AVision Technology WD50UK4550 LED TV User Manual Part 1 of 2
Avision Technology (changzhou)Co., Ltd. LED TV Part 1 of 2
Contents
- 1. User Manual Part 1 of 2
- 2. User Manual Part 2 of 2
User Manual Part 1 of 2

USER’S MANUAL
MANUEL DE L’UTILISATEUR
MANUAL DEL USUARIO
WD50UK4550

1
En
CONTENTS
Important Safety Instructions
Safety Information
Preparation
What's Included
Front View
Rear View
Installing the Stand
Removing the Stand for Wall-Mounting
Remote Control
Connecting External Devices
Customizing TV Settings
Initial Setup
Navigating the Setup Settings
Apps
Media
Viewing Photos
Playing Music
Source
Setup
System
Channel
Support
Lock
Picture
Network
Audio
Parental Control
Troubleshooting
Maintaining
Specication
OTT APP Service
2
3
4
4
5
6
7
7
8
9
10
10
11
12
13
13
14
15
15
16
18
18
19
20
21
22
23
25
26
27
28
Playing Movie 14

2
En
IMPORTANT SAFETY INSTRUCTIONS
• Read these instructions – All the safety and
operating instructions should be read before this
product is operated.
• Keep these instructions – The safety and
operating instructions should be retained for future
reference.
• Heed all warnings – All warnings on the appliance
and in the operating instructions should be adhered
to.
• Follow all instructions – All operating and use
instructions should be followed.
• Do not use this apparatus near water – The
appliance should not be used near water or
moisture – for example, in a wet basement or near
a swimming pool, and the like.
• Clean only with dry cloth.
• Do not block any ventilation openings. Install in
accordance with the manufacturer’s instructions.
• Do not install near any heat sources such as
radiators, heat registers, stoves, or other apparatus
(including that produce heat.
• Do not defeat the safety purpose of the polarized
or grounding-type plug. A polarized plug has two
blades with one wider than the other. A grounding-
type plug has two blades and a third grounding
prong. The wide blade or the third prong are
provided for your safety. If the provided plug does
not fit into your outlet, consult an electrician for
replacement of the obsolete outlet.
• Protect the power cord from being walked on
or pinched particularly at plugs, convenience
receptacles, and the point where they exit from the
apparatus.
• Only use attachments/accessories by the
manufacturer.
• Use only with the cart, stand, tripod, bracket, or
table by the manufacturer, or sold with the
apparatus. When a cart is used, use caution when
moving the cart/apparatus combination to avoid
injury from tip-over.
WARNING: To reduce the risk of or electric shock,
do not expose this apparatus to rain or moisture.
The apparatus should not be exposed to dripping or
splashing. Objects filled with liquids, such as vases
should not be placed on apparatus.
WARNING: The batteries shall not be exposed to
excessive heat such as sunshine, or the like.
WARNING: The mains plug is used as disconnect
device, the disconnect device shall remain readily
operable.
WARNING: To reduce the risk of electric shock, do not
remove cover (or back) as there are no user-serviceable
parts inside. Refer servicing to personnel.
• Unplug this apparatus during lightning storms or
when unused for long periods of time.
• Refer all servicing to qualified service personnel.
Servicing is required when the apparatus has
been damaged in any way, such as the power-
supply cord or plug is damaged, liquid has been
spilled or objects have fallen into the apparatus, the
apparatus has been exposed to rain or moisture,
does not operate normally, or has been dropped.
• Please keep the unit in a well-ventilated
environment.
This lightning flash with arrowhead symbol
within an equilateral triangle is intended to
alert the user to the presence of non-insulated
“dangerous voltage” within the product’s
enclosure that may be of magnitude to
constitute a risk of electric shock.
The exclamation point within an equilateral
triangle is intended to alert the user to
the presence of important operating and
maintenance instructions in the literature
accompanying the appliance.
This equipment is a Class II or double insulated
electrical appliance. It has been designed in
such a way that it does not require a safety
connection to electrical earth.
This product contains electrical or electronic
materials. The presence of these materials
may,if not disposed of properly, have potential
adverse effects on the environment and human
health. Presence of this label on the product
means it should not be disposed of as unsorted
waste and must be collectedseparately. As a
consumer, you are responsible for ensuring that
this product is disposed of properly.
This product meets ENERGY
STAR® guidelines for energy
efficiency. ENERGY STAR and
the ENERGY STAR mark are
registered U.S. marks. ENERGY
STAR is a registered mark
owned by the U.S. government.

3
En
SAFETY INFORMATION
To ensure reliable and safe operation of this equipment, please carefully read all the instructions in
this user guide, especially the safety information below.
Electrical Safety
•The TV set should only be connected to a main power supply with voltage that matches the
label at the rear of the product.
•To prevent overload, do not share the same power supply socket with too many other
electronic components.
•Do not place any connecting wires where they may be stepped on or tripped over.
•Do not place heavy items on any connecting wire, which may damage the wire.
•Hold the main plug, not the wires, when removing from a socket.
•During a thunderstorm or when not in using the television for long periods, turn off the power
switch on the back of the television.
•Do not allow water or moisture to enter the TV or power adapter. Do NOT use in wet, moist
areas, such as bathrooms, steamy kitchens or near swimming pools.
•Pull the plug out immediately, and seek professional help if the main plug or cable is damaged,
liquid is spilled onto the set, if the TV set accidentally exposed to water or moisture, if anything
accidentally penetrates the ventilation slots or if the TV set does not work normally.
•Do not remove the safety covers. There are no user serviceable parts inside. Trying to service
theunityourselfisdangerousandmayinvalidatetheproduct’swarranty.Qualiedpersonnel
must only service this apparatus.
•To avoid a battery leakage, remove batteries from the remote control, when the remote is not
use for long period, or when the batteries are exhausted.
•Donotbreakopenorthrowexhaustedbatteriesintoare.
•Forbestresults,usetypeAAA(example-alkaline,carbon-zinc,etc.)batteries.
•Install only new batteries of the same type in your product.
•Failure to insert batteries in the correct polarity, as indicated in the battery compartment, may
shorten the life of the batteries or cause batteries to leak.
•Do not mix old and new batteries.
•DonotmixAlkaline,Standard(Carbon-Zinc)orRechargeable(NickelCadmium)or(Nickel
MetalHydride)batteries.
•Batteries should be recycled or disposed of as per state and local guidelines.
•Do not attempt to recharge disposable batteries.
•Do not short circuit battery terminals.
•Keep away from children.
Physical Safety
•Do not block ventilation slots in the back cover. You may place the TV in a cabinet, but ensure
atleast5cm(2’’)clearanceallaround.
•Do not tap or shake the TV screen, or you may damage the internal circuits. Take good care
of the remote control.
•TocleantheTVuseasoftdrycloth.Donotusesolventsorpetroleumbaseduids.
•Do not install near any heat sources such as radiators, heat registers, stoves or other
apparatus(includingampliers)thatproduceheat.
•Do not defeat the safety purpose of the polarized or grounding-type plug. A polarized plug
has two blades with one wider than the other. A grounding plug has two blades and a third
grounding prong, the wide blade,or the third prong is provided for your safety. If the provided
plugdoesnottintoyouroutlet,consultanelectricianforreplacementoftheobsoleteoutlet.
•Protect the power cord from being walked on or pinched particularly at plugs.
•Unplug the apparatus during lightning storms or when unused for long periods.
•Referallservicingtoaqualiedservicepersonnel.Servicingisrequirediftheapparatusdoes
not operate normally or if the apparatus, including the power supply cord or pulg, has been
damaged in any way.
•Servicing is also required if liquid has been spilled, or objects have fallen into the apparatus;
when the apparatus has been exposed to rain or moisture; or if the apparatus has been
dropped.
•Always connect your television to a power outlet with protective ground connection.

4
En
PREPARATION
What's Included
Quick Connect Guide
Quick
Connect
Guide
User Manual
User Manual
Remote Control with Batteries
Warranty Card
Warranty
Card
TV Set
TV Stand Six Screws (M4x25)

5
En
PREPARATION
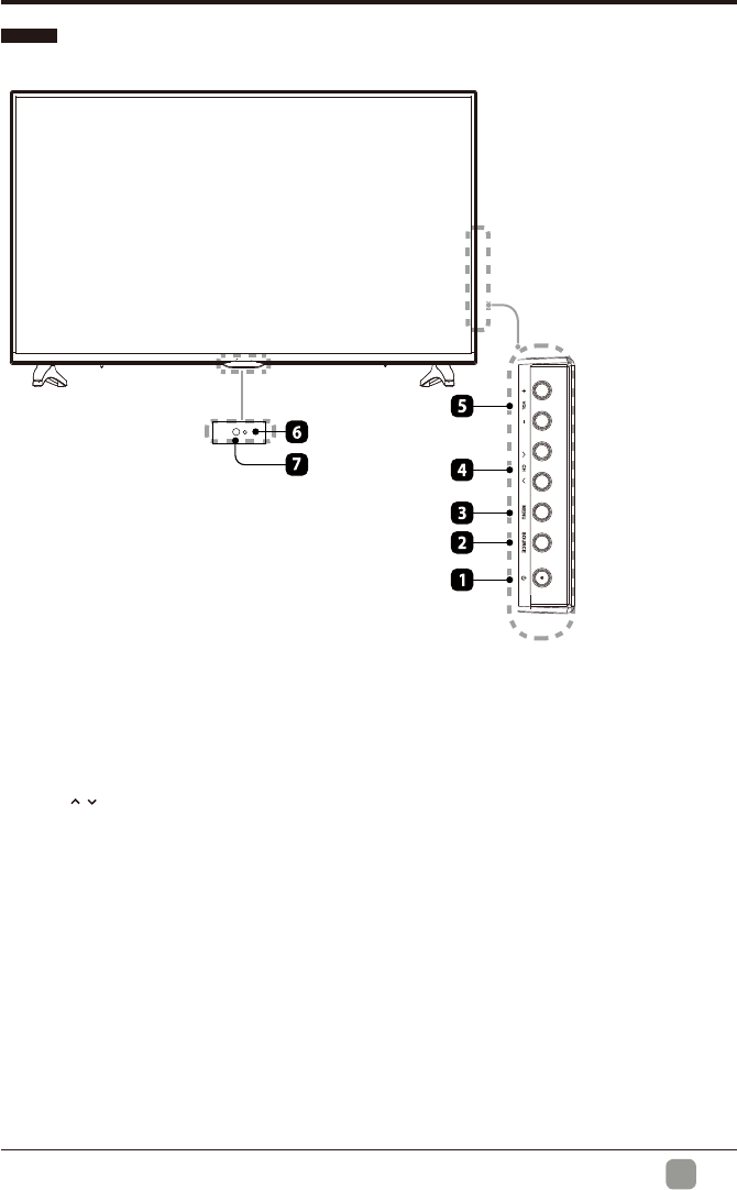
Front View
1. POWER
Switch the TV between On / Standby mode.
2. SOURCE
Press to select among different input signal sources.
3. MENU
Display the main menu.
4. CH /
Press to select a channel.
5. VOL +/-
Press to adjust the volume.
6. POWER Indicator
Illuminate blue when the TV is turned on. Illuminate red when the TV is in standby mode.
7. IR (Infrared Receiver)
Receive IR signals from the remote control.

6
En
PREPARATION
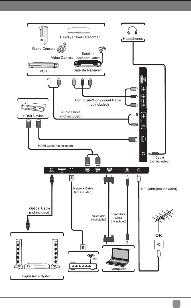
Rear View
1. Power Cord
Connect to AC power outlet.
2. OPTICAL Output
Connect a digital sound system to this
jack.
3. USB Port
Connect to a USB storage device to play compatible movie and photo
4. LAN
Network connection port.
5. HDMI Input
Connect to a (HD) signal input device.
6. VGA Input
Connect to a computer or other devices with a VGA interface.
7. PC AUDIO Input
Connect to a computer audio output.
8. DTV/TV Input
Connect to the antenna (75Ω VHF/UHF) socket with the RF coaxial cable.
9. Headphone Socket
Connect to the Headphones.
10. AUDIO Input
Connect to the AUDIO (L/R) output sockets on external audio devices.
11. COMPOSITE/COMPONENT IN
Connect to AV devices with composite/component (Y/Pb/Pr) video and audio output sockets.
COMPOSITE VIDEO and COMPONENT(Y/PB/PR) share with AUDIO IN (L/R).
LAN
OPTICAL PC AUDI O
VGA
HDMI1HDMI2
10
COMPONENTAUDIO
900
HDMI3

7
En
PREPARATION
Installing the Stand
WARNING: This apparatus is intended to be supported by UL Listed wall mount bracket.
Removing the Stand for Wall-Mounting
• 1.
• 1.
Lay the TV face down on a flat,
cushioned surface to avoid damaging
or scratching.
• 2.
• 2.
Untighten the 6 pcs screws holding
the stand assembly and remove them.
• 3.
• 3.
Attach the wall-mount bracket to
the TV using the mounting holes on
the back of the TV. Mount this TV
according to the instructions included
in the wall-mount bracket.
Lay the TV face down on a flat,
cushioned surface to avoid damaging
or scratching.
Fix the Left Connecting Base to the
main unit using the 3 provided screws.
Fix the Right Connecting Base to
the main unit using the 3 provided pcs
provided screws.
(M4x25)
(M4x25)

8
En
PREPARATION
Remote Control
1. : Switch the TV between On and Standby
mode.
2. MUTE: Mute and restore TV sound.
3. 0~9:Selectaprogram.(ATV/DTVmode)
4. : Enter multiple program channel number
such as 2-1.
5. : Return to the previous viewing channel.
6. APP: Press to select the desired APP.
7. MENU: Display the main menu.
8. SOURCE: Select among the different input
signal sources:TV/HDMI1/HDMI2/HDMI3/USB/
VGA/AV/Component.
9. : Allows you to navigate the on
screen display menus and adjust the system
settings to your preference.
10. OK:Conrmtheselection.
11. RETURN: Return to previous menu.
12. EXIT: Exit the on screen display menu.
13. TV: Press to turn to TV mode.
14. VOL+/-: Adjust the volume.
15. CH / : Select the channel.
16. DISPLAY: Display the present screen
information such as the current channel and
input source.
17. : Stop the playback.
18. : Skip to the beginning of the previous
chapter/track/photo.
19. : Skip to the beginning of the next chapter/
track/photo.
20. : Reverse playback rapidly.
21. : Advance playback rapidly.
22. COLOR BUTTONS: Press to access directly to
the corresponding function in APP service.
23. : Start playback or pause.
24. P.MODE: Select picture mode: dynamic/movie/
user/standard.
25. S.MODE: Select sound mode: standard/music/
movie/user.
26. CH.LIST: Display program list.
27. CC: Closed Caption selection: ON/OFF/CC On
Mute.
28. V-CHIP: Set up parental control.
29. MTS: Switch among different audio channels:
STEREO/MONO/SAP.
30. ASPECT: Select the aspect ratio
settings:standard/wide/wide zoom/zoom.
31. AUTO: Press to adjust the picture automatically
in VGA source.
32. SLEEP: Set the TV sleep timer:
OFF/5/10…/180/240 min.

9
En
CONNECTING EXTERNAL DEVICES

10
En
CUSTOMIZING TV SETTINGS
Initial Setup
• Connect the power cord to the power socket after you have completed all the
physical connections. At this stage, the TV will enter Standby Mode and the red
LED indicator will illuminate.
• In Standby Mode, press the button on the main unit or on the remote control to
turn the TV on. The red LED indicator will turn blue.
• The first time you turn the TV on, it will go into the Setup Wizard. Press
buttons to select your desired mode and press OKtoconrm.
• If channels can not be
found, this frame will be
displayed automatically.
5
7
8
9
Follow this guide to help setup your UHDTV
for scanning channels or accessing your
external devices for Antenna, Set-top Box,
Blu-ray, DVD, Games and other players.
Welcome to the WESTINGHOUSE UHDTV Setup Wizard.
OK :
Next
Follow this guide to help setup your UHDTV
for scanning channels or accessing your
external devices for Antenna, Set-top Box,
Blu-ray, DVD, Games and other players.
Welcome to the WESTINGHOUSE UHDTV Setup Wizard.
Are you sure you want Home Mode(Energy Saving)?
Click here to set Wired or Wireless network.
Click here to scan channels from the antenna or coaxial cable input.
Click here to connect a Game, Blu-ray, DVD or other players.
Select Your Connection Devices
OK :
Next
OK :
Next
OK :
Next
OK :
Next
Hawaii
Alaska
OK :
Next
OK :
Next
OK :
Next
Click here to return to Scanning Channel Program.
Click here to connect a Game, Blu-ray, DVD or other players.
Scanning Channel Program
RF CH : 51
Found : 0
MENU:
Skip
EXIT :
Quit
DTV
Check your antenna or cable connections
andtry again
Apps Media Setup
Source
TV
HDMI1
HDMI2
Component
AV
Home Mode (Energy Saving) is the default as-shipped television and settings. And Home Mode (Energy
Saving) is the setting in which the product qualifies for Energy Star®. Any changes to default as-shipped television
and settings would change the energy consumption. And enabling certain optional features and functionalities
may increase energy consumption beyond the limits required for Energy Star® as applicable.
Retail Mode : Select Retail Mode if you would like your picture to be brighter. At times this mode may use more energy to
operate the Volume/Sound Mode and the Picture Mode. In this setting, the power consumption may possibly exceed the
limited requirement of the Energy Star®
Energy Star® is a set of power-saving guidelines issued by the U.S. Environmental Protection Agency(EPA).
Energy Star® is a joint program of the U.S. Environmental Protection Agency and the U.S. Department of Energy helping us
all save money and protect the environment through energy products and pratices.
• The ON-MODE Power under Home Mode should be less than 74W
• The SLEEP-MODE Power should be less than 0.5 W.

11
En
CUSTOMIZING TV SETTINGS
Navigating the Setup Settings
• Press the MENU button to display the main menu.
• Use buttons to select Setup menu and then press buttons to navigate
and select the available menu.
Channel Support
Audio
Network
Channel
SupportSystem
LockAudio
Support
LockChannel
PictureSystem
Lock
PictureSupport
NetworkChannel
Picture
NetworkLock
AudioSupport
Network
AudioPicture
SystemLock
Audio
SystemNetwork
ChannelPicture

12
En
Apps
• Press the MENU button on the main unit or on the remote control to display the
Apps. Then press to enter the streaming and use to select the desired
APP and press OK button to view. Or press the hotkey on the remote control to
enter the APP directly.
Netix Enjoys TV shows & movies streamed instantly over the
Internet.
Pandora
Free personalized radio that offers effortless and
endless music enjoyment and discovery. Just start with
the name of one of your favorite artists, songs, genres
or composers and Pandora will do the rest. It’s easy to
create personalized stations that play only music you’ll
love.
Toon Goggles
A subscription video on-demand platform that offers
animated, fun and educational cartoons, engaging
games and songs from all over the world and in many
different languages to children.
AccuWeather Displays the current weather conditions and the
temperature anywhere in the world in centigrade or
Fahrenheit.
YouTube YouTube your way on the best screen in your house.
VUDU Discover, watch and collect the latest movies and
TV shows in high quality 1080p. Free to sign up. No
subscriptions, late fees or commitments.
CUSTOMIZING TV SETTINGS
VUDU
Toon Goggles

13
En
CUSTOMIZING TV SETTINGS
Media
• Press the MENU button on the main unit or on the remote control, then press
to select Media, and use to enter the media and use to select the
desired option.
Viewing Photos
NOTE:Portablestoragedevices(USBdiskorHarddisk)shouldbeinserted.
• After entering Media, press buttons to select Photos and then select the
disk type to enter. Then use / buttons to navigate in the picture folder
to select the desired photo, then a subscreen will pop up. Press OK button, when
√appearsonthetopleft,press to display the photo.

14
En
CUSTOMIZING TV SETTINGS
Playing Movie
•
After entering Media, press buttons to select Movie and then select
the disk type to enter. Then use / buttons to navigate in the movie
folder to select the desired video, then a subscreen will pop up. Press OK
button,when√appearsonthetopleft,press to display the video.
Playing Music
•
After entering Media, press buttons to select Music and then select
the disk type to enter. Then use / buttons to navigate in the music
folder to select the desired music, then a subscreen will pop up. Press OK
button,when√appearsonthetopleft,press to display the music.
music
music
1.mp3
guqin.mp3