COMPUTIME RCST-RX Receiver User Manual Fireplace platform product spec V1 2

Computime Limited Receiver Fireplace platform product spec V1 2

User manual

     Copyright © 2014 Computime Limited. All rights reserved.                                                   Rev. 1.2          Fireplace new platform product specification                The reproduction of this datasheet is NOT allowed without approval of Computime Limited.  All information and data contained in this datasheet are subject to change without notice. This publication supersedes and replaces all information previously supplied. Computime has no responsibility to the consequence of using the information described in this document.
    Fireplace new platform product specification Copyright © 2014 Computime Limited. All rights reserved.                                                    Rev. 1.2   Scope:  This  document  establishes  the  performance,  design,  test,  and  acceptance  requirements  for  the fireplace new platform controller.  Revision History Rev. Date  (DD-MM-YYYY) History / Change  Prepared By 0.1  20 February 2014   First draft  WY Qu 0.2  09 April 2014  Second draft  WY Qu 0.3  15 April 2014  Third draft -  Add more description on Backlight(3.1.16) -  Define model option(3.1.3) -  Clear low battery operation(3.1.11) -  Define Receiver operation (3.2.2) -  Modified pulse define(5.1.4) -  Define software flowchart  KLTsang 1.0  16 April 2014  Official Rev 1.0 release  KL Tsang 1.1  20 June 2014  -  At ‘Lo’ state, all keys can operate and send command At ‘HI’ state, OFF key can operate only.(3.1.15) -  Add sensor error operation(3.1.17) -  Remain the status(OFF) from OFF to RS(3.2.2) -  Change Reset to power on(5.1.3) -  Update sensor error operation main loop of transmitter -  Add max temperature checking in flowchart KLTsang 1.2    -  Change Low battery detection operation(3.1.11) -  Resume the previous status from OFF to RS(3.2.2) KLTsang     -         -
    Fireplace new platform product specification Copyright © 2014 Computime Limited. All rights reserved.                                                    Rev. 1.2  Table of Contents  1 General Description .......................................................................................................................................... 1 2 System requirements...…………………………………………………………………………………………………2 3 Functional specifications................................................................................................................................... 3 4 RF Specifications .............................................................................................................................................. 8 5 RF protocol & commands………………………………………………………………………………………………8 6 Software specifications ................................................................................................................................... 10 7 Mechanical specifications ............................................................................................................................... 14 8 Regulatory specifications ................................................................................................................................ 14 9 Environmental specifications .......................................................................................................................... 14 10 Quality ........................................................................................................................................................... 14 11 Design test requirements .............................................................................................................................. 14 12 Warranty period ............................................................................................................................................ 14 13 Packaging ..................................................................................................................................................... 14
    Fireplace new platform product specification Copyright © 2014 Computime Limited. All rights reserved.                                                    Rev. 1.2 Page 1 1 General Description The  fireplace  controller  is  able  to  control  the  fireplace  through  the  350MHz  wireless  control, including the temperature set function,  detection and  program control,  and fan  & ignition  control function. It includes the remote and receiver.
    Fireplace new platform product specification Copyright © 2014 Computime Limited. All rights reserved.                                                    Rev. 1.2 Page 2 2  System requirements  To develop a RF remote and receiver control that will control the operation of a milli-volt gas valve and Grand mate Stepper motor on the fireplace controller from a transmitter.   2.1. Remote system block diagram:   2.2. Receiver system block diagram:
    Fireplace new platform product specification Copyright © 2014 Computime Limited. All rights reserved.                                                    Rev. 1.2 Page 3 3 Functional description 3.1  Transimitter functions:         LCD display:    3.1.1  The Remote with LCD to show the temperature set, room teamperatre, flame height, RF icon, low battery and child lock.  3.1.2  ℃ and ℉ degree selection: During system reset, all icons of the LCD display will be visible, after  one  second,  the  LCD  displays  will  be  initialized  and  the  backlight  (R/G/B)  will  be  on simultaneously. The temperature scale is ℉ by default.  Press ON button to select between ℃ and ℉. If no key is pressed for 10 seconds,  the remote will exit the setting mode automatically and enter the main screen.  The transmitter will send an OFF command after reset.   3.1.3  Model option: Select the models, which include ModelA_Tx1, ModelA_Tx2 and ModelB_Tx1. Model Selection Pin (Hardware defined) Model no Opt 1  Opt 2 1  1  ModelA_Tx1 1  0  ModelA_Tx2 0  1  ModelB_Tx2  3.1.4  RF Icon: When transmitter has commands being sent, the RF icon will be shown.
    Fireplace new platform product specification Copyright © 2014 Computime Limited. All rights reserved.                                                    Rev. 1.2 Page 4 3.1.5  Manual Mode: Press the ON button once to turn on the fireplace with max flame height, and then press the OFF button to decrease flame height, the first two pressing with decrease flame height to  lower  level.    The  third  pressing  will  be  turn  fireplace  off.  (Flame  height  adjustment  only  for ModelA_Tx1) ModelA_Tx2 and ModelB_Tx1 only Flame ON and Flame OFF, not flame height adjustment. Flame icon only showed max flame height and Off. .  3.1.6. Ruber key button and buttons function:
    Fireplace new platform product specification Copyright © 2014 Computime Limited. All rights reserved.                                                    Rev. 1.2 Page 5 3.1.7    Auto  mode:  Press  the  AUTO  button  to  enter  the  thermostatic  mode.    SET  icon  will  be appeared on the lower LCD screen.  In thermostatic mode, press ON button or OFF button to set the desired set temperature.  Once the setting is completed, the transmitter will be automatically turned on the fireplace when the room temperature is below the set temperature.  The transmitter will be turned off when above the set temperature.   The temperature range is within 1 degree.  There will be a slight delay in the response of the unit (on/off) to a temperature.  Room temperature is monitored every 3  minutes.    Press  the  AUTO  button  to  exit  the  thermostatic  mode.    The  SET  icon  will be disappeared on the LCD display. The transmitter will be in the manual on/off mode.  The AUTO mode only for ModelB_Tx1.  3.1.8 Timer mode: Press the Timer button to start the timer, 90 min as shown in LCD and SET icon below 90 in LCD. 2ND press the Timer button, the timer will be set to 60 min, 3rd press the timer button  the  timer  will  be  set  to  30  min.  Three  seconds  later,  the  tranmsitter  will  be  turn  on  the fireplace. Once the timer is 0 min, the transmitter will be send off signal and turn off the fireplace.  Press the OFF button to exit the timer mode and the transmitter will be shut off the fireplace.  3.1.9  Room temperature: Show the current room temperature, display temperature range: 40℉-99℉ (5-37℃),  accuracy is +/-1℃. every 3 minute to check the room temperature.  3.1.10  The temperature setting range are 45℉-90℉(7-32℃).    3.1.11  Low battery: When the battery voltage of remote is less than 3.4V, the low battery icon will be shown. The battery will be checked every minute.  If the battery voltage of remote  is less than 3.2V,  the remote will send the flame OFF command to the receiver and turn off the flame.   3.1.12    Child  lock  -  When  press  and  hold  the  ON  and  OFF  buttons  for  3  seconds,  the remote will be locked,  the LCD will show the child lock icon and current status, and user cannot change any setting when pressing the buttons.  It will be unlocked when press and hold the ON and OFF buttons again for 3 seconds.
    Fireplace new platform product specification Copyright © 2014 Computime Limited. All rights reserved.                                                    Rev. 1.2 Page 6 3.1.13  ID code.  There are 4 bit Dip switch for remote and receiver, the remote ID set must match receiver, If not, the remote will be can’t control the receiver.   3.1.14 Reset button: The Reset button in left of ID DIP switch, press the Reset button to reset the remote and initialization,  re-select the ℉ or ℃ again.  3.1.15 High temperature shut down: if the transmitter measures a room temperature exceeding 99 ℉ or 37℃, the LCD will display “HI” and the transmitter will turn off the fireplace. The transmitter will function on OFF key only until the room temperature has droped below 99 ℉  or 37℃. (for safety issue) If the transmitter measures a room temperature less than 40℉ or 4℃, the LCD will display “Lo” .  The all keys can operate and can be sent the commands to operate  the fireplace.  3.1.16 Backlight: The backlight colour will change according to the current temperature range. If the room temperature over the 26℃(78℉), then the backlight will be Red. If room temperature less than 16℃(61℉), the backlight will be Green.  Backlight will be Blue if the room temperature is between 16-26℃.  When any key is pressed the backlight will turn on for 8 seconds and then turn off.  3.1.17 Sensor Error: If the temperature sensor circuit is opened, display “E0”.   If the temperature sensor  circuit  is  shorted,  display  “E1”.    Both  cases  would  lock  up  all  keys  and  shut  down  all operating processes until reset its power again.  Whenever a sensor error is detected, transmitter must turn off  the flame. (for safety issue)
    Fireplace new platform product specification Copyright © 2014 Computime Limited. All rights reserved.                                                    Rev. 1.2 Page 7 3.2. Receiver functional specification:  3.2.1. ID setting: The receiver ID must match with transmitter ID. The 4 position DIP switch will applied for receiver board.  3.2.2  Slide Switch: The slide switch should be used to perform the manual control or specific functions as defined for each individual receiver.   The fireplace operation should start at remote position.  When slide switch starts from ON or OFF position after new battery installed or reset, no operation should perform and system should be in shutdown states.  When fireplace starts at remote position, the fireplace will be in flame off state. The fireplace starts the fire control if it receives the flame on command from transmitter.  When slide switch moves from RS to ON position, the fireplace should be turned on at its highest flame height.  Six hour shutdown operation should not be performed.  When slide switch moves from ON to RS position, the fireplace should resume the previous state operated at RS position.   When slide switch moves from RS to OFF position, the fireplace should be shut off.  Six hour shutdown operation should not be performed.  When slide switch moves from OFF to RS position, the fireplace should resume the previous state operated at RS position.  3.2.3  During power up the receiver, the LED will flash 3 times, and the duration is 500ms on every flash.  Then, LED will turn on 5 seconds.  After that, LED will turn off.  3.2.4  Connector: A 2pins connectors should be used to provide all external connection for ON/OFF control.    3.2.5  RF module and Antenna: A 350MHz RF module is used for communication with Remote. It must meet the range of more than 30 feet when the receiver assembly on fireplace.
    Fireplace new platform product specification Copyright © 2014 Computime Limited. All rights reserved.                                                    Rev. 1.2 Page 8 3.2.6   Battery: AA * 4 Alkaline battery for receiver power supply. The four AA battery lifetime should be enough to perform at least four operations ON and OFF in a day for minimum 240 days. The low battery monitoring circuit should indicate the low battery condition at 3.9V. The fireplace should shut down completely and receiver should not accept any command form transmitter once battery drops below 3.9V for four AA batteries, LED will flash every 60 second until battery totally drains out.  3.2.7   LED indication: The receiver should provide the indication when it receives and decodes the commands from transmitter correctly.  The on-board LED should be implemented to perform this function.  3.2.8  Six Hour Shutdown: The receiver should be shut down completely six hours later if it does not receive valid command from transmitter. No shutdown is required when slide switch is at ON or OFF position.  3.2.9  A 5Pin programmer port should be used for online programming. 4 RF Specifications  350MHz RF frequency  More than 30 feet RF Range   5 RF protocol & commands The following protocol defines the wireless control commands for the fireplace.  All commands must follow the protocols.   5.1  Code description 5.1.1  Each command consists of 4 start bits, 4 address bits and 8 data bits 5.1.2  The transmitted sequence is as follows:  S0  S1  S2  S3  A3  A2 A1  A0  D7  D6  D5  D4  D3  D2  D1  D0  S0 - S3 start bits. A0 - A3 specified by on-board dip switch.  A3: MSB, A0: LSB D0 - D7 command bits are defined by the following tables:   5.1.3. Commands: Items Command Command, Hex Function   1010xxxx00000000  Ax00  Off   1010xxxx00000001  Ax01  On   1010xxxx01010000  Ax50  After reset
    Fireplace new platform product specification Copyright © 2014 Computime Limited. All rights reserved.                                                    Rev. 1.2 Page 9 5.1.4   Pulses define:    5.1.4.1  Wide pulse is defined as bit ‘0’ and narrow pulse as bit ‘1’.  5.1.4.2  Wide pulse width is 640us and narrow width as 320us, +/-10%.  5.1.4.3  Duration between two pulses ( pulse rising edge to previous falling edge): for next wide pulse: 640us and for next narrow pulse: 320us.  5.1.4.4  Duration between each16 bit command: 12ms +/-10%  5.1.4.5  Total Number of Command: 2.6s, +/-10%  5.1.4.6  The start bits for each 16 bit command are defined as ‘1010’.
    Fireplace new platform product specification Copyright © 2014 Computime Limited. All rights reserved.                                                    Rev. 1.2 Page 10 6 Software specification 6.1 Program flowchart of Start(Reset/power up)  Start Wait 10sec timeout? No No Check “ON” key press? Toggle  Display℉ and ℃Yes Read Option to set model Display all icons Set backlight On (R->B->G) 1 Yes Read the DIP switch(pairing code) Initial 10sec timer Initial Hardware port
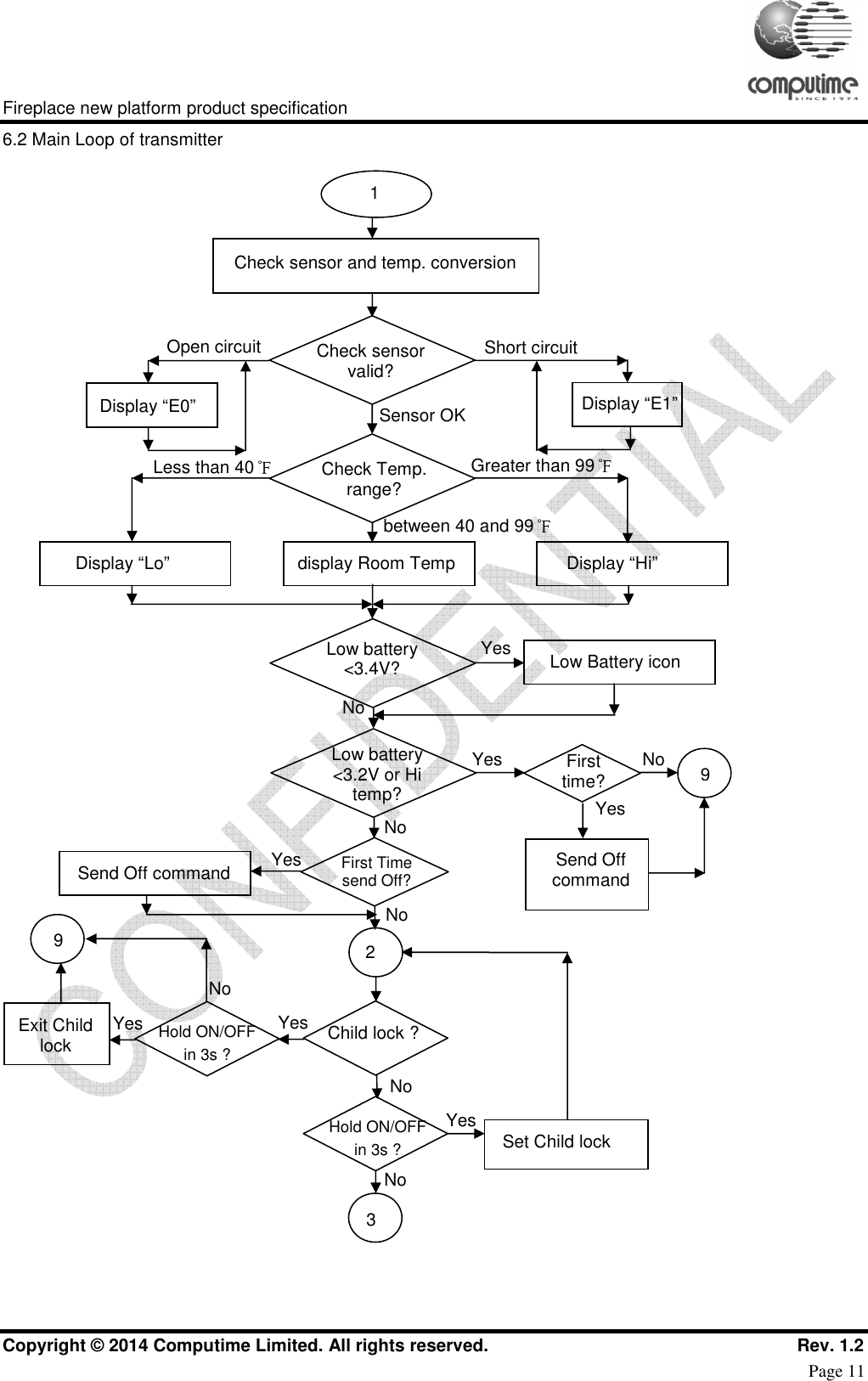
    Fireplace new platform product specification Copyright © 2014 Computime Limited. All rights reserved.                                                    Rev. 1.2 Page 11 6.2 Main Loop of transmitter  Exit Child lock Check sensor and temp. conversion 1 Check Temp. range? Less than 40℉ Greater than 99℉ between 40 and 99℉ Display “Lo”   display Room Temp  Display “Hi” Low battery <3.4V?  Low Battery icon Low battery <3.2V or Hi temp? Yes No First time? 9 No Yes No Send Off command First Time send Off? Send Off command 2 Child lock ? Hold ON/OFF in 3s ? Set Child lock  9 Hold ON/OFF in 3s ? Yes No No No Yes Yes Yes 3 Yes No Check sensor valid? Open circuit  Short circuit Display “E0”  Display “E1”  Sensor OK
    Fireplace new platform product specification Copyright © 2014 Computime Limited. All rights reserved.                                                    Rev. 1.2 Page 12  ON Key ? OFF Key? No Yes 3 Display High Flame, send On command 9 Yes Flame Adj? Send Off command 9 Decrement Flame icon Yes No Timer Key ? Display Timer loop from 90 to 0 Timer =0? Flame icon=0? Yes Send Off command 9 Clear Flame icon, turn off flame No No Clear Timer icon, turn off flame Yes No Yes Auto Key ? No Yes AutoFlag=1, Display set Temp. AutoFlag=1 ? Increment Temp. value Yes No AutoFlag=1 ? Decrement Temp. value No Yes No 3min timeout? Yes No AutoMode =1? Yes Compare temp >1? Yes Send Off command No No 4 AutoFlag =0? No Yes AutoFlag=0, Clear set Temp. Compare temp <1? Send On command Yes No Model: ModelA_Tx1, ModelA_Tx2 only Model: ModelB_Tx1 only
    Fireplace new platform product specification Copyright © 2014 Computime Limited. All rights reserved.                                                    Rev. 1.2 Page 13   6.3 Timer interrupt    4 Timer Set?  Yes No Send Off command 9 Clear Flame icon, turn off flame, clear Timer flag Sleep Timer = TimeVal? Yes No Update display Model: MHNMSC1, MHNCMT1 only Flame on?  Yes No Temp> max? Yes No Clear Flame icon Send Off command Read temp. timeout 1Timer  timeout(1 min) 1TimerVal =TimerVal+1 Wake up Wake up
    Fireplace new platform product specification Copyright © 2014 Computime Limited. All rights reserved.                                                    Rev. 1.2 Page 14 6.4 Key(I/O) interrupt  7 Mechanical specification  8 Regulatory specifications FCC Comply.  9 Environmental specifications Operating temperature: 0-50℃. Storage temperature: -10-60℃. 5-90% Humidity 10 Quality   Quality parameters: all products must be fir for function. Any deviations from the product Specification will be considered a defect and will cause rejection of the product.    Product life expectancy is 5 years, based on 5000 hours usage per year.   Workmanship: All parts shall meet the IPC-A-610D.   11 Design test requirements a). Life Testing Sample size of 10 units must survive ALT equivalent to 15000 hours. d). ESD 8KV Class B.   12 Warranty period One Year   13 Packaging TBA   Key interrupt 2Wake up
FCC StatementThis device complies with part 15 of the FCC Rules. Operation is subject to thefollowing two conditions: (1) this device may not cause harmful interference, and (2)this device must accept any interference received, including interference that maycause undesired operation.This equipment has been tested and found to comply with the limits for a Class Bdigital device, pursuant to Part 15 of the FCC Rules. These limits are designed toprovide reasonable protection against harmful interference in a residential installation.This equipment generates, uses and can radiate radio frequency energy and, if notinstalled and used in accordance with the instructions, may cause harmfulinterference to radio communications. However, there is no guarantee thatinterference will not occur in a particular installation.If this equipment does cause harmful interference to radio or television reception,which can be determined by turning the equipment off and on, the user is encouragedto try to correct the interference by one or more of the following measures:-- Reorient or relocate the receiving antenna.-- Increase the separation between the equipment and receiver.-- Connect the equipment into an outlet on a circuit different from that to which thereceiver is connected.-- Consult the dealer or an experienced radio/TV technician for help.Changes or modifications not expressly approved by the party responsible forcompliance could void your authority to operate the equipment.This device complies with Industry Canada license-exempt RSSStandard(s). Operation is subject to the following twoconditions:1. (1) this device may not cause interference, and (2) this devicemust accept any interference, including interference that maycause undesired operation of the device.Cet appareil est conforme avec Industrie Canada exempts delicence standard RSS (s). Son fonctionnement est soumis auxdeux conditions suivantes:(1) cet appareil ne doit pas provoquer d’interférences et (2)cet appareil doit accepter toute interference, y compris cellespouvant causer un mauvais fonctionnement de l’appereilCanada – Industry Canada (IC)

Navigation menu