Telit Communications S p A HE920NA Wireless module User Manual
Telit Communications S.p.A. Wireless module
Contents
- 1. User manual
- 2. Users Manual
User manual

HE920
Hardware User Guide
1VV0301014 Rev.5 – 2013-03-21

HE920 Hardware User Guide
1VV0301014 Rev.5 – 2013-03-21
Reproduction forbidden without written authorization from Telit Communications S.p.A. - All Rights Reserved. Page 2 of 79
APPLICABILITY TABLE
PRODUCT
HE920-EU
HE920-NA

HE920 Hardware User Guide
1VV0301014 Rev.5 – 2013-03-21
Reproduction forbidden without written authorization from Telit Communications S.p.A. - All Rights Reserved. Page 3 of 79
SPECIFICATIONS SUBJECT TO CHANGE WITHOUT NOTICE
Notice
While reasonable efforts have been made to assure the accuracy of this document, Telit
assumes no liability resulting from any inaccuracies or omissions in this document, or from
use of the information obtained herein. The information in this document has been carefully
checked and is believed to be entirely reliable. However, no responsibility is assumed for
inaccuracies or omissions. Telit reserves the right to make changes to any products described
herein and reserves the right to revise this document and to make changes from time to time
in content hereof with no obligation to notify any person of revisions or changes. Telit does
not assume any liability arising out of the application or use of any product, software, or
circuit described herein; neither does it convey license under its patent rights or the rights of
others.
It is possible that this publication may contain references to, or information about Telit
products (machines and programs), programming, or services that are not announced in your
country. Such references or information must not be construed to mean that Telit intends to
announce such Telit products, programming, or services in your country.
Copyrights
This instruction manual and the Telit products described in this instruction manual may be,
include or describe copyrighted Telit material, such as computer programs stored in
semiconductor memories or other media. Laws in the Italy and other countries preserve for
Telit and its licensors certain exclusive rights for copyrighted material, including the
exclusive right to copy, reproduce in any form, distribute and make derivative works of the
copyrighted material. Accordingly, any copyrighted material of Telit and its licensors
contained herein or in the Telit products described in this instruction manual may not be
copied, reproduced, distributed, merged or modified in any manner without the express
written permission of Telit. Furthermore, the purchase of Telit products shall not be deemed
to grant either directly or by implication, estoppel, or otherwise, any license under the
copyrights, patents or patent applications of Telit, as arises by operation of law in the sale of a
product.
Computer Software Copyrights
The Telit and 3rd Party supplied Software (SW) products described in this instruction manual
may include copyrighted Telit and other 3rd Party supplied computer programs stored in
semiconductor memories or other media. Laws in the Italy and other countries preserve for
Telit and other 3rd Party supplied SW certain exclusive rights for copyrighted computer
programs, including the exclusive right to copy or reproduce in any form the copyrighted
computer program. Accordingly, any copyrighted Telit or other 3rd Party supplied SW
computer programs contained in the Telit products described in this instruction manual may
not be copied (reverse engineered) or reproduced in any manner without the express written
permission of Telit or the 3rd Party SW supplier. Furthermore, the purchase of Telit products
shall not be deemed to grant either directly or by implication, estoppel, or otherwise, any
license under the copyrights, patents or patent applications of Telit or other 3rd Party supplied
SW, except for the normal non-exclusive, royalty free license to use that arises by operation
of law in the sale of a product.

HE920 Hardware User Guide
1VV0301014 Rev.5 – 2013-03-21
Reproduction forbidden without written authorization from Telit Communications S.p.A. - All Rights Reserved. Page 4 of 79
Usage and Disclosure Restrictions
License Agreements
The software described in this document is the property of Telit and its licensors. It is
furnished by express license agreement only and may be used only in accordance with the
terms of such an agreement.
Copyrighted Materials
Software and documentation are copyrighted materials. Making unauthorized copies is
prohibited by law. No part of the software or documentation may be reproduced, transmitted,
transcribed, stored in a retrieval system, or translated into any language or computer language,
in any form or by any means, without prior written permission of Telit
High Risk Materials
Components, units, or third-party products used in the product described herein are NOT
fault-tolerant and are NOT designed, manufactured, or intended for use as on-line control
equipment in the following hazardous environments requiring fail-safe controls: the operation
of Nuclear Facilities, Aircraft Navigation or Aircraft Communication Systems, Air Traffic
Control, Life Support, or Weapons Systems (High Risk Activities"). Telit and its supplier(s)
specifically disclaim any expressed or implied warranty of fitness for such High Risk
Activities.
Trademarks
TELIT and the Stylized T Logo are registered in Trademark Office. All other product or
service names are the property of their respective owners.
Copyright © Telit Communications S.p.A. 2012.

HE920 Hardware User Guide
1VV0301014 Rev.5 – 2013-03-21
Reproduction forbidden without written authorization from Telit Communications S.p.A. - All Rights Reserved. Page 5 of 79
Contents
1. Introduction ............................................................................................................. 9
1.1. Scope ............................................................................................................................ 9
1.2. Audience ....................................................................................................................... 9
1.3. Contact Information, Support ...................................................................................... 9
1.4. Document Organization ............................................................................................. 10
1.5. Text Conventions ........................................................................................................ 11
1.6. Related Documents ................................................................................................... 11
2. General Product Description .................................................................................. 12
2.1. Overview ..................................................................................................................... 12
2.2. HE920 Mechanical Dimensions ................................................................................. 13
2.3. Weight ........................................................................................................................ 13
2.4. Environmental requirements .................................................................................... 14
2.4.1. Temperature range .......................................................................................................... 14
2.4.2. RoHS compliance ............................................................................................................. 14
2.5. Operating Frequency ................................................................................................. 15
3. HE920 Module Connections .................................................................................... 16
3.1. PIN-OUT ..................................................................................................................... 16
3.1.1. LGA Pads Layout ............................................................................................................... 23
4. Hardware Commands ............................................................................................ 24
4.1. Turning ON the HE920 ............................................................................................... 24
4.2. Initialization and Activation state ............................................................................... 24
4.3. Turning OFF the HE920 .............................................................................................. 26
4.3.1. Shutdown by Software Command .................................................................................... 27
4.3.2. Hardware Shutdown ......................................................................................................... 28
4.4. Hardware Unconditional Restart (RESET) ................................................................. 29
4.5. Hardware Unconditional Shutdown (Power Off) ....................................................... 30
4.6. Summary of Turning ON and OFF the module .......................................................... 31
5. Power Supply ......................................................................................................... 32

HE920 Hardware User Guide
1VV0301014 Rev.5 – 2013-03-21
Reproduction forbidden without written authorization from Telit Communications S.p.A. - All Rights Reserved. Page 6 of 79
5.1. Power Supply Requirements ..................................................................................... 32
5.2. General Design Rules ................................................................................................ 34
5.2.1. Electrical Design Guidelines ............................................................................................ 34
5.2.1.1. + 5V Input Source Power Supply Design Guidelines ................................................ 34
5.2.1.2. + 12V Input Source Power Supply Design Guidelines .............................................. 35
5.2.1.3. Battery Source Power Supply Design Guidelines .................................................... 37
5.2.2. Thermal Design Guidelines .............................................................................................. 38
5.2.3. Power Supply PCB Layout Guidelines ............................................................................. 39
6. Antenna(s) .............................................................................................................. 41
6.1. GSM/WCDMA Antenna Requirements ....................................................................... 41
6.2. GSM/WCDMA Antenna – PCB line Guidelines ........................................................... 42
6.3. GSM/WCDMA Antenna – Installation Guidelines ...................................................... 43
6.4. Antenna Diversity Requirements ............................................................................... 43
6.5. GPS/GNSS Antenna Requirements ........................................................................... 44
6.5.1. Combined GPS/GNSS Antenna ........................................................................................ 44
6.5.2. Linear and Patch GPS/GNSS Antenna ............................................................................. 44
6.5.3. LNA and Front End Design Considerations ..................................................................... 44
6.5.4. GPS/GNSS Antenna - PCB Line Guidelines ..................................................................... 46
6.5.5. GPS/GNSS Antenna – Installation Guidelines ................................................................. 47
7. Logic Level Specifications ...................................................................................... 48
7.1. Reset Signal(Module Restart) .................................................................................... 49
8. USB Port ................................................................................................................ 50
9. Serial Ports ............................................................................................................ 51
9.1. Modem Serial Port 1 .................................................................................................. 52
9.2. Modem Serial Port 2 .................................................................................................. 53
9.3. RS232 Level Translation ............................................................................................ 53
10. Audio Section Overview ....................................................................................... 55
10.1. Analog Audio (TBD) ................................................................................................. 55
10.2. Digital Audio ........................................................................................................... 55
10.2.1. CODEC Example ............................................................................................................... 55
11. General Purpose I/O............................................................................................ 56

HE920 Hardware User Guide
1VV0301014 Rev.5 – 2013-03-21
Reproduction forbidden without written authorization from Telit Communications S.p.A. - All Rights Reserved. Page 7 of 79
11.1. Logic Level Specifications ...................................................................................... 57
11.2. Using a GPIO Pad as Input ...................................................................................... 57
11.3. Using a GPIO Pad as Output ................................................................................... 58
11.4. Using the Temperature Monitor Function ............................................................. 59
11.4.1. Short Description.............................................................................................................. 59
11.5. Indication of Network Service Availability .............................................................. 59
11.6. RTC Bypass Out ...................................................................................................... 60
11.7. VAUX Power Output ................................................................................................ 60
12. DAC and ADC section .......................................................................................... 61
12.1. DAC Converter ........................................................................................................ 61
12.1.1. Description ........................................................................................................................ 61
12.1.2. Enabling DAC .................................................................................................................... 61
12.1.3. Low Pass Filter Example ................................................................................................. 62
12.2. ADC Converter ........................................................................................................ 62
12.2.1. Description ........................................................................................................................ 62
12.2.2. Using ADC Converter ........................................................................................................ 62
13. Mounting the module on your board ................................................................... 63
13.1. General ................................................................................................................... 63
13.2. Module Finishing & Dimensions ............................................................................ 64
13.3. Recommended foot print for the application ......................................................... 65
13.4. Stencil ..................................................................................................................... 66
13.5. PCB Pad Design ...................................................................................................... 66
13.6. Recommendations for PCB Pad Dimensions (mm) ............................................... 66
13.7. Solder Paste ........................................................................................................... 68
13.7.1. Solder Reflow ................................................................................................................... 68
14. Application guide ................................................................................................ 69
14.1. Debug of the HE920 in production ......................................................................... 69
14.2. Bypass capacitor on Power supplies ..................................................................... 70
14.3. SIM interface .......................................................................................................... 70
14.4. EMC recommendations .......................................................................................... 71

HE920 Hardware User Guide
1VV0301014 Rev.5 – 2013-03-21
Reproduction forbidden without written authorization from Telit Communications S.p.A. - All Rights Reserved. Page 8 of 79
14.5. Download and Debug Port ...................................................................................... 72
15. Packing system (TBD) ......................................................................................... 73
15.1. Tray Drawing (TBD) ................................................................................................ 73
15.2. Moisture Sensibility ................................................................................................ 73
16. Conformity Assessment Issues ........................................................................... 74
16.1. 1999/5/EC Directive ................................................................................................ 74
16.2. FCC/IC Regulatory notices ........................................................................................ 76
17. Safety Recommendations .................................................................................... 78
18. Document History ............................................................................................... 79

HE920 Hardware User Guide
1VV0301014 Rev.5 – 2013-03-21
Reproduction forbidden without written authorization from Telit Communications S.p.A. - All Rights Reserved. Page 9 of 79
1. Introduction
1.1. Scope
The aim of this document is the description of some hardware solutions useful for developing
a product with the Telit HE920-EU/NA module. All the features and solutions detailed are
applicable to all HE920, whereas “HE920” is intended the modules listed in the applicability
table.
When a specific feature is applicable to a specific product, it will be clearly highlighted.
1.2. Audience
This document is intended for Telit customers, who are integrators, about to implement their
applications using our HE920 module.
1.3. Contact Information, Support
For general contact, technical support, to report documentation errors and to order manuals,
contact Telit’s Technical Support Center (TTSC) at:
TS-EMEA@telit.com
TS-NORTHAMERICA@telit.com
TS-LATINAMERICA@telit.com
TS-APAC@telit.com
Alternatively, use:
http://www.telit.com/en/products/technical-support-center/contact.php
For detailed information about where you can buy the Telit modules or for recommendations
on accessories and components visit:
http://www.telit.com
To register for product news and announcements or for product questions contact Telit’s
Technical Support Center (TTSC).
Our aim is to make this guide as helpful as possible. Keep us informed of your comments and
suggestions for improvements.
Telit appreciates feedback from the users of our information.

HE920 Hardware User Guide
1VV0301014 Rev.5 – 2013-03-21
Reproduction forbidden without written authorization from Telit Communications S.p.A. - All Rights Reserved. Page 10 of 79
1.4. Document Organization
This document contains the following chapters:
Chapter 1: “Introduction” provides a scope for this document, target audience, contact and
support information, and text conventions.
Chapter 2: “General Product Description” gives an overview of the features of the product.
Chapter 3: “HE920 Module Connections” deals with the pin out configuration and layout.
Chapter 4: “Hardware Commands” How to control the module via hardware
Chapter 5: “Power Supply” deals on supply and consumption.
Chapter 6: “Antenna” The antenna connection and board layout design are the most important
parts in the full product design
Chapter 7: “Logic Level specifications” Specific values adopted in the implementation of
logic levels for this module.
Chapter 8: “USB Port”
Chapter 9: “Serial Ports”
Chapter 10: “Audio Section Overview”
Chapter 11: “General Purpose I/O” How the general purpose I/O pads can be configured.
Chapter 12 “DAC and ADC Section” Deals with these two kind of converters.
Chapter 13: “Mounting the module on your board”
Chapter 14: “Application Guides”
Chapter 15: “Packing System”
Chapter 16: “Conformity Assessments Issues”
Chapter 17: “Safety Recommendations”
Chapter 18: “Document History”

HE920 Hardware User Guide
1VV0301014 Rev.5 – 2013-03-21
Reproduction forbidden without written authorization from Telit Communications S.p.A. - All Rights Reserved. Page 11 of 79
1.5. Text Conventions
Danger – This information MUST be followed or catastrophic equipment failure or bodily
injury may occur.
Caution or Warning – Alerts the user to important points about integrating the module, if
these points are not followed, the module and end user equipment may fail or malfunction.
Tip or Information – Provides advice and suggestions that may be useful when
integrating the module.
All dates are in ISO 8601 format, i.e. YYYY-MM-DD.
1.6. Related Documents
• HE920-EU/NA Product Description, 80404ST10112A
• HE920-EU/NA Software User guide, 1vv0301015
• HE920-EU/NA AT command reference guide, TBD
• HE920-EU/NA Digital Voice Interface Application Note, TBD
• Telit EVK2 User Guide, 1vv0300704

HE920 Hardware User Guide
1VV0301014 Rev.5 – 2013-03-21
Reproduction forbidden without written authorization from Telit Communications S.p.A. - All Rights Reserved. Page 12 of 79
2. General Product Description
2.1. Overview
The aim of this document is the description of some hardware solutions useful for developing
a product with the Telit HE920 module.
In this document all the basic functions of a mobile phone will be taken into account; for each
one of them a proper hardware solution will be suggested and eventually the wrong solutions
and common errors to be avoided will be evidenced. Obviously this document cannot
embrace the whole hardware solutions and products that may be designed. The wrong
solutions to be avoided must be considered as mandatory, while the suggested hardware
configurations must not be considered mandatory, instead the information given must be used
as a guide and a starting point for properly developing your product with the Telit HE920
module.
.
NOTICE:
The integration of the GSM/GPRS/EGPRS/WCDMA/HSPA+ HE920 cellular module within
user application must be done according to the design rules described in this manual.
The information presented in this document is believed to be accurate and reliable. However,
no responsibility is assumed by Telit Communication S.p.A. for its use, such as any
infringement of patents or other rights of third parties which may result from its use. No
license is granted by implication or otherwise under any patent rights of Telit Communication
S.p.A. other than for circuitry embodied in Telit products. This document is subject to change
without notice.

HE920 Hardware User Guide
1VV0301014 Rev.5 – 2013-03-21
Reproduction forbidden without written authorization from Telit Communications S.p.A. - All Rights Reserved. Page 13 of 79
2.2. HE920 Mechanical Dimensions
The Telit HE920 module overall dimensions are:
• Length: 34 mm
• Width: 40 mm
• Thickness: 2.8 mm
2.3. Weight
The module weight of HE920-EU/NA is about 9.0 gram.

HE920 Hardware User Guide
1VV0301014 Rev.5 – 2013-03-21
Reproduction forbidden without written authorization from Telit Communications S.p.A. - All Rights Reserved. Page 14 of 79
2.4. Environmental requirements
2.4.1. Temperature range
Note
Operating Temperature
Range
–20°C ~ +55°C The module is fully functional(*) in all the
temperature range, and it fully meets the ETSI
specifications.
–40°C ~ +85°C The module is fully functional(*) in all the
temperature range. Temperatures outside of
the range –20°C ÷ +55°C might slightly
deviate from ETSI specifications.
Storage and non-operating
Temperature Range
–40°C ~ +90°C
(*)Functional: the module is able to make and receive voice calls, data calls and SMS.
2.4.2. RoHS compliance
As a part of Telit corporate policy of environmental protection, the HE920 complies with the
RoHS (Restriction of Hazardous Substances) directive of the European Union (EU directive
2002/95/EG).

HE920 Hardware User Guide
1VV0301014 Rev.5 – 2013-03-21
Reproduction forbidden without written authorization from Telit Communications S.p.A. - All Rights Reserved. Page 15 of 79
2.5. Operating Frequency
The operating frequencies in GSM850, EGSM900, DCS1800, PCS1900, WCDMA modes are
conformed to the 3GPP specifications.
Mode Freq. TX (MHz) Freq. RX (MHz) Channels TX - RX offset
GSM850 824.2 ~ 848.8 869.2 ~ 893.8 128 ~ 251 45 MHz
EGSM900
890.0 ~ 914.8 935.0 ~ 959.8 0 ~ 124 45 MHz
880.2 ~ 889.8 925.2 ~ 934.8 975 ~ 1023 45 MHz
DCS1800 1710.2 ~ 1784.8 1805.2 ~ 1879.8 512 ~ 885 95MHz
PCS1900 1850.2 ~ 1909.8 1930.2 ~ 1989.8 512 ~ 810 80MHz
WCDMA850 826.4 ~ 846.6 871.4 ~ 891.6 Tx: 4132 ~ 4233
Rx: 4357 ~ 4458 45MHz
WCDMA900
(HE920-EU only) 882.4 ~ 912.6 927.4 ~ 957.6 Tx: 2712 ~ 2863
Rx: 2937 ~ 3088 45MHz
WCDMA(AWS)
(HE920-NA only) 1712.4 ~ 1752.6 2112.4 ~ 2152.6 Tx: 1312 ~ 1513
Rx: 1537 ~ 1738 400MHz
WCDMA1900
(HE920-NA only) 1852.4 ~ 1907.6 1932.4 ~ 1987.6 Tx: 9262 ~ 9538
Rx: 9662 ~ 9938 80MHz
WCDMA2100
(HE920-EU only) 1922.4 ~ 1977.6 2112.4 ~ 2167.6 Tx: 9612 ~ 9888
Rx: 10562 ~ 10838 190MHz

HE920 Hardware User Guide
1VV0301014 Rev.5 – 2013-03-21
Reproduction forbidden without written authorization from Telit Communications S.p.A. - All Rights Reserved. Page 16 of 79
3. HE920 Module Connections
3.1. PIN-OUT
PAD Signal I/O Function Type COMMENT
USB HS 2.0 Communication Port
D19 USB_D+ I/O USB differential Data(+)
F19 USB_D- I/O USB differential Data(+)
B19 USB_ID(TBD) AI
Analog input used to sense whether a peripheral device
is connected, and determine the peripheral type, a host
or a peripheral
Analog
A18 USB_VBUS AI Power sense for the internal USB transceiver Power
Asynchronous UART – Prog. / data +HW Flow Control
AH19 C103/TXD I Serial data input (TXD) from DTE 1.8V
AF19 C104/RXD O Serial data output to DTE 1.8V
AC18 C108/DTR I Input for Data terminal ready signal (DTR) from DTE 1.8V
AA18 C105/RTS I Input for Request to send signal (RTS) from DTE 1.8V
AK19 C106/CTS O Output for Clear to send signal (CTS) to DTE 1.8V
AE18 C109/DCD O Output for Data carrier detect signal (DCD) to DTE 1.8V
AG18 C107/DSR O Output for Data set ready signal (DSR) to DTE 1.8V
AJ18 C125/RING O Output for Ring indicator signal (RI) to DTE 1.8V
Asynchronous Auxiliary UART
AB19 TXD_AUX O Auxillary UART (TX Data to DTE) 1.8V
AD19 RXD_AUX I Auxillary UART (RX Data from DTE) 1.8V
SIM Card Interface
A10 SIMCLK O External SIM signal – Clock 1.8/2.85V
B11 SIMRST O External SIM signal – Reset 1.8/2.85V
B9 SIMIO I/O External SIM signal - Data I/O 1.8/2.85V
B7 SIMIN I External SIM signal - Presence (active low) 1.8V
A8 SIMVCC - External SIM signal – Power supply for the SIM 1.8/2.85V
Audio
B5 EAR1_MT+ AO Earphone signal output1, phase + Audio
A4 EAR1_MT- AO Earphone signal output1, phase - Audio
B3 MIC1_MT+ AI Mic signal input1, phase + Audio
A2 MIC1_MT- AI Mic signal input1, phase - Audio
E2 EAR2_MT+ AO Earphone signal output2, phase + Audio
D1 EAR2_MT- AO Earphone signal output2, phase - Audio
C2 MIC2_MT+ AI Mic signal input2, phase + Audio
B1 MIC2_MT- AI Mic signal input2, phase - Audio
Digital Voice interface (DVI)

HE920 Hardware User Guide
1VV0301014 Rev.5 – 2013-03-21
Reproduction forbidden without written authorization from Telit Communications S.p.A. - All Rights Reserved. Page 17 of 79
PAD Signal I/O Function Type COMMENT
D11 DVI_WA0 I/O Digital Voice interface (WA0) 1.8V
C8 DVI_RX I/O Digital Voice interface (RX) 1.8V
D9 DVI_TX I/O Digital Voice interface (TX) 1.8V
C10 DVI_CLK I/O Digital Voice interface (CLK) 1.8V
Digital IO
F9 GPIO_01 I/O GPIO_01 1.8V
E10 GPIO_02 I/O GPIO_02 1.8V
F11 GPIO_03 I/O GPIO_03 1.8V
E12 GPIO_04 I/O GPIO_04 1.8V
F13 GPIO_05 I/O GPIO_05 1.8V
E14 GPIO_06 I/O GPIO_06 / DAC_OUT(PDM) 1.8V
R18 GPIO_07 I/O GPIO_07 1.8V
S19 GPIO_08 I/O GPIO_08 1.8V
U19 GPIO_09 I/O GPIO_09 1.8V
W19 GPIO_10 I/O GPIO_10 1.8V
RF Section
AD1 Antenna I/O GSM/EDGE/UMTS Antenna (50Ohm) RF
AU9 ANT_DIV I UMTS Antenna Diversity Input (50Ohm) RF
GPS Section
S1 ANT_GPS I GPS Antenna (50Ohm) RF
V2 GPS_LNA_EN O Output enable for External LNA supply 1.8V
Miscellaneous Function
AP1 RESET* I Reset Input 1.8V Active Low
AS1 ON_OFF* I Input Command for Power ON/OFF 1.8V Active Low
F17 VRTC AI VRTC Backup Capacitor Power
To be used to
b
ack up the
RTC section
P17 VAUX/PWRMON O Supply Output for External Accessories / Power ON
Monitor 1.8V
D5 ADC_IN1 AI Analog/Digital Converter Input 1 Analog
E6 ADC_IN2 AI Analog/Digital Converter Input 2 Analog
AU3 STAT_LED O Status Indicator LED 1.8V
AN10 SW_RDY O Indicates that the boot sequence completed successfully 1.8V
AN12 SHDN* I Unconditional Shut down Input 1.8V
M17 LED_DRV_EN O Enable for the external LED Driver circuit 1.8V
Power Supply
AP17 VBATT - Main Power Supply (Baseband) Power
AP19 VBATT - Main Power Supply (Baseband) Power
AR18 VBATT - Main Power Supply (Baseband) Power
AS17 VBATT_PA - Main Power Supply (PAM) Power
AS19 VBATT_PA - Main Power Supply (PAM) Power

HE920 Hardware User Guide
1VV0301014 Rev.5 – 2013-03-21
Reproduction forbidden without written authorization from Telit Communications S.p.A. - All Rights Reserved. Page 18 of 79
PAD Signal I/O Function Type COMMENT
AT18 VBATT_PA - Main Power Supply (PAM) Power
AU17 VBATT_PA - Main Power Supply (PAM) Power
AU19 VBATT_PA - Main Power Supply (PAM) Power
A6 GND - Ground
A12 GND - Ground
B13 GND - Ground
B15 GND - Ground
B17 GND - Ground
C4 GND - Ground
C6 GND - Ground
D3 GND - Ground
D7 GND - Ground
E18 GND - Ground
F1 GND - Ground
G18 GND - Ground
H19 GND - Ground
M1 GND - Ground
N2 GND - Ground
P1 GND - Ground
P3 GND - Ground
R2 GND Ground
T2 GND Ground
T18 GND - Ground
U1 GND - Ground
V18 GND - Ground
W1 GND - Ground
X2 GND - Ground
X18 GND - Ground
Y1 GND - Ground
Y19 GND Ground
AA2 GND - Ground
AB1 GND - Ground
AC2 GND - Ground
AE2 GND - Ground
AF1 GND - Ground
AG2 GND - Ground
AH1 GND - Ground
AJ2 GND - Ground
AK1 GND - Ground
AK17 GND - Ground
AL18 GND - Ground

HE920 Hardware User Guide
1VV0301014 Rev.5 – 2013-03-21
Reproduction forbidden without written authorization from Telit Communications S.p.A. - All Rights Reserved. Page 19 of 79
PAD Signal I/O Function Type COMMENT
AM17 GND - Ground
AM19 GND - Ground
AN16 GND - Ground
AN18 GND - Ground
AP3 GND - Ground
AP5 GND - Ground
AP7 GND - Ground
AP9 GND - Ground
AP11 GND - Ground
AP13 GND - Ground
AP15 GND - Ground
AR2 GND - Ground
AR4 GND - Ground
AR6 GND - Ground
AR8 GND - Ground
AR10 GND - Ground
AR12 GND - Ground
AR14 GND - Ground
AR16 GND - Ground
AS5 GND - Ground
AS7 GND - Ground
AS9 GND - Ground
AS11 GND - Ground
AS13 GND - Ground
AS15 GND - Ground
AT4 GND - Ground
AT6 GND - Ground
AT8 GND - Ground
AT10 GND - Ground
AT12 GND - Ground
AT14 GND - Ground
AT16 GND - Ground
AU1 GND - Ground
AU5 GND - Ground
AU7 GND - Ground
AU11 GND - Ground
AU15 GND - Ground
Reserved
A14 Reserved - Reserved
A16 Reserved - Reserved
C12 Reserved - Reserved

HE920 Hardware User Guide
1VV0301014 Rev.5 – 2013-03-21
Reproduction forbidden without written authorization from Telit Communications S.p.A. - All Rights Reserved. Page 20 of 79
PAD Signal I/O Function Type COMMENT
C14 Reserved - Reserved
C16 Reserved - Reserved
C18 Reserved - Reserved
D13 Reserved - Reserved
D15 Reserved - Reserved
D17 Reserved - Reserved
E4 Reserved - Reserved
E8 Reserved - Reserved
E16 Reserved - Reserved
F3 Reserved - Reserved
F5 Reserved - Reserved
F7 Reserved - Reserved
F15 Reserved - Reserved
G2 Reserved - Reserved
H1 Reserved - Reserved
H3 Reserved - Reserved
H17 Reserved - Reserved
J2 Reserved - Reserved
J18 Reserved - Reserved
K1 Reserved - Reserved
K3 Reserved - Reserved
K17 Reserved - Reserved
K19 Reserved - Reserved
L2 Reserved - Reserved
L18 Reserved - Reserved
M3 Reserved - Reserved
M19 Reserved - Reserved
N18 Reserved - Reserved
P19 Reserved - Reserved
S3 Reserved - Reserved
S17 Reserved - Reserved
U3 Reserved - Reserved
U17 Reserved - Reserved
W3 Reserved - Reserved
W17 Reserved - Reserved
Y3 Reserved - Reserved
Y17 Reserved - Reserved
AB3 Reserved - Reserved
AB17 Reserved - Reserved
AD3 Reserved - Reserved
AD17 Reserved - Reserved

HE920 Hardware User Guide
1VV0301014 Rev.5 – 2013-03-21
Reproduction forbidden without written authorization from Telit Communications S.p.A. - All Rights Reserved. Page 21 of 79
PAD Signal I/O Function Type COMMENT
AF3 Reserved - Reserved
AF17 Reserved - Reserved
AH3 Reserved - Reserved
AH17 Reserved - Reserved
AK3 Reserved - Reserved
AL2 Reserved - Reserved
AM1 Reserved - Reserved
AM3 Reserved - Reserved
AN2 Reserved - Reserved
AN4 Reserved - Reserved
AN6 Reserved - Reserved
AN8 Reserved - Reserved
AN14 Reserved - Reserved
AS3 Reserved - Reserved
AT2 Reserved - Reserved
AU13 Reserved - Reserved
NOTE:
DTR pin must be connected in order to enter HE920’s power saving mode.
NOTE:
RI pin must be connected in order to wake up the host when a call is coming in sleep mode of
host.
NOTE:
RESERVED pins must not be connected
RTS must be connected to the GND (on the module side) if flow control is not used
NOTE:
If not used, almost all pins must be left disconnected. The only exceptions are the following:
PAD Signal
AP17,AP19,AR18,AS17,AS19,AT18,AU17,AU19 VBATT & VBATT_PA
A6,A12,B13,B15,B17,C4,C6,D3,D7,E18,F1,G18,H19,
M1,N2,P1,P3,R2,T2,T18,U1,V18,W1,X2,X18,Y1,Y19,
AA2,AB1,AC2,AE2,AF1,AG2,AH1,AJ2,AK1,AK17,
AL18,AM17,AM19,AN16,AN18,AP3,AP5,AP7,AP9,
AP11,AP13,AP15,AR2,AR4AR6,AR8,AR10,AR12,
AR14,AR16,AS5,AS7,AS9,AS11,AS13,AS15,AT4,
GND

HE920 Hardware User Guide
1VV0301014 Rev.5 – 2013-03-21
Reproduction forbidden without written authorization from Telit Communications S.p.A. - All Rights Reserved. Page 22 of 79
AT6,AT8,AT10,AT12,AT14,AT16,AU1,AU5,AU7,
AU11,AU15
AS1 ON/OFF*
AP1 RESET*
D19 USB_D+
F19 USB_D-
A18 USB_VBUS
AH19 C103/TXD
AF19 C104/RXD
AA18 C105/RTS
AK19 C106/CTS
AB19 TXD_AUX
AD19 RXD_AUX

HE920 Hardware User Guide
1VV0301014 Rev.5 – 2013-03-21
Reproduction forbidden without written authorization from Telit Communications S.p.A. - All Rights Reserved. Page 23 of 79
3.1.1. LGA Pads Layout
NOTE:
The pin defined as RES has to be considered RESERVED and not connected on any
pin in the application. The related area on the application has to be kept empty.

HE920 Hardware User Guide
1VV0301014 Rev.5 – 2013-03-21
Reproduction forbidden without written authorization from Telit Communications S.p.A. - All Rights Reserved. Page 24 of 79
4. Hardware Commands
4.1. Turning ON the HE920
To turn on HE920, the pad ON_OFF* must be tied low for at least 1 second and then released.
The maximum current that can be drained from the ON_OFF* pad is 0.1 mA.
A simple circuit to power on the module is illustrated below:
4.2. Initialization and Activation state
Upon turning on HE920 module, The HE920 is not activated yet because the boot sequence of
HE920 is still going on internally. It takes about 10 seconds to complete the initializing the
module internally.
For this reason, it would be useless to try to access HE920 during the Initialization state as
below. To get the desirable stability, The HE920 needs at least 10 seconds after the
PWRMON goes High to become operational by reaching the activation state.
During the Initialization state, any kind of AT-command is not available. DTE must be
waiting for the Activation state to communicate with HE920.

HE920 Hardware User Guide
1VV0301014 Rev.5 – 2013-03-21
Reproduction forbidden without written authorization from Telit Communications S.p.A. - All Rights Reserved. Page 25 of 79
NOTE:
To check if the HE920 has powered on, the hardware line PWRMON must be monitored.
When PWRMON goes high, the module has powered on.
NOTE:
Do not use any pull up resistor on the ON_OFF* line, it is internally pulled up. Using pull up
resistor may bring to latch up problems on the HE920 power regulator and improper power
on/off of the module. The line ON_OFF* must be connected only in open collector
configuration.
NOTE:
In this document all the lines are inverted. Active low signals are labeled with a name that
ends with "#", "*" or with a bar over the name.
NOTE:
In order to avoid a back powering effect it is recommended to avoid having any HIGH logic
level signal applied to the digital pins of the module when is powered OFF or during an
ON/OFF transition.
For example:
1- Let us assume you need to drive the ON_OFF* pad with a totem pole output of a +1.8/5
V microcontroller (uP_OUT1):

HE920 Hardware User Guide
1VV0301014 Rev.5 – 2013-03-21
Reproduction forbidden without written authorization from Telit Communications S.p.A. - All Rights Reserved. Page 26 of 79
4.3. Turning OFF the HE920
Turning off the device can be done in two ways:
• by software command (see HE920-EU/NA Software User Guide)
• by Hardware shutdown(pad ON_OFF*)
When the device is shut down by software command or by hardware shutdown(pad
ON_OFF*), it issues to the network a detach request that informs the network that the device
will not be reachable any more.
TIP:
To check if the device has powered off, hardware line PWRMON must be monitored. When
PWRMON goes low it can be considered the device has powered off.
NOTE:
In order to avoid a back powering effect it is recommended to avoid having any HIGH logic
level signal applied to the digital pins of the module when is powered OFF or during an
ON/OFF transition.

HE920 Hardware User Guide
1VV0301014 Rev.5 – 2013-03-21
Reproduction forbidden without written authorization from Telit Communications S.p.A. - All Rights Reserved. Page 27 of 79
4.3.1. Shutdown by Software Command
HE920 can be shut down by a software command.
When a shut down command is sent, HE920 goes into the finalization state and finally will
shut down PWRMON at the end of this state.
The period of the finalization state can differ according to the situation in which the HE920 is
so it cannot be fixed definitely.
Normally it will be above 10 seconds later from sending a shut down command and DTE
should monitor the status of PWRMON to see the actual power off.
TIP:
To check if the device has powered off, hardware line PWRMON must be monitored. When
PWRMON goes low, the device has powered off.

HE920 Hardware User Guide
1VV0301014 Rev.5 – 2013-03-21
Reproduction forbidden without written authorization from Telit Communications S.p.A. - All Rights Reserved. Page 28 of 79
4.3.2. Hardware Shutdown
To turn OFF HE920 the pad ON_OFF* must be tied low for at least 2 seconds and then
released. Same circuitry and timing for the power on must be used.
When the hold time of ON_OFF* is above 2 seconds, HE920 goes into the finalization state
and finally will shut down PWRMON at the end of this state.
The period of the finalization state can differ according to the situation in which the HE920 is
so it cannot be fixed definitely.
Normally it will be above 10 seconds later from releasing ON_OFF* and DTE should
monitor the status of PWRMON to see the actual power off.
TIP:
To check if the device has powered off, hardware line PWRMON must be monitored. When
PWRMON goes low, the device has powered off.

HE920 Hardware User Guide
1VV0301014 Rev.5 – 2013-03-21
Reproduction forbidden without written authorization from Telit Communications S.p.A. - All Rights Reserved. Page 29 of 79
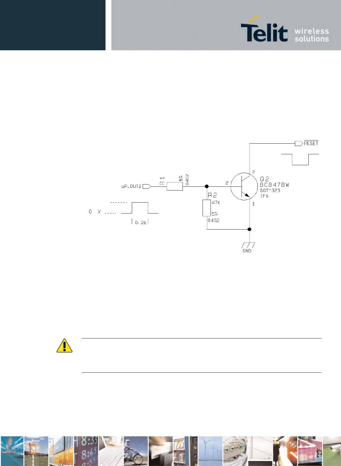
4.4. Hardware Unconditional Restart (RESET)
To unconditionally restart HE920, the pad RESET* must be tied low for at least 200
milliseconds and then released.
A simple circuit to do it is:
NOTE:
Do not use any pull up resistor on the RESET* line or any totem pole digital output. Using
pull up resistor may bring to latch up problems on the HE920 power regulator and improper
functioning of the module. The line RESET* must be connected only in open collector
configuration.
TIP:
The unconditional hardware Restart must always be implemented on the boards and the
software must use it as an emergency exit procedure.
RESET#
Unconditional Restart
impulse
GND

HE920 Hardware User Guide
1VV0301014 Rev.5 – 2013-03-21
Reproduction forbidden without written authorization from Telit Communications S.p.A. - All Rights Reserved. Page 30 of 79
For example:
1- Let us assume you need to drive the RESET* pad with a totem pole output of a +1.8/5 V
microcontroller (uP_OUT2):
4.5. Hardware Unconditional Shutdown (Power Off)
The Unconditional Shutdown of the module could be activated using the SHDN* line (pad
AN12).
WARNIG:
The hardware unconditional Shutdown must not be used during normal operation of the
device since it does not detach the device from the network. It shall be kept as an emergency
exit procedure.
To unconditionally shutdown the HE920, the pad SHDN* must be tied low for at least 200
milliseconds and then released.
10k
+1.8 / 5V

HE920 Hardware User Guide
1VV0301014 Rev.5 – 2013-03-21
Reproduction forbidden without written authorization from Telit Communications S.p.A. - All Rights Reserved. Page 31 of 79
4.6. Summary of Turning ON and OFF the module
Below chart describes the overall sequences for Turning ON and OFF.
NOTE:
Do not use any pull up resistor on the SHDN* line nor any totem pole digital output. Using
pull up resistor may bring to latch up problems on the HE920 power regulator and improper
functioning of the module. The line SHDN* must be connected only in open collector
configuration.
The SHDN* is generating an unconditional shutdown(power off) of the module without an
automatic restart.
The module will shutdown, but will NOT perform the detach from the cellular network.
To proper power on again the module please refer to the related paragraph (“Turning ON the
HE920”)
TIP:
The unconditional hardware shutdown must always be implemented on the boards and should
be used only as an emergency exit procedure.

HE920 Hardware User Guide
1VV0301014 Rev.5 – 2013-03-21
Reproduction forbidden without written authorization from Telit Communications S.p.A. - All Rights Reserved. Page 32 of 79
5. Power Supply
The power supply circuitry and board layout are a very important part in the full product
design and they strongly reflect on the product overall performances. Read carefully the
requirements and the guidelines that will follow for a proper design.
5.1. Power Supply Requirements
The HE920 power requirements are:
Power Supply
Nominal Supply Voltage 3.8V
Max Supply Voltage 4.2V
Supply Voltage Range 3.4V – 4.2V
HE920
Mode Average(mA) Mode Description
IDLE mode Standby mode; no call in progress
AT+CFUN=1 WCDMA 15 Normal mode; full functionality of the module
GSM 15
AT+CFUN=4 WCDMA 13 Disabled TX and RX; modules is not registered on the
network
GSM 13
AT+CFUN=0 or
AT+CFUN=5
WCDMA 3.2/1.0*
Power saving; CFUN=0 module registered on the
network and can receive voice call or an SMS; but it is
not possible to send AT commands; module wakes up with
an unsolicited code (call or SMS) or rising RTS line.
CFN=5 full functionality with power saving;
Module registered on the network can receive
incoming call sand SMS
GSM 3.2/1.3*
WCDMA TX and RX mode
WCDMA Voice 630 WCDMA voice channel
HSPA 640 HSPA data channel
GSM TX and RX mode
GSM Voice 260 GSM voice channel
GPRS Class33 680 GPRS data channel
EDGE Class33 380 EDGE data channel
* Worst/best case depends on network configuration and is not under module control.
TIP:
The electrical design for the Power supply must be made ensuring that it will be capable of a
peak current output of at least 2A.
In GSM/GPRS mode, RF transmission is not continuous and it is packed into bursts at a base
frequency of about 216 Hz, and the relative current peaks can be as high as about 2A.

HE920 Hardware User Guide
1VV0301014 Rev.5 – 2013-03-21
Reproduction forbidden without written authorization from Telit Communications S.p.A. - All Rights Reserved. Page 33 of 79
Therefore the power supply has to be designed in order to withstand these current peaks
without big voltage drops; this means that both the electrical design and the board layout must
be designed for this current flow. If the layout of the PCB is not well designed, a strong noise
floor is generated on the ground; this will reflect on all the audio paths producing an audible
annoying noise at 216 Hz; if the voltage drops during the peak, current absorption is too much.
The device may even shut down as a consequence of the supply voltage drop.

HE920 Hardware User Guide
1VV0301014 Rev.5 – 2013-03-21
Reproduction forbidden without written authorization from Telit Communications S.p.A. - All Rights Reserved. Page 34 of 79
5.2. General Design Rules
The principal guidelines for the Power Supply Design embrace three different design steps:
• the electrical design
• the thermal design
• the PCB layout
5.2.1. Electrical Design Guidelines
The electrical design of the power supply depends strongly on the power source where this
power is drained. We will distinguish them into three categories:
• +5V input (typically PC internal regulator output)
• +12V input (typically automotive)
• battery
5.2.1.1. + 5V Input Source Power Supply Design Guidelines
• The desired output for the power supply is 3.8V, hence there is not a big
difference between the input source and the desired output and a linear regulator
can be used. A switching power supply will not be suited because of the low
drop-out requirements.
• When using a linear regulator, a proper heat sink must be provided in order to
dissipate the power generated.
• A Bypass low ESR capacitor of adequate capacity must be provided in order to
cut the current absorption peaks close to HE920, a 100µF tantalum capacitor is
usually suited.
• Make sure the low ESR capacitor on the power supply output (usually a tantalum
one) is rated at least 10V.
• A protection diode must be inserted close to the power input, in order to save
HE920 from power polarity inversion.

HE920 Hardware User Guide
1VV0301014 Rev.5 – 2013-03-21
Reproduction forbidden without written authorization from Telit Communications S.p.A. - All Rights Reserved. Page 35 of 79
An example of linear regulator with 5V input is:
5.2.1.2. + 12V Input Source Power Supply Design Guidelines
• The desired output for the power supply is 3.8V, hence due to the big difference
between the input source and the desired output, a linear regulator is not suited
and must not be used. A switching power supply will be preferable because of its
better efficiency especially with the 2A peak current load represented by HE920.
• When using a switching regulator, a 500kHz or more switching frequency
regulator is preferable because of its smaller inductor size and its faster transient
response. This allows the regulator to respond quickly to the current peaks
absorption.
• In any case, the frequency and Switching design selection is related to the
application to be developed due to the fact the switching frequency could also
generate EMC interferences.
• For car PB battery the input voltage can rise up to 15.8V and this must be kept in
mind when choosing components: all components in the power supply must
withstand this voltage.
• A Bypass low ESR capacitor of adequate capacity must be provided in order to
cut the current absorption peaks. A 100µF tantalum capacitor is usually suited for
this.
• Make sure the low ESR capacitor on the power supply output (usually a tantalum
one) is rated at least 10V.
• For Car applications a spike protection diode must be inserted close to the power
input, in order to clean the supply from spikes.
• A protection diode must be inserted close to the power input, in order to save
HE920 from power polarity inversion. This can be the same diode as for spike
protection.

HE920 Hardware User Guide
1VV0301014 Rev.5 – 2013-03-21
Reproduction forbidden without written authorization from Telit Communications S.p.A. - All Rights Reserved. Page 36 of 79
An example of switching regulator with 12V input is in the below schematic (it is split in 2
parts):
Switching regulator

HE920 Hardware User Guide
1VV0301014 Rev.5 – 2013-03-21
Reproduction forbidden without written authorization from Telit Communications S.p.A. - All Rights Reserved. Page 37 of 79
5.2.1.3. Battery Source Power Supply Design Guidelines
• The desired nominal output for the power supply is 3.8V and the maximum
allowed voltage is 4.2V, hence a single 3.7V Li-Ion cell battery type is suited for
supplying the power to the Telit HE920 module. The three cells Ni/Cd or Ni/MH
3.6 V Nom. battery types or 4V PB types must not be used directly since their
maximum voltage can rise over the absolute maximum voltage for HE920 and
damage it.
NOTE:
Do not use any Ni-Cd, Ni-MH, and Pb battery types directly connected with HE920. Their
use can lead to overvoltage on HE920 and damage it. Use only Li-Ion battery types.
• A Bypass low ESR capacitor of adequate capacity must be provided in order to
cut the current absorption peaks, a 100µF tantalum capacitor is usually suited.
• Make sure the low ESR capacitor (usually a tantalum one) is rated at least 10V.
• A protection diode must be inserted close to the power input, in order to save
HE920 from power polarity inversion. Otherwise the battery connector must be
done in a way to avoid polarity inversions when connecting the battery.
• The battery capacity must be at least 500mAh in order to withstand the current
peaks of 2A; the suggested capacity is from 500mAh to 1000mAh.

HE920 Hardware User Guide
1VV0301014 Rev.5 – 2013-03-21
Reproduction forbidden without written authorization from Telit Communications S.p.A. - All Rights Reserved. Page 38 of 79
5.2.2. Thermal Design Guidelines
The thermal design for the power supply heat sink must be done with the following
specifications:
• Average current consumption during HSPA transmission @PWR level max in
HE920: 640mA
• Average current consumption during class33 GPRS transmission @PWR level
max: 680mA
• Average GPS current during GPS ON (Power Saving disabled) : 65mA
NOTE:
The average consumption during transmissions depends on the power level at which the
device is requested to transmit via the network. The average current consumption hence varies
significantly.
NOTE:
The thermal design for the Power supply must be made keeping an average consumption at
the max transmitting level during calls of 640mA(HSPA)/680mA(GPRS) rms plus 65mA rms
for GPS in tracking mode.
Considering the very low current during idle, especially if Power Saving function is enabled,
it is possible to consider from the thermal point of view that the device absorbs current
significantly only during calls.
If we assume that the device stays in transmission for short periods of time (let us say few
minutes) and then remains for quite a long time in idle (let us say one hour), then the power
supply has always the time to cool down between the calls and the heat sink could be smaller
than the calculated for 640mA (HSPA)/680mA (GPRS) maximum RMS current. There could
even be a simple chip package (no heat sink).
Moreover in average network conditions the device is requested to transmit at a lower power
level than the maximum and hence the current consumption will be less than 640mA (HSPA)
/680mA (GPRS) (being usually around 250mA).
For these reasons the thermal design is rarely a concern and the simple ground plane where
the power supply chip is placed can be enough to ensure a good thermal condition and avoid
overheating.
For the heat generated by the HE920, you can consider it to be during transmission 2W max
during class33 GPRS upload. This generated heat will be mostly conducted to the ground
plane under the HE920; you must ensure that your application can dissipate heat.
In the WCDMA/HSPA mode, since HE920 emits RF signals continuously during
transmission, you must pay special attention how to dissipate the heat generated.
The current consumption will be up to about 640mA in HSPA (630mA in WCDMA)
continuously at the maximum TX output power (23dBm). Thus, you must arrange the PCB
area as large as possible under HE920 which you will mount. You must mount HE920 on the
large ground area of your application board and make many ground vias to dissipate the heat.

HE920 Hardware User Guide
1VV0301014 Rev.5 – 2013-03-21
Reproduction forbidden without written authorization from Telit Communications S.p.A. - All Rights Reserved. Page 39 of 79
The peak current consumption in the GSM mode is higher than that in WCDMA. However,
considering the heat sink is more important in case of WCDMA.
As mentioned before, a GSM signal is bursty, thus, the temperature drift is more insensible
than WCDMA. Consequently, if you prescribe the heat dissipation in the WCDMA mode,
you don’t need to think more about the GSM mode.
5.2.3. Power Supply PCB Layout Guidelines
As seen in the electrical design guidelines, the power supply must have a low ESR capacitor
on the output to cut the current peaks and a protection diode on the input to protect the supply
from spikes and polarity inversion. The placement of these components is crucial for the
correct working of the circuitry. A misplaced component can be useless or can even decrease
the power supply performances.
• The Bypass low ESR capacitor must be placed close to the Telit HE920 power
input pads, or in the case the power supply is a switching type, it can be placed
close to the inductor to cut the ripple if the PCB trace from the capacitor to
HE920 is wide enough to ensure a drop-less connection even during the 2A
current peaks.
• The protection diode must be placed close to the input connector where the power
source is drained.
• The PCB traces from the input connector to the power regulator. IC must be wide
enough to ensure no voltage drops to occur when the 2A current peaks are
absorbed. Note that this is not made in order to save power loss but especially to
avoid the voltage drops on the power line at the current peaks frequency of 216
Hz that will reflect on all the components connected to that supply (also
introducing the noise floor at the burst base frequency.) For this reason while a
voltage drop of 300-400 mV may be acceptable from the power loss point of
view, the same voltage drop may not be acceptable from the noise point of view.
If your application does not have audio interface but only uses the data feature of
the Telit HE920, then this noise is not so disturbing and power supply layout
design can be more forgiving.
• The PCB traces to HE920 and the Bypass capacitor must be wide enough to
ensure no significant voltage drops to occur when the 2A current peaks are
absorbed. This is a must for the same above-mentioned reasons. Try to keep this
trace as short as possible.
• The PCB traces connecting the Switching output to the inductor and the
switching diode must be kept as short as possible by placing the inductor and the
diode very close to the power switching IC (only for switching power supply).
This is done in order to reduce the radiated field (noise) at the switching
frequency (usually 100-500 kHz).
• The use of a good common ground plane is suggested.
• The placement of the power supply on the board must be done in a way to
guarantee that the high current return paths in the ground plane are not
overlapped to any noise sensitive circuitry as the microphone amplifier/buffer or
earphone amplifier.

HE920 Hardware User Guide
1VV0301014 Rev.5 – 2013-03-21
Reproduction forbidden without written authorization from Telit Communications S.p.A. - All Rights Reserved. Page 40 of 79
• The power supply input cables must be kept separately from noise sensitive lines
such as microphone/earphone cables.

HE920 Hardware User Guide
1VV0301014 Rev.5 – 2013-03-21
Reproduction forbidden without written authorization from Telit Communications S.p.A. - All Rights Reserved. Page 41 of 79
6. Antenna(s)
The antenna connection and board layout design are the most important parts in the full
product design and they strongly reflect on the product’s overall performances. Read carefully
and follow the requirements and the guidelines for a proper design.
6.1. GSM/WCDMA Antenna Requirements
The antenna for a Telit HE920 device must fulfill the following requirements:
When using the Telit HE920, since there’s no antenna connector on the module, the antenna
must be connected to the HE920 antenna pad (AD1) by means of a transmission line
implemented in the PCB.
In the case that the antenna is not directly connected at the antenna pad of the HE920, then a
PCB line is required in order to connect with it or with its connector.
This transmission line shall fulfill the following requirements:
Antenna Line on PCB Requirements
Characteristic Impedance 50Ohm
Max Attenuation 0.3dB
Coupling with other signals shall be avoided
Cold End (Ground Plane) of antenna shall be equipotential to the HE920 ground pads
GSM / WCDMA Antenna Requirements
Frequency
range Depending by frequency band(s) provided by the network operator, the
customer must use the most suitable antenna for that/those band(s)
Bandwidth
HE920-EU HE920-NA
GSM850 : 70 MHz
GSM900 : 80 MHz
GSM1800(DCS) : 170 MHz
GSM1900(PCS) : 140 MHz
WCDMA band I(2100) : 250 MHz
WCDMA band V(850) : 70 MHz
WCDMA band VIII(900) : 80 MHz
GSM850 : 70 MHz
GSM900 : 80 MHz
GSM1800(DCS) : 170 MHz
GSM1900(PCS) : 140 MHz
WCDMA band II(1900) : 140 MHz
WCDMA band IV(AWS) : 445 MHz
WCDMA band V(850) : 70 MHz
Impedance 50 Ohm
Input power > 33dBm(2 W) peak power in GSM
> 24dBm Average power in WCDMA
VSWR
absolute max <= 5:1(limit to avoid permanent damage)
VSWR
recommended <= 2:1(limit to fulfill all regulatory requirements)

HE920 Hardware User Guide
1VV0301014 Rev.5 – 2013-03-21
Reproduction forbidden without written authorization from Telit Communications S.p.A. - All Rights Reserved. Page 42 of 79
Furthermore if the device is developed for the US and/or Canada market, it must comply with
the FCC and/or IC approval requirements:
This device is to be used only for mobile and fixed application. In order to re-use the Telit
FCC/IC approvals the antenna(s) used for this transmitter must be installed to provide a
separation distance of at least 20 cm from all persons and must not be co-located or operating
in conjunction with any other antenna or transmitter. If antenna is installed with a separation
distance of less than 20 cm from all persons or is co-located or operating in conjunction with
any other antenna or transmitter then additional FCC/IC testing may be required. End-Users
must be provided with transmitter operation conditions for satisfying RF exposure compliance.
OEM integrators must ensure that the end user has no manual instructions to remove or install
the HE920 module. Antennas used for this OEM module must not exceed 2dBi gain for
mobile and fixed operating configurations.
6.2. GSM/WCDMA Antenna – PCB line Guidelines
• Make sure that the transmission line’s characteristic impedance is 50ohm.
• Keep line on the PCB as short as possible since the antenna line loss shall be less than
around 0.3dB.
• Line geometry should have uniform characteristics, constant cross section, avoid
meanders and abrupt curves.
• Any kind of suitable geometry/structure can be used for implementing the printed
transmission line afferent the antenna.
• If a Ground plane is required in line geometry, that plane has to be continuous and
sufficiently extended so the geometry can be as similar as possible to the related
canonical model.
• Keep, if possible, at least one layer of the PCB used only for the Ground plane; If
possible, use this layer as reference Ground plane for the transmission line.
• It is wise to surround (on both sides) of the PCB transmission line with Ground. Avoid
having other signal tracks facing directly the antenna line track.
• Avoid crossing any un-shielded transmission line footprint with other tracks on
different layers.
• The Ground surrounding the antenna line on PCB has to be strictly connected to the
main Ground plane by means of via holes (once per 2mm at least) placed close to the
ground edges facing line track.
• Place EM noisy devices as far as possible from HE920 antenna line.
• Keep the antenna line far away from the HE920 power supply lines.
• If EM noisy devices are present on the PCB hosting the HE920, such as fast switching
ICs, take care of shielding them with a metal frame cover.
• If EM noisy devices are not present around the line use of geometries like Micro strip
or Grounded Coplanar Waveguide are preferred since they typically ensure less
attenuation when compared to a Strip line having same length.

HE920 Hardware User Guide
1VV0301014 Rev.5 – 2013-03-21
Reproduction forbidden without written authorization from Telit Communications S.p.A. - All Rights Reserved. Page 43 of 79
6.3. GSM/WCDMA Antenna – Installation Guidelines
• Install the antenna in a place covered by the GSM/WCDMA signal.
• The Antenna shall be installed to provide a separation distance of at least 20 cm
from all persons and must not be co-located or operating in conjunction with any
other antenna or transmitter;
• If the device antenna is located greater then 20cm from the human body and there
are no co-located transmitter then the Telit FCC/IC approvals can be re-used by
the end product.
• If the device antenna is located less then 20cm from the human body or there are
no co-located transmitter then the additional FCC/IC testing may be required for
the end product (Telit FCC/IC approvals cannot be reused)
• Antenna shall not be installed inside metal cases;
• Antenna shall be installed also according Antenna manufacturer instructions.
6.4. Antenna Diversity Requirements
This product is including an input for a second RX antenna to improve the radio sensitivity.
The function is called Antenna Diversity.
ANTENNA REQUIREMENTS
Frequency range Depending by frequency band(s) provided by the network operator, the
customer shall use the most suitable antenna for that/those band(s)
Bandwidth
HE920-EU HE920-NA
WCDMA band I(2100) : 60 MHz
WCDMA band V(850) : 25 MHz
WCDMA band VIII(900) : 35 MHz
WCDMA band II(1900) : 60 MHz
WCDMA band IV(AWS) : 45 MHz
WCDMA band V(850) : 25 MHz
Impedance 50
When using the Telit HE920, since there’s no antenna connector on the module, the antenna
must be connected to the HE920 antenna pad (AU9) by means of a transmission line
implemented on the PCB.
In the case that the antenna is not directly connected at the antenna pad of the HE920, then a
PCB line is required in order to connect with it or with its connector.
The second Rx antenna should not be located in the close vicinity of main antenna. In order to
improve Diversity Gain, Isolation and reduce mutual interaction, the two antennas should be
located at the maximum reciprocal distance possible, taking into consideration the available
space into the application.

HE920 Hardware User Guide
1VV0301014 Rev.5 – 2013-03-21
Reproduction forbidden without written authorization from Telit Communications S.p.A. - All Rights Reserved. Page 44 of 79
NOTE:
If the RX Diversity is not used/connected, disable the Diversity functionality using the
AT#CRXD command and leave the pad AU9 unconnected. Please refer to the AT command
User Guide in detail.
6.5. GPS/GNSS Antenna Requirements
The use of an active GPS/GNSS antenna is required to achieve better performance.
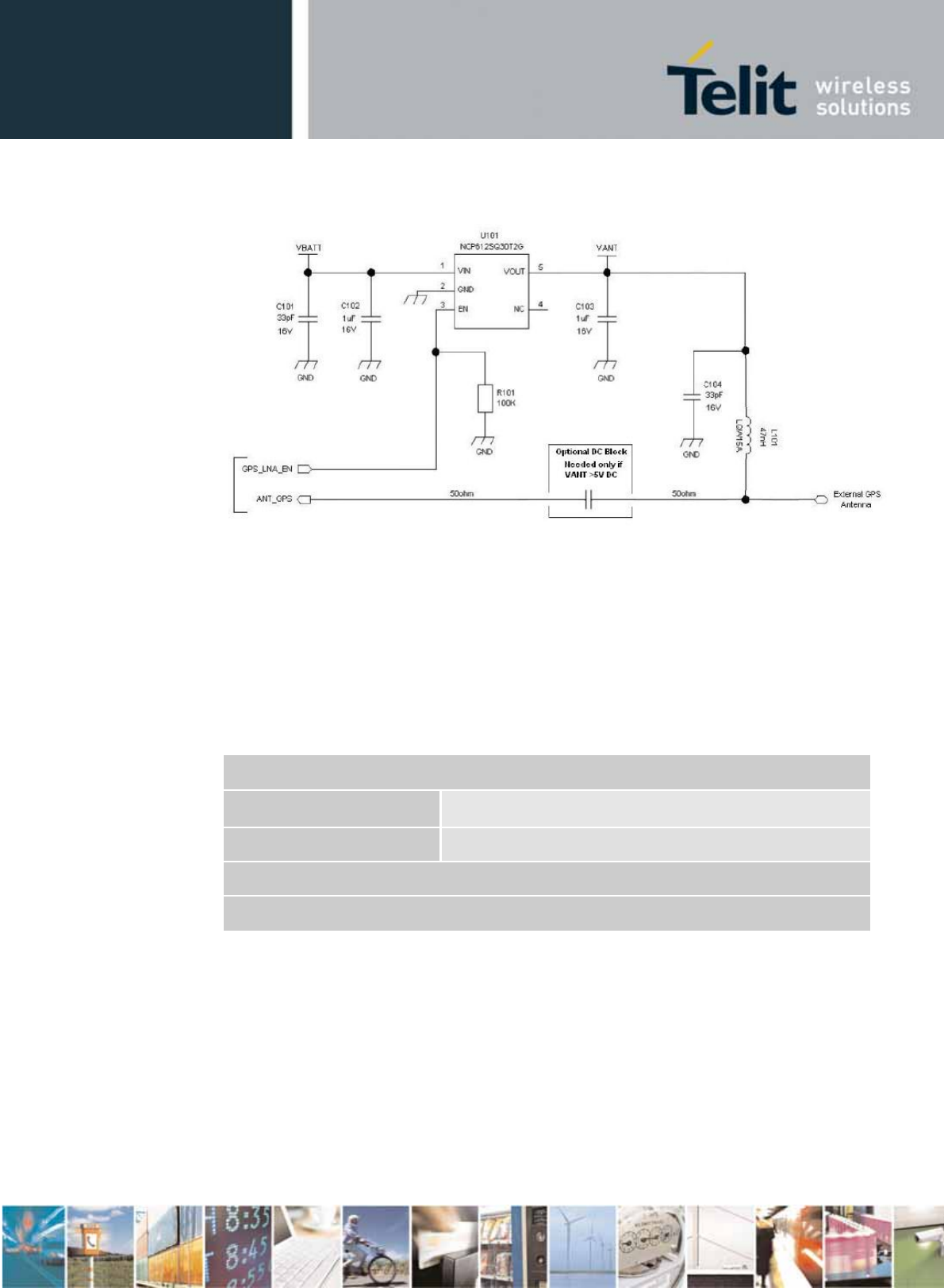
The module is provided with a Digital Output signal to enable the external LNA (pad V2).
Parameter Min Max
Output high level 1.35V 1.8V
Output low level 0V 0.45V
6.5.1. Combined GPS/GNSS Antenna
The use of combined RF/GPS/GNSS antenna is NOT recommended. This solution could
generate extremely poor GPS/GNSS reception and also the combined antenna requires
additional diplexer and adds a loss in the RF route.
In addition, the combination of antennas requires an additional diplexer, which adds
significant power losses in the RF path.
6.5.2. Linear and Patch GPS/GNSS Antenna
Using this type of antenna introduces at least 3dB of loss if compared to a circularly polarized
(CP) antenna. Having a spherical gain response instead of a hemispherical gain response
could aggravate the multipath behaviour & create poor position accuracy.
6.5.3. LNA and Front End Design Considerations
Depending on the characteristics and requirements unique to the customer’s designs, the use
of an external LNA or an external active antenna may be required to achieve best
performance.
The optional external LNA should be dimensioned to avoid an excessive LNA gain that can
introduce jamming, spurious, degrade IIP3, and saturate the receiver.
The configurations of an external device must fulfill the following requirements:
• An external passive antenna (GPS only)
• An external active antenna (GPS or GNSS)
• An external passive antenna, GNSS pre-Filter and GNSS LNA (GPS or GNSS)

HE920 Hardware User Guide
1VV0301014 Rev.5 – 2013-03-21
Reproduction forbidden without written authorization from Telit Communications S.p.A. - All Rights Reserved. Page 45 of 79
NOTE:
The external GNSS LNA and GNSS pre-Filter shall be required for GLONASS application.
GNSS LNA requirement shall fulfill the following specifications.
z Frequency = 1565 – 1606MHz
z Power Gain|S21|2 = 14 – 17dB
z NF < 1dB
GNSS pre-Filter requirement shall fulfill the following requirements.
z Source and Load Impedance = 50Ohm
z Insertion Loss (1575.42 – 1576.42MHz) = 1.4dB (Max)
z Insertion Loss (1565.42 – 1585.42MHz) = 1.4dB (Max)
z Insertion Loss (1597.5515 – 1605.886MHZ) = 2.0dB (Max)
WARNING:
The HE920 software is implemented differently depending on the configurations of an
external device. Please refer to the AT command User Guide in detail.
The external active antenna for the Telit HE920 device must fulfill the following
requirements:
ACTIVE GPS/GNSS Antenna Requirements
Frequency range GNSS(GPS L1 & GLONASS) : 1565 MHz ~ 1606 MHz
GPS L1 : 1575.42MHz
GLONASS : 1597.55 – 1605.89MHz
Bandwidth GPS L1 : +/- 1.023MHz
GLONASS : 8.34MHz
Impedance 50 Ohm
LNA NF < 1dB
LNA Gain 14 ~ 17dB
LNA Input Voltage 3.0V or 5.0V
NOTE:
The maximum DC voltage applicable to ANT_GPS pin is 5V. In case this is exceeded, a
series capacitor has to be included in the design to avoid exceeding the maximum input DC
level.

HE920 Hardware User Guide
1VV0301014 Rev.5 – 2013-03-21
Reproduction forbidden without written authorization from Telit Communications S.p.A. - All Rights Reserved. Page 46 of 79
An example of GNSS antenna supply circuit is shown in the following image:
When using the Telit HE920, since there’s no antenna connector on the module, the antenna
must be connected to the HE920 through the PCB with the antenna pad.
In the case that the antenna is not directly connected at the antenna pad of the HE920, then a
PCB line is required.
This line of transmission shall fulfill the following requirements:
Antenna Line on PCB Requirements
Characteristic Impedance 50Ohm
Max Attenuation 0.3dB
Coupling with other signals shall be avoided
Cold End (Ground Plane) of antenna shall be equipotential to the HE920 ground pads
Furthermore if the device is developed for the US and/or Canada market, it must comply with
the FCC and/or IC requirements.
This device is to be used only for mobile and fixed application.
6.5.4. GPS/GNSS Antenna - PCB Line Guidelines
• Ensure that the antenna line impedance is 50ohm.
• Keep line on the PCB as short as possible to reduce the loss.
• Antenna line must have uniform characteristics, constant cross section, avoid meanders

HE920 Hardware User Guide
1VV0301014 Rev.5 – 2013-03-21
Reproduction forbidden without written authorization from Telit Communications S.p.A. - All Rights Reserved. Page 47 of 79
and abrupt curves.
• Keep one layer of the PCB used only for the Ground plane; if possible.
• Surround (on the sides, over and under) the antenna line on PCB with Ground. Avoid
having other signal tracks directly facing the antenna line track.
• The Ground around the antenna line on PCB has to be strictly connected to the main
Ground plane by placing vias once per 2mm at least.
• Place EM noisy devices as far as possible from HE920 antenna line.
• Keep the antenna line far away from the HE920 power supply lines.
• If EM noisy devices are around the PCB hosting the HE920, such as fast switching ICs,
take care of shielding of antenna line by burying it inside the layers of PCB and
surround it with Ground planes; or shield it with a metal frame cover.
• If you do not have EM noisy devices around the PCB of HE920, use a strip line on the
superficial copper layer for the antenna line. The line attenuation will be lower than a
buried one.
6.5.5. GPS/GNSS Antenna – Installation Guidelines
• The HE920, due to its sensitivity characteristics, is capable of performing a fix inside
buildings. (In any case the sensitivity could be affected by the building characteristics
i.e. shielding)
• The Antenna must not be co-located or operating in conjunction with any other antenna
or transmitter.
• Antenna shall not be installed inside metal cases.
• Antenna shall be installed also according antenna manufacture instructions.

HE920 Hardware User Guide
1VV0301014 Rev.5 – 2013-03-21
Reproduction forbidden without written authorization from Telit Communications S.p.A. - All Rights Reserved. Page 48 of 79
7. Logic Level Specifications
Where not specifically stated, all the interface circuits work at 1.8V CMOS logic levels.
The following table shows the logic level specifications used in the Telit HE920 interface
circuits:
NOTE:
Do not connect HE920’s digital logic signal directly to OEM’s digital logic signal of with
level higher than 2.7V for 1.8V CMOS signals.
For 1,8V CMOS signals:
Absolute Maximum Ratings -Not Functional
Parameter HE920
Min Max
Input level on any
digital pin when on -0.3V +2.7V
Input voltage on
analog pins when on -0.3V +2.7 V
Operating Range - Interface levels (1.8V CMOS)
Level HE920
Min Max
Input high level 1.5V 2.1V
Input low level -0.3V 0.5V
Output high level 1.35V 1.8V
Output low level 0V 0.45V

HE920 Hardware User Guide
1VV0301014 Rev.5 – 2013-03-21
Reproduction forbidden without written authorization from Telit Communications S.p.A. - All Rights Reserved. Page 49 of 79
7.1. Reset Signal(Module Restart)
Signal Function I/O PAD Number
RESET* Phone reset
(restart) I AP1
RESET is used to reset the HE920 module. Whenever this signal is pulled low HE920 is reset
(restart). When the device is reset it stops all operations. After the release of the reset HE920
is unconditionally shut down, without doing any detach operations from the network where it
is registered. This behavior is not a proper shutdown because the device is requested to issue a
detach request on turn off. For this reason, the Reset signal must not be used for normally
shutting down the device, but only as an emergency exit in the rare case the device remains
stuck waiting for some network response.
The RESET is internally controlled on start-up to achieve always a proper power-on reset
sequence. There is no need to control this pin on start-up. It may only be used to reset a
device already on that is, not responding to any command.
NOTE:
Do not use this signal to power off HE920. Use the ON/OFF signal to perform this function
or the AT#SHDN command.
Reset Signal Operating levels:
Signal Min Max
RESET Input high 1.5V* 2.1V
RESET Input low 0V 0.2V
* This signal is internally pulled up so the pin can be left floating if not used.
If unused, this signal may be left unconnected. If used, it must always be connected with an
open collector transistor to permit the internal circuitry the power on reset and under voltage
lockout functions.
NOTE:
In order to avoid a back powering effect it is recommended to avoid having any HIGH logic
level signal applied to the digital pins of the module when is powered OFF or during an
ON/OFF transition.

HE920 Hardware User Guide
1VV0301014 Rev.5 – 2013-03-21
Reproduction forbidden without written authorization from Telit Communications S.p.A. - All Rights Reserved. Page 50 of 79
8. USB Port
The HE920 module includes a Universal Serial Bus (USB) transceiver, which operates at
USB low-speed (1.5Mbits/sec), USB full-speed (12Mbits/sec) and USB high-speed
(480Mbits/sec).
It is compliant with the USB 2.0 specification and can be used for diagnostic monitoring,
control and data transfers.
The USB_DPLUS and USB_DMINUS signals have a clock rate of 480MHz. The signal
traces should be routed carefully. Trace lengths, number of vias and capacitive loading should
be minimized. The impedance value should be as close as possible to 90 Ohms differential.
The table below describes the USB interface signals:
TIP:
HE920 does NOT support host device operation at the moment, that is, it works as a slave
device. Consequently USB_ID must be opened (not connected).
Signal HE920
Pad No. Usage
USB_VBUS A18 Power sense for the internal USB transceiver
USB_D- F19 Minus (-) line of the differential, bi-directional USB signal to/from the
peripheral device
USB D+ D19 Plus (+) line of the differential, bi-directional USB signal to/from the
peripheral device
USB_ID
(for future use)
Analog input used to sense whether a peripheral device is
connected and if connected, to determine the peripheral type, host or
slave

HE920 Hardware User Guide
1VV0301014 Rev.5 – 2013-03-21
Reproduction forbidden without written authorization from Telit Communications S.p.A. - All Rights Reserved. Page 51 of 79
9. Serial Ports
The serial port on the Telit HE920 is the interface between the module and OEM hardware.
2 serial ports are available on the module:
• MODEM SERIAL PORT 1(Main)
• MODEM SERIAL PORT 2 (Auxiliary)
Several configurations can be designed for the serial port on the OEM hardware.
The most common are:
• RS232 PC com port;
• microcontroller UART @ 1.8V (Universal Asynchronous Receive Transmit) ;
• microcontroller UART @ 5V or other voltages different from 1.8V.
Depending on the type of serial port on the OEM hardware, a level translator circuit may be
needed to make the system work. The only configuration that does not need a level translation
is the 1.8V UART.
The serial port 1 on HE920 is a +1.8V UART with all the 7 RS232 signals. It differs from the
PC-RS232 in signal polarity (RS232 is reversed) and levels.
The Serial port 2 is a +1.8V Auxiliary UART.
The levels for HE920 UART are the CMOS levels:
Absolute Maximum Ratings -Not Functional
Parameter HE920
Min Max
Input level on any
digital pin when on -0.3V +2.7V
Input voltage on
analog pins when on -0.3V +2.7 V
Operating Range - Interface levels
Level HE920
Min Max
Input high level 1.5V 2.1V
Input low level -0.3V 0.5V
Output high level 1.35V 1.8V
Output low level 0V 0.45V

HE920 Hardware User Guide
1VV0301014 Rev.5 – 2013-03-21
Reproduction forbidden without written authorization from Telit Communications S.p.A. - All Rights Reserved. Page 52 of 79
9.1. Modem Serial Port 1
Serial port 1 on the HE920 is a +1.8V UART with all 7 RS232 signals.
It differs from the PC-RS232 in the signal polarity (RS232 is reversed) and levels.
RS232
Pin
Number Signal HE920
Pad Number Name Usage
1 DCD -
dcd_uart AE18 Data Carrier
Detect
Output from the HE920 that indicates the carrier
presence
2 RXD -
Tx_uart AF19 Transmit line
*see Note Output transmit line of the HE920 UART
3 TXD -
Rx_uart AH19 Receive line
*see Note Input receive of the HE920 UART
4 DTR -
dtr_uart AC18 Data Terminal
Ready
Input to the HE920 that controls the DTE READY
condition
5 GND A6, A12, B13, B15…. Ground ground
6 DSR -
dsr_uart AG18 Data Set Ready Output from the HE920 that indicates the module is
ready
7 RTS -
rts_uart AA18 Request to Send Input to the HE920 that controls the Hardware flow
control
8 CTS -
cts_uart AK19 Clear to Send Output from the HE920 that controls the Hardware flow
control
9 RI -
ri_uart AJ18 Ring Indicator Output from the HE920 that indicates the Incoming call
condition
NOTE:
In order to avoid a back powering effect it is recommended to avoid having any HIGH logic
level signal applied to the digital pins of the module when is powered OFF or during an
ON/OFF transition.
TIP:
For minimum implementation, only the TXD and RXD lines can be connected, the other lines
can be left open provided a software flow control is implemented.
NOTE:
According to V.24, RX/TX signal names are referred to the application side, therefore on the
HE920 side these signal are on the opposite direction: TXD on the application side will be
connected to the receive line (here named TXD/ rx_uart ) of the HE920 serial port and vice
versa for RX.

HE920 Hardware User Guide
1VV0301014 Rev.5 – 2013-03-21
Reproduction forbidden without written authorization from Telit Communications S.p.A. - All Rights Reserved. Page 53 of 79
9.2. Modem Serial Port 2
Serial port 2 on the HE920 is a +1.8V UART with only the RX and TX signals.
The signals of the HE920 serial port are:
PAD Signal I/O Function Type COMMENT
AB19 TXD_AUX O Auxiliary UART (TX Data to DTE) 1.8V
AD19 RXD_AUX I Auxiliary UART (RX Data to DTE) 1.8V
NOTE:
In order to avoid a back powering effect it is recommended to avoid having any HIGH logic
level signal applied to the digital pins of the module when is powered OFF or during an
ON/OFF transition.
9.3. RS232 Level Translation
In order to interface the Telit HE920 with a PC com port or a RS232 (EIA/TIA-232)
application a level translator is required. This level translator must:
• invert the electrical signal in both directions;
• Change the level from 0/1.8V to +15/-15V.
Actually, the RS232 UART 16450, 16550, 16650 & 16750 chipsets accept signals with lower
levels on the RS232 side (EIA/TIA-562), allowing a lower voltage-multiplying ratio on the
level translator. Note that the negative signal voltage must be less than 0V and hence some
sort of level translation is always required.
The simplest way to translate the levels and invert the signal is by using a single chip level
translator. There are a multitude of them, differing in the number of drivers and receivers and
in the levels (be sure to get a true RS232 level translator not a RS485 or other standards).
By convention the driver is the level translator from the 0-1.8V UART to the RS232 level.
The receiver is the translator from the RS232 level to 0-1.8V UART.
In order to translate the whole set of control lines of the UART you will need:
• 5 drivers
• 3 receivers
NOTE:
The digital input lines working at 1.8V CMOS have an absolute maximum input voltage of
2.7V; therefore the level translator IC shall not be powered by the +3.8V supply of the
module. Instead, it must be powered from a +1.8V (dedicated) power supply.
This is because in this way the level translator IC outputs on the module side (i.e. HE920
inputs) will work at +3.8V interface levels, damaging the module inputs.

HE920 Hardware User Guide
1VV0301014 Rev.5 – 2013-03-21
Reproduction forbidden without written authorization from Telit Communications S.p.A. - All Rights Reserved. Page 54 of 79
An example of RS232 level adaption circuitry could be accomplished using a MAXIM
transceiver (MAX218).
In this case the chipset is capable of translating directly from 1.8V to the RS232 levels
(Example on 4 signals only).
NOTE:
In this case has to be taken in account the length of the lines on the application to avoid
problems in case of High-speed rates on RS232.
The RS232 serial port lines are usually connected to a DB9 connector with the following
layout: signal names and directions are named and defined from the DTE point of view

HE920 Hardware User Guide
1VV0301014 Rev.5 – 2013-03-21
Reproduction forbidden without written authorization from Telit Communications S.p.A. - All Rights Reserved. Page 55 of 79
10. Audio Section Overview
The HE920 module supports an analog audio interface and digital audio interface.
10.1. Analog Audio (TBD)
The HE920 module provides two analog audio paths transmitting and receiving.
10.2. Digital Audio
HE920 module can be connected to external codec through digital interface.
The product is providing one Digital Audio Interface (DVI) on the following Pins:
PAD Signal I/O Function Type COMMENT
D11 DVI_WA0 I/O Digital Audio Interface (WA0) B-PD
1.8V
C8 DVI_RX I Digital Audio Interface (RX) B-PD
1.8V
D9 DVI_TX O Digital Audio Interface (TX) B-PD
1.8V
C10 DVI_CLK I/O Digital Audio Interface (CLK) B-PD
1.8V
10.2.1. CODEC Example
Please refer to the HE920-EU/NA Digital Voice Interface Application Note. (TBD)

HE920 Hardware User Guide
1VV0301014 Rev.5 – 2013-03-21
Reproduction forbidden without written authorization from Telit Communications S.p.A. - All Rights Reserved. Page 56 of 79
11. General Purpose I/O
The general-purpose I/O pads can be configured to act in three different ways:
• input
• output
• alternate function (internally controlled)
Input pads can only be read and report the digital value (high or low) present on the pad at the
read time; output pads can only be written or queried and set the value of the pad output; an
alternate function pad is internally controlled by the HE920 firmware and acts depending on
the function implemented.
The following GPIOs are available on the HE920.
PAD Signal I/O Function Type Drive Strength
F9 GPIO_01 I/O Configurable GPIO B-PD
1.8V 2 mA
E10 GPIO_02 I/O Configurable GPIO B-PD
1.8V 2 mA
F11 GPIO_03 I/O Configurable GPIO B-PD
1.8V 2 mA
E12 GPIO_04 I/O Configurable GPIO B-PD
1.8V 2 mA
F13 GPIO_05 I/O Configurable GPIO B-PD
1.8V 2 mA
E14 GPIO_06 I/O Configurable GPIO B-PD
1.8V 2 mA
R18 GPIO_07 I/O Configurable GPIO B-PD
1.8V 2 mA
S19 GPIO_08 I/O Configurable GPIO B-PD
1.8V 2 mA
U19 GPIO_09 I/O Configurable GPIO B-PD
1.8V 2 mA
W19 GPIO_10 I/O Configurable GPIO B-PD
1.8V 2 mA
NOTE:
In order to avoid a back powering effect it is recommended to avoid having any HIGH logic
level signal applied to the digital pins of the module when is powered OFF or during an
ON/OFF transition.

HE920 Hardware User Guide
1VV0301014 Rev.5 – 2013-03-21
Reproduction forbidden without written authorization from Telit Communications S.p.A. - All Rights Reserved. Page 57 of 79
11.1. Logic Level Specifications
Where not specifically stated, all the interface circuits work at 1.8V CMOS logic levels.
The following table shows the logic level specifications used in the HE920 interface circuits:
For 1,8V signals:
Absolute Maximum Ratings -Not Functional
Parameter HE920
Min Max
Input level on any
digital pin when on -0.3V +2.7V
Input voltage on
analog pins when on -0.3V +2.7 V
Operating Range - Interface levels (1.8V CMOS)
Level HE920
Min Max
Input high level 1.5V 2.1V
Input low level -0.3V 0.5V
Output high level 1.35V 1.8V
Output low level 0V 0.45V
11.2. Using a GPIO Pad as Input
The GPIO pads, when used as inputs, can be connected to a digital output of another device
and report its status, provided this device has interface levels compatible with the 1.8V
CMOS levels of the GPIO.
If the digital output of the device is connected with the GPIO input, the pad has interface
levels different from the 1.8V CMOS. It can be buffered with an open collector transistor with
a 47K pull-up resistor to 1.8V.

HE920 Hardware User Guide
1VV0301014 Rev.5 – 2013-03-21
Reproduction forbidden without written authorization from Telit Communications S.p.A. - All Rights Reserved. Page 58 of 79
11.3. Using a GPIO Pad as Output
The GPIO pads, when used as outputs, can drive 1.8V CMOS digital devices or compatible
hardware. When set as outputs, the pads have a push-pull output and therefore the pull-up
resistor may be omitted.

HE920 Hardware User Guide
1VV0301014 Rev.5 – 2013-03-21
Reproduction forbidden without written authorization from Telit Communications S.p.A. - All Rights Reserved. Page 59 of 79
11.4. Using the Temperature Monitor Function
11.4.1. Short Description
The Temperature Monitor is a function of the module that permits to control its internal
temperature and if properly set (see the #TEMPMON command on AT Interface guide) it
raises to High Logic level a GPIO when the maximum temperature is reached.
11.5. Indication of Network Service Availability
The STAT_LED pin status shows information on the network service availability and Call
status. In the HE920 modules, the STAT_LED usually needs an external transistor to drive an
external LED. Because of the above, the status indicated in the following table is reversed
with respect to the pin status:
LED status Device Status
Permanently off Device off
Fast blinking
(Period 1s, Ton 0,5s)
Net search / Not registered /
turning off
Slow blinking
(Period 3s, Ton 0,3s)
Registered full service
Permanently on a call is active

HE920 Hardware User Guide
1VV0301014 Rev.5 – 2013-03-21
Reproduction forbidden without written authorization from Telit Communications S.p.A. - All Rights Reserved. Page 60 of 79
11.6. RTC Bypass Out
The VRTC pin brings out the Real Time Clock supply, which is separate from the rest of the
digital part, allowing having only RTC going on when all the other parts of the device are off.
To this power output a backup capacitor can be added in order to increase the RTC autonomy
during power off of the battery.
NOTE:
NO devices must be powered from this pin.
11.7. VAUX Power Output
A regulated power supply output is provided in order to supply small devices from the
module. This output is active when the module is ON and goes OFF when the module is shut
down. The operating range characteristics of the supply are:
Operating Range – VAUX power supply
Min Typical Max
Output voltage 1.75V 1.80V 1.85V
Output current 100mA
Output bypass capacitor
(Inside the module) 2.2µF

HE920 Hardware User Guide
1VV0301014 Rev.5 – 2013-03-21
Reproduction forbidden without written authorization from Telit Communications S.p.A. - All Rights Reserved. Page 61 of 79
12. DAC and ADC section
12.1. DAC Converter
12.1.1. Description
The HE920 module provides a Digital to Analog Converter. The signal (named DAC_OUT)
is available on pad E14 of the HE920 module.
The on board DAC is in the range from 0 to 1023.
However, an external low-pass filter is necessary.
Min Max Units
Voltage range (filtered) 0 1.8 Volt
Range 0 1023 Steps
The precision is 1023 steps, so if we consider that the maximum voltage is 2V, the integrated
voltage could be calculated with the following formula:
Integrated output voltage = 2 * value / 1023
DAC_OUT line must be integrated (for example with a low band pass filter) in order to obtain
an analog voltage.
12.1.2. Enabling DAC
An AT command is available to use the DAC function.
The command is:AT#DAC[=<enable>[,<value>]]
<value> - scale factor of the integrated output voltage (0..1023 - 10 bit precision)
it must be present if <enable>=1
Refer to SW User Guide or AT Commands Reference Guide for the full description of this
function.
NOTE:
The DAC frequency is selected internally. D/A converter must not be used during
POWERSAVING.

HE920 Hardware User Guide
1VV0301014 Rev.5 – 2013-03-21
Reproduction forbidden without written authorization from Telit Communications S.p.A. - All Rights Reserved. Page 62 of 79
12.1.3. Low Pass Filter Example
.
12.2. ADC Converter
12.2.1. Description
The on board ADCs are 8-bit converters. They are able to read a voltage level in the range of
0-2 volts applied on the ADC pin input and store and convert it into 8 bit word.
Min Max Units
Input Voltage range 0 2.0 Volt
AD conversion - 8 bits
Resolution - < 8.6 mV
The HE920 module provides 2 Analog to Digital Converters.
12.2.2. Using ADC Converter
An AT command is available to use the ADC function.
The command is AT#ADC=1,2. The read value is expressed in mV
Refer to SW User Guide or AT Commands Reference Guide for the full description of this
function.

HE920 Hardware User Guide
1VV0301014 Rev.5 – 2013-03-21
Reproduction forbidden without written authorization from Telit Communications S.p.A. - All Rights Reserved. Page 63 of 79
13. Mounting the module on your board
13.1. General
The HE920 modules have been designed in order to be compliant with a standard
lead-free SMT process.

HE920 Hardware User Guide
1VV0301014 Rev.5 – 2013-03-21
Reproduction forbidden without written authorization from Telit Communications S.p.A. - All Rights Reserved. Page 64 of 79
13.2. Module Finishing & Dimensions

HE920 Hardware User Guide
1VV0301014 Rev.5 – 2013-03-21
Reproduction forbidden without written authorization from Telit Communications S.p.A. - All Rights Reserved. Page 65 of 79
13.3. Recommended foot print for the application
198 pads
Top View
In order to easily rework the HE920 it is suggested to consider on the application having a 1.5
mm placement inhibit area around the module.
It is also suggested, as a common rule for an SMT component, to avoid having a mechanical
part of the application in direct contact with the module.
NOTE:
In the customer application, the region under WIRING INHIBIT (see figure) must be clear
from signal or ground paths.

HE920 Hardware User Guide
1VV0301014 Rev.5 – 2013-03-21
Reproduction forbidden without written authorization from Telit Communications S.p.A. - All Rights Reserved. Page 66 of 79
13.4. Stencil
Stencil’s apertures layout can be the same as the recommended footprint (1:1). A suggested
thickness of stencil foil is less than 120 µm.
13.5. PCB Pad Design
Non solder mask defined (NSMD) type is recommended for the solder pads on the PCB.
PCB
Solder maskCopper pad
Solder Mask Defined
Copper pad
Non Solder Mask Defined
13.6. Recommendations for PCB Pad Dimensions (mm)

HE920 Hardware User Guide
1VV0301014 Rev.5 – 2013-03-21
Reproduction forbidden without written authorization from Telit Communications S.p.A. - All Rights Reserved. Page 67 of 79
It is not recommended to place via or micro-via not covered by solder resist in an area of 0,3
mm around the pads unless it carries the same signal of the pad itself (see following figure).
Holes in pad are allowed only for blind holes and not for through holes.
Recommendations for PCB Pad Surfaces:
Finish Layer thickness (um) Properties
Electro-less Ni / Immersion Au 3 –7 / 0.05 – 0.15 good solder ability protection,
high shear force values
The PCB must be able to resist the higher temperatures which are occurring at the lead-free
process. This issue should be discussed with the PCB-supplier. Generally, the wettability of
tin-lead solder paste on the described surface plating is better compared to lead-free solder
paste.

HE920 Hardware User Guide
1VV0301014 Rev.5 – 2013-03-21
Reproduction forbidden without written authorization from Telit Communications S.p.A. - All Rights Reserved. Page 68 of 79
13.7. Solder Paste
Solder Paste Lead free
Sn/Ag/Cu
We recommend using only “no clean” solder paste in order to avoid the cleaning of the
modules after assembly.
13.7.1. Solder Reflow
The following is the recommended solder reflow profile:
Profile stage Description Leed-free(High-Temp)
condition limits
Preheat Initial ramp 3 ℃/sec max
Soak Dry out and flux activation 135 to 175 ℃
60 to 120 sec
Reflow Time above solder paste melting point 40 to 90 sec
SMT peak package body temperature 245 ℃
Cool down Cool rate-ramp to ambient 6 ℃/sec max
NOTE:
All temperatures refer to topside of the package, measured on the package body surface.
WARNIG:
The HE920 module withstands one reflow process only.

HE920 Hardware User Guide
1VV0301014 Rev.5 – 2013-03-21
Reproduction forbidden without written authorization from Telit Communications S.p.A. - All Rights Reserved. Page 69 of 79
14. Application guide
14.1. Debug of the HE920 in production
To test and debug the mounting of HE920, we strongly recommend foreseeing test pads on
the host PCB, in order to check the connection between the HE920 itself and the application
and to test the performance of the module connecting it with an external computer. Depending
on the customer application, these pads include, but are not limited to the following signals:
• TXD
• RXD
• ON/OFF
• RESET
• GND
• VBATT
• TX_TRACE
• RX_TRACE
• PWRMON
• USB_VBUS
• USB_D+
• USB_D-

HE920 Hardware User Guide
1VV0301014 Rev.5 – 2013-03-21
Reproduction forbidden without written authorization from Telit Communications S.p.A. - All Rights Reserved. Page 70 of 79
14.2. Bypass capacitor on Power supplies
When a sudden voltage is asserted to or cut from the power supplies,
The steep transition makes some reactions such as the overshoot and undershoot.
This abrupt voltage transition can affect the device not to work or make it malfunction.
The bypass capacitors are needed to alleviate this behavior and it can be affected
differently according to the various applications. The customers have to pay special
attention to this when they design their application board..
The length and width of the power lines need to be considered carefully and the
capacitance of the capacitors need to be selected accordingly.
The capacitor will also avoid the ripple of the power supplies and the switching noise
caused in TDMA system like GSM.
Specially the suitable bypass capacitor must be mounted on the VBATT and VBATT_PA
lines in the application board.
The recommended values can be presented as;
z 100uF for VBATT and VBATT_PA
But the customers still have to consider that the capacitance mainly depends on the
conditions of their application board.
Generally more capacitance is required as the power line is longer.
14.3. SIM interface
The resistor value on SIMIO pulled up to SIMVCC should be defined accordingly in
order to be compliant to 3GPP specification.
6.8kohm can be recommended but it may depend on the application design.
Refer to the following document for the detail;
z Telit_SIM_interface_and ESD_protection_Application_note_r1

HE920 Hardware User Guide
1VV0301014 Rev.5 – 2013-03-21
Reproduction forbidden without written authorization from Telit Communications S.p.A. - All Rights Reserved. Page 71 of 79
14.4. EMC recommendations
HE920 signals are provided by some EMC protections. In any case the accepted levels are
different on the pins. The characteristics are described in the following Table:
Pad Signal I/O Function Contact Air
Power Supply
AP17,AP19,
AR18,AS17,
AS19,AT18,
AU17,AU19
VBATT_PA
And VBATT - Main power supply ± 8KV ± 15KV
SIM Card Interface
A8 SIMVCC - External SIM signal – Power supply for the SIM ± 8KV ± 15KV
B11 SIMRST O External SIM signal – Reset ± 8KV ± 15KV
B9 SIMIO I/O External SIM signal - Data I/O ± 8KV ± 15KV
A10 SIMCLK O External SIM signal – Clock ± 8KV ± 15KV
Miscellaneous Functions
P17 VAUX - Power output for external accessories ± 8KV ± 15KV
AS1 ON/OFF I Input command for switching power ON or OFF
(toggle command). ± 8KV ± 15KV
AP1 RESET I Reset input ± 8KV ± 15KV
F17 VRTC AO Power supply for RTC block ± 8KV ± 15KV
Antenna
AD1,AU9,S1 Antenna Pad AI Antenna pad ± 8KV ± 15KV
All other pins have the following characteristics:
HBM JESD22-A114-B ± 2000 V
CDM JESD22-C101-C ± 500 V
Appropriate series resistors have to be considered to protect the input lines from overvoltage.

HE920 Hardware User Guide
1VV0301014 Rev.5 – 2013-03-21
Reproduction forbidden without written authorization from Telit Communications S.p.A. - All Rights Reserved. Page 72 of 79
14.5. Download and Debug Port
One of the following options should be chosen in the design of host system in order to
download or upgrade the Telit’s software and debug HE920 when HE920 is already mounted
on a host system.
Users who use both of UART and USB interfaces to communicate HE920
- Must implement a download method in a host system for upgrading HE920 when it’s
mounted.
Users who use USB interface only to communicate HE920
- Must arrange UART port in a host system for debugging or upgrading HE920 when it’s
mounted.
Users who use UART interface only to communicate HE920
- Must arrange USB port in a host system for debugging or upgrading HE920 when it’s
mounted.

HE920 Hardware User Guide
1VV0301014 Rev.5 – 2013-03-21
Reproduction forbidden without written authorization from Telit Communications S.p.A. - All Rights Reserved. Page 73 of 79
15. Packing system (TBD)
The Telit HE920 is packaged on trays. Each tray contains 20 pieces with the following
dimensions:
15.1. Tray Drawing (TBD)
WARNIG:
These trays can withstand a maximum temperature of 65℃.
15.2. Moisture Sensibility
The HE920 is a Moisture Sensitive Device level 3, in accordance with standard IPC/JEDEC
J-STD-020, take care all the relatives requirements for using this kind of components.
Moreover, the customer has to take care of the following conditions:
a) Calculated shelf life in sealed bag: 12 months at <40°C and <90% relative humidity (RH).
b) Environmental condition during the production: 30°C / 60% RH according to IPC/JEDEC
J-STD-033A paragraph 5.
c) The maximum time between the opening of the sealed bag and the reflow process must be
168 hours if condition b) “IPC/JEDEC J-STD-033A paragraph 5.2” is respected
d) Baking is required if conditions b) or c) are not respected
e) Baking is required if the humidity indicator inside the bag indicates 10% RH or more

HE920 Hardware User Guide
1VV0301014 Rev.5 – 2013-03-21
Reproduction forbidden without written authorization from Telit Communications S.p.A. - All Rights Reserved. Page 74 of 79
16. Conformity Assessment Issues
16.1. 1999/5/EC Directive
The HE920-EU module has been assessed in order to satisfy the essential requirements
of the R&TTE Directive 1999/05/EC (Radio Equipment & Telecommunications Terminal Equipments)
to demonstrate the conformity against the harmonized standards with the final involvement of a
Notified Body.
In order to satisfy the essential requirements of 1999/5/EC Directive, the HE920-EU is compliant with the
following standards:
RF spectrum use (R&TTE art. 3.2)
EN 300 440-2 V1.4.1
EN 301 511 V9.0.2
EN 301 908-1 V5.2.1
EN 301 908-2 V5.2.1
EMC (R&TTE art. 3.1b)
EN 301 489-1 V1.9.2
EN 301 489-3 V1.4.1
EN 301 489-7 V1.3.1
EN 301 489-24 V1.5.1
Health & Safety (R&TTE art. 3.1a) EN 60950-1:2006 + A11:2009 + A1:2010 + A12:2011+AC:2011
The conformity assessment procedure referred to in Article 10 and detailed in Annex IV of Directive
1999/5/EC has been followed with the involvement of the following Notified Body:
AT4 wireless, S.A.
Parque Tecnologico de Andalucía
C/ Severo Ochoa 2
29590 Campanillas – Málaga
SPAIN
Notified Body No: 1909
Thus, the following marking is included in the product:
The full declaration of conformity can be found on the following address:
http://www.telit.com
There is no restriction for the commercialization of the HE920-EU module in all the countries of the
European Union.

HE920 Hardware User Guide
1VV0301014 Rev.5 – 2013-03-21
Reproduction forbidden without written authorization from Telit Communications S.p.A. - All Rights Reserved. Page 75 of 79
Final product integrating this module must be assessed against essential requirements of the 1999/5/EC
(R&TTE) Directive. It should be noted that assessment does not necessarily lead to testing. Telit
Communications S.p.A. recommends carrying out the following assessments:
RF spectrum use (R&TTE art. 3.2) It will depend on the antenna used on the final product.
EMC (R&TTE art. 3.1b) Testing
Health & Safety (R&TTE art. 3.1a) Testing
Alternately, assessment of the final product against EMC (Art. 3.1b) and Electrical safety (Art. 3.1a) essential
requirements can be done against the essential requirements of the EMC and the LVD Directives:
• Low Voltage Directive 2006/95/EC and product safety
• Directive EMC 2004/108/EC for conformity for EMC

HE920 Hardware User Guide
1VV0301014 Rev.5 – 2013-03-21
Reproduction forbidden without written authorization from Telit Communications S.p.A. - All Rights Reserved. Page 76 of 79
16.2. FCC/IC Regulatory notices
Modification statement
Telit has not approved any changes or modifications to this device by the user. Any changes or modifications
could void the user’s authority to operate the equipment.
Telit n’approuve aucune modification apportée à l’appareil par l’utilisateur, quelle qu’en soit la nature. Tout
changement ou modification peuvent annuler le droit d’utilisation de l’appareil par l’utilisateur.
Interference statement
This device complies with Part 15 of the FCC Rules and Industry Canada licence-exempt RSS standard(s).
Operation is subject to the following two conditions: (1) this device may not cause interference, and (2) this
device must accept any interference, including interference that may cause undesired operation of the device.
This Class B digital apparatus complies with Canadian ICES-0003.
Le présent appareil est conforme aux CNR d'Industrie Canada applicables aux appareils radio exempts de
licence. L'exploitation est autorisée aux deux conditions suivantes : (1) l'appareil ne doit pas produire de
brouillage, et (2) l'utilisateur de l'appareil doit accepter tout brouillage radioélectrique subi, même si le
brouillage est susceptible d'en compromettre le fonctionnement.
Wireless notice
This equipment complies with FCC and IC radiation exposure limits set forth for an uncontrolled environment.
The antenna should be installed and operated with minimum distance of 20 cm between the radiator and your
body. Antenna gain must be below:
Frequency band HE920-NA
GSM850 /FDD V 2.0 dBi
PCS1900 /FDD II 2.0 dBi
FDD IV 2.0 dBi
This transmitter must not be co-located or operating in conjunction with any other antenna or transmitter.
Cet appareil est conforme aux limites d'exposition aux rayonnements de la IC pour un environnement non
contrôlé. L'antenne doit être installé de façon à garder une distance minimale de 20 centimètres entre la
source de rayonnements et votre corps. Gain de l'antenne doit être ci-dessous:
Bande de fréquence HE920-NA
GSM850 /FDD V 2.0 dBi
PCS1900 /FDD II 2.0 dBi
FDD IV 2.0 dBi
L'émetteur ne doit pas être colocalisé ni fonctionner conjointement avec à autre antenne ou autre émetteur.

HE920 Hardware User Guide
1VV0301014 Rev.5 – 2013-03-21
Reproduction forbidden without written authorization from Telit Communications S.p.A. - All Rights Reserved. Page 77 of 79
FCC Class B digital device notice
This equipment has been tested and found to comply with the limits for a Class B digital device, pursuant to
part 15 of the FCC Rules. These limits are designed to provide reasonable protection against harmful
interference in a residential installation. This equipment generates, uses and can radiate radio frequency
energy and, if not installed and used in accordance with the instructions, may cause harmful interference to
radio communications. However, there is no guarantee that interference will not occur in a particular
installation. If this equipment does cause harmful interference to radio or television reception, which can be
determined by turning the equipment off and on, the user is encouraged to try to correct the interference by
one or more of the following measures:
- Reorient or relocate the receiving antenna.
- Increase the separation between the equipment and receiver.
- Connect the equipment into an outlet on a circuit different from that to which the receiver is connected.
- Consult the dealer or an experienced radio/TV technician for help.
Information To Be Supplied to the End User by the OEM or Integrator notice
Modular information form OEM Information to Be Supplied to the End User by the OEM or Integrator
The following regulatory and safety notices must be published in documentation supplied to the end user of
the product or system incorporating an adapter in compliance with local regulations. Host system must be
labeled with "Contains IC: 5131A-HE920NA " or "Contains FCCID:RI7HE920NA ", FCC ID/IC displayed
on label.

HE920 Hardware User Guide
1VV0301014 Rev.5 – 2013-03-21
Reproduction forbidden without written authorization from Telit Communications S.p.A. - All Rights Reserved. Page 78 of 79
17. Safety Recommendations
READ CAREFULLY
Be sure about that the use of this product is allowed in your country and in the environment
required. The use of this product may be dangerous and has to be avoided in the following
areas:
• Where it can interfere with other electronic devices in environments such as
hospitals, airports, aircrafts, etc.
• Where there is risk of explosion such as gasoline stations, oil refineries, etc.
It is responsibility of the user to enforce the country regulation and the specific environment
regulation.
Do not disassemble the product; any mark of tampering will compromise the warranty
validity.
We recommend following the instructions of the hardware user guides for a correct wiring of
the product. The product has to be supplied with a stabilized voltage source and the wiring
has to be conforming to the security and fire prevention regulations.
The product has to be handled with care, avoiding any contact with the pins because
electrostatic discharges may damage the product itself. Same cautions have to be taken for the
SIM, checking carefully the instruction for its use. Do not insert or remove the SIM when the
product is in power saving mode.
The system integrator is responsible of the functioning of the final product; therefore, care has
to be taken to the external components of the module, as well as of any project or installation
issue, because the risk of disturbing the GSM network or external devices or having impact
on the security. Should there be any doubt, please refer to the technical documentation and the
regulations in force.
Every module has to be equipped with a proper antenna with specific characteristics. The
antenna has to be installed with care in order to avoid any interference with other electronic
devices and has to be installed with the guarantee of a minimum 20 cm distance from the
body. In case of this requirement cannot be satisfied, the system integrator has to assess the
final product against the SAR regulation.
The European Community provides some Directives for the electronic equipments introduced
on the market. All the relevant information are available on the European Community
website:
http://europa.eu.int/comm/enterprise/rtte/dir99-5.htm
The text of the Directive 99/05 regarding telecommunication equipments is available, while
the applicable Directives (Low Voltage and EMC) are available at:
http://europa.eu.int/comm/enterprise/rtte/dir99-5.htm

HE920 Hardware User Guide
1VV0301014 Rev.5 – 2013-03-21
Reproduction forbidden without written authorization from Telit Communications S.p.A. - All Rights Reserved. Page 79 of 79
18. Document History
Revision Date Changes
0 2012-02-02 First issue
1 2012-06-04 Renumbered chapters
Updated 2.3 Weight
Updated 3 HE920 Module Connections
Updated 5.1 Power Supply Requirements
Updated 6.5 GPS/GNSS Antenna Requirements
Updated 9.2 Modem Serial Port 2
Updated 13.2 ADC Converter
Updated 14.2 Module Finishing & Dimensions
2 2012-10-24 Updated 4 Hardware Commands
Added 4.5 Hardware Unconditional Shutdown (Power
Off)
Updated 5.1 Power Supply Requirements
Updated 5.2.2 Thermal Design Guidelines
Updated 6.1 GSM/WCDMA Antenna Requirements
Updated 7.1 Reset Signal
Updated 8 USB Port
Updated 13.2 Module Finishing & Dimensions
Updated 14.2 Bypass capacitor on Power supplies
Updated 14.4 EMC recommendations
Updated 15.2 Moisture Sensibility
3 2012-11-14 Updated 5.1 Power Supply Requirements
Updated 6.1 GSM/WCDMA Antenna Requirements
4 2013-01-02 Updated 5.1 Power Supply Requirements
Updated 6 Antenna(s)
5 2013-03-21 Updated 6.1 GSM/WCDMA Antenna Requirements
Added 16.1 1999/5/EC Directive
Added 16.2 FCC/IC Regulatory notices