3Com 3CRDSF9PWR OfficeConnect Managed PoE Switch User Guide Manual To The 0658d94f 7740 4d04 A086 Afadfe573f39
User Manual: 3Com 3CRDSF9PWR to the manual
Open the PDF directly: View PDF
.
Page Count: 256 [warning: Documents this large are best viewed by clicking the View PDF Link!]
- About This Guide
- Getting Started
- About the OfficeConnect Managed Fast Ethernet PoE Switch
- Front Panel Detail
- LED Status Indicators
- System Specifications
- Installing the Switch
- Setting Up for Management
- Methods of Managing a Switch
- Switch Setup Overview
- Using the Command Line Interface (CLI)
- Setting Up Web Interface Management
- Setting Up Command Line Interface Management
- Setting Up SNMP Management V1 or V2
- Default Users and Passwords
- Upgrading Software using the CLI
- Using the 3Com Web Interface
- Viewing Basic Settings
- Managing Device Security
- Managing System Information
- Configuring Ports
- Aggregating Ports
- Configuring VLANs
- Configuring IP and MAC Address Information
- Configuring IGMP Snooping
- Configuring Spanning Tree
- Configuring SNMP
- Configuring Quality of Service
- Managing System Files
- Managing Power over Ethernet Devices
- Managing System Logs
- Viewing Statistics
- Managing Device Diagnostics
- 3Com Network Management
- Device Specifications and Features
- Pin-Outs
- Troubleshooting
- Glossary
- Obtaining Support for Your 3Com Products
- Regulatory Notices

3Com® OfficeConnect
Managed PoE Switch
User Guide
3CRDSF9PWR
www.3Com.com
Part Number 10016863 Rev. BA
Published August 2008
3Com Corporation
350 Campus Drive
Marlborough,
MA 01752-3064
Copyright © 2008, 3Com Corporation. All rights reserved. No part of this documentation may be reproduced
in any form or by any means or used to make any derivative work (such as translation, transformation, or
adaptation) without written permission from 3Com Corporation.
3Com Corporation reserves the right to revise this documentation and to make changes in content from time
to time without obligation on the part of 3Com Corporation to provide notification of such revision or change.
3Com Corporation provides this documentation without warranty, term, or condition of any kind, either
implied or expressed, including, but not limited to, the implied warranties, terms or conditions of
merchantability, satisfactory quality, and fitness for a particular purpose. 3Com may make improvements or
changes in the product(s) and/or the program(s) described in this documentation at any time.
If there is any software on removable media described in this documentation, it is furnished under a license
agreement included with the product as a separate document, in the hard copy documentation, or on the
removable media in a directory file named LICENSE.TXT or !LICENSE.TXT. If you are unable to locate a copy,
please contact 3Com and a copy will be provided to you.
UNITED STATES GOVERNMENT LEGEND
If you are a United States government agency, then this documentation and the software described herein are
provided to you subject to the following:
All technical data and computer software are commercial in nature and developed solely at private expense.
Software is delivered as “Commercial Computer Software” as defined in DFARS 252.227-7014 (June 1995) or
as a “commercial item” as defined in FAR 2.101(a) and as such is provided with only such rights as are
provided in 3Com’s standard commercial license for the Software. Technical data is provided with limited rights
only as provided in DFAR 252.227-7015 (Nov 1995) or FAR 52.227-14 (June 1987), whichever is applicable.
You agree not to remove or deface any portion of any legend provided on any licensed program or
documentation contained in, or delivered to you in conjunction with, this User Guide.
Unless otherwise indicated, 3Com registered trademarks are registered in the United States and may or may not
be registered in other countries.
3Com and the 3Com logo are registered trademarks of 3Com Corporation.
Intel and Pentium are registered trademarks of Intel Corporation. Microsoft, MS-DOS, Windows, and Windows
NT are registered trademarks of Microsoft Corporation. Novell and NetWare are registered trademarks of
Novell, Inc. UNIX is a registered trademark in the United States and other countries, licensed exclusively
through X/Open Company, Ltd.
IEEE and 802 are registered trademarks of the Institute of Electrical and Electronics Engineers, Inc.
All other company and product names may be trademarks of the respective companies with which they are
associated.
ENVIRONMENTAL STATEMENT
It is the policy of 3Com Corporation to be environmentally friendly in all operations. To uphold our policy, we
are committed to:
Establishing environmental performance standards that comply with national legislation and regulations.
Conserving energy, materials and natural resources in all operations.
Reducing the waste generated by all operations. Ensuring that all waste conforms to recognized environmental
standards. Maximizing the recyclable and reusable content of all products.
Ensuring that all products can be recycled, reused and disposed of safely.
Ensuring that all products are labelled according to recognized environmental standards.
Improving our environmental record on a continual basis.
End of Life Statement
3Com processes allow for the recovery, reclamation and safe disposal of all end-of-life electronic components.
Regulated Materials Statement
3Com products do not contain any hazardous or ozone-depleting material.
Environmental Statement about the Documentation
The documentation for this product is printed on paper that comes from sustainable, managed forests; it is
fully biodegradable and recyclable, and is completely chlorine-free. The varnish is environmentally friendly, and
the inks are vegetable-based with a low heavy-metal content.

ABOUT THIS GUIDE
This guide provides information about the Web user interface for the
3Com® OfficeConnect Managed Fast Ethernet PoE Switch. The Web
interface is a network management system that allows you to configure,
monitor, and troubleshoot your switch from a remote web browser. The
Web interface web pages are easy-to-use and easy-to-navigate.
User Guide
Overview
This section provides an overview to the User Guide. The User Guide
provides the following sections:
■Getting Started — Provides introductory information about the
OfficeConnect Managed Fast Ethernet PoE Switch and how it can be
used in your network. It covers summaries of hardware and software
features.
■Using the 3Com Web Interface — Provides information for using
the Web interface including adding, editing, and deleting device
configuration information.
■Viewing Basic Settings — provides information for viewing and
configuring essential information required for setting up and
maintaining device settings.
■Managing Device Security — Provides information for configuring
both system and network security, including traffic control, ACLs, and
device access methods.
■Managing System Information — Provides information for
configuring general system information including the user-defined
system name, the user-defined system location, and the system
contact person.
■Configuring Ports — Provides information for configuring port
settings.
4ABOUT THIS GUIDE
■Aggregating Ports — Provides information for configuring Link
Aggregation which optimizes port usage by linking a group of ports
together to form a single LAG.
■Configuring VLANs — Provides information for configuring VLANs.
VLANs are logical subgroups with a Local Area Network (LAN) which
combine user stations and network devices into a single virtual LAN
segment, regardless of the physical LAN segment to which they are
attached.
■Configuring IP and MAC Address Information — Provides
information for configuring IP addresses, DHCP and ARP.
■Configuring IGMP Snooping — Provides information for
configuring IGMP Snooping and IGMP Query.
■Configuring Spanning Tree — Provides information for configuring
Classic and Rapid Spanning Tree.
■Configuring SNMP — Provides information for configuring the
Simple Network Management Protocol (SNMP) which provides a
method for managing network devices.
■Configuring Quality of Service — Provides information defining
Quality of Service, including default CoS values, queue service mode,
DSCP and CoS mapping, Trust mode, bandwidth settings, and Voice
VLAN.
■Managing System Files — Provides information for defining file
maintenance.
■Managing Power over Ethernet Devices — Provides information
for specifying which ports are authorized PoE service, and the service
priority.
■Managing System Logs — Provides information for viewing system
logs, and configuring device log servers.
■Viewing Statistics — Provides information for viewing interface and
RMON statistics.
■Managing Device Diagnostics — Provides information for
managing device diagnostics, including port mirroring, cable testing,
and pinging remote devices.

Intended Audience 5
Intended Audience This guide is intended for network administrators familiar with IT
concepts and terminology.
If release notes are shipped with your product and the information there
differs from the information in this guide, follow the instructions in the
release notes.
Most user guides and release notes are available in Adobe Acrobat
Reader Portable Document Format (PDF) or HTML on the 3Com Web site:
■http://www.3Com.com
Conventions Ta ble 1 lists conventions that are used throughout this guide.
Related
Documentation
In addition to this guide, other documentation available for the 3Com®
OfficeConnect Managed Fast Ethernet PoE Switch include the following:
■Safety and Regulatory Information: Provides installation, set-up, and
regulatory compliance information.
Table 1 Notice Icons
Icon Notice Type Description
Information
note
Information that describes important features or
instructions.
Caution Information that alerts you to potential loss of data
or potential damage to an application, system, or
device.
Warning
Information that alerts you to potential personal
injury.
6ABOUT THIS GUIDE

CONTENTS
ABOUT THIS GUIDE
User Guide Overview ..................................................................................3
Intended Audience .....................................................................................5
Conventions...............................................................................................5
Related Documentation..............................................................................5
1GETTING STARTED
About the OfficeConnect Managed Fast Ethernet PoE Switch...................16
Summary of Hardware Features ...................................................... 16
Front Panel Detail .....................................................................................17
LED Status Indicators ................................................................................18
System Specifications ...............................................................................19
Approved SFP Transceivers .............................................................. 19
Installing the Switch .................................................................................20
Setting Up for Management.....................................................................21
Methods of Managing a Switch................................................................21
Web Interface Management ........................................................... 22
Command Line Interface Management .......................................... 22
SNMP Management ....................................................................... 23
Switch Setup Overview.............................................................................23
IP Configuration ............................................................................. 25
Using the Command Line Interface (CLI)...................................................26
Connecting to the Console Port ..................................................... 26
Manually set the IP Address using the Console Port ........................ 27
Viewing IP Information using the Console Port ............................... 28
Setting Up Web Interface Management....................................................30
Web Management Over the Network ............................................. 31
Setting Up Command Line Interface Management ...................................31
CLI Management via the Console Port ............................................ 31
CLI Management over the Network ................................................ 32

Setting Up SNMP Management V1 or V2 ................................................. 32
Default Users and Passwords.................................................................... 33
Changing Default Passwords ......................................................... 33
Upgrading Software using the CLI............................................................ 33
2USING THE 3COM WEB INTERFACE
Starting the 3Com Web Interface............................................................. 36
Multi-Session Web Connections ..................................................... 36
Accessing the 3Com Web Interface ............................................... 37
Understanding the 3Com Web Interface .................................................. 38
Device Representation ................................................................... 40
Using the 3Com Web Interface Management Buttons ................... 40
Using Screen and Table Options ............................................................... 41
Saving the Configuration ......................................................................... 44
Resetting the Device ................................................................................ 45
Restoring Factory Defaults........................................................................ 47
Logging Off the Device ............................................................................ 48
3VIEWING BASIC SETTINGS
Viewing Device Settings ................................................................. 50
Configuring the Polling Interval ...................................................... 51
Viewing Color Keys ........................................................................ 52
4MANAGING DEVICE SECURITY
Configuring System Access ...................................................................... 54
Viewing System Access Settings ..................................................... 55
Defining System Access ................................................................. 56
Modifying System Access ............................................................... 57
Removing System Access ............................................................... 58
Defining RADIUS Clients .......................................................................... 59
Defining Port-Based Authentication (802.1X) ........................................... 61
Viewing 802.1X Authentication ..................................................... 62
Defining 802.1X Authentication .................................................... 64
Defining Local Database Authentication................................................... 66
Configuring Local Database Authentication ................................... 67
Viewing Port Settings ..................................................................... 68

Configuring Port Settings ............................................................... 69
Viewing User Listing ....................................................................... 70
Creating User Entries ...................................................................... 71
Modifying User Entries ................................................................... 72
Removing User Entries .................................................................... 73
Encrypting Connection to the Web Interface (HTTPS)................................74
Configuring HTTPS ......................................................................... 75
Displaying the Web Server Certificate ............................................. 76
Changing the Digital Certificate ..................................................... 77
Using the Secure Shell Protocol (SSH)........................................................79
Displaying the SSH Key ................................................................... 80
Generating the SSH Key ................................................................. 81
Defining Access Control Lists ....................................................................82
Viewing MAC Based ACLs .............................................................. 83
Configuring MAC Based ACLs ........................................................ 84
Removing MAC Based ACLs ........................................................... 86
Viewing IP Based ACLs ................................................................... 88
Defining IP Based ACLs .................................................................. 90
Removing IP Based ACLs ................................................................ 93
Viewing ACL Binding ..................................................................... 95
Configuring ACL Binding ............................................................... 96
Removing ACL Binding ................................................................... 97
Using Broadcast Storm Control.................................................................98
Displaying Broadcast Storm Control Settings .................................. 99
Configuring Broadcast Storm Control ........................................... 100
5MANAGING SYSTEM INFORMATION
Viewing System Description....................................................................104
Defining System Settings ........................................................................106
Configuring the System Name ...................................................... 107
Configuring System Time ............................................................. 108
Saving the Device Configuration.............................................................110
Resetting the Device ...............................................................................111
6CONFIGURING PORTS
Viewing Port Settings ................................................................... 114
Defining Port Settings .................................................................. 116

Viewing Port Details ..................................................................... 118
7AGGREGATING PORTS
Viewing Link Aggregation ............................................................ 122
Configuring Link Aggregation ...................................................... 123
Modifying Link Aggregation ........................................................ 125
Removing Link Aggregation ......................................................... 127
Viewing LACP .............................................................................. 128
Modifying LACP ........................................................................... 129
8CONFIGURING VLANS
Viewing VLAN Details .................................................................. 132
Viewing VLAN Port Details ........................................................... 133
Creating VLANs ........................................................................... 134
Renaming VLANs ......................................................................... 135
Modifying VLAN Settings ............................................................. 136
Modifying Port VLAN Settings ...................................................... 138
Removing VLANs ......................................................................... 139
9CONFIGURING IP AND MAC ADDRESS INFORMATION
Defining IP Addressing ........................................................................... 142
Configuring ARP Settings....................................................................... 143
Viewing ARP Settings ................................................................... 144
Defining ARP Settings .................................................................. 145
Removing ARP Entries .................................................................. 146
Viewing Address Tables.......................................................................... 148
Viewing Address Table Settings .................................................... 149
Viewing Port Summary Settings ................................................... 150
10 CONFIGURING IGMP SNOOPING
Defining IGMP Snooping and Query ............................................ 152
11 CONFIGURING SPANNING TREE
Viewing Spanning Tree ................................................................ 156
Defining Global Settings for Spanning Tree .................................. 158

Defining Port Settings for Spanning Tree ...................................... 160
12 CONFIGURING SNMP
Setting SNMP Agent Status .......................................................... 164
Defining SNMP Communities and Traps ........................................ 165
Removing SNMP Communities or Traps ........................................ 167
13 CONFIGURING QUALITY OF SERVICE
Viewing CoS Settings ................................................................... 170
Defining CoS ................................................................................ 170
Defining the Queue Mode ............................................................ 172
Viewing CoS to Queue Mapping .................................................. 173
Defining CoS to Queue Mapping ................................................. 174
Viewing DSCP to CoS Mapping ................................................... 175
Configuring DSCP to CoS Mapping .............................................. 176
Configuring Trust Settings ............................................................ 177
Viewing Bandwidth Settings ......................................................... 178
Defining Bandwidth Settings ........................................................ 180
Configuring Voice VLAN.........................................................................182
Viewing Voice VLAN ..................................................................... 183
Defining Voice VLAN .................................................................... 184
Defining Voice VLAN Port Settings ................................................ 186
Viewing Voice VLAN Port Definitions ............................................ 188
Viewing the OUI Summaries ......................................................... 190
Modifying OUI Definitions ............................................................ 191
14 MANAGING SYSTEM FILES
Backing Up System Files ............................................................... 195
Restoring Files .............................................................................. 196
Restoring the Software Image ...................................................... 197
15 MANAGING POWER OVER ETHERNET DEVICES
Viewing PoE Settings .................................................................... 200
Defining PoE Settings ................................................................... 202

16 MANAGING SYSTEM LOGS
Viewing Logs ............................................................................... 206
Configuring Logging .................................................................... 207
17 VIEWING STATISTICS
Viewing Port Statistics .................................................................. 210
18 MANAGING DEVICE DIAGNOSTICS
Configuring Port Mirroring..................................................................... 216
Defining Port Mirroring ................................................................ 217
Removing Port Mirroring .............................................................. 219
Configuring Cable Diagnostics ............................................................... 220
Viewing Cable Diagnostics ........................................................... 220
Defining Cable Diagnostics .......................................................... 221
Pinging Another Device.......................................................................... 223
A3COM NETWORK MANAGEMENT
3Com Network Supervisor ..................................................................... 225
3Com Network Director......................................................................... 226
3Com Network Access Manager ............................................................ 226
3Com Enterprise Management Suite...................................................... 227
Integration Kit with HP OpenView Network Node Manager ................... 227
BDEVICE SPECIFICATIONS AND FEATURES
Related Standards .................................................................................. 229
Environmental........................................................................................ 229
Physical.................................................................................................. 229
Electrical ................................................................................................ 230
Switch Features...................................................................................... 230
CPIN-OUTS
Null Modem Cable................................................................................. 235
PC-AT Serial Cable ................................................................................. 235
Modem Cable........................................................................................ 236
Ethernet Port RJ-45 Pin Assignments...................................................... 236

DTROUBLESHOOTING
Problem Management............................................................................239
Troubleshooting Solutions ......................................................................239
Fail Safe Commands...............................................................................241
EGLOSSARY
..............................................................................................................243
FOBTAINING SUPPORT FOR YOUR 3COM PRODUCTS
Register Your Product to Gain Service Benefits........................................249
TTroubleshoot Online .............................................................................249
Purchase Extended Warranty and Professional Services ...........................250
Access Software Downloads...................................................................250
Telephone Technical Support and Repair .................................................250
Contact Us .............................................................................................251
REGULATORY NOTICES
1GETTING STARTED
This chapter contains introductory information about the 3Com®
OfficeConnect Managed Fast Ethernet PoE Switch and how it can be
used in your network. It covers summaries of hardware and software
features and also the following topics:
■About the OfficeConnect Managed Fast Ethernet PoE Switch
■Front Panel Detail
■LED Status Indicators
■System Specifications
■Installing the Switch
■Setting Up for Management
■Methods of Managing a Switch
■Switch Setup Overview
■Using the Command Line Interface (CLI)
■Setting Up Web Interface Management
■Setting Up Command Line Interface Management
■Setting Up SNMP Management V1 or V2
■Default Users and Passwords
■Upgrading Software using the CLI

16 CHAPTER 1: GETTING STARTED
About the
OfficeConnect
Managed Fast
Ethernet PoE
Switch
The OfficeConnect Managed Fast Ethernet PoE Switch is a switching
product that delivers flexible three-speed performance (10/100/1000),
Power over Ethernet (PoE and PoE Plus) and advanced voice-optimized
features such as auto-QoS and auto-voice VLAN. This makes the switch
ideal for small enterprises seeking to build a secure converged network.
The OfficeConnect Managed Fast Ethernet PoE Switch includes the
following model:
■OfficeConnect Managed Fast Ethernet PoE Switch (9-Port)
The OfficeConnect Managed Fast Ethernet PoE Switch features the
following advantages:
■Eight Fast Ethernet access ports
■One Gigabit Ethernet uplink port
■Port security
■Link aggregation control protocol (LACP)
■Up to 256 VLANs
■Access control lists (ACLs)
■Port access control through IEEE 802.1X or local database
■Port-based mirroring
Summary of
Hardware Features
Tabl e 1 summarizes the hardware features supported by the
OfficeConnect Managed Fast Ethernet PoE Switch.
Tab l e 1 Hardware Features
Feature OfficeConnect Managed Fast Ethernet PoE Switch
Addresses Up to 8,000 supported
Auto-negotiation Supported on all ports
Forwarding Modes Store and Forward
Duplex Modes Half and full duplex on all RJ-45 ports
Auto MDI/MDIX Supported on all RJ-45 ports. If fiber SFP transceivers
are used, Auto MDIX is not supported.
Flow Control In full duplex operation all ports are supported.
The Gigabit switch ports are capable of receiving, but
not sending pause frames.

Front Panel Detail 17
Front Panel Detail Figure 1 shows the front panel of the OfficeConnect Managed Fast
Ethernet PoE Switch 9-Port unit.
Figure 1 OfficeConnect Managed Fast Ethernet PoE Switch—front panel.
Traffic Prioritization Supported (using the IEEE Std 802.ID, 1998 Edition):
Four traffic queues per port
Power over Ethernet and
Power over Ethernet Plus
Supported on ports 1-8
Fast Ethernet Ports Auto-negotiating 10/100BASE-TX ports
Gigabit Ethernet Ports Auto-negotiating 10/100/1000BASE-T ports
SFP Ethernet Port Supports fiber Gigabit Ethernet long-wave (LX), fiber
Gigabit Ethernet short-wave (SX), and single-strand
fiber Fast Ethernet (BX) transceivers.
Mounting Standalone and rack mounting
Table 1 Hardware Features (continued)
Feature OfficeConnect Managed Fast Ethernet PoE Switch

18 CHAPTER 1: GETTING STARTED
LED Status
Indicators
The OfficeConnect Managed Fast Ethernet PoE switch provides LED
indicators on the front panel for your convenience to monitor the switch.
Tabl e 2 describes the meanings of the LEDs.
Tab l e 2 Description on the LEDs of the OfficeConnect Managed Fast Ethernet
PoE Switch
LED Label Status Description
Power Power Green The switch starts normally. The LED flashes when
the system is performing power-on self test (POST)
or firmware is being upgraded.
Yellow The system has failed the POST.
OFF The switch is powered off.
10/100
BASE-TX
Ethernet port
status
Link/
Activity
Green The port works at the rate of 100 Mbps; the LED
flashes quickly when the port is sending or receiving
data.
Yellow The port works at the rate of 10 Mbps; the LED
flashes quickly when the port is sending or receiving
data.
OFF The port is not connected.
10/100/1000
BASE-T
Ethernet port
status
Link/
Activity
Green The port works at the rate of 1000 Mbps; the LED
flashes quickly when the port is sending or receiving
data.
Yellow The port works at the rate of 10/100 Mbps; the LED
flashes quickly when the port is sending or receiving
data.
OFF The port is not connected.
Duplex mode Duplex Yellow The port is in full duplex mode.
OFF The port is not connected, or is in half duplex mode.
100/1000
Base SFP port
status
Module
Active
Green An SFP module is inserted.
OFF An SFP module is not inserted or is not recognized.
PoE status PoE
Status
Green Delivering power. The LED flashes if a fault occurs.
OFF Not delivering power.

System Specifications 19
System
Specifications
Tabl e 3 contains the system specifications of the OfficeConnect Managed
Fast Ethernet PoE switch.
Additional specifications can be found in Appendix B “Device
Specifications and Features”.
Approved SFP
Transceivers
The following list of approved SFP transceivers is correct at the time of
publication.
■3CSFP91 SFP (1000BASE-SX)
■3CSFP92 SFP (1000BASE-LX)
■3CSFP85 and 3CSFP86 SFP (100BASE-BX)
To access the latest list of approved SFP transceivers for the switch on the
3Com Corporation World Wide Web site, enter this URL into your
Internet browser:
http://www.3com.com
Tab l e 3 System specifications of the OfficeConnect Managed Fast Ethernet
PoE switch
Specification OfficeConnect Managed Fast Ethernet PoE Switch
Physical dimensions
(W×D×H)
440×265×43.6 mm (17.3x10.4x1.7 in.)
Weight 2.04 kg (4.50 lb)
Console port One Console port
Fast Ethernet ports on the
front panel
8 × 10/100 Mbps Ethernet ports
Gigabit Ethernet ports on
the front panel
One 10/100/1000 Mbps Ethernet port
(shared with the SFP port)
SFP ports on the front
panel
One 100/1000 Mbps SFP port
(shared with the Gigabit Ethernet RJ-45 port)
AC Input voltage Rated voltage range: 100–240 VAC, 50/60 Hz
Power consumption
(full load)
200.3 BTU/hr (88 Watts)
Operating temperature 0 to 40 °C (32 to 113 °F)
Relative humidity 0 to 95% noncondensing

20 CHAPTER 1: GETTING STARTED
Installing the
Switch
This section contains information that you need to install and set up your
3Com switch.
WARNING: Safety Information. Before you install or remove any
components from the switch or carry out any maintenance procedures,
you must read the 3Com Switch Family Safety and Regulatory
Information document enclosed.
AVERTISSEMENT: Consignes de securite. Avant d'installer ou d'enlever
tout composant de switch ou d'entamer une procedure de maintenance,
lisez les informations relatives a la securite qui se trouvent dans 3Com
Switch Family Safety and Regulatory Information.
VORSICHT: Sicherheitsinformationen. Bevor Sie Komponenten aus
dem switch entfernen oder den switch hinzufugen oder
Instandhaltungsarbeiten verrichten, lesen Sie die 3Com Switch Family
Safety and Regulatory Information.
ADVERTENCIA: Informacion de seguridad. Antes de instalar o extraer
cualquier componente del switch o de realizar tareas de mantenimiento,
debe leer la informacion de seguridad facilitada en el 3Com Switch Family
Safety and Regulatory Information.
AVVERTENZA: Informazioni di sicurezza. Prima di installare o
rimuovere qualsiasi componente dal switch o di eseguire qualsiasi
procedura di manutenzione, leggere le informazioni di sicurezza riportate
3Com Switch Family Safety and Regulatory Information.
OSTRZEŻENIE: Informacje o zabezpieczeniach. Przed instalacją
lub usunięciem jakichkolwiek elementów z product lub
przeprowadzeniem prac konserwacyjnych należy zapoznać się z
informacjami o bezpieczeństwie zawartymi w 3Com Switch Family
Safety and Regulatory Information.
CAUTION Opening the switch or tampering with the warranty sticker
can void your warranty.

Setting Up for Management 21
Setting Up for
Management
To make full use of the features offered by your switch, and to change
and monitor the way it works, you have to access the management
software that resides on the switch. This is known as managing the
switch. Managing the switch can help you to improve the efficiency of
the switch and therefore the overall performance of your network.
This section explains the initial set up of the switch and the different
methods of accessing the management software to manage a switch. It
covers the following topics:
■Methods of Managing a Switch
■Switch Setup Overview
■Using the Command Line Interface (CLI)
■Manually set the IP Address using the Console Port
■Viewing IP Information using the Console Port
■Setting Up Web Interface Management
■Setting Up Command Line Interface Management
■Setting Up SNMP Management V1 or V2
■Default Users and Passwords
Methods of
Managing a Switch
To manage your switch you can use one of the following methods:
■Web Interface Management
■Command Line Interface Management
■SNMP Management
You can use the Command Line Interface through the Console port for
complete access to all operations of the switch including setting and
viewing the IP address, configuring user accounts, upgrading switch
firmware, and more. Refer to the 3Com CLI Reference Guide.

22 CHAPTER 1: GETTING STARTED
Web Interface
Management
Each switch has an internal set of web pages that allow you to manage
the switch using a Web browser remotely over an IP network (see
Figure 2).
Figure 2 Web Interface Management over the Network
Refer to “Setting Up Web Interface Management” on page 30.
Command Line
Interface
Management
Each switch has a command line interface (CLI) that allows you to
manage the switch from a workstation, either locally via a console port
connection (see Figure 3), or remotely over the network (see Figure 4).
Figure 3 CLI management via the console port
Figure 4 CLI management over the network
Refer to “Setting Up Command Line Interface Management” on
page 31.
Switch

Switch Setup Overview 23
SNMP Management You can manage a switch using any network management workstation
running the Simple Network Management Protocol (SNMP) as shown in
Figure 5. For example, you can use the 3Com Network Director software,
available from the 3Com web site.
Figure 5 SNMP Management over the Network
Refer to “Setting Up SNMP Management V1 or V2” on page 32.
Switch Setup
Overview
This section gives an overview of what you need to do to get your switch
set up and ready for management when it is in its default state. The
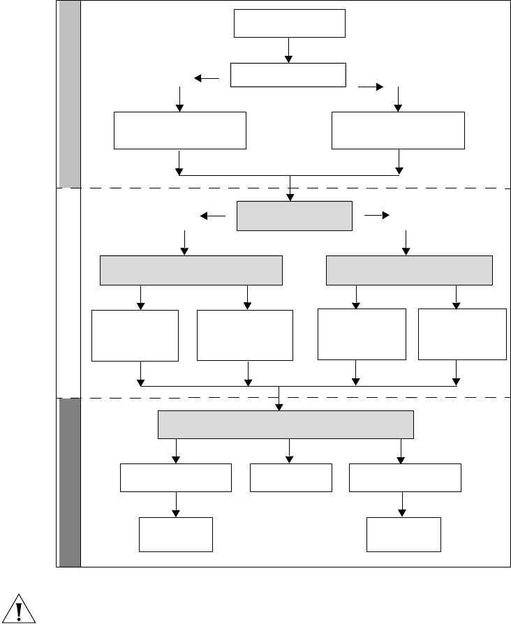
whole setup process is summarized in Figure 6. Detailed procedural steps
are contained in the sections that follow. In brief, you need to:
■Configure IP information manually for your switch or view the
automatically configured IP information
■Prepare for your chosen method of management

24 CHAPTER 1: GETTING STARTED
Figure 6 Initial Switch Setup and Management Flow Diagram
CAUTION To protect your switch from unauthorized access, you must
change the default password as soon as possible, even if you do not
intend to actively manage your switch. For more information on default
users and changing default passwords, see “Default Users and
Passwords” on page 33.
Plug and Play Setup
Initial IP Information Setup
Feature Management
Power Up the Switch.
IP Information is automatically
configured using DHCP
See page 25
Do you want to manually
configure the IP information?
Connect to the
console port and use
the Command Line
Interface.
See page 26
How do you want to manage your switch? See page 21
SNMP
See page 32
Command Line Interface
Connect using the
console port.
See page 26
Web Interface
Connect over the
network.
See page 31
How do you want to view the automatically
configured IP information?
How do you want to connect to the switch?
Connect to a front panel
port and use the Web
Interface.
See page 30
Connect to the
console port and use
the Command Line
Interface.
See page 28
Yes No
Refer to the label on
the rear of the switch
which details the
default IP address.
Is a DHCP server present?
Yes No
The switch uses its default IP
information
See page 25

Switch Setup Overview 25
IP Configuration The switch’s IP configuration is determined automatically using DHCP, or
manually using values you assign.
Automatic IP Configuration using DHCP
By default the switch tries to configure its IP Information without
requesting user intervention. It tries to obtain an IP address from a DHCP
server on the network.
Default IP Address If no DHCP server is detected, the switch will use
its default IP information. The default IP address is 169.254.x.y, where x
and y are the last two bytes of its MAC address.
Note: The switch’s default IP address is listed on a label located on the
bottom and top of the switch.
If you use automatic IP configuration it is important that the IP address of
the switch is static, otherwise the DHCP server can change the switch’s IP
addresses and it will be difficult to manage. Most DHCP servers allow
static IP addresses to be configured so that you know what IP address will
be allocated to the switch. Refer to the documentation that accompanies
your DHCP server.
You should use the Automatic IP configuration method if:
■your network uses DHCP to allocate IP information, or
■flexibility is needed. If the switch is deployed onto a different subnet, it
will automatically reconfigure itself with an appropriate IP address,
instead of you having to manually reconfigure the switch.
If you use the automatic IP configuration method, you need to discover
the automatically allocated IP information before you can begin
management. Work through the “Viewing IP Information using the
Console Port” on page 28.
Manual IP Configuration
When you configure the IP information manually, the switch remembers
the information that you enter until you change it again.
You should use the Manual IP configuration method if:
■You do not have a DHCP server on your network, or
■You want to remove the risk of the IP address ever changing, or

26 CHAPTER 1: GETTING STARTED
■Your DHCP server does not allow you to allocate static IP addresses.
(Static IP addresses are necessary to ensure that the switch is always
allocated the same IP information.)
For most installations, 3Com recommends that you configure the switch
IP information manually. This makes management simpler and more
reliable as it is not dependent on a DHCP server, and eliminates the risk of
the IP address changing.
To manually enter IP information for your switch, work through the
“Manually set the IP Address using the Console Port” on page 27.
Using the
Command Line
Interface (CLI)
You can access the switch through the Console port to manually set the
IP address, or to view the IP address that was assigned automatically (for
example, by a DHCP server).
For more information about the CLI, refer to the 3Com CLI Reference
Guide.
Connecting to the
Console Port
This section describes how to connect to your switch through the
Console port.
Prerequisites
■A workstation with terminal emulation software installed, such as
Microsoft Hyperterminal. This software allows you to communicate
with the switch using the console port directly.
■Documentation supplied with the terminal emulation software.
■The console cable (RJ-45 to DB-9) supplied with your switch.
You can find pin-out diagrams for the cable in Appendix C on page 235.

Using the Command Line Interface (CLI) 27
Connecting the Workstation to the Switch
1Connect the workstation to the console port using the console cable as
shown in Figure 7.
Figure 7 Connecting a Workstation to the switch using the Console Port
To connect the cable:
aAttach the cable’s RJ-45 connector to the Console port of the switch.
bAttach the other end of the cable to the workstation.
2Open your terminal emulation software and configure the COM port
settings to which you have connected the cable. The settings must be set
to match the default settings for the switch, which are:
■38,400 baud (bits per second)
■8 data bits
■no parity
■1 stop bit
■no hardware flow control
Refer to the documentation that accompanies the terminal emulation
software for more information.
3Power up the switch. The Power on Self Test (POST) will be performed.
The OfficeConnect Managed Fast Ethernet PoE Switch takes
approximately two minutes to boot.
Manually set the IP
Address using the
Console Port
You are now ready to manually set up the switch with IP information
using the command line interface.
■You need to have the following information:
■IP address
■subnet mask
■default gateway
28 CHAPTER 1: GETTING STARTED
1Connect to the switch Console port as described in “Connecting to the
Console Port” page 26.
2The command line interface login sequence begins as soon as the switch
detects a connection to its console port. When the process completes,
the Login prompt displays.
3At the login prompt, enter admin as your user name and press Return.
The Password prompt displays.
4Press Return. If you have logged on correctly, the Console# prompt
should be displayed.
5Enter the following commands to enter configuration mode, specify the
VLAN to which the IP address will be assigned, and then enter the IP
address and subnet mask for the switch as follows:
Console#configure
Console(config)#interface vlan 1
Console(config-if)#ip address xxx.xxx.xxx.xxx
mmm.mmm.mmm.mmm
(Note: xxx.xxx.xxx.xxx is the IP address and mmm.mmm.mmm.mmm is
the subnet mask of the switch.)
6Enter the end command to return to the Privileged Exec mode, and then
enter the quit command to terminate the CLI session.
The initial setup of your switch is now complete and the switch is ready
for you to set up your chosen management method. See “Methods of
Managing a Switch” on page 21.
Viewing IP
Information using the
Console Port
This section describes how to view the automatically allocated IP
information using the command line interface. The automatic IP
configuration process usually completes within one minute after the
switch is connected to the network and powered up.
1Connect to the switch Console port as described in “Connecting to the
Console Port” page 26.
The automatic IP configuration process usually completes within one
minute.
2The command line interface login sequence begins as soon as the switch
detects a connection to its console port.
3At the login prompt, enter admin as your user name and press Return.

Using the Command Line Interface (CLI) 29
4At the password prompt, press Return.If you have logged on correctly,
the Console# prompt is displayed.
5Enter show ip interface to view a summary of the allocated IP address.
The following is an example of the displayed information.
Console#show ip interface
IP Address and Netmask: 169.254.99.51 255.255.0.0 on VLAN 1,
Address Mode: DHCP
Console#
The initial set up of your switch is now complete and the switch is ready
for you to set up your chosen management method. See “Methods of
Managing a Switch” on page 21.
For more information about the CLI, refer to the 3Com CLI Reference
Guide.
If you do not intend to use the command line interface using the console
port to manage the switch, you can log out, disconnect the serial cable
and close the terminal emulator software.

30 CHAPTER 1: GETTING STARTED
Setting Up Web
Interface
Management
This section describes how you can set up web interface management
over the network.
Prerequisites
■Ensure you have already set up the switch with IP information as
described in “Methods of Managing a Switch” on page 21.
■Ensure that the switch is connected to the network using a Category 5
twisted pair Ethernet cable with RJ-45 connectors.
■A suitable Web browser.
Choosing a Browser
To display the web interface correctly, use one of the following Web
browser and platform combinations:
For the browser to operate the web interface correctly, JavaScript and
Cascading Style Sheets must be enabled on your browser. These features
are enabled on a browser by default. You will only need to enable them if
you have changed your browser settings.
The switch’s Web interface supports both secure (HTTPS) and non-secure
(HTTP) connections.
Tab l e 4 Supported Web Browsers and Platforms
Browser
Platform
Windows 2000 Windows XP Windows Vista
Internet Explorer 5.5 and above Yes Yes Yes
Firefox 6 and above Yes Yes Yes
Netscape 6.2 and above Yes Yes Yes

Setting Up Command Line Interface Management 31
Web Management
Over the Network
To manage a switch using the web interface over an IP network:
1Be sure that you know your switch’s IP address. See “IP Configuration”
on page 25, and “Viewing IP Information using the Console Port” on
page 28.
2Check that your management workstation is on the same subnet as your
switch.
3Check that you can communicate with the switch by entering a ping
command at the DOS or CMD prompt in the following format:
c:\ ping xxx.xxx.xxx.xxx
(where xxx.xxx.xxx.xxx is the IP address of the switch)
If you get an error message, check that your IP information has been
entered correctly and the switch is powered up.
4Open your web browser and enter the IP address of the switch that you
wish to manage in the URL locator, for example, in the following format:
http://xxx.xxx.xxx.xxx
5At the login and password prompts, enter admin as your user name and
press Return at the password prompt (or the password of your choice if
you have already modified the default password).
The main Web interface page is displayed.
Setting Up
Command Line
Interface
Management
This section describes how you can set up command line interface
management using a local console port connection or over the network.
CLI Management via
the Console Port
To manage a switch using the command line interface via the local
console port connection:
1Ensure you have connected your workstation to the console port correctly
as described in “Connecting to the Console Port” on page 26.
2Your switch is now ready to continue being managed and/or configured
through the CLI via its console port.

32 CHAPTER 1: GETTING STARTED
CLI Management over
the Network
To manage a switch using the command line interface over a network
using Telnet:
1Ensure you have already set up the switch with IP information as
described in “Methods of Managing a Switch” on page 21.
2Check that you have the IP protocol correctly installed on your
management workstation. You can check this by trying to browse the
World Wide Web. If you can browse, the IP protocol is installed.
3Check that you can communicate with the switch by entering a ping
command at the DOS prompt in the following format:
ping xxx.xxx.xxx.xxx
(where xxx.xxx.xxx.xxx is the IP address of the switch)
If you get an error message, check that your IP information has been
entered correctly and the switch is powered up.
4To open a Telnet session via the DOS prompt, enter the IP address of the
switch that you wish to manage in the following format:
telnet xxx.xxx.xxx.xxx
(where xxx.xxx.xxx.xxx is the IP address of the switch)
If opening a Telnet session via third party software you will need to enter
the IP address in the format suitable for that software.
5At the login and password prompts, enter admin as your user name and
enter your password at the password prompt (or just press Return if you
have not yet set a password).
If the login prompt does not display immediately, press Return a few
times until it starts.
6If you have logged on correctly, the Console# prompt will be displayed.
Setting Up SNMP
Management V1 or
V2
You can use any network management application running the Simple
Network Management Protocol (SNMP) to manage the switch. 3Com
offers a range of network management applications to address networks
of all sizes and complexity. See “3Com Network Management” on
page 225.
Be sure the management workstation is connected to the switch using a
port in VLAN 1 (the Default VLAN). By default, all ports on the switch are
in VLAN 1.

Default Users and Passwords 33
To display and configure SNMP management parameters, refer to
“Configuring SNMP” on page 163.
Default Users and
Passwords
If you intend to manage the switch or to change the default passwords,
you must log in with a valid user name and password. The switch has two
default user names. The default users are listed in Ta ble 5.
Use the admin default user name (no password) to log in and carry out
initial switch setup.
Changing Default
Passwords
You can change the default passwords using either:
■The username command on the CLI, or
■The Administration > System Access > Modify operation on the web
interface.
Upgrading
Software using the
CLI
This section describes how to upgrade software to your switch from the
Command Line Interface (CLI).
Note: You can also upgrade the software using the switch Web user
interface. See “Restoring the Software Image” page 197. Bootcode can
only be upgraded using the CLI, for which instructions are supplied in the
release notes.
1To download the runtime application file, enter the following commands:
Console#copy tftp file
TFTP server IP address: aaa.aaa.aaa.aaa
Choose file type:
1. config: 2. opcode: <1-2>: 2
Source file name: rrr
Destination file name: rrr
Tab l e 5 Default Users
User Name
Default
Password Access Level
admin (no password) Management — The user can access and change
all manageable parameters
monitor monitor Monitor — the user can view all manageable
parameters, but cannot change any manageable
parameters
34 CHAPTER 1: GETTING STARTED
where aaa.aaa.aaa.aaa is the IP address of the TFTP server, and rrr is the
source runtime filename.
2When downloading a new runtime file, it will automatically overwrite the
previous version. To set the switch to boot from the new runtime file you
have downloaded, enter the reload command as shown below:
Console(config)#end
Console#reload
The following prompt displays:
System will be restarted, continue <y/n>?
3Enter y and press Return. The system reboots the switch.
2USING THE 3COM WEB INTERFACE
This section provides an introduction to the user interface, and includes
the following topics:
■Starting the 3Com Web Interface
■Understanding the 3Com Web Interface
■Using Screen and Table Options
■Saving the Configuration
■Resetting the Device
■Restoring Factory Defaults
■Logging Off the Device

36 CHAPTER 2: USING THE 3COM WEB INTERFACE
Starting the 3Com
Web Interface
This section includes the following topics:
■Multi-Session Web Connections
■Accessing the 3Com Web Interface
Multi-Session Web
Connections
The Multi-Session web connections feature enables 10 users to be
created and access the switch concurrently. Access levels provide read or
read/write permissions to users for configuring the switch. Users and
access levels are described in Configuring System Access. Login
information is always handled in the local database. A unique password is
required of each user. Two access levels exist on the 3Com Web Interface:
■Management access level — Provides the user with read/write
access. There is always one management level user configured for the
switch. The factory default is be username: admin with no Password.
■Monitor access level — Provides the user with read-only access.

Starting the 3Com Web Interface 37
Accessing the 3Com
Web Interface
This section contains information on starting the 3Com Web interface.
To access the 3Com user interface:
1Open an Internet browser.
2Enter the device IP address in the address bar and press Enter. The Enter
Network Password Page opens:
Figure 8 Enter Network Password Page
3Enter your user name and password. The device default factory settings is
configured with a User Name that is admin and a password that is blank.
Passwords are case sensitive.

38 CHAPTER 2: USING THE 3COM WEB INTERFACE
4Click . The 3Com Web Interface Home Page opens:
Figure 9 3Com Web Interface Home Page
Understanding the
3Com Web
Interface
The 3Com Web Interface Home Page contains the following views:
■Tree View — Provides easy navigation through the configurable
device features. The main branches expand to display the
sub-features.
■Tab V i ew — Provides the device summary information located at the
top of the home page.
■Port Indicators — Located under the Device View at the top of the
home page, the port indicators provide a visual representation of the
ports on the front panel.
Ta b V ie w Port Indicators
Tree View

Understanding the 3Com Web Interface 39
Figure 10 Web Interface Components
The following table lists the user interface components:
Table 6: Interface Components
View Description
Tree View Tree View provides easy navigation through the configurable
device features. The main branches expand to display the
sub-features.
Tab Vie w The Tab Area enables navigation through the different device
features. Click the tabs to view all the components under a
specific feature.
Web
Interface
Information
Provides access to online help, and contains information about
the Web Interface.
Tree View Tab V iew
Web Interface
Information

40 CHAPTER 2: USING THE 3COM WEB INTERFACE
This section provides the following additional information:
■Device Representation — Provides an explanation of the user
interface buttons, including both management buttons and task
icons.
■Using the 3Com Web Interface Management Buttons — Provides
instructions for adding, modifying, and deleting configuration
parameters.
Device
Representation
The 3Com Web Interface Home Page contains a graphical panel
representation of the device that appears within the Device View Tab.
To access the Device Representation:
1Click Device Summary > Device View.
Figure 11 Device Representation
2By moving your mouse over a port, you can view information about the
port type, speed, duplex mode, utilization, and current status.
3By selecting a specific port with your mouse, you can open the Port
Administration Detail, Setup or Statistics (Summary) menu.
For detailed information on configuring ports, please refer to Configuring
Ports.
Using the
3Com Web Interface
Management Buttons
Configuration Management buttons and icons provide an easy method
of configuring device information, and include the following:
Table 7: 3Com Web Interface Configuration Buttons
Button Button Name Description
Clear Logs Clears system logs.
Apply Applies configuration
changes to the device.
Remove Deletes configuration
settings.

Using Screen and Table Options 41
Using Screen and
Ta bl e O p t io n s
3Com contains screens and tables for configuring devices. This section
contains the following topics:
■Viewing Configuration Information
■Adding Configuration Information
■Modifying Configuration Information
■Removing Configuration Information
Viewing Configuration Information
To view configuration information:
1Click Port > Administration > Summary. The Port Settings Summary
Page opens:
Figure 12 Port Settings Summary Page
Table 8: 3Com Web Interface Information Tabs
Tab Tab Name Description
Logout Logs the user out and
terminates the current
session.

42 CHAPTER 2: USING THE 3COM WEB INTERFACE
Adding Configuration Information
User-defined information can be added to specific 3Com Web Interface
pages, by opening the IP Setup Page.
To configure IP Setup:
1Click Administration > IP Setup. The IP Setup Page opens:
Figure 13 IP Setup Page
2Enter requisite information in the text field.
3Click . The IP information is configured, and the device is
updated.

Using Screen and Table Options 43
Modifying Configuration Information
1Click Administration > System Access > Modify. The System Access
Modify Page opens:
Figure 14 System Access Modify Page
2Modify the fields.
3Click . The access fields are modified.
Removing Configuration Information
1Click Administration > System Access > Remove. The System Access
Remove Page opens:
Figure 15 System Access Remove Page
2Select the user account to be deleted.
3Click . The user account is deleted, and the device is updated.

44 CHAPTER 2: USING THE 3COM WEB INTERFACE
Saving the
Configuration
Configuration changes are saved to the device’s flash memory every time
the OK button is clicked. The Save Configuration tab also allows the latest
configuration to be saved to the flash memory.
To save the device configuration:
1Click Save Configuration. The Save Configuration Page opens:
Figure 16 Save Configuration Page
A message appears: Saving configuration manually. Note: The
configuration is saved automatically every time OK button is clicked. The
operation will save your configuration. Do you wish to continue?
2Click . The configuration is saved.

Resetting the Device 45
Resetting the
Device
The Reset Page enables resetting the device from a remote location.
To prevent the current configuration from being lost, use the Save
Configuration Page to save all user-defined changes to the flash memory
before resetting the device.
To reset the device:
1Click Administration > Reset. The Reset Page opens:
Figure 17 Reset Page
2Click . A confirmation message is displayed.

46 CHAPTER 2: USING THE 3COM WEB INTERFACE
3Click . Another message is displayed indicating that the device will
reboot in 15 seconds.
4Click again. The device is reset, and a prompt for a user name
and password is displayed.
Figure 18 User Name and Password Page
5Enter a user name and password to reconnect to the web interface.

Restoring Factory Defaults 47
Restoring Factory
Defaults
The Restore option appears on the Reset Page. The Restore option
restores device factory defaults.
To restore the device:
1Click Administration > Reset. The Reset Page opens:
Figure 19 Reset Page
The Reset Page contains the following fields:
■Initialize, keep IP Setting — Resets the device with the factory
default settings, but maintains the current IP Address.
■Initialize all information — Resets the device with the factory
default settings, including the IP Address.
2Click or . The
system is restored to factory defaults.
3VIEWING BASIC SETTINGS
This section contains information for viewing basic settings. The 3Com
Web Interface Home Page presents a device summary section that
provides the system administrator with the option to view essential
information required for setting up and maintaining device settings.
The Device Summary Section contains the following views:
■Viewing Device Settings
■Configuring the Polling Interval
■Viewing Color Keys

50 CHAPTER 3: VIEWING BASIC SETTINGS
Viewing Device
Settings
The Device Summary Page displays parameters for viewing general device
information, including the system name, location, and contact, the
system MAC Address, System Object ID, System Up Time, and MAC
addresses, and both software, boot, and hardware versions.
To view the Device Summary Settings:
1Click Device Summary. The Device Summary Page opens:
Figure 20 Device Summary Page
The Device Summary Page contains the following fields:
■Poll Now — Enables polling the ports for port information including
speed, utilization and port status.
■Product Description — Displays the device name.
■System Name — Defines the user-defined device name. The field
length is 0-160 characters.
■System Location — Defines the location where the system is
currently running. The field range is 0-160 characters.
■System Contact — Defines the name of the contact person. The field
length is 0-160 characters.
■Serial Number — Displays the device serial number.
■Product 3C Number — Displays the 3Com device 3C number.
■MAC Address — Displays the device MAC address.
■Software Version — Displays the installed software version number.

51
■Unit Up Time — Displays the amount of time since the most recent
device reset. The system time is displayed in the following format:
Days, Hours, Minutes, and Seconds. For example, 41 days, 2 hours, 22
minutes and 15 seconds.
■Boot Code Version — Displays the current boot version running on
the device.
■Hardware Version — Displays the current hardware version of the
device.
Configuring the
Polling Interval
The Polling Interval Page displays the interval at which information on the
Web management pages is refreshed.
To configure the polling interval:
1Click Device Summary > Polling Interval. The Polling Interval Page
opens:
Figure 21 Polling Interval Page
The Polling Interval Page contains the following fields:
■Polling Interval — Displays the current setting for the polling interval. The
range for this field is 10-180 seconds, and the default is 60 seconds. This
field can also be set to 0 seconds to disable polling.
2Define the polling interval.
3Click . The polling interval is set, and the device is updated.

52 CHAPTER 3: VIEWING BASIC SETTINGS
Viewing Color Keys The Color Key Page provides information regarding the RJ45 or SFP port
status on the device. The various colors key indicate the port status,
speed and link of a selected port.
To view color keys:
1Click Device Summary > Color Key. The Color Key Page opens:
Figure 22 Color Key Page
The Color Key Page contains the following fields:
■RJ45 — Displays the port status of the Registered Jack 45 (RJ45)
connections which are the physical interface used for terminating
twisted pair type cable.
■SFP — Displays the port status of the Small Form Factor Pluggable
(SFP) optical transmitter modules that combine transmitter and
receiver functions.
The table includes the color and the port status:
■White — Unconnected. No link detected.
■Yellow — Lower speed on 10/100/1000M port.
■Green — Maximum speed 10/100/1000M RJ45 or SFP. Indicates
that a link was detected.
■Light Blue — SX/LX/BX SFP. Indicates that a link was detected.
■Light Gray — Port has been set to inactive by User or
Protocol.
■Dark Blue — Port has been selected by user.
■Red — Port or Transceiver has failed POST or Transceivers not
recognized.
4MANAGING DEVICE SECURITY
The Management Security section provides information for configuring
system access, defining RADIUS authentication, port-based
authentication, and access control lists.
This section includes the following topics:
■Configuring System Access
■Defining RADIUS Clients
■Defining Port-Based Authentication (802.1X)
■Defining Local Database Authentication
■Encrypting Connection to the Web Interface (HTTPS)
■Using the Secure Shell Protocol (SSH)
■Defining Access Control Lists
■Using Broadcast Storm Control

54 CHAPTER 4: MANAGING DEVICE SECURITY
Configuring System
Access
Network administrators can
define users, passwords, and access levels for
users using the System Access Interface.
The Multi-Session web feature is
enabled on device and allows 16 users to be created and access the
switch concurrently. Access levels provide read or read/write permissions
to users for configuring the switch. Login information is managed in the
local database. A unique password is required of each user. Two access
levels exist on the 3Com Web Interface:
■Management access level — Provides the user with read/write
access. There is always one management level user configured for the
switch. The factory default user name is: admin with no password.
■Monitor access level — Provides the user with read-only system
access.
This section contains the following topics:
■Viewing System Access Settings
■Defining System Access
■Modifying System Access
■Removing System Access

Configuring System Access 55
Viewing System
Access Settings
The System Access Summary Page displays
the current users and access
levels defined on the device.
To view System Access settings:
1Click Administration > System Access > Summary. The System Access
Summary Page opens:
Figure 23 System Access Summary Page
The System Access Summary Page contains the following fields:
■User Name — Displays the user names. The possible predefined field
values are:
■admin — Displays the predefined administrative user name.
■monitor — Displays the predefined monitor user name.
■Access Level — Displays the user access level. The lowest user access
level is Monitor and the highest is Management.
■Management — Provides the user with read and write access
rights.
■Monitor — Provides the user with read access rights.

56 CHAPTER 4: MANAGING DEVICE SECURITY
Defining System
Access
The System Access Setup Page allows network administrators to
define
users, passwords, and access levels for users using the System Access
Interface.
Monitor users have no access to this page.
To define System Access:
1Click Administration > System Access > Setup. The System Access
Setup Page opens:
Figure 24 System Access Setup Page
The System Access Setup Page contains the following fields:
■User Name — Defines the user name.
■Access Level — Defines the user access level. The lowest user access
level is Monitor and the highest is Management.
■Management — Provides users with read and write access rights.
■Monitor — Provides users with read access rights.
■Password — Defines the user password. User passwords can contain
up to 10 characters.
■Confirm Password — Verifies the password.
2Define the fields.
3Click . The user is created, and the device is updated.

Configuring System Access 57
Modifying System
Access
The System Access Modify Page allows network administrators to
modify
users, passwords, and access levels for users using the System Access
Interface.
Monitor users have no access to this page.
To modify System Access:
1Click Administration > System Access > Modify. The System Access
Modify Page opens:
Figure 25 System Access Modify Page
The System Access Modify Page contains the following fields:
■User Name — Displays the user name.
■Access Level — Specifies the user access level. The lowest user access
level is Monitoring and the highest is Management.
■Management — Provides users with read and write access rights.
■Monitor — Provides users with read access rights.
■Password Modify — Enables modifying a password for an existing
user.
■Password — Defines the local user password. Local user passwords
can contain up to 10 characters.
■Confirm Password — Verifies the password.
2Select a User Name whose settings are to be modified.
3Modify the fields.
4Click . The user settings are modified, and the device is updated.

58 CHAPTER 4: MANAGING DEVICE SECURITY
Removing System
Access
The System Access Remove Page allows network administrators to
remove users from the System Access Interface.
Monitor users have no access to this page.
To rem ove us e rs:
1Click Administration > System Access > Remove. The System Access
Remove Page opens:
Figure 26 System Access Remove Page
The System Access Remove Page contains the following fields:
Remove User(s) — Users to be removed can be selected from the list
below.
■User Name — Displays the user name.
■Access Level — Displays the user access level. The lowest user access
level is Monitoring and the highest is Management.
■Management — Provides users with read and write access rights.
■Monitoring — Provides users with read access rights.
2Select the Users to be deleted.
The last user with management access may not be deleted.
3Click . The Users are deleted, and the device is updated.

Defining RADIUS Clients 59
Defining RADIUS
Clients
Remote Authorization Dial-In User Service (RADIUS) servers provide
additional security for networks. RADIUS servers provide a centralized
authentication method for 802.1X.
Monitor users have no access to this page.
To configure the RADIUS client:
1Click Security > RADIUS Client > Configure. The RADIUS Client
Configure Page opens:
Figure 27 RADIUS Client Configure Page
The RADIUS Client Configure Page contains the following fields:
■Primary Server — Defines the RADIUS Primary Server authentication
fields.
■Backup Server — Defines the RADIUS Backup Server authentication
fields.
■IP Address — Defines the RADIUS Server IP address.
■UDP Port — Defines the authentication port. The authentication port
is used to verify RADIUS server authentication. The authentication port
default is 1812.
■Max Retries — Defines the number of transmitted requests sent to
the RADIUS server before a failure occurs. Possible field values are
1-30. The default value is 2.
■Timeout — Defines the amount of time (in seconds) the device waits
for an answer from the RADIUS server before retrying the query, or

60 CHAPTER 4: MANAGING DEVICE SECURITY
switching to the next server. Possible field values are 1-65535. The
default value is 5.
■Key — Defines the default key string used for authenticating and
encrypting all RADIUS-communications between the switch and the
RADIUS server. This key must match the RADIUS encryption. The range
is 0-48 characters. Do not use blank spaces.
■Verify Key — Verifies the key.
2Define the fields.
3Click . The RADIUS client is enabled, and the system is updated.

Defining Port-Based Authentication (802.1X) 61
Defining Port-Based
Authentication
(802.1X)
Port-based authentication authenticates users on a per-port basis via an
external server. Only authenticated and approved system users can
transmit and receive data. Ports are authenticated via the RADIUS server
using the Extensible Authentication Protocol (EAP). Port-based
authentication includes:
■Authenticators — Specifies the device port which is authenticated
before permitting system access.
■Supplicants — Specifies the host connected to the authenticated
port requesting to access the system services.
■Authentication Server — Specifies the server that performs the
authentication on behalf of the authenticator, and indicates whether
the supplicant is authorized to access system services.
Port-based authentication creates two access states:
■Controlled Access — Permits communication between the
supplicant and the system, if the supplicant is authorized.
■Uncontrolled Access — Permits uncontrolled communication
regardless of the port state.
This section includes the following topics:
■Viewing 802.1X Authentication
■Defining 802.1X Authentication

62 CHAPTER 4: MANAGING DEVICE SECURITY
Viewing 802.1X
Authentication
The 802.1X Summary Page allows the network administrator to view
port-based authentication settings.
To view Port-based Authentication:
1Click Security > 802.1X > Summary. The 802.1X Summary Page opens:
Figure 28 802.1X Summary Page
The 802.1X Summary Page contains the following fields:
■Port — Displays a list of interfaces.
■Current Port Control — Displays the current port authorization state.
■Periodic Reauthentication — Reauthentication can be used to
detect if a new device is plugged into a switch port. If enabled, the
client will be reauthenticated after the interval specified by the
Reauthentication Period.
■Enabled — Periodic reauthentication is enabled on the port.
■Disabled — Periodic reauthentication is disabled on the port. This is
the default.
■Reauthentication Period — Displays the time span (in seconds) in
which the selected port is reauthenticated. The field default is 3600
seconds.
■Authenticator State — Displays the current authenticator state.
■Auto — Requires a dot1x-aware connected client to be authorized
by the RADIUS server. Clients that are not dot1x-aware will be
denied access.
Defining Port-Based Authentication (802.1X) 63
■Force-Authorized — Indicates that any client has full access to the
port, even if it does not have 802.1X credentials or support 802.1X
authorization.
■Force-Unauthorized — Indicates that no client has access to the
port, even if it has 802.1X credentials and supports 802.1X
authorization.
■Authenticator Operation Mode — Allows single or multiple hosts
(clients) to connect to an 802.1X-authorized port.
■Multi-Host — Allows multiple hosts to connect to this port.
■Single-Host — Allows only a single host to connect to this port.
This is the default.
■Authenticator Maximum Request — Sets the maximum number of
times the switch port will retransmit an EAP request packet to the
client before it times out the authentication session. The field default
is 2.
■Authenticator Max Count — The maximum number of hosts that
can connect to a port when the Multi-Host operation mode is
selected. The field default is 5.
■Authenticator Quiet Period — Sets the time that a switch port
waits after the Authenticator Max Count has been exceeded before
attempting to acquire a new client. The field default is 60 seconds.
■Authenticator Transmit Period — Sets the time period during an
authentication session that the switch waits before re-transmitting an
EAP packet. The field default is 30 seconds.

64 CHAPTER 4: MANAGING DEVICE SECURITY
Defining 802.1X
Authentication
The 802.1X Setup Page contains information for configuring 802.1X
global settings on the device and defining specific 802.1X settings for
each port.
Monitor users have no access to this page.
To configure 802.1X Settings:
1Click Security > 802.1X > Setup. The 802.1X Setup Page opens:
Figure 29 802.1X Setup Page
The 802.1X Setup Page contains the following fields:
802.1X System Setting
■System Authentication — Specifies if Port Authentication is enabled
on the device. The possible field values are:
■Enabled — Enables port-based authentication on the device.
■Disabled — Disables port-based authentication on the device. This
is the default.
Port Settings
■Operation Mode — Allows single or multiple hosts (clients) to
connect to an 802.1X-authorized port.
■Multi-Host — Allows multiple hosts to connect to this port.

Defining Port-Based Authentication (802.1X) 65
■Single-Host — Allows only a single host to connect to this port.
This is the default.
■Admin Port Control — Specifies the admin port authorization state.
■Auto — Enables port based authentication on the device. The
interface moves between an authorized or unauthorized state
based on the authentication exchange between the device and the
client.
■Force-Authorized — Places the interface into an authorized state
without being authenticated. The interface re-sends and receives
normal traffic without client port based authentication.
■Force-Unauthorized — Denies the selected interface system access
by moving the interface into unauthorized state. The device cannot
provide authentication services to the client through the interface.
■Periodic Reauthentication — Enables periodic reauthentication on
the port.
■Enabled — Enables periodic reauthentication on the port.
■Disabled — Disables periodic reauthentication on the port.
■Maximum Request — Sets the maximum number of times the
switch port will retransmit an EAP request packet to the client before
it times out the authentication session. The field default is 2, the range
is 1-10.
■Max Count — The maximum number of hosts that can connect to a
port when Multi-Host operation mode is selected. The field default is
5, the range is 1-1024.
■Reauthentication Period — Defines the time span (in seconds) in
which the selected port is reauthenticated. The field default is 3600
seconds, the range is 1-65535.
■Quiet Period — Sets the time that a switch port waits after the
Authenticator Max Count has been exceeded before attempting to
acquire a new client. The field default is 60 seconds, the range is
1-65535 seconds.
■Transmit Period — Sets the time period during an authentication
session that the switch waits before re-transmitting an EAP packet.
The field default is 30 seconds, the range is 1-65535 seconds.
2Define the fields.
3Click . The 802.1X Settings are enabled, and the device is updated.

66 CHAPTER 4: MANAGING DEVICE SECURITY
Defining
Local Database
Authentication
Local database authentication allows stations to authenticate and access
the network in situations where 802.1X authentication is infeasible or
impractical. The local database authentication feature allows
unauthenticated hosts to request and receive a DHCP assigned IP address
and perform DNS queries. All other traffic, except for HTTP protocol
traffic, is blocked. The switch intercepts HTTP protocol traffic and
redirects it to a switch-generated web page that facilitates user name and
password authentication. Once authentication is successful, the user is
forwarded on to the originally requested web page.
This section includes the following topics:
■Configuring Local Database Authentication
■Viewing Port Settings
■Configuring Port Settings
■Viewing User Listing
■Creating User Entries
■Modifying User Entries
■Removing User Entries

Defining Local Database Authentication 67
Configuring Local
Database
Authentication
The Local Database Setup Page allows the network administrator to
globally enable or disable local-database authentication for the switch.
Monitor users have no access to this page.
To configure Local Database Settings:
1Click Port > Local Database > Setup. The Local Database Setup Page
opens:
Figure 30 Local Database Setup Page
The Local Database Setup Page contains the following fields:
■System Authentication Control — Configures local-database
authentication globally for the switch. The possible field values are:
■Enabled — Enables local database authentication on the device.
■Disabled — Disables local database authentication on the device.
This is the default.
2Define the fields.
3Click . The Local Database Settings are enabled, and the device is
updated.

68 CHAPTER 4: MANAGING DEVICE SECURITY
Viewing Port Settings The Local Database Port Detail Page displays local-database protocol
settings for the selected port.
To display protocol settings for Local Database Authentication:
1Click Port > Local Database > Port Detail. The Local Database Port
Detail Page opens:
Figure 31 Local Database Port Detail Page
The Local Database Port Detail Page contains the following fields:
■Port Status — Displays the administrative status of local-database
authentication for a port. The possible field values are:
■Enabled — Enables local database authentication on the device.
■Disabled — Disables local database authentication on the device.
■Quiet Period — Displays the amount of time a host must wait after
exceeding the limit for failed login attempts, before it may attempt
local-database authentication again.
■Login Attempts — Displays the limit on failed web authentication
login attempts. After the limit is reached, the switch refuses further
login attempts until the quiet time expires.

Defining Local Database Authentication 69
Configuring Port
Settings
The Local Database Port Setup Page allows the network administrator to
configure local-database protocol settings for the selected port.
Monitor users have no access to this page.
To display protocol settings for Local Database Authentication:
1Click Port > Local Database > Port Setup. The Local Database Port
Setup Page opens:
Figure 32 Local Database Port Setup Page
The Local Database Port Setup Page contains the following fields:
■Status — Configures the administrative status of local-database
authentication for a port. The possible field values are:
■Enabled — Enables local database authentication on the device.
■Disabled — Disables local database authentication on the device.
This is the default.
■No Change — Retains the current port status.
■Quid Period — Displays the amount of time a host must wait after
exceeding the limit for failed login attempts, before it may attempt
local-database authentication again. The field range is 1-600 seconds,
and the default is 60 seconds.
■Login Attempts — Displays the limit on failed web authentication
login attempts. After the limit is reached, the switch refuses further
login attempts until the quiet time expires. The field range is 1-3
attempts, and the default is 3 attempts.

70 CHAPTER 4: MANAGING DEVICE SECURITY
2Define the fields.
3Select the ports to which these settings will be applied.
4Click . The Local Database Settings are enabled, and the device is
updated.
Viewing User Listing The Local Database User Summary Page displays user names stored in the
local database.
To display the users stored in the Local Database:
1Click Port > Local Database > User Summary. The Local Database User
Summary Page opens:
Figure 33 Local Database User Summary Page
The Local Database User Summary Page contains the following fields:
■User Name — The name of users stored in the local database.

Defining Local Database Authentication 71
Creating User Entries The Local Database User Setup Page allows the network administrator to
configure user name/password entries in the local database.
Monitor users have no access to this page.
To create user entries in the Local Database:
1Click Port > Local Database > User Setup. The Local Database User
Setup Page opens:
Figure 34 Local Database User Setup Page
The Local Database User Setup Page contains the following fields:
■Create a User
■User Name — The name of a user to be authorized restricted
network access through local database authentication. String
length is 6-12 characters (case sensitive), and the maximum
number of users is 250.
■Password — The authentication password for the corresponding
user. String length is 6-12 characters (case sensitive).
■Confirm Password — Verifies the password.
■Summary
■User Name — Displays the users stored in the local database.
2Define the fields for a user.
3Click . The entry is added to the Local Database, and the device is
updated.

72 CHAPTER 4: MANAGING DEVICE SECURITY
Modifying User
Entries
The Local Database User Modify Page allows the network administrator
to change the password for users stored in the local database.
Monitor users have no access to this page.
To modify the password for user entries in the Local Database:
1Click Port > Local Database > Modify. The Local Database User Modify
Page opens:
Figure 35 Local Database User Modify Page
The Local Database User Modify Page contains the following fields:
■User Name — The name of a user stored in the local database.
■Password Modify — Mark this box to modify the password for the
selected user.
■Password — The authentication password for the corresponding
user. String length is 6-12 characters (case sensitive).
■Confirm Password — Verifies the password.
2Select a user from the User Summary list.
3Mark the Password Modify box.
4Enter a new password and then confirm it.
5Click . The user entry is updated in the Local Database, and the
device is updated.

Defining Local Database Authentication 73
Removing User
Entries
The Local Database User Remove Page allows the network administrator
to remove user entries stored in the local database.
Monitor users have no access to this page.
To remove a user entry from the Local Database:
1Click Port > Local Database > Remove. The Local Database User
Remove Page opens:
Figure 36 Local Database User Remove Page
The Local Database User Remove Page contains the following fields:
■User Name — The name of a user stored in the local database.
2Select a user from the list.
3Click . The user entry is removed from the Local Database, and
the device is updated.

74 CHAPTER 4: MANAGING DEVICE SECURITY
Encrypting
Connection to the
Web Interface
(HTTPS)
HTTPS allows secure access to the Web interface of the switch. If you
administer your switch remotely or over an insecure network, the switch
can encrypt all HTTP traffic to and from the Web interface using the
Secure Sockets Layer (SSL) of HTTP. If your network traffic is intercepted,
no passwords or configuration information will be visible in the data.
To use HTTPS you need the following:
■A browser that supports SSL
■A digital certificate installed on the switch
The switch ships with a default certificate installed. This certificate has not
been validated by a Certifying Authority and your browser may warn you
that the certificate has not been certified. Using a properly validated
certificate provides a higher level of security than the default certificate.
You can securely browse your switch by using the HTTPS (HTTP over SSL)
protocol. To access the Web interface securely, enter the following into
your browser:
https://xxx.xxx.xxx.xxx/
where xxx.xxx.xxx.xxx is the IP address of your switch.
Both HTTP and HTTPS service can be enabled independently on the
switch. However, you cannot configure the HTTP and HTTPS servers to
use the same TCP port.
If you enable HTTPS, you must indicate this in the URL that you specify in
your browser and specify the port number if not using the default value:
https://device[:port_number]
When you start HTTPS, the connection is established in this way:
■The client authenticates the server using the server’s digital certificate.
■The client and server negotiate a set of security protocols to use for
the connection.
■The client and server generate session keys for encrypting and
decrypting data.

Encrypting Connection to the Web Interface (HTTPS) 75
The client and server establish a secure encrypted connection.
A padlock icon should appear in the status bar for Internet Explorer 5.x or
above, Netscape 6.2 or above, and Mozilla Firefox 2.0.0.0 or above.
Configuring HTTPS The HTTPS Configure Page allows network administrators to
enable or
disable HTTPS and set the TCP port number for this service.
Monitor users have no access to this page.
To configure HTTPS settings:
1Click Security > HTTPS Settings > Configure. The HTTPS Configure
Page opens:
Figure 37 HTTPS Configure Page
The HTTPS Configure Page contains the following fields:
■HTTPS Status — Specifies if HTTPS is enabled on the device. The
possible predefined field values are:
■Enabled — HTTPS is enabled on the device. This is the default.
Tab l e 9 HTTPS System Support
Web Browser Operating System
Internet Explorer
5.0 or later
Windows 98,Windows NT (with service pack 6a), Windows
2000, Windows XP
Netscape
6.2 or later
Windows 98,Windows NT (with service pack 6a), Windows
2000, Windows XP, Solaris 2.6
Mozilla Firefox
2.0.0.0 or later
Windows 2000, Windows XP, Linux

76 CHAPTER 4: MANAGING DEVICE SECURITY
■Disabled — HTTPS is disabled on the device.
■Change HTTPS Port Number — Specifies the TCP port to be used for
HTTPS. The default value is 443, and the range is 1-65535.
You cannot configure the HTTP and HTTPS servers to use the same port.
If you change the HTTPS port number, clients attempting to connect to
the HTTPS server must specify the port number in the URL in this format:
https://device:port_number
2Define the fields.
3Click . The HTTPS settings are updated.
Displaying the Web
Server Certificate
The HTTPS Detail Page allows users to
display detailed information about
the web server certificate.
To view information about the digital certificate:
1Click Security > HTTPS Settings > Detail. The HTTPS Detail Page opens:
Figure 38 HTTPS Detail Page
The HTTPS Detail Page contains the following fields:
■Issued to — Shows the registered user of this certificate.
■Issued by — Shows the certification authority that issued this
certificate.
■Valid from/until — Shows the validity period for this certificate.
■SHA1 Fingerprint — Hash sting used to encrypt communications.
■MD5 Fingerprint — Hash sting used to encrypt communications.

Encrypting Connection to the Web Interface (HTTPS) 77
Changing the Digital
Certificate
The switch ships with a default certificate. However, this certificate has
not been validated by a Certifying Authority. Using a properly validated
certificate provides a higher level of security than the default certificate.
To access your switch using HTTPS, you need a digital certificate which
identifies it. The switch uses certificates that adhere to the X.509
standard.
If you have the software to generate an X.509 certificate, you can
self-certify your switch. Administrators will be warned that the certificate
has not been certified by a Certificate Authority (CA), but security will not
be otherwise affected.
If you cannot generate an X.509 certificate yourself, you can buy one
from one of the Certifying Authorities or your ISP. Each switch requires its
own X.509 certificate.
To download an HTTPS certificate:
1Click Security > HTTPS Settings > Download Certificate. The HTTPS
Download Certificate Page opens:
Figure 39 HTTPS Download Certificate Page
The HTTPS Download Certificate Page contains the following fields:
■IP Address — Network address of a TFTP server.
■Certificate Filename — Filename of the digital certificate.
■Private Key Filename — Name of file containing the certificate.

78 CHAPTER 4: MANAGING DEVICE SECURITY
■Private Key Password — Password stored in the private key file. This
password is used to verify authorization for certificate use, and is
verified when downloading the certificate to the switch.
2Define the fields.
3Click . The certificate is downloaded.
You must reboot the switch to start using the new certificate.

Using the Secure Shell Protocol (SSH) 79
Using the Secure
Shell Protocol (SSH)
Secure Shell (SSH) provides a secure replacement for management access
via Telnet. When an SSH management client contacts the switch, the
switch first compares the public-key and password provided by the client
against those stored locally before granting access. SSH also encrypts all
data transfers passing between the switch and SSH management clients,
and ensures that data traveling over the network arrives unaltered.
Note that you need to install an SSH client on the management station to
access the switch for management via the SSH protocol.
The switch supports both SSH Version 1.5 and 2.0 clients.
The SSH server on this switch supports local password authentication.
Note that although the switch only supports password authentication,
you still have to generate a public key on the switch.
To use the SSH server, complete these steps:
1Generate a Host Key Pair – No keys are generated in the switch’s factory
default configuration. You must use the SSH Key Generate Page to create
a public host key.
2Provide Host Public Key to Clients – Many SSH client programs
automatically import the host public key during the initial connection
setup with the switch. Otherwise, you need to manually create a known
hosts file on the management station and place the host public key in it.
An entry for a public key in the known hosts file would appear similar to
the following example:
10.1.0.54 1024 35
15684995401867669259333946775054617325313674890836547254150202455
93199868544358361651999923329781766065830956108259132128902337654
68017262725714134287629413011961955667825956641048695742788814620
65194174677298486546861571773939016477935594230357741309802273708
779454524083971752646358058176716709574804776117
Password Authentication (for SSH v1.5 or V2 Clients)
aThe client sends its password to the server.
bThe switch compares the client's password to those stored in memory.
cIf a match is found, the connection is allowed.

80 CHAPTER 4: MANAGING DEVICE SECURITY
To use SSH with password authentication, the host public key must still
be given to the client, either during initial connection or manually entered
into the known host file. You do not need to configure the client’s keys.
The SSH server supports up to four client sessions. The maximum number
of client sessions includes both current Telnet sessions and SSH sessions.
Displaying the SSH
Key
The SSH Host Key Page shows the public key used for management
access to the switch through an SSH client application.
To view the DSA and RSA keys:
1Click Security > SSH > Host Key. The SSH Host Key Page opens:
Figure 40 SSH Host Key Page
The SSH Host Key Page contains the following fields:
■Key — When an RSA key is displayed, the first field indicates the size
of the host key (e.g., 1024), the second field is the encoded public
exponent (e.g., 65537), and the last string is the encoded modulus.
When a DSA key is displayed, the first field indicates that the
encryption method used by SSH is based on the Digital Signature
Standard (DSS), and the last string is the encoded modulus.
■Key Type — Indicates DSA or RSA key type, the key size, and the SSH
client versions which may use this key.
■Fingerprint — Hash algorithms used to generate the key.

Using the Secure Shell Protocol (SSH) 81
Generating the SSH
Key
The SSH Key Generate Page generates both the DSA and RSA key pairs.
No keys are generated in the switch’s factory default configuration. You
must use this web page to create a public host key.
Gererating a SSH key can take up to 15 minutes, during which time the
user interface to the switch may not respond.
To generate DSA and RSA keys:
1Click Security > SSH > Generate. The SSH Key Generate Page opens:
Figure 41 SSH Key Generate Page
The SSH Key Generate Page contains a prompt message to enter a seed
to randomize the key generation process:
2Enter any random string, preferably eight characters or more.
3Click . The switch begins generating the public host key. This
process takes several minutes to complete. After the key is generated, it is
stored in flash memory.
The SSH server on the switch uses this host key to negotiate a session key
and encryption method with the client trying to connect to it.
Some SSH client programs automatically add the public key to the known
hosts file as part of the configuration process. Otherwise, you must
manually create a known hosts file and place the host public key in it.

82 CHAPTER 4: MANAGING DEVICE SECURITY
Defining Access
Control Lists
Access Control Lists (ACLs) allow network managers to define
classification actions and rules for specific ingress ports. Packets entering
an ingress port, with an active ACL are either admitted or denied entry.
For example, an ACL rule states that port number 20 can receive TCP
packets, however, if a UDP packet is received, the packet will be dropped.
ACLs are composed of access control entries (ACEs) that are made of the
filters that determine traffic classifications.
The following are examples of filters that can be defined as ACEs:
■Source Port IP Address and Wildcard Mask — Filters packets by
the source port IP address and wildcard mask.
■Destination Port IP Address and Wildcard Mask — Filters packets
by the destination port IP address and wildcard mask.
■Protocol — Filters packets by the IP protocol.
■DSCP — Filters packets by the DiffServ Code Point (DSCP) value.
■IP Precedence — Filters packets by the IP Precedence.
■Action — Indicates the action assigned to the packet matching the
ACL. Packets are forwarded or dropped.
This section includes the following topics:
■Viewing MAC Based ACLs
■Configuring MAC Based ACLs
■Removing MAC Based ACLs
■Viewing IP Based ACLs
■Defining IP Based ACLs
■Removing IP Based ACLs
■Viewing ACL Binding
■Configuring ACL Binding
■Removing ACL Binding

Defining Access Control Lists 83
Viewing MAC Based
ACLs
The MAC Based ACL Summary Page displays information regarding MAC
Based ACLs configured on the device.
To view MAC Based ACLs:
1Click Device > ACL > MAC Based ACL > Summary. The MAC Based
ACL Summary Page opens:
Figure 42 MAC Based ACL Summary Page
The MAC Based ACL Summary Page contains the following fields:
■ACL Name — Contains a list of the MAC-based ACLs.
■Source Address — Indicates the source MAC address.
■Source Mask — Indicates the source MAC address Mask.
■Destination Address — Indicates the destination MAC address.
■Destination Mask — Indicates the destination MAC address Mask.
■VLAN ID — Matches the packet's VLAN ID to the ACL rule. The
possible field values are 0 to 4095.
■CoS — Classifies traffic based on the CoS tag value.
■CoS Mask — Displays the CoS mask used to filter CoS tags.
■Ethertype — Provides an identifier that differentiates between
various types of protocols.

84 CHAPTER 4: MANAGING DEVICE SECURITY
■Action — Indicates the ACL forwarding action. The options are as
follows:
■Permit — Forwards packets which meet the ACL criteria.
■Deny — Drops packets which meet the ACL criteria.
Configuring MAC
Based ACLs
The MAC Based ACL Setup Page allows the network administrator to
create and define rules for MAC-based ACLs.
Monitor users have no access to this page.
To configure MAC-based ACLs:
Click Device > ACL > MAC Based ACL > Setup. The MAC Based ACL
Setup Page opens:
Figure 43 MAC Based ACL Setup Page
The MAC Based ACL Setup Page contains the following fields:
■Select ACL — Selects an existing MAC-based ACL to which rules are
to be added.
■Create ACL — Defines a new user-defined MAC-based ACL.

Defining Access Control Lists 85
Add Rules to ACL
■Source MAC Address — Matches the source MAC address to which
packets are addressed.
■Source Mask — Defines the source MAC Address wildcard mask.
Wildcards are used to mask all or part of a source MAC address.
Wildcard masks specify which bits are used and which are ignored.
A wildcard mask of FF:FF:FF:FF:FF:FF indicates that all the bits are
important. A wildcard of 00.00.00.00.00.00.00 indicates that no bits
are important. For example, if the source MAC address is
00:AB:22:11:33:00 and the wildcard mask is FF:FF:FF:FF:FF:00, the first
five bytes of the MAC are used, while the last byte is ignored. For the
source MAC address 00:AB:22:11:33:00, this wildcard mask matches
all MAC addresses in the range 00:AB:22:11:33:00 to
00:AB:22:11:33:FF.
■Destination MAC Address — Matches the destination MAC address
to which packets are addressed.
■Destination Mask — Defines the destination MAC Address wildcard
mask. Wildcards are used to mask all or part of a destination MAC
address. Wildcard masks specify which bits are used and which are
ignored. For more details, refer to the description for Source Mask.
■VLAN ID — Matches the packet's VLAN ID. The possible field values
are 0 to 4095.
■CoS — Classifies traffic based on the CoS tag value. The possible field
values are 0 to 7.
■CoS Mask — Defines the CoS mask used to classify network traffic.
The possible field values are 0 to 7.
■Ethertype — Provides an identifier that differentiates between
various types of protocols. The range is 0-65535 decimal.
■Action — Specifies the ACL forwarding action. The options are as
follows:
■Permit — Forwards packets which meet the ACL criteria.
■Deny — Drops packets which meet the ACL criteria.
To create a new MAC-based ACL:
1Select Create ACL.
2Enter the name of the new ACL.
3Click . The new ACL is created, and the device is updated.

86 CHAPTER 4: MANAGING DEVICE SECURITY
To define a new MAC-based ACL rule:
1Select Select ACL.
2Select the ACL from the list.
3Define the fields for the new ACL rule.
4Click . The new MAC-based ACL rule settings are configured,
and the device is updated.
Removing MAC Based
ACLs
The MAC Based ACL Remove Page allows the network administrator to
remove MAC-based ACLs or MAC-based ACL rules.
Monitor users have no access to this page.
Click Device > ACL > MAC Based ACL > Remove. The MAC Based ACL
Remove Page opens:
Figure 44 MAC Based ACL Remove Page
The MAC Based ACL Remove Page contains the following fields:
■ACL Name — Selects a MAC-based ACL for removal.
■Remove ACL — Enables the ACL to be removed.
■Checkbox (unnamed) — When checked, selects the rule for removal.
The top checkbox is used to select all rules for removal.
■Source Address — Matches the source MAC address to which
packets are addressed.
■Source Mask — Matches the source MAC address Mask.

Defining Access Control Lists 87
■Destination Address — Matches the destination MAC address to
which packets are addressed.
■Destination Mask — Matches the destination MAC address Mask.
■VLAN ID — Matches the packet's VLAN ID to the rule.
■CoS — Classifies Class of Service of the packet.
■CoS Mask — Displays the wildcard mask bits to be applied to the
CoS.
■Ethertype — Provides an identifier that differentiates between
various types of protocols.
■Action — Indicates the ACL forwarding action. The options are as
follows:
■Permit — Forwards packets which meet the ACL criteria.
■Deny — Drops packets which meet the ACL criteria.
To remove MAC-based ACLs:
1Select the ACL Name to be deleted.
2Check Remove ACL.
3Click . The selected ACL is deleted, and the device is updated.
To remove MAC-based ACL rules:
1Select the ACL Name containing the rules to be deleted.
2For each rule to be removed, check the box to the left of the row in the
rules table. To remove all rules, the topmost box may be checked.
3Click . The selected MAC-based ACL rules are deleted, and the
device is updated.

88 CHAPTER 4: MANAGING DEVICE SECURITY
Viewing IP Based
ACLs
The IP Based ACL Summary Page displays information regarding IP-based
ACLs configured on the device.
To view IP-based ACLs:
1Click Device > ACL > IP Based ACL > Summary. The IP Based ACL
Summary Page opens:
Figure 45 IP Based ACL Summary Page
The IP Based ACL Summary Page contains the following fields:
■ACL Name — Contains a list of the IP Based ACLs.
■Protocol — Indicates the protocol in the rule to which the packet is
matched.
■Source Port — Indicates the source port to match in packets. Enabled
only when TCP or UDP are selected in the Protocol list.
■Destination Port — Indicates the destination port to match in
packets. Enabled only when TCP or UDP are selected in the Protocol
list.
■Flag Set — Indicates the TCP flag to which the packet is mapped.
■Source IP Address — Matches the source IP address to which
packets are addressed.
■Source Mask — Indicates the source IP address mask.
Defining Access Control Lists 89
■Dest. IP Address — Matches the destination IP address to which
packets are addressed.
■Destination Mask — Indicates the destination IP address mask.
■Match DSCP — Matches the packet DSCP value.
■Match IP Precedence — Indicates matching IP Precedence with the
packet IP precedence value.
■Action — Indicates the ACL forwarding action. The options are as
follows:
■Permit — Forwards packets which meet the ACL criteria.
■Deny — Drops packets which meet the ACL criteria.

90 CHAPTER 4: MANAGING DEVICE SECURITY
Defining IP Based
ACLs
Access Control Lists (ACL) allow network managers to define
classification actions and rules for specific ingress ports. Your switch
supports up to 256 ACLs. Packets entering an ingress port, with an active
ACL, are either admitted or denied entry. ACLs are composed of access
control entries (ACEs) that are made of the filters that determine traffic
classifications. The total number of ACEs that can be defined in all ACLs
together is 256.
Monitor users have no access to this page.
To configure IP-based ACLs:
Click Device > ACL > IP Based ACL > Setup. The IP Based ACL Setup
Page opens:
Figure 46 IP Based ACL Setup Page
The IP Based ACL Setup Page contains the following fields:
■Select ACL — Selects an existing IP-based ACL to which rules are to
be added.
■Create ACL — Defines a new user-defined IP-based ACL.
Defining Access Control Lists 91
Add Rules to ACL
■Protocol — Defines the protocol in the rule to which the packet is
matched. The possible fields are:
■Select from List — Selects a protocol from a list by which packets
are matched.
■Protocol ID — Adds user-defined protocols by which packets are
matched. Each protocol has a specific protocol number which is
unique. The possible field range is 0-255.
■Source Port — Defines the source port that is used for matched
packets. Enabled only when TCP or UDP are selected in the Protocol
list. The field value is either user defined or Any. If Any is selected the
IP based ACL is applied to any source port.
■Destination Port — Defines the destination port that is used for
matched packets. Enabled only when TCP or UDP are selected in the
Protocol list. The field value is either user defined or Any. If Any is
selected, the IP based ACL is applied to any destination port.
■TCP Flags — If checked, enables configuration of TCP flags matched
to the packet. The possible fields are:
■URG — Urgent pointer field significant. The urgent pointer points
to the sequence number of the octet following the urgent data.
■ACK — Acknowledgement field significant. The acknowledgement
field is the byte number of the next byte that the sender expects to
receive from the receiver.
■PSH — Push (send) the data as soon as possible, without buffering.
This is used for interactive traffic.
■RST — Reset the connection. This invalidates the sequence
numbers and aborts the session between the sender and receiver.
■SYN — Synchronize Initial Sequence Numbers (ISNs). This is used to
initialize a new connection.
■FIN — Finish. This indicates there is no more data from the sender.
This marks a normal closing of the session between the sender and
receiver.
For each TCP flag, the possible field values are:
■Set — Enables the TCP flag.
■Unset — Disables the TCP flag.
■Don’t Care — Does not check the packet’s TCP flag.
92 CHAPTER 4: MANAGING DEVICE SECURITY
■Source IP Address — If selected, enables matching the source port IP
address to which packets are addressed to the rule, according to a
wildcard mask. The field value is either user defined or Any. If Any is
selected, accepts any source IP address and disables wildcard mask
filtering.
■Wild Card Mask — Defines the source IP address wildcard mask.
Wildcard masks specify which bits are used and which bits are
ignored. A wildcard mask of 255.255.255.255 indicates that all the
bits are important. A wildcard mask of 0.0.0.0 indicates that no
bits are important. For example, if the source IP address is
149.36.184.198 and the wildcard mask is 255.255.255.0, the first
three bytes of the IP address are matched, while the last eight bits
are ignored. For the source IP address 149.36.184.198, this
wildcard mask matches all IP addresses in the range 149.36.184.0
to 149.36.184.255. A wildcard mask must not contain leading
zeroes. For example, a wildcard mask of 010.010.011.010 is
invalid, but a wildcard mask of 10.10.11.10 is valid.
■Destination IP Address — If selected, enables matching the
destination port IP address to which packets are addressed to the rule,
according to a wildcard mask. The field value is either user defined or
Any. If Any is selected, accepts any destination IP address and disables
wildcard mask filtering.
■Wild Card Mask — Indicates the destination IP Address wildcard
mask. Wildcards are used to mask all or part of a destination IP
Address. Wildcard masks specify which bits are used and which
bits are ignored. For more details, refer to the description for
wildcard masks under Source IP Address.
■Match DSCP — Matches the packet DSCP value to the ACL. Either
the DSCP value or the IP Precedence value is used to match packets to
ACLs. The possible field range is 0-7.
■Match IP Precedence — Matches the packet IP Precedence value to
the rule. Either the DSCP value or the IP Precedence value is used to
match packets to ACLs. The possible field range is 0-63.
■Action — Defines the ACL forwarding action. The options are as
follows:
■Permit — Forwards packets which meet the ACL criteria.
■Deny — Drops packets which meet the ACL criteria.

Defining Access Control Lists 93
To create a new IP-based ACL:
1Select Create ACL.
2Enter the name of the new ACL.
3Click . The new ACL is created, and the device is updated.
To define a new IP-based ACL rule:
1Select Select ACL.
2Select the ACL from the list.
3Define the fields for the new ACL rule.
4Click . The new IP-based ACL rule settings are configured,
and the device is updated.
Removing IP Based
ACLs
The IP Based ACL Remove Page allows the user to remove IP-based ACLs
or IP-based ACL rules.
Monitor users have no access to this page.
Click Device > ACL > IP Based ACL > Remove. The IP Based ACL
Remove Page opens:
Figure 47 IP Based ACL Remove Page

94 CHAPTER 4: MANAGING DEVICE SECURITY
The IP Based ACL Remove Page contains the following fields:
■ACL Name — Selects an ACL name from a list of the IP-based ACLs.
■Remove ACL — Enables the ACL to be removed.
■Checkbox (unnamed) — When checked, selects the rule for removal.
The top checkbox is used to select all rules for removal.
■Protocol — Indicates the protocol in the rule to which the packet is
matched.
■Source Port — Displays the TCP/UDP source port to which the ACL is
matched.
■Destination Port — Displays the TCP/UDP destination port.
■Flag Set — Indicates the TCP flag matched to the packet.
■Source IP Address — Indicates the source IP address.
■Source Mask — Indicates the source IP address mask.
■Destination IP Address — Indicates the destination IP address.
■Destination Mask — Indicates the destination IP address mask.
■DSCP — Matches the packet DSCP value to the ACL. Either the DSCP
value or the IP Precedence value is used to match packets to ACLs.
■IP Precedence — Matches the packet IP Precedence value to the ACL.
■Action — Indicates the ACL forwarding action. The options are as
follows:
■Permit — Forwards packets which meet the ACL criteria.
■Deny — Drops packets which meet the ACL criteria.
To remove an IP-based ACL:
1Select an ACL Name to be removed.
2Check Remove ACL.
3Click . The selected ACL is deleted, and the device is updated.
To remove IP-based ACL rules:
1Select an ACL Name.
2For each rule to be removed, check the box to the left of the row in the
rules table. To remove all rules, the topmost box may be checked.
3Click . The selected ACL rules are deleted, and the device is
updated.

Defining Access Control Lists 95
Viewing ACL Binding The ACL Binding Summary Page displays the user-defined ACLs mapped
to the interfaces.
To view ACL Binding:
1Click Device > ACL > ACL Binding > Summary. The ACL Binding
Summary Page opens:
Figure 48 ACL Binding Summary Page
The ACL Binding Summary Page contains the following fields:
■Interface — Displays the port or LAG number to which the ACL is
bound.
■ACL Name — Displays the name of the ACL which is bound to a
selected port or LAG.

96 CHAPTER 4: MANAGING DEVICE SECURITY
Configuring ACL
Binding
After configuring the required ACLs, you should bind them to the ports
or LAGs that need to filter traffic. You can only bind an interface to one
ACL for each basic type – IP and MAC.
The ACL Binding Setup Page allows the network administrator to bind
specific ports to MAC- or IP-based ACLs.
Monitor users have no access to this page.
To define ACL Binding:
1Click Device > ACL > ACL Binding > Setup. The ACL Binding Setup
Page opens:
Figure 49 ACL Binding Setup Page
The ACL Binding Setup Page contains the following fields:
■Select Port(s) — Selects the ports to be configured.
■Bind ACL — Assigns an Access Control List to a port or LAG.
■MAC-based ACL — Displays the MAC based ACL to which the
interface is assigned.
■IP-based ACL — Displays the IP based ACL to which the interface is
assigned.
■Select ACL — Selects the ACL from a list of previously defined Access
Control Lists to which the port or LAG can be bound. To bind an ACL
to a LAG, the ACL should be bound to its port members.

Defining Access Control Lists 97
2Define the relevant fields.
3Click . ACL Binding is defined, and the device is updated.
Removing ACL
Binding
The ACL Binding Remove Page allows the network administrator to
remove user-defined ACLs from a selected interface.
Monitor users have no access to this page.
To remove ACL Binding:
1Click Device > ACL > ACL Binding > Remove. The ACL Binding Remove
Page opens:
Figure 50 ACL Binding Remove Page
The ACL Binding Remove Page contains the following fields:
■Checkbox (unnamed) — Marks the ACL for removal.
■Interface — Displays the port interface to which the ACL is bound.
■ACL Name — Displays the name of ACL to be removed from the
selected port.
2For each ACL to be removed, check the box to the left of the row in the
table. To remove all ACLs, the topmost box may be checked.
3Click . The selected ACLs are removed, and the device is
updated.

98 CHAPTER 4: MANAGING DEVICE SECURITY
Using Broadcast
Storm Control
Broadcast Storm Control limits the amount of Multicast and Broadcast
frames accepted and forwarded by the device. When Layer 2 frames are
forwarded, Broadcast and Multicast frames are flooded to all ports on the
relevant VLAN. This occupies bandwidth, and loads all nodes on all ports.
A Broadcast Storm is a result of an excessive amount of broadcast
messages simultaneously transmitted across a network by a single port.
Forwarded message responses are heaped onto the network, straining
network resources or causing the network to time out.
Broadcast Storm Control is enabled for all ports by defining the packet
type and the maximum rate at which the packets can be transmitted. The
system measures the incoming Broadcast and Multicast frame rates
separately on each port, and discards the frames when the rate exceeds a
user-defined rate.
The packet threshold is ignored if Broadcast Storm Control is Disabled.

Using Broadcast Storm Control 99
Displaying Broadcast
Storm Control
Settings
The Broadcast Storm Summary Page displays the storm control settings
for all ports.
Monitor users have no access to this page.
To display the storm control settings:
1Click Device > Broadcast Storm > Summary. The Broadcast Storm
Summary Page opens:
Figure 51 Broadcast Storm Summary Page
The Broadcast Storm Summary Page contains the following fields:
■Port — A list of interfaces.
■Broadcast Mode — The storm control mode used on a port.
■Broadcast Rate Threshold — The maximum rate (Kbits/sec) at which
broadcast or multicast packets are forwarded.

100 CHAPTER 4: MANAGING DEVICE SECURITY
Configuring
Broadcast Storm
Control
The Broadcast Storm Modify Page configures the storm control settings
for all ports.
Monitor users have no access to this page.
To configure Broadcast Storm Control:
1Click Device > Broadcast Storm > Modify. The Broadcast Storm Modify
Page opens:
Figure 52 Broadcast Storm Modify Page
The Broadcast Storm Modify Page contains the following fields:
■Broadcast Mode — Defines the storm control mode to use on the
selected interface.
■Disabled — Disables storm control on the selected port.
■Broadcast — Enables broadcast storm control on the selected port.
■Broadcast&Multicast — Enables broadcast and multicast storm
control on the selected port.
■Packet Rate Threshold — Defines the maximum rate (kilobits per
second) at which broadcast or multicast packets are forwarded. The
range is 64-100,000 for Fast Ethernet ports, and 64-1,000,000 for
Gigabit Ethernet ports. The default value is 10000. Also note that the
resolution at which this parameter can be configured is 64 kilobits.
2Define the relevant fields.

Using Broadcast Storm Control 101
3Select the ports to which these settings will be applied.
4Click . Broadcast Storm Control is configured, and the device is
updated.
102 CHAPTER 4: MANAGING DEVICE SECURITY

104 CHAPTER 5: MANAGING SYSTEM INFORMATION
Viewing System
Description
The Device View Page displays parameters for configuring general device
information, including the system name, location, and contact, the
system MAC Address, System Object ID, System Up Time, and MAC
addresses, and both software, boot, and hardware versions.
To view Device Summary Information:
1Click Device Summary. The Device View Page opens.
Figure 53 Device View Page
The Device View Page contains the following fields:
■Product Description — Displays the device model number and
name.
■System Name — Defines the user-defined device name. The field
range is 0-160 characters.
■System Location — Defines the location where the system is
currently running. The field range is 0-160 characters.
■System Contact — Defines the name of the contact person. The field
range is 0-160 characters.
■Serial Number — Displays the device serial number.
■Product 3C Number — Displays the 3Com device 3C number.
■MAC Address — Displays the device MAC address.
■System Up Time — Displays the amount of time since the most
recent device reset. The system time is displayed in the following
format: Days, Hours, Minutes, and Seconds. For example, 41 days, 2
hours, 22 minutes and 15 seconds.
Viewing System Description 105
■Software Version — Displays the installed software version number.
■Boot Version — Displays the current boot version running on the
device.
■Hardware Version — Displays the current hardware version of the
device.
■Poll Now — Enables polling the ports for port information including
speed, utilization and port status.

Defining System Settings 107
Configuring the
System Name
The System Name Page allows the Network Administrator to provide a
user-defined system name, location, and contact information for the
device.
Monitor users have no access to this page.
To configure the System Name:
1Click Administration > System Name > System Name. The System
Name Page opens:
Figure 54 System Name Page
The System Name Page includes the following fields:
■System Name — Defines the user-defined device name. The field
length is 0-255 characters.
■System Location — Defines the location where the system is
currently running. The field length is 0-255 characters.
■System Contact — Defines the name of the contact person. The field
length is 0-255 characters.
2Define the fields.
3Click . The System Name is enabled, and the device is updated.

108 CHAPTER 5: MANAGING SYSTEM INFORMATION
Configuring System
Time
The System Time Setup Page contains fields that allow the network
administrator to set the system clock by polling a time server or by
manually configuring a specific time. Maintaining an accurate time on the
switch enables the system log to record meaningful dates and times for
event entries. If the clock is not set, the switch will only record the time
from the factory default set at the last bootup.
Monitor users have no access to this page.
To configure the System Time:
1Click Administration > System Time > Setup. The System Time Setup
Page opens:
Figure 55 System Time Setup Page
The System Time Setup Page contains the following fields:
■Current Time — Displays the time set for the system clock.
■Time Zone — Name of time zone. The range for this field GMT -12
hours through GMT +13 hours, and the default is GMT.
The local time zone is relative to Greenwich Mean Time, which is
based on the earth’s prime meridian, zero degrees longitude. To
display a time corresponding to your local time, indicate the number
of hours your time zone is east (before) or west (after) of GMT.
■Daylight Savings — Specifies the use of daylight savings time to
adjust the system clock
In some countries or regions, clocks are adjusted through the summer
months so that afternoons have more daylight and mornings have

Defining System Settings 109
less. This is known as Daylight Savings Time, or Summer Time.
Typically, clocks are adjusted forward one hour at the start of spring
and then adjusted backward in autumn. When enabled, the device
switches to DST at 2:00 a.m. from the second Sunday in March, and
reverts to standard time at 2:00 a.m. on the first Sunday of November.
■Use NTP Server — The system clock is set by dynamically polling a
time server.
■IP Address — IP address of an time server (NTP or SNTP). Note that
up to three servers may be specified through the command line
interface.
■Polling Interval — Interval between time synchronization
requests. The range for this field is 16-16384 seconds, and the
default is 16 seconds.
■Last Successful SNTP Connection — Displays the last time the
switch’s clock was successfully updated by a time server.
■Update Now — Submits a time synchronization request to the
configured time server.
■Configure Date and Time Manually — Manually sets the date and
time used by the switch. This option may be used if there is no time
server on your network, or if you need the switch to use a
non-standard date or time.
■Month — Sets the month. The field range is 1-12.
■Day — Sets the day. The field range is 1-31.
■Year — Sets the year. The field range is 2000-2037.
■Hours — Sets the hour. The field range is 0-23.
■Min — Sets the minutes. The field range is 0-59.
■Sec — Sets the seconds. The field range is 0-59.
2Define the fields.
3Click . The settings are saved, and the device is updated.

110 CHAPTER 5: MANAGING SYSTEM INFORMATION
Saving the Device
Configuration
The Save Configuration Page allows the latest device configuration to be
saved to the flash memory.
Monitor users have no access to this page.
To save the device configuration:
1Click Save Configuration. The Save Configuration Page opens:
Figure 56 Save Configuration Page
The following message appears:
Saving configuration manually. Note: The configuration is saved
automatically every time the OK button is clicked.
2Click . The latest device configuration is saved, and the device is
updated.

Resetting the Device 111
Resetting the
Device
The Reset Page enables resetting the device from a remote location.
To prevent the current configuration from being lost, save the current
device configuration before resetting the device.
Monitor users have no access to this page.
To reset the device configuration:
1Click Administration > Reset. The Reset Page opens:
Figure 57 Reset Page
The Reset Page contains the following fields:
■Reboot — Reboots the device.
■Initialize, keep IP Setting — Resets the device with the factory
default settings, but maintains the current IP Address.
■Initialize all information — Resets the device with the factory
default settings, including the IP Address.
2Click . The device is reset.
112 CHAPTER 5: MANAGING SYSTEM INFORMATION

114 CHAPTER 6: CONFIGURING PORTS
Viewing Port Settings The Port Administration Summary Page permits the network manager to
view current port configuration information.
To view Port Settings:
1Click Port > Administration > Summary. The Port Administration
Summary Page opens:
Figure 58 Port Administration Summary Page
The Port Administration Summary Page contains the following fields:
■Port — Indicates the selected port number.
■State — Shows if the interface is enabled or disabled.
■Flow Control — Displays the flow control status on the port.
Operates when the port is in full duplex mode. The possible field
values are:
■Enabled — Enables flow control on the port.
■Disabled — Disables flow control on the port.
■Speed — Displays the configured rate for the port. The port type
determines what speed setting options are available. The possible field
values are:
■10M — Indicates the port is currently operating at 10 Mbps.
■100M — Indicates the port is currently operating at 100 Mbps.
■1000M — Indicates the port is currently operating at 1000 Mbps.
■Auto — Indicates that port speed is set to an optimal value based
on advertised capabilities.
115
■Duplex — Displays the port duplex mode. This field is configurable
only when the port speed is set to 10M or 100M or 1000M per
second. The possible field values are:
■Full — The interface supports transmission between the device and
its link partner in both directions simultaneously.
■Half — The interface supports transmission between the device
and the client in only one direction at a time.
■Auto — Indicates that port duplex mode is set to an optimal value
based on advertised capabilities.
■PVID — VLAN ID assigned to untagged frames received on this port.

116 CHAPTER 6: CONFIGURING PORTS
Defining Port
Settings
The Port Administration Setup Page allows network managers to
configure port parameters for specific ports.
Monitor users have no access to this page.
When using auto-negotiation to set the port speed or duplex mode, it
must either be enabled for both parameters (Auto) or set to a fixed mode
(10/100/1000, Half/Full).
The 1000BASE-T standard does not support forced mode. Auto-
negotiation should always be used to establish a connection over any
1000BASE-T port or trunk. If not used, the success of the link process
cannot be guaranteed.
To configure Port Settings:
1Click Port > Administration > Setup. The Port Administration Setup
Page opens:
Figure 59 Port Administration Setup Page

117
The Port Administration Setup Page contains the following fields:
■Port State — Specifies the port state. The possible values are:
■Enabled — Enables the port.
■Disabled — Disables the port.
■No Change — Retains the current port status.
■Flow Control — Specifies the flow control status on the port.
Operates when the port is in full duplex mode. The possible field
values are:
■Enabled — Enables flow control on the port.
■Disabled — Disables flow control on the port.
■No Change — Retains the current flow control status on port.
■Speed — Specifies the configured rate for the port. The port type
determines what speed setting options are available. The possible field
values are:
■10 — Indicates the port is currently operating at 10 Mbps.
■100 — Indicates the port is currently operating at 100 Mbps.
■1000 — Indicates the port is currently operating at 1000 Mbps.
■Auto — Use to automatically configure the port.
■No Change — Retains the current port speed.
■Duplex — Specifies the port duplex mode. This field is configurable
only when the port speed is set to 10M or 100M. The possible field
values are:
■Full — The interface supports transmission between the device and
its link partner in both directions simultaneously.
■Half — The interface supports transmission between the device
and the client in only one direction at a time.
■Auto — Use to automatically configure the port.
■No Change — Retains the current port duplex mode.
■Select Ports — Selects the ports to be configured.
2Define the configuration fields.
3Select the ports to which these settings will be applied.
4Click . The ports are configured, and the device is updated.

118 CHAPTER 6: CONFIGURING PORTS
Viewing Port Details The Port Detail Page displays the current port parameters for specific
ports.
To view Port Details:
1Click Port > Administration > Detail. The Port Detail Page opens:
Figure 60 Port Detail Page
The Port Detail Page contains the following fields:
■Select a port — Selects a port to display its current settings.
■Port State — Indicates the port state. The possible field values are:
■Enabled — Enables the port.
■Disabled — Disables the port.
■Flow Control — Displays the flow control status on the port.
Operates when the port is in full duplex mode. The possible field
values are:
■Enabled — Enables flow control on the port.
■Disabled — Disables flow control on the port.
119
■Speed — Displays the configured rate for the port. The port type
determines what speed setting options are available. The possible field
values are:
■10 — Indicates the port is currently operating at 10 Mbps.
■100 — Indicates the port is currently operating at 100 Mbps.
■1000 — Indicates the port is currently operating at 1000 Mbps.
■Auto — Used to automatically configure the port.
■PVID — VLAN ID assigned to untagged frames received on this port.
■Link Type — Displays the VLAN membership mode for a port. The
possible field values are:
■Access — The port transmits and receives untagged frames only.
■Hybrid — The port may transmit tagged or untagged frames.
■Trunk — The port is an end-point for a VLAN trunk. A VLAN trunk
is a direct link between two switches, so the port transmits tagged
frames that identify the source VLAN.
■Duplex — Displays the port duplex mode. This field is configurable
only when the port speed is set to 10M or 100M. This field cannot be
configured on LAGs. The possible field values are:
■Full — The interface supports transmission between the device and
its link partner in both directions simultaneously.
■Half — The interface supports transmission between the device
and the client in only one direction at a time.
■Auto — Use to automatically configure the port.
120 CHAPTER 6: CONFIGURING PORTS
7AGGREGATING PORTS
This section contains information for configuring Link Aggregation,
which optimizes port usage by linking a group of ports together to form a
single Link Aggregation Group (LAG). An LAG aggregates ports into a
single virtual port. Aggregating ports multiplies the bandwidth between
the devices, increases port flexibility, and provides link redundancy. Note
the following:
■The device supports up to four LAGs, and eight ports in each LAG.
■The ports at both ends of a connection must be configured as trunk
ports.
■Fast Ethernet ports and Gigabit Ethernet ports cannot be combined as
members in a single trunk.
■All ports in a trunk assume the configuration settings of the first
member port (that is, the first port assigned or the lowest numbered
port if more than one port is assigned to a trunk in the same
command), including communication mode (i.e., speed, duplex mode
and flow control), VLAN assignments, and CoS settings.
■STP, VLAN, and IGMP settings can only be made for the entire trunk
via the specified LAG.
■Ports added to a LAG lose their individual port configuration. When
ports are removed from the LAG, the LAG’s configuration settings are
applied to the ports.
This section contains the following topics:
■Viewing Link Aggregation
■Configuring Link Aggregation
■Modifying Link Aggregation
■Removing Link Aggregation
■Viewing LACP
■Modifying LACP

122 CHAPTER 7: AGGREGATING PORTS
Viewing Link
Aggregation
The Link Aggregation Summary Page displays the port members assigned
to an LAG, and the method by which each LAG is formed.
To view Link Aggregation:
1Click Ports > Link Aggregation > Summary. The Link Aggregation
Summary Page opens:
Figure 61 Link Aggregation Summary Page
The Link Aggregation Summary Page includes the following fields:
■Group ID — Displays the Link Aggregated Group ID. The field range is
1-4.
■Ports — Displays the member ports included in the specified LAG.
■Link Type — Displays the type of link aggregation used for the Group
ID. The possible field values are Manual or Dynamic.

123
Configuring Link
Aggregation
The Link Aggregation Create Page optimizes port usage by linking a
group of ports together to form a single LAG.
Monitor users have no access to this page.
To create Link Aggregation:
1Click Ports > Link Aggregation > Create. The Link Aggregation Create
Page opens:
Figure 62 Link Aggregation Create Page
The Link Aggregation Create Page includes the following fields:
■Enter aggregation group ID — Defines the group ID. The field
range is 1-4.
■Manual — Selects the link aggregation type to be static.
■LACP — Selects the link aggregation type to be LACP.
■Select ports for the new aggregation — Selects the ports for
which the link aggregation parameters are to be defined. The ports
are color-coded as follows:
Selected ports
■Blue — Displays a member of the aggregation being created.

124 CHAPTER 7: AGGREGATING PORTS
Deselected ports
■White — Displays a non-existent member of any aggregation.
■Grey — Displays a member of an existing aggregation.
Summary
■Group ID — Displays the Link Aggregated Group ID. The field range is
1-4.
■Member Ports — Displays the ports assigned to the link aggregation.
■Typ e — Displays the type of link aggregation. The possible field values
are Manual or Dynamic.
2Define the fields.
3Click . The link aggregation configuration is defined, and the
device is updated.

125
Modifying Link
Aggregation
The Link Aggregation Modify Page allows you to change the member
settings for an existing LAG.
Monitor users have no access to this page.
To modify Link Aggregation:
1Click Ports > Link Aggregation > Modify. The Link Aggregation
Modify Page opens:
Figure 63 Link Aggregation Modify Page
The Link Aggregation Modify Page includes the following fields:
■Select Aggregation to Modify — Selects the Link Aggregation
Group ID to modify.
■Select ports to add to aggregation or de-select ports to remove
from aggregation — Allows the network manager to select ports to
be added or removed from a current aggregation. The ports are
color-coded as follows:
Selected ports
■Blue — Displays a member of the modified aggregation.
Deselected ports
■White — Not a member of any aggregation.
■Grey — Displays a member of an existing aggregation.

126 CHAPTER 7: AGGREGATING PORTS
Summary
■Group ID — Displays the Link Aggregated Group ID. The field range is
1-4.
■Member Ports — Displays the ports configured to the link
aggregation.
■Typ e — Displays the link aggregation type. The possible field values
are Manual or LACP.
2Define the fields.
3Click . The link aggregation modified, and the application is
updated.

127
Removing Link
Aggregation
The Link Aggregation Remove Page allows the network manager to
remove group IDs containing member ports.
Monitor users have no access to this page.
To remove Link Aggregation:
1Click Ports > Link Aggregation > Remove. The Link Aggregation
Remove Page opens:
Figure 64 Link Aggregation Remove Page
The Link Aggregation Remove Page includes the following fields:
■Select Aggregation(s) to Remove — Displays the Link Aggregation
table. Allows selecting LAG IDs to be removed. Each row corresponds
to a Link Aggregated Group ID. The fields in the table are:
■Group ID — Displays the Link Aggregated Group ID. The field
range is 1-4.
■Member Ports — Displays the ports for which the link aggregation
parameters are defined.
■Type — Displays the Link Aggregation type. The possible field
values are Manual or LACP.
2Select the group IDs to be removed
3Click . The link aggregations are removed, and the device is
updated.

128 CHAPTER 7: AGGREGATING PORTS
Viewing LACP Aggregated links can be set up manually or automatically established by
enabling LACP on the relevant links. Aggregate ports can be linked into
link-aggregation port-groups. The LACP Summary Page displays key
information for each Link Aggregation Group Protocol (LACP) LAG.
To view LACP for LAGs:
1Click Port > LACP > Summary. The LACP Summary Page opens:
Figure 65 LACP Summary Page
The LACP Summary Page contains the following fields:
■Port — Displays the port number to which timeout and priority values
are assigned.
■State — Displays the operational values of the actor’s state
parameters. The possible field values are N/A or Active.
■Group ID — Displays the Link Aggregated Group ID.
■Port Priority — Displays the LACP priority value for the port. The
default is 1. The field range is 1-65535.

129
Modifying LACP Aggregated links can be set up manually or automatically established by
enabling LACP on the relevant links. Aggregate ports can be linked into
link-aggregation port-groups. The LACP Modify Page contains fields for
modifying LACP system and port priority for LAGs.
Monitor users have no access to this page.
To modify LACP for LAGs:
1Click Port > LACP > Modify. The LACP Modify Page opens:
Figure 66 LACP Modify Page
The LACP Modify Page contains the following fields:
■LACP System Priority — Specifies system priority value. Ports must
be configured with the same system priority to join the same LAG. The
default value is 32768. The field range is 0-65535.
■Select Port — Selects the port number to which timeout and priority
values are assigned.
■LACP Port Priority — Specifies the LACP priority value for the port.
If an active port link goes down, the backup port with the highest
priority is selected to replace the downed link. However, if two or
more ports have the same LACP port priority, the port with the lowest
physical port number will be selected as the backup port. The default
is 32768. The field range is 0-65535.
2Define the fields.

130 CHAPTER 7: AGGREGATING PORTS
3Click . The LACP Link Aggregation is modified, and the
application is updated.
8CONFIGURING VLANS
VLANs are logical subgroups with a Local Area Network (LAN) which
combine user stations and network devices into a single unit, regardless
of the physical LAN segment to which they are attached. VLANs allow
network traffic to flow more efficiently within subgroups. VLANs use
software to reduce the amount of time it takes for network changes,
additions, and moves to be implemented. VLANs restrict traffic within the
VLAN.
VLANs have no minimum number of ports, and can be created per unit,
per device, or through any other logical connection combination, since
they are software-based and not defined by physical attributes.
VLANs function at Layer 2. Since VLANs isolate traffic within the VLAN, a
Layer 3 router is required to allow traffic flow between VLANs. Layer 3
routers identify segments and coordinate with VLANs. VLANs are
Broadcast and Multicast domains. Broadcast and Multicast traffic is
transmitted only in the VLAN in which the traffic is generated.
VLAN tagging provides a method of transferring VLAN information
between VLAN groups. VLAN 1is the default VLAN. All ports are
members of VLAN 1 by default. If the untagged port is moved to a new
VLAN, the port is removed from VLAN 1. For example: If an untagged
port 24 is moved to VLAN 5, the port will no longer be a member of
VLAN 1. However, if the port is added to VLAN 5 as a tagged port it then
remains untagged in VLAN 1.
This section contains the following topics:
■Viewing VLAN Details
■Viewing VLAN Port Details
■Creating VLANs
■Renaming VLANs
■Modifying VLAN Settings
■Modifying Port VLAN Settings
■Removing VLANs

132 CHAPTER 8: CONFIGURING VLANS
Viewing VLAN Details The VLAN Detail Page provides information and global parameters on
VLANs configured on the system.
To vie w VLA N de tail s :
1Click Device > VLAN > VLAN Detail. The VLAN Detail Page opens:
Figure 67 VLAN Detail Page
The VLAN Detail Page contains the following information:
■Select a VLAN to display— Selects a VLAN to be display its settings.
■Membership type — Displays the membership type for each VLAN.
The possible field values are:
■Untagged — Indicates the interface is an untagged member of the
VLAN.
■Tagged — Indicates the interface is a tagged member of a VLAN.
VLAN tagged frames are forwarded by the interface. The frames
contain VLAN information.
■Not A Member — Indicates the interface is not a member of the
VLAN

133
Viewing VLAN Port
Details
The VLAN Port Detail Page provides information on VLAN configured
ports.
To view VLAN Port details:
1Click Device > VLAN > Port Detail. The VLAN Port Detail Page opens:
Figure 68 VLAN Port Detail Page
The VLAN Port Detail Page contains the following information:
■Select Port — Selects the ports to be displayed.
■Untagged member of VLAN(s) — Indicates the port is an untagged
member of the VLAN.
■Tagged ember of VLAN(s) — Indicates the port is a tagged member
of a VLAN. VLAN tagged frames are forwarded by the interface. The
frames contain VLAN information.

134 CHAPTER 8: CONFIGURING VLANS
Creating VLANs The VLAN Setup Page allows the network administrator to create or
rename VLANs.
Monitor users have no access to this page.
To create VLANs:
1Click Device > VLAN > Setup. The VLAN Setup Page opens:
Figure 69 VLAN Setup Page
The VLAN Setup Page contains the following fields:
Create VLANs
■ID(s) — Defines the VLAN ID(s) to create.
■Create — Creates the VLAN ID(s).
VLAN List
■ID — Displays the VLAN ID.
■Name — Displays the user-defined VLAN name.
2Enter the VLAN ID number(s).
3Click . The VLAN(s) are created, and the device is updated.

135
Renaming VLANs The VLAN Rename Page allows the network administrator to rename
VLANs.
Monitor users have no access to this page.
To rename VLANs:
1Click Device > VLAN > Rename. The VLAN Rename Page opens:
Figure 70 VLAN Rename Page
The VLAN Rename Page contains the following fields:
■ID — Displays the VLAN ID.
■Name — Displays the user-defined VLAN name.
■Selected ID — ID of entry selected from list of configured VLANs.
■Enter new name — New name for the selected entry.
To ren am e a VL AN:
1Highlight a VLAN to be renamed from the VLAN list.
2Enter the new name for the VLAN.
3Click . The VLAN is renamed, and the device is updated.

136 CHAPTER 8: CONFIGURING VLANS
Modifying VLAN
Settings
The Modify VLAN Page allows the network manager to change VLAN
membership.
Monitor users have no access to this page.
To edit VLAN Settings:
Click Device > VLAN > Modify VLAN. The Modify VLAN Page opens:
Figure 71 Modify VLAN Page
The Modify VLAN Page contains the following fields:
■Select a VLAN to modify — Selects a VLAN to modify its settings.
■Select membership type — Selects the membership type for each
port on the VLAN. The possible field values are:
■Untagged — Indicates the interface is an untagged member of the
VLAN.
■Tagged — Indicates the interface is a tagged member of a VLAN.
VLAN tagged frames are forwarded by the interface. The frames
contain VLAN information.
■Not A Member — Indicates the interface is not a member of the
VLAN.

137
■Not available for selection — Indicates the interface is not available
for selection.
■Select All — Allows you to select all ports to be added to the VLAN.
■Select None — Removes the ports selected.
To add ports to a VLAN
1Select a VLAN to modify.
2Select the membership type for the selected ports.
3Select ports to be added to the selected VLAN.
4You may select different membership types on multiple ports by repeating
step 2 and step 3.
5Click . The selected ports are added to the VLAN, and the device
is updated.

138 CHAPTER 8: CONFIGURING VLANS
Modifying Port VLAN
Settings
The Modify Port Page allows the network manager to modify port VLAN
settings.
Monitor users have no access to this page.
To modify Port VLAN Settings:
1Click Device > VLAN > Modify Port. The Modify Port Page opens:
Figure 72 Modify Port Page
The Modify Port Page contains the following fields:
■Select a Port — Selects a port to be modified.
■Select membership type — Displays the membership type for each
port on the VLAN. The possible field values are:
■Untagged — Indicates the interface is an untagged member of the
VLAN.
■Tagged — Indicates the interface is a tagged member of a VLAN.
VLAN tagged frames are forwarded by the interface. The frames
contain VLAN information.
■Not A Member — Indicates the interface is not a member of the
VLAN.
■Not available for selection — Indicates the interface is not available
for selection.

139
■Select the VLANs to apply this change to — Defines the VLAN ID to
which the port is to be assigned.
2Select a port.
3Select the port’s membership type.
4Enter the VLAN ID to be assigned to the port.
5Click . The VLANs are configured, and the device is updated.
Removing VLANs The VLAN Remove Page allows the network administrator to remove
VLANs.
Monitor users have no access to this page.
To del e t e VL A N s:
1Click Device > VLAN > Remove. The VLAN Remove Page opens:
Figure 73 VLAN Remove Page
The VLAN Remove Page contains the following fields:
■ID — Displays the VLAN ID.
■Name — Displays the user-defined VLAN name.
■Select All — Allows the user to select the entire table to be removed.
■Select None — Deselects all entries in the VLAN list.
2Select the VLAN IDs to be deleted.
3Click . The selected VLANs are deleted, and the device is
updated.
140 CHAPTER 8: CONFIGURING VLANS

142 CHAPTER 9: CONFIGURING IP AND MAC ADDRESS INFORMATION
Defining IP
Addressing
The IP Setup Page contains fields for assigning an IP address. The Default
Gateway is erased when the IP Address is modified and changed. Packets
are forwarded to the default gateway when sent to a remote network.
Monitor user has no access to this page.
To define an IP interface:
1Click Administration > IP Setup. The IP Setup Page opens:
Figure 74 IP Setup Page
The IP Setup Page contains the following fields:
■Configuration Method — Defines whether the IP address is
configured statically or dynamically. The possible field values are:
■Manual — Specifies that the IP Interface is configured by the user.
■DHCP — Specifies that the IP Interface is dynamically created.
■IP Address — Defines the IP address.
■Subnet Mask — Defines the subnet mask.
■Default Gateway — Defines the default gateway.
2Select Manual or DHCP mode.
3If Manual is selected, configure the IP Address, Subnet Mask and Default
Gateway.
4Click . The IP configuration is enabled, and the device is
updated.

Configuring ARP Settings 143
Configuring ARP
Settings
The Address Resolution Protocol (ARP) converts IP addresses into physical
addresses, and maps the IP address to a MAC address. ARP allows a host
to communicate with other hosts when only the IP address of its
neighbors is known.
This section includes the following sections:
■Viewing ARP Settings
■Defining ARP Settings
■Removing ARP Entries

144 CHAPTER 9: CONFIGURING IP AND MAC ADDRESS INFORMATION
Viewing ARP Settings The ARP Settings Summary Page displays the current ARP settings.
To view ARP Settings:
1Click Administration > ARP Settings > Summary. The ARP Settings
Summary Page opens:
Figure 75 ARP Settings Summary Page
The ARP Settings Summary Page contains the following fields:
■Interface — Indicates the VLAN for which ARP parameters are
defined.
■IP Address — Indicates the station IP address, which is associated
with the MAC Address.
■MAC Address — Displays the station MAC address, which is
associated in the ARP table with the IP address.
■Status— Displays the ARP table entry type. Possible field values are:
■Dynamic — Indicates the ARP entry is learned dynamically.
■Static — Indicates the ARP entry is a static entry.

Configuring ARP Settings 145
Defining ARP Settings The ARP Settings Setup Page allows network managers to define ARP
parameters for specific interfaces.
Monitor users have no access to this page.
To configure ARP entries:
1Click Administration > ARP Settings > Setup. The ARP Settings Setup
Page opens:
Figure 76 ARP Settings Setup Page
The ARP Settings Setup Page contains the following fields:
■IP Address— Defines the station IP address, which is associated with
the MAC address. Note that this address must be within the same IP
subnet as that assigned to the switch (see Defining IP Addressing on
page 142).
■MAC Address — Defines the station MAC address, which is
associated in the ARP table with the IP address.
■ARP Entry Age Out — Specifies the amount of time (in seconds) that
passes between ARP Table entry requests. Following the ARP Entry
Age period, the entry is deleted from the table. The range is 1-86400
seconds. The default value is 1200 seconds.
2Define the fields.
3Click . The ARP parameters are defined, and the device is
updated.

146 CHAPTER 9: CONFIGURING IP AND MAC ADDRESS INFORMATION
Removing ARP
Entries
The ARP Settings Remove Page provides parameters for removing ARP
entries from the ARP Table.
Monitor user has no access to this page.
To remove ARP entries:
1Click Administration > ARP Settings > Remove. The ARP Settings
Remove Page opens:
Figure 77 ARP Settings Remove Page
The ARP Settings Remove Page contains the following fields:
■Clear ARP Table Entries — Specifies the types of ARP entries that are
cleared. The possible values are:
■None — Maintains the ARP entries.
■All — Clears all ARP entries.
■Dynamic — Clears only dynamic ARP entries.
■Static — Clears only static ARP entries.
■Checkbox (unnamed) — Selects the ARP entry for removal.
■Interface — Indicates the VLAN for which ARP parameters are
defined.
■IP Address — Indicates the station IP address which is associated with
the MAC address.

Configuring ARP Settings 147
■MAC Address — Displays the station MAC address, which is
associated in the ARP table with the IP address.
■Status — Displays the ARP table entry type. Possible field values are:
■Dynamic — Indicates the ARP entry is learned dynamically.
■Static — Indicates the ARP entry is a static entry.
2For each ARP entry to be removed, check the box to the left of the row in
the table. To remove all ARP entries, the topmost box may be checked.
3Click . The ARP table entries are removed, and the device is
updated.

148 CHAPTER 9: CONFIGURING IP AND MAC ADDRESS INFORMATION
Viewing Address
Ta b l es
MAC addresses are stored in either the Static Address or the Dynamic
Address database. A packet addressed to a destination stored in one of
the databases is forwarded immediately to the port. MAC addresses are
dynamically learned as packets arrive at the device. Addresses are
associated with ports by learning the ports from the frames source
address. Frames addressed to a destination MAC address that is not
associated with any port are flooded to all ports of the relevant VLAN.
Static addresses are manually configured. In order to prevent the bridging
table from overflowing, dynamic MAC addresses, from which no traffic is
seen for a certain period, are erased.
This section includes the following sections:
■Viewing Address Table Settings
■Viewing Port Summary Settings

Viewing Address Tables 149
Viewing Address
Table Settings
The Address Table Summary Page displays the current MAC address table
configuration.
To view address table settings:
1Click Monitoring > Address Table > Summary. The Address Table
Summary Page opens:
Figure 78 Address Table Summary Page
The Address Table Summary Page contains the following fields:
■Port — Indicates the port through which the address was learned.
■MAC Address — Displays the current MAC addresses listed in the
MAC address table.
■VLAN — Displays the VLAN ID associated with the port and MAC
address.
■Status — Displays the MAC address entry type. Possible values are:
■Dynamic — Indicates the MAC address is learned dynamically.
■Static — Indicates the MAC address is statically configured.

150 CHAPTER 9: CONFIGURING IP AND MAC ADDRESS INFORMATION
Viewing Port
Summary Settings
The Port Summary Page allows the user to view the MAC addresses
assigned to specific ports.
To view Port Summary settings:
1Click Monitoring > Address Table > Port Summary. The Port Summary
Page opens:
Figure 79 Port Summary Page
The Port Summary Page contains the following fields:
■Select a port — Displays the current port settings.
■Port — Indicates the port through which the address was learned.
■MAC Address — Displays MAC addresses currently listed in the MAC
address table.
■VLAN — Displays the VLAN ID associated with the port and MAC
address.
■Status — Displays the MAC address configuration method. Possible
values are:
■Dynamic — Indicates the MAC address is learned dynamically.
■Static — Indicates the MAC address is statically configured.
10 CONFIGURING IGMP SNOOPING
This section contains information for configuring IGMP Snooping and
IGMP Query.
When IGMP Snooping is enabled globally, all IGMP packets are forwarded
to the CPU. The CPU analyzes the incoming packets and determines:
■Which ports want to join which Multicast groups.
■Which ports have Multicast routers generating IGMP queries.
Ports requesting to join a specific Multicast group issue an IGMP report,
specifying that Multicast group is accepting members. This results in the
creation of the Multicast filtering database.
If IGMP Query is enabled and this switch is elected as the querier for the
local LAN segment, it will periodically poll each known multicast group
for active members, and dynamically configure the switch ports which
need to forward multicast traffic. It then propagates the service requests
on to any upstream multicast switch/router to ensure that it will continue
to receive the multicast service.
This section contains the following topic:
■Defining IGMP Snooping and Query

152 CHAPTER 10: CONFIGURING IGMP SNOOPING
Defining IGMP
Snooping and Query
The IGMP Snooping and Query Setup Page allows network managers to
define IGMP Snooping and Query parameters for VLANs.
Monitor users have no access to this page.
To configure IGMP Snooping:
Click Device > IGMP Snooping > Setup. The IGMP Snooping and
Query Setup Page opens:
Figure 80 IGMP Snooping and Query Setup Page
The IGMP Snooping and Query Setup Page contains the following fields:
Global Settings
■IGMP Snooping Status — Defines whether IGMP Snooping is
enabled on the device. The possible field values are:
■Disabled — Indicates that IGMP Snooping is disabled on the
device.
■Enabled — Indicates that IGMP Snooping is enabled on the device.
This is the default value.

153
■IGMP Query Status — Defines whether IGMP Query is enabled on
the device. The possible field values are:
■Disabled — Indicates that IGMP Query is disabled on the device.
This is the default value.
■Enabled — Indicates that IGMP Query is enabled on the device.
VLAN Settings
■Select VLAN — Specifies the VLAN ID.
■IGMP Snooping Status — Defines whether IGMP snooping is
enabled on the VLAN. The possible field values are:
■Disabled — Disables IGMP Snooping on the VLAN.
■Enabled — Enables IGMP Snooping on the VLAN. This is the
default value.
■IGMP Query Status — Defines whether IGMP Query is enabled on
the VLAN. The possible field values are:
■Disabled — Disables IGMP Query on the VLAN. This is the default
value.
■Enabled — Enables IGMP Query on the VLAN.
VLAN Summary
■VLAN — Displays the VLAN ID.
■Snooping Status — Displays the IGMP snooping status for the VLAN.
The possible field values are Enabled and Disabled.
■Query Status — Displays the IGMP query status for the VLAN. The
possible field values are Enabled and Disabled.
To enable or disable IGMP Snooping or IGMP Query on the device:
1Select Enable or Disable from the IGMP Snooping Status or IGMP Query
Status list.
2Click . IGMP Snooping and IGMP Query is enabled or disabled on
the device, and the device is updated.
To enable or disable IGMP Snooping or IGMP Query on a selected VLAN:
1Enable IGMP Snooping or IGMP Query on the device.
2Select the VLAN ID from the Select VLAN list.
3Select Enable or Disable from the IGMP Snooping Status or IGMP Query
Status list.

154 CHAPTER 10: CONFIGURING IGMP SNOOPING
4Click . IGMP Snooping and IGMP Query is enabled or disabled on
the VLAN, and the device is updated.
11 CONFIGURING SPANNING TREE
This section contains information for configuring the Spanning Tree
Algorithm (STA). This algorithm provides a tree topography for any
arrangement of bridges. It also provides a single path between end
stations on a network, eliminating loops.
Loops occur when alternate routes exist between hosts. Loops in an
extended network can cause bridges to forward traffic indefinitely,
resulting in increased traffic and reduced network efficiency.
The device supports the following STA versions:
■Spanning Tree Protocol (STP, IEEE 802.1D) — This protocol provides
loop detection. When there are multiple physical paths between
segments, this protocol will choose a single path and disable all others
to ensure that only one route exists between any two stations on the
network. This prevents the creation of network loops. However, if the
chosen path should fail for any reason, an alternate path will be
activated to maintain the connection.
■Rapid Spanning Tree Protocol (RSTP, IEEE 802.1w) — This protocol
reduces the convergence time for network topology changes to about
3 to 5 seconds, compared to 30 seconds or more for the IEEE 802.1D
STP standard. It is intended as a complete replacement for STP, but can
still interoperate with switches running the STP protocol, by
automatically reconfiguring ports to STP-compliant mode if they
detect STP protocol messages from attached devices.
This section contains the following topics:
■Viewing Spanning Tree
■Defining Global Settings for Spanning Tree
■Defining Port Settings for Spanning Tree

156 CHAPTER 11: CONFIGURING SPANNING TREE
Viewing
Spanning Tree
The Spanning Tree Summary Page displays the current Spanning Tree
parameters for all ports.
To view Spanning Tree Summary:
1Click Device > Spanning Tree > Summary. The Spanning Tree
Summary Page opens:
Figure 81 Spanning Tree Summary Page
The Spanning Tree Summary Page contains the following fields:
■Port — Indicates the interface for which the information is displayed.
■Status — Indicates if STA is enabled on the port. The possible field
values are:
■Enabled — Indicates that STA is enabled on the port.
■Disabled — Indicates that STA is disabled on the port.
■Path Cost — Indicates the port contribution to the root path cost. The
path cost can be adjusted to a higher or lower value, and is used to
determine the path used to forward traffic when a path is re-routed.
■Edge Port — Indicates if fast forwarding is enabled on the port. If
enabled, the port is automatically placed in the Forwarding state
when the port link is up. Edge Port optimizes STA protocol topology
convergence, retains the current forwarding database to reduce the
amount of frame flooding required to rebuild address tables during
reconfiguration events, does not cause the spanning tree to
157
reconfigure when the interface changes state, and also overcomes
other STA-related timeout problems.
■State — Displays the current STA state of a port. If enabled, the port
state determines what action is taken on traffic. Possible port states
are:
■Learning — Indicates that the port is in Learning mode. The port
cannot forward traffic, however it can learn new MAC addresses.
■Forwarding — Indicates that the port is in Forwarding mode. The
port can forward traffic and learn new MAC addresses.
■Discarding — Indicates that the port is in Discarding mode. The
port is listening to BPDUs, and discards any other frames it receives.
■Link Type — Indicates the established link type. The possible field
values are:
■Auto — Automatically derived from the duplex mode setting. Ports
set to full duplex mode are considered Point-to-Point port links,
while ports set to half-duplex mode are assumed to be on a shared
link.
■Point to Point — Indicates that a point-to-point link is currently
established on the port.
■Shared — Indicates that a shared link is currently established on
the port.
■Port Priority — Indicates the priority value of the port. The priority
influences the port choice when a bridge has two ports connected in a
loop. If the path cost for all ports on a switch is the same, the port
with the highest priority will be configured as an active link in the
Spanning Tree. This makes a port with higher priority less likely to be
blocked if the Spanning Tree Algorithm is detecting network loops.

158 CHAPTER 11: CONFIGURING SPANNING TREE
Defining
Global Settings for
Spanning Tree
Network administrators can assign STA settings to specific interfaces
using the Spanning Tree Setup Page.
Monitor users have no access to this page.
To configure Spanning Tree Setup:
1Click Device > Spanning Tree > Setup. The Spanning Tree Setup Page
opens:
Figure 82 Spanning Tree Setup Page
The Spanning Tree Setup Page contains the following fields:
■State — Defines whether STA is enabled or disabled on the device.
The possible field values are:
■Disabled — Disables STP and RSTP on the device.
■Enabled — Enables STP or RSTP on the device.
■Priority — Specifies the bridge priority value. When switches or
bridges are running STA, each is assigned a priority. After exchanging
BPDUs, the device with the lowest priority value becomes the Root
Bridge. The field range is 0-61440. The default value is 32768. The
priority value is provided in increments of 4096.

159
■STP Version — Defines whether STP or RSTP is enabled on the device.
The possible field values are:.
■RSTP — Enables RSTP on the device.
■STP — Enables STP on the device.
■Hello Time — Specifies the device Hello Time. The Hello Time
indicates the amount of time in seconds a Root Bridge waits between
configuration messages. The default is 2 seconds.
■Forwarding Delay — Specifies the device Forward Delay Time. The
Forward Delay Time is the amount of time in seconds a bridge remains
in a listening and learning state before forwarding packets. The
default is 15 seconds.
■Max Aging Time — Specifies the device Maximum Age Time. The
Maximum Age Time is the amount of time in seconds a bridge waits
before sending configuration messages. The default is 20 seconds.
■Path Cost Method — Specifies the method used to assign default
path cost to STA ports. The possible field values are:
■Short — Specifies 1 through 65,535 range for port path cost. This
is the default value.
■Long — Specifies 1 through 200,000,000 range for port path cost.
The default path cost assigned to an interface varies according to
the selected method (Hello Time, Max Age, or Forward Delay).
■Transmission Limit — Specifies the minimum interval between the
transmission of consecutive RSTP BPDUs. The default is 3 seconds.
2Define the fields.
3Click . STA is configured, and the device is updated.

160 CHAPTER 11: CONFIGURING SPANNING TREE
Defining
Port Settings for
Spanning Tree
The Spanning Tree Port Setup Page contains information for modifying
Spanning Tree parameters.
Monitor users have no access to this page.
To modify Spanning Tree:
1Click Device > Spanning Tree > Port Setup. The Spanning Tree Port
Setup Page opens:
Figure 83 Spanning Tree Port Setup Page
The Spanning Tree Port Setup Page contains the following fields:
■Status — Specifies if STA is enabled on the port. The possible field
values are:
■Enabled — Indicates that STA is enabled on the port.
■Disabled — Indicates that STA is disabled on the port.
■Edge Port — Specifies if fast forwarding is enabled on the port. If
enabled, the port is automatically placed in the Forwarding state
when the port link is up. Edge Port optimizes STA protocol topology
convergence, retains the current forwarding database to reduce the
amount of frame flooding required to rebuild address tables during
reconfiguration events, does not cause the spanning tree to
reconfigure when the interface changes state, and also overcomes
other STA-related timeout problems. The possible field values are:
■Enabled — Enables edge port on the port.
■Disabled — Disables edge port on the port.

161
■Link Type — Specifies the link type. The possible field values are:
■Auto — Automatically derived from the duplex mode setting. Ports
set to full duplex mode are considered Point-to-Point port links,
while ports set to half-duplex mode are assumed to be on a shared
link.
■Point to Point — Configures a point-to-point link on the port.
Specify a point-to-point link if the port can only be connected to
exactly one other bridge.
■Shared — Configures a shared link on the port. Specify a shared
link if the port can be connected to two or more bridges.
■Path Cost — Defines the port contribution to the root path cost. The
path cost can be adjusted to a higher or lower value, and is used to
determine the path used to forward traffic when a path is re-routed.
The field range is 1-200,000,000 for the long path cost method and
1-65,535 for the short path cost method.
The system automatically detects the speed and duplex mode used on
each port, and configures the path cost according to the values shown
below for IEEE 802.1w. When the short path cost method is selected
and the default path cost recommended by the IEEE 8021w standard
exceeds 65,535, the default is set to 65,535.
Path Cost is used by the Spanning Tree Algorithm to determine the
best path between devices. Therefore, lower values should be
Tab l e 10 Recommended STA Path Cost Range
Port Type IEEE 802.1D-1998 IEEE 802.1w-2001
Ethernet 50-600 200,000-20,000,000
Fast Ethernet 10-60 20,000-2,000,000
Gigabit Ethernet 3-10 2,000-200,000
Tab l e 11 Default STA Path Cost
Port Type Link Type IEEE 802.1D-1998 IEEE 802.1w-2001
Ethernet Half Duplex
Full Duplex
Trunk
100
95
90
2,000,000
1,000,000
500,000
Fast Ethernet Half Duplex
Full Duplex
Trunk
19
18
15
200,000
100,000
50,000
Gigabit Ethernet Full Duplex 410,000

162 CHAPTER 11: CONFIGURING SPANNING TREE
assigned to ports attached to faster media, and higher values assigned
to ports with slower media.
Path cost takes precedence over port priority.
■Priority — Defines the priority value of the port. The priority value
influences the port choice when a bridge has two ports connected in a
loop. The priority value is between 0-240. The priority value is
determined in increments of 16.
If the path cost for all ports on a switch are the same, the port with
the highest priority (that is, lowest value) will be configured as an
active link in the spanning tree.
Where more than one port is assigned the highest priority, the port
with lowest numeric identifier will be enabled.
2Select the ports to be defined
3Define the fields.
4Click . Spanning Tree is modified on the port, and the device is
updated.
12 CONFIGURING SNMP
Simple Network Management Protocol (SNMP) provides a method for
managing network devices. The device supports the following SNMP
versions:
■SNMP version 1
■SNMP version 2c
SNMP v1 and v2c
The SNMP agents maintain a list of variables, which are used to manage
the device. The variables are defined in the Management Information
Base (MIB). The SNMP agent defines the MIB specification format, as well
as the format used to access the information over the network. Access
rights to the SNMP agents are controlled by access strings.
This section contains the following topics:
■Setting SNMP Agent Status
■Defining SNMP Communities and Traps
■Removing SNMP Communities or Traps

164 CHAPTER 12: CONFIGURING SNMP
Setting SNMP Agent
Status
SNMP services can be enabled or disabled for all management clients
(that is, versions 1 and 2c) using the SNMP Setup Page.
Monitor users have no access to this page.
To set the operational status for SNMP:
1Click Administration > SNMP > Setup. The SNMP Setup Page opens:
Figure 84 SNMP Setup Page
The SNMP Setup Page contains the following fields:
■SNMP Agent Status — Specifies if SNMP is enabled on the device.
The possible field values are:
■Enabled — Enables SNMP on the device.
■Disabled — Disables SNMP on the device.
2Set the status field.
3Click . The SNMP agent status is defined, and the device is
updated.

165
Defining SNMP
Communities and
Traps
Access rights are managed by defining communities in the SNMP Add
Page. When the community names are changed, access rights are also
changed. SNMP communities are defined only for SNMP V1 and SNMP
V2c.
Filters that determine whether traps are sent to specific users, and the
trap type sent can also be configured on the SNMP Add Page.
Monitor users have no access to this page.
To define SNMP communities:
1Click Administration > SNMP > SNMP Add. The SNMP Add Page
opens:
Figure 85 SNMP Add Page

166 CHAPTER 12: CONFIGURING SNMP
The SNMP Add Page contains the following fields:
Community String
■Standard — Selects pre-defined community strings. The possible field
values are:
■public — Displays the pre-defined public community string name.
Fixed at read-only access.
■private — Displays the pre-defined private community string name.
Fixed at read/write access.
■User Defined — Defines a user-defined community string name. The
maximum string length is 32 characters, all case sensitive. The
maximum number of strings is 5.
■Access Level — Defines the access rights of the community. The
possible field values are:
■Read Only — Management access is restricted to read-only.
Authorized management stations are only able to retrieve MIB
objects.
■Read Write — Management access is read/write. Authorized
management stations are able to both retrieve and modify MIB
objects.
SNMP Trap
■IP Address — Defines the IP address to which the traps are sent. A
maximum of 5 recipient destination IP address entries can be defined
■Community String — Defines the community string of the trap
manager. The maximum string length is 32 characters, all case
sensitive.
■Version — Specifies the trap type. The possible field values are:
■1 — Indicates that SNMP Version 1 traps are sent.
■2c — Indicates that SNMP Version 2c traps are sent.
2Define the relevant fields.
3Click . The SNMP Communities and SNMP Traps are defined,
and the device is updated.

167
Removing SNMP
Communities or Traps
The SNMP Remove Page allows the system manager to remove SNMP
Communities.
Monitor users have no access to this page.
To remove SNMP communities or traps:
1Click Administration > SNMP > SNMP Remove. The SNMP Remove
Page opens:
Figure 86 SNMP Remove Page
The SNMP Remove Page contains the following fields:
Remove Community String
■Community String — Displays the user-defined text string which
authenticates management stations to the device.
■Access Level — Displays the access rights of the community. The
possible field values are:
■Read Only — Management access is restricted to read-only.
Authorized management stations are only able to retrieve MIB
objects.
■Read Write — Management access is read/write. Authorized
management stations are able to both retrieve and modify MIB
objects.

168 CHAPTER 12: CONFIGURING SNMP
Remove SNMP Trap
■IP Address — Displays the management station IP address for which
the SNMP community is defined.
■Community String — Displays the user-defined text string which
authenticates the management station to the device.
■Version — Displays the trap type. The possible field values are:
■v1 — Indicates that SNMP Version 1 traps are sent.
■v2c — Indicates that SNMP Version 2 traps are sent.
2For each SNMP Community or Trap to be removed, select the table entry.
3Click . The SNMP Communities and Traps are removed, and the
device is updated.
13 CONFIGURING QUALITY OF
SERVICE
Quality of Service (QoS) provides the ability to implement QoS and priority
queuing within a network. For example, certain types of traffic that
require minimal delay, such as Voice, Video, and real-time traffic can be
assigned a high priority queue, while other traffic can be assigned a lower
priority queue. The result is an improved traffic flow for traffic with high
demand. QoS is defined by:
■Classification — Specifies which packet fields are matched to specific
values. All packets matching the user-defined specifications are
classified together.
■Action — Defines traffic management where packets to be
forwarded are based on packet information, and packet field values
such as VLAN Priority Tag (VPT) and DiffServ Code Point (DSCP).
■VPT Classification Information — VLAN Priority Tags (VPT) are used
to classify packets by mapping packets to one of the egress queues.
VPT to Queue assignments are user-definable. Packets arriving
untagged are assigned a default VPT value, which is set on a per-port
basis. The assigned VPT is used to map the packet to the egress
queue.
This section contains information for configuring QoS, and includes the
following topics:
■Viewing CoS Settings
■Defining CoS
■Defining the Queue Mode
■Viewing CoS to Queue Mapping
■Defining CoS to Queue Mapping
■Viewing DSCP to CoS Mapping
■Configuring DSCP to CoS Mapping
■Configuring Trust Settings
■Viewing Bandwidth Settings
■Defining Bandwidth Settings
■Configuring Voice VLAN

170 CHAPTER 13: CONFIGURING QUALITY OF SERVICE
Viewing CoS Settings The CoS Summary Page displays the CoS default settings assigned to
each port.
To view CoS Settings:
1Click Device > QoS > CoS > Summary. The CoS Summary Page opens:
Figure 87 CoS Summary Page
The CoS Summary Page contains the following fields:
■Port — Displays the port for which the CoS default value is defined.
■Default CoS — Displays the default CoS value for incoming packets
for which a VLAN priority tag is not defined. The possible field values
are 0-7.
Defining CoS The CoS Setup Page allows the network administrator to set the priority
for incoming untagged frames.
The default priority applies for an untagged frame received on a port set
to accept all frame types (i.e, receives both untagged and tagged frames).
This priority does not apply to IEEE 802.1Q VLAN tagged frames. If the
incoming frame is an IEEE 802.1Q VLAN tagged frame, the IEEE 802.1p
User Priority bits will be used.
This switch provides four priority queues for each port. Inbound frames
that do not have VLAN tags are tagged with the input port’s default
ingress user priority, and then placed in the appropriate priority queue at

171
the output port. The default priority for all ingress ports is zero.
Therefore, any inbound frames that do not have priority tags will be
placed in queue 0 of the output port. (Note that if the output port is an
untagged member of the associated VLAN, these frames are stripped of
all VLAN tags prior to transmission.)
For tagged frames, the precedence for priority mapping is IP DSCP and
then default port priority.
Monitor users have no access to this page.
To configure CoS Settings:
1Click Device > QoS > CoS> Setup. The CoS Setup Page opens:
Figure 88 CoS Setup Page
The CoS Setup Page contains the following fields:
■Select Ports — Selects the ports to be configured.
■Set default — Sets the default user priority. The possible field values
are 0-7, where 0 is the lowest and 7 is the highest priority.
■Restore Default — Restores the device factory defaults for CoS
values.
2Define the fields.
3Click . CoS is configured on the device, and the device is
updated.

172 CHAPTER 13: CONFIGURING QUALITY OF SERVICE
Defining the Queue
Mode
The Queue Setup Page is used to set the queue mode to strict priority or
Weighted Round-Robin (WRR) for the CoS priority queues.
You can set the switch to service the queues based on a strict rule that
requires all traffic in a higher priority queue to be processed before lower
priority queues are serviced, or use Weighted Round-Robin (WRR)
queuing that specifies the relative weight of each queue. WRR uses a
predefined relative weight for each queue that determines the
percentage of time the switch services each queue before moving on to
the next queue. This prevents the head-of-line blocking that can occur
with strict priority queuing.
Monitor users have no access to this page.
To configure the queue mode:
1Click Device > QoS > Queue. The Queue Setup Page opens:
Figure 89 Queue Setup Page
The Queue Setup Page contains the following fields:
■Strict Priority — Services the egress queues in sequential order,
transmitting all traffic in the higher priority queues before servicing
lower priority queues.
■WRR — Weighted Round-Robin shares bandwidth at the egress ports
by using scheduling weights 1, 2, 10, 15 for queues 0 - 3 respectively.
2Select the queue mode.
3Click . The queue mode is configured on the device, and the
device is updated.

173
Viewing CoS to
Queue Mapping
The CoS to Queue Summary Page contains a table that displays the CoS
values mapped to four traffic queues. Eight separate traffic classes are
defined in IEEE 802.1p. The default priority levels are assigned according
to recommendations in the IEEE 802.1p standard.
To view CoS Values to Queues:
1Click Device > QoS > CoS to Queue > Summary. The CoS to Queue
Summary Page opens:
Figure 90 CoS to Queue Summary Page
The CoS to Queue Summary Page contains the following fields:
■Class of Service — Displays the CoS priority tag values, where 0 is
the lowest and 7 is the highest.
■Queue — Indicates the traffic forwarding queue to which the CoS
priority is mapped. Four traffic priority queues are supported.

174 CHAPTER 13: CONFIGURING QUALITY OF SERVICE
Defining CoS to
Queue Mapping
The CoS to Queue Setup Page contains fields for mapping CoS values to
traffic queues. Four traffic priority queues are supported on the device,
with 0 representing the lowest queue and 3 as the highest.
Monitor users have no access to this page.
To configure CoS values to queues:
1Click Device > QoS > CoS to Queue > Setup. The CoS to Queue Setup
Page opens:
Figure 91 CoS to Queue Setup Page
The CoS to Queue Setup Page contains the following fields:
■Restore Defaults — Restores the device factory defaults for mapping
CoS values to a forwarding queue.
■Class of Service — Specifies the CoS priority tag values, where 0 is
the lowest and 7 is the highest.
■Queue — Defines the traffic forwarding queue to which the CoS
priority is mapped.
2Define the queue number in the Queue field next to the required CoS
value.
3Click . The CoS value is mapped to a queue, and the
device is updated.

175
Viewing DSCP to
CoS Mapping
The DSCP to CoS Summary Page displays the mapping of DSCP priority
values to CoS values. DSCP priority values are mapped to default Class of
Service values according to recommendations in the IEEE 802.1p
standard, and then subsequently mapped to the four traffic queues.
To view the DSCP to CoS mapping:
1Click Device > QoS > DSCP to CoS > Summary. The DSCP to CoS
Summary Page opens:
Figure 92 DSCP to CoS Summary Page
The DSCP to CoS Summary Page contains the following fields:
■DSCP — Displays the incoming packet’s DSCP priority value.
■CoS — Displays the Class-of-Service value to which the corresponding
DSCP priority value is mapped.

176 CHAPTER 13: CONFIGURING QUALITY OF SERVICE
Configuring DSCP to
CoS Mapping
The DSCP to CoS Setup Page contains fields for mapping DSCP settings to
traffic queues. DSCP priority values are mapped to default Class of
Service values according to recommendations in the IEEE 802.1p
standard, and then subsequently mapped to the four traffic queues.
Monitor users have no access to this page.
To map DSCP to CoS values:
1Click Device > QoS > DSCP to CoS > Setup. The DSCP to CoS Setup
Page opens:
Figure 93 DSCP to CoS Setup Page
The DSCP to CoS Setup Page contains the following fields:
■DSCP — Displays the incoming packet’s DSCP priority value.
■CoS — Specifies the Class-of-Service value to which the
corresponding DSCP priority value is mapped.
2Define the CoS value in the CoS field next to the required DSCP value.
3Click . The DSCP values are mapped to a CoS value, and the
device is updated.

177
Configuring Trust
Settings
The Trust Setup Page is used to enable the processing of priority tags in
ingress packets based on IP DSCP priority values or CoS values. Ingress
packets are processed in the following manner:
■If the trust mode is set to IP DSCP, and the ingress packet type is IPv4,
then priority processing will be based on the DSCP value in the ingress
packet.
■If the trust mode is set to IP DSCP, and a non-IP packet is received, the
packet’s CoS value is used for priority processing if the packet is
tagged. For an untagged packet, the default port priority is used for
priority processing.
■If the trust mode is set to CoS, and the ingress packet type is IPv4,
then priority processing will be based on the CoS value in the ingress
packet. For an untagged packet, the default port priority is used for
priority processing.
To select the trust mode:
1Click Device > QoS > Trust > Setup. The Trust Setup Page opens:
Figure 94 Trust Setup Page
The Trust Setup Page contains the following fields:
■Trust Mode — Specifies which packet fields to use for classifying
packets entering the device. The possible Trust Mode field values are:
■CoS — Classifies traffic based on the CoS tag value.
■DSCP — Classifies traffic based on the IP DSCP tag value.

178 CHAPTER 13: CONFIGURING QUALITY OF SERVICE
2Define the trust mode.
3Click . The selected Trust mode is enabled on the device.
Viewing Bandwidth
Settings
The Bandwidth Summary Page displays bandwidth settings for each
interface.
To view Bandwidth Settings:
1Click Device > QoS > Bandwidth > Summary. The Bandwidth
Summary Page opens:
Figure 95 Bandwidth Summary Page
The Bandwidth Summary Page contains the following fields:
■Interface — Displays the interface for which rate limit and shaping
parameters are defined.
Ingress Rate Limit
■Status — Indicates the ingress rate limiting status on the interface.
The possible field values are:
■Enabled — Ingress rate limiting is enabled on the interface.
■No Limit — Ingress rate limiting is disabled on the interface. This is
the default.
■Rate Limit — Indicates the ingress traffic limit for the interface. The
field options include 128, 1024, 5056, 10048, 50048, 100032 and
500032 kbits per second.
179
When using the command line interface, the field range is
64-100,000 kbits per second for Fast Ethernet ports, and
64-1,000,000 kbits per second for Gigabit Ethernet ports,
at a resolution of 64 kbits per seconds.
Egress Shaping Rates
■Status — Indicates the egress traffic shaping status for the interface.
The possible field values are:
■Enabled — Egress traffic shaping is enabled for the interface.
■No Limit — Egress traffic shaping is disabled for the interface. This
is the default.
■CIR — Indicates the Committed Information Rate (CIR) for the
interface. The field options include 128, 1024, 5056, 10048, 50048,
100032 and 500032 kbits per second.
When using the command line interface, the field range is
64-100,000 kbits per second for Fast Ethernet ports, and
64-1,000,000 kbits per second for Gigabit Ethernet ports,
at a resolution of 64 kbits per seconds.
■CBS — Indicates the Committed Burst Size (CBS) for the interface. The
field options include 64, 128, 256, 512, 1024, 2048, and 4096.

180 CHAPTER 13: CONFIGURING QUALITY OF SERVICE
Defining Bandwidth
Settings
The Bandwidth Setup Page allows network managers to define the
bandwidth settings for a specified interface. Interface shaping can be also
be applied to the egress traffic on a specified interface.
Monitor users have no access to this page.
To configure Bandwidth Settings:
1Click Device > QoS > Bandwidth > Setup. The Bandwidth Setup Page
opens:
Figure 96 Bandwidth Setup Page
The Bandwidth Setup Page contains the following fields:
Ingress Rate Limit
■Enable Ingress Rate Limit — Enables setting an Ingress Rate Limit.
■Ingress Rate Limit — Defines the ingress traffic limit for the port. The
field options include 128, 1024, 5056, 10048, 50048, 100032 and
500032 kbits per second.
When using the command line interface, the field range is
64-100,000 kbits per second for Fast Ethernet ports, and
64-1,000,000 kbits per second for Gigabit Ethernet ports
at a resolution of 64 kbits per seconds.

181
Egress Shaping Rate
■Enable Egress Shaping Rate — Enables setting Egress Shaping
Rates.
■Committed Information Rate (CIR) — Defines the CIR for the
interface. The field options include 128, 1024, 5056, 10048, 50048,
100032 and 500032 kbits per second.
When using the command line interface, the field range is
64-100,000 kbits per second for Fast Ethernet ports, and
64-1,000,000 kbits per second for Gigabit Ethernet ports
at a resolution of 64 kbits per seconds.
■Committed Burst Size (CBS) — Defines the CBS for the interface.
The field options include 64, 128, 512, 1024, 2048, and 4096 kbits.
Rate limiting is based on a token bucket, where bucket depth (that is,
the maximum burst before the bucket overflows) is specified by the
CBS, and the average rate tokens at which are removed from the
bucket is specified by the CIR.
■Select ports — Selects the ports to be configured.
2Select the ports to be configured.
3Define the fields.
4Click . The bandwidth is defined for the selected ports,
and the device is updated.

182 CHAPTER 13: CONFIGURING QUALITY OF SERVICE
Configuring Voice
VLAN
The Voice VLAN allows network administrators to enhance VoIP service by
configuring ports to carry IP voice traffic from IP phones on a specific
VLAN. VoIP traffic has a preconfigured OUI prefix in the source MAC
address. Network Administrators can configure a VLAN on which voice IP
traffic is forwarded. Non-VoIP traffic is dropped from the Voice VLAN in
auto Voice VLAN secure mode. Voice VLAN also provides QoS to VoIP
traffic, ensuring that the quality of voice does not deteriorate if IP traffic is
received unevenly. The system supports one Voice VLAN.
There are two operational modes for IP Phones:
■IP phones are configured with VLAN-mode as enabled, ensuring that
tagged packets are used for all communications.
■If the IP phone’s VLAN-mode is disabled, the phone uses untagged
packets. The phone uses untagged packets while retrieving the initial
IP address through DHCP. The phone eventually uses the Voice VLAN
and starts sending tagged packets.
This section contains the following topics:
■Viewing Voice VLAN
■Defining Voice VLAN
■Defining Voice VLAN Port Settings
■Viewing Voice VLAN Port Definitions
■Viewing the OUI Summaries
■Modifying OUI Definitions

Configuring Voice VLAN 183
Viewing Voice VLAN The Voice VLAN Summary Page contains information about the Voice
VLAN currently enabled on the device, including the ports enabled and
assigned to the Voice VLAN.
To view Voice VLAN Settings:
1Click Device > QoS > VoIP Traffic Setting > Summary. The Voice VLAN
Summary Page opens:
Figure 97 Voice VLAN Summary Page
The Voice VLAN Summary Page contains the following fields:
■Port — Displays a list of all switch ports.
■Mode — Specifies the Voice VLAN mode. The possible field values
are:
■None — Indicates that the selected port will not be added to the
Voice VLAN.
■Manual — Indicates that the selected port has been manually
added to the Voice VLAN.
■Auto — Indicates that if traffic with an IP Phone MAC address is
transmitted on the port, the port will be added to the Voice VLAN.

184 CHAPTER 13: CONFIGURING QUALITY OF SERVICE
■Security — Indicates if port security is enabled on the Voice VLAN.
Port security ensures that packets arriving with an unrecognized MAC
address are dropped.
■Enabled — Enables port security on the Voice VLAN.
■Disabled — Disables port security on the Voice VLAN. This is the
default value.
■Voice Client Detected — Indicates if a voice client has been detected
on the corresponding port.
Defining Voice VLAN The Voice VLAN Setup Page provides information for enabling and
defining Voice VLAN globally on the device.
Monitor users have no access to this page.
To configure Voice VLAN Settings:
1Click Device > QoS > VoIP Traffic Setting > Setup. The Voice VLAN
Setup Page opens:
Figure 98 Voice VLAN Setup Page
The Voice VLAN Setup Page contains the following fields:
■Voice VLAN Status — Enables or disables the Voice VLAN on the
device. Remember to create a VLAN for voice traffic before enabling
the Voice VLAN. The possible field values are:
■Enabled — Enables Voice VLAN on the device.

Configuring Voice VLAN 185
■Disabled — Disables Voice VLAN on the device. This is the default
value.
■Voice VLAN ID — Defines the Voice VLAN ID number.
(Range: 1-4094)
Only one Voice VLAN is supported and it must already be created on
the switch before it can be specified as the Voice VLAN.
The Voice VLAN ID cannot be modified when auto-detection status is
enabled for any port within the VLAN (see “Defining Voice VLAN Port
Settings” on page 186).
■Voice VLAN Aging Time — Defines the amount of time after the last
IP phone's OUI is aged out for a specific port. The Voice VLAN aging
time starts after the MAC Address is aged out from the Dynamic MAC
Address table. The port will age out after the bridge and voice aging
times. The default bridge aging time is 300 seconds. The default voice
aging time is 1 day. The possible fields are:
■Day — The field range is 0-30.
■Hour — The field range is 0-23.
■Minute — The field range is 0-59.
2Select Enabled in the Voice VLAN Status field.
3Define the Voice VLAN ID and Voice VLAN Aging Time fields.
4Click . The Voice VLAN is defined, and the device is
updated.

186 CHAPTER 13: CONFIGURING QUALITY OF SERVICE
Defining Voice VLAN
Port Settings
The Voice VLAN Port Setup Page contains information for defining Voice
VLAN port settings.
Monitor users have no access to this page.
To configure Voice VLAN port settings:
1Click Device > QoS > VoIP Traffic Setting > Port Setup. The Voice
VLAN Port Setup Page opens:
Figure 99 Voice VLAN Port Setup Page
The Voice VLAN Port Setup Page contains the following fields:
■Voice VLAN Port Mode — Specifies the Voice VLAN mode. The
possible field values are:
■Auto — Indicates that if traffic with an IP Phone MAC Address is
transmitted on the port, the port joins the Voice VLAN. The port is
aged out of the voice VLAN if the last IP phone’s MAC address
(with a recognized OUI prefix) is aged out and the defined voice
VLAN aging time is then exceeded. If the MAC Address of the IP
phone’s OUI was added manually to a port in the Voice VLAN, you
cannot add it to the Voice VLAN in Auto mode.
■Manual — Adds a selected port to the Voice VLAN.
■None — Indicates that the selected port will not be added to the
Voice VLAN.

Configuring Voice VLAN 187
■No Changes — Maintains the current Voice VLAN port settings.
This is the default value.
■Voice VLAN Port Security — Specifies if port security is enabled on
the Voice VLAN. Port security ensures that packets arriving with an
unrecognized MAC address are dropped.
■Enabled — Enables port security on the Voice VLAN.
■Disabled — Disables port security on the Voice VLAN. This is the
default value.
■No Changes — Maintains the current Voice VLAN port security
settings.
■Select Port — Enables selecting specific ports to which the Voice
VLAN settings are applied. The ports are color-coded as follows:
■Blue — Indicates the port is selected, and Voice VLAN settings are
applied to the port.
■White — Indicates the port is not selected, and the Voice VLAN
settings are not applied to the port. This is the default value.
■Grey — Indicates that the interface cannot be added to the Voice
VLAN.
■Selected Ports — Lists the ports on which the Voice VLAN settings
are applied.
2Select a port to configure. The port is highlighted blue.
3Define the Voice VLAN Port Mode and Voice VLAN Security fields.
4Click . The Voice VLAN port settings are defined, and the
device is updated.

188 CHAPTER 13: CONFIGURING QUALITY OF SERVICE
Viewing Voice VLAN
Port Definitions
The Voice VLAN Port Details Page displays the Voice VLAN port settings
for specific ports.
To view Voice VLAN Port Detail Settings:
1Click Device > QoS > VoIP Traffic Setting > Port Detail. The Voice
VLAN Port Details Page opens:
Figure 100 Voice VLAN Port Details Page
The Voice VLAN Port Details Page contains the following fields:
■Select Port — Selects specific ports to display their Voice VLAN port
definitions. The ports are color-coded as follows:
■Blue — Indicates the port is selected, and its Voice VLAN settings
are displayed in the text box below.
■White — Indicates the port is not selected, and its Voice VLAN
settings are not displayed. This is the default value.
■Grey — Indicates that information cannot be displayed for this
interface because it cannot be assigned to the Voice VLAN.
Configuring Voice VLAN 189
■Port — Displays the Voice VLAN port details for a selected port.
■Security — Indicates if port security is enabled on the Voice VLAN.
Port Security ensures that packets arriving with an unrecognized MAC
address are dropped.
■Enabled — Enables port security on the Voice VLAN.
■Disabled — Disables port security on the Voice VLAN. This is the
default value.
■Mode — Displays the Voice VLAN mode. The possible field values are:
■None — Indicates that the selected port will not be added to a
Voice VLAN.
■Manual — Indicates that the selected port has been manually
added to the Voice VLAN.
■Auto — Indicates that if traffic with an IP Phone MAC Address is
transmitted on the port, the port will join the Voice VLAN. The port
is aged out of the voice VLAN if the IP phone’s MAC address (with
a recognized OUI prefix) is aged out and the defined voice VLAN
aging time is then exceeded.
2Select a port to view its settings. The port is highlighted blue, and the
Voice VLAN port settings are displayed in the text box.

190 CHAPTER 13: CONFIGURING QUALITY OF SERVICE
Viewing the OUI
Summaries
The Voice VLAN OUI Summary Page lists the Organizationally Unique
Identifiers (OUIs) associated with the Voice VLAN. The first three bytes of
the MAC Address contain a manufacturer identifier. While the last three
bytes contain a unique station ID. Using the OUI, network managers can
add specific manufacturer’s MAC addresses to the OUI table. Once the
OUIs are added, all traffic received on the Voice VLAN ports from the
specific IP phone with a listed OUI, is forwarded on the voice VLAN.
To view Voice VLAN OUI Settings:
1Click Device > QoS > VoIP Traffic Setting > OUI Summary. The Voice
VLAN OUI Summary Page opens:
Figure 101 Voice VLAN OUI Summary Page
The Voice VLAN OUI Summary Page contains the following fields:
OUI List
■Telephony OUI(s) — Lists the OUIs currently enabled on the Voice
VLAN. The following OUIs are enabled by default.
■00:E0:BB — Assigned to 3Com IP Phones.
■00:03:6B — Assigned to Cisco IP Phones.
■00:E0:75 — Assigned to Polycom IP Phones.
■00:D0:1E — Assigned to Pingtel IP Phones.
■00:01:E3 — Assigned to Siemens AG IP Phones.
■00:60:B9 — Assigned to Philips/NEC IP Phones.

Configuring Voice VLAN 191
■00:0F:E2 — Assigned to H3C Aolynk IP Phones.
■00:40:8C — Assigned to Axis IP Cameras.
■Description — Displays the OUI description (up to 32 characters).
Modifying OUI
Definitions
The Voice VLAN OUI Modify Page allows network administrators to add
new OUIs or to remove previously defined OUIs from the Voice VLAN. The
OUI is the first half (three most significant bytes) of the MAC address and
is manufacturer specific, while the last three bytes contain a unique
station ID. The packet priority derives from the source/destination MAC
prefix. The packet gets higher priority when there is a match with the OUI
list. Using the OUI, network managers can add a specific manufacturer’s
MAC addresses to the OUI table. Once the OUIs are added, all traffic
received on the Voice VLAN ports from the specific IP phone with a listed
OUI, is forwarded on the voice VLAN.
Monitor users have no access to this page.
To modify Voice VLAN OUI Settings:
1Click Device > QoS > VoIP Traffic Setting > OUI Modify. The Voice
VLAN OUI Modify Page opens:
Figure 102 Voice VLAN OUI Modify Page
The Voice VLAN OUI Modify Page contains the following fields:
■Telephony OUI — Defines a new or existing OUI on the Voice VLAN.
The field contains the 3 most significant bytes of the MAC address.

192 CHAPTER 13: CONFIGURING QUALITY OF SERVICE
■Description — Enters a user-defined OUI description. The field may
contain up to 32 characters.
■Add — Allows you to add a new OUI.
■Remove — Allows you to delete an existing OUI.
2Enter an OUI in the Telephony OUI field.
3Enter an OUI description in the Description field.
4Click to define a new OUI, or click to delete an
existing OUI. The Voice VLAN table is modified, and the device is
updated.
14 MANAGING SYSTEM FILES
The configuration file structure consists of the following configuration
files:
■Startup Configuration File — Contains the commands required to
reconfigure the device to the same settings as when the device is
powered down or rebooted. The Startup file is created by copying the
configuration commands from the Running Configuration file or by
downloading the configuration file via TFTP or HTTP.
■Running Configuration File — Contains all configuration file
commands, as well as all commands entered during the current
session. After the device is powered down or rebooted, commands
stored in the Running Configuration file and not yet saved to the
Startup file are lost. During the startup process, all commands in the
Startup file are copied to the Running Configuration File and applied
to the device. During the session, all new commands entered are
added to the commands already stored in the Running Configuration
file. Commands are not overwritten. To update the Startup file, before
powering down the device, the Running Configuration file must be
copied to the Startup Configuration file by clicking on the Save
Configuration button. The next time the device is restarted, the
commands are copied back into the Running Configuration file from
the Startup Configuration file.
■Image files — Software upgrades are used when a new version file is
downloaded. The file is checked for the right format, and to ensure
that it is complete. After a successful download, the new version is
marked, and is used after the device is reset.
Backup and restore of the configuration files are always done from and to
the Startup Configuration file.

195
Backing Up System
Files
The Backup Page permits network managers to backup the system
configuration to a TFTP or HTTP server.
Monitor users have no access to this page.
To backup System files:
1Click Administration > Backup & Restore > Backup. The Backup Page
opens:
Figure 103 Backup Page
The Backup Page contains the following fields:
■Upload via TFTP — Enables initiating an upload to a TFTP server.
■Upload via HTTP — Enables initiating an upload to an HTTP server or
HTTPS server.
Configuration Upload
■TFTP Server IP Address — Specifies the TFTP Server IP Address to
which the configuration file is uploaded.
■Destination File Name — Specifies the destination file to which the
configuration file is uploaded.
2Define the relevant fields.
3Click . The backup file is defined, and the device is updated.

196 CHAPTER 14: MANAGING SYSTEM FILES
Restoring Files The Restore Page restores files from a TFTP or HTTP server.
Monitor users have no access to this page.
To restore System files:
1Click Administration > Backup & Restore > Restore. The Restore Page
opens:
Figure 104 Restore Page
The Restore Page contains the following fields:
■Download via TFTP — Enables initiating a download from a TFTP
server.
■Download via HTTP — Enables initiating a download from an HTTP
server or HTTPS server.
Configuration Download
■TFTP Server IP Address — Specifies the TFTP Server IP Address from
which the configuration file is downloaded.
■Source File Name — Specifies the source file from which the
configuration file is downloaded.
2Define the relevant fields.
3Click . The restore file is defined, and the device is updated.

197
Restoring the
Software Image
The Restore Image Page permits network managers to retrieve the device
software.
Monitor users have no access to this page
To download the software image:
1Click Administration > Firmware Upgrade > Restore Image. The
Restore Image Page opens:
Figure 105 Restore Image Page
The Restore Image Page contains the following fields:
■Download via TFTP — Enables initiating a download via a TFTP
server.
■Download via HTTP — Enables initiating a download via an HTTP
server or HTTPS server.
Software Download
■TFTP Server IP Address — Specifies the TFTP Server IP Address from
which the image file is downloaded.
■Source File Name — Specifies the image files to be downloaded.
2Define the relevant fields.
3Click . The files are downloaded, and the device is updated.
198 CHAPTER 14: MANAGING SYSTEM FILES
15 MANAGING POWER OVER
ETHERNET DEVICES
Power over Ethernet (PoE) provides power to devices over existing LAN
cabling, without updating or modifying the network infrastructure.
Power over Ethernet removes the necessity of placing network devices
next to power sources. Power over Ethernet can be used with:
■IP Phones
■Wireless Access Points
■IP Gateways
■PDAs
■Audio and video remote monitoring
Powered Devices are devices which receive power from the device power
supplies, for example IP phones. Powered Devices are connected to the
device via Ethernet ports.
This section contains information for configuring PoE Settings, and
includes the following topics:
■Viewing PoE Settings
■Defining PoE Settings

200 CHAPTER 15: MANAGING POWER OVER ETHERNET DEVICES
Viewing PoE Settings The Port PoE Summary Page displays system PoE information on the
device and attached ports, monitoring the current power usage and
operational status.
To view PoE Settings:
1Click Port > PoE > Summary. The Port PoE Summary Page opens:
Figure 106 Port PoE Summary Page
The Port PoE Summary Page displays the following information:
Device Power Display
■State — Indicates the in-line power source status. The possible field
values are:
■on — Indicates that the power supply unit is functioning.
■off — Indicates that the power supply unit is not functioning.
■Power Max — Indicates the maximum amount of power the device
can supply. The field value is displayed in Watts.
■Power Used — Indicates the actual amount of power currently used
by the device. The field value is displayed in Watts.
■Power Free — Displays the amount of additional power currently
available to the device. The field value is displayed in Watts.
201
■Select Port — Selects the ports to view PoE settings. The selected
ports are color-coded as follows:
■Green — Indicates the device is delivering power to the port.
■White — Indicates the port is enabled for power delivery.
■Light Gray — Indicates the port is disabled for power delivery.
■Dark Gray — Indicates the port does not support PoE.
■Red — Indicates a power fault.
Port Power Display
■Port — Indicates the port number.
■State — Indicates if the port is enabled to deliver power to powered
devices. The possible field values are:
■Enabled — Indicates the device is enabled to deliver power. This is
the default.
■Disabled — Indicates the device is not enabled to deliver power.
■Mode — Indicates the port power mode. The possible field values are:
■Auto — Power is automatically allocated to the port, according to
port number. Lower numbered ports are assigned a higher priority
for power delivery. This is the default.
■Guarantee — Power is guaranteed to the selected port, provided
that the power is available. If the power demand from connected
devices exceeds available power, this setting will override the
priority assigned to higher numbered ports by the Auto mode.
■Power Max — Indicates the maximum amount of power available to
the interface. The field value is displayed in Watts.
■Power Used — Indicates the actual amount of power currently used
by the interface. The field value is displayed in Watts.
■Voltage — Indicates the voltage delivered to the interface. The field
value is displayed in Volts.
■Current — Indicates the current delivered to the interface. The field
value is displayed in milliAmperes.

202 CHAPTER 15: MANAGING POWER OVER ETHERNET DEVICES
Defining PoE Settings The Port PoE Setup Page allows users to configure ports for PoE.
Monitor users have no access to this page.
To configure Port PoE Settings:
1Click Port > PoE > Setup. The Port PoE Setup Page opens:
Figure 107 Port PoE Setup Page
The Port PoE Setup Page contains the following fields:
■Select Ports — Selects the ports to be configured.
■PoE State — Defines the port PoE state. The possible values are:
■Enabled — Enables the port for PoE.
■Disabled — Disables the port for PoE.
■PoE Mode for selected & enabled ports — Defines the PoE mode
for the selected port. The possible values are:
■Auto — Power is automatically allocated to the port, according to
port number. Lower numbered ports are assigned a higher priority
for power delivery.
■Guarantee — Power is guaranteed to the selected port, provided
that the power is available. This setting overrides the priority
assigned to lower port numbers by the Auto mode.
■Selected Ports — Displays the ports selected to which the PoE
configuration settings can be applied.

203
2Define the fields.
3Click . The settings are applied to the selected ports, and the
device is updated.
204 CHAPTER 15: MANAGING POWER OVER ETHERNET DEVICES

16 MANAGING SYSTEM LOGS
This section provides information for managing system logs. The system
logs enable viewing device events in real time, and recording the events
for later usage. System Logs record and manage events and report errors
and informational messages. Event messages have a unique format,
according to the Syslog protocols recommended message format for all
error reporting. For example, Syslog and local device reporting messages
are assigned a severity code, and include a message mnemonic, which
identifies the source application generating the message. It allows
messages to be filtered based on their urgency or relevancy. Each
message severity determines the set of event logging devices that are
sent messages per each event.
The following table lists the log severity levels:
This section includes the following topics:
■Viewing Logs
■Configuring Logging
System Log Severity Levels
Severity Level Message
Emergency 0 (Highest) The system is not functioning.
Alert 1The system needs immediate attention.
Critical 2The system is in a critical state.
Error 3A system error has occurred.
Warning 4A system warning has occurred.
Notice 5The system is functioning properly, but a system
notice has occurred.
Informational 6Provides device information.
Debug 7Provides detailed information about the log. If a
Debug error occurs, contact Customer Tech Support.

206 CHAPTER 16: MANAGING SYSTEM LOGS
Viewing Logs The Logging Display Page contains all system logs in chronological order
that are saved in RAM (Cache).
Monitor users have no access to this feature.
To view Logging:
1Click Administration > Logging > Display. The Logging Display Page
opens:
Figure 108 Logging Display Page
The Logging Display Page contains the following fields and buttons:
■Save Preview — Saves the displayed Log table to a web (HTML)
page.
■Clear Logs — Deletes all logs from the Log table.
■Log Time — Displays the time at which the log was generated.
■Severity — Displays the log severity.
■Description — Displays the log message text.
2Click . The selected logs are cleared, and the device is
updated.

207
Configuring Logging The Logging Setup Page contains fields for defining which events are
recorded to which logs. It contains fields for enabling local logging or
sending logs to Syslog servers.
Monitor users have no access to this feature.
To define Log Parameters:
1Click Administration > Logging > Setup. The Logging Setup Page
opens:
Figure 109 Logging Setup Page
The Logging Setup Page contains the following fields:
■Enable Local Logging — Specifies if device logging to local Cache
and Flash memory is enabled. Local logging is enabled by default.
■Severity level — Specifies the minimum severity level for which a
message will be logged. When a severity level is selected, all severity
level choices above the selection are selected automatically. The
possible field values are:
■Emergency — The highest warning level. If the device is down or
not functioning properly, an emergency log message is saved to
the specified logging location.
■Alert — The second highest warning level. An alert log is saved, if
there is a serious device malfunction; for example, all device
features are down.

208 CHAPTER 16: MANAGING SYSTEM LOGS
■Critical — The third highest warning level. A critical log is saved if a
critical device malfunction occurs; for example, two device ports
are not functioning, while the rest of the device ports remain
functional.
■Error — A device error has occurred, for example, if a single port is
offline.
■Warning — The lowest level of a device warning. The device is
functioning, but an operational problem has occurred.
■Notice — Provides device information.
■Info — Provides device information.
■Debug — Provides debugging messages.
■Enable Syslogging — Specifies if device logging to remote Syslogs
servers is enabled.
■Severity level — Specifies the minimum severity level for which a
message will be logged. When a severity level is selected, all severity
level choices above the selection are selected automatically. The
possible field values are identical to those used for Local Logging.
■Syslog IP Address — Defines the IP Address of a syslog server to
which syslog messages are sent.
■Syslog Port — Defines the UDP Port on the syslog server to which
syslog messages are sent. The range for this field is 1-65535, and the
default is 514.
2Define the fields.
3Click. The log parameters are set, and the device is updated.

210 CHAPTER 17: VIEWING STATISTICS
Viewing Port
Statistics
The Port Statistics Summary Page contains fields for viewing information
about device utilization and errors that occurred on the device.
To view port statistics:
1Click Ports > Statistics > Summary. The Port Statistics Summary Page
opens:
Figure 110 Port Statistics Summary Page
The Port Statistics Summary Page contains the following fields:
■Select Port — Selects the specific port for which statistics are
displayed.
■Refresh Interval — Defines the amount of time that passes before
the interface statistics are refreshed. The field range is 10-600
seconds, and default is 10 seconds.

211
■Statistics — The Ethernet and RMON statistics displayed for the
selected port are described in the following table.
Tab l e 12 Port Statistics Summary Page - Field Description
Field Description
Octets Input The total number of octets received on the interface,
including framing characters.
Octets Output The total number of octets transmitted out of the
interface, including framing characters.
Unicast Input The number of packets, delivered by this sub-layer to a
higher (sub-)layer, which were not addressed to a
multicast or broadcast address at this sub-layer.
Unicast Output The total number of packets that higher-level protocols
requested be transmitted, and which were not
addressed to a multicast or broadcast address at this
sub-layer, including those that were discarded or not
sent.
Discard Output The number of outbound packets which were chosen to
be discarded even though no errors had been detected
to prevent their being transmitted. One possible reason
for discarding such a packet could be to free up buffer
space.
Error Input For packet-oriented interfaces, the number of inbound
packets that contained errors preventing them from
being deliverable to a higher-layer protocol. For
character- oriented or fixed-length interfaces, the
number of inbound transmission units that contained
errors preventing them from being deliverable to a
higher-layer protocol.
Error Output For packet-oriented interfaces, the number of outbound
packets that could not be transmitted because of errors.
For character-oriented or fixed-length interfaces, the
number of outbound transmission units that could not
be transmitted because of errors
QLen Output The length of the output packet queue (in packets).
Multicast Input The number of packets, delivered by this sub-layer to a
higher (sub-)layer, which were addressed to a multicast
address at this sub-layer.
Multicast Output The total number of packets that higher-level protocols
requested be transmitted, and which were addressed to
a multicast address at this sub-layer, including those that
were discarded or not sent.
Broadcast Input The number of packets, delivered by this sub-layer to a
higher (sub-)layer, which were addressed to a broadcast
address at this sub-layer.

212 CHAPTER 17: VIEWING STATISTICS
Broadcast Output The total number of packets that higher-level protocols
requested be transmitted, and which were addressed to
a broadcast address at this sub-layer, including those
that were discarded or not sent.
Alignment Errors The number of alignment errors (mis-synchronized data
packets).
FCS Errors A count of frames received on a particular interface that
are an integral number of octets in length but do not
pass the FCS check. This count does not include frames
received with frame-too-long or frame-too-short error.
Single Collision Frames The number of successfully transmitted frames for which
transmission is inhibited by exactly one collision.
Multiple Collision Frames A count of successfully transmitted frames for which
transmission is inhibited by more than one collision.
SQE Test Errors A count of times that the SQE TEST ERROR message is
generated by the PLS sublayer for a particular interface.
Deferred Transmissions A count of frames for which the first transmission
attempt on a particular interface is delayed because the
medium was busy.
Late Collisions The number of times that a collision is detected later
than 512 bit-times into the transmission of a packet.
Excessive Collisions A count of frames for which transmission on a particular
interface fails due to excessive collisions. This counter
does not increment when the interface is operating in
full-duplex mode.
Internal Mac Transmit
Errors
A count of frames for which transmission on a particular
interface fails due to an internal MAC sublayer transmit
error.
Internal Mac Receive
Errors
A count of frames for which reception on a particular
interface fails due to an internal MAC sublayer receive
error.
Frames Too Long A count of frames received on a particular interface that
exceed the maximum permitted frame size.
Carrier Sense Errors The number of times that the carrier sense condition
was lost or never asserted when attempting to transmit
a frame.
Table 12 Port Statistics Summary Page - Field Description (continued)
Field Description

213
Symbol Errors For an interface operating at 100 Mb/s, the number of
times there was an invalid data symbol when a valid
carrier was present. For an interface operating in
half-duplex mode at 1000 Mb/s, the number of times
the receiving media is non-idle (a carrier event) for a
period of time equal to or greater than slotTime, and
during which there was at least one occurrence of an
event that causes the PHY to indicate 'Data reception
error' or 'carrier extend error' on the GMII. For an
interface operating in full-duplex mode at 1000 Mb/s,
the number of times the receiving media is non-idle (a
carrier event) for a period of time equal to or greater
than minFrameSize, and during which there was at least
one occurrence of an event that causes the PHY to
indicate 'Data reception error' on the GMII.
Drop Events The total number of events in which packets were
dropped due to lack of resources.
Octets The total number of octets received on the interface,
including framing characters.
Packets The number of packets, delivered by this sub-layer to a
higher (sub-)layer, which were not addressed to a
multicast or broadcast address at this sub-layer.
Broadcast PKTS The number of packets, delivered by this sub-layer to a
higher (sub-)layer, which were addressed to a broadcast
address at this sub-layer.
Multicast PKTS The total number of packets that higher-level protocols
requested be transmitted, and which were addressed to
a multicast address at this sub-layer, including those that
were discarded or not sent.
Undersize PKTS The total number of frames received that were less than
64 octets long (excluding framing bits, but including FCS
octets) and were otherwise well formed.
Oversize PKTS The total number of packets received that were longer
than 1518 octets (excluding framing bits, but including
FCS octets) and were otherwise well formed.
Fragments The total number of frames received that were less than
64 octets in length (excluding framing bits, but including
FCS octets) and had either an FCS or alignment error.
Jabbers The total number of frames received that were longer
than 1518 octets (excluding framing bits, but including
FCS octets), and had either an FCS or alignment error.
CRC Align Errors The number of CRC/alignment errors (FCS or alignment
errors).
Table 12 Port Statistics Summary Page - Field Description (continued)
Field Description

214 CHAPTER 17: VIEWING STATISTICS
2Select a port.
3Click . The port statistics are displayed.
4Click . The port statistics counters are cleared and
new statistics are displayed.
Collisions The best estimate of the total number of collisions on
this Ethernet segment.
64 Bytes Frames
65-127 Byte Frames
128-255 Byte Frames
256-511 Byte Frames
512-1023 Byte Frames
1024-1518 Byte Frames
1519-1536 Byte Frames
The total number of frames (including bad packets)
received and transmitted where the number of octets
fall within the specified range (excluding framing bits
but including FCS octets).
Table 12 Port Statistics Summary Page - Field Description (continued)
Field Description

216 CHAPTER 18: MANAGING DEVICE DIAGNOSTICS
Configuring Port
Mirroring
You can mirror traffic from one or more source ports to a target port for
real-time analysis. You can then attach a logic analyzer or RMON probe to
the target port and study the traffic crossing the source port in a
completely unobtrusive manner.
Port mirroring monitors and mirrors network traffic by forwarding copies
of incoming and outgoing packets from one or more ports to a
monitoring port. Port mirroring can be used as a diagnostic tool as well as
a debugging feature. Port mirroring also enables monitoring of switch
performance.
Network administrators can configure port mirroring by selecting one or
more ports from which to copy transmit or receive packets, and another
port to which the packets are copied.
Port mirroring is not supported for trunk ports.
This section contains the following topics:
■Defining Port Mirroring
■Removing Port Mirroring

Configuring Port Mirroring 217
Defining Port
Mirroring
The Port Mirroring Setup Page contains parameters for configuring port
mirroring.
Monitor users have no access to this page.
To enable port mirroring:
1Click Monitoring > Port Mirroring > Setup. The Port Mirroring Setup
Page opens:
Figure 111 Port Mirroring Setup Page
The Port Mirroring Setup Page contains the following fields:
■Select port type — Defines the port that will be the monitor port
(destination port) and the port that will be mirrored (source port). The
possible values are:
■Monitor — Defines the port as the monitor port, the destination
port.
■Mirror — Defines the port as a mirrored port (source port) to be
monitored and indicates the traffic direction to be monitored. The
possible values are:
■Mirror In — Enables port mirroring on ingress traffic.
■Mirror Out — Enables port mirroring on egress traffic.

218 CHAPTER 18: MANAGING DEVICE DIAGNOSTICS
■Select port — Selects the port for mirroring or monitoring. A port
unavailable for mirroring is colored grey.
■Summary — Displays the current monitor and mirror port. The fields
displayed are:
■Monitor — Displays the monitor port.
■Mirror In — Displays the ports monitored for ingress traffic.
■Mirror Out — Displays the ports monitored for egress traffic.
2Select a port type.
3If the Mirror port type has been selected, select Mirror In and/or Mirror
Out.
4Select the Monitor port (destination port).
5Click . Port mirroring is enabled, and the device is updated.

Configuring Port Mirroring 219
Removing Port
Mirroring
The Port Mirroring Remove Page permits the network manager to
terminate port mirroring.
Monitor users have no access to this page.
To remove port mirroring:
1Click Monitoring > Port Mirroring > Remove. The Port Mirroring
Remove Page opens:
Figure 112 Port Mirroring Remove Page
The Port Mirroring Remove Page contains the following fields:
■Monitor — Displays the monitor port.
■Mirror In — Displays the ports monitored for ingress traffic.
■Mirror Out — Displays the ports monitored for egress traffic.
2Select the ports to be removed.
3Click . Port mirroring is removed, and the device is updated.

220 CHAPTER 18: MANAGING DEVICE DIAGNOSTICS
Configuring Cable
Diagnostics
Cable diagnostics perform basic connectivity tests on copper cables. The
tests use Time Domain Reflectometry (TDR) technology to test the quality
and characteristics of a copper cable attached to a port.
This section contains the following topics:
■Viewing Cable Diagnostics
■Defining Cable Diagnostics
Viewing Cable
Diagnostics
The Cable Diagnostics Summary Page contains fields for viewing tests on
copper cables. Cable testing provides information about where errors
occurred in the cable, and the last time a cable test was performed.
To view cables diagnostics:
1Click Monitoring > Cable Diagnostics > Summary. The Cable
Diagnostics Summary Page opens:
Figure 113 Cable Diagnostics Summary Page
The Cable Diagnostics Summary Page contains the following fields:
■Port — Indicates the port to which the cable is connected.
■Test Result — Displays the cable test results. Possible values are:
■OK — Indicates that the cable passed the test.
Configuring Cable Diagnostics 221
■Failed — Indicates that the cable failed the test. The test will fail if a
cable is not connected to the port, the cable is connected on only
one side, the cable is shorter than one meter, or a short has
occurred in the cable.
■Cable Fault Distance — Indicates the distance in meters from the
port where the cable error occurred. The number pair indicates the
fault distance for transmit/receive signals.
■Last Update — Indicates the last time the port was tested.
Defining Cable
Diagnostics
The Diagnostics Page contains fields for performing tests on copper
cables. Cable testing provides information about where errors occurred in
the cable, and the last time a cable test was performed.
When performing cable tests consider the following:
■During the tests, ports are in the down state.
■The minimum cable length resolution is one meter, so if the cable is
shorter than one meter the test will display “Failed.”
■An open cable or a 2-pair copper cable will display a cable fault at a
distance of 0 meters.
■The maximum cable length is 120 meters.

222 CHAPTER 18: MANAGING DEVICE DIAGNOSTICS
To tes t ca ble s :
1Click Monitoring > Cable Diagnostics > Diagnostics. The Diagnostics
Page opens:
Figure 114 Diagnostics Page
The Diagnostics Page contains the following fields:
■Select a Port — Selects the port to be tested.
■Test Result — Displays the cable test results. Possible values are:
■OK — Indicates that the cable passed the test.
■Failed — Indicates that the cable failed the test. The test will fail if a
cable is not connected to the port, the cable is connected on only
one side, the cable is shorter than one meter, or a short has
occurred in the cable.
■Cable Fault Distance — Indicates the distance in meters from the
port where the cable error occurred.
A Cable Fault Distance of 0M can result from a short (< 1 meter) cable, an
open cable or a 2-pair copper cable.
■Last Update — Indicates the last time the port was tested.
2Select a port to be tested. The port is tested, and the page is updated.

Pinging Another Device 223
Pinging Another
Device
The Ping Page allows the network administrator to sends ICMP echo
request packets to another node on the network.
Use the Ping command to see if another site on the network can be
reached. The default number of packets to send is 5, and the default
packet size is 32 bytes. Note that these parameters can be changed when
using the command line interface to ping another device.
To send ping requests to another device:
1Click Monitoring > Ping. The Ping Page opens:
Figure 115 Ping Page
The Ping Page contains the following fields:
■IP Address — IP address of the host.
2Enter the IP address of the target device.
3Click . The switch starts pinging the target device.
The following are some results of the Ping command:
■Normal response - The normal response occurs in one to ten seconds,
depending on network traffic.
■Destination does not respond - If the host does not respond, a
“timeout” appears in ten seconds.
224 CHAPTER 18: MANAGING DEVICE DIAGNOSTICS
■Destination unreachable - The gateway for this destination indicates
that the destination is unreachable.
■Network or host unreachable - The gateway found no corresponding
entry in the route table.
Press <Esc> to stop pinging.

A3COM NETWORK MANAGEMENT
3Com has a range of network management applications to address
networks of all sizes and complexity, from small and medium businesses
through large enterprises. The applications include:
■3Com Network Supervisor
■3Com Network Director
■3Com Network Access Manager
■3Com Enterprise Management Suite
■Integration Kit with HP OpenView Network Node Manager
Details of these and other 3Com Network Management Solutions can be
found at www.3com.com/network_management
3Com Network
Supervisor
3Com® Network Supervisor (3NS) is an easy-to-use management
application that graphically discovers, maps, and monitors the network
and links. It maps devices and connections so you can easily:
■Monitor stress levels
■Set thresholds and alerts
■View network events
■Generate reports in user-defined formats
■Launch embedded device configuration tools
3NS is configured with intelligent defaults and the ability to detect
network misconfigurations. It can also offer optimization suggestions,
making this application ideal for network managers with all levels of
experience.
To find out more about 3Com Network Supervisor and to download a
trial version, go to: www.3com.com/3ns

226 APPENDIX A: 3COM NETWORK MANAGEMENT
3Com Network
Director
3Com Network Director (3ND) is a standalone application that allows you
to carry out key management and administrative tasks on midsized
networks. By using 3ND you can discover, map, and monitor all your
3Com devices on the network. It simplifies tasks such as backup and
restore for 3Com device configurations as well as firmware and agent
upgrades. 3ND makes it easy to roll out network-wide configuration
changes with its intelligent VLAN configuration tools and the powerful
template based configuration tools. Detailed statistical monitoring and
historical reporting give you visibility into how your network is
performing.
To find out more about how 3Com Network Director can help you
manage your 3Com network and to download a trial version, go to:
www.3com.com/3nd
3Com Network
Access Manager
3Com Network Access Manager is installed seamlessly into Microsoft
Active Directory and Internet Authentication Service (IAS). It simplifies the
task of securing the network perimeter by allowing the administrator to
easily control network access directly from the “Users and Computers”
console in Microsoft Active Directory. With a single click, a user (or even
an entire department) can be moved to a different VLAN, or a computer
can be blocked from connecting to the network.
3Com Network Access Manager leverages the advanced desktop security
capabilities of 3Com switches and wireless access points (using IEEE
802.1X or RADA desktop authentication) to control both user and
computer access to the network.
To find out more about 3Com Network Access Manager, go to:
www.3com.com/NAM

3Com Enterprise Management Suite 227
3Com Enterprise
Management Suite
3Com Enterprise Management Suite (EMS) delivers comprehensive
management that is flexible and scalable enough to meet the needs of
the largest enterprises and advanced networks.
This solution provides particularly powerful configuration and change
control functionalities, including the capability to:
■Customize scheduled bulk operations
■Create a detailed audit trail of all network changes
■Support multiple distributed IT users with varying access levels and
individualized network resource control
The client-server offering operates on Windows and UNIX (Linux and
Solaris) systems.
3Com EMS is available in four packages, varying in the maximum number
of devices actively managed. These include SNMP-capable devices such as
switches, routers, security switches, the 3Com VCX™ IP Telephony server,
and wireless access points:
■Up to 250 devices
■Up to 1,000 devices
■Up to 5,000 devices
■An unlimited number of devices
To find out more about 3Com Enterprise Management Suite, go to:
www.3com.com/ems
Integration Kit with
HP OpenView
Network Node
Manager
3Com Integration Kit for HP OpenView Network Node Manager offers
businesses the option of managing their 3Com network directly from HP
OpenView Network Node Manager. The kit includes Object IDs, icons,
MIBs, and traps for 3Com devices. The package supports both Windows
platforms and UNIX or Solaris platforms. It can be installed as a
standalone plug-in to HP OpenView, or used with a 3Com management
application such as 3Com Enterprise Management Suite (EMS).
To find out more about 3Com Integration Kit for HP OpenView Network
Node Manager, go to: www.3com.com/hpovintkit
228 APPENDIX A: 3COM NETWORK MANAGEMENT

BDEVICE SPECIFICATIONS AND
FEATURES
Related Standards The 3Com® OfficeConnect Managed Fast Ethernet PoE Switch has been
designed to the following standards:
Environmental
Physical
Function 8802-3, IEEE 802.3 (Ethernet), IEEE 802.3u (Fast
Ethernet), IEEE 802.3ab (Gigabit Ethernet), IEEE 802.1D
(Bridging), IEEE 802.3af (Power over Ethernet),
IEEE 802.3at (Power over Ethernet Plus)
Safety UL 60950-1, EN 60950-1, CSA 22.2 No. 60950-1,
IEC 60950-1
EMC Emissions EN55022 Class B, CISPR 22 Class B, FCC Part 15
Subpart B Class B, ICES-003 Class B, VCCI Class B,
AS/NZS CISPR22 Class B
EMC Immunity EN55024
Operating Temperature 0 to 40 °C (32 to 104°F).
Storage Temperature –40 to +70 °C (–40 to +158 °F)
Humidity 0-95% (non-condensing)
Standard EN 60068 (IEC 68)
Width 440 mm (17.3 in.)
Depth 265 mm (10.4 in.)
Height 43.6 mm (1.73 in.) or 1U.
Weight 2.04 kg (4.50 lb)
Mounting Standalone mounting

230 APPENDIX B: DEVICE SPECIFICATIONS AND FEATURES
Electrical
Switch Features This section describes the device features. The system supports the
following features:
Line Frequency 50/60 Hz
Input Voltage 100–240 Vac (auto range)
Current Rating 2.0 Amp (Max)
Maximum Power
Consumption
200.3 BTU/hr (88 Watts)
Max Heat Dissipation 200.3 BTU/hr
Table 13 Features of the OfficeConnect Managed Fast Ethernet PoE Switch
Feature Description
Auto Negotiation The purpose of auto negotiation is to allow a device to advertise modes of
operation. The auto negotiation function provides the means to exchange
information between two devices that share a point-to-point link
segment, and to automatically configure both devices to take maximum
advantage of their abilities.
Auto negotiation is performed totally within the physical layers during link
initiation, without any additional overhead to either the MAC or higher
protocol layers. Auto negotiation allows the ports to do the following:
■Advertise their abilities
■Acknowledge receipt and understanding of the common modes of
operation that both devices share
■Reject the use of operational modes that are not shared by both
devices
■Configure each port for the highest-level operational mode that both
ports can support
Automatic MAC Addresses Aging MAC addresses from which no traffic is received for a given period are
aged out. This prevents the Bridging Table from overflowing.
Back Pressure On half duplex links, the receiver may employ back pressure (i.e. occupy
the link so it is unavailable for additional traffic), to temporarily prevent
the sender from transmitting additional traffic. This is used to prevent
buffer overflows.
Address Resolution Protocol (ARP) ARP converts between IP addresses and MAC (i.e., hardware) addresses.
ARP is used to locate the MAC address corresponding to a given IP
address.
Class Of Service (CoS) Provide traffic belonging to a group preferential service (in terms of
allocation of system resources), possibly at the expense of other traffic.
Command Line Interface The Command Line Interface (CLI) is an interface using a serial connection
that allows the switch to be configured.

Switch Features 231
Configuration File Management The device configuration is stored in a configuration file. The
Configuration file includes both system wide and port specific device
configuration settings. The system can display configuration files in the
form of a collection of CLI commands, which are stored and manipulated
as text files.
DHCP Clients Dynamic Host Client Protocol. DHCP enables additional setup parameters
to be received from a network server upon system startup. DHCP service
is an on-going process.
Domain Name System Domain Name System (DNS) converts user-defined domain names into IP
addresses. Each time a domain name is assigned, the DNS service
translates the name into a numeric IP address. For example,
www.ipexample.com is translated to 192.87.56.2. DNS servers maintain
domain name databases and their corresponding IP addresses.
Edge Port STP can take up to 30-60 seconds to converge. During this time, STP
detects possible loops, allowing time for status changes to propagate and
for relevant devices to respond. 30-60 seconds is considered too long of a
response time for many applications. The Edge Port option bypasses this
delay, and can be used in network topologies where forwarding loops do
not occur.
Full 802.1Q VLAN Tagging Compliance IEEE 802.1Q defines an architecture for virtual bridged LANs, the services
provided in VLANs, and the protocols and algorithms involved in the
provision of these services. An important requirement included in this
standard is the ability to mark frames with a desired Class of Service (CoS)
tag value.
IGMP Snooping IGMP Snooping examines IGMP frame contents, when they are forwarded
by the device from work stations to an upstream Multicast router. From
the frame, the device identifies work stations configured for Multicast
sessions, and which Multicast routers are sending Multicast frames.
LACP LACP uses peer exchanges across links to determine, on an ongoing basis,
the aggregation capability of various links, and continuously provides the
maximum level of aggregation capability achievable between a given pair
of systems. LACP automatically determines, configures, binds and
monitors the port binding within the system.
Link Aggregated Groups The system provides up to four Link Aggregated Groups (LAGs).
Aggregated Links may be defined, each with up to eight member ports,
to form a single LAG. LAGs provide:
■Fault tolerance protection from physical link disruption
■Higher bandwidth connections
■Improved bandwidth granularity
■High bandwidth server connectivity
■LAG is composed of ports with the same speed, set to full-duplex
operation.
Table 13 Features of the OfficeConnect Managed Fast Ethernet PoE Switch (continued)
Feature Description

232 APPENDIX B: DEVICE SPECIFICATIONS AND FEATURES
MAC Address Capacity Support The device supports up to 8K MAC addresses. The device reserves specific
MAC addresses for system use.
MAC Multicast Support Multicast service is a limited broadcast service, which allows one-to-many
and many-to-many connections for information distribution. Layer 2
Multicast service is where a single frame is addressed to a specific
Multicast address, from where copies of the frame are transmitted to the
relevant ports.
MDI/MDIX Support The device automatically detects whether the cable connected to an RJ-45
port is crossed or straight through, when auto-negotiation is enabled.
Standard wiring for end stations is Media-Dependent Interface (MDI) and
the standard wiring for hubs and switches is known as Media-Dependent
Interface with Crossover (MDIX).
Password Management Password management provides increased network security and improved
password control. Passwords for HTTP, HTTPS, and SNMP access are
assigned security features. For more information on Password
Management, see “Default Users and Passwords” page 33.
Port-based Authentication Port-based authentication enables authenticating system users on a
per-port basis via an external server. Only authenticated and approved
system users can transmit and receive data. Ports are authenticated via
the Remote Authentication Dial In User Service (RADIUS) server using the
Extensible Authentication Protocol (EAP).
Port-based Virtual LANs Port-based VLANs classify incoming packets to VLANs based on their
ingress port.
Port Mirroring Port mirroring monitors and mirrors network traffic by forwarding copies
of incoming and outgoing packets from a monitored port to a monitoring
port. Users specify which target port receives copies of all traffic passing
through a specified source port.
Power over Ethernet Provides power to devices over LAN connection.
RADIUS Clients RADIUS is a client/server-based protocol. A RADIUS server maintains a
user database, which contains per-user authentication information, such
as user name, password and accounting information.
Rapid Spanning Tree Spanning Tree can take 30-60 seconds for each host to decide whether its
ports are actively forwarding traffic. Rapid Spanning Tree (RSTP) detects
uses of network topologies to enable faster convergence, without
creating forwarding loops.
Remote Monitoring Remote Monitoring (RMON) is an extension to SNMP, which provides
comprehensive network traffic monitoring capabilities (as opposed to
SNMP which allows network device management and monitoring).
RMON is a standard MIB that defines current and historical MAC-layer
statistics and control objects, allowing real-time information to be
captured across the entire network.
Self-Learning MAC Addresses The device enables automatic MAC address learning from incoming
packets. The MAC addresses are stored in the Bridging Table
Table 13 Features of the OfficeConnect Managed Fast Ethernet PoE Switch (continued)
Feature Description

Switch Features 233
SNMP Alarms and Trap Logs The system logs events with severity codes and timestamps. Events are
sent as SNMP traps to a Trap Recipient List.
SNMP Versions 1 and 2 Simple Network Management Protocol (SNMP) over the UDP/IP protocol
controls access to the system.
Spanning Tree Protocol 802.1D Spanning tree is a standard Layer 2 switch requirement that
allows bridges to automatically prevent and resolve L2 forwarding loops.
Switches exchange configuration messages using specifically formatted
frames and selectively enable and disable forwarding on ports.
SSL Secure Socket Layer (SSL) is an application-level protocol that enables
secure transactions of data through privacy, authentication, and data
integrity. It relies upon certificates and public and private keys.
Static MAC Entries MAC entries can be manually entered in the Bridging Table, as an
alternative to learning them from incoming frames. These user-defined
entries are not subject to aging, and are preserved across resets and
reboots.
TCP Transport Control Protocol (TCP). TCP connections are defined between 2
ports by an initial synchronization exchange. TCP ports are identified by
an IP address and a 16-bit port number. Octets streams are divided into
TCP packets, each carrying a sequence number.
TFTP Trivial File Transfer Protocol The device supports boot image, software and configuration
upload/download via TFTP.
Virtual Cable Testing VCT detects and reports copper link cabling occurrences, such as open
cables and cable shorts.
VLAN Support VLANs are collections of switching ports that comprise a single broadcast
domain. Packets are classified as belonging to a VLAN based on either the
VLAN tag or based on a combination of the ingress port and packet
contents. Packets sharing common attributes can be grouped in the same
VLAN.
Web-based Management With web-based management, the system can be managed from any
web browser. The system contains a Web Server, which serves HTML
pages, through which the system can be monitored and configured. The
system internally converts web-based input into configuration commands,
MIB variable settings and other management-related settings.
Table 13 Features of the OfficeConnect Managed Fast Ethernet PoE Switch (continued)
Feature Description
234 APPENDIX B: DEVICE SPECIFICATIONS AND FEATURES

CPIN-OUTS
Null Modem Cable RJ-45 to RS-232 25-pin
PC-AT Serial Cable RJ-45 to 9-pin
Screen
TxD
RxD
Ground
RTS
CTS
DSR
DCD
DTR
Screen
RxD
TxD
Ground
RTS
DTR
CTS
DSR
DCD
Shell
3
2
5
7
8
6
1
4
1
3
2
7
4
20
5
6
8
Switch 5500
Cable connector: RJ-45 female
PC/Terminal
Cable connector: 25-pin male/female
only required if screen
always required
required for handshake
Screen
DTR
TxD
RxD
CTS
Ground
DSR
RTS
DCD
Screen
DCD
RxD
TxD
DTR
Ground
DSR
RTS
CTS
Shell
4
3
2
8
5
6
7
1
Shell
1
2
3
4
5
6
7
8
Switch 5500
Cable connector: RJ-45 female
PC-AT Serial Port
Cable connector: 9-pin female
only required if screen
Always required
always required
required for handshake
required for handshake
Required for handshake

236 APPENDIX C: PIN-OUTS
Modem Cable RJ-45 to RS-232 25-pin
Ethernet Port RJ-45
Pin Assignments
10/100 and 1000BASE-T RJ-45 connections.
Tab l e 10 Pin assignments
Screen
TxD
RxD
RTS
CTS
DSR
Ground
DCD
DTR
Screen
TxD
RxD
RTS
CTS
DSR
Ground
DCD
DTR
Shell
3
2
7
8
6
5
1
4
1
2
3
4
5
6
7
8
20
Switch 5500
Cable connector: RJ-45 female
RS-232 Modem Port
Cable connector: 25-pin male
Pin Number 10/100 1000
Ports configured as MDI
1Transmit Data + Bidirectional Data A+
2Transmit Data −Bidirectional Data A−
3Receive Data + Bidirectional Data B+
4Not assigned Bidirectional Data C+
5Not assigned Bidirectional Data C−
6Receive Data −Bidirectional Data B−
7Not assigned Bidirectional Data D+
8Not assigned Bidirectional Data D−

Ethernet Port RJ-45 Pin Assignments 237
Tab l e 11 Pin assignments
Pin Number 10/100 1000
Ports configured as MDIX
1Receive Data + Bidirectional Data B+
2Receive Data −Bidirectional Data B−
3Transmit Data + Bidirectional Data A+
4Not assigned Bidirectional Data A−
5Not assigned Bidirectional Data D+
6Transmit Data −Bidirectional Data D−
7Not assigned Bidirectional Data C+
8Not assigned Bidirectional Data C−
238 APPENDIX C: PIN-OUTS

DTROUBLESHOOTING
This section describes problems that may arise when installing the and
how to resolve these issue. This section includes the following topics:
■Problem Management — Provides information about problem
management.
■Troubleshooting Solutions — Provides a list of troubleshooting
issues and solutions for using the device.
■Fail Safe Commands — Provides a way to recover from problems
with firmware, configuration settings, or a lost user name or
password.
Problem
Management
Problem management includes isolating problems, quantifying the
problems, and then applying the solution. When a problem is detected,
the exact nature of the problem must be determined. This includes how
the problem is detected, and what are the possible causes of the
problem. With the problem known, the effect of the problem is recorded
with all known results from the problem. Once the problem is quantified,
the solution is applied. Solutions are found either in this chapter, or
through customer support. If no solution is found in this chapter, contact
Customer Support.
Troubleshooting
Solutions
Listed below are some possible troubleshooting problems and solutions.
These error messages include:
■Cannot connect to management using RS-232 serial connection
■Cannot connect to switch management using HTTP, SNMP, etc.
■Self-test exceeds 20 seconds
■No connection is established and the port LED is on
■Device is in a reboot loop

240 APPENDIX D: TROUBLESHOOTING
■No connection and the port LED is off
■Lost Password.
Problems Possible Cause Solution
Cannot connect to
management using
RS-232 serial connection
Be sure the terminal emulator program is set to VT-100
compatible, 38400 baud rate, no parity, 8 data bits
and one stop bit
Use the included cable, or be sure that the pin-out
complies with a standard null-modem cable
Cannot connect to
switch management
using HTTP, SNMP, etc.
Be sure the switch has a valid IP address, subnet mask
and default gateway configured
Check that your cable is properly connected with a
valid link light, and that the port has not been disabled
Ensure that your management station is plugged into
the appropriate VLAN to manage the device
If you cannot connect using Telnet or the web, the
maximum number of connections may already be
open. Please try again at a later time.
No response from the
terminal emulation
software
Faulty serial cable
Incorrect serial cable
Software settings
Replace the serial cable
Replace serial cable for a pin-to-pin straight/flat cable
Reconfigure the emulation software connection
settings.
Response from the
terminal emulations
software is not readable
Faulty serial cable
Software settings
Replace the serial cable
Reconfigure the emulation software connection
settings.
Self-test exceeds 20
seconds
The device may not be
correctly installed.
Remove and reinstall the device. If that does not help,
consult your technical support representative.
No connection is
established and the port
LED is on
Wrong network address
in the workstation
No network address set
Wrong or missing
protocol
Faulty Ethernet cable
Faulty port
Faulty SFP transceiver
Incorrect initial
configuration
Configure the network address in the workstation
Configure the network address in the workstation
Configure the workstation with IP protocol
Replace the cable
Consult your technical support representative
Replace the SFP transceiver
Erase the connection and reconfigure the port
Device is in a reboot loop Software fault Download and install a working or previous software
version from the console

Fail Safe Commands 241
Fail Safe Commands If the switch does not operate normally or if the firmware becomes
corrupted, you can reset the switch and use the fail safe commands to
resume operation by restoring the factory defaults, restoring the default
user name and password, or downloading new firmware.
To enter fail safe mode:
1Connect to the console interface as described in “Command Line
Interface Management” on page 22.
2Reboot the switch.
3After the power-on self test completes and the runtime image finishes
loading, the following message is displayed:.
Press Ctrl+C within 5 seconds to get into FailSafe mode
At this point, press Ctrl-C and wait for the remainder of the switch
initialization to complete.
You will then be presented with options listed below.
■initialize – Deletes all stored configuration information, including IP
address and address configuration mode, user names, and passwords.
It then resets the switch to factory default settings, and restarts the
system.
Resetting the switch to factory defaults erases all your settings. You
will need to reconfigure the switch after you reset it.
■password recovery – Deletes all user names and passwords, restores
the default user names and passwords – “admin” with no password,
and “monitor” with the same password, and then restarts the system.
No connection and the
port LED is off
Incorrect Ethernet cable,
e.g., crossed rather than
straight cable, or vice
versa, split pair (incorrect
twisting of pairs)
Fiber optical cable
connection is reversed
Bad cable
Wrong cable type
Check pinout and replace if necessary
Change if necessary. Check Rx and Tx on fiber optic
cable
Replace with a tested cable
Verify that all 100 Mbps connections use a Cat 5 cable
Lost Password See “Fail Safe Commands”on page 241.
Problems Possible Cause Solution
242 APPENDIX D: TROUBLESHOOTING
■upgrade – Initiates a firmware download via TFTP. Follow the system
prompts to specify the TFTP server where your firmware can be found,
and then enter the source name of the firmware. After the file is
downloaded, the system will be reset.
EGLOSSARY
Access Control List
(ACL)
ACLs can limit network traffic and restrict access to certain users or
devices by checking each packet for certain IP or MAC (i.e., Layer 2)
information.
Address Resolution
Protocol (ARP)
ARP converts between IP addresses and MAC (i.e., hardware) addresses.
ARP is used to locate the MAC address corresponding to a given IP
address.
Boot Protocol
(BOOTP)
BOOTP is used to provide bootup information for network devices,
including IP address information, the address of the TFTP server that
contains the devices system files, and the name of the boot file.
Class of Service (CoS) CoS is supported by prioritizing packets based on the required level of
service, and then placing them in the appropriate output queue. Priority
may be set according to the port default, the packet’s priority bit (in
the VLAN tag), or the DSCP priority bit.
Differentiated
Services Code Point
Service (DSCP)
DSCP uses a six-bit tag to provide for up to 64 different forwarding
behaviors. Based on network policies, different kinds of traffic can be
marked for different kinds of forwarding. The DSCP bits are mapped to
the Class of Service categories, and then into the output queues.
Domain Name
Service (DNS)
A system used for translating host names for network nodes into IP
addresses.
Dynamic Host
Control Protocol
(DHCP)
Provides a framework for passing configuration information to hosts on
a TCP/IP network. DHCP is based on the Bootstrap Protocol (BOOTP),
adding the capability of automatic allocation of reusable network
addresses and additional configuration options.
Extensible
Authentication
Protocol over LAN
(EAPOL)
EAPOL is a client authentication protocol used by this switch to verify
the network access rights for any device that is plugged into the
switch. A user name and password is requested by the switch, and
then passed to an authentication server (e.g., RADIUS) for verification.
244 APPENDIX E: GLOSSARY
EAPOL is implemented as part of the IEEE 802.1X Port Authentication
standard.
Generic Attribute
Registration Protocol
(GARP)
GARP is a protocol that can be used by endstations and switches to
register and propagate multicast group membership information in a
switched environment so that multicast data frames are propagated
only to those parts of a switched LAN containing registered
endstations. Formerly called Group Address Registration Protocol.
IEEE 802.1D Specifies a general method for the operation of MAC bridges, including
the Spanning Tree Protocol.
IEEE 802.1Q VLAN Tagging—Defines Ethernet frame tags which carry VLAN
information. It allows switches to assign end stations to different virtual
LANs, and defines a standard way for VLANs to communicate across
switched networks.
IEEE 802.1p An IEEE standard for providing quality of service (QoS) in Ethernet
networks. The standard uses packet tags that define up to eight traffic
classes and allows switches to transmit packets based on the tagged
priority value.
IEEE 802.1X Port Authentication controls access to the switch ports by requiring
users to first enter a user ID and password for authentication.
IEEE 802.3 Defines carrier sense multiple access with collision detection (CSMA/CD)
access method and physical layer specifications.
IEEE 802.3ab Defines CSMA/CD access method and physical layer specifications for
1000BASE-T Gigabit Ethernet. (Now incorporated in IEEE 802.3-2005.)
IEEE 802.3ac Defines frame extensions for VLAN tagging.
IEEE 802.3af (PoE) An IEEE standard for providing Power over Ethernet (PoE) capabilities.
When Ethernet is passed over copper cable, two twisted pairs are used
for data transfer, and two twisted pairs are unused. With PoE, power
can either be passed over the two data pairs or over the two spare
pairs.
IEEE 802.3at (PoE Plus) An IEEE standard for providing more power to power-driven devices
than the original Power over Ethernet (PoE) standard. When Ethernet is
passed over copper cable, two twisted pairs are used for data transfer,
and two twisted pairs are unused. With PoE Plus, power can either be
passed over the two data pairs, the two spare pairs, or all four pairs
245
depending on the capabilities of the attached device. Up to 30 Watts
can be delivered through each port when using all four pairs.
IEEE 802.3u Defines CSMA/CD access method and physical layer specifications for
100BASE-TX and 100BASE-FX Fast Ethernet. (Now incorporated in IEEE
802.3-2005.)
IEEE 802.3x Defines Ethernet frame start/stop requests and timers used for flow
control on full-duplex links. (Now incorporated in IEEE 802.3-2005)
IGMP Snooping Listening to IGMP Query and IGMP Report packets transferred between
IP Multicast Routers and IP Multicast host groups to identify IP Multicast
group members.
IGMP Query On each subnetwork, one IGMP-capable device can act as the
querier — that is, the device that asks all hosts to report on the IP
multicast groups they wish to join or to which they already belong. The
elected querier is the device with the lowest IP address in the
subnetwork.
Internet Control
Message Protocol
(ICMP)
A network layer protocol that reports errors in processing IP packets.
ICMP is also used by routers to feed back information about better
routing choices.
Internet Group
Management
Protocol (IGMP)
A protocol through which hosts can register with their local router for
multicast services. If there is more than one multicast switch/router on a
given subnetwork, one of the devices is made the “querier” and
assumes responsibility for keeping track of group membership.
In-Band Management Management of the network from a station attached directly to the
network.
IP Multicast Filtering A process whereby this switch can pass multicast traffic along to
participating hosts.
IP Precedence The Type of Service (ToS) octet in the IPv4 header includes three
precedence bits defining eight different priority levels ranging from
highest priority for network control packets to lowest priority for
routine traffic. The eight values are mapped one-to-one to the Class of
Service categories by default, but may be configured differently to suit
the requirements for specific network applications.
246 APPENDIX E: GLOSSARY
Layer 2 Data Link layer in the ISO 7-Layer Data Communications Protocol. This
is related directly to the hardware interface for network devices and
passes on traffic based on MAC addresses.
Layer 3 Network layer in the ISO 7-Layer Data Communications Protocol. This
layer handles the routing functions for data moving from one open
system to another.
Link Aggregated
Group (LAG)
Aggregates ports or VLANs into a single virtual port.
Link Aggregation See Port Trunk.
Management
Information Base
(MIB)
An acronym for Management Information Base. It is a set of database
objects that contains information about a specific device.
MD5 Message Digest
Algorithm
An algorithm that is used to create digital signatures. It is intended for
use with 32 bit machines and is safer than the MD4 algorithm, which
has been broken. MD5 is a one-way hash function, meaning that it
takes a message and converts it into a fixed string of digits, also called
a message digest.
Multicast Switching A process whereby the switch filters incoming multicast frames for
services for which no attached host has registered, or forwards them to
all ports contained within the designated multicast VLAN group.
Network Time
Protocol (NTP)
NTP provides the mechanisms to synchronize time across the network.
The time servers operate in a hierarchical-master-slave configuration in
order to synchronize local clocks within the subnet and to national time
standards via wire or radio.
Out-of-Band
Management
Management of the network from a station not attached to the
network.
Port Authentication See IEEE 802.1X.
Port Mirroring A method whereby data on a target port is mirrored to a monitor port
for troubleshooting with a logic analyzer or RMON probe. This allows
data on the target port to be studied unobstructively.
Port Trunk Defines a network link aggregation and trunking method which
specifies how to create a single high-speed logical link that combines
several lower-speed physical links.
247
Power over Ethernet
(PoE)
Power over Ethernet provides power to devices over existing LAN
cabling, without updating or modifying the network infrastructure.
Power over Ethernet removes the necessity of placing network devices
next to power sources.
Remote
Authentication
Dial-in User Service
(RADIUS)
RADIUS is a logon authentication protocol that uses software running
on a central server to control access to RADIUS-compliant devices on
the network.
Remote Monitoring
(RMON)
RMON provides comprehensive network monitoring capabilities. It
eliminates the polling required in standard SNMP, and can set alarms on
a variety of traffic conditions, including specific error types.
Rapid Spanning Tree
Protocol (RSTP)
RSTP reduces the convergence time for network topology changes to
about 10% of that required by the older IEEE 802.1D STP standard.
Secure Shell (SSH) A secure replacement for remote access functions, including Telnet. SSH
can authenticate users with a cryptographic key, and encrypt data
connections between management clients and the switch.
Simple Network
Management
Protocol (SNMP)
The application protocol in the Internet suite of protocols which offers
network management services.
Spanning Tree
Protocol (STP)
A technology that checks your network for any loops. A loop can often
occur in complicated or backup linked network systems. Spanning Tree
detects and directs data along the shortest available path, maximizing
the performance and efficiency of the network.
Transmission Control
Protocol/Internet
Protocol (TCP/IP)
Protocol suite that includes TCP as the primary transport protocol, and
IP as the network layer protocol.
Trivial File Transfer
Protocol (TFTP)
A TCP/IP protocol commonly used for software downloads.
User Datagram
Protocol (UDP)
UDP provides a datagram mode for packet-switched communications. It
uses IP as the underlying transport mechanism to provide access to
IP-like services. UDP packets are delivered just like IP packets –
connection-less datagrams that may be discarded before reaching their
targets. UDP is useful when TCP would be too complex, too slow, or
just unnecessary.
248 APPENDIX E: GLOSSARY
Virtual LAN (VLAN) A Virtual LAN is a collection of network nodes that share the same
collision domain regardless of their physical location or connection
point in the network. A VLAN serves as a logical workgroup with no
physical barriers, and allows users to share information and resources as
though located on the same LAN.
XModem A protocol used to transfer files between devices. Data is grouped in
128-byte blocks and error-corrected.

FOBTAINING SUPPORT FOR
YOUR 3COM PRODUCTS
3Com offers product registration, case management, and repair services
through eSupport.3com.com. You must have a user name and password
to access these services, which are described in this appendix.
Register Your
Product to Gain
Service Benefits
Warranty and other service benefits start from the date of purchase, so it
is important to register your product quickly to ensure you get full use of
the warranty and other service benefits available to you.
Warranty and other service benefits are enabled through product
registration. Register your product at http://eSupport.3com.com/.
3Com eSupport services are based on accounts that you create or have
authorization to access. First time users must apply for a user name and
password that provides access to a number of eSupport features
including Product Registration, Repair Services, and Service Request. If
you have trouble registering your product, please contact
3Com Global Services for assistance.
TTroubleshoot
Online
You will find support tools posted on the 3Com Web site at
www.3Com.com
3Com Knowledgebase — Helps you to troubleshoot 3Com products.
This query-based interactive tool is located at:
http://knowledgebase.3com.com
It contains thousands of technical solutions written by 3Com support
engineers.

250 APPENDIX F: OBTAINING SUPPORT FOR YOUR 3COM PRODUCTS
Purchase Extended
Warranty and
Professional
Services
To enhance response times or extend warranty benefits, contact 3Com or
your authorized 3Com reseller. Value-added services like 3Com ExpressSM
and GuardianSM can include 24x7 telephone technical support, software
upgrades, onsite assistance or advance hardware replacement.
Experienced engineers are available to manage your installation with
minimal disruption to your network. Expert assessment and
implementation services are offered to fill resource gaps and ensure the
success of your networking projects.
More information on 3Com maintenance and Professional Services is
available at www.3com.com.
Contact your authorized 3Com reseller or 3Com for additional product
and support information. See the table of access numbers later in this
appendix.
Access Software
Downloads
Software Updates are the bug fix/maintenance releases for the version
of software initially purchased with the product. In order to access these
Software Updates you must first register your product on the 3Com Web
site at http://eSupport.3com.com/.
First time users will need to apply for a user name and password. A link to
software downloads can be found at http://eSupport.3com.com/, or
under the Product Support heading at http://www.3com.com/
Software Upgrades are the feature releases that follow the software
version included with your original product. In order to access upgrades
and related documentation you must first purchase a service contract
from 3Com or your reseller.
Telephone Technical
Support and Repair
To obtain telephone support as part of your warranty and other service
benefits, you must first register your product at:
http://eSupport.3com.com/
When you contact 3Com for assistance, please have the following
information ready:
■Product model name, part number, and serial number
■A list of system hardware and software, including revision level

Contact Us 251
■Diagnostic error messages
■Details about recent configuration changes, if applicable
To send a product directly to 3Com for repair, you must first obtain a
return materials authorization number (RMA). Products sent to 3Com
without authorization numbers clearly marked on the outside of the
package will be returned to the sender unopened, at the sender’s
expense. If your product is registered and under warranty, you can obtain
an RMA number online at http://eSupport.3com.com/. First-time users
must apply for a user name and password.
Contact Us 3Com offers telephone, internet, and e-mail access to technical support
and repair services. To access these services for your region, use the
appropriate telephone number, URL, or e-mail address from the table in
the next section.
Telephone numbers are correct at the time of publication. Find a current
directory of 3Com resources by region at:
http://csoweb4.3com.com/contactus/
Country Telephone Number Country Telephone Number
Asia, Pacific Rim Telephone Technical Support and Repair
Australia
Hong Kong
India
Indonesia
Japan
Malaysia
New Zealand
1800 075 316
2907 0456
000 800 440 1193
001 803 852 9825
03 3507 5984
1800 812 612
0800 450 454
Philippines
PR of China
Singapore
South Korea
Taiwan
Thailand
1800 144 10220 or
029003078
800 810 0504
800 448 1433
080 698 0880
00801 444 318
001 800 441 2152
Pakistan Call the U.S. direct by dialing 00 800 01001, then dialing 800 763 6780
Sri Lanka Call the U.S. direct by dialing 02 430 430, then dialing 800 763 6780
Vietnam Call the U.S. direct by dialing 1 201 0288, then dialing 800 763 6780
You can also obtain non-urgent support in this region at this email address apr_technical_support@3com.com
Or request a return material authorization number (RMA) by FAX using this number: +61 2 9937 5048, or send an
email at this email address: ap_rma_request@3com.com

252 APPENDIX F: OBTAINING SUPPORT FOR YOUR 3COM PRODUCTS
Country Telephone Number Country Telephone Number
Europe, Middle East, and Africa — Telephone Technical Support and Repair
From anywhere in these regions not listed below, call: +44 1442 435529
From the following countries, call the appropriate number:
Austria
Belgium
Denmark
Finland
France
Germany
Hungary
Ireland
Israel
Italy
Luxembourg
Netherlands
0800 297 468
0800 71429
800 17309
0800 113153
0800 917959
0800 182 1502
06800 12813
1 800 553 117
180 945 3794
800 879489
800 23625
0800 0227788
Norway
Poland
Portugal
Russia
Saudi Arabia
South Africa
Spain
Sweden
Switzerland
U.A.E.
U.K.
800 11376
00800 4411 357
800 831416
88005558588
800 8 445 312
0800 995 014
900 938 919
020 795 482
0800 553 072
04-3908997
0800 096 3266
You can also obtain support in this region using this URL: http://emea.3com.com/support/email.html
You can also obtain non-urgent support in this region at these email addresses:
Technical support and general requests: customer_support@3com.com
Return material authorization number: warranty_repair@3com.com
Contract requests: emea_contract@3com.com

Contact Us 253
Country Telephone Number Country Telephone Number
Latin America — Telephone Technical Support and Repair
Antigua
Antigua Barbuda
Argentina
Aruba
Bahamas
Barbados
Belize
Bermuda
Bolivia
Brasil
Brasil Local
British Virgin Islands
Cayman Islands
Chile
Colombia
Colombia Local
Costa Rica
Curacao
Dominican Republic
Ecuador
El Salvador
French Guyana
Grenada
Guadalupe
AT&T +800 988 2112
AT&T +800 988 2112
AT&T +800 988 2112
AT&T +800 988 2112
AT&T +800 988 2112
AT&T +800 988 2112
AT&T +800 988 2112
AT&T +800 988 2112
AT&T +800 988 2112
0800-133266 (0800-13-3COM)
+5511 5643 2700
AT&T +800 988 2112
AT&T +800 988 2112
AT&T +800 988 2112
AT&T +800 988 2112
+571 592 5000
AT&T +800 988 2112
AT&T +800 988 2112
AT&T +800 988 2112
AT&T +800 988 2112
AT&T +800 988 2112
AT&T +800 988 2112
AT&T +800 988 2112
AT&T +800 988 2112
Guatemala
Guyana
Haiti
Honduras
Jamaica
Martinique
Mexico
Mexico Local
Monserrat
Nicaragua
Panama
Paraguay
Peru
Puerto Rico
Rest of Latin America
St. Kitts Nevis
St. Lucia
Suriname
Trinidad and Tobago
Turks and Caicos
Uruguay - Montivideo
Venezuela
Virgin Islands
AT&T +800 998 2112
AT&T +800 998 2112
AT&T +800 998 2112
AT&T +800 998 2112
AT&T +800 998 2112
AT&T +800 998 2112
1800 849 2273
+52-55-52-01-0004
AT&T +800 998 2112
AT&T +800 998 2112
AT&T +800 998 2112
AT&T +800 998 2112
AT&T +800 998 2112
AT&T +800 998 2112
AT&T +800 998 2112
AT&T +800 998 2112
AT&T +800 998 2112
AT&T +800 998 2112
AT&T +800 998 2112
AT&T +800 998 2112
AT&T +800 998 2112
AT&T +800 998 2112
AT&T +800 998 2112
You can also obtain support in this region in the following ways:
■Spanish speakers, enter the URL: http://lat.3com.com/lat/support/form.html
■Portuguese speakers, enter the URL: http://lat.3com.com/br/support/form.html
■English speakers in Latin America, send e-mail to: lat_support_anc@3com.com

254 APPENDIX F: OBTAINING SUPPORT FOR YOUR 3COM PRODUCTS
Country Telephone Number Country Telephone Number
US and Canada — Telephone Technical Support and Repair
All locations:
Network Jacks; Wired 1 847 262 0070
All other 3Com products 1 800 876 3226

REGULATORY NOTICES
FCC STATEMENT This equipment has been tested and found to comply with the limits for a Class B digital device, pursuant to
Part 15 of the FCC Rules. These limits are designed to provide reasonable protection against harmful
interference in a residential installation. This equipment generates, uses and can radiate radio frequency
energy and, if not installed and used in accordance with instructions, may cause harmful interference to radio
communications. However, there is no guarantee that the interference will not occur in a particular
installation.
INFORMATION TO THE USER If this equipment does cause interference to radio or television reception, which can be determined by
turning the equipment off and on, the user is encouraged to try to correct the interference by one or more of
the following measures:
■Reorient the receiving antenna.
■Relocate the equipment with respect to the receiver.
■Move the equipment away from the receiver.
■Plug the equipment into a different outlet so that equipment and receiver are on different branch circuits.
If necessary, the user should consult the dealer or an experienced radio/television technician for additional
suggestions. The user may find the following booklet prepared by the Federal Communications Commission
helpful:
How to Identify and Resolve Radio-TV Interference Problems
This booklet is available from the U.S. Government Printing Office, Washington, DC 20402, Stock No.
004-000-00345-4.
In order to meet FCC emissions limits, this equipment must be used only with cables which comply with IEEE
802.3.
ICES STATEMENT This Class B digital apparatus complies with Canadian ICES-003.
Cet appareil numérique de la Classe B est conforme à la norme NMB-003 du Canada.
CE STATEMENT (EUROPE)3Com Europe Limited
Peoplebuilding 2, Peoplebuilding Estate
Maylands Avenue
Hemel Hempstead, Hertfordshire
HP2 4NW
United Kingdom
This product complies with the European Low Voltage Directive 73/23/EEC and EMC Directive 89/336/EEC as
amended by European Directive 93/68/EEC.
Warning: This is a class B product. In a domestic environment this product may cause radio interference in
which case the user may be required to take adequate measures.
A copy of the signed Declaration of Conformity can be downloaded from the Product Support web page for
the OfficeConnect Managed Gigabit PoE Switch (3CRDSF9PWR) at http://www.3Com.com.
Also available at http://support.3com.com/doc/3CRDSF9PWR_EU_DOC.pdf
VCCI STATEMENT

