Acer Altos Nas 700 Users Manual S700 Series Product Solution Guide
NAS 700 to the manual 7bd8e1ea-ef3c-4b27-9c89-6cf795588a84
2015-01-25
: Acer Acer-Altos-Nas-700-Users-Manual-211064 acer-altos-nas-700-users-manual-211064 acer pdf
Open the PDF directly: View PDF
.
Page Count: 165 [warning: Documents this large are best viewed by clicking the View PDF Link!]
- INTRODUCTION
- ACER ASC EXPRESS BASICS
- SYSTEM SPECIFICATION
- INSTALLATION AND CONFIGURATION
- ASC MANAGEMENT CONSOLE
- Start the ASC Management Console
- ASC Management Console User interface
- Server statistics
- Save & Restore an ASC Server configuration
- Licensing
- Set Server Properties
- Manage Administrators accounts & Password
- System Maintenance
- Physical resource
- Prepare devices to become logical resources
- SCSI aliasing
- Rename a SCSI device
- Rescan adapters
- Import a disk
- SCSI device throughput
- Logical Resources
- Write caching
- ASC SAN Clients
- Change the ACSL
- ASC NAS Clients
- Console Options
- CONFIGURE ASC SAN RESOURCES
- MANAGE ASC SAN CLIENTS
- Add & configure an ASC client
- ASC SAN Client on Linux
- ASC SAN Client on Windows NT/2000/2003
- ASC SAN Client Monitor
- Refresh the Monitor display
- Stop and start the client
- Connect/Disconnect a server
- Add an ASC Server
- Delete a Server
- Organize Servers
- Set dependent services to start after ASC services
- Register tape devices for use with backup software
- Register disks for drive priority
- Filter Event Viewer information and set client options
- ASC SAN Client on NetWare
- Uninstall a SAN client
- MANAGE THE ASC SERVER
- NAS CONFIGURATION
- General NAS configuration sequence
- Prepare for authentication
- Active Directory
- Network Information Service (NIS)
- Enable NAS
- Add NFS clients
- Create a NAS Resource
- Limit the amount of storage each Windows user can have.
- Add/share a folder and assign clients
- Map/mount the share
- Audit NAS shares
- NAS properties
- NAS file information
- NAS utilities
- Expand a NAS Resource
- Access Control Lists (ACLs)

Acer Altos® NAS 700
Solution Guide
Basic Setup
This solution guide will show you how
to set up and configure the Acer Altos
NAS 700 appliance.

Abstract
Acer Altos NAS 700 is a Solution based on Acer Storage Center (ASC) Software Version 4.0.
ASC provides vital storage services—virtualization, mirroring, capacity expansion, scalability,
TimeMark/TimeView, and more--through a software-optimized solution that runs on existing
industry standard hardware.
The Acer Altos NAS 700 appliance offers:
NAS capability for file sharing with quota management.
SAN/IP connection for database/application servers
Storage Virtualization
Capacity consolidation & scalability
Mirroring
TimeMark/TimeView
Centralized Backup.
© 2004 Acer Incorporation. All rights reserved.
This paper is for informational purposes only. ACER MAKES NO WARRANTIES,
EXPRESS OR IMPLIED, IN THIS DOCUMENT.
Acer, Acer Altos are registered trademarks or trademarks of Acer Incorporation.
Microsoft, Windows 2003 Enterprise Server, Mylex product, Intel, Gadzoox, and
Qlogic product ranges are either trademarks of Microsoft Corporation or
registered trademarks.
Other product or company names mentioned herein may be the trademarks of
their respective owners.
INTRODUCTION.................................................................................... 1
CONTENTS
Who should read this Guide 1
Contents of this Guide 1
Course Goals 2
Prerequisites 2
Overview of the ACER Altos NAS 700 Appliance 2
ACER ASC EXPRESS BASICS .............................................................. 3
What is ACER ASC Express ? 3
What is an ASC Network 5
ASC Components 7
ASC Management Console 7
ASC NAS Clients 7
SYSTEM SPECIFICATION ..................................................................... 8
ACER Altos NAS700 Appliance Features 8
ACER ASC Express Features 10
Qlogic 2340 (Optional Fibre Channel HBA Controller) 11
INSTALLATION AND CONFIGURATION ............................................. 12
Installing HBA into the Altos NAS 700 12
Setting up RAID Array and LUNs 12
A) Red Hat Linux 7.3 installation using the Recovery Image 14
Introduction 14
Supported platform 14
How to restore the image 14
Important Notes: 14
B) Red Hat Linux 7.3 manual installation 17
ASC Server installation 24
ASC Management Console installation 34
Installation on Microsoft Windows NT, 2000, XP and 2003. 34
Installation on Linux. 35
ASC SAN Client installation 36
SAN/IP protocol definition 36
iSCSI protocol definition 36
Pre-installation checklist 37
ASC SAN Clients Supported Platform 38
SAN/IP Client 38
iSCSI client 39
SAN/IP Client installation on Windows NT, 2000 and 2003. 40
SAN/IP Client installation on Linux 40
SAN/IP Client installation on NetWare. 41
ASC MANAGEMENT CONSOLE ........................................................ 43
Start the ASC Management Console 43
ASC Management Console User interface 44

Server statistics 46
Save & Restore an ASC Server configuration 47
Save configuration 47
Restore configuration 48
Licensing 49
Set Server Properties 50
Manage Administrators accounts & Password 54
Manage accounts 54
Change your administrator password 55
System Maintenance 56
Network configuration 56
Physical resource 59
Prepare devices to become logical resources 60
SCSI aliasing 61
Rename a SCSI device 61
Rescan adapters 62
Import a disk 63
SCSI device throughput 63
Logical Resources 64
Write caching 65
ASC SAN Clients 66
Change the ACSL 67
ASC NAS Clients 68
Console Options 70
To set options for the Console: 70
Create custom menu 71
CONFIGURE ASC SAN RESOURCES ................................................... 73
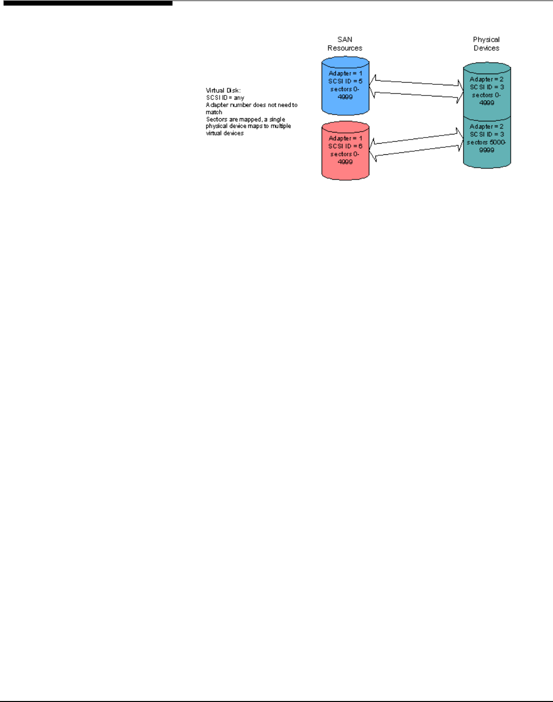
SAN Resources 73
Virtual Devices 73
SAN Resources virtualization examples 74
Direct devices 75
Service enabled devices 76
Procedure to create SAN resources 77
Prepare devices to become SAN Resources 77
Create a virtual device SAN Resources 78
Create a direct device or service enabled device SAN Resources 82
Assign resources to one or more clients 85
Assign a client to one or more SAN Resources 89
Expand a virtual device 90
Delete a SAN Resource 94
MANAGE ASC SAN CLIENTS ............................................................. 95
Add & configure an ASC client 95
ASC SAN Client on Linux 96
Start/stop the ASC SAN Client processes 96
Add/delete/display/rescan ASC Servers 96
Add/delete/expand a virtual drive 98
ASC SAN Client on Windows NT/2000/2003 99
ASC SAN Client Monitor 99
Refresh the Monitor display 100
Stop and start the client 101
Connect/Disconnect a server 101
Add an ASC Server 102
Delete a Server 104
Organize Servers 105
Set dependent services to start after ASC services 106
Register tape devices for use with backup software 107
Register disks for drive priority 107
Filter Event Viewer information and set client options 108
ASC SAN Client on NetWare 110
Start the client 110
Set the client to automatically start after server reboot 110
Stopping and removing the client 110
Disk copies 111
Troubleshooting 111
Uninstall a SAN client 112
MANAGE THE ASC SERVER............................................................. 113
Start the ASC Server 113
Set ASC to start automatically upon bootup 113
Stop the ASC Server 114
Linux ASC servers enabled with NAS 114
Log into the ASC Server 115
Telnet access 115
Check the ASC Server processes 116
Check physical resources 117
NAS CONFIGURATION..................................................................... 118
General NAS configuration sequence 120
Prepare for authentication 121
Active Directory 123
Network Information Service (NIS) 124
Enable NAS 126
Add NFS clients 133
Create a NAS Resource 134
Limit the amount of storage each Windows user can have. 139
Add/share a folder and assign clients 140
Map/mount the share 144
Windows clients 144
NFS clients 145
Audit NAS shares 146

INTRODUCTION This solution guide discusses the installation, configuration, management
troubleshooting and the benefits provided by the Acer Altos NAS 700 appliance.
The Altos NAS 700 appliance is a highly flexible and scalable Network Attached
Storage solution.
It improves storage utilization compared to D.A.S (direct attached storage).
It offers storage centralized management and reduces the Total cost of
Ownership.
Who should read this Guide
This configuration guide is intended for:
• Acer field site engineers who are installing and configuring Altos NAS 700
Appliances.
• Acer resellers who are providing technical solutions to customers.
• Customers who are implementing these storage systems in their
environment.
Contents of this Guide
This guide’s chapters contain the following information:
1. ACER ASC Express Basics – presents an overview of ASC Software suite.
2. System Specification—presents the detailed specification of Altos
NAS700 as well as Qlogic 23xx Fibre Channel HBA controller.
3. Installation and Configuration—presents step-by-step installation and
configuration instructions for Altos NAS700 including the basic Linux
7.3 installation, the ASC software suite including the ASC server, the
Management console and the ASC SAN clients.
4. Configure ASC SAN resources —presents the procedures to create,
expand, delete and assign the different resources to be used by your
SAN/IP clients.
5. Manage ASC SAN clients—presents the procedures for adding,
installing and managing ASC SAN clients on Microsoft Windows, Red
Hat Linux and Novell NetWare O.S.
6. Manage the ASC Server—presents the procedures to start, stop and log
into the ASC Server.
7. Configure ASC NAS resources present the procedures to create and
assign the different resources to be used by your SAN/IP clients.
8. Troubleshooting—presents the procedures to help you through some
common issues you may encounter when you set up and run the ASC
storage network.
Acer Altos® NAS 700 Solution Guide
1

Course Goals
Enable engineers and partners to fully implement an ACER Altos NAS 700
Appliance.
Prerequisites
Learners should meet the following prerequisites before installing a NAS 700
appliance (or equivalent experience):
• Acer Server Product Training (or knowledge about the current Acer
Server product range and technology)
• Acer RAID Workshop (or work experience with Server RAID Adapter
and RAID technology)
• Fibre Channel technology basics
• Linux basic knowledge or experience (Installation and configuration)
Overview of the ACER Altos NAS 700 Appliance
The ACER Altos NAS 700 Appliance is based on the Altos G710 server which
comes with two 36Gb U320 SCSI hard drives. ACER recommends that you
configure a RAID1 in order to offer redundancy for the Operating System.
Final users can use up to 6 additional internal hard disks for their data when
using the second SCSI cage, without requiring external enclosure. So this
configuration can offer a RAID 5 volume up to 730 GB of internal storage.
ACER Altos NAS 700 Appliance prevents soft-errors by using it’s snapshot and
TimeMark features. It increases storage utilization and provides both file and
block level access. It also offers 2 different backup solutions 1. standard Tape
backup and 2. High performing Disk to Disk (D2D) backup for your NAS shares
and SANDisks.
Acer Altos® NAS 700 Solution Guide
2

What is ACER ASC Express ?
ACER
ASC EXPRESS BASICS The explosion of data in today’s networked computing environments stresses
the abilities of many Information Technology groups while the demand to
store and access data doubles each year.
Since information, and the storage infrastructure that holds it, are critical to a
company’s success, the management of the storage becomes a serious issue,
where reliability, availability and improved disaster recovery are all key factors.
Documents, databases, web pages, and other sorts of media each have their
own rules for accessibility, retention and backup. Estimates of the cost to
manage storage range from 5 to 10 times the actual cost of the storage
hardware itself.
The Storage Area Network (SAN) is a dedicated network devoted to data
storage and is a solution that meets the storage requirements of many
businesses today. SANs address many of the reliability and availability issues for
data storage. Essentially, SANs apply networking methodologies to the
problems of storage, expanding the management possibilities for storage
ASC (Acer Storage Centre) is the award-winning storage networking
infrastructure software suite that simplifies storage management by delivering
SAN and NAS and enterprise class storage services under a unified management
umbrella across Fibre Channel and IP.
Developed by a team of world-class network and storage management experts,
ASC provides vital storage services through a software-only solution that runs
on top of the ALTOS NAS 700 Appliance.
ASC is a software suite that virtualizes the ‘disk’ hardware into a storage pool,
no matter if they are SCSI, Fibre Channel or iSCSI. ASC provides companies with
immediate total freedom of choice in connectivity and storage hardware
platform.
You can add physical or logical drives or even entire enclosures in this storage
pool. Then ASC allocates storage capacity from this pool by creating arbitrary
virtual drives. These ‘virtual drives’ appear exactly like a real SCSI drive, each
having their own SCSI ID or world-wide-name. The size can be anything you
want and the actual storage space can span across different physical disks. For
example you can create a 100GB virtual drive, with 50GB from an ACER S300
SCSI enclosure, another 25GB from an ACER S205F Fibre Channel enclosure and
the rest from an X SCSI enclosure.
With this sophisticated storage farm, the provision of the storage back to our
servers is done through SAN/IP protocol or iSCSI/IP target mode.
Target Mode is used when a SCSI initiator requests operations to be performed
by a HBA target device.
At the same time, we also offer CIFS and NFS protocols.
This is how ASC achieves both Block (SAN) level and File (NAS) level connectivity
all under a single infrastructure.
Acer Altos® NAS 700 Solution Guide
3

ASC offers enterprises an easy way to purchase, implement, and support new
or existing enterprise SANs, while containing the costs associated with the
ownership and management of storage solutions. Building an ASC storage
network puts enterprise class storage services at your fingertips, allowing you
to do more with less.
Provides total freedom in storage connectivity: Fibre Channel, IP/iSCSI, SCSI,
JBOD, RAID, and tape/library. Because ASC scales easily and encompasses all
protocols and standards (current and upcoming), it is not just a tool, but an
entire future-proof system.
• Reduces management costs by leveraging existing IT infrastructures.
• Cuts capital investment by consolidating storage resources for
maximized utilization and efficiency.
• Dramatically lowers storage administration overhead through
centralized, simplified storage management.
• Eliminates requirement for multiple software licenses and individual
management of storage software for each server.
• Maximizes performance for high bandwidth applications.
• Provides total storage security with key-based authentication.
These benefits are all integrated into the ASC Server, an intelligent storage
processor capable of supporting high performance storage I/O in a complex
data management environment. The ASC solution delivers cost-effective, easy-
to-use, flexible, rapidly deployable solutions for storing, managing, and
migrating data.
ASC also enables service provider businesses, including Internet Service
Providers (ISPs,) Application Service Providers (ASPs,) and Storage Service
Providers (SSPs), to grow and manage their storage resources more easily.
Acer Altos® NAS 700 Solution Guide
4

What is an ASC Network
The ASC Storage Network can be either a dedicated storage network, just like
traditional Fibre Channel SANs, or it can be embedded into the existing LAN for
small or low impact applications. Acer recommends that a separate network
segment be dedicated to the Storage Network; this flexibility allows the
building and testing of different topologies, the scaling of the Storage
Network, and the sharing of networking resources to suit the varied
requirements of different computing environment.
PC Clients
Public LAN
Database/Messaging Application Servers
Ethernet Switch for Storage Network
Altos NAS 700
Altos Storage Sub-system
ASC uses in-Band design.
In-Band is using a group of dedicated appliance boxes located between the
Storage and the Host servers to manage the storage. It uses at least 2 Ports –
One as “Target” to Hosts, and One as Initiator to Arrays. When setting up ASC
ports, Hosts are mapped to Target Ports and Arrays are mapped to Initiator
Ports.
ASC utilizes SCSI, the standard for server class storage devices. ASC supports all
types of SCSI devices, including those running the fastest Ultra 320 SCSI
specification.
SCSI is the standard for server class storage because it is fast, intelligent
(operations can occur independently of activity on the bus,) and expandable
Acer Altos® NAS 700 Solution Guide
5

(depending upon specific configurations, typically up to 16 devices per bus).
For maximum throughput, ASC supports multiple SCSI busses and/or adapters.
For SAN/IP Clients (non-Fibre Channel Clients), ASC packages the storage
requests into IP packets using Acer’s SAN/IP™ protocol. Requests made to the
client’s virtual adapters are converted to SAN/IP packets. The ASC Server
receives the SAN/IP packets and converts them to SCSI commands. The ASC
Server then responds with the storage data, again packaged as SAN/IP packets.
Acer’s SAN/IP handles the entire process with minimal overhead so that the SCSI
devices are operating at maximum throughput, even over the storage network.
An advantage of packaging the storage data into SAN/IP packets is that the
data can be carried over trunked adapters, effectively multiplying the potential
throughput for single and multiple device accesses. This is not possible on bus-
based interfaces because all of the data must be transmitted on the same bus;
data cannot be split over multiple busses.
Acer Altos® NAS 700 Solution Guide
6

ASC Components
The primary components of the ASC Storage Network are the ASC Server,
ASC Console, ASC SAN Clients and the ASC NAS Clients.
These components all sit on the same network segment, the
storage network
.
ASC Server
The ASC Server is a dedicated network storage server. The ASC Server is
attached to the physical SCSI and/or Fibre Channel storage devices on one or
more SCSI or Fibre Channel busses.
The job of the ASC Server is to communicate data requests between the clients
and the logical (SAN and NAS) resources (logically mapped storage devices on
the storage network) via Fibre Channel or IP.
ASC Management Console
The ASC Management Console is the administration tool for the ASC storage
network. It is a Java application that can be used on a variety of platforms and
allows ASC administrators to create, configure, manage, and monitor the
storage resources and services on the ASC storage network.
ASC SAN Clients
ASC SAN Clients are the actual file and application servers. Acer calls them ASC
SAN Clients because they utilize the storage resources via the ASC Server.
There are two types of SAN Clients, SAN/IP and iSCSI and you can have both on
your storage network.
These SAN Clients access their storage resources via software-emulated virtual
adapters for SAN/IP. The storage resources appear as locally attached devices
to the SAN Clients’ operating systems (Windows NT, Windows 2000, Linux, etc.)
even though the SCSI devices are actually located at the ASC Server.
ASC NAS Clients
NAS Clients are the Windows/Unix users and groups that access data and
storage (if authorized) on the storage network via standard operating system
network mapping protocols.
Warning:
Do not confuse ASC NAS clients with a NAS server.
NAS Clients are Users and Groups and not phys cal server o NAS appliancesi r !
Acer Altos® NAS 700 Solution Guide
7

SYSTEM SPECIFICATION In this part, it will cover the detailed specification summary of all important
components that make up the Acer Altos NAS 700 Appliance.
ACER Altos NAS700 Appliance Features
High density computing in a competitive world calls for a server that can keep
up and still stay cool in a rack. It's your life in the business fast lane that insists
on reliability, performance, and space to move.
The Altos NAS 700 appliance is based on the ACER ALTOS G710 server that
offers excellent storage scalability with its 8 slots. For applications needing high
performance and high availability, the Altos NAS 700 Appliance uses an Intel
Xeon processor. High capacity and high-speed network enabled, this is an
appliance to be reckoned with. With the two on board Gigabit LAN adapters it
is also the perfect choice as a network file server.
• Provides high level of business continuity through a set of high availability
and fault tolerance. The Altos NAS 700 snapshot copy and TimeMark®
protects where data from “soft-errors” such as accidental deletion, file
corruptions, and virus attacks. The Altos NAS 700 snapshot copy creates
scheduled or on-demand point-in-time snapshot copies of data volumes-
“TimeMark®”. TimeMarks contain only data changes and therefore do not
take up a significant amount of disk storage space. Up to 4 TimeMarks can
be maintained and used for fast backup and data recovery.
• Reduced storage TCO (total cost of ownership) through increased
server/storage resources utilization and simplified storage management.
Through providing simultaneous access to both file and block-level
applications, Acer Altos NAS 700 enables a consolidated storage platform
that can serve storage to any application servers from database, messaging
applications (Microsoft® Exchange, Oracle ®, Lotus® Notes, Sybase® IBM®
DB2, SQL servers to web servers and file servers under a central console. As
storage is consolidated and centralized, the capacity can easily be shared
and reallocated among applications servers, minimizing the amount of
unused capacity and the management of the storage resources is greatly
simplified.
• Lower TCO simplified and accelerates backups.
Altos NAS allows existing 3rd party backup software to backup remote
server’s disk over IP or FC at speeds up to 2 gigabits per second. Application
servers’ performance is increased through the elimination of overhead
associated with backup/restore operation and any additional processor
load on the application server because all data movements and backup
command are controlled by the Acer Altos NAS with no impact on the
application servers. Furthermore, since only one copy of backup software is
Acer Altos® NAS 700 Solution Guide
8

necessary, at the Altos NAS, this centralizes and therefore simplifies the
backup management. It is also cost-effective as there is no need for backup
agent on each application server.
• Tower or 5HE rackable chassis to slip into a rack.
• 8x DIMM slots offer up to 16 GB of registered ECC DDR333 RAM.
• Up to two Intel® 2.8 GHz Xeon™ Processors at 533 MHz FSB with Hyper-
Threading technology for blistering processing power.
• 1+1 redundant, hot-swappable 550 Watts power supplies.
• 2x PCI-Express x4 slots.
• 3x 64-bit PCI-X 100 MHz + 1 PCI 32 bits PCI slots.
• 3 external 5.25 bays.
• Integrated dual U320 Channel LSI1030 controllers.
• LSI MegaRAID 320-1 U320 PCI RAID controller (add on card)
• Dual-channel gigabit-LAN for high-speed connectivity.
• Altos EasyDiagnostic LEDs indicate that you can trust your Altos to keep on
going.
• OS Supports: Red Hat Linux 7.3 with 2.4.21-ipstor kernel.
• Warranty Services: 3 years on-site services next business day response time.
Altos NAS 700 Appliance
Acer Altos® NAS 700 Solution Guide
9

ACER ASC Express Features
• Up to 730 GB internal storage / Up to 2 TB with external storage enclosure.
• Mirroring: Protects against device/cabinet/frame level failure for any Acer
Altos NAS 700 managed disk
• Snapshot/Timemark: Max 4 times of incremental backup scheduled through
the day that provide easy data restoration without having to access tape,
with limited utilization of time and space .
• NAS: Provides storage via CIFS and NFS to Microsoft Windows, Linux, UNIX
and Mac* clients, allowing folders and files to be shared by users regardless
of the operating system.
• 5 SAN/IP clients max.
• Max 15 Virtual Resources / 4 TimeMarks per Acer Altos NAS 700 Appliance.
• Snapshot Copy and Synchronous Mirroring capability.
• iSCSI capabilities: Storage for database and messaging application (such as
SQL, Exchange, Oracle) can also be created from a common storage pool
via a common network such as Ethernet.
• Supported platforms for the iSCSI clients are:
Windows XP SP1,
Windows 2000 SP3 and higher,
Windows 2003 Standard & Enterprise.
• Storage Management: Centralized storage services at a single console,
including storage configuration, capacity management, storage
provisioning, reporting and diagnostics.
• Quota Management:
Manages the capacity usage, allows the administrator to set the capacity
limit of each share folder.
Acer Altos® NAS 700 Solution Guide
10

Qlogic 2340 (Optional Fibre Channel HBA Controller)
The Qlogic QLA234x controllers bring the latest in Fibre Channel 2 (FC2)
technology, doubling speeds from 1Gbps to 2Gbps.
The Controller provides multipath and failover capability (when using QLA
2340 or two QLA 2342 Controllers). Each Controller provides an LC cable
connector to easily connect to Fibre channel Switches or directly to the Altos
S700F or S205F Storage.
• Single-integrated Fibre Channel controller (LC connector) for added
reliability and optimum performance
• Auto negotiation of Fibre Channel speed bit rate (1 Gbps or 2 Gbps).
• 200 Mbps at half-duplex / 400 Mbps at full-duplex.
• 1 multimode short wave laser LC port.
• Automatic topology detection.
• Concurrent support for SCSI and IP protocols
• Simultaneous initiator and target mode support
• 64bits/133MHz PCI-X specification. (3,3V and 5V bus supported).
• HBA and LUN level failover
• Persistent binding
• LUN Masking
• Local and remote Management
• Load balancing for optimized performance
• Supports Microsoft Cluster Service.
• OS supports:
Windows Server 2003 (32-bit and 64-bit),
Windows NT,
Windows 2000,
Windows XP,
Solaris SPARC,
Linux (32-bit and 64-bit),
Novell NetWare.
QLA2340
Acer Altos® NAS 700 Solution Guide
11

INSTALLATION AND
CONFIGURATION
General Installation Sequence
1) Install the HBA in your ALTOS NAS 700 appliance
2) Connect your ASC NAS 700 appliance to your storage network
3) Linux 7.3 installation through a:
a. Recovery image
b. Manual installation
4) ASC Server installation
5) ASC Management Console installation
6) ASC SAN Client installation
7) Configure ASC SAN Resources
8) Assign a SAN Resource to one or more client.
Installing HBA into the Altos NAS 700
Before you can start with setting up the ASC Software you may need to add
additional Controllers into your Altos NAS 700. If you are using a Qlogic Fibre
Channel HBA you need to add, open the housing and add the Controller. Also
make sure that your LSI RAID Controller 320-1 is installed correct and the SCSI
Cable from the backplane board is connected to this Controller. There should
be up to 2 x 36GB and 6 x 146 GB Hot Swap Hard Disk installed and the
Backplane is connected to the LSI 320-1 RAID controller.
Setting up RAID Array and LUNs
On the first start of the Altos Server G710 press Ctrl-M to get into the
MegaRAID set up utility and create a new Array.
1. Select Configure -> New Configuration (Note: Choosing “New
Configuration” will erase any former configuration, do not select this
option if you simply want to add a new Array group to an existing
configuration)
2. You will see a list of Drives available for your RAID Array, use the arrow
keys to move between them
3. You must select 2 disks with the spacebar key to create one Array and a
logical drive with 8000MB for operating system.
4. Press Enter when you are done with the selection.
5. Finish your physical Array selection and press F10 to create a Logical
Acer Altos® NAS 700 Solution Guide
12

Drive.
6. Choose the RAID Level (in this case RAID 1) and select the size of your
first LUN. We recommend to create a LUN with the size of 8000 MB.
You can also select the full size for your O.S mirror.
Confirm the Logical Drive by using the Enter key
7. Please select now the remaining disk and create a RAID5 logical drive
for your ACER altos NAS 700 Data storage.
8. After you are done do not forget to initialise the Logical Drives. If you
select the Initialise option in the Controller menu it will destroy any
existing data on the Array. This is wanted on the first installation, but
be careful with this on already installed systems.
Acer Altos® NAS 700 Solution Guide
13

A) Red Hat Linux 7.3 installation using the Recovery Image
Introduction
ACER provides on the ASC 4.0 Express cdrom, a Norton Ghost image to restore
the Linux 7.3 operating systems necessary to install later ASC 4.0 server on the
ACER Altos NAS 700 Appliance. ACER recommends our solution partners to use
this image to install the Linux Operating system.
The file can be found in the IMAGE folder of the cdrom and is called:
"linux.GHO".
Supported platform
Altos Server G710 (with LSI MegaRAID 320-1/320-2 SCSI RAID Controller)
ACER Recommends to use two 36GB hard drives as a RAID-1
Monitor supporting a resolution of 1024*768
How to restore the image
Create a LUN (size is 8000 MB) under MegaRAID BIOS with the initialization
done.
Boot from ASC 4.0 CD.
Type “cd image”
Type “ghostro.exe" to launch the ACER Backup Tool.
Select "Local", "Disk", "From Image",
Then select the file "LINUX.GHO".
In the Destination Drive Details, make sure the New Size for Part 1 & 2 should
be the same as those in Old Size (Part 3 could be different).
Then press "Yes" to proceed with disk restore.
Important Notes:
When you reboot the server Linux starts the Hardware Configuration Utility
called KUDZU. It will detect the Hardware configuration of your server and will
install the correct drivers for them. You might see messages where it says that a
device is being removed etc but this is because of a change in the configuration
between the ALTOS G710 server used to create the image and your
configuration.
Acer Altos® NAS 700 Solution Guide
14

So just click on the REMOVE CONFIGURATION button to remove a device.
Then click on the CONFIGURE button to add a newly detected device.
Acer Altos® NAS 700 Solution Guide
15

There’re some specific tasks to do when you add the ATI Rage XL (graphics
adapter):
• Select your Monitor specs (automatic if your monitor is Plug and Play)
• Select the Video Memory: the ATI Rage XL has 8 MB
• Select “No clockchip settings (recommended)”
• Click OK to test your Graphics configuration under X Window.
• If you see a message displayed on screen, just click YES.
Then, select the automatic startup of X Window when asked by the system.
The default password for Linux 7.3 account "root" is "000000" (six zeros).
Please change it with the proper one according to your requirement later.
The Time Zone is default set to Taipei. After restoring, please change to the
proper “Time Zone” with the correct “Zone”.
To do that, on the G.U.I, click Program / System then Date/Time Properties.
Acer Altos® NAS 700 Solution Guide
16

B) Red Hat Linux 7.3 manual installation
This section is for information only
1. Boot from the RedHat Linux CD and hit <Enter> to begin the installation.
2. On the welcome screen, click NEXT to go to the next step.
3. Select the installation language and click NEXT.
4. On this page, select your keyboard language and click NEXT.
5. Select your mouse configuration and click NEXT
6. Select CUSTOM as installation Type and click NEXT.
Acer Altos® NAS 700 Solution Guide
17

7. Disk Partitioning Setup: Select “Have the installer automatically partition
for you” and click NEXT.
8. Disk Setup.
Verify that the swap partition is smaller than 2000 MB. (Max size for Linux
2.4 kernel). If it’s larger than 2000MB, Select the Swap partition, press
“EDIT” to reduce the value and then click NEXT.
9.
Use GRUB as the boot loader (default setting) and click NEXT to continue.
Acer Altos® NAS 700 Solution Guide
18

10. The GRUB password is not mandatory. Leave the field blank if you don’t
want to protect the access to your boot loader. Click NEXT to continue
the installation.
11. On this page you can configure the TCPIP parameters for your 2 built-in
network cards.
ACER recommends to configure and activate on boot only the first
network card called eth0.
You can select to manually enter a static IP address or you can choose to
use a dynamic IP addressing scheme if you already have a DHCP server
installed and running on your network.
12. Firewall Configuration.
Acer Altos® NAS 700 Solution Guide
19

On this page, select No Firewall and click NEXT.
13. Additional Language Support Selection.
Here you can select an additional language support for your Linux
Graphical interface.
ACER recommends to use only English. Click NEXT to continue.
14. Time Zone Selection: select the proper location (instead of UTC offset).
15. Account Configuration.
Setup the root password on this page and you can also add other users.
16. Authentication Configuration.
Just leave the default settings and click NEXT to continue.
17. The 8 following packages (total installed size: 1028 MB) are mandatory to
run an ASC Server.
Acer Altos® NAS 700 Solution Guide
20

X Windows system
GNOME
Network Support
NFS File Server
Anonymous FTP Server
Web Server
Networked Managed Workstation
Utilities
Check the “Select individual packages” icon and then click NEXT.
Select Flat view to have a look at the full listing of packages that will be
installed on your server.
In this listing, please verify that the following packages are selected:
Netscape-common
Netscape-communicator
Netscape-navigator
18. In the Video Configuration page, select ATI Rage XL and click NEXT.
19. Press NEXT to start the installation.
Acer Altos® NAS 700 Solution Guide
21

20. On this screen, you can see the installation of the different packages on
your system.
The installer will ask you to insert the second and third CD of your Linux
Red Hat distribution.
21. On the “Boot Disk Creation” mark the Skip boot creation box and click
NEXT to continue the installation.
22. Select your monitor in the manufacturer list or select “Unprobeb
Monitor” if not found. Then click Next.
Acer Altos® NAS 700 Solution Guide
22

23. Custom X configuration.
On this screen, configure a standard graphic resolution such as
1024*768 * 16 bits (65536) colors. Click NEXT.
24. Congratulations Screen.
When you reach this screen, the Linux installation is finished.
Click on EXIT to reboot your Server and start Linux 7.3
Acer Altos® NAS 700 Solution Guide
23

ASC Server installation
1. After the Linux installation, you must enter into the BIOS by pressing
F2 and check that your boot order is configured as shown in the
picture below:
We recommend to have the Hard Drive selected as 1st Boot Device on your
Altos NAS 700.
2. Select “Red Hat Linux (2.4.18-3smp)” to boot Linux.
3. Enter your login and password for your ROOT account
Please Note: If login with the ROOT account, you’ll receive a warning
message telling you it’s risky to log onto an X environment with the full
administrative privileges. Just click on the OK button.
Acer Altos® NAS 700 Solution Guide
24

4. Close the START HERE window. Right-click on the desktop and select
NEW TERMINAL.
5. In this Terminal window, please type the following command to mount
your ASC cdrom:
A Nautilus window appears listing the content of the ASC 4.0 CD. Just close
it.
6. In the terminal window, type the following command to run the script
that will perform the required updates to your Linux operating system
and launch the ASC 4.0 installer:
The script will modify the following information:
2.4.18 kernel will be updated by the 2.4.21 –ipstor kernel.
Intel onboard NIC drivers will be installed.
Network configuration.
HBA Drivers installation.
7. When you see the first installation page, Press Y to continue the
installation.
Acer Altos® NAS 700 Solution Guide
25

8. The script checks to see if ASC is already installed on your machine.
Press Y to continue the ASC installation.
9. Type your company name and press <ENTER>
10. Enter the server name eg. NAS700 and press <ENTER>
11. ACER recommends to install the ASC Management Console on the ASC
server. Type Y and press <ENTER>
Acer Altos® NAS 700 Solution Guide
26

12. On this page, the cards located in the ASC Server must be selected to
run the installation of the drivers.
Select 2, 6 and 7.
When the selection is finished, press the F key to continue the installation.
13. If Qlogic HBA is selected on the prvious step, please press 2 and F to
continue the installation.
If not, press 6 and F to continue the installation.
Acer Altos® NAS 700 Solution Guide
27

14. Linux supports multiple LUNs on the same SCSI ID. In this menu, select
the number of LUNs you want to use.
The default value is 32.
15. Now, you can setup the maximum number of disks you want to scan.
Acer recommends to use the default settings and press <ENTER>
Acer Altos® NAS 700 Solution Guide
28

16. The installer offers you the possibility to install several network services
such as Telnet, FTP and NTP.
These components are all enabled by default.
Please deselect “NTP (Network Time Protocol)” by typing 3 and F. Then
press <ENTER>
17. The next screen shows a summary of the configuration that has been
selected before.
Press Y to accept the current configuration.
Acer Altos® NAS 700 Solution Guide
29

18. A message appears asking the user to wait for a moment during the
automatic installation. No user interaction is required now until
installation is complete.
19. When the script has finished updating the Linux kernel, it reboots your
ASC server and a new boot option is added in your GRUB boot loader.
Acer Altos® NAS 700 Solution Guide
30

20. When the server boots, the Hardware discovery utility named KUDZU
starts. Press <ENTER> to go to the next screen.
21. KUDZU has detected new installed devices in your ASC server and asks
if you want to configure the new devices or simply ignore them. Here
we can see it has detected a Broadcom BCM5700 network card.
Click on the “CONFIGURE” button.
22. On the next screen, click on “YES” to configure the first network card.
Note: Configure and setup the f r t network adapter called ETH0.
Configure the second network adapter ETH1 but do not se up it at this
momen . This configuration work for teaming and non teaming solut on.
i s
t
t s i
Acer Altos® NAS 700 Solution Guide
31

23. On this page, you must enter the TCPIP information for the new
detected network card. You can select between a dynamic (if you
already have a DHCP server running on your network) and a static IP
configuration. For the latter case, you must manually enter all the
information such as :
• IP address of the ASC server,
• Subnet Mask of the ASC server,
• Network Default Gateway,
• IP address of the DNS server
24. After this last configuration step, the script automatically finishes
configuring your machine and starts all the ASC services.
Acer Altos® NAS 700 Solution Guide
32

Note: Please make sure you have the CD still in the CD-ROM Drive at this time
to allow the setup process to complete.
Congratulations.
You have successfully completed the installation of ASC Server. You can now
install the ASC Management Console on your Workstation to manage and
configure the ASC server remotely. Please refer to the User Guide chapter 2 for
the installation instructions for the ASC Console.
Acer Altos® NAS 700 Solution Guide
33

ASC Management Console installation
The ASC Management Console is the administrative tool that allows ASC
administrators to create, configure, manage, and monitor the storage resources
on the ASC storage network.
The ASC Management Console is a Java application that can be run on many
Windows, Linux, and Solaris platforms that support the Java 2 Runtime
Environment (JRE).
Pre-Requisite.
The computer that runs the Console needs connectivity to the Storage Network
segment. This is because it communicates directly with the server and clients to
administer and monitor their behavior. The Console may be installed on any
number of machines, including the clients themselves, provided that they have
a Graphical User Interface.
Installation on Microsoft Windows NT, 2000, XP and 2003.
The installation CD includes a setup program for installation on Windows
computers. On Windows NT and 2000, you must be a Power User or
Administrator to install the Console.
• Insert the ASC installation CD into your CD-ROM drive.
• Select
Install Products
-->
Install ASC Console
.
• If the CD Browser does not launch, navigate to the \Console\Windows
directory and run ISinstall.exe to launch the ASC Management Console
install program.
• To launch the Console, select
Start
-->
Programs
-->
Acer ASC
-->
ASC
Console
.
Acer Altos® NAS 700 Solution Guide
34

Installation on Linux.
For Linux, you will need to manually install the ASC Console.
To install the Console software, log into your system as the root user.
Mount the ASC installation CD to an available or newly created directory and
copy the files from the /Console/Linux directory on the CD to a temporary
directory.
Type the following command to install the Console software:
The Console will be installed in the following location: /user/local/ascconsole
To launch the Console, execute the following:
Acer Altos® NAS 700 Solution Guide
35

ASC SAN Client installation
ASC SAN Clients access their storage resources via software-emulated virtual
adapters (for SAN/IP). The storage resources appear as locally attached devices
to the SAN Clients’ operating systems (Windows NT, Windows 2000, Linux, etc.)
even though the SCSI devices are actually located at the ASC Server.
There’re 3 types of SAN clients:
• SAN/IP SAN Client
• iSCSI SAN Client
• Fibre Channel SAN Client (not supported by ACER ASC Express version)
SAN/IP protocol definition
SAN/IP is a protocol specially developed for ASC in order to access SAN Storage
over IP.
iSCSI protocol definition
ACER recommends to use the SAN/IP protocol instead of iSCSI. It’s an industry
evolving standard storage protocol, recently ratified by the Internet
Engineering Task Force (IETF) that is designed to transport block-level storage
traffic over IP networks.
iSCSI employs Ethernet as the transport for data from servers to storage devices
or SANs. The protocol takes standard SCSI commands into TCP and sends them
over standard Ethernet, a venerable technology familiar to most IT shops. To
create an iSCSI-based SAN, network designers bring together servers equipped
with an iSCSI host bus adapter (HBA) or network interface card (NIC), disk
arrays and tape libraries.
It’s not widely used today due to a limited number of supported platforms
Acer Altos® NAS 700 Solution Guide
36

Pre-installation checklist
ASC provides client software for many platforms and protocols. Please check
the following lists for the versions and the patch levels (if applicable) that are
currently supported. While this information is accurate as of the date of its
release, you should check the certification matrix on the Acer website for any
updates.
Notes:
• The ASC Client should not be installed onto a networked drive.
• Client software requires network connectivity to the ASC Server,
preferably on a separate, ASC-only network. This means that normal
LAN traffic does not occur on the adapter(s) dedicated to the ASC
storage network.
The ASC Server grants storage access to the client. In order for a client to be
able to access storage, you must establish a trusted relationship between the
client and server. This prevents other computers from masquerading as the
client and accessing storage that it does not have rights to. In order to establish
a trusted relationship, you must do two things:
• Add the client in the Console and assign storage resources to the client.
• Add the server to the client from the Client Monitor.
For more information, refer to ‘Add/configure an ASC SAN Client’ in the
“Manage ASC SAN Clients” chapter.
Acer Altos® NAS 700 Solution Guide
37

ASC SAN Clients Supported Platform
SAN/IP Client
The following platforms are supported for SAN/IP clients:
Platform Supported version
Windows NT 4.0 Enterprise Edition with Service Pack 6a.
Windows 2003 Standard Server and Enterprise Server
Windows 2000 - Professional, Server, Advanced Server, and Datacenter,
including Service Pack 2, 3, or 4.
- Supports Windows 2000 Clustering
Red Hat Linux
Advanced
Server v2.1
- Kernel 2.4.9-e.9smp
- Kernel 2.4.9-e.12smp
- Kernel 2.4.9-e.16smp
- Kernel 2.4.9-e.25smp
Red Hat Linux
v7.3
- Kernel version 2.4.18-5
- Kernel version 2.4.18-5smp
Red Hat Linux
v7.2
- Kernel version 2.4.7-10
- Kernel version 2.4.7-10smp
- Kernel version 2.4.7-10enterprise
- Kernel version 2.4.9-31
- Kernel version 2.4.9-31smp
- Kernel version 2.4.9-31enterprise
Red Hat Linux
v7.1
- Kernel version 2.4.2-2
- Kernel version 2.4.2-2smp
- Kernel version 2.4.2-2enterprise
Acer Altos® NAS 700 Solution Guide
38

NetWare NetWare 5.1 with Service Pack 6. Make sure NSS is
running.
NetWare 6.0 with Service Pack 3. Make sure NSS is
running.
You must have a separate Ethernet adapter for storage
that is placed on a dedicated subnet. Although it is OK
to use a 10/100 NIC, it is preferable to use a gigabit NIC.
iSCSI client
The following platforms are supported for SAN/IP clients:
Platform Supported version
Windows 2003 Standard Server and Enterprise Server.
Windows XP With Service Pack 1 or higher.
Windows 2000 With Service Pack 3 or higher.
You should not install any ASC client software on an iSCSI client because it
requires the Microsoft iSCSI initiator which can be downloaded from
Microsoft’s website
(http:/www.microsoft.com/windowsserversystem/storage/iscsi.mspx).
The Microsoft iSCSI Software Initiator package includes both the Microsoft iSCSI
Initiator service and the Microsoft iSCSI Initiator software driver.
Acer Altos® NAS 700 Solution Guide
39

SAN/IP Client installation on Windows NT, 2000 and 2003.
You must be an administrator or have administrator privileges in order to
install the client.
• Insert the ASC installation CD into your CD-ROM drive.
• Select
Install Products
-->
Install ASC SAN Client
.
• If the CD browser does not launch, navigate to the \Client\Windows
directory and run
ISinstall.exe
to launch the client install program.
• Note: During the installation, the Microsoft “Digital Signature Warning”
window will appear to indicate that the software has not been certified by
Microsoft. Click
YES
to continue the installation process.
• After accepting the license agreement, indicate the type of client you are
installing, Fibre Channel or SAN/IP.
• When done, click
Finish
.
Note: The client installs a device driver. Therefore a Windows NT computer
must be rebooted before the client can use storage resources. (It is not
necessary to reboot a Windows 2000 computer.)
SAN/IP Client installation on Linux
Note: You should not install the Linux client on an ASC Server machine. The
ASC Server installation includes a local Linux Client to service NAS Resources. If
the Linux Client were to be installed on an existing ASC Server, all access to
NAS Resources would be lost.
Prior to installing the ASC SAN Client for Linux, assign SAN Resources to the
client machine. To do this, use the
Assign a SAN Resou ce Wizardr
in the
Console. When you are asked to select the SAN Client, click the
Add
button
and type in the name of the Linux machine.
The name must match the output of “uname –n” from the client machine.
For more information, refer to ‘Assign a SAN Resource to one or more clients’.
• To install the client software, log into your system as the root user.
• Mount the ASC installation CD and copy the files from the CD to a
temporary directory on the machine.
• The software packages are located in the /client/linux/ directory off the CD.
Acer Altos® NAS 700 Solution Guide
40

• Type the following command to install the client software:
rpm -i /mnt/cdrom/Client/Linux/sanclient-4.00-0.883.i386.rpm
• The client will be installed to the following location: /usr/local/sanclient
• Log into the client machine as the root user again so that the changes in
the user profile will take effect.
• Add the ASC Servers that this client will connect to for storage resources by
typing the following command from /usr/local/sanclient/bin:
• Indicate what type of client this is, Fibre Channel or SAN/IP.
• Select
Add an ASC Server
from the menu and enter the ASC Server name,
login ID and password.
• After this server is added, you can continue adding additional servers.
• To start the Linux client, type the following command from the
/usr/local/sanclient/bin directory:
SAN/IP Client installation on NetWare.
Installation of the ASC’s NetWare client is done on a Windows NT 4.0 or
Windows 2000 machine running Novell’s client for NetWare.
Before you install the SAN client on the NetWare server, you must log in to the
server and map a drive to SYS:\SYSTEM.
• Run
setup exe
to launch the client install program.
.
• Indicate the type of client you are installing, Fibre Channel or SAN/IP.
• When done, click
Finish
.
• To authenticate the NetWare client to the ASC Server, type
SANON
on the
NetWare console screen.
• Run the command below to add the ASC Server to the ASC Client.
• ISCMD AddServer server=
serverIPAddress
• When prompted, enter your username and password.
• After using the ASC Management Console to assign devices to the client,
you can start the client by typing the following command from the
NetWare console screen:
Acer Altos® NAS 700 Solution Guide
41

• ISCMD Start Server=
serverIPAddress
• When prompted, enter your username and password.
• Type the following to scan and discover the ASC disk:
• If you have not done so before, use NWCONFIG (NetWare 5.1), ConsoleOne
or web portal (NetWare 6.0) to create a NetWare volume on the ASC
SAN/IP device.
• If you have already created a NetWare volume, type the following to
mount the volume:
Acer Altos® NAS 700 Solution Guide
42

ASC
MANAGEMENT CONSOLE
The ASC Console is the administration tool for the ASC storage network. It is a
Java application that can be used on a variety of platforms and allows ASC
administrators to create, configure, manage, and monitor the storage resources
and services on the ASC storage network as well as run/view reports, enter
licensing information, and add/delete ASC administrators.
Start the ASC Management Console
On Windows, select
Start
-->
Programs
-->
Acer ASC
-->
ASC Console
.
On Linux and other UNIX environments, execute the following:
Discover all ASC servers on your storage subnet by selecting
Tools
-->
Discover
ASC Serve s
.
r
is
You can connect to an existing ASC Server, by right-clicking on it and selecting
Connect
..
If you want to connect to a server that is not listed, right-click on the
ASC
Servers
object and select
Add
, enter the name of the server, the root user’s ID
and password.
When you connect to a server, you may see a dialog box notifying you of new
devices attached to the server. Here, you will see all devices that are either
unassigned or reserved devices. At this point you can either prepare the device
(reserve it for a virtual, direct, or service enabled device) and/or create a logical
resource.
Note: Multiple administrators can access a server at the same time. Changes to
the server’s configuration are saved on a first-come, first-served basis.
The ASC Management Console remembers the ASC Servers to which the
Console has successfully connected. If you close and restart the Console, the
ASC Servers will still be displayed in the tree but you will not be connected to
them.
If this is the first time you are using the ASC Management Console after
installation, you should add at least one administrator account.
Right-click on the server name and select
Admin trators
to add ASC
administrators.
Acer Altos® NAS 700 Solution Guide
43

ASC Management Console User interface
The ASC Management Console displays the configuration for the ASC Servers
on your storage network. The information is organized in a familiar Explorer-
like tree view.
The tree allows you to navigate the various ASC Servers and their configuration
objects. You can expand or collapse the display to show only the information
that you wish to view.
• To expand an item that is collapsed, you can click on the symbol.
• To collapse an item, click on the symbol next to the item. Double-
clicking on the item will also toggle the expanded/collapsed view of
the item.
You need to connect to a server before you can expand it.
When you highlight any object in the tree, the right-hand pane contains
detailed information about the object. You can select one of the tabs for more
information.
The Console log located at the bottom of the window displays information
about the local version of the Console. The log features a drop-down box that
allows you to see activity from this Console session.
ASC Management Console information displays each object on the ASC
Console’s configuration tree has a corresponding informational display. These
displays show the current configuration of the object and can also show health
and performance statistics.
Acer Altos® NAS 700 Solution Guide
44

ASC Server
This display shows the configuration and status of the ASC Server.
Configuration information includes the version of the ASC Server software and
base operating system, the type and number of processors, amount of physical
and swappable memory, supported protocols, and network adapter
information.
Discovery ASC Servers
ASC can automatically discover all ASC Servers on your storage subnet.
• Select Tools --> Discover ASC
• Servers.
• Enter your network criteria.
Acer Altos® NAS 700 Solution Guide
45

Server statistics
To display memory and CPU usage for a server, select the
Statistics
tab.
You can turn the statistics on/off by right-clicking on the server and selecting
either
Statist cs
-->
Start
or
Stop
.
i
• Open Tools
• Select prompted.
Acer Altos® NAS 700 Solution Guide
46

Save & Restore an ASC Server configuration
ASC provides a convenient way to protect your ASC configuration. This is
useful for disaster recovery purposes, such as when an ASC Server is down but
you have the storage disks and want to use them to build a new ASC Server.
In this case, after importing all disks from the original server, you would restore
your ASC configuration, including SAN and NAS client information and the
names of your resources.
Save configuration
You should save the configuration any time you change your configuration
from the Console, including any time you add/change/delete a client or
resource, assign a client, or make any changes to your mirroring configuration.
If you add a server to a client from the Client Monitor (or via command line for
Unix clients), you should also re-save your configuration.
To do this:
• Highlight an ASC Server in the tree.
• Select
File
menu -->
Save Configuration.
• Select a filename and location.
Acer Altos® NAS 700 Solution Guide
47

Restore configuration
You can restore an ASC Server configuration from a file that was created using
the
Save Configuration
option. This is for disaster recovery purposes and should
not be used in day-to-day operation of the server. Changes made since the
configuration was last saved will not be included in this restored configuration.
Warning: Restoring a configuration will overwrite existing virtual device and
client configurations for that server. ASC partition information will not be
restored. This feature should only be used if your configuration is lost or
corrupted, as lost virtual devices can result in lost data for the clients using
those virtual devices.
To restore the configuration:
• Import the disk(s) that were recovered from the damaged ASC Server
to your new ASC Server.
• Refer to Import a disk for more information.
• Highlight the new ASC Server in the tree.
Note: Do not make any changes to the server before restoring the
configuration. For example, do not enable NAS before restoring, even
if this server previously used NAS.
• Select
File
menu -->
Restore Configuration.
• Confirm and locate the file that was saved.
• The ASC Server will be restarted.
Acer Altos® NAS 700 Solution Guide
48

Licensing
When you first install ASC, you are given a 45-day live trial period. After that
period, you must purchase ASC and its options to continue using the product.
To license ASC:
• Obtain your ASC keycode(s) from Acer or its representatives.
• In the Console, right-click on the server and select
License
.
• The
License Summary
window is informational only and displays a list
of the options supported for this server. You can enter keycodes for
your purchased options on the
Keycode Detail
window.
• Press the
Add
button on the Keycodes Detail window to enter each
keycode.
Acer Altos® NAS 700 Solution Guide
49

Set Server Properties
To set properties for a specific server:
• Right-click on the server and select
Proper es
.
ti
The tabs you see will depend upon your ASC configuration.
• If you have multiple NICs (network interface cards) in your server, enter
the IP addresses using the
Server IP Add esses
tab. If the first IP address
stops responding, the ASC clients will attempt to communicate with
the server using the other IP addresses you have entered in the order
they are listed.
r
Notes:
- In order for the clients to successfully use an alternate IP address, your subnet
must be set properly so that the subnet itself can redirect traffic to the proper
alternate adapter.
You cannot assign two or more NICs within the same subnet.
Acer Altos® NAS 700 Solution Guide
50

- The client becomes aware of the multiple IP addresses when it initially
connects to the server. Therefore, if you add additional IP addresses in the
Console while the client is running, you must rescan devices (Windows clients)
or restart the client (Linux/Unix clients) to make the client aware of these IP
addresses.
• On the
Activity Database Maintenance
tab, indicate how often the SAN
data should be purged.
The Activity Log is a database that tracks all system activity, including all data
read, data written, number of read commands, write commands, number of
errors etc. This information is used to generate SAN information for the ASC
reports.
To set limits for NAS information, right-click on
Windows Clients
and select
Propert es
.
i
Acer Altos® NAS 700 Solution Guide
51

• On the
SNMP Maintenance
tab, indicate which types of messages
should be sent as traps to your SNMP manager
Five levels are available:
o None – (Default) No messages will be sent.
o Critical - Only critical errors that stop the system from
operating properly will be sent.
o Error – Errors (failure such as a resource is not available or an
operation has failed) and critical errors will be sent.
o Warning – Warnings (something occurred that may require
maintenance or corrective action), errors, and critical errors will
be sent.
o Informational – Informational messages, errors, warnings, and
critical error messages will be sent.
Acer Altos® NAS 700 Solution Guide
52

• On the
iSCSI
tab, iSCSI users can change the port number.
The settings on this tab affect system performance during mirror
resynchronization and replication. The defaults should be optimal for most
configurations. You should only need to change the settings for special
situations, such as if your mirror is remotely located.
During mirror resynchron zation: Use [2 outstand ng commands of [64] KB
-
The number of commands being processed at one time and the I/O size. This
must be a multiple of the sector size.
i ] i
.
Use a maximum transport window size of [ 300] packets
- Maximum transport
window size.
Timeout replication in [60] seconds
– indicates when timeout occurs.
Enable Microscan
- Microscan analyzes each replication block on-the-fly during
replication and transmits only the changed sectors in the block. This is
beneficial if the network transport speed is slow and the client makes small
random updates to the disk.
Note: replication is not supported under ASC 4.0 Express
Acer Altos® NAS 700 Solution Guide
53

Manage Administrators accounts & Password
Manage accounts
To set properties for a specific server:
• Only the root user can add or delete an ASC administrator or change
an administrator’s password.
• Right-click on the server and select
Administrators
.
There are several types of administrators:
-
ASC Admin strators
are authorized for ASC client authentication and Console
access.
i
- ASC Clients
are authorized for ASC client authentication only. They do not
have Console access. For ASC client authentication, the
Administrator Name
field must match the host name of the client. For example, if the client’s
hostname is ABC, the
Administrator Name
field must be ABC.
- ASC Read-Only Users
are only permitted to view information in the Console.
They are not authorized to make changes and they are not authorized for ASC
client authentication.
-
ASC iSCSI Users
are used for iSCSI protocol login authentication (from iSCSI
initiator machines). They do not have Console access.
Acer Altos® NAS 700 Solution Guide
54

Select the appropriate option.
When you add an administrator, the name must adhere to the naming
convention of the operating system running on your ASC Server. Refer to your
operating system’s documentation for naming restrictions.
You cannot delete the root user or change the root user’s password from this
screen. Use the
Change Pa sword
option below.
s
Change your administrator password
This option lets you change your own ASC password if you are currently
connected to a server.
• Right-click on the server and select
Change Password
• Enter your old password, the new one, and then re-enter it to confirm.
Acer Altos® NAS 700 Solution Guide
55

System Maintenance
The ASC Management Console gives you a convenient way to perform system
maintenance for your ASC Server.
Note: The system maintenance options are hardware-dependent. Refer to your
hardware documentation for specific information.
Deactivate system partition
Right-click on a server and select
System Maintenance
-->
Deactivate System
Partition
to deactivate the system partition. You might want to do this if your
existing partition is too small and you want to recreate it. After deactivating
the system partition, the server will be restarted.
Network configuration
• Right-click on a server and select
System Maintenance
-->
Network
Configuration
.
Acer Altos® NAS 700 Solution Guide
56

Domain name
- Internal domain name.
Append suffix to DNS lookup
- If a domain name is entered, it will be
appended to the machine name for name resolution.
DNS
- IP address of your DNS server.
Default gateway
- IP address of your default gateway.
NIC
- List of Ethernet cards in the server.
Enable Telnet
- Enable/disable the ability to Telnet into the server.
Enable FTP
- Enable/disable the ability to FTP into the server.
Allow root to log in to telnet session
- Log in to your telnet session using root.
Click
Config
to configure each Ethernet card.
If you select Static, you must add addresses and net masks. Acer recommends
using the Static IP address setting for NAS 700.
MTU
- Set the maximum transfer unit of each IP packet. If your card supports
it, set this value to 9000 for jumbo frames.
Acer Altos® NAS 700 Solution Guide
57

Jumbo Frame Definition
In 1998, Alteon Networks, Inc. promoted an initiative to increase the maximum
size of the MAC Client Data field from 1500-bytes to 9000-bytes.
Larger frames would provide a more efficient use of the network bandwidth
while reducing the number of frames that have to be processed.
Software update
Right-click on a server and select
System Maintenance
-->
Software Update
to
locate a software package that you can update. This option is only valid for
ASC embedded appliances.
Set hostname
Right-click on a server and select
System Maintenance
-->
Set Hostname
to
change your hostname. You must restart the server if you change the
hostname.
Restart ASC
Right-click on a server and select
System Maintenance
-->
Restar ASC
to restart
the Server processes.
t
t r
Restart network
Right-click on a server and select
System Maintenance
-->
Restar Netwo k
to
restart your local network configuration.
Reboot
Right-click on a server and select
System Maintenance
-->
Reboot
to reboot
your server.
Halt
Right-click on a server and select
System Maintenance
-->
Halt
to turn off the
server without restarting it.
Acer Altos® NAS 700 Solution Guide
58

Physical resource
When you highlight
Physical Resources
, the right-hand pane displays the SCSI
addresses (comprised of adapter number, channel number, SCSI ID, LUN) of
your devices. The
SCSI adapters
tab displays the adapters attached to this server
and the
SCSI Devices
tab displays the actual SCSI devices attached to this server.
These devices can include hard disks, tape drives, device libraries, JBOD and
RAID cabinets.
Note that some multi-channel SCSI adapters may appear as multiple adapters.
In addition, depending upon how many paths there are to a device, it is
possible to see the same device listed multiple times before it is virtualized.
Once the device is virtualized, ASC will discover the aliases and will display the
device only once.
When you highlight a physical device, the
Category
field in the right-hand
pane describes how the device is being used. Possible values are:
Reserved for virtual device - A hard disk that has not yet been assigned to a
SAN/NAS Resource or Snapshot area.
Used by virtual device(s) - A hard disk that is being used by one or more
SAN/NAS Resources or Snapshot areas.
Acer Altos® NAS 700 Solution Guide
59

Reserved for direct device - A SCSI device, such as a hard disk, tape drive or
library that has not yet been assigned as a SAN Resource.
Used in direct device - A directly mapped SCSI device, such as a hard disk, tape
drive or library, that is being used as a direct device SAN Resource.
Reserved for service enabled device - A hard disk with existing data that has
not yet been assigned to a SAN/NAS Resource.
Used by service enabled device - A hard disk with existing data that has been
assigned to a SAN/NAS Resource.
Unassigned - A physical resource that has not been reserved yet.
Not available for ASC - A miscellaneous SCSI device that is not used by ASC
(such as a scanner or CD-ROM).
System - A hard disk where system partitions exist and are mounted (i.e. swap
file, file system installed, etc.).
Reserved for Striped Set - Used in a disk striping configuration.
Prepare devices to become logical resources
You can use one of ASC’s disk preparation options to change the category of a
device. This is important to do if you want to create a logical resource using a
device that is currently
unass gned
.
i
/
r
The ASC Server detects new devices when you connect to it. When they are
detected you will see a dialog box notifying you of the new devices. At this
point you can highlight a device and press the
Prepare Disk
button to prepare
it.
At any time, you can prepare a single unassigned device by doing the
following: Highlight the device, right-click, select
Properties
and select the
device category. (You can find all unassigned devices under the
Physical
Resources Adapters
node of the tree view.)
For multiple unassigned devices, highlight
Physical Resources
, right-click and
select
Prepa e Disks
. This launches a wizard that allows you to virtualize,
unassign, or import multiple devices at the same time.
Acer Altos® NAS 700 Solution Guide
60

SCSI aliasing
With ASC, you can eliminate a potential point of failure in your storage
network by providing multiple paths to your storage devices using multiple
Fibre Channel switches and/or multiple adapters and/or storage devices with
multiple controllers. In a multiple path configuration, ASC automatically
detects all paths to the storage devices. If one path fails, ASC automatically
switches to another.
If you have multiple paths to your Fibre Channel hardware, you can use the
Alias
feature to select the primary path and the order for using the other
paths. This can be useful for load balancing purposes as well.
Right-click on a physical device and select
Alias
.
The device must be virtualized and you must have rescanned physical devices at
some point to discover the aliases.
Use the up and down arrows to put the devices in the order you want to use
them.
The secondary paths will only be used in the event of a storage path failure.
Rename a SCSI device
You can rename a SCSI device, by right-clicking on the device and selecting
Rename
.
Type the new name and press
Enter
.
Acer Altos® NAS 700 Solution Guide
61

Rescan adapters
To rescan all adapters and search for new devices, right-click on
Physical
Resources
and select
Rescan
.
(Linux only) If you only want to scan a specific adapter, right-click on that
adapter and select
Rescan
.
Set the range of SCSI IDs and LUNs that you want to scan.
For Linux, the
Sequential
option works in conjunction with the LUN range. You
should only use it if all of your devices are numbered sequentially, because
scanning will stop once the last sequential device is found. If you do not select
Sequential
, ASC will continue scanning to the ending LUN number specified.
Determine if you want to discover new devices.
If you want ASC to discover new devices as well as rescan existing devices, be
sure to select the
Discover New Devices
option. If selected, you should enter a
SCSI ID range. It is not needed if you are only rescanning existing devices.
Acer Altos® NAS 700 Solution Guide
62

Import a disk
You can import a ‘foreign’ disk into an ASC Server. A foreign disk is a
virtualized physical device containing ASC logical resources previously set up on
a different ASC server. You might need to do this if an ASC Server is damaged
and you want to import the server’s disks to another ASC Server.
When you right-click on a disk that ASC recognizes as ‘foreign’ and select the
Import
option, ASC scans the disk’s partition table. ASC then tries to
reconstruct the virtual drive out of all of the segments.
If the virtual drive was constructed from multiple disks, you can highlight
Physical Resources
, right-click and select
Prepare Disks
. This launches a wizard
that allows you to import multiple disks at the same time.
As each drive is imported, ASC marks the drive ‘offline’ because it has not yet
found all of the segments. Once all of the disks that were part of the virtual
drive have been imported, ASC re-constructs the virtual drive and marks it
‘online’.
Importing a disk preserves the data that was on the disk but does not preserve
the client assignments. Therefore, after importing, you must either reassign
clients to the resource or use the Restore configuration option.
Note: The GUID (Global Unique Identifier) is the permanent identifier for each
virtual device. When you import a disk, the virtual ID, such as
SANDisk-00002
,
may be different from the original server. Therefore, you should use the GUID
to identify the disk.
SCSI device throughput
To check the throughput for a SCSI device:
Right-click on the device (under
Physical Resources
).
Select
Test
from the menu.
The system will test the device and then display the throughput results on the
screen.
Acer Altos® NAS 700 Solution Guide
63

Logical Resources
Logical resources are all of the resources defined on the ASC Server, including
SAN Resources, NAS Resources, Replica Resources, and Snapshot Groups.
SAN and NAS logical resources consist of sets of storage blocks from one or
more physical hard disk drives. This allows the creation of logical resources that
contain a portion of a larger physical disk device or an aggregation of multiple
physical disk devices.
Clients do not gain access to physical resources; they only have access to logical
resources. This means that an administrator must configure each physical
resource to one or more logical resources so that they can be assigned to the
clients.
When you highlight a SAN or NAS Resource, you will see a small icon next to
each device that is being used by the resource.
Acer Altos® NAS 700 Solution Guide
64

In addition, when you highlight a SAN or NAS Resource, you will see a
GUID
field in the right-hand pane.
The GUID (Global Unique Identifier) is the permanent identifier for this virtual
device. The virtual ID,
SANDisk-00002
, is not. You should make note of the
GUID, because, in the event of a disaster, this identifier will be important if you
need to rebuild your system and import this disk.
Replica Resources are replica disks that are being used by a remote server.
Snapshot groups are groups of drives (virtual drives and service enabled drives)
that will be grouped together for snapshot synchronization purposes. When
one drive in the group is to be replicated or backed up, the entire group will be
snapped together to maintain a consistent image.
Write caching
You can leverage a third party disk subsystem's built-in caching mechanism to
improve I/O performance. Write caching allows the third party disk subsystem
to utilize its internal cache to accelerate I/O.
To write cache a resource, right-click on it and select
Write Cache
-->
Enable
.
Acer Altos® NAS 700 Solution Guide
65

ASC SAN Clients
ASC SAN Clients are the actual file and application servers that utilize the
storage resources via the ASC Server.
These SAN Clients access their storage resources via software-emulated virtual
adapters (for SAN/IP) . The storage resources appear as locally attached devices
to the SAN Clients’ operating systems (Windows NT, Windows 2000, Linux,
Solaris, etc.) even though the SCSI devices are actually located at the ASC
Server.
When you highlight a specific SAN client, the right-hand pane displays the
Client ID, type, and authentication status, as well as information about the
client machine.
Note: From the Console you can add SAN clients so you can start allocating
resources to the clients. This is called the authorization process. However, for
SAN/IP clients, even when the clients are added, you still need to go to the
client host to install the client software and authenticate to the server, using
the proper username/password. That establishes the authentication credential
for all subsequent operation. Until that is done, the console will show that the
client is not authenticated. To authenticate, you must add the server to the
client. For Windows clients, you can use the Add Server option in the SAN
Client Monitor. For Linux, Solaris, AIX, and HP-UX clients, you can execute
./sanclient monitor from /usr/local/sanclient/bin.
Acer Altos® NAS 700 Solution Guide
66

The
Resources
tab displays a list of SAN Resources that are allocated to this
client. The adapter, SCSI ID and LUN are relative to this ASC SAN client only;
other clients that may have access to the SAN Resource may have different
adapter SCSI ID and LUN information.
Change the ACSL
You can change the ACSL (adapter, channel, SCSI, LUN) for a SAN Resource
assigned to a SAN client if the device is not currently attached to the client. To
change, right-click on the SAN Resource under the SAN Client object (you
cannot do this from the
SAN Resources
object) and select
Prope t es
. You can
enter a new adapter, SCSI ID, or LUN.
r i
Notes for Windows clients:
One SAN Resource for each Windows SAN client must have a LUN of 0.
Otherwise, the operating system will not see the devices assigned to the SAN
client.
If you reassign a different device with the same LUN, you must restart the SAN
Client Monitor in order to access the newly assigned device.
Acer Altos® NAS 700 Solution Guide
67

ASC NAS Clients
ASC NAS Clients are the users and groups that access NAS resources via the ASC
Server. There are two types of NAS clients you will see:
• Windows clients - These clients use the Common Internet File System
(CIFS) protocol to work together and share documents. Because many
operating systems support CIFS, it is possible to have clients using other
operating systems listed as Windows clients.
• NFS clients - These clients are usually Unix clients using the Network
File System (NFS) protocol.
You will only see
Users
and
Groups
under
Windows Clients
if the NAS
authentication mode is
Server
or
Domain
. If the authentication mode is
Share
,
you will not see any users listed because there is no authentication server and
any Windows client can access a share (provided he/she knows the password).
If the authentication mode is
Server
, you will only see groups if the
authentication server is a Primary Domain Controller (PDC)/Domain Controller.
To update the list of users/groups, right-click on the
Windows Clients
object
and select
Refresh Windows Clients
.
Acer Altos® NAS 700 Solution Guide
68

Information on the
Connection(s , Share(s ,
and
Locked File(s)
tabs is updated
every few seconds. You can set the interval by right-clicking on the
Windows
Clients
object and selecting
Start Connection Statu Ref e h
.
) )
s r s
Refer to ‘NAS Configuration’ for more information about NAS and
authentication modes for Windows clients.
Acer Altos® NAS 700 Solution Guide
69

Console Options
To set options for the Console:
Select
Tools
-->
Console Opt ons
.
i
Make any necessary changes.
Remember passwo d for session
- If the Console is already connected to a
server, when you attempt to open a second, third, or subsequent server, the
Console will use the credentials that were used for the last successful
connection. If this option is unchecked, you will be prompted to enter a
password for every server you try to open.
r
i
Automatically time out servers after nn minute(s)
- The Console will collapse a
server that has been idle for the number of minutes you specify. If you need to
access the server again, you will have to reconnect to it. The default is 10
minutes.
Update statist cs every nn second(s)
- The Console will update statistics by the
frequency you specify.
Automatically refresh the event log every nn second(s) - The Console will
update the event log by the frequency you specify, only when you are viewing
it.
Console Log Options - The Console log (ipstorconsole.log) is kept on the local
machine and stores information about the local version of the Console. The
Console log is displayed at the very bottom of the Console screen.
Acer Altos® NAS 700 Solution Guide
70

The options affect how information for each Console session will be
maintained:
Overwrite log file - Overwrite the information from the last Console session
when you start a new session.
Append to log file - Keep all session information.
Do not write to log file - Do not maintain a Console log.
Create custom menu
You can create a menu in the ASC Management Console from which you can
launch external applications. This can add to the convenience of ASC’s
centralized management paradigm by allowing your administrators to start all
of their applications from a single place. The
Custom
menu will appear in your
Console along with the normal menu (between
Tools
and
Help
).
To create a custom menu:
Select
Tools
-->
Set up Custom Menu
.
Click
Add
and enter the information needed to launch this application.
Acer Altos® NAS 700 Solution Guide
71

Menu Label
- The application title that will be displayed in the
Custom
menu.
Command
- The file (usually an.exe) that launches this application.
Command Argument
- An argument that will be passed to the application. If
you are launching an Internet browser, this could be a URL.
Menu Icon
- The graphics file that contains the icon for this application. This
will be displayed in the
Custom
menu.
Acer Altos® NAS 700 Solution Guide
72

CONFIGURE ASC SAN
RESOURCES
Once you have physically attached your physical SCSI/Fibre Channel devices to
your ASC Server you are ready to create SAN Resources to be used by your ASC
SAN Clients. This configuration can be done entirely from the ASC Console.
Understanding how to create and manage SAN Resources is critical to a
successful ASC storage network. Please read this section carefully before
creating and assigning SAN Resources.
SAN Resources
SAN Resources are logically mapped devices on the ASC Server. They are
comprised of physical storage devices, known as
Physical Resources
in ASC.
Physical resources are the actual SCSI and/or Fibre Channel devices attached to
the server. These devices can be hard disks, tape drives, device libraries, JBODs
and RAID cabinets.
Clients do not have access to physical resources; they have access only to SAN
Resources. This means that physical resources must be defined as SAN (or NAS)
Resources first, and then assigned to the clients so they can access them
When a SAN Resource is assigned to a client, a virtual adapter is defined for
that client. The SAN Resource is assigned a virtual SCSI ID on the virtual
adapter. This mimics the configuration of actual SCSI storage devices and
adapters, allowing the operating system and applications to treat them like any
other SCSI device.
There are three types of SAN Resources: virtual devices, direct devices, and
service enabled devices.
Virtual Devices
ASC has the ability to aggregate multiple physical storage devices (such as
JBODs and RAIDs) of various interface protocols (such as SCSI or Fibre Channel)
into logical
storage pools
. From these storage pools, virtual devices can be
created and provisioned to application servers and end users. This is called
storage virtualization
.
Virtual devices are defined as sets of storage blocks from one or more physical
hard disk drives. This allows the creation of virtual devices that can be a portion
of a larger physical disk drive, or an aggregation of multiple physical disk
drives.
Virtual devices offer the added capability of disk expansion. Additional storage
blocks can be appended to the end of existing virtual devices without erasing
the data on the disk.
Virtual devices can only be assembled from hard disk storage. It does not work
for CD-ROM, tape, libraries, or removable media.
Acer Altos® NAS 700 Solution Guide
73

When a virtual device is allocated to an application server, the server thinks
that an actual SCSI storage device has been physically plugged into it.
Virtual devices are assigned to virtual adapter 0 (zero) when mapped to a
client. If there are more than 15 virtual devices, a new adapter will be defined.
Note: We do not recommend storing system files, page files, swap files, etc. on
ASC virtual devices.
SAN Resources virtualization examples
The following diagrams show how physical disks can be mapped into virtual
devices.
Physical
Disks
SAN
Resources
Virtual Device:
SCSI ID = any.
Adapter number does not
need to match.
Sectors are mapped,
combining sectors from multiple
physical disks.
This diagram shows a virtual device being created out of two physical disks.
This allows you to create very large virtual devices for application servers with
large storage requirements. Also, if the storage device needs to grow,
additional physical disks may be added to increase the size of a virtual device.
Note that this will require that the client application server resize the partition
and file system on the virtual device.
Acer Altos® NAS 700 Solution Guide
74

This example shows a single physical disk split into two virtual devices. This is
useful when a single large device exists, such as a RAID, which could be shared
among multiple client application servers.
Virtual devices can be created using various combining and splitting methods,
although you will probably not create them in this manner in the beginning.
You may end up with devices like this after growing virtual devices over time.
Direct devices
Direct devices are directly mapped SCSI devices. Direct devices can be created
from hard disks, tape drives, device libraries, JBODs, and RAID cabinets.
Because they are not virtualized, direct devices cannot take advantage of ASC’s
advanced storage management options, such as mirroring or snapshot copy.
Direct devices, such as tape drives, device libraries, JBODs, and RAID cabinets,
can be used to back up data on your storage network.
A characteristic of some application software, such as backup tools and devices,
require that they address the SCSI ID directly. This is true for library devices and
the drives within the library; the software uses the SCSI IDs to address the
library and drives. For this reason, direct devices use fixed SCSI IDs that cannot
be changed.
Designating a hard drive as a direct device can be useful for data migration
into ASC. Data on an existing disk can be brought into ASC as a direct device.
The data can then be copied using Linux’s dd command to a virtualized disk
that does not contain any data or have any clients attached so that it can take
advantage of ASC’s virtualization and advanced storage management options.
Acer Altos® NAS 700 Solution Guide
75

Service enabled devices
Service enabled devices are hard drives with existing data that can be accessed
by ASC to make use of all key ASC storage services (mirroring, snapshot, etc.),
without any migration/copying, without any modification of data, and with
minimal downtime. Service enabled devices are used to migrate existing drives
into the SAN.
Because service enabled devices are preserved intact, and existing data is not
moved, the devices are not virtualized and cannot be expanded. Service
enabled devices are all maintained in a one-to-one mapping relationship (one
physical disk equals one logical device). Unlike virtual devices, they cannot be
combined or split into multiple logical devices.
Acer Altos® NAS 700 Solution Guide
76

Procedure to create SAN resources
SAN Resources are created in the ASC Console.
Note: After you make any configuration changes
,
you must restart the client in
order for the changes to take effect. For Windows clients, if you add or delete
SAN Resources you can use the Rescan option in the SAN Client Monitor
instead. For other changes, you will still need to restart the client. After you
create a new virtual device, assign it to a client, and restart the client (or
rescan), you will need to write a signature, create a partition, and format the
drive so that the client can use it.
Prepare devices to become SAN Resources
The ASC Server detects new devices when you connect to it. (You can also
detect new devices by executing the
Rescan
command.)
You can use one of ASC’s disk preparation options to change the category of a
device. This is important to do if you want to create a logical resource using a
device that is currently
unass gned
.
i
i
• The ASC Server detects new devices when you connect to it (or when
you execute the
Rescan
command). When they are detected you will
see a dialog box notifying you of the new devices. At this point you
can highlight a device and press the
Prepare D sk
button to prepare it.
• At any time, you can prepare a single unassigned device by doing the
following: Highlight the device, right-click, select
Properties
and select
the device category. (You can find all unassigned devices under the
Physical Resources/Adapters
node of the tree view.)
• For multiple unassigned devices, highlight
Physical Resources
, right-
click and select
Prepare Disks
. This launches a wizard that allows you to
virtualize, unassign, or import multiple devices at the same time.
Acer Altos® NAS 700 Solution Guide
77

Create a virtual device SAN Resources
Note: Each ASC Server supports a maximum of 1024 SAN Resources.
Right-click on
SAN Resources
and select
New
.
Select
Virtual Device
.
Acer Altos® NAS 700 Solution Guide
78

Select how you want to create this virtual device.
Custom
lets you select which physical device(s) to use and lets you designate
how much space to allocate from each.
Express
lets you designate how much space to allocate and then automatically
creates a virtual device using all available devices.
Batch
lets you create multiple SAN Resources at one time. These SAN Resources
will all be the same size.
Acer Altos® NAS 700 Solution Guide
79

If you select
Custom
, you will see the following windows:
Select either an entirely unallocated or
partially unallocated device.
Only one device can be selected at a
time from this dialog. To create a virtual
device SAN Resource from multiple
physical devices, you will need to add
the devices one at a time. After
selecting the parameters for the first
device, you will have the option to add
more devices.
Indicate how much space to
allocate from this device.
Click Add More if you
want to add another
physical device to this
SAN Resource.
If you select to add
more devices, you
will go back to the
physical device
selection screen
where you can select
another device.
Acer Altos® NAS 700 Solution Guide
80

If you select
Batch
, you will see the following window:
Select either an entirely unallocated or
partially unallocated device.
Indicate how to name each
resource. The SAN Resource
Prefix is combined with the
starting number to form the name
of each SAN Resource. You can
uncheck the Use default ID for
Starting Number option to restart
numbering from one.
In the Resource Size field,
indicate how much space to
allocate for each resource.
Indicate how many SAN
Resources to create in the
Number of Resources field.
(
Express
and
Custom
only) Enter a name for the new SAN Resource.
The name is not case sensitive.
Acer Altos® NAS 700 Solution Guide
81

Confirm that all information is correct and then click
Finish
to create the virtual
device SAN Resource.
(
Express
and
Custom
only) Indicate if you would like to assign the new SAN
Resource to a client.
If you select Yes, the Assign a SAN Resource Wizard will be launched.
Note: After you assign the SAN Resource to a client, you will need to restart the
client (for Windows clients, you can rescan devices from the SAN Client Monitor
instead). You will also need to write a signature, create a partition, and format
the drive so that the client can use it.
Create a direct device or service enabled device SAN Resources
Simply follow the instructions on the screen and the second Node should join
the Cluster without any further difficulties.
Right-click on
SAN Resources
and select
New
.
Select
Direct Device
or
Service Enabled Device
.
If you are creating a
Service Enabled Device
, determine if you want to preserve
the physical device’s inquiry string. Preserving it treats the physical device as
Acer Altos® NAS 700 Solution Guide
82

the original physical disk instead of treating it as a Acer device. This can be
useful for vendors who only recognize their own storage devices.
Select how you want to create this device.
Custom
lets you select one physical device(s) to use.
Batch
lets you create multiple SAN Resources at one time.
Select the device that you want to make into a direct/service enabled device.
A list of the physical resources that have been reserved for this purpose are
displayed. For direct devices, both hard disk and non-hard disk devices are
shown.
(Service enabled devices only) Select the physical device for the service enabled
device’s virtual header.
Acer Altos® NAS 700 Solution Guide
83

Even though service enabled devices are used as is, a virtual header is created
on another physical device to allow ASC’s storage services to be supported.
Enter a name for the new SAN Resource.
Note: The name is not case sensitive.
Acer Altos® NAS 700 Solution Guide
84

Confirm that all of the information is correct and then click
Finish
to create the
SAN Resource.
Indicate if you would like to assign the new SAN Resource to a client.
If you select
Yes
, the
Assign a SAN Resource Wizard
will be launched.
Assign resources to one or more clients
Notes:
The wizard can also be launched from the Create SAN Resource wizard.
If this server has multiple protocols enabled, select the type of client to which
you will be assigning this SAN Resource.
Acer Altos® NAS 700 Solution Guide
85

Select the SAN Resource to be assigned.
Read/Write
- Only one client can access this SAN Resource at a time. All others
(including
Read Only
) will be denied access. This is the default.
s
Read/Write Non-Exclusive
- Two clients can connect at the same time with both
read and write access. You should be careful with this option because if you
have multiple clients writing to a device at the same time, you have the
potential to corrupt data. This option should only be used by clustered servers,
because the cluster itself prevents multiple clients from writing at the same
time.
Read Only
- This client will have read only access to the SAN Resource. This
option is useful for a read-only disk.
Note: Fibre Channel SAN client is not upported under ASC 4.0 Express.
Acer Altos® NAS 700 Solution Guide
86

For SAN/IP clients, you will see the following screen:
If the SAN/IP client that you want to assign to the SAN Resource does not
appear on the list, click the
Add
button.
You can add any application server, even if it is currently offline or has not yet
had ASC Client software installed. However, in order for the server to use the
ASC storage resources, you must install the ASC SAN Client software on the
server and “authorize” the client’s access to the ASC SAN resources.
Note: You must enter the client’s name, not an IP address.
Acer Altos® NAS 700 Solution Guide
87

For iSCSI clients, you will see the following screen:
Acer Altos® NAS 700 Solution Guide
88

Assign a client to one or more SAN Resources
Notes:
Right-click on a SAN Client and select
Assign
.
Select the SAN Resource to be assigned.
Read/Write
- Only one client can access this SAN Resource at a time. All others
(including
Read Only
) will be denied access by default.
Read/Write Non-Exclusive
- Two clients can connect at the same time with both
read and write access. You should be careful with this option because if you
have multiple clients writing to a device at the same time, you have the
potential to corrupt data. This option should only be used by clustered servers,
because the cluster itself prevents multiple clients from writing at the same
time.
Read Only
- This client will have read only access to the SAN Resource. This
option is useful for a read-only disk.
Acer Altos® NAS 700 Solution Guide
89

Expand a virtual device
Once owner and fail back timing.
Since virtual devices do not represent actual physical resources, they can be
expanded as more storage is needed. The virtual device can be increased in size
by adding more blocks of storage from any unallocated space from the same
server.
Note that you will still need to repartition the virtual devices and
adjust/create/resize any file-systems on the partition after the virtual device is
expanded. Since partition and file-system formats are specific to the operating
system that the client is running, the administrator must perform these tasks
directly from the client. You can use tools like:
•
Partition Mag c
,
i
l
•
Windows 2000 Dynamic Disk
,
• or
Veritas Vo ume Manager
to add more drives to expand existing volume on-the-fly in real time (without
application down time).
Notes:
We do not recommend expanding a virtual device (SAN or NAS) while clients
are accessing the drives. However, when expanding an XFS resource, NAS
clients can remain connected.
Acer Altos® NAS 700 Solution Guide
90

Right-click on a virtual device (SAN or NAS) and select
Expand
.
Select how you want to expand the virtual device.
Custom
lets you select which physical device(s) to use and lets you designate
how much space to allocate from each.
Express
lets you designate how much space to allocate and then automatically
creates a virtual device using all available devices.
The
Size to Allocate
is the maximum space available on all available devices. If
this drive is mirrored, this number will be half the full amount because the
mirrored drive will need an equal amount of space.
Acer Altos® NAS 700 Solution Guide
91

If you select
Custom
, you will see the following windows:
Confirm that all information is correct and then click
Finish
to expand the
virtual device.
Acer Altos® NAS 700 Solution Guide
92

Windows 2000 Dynamic disks
Expansion of dynamic disks using the Expand SAN Resource Wizard is not
supported for clients using either SAN/IP. Due to the nature of dynamic disks,
it is not safe to alter the size of the virtual device. However, dynamic disks do
provide an alternative method to extend the dynamic volume.
To extend a dynamic volume using SAN Resources, use the following steps:
• Create a new SAN Resource and assign it to the ASC Client. This will
become an additional disk which will be used to extend the dynamic
volume.
• Use Disk Manager to write the disk signature and upgrade the disk to
"Dynamic”.
• Use Disk Manager to extend the dynamic volume.
• The new SAN Resource should be available in the list box of the
Dynamic Disk expansion dialog.
AIX clients
Expanding an ASC virtual disk will not change the size of the existing AIX
volume group. To expand the volume group, a new disk has to be assigned and
the
extendvg
command should be used to enlarge the size of the volume
group.
Acer Altos® NAS 700 Solution Guide
93

Delete a SAN Resource
If the ASC device is removed while logical volumes exist, you will not be able to
remove the logical volumes and the system will display error messages.
• Detach the SAN Resource from any client that is using it.
• For Windows clients, launch the ASC SAN Client Monitor and click the
Stop Client
button.
• For other clients, type ./sanclient stop from /usr/local/sanclient/bin.
• In the Console, highlight the SAN Resource, right-click and select
Delete
.
Acer Altos® NAS 700 Solution Guide
94

MANAGE ASC SAN
CLIENTS
ASC SAN Clients are the file and application servers that access ASC SAN
Resources. Since SAN Resources appear as locally attached SCSI devices, the
applications, such as file services, databases, web and email servers, do not
need to be modified to utilize the storage.
On the other hand, since the storage is not locally attached, there is some
configuration needed to locate and mount the required storage.
Add & configure an ASC client
The ASC Server grants storage access to the Client. But, in order for a Client to
be able to access storage, you must establish a trusted relationship between
the Client and Server. This prevents other computers from masquerading as the
Client and accessing storage that it does not have rights to. In order to
establish a trusted relationship, you must:
Add the Client in the Console and assign storage resources to the Client.
Refer to the section ‘Assign a SAN Resource to one or more clients’ for more
information.
Add the Server to the Client.
For Windows Clients, you can use the
Add Server
option in the SAN Client
Monitor program. For Linux or Solaris Clients, you can execute .
/sanclient
monitor
from /usr/local/sanclient/bin to connect and authenticate the Client to
a Server. You must enter the Client’s hostname or root user name and
password.
This process authorizes the access to the Server and needs to be done only once
per client-to-server relationship. Subsequent access to a Server from a Client
retains the authorization. Credentials do not need to be re-entered unless the
software is re-installed.
When a SAN Resource is assigned to a Client, the Client does not need to
obtain additional authorization to access the new resource. There is only a
single, persistent authorization maintained between the Client and Server.
Note: Each SAN Client needs a unique name. You should not duplicate the
name of an ASC Server.
Multiple Servers
The Client must obtain authorization from each and every Server that it
attaches to for SAN Resources. Every time the Client attaches to a new Server,
the first connection needs to be authorized, as described above. The Client
software will retain authorized connections to any number of ASC Servers.
Acer Altos® NAS 700 Solution Guide
95

ASC SAN Client on Linux
All configuration of the Client is done through the ASC Console. Once
configured, the ASC SAN Client software connects to the appropriate ASC
Servers and gets its assigned resources.
Note: If you assign additional resources to the Client from a new Server after
you have installed the Client, you will need to add that Server to the Client.
You will also need to restart the Client in order for the changes to take effect.
Start/stop the ASC SAN Client processes
In order for the Client to be able to access SAN resources, the Client software
must be started. You can type the following commands from
/usr/local/sanclient/bin:
./sanclient start starts the Client.
./sanclient stop stops the Client, detaching all devices in use by the
Client.
./sanclient restart restarts (stops and then starts) the Client.
./sanclient status displays the current status of the Client.
./sanclient devices (Solaris, HP-UX, and AIX only) displays a list of ASC
devices that are available for use.
Note:
Before stopping the Client, make sure all read/write operations are complete
and make sure all of the ASC devices are not being used and are not mounted.
Add/delete/display/rescan ASC Servers
The Client has a program that allows you to:
• Add and delete ASC Servers.
• Display the Client’s current configuration.
• Display a list of ASC devices - for SAN/IP Clients only.
• Rescan ASC devices - eliminates the need to restart the Client after
adding a virtual device to an existing adapter, deleting a virtual device,
or expanding a virtual devices for Linux and Solaris 8 Clients.
• Attach/detach SAN devices.
• Execute the following from /usr/local/sanclient/bin:
• ./sanclient monitor
• Select which action you would like to take.
Acer Altos® NAS 700 Solution Guide
96

• If you are adding a Server, enter the ASC Server name, login name
(hostname or root user name), and password.
• If you are deleting a Server, you should back up
/usr/local/sanclient/etc/ipstorclntd.conf before proceeding. After you
have done that, enter the Server name that you want to delete.
• If you want to view the Client’s configuration, enter the login ID and
password for the Client.
The Client must be started to view the configuration.
You will see information similar to the following for each Server that
the Client accesses:
Configured ASC Server(s) on client localhost:
1) washington
Server washington :
Adapter (0) SCSI ID 7.
Device Name: DIRECT-2
Attach Mode: Exclusive Read Write
SCSI ID: 4
Device ID: 2
# Read Commands: 0
# Write Commands: 0
# Misc. Commands: 3
Total Bytes Read: 0
Total Bytes Written: 0
Acer Altos® NAS 700 Solution Guide
97

Add/delete/expand a virtual drive
You can add a virtual device to an existing adapter, delete a virtual device, or
expand a virtual device without having to restart your Linux or Solaris 8 Client.
You can also expand a virtual device without having to restart your Solaris 6 or
7 Client (add or delete requires a restart).
• With the Client running, make sure that the virtual device to be
expanded or deleted is NOT in use.
• The disk cannot be mounted or have any files open. You also cannot
be using fdisk, mkfs, fsck, etc.
• In the Console, add, delete, or expand the virtual device.
• Execute the following from /usr/local/sanclient/bin:
• ./sanclient monitor
• Select
Rescan ASC SAN Devices
.
• As appropriate, follow your operating system’s instructions for creating
a new partition, extending an existing partition, or, if desired,
mounting the new disk/partitions.
Acer Altos® NAS 700 Solution Guide
98

ASC SAN Client on Windows NT/2000/2003
Once installed, the ASC SAN Client software runs as a Windows NT/2000 service.
The service is configured to start automatically when Windows starts. The
configuration of the storage resources used by the Client is done through the
ASC Console.
Once configured, the ASC SAN Client software connects to the appropriate ASC
Servers and gets the assigned resources.
Note: If you assign add tional resou ces to the Client from a new Server after
you have installed the Client, you will need to add that Server from the Client
Mon tor.
i r
i
ASC SAN Client Monitor
The ASC SAN Client Monitor runs on the Client computer. It allows you to
stop/start the Client, connect/disconnect a Server, attach/detach devices,
add/delete/organize Servers, set debug options, filter the Event Viewer
information, and monitor the status of the Client’s connections to its SAN
Resources and Servers.
To launch the ASC SAN Client Monitor:
(
Start
-->
Programs
-->
Acer ASC
-->
SAN Client Monitor
)
Acer Altos® NAS 700 Solution Guide
99

In order to see information about a Server and its devices, you must be
connected to the Server. When you start the Monitor, it attempts to connect
to each Server. If it cannot connect to a Server, you will see a red X on the
Server.
Refresh the Monitor display
The statistics in the right-hand pane are refreshed automatically, based on the
time interval you set under
Opt ons
i
.
If you have formatted any devices, click the
Refresh
button to update
partition, file system, and size information.
If you have added/deleted/changed any devices or SAN Resources assigned to
this Client, click the
Rescan Devices
button . This re-scans the Client’s local
devices to see any configuration changes and rescans all Servers looking for
new/deleted/changed SAN Resources. If you are on a Server object and you
right-click and select
Rescan
, it will rescan only that Server.
Acer Altos® NAS 700 Solution Guide
100

Stop and start the client
Stop the Client
Stopping the Client services will detach the virtual devices and direct devices in
use by the Client, allowing the ASC administrator to manage or modify the SAN
Resources safely.
Note: Before stopping the Client, make sure all read/write operations are
complete.
Start the Client
Starting the Client services re-establishes the connection to all of the ASC
Servers and attaches to the SAN Resources assigned to this Client.
Note: If you added or deleted SAN Resources for this Client in the Console, use
the
Rescan Devices
button to have the changes take effect. For other
configuration changes, you will need to restart the Client.
Restart the Client
To stop/start the Client, click the Restart Client button . This stops the
Client and then restarts it for you.
Note: If the Windows NT/2000 Client loses its connection to the ASC Server due
to a network issue, or the ASC Server is shut down and you click the Stop Client
or Restart Client buttons, the Windows NT/2000 Client will retry its connection
to the ASC Server for five minutes before timing out. During this time the
Client Monitor will be inaccessible.
Connect/Disconnect a server
When you disconnect a Server, it will still appear in the tree but it will not be
monitored and you will not see statistics for it.
Conversely, when you connect to a Server, it will be monitored and you will see
statistics for it.
To connect/disconnect, right-click on the Server and select the appropriate
option.
Acer Altos® NAS 700 Solution Guide
101

Add an ASC Server
Click the
Add Server
button.
This starts a wizard that will guide you through the process.
Enter the name of the ASC Server.
Enter the IP address.
Acer Altos® NAS 700 Solution Guide
102

The
IP address
and port are used for configuration and system maintenance
commands. The communication takes place over TCP and is used to connect to
the Server.
Enter the Client’s hostname or root user name and password.
When you click
Finish
, the Client connects to the Server, verifies the user name
and password, and authorizes the Client to use Resources from that Server.
If you have found the machine, but it is not an ASC Server, or the Server
software has not been started, you will see a message like this:
Cannot add this client (clientname) to the ASC Server “myserver”.
Server is not running ASC.
If the computer is not found, you will see a message like this:
Cannot add this client (clientname) to the ASC Server “myserver”.
Server not found.
If you entered an invalid user name and/or password, you will see a message
like this:
Cannot add this client (clientname) to the ASC Server “myserver”.
RPC authentication error.
Acer Altos® NAS 700 Solution Guide
103

Delete a Server
You can delete one or more Servers. If you delete a Server, the Client will no
longer be able to access storage through that Server.
Click the
Delete Server
button .
Select one or more ASC Servers and click
OK
.
Acer Altos® NAS 700 Solution Guide
104

Organize Servers
This option lets you add and delete Servers as well as edit the address and login
information for each Server. You can also rearrange the order of Servers listed
in the Monitor.
You may also want to use this option if the Client is not currently connected
but you want to see the list of Servers to which it normally connects.
Click the
Organize Servers
button .
Select the function you would like to perform.
Add
- Add a new ASC Server.
Remove
- Remove an ASC Server from the Client.
Edit
- Change the Server that you are connecting to (if the Server’s name has
changed), set/change the way the server is located.
Reset
- Change the user name and password used for authentication between
the Client and Server.
Move Up/Move Down
- Re-order the Servers in the list.
Acer Altos® NAS 700 Solution Guide
105

Set dependent services to start after ASC services
If you have applications running on your Client Machine (such as Microsoft IIS,
Exchange, or SQL Server) that access your SAN storage resources, you must
make sure that the ASC services are started before these application’s services
start. To do this:
Click the
Dependent Services
button .
Add the services that should only start after ASC starts.
ASC will set each service’s
Startup Type
to
Manual
and will become responsible
for starting the services, in the listed order, after ASC has started. Therefore, it
is important to list your services in the correct order. This is especially true if an
application has multiple services, but these services do not automatically start
each other.
Note: It is very important that you only select services that are dependent on
ASC. You do not want to add critical services (such as DNS Client, Event Log,
Logical Disk Manager, or SNMP) that must start before ASC.
Acer Altos® NAS 700 Solution Guide
106

Register tape devices for use with backup software
You must register your tape drives and libraries if your backup software
requires the drivers for these devices be loaded prior to loading the backup
software.
Once you register a device and reboot, ASC loads the device drivers when ASC
starts.
To register a device:
• Right-click on the tape drive or library and select
Register
.
• Reboot your computer.
Register disks for drive priority
You can register a virtual device so that it will have the priority to get the first
available drive letter during a reboot. To register a disk:
Right-click on the disk and select
Register
.
Acer Altos® NAS 700 Solution Guide
107

Filter Event Viewer information and set client options
You can configure the amount of detail about the ASC Client’s activity and
performance that will be written to the Windows Event Viewer. You can also
enter domain information and enable a system tracer.
You can also determine if you want the Client to automatically start when this
computer starts and how often to refresh information in the Monitor.
Click the
Opt ons
button
i
Select the
Domain
tab, and if applicable, enter information about your domain.
Acer Altos® NAS 700 Solution Guide
108

Select the
Log
tab.
To filter the events being written to the Event Viewer, select one of the levels
in the
Log Level
field.
Note that regardless of which level you choose, there are several events that
will always be written to the Event Viewer (driver not loaded, service failed to
start, service started, service stopped).
Five levels are available for use:
Off – No activity will be recorded.
Errors only – Only errors will be recorded.
Brief – Errors and warnings will be recorded.
Detailed – (Default) Errors, warnings and informational messages will be
recorded.
Trace – This is the highest level of activity tracing. Debugging messages will be
written to the trace log. In addition, all errors, warnings and informational
messages will be recorded in the Event Viewer.
If you select the
Trace
level, specify which portions of the ASC Client will be
traced.
When enabled, the trace information will be logged to a file called
FSNTrace.log located in the \Acer\ASC\Logs directory.
Wa n ngr i t
t.
: The debug parameters should not be adjus ed unless directed to do
so by Acer technical suppor Adjusting these parameters can impact system
performance.
Acer Altos® NAS 700 Solution Guide
109

ASC SAN Client on NetWare
Start the client
You can start the client by typing the following command from the NetWare
console screen to start the client:
Sanon
ISCMD Start Server=
serverIPAddress
When prompted, enter your username and password.
Type the following to mount your volumes:
Mount all
If you change a LUN or add a device, you will need to restart the Client in order
for the changes to take effect.
Set the client to automatically start after server reboot
To start the SAN Client automatically upon boot up, add the following to the
end of the Autoexec.ncf file.
Sanon
Iscmd start server= x x x x noscreen=1
Stopping and removing the client
Unmap the share on the Windows side.
Dismount the ASC SAN/IP device from the Novell server.
Go to the Novell server and type the following:
ISCMD Stop server=
serverIPAddress
Acer Altos® NAS 700 Solution Guide
110

Type the following:
ISCMD Remove server=
serverIPAddress
In the ASC Console, right-click on the SAN/IP client, unassign the device, and
then delete the client.
To uninstall the client, refer to the sanon.ncf file in the sys:\system directory to
find the files that need to be removed.
Disk copies
If you mirror, copy, or replicate a virtual device you cannot assign the copy to
the same client to which the primary is assigned unless you first rename the
Novell volume to a different name. The operating system does not handle the
device the same way as other operating systems do.
For example, with Windows 2000, if the replica is assigned to the same server
as the primary, a different drive letter is assigned by the operating system.
Troubleshooting
ISCMD command log: Run the ISCMD command with option DEBUG=2. The
debugging message will be written to the log file ISCMD.LOG located in the
directory SYS:\SYSTEM.
For example:
ICCMD Start Server=serverIPAddress Debug=2
ASC SAN client trace log: Run the command SANDRV +debug +ip3 on the
NetWare System Console. The trace log will be written to the log file
TRACELOG.XML located in the directory SYS:\SYSTEM.
Acer Altos® NAS 700 Solution Guide
111

Uninstall a SAN client
Do the following to uninstall SAN Client software:
Operating System Command/Instructions
Windows NT / Windows 2000 You can use
Add/Remove Programs
from the
Control Panel or:
1. Insert the ASC installation CD in to your
CD-ROM drive.
2. Select
Ins all Products
-->
Install ASC SAN
Client
and follow the on-screen instructions
to uninstall the Client. If you will be
installing a newer version of the Client
software, you will have to reboot the
machine during the un-install process.
Afterwards, you will have to run the SAN
Client installation again to install the new
software.
t
Linux Log on to the system as root and remove the
client software by executing the following
command:
rpm -e sanclient
NetWare Refer to the sanon.ncf file in the sys:\system
directory to find the files that need to be
removed.
Acer Altos® NAS 700 Solution Guide
112

MANAGE THE ASC SERVER
The ASC Server is a storage server designed to require little or no maintenance.
All day-to-day ASC administrative functions can be performed through the ASC
Console. However, there may be situations when direct access to the Server is
required, particularly during initial setup and configuring of physical storage
devices attached to the Server or for troubleshooting purposes.
If access to the Server’s operating system is required, it can be done either
directly or remotely from computers on the SAN.
Start the ASC Server
Execute the following commands to start the ASC Server processes:
cd /usr/local/asc/bin
./asc start
You should see the processes start.
If the server is already started, you can use
./asc restart
to stop and then start
the processes
Set ASC to start automatically upon bootup
Execute the following commands:
From the directory /etc/rc.d/rc3.d on the Server, enter the following command:
ln -s /usr/local/asc/bin/asc S99asc
This command is case sensitive. The file
S99asc
will be created. You can verify
using the command: ls -l S99asc
Reboot the server to verify ASC starts.
To stop ASC from starting on bootup, delete the file /etc/rc.d/rc3.d/S99asc.
Acer Altos® NAS 700 Solution Guide
113

Stop the ASC Server
Warning: Stopping the ASC Server processes will shut down all access to the
storage resources managed by the Server. This can halt processing on your
application servers, or even cause them to crash, depending upon how they
behave if a disk is unexpectedly shut off or removed. It is recommended that
you make sure your application servers are not accessing the storage resources
when you stop the ASC Server processes.
To shut down the ASC Server processes, execute the following commands:
cd /usr/local/asc/bin
./asc stop
You should see the processes stopped
Linux ASC servers enabled with NAS
To allow the ASC server to shut down smoothly when using “reboot”,
“shutdown”, or "halt" commands, add the following symbolic links in the
/etc/rc.d/rc0.d and /etc/rc.d/rc6.d directories:
ln -s /usr/local/asc/bin/asc K00asc
This will force Linux to stop ASC before stopping NFS and networking services.
Acer Altos® NAS 700 Solution Guide
114

Log into the ASC Server
You can log in directly from a keyboard/display connected directly to the
Server. There is no graphical user interface (GUI) shell required.
By default, the root user is the only user that has login privileges to the
operating system. Other ASC administrators do
not
.
To log in, enter the username and the password for the root user.
Warning: You should not allow login access to your ASC Server to anyone
except you most trusted system o storage admin strators. Administrators w th
login access to the Server have the ability to modify, damage or destroy data
managed by the Server.
r r i i
Telnet access
By default, ASC administrators do not have telnet access to the Server. The
Server is configured to deny all TCP/IP access, including telnet.
(Linux Server only) To grant telnet access to another computer on the network:
Log into the Server directly (on the local console keyboard and display).
Change the etc/passwd file.
For the appropriate administrator, change the line that looks like:
Username:/dev/nul:/dev/null
To:
Username:/homedirectory:/bin/bash
Where Username is an actual administrator name and homedirectory is the
actual home directory.
Note: For a more secure session, you may want to use the program
ssh
, which is
supplied by some versions of the Linux operating system. Please refer to the
Linux manual that came with your operating system for more details about
configuration.
Acer Altos® NAS 700 Solution Guide
115

Check the ASC Server processes
You can type the following command from the shell prompt to check the ASC
Server processes:
cd /usr/local/asc/bin
./asc status
On Linux, you should see the following:
Acer Altos® NAS 700 Solution Guide
116

Check physical resources
When adding physical resources or testing to see if the physical resources are
present, the cat /proc/scsi/scsi command can be executed from the shell prompt
in Linux:
These commands display the SCSI devices attached to the ASC Server. For
example, in Linux you will see something similar to the following:
Acer Altos® NAS 700 Solution Guide
117

NAS CONFIGURATION Network Attached Storage, or NAS, is another piece of the storage
management picture.
NAS refers to storage and data that can be accessed directly from the storage
network and represents a quick and easy way to add general purpose,
shareable, storage space for users and groups. With NAS, users can access data
and storage via a network interface using protocols including NFS (Network
File System) and CIFS (Common Internet File System).
NAS contrasts with SAN in several key ways:
• NAS offers shared files/folders instead of devices (SAN).
• SAN storage provides block level data storage and is ideal for high
performance, low latency applications, such as databases.
• NAS uses file-based access and is ideal for providing data and file
sharing for users and groups.
Implemented together, SAN and NAS help to reduce costs and simplify storage
and data management.
Before ASC, a NAS box was a separate storage device with a built-in network
interface, network operating system, and storage allocation software (basically
a simplified, dedicated file server). The NAS box was plugged directly onto the
corporate LAN, making itself accessible with one or multiple “file shares”. Users
and groups were assigned read/write privileges and a space quota. As the
number of users grew, and as free space became low, additional NAS boxes
could be plugged in.
This architecture has become more of a problem than a long-term solution.
Traditional NAS boxes become yet another piece of hardware requiring their
own backup, space allocation, and management GUI.
In ASC, NAS is simply another network storage service on your storage
network. NAS uses the same storage devices that SAN uses, eliminating the
need for separate devices. Another advantage of providing NAS within ASC is
that the advanced storage options such as snapshot and mirroring are
uniformly applied to both SAN and NAS resources under a single set of storage
management policy.
The NAS clients can be located anywhere on the network, as long as they have
access to the ASC Server.
Acer Altos® NAS 700 Solution Guide
118

All NAS configuration is done through the ASC Console and can be found
under the
NAS Resources
and
NAS Clients
objects in the tree.
Note: If you do not see the NAS objects, the NAS option is not loaded on your
ASC Server. To enable it, you will need to start the Console, connect to this
server, right-click on the server and select
Options --> Enable NAS
.
When you highlight the
NAS Resources
object, a list of current NAS Resources is
displayed in the right pane. Under each NAS Resource, you will see a list of
folders and shares. If the folder has a hand holding it, it has been assigned as a
share.
There are two types of NAS clients you will see:
• Windows clients - These clients use the Common Internet File
System (CIFS) protocol to work together and share documents.
Because many operating systems support CIFS, it is possible to have
clients using other operating systems listed as Windows clients.
• NFS clients - These clients are usually Unix clients using the
Network File System (NFS) protocol.
To update the list of users/groups, right-click on the
Windows Clients
object
and select
Refresh Windows Clients
.
Acer Altos® NAS 700 Solution Guide
119

Information on the
Connection(s , Share(s ,
and
Locked File(s)
tabs is updated
every few seconds. You can set the interval by right-clicking on the
Windows
Clients
object and selecting
Start Connection Statu Ref e h
.
) )
s r s
General NAS configuration sequence
The configuration of NAS requires several steps that are outlined below:
1. Prepare for authentication.
If you are using Active Directory, Access Control Lists (ACLs), or
Network Information Service (NIS), verify that the appropriate
packages are installed before enabling NAS and make any appropriate
configuration changes.
Refer to the Active Directory, Access Control Lists (ACLs), or Network
Information Service (NIS) sections for more details.
2. Enable NAS.
(NFS protocol only) Add N.
You do not need to add Windows clients. If you are using the Share
authentication mode, any Windows client can access a share (provided
he/she knows the password). In Server or Domain authentication
mode, the list of users comes from the authentication server.
3. Create a NAS resource.
(Optionally) Limit the amount of storage each Windows user can have.
4. Add/share folders and assign clients.
You do not need to create each user’s home directory if [homes] is
enabled on your ASC server running in server or domain mode. Refer
to Homes for more information.
5. Map/mount the share.
Acer Altos® NAS 700 Solution Guide
120

Prepare for authentication
There are three security modes that you can use to authenticate users/groups
trying to access NAS shares.
Share mode - Authentication is done by a set of passwords (one
full access
password and one
read only
password) that are set from the Console. This
mode does not use an authentication server.
Domain mode - The authentication server must be a Primary Domain Controller
(PDC) for pure Windows NT or mixed Windows NT/2000 domains, or a Domain
Controller for native Windows 2000 domains. The ASC Server and all NAS
clients must belong to the domain controlled by this PDC/Domain Controller.
Before you activate
Domain
mode, you will need to create a computer account
for the ASC Server in the domain.
• For a Windows 2000 domain, create the account for the ASC Server
from
Admin strative Too s
-->
Act ve Directory Users and Computers
-->
Computers.
After creating the account, right-click on the created
account and select
Reset Account
. If the computer account for the ASC
Server has already been created in the domain, right-click the account
and select
Reset Account
, to join the domain again.
i l i
i l
• For a Windows NT 4.0 domain, create the account for the ASC Server
from
Admin strative Too s
-->
Server Manager for Domains.
If the
computer account for the ASC Server already exists in the domain, you
have to delete the ASC Server account and then add the server again.
NOTE: If you ever need to replace your ASC Server (i.e. you replace the server’s
hard disk), you will need to reset/re-create the computer account for the ASC
Server so that it can authenticate itself in the domain.
Server mode - Any Windows NT (Server or Workstation), or Windows 2000
(Server or Professional) computer (including a PDC/Domain Controller) can be
used to authenticate users.
If you are not using a PDC/Domain Controller for authentication, group
information stored on the PDC/Domain Controller cannot be accessed. Only
the users in this server (not including local users) are valid users.
If you use a PDC/Domain Controller for authentication, the ASC Server does not
need to log into the NT domain controlled by the PDC/Domain Controller.
NOTE: It is important that you do not change your authentication mode once
you begin using your NAS system. If you do change it, you will lose all of your
Windows client assignments and/or passwords.
Acer Altos® NAS 700 Solution Guide
121

The authentication modes are summarized in the following table:
Domain Mode Server Mode Share Mode
Requires an
authentication
server.
Yes. Authentication server
must be a PDC/Domain
Controller.
Yes. Any server,
including a Domain
Controller.
No
Requires ASC
Server & NAS
clients to belong to
the domain.
Yes No No
ASC Server
retrieves user and
group accounts
from
authentication
server.
Yes Retrieves user
information. Will
retrieve group
information if
authentication server is
a PDC/Domain
Controller.
No
Uses only
passwords for
authentication.
No No Yes
Acer Altos® NAS 700 Solution Guide
122

Active Directory
If your Domain controller is running Windows 2000 Server, the ASC Server can
be configured to utilize Microsoft’s Active Directory to obtain users and groups.
Both Domain and Server security modes can make use of Active Directory.
If you will be using Active Directory, you will need the following:
• Account for ASC - This account should have minimal security, similar to
that of the
guest
account (do not use an
Adm nistrator account
or
User
with admin strator rights
). The account will be used by ASC to access
the active directory that ASC will browse to identify the users/groups
that will have access to NAS shares. For a more secure account, you can
limit this account to have
read access
only to the Organizational Units
(OUs) that will be browsed by ASC.
i
i
• Your ASC Server and your Active Directory Server must have their
clocks synchronized to within five minutes of each other. If they are
not synchronized, you can use the
date
command on your ASC Server
(Linux or Solaris) to adjust the date and time. However, the system
clock on a PC can “drift” over time. Therefore we recommend that you
use an automated synchronization service to adjust the system’s clock.
Refer to the
nptd
service on Linux, or
xntpd
on Solaris, and the
Windows Time
service on Windows for more information.
• The following packages must be installed on a Linux ASC Server
before
enabling NAS:
cyrus-sasl-1.5.
x
.rpm
cyrus-sasl-gssapi-1.5.
x
.rpm
cyrus-sasl-md5-1.5.
x
.rpm
cyrus-sasl-plain-1.5.
x
.rpm
krb5-libs-1.2.
x
.rpm
openldap-2.0.
x
.rpm
You can get these packages from the appropriate directory on the ASC CD:
Utilities/kernel-2.4.21-ipstor/ActiveDirectory
Note: ASC does not support Active Directory's Nested Groups.
Acer Altos® NAS 700 Solution Guide
123

Network Information Service (NIS)
The ASC Server can be configured to utilize the Network Information Service
(NIS) to obtain a list of users and groups.
If you will be using NIS, you will need to install and configure the NIS client on
the ASC Server. On Linux Red Hat v7.3
1. From the ASC Server, type:
domainname X
where
X
is the domain name (Example: acer.com)
2. Edit the
/etc hosts
file and add the following information:
NIS_server_IP
NIS_server_name
For example:
/
NIS_server_IP 10.1.1.4
NIS_server_name server1
3. Edit /etc/yp.conf and add the following information:
domain X server NIS_server_name
ypserver NIS_server_name
For example:
domain acerstor.com server server1
ypserver server1
4. Edit /etc/nsswitch.conf and edit the following lines:
passwd: files nisplus
group: files nisplus
Change these two lines to:
passwd: files nis
group: files nis
5. Execute the following command:
ypbind
The NIS client should now be running.
6. To confirm that everything is running properly, execute the following
Acer Altos® NAS 700 Solution Guide
124

command:
getent passwd
This command should return a user list from the ASC Server and the NIS server.
Notes:
• If the NIS client is rebooted, you need to repeat steps 1 and 5 to start
the NIS client.
• To stop using the NIS client type:
killall ypbind.
Acer Altos® NAS 700 Solution Guide
125

Enable NAS
1.
In the Console, right-click on the server and select
Options --> Enable
NAS.
2. Select which security mode you will use to authenticate users/groups.
There are three security modes that you can use to authenticate users/groups
trying to access NAS shares.
Share mode - (Default) Authentication is done by a set of passwords (one
full
access
password and one
read only
password) that are set from the Console.
This mode does not use an authentication server.
Domain mode - The authentication server must be a Primary Domain Controller
(PDC) for pure Windows NT or mixed Windows NT/2000 domains, or a Domain
Controller for native Windows 2000 domains. The ASC Server and all NAS
clients must belong to the domain controlled by this PDC/Domain Controller.
Server mode - Any Windows NT (Server or Workstation), or Windows 2000
(Server or Professional) computer (including a PDC/Domain Controller) can be
used to authenticate users.
NOTE:
It is important that you do not change your authent cat on mode once
you begin using your NAS system. If you do change it, you will lose all of your
i i
Acer Altos® NAS 700 Solution Guide
126

share assignmen s. t
For more information about authentication modes, refer to Prepare for
authentication.
3. (Domain and Server modes) Enter your authentication servers and
domain information.
Primary Authentication Server
- Enter the name of the server (not an IP
address) from which the ASC Server will get the user account information. The
ASC Server will use this server to authenticate users when they try to share a
NAS resource. The server's name must be resolvable.
Backup Authenticat on Server
- You can optionally enter a server name (not an
IP address) to use for authentication if the primary authentication server is a
PDC and is not available. If your primary authentication server is a PDC, the
backup authentication server has to be your BDC. The server's name must be
resolvable.
i
Domain/Workgroup
- For
Domain mode
, enter the NT domain that the ASC
Server must join. For
Server mode
, enter the workgroup that the ASC Server
must join. If you are using Active Directory you will not see this field.
Acer Altos® NAS 700 Solution Guide
127

4. (Domain and Server modes with Active Directory)
Enter information about the account ASC will use to log into Active
Directory.
User
- Enter the account ASC will use to log into Active Directory.
Password
- Enter a valid password for this account.
Confirm Password
- Re-enter the password for this account.
Bind Point
- You can use the
Bind Point
to mark where in the OU tree ASC will
start browsing from. This is useful if ASC’s user account does not have root
access to the entire OU tree. Without this access, ASC cannot see anything in
the tree. In this case, enter a
Bind Point
to direct ASC to a starting point or a
single tree such as the /Engineering or /Accounting tree. If you leave this field
blank or enter “/”, ASC will start at the root of this OU.
(Domain and Server modes with Active Directory) Select the organizational
units to which you will offer NAS shares.
Acer Altos® NAS 700 Solution Guide
128

5. Click in the checkbox next to the OUs to which you want to offer NAS
shares.
If you select the checkbox next to the root (/), it will select all OUs.
Acer Altos® NAS 700 Solution Guide
129

6. (Share mode) Enter the workgroup that the ASC Server must join.
Enter the existing workgroup of your ASC Server or you can group all of your
ASC Servers in a new workgroup. This can be useful for locating your ASC
Servers in your Windows Explorer.
7. (All authentication modes) Enter a comment and the applicable client
code page.
Acer Altos® NAS 700 Solution Guide
130

Comment
- Enter a description of the ASC Server. This description will be
displayed in the
Comment
field of Windows Explorer, such as when you see a
list of computers under
My Network Places
.
Client Code Page
- Specify the DOS code page that clients accessing Samba are
using. To determine what code page a Windows client is using, open a DOS
command prompt and type the command chcp. This will output the code
page.
(All authentication modes) Select how you want to reserve User IDs.
Acer Altos® NAS 700 Solution Guide
131

UIDs are associated with users on your system (such as administrators).
Auto Selection lets you set the maximum number of UIDs that ASC should use
for authentication of your NAS users and then automatically reserves an
unused range.
Manual Selection lets you select exactly which range(s) to use. If you select this,
you will need to select an available UID range and designate a starting and
ending UID.
8. (Server or Domain Mode only) Select how you want to reserve Group
IDs (GIDs). GIDs are associated with groups on your system.
Auto Selection
lets you set the maximum number of GIDs that ASC should use
for authentication of your NAS groups and then automatically reserves an
unused range.
Manual Selection
lets you select exactly which range(s) to use. If you select this,
you will need to select an available GID range and designate a starting and
ending GID.
9. (All authentication modes) Confirm all information and click
Finish
to
start the NAS daemons.
If you want to update these settings later, right-click on the
Windows Clients
object (under
NAS Clients
) and select
Properties
or
Set Security Mode
.
Acer Altos® NAS 700 Solution Guide
132

Add NFS clients
1. Right-click on the
NFS Clients
object and select
Add
.
2. Enter information as applicable.
Display Name
- This is the name displayed in the Console for this group of one
or more NFS clients. For example, you may want to enter
Finance Department
to indicate where these clients are located.
Machine(s)
-
Linux
:These are the machines that will become NFS clients. You
can enter an abbreviated name that can be resolved, a fully qualified domain
name, or an IP address for a machine. You can also include all machines on an
IP sub-network by specifying an IP address and netmask pair as
address/netmask.
Machine names can use the wildcard characters * and ?. For example,
unixbox*
or
unixbox?
includes all clients in that subnet and
*.acer.com
matches all clients
in the domain
acer.com
. But
10.1.1.*
or
10.1.1.?
are not acceptable.
Solaris
: You can use a DNS domain name in the access by preceding the actual
domain name with a dot, such as:
(server1.storageserver.com .storageserver.com)
or an IP network:
(single host: "@192.168.10.2/32", subnet: "@192.168" or "@192.168.0.0" or
"@192.168.132/16).
Acer Altos® NAS 700 Solution Guide
133

In above example, the "/16" indicates that the first 16 bits in the address are to
be used as the mask. For more information, refer to the Solaris share_nfs(1M)
man page.
Comment
- You can optionally enter a description or explanation in this field.
This information will be displayed in the right pane of the Console for this
client.
Create a NAS Resource
The maximum number of NAS Resources that can be created is 64. If configured
as part of a failover set, the combined number of NAS Resources on each ASC
Server must be less than or equal to 64.
1. Right-click on the
NAS Resources
object and select
Create NAS Resource
Wizard
.
2. Select how you want to create this NAS Resource.
Custom
lets you select which physical device(s) to use and lets you designate
how much space to allocate from each.
Express
lets you designate how much space to allocate and then automatically
creates a NAS Resource using all available devices.
Batch
lets you create multiple NAS Resources at one time. These NAS Resources
will all be the same size.
Acer Altos® NAS 700 Solution Guide
134

If you select
Custom
, you will see the following windows:
Acer Altos® NAS 700 Solution Guide
135

If you select
Batch
, you will see the following windows:
Acer Altos® NAS 700 Solution Guide
136

3. (
Express
and
Custom
only) Enter a name for the new NAS Resource.
You cannot use blanks or the following characters in the resource name such as
< > " & $ / \ ' ( ) % # : ; | * ` ?
4. Enter information about your file system.
Acer Altos® NAS 700 Solution Guide
137

File System
- ASC automatically detects the file systems supported by the
system. If the server has the required ACL rpms installed,
XFS
will appear in the
list; otherwise only
EXT3
and
EXT2
will appear.
Block Size
- The minimum amount of space to use for each file. For example, if
you keep the default of 4, each file will minimally be 4k in size.
Synchronous File I/O
- Provides file system caching. If selected, there will be no
file system caching. This offers greater data integrity but impacts performance.
Journaling Mode
- (Linux EXT3 only) Specifies the journaling mode for file data.
Metadata is always journaled.
-
ournal:
All data is committed into the journal prior to being written into the
main file system.
J
-
Ordered:
This is the default mode. All data is forced directly out to the main
file system prior to its metadata being committed to the journal.
-
Writeback:
Data ordering is not preserved. Data may be written into the main
file system after its metadata has been committed to the journal. This is said to
be the highest-throughput option. It guarantees internal file system integrity,
but it can allow old data to appear in files after a crash and journal recovery.
Confirm that all information is correct and then click
Finish
to create the NAS
Resource. You should wait until the NAS Resource is attached and mounted
before continuing with folder assignments.
NOTE: After creating your ASC NAS resources, check the ASC Server for the
following file: /etc/group
cat the /etc/group file and note the number for the
nasgrp
.
When using NFS-mounted ASC NAS Resources, log in with a user account that is
a member of the group number for
nasgrp
.
Acer Altos® NAS 700 Solution Guide
138

Limit the amount of storage each Windows user can have.
1. Right-click on the NAS Resource and select
Quota Manager
.
You can also right-click on the
Users
object (under
Windows Clients
) or on a
specific Windows Client and select
Set Quota
.
The default is zero, which means there is no limit.
2. Select one or more clients and click the
Set Selec ed Quota
button.
t
When a Windows Client's usage hits the
Soft Limit
, they will be warned.
When the Client's usage hits the
Hard Limit
, they will be prevented from using
additional storage.
Acer Altos® NAS 700 Solution Guide
139

Restore quota data
If you lose the quota information due to filesystem corruption or user error,
you can re-apply the quota settings by right-clicking on the NAS Resource and
selecting
Resync Quota
.
Add/share a folder and assign clients
You do not need to create each user’s home directory if [homes] is enabled on
your ASC server. Refer to Homes for more information.
1.
Right-click on a NAS Resource or a folder and select
New Share.
You can also select
New Folder
. Any time after creating the folder, you can
assign clients to it by right-clicking and selecting
Sharing
.
2. Enter a folder name.
The folder name cannot exceed 238 characters.
Acer Altos® NAS 700 Solution Guide
140

3. Enter a share name and indicate if you want Windows clients to have
access to this share.
Share names cannot start with a dot or contain the following characters \ / : * ?
” < > | # % [ ] = + ; ,
Acer Altos® NAS 700 Solution Guide
141

4. (Windows clients) Enter permissions for the Windows clients who will
access the share.
Acer Altos® NAS 700 Solution Guide
142

If you add new Windows users/groups to your server at a later time, you can
assign shared folders to them in two ways:
• You can right-click on the new user in the tree and select
Assign Share
.
• You can right-click on the shared folder, select
Sharing
, click on
the
Permission
button, and click on the
Assign Windows Clients
button.
5. (NFS clients) Enter permissions for the NFS clients who will access the
share.
root_squash all_squash Action
- - No UIDs are mapped
X - UID=0 (root user) is remapped to
nfsnobod:nasgrp (default)
X X All UIDs are mapped to
nfsnobod:nasgrp
Acer Altos® NAS 700 Solution Guide
143

If you use ASC’s Failover option, we recommend you use the
Sync
and
No_wdelay
options.
If you add new NFS clients at a later time, you can assign shared folders to
them in two ways:
• You can right-click on the new client in the tree and select
Assign
Share
.
r
\\
r
• You can right-click on the shared folder, select
Sharing
, select the
NFS
tab, and click the
Assign NFS Client
button.
Map/mount the share
Windows clients
You should map a share for each Windows client so that they have access to
the share. Do the following on each Windows client’s computer:
1. Open
Windows Explorer
(or
My Computer
).
2. Select
Tools
-->
Map Network D ive
.
3. Set the path to the shared folder.
The path is:
hostname\sharename
Note that if [homes] is enabled on your ASC server running in server or domain
mode, users can map to
\\hostname\
homes or
\\hostname\username
. Refer to
Homes for more information.
4. Enter login information.
For
Share
mode, enter the password you set when you created the share. You
can leave the
Connect As
field blank.
For
Server
and
Domain
modes, enter the user’s account name in the
Connect As
field and the user’s password. For
Domain
mode, be sure to enter the user’s
full account name (including domain name).
If your Windows NT/2000 client is authenticated into one domain while your
ASC Server is part of another domain, you must enter the following into the
Connect As
or
Username
field:
where
DomainX
is the name of the domain with the drive you wish to map and
Use Y
is the username allowed on that Windows machine. Enter the correct
password for
UserY
.
Acer Altos® NAS 700 Solution Guide
144

NFS clients
You must mount a share for each NFS client so that they have access to the
share. Do the following on each NFS client’s computer:
1. Create a directory. (For example: /mnt/share)
2. Locally, mount the share.
mount
hostname
:/nas/
nasresourcename
/
foldername
/mnt/share
Note: In the path above, /nas/ is not a variable and must be included in the
path.
You can use the following Unix utility to list all of the shares:
showmount -e <ASCServerName>
3. (AIX clients only) The AIX client uses a high port (above 1024) for NFS.
In order for NAS to work correctly, the following line needs to be
added to the /etc/rc file:
Acer Altos® NAS 700 Solution Guide
145

Audit NAS shares
You can set ASC to audit the activity in Windows NAS shares. This feature
tracks when users do any of the following:
• Connect/disconnect to/from a share
• Create and delete directories
• Open a file
• Rename a file
• Delete a file
• Change permissions
To use the auditing feature:
1. Create a NAS Resource.
The audit log is a text file that contains the NAS activity. If you will be auditing
multiple shares, you need to make this NAS Resource large enough to hold all
of your audit logs.
Note: We recommend creating the NAS Resource/share on a different physical
device than the NAS Resources you will be auditing so that the performance of
those NAS Resources is not impacted.
2. Create a share on the newly created NAS Resource that will be
used to store the audit log.
Right-click on the new NAS Resource and select
New Share
. Use the wizard to
create a share and give it a name such as “auditshare”.
3. Right-click on any existing share and select
Sharing
-->
Advanced
button.
If [homes] is enabled on your ASC server running in server or domain mode,
you can easily audit all NAS shares beneath the [homes] share by selecting
Windows Clients
-->
Properties
-->
Homes
tab. Refer to Homes for more
information.
4. Select
Audit
and select the share (i.e. “auditshare”) that should
hold your audit data for this share.
Note that you cannot select
Auditing
and
Anti-Virus
for the same share.
Note: The “auditshare” should be assigned to a designated system auditor for
viewing of the audit data. To prevent compromising the audit, only the
designated auditor should have read/write access to it. It is possible to create
multiple audit shares and associate your data shares to them. This allows you to
designate different auditors and audit-shares for your collection of data shares.
Acer Altos® NAS 700 Solution Guide
146

NAS properties
You can set NAS properties or update your NAS configuration settings by right-
clicking on Windows Clients and selecting Properties.
The tabs you will see depend upon your authentication mode.
General
On the
General
tab, you can change your comment and/or client code page
and set the interval that determines how often ASC should poll the domain
controller for the latest users/groups.
Reserved UID/GID
On the
Reserved UID/GID
tabs, you can select available UID/GID range(s). GID
range is for Server and Domain modes only.
Activity Log
On the
Activity Log
tab, determine how long NAS information should be kept
for ASC reports.
NetBIOS Alias
On the
NetBIOS Alias
tab, you can set a NetBIOS alias for a Samba server, giving
the server more than one NetBIOS name.
Admin Users
(Server and Domain modes only) On the
Admin Users
tab, you can give a user
administrative rights by making the user
root
equivalent on the ASC Server.
Acer Altos® NAS 700 Solution Guide
147

Homes
(Server and Domain modes only) On the
Homes
tab, you can set [homes]
properties and select to audit all NAS shares.
[homes] is a Samba feature that permits users to map to a NAS share based on
their username. When you enable [homes], you do not need to create shares
for each user. Instead, when the user maps to [homes] on the ASC server, a
directory will be created for them based on their username.
When you check the
Share out use home directo y
option, you will see the
following:
r
Acer Altos® NAS 700 Solution Guide
148

Select the NAS resource on which the [homes] share will be located - Users will
map a share on this NAS resource in one of the following ways:
\\servername\homes (the system uses the username from their current login)
or
\\servername\username
Sub-directory on which [homes] share will be mapped - This sub-directory is a
folder that must already exist on a NAS resource. It becomes the root folder for
the [homes] share. Shares for users are created beneath, and relative to, this
folder. You may want to make this sub-directory a separate share that is
assigned to the system administrator only. This way the system administrator
can set ACLS, permissions, etc., and have the settings apply to all users.
Allow TimeView Creation by Users - Allows users to auto-mount a read-only
version of the latest TimeMark in order to recover data. TimeMark must be
enabled for the [homes] share. A TimeView will be automatically created when
the user maps to their share with a tilda:
\\servername\~homes (uses the username from their current login)
or
\\servername\~username
Length of time TimeView should be maintained (minutes) - How long the
Acer Altos® NAS 700 Solution Guide
149

TimeView should remain mounted. The TimeView will be deleted when this
length of time is reached.
Note: If the user is mapped to the TimeView when the length of time expires,
the TimeView will be deleted and recreated. This will cause the client to lose its
connection and the client will have to remap to the new TimeView.
Advanced
On the Advanced tab, you can change ASC’s default global Samba options.
For example, if you have an existing group that you are using, you can change
force group from the default nasgrp to your group, such as:
force group = engineering
You can alse set wins server and name resolve order if you do not have any
DNS set up and the server is on a different subnet than the CIFS clients. For
example:
wins server = 192.168.0.1
name resolve order = wins bcast host lmhosts
If you have Windows users that belong to more than 32 groups, you can set
cache supp groups to dynamically load the relevent groups that the user
belongs to based on the access required.
Acer Altos® NAS 700 Solution Guide
150

NAS directory permissions
You can set basic Unix permissions for NAS directories by right-clicking on a
NAS folder and selecting Directory Properties.
Acer Altos® NAS 700 Solution Guide
151

NAS file information
NAS clients use the shares assigned to them and, depending upon their access
rights, can create, share, read, and write files/folders as necessary, keeping the
following limitations/suggestions in mind:
• The maximum size of each NAS Resource is dependent upon the
operating system of the ASC Server. For RedHat v7.3, each NAS
Resource can be up to 2 TB in size. For RedHat v7.2, each NAS Resource
can be up to 1 TB in size. For Solaris UFS, each NAS Resource can be up
to 1 TB in size.
• The maximum file size is dependent upon the operating system of the
ASC Server. Solaris UFS has a 1 TB file size limit. RedHat v7.3 has a 2 TB
file size limit. RedHat v7.2 has a 1 TB file size limit. The client software
being used by the NAS user may limit this further. For example, NFS v2
has a <2 GB file size limit and CIFS has a 1 TB file size limit.
• You can have a maximum of 100 Windows users/groups per NAS share.
• Do not create files or directories on NFS mounted resources that would
be invalid when shared with Windows clients and vice versa. For
example, an NFS file or directory with the name * would be invalid for
Windows.
• The following names are reserved by Windows:
com1
-
com9
,
lpt1-lpt9
,
con
,
nul
,
prn
, or
aux
. Even though NFS/Unix clients can use them,
Windows clients cannot. Therefore, these names cannot be entered in
the Console.
• Folder names cannot start with a dot, contain a blank or contain the
following characters \ / : * ? ” < > | # %
• Share names cannot start with a dot or contain the following
characters \ / : * ? ” < > | # % [ ] = + ; ,
• NAS supports the Windows
read
and
write
files attributes.
• Folder attributes on NAS resources are not supported.
• If a Unix user creates NFS files that he/she want to share them with CIFS
(Windows) ASC clients, the Unix user needs to set his/her umask to 002
so that all NAS group members can have read/write access to the files.
• While ASC supports file locking for Windows files, there is no file
locking between Unix and Windows. This means that a Unix user could
open and write to a file that is open (locked) by a Windows user. This
is an inherent difference between Unix and Windows.
Acer Altos® NAS 700 Solution Guide
152

NAS utilities
ASC provides several utilities you can use to manage your NAS Resources. They
are accessible by right-clicking on a NAS Resource and selecting the appropriate
option:
•
Remove/Add Journal
- (Linux only) For backwards compatibility
purposes,
Remove Journal
turns an EXT3 filesystem into an EXT2
filesystem.
•
Format
- Formats the NAS Resource and deleting all information on it.
•
Mount
/
Unmount
- (Depending upon mount status) Allows you to
manually mount or unmount a NAS Resource on/from the ASC server.
Clients should be disconnected before unmounting.
File System Checking
- Performs a file check on a NAS resource and fixes any file
system errors. This option disconnects all clients before executing file system
check.
Expand a NAS Resource
Since NAS Resources do not represent actual physical resources, they can be
expanded as more storage is needed. The resource can be increased in size by
adding more blocks of storage from any unallocated space from the same
server.
We do not recommend expanding an EXT2 or EXT3 resource while clients are
accessing the drives. However, when expanding an XFS resource, NAS clients
can remain connected.
Acer Altos® NAS 700 Solution Guide
153

Access Control Lists (ACLs)
ACLs allow administrators to define more fine-grained access to files and
directories. Instead of assigning Windows clients permissions at the share level,
ACLs allow the permissions to be applied to the files and directories beneath
the share. ASC currently supports POSIX ACL.
If you are running ASC NAS in Server/Domain mode, you can assign a share to
several users. By default, all assigned users will have full or read-only access to
the entire share. Without ACL support, if you want one user to be able to read
and write to his/her files but not another's files, you would have to create
separate shares. With ACLs, this can be done from the Windows Explorer's
security tab without creating additional shares.
Using ACL attributes
For example, you have one share named “Data” and two users, UserA and
UserB. You want both users to have full access to a common sub-directory
called “Everybody” and you want each user to have full access to his/her own
directory. These are the steps you would take to accomplish this:
1. Create a share named "Data" and assign the admin user,
UserA, and UserB to the share.
2. As the admin user, go to your Windows Explorer and map the
share. For more information about mapping a share, refer to
Map/mount the share.
3. Modify the security of the base share by selecting
Properties
from Explorer and removing the “write” privilege from
‘nasgroup’.
4. Create three directories at the root of “Data”:
"UserADirectory",
"UserBDirectory",
"Everybody".
5. Right-click on the "UserADirectory" directory and select
Propert es -
->
Security
.
i
6. Add users UserA and UserB.
By default, the newly added users will only have read access.
7. To give write access, select UserA and check
Allow
for the
Full
Control
box.
8. Apply these same steps for the "UserBDirectory" and
"Everybody" directories.
Acer Altos® NAS 700 Solution Guide
154

For the "UserBDirectory" directory, give UserB
Full Control
.
For the "Everybody" directory, give both UserA and UserB
Full Control
.
As a result, when UserA or UserB maps to the "Data" share, each user will have
both read and write access to his/her own directory and the "Everybody"
directory, but only read access to each other’s directory.
Requirements
In order to use ACLs with NAS:
• The ASC Server must be running Red Hat 7.3 with 2.4.21-ipstor kernel
(XFS filesystem).
• The following RPMS must have been installed during the intial
installation:
libacl-2.0.9-0.i386.rpm
libattr-2.0.7-0.i386.rpm
dmapi-2.0.2-0.i386.rpm
acl-2.0.9-0.i386.rpm
attr-2.0.7-0.i386.rpm
xfsprogs-2.0.3-0.i386.rpm
xfsdump-2.0.1-0.i386.rpm
• You must be using Server or Domain mode for authentication.
• Your NAS Resource must be formatted as XFS. It cannot be an EXT3
resource.
Windows users belonging to more than 32 groups
If you have Windows users that belong to more than 32 groups, you can set a
Samba option to dynamically load the relevant groups that the user belongs to
based on the access required.
Right-click on
Windows Clients
-->
Propert es
-->
Advanced
tab -->
Add
.
i
Name: cache supp groups
Value: yes
Note that if the files and/or directories under the shares have very complicated
access control, this can have some performance impact.
Acer Altos® NAS 700 Solution Guide
155

Back up/restore extended attributes on Linux
When you perform a file-by-file backup or restore of your NAS shares you will
also want to back up/restore the extended attributes (ACL attributes and quota
information). There are no special steps needed for a raw device (image/block
level) backup/restore.
1. For backup:
Use “getfacl -R” and “getfattr -R-d” to back up the
ACLs/attributes.
These commands can be used to back up/export extended attributes of
filesystem objects and should be run in a simple batch file or by using the pre-
process command, if your backup application supports this. The files generated
by these commands should be backed up by your backup software because
they will be used during the restore process to restore ACLs and attributes.
The usage is as follows:
getfacl -R
source
>
file1
getfattr -R-d
source
>
file2
Where
source
is the name of the file or directory that will be backed up.
file1
is the name of the output file that will be used for restoring the ACLs
and
file2
is the name of the output file that will be used for restoring the extended
attributes.
The "-R" option is used to list the extended attributes of all files and folders
recursively.
Use your backup software to make a backup of your XFS filesystem including
file1
and
file2
.
For restore:
2. Use your restore software to restore your filesystem, directory, or
file(s).
Be sure to restore the files created using the
getfacl
and
getfattr
commands (
file1
and
file2
in our example). These files will be used to
apply the ACLs and attributes of the filesystem, directory, or file being
restored.
3.
Use “setfacl --restore” or “setfattr --restore” to apply the
restored attributes.
setfacl --restore=
file1
setfattr --restore=
file2
where
file1/file2
are the names of the output files created when using the
getfacl
or
getfattr
command.
For further information on the usage of these utilities, refer to the man pages.
Acer Altos® NAS 700 Solution Guide
156

Acer Altos® NAS 700 Solution Guide
157
