Acer Aspire One 1410 Users Manual JM11_MS Revision
752 to the manual 43cfc3eb-6244-4a7d-b2c2-028cce75defc
2015-01-25
: Acer Acer-Aspire-One-1410-Users-Manual-210875 acer-aspire-one-1410-users-manual-210875 acer pdf
Open the PDF directly: View PDF
.
Page Count: 256 [warning: Documents this large are best viewed by clicking the View PDF Link!]
- System Specifications
- System Utilities
- Machine Disassembly and Replacement
- Disassembly Requirements
- External Module Disassembly Process
- Main Unit Disassembly Process
- Main Unit Disassembly Flowchart
- Removing the Keyboard
- Removing the Upper Cover
- Removing the Button Board
- Removing the LCD Module
- Removing the LED Board
- Removing the Bluetooth Module
- Removing the I/O Board
- Removing the Mainboard
- Removing the CRT Board
- Removing the Thermal Module
- Removing the RTC Battery
- Removing the Speaker Modules
- LCD Module Disassembly Process
- LCD Reassembly Procedure
- Main Unit Reassembly Process
- Replacing the Speaker Modules
- Replacing the RTC Battery
- Replacing the Thermal Module
- Replacing the CRT Board
- Replacing the Main Board
- Replacing the I/O Card
- Replacing the Bluetooth Module
- Replacing the LED Board
- Replacing the LCD Module
- Replacing the Button Board
- Replacing the Upper Cover
- Replacing the Keyboard
- Replacing the Wireless LAN Module
- Replacing the DIMM Module
- Replacing the Hard Disk Drive
- Replacing the Battery
- Replace the Dummy Card
- Troubleshooting
- Jumper and Connector Locations
- FRU (Field Replaceable Unit) List
- Model Definition and Configuration
- Test Compatible Components
- Online Support Information
- Index

Aspire One 752/1810T/1410
Service Guide
PRINTED IN TAIWAN
Service guide files and updates are available
on the ACER/CSD web; for more information,
please refer to http://csd.acer.com.tw

II
Revision History
Please refer to the table below for the updates made on this service guide.
Date Chapter Updates

III
Copyright
Copyright © 2010 by Acer Incorporated. All rights reserved. No part of this publication may be reproduced,
transmitted, transcribed, stored in a retrieval system, or translated into any language or computer language, in
any form or by any means, electronic, mechanical, magnetic, optical, chemical, manual or otherwise, without
the prior written permission of Acer Incorporated.
Disclaimer
The information in this guide is subject to change without notice.
Acer Incorporated makes no representations or warranties, either expressed or implied, with respect to the
contents hereof and specifically disclaims any warranties of merchantability or fitness for any particular
purpose. Any Acer Incorporated software described in this manual is sold or licensed "as is". Should the
programs prove defective following their purchase, the buyer (and not Acer Incorporated, its distributor, or its
dealer) assumes the entire cost of all necessary servicing, repair, and any incidental or consequential
damages resulting from any defect in the software.
Acer is a registered trademark of Acer Corporation.
Intel is a registered trademark of Intel Corporation.
Pentium and Pentium II/III are trademarks of Intel Corporation.
Other brand and product names are trademarks and/or registered trademarks of their respective holders.

IV
Conventions
The following conventions are used in this manual:
SCREEN MESSAGES Denotes actual messages that
appear on screen.
NOTE Gives bits and pieces of additional
information related to the current
topic.
WARNING Alerts you to any damage that might
result from doing or not doing
specific actions.
CAUTION Gives precautionary measures to
avoid possible hardware or software
problems.
IMPORTANT Reminds you to do specific actions
relevant to the accomplishment of
procedures.

V
Preface
Before using this information and the product it supports, please read the following general information.
1. This Service Guide provides you with all technical information relating to the BASIC CONFIGURATION
decided for Acer's "global" product offering. To better fit local market requirements and enhance product
competitiveness, your regional office MAY have decided to extend the functionality of a machine (e.g.
add-on card, modem, or extra memory capability). These LOCALIZED FEATURES will NOT be covered
in this generic service guide. In such cases, please contact your regional offices or the responsible
personnel/channel to provide you with further technical details.
2. Please note WHEN ORDERING FRU PARTS, that you should check the most up-to-date information
available on your regional web or channel. If, for whatever reason, a part number change is made, it will
not be noted in the printed Service Guide. For ACER-AUTHORIZED SERVICE PROVIDERS, your Acer
office may have a DIFFERENT part number code to those given in the FRU list of this printed Service
Guide. You MUST use the list provided by your regional Acer office to order FRU parts for repair and
service of customer machines.

VI

VII
Table of Contents
System Specifications 1
Features . . . . . . . . . . . . . . . . . . . . . . . . . . . . . . . . . . . . . . . . . . . . . . . . . . . . . . . . . . . .1
System Block Diagram . . . . . . . . . . . . . . . . . . . . . . . . . . . . . . . . . . . . . . . . . . . . . . . . .4
Your Notebook Tour . . . . . . . . . . . . . . . . . . . . . . . . . . . . . . . . . . . . . . . . . . . . . . . . . . .5
Front View . . . . . . . . . . . . . . . . . . . . . . . . . . . . . . . . . . . . . . . . . . . . . . . . . . . . . . .5
Left View . . . . . . . . . . . . . . . . . . . . . . . . . . . . . . . . . . . . . . . . . . . . . . . . . . . . . . . .7
Right View . . . . . . . . . . . . . . . . . . . . . . . . . . . . . . . . . . . . . . . . . . . . . . . . . . . . . . .7
Base View . . . . . . . . . . . . . . . . . . . . . . . . . . . . . . . . . . . . . . . . . . . . . . . . . . . . . . .8
Rear View . . . . . . . . . . . . . . . . . . . . . . . . . . . . . . . . . . . . . . . . . . . . . . . . . . . . . . .8
Indicators . . . . . . . . . . . . . . . . . . . . . . . . . . . . . . . . . . . . . . . . . . . . . . . . . . . . . . .9
TouchPad Basics . . . . . . . . . . . . . . . . . . . . . . . . . . . . . . . . . . . . . . . . . . . . . . . .10
Using the Keyboard . . . . . . . . . . . . . . . . . . . . . . . . . . . . . . . . . . . . . . . . . . . . . . . . . .11
Lock Keys and embedded numeric keypad . . . . . . . . . . . . . . . . . . . . . . . . . . . .11
Windows Keys . . . . . . . . . . . . . . . . . . . . . . . . . . . . . . . . . . . . . . . . . . . . . . . . . .12
Hot Keys . . . . . . . . . . . . . . . . . . . . . . . . . . . . . . . . . . . . . . . . . . . . . . . . . . . . . . .13
Special Keys . . . . . . . . . . . . . . . . . . . . . . . . . . . . . . . . . . . . . . . . . . . . . . . . . . . .14
Hardware Specifications and Configurations . . . . . . . . . . . . . . . . . . . . . . . . . . . . . . .15
System Utilities 25
BIOS Setup Utility . . . . . . . . . . . . . . . . . . . . . . . . . . . . . . . . . . . . . . . . . . . . . . . . . . . .25
Navigating the BIOS Utility . . . . . . . . . . . . . . . . . . . . . . . . . . . . . . . . . . . . . . . . .25
Information . . . . . . . . . . . . . . . . . . . . . . . . . . . . . . . . . . . . . . . . . . . . . . . . . . . . .26
Main . . . . . . . . . . . . . . . . . . . . . . . . . . . . . . . . . . . . . . . . . . . . . . . . . . . . . . . . . .27
Security . . . . . . . . . . . . . . . . . . . . . . . . . . . . . . . . . . . . . . . . . . . . . . . . . . . . . . . .28
Boot . . . . . . . . . . . . . . . . . . . . . . . . . . . . . . . . . . . . . . . . . . . . . . . . . . . . . . . . . . .31
Exit . . . . . . . . . . . . . . . . . . . . . . . . . . . . . . . . . . . . . . . . . . . . . . . . . . . . . . . . . . .32
BIOS Flash Utility . . . . . . . . . . . . . . . . . . . . . . . . . . . . . . . . . . . . . . . . . . . . . . . . . . . .33
DOS Flash Utility . . . . . . . . . . . . . . . . . . . . . . . . . . . . . . . . . . . . . . . . . . . . . . . . .34
WinFlash Utility . . . . . . . . . . . . . . . . . . . . . . . . . . . . . . . . . . . . . . . . . . . . . . . . . .35
Remove HDD/BIOS Password Utilities . . . . . . . . . . . . . . . . . . . . . . . . . . . . . . . . . . . .36
Removing BIOS Passwords: . . . . . . . . . . . . . . . . . . . . . . . . . . . . . . . . . . . . . . . .37
Miscellaneous Utilities . . . . . . . . . . . . . . . . . . . . . . . . . . . . . . . . . . . . . . . . . . . . .38
Machine Disassembly and Replacement 41
Disassembly Requirements . . . . . . . . . . . . . . . . . . . . . . . . . . . . . . . . . . . . . . . . . . . .41
Related Information . . . . . . . . . . . . . . . . . . . . . . . . . . . . . . . . . . . . . . . . . . . . . . .41
Replacement Requirements . . . . . . . . . . . . . . . . . . . . . . . . . . . . . . . . . . . . . . . .41
Pre-disassembly Instructions . . . . . . . . . . . . . . . . . . . . . . . . . . . . . . . . . . . . . . .42
Disassembly Process . . . . . . . . . . . . . . . . . . . . . . . . . . . . . . . . . . . . . . . . . . . . .43
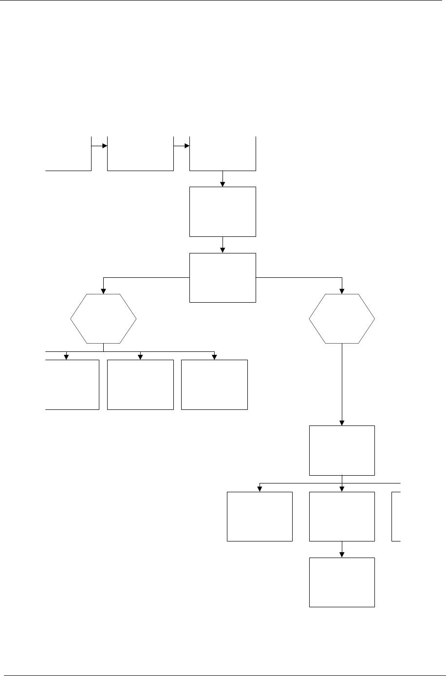
External Module Disassembly Process . . . . . . . . . . . . . . . . . . . . . . . . . . . . . . . . . . .44
External Modules Disassembly Flowchart . . . . . . . . . . . . . . . . . . . . . . . . . . . . .44
Removing the Battery Pack . . . . . . . . . . . . . . . . . . . . . . . . . . . . . . . . . . . . . . . .45
Removing the Dummy Card . . . . . . . . . . . . . . . . . . . . . . . . . . . . . . . . . . . . . . . .46
Removing the Hard Disk Drive Module . . . . . . . . . . . . . . . . . . . . . . . . . . . . . . . .47
Removing the DIMM Module . . . . . . . . . . . . . . . . . . . . . . . . . . . . . . . . . . . . . . .50
Removing the WLAN Module . . . . . . . . . . . . . . . . . . . . . . . . . . . . . . . . . . . . . . .52
Main Unit Disassembly Process . . . . . . . . . . . . . . . . . . . . . . . . . . . . . . . . . . . . . . . . .54
Main Unit Disassembly Flowchart . . . . . . . . . . . . . . . . . . . . . . . . . . . . . . . . . . . .54
Removing the Keyboard . . . . . . . . . . . . . . . . . . . . . . . . . . . . . . . . . . . . . . . . . . .56
Removing the Upper Cover . . . . . . . . . . . . . . . . . . . . . . . . . . . . . . . . . . . . . . . .58
Removing the Button Board . . . . . . . . . . . . . . . . . . . . . . . . . . . . . . . . . . . . . . . .61
Removing the LCD Module . . . . . . . . . . . . . . . . . . . . . . . . . . . . . . . . . . . . . . . . .64
Removing the LED Board . . . . . . . . . . . . . . . . . . . . . . . . . . . . . . . . . . . . . . . . . .66
Removing the Bluetooth Module . . . . . . . . . . . . . . . . . . . . . . . . . . . . . . . . . . . . .68

VIII
Table of Contents
Removing the I/O Board . . . . . . . . . . . . . . . . . . . . . . . . . . . . . . . . . . . . . . . . . . .69
Removing the Mainboard . . . . . . . . . . . . . . . . . . . . . . . . . . . . . . . . . . . . . . . . . .71
Removing the CRT Board . . . . . . . . . . . . . . . . . . . . . . . . . . . . . . . . . . . . . . . . . .73
Removing the Thermal Module . . . . . . . . . . . . . . . . . . . . . . . . . . . . . . . . . . . . . .74
Removing the RTC Battery . . . . . . . . . . . . . . . . . . . . . . . . . . . . . . . . . . . . . . . . .75
Removing the Speaker Modules . . . . . . . . . . . . . . . . . . . . . . . . . . . . . . . . . . . . .76
LCD Module Disassembly Process . . . . . . . . . . . . . . . . . . . . . . . . . . . . . . . . . . . . . .78
LCD Module Disassembly Flowchart . . . . . . . . . . . . . . . . . . . . . . . . . . . . . . . . .78
Removing the LCD Bezel . . . . . . . . . . . . . . . . . . . . . . . . . . . . . . . . . . . . . . . . . .79
Removing the Camera Board . . . . . . . . . . . . . . . . . . . . . . . . . . . . . . . . . . . . . . .82
Removing the LCD Panel . . . . . . . . . . . . . . . . . . . . . . . . . . . . . . . . . . . . . . . . . .83
Removing the LCD Brackets . . . . . . . . . . . . . . . . . . . . . . . . . . . . . . . . . . . . . . . .85
Removing the FPC Cable . . . . . . . . . . . . . . . . . . . . . . . . . . . . . . . . . . . . . . . . . .86
Removing the Antennas . . . . . . . . . . . . . . . . . . . . . . . . . . . . . . . . . . . . . . . . . . .87
LCD Reassembly Procedure . . . . . . . . . . . . . . . . . . . . . . . . . . . . . . . . . . . . . . . . . . .90
Replacing the Antennas . . . . . . . . . . . . . . . . . . . . . . . . . . . . . . . . . . . . . . . . . . .90
Replacing the FPC Cable . . . . . . . . . . . . . . . . . . . . . . . . . . . . . . . . . . . . . . . . . .93
Replacing the LCD Brackets . . . . . . . . . . . . . . . . . . . . . . . . . . . . . . . . . . . . . . . .94
Replacing the LCD Panel . . . . . . . . . . . . . . . . . . . . . . . . . . . . . . . . . . . . . . . . . .95
Replacing the Camera Board . . . . . . . . . . . . . . . . . . . . . . . . . . . . . . . . . . . . . . .97
Replacing the LCD Bezel . . . . . . . . . . . . . . . . . . . . . . . . . . . . . . . . . . . . . . . . . .98
Main Unit Reassembly Process . . . . . . . . . . . . . . . . . . . . . . . . . . . . . . . . . . . . . . . .101
Replacing the Speaker Modules . . . . . . . . . . . . . . . . . . . . . . . . . . . . . . . . . . . .101
Replacing the RTC Battery . . . . . . . . . . . . . . . . . . . . . . . . . . . . . . . . . . . . . . . .103
Replacing the Thermal Module . . . . . . . . . . . . . . . . . . . . . . . . . . . . . . . . . . . . .104
Replacing the CRT Board . . . . . . . . . . . . . . . . . . . . . . . . . . . . . . . . . . . . . . . . .105
Replacing the Main Board . . . . . . . . . . . . . . . . . . . . . . . . . . . . . . . . . . . . . . . . .106
Replacing the I/O Card . . . . . . . . . . . . . . . . . . . . . . . . . . . . . . . . . . . . . . . . . . .108
Replacing the Bluetooth Module . . . . . . . . . . . . . . . . . . . . . . . . . . . . . . . . . . . .110
Replacing the LED Board . . . . . . . . . . . . . . . . . . . . . . . . . . . . . . . . . . . . . . . . .111
Replacing the LCD Module . . . . . . . . . . . . . . . . . . . . . . . . . . . . . . . . . . . . . . . .113
Replacing the Button Board . . . . . . . . . . . . . . . . . . . . . . . . . . . . . . . . . . . . . . .115
Replacing the Upper Cover . . . . . . . . . . . . . . . . . . . . . . . . . . . . . . . . . . . . . . . .118
Replacing the Keyboard . . . . . . . . . . . . . . . . . . . . . . . . . . . . . . . . . . . . . . . . . .121
Replacing the Wireless LAN Module . . . . . . . . . . . . . . . . . . . . . . . . . . . . . . . .122
Replacing the DIMM Module . . . . . . . . . . . . . . . . . . . . . . . . . . . . . . . . . . . . . . .124
Replacing the Hard Disk Drive . . . . . . . . . . . . . . . . . . . . . . . . . . . . . . . . . . . . .126
Replacing the Battery . . . . . . . . . . . . . . . . . . . . . . . . . . . . . . . . . . . . . . . . . . . .128
Replace the Dummy Card . . . . . . . . . . . . . . . . . . . . . . . . . . . . . . . . . . . . . . . . .129
Troubleshooting 131
Common Problems . . . . . . . . . . . . . . . . . . . . . . . . . . . . . . . . . . . . . . . . . . . . . . . . . .131
Power On Issue . . . . . . . . . . . . . . . . . . . . . . . . . . . . . . . . . . . . . . . . . . . . . . . .132
No Display Issue . . . . . . . . . . . . . . . . . . . . . . . . . . . . . . . . . . . . . . . . . . . . . . . .133
Random Loss of BIOS Settings . . . . . . . . . . . . . . . . . . . . . . . . . . . . . . . . . . . .134
LCD Failure . . . . . . . . . . . . . . . . . . . . . . . . . . . . . . . . . . . . . . . . . . . . . . . . . . . .135
Built-In Keyboard Failure . . . . . . . . . . . . . . . . . . . . . . . . . . . . . . . . . . . . . . . . .136
TouchPad Failure . . . . . . . . . . . . . . . . . . . . . . . . . . . . . . . . . . . . . . . . . . . . . . .137
Internal Speaker Failure . . . . . . . . . . . . . . . . . . . . . . . . . . . . . . . . . . . . . . . . . .138
Internal Microphone Failure . . . . . . . . . . . . . . . . . . . . . . . . . . . . . . . . . . . . . . .139
HDD Not Operating Correctly . . . . . . . . . . . . . . . . . . . . . . . . . . . . . . . . . . . . . .140
USB Failure (Right up/down side) . . . . . . . . . . . . . . . . . . . . . . . . . . . . . . . . . . .141
Other Failures . . . . . . . . . . . . . . . . . . . . . . . . . . . . . . . . . . . . . . . . . . . . . . . . . .141
Intermittent Problems . . . . . . . . . . . . . . . . . . . . . . . . . . . . . . . . . . . . . . . . . . . . . . . .142
Undetermined Problems . . . . . . . . . . . . . . . . . . . . . . . . . . . . . . . . . . . . . . . . . . . . . .142

IX
Table of Contents
POST Code Reference Tables . . . . . . . . . . . . . . . . . . . . . . . . . . . . . . . . . . . . . . . . .143
Jumper and Connector Locations 147
Mainboard Top View . . . . . . . . . . . . . . . . . . . . . . . . . . . . . . . . . . . . . . . . . . . . .147
Mainboard Bottom View . . . . . . . . . . . . . . . . . . . . . . . . . . . . . . . . . . . . . . . . . .148
Clearing Password Check and BIOS Recovery . . . . . . . . . . . . . . . . . . . . . . . . . . . .149
Mainboard CMOS Discharge . . . . . . . . . . . . . . . . . . . . . . . . . . . . . . . . . . . . . .149
BIOS Recovery by Crisis Disk . . . . . . . . . . . . . . . . . . . . . . . . . . . . . . . . . . . . .150
FRU (Field Replaceable Unit) List 151
Exploded Diagrams . . . . . . . . . . . . . . . . . . . . . . . . . . . . . . . . . . . . . . . . . . . . . . . . .151
Main Assembly . . . . . . . . . . . . . . . . . . . . . . . . . . . . . . . . . . . . . . . . . . . . . . . . .152
LCD Assembly . . . . . . . . . . . . . . . . . . . . . . . . . . . . . . . . . . . . . . . . . . . . . . . . .153
FRU List . . . . . . . . . . . . . . . . . . . . . . . . . . . . . . . . . . . . . . . . . . . . . . . . . . . . . . . . . .154
Screw List . . . . . . . . . . . . . . . . . . . . . . . . . . . . . . . . . . . . . . . . . . . . . . . . . . . . . . . . .160
Model Definition and Configuration 161
Aspire 1810T/1410 . . . . . . . . . . . . . . . . . . . . . . . . . . . . . . . . . . . . . . . . . . . . . . . . . .161
Aspire One 752 . . . . . . . . . . . . . . . . . . . . . . . . . . . . . . . . . . . . . . . . . . . . . . . . . . . . .219
Test Compatible Components 231
Aspire 1810T/1410 . . . . . . . . . . . . . . . . . . . . . . . . . . . . . . . . . . . . . . . . . . . . . . . . . .232
Aspire One 752 . . . . . . . . . . . . . . . . . . . . . . . . . . . . . . . . . . . . . . . . . . . . . . . . . . . . .236
Online Support Information 241
Index 243

X
Table of Contents

Chapter 1 1
System Specifications
Features
Below is a brief summary of the computer’s many features:
Operating System
• Genuine Windows Vista ®
• Genuine Windows® 7 Home Premium 64-bit2 (AO752)
• Genuine Windows® 7 Home Basic 64-bit2 (AO752)
• Genuine Windows® 7 Starter 32-bit (AO752)
Platform
• Intel® Core™2 Solo processor*
• Intel® Celeron® mobile processor*
• Mobile Intel® GS45 Express Chipset
• Intel® Wireless WiFi Link 5100*
• Acer InviLink™ Nplify™ 802.11b/g/Draft-N*
• Acer InviLink™ 802.11b/g System Memory
AO752
• Intel® Celeron® processor 723/743 (1 MB L2 cache, 1.20/1.30 GHz, 800 MHz FSB, 10 W),
supporting Intel® 64 architecture
• Intel® Celeron® processor SU2300 (1 MB L2 cache, 1.20 GHz, 800 MHz FSB,10 W), supporting
Intel® 64 architecture
System memory
• Dual-channel DDR2 SDRAM support:
• Up to 2 GB of DDR2 667 MHz memory, upgradeable to 4 GB using two soDIMM modules (for 32-
bit OS)
Display and graphics
• 16:9 aspect ratio
• 11.6" SD 1024 x 600
• 11.6" HD 1366 x 768
• Mobile Intel® GS45 Express Chipset
Storage subsystem
• 2.5” 9.5mm 160 GB or larger hard disk drive
• Multi-in-1 card reader
Chapter 1

2Chapter 1
Audio subsystem
• High-definition audio support
• Two built-in stereo speakers
• MS-Sound compatible
• Built-in digital microphone
• S/PDIF (Sony/Philips Digital Interface) support for digital speakers
Communication
• Integrated Acer Crystal Eye webcam, supporting 0.3-megapixel resolution
•WLAN:
• Intel® Wireless WiFi Link 5100
• Acer InviLink™ Nplify™ 802.11b/g/Draft-N
• Acer InviLink™ 802.11b/g
• LAN: Gigabit Ethernet; Wake-on-LAN ready
• WPAN: Bluetooth® 2.1+EDR
• WWAN: UMTS/HSPA at 850/900/1900/2100 MHz and quad-band GSM/GPRS/EDGE (850/900/
1800/1900 MHz)*
Privacy control
• Kensington lock slot
• BIOS user, supervisor, HDD passwords
Dimensions and Weight)
• 285 (W) x 204 (D) x 22.1/30 (H) mm (11.22 x 8.03 x 0.87/1.18 inches)
• 1.35 kg (2.97 lbs.) with 6-cell battery pack
Power subsystem
•ACPI 3.0
• 62.16 W 5600 mAh
• 47.52 W 4400 mAh
• 3-pin 30 W AC adapter
• ENERGY STAR®
Input devices
• 84-/85-/88-key keyboard
• Touchpad pointing device with two buttons
I/O interface
• Multi-in-1 card reader (SD/MMC/MS/MS PRO/xD)
• USB 2.0 port
• HDMI™ port with HDCP support
• External display (VGA) port

Chapter 1 3
• Headphones/speaker/line-out jack with S/PDIF support
• Microphone-in jack
• Ethernet (RJ-45) port
• DC-in jack for AC adapter
Environment
• Temperature:
• Operating: 5°C to 35°C
• Non-operating: -20°C to 65°C
• Humidity (non-condensing):
• Operating: 20% to 80%
• Non-operating: 20% to 80%
NOTE: The specifications listed above are for reference only. The exact configuration of the PC depends on
the model purchased.

4Chapter 1
System Block Diagram
FAN & THERMAL
P3
POWER8L H DI
PCB STACK UP
USB
DM I x 4
800/1066 M H z F SB
SAT A0
CRT
Connector
DDR 2-SODI M M
LVDS LED Panel
C onnector
VGA
667/800M H Z D DR I I
2.5H D D
LPC
CPU Core
SY ST EM 5V/3V
P21
P22
P3,4
PG 5,6,7,8,9,10
P15
P20
NOR T H BR I DGE
M icr o-F C B G A 956/10W
Penryn SFF UL V DC/SC
SOUTH BRIDGE
ICH9-M SFF
Cantiga SFF GS45
DDR Power
P24
LAYER 4: VCC
LAYER 3: IN1
LAYER 1: TOP
LAYER 5: IN2
LAYER 2: GND
LAYER 6: IN3
LAYER 7: GND
LAYER 8: BOT
DDR 2-SODI M M
P16
HDMI
Connector
TMDS HDMI Level Shifter
P22
Port 0
On Board USB2
Connector
P21
On Board USB3 Port 1
Card Reader
Alcor AU6433
Port 3
On Board USB0
P20
Port 6
MINI CARD 1
P19
Port 7
MINI CARD 2
P19
Port 2
CCD
P22
Port 4
BuleTooth
P21
Port 5
CPU
cahnge A
cahnge B
P22
PG 11,12,13,14
GLAN
A ther os A R 8131L
C onnector
P21
PCIE4 MINI CAR D 1
C onnector P19
MINI CARD 2
C onnector P19
PCIE5PCIE
PCIE1
P19
SI M C AR D
Connector
C onnectorIHDA
CODEC
P17
P21
R ealtek A L C 269X
LineOut/MIC
Speaker C onnector
P21
Speaker
Digital M I C L E D P anel
Connector P22
EC
P18
W i nbond W P C E 775L A 0D G
2M bytes
P18
FLASH
SPI
Connector
P21
TouchPAD
PS/2
8x16
P21
Keyboard
Connector
C K 505 ( QF N-64)
CLOCK
PG2
R T 8206B
I SL 6261A P25
R T 8207A P26
P27
V C C P 1.05V
R T 8202A
P28
1.5V
Discharge
G 9334/A O4466
P28
1.5V _S5
R T 9025
P28
P29
GFX
I SL 6263A
XTAL
Y2
14.318MHZ
XTAL
Y3
32.768KHZ
XTAL
Y4
32.768KHZ
XTAL
Y2
25MHZ
XTAL
Y1
12MHZ

Chapter 1 5
Your Notebook Tour
This section provides an overview of the features and functions of the notebook.
Front View
No. Icon Item Description
1 Acer Crystal Eye
webcam Web camera for video communication.
2 Microphone Internal microphone for sound recording.
3 Display screen Also called Liquid-Crystal Display (LCD), displays
computer output.
4 HDD Indicates when the HDD is active.
Num Lock Lights up when the Num Lock is activated.
Caps Lock Lights up when the Caps Lock is activated.
5 Keyboard For entering data into your computer
6 Touchpad Touch-sensitive pointing device which functions like
a computer mouse.

6Chapter 1
Closed Front View
7 Power Indicates the computer’s power status.
Battery Indicates the computer’s battery status.
1. Charging: The light shows amber when the light
is charging.
2. Fully charged: the light shows blue when in AC
mode.
Bluetooth Indicates the status of Bluetooth communication
(only for certain models)
Communication
indicator Indicates the status of WLAN/3G communication.
8 Click buttons
(left, and right)
The left and right buttons function like the left and
right mouse buttons.
9 Palmrest Comfortable support area for your hand when using
the computer.
10 Power button/
indicator Turns the computer on and off.
No. Icon Item Description
1 Bluetooth
communication
switch
Enables/disables the Bluetooth function.
2 3G/Wireless LAN
communication
switch
Enables/disables the 3G/Wireless LAN
function.
3 Speakers Left and right speakers deliver stereo audio
output.
No. Icon Item Description

Chapter 1 7
Left View
Right View
No. Icon Item Description
1 External display
(VGA) port Connects to a display device (e.g. external,
LCD monitor, LCD projector).
2 DC-in jack Connects to an AC adapter.
3 Ventilation slots Enable the computer to stay cool, even after
prolonged use.
4HDMI HDMI port Supports high definition digital video
connections.
5 USB 2.0 port Connects to USB 2.0 devices (e.g., USB
mouse, USB camera).
No. Icon Item Description
1 Multi-in-one card
reader Accepts Secure Digital (SD),
MultiMediaCard(MMC), Memory Stick(MS),
Memory Stick PRO (MS PRO), xD-Picture
Card (xD).
Note: Push to remove/install the card. ONly
one card can operate at any given time.
2 Headphones/
speaker/line-out
jack with S/PDIF
support.
Connects to audio line-out devices (e.g.,
speakers, headphones).
Microphone-in
jack Accepts inputs from external microphones.
3 USB 2.0 port Connects to USB 2.0 devices (e.g. USB
mouse).
4 Kensington lock
slot Connects to a Kensington-compatible
computer security lock.
5 Ethernet RJ-45)
port Connects to an Ethernet 10/100/1000-based
network.
g

8Chapter 1
Base View
Rear View
No. Icon Item Description
1 Battery bay Houses the computer’s battery pack.
Note: The battery shown is for reference only. Your
PC may have a different battery depending on the
model purchased.
2 Battery lock Locks the battery in position
3 Hard disk bay Houses the computer’s hard disk (secured with
screws)
4 Memory
compartment Houses the computer’s main memory.
5 Ventilation slots
and cooling fan Enable the computer to stay cool, even after
prolonged use.
Note: Do not cover or obstruct the opening the fan.
6 Battery release
latch Releases the battery for removal.
No. Icon Item Description
1 Battery bay Houses the computer’s battery pack.
Note: The battery shown is for reference only. Your
PC may have a different battery depending on the
model purchased.

Chapter 1 9
Indicators
The computer has several easy-to-read status indicators. The battery indicator is visible even when the
computer cover is closed.
NOTE: 1. Charging: The battery light shows amber when the battery is charging. 2. Fully charged: The light
shows green when in AC mode.
Icon Function Description
Power Indicates the computer is on or off.
Battery Indicates the computer's battery status.
Bluetooth Indicates the status of Bluetooth communication.
Wireless LAN Indicates the status of Wireless LAN communication.
HDD Indicates when the hard disk drive is active.
Num Lock Lights up when Num Lock is activated.
Caps Lock Lights up when Caps Lock is activated.

10 Chapter 1
TouchPad Basics
The following items show you how to use the TouchPad:
• Move your finger across the TouchPad (1) to move the cursor.
• Press the left (2) and right (3) buttons located beneath the TouchPad to perform selection and
execution functions. These two buttons are similar to the left and right buttons on a mouse.
Tapping on the TouchPad is the same as clicking the left button.
NOTE: When using the TouchPad, keep it - and your fingers - dry and clean. The TouchPad is sensitive to
finger movement; hence, the lighter the touch, the better the response. Tapping too hard will not
increase the TouchPad’s responsiveness.
Function Left Button (2) Right Button (3) Main TouchPad (1)
Execute Quickly click twice. Tap twice (at the same speed
as double-clicking a mouse
button).
Select Click once. Tap once.
Drag Click and hold, then use
finger on the TouchPad to
drag the cursor.
Tap twice (at the same speed
as double-clicking a mouse
button); rest your finger on
the TouchPad on the second
tap and drag the cursor.
Access
context menu Click once.
1
23

Chapter 1 11
Using the Keyboard
Your computer has a close-to-full-sized keyboard and an embedded numeric keypad, separate cursor, lock,
function and special keys.
Lock Keys and embedded numeric keypad
The keyboard has three lock keys which you can toggle on and off.
The embedded numeric keypad functions like a desktop numeric keypad. It is indicated by small characters
located on the upper right corner of the key caps. To simplify the keyboard legend, cursor-control key symbols
are not printed on the keys.
Lock key Description
Caps Lock When Caps Lock is on, all alphabetic characters typed are in uppercase.
Num Lock
<Fn> + <F11> When Num Lock is on, the embedded keypad is in numeric mode. The keys
function as a calculator (complete with the arithmetic operators +, -, *, and /). Use
this mode when you need to do a lot of numeric data entry. A better solution
would be to connect an external keypad.
Scroll Lock <Fn> +
<F12> When Scroll Lock is on, the screen moves one line up or down when you press
the up or down arrow keys respectively. Scroll Lock does not work with some
applications.
Desired access Num Lock on Num Lock off
Number keys on
embedded keypad Type numbers in a normal manner.
Cursor-control keys on
embedded keypad Hold <Shift> while using cursor-
control keys. Hold <Fn> while using cursor-
control keys.
Main keyboard keys Hold <Fn> while typing letters on
embedded keypad. Type the letters in a normal
manner.

12 Chapter 1
Windows Keys
The keyboard has two keys that perform Windows-specific functions.
Key Description
Windows key Pressed alone, this key has the same effect as clicking on the Windows Start button;
it launches the Start menu. It can also be used with other keys to provide a variety of
functions:
<>: Open or close the Start menu
<> + <D>: Display the desktop
<> + <E>: Open Windows Explore
<> + <F>: Search for a file or folder
<> + <L>: Lock your computer (if you are connected to a network domain), or
switch users (if you're not connected to a network domain)
<> + <M>: Minimizes all windows
<> + <R>: Open the Run dialog box
<> + <U>: Open Ease of Access Center
<> + <BREAK>: Display the System Properties dialog box
<> + <TAB>: Cycle through programs on the task bar
<CTRL> + <> + <F>: Search for computers (if you are on a network)
Note: Depending on your edition of Windows XP, some shortcuts may not function
as described.
Application
key
This key has the same effect as clicking the right mouse button; it opens the
application's context menu.

Chapter 1 13
Hot Keys
The computer employs hotkeys or key combinations to access most of the computer's controls like screen
brightness and volume output.
To activate hotkeys, press and hold the <Fn> key before pressing the other key in the hotkey combination.
Hotkey Icon Function Description
<Fn> + <F2> System Properties Display the System Properties dialog box.
<Fn> + <F3> Bluetooth
communication switch Enables/disables the Bluetooth function.
<Fn> + <F4> Sleep Puts the computer in Sleep mode.
<Fn> + <F5> Display toggle Switches display output between the display
screen, external monitor (if connected) and
both.
<Fn> + <F6> Screen blank Turns the display screen backlight off to save
power. Press any key to return.
<Fn> + <F8> Speaker toggle Turns the speakers on and off.
<Fn> + < > Brightness up Increases the screen brightness.
<Fn> + < > Brightness down Decreases the screen brightness.
<Fn> + < > Volume up Increases the sound volume.
<Fn> + < > Volume down Decreases the sound volume.

14 Chapter 1
Special Keys
You can locate the Euro symbol and the US dollar sign at the upper-center and/or bottom-right of your
keyboard.
The Euro symbol
1. Open a text editor or word processor.
2. Hold <Alt Gr> and then press the <5> key at the upper-center of the keyboard.
NOTE: Some fonts and software do not support the Euro symbol. See www.microsoft.com/typography/faq/
faq12.htm for more information.
The US dollar sign
1. Open a text editor or word processor.
2. Hold <Shift> and then press the <4> key at the upper-center of the keyboard.
NOTE: This function varies according to the language settings.

Chapter 1 15
Hardware Specifications and Configurations
Processor
Processor Specifications
Item Specification
CPU type Intel Penryn SFF (ULV)
CPU package Micro-FCBGA 956 balls
Chipset • Intel Crestline GS45 SFF and ICH9M SFF
Features • Supports Intel architecture with Dynamic execution.
• On-die, primary 32-kB instruction cache and 32-kB write-back
data
• cache.
• On-die, up to 3MB second level shared cache with advanced
transfer
• cache architecture.
• Streaming SIMD Extensions 2 (SSE2),Streaming SIMD
Extensions 3
• (SSE3)
• Supplemental streaming SIMD extensions 3 (SSSE3) and
SSE4.1
• instruction sets.
• 800MHz source-synchronous front side bus (FSB)
• Advanced power management features including Enhanced
Intel
• SpeedStep®
• Technology and dynamic FSB frequency switching.
• Digital thermal sensor (DTS).
• Execute disable bit support for enhanced security.
• Intel® Dynamic Acceleration Technology and Enhanced Multi
• Threaded
• Thermal Management (EmTTM).
• Support enhanced Intel Virtualization Technology.
Item CPU
Speed Cores Mfg
Tech FSB
Speed Cache
Size Package Power Acer P/N
Core2Solo
SU3500 1.4G 1 45nm 800
MHz 3M BGA 5.5W KC.35B0
1.SSU
Celeron
723 1.2G TBC 45nm 800
MHz 1M BGA 10W KC.NB00
1.723
Core2Duo
SU4100 TBC 2 45nm 800
MHz 2M BGA TBC KC.41B0
1.DSU
Celeron
743 1.3G 1 45nm 800
MHz 1M BGA 10W KC.NB00
1.743
Celeron
SU2300 1.2G 2 45nm 800
Mhz 1M BGA 10W KC.23B0
1.CSU

16 Chapter 1
CPU Fan True Value Table
Throttling 50%: On= 90°C; OFF=80°C
OS shut down at 95°C; H/W shut down at 85°C
North Bridge Specifications
South Bridge Specifications
System Memory
CPU Temperature
(Celsius) Fan Speed (RPM) SPL Spec (dBA)
38 2400 23
43 3300 26
50 4000 29
56 4500 31
Item Specification
Chipset Intel Crestline GS45 SFF
Package FCBGA 1363 balls
Features • Processor hosts bus supports 667/800/1066MHz FSB support.
• Supports Dual Channel DDR2 SDRAM at 667/800MHz
• Integrated SDRAM controller up to 8GB (2 SODIMM support)
• DMI x2 and DMI x4 for connection between GMCH and ICH9M
Item Specification
Chipset ICH9M SFF
Package BGA 676 balls
Features • Upstream accelerated Hub architecture interface for access to
GMCH.
• PCI Express Base Specification, Revision 1.1 support.
• PCI 2.3 interface. (4 PCI Request/Grant pairs).
• ACPI Power Management Logi Support.
• Enhanced DMA controller, interrupt controller, timers functions.
• Integrated Serial ATA host controllers with independent DMA
operation on six ports and AHCI support.
• USB 1.1 and USB 2.0 Host controllers.
• Supports Intel High Definition Audio (Intel HD Audio) Interface.
• Supports Intel® Matrix Storage Technology.
• Supports Intel® Active Management Technology.
• Low Pin Count (LPC) interface.
• 6 PCle ports.
Item Specification
Memory size 0MB (No on-board Memory)
DIMM socket number 2 sockets
Supports memory size per socket 2GB
Supports maximum memory size 4GB for 64bit OS (with two 2GB SO-DIMM)
Supports DIMM type DDR2 Synchronous DRAM
Supports DIMM Speed 800/667 MHz

Chapter 1 17
Video Specifications
Hard Disk Drive Interface
Item Specification
Chipset Intel® GS45 Express Chipset
Package • 1329-ball FCBGA
• Size: 34mm x 34mm
• Ball pitch: 0.7mm
Features • Microsoft Windows Vista* Premium support with the highest
level of Windows Aero* experience
• Blu-ray* logo capable HD video playback, with native support
for Blu-ray* drives
• Great 3D graphics performance
• Intel® Clear Video Technology for excellent video quality
Item Specifications
Vendor &
Model
Name
Hitachi
HTS545050B
9A300
Hitachi
HTS545032B
9A300
Hitachi
HTS545025B
9A300
Hitachi
HTS545016B
9A300
Hitachi
HTS543225L
9A300
Hitachi
HTS543216L9
SA00
Capacity
(GB)
500 320 250 160 250 160
Bytes per
sector
512
Data
heads
432232
Drive Format
Disks 221121
Spindle
speed
(RPM)
5400
Performance Specifications
Buffer size 8MB
Interface SATA
Internal
transfer
rate (Gbits/
sec, max)
3GB/s maximum 1.5GB/s
maximum
I/O data
transfer
rate
(Mbytes/
sec max)
875 Mbits/s maximum 845 Mbits/s
maximum
775Mbits/s
maximum
729Mbits/s
maximum
DC Power Requirements
Voltage +5.0V ± 5%.
Item Specifications
Vendor & Model
Name
Seagate
ST9160310AS Seagate
ST9250315AS Seagate
ST9320320AS
Seagate
ST9500325AS
Capacity (GB) 160 250 320 500

18 Chapter 1
Bytes per sector 512 512 512 512
Data heads 2244
Drive Format
Disks 1122
Spindle speed
(RPM)
5400 5400 5400 5400
Performance Specifications
Buffer size 8 MB 8 MB 8MB 8 MB
Interface SATA SATA SATA SATA
Internal transfer
rate (Mbits/sec,
max)
830 1175 830 1175
I/O data transfer
rate
(Mbytes/sec
max)
875 Mbits/s maximum 845 Mbits/s
maximum
DC Power Requirements
Voltage +5.0V ± 5%.
Item Specifications
Vendor & Model
Name
Toshiba
MK1655GSX Toshiba
MK2555GSX Toshiba
MK3255GSX Toshiba
MK5055GSX
Capacity (GB) 160 250 320 500
Bytes per sector 512 512 512 512
Data heads 2244
Drive Format
Disks 1122
Spindle speed
(RPM)
5400
Performance Specifications
Buffer size 8MB
Interface SATA
Internal transfer
rate (Mbits/sec,
max)
363 ~ 952 typical
I/O data transfer
rate
(Mbytes/sec
max)
300
DC Power Requirements
Voltage 5V ±5%
Item Specifications
Vendor & Model
Name
Western Digital
WD1600BEVT-
22ZCTO
Western Digital
WD2500BEVT-22ZCT0 Western Digital
WD3200BEVT-22ZCT0 Western Digital
WD5000BEVT-22ZAT0
Item Specifications

Chapter 1 19
BIOS
LCD 11.6”
Capacity (GB) 160 250 320 500
Bytes per sector 512
Data heads 2434
Drive Format
Disks 1222
Spindle speed
(RPM)
5400
Performance Specifications
Buffer size 8 MB
Interface SATA
Internal transfer
rate (Mbits/sec,
max)
N/A
I/O data transfer
rate
(Mbytes/sec
max)
300
DC Power Requirements
Voltage 5V ±5%
Item Specification
BIOS vendor Insyde
BIOS Version 3.5
BIOS Features • Flash ROM 1MB
• Support ISIPP
• Support Acer UI
• Support multi-boot
• Suspend to RAM (S3) / Disk (S4)
• Various hot-keys for system control
• Support SMBUS 2.0, PCI2.3
• ACPI 2.0 compliance with Intel Speed Step Support C1e, C2,
C3 and S3, S4,S5 for mobile CPU.
• DMI utility for BIOS serial number configuration/asset tag
• Support PXE
• Support Y2K solution
• Support Win Flash Wake on LAN from S3
• Wake on LAN form S4 in AC mode
• System information
Item Specifications
Vendor/model name AUO
B11.6XW02 CMO N116B6-
L02 LG LP116WH1-
TLA1 Samsung
LTN116AT01-A01
Screen Diagonal (mm) 11.6” 11.6” 11.6” 11.6”
Display Area (mm) 256.125 x 144 (11.6” diagonal)
Display resolution (pixels) 1366 x 768 1366 x 768 1366 x 768 1366 x 768
Item Specifications

20 Chapter 1
Bluetooth
Audio Codec and Amplifier
LAN Interface
Pixel Pitch (mm) 0.1875 x 0.1875 0.1875 x 0.1875 0.1875 x 0.1875 0.2265(H) x
0.2265(V)
Typical White Luminance (cd/m2)
also called Brightness
200 200 200 200
Contrast Ratio 500:1 500:1 500:1 500:1
Response Time (Optical Rise
Time/Fall Time) msec
8788
Typical Power Consumption
(watt)
4.0442.85
Weight (without inverter) 255g 225g 255g 255g
Physical Size (mm) 268 (L) x 161.5
(W) 268 x 161.5 x 5 268.0 x 161.5 268.0 x 161.5
Electrical Interface LVDS LVDS LVDS LVDS
Viewing Angle (degree)
Horizontal (Right) / (Left)
Vertical (Upper) / (Lower)
45/45
20/40
45/45
20/45
45/45
20/40
Item Specification
Bluetooth Controller Bluetooth module Foxconn Bluetooth BRM 2046 BT2.1 (T60H928.33) F/
W:861
Features • Fully Qualified Bluetooth v2.1 with Class 2 specification RF output
power.
• Enhanced Data Rate (EDR) compliant.
• Full Piconet and Scatternet operation.
• Integrated PIFA Antenna with better RF performance.
• USB 2.0 compliant interface.
• F/W upgradable via Flash downloads.
• Very low power consumption.
• Support Coexistence with Intel WCS (Wireless Coexistence System)
& AFH (Adaptive Frequency Hopping).
Item Specification
Audio
Controller Realtek ALC269X
Features • Headphone-out with S/PDF, Line-In and Microphone-In.
• 2 stereo ADCs support 16/20/24-bit PCM format recording simultaneously.
Item Specification
LAN Chipset ATHEROS AR8131L
Package 48pin QFN
Item Specifications

Chapter 1 21
Keyboard
Media Card Reader
Camera
Features • The AR8131L is the third generation Gigabit Ethernet
(GbE) controller solution from Atheros. It is an ultra-high
performance, ultralow cost, and ultra-low power fully
integrated 10/100/1000 Mbps NIC/LOM Ethernet
controller perfectly suited for both PC and embedded
applications.
• The AR8131L combines a 10/100/1000BASE-T GbE
media access controller (MAC), a triplespeed Ethernet
physical layer transceiver (PHY), and a PCI Express bus
interface.
• The AR8131L is compliant with IEEE 802.3u
specification for 10/100 Mbps Ethernet and IEEE
802.3ab specification for 1000 Mbps Ethernet.
• The AR8131L device combines pulse shaping, Tx/Rx
PCS, echo canceller, NEXT canceller, equalizer,
decoder, and timing recovery functions to deliver robust
signal performance in noisy environments.
• The AR8131L GbE controller supports checksum offload
features for IP, TCP, and UDP,
Item Specification
Type ACER NT1T JM11 Black
Total number of keypads 86/87/91
Windows logo key Yes
Internal & external keyboard work
simultaneously Yes
Features • Supports application keys for Windows XP version
Item Specification
Chipset Alcor AU6433
Features • Fully compatible with USB2.0 High Speed and backward
compatible with USB1.1 specifications
• Supports multiple flash card interfaces, including SD/
MMC/xD/MS.
• Supports single LUN
• 48-pin LQFP
Item Specifications
Vendor and model Lite On
Model No. 09P2SF001
Suyin
Model No.CN0316-
S30C-OV06-1
Chicony
CNF9011
Type 640 x 480 VGA (0.3M)
size 1/6” CMOS 640 x 480 VGA (0.3M)
size 1/6” CMOS 640 x 480 VGA (0.3M)
size 1/6” CMOS
Interface USB 2.0 high speed
interface USB 2.0 high speed
interface USB 2.0 high speed
interface
Optical aperture F2.4 F2.4 F2.4 ± 5%
Focusing range 18.65~Infinite, focus on
48cm 40 cm to Infinity 17.4cm ~ Infinity, focus
on 40cm
Item Specification

22 Chapter 1
Wireless LAN
Battery
Dimensions (L x W x H
mm) 65 x 8 x 3.84 +/- 0.25
(H) mm 65X 7.9X 3.8+/-0.2mm 64.8±0.3 X 7.9±0.1 X
3.64+0.15/-0.25 mm
Sensor type CMOS (OV9710) CMOS image sensor CMOS
Pixel resolution 640x480 640X480 640 x 480
Pixel size TBD 3.6um X3.6um TBD
Image size TBD 2.36mm(H)
X1.76mm(V) TBD
Item Specification Specification Specification Specification
Type Atheros HB93
1x2 BGN Intel MM#903341 Intel MM#897072 Intel MM#895373
802.11g
Radio Technology IEEE 802.11g standard compliant
Operating
Frequency 2412 ~ 2484MHz ISM band
Modulation
Schemes OFDM, DQPSK, DBPSK and CCK
Channel Numbers • 1---11 channels for active channels
• 12---13 channels for passive channels
Data Rate 54Mbps with fall back rates of 48, 36, 24, 18, 12, 9 and 6Mbps
Media Access
Protocol CSMA/CA with ACK
Transmitter Output
Power Typical 13.5 dBm for 54Mbps
802.11b
Radio Technology IEEE 802.11b Direct Sequence Spread Spectrum
Operating
Frequency 2412 ~ 2484MHz ISM band
Modulation
Schemes DQPSK, DBPSK and CCK
Channel Number • 1---11 channels for active channels
• 12---13 channels for passive channels
Data Rate 11Mbps with fall back rates of 5.5, 2, and 1Mbps
Media Access
Protocol CSMA/CA with ACK
Transmitter Output
Power 18dBm typically
Item Specification
6 Cell
Vendor & model name SANYO UM-2009E Li-Ion 3S2P
PANASONIC UM-2009E Li-Ion 3S2P
SIMPLO UM-2009E Li-Ion 3S2P
SIMPLO UM-2009E Li-Ion 3S2P
Battery Type Li-ion
Item Specifications

Chapter 1 23
Pack capacity SANYO 6 cell 4400mAh
SANYO 6 cell 5600mAh
PANASONIC 6 cell 4400mAh
PANASONIC 6 cell 5800mAh
SAMSUNG 6 cell 4400mAh
SAMSUNG 6 cell 5600mAh
LGC 6 cell 5600mAh
Number of battery cell 6
Package configuration 3 cells in series, 2 series in parallel
Item Specification
6 Cell

24 Chapter 1

Chapter 2 25
System Utilities
BIOS Setup Utility
The BIOS Setup Utility is a hardware configuration program built into your computer’s BIOS (Basic Input/
Output System).
Your computer is already properly configured and optimized, and you do not need to run this utility. However, if
you encounter configuration problems, you may need to run Setup. Please also refer to Chapter 4
Troubleshooting when a problem arises.
To activate the BIOS Utility, press F2 during POST (when Press <F2> to enter Setup message is prompted
on the bottom of screen).
Press F2 to enter setup. The default parameter of F12 Boot Menu is set to “disabled”. If you want to change
boot device without entering BIOS Setup Utility, please set the parameter to “enabled”.
Press <F12> during POST to enter multi-boot menu. In this menu, user can change boot device without
entering BIOS SETUP Utility.
Navigating the BIOS Utility
There are six menu options: Information, Main, Advanced, Security, Power, Boot, and Exit.
Follow these instructions:
•To choose a menu, use the left and right arrow keys.
•To choose an item, use the up and down arrow keys.
•To change the value of a parameter, press F5 or F6.
•A plus sign (+) indicates the item has sub-items. Press Enter to expand this item.
•Press Esc while you are in any of the menu options to go to the Exit menu.
•In any menu, you can load default settings by pressing F9. You can also press F10 to save any
changes made and exit the BIOS Setup Utility.
NOTE: You can change the value of a parameter if it is enclosed in square brackets. Navigation keys for a
particular menu are shown on the bottom of the screen. Help for parameters are found in the Item
Specific Help part of the screen. Read this carefully when making changes to parameter values. Please
note that system information is subject to different models.
Chapter 2

26 Chapter 2
Information
The Information screen displays a summary of your computer hardware information.
NOTE: The system information is subject to variance across different models.
Parameter Description
CPU Type This field shows the CPU type and speed of the system.
CPU Speed This field shows the speed of the CPU.
HDD Model Name This field shows the model name of HDD installed on primary IDE master.
HDD Serial Number This field displays the serial number of HDD installed on primary IDE master.
ATAPI Model Name This field displays the model name of the installed ODD drive.
System BIOS Version Displays system BIOS version.
VGA BIOS Version This field displays the VGA firmware version of the system.
Serial Number This field displays the serial number of this unit.
Asset Tag Number This field displays the asset tag number of the system.
Product Name This field shows product name of the system.
Manufacturer Name This field displays the manufacturer of this system.
UUID Number Universally Unique Identifier (UUID) is an identifier standard used in software
construction, standardized by the Open Software Foundation (OSF) as part of
the Distributed Computing Environment (DCE).
InsydeH20 Setup Utility
F1
ESCHelp
Exit Select Item
Select Menu Change Values
Select SubMenu
Enter F9
F10Setup Default
Save and Exit
Intel(R) Core(TM)2 Solo CPU
1.40GHz
Hitachi HTS545032B9A300
090515PB5C06QDGYRDWG
None
v0.1108h
Intel V1800
ZH7OSK01C1924125A42500
202020202020202020202020202
0
Acer
497CDC77E0224E159D78ACE77B820E
B
Intel(R) Core(TM)2 Solo CPU
1.40GHz
Hitachi HTS545032B9A300
090515PB5C06QDGYRDWG
None
v0.1108h
Intel V1800
ZH7OSK01C1924125A42500
202020202020202020202020202
0
Acer
497CDC77E0224E159D78ACE77B820E
B
CPU Type
CPU Speed
HDD Model Name:
HDD Serial Number:
ATAPI Model name:
System BIOS Version:
VGA BIOS Version:
Serial Number:
Asset Tag Number:
Product Name:
Manufacturer Name:
UUID:
CPU Type
CPU Speed
HDD Model Name:
HDD Serial Number:
ATAPI Model name:
System BIOS Version:
VGA BIOS Version:
Serial Number:
Asset Tag Number:
Product Name:
Manufacturer Name:
UUID:
F5/F6
Main Boot Exit
SecurityInformation

Chapter 2 27
Main
The Main screen allows the user to set the system time and date as well as enable and disable boot option
and recovery.
NOTE: The screen above is for your reference only. Actual values may differ.
The table below describes the parameters in this screen. Settings in boldface are the default and suggested
parameter settings.
Parameter Description Format/Option
System Time Sets the system time. The hours are displayed with 24-
hour format. Format: HH:MM:SS
(hour:minute:second)
System Date Sets the system date. Format MM/DD/YYYY
(month/day/year)
System Memory This field reports system memory size. N/A
Total Memory This field reports the memory size of the system.
Memory size is fixed to 4096MB. N/A
Video Memory
Shows the video memory size. VGA Memory size=32 MB
N/A
Quiet Boot This will hide POST messages while booting. Option: Enabled or Disabled
Network Boot Enables, disables the system boot from LAN (remote
server). Option: Enabled or Disabled
F12 Boot Menu Enables, disables Boot Menu during POST. Option: Enabled or Enabled
D2D Recovery Enables, disables D2D Recovery function. The function
allows the user to create a hidden partition on hard disc
drive to store operation system and restore the system
to factory defaults.
Option: Enabled or Disabled
SATA Mode Control the mode in which the SATA controller should
operate. Option: AHCI or IDE
Item S pecificHelp
This is the help for the
hour field. Valid range
is from 0 to 23.
INCREASE/REDUCE
: F5
/
F1
ESC
Help
Exit Select Item
Select Menu Change Values
Select SubMenu
Enter
F9
F10
Setup Default
Save and Exit
v19:10:59v
v06/09/2009v
640 K
4096 MB
v64MBv
vEnabledv
vEnabledv
vDisabledv
vEnabledv
vAHCI Modev
v19:10:59v
v06/09/2009v
640 K
4096 MB
v64MBv
vEnabledv
vEnabledv
vDisabledv
vEnabledv
vAHCI Modev
System Time:
System Date:
System Memory:
Total Memory:
Video Memory:
Quiet Boot
Network Boot
F12 Boot Menu
D2D Recovery
SATA Mode
System Time:
System Date:
System Memory:
Total Memory:
Video Memory:
Quiet Boot
Network Boot
F12 Boot Menu
D2D Recovery
SATA Mode
F5/F6
InsydeH20 Setup Utility
Boot Exit
SecurityInformation Main

28 Chapter 2
Security
The Security screen contains parameters that help safeguard and protect your computer from unauthorized
use.
The table below describes the parameters in this screen. Settings in boldface are the default and suggested
parameter settings.
NOTE: When you are prompted to enter a password, you have three tries before the system halts. Don’t forget
the password. If you forget the password, you may have to reset the computer.
Setting a Password
Follow these steps as you set the user or the supervisor password:
Parameter Description Option
Supervisor Password Is Shows the setting of the Supervisor password Clear or Set
User Password Is Shows the setting of the user password. Clear or Set
Set Supervisor Password Press Enter to set the supervisor password. When
set, this password protects the BIOS Setup Utility
from unauthorized access. The user can not either
enter the Setup menu nor change the value of
parameters.
Set User Password Press Enter to set the user password. When user
password is set, this password protects the BIOS
Setup Utility from unauthorized access. The user can
enter Setup menu only and does not have right to
change the value of parameters.
Set HDD Password Enter HDD password.
Power on password Defines whether a password is required or not while
the events defined in this group happened. The
following sub-options are all requires the Supervisor
password for changes and should be grayed out if the
user password was used to enter setup.
Enabled or
Disabled
Item S pecificHelp
Install or Change the
password and the length
of password must be
greater than one word.
F1
ESC
Help
Exit Select Item
Select Menu Change Values
Select SubMenu
Enter
F9
F10
Setup Default
Save and Exit
Clear
Clear
Clear
vDisabledv
Clear
Clear
Clear
vDisabledv
Supervisor Password Is:
User Password Is:
HDD Password Is:
Set Supervisor Password
Set User Password
Set Hdd Password
Power on password
Supervisor Password Is:
User Password Is:
HDD Password Is:
Set Supervisor Password
Set User Password
Set Hdd Password
Power on password
F5/F6
InsydeH20 Setup Utility
Information Main Boot Exit
Security

Chapter 2 29
1. Use the and keys to highlight the Set Supervisor Password parameter and press the Enter key. The
Set Supervisor Password box appears:
2. Type a password in the “Enter New Password” field. The password length can not exceeds 8
alphanumeric characters (A-Z, a-z, 0-9, not case sensitive). Retype the password in the “Confirm New
Password” field.
IMPORTANT:Be very careful when typing your password because the characters do not appear on the screen.
3. Press Enter. After setting the password, the computer sets the User Password parameter to “Set”.
4. If desired, you can opt to enable the Password on boot parameter.
5. When you are done, press F10 to save the changes and exit the BIOS Setup Utility.
Removing a Password
Follow these steps:
1. Use the and keys to highlight the Set Supervisor Password parameter and press the Enter key. The
Set Password box appears:
2. Type the current password in the Enter Current Password field and press Enter.
3. Press Enter twice without typing anything in the Enter New Password and Confirm New Password fields.
The computer then sets the Supervisor Password parameter to “Clear”.
4. When you have changed the settings, press u to save the changes and exit the BIOS Setup Utility.
Set Supervisor Password
Enter New Password v v
Confirm New Password v
Set Supervisor Password
Enter Current Password v v
Enter New Password v v
Confirm New Password v v

30 Chapter 2
Changing a Password
1. Use the and keys to highlight the Set Supervisor Password parameter and press the Enter key. The
Set Password box appears.
2. Type the current password in the Enter Current Password field and press Enter.
3. Type a password in the Enter New Password field. Retype the password in the Confirm New Password
field.
4. Press Enter. After setting the password, the computer sets the User Password parameter to “Set”.
5. If desired, you can enable the Password on boot parameter.
6. When you are done, press F10 to save the changes and exit the BIOS Setup Utility.
If the verification is OK, the screen will display as following.
The password setting is complete after the user presses Enter.
If the current password entered does not match the actual current password, the screen will show you the
Setup Warning.
If the new password and confirm new password strings do not match, the screen displays the following
message.
Set Supervisor Password
Enter Current Password v v
Enter New Password v v
Confirm New Password v v
Setup Notice
Changes have been saved.
vContinuevvContinuev
Setup Warning
Invalid Password.
vContinuevvContinuev
Setup Warning
Passwords do not match.
Re-enter password.
vContinuevvContinuev

Chapter 2 31
Boot
This menu allows the user to decide the order of boot devices to load the operating system. Bootable devices
includes the USB diskette drives, the onboard hard disk drive and the DVD drive in the module bay.
Item S pecificHelp
Use < > or < > to select
a device, then press
<F5> to move it down the
list, or <F6> to move
it up the list. Press
<Esc> to escape the menu
F1
ESC
Help
Exit Select Item
Select Menu Change Values
Select SubMenu
Enter
F9
F10
Setup Default
Save and Exit
Boot priority order:
1. IDE0 : Hitachi HTS545032B9A300
2. IDE1 :
3. Network Boot : Atheros Boot Agent
4. USB HDD
5. USB CDROM :
6. USB FDD :
Boot priority order:
1. IDE0 : Hitachi HTS545032B9A300
2. IDE1 :
3. Network Boot : Atheros Boot Agent
4. USB HDD
5. USB CDROM :
6. USB FDD :
F5/F6
InsydeH20 Setup Utility
Information Main Boot Exit
Security

32 Chapter 2
Exit
The Exit screen allows you to save or discard any changes you made and quit the BIOS Utility.
The table below describes the parameters in this screen.
Parameter Description
Exit Saving Changes Exit System Setup and save your changes to CMOS.
Exit Discarding
Changes Exit utility without saving setup data to CMOS.
Load Setup Default Load default values for all SETUP item.
Discard Changes Load previous values from CMOS for all SETUP items.
Save Changes Save Setup Data to CMOS.
Item S pecificHelp
Exit System Setup and
save your changes.
F1
ESC
Help
Exit Select Item
Select Menu Change Values
Select SubMenu
Enter
F9
F10
Setup Default
Save and Exit
Exit Saving Changes
Exit Discarding Changes
Load Setup Defaults
Discard Changes
Save Changes
Exit Saving Changes
Exit Discarding Changes
Load Setup Defaults
Discard Changes
Save Changes
F5/F6
InsydeH20 Setup Utility
Information Main Boot Exit
Security

Chapter 2 33
BIOS Flash Utility
The BIOS flash memory update is required for the following conditions:
•New versions of system programs
•New features or options
•Restore a BIOS when it becomes corrupted.

34 Chapter 2
DOS Flash Utility
Perform the following steps to use the DOS Flash Utility:
1. Press F2 during boot to enter the Setup Menu.
2. Select Boot Menu to modify the boot priority order, for example, if using USB HDD to Update BIOS, move
USB HDD to position 1.
3. Execute the FLASH.BAT batch file to update BIOS. Or enter C:\ Flash it bios ver.fd/dc
The flash process begins as shown.
4. In flash BIOS, the message Please do not remove AC Power Source displays.
NOTE: If the AC power is not connected, the following message displays.
Plug in the AC power to continue.
5. Flash is complete when the message Flash programming complete displays.
Item S pecificHelp
Use < > or < > to select
a device, then press
<F5> to move it down the
list, or <F6> to move
it up the list. Press
<Esc> to escape the menu
F1
ESC
Help
Exit Select Item
Select Menu Change Values
Select SubMenu
Enter
F9
F10
Setup Default
Save and Exit
Boot priority order:
1. IDE0 : Hitachi HTS545032B9A300
2. IDE1 :
3. Network Boot : Atheros Boot Agent
4. USB HDD
5. USB CDROM :
6. USB FDD :
Boot priority order:
1. IDE0 : Hitachi HTS545032B9A300
2. IDE1 :
3. Network Boot : Atheros Boot Agent
4. USB HDD
5. USB CDROM :
6. USB FDD :
F5/F6
InsydeH20 Setup Utility
Information Main Boot Exit
Security

Chapter 2 35
WinFlash Utility
Perform the following steps to use the WinFlash Utility:
1. Double click the WinFlash executable.
2. Click OK to begin the update. A progress screen displays.
3. When the process is complete, close all programs and applications and reboot the system.

36 Chapter 2
Remove HDD/BIOS Password Utilities
This section provide you with removing HDD/BIOS method:
Remove HDD Password:
When the user keys in the wrong password three times, the system reports the following error code to user.
To unlock the HDD password, perform the following steps:
1. Press Enter to display the Select Item screen.
2. Select Enter Unlock Password and press Enter.
An Unlock Password displays.
3. Make a note of the key, 76943488 in the example.
4. Boot up the system to a removable bootable drive containing DOS and the UnlockHD.EXE program and
open a DOS prompt. For instructions on changing boot priority see “Boot” on page 31.
5. From the DOS prompt, enter the UnlockHD.EXE command and input the key to create an unlock code.
Make a note of the result, for example 46548274.
6. Reboot to the hard disk and wait for the error code to reappear.
7. Press Enter to display the Select Item screen.
8. Select Enter Unlock Password and press Enter.
9. Enter the unlock code generated by UnlockHD.EXE.
10. Save and exit the BIOS to complete the process.

Chapter 2 37
Removing BIOS Passwords:
If you key in the wrong Supervisor Password three times, System Disabled displays on the screen. See the
image below.
To reset the BIOS password, run clnpwd.exe as follows:
1. From a DOS prompt, Execute clnpwd.exe
2. Press 1 or 2 to clean the desired password shown on the screen.
The onscreen message determines whether the function is successful or not.

38 Chapter 2
Miscellaneous Utilities
Using Boot Sequence Selector
Boot Sequence Selector allows the boot order to be changes without accessing the BIOS. To use Boot
Sequence Selector, perform the following steps:
1. Enter into DOS.
2. Execute BS.exe to display the usage screen.
3. Select the desired boot sequence by entering the corresponding sequence, for example, enter BS2 to
change the boot sequence to HDD|CD ROM|LAN|Floppy.
Using DMITools
The DMI (Desktop Management Interface) Tool copies BIOS information to eeprom to be used in the DMI pool
for hardware management.
When the BIOS displays Verifying DMI pool data it is checking the table correlates with the hardware before
sending to the operating system (Windows, etc.).
To update the DMI Pool, perform the following steps:
1. Enter into DOS.
2. Execute dmitools.exe. The following messages show dmitools usage:
IMPORTANT:The following write examples (2 to 5) require a system reboot to take effect

Chapter 2 39
Example 1: Read DMI Information from Memory
Input:
dmitools /r
Output:
Manufacturer (Type1, Offset04h): Acer
Product Name (Type1, Offset05h): Aspire one xxxxx
Serial Number (Type1, Offset07h): 01234567890123456789
UUID String (Type1, Offset08h): xxxxxxxx-xxxx-xxxx-xxxx-xxxxxxxxxxxx
Asset Tag (Type3, Offset04h): Acer Asstag
Example 2: Write Product Name to EEPROM
Input:
dmitools /wp Acer
Example 3: Write Serial Number to EEPROM
Input:
dmitools /ws 01234567890123456789
Example 4: Write UUID to EEPROM
Input:
dmitools /wu
Example 5: Write Asset Tag to EEPROM
Input:
dmitools /wa Acer Asstag
Using the LAN MAC Utility
Perform the following steps to write MAC information to eeprom:
1. Use a text editor, for example Notepad, to edit the MAC.CFG file as shown:
•WriteData= '001122334455' <------- MAC value
•StartAddr=7A <------- MAC address
•WriteLeng=6 <------- MAC value length
•KeepByte=0 <------- can be any value
2. Boot into DOS.
3. Execute MAC.BAT to write MAC information to eeprom.

40 Chapter 2

Chapter 3 41
Machine Disassembly and Replacement
This chapter contains step-by-step procedures on how to disassemble the notebook computer for
maintenance and troubleshooting.
Disassembly Requirements
To disassemble the computer, you need the following tools:
• Wrist grounding strap and conductive mat for preventing electrostatic discharge
• Flat screwdriver
• Philips screwdriver
• Plastic flat screwdriver
• Plastic tweezers
NOTE: The screws for the different components vary in size. During the disassembly process, group the
screws with the corresponding components to avoid mismatch when putting back the components.
Related Information
The product previews seen in the disassembly procedures may not represent the final product color or
configuration.
IMPORTANT: Cable paths and positioning may not represent the actual model. During the removal and
replacement of components, ensure all available cable channels and clips are used and that the cables are
replaced in the same position.
Replacement Requirements
NOTE: Cabling and components require adhesive to be applied during the replacement and reassembly
process.
NOTE: During manufacture a cyanoacrylate glue is used provided by Holdtite Adhesives LTD. This is not a
specified requirement. The reassembler is free to select an alternative appropriate adhesive.
Chapter 3

42 Chapter 3
Pre-disassembly Instructions
Before proceeding with the disassembly procedure, make sure that you do the following:
1. Turn off the power to the system and all peripherals.
2. Unplug the AC adapter and all power and signal cables from the system.
3. Place the system on a flat, stable surface.

Chapter 3 43
Disassembly Process
The disassembly process is divided into the following sections:
• External components disassembly
• Main unit disassembly
• LCD module disassembly
The flowcharts provided in the succeeding disassembly sections illustrate the entire disassembly sequence.
Observe the order of the sequence to avoid damage to any of the hardware components. For example, if you
want to remove the Mainboard, you must first remove the Keyboard, and LCD Module then disassemble the
inside assembly frame in that order.
Main Screw List
Screw Quantity Acer Part Number
M2-0.4*2-
I(BNI)(NYLOK)(7,0.6)IRON 2 86.W4107.002
M2.0X2.5-I(BNI)(NYLOK) IRON 4 86.SA107.002
M2*3.0 I (BNI,NYLOK)IRON 18 86.SA107.001
M2*5-I(BZN)(NYLOK) 26 86.TG607.004

44 Chapter 3
External Module Disassembly Process
NOTE: The product previews seen in the disassembly procedures may not represent the final product color or
configuration.
Screw List
External Modules Disassembly Flowchart
Step Screw Quantity Part No.
WAN Module
Disassembly 2*3 1 86.SA107.001
Disconnect power
and signal cables
from system
Remove
Battery
Turn off system
and peripherals
power
Remove
DIMMs
Remove
WLAN Module
Remove
HDD
Remove
Dummy Card
Remove
3G Module

Chapter 3 45
Removing the Battery Pack
1. Turn the computer over.
2. Slide the battery lock/unlock latch to the unlock position.
3. Slide and hold the battery release latch to the release position (1), then slide out the battery pack from the
main unit (2).
2
1

46 Chapter 3
Removing the Dummy Card
1. Press the dummy card in to allow it to spring out.
2. Pull the dummy card out

Chapter 3 47
Removing the Hard Disk Drive Module
DISCLAIMER: The notebook sample in the following images shows an FFC. The actual model
includes an FPC as pictured in the image on the right.
1. See “Removing the Battery Pack” on page 45.
2. Loosen the two captive screws.
3. Lift the HDD cover up and away by the corner.
4. Grasp the FPC cable and lift to remove.
NOTE: The cable pictured in the following images may differ from the actual sample.

48 Chapter 3
5. Grasp the transparent tab at the top of the HDD and lift up to eject the HDD from the bay.
IMPORTANT:The transparent tab is attached to the bottom cover. Do not pull the transparent tab out of the
chassis.
6. Pull the tab upwards to free the HDD from the bay.
7. At the same time, hold the HDD with the other hand and lift to remove from the chassis.
8. Unlock the HDD FPC and pull the FPC away.

Chapter 3 49
9. Detach the HDD board.

Chapter 3 51
5. Pull the memory module out.
6. Repeat steps 4. and 5. for the second memory module.

52 Chapter 3
Removing the WLAN Module
1. See “Removing the Battery Pack” on page 45..
2. Loosen the four captive screws in the memory cover.
3. Lift and remove the memory cover.
4. Detach the two cables from the Wireless LAN module.
IMPORTANT:Take note of the Main (1. black) and Auxiliary (2. white) connectors.

Chapter 3 53
5. Remove the one screw. Ensure the cables are well clear of the module
Screw List
6. Pull the WLAN module out and away.
Step Screw Quantity Screw Type
WAN Module
Disassembly 2*3 1

54 Chapter 3
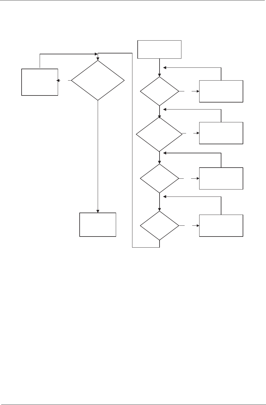
Main Unit Disassembly Process
IMPORTANT: Cable paths and positioning may not represent the actual model. During the removal and
replacement of components, ensure all available cable channels and clips are used and that the cables are
replaced in the same position.
NOTE: The product previews seen in the disassembly procedures may not represent the final product color or
configuration.
Main Unit Disassembly Flowchart
Remove
Mainboard
Remove
Switch Cover
Remove
Keyboard
Remove
Upper Cover
Remove
LCD Module
ove External
dules before
roceeding
Remove
TouchPad
Bracket
Upper
Cover
Lower
Cover
Remove
Left Speaker
Module
Remove
CPU
Remove
RTC Battery
Remove
Thermal Module
Remove
Right Speaker
Module

Chapter 3 55
Screw List
Step Screw Quantity Part No.
Remove Upper Cover M2*3 3 86.SA107.001
M2*5 18 86.TG607.004
Remove Button Board M2-0.4*2 2 86.W4107.002
Remove LCD Module 2*5 2 86.TG607.004
Remove LED Board M2*3 1 86.SA107.001
Remove I/O Board M2*3 2 86.SA107.001
Remove Mainboard M2*3 5 86.SA107.001
Remove Speaker
Module M2*3 4 86.SA107.001

56 Chapter 3
Removing the Keyboard
IMPORTANT: The keyboard is easily warped or damaged during the removal process. Take care not to use
excessive force when removing to prevent damage.
1. See “Removing the Battery Pack” on page 45.
2. See “Removing the Hard Disk Drive Module” on page 47.
3. See “Removing the DIMM Module” on page 50.
4. See “Removing the WLAN Module” on page 52.
5. Using the plastic pry, press in the four latches along the top of the keyboard to release the keyboard from
the cover.
NOTE: The keyboard will spring up slightly when all retaining clips are unlocked.

Chapter 3 57
6. Using the plastic pry, lift up the top edge of the keyboard and then lift the keyboard up.
7. Flip the keyboard over.
a. Unlock the FCC b. Pull the keyboard away
a
b

58 Chapter 3
Removing the Upper Cover
1. See “Removing the Keyboard” on page 56.
2. Disconnect the button board FCC from the main board by unlocking the FCC cable and pulling away.
3. Remove the nine screws in the upper cover.
Screw List
Step Size Quantity Screw Type
Upper Cover
Disassembly M2*3 3 (green call out)
M2*5 6 (red call out)

Chapter 3 59
4. Turn the computer over and remove the twelve screws in the bottom cover.
Screw List
5. Pull off the tape from the 3M module cables.
Step Size Quantity Screw Type
Upper Cover
Disassembly M2*5 12

60 Chapter 3
6. Pull the 3M module and WLAN cables away from the computer.
NOTE: Replace the plastic caps over the 3M module cable connectors immediately if they get dislodged
during the process.
7. Turn the computer over and grasp the upper cover by the hinges. Then pull the upper cover up and away
from the computer.

Chapter 3 61
Removing the Button Board
IMPORTANT: The Touchpad Board cannot be removed individually. To replace the Touch Pad, replace the entire
Upper Cover.
1. See “Removing the Upper Cover” on page 58.
2. Unlock and remove the touch-pad to mainboard FCC.
3. Unlock and detach the touch-pad to touch-pad FCC.

62 Chapter 3
4. Remove the two screws holding the button board.
Screw List
5. Lift the button board away
6. Peel the touch-pad FCC away from the adhesive.
Step Size Quantity Screw Type
Button board M2-0.4*2 2

Chapter 3 63
7. Unlock the touch-pad FCC and pull the cable away.

Chapter 3 65
4. Push out the LCD connector.
5. Remove the two screws of the LCD module hinges.
Screw List
6. Lift the LCD module away.
Step Screw Quantity Screw Type
LCD Module
Disassembly M2*5 2

Chapter 3 67
4. Lift off the LCD Board.
5. Unlock and remove the LED board FCC from the mainboard.

70 Chapter 3
Screw List
5. Lift the board up from the internal edge and then pull away diagonally.
Step Screw Quantity Screw Type.
I/O Board Disassembly M2*3 2

Chapter 3 71
Removing the Mainboard
1. See “Removing the Upper Cover” on page 58.
2. See “Removing the LCD Module” on page 64.
3. See “Removing the LED Board” on page 66.
4. See “Removing the Bluetooth Module” on page 68.
5. See “Removing the I/O Board” on page 69.
6. Disconnect the speaker cable from the mainboard.
7. Remove the five screws of the main board and the CRT board.
Screw List
Step Screw Quantity Screw Type.
Main Board
Disassembly 2*3 5

72 Chapter 3
8. Lift the main board and the CRT board out together. Lift the internal edge up first then pull out the external
connector edge.

74 Chapter 3
Removing the Thermal Module
1. See “Removing the Mainboard” on page 71.
2. See “Removing the CRT Board” on page 73.
3. Remove the five captive screws of the thermal module.
4. Lift the thermal module up slightly and then disconnect the thermal module cable from the main board.
5. Lift the thermal module away from the main board.

Chapter 3 77
4. Pull the cables away from the two adhesive locations.
5. Lift the modules away.

78 Chapter 3
LCD Module Disassembly Process
IMPORTANT: Cable paths and positioning may not represent the actual model. During the removal and
replacement of components, ensure all available cable channels and clips are used and that the cables are
replaced in the same position.
NOTE: The product previews seen in the disassembly procedures may not represent the final product color or
configuration.
LCD Module Disassembly Flowchart
Screw List
Step Screw Quantity Part No.
Remove LCD
Bezel 2*5 6 86.TG607.004
Remove LCD
Brackets 2*2.5 4 86.SA107.002
Remove LCD
Panel 2*3 2 86.SA107.001
Remove
LCD Panel
Remove
LCD Bezel
Remove
LCD Cable
Remove LCD
Panel from Main
Unit before
proceeding
Remove
LCD Brackets
Remove
3G Antennas
Remove
Camera Module
Remove
Microphone
Remove
WLAN Antennas

80 Chapter 3
4. Pull the bezel away from the top and then work down one side, along the bottom, then up the other side.

Chapter 3 81
5. Roll the bezel up and away from the hinges.

84 Chapter 3
4. Lift the LCD panel out lifting the bottom of the panel first.

88 Chapter 3
5. Pull the left antenna cable away from around the edges of the LCD module.
6. Lift up the foil of the right antenna.

Chapter 3 89
7. Lift up the right antenna.
8. Pull the right antenna cable away from the LCD module.

90 Chapter 3
LCD Reassembly Procedure
NOTE: Adhesive is required to be added at various steps to cables and components. Locations of adhesive to
be added is designated with a:
NOTE: During manufacture a cyanoacrylate glue is used provided by Holdtite Adhesives LTD. This is not a
specified requirement. The reassembler is free to select an alternative appropriate adhesive.
Replacing the Antennas
1. Stick the two antennas into position left and right, pressing down firmly.
2. Stick down the antenna foil pads.

Chapter 3 91
3. Ensure the cable is properly laid through the hinge. Apply adhesive on the locations shown.
4. Relay the cables around the module edge for the right antenna.

92 Chapter 3
5. Relay the cables around the edge for the left antenna.
6. Flatten the two foil tabs ensuring the screw holes are properly aligned.

Chapter 3 93
Replacing the FPC Cable
1. Connect the FPC cable connector.
2. Place the protective clear adhesive tape down firmly over the connector.
3. Apply adhesive behind the cable and stick the FPC cable down on the rear of the panel.

94 Chapter 3
Replacing the LCD Brackets
1. Replace the four screws holding the LCD brackets in place.
Screw List
Step Screw Quantity Screw Type
LCD Brackets
Disassembly M2*2.5 4

Chapter 3 95
Replacing the LCD Panel
1. Place the LCD panel into LCD module as shown top edge first, making sure the cable is not trapped
behind the panel.
2. Replace the two screws while ensuring the cables pass through the hinges correctly.
Screw List
Step Screw Quantity Screw Type
LCD Panel Assembly 2x3 2

96 Chapter 3
3. Apply adhesive and stick the microphone down.

Chapter 3 97
Replacing the Camera Board
1. Apply adhesive and lay the Camera Board board down pressing firmly.
2. Connect the cable to the Camera Board.

98 Chapter 3
Replacing the LCD Bezel
1. Place the bezel hinge covers over the hinges.
2. Ensure the cables are correctly exiting the hinges.

Chapter 3 99
3. Press down around the bezel starting from the bottom and working simultaneously around the edges to
the top.

100 Chapter 3
4. Replace the six screws.
Screw List
5. Replace the six rubber screw covers.
Step Screw Quantity Screw Type
LCD Bezel Assembly M2*5 4

Chapter 3 101
Main Unit Reassembly Process
Replacing the Speaker Modules
1. Put the speakers in place.
2. Apply adhesive and attach the speaker cables in two locations.
3. Replace the foam piece.

102 Chapter 3
4. Replace the speaker module four screws.
Screw List
Step Screw Quantity Screw Type
Speaker Module
Assembly M2*3 4

Chapter 3 103
Replacing the RTC Battery
1. Place the RTC battery into the holding clips on the main board.

104 Chapter 3
Replacing the Thermal Module
1. Connect the thermal module connector to the main board.
2. Place the Thermal Module onto the main board. Then first tighten the three captive screws marked 1, 2, 3
on the thermal module in order: 1-2-3. First tighten Screw 1, then screw 2, then screw 3.
IMPORTANT: Incorrect order of screw replacement could harm the CPU.
3. The tighten the other two captive screws
1
2
3

Chapter 3 105
Replacing the CRT Board
1. Connect the CRT board cable to the main board.
2. Connect the CRT board cable to the CRT board.
3. Align the CRT board cable carefully between the main board and the CRT board and stick down the
attached tape of the cable.

106 Chapter 3
Replacing the Main Board
1. Slide the main board external connector edge in first to the lower case.
2. Replace the five screws to secure the mainboard to the lower cover.
Screw List
Step Screw Quantity Screw Type
Main Board Assembly 2x3 5

Chapter 3 107
3. Connect the speaker connector.

108 Chapter 3
Replacing the I/O Card
1. Place the I/O card into the lower case edge first.
2. Replace the two screws.
Screw List
Step Screw Quantity Screw Type
I/O Card Assembly 2x3 2

Chapter 3 109
3. Connect the I/O card FCC to the I/O board.
4. Connect the I/O card FCC to the main board.
5. Lock the I/O Card FCC on the main board.

110 Chapter 3
Replacing the Bluetooth Module
1. Connect the Bluetooth module cable to the Bluetooth module.
2. Apply adhesive and place the Bluetooth module into place pressing down firmly.
3. Connect the Bluetooth module cable to the main board.

Chapter 3 111
Replacing the LED Board
1. Connect the LED board FCC to the mainboard.
2. Place the LED board into place ensuring the slide switches on the front are properly aligned in the lower
cover slots.
3. Replace the one screw.

112 Chapter 3
Screw List
4. Connect the LED board FCC to LED board.
Step Screw Quantity Screw Type
LED Board Assembly M2*3 1

Chapter 3 113
Replacing the LCD Module
1. Place the LCD module hinges into position on the lower case.
2. Replace the two screws.
Screw List
Step Screw Quantity Screw Type
LCD Module Assembly M2x5 2

114 Chapter 3
3. Reconnect the LCD module connector.
4. Press the adhesive plastic tape of the LCD module connector down firmly.
5. Relay the WLAN and 3M module cables around and through the lower case.

Chapter 3 115
Replacing the Button Board
1. Apply adhesive and stick the touch pad FCC down onto the upper cover.
2. Connect the touch pad FCC to the touch pad.
3. Place the button board onto the upper cover and replace the two screws.

116 Chapter 3
Screw List
4. Connect the touch pad FCC to the button board.
5. Bring the button board FCC through the upper cover.
Step Screw Quantity Screw Type
Button Board
Assembly M2-0.4*2 2

Chapter 3 117
6. Lay the button board FCC down carefully on the upper cover.
7. Connect the button board FCC to the button board.

118 Chapter 3
Replacing the Upper Cover
1. Place the upper cover onto the lower cover aligning the hinges first and then press down around the
edges.
2. Replace the twelve screws.

Chapter 3 119
Screw List
3. Turn the computer over, put on the bottom cover and lay out the WLAN card and 3M module cables
around and through the bottom cover.
Step Size Quantity Screw Type
Upper Cover
Assembly M2*2.5 3 (blue call out)
M2*3 3 (green call out)
M2*5 6 (red call out)

120 Chapter 3
4. Place adhesive tape over the 3M module cables.
5. Replace the bottom cover twelve screws.
Screw List
6. Turn the computer back over and connect the button board FCC to the main board.
Step Size Quantity Screw Type
Upper Cover
Assembly M2*5 12

Chapter 3 121
Replacing the Keyboard
1. Connect the FCC to the mainboard.
2. Turn the keyboard over and insert the bottom edge in.
3. Push down the top edge ensuring the four latches across the top are fully secured.

122 Chapter 3
Replacing the Wireless LAN Module
1. Place the wireless LAN module into its connector.
2. Replace the one screw.
Screw List
Step Size Quantity Screw Type
WLAN Assembly M2*3 1

Chapter 3 123
3. Replace the connectors. The white (Aux) cable attaches to the connector marked 2 on the board. The
black (Main) cable attaches to the connector marked 1 on the board.

124 Chapter 3
Replacing the DIMM Module
1. Slide the DIMM module into the connector and press down till the locking springs click into place.
2. Repeat the process for the second DIMM module
3. Place the DIMM module door down corner first.

Chapter 3 125
4. Tighten the four captive screws.

126 Chapter 3
Replacing the Hard Disk Drive
DISCLAIMER: The notebook sample in the following images shows an FFC. The actual model
includes an FPC as pictured in the image on the right.
1. Connect the HDD FPC to the HDD.
2. Lift up the clear plastic tab and place the HDD into its bay.
3. Connect the HDD FPC to the main board.
NOTE: The cable pictured in the above images may differ from the actual sample.

Chapter 3 127
4. Place the HDD cover in from one corner.
5. Tighten the two captive screws.

128 Chapter 3
Replacing the Battery
1. Slide the battery into position.
2. Close the locking latch.

Chapter 3 129
Replace the Dummy Card
Push the dummy card into the slot until it clicks into place.

130 Chapter 3

Chapter 4 131
Troubleshooting
Common Problems
Use the following procedure as a guide for computer problems.
NOTE: The diagnostic tests are intended to test only Acer products. Non-Acer products, prototype cards, or
modified options can give false errors and invalid system responses.
1. Obtain the failing symptoms in as much detail as possible.
2. Verify the symptoms by attempting to re-create the failure by running the diagnostic test or by repeating
the same operation.
3. Use the following table with the verified symptom to determine which page to go to.
4. If the Issue is still not resolved, see “Online Support Information” on page 241.
Symptoms (Verified) Go To
Power On Issue Page 132
No Display Issue Page 133
LCD Failure Page 135
Internal Keyboard Failure Page 136
TouchPad Failure Page 137
Internal Speaker Failure Page 138
Internal Microphone Failure Page 139
USB Failure Page 141
Other Function Failure Page 141
Chapter 4

132 Chapter 4
Power On Issue
If the system doesn’t power on, perform the following actions one at a time to correct the problem. Do not
replace non-defective FRUs:
Computer Shuts down Intermittently
If the system powers off at intervals, perform the following actions one at a time to correct the problem.
1. Check the power cable is properly connected to the computer and the electrical outlet.
2. Remove any extension cables between the computer and the outlet.
3. Remove any surge protectors between the computer and the electrical outlet. Plug the computer directly
into a known good electrical outlet.
4. Remove all external and non-essential hardware connected to the computer that are not necessary to
boot the computer to the failure point.
5. Remove any recently installed software.
6. If the Issue is still not resolved, see “Online Support Information” on page 241.
Start
Check
AC/Battery
Power on
Swap AC /Battery
to try
OK
NG
Check
Daughter/B&
FFC Whether
OK
OK
Swap Daughter/B
Re-plug PWR FFC
OK
NG
Swap M/B
Start
Check
AC/Battery
Power on
Swap AC /Battery
to try
OK
NG
Check
Daughter/B&
FFC Whether
OK
OK
Swap Daughter/B
Re-plug PWR FFC
OK
NG
Swap M/B
Start

Chapter 4 133
No Display Issue
If the Display doesn’t work, perform the following actions one at a time to correct the problem. Do not replace
non-defective FRUs:
No POST or Video
If the POST or video doesn’t display, perform the following actions one at a time to correct the problem.
1. Make sure that the internal display is selected. On this notebook model, switching between the internal
display and the external display is done by pressing Fn+F5. Reference Product pages for specific model
procedures.
2. Make sure the computer has power by checking at least one of the following occurs:
• Fans start up
• Status LEDs light up
If there is no power, see “Power On Issue” on page 132.
3. Drain any stored power by removing the power cable and battery and holding down the power button for
10 seconds. Reconnect the power and reboot the computer.
4. Connect an external monitor to the computer and switch between the internal display and the external
display is by pressing Fn+F5 (on this model).
If the POST or video appears on the external display, see “LCD Failure” on page 135.
5. Disconnect power and all external devices including port replicators or docking stations. Remove any
memory cards and CD/DVD discs. Restart the computer.
START
Power On ? No
Go to No Power
troubleshooting
step
Replace external
DDRAM module
Remove and
replace thermal
module
Replace the
main board
Reconnect
SDRAM Module
LCD Module OK?
Replace LCD
Panel and
Cable
Ext. DDRAM module
connected properly?
Ext. DDRAM
module functional?
CPU Thermal
Module properly
connected?
No
No
No
No

134 Chapter 4
If the computer boots correctly, add the devices one by one until the failure point is discovered.
6. Reseat the memory modules.
7. Remove the drives (see “Disassembly Process” on page 43).
8. If the Issue is still not resolved, see “Online Support Information” on page 241.
Abnormal Video Display
If video displays abnormally, perform the following actions one at a time to correct the problem.
1. Reboot the computer.
2. If permanent vertical/horizontal lines or dark spots display in the same location, the LCD is faulty and
should be replaced. See “Disassembly Process” on page 43.
3. If extensive pixel damage is present (different colored spots in the same locations on the screen), the LCD
is faulty and should be replaced. See “Disassembly Process” on page 43.
4. Adjust the brightness to its highest level. See the User Manual for instructions on adjusting settings.
NOTE: Ensure that the computer is not running on battery alone as this may reduce display brightness.
If the display is too dim at the highest brightness setting, the LCD is faulty and should be replaced. See
“Disassembly Process” on page 43.
5. Check the display resolution is correctly configured:
a. Minimize or close all Windows.
b. If display size is only abnormal in an application, check the view settings and control/mouse wheel
zoom feature in the application.
c. If desktop display resolution is not normal, right-click on the desktop and select
Personalize Display Settings.
d. Click and drag the Resolution slider to the desired resolution.
e. Click Apply and check the display. Readjust if necessary.
6. Roll back the video driver to the previous version if updated.
7. Remove and reinstall the video driver.
8. Check the Device Manager to determine that:
• The device is properly installed. There are no red Xs or yellow exclamation marks.
• There are no device conflicts.
• No hardware is listed under Other Devices.
9. If the Issue is still not resolved, see “Online Support Information” on page 241.
10. Run the Windows Memory Diagnostic from the operating system DVD and follow the onscreen prompts.
11. If the Issue is still not resolved, see “Online Support Information” on page 241.
Random Loss of BIOS Settings
If the computer is experiencing intermittent loss of BIOS information, perform the following actions one at a
time to correct the problem.
1. If the computer is more than one year old, replace the CMOS battery.
2. Run a complete virus scan using up-to-date software to ensure the computer is virus free.
3. If the computer is experiencing HDD or ODD BIOS information loss, disconnect and reconnect the power
and data cables between devices.
If the BIOS settings are still lost, replace the cables.
4. If HDD information is missing from the BIOS, the drive may be defective and should be replaced.
5. Replace the Motherboard.

Chapter 4 135
6. If the Issue is still not resolved, see “Online Support Information” on page 241.
LCD Failure
If the LCD fails, perform the following actions one at a time to correct the problem. Do not replace non-
defective FRUs:
Start
Check LCD
module?
Swap
LCD cable /LCD panel
OK
NG
Check MB LCD
connector and
cable ?
OK
Reassemble
Re-plug LCD cable
OK
NG
Swap M/B
Start
Check LCD
module?
Swap
LCD cable /LCD panel
OK
NG
Check MB LCD
connector and
cable ?
OK
Reassemble
Re-plug LCD cable
OK
NG
Swap M/B

136 Chapter 4
Built-In Keyboard Failure
If the built-in Keyboard fails, perform the following actions one at a time to correct the problem. Do not replace
non-defective FRUs:
Start
Keyboard properly
connected? No Disconnect and
reconnect
Keyboard functioning? No Replace Keyboard
Replace
mainboard

Chapter 4 137
TouchPad Failure
If the TouchPad doesn’t work, perform the following actions one at a time to correct the problem. Do not
replace non-defective FRUs:
Start
Check M/B T/P
FFC
Re-assemble the
T/P FFC to M/B
OK
NG
Check
TouchPad
OK
Swap/Reassemble
the T/P board or
T/P FFC
OK
NG
Swap M/B
Start
Check M/B T/P
FFC
Re-assemble the
T/P FFC to M/B
OK
NG
Check
TouchPad
OK
Swap/Reassemble
the T/P board or
T/P FFC
OK
NG
Swap M/B

138 Chapter 4
Internal Speaker Failure
If the internal Speakers fail, perform the following actions one at a time to correct the problem. Do not replace
non-defective FRUs:
Sound Problems
If sound problems are experienced, perform the following actions one at a time to correct the problem.
1. Reboot the computer.
2. Navigate to Start Control Panel System and Maintenance System Device Manager. Check
the Device Manager to determine that:
• The device is properly installed.
• There are no red Xs or yellow exclamation marks.
• There are no device conflicts.
• No hardware is listed under Other Devices.
3. Roll back the audio driver to the previous version, if updated recently.
4. Remove and reinstall the audio driver.
5. Ensure that all volume controls are set mid range:
a. Click the volume icon on the taskbar and drag the slider to 50. Ensure that the volume is not muted.
b. Click Mixer to verify that other audio applications are set to 50 and not muted.
6. Navigate to Start Control Panel Hardware and Sound Sound. Ensure that Speakers are
selected as the default audio device (green check mark).
NOTE: If Speakers does not show, right-click on the Playback tab and select Show Disabled Devices
(clear by default).
7. Select Speakers and click Configure to start Speaker Setup. Follow the onscreen prompts to configure
the speakers.
Start
Check M/B SPK
cable
Re-assemble the
SPK cable to M/B
OK
NG
Check Logic
Upper/Logic
upper
OK
Swap Logic
lower/Logic upper
OK
NG
Swap M/B
Start
Check M/B SPK
cable
Re-assemble the
SPK cable to M/B
OK
NG
Check Logic
Upper/Logic
upper
OK
Swap Logic
lower/Logic upper
OK
NG
Swap M/B

Chapter 4 139
8. Remove and recently installed hardware or software.
9. Restore system and file settings from a known good date using System Restore.
If the issue is not fixed, repeat the preceding steps and select an earlier time and date.
10. Reinstall the Operating System.
11. If the Issue is still not resolved, see “Online Support Information” on page 241.
Internal Microphone Failure
If the internal Microphone fails, perform the following actions one at a time to correct the problem. Do not
replace non-defective FRUs:
Microphone Problems
If internal or external Microphones do no operate correctly, perform the following actions one at a time to
correct the problem.
1. Check that the microphone is enabled. Navigate to Start Control Panel Hardware and Sound
Sound and select the Recording tab.
2. Right-click on the Recording tab and select Show Disabled Devices (clear by default).
3. The microphone appears on the Recording tab.
4. Right-click on the microphone and select Enable.
5. Select the microphone then click Properties. Select the Levels tab.
6. Increase the volume to the maximum setting and click OK.
7. Test the microphone hardware:
a. Select the microphone and click Configure.
b. Select Set up microphone.
Start
Check M/B Mic.
cable
Re-assemble the
MIC cable to M/B
OK
NG
Check MIC wire
of LCD module
OK
Swap MIC wire of
LCD module
OK
NG
Swap M/B
Start
Check M/B Mic.
cable
Re-assemble the
MIC cable to M/B
OK
NG
Check MIC wire
of LCD module
OK
Swap MIC wire of
LCD module
OK
NG
Swap M/B

140 Chapter 4
c. Select the microphone type from the list and click Next.
d. Follow the onscreen prompts to complete the test.
8. If the Issue is still not resolved, see “Online Support Information” on page 241.
HDD Not Operating Correctly
If the HDD does not operate correctly, perform the following actions one at a time to correct the problem.
1. Disconnect all external devices.
2. Run a complete virus scan using up-to-date software to ensure the computer is virus free.
3. Run the Windows Vista Startup Repair Utility:
a. insert the Windows Vista Operating System DVD in the ODD and restart the computer.
b. When prompted, press any key to start to the operating system DVD.
c. The Install Windows screen displays. Click Next.
d. Select Repair your computer.
e. The System Recovery Options screen displays. Click Next.
f. Select the appropriate operating system, and click Next.
NOTE: Click Load Drivers if controller drives are required.
g. Select Startup Repair.
h. Startup Repair attempts to locate and resolve issues with the computer.
i. When complete, click Finish.
If an issue is discovered, follow the onscreen information to resolve the problem.
4. Run the Windows Memory Diagnostic Tool. For more information see Windows Help and Support.
5. Restart the computer and press F2 to enter the BIOS Utility. Check the BIOS settings are correct and that
CD/DVD drive is set as the first boot device on the Boot menu.
6. Ensure all cables and jumpers on the HDD and ODD are set correctly.
7. Remove any recently added hardware and associated software.
8. Run the Windows Disk Defragmenter. For more information see Windows Help and Support.
9. Run Windows Check Disk by entering chkdsk /r from a command prompt. For more information see
Windows Help and Support.
10. Restore system and file settings from a known good date using System Restore.
If the issue is not fixed, repeat the preceding steps and select an earlier time and date.
11. Replace the HDD. See “Disassembly Process” on page 43.

Chapter 4 141
USB Failure (Right up/down side)
If the rightside USB port fails, perform the following actions one at a time to correct the problem. Do not
replace non-defective FRUs:
Other Failures
If the VGA board, LAN Port, external MIC or Speakers, PCI Express Card, 5-in-1 Card Reader or Volume
Wheel fail, perform the following general steps to correct the problem. Do not replace non-defective FRUs:
1. Check whether the drive is OK.
2. Verify that the Test Fixture is ok.
3. Swap the mainboard and retest.
Start
Check USB/B to
M/B cable
Re-assemble the
USB/B cable to M/B
OK
NG
Check USB/B
OK
Swap USB/B and
USB cable
OK
NG
Swap M/B
Start
Check USB/B to
M/B cable
Re-assemble the
USB/B cable to M/B
OK
NG
Check USB/B
OK
Swap USB/B and
USB cable
OK
NG
Swap M/B

142 Chapter 4
Intermittent Problems
Intermittent system hang problems can be caused by a variety of reasons that have nothing to do with a
hardware defect, such as: cosmic radiation, electrostatic discharge, or software errors. FRU replacement
should be considered only when a recurring problem exists.
When analyzing an intermittent problem, do the following:
1. Run the advanced diagnostic test for the system board in loop mode at least 10 times.
2. If no error is detected, do not replace any FRU.
3. If any error is detected, replace the FRU. Rerun the test to verify that there are no more errors.
Undetermined Problems
The diagnostic problems does not identify which adapter or device failed, which installed devices are incorrect,
whether a short circuit is suspected, or whether the system is inoperative.
Follow these procedures to isolate the failing FRU (do not isolate non-defective FRU).
NOTE: Verify that all attached devices are supported by the computer.
NOTE: Verify that the power supply being used at the time of the failure is operating correctly. (See “Power On
Issue” on page 132.):
1. Power-off the computer.
2. Visually check them for damage. If any problems are found, replace the FRU.
3. Remove or disconnect all of the following devices:
• Non-Acer devices
• Printer, mouse, and other external devices
•Battery pack
• Hard disk drive
•DIMM
• CD-ROM/Diskette drive Module
• PC Cards
4. Power-on the computer.
5. Determine if the problem has changed.
6. If the problem does not recur, reconnect the removed devices one at a time until you find the failing FRU.
7. If the problem remains, replace the following FRU one at a time. Do not replace a non-defective FRU:
• System board
• LCD assembly

Chapter 4 143
POST Code Reference Tables
These tables describe the POST codes and components of the POST process.
POST Routine Description Code
PeiEventLog 01
OemServices 02
SioInit 03
MonoStatusCode 04
PentiumMCpuPeim 08
PlatformStage1 09
Variable 0A
IchInit 0B
PlatformStage2 0D
IchSmbusArpDisabled 0E
ClockGen 12
OpPresence 13
TcgPei 14
FindFv 15
DxeIpl 2F
LightMemoryInit 10
S3ResumeSoftSmi 11
Crc32SectionExtract 31
OemServices A4
EventLog A5
ScriptSave 32
AcpiS3Save 33
SmartTimer 34
JpegDecoder 35
PcxDecoder 36
PlatformBds 8A
MpCpu 37
LegacyMetronome 38
FtwLite 39
Runtime 3A
MonotonicCounter 3B
WatchDogTimer 3C
SecurityStub 3D
CpuIo 3E
Cf9Reset 3F
PcRtc 40
StatusCode 41
Variable 42
SmmVariable CF
EmuVariable 43

144 Chapter 4
TcgDxe A2
PhysicalPresence A3
TpmDriver AE
TcgSmm AE
PhysicalPresenceReadyToBoot AE
DataHubRecordPolicy AD
Undi 86
SNP 90
BC 91
PxeDhcp4 92
Ebc 93
IsaBus 4D
IsaSerial 4E
Ps2Mouse 6D
IdeBus 4F
LightPciBus 50
UsbBot 6E
UsbCbi0 6F
UsbCbi1 70
UsbKb 71
UsbMassStorage 72
UsbMouse 74
Ehci 8F
Uhci 73
UsbBus 75
SmmBase C2
SmmDisp C5
SmmReloc C4
SmmRuntime C7
SmmThunk C9
OemServices D8
ChipsetInit 44
SmmAccess C0
PciHostBridge 46
PciExpress 47
GmchMbi CD
IchInit 48
IdeController 49
SataController 4A
IchSmbusLight 4B
SmmControl C1
Ich7MSmmDispatcher C8
IsaAcpiDriver 4C
POST Routine Description Code

Chapter 4 145
Fwh 52
SmmFwh CE
PciHotPlug 54
BootOptionPolicy 51
SetupUtility 76
Platform 55
PlatformIde 56
Ppm D9
Platform CC
Ihisi D0
SetupMouse f9
Int15Microcode D1
SmmPnp D2
Smbios 57
MemorySubClass 58
MiscSubclassDriver 59
SysPassword AB
PswdConsole AC
HddPswdServiceBody D7
HddPswdService A6
HiiDatabase 80
OemSetupBrowser 82
Font(English) 7E
Font(French) 7F
Font( Chinese ) 8D
UnicodeCollation B1
ConPlatform 5A
ConSplitter 5D
GraphicsConsole 79
Terminal 7A
VgaClass 5E
SaveMemoryConfig 5B
AcpiSupport 5C
AcpiPlatform 53
DataHub 5F
DataHubStdErr 7B
GenericMemoryTest 61
DiskIo 60
Fat 7C
Partition 7D
PciPlatform 6B
AlertStandardForma 45
PciSerial A8
POST Routine Description Code

146 Chapter 4
AsfInit A7
IdeRController A9
Legacy8259 63
LegacyRegion 64
LegacyInterrupt 65
BiosKeyboard 66
BiosVideo 67
MonitorKey 68
LegacyBios 69
LegacyBiosPlatform 6A
LegacyMouse 77
SmmUsbLegacy 78
AmtbxInvoke AA
OemBadgingSupport 83
POST Routine Description Code

Chapter 5 147
Jumper and Connector Locations
Mainboard Top View
Item Description Item Description
PJ1 DC-in CN6 Bluetooth Connector
CN3 LCD connector U9 Clock Generator
JSIM2 SIM card connector CN2 LED board connector
PJ2 Battery connector CN17 USB connector
U12 EC Winbond CN18 HDMI
U14 Codec U2 HDMI level shift
CN8 Card reader board connector CN4 Keyboard connector
CN7 Speaker Connector CN5 Touch Pad connector
CN3: LCD connector
TOP SIDE
PJ1: DC-in
CN18: HDMI
CN17: USB
CN2: LED board
connector
CN4: Keyboard connector
U9: Clock Generator
CN5: Touch Pad connector
JSIM2: SIM card connector
PJ2: Battery connector
U12: EC Winbond
WPCE775LA0DG
U14: Codec
Realtek ALC269X
CN8: Card Reader board Connector
CN7: Speaker Connector
CN6: Bule Tooth Connector
U2: HDMI level shift
Chapter 5

148 Chapter 5
Mainboard Bottom View
Item Description Item Description
CN10 DDR2 DIMM2 CN14 RTC
CN12 DDR2 DIMM1 U19 SB ICH9M
U18 CPU CN13 Mini Card
U17 NB GS45 CN11 Mini Card (WLAN)
CN16 Fan CN9 HDD
BOTTOM SIDE
CN15: CRT board connector
U18: CPU
U17: NB GS45
U19: SB ICH9M
CN14: RTC
CN16: FAN
CN13: Mini Card
For 3G card
CN11: Mini Card
For WLAN
CN12: DDR2 DIMM1
CN10: DDR2 DIMM2
CN9: HDD
connector

Chapter 5 149
Clearing Password Check and BIOS Recovery
This section provides a procedure for clearing the password and BIOS. The Hardware Open Gap on the main
board clears the CMOS of all user settings and restores factory defaults.
Mainboard CMOS Discharge
Discharging the CMOS clears all user settings.
1. Disassemble the notebook and take out the Mainboard. See “Removing the Mainboard” on page 71.
2. Remove the RTC battery. See “Removing the RTC Battery” on page 75.
3. Turn the mainboard over and short the G2 pad.
4. Reconnect the RTC battery and reassemble the unit.

150 Chapter 5
BIOS Recovery by Crisis Disk
BIOS Recovery Boot Block
The BIOS Recovery Boot Block is a special block of BIOS. It is used to boot up the system with minimum BIOS
initialization. Users can enable this feature to restore the BIOS firmware to the factory settings if a BIOS flash
process fails.
BIOS Recovery Hotkey
The system provides a function hotkey: Fn+Esc, to enable the BIOS Recovery process when a system is
powered on during BIOS POST. To use this function, it is strongly recommended to have the AC adapter and
Battery present. If this function is enabled, the system will force the BIOS to enter a special BIOS block, called
Boot Block.
Steps for BIOS Recovery from USB Storage
Before performing this procedure, prepare a Crisis USB key. The Crisis USB key can be made by executing
the Crisis Disk program in a functioning system with a Windows XP or Vista OS.
IMPORTANT:The Crisis Disk program will overwrite all data on any drive that you use as a crisis disk.
Follow the steps below:
1. Modify the archive name from "zh7 bios" to "ZH7X64.fd"
2. Save ROM file (file name: ZH7X64.fd) to the root directory of the USB storage.
3. Plug the USB storage into a USB port.
4. Press Fn + ESC button then plug in AC.
The Power button flashes once.
5. Press Power button to initiate system CRISIS mode.
When CRISIS is complete, the system auto restarts with a workable BIOS.
6. Update the latest version BIOS for this machine by the regular BIOS flashing process.

Chapter 6 151
FRU (Field Replaceable Unit) List
This chapter gives you the FRU (Field Replaceable Unit) listing in global configurations of the computer. Refer to this
chapter whenever ordering for parts to repair or for RMA (Return Merchandise Authorization).
Please note that WHEN ORDERING FRU PARTS, you should check the most up-to-date information available on your
regional web or channel. For whatever reasons a part number change is made, it will not be noted on the printed Service
Guide. For ACER AUTHORIZED SERVICE PROVIDERS, your Acer office may have a DIFFERENT part number code from
those given in the FRU list of this printed Service Guide. You MUST use the local FRU list provided by your regional Acer
office to order FRU parts for repair and service of customer machines.
NOTE: To scrap or to return the defective parts, you should follow the local government ordinance or regulations on how to
dispose it properly, or follow the rules set by your regional Acer office on how to return it.
Exploded Diagrams
Chapter 6

152 Chapter 6
Main Assembly
Item Description Part Number
1 K/B Module 2ZH70KBR000
2 Top Sub Assy 2IZH7TATN10
3 CRTCable Assy DDOZH7TH000
4 CRT Board Assy 3SZH7CB0000
5 PCB Assy 21ZH7PA0090
6 LED Board Assy 3RZH7LB0000
7 Thermal Module Assy 3AZH7TATN10
8 RAM 2ZH7RM02000
9 Bluetooth Assy 27ZH7BTTN00
10 RAM Door Assy 3BZH7RDTN00
11 Touchpad Board Assy 33ZH7TB0000
12 WirelessLAN 27ZHWL00040
13 Cardreader FFC Cable DEFC0759004
14 LAN Board Assy 3TZH7LB0000
15 Base Assy 2JZJ7BATN00
16 HDD 2ZH7HDC2000
17 FPC Cable 50.SA107.006
18 HDD Door Assy 3AZH7HDDTN00
18

Chapter 6 153
LCD Assembly
Camera
Item Description Part Number
1 LCD Cover 60.SA207.002
2 CableAssy 50.SA107.005
3 LCD Bracket_L 33.SA107.002
4 LCD Panel LK.11605.001
5 LCD Bezel 60.SA107.005
6 LCD Bracket_R 33.SA107.001
7 Camera 57.S6507.003

154 Chapter 6
FRU List
CATEGORY PARTNAME ACER P/N
ADAPTER
ADAPTER DELTA 30W 19V 1.7X5.5X11 BLACK ADP-
30JH BA LF AP.03001.001
ADAPTER LITE-ON 30W 1.7X5.5X11 BLACK PA-1300-
04AC LF AP.03003.001
ADAPTER HIPRO 30W 19V 1.7X5.5X11 BLACK HP-
A0301R3 B1LF LF AP.0300A.001
BATTERY
Battery SIMPLO UM-2009E Li-Ion 3S2P PANASONIC 6
cell 4400mAh Main COMMON ID:UM09E71 BT.00607.106
Battery SIMPLO UM-2009E Li-Ion 3S2P SAMSUNG 6
cell 4400mAh Main COMMON ID:UM09E75 BT.00607.107
Battery SANYO UM-2009E Li-Ion 3S2P SANYO 6 cell
5600mAh Main COMMON ID:UM09E36 BT.00603.096
Battery SIMPLO UM-2009E Li-Ion 3S2P SAMSUNG 6
cell 5600mAh Main COMMON ID:UM09E70 BT.00607.102
Battery SIMPLO UM-2009E Li-Ion 3S2P LGC 6 cell
5600mAh Main COMMON ID:UM09E78 BT.00607.103
BOARD
Huawei EM770W LC.21300.008
Qualcomm Gobi2000 LC.21300.011
Foxconn Wireless LAN Atheros HB93 1x2 BGN (HM) NI.23600.046
Foxconn Wireless LAN Atheros HB95 BGN (HM) NI.23600.047
Lan Intel WLAN 512AG_HMWG Shirley Peak 5100
MM#897072 KI.SPH01.005
Lan Intel WLAN 512AN_HMWG Shirley Peak 5100
MM#895373 KI.SPH01.003
Lan Intel WLAN INT1000HBG KI.CPH01.002
Foxconn Bluetooth FOX BRM 2046 BT2.1 BH.21100.004
LED BOARD 55.SA107.001
CRT BOARD 55.SA107.002
LAN BOARD 55.SA107.003

Chapter 6 155
TP BOARD 55.SA107.005
Mainboard
MAINBOARD GS45 ICH9M CPU CM723B W/O RAM
FOR 3G MB.SAA06.001
MAINBOARD GS45 ICH9M CPU CM723B W/O RAM
FOR NON 3G MB.SA706.001
Mainboard JM11_MS Intel G45 LF CEL-M743 w/o 3G MB.SA706.002
Mainboard JM11_MS Intel G45 LF SU2300 w/o 3G MB.SA706.003
MAINBOARD GS45 ICH9M CPU SU3500B W/O RAM
FOR 3G MB.SA506.001
MAINBOARD GS45 ICH9M CPU SU3500B W/O RAM
FOR NON 3G MB.SA106.001
CCD
Suyin Camera Rosa 2G, MODULE CN0316-S30C-
OV06-1 57.S6507.001
CAMERA CNF9011(CMOS,0.3M,VGA) 57.S6507.002
CAMERA 09P2SF001(CMOS,0.3M,VGA) 57.S6507.003
CABLE
PWR CORD V943B30001218008 DANISH 3P 27.A03V7.006
PWR CORD(ISR)1.8M 3PBLK FZ0I0008-038 27.TATV7.005
PWR CORD V50CB3T3012180QD TW-110V,3P 27.A99V7.002
POWER CORD(SWI)1.8M 3PBLACK FZ010008-011 27.A99V7.004
POWER CORD(IT) 1.8M 3PBLACK FZ010008-008 27.A99V7.005
POWER CORD(S.A) 1.8M 3BLACK FZ010008-006 27.T48V7.001
POWER CORD US 3PIN ROHS 27.TAXV7.001
POWER CORD(EU) 1.8M 3PBLACK FM010008-010 27.TATV7.001
POWER CORD(UK) 1.8M 3PBLACK FP010008-013 27.TATV7.003
POWER CORD BRAZIL IMETRO 3 PIN 27.S0607.001
POWER CORD UK 3PIN 27.A03V7.004
BLUETOOTH CABLE 50.SA107.001
CRT CABLE 50.SA107.002
FFC CABLE - CARD READER/B TO MB 50.SA107.003
FFC CABLE - LED/B TO MB 50.SA107.004
CATEGORY PARTNAME ACER P/N

156 Chapter 6
LCD CABLE W/MIC FOR CCD 50.SA107.005
FPC CABLE - HDD TO MB 50.SA107.006
CASE/COVER/BRACKET ASSEMBLY
UPPER CASE ASSY BLACK W/TP, FFC CABLE *2 60.SA207.001
UPPER CASE ASSY RED W/TP, FFC CABLE *2 60.SA307.001
UPPER CASE ASSY BLUE W/TP, FFC CABLE *2 60.SA107.001
LOWER CASE ASSY BLACK W/SPEAKER FOR HDMI 60.SA107.002
HDD COVER BLACK 42.SA107.001
RAM COVER BLACK 42.SA107.002
LCD COVER ASSY IMR BLACK W/ANTENNA 60.SA207.002
LCD COVER ASSY IMR BLACK W/ 3G ANTENNA 60.SA507.001
LCD COVER ASSY IMR RED W/ANTENNA 60.SA307.002
LCD COVER ASSY IMR RED W/ 3G ANTENNA 60.SA607.001
LCD COVER ASSY IMR BLUE W/ANTENNA 60.SA107.004
LCD COVER ASSY IMR BLUE W/ 3G ANTENNA 60.SA407.001
LCD BEZEL ASSY BLACK 60.SA107.005
LCD BRACKET W/HINGE R 33.SA107.001
CATEGORY PARTNAME ACER P/N

Chapter 6 157
LCD BRACKET W/HINGE L 33.SA107.002
SD DUMMY CARD BLACK 42.SA107.003
SATA HDD/HARD DISK DRIVE
HDD SEAGATE 2.5" 5400rpm 160GB ST9160314AS
Wyatt SATA LF F/W:0001SDM1 KH.16001.042
HDD TOSHIBA 2.5" 5400rpm 160GB MK1655GSX Libra
SATA LF F/W: FG011J KH.16004.006
HDD HGST 2.5" 5400rpm 160GB Falcon B
HTS543216L9SA00 SATA LF F/W:C40C KH.16007.025
HDD HGST 2.5" 5400rpm 160GB HTS545016B9A300
Panther B SATA LF F/W:C60F Disk imbalance criteria =
0.014g-cm
KH.16007.026
HDD WD 2.5" 5400rpm 160GB WD1600BEVT-22ZCTO
ML160 SATA LF F/W:11.01A11 KH.16008.022
HDD SEAGATE 2.5" 5400rpm 250GB ST9250315AS
Wyatt SATA LF F/W:0001SDM1 KH.25001.016
HDD TOSHIBA 2.5" 5400rpm 250GB MK2555GSX Libra
SATA LF F/W:FG001J KH.25004.003
HDD HGST 2.5" 5400rpm 250GB HTS545025B9A300
Panther B SATA LF F/W:C60F Disk imbalance criteria =
0.014g-cm
KH.25007.016
HDD HGST 2.5" 5400rpm 250GB HTS543225L9A300
Falcon B SATA LF F/W:C40C Disk imbalance criteria =
0.014g-cm
KH.25007.017
HDD WD 2.5" 5400rpm 250GB WD2500BEVT-22ZCT0
ML160 SATA LF F/W:11.01A11 KH.25008.021
HDD SEAGATE 2.5" 5400rpm 320GB ST9320325AS
Wyatt SATA LF F/W:0001SDM1 KH.32001.017
HDD TOSHIBA 2.5" 5400rpm 320GB MK3255GSX Libra
SATA LF F/W:FG011J KH.32004.002
HDD HGST 2.5" 5400rpm 320GB HTS545032B9A300
Panther B SATA LF F/W:C60F Disk imbalance criteria =
0.014g-cm
KH.32007.008
HDD WD 2.5" 5400rpm 320GB WD3200BEVT-22ZCT0
ML160 SATA LF F/W:11.01A11 KH.32008.013
HDD SEAGATE 2.5" 5400rpm 500GB ST9500325AS
Wyatt SATA LF F/W:0001SDM1 KH.50001.011
HDD TOSHIBA 2.5" 5400rpm 500GB MK5055GSX Libra
SATA LF F/W:FG001J KH.50004.001
HDD HGST 2.5" 5400rpm 500GB HTS545050B9A300
Panther B SATA LF F/W:C60F Disk imbalance criteria =
0.014g-cm
KH.50007.010
HDD WD 2.5" 5400rpm 500GB WD5000BEVT-22ZAT0
ML250 SATA LF F/W:01.01A01 KH.50008.013
CATEGORY PARTNAME ACER P/N

158 Chapter 6
KEYBOARD
Keyboard ACER NT1T JM11 86KS Black Arabic Texture KB.I110A.002
Keyboard ACER NT1T JM11 87KS Black FR/Arabic
Texture KB.I110A.008
Keyboard ACER NT1T JM11 87KS Black Brazilian
Portuguese Texture KB.I110A.004
Keyboard ACER NT1T JM11 87KS Black Belgium
Texture KB.I110A.003
Keyboard ACER NT1T JM11 87KS Black CZ/SK Texture KB.I110A.005
Keyboard ACER NT1T JM11 86KS Black Chinese
Texture KB.I110A.006
Keyboard ACER NT1T JM11 87KS Black Danish Texture KB.I110A.007
Keyboard ACER NT1T JM11 87KS Black French Texture KB.I110A.009
Keyboard ACER NT1T JM11 87KS Black German
Texture KB.I110A.010
Keyboard ACER NT1T JM11 86KS Black Greek Texture KB.I110A.011
Keyboard ACER NT1T JM11 87KS Black Hungarian
Texture KB.I110A.012
Keyboard ACER NT1T JM11 87KS Black Italian Texture KB.I110A.013
Keyboard ACER NT1T JM11 91KS Black Japanese
Texture KB.I110A.014
Keyboard ACER NT1T JM11 87KS Black Nordic Texture KB.I110A.015
Keyboard ACER NT1T JM11 87KS Black Norwegian
Texture KB.I110A.016
Keyboard ACER NT1T JM11 87KS Black Portuguese
Texture KB.I110A.017
Keyboard ACER NT1T JM11 86KS Black Russian
Texture KB.I110A.018
Keyboard ACER NT1T JM11 87KS Black SLO/CRO
Texture KB.I110A.019
Keyboard ACER NT1T JM11 87KS Black Spanish
Texture KB.I110A.020
Keyboard ACER NT1T JM11 87KS Black Sweden
Texture KB.I110A.021
Keyboard ACER NT1T JM11 87KS Black Swiss/G
Texture KB.I110A.022
Keyboard ACER NT1T JM11 86KS Black Thailand
Texture KB.I110A.023
Keyboard ACER NT1T JM11 87KS Black Turkish
Texture KB.I110A.024
Keyboard ACER NT1T JM11 87KS Black UK Texture KB.I110A.025
Keyboard ACER NT1T JM11 86KS Black US
International Texture KB.I110A.026
Keyboard ACER NT1T JM11 86KS Black US
International w/ Hebrew Texture KB.I110A.027
Keyboard ACER NT1T JM11 87KS Black US w/
Canadian French Texture KB.I110A.028
CATEGORY PARTNAME ACER P/N

Chapter 6 159
LCD
LED LCD AUO 11.6" WXGA Glare B116XW02 V0 LF
200nit 8ms 500:1 LK.11605.001
LED LCD CMO 11.6" WXGA Glare N116B6-L02 LF
200nit 10ms 500:1 LK.1160D.001
LED LCD SAMSUNG 11.6" WXGA Glare LTN116AT01-
A01 LF 200nit 8ms LK.11606.001
LED LCD LPL 11.6" WXGA Glare LP116WH1-TLA1 LF
200nit 8ms 500:1 LK.11608.001
LED LCD AUO 11.6" WXGA Glare B116XW02 V0 1A
(3G) LF 200nit 8ms 500:1 LK.11605.003
MEMORY
Memory NANYA SO-DIMM DDRII 667 1GB
NT1GT64UH8D0FN-3C LF 64*16 0.07um KN.1GB03.026
Memory SAMSUNG SO-DIMM DDRII 667 1GB
M470T2864QZ3-CE6 LF KN.1GB0B.016
Memory SAMSUNG SO-DIMM DDRII 667 1GB
M470T2864EH3-CE6 LF 64*16 0.055um KN.1GB0B.027
Memory HYNIX SO-DIMM DDRII 667 1GB
HYMP112S64CP6-Y5 LF KN.1GB0G.012
Memory NANYA SO-DIMM DDRII 667 2GB
NT2GT64U8HD0BN-3C LF 128*8 0.07um KN.2GB03.011
Memory SAMSUNG SO-DIMM DDRII 667 2GB
M470T5663QZ3-CE6 LF KN.2GB0B.003
Memory SAMSUNG SO-DIMM DDRII 667 2GB
M470T5663EH3-CE6 LF 128*8 0.055um KN.2GB0B.011
Memory HYNIX SO-DIMM DDRII 667 2GB
HYMP125S64CP8-Y5 LF KN.2GB0G.004
HEATSINK
THERMAL MODULE UMA 60.SA107.006
SPEAKER
SPEAKER SET 23.SA107.001
MISCELLANEOUS
LCD BEZEL SCREW RUBBER 47.SA107.001
LCD BEZEL RUBBER 47.SA107.002
RUBBER FOOT - FRONT (LONG) 47.SA107.003
RUBBER FOOT - REAR 47.SA107.004
CATEGORY PARTNAME ACER P/N

160 Chapter 6
Screw List
PARTNAME ACER P/N
SCREW M2*3.0 I (BNI,NYLOK)IRON 86.SA107.001
SCREW M2.0X2.5-I(BNI)(NYLOK) IRON 86.SA107.002
SCREW M2*5-I(BZN)(NYLOK) 86.TG607.004
SCREW M2-0.4*2-I(BNI)(NYLOK)(7,0.6)IRON 86.W4107.002
SCREW M2.0*3-I(NI)(NYLOK)IRON 86.WF807.001
SCREW M3.0*3.5-I(NI)STEEL 86.SA107.003

Appendix A 161
Model Definition and Configuration
Aspire 1810T/1410
Model RO Country Acer Part No Description
AS1410-
722G25n AAP Thailand LX.SA90X.048 AS1410-722G25n EM VHP32ATTH1 MC
UMACbb 1*2G/250/BT/6L2.2/5R/
CB_bgn_0.3D_GEb_TH21
AS1410-
721G16n AAP Thailand LX.SA90X.047 AS1410-721G16n EM VHP32ATTH1 MC
UMACbb 1*1G/160/BT/6L2.2/5R/
CB_bgn_0.3D_GEb_TH21
AS1410-
721G25n AAP Thailand LX.SA90X.046 AS1410-721G25n EM VHP32ATTH1 MC
UMACbb 1*1G/250/BT/6L2.2/5R/
CB_bgn_0.3D_GEb_TH21
AS1410-
721G16n AAP Thailand LX.SA90Y.006 AS1410-721G16n EM VHB32ATTH1 MC
UMACbb 1*1G/160/6L2.2/5R/
CB_bgn_0.3D_GEb_TH42
AS1410-
721G16n AAP Thailand LX.SA90Y.005 AS1410-721G16n EM VHB32ATTH1 MC
UMACbb 1*1G/160/6L2.2/5R/
CB_bgn_0.3D_GEb_TH22
AS1410-
721G16n AAP Thailand LX.SA90Y.007 AS1410-721G16n EM VHB32ATTH1 MC
UMACbb 1*1G/160/BT/6L2.2/5R/
CB_bgn_0.3D_GEb_TH22
AS1410-
721G16n AAP Philippines LX.SA90Y.009 AS1410-721G16n EM VHB32ATPH1 MC
UMACbb 1*1G/160/BT/6L2.2/5R/
CB_bgn_0.3D_GEb_EN14
AS1410-
721G16n AAP Thailand LX.SA90Y.008 AS1410-721G16n EM VHB32ATTH1 MC
UMACbb 1*1G/160/BT/6L2.2/5R/
CB_bgn_0.3D_GEb_TH42
AS1410-
721G16n CHINA China LX.SA90Y.004 AS1410-721G16n VHB32ATCN1 MC
UMACbb 1*1G/160/BT/6L2.2/5R/
CB_bgn_0.3D_GEb_SC11
AS1410-
721G16n CHINA Hong Kong LX.SA90Y.003 AS1410-721G16n VHB32ATHK2 MC UMACbb
1*1G/160/BT/6L2.2/5R/
CB_bgn_0.3D_GEb_ZH31
AS1410-
722G25n EMEA Spain LX.SA90X.026 AS1410-722G25n VHP32ATES1 MC UMACbb
1*2G/250/6L2.2/5R/CB_bgn_0.3D_GEb_ES22
AS1410-
722G25n EMEA France LX.SA90X.028 AS1410-722G25n VHP32ATFR1 MC UMACbb
1*2G/250/6L2.2/5R/CB_bgn_0.3D_GEb_FR23
AS1410-
722G25n EMEA Belgium LX.SA90X.030 AS1410-722G25n VHP32ATBE1 MC UMACbb
1*2G/250/6L2.2/5R/CB_bgn_0.3D_GEb_NL13
AS1410-
722G25n EMEA Eastern
Europe LX.SA90X.041 AS1410-722G25n VHP32ATEU7 MC UMACbb
1*2G/250/6L2.2/5R/CB_bgn_0.3D_GEb_SL11
AS1410-
722G25n EMEA Czech LX.SA90X.024 AS1410-722G25n VHP32ATCZ2 MC UMACbb
1*2G/250/6L2.2/5R/CB_bgn_0.3D_GEb_SK13
AS1410-
722G25n EMEA Sweden LX.SA90X.040 AS1410-722G25n VHP32ATSE1 MC UMACbb
1*2G/250/6L2.2/5R/CB_bgn_0.3D_GEb_FI13
Appendix A

162 Appendix A
AS1410-
722G25n EMEA Austria LX.SA90X.025 AS1410-722G25n VHP32ATAT1 MC UMACbb
1*2G/250/6L2.2/5R/CB_bgn_0.3D_GEb_DE11
AS1410-
722G25i EMEA Russia LX.SA90X.035 AS1410-722G25i VHP32ATRU1 MC UMACbb
1*2G/250/6L2.2/5R/CB_bg_0.3D_GEb_RU11
AS1410-
722G25n EMEA Norway LX.SA90X.034 AS1410-722G25n VHP32ATNO3 MC
UMACbb 1*2G/250/6L2.2/5R/
CB_bgn_0.3D_GEb_ENS4
AS1410-
722G25n EMEA Norway LX.SA90X.033 AS1410-722G25n VHP32ATNO1 MC
UMACbb 1*2G/250/6L2.2/5R/
CB_bgn_0.3D_GEb_NO12
AS1410-
722G25n EMEA Luxembour
gLX.SA90X.032 AS1410-722G25n VHP32ATLU3 MC UMACbb
1*2G/250/6L2.2/5R/CB_bgn_0.3D_GEb_IT41
AS1410-
722G25n EMEA Holland LX.SA90X.031 AS1410-722G25n VHP32ATNL1 MC UMACbb
1*2G/250/6L2.2/5R/CB_bgn_0.3D_GEb_NL12
AS1410-
722G25n EMEA Hungary LX.SA90X.045 AS1410-722G25n VHP32ATHU1 MC
UMACbb 1*2G/250/6L2.2/5R/
CB_bgn_0.3D_GEb_HU13
AS1410-
722G25n EMEA Latvia LX.SA90X.044 AS1410-722G25n VHP32ATLV1 MC UMACbb
1*2G/250/6L2.2/5R/
CB_bgn_0.3D_GEb_RU21
AS1410-
722G25n EMEA Eastern
Europe LX.SA90X.043 AS1410-722G25n VHP32ATEU5 MC UMACbb
1*2G/250/6L2.2/5R/CB_bgn_0.3D_GEb_PL13
AS1410-
722G25n EMEA Eastern
Europe LX.SA90X.042 AS1410-722G25n VHP32ATEU5 MC UMACbb
1*2G/250/6L2.2/5R/
CB_bgn_0.3D_GEb_RO12
AS1410-
722G25n EMEA Eastern
Europe LX.SA90X.023 AS1410-722G25n VHP32ATEU4 MC UMACbb
1*2G/250/6L2.2/5R/CB_bgn_0.3D_GEb_SV22
AS1410-
722G25n EMEA Germany LX.SA90X.029 AS1410-722G25n VHP32ATDE1 MC UMACbb
1*2G/250/6L2.2/5R/CB_bgn_0.3D_GEb_DE13
AS1410-
722G25n EMEA Denmark LX.SA90X.027 AS1410-722G25n VHP32ATDK2 MC UMACbb
1*2G/250/6L2.2/5R/
CB_bgn_0.3D_GEb_ENS4
AS1410-
722G25n EMEA South
Africa LX.SA90X.036 AS1410-722G25n EM VHP32ATZA2 MC
UMACbb 1*2G/250/6L2.2/5R/
CB_bgn_0.3D_GEb_EN16
AS1410-
722G25n EMEA South
Africa LX.SA90X.037 AS1410-722G25n EM VHP32ATZA1 MC
UMACbb 1*2G/250/6L2.2/5R/
CB_bgn_0.3D_GEb_FR23
AS1410-
722G25n EMEA Denmark LX.SA90X.039 AS1410-722G25n VHP32ATDK1 MC UMACbb
1*2G/250/6L2.2/5R/
CB_bgn_0.3D_GEb_NO13
AS1410-
722G25n EMEA South
Africa LX.SA90X.038 AS1410-722G25n EM VHP32ATZA4 MC
UMACbb 1*2G/250/6L2.2/5R/
CB_bgn_0.3D_GEb_ENI1
AS1410-
722G25n EMEA Cyprus LX.SA90X.017 AS1410-722G25n VHP32ATCY1 MC UMACbb
1*2G/250/6L2.2/5R/CB_bgn_0.3D_GEb_EN11
AS1410-
722G25n EMEA Algeria LX.SA90X.011 AS1410-722G25n EM VHP32ATDZ1 MC
UMACbb 1*2G/250/6L2.2/5R/
CB_bgn_0.3D_GEb_ES81
AS1410-
722G25n EMEA Portugal LX.SA90X.019 AS1410-722G25n VHP32ATPT1 MC UMACbb
1*2G/250/6L2.2/5R/CB_bgn_0.3D_GEb_PT12
Model RO Country Acer Part No Description

Appendix A 163
AS1410-
722G25n EMEA Finland LX.SA90X.020 AS1410-722G25n VHP32ATFI2 MC UMACbb
1*2G/250/6L2.2/5R/CB_bgn_0.3D_GEb_FI11
AS1410-
722G25n EMEA Eastern
Europe LX.SA90X.021 AS1410-722G25n VHP32ATEU3 MC UMACbb
1*2G/250/6L2.2/5R/
CB_bgn_0.3D_GEb_RU23
AS1410-
722G25n EMEA Eastern
Europe LX.SA90X.022 AS1410-722G25n VHP32ATEU7 MC UMACbb
1*2G/250/6L2.2/5R/
CB_bgn_0.3D_GEb_ENR2
AS1410-
722G25n EMEA Poland LX.SA90X.003 AS1410-722G25n VHP32ATPL1 MC UMACbb
1*2G/250/6L2.2/5R/CB_bgn_0.3D_GEb_PL11
AS1410-
722G25n EMEA Middle East LX.SA90X.006 AS1410-722G25n EM VHP32ATME2 MC
UMACbb 1*2G/250/6L2.2/5R/
CB_bgn_0.3D_GEb_AR23
AS1410-
722G25n EMEA Middle East LX.SA90X.018 AS1410-722G25n EM VHP32ATME3 MC
UMACbb 1*2G/250/6L2.2/5R/
CB_bgn_0.3D_GEb_FR23
AS1410-
722G25n EMEA Middle East LX.SA90X.007 AS1410-722G25n EM VHP32ATME2 MC
UMACbb 1*2G/250/6L2.2/5R/
CB_bgn_0.3D_GEb_AR13
AS1410-
722G25n EMEA Middle East LX.SA90X.016 AS1410-722G25n EM VHP32ATME4 MC
UMACbb 1*2G/250/6L2.2/5R/
CB_bgn_0.3D_GEb_RU61
AS1410-
722G25n EMEA Middle East LX.SA90X.015 AS1410-722G25n EM VHP32ATME4 MC
UMACbb 1*2G/250/6L2.2/5R/
CB_bgn_0.3D_GEb_EN11
AS1410-
722G25n EMEA Middle East LX.SA90X.014 AS1410-722G25n EM VHP32ATME2 MC
UMACbb 1*2G/250/6L2.2/5R/
CB_bgn_0.3D_GEb_EN15
AS1410-
722G25n EMEA Middle East LX.SA90X.013 AS1410-722G25n EM VHP32ATME6 MC
UMACbb 1*2G/250/6L2.2/5R/
CB_bgn_0.3D_GEb_EN15
AS1410-
722G25n EMEA Middle East LX.SA90X.012 AS1410-722G25n EM VHP32ATME9 MC
UMACbb 1*2G/250/6L2.2/5R/
CB_bgn_0.3D_GEb_FR22
AS1410-
722G25n EMEA UK LX.SA90X.001 AS1410-722G25n VHP32ATGB1 MC
UMACbb 1*2G/250/6L2.2/5R/
CB_bgn_0.3D_GEb_EN14
AS1410-
722G25n EMEA Ukraine LX.SA90X.005 AS1410-722G25n VHP32ATUK1 MC UMACbb
1*2G/250/6L2.2/5R/
CB_bgn_0.3D_GEb_RU11
AS1410-
722G25n EMEA Turkey LX.SA90X.004 AS1410-722G25n EM VHP32ATTR1 MC
UMACbb 1*2G/250/6L2.2/5R/
CB_bgn_0.3D_GEb_TR33
AS1410-
722G25n EMEA Switzerland LX.SA90X.002 AS1410-722G25n VHP32ATCH1 MC
UMACbb 1*2G/250/6L2.2/5R/
CB_bgn_0.3D_GEb_IT42
AS1410-
722G25n EMEA Italy LX.SA90X.010 AS1410-722G25n VHP32ATIT1 MC UMACbb
1*2G/250/6L2.2/5R/CB_bgn_0.3D_GEb_IT12
AS1410-
722G25n EMEA Greece LX.SA90X.008 AS1410-722G25n VHP32ATGR1 MC
UMACbb 1*2G/250/6L2.2/5R/
CB_bgn_0.3D_GEb_EL32
Model RO Country Acer Part No Description

164 Appendix A
AS1410-
722G25n EMEA Israel LX.SA90X.009 AS1410-722G25n VHP32ATIL1 MC UMACbb
1*2G/250/6L2.2/5R/CB_bgn_0.3D_GEb_HE12
AS1410-
722G16n TWN GCTWN LX.SA90Y.001 AS1410-722G16n VHB32ATTW1 MC
UMACbb 1*2G/160/BT/6L2.2/5R/
CB_bgn_0.3D_BAG_GEb_TC11
AS1410-
722G25n TWN GCTWN LX.SA90Y.002 AS1410-722G25n VHB32ATTW1 MC
UMACbb 1*2G/250/BT/6L2.2/5R/
CB_bgn_0.3D_BAG_GEb_TC11
AS1410-
721G16i WW GCTWN S2.SA90Y.001 AS1410-721G16i VHB32AWW1 MC UMACbb
1*1G/160/BT/6L/5R/CB_bg_0.3D_GEb_ENX1
AS1410-
72_br2G
25n
PA ACLA-
Portuguese LX.PJ902.001 AS1410-72_br2G25n EM W7HP32ATXC2 MC
UMACbb_BR 1*2G/250_BR/6L2.8_BR/5R/
cb_br_bgn_0.3D_BAG_GEb_XC21
AS1410-
721G16n AAP Thailand LX.SA70X.053 AS1410-721G16n EM VHP32ATTH1 MC
UMACkk 1*1G/160/BT/6L2.2/5R/
CB_bgn_0.3D_GEk_TH41
AS1410-
722G25n AAP Thailand LX.SA70X.051 AS1410-722G25n EM VHP32ATTH1 MC
UMACkk 1*2G/250/BT/6L2.2/5R/
CB_bgn_0.3D_GEk_TH41
AS1410-
721G25n AAP Thailand LX.SA70X.048 AS1410-721G25n EM VHP32ATTH1 MC
UMACkk 1*1G/250/BT/6L2.2/5R/
CB_bgn_0.3D_GEk_TH21
AS1410-
721G25n AAP Thailand LX.SA70X.049 AS1410-721G25n EM VHP32ATTH1 MC
UMACkk 1*1G/250/BT/6L2.2/5R/
CB_bgn_0.3D_GEk_TH41
AS1410-
722G25n AAP Thailand LX.SA70X.050 AS1410-722G25n EM VHP32ATTH1 MC
UMACkk 1*2G/250/BT/6L2.2/5R/
CB_bgn_0.3D_GEk_TH21
AS1410-
721G16n AAP Thailand LX.SA70X.052 AS1410-721G16n EM VHP32ATTH1 MC
UMACkk 1*1G/160/BT/6L2.2/5R/
CB_bgn_0.3D_GEk_TH21
AS1410-
723G25n EMEA Norway LX.SA70X.047 AS1410-723G25n VHP32ATNO3 MC UMACkk
2G+1G/250/6L2.2/5R/
CB_bgn_0.3D_GEk_ENS4
AS1410-
722G25n CHINA China LX.SA70Y.007 AS1410-722G25n VHB32ATCN1 MC UMACkk
1*2G/250/BT/6L2.2/5R/
CB_bgn_0.3D_GEk_SC11
AS1410-
722G25n CHINA Hong Kong LX.SA70Y.006 AS1410-722G25n VHB32ATHK2 MC UMACkk
1*2G/250/BT/6L2.2/5R/
CB_bgn_0.3D_GEk_ZH31
AS1410-
723G25n EMEA Norway LX.SA70X.046 AS1410-723G25n VHP32ATNO1 MC UMACkk
2G+1G/250/6L2.2/5R/
CB_bgn_0.3D_GEk_NO12
AS1410-
722G25n EMEA South
Africa LX.SA70X.045 AS1410-722G25n EM VHP32ATZA2 MC
UMACkk 1*2G/250/6L2.2/5R/
CB_bgn_0.3D_GEk_EN16
AS1410-
722G25n EMEA South
Africa LX.SA70X.044 AS1410-722G25n EM VHP32ATZA1 MC
UMACkk 1*2G/250/6L2.2/5R/
CB_bgn_0.3D_GEk_FR23
AS1410-
722G25n EMEA Portugal LX.SA70X.030 AS1410-722G25n VHP32ATPT1 MC UMACkk
1*2G/250/6L2.2/5R/CB_bgn_0.3D_GEk_PT12
Model RO Country Acer Part No Description

Appendix A 165
AS1410-
722G25n EMEA Belgium LX.SA70X.038 AS1410-722G25n VHP32ATBE1 MC UMACkk
1*2G/250/6L2.2/5R/CB_bgn_0.3D_GEk_NL13
AS1410-
722G25n EMEA Austria LX.SA70X.032 AS1410-722G25n VHP32ATAT1 MC UMACkk
1*2G/250/6L2.2/5R/CB_bgn_0.3D_GEk_DE11
AS1410-
722G25i EMEA Russia LX.SA70X.033 AS1410-722G25i VHP32ATRU1 MC UMACkk
1*2G/250/6L2.2/5R/CB_bg_0.3D_GEk_RU11
AS1410-
722G25n EMEA Norway LX.SA70X.034 AS1410-722G25n VHP32ATNO3 MC UMACkk
1*2G/250/6L2.2/5R/
CB_bgn_0.3D_GEk_ENS4
AS1410-
722G25n EMEA Norway LX.SA70X.035 AS1410-722G25n VHP32ATNO1 MC UMACkk
1*2G/250/6L2.2/5R/
CB_bgn_0.3D_GEk_NO12
AS1410-
722G25n EMEA Luxembour
gLX.SA70X.036 AS1410-722G25n VHP32ATLU3 MC UMACkk
1*2G/250/6L2.2/5R/CB_bgn_0.3D_GEk_IT41
AS1410-
722G25n EMEA Holland LX.SA70X.037 AS1410-722G25n VHP32ATNL1 MC UMACkk
1*2G/250/6L2.2/5R/CB_bgn_0.3D_GEk_NL12
AS1410-
722G25n EMEA Germany LX.SA70X.039 AS1410-722G25n VHP32ATDE1 MC UMACkk
1*2G/250/6L2.2/5R/CB_bgn_0.3D_GEk_DE13
AS1410-
722G25n EMEA Spain LX.SA70X.031 AS1410-722G25n VHP32ATES1 MC UMACkk
1*2G/250/6L2.2/5R/CB_bgn_0.3D_GEk_ES22
AS1410-
722G25n EMEA Denmark LX.SA70X.042 AS1410-722G25n VHP32ATDK1 MC UMACkk
1*2G/250/6L2.2/5R/
CB_bgn_0.3D_GEk_NO13
AS1410-
722G25n EMEA Denmark LX.SA70X.041 AS1410-722G25n VHP32ATDK2 MC UMACkk
1*2G/250/6L2.2/5R/
CB_bgn_0.3D_GEk_ENS4
AS1410-
722G25n EMEA France LX.SA70X.040 AS1410-722G25n VHP32ATFR1 MC UMACkk
1*2G/250/6L2.2/5R/CB_bgn_0.3D_GEk_FR23
AS1410-
722G25n EMEA South
Africa LX.SA70X.043 AS1410-722G25n EM VHP32ATZA4 MC
UMACkk 1*2G/250/6L2.2/5R/
CB_bgn_0.3D_GEk_ENI1
AS1410-
722G25n EMEA Finland LX.SA70X.028 AS1410-722G25n VHP32ATFI2 MC UMACkk
1*2G/250/6L2.2/5R/CB_bgn_0.3D_GEk_FI11
AS1410-
722G25n EMEA Cyprus LX.SA70X.019 AS1410-722G25n VHP32ATCY1 MC UMACkk
1*2G/250/6L2.2/5R/CB_bgn_0.3D_GEk_EN11
AS1410-
722G25n EMEA Middle East LX.SA70X.010 AS1410-722G25n EM VHP32ATME4 MC
UMACkk 1*2G/250/6L2.2/5R/
CB_bgn_0.3D_GEk_RU61
AS1410-
722G25n EMEA Middle East LX.SA70X.027 AS1410-722G25n EM VHP32ATME4 MC
UMACkk 1*2G/250/6L2.2/5R/
CB_bgn_0.3D_GEk_EN11
AS1410-
722G25n EMEA Middle East LX.SA70X.026 AS1410-722G25n EM VHP32ATME2 MC
UMACkk 1*2G/250/6L2.2/5R/
CB_bgn_0.3D_GEk_EN15
AS1410-
722G25n EMEA Middle East LX.SA70X.025 AS1410-722G25n EM VHP32ATME6 MC
UMACkk 1*2G/250/6L2.2/5R/
CB_bgn_0.3D_GEk_EN15
AS1410-
722G25n EMEA Middle East LX.SA70X.024 AS1410-722G25n EM VHP32ATME9 MC
UMACkk 1*2G/250/6L2.2/5R/
CB_bgn_0.3D_GEk_FR22
Model RO Country Acer Part No Description

166 Appendix A
AS1410-
722G25n EMEA Algeria LX.SA70X.023 AS1410-722G25n EM VHP32ATDZ1 MC
UMACkk 1*2G/250/6L2.2/5R/
CB_bgn_0.3D_GEk_ES81
AS1410-
722G25n EMEA Italy LX.SA70X.022 AS1410-722G25n VHP32ATIT1 MC UMACkk
1*2G/250/6L2.2/5R/CB_bgn_0.3D_GEk_IT12
AS1410-
722G25n EMEA Israel LX.SA70X.021 AS1410-722G25n VHP32ATIL1 MC UMACkk
1*2G/250/6L2.2/5R/CB_bgn_0.3D_GEk_HE12
AS1410-
722G25n EMEA Greece LX.SA70X.020 AS1410-722G25n VHP32ATGR1 MC UMACkk
1*2G/250/6L2.2/5R/CB_bgn_0.3D_GEk_EL32
AS1410-
722G25n EMEA Sweden LX.SA70X.009 AS1410-722G25n VHP32ATSE1 MC UMACkk
1*2G/250/6L2.2/5R/CB_bgn_0.3D_GEk_FI13
AS1410-
722G25n EMEA UK LX.SA70X.018 AS1410-722G25n VHP32ATGB1 MC UMACkk
1*2G/250/6L2.2/5R/CB_bgn_0.3D_GEk_EN14
AS1410-
722G25n EMEA Ukraine LX.SA70X.017 AS1410-722G25n VHP32ATUK1 MC UMACkk
1*2G/250/6L2.2/5R/CB_bgn_0.3D_GEk_RU11
AS1410-
722G25n EMEA Turkey LX.SA70X.016 AS1410-722G25n EM VHP32ATTR1 MC
UMACkk 1*2G/250/6L2.2/5R/
CB_bgn_0.3D_GEk_TR33
AS1410-
722G25n EMEA Switzerland LX.SA70X.015 AS1410-722G25n VHP32ATCH1 MC UMACkk
1*2G/250/6L2.2/5R/CB_bgn_0.3D_GEk_IT42
AS1410-
722G25n EMEA Poland LX.SA70X.014 AS1410-722G25n VHP32ATPL1 MC UMACkk
1*2G/250/6L2.2/5R/CB_bgn_0.3D_GEk_PL11
AS1410-
722G25n EMEA Middle East LX.SA70X.013 AS1410-722G25n EM VHP32ATME2 MC
UMACkk 1*2G/250/6L2.2/5R/
CB_bgn_0.3D_GEk_AR23
AS1410-
722G25n EMEA Middle East LX.SA70X.012 AS1410-722G25n EM VHP32ATME3 MC
UMACkk 1*2G/250/6L2.2/5R/
CB_bgn_0.3D_GEk_FR23
AS1410-
722G25n EMEA Middle East LX.SA70X.011 AS1410-722G25n EM VHP32ATME2 MC
UMACkk 1*2G/250/6L2.2/5R/
CB_bgn_0.3D_GEk_AR13
AS1410-
722G25n EMEA Latvia LX.SA70X.001 AS1410-722G25n VHP32ATLV1 MC UMACkk
1*2G/250/6L2.2/5R/CB_bgn_0.3D_GEk_RU21
AS1410-
722G25n EMEA Eastern
Europe LX.SA70X.002 AS1410-722G25n VHP32ATEU3 MC UMACkk
1*2G/250/6L2.2/5R/CB_bgn_0.3D_GEk_RU23
AS1410-
722G25n EMEA Eastern
Europe LX.SA70X.003 AS1410-722G25n VHP32ATEU5 MC UMACkk
1*2G/250/6L2.2/5R/CB_bgn_0.3D_GEk_PL13
AS1410-
722G25n EMEA Eastern
Europe LX.SA70X.004 AS1410-722G25n VHP32ATEU7 MC UMACkk
1*2G/250/6L2.2/5R/
CB_bgn_0.3D_GEk_ENR2
AS1410-
722G25n EMEA Eastern
Europe LX.SA70X.005 AS1410-722G25n VHP32ATEU5 MC UMACkk
1*2G/250/6L2.2/5R/
CB_bgn_0.3D_GEk_RO12
AS1410-
722G25n EMEA Eastern
Europe LX.SA70X.006 AS1410-722G25n VHP32ATEU4 MC UMACkk
1*2G/250/6L2.2/5R/CB_bgn_0.3D_GEk_SV22
AS1410-
722G25n EMEA Eastern
Europe LX.SA70X.007 AS1410-722G25n VHP32ATEU7 MC UMACkk
1*2G/250/6L2.2/5R/CB_bgn_0.3D_GEk_SL11
AS1410-
722G25n EMEA Czech LX.SA70X.008 AS1410-722G25n VHP32ATCZ2 MC UMACkk
1*2G/250/6L2.2/5R/CB_bgn_0.3D_GEk_SK13
AS1410-
722G25n EMEA Hungary LX.SA70X.029 AS1410-722G25n VHP32ATHU1 MC UMACkk
1*2G/250/6L2.2/5R/CB_bgn_0.3D_GEk_HU13
Model RO Country Acer Part No Description

Appendix A 167
AS1410-
722G25n TWN GCTWN LX.SA70Y.004 AS1410-722G25n VHB32ATTW1 MC
UMACkk 1*2G/250/BT/6L2.2/5R/
CB_bgn_0.3D_BAG_GEk_TC21
AS1410-
722G25n TWN GCTWN LX.SA70Y.005 AS1410-722G25n VHB32ATTW1 MC
UMACkk 1*2G/250/BT/6L2.2/5R/
CB_bgn_0.3D_BAG_GEk_TC11
AS1410-
722G16n TWN GCTWN LX.SA70Y.002 AS1410-722G16n VHB32ATTW1 MC
UMACkk 1*2G/160/BT/6L2.2/5R/
CB_bgn_0.3D_BAG_GEk_TC21
AS1410-
722G25i PA USA LX.SA70Y.003 AS1410-722G25i VHB32ATUS1 MC UMACkk
2*1G/250/6L/5R/CB_bg_0.3D_GEk_EN32
AS1410-
723G25n EMEA Norway LX.SA70Y.001 AS1410-723G25n VHB32ATNO1 MC UMACkk
2G+1G/250/6L/5R/CB_bgn_0.3D_GEk_NO12
AS1410-
721G16n AAP Thailand LX.SAB0X.05
3AS1410-721G16n EM VHP32ATTH1 MC
UMACrr 1*1G/160/BT/6L2.2/5R/
CB_bgn_0.3D_GEk_TH41
AS1410-
721G16n AAP Thailand LX.SAB0X.05
2AS1410-721G16n EM VHP32ATTH1 MC
UMACrr 1*1G/160/BT/6L2.2/5R/
CB_bgn_0.3D_GEk_TH21
AS1410-
721G25n AAP Thailand LX.SAB0X.05
0AS1410-721G25n EM VHP32ATTH1 MC
UMACrr 1*1G/250/BT/6L2.2/5R/
CB_bgn_0.3D_GEk_TH21
AS1410-
722G25n AAP Thailand LX.SAB0X.04
9AS1410-722G25n EM VHP32ATTH1 MC
UMACrr 1*2G/250/BT/6L2.2/5R/
CB_bgn_0.3D_GEk_TH21
AS1410-
722G25n AAP Thailand LX.SAB0X.04
8AS1410-722G25n EM VHP32ATTH1 MC
UMACrr 1*2G/250/BT/6L2.2/5R/
CB_bgn_0.3D_GEk_TH41
AS1410-
721G25n AAP Thailand LX.SAB0X.05
1AS1410-721G25n EM VHP32ATTH1 MC
UMACrr 1*1G/250/BT/6L2.2/5R/
CB_bgn_0.3D_GEk_TH41
AS1410-
721G16n AAP Philippines LX.SAB0Y.00
3AS1410-721G16n EM VHB32ATPH1 MC
UMACrr 1*1G/160/BT/6L2.2/5R/
CB_bgn_0.3D_GEk_EN14
AS1410-
721G16n CHINA China LX.SAB0X.04
7AS1410-721G16n VHP32ATCN1 MC UMACrr
1*1G/160/BT/6L2.2/5R/
CB_bgn_0.3D_GEk_SC11
AS1410-
721G16n CHINA Hong Kong LX.SAB0X.04
6AS1410-721G16n VHP32ATHK2 MC UMACrr
1*1G/160/BT/6L2.2/5R/
CB_bgn_0.3D_GEk_ZH31
AS1410-
722G25n EMEA Norway LX.SAB0X.04
3AS1410-722G25n VHP32ATNO1 MC UMACrr
1*2G/250/6L2.2/5R/
CB_bgn_0.3D_GEk_NO12
AS1410-
722G25n EMEA Norway LX.SAB0X.04
4AS1410-722G25n VHP32ATNO3 MC UMACrr
1*2G/250/6L2.2/5R/
CB_bgn_0.3D_GEk_ENS4
AS1410-
722G25n EMEA Austria LX.SAB0X.04
2AS1410-722G25n VHP32ATAT1 MC UMACrr
1*2G/250/6L2.2/5R/CB_bgn_0.3D_GEk_DE11
AS1410-
722G25n EMEA Czech LX.SAB0X.04
0AS1410-722G25n VHP32ATCZ2 MC UMACrr
1*2G/250/6L2.2/5R/CB_bgn_0.3D_GEk_SK13
AS1410-
722G25n EMEA Eastern
Europe LX.SAB0X.03
9AS1410-722G25n VHP32ATEU7 MC UMACrr
1*2G/250/6L2.2/5R/CB_bgn_0.3D_GEk_SL11
Model RO Country Acer Part No Description

168 Appendix A
AS1410-
722G25n EMEA Sweden LX.SAB0X.04
1AS1410-722G25n VHP32ATSE1 MC UMACrr
1*2G/250/6L2.2/5R/CB_bgn_0.3D_GEk_FI13
AS1410-
722G25i EMEA Russia LX.SAB0X.04
5AS1410-722G25i VHP32ATRU1 MC UMACrr
1*2G/250/6L2.2/5R/CB_bg_0.3D_GEk_RU11
AS1410-
722G25n EMEA Eastern
Europe LX.SAB0X.03
7AS1410-722G25n VHP32ATEU7 MC UMACrr
1*2G/250/6L2.2/5R/
CB_bgn_0.3D_GEk_ENR2
AS1410-
722G25n EMEA Eastern
Europe LX.SAB0X.03
8AS1410-722G25n VHP32ATEU5 MC UMACrr
1*2G/250/6L2.2/5R/CB_bgn_0.3D_GEk_PL13
AS1410-
722G25n EMEA Eastern
Europe LX.SAB0X.03
5AS1410-722G25n VHP32ATEU4 MC UMACrr
1*2G/250/6L2.2/5R/CB_bgn_0.3D_GEk_SV22
AS1410-
722G25n EMEA Eastern
Europe LX.SAB0X.03
2AS1410-722G25n VHP32ATEU3 MC UMACrr
1*2G/250/6L2.2/5R/CB_bgn_0.3D_GEk_RU23
AS1410-
722G25n EMEA Finland LX.SAB0X.03
4AS1410-722G25n VHP32ATFI2 MC UMACrr
1*2G/250/6L2.2/5R/CB_bgn_0.3D_GEk_FI11
AS1410-
722G25n EMEA Portugal LX.SAB0X.03
0AS1410-722G25n VHP32ATPT1 MC UMACrr
1*2G/250/6L2.2/5R/CB_bgn_0.3D_GEk_PT12
AS1410-
722G25n EMEA Spain LX.SAB0X.02
9AS1410-722G25n VHP32ATES1 MC UMACrr
1*2G/250/6L2.2/5R/CB_bgn_0.3D_GEk_ES22
AS1410-
722G25n EMEA Hungary LX.SAB0X.03
1AS1410-722G25n VHP32ATHU1 MC UMACrr
1*2G/250/6L2.2/5R/CB_bgn_0.3D_GEk_HU13
AS1410-
722G25n EMEA Latvia LX.SAB0X.03
3AS1410-722G25n VHP32ATLV1 MC UMACrr
1*2G/250/6L2.2/5R/CB_bgn_0.3D_GEk_RU21
AS1410-
722G25n EMEA Eastern
Europe LX.SAB0X.03
6AS1410-722G25n VHP32ATEU5 MC UMACrr
1*2G/250/6L2.2/5R/
CB_bgn_0.3D_GEk_RO12
AS1410-
722G25n EMEA Cyprus LX.SAB0X.02
5AS1410-722G25n VHP32ATCY1 MC UMACrr
1*2G/250/6L2.2/5R/CB_bgn_0.3D_GEk_EN11
AS1410-
722G25n EMEA Greece LX.SAB0X.02
6AS1410-722G25n VHP32ATGR1 MC UMACrr
1*2G/250/6L2.2/5R/CB_bgn_0.3D_GEk_EL32
AS1410-
722G25n EMEA South
Africa LX.SAB0X.02
8AS1410-722G25n EM VHP32ATZA1 MC
UMACrr 1*2G/250/6L2.2/5R/
CB_bgn_0.3D_GEk_FR23
AS1410-
722G25n EMEA Denmark LX.SAB0X.02
3AS1410-722G25n VHP32ATDK1 MC UMACrr
1*2G/250/6L2.2/5R/
CB_bgn_0.3D_GEk_NO13
AS1410-
722G25n EMEA Denmark LX.SAB0X.02
4AS1410-722G25n VHP32ATDK2 MC UMACrr
1*2G/250/6L2.2/5R/
CB_bgn_0.3D_GEk_ENS4
AS1410-
722G25n EMEA South
Africa LX.SAB0X.02
2AS1410-722G25n EM VHP32ATZA4 MC
UMACrr 1*2G/250/6L2.2/5R/
CB_bgn_0.3D_GEk_ENI1
AS1410-
722G25n EMEA South
Africa LX.SAB0X.02
7AS1410-722G25n EM VHP32ATZA2 MC
UMACrr 1*2G/250/6L2.2/5R/
CB_bgn_0.3D_GEk_EN16
AS1410-
722G25n EMEA France LX.SAB0X.02
1AS1410-722G25n VHP32ATFR1 MC UMACrr
1*2G/250/6L2.2/5R/CB_bgn_0.3D_GEk_FR23
AS1410-
722G25n EMEA Germany LX.SAB0X.02
0AS1410-722G25n VHP32ATDE1 MC UMACrr
1*2G/250/6L2.2/5R/CB_bgn_0.3D_GEk_DE13
AS1410-
722G25n EMEA Belgium LX.SAB0X.01
9AS1410-722G25n VHP32ATBE1 MC UMACrr
1*2G/250/6L2.2/5R/CB_bgn_0.3D_GEk_NL13
Model RO Country Acer Part No Description

Appendix A 169
AS1410-
722G25n EMEA Israel LX.SAB0X.01
4AS1410-722G25n VHP32ATIL1 MC UMACrr
1*2G/250/6L2.2/5R/CB_bgn_0.3D_GEk_HE12
AS1410-
722G25n EMEA Middle East LX.SAB0X.01
2AS1410-722G25n EM VHP32ATME6 MC
UMACrr 1*2G/250/6L2.2/5R/
CB_bgn_0.3D_GEk_EN15
AS1410-
722G25n EMEA Middle East LX.SAB0X.01
1AS1410-722G25n EM VHP32ATME2 MC
UMACrr 1*2G/250/6L2.2/5R/
CB_bgn_0.3D_GEk_EN15
AS1410-
722G25n EMEA Middle East LX.SAB0X.01
3AS1410-722G25n EM VHP32ATME9 MC
UMACrr 1*2G/250/6L2.2/5R/
CB_bgn_0.3D_GEk_FR22
AS1410-
722G25n EMEA Luxembour
gLX.SAB0X.01
7AS1410-722G25n VHP32ATLU3 MC UMACrr
1*2G/250/6L2.2/5R/CB_bgn_0.3D_GEk_IT41
AS1410-
722G25n EMEA Holland LX.SAB0X.01
8AS1410-722G25n VHP32ATNL1 MC UMACrr
1*2G/250/6L2.2/5R/CB_bgn_0.3D_GEk_NL12
AS1410-
722G25n EMEA Italy LX.SAB0X.01
5AS1410-722G25n VHP32ATIT1 MC UMACrr
1*2G/250/6L2.2/5R/CB_bgn_0.3D_GEk_IT12
AS1410-
722G25n EMEA Algeria LX.SAB0X.01
6AS1410-722G25n EM VHP32ATDZ1 MC
UMACrr 1*2G/250/6L2.2/5R/
CB_bgn_0.3D_GEk_ES81
AS1410-
722G25n EMEA Middle East LX.SAB0X.00
7AS1410-722G25n EM VHP32ATME4 MC
UMACrr 1*2G/250/6L2.2/5R/
CB_bgn_0.3D_GEk_EN11
AS1410-
722G25n EMEA Middle East LX.SAB0X.00
9AS1410-722G25n EM VHP32ATME2 MC
UMACrr 1*2G/250/6L2.2/5R/
CB_bgn_0.3D_GEk_AR13
AS1410-
722G25n EMEA Middle East LX.SAB0X.00
4AS1410-722G25n EM VHP32ATME2 MC
UMACrr 1*2G/250/6L2.2/5R/
CB_bgn_0.3D_GEk_AR23
AS1410-
722G25n EMEA Switzerland LX.SAB0X.00
6AS1410-722G25n VHP32ATCH1 MC UMACrr
1*2G/250/6L2.2/5R/CB_bgn_0.3D_GEk_IT42
AS1410-
722G25n EMEA Ukraine LX.SAB0X.00
2AS1410-722G25n VHP32ATUK1 MC UMACrr
1*2G/250/6L2.2/5R/CB_bgn_0.3D_GEk_RU11
AS1410-
722G25n EMEA UK LX.SAB0X.00
1AS1410-722G25n VHP32ATGB1 MC UMACrr
1*2G/250/6L2.2/5R/CB_bgn_0.3D_GEk_EN14
AS1410-
722G25n EMEA Turkey LX.SAB0X.00
3AS1410-722G25n EM VHP32ATTR1 MC
UMACrr 1*2G/250/6L2.2/5R/
CB_bgn_0.3D_GEk_TR33
AS1410-
722G25n EMEA Poland LX.SAB0X.00
5AS1410-722G25n VHP32ATPL1 MC UMACrr
1*2G/250/6L2.2/5R/CB_bgn_0.3D_GEk_PL11
AS1410-
722G25n EMEA Middle East LX.SAB0X.01
0AS1410-722G25n EM VHP32ATME3 MC
UMACrr 1*2G/250/6L2.2/5R/
CB_bgn_0.3D_GEk_FR23
AS1410-
722G25n EMEA Middle East LX.SAB0X.00
8AS1410-722G25n EM VHP32ATME4 MC
UMACrr 1*2G/250/6L2.2/5R/
CB_bgn_0.3D_GEk_RU61
AS1410-
722G16n TWN GCTWN LX.SAB0Y.00
2AS1410-722G16n VHB32ATTW1 MC UMACrr
1*2G/160/BT/6L2.2/5R/
CB_bgn_0.3D_BAG_GEk_TC11
AS1410-
722G25n TWN GCTWN LX.SAB0Y.00
1AS1410-722G25n VHB32ATTW1 MC UMACrr
1*2G/250/BT/6L2.2/5R/
CB_bgn_0.3D_BAG_GEk_TC11
Model RO Country Acer Part No Description

170 Appendix A
AS1810T
Z-
413G32n
EMEA Switzerland LX.PJ30X.040 AS1810TZ-413G32n VHP32ATCH1 MC
UMACbb 2G+1G/320/6L2.8/5R/
CB_bgn_0.3D_GEb_IT42
AS1810T
Z-
413G32n
EMEA Germany LX.PJ30X.037 AS1810TZ-413G32n VHP32ATDE1 MC
UMACbb 2G+1G/320/6L2.8/5R/
CB_bgn_0.3D_GEb_DE13
AS1810T
Z-
413G32i
EMEA Russia LX.PJ30X.033 AS1810TZ-413G32i VHP32ATRU1 MC
UMACbb 2G+1G/320/6L2.8/5R/
CB_bg_0.3D_GEb_RU11
AS1810T
Z-
413G32n
EMEA Middle East LX.PJ30X.031 AS1810TZ-413G32n EM VHP32ATME9 MC
UMACbb 2G+1G/320/6L2.8/5R/
CB_bgn_0.3D_GEb_FR22
AS1810T
Z-
413G32n
EMEA Middle East LX.PJ30X.029 AS1810TZ-413G32n EM VHP32ATME3 MC
UMACbb 2G+1G/320/6L2.8/5R/
CB_bgn_0.3D_GEb_FR23
AS1810T
Z-
413G32n
EMEA Middle East LX.PJ30X.027 AS1810TZ-413G32n EM VHP32ATME2 MC
UMACbb 2G+1G/320/6L2.8/5R/
CB_bgn_0.3D_GEb_AR13
AS1810T
Z-
413G32n
EMEA South
Africa LX.PJ30X.025 AS1810TZ-413G32n EM VHP32ATZA1 MC
UMACbb 2G+1G/320/6L2.8/5R/
CB_bgn_0.3D_GEb_FR23
AS1810T
Z-
413G32n
EMEA South
Africa LX.PJ30X.017 AS1810TZ-413G32n EM VHP32ATZA4 MC
UMACbb 2G+1G/320/6L2.8/5R/
CB_bgn_0.3D_GEb_ENI1
AS1810T
Z-
413G32n
EMEA Israel LX.PJ30X.018 AS1810TZ-413G32n VHP32ATIL1 MC
UMACbb 2G+1G/320/6L2.8/5R/
CB_bgn_0.3D_GEb_HE12
AS1810T
Z-
413G32n
EMEA Ukraine LX.PJ30X.046 AS1810TZ-413G32n VHP32ATUK1 MC
UMACbb 2G+1G/320/6L2.8/5R/
CB_bgn_0.3D_GEb_RU11
AS1810T
Z-
413G32n
EMEA Austria LX.PJ30X.019 AS1810TZ-413G32n VHP32ATAT1 MC
UMACbb 2G+1G/320/6L2.8/5R/
CB_bgn_0.3D_GEb_DE11
AS1810T
Z-
413G32n
EMEA Finland LX.PJ30X.020 AS1810TZ-413G32n VHP32ATFI2 MC
UMACbb 2G+1G/320/6L2.8/5R/
CB_bgn_0.3D_GEb_FI11
AS1810T
Z-
413G32n
EMEA Middle East LX.PJ30X.021 AS1810TZ-413G32n EM VHP32ATME6 MC
UMACbb 2G+1G/320/6L2.8/5R/
CB_bgn_0.3D_GEb_EN15
AS1810T
Z-
413G32n
EMEA Spain LX.PJ30X.022 AS1810TZ-413G32n VHP32ATES1 MC
UMACbb 2G+1G/320/6L2.8/5R/
CB_bgn_0.3D_GEb_ES22
AS1810T
Z-
413G32n
EMEA Portugal LX.PJ30X.023 AS1810TZ-413G32n VHP32ATPT1 MC
UMACbb 2G+1G/320/6L2.8/5R/
CB_bgn_0.3D_GEb_PT12
AS1810T
Z-
413G32n
EMEA Middle East LX.PJ30X.024 AS1810TZ-413G32n EM VHP32ATME4 MC
UMACbb 2G+1G/320/6L2.8/5R/
CB_bgn_0.3D_GEb_EN11
AS1810T
Z-
413G32n
EMEA Eastern
Europe LX.PJ30X.005 AS1810TZ-413G32n VHP32ATEU7 MC
UMACbb 2G+1G/320/6L2.8/5R/
CB_bgn_0.3D_GEb_ENR2
Model RO Country Acer Part No Description

Appendix A 171
AS1810T
Z-
413G32n
EMEA Eastern
Europe LX.PJ30X.006 AS1810TZ-413G32n VHP32ATEU5 MC
UMACbb 2G+1G/320/6L2.8/5R/
CB_bgn_0.3D_GEb_RO12
AS1810T
Z-
413G32n
EMEA Turkey LX.PJ30X.008 AS1810TZ-413G32n EM VHP32ATTR1 MC
UMACbb 2G+1G/320/6L2.8/5R/
CB_bgn_0.3D_GEb_TR33
AS1810T
Z-
413G32n
EMEA Eastern
Europe LX.PJ30X.010 AS1810TZ-413G32n VHP32ATEU3 MC
UMACbb 2G+1G/320/6L2.8/5R/
CB_bgn_0.3D_GEb_RU23
AS1810T
Z-
413G32n
EMEA Luxembour
gLX.PJ30X.011 AS1810TZ-413G32n VHP32ATLU3 MC
UMACbb 2G+1G/320/6L2.8/5R/
CB_bgn_0.3D_GEb_IT41
AS1810T
Z-
413G32n
EMEA Sweden LX.PJ30X.012 AS1810TZ-413G32n VHP32ATSE1 MC
UMACbb 2G+1G/320/6L2.8/5R/
CB_bgn_0.3D_GEb_FI13
AS1810T
Z-
413G32n
EMEA Poland LX.PJ30X.013 AS1810TZ-413G32n VHP32ATPL1 MC
UMACbb 2G+1G/320/6L2.8/5R/
CB_bgn_0.3D_GEb_PL11
AS1810T
Z-
413G32n
EMEA Hungary LX.PJ30X.015 AS1810TZ-413G32n VHP32ATHU1 MC
UMACbb 2G+1G/320/6L2.8/5R/
CB_bgn_0.3D_GEb_HU13
AS1810T
Z-
413G32n
EMEA Middle East LX.PJ30X.016 AS1810TZ-413G32n EM VHP32ATME4 MC
UMACbb 2G+1G/320/6L2.8/5R/
CB_bgn_0.3D_GEb_RU61
AS1810T
Z-
413G32n
EMEA Serbia/
Macedonia LX.PJ30X.043 AS1810TZ-413G32n EM VHP32ATCS1 MC
UMACbb 2G+1G/320/6L2.8/5R/
CB_bgn_0.3D_GEb_SL11
AS1810T
Z-
413G32n
EMEA Czech LX.PJ30X.044 AS1810TZ-413G32n VHP32ATCZ2 MC
UMACbb 2G+1G/320/6L2.8/5R/
CB_bgn_0.3D_GEb_SK13
AS1810T
Z-
413G32n
EMEA Algeria LX.PJ30X.002 AS1810TZ-413G32n EM VHP32ATDZ1 MC
UMACbb 2G+1G/320/6L2.8/5R/
CB_bgn_0.3D_GEb_ES81
AS1810T
Z-
413G32n
EMEA Cyprus LX.PJ30X.003 AS1810TZ-413G32n VHP32ATCY1 MC
UMACbb 2G+1G/320/6L2.8/5R/
CB_bgn_0.3D_GEb_EN11
AS1810T
Z-
413G32n
EMEA Norway LX.PJ30X.004 AS1810TZ-413G32n VHP32ATNO3 MC
UMACbb 2G+1G/320/6L2.8/5R/
CB_bgn_0.3D_GEb_ENS4
AS1810T
Z-
413G32n
EMEA South
Africa LX.PJ30X.026 AS1810TZ-413G32n EM VHP32ATZA2 MC
UMACbb 2G+1G/320/6L2.8/5R/
CB_bgn_0.3D_GEb_EN16
AS1810T
Z-
413G32n
EMEA Middle East LX.PJ30X.028 AS1810TZ-413G32n EM VHP32ATME2 MC
UMACbb 2G+1G/320/6L2.8/5R/
CB_bgn_0.3D_GEb_EN15
AS1810T
Z-
413G32n
EMEA Middle East LX.PJ30X.030 AS1810TZ-413G32n EM VHP32ATME2 MC
UMACbb 2G+1G/320/6L2.8/5R/
CB_bgn_0.3D_GEb_AR23
AS1810T
Z-
413G32n
EMEA Denmark LX.PJ30X.032 AS1810TZ-413G32n VHP32ATDK1 MC
UMACbb 2G+1G/320/6L2.8/5R/
CB_bgn_0.3D_GEb_NO13
Model RO Country Acer Part No Description

172 Appendix A
AS1810T
Z-
413G32n
EMEA Belgium LX.PJ30X.036 AS1810TZ-413G32n VHP32ATBE1 MC
UMACbb 2G+1G/320/6L2.8/5R/
CB_bgn_0.3D_GEb_NL13
AS1810T
Z-
413G32n
EMEA France LX.PJ30X.038 AS1810TZ-413G32n VHP32ATFR1 MC
UMACbb 2G+1G/320/6L2.8/5R/
CB_bgn_0.3D_GEb_FR23
AS1810T
Z-
413G32n
EMEA UK LX.PJ30X.039 AS1810TZ-413G32n VHP32ATGB1 MC
UMACbb 2G+1G/320/6L2.8/5R/
CB_bgn_0.3D_GEb_EN14
AS1810T
Z-
413G32n
EMEA Greece LX.PJ30X.042 AS1810TZ-413G32n VHP32ATGR1 MC
UMACbb 2G+1G/320/6L2.8/5R/
CB_bgn_0.3D_GEb_EL32
AS1810T
Z-
413G32n
EMEA Denmark LX.PJ30X.001 AS1810TZ-413G32n VHP32ATDK2 MC
UMACbb 2G+1G/320/6L2.8/5R/
CB_bgn_0.3D_GEb_ENS4
AS1810T
Z-
413G32n
EMEA Latvia LX.PJ30X.045 AS1810TZ-413G32n VHP32ATLV1 MC
UMACbb 2G+1G/320/6L2.8/5R/
CB_bgn_0.3D_GEb_RU21
AS1810T
Z-
413G32n
EMEA Eastern
Europe LX.PJ30X.007 AS1810TZ-413G32n VHP32ATEU5 MC
UMACbb 2G+1G/320/6L2.8/5R/
CB_bgn_0.3D_GEb_PL13
AS1810T
Z-
413G32n
EMEA Eastern
Europe LX.PJ30X.009 AS1810TZ-413G32n VHP32ATEU4 MC
UMACbb 2G+1G/320/6L2.8/5R/
CB_bgn_0.3D_GEb_SV22
AS1810T
Z-
413G32n
EMEA Eastern
Europe LX.PJ30X.014 AS1810TZ-413G32n VHP32ATEU7 MC
UMACbb 2G+1G/320/6L2.8/5R/
CB_bgn_0.3D_GEb_SL11
AS1810T
Z-
413G32n
EMEA Norway LX.PJ30X.034 AS1810TZ-413G32n VHP32ATNO1 MC
UMACbb 2G+1G/320/6L2.8/5R/
CB_bgn_0.3D_GEb_NO12
AS1810T
Z-
413G32n
EMEA Italy LX.PJ30X.041 AS1810TZ-413G32n VHP32ATIT1 MC
UMACbb 2G+1G/320/6L2.8/5R/
CB_bgn_0.3D_GEb_IT12
AS1810T
Z-
413G32n
EMEA Holland LX.PJ30X.035 AS1810TZ-413G32n VHP32ATNL1 MC
UMACbb 2G+1G/320/6L2.8/5R/
CB_bgn_0.3D_GEb_NL12
AS1810T
Z-
412G32n
AAP Thailand LX.PJ30X.050 AS1810TZ-412G32n EM VHP32ATTH1 MC
UMACbb 1*2G/320/BT/6L2.8/5R/
CB_bgn_0.3D_BAG_GEb_TH41
AS1810T
Z-
412G32n
AAP Thailand LX.PJ30X.049 AS1810TZ-412G32n EM VHP32ATTH1 MC
UMACbb 1*2G/320/BT/6L2.8/5R/
CB_bgn_0.3D_BAG_GEb_TH21
AS1810T
Z-
411G25n
CHINA China LX.PJ30X.048 AS1810TZ-411G25n VHP32ATCN1 MC
UMACbb 1*1G/250/BT/6L2.8/5R/
CB_bgn_0.3D_BAG_GEb_SC11
AS1810T
Z-
411G25n
CHINA Hong Kong LX.PJ30X.047 AS1810TZ-411G25n VHP32ATHK2 MC
UMACbb 1*1G/250/BT/6L2.8/5R/
CB_bgn_0.3D_BAG_GEb_ZH31
AS1810T
Z-
412G32n
AAP Thailand LX.PJ50X.050 AS1810TZ-412G32n EM VHP32ATTH1 MC
UMACkk 1*2G/320/BT/6L2.8/5R/
CB_bgn_0.3D_ACER 11inch Netbook Bag
Black_GEk_TH41
Model RO Country Acer Part No Description

Appendix A 173
AS1810T
Z-
412G32n
AAP Thailand LX.PJ50X.049 AS1810TZ-412G32n EM VHP32ATTH1 MC
UMACkk 1*2G/320/BT/6L2.8/5R/
CB_bgn_0.3D_ACER 11inch Netbook Bag
Black_GEk_TH21
AS1810T
Z-
413G32n
EMEA France LX.PJ50X.028 AS1810TZ-413G32n VHP32ATFR1 MC
UMACkk 2G+1G/320/6L2.8/5R/
CB_bgn_0.3D_GEk_FR23
AS1810T
Z-
413G32n
EMEA Germany LX.PJ50X.029 AS1810TZ-413G32n VHP32ATDE1 MC
UMACkk 2G+1G/320/6L2.8/5R/
CB_bgn_0.3D_GEk_DE13
AS1810T
Z-
413G32n
EMEA Belgium LX.PJ50X.030 AS1810TZ-413G32n VHP32ATBE1 MC
UMACkk 2G+1G/320/6L2.8/5R/
CB_bgn_0.3D_GEk_NL13
AS1810T
Z-
413G32n
EMEA Holland LX.PJ50X.031 AS1810TZ-413G32n VHP32ATNL1 MC
UMACkk 2G+1G/320/6L2.8/5R/
CB_bgn_0.3D_GEk_NL12
AS1810T
Z-
413G32i
EMEA Russia LX.PJ50X.046 AS1810TZ-413G32i VHP32ATRU1 MC
UMACkk 2G+1G/320/6L2.8/5R/
CB_bg_0.3D_GEk_RU11
AS1810T
Z-
413G32n
EMEA Middle East LX.PJ50X.034 AS1810TZ-413G32n EM VHP32ATME9 MC
UMACkk 2G+1G/320/6L2.8/5R/
CB_bgn_0.3D_GEk_FR22
AS1810T
Z-
413G32n
EMEA Middle East LX.PJ50X.020 AS1810TZ-413G32n EM VHP32ATME6 MC
UMACkk 2G+1G/320/6L2.8/5R/
CB_bgn_0.3D_GEk_EN15
AS1810T
Z-
413G32n
EMEA Middle East LX.PJ50X.022 AS1810TZ-413G32n EM VHP32ATME2 MC
UMACkk 2G+1G/320/6L2.8/5R/
CB_bgn_0.3D_GEk_EN15
AS1810T
Z-
413G32n
EMEA South
Africa LX.PJ50X.024 AS1810TZ-413G32n EM VHP32ATZA2 MC
UMACkk 2G+1G/320/6L2.8/5R/
CB_bgn_0.3D_GEk_EN16
AS1810T
Z-
413G32n
EMEA Hungary LX.PJ50X.039 AS1810TZ-413G32n VHP32ATHU1 MC
UMACkk 2G+1G/320/6L2.8/5R/
CB_bgn_0.3D_GEk_HU13
AS1810T
Z-
413G32n
EMEA Middle East LX.PJ50X.038 AS1810TZ-413G32n EM VHP32ATME4 MC
UMACkk 2G+1G/320/6L2.8/5R/
CB_bgn_0.3D_GEk_RU61
AS1810T
Z-
413G32n
EMEA South
Africa LX.PJ50X.037 AS1810TZ-413G32n EM VHP32ATZA4 MC
UMACkk 2G+1G/320/6L2.8/5R/
CB_bgn_0.3D_GEk_ENI1
AS1810T
Z-
413G32n
EMEA Israel LX.PJ50X.036 AS1810TZ-413G32n VHP32ATIL1 MC
UMACkk 2G+1G/320/6L2.8/5R/
CB_bgn_0.3D_GEk_HE12
AS1810T
Z-
413G32n
EMEA Ukraine LX.PJ50X.045 AS1810TZ-413G32n VHP32ATUK1 MC
UMACkk 2G+1G/320/6L2.8/5R/
CB_bgn_0.3D_GEk_RU11
AS1810T
Z-
413G32n
EMEA Austria LX.PJ50X.035 AS1810TZ-413G32n VHP32ATAT1 MC
UMACkk 2G+1G/320/6L2.8/5R/
CB_bgn_0.3D_GEk_DE11
AS1810T
Z-
413G32n
EMEA Finland LX.PJ50X.027 AS1810TZ-413G32n VHP32ATFI2 MC
UMACkk 2G+1G/320/6L2.8/5R/
CB_bgn_0.3D_GEk_FI11
Model RO Country Acer Part No Description

174 Appendix A
AS1810T
Z-
413G32n
EMEA Middle East LX.PJ50X.026 AS1810TZ-413G32n EM VHP32ATME4 MC
UMACkk 2G+1G/320/6L2.8/5R/
CB_bgn_0.3D_GEk_EN11
AS1810T
Z-
413G32n
EMEA South
Africa LX.PJ50X.025 AS1810TZ-413G32n EM VHP32ATZA1 MC
UMACkk 2G+1G/320/6L2.8/5R/
CB_bgn_0.3D_GEk_FR23
AS1810T
Z-
413G32n
EMEA Serbia/
Macedonia LX.PJ50X.044 AS1810TZ-413G32n EM VHP32ATCS1 MC
UMACkk 2G+1G/320/6L2.8/5R/
CB_bgn_0.3D_GEk_SL11
AS1810T
Z-
413G32n
EMEA Czech LX.PJ50X.007 AS1810TZ-413G32n VHP32ATCZ2 MC
UMACkk 2G+1G/320/6L2.8/5R/
CB_bgn_0.3D_GEk_SK13
AS1810T
Z-
413G32n
EMEA Latvia LX.PJ50X.043 AS1810TZ-413G32n VHP32ATLV1 MC
UMACkk 2G+1G/320/6L2.8/5R/
CB_bgn_0.3D_GEk_RU21
AS1810T
Z-
413G32n
EMEA Algeria LX.PJ50X.008 AS1810TZ-413G32n EM VHP32ATDZ1 MC
UMACkk 2G+1G/320/6L2.8/5R/
CB_bgn_0.3D_GEk_ES81
AS1810T
Z-
413G32n
EMEA Denmark LX.PJ50X.042 AS1810TZ-413G32n VHP32ATDK2 MC
UMACkk 2G+1G/320/6L2.8/5R/
CB_bgn_0.3D_GEk_ENS4
AS1810T
Z-
413G32n
EMEA Cyprus LX.PJ50X.009 AS1810TZ-413G32n VHP32ATCY1 MC
UMACkk 2G+1G/320/6L2.8/5R/
CB_bgn_0.3D_GEk_EN11
AS1810T
Z-
413G32n
EMEA Norway LX.PJ50X.018 AS1810TZ-413G32n VHP32ATNO3 MC
UMACkk 2G+1G/320/6L2.8/5R/
CB_bgn_0.3D_GEk_ENS4
AS1810T
Z-
413G32n
EMEA Eastern
Europe LX.PJ50X.017 AS1810TZ-413G32n VHP32ATEU7 MC
UMACkk 2G+1G/320/6L2.8/5R/
CB_bgn_0.3D_GEk_ENR2
AS1810T
Z-
413G32n
EMEA Eastern
Europe LX.PJ50X.016 AS1810TZ-413G32n VHP32ATEU5 MC
UMACkk 2G+1G/320/6L2.8/5R/
CB_bgn_0.3D_GEk_RO12
AS1810T
Z-
413G32n
EMEA UK LX.PJ50X.001 AS1810TZ-413G32n VHP32ATGB1 MC
UMACkk 2G+1G/320/6L2.8/5R/
CB_bgn_0.3D_GEk_EN14
AS1810T
Z-
413G32n
EMEA Switzerland LX.PJ50X.002 AS1810TZ-413G32n VHP32ATCH1 MC
UMACkk 2G+1G/320/6L2.8/5R/
CB_bgn_0.3D_GEk_IT42
AS1810T
Z-
413G32n
EMEA Italy LX.PJ50X.005 AS1810TZ-413G32n VHP32ATIT1 MC
UMACkk 2G+1G/320/6L2.8/5R/
CB_bgn_0.3D_GEk_IT12
AS1810T
Z-
413G32n
EMEA Greece LX.PJ50X.003 AS1810TZ-413G32n VHP32ATGR1 MC
UMACkk 2G+1G/320/6L2.8/5R/
CB_bgn_0.3D_GEk_EL32
AS1810T
Z-
413G32n
EMEA Spain LX.PJ50X.004 AS1810TZ-413G32n VHP32ATES1 MC
UMACkk 2G+1G/320/6L2.8/5R/
CB_bgn_0.3D_GEk_ES22
AS1810T
Z-
413G32n
EMEA Portugal LX.PJ50X.006 AS1810TZ-413G32n VHP32ATPT1 MC
UMACkk 2G+1G/320/6L2.8/5R/
CB_bgn_0.3D_GEk_PT12
Model RO Country Acer Part No Description

Appendix A 175
AS1810T
Z-
413G32n
EMEA Eastern
Europe LX.PJ50X.015 AS1810TZ-413G32n VHP32ATEU5 MC
UMACkk 2G+1G/320/6L2.8/5R/
CB_bgn_0.3D_GEk_PL13
AS1810T
Z-
413G32n
EMEA Turkey LX.PJ50X.014 AS1810TZ-413G32n EM VHP32ATTR1 MC
UMACkk 2G+1G/320/6L2.8/5R/
CB_bgn_0.3D_GEk_TR33
AS1810T
Z-
413G32n
EMEA Eastern
Europe LX.PJ50X.013 AS1810TZ-413G32n VHP32ATEU4 MC
UMACkk 2G+1G/320/6L2.8/5R/
CB_bgn_0.3D_GEk_SV22
AS1810T
Z-
413G32n
EMEA Eastern
Europe LX.PJ50X.012 AS1810TZ-413G32n VHP32ATEU3 MC
UMACkk 2G+1G/320/6L2.8/5R/
CB_bgn_0.3D_GEk_RU23
AS1810T
Z-
413G32n
EMEA Luxembour
gLX.PJ50X.011 AS1810TZ-413G32n VHP32ATLU3 MC
UMACkk 2G+1G/320/6L2.8/5R/
CB_bgn_0.3D_GEk_IT41
AS1810T
Z-
413G32n
EMEA Sweden LX.PJ50X.010 AS1810TZ-413G32n VHP32ATSE1 MC
UMACkk 2G+1G/320/6L2.8/5R/
CB_bgn_0.3D_GEk_FI13
AS1810T
Z-
413G32n
EMEA Poland LX.PJ50X.041 AS1810TZ-413G32n VHP32ATPL1 MC
UMACkk 2G+1G/320/6L2.8/5R/
CB_bgn_0.3D_GEk_PL11
AS1810T
Z-
413G32n
EMEA Eastern
Europe LX.PJ50X.040 AS1810TZ-413G32n VHP32ATEU7 MC
UMACkk 2G+1G/320/6L2.8/5R/
CB_bgn_0.3D_GEk_SL11
AS1810T
Z-
413G32n
EMEA Middle East LX.PJ50X.023 AS1810TZ-413G32n EM VHP32ATME2 MC
UMACkk 2G+1G/320/6L2.8/5R/
CB_bgn_0.3D_GEk_AR13
AS1810T
Z-
413G32n
EMEA Middle East LX.PJ50X.021 AS1810TZ-413G32n EM VHP32ATME3 MC
UMACkk 2G+1G/320/6L2.8/5R/
CB_bgn_0.3D_GEk_FR23
AS1810T
Z-
413G32n
EMEA Middle East LX.PJ50X.019 AS1810TZ-413G32n EM VHP32ATME2 MC
UMACkk 2G+1G/320/6L2.8/5R/
CB_bgn_0.3D_GEk_AR23
AS1810T
Z-
413G32n
EMEA Denmark LX.PJ50X.033 AS1810TZ-413G32n VHP32ATDK1 MC
UMACkk 2G+1G/320/6L2.8/5R/
CB_bgn_0.3D_GEk_NO13
AS1810T
Z-
413G32n
EMEA Norway LX.PJ50X.032 AS1810TZ-413G32n VHP32ATNO1 MC
UMACkk 2G+1G/320/6L2.8/5R/
CB_bgn_0.3D_GEk_NO12
AS1810T
Z-
412G25n
CHINA China LX.PJ50X.048 AS1810TZ-412G25n VHP32ATCN1 MC
UMACkk 1*2G/250/BT/6L2.8/5R/
CB_bgn_0.3D_BAG_GEk_SC11
AS1810T
Z-
412G25n
CHINA Hong Kong LX.PJ50X.047 AS1810TZ-412G25n VHP32ATHK2 MC
UMACkk 1*2G/250/BT/6L2.8/5R/
CB_bgn_0.3D_BAG_GEk_ZH31
AS1810T
Z-
412G32n
AAP Thailand LX.PJ40X.052 AS1810TZ-412G32n EM VHP32ATTH1 MC
UMACrr 1*2G/320/BT/6L2.8/5R/
CB_bgn_0.3D_ACER 11inch Netbook Bag
Black_GEk_TH41
AS1810T
Z-
412G32n
AAP Thailand LX.PJ40X.051 AS1810TZ-412G32n EM VHP32ATTH1 MC
UMACrr 1*2G/320/BT/6L2.8/5R/
CB_bgn_0.3D_ACER 11inch Netbook Bag
Black_GEk_TH21
Model RO Country Acer Part No Description

176 Appendix A
AS1810T
Z-
413G32n
EMEA South
Africa LX.PJ40X.027 AS1810TZ-413G32n EM VHP32ATZA4 MC
UMACrr 2G+1G/320/6L2.8/5R/
CB_bgn_0.3D_GEk_ENI1
AS1810T
Z-
413G32n
EMEA Norway LX.PJ40X.012 AS1810TZ-413G32n VHP32ATNO1 MC
UMACrr 2G+1G/320/6L2.8/5R/
CB_bgn_0.3D_GEk_NO12
AS1810T
Z-
413G32n
EMEA Latvia LX.PJ40X.011 AS1810TZ-413G32n VHP32ATLV1 MC
UMACrr 2G+1G/320/6L2.8/5R/
CB_bgn_0.3D_GEk_RU21
AS1810T
Z-
413G32n
EMEA Algeria LX.PJ40X.010 AS1810TZ-413G32n EM VHP32ATDZ1 MC
UMACrr 2G+1G/320/6L2.8/5R/
CB_bgn_0.3D_GEk_ES81
AS1810T
Z-
413G32n
EMEA Holland LX.PJ40X.039 AS1810TZ-413G32n VHP32ATNL1 MC
UMACrr 2G+1G/320/6L2.8/5R/
CB_bgn_0.3D_GEk_NL12
AS1810T
Z-
413G32n
EMEA Belgium LX.PJ40X.038 AS1810TZ-413G32n VHP32ATBE1 MC
UMACrr 2G+1G/320/6L2.8/5R/
CB_bgn_0.3D_GEk_NL13
AS1810T
Z-
413G32n
EMEA Germany LX.PJ40X.037 AS1810TZ-413G32n VHP32ATDE1 MC
UMACrr 2G+1G/320/6L2.8/5R/
CB_bgn_0.3D_GEk_DE13
AS1810T
Z-
413G32n
EMEA France LX.PJ40X.036 AS1810TZ-413G32n VHP32ATFR1 MC
UMACrr 2G+1G/320/6L2.8/5R/
CB_bgn_0.3D_GEk_FR23
AS1810T
Z-
413G32n
EMEA UK LX.PJ40X.035 AS1810TZ-413G32n VHP32ATGB1 MC
UMACrr 2G+1G/320/6L2.8/5R/
CB_bgn_0.3D_GEk_EN14
AS1810T
Z-
413G32n
EMEA Eastern
Europe LX.PJ40X.022 AS1810TZ-413G32n VHP32ATEU5 MC
UMACrr 2G+1G/320/6L2.8/5R/
CB_bgn_0.3D_GEk_RO12
AS1810T
Z-
413G32n
EMEA Serbia/
Macedonia LX.PJ40X.008 AS1810TZ-413G32n EM VHP32ATCS1 MC
UMACrr 2G+1G/320/6L2.8/5R/
CB_bgn_0.3D_GEk_SL11
AS1810T
Z-
413G32n
EMEA Czech LX.PJ40X.040 AS1810TZ-413G32n VHP32ATCZ2 MC
UMACrr 2G+1G/320/6L2.8/5R/
CB_bgn_0.3D_GEk_SK13
AS1810T
Z-
413G32n
EMEA Middle East LX.PJ40X.009 AS1810TZ-413G32n EM VHP32ATME2 MC
UMACrr 2G+1G/320/6L2.8/5R/
CB_bgn_0.3D_GEk_EN15
AS1810T
Z-
413G32n
EMEA Middle East LX.PJ40X.017 AS1810TZ-413G32n EM VHP32ATME3 MC
UMACrr 2G+1G/320/6L2.8/5R/
CB_bgn_0.3D_GEk_FR23
AS1810T
Z-
413G32n
EMEA Middle East LX.PJ40X.016 AS1810TZ-413G32n EM VHP32ATME6 MC
UMACrr 2G+1G/320/6L2.8/5R/
CB_bgn_0.3D_GEk_EN15
AS1810T
Z-
413G32n
EMEA Middle East LX.PJ40X.015 AS1810TZ-413G32n EM VHP32ATME2 MC
UMACrr 2G+1G/320/6L2.8/5R/
CB_bgn_0.3D_GEk_AR23
AS1810T
Z-
413G32n
EMEA Middle East LX.PJ40X.014 AS1810TZ-413G32n EM VHP32ATME9 MC
UMACrr 2G+1G/320/6L2.8/5R/
CB_bgn_0.3D_GEk_FR22
Model RO Country Acer Part No Description

Appendix A 177
AS1810T
Z-
413G32n
EMEA Denmark LX.PJ40X.013 AS1810TZ-413G32n VHP32ATDK1 MC
UMACrr 2G+1G/320/6L2.8/5R/
CB_bgn_0.3D_GEk_NO13
AS1810T
Z-
413G32i
EMEA Russia LX.PJ40X.048 AS1810TZ-413G32i VHP32ATRU1 MC
UMACrr 2G+1G/320/6L2.8/5R/
CB_bg_0.3D_GEk_RU11
AS1810T
Z-
413G32n
EMEA Israel LX.PJ40X.003 AS1810TZ-413G32n VHP32ATIL1 MC
UMACrr 2G+1G/320/6L2.8/5R/
CB_bgn_0.3D_GEk_HE12
AS1810T
Z-
413G32n
EMEA Ukraine LX.PJ40X.047 AS1810TZ-413G32n VHP32ATUK1 MC
UMACrr 2G+1G/320/6L2.8/5R/
CB_bgn_0.3D_GEk_RU11
AS1810T
Z-
413G32n
EMEA Austria LX.PJ40X.005 AS1810TZ-413G32n VHP32ATAT1 MC
UMACrr 2G+1G/320/6L2.8/5R/
CB_bgn_0.3D_GEk_DE11
AS1810T
Z-
413G32n
EMEA Finland LX.PJ40X.004 AS1810TZ-413G32n VHP32ATFI2 MC
UMACrr 2G+1G/320/6L2.8/5R/
CB_bgn_0.3D_GEk_FI11
AS1810T
Z-
413G32n
EMEA Middle East LX.PJ40X.006 AS1810TZ-413G32n EM VHP32ATME4 MC
UMACrr 2G+1G/320/6L2.8/5R/
CB_bgn_0.3D_GEk_EN11
AS1810T
Z-
413G32n
EMEA South
Africa LX.PJ40X.042 AS1810TZ-413G32n EM VHP32ATZA1 MC
UMACrr 2G+1G/320/6L2.8/5R/
CB_bgn_0.3D_GEk_FR23
AS1810T
Z-
413G32n
EMEA South
Africa LX.PJ40X.007 AS1810TZ-413G32n EM VHP32ATZA2 MC
UMACrr 2G+1G/320/6L2.8/5R/
CB_bgn_0.3D_GEk_EN16
AS1810T
Z-
413G32n
EMEA Middle East LX.PJ40X.041 AS1810TZ-413G32n EM VHP32ATME2 MC
UMACrr 2G+1G/320/6L2.8/5R/
CB_bgn_0.3D_GEk_AR13
AS1810T
Z-
413G32n
EMEA Eastern
Europe LX.PJ40X.021 AS1810TZ-413G32n VHP32ATEU5 MC
UMACrr 2G+1G/320/6L2.8/5R/
CB_bgn_0.3D_GEk_PL13
AS1810T
Z-
413G32n
EMEA Turkey LX.PJ40X.020 AS1810TZ-413G32n EM VHP32ATTR1 MC
UMACrr 2G+1G/320/6L2.8/5R/
CB_bgn_0.3D_GEk_TR33
AS1810T
Z-
413G32n
EMEA Eastern
Europe LX.PJ40X.019 AS1810TZ-413G32n VHP32ATEU4 MC
UMACrr 2G+1G/320/6L2.8/5R/
CB_bgn_0.3D_GEk_SV22
AS1810T
Z-
413G32n
EMEA Eastern
Europe LX.PJ40X.018 AS1810TZ-413G32n VHP32ATEU3 MC
UMACrr 2G+1G/320/6L2.8/5R/
CB_bgn_0.3D_GEk_RU23
AS1810T
Z-
413G32n
EMEA Luxembour
gLX.PJ40X.033 AS1810TZ-413G32n VHP32ATLU3 MC
UMACrr 2G+1G/320/6L2.8/5R/
CB_bgn_0.3D_GEk_IT41
AS1810T
Z-
413G32n
EMEA Sweden LX.PJ40X.032 AS1810TZ-413G32n VHP32ATSE1 MC
UMACrr 2G+1G/320/6L2.8/5R/
CB_bgn_0.3D_GEk_FI13
AS1810T
Z-
413G32n
EMEA Poland LX.PJ40X.031 AS1810TZ-413G32n VHP32ATPL1 MC
UMACrr 2G+1G/320/6L2.8/5R/
CB_bgn_0.3D_GEk_PL11
Model RO Country Acer Part No Description

178 Appendix A
AS1810T
Z-
413G32n
EMEA Eastern
Europe LX.PJ40X.030 AS1810TZ-413G32n VHP32ATEU7 MC
UMACrr 2G+1G/320/6L2.8/5R/
CB_bgn_0.3D_GEk_SL11
AS1810T
Z-
413G32n
EMEA Switzerland LX.PJ40X.034 AS1810TZ-413G32n VHP32ATCH1 MC
UMACrr 2G+1G/320/6L2.8/5R/
CB_bgn_0.3D_GEk_IT42
AS1810T
Z-
413G32n
EMEA Italy LX.PJ40X.043 AS1810TZ-413G32n VHP32ATIT1 MC
UMACrr 2G+1G/320/6L2.8/5R/
CB_bgn_0.3D_GEk_IT12
AS1810T
Z-
413G32n
EMEA Greece LX.PJ40X.045 AS1810TZ-413G32n VHP32ATGR1 MC
UMACrr 2G+1G/320/6L2.8/5R/
CB_bgn_0.3D_GEk_EL32
AS1810T
Z-
413G32n
EMEA Spain LX.PJ40X.044 AS1810TZ-413G32n VHP32ATES1 MC
UMACrr 2G+1G/320/6L2.8/5R/
CB_bgn_0.3D_GEk_ES22
AS1810T
Z-
413G32n
EMEA Portugal LX.PJ40X.046 AS1810TZ-413G32n VHP32ATPT1 MC
UMACrr 2G+1G/320/6L2.8/5R/
CB_bgn_0.3D_GEk_PT12
AS1810T
Z-
413G32n
EMEA Denmark LX.PJ40X.026 AS1810TZ-413G32n VHP32ATDK2 MC
UMACrr 2G+1G/320/6L2.8/5R/
CB_bgn_0.3D_GEk_ENS4
AS1810T
Z-
413G32n
EMEA Cyprus LX.PJ40X.025 AS1810TZ-413G32n VHP32ATCY1 MC
UMACrr 2G+1G/320/6L2.8/5R/
CB_bgn_0.3D_GEk_EN11
AS1810T
Z-
413G32n
EMEA Norway LX.PJ40X.024 AS1810TZ-413G32n VHP32ATNO3 MC
UMACrr 2G+1G/320/6L2.8/5R/
CB_bgn_0.3D_GEk_ENS4
AS1810T
Z-
413G32n
EMEA Eastern
Europe LX.PJ40X.023 AS1810TZ-413G32n VHP32ATEU7 MC
UMACrr 2G+1G/320/6L2.8/5R/
CB_bgn_0.3D_GEk_ENR2
AS1810T
Z-
413G32n
EMEA Middle East LX.PJ40X.028 AS1810TZ-413G32n EM VHP32ATME4 MC
UMACrr 2G+1G/320/6L2.8/5R/
CB_bgn_0.3D_GEk_RU61
AS1810T
Z-
413G32n
EMEA Hungary LX.PJ40X.029 AS1810TZ-413G32n VHP32ATHU1 MC
UMACrr 2G+1G/320/6L2.8/5R/
CB_bgn_0.3D_GEk_HU13
AS1810T
Z-
412G32n
CHINA China LX.PJ40X.050 AS1810TZ-412G32n VHP32ATCN1 MC
UMACrr 1*2G/320/BT/6L2.8/5R/
CB_bgn_0.3D_BAG_GEk_SC11
AS1810T
Z-
412G32n
CHINA Hong Kong LX.PJ40X.049 AS1810TZ-412G32n VHP32ATHK2 MC
UMACrr 1*2G/320/BT/6L2.8/5R/
CB_bgn_0.3D_BAG_GEk_ZH31
AS1810T
Z-
411G25n
AAP Philippines LX.PJ40X.002 AS1810TZ-411G25n EM VHP32ATPH1 MC
UMACrr 1*1G/250/BT/6L2.8/5R/
CB_n2_0.3D_BAG_GEk_EN14
AS1810T
Z-
412G25n
AAP Philippines LX.PJ40X.001 AS1810TZ-412G25n EM VHP32ATPH1 MC
UMACrr 1*2G/250/BT/6L2.8/5R/
CB_n2_0.3D_BAG_GEk_EN14
AS1810T
-
352G25n
WW GCTWN S2.SA10X.002 AS1810T-352G25n VHP32AWW1 MC
UMACbb 2*1G/250/BT/6L2.8/5R/
CB_n2_0.3D_GEb_ENX1
Model RO Country Acer Part No Description

Appendix A 179
AS1810T
-
352G25n
AAP Philippines LX.SA10X.017 AS1810T-352G25n EM VHP32ATPH1 MC
UMACbb 1*2G/250/BT/6L2.8/5R/
CB_n2_0.3D_GEb_EN14
AS1810T
-
351G25n
CHINA China LX.SA10X.016 AS1810T-351G25n VHP32ATCN1 MC
UMACbb 1*1G/250/BT/6L2.8/5R/
CB_n2_0.3D_GEb_SC11
AS1810T
-
351G25n
CHINA Hong Kong LX.SA10X.015 AS1810T-351G25n VHP32ATHK2 MC
UMACbb 1*1G/250/BT/6L2.8/5R/
CB_n2_0.3D_GEb_ZH31
AS1810T
-
354G32n
AAP Thailand LX.SA10X.014 AS1810T-354G32n EM VHP32ATTH1 MC
UMACbb 2*2G/320/BT/6L2.8/5R/
CB_n2_0.3D_GEb_TH21
AS1810T
-
354G32n
AAP Thailand LX.SA10X.013 AS1810T-354G32n EM VHP32ATTH1 MC
UMACbb 2*2G/320/BT/6L2.8/5R/
CB_n2_0.3D_GEb_TH22
AS1810T
-
352G25n
AAP Vietnam LX.SA10X.011 AS1810T-352G25n EM VHP32ATVN1 MC
UMACbb 1*2G/250/BT/6L2.8/5R/
CB_n2_0.3D_GEb_EN12
AS1810T
-
352G25n
AAP Indonesia LX.SA10X.012 AS1810T-352G25n EM VHP32ATID1 MC
UMACbb 1*2G/250/BT/6L2.8/5R/
CB_n2_0.3D_GEb_ID24
AS1810T
-
352G25n
TWN GCTWN LX.SA10X.007 AS1810T-352G25n VHP32ATTW1 MC
UMACbb 1*2G/250/BT/6L2.8/5R/
CB_n2_0.3D_BAG_GEb_TC11
AS1810T
-
352G32n
AAP Singapore LX.SA10X.010 AS1810T-352G32n VHP32ATSG1 MC
UMACbb 1*2G/320/BT/6L2.8/5R/
CB_n2_0.3D_GEb_EN12
AS1810T
-
352G25n
AAP Japan LX.SA10X.009 AS1810T-352G25n VHP32AJP1 MC UMACbb
1*2G/250/BT/6L2.8/5R/
CB_n2_0.3D_GEb_JA11_BE22
AS1810T
-
352G25n
AAP Japan LX.SA10X.008 AS1810T-352G25n VHP32APJP1 MC
UMACbb 1*2G/250/BT/6L2.8/5R/
CB_n2_0.3D_GEb_JA11_BE22F
AS1810T
-
352G25n
AAP Singapore LX.SA10X.006 AS1810T-352G25n VHP32ATSG1 MC
UMACbb 1*2G/250/BT/6L2.8/5R/
CB_n2_0.3D_GEb_EN12
AS1810T
-
352G25n
AAP India LX.SA10X.005 AS1810T-352G25n VHP32ATIN1 MC
UMACbb 1*2G/250/BT/6L2.8/5R/
CB_n2_0.3D_GEb_EN12
AS1810T
-
352G32n
AAP India LX.SA10X.004 AS1810T-352G32n VHP32ATIN1 MC
UMACbb 1*2G/320/BT/6L2.8/5R/
CB_n2_0.3D_GEb_EN12
AS1810T
-
354G25n
AAP Australia/
New
Zealand
LX.SA10X.002 AS1810T-354G25n VHP32ATAU1 MC
UMACbb 2*2G/250/BT/6L2.8/5R/
CB_n2_0.3D_GEb_EN12
AS1810T
-
354G32n
AAP Australia/
New
Zealand
LX.SA10X.003 AS1810T-354G32n VHP32ATAU1 MC
UMACbb 2*2G/320/BT/6L2.8/5R/
CB_n2_0.3D_GEb_EN12
AS1810T
-
352G25n
AAP Australia/
New
Zealand
LX.SA10X.001 AS1810T-352G25n VHP32ATAU1 MC
UMACbb 1*2G/250/BT/6L2.8/5R/
CB_n2_0.3D_GEb_EN12
Model RO Country Acer Part No Description

180 Appendix A
AS1810T
-
353G25n
EMEA Portugal LX.SA20X.060 AS1810T-353G25n VHP32ATPT1 MC
UMACkk 2G+1G/250/6L2.8/5R/
CB_n2_0.3D_GEk_PT12
AS1810T
-
353G25n
EMEA Spain LX.SA20X.059 AS1810T-353G25n VHP32ATES1 MC
UMACkk 2G+1G/250/6L2.8/5R/
CB_n2_0.3D_GEk_ES22
AS1810T
-
353G25n
EMEA Greece LX.SA20X.058 AS1810T-353G25n VHP32ATGR1 MC
UMACkk 2G+1G/250/6L2.8/5R/
CB_n2_0.3D_GEk_EL32
AS1810T
-
353G25n
EMEA Italy LX.SA20X.057 AS1810T-353G25n VHP32ATIT1 MC UMACkk
2G+1G/250/6L2.8/5R/CB_n2_0.3D_GEk_IT12
AS1810T
-
353G25n
EMEA UK LX.SA20X.055 AS1810T-353G25n VHP32ATGB1 MC
UMACkk 2G+1G/250/6L2.8/5R/
CB_n2_0.3D_GEk_EN14
AS1810T
-
353G25n
EMEA Belgium LX.SA20X.052 AS1810T-353G25n VHP32ATBE1 MC
UMACkk 2G+1G/250/6L2.8/5R/
CB_n2_0.3D_GEk_NL13
AS1810T
-
353G25n
EMEA Germany LX.SA20X.053 AS1810T-353G25n VHP32ATDE1 MC
UMACkk 2G+1G/250/6L2.8/5R/
CB_n2_0.3D_GEk_DE13
AS1810T
-
353G25n
EMEA France LX.SA20X.054 AS1810T-353G25n VHP32ATFR1 MC
UMACkk 2G+1G/250/6L2.8/5R/
CB_n2_0.3D_GEk_FR23
AS1810T
-
353G25n
EMEA Switzerland LX.SA20X.056 AS1810T-353G25n VHP32ATCH1 MC
UMACkk 2G+1G/250/6L2.8/5R/
CB_n2_0.3D_GEk_IT42
AS1810T
-
353G25n
EMEA Holland LX.SA20X.051 AS1810T-353G25n VHP32ATNL1 MC
UMACkk 2G+1G/250/6L2.8/5R/
CB_n2_0.3D_GEk_NL12
AS1810T
-
353G25n
EMEA South
Africa LX.SA20X.034 AS1810T-353G25n EM VHP32ATZA4 MC
UMACkk 2G+1G/250/6L2.8/5R/
CB_n2_0.3D_GEk_ENI1
AS1810T
-
353G25n
EMEA Israel LX.SA20X.035 AS1810T-353G25n VHP32ATIL1 MC UMACkk
2G+1G/250/6L2.8/5R/
CB_n2_0.3D_GEk_HE12
AS1810T
-353G25i EMEA Ukraine LX.SA20X.036 AS1810T-353G25i VHP32ATUK1 MC
UMACkk 2G+1G/250/6L2.8/5R/
CB_abg_0.3D_GEk_RU11
AS1810T
-
353G25n
EMEA Austria LX.SA20X.037 AS1810T-353G25n VHP32ATAT1 MC
UMACkk 2G+1G/250/6L2.8/5R/
CB_n2_0.3D_GEk_DE11
AS1810T
-
353G25n
EMEA Finland LX.SA20X.038 AS1810T-353G25n VHP32ATFI2 MC UMACkk
2G+1G/250/6L2.8/5R/CB_n2_0.3D_GEk_FI11
AS1810T
-
353G25n
EMEA Middle East LX.SA20X.039 AS1810T-353G25n EM VHP32ATME4 MC
UMACkk 2G+1G/250/6L2.8/5R/
CB_n2_0.3D_GEk_EN11
AS1810T
-
353G25n
EMEA South
Africa LX.SA20X.040 AS1810T-353G25n EM VHP32ATZA1 MC
UMACkk 2G+1G/250/6L2.8/5R/
CB_n2_0.3D_GEk_FR23
Model RO Country Acer Part No Description

Appendix A 181
AS1810T
-
353G25n
EMEA South
Africa LX.SA20X.041 AS1810T-353G25n EM VHP32ATZA2 MC
UMACkk 2G+1G/250/6L2.8/5R/
CB_n2_0.3D_GEk_EN16
AS1810T
-
353G25n
EMEA Middle East LX.SA20X.042 AS1810T-353G25n EM VHP32ATME2 MC
UMACkk 2G+1G/250/6L2.8/5R/
CB_n2_0.3D_GEk_AR13
AS1810T
-
353G25n
EMEA Turkey LX.SA20X.025 AS1810T-353G25n EM VHP32ATTR1 MC
UMACkk 2G+1G/250/6L2.8/5R/
CB_n2_0.3D_GEk_TR33
AS1810T
-
353G25n
EMEA Eastern
Europe LX.SA20X.026 AS1810T-353G25n VHP32ATEU4 MC
UMACkk 2G+1G/250/6L2.8/5R/
CB_n2_0.3D_GEk_SV22
AS1810T
-
353G25n
EMEA Eastern
Europe LX.SA20X.027 AS1810T-353G25n VHP32ATEU3 MC
UMACkk 2G+1G/250/6L2.8/5R/
CB_n2_0.3D_GEk_RU23
AS1810T
-
353G25n
EMEA Luxembour
gLX.SA20X.028 AS1810T-353G25n VHP32ATLU3 MC
UMACkk 2G+1G/250/6L2.8/5R/
CB_n2_0.3D_GEk_IT41
AS1810T
-
353G25n
EMEA Sweden LX.SA20X.029 AS1810T-353G25n VHP32ATSE1 MC
UMACkk 2G+1G/250/6L2.8/5R/
CB_n2_0.3D_GEk_FI13
AS1810T
-
353G25n
EMEA Poland LX.SA20X.030 AS1810T-353G25n VHP32ATPL1 MC
UMACkk 2G+1G/250/6L2.8/5R/
CB_n2_0.3D_GEk_PL11
AS1810T
-
353G25n
EMEA Eastern
Europe LX.SA20X.031 AS1810T-353G25n VHP32ATEU7 MC
UMACkk 2G+1G/250/6L2.8/5R/
CB_n2_0.3D_GEk_SL11
AS1810T
-
353G25n
EMEA Hungary LX.SA20X.032 AS1810T-353G25n VHP32ATHU1 MC
UMACkk 2G+1G/250/6L2.8/5R/
CB_n2_0.3D_GEk_HU13
AS1810T
-
353G25n
EMEA Middle East LX.SA20X.033 AS1810T-353G25n EM VHP32ATME4 MC
UMACkk 2G+1G/250/6L2.8/5R/
CB_n2_0.3D_GEk_RU61
AS1810T
-
353G25n
EMEA Eastern
Europe LX.SA20X.023 AS1810T-353G25n VHP32ATEU5 MC
UMACkk 2G+1G/250/6L2.8/5R/
CB_n2_0.3D_GEk_RO12
AS1810T
-
353G25n
EMEA Eastern
Europe LX.SA20X.024 AS1810T-353G25n VHP32ATEU5 MC
UMACkk 2G+1G/250/6L2.8/5R/
CB_n2_0.3D_GEk_PL13
AS1810T
-
353G25n
EMEA Middle East LX.SA20X.043 AS1810T-353G25n EM VHP32ATME2 MC
UMACkk 2G+1G/250/6L2.8/5R/
CB_n2_0.3D_GEk_EN15
AS1810T
-
353G25n
EMEA Middle East LX.SA20X.044 AS1810T-353G25n EM VHP32ATME3 MC
UMACkk 2G+1G/250/6L2.8/5R/
CB_n2_0.3D_GEk_FR23
AS1810T
-
353G25n
EMEA Middle East LX.SA20X.045 AS1810T-353G25n EM VHP32ATME6 MC
UMACkk 2G+1G/250/6L2.8/5R/
CB_n2_0.3D_GEk_EN15
AS1810T
-
353G25n
EMEA Middle East LX.SA20X.046 AS1810T-353G25n EM VHP32ATME2 MC
UMACkk 2G+1G/250/6L2.8/5R/
CB_n2_0.3D_GEk_AR23
Model RO Country Acer Part No Description

182 Appendix A
AS1810T
-
353G25n
EMEA Middle East LX.SA20X.047 AS1810T-353G25n EM VHP32ATME9 MC
UMACkk 2G+1G/250/6L2.8/5R/
CB_n2_0.3D_GEk_FR22
AS1810T
-
353G25n
EMEA Denmark LX.SA20X.048 AS1810T-353G25n VHP32ATDK1 MC
UMACkk 2G+1G/250/6L2.8/5R/
CB_n2_0.3D_GEk_NO13
AS1810T
-353G25i EMEA Russia LX.SA20X.049 AS1810T-353G25i VHP32ATRU1 MC
UMACkk 2G+1G/250/6L2.8/5R/
CB_abg_0.3D_GEk_RU11
AS1810T
-
353G25n
EMEA Norway LX.SA20X.050 AS1810T-353G25n VHP32ATNO1 MC
UMACkk 2G+1G/250/6L2.8/5R/
CB_n2_0.3D_GEk_NO12
AS1810T
-
353G25n
EMEA Eastern
Europe LX.SA20X.022 AS1810T-353G25n VHP32ATEU7 MC
UMACkk 2G+1G/250/6L2.8/5R/
CB_n2_0.3D_GEk_ENR2
AS1810T
-
353G25n
EMEA Cyprus LX.SA20X.021 AS1810T-353G25n VHP32ATCY1 MC
UMACkk 2G+1G/250/6L2.8/5R/
CB_n2_0.3D_GEk_EN11
AS1810T
-
353G25n
EMEA Algeria LX.SA20X.019 AS1810T-353G25n EM VHP32ATDZ1 MC
UMACkk 2G+1G/250/6L2.8/5R/
CB_n2_0.3D_GEk_ES81
AS1810T
-
353G25n
EMEA Serbia/
Macedonia LX.SA20X.016 AS1810T-353G25n EM VHP32ATCS1 MC
UMACkk 2G+1G/250/6L2.8/5R/
CB_n2_0.3D_GEk_SL11
AS1810T
-
353G25n
EMEA Czech LX.SA20X.017 AS1810T-353G25n VHP32ATCZ2 MC
UMACkk 2G+1G/250/6L2.8/5R/
CB_n2_0.3D_GEk_SK13
AS1810T
-
353G25n
EMEA Latvia LX.SA20X.018 AS1810T-353G25n VHP32ATLV1 MC
UMACkk 2G+1G/250/6L2.8/5R/
CB_n2_0.3D_GEk_RU21
AS1810T
-
353G25n
EMEA Denmark LX.SA20X.020 AS1810T-353G25n VHP32ATDK2 MC
UMACkk 2G+1G/250/6L2.8/5R/
CB_n2_0.3D_GEk_ENS4
AS1810T
-
352G25n
CHINA China LX.SA20X.015 AS1810T-352G25n VHP32ATCN1 MC
UMACkk 1*2G/250/BT/6L2.8/5R/
CB_n2_0.3D_GEk_SC11
AS1810T
-
352G25n
CHINA Hong Kong LX.SA20X.014 AS1810T-352G25n VHP32ATHK2 MC
UMACkk 1*2G/250/BT/6L2.8/5R/
CB_n2_0.3D_GEk_ZH31
AS1810T
-
354G25n
AAP Australia/
New
Zealand
LX.SA20X.013 AS1810T-354G25n VHP32ATAU1 MC
UMACkk 2*2G/250/BT/6L2.8/5R/
CB_n2_0.3D_GEk_EN12
AS1810T
-
354G32n
AAP Thailand LX.SA20X.012 AS1810T-354G32n EM VHP32ATTH1 MC
UMACkk 2*2G/320/BT/6L2.8/5R/
CB_n2_0.3D_GEk_TH21
AS1810T
-
354G32n
AAP Thailand LX.SA20X.011 AS1810T-354G32n EM VHP32ATTH1 MC
UMACkk 2*2G/320/BT/6L2.8/5R/
CB_n2_0.3D_GEk_TH22
AS1810T
-
352G25n
AAP Indonesia LX.SA20X.010 AS1810T-352G25n EM VHP32ATID1 MC
UMACkk 1*2G/250/BT/6L2.8/5R/
CB_n2_0.3D_GEk_ID24
Model RO Country Acer Part No Description

Appendix A 183
AS1810T
-
352G25n
AAP Vietnam LX.SA20X.009 AS1810T-352G25n EM VHP32ATVN1 MC
UMACkk 1*2G/250/BT/6L2.8/5R/
CB_n2_0.3D_GEk_EN13
AS1810T
-
352G25n
AAP Singapore LX.SA20X.008 AS1810T-352G25n VHP32ATSG1 MC
UMACkk 1*2G/250/BT/6L2.8/5R/
CB_n2_0.3D_GEk_EN12
AS1810T
-
352G32n
AAP Singapore LX.SA20X.007 AS1810T-352G32n VHP32ATSG1 MC
UMACkk 1*2G/320/BT/6L2.8/5R/
CB_n2_0.3D_GEk_EN12
AS1810T
-
352G25n
AAP Japan LX.SA20X.005 AS1810T-352G25n VHP32APJP1 MC
UMACkk 1*2G/250/BT/6L2.8/5R/
CB_n2_0.3D_GEk_JA11_BK22F
AS1810T
-
352G25n
AAP Japan LX.SA20X.006 AS1810T-352G25n VHP32AJP1 MC UMACkk
1*2G/250/BT/6L2.8/5R/
CB_n2_0.3D_GEk_JA11_BK22
AS1810T
-
352G32n
AAP Malaysia LX.SA20X.004 AS1810T-352G32n EM VHP32ATMY1 MC
UMACkk 1*2G/320/BT/6L2.8/5R/
CB_n2_0.3D_GEk_EN14
AS1810T
-
352G25n
AAP Australia/
New
Zealand
LX.SA20X.001 AS1810T-352G25n VHP32ATAU1 MC
UMACkk 1*2G/250/BT/6L2.8/5R/
CB_n2_0.3D_GEk_EN12
AS1810T
-
352G25n
AAP India LX.SA20X.003 AS1810T-352G25n VHP32ATIN1 MC
UMACkk 1*2G/250/BT/6L2.8/5R/
CB_n2_0.3D_GEk_EN12
AS1810T
-
352G32n
AAP India LX.SA20X.002 AS1810T-352G32n VHP32ATIN1 MC
UMACkk 1*2G/320/BT/6L2.8/5R/
CB_n2_0.3D_GEk_EN12
AS1810T
-
352G25n
AAP Philippines LX.SA30X.013 AS1810T-352G25n EM VHP32ATPH1 MC
UMACrr 1*2G/250/BT/6L2.8/5R/
CB_n2_0.3D_GEk_EN14
AS1810T
-
352G32n
AAP Singapore LX.SA30X.010 AS1810T-352G32n VHP32ATSG1 MC
UMACrr 1*2G/320/BT/6L2.8/5R/
CB_n2_0.3D_GEk_EN12
AS1810T
-
352G32n
AAP Thailand LX.SA30X.009 AS1810T-352G32n EM VHP32ATTH1 MC
UMACrr 1*2G/320/BT/6L2.8/5R/
CB_n2_0.3D_GEk_TH21
AS1810T
-
352G32n
CHINA China LX.SA30X.012 AS1810T-352G32n VHP32ATCN1 MC
UMACrr 1*2G/320/BT/6L2.8/5R/
CB_n2_0.3D_GEk_SC11
AS1810T
-
352G32n
CHINA Hong Kong LX.SA30X.011 AS1810T-352G32n VHP32ATHK2 MC
UMACrr 1*2G/320/BT/6L2.8/5R/
CB_n2_0.3D_GEk_ZH31
AS1810T
-
354G32n
AAP Thailand LX.SA30X.008 AS1810T-354G32n EM VHP32ATTH1 MC
UMACrr 2*2G/320/BT/6L2.8/5R/
CB_n2_0.3D_GEk_TH21
AS1810T
-
354G32n
AAP Thailand LX.SA30X.007 AS1810T-354G32n EM VHP32ATTH1 MC
UMACrr 2*2G/320/BT/6L2.8/5R/
CB_n2_0.3D_GEk_TH22
AS1810T
-
352G25n
AAP Indonesia LX.SA30X.006 AS1810T-352G25n EM VHP32ATID1 MC
UMACrr 1*2G/250/BT/6L2.8/5R/
CB_n2_0.3D_GEk_ID24
Model RO Country Acer Part No Description

184 Appendix A
AS1810T
-
352G25n
AAP Japan LX.SA30X.005 AS1810T-352G25n VHP32AJP1 MC UMACrr
1*2G/250/BT/6L2.8/5R/
CB_n2_0.3D_GEk_JA11_RR22
AS1810T
-
352G25n
AAP Japan LX.SA30X.004 AS1810T-352G25n VHP32APJP1 MC UMACrr
1*2G/250/BT/6L2.8/5R/
CB_n2_0.3D_GEk_JA11_RR22F
AS1810T
-
353G32n
PA USA LX.SA30X.003 AS1810T-353G32n VHP32ATUS1 MC
UMACrr 2G+1G/320/6L2.8/5R/
CB_n2_0.3D_GEk_EN32
AS1810T
-
352G25n
AAP India LX.SA30X.002 AS1810T-352G25n VHP32ATIN1 MC UMACrr
1*2G/250/BT/6L2.8/5R/
CB_n2_0.3D_GEk_EN12
AS1810T
-
352G32n
AAP India LX.SA30X.001 AS1810T-352G32n VHP32ATIN1 MC UMACrr
1*2G/320/BT/6L2.8/5R/
CB_n2_0.3D_GEk_EN12
Model CPU LCD VGA Chip Memory 1 HDD 1(GB)
AS1410-
722G25n CM723B NLED11.6WXGAG UMA SO2GBII6 N250GB5.4KS
AS1410-
721G16n CM723B NLED11.6WXGAG UMA SO1GBII6 N160GB5.4KS
AS1410-
721G25n CM723B NLED11.6WXGAG UMA SO1GBII6 N250GB5.4KS
AS1410-
721G16n CM723B NLED11.6WXGAG UMA SO1GBII6 N160GB5.4KS
AS1410-
721G16n CM723B NLED11.6WXGAG UMA SO1GBII6 N160GB5.4KS
AS1410-
721G16n CM723B NLED11.6WXGAG UMA SO1GBII6 N160GB5.4KS
AS1410-
721G16n CM723B NLED11.6WXGAG UMA SO1GBII6 N160GB5.4KS
AS1410-
721G16n CM723B NLED11.6WXGAG UMA SO1GBII6 N160GB5.4KS
AS1410-
721G16n CM723B NLED11.6WXGAG UMA SO1GBII6 N160GB5.4KS
AS1410-
721G16n CM723B NLED11.6WXGAG UMA SO1GBII6 N160GB5.4KS
AS1410-
722G25n CM723B NLED11.6WXGAG UMA SO2GBII6 N250GB5.4KS
AS1410-
722G25n CM723B NLED11.6WXGAG UMA SO2GBII6 N250GB5.4KS
AS1410-
722G25n CM723B NLED11.6WXGAG UMA SO2GBII6 N250GB5.4KS
AS1410-
722G25n CM723B NLED11.6WXGAG UMA SO2GBII6 N250GB5.4KS
AS1410-
722G25n CM723B NLED11.6WXGAG UMA SO2GBII6 N250GB5.4KS
AS1410-
722G25n CM723B NLED11.6WXGAG UMA SO2GBII6 N250GB5.4KS
AS1410-
722G25n CM723B NLED11.6WXGAG UMA SO2GBII6 N250GB5.4KS
Model RO Country Acer Part No Description

Appendix A 185
AS1410-
722G25i CM723B NLED11.6WXGAG UMA SO2GBII6 N250GB5.4KS
AS1410-
722G25n CM723B NLED11.6WXGAG UMA SO2GBII6 N250GB5.4KS
AS1410-
722G25n CM723B NLED11.6WXGAG UMA SO2GBII6 N250GB5.4KS
AS1410-
722G25n CM723B NLED11.6WXGAG UMA SO2GBII6 N250GB5.4KS
AS1410-
722G25n CM723B NLED11.6WXGAG UMA SO2GBII6 N250GB5.4KS
AS1410-
722G25n CM723B NLED11.6WXGAG UMA SO2GBII6 N250GB5.4KS
AS1410-
722G25n CM723B NLED11.6WXGAG UMA SO2GBII6 N250GB5.4KS
AS1410-
722G25n CM723B NLED11.6WXGAG UMA SO2GBII6 N250GB5.4KS
AS1410-
722G25n CM723B NLED11.6WXGAG UMA SO2GBII6 N250GB5.4KS
AS1410-
722G25n CM723B NLED11.6WXGAG UMA SO2GBII6 N250GB5.4KS
AS1410-
722G25n CM723B NLED11.6WXGAG UMA SO2GBII6 N250GB5.4KS
AS1410-
722G25n CM723B NLED11.6WXGAG UMA SO2GBII6 N250GB5.4KS
AS1410-
722G25n CM723B NLED11.6WXGAG UMA SO2GBII6 N250GB5.4KS
AS1410-
722G25n CM723B NLED11.6WXGAG UMA SO2GBII6 N250GB5.4KS
AS1410-
722G25n CM723B NLED11.6WXGAG UMA SO2GBII6 N250GB5.4KS
AS1410-
722G25n CM723B NLED11.6WXGAG UMA SO2GBII6 N250GB5.4KS
AS1410-
722G25n CM723B NLED11.6WXGAG UMA SO2GBII6 N250GB5.4KS
AS1410-
722G25n CM723B NLED11.6WXGAG UMA SO2GBII6 N250GB5.4KS
AS1410-
722G25n CM723B NLED11.6WXGAG UMA SO2GBII6 N250GB5.4KS
AS1410-
722G25n CM723B NLED11.6WXGAG UMA SO2GBII6 N250GB5.4KS
AS1410-
722G25n CM723B NLED11.6WXGAG UMA SO2GBII6 N250GB5.4KS
AS1410-
722G25n CM723B NLED11.6WXGAG UMA SO2GBII6 N250GB5.4KS
AS1410-
722G25n CM723B NLED11.6WXGAG UMA SO2GBII6 N250GB5.4KS
AS1410-
722G25n CM723B NLED11.6WXGAG UMA SO2GBII6 N250GB5.4KS
AS1410-
722G25n CM723B NLED11.6WXGAG UMA SO2GBII6 N250GB5.4KS
Model CPU LCD VGA Chip Memory 1 HDD 1(GB)

186 Appendix A
AS1410-
722G25n CM723B NLED11.6WXGAG UMA SO2GBII6 N250GB5.4KS
AS1410-
722G25n CM723B NLED11.6WXGAG UMA SO2GBII6 N250GB5.4KS
AS1410-
722G25n CM723B NLED11.6WXGAG UMA SO2GBII6 N250GB5.4KS
AS1410-
722G25n CM723B NLED11.6WXGAG UMA SO2GBII6 N250GB5.4KS
AS1410-
722G25n CM723B NLED11.6WXGAG UMA SO2GBII6 N250GB5.4KS
AS1410-
722G25n CM723B NLED11.6WXGAG UMA SO2GBII6 N250GB5.4KS
AS1410-
722G25n CM723B NLED11.6WXGAG UMA SO2GBII6 N250GB5.4KS
AS1410-
722G25n CM723B NLED11.6WXGAG UMA SO2GBII6 N250GB5.4KS
AS1410-
722G25n CM723B NLED11.6WXGAG UMA SO2GBII6 N250GB5.4KS
AS1410-
722G25n CM723B NLED11.6WXGAG UMA SO2GBII6 N250GB5.4KS
AS1410-
722G25n CM723B NLED11.6WXGAG UMA SO2GBII6 N250GB5.4KS
AS1410-
722G25n CM723B NLED11.6WXGAG UMA SO2GBII6 N250GB5.4KS
AS1410-
722G25n CM723B NLED11.6WXGAG UMA SO2GBII6 N250GB5.4KS
AS1410-
722G16n CM723B NLED11.6WXGAG UMA SO2GBII6 N160GB5.4KS
AS1410-
722G25n CM723B NLED11.6WXGAG UMA SO2GBII6 N250GB5.4KS
AS1410-
721G16i CM723B NLED11.6WXGAG UMA SO1GBII6 N160GB5.4KS
AS1410-
72_br2G25
n
CM723B
_BR NLED11.6WXGAG
_BR UMA SO2GBII8_
BR N250GB5.4KS_BR
AS1410-
721G16n CM723B NLED11.6WXGAG UMA SO1GBII6 N160GB5.4KS
AS1410-
722G25n CM723B NLED11.6WXGAG UMA SO2GBII6 N250GB5.4KS
AS1410-
721G25n CM723B NLED11.6WXGAG UMA SO1GBII6 N250GB5.4KS
AS1410-
721G25n CM723B NLED11.6WXGAG UMA SO1GBII6 N250GB5.4KS
AS1410-
722G25n CM723B NLED11.6WXGAG UMA SO2GBII6 N250GB5.4KS
AS1410-
721G16n CM723B NLED11.6WXGAG UMA SO1GBII6 N160GB5.4KS
AS1410-
723G25n CM723B NLED11.6WXGAG UMA SO2GBII6 N250GB5.4KS
Model CPU LCD VGA Chip Memory 1 HDD 1(GB)

Appendix A 187
AS1410-
722G25n CM723B NLED11.6WXGAG UMA SO2GBII6 N250GB5.4KS
AS1410-
722G25n CM723B NLED11.6WXGAG UMA SO2GBII6 N250GB5.4KS
AS1410-
723G25n CM723B NLED11.6WXGAG UMA SO2GBII6 N250GB5.4KS
AS1410-
722G25n CM723B NLED11.6WXGAG UMA SO2GBII6 N250GB5.4KS
AS1410-
722G25n CM723B NLED11.6WXGAG UMA SO2GBII6 N250GB5.4KS
AS1410-
722G25n CM723B NLED11.6WXGAG UMA SO2GBII6 N250GB5.4KS
AS1410-
722G25n CM723B NLED11.6WXGAG UMA SO2GBII6 N250GB5.4KS
AS1410-
722G25n CM723B NLED11.6WXGAG UMA SO2GBII6 N250GB5.4KS
AS1410-
722G25i CM723B NLED11.6WXGAG UMA SO2GBII6 N250GB5.4KS
AS1410-
722G25n CM723B NLED11.6WXGAG UMA SO2GBII6 N250GB5.4KS
AS1410-
722G25n CM723B NLED11.6WXGAG UMA SO2GBII6 N250GB5.4KS
AS1410-
722G25n CM723B NLED11.6WXGAG UMA SO2GBII6 N250GB5.4KS
AS1410-
722G25n CM723B NLED11.6WXGAG UMA SO2GBII6 N250GB5.4KS
AS1410-
722G25n CM723B NLED11.6WXGAG UMA SO2GBII6 N250GB5.4KS
AS1410-
722G25n CM723B NLED11.6WXGAG UMA SO2GBII6 N250GB5.4KS
AS1410-
722G25n CM723B NLED11.6WXGAG UMA SO2GBII6 N250GB5.4KS
AS1410-
722G25n CM723B NLED11.6WXGAG UMA SO2GBII6 N250GB5.4KS
AS1410-
722G25n CM723B NLED11.6WXGAG UMA SO2GBII6 N250GB5.4KS
AS1410-
722G25n CM723B NLED11.6WXGAG UMA SO2GBII6 N250GB5.4KS
AS1410-
722G25n CM723B NLED11.6WXGAG UMA SO2GBII6 N250GB5.4KS
AS1410-
722G25n CM723B NLED11.6WXGAG UMA SO2GBII6 N250GB5.4KS
AS1410-
722G25n CM723B NLED11.6WXGAG UMA SO2GBII6 N250GB5.4KS
AS1410-
722G25n CM723B NLED11.6WXGAG UMA SO2GBII6 N250GB5.4KS
AS1410-
722G25n CM723B NLED11.6WXGAG UMA SO2GBII6 N250GB5.4KS
AS1410-
722G25n CM723B NLED11.6WXGAG UMA SO2GBII6 N250GB5.4KS
Model CPU LCD VGA Chip Memory 1 HDD 1(GB)

188 Appendix A
AS1410-
722G25n CM723B NLED11.6WXGAG UMA SO2GBII6 N250GB5.4KS
AS1410-
722G25n CM723B NLED11.6WXGAG UMA SO2GBII6 N250GB5.4KS
AS1410-
722G25n CM723B NLED11.6WXGAG UMA SO2GBII6 N250GB5.4KS
AS1410-
722G25n CM723B NLED11.6WXGAG UMA SO2GBII6 N250GB5.4KS
AS1410-
722G25n CM723B NLED11.6WXGAG UMA SO2GBII6 N250GB5.4KS
AS1410-
722G25n CM723B NLED11.6WXGAG UMA SO2GBII6 N250GB5.4KS
AS1410-
722G25n CM723B NLED11.6WXGAG UMA SO2GBII6 N250GB5.4KS
AS1410-
722G25n CM723B NLED11.6WXGAG UMA SO2GBII6 N250GB5.4KS
AS1410-
722G25n CM723B NLED11.6WXGAG UMA SO2GBII6 N250GB5.4KS
AS1410-
722G25n CM723B NLED11.6WXGAG UMA SO2GBII6 N250GB5.4KS
AS1410-
722G25n CM723B NLED11.6WXGAG UMA SO2GBII6 N250GB5.4KS
AS1410-
722G25n CM723B NLED11.6WXGAG UMA SO2GBII6 N250GB5.4KS
AS1410-
722G25n CM723B NLED11.6WXGAG UMA SO2GBII6 N250GB5.4KS
AS1410-
722G25n CM723B NLED11.6WXGAG UMA SO2GBII6 N250GB5.4KS
AS1410-
722G25n CM723B NLED11.6WXGAG UMA SO2GBII6 N250GB5.4KS
AS1410-
722G25n CM723B NLED11.6WXGAG UMA SO2GBII6 N250GB5.4KS
AS1410-
722G25n CM723B NLED11.6WXGAG UMA SO2GBII6 N250GB5.4KS
AS1410-
722G25n CM723B NLED11.6WXGAG UMA SO2GBII6 N250GB5.4KS
AS1410-
722G25n CM723B NLED11.6WXGAG UMA SO2GBII6 N250GB5.4KS
AS1410-
722G25n CM723B NLED11.6WXGAG UMA SO2GBII6 N250GB5.4KS
AS1410-
722G25n CM723B NLED11.6WXGAG UMA SO2GBII6 N250GB5.4KS
AS1410-
722G25n CM723B NLED11.6WXGAG UMA SO2GBII6 N250GB5.4KS
AS1410-
722G25n CM723B NLED11.6WXGAG UMA SO2GBII6 N250GB5.4KS
AS1410-
722G25n CM723B NLED11.6WXGAG UMA SO2GBII6 N250GB5.4KS
AS1410-
722G25n CM723B NLED11.6WXGAG UMA SO2GBII6 N250GB5.4KS
Model CPU LCD VGA Chip Memory 1 HDD 1(GB)

Appendix A 189
AS1410-
722G16n CM723B NLED11.6WXGAG UMA SO2GBII6 N160GB5.4KS
AS1410-
722G25i CM723B NLED11.6WXGAG UMA SO1GBII6 N250GB5.4KS
AS1410-
723G25n CM723B NLED11.6WXGAG UMA SO2GBII6 N250GB5.4KS
AS1410-
721G16n CM723B NLED11.6WXGAG UMA SO1GBII6 N160GB5.4KS
AS1410-
721G16n CM723B NLED11.6WXGAG UMA SO1GBII6 N160GB5.4KS
AS1410-
721G25n CM723B NLED11.6WXGAG UMA SO1GBII6 N250GB5.4KS
AS1410-
722G25n CM723B NLED11.6WXGAG UMA SO2GBII6 N250GB5.4KS
AS1410-
722G25n CM723B NLED11.6WXGAG UMA SO2GBII6 N250GB5.4KS
AS1410-
721G25n CM723B NLED11.6WXGAG UMA SO1GBII6 N250GB5.4KS
AS1410-
721G16n CM723B NLED11.6WXGAG UMA SO1GBII6 N160GB5.4KS
AS1410-
721G16n CM723B NLED11.6WXGAG UMA SO1GBII6 N160GB5.4KS
AS1410-
721G16n CM723B NLED11.6WXGAG UMA SO1GBII6 N160GB5.4KS
AS1410-
722G25n CM723B NLED11.6WXGAG UMA SO2GBII6 N250GB5.4KS
AS1410-
722G25n CM723B NLED11.6WXGAG UMA SO2GBII6 N250GB5.4KS
AS1410-
722G25n CM723B NLED11.6WXGAG UMA SO2GBII6 N250GB5.4KS
AS1410-
722G25n CM723B NLED11.6WXGAG UMA SO2GBII6 N250GB5.4KS
AS1410-
722G25n CM723B NLED11.6WXGAG UMA SO2GBII6 N250GB5.4KS
AS1410-
722G25n CM723B NLED11.6WXGAG UMA SO2GBII6 N250GB5.4KS
AS1410-
722G25i CM723B NLED11.6WXGAG UMA SO2GBII6 N250GB5.4KS
AS1410-
722G25n CM723B NLED11.6WXGAG UMA SO2GBII6 N250GB5.4KS
AS1410-
722G25n CM723B NLED11.6WXGAG UMA SO2GBII6 N250GB5.4KS
AS1410-
722G25n CM723B NLED11.6WXGAG UMA SO2GBII6 N250GB5.4KS
AS1410-
722G25n CM723B NLED11.6WXGAG UMA SO2GBII6 N250GB5.4KS
AS1410-
722G25n CM723B NLED11.6WXGAG UMA SO2GBII6 N250GB5.4KS
AS1410-
722G25n CM723B NLED11.6WXGAG UMA SO2GBII6 N250GB5.4KS
Model CPU LCD VGA Chip Memory 1 HDD 1(GB)

190 Appendix A
AS1410-
722G25n CM723B NLED11.6WXGAG UMA SO2GBII6 N250GB5.4KS
AS1410-
722G25n CM723B NLED11.6WXGAG UMA SO2GBII6 N250GB5.4KS
AS1410-
722G25n CM723B NLED11.6WXGAG UMA SO2GBII6 N250GB5.4KS
AS1410-
722G25n CM723B NLED11.6WXGAG UMA SO2GBII6 N250GB5.4KS
AS1410-
722G25n CM723B NLED11.6WXGAG UMA SO2GBII6 N250GB5.4KS
AS1410-
722G25n CM723B NLED11.6WXGAG UMA SO2GBII6 N250GB5.4KS
AS1410-
722G25n CM723B NLED11.6WXGAG UMA SO2GBII6 N250GB5.4KS
AS1410-
722G25n CM723B NLED11.6WXGAG UMA SO2GBII6 N250GB5.4KS
AS1410-
722G25n CM723B NLED11.6WXGAG UMA SO2GBII6 N250GB5.4KS
AS1410-
722G25n CM723B NLED11.6WXGAG UMA SO2GBII6 N250GB5.4KS
AS1410-
722G25n CM723B NLED11.6WXGAG UMA SO2GBII6 N250GB5.4KS
AS1410-
722G25n CM723B NLED11.6WXGAG UMA SO2GBII6 N250GB5.4KS
AS1410-
722G25n CM723B NLED11.6WXGAG UMA SO2GBII6 N250GB5.4KS
AS1410-
722G25n CM723B NLED11.6WXGAG UMA SO2GBII6 N250GB5.4KS
AS1410-
722G25n CM723B NLED11.6WXGAG UMA SO2GBII6 N250GB5.4KS
AS1410-
722G25n CM723B NLED11.6WXGAG UMA SO2GBII6 N250GB5.4KS
AS1410-
722G25n CM723B NLED11.6WXGAG UMA SO2GBII6 N250GB5.4KS
AS1410-
722G25n CM723B NLED11.6WXGAG UMA SO2GBII6 N250GB5.4KS
AS1410-
722G25n CM723B NLED11.6WXGAG UMA SO2GBII6 N250GB5.4KS
AS1410-
722G25n CM723B NLED11.6WXGAG UMA SO2GBII6 N250GB5.4KS
AS1410-
722G25n CM723B NLED11.6WXGAG UMA SO2GBII6 N250GB5.4KS
AS1410-
722G25n CM723B NLED11.6WXGAG UMA SO2GBII6 N250GB5.4KS
AS1410-
722G25n CM723B NLED11.6WXGAG UMA SO2GBII6 N250GB5.4KS
AS1410-
722G25n CM723B NLED11.6WXGAG UMA SO2GBII6 N250GB5.4KS
AS1410-
722G25n CM723B NLED11.6WXGAG UMA SO2GBII6 N250GB5.4KS
Model CPU LCD VGA Chip Memory 1 HDD 1(GB)

Appendix A 191
AS1410-
722G25n CM723B NLED11.6WXGAG UMA SO2GBII6 N250GB5.4KS
AS1410-
722G25n CM723B NLED11.6WXGAG UMA SO2GBII6 N250GB5.4KS
AS1410-
722G25n CM723B NLED11.6WXGAG UMA SO2GBII6 N250GB5.4KS
AS1410-
722G25n CM723B NLED11.6WXGAG UMA SO2GBII6 N250GB5.4KS
AS1410-
722G25n CM723B NLED11.6WXGAG UMA SO2GBII6 N250GB5.4KS
AS1410-
722G25n CM723B NLED11.6WXGAG UMA SO2GBII6 N250GB5.4KS
AS1410-
722G25n CM723B NLED11.6WXGAG UMA SO2GBII6 N250GB5.4KS
AS1410-
722G16n CM723B NLED11.6WXGAG UMA SO2GBII6 N160GB5.4KS
AS1410-
722G25n CM723B NLED11.6WXGAG UMA SO2GBII6 N250GB5.4KS
AS1810TZ
-413G32n PMDSU
4100B NLED11.6WXGAG UMA SO2GBII6 N320GB5.4KS
AS1810TZ
-413G32n PMDSU
4100B NLED11.6WXGAG UMA SO2GBII6 N320GB5.4KS
AS1810TZ
-413G32i PMDSU
4100B NLED11.6WXGAG UMA SO2GBII6 N320GB5.4KS
AS1810TZ
-413G32n PMDSU
4100B NLED11.6WXGAG UMA SO2GBII6 N320GB5.4KS
AS1810TZ
-413G32n PMDSU
4100B NLED11.6WXGAG UMA SO2GBII6 N320GB5.4KS
AS1810TZ
-413G32n PMDSU
4100B NLED11.6WXGAG UMA SO2GBII6 N320GB5.4KS
AS1810TZ
-413G32n PMDSU
4100B NLED11.6WXGAG UMA SO2GBII6 N320GB5.4KS
AS1810TZ
-413G32n PMDSU
4100B NLED11.6WXGAG UMA SO2GBII6 N320GB5.4KS
AS1810TZ
-413G32n PMDSU
4100B NLED11.6WXGAG UMA SO2GBII6 N320GB5.4KS
AS1810TZ
-413G32n PMDSU
4100B NLED11.6WXGAG UMA SO2GBII6 N320GB5.4KS
AS1810TZ
-413G32n PMDSU
4100B NLED11.6WXGAG UMA SO2GBII6 N320GB5.4KS
AS1810TZ
-413G32n PMDSU
4100B NLED11.6WXGAG UMA SO2GBII6 N320GB5.4KS
AS1810TZ
-413G32n PMDSU
4100B NLED11.6WXGAG UMA SO2GBII6 N320GB5.4KS
AS1810TZ
-413G32n PMDSU
4100B NLED11.6WXGAG UMA SO2GBII6 N320GB5.4KS
AS1810TZ
-413G32n PMDSU
4100B NLED11.6WXGAG UMA SO2GBII6 N320GB5.4KS
AS1810TZ
-413G32n PMDSU
4100B NLED11.6WXGAG UMA SO2GBII6 N320GB5.4KS
Model CPU LCD VGA Chip Memory 1 HDD 1(GB)

192 Appendix A
AS1810TZ
-413G32n PMDSU
4100B NLED11.6WXGAG UMA SO2GBII6 N320GB5.4KS
AS1810TZ
-413G32n PMDSU
4100B NLED11.6WXGAG UMA SO2GBII6 N320GB5.4KS
AS1810TZ
-413G32n PMDSU
4100B NLED11.6WXGAG UMA SO2GBII6 N320GB5.4KS
AS1810TZ
-413G32n PMDSU
4100B NLED11.6WXGAG UMA SO2GBII6 N320GB5.4KS
AS1810TZ
-413G32n PMDSU
4100B NLED11.6WXGAG UMA SO2GBII6 N320GB5.4KS
AS1810TZ
-413G32n PMDSU
4100B NLED11.6WXGAG UMA SO2GBII6 N320GB5.4KS
AS1810TZ
-413G32n PMDSU
4100B NLED11.6WXGAG UMA SO2GBII6 N320GB5.4KS
AS1810TZ
-413G32n PMDSU
4100B NLED11.6WXGAG UMA SO2GBII6 N320GB5.4KS
AS1810TZ
-413G32n PMDSU
4100B NLED11.6WXGAG UMA SO2GBII6 N320GB5.4KS
AS1810TZ
-413G32n PMDSU
4100B NLED11.6WXGAG UMA SO2GBII6 N320GB5.4KS
AS1810TZ
-413G32n PMDSU
4100B NLED11.6WXGAG UMA SO2GBII6 N320GB5.4KS
AS1810TZ
-413G32n PMDSU
4100B NLED11.6WXGAG UMA SO2GBII6 N320GB5.4KS
AS1810TZ
-413G32n PMDSU
4100B NLED11.6WXGAG UMA SO2GBII6 N320GB5.4KS
AS1810TZ
-413G32n PMDSU
4100B NLED11.6WXGAG UMA SO2GBII6 N320GB5.4KS
AS1810TZ
-413G32n PMDSU
4100B NLED11.6WXGAG UMA SO2GBII6 N320GB5.4KS
AS1810TZ
-413G32n PMDSU
4100B NLED11.6WXGAG UMA SO2GBII6 N320GB5.4KS
AS1810TZ
-413G32n PMDSU
4100B NLED11.6WXGAG UMA SO2GBII6 N320GB5.4KS
AS1810TZ
-413G32n PMDSU
4100B NLED11.6WXGAG UMA SO2GBII6 N320GB5.4KS
AS1810TZ
-413G32n PMDSU
4100B NLED11.6WXGAG UMA SO2GBII6 N320GB5.4KS
AS1810TZ
-413G32n PMDSU
4100B NLED11.6WXGAG UMA SO2GBII6 N320GB5.4KS
AS1810TZ
-413G32n PMDSU
4100B NLED11.6WXGAG UMA SO2GBII6 N320GB5.4KS
AS1810TZ
-413G32n PMDSU
4100B NLED11.6WXGAG UMA SO2GBII6 N320GB5.4KS
AS1810TZ
-413G32n PMDSU
4100B NLED11.6WXGAG UMA SO2GBII6 N320GB5.4KS
AS1810TZ
-413G32n PMDSU
4100B NLED11.6WXGAG UMA SO2GBII6 N320GB5.4KS
AS1810TZ
-413G32n PMDSU
4100B NLED11.6WXGAG UMA SO2GBII6 N320GB5.4KS
Model CPU LCD VGA Chip Memory 1 HDD 1(GB)

Appendix A 193
AS1810TZ
-413G32n PMDSU
4100B NLED11.6WXGAG UMA SO2GBII6 N320GB5.4KS
AS1810TZ
-413G32n PMDSU
4100B NLED11.6WXGAG UMA SO2GBII6 N320GB5.4KS
AS1810TZ
-413G32n PMDSU
4100B NLED11.6WXGAG UMA SO2GBII6 N320GB5.4KS
AS1810TZ
-413G32n PMDSU
4100B NLED11.6WXGAG UMA SO2GBII6 N320GB5.4KS
AS1810TZ
-413G32n PMDSU
4100B NLED11.6WXGAG UMA SO2GBII6 N320GB5.4KS
AS1810TZ
-412G32n PMDSU
4100B NLED11.6WXGAG UMA SO2GBII6 N320GB5.4KS
AS1810TZ
-412G32n PMDSU
4100B NLED11.6WXGAG UMA SO2GBII6 N320GB5.4KS
AS1810TZ
-411G25n PMDSU
4100B NLED11.6WXGAG UMA SO1GBII6 N250GB5.4KS
AS1810TZ
-411G25n PMDSU
4100B NLED11.6WXGAG UMA SO1GBII6 N250GB5.4KS
AS1810TZ
-412G32n PMDSU
4100B NLED11.6WXGAG UMA SO2GBII6 N320GB5.4KS
AS1810TZ
-412G32n PMDSU
4100B NLED11.6WXGAG UMA SO2GBII6 N320GB5.4KS
AS1810TZ
-413G32n PMDSU
4100B NLED11.6WXGAG UMA SO2GBII6 N320GB5.4KS
AS1810TZ
-413G32n PMDSU
4100B NLED11.6WXGAG UMA SO2GBII6 N320GB5.4KS
AS1810TZ
-413G32n PMDSU
4100B NLED11.6WXGAG UMA SO2GBII6 N320GB5.4KS
AS1810TZ
-413G32n PMDSU
4100B NLED11.6WXGAG UMA SO2GBII6 N320GB5.4KS
AS1810TZ
-413G32i PMDSU
4100B NLED11.6WXGAG UMA SO2GBII6 N320GB5.4KS
AS1810TZ
-413G32n PMDSU
4100B NLED11.6WXGAG UMA SO2GBII6 N320GB5.4KS
AS1810TZ
-413G32n PMDSU
4100B NLED11.6WXGAG UMA SO2GBII6 N320GB5.4KS
AS1810TZ
-413G32n PMDSU
4100B NLED11.6WXGAG UMA SO2GBII6 N320GB5.4KS
AS1810TZ
-413G32n PMDSU
4100B NLED11.6WXGAG UMA SO2GBII6 N320GB5.4KS
AS1810TZ
-413G32n PMDSU
4100B NLED11.6WXGAG UMA SO2GBII6 N320GB5.4KS
AS1810TZ
-413G32n PMDSU
4100B NLED11.6WXGAG UMA SO2GBII6 N320GB5.4KS
AS1810TZ
-413G32n PMDSU
4100B NLED11.6WXGAG UMA SO2GBII6 N320GB5.4KS
AS1810TZ
-413G32n PMDSU
4100B NLED11.6WXGAG UMA SO2GBII6 N320GB5.4KS
AS1810TZ
-413G32n PMDSU
4100B NLED11.6WXGAG UMA SO2GBII6 N320GB5.4KS
Model CPU LCD VGA Chip Memory 1 HDD 1(GB)

194 Appendix A
AS1810TZ
-413G32n PMDSU
4100B NLED11.6WXGAG UMA SO2GBII6 N320GB5.4KS
AS1810TZ
-413G32n PMDSU
4100B NLED11.6WXGAG UMA SO2GBII6 N320GB5.4KS
AS1810TZ
-413G32n PMDSU
4100B NLED11.6WXGAG UMA SO2GBII6 N320GB5.4KS
AS1810TZ
-413G32n PMDSU
4100B NLED11.6WXGAG UMA SO2GBII6 N320GB5.4KS
AS1810TZ
-413G32n PMDSU
4100B NLED11.6WXGAG UMA SO2GBII6 N320GB5.4KS
AS1810TZ
-413G32n PMDSU
4100B NLED11.6WXGAG UMA SO2GBII6 N320GB5.4KS
AS1810TZ
-413G32n PMDSU
4100B NLED11.6WXGAG UMA SO2GBII6 N320GB5.4KS
AS1810TZ
-413G32n PMDSU
4100B NLED11.6WXGAG UMA SO2GBII6 N320GB5.4KS
AS1810TZ
-413G32n PMDSU
4100B NLED11.6WXGAG UMA SO2GBII6 N320GB5.4KS
AS1810TZ
-413G32n PMDSU
4100B NLED11.6WXGAG UMA SO2GBII6 N320GB5.4KS
AS1810TZ
-413G32n PMDSU
4100B NLED11.6WXGAG UMA SO2GBII6 N320GB5.4KS
AS1810TZ
-413G32n PMDSU
4100B NLED11.6WXGAG UMA SO2GBII6 N320GB5.4KS
AS1810TZ
-413G32n PMDSU
4100B NLED11.6WXGAG UMA SO2GBII6 N320GB5.4KS
AS1810TZ
-413G32n PMDSU
4100B NLED11.6WXGAG UMA SO2GBII6 N320GB5.4KS
AS1810TZ
-413G32n PMDSU
4100B NLED11.6WXGAG UMA SO2GBII6 N320GB5.4KS
AS1810TZ
-413G32n PMDSU
4100B NLED11.6WXGAG UMA SO2GBII6 N320GB5.4KS
AS1810TZ
-413G32n PMDSU
4100B NLED11.6WXGAG UMA SO2GBII6 N320GB5.4KS
AS1810TZ
-413G32n PMDSU
4100B NLED11.6WXGAG UMA SO2GBII6 N320GB5.4KS
AS1810TZ
-413G32n PMDSU
4100B NLED11.6WXGAG UMA SO2GBII6 N320GB5.4KS
AS1810TZ
-413G32n PMDSU
4100B NLED11.6WXGAG UMA SO2GBII6 N320GB5.4KS
AS1810TZ
-413G32n PMDSU
4100B NLED11.6WXGAG UMA SO2GBII6 N320GB5.4KS
AS1810TZ
-413G32n PMDSU
4100B NLED11.6WXGAG UMA SO2GBII6 N320GB5.4KS
AS1810TZ
-413G32n PMDSU
4100B NLED11.6WXGAG UMA SO2GBII6 N320GB5.4KS
AS1810TZ
-413G32n PMDSU
4100B NLED11.6WXGAG UMA SO2GBII6 N320GB5.4KS
AS1810TZ
-413G32n PMDSU
4100B NLED11.6WXGAG UMA SO2GBII6 N320GB5.4KS
Model CPU LCD VGA Chip Memory 1 HDD 1(GB)

Appendix A 195
AS1810TZ
-413G32n PMDSU
4100B NLED11.6WXGAG UMA SO2GBII6 N320GB5.4KS
AS1810TZ
-413G32n PMDSU
4100B NLED11.6WXGAG UMA SO2GBII6 N320GB5.4KS
AS1810TZ
-413G32n PMDSU
4100B NLED11.6WXGAG UMA SO2GBII6 N320GB5.4KS
AS1810TZ
-413G32n PMDSU
4100B NLED11.6WXGAG UMA SO2GBII6 N320GB5.4KS
AS1810TZ
-413G32n PMDSU
4100B NLED11.6WXGAG UMA SO2GBII6 N320GB5.4KS
AS1810TZ
-413G32n PMDSU
4100B NLED11.6WXGAG UMA SO2GBII6 N320GB5.4KS
AS1810TZ
-413G32n PMDSU
4100B NLED11.6WXGAG UMA SO2GBII6 N320GB5.4KS
AS1810TZ
-412G25n PMDSU
4100B NLED11.6WXGAG UMA SO2GBII6 N250GB5.4KS
AS1810TZ
-412G25n PMDSU
4100B NLED11.6WXGAG UMA SO2GBII6 N250GB5.4KS
AS1810TZ
-412G32n PMDSU
4100B NLED11.6WXGAG UMA SO2GBII6 N320GB5.4KS
AS1810TZ
-412G32n PMDSU
4100B NLED11.6WXGAG UMA SO2GBII6 N320GB5.4KS
AS1810TZ
-413G32n PMDSU
4100B NLED11.6WXGAG UMA SO2GBII6 N320GB5.4KS
AS1810TZ
-413G32n PMDSU
4100B NLED11.6WXGAG UMA SO2GBII6 N320GB5.4KS
AS1810TZ
-413G32n PMDSU
4100B NLED11.6WXGAG UMA SO2GBII6 N320GB5.4KS
AS1810TZ
-413G32n PMDSU
4100B NLED11.6WXGAG UMA SO2GBII6 N320GB5.4KS
AS1810TZ
-413G32n PMDSU
4100B NLED11.6WXGAG UMA SO2GBII6 N320GB5.4KS
AS1810TZ
-413G32n PMDSU
4100B NLED11.6WXGAG UMA SO2GBII6 N320GB5.4KS
AS1810TZ
-413G32n PMDSU
4100B NLED11.6WXGAG UMA SO2GBII6 N320GB5.4KS
AS1810TZ
-413G32n PMDSU
4100B NLED11.6WXGAG UMA SO2GBII6 N320GB5.4KS
AS1810TZ
-413G32n PMDSU
4100B NLED11.6WXGAG UMA SO2GBII6 N320GB5.4KS
AS1810TZ
-413G32n PMDSU
4100B NLED11.6WXGAG UMA SO2GBII6 N320GB5.4KS
AS1810TZ
-413G32n PMDSU
4100B NLED11.6WXGAG UMA SO2GBII6 N320GB5.4KS
AS1810TZ
-413G32n PMDSU
4100B NLED11.6WXGAG UMA SO2GBII6 N320GB5.4KS
AS1810TZ
-413G32n PMDSU
4100B NLED11.6WXGAG UMA SO2GBII6 N320GB5.4KS
AS1810TZ
-413G32n PMDSU
4100B NLED11.6WXGAG UMA SO2GBII6 N320GB5.4KS
Model CPU LCD VGA Chip Memory 1 HDD 1(GB)

196 Appendix A
AS1810TZ
-413G32n PMDSU
4100B NLED11.6WXGAG UMA SO2GBII6 N320GB5.4KS
AS1810TZ
-413G32n PMDSU
4100B NLED11.6WXGAG UMA SO2GBII6 N320GB5.4KS
AS1810TZ
-413G32n PMDSU
4100B NLED11.6WXGAG UMA SO2GBII6 N320GB5.4KS
AS1810TZ
-413G32n PMDSU
4100B NLED11.6WXGAG UMA SO2GBII6 N320GB5.4KS
AS1810TZ
-413G32i PMDSU
4100B NLED11.6WXGAG UMA SO2GBII6 N320GB5.4KS
AS1810TZ
-413G32n PMDSU
4100B NLED11.6WXGAG UMA SO2GBII6 N320GB5.4KS
AS1810TZ
-413G32n PMDSU
4100B NLED11.6WXGAG UMA SO2GBII6 N320GB5.4KS
AS1810TZ
-413G32n PMDSU
4100B NLED11.6WXGAG UMA SO2GBII6 N320GB5.4KS
AS1810TZ
-413G32n PMDSU
4100B NLED11.6WXGAG UMA SO2GBII6 N320GB5.4KS
AS1810TZ
-413G32n PMDSU
4100B NLED11.6WXGAG UMA SO2GBII6 N320GB5.4KS
AS1810TZ
-413G32n PMDSU
4100B NLED11.6WXGAG UMA SO2GBII6 N320GB5.4KS
AS1810TZ
-413G32n PMDSU
4100B NLED11.6WXGAG UMA SO2GBII6 N320GB5.4KS
AS1810TZ
-413G32n PMDSU
4100B NLED11.6WXGAG UMA SO2GBII6 N320GB5.4KS
AS1810TZ
-413G32n PMDSU
4100B NLED11.6WXGAG UMA SO2GBII6 N320GB5.4KS
AS1810TZ
-413G32n PMDSU
4100B NLED11.6WXGAG UMA SO2GBII6 N320GB5.4KS
AS1810TZ
-413G32n PMDSU
4100B NLED11.6WXGAG UMA SO2GBII6 N320GB5.4KS
AS1810TZ
-413G32n PMDSU
4100B NLED11.6WXGAG UMA SO2GBII6 N320GB5.4KS
AS1810TZ
-413G32n PMDSU
4100B NLED11.6WXGAG UMA SO2GBII6 N320GB5.4KS
AS1810TZ
-413G32n PMDSU
4100B NLED11.6WXGAG UMA SO2GBII6 N320GB5.4KS
AS1810TZ
-413G32n PMDSU
4100B NLED11.6WXGAG UMA SO2GBII6 N320GB5.4KS
AS1810TZ
-413G32n PMDSU
4100B NLED11.6WXGAG UMA SO2GBII6 N320GB5.4KS
AS1810TZ
-413G32n PMDSU
4100B NLED11.6WXGAG UMA SO2GBII6 N320GB5.4KS
AS1810TZ
-413G32n PMDSU
4100B NLED11.6WXGAG UMA SO2GBII6 N320GB5.4KS
AS1810TZ
-413G32n PMDSU
4100B NLED11.6WXGAG UMA SO2GBII6 N320GB5.4KS
AS1810TZ
-413G32n PMDSU
4100B NLED11.6WXGAG UMA SO2GBII6 N320GB5.4KS
Model CPU LCD VGA Chip Memory 1 HDD 1(GB)

Appendix A 197
AS1810TZ
-413G32n PMDSU
4100B NLED11.6WXGAG UMA SO2GBII6 N320GB5.4KS
AS1810TZ
-413G32n PMDSU
4100B NLED11.6WXGAG UMA SO2GBII6 N320GB5.4KS
AS1810TZ
-413G32n PMDSU
4100B NLED11.6WXGAG UMA SO2GBII6 N320GB5.4KS
AS1810TZ
-413G32n PMDSU
4100B NLED11.6WXGAG UMA SO2GBII6 N320GB5.4KS
AS1810TZ
-413G32n PMDSU
4100B NLED11.6WXGAG UMA SO2GBII6 N320GB5.4KS
AS1810TZ
-413G32n PMDSU
4100B NLED11.6WXGAG UMA SO2GBII6 N320GB5.4KS
AS1810TZ
-413G32n PMDSU
4100B NLED11.6WXGAG UMA SO2GBII6 N320GB5.4KS
AS1810TZ
-412G32n PMDSU
4100B NLED11.6WXGAG UMA SO2GBII6 N320GB5.4KS
AS1810TZ
-412G32n PMDSU
4100B NLED11.6WXGAG UMA SO2GBII6 N320GB5.4KS
AS1810TZ
-411G25n PMDSU
4100B NLED11.6WXGAG UMA SO1GBII6 N250GB5.4KS
AS1810TZ
-412G25n PMDSU
4100B NLED11.6WXGAG UMA SO2GBII6 N250GB5.4KS
AS1810T-
352G25n C2SSU3
500B NLED11.6WXGAG UMA SO1GBII6 N250GB5.4KS
AS1810T-
352G25n C2SSU3
500B NLED11.6WXGAG UMA SO2GBII6 N250GB5.4KS
AS1810T-
351G25n C2SSU3
500B NLED11.6WXGAG UMA SO1GBII6 N250GB5.4KS
AS1810T-
351G25n C2SSU3
500B NLED11.6WXGAG UMA SO1GBII6 N250GB5.4KS
AS1810T-
354G32n C2SSU3
500B NLED11.6WXGAG UMA SO2GBII6 N320GB5.4KS
AS1810T-
354G32n C2SSU3
500B NLED11.6WXGAG UMA SO2GBII6 N320GB5.4KS
AS1810T-
352G25n C2SSU3
500B NLED11.6WXGAG UMA SO2GBII6 N250GB5.4KS
AS1810T-
352G25n C2SSU3
500B NLED11.6WXGAG UMA SO2GBII6 N250GB5.4KS
AS1810T-
352G25n C2SSU3
500B NLED11.6WXGAG UMA SO2GBII6 N250GB5.4KS
AS1810T-
352G32n C2SSU3
500B NLED11.6WXGAG UMA SO2GBII6 N320GB5.4KS
AS1810T-
352G25n C2SSU3
500B NLED11.6WXGAG UMA SO2GBII6 N250GB5.4KS
AS1810T-
352G25n C2SSU3
500B NLED11.6WXGAG UMA SO2GBII6 N250GB5.4KS
AS1810T-
352G25n C2SSU3
500B NLED11.6WXGAG UMA SO2GBII6 N250GB5.4KS
AS1810T-
352G25n C2SSU3
500B NLED11.6WXGAG UMA SO2GBII6 N250GB5.4KS
Model CPU LCD VGA Chip Memory 1 HDD 1(GB)

198 Appendix A
AS1810T-
352G32n C2SSU3
500B NLED11.6WXGAG UMA SO2GBII6 N320GB5.4KS
AS1810T-
354G25n C2SSU3
500B NLED11.6WXGAG UMA SO2GBII6 N250GB5.4KS
AS1810T-
354G32n C2SSU3
500B NLED11.6WXGAG UMA SO2GBII6 N320GB5.4KS
AS1810T-
352G25n C2SSU3
500B NLED11.6WXGAG UMA SO2GBII6 N250GB5.4KS
AS1810T-
353G25n C2SSU3
500B NLED11.6WXGAG UMA SO2GBII6 N250GB5.4KS
AS1810T-
353G25n C2SSU3
500B NLED11.6WXGAG UMA SO2GBII6 N250GB5.4KS
AS1810T-
353G25n C2SSU3
500B NLED11.6WXGAG UMA SO2GBII6 N250GB5.4KS
AS1810T-
353G25n C2SSU3
500B NLED11.6WXGAG UMA SO2GBII6 N250GB5.4KS
AS1810T-
353G25n C2SSU3
500B NLED11.6WXGAG UMA SO2GBII6 N250GB5.4KS
AS1810T-
353G25n C2SSU3
500B NLED11.6WXGAG UMA SO2GBII6 N250GB5.4KS
AS1810T-
353G25n C2SSU3
500B NLED11.6WXGAG UMA SO2GBII6 N250GB5.4KS
AS1810T-
353G25n C2SSU3
500B NLED11.6WXGAG UMA SO2GBII6 N250GB5.4KS
AS1810T-
353G25n C2SSU3
500B NLED11.6WXGAG UMA SO2GBII6 N250GB5.4KS
AS1810T-
353G25n C2SSU3
500B NLED11.6WXGAG UMA SO2GBII6 N250GB5.4KS
AS1810T-
353G25n C2SSU3
500B NLED11.6WXGAG UMA SO2GBII6 N250GB5.4KS
AS1810T-
353G25n C2SSU3
500B NLED11.6WXGAG UMA SO2GBII6 N250GB5.4KS
AS1810T-
353G25i C2SSU3
500B NLED11.6WXGAG UMA SO2GBII6 N250GB5.4KS
AS1810T-
353G25n C2SSU3
500B NLED11.6WXGAG UMA SO2GBII6 N250GB5.4KS
AS1810T-
353G25n C2SSU3
500B NLED11.6WXGAG UMA SO2GBII6 N250GB5.4KS
AS1810T-
353G25n C2SSU3
500B NLED11.6WXGAG UMA SO2GBII6 N250GB5.4KS
AS1810T-
353G25n C2SSU3
500B NLED11.6WXGAG UMA SO2GBII6 N250GB5.4KS
AS1810T-
353G25n C2SSU3
500B NLED11.6WXGAG UMA SO2GBII6 N250GB5.4KS
AS1810T-
353G25n C2SSU3
500B NLED11.6WXGAG UMA SO2GBII6 N250GB5.4KS
AS1810T-
353G25n C2SSU3
500B NLED11.6WXGAG UMA SO2GBII6 N250GB5.4KS
AS1810T-
353G25n C2SSU3
500B NLED11.6WXGAG UMA SO2GBII6 N250GB5.4KS
Model CPU LCD VGA Chip Memory 1 HDD 1(GB)

Appendix A 199
AS1810T-
353G25n C2SSU3
500B NLED11.6WXGAG UMA SO2GBII6 N250GB5.4KS
AS1810T-
353G25n C2SSU3
500B NLED11.6WXGAG UMA SO2GBII6 N250GB5.4KS
AS1810T-
353G25n C2SSU3
500B NLED11.6WXGAG UMA SO2GBII6 N250GB5.4KS
AS1810T-
353G25n C2SSU3
500B NLED11.6WXGAG UMA SO2GBII6 N250GB5.4KS
AS1810T-
353G25n C2SSU3
500B NLED11.6WXGAG UMA SO2GBII6 N250GB5.4KS
AS1810T-
353G25n C2SSU3
500B NLED11.6WXGAG UMA SO2GBII6 N250GB5.4KS
AS1810T-
353G25n C2SSU3
500B NLED11.6WXGAG UMA SO2GBII6 N250GB5.4KS
AS1810T-
353G25n C2SSU3
500B NLED11.6WXGAG UMA SO2GBII6 N250GB5.4KS
AS1810T-
353G25n C2SSU3
500B NLED11.6WXGAG UMA SO2GBII6 N250GB5.4KS
AS1810T-
353G25n C2SSU3
500B NLED11.6WXGAG UMA SO2GBII6 N250GB5.4KS
AS1810T-
353G25n C2SSU3
500B NLED11.6WXGAG UMA SO2GBII6 N250GB5.4KS
AS1810T-
353G25n C2SSU3
500B NLED11.6WXGAG UMA SO2GBII6 N250GB5.4KS
AS1810T-
353G25n C2SSU3
500B NLED11.6WXGAG UMA SO2GBII6 N250GB5.4KS
AS1810T-
353G25n C2SSU3
500B NLED11.6WXGAG UMA SO2GBII6 N250GB5.4KS
AS1810T-
353G25n C2SSU3
500B NLED11.6WXGAG UMA SO2GBII6 N250GB5.4KS
AS1810T-
353G25i C2SSU3
500B NLED11.6WXGAG UMA SO2GBII6 N250GB5.4KS
AS1810T-
353G25n C2SSU3
500B NLED11.6WXGAG UMA SO2GBII6 N250GB5.4KS
AS1810T-
353G25n C2SSU3
500B NLED11.6WXGAG UMA SO2GBII6 N250GB5.4KS
AS1810T-
353G25n C2SSU3
500B NLED11.6WXGAG UMA SO2GBII6 N250GB5.4KS
AS1810T-
353G25n C2SSU3
500B NLED11.6WXGAG UMA SO2GBII6 N250GB5.4KS
AS1810T-
353G25n C2SSU3
500B NLED11.6WXGAG UMA SO2GBII6 N250GB5.4KS
AS1810T-
353G25n C2SSU3
500B NLED11.6WXGAG UMA SO2GBII6 N250GB5.4KS
AS1810T-
353G25n C2SSU3
500B NLED11.6WXGAG UMA SO2GBII6 N250GB5.4KS
AS1810T-
353G25n C2SSU3
500B NLED11.6WXGAG UMA SO2GBII6 N250GB5.4KS
AS1810T-
352G25n C2SSU3
500B NLED11.6WXGAG UMA SO2GBII6 N250GB5.4KS
Model CPU LCD VGA Chip Memory 1 HDD 1(GB)

200 Appendix A
AS1810T-
352G25n C2SSU3
500B NLED11.6WXGAG UMA SO2GBII6 N250GB5.4KS
AS1810T-
354G25n C2SSU3
500B NLED11.6WXGAG UMA SO2GBII6 N250GB5.4KS
AS1810T-
354G32n C2SSU3
500B NLED11.6WXGAG UMA SO2GBII6 N320GB5.4KS
AS1810T-
354G32n C2SSU3
500B NLED11.6WXGAG UMA SO2GBII6 N320GB5.4KS
AS1810T-
352G25n C2SSU3
500B NLED11.6WXGAG UMA SO2GBII6 N250GB5.4KS
AS1810T-
352G25n C2SSU3
500B NLED11.6WXGAG UMA SO2GBII6 N250GB5.4KS
AS1810T-
352G25n C2SSU3
500B NLED11.6WXGAG UMA SO2GBII6 N250GB5.4KS
AS1810T-
352G32n C2SSU3
500B NLED11.6WXGAG UMA SO2GBII6 N320GB5.4KS
AS1810T-
352G25n C2SSU3
500B NLED11.6WXGAG UMA SO2GBII6 N250GB5.4KS
AS1810T-
352G25n C2SSU3
500B NLED11.6WXGAG UMA SO2GBII6 N250GB5.4KS
AS1810T-
352G32n C2SSU3
500B NLED11.6WXGAG UMA SO2GBII6 N320GB5.4KS
AS1810T-
352G25n C2SSU3
500B NLED11.6WXGAG UMA SO2GBII6 N250GB5.4KS
AS1810T-
352G25n C2SSU3
500B NLED11.6WXGAG UMA SO2GBII6 N250GB5.4KS
AS1810T-
352G32n C2SSU3
500B NLED11.6WXGAG UMA SO2GBII6 N320GB5.4KS
AS1810T-
352G25n C2SSU3
500B NLED11.6WXGAG UMA SO2GBII6 N250GB5.4KS
AS1810T-
352G32n C2SSU3
500B NLED11.6WXGAG UMA SO2GBII6 N320GB5.4KS
AS1810T-
352G32n C2SSU3
500B NLED11.6WXGAG UMA SO2GBII6 N320GB5.4KS
AS1810T-
352G32n C2SSU3
500B NLED11.6WXGAG UMA SO2GBII6 N320GB5.4KS
AS1810T-
352G32n C2SSU3
500B NLED11.6WXGAG UMA SO2GBII6 N320GB5.4KS
AS1810T-
354G32n C2SSU3
500B NLED11.6WXGAG UMA SO2GBII6 N320GB5.4KS
AS1810T-
354G32n C2SSU3
500B NLED11.6WXGAG UMA SO2GBII6 N320GB5.4KS
AS1810T-
352G25n C2SSU3
500B NLED11.6WXGAG UMA SO2GBII6 N250GB5.4KS
AS1810T-
352G25n C2SSU3
500B NLED11.6WXGAG UMA SO2GBII6 N250GB5.4KS
AS1810T-
352G25n C2SSU3
500B NLED11.6WXGAG UMA SO2GBII6 N250GB5.4KS
AS1810T-
353G32n C2SSU3
500B NLED11.6WXGAG UMA SO2GBII6 N320GB5.4KS
Model CPU LCD VGA Chip Memory 1 HDD 1(GB)

Appendix A 201
AS1810T-
352G25n C2SSU3
500B NLED11.6WXGAG UMA SO2GBII6 N250GB5.4KS
AS1810T-
352G32n C2SSU3
500B NLED11.6WXGAG UMA SO2GBII6 N320GB5.4KS
Model Extra
SW1 Card Reader Wireless LAN Wireless LAN1 Blue
tooth Battery
AS1410-
722G25n McAfee 5 in 1-Build in 3rd WiFi 1x2
BGN 3rd WiFi 1x2
BGN BT 2.1 6CELL2.2
AS1410-
721G16n McAfee 5 in 1-Build in 3rd WiFi 1x2
BGN 3rd WiFi 1x2
BGN BT 2.1 6CELL2.2
AS1410-
721G25n McAfee 5 in 1-Build in 3rd WiFi 1x2
BGN 3rd WiFi 1x2
BGN BT 2.1 6CELL2.2
AS1410-
721G16n McAfee 5 in 1-Build in 3rd WiFi 1x2
BGN 3rd WiFi 1x2
BGN N 6CELL2.2
AS1410-
721G16n McAfee 5 in 1-Build in 3rd WiFi 1x2
BGN 3rd WiFi 1x2
BGN N 6CELL2.2
AS1410-
721G16n McAfee 5 in 1-Build in 3rd WiFi 1x2
BGN 3rd WiFi 1x2
BGN BT 2.1 6CELL2.2
AS1410-
721G16n McAfee 5 in 1-Build in 3rd WiFi 1x2
BGN 3rd WiFi 1x2
BGN BT 2.1 6CELL2.2
AS1410-
721G16n McAfee 5 in 1-Build in 3rd WiFi 1x2
BGN 3rd WiFi 1x2
BGN BT 2.1 6CELL2.2
AS1410-
721G16n McAfee 5 in 1-Build in 3rd WiFi 1x2
BGN 3rd WiFi 1x2
BGN BT 2.1 6CELL2.2
AS1410-
721G16n McAfee 5 in 1-Build in 3rd WiFi 1x2
BGN 3rd WiFi 1x2
BGN BT 2.1 6CELL2.2
AS1410-
722G25n McAfee 5 in 1-Build in 3rd WiFi 1x2
BGN 3rd WiFi 1x2
BGN N 6CELL2.2
AS1410-
722G25n McAfee 5 in 1-Build in 3rd WiFi 1x2
BGN 3rd WiFi 1x2
BGN N 6CELL2.2
AS1410-
722G25n McAfee 5 in 1-Build in 3rd WiFi 1x2
BGN 3rd WiFi 1x2
BGN N 6CELL2.2
AS1410-
722G25n McAfee 5 in 1-Build in 3rd WiFi 1x2
BGN 3rd WiFi 1x2
BGN N 6CELL2.2
AS1410-
722G25n McAfee 5 in 1-Build in 3rd WiFi 1x2
BGN 3rd WiFi 1x2
BGN N 6CELL2.2
AS1410-
722G25n McAfee 5 in 1-Build in 3rd WiFi 1x2
BGN 3rd WiFi 1x2
BGN N 6CELL2.2
AS1410-
722G25n McAfee 5 in 1-Build in 3rd WiFi 1x2
BGN 3rd WiFi 1x2
BGN N 6CELL2.2
AS1410-
722G25i McAfee 5 in 1-Build in 3rd WiFi 1x2
BGN 3rd WiFi BG N 6CELL2.2
AS1410-
722G25n McAfee 5 in 1-Build in 3rd WiFi 1x2
BGN 3rd WiFi 1x2
BGN N 6CELL2.2
AS1410-
722G25n McAfee 5 in 1-Build in 3rd WiFi 1x2
BGN 3rd WiFi 1x2
BGN N 6CELL2.2
AS1410-
722G25n McAfee 5 in 1-Build in 3rd WiFi 1x2
BGN 3rd WiFi 1x2
BGN N 6CELL2.2
Model CPU LCD VGA Chip Memory 1 HDD 1(GB)

202 Appendix A
AS1410-
722G25n McAfee 5 in 1-Build in 3rd WiFi 1x2
BGN 3rd WiFi 1x2
BGN N 6CELL2.2
AS1410-
722G25n McAfee 5 in 1-Build in 3rd WiFi 1x2
BGN 3rd WiFi 1x2
BGN N 6CELL2.2
AS1410-
722G25n McAfee 5 in 1-Build in 3rd WiFi 1x2
BGN 3rd WiFi 1x2
BGN N 6CELL2.2
AS1410-
722G25n McAfee 5 in 1-Build in 3rd WiFi 1x2
BGN 3rd WiFi 1x2
BGN N 6CELL2.2
AS1410-
722G25n McAfee 5 in 1-Build in 3rd WiFi 1x2
BGN 3rd WiFi 1x2
BGN N 6CELL2.2
AS1410-
722G25n McAfee 5 in 1-Build in 3rd WiFi 1x2
BGN 3rd WiFi 1x2
BGN N 6CELL2.2
AS1410-
722G25n McAfee 5 in 1-Build in 3rd WiFi 1x2
BGN 3rd WiFi 1x2
BGN N 6CELL2.2
AS1410-
722G25n McAfee 5 in 1-Build in 3rd WiFi 1x2
BGN 3rd WiFi 1x2
BGN N 6CELL2.2
AS1410-
722G25n McAfee 5 in 1-Build in 3rd WiFi 1x2
BGN 3rd WiFi 1x2
BGN N 6CELL2.2
AS1410-
722G25n McAfee 5 in 1-Build in 3rd WiFi 1x2
BGN 3rd WiFi 1x2
BGN N 6CELL2.2
AS1410-
722G25n McAfee 5 in 1-Build in 3rd WiFi 1x2
BGN 3rd WiFi 1x2
BGN N 6CELL2.2
AS1410-
722G25n McAfee 5 in 1-Build in 3rd WiFi 1x2
BGN 3rd WiFi 1x2
BGN N 6CELL2.2
AS1410-
722G25n McAfee 5 in 1-Build in 3rd WiFi 1x2
BGN 3rd WiFi 1x2
BGN N 6CELL2.2
AS1410-
722G25n McAfee 5 in 1-Build in 3rd WiFi 1x2
BGN 3rd WiFi 1x2
BGN N 6CELL2.2
AS1410-
722G25n McAfee 5 in 1-Build in 3rd WiFi 1x2
BGN 3rd WiFi 1x2
BGN N 6CELL2.2
AS1410-
722G25n McAfee 5 in 1-Build in 3rd WiFi 1x2
BGN 3rd WiFi 1x2
BGN N 6CELL2.2
AS1410-
722G25n McAfee 5 in 1-Build in 3rd WiFi 1x2
BGN 3rd WiFi 1x2
BGN N 6CELL2.2
AS1410-
722G25n McAfee 5 in 1-Build in 3rd WiFi 1x2
BGN 3rd WiFi 1x2
BGN N 6CELL2.2
AS1410-
722G25n McAfee 5 in 1-Build in 3rd WiFi 1x2
BGN 3rd WiFi 1x2
BGN N 6CELL2.2
AS1410-
722G25n McAfee 5 in 1-Build in 3rd WiFi 1x2
BGN 3rd WiFi 1x2
BGN N 6CELL2.2
AS1410-
722G25n McAfee 5 in 1-Build in 3rd WiFi 1x2
BGN 3rd WiFi 1x2
BGN N 6CELL2.2
AS1410-
722G25n McAfee 5 in 1-Build in 3rd WiFi 1x2
BGN 3rd WiFi 1x2
BGN N 6CELL2.2
AS1410-
722G25n McAfee 5 in 1-Build in 3rd WiFi 1x2
BGN 3rd WiFi 1x2
BGN N 6CELL2.2
AS1410-
722G25n McAfee 5 in 1-Build in 3rd WiFi 1x2
BGN 3rd WiFi 1x2
BGN N 6CELL2.2
Model Extra
SW1 Card Reader Wireless LAN Wireless LAN1 Blue
tooth Battery

Appendix A 203
AS1410-
722G25n McAfee 5 in 1-Build in 3rd WiFi 1x2
BGN 3rd WiFi 1x2
BGN N 6CELL2.2
AS1410-
722G25n McAfee 5 in 1-Build in 3rd WiFi 1x2
BGN 3rd WiFi 1x2
BGN N 6CELL2.2
AS1410-
722G25n McAfee 5 in 1-Build in 3rd WiFi 1x2
BGN 3rd WiFi 1x2
BGN N 6CELL2.2
AS1410-
722G25n McAfee 5 in 1-Build in 3rd WiFi 1x2
BGN 3rd WiFi 1x2
BGN N 6CELL2.2
AS1410-
722G25n McAfee 5 in 1-Build in 3rd WiFi 1x2
BGN 3rd WiFi 1x2
BGN N 6CELL2.2
AS1410-
722G25n McAfee 5 in 1-Build in 3rd WiFi 1x2
BGN 3rd WiFi 1x2
BGN N 6CELL2.2
AS1410-
722G25n McAfee 5 in 1-Build in 3rd WiFi 1x2
BGN 3rd WiFi 1x2
BGN N 6CELL2.2
AS1410-
722G25n McAfee 5 in 1-Build in 3rd WiFi 1x2
BGN 3rd WiFi 1x2
BGN N 6CELL2.2
AS1410-
722G25n McAfee 5 in 1-Build in 3rd WiFi 1x2
BGN 3rd WiFi 1x2
BGN N 6CELL2.2
AS1410-
722G25n McAfee 5 in 1-Build in 3rd WiFi 1x2
BGN 3rd WiFi 1x2
BGN N 6CELL2.2
AS1410-
722G16n McAfee 5 in 1-Build in 3rd WiFi 1x2
BGN 3rd WiFi 1x2
BGN BT 2.1 6CELL2.2
AS1410-
722G25n McAfee 5 in 1-Build in 3rd WiFi 1x2
BGN 3rd WiFi 1x2
BGN BT 2.1 6CELL2.2
AS1410-
721G16i McAfee 5 in 1-Build in 3rd WiFi BG 3rd WiFi BG BT 2.1 6CELL2.2
AS1410-
72_br2G25
n
McAfee 5 in 1-Build in 3rd WiFi 1x2
BGN 3rd WiFi 1x2
BGN N 6CELL2.8_
BR
AS1410-
721G16n McAfee 5 in 1-Build in 3rd WiFi 1x2
BGN 3rd WiFi 1x2
BGN BT 2.1 6CELL2.2
AS1410-
722G25n McAfee 5 in 1-Build in 3rd WiFi 1x2
BGN 3rd WiFi 1x2
BGN BT 2.1 6CELL2.2
AS1410-
721G25n McAfee 5 in 1-Build in 3rd WiFi 1x2
BGN 3rd WiFi 1x2
BGN BT 2.1 6CELL2.2
AS1410-
721G25n McAfee 5 in 1-Build in 3rd WiFi 1x2
BGN 3rd WiFi 1x2
BGN BT 2.1 6CELL2.2
AS1410-
722G25n McAfee 5 in 1-Build in 3rd WiFi 1x2
BGN 3rd WiFi 1x2
BGN BT 2.1 6CELL2.2
AS1410-
721G16n McAfee 5 in 1-Build in 3rd WiFi 1x2
BGN 3rd WiFi 1x2
BGN BT 2.1 6CELL2.2
AS1410-
723G25n McAfee 5 in 1-Build in 3rd WiFi 1x2
BGN 3rd WiFi 1x2
BGN N 6CELL2.2
AS1410-
722G25n McAfee 5 in 1-Build in 3rd WiFi 1x2
BGN 3rd WiFi 1x2
BGN BT 2.1 6CELL2.2
AS1410-
722G25n McAfee 5 in 1-Build in 3rd WiFi 1x2
BGN 3rd WiFi 1x2
BGN BT 2.1 6CELL2.2
AS1410-
723G25n McAfee 5 in 1-Build in 3rd WiFi 1x2
BGN 3rd WiFi 1x2
BGN N 6CELL2.2
Model Extra
SW1 Card Reader Wireless LAN Wireless LAN1 Blue
tooth Battery

204 Appendix A
AS1410-
722G25n McAfee 5 in 1-Build in 3rd WiFi 1x2
BGN 3rd WiFi 1x2
BGN N 6CELL2.2
AS1410-
722G25n McAfee 5 in 1-Build in 3rd WiFi 1x2
BGN 3rd WiFi 1x2
BGN N 6CELL2.2
AS1410-
722G25n McAfee 5 in 1-Build in 3rd WiFi 1x2
BGN 3rd WiFi 1x2
BGN N 6CELL2.2
AS1410-
722G25n McAfee 5 in 1-Build in 3rd WiFi 1x2
BGN 3rd WiFi 1x2
BGN N 6CELL2.2
AS1410-
722G25n McAfee 5 in 1-Build in 3rd WiFi 1x2
BGN 3rd WiFi 1x2
BGN N 6CELL2.2
AS1410-
722G25i McAfee 5 in 1-Build in 3rd WiFi 1x2
BGN 3rd WiFi BG N 6CELL2.2
AS1410-
722G25n McAfee 5 in 1-Build in 3rd WiFi 1x2
BGN 3rd WiFi 1x2
BGN N 6CELL2.2
AS1410-
722G25n McAfee 5 in 1-Build in 3rd WiFi 1x2
BGN 3rd WiFi 1x2
BGN N 6CELL2.2
AS1410-
722G25n McAfee 5 in 1-Build in 3rd WiFi 1x2
BGN 3rd WiFi 1x2
BGN N 6CELL2.2
AS1410-
722G25n McAfee 5 in 1-Build in 3rd WiFi 1x2
BGN 3rd WiFi 1x2
BGN N 6CELL2.2
AS1410-
722G25n McAfee 5 in 1-Build in 3rd WiFi 1x2
BGN 3rd WiFi 1x2
BGN N 6CELL2.2
AS1410-
722G25n McAfee 5 in 1-Build in 3rd WiFi 1x2
BGN 3rd WiFi 1x2
BGN N 6CELL2.2
AS1410-
722G25n McAfee 5 in 1-Build in 3rd WiFi 1x2
BGN 3rd WiFi 1x2
BGN N 6CELL2.2
AS1410-
722G25n McAfee 5 in 1-Build in 3rd WiFi 1x2
BGN 3rd WiFi 1x2
BGN N 6CELL2.2
AS1410-
722G25n McAfee 5 in 1-Build in 3rd WiFi 1x2
BGN 3rd WiFi 1x2
BGN N 6CELL2.2
AS1410-
722G25n McAfee 5 in 1-Build in 3rd WiFi 1x2
BGN 3rd WiFi 1x2
BGN N 6CELL2.2
AS1410-
722G25n McAfee 5 in 1-Build in 3rd WiFi 1x2
BGN 3rd WiFi 1x2
BGN N 6CELL2.2
AS1410-
722G25n McAfee 5 in 1-Build in 3rd WiFi 1x2
BGN 3rd WiFi 1x2
BGN N 6CELL2.2
AS1410-
722G25n McAfee 5 in 1-Build in 3rd WiFi 1x2
BGN 3rd WiFi 1x2
BGN N 6CELL2.2
AS1410-
722G25n McAfee 5 in 1-Build in 3rd WiFi 1x2
BGN 3rd WiFi 1x2
BGN N 6CELL2.2
AS1410-
722G25n McAfee 5 in 1-Build in 3rd WiFi 1x2
BGN 3rd WiFi 1x2
BGN N 6CELL2.2
AS1410-
722G25n McAfee 5 in 1-Build in 3rd WiFi 1x2
BGN 3rd WiFi 1x2
BGN N 6CELL2.2
AS1410-
722G25n McAfee 5 in 1-Build in 3rd WiFi 1x2
BGN 3rd WiFi 1x2
BGN N 6CELL2.2
AS1410-
722G25n McAfee 5 in 1-Build in 3rd WiFi 1x2
BGN 3rd WiFi 1x2
BGN N 6CELL2.2
Model Extra
SW1 Card Reader Wireless LAN Wireless LAN1 Blue
tooth Battery

Appendix A 205
AS1410-
722G25n McAfee 5 in 1-Build in 3rd WiFi 1x2
BGN 3rd WiFi 1x2
BGN N 6CELL2.2
AS1410-
722G25n McAfee 5 in 1-Build in 3rd WiFi 1x2
BGN 3rd WiFi 1x2
BGN N 6CELL2.2
AS1410-
722G25n McAfee 5 in 1-Build in 3rd WiFi 1x2
BGN 3rd WiFi 1x2
BGN N 6CELL2.2
AS1410-
722G25n McAfee 5 in 1-Build in 3rd WiFi 1x2
BGN 3rd WiFi 1x2
BGN N 6CELL2.2
AS1410-
722G25n McAfee 5 in 1-Build in 3rd WiFi 1x2
BGN 3rd WiFi 1x2
BGN N 6CELL2.2
AS1410-
722G25n McAfee 5 in 1-Build in 3rd WiFi 1x2
BGN 3rd WiFi 1x2
BGN N 6CELL2.2
AS1410-
722G25n McAfee 5 in 1-Build in 3rd WiFi 1x2
BGN 3rd WiFi 1x2
BGN N 6CELL2.2
AS1410-
722G25n McAfee 5 in 1-Build in 3rd WiFi 1x2
BGN 3rd WiFi 1x2
BGN N 6CELL2.2
AS1410-
722G25n McAfee 5 in 1-Build in 3rd WiFi 1x2
BGN 3rd WiFi 1x2
BGN N 6CELL2.2
AS1410-
722G25n McAfee 5 in 1-Build in 3rd WiFi 1x2
BGN 3rd WiFi 1x2
BGN N 6CELL2.2
AS1410-
722G25n McAfee 5 in 1-Build in 3rd WiFi 1x2
BGN 3rd WiFi 1x2
BGN N 6CELL2.2
AS1410-
722G25n McAfee 5 in 1-Build in 3rd WiFi 1x2
BGN 3rd WiFi 1x2
BGN N 6CELL2.2
AS1410-
722G25n McAfee 5 in 1-Build in 3rd WiFi 1x2
BGN 3rd WiFi 1x2
BGN N 6CELL2.2
AS1410-
722G25n McAfee 5 in 1-Build in 3rd WiFi 1x2
BGN 3rd WiFi 1x2
BGN N 6CELL2.2
AS1410-
722G25n McAfee 5 in 1-Build in 3rd WiFi 1x2
BGN 3rd WiFi 1x2
BGN N 6CELL2.2
AS1410-
722G25n McAfee 5 in 1-Build in 3rd WiFi 1x2
BGN 3rd WiFi 1x2
BGN N 6CELL2.2
AS1410-
722G25n McAfee 5 in 1-Build in 3rd WiFi 1x2
BGN 3rd WiFi 1x2
BGN N 6CELL2.2
AS1410-
722G25n McAfee 5 in 1-Build in 3rd WiFi 1x2
BGN 3rd WiFi 1x2
BGN N 6CELL2.2
AS1410-
722G25n McAfee 5 in 1-Build in 3rd WiFi 1x2
BGN 3rd WiFi 1x2
BGN N 6CELL2.2
AS1410-
722G25n McAfee 5 in 1-Build in 3rd WiFi 1x2
BGN 3rd WiFi 1x2
BGN N 6CELL2.2
AS1410-
722G25n McAfee 5 in 1-Build in 3rd WiFi 1x2
BGN 3rd WiFi 1x2
BGN N 6CELL2.2
AS1410-
722G25n McAfee 5 in 1-Build in 3rd WiFi 1x2
BGN 3rd WiFi 1x2
BGN BT 2.1 6CELL2.2
AS1410-
722G25n McAfee 5 in 1-Build in 3rd WiFi 1x2
BGN 3rd WiFi 1x2
BGN BT 2.1 6CELL2.2
AS1410-
722G16n McAfee 5 in 1-Build in 3rd WiFi 1x2
BGN 3rd WiFi 1x2
BGN BT 2.1 6CELL2.2
Model Extra
SW1 Card Reader Wireless LAN Wireless LAN1 Blue
tooth Battery

206 Appendix A
AS1410-
722G25i McAfee 5 in 1-Build in 3rd WiFi BG 3rd WiFi BG N 6CELL2.2
AS1410-
723G25n McAfee 5 in 1-Build in 3rd WiFi 1x2
BGN 3rd WiFi 1x2
BGN N 6CELL2.2
AS1410-
721G16n McAfee 5 in 1-Build in 3rd WiFi 1x2
BGN 3rd WiFi 1x2
BGN BT 2.1 6CELL2.2
AS1410-
721G16n McAfee 5 in 1-Build in 3rd WiFi 1x2
BGN 3rd WiFi 1x2
BGN BT 2.1 6CELL2.2
AS1410-
721G25n McAfee 5 in 1-Build in 3rd WiFi 1x2
BGN 3rd WiFi 1x2
BGN BT 2.1 6CELL2.2
AS1410-
722G25n McAfee 5 in 1-Build in 3rd WiFi 1x2
BGN 3rd WiFi 1x2
BGN BT 2.1 6CELL2.2
AS1410-
722G25n McAfee 5 in 1-Build in 3rd WiFi 1x2
BGN 3rd WiFi 1x2
BGN BT 2.1 6CELL2.2
AS1410-
721G25n McAfee 5 in 1-Build in 3rd WiFi 1x2
BGN 3rd WiFi 1x2
BGN BT 2.1 6CELL2.2
AS1410-
721G16n McAfee 5 in 1-Build in 3rd WiFi 1x2
BGN 3rd WiFi 1x2
BGN BT 2.1 6CELL2.2
AS1410-
721G16n McAfee 5 in 1-Build in 3rd WiFi 1x2
BGN 3rd WiFi 1x2
BGN BT 2.1 6CELL2.2
AS1410-
721G16n McAfee 5 in 1-Build in 3rd WiFi 1x2
BGN 3rd WiFi 1x2
BGN BT 2.1 6CELL2.2
AS1410-
722G25n McAfee 5 in 1-Build in 3rd WiFi 1x2
BGN 3rd WiFi 1x2
BGN N 6CELL2.2
AS1410-
722G25n McAfee 5 in 1-Build in 3rd WiFi 1x2
BGN 3rd WiFi 1x2
BGN N 6CELL2.2
AS1410-
722G25n McAfee 5 in 1-Build in 3rd WiFi 1x2
BGN 3rd WiFi 1x2
BGN N 6CELL2.2
AS1410-
722G25n McAfee 5 in 1-Build in 3rd WiFi 1x2
BGN 3rd WiFi 1x2
BGN N 6CELL2.2
AS1410-
722G25n McAfee 5 in 1-Build in 3rd WiFi 1x2
BGN 3rd WiFi 1x2
BGN N 6CELL2.2
AS1410-
722G25n McAfee 5 in 1-Build in 3rd WiFi 1x2
BGN 3rd WiFi 1x2
BGN N 6CELL2.2
AS1410-
722G25i McAfee 5 in 1-Build in 3rd WiFi 1x2
BGN 3rd WiFi BG N 6CELL2.2
AS1410-
722G25n McAfee 5 in 1-Build in 3rd WiFi 1x2
BGN 3rd WiFi 1x2
BGN N 6CELL2.2
AS1410-
722G25n McAfee 5 in 1-Build in 3rd WiFi 1x2
BGN 3rd WiFi 1x2
BGN N 6CELL2.2
AS1410-
722G25n McAfee 5 in 1-Build in 3rd WiFi 1x2
BGN 3rd WiFi 1x2
BGN N 6CELL2.2
AS1410-
722G25n McAfee 5 in 1-Build in 3rd WiFi 1x2
BGN 3rd WiFi 1x2
BGN N 6CELL2.2
AS1410-
722G25n McAfee 5 in 1-Build in 3rd WiFi 1x2
BGN 3rd WiFi 1x2
BGN N 6CELL2.2
AS1410-
722G25n McAfee 5 in 1-Build in 3rd WiFi 1x2
BGN 3rd WiFi 1x2
BGN N 6CELL2.2
Model Extra
SW1 Card Reader Wireless LAN Wireless LAN1 Blue
tooth Battery

Appendix A 207
AS1410-
722G25n McAfee 5 in 1-Build in 3rd WiFi 1x2
BGN 3rd WiFi 1x2
BGN N 6CELL2.2
AS1410-
722G25n McAfee 5 in 1-Build in 3rd WiFi 1x2
BGN 3rd WiFi 1x2
BGN N 6CELL2.2
AS1410-
722G25n McAfee 5 in 1-Build in 3rd WiFi 1x2
BGN 3rd WiFi 1x2
BGN N 6CELL2.2
AS1410-
722G25n McAfee 5 in 1-Build in 3rd WiFi 1x2
BGN 3rd WiFi 1x2
BGN N 6CELL2.2
AS1410-
722G25n McAfee 5 in 1-Build in 3rd WiFi 1x2
BGN 3rd WiFi 1x2
BGN N 6CELL2.2
AS1410-
722G25n McAfee 5 in 1-Build in 3rd WiFi 1x2
BGN 3rd WiFi 1x2
BGN N 6CELL2.2
AS1410-
722G25n McAfee 5 in 1-Build in 3rd WiFi 1x2
BGN 3rd WiFi 1x2
BGN N 6CELL2.2
AS1410-
722G25n McAfee 5 in 1-Build in 3rd WiFi 1x2
BGN 3rd WiFi 1x2
BGN N 6CELL2.2
AS1410-
722G25n McAfee 5 in 1-Build in 3rd WiFi 1x2
BGN 3rd WiFi 1x2
BGN N 6CELL2.2
AS1410-
722G25n McAfee 5 in 1-Build in 3rd WiFi 1x2
BGN 3rd WiFi 1x2
BGN N 6CELL2.2
AS1410-
722G25n McAfee 5 in 1-Build in 3rd WiFi 1x2
BGN 3rd WiFi 1x2
BGN N 6CELL2.2
AS1410-
722G25n McAfee 5 in 1-Build in 3rd WiFi 1x2
BGN 3rd WiFi 1x2
BGN N 6CELL2.2
AS1410-
722G25n McAfee 5 in 1-Build in 3rd WiFi 1x2
BGN 3rd WiFi 1x2
BGN N 6CELL2.2
AS1410-
722G25n McAfee 5 in 1-Build in 3rd WiFi 1x2
BGN 3rd WiFi 1x2
BGN N 6CELL2.2
AS1410-
722G25n McAfee 5 in 1-Build in 3rd WiFi 1x2
BGN 3rd WiFi 1x2
BGN N 6CELL2.2
AS1410-
722G25n McAfee 5 in 1-Build in 3rd WiFi 1x2
BGN 3rd WiFi 1x2
BGN N 6CELL2.2
AS1410-
722G25n McAfee 5 in 1-Build in 3rd WiFi 1x2
BGN 3rd WiFi 1x2
BGN N 6CELL2.2
AS1410-
722G25n McAfee 5 in 1-Build in 3rd WiFi 1x2
BGN 3rd WiFi 1x2
BGN N 6CELL2.2
AS1410-
722G25n McAfee 5 in 1-Build in 3rd WiFi 1x2
BGN 3rd WiFi 1x2
BGN N 6CELL2.2
AS1410-
722G25n McAfee 5 in 1-Build in 3rd WiFi 1x2
BGN 3rd WiFi 1x2
BGN N 6CELL2.2
AS1410-
722G25n McAfee 5 in 1-Build in 3rd WiFi 1x2
BGN 3rd WiFi 1x2
BGN N 6CELL2.2
AS1410-
722G25n McAfee 5 in 1-Build in 3rd WiFi 1x2
BGN 3rd WiFi 1x2
BGN N 6CELL2.2
AS1410-
722G25n McAfee 5 in 1-Build in 3rd WiFi 1x2
BGN 3rd WiFi 1x2
BGN N 6CELL2.2
AS1410-
722G25n McAfee 5 in 1-Build in 3rd WiFi 1x2
BGN 3rd WiFi 1x2
BGN N 6CELL2.2
Model Extra
SW1 Card Reader Wireless LAN Wireless LAN1 Blue
tooth Battery

208 Appendix A
AS1410-
722G25n McAfee 5 in 1-Build in 3rd WiFi 1x2
BGN 3rd WiFi 1x2
BGN N 6CELL2.2
AS1410-
722G25n McAfee 5 in 1-Build in 3rd WiFi 1x2
BGN 3rd WiFi 1x2
BGN N 6CELL2.2
AS1410-
722G25n McAfee 5 in 1-Build in 3rd WiFi 1x2
BGN 3rd WiFi 1x2
BGN N 6CELL2.2
AS1410-
722G25n McAfee 5 in 1-Build in 3rd WiFi 1x2
BGN 3rd WiFi 1x2
BGN N 6CELL2.2
AS1410-
722G25n McAfee 5 in 1-Build in 3rd WiFi 1x2
BGN 3rd WiFi 1x2
BGN N 6CELL2.2
AS1410-
722G25n McAfee 5 in 1-Build in 3rd WiFi 1x2
BGN 3rd WiFi 1x2
BGN N 6CELL2.2
AS1410-
722G25n McAfee 5 in 1-Build in 3rd WiFi 1x2
BGN 3rd WiFi 1x2
BGN N 6CELL2.2
AS1410-
722G25n McAfee 5 in 1-Build in 3rd WiFi 1x2
BGN 3rd WiFi 1x2
BGN N 6CELL2.2
AS1410-
722G16n McAfee 5 in 1-Build in 3rd WiFi 1x2
BGN 3rd WiFi 1x2
BGN BT 2.1 6CELL2.2
AS1410-
722G25n McAfee 5 in 1-Build in 3rd WiFi 1x2
BGN 3rd WiFi 1x2
BGN BT 2.1 6CELL2.2
AS1810TZ
-413G32n McAfee 5 in 1-Build in 3rd WiFi 1x2
BGN 3rd WiFi 1x2
BGN N 6CELL2.8
AS1810TZ
-413G32n McAfee 5 in 1-Build in 3rd WiFi 1x2
BGN 3rd WiFi 1x2
BGN N 6CELL2.8
AS1810TZ
-413G32i McAfee 5 in 1-Build in 3rd WiFi 1x2
BGN 3rd WiFi BG N 6CELL2.8
AS1810TZ
-413G32n McAfee 5 in 1-Build in 3rd WiFi 1x2
BGN 3rd WiFi 1x2
BGN N 6CELL2.8
AS1810TZ
-413G32n McAfee 5 in 1-Build in 3rd WiFi 1x2
BGN 3rd WiFi 1x2
BGN N 6CELL2.8
AS1810TZ
-413G32n McAfee 5 in 1-Build in 3rd WiFi 1x2
BGN 3rd WiFi 1x2
BGN N 6CELL2.8
AS1810TZ
-413G32n McAfee 5 in 1-Build in 3rd WiFi 1x2
BGN 3rd WiFi 1x2
BGN N 6CELL2.8
AS1810TZ
-413G32n McAfee 5 in 1-Build in 3rd WiFi 1x2
BGN 3rd WiFi 1x2
BGN N 6CELL2.8
AS1810TZ
-413G32n McAfee 5 in 1-Build in 3rd WiFi 1x2
BGN 3rd WiFi 1x2
BGN N 6CELL2.8
AS1810TZ
-413G32n McAfee 5 in 1-Build in 3rd WiFi 1x2
BGN 3rd WiFi 1x2
BGN N 6CELL2.8
AS1810TZ
-413G32n McAfee 5 in 1-Build in 3rd WiFi 1x2
BGN 3rd WiFi 1x2
BGN N 6CELL2.8
AS1810TZ
-413G32n McAfee 5 in 1-Build in 3rd WiFi 1x2
BGN 3rd WiFi 1x2
BGN N 6CELL2.8
AS1810TZ
-413G32n McAfee 5 in 1-Build in 3rd WiFi 1x2
BGN 3rd WiFi 1x2
BGN N 6CELL2.8
AS1810TZ
-413G32n McAfee 5 in 1-Build in 3rd WiFi 1x2
BGN 3rd WiFi 1x2
BGN N 6CELL2.8
Model Extra
SW1 Card Reader Wireless LAN Wireless LAN1 Blue
tooth Battery

Appendix A 209
AS1810TZ
-413G32n McAfee 5 in 1-Build in 3rd WiFi 1x2
BGN 3rd WiFi 1x2
BGN N 6CELL2.8
AS1810TZ
-413G32n McAfee 5 in 1-Build in 3rd WiFi 1x2
BGN 3rd WiFi 1x2
BGN N 6CELL2.8
AS1810TZ
-413G32n McAfee 5 in 1-Build in 3rd WiFi 1x2
BGN 3rd WiFi 1x2
BGN N 6CELL2.8
AS1810TZ
-413G32n McAfee 5 in 1-Build in 3rd WiFi 1x2
BGN 3rd WiFi 1x2
BGN N 6CELL2.8
AS1810TZ
-413G32n McAfee 5 in 1-Build in 3rd WiFi 1x2
BGN 3rd WiFi 1x2
BGN N 6CELL2.8
AS1810TZ
-413G32n McAfee 5 in 1-Build in 3rd WiFi 1x2
BGN 3rd WiFi 1x2
BGN N 6CELL2.8
AS1810TZ
-413G32n McAfee 5 in 1-Build in 3rd WiFi 1x2
BGN 3rd WiFi 1x2
BGN N 6CELL2.8
AS1810TZ
-413G32n McAfee 5 in 1-Build in 3rd WiFi 1x2
BGN 3rd WiFi 1x2
BGN N 6CELL2.8
AS1810TZ
-413G32n McAfee 5 in 1-Build in 3rd WiFi 1x2
BGN 3rd WiFi 1x2
BGN N 6CELL2.8
AS1810TZ
-413G32n McAfee 5 in 1-Build in 3rd WiFi 1x2
BGN 3rd WiFi 1x2
BGN N 6CELL2.8
AS1810TZ
-413G32n McAfee 5 in 1-Build in 3rd WiFi 1x2
BGN 3rd WiFi 1x2
BGN N 6CELL2.8
AS1810TZ
-413G32n McAfee 5 in 1-Build in 3rd WiFi 1x2
BGN 3rd WiFi 1x2
BGN N 6CELL2.8
AS1810TZ
-413G32n McAfee 5 in 1-Build in 3rd WiFi 1x2
BGN 3rd WiFi 1x2
BGN N 6CELL2.8
AS1810TZ
-413G32n McAfee 5 in 1-Build in 3rd WiFi 1x2
BGN 3rd WiFi 1x2
BGN N 6CELL2.8
AS1810TZ
-413G32n McAfee 5 in 1-Build in 3rd WiFi 1x2
BGN 3rd WiFi 1x2
BGN N 6CELL2.8
AS1810TZ
-413G32n McAfee 5 in 1-Build in 3rd WiFi 1x2
BGN 3rd WiFi 1x2
BGN N 6CELL2.8
AS1810TZ
-413G32n McAfee 5 in 1-Build in 3rd WiFi 1x2
BGN 3rd WiFi 1x2
BGN N 6CELL2.8
AS1810TZ
-413G32n McAfee 5 in 1-Build in 3rd WiFi 1x2
BGN 3rd WiFi 1x2
BGN N 6CELL2.8
AS1810TZ
-413G32n McAfee 5 in 1-Build in 3rd WiFi 1x2
BGN 3rd WiFi 1x2
BGN N 6CELL2.8
AS1810TZ
-413G32n McAfee 5 in 1-Build in 3rd WiFi 1x2
BGN 3rd WiFi 1x2
BGN N 6CELL2.8
AS1810TZ
-413G32n McAfee 5 in 1-Build in 3rd WiFi 1x2
BGN 3rd WiFi 1x2
BGN N 6CELL2.8
AS1810TZ
-413G32n McAfee 5 in 1-Build in 3rd WiFi 1x2
BGN 3rd WiFi 1x2
BGN N 6CELL2.8
AS1810TZ
-413G32n McAfee 5 in 1-Build in 3rd WiFi 1x2
BGN 3rd WiFi 1x2
BGN N 6CELL2.8
AS1810TZ
-413G32n McAfee 5 in 1-Build in 3rd WiFi 1x2
BGN 3rd WiFi 1x2
BGN N 6CELL2.8
Model Extra
SW1 Card Reader Wireless LAN Wireless LAN1 Blue
tooth Battery

210 Appendix A
AS1810TZ
-413G32n McAfee 5 in 1-Build in 3rd WiFi 1x2
BGN 3rd WiFi 1x2
BGN N 6CELL2.8
AS1810TZ
-413G32n McAfee 5 in 1-Build in 3rd WiFi 1x2
BGN 3rd WiFi 1x2
BGN N 6CELL2.8
AS1810TZ
-413G32n McAfee 5 in 1-Build in 3rd WiFi 1x2
BGN 3rd WiFi 1x2
BGN N 6CELL2.8
AS1810TZ
-413G32n McAfee 5 in 1-Build in 3rd WiFi 1x2
BGN 3rd WiFi 1x2
BGN N 6CELL2.8
AS1810TZ
-413G32n McAfee 5 in 1-Build in 3rd WiFi 1x2
BGN 3rd WiFi 1x2
BGN N 6CELL2.8
AS1810TZ
-413G32n McAfee 5 in 1-Build in 3rd WiFi 1x2
BGN 3rd WiFi 1x2
BGN N 6CELL2.8
AS1810TZ
-413G32n McAfee 5 in 1-Build in 3rd WiFi 1x2
BGN 3rd WiFi 1x2
BGN N 6CELL2.8
AS1810TZ
-413G32n McAfee 5 in 1-Build in 3rd WiFi 1x2
BGN 3rd WiFi 1x2
BGN N 6CELL2.8
AS1810TZ
-412G32n McAfee 5 in 1-Build in 3rd WiFi 1x2
BGN 3rd WiFi 1x2
BGN BT 2.1 6CELL2.8
AS1810TZ
-412G32n McAfee 5 in 1-Build in 3rd WiFi 1x2
BGN 3rd WiFi 1x2
BGN BT 2.1 6CELL2.8
AS1810TZ
-411G25n McAfee 5 in 1-Build in 3rd WiFi 1x2
BGN 3rd WiFi 1x2
BGN BT 2.1 6CELL2.8
AS1810TZ
-411G25n McAfee 5 in 1-Build in 3rd WiFi 1x2
BGN 3rd WiFi 1x2
BGN BT 2.1 6CELL2.8
AS1810TZ
-412G32n McAfee 5 in 1-Build in 3rd WiFi 1x2
BGN 3rd WiFi 1x2
BGN BT 2.1 6CELL2.8
AS1810TZ
-412G32n McAfee 5 in 1-Build in 3rd WiFi 1x2
BGN 3rd WiFi 1x2
BGN BT 2.1 6CELL2.8
AS1810TZ
-413G32n McAfee 5 in 1-Build in 3rd WiFi 1x2
BGN 3rd WiFi 1x2
BGN N 6CELL2.8
AS1810TZ
-413G32n McAfee 5 in 1-Build in 3rd WiFi 1x2
BGN 3rd WiFi 1x2
BGN N 6CELL2.8
AS1810TZ
-413G32n McAfee 5 in 1-Build in 3rd WiFi 1x2
BGN 3rd WiFi 1x2
BGN N 6CELL2.8
AS1810TZ
-413G32n McAfee 5 in 1-Build in 3rd WiFi 1x2
BGN 3rd WiFi 1x2
BGN N 6CELL2.8
AS1810TZ
-413G32i McAfee 5 in 1-Build in 3rd WiFi 1x2
BGN 3rd WiFi BG N 6CELL2.8
AS1810TZ
-413G32n McAfee 5 in 1-Build in 3rd WiFi 1x2
BGN 3rd WiFi 1x2
BGN N 6CELL2.8
AS1810TZ
-413G32n McAfee 5 in 1-Build in 3rd WiFi 1x2
BGN 3rd WiFi 1x2
BGN N 6CELL2.8
AS1810TZ
-413G32n McAfee 5 in 1-Build in 3rd WiFi 1x2
BGN 3rd WiFi 1x2
BGN N 6CELL2.8
AS1810TZ
-413G32n McAfee 5 in 1-Build in 3rd WiFi 1x2
BGN 3rd WiFi 1x2
BGN N 6CELL2.8
AS1810TZ
-413G32n McAfee 5 in 1-Build in 3rd WiFi 1x2
BGN 3rd WiFi 1x2
BGN N 6CELL2.8
Model Extra
SW1 Card Reader Wireless LAN Wireless LAN1 Blue
tooth Battery

Appendix A 211
AS1810TZ
-413G32n McAfee 5 in 1-Build in 3rd WiFi 1x2
BGN 3rd WiFi 1x2
BGN N 6CELL2.8
AS1810TZ
-413G32n McAfee 5 in 1-Build in 3rd WiFi 1x2
BGN 3rd WiFi 1x2
BGN N 6CELL2.8
AS1810TZ
-413G32n McAfee 5 in 1-Build in 3rd WiFi 1x2
BGN 3rd WiFi 1x2
BGN N 6CELL2.8
AS1810TZ
-413G32n McAfee 5 in 1-Build in 3rd WiFi 1x2
BGN 3rd WiFi 1x2
BGN N 6CELL2.8
AS1810TZ
-413G32n McAfee 5 in 1-Build in 3rd WiFi 1x2
BGN 3rd WiFi 1x2
BGN N 6CELL2.8
AS1810TZ
-413G32n McAfee 5 in 1-Build in 3rd WiFi 1x2
BGN 3rd WiFi 1x2
BGN N 6CELL2.8
AS1810TZ
-413G32n McAfee 5 in 1-Build in 3rd WiFi 1x2
BGN 3rd WiFi 1x2
BGN N 6CELL2.8
AS1810TZ
-413G32n McAfee 5 in 1-Build in 3rd WiFi 1x2
BGN 3rd WiFi 1x2
BGN N 6CELL2.8
AS1810TZ
-413G32n McAfee 5 in 1-Build in 3rd WiFi 1x2
BGN 3rd WiFi 1x2
BGN N 6CELL2.8
AS1810TZ
-413G32n McAfee 5 in 1-Build in 3rd WiFi 1x2
BGN 3rd WiFi 1x2
BGN N 6CELL2.8
AS1810TZ
-413G32n McAfee 5 in 1-Build in 3rd WiFi 1x2
BGN 3rd WiFi 1x2
BGN N 6CELL2.8
AS1810TZ
-413G32n McAfee 5 in 1-Build in 3rd WiFi 1x2
BGN 3rd WiFi 1x2
BGN N 6CELL2.8
AS1810TZ
-413G32n McAfee 5 in 1-Build in 3rd WiFi 1x2
BGN 3rd WiFi 1x2
BGN N 6CELL2.8
AS1810TZ
-413G32n McAfee 5 in 1-Build in 3rd WiFi 1x2
BGN 3rd WiFi 1x2
BGN N 6CELL2.8
AS1810TZ
-413G32n McAfee 5 in 1-Build in 3rd WiFi 1x2
BGN 3rd WiFi 1x2
BGN N 6CELL2.8
AS1810TZ
-413G32n McAfee 5 in 1-Build in 3rd WiFi 1x2
BGN 3rd WiFi 1x2
BGN N 6CELL2.8
AS1810TZ
-413G32n McAfee 5 in 1-Build in 3rd WiFi 1x2
BGN 3rd WiFi 1x2
BGN N 6CELL2.8
AS1810TZ
-413G32n McAfee 5 in 1-Build in 3rd WiFi 1x2
BGN 3rd WiFi 1x2
BGN N 6CELL2.8
AS1810TZ
-413G32n McAfee 5 in 1-Build in 3rd WiFi 1x2
BGN 3rd WiFi 1x2
BGN N 6CELL2.8
AS1810TZ
-413G32n McAfee 5 in 1-Build in 3rd WiFi 1x2
BGN 3rd WiFi 1x2
BGN N 6CELL2.8
AS1810TZ
-413G32n McAfee 5 in 1-Build in 3rd WiFi 1x2
BGN 3rd WiFi 1x2
BGN N 6CELL2.8
AS1810TZ
-413G32n McAfee 5 in 1-Build in 3rd WiFi 1x2
BGN 3rd WiFi 1x2
BGN N 6CELL2.8
AS1810TZ
-413G32n McAfee 5 in 1-Build in 3rd WiFi 1x2
BGN 3rd WiFi 1x2
BGN N 6CELL2.8
AS1810TZ
-413G32n McAfee 5 in 1-Build in 3rd WiFi 1x2
BGN 3rd WiFi 1x2
BGN N 6CELL2.8
Model Extra
SW1 Card Reader Wireless LAN Wireless LAN1 Blue
tooth Battery

212 Appendix A
AS1810TZ
-413G32n McAfee 5 in 1-Build in 3rd WiFi 1x2
BGN 3rd WiFi 1x2
BGN N 6CELL2.8
AS1810TZ
-413G32n McAfee 5 in 1-Build in 3rd WiFi 1x2
BGN 3rd WiFi 1x2
BGN N 6CELL2.8
AS1810TZ
-413G32n McAfee 5 in 1-Build in 3rd WiFi 1x2
BGN 3rd WiFi 1x2
BGN N 6CELL2.8
AS1810TZ
-413G32n McAfee 5 in 1-Build in 3rd WiFi 1x2
BGN 3rd WiFi 1x2
BGN N 6CELL2.8
AS1810TZ
-413G32n McAfee 5 in 1-Build in 3rd WiFi 1x2
BGN 3rd WiFi 1x2
BGN N 6CELL2.8
AS1810TZ
-413G32n McAfee 5 in 1-Build in 3rd WiFi 1x2
BGN 3rd WiFi 1x2
BGN N 6CELL2.8
AS1810TZ
-413G32n McAfee 5 in 1-Build in 3rd WiFi 1x2
BGN 3rd WiFi 1x2
BGN N 6CELL2.8
AS1810TZ
-413G32n McAfee 5 in 1-Build in 3rd WiFi 1x2
BGN 3rd WiFi 1x2
BGN N 6CELL2.8
AS1810TZ
-413G32n McAfee 5 in 1-Build in 3rd WiFi 1x2
BGN 3rd WiFi 1x2
BGN N 6CELL2.8
AS1810TZ
-413G32n McAfee 5 in 1-Build in 3rd WiFi 1x2
BGN 3rd WiFi 1x2
BGN N 6CELL2.8
AS1810TZ
-413G32n McAfee 5 in 1-Build in 3rd WiFi 1x2
BGN 3rd WiFi 1x2
BGN N 6CELL2.8
AS1810TZ
-413G32n McAfee 5 in 1-Build in 3rd WiFi 1x2
BGN 3rd WiFi 1x2
BGN N 6CELL2.8
AS1810TZ
-412G25n McAfee 5 in 1-Build in 3rd WiFi 1x2
BGN 3rd WiFi 1x2
BGN BT 2.1 6CELL2.8
AS1810TZ
-412G25n McAfee 5 in 1-Build in 3rd WiFi 1x2
BGN 3rd WiFi 1x2
BGN BT 2.1 6CELL2.8
AS1810TZ
-412G32n McAfee 5 in 1-Build in 3rd WiFi 1x2
BGN 3rd WiFi 1x2
BGN BT 2.1 6CELL2.8
AS1810TZ
-412G32n McAfee 5 in 1-Build in 3rd WiFi 1x2
BGN 3rd WiFi 1x2
BGN BT 2.1 6CELL2.8
AS1810TZ
-413G32n McAfee 5 in 1-Build in 3rd WiFi 1x2
BGN 3rd WiFi 1x2
BGN N 6CELL2.8
AS1810TZ
-413G32n McAfee 5 in 1-Build in 3rd WiFi 1x2
BGN 3rd WiFi 1x2
BGN N 6CELL2.8
AS1810TZ
-413G32n McAfee 5 in 1-Build in 3rd WiFi 1x2
BGN 3rd WiFi 1x2
BGN N 6CELL2.8
AS1810TZ
-413G32n McAfee 5 in 1-Build in 3rd WiFi 1x2
BGN 3rd WiFi 1x2
BGN N 6CELL2.8
AS1810TZ
-413G32n McAfee 5 in 1-Build in 3rd WiFi 1x2
BGN 3rd WiFi 1x2
BGN N 6CELL2.8
AS1810TZ
-413G32n McAfee 5 in 1-Build in 3rd WiFi 1x2
BGN 3rd WiFi 1x2
BGN N 6CELL2.8
AS1810TZ
-413G32n McAfee 5 in 1-Build in 3rd WiFi 1x2
BGN 3rd WiFi 1x2
BGN N 6CELL2.8
AS1810TZ
-413G32n McAfee 5 in 1-Build in 3rd WiFi 1x2
BGN 3rd WiFi 1x2
BGN N 6CELL2.8
Model Extra
SW1 Card Reader Wireless LAN Wireless LAN1 Blue
tooth Battery

Appendix A 213
AS1810TZ
-413G32n McAfee 5 in 1-Build in 3rd WiFi 1x2
BGN 3rd WiFi 1x2
BGN N 6CELL2.8
AS1810TZ
-413G32n McAfee 5 in 1-Build in 3rd WiFi 1x2
BGN 3rd WiFi 1x2
BGN N 6CELL2.8
AS1810TZ
-413G32n McAfee 5 in 1-Build in 3rd WiFi 1x2
BGN 3rd WiFi 1x2
BGN N 6CELL2.8
AS1810TZ
-413G32n McAfee 5 in 1-Build in 3rd WiFi 1x2
BGN 3rd WiFi 1x2
BGN N 6CELL2.8
AS1810TZ
-413G32n McAfee 5 in 1-Build in 3rd WiFi 1x2
BGN 3rd WiFi 1x2
BGN N 6CELL2.8
AS1810TZ
-413G32n McAfee 5 in 1-Build in 3rd WiFi 1x2
BGN 3rd WiFi 1x2
BGN N 6CELL2.8
AS1810TZ
-413G32n McAfee 5 in 1-Build in 3rd WiFi 1x2
BGN 3rd WiFi 1x2
BGN N 6CELL2.8
AS1810TZ
-413G32n McAfee 5 in 1-Build in 3rd WiFi 1x2
BGN 3rd WiFi 1x2
BGN N 6CELL2.8
AS1810TZ
-413G32n McAfee 5 in 1-Build in 3rd WiFi 1x2
BGN 3rd WiFi 1x2
BGN N 6CELL2.8
AS1810TZ
-413G32n McAfee 5 in 1-Build in 3rd WiFi 1x2
BGN 3rd WiFi 1x2
BGN N 6CELL2.8
AS1810TZ
-413G32i McAfee 5 in 1-Build in 3rd WiFi 1x2
BGN 3rd WiFi BG N 6CELL2.8
AS1810TZ
-413G32n McAfee 5 in 1-Build in 3rd WiFi 1x2
BGN 3rd WiFi 1x2
BGN N 6CELL2.8
AS1810TZ
-413G32n McAfee 5 in 1-Build in 3rd WiFi 1x2
BGN 3rd WiFi 1x2
BGN N 6CELL2.8
AS1810TZ
-413G32n McAfee 5 in 1-Build in 3rd WiFi 1x2
BGN 3rd WiFi 1x2
BGN N 6CELL2.8
AS1810TZ
-413G32n McAfee 5 in 1-Build in 3rd WiFi 1x2
BGN 3rd WiFi 1x2
BGN N 6CELL2.8
AS1810TZ
-413G32n McAfee 5 in 1-Build in 3rd WiFi 1x2
BGN 3rd WiFi 1x2
BGN N 6CELL2.8
AS1810TZ
-413G32n McAfee 5 in 1-Build in 3rd WiFi 1x2
BGN 3rd WiFi 1x2
BGN N 6CELL2.8
AS1810TZ
-413G32n McAfee 5 in 1-Build in 3rd WiFi 1x2
BGN 3rd WiFi 1x2
BGN N 6CELL2.8
AS1810TZ
-413G32n McAfee 5 in 1-Build in 3rd WiFi 1x2
BGN 3rd WiFi 1x2
BGN N 6CELL2.8
AS1810TZ
-413G32n McAfee 5 in 1-Build in 3rd WiFi 1x2
BGN 3rd WiFi 1x2
BGN N 6CELL2.8
AS1810TZ
-413G32n McAfee 5 in 1-Build in 3rd WiFi 1x2
BGN 3rd WiFi 1x2
BGN N 6CELL2.8
AS1810TZ
-413G32n McAfee 5 in 1-Build in 3rd WiFi 1x2
BGN 3rd WiFi 1x2
BGN N 6CELL2.8
AS1810TZ
-413G32n McAfee 5 in 1-Build in 3rd WiFi 1x2
BGN 3rd WiFi 1x2
BGN N 6CELL2.8
AS1810TZ
-413G32n McAfee 5 in 1-Build in 3rd WiFi 1x2
BGN 3rd WiFi 1x2
BGN N 6CELL2.8
Model Extra
SW1 Card Reader Wireless LAN Wireless LAN1 Blue
tooth Battery

214 Appendix A
AS1810TZ
-413G32n McAfee 5 in 1-Build in 3rd WiFi 1x2
BGN 3rd WiFi 1x2
BGN N 6CELL2.8
AS1810TZ
-413G32n McAfee 5 in 1-Build in 3rd WiFi 1x2
BGN 3rd WiFi 1x2
BGN N 6CELL2.8
AS1810TZ
-413G32n McAfee 5 in 1-Build in 3rd WiFi 1x2
BGN 3rd WiFi 1x2
BGN N 6CELL2.8
AS1810TZ
-413G32n McAfee 5 in 1-Build in 3rd WiFi 1x2
BGN 3rd WiFi 1x2
BGN N 6CELL2.8
AS1810TZ
-413G32n McAfee 5 in 1-Build in 3rd WiFi 1x2
BGN 3rd WiFi 1x2
BGN N 6CELL2.8
AS1810TZ
-413G32n McAfee 5 in 1-Build in 3rd WiFi 1x2
BGN 3rd WiFi 1x2
BGN N 6CELL2.8
AS1810TZ
-413G32n McAfee 5 in 1-Build in 3rd WiFi 1x2
BGN 3rd WiFi 1x2
BGN N 6CELL2.8
AS1810TZ
-413G32n McAfee 5 in 1-Build in 3rd WiFi 1x2
BGN 3rd WiFi 1x2
BGN N 6CELL2.8
AS1810TZ
-413G32n McAfee 5 in 1-Build in 3rd WiFi 1x2
BGN 3rd WiFi 1x2
BGN N 6CELL2.8
AS1810TZ
-413G32n McAfee 5 in 1-Build in 3rd WiFi 1x2
BGN 3rd WiFi 1x2
BGN N 6CELL2.8
AS1810TZ
-413G32n McAfee 5 in 1-Build in 3rd WiFi 1x2
BGN 3rd WiFi 1x2
BGN N 6CELL2.8
AS1810TZ
-413G32n McAfee 5 in 1-Build in 3rd WiFi 1x2
BGN 3rd WiFi 1x2
BGN N 6CELL2.8
AS1810TZ
-413G32n McAfee 5 in 1-Build in 3rd WiFi 1x2
BGN 3rd WiFi 1x2
BGN N 6CELL2.8
AS1810TZ
-413G32n McAfee 5 in 1-Build in 3rd WiFi 1x2
BGN 3rd WiFi 1x2
BGN N 6CELL2.8
AS1810TZ
-412G32n McAfee 5 in 1-Build in 3rd WiFi 1x2
BGN 3rd WiFi 1x2
BGN BT 2.1 6CELL2.8
AS1810TZ
-412G32n McAfee 5 in 1-Build in 3rd WiFi 1x2
BGN 3rd WiFi 1x2
BGN BT 2.1 6CELL2.8
AS1810TZ
-411G25n McAfee 5 in 1-Build in SP1x2HMW SP1x2HMW BT 2.1 6CELL2.8
AS1810TZ
-412G25n McAfee 5 in 1-Build in SP1x2HMW SP1x2HMW BT 2.1 6CELL2.8
AS1810T-
352G25n McAfee 5 in 1-Build in SP1x2HMW SP1x2HMW BT 2.1 6CELL2.8
AS1810T-
352G25n McAfee 5 in 1-Build in SP1x2HMW SP1x2HMW BT 2.1 6CELL2.8
AS1810T-
351G25n McAfee 5 in 1-Build in SP1x2HMW SP1x2HMW BT 2.1 6CELL2.8
AS1810T-
351G25n McAfee 5 in 1-Build in SP1x2HMW SP1x2HMW BT 2.1 6CELL2.8
AS1810T-
354G32n McAfee 5 in 1-Build in SP1x2HMW SP1x2HMW BT 2.1 6CELL2.8
AS1810T-
354G32n McAfee 5 in 1-Build in SP1x2HMW SP1x2HMW BT 2.1 6CELL2.8
Model Extra
SW1 Card Reader Wireless LAN Wireless LAN1 Blue
tooth Battery

Appendix A 215
AS1810T-
352G25n McAfee 5 in 1-Build in SP1x2HMW SP1x2HMW BT 2.1 6CELL2.8
AS1810T-
352G25n McAfee 5 in 1-Build in SP1x2HMW SP1x2HMW BT 2.1 6CELL2.8
AS1810T-
352G25n McAfee 5 in 1-Build in SP1x2HMW SP1x2HMW BT 2.1 6CELL2.8
AS1810T-
352G32n McAfee 5 in 1-Build in SP1x2HMW SP1x2HMW BT 2.1 6CELL2.8
AS1810T-
352G25n McAfee 5 in 1-Build in SP1x2HMW SP1x2HMW BT 2.1 6CELL2.8
AS1810T-
352G25n McAfee 5 in 1-Build in SP1x2HMW SP1x2HMW BT 2.1 6CELL2.8
AS1810T-
352G25n McAfee 5 in 1-Build in SP1x2HMW SP1x2HMW BT 2.1 6CELL2.8
AS1810T-
352G25n McAfee 5 in 1-Build in SP1x2HMW SP1x2HMW BT 2.1 6CELL2.8
AS1810T-
352G32n McAfee 5 in 1-Build in SP1x2HMW SP1x2HMW BT 2.1 6CELL2.8
AS1810T-
354G25n McAfee 5 in 1-Build in SP1x2HMW SP1x2HMW BT 2.1 6CELL2.8
AS1810T-
354G32n McAfee 5 in 1-Build in SP1x2HMW SP1x2HMW BT 2.1 6CELL2.8
AS1810T-
352G25n McAfee 5 in 1-Build in SP1x2HMW SP1x2HMW BT 2.1 6CELL2.8
AS1810T-
353G25n McAfee 5 in 1-Build in SP1x2HMW SP1x2HMW N 6CELL2.8
AS1810T-
353G25n McAfee 5 in 1-Build in SP1x2HMW SP1x2HMW N 6CELL2.8
AS1810T-
353G25n McAfee 5 in 1-Build in SP1x2HMW SP1x2HMW N 6CELL2.8
AS1810T-
353G25n McAfee 5 in 1-Build in SP1x2HMW SP1x2HMW N 6CELL2.8
AS1810T-
353G25n McAfee 5 in 1-Build in SP1x2HMW SP1x2HMW N 6CELL2.8
AS1810T-
353G25n McAfee 5 in 1-Build in SP1x2HMW SP1x2HMW N 6CELL2.8
AS1810T-
353G25n McAfee 5 in 1-Build in SP1x2HMW SP1x2HMW N 6CELL2.8
AS1810T-
353G25n McAfee 5 in 1-Build in SP1x2HMW SP1x2HMW N 6CELL2.8
AS1810T-
353G25n McAfee 5 in 1-Build in SP1x2HMW SP1x2HMW N 6CELL2.8
AS1810T-
353G25n McAfee 5 in 1-Build in SP1x2HMW SP1x2HMW N 6CELL2.8
AS1810T-
353G25n McAfee 5 in 1-Build in SP1x2HMW SP1x2HMW N 6CELL2.8
AS1810T-
353G25n McAfee 5 in 1-Build in SP1x2HMW SP1x2HMW N 6CELL2.8
Model Extra
SW1 Card Reader Wireless LAN Wireless LAN1 Blue
tooth Battery

216 Appendix A
AS1810T-
353G25i McAfee 5 in 1-Build in SP1x2HMW SP1x2HABG N 6CELL2.8
AS1810T-
353G25n McAfee 5 in 1-Build in SP1x2HMW SP1x2HMW N 6CELL2.8
AS1810T-
353G25n McAfee 5 in 1-Build in SP1x2HMW SP1x2HMW N 6CELL2.8
AS1810T-
353G25n McAfee 5 in 1-Build in SP1x2HMW SP1x2HMW N 6CELL2.8
AS1810T-
353G25n McAfee 5 in 1-Build in SP1x2HMW SP1x2HMW N 6CELL2.8
AS1810T-
353G25n McAfee 5 in 1-Build in SP1x2HMW SP1x2HMW N 6CELL2.8
AS1810T-
353G25n McAfee 5 in 1-Build in SP1x2HMW SP1x2HMW N 6CELL2.8
AS1810T-
353G25n McAfee 5 in 1-Build in SP1x2HMW SP1x2HMW N 6CELL2.8
AS1810T-
353G25n McAfee 5 in 1-Build in SP1x2HMW SP1x2HMW N 6CELL2.8
AS1810T-
353G25n McAfee 5 in 1-Build in SP1x2HMW SP1x2HMW N 6CELL2.8
AS1810T-
353G25n McAfee 5 in 1-Build in SP1x2HMW SP1x2HMW N 6CELL2.8
AS1810T-
353G25n McAfee 5 in 1-Build in SP1x2HMW SP1x2HMW N 6CELL2.8
AS1810T-
353G25n McAfee 5 in 1-Build in SP1x2HMW SP1x2HMW N 6CELL2.8
AS1810T-
353G25n McAfee 5 in 1-Build in SP1x2HMW SP1x2HMW N 6CELL2.8
AS1810T-
353G25n McAfee 5 in 1-Build in SP1x2HMW SP1x2HMW N 6CELL2.8
AS1810T-
353G25n McAfee 5 in 1-Build in SP1x2HMW SP1x2HMW N 6CELL2.8
AS1810T-
353G25n McAfee 5 in 1-Build in SP1x2HMW SP1x2HMW N 6CELL2.8
AS1810T-
353G25n McAfee 5 in 1-Build in SP1x2HMW SP1x2HMW N 6CELL2.8
AS1810T-
353G25n McAfee 5 in 1-Build in SP1x2HMW SP1x2HMW N 6CELL2.8
AS1810T-
353G25n McAfee 5 in 1-Build in SP1x2HMW SP1x2HMW N 6CELL2.8
AS1810T-
353G25n McAfee 5 in 1-Build in SP1x2HMW SP1x2HMW N 6CELL2.8
AS1810T-
353G25n McAfee 5 in 1-Build in SP1x2HMW SP1x2HMW N 6CELL2.8
AS1810T-
353G25n McAfee 5 in 1-Build in SP1x2HMW SP1x2HMW N 6CELL2.8
AS1810T-
353G25n McAfee 5 in 1-Build in SP1x2HMW SP1x2HMW N 6CELL2.8
Model Extra
SW1 Card Reader Wireless LAN Wireless LAN1 Blue
tooth Battery

Appendix A 217
AS1810T-
353G25i McAfee 5 in 1-Build in SP1x2HMW SP1x2HABG N 6CELL2.8
AS1810T-
353G25n McAfee 5 in 1-Build in SP1x2HMW SP1x2HMW N 6CELL2.8
AS1810T-
353G25n McAfee 5 in 1-Build in SP1x2HMW SP1x2HMW N 6CELL2.8
AS1810T-
353G25n McAfee 5 in 1-Build in SP1x2HMW SP1x2HMW N 6CELL2.8
AS1810T-
353G25n McAfee 5 in 1-Build in SP1x2HMW SP1x2HMW N 6CELL2.8
AS1810T-
353G25n McAfee 5 in 1-Build in SP1x2HMW SP1x2HMW N 6CELL2.8
AS1810T-
353G25n McAfee 5 in 1-Build in SP1x2HMW SP1x2HMW N 6CELL2.8
AS1810T-
353G25n McAfee 5 in 1-Build in SP1x2HMW SP1x2HMW N 6CELL2.8
AS1810T-
353G25n McAfee 5 in 1-Build in SP1x2HMW SP1x2HMW N 6CELL2.8
AS1810T-
352G25n McAfee 5 in 1-Build in SP1x2HMW SP1x2HMW BT 2.1 6CELL2.8
AS1810T-
352G25n McAfee 5 in 1-Build in SP1x2HMW SP1x2HMW BT 2.1 6CELL2.8
AS1810T-
354G25n McAfee 5 in 1-Build in SP1x2HMW SP1x2HMW BT 2.1 6CELL2.8
AS1810T-
354G32n McAfee 5 in 1-Build in SP1x2HMW SP1x2HMW BT 2.1 6CELL2.8
AS1810T-
354G32n McAfee 5 in 1-Build in SP1x2HMW SP1x2HMW BT 2.1 6CELL2.8
AS1810T-
352G25n McAfee 5 in 1-Build in SP1x2HMW SP1x2HMW BT 2.1 6CELL2.8
AS1810T-
352G25n McAfee 5 in 1-Build in SP1x2HMW SP1x2HMW BT 2.1 6CELL2.8
AS1810T-
352G25n McAfee 5 in 1-Build in SP1x2HMW SP1x2HMW BT 2.1 6CELL2.8
AS1810T-
352G32n McAfee 5 in 1-Build in SP1x2HMW SP1x2HMW BT 2.1 6CELL2.8
AS1810T-
352G25n McAfee 5 in 1-Build in SP1x2HMW SP1x2HMW BT 2.1 6CELL2.8
AS1810T-
352G25n McAfee 5 in 1-Build in SP1x2HMW SP1x2HMW BT 2.1 6CELL2.8
AS1810T-
352G32n McAfee 5 in 1-Build in SP1x2HMW SP1x2HMW BT 2.1 6CELL2.8
AS1810T-
352G25n McAfee 5 in 1-Build in SP1x2HMW SP1x2HMW BT 2.1 6CELL2.8
AS1810T-
352G25n McAfee 5 in 1-Build in SP1x2HMW SP1x2HMW BT 2.1 6CELL2.8
AS1810T-
352G32n McAfee 5 in 1-Build in SP1x2HMW SP1x2HMW BT 2.1 6CELL2.8
Model Extra
SW1 Card Reader Wireless LAN Wireless LAN1 Blue
tooth Battery

218 Appendix A
AS1810T-
352G25n McAfee 5 in 1-Build in SP1x2HMW SP1x2HMW BT 2.1 6CELL2.8
AS1810T-
352G32n McAfee 5 in 1-Build in SP1x2HMW SP1x2HMW BT 2.1 6CELL2.8
AS1810T-
352G32n McAfee 5 in 1-Build in SP1x2HMW SP1x2HMW BT 2.1 6CELL2.8
AS1810T-
352G32n McAfee 5 in 1-Build in SP1x2HMW SP1x2HMW BT 2.1 6CELL2.8
AS1810T-
352G32n McAfee 5 in 1-Build in SP1x2HMW SP1x2HMW BT 2.1 6CELL2.8
AS1810T-
354G32n McAfee 5 in 1-Build in SP1x2HMW SP1x2HMW BT 2.1 6CELL2.8
AS1810T-
354G32n McAfee 5 in 1-Build in SP1x2HMW SP1x2HMW BT 2.1 6CELL2.8
AS1810T-
352G25n McAfee 5 in 1-Build in SP1x2HMW SP1x2HMW BT 2.1 6CELL2.8
AS1810T-
352G25n McAfee 5 in 1-Build in SP1x2HMW SP1x2HMW BT 2.1 6CELL2.8
AS1810T-
352G25n McAfee 5 in 1-Build in SP1x2HMW SP1x2HMW BT 2.1 6CELL2.8
AS1810T-
353G32n McAfee 5 in 1-Build in SP1x2HMW SP1x2HMW N 6CELL2.8
AS1810T-
352G25n McAfee 5 in 1-Build in SP1x2HMW SP1x2HMW BT 2.1 6CELL2.8
AS1810T-
352G32n McAfee 5 in 1-Build in SP1x2HMW SP1x2HMW BT 2.1 6CELL2.8
Model Extra
SW1 Card Reader Wireless LAN Wireless LAN1 Blue
tooth Battery

Appendix A 219
Aspire One 752
Model RO Country Acer Part No Description
AO752-72Db WW WW S2.SB80D.001 AO752-72Db SNW7ST32SWW1 MC
UMACbb 1*1G/160/3L2.2/5R/
CBSD_bgn_0.3D_BAG_GEb_ES61
AO752-
72DGb WW WW S2.SBE0D.001 AO752-72DGb SNW7ST32SWW1 MC
UMAGCbb 1*1G/160/3L2.2/5R/
CBSD_bgn_0.3D_380_GEb_ES61
AO752-72DGk WW WW S2.SBF0D.001 AO752-72DGk SNW7ST32SWW1 MC
UMAGCkk 1*1G/160/3L2.2/5R/
CB_bgn_0.3D_380_GEk_ES61
AO752-72DGr WW WW S2.SBG0D.001 AO752-72DGr SNW7ST32SWW1 MC
UMAGCrr 1*1G/160/3L2.2/5R/
CB_bgn_0.3D_380_GEr_ES61
AO752-
72DGw WW WW S2.SBH0D.001 AO752-72DGw SNW7ST32SWW1 MC
UMAGCws 1*1G/160/3L2.2/5R/
CB_bgn_0.3D_380_GEw_ES61
AO752-72Dk WW WW S2.SB70D.001 AO752-72Dk SNW7ST32SWW1 MC
UMACkk 1*1G/160/3L2.2/5R/
CBSD_bgn_0.3D_GEk_ES61
AO752-72Dr WW WW S2.SB90D.001 AO752-72Dr SNW7ST32SWW1 MC
UMACrr 1*1G/160/3L2.2/5R/
CBSD_bgn_0.3D_GEr_ES61
AO752-72Dw WW WW S2.SBA0D.001 AO752-72Dw SNW7ST32SWW1 MC
UMACws 1*1G/160/3L2.2/5R/
CB_bgn_0.3D_GEw_ES61
AO752-741b CHIN
AChina LU.SB801.001 AO752-741b W7HB32SCSTCN1 MC
UMACbb 1*2G/320/BT/3L2.2/5R/
CB_bgn_0.3D_BAG_GEb_SC11
AO752-741k CHIN
AChina LU.SB701.001 AO752-741k W7HB32SCSTCN1 MC
UMACkk 1*2G/250/BT/3L2.2/5R/
CB_bgn_0.3D_BAG_GEk_SC11
AO752-741rr EMEA Middle East LU.SB901.003 AO752-741rr EM W7HB64EMSSME2
MC UMACrr 1*2G/160/6L2.2/5R/
CB_bgn_0.3D_BAG_GEr_ARA1
AO752-742b TWN GCTWN LU.SB802.051 AO752-742b W7HP64STTW1 MC
UMACbb 1*2G/250/BT/6L2.2/5R/
CB_bgn_0.3D_BAG_GEb_TC11
AO752-742bb AAP Australia/
New
Zealand
LU.SB802.126 AO752-742bb W7HP64SSAU1 MC
UMACbb 1*2G/250/BT/6L2.8/5R/
CB_bgn_0.3D_BAG_GEb_ES61
AO752-742bb EMEA Denmark LU.SB802.125 AO752-742bb W7HP64SSDK2 MC
UMACbb 1*2G/320/6L2.2/5R/
CB_bgn_0.3D_GEb_ENS1
AO752-742bb TWN GCTWN LU.SB802.127 AO752-742bb W7HP64SSTW1 MC
UMACbb 1*2G/250/BT/6L2.2/5R/
CB_bgn_0.3D_BAG_GEb_TC11
AO752-742r TWN GCTWN LU.SB902.047 AO752-742r W7HP64STTW1 MC
UMACrr 1*2G/250/BT/6L2.2/5R/
CB_bgn_0.3D_BAG_GEr_TC11
AO752-742rr EMEA Austria LU.SB902.167 AO752-742rr W7HP64SSAT1 MC
UMACrr 1*2G/250/6L2.2/5R/
CB_bgn_0.3D_GEr_DE61

220 Appendix A
AO752-742rr EMEA Denmark LU.SB902.166 AO752-742rr W7HP64SSDK2 MC
UMACrr 1*2G/320/6L2.2/5R/
CB_bgn_0.3D_GEr_ENS1
AO752-742rr TWN GCTWN LU.SB902.168 AO752-742rr W7HP64SSTW1 MC
UMACrr 1*2G/250/BT/6L2.2/5R/
CB_bgn_0.3D_BAG_GEr_TC11
AO752-742w TWN GCTWN LU.SBA02.047 AO752-742w W7HP64STTW1 MC
UMACws 1*2G/250/BT/6L2.2/5R/
CB_bgn_0.3D_BAG_GEw_TC11
AO752-742ws EMEA Denmark LU.SBA02.169 AO752-742ws W7HP64SSDK2 MC
UMACws 1*2G/250/6L2.2/5R/
CBSD_bgn_0.3D_GEw_ENS1
AO752-742ws EMEA Denmark LU.SBA02.170 AO752-742ws W7HP64SSDK2 MC
UMACws 1*2G/320/6L2.2/5R/
CB_bgn_0.3D_GEw_ENS1
AO752-748bb EMEA Middle East LU.SB808.031 AO752-748bb EM W7ST32EMSSME6
MC UMACbb 1*1G/160/BT/6L2.2/5R/
CB_bgn_0.3D_BAG_GEb_ES61
AO752-748bb EMEA Russia LU.SB808.029 AO752-748bb W7ST32RUSSRU1 MC
UMACbb 1*2G/250/6L2.2/5R/
CBSD_bg_0.3D_GEb_RU62
AO752-748bb EMEA Russia LU.SB808.030 AO752-748bb W7ST32RUSSRU1 MC
UMACbb 1*2G/250/BT/6L2.2/5R/
CB_bg_0.3D_BAG_GEb_RU62
AO752-748rr EMEA Middle East LU.SB908.020 AO752-748rr EM W7ST32EMSSME2
MC UMACrr 1*1G/160/6L2.2/5R/
CB_bgn_0.3D_BAG_GEr_ARA1
AO752-748rr EMEA Middle East LU.SB908.022 AO752-748rr EM W7ST32EMSSME6
MC UMACrr 1*1G/160/BT/6L2.2/5R/
CB_bgn_0.3D_BAG_GEr_ES61
AO752-748rr EMEA Russia LU.SB908.018 AO752-748rr W7ST32RUSSRU1 MC
UMACrr 1*2G/250/6L2.2/5R/
CBSD_bg_0.3D_GEr_RU62
AO752-748rr EMEA Russia LU.SB908.019 AO752-748rr W7ST32RUSSRU1 MC
UMACrr 1*1G/160/3L2.2/5R/
CB_bg_0.3D_GEr_RU62
AO752-748rr EMEA Russia LU.SB908.021 AO752-748rr W7ST32RUSSRU1 MC
UMACrr 1*2G/250/BT/6L2.2/5R/
CB_bg_0.3D_GEr_RU62
AO752-748ws EMEA Middle East LU.SBA08.007 AO752-748ws EM W7ST32EMSSME6
MC UMACws 1*1G/160/BT/6L2.2/5R/
CB_bgn_0.3D_BAG_GEw_ES61
AO752-748ws EMEA Russia LU.SBA08.005 AO752-748ws W7ST32RUSSRU1 MC
UMACws 1*2G/250/6L2.2/5R/
CBSD_bg_0.3D_GEw_RU62
AO752-748ws EMEA Russia LU.SBA08.006 AO752-748ws W7ST32RUSSRU1 MC
UMACws 1*2G/250/BT/6L2.2/5R/
CB_bg_0.3D_GEw_RU62
AO752-74Cb EMEA Eastern
Europe LU.SB80C.003 AO752-74Cb LINPUSSEU5 UMACbb
1*2G/320/3L2.2/5R/
CB_bgn_0.3D_BAG_GEb_ENF1
Model RO Country Acer Part No Description

Appendix A 221
AO752-74Cbb AAP India LU.SB80C.004 AO752-74Cbb LINPUSSIN1 UMACbb
1*2G/250/BT/6L2.2/5R/
CB_bgn_0.3D_BAG_GEb_ES61
AO752-74Cbb AAP India LU.SB80C.005 AO752-74Cbb LINPUSSIN2 UMACbb
1*2G/320/BT/6L2.2/5R/
CB_bgn_0.3D_BAG_GEb_ES61
AO752-74Ck CHIN
AChina LU.SB70C.008 AO752-74Ck LINPUSSCN1 UMACkk
1*1G/250/BT/3L2.2/5R/
CBSD_bgn_0.3D_BAG_GEk_TC21
AO752-74Ck AAP India LU.SB70C.009 AO752-74Ck LINPUSSIN1 UMACkk
1*1G/160/BT/6L2.2/5R/
CB_bgn_0.3D_BAG_GEk_ES61
AO752-74Ckk AAP India LU.SB70C.010 AO752-74Ckk LINPUSSIN1 UMACkk
1*2G/250/BT/6L2.2/5R/
CB_bgn_0.3D_BAG_GEk_ES61
AO752-74Ckk AAP India LU.SB70C.017 AO752-74Ckk LINPUSSIN2 UMACkk
1*2G/320/BT/6L2.2/5R/
CB_bgn_0.3D_BAG_GEk_ES61
AO752-74Cr CHIN
AChina LU.SB90C.002 AO752-74Cr LINPUSSCN1 UMACrr
1*2G/160/3L2.2/5R/
CB_bgn_0.3D_BAG_GEr_TC21
AO752-74Cr AAP India LU.SB90C.003 AO752-74Cr LINPUSSIN1 UMACrr
1*1G/160/BT/6L2.2/5R/
CB_bgn_0.3D_BAG_GEr_ES61
AO752-74Crr EMEA Baltic LU.SB90C.004 AO752-74Crr LINPUSSBC4 UMACrr
1*2G/250/6L2.2/5R/
CB_bgn_0.3D_GEr_LT21
AO752-74Crr EMEA Baltic LU.SB90C.005 AO752-74Crr LINPUSSBC4 UMACrr
2G+1G/320/6L2.2/5R/
CB_bgn_0.3D_GEr_LT21
AO752-74Crr AAP India LU.SB90C.006 AO752-74Crr LINPUSSIN1 UMACrr
1*2G/250/BT/6L2.2/5R/
CB_bgn_0.3D_BAG_GEr_ES61
AO752-74Cw CHIN
AChina LU.SBA0C.003 AO752-74Cw LINPUSSCN1 UMACws
1*1G/250/BT/3L2.2/5R/
CBSD_bgn_0.3D_BAG_GEw_TC21
AO752-74Cw CHIN
AChina LU.SBA0C.004 AO752-74Cw LINPUSSCN1 UMACws
1*1G/160/3L2.2/5R/
CBSD_bgn_0.3D_BAG_GEw_TC21
AO752-74Cw EMEA Eastern
Europe LU.SBA0C.002 AO752-74Cw LINPUSSEU5 UMACws
1*2G/320/6L2.2/5R/
CB_bgn_0.3D_GEw_ENF1
AO752-74Cw AAP India LU.SBA0C.006 AO752-74Cw LINPUSSIN1 UMACws
1*1G/160/BT/6L2.2/5R/
CB_bgn_0.3D_BAG_GEw_ES61
AO752-74Cw EMEA Russia LU.SBA0C.005 AO752-74Cw LINPUSSRU1 UMACws
1*2G/160/BT/6L2.2/5R/
CBSD_bg_0.3D_GEw_EN71
AO752-74Cws EMEA Denmark LU.SBA0C.007 AO752-74Cws LINPUSSDK2 UMACws
1*2G/250/6L2.2/5R/
CB_bgn_0.3D_GEw_ES61
Model RO Country Acer Part No Description

222 Appendix A
AO752-74Cws AAP India LU.SBA0C.008 AO752-74Cws LINPUSSIN1 UMACws
1*2G/250/BT/6L2.2/5R/
CB_bgn_0.3D_BAG_GEw_ES61
AO752-74Cws AAP India LU.SBA0C.009 AO752-74Cws LINPUSSIN2 UMACws
1*2G/320/BT/6L2.2/5R/
CB_bgn_0.3D_BAG_GEw_ES61
Model Country Acer Part No BOM Name CPU
AO752-72Db WW S2.SB80D.001 AO752_UMACbb CM723B
AO752-72DGb WW S2.SBE0D.001 AO752_UMAGCbb CM723B
AO752-72DGk WW S2.SBF0D.001 AO752_UMAGCkk CM723B
AO752-72DGr WW S2.SBG0D.001 AO752_UMAGCrr CM723B
AO752-72DGw WW S2.SBH0D.001 AO752_UMAGCws CM723B
AO752-72Dk WW S2.SB70D.001 AO752_UMACkk CM723B
AO752-72Dr WW S2.SB90D.001 AO752_UMACrr CM723B
AO752-72Dw WW S2.SBA0D.001 AO752_UMACws CM723B
AO752-741b China LU.SB801.001 AO752_UMACbb CM743B
AO752-741k China LU.SB701.001 AO752_UMACkk CM743B
AO752-741rr Middle East LU.SB901.003 AO752_UMACrr CM743B
AO752-742b GCTWN LU.SB802.051 AO752_UMACbb CM743B
AO752-742bb Australia/New Zealand LU.SB802.126 AO752_UMACbb CM743B
AO752-742bb Denmark LU.SB802.125 AO752_UMACbb CM743B
AO752-742bb GCTWN LU.SB802.127 AO752_UMACbb CM743B
AO752-742r GCTWN LU.SB902.047 AO752_UMACrr CM743B
AO752-742rr Austria LU.SB902.167 AO752_UMACrr CM743B
AO752-742rr Denmark LU.SB902.166 AO752_UMACrr CM743B
AO752-742rr GCTWN LU.SB902.168 AO752_UMACrr CM743B
AO752-742w GCTWN LU.SBA02.047 AO752_UMACws CM743B
AO752-742ws Denmark LU.SBA02.169 AO752_UMACws CM743B
AO752-742ws Denmark LU.SBA02.170 AO752_UMACws CM743B
AO752-748bb Middle East LU.SB808.031 AO752_UMACbb CM743B
AO752-748bb Russia LU.SB808.029 AO752_UMACbb CM743B
AO752-748bb Russia LU.SB808.030 AO752_UMACbb CM743B
AO752-748rr Middle East LU.SB908.020 AO752_UMACrr CM743B
AO752-748rr Middle East LU.SB908.022 AO752_UMACrr CM743B
AO752-748rr Russia LU.SB908.018 AO752_UMACrr CM743B
AO752-748rr Russia LU.SB908.019 AO752_UMACrr CM743B
AO752-748rr Russia LU.SB908.021 AO752_UMACrr CM743B
AO752-748ws Middle East LU.SBA08.007 AO752_UMACws CM743B
AO752-748ws Russia LU.SBA08.005 AO752_UMACws CM743B
AO752-748ws Russia LU.SBA08.006 AO752_UMACws CM743B
AO752-74Cb Eastern Europe LU.SB80C.003 AO752_UMACbb CM743B
AO752-74Cbb India LU.SB80C.004 AO752_UMACbb CM743B
AO752-74Cbb India LU.SB80C.005 AO752_UMACbb CM743B
Model RO Country Acer Part No Description

Appendix A 223
AO752-74Ck China LU.SB70C.008 AO752_UMACkk CM743B
AO752-74Ck India LU.SB70C.009 AO752_UMACkk CM743B
AO752-74Ckk India LU.SB70C.010 AO752_UMACkk CM743B
AO752-74Ckk India LU.SB70C.017 AO752_UMACkk CM743B
AO752-74Cr China LU.SB90C.002 AO752_UMACrr CM743B
AO752-74Cr India LU.SB90C.003 AO752_UMACrr CM743B
AO752-74Crr Baltic LU.SB90C.004 AO752_UMACrr CM743B
AO752-74Crr Baltic LU.SB90C.005 AO752_UMACrr CM743B
AO752-74Crr India LU.SB90C.006 AO752_UMACrr CM743B
AO752-74Cw China LU.SBA0C.003 AO752_UMACws CM743B
AO752-74Cw China LU.SBA0C.004 AO752_UMACws CM743B
AO752-74Cw Eastern Europe LU.SBA0C.002 AO752_UMACws CM743B
AO752-74Cw India LU.SBA0C.006 AO752_UMACws CM743B
AO752-74Cw Russia LU.SBA0C.005 AO752_UMACws CM743B
AO752-74Cws Denmark LU.SBA0C.007 AO752_UMACws CM743B
AO752-74Cws India LU.SBA0C.008 AO752_UMACws CM743B
AO752-74Cws India LU.SBA0C.009 AO752_UMACws CM743B
Model Country Acer Part No LCD Memory 1
AO752-72Db WW S2.SB80D.001 NLED11.6WSVGAG SO1GBII6
AO752-72DGb WW S2.SBE0D.001 NLED11.6WSVGAG SO1GBII6
AO752-72DGk WW S2.SBF0D.001 NLED11.6WXGAG SO1GBII6
AO752-72DGr WW S2.SBG0D.001 NLED11.6WXGAG SO1GBII6
AO752-72DGw WW S2.SBH0D.001 NLED11.6WXGAG SO1GBII6
AO752-72Dk WW S2.SB70D.001 NLED11.6WSVGAG SO1GBII6
AO752-72Dr WW S2.SB90D.001 NLED11.6WSVGAG SO1GBII6
AO752-72Dw WW S2.SBA0D.001 NLED11.6WXGAG SO1GBII6
AO752-741b China LU.SB801.001 NLED11.6WXGAG SO2GBII6
AO752-741k China LU.SB701.001 NLED11.6WXGAG SO2GBII6
AO752-741rr Middle East LU.SB901.003 NLED11.6WXGAG SO2GBII6
AO752-742b GCTWN LU.SB802.051 NLED11.6WXGAG SO2GBII6
AO752-742bb Australia/New Zealand LU.SB802.126 NLED11.6WXGAG SO2GBII6
AO752-742bb Denmark LU.SB802.125 NLED11.6WXGAG SO2GBII6
AO752-742bb GCTWN LU.SB802.127 NLED11.6WXGAG SO2GBII6
AO752-742r GCTWN LU.SB902.047 NLED11.6WXGAG SO2GBII6
AO752-742rr Austria LU.SB902.167 NLED11.6WXGAG SO2GBII6
AO752-742rr Denmark LU.SB902.166 NLED11.6WXGAG SO2GBII6
AO752-742rr GCTWN LU.SB902.168 NLED11.6WXGAG SO2GBII6
AO752-742w GCTWN LU.SBA02.047 NLED11.6WXGAG SO2GBII6
AO752-742ws Denmark LU.SBA02.169 NLED11.6WSVGAG SO2GBII6
AO752-742ws Denmark LU.SBA02.170 NLED11.6WXGAG SO2GBII6
AO752-748bb Middle East LU.SB808.031 NLED11.6WXGAG SO1GBII6
AO752-748bb Russia LU.SB808.029 NLED11.6WSVGAG SO2GBII6
Model Country Acer Part No BOM Name CPU

224 Appendix A
AO752-748bb Russia LU.SB808.030 NLED11.6WXGAG SO2GBII6
AO752-748rr Middle East LU.SB908.020 NLED11.6WXGAG SO1GBII6
AO752-748rr Middle East LU.SB908.022 NLED11.6WXGAG SO1GBII6
AO752-748rr Russia LU.SB908.018 NLED11.6WSVGAG SO2GBII6
AO752-748rr Russia LU.SB908.019 NLED11.6WXGAG SO1GBII6
AO752-748rr Russia LU.SB908.021 NLED11.6WXGAG SO2GBII6
AO752-748ws Middle East LU.SBA08.007 NLED11.6WXGAG SO1GBII6
AO752-748ws Russia LU.SBA08.005 NLED11.6WSVGAG SO2GBII6
AO752-748ws Russia LU.SBA08.006 NLED11.6WXGAG SO2GBII6
AO752-74Cb Eastern Europe LU.SB80C.003 NLED11.6WXGAG SO2GBII6
AO752-74Cbb India LU.SB80C.004 NLED11.6WXGAG SO2GBII6
AO752-74Cbb India LU.SB80C.005 NLED11.6WXGAG SO2GBII6
AO752-74Ck China LU.SB70C.008 NLED11.6WSVGAG SO1GBII6
AO752-74Ck India LU.SB70C.009 NLED11.6WXGAG SO1GBII6
AO752-74Ckk India LU.SB70C.010 NLED11.6WXGAG SO2GBII6
AO752-74Ckk India LU.SB70C.017 NLED11.6WXGAG SO2GBII6
AO752-74Cr China LU.SB90C.002 NLED11.6WXGAG SO2GBII6
AO752-74Cr India LU.SB90C.003 NLED11.6WXGAG SO1GBII6
AO752-74Crr Baltic LU.SB90C.004 NLED11.6WXGAG SO2GBII6
AO752-74Crr Baltic LU.SB90C.005 NLED11.6WXGAG SO2GBII6
AO752-74Crr India LU.SB90C.006 NLED11.6WXGAG SO2GBII6
AO752-74Cw China LU.SBA0C.003 NLED11.6WSVGAG SO1GBII6
AO752-74Cw China LU.SBA0C.004 NLED11.6WSVGAG SO1GBII6
AO752-74Cw Eastern Europe LU.SBA0C.002 NLED11.6WXGAG SO2GBII6
AO752-74Cw India LU.SBA0C.006 NLED11.6WXGAG SO1GBII6
AO752-74Cw Russia LU.SBA0C.005 NLED11.6WSVGAG SO2GBII6
AO752-74Cws Denmark LU.SBA0C.007 NLED11.6WXGAG SO2GBII6
AO752-74Cws India LU.SBA0C.008 NLED11.6WXGAG SO2GBII6
AO752-74Cws India LU.SBA0C.009 NLED11.6WXGAG SO2GBII6
Model Country Acer Part No Memory 2 HDD 1(GB)
AO752-72Db WW S2.SB80D.001 N N160GB5.4KS
AO752-72DGb WW S2.SBE0D.001 N N160GB5.4KS
AO752-72DGk WW S2.SBF0D.001 N N160GB5.4KS
AO752-72DGr WW S2.SBG0D.001 N N160GB5.4KS
AO752-72DGw WW S2.SBH0D.001 N N160GB5.4KS
AO752-72Dk WW S2.SB70D.001 N N160GB5.4KS
AO752-72Dr WW S2.SB90D.001 N N160GB5.4KS
AO752-72Dw WW S2.SBA0D.001 N N160GB5.4KS
AO752-741b China LU.SB801.001 N N320GB5.4KS
AO752-741k China LU.SB701.001 N N250GB5.4KS
AO752-741rr Middle East LU.SB901.003 N N160GB5.4KS
AO752-742b GCTWN LU.SB802.051 N N250GB5.4KS
Model Country Acer Part No LCD Memory 1

Appendix A 225
AO752-742bb Australia/New Zealand LU.SB802.126 N N250GB5.4KS
AO752-742bb Denmark LU.SB802.125 N N320GB5.4KS
AO752-742bb GCTWN LU.SB802.127 N N250GB5.4KS
AO752-742r GCTWN LU.SB902.047 N N250GB5.4KS
AO752-742rr Austria LU.SB902.167 N N250GB5.4KS
AO752-742rr Denmark LU.SB902.166 N N320GB5.4KS
AO752-742rr GCTWN LU.SB902.168 N N250GB5.4KS
AO752-742w GCTWN LU.SBA02.047 N N250GB5.4KS
AO752-742ws Denmark LU.SBA02.169 N N250GB5.4KS
AO752-742ws Denmark LU.SBA02.170 N N320GB5.4KS
AO752-748bb Middle East LU.SB808.031 N N160GB5.4KS
AO752-748bb Russia LU.SB808.029 N N250GB5.4KS
AO752-748bb Russia LU.SB808.030 N N250GB5.4KS
AO752-748rr Middle East LU.SB908.020 N N160GB5.4KS
AO752-748rr Middle East LU.SB908.022 N N160GB5.4KS
AO752-748rr Russia LU.SB908.018 N N250GB5.4KS
AO752-748rr Russia LU.SB908.019 N N160GB5.4KS
AO752-748rr Russia LU.SB908.021 N N250GB5.4KS
AO752-748ws Middle East LU.SBA08.007 N N160GB5.4KS
AO752-748ws Russia LU.SBA08.005 N N250GB5.4KS
AO752-748ws Russia LU.SBA08.006 N N250GB5.4KS
AO752-74Cb Eastern Europe LU.SB80C.003 N N320GB5.4KS
AO752-74Cbb India LU.SB80C.004 N N250GB5.4KS
AO752-74Cbb India LU.SB80C.005 N N320GB5.4KS
AO752-74Ck China LU.SB70C.008 N N250GB5.4KS
AO752-74Ck India LU.SB70C.009 N N160GB5.4KS
AO752-74Ckk India LU.SB70C.010 N N250GB5.4KS
AO752-74Ckk India LU.SB70C.017 N N320GB5.4KS
AO752-74Cr China LU.SB90C.002 N N160GB5.4KS
AO752-74Cr India LU.SB90C.003 N N160GB5.4KS
AO752-74Crr Baltic LU.SB90C.004 N N250GB5.4KS
AO752-74Crr Baltic LU.SB90C.005 SO1GBII6 N320GB5.4KS
AO752-74Crr India LU.SB90C.006 N N250GB5.4KS
AO752-74Cw China LU.SBA0C.003 N N250GB5.4KS
AO752-74Cw China LU.SBA0C.004 N N160GB5.4KS
AO752-74Cw Eastern Europe LU.SBA0C.002 N N320GB5.4KS
AO752-74Cw India LU.SBA0C.006 N N160GB5.4KS
AO752-74Cw Russia LU.SBA0C.005 N N160GB5.4KS
AO752-74Cws Denmark LU.SBA0C.007 N N250GB5.4KS
AO752-74Cws India LU.SBA0C.008 N N250GB5.4KS
AO752-74Cws India LU.SBA0C.009 N N320GB5.4KS
Model Country Acer Part No Memory 2 HDD 1(GB)

226 Appendix A
Model Country Acer Part No Wireless LAN1 Bluetooth
AO752-72Db WW S2.SB80D.001 3rd WiFi 1x2 BGN N
AO752-72DGb WW S2.SBE0D.001 3rd WiFi 1x2 BGN N
AO752-72DGk WW S2.SBF0D.001 3rd WiFi 1x2 BGN N
AO752-72DGr WW S2.SBG0D.001 3rd WiFi 1x2 BGN N
AO752-72DGw WW S2.SBH0D.001 3rd WiFi 1x2 BGN N
AO752-72Dk WW S2.SB70D.001 3rd WiFi 1x2 BGN N
AO752-72Dr WW S2.SB90D.001 3rd WiFi 1x2 BGN N
AO752-72Dw WW S2.SBA0D.001 3rd WiFi 1x2 BGN N
AO752-741b China LU.SB801.001 INT1000H BT 2.1
AO752-741k China LU.SB701.001 INT1000H BT 2.1
AO752-741rr Middle East LU.SB901.003 INT1000H N
AO752-742b GCTWN LU.SB802.051 INT1000H BT 2.1
AO752-742bb Australia/New Zealand LU.SB802.126 INT1000H BT 2.1
AO752-742bb Denmark LU.SB802.125 INT1000H N
AO752-742bb GCTWN LU.SB802.127 INT1000H BT 2.1
AO752-742r GCTWN LU.SB902.047 INT1000H BT 2.1
AO752-742rr Austria LU.SB902.167 INT1000H N
AO752-742rr Denmark LU.SB902.166 INT1000H N
AO752-742rr GCTWN LU.SB902.168 INT1000H BT 2.1
AO752-742w GCTWN LU.SBA02.047 INT1000H BT 2.1
AO752-742ws Denmark LU.SBA02.169 INT1000H N
AO752-742ws Denmark LU.SBA02.170 INT1000H N
AO752-748bb Middle East LU.SB808.031 INT1000H BT 2.1
AO752-748bb Russia LU.SB808.029 INT1000H_BG N
AO752-748bb Russia LU.SB808.030 INT1000H_BG BT 2.1
AO752-748rr Middle East LU.SB908.020 INT1000H N
AO752-748rr Middle East LU.SB908.022 INT1000H BT 2.1
AO752-748rr Russia LU.SB908.018 INT1000H_BG N
AO752-748rr Russia LU.SB908.019 INT1000H_BG N
AO752-748rr Russia LU.SB908.021 INT1000H_BG BT 2.1
AO752-748ws Middle East LU.SBA08.007 INT1000H BT 2.1
AO752-748ws Russia LU.SBA08.005 INT1000H_BG N
AO752-748ws Russia LU.SBA08.006 INT1000H_BG BT 2.1
AO752-74Cb Eastern Europe LU.SB80C.003 INT1000H N
AO752-74Cbb India LU.SB80C.004 INT1000H BT 2.1
AO752-74Cbb India LU.SB80C.005 INT1000H BT 2.1
AO752-74Ck China LU.SB70C.008 INT1000H BT 2.1
AO752-74Ck India LU.SB70C.009 INT1000H BT 2.1
AO752-74Ckk India LU.SB70C.010 INT1000H BT 2.1
AO752-74Ckk India LU.SB70C.017 INT1000H BT 2.1
AO752-74Cr China LU.SB90C.002 INT1000H N
AO752-74Cr India LU.SB90C.003 INT1000H BT 2.1

Appendix A 227
AO752-74Crr Baltic LU.SB90C.004 INT1000H N
AO752-74Crr Baltic LU.SB90C.005 INT1000H N
AO752-74Crr India LU.SB90C.006 INT1000H BT 2.1
AO752-74Cw China LU.SBA0C.003 INT1000H BT 2.1
AO752-74Cw China LU.SBA0C.004 INT1000H N
AO752-74Cw Eastern Europe LU.SBA0C.002 INT1000H N
AO752-74Cw India LU.SBA0C.006 INT1000H BT 2.1
AO752-74Cw Russia LU.SBA0C.005 INT1000H_BG BT 2.1
AO752-74Cws Denmark LU.SBA0C.007 INT1000H N
AO752-74Cws India LU.SBA0C.008 INT1000H BT 2.1
AO752-74Cws India LU.SBA0C.009 INT1000H BT 2.1
Model Country Acer Part No NB Chipset SB Chipset
AO752-72Db WW S2.SB80D.001 GS45 ICH9M-SFFE
AO752-72DGb WW S2.SBE0D.001 GS45 ICH9M-SFFE
AO752-72DGk WW S2.SBF0D.001 GS45 ICH9M-SFFE
AO752-72DGr WW S2.SBG0D.001 GS45 ICH9M-SFFE
AO752-72DGw WW S2.SBH0D.001 GS45 ICH9M-SFFE
AO752-72Dk WW S2.SB70D.001 GS45 ICH9M-SFFE
AO752-72Dr WW S2.SB90D.001 GS45 ICH9M-SFFE
AO752-72Dw WW S2.SBA0D.001 GS45 ICH9M-SFFE
AO752-741b China LU.SB801.001 GS45 ICH9M-SFFE
AO752-741k China LU.SB701.001 GS45 ICH9M-SFFE
AO752-741rr Middle East LU.SB901.003 GS45 ICH9M-SFFE
AO752-742b GCTWN LU.SB802.051 GS45 ICH9M-SFFE
AO752-742bb Australia/New Zealand LU.SB802.126 GS45 ICH9M-SFFE
AO752-742bb Denmark LU.SB802.125 GS45 ICH9M-SFFE
AO752-742bb GCTWN LU.SB802.127 GS45 ICH9M-SFFE
AO752-742r GCTWN LU.SB902.047 GS45 ICH9M-SFFE
AO752-742rr Austria LU.SB902.167 GS45 ICH9M-SFFE
AO752-742rr Denmark LU.SB902.166 GS45 ICH9M-SFFE
AO752-742rr GCTWN LU.SB902.168 GS45 ICH9M-SFFE
AO752-742w GCTWN LU.SBA02.047 GS45 ICH9M-SFFE
AO752-742ws Denmark LU.SBA02.169 GS45 ICH9M-SFFE
AO752-742ws Denmark LU.SBA02.170 GS45 ICH9M-SFFE
AO752-748bb Middle East LU.SB808.031 GS45 ICH9M-SFFE
AO752-748bb Russia LU.SB808.029 GS45 ICH9M-SFFE
AO752-748bb Russia LU.SB808.030 GS45 ICH9M-SFFE
AO752-748rr Middle East LU.SB908.020 GS45 ICH9M-SFFE
AO752-748rr Middle East LU.SB908.022 GS45 ICH9M-SFFE
AO752-748rr Russia LU.SB908.018 GS45 ICH9M-SFFE
AO752-748rr Russia LU.SB908.019 GS45 ICH9M-SFFE
AO752-748rr Russia LU.SB908.021 GS45 ICH9M-SFFE
Model Country Acer Part No Wireless LAN1 Bluetooth

228 Appendix A
AO752-748ws Middle East LU.SBA08.007 GS45 ICH9M-SFFE
AO752-748ws Russia LU.SBA08.005 GS45 ICH9M-SFFE
AO752-748ws Russia LU.SBA08.006 GS45 ICH9M-SFFE
AO752-74Cb Eastern Europe LU.SB80C.003 GS45 ICH9M-SFFE
AO752-74Cbb India LU.SB80C.004 GS45 ICH9M-SFFE
AO752-74Cbb India LU.SB80C.005 GS45 ICH9M-SFFE
AO752-74Ck China LU.SB70C.008 GS45 ICH9M-SFFE
AO752-74Ck India LU.SB70C.009 GS45 ICH9M-SFFE
AO752-74Ckk India LU.SB70C.010 GS45 ICH9M-SFFE
AO752-74Ckk India LU.SB70C.017 GS45 ICH9M-SFFE
AO752-74Cr China LU.SB90C.002 GS45 ICH9M-SFFE
AO752-74Cr India LU.SB90C.003 GS45 ICH9M-SFFE
AO752-74Crr Baltic LU.SB90C.004 GS45 ICH9M-SFFE
AO752-74Crr Baltic LU.SB90C.005 GS45 ICH9M-SFFE
AO752-74Crr India LU.SB90C.006 GS45 ICH9M-SFFE
AO752-74Cw China LU.SBA0C.003 GS45 ICH9M-SFFE
AO752-74Cw China LU.SBA0C.004 GS45 ICH9M-SFFE
AO752-74Cw Eastern Europe LU.SBA0C.002 GS45 ICH9M-SFFE
AO752-74Cw India LU.SBA0C.006 GS45 ICH9M-SFFE
AO752-74Cw Russia LU.SBA0C.005 GS45 ICH9M-SFFE
AO752-74Cws Denmark LU.SBA0C.007 GS45 ICH9M-SFFE
AO752-74Cws India LU.SBA0C.008 GS45 ICH9M-SFFE
AO752-74Cws India LU.SBA0C.009 GS45 ICH9M-SFFE
Model Country Acer Part No Battery
AO752-72Db WW S2.SB80D.001 3CELL2.2
AO752-72DGb WW S2.SBE0D.001 3CELL2.2
AO752-72DGk WW S2.SBF0D.001 3CELL2.2
AO752-72DGr WW S2.SBG0D.001 3CELL2.2
AO752-72DGw WW S2.SBH0D.001 3CELL2.2
AO752-72Dk WW S2.SB70D.001 3CELL2.2
AO752-72Dr WW S2.SB90D.001 3CELL2.2
AO752-72Dw WW S2.SBA0D.001 3CELL2.2
AO752-741b China LU.SB801.001 3CELL2.2
AO752-741k China LU.SB701.001 3CELL2.2
AO752-741rr Middle East LU.SB901.003 6CELL2.2
AO752-742b GCTWN LU.SB802.051 6CELL2.2
AO752-742bb Australia/New Zealand LU.SB802.126 6CELL2.8
AO752-742bb Denmark LU.SB802.125 6CELL2.2
AO752-742bb GCTWN LU.SB802.127 6CELL2.2
AO752-742r GCTWN LU.SB902.047 6CELL2.2
AO752-742rr Austria LU.SB902.167 6CELL2.2
AO752-742rr Denmark LU.SB902.166 6CELL2.2
Model Country Acer Part No NB Chipset SB Chipset

Appendix A 229
AO752-742rr GCTWN LU.SB902.168 6CELL2.2
AO752-742w GCTWN LU.SBA02.047 6CELL2.2
AO752-742ws Denmark LU.SBA02.169 6CELL2.2
AO752-742ws Denmark LU.SBA02.170 6CELL2.2
AO752-748bb Middle East LU.SB808.031 6CELL2.2
AO752-748bb Russia LU.SB808.029 6CELL2.2
AO752-748bb Russia LU.SB808.030 6CELL2.2
AO752-748rr Middle East LU.SB908.020 6CELL2.2
AO752-748rr Middle East LU.SB908.022 6CELL2.2
AO752-748rr Russia LU.SB908.018 6CELL2.2
AO752-748rr Russia LU.SB908.019 3CELL2.2
AO752-748rr Russia LU.SB908.021 6CELL2.2
AO752-748ws Middle East LU.SBA08.007 6CELL2.2
AO752-748ws Russia LU.SBA08.005 6CELL2.2
AO752-748ws Russia LU.SBA08.006 6CELL2.2
AO752-74Cb Eastern Europe LU.SB80C.003 3CELL2.2
AO752-74Cbb India LU.SB80C.004 6CELL2.2
AO752-74Cbb India LU.SB80C.005 6CELL2.2
AO752-74Ck China LU.SB70C.008 3CELL2.2
AO752-74Ck India LU.SB70C.009 6CELL2.2
AO752-74Ckk India LU.SB70C.010 6CELL2.2
AO752-74Ckk India LU.SB70C.017 6CELL2.2
AO752-74Cr China LU.SB90C.002 3CELL2.2
AO752-74Cr India LU.SB90C.003 6CELL2.2
AO752-74Crr Baltic LU.SB90C.004 6CELL2.2
AO752-74Crr Baltic LU.SB90C.005 6CELL2.2
AO752-74Crr India LU.SB90C.006 6CELL2.2
AO752-74Cw China LU.SBA0C.003 3CELL2.2
AO752-74Cw China LU.SBA0C.004 3CELL2.2
AO752-74Cw Eastern Europe LU.SBA0C.002 6CELL2.2
AO752-74Cw India LU.SBA0C.006 6CELL2.2
AO752-74Cw Russia LU.SBA0C.005 6CELL2.2
AO752-74Cws Denmark LU.SBA0C.007 6CELL2.2
AO752-74Cws India LU.SBA0C.008 6CELL2.2
AO752-74Cws India LU.SBA0C.009 6CELL2.2
Model Country Acer Part No Battery

230 Appendix A

Appendix B 231
Test Compatible Components
This computer’s compatibility is tested and verified by Acer’s internal testing department. All of its system
functions are tested under Windows® XP Home, Windows® XP Pro environment.
Refer to the following lists for components, adapter cards, and peripherals which have passed these tests.
Regarding configuration, combination and test procedures, please refer to the Aspire one series Compatibility
Test Report released by the Acer Mobile System Testing Department
Appendix B

232 Appendix B
Aspire 1810T/1410
BRAND Type Description
3G
Huawei EM770W Huawei EM770W
Qualcomm Gobi2000 Qualcomm Gobi2000
Cover
Black IMR Black IMR
Blue IMR Blue IMR
Red IMR Red IMR
Accessory
ACER ACER 11inch Netbook
Bag Black ACER Accessory ACER 11" Netbook Bag Black
Adapter
DELTA 30W Adapter DELTA 30W 19V 1.7x5.5x11 Black ADP-30JH BA
LF
DELTA 65W_BR Adapter DELTA 65W_BR 19V 1.7x5.5x11 Yellow ADP-
65JH DB A, LV5 LED LF (Brazil)
HIPRO 30W Adapter HIPRO 30W 19V 1.7x5.5x11 Black HP-A0301R3
B1LF LF
LITE-ON 30W Adapter LITE-ON 30W 19V 1.7x5.5x11 Black PA-1300-
04AC LF
LITE-ON 65W_BR Adapter LITE-ON 65W_BR 19V 1.7x5.5x11 Yellow PA-
1650-22AC LV5 LED LF (Brazil)
LITE-ON 65W_BR Adapter LITE-ON 65W_BR 19V 1.7x5.5x11 Yellow PA-
1650-22AB, LV5 LED LF (Brazil, by Palladium)
Audio Codec
Realtek ALC269X Realtek Audio Codec ALC269X
B Cover
Mirror w/Camera Mirror w/Camera
Battery
PANASONIC 6CELL2.2 Battery PANASONIC UM-2009E Li-Ion 3S2P PANASONIC
6 cell 4400mAh Main COMMON ID:UM09E51
SANYO 6CELL2.2 Battery SANYO UM-2009E Li-Ion 3S2P SANYO 6 cell
4400mAh Main COMMON ID: UM09E31
SANYO 6CELL2.8 Battery SANYO UM-2009E Li-Ion 3S2P SANYO 6 cell
5600mAh Main COMMON ID:UM09E36
SANYO 6CELL2.8_BR Battery SANYO UM-2009E Li-Ion 3S2P SANYO 6 cell
5600mAh Main COMMON ID:UM09E36, (Brazel )
SIMPLO 6CELL2.2 Battery SIMPLO UM-2009E Li-Ion 3S2P PANASONIC 6
cell 4400mAh Main COMMON ID:UM09E71
SIMPLO 6CELL2.2 Battery SIMPLO UM-2009E Li-Ion 3S2P PANASONIC 6
cell 4400mAh Main COMMON ID:UM09E71
SIMPLO 6CELL2.8 Battery SIMPLO UM-2009E Li-Ion 3S2P LGC 6 cell
5600mAh Main COMMON ID:UM09E78
SIMPLO 6CELL2.8 Battery SIMPLO UM-2009E Li-Ion 3S2P SAMSUNG 6 cell
5600mAh Main COMMON ID:UM09E70
SIMPLO 6CELL2.8_BR Battery SIMPLO UM-2009E Li-Ion 3S2P SAMSUNG 6 cell
5600mAh Main COMMON ID:UM09E70, (Brazel )

Appendix B 233
Camera
Chicony 0.3M LDV Chicony Camera Lilac_2G
Liteon 0.3M LDV Liteon Camera Lily_2G
Suyin 0.3M LDV Suyin Camera Rose_2G
Card Reader
5 in 1-Build in 5 in 1-Build in MS, MS Pro, SD, SC, XD
CPU
INTEL C2SSU3500B CPU Intel Core2Solo SU3500 BGA 1.4G 3M 800 5.5W
ULV
INTEL CM723B CPU Intel Celeron 723 BGA 1.2G 1M 800 10W R-0 ULV
INTEL CM723B_BR CPU Intel Celeron 723 BGA 1.2G 1M 800 10W R-0 ULV
(Brazil)
INTEL PMDSU4100B CPU Intel Core2Dual SU4100 2M 800
HDD
HGST N160GB5.4KS HDD HGST 2.5" 5400rpm 160GB Falcon B
HTS543216L9SA00 SATA LF F/W:C40C
HGST N160GB5.4KS HDD HGST 2.5" 5400rpm 160GB Falcon B
HTS543216L9SA00 SATA LF F/W:C40C
HGST N250GB5.4KS HDD HGST 2.5" 5400rpm 250GB HTS545025B9A300
Panther B SATA LF F/W:C60F Disk imbalance criteria =
0.014g-cm
HGST N250GB5.4KS HDD HGST 2.5" 5400rpm 250GB HTS545025B9A300
Panther B SATA LF F/W:C60F Disk imbalance criteria =
0.014g-cm
HGST N250GB5.4KS_BR HDD HGST 2.5" 5400rpm 250GB HTS545025B9A300
Panther B SATA LF F/W:C60F Disk imbalance criteria =
0.014g-cm (Brazil)
HGST N320GB5.4KS HDD HGST 2.5" 5400rpm 320GB HTS545032B9A300
Panther B SATA LF F/W:C60F Disk imbalance criteria =
0.014g-cm
SAMSUNG N250GB5.4KS_BR HDD SAMSUNG 2.5" 5400rpm 250GB M6, HM251JI/SRA
SATA LF F/W:2SS00-01 (Brazil)
SAMSUNG N250GB5.4KS_BR HDD SAMSUNG 2.5" 5400rpm 250GB M7, HM250HISRA
SATA LF F/W:2AC101-C4 (Brazil)
SEAGATE N160GB5.4KS HDD SEAGATE 2.5" 5400rpm 160GB ST9160314AS
Wyatt SATA LF F/W:0001SDM1
SEAGATE N250GB5.4KS HDD SEAGATE 2.5" 5400rpm 250GB ST9250315AS
Wyatt SATA LF F/W:0001SDM1
SEAGATE N250GB5.4KS_BR HDD SEAGATE 2.5" 5400rpm 250GB ST9250315AS
Wyatt SATA LF F/W:0001SDM1 (Brazil)
SEAGATE N320GB5.4KS HDD SEAGATE 2.5" 5400rpm 320GB ST9320325AS
Wyatt SATA LF F/W:0001SDM1
TOSHIBA N160GB5.4KS HDD TOSHIBA 2.5" 5400rpm 160GB MK1655GSX Libra
SATA LF F/W: FG011J
TOSHIBA N250GB5.4KS HDD TOSHIBA 2.5" 5400rpm 250GB MK2555GSX Libra
SATA LF F/W:FG001J
TOSHIBA N320GB5.4KS HDD TOSHIBA 2.5" 5400rpm 320GB MK3255GSX Libra
SATA LF F/W:FG011J
BRAND Type Description

234 Appendix B
WD N160GB5.4KS HDD WD 2.5" 5400rpm 160GB WD1600BEVT-22ZCTO
ML160 SATA LF F/W:11.01A11
WD N250GB5.4KS HDD WD 2.5" 5400rpm 250GB WD2500BEVT-22ZCT0
ML160 SATA LF F/W:11.01A11
WD N250GB5.4KS_BR HDD WD 2.5" 5400rpm 250GB WD2500BEVT-22ZCT0
ML160 SATA LF F/W:11.01A11 (Brazil)
WD N320GB5.4KS HDD WD 2.5" 5400rpm 320GB WD3200BEVT-22ZCT0
ML160 SATA LF F/W:11.01A11
Keyboard
ACER NT1T Keyboard ACER NT-1T JV11 Internal 11 Standard Black
NONE Texture
LAN
Atheros AR8131L Atheros AR8131L
LCD
AUO NLED11.6WXGAG LED LCD AUO 11.6" WXGA Glare B116XW02 V0 LF
200nit 8ms 500:1
AUO NLED11.6WXGAG LED LCD AUO 11.6" WXGA Glare B116XW02 V0 LF
200nit 8ms 500:1
AUO NLED11.6WXGAG LED LCD AUO 11.6" WXGA Glare B116XW02 V0 LF
200nit 8ms 500:1
AUO NLED11.6WXGAG_B
RLED LCD AUO 11.6" WXGA Glare B116XW02 V0 1A (3G)
LF 200nit 8ms 500:1 (Brazil)
CMO NLED11.6WXGAG LED LCD CMO 11.6" WXGA Glare N116B6-L02 C2 LF
200nit 10ms 500:1
CMO NLED11.6WXGAG_B
RLED LCD CMO 11.6" WXGA Glare N116B6-L02 C2 LF
200nit 10ms 500:1 (Brazil)
LPL NLED11.6WXGAG LED LCD LPL 11.6" WXGA Glare LP116WH1-TLA1 LF
200nit 8ms 500:1
SAMSUNG NLED11.6WXGAG LED LCD SAMSUNG 11.6" WXGA Glare LTN116AT01-
A01 LF 200nit 8ms
MEM
HYNIX SO1GBII6 Memory HYNIX SO-DIMM DDRII 667 1GB
HYMP112S64CP6-Y5 LF
HYNIX SO2GBII6 Memory HYNIX SO-DIMM DDRII 667 2GB
HYMP125S64CP8-Y5 LF
NANYA SO1GBII6 Memory NANYA SO-DIMM DDRII 667 1GB
NT1GT64UH8D0FN-3C LF 64*16 0.07um
NANYA SO1GBII8_BR Memory NANYA SO-DIMM DDRII 800 1GB
NT1GT64UH8D0FN-AD LF 64*16 0.07um (Brazel)
NANYA SO2GBII6 Memory NANYA SO-DIMM DDRII 667 2GB
NT2GT64U8HD0BN-3C LF 128*8 0.07um
NANYA SO2GBII8_BR Memory NANYA SO-DIMM DDRII 800 2GB
NT2GT64U8HD0BN-AD LF 128*8 0.07um (Brazel)
SAMSUNG SO1GBII6 Memory SAMSUNG SO-DIMM DDRII 667 1GB
M470T2864QZ3-CE6 LF
SAMSUNG SO1GBII6 Memory SAMSUNG SO-DIMM DDRII 667 1GB
M470T2864QZ3-CE6 LF
SAMSUNG SO1GBII8_BR Memory SAMSUNG SO-DIMM DDRII 800 1GB
M470T2864EH3-CF7 LF 64*16 0.055um (Brazel)
BRAND Type Description

Appendix B 235
SAMSUNG SO2GBII6 Memory SAMSUNG SO-DIMM DDRII 667 2GB
M470T5663QZ3-CE6 LF
SAMSUNG SO2GBII6 Memory SAMSUNG SO-DIMM DDRII 667 2GB
M470T5663EH3-CE6 LF 128*8 0.055um
SAMSUNG SO2GBII8 Memory SAMSUNG SO-DIMM DDRII 800 2GB
M470T5663EH3-CF7 LF 128*8 0.055um
SAMSUNG SO2GBII8_BR Memory SAMSUNG SO-DIMM DDRII 800 2GB
M470T5663EH3-CF7 LF 128*8 0.055um (Brazel)
NB Chipset
INTEL GS45 NB Chipset Intel CS GS45NB
SB Chipset
INTEL ICH9M-SFFE SB Chipset Intel CS AM82801IUX MM#898134
Software
McAfee Antivirus application McAfee
VGA Chips
None UMA UMA (Intel)
WiFi Antenna
WNC PIFA PIFA
WirelessLAN
Foxconn 3rd WiFi 1x2 BGN Foxconn Wireless LAN Atheros HB93 1x2 BGN (HM)
INTEL INT1000H Lan Intel WLAN 112BN.HMWG MM#903341
INTEL SP1x2HABG Lan Intel WLAN 512AG_HMWG Shirley Peak 5100
MM#897072
INTEL SP1x2HMW Lan Intel WLAN 512AN_HMWG Shirley Peak 5100
MM#895373
BRAND Type Description

236 Appendix B
Aspire One 752
Vendor Type Description
3G
60016072
QUALCOMM Gobi1000-AT&T Qualcomm Gobi1000-AT&T
60016072
QUALCOMM Gobi2000 Qualcomm Gobi2000
60016072
QUALCOMM UNDP-1 3G UNDP-1
Adapter
10001023 LITE-ON 65W_BR Adapter LITE-ON 65W_BR 19V 1.7x5.5x11 Yellow PA-
1650-22AC LV5 LED LF (Brazil)
10001023 LITE-ON 65W_BR Adapter LITE-ON 65W_BR 19V 1.7x5.5x11 Yellow PA-
1650-22AB, LV5 LED LF (Brazil, by Palladium)
60002015 HIPRO 30W Adapter HIPRO 30W 19V 1.7x5.5x11 Black HP-
A0301R3 B1LF LF
60002015 HIPRO 30W Adapter HIPRO 30W 19V 1.7x5.5x11 Black HP-
A0301R3 B1LF (Rev.03, w/Korean safety logo) LF
60003544 LITE-ON
OPT 30W Adapter LITE-ON 30W 19V 1.7x5.5x11 Black PA-1300-
04AC LF
Audio Codec
10004786
REALTEK ALC269X Realtek Audio Codec ALC269X
Battery
60001535
PANASONIC 3CELL2.2 Battery PANASONIC UM-2009EW Li-Ion 3S1P
PANASONIC 3 cell 2200mAh Main COMMON
ID:UM09E52 , white
60001535
PANASONIC 6CELL2.2 Battery PANASONIC UM-2009E Li-Ion 3S2P
PANASONIC 6 cell 4400mAh Main COMMON
ID:UM09E51
60001535
PANASONIC 6CELL2.2 Battery PANASONIC UM-2009EW Li-Ion 3S2P
PANASONIC 6 cell 4400mAh Main COMMON
ID:UM09E51, white
60001535
PANASONIC 6CELL2.9 Battery PANASONIC UM-2009E Li-Ion 3S2P
PANASONIC 6 cell 5800mAh Main COMMON
ID:UM09E56
60001535
PANASONIC 6CELL2.9 Battery PANASONIC UM-2009EW Li-Ion 3S2P
PANASONIC 6 cell 5800mAh Main COMMON
ID:UM09E56 , white
60001921 SANYO 3CELL2.2 Battery SANYO UM-2009E Li-Ion 3S1P SANYO 3 cell
2200mAh Main COMMON ID : UM09E32
60001921 SANYO 3CELL2.2 Battery SANYO UM-2009EW Li-Ion 3S1P SANYO 3
cell 2200mAh Main COMMON ID: UM09E32 , white
60001921 SANYO 6CELL2.2 Battery SANYO UM-2009E Li-Ion 3S2P SANYO 6 cell
4400mAh Main COMMON ID: UM09E31
60001921 SANYO 6CELL2.2 Battery SANYO UM-2009EW Li-Ion 3S2P SANYO 6
cell 4400mAh Main COMMON ID:UM09E31 , white
color
60002162 SIMPLO 3CELL2.2 Battery SIMPLO UM-2009E Li-Ion 3S1P PANASONIC
3 cell 2200mAh Main COMMON ID:UM09E72

Appendix B 237
60002162 SIMPLO 3CELL2.2 Battery SIMPLO UM-2009E Li-Ion 3S1P SAMSUNG 3
cell 2200mAh Main COMMON ID:UM09E7B
60002162 SIMPLO 3CELL2.2 Battery SIMPLO UM-2009EW Li-Ion 3S1P
PANASONIC 3 cell 2200mAh Main COMMON
ID:UM09E72 , white
60002162 SIMPLO 6CELL2.2 Battery SIMPLO UM-2009E Li-Ion 3S2P PANASONIC
6 cell 4400mAh Main COMMON ID:UM09E71
CPU
10001067 INTEL C2DSU7300B CPU Intel Core2Dual SU7300 3M 800 R-0
10001067 INTEL C2SSU3500B CPU Intel Core2Solo SU3500 BGA 1.4G 3M 800 5.5W
ULV
10001067 INTEL CM723B CPU Intel Celeron 723 BGA 1.2G 1M 800 10W R-0
ULV
10001067 INTEL CM723B_BR CPU Intel Celeron 723 BGA 1.2G 1M 800 10W R-0
ULV (Brazil)
10001067 INTEL CM743B CPU Intel Celeron 743 BGA 1M 800
10001067 INTEL CMSU2300B CPU Intel Celeron SU2300 BGA 1.2G 1M 800 10W R-0
10001067 INTEL CMSU2300B_BR CPU Intel Celeron SU2300 BGA 1.2G 1M 800 10W R-0
(Brazil)
10001067 INTEL PMDSU4100B CPU Intel Core2Dual SU4100 2M 800
HDD
60001922 TOSHIBA
DIGI N250GB5.4KS HDD TOSHIBA 2.5" 5400rpm 250GB MK2555GSX
Libra SATA LF F/W:FG001J
60001994 WD N160GB5.4KS HDD WD 2.5" 5400rpm 160GB WD1600BEVT-22ZCTO
ML160 SATA LF F/W:11.01A11
60001994 WD N250GB5.4KS HDD WD 2.5" 5400rpm 250GB WD2500BEVT-22ZCT0
ML160 SATA LF F/W:11.01A11
60001994 WD N250GB5.4KS HDD WD 2.5" 5400rpm 250GB WD2500BEVT-
22A23T0, WD, ML320S SATA 8MB LF F/W:01.01A01.
60001994 WD N250GB5.4KS_BR HDD WD 2.5" 5400rpm 250GB WD2500BEVT-22ZCT0
ML160 SATA LF F/W:11.01A11 (Brazil)
60001994 WD N320GB5.4KS HDD WD 2.5" 5400rpm 320GB WD3200BEVT-22ZCT0
ML160 SATA LF F/W:11.01A11
60001994 WD N500GB5.4KS HDD WD 2.5" 5400rpm 500GB WD5000BEVT-22ZAT0
ML250 SATA 8MB LF F/W:01.01A01
60002005 HGST
SG N250GB5.4KS HDD HGST 2.5" 5400rpm 250GB HTS545025B9A300
Panther B SATA LF F/W:C60F Disk imbalance criteria =
0.014g-cm
60002005 HGST
SG N250GB5.4KS HDD HGST 2.5" 5400rpm 250GB HTS543225L9A300
Falcon B SATA LF F/W:C40C Disk imbalance criteria =
0.014g-cm
60002005 HGST
SG N250GB5.4KS_BR HDD HGST 2.5" 5400rpm 250GB HTS545025B9A300
Panther B SATA LF F/W:C60F Disk imbalance criteria =
0.014g-cm (Brazil)
60002005 HGST
SG N320GB5.4KS HDD HGST 2.5" 5400rpm 320GB HTS545032B9A300
Panther B SATA LF F/W:C60F Disk imbalance criteria =
0.014g-cm
60002005 HGST
SG N320GB5.4KS HDD HGST 2.5" 5400rpm 320GB HTS543232L9A300
Falcon B SATA LF F/W:C40C Disk imbalance criteria =
0.014g-cm
Vendor Type Description

238 Appendix B
60002005 HGST
SG N500GB5.4KS HDD HGST 2.5" 5400rpm 500GB HTS545050B9A300
Panther B SATA LF F/W:C60F Disk imbalance criteria =
0.014g-cm
60002036
SEAGATE N160GB5.4KS HDD SEAGATE 2.5" 5400rpm 160GB ST9160314AS
Wyatt SATA LF F/W:0001SDM1
60002036
SEAGATE N250GB5.4KS_BR HDD SEAGATE 2.5" 5400rpm 250GB ST9250315AS
Wyatt SATA LF F/W:0001SDM1 (Brazil)
60002215
SAMSUNG N250GB5.4KS_BR HDD SAMSUNG 2.5" 5400rpm 250GB M6, HM251JI
SATA LF F/W:2SS00-01 (Brazil)
LCD
10001038 CMO NLED11.6WXGAG LED LCD CMO 11.6" WXGA Glare N116B6-L02 LF
200nit 10ms 500:1
10001038 CMO NLED11.6WXGAG LED LCD CMO 11.6" WXGA Glare N116B6-L02 C2 LF
200nit 10ms 500:1
60002215
SAMSUNG NLED11.6WXGAG LED LCD SAMSUNG 11.6" WXGA Glare LTN116AT01-
A01 LF 200nit 8ms
60003089 LG NLED11.6WXGAG LED LCD LPL 11.6" WXGA Glare LP116WH1-TLA1 LF
200nit 8ms 500:1
60003316 AUO NLED11.6WSVGAG LED LCD AUO 11.6" WSVGA Glare B116AW02 V0 LF
200nit 16ms 500:1
60003316 AUO NLED11.6WXGAG LED LCD AUO 11.6" WXGA Glare B116XW02 V0 1A
(3G) LF 200nit 8ms 500:1
60003316 AUO NLED11.6WXGAG_
BR LED LCD AUO 11.6'' WXGA Glare B116XW02 V0 1A
(3G) LF 200nit 8ms 500:1 (Brazil)
MEM
60001928
TRANSCEND SO1GBII8 Memory TRANSCEND SO-DIMM DDRII 800 1GB
JM800QSU-1G LF 128*8 0.065um
60001928
TRANSCEND SO2GBII8 Memory TRANSCEND SO-DIMM DDRII 800 2GB
JM800QSU-2G LF 128*8 0.065um
60001993 NANYA SO1GBII6 Memory NANYA SO-DIMM DDRII 667 1GB
NT1GT64UH8D0FN-3C LF 64*16 0.07um
60002000
UNIFOSA SO1GBII8 Memory UNIFOSA SO-DIMM DDRII 800 1GB
GU331G0ALEPR612C6F1 LF 128*8 0.065um
60002000
UNIFOSA SO2GBII8 Memory UNIFOSA SO-DIMM DDRII 800 2GB
GU332G0ALEPR8H2C6F1 LF 128*8 0.065um
60002045 HYNIX SO1GBII6 Memory HYNIX SO-DIMM DDRII 667 1GB
HYMP112S64CP6-Y5 LF 64*16 0.065um
60002045 HYNIX SO2GBII6 Memory HYNIX SO-DIMM DDRII 667 2GB
HYMP125S64CP8-Y5 LF 128*8 0.065um
60002215
SAMSUNG SO1GBII6 Memory SAMSUNG SO-DIMM DDRII 667 1GB
M470T2864QZ3-CE6 LF 64*16 0.065um
60002215
SAMSUNG SO1GBII6 Memory SAMSUNG SO-DIMM DDRII 667 1GB
M470T2864EH3-CE6 LF 64*16 0.055um
60002215
SAMSUNG SO2GBII6 Memory SAMSUNG SO-DIMM DDRII 667 2GB
M470T5663EH3-CE6 LF 128*8 0.055um
60002215
SAMSUNG SO2GBII8 Memory SAMSUNG SO-DIMM DDRII 800 2GB
M470T5663EH3-CF7 LF 128*8 0.055um
60002215
SAMSUNG SO2GBII8_BR Memory SAMSUNG SO-DIMM DDRII 800 2GB
M470T5663EH3-CF7 LF 128*8 0.055um (Brazel)
Vendor Type Description

Appendix B 239
60004668 ELPIDA SO1GBII8 Memory ELPIDA SO-DIMM DDRII 800 1GB
EBE10UE8AFSA-8G-F LF 128*8 0.065um
60004668 ELPIDA SO2GBII8 Memory ELPIDA SO-DIMM DDRII 800 2GB
EBE21UE8AFSA-8G-F LF 128*8 0.065um
F0000434 SMART SO1GBII8_BR Memory SMART SO-DIMM DDRII 800 1GB
SH564283FG8NWKFSEG LF 128*8 0.055um
F0000434 SMART SO2GBII8_BR Memory SMART SO-DIMM DDRII 800 2GB
SH564568FG8NWKFSEG LF 128*8 0.055um (Brazil)
VGA Chip
10001067 INTEL UMA UMA (Intel)
VRAM
9999995 ONE TIME
VENDER N N no VRAM
Wireless LAN
10001067 INTEL EP1x2HABG WiMax Intel WLAN 512AGXHRUG WiMax/WiFi Link
5150 ABG HMC MM#901692
10001067 INTEL INT1000H Lan Intel WLAN 112BN.HMWG MM#903341
10001067 INTEL INT1000H_BG Lan Intel WLAN INT1000HBG
10001067 INTEL INT1000H_BR Lan Intel WLAN 112BN.HMWG MM#903341 (Brazil)
10001067 INTEL SP1x2HABG Lan Intel WLAN 512AG_HMWG Shirley Peak 5100
MM#897072
10001067 INTEL SP1x2HMW Lan Intel WLAN 512AN_HMWG Shirley Peak 5100
MM#895373
Vendor Type Description

240 Appendix B

Appendix C 241
Online Support Information
This section describes online technical support services available to help you repair your Acer Systems.
If you are a distributor, dealer, ASP or TPM, please refer your technical queries to your local Acer branch
office. Acer Branch Offices and Regional Business Units may access our website. However some information
sources will require a user i.d. and password. These can be obtained directly from Acer CSD Taiwan.
Acer's Website offers you convenient and valuable support resources whenever you need them.
In the Technical Information section you can download information on all of Acer's Notebook, Desktop and
Server models including:
• Service guides for all models
• User's manuals
• Training materials
• Bios updates
• Software utilities
• Spare parts lists
• TABs (Technical Announcement Bulletin)
For these purposes, we have included an Acrobat File to facilitate the problem-free downloading of our
technical material.
Also contained on this website are:
• Detailed information on Acer's International Traveler's Warranty (ITW)
• Returned material authorization procedures
• An overview of all the support services we offer, accompanied by a list of telephone, fax and email
contacts for all your technical queries.
We are always looking for ways to optimize and improve our services, so if you have any suggestions or
comments, please do not hesitate to communicate these to us.
Appendix C

242

243
A
Antennas
Removing 87, 90
B
Battery Pack
Removing 45
BIOS
ROM type 19
vendor 19
Version 19
BIOS Utility 25–33
Advanced 28
Boot 31
Exit 32
Navigating 25
Power 31
Save and Exit 32
Security 28
System Security 32
brightness
hotkeys 13
Button Board
Removing 61
C
Camera Board
Removing 82, 97
caps lock
on indicator 9
Common Problems 132
CRT Cable
Removing 71
D
DIMM Module
Removing 50
Display 4
display
hotkeys 13
E
Euro Key 14
External Module Disassembly
Flowchart 44
F
Features 1
FLASH Utility 33
Flash Utility 33
FRU (Field Replaceable Unit) List 151
H
Hard Disk Drive Module
Removing 47
Hibernation mode
hotkey 13
Hot Keys 11
I
Indicators 9
Intermittent Problems 142
Internal Microphone Failure 139
Internal Speaker Failure 138
J
Jumper and Connector Locations 147
K
Keyboard
Removing 56
Keyboard Failure 136
L
LCD Bezel
Removing 79, 98
LCD Brackets
Removing 86
LCD Cable
Removing 86
LCD Failure 135
LCD Module
Removing 113
LCD Module Disassembly
Flowchart 78
LCD Panel
Index

244
Removing 83, 95
M
Main Unit Disassembly
Flowchart 54
Mainboard
Removing 71
media access
on indicator 9
Memory Check 132
Microphone
Removing 83, 95
Model Definition 161
N
No Display Issue 133
num lock
on indicator 9
O
ODD Failure 141
Online Support Information 241
P
Panel 5
left 5
PC Card 9
Power On Failure 132
S
Speaker Module
Removing 68
speakers
hotkey 13
System
Block Diagram 4
T
Test Compatible Components 231
Thermal Module
Removing 74
Touch Pad Failure 137
Troubleshooting
Built-in KB Failure 136
Internal Microphone 139
Internal Speakers 138
LCD Failure 135
No Display 133
ODD 141
Other Failures 141
Power On 132
Touch Pad 137
USB 141
U
Undetermined Problems 142
Upper Cover
Removing 58
USB Failure (Rightside) 141
utility
BIOS 25–33
V
volume
hotkeys 13
W
Windows 2000 Environment Test 232
WLAN Board
Removing 52

245

246













