Acer Aspire One 521 Users Manual Series
521 to the manual 1d38d749-60ad-46f2-8257-8fa3e626105a
2015-01-25
: Acer Acer-Aspire-One-521-Users-Manual-210752 acer-aspire-one-521-users-manual-210752 acer pdf
Open the PDF directly: View PDF
.
Page Count: 177 [warning: Documents this large are best viewed by clicking the View PDF Link!]
- System Specifications
- System Utilities
- Machine Disassembly and Replacement
- Disassembly Requirements
- External Module Disassembly Process
- Main Unit Disassembly Process
- LCD Module Disassembly Process
- LCD Reassembly Procedure
- Main Unit Reassembly Process
- Replacing the Speakers
- Replacing the Thermal Module
- Replacing the Mainboard
- Replacing the LCD Module
- Replacing the Bluetooth Module
- Replacing the Touchpad Board
- Replacing the Upper Cover
- Replacing the Keyboard
- Replacing the Hard Disk Drive
- Replacing the DIMM Module
- Replacing the 3G Module
- Replacing the Wireless LAN Module
- Replacing the Base Door
- Replace the Dummy Card
- Replacing the Battery
- Troubleshooting
- Jumper and Connector Locations
- FRU (Field Replaceable Unit) List
- Model Definition and Configuration
- Test Compatible Components
- Online Support Information

Aspire one 521 Series
Service Guide
PRINTED IN TAIWAN
Service guide files and updates are available
on the ACER/CSD web; for more information,
please refer to http://csd.acer.com.tw

II
Revision History
Please refer to the table below for the updates made on this service guide.
Date Chapter Updates

III
Copyright
Copyright © 2010 by Acer Incorporated. All rights reserved. No part of this publication may be reproduced,
transmitted, transcribed, stored in a retrieval system, or translated into any language or computer language, in
any form or by any means, electronic, mechanical, magnetic, optical, chemical, manual or otherwise, without
the prior written permission of Acer Incorporated.
Disclaimer
The information in this guide is subject to change without notice.
Acer Incorporated makes no representations or warranties, either expressed or implied, with respect to the
contents hereof and specifically disclaims any warranties of merchantability or fitness for any particular
purpose. Any Acer Incorporated software described in this manual is sold or licensed "as is". Should the
programs prove defective following their purchase, the buyer (and not Acer Incorporated, its distributor, or its
dealer) assumes the entire cost of all necessary servicing, repair, and any incidental or consequential
damages resulting from any defect in the software.
Acer is a registered trademark of Acer Corporation.
Intel is a registered trademark of Intel Corporation.
Other brand and product names are trademarks and/or registered trademarks of their respective holders.

IV
Conventions
The following conventions are used in this manual:
NOTE: This symbol where placed in the Service Guide designates a component that should
be recycled according to the local regulations.
SCREEN MESSAGES Denotes actual messages that
appear on screen.
NOTE Gives bits and pieces of additional
information related to the current
topic.
WARNING Alerts you to any damage that might
result from doing or not doing
specific actions.
CAUTION Gives precautionary measures to
avoid possible hardware or software
problems.
IMPORTANT Reminds you to do specific actions
relevant to the accomplishment of
procedures.

V
Preface
Before using this information and the product it supports, please read the following general information.
1. This Service Guide provides you with all technical information relating to the BASIC CONFIGURATION
decided for Acer's "global" product offering. To better fit local market requirements and enhance product
competitiveness, your regional office MAY have decided to extend the functionality of a machine (e.g.
add-on card, modem, or extra memory capability). These LOCALIZED FEATURES will NOT be covered
in this generic service guide. In such cases, please contact your regional offices or the responsible
personnel/channel to provide you with further technical details.
2. Please note WHEN ORDERING FRU PARTS, that you should check the most up-to-date information
available on your regional web or channel. If, for whatever reason, a part number change is made, it will
not be noted in the printed Service Guide. For ACER-AUTHORIZED SERVICE PROVIDERS, your Acer
office may have a DIFFERENT part number code to those given in the FRU list of this printed Service
Guide. You MUST use the list provided by your regional Acer office to order FRU parts for repair and
service of customer machines.

VI

VII
Table of Contents
System Specifications 1
Features . . . . . . . . . . . . . . . . . . . . . . . . . . . . . . . . . . . . . . . . . . . . . . . . . . . . . . . . . . . .1
System Block Diagram . . . . . . . . . . . . . . . . . . . . . . . . . . . . . . . . . . . . . . . . . . . . . . . . .5
Notebook Tour . . . . . . . . . . . . . . . . . . . . . . . . . . . . . . . . . . . . . . . . . . . . . . . . . . . . . . .6
Top View . . . . . . . . . . . . . . . . . . . . . . . . . . . . . . . . . . . . . . . . . . . . . . . . . . . . . . . .6
Closed Front View . . . . . . . . . . . . . . . . . . . . . . . . . . . . . . . . . . . . . . . . . . . . . . . . .7
Left View . . . . . . . . . . . . . . . . . . . . . . . . . . . . . . . . . . . . . . . . . . . . . . . . . . . . . . . .7
Right View . . . . . . . . . . . . . . . . . . . . . . . . . . . . . . . . . . . . . . . . . . . . . . . . . . . . . . .8
Base View . . . . . . . . . . . . . . . . . . . . . . . . . . . . . . . . . . . . . . . . . . . . . . . . . . . . . . .9
Indicators . . . . . . . . . . . . . . . . . . . . . . . . . . . . . . . . . . . . . . . . . . . . . . . . . . . . . . .9
TouchPad Basics . . . . . . . . . . . . . . . . . . . . . . . . . . . . . . . . . . . . . . . . . . . . . . . .10
Using the Keyboard . . . . . . . . . . . . . . . . . . . . . . . . . . . . . . . . . . . . . . . . . . . . . . . . . .11
Lock Keys and embedded numeric keypad . . . . . . . . . . . . . . . . . . . . . . . . . . . .11
Windows Keys . . . . . . . . . . . . . . . . . . . . . . . . . . . . . . . . . . . . . . . . . . . . . . . . . .12
Hot Keys . . . . . . . . . . . . . . . . . . . . . . . . . . . . . . . . . . . . . . . . . . . . . . . . . . . . . . .13
Special Keys . . . . . . . . . . . . . . . . . . . . . . . . . . . . . . . . . . . . . . . . . . . . . . . . . . . .14
Hardware Specifications and Configurations . . . . . . . . . . . . . . . . . . . . . . . . . . . . . . .15
System Utilities 29
BIOS Setup Utility . . . . . . . . . . . . . . . . . . . . . . . . . . . . . . . . . . . . . . . . . . . . . . . . . . . .29
Navigating the BIOS Utility . . . . . . . . . . . . . . . . . . . . . . . . . . . . . . . . . . . . . . . . .29
Information . . . . . . . . . . . . . . . . . . . . . . . . . . . . . . . . . . . . . . . . . . . . . . . . . . . . .30
Main . . . . . . . . . . . . . . . . . . . . . . . . . . . . . . . . . . . . . . . . . . . . . . . . . . . . . . . . . .31
Security . . . . . . . . . . . . . . . . . . . . . . . . . . . . . . . . . . . . . . . . . . . . . . . . . . . . . . . .32
Boot . . . . . . . . . . . . . . . . . . . . . . . . . . . . . . . . . . . . . . . . . . . . . . . . . . . . . . . . . . .35
Exit . . . . . . . . . . . . . . . . . . . . . . . . . . . . . . . . . . . . . . . . . . . . . . . . . . . . . . . . . . .36
BIOS Flash Utility . . . . . . . . . . . . . . . . . . . . . . . . . . . . . . . . . . . . . . . . . . . . . . . . . . . .37
DOS Flash Utility . . . . . . . . . . . . . . . . . . . . . . . . . . . . . . . . . . . . . . . . . . . . . . . . .38
WinFlash Utility . . . . . . . . . . . . . . . . . . . . . . . . . . . . . . . . . . . . . . . . . . . . . . . . . .40
Remove HDD/BIOS Password Utilities . . . . . . . . . . . . . . . . . . . . . . . . . . . . . . . . . . . .41
Removing BIOS Passwords: . . . . . . . . . . . . . . . . . . . . . . . . . . . . . . . . . . . . . . . .42
Miscellaneous Utilities . . . . . . . . . . . . . . . . . . . . . . . . . . . . . . . . . . . . . . . . . . . . .43
Machine Disassembly and Replacement 45
Disassembly Requirements . . . . . . . . . . . . . . . . . . . . . . . . . . . . . . . . . . . . . . . . . . . .45
Related Information . . . . . . . . . . . . . . . . . . . . . . . . . . . . . . . . . . . . . . . . . . . . . . .45
Replacement Requirements . . . . . . . . . . . . . . . . . . . . . . . . . . . . . . . . . . . . . . . .45
Pre-disassembly Instructions . . . . . . . . . . . . . . . . . . . . . . . . . . . . . . . . . . . . . . .46
Disassembly Process . . . . . . . . . . . . . . . . . . . . . . . . . . . . . . . . . . . . . . . . . . . . .47
External Module Disassembly Process . . . . . . . . . . . . . . . . . . . . . . . . . . . . . . . . . . .48
External Modules Disassembly Flowchart . . . . . . . . . . . . . . . . . . . . . . . . . . . . .48
Removing the Battery Pack . . . . . . . . . . . . . . . . . . . . . . . . . . . . . . . . . . . . . . . .49
Removing the Dummy Card . . . . . . . . . . . . . . . . . . . . . . . . . . . . . . . . . . . . . . . .50
Removing the Base Door . . . . . . . . . . . . . . . . . . . . . . . . . . . . . . . . . . . . . . . . . .51
Removing the DIMM Module . . . . . . . . . . . . . . . . . . . . . . . . . . . . . . . . . . . . . . .52
Removing the Hard Disk Drive Module . . . . . . . . . . . . . . . . . . . . . . . . . . . . . . . .53
Removing the WLAN Module . . . . . . . . . . . . . . . . . . . . . . . . . . . . . . . . . . . . . . .56
Removing the 3G Module . . . . . . . . . . . . . . . . . . . . . . . . . . . . . . . . . . . . . . . . . .58
Main Unit Disassembly Process . . . . . . . . . . . . . . . . . . . . . . . . . . . . . . . . . . . . . . . . .60
Main Unit Disassembly Flowchart . . . . . . . . . . . . . . . . . . . . . . . . . . . . . . . . . . . .60
Removing the Keyboard . . . . . . . . . . . . . . . . . . . . . . . . . . . . . . . . . . . . . . . . . . .62
Removing the Upper Cover . . . . . . . . . . . . . . . . . . . . . . . . . . . . . . . . . . . . . . . .64
Removing the Touchpad Board . . . . . . . . . . . . . . . . . . . . . . . . . . . . . . . . . . . . .67
Removing the Bluetooth Module . . . . . . . . . . . . . . . . . . . . . . . . . . . . . . . . . . . . .68

VIII
Table of Contents
Removing the LCD Module . . . . . . . . . . . . . . . . . . . . . . . . . . . . . . . . . . . . . . . . .69
Removing the Mainboard . . . . . . . . . . . . . . . . . . . . . . . . . . . . . . . . . . . . . . . . . .71
Removing the Thermal Module . . . . . . . . . . . . . . . . . . . . . . . . . . . . . . . . . . . . . .73
Removing the Speakers . . . . . . . . . . . . . . . . . . . . . . . . . . . . . . . . . . . . . . . . . . .75
LCD Module Disassembly Process . . . . . . . . . . . . . . . . . . . . . . . . . . . . . . . . . . . . . .77
LCD Module Disassembly Flowchart . . . . . . . . . . . . . . . . . . . . . . . . . . . . . . . . .77
Removing the LCD Bezel . . . . . . . . . . . . . . . . . . . . . . . . . . . . . . . . . . . . . . . . . .78
Removing the Camera Board . . . . . . . . . . . . . . . . . . . . . . . . . . . . . . . . . . . . . . .80
Removing the LCD Panel . . . . . . . . . . . . . . . . . . . . . . . . . . . . . . . . . . . . . . . . . .81
Removing the LCD Cover Hinges . . . . . . . . . . . . . . . . . . . . . . . . . . . . . . . . . . . .83
LCD Reassembly Procedure . . . . . . . . . . . . . . . . . . . . . . . . . . . . . . . . . . . . . . . . . . .84
Replacing the LCD Cover Hinges . . . . . . . . . . . . . . . . . . . . . . . . . . . . . . . . . . . .84
Replacing the LCD FPC Cable . . . . . . . . . . . . . . . . . . . . . . . . . . . . . . . . . . . . . .85
Replacing the LCD Panel . . . . . . . . . . . . . . . . . . . . . . . . . . . . . . . . . . . . . . . . . .86
Replacing the Camera Board . . . . . . . . . . . . . . . . . . . . . . . . . . . . . . . . . . . . . . .87
Replacing the LCD Bezel . . . . . . . . . . . . . . . . . . . . . . . . . . . . . . . . . . . . . . . . . .88
Main Unit Reassembly Process . . . . . . . . . . . . . . . . . . . . . . . . . . . . . . . . . . . . . . . . .90
Replacing the Speakers . . . . . . . . . . . . . . . . . . . . . . . . . . . . . . . . . . . . . . . . . . .90
Replacing the Thermal Module . . . . . . . . . . . . . . . . . . . . . . . . . . . . . . . . . . . . . .92
Replacing the Mainboard . . . . . . . . . . . . . . . . . . . . . . . . . . . . . . . . . . . . . . . . . .93
Replacing the LCD Module . . . . . . . . . . . . . . . . . . . . . . . . . . . . . . . . . . . . . . . . .94
Replacing the Bluetooth Module . . . . . . . . . . . . . . . . . . . . . . . . . . . . . . . . . . . . .96
Replacing the Touchpad Board . . . . . . . . . . . . . . . . . . . . . . . . . . . . . . . . . . . . .97
Replacing the Upper Cover . . . . . . . . . . . . . . . . . . . . . . . . . . . . . . . . . . . . . . . . .98
Replacing the Keyboard . . . . . . . . . . . . . . . . . . . . . . . . . . . . . . . . . . . . . . . . . .101
Replacing the Hard Disk Drive . . . . . . . . . . . . . . . . . . . . . . . . . . . . . . . . . . . . .102
Replacing the DIMM Module . . . . . . . . . . . . . . . . . . . . . . . . . . . . . . . . . . . . . . .104
Replacing the 3G Module . . . . . . . . . . . . . . . . . . . . . . . . . . . . . . . . . . . . . . . . .105
Replacing the Wireless LAN Module . . . . . . . . . . . . . . . . . . . . . . . . . . . . . . . .106
Replacing the Base Door . . . . . . . . . . . . . . . . . . . . . . . . . . . . . . . . . . . . . . . . .108
Replace the Dummy Card . . . . . . . . . . . . . . . . . . . . . . . . . . . . . . . . . . . . . . . . .108
Replacing the Battery . . . . . . . . . . . . . . . . . . . . . . . . . . . . . . . . . . . . . . . . . . . .109
Troubleshooting 111
Common Problems . . . . . . . . . . . . . . . . . . . . . . . . . . . . . . . . . . . . . . . . . . . . . . . . . .111
Power On Issue . . . . . . . . . . . . . . . . . . . . . . . . . . . . . . . . . . . . . . . . . . . . . . . .112
No Display Issue . . . . . . . . . . . . . . . . . . . . . . . . . . . . . . . . . . . . . . . . . . . . . . . .113
Random Loss of BIOS Settings . . . . . . . . . . . . . . . . . . . . . . . . . . . . . . . . . . . .114
LCD Failure . . . . . . . . . . . . . . . . . . . . . . . . . . . . . . . . . . . . . . . . . . . . . . . . . . . .115
Built-In Keyboard Failure . . . . . . . . . . . . . . . . . . . . . . . . . . . . . . . . . . . . . . . . .116
TouchPad Failure . . . . . . . . . . . . . . . . . . . . . . . . . . . . . . . . . . . . . . . . . . . . . . .117
Internal Speaker Failure . . . . . . . . . . . . . . . . . . . . . . . . . . . . . . . . . . . . . . . . . .118
Internal Microphone Failure . . . . . . . . . . . . . . . . . . . . . . . . . . . . . . . . . . . . . . .119
HDD Not Operating Correctly . . . . . . . . . . . . . . . . . . . . . . . . . . . . . . . . . . . . . .120
Other Failures . . . . . . . . . . . . . . . . . . . . . . . . . . . . . . . . . . . . . . . . . . . . . . . . . .120
Intermittent Problems . . . . . . . . . . . . . . . . . . . . . . . . . . . . . . . . . . . . . . . . . . . . . . . .121
Undetermined Problems . . . . . . . . . . . . . . . . . . . . . . . . . . . . . . . . . . . . . . . . . . . . . .121
POST Code Reference Tables . . . . . . . . . . . . . . . . . . . . . . . . . . . . . . . . . . . . . . . . .122
Jumper and Connector Locations 127
Mainboard Top View . . . . . . . . . . . . . . . . . . . . . . . . . . . . . . . . . . . . . . . . . . . . .127
Mainboard Bottom View . . . . . . . . . . . . . . . . . . . . . . . . . . . . . . . . . . . . . . . . . .128
BIOS Recovery . . . . . . . . . . . . . . . . . . . . . . . . . . . . . . . . . . . . . . . . . . . . . . . . . . . . .129
BIOS Recovery by Crisis Disk . . . . . . . . . . . . . . . . . . . . . . . . . . . . . . . . . . . . .129

IX
Table of Contents
FRU (Field Replaceable Unit) List 131
Exploded Diagrams . . . . . . . . . . . . . . . . . . . . . . . . . . . . . . . . . . . . . . . . . . . . . . . . .131
Main Assembly . . . . . . . . . . . . . . . . . . . . . . . . . . . . . . . . . . . . . . . . . . . . . . . . .132
LCD Assembly . . . . . . . . . . . . . . . . . . . . . . . . . . . . . . . . . . . . . . . . . . . . . . . . .134
FRU List . . . . . . . . . . . . . . . . . . . . . . . . . . . . . . . . . . . . . . . . . . . . . . . . . . . . . .135
Screw List . . . . . . . . . . . . . . . . . . . . . . . . . . . . . . . . . . . . . . . . . . . . . . . . . . . . .138
Model Definition and Configuration 139
AO521 . . . . . . . . . . . . . . . . . . . . . . . . . . . . . . . . . . . . . . . . . . . . . . . . . . . . . . . .140
Test Compatible Components 159
Online Support Information 163

X
Table of Contents

Chapter 1 1
System Specifications
Features
Below is a brief summary of the computer’s many features:
Operating System
• Genuine Windows® 7 Home Basic 32-bit (China only)
• Genuine Windows® 7 Starter 32-bit
Platform
• AMD V Series processor V105 (512 KB L2 cache, 1.20 GHz, 800 MHz FSB, 9 W)
• AMD M880G Chipset
System Memory
• Single-channel DDR3 SDRAM support with one soDIMM module
• Up to 1 GB of DDR3 system memory (for Windows® 7 Starter for small notebook PCs)
• Up to 2 GB of DDR3 system memory (for other operating systems)
Display
• 10.1" SD 1024 x 600 (WSVGA) pixel resolution, high-brightness (200-nit) LED-backlit TFT LCD
• Mercury-free, environment friendly
• Super-slim design
Graphics
• ATI Radeon™ HD 4225 Graphics with 384 MB of dedicated system memory, supporting Unified
Video Decoder 2 (UVD2), OpenGL® 2.0, OpenEXR High Dynamic-Range (HDR) technology,
Shader Model 4.1, Microsoft® DirectX® 10.1
• Dual independent display support
• 16.7 million colors
• External resolution / refresh rates:
• VGA port up to 2456 x 1536: 60 Hz
• HDMI™ port up to 1920 x 1080: 60 Hz
• MPEG-2/DVD decoding
• WMV9 (VC-1) and H.264 (AVC) decoding
• HDMI™ (High-Definition Multimedia Interface) with HDCP (High-bandwidth Digital Content
Protection) support
Color Options
• Antique Brass
Chapter 1

2Chapter 1
• Onyx Black
Storage subsystem
• Hard disk drive:
• 2.5" (9.5 mm) 160/250 GB
• Multi-in-1 card reader, supporting:
• Secure Digital™ (SD) Card, MultiMediaCard™ (MMC), Reduced-Size Multimedia Card (RS-
MMC), Memory Stick™ (MS), Memory Stick PRO™ (MS PRO), xD-Picture Card™ (xD)
• Storage cards with adapter: miniSD™, microSD™, Memory Stick Duo™, Memory Stick PRO
Duo™
Audio subsystem
• High-definition audio support
• Two built-in stereo speakers
• MS-Sound compatible
• Built-in digital microphone
Optical Media Drive
• 8X DVD-Super Multi double-layer drive:·
• Read: 24X CD-ROM, 24X CD-R, 24X CD-RW, 8X DVD-ROM, 8X DVD-R, 8X DVD+R, 6X
DVD-ROM DL, 6X DVD-R DL, 6X DVD+R DL, 6X DVD-RW, 6X DVD+RW, 5X DVD-RAM·
• Write: 24X CD-R, 16X CD-RW, 8X DVD-R, 8X DVD+R, 4X DVD-R DL, 4X DVD+R DL, 6X
DVD-RW, 8X DVD+RW, 5X DVD-RAM
Communication
• Webcam
• Acer Video Conference featuring:
• Acer Crystal Eye webcam with 1280 x 1024 resolution
• Acer Video Conference Manager software, featuring Video Quality Enhancement (VQE)
technology, supporting 640 x 480 resolution online video calls
• Wireless and networking
•WLAN:
• Acer InviLink™ Nplify™ 802.11b/g/n Wi-Fi CERTIFIED™
• Acer InviLink™ 802.11b/g Wi-Fi CERTIFIED™ (available only in Russia, Pakistan, Ukraine)
• Supporting Acer SignalUp™ wireless technology
• WPAN: Bluetooth® 3.0+HS
• WWAN: UMTS/HSPA at 850/900/1900/2100 MHz and quad-band GSM/GPRS/EDGE at 850/900/
1800/1900 MHz, upgradable to 7.2 Mb/s HSDPA and 5.7 Mb/s HSUPA
• LAN: Fast Ethernet
Privacy control
• BIOS user, supervisor, HDD passwords,
• Kensington lock slot

Chapter 1 3
Dimensions and Weight
• 259 (W) x 189.7 (D) x 23.2/28.3 (H) mm (10.20 (W) x 7.47 (D) x 0.91/1.11 (H) inches)
• 1.25 kg (2.76 lbs.)2 (for models with 6-cell 5800 mAh battery pack)
Power Adapter and Battery
• Product Safety Electric Appliance and Materials (PSE) certified for battery pack
• 2-pin 40 W Acer MiniGo AC adapter:
• 93.2 (W) x 48 (D) x 32.2 (H) mm (3.66 x 1.88 x 1.26 inches)
• 180 g (0.39 lbs.) with 250 cm DC cable
• Standard:
• 48 W 4400 mAh 6-cell Li-ion battery pack
• High-capacity:
• 63 W 5600 mAh 6-cell Li-ion battery pack
• Battery life: 6 hours with standard battery pack; 7.5 hours with high-capacity battery pack.
Special Keys and Controls
• Keyboard:
• 84-/85-/88-key Acer FineTip keyboard, 93% of full-size smooth typing keyboard, with
international language support
• Touchpad:
• Multi-gesture touchpad, supporting two-finger scroll, pinch, rotate, flip
I/O Ports
• Multi-in-1 card reader (SD™, MMC, MS, MS PRO, xD)
• Three USB 2.0 ports
• HDMI™ port with HDCP support
• External display (VGA) port
• Headphone/speaker/line-out jack
• Microphone-in jack
• Ethernet (RJ-45) port
• DC-in jack for AC adapter
Eco standards
• ENERGY STAR®
• WEEE
•RoHS
• Mercury free
Accessories
• In-box:
• Protective bag
• 6-cell Li-ion battery pack

4Chapter 1
• Optional:
• 1 GB / 2 GB DDR3 1066 MHz soDIMM module·
• 6-cell Li-ion battery pack·
• 2-pin 40 W AC adapter
• External USB HDD
• External USB optical disc drive
Warranty
• One-year International Travelers Warranty (ITW)
Environment
• Temperature:
• Operating: 5°C to 35°C
• Non-operating: 20°C to 65°C
• Humidity (non-condensing):
• Operating: 20% to 80%
• Non-operating: 20% to 80%
NOTE: The specifications listed above are for reference only. The exact configuration of the PC depends on
the model purchased.

Chapter 1 5
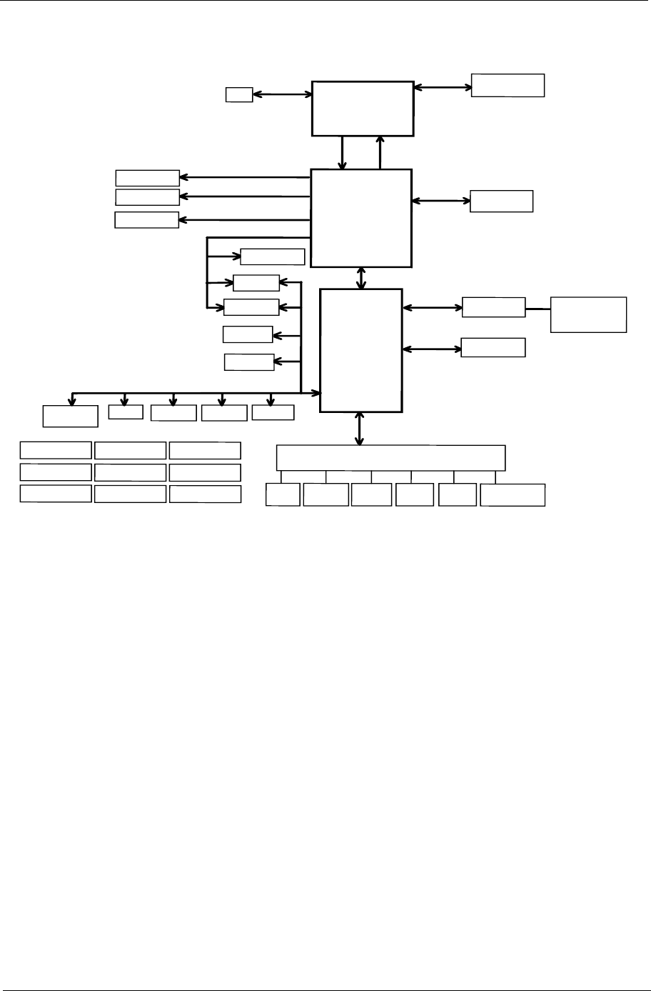
System Block Diagram
AMD ASB2 CPU
Geneva
HyperTransport LINK
RS880M
P2~5
P6~9
LVDS CON
P16
UNBUFFERED
DDRIII SODIMM
P15
DDR III,800 MT/s
Channel A
HDT
P4
HyperTransport LINK0 CPU I/F
DX10 IGP
LVDS
1X16 PCIE I/F
1X4 PCIE I/F WITH SB
6X1 PCIE I/F
16x16
VGA CON
P16
LVDS MUX
LAN-AR8152L
P21
SB820M
USB2.0(14)+1.1(2)
SATA III(6 PORTS)
4X1PCIEGEN2I/F
PCI/PCI BDGE
INT. RTC
EC
HD AUDIO
LPC I/F
ACPI 1.1
P10~14
A-Link X4
Bluetooth
P18
USB 2.0
AZALIA CODEC
CX20672
P19
HD AUDIO I/F
Headphone Jack
P19
MIC In Jack
Digital MIC
Speaker Header
Mobile 2.5"HDD
P22
SATA II I/F
BATTERY CHAGER
P26
NB CORE
P29
+1.8V
P32
SYSTEM
5V/3V PCU
P27
DDR 1.5VSUS
P30
Discharge/+2.5V/
VDDR
P33
AMD CPU Core
CPU_NB Core
P28
+1.1V
(VLDT)
P31
PCIE GEN1
Charger
Touch Pad
EC
Keyboard
SPI Flash
P25
P25
P18 P18 P26
Winbond NPCE781L
USB PORT
P20
USB PORT
P20
USB PORT
P20
CCD
P16
5 IN1
CARDREADER
P24
LPC
PWM FAN
P4
CPU
THERMAL SENSOR
P4
(812 balls ; 27x27mm)
(21x21mm)
(23x23mm)
SIDE PORT MEMORY
SIDE PORT
DDRIII 128MB
P6
DDRIII
HDMI CON
P17
TMDS(PCIE 4x1)
SMBUS
DAC
INT. CLK
P23
WLAN/WiMAX
3G
P23
SIM CARD
P23
0
2
1
4
2
5
06
73
1
(Left)(Lower Right) (Upper Right)
Thermal Protection
P34
K125 (Athlon SC) 12W HT1
K325 (Athlon DC) 12W HT1
8

6Chapter 1
Notebook Tour
This section provides an overview of the features and functions of the notebook.
Top View
#Icon Item Description
1 Acer Crystal Eye
webcam Web camera for video communication. (only for certain
models)
2 Display screen Also called Liquid-Crystal Display (LCD), displays computer
output (configuration may vary by model).
3 Microphone Internal microphone for recording sound.
4 Power button/ Turns the computer on and off.
5 Keyboard For entering data into your computer

Chapter 1 7
NOTE: *Front panel indicators are visible even when the computer cover is closed.
Closed Front View
Left View
6 Power* Indicates the computer’s power status.
Battery* Indicates the computer’s battery status.
1. Charging: The light shows amber when the light is
charging.
2. Fully charged: the light shows blue when in AC mode.
HDD indicator Indicates when the HDD is active.
Communication
indicator* Indicates the status of the 3G/Wireless LAN
communication.
Blue light on Orange light on Not lit
3G on / WiFi on
3G on / WiFi off
3G off / WiFi on 3G off / WiFi off
7 Click buttons
(left, and right)
The left and right buttons function like the left and right
mouse buttons.
8 Touchpad Touch-sensitive pointing device which functions like a
computer mouse.
9 Palmrest Comfortable support area for your hand when using the
computer.
#Icon Item Description
1 Status Indicators Light-Emitting Diodes (LED) that light up to show the status
of the computer’s functions and components.
#Icon Item Description
2External display
(VGA) port Connects to a display device (e.g. external, LCD monitor,
LCD projector).
3 HDMI HDMI port Supports high definition digital video connections.
4Ventilation slots Enable the computer to stay cool, even after prolonged
use.
#Icon Item Description

8Chapter 1
Right View
5USB 2.0 port Connects to USB 2.0 devices (e.g., USB mouse, USB
camera).
6
Multi-in-1 card
reader Accepts Secure Digital (SD), MultiMediaCard (MMC),
Memory Stick (MS), Memory Stick PRO (MS PRO),
xDPicture Card (xD).
Note: Push to remove/install the card. Only one card can
operate at any given time.
#Icon Item Description
7 Microphone jack Accepts inputs from external microphones.
Headphones/
speaker/line-out
jack
Connects to audio line-out devices (e.g., speakers,
headphones).
8USB 2.0 port Connects to USB 2.0 devices (e.g., USB mouse, USB
camera).
9DC-in jack Connects to an AC adapter.
10 Kensington lock
slot Connects to a Kensington-compatible computer security
lock.
11 Ethernet RJ-45)
port Connects to an Ethernet 10/100/1000-based network.
#Icon Item Description

Chapter 1 9
Base View
Indicators
The computer has several easy-to-read status indicators. The battery indicator is visible even when the
computer cover is closed.
#Icon Item Description
12
Battery bay Houses the computer’s battery pack.
Note: The battery shown is for reference only. Your PC may
have a different battery depending on the model purchased.
13 3G SIM card slot Accepts a 3G SIM card for 3G connectivity. (only for certain
models)
14 Battery release latch Releases the battery for removal.
15
Hard disk bay Houses the computer’s hard disk (secured with screws)
Memory compartment Houses the computer’s main memory.
16 Ventilation slots and
cooling fan Enable the computer to stay cool, even after prolonged use.
Note: Do not cover or obstruct the opening the fan.
17 Battery lock Locks the battery in position
Icon Function Description
Power Indicates the computer’s power status.
Battery Indicates the computer’s battery status.
1. Charging: The light shows amber when the light is charging.
2. Fully charged: the light shows blue when in AC mode.
HDD indicator Indicates when the HDD is active.
Communication
indicator* Indicates the status of the 3G/Wireless LAN communication.

10 Chapter 1
TouchPad Basics
The following items show you how to use the TouchPad:
• Move your finger across the TouchPad (1) to move the cursor.
• Press the left (2) and right (3) buttons located beneath the TouchPad to perform selection and
execution functions. These two buttons are the equivalent of the left and right buttons on a mouse.
Tapping on the TouchPad is the same as clicking the left button.
NOTE: When using the TouchPad, keep it - and your fingers - dry and clean. The TouchPad is sensitive to
finger movement; hence, the lighter the touch, the better the response. Tapping too hard will not
increase the TouchPad’s responsiveness.
Function Left Button (2) Right Button (3) Main TouchPad (1)
Execute Quickly click twice. Tap twice (at the same speed
as double-clicking a mouse
button).
Select Click once. Tap once.
Drag Click and hold, then use
finger on the TouchPad to
drag the cursor.
Tap twice (at the same speed
as double-clicking a mouse
button); rest your finger on
the TouchPad on the second
tap and drag the cursor.
Access
context menu Click once.
1
23

Chapter 1 11
Using the Keyboard
Your computer has a close-to-full-sized keyboard and an embedded numeric keypad, separate cursor, lock,
function and special keys.
Lock Keys and embedded numeric keypad
The keyboard has three lock keys which you can toggle on and off.
The embedded numeric keypad functions like a desktop numeric keypad. It is indicated by small characters
located on the upper right corner of the keycaps. To simplify the keyboard legend, cursor-control key symbols
are not printed on the keys.
Lock key Description
Caps Lock When Caps Lock is on, all alphabetic characters typed are in uppercase.
Num Lock When Num Lock is on, the embedded keypad is in numeric mode. The keys
function as a calculator (complete with the arithmetic operators +, -, *, and /). Use
this mode when you need to do a lot of numeric data entry. A better solution
would be to connect an external keypad.
Scroll Lock <Fn> +
<F12> When Scroll Lock is on, the screen moves one line up or down when you press
the up or down arrow keys respectively. Scroll Lock does not work with some
applications.
Desired access Num Lock on Num Lock off
Number keys on
embedded keypad Type numbers in a normal manner.
Cursor-control keys on
embedded keypad Hold <Shift> while using cursor-
control keys. Hold <Fn> while using cursor-
control keys.
Main keyboard keys Hold <Fn> while typing letters on
embedded keypad. Type the letters in a normal
manner.

12 Chapter 1
Windows Keys
The keyboard has two keys that perform Windows-specific functions.
Key Description
Windows key Pressed alone, this key has the same effect as clicking on the Windows Start button;
it launches the Start menu. It can also be used with other keys to provide a variety of
functions:
<>: Open or close the Start menu
<> + <D>: Display the desktop
<> + <E>: Open Windows Explore
<> + <F>: Search for a file or folder
<> + <L>: Lock your computer (if you are connected to a network domain), or
switch users (if you're not connected to a network domain)
<> + <M>: Minimizes all windows
<> + <R>: Open the Run dialog box
<> + <U>: Open Ease of Access Center
<> + <BREAK>: Display the System Properties dialog box
<> + <TAB>: Cycle through programs on the taskbar
<CTRL> + <> + <F>: Search for computers (if you are on a network)
Note: Depending on your edition of Windows 7, some shortcuts may not function as
described.
Application
key
This key has the same effect as clicking the right mouse button; it opens the
application's context menu.

Chapter 1 13
Hot Keys
The computer employs hotkeys or key combinations to access most of the computer's controls like screen
brightness and volume output.
To activate hotkeys, press and hold the <Fn> key before pressing the other key in the hotkey combination.
Hotkey Icon Function Description
<Fn> + <F3> Wireless
communication switch Enables/disables the Wireless function.
<Fn> + <F4> Sleep Puts the computer in Sleep mode.
<Fn> + <F5> Display toggle Switches display output between the display
screen, external monitor (if connected) and both.
<Fn> + <F6> Screen blank Turns the display screen backlight off to save
power. Press any key to return.
<Fn> + <F7> Touchpad toggle Turns the touchpad on and off.
<Fn> + <F8> Speaker toggle Turns the speakers on and off.
<Fn> + < > Brightness up Increases the screen brightness.
<Fn> + < > Brightness down Decreases the screen brightness.
<Fn> + < > Volume up Increases the sound volume.
<Fn> + < > Volume down Decreases the sound volume.

14 Chapter 1
Special Keys
You can locate the Euro symbol and the US dollar sign at the upper-center and/or bottom-right of your
keyboard.
The Euro symbol
1. Open a text editor or word processor.
2. Hold <Alt Gr> and then press the <5> key at the upper-center of the keyboard.
NOTE: Some fonts and software do not support the Euro symbol. See www.microsoft.com/typography/faq/
faq12.htm for more information.
The US dollar sign
1. Open a text editor or word processor.
2. Hold <Shift> and then press the <4> key at the upper-center of the keyboard.
NOTE: This function varies according to the language settings.

Chapter 1 15
Hardware Specifications and Configurations
Processor
Processor Specifications
CPU Fan True Value Table (UMA)
Throttling 50%: On= 100°C; OFF=85°C
OS shut down at 105°C; H/W shut down at 110°C
CPU Fan True Value Table (Discrete)
Throttling 50%: On= 95°C; OFF=90°C
OS shut down at 100°C; H/W shut down at 80°C
North Bridge Chipset
Item Specification
CPU AMD Geneva (V105 CPU)
Type Single Core
CPU Package ASB2 package
On-die Cache 512 KB L2
Front Side Bus 2.0 GT/s HyperTransport link
Item CPU
Speed Cores Bus Speed Cache Size Package Core
Voltage Acer P/N
CPU Temperature
(Celsius) Fan Speed (RPM) SPL Spec (dBA)
43 2700 28
53 3200 31
62 3500 34
72 3900 37
82 4200 37
CPU Temperature
(Celsius) Fan Speed (RPM) SPL Spec (dBA)
38 2700 28
50 3200 31
60 3550 34
67 3900 34
78 4200 37
Item Specification
Chipset RS880M
Package • Single chip solution in 55nm, 1.1V low power CMOS
technology.
• 528-FCBGA package, 21mmx21mm.

16 Chapter 1
Features • CPU HyperTransport. Interface
• Supports 16-bit up/down HyperTransport (HT) 3.0 interface up
to 4.4 GT/s.
• Supports 200, 400, 600, 800, and 1000 MHz HT1 frequencies.
• Supports 1.6, 1.8, 2.0, and 2.2 GHz HT3 frequencies.
• Supports AMD AM3 and S1g3-socket CPUs, including the
AMD Phenom II and Caspian-series processors.
• Supports LDTSTOP interface and CPU link stutter mode.
ATI HyperMemory.
• Supports ATI HyperMemory.*.
* Note: Includes dedicated and shared memory. The amount of
HyperMemory available is determined by various factors.
For details, please consult your AMD CSS representative.
PCI ExpressR Interface
• Supports PCIe Gen2 (version 2.0).
• Optimized peer-to-peer and general purpose link performance.
• Highly flexible PCI Express implementation to suit a variety of
platform needs.
• A dual-port, x16 graphics interface.
• Supports programmable lane reversal for the graphics link to
ease motherboard layout when the end device does not
support lane reversal (not applicable to the RS880MC).
• Supports six general purpose lanes, for up to six devices on
specific ports.
A-Link Express II Interface
• One x4 A-Link Express II interface for connection to an AMD
Southbridge. The A-Link Express II is a proprietary interface
developed by AMD basing on the PCI Express Gen2 version
2.0 technology, with additional Northbridge-Southbridge
messaging functionalities.
• Supports programmable lane reversal to ease motherboard
layout.
2D Acceleration Features
• Highly-optimized 128-bit engine, capable of processing
multiple pixels per clock.
• Hardware acceleration of Bitblt, line drawing, polygon and
rectangle fills, bit masking, monochrome expansion, panning
and scrolling, scissoring, and full ROP support (including
ROP3).
• Optimized handling of fonts and text using AMD proprietary
techniques.
• Game acceleration including support for Microsoft's
DirectDrawR: Double Buffering, Virtual Sprites, Transparent
Blit, and Masked Blit.
• Acceleration in 1/8/15/16/32-bpp modes:
• Pseudocolor mode for 8bpp
• ARGB1555 and RGB565 modes for 16bpp
• ARGB8888 mode for 32bpp
• Significant increase in the High-End Graphics WinBenchR
score due to capability for C18 color expansion.
• Setup of 2D polygons and lines.
Item Specification

Chapter 1 17
Item (NB Cont.) Specification
Features • Support for GDI extensions:
• In Windows XP and Windows Vista: Alpha BLT, Transparent BLT, and
Gradient Fill.
• In Windows 7: Alpha BLT, Transparent BLT, Color Fill BLT, Stretch
BLT, and Clear Type BLT.
• Hardware cursor (up to 64x64x32bpp), with alpha channel for direct
support of Windows XP, Windows Vista andWindows 7 alpha cursor.
• 3D Acceleration Features
• Fully DirectX 10.1 compliant, including full speed 32-bit floating point
per component operations
• Shader Model 4.1 geometry and pixel support in a unified shader
architecture:
• Full speed 32-bit floating point processing per component.
• High dynamic range rendering with floating point blending, texture
filtering and anti-aliasing support.
• High performance dynamic range computations
• Full anti-aliasing on render surfaces up to and including 128-bit
floating point formats.
• Support for OpenGLR 2.0
• Anti-Aliasing Filtering:
• 2x/4x/8x modes.
• Sparse multi-sample algorithm with gamma correction, programmable
sample patterns, and centroid sampling.
• Temporal anti-aliasing.
• Adaptive anti-aliasing mode.
• Lossless color compression (up to 8:1) at all resolutions, up to and
including widescreen HDTV.
• Anisotropic Filtering:
• 2x/4x/8x/16x modes
• Up to 128-tap texture filtering.
• Adaptive algorithm with performance (bi-linear) and quality (tri-linear)
options.
• Improved quality mode due to improved subpixel precision, higher
precision LOD computations, and rotationally invariant LOD
computations.
• Advanced Texture Compression (3Dc+. ):
• High quality 4:1 compression for normal maps and luminance maps.
• Works with any single-channel or two-channel data format.
• HW support to overcome "Small batch" issues in CPU limited
applications.
• 3D resources virtualized to a 32-bit addressing space, for support of
large numbers of render targets and textures.
• New vertex cache and vertex fetch design, to increase vertex
throughput from previous generations.
• Full support of 64-bit and 128-bit textures and surfaces, which can be
4x to 8x faster than previous generation of HW.
• Up to 8K x 8K textures, including 128 bpp texture are supported.

18 Chapter 1
Item (NB Cont.) Specification
Features • New multi-level texture cache to give optimal performance,
greater than 8x the previous designs.
• High efficiency ring bus memory controller:
• Programmable arbitration logic maximizes memory efficiency,
software upgradeable.
• Fully associative texture, color, and Z cache design.
• New hierarchical Z and stencil buffers with early Z Test.
• New lossless Z-buffer compression for both Z and stencil.
• Fast Z-Buffer Clear.
• Z cache optimized for real-time shadow rendering.
• Z and color compression resources virtualized to a 32-bit
addressing space, for support of multiple render targets and
textures simultaneously.
Motion Video Acceleration Features
• Video scaling and fully programmable YCrCb to RGB color
space conversion for full-speed video playback and fully
adjustable color controls.
• Adaptive de-interlacing eliminates video artifacts caused by
displaying interlaced video on non-interlaced displays, and by
analyzing image and using optimal de-interlacing function on a
per-pixel basis.
• H.264 implementation is based on the ISO/IEC 14496-10 spec.
• VC-1 implementation is based on the SMPTE 421M spec.
• For the RS880MC: MPEG-2 decode acceleration for SD
contents:
• Hardware motion compensation.
• Hardware Inverse Discrete Cosine Transform.
• Multiple Display Features
General
• Resolution, refresh rates, and display data can be completely
independent for the two display paths.
• ¡E Each display controller supports true 30 bits per pixel
throughout the display pipe.
• ¡E Each display path supports VGA and accelerated modes,
video overlay, hardware cursor, hardware icon, and palette
gamma correction.
• Supports both interlaced and non-interlaced displays.
• Full ratiometric expansion ability is supported for source desktop
modes up to 1920 pixels/line.
• Maximum DAC frequency of 400 MHz.
• Supports 8, 16, 32, and 64-bpp depths for the main graphics
layer:
• For 32-bpp depth, supports xRGB 8:8:8:8, xRGB 2:10:10:10,
sCrYCb 8:8:8:8, and xCrYCb 2:10:10:10 data formats.
• For 64-bpp depth, supports xRGB 16:16:16:16 data format.
• Independent gamma, color conversion and correction controls
for main graphics layer.
• Support for DDC1 and DDC2B+ for plug and play monitors.
• 8-bit alpha blending of graphics and video overlay.

Chapter 1 19
Item (NB Cont.) Specification
Features • Hardware cursor up to 64x64 pixels in 2 bpp, full color AND/XOR mix,
and full color 8-bit alpha blend.
• Hardware icon up to 128x128 pixels in 2 bpp, with two colors,
transparent, and inverse transparent. AND/XOR mixing. Supports 2x2
icon magnification.
• Virtual desktop support.
• Support for flat panel displays via VGA.
VGA Output
• Maximum resolutions supported by the VGA output for different refresh
rates are:
• 2048x1536 @85Hz (pixel clock at 388.5MHz) for 4:3 format
• 2560x1440 @75Hz (pixel clock at 397.25MHz) for 16:9 format
• 2456x1536 @60Hz (pixel clock at 320MHz) for 16:10 format
• 1.3.10 Integrated LVDS Interface
• Integrated dual-link 24-bit LVDS interface.
• 805 Mbps/channel with 115 MHz pixel clock rate per link (230 MHz
maximum pixel clock).
• FPDI-2 compliant; compatible with receivers from National
Semiconductor, Texas Instruments, and THine.
• OpenLDI compliant excluding DC balancing.
• Programmable internal spread spectrum controller for the signals.
System Clocks
• Support for an external clock chip to generate side-port memory, PCIe,
and A-Link Express II clocks. Alternatively, internal generation for these
clocks, with clock input from an SB800-series Southbridge, can be
used (subject to characterization with actual RS880M and SB800-
series devices).
Power Management Features
• Single chip solution in 55nm, 1.1V CMOS technology.
• Supports ACPI 2.0 for S0, S3, S4, and S5 states.
• Full IAPC (Instantly Available PC) power management support.
• Static and dynamic power management support (APM as well as ACPI)
with full VESA DPM and Energy Star compliance.
• The Chip Power Management Support logic supports four device power
states defined for the OnNow Architecture - On, Standby, Suspend, and
Off. Each power state can be achieved by software control bits.
• Hardware controlled intelligent clock gating enables clocks only to
active functional blocks, and is completely transparent to software.
• Support for Cool'n'Quiet. via FID/VID change.
• Support for AMD PowerNow!..
• Clocks to every major functional block are controlled by a unique
dynamic clock switching technique that is completely transparent to the
software. By turning off the clock to the block that is idle or not used at
that point, the power consumption can be significantly reduced during
normal operation.
• Supports AMD Vari-Bright., ATI PowerXpress., and ATI PowerPlay.
(enhanced with the ATI PowerShift. feature).
• Supports dynamic lane reduction for the PCIe graphics interface when
coupled with an AMD-based graphics device, PC Design Guide
Compliance

20 Chapter 1
Item (NB Cont.) Specification
Features • The RS880M complies with all relevant Windows Logo Program
(WLP) requirements from Microsoft for WHQL certification.
Test Capability Features
The RS880M has a variety of test modes and capabilities that provide a
very high fault coverage and low DPM (Defect Per Million) ratio:
• Full scan implementation on the digital core logic through ATPG
(Automatic Test Pattern Generation Vectors).
• Dedicated test logic for the on-chip custom memory macros to
provide complete coverage on these modules.
• A JTAG test mode to allow board level testing of neighboring
devices.
• An EXOR tree test mode on all the digital I/O's to allow for proper
soldering verification at the board level.
• A VOH/VOL test mode on all digital I/O¡¦s to allow for proper
verification of output high and output low values at the board level.
• Access to the analog modules to allow full evaluation and
characterization.
• IDDQ mode support to allow chip evaluation through current leakage
measurements.
• These test modes can be accessed through the settings on the
instruction register of the JTAG circuitry.
• Additional Features
• Integrated spread spectrum PLLs on the memory and LVDS
interface.

Chapter 1 21
Southbridge Chipset
Item Specification
Chipset SB820M
Package
Features *Processor Interface
Supports AMD mobile processors code-named “Champlain,” and “Geneva.”
*A-Link Express II interface to Northbridges
1-, 2-, or 4-lane A-Link Express II
*interface
Automatic detection of lane configuration on boot-up
Dynamic lane width up/down configuration on detecting bandwidth
requirement Supports transfer rate of up to 2.5 GT/s per lane.
*PCI ExpressR Controller
Two-lane PCI ExpressR (PCIeR) 1.x interface, supporting up to two general
purpose devices. Supported configurations include:
1x2
2x1
*PCI Host Bus Controller
Supports PCI bus at 33MHz
Supports PCI Rev. 2.3 specification
Supports up to 4 bus master devices
Supports 40-bit addressing
Interrupt steering supported for plugn-play devices
Supports concurrent PCI operations BIOS/hardware support to hide PCI device
Supports spread spectrum
*USB Controllers
4 OHCI and 3 EHCI host controllers to support 14 USB 2.0 ports and 2 dedicated
USB 1.1 ports
Supports ACPI S1 ~ S5 Supports legacy keyboard/mouse
USB debug port
*Supports port disable with individual control
*SMBus Controller
Supports SMBALERT # signal
*Interrupt Controller
Supports IOAPIC/X-IO APIC mode for 24 channels of interrupts
Supports 8259 legacy mode for 15 interrupts
Supports programmable level/edge triggering on each channels
Supports serial interrupt on quiet and continuous modes
*DMA Controller
Two cascaded 8237 DMA controllers
Supports LPC DMA
Supports type F DMA
*LPC host bus Controller
Supports LPC-based super I/O and flash devices
Supports two master/DMA devices
Supports TPM version 1.1/1.2 devices for enhanced security
Supports SPI devices and SPI ROM sharing
Supports a maximum SPI ROM size of 16MB

22 Chapter 1
Item (SB Cont.) Specification
Features *SATA Controller
Supports six Third generation SATA ports (compatible with devices running at 6
Gbits/s, 3 Gbit/s, and1.5 Gbit/s)
Complies with SATA 2.6 specification
Supports three modes of operation:
*IDE emulation mode
AHCI mode (compliant with AHCI specification revision 1.2)
RAID mode
*Any of the six ports can be configured to a lower transfer rate of 3 or 1.5 Gbit/s
for saving power.
Any of the six SATA ports can be configured to support Second generation e-
SATA port (compatible with devices running at 3 Gbit/s and 1.5 Gbit/s; Third
generation e-SATA not supported as per the SATA 3.0 Specification).
Supports DIPM, HIPM, hot plug, and NCQ in AHCI mode.
*AMD RAID Support
Supports integrated RAID 0 and RAID 1 functionality across all 6 ports
*AHCI Support
Supports AHCI hardware assist (version 1.2) to support advanced features such
as NCQ (Native Command Queuing), hotplug, and *Device or Host Initiated
Power Management (DIPM /HIPM)
*High Definition Audio
Four independent output streams (DMA)
Four independent input streams (DMA)
Multiple channels of audio output per stream
*Supports up to 4 codecs
Up to 192kHz sample rate and 32-bit audio
64-bit addressing capability for DMA bus master and MSI
Unified Audio Architecture (UAA) compatible
HD Audio registers can be located anywhere in the 64-bit address space
Supports 3.3V/1.5V dual-voltage interface for power saving
*Gigabit Ethernet Media Access
*Controller (GbE MAC)
Supports RGMII/MII interface to Ethernet PHY (for selected
BroadcomRtransceivers only)
10/100/1000Base-T full duplex or half duplex MAC
Supports Receive Side Scaling (RSS)
IPv4 and IPv6 Large Send Offload (LSO)
IPv4 and IPv6 Checksum Offload
Wake-on-LAN (WoL) support
*Timers
8254-compatible timer
Microsoft High Precision Event Timer (HPET)
ACPI power management timer
Watchdog timer
*Real Time Clock (RTC)
256-byte battery-backed CMOS RAM
Hardware supported century rollover
Hardware supported day-light saving feature
RTC battery monitoring feature

Chapter 1 23
System Memory
Item (SB Cont.) Specification
Features *Power Management
ACPI specification 3.0 compliant power management schemes
Supports CPU C1e, C2, C3, C3 pop-up, C4, and C5 states
Supports system S0, S1, S3, S4, and S5 states
Wakeup events for S1, S3, S4, and S5 generated by:
Any GEVENT pin
Any GPM pin
USB
Power Button
Internal RTC wakeup
SMI event
Consumer IR
CPU SMM support, generating SMI message upon power management events
CLKRUN# support for PCI power management Provides clock generator and
CPU
vSTPCLK# control Supports hardware monitoring and fan control
ALPM (HIPM) on SATA
DIPM on SATA
*Consumer IR
Media center infrared with wake from all states
Two transmitters
IR receiver and wideband learning receiver
*Hardware Monitoring
Temperature monitoring
Monitor temperature range from 0 to 95‹C, with an accuracy of +/-5‹C
Voltage monitoring
Fan control
Supports up to 5 fans
Access to ACPI Features through
SMBus
ASFBus
GPIO
*Integrated Clock Function
Provides 25MHz, 14.318MHz, and 48MHz clocks
Provides CPU_HT and NB_HT clocks
Provides graphics, A-Link Express II, and nine general PCIe Rclocks
Item Specification
Memory size 0MB (No on-board Memory)
DIMM socket number 2 sockets
Supports memory size per socket 1GB
Supports maximum memory size 2GB
Supports DIMM type DDR3
Supports DIMM Speed 800 MHz
Sideport Memory DDR3 128MB

24 Chapter 1
Hard Disk Drive Interface
BIOS
LCD 10.1”
Item Specification
Vendor & Model
Name
Seagate
AB160314009
AB250315000
AB320325009
HGST
AB545016015
AB545025015
AB545032018
Toshiba 65GX
AB001664001
AB002565002
AB003265002
WD
AB1600BE048
AB2500BE036
AB3200BE041
Capacity (GB) TBD
Bytes per sector 512
Data heads 1-4
Drive Format
Disks 1-2
Spindle speed
(RPM) 5400
Performance Specifications
Buffer size 8 MB
Interface SATA
DC Power Requirements
Voltage
tolerance 5V ±5% 5V ±5% 5V ±5% 5V ±5%
Item Specification
BIOS vendor Phoenix
BIOS version Release 4.0
BIOS ROM type Flash
Features • Flash ROM 4MB
• Support ISIPP
• Support Acer UI
• Support multi-boot
• Suspend to RAM (S3)/Disk (S4)
• Various hot-keys for system control
• Support SMBIOS 2.3, PCI2.2.
• Refer to Acer BIOS specification.
• DMI utility for BIOS serial number configurable/asset tag
• Support PXE
• Support Y2K solution
• Support WinFlash
• Wake on LAN from S3
• Wake on LAN form S4 in AC mode
• System information
Item Specification
Vendor/model name AUO/CMO/LG/Samsung
Screen Diagonal (mm) 10.1 inches
Display resolution (pixels) 1024 x 600 pixels
Pixel Pitch 0.2175 (H)X0.2088 (V)

Chapter 1 25
Bluetooth 2.0
Bluetooth 3.0
Display Mode Normally White
Typical White Luminance (cd/m2)
(also called Brightness)
200
Contrast Ratio 400 typical
Response Time (Optical Rise
Time/Fall Time) msec 16 typ / 25 Max
Luminance Uniformity 1.25 max. (5 points)
Electrical Interface LVDS
Support Color 262K colors ( RGB 6-bit )
Temperature Range (°C)
Operating
Storage (shipping)
0 to +50
-20 to +60
Item Specification
Bluetooth Controller AR3011/BCM 2046/BC2070
Features • Fully Qualified Bluetooth v2.1 with Class 2 specification RF output
power.
• Enhanced Data Rate (EDR) compliant.
• Full Piconet and Scatternet operation.
• Integrated PIFA Antenna with better RF performance.
• USB 2.0 compliant interface.
• F/W upgradable via Flash downloads.
• Very low power consumption.
• Support Coexistence with Intel WCS (Wireless Coexistence System)
& AFH (Adaptive Frequency Hopping).
Item Specification
Bluetooth Controller
Features • The Broadcom BCM2070 Bluetooth module is compatible with
Bluetooth
• Core Specification,Version 2.1, available in the 2.4GHz (ISM) band,
and support Enhanced Data Rate (EDR) and Adaptive Frequency
Hopping
• (AFH) schemes. The chipset is a single-chip Bluetooth transceiver
and baseband processor, with highest level of integration and
eliminating most of critical external components, and thus minimizing
the module size and its cost.
• Broadcom BCM2070 (50 pin BGA, single-chip Bluetooth transceiver
and base-band processor)
• Serial Flash Memory
• Bluetooth 2.1 compliant
• Point-to-multipoint operation
• External USB interface for data
• Onboard antenna and SMA RF connector
• Coexistence support
Item Specification

26 Chapter 1
Audio Codec and Amplifier
LAN Interface
Keyboard
Media Card Reader
Camera
Item Specification
Audio
Controller CX20672-11Z
Package 40-QFN
Features • Compliant with Intel High Definition Audio Specification Rev. 1.0
• Internal Digital Microphone
• Integrated 2 WRMS (per channel) class-D stereo speaker amplifier with
• Spread Spectrum and 10-kV ESD withstand capability
Item Specification
LAN Chipset ATHEROS AR8152-AL1A-RL
Features • Integrated PHY for 10/100 Mbps
• IEEE 802.3 Auto-Negotiation support
• IEEE 802.3 PHY compliance and compatibility
• Supports automatic MDI/MDIX functions
• Cable Diagnostic Test (CDT) for open, short cable, cable
length detection, and incorrect or mismatched
impedance
• Cable length to 180 meters
• Supports +/-100 ppm clock offset; Link stable with 3m +
180m + 3m test
• Link Period <1.5s
Item Specification
Type ACER AC7T_A10B AC7T Internal 17
Total number of keypads 103/104/107
Windows logo key Yes
Internal & external keyboard work
simultaneously Yes
Features • Supports application keys for Windows 7 version
Item Specification
Chipset AU6437-GBL -GR
Package LQFP
Features • Fully compatible with USB2.0 High Speed and backward
compatible with USB1.1 specifications
• Supports multiple flash card interfaces, including SD/
MMC/xD/MS.
• Supports single LUN
• Supports both Windows and Mac OS
Item Specifications
Vendor and model SUYIN/ Chicony/ Liteon
Type CMOS image sensor with WXGA (resolution 1280X800)
Interface USB Port

Chapter 1 27
Wireless LAN
Battery
3G
Focusing range 26.6cm ~ infinity (Chicony) 70cm (Suyin)
Dimensions (L x W x H
mm) 65 x 8 x 3.69 +0.11/-0.29 (H)
Sensor type 1.0Mega CMOS Sensor
Pixel resolution 1280X800
Pixel size 3.0um X3.0um
Image size 3.89mm(H) X 2.43mm(V)Part number
Specification
Vendor and model Foxconn 4312/4314/HB95 BG/HB95 BGN or Lite on HB95 BGN/ Realtek
Features • Compatible with IEEE 802.11g standard . Integrated RF front end with high-
output PA, LNA, Rx/Tx switch
• The IEEE802.11g data rate provides for 54 auto fallback 48, 36, 24, 18, 12, 9, 6
and IEEE802.11b data rate provides for 11g auto fallback to 11, 5.5, 2 and
1Mbps.
• Support wireless data encryption with 64-bit, 128-bit WEP standard for security.
• Allows auto fallback data rate for optimized reliability, throughput and
transmission range.
• Supports Ad-hoc mode (peer-peer) and Infrastructure mode (client-server).
• Auto scan to find AP nearby and show signal strength for each channel.
• Support AES, TKIP, WPA, IEEE 802.1x and CCX.
• Support Quality of Service 802.11e.
• Dynamic Frequency Selection/Transmit Power Control (DFS/TPC) for
European operation.
• Support Site Survey.
Item Specification
6 Cell
Vendor & model name
Battery Type
Pack capacity
Number of battery cell
Package configuration
Item Specifications
Vendor and model CDMA2000 ® 1X
Type CDMA2000 1xEV-DO (Release0 and Rev.A)
Interface WCDMA (UMTS)
Item Specifications

28 Chapter 1
I/O Interface
Features • High-Speed Downlink Packet Access (HSDPA)
• High-Speed Uplink Packet Access (HSUPA)
• Receive Diversity in CDMA2000 1X,CDMA2000 1xEV-DO and WCDMA
(UMTS)
• GSM Release 4
• GPRS/EGPRS Multi-slot Class12, Release 4
• Standalone GPS
Item Specifications
Features • Color-coded connectors
• 1 VGA port, 15 pins
• 1 Microphone jack
• 1 headphone/line-out jack
• 3 External USB 2.0 connectors
• 1 DC in jack
• 1 RJ-45 jack for LAN
• 5-in-1 Card Reader (MS, MS Pro, SD, MMC, xD)
• 1 SIM Card connector
• 1 HDMI port
Item Specifications

Chapter 2 29
System Utilities
BIOS Setup Utility
The BIOS Setup Utility is a hardware configuration program built into your computer’s BIOS (Basic Input/
Output System).
Your computer is already properly configured and optimized, and you do not need to run this utility. However, if
you encounter configuration problems, you may need to run Setup. Please also refer to Chapter 4
Troubleshooting when problem arises.
To activate the BIOS Utility, press F2 during POST (when Press <F2> to enter Setup message is prompted
on the bottom of screen).
Press F2 to enter setup. The default parameter of F12 Boot Menu is set to “disabled”. If you want to change
boot device without entering BIOS Setup Utility, please set the parameter to “enabled”.
Press <F12> during POST to enter multi-boot menu. In this menu, user can change boot device without
entering BIOS SETUP Utility.
Navigating the BIOS Utility
There are five menu options: Information, Main, Security, Boot, and Exit.
Follow these instructions:
•To choose a menu, use the left and right arrow keys.
•To choose an item, use the up and down arrow keys.
•To change the value of a parameter, press F5 or F6.
•Press Esc while you are in any of the menu options to go to the Exit menu.
•In any menu, you can load default settings by pressing F9. You can also press F10 to save any
changes made and exit the BIOS Setup Utility.
NOTE: You can change the value of a parameter if it is enclosed in square brackets. Navigation keys for a
particular menu are shown on the bottom of the screen. Help for parameters are found in the Item
Specific Help part of the screen. Read this carefully when making changes to parameter values. Please
note that system information is subject to different models.
Chapter 2

30 Chapter 2
Information
The Information screen displays a summary of your computer hardware information.
NOTE: The system information is subject to different models.
Parameter Description
CPU Type This field shows the CPU type and speed of the system.
CPU Speed This field shows the speed of the CPU.
IDE0 Model Name This field shows the model name of HDD installed on primary IDE master.
IDE0 Serial Number This field displays the serial number of HDD installed on primary IDE master.
System BIOS Version Displays system BIOS version.
VGA BIOS Version This field displays the VGA firmware version of the system.
Serial Number This field displays the serial number of this unit.
Asset Tag Number This field displays the asset tag number of the system.
Product Name This field shows product name of the system.
Manufacturer Name This field displays the manufacturer of this system.
UUID Number Universally Unique Identifier (UUID) is an identifier standard used in software
construction, standardized by the Open Software Foundation (OSF) as part of
the Distributed Computing Environment (DCE).
Pheonix SecureCore(tm) Setup Utility
F1
ESC Help
Exit Select Item
Select Menu Change Values
Select SubMenu
Enter F9
F10 Setup Default
Save and Exit
AMD Athlon(tm) II
Neo K325
1300 MHz
ST9250315AS
5VCD1PDA
V0.11
ATi 010.094.001.045.035989
ZH90SK01B100803E262500
S2.SBW0D.004
Acer
991A7E04500A4E28BEA7C80AA9084002
AMD Athlon(tm) II
Neo K325
1300 MHz
ST9250315AS
5VCD1PDA
V0.11
ATi 010.094.001.045.035989
ZH90SK01B100803E262500
S2.SBW0D.004
Acer
991A7E04500A4E28BEA7C80AA9084002
CPU Type
CPU Speed
IDE0 Model Name:
IDE0 Serial Number:
System BIOS Version:
VGA BIOS Version:
Serial Number:
Asset Tag Number:
Product Name:
Manufacturer Name:
UUID:
CPU Type
CPU Speed
IDE0 Model Name:
IDE0 Serial Number:
System BIOS Version:
VGA BIOS Version:
Serial Number:
Asset Tag Number:
Product Name:
Manufacturer Name:
UUID:
F5/F6
Main Boot Exit
SecurityInformation

Chapter 2 31
Main
The Main screen allows the user to set the system time and date as well as enable and disable boot option
and recovery.
NOTE: The screen above is for your reference only. Actual values may differ.
The table below describes the parameters in this screen. Settings in boldface are the default and suggested
parameter settings.
Parameter Description Format/Option
System Time Sets the system time. The hours are displayed with 24-
hour format. Format: HH:MM:SS
(hour:minute:second)
System Date Sets the system date. Format MM/DD/YYYY
(month/day/year)
System Memory This field reports the memory size of the system.
Memory size is fixed to 4096MB. N/A
Video Memory
Shows the video memory size. VGA Memory size=32 MB
N/A
Quiet Boot This will hide POST messages while booting. Option: Enabled or Disabled
Network Boot Enables, disables the system boot from LAN (remote
server). Option: Enabled or Disabled
F12 Boot Menu Enables, disables Boot Menu during POST. Option: Disabled or Enabled
D2D Recovery Enables, disables D2D Recovery function. The function
allows the user to create a hidden partition on hard disc
drive to store operation system and restore the system
to factory defaults.
Option: Enabled or Disabled
SATA Mode Control the mode in which the SATA controller should
operate. Option: AHCI mode or IDE
mode
Item Specific Help
<Tab>, <Shift-Tab>, or
<Enter> selects field.
F1
ESC
Help
Exit Select Item
Select Menu Change Values
Select SubMenu
Enter
F9
F10
Setup Default
Save and Exit
[09:39:54]
[04/02/2010]
1024 MB
256 MB
[Enabled]
[Enabled]
[Disabled]
[Enabled]
[AHCI Mode]
[09:39:54]
[04/02/2010]
1024 MB
256 MB
[Enabled]
[Enabled]
[Disabled]
[Enabled]
[AHCI Mode]
System Time:
System Date:
System Memory:
Video Memory:
Quiet Boot:
Network Boot
F12 Boot Menu
D2D Recovery
SATA Mode
System Time:
System Date:
System Memory:
Video Memory:
Quiet Boot:
Network Boot
F12 Boot Menu
D2D Recovery
SATA Mode
F5/F6
Pheonix SecureCure(tm) Setup Utility
Boot Exit
SecurityInformation Main

32 Chapter 2
Security
The Security screen contains parameters that help safeguard and protect your computer from unauthorized
use.
The table below describes the parameters in this screen. Settings in boldface are the default and suggested
parameter settings.
NOTE: When you are prompted to enter a password, you have three tries before the system halts. Don’t forget
the password. If you forget the password, you may have to reset the computer.
Setting a Password
Follow these steps as you set the user or the supervisor password:
Parameter Description Option
Supervisor Password Is Shows the setting of the Supervisor password Clear or Set
User Password Is Shows the setting of the user password. Clear or Set
HDD Password Is Shows the setting of the HDD password Clear or Set
Set Supervisor Password Press Enter to set the supervisor password. When
set, this password protects the BIOS Setup Utility
from unauthorized access. The user can not either
enter the Setup menu nor change the value of
parameters.
Set User Password Press Enter to set the user password. When user
password is set, this password protects the BIOS
Setup Utility from unauthorized access. The user can
enter Setup menu only and does not have right to
change the value of parameters.
Set HDD Password Press Enter to set the HDD password. When set this
protects the HDD from unauthorized access.
Password on boot Defines whether a password is required or not for the
system to boot completely. Disabled or
Enabled
Item Specific Help
Supervisor Password
controls access to the
setup utility.
F1
ESC
Help
Exit Select Item
Select Menu Change Values
Select SubMenu
Enter
F9
F10
Setup Default
Save and Exit
Clear
Clear
Clear
[Enter]
[Enter]
[Enter]
[Disabled]
Clear
Clear
Clear
[Enter]
[Enter]
[Enter]
[Disabled]
Supervisor Password Is:
User Password Is:
HDD Password Is:
Set Supervisor Password
Set User Password
Set HDD Password
Password on boot:
Supervisor Password Is:
User Password Is:
HDD Password Is:
Set Supervisor Password
Set User Password
Set HDD Password
Password on boot:
F5/F6
Phoenix SecureCore(tm) Setup Utility
Information Main Boot Exit
Security

Chapter 2 33
1. Use the ↑ and ↓ keys to highlight the Set Supervisor Password parameter and press the Enter key. The
Set Supervisor Password box appears:
2. Type a password in the “Enter New Password” field. The password length can not exceeds 8
alphanumeric characters (A-Z, a-z, 0-9, not case sensitive). Retype the password in the “Confirm New
Password” field.
IMPORTANT:Be very careful when typing your password because the characters do not appear on the screen.
3. Press Enter. After setting the password, the computer sets the User Password parameter to “Set”.
4. If desired, you can opt to enable the Password on boot parameter.
5. When you are done, press F10 to save the changes and exit the BIOS Setup Utility.
Removing a Password
Follow these steps:
1. Use the ↑ and ↓ keys to highlight the Set Supervisor Password parameter and press the Enter key. The
Set Password box appears:
2. Type the current password in the Enter Current Password field and press Enter.
3. Press Enter twice without typing anything in the Enter New Password and Confirm New Password fields.
The computer then sets the Supervisor Password parameter to “Clear”.
4. When you have changed the settings, press u to save the changes and exit the BIOS Setup Utility.
Set Supervisor Password
Enter New Password [ ][ ]
Confirm New Password [ ]
Set Supervisor Password
Enter Current Password [ ][ ]
Enter New Password [ ]
Confirm New Password [ ][ ]

34 Chapter 2
Changing a Password
1. Use the ↑ and ↓ keys to highlight the Set Supervisor Password parameter and press the Enter key. The
Set Password box appears.
2. Type the current password in the Enter Current Password field and press Enter.
3. Type a password in the Enter New Password field. Retype the password in the Confirm New Password
field.
4. Press Enter. After setting the password, the computer sets the User Password parameter to “Set”.
5. If desired, you can enable the Password on boot parameter.
6. When you are done, press F10 to save the changes and exit the BIOS Setup Utility.
If the verification is OK, the screen will display as following.
The password setting is complete after the user presses Enter.
If the current password entered does not match the actual current password, the screen will show you the
Setup Warning.
If the new password and confirm new password strings do not match, the screen displays the following
message.
Set Supervisor Password
Enter Current Password [ ][ ]
Enter New Password [ ]
Confirm New Password [ ][ ]
Setup Notice
Changes have been saved.
[Continue][Continue]
Setup Warning
Invalid Password.
[Continue][Continue]
Setup Warning
Passwords do not match.
Re-enter password.
[Continue][Continue]

Chapter 2 35
Boot
This menu allows the user to decide the order of boot devices to load the operating system. Bootable devices
includes the USB diskette drives, the onboard hard disk drive and the DVD drive in the module bay.
Item Specific Help
Use < > or < > to select
a device, then press
<F6> to move it up the
List, or <F5> to move
it down the list. Press
<Esc> to escape the
menu.
F1
ESC
Help
Exit Select Item
Select Menu Change Values
Select SubMenu
Enter
F9
F10
Setup Default
Save and Exit
Boot priority order:
1. IDE HDD : ST9250315AS-(S1)
2. IDE1 CD:
3. USB FDC:
4. PCI BEV: Atheros Boot Agent
5. USB HDD:
6. USB CDROM:
7. USB KEY:
Excluded from boot order:
Boot priority order:
1. IDE HDD : ST9250315AS-(S1)
2. IDE1 CD:
3. USB FDC:
4. PCI BEV: Atheros Boot Agent
5. USB HDD:
6. USB CDROM:
7. USB KEY:
Excluded from boot order:
F5/F6
Phoenix SecureCore(tm) Setup Utility
Information Main Boot Exit
Security

36 Chapter 2
Exit
The Exit screen allows you to save or discard any changes you made and quit the BIOS Utility.
The table below describes the parameters in this screen.
Parameter Description
Exit Saving Changes Exit System Setup and save your changes to CMOS.
Exit Discarding
Changes Exit utility without saving setup data to CMOS.
Load Setup Default Load default values for all Setup item.
Discard Changes Load previous values from CMOS for all Setup items.
Save Changes Save Setup Data to CMOS.
Item Specific Help
Exit System Setup and
save your changes to
CMOS.
F1
ESC
Help
Exit Select Item
Select Menu Change Values
Select SubMenu
Enter
F9
F10
Setup Default
Save and Exit
Exit Saving Changes
Exit Discarding Changes
Load Setup Defaults
Discard Changes
Save Changes
Exit Saving Changes
Exit Discarding Changes
Load Setup Defaults
Discard Changes
Save Changes
F5/F6
Phoenix SecureCore(tm) Setup Utility
Information Main Boot Exit
Security

Chapter 2 37
BIOS Flash Utility
The BIOS flash memory update is required for the following conditions:
•New versions of system programs
•New features or options
•Restore a BIOS when it becomes corrupted.

38 Chapter 2
DOS Flash Utility
Perform the following steps to use the DOS Flash Utility:
1. Press F2 during boot to enter the Setup Menu.
2. Select Boot Menu to modify the boot priority order, for example, if using USB HDD to Update BIOS, move
USB HDD to position 1.
3. Execute the FLASH.BAT batch file to update BIOS. Or enter C:\ Flash it bios ver.fd/dc
The flash process begins as shown.
4. In flash BIOS, the message Please do not remove AC Power Source displays.
NOTE: If the AC power is not connected, the following message displays.
Plug in the AC power to continue.
Item Specific Help
Use < > or < > to select
a device, then press
<F6> to move it up the
List, or <F5> to move
it down the list. Press
<Esc> to escape the
menu.
F1
ESC
Help
Exit Select Item
Select Menu Change Values
Select SubMenu
Enter
F9
F10
Setup Default
Save and Exit
Boot priority order:
1. IDE HDD : ST9250315AS-(S1)
2. IDE1 CD:
3. USB FDC:
4. PCI BEV: Atheros Boot Agent
5. USB HDD:
6. USB CDROM:
7. USB KEY:
Excluded from boot order:
Boot priority order:
1. IDE HDD : ST9250315AS-(S1)
2. IDE1 CD:
3. USB FDC:
4. PCI BEV: Atheros Boot Agent
5. USB HDD:
6. USB CDROM:
7. USB KEY:
Excluded from boot order:
F5/F6
Phoenix SecureCore(tm) Setup Utility
Information Main Boot Exit
Security

Chapter 2 39
5. Flash is complete when the message Flash programming complete displays.

40 Chapter 2
WinFlash Utility
Perform the following steps to use the WinFlash Utility:
1. Double click the WinFlash executable.
2. Click OK to begin the update. A progress screen displays.
3. When the process is complete, close all programs and applications and reboot the system.

Chapter 2 41
Remove HDD/BIOS Password Utilities
This section provide you with removing HDD/BIOS method:
Remove HDD Password:
When the user keys in the wrong password three times, the system reports the following error code to user.
To unlock the HDD password, perform the following steps:
1. Press Enter to display the Select Item screen.
2. Select Enter Unlock Password and press Enter.
An Unlock Password displays.
3. Make a note of the key, 76943488 in the example.
4. Boot up the system to a removable bootable drive containing DOS and the UnlockHD.EXE program and
open a DOS prompt. For instructions on changing boot priority see “Boot” on page 35.
5. From the DOS prompt, enter the UnlockHD.EXE command and input the key to create an unlock code.
Make a note of the result, for example 46548274.
6. Reboot to the hard disk and wait for the error code to reappear.
7. Press Enter to display the Select Item screen.
8. Select Enter Unlock Password and press Enter.
9. Enter the unlock code generated by UnlockHD.EXE.
10. Save and exit the BIOS to complete the process.

42 Chapter 2
Removing BIOS Passwords:
If you key in the wrong Supervisor Password three times, System Disabled displays on the screen. See the
image below.
To reset the BIOS password, run clnpwd.exe as follows:
1. From a DOS prompt, Execute clnpwd.exe
2. Press 1 or 2 to clean the desired password shown on the screen.
The onscreen message determines whether the function is successful or not.

Chapter 2 43
Miscellaneous Utilities
Using Boot Sequence Selector
Boot Sequence Selector allows the boot order to be changes without accessing the BIOS. To use Boot
Sequence Selector, perform the following steps:
1. Enter into DOS.
2. Execute BS.exe to display the usage screen.
3. Select the desired boot sequence by entering the corresponding sequence, for example, enter BS2 to
change the boot sequence to HDD|CD ROM|LAN|Floppy.
Using DMITools
The DMI (Desktop Management Interface) Tool copies BIOS information to eeprom to be used in the DMI pool
for hardware management.
When the BIOS displays Verifying DMI pool data it is checking the table correlates with the hardware before
sending to the operating system (Windows, etc.).
To update the DMI Pool, perform the following steps:
1. Enter into DOS.
2. Execute dmitools.exe. The following messages show dmitools usage:
IMPORTANT:The following write examples (2 to 5) require a system reboot to take effect

44 Chapter 2
Example 1: Read DMI Information from Memory
Input:
dmitools /r
Output:
Manufacturer (Type1, Offset04h): Acer
Product Name (Type1, Offset05h): Aspire one xxxxx
Serial Number (Type1, Offset07h): 01234567890123456789
UUID String (Type1, Offset08h): xxxxxxxx-xxxx-xxxx-xxxx-xxxxxxxxxxxx
Asset Tag (Type3, Offset04h): Acer Asstag
Example 2: Write Product Name to EEPROM
Input:
dmitools /wp Acer
Example 3: Write Serial Number to EEPROM
Input:
dmitools /ws 01234567890123456789
Example 4: Write UUID to EEPROM
Input:
dmitools /wu
Example 5: Write Asset Tag to EEPROM
Input:
dmitools /wa Acer Asstag
Using the LAN MAC Utility
Perform the following steps to write MAC information to eeprom:
1. Use a text editor, for example Notepad, to edit the MAC.CFG file as shown:
•WriteData= '001122334455' <------- MAC value
•StartAddr=7A <------- MAC address
•WriteLeng=6 <------- MAC value length
•KeepByte=0 <------- can be any value
2. Boot into DOS.
3. Execute MAC.BAT to write MAC information to eeprom.

Chapter 3 45
Machine Disassembly and Replacement
This chapter contains step-by-step procedures on how to disassemble the notebook computer for
maintenance and troubleshooting.
Disassembly Requirements
To disassemble the computer, you need the following tools:
• Wrist grounding strap and conductive mat for preventing electrostatic discharge
• Flat screwdriver
• Philips screwdriver
• Plastic flat screwdriver
• Plastic tweezers
NOTE: The screws for the different components vary in size. During the disassembly process, group the
screws with the corresponding components to avoid mismatch when putting back the components.
Related Information
The product previews seen in the disassembly procedures may not represent the final product color or
configuration.
IMPORTANT: Cable paths and positioning may not represent the actual model. During the removal and
replacement of components, ensure all available cable channels and clips are used and that the cables are
replaced in the same position.
Replacement Requirements
NOTE: Cabling and components require adhesive to be applied during the replacement and reassembly
process.
NOTE: During manufacture a cyanoacrylate glue is used provided by Holdtite Adhesives LTD. This is not a
specified requirement. The reassembler is free to select an alternative appropriate adhesive.
Chapter 3

46 Chapter 3
Pre-disassembly Instructions
Before proceeding with the disassembly procedure, make sure that you do the following:
1. Turn off the power to the system and all peripherals.
2. Unplug the AC adapter and all power and signal cables from the system.
3. Place the system on a flat, stable surface.

Chapter 3 47
Disassembly Process
The disassembly process is divided into the following sections:
• External components disassembly
• Main unit disassembly
• LCD module disassembly
The flowcharts provided in the succeeding disassembly sections illustrate the entire disassembly sequence.
Observe the order of the sequence to avoid damage to any of the hardware components. For example, if you
want to remove the Mainboard, you must first remove the Keyboard, and LCD Module then disassemble the
inside assembly frame in that order.
Main Screw List
Screw Quantity Acer Part Number
M2.5*5
M2.5*6.5
M2.5*3Ni
M2*3Ni
M2.5*4Ni
M2.5*4
M2.5*3
T2.5*2
M3*3
M2*3

48 Chapter 3
External Module Disassembly Process
NOTE: The product previews seen in the disassembly procedures may not represent the final product color or
configuration.
Screw List
External Modules Disassembly Flowchart
Step Screw Quantity Part No.
Remove Base Cover
Remove WLAN Module
Remove HDD
Remove ODD Module
Disconnect power
and signal cables
from system
Remove
Dummy Card
Turn off system
and peripherals
power
Remove
DIMM
Remove
HDD
Remove
Base Door
Remove
WLAN Board
Remove
Battery
Remove
3G Board

Chapter 3 49
Removing the Battery Pack
1. Turn the computer over.
2. Slide the battery lock/unlock latch to the unlock position.
3. Slide and hold the battery release latch to the release position (1), then slide out the battery pack from the
main unit (2).
NOTE: The battery has been highlighted with a yellow oval as shown in the above image. Please detach the
battery and follow local regulations for disposal.
2
1

50 Chapter 3
Removing the Dummy Card
1. Press the dummy card in to allow it to spring out.
2. Pull the dummy card out.

54 Chapter 3
6. Remove both the WLAN and 3G antennas from the cable channel. Take care to lift the cable away from
the metal guide (green callout) at the corner of the HDD module.
7. Grasp the tab and pull upwards while using the opposite hand to guide the HDD out of the bay.

Chapter 3 55
8. Pull the HDD module out of the connector.
9. Remove four (4) screws from the HDD bracket.
10. Remove the brackets from the HDD.
Step Screw Quantity Screw Type
HDD Bracket
Disassembly M3*3Ni 4

56 Chapter 3
Removing the WLAN Module
1. See “Removing the Battery Pack” on page 49.
2. See “Removing the Base Door” on page 51.
3. Detach the two (2) cables from the Wireless LAN module.
IMPORTANT:Take note of the Main (black) and Auxiliary (white) connectors.
4. Remove the one (1) screw. Ensure the cables are well clear of the module.
Step Screw Quantity Screw Type
WLAN Module
Disassembly M2.5*3Ni 1

Chapter 3 57
5. Pull the WLAN module out and away.

58 Chapter 3
Removing the 3G Module
1. See “Removing the Battery Pack” on page 49.
2. See “Removing the Base Door” on page 51.
3. Detach the two (2) cables from the 3G module.
NOTE: Take note of the Main (blue) and Auxiliary (yellow) connectors.
4. Remove the two (2) screws. Ensure the cables are well clear of the module.
Step Screw Quantity Screw Type
3G Module
Disassembly 2

Chapter 3 59
5. Pull the 3Gmodule out and away.

60 Chapter 3
Main Unit Disassembly Process
IMPORTANT: Cable paths and positioning may not represent the actual model. During the removal and
replacement of components, ensure all available cable channels and clips are used and that the cables are
replaced in the same position.
NOTE: The product previews seen in the disassembly procedures may not represent the final product color or
configuration.
Main Unit Disassembly Flowchart
Screw List
Step Screw Quantity Part No.
Remove Upper Cover
Remove External
Modules before
proceeding
Remove
Mainboard
Remove
Keyboard
Remove
Upper Cover
Remove
Thermal Module
Remove
Speakers
Remove
Touchpad Board
Remove
RTC Battery
Remove
Bluetooth Module
Remove
LCD Module

Chapter 3 61
Remove Lower Cover
Remove Switch Board
Remove Power
Module
Remove I/O Board
Remove Bluetooth
Module
Remove Mainboard
Remove Power Jack
Assembly
Step Screw Quantity Part No.

62 Chapter 3
Removing the Keyboard
IMPORTANT: The keyboard is easily warped or damaged during the removal process. Take care not to use
excessive force when removing to prevent damage.
1. See “External Module Disassembly Process” on page 48.
2. Using the plastic pry, press in the five (5) latches along the top of the keyboard to release the keyboard
from the cover.
NOTE: The keyboard will spring up slightly when all retaining clips are unlocked.
3. Flip the keyboard over.

Chapter 3 63
4. Detach the keyboard FPC.
a. Unlock the FPC b. Pull the keyboard away
a
b

Chapter 3 65
4. Remove the seventeen (17) screws in the upper cover.
5. Turn the computer over and remove the nine (9) screws in the lower cover.
Step Screw Quantity Screw Type
Upper Cover
Disassembly M2*2.5 (red call out) 6
M2*5 (blue call out) 11
Step Screw Quantity Screw Type
Lower Cover
Disassembly (red call out) 4
(blue call out) 5

66 Chapter 3
6. Disconnect the HDD connector from the chassis.
7. Pry the upper cover apart from the lower cover starting along the bottom edge. Lift the upper cover away.
.

70 Chapter 3
4. Remove two (2) screws from the hinge.
5. Lif the LCD assembly clear of the chassis.
Step Screw Quantity Screw Type
LCD Module Hinge
Disassembly M2.5*5 2

Chapter 3 71
Removing the Mainboard
1. See “Removing the Upper Cover” on page 64.
2. See “Removing the Touchpad Board” on page 67.
3. See “Removing the Mainboard” on page 71.
4. Turn the computer over and disconnect the power cable from the mainboard.
5. Remove the one (1) screw on the main board.
Step Screw Quantity Screw Type.
Main Board
Disassembly M2.5*5 1

72 Chapter 3
6. Lift the main board out of the assembly. Lift the I/O edge up first then pull out the external connector edge.
NOTE: The CPU is integrated on the mainboard.

74 Chapter 3
4. Lift the thermal module away from the main board.
NOTE: Circuit boards >10 cm² have been highlighted with a yellow rectangle as shown in the
previous image. Please detach the circuit board and follow local regulations for disposal.

76 Chapter 3
4. Lift the speakers clear of the lower cover.

Chapter 3 77
LCD Module Disassembly Process
IMPORTANT: Cable paths and positioning may not represent the actual model. During the removal and
replacement of components, ensure all available cable channels and clips are used and that the cables are
replaced in the same position.
NOTE: The product previews seen in the disassembly procedures may not represent the final product color or
configuration.
NOTE: See “Removing the Bluetooth Module” on page 68 for instructions on how to remove the LCD module.
LCD Module Disassembly Flowchart
Screw List
Step Screw Quantity Part No.
Remove LCD
Bezel
Remove LCD
Panel
Remove Left
Hinge
Remove Right
Hinge
Remove
Camera Module
Remove LCD
Panel from Main
Unit before
proceeding
Remove
LCD Panel
Remove
LCD Cover
Hinges
Remove
LCD Bezel

Chapter 3 79
4. Pry the bezel away from the top and then work around the corners.
5. Lift the bezel off the module.

82 Chapter 3
4. Peel the LVDS cable and mylar off the LCD panel as shown.
5. Disconnect the LVDS cable.

84 Chapter 3
LCD Reassembly Procedure
NOTE: During manufacture a cyanoacrylate glue is used provided by Holdtite Adhesives LTD. This is not a
specified requirement. The reassembler is free to select an alternative appropriate adhesive.
Replacing the LCD Cover Hinges
1. See “Replacing the LCD Cover Hinges” on page 84.
2. Place the right and left LCD cover hinges in the cover.
3. Secure the hinges using four (4) screws.

Chapter 3 85
Replacing the LCD FPC Cable
1. Connect the FPC cable connector.
2. Adhere the FPC cable to the panel.

86 Chapter 3
Replacing the LCD Panel
3. Place the LCD panel in the cover.
4. Replace the four (4) screws, while ensuring the cables pass through the hinge correctly.
Step Screw Quantity Screw Type
LCD Panel Assembly 4

Chapter 3 87
Replacing the Camera Board
1. Connect the camera cable to the board as shown.
2. Press the camera board into the cover.

88 Chapter 3
Replacing the LCD Bezel
1. Place the LCD bezel on the cover.
2. Ensure the cables are correctly exiting the hinges.

Chapter 3 89
3. Press down on the top middle edge of the bezel to engage the locking clips. Press down on the bezel
edge working simultaneously around the edges to the bottom.
4. Replace the two (2) bezel screws and screw covers.
Step Screw Quantity Screw Type
Replace LCD Bezel M2.5*4 2

90 Chapter 3
Main Unit Reassembly Process
Replacing the Speakers
1. Place the speakers in the upper cover.
2. Secure the speakers using four (4) screws.

Chapter 3 91
3. Secure the speaker cable using a strip of adhesive tape.

92 Chapter 3
Replacing the Thermal Module
IMPORTANT: Apply a suitable thermal grease and ensure all heat pads are in place before replacing the Thermal
Module.
The following thermal grease types are approved for use:
•Silmore GP50
•Honeywell
•Jet Motor 7762
The following thermal pads are approved for use:
• Eapus XR-PE
1. Remove all traces of thermal grease from the CPU using a lint-free cloth or cotton swab and Isopropyl
Alcohol, Acetone (1), or other approved cleaning agent.
2. Apply a small amount of thermal grease to the centre of the CPU—there is no need to spread the grease
manually, the force used during the installation of the Thermal Module is sufficient.
3. Align the screw holes on the Thermal Module and
Mainboard then replace the module. Keep the
module as level as possible to spread the thermal
grease evenly.
4. Tighten the four (4) securing screws to secure the
Thermal Module in place.
5. Connect the fan cable.

Chapter 3 93
Replacing the Mainboard
1. Slide the main board external connector edge in first to the lower case, then lower into place.
2. Replace the one (1) screw to secure the mainboard to the lower cover.
3. Connect the power connector.

94 Chapter 3
Replacing the LCD Module
1. Place the LCD module hinges into position on the lower case.
2. Replace the two (2) screws.
3. Insert the right antenna cables through the lower cover and pull through from the other side.
Step Screw Quantity Screw Type
LCD Module Assembly M2.5x5 2

Chapter 3 95
4. Place the LVDS cable in the hinge channel as shown.

96 Chapter 3
Replacing the Bluetooth Module
1. Connect the Bluetooth cable to the Bluetooth module.
2. Place the Bluetooth module onto the mainboard and press down firmly.
3. Connect the Bluetooth module cable to the main board.

Chapter 3 97
Replacing the Touchpad Board
1. Connect the touchpad FFC.
2. Lock the touchpad FFC connector.
3. Pass the touchpad board FFC through the upper cover.

98 Chapter 3
Replacing the Upper Cover
1. Place the upper cover onto the lower cover aligning the hinges first and then press down around the
edges.
2. Press the HDD connector into the chassis.

Chapter 3 99
3. Replace nine (9) screws on the lower cover.
4. Replace the seventeen (17) screws on the upper cover.
Step Screw Quantity Screw Type
Lower Cover
Disassembly (red call out) 4
(blue call out) 5
Step Size Quantity Screw Type
Upper Cover
Assembly M2*3 11 (blue call out)
M2*5 Ni 6 (red call out)

100 Chapter 3
5. Connect the LVDS cable to the mainboard and fold over the mylar to secure the connector.
6. Connect and lock the touchpad FFC.

Chapter 3 101
Replacing the Keyboard
1. Connect and lock the FFC to the mainboard.
2. Turn the keyboard over and insert the bottom edge in first, then push to down ensure the latches across
the top are fully secured.

102 Chapter 3
Replacing the Hard Disk Drive
3. Replace the HDD brackets on the HDD.
4. Replace four (4) screws (two each side) to secure the bracket to the HDD module.
1. Connect the HDD module to the connector.

Chapter 3 103
2.
3. Run the 3G and WLAN antennas along the cable channel as shown.
CAUTION: Carefully tuck the cable under the metal hinge (highlighted in green).

Chapter 3 105
Replacing the 3G Module
1. Insert the 3G card into the slot.
2. Replace two (2) screws on the 3G card.
3. Connect the two (2) 3G antennas.
NOTE: Please note that the blue antenna must be connected to the Main connector and the yellow antenna
must be connected to the Auxiliary connector.

106 Chapter 3
Replacing the Wireless LAN Module
1. Insert the WLAN card into the slot.
2. Replace one (1) screw to secure the card.
3. Run the WLAN antennas along the cable channel.

Chapter 3 107
4. Connect the two (2) WLAN antennas.
NOTE: Please note that the black antenna must be connected to the Main connector and the white antenna
must be connected to the Auxiliary connector.

108 Chapter 3
Replacing the Base Door
1. Replace the base door by first lining up the left edge as shown.
2. Replace seven (7) screws to secure the base door to the chassis.
Replace the Dummy Card
Push the dummy card into the slot until it clicks into place.

Chapter 3 109
Replacing the Battery
1. Slide the battery into position.
2. Close the locking latch.

110 Chapter 3

Chapter 4 111
Troubleshooting
Common Problems
Use the following procedure as a guide for computer problems.
NOTE: The diagnostic tests are intended to test only Acer products. Non-Acer products, prototype cards, or
modified options can give false errors and invalid system responses.
1. Obtain the failing symptoms in as much detail as possible.
2. Verify the symptoms by attempting to re-create the failure by running the diagnostic test or by repeating
the same operation.
3. Use the following table with the verified symptom to determine which page to go to.
4. If the Issue is still not resolved, see “Online Support Information” on page 163.
Symptoms (Verified) Go To
Power On Issue Page 112
No Display Issue Page 113
LCD Failure Page 115
Internal Keyboard Failure Page 116
TouchPad Failure Page 117
Internal Speaker Failure Page 118
Internal Microphone Failure Page 119
Other Function Failure Page 120
Chapter 4

112 Chapter 4
Power On Issue
If the system doesn’t power on, perform the following actions one at a time to correct the problem. Do not
replace non-defective FRUs:
Computer Shuts down Intermittently
If the system powers off at intervals, perform the following actions one at a time to correct the problem.
1. Check the power cable is properly connected to the computer and the electrical outlet.
2. Remove any extension cables between the computer and the outlet.
3. Remove any surge protectors between the computer and the electrical outlet. Plug the computer directly
into a known good electrical outlet.
4. Remove all external and non-essential hardware connected to the computer that are not necessary to
boot the computer to the failure point.
5. Remove any recently installed software.
6. If the Issue is still not resolved, see “Online Support Information” on page 163.
Check
AC/Battery
Swap AC/Battery
try
NG
OK
Swap M/B
Start

Chapter 4 113
No Display Issue
If the Display doesn’t work, perform the following actions one at a time to correct the problem. Do not replace
non-defective FRUs:
No POST or Video
If the POST or video doesn’t display, perform the following actions one at a time to correct the problem.
1. Make sure that the internal display is selected. On this notebook model, switching between the internal
display and the external display is done by pressing Fn+F5. Reference Product pages for specific model
procedures.
2. Make sure the computer has power by checking at least one of the following occurs:
• Fans start up
• Status LEDs light up
If there is no power, see “Power On Issue” on page 112.
3. Drain any stored power by removing the power cable and battery and holding down the power button for
10 seconds. Reconnect the power and reboot the computer.
4. Connect an external monitor to the computer and switch between the internal display and the external
display is by pressing Fn+F5 (on this model).
If the POST or video appears on the external display, see “LCD Failure” on page 115.
5. Disconnect power and all external devices including port replicators or docking stations. Remove any
memory cards and CD/DVD discs. Restart the computer.
START
Power On ? No Go to No Power
troubleshooting
step
Replace externa
l
DDRAM module
Remove and
replace thermal
module
Replace the
main board
Reconnect
SDRAM Module
LCD Module OK?
Replace LCD
Panel and
Cable
Ext. DDRAM module
connected properly?
Ext. DDRAM
module functional?
CPU Thermal
Module properly
connected?
No
No
No
No

114 Chapter 4
If the computer boots correctly, add the devices one by one until the failure point is discovered.
6. Reseat the memory modules.
7. Remove the drives (see “Disassembly Process” on page 47).
8. If the Issue is still not resolved, see “Online Support Information” on page 163.
Abnormal Video Display
If video displays abnormally, perform the following actions one at a time to correct the problem.
1. Reboot the computer.
2. If permanent vertical/horizontal lines or dark spots display in the same location, the LCD is faulty and
should be replaced. See “Disassembly Process” on page 47.
3. If extensive pixel damage is present (different colored spots in the same locations on the screen), the LCD
is faulty and should be replaced. See “Disassembly Process” on page 47.
4. Adjust the brightness to its highest level. See the User Manual for instructions on adjusting settings.
NOTE: Ensure that the computer is not running on battery alone as this may reduce display brightness.
If the display is too dim at the highest brightness setting, the LCD is faulty and should be replaced. See
“Disassembly Process” on page 47.
5. Check the display resolution is correctly configured:
a. Minimize or close all Windows.
b. If display size is only abnormal in an application, check the view settings and control/mouse wheel
zoom feature in the application.
c. If desktop display resolution is not normal, right-click on the desktop and select
Personalize´ Display Settings.
d. Click and drag the Resolution slider to the desired resolution.
e. Click Apply and check the display. Readjust if necessary.
6. Roll back the video driver to the previous version if updated.
7. Remove and reinstall the video driver.
8. Check the Device Manager to determine that:
• The device is properly installed. There are no red Xs or yellow exclamation marks.
• There are no device conflicts.
• No hardware is listed under Other Devices.
9. If the Issue is still not resolved, see “Online Support Information” on page 163.
10. Run the Windows Memory Diagnostic from the operating system DVD and follow the onscreen prompts.
11. If the Issue is still not resolved, see “Online Support Information” on page 163.
Random Loss of BIOS Settings
If the computer is experiencing intermittent loss of BIOS information, perform the following actions one at a
time to correct the problem.
1. If the computer is more than one year old, replace the CMOS battery.
2. Run a complete virus scan using up-to-date software to ensure the computer is virus free.
3. If the computer is experiencing HDD or ODD BIOS information loss, disconnect and reconnect the power
and data cables between devices.
If the BIOS settings are still lost, replace the cables.
4. If HDD information is missing from the BIOS, the drive may be defective and should be replaced.
5. Replace the Motherboard.

Chapter 4 115
6. If the Issue is still not resolved, see “Online Support Information” on page 163.
LCD Failure
If the LCD fails, perform the following actions one at a time to correct the problem. Do not replace non-
defective FRUs:
Start
Check LCD
module?
Swap
LCD cable /LCD panel
OK
NG
Check MB LCD
c onne c tor a nd
cable ?
OK
Reassemble
Re-plug LCD cable
OK
NG
SwapM/B
Start
Check LCD
module?
Swap
LCD cable /LCD panel
OK
NG
Check MB LCD
c onne c tor a nd
cable ?
OK
Reassemble
Re-plug LCD cable
OK
NG
SwapM/B

116 Chapter 4
Built-In Keyboard Failure
If the built-in Keyboard fails, perform the following actions one at a time to correct the problem. Do not replace
non-defective FRUs:
Start
Keyboard properly
connected? No Disconnect and
reconnect
Keyboard functioning? No Replace Keyboard
Replace
mainboard

Chapter 4 117
TouchPad Failure
If the TouchPad doesn’t work, perform the following actions one at a time to correct the problem. Do not
replace non-defective FRUs:
Start
Check M/B T/P
FFC
Re-assemble the
T/P FFC to M/B
OK
NG
Check
TouchPad
OK
Swap/Reassemble
the T/P board or
T/P FFC
OK
NG
Swap M/B
Start
Check M/B T/P
FFC
Re-assemble the
T/P FFC to M/B
OK
NG
Check
TouchPad
OK
Swap/Reassemble
the T/P board or
T/P FFC
OK
NG
Swap M/B

118 Chapter 4
Internal Speaker Failure
If the internal Speakers fail, perform the following actions one at a time to correct the problem. Do not replace
non-defective FRUs:
Sound Problems
If sound problems are experienced, perform the following actions one at a time to correct the problem.
1. Reboot the computer.
2. Navigate to Start´ Control Panel´ System and Maintenance´ System´ Device Manager. Check
the Device Manager to determine that:
• The device is properly installed.
• There are no red Xs or yellow exclamation marks.
• There are no device conflicts.
• No hardware is listed under Other Devices.
3. Roll back the audio driver to the previous version, if updated recently.
4. Remove and reinstall the audio driver.
5. Ensure that all volume controls are set mid range:
a. Click the volume icon on the taskbar and drag the slider to 50. Ensure that the volume is not muted.
b. Click Mixer to verify that other audio applications are set to 50 and not muted.
6. Navigate to Start´ Control Panel´ Hardware and Sound´ Sound. Ensure that Speakers are selected
as the default audio device (green check mark).
NOTE: If Speakers does not show, right-click on the Playback tab and select Show Disabled Devices
(clear by default).
7. Select Speakers and click Configure to start Speaker Setup. Follow the onscreen prompts to configure
the speakers.
8. Remove and recently installed hardware or software.
Start
Check M/B SPK
cable
Re-assemble the
SPK cable toM/B
OK
NG
Check Logic
Upper/Logic
upper
OK
SwapLogic
lowe r/L ogic uppe r
OK
NG
SwapM/B
Start
Check M/B SPK
cable
Re-assemble the
SPK cable toM/B
OK
NG
Check Logic
Upper/Logic
upper
OK
SwapLogic
lowe r/L ogic uppe r
OK
NG
SwapM/B

Chapter 4 119
9. Restore system and file settings from a known good date using System Restore.
If the issue is not fixed, repeat the preceding steps and select an earlier time and date.
10. Reinstall the Operating System.
11. If the Issue is still not resolved, see “Online Support Information” on page 163.
Internal Microphone Failure
If the internal Microphone fails, perform the following actions one at a time to correct the problem. Do not
replace non-defective FRUs:
Microphone Problems
If internal or external Microphones do no operate correctly, perform the following actions one at a time to
correct the problem.
1. Check that the microphone is enabled. Navigate to Start´ Control Panel´ Hardware and Sound´
Sound and select the Recording tab.
2. Right-click on the Recording tab and select Show Disabled Devices (clear by default).
3. The microphone appears on the Recording tab.
4. Right-click on the microphone and select Enable.
5. Select the microphone then click Properties. Select the Levels tab.
6. Increase the volume to the maximum setting and click OK.
7. Test the microphone hardware:
a. Select the microphone and click Configure.
b. Select Set up microphone.
c. Select the microphone type from the list and click Next.
d. Follow the onscreen prompts to complete the test.
Start
Check M/B Mic.
cable
Re-assemble the
MIC cable to M/B
NG
Swap M/B
OK

120 Chapter 4
8. If the Issue is still not resolved, see “Online Support Information” on page 163.
HDD Not Operating Correctly
If the HDD does not operate correctly, perform the following actions one at a time to correct the problem.
1. Disconnect all external devices.
2. Run a complete virus scan using up-to-date software to ensure the computer is virus free.
3. Run the Windows 7 Startup Repair Utility:
a. insert the Windows 7 Operating System DVD in the ODD and restart the computer.
b. When prompted, press any key to start to the operating system DVD.
c. The Install Windows screen displays. Click Next.
d. Select Repair your computer.
e. The System Recovery Options screen displays. Click Next.
f. Select the appropriate operating system, and click Next.
NOTE: Click Load Drivers if controller drives are required.
g. Select Startup Repair.
h. Startup Repair attempts to locate and resolve issues with the computer.
i. When complete, click Finish.
If an issue is discovered, follow the onscreen information to resolve the problem.
4. Run the Windows Memory Diagnostic Tool. For more information see Windows Help and Support.
5. Restart the computer and press F2 to enter the BIOS Utility. Check the BIOS settings are correct and that
CD/DVD drive is set as the first boot device on the Boot menu.
6. Ensure all cables and jumpers on the HDD and ODD are set correctly.
7. Remove any recently added hardware and associated software.
8. Run the Windows Disk Defragmenter. For more information see Windows Help and Support.
9. Run Windows Check Disk by entering chkdsk /r from a command prompt. For more information see
Windows Help and Support.
10. Restore system and file settings from a known good date using System Restore.
If the issue is not fixed, repeat the preceding steps and select an earlier time and date.
11. Replace the HDD. See “Disassembly Process” on page 47.
Other Failures
If the VGA board, LAN Port, external MIC or Speakers, PCI Express Card, 5-in-1 Card Reader or Volume
Wheel fail, perform the following general steps to correct the problem. Do not replace non-defective FRUs:
1. Check whether the drive is OK.
2. Verify that the Test Fixture is OK.
3. Swap the mainboard and retest.

Chapter 4 121
Intermittent Problems
Intermittent system hang problems can be caused by a variety of reasons that have nothing to do with a
hardware defect, such as: cosmic radiation, electrostatic discharge, or software errors. FRU replacement
should be considered only when a recurring problem exists.
When analyzing an intermittent problem, do the following:
1. Run the advanced diagnostic test for the system board in loop mode at least 10 times.
2. If no error is detected, do not replace any FRU.
3. If any error is detected, replace the FRU. Rerun the test to verify that there are no more errors.
Undetermined Problems
The diagnostic problems does not identify which adapter or device failed, which installed devices are incorrect,
whether a short circuit is suspected, or whether the system is inoperative.
Follow these procedures to isolate the failing FRU (do not isolate non-defective FRU).
NOTE: Verify that all attached devices are supported by the computer.
NOTE: Verify that the power supply being used at the time of the failure is operating correctly. (See “Power On
Issue” on page 112.):
1. Power-off the computer.
2. Visually check them for damage. If any problems are found, replace the FRU.
3. Remove or disconnect all of the following devices:
• Non-Acer devices
• Printer, mouse, and other external devices
•Battery pack
• Hard disk drive
•DIMM
• CD-ROM/Diskette drive Module
• PC Cards
4. Power-on the computer.
5. Determine if the problem has changed.
6. If the problem does not recur, reconnect the removed devices one at a time until you find the failing FRU.
7. If the problem remains, replace the following FRU one at a time. Do not replace a non-defective FRU:
• System board
• LCD assembly

122 Chapter 4
POST Code Reference Tables
These tables describe the POST codes and components of the POST process.
Post Code Range
Code POST Routine Description
02h Verify Real Mode
03h Disable Non-Maskable Interrupt (NMI)
04h Get CPU type
06h Initialize system hardware
08h Initialize chipset with initial POST values
09h Set IN POST flag
0Ah Initialize CPU registers
0Bh Enable CPU cache
0Ch Initialize caches to initial POST values
0Eh Initialize I/O component
Code Beeps POST Routine Description
0Fh Initialize the local bus IDE
10h Initialize Power Management
11h Load alternate registers with initial POST values
12h Restore CPU control word during warm boot
13h Initialize PCI Bus Mastering devices
14h Initialize keyboard controller
16h 1-2-2-3 BIOS ROM checksum
17h Initialize cache before memory autosize
18h 8254 timer initialization
1Ah 8237 DMA controller initialization
1Ch Reset Programmable Interrupt Controller
20h 1-3-1-1 Test DRAM refresh
22h 1-3-1-3 Test 8742 Keyboard Controller
24h Set ES segment register to 4 GB
26h Enable A20 line
28h Autosize DRAM
29h Initialize POST Memory Manager
2Ah Clear 512 KB base RAM
2Ch 1-3-4-1 RAM failure on address line xxxx*
2Eh 1-3-4-3 RAM failure on data bits xxxx* of low byte of memory bus
2Fh Enable cache before system BIOS shadow
30h 1-4-1-1 RAM failure on data bits xxxx* of high byte of memory bus
32h Test CPU bus-clock frequency
33h Initialize Phoenix Dispatch Manager
36h Warm start shut down
38h Shadow system BIOS ROM
3Ah Autosize cache
3Ch Advanced configuration of chipset registers

Chapter 4 123
3Dh Load alternate registers with CMOS values
42h Initialize interrupt vectors
45h POST device initialization
46h 2-1-2-3 Check ROM copyright notice
48h Check video configuration against CMOS
49h Initialize PCI bus and devices
4Ah Initialize all video adapters in system
4Bh QuietBoot start (optional)
4Ch Shadow video BIOS ROM
Code Beeps POST Routine Description
4Eh Display BIOS copyright notice
50h Display CPU type and speed
51h Initialize EISA board
52h Test keyboard
54h Set key click if enabled
58h 2-2-3-1 Test for unexpected interrupts
59h Initialize POST display service
5Ah Display prompt "Press F2 to enter SETUP"
5Bh Disable CPU cache
5Ch Test RAM between 512 and 640 KB
60h Test extended memory
62h Test extended memory address lines
64h Jump to UserPatch1
66h Configure advanced cache registers
67h Initialize Multi Processor APIC
68h Enable external and CPU caches
69h Setup System Management Mode (SMM) area
6Ah Display external L2 cache size
6Bh Load custom defaults (optional)
6Ch Display shadow-area message
6Eh Display possible high address for UMB recovery
70h Display error messages
72h Check for configuration errors
76h Check for keyboard errors
7Ch Set up hardware interrupt vectors
7Eh Initialize coprocessor if present
80h Disable onboard Super I/O ports and IRQs
81h Late POST device initialization
82h Detect and install external RS232 ports
83h Configure non-MCD IDE controllers
84h Detect and install external parallel ports
85h Initialize PC-compatible PnP ISA devices
86h Re-initialize onboard I/O ports.
Code Beeps POST Routine Description

124 Chapter 4
87h Configure Motheboard Configurable Devices (optional)
88h Initialize BIOS Data Area
89h Enable Non-Maskable Interrupts (NMIs)
8Ah Initialize Extended BIOS Data Area
8Bh Test and initialize PS/2 mouse
8Ch Initialize floppy controller
Code Beeps POST Routine Description
8Fh Determine number of ATA drives (optional)
90h Initialize hard-disk controllers
91h Initialize local-bus hard-disk controllers
92h Jump to UserPatch2
93h Build MPTABLE for multi-processor boards
95h Install CD ROM for boot
96h Clear huge ES segment register
97h Fixup Multi Processor table
98h 1-2 Search for option ROMs. One long, two short beeps on checksum
failure
99h Check for SMART Drive (optional)
9Ah Shadow option ROMs
9Ch Set up Power Management
9Dh Initialize security engine (optional)
9Eh Enable hardware interrupts
9Fh Determine number of ATA and SCSI drives
A0h Set time of day
A2h Check key lock
A4h Initialize Typematic rate
A8h Erase F2 prompt
AAh Scan for F2 key stroke
ACh Enter SETUP
AEh Clear Boot flag
B0h Check for errors
B2h POST done - prepare to boot operating system
B4h 1 One short beep before boot
B5h Terminate QuietBoot (optional)
B6h Check password (optional)
B9h Prepare Boot
BAh Initialize DMI parameters
BBh Initialize PnP Option ROMs
BCh Clear parity checkers
BDh Display MultiBoot menu
BEh Clear screen (optional)
BFh Check virus and backup reminders
C0h Try to boot with INT 19
Code Beeps POST Routine Description

Chapter 4 125
C1h Initialize POST Error Manager (PEM)
C2h Initialize error logging
C3h Initialize error display function
Code Beeps POST Routine Description
C4h Initialize system error handler
C5h PnPnd dual CMOS (optional)
C6h Initialize notebook docking (optional)
C7h Initialize notebook docking late
C8h Force check (optional)
C9h Extended checksum (optional)
D2h Unknown interrupt
Code Beeps For Boot Block in Flash ROM
E0h Initialize the chipset
E1h Initialize the bridge
E2h Initialize the CPU
E3h Initialize system timer
E4h Initialize system I/O
E5h Check force recovery boot
E6h Checksum BIOS ROM
E7h Go to BIOS
E8h Set Huge Segment
E9h Initialize Multi Processor
EAh Initialize OEM special code
EBh Initialize PIC and DMA
ECh Initialize Memory type
EDh Initialize Memory size
EEh Shadow Boot Block
EFh System memory test
F0h Initialize interrupt vectors
F1h Initialize Run Time Clock
F2h Initialize video
F3h Initialize System Management Mode
F4h 1 Output one beep before boot
F5h Boot to Mini DOS
F6h Clear Huge Segment
F7h Boot to Full DOS
Code Beeps POST Routine Description

126 Chapter 4

Chapter 5 127
Jumper and Connector Locations
Mainboard Top View
Chapter 5

128 Chapter 5
Mainboard Bottom View
!
"
CN12
HDMI
#
!

Chapter 5 129
BIOS Recovery
BIOS Recovery by Crisis Disk
BIOS Recovery Boot Block
The BIOS Recovery Boot Block is a special block of BIOS. It is used to boot up the system with minimum BIOS
initialization. Users can enable this feature to restore the BIOS firmware to the factory settings if a BIOS flash
process fails.
BIOS Recovery Hotkey
The system provides a function hotkey: Fn+Esc, to enable the BIOS Recovery process when a system is
powered on during BIOS POST. To use this function, it is strongly recommended to have the AC adapter and
Battery present. If this function is enabled, the system will force the BIOS to enter a special BIOS block, called
Boot Block.
Steps for BIOS Recovery from USB Storage
Before performing this procedure, prepare a Crisis USB key. The Crisis USB key can be made by executing
the Crisis Disk program in a functioning system with a Windows 7 OS.
IMPORTANT:The Crisis Disk program will overwrite all data on any drive that you use as a crisis disk.
Follow the steps below:
1. Modify the archive name from "zh7 bios" to "ZH7X64.fd"
2. Save ROM file (file name: ZH9X64.fd ) to the root directory of the USB storage.
3. Plug the USB storage into a USB port.
4. Press Fn + ESC button then plug in AC.
5. Press Power button to initiate system CRISIS mode.
When CRISIS is complete, the system auto restarts with a workable BIOS.
6. Update the latest version BIOS for this machine by the regular BIOS flashing process.

130 Chapter 5

Chapter 6 131
FRU (Field Replaceable Unit) List
This chapter gives you the FRU (Field Replaceable Unit) listing in global configurations of the computer. Refer to this
chapter whenever ordering for parts to repair or for RMA (Return Merchandise Authorization).
Please note that WHEN ORDERING FRU PARTS, you should check the most up-to-date information available on your
regional web or channel. For whatever reasons a part number change is made, it will not be noted on the printed Service
Guide. For ACER AUTHORIZED SERVICE PROVIDERS, your Acer office may have a DIFFERENT part number code from
those given in the FRU list of this printed Service Guide. You MUST use the local FRU list provided by your regional Acer
office to order FRU parts for repair and service of customer machines.
NOTE: To scrap or to return the defective parts, you should follow the local government ordinance or regulations on how to
dispose it properly, or follow the rules set by your regional Acer office on how to return it.
Exploded Diagrams
Chapter 6

132 Chapter 6
Main Assembly
Item Description Part Number
1
2
3
4
5
6

Chapter 6 133
NOTE: Part numbers may be different depending on your model. Please refer to the FRU List for a full listing
of part numbers.
7
8
9
10
11
12
13
14
15
16
17
18
19
20
21
22
Item Description Part Number

134 Chapter 6
LCD Assembly
NOTE: Part numbers may be different depending on your model. Please refer to the FRU List for a full listing
of part numbers.
Item Description Part Number
1
2
3
4
5
6
7

Chapter 6 135
FRU List
CATEGORY DESCRIPTION Part No.
ADAPTER
Adapter DELTA 40W 19V 1.7x5.5x11 Black ADP-40
TH AA, LV5 wall-mounted, OBL LF AP.04001.002
BATTERY
Battery SIMPLO UM-2009E Li-Ion 3S2P SAMSUNG
6 cell 5600mAh Main COMMON ID:UM09E70 BT.00607.102
Battery PANASONIC UM-2009E Li-Ion 3S2P
PANASONIC 6 cell 5800mAh Main COMMON
ID:UM09E56
BT.00605.050
BOARD
Foxconn Wireless LAN Atheros HB93 1x2 BGN
(HM) NI.23600.046
Foxconn Wireless LAN Broadcom 4312H BG (HM) NI.23600.053
Foxconn Wirelss LAN Atheros HB95BG (HM)
T77H121.10 NI.23600.077
Foxconn Bluetooth BRM 2046 BT2.1 (T60H928.33)
f/w:861 BH.21100.004
CABLE
AC power Clip IU40-1-BRZ Rev 1.0 LZ.20400.307
AC power clip IU40-1-ARG Rev 1.0 LZ.20400.308
AC Power Clip IU40-1-CCC Rev 1.0 LZ.20400.309
AC Power Clip IU40-1-EK Rev 1.0 LZ.20400.310
AC Power Clip IU40-1-EU Rev 1.0 LZ.20400.311
AC Power Clip IU40-1-SAA Rev 1.0 LZ.20400.312
AC Power Clip IU40-1-SABS Rev 1.0 LZ.20400.313
AC Power Clip IU40-1-UK Rev 1.0 LZ.20400.314
AC Power Clip IU40-1-UL Rev 1.0 LZ.20400.315
AC Power Clip IU40-1-AF Rev 1.0 LZ.20400.324
BLUETOOTH CABLE 50.SBT07.001
CASE/COVER/BRACKET ASSEMBLY
UPPER CASE (W/TP, TP FFC, BLACK) 60.SBS07.001
UPPER CASE (W/TP, TP FFC, BROWN) 60.SBT07.001

136 Chapter 6
LOWER CASE (W/ SPK) 60.SBT07.002
RAM DOOR 42.SBT07.001
SD DUMMY CARD 42.SBT07.002
HDD/HARD DISK DRIVE
HDD WD 2.5" 5400rpm 160GB WD1600BEVT-
22A23T0 , WD, ML320S SATA 8MB LF F/
W:01.01A01
KH.16008.027
HDD HGST 2.5" 5400rpm 250GB
HTS545025B9A300 Panther B SATA LF F/W:C60F
Disk imbalance criteria = 0.014g-cm
KH.25007.016
HDD SEAGATE 2.5" 5400rpm 250GB
ST9250315AS Wyatt SATA LF F/W:0001SDM1 KH.25001.016
HDD BRACKET FOR 3G - R 33.FRB07.001
HDD CONNECTOR 20.SBT07.001
KEYBOARD
Keyboard ACER NT0T_A10B NT0T84KS Black US
International Texture KB.I100A.086
CATEGORY DESCRIPTION Part No.

Chapter 6 137
LCD MODULE
LCD MODULE ASSY IMR LED(W/ANT*4, FOR 3G,
NISSHA-BLACK) 6M.SBS07.001
LCD MODULE ASSY IMR LED(W/ANT*4, FOR 3G,
SIPIX-BLACK) 6M.SBS07.002
LCD MODULE ASSY IMR LED(W/ANT*4, FOR 3G,
NISSHA-BROWN) 6M.SBT07.001
LCD MODULE ASSY IMR LED(W/ANT*2, FOR
NON-3G, SIPIX-BLACK) 6M.SBS07.003
LCD MODULE ASSY IMR LED(W/ANT*2, FOR
NON-3G, NISSHA-BLACK) 6M.SBS07.004
LCD MODULE ASSY IMR LED(W/ANT*2, FOR
NON-3G, NISSHA-BROWN) 6M.SBT07.002
LED LCD AUO 10.1" WSVGA Glare B101AW06 V1
LF 200nit 8ms 500:1 LK.10105.002
LED LCD CMO 10.1" WSVGA Glare N101L6-L0D
LF 200nit 10ms 500:1 LK.1010D.004
LCD COVER W/ BRACKET,HINGE, FOR 3G
(NISSHA-BLACK) 60.SBS07.002
LCD COVER W/ BRACKET,HINGE, FOR 3G
(SIPIX-BLACK) 60.SBS07.003
LCD COVER W/ BRACKET,HINGE, FOR 3G
(NISSHA-BROWN) 60.SBT07.004
LCD COVER W/ BRACKET,HINGE, FOR NON-3G
(SIPIX-BLACK) 60.SBS07.004
LCD COVER W/ BRACKET,HINGE, FOR NON-3G
(NISSHA-BLACK) 60.SBS07.005
LCD COVER W/ BRACKET,HINGE, FOR NON-3G
(NISSHA-BROWN) 60.SBT07.005
LCD BEZEL 60.SBT07.003
LCD CABLE WITH MIC 50.SBT07.002
LCD MYLAR FOR 3G 47.SBT07.001
CATEGORY DESCRIPTION Part No.

138 Chapter 6
Screw List
Suyin 1.3M SY9665SN AM.21400.068
MAINBOARD
MAIN BOARD UMA AMD V105 1.2G,W/ CARD
READER/BT/3G MB.SBV06.001
MAIN BOARD UMA AMD V105 1.2G,W/ CARD
READER/BT, NON-3G MB.SBT06.001
TBD
TBD
MAIN BOARD UMA AMD K125 1.7G,WITH CARD
READER/BT/3G MB.SBV06.003
MEMORY
Memory ELPIDA SO-DIMM DDRIII 1333 1GB
EBJ10UE8BDS0-DJ-F LF 128*8 0.065um KN.1GB09.015
HEATSINK
THERMAL MODULE - UMA 60.SBT07.006
SPEAKER
SPEAKER SET (W/ L&R) 23.SBT07.001
MISCELLANEOUS
RUBBER FOOT IN RAM DOOR 47.SBT07.002
RUBBER FOOT IN LOWER CASE 47.SBT07.003
LCD BEZEL RUBBER 47.SBT07.004
LCD BEZEL RUBBER -2 47.SBT07.005
ZH9 BEZEL SCREW RUBBER 47.SBT07.006
CATEGORY DESCRIPTION Part No.
SCREW
SCREW M2.0*2.5-I(NI)(NYLOK) KIT 86.TADV7.001
SCREW M2*5-I(BZN)(NYLOK)IRON 86.SBS07.001
SCREW M2.0*7.5-I(BZN)(NYLOK)IRON 86.SBS07.002
SCREW M2.0*3.0-I-NI-NYLOK IRON 86.S8507.001
SCREW M2.0*4-I(BNI)(NYLOK) 86.FR4V7.002
SCREW M3*0.5+3.5I IRON 86.SBS07.003
CATEGORY DESCRIPTION Part No.

Appendix A 139
Model Definition and Configuration
Appendix A

140 Appendix A
AO521
Model Acer Part No RO Country Description
AO521-
105Dc LU.SBT0D.017 AAP Singapore AO521-105Dc SNW7ST32STSG1 MC
UMACcc_3 1*1G/250/BT/6L2.2/5R/
CBSDS_GN_1.3C_BAG_GEc_ZH31
AO521-
105Dc LU.SBT0D.016 AAP Singapore AO521-105Dc SNW7ST32STSG1 MC
UMACcc_3 1*1G/160/BT/6L2.2/5R/
CBSDS_GN_1.3C_BAG_GEc_ZH31
AO521-
12BDc LU.SBT0D.015 AAP Singapore AO521-12BDc SNW7ST32STSG1 MC
UMACcc_3 1*1G/160/BT/6L2.2/5R/
CBSDS_GN_1.3C_BAG_GEc_ZH31
AO521-
12BDc LU.SBT0D.014 AAP Singapore AO521-12BDc SNW7ST32STSG1 MC
UMACcc_3 1*1G/250/BT/6L2.2/5R/
CBSDS_GN_1.3C_BAG_GEc_ZH31
AO521-
1051c LU.SBT01.002 CHINA China AO521-1051c W7HB32SCSTCN1 MC
UMACcc_3 1*2G/250/6L2.2/5R/
CBSDS_GN_1.3C_BAG_GEc_SC11
AO521-
1051c LU.SBT01.001 CHINA China AO521-1051c W7HB32SCSTCN1 MC
UMACcc_3 1*2G/160/6L2.2/5R/
CBSDS_GN_1.3C_BAG_GEc_SC11
AO521-
12BDc LU.SBT0D.003 PA USA AO521-12BDc SNW7ST32STUS1 MC
UMACcc_3 1*1G/160/6L2.2/5R/
CBSDS_GN_1.3C_GEc_FRB1
AO521-
105Dc S2.SBT0D.004 WW WW AO521-105Dc SNW7ST32SWW1 MC
UMACcc_3 1*1G/250/BT/6L2.2/5R/
CBSDS_GN_1.3C_GEc_ES61
AO521-
12BDc LU.SBT0D.013 PA USA AO521-12BDc SNW7ST32STUS1 MC
UMACcc_3 1*1G/250/6L2.2/5R/
CBSDS_GN_1.3C_GEc_FRB1
AO521-
12BDc LU.SBT0D.012 EMEA Russia AO521-12BDc SNW7ST32RUSTRU1 MC
UMACcc_3 1*1G/250/BT/6L2.8/5R/
CBSDS_bg_1.3C_GEc_RU61
AO521-
105Dc LU.SBT0D.011 EMEA Russia AO521-105Dc SNW7ST32RUSTRU1 MC
UMACcc_3 1*1G/160/6L2.2/5R/
CBSDS_bg_1.3C_GEc_RU61
AO521-
12BDc LU.SBT0D.010 EMEA Russia AO521-12BDc SNW7ST32RUSTRU1 MC
UMACcc_3 1*1G/160/6L2.2/5R/
CBSDS_bg_1.3C_GEc_RU61
AO521-
105Dc LU.SBT0D.009 PA ACLA-
Spanish AO521-105Dc EM SNW7ST32EMSTEA1 MC
UMACcc_3 1*1G/160/6L2.2/5R/
CBSDS_GN_1.3C_GEc_ES51
AO521-
105Dc LU.SBT0D.008 PA ACLA-
Portugues
e
AO521-105Dc EM SNW7ST32EMSTXC3 MC
UMACcc_3 1*1G/160/6L2.2/5R/
CBSDS_GN_1.3C_GEc_EN61
AO521-
105Dc LU.SBT0D.007 PA Chile AO521-105Dc EM SNW7ST32EMSTCL3 MC
UMACcc_3 1*1G/160/6L2.2/5R/
CBSDS_GN_1.3C_GEc_ES51
AO521-
105Dc LU.SBT0D.006 PA ACLA-
Spanish AO521-105Dc EM SNW7ST32EMSTEA4 MC
UMACcc_3 1*1G/160/6L2.2/5R/
CBSDS_GN_1.3C_GEc_EN31
AO521-
105Dc LU.SBT0D.005 PA ACLA-
Spanish AO521-105Dc EM SNW7ST32EMSTEA3 MC
UMACcc_3 1*1G/160/6L2.2/5R/
CBSDS_GN_1.3C_GEc_ES51

Appendix A 141
AO521-
12BDc LU.SBT0D.004 AAP Philippine
sAO521-12BDc EM SNW7ST32EMSTPH1
MC UMACcc_3 1*1G/250/BT/6L2.2/5R/
CBSDS_GN_1.3C_BAG_GEc_ES61
AO521-
12BDc LU.SBT0D.002 TWN GCTWN AO521-12BDc SNW7ST32STTW1 MC
UMACcc_3 1*1G/160/BT/6L2.2/5R/
CBSDS_GN_1.3C_BAG_GEc_TC11
AO521-
105Dc LU.SBT0D.001 TWN GCTWN AO521-105Dc SNW7ST32STTW1 MC
UMACcc_3 1*1G/160/BT/6L2.2/5R/
CBSDS_GN_1.3C_BAG_GEc_TC11
AO521-
105Hc LU.SBT0H.001 CHINA China AO521-105Hc SNW7HB32SCSTCN1 MC
UMACcc_3 1*1G/160/6L2.2/5R/
CBSDS_GN_1.3C_BAG_GEc_SC11
AO521-
105Dc S2.SBT0D.003 WW GCTWN AO521-105Dc SNW7ST32SWW1 MC
UMACcc_3 1*1G/250/BT/6L2.2/5R/
CBSDS_GN_1.3C_GEc_ES62
AO521-
105Dc S2.SBT0D.002 WW WW AO521-105Dc SNW7ST32SWW1 MC
UMACcc_3 1*1G/160/6L2.2/5R/
CBSDS_GN_1.3C_GEc_ES61
AO521-
105Dc S2.SBT0D.001 WW GCTWN AO521-105Dc SNW7ST32SWW1 MC
UMACcc_3 1*1G/160/6L2.2/5R/
CBSDS_GN_1.3C_GEc_ES62
AO521-
105Dk LU.SBS0D.065 AAP Singapore AO521-105Dk SNW7ST32STSG1 MC
UMACki_3 1*1G/250/BT/6L2.2/5R/
CBSDS_GN_1.3C_BAG_GEk_ZH31
AO521-
105Dk LU.SBS0D.064 AAP Singapore AO521-105Dk SNW7ST32STSG1 MC
UMACki_3 1*1G/160/BT/6L2.2/5R/
CBSDS_GN_1.3C_BAG_GEk_ZH31
AO521-
12BDk LU.SBS0D.063 AAP Singapore AO521-12BDk SNW7ST32STSG1 MC
UMACki_3 1*1G/160/BT/6L2.2/5R/
CBSDS_GN_1.3C_BAG_GEk_ZH31
AO521-
12BDk LU.SBS0D.062 AAP Singapore AO521-12BDk SNW7ST32STSG1 MC
UMACki_3 1*1G/250/BT/6L2.2/5R/
CBSDS_GN_1.3C_BAG_GEk_ZH31
AO521-
105Dk S2.SBS0D.004 WW WW AO521-105Dk SNW7ST32SWW1 MC
UMACki_3 1*1G/250/BT/6L2.2/5R/
CBSDS_GN_1.3C_GEk_ES61
AO521-
12BDk LU.SBS0D.061 PA USA AO521-12BDk SNW7ST32STUS1 MC
UMACki_3 1*1G/160/6L2.2/5R/
CBSDS_GN_1.3C_GEk_FRB1
AO521-
12BDk LU.SBS0D.060 PA USA AO521-12BDk SNW7ST32STUS1 MC
UMACki_3 1*1G/250/6L2.2/5R/
CBSDS_GN_1.3C_GEk_FRB1
AO521-
105Dk LU.SBS0D.059 PA Chile AO521-105Dk EM SNW7ST32EMSTCL3 MC
UMACki_3 1*1G/160/6L2.2/5R/
CBSDS_GN_1.3C_GEk_ES51
AO521-
105Dk LU.SBS0D.058 PA ACLA-
Spanish AO521-105Dk EM SNW7ST32EMSTEA4 MC
UMACki_3 1*1G/160/6L2.2/5R/
CBSDS_GN_1.3C_GEk_EN31
AO521-
105Dk LU.SBS0D.057 PA ACLA-
Spanish AO521-105Dk EM SNW7ST32EMSTEA3 MC
UMACki_3 1*1G/160/6L2.2/5R/
CBSDS_GN_1.3C_GEk_ES51
Model Acer Part No RO Country Description

142 Appendix A
AO521-
105Dk LU.SBS0D.056 PA ACLA-
Spanish AO521-105Dk EM SNW7ST32EMSTEA1 MC
UMACki_3 1*1G/160/6L2.2/5R/
CBSDS_GN_1.3C_GEk_ES51
AO521-
105Dk LU.SBS0D.055 PA ACLA-
Portugues
e
AO521-105Dk EM SNW7ST32EMSTXC3 MC
UMACki_3 1*1G/160/6L2.2/5R/
CBSDS_GN_1.3C_GEk_EN61
AO521-
105Dk LU.SBS0D.054 EMEA Russia AO521-105Dk SNW7ST32RUSTRU1 MC
UMACki_3 1*1G/160/6L2.2/5R/
CBSDS_bg_1.3C_GEk_RU61
AO521-
12BHk LU.SBS0H.002 CHINA China AO521-12BHk SNW7HB32SCSTCN1 MC
UMACki_3 1*1G/250/6L2.2/5R/
CBSDS_GN_1.3C_BAG_GEk_SC11
AO521-
12BDk LU.SBS0D.053 AAP Philippine
sAO521-12BDk EM SNW7ST32EMSTPH1
MC UMACki_3 1*1G/250/BT/6L2.2/5R/
CBSDS_GN_1.3C_BAG_GEk_ES61
AO521-
105Hk LU.SBS0H.001 CHINA China AO521-105Hk SNW7HB32SCSTCN1 MC
UMACki_3 1*1G/250/6L2.2/5R/
CBSDS_GN_1.3C_BAG_GEk_SC11
AO521-
105Dk LU.SBS0D.052 EMEA Poland AO521-105Dk SNW7ST32STPL1 MC
UMACki_3 1*1G/250/6L2.2/5R/
CBSDS_GN_1.3C_GEk_PL11
AO521-
105Dk LU.SBS0D.051 EMEA Israel AO521-105Dk SNW7ST32STIL1 MC
UMACki_3 1*1G/250/6L2.2/5R/
CBSDS_GN_1.3C_GEk_HE11
AO521-
105Dk LU.SBS0D.050 EMEA Greece AO521-105Dk SNW7ST32STGR1 MC
UMACki_3 1*1G/250/6L2.2/5R/
CBSDS_GN_1.3C_GEk_EL31
AO521-
105Dk LU.SBS0D.049 EMEA Baltic AO521-105Dk SNW7ST32STBC4 MC
UMACki_3 1*1G/250/6L2.2/5R/
CBSDS_GN_1.3C_GEk_LT11
AO521-
105Dk LU.SBS0D.048 EMEA Portugal AO521-105Dk SNW7ST32STPT1 MC
UMACki_3 1*1G/250/6L2.2/5R/
CBSDS_GN_1.3C_GEk_PT11
AO521-
105Dk LU.SBS0D.047 EMEA Luxembou
rg AO521-105Dk SNW7ST32STLU3 MC
UMACki_3 1*1G/250/6L2.2/5R/
CBSDS_GN_1.3C_GEk_IT41
AO521-
105Dk LU.SBS0D.046 EMEA Eastern
Europe AO521-105Dk SNW7ST32STEU4 MC
UMACki_3 1*1G/250/6L2.2/5R/
CBSDS_GN_1.3C_GEk_SV21
AO521-
105Dk LU.SBS0D.045 EMEA Holland AO521-105Dk SNW7ST32STNL1 MC
UMACki_3 1*1G/250/6L2.2/5R/
CBSDS_GN_1.3C_GEk_NL11
AO521-
105Dk LU.SBS0D.044 EMEA Finland AO521-105Dk SNW7ST32STFI2 MC
UMACki_3 1*1G/250/6L2.2/5R/
CBSDS_GN_1.3C_GEk_FI11
AO521-
105Dk LU.SBS0D.043 EMEA Denmark AO521-105Dk SNW7ST32STDK2 MC
UMACki_3 1*1G/250/6L2.2/5R/
CBSDS_GN_1.3C_GEk_ENS1
AO521-
105Dk LU.SBS0D.042 EMEA Austria AO521-105Dk SNW7ST32STAT1 MC
UMACki_3 1*1G/250/6L2.2/5R/
CBSDS_GN_1.3C_GEk_DE61
Model Acer Part No RO Country Description

Appendix A 143
AO521-
105Dk LU.SBS0D.041 EMEA Germany AO521-105Dk SNW7ST32STDE1 MC
UMACki_3 1*1G/250/6L2.2/5R/
CBSDS_GN_1.3C_GEk_DE13
AO521-
105Dk LU.SBS0D.040 EMEA Eastern
Europe AO521-105Dk SNW7ST32STEU5 MC
UMACki_3 1*1G/250/6L2.2/5R/
CBSDS_GN_1.3C_GEk_RO11
AO521-
105Dk LU.SBS0D.039 EMEA Eastern
Europe AO521-105Dk SNW7ST32STEU7 MC
UMACki_3 1*1G/250/6L2.2/5R/
CBSDS_GN_1.3C_GEk_ENQ1
AO521-
105Dk LU.SBS0D.038 EMEA Latvia AO521-105Dk SNW7ST32STLV1 MC
UMACki_3 1*1G/250/6L2.2/5R/
CBSDS_GN_1.3C_GEk_LT11
AO521-
105Dk LU.SBS0D.037 EMEA Italy AO521-105Dk SNW7ST32STIT1 MC
UMACki_3 1*1G/250/6L2.2/5R/
CBSDS_GN_1.3C_GEk_IT11
AO521-
105Dk LU.SBS0D.036 EMEA Latvia AO521-105Dk SNW7ST32STLV1 MC
UMACki_3 1*1G/250/6L2.2/5R/
CBSDS_GN_1.3C_GEk_RU21
AO521-
105Dk LU.SBS0D.035 EMEA Germany AO521-105Dk SNW7ST32STDE1 MC
UMACki_3 1*1G/250/6L2.2/5R/
CBSDS_GN_1.3C_GEk_DE11
AO521-
105Dk LU.SBS0D.034 EMEA France AO521-105Dk SNW7ST32STFR1 MC
UMACki_3 1*1G/250/6L2.2/5R/
CBSDS_GN_1.3C_GEk_FR21
AO521-
105Dk LU.SBS0D.033 EMEA Baltic AO521-105Dk SNW7ST32STBC5 MC
UMACki_3 1*1G/250/6L2.2/5R/
CBSDS_GN_1.3C_GEk_LT11
AO521-
105Dk LU.SBS0D.032 EMEA Austria AO521-105Dk SNW7ST32STAT1 MC
UMACki_3 1*1G/250/6L2.2/5R/
CBSDS_GN_1.3C_GEk_DE62
AO521-
105Dk LU.SBS0D.031 EMEA Eastern
Europe AO521-105Dk SNW7ST32STEU5 MC
UMACki_3 1*1G/250/6L2.2/5R/
CBSDS_GN_1.3C_GEk_PL71
AO521-
105Dk LU.SBS0D.030 EMEA Eastern
Europe AO521-105Dk SNW7ST32STEU7 MC
UMACki_3 1*1G/250/6L2.2/5R/
CBSDS_GN_1.3C_GEk_SL11
AO521-
105Dk LU.SBS0D.029 EMEA UK AO521-105Dk SNW7ST32STGB1 MC
UMACki_3 1*1G/250/6L2.2/5R/
CBSDS_GN_1.3C_GEk_EN11
AO521-
105Dk LU.SBS0D.028 EMEA Switzerlan
dAO521-105Dk SNW7ST32STCH1 MC
UMACki_3 1*1G/250/6L2.2/5R/
CBSDS_GN_1.3C_GEk_IT41
AO521-
105Dk LU.SBS0D.027 EMEA Sweden AO521-105Dk SNW7ST32STSE1 MC
UMACki_3 1*1G/250/6L2.2/5R/
CBSDS_GN_1.3C_GEk_FI11
AO521-
105Dk LU.SBS0D.026 EMEA Spain AO521-105Dk SNW7ST32STES1 MC
UMACki_3 1*1G/250/6L2.2/5R/
CBSDS_GN_1.3C_GEk_ES51
AO521-
105Dk LU.SBS0D.025 EMEA Norway AO521-105Dk SNW7ST32STNO1 MC
UMACki_3 1*1G/250/6L2.2/5R/
CBSDS_GN_1.3C_GEk_NO11
Model Acer Part No RO Country Description

144 Appendix A
AO521-
105Dk LU.SBS0D.024 EMEA Hungary AO521-105Dk SNW7ST32STHU1 MC
UMACki_3 1*1G/250/6L2.2/5R/
CBSDS_GN_1.3C_GEk_HU11
AO521-
105Dk LU.SBS0D.023 EMEA Denmark AO521-105Dk SNW7ST32STDK1 MC
UMACki_3 1*1G/250/6L2.2/5R/
CBSDS_GN_1.3C_GEk_NO11
AO521-
105Dk LU.SBS0D.022 EMEA Baltic AO521-105Dk SNW7ST32STBC3 MC
UMACki_3 1*1G/250/6L2.2/5R/
CBSDS_GN_1.3C_GEk_SV21
AO521-
105Dk LU.SBS0D.021 EMEA Czech AO521-105Dk SNW7ST32STCZ2 MC
UMACki_3 1*1G/250/6L2.2/5R/
CBSDS_GN_1.3C_GEk_SK11
AO521-
105Dk LU.SBS0D.020 EMEA Cyprus AO521-105Dk SNW7ST32STCY1 MC
UMACki_3 1*1G/250/6L2.2/5R/
CBSDS_GN_1.3C_GEk_ES61
AO521-
105Dk LU.SBS0D.019 EMEA Belgium AO521-105Dk SNW7ST32STBE1 MC
UMACki_3 1*1G/250/6L2.2/5R/
CBSDS_GN_1.3C_GEk_NL11
AO521-
105Dk LU.SBS0D.018 EMEA South
Africa AO521-105Dk EM SNW7ST32EMSTZA2 MC
UMACki_3 1*1G/250/6L2.2/5R/
CBSDS_GN_1.3C_GEk_ES61
AO521-
105Dk LU.SBS0D.017 EMEA Middle
East AO521-105Dk EM SNW7ST32EMSTMEB
MC UMACki_3 1*1G/250/6L2.2/5R/
CBSDS_GN_1.3C_GEk_ARA1
AO521-
105Dk LU.SBS0D.016 EMEA Middle
East AO521-105Dk EM SNW7ST32EMSTME2
MC UMACki_3 1*1G/250/6L2.2/5R/
CBSDS_GN_1.3C_GEk_AR21
AO521-
105Dk LU.SBS0D.015 EMEA Middle
East AO521-105Dk EM SNW7ST32EMSTME6
MC UMACki_3 1*1G/250/6L2.2/5R/
CBSDS_GN_1.3C_GEk_ES61
AO521-
105Dk LU.SBS0D.014 EMEA South
Africa AO521-105Dk EM SNW7ST32EMSTZA6 MC
UMACki_3 1*1G/250/6L2.2/5R/
CBSDS_GN_1.3C_GEk_PT11
AO521-
105Dk LU.SBS0D.013 EMEA Middle
East AO521-105Dk EM SNW7ST32EMSTME3
MC UMACki_3 1*1G/250/6L2.2/5R/
CBSDS_GN_1.3C_GEk_ES81
AO521-
105Dk LU.SBS0D.012 EMEA South
Africa AO521-105Dk EM SNW7ST32EMSTZA5 MC
UMACki_3 1*1G/250/6L2.2/5R/
CBSDS_GN_1.3C_GEk_ES61
AO521-
105Dk LU.SBS0D.011 EMEA Middle
East AO521-105Dk EM SNW7ST32EMSTME4
MC UMACki_3 1*1G/250/6L2.2/5R/
CBSDS_GN_1.3C_GEk_ES61
AO521-
105Dk LU.SBS0D.010 EMEA Middle
East AO521-105Dk EM SNW7ST32EMSTME2
MC UMACki_3 1*1G/250/6L2.2/5R/
CBSDS_GN_1.3C_GEk_ES61
AO521-
105Dk LU.SBS0D.009 EMEA Algeria AO521-105Dk EM SNW7ST32EMSTDZ1 MC
UMACki_3 1*1G/250/6L2.2/5R/
CBSDS_GN_1.3C_GEk_ES81
AO521-
105Dk LU.SBS0D.008 EMEA Middle
East AO521-105Dk EM SNW7ST32EMSTME9
MC UMACki_3 1*1G/250/6L2.2/5R/
CBSDS_GN_1.3C_GEk_ES81
Model Acer Part No RO Country Description

Appendix A 145
AO521-
105Dk LU.SBS0D.007 EMEA Middle
East AO521-105Dk EM SNW7ST32EMSTME2
MC UMACki_3 1*1G/250/6L2.2/5R/
CBSDS_GN_1.3C_GEk_AR11
AO521-
105Dk LU.SBS0D.006 EMEA South
Africa AO521-105Dk EM SNW7ST32EMSTZA1 MC
UMACki_3 1*1G/250/6L2.2/5R/
CBSDS_GN_1.3C_GEk_ES81
AO521-
105Dk LU.SBS0D.005 EMEA Turkey AO521-105Dk EM SNW7ST32EMSTTR1 MC
UMACki_3 1*1G/250/6L2.2/5R/
CBSDS_GN_1.3C_GEk_TR31
AO521-
105Dk LU.SBS0D.004 EMEA Serbia/
Macedoni
a
AO521-105Dk SNW7ST32ERSTCS1 MC
UMACki_3 1*1G/250/6L2.2/5R/
CBSDS_GN_1.3C_GEk_SL11
AO521-
105Dk LU.SBS0D.003 EMEA Ukraine AO521-105Dk SNW7ST32RUSTUK1 MC
UMACki_3 1*1G/250/6L2.2/5R/
CBSDS_GN_1.3C_GEk_RU61
AO521-
105Dk LU.SBS0D.001 EMEA Russia AO521-105Dk SNW7ST32RUSTRU1 MC
UMACki_3 1*1G/250/6L2.2/5R/
CBSDS_bg_1.3C_GEk_RU61
AO521-
105Dk S2.SBS0D.003 WW GCTWN AO521-105Dk SNW7ST32SWW1 MC
UMACki_3 1*1G/250/BT/6L2.2/5R/
CBSDS_GN_1.3C_GEk_ES62
AO521-
105Dk S2.SBS0D.001 WW GCTWN AO521-105Dk SNW7ST32SWW1 MC
UMACki_3 1*1G/160/6L2.2/5R/
CBSDS_GN_1.3C_GEk_ES62
AO521-
105Dk S2.SBS0D.002 WW WW AO521-105Dk SNW7ST32SWW1 MC
UMACki_3 1*1G/160/6L2.2/5R/
CBSDS_GN_1.3C_GEk_ES61
AO521-
105DGc S2.SBV0D.006 WW WW AO521-105DGc SNW7ST32SWW1 MC
UMAGCcc_3 1*1G/160/BT/6L2.8/5R/
CBSDS_GN_1.3C_F33-900_GEc_ES61
AO521-
105DGc S2.SBV0D.005 WW GCTWN AO521-105DGc SNW7ST32SWW1 MC
UMAGCcc_3 1*1G/160/BT/6L2.8/5R/
CBSDS_GN_1.3C_F33-900_GEc_ES62
AO521-
105DGc S2.SBV0D.004 WW WW AO521-105DGc SNW7ST32SWW1 MC
UMAGCcc_3 1*1G/160/BT/6L2.8/5R/
CBSDS_GN_1.3C_E77R1_GEc_ES61
AO521-
105DGc S2.SBV0D.003 WW GCTWN AO521-105DGc SNW7ST32SWW1 MC
UMAGCcc_3 1*1G/160/BT/6L2.8/5R/
CBSDS_GN_1.3C_E77R1_GEc_ES62
AO521-
12DGc S2.SBV0D.001 WW GCTWN AO521-12DGc SNW7ST32SWW1 MC
UMAGCcc_3 1*1G/250/6L2.8/5R/
CBSDS_GN_1.3C_F33-900_GEc_ES62
AO521-
12DGc S2.SBV0D.002 WW WW AO521-12DGc SNW7ST32SWW1 MC
UMAGCcc_3 1*1G/250/6L2.8/5R/
CBSDS_GN_1.3C_F33-900_GEc_ES61
AO521-
105DGk S2.SBW0D.008 WW WW AO521-105DGk SNW7ST32SWW1 MC
UMAGCki_3 1*1G/160/BT/6L2.8/5R/
CBSDS_GN_1.3C_F33-900_GEk_ES61
AO521-
105DGk S2.SBW0D.007 WW GCTWN AO521-105DGk SNW7ST32SWW1 MC
UMAGCki_3 1*1G/160/BT/6L2.8/5R/
CBSDS_GN_1.3C_F33-900_GEk_ES62
Model Acer Part No RO Country Description

146 Appendix A
AO521-
105DGk S2.SBW0D.006 WW WW AO521-105DGk SNW7ST32SWW1 MC
UMAGCki_3 1*1G/160/BT/6L2.8/5R/
CBSDS_GN_1.3C_E77R1_GEk_ES61
AO521-
105DGk S2.SBW0D.005 WW GCTWN AO521-105DGk SNW7ST32SWW1 MC
UMAGCki_3 1*1G/160/BT/6L2.8/5R/
CBSDS_GN_1.3C_E77R1_GEk_ES62
AO521-
32DGk S2.SBW0D.004 WW WW AO521-32DGk SNW7ST32SWW1 MC
UMAGCki_3 1*1G/250/6L2.8/5R/
CBSDS_GN_1.3C_F33-900_GEk_ES61
AO521-
32DGk S2.SBW0D.003 WW GCTWN AO521-32DGk SNW7ST32SWW1 MC
UMAGCki_3 1*1G/250/6L2.8/5R/
CBSDS_GN_1.3C_F33-900_GEk_ES62
AO521-
105DGk S2.SBW0D.002 WW WW AO521-105DGk SNW7ST32SWW1 MC
UMAGCki_3 1*1G/250/6L2.8/5R/
CBSDS_GN_1.3C_F33-900_GEk_ES61
AO521-
105DGk S2.SBW0D.001 WW GCTWN AO521-105DGk SNW7ST32SWW1 MC
UMAGCki_3 1*1G/250/6L2.8/5R/
CBSDS_GN_1.3C_F33-900_GEk_ES62
Model Acer Part No CPU LCD VGA
Chip VRAM
1Memory 1 Memory 2
AO521-
105Dc LU.SBT0D.017 AMDV1
05B NLED10.1
WSVGAGS UMA N SO1GBIII10 N
AO521-
105Dc LU.SBT0D.016 AMDV1
05B NLED10.1
WSVGAGS UMA N SO1GBIII10 N
AO521-
12BDc LU.SBT0D.015 AAK12
5B NLED10.1
WSVGAGS UMA N SO1GBIII10 N
AO521-
12BDc LU.SBT0D.014 AAK12
5B NLED10.1
WSVGAGS UMA N SO1GBIII10 N
AO521-
1051c LU.SBT01.002 AMDV1
05B NLED10.1
WSVGAGS UMA N SO2GBIII10 N
AO521-
1051c LU.SBT01.001 AMDV1
05B NLED10.1
WSVGAGS UMA N SO2GBIII10 N
AO521-
12BDc LU.SBT0D.003 AAK12
5B NLED10.1
WSVGAGS UMA N SO1GBIII10 N
AO521-
105Dc S2.SBT0D.004 AMDV1
05B NLED10.1
WSVGAGS UMA N SO1GBIII10 N
AO521-
12BDc LU.SBT0D.013 AAK12
5B NLED10.1
WSVGAGS UMA N SO1GBIII10 N
AO521-
12BDc LU.SBT0D.012 AAK12
5B NLED10.1
WSVGAGS UMA N SO1GBIII10 N
AO521-
105Dc LU.SBT0D.011 AMDV1
05B NLED10.1
WSVGAGS UMA N SO1GBIII10 N
AO521-
12BDc LU.SBT0D.010 AAK12
5B NLED10.1
WSVGAGS UMA N SO1GBIII10 N
AO521-
105Dc LU.SBT0D.009 AMDV1
05B NLED10.1
WSVGAGS UMA N SO1GBIII10 N
AO521-
105Dc LU.SBT0D.008 AMDV1
05B NLED10.1
WSVGAGS UMA N SO1GBIII10 N
Model Acer Part No RO Country Description

Appendix A 147
AO521-
105Dc LU.SBT0D.007 AMDV1
05B NLED10.1
WSVGAGS UMA N SO1GBIII10 N
AO521-
105Dc LU.SBT0D.006 AMDV1
05B NLED10.1
WSVGAGS UMA N SO1GBIII10 N
AO521-
105Dc LU.SBT0D.005 AMDV1
05B NLED10.1
WSVGAGS UMA N SO1GBIII10 N
AO521-
12BDc LU.SBT0D.004 AAK12
5B NLED10.1
WSVGAGS UMA N SO1GBIII10 N
AO521-
12BDc LU.SBT0D.002 AAK12
5B NLED10.1
WSVGAGS UMA N SO1GBIII10 N
AO521-
105Dc LU.SBT0D.001 AMDV1
05B NLED10.1
WSVGAGS UMA N SO1GBIII10 N
AO521-
105Hc LU.SBT0H.001 AMDV1
05B NLED10.1
WSVGAGS UMA N SO1GBIII10 N
AO521-
105Dc S2.SBT0D.003 AMDV1
05B NLED10.1
WSVGAGS UMA N SO1GBIII10 N
AO521-
105Dc S2.SBT0D.002 AMDV1
05 NLED10.1
WSVGAGS UMA N SO1GBIII10 N
AO521-
105Dc S2.SBT0D.001 AMDV1
05 NLED10.1
WSVGAGS UMA N SO1GBIII10 N
AO521-
105Dk LU.SBS0D.065 AMDV1
05B NLED10.1
WSVGAGS UMA N SO1GBIII10 N
AO521-
105Dk LU.SBS0D.064 AMDV1
05B NLED10.1
WSVGAGS UMA N SO1GBIII10 N
AO521-
12BDk LU.SBS0D.063 AAK12
5B NLED10.1
WSVGAGS UMA N SO1GBIII10 N
AO521-
12BDk LU.SBS0D.062 AAK12
5B NLED10.1
WSVGAGS UMA N SO1GBIII10 N
AO521-
105Dk S2.SBS0D.004 AMDV1
05B NLED10.1
WSVGAGS UMA N SO1GBIII10 N
AO521-
12BDk LU.SBS0D.061 AAK12
5B NLED10.1
WSVGAGS UMA N SO1GBIII10 N
AO521-
12BDk LU.SBS0D.060 AAK12
5B NLED10.1
WSVGAGS UMA N SO1GBIII10 N
AO521-
105Dk LU.SBS0D.059 AMDV1
05B NLED10.1
WSVGAGS UMA N SO1GBIII10 N
AO521-
105Dk LU.SBS0D.058 AMDV1
05B NLED10.1
WSVGAGS UMA N SO1GBIII10 N
AO521-
105Dk LU.SBS0D.057 AMDV1
05B NLED10.1
WSVGAGS UMA N SO1GBIII10 N
AO521-
105Dk LU.SBS0D.056 AMDV1
05B NLED10.1
WSVGAGS UMA N SO1GBIII10 N
AO521-
105Dk LU.SBS0D.055 AMDV1
05B NLED10.1
WSVGAGS UMA N SO1GBIII10 N
AO521-
105Dk LU.SBS0D.054 AMDV1
05B NLED10.1
WSVGAGS UMA N SO1GBIII10 N
AO521-
12BHk LU.SBS0H.002 AAK12
5B NLED10.1
WSVGAGS UMA N SO1GBIII10 N
Model Acer Part No CPU LCD VGA
Chip VRAM
1Memory 1 Memory 2

148 Appendix A
AO521-
12BDk LU.SBS0D.053 AAK12
5B NLED10.1
WSVGAGS UMA N SO1GBIII10 N
AO521-
105Hk LU.SBS0H.001 AMDV1
05B NLED10.1
WSVGAGS UMA N SO1GBIII10 N
AO521-
105Dk LU.SBS0D.052 AMDV1
05B NLED10.1
WSVGAGS UMA N SO1GBIII10 N
AO521-
105Dk LU.SBS0D.051 AMDV1
05B NLED10.1
WSVGAGS UMA N SO1GBIII10 N
AO521-
105Dk LU.SBS0D.050 AMDV1
05B NLED10.1
WSVGAGS UMA N SO1GBIII10 N
AO521-
105Dk LU.SBS0D.049 AMDV1
05B NLED10.1
WSVGAGS UMA N SO1GBIII10 N
AO521-
105Dk LU.SBS0D.048 AMDV1
05B NLED10.1
WSVGAGS UMA N SO1GBIII10 N
AO521-
105Dk LU.SBS0D.047 AMDV1
05B NLED10.1
WSVGAGS UMA N SO1GBIII10 N
AO521-
105Dk LU.SBS0D.046 AMDV1
05B NLED10.1
WSVGAGS UMA N SO1GBIII10 N
AO521-
105Dk LU.SBS0D.045 AMDV1
05B NLED10.1
WSVGAGS UMA N SO1GBIII10 N
AO521-
105Dk LU.SBS0D.044 AMDV1
05B NLED10.1
WSVGAGS UMA N SO1GBIII10 N
AO521-
105Dk LU.SBS0D.043 AMDV1
05B NLED10.1
WSVGAGS UMA N SO1GBIII10 N
AO521-
105Dk LU.SBS0D.042 AMDV1
05B NLED10.1
WSVGAGS UMA N SO1GBIII10 N
AO521-
105Dk LU.SBS0D.041 AMDV1
05B NLED10.1
WSVGAGS UMA N SO1GBIII10 N
AO521-
105Dk LU.SBS0D.040 AMDV1
05B NLED10.1
WSVGAGS UMA N SO1GBIII10 N
AO521-
105Dk LU.SBS0D.039 AMDV1
05B NLED10.1
WSVGAGS UMA N SO1GBIII10 N
AO521-
105Dk LU.SBS0D.038 AMDV1
05B NLED10.1
WSVGAGS UMA N SO1GBIII10 N
AO521-
105Dk LU.SBS0D.037 AMDV1
05B NLED10.1
WSVGAGS UMA N SO1GBIII10 N
AO521-
105Dk LU.SBS0D.036 AMDV1
05B NLED10.1
WSVGAGS UMA N SO1GBIII10 N
AO521-
105Dk LU.SBS0D.035 AMDV1
05B NLED10.1
WSVGAGS UMA N SO1GBIII10 N
AO521-
105Dk LU.SBS0D.034 AMDV1
05B NLED10.1
WSVGAGS UMA N SO1GBIII10 N
AO521-
105Dk LU.SBS0D.033 AMDV1
05B NLED10.1
WSVGAGS UMA N SO1GBIII10 N
AO521-
105Dk LU.SBS0D.032 AMDV1
05B NLED10.1
WSVGAGS UMA N SO1GBIII10 N
AO521-
105Dk LU.SBS0D.031 AMDV1
05B NLED10.1
WSVGAGS UMA N SO1GBIII10 N
Model Acer Part No CPU LCD VGA
Chip VRAM
1Memory 1 Memory 2

Appendix A 149
AO521-
105Dk LU.SBS0D.030 AMDV1
05B NLED10.1
WSVGAGS UMA N SO1GBIII10 N
AO521-
105Dk LU.SBS0D.029 AMDV1
05B NLED10.1
WSVGAGS UMA N SO1GBIII10 N
AO521-
105Dk LU.SBS0D.028 AMDV1
05B NLED10.1
WSVGAGS UMA N SO1GBIII10 N
AO521-
105Dk LU.SBS0D.027 AMDV1
05B NLED10.1
WSVGAGS UMA N SO1GBIII10 N
AO521-
105Dk LU.SBS0D.026 AMDV1
05B NLED10.1
WSVGAGS UMA N SO1GBIII10 N
AO521-
105Dk LU.SBS0D.025 AMDV1
05B NLED10.1
WSVGAGS UMA N SO1GBIII10 N
AO521-
105Dk LU.SBS0D.024 AMDV1
05B NLED10.1
WSVGAGS UMA N SO1GBIII10 N
AO521-
105Dk LU.SBS0D.023 AMDV1
05B NLED10.1
WSVGAGS UMA N SO1GBIII10 N
AO521-
105Dk LU.SBS0D.022 AMDV1
05B NLED10.1
WSVGAGS UMA N SO1GBIII10 N
AO521-
105Dk LU.SBS0D.021 AMDV1
05B NLED10.1
WSVGAGS UMA N SO1GBIII10 N
AO521-
105Dk LU.SBS0D.020 AMDV1
05B NLED10.1
WSVGAGS UMA N SO1GBIII10 N
AO521-
105Dk LU.SBS0D.019 AMDV1
05B NLED10.1
WSVGAGS UMA N SO1GBIII10 N
AO521-
105Dk LU.SBS0D.018 AMDV1
05B NLED10.1
WSVGAGS UMA N SO1GBIII10 N
AO521-
105Dk LU.SBS0D.017 AMDV1
05B NLED10.1
WSVGAGS UMA N SO1GBIII10 N
AO521-
105Dk LU.SBS0D.016 AMDV1
05B NLED10.1
WSVGAGS UMA N SO1GBIII10 N
AO521-
105Dk LU.SBS0D.015 AMDV1
05B NLED10.1
WSVGAGS UMA N SO1GBIII10 N
AO521-
105Dk LU.SBS0D.014 AMDV1
05B NLED10.1
WSVGAGS UMA N SO1GBIII10 N
AO521-
105Dk LU.SBS0D.013 AMDV1
05B NLED10.1
WSVGAGS UMA N SO1GBIII10 N
AO521-
105Dk LU.SBS0D.012 AMDV1
05B NLED10.1
WSVGAGS UMA N SO1GBIII10 N
AO521-
105Dk LU.SBS0D.011 AMDV1
05B NLED10.1
WSVGAGS UMA N SO1GBIII10 N
AO521-
105Dk LU.SBS0D.010 AMDV1
05B NLED10.1
WSVGAGS UMA N SO1GBIII10 N
AO521-
105Dk LU.SBS0D.009 AMDV1
05B NLED10.1
WSVGAGS UMA N SO1GBIII10 N
AO521-
105Dk LU.SBS0D.008 AMDV1
05B NLED10.1
WSVGAGS UMA N SO1GBIII10 N
AO521-
105Dk LU.SBS0D.007 AMDV1
05B NLED10.1
WSVGAGS UMA N SO1GBIII10 N
Model Acer Part No CPU LCD VGA
Chip VRAM
1Memory 1 Memory 2

150 Appendix A
AO521-
105Dk LU.SBS0D.006 AMDV1
05B NLED10.1
WSVGAGS UMA N SO1GBIII10 N
AO521-
105Dk LU.SBS0D.005 AMDV1
05B NLED10.1
WSVGAGS UMA N SO1GBIII10 N
AO521-
105Dk LU.SBS0D.004 AMDV1
05B NLED10.1
WSVGAGS UMA N SO1GBIII10 N
AO521-
105Dk LU.SBS0D.003 AMDV1
05B NLED10.1
WSVGAGS UMA N SO1GBIII10 N
AO521-
105Dk LU.SBS0D.001 AMDV1
05B NLED10.1
WSVGAGS UMA N SO1GBIII10 N
AO521-
105Dk S2.SBS0D.003 AMDV1
05B NLED10.1
WSVGAGS UMA N SO1GBIII10 N
AO521-
105Dk S2.SBS0D.001 AMDV1
05 NLED10.1
WSVGAGS UMA N SO1GBIII10 N
AO521-
105Dk S2.SBS0D.002 AMDV1
05 NLED10.1
WSVGAGS UMA N SO1GBIII10 N
AO521-
105DG
c
S2.SBV0D.006 AMDV1
05B NLED10.1
WSVGAGS UMA N SO1GBIII10 N
AO521-
105DG
c
S2.SBV0D.005 AMDV1
05B NLED10.1
WSVGAGS UMA N SO1GBIII10 N
AO521-
105DG
c
S2.SBV0D.004 AMDV1
05B NLED10.1
WSVGAGS UMA N SO1GBIII10 N
AO521-
105DG
c
S2.SBV0D.003 AMDV1
05B NLED10.1
WSVGAGS UMA N SO1GBIII10 N
AO521-
12DGc S2.SBV0D.001 AAK12
5NLED10.1
WSVGAGS UMA N SO1GBIII10 N
AO521-
12DGc S2.SBV0D.002 AAK12
5NLED10.1
WSVGAGS UMA N SO1GBIII10 N
AO521-
105DG
k
S2.SBW0D.008 AMDV1
05B NLED10.1
WSVGAGS UMA N SO1GBIII10 N
AO521-
105DG
k
S2.SBW0D.007 AMDV1
05B NLED10.1
WSVGAGS UMA N SO1GBIII10 N
AO521-
105DG
k
S2.SBW0D.006 AMDV1
05B NLED10.1
WSVGAGS UMA N SO1GBIII10 N
AO521-
105DG
k
S2.SBW0D.005 AMDV1
05B NLED10.1
WSVGAGS UMA N SO1GBIII10 N
AO521-
32DGk S2.SBW0D.004 AAK32
5NLED10.1
WSVGAGS UMA N SO1GBIII10 N
AO521-
32DGk S2.SBW0D.003 AAK32
5NLED10.1
WSVGAGS UMA N SO1GBIII10 N
Model Acer Part No CPU LCD VGA
Chip VRAM
1Memory 1 Memory 2

Appendix A 151
AO521-
105DG
k
S2.SBW0D.002 AMDV1
05 NLED10.1
WSVGAGS UMA N SO1GBIII10 N
AO521-
105DG
k
S2.SBW0D.001 AMDV1
05 NLED10.1
WSVGAGS UMA N SO1GBIII10 N
Model Acer Part No Memory
3Memory
4HDD
1(GB) HDD
2(GB) ODD Media Processor
AO521
-105Dc LU.SBT0D.017 N N N250G
B5.4KS NNN
AO521
-105Dc LU.SBT0D.016 N N N160G
B5.4KS NNN
AO521
-12BDc LU.SBT0D.015 N N N160G
B5.4KS NNN
AO521
-12BDc LU.SBT0D.014 N N N250G
B5.4KS NNN
AO521
-1051c LU.SBT01.002 N N N250G
B5.4KS NNN
AO521
-1051c LU.SBT01.001 N N N160G
B5.4KS NNN
AO521
-12BDc LU.SBT0D.003 N N N160G
B5.4KS NNN
AO521
-105Dc S2.SBT0D.004 N N N250G
B5.4KS NNN
AO521
-12BDc LU.SBT0D.013 N N N250G
B5.4KS NNN
AO521
-12BDc LU.SBT0D.012 N N N250G
B5.4KS NNN
AO521
-105Dc LU.SBT0D.011 N N N160G
B5.4KS NNN
AO521
-12BDc LU.SBT0D.010 N N N160G
B5.4KS NNN
AO521
-105Dc LU.SBT0D.009 N N N160G
B5.4KS NNN
AO521
-105Dc LU.SBT0D.008 N N N160G
B5.4KS NNN
AO521
-105Dc LU.SBT0D.007 N N N160G
B5.4KS NNN
AO521
-105Dc LU.SBT0D.006 N N N160G
B5.4KS NNN
AO521
-105Dc LU.SBT0D.005 N N N160G
B5.4KS NNN
AO521
-12BDc LU.SBT0D.004 N N N250G
B5.4KS NNN
AO521
-12BDc LU.SBT0D.002 N N N160G
B5.4KS NNN
AO521
-105Dc LU.SBT0D.001 N N N160G
B5.4KS NNN
Model Acer Part No CPU LCD VGA
Chip VRAM
1Memory 1 Memory 2

152 Appendix A
AO521
-105Hc LU.SBT0H.001 N N N160G
B5.4KS NNN
AO521
-105Dc S2.SBT0D.003 N N N250G
B5.4KS NNN
AO521
-105Dc S2.SBT0D.002 N N N160G
B5.4KS NNN
AO521
-105Dc S2.SBT0D.001 N N N160G
B5.4KS NNN
AO521
-105Dk LU.SBS0D.065 N N N250G
B5.4KS NNN
AO521
-105Dk LU.SBS0D.064 N N N160G
B5.4KS NNN
AO521
-12BDk LU.SBS0D.063 N N N160G
B5.4KS NNN
AO521
-12BDk LU.SBS0D.062 N N N250G
B5.4KS NNN
AO521
-105Dk S2.SBS0D.004 N N N250G
B5.4KS NNN
AO521
-12BDk LU.SBS0D.061 N N N160G
B5.4KS NNN
AO521
-12BDk LU.SBS0D.060 N N N250G
B5.4KS NNN
AO521
-105Dk LU.SBS0D.059 N N N160G
B5.4KS NNN
AO521
-105Dk LU.SBS0D.058 N N N160G
B5.4KS NNN
AO521
-105Dk LU.SBS0D.057 N N N160G
B5.4KS NNN
AO521
-105Dk LU.SBS0D.056 N N N160G
B5.4KS NNN
AO521
-105Dk LU.SBS0D.055 N N N160G
B5.4KS NNN
AO521
-105Dk LU.SBS0D.054 N N N160G
B5.4KS NNN
AO521
-12BHk LU.SBS0H.002 N N N250G
B5.4KS NNN
AO521
-12BDk LU.SBS0D.053 N N N250G
B5.4KS NNN
AO521
-105Hk LU.SBS0H.001 N N N250G
B5.4KS NNN
AO521
-105Dk LU.SBS0D.052 N N N250G
B5.4KS NNN
AO521
-105Dk LU.SBS0D.051 N N N250G
B5.4KS NNN
AO521
-105Dk LU.SBS0D.050 N N N250G
B5.4KS NNN
AO521
-105Dk LU.SBS0D.049 N N N250G
B5.4KS NNN
Model Acer Part No Memory
3Memory
4HDD
1(GB) HDD
2(GB) ODD Media Processor

Appendix A 153
AO521
-105Dk LU.SBS0D.048 N N N250G
B5.4KS NNN
AO521
-105Dk LU.SBS0D.047 N N N250G
B5.4KS NNN
AO521
-105Dk LU.SBS0D.046 N N N250G
B5.4KS NNN
AO521
-105Dk LU.SBS0D.045 N N N250G
B5.4KS NNN
AO521
-105Dk LU.SBS0D.044 N N N250G
B5.4KS NNN
AO521
-105Dk LU.SBS0D.043 N N N250G
B5.4KS NNN
AO521
-105Dk LU.SBS0D.042 N N N250G
B5.4KS NNN
AO521
-105Dk LU.SBS0D.041 N N N250G
B5.4KS NNN
AO521
-105Dk LU.SBS0D.040 N N N250G
B5.4KS NNN
AO521
-105Dk LU.SBS0D.039 N N N250G
B5.4KS NNN
AO521
-105Dk LU.SBS0D.038 N N N250G
B5.4KS NNN
AO521
-105Dk LU.SBS0D.037 N N N250G
B5.4KS NNN
AO521
-105Dk LU.SBS0D.036 N N N250G
B5.4KS NNN
AO521
-105Dk LU.SBS0D.035 N N N250G
B5.4KS NNN
AO521
-105Dk LU.SBS0D.034 N N N250G
B5.4KS NNN
AO521
-105Dk LU.SBS0D.033 N N N250G
B5.4KS NNN
AO521
-105Dk LU.SBS0D.032 N N N250G
B5.4KS NNN
AO521
-105Dk LU.SBS0D.031 N N N250G
B5.4KS NNN
AO521
-105Dk LU.SBS0D.030 N N N250G
B5.4KS NNN
AO521
-105Dk LU.SBS0D.029 N N N250G
B5.4KS NNN
AO521
-105Dk LU.SBS0D.028 N N N250G
B5.4KS NNN
AO521
-105Dk LU.SBS0D.027 N N N250G
B5.4KS NNN
AO521
-105Dk LU.SBS0D.026 N N N250G
B5.4KS NNN
AO521
-105Dk LU.SBS0D.025 N N N250G
B5.4KS NNN
Model Acer Part No Memory
3Memory
4HDD
1(GB) HDD
2(GB) ODD Media Processor

154 Appendix A
AO521
-105Dk LU.SBS0D.024 N N N250G
B5.4KS NNN
AO521
-105Dk LU.SBS0D.023 N N N250G
B5.4KS NNN
AO521
-105Dk LU.SBS0D.022 N N N250G
B5.4KS NNN
AO521
-105Dk LU.SBS0D.021 N N N250G
B5.4KS NNN
AO521
-105Dk LU.SBS0D.020 N N N250G
B5.4KS NNN
AO521
-105Dk LU.SBS0D.019 N N N250G
B5.4KS NNN
AO521
-105Dk LU.SBS0D.018 N N N250G
B5.4KS NNN
AO521
-105Dk LU.SBS0D.017 N N N250G
B5.4KS NNN
AO521
-105Dk LU.SBS0D.016 N N N250G
B5.4KS NNN
AO521
-105Dk LU.SBS0D.015 N N N250G
B5.4KS NNN
AO521
-105Dk LU.SBS0D.014 N N N250G
B5.4KS NNN
AO521
-105Dk LU.SBS0D.013 N N N250G
B5.4KS NNN
AO521
-105Dk LU.SBS0D.012 N N N250G
B5.4KS NNN
AO521
-105Dk LU.SBS0D.011 N N N250G
B5.4KS NNN
AO521
-105Dk LU.SBS0D.010 N N N250G
B5.4KS NNN
AO521
-105Dk LU.SBS0D.009 N N N250G
B5.4KS NNN
AO521
-105Dk LU.SBS0D.008 N N N250G
B5.4KS NNN
AO521
-105Dk LU.SBS0D.007 N N N250G
B5.4KS NNN
AO521
-105Dk LU.SBS0D.006 N N N250G
B5.4KS NNN
AO521
-105Dk LU.SBS0D.005 N N N250G
B5.4KS NNN
AO521
-105Dk LU.SBS0D.004 N N N250G
B5.4KS NNN
AO521
-105Dk LU.SBS0D.003 N N N250G
B5.4KS NNN
AO521
-105Dk LU.SBS0D.001 N N N250G
B5.4KS NNN
AO521
-105Dk S2.SBS0D.003 N N N250G
B5.4KS NNN
Model Acer Part No Memory
3Memory
4HDD
1(GB) HDD
2(GB) ODD Media Processor

Appendix A 155
AO521
-105Dk S2.SBS0D.001 N N N160G
B5.4KS NNN
AO521
-105Dk S2.SBS0D.002 N N N160G
B5.4KS NNN
AO521
-
105DG
c
S2.SBV0D.006 N N N160G
B5.4KS NNN
AO521
-
105DG
c
S2.SBV0D.005 N N N160G
B5.4KS NNN
AO521
-
105DG
c
S2.SBV0D.004 N N N160G
B5.4KS NNN
AO521
-
105DG
c
S2.SBV0D.003 N N N160G
B5.4KS NNN
AO521
-
12DGc
S2.SBV0D.001 N N N250G
B5.4KS NNN
AO521
-
12DGc
S2.SBV0D.002 N N N250G
B5.4KS NNN
AO521
-
105DG
k
S2.SBW0D.008 N N N160G
B5.4KS NNN
AO521
-
105DG
k
S2.SBW0D.007 N N N160G
B5.4KS NNN
AO521
-
105DG
k
S2.SBW0D.006 N N N160G
B5.4KS NNN
AO521
-
105DG
k
S2.SBW0D.005 N N N160G
B5.4KS NNN
AO521
-
32DGk
S2.SBW0D.004 N N N250G
B5.4KS NNN
AO521
-
32DGk
S2.SBW0D.003 N N N250G
B5.4KS NNN
AO521
-
105DG
k
S2.SBW0D.002 N N N250G
B5.4KS NNN
Model Acer Part No Memory
3Memory
4HDD
1(GB) HDD
2(GB) ODD Media Processor

156 Appendix A
AO521
-
105DG
k
S2.SBW0D.001 N N N250G
B5.4KS NNN
Model Acer Part No Extra SW1 Card Reader Wireless LAN1 Bluetooth
AO521-105Dc LU.SBT0D.017 McAfee 5 in 1-Build in 3rd WiFi 1x1 BGN BT 2.1
AO521-105Dc LU.SBT0D.016 McAfee 5 in 1-Build in 3rd WiFi 1x1 BGN BT 2.1
AO521-12BDc LU.SBT0D.015 McAfee 5 in 1-Build in 3rd WiFi 1x1 BGN BT 2.1
AO521-12BDc LU.SBT0D.014 McAfee 5 in 1-Build in 3rd WiFi 1x1 BGN BT 2.1
AO521-1051c LU.SBT01.002 McAfee 5 in 1-Build in 3rd WiFi 1x1 BGN N
AO521-1051c LU.SBT01.001 McAfee 5 in 1-Build in 3rd WiFi 1x1 BGN N
AO521-12BDc LU.SBT0D.003 McAfee 5 in 1-Build in 3rd WiFi 1x1 BGN N
AO521-105Dc S2.SBT0D.004 McAfee 5 in 1-Build in 3rd WiFi 1x1 BGN BT 2.1
AO521-12BDc LU.SBT0D.013 McAfee 5 in 1-Build in 3rd WiFi 1x1 BGN N
AO521-12BDc LU.SBT0D.012 McAfee 5 in 1-Build in 3rd WiFi BG BT 2.1
AO521-105Dc LU.SBT0D.011 McAfee 5 in 1-Build in 3rd WiFi BG N
AO521-12BDc LU.SBT0D.010 McAfee 5 in 1-Build in 3rd WiFi BG N
AO521-105Dc LU.SBT0D.009 McAfee 5 in 1-Build in 3rd WiFi 1x1 BGN N
AO521-105Dc LU.SBT0D.008 McAfee 5 in 1-Build in 3rd WiFi 1x1 BGN N
AO521-105Dc LU.SBT0D.007 McAfee 5 in 1-Build in 3rd WiFi 1x1 BGN N
AO521-105Dc LU.SBT0D.006 McAfee 5 in 1-Build in 3rd WiFi 1x1 BGN N
AO521-105Dc LU.SBT0D.005 McAfee 5 in 1-Build in 3rd WiFi 1x1 BGN N
AO521-12BDc LU.SBT0D.004 McAfee 5 in 1-Build in 3rd WiFi 1x1 BGN BT 2.1
AO521-12BDc LU.SBT0D.002 McAfee 5 in 1-Build in 3rd WiFi 1x1 BGN BT 2.1
AO521-105Dc LU.SBT0D.001 McAfee 5 in 1-Build in 3rd WiFi 1x1 BGN BT 2.1
AO521-105Hc LU.SBT0H.001 McAfee 5 in 1-Build in 3rd WiFi 1x1 BGN N
AO521-105Dc S2.SBT0D.003 McAfee 5 in 1-Build in 3rd WiFi 1x1 BGN BT 2.1
AO521-105Dc S2.SBT0D.002 McAfee 5 in 1-Build in 3rd WiFi 1x1 BGN N
AO521-105Dc S2.SBT0D.001 McAfee 5 in 1-Build in 3rd WiFi 1x1 BGN N
AO521-105Dk LU.SBS0D.065 McAfee 5 in 1-Build in 3rd WiFi 1x1 BGN BT 2.1
AO521-105Dk LU.SBS0D.064 McAfee 5 in 1-Build in 3rd WiFi 1x1 BGN BT 2.1
AO521-12BDk LU.SBS0D.063 McAfee 5 in 1-Build in 3rd WiFi 1x1 BGN BT 2.1
AO521-12BDk LU.SBS0D.062 McAfee 5 in 1-Build in 3rd WiFi 1x1 BGN BT 2.1
AO521-105Dk S2.SBS0D.004 McAfee 5 in 1-Build in 3rd WiFi 1x1 BGN BT 2.1
AO521-12BDk LU.SBS0D.061 McAfee 5 in 1-Build in 3rd WiFi 1x1 BGN N
AO521-12BDk LU.SBS0D.060 McAfee 5 in 1-Build in 3rd WiFi 1x1 BGN N
AO521-105Dk LU.SBS0D.059 McAfee 5 in 1-Build in 3rd WiFi 1x1 BGN N
AO521-105Dk LU.SBS0D.058 McAfee 5 in 1-Build in 3rd WiFi 1x1 BGN N
AO521-105Dk LU.SBS0D.057 McAfee 5 in 1-Build in 3rd WiFi 1x1 BGN N
AO521-105Dk LU.SBS0D.056 McAfee 5 in 1-Build in 3rd WiFi 1x1 BGN N
AO521-105Dk LU.SBS0D.055 McAfee 5 in 1-Build in 3rd WiFi 1x1 BGN N
AO521-105Dk LU.SBS0D.054 McAfee 5 in 1-Build in 3rd WiFi BG N
Model Acer Part No Memory
3Memory
4HDD
1(GB) HDD
2(GB) ODD Media Processor

Appendix A 157
AO521-12BHk LU.SBS0H.002 McAfee 5 in 1-Build in 3rd WiFi 1x1 BGN N
AO521-12BDk LU.SBS0D.053 McAfee 5 in 1-Build in 3rd WiFi 1x1 BGN BT 2.1
AO521-105Hk LU.SBS0H.001 McAfee 5 in 1-Build in 3rd WiFi 1x1 BGN N
AO521-105Dk LU.SBS0D.052 McAfee 5 in 1-Build in 3rd WiFi 1x1 BGN N
AO521-105Dk LU.SBS0D.051 McAfee 5 in 1-Build in 3rd WiFi 1x1 BGN N
AO521-105Dk LU.SBS0D.050 McAfee 5 in 1-Build in 3rd WiFi 1x1 BGN N
AO521-105Dk LU.SBS0D.049 McAfee 5 in 1-Build in 3rd WiFi 1x1 BGN N
AO521-105Dk LU.SBS0D.048 McAfee 5 in 1-Build in 3rd WiFi 1x1 BGN N
AO521-105Dk LU.SBS0D.047 McAfee 5 in 1-Build in 3rd WiFi 1x1 BGN N
AO521-105Dk LU.SBS0D.046 McAfee 5 in 1-Build in 3rd WiFi 1x1 BGN N
AO521-105Dk LU.SBS0D.045 McAfee 5 in 1-Build in 3rd WiFi 1x1 BGN N
AO521-105Dk LU.SBS0D.044 McAfee 5 in 1-Build in 3rd WiFi 1x1 BGN N
AO521-105Dk LU.SBS0D.043 McAfee 5 in 1-Build in 3rd WiFi 1x1 BGN N
AO521-105Dk LU.SBS0D.042 McAfee 5 in 1-Build in 3rd WiFi 1x1 BGN N
AO521-105Dk LU.SBS0D.041 McAfee 5 in 1-Build in 3rd WiFi 1x1 BGN N
AO521-105Dk LU.SBS0D.040 McAfee 5 in 1-Build in 3rd WiFi 1x1 BGN N
AO521-105Dk LU.SBS0D.039 McAfee 5 in 1-Build in 3rd WiFi 1x1 BGN N
AO521-105Dk LU.SBS0D.038 McAfee 5 in 1-Build in 3rd WiFi 1x1 BGN N
AO521-105Dk LU.SBS0D.037 McAfee 5 in 1-Build in 3rd WiFi 1x1 BGN N
AO521-105Dk LU.SBS0D.036 McAfee 5 in 1-Build in 3rd WiFi 1x1 BGN N
AO521-105Dk LU.SBS0D.035 McAfee 5 in 1-Build in 3rd WiFi 1x1 BGN N
AO521-105Dk LU.SBS0D.034 McAfee 5 in 1-Build in 3rd WiFi 1x1 BGN N
AO521-105Dk LU.SBS0D.033 McAfee 5 in 1-Build in 3rd WiFi 1x1 BGN N
AO521-105Dk LU.SBS0D.032 McAfee 5 in 1-Build in 3rd WiFi 1x1 BGN N
AO521-105Dk LU.SBS0D.031 McAfee 5 in 1-Build in 3rd WiFi 1x1 BGN N
AO521-105Dk LU.SBS0D.030 McAfee 5 in 1-Build in 3rd WiFi 1x1 BGN N
AO521-105Dk LU.SBS0D.029 McAfee 5 in 1-Build in 3rd WiFi 1x1 BGN N
AO521-105Dk LU.SBS0D.028 McAfee 5 in 1-Build in 3rd WiFi 1x1 BGN N
AO521-105Dk LU.SBS0D.027 McAfee 5 in 1-Build in 3rd WiFi 1x1 BGN N
AO521-105Dk LU.SBS0D.026 McAfee 5 in 1-Build in 3rd WiFi 1x1 BGN N
AO521-105Dk LU.SBS0D.025 McAfee 5 in 1-Build in 3rd WiFi 1x1 BGN N
AO521-105Dk LU.SBS0D.024 McAfee 5 in 1-Build in 3rd WiFi 1x1 BGN N
AO521-105Dk LU.SBS0D.023 McAfee 5 in 1-Build in 3rd WiFi 1x1 BGN N
AO521-105Dk LU.SBS0D.022 McAfee 5 in 1-Build in 3rd WiFi 1x1 BGN N
AO521-105Dk LU.SBS0D.021 McAfee 5 in 1-Build in 3rd WiFi 1x1 BGN N
AO521-105Dk LU.SBS0D.020 McAfee 5 in 1-Build in 3rd WiFi 1x1 BGN N
AO521-105Dk LU.SBS0D.019 McAfee 5 in 1-Build in 3rd WiFi 1x1 BGN N
AO521-105Dk LU.SBS0D.018 McAfee 5 in 1-Build in 3rd WiFi 1x1 BGN N
AO521-105Dk LU.SBS0D.017 McAfee 5 in 1-Build in 3rd WiFi 1x1 BGN N
AO521-105Dk LU.SBS0D.016 McAfee 5 in 1-Build in 3rd WiFi 1x1 BGN N
AO521-105Dk LU.SBS0D.015 McAfee 5 in 1-Build in 3rd WiFi 1x1 BGN N
AO521-105Dk LU.SBS0D.014 McAfee 5 in 1-Build in 3rd WiFi 1x1 BGN N
AO521-105Dk LU.SBS0D.013 McAfee 5 in 1-Build in 3rd WiFi 1x1 BGN N
Model Acer Part No Extra SW1 Card Reader Wireless LAN1 Bluetooth

158 Appendix A
AO521-105Dk LU.SBS0D.012 McAfee 5 in 1-Build in 3rd WiFi 1x1 BGN N
AO521-105Dk LU.SBS0D.011 McAfee 5 in 1-Build in 3rd WiFi 1x1 BGN N
AO521-105Dk LU.SBS0D.010 McAfee 5 in 1-Build in 3rd WiFi 1x1 BGN N
AO521-105Dk LU.SBS0D.009 McAfee 5 in 1-Build in 3rd WiFi 1x1 BGN N
AO521-105Dk LU.SBS0D.008 McAfee 5 in 1-Build in 3rd WiFi 1x1 BGN N
AO521-105Dk LU.SBS0D.007 McAfee 5 in 1-Build in 3rd WiFi 1x1 BGN N
AO521-105Dk LU.SBS0D.006 McAfee 5 in 1-Build in 3rd WiFi 1x1 BGN N
AO521-105Dk LU.SBS0D.005 McAfee 5 in 1-Build in 3rd WiFi 1x1 BGN N
AO521-105Dk LU.SBS0D.004 McAfee 5 in 1-Build in 3rd WiFi 1x1 BGN N
AO521-105Dk LU.SBS0D.003 McAfee 5 in 1-Build in 3rd WiFi 1x1 BGN N
AO521-105Dk LU.SBS0D.001 McAfee 5 in 1-Build in 3rd WiFi BG N
AO521-105Dk S2.SBS0D.003 McAfee 5 in 1-Build in 3rd WiFi 1x1 BGN BT 2.1
AO521-105Dk S2.SBS0D.001 McAfee 5 in 1-Build in 3rd WiFi 1x1 BGN N
AO521-105Dk S2.SBS0D.002 McAfee 5 in 1-Build in 3rd WiFi 1x1 BGN N
AO521-105DGc S2.SBV0D.006 McAfee 5 in 1-Build in 3rd WiFi 1x1 BGN BT 2.1
AO521-105DGc S2.SBV0D.005 McAfee 5 in 1-Build in 3rd WiFi 1x1 BGN BT 2.1
AO521-105DGc S2.SBV0D.004 McAfee 5 in 1-Build in 3rd WiFi 1x1 BGN BT 2.1
AO521-105DGc S2.SBV0D.003 McAfee 5 in 1-Build in 3rd WiFi 1x1 BGN BT 2.1
AO521-12DGc S2.SBV0D.001 McAfee 5 in 1-Build in 3rd WiFi 1x1 BGN N
AO521-12DGc S2.SBV0D.002 McAfee 5 in 1-Build in 3rd WiFi 1x1 BGN N
AO521-105DGk S2.SBW0D.008 McAfee 5 in 1-Build in 3rd WiFi 1x1 BGN BT 2.1
AO521-105DGk S2.SBW0D.007 McAfee 5 in 1-Build in 3rd WiFi 1x1 BGN BT 2.1
AO521-105DGk S2.SBW0D.006 McAfee 5 in 1-Build in 3rd WiFi 1x1 BGN BT 2.1
AO521-105DGk S2.SBW0D.005 McAfee 5 in 1-Build in 3rd WiFi 1x1 BGN BT 2.1
AO521-32DGk S2.SBW0D.004 McAfee 5 in 1-Build in 3rd WiFi 1x1 BGN N
AO521-32DGk S2.SBW0D.003 McAfee 5 in 1-Build in 3rd WiFi 1x1 BGN N
AO521-105DGk S2.SBW0D.002 McAfee 5 in 1-Build in 3rd WiFi 1x1 BGN N
AO521-105DGk S2.SBW0D.001 McAfee 5 in 1-Build in 3rd WiFi 1x1 BGN N
Model Acer Part No Extra SW1 Card Reader Wireless LAN1 Bluetooth

Appendix B 159
Test Compatible Components
This computer’s compatibility is tested and verified by Acer’s internal testing department. All of its system
functions are tested under Windows® 7 environment.
Refer to the following lists for components, adapter cards, and peripherals which have passed these tests.
Regarding configuration, combination and test procedures, please refer to the Compatibility Test Report
released by the Acer Mobile System Testing Department.
BRAND Type Description
3G
EM770W-Rev1 EM770W-Rev1
Ericsson F3307-900MHz Ericsson F3307-900MHz
A cover
Black IMR Black IMR
Brown IMR Brown IMR
Accessory
Jasper Bag Jasper Bag
Adapter
DELTA 40W Adapter DELTA 40W 19V 1.7x5.5x11 Black ADP-40 TH AA,
LV5 wall-mounted, OBL LF
Leader 40W Adapter Leader 40W 19V 1.7x5.5x11 Black IU40-11190-011S,
wall-mounted, LV5+OBL LF
Audio Codec
Conexant CX20672-11Z Conexant CX20672-11Z
B cover
Mirror w/Camera Mirror w/Camera
Battery
PANASONIC 6CELL2.2 Battery PANASONIC UM-2009E Li-Ion 3S2P PANASONIC 6
cell 4400mAh Main COMMON ID:UM09E51
SANYO 6CELL2.2 Battery SANYO UM-2009E Li-Ion 3S2P SANYO 6 cell
4400mAh Main COMMON ID: UM09E31
SANYO 6CELL2.8 Battery SANYO UM-2009E Li-Ion 3S2P SANYO 6 cell
5600mAh Main COMMON ID:UM09E36
SIMPLO 6CELL2.2 Battery SIMPLO UM-2009E Li-Ion 3S2P PANASONIC 6 cell
4400mAh Main COMMON ID:UM09E71
SIMPLO 6CELL2.2 Battery SIMPLO UM-2009E Li-Ion 3S2P PANASONIC 6 cell
4400mAh Main COMMON ID:UM09E71
SIMPLO 6CELL2.8 Battery SIMPLO UM-2009E Li-Ion 3S2P SAMSUNG 6 cell
5600mAh Main COMMON ID:UM09E70
SIMPLO 6CELL2.8 Battery SIMPLO UM-2009E Li-Ion 3S2P SAMSUNG 6 cell
5600mAh Main COMMON ID:UM09E70
Bluetooth
Foxconn BT 2.1 Foxconn Bluetooth BRM 2070 (T77H114.01)
Camera
Chicony 1.3M Chicony 1.3M CH9665SN (CNF9157)
Appendix B

160 Appendix B
Liteon 1.3M Liteon 1.3M LT9665AL (09P2SF119)
Suyin 1.3M Suyin 1.3M SY9665SN
Card Reader
5 in 1-Build in 5 in 1-Build in MS, MS Pro, SD, SC, XD
CPU
AMDISS AAK125B CPU AMD AthlonII K125 BGA 1.7G 1M 12W, Neo
AMDISS AMDV105B CPU AMD - V105 BGA 1.2G 512K 1C, 9W
HDD
HGST N160GB5.4KS HDD HGST 2.5" 5400rpm 160GB HTS545016B9A300 Panther
B SATA LF F/W:C60F Disk imbalance criteria = 0.014g-cm
HGST N250GB5.4KS HDD HGST 2.5" 5400rpm 250GB HTS545025B9A300 Panther
B SATA LF F/W:C60F Disk imbalance criteria = 0.014g-cm
SEAGATE N160GB5.4KS HDD SEAGATE 2.5" 5400rpm 160GB ST9160314AS Wyatt
SATA LF F/W:0001SDM1
SEAGATE N160GB5.4KS HDD SEAGATE 2.5" 5400rpm 160GB ST9160314AS Wyatt
SATA LF F/W:0001SDM1
SEAGATE N250GB5.4KS HDD SEAGATE 2.5" 5400rpm 250GB ST9250315AS Wyatt
SATA LF F/W:0001SDM1
SEAGATE N250GB5.4KS HDD SEAGATE 2.5" 5400rpm 250GB ST9250315AS Wyatt
SATA LF F/W:0001SDM1
TOSHIBA N160GB5.4KS HDD TOSHIBA 2.5" 5400rpm 160GB MK1665GSX, Capricorn
BS, 320G/P SATA 8MB LF F/W:GJ002J
TOSHIBA N250GB5.4KS HDD TOSHIBA 2.5" 5400rpm 250GB MK2565GSX, Capricorn
BS, 320G/P SATA 8MB LF F/W:GJ002J
WD N160GB5.4KS HDD WD 2.5" 5400rpm 160GB WD1600BEVT-22A23T0 , WD,
ML320S SATA 8MB LF F/W:01.01A01
WD N250GB5.4KS HDD WD 2.5" 5400rpm 250GB WD2500BEVT-22A23T0, WD,
ML320S SATA 8MB LF F/W:01.01A01.
Keyboard
ACER NT0T_A10B Keyboard ACER NT0T_A10B NT0T Internal 10 Standard Black
Y2010 Acer Legend Texture
LAN
Atheros AR8152L Atheros AR8152L
LCD
CMO NLED10.1WSVG
AGS LED LCD CMO 10.1" WSVGA Glare N101L6-L0D LF 200nit
10ms 500:1
LPL NLED10.1WSVG
AGS LED LCD LPL 10.1" WSVGA Glare LP101WSB-TLN1 LF
200nit 16ms 400:1
SAMSUNG NLED10.1WSVG
AGS LED LCD SAMSUNG 10.1" WSVGA Glare LTN101NT05-A01
LF 200nit 16ms 300:1
MEM
NONE SO2GBIII10 Memory NONE SO-DIMM DDRIII 1066 2GB dummy 1066 LF
SAMSUNG SO1GBIII10 Memory SAMSUNG SO-DIMM DDRIII 1066 1GB
M471B2873EH1-CF8 LF 64*16 0.055um
Modem
External USB
Lite+LSI modem External USB Lite+LSI modem
BRAND Type Description

Appendix B 161
NB Chipset
AMD AMDRS880M AMD RS880M w/ HDCP EEPROM
SB Chipset
AMD AMDSB820M AMD SB820M
Side Port
ATI VR1GbIII8 VRAM ATI Graphic DDRIII 800 1Gb 23BY2387MB-12 LF+HF
HYNIX VR1GbIII8 VRAM HYNIX Graphic DDRIII 800 1Gb H5TQ1G63BFR-12C
LF
SAMSUNG VR1GbIII8 VRAM SAMSUNG Graphic DDRIII 800 1Gb K4W1G1646E-
HC12 LF
Software
McAfee Antivirus application McAfee
VGA Chip
None UMA UMA (AMD)
WiFi Antenna
WNC PIFA PIFA
Wireless LAN
Foxconn 3rd WiFi 1x1
BGN Foxconn Wirelss LAN Atheros HB95 1x1 BGN (HM)
T77H121.01
Foxconn 3rd WiFi 1x1
BGN Foxconn Wirelss LAN Atheros HB95 1x1 BGN (HM)
T77H121.01
Liteon 3rd WiFi 1x1
BGN Liteon Wireless LAN Atheros HB95 1x1 BGN (HM) WN6601AH
BRAND Type Description

162 Appendix B

Appendix C 163
Online Support Information
This section describes online technical support services available to help you repair your Acer Systems.
If you are a distributor, dealer, ASP or TPM, please refer your technical queries to your local Acer branch
office. Acer Branch Offices and Regional Business Units may access our website. However some information
sources will require a user i.d. and password. These can be obtained directly from Acer CSD Taiwan.
Acer's Website offers you convenient and valuable support resources whenever you need them.
In the Technical Information section you can download information on all of Acer's Notebook, Desktop and
Server models including:
• Service guides for all models
• User's manuals
• BIOS updates
• Software utilities
• Spare parts lists
• TABs (Technical Announcement Bulletin)
For these purposes, we have included an Acrobat File to facilitate the problem-free downloading of our
technical material.
Also contained on this website are:
• Detailed information on Acer's International Traveler's Warranty (ITW)
• Returned material authorization procedures
• An overview of all the support services we offer, accompanied by a list of telephone, fax and email
contacts for all your technical queries.
We are always looking for ways to optimize and improve our services, so if you have any suggestions or
comments, please do not hesitate to communicate these to us.
Appendix C

164

Index 165
B
Battery Pack
Removing 49
BIOS
ROM type 24
vendor 24
BIOS Utility 29–37
Advanced 32
Boot 35
Exit 36
Navigating 29
Power 35
Save and Exit 36
Security 32
System Security 36
brightness
hotkeys 13
C
Camera Board
Removing 80, 87
Common Problems 112
CRT Cable
Removing 71
D
DIMM Module
Removing 52
Display 5
display
hotkeys 13
E
Euro Key 14
External Module Disassembly
Flowchart 48
F
Features 1
FLASH Utility 37
Flash Utility 37
FRU (Field Replaceable Unit) List 131
H
Hard Disk Drive Module
Removing 53
Hibernation mode
hotkey 13
Hot Keys 11
I
Indicators 9
Intermittent Problems 121
Internal Microphone Failure 119
Internal Speaker Failure 118
J
Jumper and Connector Locations 127
K
Keyboard
Removing 62
Keyboard Failure 116
L
LCD Bezel
Removing 78, 88
LCD Failure 115
LCD Module
Removing 94
LCD Module Disassembly
Flowchart 77
LCD Panel
Removing 81, 86
M
Main Unit Disassembly
Flowchart 60
Mainboard
Removing 71
Memory Check 112
Microphone
Removing 81, 86
Model Definition 139
N
Index

166 Index
No Display Issue 113
O
ODD Failure 120
Online Support Information 163
P
Panel 6
PC Card 9
Power On Failure 112
S
Speaker Module
Removing 68
speakers
hotkey 13
System
Block Diagram 5
T
Test Compatible Components 159
Thermal Module
Removing 73
Touch Pad Failure 117
Troubleshooting
Built-in KB Failure 116
Internal Microphone 119
Internal Speakers 118
LCD Failure 115
No Display 113
ODD 120
Other Failures 120
Power On 112
Touch Pad 117
USB 120
U
Undetermined Problems 121
Upper Cover
Removing 64
USB Failure (Rightside) 120
utility
BIOS 29–37
V
volume
hotkeys 13
W
Windows 2000 Environment Test 159
WLAN Board
Removing 56

167 Index













