Acer M1200 Users Manual 第一頁標題
M1200 to the manual cff0119e-59d2-42a4-adaf-8e46a49d94de
2015-01-25
: Acer Acer-M1200-Users-Manual-211331 acer-m1200-users-manual-211331 acer pdf
Open the PDF directly: View PDF
.
Page Count: 90
- COVER
- TOC
- System Specifications
- System Utilities
- Entering Setup
- Product Information
- Standard CMOS Setup
- Advanced Setup
- Advanced Chipset Setup
- Integrated Peripherals
- Integrated Peripherals-IDE Function Setup
- Integrated Peripherals-Onboard Device Setup
- Integrated Peripherals -Onboard I/O Chip Setup
- Power Management
- PCI/PnP Setup
- PC Health Status
- Frequency/Voltage Control
- Load Default Settings
- Set Supervisor/User Password
- Save & Exit Setup
- Exit Without Saving
- Machine Disassembly and Replacement
- Troubleshooting
- Jumper and Connector Information
- FRU (Field Replaceable Unit) List

Aspire M5200
Aspire M3200
Aspire M1200
Service Guide
Service guide files and updates are
available on the AIPG/CSD web; for
more information please refer to
http://csd.acer.com.tw
PRINTED IN TAIWAN

II
Revision History
Please refer to the table below for the updates made on Aspire M5200/Aspire
M3200/ Aspire M1200service guide.
Date Chapter Updates

III
Copyright
Copyright © 2007 by Acer Incorporated. All rights reserved. No part of this
publication may be reproduced, transmitted, transcribed, stored in a retrieval
system, or translated into any language or computer language, in any form or
by any means, electronic, mechanical, magnetic, optical, chemical, manual or
otherwise, without the prior written permission of Acer Incorporated.
Disclaimer
The information in this guide is subject to change without notice.
Acer Incorporated makes no representations or warranties, either expressed
or implied, with respect to the contents hereof and specifically disclaims any
warranties of merchantability or fitness for any particular purpose. Any Acer
Incorporated software described in this manual is sold or licensed "as is".
Should the programs prove defective following their purchase, the buyer (and
not Acer Incorporated, its distributor, or its dealer) assumes the entire cost of
all necessary servicing, repair, and any incidental or consequential damages
resulting from any defect in the software.
Acer is a registered trademark of Acer Corporation.
Intel is a registered trademark of Intel Corporation.
Pentium 4 and Celeron are trademarks of Intel Corporation.
Other brand and product names are trademarks and/or registered trademarks
of their respective holders.

IV
Conventions
The following conventions are used in this manual:
SCREEN
MESSAGES
Denotes actual messages that appear on screen.
NOTE Gives bits and pieces of additional information
related to the current topic.
WARNING Alerts you to any damage that might result from
doing or not doing specific actions.
CAUTION Gives precautionary measures to avoid possible
hardware or software problems.
IMPORTANT Remind
y
ou to do s
p
ecific actions relevant to the
accomplishment of procedures.

V
Preface
Before using this information and the product it supports, please read the
following general information.
1. This Service Guide provides you with all technical information relating to
the BASIC CONFIGURATION decided for Acer's "global" product offering.
To better fit local market requirements and enhance product
competitiveness, your regional office MAY have decided to extend the
functionality of a machine (e.g. add-on card, modem, or extra memory
capability). These LOCALIZED FEATURES will NOT be covered in this
generic service guide. In such cases, please contact your regional offices or
the responsible personnel/channel to provide you with further technical
details.
2. Please note WHEN ORDERING FRU PARTS, that you should check the
most up-to-date information available on your regional web or channel. If,
for whatever reason, a part number change is made, it will not be noted in
the printed Service Guide. For ACER-AUTHORIZED SERVICE
PROVIDERS, your Acer office may have a DIFFERENT part number code
to those given in the FRU list of this printed Service Guide. You MUST use
the list provided by your regional Acer office to order FRU parts for repair
and service of customer machines.
Cha
p
ter 1 S
y
stem S
p
ecifications 1
Features……………………………………………………………………………………………... 1
Main board Placement…………………………………………………….……..……………..7
Block Diagram…………………………………………………………..………………...………..8
Aspire M5200 Front Panel………………………………………..…….………..…..……....9
Aspire M5200 Rear Panel…………………..…………………………….……………………10
Aspire M3200 Front Panel……………………………………………………………………..11
Aspire M3200 Rear Panel……………………….…………………………………..……….12
Aspire M1200 Front Panel……………………………………………………………………..13
Aspire M1200 Rear Panel……………………….…………………………………..……….14
Hardware Specifications and Configurations………………….…….……..15
Power Management Function (ACPI support function)…………………………..…...19
Chapter 2 System Utilities 20
Entering Setup…………………………………………………………………………..21
Product Information………………………………………………………..23
Standard CMOS Features……………………………….……………………………………24
Advanced BIOS Features………………………………………..……………………27
Integrated Peripherals…………………………...…………………………………………..31
Power Management…………………………………………………………38
PnP/PCI Configuration…………………………………………………….41
PC Health Status……………………………………………………………...43
Frequency/Voltage Control……………..………………………….…….44
Load Default Settings………………………………………………..……. 46
Set Supervisor/User Password……………………………….…………47
Save & Exit Setup………………………………………………….…………49
Exit Without Saving………………………………………………….……..50
Chapter 3 Machine Disassembly and Replacement 51
General Information………………………………………………………. 52
Disassembly Procedure……………………………………………………53
Aspire M5200/3200/1200 Disassembly Procedure…………….…..……54
Chapter 4 Troubleshooting 71
Chapter 5 Jumper and Connector Information 72
Jumper Setting…………………………………………………..………………..72
Chapter 6 FRU (Field Replaceable Unit) List 81
Exploded Diagram………………………………………………………….82

1
System Specifications
Features
Operating System
Microsoft Windows Vista (Home Basic, Home Premium, Business)
Processor
Socket Type: AMD940
Processor Type:
Phenom(95W) / Athlon 64 X2 / Athlon 64/ Sempron CPUs
Chipset
RS780/RS740 + RS700
PCB
Form Factor: uATX
Dimension/Layer: 243.84cm x 243.84cm
Memory
Memory Type: DDR2 667/800
Support single channel 64 bit mode with maximum memory size up to 8GB
Support un-buffered DIMM (RS780/RS740)
DIMM Slot: 4
Memory Max: 256Mb/512Mb/1Gb/2Gb devices technologies
Capacity: Up to 2GB per DIMM with maximum memory size up to 8GB
PCI
PCI Express Slot Type: x16
PCI Express x16 Slot Quantity: 1
PCI Express Slot Type: x1
PCI Express x1 Slot Quantity: 1
PCI Slot Type: PCI 2.3 5V slots
PCI Slot Quantity: 2
Chapter 1

2
FDD
Slot Quantity: 1
Design Criteria:
Should support 1.44MB/3 mode 3.5” Devices
IDE
Slot Type: 40pin PATA IDE slot
Slot Quantity: 1
Transfer rate support:
PIO Mode: 0/1/2/3/4
ATA mode: 33/66/100/133
Storage Type support:
HDD/CD-ROM/CD-RW/DVD-ROM/DVD-RW/DVD+
RW/DVD Dual/DVD SuperMultiPlus/HD
DVD/BlueRay DVD
SATA
Slot Type: SATA slot
Slot Quantity: 6
Storage Type support:
HDD/CD-ROM/CD-RW/DVD-ROM/DVD-RW/DVD+RW/DVD
Dual/DVD SuperMultiPlus/Blu-Ray ODD
Audio
Audio Type: HD audio codec
Audio Channel: 7.1 channel
Audio Controller /Codec: ALC888S HD codec 7.1
Connectors support:
Rear 6 jack follow HD audio definition, example as below
Audio jacks color coding: should meet Microsoft Windows Logo

3
Program Device Requirements: Audio-0002
1 S/PDIF-out header (1*4)
1 AUX-In header (1*4)
1 front panel audio header (2*5)
Add HD de-pop CKT (the attachment is the reference, please propose
your solution)
S/N ratio: 90 dB at rear output jack
LAN
MAC Controller: Marvell 8071 Gigabit Ethernet controller
Should be worked under 10/100/1000Mbs environment
PHY: Realtek 8211BL Gigabit Ethernet Phy.
USB
Controller Type: RS780M03A1-8KRS2H
Ports Quantity: 12
4 back panel ports
On-board: 3 2*5 headers
4 ports for front daughter board
6 ports for rear I/O
2 ports for internal card reader.
Connector Pin: standard Intel FPIO pin definition
Data transfer rate support:
USB 2.0/1.1
1394
Controller: Jmicron JM831 1394a controller
Connector Quantity: 2
1 rear 6pin IEEE1394 port
1 2x5pin onboard jumper

4
BIOS
BIOS Type: Phoenix Award or AMI Kernel with Acer skin
Size: 8Mb
Note:
Boot ROM should be included (PXE function should be built in with
default and RPL function is optional by service BIOS)
BIOS shall auto detect FDD to avoid checksum error when boot
I/O Connector
Controller: Super I/O ITE IT8718F (F stepping or after; must full support
Intel platform)
Rear I/O Connector
1 PS/2 Keyboard port,
1 PS/2 Mouse port,
1 COM port
1 VGA port
1 HDMI port (Aspire M3000/5000 series only),
1 RJ45 LAN port,
1 IEEE 1394 port (6 pin) (Aspire sku only)
2 USB ports
7.1 channel phone jack (6 audio jacks)
On-board connectors
1 CPU socket
4 DDR- memory sockets
1 PCI Express x16 slot
1 PCI Express x 1 slot
2 PCI slots
1 FDD slot

5
1 PATA connector
6 SATA connectors
3 2*5 pin Intel FPIO specification USB pin connectors (follow Intel FPIO
standard Specification)
1 2*5 pin IEEE1394 jumper (reserve header on all SKU)
1 2*5 pin Intel FPIO spec. Microphone In/ Headphone Out pin connectors
1 serial port 2*5 pin connector (reserve header on all SKU)
1 AUX-In 4pin connector
1 1*4 S/PDIF out header (reserve header on all sku)
1 4 pin CPU Fan connector
1 3 pin System FAN connector with linear circuit
1 24pin + 4pin ATX interface PS3/PS2 SPS connector
1 2*7 pin front panel IO header
1 Jumper for clear CMOS
1 on board buzzer
Color management for on board connecter (pls provide proposal)
Power Supply
Power Supply Mounting Features
Chassis accepts ATX-style power supply
Chasses accepts PS2, PS3 style power supply
Features for internal mounting tab
Location of 4 external mounting holes
Power Supply Electrical Design Feature
300W/250W in stable mode (Acer Assign System Power Unit)
Design for Intel Broadwater/ICH8 series chipset compatible system
Voltage design should be covered +5V, +3.3V, +12V, +5VSB, -12V
(attention to 12V output capability)

6
Demand for both PFC/Non-PFC solutions (two different quotations are
needed)
Minimum 2 Serial ATA power connector solution should be included
(by default)
Minimum 3 big 4-pin power connector included
Minimum 1 small 4-pin power connector included
PFC version will not provide switch selector for 115/230V AC input but
it should be universal for Europe and China
Non-PFC version should provide switch selector for 115/230V AC input
and universal for worldwide
PS2 style

7
Main board Placement

8
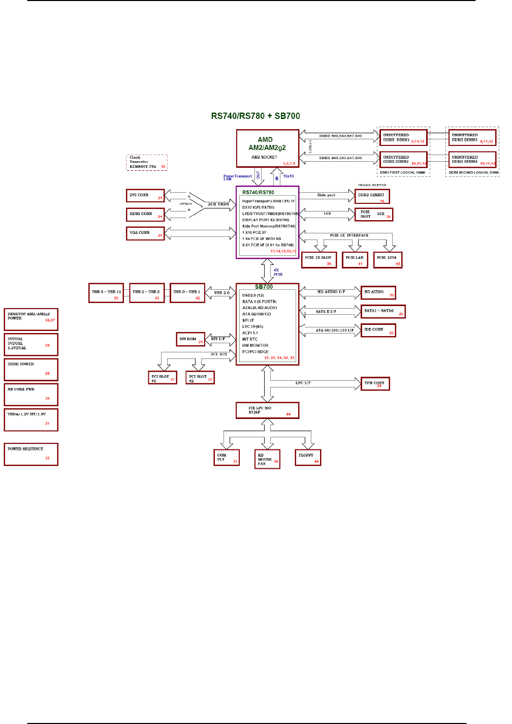
Block Diagram

9
Aspire M5200 Front Panel
The computer’s front panel consists of the following:
Label Description
1 Optical drive
2 Card reader
3 Power and HDD LED
4 Power button
5 Speaker or headphone
6 Microphone jack
7 USB ports

10
Aspire M5200 Rear Panel
Label Description Label Description
1 Power card socket 8 Fan aperture
2 Voltage selector switch 9 PS/2 mouse connector
3 PS/2 keyboard connector 10 Printer connector
4 HDMI port 11 LAN port
5 Monitor connector 12 SPDIF port
6 USB 2.0 ports 13 1394 port
7 Audio port 14 Lock Handle

11
Aspire M3200 Front Panel
Label Description
1 USB ports
2 Floppy disk drive
3 Card reader cover
4 Acer Logo
5 Microphone jack
6 Speaker or headphone
7 Optical drive
8 Power button
9 LED module

12
Aspire M3200 Rear Panel
Label
Description Label Description
1 Power card socket 8 Fan aperture
2 Voltage selector switch 9 PS/2 mouse connector
3 PS/2 keyboard connector 10 Printer connector
4 HDMI port 11 LAN port
5 Monitor connector 12 SPDIF port
6 USB 2.0 ports 13 1394 port
7 Audio port 14 Lock Handle

13
Aspire M1200 Front Panel
Label Description
1 Optical drive
2 Floppy disk drive
3 Speaker or headphone
4 USB Ports
5 Acer Logo
6 Power button
7 LED Module
8 Microphone jack

14
Aspire M1200 Rear Panel
Label
Description Label Description
1 Power card socket 8 Fan aperture
2 Voltage selector switch 9 PS/2 mouse connector
3 PS/2 keyboard connector 10 Printer connector
4 HDMI port 11 LAN port
5 Monitor connector 12 SPDIF port
6 USB 2.0 ports 13 1394 port
7 Audio port 14 Lock Handle

15
Hardware Specifications and Configurations
Processor
Item Specification
Type Processor Type: Phenom(95W) / Athlon 64 X2 /
Athlon 64/ Sempron CPUs
Socket AMD Socket AM2+ (940 pin)
Minimum operating speed 0 MHz (If Stop CPU Clock in Sleep State in BIOS
Setup is set to Enabled.)
BIOS
Item Specification
BIOS code programmer Phoenix Award or AMI Kernel with Acer
skin
BIOS version V6.0
BIOS ROM type SPI Flash
BIOS ROM size 8Mb
Support protocol SMBIOS (DMI) 2.4/DMI 2.0 (log file)
Device Boot Support - 1st priority: SATA HDD
- 2nd priority: CD-ROM
- 3rd priority: FDD
- 4th priority: LAN
- 5th priority: USB device
Support to LS-120 drive YES
Support to BIOS boot block
feature
YES
BIOS Hotkey List
Hotkey Function Description
Del Enter BIOS Setup Utility Press while the system is booting to
enter BIOS Setup Utility.

16
Main Board Major Chips
Item Specification
North Bridge RS780/RS740
South Bridge RS700
APG controller RS780/RS740
Super I/O controller ITE IT8718F
Audio controller Realtek HD audio codec ALC888S HD codec 7.1
(co-lay with ALC888)
LAN controller Realtek 8211BL Gigabit Ethernet Phy.
HDD controller RS700
Keyboard controller ITE IT8718F
Memory Combinations
Slot Memory Total Memory
Slot 1 256Mb/512Mb/1Gb/2Gb 256MB~2GB
Slot 2 256Mb/512Mb/1Gb/2Gb 256MB~2GB
Maximum System Memory Supported 256MB~8GB
System Memory
Item Specification
Memory slot number 4 slot
Support Memory size per socket 256Mb/512Mb/1Gb/2Gb
Support memory type DDR2
Support memory interface DDR2 800MHz
Support memory voltage 1.8V
Support memory module package 240-pin DDR2
Support to parity check feature Yes
Support to error correction code
(ECC) feature
No
Memory module combinations
Y
ou can install memor
y
modules in an
y

17
combination as long as they match the
above specifications.
Audio Interface
Item Specification
Audio controller RS780/RS740
Audio controller type ALC888S
Audio channel codec 7.1
Audio function control Enable/disable by BIOS Setup
Mono or stereo Stereo
Compatibility Sound Blaster Pro/16 compatible
Mixed digital and analog high
performance chip Enhanced stereo
full duplex operation High
performance audio accelerator and
AC’97 support Full native DOS
games compatibility Virtual FM
enhances audio experience through
real-time FM-to-Wavetable
conversionMPU-401 (UART mode)
interface for Wavetable s
y
nthesizers
and MIDI devices Integrated dual
game port Meets AC’97and WHQL
specifications
Music synthesizer Yes, internal FM synthesizer
Sampling rate 48 KHz (max.)
MPU-401 UART support Yes
Microphone jack Supported
Headphone jack Supported
SATA Interface
Item Specification
SATA controller RS780/RS740
SATA controller resident bus PCI bus
Number of SATA channel SATA X 6

18
Support bootable CD-ROM YES
Floppy disk drive Interface
Item Specification
Floppy disk drive controller ITE IT8718F
Floppy disk drive controller resident bus ISA bus
Support FDD format 360KB, 720KB, 1.2MB, 1.44MB,
2.88MB
Parallel Port
Item Specification
Parallel port controller ITE IT8718F
Parallel port controller resident bus ISA bus
Number of parallel parts 1
Support ECP/EPP SPP / Bi-directional / ECP / EPP
Connector type 25-pin D-type female connector
Parallel port function control Enable/disable by BIOS Setup
Optional EV+CP DMA channel (in
BIOS setup)
DMA channel 1
DMA channel 3
Optional parallel port I/O address
(via BIOS setup)
378h
278h
Optional parallel port IRQ (via
BIOS setup)
IRQ5
IRQ7
USB Port
Item Specification
Universal HCI USB 2.0/1.1
USB Class Support legacy keyboard for legacy
mode
USB Connectors Quantity 4 ports for front daughter board
6 ports for rear I/O
2 ports for internal card reader.

19
Environmental Requirements
Item Specification
Temperature
Operating +5°C ~ +35°C
Non-operating -20 ~ +60°C (Storage package)
Humidity
Operating 15% to 80% RH
Non-operating 10% to 90% RH
Vibration
Operating (unpacked) 5 ~ 500 Hz: 2.20g RMS random, 10 minutes per axis
in all 3 axes
5 ~500 Hz: 1.09g RMS random, 1 hour per axis in all 3
axes
Power Management
Devices S1 S3 S4 S5
Power Button V V V V
USB Keyboard/Mouse V V N/A N/A
PME Disabled Disabled Disabled Disabled
RCT Disabled Disabled Disabled Disabled
WOR Disabled Disabled Disabled Disabled
Devices wake up from S3 should be less than
Devices wake up from S5 should be less than 10 seconds

20
System Utilities
The manufacturer or the dealer already configures most systems.
There is no need to run Setup when starting the computer unless
you get a Run Setup message.
The Setup program loads configuration values into the battery-backed
nonvolatile memory called CMOS RAM.
This memory area is not part of the system RAM.
NOTE: If you repeatedly receive Run Setup messages, the battery may be
bad/flat. In this case, the system cannot retain configuration values in CMOS.
Before you run Setup, make sure that you have saved all open files. The
system reboots immediately after you exit Setup.
Chapter 2

21
Entering Setup
Power on the computer and the system will start POST (Power On Self Test)
process. When the message of “Press DEL to enter SETUP” appears on the screen,
press the key of [Delete] to enter the setup menu.
NOTE: If the message disappears before you respond and you still wish to
enter Setup, restart the system by turning it OFF and On. You may
also restart the system by simultaneously pressing [Ctrl+ Alt+
Delete].
The Setup Utility main menu then appears:

22
The items in the main menu are explained below:
Parameter Description
Production Information This page shows the relevant information of the main board
Standard CMOS Features This setup page includes all the items in standard
compatible BIOS
Advance BIOS Features This setup page includes all the items of Award special
enhanced features
Advance Chipset
Features
This setup page includes all advanced chipset features
Integrated Peripherals This setup page includes all onboard peripherals
Power Management
Setup
This setup page includes all the items of Green function
features
PnP/PCI Configuration This setup page includes all configurations of PCI & PnP ISA
resources
PC Health Status This setup page is the System auto detect Temperature,
voltage, and fan speed
Load Optimized Defaults Load Optimized Settings Default Settings indicates the value
of the system parameters which the system would be in best
performance configuration
Set Supervisor Password Change, set or disable password. It allows you to limit access
to the system and Setup, or just to Setup
Set User Password Change, set or disable password. It allows you to limit access
to the System
Save & Exit Setup Save CMOS value settings to CMOS and exit setup
Exit Without Saving Abandon all CMOS value changes and exit setup

23
Product Information
The screen below appears if you select Product Information from the main
menu: The Product Information menu contains general data about the
system, such as the product name, serial number, BIOS version, etc. This
information is necessary for troubleshooting (maybe required when asking
for technical support).
The following table describes the parameters found in this menu:
Parameter Description
Production Name This item lists the product name
System S/N This item lists the system serial number
System BIOS Version This item lists the system BIOS version
System BIOS ID This item lists the system BIOS ID
BIOS Release Date This item lists the BIOS release date

24
Standard CMOS Setup
Select standard CMOS features from the main menu to configure some basic
parameters in your system the following screen shows the standard CMOS
features menu:

25
The following table describes the parameters found in this menu.
Parameter Description Options
Date To set the date following the
weekday-month-date-year format
Week: From [Sun.] to
[Sat.]. determined by
BIOS and is display
only
Day: from [1] to [31] (or the
maximum allowed in
the month.
Year: from 1999 to 2099
System Time To set the time following the
hour-minute-second format
The items format is [hour]
[minute][second]. The time
is calculated base on the
24-hour timer clock.
Base Memory Size 640 K for system base memory

26
Parameter Description Options
Extended
Memory Size
The BIOS determines
how much extended
memory is present
during the POST. This is
the amount of memory
located above 1MB in the
memory address map of
CPU
Total Memory
Size
Total memory size for
the system
IDE Channel
X Master
IDE Channel
X Slave
Hard disk drive
connected to channel X
master or slave port. To
enter the IDE Master or
Slave setup, press
[Enter]. The IDE
CD-ROM is always
automatically detected
[Enter] for detection options
[Auto]: BIOS automatically detects IDE
devices during POST (default)
[None]: No IDE devices are used and the
system will skip the automatic
detection step and allow for faster
system start up
[Manual]: Manually input the correct
settings
[Access Mode]: To set the access mode for
the hard drive.
The four options are:
CHS/LBA/Large/Auto (default: Auto)
Cylinder: Number of cylinders
Head: Number of heads
Precomp: Write precomp
Landing Zone: Landing Zone
Sector: Number of sectors
Video Setting Select the type of
primary video subsystem
Halt on This item enables use to
select the situation if the
BIOS stops the POST
process and the
notification
All Errors
No Errors
All, But Keyboard
All, But Diskette
All, But Disk/Key

27
Advanced Setup
The following screen shows the Advanced Setup:
The following table describes the parameters found in this menu.
Parameter Description Options
Hard Disk Boot
Priority
This features displays the Hard Disk Boot
Device priority from high to low and allows
users to set the Hard Disk Boot Device
Priority. Press [Enter] to enter the setting
screen. Use wory to select a device, then
press <+> to move it up, or <-> to move it
down the list. Press <ESC> to exit.
[Press Enter]

28
Parameter Description Options
Virus Warning This feature allows you to enable the VIRUS
warning function for IDE Hard Disk boot sector
protection. If this function is enabled and there
is someone attempts to write data to this area,
BIOS will show a warning message on screen
and the alarm will beep.
[Enabled], [Disabled]
Quick Power
On Self Test
This feature allows the system to skip certain
tests while booting. When this function is
enabled, it will decrease the time needed to boot
the system, which means to quick power on
self-test function.
[Enabled], [Disabled]
Silent Boot This feature allows you to enable or disable if the
screen logo to display or not during POST
[Enabled], [Disabled]
First/Second/
Third Boot
Device
The item allows you to see the sequence of boot
device where BIOS attempts to load the disk
operation system.
[Floppy], [LS120],
[Hard Disk],
[CD-ROM], [ZIP],
[USB-FDD],
[USB-ZIP],
[USB-CDROM],
[USB-HDD], [LAN],
[Disabled]
Boot From
Other Devices
This item allows user to enable or disable to boot
from other device
[Enabled], [Disabled]
Boot Up
NumLock
Status
This item allows user to enable or disable to set
keyboard is number keys or arrow keys
[Enabled], [Disabled]
Security
Option
This category allows you to limit access to the
system and Setup, or just to Setup.
[System], [Setup]
APIC Mode This option is used to set up enable or disable
the APCI function
[Enabled], [Disabled]
HDD
S.M.A.R.T
Capability
S.M.A.R.T. which allows your hard disk to report
any read/write errors and issue a warning when
LDCM installed
[Enabled], [Disabled]

29
Advanced Chipset Setup
The following table describes the parameters found in this menu.
Parameter Description Options
Dual Monitor
Support
This category allows you to enable or
disable dual monitor support function
[Enabled], [Disabled]
Frame Buffer Size This field displays how much frame
buffer size of the system.
CPU Frequency This field allows you to determine
CPU frequency of the system.

30
Parameter Description Options
Spread
Spectrum
When the system clock generator pulses,
the extreme values of the pulse generate
excess EMI. Enabling pulse spectrum
spread modulation changes the extreme
values from spikes to flat curves, thus
reducing EMI. This benefit may in some
case be outweighed by problems with
timing-critical devices, such as a
clock-sensitive SCSI device.
[Enabled], [Disabled]
HT Spread
Spectrum
Enables or Disables HT Spread Spectrum.
HT is Hyper Transport between CPU and
North Bridge.
[Enabled], [Disabled]
SSE/SSE2
Instructions
This feature controls the availability of the
processor’s SSE and SSE2 instruction sets.
When enabled, the processor’s SSE and
SSE2 instruction sets are enabled. Software
applications can make use of those
instructions to better process large
amounts of data quickly.
When disabled, the processor’s SSE and
SSE2 instruction sets are disabled.
Software applications will not be able to use
those instructions to process multiple data
elements simultaneously. However, the
processor’s MMX instruction set will still
be available for use. It is highly
recommended that you leave this BIOS
feature at the default setting.
[Enabled], [Disabled]

31
Integrated Peripherals
The following table describes the parameters found in this menu.
Parameter Description Options
IDE Function Setup This page allows you to setup IDE
function
[Press Enter]
Onboard Device
Setup
This page allows you to setup
onboard devices.
[Press Enter]
Onboard I/O Chip
Setup
This page allows you to setup
onboard I/O chip.
[Press Enter]

32
Integrated Peripherals-IDE Function
Setup

33
The following table describes the parameters found in this menu.
Parameter Description Options
IDE
Primary/Second
ary
Master/Slave
PIO
The four IDE PIO fields let you set a PIO mode (0-4)
for each of the four IDE devices that the onboard IDE
interface supports. Modes 0 through 4 provide
increased performance. In Auto mode, the system
automatically determines the best mode for each
device.
On-Chip IDE
First/Second
Channel
The Chipset contains a PCI IDE interface with support
for two IDE channels. Select Enabled to activate the
first and/or second IDE interface. Select Disabled to
deactivate an interface, if you install a primary and/or
secondary add-in IDE interface.
[Enabled],
[Disabled]
IDE
Primary/Second
ary
Master/Slave
UDMA
UDMA (Ultra DMA) is a DMA data transfer protocol
that utilized ATA transfer protocol that utilizes ATA
commands and the ATA bus to allow DMA commands
to transfer data ata maximum burst rate of 33 MB/s.
When you select Auto in the four IDE UDMA fields (for
each of up to four IDE devices that the internal PCI IDE
interface supports), the system automatically
determines the optimal data transfer rate for each IDE
device.
IDE DMA
Transfer Access
This category allows you to enable or disable DMA
transfer access of IDE device (or IDE HDD)
[Enabled],
[Disabled]
SATA 1/2 Enable/Disable Serial-ATA 1 or Serial-ATA-2. SATA 1
control port 1 and 3, SATA 2 control port 2 and 4.
IDE Prefetch
Mode
The onboard IDE drive interfaces supports IDE
prefetching, for faster drive accesses. If you install a
primary and/or secondary add-in IDE interface, set this
field to Disabled if the interface does not support
prefetching.

34
Parameter Description Options
IDE HDD Block
Mode
Block mode is also called block transfer, multiple
commands, or multiple sectors read/write. If your IDE
hard drive supports block mode(most new drives do),
select Enabled for automatic detection of the optimal
number of block read/write per sector the drive can
support.
[Enabled],
[Disabled]
SATA PORT
Speed Settings
This category allows you to determine the speed of
SATA port.
[Auto],
Integrated Peripherals-Onboard Device
Setup

35
The following table describes the parameters found in this menu.
Parameter Description Options
On Chip USB This field allows you to determine on
chip USB type or disable on chip USB.
[V1.1+V2.0], [V1.1]
UDB Memory Type Use this item to change the type of
USB memory to shadow or Base
memory.
[Shadow], [Base
Memory]
USB KB Legacy
Support
This field enables or disables USB
keyboard support function.
[Enabled], [Disabled]
USB Mouse
Support
This field enables or disables USB
mouse support function.
[Enabled], [Disabled]
ALC888S Audio Change the on board Audio to auto or
disabled
[Auto], [Disable]
MAC LAN Enables or disables onboard LAN
controller, If you wish to use the
motherboard’s onboard LAN
controller, you should certainly enable
this BIOS feature.
You can disable this feature if you do
not want to use the motherboard’s
onboard LAN controller. This may free
up an IRQ for other devices to use.
This is useful if your motherboard
does not support APIC and have many
devices that can not share IR Qs.
[Enabled], [Disabled]
MAC LAN Boot
ROM
Enables or disables on board LAN
boot ROM.
[Enabled], [Disabled]

36
Integrated Peripherals -Onboard I/O
Chip Setup

37
The following table describes the parameters found in this menu.
Parameter Description Options
Onboard FDC
Controller
Select Enabled if your system has a floppy
disk controller (FDC) installed on the system
board and you wish to use it. If you install an
add-in FDC or the system has no floppy
drive, select Disabled in this field.
[Enabled]. [Disabled]
Onboard
Serial Port 1
Select a logical COM port name and
matching address for the serial port. Select
an address and corresponding interrupt for
the serial port.
UR2 Duplex
Mode
In an infrared port mode, this field appears.
Full-duplex mode permits simultaneous
tow-direction transmission. Half-duplex
mode permits transmission in one direction
only at a time. Select the value required by
the IR device connected to the IR port.
Onboard
Parallel Port
Select a logical LPI port address and
corresponding interrupt for the physical
parallel port.
[xxx+IRQx]
Parallel Port
Mode
Select an operating mode for the onboard
parallel (printer) port.
[Normal], [EPP],
[EPP], [EPP+ECP]
ECP Mode
used DMA
This item allows users to manually set the
DMA channel for ECP mode

38
Power Management
The Power Management menu lets you configure your system to most
effectively save energy while operating in a manner consistent with your own
style of computer use. The following screen shows the Power Management
parameters and their default settings:

39
The following table describes the parameters found in this menu.
Parameter Description Options
ACPI Function This item allows you to enable or disable
the ACPI function
[Enabled], [Disabled]
ACPI Suspend
Type
This item specifies the power saving modes
for ACPI function. S1 (POSP: The S1 sleep
mode is a low power state.. In this state, no
system context (SPU or chipset) is lost and
hardware maintains all system context/ S3
(STR): The S3 sleep mode is s power-down
state in which power is supplied only to
essential components such as main
memory and wake-capable devices and all
system context is saved to main memory.
The information stored in memory will be
used to restore the PC to the previous state
when an wake-up event occurs.
[S1 (POS)]: Set ACPI
suspend
type to
S1/POS
(Power On
Suspend).
[S3 (STR)]: Set ACPI
suspend
type to
S3/STR
HDD Power
Down
The setting controls how long a hard disk
drive must be left idle before it spins
downs.
[Disabled], [Standby],
[Suspend]
HDD Down In
Suspend
Enables or Disables the functionality of
HDD down in suspend
[Enabled], [Disabled]

40
Parameter Description Options
Soft-off by
PWR/BTTN
When Enabled, turning the
system off with the on/off
button places the system in a
very low-power-usage state,
with only enough circuitry
receiving power to detect power
button activity or Resume by
Ring activity.
[Instant-off]: Press down button
then power off instantly
[Delay 4 Sec.]: Press Power button 3
sec. to power off. Enter
suspend if button is
pressed less than 4 sec.
WOL
(PME#)
From
Soft-Off
This category enables or
disables wake-on-Lan from
soft-off
[Enabled], [Disabled]
Resume by
Alarm
You can set “Resume by Alarm”
item to enabled and key in
Date/Time to power on system.
[Disabled]
[Enabled]: Enable alarm function to
Power On system. If
RTC Alarm Lead to
Power On is Enabled,
Date( of Month) Alarm:
Everyday, 1~31
Time(hh:mm:ss) Alarm:
(0.~23):(0-59):(0~59)
POWER ON
Function
Select the method to power on
the system
[Button Only], [Keyboard 98], [Hot
Key], [Mouse Left], [Mouse Right]
POWER
After
PWR-Fail
This field allows you to
determine the power status to
on/off or former-sts after the
system
[FORMER-Sts], [On], [Off]

41
PCI/PnP Setup

42
The following table describes the parameters found in this menu.
Parameter Description Options
Init Display
First
Initialize the AGP video display before initializing
any other display device on the system. Thus the
AGP display becomes the primary display.
Reset
Configuration
Data
Normally, you leave this field Disabled. Select
Enabled to reset Extended System Configuration
Data (ESCD) when you exit Setup if you have
installed a new add-on and the system
reconfiguration has caused such a serious conflict
that the operating system cannot boot
[Enabled],
[Disabled]
Resources
Controlled By
This item allows user to assign PnP resource (I/O
address, IRQ&DMA channels) for Plug and Play
compatible devices automatically or manually
[Auto]
[Manual]
IRQ Resources When resource are controlled by manually, assign
each system interrupt a type , depending on the type
of device using the interrupt.
Option:
[PCI Device]: Assign this IRQ for PCI device.
[Reserved]: Reserve this IRQ for other device.
[Press Enter]
PCI/VGA
Palette Snoop
This option is only very rarely needed. It should be
left at “Disabled” unless a video device specifically
requires the setting enabled upon installation.
[Disabled],
[Enabled]
Maximum
Payload Size
This field displays maximum payload size of the
system
[128-4096]
PCI 1/2 IRQ
Assignment
This item allows user to assign PCI IRQ for device [Auto], [3] ,
[4] , [5] , [6] ,
[7], [10] ,
[11] , [12] ,
[14] , [15]

43
PC Health Status

44
The following table describes the parameters found in this menu:
a
rameter Description Options
V core Detect system’s voltage status
automatically
CPU Temperature Detect CPU Temperature automatically
CPU/SYSTEM FAN
Speed (RPM)
Detect CPU/SYSTEM Fan Speed Status
automatically
CPU Smart FAN
Control
The item displays the system Smart Fan
Function status. It is always enabled by
system.
Frequency/Voltage Control
Manufacturer: Intel
Ratio Status: Unlocked (Min:06,Max:10)
CPU Frequency : 266MHz
F1:General Help F9:Optimized Defauits
KLIJ :Move Enter: Select +/-/:Value F10:Save ESC:Exit
CMOS Setup Utility - Copyright (C) 1985-2005,American Megatrends,Inc.
Frequency/Voltage Control
Ratio Actual Value: 10
Enabled
Auto Detect DIMM/PCI CLK Enabled
Spread Spectrum Enabled
Help Item
Options
Disabled

45
The following table describes the parameters found in this menu:
Parameter Description Optio
ns
Auto Detect
DIMM/PCI CLK
This option allows you to enable/disable the feature of
auto detecting the clock frequency of the installed PCI
bus.
Enabled
Disabled
Manufacturer This item specifies CPU Manufacturer Intel
CPU frequency This item specifies CPU frequency 266MHz
Spread
Spectrum
When the motherboard’s clock generator pulses, the
extreme values (spikes) of the pulses create EMI
(Electromagnetic Interference). The spread Spectrum
function reduces the EMI generated by modulating
the pulses so that the spikes of the pulses are reduced
to flatter curves. If you do not have any EMI problem,
leave the setting at Disabled for optimal system
stability and performance. But if you are plagued by
EMI, setting to Enabled for EMI reduction.
Remember to disable Spread Spectrum if you are
overlooking because even a slight jitter can introduce
a temporary boost in clock speed which may just
cause your over lock ed processor to lock up.
Enabled

46
Load Default Settings
This option opens a dialog box that lets you install defaults for all
appropriate items in the Setup Utility.
Parameter Description Options
Load Default
Settings
Select the field loads the factory defaults for BIOS and
Chipset Features, which the system automatically
detects. This option opens a dialog box that lets you
install optimized defaults for all appropriate items in the
Setup Utility.

47
Set Supervisor/User Password
When this function is selected, the following message appears at the center of
the screen to assist you in creating a password.

48
Parameter Description Options
Set
Supervisor/User
Password
When this function is selected, the following message
appears at the center of the screen to assist you in
creating a password.
ENTER PASSWORD
Type the password, up to eight characters, and
press<Enter>. The password typed now will clear any
previously entered password from CMOS Memory. You
will be asked to confirm the password. Type the password
again and press <Enter>. You may also press<ESC> to
abort the selection.
PASSWORD DISABLED
To disable password, just press<Enter> when you are
prompted to enter password with empty. A message will
confirm the password being disabled.
If you have selected “System” in “Security Option” of
“BIOS Feature Setup” menu, you will be prompted for the
password every time the system reboots or any time you
try to enter BIOS Setup. If you have selected “Setup” at
“Security Option” from “BIOS Features Setup” menu, you
will be prompted for the password only when you enter
BIOS Setup.
Supervisor Password has higher priority than User
Password. You can use Supervisor Password when
booting the system or entering BIOS Setup to modify all
settings.

49
Save & Exit Setup
Highlight this item and press <Enter> to save the changes that you have made in
the Setup Utility and exit the Setup Utility.
Parameter Description Options
Save & Exit Setup Press <Enter> to save the changes that have made
in the Setup Utility and exit the Setup Utility.
Press<Y> to save and Exit or <N> to return to the
main menu.

50
Exit Without Saving
Highlight this item and press <Enter> to discard any changes that you have
made in the Setup Utility and exit the Setup Utility.
Parameter Description Options
Exit Without Saving Press<Enter> to discard any changes and
exit the Setup Utility

51
Machine Disassembly and Replacement
To disassemble the computer, you need the following tools:
Wrist grounding strap and conductive mat for preventing electrostatic
discharge.
Wire cutter.
Phillips screwdriver (may require different size).
NOTE: The screws for the different components vary in size. During the disassembly
process, group the screws with the corresponding components to avoid
mismatches when putting back the components.
Chapter 3

52
General Information
Before You Begin
Before proceeding with the disassembly procedure, make sure that you do the
following:
1. Turn off the power to the system and all peripherals.
2. Unplug the AC adapter and all power and signal cables from the system

53
Disassembly Procedure
This section tells you how to disassemble the system when you need to perform
system service. Please also refer to the disassembly video, if available.
CAUTION: Before you proceed, make sure you have turned off the system and all
peripherals connected to it.

54
Aspire M5200/3200/1200 Standard Disassembly Process
Bezel Label
Process:
1. According to the requirement, paste ATI, OS, CPU, HDMI and marketing label by SKU.
Marketing label for EMEA & AAP
HDMI Label
ATI Label
CPU Label
Marketing Label
OS Label
5±0.5m
Marketing label for AAC
A
spire M3200

55
A
TI Label
Intel Viiv label
OS Label
HDMI Label
Marketin
g
Label
5±0.5m
CPU Label
+
Core 2 Quad Label
A
spire M5200
A
spire M1200

56
ODD install place
Notice:
I. Dual ODD assembly rule.
Remove side cover
Process:
1. Put the Computer on the worktable lightly.
2. Release left side cover with 2 screws then remove left side cover.
Pushthesidecover
Screw location
Screw location
Master ODD
location
Slave ODD
location
V CD-ROM
V DVD
V CD-RW
V Combo
V DVD-DUAL
V SUPERMULTI+
Slave
ODD
Master
ODD
ODD

57
Remove Cards
Process:
1. Release the slot cover tooless
2. Remove VGA 、TV、Modem Card,the following list is for your reference about the
mutual location relation (Optional by SKU).
Notice:
I. Remove card, don’t touch any electric parts on PCB.
VGA card
TV card
Modem card
Modem card
TV card
VGA card

58
Remove HDD Data Cables
Process:
1. Remove HDD/ODD data cable from M/B.
2. Remove master HDD data & power cable.
SATA1 slot on M/B
A
T
A
2 slot on M/B
HDD data cable
HDD power cable
Connect Master HDD
Connect Slave HDD
Connect FDD

59
Remove ODD DATA cable
Process:
1. Remove master ODD data and power cable from ODD.
2. Remove slave ODD data and power cable from master and Slave ODD (Optional by
SKU)
ODD power cable
ODD data cable

60
Cable routing
Process:
1. Put master HDD Cable into HDD1 slot, And Put Slave HDD Cable into HDD2 slot
Remove Cables
Process:
1. Remove power switch cable from M/B.
2. Remove Audio cable from M/B “F-AUDIO”。
3. Remove card reader cable from M/B “USB2”
4. Remove USB1 cable from M/B “F_USB3”
5. Remove USB cable from M/B “F_USB4”

61
Notice:
I. Front panel USB cable must be always connect to M/B USB2 and USB3 port whether
has card reader.
Power switch cable
Front AUDIO (F_AUDIO)
Card reader
1394 cable
Card reader cable
Front bezel
“USB2” cable
Front bezel
“USB1” cable

62
Paste clip/Cable routing
Process:
1. We should paste a cable clip on bottom, Put audio cable into the cable clip
2. Cable routing.
Remove HDD
Process:
1. Remove Master HDD from the first HDD location.
3. Remove Slave HDD from the second HDD location. (Optional by SKU)
Put audio/USB/Card reader/1394 cable into the cable clip
Paste 1pcs
cable clip

63
Remove card reader
Process:
1. Remove card reader from chassis.
Master HDD Slave HDD

64
Remove FDD Cable
Process:
1. Remove FDD digital cable just as pictures (Optional by SKU).
2. Plug 4 pins power cord from FDD slot.
Notice:
Remove from FDD
Remove from M/B
“FDD1” slot
B
A
Card
reader
FDD
Card reader and FDD
FDD Only FDD
Card reader Only card reader
B A

65
Remove ODD
Process:
1. Push the lock handle release ODD.
2. Remove Master ODD from the location.
3. Remove slave ODD from the location. (Optional by SKU)
Master ODD location
Slave ODD location

66
Remove Cables
Process:
1. Remove 12V power cable from M/B connector “PWR2”.
2. Remove System fan cable from M/B connector “SYS FAN ”.
3. Remove P1 power cable from M/B connector “PWR”.
4. Remove heat sink cable from M/B connector “CPU_ FAN".
System fan cable
12V power cable
P1 power cable
CPU- FAN

67
Remove System FAN
Process:
1. Release four screws according to the following picture.
2. Remove Sys FAN (Optional by SKU)
Release four screws.
4
3
1
2
The direction of System FAN

68
Remove mother board
Process:
1. Release 8PCS screws form the corresponding hole.
2. Release screws according to the following picture in turn.
3. Remove the Mother board from chassis.
1
2
3
7
6
5
4
8
Raised platform

69
Remove CPU cooler
Process:
1. Release the clip and remove Cooler from the Retention module.
Remove memory
Process:
1. Open the memory slot then remove memory.
2. Remove the first Memory from DIMM1 slot.
3. Remove the second Memory from DIMM2 slot (Optional by SKU).
DIMM2
DIMM1
Open the memory slot then remove memory.
BBA A
BA A
AB B
A A
B A
DIMM
4
DIMM
3
DIMM
2
DIMM
1
Memory install place

70
Remove CPU
Process:
1. Remove CPU according following the pictures.
Remove I/O shielding
Process:
1. Remove I/O Shielding.
Corresponding
Open the handle then remove CPU

71
Troubleshooting
Please refer to generic troubleshooting guide for troubleshooting information relating to
following topics:
Power-On Self-Test (POST)
POST Check Points
POST Error Messages List
Error Symptoms List
Chapter 4

72
Chapter 5

73

74
ATX_POWER: ATX 24-pin Power Connector
987654321
242322212019181716151413
121110
Pin Signal Name Pin Signal Name
1 +3.3 13 +3.3V
2 +3.3 14 -12V
3 COM 15 COM
4 +5V 16 PS_ON
5 COM 17 COM
6 +5V 18 COM
7 COM 19 COM
8 PWR OK 20 -5V
9 5VSB 21 +5V
10 +12V 22 +5V
11 +12V 23 +5V
12 +3.3V 24 COM

75

76

77

78
Pin Signal Name Pin Signal Name
1 STROBE 14 ALF
2 PD0 15 ERROR
3 PD1 16 INIT
4 PD2 17 SLCTIN
5 PD3 18 GROUND
6 PD4 19 GROUND
7 PD5 20 GROUND
8 PD6 21 GROUND
9 PD7 22 GROUND
10 ACK 23 GROUND
11 BUSY 24 GROUND
12 PE 25 GROUND
13 SLCT

79

80

81
FRU (Field Replaceable Unit) List
This chapter gives you the FRU (Field Replaceable Unit) listing in global configurations of
Aspire M5200/3200/1200. Refer to this chapter whenever ordering for parts to
repair or for RMA (Return Merchandise Authorization).
NOTE: Please note WHEN ORDERING FRU PARTS, that you should check the most
up-to-date information available on your regional web or channel. For whatever
reasons a part number change is made, it will not be noted in the printed Service
Guide. For ACER-AUTHORIZED SERVICE PROVIDERS, your Acer office may
have a DIFFERENT part number code to those given in the FRU list of this
printed Service Guide. You MUST use the local FRU list provided by your
regional Acer office to order FRU parts for repair and service of customer
machines.
Chapter 6

82
Exploded Diagram
NO DESCRIPTION NO DESCRIPTION
1 AM50_MAIN_BEZEL 10 POWER SUPPLY
2 AM50_USB 11 FAN
3 AM50_USB_PANEL 12 PCI-BRACKET
4 FDD_LOCK_SLIDE 13 LEFT SIDE DOOR
5 CD_ROM LOCK SLIDE 14 HOTHER BOARD
6 CHASSIS 15 HDD
7 USB_PCB_ASN 16 3.5 DEVICE
8 USB-SHIELDING 17 CD-ROM
9 RIGHT SIDE DOCR 18 HDD-LOCK-SLIDE

83
NO DESCRIPTION NO DESCRIPTION
1 AM30-MAIN-BEZEL 11 FAN
2 3-25-COVER 12 PCI-BRACKET
3 5-25-COVER 13 LEFT SIDE DOOR
4 AM30-USB 14 NOTHERBOARD
5 AM30-USB-PENEL 15 HDD
6 CHASSIS 16 3.5’ DEVICE
7 USB-PCE-ASN 17 CD-ROM
8 USB-SHTELDING 18 HDD-LOCK-SLIDE
9 RIGHT SIDE DOOR 19 FDD-LOCK-SLTDE
10 POWER SUPPLY 20 CD-ROM LOCK SLIDE

84
NO DESCRIPTION NO DESCRIPTION
1 AM10_MAIN_BEZEL 11 FAN
2 3.25-COVER 12 PCI-BRACKET
3 5.25-COVER 13 LEFT SIDE DOOR
4 USB-SHIELDING 14 MOTHERBOARD
5 USB-PCB-ASM 15 HDD-LOCK-SLIDE
6 FDD-LOCK-SLIDE 16 HDD
7 CD-ROM LOCK SLIDE 17 3.5’ DEVICE
8 CHASSIS 18 CD-ROM
9 RIGHT SIDE DOOR 19
10 POWER SUPPLY 20