Acuity Lighting ACWIFI001 Wireless Light Module User Manual 122016
Acuity Brands Lighting, Inc. Wireless Light Module Users Manual 122016
Users Manual 122016

ROAM/SSG – A Division of Acuity Brands
2ADCB-ACWIFI001User’s Manual
THIS DOCUMENT IS ROAM/SSG PROPRIETARY Page 1/13
2ADCB-ACWIFI001 User’s Manual

ROAM/SSG – A Division of Acuity Brands
2ADCB-ACWIFI001User’s Manual
THIS DOCUMENT IS ROAM/SSG PROPRIETARY Page 2/13
REVISION HISTORY
Date
Version
Description
Author
6/6/2016
1.0
Initial Draft
Kayvon Movahed
9/26/2016
1.2
FCC ID and antenna fixed
Kayvon Movahed
11/30/2016
1.3
Block Diagram
Kayvon Movahed
12/15/2016
1.4
FCC ID typo fixed
Kayvon Movahed
12/16/16
1.5
FCC and IC Compliance
statements added
Kayvon Movahed

ROAM/SSG – A Division of Acuity Brands
2ADCB-ACWIFI001User’s Manual
THIS DOCUMENT IS ROAM/SSG PROPRIETARY Page 3/13
Background
The 2ADCB -ACWIFI001 radio module is intended for installation in wireless
streetlight controls applications. The module has onboard regulated 3.3Vdc
supply.
The module assembly comes with two different antennas; Laid MAF95310 Mini
NanoBlade Flex with the gain of 2.79 dBi @ 2.4 GHz and 3.38 dBi @ 5 GHz, and
Laird DCF5151C-FNM 1dBi @ 2.4GHz and 2.4 dBi at 5.0GHz.
Each variant is physically and electrically identical except for the antenna
implementation.
Caution: the module assembly may not be used with other antenna types or with
antennas of higher gain.
Modem User’s Manual (not accessible to end-
users).
1. Overview of the Radio Modem Hardware
The 2ADCB -ACWIFI001 modem is an 802.11 wireless module that allows
wireless communication using a standard asynchronous serial data stream. The
main features of the 2ADCB -ACWIFI001 radio modem are presented in the
figures below. FCC ID label will be applied to the shield at a later date.

ROAM/SSG – A Division of Acuity Brands
2ADCB-ACWIFI001User’s Manual
THIS DOCUMENT IS ROAM/SSG PROPRIETARY Page 4/13
Antenna port
J19 connector

ROAM/SSG – A Division of Acuity Brands
2ADCB-ACWIFI001User’s Manual
THIS DOCUMENT IS ROAM/SSG PROPRIETARY Page 5/13
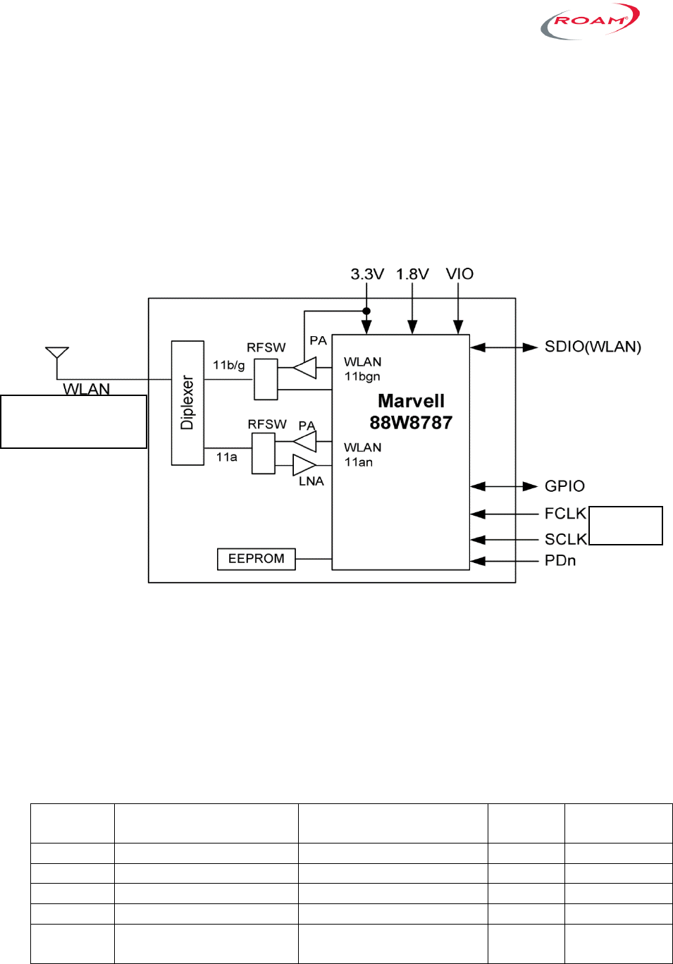
Functional Block Diagram of the 2ADCB -ACWIFI001 Module
The 2ADCB -ACWIFI001 radio module consists of three functional entities:
1. Transceiver section – processor, RF transceiver
2. RF section – BALUNs, RF PA, RF filters, RF switch
3. Non-volatile storage – EEPROM
A table of the radio modem pins is provided below, describing the purpose and
functionality of the pins and the max voltage range on the pins. Pin-out is
identical for each of the above three module variants.
Pin
number
Pin name
Function of Pin
Nominal
Voltage
Max
Voltage
1
PW_OFF_HIGH
Main relay control
3.3VDC
3.6VDC
2
PW_OFF_BOOST
Relay control
3.3VDC
3.6VDC
3
AUX_OFF_HIGH
Relay control
3.3VDC
3.6VDC
4
AUX_OFF_BOOST
Relay control
3.3VDC
3.6VDC
5
PM_DO
Power metering
communication
3.3VDC
3.6VDC
32MHz
2405- 2472MHz
5180-5825MHz
5G
2.4G

ROAM/SSG – A Division of Acuity Brands
2ADCB-ACWIFI001User’s Manual
THIS DOCUMENT IS ROAM/SSG PROPRIETARY Page 6/13
6
GND
Ground
3.3VDC
3.6VDC
7
PM_TXD
Power metering
communication
3.3VDC
3.6VDC
8
PM_RXD
Power metering
communication
3.3VDC
3.6VDC
9
PWR
Power input 3.3VDC
3.3VDC
3.6VDC
10
PWR
Power input 3.3VDC
3.3VDC
3.6VDC
11
PMW1
0-10V dim control
3.3VDC
3.6VDC
12
PM_RST
Power metering
communication
3.3VDC
3.6VDC
13
MCUDBGRX
UART debug RX
3.3VDC
3.6VDC
14
MCUDBGTX
UART debug TX
3.3VDC
3.6VDC
15
GND
DC communication
Ground
3.3VDC
3.6VDC
16
YAMAR_DATA_PWR
DC communication
Line
3.3VDC
3.6VDC
2. Operation of the 2ADCB -ACWIFI001 Radio Modem
Communication with the 2ADCB -ACWIFI001 radio modem happens through
serial port. The baud rate is set to be 115200, 8N1.
2.1. Getting started
Open an instance of terminal software on a serial port with the above settings
and connect to the RF modem. Any command is single line followed by enter
command. Format of command is: command param1 param2 … <enter> At
startup pushing the enter key a few times is necessary until the reception of the
prompt string.
This device is always a WIFI client. The device will scan for AP starting from
channel 1 to 11 then it will continue on 5GHz band. The default key and
password is: XeraL2/kentspeed. This can be change after the device is
connected.
PTS Commands description:
help
sdk-version
xlog-info
xlog-level [<new_level>]
xlog-prefix [<element> ...]

ROAM/SSG – A Division of Acuity Brands
2ADCB-ACWIFI001User’s Manual
THIS DOCUMENT IS ROAM/SSG PROPRIETARY Page 7/13
x-rtc-get
x-rtc-set <tm_sec>
x-rtc-usecs [<tm_usec>]
x-rtc-dump
xlog-dump
xlog-dump-event
xlog-dump-prev
xlog-set-event
x-dim <channel> [<value> [<rate up> [<rate down>]]]
x-dimmer <channel> <value>
x-adctest <channel>
x-swinfo
x-ldump
x-timesync
x-sens-list
x-sens-read
x-sens-read-ext
x-alarm-set <type> <severity> [text...]
x-alarm-dump
x-alarm-short
x-mem-dump <addr> <len>
x-poke <addr32> <val32>
x-flash-erase <dev> <addr> <len>
x-flash-dump <dev> <addr> <len>
x-eeprom-dump <addr> <len>
x-otafw <url>
x-fwflip
x-mem
x-rs-tx
x-rs-rx
x-get-mac
x-reboot
x-wdttout
x-get-tasks
x-get-stacks
x-debug 0|1
x-sd-dbg 0|1
x-psm-backup-module <dest_mod> <src_mod> [<erase?>]
x-psm-erase-module <module_name>
x-psm-format-module <module_name>
x-psm-delete-var <module_name> <var_name>
x-corrupt-module <module_name>
x-psm-dump-hex <module_name>

ROAM/SSG – A Division of Acuity Brands
2ADCB-ACWIFI001User’s Manual
THIS DOCUMENT IS ROAM/SSG PROPRIETARY Page 8/13
x-cfgget <var_name>
x-cfgset <var_name> <value>
x-atimer-info
psm-register <module> <partition-key>
psm-get <module> <variable>
psm-set <module> <variable> <value>
psm-del <module> <variable>
psm-erase
psm-dump <partition_no>
psm-get-free-space <module>
wlan-scan
wlan-add <profile_name> ssid <ssid> bssid...
wlan-remove <profile_name>
wlan-list
wlan-connect <profile_name>
wlan-disconnect
wlan-stat
wlan-info
wlan-address
wlan-mac
wlan-set-regioncode
wlan-get-regioncode
wlan-gethostbyname <hostname>
pm-wifi-pdn-enter (see pm-wifi-pdn-enter -h for details)
pm-wifi-pdn-exit
iwpriv Support for iwpriv commands
x-keyring-dump
x-cal-dump
x-cal-read
x-cal-write
x-energy-reset
x-cs5480-dump
x-cs5480-read
x-cs5480-write
x-cs5480-inst
x-cs5480-calmode
x-gps-dump
x-gps-reset
x-gps-stdby [<0|1>]
x-ymr <mode>
x-ymr-pwr [0|1]
x-ymr-freq [0|1]
x-ymr-stats [0]

ROAM/SSG – A Division of Acuity Brands
2ADCB-ACWIFI001User’s Manual
THIS DOCUMENT IS ROAM/SSG PROPRIETARY Page 9/13
x-ymr-sof <node>
x-nh-sens
x-nh-stats
x-nh-ver
x-nh-fwdl
x-nh-md <addr> <nb>
x-nh-peek <addr>
x-nh-peek8 <addr>
x-nh-poke <addr> <val>
x-nh-poke8 <addr> <val>
x-pwr-dump
x-pwr-aux-enable [0|1]

ROAM/SSG – A Division of Acuity Brands
2ADCB-ACWIFI001User’s Manual
THIS DOCUMENT IS ROAM/SSG PROPRIETARY Page 10/13
3. Antenna Information
To maintain compliance with FCC Rules and Regulations, only the following
antenna types with gains no higher than what is indicated may be used with this
product:
For 2.4 Ghz Operation:
Flex Trace, max gain: 2.79 dBi
Omni, max gain: 1.0 dBi
For 5 Ghz Operation:
Flex Trace, max gain: 3.38 dbi
Omni, max gain: 2.4 dBi
4. RF Exposure Limit Warning
To comply with FCC’s RF exposure limits for general population / uncontrolled
exposure, the antenna(s) used for this transmitter must be installed to provide a
separation distance of at least 20cm from all persons and must not be co-located
or operating in conjunction with any other antenna or transmitter.
Pour se conformer aux limites d'exposition aux RF pour la population générale /
incontrôlée l'exposition, l'antenne (s) utilisée pour ce transmetteur doit être
installé pour Prévu distance de séparation d'au moins 20cm de toutes les
personnes et ne doit pas être situé ou opérant en conjonction avec une autre
antenne ou émetteur.
5. Compliance Statement (Part 15.19)
This Device complies with Part 15 of the FCC Rules. Operation is subject to the
following two conditions:
1. This device may not cause harmful interference, and
2. This device must accept any interference received, including interference that
may cause undesired operation.
2ADCB -ACWIFI001 Frequency Selection
The 2ADCB -ACWIFI001 can select an unoccupied portion of the spectrum at
startup. The module also uses DFS to avoid interfering with Radar signal in 5
GHz to 5.8 GHz band. The series uses a set of channels as defined by the IEEE
802.15.11 / standards which span a range from 2405 to 2475 MHz and 5170
MHz to 5825MHz. See below for the list of between channels:

ROAM/SSG – A Division of Acuity Brands
2ADCB-ACWIFI001User’s Manual
THIS DOCUMENT IS ROAM/SSG PROPRIETARY Page 11/13
Channel
Frequency
(MHz)
1
2412
2
2417
3
2422
4
2427
5
2432
6
2437
7
2442
8
2447
9
2452
10
2457
11
2462
36
5180
38
5190
40
5200
42
5210
44
5220
46
5230
48
5240
52
5260
54
5270
56
5280
60
5300
62
5310
64
5320
100
5500
102
5510
104
5520
108
5540
110
5550
112
5560
116
5580
118
5590
120
5600
124
5620
126
5630
128
5640
132
5660
134
5670
136
5680

ROAM/SSG – A Division of Acuity Brands
2ADCB-ACWIFI001User’s Manual
THIS DOCUMENT IS ROAM/SSG PROPRIETARY Page 12/13
140
5700
142
5710
144
5720
149
5745
151
5755
153
5765
157
5785
159
5795
161
5805
165
5825
The channel mask is the name used to describe the list of frequency channels
that a radio can use. The default channel mask for client radios allows them to
operate on any frequency from 2405 to 2475 MHz and 5180MHz to 5825 MHz.
6. Warning (Part 15.21)
Changes or modifications not expressly approved by the party responsible for
compliance could void the user’s authority to operate the equipment.
7. Manufacturability
The manufacturer must follow the exact Gerber files that provided with the
module. Any deviation is not acceptable. No change is allowed in TX, RX,
Microprocessor and power supply portion of the module with the exception of the
GPS module can be added or removed according to the need. The FCC label will
go on the back of the PCB.
8. Compliance Statements (Industry Canada)
IC – Canada. This device complies with Industry Canada license-exempt RSS
standard(s). Operation is subject to the following two conditions:
(1) this device may not cause interference, and (2) this device must accept any
interference, including interference that may cause undesired operation of the
device. (3) this device meets RF exposure compliance of radio communication.
Le présent appareil est conforme aux CNR d’Industrie Canada applicablesaux
appareils radio exempts de licence.L’exploitation est autorisée aux deux
conditions suivantes :
(1) l’appareil nedoit pas produire de brouillage, et (2)l’utilisateur de l’appareil doit
accepter tout brouillage radio électrique subi, même si le brouillage est

ROAM/SSG – A Division of Acuity Brands
2ADCB-ACWIFI001User’s Manual
THIS DOCUMENT IS ROAM/SSG PROPRIETARY Page 13/13
susceptible d’encompromettre le fonctionnement.(3) Cet appareil répond à la
conformité des communications radio.
For operation in the band 5150–5250 MHz , this device is only for indoor use to
reduce the potential for harmful interference to co-channel mobile satellite
systems.
The maximum antenna gain permitted for devices in the bands 5250-5350 MHz
and 5470-5725 MHz shall be such that the equipment still complies with the
e.i.r.p. limit (see antenna information above).
The maximum antenna gain permitted for devices in the band 5725-5850 MHz
shall be such that the equipment still complies with the e.i.r.p. limits specified for
point-to-point and non-point-to-point operation as appropriate (see antenna
information above).
Be advised that high-power radars are allocated as primary users (i.e. priority
users) of the bands 5250-5350 MHz and 5650-5850 MHz and that these radars
could cause interference and/or damage to LE-LAN devices.
9. LABELING
Notice: the final product into which the module is installed must bear a visible
label stating that the product “contains FCC ID: 2ADCB-ACWIFI001” and
“contains IC: 6715A-ACWIFI001.”
The product should also be labeled: “for indoor use only.”