Adj Fog Fury Jett Pro It User Manual
2017-05-11
User Manual: Adj Fog Fury Jett Pro It Fog Fury Jett Pro_IT manuals
Open the PDF directly: View PDF
.
Page Count: 22
A.D.J. Supply Europe B.V. – www.americandj.eu – Fog Fury Jett Pro Manuale di Istruzioni Pagina 2
©2017 ADJ Products, LLC, tutti i diritti riservati. Le informazioni, le specifiche, gli schemi, le immagini e le
istruzioni qui contenuti possono essere modificati senza alcuna informazione preventiva. ADJ Products, logo
LLC e nomi e numeri dei prodotti qui contenuti sono marchi di fabbrica di ADJ Products, LLC. La protezione
dei diritti d'autore è rivendicata tra l'altro per tutte le forme e i contenuti di materiale e informazioni protetti da
copyright, come ammesso attualmente dalla legge scritta o giudiziale, o come successivamente concesso.
Tutti i marchi e i nomi di prodotti qui riportati possono essere marchi di fabbrica o marchi registrati dei rispettivi
proprietari, e sono come tali riconosciuti. Tutti i prodotti non ADJ, i marchi e i nomi dei prodotti LLC sono
marchi o marchi registrati delle rispettive società.
ADJ Products, LLC e tutte le società collegate qui riportate declinano qualsiasi responsabilità per eventuali
danni a proprietà, macchinari, edifici e impianti elettrici, lesioni a persone e perdite economiche, dirette o
indirette, derivanti dall'utilizzo delle informazioni contenute nel presente documento, e/o conseguenti ad
assemblaggio, installazione, montaggio e messa in funzione non corretti, carenti, negligenti e secondo
pratiche non sicure di questo prodotto.
A.D.J. Supply Europe B.V. – www.americandj.eu – Fog Fury Jett Pro Manuale di Istruzioni Pagina 3
Indice
INTRODUZIONE ....................................................................................................................................................................... 4
PRECAUZIONI DI SICUREZZA ................................................................................................................................................... 5
INFORMAZIONI DMX .............................................................................................................................................................. 6
SCHEMA .................................................................................................................................................................................. 8
INSTALLAZIONE ....................................................................................................................................................................... 9
MENÙ DI SISTEMA .................................................................................................................................................................. 9
MODALITÁ DMX .................................................................................................................................................................... 10
IMPOSTAZIONE DMX WIFLY ................................................................................................................................................. 10
IMPOSTAZIONE MASTER/SLAVE WIFLY ................................................................................................................................ 11
FUNZIONAMENTO DEL TELECOMANDO WIRELESS .............................................................................................................. 11
MODALITÀ 1 CANALE ............................................................................................................................................................ 12
MODALITÀ 2 CANALI ............................................................................................................................................................. 12
MODALITÀ 3 CANALI ............................................................................................................................................................. 12
MODALITÀ 7 CANALI ............................................................................................................................................................. 12
MODALITÀ 9 CANALI ............................................................................................................................................................. 13
TABELLA MACRO COLORE ..................................................................................................................................................... 14
MONTAGGIO SU TRALICCIO.................................................................................................................................................. 16
MONTAGGIO LATERALE SU TRALICCIO ................................................................................................................................. 18
RISOLUZIONE DEI PROBLEMI ................................................................................................................................................ 19
CORRETTO MAGAZZINAGGIO E MANUTENZIONE ................................................................................................................ 19
SPECIFICHE ............................................................................................................................................................................ 20
ROHS - Un grande contributo alla conservazione dell'Ambiente ........................................................................................ 21
WEEE – Rifiuti di materiale Elettrico ed Elettronico ............................................................................................................. 21
NOTE: .................................................................................................................................................................................... 22

A.D.J. Supply Europe B.V. – www.americandj.eu – Fog Fury Jett Pro Manuale di Istruzioni Pagina 4
.
INTRODUZIONE
Introduzione: congratulazioni, avete appena acquistato una delle più affidabili macchine per la nebbia
esistenti oggi sul mercato! Fog Fury Jett Pro è stata progettata per durare anni e funzionare in modo affidabile
se utilizzata conformemente alle istruzioni riportate di seguito. Si prega di leggere attentamente le istruzioni
del presente manuale prima di mettere in funzione questa unità. Queste istruzioni contengono importanti
informazioni sulla sicurezza relative all'uso e alla manutenzione dell'unità.
Assistenza Clienti: in caso di problemi si prega di contattare il rivenditore American Audio di fiducia.
È anche possibile contattarci direttamente tramite il nostro sito Web www.americandj.eu o tramite e-mail:
support@americandj.eu
Avvertenza! Per prevenire o ridurre il rischio di folgorazione o incendio, non esporre l'unità alla pioggia o
all'umidità.
Attenzione! L'unità non contiene parti riparabili dall'utente. Non tentare di eseguire personalmente le
riparazioni: in tal modo si annullerebbe la garanzia del costruttore. Nell'improbabile caso di necessità di
intervento tecnico sull'unità, si prega di contattare ADJ Products, LLC.
Non gettare l'imballo nella spazzatura. Si prega di riciclare se possibile.
NORME DI SICUREZZA:
NON PUNTARE O DIRIGERE MAI UNA MACCHINA PER LA NEBBIA VERSO LE PERSONE O IL LORO
ABBIGLIAMENTO. QUESTA UNITÁ EMETTE VAPORE BOLLENTE E DOVREBBE ESSERE UTILIZZATA
CON LA STESSA ATTENZIONE CHE SI PRESTA AD UN BOLLITORE ELETTRICO O AD UN FERRO DA
STIRO.
Si prega di notare: specifiche e miglioramenti della presente unità e del relativo manuale sono soggetti a
variazioni senza alcun preavviso.

A.D.J. Supply Europe B.V. – www.americandj.eu – Fog Fury Jett Pro Manuale di Istruzioni Pagina 5
PRECAUZIONI DI SICUREZZA
• Assicurarsi di conservare il cartone utilizzato per l'imballaggio nell'improbabile caso che sia necessario
rispedire l'unità per riparazione.
• Non versare acqua o altri liquidi dentro o sopra la macchina della nebbia. Assicurarsi che tutto il liquido per la
nebbia sia all'interno del serbatoio.
• Assicurarsi che la presa di alimentazione ed il voltaggio siano adatti alla macchina per la nebbia.
• Non rimuovere mai il coperchio. L'unità non contiene parti riparabili dall'utente.
• Scollegare l'unità dall'alimentazione di rete in caso di non utilizzo per lunghi periodi.
• Non collegare mai l'unità ad un dimmer pack
• Non tentare mai di mettere in funzione l'unità se danneggiata
• Non mettere mai in funzione l'unità se il coperchio è stato rimosso.
• Per prevenire o ridurre il rischio di folgorazione o incendio, non esporre l'unità alla pioggia o all'umidità.
• Non tentare di mettere in funzione l'unità se il cavo di alimentazione è rovinato o rotto. Non tentare di
rimuovere o rompere il polo di terra della spina del cavo di alimentazione. Tale polo è utilizzato per ridurre il
rischio di folgorazione e incendio in caso di corto circuito interno.
• Prima di effettuare qualsiasi collegamento scollegare l'unità dall'alimentazione di rete.
• Non ostruire mai i fori di aerazione. Assicurarsi sempre di installare l'unità in luoghi adeguatamente aerati.
Posizionare l'apparecchiatura ad almeno 15 cm. (6") da una parete
• L'unità è destinata esclusivamente all'uso in interni; l'eventuale utilizzo in esterni ne annullerebbe tutte le
garanzie.
• Sistemare sempre l'unità in modo stabile e sicuro.
• Si prega di posizionare il cavo di alimentazione lontano dalle aree di passaggio. I cavi di alimentazione
dovrebbero essere posizionati in modo tale da non essere calpestati o schiacciati da oggetti posti sopra o
contro di essi
• L'unità deve essere riparata da personale qualificato solamente nel caso in cui:
a. il cavo di alimentazione o la spina siano stati danneggiati;
b. siano caduti oggetti o sia stato versato del liquido all'interno dell'unità;
c. l'unità sia stata esposta alla pioggia o all'umidità;
d. l'apparecchiatura non sembri funzionare normalmente o evidenzi un significativo cambiamento nelle
prestazioni.

A.D.J. Supply Europe B.V. – www.americandj.eu – Fog Fury Jett Pro Manuale di Istruzioni Pagina 6
INFORMAZIONI DMX
Alimentazione: prima di collegare l'apparecchiatura alla rete elettrica assicurarsi che la presa di
alimentazione ed il voltaggio siano corretti. Fog Fury Jett Pro di ADJ è disponibile nelle versioni a 120 V e 230
V. Prima di mettere in funzione l'apparecchiatura, dato che il voltaggio varia da paese a paese, assicurarsi che
la tensione di alimentazione corrisponda a quella della presa di corrente
DMX-512: DMX è l'abbreviazione di Digital Multiplex. un protocollo universale utilizzato dalla maggior parte dei
produttori di impianti di illuminazione e controller come forma di comunicazione tra dispositivi intelligenti e
controller. ll controller DMX invia dati dal controller all'apparecchiatura. I dati DMX vengono inviati in serie da
apparecchiatura ad apparecchiatura (in cascata) tramite connettori XLR, in ingresso e in uscita, previsti su
tutte le apparecchiature DMX (la maggior parte dei controller ha solamente un connettore dati in uscita).
Collegamento DMX: DMX è un linguaggio che permette di gestire, tramite singolo controller, modelli e
marche diversi di apparecchiature collegate tra loro, purché compatibili DMX. Per assicurare una corretta
trasmissione di dati DMX, nel caso di apparecchiature multiple, si consiglia di utilizzare cavi il più possibile
corti. L'ordine di collegamento in sequenza delle apparecchiature non influenza l'indirizzamento DMX. Per
esempio: un'apparecchiatura alla quale il DMX abbia assegnato l'indirizzo 1 può essere posizionata in un
punto qualsiasi della linea, all'inizio, alla fine o in qualsiasi punto tra l'uno e l'altra. Quando ad una
apparecchiatura viene assegnato l'indirizzo 1, il controller DMX invierà i dati, destinati all'indirizzo 1, a quella
apparecchiatura indipendentemente dalla posizione che occupa nella catena DMX.
Requisiti del Cavo Dati (Cavo DMX) (per funzionamento DMX): Fog Fury Jett Pro può essere controllata
tramite protocollo DMX-512. Fog Fury Jett Pro ha 3 modalità di canale DMX. L'indirizzo DMX si imposta nel
pannello posteriore. L'unità ed il controller DMX necessitano di connettore XLR a 3 pin
standard per dati in ingresso e in uscita (Figura 1). Si raccomanda l'utilizzo di cavi Accu
DMX. Se si intende adoperare cavi di propria fabbricazione, assicurarsi di utilizzare cavo
schermato standard da 110-120 Ohm (è possibile acquistarlo nella maggior parte dei
negozi di attrezzature professionali per audio e illuminazione). I cavi devono essere
realizzati con connettore XLR maschio e femmina alle due estremità. Rammentare inoltre
che il cavo DMX deve essere disposto in configurazione a cascata e non può essere
sdoppiato.
N.B.: durante la fabbricazione dei cavi assicurarsi di seguire quanto riportato nelle Figure 2 e 3. Non utilizzare
il terminale di messa a terra sul connettore XLR. Non collegare il conduttore schermato del cavo al terminale
di messa a terra ed evitare che il conduttore schermato entri in contatto con il rivestimento esterno del
connettore XLR. La messa a terra della schermatura potrebbe provocare un corto circuito o un
malfunzionamento del dispositivo.
Figura 2
Configurazione Pin XLR
Pin1 = Terra
Pin2 = Data Complement (segnale -
)
Pin3 = Data True (segnale +)
Figura 3
Figura 1

A.D.J. Supply Europe B.V. – www.americandj.eu – Fog Fury Jett Pro Manuale di Istruzioni Pagina 7
INFORMAZIONI DMX (continua)
Nota specifica: terminazione di linea. Quando vengono utilizzati cavi molto lunghi, può essere necessario
utilizzare un terminatore sull’ultima unità per evitare malfunzionamenti. Un terminatore è una resistenza da
110-120 ohm e 1/4 di Watt collegata tra i pin 2 e 3 di un connettore XLR maschio (DATA + e DATA -). Va
inserito nel connettore XLR femmina dell’ultima unità della linea in cascata per terminarla. L’uso di una
terminazione per cavi (ADJ numero di parte Z-DMX/T) diminuirà le possibilità di malfunzionamenti.
La terminazione riduce errori di segnale ed evita
problemi di trasmissione ed interferenze.
È sempre consigliabile collegare un morsetto
DMX (resistenza da 120 ohm e 1/4 di watt ) tra il
PIN 2 (DMX -) e il PIN 3 (DMX +) dell'ultima
apparecchiatura.
Figura 4
Connettori DMX XLR a 5-Pin. Alcuni produttori utilizzano, per la trasmissione di dati, connettori cavi dati
DMX-512 a 5 pin invece che a 3 pin. È possibile utilizzare connettori DMX a 5 pin in una linea DMX a 3 pin.
Quando si inseriscono cavi dati a 5 pin standard in una linea a 3 pin è necessario utilizzare un adattatore,
acquistabile nella maggior parte dei negozi di elettronica. La tabella sottostante riporta in dettaglio le corrette
modalità di conversione.
Conversione da XLR 3 pin a XLR 5 pin
Conduttore
XLR 3 pin femmina (Out)
XLR 5 pin maschio (In)
Terra/Schermatura
Pin 1
Pin 1
Data Complement (segnale -)
Pin 2
Pin 2
Data True (segnale +)
Pin 3
Pin 3
Non utilizzato
Non utilizzare
Non utilizzato
Non utilizzare

A.D.J. Supply Europe B.V. – www.americandj.eu – Fog Fury Jett Pro Manuale di Istruzioni Pagina 8
SCHEMA
A
28 LED
N
Uscita DMX XLR a 3 pin
B
Maniglia
O
Collegamento alla presa di controllo
C
Serbatoio liquido nebbia
P
Cavo di alimentazione elettrica
D
Anello fissaggio serbatoio
Q
NFB
E
Anello di sicurezza
R
Indicatore visivo livello liquido per la
nebbia
F
Interruttore di alimentazione
S
Foro M10* P1,5 per installazione morsetto
a C
G
Display a LED
T
Foro per anello di sicurezza
H
Menù
U
Antenna
I
Freccia in alto
V
Misuratore potenza segnale
J
Freccia in basso
W
Indicatore LED - radio (Verde)
K
Enter
X
Indicatore LED - DMX (Giallo)
L
Nebbia manuale
Y
Indicatore LED - alimentazione (Rosso)
M
Ingresso DMX XLR a 3 pin
Z
Dip Switch canale wifi

A.D.J. Supply Europe B.V. – www.americandj.eu – Fog Fury Jett Pro Manuale di Istruzioni Pagina 9
INSTALLAZIONE
1. Aprire l'imballo e rimuovere attentamente l'unità.
2. Assicurarsi di rimuovere tutto il materiale da imballaggio specialmente intorno all'ugello.
3. Posizionare la macchina per la nebbia su una superficie piana ed asciutta. Riempire il serbatoio con il
liquido per la nebbia di American DJ. Posizionare il tubo di alimentazione con il filtro ben all'interno del
serbatoio e serrare il tappo.
4. Fissare saldamente il ricevitore telecomando nell'apposito alloggiamento sulla parte posteriore dell'unità.
5. Collegare l'unità ad una presa di corrente idonea. A questo punto il LED rosso posizionato sul ricevitore
telecomando si illumina; ciò indica che l'unità sta riscaldando. Attendere circa nove minuti per il
raggiungimento della normale temperatura di funzionamento della macchina. Una volta raggiunta la
temperatura di esercizio, si illumina il LED verde sul ricevitore telecomando.
6. Premere il pulsante del telecomando o quello posto sulla parte posteriore dell'unità per emettere la nebbia.
7. Per un corretto funzionamento seguire le istruzioni riportate nelle pagine seguenti.
NOTA: se il LED al di sotto del serbatoio inizia a lampeggiare, significa che il liquido per la nebbia è
insufficiente.
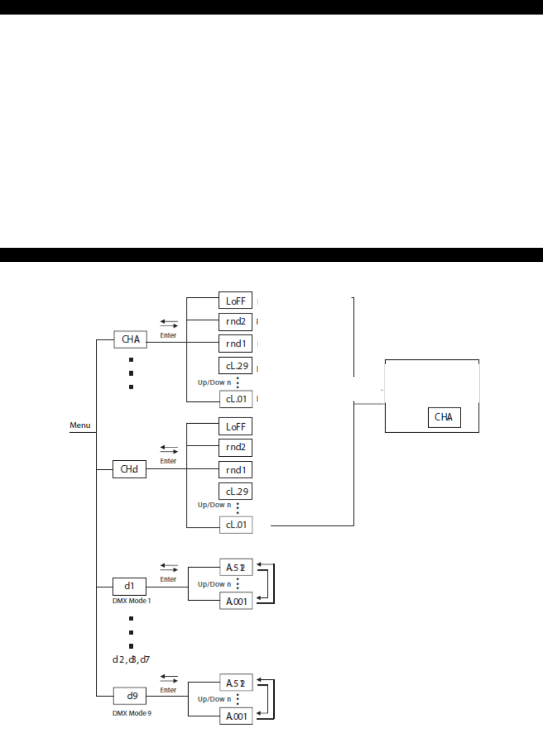
MENÙ DI SISTEMA
Qualsiasi pagina della
funzione impostazione
colore, se inattiva per 4
secondi, ritorna a CHA
Nessuna luce
Macro colore 2 LED casuali
Macro colore 1 LED casuali
Macro colore LED 29
Macro colore LED 1
512 verso l'alto a 0 01,0 01 verso il basso a 512
512 verso l'alto a 0 01,0 01 verso il basso a 512
Impostazione colore
CHA, CHb, CHc,
CHd
No.
op. 4s

A.D.J. Supply Europe B.V. – www.americandj.eu – Fog Fury Jett Pro Manuale di Istruzioni Pagina 10
MENU' DI SISTEMA (continua)
dX - modalità canale DMX e impostazione indirizzo DMX.
1. Premere il pulsante MENU fino a visualizzare “dX”. dove “X” rappresenta la modalità di canale DMX
corrente. Esistono 5 modalità di canale DMX. Vedere le pagine 12-13 per le modalità e le funzioni DMX.
2. Dopo aver trovato la modalità canale DMX desiderata premere il pulsante ENTER. Verrà visualizzato
“A.XXX” dove "XXX" rappresenta l'indirizzo DMX visualizzato. Utilizzare il pulsante freccia in alto (▲) oppure
freccia in basso (▼) per selezionare l'indirizzo DMX desiderato.
CH.X - Impostazione canale telecomando wireless.
1. Premere il pulsante MENU fino a visualizzare “CH.X”, dove “X” rappresenta il canale telecomando corrente
(A-d). Le lettere “A-D” corrispondono ai pulsanti sul telecomando wireless. Esempio: se l'apparecchiatura è
impostata su “CH.B” il corrispondente pulsante sul telecomando, quando premuto, attiverà l'emissione di
nebbia. Nota: è possibile assegnare a più macchine le stesse impostazioni di telecomando wireless.
2. Premere il pulsante ENTER per accedere al sottomenù macro colore. Utilizzare il pulsante freccia in alto
(▲) oppure freccia in basso (▼) per scorrere e selezionare una delle 64 macro colore o macro casuali.
Quando viene premuto il pulsante sul telecomando wireless relativo all'impostazione (A-d) dell'unità, il colore
selezionato sarà quello emesso assieme alla nebbia. Nota: dopo 4 secondi di inattività, da qualsiasi sottomenù
colore si torna a “CH.A”.
MODALITÁ DMX
Modalità DMX: operare attraverso un controller DMX consente di creare i propri programmi adattandoli alle
proprie necessità. È possibile utilizzare il controllo DMX di Fog Fury Jett pro solo controllare l'emissione di luce
(senza nebbia) oppure oppure per l'emissione di luce e di nebbia. Fog Fury Jett Pro ha cinque modalità di
canale DMX: 1, 2, 3, 7 e 9 canali. Vedere le pagine 12-13 per i canali e le funzioni DMX.
1. Questa funzione consente di controllare le caratteristiche individuali di ciascuna apparecchiatura con
controller DMX 512 standard.
2. Premere il pulsante MENU fino a visualizzare “dX”. dove “X” rappresenta la modalità di canale DMX
corrente. Esistono 5 modalità di canale DMX.
3. Dopo aver trovato la modalità canale DMX desiderata premere il pulsante ENTER. Verrà visualizzato
“A.XXX” dove "XXX" rappresenta l'indirizzo DMX visualizzato. Utilizzare il pulsante freccia in alto (▲) oppure
freccia in basso (▼) per selezionare l'indirizzo DMX desiderato.
4. Vedere pagine 12-13 per le modalità di canale, i valori e le funzioni DMX.
5. Dopo aver impostato l'indirizzo DMX, collegare l'apparecchiatura ad un controller DMX standard tramite
connettori XLR.
IMPOSTAZIONE DMX WIFLY
Questa caratteristica consente di controllare l'unità tramite DMX senza la necessità di cavi XLR. Per poter
utilizzare questa funzione, il controller DMX deve essere collegato al ricetrasmettitore WiFly. È possibile
comunicare fino 122 m. di distanza (spazio libero)
1. Sollevare o abbassare l'antenna.
2. Impostare l'indirizzo wireless utilizzando i dipswitch nella parte posteriore dell'unità. L'indirizzo deve
corrispondere a quello impostato sul ricetrasmettitore WiFly.
3. Dopo aver impostato l'indirizzo WiFly, collegare all'alimentazione elettrica il ricetrasmettitore WiFly di ADJ.
Prima di collegare l'alimentazione elettrica al Ricetrasmettitore WiFly, è necessario impostare
l'apparecchiatura.

A.D.J. Supply Europe B.V. – www.americandj.eu – Fog Fury Jett Pro Manuale di Istruzioni Pagina 11
IMPOSTAZIONE DMX WIFLY (continua)
5. Se l'unità è impostata correttamente e riceve un segnale wireless, il LED indicatore di stato Wireless si
illuminerà in Verde.
6. Il misuratore di segnale mostra la potenza del segnale in ricezione.
Nota: se la sincronizzazione non riesce, spegnere e riaccendere.
IMPOSTAZIONE MASTER/SLAVE WIFLY
Questa caratteristica consente di collegare più unità in modalità master/slave senza l'utilizzo di cavi XLR.
1. Impostare l'indirizzo WiFly desiderato. Tutte le apparecchiature devono avere lo stesso indirizzo.
2. Dopo aver impostato l'indirizzo WiFly, selezionare l'unità “Master” e impostare la modalità di funzionamento
desiderata.
3. Per utilizzare il telecomando wireless è necessario prima inserire il ricevitore in ciascuna apparecchiatura. È
possibile impostare ogni apparecchiatura su colori diversi.
FUNZIONAMENTO DEL TELECOMANDO WIRELESS
Assicurarsi di mantenere sempre nel serbatoio il giusto livello di liquido per la nebbia di American DJ®. Il
funzionamento a secco della macchina può provocare il guasto o l'ostruzione della pompa. Questa è la
principale causa di mancata emissione di nebbia o fumo. Si raccomanda l'utilizzo di liquido per la nebbia di
American DJ poiché non tutti i liquidi sono uguali.
Funzionamento del Telecomando wireless: collegare il ricevitore telecomando alla macchina per la nebbia.
Impostare la macchina sui valori di canale del telecomando wireless desiderati. Vedere pagina 10. Dopo aver
collegato ed acceso la macchina, il LED Rosso di alimentazione sul ricevitore si illumina indicando che
l'alimentazione elettrica è attiva. Il tempo di riscaldamento dell'unità è di circa nove (9) minuti. Una volta
riscaldata, il LED Verde sul ricevitore si illumina segnalando che l'unità è pronta per l'emissione della nebbia.
Per l'emissione della nebbia, è sufficiente premere il pulsante con il numero corrispondente sul telecomando
per il tempo desiderato. Se il LED Verde è illuminato e non vi è emissione di nebbia dopo aver tenuto premuto
il pulsante per 30 secondi, controllare il liquido nel serbatoio e assicurarsi che ve ne sia a sufficienza.
Attenzione: prima di rimuovere o sostituire il telecomando, scollegare l'unità dalla presa elettrica.
Schema impostazione canale WiFly
Frequenza 0
Frequenza 4
Frequenza 8
Frequenza
12
Frequenza 1
Frequenza 5
Frequenza 9
Frequenza 13
Frequenza
2
Frequenza
6
Frequenza
10
Frequenza
14
Frequenza 3
Frequenza 7
Frequenza 11
Frequenza 15

A.D.J. Supply Europe B.V. – www.americandj.eu – Fog Fury Jett Pro Manuale di Istruzioni Pagina 12
MODALITÀ 1 CANALE
Canale
Valore
Funzione
1
0 - 31
32 - 255
NEBBIA e CAMBIO COLORE CASUALE
SPENTO
NEBBIA MASSIMA E CAMBIO COLORE
MODALITÀ 2 CANALI
Canale
Valore
Funzione
1
0 - 31
32 - 255
NEBBIA
SPENTO
MASSIMA EMISSIONE
2
0 - 255
MACRO COLORE
Vedere le pagine 14-15 per le macro colore
MODALITÀ 3 CANALI
Canale
Valore
Funzione
1
NEBBIA
0 - 31
SPENTO
32 - 255
MASSIMA EMISSIONE
2
0 - 255
MACRO COLORE
Vedere le pagine 14-15 per le macro colore
3
STROBOSCOPIO
0 - 31
SPENTO
32 - 95
STROBOSCOPIO LENTO-VELOCE
96 - 159
EFFETTO IMPULSO
160 - 255
STROBOSCOPIO CASUALE LENTO - VELOCE
MODALITÀ 7 CANALI
Canale
Valore
Funzione
1
0 - 31
32 - 255
NEBBIA
SPENTO
MASSIMA EMISSIONE
2
0 - 255
ROSSO
0% - 100%
3
0 - 255
VERDE 1 (LED ESTERNI)
0% - 100%
4
0 - 255
BLU
0% - 100%
5
0 - 255
AMBRA
0% - 100%
6
0 - 255
VERDE 2 (LED INTERNI)
0% - 100%
7
0 - 255
UV
0% - 100%

A.D.J. Supply Europe B.V. – www.americandj.eu – Fog Fury Jett Pro Manuale di Istruzioni Pagina 13
MODALITÀ 9 CANALI
Canale
Valore
Funzione
1
NEBBIA
0 - 31
SPENTO
32 - 255
MASSIMA EMISSIONE
2
ROSSO
0 - 255
0% - 100%
3
VERDE 1 (LED ESTERNI)
0 - 255
0% - 100%
4
BLU
0 - 255
0% - 100%
5
AMBRA
0 - 255
0% - 100%
6
VERDE 2 (LED INTERNI)
0 - 255
0% - 100%
7
UV
0 - 255
0% - 100%
8
STROBOSCOPIO
0 - 31
SPENTO
32 - 95
STROBOSCOPIO LENTO-VELOCE
96 - 159
EFFETTO IMPULSO
160 - 255
STROBOSCOPIO CASUALE LENTO - VELOCE
9
DIMMER PRINCIPALE
0 - 255
0% - 100%

A.D.J. Supply Europe B.V. – www.americandj.eu – Fog Fury Jett Pro Manuale di Istruzioni Pagina 14
TABELLA MACRO COLORE
Valore
Colore
64-71
(cl.08)
Rosso = 255
Verde = 0
Blu = 0
Ambra = 0
Verde_2 = 0
UV = 255
0-7
(L.oFF)
SPENTO
Rosso = 255
Verde = 0
Blu = 0
Ambra = 0
Verde_2 = 0
UV = 0
72-79
(cl.09)
Rosso = 0
Verde = 0
Blu = 255
Ambra = 255
Verde_2 = 0
UV = 0
8-15
(cL.01)
Rosso = 0
Verde = 255
Blu = 0
Ambra = 0
Verde_2 = 255 UV = 0
80-87
(cl.10)
Rosso = 0
Verde = 0
Blu = 255
Ambra = 0
Verde_2 = 255
UV = 0
16-23
(cl.02)
Rosso = 0
Verde = 0
Blu = 255
Ambra = 0
Verde_2 = 0
UV = 255
88-95
(cl.11)
Rosso = 255
Verde = 0
Blu = 0
Ambra = 0
Verde_2 = 255
UV = 0
24-31
(cl.03)
Rosso = 0
Verde = 0
Blu = 0
Ambra = 255
Verde_2 = 0
UV = 0
96-103
(cl.12)
Rosso = 255
Verde = 0
Blu = 255
Ambra = 0
Verde_2 = 255
UV = 0
32-39
(cL.04)
40-47
(cl.05)
Rosso = 0
Verde = 0
Blu = 0
Ambra = 0
Verde_2 = 0
UV = 255
104-111
(cl.13)
Rosso = 82
Verde = 0
Blu = 120
Ambra = 50
Verde_2 = 170
UV = 0
48-55
(cl.06)
Rosso = 255
Verde = 0
Blu = 255
Ambra = 0
Verde_2 = 0
UV = 255
112-119
(cl.14)
Rosso = 0
Verde = 180
Blu = 0
Ambra = 220
Verde_2 = 65
UV = 90
56-63
(cl.07)
Rosso = 0
Verde = 255
Blu = 0
Ambra = 255
Verde_2 = 0
UV = 0
120-127
(cl.15)
Rosso = 63
Verde = 75
Blu = 0
Ambra = 44
Verde_2 = 145
UV = 190

A.D.J. Supply Europe B.V. – www.americandj.eu – Fog Fury Jett Pro Manuale di Istruzioni Pagina 15
TABELLA MACRO COLORE (continua)
Valore
Colore
192-199
(cl.24)
Rosso = 0
Verde = 142
Blu = 0
Ambra = 200
Verde_2 = 88
UV = 100
128-135
(cl.16)
Rosso = 185
Verde = 40
Blu = 233
Ambra = 0
Verde_2 = 100
UV = 70
Rosso = 95
Verde = 60
Blu = 30
Ambra = 255
Verde_2 = 25
UV = 200
200-207
(cl.25)
Rosso = 255
Verde = 0
Blu = 0
Ambra = 180
Verde_2 = 100
UV = 0
136-143
(cL.17)
Rosso = 0
Verde = 245
Blu = 0
Ambra = 60
Verde_2 = 0
UV = 150
208-215
(cl.26)
Rosso = 100
Verde = 0
Blu = 150
Ambra = 0
Verde_2 = 80
UV = 255
144-154
(cl0,18)
Rosso = 0
Verde = 200
Blu = 200
Ambra = 0
Verde_2 = 0
UV = 200
216-223
(cl.27)
Rosso = 0
Verde = 170
Blu = 210
Ambra = 255
Verde_2 = 0
UV = 0
152-159
(cl0,19)
Rosso = 45
Verde = 0
Blu = 180
Ambra = 0
Verde_2 = 125
UV = 60
224-231
(cl.28)
Rosso = 80
Verde = 0
Blu = 80
Ambra = 110
Verde_2 = 125
UV = 222
160-167
(cL.20)
168-175
(cl.21)
Rosso = 200
Verde = 0
Blu = 235
Ambra = 0
Verde_2 = 177
UV = 0
232-239
(cL.29)
Rosso = 255
Verde = 255
Blu = 255
Ambra = 255
Verde_2 = 255
UV = 255
176-183
(cl.22)
Rosso = 80
Verde = 178
Blu = 44
Ambra = 255
Verde_2 = 55
UV = 55
240-247
(rnd1)
Random_1
184-191
(cl.23)
Rosso = 130
Verde = 222
Blu = 28
Ambra = 111
Verde_2 = 50
UV = 170
248-255
(rnd2)
Random_2

A.D.J. Supply Europe B.V. – www.americandj.eu – Fog Fury Jett Pro Manuale di Istruzioni Pagina 16
MONTAGGIO SU TRALICCIO
È possibile utilizzare Fog Fury Jett Pro in tre modi: rivolta in alto su pavimento, lateralmente con la maniglia
verso l'alto o capovolta appesa ad un traliccio. Quando la macchina viene appesa capovolta, è necessario
rimuovere il serbatoio e spostarlo nella parte inferiore dell'unità in modo che rimanga diritto. Per smontare e
riposizionare il serbatoio, seguire gli schemi riportati nelle prossime pagine. Per lo schema di montaggio
vedere la pagina seguente. NOTA: prima di procedere svuotare il serbatoio.

A.D.J. Supply Europe B.V. – www.americandj.eu – Fog Fury Jett Pro Manuale di Istruzioni Pagina 17
MONTAGGIO SU TRALICCIO (continua)
Avvitare con viti M10 al fondo dell'apparecchiatura due morsetti (resistenza 15 kg. o più). I fori per i morsetti
sono posizionati su ciascun lato dell'unità. Avvitare la vite ad occhiello al lato della base ed inserirvi il cavo di
sicurezza che dovrà essere collocato sul traliccio o fissato ad un punto di bloccaggio. Inserire l'estremità nel
moschettone e serrare la vite di sicurezza. Utilizzare un secondo cavo di sicurezza facendolo passare
attraverso gli appositi fori nella parte posteriore inferiore dell'unità. Inserire l'estremità nel moschettone e
serrare la vite di sicurezza. Vedere lo schema riportato sopra.
Morsetto a C
Cavo di sicurezza
Cavo di sicurezza

A.D.J. Supply Europe B.V. – www.americandj.eu – Fog Fury Jett Pro Manuale di Istruzioni Pagina 18
MONTAGGIO LATERALE SU TRALICCIO
Avvitare con viti M10 al fondo dell'apparecchiatura due morsetti (resistenza 15 kg. o più). I fori per i morsetti
sono posizionati su ciascun lato dell'unità. Avvitare la vite ad occhiello al lato della base ed inserirvi il cavo di
sicurezza che dovrà essere collocato sul traliccio o fissato ad un punto di bloccaggio. Inserire l'estremità nel
moschettone e serrare la vite di sicurezza. Utilizzare un secondo cavo di sicurezza facendolo passare
attraverso gli appositi fori nella parte posteriore inferiore dell'unità. Inserire l'estremità nel moschettone e
serrare la vite di sicurezza. Vedere lo schema riportato sopra.
La maniglia deve trovarsi in alto

A.D.J. Supply Europe B.V. – www.americandj.eu – Fog Fury Jett Pro Manuale di Istruzioni Pagina 19
RISOLUZIONE DEI PROBLEMI
Qualora si riscontrino emissione di nebbia debole o assente, oppure rumore della pompa, scollegare
immediatamente la macchina e sospenderne l'utilizzo. Non premere il pulsante di attivazione del telecomando
perché ciò potrebbe danneggiare la macchina. Controllare il livello del fluido, il fusibile esterno, il collegamento
del telecomando e accertarsi che la presa di corrente sia sotto tensione. Se tutto quanto sopra risulta corretto,
ma l'unità continua a non funzionare nel modo giusto, può essere necessario un intervento tecnico. Si prega di
contattare ADJ Products, LLC.
CORRETTO MAGAZZINAGGIO E MANUTENZIONE
Assicurarsi di riporre la macchina per la nebbia in luogo fresco. Coprire la macchina in modo da prevenire
l'accumulo di polvere. Quando viene riposta per lunghi periodi, si consiglia vivamente di mettere in funzione la
macchina almeno ogni 3-4 mesi. Lunghi periodi di inattività possono diminuire notevolmente la durata della
macchina. Utilizzare esclusivamente liquido per la nebbia in base acquosa. Non utilizzare mai acqua corrente,
aceto o altre soluzioni liquide. L'utilizzo di qualsiasi altro liquido diverso dal liquido per la nebbia in base
acquosa danneggia gravemente la macchina.

A.D.J. Supply Europe B.V. – www.americandj.eu – Fog Fury Jett Pro Manuale di Istruzioni Pagina 20
SPECIFICHE
Modello:
Fog Fury Jett Pro
Voltaggio*:
Led:
Riscaldatore:
Assorbimento:
Peso:
Dimensioni:
Interruttore di sicurezza:
Tempo di riscaldamento:
Capacità del serbatoio:
Uscita:
Consumo di fluido:
Tipo di fluido:
Canali DMX:
Ciclo di funzionamento:
*La tensione è pre-impostata e non
è possibile cambiarla
120 V ~ 50 Hz oppure 230 V ~ 60 Hz
28 LED da 3 W (6 Rossi, 7 Verdi, 6 Blu, 3 Ambra e 6 UV)
1.450 W
1.550 W
21 Libbre / 9,5 Kg.
16,5 x 12,5 x 8 pollici
mm. 419 x 315 x 206
NFB 16 A (120 V) / 10 A (230 V)
9 minuti
2,5 litri
1.132 metri cubi al minuto
150 ml/min
Liquido per la nebbia in base acquosa American DJ
5 modalità DMX: 1/2/3/7/9
Non superare le 6 ore consecutive.

A.D.J. Supply Europe B.V. – www.americandj.eu – Fog Fury Jett Pro Manuale di Istruzioni Pagina 21
ROHS - Un grande contributo alla conservazione dell'Ambiente
Egregio Cliente,
L'Unione Europea ha adottato una direttiva sulla restrizione/proibizione dell'utilizzo di sostanze pericolose.
Tale direttiva, denominata RoHS, è un argomento molto discusso nell'industria elettronica.
Essa prevede, tra l'altro, restrizioni nell'uso di sei specifici materiali: Piombo (Pb), Mercurio (Hg), Cromo
esavalente (CR VI), Cadmio (Cd), Bifenili Polibromurati (PBB) come ritardanti di fiamma, polibromodifelileteri
(PBDE) anch'esso ritardante di fiamma. Questa direttiva si applica a quasi tutte le apparecchiature elettriche
ed elettroniche il cui funzionamento comporti la creazione di campi elettrici o elettromagnetici, in breve:
qualsiasi tipo di apparecchiatura elettronica di utilizzo domestico o lavorativo.
Quali fabbricanti di prodotti AMERICAN AUDIO, AMERICAN DJ, ELATION Professional e illuminazioni
ACCLAIM, siamo obbligati a conformarci alla direttiva RoHS. Ecco perché, già due anni prima che tale
direttiva entrasse in vigore, abbiamo avviato la nostra ricerca di materiali e processi di produzione alternativi e
non dannosi per l'ambiente.
Molto prima della direttiva RoHS tutti i nostri prodotti erano fabbricati in accordo agli standard dell'Unione
Europea. Grazie a costanti verifiche e test dei materiali, possiamo garantire che tutti i componenti da noi
utilizzati sono sempre conformi RoHS e che il processo di produzione è, nei limiti della tecnologia attuale, non
dannoso per l'ambiente.
La direttiva ROHS è un passo molto importante verso la protezione del nostro ambiente. Noi, quali produttori,
ci sentiamo obbligati a dare il nostro contributo in tal senso.
WEEE – Rifiuti di materiale Elettrico ed Elettronico
Ogni anno migliaia di tonnellate di componenti elettronici, dannosi per l'ambiente, finiscono nelle discariche in
tutto il mondo. Per assicurare il miglior smaltimento o ricupero possibili di componenti elettronici, l'Unione
Europea ha adottato la direttiva WEEE.
Il sistema WEEE (Rifiuti di materiale Elettrico ed Elettronico) può essere paragonato al sistema "Green Spot"
utilizzato per diversi anni. I produttori devono contribuire al recupero dei rifiuti derivanti dalla messa in
commercio dei propri prodotti. Le risorse finanziarie ottenute in tal modo saranno destinate allo sviluppo di un
sistema comune di gestione rifiuti. Ecco perché possiamo garantire un programma di rottamazione e riciclo
professionale e non dannoso per l'ambiente.
Quali produttori siamo registrati presso l'EAR (Registro delle Apparecchiature Elettriche Usate) tedesco
apportandovi anche il nostro contributo.
(Registrazione: DE41027552)
Ciò significa che i prodotti AMERICAN DJ e AMERICAN AUDIO possono essere depositati gratuitamente nei
punti di raccolta e riutilizzati in base al programma di riciclo. Prodotti ELATION Professional di esclusivo
utilizzo professionale dovranno essere gestiti da noi. Per assicurarne il corretto smaltimento, si prega di
inviare i prodotti Elation non più utilizzabili direttamente a noi.
Come la RoHS di cui sopra, la direttiva WEEE rappresenta un contributo importante per la protezione
dell'ambiente e noi siamo lieti di poter aiutare a mantenerlo pulito grazie a questo sistema.
Saremo lieti di rispondere a qualsiasi vostra domanda o suggerimento che desidererete inviarci scrivendoci al
seguente indirizzo: info@americandj.eu

A.D.J. Supply Europe B.V. – www.americandj.eu – Fog Fury Jett Pro Manuale di Istruzioni Pagina 22
NOTE:
