Matrix Beam Led En
Matrix Beam Led matrix_beam_led matrix_beam_led 6999 ItemRelatedFiles cdb
2012-12-11
: Adj Matrix Beam Led En matrix_beam_led_en manuals
Open the PDF directly: View PDF
.
Page Count: 10

9/12
User Instructions
American DJ® - www.americandj.com - Matrix Beam LED Instruction Manual Page 2
Matrix Beam LED General Information
Unpacking: Thank you for purchasing the Matrix Beam LED by Amer-
ican DJ®. Every Matrix Beam LED has been thoroughly tested and has
been shipped in perfect operating condition. Carefully check the ship-
ping carton for damage that may have occurred during shipping. If the
carton appears to be damaged, carefully inspect your xture for any
damage and be sure all equipment necessary to operate the unit has
arrived intact. In the event damage has been found or parts are miss-
ing, please contact our toll free customer support number for further
instructions. Please do not return this unit to your dealer without con-
tacting customer support rst.
Introduction: The Matrix Beam LED is designed as a blinder/cyc
effect or as a matrix chase effect for stages and mobile productons.
This fixture has built-in light chases with the option to create alpha-
betical and numerical characters. The fixture has four different operat-
ing modes; show mode, manual mode, sound-active, and DMX mode.
The Matrix Beam LED has 3 DMX Channel Modes; 1 Channel mode,
4 Channel mode, and 25 Channel mode. The fixture can be used as
a stand alone unit or connected in a master/slave configuration. For
best results use fog or special effects smoke to enhance the beams
projections.
Customer Support: American DJ® provides a toll free customer
support line, to provide help and to answer any question should you
encounter problems during your set up or initial operation. You may
also visit us on the web at www.americandj.com for any comments or
suggestions. Service Hours are Monday through Friday 8:00 a.m. to
4:30 p.m. Pacic Standard Time.
Voice: (800) 322-6337
Fax: (323) 582-2941
E-mail: support@americandj.com
To purchase parts online visit http://parts.americandj.com
Warning! To prevent or reduce the risk of electrical shock or re, do
not expose this unit to rain or moisture.
Warning! This may cause severe eye damage. Avoid looking directly
into the light source at all times!

For Your Own Personal Safety, Please Read and Understand This
Manual Completely Before You Attempt To Install Or Operate
This Unit!
• To reduce the risk of electrical shock or re, do not expose this unit
rain or moisture
• Do not spill water or other liquids into or on to your unit.
• Be sure that the local power outlet match that of the required volt-
age for your unit.
• Do not attempt to operate this unit if the power cord has been
frayed or broken.
• Do not attempt to remove or break off the ground prong from
the electrical cord. This prong is used to reduce the risk of electrical
shock and re in case of an internal short.
• Disconnect from main power before making any type of connection.
• Do not remove the cover under any conditions. There are no user
serviceable parts inside.
• Never operate this unit when it’s cover is removed.
• Always be sure to mount this unit in an area that will allow proper
ventilation. Allow about 6” (15cm) between this device and a wall.
• Do not attempt to operate this unit, if it becomes damaged.
• This unit is intended for indoor use only, use of this product out-
doors voids all warranties.
• Always mount this unit in safe and stable matter.
• Power-supply cords should be routed so that they are not likely to
be walked on or pinched by items placed upon or against them,
paying particular attention to cords at plugs, convenience recep-
tacles, and the point where they exit from the appliance.
• Cleaning -The fixture should be cleaned only as recommended by
the manufacturer. See page 18 for cleaning details.
• Heat -This fixture should be situated away from heat sources such
as radiators, heat registers, stoves, or other appliances (including
amplifiers) that produce heat.
• The fixture should be serviced by qualified service personnel when:
A. Objects have fallen, or liquid has been spilled into the appliance.
B. The appliance has been exposed to rain or water.
C. The appliance does not appear to operate normally or exhibits a
marked change in performance.
Matrix Beam LED Safety Precautions
American DJ® - www.americandj.com - Matrix Beam LED Instruction Manual Page 4American DJ® - www.americandj.com - Matrix Beam LED Instruction Manual Page 3
• 3 DMX Channel Modes; 1 Channel Mode, 4 Channel Mode, and
25 Channel Mode
• 4 Operating Modes - Show Mode, Manual Mode, Sound Active,
and DMX Controlled
• Stand Alone or Master-Slave Conguration
• Internal Microphone
• Digital Display for Address and Function Setting
• UC3 Controller (Not Included)
• Power Cord Daisy Chain (See page 14)
Matrix Beam LED Features
Caution! There are no user serviceable parts inside this unit. Do not
attempt any repairs yourself, doing so will void your manufactures war-
ranty. In the unlikely event your unit may require service please contact
American DJ®.
During operation the housing may become extremely hot. Avoid
touching the unit with bare hands while in use.
American DJ® will not accept any liability for any resulting damages
caused by the non-observance of this manual or any unauthorized
modication to this unit.
Matrix Beam LED Handling Precautions
Matrix Beam LED Warranty Registration
The Matrix Beam LED carries a 3 year (1095 days) limited warranty.
Please fill out the enclosed warranty card to validate your purchase
and warranty. You may also register your product online at www.
americandj.com. All returned service items whether under warranty or
not, must be freight pre-paid and accompany a return authorization
(R.A.) number. If the unit is under warranty you must provide a copy
of your proof of purchase invoice. Please contact American DJ® cus-
tomer support for a R.A. number.
To optimize the performance of this product, please read these
operating instructions carefully to familiarize yourself with the basic
operations of this unit. These instructions contain important safety
information regarding the use and maintenance of this unit. Please
keep this manual with the unit, for future reference.
Matrix Beam LED General Instructions

American DJ® - www.americandj.com - Matrix Beam LED Instruction Manual Page 6American DJ® - www.americandj.com - Matrix Beam LED Instruction Manual Page 5
Power Supply: The American DJ Matrix Beam LED contains a auto-
matic voltage switch, which will auto sense the voltage when it is
plugged into the power source. With this switch there is no need to
worry about the correct power voltage, this unit can be plugged in
anywhere.
DMX-512: DMX is short for Digital Multiplex. This is a universal pro-
tocol used as a form of communication between intelligent fixtures
and controllers. A DMX controller sends DMX data instructions from
the controller to the fixture. DMX data is sent as serial data that trav-
els from fixture to fixture via the DATA “IN” and DATA “OUT” XLR ter-
minals located on all DMX fixtures (most controllers only have a DATA
“OUT” terminal).
DMX Linking: DMX is a language allowing all makes and models of
different manufactures to be linked together and operate from a sin-
gle controller, as long as all xtures and the controller are DMX com-
pliant. To ensure proper DMX data transmission, when using several
DMX fixtures try to use the shortest cable path possible. The order
in which fixtures are connected in a DMX line does not influence the
DMX addressing. For example; a fixture assigned a DMX address of 1
may be placed anywhere in a DMX line, at the beginning, at the end,
or anywhere in the middle. When a fixture is assigned a DMX address
of 1, the DMX controller knows to send DATA assigned to address 1
to that unit, no matter where it is located in the DMX chain.
Data Cable (DMX Cable) Requirements (For DMX Operation):
The Matrix Beam LED can be controlled via DMX-512 protocol. The
Matrix Beam LED has 3 DMX channel modes; a 1 Channel Mode, 4
Channel Mode, and 25 Channel Mode. Select and set your DMX Chan-
nel Mode and DMX address using the control panel located on the back
panel of the Matrix Beal LED. Your unit and your
DMX controller require a standard 3-pin XLR con-
nector for data input and data output (Figure 1). We
recommend Accu-Cable DMX cables. If you are
making your own cables, be sure to use standard
110-120 Ohm shielded cable (This cable may be
purchased at almost all pro lighting stores). Your
cables should be made with a male and female
XLR connector on either end of the cable. Also remember that DMX
Matrix Beam LED Set Up
Figure 1
cable must be daisy chained and cannot be split.
Matrix Beam LED Set Up
Notice: Be sure to follow gures two and three when making your own
cables. Do not use the ground lug on the XLR connector. Do not con-
nect the cable’s shield conductor to the ground lug or allow the shield
conductor to come in contact with the XLR’s outer casing. Grounding
the shield could cause a short circuit and erratic behavior.
DMX512 IN
3-PIN XLR
SOUND
REMOTE
CONTROL
INPUT
POWER
INPUT OUTPUT
SOUND
REMOTE
CONTROL
INPUT
POWER
INPUT OUTPUT
SOUND
REMOTE
CONTROL
INPUT
POWER
INPUT OUTPUT
DMX512
DMX+,DMX-,COMMON
1
2
3
Termination reduces signal errors and
avoids signal transmission problems
and interference. It is always advisable
to connect a DMX terminal, (Resistance
120 Ohm 1/4 W) between PIN 2 (DMX-)
and PIN 3 (DMX +) of the last fixture.
1
2
3
1
2
3
DMX +
DMX -
COMMON
DMX512 OUT
3-PIN XLR
Figure 2
Figure 3
1 Ground 1 Ground
XLR Male Socket XLR Pin Conguration
3 Hot
2 Cold 2 Cold
3 Hot
XLR Female Socket
Pin 3 = Data True (positive)
Pin 2 = Data Compliment (negative)
Pin 1 = Ground
Special Note: Line Termination.
When longer runs of cable are
used, you may need to use a terminator on the last unit to avoid erratic
behavior. A terminator is a 90-120 ohm 1/4 watt resistor which is con-
nected between pins 2 and 3 of a male XLR connector (DATA + and
DATA -). This unit is inserted in the female XLR connector of the last
unit in your daisy chain to terminate the line. Using a cable terminator
(ADJ part number Z-DMX/T) will decrease the possibilities of erratic
behavior.
DMX512 IN
3-PIN XLR
SOUND
REMOTE
CONTROL
INPUT
POWER
INPUT OUTPUT
SOUND
REMOTE
CONTROL
INPUT
POWER
INPUT OUTPUT
SOUND
REMOTE
CONTROL
INPUT
POWER
INPUT OUTPUT
DMX512
DMX+,DMX-,COMMON
1
2
3
Termination reduces signal errors and
avoids signal transmission problems
and interference. It is always advisable
to connect a DMX terminal, (Resistance
120 Ohm 1/4 W) between PIN 2 (DMX-)
and PIN 3 (DMX +) of the last fixture.
1
2
3
1
2
3
DMX +
DMX -
COMMON
DMX512 OUT
3-PIN XLR
Figure 4

American DJ® - www.americandj.com - Matrix Beam LED Instruction Manual Page 7 American DJ® - www.americandj.com - Matrix Beam LED Instruction Manual Page 8
5-Pin XLR DMX Connectors.
Some manufactures use 5-pin XLR
connectors for DATA transmission in place of 3-pin. 5-pin XLR xtures
may be implemented in a 3-pin XLR DMX line. When inserting stan-
dard 5-pin XLR connectors in to a 3-pin line a cable adaptor must be
used, these adaptors are readily available at most electric stores. The
chart below details a proper cable conversion.
Conductor 5-Pin XLR Male (In)3-Pin XLR Female (Out)
Pin 1
Pin 5 - Do Not Use
Pin 4 - Do Not Use
Pin 3
Pin 2
Pin 1
Pin 3
Pin 2
Not Used
Not Used
Data True (+ signal)
Data Compliment (- signal)
Ground/Shield
3-Pin XLR to 5-Pin XLR Conversion
Matrix Beam LED Set Up Matrix Beam LED System Menu

American DJ® - www.americandj.com - Matrix Beam LED Instruction Manual Page 10American DJ® - www.americandj.com - Matrix Beam LED Instruction Manual Page 9
Matrix Beam LED System Menu
ADDR - DMX Address Setting.
1. Press the either the MENU, UP, or DOWN buttons until
“ADDR” is displayed, press ENTER.
2. “1” will now be displayed and ashing. Press the UP or
DOWN buttons to nd your desired address. Press ENTER to
set your desired DMX address.
CHND - This will let select your desired DMX channel
mode.
1. Press the either the MENU button until “CHND” is displayed,
press ENTER. Either “1CH”, “4CH” or “25CH” will be displayed.
2. Press the UP or DOWN buttons to nd your desired DMX
channel mode and press ENTER to conm and exit.
SET - This is the set up for master-slave conguration.
1. Press the either the MENU button until “SET” is displayed,
press ENTER. Either “1-1”, “1-2” or “2-2” will be displayed.
“1-1” = stand alone mode.
“1-2” = 2 linked lights in a show mode.
“2-2” = 4 linked lights in a show mode.
2. Press the UP or DOWN buttons to nd your desired set up
and press ENTER to conm and exit.
SHND: SH 0 - SH 8 - Show modes 0 - 8. Show mode can
run with or without sound active mode on.
1. Press the MENU button until “SHND” is displayed, press ENTER.
2. “SH X” will now be displayed, “X” representing a number
between 0-8. Shows 1-8 are preset shows, while “SH 0” is random
show. Press the UP or DOWN buttons to nd your desired show.
3. Once you have found your desired show press ENTER, and
then press and hold the MENU button for at least 3 seconds to
conrm.
MANU - With this function you can manually select either a
number or letter to be displayed.
1. Press the MENU button until “MANU” is displayed, press
ENTER. Either “NUMB” (Number) or “LETT” (Letter) will be dis-
played.
2. Use the UP or DOWN buttons to switch between number
and letter, press ENTER to enter either mode.
3. If you select number, “PA X” will now be displayed, “X” rep-
resenting a number between 0-9. Use the UP or DOWN button
to scroll through the numbers and press ENTER when you have
found your desired number.
If you select letter, “PA X” will also be displayed, but “X” will rep-
resent a letter from A-Z. Use the UP or DOWN button to scroll
through the letters and press ENTER when you have found your
desired letter.
4. Once you have found your desired letter or number press
ENTER.
SOUN - Sound Active mode.
1. Press the MENU button until “SOUN” is displayed, press
ENTER.
2. The display will show either “ON” or “OFF”. Press the UP or
DOWN buttons to select “ON” to activate sound active mode, or
“OFF” to deactivate sound active mode.
3. Press ENTER, and then press and hold the MENU button for
at least 3 seconds to activate.
Matrix Beam LED System Menu

American DJ® - www.americandj.com - Matrix Beam LED Instruction Manual Page 11 American DJ® - www.americandj.com - Matrix Beam LED Instruction Manual Page 12
SENS - Sound sensitivity control.
1. Press the MENU button until “SENS” is displayed, press ENTER.
2. The display will show a number between 0-100. Press the UP or
DOWN buttons to adjust the sound sensitivity. 0 being the least sen-
sitive and 100 the most sensitive.
3. Press the ENTER button to conrm.
BLND - Blackout or Stand by mode.
1. Press the either the MENU button until “BLND” is displayed,
press ENTER. Either Yes or No will be displayed.
2. To activate Blackout tap the UP or DOWN buttons until Yes is
displayed, press ENTER to conm and exit. The xture will now
be in Blackout mode. To deactivate Blackout mode, select No
and press Enter.
LED - With this function you can have the LED display
turn off after 10 seconds.
1. Press the MENU button until “LED” is displayed, press
ENTER.
2. The display will show either “ON” or “OFF”. Press the UP or
DOWN buttons to select “ON” to keep the LED display on at
all times, or “OFF” to switch to have the LED display switch off
after 10 seconds. To make the display reappear, press and hold
the MENU button for at least 5 secs.
3. Press ENTER to conrm. To make the display reappear, press
and hold the MENU button for at least 5 secs.
DISP - This function will reverse the display 180º.
1. Press the either the MENU button until “DISP” is displayed,
press ENTER.
Matrix Beam LED System Menu Matrix Beam LED System Menu
2. Press the UP button to select “DSIP” to to invert the display,
or “DISP” to leave it normal.
3. Press ENTER to conrm.
TEST - This function will run a self test program.
1. Press the MENU button until “TEST” is displayed, press
ENTER.
2. The xture will now run a self test.
FHRS - With this function you can display the running time
of the unit.
1. Press the either the MENU button until “FHRS” is displayed,
press ENTER.
2. The display shows the running time of the unit. Press MENU
to exit.
VER - Use this function to display the Software version of
the unit.
1. Press the either the MENU button until “VER” is displayed,
press ENTER.
2. The display will show the software version.

American DJ® - www.americandj.com - Matrix Beam LED Instruction Manual Page 13 American DJ® - www.americandj.com - Matrix Beam LED Instruction Manual Page 14
Universal DMX Control: This function allows you to use a Elation®
universal DMX-512 controller to control the chases and patterns,
dimmer and strobe. A DMX controller allows you to create unique
programs tailored to your individual needs.
1. The Matrix Beam LED has 3 DMX channel modes; 1 Channel
mode, 4 Channel mode, and 25 Channel mode. To set the chan-
nel mode see page p. See pages 15-17 for detailed description of
the DMX traits.
2. To control your fixture in DMX mode, follow the set-up procedures
on pages 5-7 as well as the set-up specifications that are
included with your DMX controller.
3. Use the controller’s faders to control the various DMX fixture traits.
4. This will allow you to create your own programs.
5. Follow the instruction on page 9 to set the DMX address.
6. For longer cable runs (more than a 100 feet) use a terminator on
the last fixture.
7. For help operating in DMX mode consult the manual included
with your DMX controller.
Matrix Beam LED Universal DMX Control Matrix Beam LED Master-Slave Configuration
Master-Slave Operation: This function will allow you to link up to 16
units together and operate without a controller. The units will be sound
activated. In Master-Slave operation one unit will act as the controlling
unit and the others will react to the controlling units programs. Any unit
can act as a Master or as a Slave.
1. Using standard XLR microphone cables, daisy chain your units
together via the XLR connector on the rear of the units. Remem-
ber the Male XLR connector is the input and the Female XLR
connector is the output. The rst unit in the chain (master) will use
the female XLR connector only - The last unit in the chain will use
the male XLR connector only. For longer cable runs we suggest a
terminator at the last fixture.
2. On the Master unit find your desired operating mode.
3. On the slave units follow the instructions on page 9.
4. The slave units will now follow the Master unit.
5. The optional UC3 Controller (not included) may be used to con-
trol different functions including blackout.
Matrix Beam LED Power Cord Daisy Chain
With this feature you can connect the xtures to one another
using the IEC input and output sockets. The quantity that can be
connected is 3 xtures maximum. After 3 xtures you will need
to use a new power outlet. They must be the same xtures. DO
NOT mix xtures.
Matrix Beam LED UC3 Control
Stand by Blackout the unit
Function 1. synchronous Strobe by auto
2. synchronous Strobe by sound
Select show 1-8
Mode Strobe
(LED OFF)
Show
(LED ON)

American DJ® - www.americandj.com - Matrix Beam LED Instruction Manual Page 15
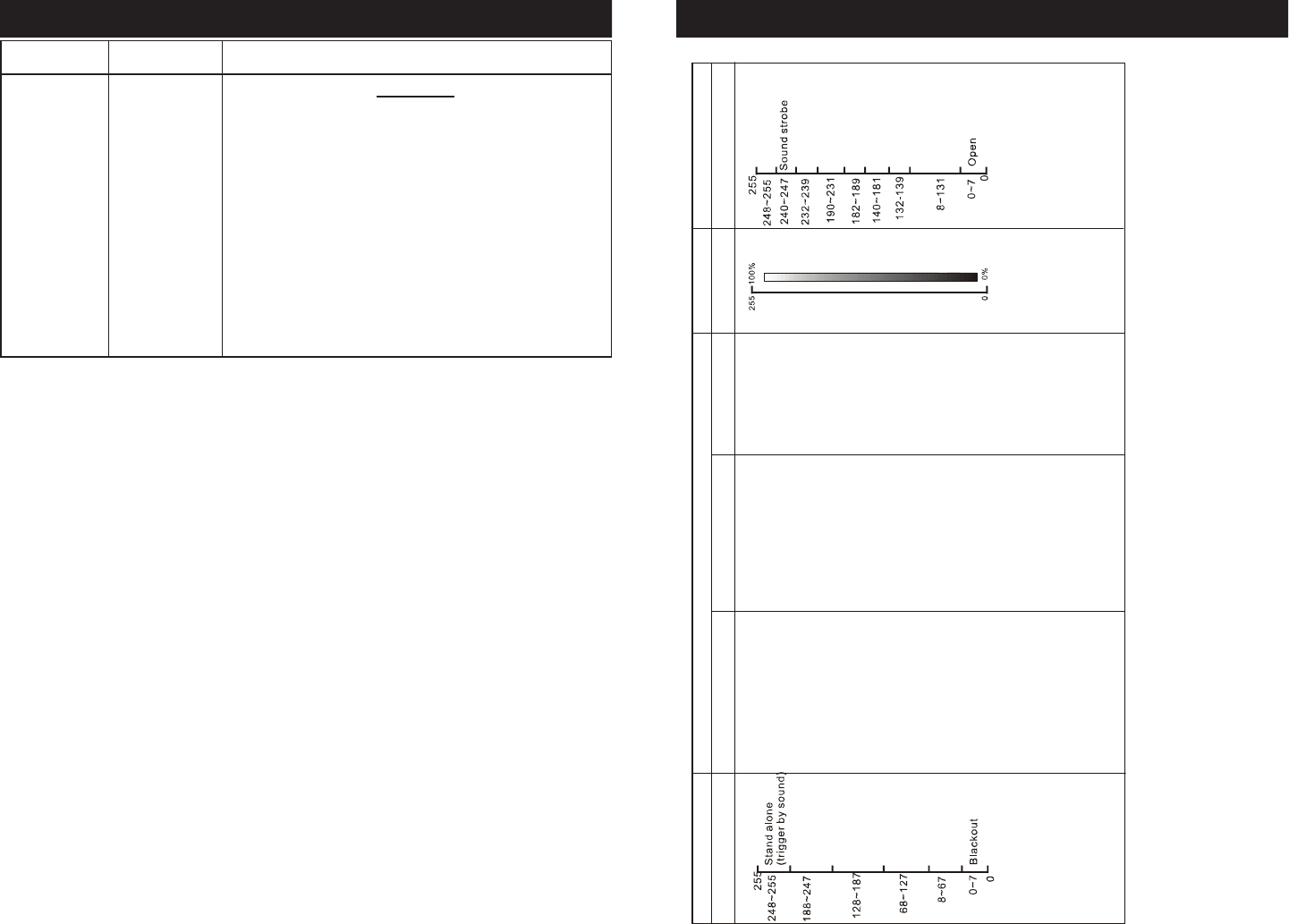
Matrix Beam LED 4 Channel Mode
Ch2
Ch1
Full On
Effect
(see Channel 2-1)
Number 1 to 9
(see channel 2-2)
Letter A to Z
(see channel 2-3)
Mode
248-255 Random line effect
240-247 effect30 slow to fast
232-239 effect 29 slow to fast
224-231 effect 28 slow to fast
216-223 effect 27 slow to fast
208-215 effect 26 slow to fast
200-207 effect25 slow to fast
192-199 effect24 slow to fast
184-191 effect23 slow to fast
176-183 effect22 slow to fast
168-175 effect21 slow to fast
160-167 effect20 slow to fast
152-159 effect19 slow to fast
144-151 effect18 slow to fast
136-143 effect17 slow to fast
128-135 effect16 slow to fast
120-127 effect15 slow to fast
112-119 effect14 slow to fast
104-111 effect13 slow to fast
096-103 effect12 slow to fast
088-095 effect11 slow to fast
080-087 effect10 slow to fast
072-079 effect09 slow to fast
064-071 effect08 slow to fast
056-063 effect07 slow to fast
048-055 effect06 slow to fast
040-047 effect05 slow to fast
032-039 effect04 slow to fast
024-031 effect03 slow to fast
016-023 effect02 slow to fast
008-015 effect01 slow to fast
000-007 no function
2-1(Line effect)
236-255 To count forwards 9
down to 0 from slow to fast
216-235 To count forwards 0
up to 9 from slow to fast
196-215 Number-9
176-195 Number-8
156-175 Number-7
136-155 Number-6
116-135 Number-5
096-115 Number-4
076-095 Number-3
056-075 Number-2
036-055 Number-1
016-035 Number-0
000-015 No function
247-255 Letter-Z
238-246 Letter-Y
229-237 Letter-X
220-228 Letter-W
211-219 Letter-V
202-210 Letter-U
193-201 Letter-T
184-192 Letter-S
175-183 Letter-R
166-174 Letter-Q
157-165 Letter-P
148-156 Letter-O
139-147 Letter-N
130-138 Letter-M
121-129 Letter-L
112-120 Letter-K
103-111 Letter-J
094-102 Letter-I
085-093 Letter-H
076-084 Letter-G
067-075 Letter-F
058-066 Letter-E
049-057 Letter-D
040-048 Letter-C
031-039 Letter-B
022-030 Letter-A
000-021 No function
2-2(Number) 2-3(Letter)
Strobe slow to fast
Open
Slow open fast close
Fast open slow close
Open
Open
Open
Ch3 Ch4
Dimmer Strobe
NOTE: When Channel 1 is between the values of 68-127, Channel 2 will control Effects.
When Channel 1 is between the values of 128-187, Channel 2 will control displayed Numbers.
When Channel 1 is between the values of 188-247, Channel 2 will control displayed Letters.
American DJ® - www.americandj.com - Matrix Beam LED Instruction Manual Page 16
Matrix Beam LED 1 Channel Mode
Channel Value Function
1 SHOWS
0 - 7 BLACKOUT
8 - 37 SHOW 1
38 - 67 SHOW 2
68 - 97 SHOW 3
98 - 127 SHOW 4
128 - 157 SHOW 5
158 - 187 SHOW 6
188 - 217 SHOW 7
218 - 247 SHOW 8
248 - 255 SOUND ACTIVE

Matrix Beam LED Cleaning
Matrix Beam LED Trouble Shooting
Trouble Shooting: Listed below are a few common problems that
you may encounter, with solutions.
No light output from the unit;
1. Be sure the external fuse has not blown. The fuse is located on
the rear panel of the unit.
2. Be sure the fuse holder is completely and properly seated.
Unit does not respond to sound;
1. Low frequencies (bass) should cause the unit to react to sound.
Tapping on the microphone, quiet or high pitched sounds may
not activate the unit.
Fixture Cleaning: Due to fog residue, smoke, and dust cleaning
the internal and external optical lenses and mirror should be carried
out periodically to optimize light output. Cleaning frequency depends
on the environment in which the fixture operates (I.e. smoke, fog
residue, dust, dew). In heavy club use we recommend cleaning on a
monthly basis. Periodic cleaning will ensure longevity, and crisp out-
put.
1. Use normal glass cleaner and a soft cloth to wipe down the out-
side casing.
2. Use a brush to wipe down the cooling vents and fan grill.
3. Clean the external optics and mirror with glass cleaner and a soft
cloth every 20 days.
4. Clean the internal optics with glass cleaner and a soft cloth every
30-60 days.
5. Always be sure to dry all parts completely before plugging the unit
back in.
Matrix Beam LED 25 Channel Mode
Ch2 Ch3
Ch1Ch5 Ch6
Ch4Ch8Ch9
Ch7
Ch15Ch16
Ch14Ch18Ch19
Ch17Ch21 Ch22
Ch20
Ch11 Ch12
Ch10Ch13
Ch24Ch25
Ch23
American DJ® - www.americandj.com - Matrix Beam LED Instruction Manual Page 17 American DJ® - www.americandj.com - Matrix Beam LED Instruction Manual Page 18
Matrix Beam LED Fuse Replacement
Disconnect the unit from its power source. Remove the power cord
from the unit. Once the cord has been removed, you will find that
the fuse holder is located inside the power socket. Insert a flat-head
screw driver into the power socket and gently pry out the fuse holder.
Remove the bad fuse and replace with a new one. The fuse holder also
has a holder for a spare fuse.

American DJ® - www.americandj.com - Matrix Beam LED Instruction Manual Page 19
Matrix Beam LED Warranty
MANUFACTURER’S LIMITED WARRANTY
A. American DJ, Inc. hereby warrants, to the original purchaser, American DJ and American
Audio products to be free of manufacturing defects in material and workmanship for a prescribed
period from the date of purchase (see specic warranty period on reverse). This warranty shall be
valid only if the product is purchased within the United States of America, including possessions and
territories. It is the owner’s responsibility to establish the date and place of purchase by acceptable
evidence, at the time service is sought.
B. For warranty service you must obtain a Return Authorization number (RA#) before sending
back the product. Contact American DJ, Inc. Service Department at 800-322-6337. Send the product
only to the American DJ, Inc. factory. All shipping charges must be pre-paid. If the requested repairs
or service (including parts replacement) are within the terms of this warranty, American DJ, Inc. will
pay return shipping charges only to a designated point within the United States. If the entire instru-
ment is sent, it must be shipped in it’s original package. No accessories should be shipped with the
product. If any accessories are shipped with the product, American DJ, Inc. shall have no liability
whatsoever for loss of or damage to any such accessories, nor for the safe return thereof.
C. This warranty is void if the serial number has been altered or removed; if the product is
modied in any manner which American DJ, Inc. concludes, after inspection, affects the reliability of
the product; if the product has been repaired or serviced by anyone other than the American DJ, Inc.
factory unless prior written authorization was issued to purchaser by American DJ, Inc.; if the product
is damaged because not properly maintained as set forth in the instruction manual.
D. This is not a service contract, and this warranty does not include maintenance, cleaning or
periodic check-up. During the period specied above, American DJ, Inc. will replace defective parts
at its expense with new or refurbished parts, and will absorb all expenses for warranty service and
repair labor by reason of defects in material or workmanship. The sole responsibility of American DJ,
Inc. under this warranty shall be limited to the repair of the product, or replacement thereof, including
parts, at the sole discretion of American DJ. All products covered by this warranty were manufactured
after January 1, 1990, and bear identifying marks to that effect.
E. American DJ, Inc. reserves the right to make changes in design and/or improvements upon
its products without any obligation to include these changes in any products theretofore manufac-
tured. No warranty, whether expressed or implied, is given or made with respect to any accessory
supplied with products described above. Except to the extent prohibited by applicable law, all implied
warranties made by American DJ, Inc. in connection with this product, including warranties of mer-
chantability or tness, are limited in duration to the warranty period set forth above. And no warran-
ties, whether expressed or implied, including warranties of merchantability or tness, shall apply to
this product after said period has expired. The consumer’s and/or Dealer’s sole remedy shall be such
repair or replacement as is expressly provided above; and under no circumstances shall American DJ,
Inc. be liable for any loss or damage, direct or consequential, arising out of the use of, or inability to
use, this product.
This warranty is the only written warranty applicable to American DJ and American Audio
Products and supersedes all prior warranties and written descriptions of warranty terms and
conditions heretofore published.
MANUFACTURER’S LIMITED WARRANTY PERIODS:
• All American Audio Products = 1-year (365 day) Limited Warranty (except V-Plus Series Ampliers)
• All American Audio V-Plus Series Ampliers = 3-year (1095 day) Limited Warranty
• American DJ Lighting and American DJ Branded Products = 1-year (365 day) Limited Warranty
(Such as: Special Effect Lighting, Intelligent Lighting, UV lighting, Strobes, Fog Machines, Bubble
Machines, Mirror Balls, Par Cans, Trussing, Lighting Stands etc. excluding Laser Products, lamps,
and Star Tec Series)
• American DJ Laser Products and Star Tec Products = 90-Day Limited Warranty
• American DJ L.E.D. Products = 3-year (1095 day) Limited Warranty (excluding motors, PCB boards,
and power supplies, which have a 1-year (365 day Limited Warranty) and batteries which have a 180
day limited warranty).
Please Note: Specications and improvements in the design of this
unit and this manual are subject to change without any prior written
notice.
Matrix Beam LED Specifications
Model: Matrix Beam LED
Voltage: 100V ~ 240V/50~60Hz
LED: 25 x 3W Cree LEDs
Power Consumption: 66W
Fuse: 7A
Power Cord Daisy Chain: 3 Fixtures Max.
Beam Angle: 40 Degrees
Dimensions: 23.75”(L) x 23.75”(W) x 4.5”(H)
600mm x 600mm x 114mm
Dimenstions w/ Handles: 26.25”(L) x 26.5”(W) x 4.5”(H)
664mm x 668mm x 114mm
Weight: 23 Lbs. / 10.2 kgs.
Colors: Warm White
Duty Cycle: None
DMX: 3 DMX Channel Modes: 1 Channel
Mode, 4 Channel Mode, and 25 Chan-
nel Mode
Sound Active: Ye s
Working Position: Any Safe, Secure Position
Warranty: 3 Year (1095 days)
Auto Sensing Voltage: This xture contains a automatic voltage
switch, which will auto sense the voltage when it is plugged into the
power source.
©American DJ Supply
American DJ World Headquarters:
6122 S. Eastern Ave. Los Angeles, CA 90040 USA
Tel: 323-582-2650 / Fax: 323-725-6100
Web: www.americandj.com / E-mail: info@americandj.com
American DJ Europe
Junostraat 2
6468 EW Kerkrade
Netherlands
service@adjgroup.eu / www.americandj.eu
Tel: +31 45 546 85 00 / Fax: +31 45 546 85 99