Aeg Favorit 40860 Users Manual R03_FAVORIT_EDW_1500_FSsoft_12_40860.bk
40860 000f96b0-584b-419f-a3ae-00d506b1bbe0 AEG Dishwasher 40860 User Guide |
2015-01-21
: Aeg Aeg-Favorit-40860-Users-Manual-350814 aeg-favorit-40860-users-manual-350814 aeg pdf
Open the PDF directly: View PDF
.
Page Count: 48

FAVORIT 40860
Dishwasher
User information

2
Dear customer,
Please read this User Information carefully and keep it to refer to at a
later date.
Pass this User Information on to any subsequent owner of the appli-
ance.
The following symbols are used in the text:
1Safety instructions
Warning: Notes that concern your personal safety.
Attention: Notes that show how to avoid damage to the appliance.
3Useful tips and hints
2Environmental information

3
Contents
Operating Instructions. . . . . . . . . . . . . . . . . . . . . . . . . . . . . . . . . . . . . 4
Safety . . . . . . . . . . . . . . . . . . . . . . . . . . . . . . . . . . . . . . . . . . . . . . . . . . . . . . . . . 4
Diagram of appliance . . . . . . . . . . . . . . . . . . . . . . . . . . . . . . . . . . . . . . . . . . . 5
Control panel . . . . . . . . . . . . . . . . . . . . . . . . . . . . . . . . . . . . . . . . . . . . . . . . . . 5
Prior to using for the first time . . . . . . . . . . . . . . . . . . . . . . . . . . . . . . . . . . 7
Setting the water softener . . . . . . . . . . . . . . . . . . . . . . . . . . . . . . . . . . . . . . . . 7
Adding special salt. . . . . . . . . . . . . . . . . . . . . . . . . . . . . . . . . . . . . . . . . . . . . . . 9
Filling up with rinse aid. . . . . . . . . . . . . . . . . . . . . . . . . . . . . . . . . . . . . . . . . . . 10
In daily use . . . . . . . . . . . . . . . . . . . . . . . . . . . . . . . . . . . . . . . . . . . . . . . . . . . . 13
Loading cutlery and dishes . . . . . . . . . . . . . . . . . . . . . . . . . . . . . . . . . . . . . . . . 13
Adjusting the height of the upper basket. . . . . . . . . . . . . . . . . . . . . . . . . . . . 17
Adding detergent. . . . . . . . . . . . . . . . . . . . . . . . . . . . . . . . . . . . . . . . . . . . . . . . 18
Using 3in1 detergents . . . . . . . . . . . . . . . . . . . . . . . . . . . . . . . . . . . . . . . . . . . . 20
Selecting the dishwashing cycle (Cycle Table) . . . . . . . . . . . . . . . . . . . . . . . . 21
Starting a dishwashing cycle . . . . . . . . . . . . . . . . . . . . . . . . . . . . . . . . . . . . . . 23
Setting the Delay Timer. . . . . . . . . . . . . . . . . . . . . . . . . . . . . . . . . . . . . . . . . . . 24
Switching off the dishwasher. . . . . . . . . . . . . . . . . . . . . . . . . . . . . . . . . . . . . . 24
Care and cleaning . . . . . . . . . . . . . . . . . . . . . . . . . . . . . . . . . . . . . . . . . . . . . . 25
What to do if.... . . . . . . . . . . . . . . . . . . . . . . . . . . . . . . . . . . . . . . . . . . . . . . . . 28
Remedying small malfunctions . . . . . . . . . . . . . . . . . . . . . . . . . . . . . . . . . . . . 28
If the dishwashing results are not satisfactory. . . . . . . . . . . . . . . . . . . . . . . . 30
Disposal . . . . . . . . . . . . . . . . . . . . . . . . . . . . . . . . . . . . . . . . . . . . . . . . . . . . . . . 31
Technical data. . . . . . . . . . . . . . . . . . . . . . . . . . . . . . . . . . . . . . . . . . . . . . . . . . 32
Notes for Test Institutes. . . . . . . . . . . . . . . . . . . . . . . . . . . . . . . . . . . . . . . . . 33
Installation and connection instructions. . . . . . . . . . . . . . . . . 35
Safety information for the installation. . . . . . . . . . . . . . . . . . . . . . . . . . . . 35
Installing the dishwasher . . . . . . . . . . . . . . . . . . . . . . . . . . . . . . . . . . . . . . . . 36
Connecting the dishwasher . . . . . . . . . . . . . . . . . . . . . . . . . . . . . . . . . . . . . . 38
Guarantee Conditions. . . . . . . . . . . . . . . . . . . . . . . . . . . . . . . . . . . . . . 42
Customer Service Centres . . . . . . . . . . . . . . . . . . . . . . . . . . . . . . . . . 44
Service . . . . . . . . . . . . . . . . . . . . . . . . . . . . . . . . . . . . . . . . . . . . . . . . . . . . . . 47

4
Operating Instructions
1Safety
Prior to using for the first time
•Follow the ”Instructions for installation and connection”.
Correct use
•The dishwasher is only intended for washing domestic dishes.
•Additions or modifications to the dishwasher are not permitted.
•Use only special salt, detergent and rinse aid suitable for domestic
dishwashers.
•Do not put any solvents in the dishwasher. This could cause an explo-
sion.
Child safety
•Keep packaging away from children. There is a risk of suffocation.
•Children often do not recognise the hazards associated with electrical
appliances. Don’t allow children to use the dishwasher unsupervised.
•Make sure that children and pets don’t climb into the dishwasher.
Could endanger life!
•Dishwasher detergents can cause chemical burns to the eyes, mouth
and throat. Could endanger life! Comply with the safety instructions
of the dishwasher detergent manufacturer.
•The water in the dishwasher is not for drinking. Risk of chemical
burns.
General safety
•Repairs to the dishwasher are only to be carried out by qualified serv-
ice engineers.
•When the dishwasher is not being used, switch it off and shut off the
water tap.
•Never unplug the appliance by pulling on the cable. Always pull the
plug.
•Ensure that the door of the dishwasher is always closed when it is not
being loaded or unloaded. In this way you will avoid anybody tripping
over the open door and hurting themselves.
•Never sit or stand on the open door.
•If the dishwasher is located in a room where there may be a frost, re-
move the connection hose from the tap after each use of the dish-
washer.

5
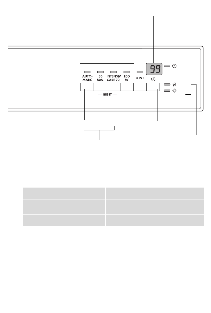
Diagram of appliance
Control panel
The ON/OFF button is used to turn the dishwasher on and off.
Top Spray Nozzle
Upper basket spray arm
and floor spray arm
Water hardness
dial
Dispenser
for special salt
Dispenser
for detergent
Dispenser
for rinse aid
Rating plate
Filters
ON/OFF button

6
The Programme buttons are used to select the desired dishwashing cy-
cle.
Function buttons: In addition to the pre-set dishwashing cycle, the
following functions can also be set using these buttons:
The rinse aid inflow is only affected, if the 3in1 function is selected.
The multi-display can indicate:
–the level of hardness to which the water softener is set.
–whether the rinse aid inflow has been activated/deactivated.
–the start delay that has been set.
–the estimated time remaining for the current dishwashing cycle.
–what type of error has occurred with the dishwasher.
Function button 1 Set the water softener
Function button 2 Activates/deactivates rinse aid inflow when
3in1 on
Function button 3 - not programmed -
Multi-displayProgramme buttons
Function buttons
123 Set delay
timer
Select
3 in1 function
Control
indicators

7
The control indicators have the following meanings:
Prior to using for the first time
3If you wish to use 3 in 1 detergent:
– First read the section “Using 3in1 detergents”.
– Do not fill up with special salt or rinse aid.
If you do not use 3in1 detergent, before using for the first time
1. Set the water softener
2. Fill up with special salt for water softeners
3. Fill up with rinse aid
Setting the water softener
The water softener must be set manually and electronically:
3To avoid scale deposits on the dishes and in the dishwasher, the dishes
must be washed with soft water, i.e. water with a low lime content. The
water softener must be set according to the table to the water hard-
ness in the area where you live. Your local water company will be able
to give you information about the water hardness in your area.
The dishwasher must be switched
off.
Setting manually:
1. Open the dishwasher door.
2. Remove the lower basket from the
dishwasher.
3. Turn water hardness dial on the left
wall of the dishwasher interior to O
or 1 (see table).
1)
1) These control indicators are never illuminated while a dishwashing cycle is running.
Refill with special salt
1) Refill with rinse aid

8
Setting electronically:
1. Press the ON/OFF button.
3If the only LED indicator illuminated is one that belongs to a pro-
gramme button, this means that this dishwashing cycle has been acti-
vated. The dishwashing cycle must be deselected:
Press function buttons 2and 3 simultaneously for approx. 2 seconds.
The LED indicators of all the programme buttons that can be selected
light up.
2. Press function buttons 2and 3 simultaneously and keep them pressed.
The LED indicators for function buttons 1 to 3 will flash.
3. Press function button 1.
The LED indicator for function button 1 will flash.
The multi-display will indicate the hardness setting.
4. Pressing function button 1 increases the hardness setting by 1.
(Exception: hardness setting 1 follows hardness setting 10).
5. When the hardness setting is correct, press the ON/OFF button.
The hardness setting is now saved.
If the water softener is set electronically to “1”, this switches off the
control indicator for special salt.
Water hardness Adjusting the hardness
setting Indication on
the multi-dis-
play
in °d1)
1) (°d) German degree, measure of the hardness of water
in mmol/l2)
2) [mmol/l] millimol per litre, international unit for water hardness
Range Manual Electronic
51 - 70
43 - 50
37 - 42
29 - 36
23 - 28
9,0 - 12,5
7,6 - 8,9
6,5 - 7,5
5,1 - 6,4
4,0 - 5,0
IV 1
103)
9
8
7
6
3) On this setting the length of the dishwashing cycle may be slightly longer.
*) factory setting
10L .
9L
8L
7L
6L
0*
19 - 22
15 - 18
3,3 - 3,9
2,6 - 3,2 III 5
4*
5L
4L
11 - 14 1,9 - 2,5 II 33L
4 - 10 0,7 - 1,8 I/II 22L
below 4 below 0.7 I
1
no salt
necessary
1L

9
Adding special salt
To decalcify the water softener, it must be filled up with special salt.
Use only special salt suitable for domestic dishwashers.
If you do not use 3 in1 detergent, fill up with special salt:
–Before using the dishwasher for the first time.
–When the control indicator for special salt is illuminated on the con-
trol panel.
1. Open the door and remove the low-
er basket.
2. Screw open the lid on the salt dis-
penser by turning it anti-clockwise.
3. Only when using the dishwasher
for the first time:
Fill the salt dispenser with water.
4. Place the funnel (supplied) over the
dispenser opening.
Fill the dispenser with special salt;
the capacity of the dispenser is ap-
prox. 1.0-1.5 kg, depending on the
size of the grains. Do not overfill the
dispenser.
3If water overflows when filling up with special salt, this is completely
harmless.
5. Clean away any salt remnants from the dispenser opening.
6. Screw the lid back on in a clockwise direction.
7. Run a dishwashing cycle after filling the salt dispenser with special
salt. This will wash away salt water and salt crystals that have been
spilt.
3Depending on the size of the salt grains, it can take several hours for
the salt to dissolve in the water and for the control indicator for special
salt to go out.

10
Filling up with rinse aid
With rinse aid the rinsing water drains away better and so you get
smear-free, gleaming dishes and clear glasses.
If you do not use 3in1 detergent, fill up with rinse aid:
–Before using the dishwasher for the first time.
–When the control indicator for rinse aid is illuminated on the control
panel.
Use only special rinse aid for dish-
washers and no other liquid deter-
gents.
1. Open the door.
The rinse aid compartment is locat-
ed on the inside of the dishwasher
door.
2. Press the release button on the rinse
aid compartment.
3. Open the cover.
4. Pour rinse aid in slowly right up to
the broken “max” line;
this corresponds to a volume of ap-
prox. 140 ml when full.
5. Press the lid shut until it clicks into
place.
6. Wipe up any spilt rinse aid with a
cloth. Otherwise there will be too
much foam when rinsing.

11
Setting the amount of rinse aid required
3Only change the amount dispensed, if smears, milky spots (reduce the
amount) or dried on water spots (increase the amount) can be seen on
glasses and dishes. (See section “If dishwashing results are not satisfac-
tory”.) The dosage can be set from 1-6. The dosage is pre-set to “4” in
the factory.
1. Open the dishwasher door.
2. Press the release button on the rinse
aid compartment.
3. Open the cover.
4. Set the dosage level.
5. Press the lid shut until it clicks into
place.
6. If rinse aid has leaked out, wipe it
away with a cloth.

12
Activating rinse aid inflow when 3in1 function is se-
lected
3If the 3in1 function is not selected, the rinse aid inflow is always acti-
vated.
If the 3in1 function is selected due to the use of 3in1 detergent, the
rinse aid inflow is deactivated. If the dishes then do not dry sufficiently,
you should re-activate the rinse aid inflow (see also section “Using 3in1
detergents”).
1. Press the ON/OFF button.
3If the only LED indicator illuminated is one that belongs to a pro-
gramme button, this means that this dishwashing cycle has been acti-
vated. The dishwashing cycle must be deselected:
Press function buttons 2and 3 simultaneously for approx. 2 seconds.
The LED indicators of all the programme buttons that can be selected
light up.
2. Press function buttons 2and 3 simultaneously and keep them pressed.
The LED indicators for function buttons 1 to 3 will flash.
3. Press function button 2.
The LED indicator for function button 2 will flash.
The multi-display will indicate the current setting:
4. Pressing function button 2 activates and deactivates the rinse aid dis-
pensing function.
5. Once the multi-display is indicating the required setting, press the ON/
OFF button. The setting is now saved.
0d Rinse aid inflow deactivated when 3in1 on (factory setting)
1d Rinse aid inflow activated when 3in1 on

13
In daily use
Loading cutlery and dishes
1Sponges, cleaning cloths and any other objects that can absorb water
must not be washed in the dishwasher. Plastic and Teflon-coated dishes
and pans tend to retain water droplets. These dishes and pans therefore
do not dry as well as those made of china and stainless steel.
•Before loading the dishes, you should:
–Remove the worst of the food residues.
–Soak pans with burnt-on food residues.
•When loading the dishes and cutlery, please note:
–Dishes and cutlery must not impede the rotation of the spray arms.
–Load bowls, cups, glasses, pans, etc. with the opening downwards so
that water cannot collect in them
–Dishes and items of cutlery must not lie inside one another or cover
one another
–To avoid damage to glasses, they must not touch one another
–Don’t put small items (e.g. lids) in the baskets for the dishes, but in
the cutlery basket, so that they can’t fall through the holes.
For washing in the dishwasher, the following cutlery/dishes/pots and pans
are not suitable: are of limited suitability:
•Cutlery with wooden, horn,
china or mother of pearl han-
dles
•Plastic items that are not heat
resistant
•Older cutlery with cement
that is sensitive to temperature
•Dishes or cutlery with glued
parts
•Pewter or copper items
•Lead crystal glass
•Steel items that rust
•Wooden boards/platters
•Items made from synthetic ma-
terials
•Only wash stoneware in the dishwasher if it is
specifically marked by the manufacturer as
being dishwasher-safe.
•Glazed patterns may fade if washed very fre-
quently in the dishwasher.
•Silver and aluminium parts have a tendency to
discolour during washing. Food remains, e.g.
egg white, egg yolk and mustard often cause
discoloration and staining on silver. Therefore
always clean food residues from silver immedi-
ately, if it is not to be washed straight after
use.
•Glass can become dull after a large number of
washes.

14
Loading cutlery
1Warning: Sharp knives and other items of cutlery with sharp edges
must be laid in the cutlery rack or in the upper basket to avoid the risk
of injury.
To ensure that all items of cutlery in the cutlery basket can be reached
by the water, you should:
For larger utensils, such as whisks, leave off one half of the cutlery grid.
Loading / Unloading lower basket and upper basket
To load and unload, pull out or push
in the upper and lower baskets in
the middle using the handle on the
front of the basket.
1.Place the grid insert on the cut-
lery basket
2.Place forks and spoons in the
cutlery basket's grid insert with
their handles pointing down-
wards.

15
Pots, Pans, Large Plates
Load larger and heavily soiled dishes
and pans in the lower basket.
(Max. diameter for plates 29 cm).
To make it easier to load larger dish-
es, the two plate rests on the right
in the lower basket can be folded
down.
Cups, Glasses, Coffee Service
Load smaller, fragile crockery and
long, sharp cutlery in the upper bas-
ket.
•Arrange items of crockery on and
under the folding cup racks so
that they are offset from each
other and water can reach all
items.

16
•The cup racks can be folded up
out of the way for tall crockery
items.
•Lay or hang wine and brandy
glasses in the slots in the cup
racks.
•For glasses with long stems, fold
the glass rack to the right, other-
wise fold it away to the left.
•The row of spikes on the left of
the upper basket is also in two
parts and can be folded away.
Spikes not folded away: place
glasses, mugs etc. in the upper
basket.
Spikes folded away: More room
for serving dishes.

17
Adjusting the height of the upper basket
3The height of the baskets can also be adjusted when they are loaded.
Raising / Lowering the upper bas-
ket
1. Pull out the upper basket complete-
ly.
2. Holding the upper basket by the
handle, raise it as far as it will go
and then lower it vertically.
The upper basket will latch into the
lower or the upper position.
Maximum height of dishes in the
Upper basket Lower basket
with upper basket raised 22 cm 30 cm
with upper basket lowered 24 cm 29 cm

18
Adding detergent
Detergents remove the dirt from
dishes and cutlery.
The detergent must be added before
the cycle starts.
1Only use detergent intended for do-
mestic dishwashers.
The detergent compartment is lo-
cated on the inside of the door.
1. If the lid is closed:
Press the release button.
The lid will spring open.
2. Place the detergent in the detergent
dispenser. The markings indicate the
dosing levels for powder detergents:
“20/30” corresponds to approx.
20/30 ml of detergent.
Follow the manufacturer’s instruc-
tions with regard to dosing and
storage.
3. Close the lid and press until it locks
into place.
3In the case of very heavily soiled
dishes, fill the adjoining compart-
ment (1) with additional detergent.
This detergent comes into use during the pre-wash cycle.

19
Concentrated detergents
Today’s detergents for dishwashers are almost exclusively low-alkaline
concentrated detergents with natural enzymes in tablet or powder
form.
2Using 50°C dishwashing cycles in conjunction with these concentrated
detergents reduces pollution and is good for your dishes, as these dish-
washing cycles are specially matched to the dirt-dissolving properties
of the enzymes in concentrated detergents. It is for this reason that us-
ing 50 °C dishwashing cycles in conjunction with concentrated deter-
gents can achieve the same cleaning results that can otherwise only be
achieved using 65 °C cycles.
Detergent tablets
3Detergent tablets from different manufacturers dissolve at different
rates. For this reason, some detergent tablets do not attain their full
cleaning power during short cycles. Therefore please use dishwashing
cycles with pre-wash when using detergent tablets.

20
Using 3in1 detergents
These products are detergents with a combined cleaning, rinsing and
salt function.
When the 3in1 function is activated,
–the addition of special salt and rinse aid from the respective dispenser
is prevented.
–If the salt and rinse aid dispensers are empty, this is not indicated.
3If you want to use 3in1 detergents, check whether these detergents are
suitable for your water hardness. (Follow the manufacturer’s instruc-
tions.)
If you want to use 3in1 products
1. Press the ON/OFF button.
2. Press the 3IN1 button.
The button indicator lights up: 3in1 function is selected.
Before the start of the dishwashing cycle put 3in1 detergent in the de-
tergent dispenser.
3As the rinse aid inflow is automatically switched off when the 3in1
function is activated, it may come about because of the different qual-
ity standards in the 3in1 detergent, that the dishes do not dry suffi-
ciently.
If this happens, proceed as follows (see section “Adding rinse aid”):
•Fill up the dispenser (if this is empty) with rinse aid.
•Set rinse aid dosage to “2” mechanically.
•Activate rinse aid inflow.
If you do not want to use 3in1 products any more
If you want to stop using 3in1 products, please do the following:
•Deactivate the 3in1 function.
•Fill up the dispensers for salt and rinse aid again.
•Switch the water softener to the highest setting and perform up to
three normal cycles without loading any dishes.
•Then set the water softener to the water hardness in your area.

21
Selecting the dishwashing cycle (Cycle Table)
Dishwashing-
cycle
Suitable
for:
Type of
soiling
Programme
sequence
Consumption
values1)
1) The consumption values were obtained under standardised conditions. They depend on how
full the baskets for the dishes are. Variations are therefore possible in practice.
Pre-wash
Main wash
Intermediate rinse
Final rinse
Drying
Length (minutes)
Energy (kWh)
Water (litres)
AUTOMATIC
(50° - 65°)2)
2) When using this cycle the degree of water clouding determines the amount of soiling on the
dishes. The length of the cycle and water and energy consumption can vary greatly – de-
pending upon the load and how dirty the dishes are. Depending upon the soiling, the tem-
perature of the water will be automatically adjusted to between 50°C and 65°C.
Dinner serv-
ice and
cookware
normally soiled,
dried-on food remains • •
1 to 2x
• •
90 - 110
1,00 - 1,50
12 - 24
30 MIN
(60°)3)
3) When using this cycle, only load the dishwasher half full.
Dishes, ex-
cluding
saucepans
just used, lightly to
normally soiled - • - • -
30
0,8
9
INTENSIV
CARE 70°4)
4) During the final rinse, the temperature is increased to 68° for 10 minutes to sanitize e.g. ba-
bies’ bottles, plastic chopping boards or jam jars.
Dinner serv-
ice and
cookware
heavily soiled,
dried-on food re-
mains, in particular
protein and starch
• •
2x
• •
120 - 130
1,80 - 2,00
22 - 24
ECO 50°5)
5) Test programme for Test Institutes
Dinner serv-
ice and
cookware,
temperature-
sensitive
crockery
normally soiled • • • • •
130 - 160
0,95 - 1,05
13 - 15

22
Selecting a programme
When your dishes look like this, select:
an intensive programme.
a normal or energy-saving pro-
gramme.
a short programme (e.g. 30 minute
programme).

23
Starting a dishwashing cycle
1. Check that the spray arms can turn freely.
2. Turn the water tap on fully.
3. Close the door.
4. Press the ON/OFF button.
5. Select the desired cycle.
The programme indicator comes on. The remaining time expected for
the cycle will be shown in the multi-display.
3During the dishwashing cycle, the remaining time shown in the multi-
display may be adjusted according to the size of the load, degree of
soiling, etc.
Interrupting or aborting a dishwashing cycle
Only interrupt a dishwashing cycle that is in progress if it is absolutely
necessary.
Interrupting the dishwashing programme by opening the dishwash-
er door
1Hot steam may escape when the door is opened. There is a risk of scald-
ing.
1. Open the door carefully. The dishwashing cycle will stop.
2. Close the door. The cycle will continue.
Aborting the dishwashing cycle
1. Press function buttons 2 and 3 and keep them pressed.
The LED indicators of all the programme buttons that can be selected
light up.
2. Release the function buttons. The dishwashing cycle has been can-
celled.
3. If you want to start a new cycle, check whether there is any detergent
in the dispenser.
4. Switch off using the ON/OFF button.
3Turning off the dishwasher will only interrupt a selected dishwashing
cycle, not cancel it. The cycle will recommence after turning the dish-
washer back on again.

24
Setting the Delay Timer
3With the delay timer you can delay the start of a dishwashing cycle for
between 1 and 19 hours.
1. Press the Delay Timer button repeatedly until the multi-display shows
the desired time delay, for example 12h, if the cycle is to start in
12 hours. The Delay Timer indicator is illuminated.
2. Select dishwashing cycle.
3. The time remaining to the start of the cycle is continuously displayed
(e. g. 12h, 11h, 10h, … 1h etc.).
To change the time delay:
As long as the cycle has not yet started, you can still change the setting
by pressing the DELAY TIMER button.
Cancelling the time delay:
Press the Delay Timer button repeatedly until the length of the selected
cycle appears in the multi-display. The selected dishwashing cycle will
begin immediately.
To change a dishwashing cycle
As long as the cycle has not yet started, you can still change the dish-
washing cycle. First abort the dishwashing cycle, then re-set the time
delay, lastly select the new dishwashing cycle.
Switching off the dishwasher
Do not switch off the dishwasher until the multi-display indicates “0”
for the remaining cycle time.
1. Press the ON/OFF button. All display indicators will go out.
2. Turn off the water tap.
1Carefully open the door. Hot steam may escape.
Hot dishes are sensitive to knocks. Therefore leave the dishes to cool for
about 15 minutes before removing them. You also get a better drying
result.
Removing the dishes
3It is normal for the inner door and the dispensers to be damp.
•Empty the lower basket first, then the upper basket. This way you
avoid dripping water from the upper basket onto dishes in the lower
basket.

25
Care and cleaning
1Do not use furniture care products or aggressive cleaners.
•When necessary, clean the dishwasher’s controls with a soft cloth and
clean warm water.
•Occasionally check the internal dispensers, door seal and water inlet
filter (if fitted) for dirt and clean them, if necessary.
Cleaning the filters
3The filters must be regularly checked
and cleaned. Dirty filters will spoil the
wash results.
1. Open the door and remove the lower
basket.
2. Turn the handle about ¼ of a turn
anticlockwise (A) and remove the fil-
ter system (B).
3. Grasp the grip hole on the fine filter
(1) and remove it from the micro-fil-
ter (2).
4. Clean all filters thoroughly under
running water.

26
5. Remove the flat filter (3) from the
base of the washing compartment
and clean both surfaces thoroughly.
6. Re-insert the flat filter.
7. Place the fine filter in the micro-fil-
ter and fit the two together.
8. Insert the filter system in place and
lock it by turning the handle clock-
wise as far as it will go. Ensure that
the flat filter does not protrude
above the base of the washing com-
partment.
1Under no circumstances may the dishwasher be used without its filters.
Cleaning the spray arm jets
Regularly check the jets in the spray
arms for blockages. When cleaning is
necessary, remove spray arm from the
fixture and clean jets with a pointed
object (wire or needle). Then rinse out
the spray arm using a strong jet of
water.
3Do not damage the jet opening.
Upper basket spray arm
1. To remove upper basket spray arm,
tilt it down hard.
2. Clean spray arms jets.

27
3. Place cleaned upper basket spray arm
back in position against the connect-
ing piece: press the two together
firmly, until you feel them snap into
place.
Bottom spray arm
1. To remove bottom spray arm, pull it
upwards out of its catch.
2. Clean spray arm jets.
3. Place bottom spray arm back in posi-
tion against connecting piece and
press down firmly, until you feel it
snap into place.

28
What to do if...
Remedying small malfunctions
If one of the following fault codes is displayed in the multi-display dur-
ing operation:
–Fault codeÅ10 (Problems with water inlet),
–Fault codeÅ20 (Problems with water drainage),
please have a look at the following table.
When the fault is remedied, press the button for the cycle that has
started. The cycle will continue.
With other fault codes (“Å” followed by a number):
–Abort the dishwashing cycle.
–Switch the appliance off and on again.
–Re-set the dishwashing cycle.
If the fault is displayed again, please contact the Customer Care De-
partment and inform them of the fault code.
Malfunction Possible cause Remedy
The cycle indicator for the
selected dishwashing cycle
is flashing:
fault code Å10 is dis-
played in the multi-dis-
play:
(Problems with water in-
let)
Water tap is blocked with
limescale or faulty.
Check the water tap and
have it repaired if necessary.
The tap is turned off. Turn the tap on.
The filter (where present) in
the threaded hose fitting
on the tap is blocked.
Clean the filter in the
threaded hose fitting.
Filters in the base of the
dishwasher compartment
are blocked.
Cancel the dishwashing cy-
cle (see chapter: Starting a
dishwashing cycle),
clean filters (see chapter:
Cleaning the filters),
then start the dishwashing
cycle again.
Water inlet hose
has not been correctly posi-
tioned.
Check the position of the
hose.
The cycle indicator for the
selected dishwashing cycle
is flashing,
fault code Å20 is dis-
played in the multi-dis-
play.
(Problems with water
drainage)
The sink outlet is blocked. Clean out sink outlet.
Water drain hose
has not been correctly posi-
tioned.
Check the position of the
hose.

29
Fault code Å30 is dis-
played in the multi-dis-
play.
The anti-flood system has
been triggered.
First shut off the water tap,
then switch off the appli-
ance and contact the Cus-
tomer Care Department.
The cycle is not starting.
The mains plug is not
plugged in. Plug in mains plug.
A fuse in the house’s wiring
system is defective. Replace fuse.
For dishwasher models with
a delay start timer:
A start time has been se-
lected.
If the dishes are to be
washed immediately, cancel
the delay start.
Rust spots are visible in
the dishwashing compart-
ment.
The dishwashing compart-
ment is made from rust-
free stainless steel. Rust
spots in the dishwashing
compartment are due to
rust particles from external
sources (rust particles from
water pipes, pans, cutlery,
etc.). Remove such spots
with a commercially-avail-
able stainless steel clean-
ing product.
Only wash cutlery, dishes
and pans that are suitable
for dishwasher use.
A whistling noise can be
heard when washing dish-
es.
The whistling is not a cause
for concern.
Decalcify appliance with
commercially available
agents for cleaning dish-
washers.
If the noises can still be
heard after decalcifying the
machine, use a different
brand of detergent for
washing cutlery and dishes.
Malfunction Possible cause Remedy

30
If the dishwashing results are not satisfactory
The dishes are still dirty.
•The wrong dishwashing cycle was selected.
•The dishes were loaded is such a way that the dishwashing water did
not reach all items. The baskets for the dishes must not be overload-
ed.
•The filters in the base of the washing compartment are dirty or incor-
rectly positioned.
•Good quality detergent was not used, or too little was used.
•In the case of scale deposits on the dishes: The special salt dispenser is
empty or the water softening system has been incorrectly set.
•The drain hose is incorrectly positioned.
•Pollutants from the water in the dishwasher can block the jets in the
spray arms. You have the option of removing the spray arms from
their fixture for cleaning (see section “Care and Cleaning”).
The dishes do not dry and are not shining.
•Poor quality rinse aid was used.
•The rinse aid dispenser is empty.
There are smears, streaks, milky spots or a shiny bluish coating on
glasses and dishes.
•Lower rinse aid dosage.
There are dried water drops on the glasses and dishes.
•Increase rinse aid dosage.
•The detergent may be the cause. Contact the detergent manufactur-
er's customer advice centre.
Glass corrosion
•Contact the detergent manufacturer's customer advice centre.

31
Disposal
2Packaging material
The packaging materials are environmentally friendly and can be recy-
cled. The plastic components are identified by markings, e.g. >PE<,
>PS<, etc. Please dispose of the packaging materials in the appropriate
container at the community waste disposal facilities.
2Old appliance
The symbol W on the product or on its packaging indicates that this
product may not be treated as household waste. Instead it shall be
handed over to the applicable collection point for the recycling of elec-
trical and electronic equipment. By ensuring this product is disposed of
correctly, you will help prevent potential negative consequences for the
environment and human health, which could otherwise be caused by
inappropriate waste handling of this product. For more detailed infor-
mation about recycling of this product, please contact your local city
office, your household waste disposal service or the shop where you
purchased the product.
1Warning! When your appliance has finished its working life, remove
the plug from the socket. Cut off the cable and plug and dispose of
them.
Break the door lock so that the door no longer shuts. This prevents chil-
dren from trapping themselves inside and endangering their lives.

32
Technical data
5This appliance conforms with the following EU Directives:
–73/23/EEC dated 19.02.1973 Low Voltage Directive
–89/336/EEC dated 03.05.1989 EMC Directive inclusive of Amending
Directive 92/31/EEC
–93/68/EEC dated 22.07.1993 CE Marking Directive
Capacity: 12 place settings including serving dishes
Permitted water pres-
sure: 1-10 bar (=10-100 N/cm2 = 0.1-1.0 MPa)
Electrical connection: 230 V, 10 A, also see the rating plate on the right-hand side
of the dishwasher’s interior door
Dishwasher: Free-standing appliances
Dimensions: 850 x 598 x 598 (H x W x D in mm)
Max. weight: 54 kg

33
Notes for Test Institutes
Testing in accordance with EN 60704 must be carried out with the
appliance fully loaded and using the test cycle (see “Cycle Table”).
Tests in accordance with EN 50242 must be carried out when the salt
dispenser in the water softener and the rinse aid dispenser have been
filled with salt and rinse aid respectively, and using the test cycle (see
“Cycle Table”).
Example loading arrangements:
Full load:
12 place settings
including serving dishes
Half load:
6 place settings including serving
dishes, leaving alternate positions
in the rack free
Amount of detergent
required: 5g + 25g (Type B) 20g (Type B)
Rinse aid setting: 4 (Type III) 4 (Type III)
Upper basket *)
*) If there are cup racks in place on the lefthand side or the cutlery tray is in place, re-
move them.

34
Lower basket with cutlery basket*) Cutlery basket
*) If there are cup racks in place on the lefthand side or if beer glass holders are in
place, remove them.

35
Installation and connection instructions
1Safety information for the installation
•Only transport the dishwasher in an upright position, otherwise salt
water may run out.
•Before using the dishwasher for the first time, check for any damage
caused in transport. Do not under any circumstances connect an ap-
pliance that is damaged. In the case of damage, please contact your
supplier.
•Never use the dishwasher if the mains cable, water inlet or drain hose
are damaged; or if the control panel, work top or plinth area are
damaged such that the inside of the appliance is freely accessible.
•Always plug the mains plug into a correctly installed shockproof
socket.
•Permanent connection: a permanent connection must only be in-
stalled by a trained electrician.
•Prior to using the appliance for the first time, ensure that the rated
voltage and type of supply on the rating plate match that of the sup-
ply where the appliance is to be installed. The fuse rating is also to be
found on the rating plate.
•Multi-way plugs / connectors and extension cables must not be used.
This could constitute a fire hazard through overheating.
•The dishwasher’s cable must only be replaced by the Customer Care
Department or a registered electrician.
•A water inlet hose with safety valve must only be replaced by the
Customer Care Department.

36
Installing the dishwasher
•The dishwasher must be installed on a firm floor and adjusted to en-
sure that it is stable and level in all directions.
•To compensate for unevenness in
the floor and to match the height
of the appliance to that of sur-
rounding units, extend the thread-
ed feet using a screwdriver.
•The drain hose, inlet hose and
mains cable must be laid so that
they are able to move freely within
the plinth area, and so that they
are not kinked or crushed when the
dishwasher is in position.
•The dishwasher must also be
screwed tightly to the work surface
or to the adjoining units. This is essential to ensure the dishwasher
does not tip up.

37
Free-standing appliances
1If the dishwasher is installed directly next to a cooker, a heat-insulat-
ing, non-flammable panel (laminated with aluminium foil on the side
next to the cooker) must be fitted flush with the top edge of the work
surface (depth 57.5 cm).
If the appliance is built-in under a
kitchen work surface, the worktop
supplied with the dishwasher can be
removed in the following way:
1. Unscrew the screws from the elbows
at the rear (1).
2. Push the appliance’s worktop back-
wards about 1 cm (2).
3. Lift the worktop at the front (3) and
remove it.
1If the dishwasher is later used as a free-standing appliance, the work
surface supplied with it must be re-mounted.
3The plinth on free-standing appliances is not adjustable.

38
Connecting the dishwasher
Connecting to the water supply
•The dishwasher can be connected to cold and hot water supplies up
to max. 60°C.
•The dishwasher must not be connected to open hot water appliances
or instantaneous water heaters.
Permitted water pressure
Connecting the inlet hose
1The water inlet hose must not be kinked, crushed or entangled when it
is being connected.
Connect the threaded hose fitting (ISO 228-1:2000) on the water inlet
hose to a tap with an external thread (¾ inch). The inlet hose is fitted
with either a plastic or a metal nut:
–Only tighten the nut hand tight.
Then do a visual check for water tightness. (Make sure that the tap is
not dripping.)
3So that access to the tap in the kitchen is not restricted by the use of
the dishwasher, we recommend installing an additional tap, or fitting a
T-branch to the existing tap.
If you need a longer water inlet hose than that supplied, the following
VDE-approved complete hose sets are to be used. These are available
from your local dealer.
–Hose kit “WRflex 100” (Code: 911 239 034)
–Hose kit “WRflex 200” (Code: 911 239 035)
Lowest permitted water pressure:
1 bar (=10 N/cm2 =100 kPa)
Consult your plumber if the water pres-
sure is less than 1 bar.
Highest permitted water pressure:
10 bar (=100 N/cm2 =1 MPa)
If the water pressure is greater than 10
bar, a pressure reduction valve must be
used (available from your dealer).

39
Water drainage
Drain hose
1The drain hose must not be kinked, crushed or entangled.
Connecting the drain hose:
–Maximum permitted height: 1 metre.
–Minimum required height: 40 cm above the bottom edge of the ap-
pliance.
Extension hoses
•Extension hoses are available from
your dealer or from our Customer
Care Department. To ensure that
the function of the appliance is not
impeded, the internal diameter of
extension hoses must be 19 mm.
•Extension hoses must not be laid
more than a maximum distance of
3 metres horizontally; the maxi-
mum permitted height for the con-
nection for the drain hose is then
85 cm.
Sink outlet connection
•The outlet of the drain hose (ø 19 mm) fits all commonly available
sink outlet types. The outer diameter of the sink outlet connection
must be at least 15 mm.
•The drain hose must be fixed to the sink outlet connection using the
hose clamp supplied.
Water drainage if the dishwasher is built-in at high level
If the dishwasher is installed at a high level, and the drain hose connec-
tion is less than 30 cm from the lower edge of the appliance, adapter
kit ET 111099520 must be fitted by the Customer Care Department.

40
Water drainage into sink (only possible with free-standing appli-
ances)
If you wish to hang the drain hose in a wash basin, use a detachable
hose elbow. You can obtain this from customer service by referring to
spare part number ET 646 069 190.
1. Fit the elbow to the drain hose.
2. Secure the drain hose so that it cannot slide off the edge of the wash
basin.
Pass a piece of cord through the hose elbow and fix it to the wall or the
tap.
Anti-flood system
For protection from water damage, the dishwasher is equipped with a
anti-flood system.
In the event of a fault, the safety valve in the water inlet hose immedi-
ately interrupts the supply of water to the appliance and the drain
pump is activated. In this way water can neither escape nor overflow.
The remaining water in the appliance is automatically pumped out.
Electrical connection
Details about the voltage, type of supply and the fuses required are to
be found on the rating plate. The rating plate is located on the right-
hand inner edge of the dishwasher door.
To isolate the dishwasher from the mains, pull out the mains plug.
Important:
–The plug must be accessible after the appliance has been installed.
–Following installation, live parts and insulated wiring must not be ac-
cessible to a test finger in accordance with DIN EN 60335-1.

41
Connecting systems
The water inlet hose, drain hose and the mains cable must all be con-
nected to the side of the dishwasher as there is no space for them be-
hind the appliance.
2 connection pieces 45° or
straight, outer ø 19 mm,
length 30 mm
doublevalve water-
drainage
waterinlet
water-
inlet
mains
cable
water-
drainage
mains socket mains cable

42
Guarantee Conditions
Belgium
DECLARATION OF GUARANTEE TERMS.
Our appliances are produced with the greatest of care. However, a defect may still occur. Our con-
sumer services department will repair this upon request, either during or after the guarantee peri-
od. The service life of the appliance will not, however, be reduced as a result.
This declaration of guarantee terms is based on European Union Directive 99/44/EC and the provi-
sions of the Civil Code. The statutory rights that the consumer has under this legislation are not
affected by this declaration of guarantee terms.
This declaration does not affect the vendor's statutory warranty to the end user. The appliance is
guaranteed within the context of and in adherence with the following terms:
1. In accordance with provisions laid down in paragraphs 2 to 15, we will remedy free of charge any
defect that occurs within 24 months from the date the appliance is delivered to the first end user.
These guarantee terms do not apply in the event of use for professional or equivalent purposes.
2. Performing the guarantee means that the appliance is returned to the condition it was in before
the defect occurred. Defective parts are replaced or repaired. Parts replaced free of charge become
our property.
3. So as to avoid more severe damage, the defect must be brought to our attention immediately.
4. Applying the guarantee is subject to the consumer providing proof of purchase showing the pur-
chase and/or delivery date.
5. The guarantee will not apply if damage caused to delicate parts, such as glass (vitreous ceramic),
synthetic materials and rubber, is the result of inappropriate use.
6. The guarantee cannot be called on for minor faults that do not affect the value or the overall reli-
ability of the appliance.
7. The statutory warranty does not apply when defects are caused by:
•a chemical or electrochemical reaction caused by water,
•abnormal environmental conditions in general,
•unsuitable operating conditions,
•contact with harsh substances.
8. The guarantee does not apply to defects due to transport which have occurred outside of our re-
sponsibility. Nor will the guarantee cover those caused by inadequate installation or assembly, lack
of maintenance or failure to respect the assembly instructions or directions for use.
9. Defects that result from repairs or measures carried out by people who are not qualified or expert
or defects that result from the addition of non-original accessories or spare parts are not covered
by the guarantee.
10. Appliances that are easy to transport may be delivered or sent to the consumer services depart-
ment. Home repairs are only anticipated for bulky appliances or built-in appliances.
11. If the appliances are built-in, built-under, fixed or suspended in such a way that removing and re-
placing them in the place where they are fitted takes more than half an hour, the costs that result
therefrom will be charged for. Connected damage caused by these removal and replacement oper-
ations will be the responsibility of the user.
12. If, during the guarantee period, repairing the same defect repeatedly is not conclusive, or if the re-
pair costs are considered disproportionate, in agreement with the consumer, the defective appli-
ance may be replaced with another appliance of the same value.
In this event, we reserve the right to ask for a financial contribution calculated according to the
length of time it has been used.
13. A repair under guarantee does not mean that the normal guarantee period will be extended nor
that a new guarantee period begins.
14. We give a twelve month guarantee for repairs, limited to the same defect.
15. Except in the event where liability is legally imposed, this declaration of guarantee terms excludes
any compensation for damage outside the appliance for which the consumer wishes to assert his
rights. In the event of legally admitted liability, compensation will not exceed the purchase price
paid for the appliance.
These guarantee terms are only valid for appliances purchased and used in Belgium. For exported
appliances, the user must first make sure that they satisfy the technical conditions (e.g.: voltage,
frequency, installation instructions, type of gas, etc.) for the country concerned and that they can

43
withstand the local climatic and environmental conditions. For appliances purchased abroad, the
user must first ensure that they meet the qualifications required in Belgium. Non-essential or re-
quested adjustments are not covered by the guarantee and are not possible in all cases.
Our consumer services department is always at your disposal, even after the guarantee period has
expired.
Address for our consumer services department:
ELECTROLUX HOME PRODUCTS BELGIUM
Bergensesteenweg, 719 - 1502 LEMBEEK
Tel.: 02.363.04.44

44
Customer Service Centres
Belgium
Tel.: Fax.:
Electrolux Home Products Belgium
ELECTROLUX SERVICE
Bergensesteenweg 719
1502 Lembeek
E-mail:
consumer.services@electrolux.be
Consumer services 02/363.04.44 02/363.04.00
02/363.04.60

45

46

47
Service
In the event of technical faults, please first check whether you can
remedy the problem yourself with the help of the operating instruc-
tions (section “What to do if…”).
If you were not able to remedy the problem yourself, please contact the
Customer Care Department or one of our service partners.
In order to be able to assist you
quickly, we require the following
information:
–Model description
–Product number (PNC)
–Serial number (S No.)
(for numbers see rating plate)
–Type of fault
–Any error messages displayed by
the appliance
So that you have the necessary reference numbers from your appliance
at hand, we recommend that you write them in here:
Model description: .....................................
PNC: .....................................
S No: .....................................

From the Electrolux Group. The world´s No.1 choice.
The Electrolux Group is the world´s largest producer of powered appliances for kitchen, cleaning and outdoor
use. More than 55 million Electrolux Group products (such as refrigerators, cookers, washing machines,
vacuum cleaners, chain saws and lawn mowers) are sold each year to a value of approx. USD 14 billion in more
than 150 countries around the world.
AEG Hausgeräte GmbH
Postfach 1036
D-90327 Nürnberg
http://www.aeg.hausgeraete.de
© Copyright by AEG
822 612 372-00-220305-03
Subject to change without notice