Alpine Cde 9842 Users Manual OM 68 04123Z36 A COVER
CDE-9842 to the manual 6d6887ad-e8a2-4c70-8956-a964a6e8d11c
2015-02-05
: Alpine Alpine-Cde-9842-Users-Manual-355895 alpine-cde-9842-users-manual-355895 alpine pdf
Open the PDF directly: View PDF
.
Page Count: 27
- Owners Manual
- Installation and Connections
- Warranty

EN
FR
ES
R
Designed by ALPINE Japan
Printed in China (Y)
68-04123Z36-A
• OWNER'S MANUAL
Please read before using this equipment.
• MODE D'EMPLOI
Veuillez lire avant d’utiliser cet appareil.
• MANUAL DE OPERACIÓN
Léalo antes de utilizar este equipo.
MP3 CD Receiver
CDE-9846
FM/AM CD Receiver
CDE-9842
ALPINE ELECTRONICS MARKETING, INC.
1-1-8 Nishi Gotanda,
Shinagawa-ku,
Tokyo 141-0031, Japan
Phone 03-5496-8231
ALPINE ELECTRONICS OF AMERICA, INC.
19145 Gramercy Place, Torrance,
California 90501, U.S.A.
Phone 1-800-ALPINE-1 (1-800-257-4631)
ALPINE ELECTRONICS OF CANADA, INC.
777 Supertest Road, Toronto,
Ontario M3J 2M9, Canada
Phone 1-800-ALPINE-1 (1-800-257-4631)
ALPINE ITALIA S.p.A.
Viale C. Colombo 8, 20090 Trezzano
Sul Naviglio (MI), Italy
Phone 02-484781
ALPINE ELECTRONICS DE ESPAÑA, S.A.
Portal de Gamarra 36, Pabellón, 32
01013 Vitoria (Alava)-APDO 133, Spain
Phone 945-283588
ALPINE ELECTRONICS (BENELUX) GmbH
Leuvensesteenweg 510-B6,
1930 Zaventem, Belgium
Phone 02-725-13 15
ALPINE ELECTRONICS OF AUSTRALIA PTY. LTD.
161-165 Princes Highway, Hallam
Victoria 3803, Australia
Phone 03-8787-1200
ALPINE ELECTRONICS GmbH
Frankfurter Ring 117, 80807 München, Germany
Phone 089-32 42 640
ALPINE ELECTRONICS OF U.K. LTD.
Alpine House
Fletchamstead Highway, Coventry CV4 9TW, U.K.
Phone 0870-33 33 763
ALPINE ELECTRONICS FRANCE S.A.R.L.
(RCS PONTOISE B 338 101 280)
98, Rue de la Belle Etoile, Z.I. Paris Nord Il,
B.P. 50016, 95945 Roissy Charles de Gaulle
Cedex, France
Phone 01-48638989
Dalian Dongtai Colour Printing Technology Co., Ltd
No.24 Liaohexisan Road, Dalian Economic&Technical
Development Zone, China

1-EN
ENGLISH
Contents
Operating Instructions
WARNING
WARNING .................................................. 2
CAUTION ................................................... 2
PRECAUTIONS ......................................... 2
Getting Started
Turning Power On and Off ............................... 5
Detaching and Attaching the Front Panel ......... 5
Initial System Start-Up ..................................... 5
Adjusting Volume ............................................. 5
Lowering Volume Quickly ................................ 5
Radio
Changing the Radio Frequencies for each
Country (CDE-9846 only) ............................. 6
Listening to Radio ............................................. 6
Manual Storing of Station Presets .................... 6
Automatic Memory of Station Presets .............. 7
Tuning to Preset Stations .................................. 7
CD/MP3
Playback ............................................................ 8
Repeat Play ....................................................... 9
M.I.X. (Random Play) ...................................... 9
Scanning Programs ........................................... 9
Searching CD Text (CDE-9846 only) ............... 9
File/Folder Name Search (concerning MP3)
(CDE-9846 only) ......................................... 10
Quick Search (CDE-9846 only) ...................... 10
About MP3 (CDE-9846 only)......................... 10
Sound Setting
Adjusting Bass/Treble/Balance (Between Left
and Right)/Fader (Between Front and Rear)/
Defeat .......................................................... 12
Setting the Bass Control ................................. 12
Setting the Treble Control ............................... 13
Turning Loudness On/Off ............................... 13
Other Functions
Displaying the Title/Text................................. 14
Titling Discs/Radio Stations ........................... 15
Erasing Disc Title/Radio Station Title ............ 15
Displaying Time .............................................. 15
Setting Time .................................................... 15
SETUP
Sound Customizing
Subwoofer On and Off .................................... 16
Visual Customizing (CDE-9846 only)
Dimmer Control (CDE-9846 only) .................. 16
Scroll Type Setting (CDE-9846 only) ............. 16
Scroll Setting (CDE-9846 only) ..................... 16
MP3 (CDE-9846 only)
Playing MP3 Data (CDE-9846 only) .............. 17
External Device
Connecting to an External Amplifier .............. 17
Information
In Case of Difficulty ....................................... 18
Specifications .................................................. 19
Installation and Connections
Warning ........................................................... 20
Caution ............................................................ 20
Precautions ...................................................... 20
Installation ...................................................... 21
Connections .................................................... 22
LIMITED WARRANTY

2-EN
WARNING
WARNING
This symbol means important instructions. Failure
to heed them can result in serious injury or death.
DO NOT OPERATE ANY FUNCTION THAT TAKES YOUR
ATTENTION AWAY FROM SAFELY DRIVING YOUR
VEHICLE.
Any function that requires your prolonged attention should only
be performed after coming to a complete stop. Always stop the
vehicle in a safe location before performing these functions.
Failure to do so may result in an accident.
KEEP THE VOLUME AT A LEVEL WHERE YOU CAN STILL
HEAR OUTSIDE NOISE WHILE DRIVING.
Failure to do so may result in an accident.
MINIMIZE DISPLAY VIEWING WHILE DRIVING.
Viewing the display may distract the driver from looking ahead of
the vehicle and cause an accident.
DO NOT DISASSEMBLE OR ALTER.
Doing so may result in an accident, fire or electric shock.
USE ONLY IN CARS WITH A 12 VOLT NEGATIVE GROUND.
(Check with your dealer if you are not sure.) Failure to do so may
result in fire, etc.
KEEP SMALL OBJECTS SUCH AS BATTERIES OUT OF THE
REACH OF CHILDREN.
Swallowing them may result in serious injury. If swallowed,
consult a physician immediately.
USE THE CORRECT AMPERE RATING WHEN REPLACING
FUSES.
Failure to do so may result in fire or electric shock.
DO NOT BLOCK VENTS OR RADIATOR PANELS.
Doing so may cause heat to build up inside and may result in fire.
USE THIS PRODUCT FOR MOBILE 12V APPLICATIONS.
Use for other than its designed application may result in fire,
electric shock or other injury.
DO NOT PLACE HANDS, FINGERS OR FOREIGN OBJECTS
IN INSERTION SLOTS OR GAPS.
Doing so may result in personal injury or damage to the product.
CAUTION
This symbol means important instructions. Failure
to heed them can result in injury or material
property damage.
HALT USE IMMEDIATELY IF A PROBLEM APPEARS.
Failure to do so may cause personal injury or damage to the
product. Return it to your authorized Alpine dealer or the nearest
Alpine Service Center for repairing.
PRECAUTIONS
Product Cleaning
Use a soft dry cloth for periodic cleaning of the product. For
more severe stains, please dampen the cloth with water only.
Anything else has the chance of dissolving the paint or damaging
the plastic.
Temperature
Be sure the temperature inside the vehicle is between +60°C
(+140°F) and –10°C (+14°F) before turning your unit on.
Moisture Condensation
You may notice the CD playback sound wavering due to
condensation. If this happens, remove the disc from the player
and wait about an hour for the moisture to evaporate.
Damaged Disc
Do not attempt to play cracked, warped, or damaged discs.
Playing a bad disc could severely damage the playback
mechanism.
Maintenance
If you have problems, do not attempt to repair the unit yourself.
Return it to your Alpine dealer or the nearest Alpine Service
Station for servicing.
Operating Instructions

3-EN
Installation Location
Make sure the CDE-9846/CDE-9842 will not be installed in a
location subjected to:
• Direct sun and heat
• High humidity and water
• Excessive dust
• Excessive vibrations
Correct Handling
Do not drop the disc while handling. Hold the disc so you will
not leave fingerprints on the surface. Do not affix tape, paper, or
gummed labels to the disc. Do not write on the disc.
Disc Cleaning
Fingerprints, dust, or soil on the surface of the disc could cause
the CD player to skip. For routine cleaning, wipe the playing
surface with a clean, soft cloth from the center of the disc to the
outer edge. If the surface is heavily soiled, dampen a clean, soft
cloth in a solution of mild neutral detergent before cleaning the
disc.
Disc Accessories
There are various accessories available on the market for
protecting the disc surface and improving sound quality.
However, most of them will influence the thickness and/or
diameter of the disc. Using such accessories can cause the disc to
be out of standard specifications and may create operational
problems. We recommend not using these accessories on discs
played in Alpine CD players.
PRECAUTIONS
Never Attempt the Following
Do not grip or pull out the disc while it is being pulled back into
the player by the automatic reloading mechanism.
Do not attempt to insert a disc into the unit when the unit power
is off.
Inserting Discs
Your player accepts only one disc at a time for playback. Do not
attempt to load more than one disc.
Make sure the label side is facing up when you insert the disc.
"ERROR" will be displayed on your player if you insert a disc
incorrectly. If "ERROR" continues to be displayed even though
the disc has been inserted correctly, push the RESET switch with
a pointed object such as a ballpoint pen.
Playing a disc while driving on a very bumpy road may result in
skips, but this will not scratch the disc or damage the player.
New Discs
As a protective measure to prevent the CD from jamming,
"ERROR" will be displayed if discs with irregular surface are
inserted or inserted incorrectly. When a new disc is inserted into
the player and ejected after initial loading, using your finger, feel
around the inside of the center hole and outside edge of the disc.
If you feel any small bumps or irregularities, this could inhibit
proper loading of the disc. To remove the bumps, rub the inside
edge of the hole and outside edge of the disc with a ballpoint pen
or other such instrument, then insert the disc again.
Irregular Shaped Discs
Be sure to use round shape discs only for this unit and never use
any special shape discs.
Use of special shape discs may cause damage to the mechanism.
Center Hole
Bumps
Center Hole New
Disc
Outside
(Bumps)
CORRECT
INCORRECT CORRECT
Disc StabilizerTransparent Sheet
Continued

4-EN
On handling Compact Discs (CD/CD-R/CD-RW)
• Do not touch the surface.
• Do not expose the disc to direct sunlight.
• Do not affix stickers or labels.
• Clean the disc when it is dusty.
• Make sure that there are no bumps around the disc.
• Do not use commercially available disc accessories.
Do not leave the disc in the car or the unit for a long
time. Never expose the disc to direct sunlight. Heat
and humidity may damage the CD and you may not be
able to play it again.
To customers using CD-R/CD-RW
• If a CD-R/CD-RW cannot be played back, make sure the last
recording session was closed (finalized).
• Finalize the CD-R/CD-RW if necessary, and attempt playback
again.
About media that can be played.
The following table shows which discs can be played on which
models.
CD CD-TEXT MP3
CDE-9846 \\ \
CDE-9842 \
Use only compact discs with the label side showing the CD logo
marks below.
(CDE-9846 only)
If you use unspecified compact discs, correct performance cannot
be guaranteed.
You can play CD-Rs (CD-Recordable)/CD-RWs (CD-
ReWritable) which have been recorded only on audio devices.
You can also play CD-Rs/CD-RWs containing MP3 formatted
audio files.
• Some of the following CDs may not play on this unit:
Flawed CDs, CDs with fingerprints, CDs exposed to extreme
temperatures or sunlight (e.g., left in the car or this unit), CDs
recorded under unstable conditions, CDs on which a
recording failed or a re-recording was attempted, copy-
protected CDs which do not conform to the audio CD
industry standard.
• Use discs with MP3 files written in a format compatible with
this unit. For details, see pages 10-11.
•“MPEG Layer-3 audio coding technology licensed from
Fraunhofer llS and Thomson”
•“Supply of this product only conveys a license for private, non-
commercial use and does not convey a license nor imply any right
to use this product in any commercial (i.e. revenue-generation)
real time broadcasting (terrestrial, satellite, cable and/or any
other media), broadcasting/streaming via internet, intranets and/
or other networks or in other electronic content distribution
systems, such as pay-audio or audio-on-demand applications. An
independent license for such use is required. For details, please
visit http://www. mp3licensing.com.”

5-EN
Getting Started
CDE-9846
CDE-9842
Turning Power On and Off
Press SOURCE/POWER to turn on the unit.
• The unit can be turned on by pressing any other button except eject
cand TITLE/ .
Press and hold SOURCE/POWER for at least 2
seconds to turn off the unit.
• The first time power is turned on, the volume will start from level 12.
Detaching and Attaching the Front Panel
Detaching
1Turn off the unit power.
2Press (Release) at the lower left side until the
front panel pops out.
3Grasp the left side of the front panel and pull it out.
• The front panel may become hot in normal usage (especially the
connector terminals on the back of the front panel). This is not a
malfunction.
• To protect the front panel, place it in the supplied carrying case.
Attaching
1Insert the right side of the front panel into the main
unit. Align the groove on the front panel with the
projections on the main unit.
2Push the left side of the front panel until it locks
firmly into the main unit.
2
1
1
• Before attaching the front panel, make sure that there is no dirt or
dust on the connector terminals and no foreign object between the
front panel and the main unit.
• Attach the front panel carefully, holding the sides of the front panel
to avoid pushing buttons by mistake.
Initial System Start-Up
Be sure to press the RESET switch when using the unit for the first
time, after changing the car battery, etc.
1Turn off the unit power.
2Remove the detachable front panel.
3Press RESET with a ballpoint pen or similar
pointed object.
1
Adjusting Volume
Turn the Rotary encoder (CDE-9846 only) or press 44
44
4
and 33
33
3 (CDE-9842 only) until the desired sound is
obtained.
Lowering Volume Quickly
Activating the Audio Mute function will instantly lower the volume
level by 20 dB.
Press MUTE/SETUP to activate the MUTE mode.
The audio level will decrease by about 20 dB.
Pressing MUTE/SETUP again will bring the audio
back to its previous level.
SOURCE/POWER
Rotary encoder
SOURCE/POWER
3
RESET switch
MUTE/SETUP
MUTE/SETUP
4

6-EN
Radio
CDE-9846
CDE-9842
Changing the Radio Frequencies for each
Country (CDE-9846 only)
For customers not living in North America, change the radio
frequencies as follows.
1Press and hold MUTE/SETUP for at least 2
seconds to select the SETUP mode.
2Select the “AREA” mode by pressing g or f.
3Choose either AREA 1 or AREA 2 by pressing
BAND.
AREA 1: Radio frequencies for North America
AREA 2: Other Radio frequencies
4Pressing and holding MUTE/SETUP for at least 2
seconds will return to normal mode.
• The stored radio stations will be cleared every time you change the
setting.
Listening to Radio
1Press SOURCE/POWER until a radio frequency
appears in the display.
2Press BAND repeatedly until the desired radio
band is displayed.
F1 (FM1) → F2 (FM2) → AM → F1 (FM1)
3Press TUNE/A.ME to select the tuning mode.
DX SEEK (Distance mode) → SEEK (Local mode) →
OFF (Manual mode) → DX SEEK
• The initial mode is Distance mode.
Distance mode:
Both strong and weak stations will be automatically tuned in
(Automatic Seek Tuning).
Local mode:
Only strong stations will be automatically tuned in (Automatic
Seek Tuning).
Manual mode:
The frequency is manually tuned in steps (Manual tuning).
4Press g or f to tune in the desired station.
Holding down g or f will change the frequency
continuously.
• The ST indicator appears on the display when a stereo FM station
is tuned in.
Manual Storing of Station Presets
1Select the radio band and tune in a desired radio
station you wish to store in the preset memory.
2Press and hold, for at least 2 seconds, any one of
the preset buttons (1 through 6) that you want
to store the station on.
The selected station is stored.
The display shows the band, preset number and station
frequency memorized.
• A total of 18 stations can be stored in the preset memory (6 stations
for each band; FM1, FM2 and AM).
• If you store a station in a preset memory which already has a
station, the current station will be cleared and replaced with the
new station.
SOURCE/POWER BAND
TUNE/A.ME
g f
Preset buttons
(1 through 6)
SOURCE/POWER BAND
TUNE/A.ME
Preset buttons
(1 through 6)
MUTE/SETUP
g f

7-EN
Automatic Memory of Station Presets
1Press BAND repeatedly until the desired radio
band is displayed.
2Press and hold TUNE/A.ME for at least 2 seconds.
The frequency on the display continues to change while
the automatic memory is in progress. The tuner will
automatically seek and store 6 strong stations in the
selected band. They will be stored into buttons 1 to 6 in
order of signal strength.
When the automatic memory has been completed, the
tuner goes to the station stored in preset location No.1.
• If no stations are stored, the tuner will return to the original station
you were listening to before the auto memory procedure began.
Tuning to Preset Stations
1Press BAND repeatedly until the desired band is
displayed.
2Press any one of the station preset buttons (1
through 6) that has your desired radio station in
memory.
The display shows the band, preset number and
frequency of the station selected.

8-EN
CD/MP3
CDE-9846
CDE-9842
Playback
The following table shows which discs can be played on which
models.
CD CD-TEXT MP3
CDE-9846 \\\
CDE-9842 \
1Insert a disc with the label side facing up.
The disc will be pulled into the unit automatically.
When a disc is already inserted, press SOURCE/POWER
to switch to the CD mode.
The mode will change every time the button is pressed.
TUNER → CD → TUNER
2CDE-9846:
While playing back MP3, press 19 or 8 2 to select
the desired folder.
Pressing and holding 1 9 or 8 2 will change folders
continuously.
MP3 F01 T03
Folder number
display
File number
display
3Press g or f to select the desired track (file).
Returning to the beginning of the current track (file):
Press g.
Fast backward:
Press and hold g.
Advancing to the beginning of the next track (file):
Press f.
Fast forward:
Press and hold f.
4To pause playback, press -/J.
Pressing -/J again will resume playback.
5To eject the disc, press c.
• Do not remove a CD during its eject cycle. Do not load more than
one disc at a time. A malfunction may result from doing either.
• If the CD does not eject, press and hold c for at least 2 seconds.
CDE-9846 (compatible with MP3):
•
The CD-player can play discs containing audio data and MP3 data.
• The track display for MP3 data playback is the file numbers
recorded on the disc.
MP3 Play Display
The folder number and file number will be displayed as described
below.
CDE-9846:
• If the folder number or file number are three digits, “F” or “T” is
not displayed.
• Press TITLE/ to switch the display. Please see “Displaying the
Title/Text” (page 14) for information about display switching.
-/J
SOURCE/
POWER
g f
c
TITLE/
-/Jg f
c
TITLE/
6
4 5
19
8 2
Rotary encoder
6
4 5
3
SOURCE/POWER

9-EN
Scanning Programs
Press 6to activate the Scan mode.
The first 10 seconds of each track (file) will be played back in
succession.
To stop scanning, press 6again and deactivate the Scan
mode.
Searching CD Text (CDE-9846 only)
Tracks can be searched and played by using the CD text on the disc.
In the case of discs that do not support text, searches can be made by
using the track numbers.
1Press 3during play.
This will set the search mode.
2Turn the Rotary encoder to select the desired
track, then press the Rotary encoder.
This will play the selected track.
• Press and hold 3 for at least 2 seconds in the search mode to
cancel. Or, the search mode will be canceled when an operation
has not been performed in 10 seconds.
• CD text search cannot be made during M.I.X. play.
Repeat Play
Press 4 to play back repeatedly the track being
played.
The track (file) will be played repeatedly.
Press 4 again and select OFF to deactivate repeat play.
CD mode :
RPT : Only a track is repeatedly played back
↓
(off)
MP3 mode (CDE-9846 only):
RPT : Only a file is repeatedly played back
↓
RPT :
Only files in a folder are repeatedly
played back
↓
(off)
M.I.X. (Random Play)
Press 5 in the play or pause mode.
The tracks (files) on the disc will be played back in random
sequence.
To cancel M.I.X. play, press 5 again.
CD mode :
↓
M.I.X. : The tracks are played back in
random sequence.
↓
(off)
MP3 mode (CDE-9846 only):
↓
M.I.X.: Only files in a folder are played back in
random sequence.
↓
M.I.X.: The files are played back in random
sequence.
↓
(off)

10-EN
About MP3 (CDE-9846 only)
CAUTION
Except for private use, duplicating audio data (including MP3
data) or distributing, transferring, or copying it, whether for free
or for a fee, without permission of the copyright holder is strictly
prohibited by the Copyright Act and by international treaty.
What is MP3?
MP3, whose official name is “MPEG-1 Audio Layer 3,” is a
compression standard prescribed by the ISO, the International
Standardization Organization and MPEG which is a joint
activity institution of the IEC.
MP3 files contain compressed audio data. MP3 encoding is
capable of compressing audio data at extremely high ratios,
reducing the size of music files to as much as one-tenth their
original size. This is achieved while still maintaining near CD
quality. The MP3 format realizes such high compression ratios
by eliminating the sounds that are either inaudible to the
human ear or masked by other sounds.
Method for creating MP3 files
Audio data is compressed by using MP3 specified software.
For details on creating MP3 files, refer to the user's manual for
that software.
MP3 files that can be played back by this device have the file
extension “mp3”. Files with no extension cannot be played
back.
Supported playback sampling rates and bit rates
MP3
Sampling rates: 48 kHz, 44.1 kHz, 32 kHz, 24 kHz, 22.05 kHz,
16 kHz, 12 kHz, 11.025 kHz, 8 kHz
Bit rates: 8 - 320 kbps
Note that for sampling rates, this device’s frame display (page
14) may not display correctly.
This device may not play back correctly depending on
sampling rates.
ID3 tags
This device supports ID3 tag v1 and v2.
If tag data is in an MP3 file, this device can display the title (track
title), artist name, and album name ID3 tag data.
This device can only display single-byte alphanumeric
characters (up to 30 for ID3 tags) and the underscore. For
non-supported characters, “NO SUPRT” is displayed.
The tag information may not be correctly displayed,
depending on the contents.
Producing MP3 discs
MP3 files are prepared, then written to a CD-R or CD-RW
using CD-R writing software. A disc can hold up to 510 files/
folders (including Root Folders). However, the maximum
number of folders is 255.
Media supported
The media that this device can play back are CD-ROMs, CD-
Rs, and CD-RWs.
File/Folder Name Search (concerning MP3)
(CDE-9846 only)
You can display and search for the folder and file name while
listening to the file currently being played back.
1Press 3 to select File Name Search mode or
Folder Name Search mode in MP3 mode.
File Name Search mode
2Press 19 or 82 to select another Folder.
3Select the desired file by turning the Rotary
encoder within 10 seconds.
4Press the Rotary encoder to play back the
selected file.
• File Name Search mode is canceled by pressing and holding 3
for at least 2 seconds.
• While in File Name Search mode, press 3to switch to Folder
Name Search mode.
• File Name search cannot be made during M.I.X. play.
Folder Name Search mode
2Turn the Rotary encoder within 10 seconds to
select the desired folder.
3Press the Rotary encoder to play back the first
file in the selected folder.
• Search mode is canceled by pressing and holding 3 for at least 2
seconds in Folder Name Search mode.
• While in Folder Name Search mode, press 3to switch to File
Name Search mode.
• “NO FILE” is displayed for 2 seconds if the folder that is selected
by the Folder Name Search mode contains no files.
• “ROOT” is displayed for the root folder which does not have
folder name.
• Folder Name search cannot be made during M.I.X. play.
Quick Search (CDE-9846 only)
You can search for tracks (files).
1Press and hold 3 for at least 2 seconds in the
CD/MP3 mode to activate Quick Search mode.
2Turn the Rotary encoder within 10 seconds to
select a desired track (file).
The selected track is played back immediately.
• Search mode is canceled by pressing and holding 3 for at least 2
seconds in Quick Search mode.

11-EN
Terminology
Bit rate
This is the “sound” compression rate specified for encoding. The higher
the bit rate, the higher the sound quality, but also the larger the files.
Sampling rate
This value shows how many times per second the data is sampled
(recorded). For example, music CDs use a sampling rate of 44.1
kHz, so the sound is sampled (recorded) 44,100 times per second.
The higher the sampling rate, the higher the sound quality, but also
the larger the volume of data.
Encoding
Converting music CDs, WAVE (AIFF) files, and other sound files
into the specified audio compression format.
Tag
Song information such as track titles, artist names, album names,
etc., written into MP3 files.
MP3: ID3 tag
Root folder
The root folder is found at the top of the file system. The root folder
contains all folders and files.
Corresponding File Systems
This device supports discs formatted with ISO9660 Level 1 or Level 2.
Under the ISO9660 standard, there are some restrictions to
remember.
The maximum nested folder depth is 8 (including the root
directory). The number of file/folder name characters is
limited.
Valid characters for folder/file names are letters A-Z (all
caps), numbers 0-9, and ‘_’ (underscore).
This device also can play back discs in Joliet, Romeo, etc.,
and other standards that conform to ISO9660. However,
sometimes the file names, folder names, etc., are not
displayed correctly.
Formats supported
This device supports CD-ROM XA, Mixed Mode CD,
Enhanced CD (CD-Extra) and Multi-Session.
This device cannot correctly play back discs recorded with
Track At Once or packet writing.
Order of files
The unit plays the files in the order that the writing software
writes them. Therefore, the playing order may not be the same
as the order you input. The playback order of the folders and
files is shown in the illustration. The folder and file playback
order may differ from the folder and file number indicated in
the display.
21
3
4
6
5
2
3
4
5
7
1
6
MP3 FileFolder
Root folder

12-EN
Sound Setting
CDE-9846
CDE-9842
Adjusting Bass/Treble/Balance (Between Left
and Right)/Fader (Between Front and Rear)/
Defeat
1Press the Rotary encoder (MODE) (CDE-9846
only) or press MODE (CDE-9842 only) repeatedly
to choose the desired mode.
Each press changes the mode as follows:
BASS LV → TRE LV → SUBW*→ BALANCE → FADER →
DEFT → VOLUME → BASS LV
Bass level : -7 ~ +10
Treble level : -7 ~ +7
Subwoofer : 0 ~ +15
Balance : L15 ~ R15
Fader : R15 ~ F15
Defeat : ON/OFF
Volume : 0 ~ 35
• If the Rotary encoder is not pressed within 5 seconds after
selecting the BASS LV, TRE LV, BALANCE, FADER, DEFT or
SUBW mode, the unit automatically returns to normal mode.
* When the subwoofer mode is set to OFF, its level cannot be
adjusted.
2Turn the Rotary encoder (MODE) (CDE-9846
only) or press 44
44
4 and 33
33
3 (CDE-9842 only) until the
desired sound is obtained in each mode.
By setting Defeat ON, previously adjusted settings of
Bass level and Treble level will return to the factory
defaults.
Setting the Bass Control
You can change the bass frequency emphasis to create your own tonal
preference.
1Press BASS C. (CDE-9846 only) or press CENT.f.
(CDE-9842 only) to select the Bass (bass center
frequency) Control mode.
CDE-9846:
BASS LV ↔ normal
CDE-9842:
BASS LV → TRE LV → normal mode → BASS LV
2-1 Setting the bass center frequency:
Press g or f to select the desired bass center
frequency.
60Hz ↔ 80Hz ↔ 100Hz ↔ 120Hz ↔ 60Hz
The displayed bass frequency is emphasized.
2-2 Setting the bass band width (Q-Factor):
Press BAND to select the desired bass band
width.
Change the boosted bass band width to wide or narrow. A
wide setting will boost a wide range of frequencies above
and below the center frequency. A narrower setting will
boost only frequencies near the center frequency.
2-3 Setting the bass level:
Turn the Rotary encoder (CDE-9846 only) or
press 44
44
4 and 33
33
3 (CDE-9842 only) to select the
desired bass level (–7~+10).
You can emphasize or weaken the bass frequency.
• If no operation is performed within 15 seconds, the bass control
setting will be turned off automatically.
• The bass level settings will be individually memorized for each
source (FM, AM, CD, etc.) until the setting is changed. The bass
frequency and bass band width settings adjusted for one source are
effective for all other sources (FM, AM, CD etc.).
• This function is inoperable when DEFT is set to ON.
Rotary encoder
(MODE) BAND
g f
BAND
g f
BASS C.
TRE.C.
CENT.f.
MODE 4
3
......................................
→ 1 → 2 → 3 → 4
(Narrow)←→(Wide)

13-EN
Setting the Treble Control
You can change the Treble Frequency emphasis to create your own
tonal preference.
1Press TRE.C. (CDE-9846 only) or press CENT.f.
(CDE-9842 only) to select the Treble (treble center
frequency) Control mode.
CDE-9846:
TRE LV ↔ normal mode
CDE-9842:
BASS LV → TRE LV → normal mode → BASS LV
2-1 Setting the treble Center frequency:
Press g or f to select the desired treble
center frequency.
7.5kHz ↔ 10.0kHz ↔ 12.5kHz ↔ 15.0kHz
The displayed Treble frequency is emphasized.
2-2 Setting the treble level:
Turn the Rotary encoder (CDE-9846 only) or
press 44
44
4 and 33
33
3 (CDE-9842 only) to select the
desired treble level (–7~+7).
You can emphasize the treble frequency.
• If no operation is performed within 15 seconds, the treble control
setting will be turned off automatically.
• The treble level settings will be individually memorized for each
source (FM, AM, CD, etc.) until the setting is changed. The Treble
frequency settings adjusted for one source are effective for all other
sources (FM, AM, CD, etc.).
• This function is inoperable when DEFT is set to ON.
Turning Loudness On/Off
Loudness introduces a special low- and high-frequency emphasis at
low listening levels. This compensates for the ear's decreased
sensitivity to bass and treble sound.
Press and hold the Rotary encoder (CDE-9846 only)
or press and hold MODE (CDE-9842 only) for at least
2 seconds to activate or deactivate the loudness mode.
The display shows “LD” when the loudness mode is activated.

14-EN
Press TITLE/ .
The display will change every time the button is pressed.
The display in Radio mode:
FREQUENCY → CLOCK → TITLE → FREQUENCY
The display in CD mode:
CDE-9846
TRACK NO./ELAPSED TIME → TRACK NO./CLOCK →
TEXT (DISC NAME)*1→ TEXT (TRACK NAME)*1→ TITLE →
TRACK NO./ELAPSED TIME
CDE-9842
TRACK NO./ELAPSED TIME → TRACK NO./CLOCK → TITLE
→ TRACK NO./ELAPSED TIME
The display in MP3 mode:
CDE-9846
FILE NO./ELAPSED TIME → FOLDER NO./FILE NO. →
FILE NO./CLOCK → FOLDER NAME*4→ FILE NAME →
ARTIST NAME*2→ ALBUM NAME*2→ TRACK NAME*2→
FRAME*3→ FILE NO./ELAPSED TIME
*1Displayed during playback of a disc with CD Text.
“NO TEXT” will be displayed when the CD contains no Text data.
*2ID3 tag
If an MP3 file contains ID3 tag information, all the ID3 tag
information is displayed (e.g., track name, artist name, and album
name). All other tag data is ignored.
“NO DATA” will be displayed when an MP3 file contains no ID3
tag information.
*3The recording sampling rate and bit rate of the MP3 file are
displayed. The VBR (Variable Bit rate) file displays the average bit
rate.
*4“ROOT” is displayed for the folder name of the root folder which
does not have folder name.
About the indicator display
When displaying Title/Text, the following indicators are lit
according to the mode.
*1Tag information.
*2Apply only to the CDE-9846.
Other Functions
CDE-9846
CDE-9842
Displaying the Title/Text
The following table shows which discs can be played on which
models.
CD CD-TEXT MP3
CDE-9846 \\\
CDE-9842 \
It is possible to display the CD title if the title has been previously
inputted (“Titling Discs” page 15). Text information, such as the disc
name and the track name, will be displayed if playing a CD text
compatible disc. It is also possible to display the folder name, the file
name, and the tag, etc., while playing MP3 files.
-/J
g f TITLE/
Rotary encoder
-/Jg f TITLE/
MODE
Indicator/
Mode
CD Mode
While displaying
Title
—
—
—
While displaying
Text
*2
(Disc Name)
While displaying
Text
*2
(Track Name)
MP3 Mode
—
While displaying
Folder Name*2
While displaying
File Name*2
While displaying
Artist Name*1/*2
While displaying
Album Name*1/*2
While displaying
Track Name*1/*2
TUNER MODE
—
—
—
—
—
While displaying
Title
4
3

15-EN
Erasing Disc Title/Radio Station Title
1Press TITLE/to select the Title Display. Then,
press again and hold for at least 2 seconds.
2Press and hold -/Jfor at least 2 seconds.
The title in the display will blink.
3Press g or f repeatedly until the title you
want to erase is displayed.
4Press and hold -/J for at least 2 seconds to erase
the title displayed.
5Press TITLE/ to cancel the title erasing mode.
• You cannot erase CD-TEXT.
• “NO DATA” is displayed for 2 seconds if the title is not input in
step 2, or if the title is erased in step 4.
Displaying Time
Press TITLE/ repeatedly until the time is displayed.
Each press changes the display.
For details, see “Displaying the Title/Text” (page 14).
• Selecting any tuner or CD function while in the clock priority mode
will interrupt the time display momentarily. The function selected
will be displayed for about 5 seconds before the time returns to the
display.
• When the power is off but the ignition key is on, press TITLE/ to
display the time.
Setting Time
1In the Clock priority mode, press and hold
TITLE/ for at least 2 seconds while the time is
displayed.
The time indication will blink.
2Turn the Rotary encoder (CDE-9846 only) or
press 44
44
4 and 33
33
3 (CDE-9842 only) to adjust the
hours while the time indication is blinking.
3When the hour has been adjusted, press the
Rotary encoder (CDE-9846 only) or press MODE
(CDE-9842 only).
4Turn the Rotary encoder (CDE-9846 only) or
press 44
44
4 and 33
33
3 (CDE-9842 only) to adjust the
minutes while the time indication is blinking.
The time is automatically set 5 seconds after the minute
adjustment. The time can also be manually set by
pressing the Rotary encoder (CDE-9846 only) or press
MODE (CDE-9842 only).
•
To synchronize the clock to another clock/watch or radio time
announcement, press and hold the Rotary encoder (CDE-9846
only) or press and hold MODE (CDE-9842 only) for at least 2
seconds after setting the “hour.” Minutes will reset to 00. If the
display shows over “30” minutes when you do this, the time will
advance one hour.
About “Title” and “Text”
Title:
With this device, it is possible to input the CD and radio
station name (this page). This inputted name is referred to as
a “title.”
You cannot input or display titles on MP3 discs.
Text:
Text compatible CDs contain text information such as the disc
name and track name. Such text information is referred to as
“text.”
• Some characters may not be displayed correctly with this device,
depending on the character type.
• When the Scroll Setting (page 16) is set to “SCR MANU” for
CDE-9846, press and hold TITLE/ for at least 2 seconds to
scroll the Text information only once (TEXT DISPLAY, FOLDER
NAME DISPLAY, FILE NAME DISPLAY or TAG DISPLAY mode).
• “NO SUPRT” is displayed when the desired text information
cannot be displayed on this unit.
• If the title was not previously input, “NO TITLE” is displayed.
• The text or tag information may not be correctly displayed,
depending on the contents.
Titling Discs/Radio Stations
It is possible to title your favourite CDs or radio stations.
You cannot input titles for MP3 discs.
1Press TITLE/ and select the Title Display.
For details, see “Displaying the Title/Text” (page 14).
2Press and hold TITLE/for at least 2 seconds.
The first character will blink.
3Turn the Rotary encoder (CDE-9846 only) or
press 44
44
4 and 33
33
3 (CDE-9842 only) to select the
desired letter/numeral/symbol available for naming.
4Press the Rotary encoder (CDE-9846 only) or
press MODE (CDE-9842 only) to store the first
character.
The first character will stop blinking and the display will
automatically advance to the next character. When that
character begins to blink, you may choose the next letter
or symbol of your title.
5Repeat steps 3 and 4 above to complete the titling.
Pressing the Rotary encoder (CDE-9846 only) or press
MODE (CDE-9842 only) after entering the 8th character
automatically stores the title into memory.
When entering a title of less than 8 characters (for
example, 3 character title):
After entering 3 characters, the 4th character space will
be blinking. Go to step 6 to complete the title.
6Press TITLE/to record the title.
• If you cancel while entering a title, selected characters are not
written.
• You can enter 18 CD titles and 24 radio station titles on this unit. If
you try to store beyond the limit, the display will show “FULL
DATA.” At this point, no more titles can be stored. To input a new
title, one of the previously inputted titles must first be deleted.
• When you want to erase a title, enter the “ ” symbol into all
spaces.
• The operations described in steps 3 to 5 must be made within 10
seconds. The input mode will be canceled if no action is taken for
over 10 seconds.

16-EN
SETUP
You can flexibly customize the unit to suit your own preferences and
usage. From the SETUP menu, choose from Sound Customizing,
Visual Customizing, etc., to make your desired settings.
CDE-9846
CDE-9842
A typical SETUP procedure is shown in steps 1 to 4
as follows. See below for further information about
each SETUP menu.
1Press and hold MUTE/SETUP for at least 2
seconds.
SETUP mode is activated.
2Press g or f to select the desired SETUP
menu.
(e.g. Select SUBW)
CDE-9846
DIM → SUBW → CD-DA / CDDA/MP3 → SCR TYPE → SCR →
PWR → AREA*→ DIM
* Refer to “Changing the Radio Frequencies for each Country”
(page 6).
CDE-9842
SUBW → PWR → SUBW
3Press BAND to change the setting.
(e.g. Select SUBW ON or SUBW OFF.)
4Press MUTE/SETUP for at least 2 seconds again.
The display returns to normal mode.
Sound Customizing
Subwoofer On and Off
SUBW ON (Initial setting) / SUBW OFF
When the subwoofer is on, perform the steps below to adjust the
subwoofer output level.
1 Press the Rotary encoder (CDE-9846 only) or press
MODE (CDE-9842 only) repeatedly to select the
SUBW mode.
BASS LV → TRE LV → SUBW*→ BALANCE → FADER →
DEFT → VOLUME → BASS LV
2 To adjust the level, turn the Rotary encoder (CDE-9846
only) or press 4 and 3 (CDE-9842 only).
* When the subwoofer mode is set to OFF, its level cannot be
adjusted.
Visual Customizing (CDE-9846 only)
Dimmer Control (CDE-9846 only)
CDE-9846:
DIM AUTO (Initial setting) / DIM MANU
Set the DIM control to AUTO to decrease the illumination brightness
of the unit with the head lights of the vehicle ON. This mode is useful
if you feel the unit's button lighting is too bright at night.
Scroll Type Setting (CDE-9846 only)
TYPE1 (Initial setting) / TYPE2
Choose from two scrolling methods.
Select the type you prefer.
Scroll Setting (CDE-9846 only)
CDE-9846:
SCR AUTO / SCR MANU (Initial setting)
This CD player can scroll the disc and track names recorded on CD-
TEXT discs, as well as the text information of MP3 files, folder
names, and tags.
SCR AUTO : The CD text information, the text information
of folder and file names, and the tags are
scrolled automatically.
SCR MANU : The display is scrolled only when a disc is
loaded or when a track is changed, etc.
• The unit scrolls CD text names, folder names, file names or tag
display. The disc titles input manually (page 15) cannot be scrolled.
g f
BAND
g f
BAND
MUTE/SETUP
MUTE/SETUP
4
MODE
Rotary encoder
3

17-EN
Speakers
Front
left
Front
right
Rear
left
Rear
right
SPEAKER
RIGHT FRONT
SPEAKER
RIGHT REAR
SPEAKER
LEFT REAR
SPEAKER
LEFT FRONT
MP3 (CDE-9846 only)
Playing MP3 Data (CDE-9846 only)
CDE-9846:
CD-DA (Initial setting) / CDDA/MP3
This product can playback CDs containing both CD and MP3 data.
However, in some situations (some enhanced CDs), playback may be
difficult. For these special cases, you can select playback of CD data
only. When a disc contains both CD or the MP3 data, playback starts
from the CD data portion of the disc.
CD-DA : Only CD data can be played back.
CDDA/MP3 : Both CD data and MP3 file tracks can be
played back.
• Perform this setting before inserting a disc. If a disc has already
been inserted, perform the setting after you remove the disc.
External Device
Connecting to an External Amplifier
PWR ON (Initial setting) / PWR OFF
When an external amplifier is connected, sound quality can be
improved by stopping the power supply of the built-in amplifier.
PWR OFF : Use this mode when the pre-amplifier of the unit
are used to drive an external amplifier connected
to the speakers. In this setting, the head unit’s
internal amplifier has no output to drive speakers.
PWR ON : The speakers are driven by the built-in amplifier.
• No sound is produced by the system when the power output is set to
OFF.
Amplifier
Front
left
Front
right

18-EN
CD insertion not possible.
• A CD is already in the CD player.
- Eject the CD and remove it.
• The CD is being improperly inserted.
- Make sure the CD is being inserted following instructions in
the CD Player Operation section.
Unable to fast forward or backward the CD.
• The CD has been damaged.
- Eject the CD and discard it; using a damaged CD in your unit
can cause damage to the mechanism.
CD playback sound skips due to vibration.
• Improper mounting of the unit.
- Securely re-mount the unit.
• The disc is very dirty.
- Clean the disc.
• The disc has scratches.
- Change the disc.
• The pick-up lens is dirty.
- Do not use a commercially available lens cleaner disc.
Consult your nearest Alpine dealer.
CD playback sound skips without vibration.
• The disc is dirty or scratched.
- Clean the disc; damaged disc should be replaced.
Error displays (built-in CD player only)
• Mechanical error
- Press c. After the error indication disappears, insert the disc
again. If the above-mentioned solution does not solve the
problem, consult your nearest Alpine dealer.
CD-R/CD-RW playback not possible
• Close session (finalization) has not been performed.
- Perform finalization and attempt playback again.
MP3 (CDE-9846 only)
MP3 is not played back.
• Writing error occurred. The CD format is not compatible.
- Make sure the CD has been written in a supported format.
Refer to “About MP3” (pages 10-11), then rewrite in the
format supported by this device.
* CDE-9846 is compatible with MP3.
Audio
The sound is not output from the speakers.
• Unit has no output signal of the internal amplifier.
- PWR-IC is switched to “ON” (page 17).
Information
In Case of Difficulty
If you encounter a problem, please turn the power off, then on again.
If the unit is still not functioning normally, please review the items in
the following checklist. This guide will help you isolate the problem
if the unit is at fault. Otherwise, make sure the rest of your system is
properly connected or consult your authorized Alpine dealer.
Basic
No function or display.
• Vehicle's ignition is off.
- If connected following instructions, the unit will not
operate with the vehicle's ignition off.
• Improper power lead (Red) and battery lead (Yellow)
connections.
- Check power lead and battery lead connections.
• Blown fuse.
- Check the fuse of the unit; replace with the proper value if
necessary.
• Internal micro-computer malfunctioned due to interference
noise etc.
- Press the RESET switch with a ballpoint pen or other
pointed article.
Radio
Unable to receive stations.
• No antenna or open connection in cable.
- Make sure the antenna is properly connected;
replace the antenna or cable if necessary.
Unable to tune stations in the seek mode.
• You are in a weak signal area.
- Make sure the tuner is in the DX mode.
• If the area you are in is a primary signal area, the antenna may
not be grounded and connected properly.
- Check your antenna connections; make sure the antenna is
properly grounded at its mounting location.
• The antenna may not be the proper length.
- Make sure the antenna is fully extended; if broken, replace
the antenna with a new one.
Broadcast is noisy.
• The antenna is not the proper length.
- Extend the antenna fully; replace it if it is broken.
• The antenna is poorly grounded.
- Make sure the antenna is grounded properly at its mounting
location.
CD
CD Player not functioning.
• Out of operating temperature range +50˚C (+120˚F) for CD.
- Allow the vehicle's interior (or trunk) temperature to cool.
CD playback sound is wavering.
• Moisture condensation in the CD Module.
- Allow enough time for the condensation to evaporate (about
1 hour).

19-EN
Indication for CD Player
HI TEMP
• Protective circuit is activated due to high temperature.
- The indication will disappear when the temperature returns
to normal operating range.
NO DISC
• No CD is inserted.
- Insert a CD.
• Although a disc is inserted, “NO DISC” is displayed and the
unit does not start to play or eject the disc.
- Remove the disc by following these steps:
Press the c button again for at least 2 seconds.
If the disc still does not eject, consult your Alpine dealer.
ERROR
• Mechanism error.
1) Press the c button and eject the CD.
If not ejecting, consult your Alpine dealer.
2) When the error indication remains after ejecting, press the
c button again.
If the error indication still does not turn off after pressing
the c button for a few times, consult your Alpine dealer.
• When “ERROR” is displayed:
If that the disc cannot be ejected by pressing c, press the
RESET switch (refer to page 5) and press c again.
If the disc still cannot be ejected, consult your Alpine dealer.
• The disc is not compatible with the unit.
- Insert a disc which is compatible with the unit.
UNSUPORT (CDE-9846 only)
• The disc is not written in a MP3 supported format.
- Use a disc written at the MP3 supported format.
Specifications
FM TUNER SECTION
Tuning Range 87.7 – 107.9 MHz**
Mono Usable Sensitivity 9.3 dBf (0.8 µV/75 ohms)
50 dB Quieting Sensitivity 13.5 dBf (1.3 µV/75 ohms)
Alternate Channel Selectivity 80 dB
Signal-to-Noise Ratio 65 dB
Stereo Separation 35 dB
Capture Ratio 2.0 dB
AM TUNER SECTION
Tuning Range 530 – 1,710 kHz**
Sensitivity (IEC Standard) 22.5 µV/27 dB
CD PLAYER SECTION
Frequency Response 5 – 20,000 Hz (±1 dB)
Wow & Flutter (% WRMS) Below measurable limits
Total Harmonic Distortion 0.008% (at 1 kHz)
Dynamic Range 95 dB (at 1 kHz)
Signal-to-Noise Ratio 105 dB
Channel Separation 85 dB (at 1 kHz)
PICKUP
Wave length 795 nm
Laser power CLASS I
GENERAL
Power Requirement 14.4 V DC
(11–16 V allowable)
Power Output 16 W RMS × 4*
* Primary amplifier ratings per CEA-2006 Standard
• Power output: measured at 4 Ohms and ≤ 1% THD+N
• S/N: 80 dBA (reference: 1 W into 4 Ohms)
Bass +20 dB/-14 dB at 100 Hz
Treble ±14 dB at 10 kHz
Maximum Pre-Output Voltage 2 V/10 k ohms
Weight 1.6 kg (3 lbs. 8 oz)
CHASSIS SIZE
Width 178 mm (7")
Height 50 mm (2")
Depth 160 mm (6-1/4")
NOSEPIECE SIZE
Width 170 mm (6-3/4")
Height 46 mm (1-13/16")
Depth 18 mm (11/16")
• Due to continuous product improvement, specifications and design
are subject to change without notice.
** CDE-9846:
When you choose “AREA 2” in the section “Changing the Radio
Frequencies for each Country” (page 6), the tuning range is as
follows.
FM : 87.5 - 108.0 MHz
AM : 531 - 1,602 kHz

20-EN
Installation and Connections
IMPORTANT
Please record the serial number of your unit in the space provided
below and keep it as a permanent record. The serial number plate is
located on the bottom of the unit.
SERIAL NUMBER:
INSTALLATION DATE:
INSTALLATION TECHNICIAN:
PLACE OF PURCHASE:
Caution
HAVE THE WIRING AND INSTALLATION DONE BY
EXPERTS.
The wiring and installation of this unit requires special technical
skill and experience. To ensure safety, always contact the dealer
where you purchased this product to have the work done.
USE SPECIFIED ACCESSORY PARTS AND INSTALL THEM
SECURELY.
Be sure to use only the specified accessory parts. Use of other
than designated parts may damage this unit internally or may not
securely install the unit in place. This may cause parts to become
loose resulting in hazards or product failure.
ARRANGE THE WIRING SO IT IS NOT CRIMPED OR
PINCHED BY A SHARP METAL EDGE.
Route the cables and wiring away from moving parts (like the
seat rails) or sharp or pointed edges. This will prevent crimping
and damage to the wiring. If wiring passes through a hole in
metal, use a rubber grommet to prevent the wire’s insulation from
being cut by the metal edge of the hole.
DO NOT INSTALL IN LOCATIONS WITH HIGH MOISTURE
OR DUST.
Avoid installing the unit in locations with high incidence of
moisture or dust. Moisture or dust that penetrates into this unit
may result in product failure.
Precautions
• Be sure to disconnect the cable from the (–) battery post before
installing your CDE-9846/CDE-9842. This will reduce any
chance of damage to the unit in case of a short-circuit.
• Be sure to connect the color coded leads according to the
diagram. Incorrect connections may cause the unit to
malfunction or damage to the vehicle’s electrical system.
• When making connections to the vehicle’s electrical system, be
aware of the factory installed components (e.g. on-board
computer). Do not tap into these leads to provide power for
this unit. When connecting the CDE-9846/CDE-9842 to the
fuse box, make sure the fuse for the intended circuit of the
CDE-9846/CDE-9842 has the appropriate amperage. Failure to
do so may result in damage to the unit and/or the vehicle.
When in doubt, consult your Alpine dealer.
• The CDE-9846/CDE-9842 uses female RCA-type jacks for
connection to other units (e.g. amplifier) having RCA
connectors. You may need an adaptor to connect other units. If
so, please contact your authorized Alpine dealer for assistance.
• Be sure to connect the speaker (–) leads to the speaker (–)
terminal. Never connect left and right channel speaker cables
to each other or to the vehicle body.
Before installing or connecting the unit, please read the
following and pages 2 to 4 of this manual thoroughly
for proper use.
Warning
MAKE THE CORRECT CONNECTIONS.
Failure to make the proper connections may result in fire or
product damage.
USE ONLY IN CARS WITH A 12 VOLT NEGATIVE GROUND.
(Check with your dealer if you are not sure.) Failure to do so may
result in fire, etc.
BEFORE WIRING, DISCONNECT THE CABLE FROM THE
NEGATIVE BATTERY TERMINAL.
Failure to do so may result in electric shock or injury due to
electrical shorts.
DO NOT ALLOW CABLES TO BECOME ENTANGLED IN
SURROUNDING OBJECTS.
Arrange wiring and cables in compliance with the manual to
prevent obstructions when driving. Cables or wiring that obstruct
or hang up on places such as the steering wheel, gear lever, brake
pedals, etc. can be extremely hazardous.
DO NOT SPLICE INTO ELECTRICAL CABLES.
Never cut away cable insulation to supply power to other
equipment. Doing so will exceed the current carrying capacity of
the wire and result in fire or electric shock.
DO NOT DAMAGE PIPE OR WIRING WHEN DRILLING
HOLES.
When drilling holes in the chassis for installation, take
precautions so as not to contact, damage or obstruct pipes, fuel
lines, tanks or electrical wiring. Failure to take such precautions
may result in fire.
DO NOT USE BOLTS OR NUTS IN THE BRAKE OR
STEERING SYSTEMS TO MAKE GROUND CONNECTIONS.
Bolts or nuts used for the brake or steering systems (or any other
safety-related system), or tanks should NEVER be used for
installations or ground connections. Using such parts could
disable control of the vehicle and cause fire etc.
DO NOT INSTALL IN LOCATIONS WHICH MIGHT HINDER
VEHICLE OPERATION, SUCH AS THE STEERING WHEEL
OR GEARSHIFT.
Doing so may obstruct forward vision or hamper movement etc.
and results in serious accident.

21-EN
Installation
Accessory List
• Head unit ........................................................................ 1
• Power cable .................................................................... 1
• Mounting sleeve ............................................................. 1
• Carrying case ................................................................. 1
• Bracket ............................................................................ 2
• Screw (M5 × 8) ................................................................ 4
• Owner’s Manual ....................................................... 1 set
Note:
The main unit must be mounted within 35 degrees of the horizontal
plane, back to front.
1
Remove the Detachable Front Panel (refer to page
5). Slide mounting sleeve from main unit. (see
“Removal” on this page).
Slide the mounting sleeve into the dashboard.
• Please examine the installation. Make certain that no external
pressure is applied to either the top of the unit or the removable
nosepiece.
2
Reinforce the head unit with the metal mounting
strap (not supplied). Secure the ground lead of the
unit to a clean metal spot using a screw (*) already
attached to the vehicle’s chassis.
• For the screw marked **, use an appropriate screw for the chosen
mounting location.
Connect each input lead coming from an amplifier
or equalizer to the corresponding output lead
coming from the left rear of the CDE-9846/
CDE-9842. Connect all other leads of the CDE-9846/
CDE-9842 according to details described in the
CONNECTION section.
3
Slide the CDE-9846/CDE-9842 into the dashboard
until it clicks. This ensures that the unit is properly
locked and will not accidentally come out from the
dashboard. Install the Detachable Front Panel.
Removal
1 Remove the DETACHABLE FRONT PANEL.
2 Insert the brackets into the back, along the guides on
either side of the unit. The unit can now be removed
from the mounting sleeve.
3 Pull the unit out, keeping it unlocked as you do so.
<JAPANESE CAR>
• Secure the ground lead of the unit to a clean metal spot using a
screw (*) already attached to the vehicle's chassis.
No Pressure Here
No Pressure Here
Mounting Sleeve
(Included)
Dashboard
Metal
Mounting
Strap
Chassis
Screw
Hex Nut (M5)
Bolt Stud
Ground Lead
CDE-9846/CDE-9842
CDE-9846/CDE-9842
**
*
This unit
Bracket (included)
CDE-9846/CDE-9842
Mounting Bracket
Ground Lead
Screws (M5 × 8)
(Included)
*
Front Frame
Less than 35°

22-EN
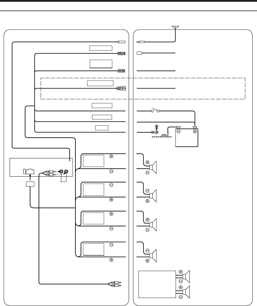
Connections
* When Subwoofer is set to OFF: Output is from Front speakers.
When Subwoofer is set to ON: Output is from Subwoofer.
For details on how to set the Subwoofer to ON/OFF, see “Subwoofer On and Off” on page 16.
+
~
(
&
%
$
#
"
!
9
7
6
5
3
4
2
)
8
1
Antenna
To power antenna
To amplifier or equalizer
Battery
Front right
Rear right
Speakers
Rear left
Front left
Gray
Gray/
Black
Violet
Violet/
Black
Green
Green/
Black
White
White/
Black
To the instrument cluster
illumination lead
Ignition Key
SPEAKER
LEFT
FRONT
SPEAKER
LEFT
REAR
SPEAKER
RIGHT
REAR
Red IGNITION
Yellow BATTERY
Black GND
Blue POWER ANT
Blue/White
REMOTE
TURN-ON
Orange ILLUMINATION
(CDE-9846 only)
Amplifier Front or Subwoofers∗
Speakers
SPEAKER
RIGHT
FRONT

23-EN
1Antenna Receptacle
2Power Antenna Lead (Blue)
Connect this lead to the +B terminal of your power antenna,
if applicable.
3Remote Turn-On Lead (Blue/White)
Connect this lead to the remote turn-on lead of your
amplifier or signal processor.
4Illumination Lead (Orange) (CDE-9846 only)
This lead may be connected to the vehicle's instrument
cluster illumination lead. This will allow the backlighting of
the unit to dim whenever the vehicle's lights are turned on.
5Switched Power Lead (Ignition) (Red)
Connect this lead to an open terminal on the vehicle's fuse
box or another unused power source which provides (+)12V
only when the ignition is turned on or in the accessory
position.
6Battery Lead (Yellow)
Connect this lead to the positive (+) post of the vehicle's
battery.
7Ground Lead (Black)
Connect this lead to a good chassis ground on the vehicle.
Make sure the connection is made to bare metal and is
securely fastened using the sheet metal screw provided.
8Power Supply Connector
9Right Front (+) Speaker Output Lead (Gray)
!Right Front (–) Speaker Output Lead (Gray/Black)
"Right Rear (–) Speaker Output Lead (Violet/Black)
#Right Rear (+) Speaker Output Lead (Violet)
$Left Rear (+) Speaker Output Lead (Green)
%Left Rear (–) Speaker Output Lead (Green/Black)
&Left Front (–) Speaker Output Lead (White/Black)
(Left Front (+) Speaker Output Lead (White)
)Front/Subwoofer Output RCA Connectors
RED is right and WHITE is left.
~Fuse Holder (10A)
+RCA Extension Cable (Sold Separately)
To prevent external noise from entering the audio system.
•Locate the unit and route the leads at least 10cm away from the car harness.
•Keep the battery power leads as far away from other leads as possible.
•Connect the ground lead securely to a bare metal spot (remove any paint, dirt or grease if necessary) of the car chassis.
•If you add an optional noise suppressor, connect it as far away from the unit as possible. Your Alpine dealer carries various Alpine
noise suppressors, contact them for further information.
•Your Alpine dealer knows best about noise prevention measures so consult your dealer for further information.

LIMITED WARRANTY
ALPINE ELECTRONICS OF AMERICA, INC. AND ALPINE OF CANADA INC. ("Alpine"), are dedicated to quality
craftsmanship and are pleased to offer this Warranty. We suggest that you read it thoroughly. Should you have any
questions, please contact your Dealer or contact Alpine at one of the telephone numbers listed below.
[[
[[
[PRODUCTS COVERED:
This Warranty covers Car Audio Products and Related
Accessories ("the product"). Products purchased in the
Canada are covered only in the Canada. Products
purchased in the U.S.A. are covered only in the U.S.A.
[[
[[
[LENGTH OF WARRANTY:
This Warranty is in effect for one year from the date of the
first consumer purchase.
[[
[[
[WHO IS COVERED:
This Warranty only covers the original purchaser of the
product, who must reside in the United States, Puerto Rico
or Canada.
[[
[[
[WHAT IS COVERED:
This Warranty covers defects in materials or workmanship
(parts and labor) in the product.
[[
[[
[WHAT IS NOT COVERED:
This Warranty does not cover the following:
1Damage occurring during shipment of the product to
Alpine for repair (claims must be presented to the
carrier).
2Damage caused by accident or abuse, including burned
voice coils caused by over-driving the speaker (amplifier
level is turned up and driven into distortion or clipping).
Speaker mechanical failure (e.g. punctures, tears or
rips). Cracked or damaged LCD panels. Dropped or
damaged hard drives.
3Damage caused by negligence, misuse, improper
operation or failure to follow instructions contained in the
Owner's manual.
4Damage caused by act of God, including without
limitation, earthquake, fire, flood, storms or other acts of
nature.
Any cost or expense related to the removal or
reinstallation of the product.
5Service performed by an unauthorized person, company
or association.
6Any product which has the serial number defaced,
altered or removed.
7Any product which has been adjusted, altered or
modified without Alpine's consent.
8Any product not distributed by Alpine within the United
States, Puerto Rico or Canada.
9Any product not purchased from an Authorized Alpine
Dealer.
[[
[[
[HOW TO OBTAIN WARRANTY SERVICE:
1You are responsible for delivery of the product to an
Authorized Alpine Service Center or Alpine for repair
and for payment of any initial shipping charges. Alpine
will, at its option, repair or replace the product with a
new or reconditioned product without charge. If the
repairs are covered by the warranty, and if the product
was shipped to an Authorized Alpine Service Center or
Alpine, Alpine will pay the return shipping charges.
2You should provide a detailed description of the
problem(s) for which service is required.
3You must supply proof of your purchase of the product.
4You must package the product securely to avoid
damage during shipment. To prevent lost packages it is
recommended to use a carrier that provides a tracking
service.
[[
[[
[HOW WE LIMIT IMPLIED WARRANTIES:
ANY IMPLIED WARRANTIES INCLUDING FITNESS FOR
USE AND MERCHANTABILITY ARE LIMITED IN
DURATION TO THE PERIOD OF THE EXPRESS
WARRANTY SET FORTH ABOVE AND NO PERSON IS
AUTHORIZED TO ASSUME FOR ALPINE ANY OTHER
LIABILITY IN CONNECTION WITH THE SALE OF THE
PRODUCT.
[[
[[
[HOW WE EXCLUDE CERTAIN DAMAGES:
ALPINE EXPRESSLY DISCLAIMS LIABILITY FOR
INCIDENTAL AND CONSEQUENTIAL DAMAGES
CAUSED BY THE PRODUCT. THE TERM "INCIDENTAL
DAMAGES" REFERS TO EXPENSES OF
TRANSPORTING THE PRODUCT TO THE ALPINE
SERVICE CENTER, LOSS OF THE ORIGINAL
PURCHASER'S TIME, LOSS OF THE USE OF THE
PRODUCT, BUS FARES, CAR RENTALS OR OTHERS
COSTS RELATING TO THE CARE AND CUSTODY OF
THE PRODUCT. THE TERM "CONSEQUENTIAL
DAMAGES" REFERS TO THE COST OF REPAIRING OR
REPLACING OTHER PROPERTY WHICH IS DAMAGED
WHEN THIS PRODUCT DOES NOT WORK PROPERLY.
THE REMEDIES PROVIDED UNDER THIS WARRANTY
ARE EXCLUSIVE AND IN LIEU OF ALL OTHERS.
[[
[[
[HOW STATE/PROVINCIAL LAW RELATES TO THE
WARRANTY:
This Warranty gives you specific legal rights, and you may
also have other rights which vary from state to state and
province to province. In addition, some states/provinces do
not allow limitations on how long an implied warranty lasts,
and some do not allow the exclusion or limitation of
incidental or consequential damages. Accordingly,
limitations as to these matters contained herein may not
apply to you.
[[
[[
[IN CANADA ONLY:
This Warranty is not valid unless your Alpine car audio
product has been installed in your vehicle by an Authorized
Installation Center, and this warranty stamped upon
installation by the installation center.
[[
[[
[HOW TO CONTACT CUSTOMER SERVICE:
Should the product require service, please call the following
number for your nearest Authorized Alpine Service Center.
CAR AUDIO 1-800-ALPINE-1 (1-800-257-4631)
NAVIGATION
1-888-NAV-HELP (1-888-628-4357)
Or visit our website at; http://www.alpine-usa.com
ALPINE ELECTRONICS OF AMERICA, INC., 19145 Gramercy Place, Torrance, California 90501, U.S.A.
ALPINE ELECTRONICS OF CANADA, INC., 777 Supertest Road, Toronto, Ontario M3J 2M9, Canada
Do not send products to these addresses.
Call the toll free telephone number or visit the website to locate a service center.
R

