Alpine Dva 9861 Users Manual OM_DVA
DVA-9861 to the manual 1f17aee3-ff16-4100-b382-68f890fdff74
2015-02-05
: Alpine Alpine-Dva-9861-Users-Manual-355928 alpine-dva-9861-users-manual-355928 alpine pdf
Open the PDF directly: View PDF
.
Page Count: 73
- Owners Manual
- Reset
- Clock Set
- Table of Contents
- Supplied Accessories
- Compatibility
- Getting Started
- Radio Operation
- CD / MP3 / WMA Operation
- DVD / Video CD Operation
- Playing a Disc
- Searching by Program
- Searching by Playlist
- Stopping Playback
- Fast Forward / Reverse
- Finding the Beginning of Chapters or Tracks
- Selecting Program / Playlist
- Playing Still Frames (Pausing)
- Frame-by-Frame
- Slow Motion Playback
- Searching by Title Number
- Searching by Group Number
- Searching by Program or Playlist Number
- Searching Directly by Chapter or Track Number
- Repeat
- Switching the Audio Tracks
- Switching the Angle
- Switching the Subtitles
- Displaying the Disc Status
- Scroll to Move the Page Forward or Back
- Sound Settings
- Displaying Text
- Displaying Time
- Blackout Mode On and Off
- Setting the Wallpaper
- Setup
- DVD Setup
- Audio Setup
- Custom Setup
- Satellite Radio Control
- External Audio Processor Control
- Adjustment Procedure for Dolby Surround
- Setting the Speakers
- Set MX Mode of the External Audio Processor
- X-OVER Adjustment
- Performing Time Correction Manually (TCR) / Phase Switching
- Graphic Equalizer Adjustments
- Parametric Equalizer Adjustments
- Setting Bass Compressor
- Setting Bass Focus
- Speaker Setup
- Setting for Dolby Digital
- Adjusting the DVD Level
- Using the Pro Logic II Mode
- Linear PCM Setting
- Storing Settings in the Memory
- Recalling the Preset Memory
- Confirming the Current Preset No. / EQ mode
- Remote Control Operation
- iPod Control
- CD Changer Control
- Using the Remote Control
- Language Code List
- Country Code List
- Troubleshooting
- Messages
- Specs
- Installation & Connections
- Correction to Manual
- Note - Operation When Connected to a Home Theater Amp
- Warranty

Dalian Dongtai Colour Printing Technology Co., Ltd.
No.24 Liaohexisan Road, Dalian Economic&Technical
Development Zone, China
Designed by ALPINE Japan
Printed in China (Y)
68-04123Z61-A
EN
FR
ES
DVD-AUDIO/VIDEO Receiver
DVA-9861
• OWNER’S MANUAL
Please read before using this equipment.
• MODE D’EMPLOI
Veuillez lire avant d’utiliser cet appareil.
• MANUAL DE OPERACIÓN
Léalo antes de utilizar este equipo.
ALPINE ELECTRONICS MARKETING, INC.
1-1-8 Nishi Gotanda,
Shinagawa-ku,
Tokyo 141-0031, Japan
Phone 03-5496-8231
ALPINE ELECTRONICS OF AMERICA, INC.
19145 Gramercy Place, Torrance,
California 90501, U.S.A.
Phone 1-800-ALPINE-1 (1-800-257-4631)
ALPINE ELECTRONICS OF CANADA, INC.
777 Supertest Road, Toronto,
Ontario M3J 2M9, Canada
Phone 1-800-ALPINE-1 (1-800-257-4631)
ALPINE ELECTRONICS OF AUSTRALIA PTY. LTD.
161-165 Princes Highway, Hallam
Victoria 3803, Australia
Phone 03-8787-1200
ALPINE ELECTRONICS GmbH
Frankfurter Ring 117, 80807 München, Germany
Phone 089-32 42 640
ALPINE ELECTRONICS OF U.K. LTD.
Alpine House
Fletchamstead Highway, Coventry CV4 9TW, U.K.
Phone 0870-33 33 763
ALPINE ELECTRONICS FRANCE S.A.R.L.
(RCS PONTOISE B 338 101 280)
98, Rue de la Belle Etoile, Z.I. Paris Nord Il,
B.P. 50016, 95945 Roissy Charles de Gaulle
Cedex, France
Phone 01-48638989
ALPINE ITALIA S.p.A.
Viale C. Colombo 8, 20090 Trezzano
Sul Naviglio (MI), Italy
Phone 02-484781
ALPINE ELECTRONICS DE ESPAÑA, S.A.
Portal de Gamarra 36, Pabellón, 32
01013 Vitoria (Alava)-APDO 133, Spain
Phone 945-283588
ALPINE ELECTRONICS (BENELUX) GmbH
Leuvensesteenweg 510-B6,
1930 Zaventem, Belgium
Phone 02-725-13 15
R
DIGITAL VIDEO
TM

Alpine CD Changers Give You More!
More musical selections, more versatility, more convenience.
The CHA-S634 is a high-performance 6-disc changer with a new M DAC, CD-R/RW PLAY BACK, MP3 PLAY BACK and CD TEXT.
The CHA-1214 Ai-NET model holds 12 discs, and the CHM-S630 M-Bus model is a super-compact 6-disc changer with a CD-R/RW
PLAY BACK.
Changeurs de CD Alpine : vous avez le choix!
Plus de sélections musicales, plus de souplesse, plus de confort.
Le modèle CHA-S634 est un changeur 6 disques ultra performant équipé des nouvelles fonctions M DAC, CD-R/RW PLAY BACK, MP3
PLAY BACK et CD TEXT. Le modèle CHA-1214 Ai-NET contient 12 disques. Le modèle CHM-S630 M-Bus est un changeur 6 disques
super compact doté de la fonction CD-R/RW PLAY BACK.
¡Los cambiadores Alpine de CD le ofrecen más!
Más selecciones musicales, más versatilidad y más ventajas.
CHA-S634 es un cambiador de seis discos de alto rendimiento con nuevo M DAC, CD-R/RW PLAY BACK, MP3 PLAY BACK y CD
TEXT. El modelo CHA-1214 Ai-NET alberga 12 discos y el modelo CHM-S630 M-Bus es un cambiador de seis discos de tamaño
reducido con un CD-R/RW PLAY BACK.
CHA-S634
• CD changer for DVA-9861
• Changeur CD pour DVA-9861
• Cambiador de CD para DVA-9861
CHA-1214
• CD changer for DVA-9861
• Changeur CD pour DVA-9861
• Cambiador de CD para DVA-9861
CHM-S630

1-EN
Contents
Operating Instructions
WARNING
WARNING ................................................. 4
CAUTION .................................................. 4
PRECAUTIONS ........................................ 4
Discs playable on this unit ..................... 6
Getting Started
Turning Power On and Off ............................... 8
Detaching and Attaching the Front Panel ........ 8
Initial System Start-Up ..................................... 9
Adjusting Volume ............................................. 9
Lowering Volume Quickly ............................... 9
Setting Time ..................................................... 9
Radio
Listening to Radio .......................................... 10
Manual Storing of Station Presets .................. 10
Automatic Memory of Station Presets ........... 10
Tuning to Preset Stations ................................ 10
Frequency Search Function ............................ 11
Switching the HD Radio™ signal .................. 11
CD/MP3/WMA
Playback ......................................................... 11
Repeat Play ..................................................... 12
M.I.X. (Random Play) .................................... 12
Searching from CD Text ................................ 13
File/Folder Name Search
(concerning MP3/WMA) ............................ 13
About MP3/WMA .......................................... 13
DVD/Video CD
Playing a Disc ................................................15
Searching by Program ....................................16
Searching by Playlist ..................................... 16
Stopping Playback (PRE-STOP) ...................16
Stopping Playback ......................................... 16
Fast-forwarding/Fast-reversing ......................16
Finding the Beginning of Chapters or
Tracks .........................................................17
Selecting Program/Playlist ............................. 17
Playing Still Frames (pausing) ....................... 17
Forward/reverse frame-by-frame Playback ... 17
Slow Motion Playback ...................................17
Searching by Title Number ............................ 17
Searching by Group Number ......................... 18
Searching by Program or Playlist Number .... 18
Searching Directly by Chapter or
Track Number .............................................18
Repeat Playback ............................................. 18
Switching the Audio Tracks .......................... 19
Switching the Angle ...................................... 19
Switching the Subtitles (subtitle language) ... 19
Displaying the Disc Status ............................. 20
Scroll to Move the Page Forward or Back ...... 20
Sound Setting
Adjusting Bass/Treble/Balance (Between Left
and Right)/Fader (Between Front and Rear)/
Defeat .......................................................... 21
Setting the Bass Control .................................21
Setting the Treble Control ............................... 22
Setting the BBE Mode .................................... 22
Other Functions
Displaying the Text .........................................23
Displaying Time .............................................24
Blackout Mode On and Off ............................24
Setting the Wallpaper ......................................24
ENGLISH

2-EN
SETUP
Sound Customizing
Subwoofer On and Off ..................................... 24
Setting the Subwoofer System ......................... 25
Visual Customizing
Dimmer Control ............................................... 25
Scroll Type Setting ........................................... 25
Scroll Setting (TEXT SCROLL) ...................... 25
HD Radio Station Call Setting ......................... 25
Demonstration .................................................. 25
External Device
Connecting an MP3 Changer (PLAY MODE)
... 25
Turning Mute Mode On/Off (INT MUTE) ...... 25
Setting the AUX Mode (V-Link) ..................... 25
Connecting to an External Amplifier ............... 26
Setting the Digital Output ................................ 26
DVD Setup
DVD Setup Operation ..................................... 26
Setting the language ......................................... 27
Setting the TV Screen ...................................... 27
Setting the Country Code ................................. 27
Setting the Rating Level (Parental Lock) .........28
Audio Setup
Audio Setup Operation ................................... 29
Setting the Digital Output ................................ 29
Setting the Downmix Mode ............................. 30
Custom Setup
Custom Setup Operation ................................. 31
Setting the DVD Audio Playback Mode .......... 31
Setting the CD Play Mode ............................... 31
Setting the Video CD Play Mode ..................... 31
Playing the Bonus Group ................................. 31
SAT Radio Receiver (Optional)
Receiving Channels with the SAT Radio Receiver
(Optional) .................................................... 32
Checking the SAT Radio ID Number ............. 32
Setting the Tuning Method ............................. 33
Storing Channel Presets .................................. 33
Receiving Stored Channels ............................. 33
Channel/Category Search Function ................ 33
Quick Search Function ................................... 34
Receiving Weather or Traffic information from
SAT Radio ................................................... 34
Changing the Display ..................................... 34
Setting the Auxiliary Data Field Display ....... 34
External Audio Processor (Optional)
Adjustment Procedure for Dolby Surround .... 35
Setting the Speakers ........................................ 36
Set MX Mode of the External Audio
Processor ..................................................... 36
X-OVER Adjustment ...................................... 37
Performing Time Correction Manually (TCR)/
Phase Switching .......................................... 37
Calculating the Time Correction ................. 37
Inputting the Time Correction ..................... 38
Switching the Phase .................................... 38
Graphic Equalizer Adjustments ...................... 38
Parametric Equalizer Adjustments ................. 39
Setting Bass Compressor ................................ 40
Setting Bass Focus .......................................... 40
Speaker Setup ................................................. 40
Setting of Dolby Digital ................................. 41
Adjusting the speaker levels ........................ 41
Mixing bass sound to the rear channel ........ 41
Adjusting the acoustic image ...................... 41
Achieving powerful high volume sound ..... 42
Adjusting the DVD Level ............................... 42
Using the Pro Logic II Mode .......................... 42
Linear PCM Setting ........................................ 43
Storing Settings in the Memory ...................... 43
Recalling the Preset Memory ......................... 43
Confirming the current Preset No./EQ mode
.. 43
Remote Control Operation .............................. 44

3-EN
iPod™ (Optional)
Playback .......................................................... 45
Searching for a desired Song .......................... 45
Searching by Playlist ................................... 45
Searching by artist name ............................. 45
Searching by album name ........................... 46
Searching by song name .............................. 46
Direct Search Function ................................... 46
Select Playlist/Artist/Album ........................... 46
Quick Search ................................................... 47
Random Play Shuffle (M.I.X.) ....................... 47
Repeat Play ..................................................... 47
Displaying the Text ......................................... 47
Changer (Optional)
Controlling CD Changer (Optional) ............... 48
Quick Search ................................................... 48
Playing MP3 Files with the CD Changer
(Optional) .................................................... 48
Multi-Changer Selection (Optional) ............... 48
Remote Control
Controls on Remote Control ........................... 49
When Using the Remote Control .................... 51
Battery Replacement ....................................... 51
Information
About DVDs ................................................... 52
Terminology .................................................... 52
List of Language Codes .................................. 54
List of Country Codes ..................................... 55
In Case of Difficulty ....................................... 57
Specifications .................................................. 61
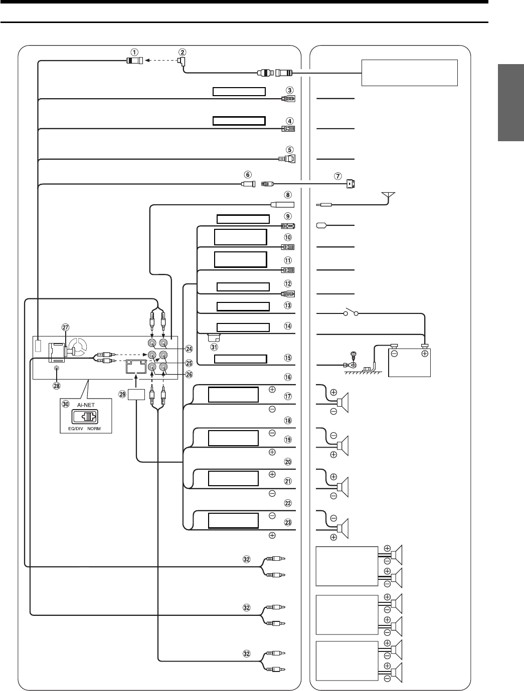
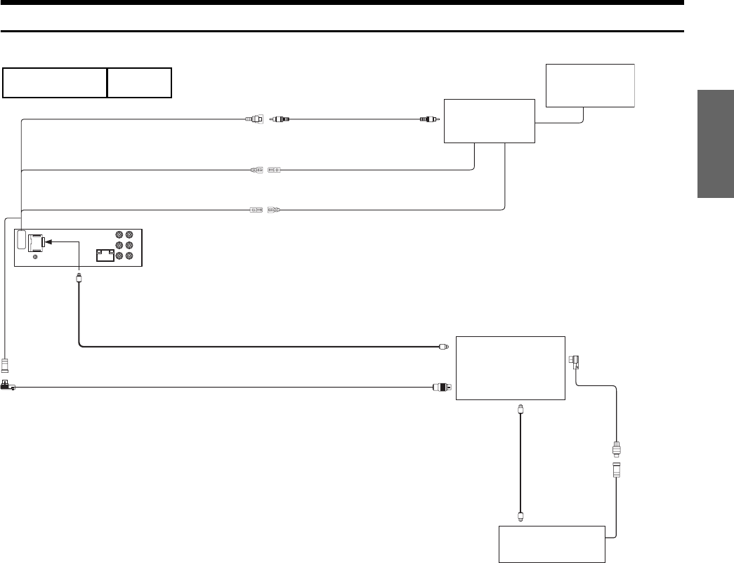
Installation and
Connections
Warning .................................................. 62
Caution ...................................................62
Precautions ............................................ 62
Installation ...................................................... 63
Connections .................................................... 65
System Example ............................................. 67
LIMITED WARRANTY

4-EN
Operating Instructions
DO NOT OPERATE ANY FUNCTION THAT TAKES YOUR
ATTENTION AWAY FROM SAFELY DRIVING YOUR VEHICLE.
Any function that requires your prolonged attention should only be
performed after coming to a complete stop. Always stop the vehicle
in a safe location before performing these functions. Failure to do
so may result in an accident.
KEEP THE VOLUME AT A LEVEL WHERE YOU CAN STILL
HEAR OUTSIDE NOISE WHILE DRIVING.
Failure to do so may result in an accident.
DO NOT DISASSEMBLE OR ALTER.
Doing so may result in an accident, fire or electric shock.
USE ONLY IN CARS WITH A 12 VOLT NEGATIVE GROUND.
(Check with your dealer if you are not sure.) Failure to do so may
result in fire, etc.
KEEP SMALL OBJECTS SUCH AS BATTERIES OUT OF THE
REACH OF CHILDREN.
Swallowing them may result in serious injury. If swallowed,
consult a physician immediately.
USE THE CORRECT AMPERE RATING WHEN REPLACING
FUSES.
Failure to do so may result in fire or electric shock.
DO NOT BLOCK VENTS OR RADIATOR PANELS.
Doing so may cause heat to build up inside and may result in fire.
USE THIS PRODUCT FOR MOBILE 12V APPLICATIONS.
Use for other than its designed application may result in fire,
electric shock or other injury.
DO NOT PLACE HANDS, FINGERS OR FOREIGN OBJECTS IN
INSERTION SLOTS OR GAPS.
Doing so may result in personal injury or damage to the product.
MINIMIZE DISPLAY VIEWING WHILE DRIVING.
Viewing the display may distract the driver from looking ahead of
the vehicle and cause an accident.
HALT USE IMMEDIATELY IF A PROBLEM APPEARS.
Failure to do so may cause personal injury or damage to the
product. Return it to your authorized Alpine dealer or the nearest
Alpine Service Centre for repairing.
DO NOT MIX NEW BATTERIES WITH OLD BATTERIES.
INSERT WITH THE CORRECT BATTERY POLARITY.
When inserting the batteries, be sure to observe proper polarity (+
and –) as instructed. Rupture or chemical leakage from the battery
may cause fire or personal injury.
PRECAUTIONS
Product Cleaning
Use a soft dry cloth for periodic cleaning of the product. For more
severe stains, please dampen the cloth with water only. Anything
else has the chance of dissolving the paint or damaging the plastic.
Temperature
Be sure the temperature inside the vehicle is between +60°C
(+140°F) and –10°C (+14°F) before turning your unit on.
Moisture Condensation
You may notice the CD playback sound wavering due to
condensation. If this happens, remove the disc from the player and
wait about an hour for the moisture to evaporate.
Damaged Disc
Do not attempt to play cracked, warped, or damaged discs. Playing
a bad disc could severely damage the playback mechanism.
Maintenance
If you have problems, do not attempt to repair the unit yourself.
Return it to your Alpine dealer or the nearest Alpine Service
Station for servicing.
WARNING
WARNING
This symbol means important instructions.
Failure to heed them can result in serious injury
or death.
CAUTION
This symbol means important instructions.
Failure to heed them can result in injury or
material property damage.

5-EN
Never Attempt the Following
Do not grip or pull out the disc while it is being pulled back into the
player by the automatic reloading mechanism.
Do not attempt to insert a disc into the unit when the unit power is
off.
Inserting Discs
Your player accepts only one disc at a time for playback. Do not
attempt to load more than one disc.
Make sure the label side is facing up when you insert the disc.
“ERROR” will be displayed on your player if you insert a disc
incorrectly. If “ERROR” continues to be displayed even though the
disc has been inserted correctly, push the RESET switch with a
pointed object such as a ballpoint pen.
Playing a disc while driving on a very bumpy road may result in
skips, but this will not scratch the disc or damage the player.
New Discs
To prevent the CD from jamming, “ERROR” is displayed if discs
with irregular surfaces are inserted or if discs are inserted
incorrectly. When a new disc is ejected immediately after initial
loading, use your finger to feel around the inside of the center hole
and outside edge of the disc. If you feel any small bumps or
irregularities, this could inhibit proper loading of the disc. To
remove the bumps, rub the inside edge of the hole and outside edge
of the disc with a ballpoint pen or other such instrument, then insert
the disc again.
Irregular Shaped Discs
Be sure to use round shape discs only for this unit and never use
any special shape discs.
Use of special shape discs may cause damage to the mechanism.
Installation Location
Make sure the DVA-9861 will not be installed in a location
subjected to:
• Direct sun and heat
• High humidity and water
• Excessive dust
• Excessive vibrations
Correct Handling
Do not drop the disc while handling. Hold the disc so you will not
leave fingerprints on the surface. Do not affix tape, paper, or
gummed labels to the disc. Do not write on the disc.
Disc Cleaning
Fingerprints, dust, or soil on the surface of the disc could cause the
CD player to skip. For routine cleaning, wipe the playing surface
with a clean, soft cloth from the center of the disc to the outer edge.
If the surface is heavily soiled, dampen a clean, soft cloth in a
solution of mild neutral detergent before cleaning the disc.
Disc Accessories
There are various accessories available on the market for protecting
the disc surface and improving sound quality. However, most of
them will influence the thickness and/or diameter of the disc. Using
such accessories can cause the disc to be out of standard
specifications and may create operational problems. We
recommend not using these accessories on discs played in Alpine
CD players.
Center Hole
Bumps
Center Hole
New Disc
Outside
(Bumps)
CORRECT
INCORRECT CORRECT
Transparent Sheet Disc Stabilizer

6-EN
Discs playable on this unit
Playable Discs
The discs listed below can be played on this unit.
* Two-layer DVD disc compatible
Discs that cannot be played
DVD-ROMs, DVD-RAMs, CD-ROMs (excluding MP3/WMA
files), photo CDs, etc.
DVD region number (playable region number)
This DVD player will play back any disc whose region number is 1
(or All). DVDs with a region number other than those listed below,
cannot be played on this DVD player.
Video CDs
This DVD head unit is compatible with playback control (PBC)
compatible video CDs (version 2.0).
“PBC” is a function by which you can use menu screens recorded
on the disc to find the scene you want to watch and view various
types of information in dialogue style.
Using compact discs (CD/CD-R/CD-RW)
If you use unspecified compact discs, correct performance cannot
be guaranteed.
You can play CD-Rs (CD-Recordable)/CD-RWs (CD-ReWritable)
which have been recorded only on audio devices. You can also play
CD-Rs/CD-RWs containing MP3/WMA formatted audio files.
• Some of the following discs may not be played on this unit:
Flawed discs, discs with fingerprints, discs exposed to extreme
temperatures or sunlight (e.g., left in the car or this unit), discs
recorded under unstable conditions, discs on which a recording
failed or a re-recording was attempted, copy-protected CDs
which do not conform to the audio CD industry standard.
• Use discs with MP3/WMA files written in a format compliant
with ISO9660 level 1 or level 2. For details, see pages 13 and 14.
To customers using CD-R/CD-RW
• If a CD-R/CD-RW cannot be played back, make sure the last
recording session was closed (finalized).
• Finalize the CD-R/CD-RW if necessary, and attempt playback
again.
Tips for making your own CDs
The DVA-9861 plays DVD Audio, DVD Video, Video CD, Audio
CD and has a built in MP3/WMA decoder.
The following information is designed to help you create your own
music CDs (either Audio CD or MP3/WMA encoded CD-R/RW
files).
What is the difference between an Audio and MP3/WMA CD?
An Audio CD is the same format as the commercial CDs you buy
in the store (also known as CD-DA). MP3 (MPEG-1 Audio Layer
3)/WMA (Windows Media Audio) is a data file that uses a
compression scheme to reduce the size of the music file.*
Hybrid Audio CD and Data (MP3/WMA) CD-R/RW discs:
The DVA-9861 can read either sector on the disc. Choose CD-DA
to play the CD audio section or MP3/WMA to play the MP3/WMA
section*.
Mark (logo) Recorded Content Disc size
DVD Audio Audio + Video
12 cm*
8 cm
DVD Video Audio + Video
12 cm*
8 cm
Video CD Audio + Video
12 cm
8 cm
Music CD Audio
12 cm
8 cm
(CD single)
DIGITAL VIDEO
1
ALL

7-EN
Multisession CD-R/RW:
Once a recording has been stopped, this is considered as one
session. If the disc is not closed (finalized), additional data may be
added. Once this additional data has been recorded, this becomes a
“multisession” CD. The DVA-9861 can only read multisession
DATA Formatted discs (MP3/WMA files - Not Audio CD files).
Properly formatted MP3/WMA Discs:
Use ISO9660 formatting to insure proper playback. You may use
standard ISO naming Level 1 (8.3 DOS standard), Level 2 (32
characters) or Joliet (Windows or Macintosh long filenames) file
naming conventions*.
*Please consult the Owner’s manual for additional information.
Using DVD-Rs/DVD-RWs/DVD+Rs/DVD+RWs
• This unit is compatible with discs recorded in the DVD-Video
and DVD-VR mode.
• Note that discs not finalized (processed to enable to play on
playback-only DVD players) cannot be played on this DVD
player.
• Some discs may not play back, depending on the recording
device and disc format. (Discs or files utilizing copy protection,
may not be playable. Some recording systems may not properly
format copied files to enable proper playback.)
• In the following cases, the disc may not play on this unit:
discs recorded by certain DVD recorders, certain irregular discs,
flawed discs, dirty discs, when the pickup lens of this DVD
player is dirty, or when moisture condensation has occurred
inside the unit.
• Be sure to follow all cautions included with your DVD-Rs/DVD-
RWs/DVD+Rs/DVD+RWs discs.
• Do not put stickers, seals, or tape on the label side of DVD-Rs/
DVD-RWs/DVD+Rs/DVD+RWs.
• Compared to the regular discs, DVD-Rs/DVD-RWs/DVD+Rs/
DVD+RWs are more affected by heat, moisture, and direct
sunlight. If left in a car, etc., damage may occur and it might not
play on this unit.
• The operable temperature range for disc playback is as follows:
DVD-R/DVD-RW: -25 ~ +70°C
DVD+R/DVD+RW: +5 ~ +55°C
Disc terminology
Title
If titles are programmed for the DVD, these are the largest units of
division of the information recorded on the disc.
Chapter
Each Title may also be divided into smaller divisions, called
chapters. These can be specific scenes or musical selections.
•This product incorporates copyright protection technology that
is protected by U.S. patents and other intellectual property
rights. Use of this copyright protection technology must be
authorized by Macrovision, and is intended for home and other
limited viewing uses only unless otherwise authorized by
Macrovision. Reverse engineering or disassembly is prohibited.
•Manufactured under license from Dolby Laboratories.
“Dolby,” “Pro Logic” and the double-D symbol are trademarks
of Dolby Laboratories.
•“DTS” and “DTS2.0 + Digital Out” are trademarks of Digital
Theater Systems, inc.
•Windows Media and the Windows logo are trademarks, or
registered trademarks of Microsoft Corporation in the United
States and/or other countries.
•Apple, the Apple logo and iPod are trademarks of Apple
Computer, Inc., registered in the U.S. and other countries.
•“MPEG Layer-3 audio coding technology licensed from
Fraunhofer llS and Thomson”
•“Supply of this product only conveys a license for private, non-
commercial use and does not convey a license nor imply any
right to use this product in any commercial (i.e. revenue-
generation) real time broadcasting (terrestrial, satellite, cable
and/or any other media), broadcasting/streaming via internet,
intranets and/or other networks or in other electronic content
distribution systems, such as pay-audio or audio-on-demand
applications. An independent license for such use is required.
For details, please visit http://www.mp3licensing.com.”
On handling compact discs (CD/CD-R/CD-RW)
• Do not touch the surface.
• Do not expose the disc to direct sunlight.
• Do not affix stickers or labels.
• Clean the disc when it is dusty.
• Make sure that the disc is smooth and flat.
• Do not use commercially available disc accessories.
Do not leave the disc in the car or the unit for a long time.
Never expose the disc to direct sunlight.
Heat and humidity may damage the disc and you may not be
able to play it again.

8-EN
Turning Power On and Off
Press SOURCE/POWER to turn on the unit.
•The unit can be turned on by pressing any other button except TITLE,
Rotary encoder and (OPEN).
Press and hold SOURCE/POWER for at least 2 seconds
to turn off the unit.
•The first time power is turned on, the volume will start from level 12.
Detaching and Attaching the Front Panel
Be sure to push the Rotary encoder inside the unit before opening the
front panel so that the front panel will open completely, otherwise it
may be damaged.
When you push the Rotary encoder again, it pops back out.
Detaching
1
Turn off the unit power.
2
Press (OPEN) to open the front panel.
To close the front panel, press the left side until it locks as
shown in the figure below.
3
Grasp the front panel firmly, slide to the left ,
then pull to remove.
•The front panel may become hot in normal usage (especially the
connector terminals on the back of the front panel.) This is not a
malfunction.
•To protect the front panel, place it in the supplied carrying case.
•When detaching the front panel, do not apply excessive force as it
may result in malfunction.
•Do not leave the front panel open, or drive the car with the panel
open as it may result in accident or malfunction.
Getting Started
About the alphanumeric display of this unit
• All English lower case characters are displayed as upper case on
this unit.
• The alphanumeric display in the following table shows
alphanumeric characters/numbers that may be difficult to
distinguish.
SOURCE/
POWER Rotary encoder
MUTE
TITLEMODE
(OPEN)
Alphanumeric
Display
Alphanumeric
Display
Push the Rotary
encoder inside
The Rotary
encoder pops out

9-EN
Attaching
1
Insert the right side of the front panel into the main
unit. Align the groove on the front panel with the
projections on the main unit.
2
Push the left side of the front panel until it locks
firmly into the main unit.
•Before attaching the front panel, make sure that there is no dirt or
dust on the connector terminals and no foreign object between the
front panel and the main unit.
•Attach the front panel carefully, holding the sides of the front panel to
avoid pushing buttons by mistake.
Initial System Start-Up
Be sure to press the RESET switch when using the unit for the first
time, after changing the car battery, etc.
1
Turn off the unit power.
2
Press (OPEN) to open the front panel, then
remove it.
3
Press RESET with a ballpoint pen or similar pointed
object.
Adjusting Volume
Turn the Rotary encoder until the desired sound is
obtained.
Lowering Volume Quickly
Activating the Audio Mute function will instantly lower the volume
level by 20 dB.
Press MUTE to activate the MUTE mode.
The audio level will decrease by about 20 dB.
Pressing MUTE again will bring the audio back to its
previous level.
Setting Time
1
Press TITLE repeatedly until the time is displayed.
For details, see “Displaying the Text” (page 23).
2
Press and hold TITLE for at least 2 seconds while
the time is displayed.
The time indication will blink.
3
Turn the Rotary encoder to adjust the hours while
the time indication is blinking.
4
When the hour has been adjusted, press MODE.
5
Turn the Rotary encoder to adjust the minutes
while the time indication is blinking.
The time is automatically set 5 seconds after the minute
adjustment. The time can also be manually set by pressing
TITLE.
•To synchronize the clock to another clock/watch or radio time
announcement, press and hold MODE for at least 2 seconds after
setting the “hour.” Minutes will reset to 00. If the display shows over
“30” minutes when you do this, the time will advance one hour.
RESET switch

10-EN
This unit cannot receive HD Radio™ signals (digital terrestrial radio).
In order to activate the digital radio functions described below, an
optional HD Radio Tuner module must be connected through the Ai-
NET bus.
HD Radio™ Technology Manufactured Under License From iBiquity
Digital Corporation. iBiquity Digital and the HD Radio and HD
Symbols are trademarks of iBiquity Digital Corporation. U.S. and
Foreign Patents.
Listening to Radio
1
Press SOURCE/POWER until a radio frequency
appears in the display.
2
Press BAND repeatedly until the desired radio band
is displayed.
F1 (FM1) F2 (FM2) AM F1 (FM1)
3
Press TUNE/A.ME to select the tuning mode.
DX SEEK (Distance mode) SEEK (Local mode)
OFF (Manual mode) DX SEEK
•The initial mode is Distance mode.
Distance mode:
Both strong and weak stations will be automatically tuned in
(Automatic Seek Tuning).
Local mode:
Only strong stations will be automatically tuned in (Automatic
Seek Tuning).
Manual mode:
The frequency is manually tuned in steps (Manual tuning).
4
Press or to tune in the desired station.
Holding down or will change the frequency
continuously.
•The “DIGITAL” indicator appears on the display when a digital
radio station which contains both audio and text information, is
received.
Manual Storing of Station Presets
1
Select the radio band and tune in a desired radio
station you wish to store in the preset memory.
2
Press and hold, for at least 2 seconds, any one of the
preset buttons (1 through 6) into which you wish
to store the station.
The selected station is stored.
The display shows the band, preset number and station
frequency memorized.
•A total of 18 stations can be stored in the preset memory (6 stations
for each band; FM1, FM2 and AM).
•If you store a station in a preset memory which already has a station,
the current station will be cleared and replaced with the new station.
Automatic Memory of Station Presets
1
Press BAND repeatedly until the desired radio band
is displayed.
2
Press and hold TUNE/A.ME for at least 2 seconds.
The frequency on the display continues to change while the
automatic memory is in progress. The tuner will
automatically seek and store 6 strong stations in the
selected band. They will be stored into buttons 1 to 6 in
order of signal strength.
When the automatic memory has been completed, the tuner
goes to the station stored in preset location No. 1.
•If no stations are stored, the tuner will return to the original station
you were listening to before the auto memory procedure began.
Tuning to Preset Stations
1
Press BAND repeatedly until the desired band is
displayed.
2
Press any one of the station preset buttons (1
through 6) that has your desired radio station in
memory.
The display shows the band, preset number and frequency
of the station selected.
Radio
SOURCE/
POWER
Rotary
encoder BAND
FUNC. Preset buttons
(1 through 6)
TUNE/
A.ME
MODE

11-EN
Frequency Search Function
You can search for a radio station by its frequency.
1
Press and hold for at least 2 seconds in Radio
mode to activate Frequency Search mode.
2
Turn the Rotary encoder to select the desired
frequency.
Only when the Radio mode is active*
* Operation is not required during HD Radio reception.
3
Press MODE to receive the selected frequency.
•Press and hold for at least 2 seconds in the search mode to
cancel. Or the search mode will be canceled when an operation has
not been performed in 10 seconds.
Switching the HD Radio™ signal
HD Radio™ can be received if the HD Radio TUNER MODULE
(TUA-T500HD) is connected. While receiving HD Radio, the unit can
automatically switch between the analog and digital signal. You can
also switch to the analog signal exclusively.
1
When receiving HD Radio, press FUNC. to select on.
The currently received status is displayed.
2
Press preset 1 to switch the receiving signal.
3
Turn off the “ ” indicator by pressing FUNC.
•Select mode will be canceled when an operation has not been
performed in 10 seconds.
Playback
1
Press (OPEN).
The front panel will open.
2
Insert a disc with the label side facing up.
The disc will be pulled into the unit automatically.
Close the front panel manually.
When a disc is already inserted, press SOURCE/POWER to
switch to the CD mode.
TUNER XM RADIO/SIRIUS*1 DISC IPOD*2
CHANGER*3 TUNER
*1Only when XM Radio or Sirius Radio is connected.
*2Only when the iPod is connected.
*3Only when the CD changer is connected.
3
While playing back MP3/WMA, press or to
select the desired folder.
Pressing and holding or will change folders
continuously.
4
Press or to select the desired track (file).
Returning to the beginning of the current track (file):
Press .
Fast backward:
Press and hold .
Advancing to the beginning of the next track (file):
Press .
Fast forward:
Press and hold .
5
To pause playback, press / .
Pressing / again will resume playback.
6
To eject the disc, press after pressing (OPEN)
to open the front panel.
DIG/ANA MODE ANALOG ONLY
DIG/ANA MODE:Automatically switches between digital and
analog signal
ANALOG ONLY: Receives analog signal only
CD/MP3/WMA
4 5 TITLE
/
(OPEN)
Rotary
encoder
FUNC.
MODE
SOURCE/
POWER

12-EN
•Do not remove a CD during its eject cycle. Do not load more than
one disc at a time. A malfunction may result from doing either.
•If the CD does not eject, press and hold for at least 2 seconds.
•The CD-player can play discs containing audio data, MP3 data and
WMA data.
•A WMA format file that is protected by DRM (Digital Rights
Management) cannot be played back on this unit.
•The track display for MP3/WMA data playback is the file numbers
recorded on the disc.
•The playback time may not be correctly displayed when a VBR
(Variable Bit Rate) recorded file is played back.
•If is pressed during M.I.X. DISC playback, new file will be played
back in a random sequence. If is pressed, the beginning of the
current file will be played back.
MP3/WMA Play Display
The folder number and file number will be displayed as described
below.
•Press TITLE to switch the display. Please see “Displaying the Text”
(page 23) for information about display switching.
•If the folder number or file number is three digits, F or T becomes
numbers of hundred rank.
Repeat Play
Press 4 to play back repeatedly the track being
played.
The track (file) will be played repeatedly.
Press 4 again and select RPT to deactivate repeat play.
CD mode :
*1When a CD changer is connected
•If REPEAT is set to ON during M.I.X. (M.I.X. ONE) play in CD
changer mode, M.I.X. will apply to the current disc only.
MP3/WMA mode :
*2When an MP3 compatible CD changer is connected
•If a 6-disc CD changer or an MP3 compatible CD changer is
connected:
In CD changer mode, press FUNC. to illuminate the “ ”
indicator, and go to the step above within 10 seconds.
•If a 12-disc CD changer is connected:
In CD changer mode, press FUNC. twice to illuminate the
“ ” indicator, and go to the step above within 10 seconds.
M.I.X. (Random Play)
Press 5 in the play or pause mode.
The tracks (files) on the disc will be played back in random
sequence.
To cancel M.I.X. play, press 5 again.
Internal CD mode :
CD Changer mode :
•If M.I.X. is set to ON during RPT (REPEAT ALL) play in CD
changer mode, M.I.X. will apply to the current disc only.
MP3/WMA mode :
* When an MP3 compatible CD changer is connected
•If a 6-disc CD changer or an MP3 compatible CD changer is
connected:
In CD changer mode, press FUNC. to illuminate the “ ”
indicator, and go to the step above within 10 seconds.
•If a 12-disc CD changer is connected:
In CD changer mode, press FUNC. twice to illuminate the
“ ” indicator, and go to the step above within 10 seconds.
F01 T03 10'15
Folder number
display
File number
display
Elapsed time
: Only a track is repeatedly played back
: A disc is repeatedly played back
: Only a file is repeatedly played back
: Only files in a folder are repeatedly played back
: A disc is repeatedly played back
: The tracks are played back in random
sequence.
: M.I.X. mode off
: The tracks are played back in random
sequence.
: The tracks on all the CDs in the current
magazine will be played back in the random
sequence.
: Only files in a folder are played back in
random sequence.
: The files are played back in random
sequence. If an MP3 compatible CD changer
is connected, all files in a disc are played
back in random sequence, and playback
shifts to the next disc.
: M.I.X. mode off

13-EN
Searching from CD Text
Tracks can be searched and played by using the CD text on the disc. In
the case of discs and changers that do not support text, searches can be
made by using the track numbers.
1
Press during play.
This will set the search mode.
2
Turn the Rotary encoder to select the desired
track, then press MODE.
This will play the selected track.
•Press and hold for at least 2 seconds in the search mode to
cancel. Or, the search mode will be canceled when an operation has
not been performed in 10 seconds.
•CD text search cannot be made during M.I.X. play.
File/Folder Name Search
(concerning MP3/WMA)
You can display and search the folder and file name while listening to
the file currently being played back.
1
During MP3/WMA playback, press to activate the
search mode
2
Turn the Rotary encoder to select Folder Name
Search mode or File Name Search mode, then press
.
Folder Name Search mode
3
Turn the Rotary encoder within 10 seconds to
select the desired folder.
4
Press / to play back the first file in the selected
folder.
•Press and hold for at least 2 seconds in the search mode to
cancel. Or, the search mode will be canceled when an operation has
not been performed in 10 seconds.
•While in Folder Name Search mode, press to switch to File Name
Search mode.
•While in Folder Name Search mode, press FUNC. to return to the
selecting search mode.
•If a disc contains only the root folder, Folder Name Search cannot be
made.
•“ROOT” is displayed for the root folder which does not have folder
name.
•Folder Name search cannot be made during M.I.X. play.
File Name Search mode
3
Press or to select another Folder.
4
Select the desired file by turning the Rotary
encoder within 10 seconds.
5
Press MODE to play back the selected file.
•Press and hold for at least 2 seconds in the search mode to
cancel. Or, the search mode will be canceled when an operation has
not been performed in 10 seconds.
•While in the File Name Search mode, press FUNC. to switch to the
previous mode (Folder Search mode or the selecting search mode.)
•File Name search cannot be made during M.I.X. play.
1
Press and hold / /SEARCH for at least 2
seconds during playback.
The Folder Name list is displayed on the optional monitor
screen.
2
Press or to select a folder name, then press
ENT.
The File Name list of the selected folder is displayed.
3
Press or to select a file name, then press ENT.
The selected file is played back.
•When there are 8 or more names on the list, press or to change
the page.
•Press RETURN to deactivate the Search mode during the Folder
Name Search mode.
•While in File Name Search mode, press RETURN to switch to Folder
Name Search mode.
•While in Folder Name Search/File Name Search mode, press and
hold / /SEARCH for at least 2 seconds to cancel the Folder
Name Search/File Name Search mode.
About MP3/WMA
What is MP3?
MP3, whose official name is “MPEG-1 Audio Layer 3,” is a
compression standard prescribed by the ISO, the International
Standardization Organization and MPEG which is a joint activity
institution of the IEC.
MP3 files contain compressed audio data. MP3 encoding is
capable of compressing audio data at extremely high ratios,
reducing the size of music files to as much as one-tenth their
original size. This is achieved while still maintaining near CD
quality. The MP3 format realizes such high compression ratios
by eliminating the sounds that are either inaudible to the human
ear or masked by other sounds.
What is WMA?
WMA, or “Windows Media™ Audio,” is compressed audio data.
WMA is similar to MP3 audio data and can achieve CD quality
sound with small file sizes.
Main Unit Operation
Remote Control Operation
CAUTION
Except for private use, duplicating audio data (including MP3/
WMA data) or distributing, transferring, or copying it, whether
for free or for a fee, without permission of the copyright holder is
strictly prohibited by the Copyright Act and by international
treaty.

14-EN
Method for creating MP3/WMA files
Audio data is compressed by using MP3/WMA specified
software. For details on creating MP3/WMA files, refer to the
user’s manual for that software.
MP3/WMA files that can be played back by this device have the
file extension “mp3” / “wma”. Files with no extension cannot be
played back. (WMA ver. 7.1, 8 and 9 are supported)
Supported playback sampling rates and bit rates
MP3
WMA
Note that for sampling rates, this device’s frame display
(page 23) may not display correctly.
This device may not play back correctly depending on sampling
rates.
ID3 tags/WMA tags
If tag data is in an MP3/WMA file, this device can display the title
(track title), artist name, and album name ID3 tag/WMA tag data.
This device can only display single-byte alphanumeric
characters and the underscore. For non-supported characters,
“NO SUPPORT” is displayed.
The number of characters may be limited, or not correctly
displayed, depending on the tag information.
Producing MP3/WMA discs
MP3/WMA files are prepared, then written to a CD-R or CD-RW
(DVD-R/DVD-RW) using CD-R writing software. A disc can hold
up to 1024 files/256 folders (including Root Folders).
Media supported
The media that this device can play back are CD-ROMs, CD-Rs,
and CD-RWs.
Corresponding File Systems
This device supports discs formatted with ISO9660 Level 1 or
Level 2.
Under the ISO9660 standard, there are some restrictions to
remember.
The maximum nested folder depth is 8 (including the root
directory). The number of characters for a folder/file name is
limited.
Valid characters for folder/file names are letters A-Z (all caps),
numbers 0-9, and ‘_’ (underscore).
This device also can play back discs in Joliet, Romeo, etc., and
other standards that conform to ISO9660. However, sometimes
the file names, folder names, etc., are not displayed correctly.
Formats supported
This device supports CD-ROM, CD-ROM XA, Mixed Mode CD,
Enhanced CD (CD-Extra) and Multi-Session.
This device cannot correctly play back discs recorded with
Track At Once or packet writing.
Order of files
The unit plays the files in the order that the writing software
writes them. Therefore, the playing order may not be the same
as the order you input. The playback order of the folders and
files is as follows. However, the folder and file playback order
differs from the folder and file number indicated on the display.
Bit rate
This is the “sound” compression rate specified for encoding. The
higher the bit rate, the higher the sound quality, but also the larger
the files.
Sampling rate
This value shows how many times per second the data is sampled
(recorded). For example, music CDs use a sampling rate of 44.1 kHz,
so the sound is sampled (recorded) 44,100 times per second. The
higher the sampling rate, the higher the sound quality, but also the
larger the volume of data.
Encoding
Converting music CDs, WAVE (AIFF) files, and other sound files into
the specified audio compression format.
Tag
Song information such as track titles, artist names, album names,
etc., written into MP3/WMA files.
MP3: ID3 tag
WMA: WMA tag
Root folder
The root folder is found at the top of the file system. The root folder
contains all folders and files.
Sampling rates: 32 kHz - 48 kHz
Bit rates: 32 - 320 kbps
Sampling rates: 32 kHz - 48 kHz
Bit rates: 32 - 320 kbps
Terminology
Root folder
Folder MP3/WMA File

15-EN
In this section, both remote control and main unit operation are
described.
•DVD/Video CD operations can be performed from both the remote
control and the main unit. In this section, both remote control and
main unit operations are described.
•To view DVD/Video CD, the optional TV monitor is required.
•DVA-9861 automatically changes the video output signal (NTSC or
PAL), according to the disc. To set NTSC or PAL on the connected
monitor, refer to the Owner's Manual of the monitor.
Disc types that can be used for each heading are
represented by the following marks.
Playing a Disc
Play Position Memory Function
Even if you turn power off or switch the Ignition Key to OFF during
playback or change the source, playback will continue from the point
where playback stopped when the power is turned ON again.
1
Press (OPEN).
The front panel will open.
2
Insert a disc with the label side facing up.
The disc will be pulled into the unit automatically.
Close the front panel manually.
When a disc is already inserted, press SOURCE/POWER
on the main unit to switch to the DISC mode.
TUNER XM RADIO/SIRIUS*1 DISC IPOD*2
CHANGER*3 TUNER
*1Only when XM Radio or Sirius Radio is connected.
*2Only when the iPod is connected.
*3Only when the CD changer is connected.
3
To eject the disc, press after pressing (OPEN)
to open the front panel.
•Do not remove a disc during its eject cycle. Do not load more than
one disc at a time. A malfunction may result from doing either.
•If the disc does not eject, press and hold for at least 2 seconds.
•The reverse side of a double-sided DVD will not be played
automatically. Remove the disc, turn it over, and reinsert it.
•Never insert map discs for navigation purposes as they could damage
the equipment.
•Refer also to “DVD Setup” (pages 26 to 28).
DVD/Video CD
4
RETURN
MENU
CLR
DISP./TOP M.
AUDIO
Numeric
keypad
(0 to 9)
ANGLE
SUBTITLE
/
ENT.
SOURCE/
POWER
(OPEN)
UPDN
/
DVD Commercial Video discs (used for the
distribution of movies, etc.) or a DVD-R/DVD-
RW/DVD+R/DVD+RW recorded in a video
mode can be used.
DVD Commercial Audio discs can be used.
DVD-R/DVD-RW discs recorded in DVD-VR
mode can be used.
Video CD discs can be used.
Caution
•Not all functions will operate for every DVD. See the individual
DVD’s instructions for details on the features supported.
•Fingerprints on a disc may adversely affect playback. If a
problem occurs, remove the disc and check for fingerprints on the
playback side. Clean the disc if necessary.
•When using the remote control, be careful to press only one
button at a time. Pressing multiple buttons at the same time may
cause erroneous operation.
•If you try to perform an invalid operation (based on the type of
disc being played), the following mark is displayed on the
monitor screen:

16-EN
On DVDs and video CDs with playback control (PBC), menu screens
may appear automatically. If this happens, perform the operation
described below to start playback.
•This operation is controlled using the remote control unit.
•For many discs, the menu screen can also be displayed by pressing
MENU.
DVD menu
Press , , or to select the desired item, then
press ENT.
•For some discs it is possible to select items directly from the menu
screen using the number keys (“0” to “9”).
•If the DVD-Audio disc is set to “VCAP”, operation can be
performed. (Refer to “Setting the DVD Audio Playback Mode”
(page 31)
Video CD menu
Use the numeric keypad (“0” to “9”) to select the
desired number, then press ENT.
•The menu screen does not appear when the PBC function is turned
off. In this case, set VCD PLAY MODE to turn on the PBC function.
For details, refer to “Setting the Video CD Play Mode” (page 31).
Searching by Program
•This operation is performed by the remote control unit.
1
Press and hold DISP./TOP M. for at least 2 seconds
while playing a DVD-VR disc.
The program search list screen is displayed.
2
Press or to select the desired program, then
press ENT.
The selected program is played back.
•If PLAY LIST is selected, the playlist search list screen is displayed.
Searching by Playlist
•This operation is performed by the remote control unit.
1
Press MENU while playing DVD-VR disc.
The playlist search list screen is displayed.
2
Press or to select the desired playlist, then
press ENT.
The selected playlist is played back.
•Only discs containing a playlist can be operated.
•If PROGRAM LIST is selected, the program search list screen is
displayed.
Stopping Playback (PRE-STOP)
Press during playback to stop playback. That position is stored in
memory.
1
During playback, press on the remote control unit.
“PRE-STOP” is displayed.
2
Press / in the PRE-STOP mode.
Playback starts from the position at which it was stopped.
•For some discs, the position at which playback was stopped may not
be accurate.
•When “VOFF” is set, PRE-STOP function is not available for the
DVD Audio disc. (Refer to “Setting the DVD Audio Playback Mode”
(page 31).)
Stopping Playback
During playback, press twice on the remote control
unit.
“STOP” is displayed, and playback stops.
•Playback stops also when is pressed for more than 2 seconds.
•Playback starts from the beginning when / is pressed while
playback is stopped.
•When VOFF is set, press once to stop DVD audio playback
(STOP). Refer to “Setting the DVD Audio Playback Mode” (page
31).
Fast-forwarding/Fast-reversing
DVD Audio (VCAP mode)*/DVD Video/Video CD
1
During playback, press and hold (fast-reverse)
or (fast-forward).
When pressed for more than 1 second, the disc is
forwarded/reversed at double speed.
When held in 5 more seconds, the disc is forwarded/
reversed at 8 times the normal speed.
When held in 10 more seconds, the disc is forwarded/
reversed at 21 times the normal speed.
2
Release or to return to normal playback.
DVD Audio (VOFF mode)*
1
During playback or pause, press and hold (fast-
reverse) or (fast-forward).
When pressed for more than 1 second, the disc is
forwarded/reversed at 21 times the normal speed.
2
Release or to return to normal playback.
If a menu screen appears

17-EN
*Set “VCAP” (Video Capable Audio Player) or “VOFF” (Video OFF)
in Custom Setup. For details, refer to “Setting the DVD Audio
Playback Mode” (page 31).
•No sound is played during fast-forwarding/fast-reversing.
•Fast-forwarding/fast-reversing of only a track being played back can
be made on the Video CD equipped with PBC (play back control).
•For DVDs and video CDs with playback control (PBC), the menu
screen may reappear during fast-forwarding/fast-reversing.
Finding the Beginning of Chapters or
Tracks
During playback, press or .
The chapter/track switches each time the button is pressed, and
playback of the selected chapter/track starts.
•Some DVDs do not have chapters.
•The beginning of a track may not be found on the Video CD equipped
with PBC (playback control). Set VCD PLAY MODE to turn the PBC
function off. Refer to “Setting the Video CD Play Mode” (page 31).
•During pause, operation can be performed for DVD Audio.
Selecting Program/Playlist
During playback or pause, press , on the unit or
UP, DN on the remote control to select the previous or
next program/playlist.
The program/playlist switches each time the button is pressed,
and playback of the selected program/playlist starts.
•Only when a playlist is managed on the disc, playlist can be selected
and operation can be performed.
Playing Still Frames (pausing)
1
During playback, press / .
2
Press / to resume playback.
•No sound is played during the still mode.
•The image or sound may stop temporarily when playback starts from
the pause mode. This is not a malfunction.
Forward/reverse frame-by-frame
Playback
1
In the pause mode, press or .
The picture advances or reverses by one frame each time
the button is pressed.
2
Press / to resume normal playback.
•No sound is output during forward/reverse frame-by-frame playback.
•For DVD-VR and video CD, reverse frame-by-frame playback is not
available.
Slow Motion Playback
1
When or is pressed and held in while in
the pause mode, the 1/8th speed slow motion
playback mode is set.
When held in for 5 more seconds, the slow motion speed
switches to 1/2 the normal speed.
2
Release or to pause, and press / to
playback.
•No sound is played during slow motion playback.
•Slow playback is not available when playing back a slide show.
•1/2 and 1/8 are approximate speeds. The actual speed differs from
disc to disc.
•For DVD-VR and video CD, reverse slow motion playback is not
available.
Searching by Title Number
Use this function to easily find positions on the DVD using the DVD’s
title.
• This operation is performed by the remote control unit.
1
When playback stops, input the number of the title
you want to play using the numeric keypad (“0” to
“9”).
2
Press ENT.
Playback starts from the selected title number.
•While in PRE-STOP, this function finds the beginning of the chapter
by its number.
•This function cannot be used on discs on which no title numbers are
recorded.
•Press CLR to delete the last digit in the title number. Press and hold
CLR for at least 2 seconds to cancel the input mode.
•The playback starts automatically for two digit title numbers even if
ENT. in procedure 2 is not pressed.
:Press this to start playback from the beginning of the
following chapter or track.
:Press this to start playback from the beginning of the
current chapter or track.
Supplementary explanations
“Chapters” are divisions of movies or musical selections on
DVDs.
“Tracks” are divisions of movies or musical selections on
video and music CDs.
“Groups” associate a track (one song) with other tracks
stored on a DVD-Audio.
Group playback differs, depending on the disc.
“Playlists” specify a range of images and their playback
order.
•Only discs containing a playlist can be used.
, UP: Press this to start playback from the beginning of
the following program or playlist.
, DN: Press this to start playback from the beginning of
the previous program or playlist.

18-EN
Searching by Group Number
A group number on a DVD identifies various audio sections similar to
chapters for video. Use this function to easily find positions on the DVD
using its group number.
• This operation is performed by the remote control unit.
When playback stops, input the number of the group you
want to play using the numeric keypad (“0” to “9”).
Playback starts from the selected group number.
•While in PRE-STOP, this function finds the beginning of the track by
its number. For operation, refer to "Searching Directly by Chapter or
Track Number" (page 18).
•This function cannot be used on discs on which no group numbers
are recorded.
Searching by Program or Playlist
Number
Use this function to easily find positions on the DVD using the DVD’s
programs/playlist.
• This operation is performed by the remote control unit.
1
When playback stops, input the number of the
program or playlist you want to play using the
numeric keypad (“0” to “9”).
2
Press ENT.
Playback starts from the selected program or playlist
number.
•While in PRE-STOP, this function finds the beginning of the chapter
by its number.
•This function cannot be used on discs on which no program/playlist
numbers are recorded.
•Press CLR to delete the last digit in the program/playlist number.
Press and hold CLR for at least 2 seconds to cancel the input mode.
•Depending on the number of digits input, playback may start
automatically even if ENT. is not pressed in step 2.
Searching Directly by Chapter or Track
Number
Use this function to easily move to the beginning of the chapters or
tracks on the disc.
• This operation is performed by the remote control unit.
1
During playback, pre-stop or pause, input the
chapter or track number you want using the
numeric keypad (“0” to “9”).
2
Press ENT.
Playback starts from the selected chapter or track.
•This function cannot be used on discs on which no chapter numbers
are recorded.
•During stop, search can be made for Video CD.
•The beginning of a track number cannot be directly found on the
Video CD equipped with PBC (playback control). Set VCD PLAY
MODE to turn the PBC function off. Refer to “Setting the Video CD
Play Mode” (page 31).
•Depending on the number of digits input, playback may start
automatically even if ENT. is not pressed in step 2.
•Press CLR to delete the last digit in the chapter/track number. Press
and hold CLR for at least 2 seconds to cancel the input mode.
Repeat Playback
Use this function to play the disc’s titles, chapters, tracks, etc.,
repeatedly.
During playback, press 4 on the main unit.
The repeat mode switches each time the button is pressed.
DVD Audio (VCAP mode)*1
DVD Audio (VOFF mode)*1
DVD Video
DVD-VR (while playing back program)
DVD-VR (while playing back playlist)
The track is played repeatedly.
The group is played repeatedly.
The mode returns to normal playback.
(Factory default)
The track is played repeatedly.
The group is played repeatedly.
The entire disc is played repeatedly.
(Factory default)
The chapter is played repeatedly.
The title is played repeatedly.
The mode returns to normal
playback. (Factory default)
The chapter is played repeatedly.
The program is played repeatedly.
All programs are played repeatedly.
(Factory default)
The chapter is played repeatedly.
The playlist is played repeatedly.
The mode returns to normal
playback. (Factory default)

19-EN
VIDEO CD
*1Set “VCAP” or “VOFF” in Custom Setup. For detail, refer to
“Setting the DVD Audio Playback Mode” (page 31).
*2Displayed only in the changer mode.
•The track/disc repeat modes cannot be used on video CDs with
playback control (PBC). Set VCD PLAY MODE to turn the PBC
function off. Refer to “Setting the Video CD Play Mode” (page 31).
•For some discs it is not possible to switch the repeat mode.
•During DVD Video playback, pressing and holding 4 for at least
2 seconds will change the unit to REPEAT OFF.
Switching the Audio Tracks
For discs with multiple audio or audio languages, you can switch the
audio language temporarily during playback.
• This operation is performed by the remote control unit.
During playback, press AUDIO.
The sound switches between the alternate audio tracks
recorded on the disc each time the button is pressed.
•The selected audio track becomes the default setting every time the
power is turned on or the disc is replaced. If a disc does not include
the language you selected for the default audio track, the disc’s
default language is selected instead. Refer to “Setting the language”
(page 27).
•Not all discs will allow changing the alternate audio tracks during
playback. In these cases, select audio tracks from the DVDs menu.
•There may be a delay before the selected alternate track begins to
play.
DVD-VR
During playback, press and hold AUDIO for at least 2
seconds.
The left and right channels will be output as shown below, each
time the button is pressed.
LR LL RR LR
Video CD
During playback, press AUDIO.
The left and right channels will be output as shown below, each
time the button is pressed.
LR LL RR LR
Switching the Angle
On DVDs in which scenes have been filmed from multiple angles, the
angle can be switched during playback.
•This operation is performed by the remote control unit.
During playback, press ANGLE.
The angle switches between the angles recorded on the disc
each time the button is pressed.
•Some time may be required for the angle to change.
•Depending on the disc, the angle may switch in one of two ways.
-Seamless: The angle switches smoothly.
-Non-seamless: When the angle is switched, a still picture is
displayed first, after which the angle switches.
•If the DVD-Audio disc is set to “VCAP”, operation can be
performed. (Refer to “Setting the DVD Audio Playback Mode”
(page 31).)
Switching the Subtitles (subtitle
language)
With multiple subtitle language DVDs, the subtitle language can be
switched during playback, or subtitles can be hidden.
•This operation is performed by the remote control unit.
During playback, press SUBTITLE.
The subtitle switches between the languages recorded on the
disc and OFF each time the button is pressed.
During DVD-VR playback, the display of the subtitle is set to ON
or OFF.
•There may be a delay before the selected subtitle appears.
•Not all discs will allow changing the subtitles during playback. In
these cases, select subtitles from the DVD’s menu.
•The selected subtitle language becomes the default setting every time
the power is turned on or the disc is replaced. If a disc does not
include that language, the disc’s default language is selected instead.
Refer to “Setting the language” (page 27).
•For some discs, the subtitles will be displayed even when this is set to
off.
•If the DVD-Audio disc is set to “VCAP”, operation can be
performed. (Refer to “Setting the DVD Audio Playback Mode”
(page 31).)
DVD-VR/Video CDs with multiplex audio
The track is played repeatedly.
The entire disc is played repeatedly
(Factory default)
Playback does not repeat.
Tips
Switching from the disc menu.
For some discs, the audio language, angle and subtitles can be
switched from the disc menu.
DVD Video
1. Press MENU, select the item, then press ENT.
2. Press , , or to select the language or
angle, then press ENT.
(For some discs, they can be selected using the
numeric keypad “0” to “9” while the language or the
angle menu is displayed.)
DVD Audio
1. Press and hold DISP./TOP M., select the item, then
press ENT.
2. Press , , or to select the language or
angle, then press ENT.
(For some discs, they can be selected using the
numeric keypad “0” to “9” while the language or the
angle menu is displayed.)
•If the DVD-Audio disc is set to “VCAP”, operation can
be performed. (Refer to “Setting the DVD Audio
Playback Mode” (page 31).)

20-EN
Displaying the Disc Status
Use the procedure described below to display the status (title number,
chapter number, etc.) of the currently playing DVD on the monitor
screen.
•This operation is performed by the remote control unit.
During playback, press DISP./TOP M.
The playback status is displayed.
The playback status display closes when DISP./TOP M. is
pressed again.
DVD Audio display example
•If the DVD-Audio disc is set to “VCAP”, operation can be
performed. (Refer to “Setting the DVD Audio Playback Mode”
(page 31).)
DVD Video display example
DVD-VR display example
Video CD display example
•When PBC is set to ON, the current track number and track playback
time is not displayed.
Scroll to Move the Page Forward or Back
“Page” is still image stored on a DVD-Audio disc.
•This operation is performed by the remote control unit.
During playback, press and hold 1 for at least 2 seconds
to display the previous still image. Pressing and holding
2 for at least 2 seconds will display the next still image.
Pressing and holding 3 for at least 2 seconds will display
the home page.
•For DVD-Audio discs without Pages, depending on the DVD-Audio
disc, the “Page” function may not be operable if images are in slide
show form.
•If the DVD-Audio disc is set to “VCAP”, operation can be
performed. (Refer to “Setting the DVD Audio Playback Mode” on
page 31.)
PLAY
REPEAT OFF
SUBT. : JPN 1 / 2
ANGLE: 1 / 3
1 18 1:23'45"
9k2b
AUD I O
6
11
64
MLP
DVD–A NTSC
Playback disc Current track
number TV system
(NTSC or PAL)
Track playback
time
Current audio
signal output
Current subtitle
language/number
Current audio
language/number
Repeat setting
(Default setting-
REPEAT OFF)
Playback status
Current group
number
Current angle
number
PLAY
REPEAT OFF
AUDIO:ENG 1/4
DOLBY D 3 / 2.1
SUBT. : JPN 1 / 2
ANGLE: 1 / 3
1 18 1:23'45"
DVD–V NTSC
Playback disc Current chapter
number TV system
(NTSC or PAL)
Chapter
playback time
Current audio
signal output
Current angle
number
Current subtitle
language/number
Current audio
language/number
Repeat setting
(Default setting-
REPEAT OFF)
Playback status
Current title
number
PLAY
INFO.
REPEAT
AUDIO:1/2 LR
DOLBY D 3 / 2.1
1 18 1:23'45"
DISC
DVD–VR NTSC
Playback disc Current chapter
number TV system
(NTSC or PAL)
Chapter
playback time
Current audio
signal output
Repeat setting
(Default setting-
REPEAT DISC)
Playback
status
Display of
disc text
information
Current
program or
playlist
number
Current audio
number/status
1
LAPY
12 ' 34"
VCD
LR
:
AUD I O
O
REPEAT DISC
PBC FF
Current track
number Track playback
time
Playback control
(PBC)
Repeat setting
(Default setting -
REPEAT DISC)
Playback status
Playback disc
Current audio status

21-EN
Adjusting Bass/Treble/Balance (Between
Left and Right)/Fader (Between Front
and Rear)/Defeat
1
Press MODE repeatedly to choose the desired
mode.
Each press changes the modes as follows:
BASS TREBLE SUBW* BALANCE FADER
DEFEAT VOLUME BASS
Bass level: –7 ~ +10
Treble level: –7 ~ +7
Subwoofer : 0 ~ +15
Balance : L15 ~ R15
Fader : R15 ~ F15
Defeat : ON/OFF
Volume : 0 ~ 35
•If MODE is not pressed within 5 seconds after selecting the BASS,
TREBLE, BALANCE, FADER, DEFEAT or SUBW mode, the unit
automatically returns to normal mode.
* When the subwoofer mode is set to OFF, its level cannot be adjusted.
2
Turn the Rotary encoder until the desired sound is
obtained in each mode.
By setting Defeat ON, previously adjusted settings of BASS
and TREBLE will return to the factory defaults.
•Depending on the connected devices, some functions and display
indications do not work.
Setting the Bass Control
You can change the Bass Frequency emphasis to create your own tonal
preference.
1
Press MENU to select the BASS ENGINE mode, then
press MODE.
BBE BASS ENGINE SETUP RETURN (OFF) BBE
2
Press or to select the BASS (bass Center
frequency) control mode.
BASS TREBLE
3
-1 Press SOURCE/POWER to select the desired bass
center frequency.
80Hz 100Hz 120Hz 60Hz 80Hz
Emphasizes the displayed bass frequency ranges.
3
-2 Press BAND to select the desired bass bandwidth.
Changes the boosted bass bandwidth to wide or narrow. A
wide setting will boost a wide range of frequencies above
and below the center frequency. A narrower setting will
boost only frequencies near the center frequency.
3
-3*1Turn the Rotary encoder to select the desired
bass level (–7~+10).
You can emphasize or weaken the bass level.
4
Press MENU to select RETURN.
After 2 seconds, the unit returns to normal mode.
Pressing and holding MENU for at least 2 seconds will
return to normal mode.
•If no operation is performed within 60 seconds, the bass control
setting will be turned off automatically.
•The bass level settings will be individually memorized for each
source (FM, AM, CD, etc.) until the setting is changed. The bass
frequency and bass band width settings adjusted for one source are
effective for all other sources (FM, AM, CD etc.).
•Depending on the connected devices, some functions and display
indications do not work. However, Bass Level is still adjustable if an
audio processor with the Bass function is connected.
•This function is inoperable when DEFEAT is set to ON.
•While in the bass adjusting mode, TREBLE CONTROL adjusting
mode can be recalled by pressing or .
*1The adjustment can also be made by pressing MODE. Refer to
“Adjusting Bass/Treble/Balance (Between Left and Right)/Fader
(Between Front and Rear)/Defeat” (page 21)
Sound Setting
Rotary encoder BAND
MODE
SOURCE/
POWER MENU
Setting the Bass Center Frequency
Setting the Bass Bandwidth
Setting the Bass Level

22-EN
Setting the Treble Control
You can change the Treble Frequency emphasis to create your own tonal
preference.
1
Press MENU to select the BASS ENGINE mode, then
press MODE.
BBE BASS ENGINE SETUP RETURN (OFF) BBE
2
Press or to select the TREBLE (treble
Center frequency) control mode.
BASS TREBLE
3
-1 Press SOURCE/POWER to select the desired treble
Centre frequency.
10.0kHz 12.5kHz 15.0kHz 7.5kHz 10.0kHz
Emphasizes the displayed Treble frequency ranges.
3
-2*2Turn the Rotary encoder to select the desired
treble level (–7~+7).
You can emphasize the treble level.
4
Press MENU to select RETURN.
After 2 seconds, the unit returns to normal mode.
Pressing and holding MENU for at least 2 seconds will
return to normal mode.
•If no operation is performed within 60 seconds, the treble control
setting will be turned off automatically.
•The treble level settings will be individually memorized for each
source (FM, AM, CD, etc.) until the setting is changed. The Treble
frequency settings adjusted for one source are effective for all other
sources (FM, AM, CD, etc.).
•Depending on the connected devices, some functions and display
indications do not work. However, Treble Level is still adjustable if
an audio processor with the Treble function is connected.
•This function is inoperable when DEFEAT is set to ON.
•While in the treble adjusting mode, BASS CONTROL adjusting mode
can be recalled by pressing or .
*2The adjustment can also be made by pressing MODE. Refer to
“Adjusting Bass/Treble/Balance (Between Left and Right)/Fader
(Between Front and Rear)/Defeat” (page 21).
Setting the BBE Mode
BBE makes vocals or instruments sound distinct regardless of the music
source. The FM radio, CD, and MP3, will be able to reproduce the
music clearly even in cars with a lot of road noise.
1
Press SOURCE/POWER to select the source to
which you want to apply BBE.
2
Press MENU to select BBE mode, then press
MODE.
BBE BASS ENGINE SETUP RETURN (OFF) BBE
3
Press to set the BBE mode ON.
4
Turn the Rotary encoder to select your preferred
BBE level (1 to 3) or EFFECT OFF.
5
Press MENU to select RETURN.
After 2 seconds, the unit returns to normal mode.
Pressing and holding MENU for at least 2 seconds will
return to normal mode.
* To cancel BBE mode for all music sources, press to select BBE
OFF in step 3.
•Each music source, such as FM radio, CD (included MP3/WMA) can
have its own BBE setting.
•This function is inoperable when DEFEAT is set to ON.
•There is no BBE mode for AM radio.
•When an external audio processor is connected, this setting cannot
be made.
•If no operation is performed in 60 seconds, the unit returns to normal
mode.
Setting the Treble Center Frequency
Setting the Treble Level
BBE OFF*BBE ON
(BBE 1 to 3, EFFECT OFF)
Displays the level indication
Bass Level is usually displayed. When BBE is activated,
the display changes according to the BBE setting.

23-EN
Displaying the Text
Text information, such as the disc name and the track name, will be
displayed if playing a CD text compatible disc. It is also possible to
display the folder name, the file name, and the tag, etc., while playing
MP3/WMA files.
Press TITLE.
The display will change every time the button is pressed.
The display in Radio mode:
FREQUENCY CLOCK RADIO STATION NAME*1*2
ARTIST NAME*2 ALBUM NAME*2 SONG NAME*2
FREQUENCY
The display in CD mode:
TRACK NO./ELAPSED TIME TRACK NO./CLOCK
TEXT (DISC NAME)*3 TEXT (TRACK NAME)*3
TRACK NO./ELAPSED TIME
The display in MP3/WMA mode:
FOLDER NO./FILE NO./ELAPSED TIME
FOLDER NO./FILE NO./CLOCK FOLDER NAME*4
FILE NAME*4 ARTIST NAME*5 ALBUM NAME*5
SONG NAME*5 FRAME*6
FOLDER NO./FILE NO./ELAPSED TIME
*1RADIO STATION NAME can be switched between “LONG” and
“SHORT” in “HD Radio Station Call Setting” (page 25).
*2When an HD radio signal is received, text information such as
“RADIO STATION”, “ARTIST”, etc., is displayed.
If there is no text information, “ARTIST”/“ALBUM”/“SONG”/
“STATION” will be displayed.
*3Displayed during playback of a disc with CD Text.
If there is no Text (Disc Name or Track Name), “DISC TEXT”/
“TRACK TEXT” is displayed. “D TEXT”/“T TEXT” is displayed for
changer
*4“ROOT” is displayed for the folder name of the root folder which
does not have folder name.
If there is no folder name or file name, “FOLDER”/“FILE” is
displayed.
*5ID3 tag/WMA tag
If an MP3/WMA file contains ID3 tag/WMA tag information, the ID3
tag/WMA tag information is displayed (song name, artist name, and
album name). All other tag data is ignored.
If the Scroll Setting (page 25) is set to “SCROLL AUTO,” the tag
information will scroll automatically.
If there is no tag information, “ARTIST’/“ALBUM”/“SONG” is
displayed.
*6The recording sampling rate and bit rate of the MP3/WMA file are
displayed. A WMA file of variable bit rate displays the average bit
rate.
•You cannot display title or text information for DVD or video CD.
•For example, when the 5th of 10 songs in the disc is played back,
“ ” is displayed.
About “Text”
Text:
Text compatible CDs contain text information such as the disc
name and track name. Such text information is referred to as
“text.”
•Some characters may not be displayed correctly with this device,
depending on the character type.
•The CD changer must also be CD Text compatible for the Text
information to be displayed.
•When the Scroll Setting (page 25) is set to “SCROLL MANU,” press
and hold TITLE for at least 2 seconds to scroll the Text information
only once (TEXT DISPLAY, FOLDER NAME DISPLAY, FILE NAME
DISPLAY or TAG DISPLAY mode).
•“NO SUPPORT” is displayed when the desired text information
cannot be displayed on this unit.
•The text or tag information may not be correctly displayed,
depending on the contents.
Other Functions
TITLEFUNC.
About the indication display
When displaying Text, the following indicators are lit according
to the mode.
Indicator/
Mode CD Mode MP3/WMA
Mode
SAT RADIO/
HD RADIO
Mode
iPod Mode
—
Folder
Name being
displyed
——
—
File Name
being
displayed
——
—
Artist Name
being
displayed
Artist Name
being
displayed
Artist Name
being
displayed
Text ( D i sc
Name)
being
displayed
Album
Name being
displayed
Album
Name being
displayed
(HD Radio
only)
Album
Name being
displayed
Text (Track
Name)
being
displayed
Song Name
being
displayed
Song Title/
Channel
Name being
displayed
Song Name
being
displayed
The position of a song being played back is shown lit in
the total number of songs shown. The display example is
as shown below. Also lights when operation, such as fast
forward, etc., is performed.
Lights up when a disc is inserted
Song position display example
<First half> <Middle> <Last half>

24-EN
Displaying Time
Press TITLE repeatedly until the time is displayed.
Each press changes the display.
For details, see “Displaying the Text” (page 23).
•Selecting any tuner or CD function while in the clock priority mode
will interrupt the time display momentarily. The function selected
will be displayed for about 5 seconds before the time returns to the
display.
•When the power is off but the ignition key is on, press TITLE to
display the time.
Blackout Mode On and Off
When Blackout mode is turned on, the display and button illumination
will turn off to reduce power consumption. This additional power
enhances the sound quality.
Press and hold FUNC. for at least 2 seconds to activate
the blackout mode.
The display and button illumination will turn off.
•If any button on the unit is pressed during the blackout mode, the
function will be displayed for 5 seconds to show the operation before
returning to Blackout mode.
To cancel Blackout mode, press and hold FUNC. for at least 2
seconds
Setting the Wallpaper
A data file downloaded from the ALPINE Owner’s website is written to
a CD-R/CD-RW disc, and automatically uploaded when the disc is
inserted into the DVA-9861.
The wallpaper file can be saved and displayed as long as a disc is not
inserted, or while playing a CD/MP3/WMA audio, or if a DVD disc is
stopped.
•If several files are stored in a disc, only the first file will be stored on
the unit.
Insert a CD-R/CD-RW disc containing data.
After sensing the disc, the data file is updated.
•Up to 2 files can be stored on this unit. If a third file is downloaded,
the first file is overwritten and new one memorized.
•To change the wallpaper, press and hold ENT. on the remote control
unit for at least 2 seconds while disc is not inserted, or while PRE-
STOP or STOP is set in disc mode.
•Even if the battery power cable is removed, the downloaded data is
not cleared.
You can flexibly customize the unit to suit your own preferences and
usage. Choose the SETUP menu from Sound Customizing, Visual
Customizing, etc., to select your desired setting.
1
Press MENU to select the SETUP mode, then press
MODE.
BBE BASS ENGINE SETUP RETURN (OFF) BBE
SETUP mode is activated.
2
Press or to select the desired SETUP
menu, then press MODE.
(e.g. Select SUBWOOFER)
DIMMER SUBWOOFER (SUBW SYSTEM)*1
PLAY MODE SCROLL TYPE TEXT SCROLL
INT MUTE AUX IN (AUXNAME)*2 POWER IC
(CH SELECT)*3 (XM ADF)*3
OPT OUTPUT STATION DEMO DIMMER
*1Displayed only when SUBW is ON.
*2Displayed only when AUX is ON.
*3When SAT is connected.
For the SAT Radio Setting, refer to “SAT Radio Receiver (Optional)”
(page 32).
3
Turn the Rotary encoder to change the setting.
(e.g. Select SUBW ON or SUBW OFF.)
4
Press MENU to select RETURN.
After 2 seconds, the unit returns to normal mode.
Pressing and holding MENU for at least 2 seconds will
return to normal mode.
Subwoofer On and Off
When the subwoofer is on, perform the steps below to adjust the
subwoofer output level.
1 In the normal mode, press MODE repeatedly to select the
SUBW mode.
2 Adjust the level by turning the Rotary encoder.
SETUP
A typical SETUP procedure is shown in steps 1 to 4 as
follows. See below for further information about each
SETUP menu.
Sound Customizing
SUBW ON (Initial setting) / SUBW OFF
BASS TREBLE SUBW BALANCE FADER
DEFEAT VOLUME BASS
Rotary
encoder
MODE
SOURCE/
POWER MENUBAND

25-EN
Setting the Subwoofer System
Select either SYS1 or SYS2 for the desired subwoofer effect.
Dimmer Control
Set the DIMMER control to AUTO to decrease the illumination
brightness of the unit with the head lights of the vehicle ON. This mode
is useful if you feel the unit’s backlighting is too bright at night.
Scroll Type Setting
Choose from two scrolling methods.
Select the type you prefer.
Scroll Setting (TEXT SCROLL)
This CD player can scroll the disc and track names recorded on CD-
TEXT discs, as well as the text information of MP3/WMA files, folder
names, tags, HD Radio and SAT Radio.
HD Radio Station Call Setting
In the HD radio mode, the number of display characters for the HD
radio station name can be selected.
Demonstration
This unit has a demonstration feature for the display.
•To quit Demo mode, set to DEMO OFF.
Connecting an MP3 Changer (PLAY MODE)
Perform this setting when connecting MP3 changer. MP3 changer can
playback CDs containing both CD and MP3 data. However, in some
situations (some enhanced CDs), playback may be difficult. For these
special cases, you can select playback of CD data only. When a disc
contains both CD or the MP3 data, playback starts from the CD data
portion of the disc.
•Change discs after performing this setting.
Turning Mute Mode On/Off (INT MUTE)
If a device having the interrupt feature is connected, audio will be
automatically muted whenever the interrupt signal is received from the
device.
Setting the AUX Mode (V-Link)
You can input TV/video sound by connecting an optional Ai-NET/RCA
Interface cable (KCA-121B) or Versatile Link Terminal (KCA-410C) to
this component.
You can change the AUX name display when AUX IN ON is set. Select
the AUX name by pressing or , then press MODE. Then
turn the Rotary encoder.
If the KCA-410C is connected, it is possible to select two AUX names.
•Via KCA-410C, up to 2 external devices with RCA output can be
connected. In this case, press SOURCE/POWER to select AUX mode
and then press BAND to select your desired device.
SUBW SYS1 (Initial setting) / SUBW SYS2
SUBW SYS1: Subwoofer level changes according the main
volume setting.
SUBW SYS2: Subwoofer level change is different from the main
volume setting. For example, even at low volume
settings, the subwoofer is still audible.
Visual Customizing
DIMMER AUTO (Initial setting) / DIMMER MANU
SCROLL TYPE1 / SCROLL TYPE2 (Initial setting)
SCROLL TYPE1: The characters scroll sequentially, appearing
from the right side of the display.
SCROLL TYPE2: The characters are displayed one by one, and
disappear one by one from the left side of the
display after the screen is filled up with the
characters.
SCROLL AUTO / SCROLL MANU (Initial setting)
SCROLL AUTO: Text information of CD, folder and file names,
HD Radio and SAT Radio are scrolled
automatically. Also, tag information is
automatically scrolled without pressing TITLE
in the tag information display mode.
SCROLL MANU: The display is scrolled when a disc is loaded
or when a track is changed, etc.
SHORT (Initial setting) / LONG
SHORT: 7 characters (FM)
4 characters (AM)
LONG: 56 characters
DEMO ON / DEMO OFF (Initial setting)
External Device
CDDA (Initial setting) / CDDA/MP3
CDDA : Only CD data can be played back.
CDDA/MP3 : Both CD data and MP3 file tracks can be played
back.
MUTE ON (Initial setting) / MUTE OFF
AUX IN ON / AUX IN OFF (Initial setting)

26-EN
Connecting to an External Amplifier
When an external amplifier is connected, sound quality can be improved
by stopping the power supply of the built-in amplifier.
•No sound is produced by the system when the power output is set to
OFF.
•If an external amplifier only for the subwoofer is connected, set to
ON.
Setting the Digital Output
To connect to a digitally to an audio processor, the optical digital output
must be turned ON.
•If DVD Audio is used, sound is output via Ai-NET regardless of this
setting.
DVD Setup Operation
•DVD Setup Operation is performed by the remote control unit.
1
Press SETUP before inserting a disc, or when in
stop mode.
The setup menu appears on the monitor.
2
Press or to select your desired setting item,
then press ENT.
Further items will be displayed.
*1Refer to “Audio Setup” on page 29.
*2Refer to “Custom Setup” on page 31.
3
Press , , or to change the setting, then
press ENT.
POWER IC ON (Initial setting) / POWER IC OFF
POWER IC OFF : Use this mode when the front and rear pre-
amplifier of the unit are used to drive an
external amplifier connected to the speakers.
In this setting, the head unit’s internal amplifier
has no output to drive speakers.
POWER IC ON : The speakers are driven by the built-in
amplifier.
OPT OUT ON / OPT OUT OFF (Initial setting)
Amplifier
Front
left
Front
right
Amplifier
Rear
left
Rear
right
Speakers
SPEAKER
RIGHT FRONT Front
right
SPEAKER
RIGHT REAR Rear
right
SPEAKER
LEFT REAR Rear
left
SPEAKER
LEFT FRONT Front
left
DVD Setup
The following 4 steps are common to each of the DVD settings.
Refer to the specific section for details.
Setting items:
LANGUAGES / TV SCREEN / PARENTAL / AUDIO SETUP*1 /
CUSTOM SETUP*2
RETURN
CLR
SETUP
ENT.
Numeric
keypad
(0 to 9)
LANGUAGES
CUSTOM SETUP
SETUPAUD I O
TV SCREEN 6
SETUP
PAR E NT A L OF F EN
19
WIDE

27-EN
4
When the setting is complete, press SETUP.
The setup returns to normal mode.
•When settings are changed, old settings are overwritten. Make a note
of the current settings before making changes. If the vehicles battery
is disconnected, the settings will be cleared and will return to the
factory settings.
Setting the language
The audio language, subtitle language and menu language can be set
according to your preferences.
Once set, this becomes the default language. This function is convenient
when you always want to listen in English. (Not all discs allow
changing the default language. If not, the factory default language
applies.)
Setting item: LANGUAGES
Further setting items: AUDIO / SUBTITLE / MENU
Setting contents:
AUDIO mode / MENU mode
AUTO *1 / ENGLISH / JAPANESE / GERMAN / SPANISH /
FRENCH / ITALIAN / SWEDISH / CHINESE / OTHERS *2
SUBTITLE mode
AUTO *1 / ENGLISH / JAPANESE / GERMAN / SPANISH / OFF /
FRENCH / ITALIAN / SWEDISH / CHINESE / OTHERS *2
Press , , or to select your desired language, then press
ENT.
•If you change the language setting when the disc is inside, the setting
is decided with one of the following operations.
-Turn OFF the main unit
-Switch the source on the head unit.
•To temporarily change the language of the current disc, either do so
from the DVD menu or using the operation described in the section
“Switching the Audio Tracks” (page 19).
•If the disc does not include the selected language, the disc’s default
language is set.
•Languages set upon shipment from the factory:
Audio language : AUTO
Subtitle language : AUTO
Menu language : AUTO
•Press RETURN to return to the previous display.
Setting the TV Screen
Use the procedure described below to set the output screen according to
the type of TV monitor being used.
Setting item: TV SCREEN
Setting contents: 16:9 (WIDE) / 4:3 (LETTER BOX) /
4:3 (PAN SCAN)
•For some discs, the picture may not be set to the selected screen size.
(For details, refer to the explanation on the disc’s jacket.)
•Press RETURN to return to the previous screen.
Setting the Country Code
Set the country code of which you want to set the rating level (Parental
lock).
Setting item: PARENTAL
Further setting item: COUNTRY CODE
Setting contents: CODE
1 Press or to select “PARENTAL,” then press ENT.
2 Use the numeric keypad “0” to “9” to input the 4-digit
password, then press ENT.
PASSWORD * * * *
Input numbers are displayed as “*.“
The default password is 1111 upon shipment from the
factory.
The PARENTAL display appears.
•Can be erased one digit at a time each time CLR is pressed. Press
CLR for at least 2 seconds to delete all digits.
•Press RETURN to return to the previous screen.
•If the password is wrong, the unit returns to the password input
display, after displaying “PASSWORD ERROR” for 3 seconds.
*1AUTO:
The disc is played with the audio language or subtitle
language set as the priority language for the disc.
*2 OTHERS:
Set this to play the disc with a language other than one of
the languages displayed. Press ENT. then use the numeric
keypad “0” to “9” to input the 4-digit language code. Then
press ENT. again. For the language codes, refer to “List of
Language Codes” (page 54).
LANGUAGES
AUD I O AUTO
AUTOS
AUTO
UBT I T LE
SETUP
MENU
AUDIO:
Set the audio track language.
SUBTITLE:
Set the language of the
subtitles displayed on the
screen.
MENU:
Set the language used for the
menus (title menu, etc.).
16:9 (WIDE)
Select this when connected
to a wide screen TV. This is
selected upon shipment
from the factory.
4:3 LB (LETTER BOX)
Select this when connected to a
conventional 4:3 size (normal TV
aspect ratio) monitor. There may be
black bands visible at the top and
bottom of the screen (when playing
a 16 : 9 size movie). The width of
these stripes will depend upon the
original aspect ratio of the theatre
release of the movie.
4:3 PS (PAN- SCAN)
Select this when
connected to a
conventional 4:3 size
monitor. The picture will fill
the entire TV screen.
However, due to the
mismatch in aspect ratio,
parts of the movie at the
extreme left and right
sides will not be visible (when playing a 16 : 9 size movie).

28-EN
3 Press or to select “COUNTRY CODE,” then press
ENT.
4 Press or to select AUTO or OTHERS.
If AUTO is selected, press ENT. to go to step 6. If
OTHERS is selected, go to step 5.
5 Use the numeric keypad “0” to “9” to input the 4-digit
country code, then press ENT.
Example: US “8583” is input
6 When the setting is complete, press SETUP.
The setup returns to normal mode.
•If you want to change the password, select "CHANGE PASSWORD"
in step 3, then input the new password (4 digits) and press ENT.
•Write down the password on a piece of paper and store the piece of
paper somewhere in case you forget it.
•If the input code is wrong, the unit returns to the country code input
display, after displaying “CODE ERROR” for 3 seconds.
•For the country codes, refer to “List of Country Codes” (pages 55
and 56).
•Can be erased one digit at a time each time CLR is pressed. Press
CLR for at least 2 seconds to delete all digits.
•Press RETURN to return to the previous screen.
Setting the Rating Level (Parental Lock)
Use this function to restrict the viewing of movies to children of
appropriate age levels only.
Setting item: PARENTAL
Further setting item: PARENTAL LEVEL
1 Press or to select “PARENTAL,” then press ENT.
The password input mode is activated.
2 Use the numeric keypad “0” to “9” to input the 4-digit
password, then press ENT.
PASSWORD * * * *
Input numbers are displayed as “*.“
The default password is 1111 upon shipment from the
factory.
The restriction level (PARENTAL LEVEL) input display
appears.
•Can be erased one digit at a time each time CLR is pressed. Press
CLR for at least 2 seconds to delete all digits.
•Press RETURN to return to the previous screen.
•If the password is wrong, the unit returns to the password input
display, after displaying “PASSWORD ERROR” for 3 seconds.
3 Press or to select “PARENTAL LEVEL,” then press
ENT.
4 Press , , or to select the restriction level (1 to 8),
then press ENT.
Select “OFF” to cancel the parental lock or if you do not
want to set a rating level.
The lower the number, the higher the rating level.
•Press RETURN to return to the previous display.
5 When the setting is complete, press SETUP.
The setup returns to normal mode.
•If you want to change the password, select “CHANGE PASSWORD”
in step 3, then input the new password (4 digits) and press ENT.
•Write down the password on a piece of paper and store the piece of
paper somewhere in case you forget it.
•On unrated DVDs, playback will not be restricted even if the rating
level is set.
•Once set, this rating level remains in memory until changed. To
enable the play of discs of higher rating levels or to cancel the
parental lock, the setting must be changed.
•Not all DVDs provide a Parental Lock feature. If you are unsure
about a DVD, play it first to confirm. Do not leave DVDs accessible
to young children for whom you deem them inappropriate.
AUTO : The primary country code among those recorded
is played.
OTHERS : The setting content changes to “OTHER” if the
desired country code is input.
Tips
•Changing the rating level temporarily
Some discs may request that you change the rating level set
in the default settings during playback. In this case, the
message appears on the monitor screen “PARENTAL
LEVEL CHANGE OK?”
•To change parental level and play, press ENT.
The password input mode is displayed. Input the 4-digit
password you set in “Setting the Rating Level (Parental
Lock)”, then press ENT.
•To play without changing the parental level, press .
(When is pressed, playback will be at the parental level
set with “Setting the Rating Level (Parental Lock).”)
PARENTAL
>>
LEVEL
OFF
87654321
SETUP

29-EN
Audio Setup Operation
•Audio Setup Operation is performed by the remote control unit.
1
Press SETUP before inserting a disc, or when in
stop mode.
The setup menu appears on the monitor.
2
Press or to select “AUDIO SETUP,” then press
ENT.
3
Press or to select your desired setting item,
then press ENT.
4
Press or to change the setting, then press ENT.
5
When the setting is complete, press SETUP.
The setup returns to normal mode.
•When settings are changed, old settings are overwritten. Make a note
of the current settings before making changes. If the vehicle’s battery
is disconnected, the settings will be cleared and will return to the
factory settings.
Setting the Digital Output
Use the following procedure to set the digital audio signal output from
the DVA-9861.
Setting item: DIGITAL OUT
Further setting items: DOLBY D / DTS
Press or to select your desired setting item, then press
ENT.
Setting contents: BITSTREAM / LPCM
Press or to select BITSTREAM or LPCM, then press
ENT.
•Press RETURN to return to the previous screen.
Audio Setup
The following 5 steps are common to each of the Audio Setup
settings. Refer to the specific section for details.
AUDIO SETUP items:
DIGITAL OUT/ DOWNMIX MODE
RETURN
SETUP
ENT.
LANGUAGES
CUSTOM SETUP
SETUPAUD I O
TV SCREEN 6
SETUP
PAR E NT A L OF F EN
19
WIDE
AUD I O TUPSE
SETUP
DIGITAL OUT
DO NMWIXMOED SURROU DN
DOLBY D: Sets Dolby Digital output.
The initial setting is BITSTREAM.
DTS: Sets DTS output.
The initial setting is BITSTREAM.
BITSTREAM:The digital output is switched automatically
according to the type of audio signal being
played.
Be sure to select “BITSTREAM” when you
want to connect a digital audio processor and
play Dolby Digital audio. “BITSTREAM” is
selected upon shipment from the factory.
LPCM: The audio signal recorded on the disc is
converted to 48 kHz/16 bit (for DVDs) or 44.1
kHz (for video CDs and CDs) linear PCM
audio signals for output.

30-EN
Audio output/Optical digital audio output
* Not output when playing back a DVD-Audio.
Setting the Downmix Mode
This function applies to Dolby Digital, DTS stream sound.
Setting item: DOWNMIX MODE
Setting contents: STEREO/SURROUND ENCODED
Disc Audio recording format Digital output setting
(DVD SETUP)
Optical digital audio
output
Analog audio output
(Ai-NET, RCA output)
Format Fs Q
LPCM
(CD-DA,
DVD-V, DVD-
A, DVD-VR)
44.1/176.4kHz 16/20/24bit BITSTREAM or LPCM 44.1kHz, 16bit, LPCM
2ch (2ch Downmix)*
OK
48/96/192kHz 16/20/24bit BITSTREAM or LPCM 48kHz, 16bit, LPCM 2ch
(2ch Downmix)*
OK
PPCM
(DVD-A)
44.1/88.2/
176.4kHz
16/20/24bit BITSTREAM or LPCM Not output OK
48/96/192kHz 16/20/24bit
Dolby Digital
(-EX)
(DVD-V, DVD-
A, DVD-VR)
48kHz 16/18/20bit LPCM 48kHz, 16bit, Decoded
2ch (2chDownmix)*
OK
BITSTREAM Bit stream (Max 7.1ch)* OK
DTS (-ES)
(CD-DA,
DVD-V, DVD-
A)
44.1kHz 16/20/24bit LPCM 44.1kHz, 16bit Decoded
2ch (2chDownmix)*
OK
BITSTREAM Bit stream (Max 6.1ch)* OK
48/96kHz 16/20/24bit LPCM 48kHz, 16bit, Decoded
2ch (2chDownmix)*
OK
BITSTREAM Bit stream (Max 6.1ch)* OK
MPEG1Layer
II
(VCD, DVD-V,
DVD-A, DVD-
VR)
44.1kHz 16bit LPCM 44.1kHz, 16bit,
Decoded 2ch*
OK
BITSTREAM Bit stream* OK
48kHz 16bit LPCM 48kHz, 16bit, Decoded
2ch (2chDownmix)*
OK
BITSTREAM Bit stream (Max 5.1ch)* OK
MPEG2Layer
II
(DVD-V, DVD-
A, DVD-VR)
44.1kHz 16bit LPCM 44.1kHz, 16bit,
Decoded 2ch*
OK
BITSTREAM Bit stream* OK
48kHz 16bit LPCM 48kHz, 16bit, Decoded
2ch (2chDownmix)*
OK
BITSTREAM Bit stream (Max 5.1ch)* OK
MPEG1/2/
2.5Layer III
(MP3, WMA)
32kHz 16bit BITSTREAM or LPCM 32kHz, 16bit, Decoded
2ch
OK
44.1kHz 16bit BITSTREAM or LPCM 44.1kHz, 16bit,
Decoded 2ch
OK
48kHz 16bit BITSTREAM or LPCM 48kHz, 16bit, Decoded
2ch
OK
STEREO: Stereo Downmix
SURROUND ENCODED: Surround compatible Downmix
The initial setting at the factory is SURROUND ENCODED.

31-EN
Custom Setup Operation
•Custom Setup Operation is performed by the remote control unit.
1
Press SETUP before inserting a disc, or when in
stop mode.
The setup menu appears on the monitor.
2
Press or to select “CUSTOM SETUP,” then
press ENT.
3
Press or to select your desired setting item,
then press ENT.
4
Press or to change the setting, then press ENT.
5
When the setting is complete, press SETUP.
The setup returns to normal mode.
•When settings are changed, old settings are overwritten. Make a note
of the current settings before making changes. If the vehicle’s battery
is disconnected, the settings will be cleared and will return to the
factory settings.
Setting the DVD Audio Playback Mode
To playback the DVD Audio Disc, you have a choice of 3 different
settings. If the disc containing DVD Video and Audio, set VCAP (Video
Capable Audio Player) or VOFF (Video OFF) to playback the DVD
Audio.
Setting item: DVD-A PLAY MODE
Setting contents: VIDEO/VCAP/VOFF
•Perform this setting before inserting a disc. If a disc has already been
inserted, perform the setting after you remove the disc.
Setting the CD Play Mode
The unit can be set to play only the audio data or only the MP3/WMA
files on discs containing both audio data and MP3/WMA data.
Setting item: CD PLAY MODE
Setting contents: CD-DA/COMPRESSED
•If a disc has already been inserted, perform the setting after you
remove the disc.
Setting the Video CD Play Mode
When playing a Playback Control (PBC) enabled video CD, you can
choose to set PBC ON or OFF.
Setting item: VCD PLAY MODE
Setting contents: PBC ON/PBC OFF
Playing the Bonus Group
In addition to the usual group, DVD Audio also includes an addition
Bonus Group. When the Bonus Group is selected, although the
password input screen is displayed, you can pre-input a 4-digit
password.
•If the Bonus Group password differs from the password in the section
you set, the input screen is automatically displayed.
Setting item: BONUS CODE
Setting contents: CODE
1 Press or to select “BONUS CODE,” then press ENT.
2 Use the numeric keypad “0” to “9” to input the 4-digit
password, then press ENT.
•Can be erased one digit at a time each time CLR is pressed. Press
CLR for at least 2 seconds to delete all digits.
•Press RETURN to return to the previous screen.
3 When the setting is complete, press SETUP.
The setup returns to normal mode.
Custom Setup
The following 5 steps are common to each of the Custom Setup
settings. Refer to the specific section for details.
CUSTOM SETUP items:
DVD-A PLAY MODE / CD PLAY MODE / VCD PLAY MODE /
BONUS CODE
RETURN
SETUP
ENT.
CLR
Numeric
keypad
(0 to 9)
LANGUAGES
CUSTOM SETUP
SETUPAUD I O
TV SCREEN 6
SETUP
PAR E NT A L OF F EN
19
WIDE
CUSTOM TUPSE
CD P LAY MO EDCOMP
P
RE SS
SETUP
V
V
C
VC
DPLAYMOEDPBCON
D–ADPLAYMOEDA
BO USNCOED
VIDEO: Only DVD Video is played back if the
disc contains DVD Video and Audio.
VCAP: DVD Audio is played back with Video.
VOFF: DVD Audio is played back without Video.
The initial setting at the factory is VCAP.
CD-DA: Only CD data can be played back.
COMPRESSED: Only MP3/WMA data can be played
back.
The initial setting at the factory is CD-DA.
PBC ON: The PBC menu is displayed.
PBC OFF: The PBC menu is not displayed.
The initial setting at the factory is PBC ON.

32-EN
Receiving Channels with the SAT Radio
Receiver (Optional)
About SAT Radio
Satellite Radio* is the next generation of audio entertainment, with over
100 digital audio channels. For a small monthly fee, subscribers can
hear crystal-clear music, sports, news and talk, coast-to-coast via
satellite. For more information, visit XM’s website at
www.xmradio.com., or SIRIUS’ website at www.sirius.com.
To receive SAT Radio, the separately sold XMDirect™ or SIRIUS
Satellite Radio Tuner and an appropriate Ai-NET Interface Adapter will
be required. For details, consult you nearest Alpine dealer.
* XM and its corresponding logos are trademarks of XM Satellite
Radio Inc.
* SIRIUS and its corresponding logos are trademarks of SIRIUS
Satellite Radio Inc.
•The SAT Receiver controls on the DVA-9861 are operative only when
a SAT Receiver is connected.
1
Press SOURCE/POWER to select SAT Radio mode.
2
Press BAND to select between one of the three SAT
Radio Preset Bands.
Each press changes the band:
XM mode:
XM1 XM2 XM3 XM1
SIRIUS mode:
SR1 SR2 SR3 SR1
3
Press or to select desired category.
4
Press or to select the desired channel.
Holding down or will change channels
continuously.
•When using the remote control unit, an SAT Radio Channel can be
directly called up with the numeric keypad of the remote control.
1 While in XM or SIRIUS Radio mode, enter the Channel
number you want to call up with the numeric keypad on
the remote control.
2 Press ENT. on the remote control within 5 seconds to
receive the Channel.
If the channel number is 3 digits, the Channel is
automatically received after the channel number is input.
Checking the SAT Radio ID Number
A unique Radio ID number is required to subscribe to SAT Radio
programming. Each third party XM or SIRIUS radio comes with this
number.
This number is an 8 character (for XM Radio) or 12 character (for
SIRIUS Radio) alphanumeric number. It is printed on a label found on
the SAT Receiver.
It can also be displayed on the screen of the DVA-9861 in the following
way.
XM:
1
While receiving a SAT Radio band, press or
to select channel “0” (for XM).
The unit alternately displays “CH 00” or “RADIO ID” for 2
seconds, then the ID number for 10 seconds.
While displaying “RADIO ID” as shown above,
Demonstration (page 25) become nonfunctional.
2
To cancel the ID number display, set the channel to
other than “0.”
SIRIUS:
1
While receving a SAT Radio band, press or
to select channel “255” for SIRIUS.
2
Press TITLE until the ID No. appears in the display.
CHANNEL No. CATEGORY NAME CHANNEL NAME
ID No. COMP NAME CLOCK CHANNEL No.
3
To cancel the ID number display, set the channel to
other than “255”.
•You cannot use “O,” “S,” “I,” or “F” for the ID Number (XM radio
Receiver only).
•You can check the ID number printed on a label on your third party,
SAT Radio Receiver package.
SAT Radio Receiver
(Optional)
SAT Receiver: XM or SIRIUS Receiver
When an optional XM or SIRIUS Receiver Box is
connected via the Ai-NET bus, the following operations
may be performed. However, the XM Receiver and
SIRIUS Receiver cannot be connected at the same
time.
Rotary
encoder
SOURCE/
POWER BAND MENU
MODE
/
Preset buttons
(1 through 6)
TITLE
FUNC.

33-EN
Setting the Tuning Method
You can set the tuning method. You can select the received stations in
channel No. order or in channel name order (alphabetic order).
To customers using the SIRIUS Tuner Box:
For details about functions, refer to the SIRIUS Tuner Box Owner’s
Manual.
1
Press MENU to select the SETUP mode, then press
MODE.
2
Press or to select “CH SELECT,” then
press MODE.
3
Turn the Rotary encoder to set the tuning method.
4
Press MENU to select RETURN.
After 2 seconds, the unit returns to normal mode.
Pressing and holding MENU for at least 2 seconds will
return to normal mode.
•When the setting is completed, switch the channel DOWN/UP by
pressing the or .
Storing Channel Presets
1
Press BAND to select the desired band you want to
store.
2
After tuning in the desired channel, press and hold,
for at least 2 seconds, any one of the preset
buttons (1 through 6) into which you wish to store
the channel.
The selected station is stored.
3
Repeat the procedure to store up to 5 other channels
onto the same band.
•To use this procedure for other bands, simply select the band desired
and repeat the procedure.
•A total of 18 channels can be stored in the preset memory (6 channels
for each band; XM1, XM2 and XM3 or SR1, SR2 and SR3).
•If you store a channel in a preset memory which already has a
station, the current channel will be cleared and replaced with the
new one.
Receiving Stored Channels
1
Press BAND to select the desired band.
2
Press the channel preset button that has your
desired satellite channel in memory.
Channel/Category Search Function
You can search for programs by Channel No. or Category.
1
Press in the XM or SIRIUS mode.
2
Turn the Rotary encoder to select Channel Search
mode or Category Search mode, then press .
3
Turn the Rotary encoder to select the desired
Category, then press .
4
Turn the Rotary encoder to select the desired
Channel No. or Channel Name, then press MODE.
•Search items vary depending on the setting in “Setting the Tuning
Method” (page 33).
When “CH NO” is selected: Channel No. Search
When “ALPHABET” is selected: Channel Name Search
•While in Category Search mode, press FUNC. to return to the
selecting search mode.
•The Search mode is canceled if you press and hold for at least 2
seconds, or no operation is performed for 10 seconds in Category
Search mode.
3
Turn the Rotary encoder to select the desired
Channel No. or Channel Name, then press MODE.
•Search items vary depending on the setting in “Setting the Tuning
Method” (page 33).
When “CH NO” is selected: Channel No. Search
When “ALPHABET” is selected: Channel Name Search
•While in Channel Search mode, press or to select another
Category.
•While in Channel Search mode, press FUNC. to rerurn to the
selecting search mode.
•The Search mode is canceled if you press and hold for at least 2
seconds, or no operation is performed for 10 seconds in Channel
Search mode,
CH No.: Set in order of channel No.
ALPHABET: Set in alphabetic order.
Category Search mode:
Channel Search mode:

34-EN
Quick Search Function
You can search for all Channels.
1
Press and hold for at least 2 seconds in XM or
SIRIUS mode to activate Quick Search mode.
2
Turn the Rotary encoder to select the desired
Channel within 10 seconds.
The selected Channel is received.
Receiving Weather or Traffic information
from SAT Radio
1
Press and hold / for at least 2 seconds in the XM
or SIRIUS mode.
The received weather or traffic channel is stored.
2
Press and hold BAND for at least 2 seconds.
The stored Weather or Traffic channel will be recalled.
3
Press and hold BAND for at least 2 seconds.
Returns to normal mode.
•Stored channels can also be recalled by pressing and holding BAND
for at least 2 seconds, except when in XM or SIRIUS mode.
•The channel excluding the Weather or Traffic information can be
stored and recalled.
Changing the Display
Text information, such as the channel name, artist name/feature, and
song/program title, is available with each XM or Sirius channel. The
unit can display this text information as explained below.
In XM or SIRIUS mode, press TITLE.
Each time you press this button, the display changes as shown
below.
CHANNEL No. CATEGORY NAME CHANNEL NAME
ARTIST NAME SONG TITLE COMPOSER NAME*1
AUXILIARY DATA FIELD*2 CLOCK CHANNEL No.
*1SIRIUS mode only.
*2XM mode only:
When ADF is turned OFF, this information is not displayed (see
“Setting the Auxiliary Data Field Display” on page 34).
•When the “Scroll Setting (TEXT SCROLL)” (page 25) is set to
“SCROLL AUTO,” the display scrolls continuously.
When the Scroll Setting is set to “SCROLL MANUAL,” the display
scrolls only once after any function is performed (PRESET, BAND,
SEARCH, etc.).
Press and hold TITLE for more than 2 seconds to scroll the display
manually.
•“CHANNEL No.” and “CLOCK” displays do not scroll.
•Depending on the model, the display may differ from the one shown
above.
Setting the Auxiliary Data Field Display
The XM Auxiliary Data Field (ADF) display can be switched on or off.
There is no ADF function for the SIRIUS receiver.
1
Press MENU to select the SETUP mode, then press
MODE.
2
Select “XMADF” by pressing or , then
press MODE.
3
Select ON/OFF by turning the Rotary encoder.
When setting to ON, Auxiliary Data Field is displayed by
pressing TITLE. (Refer to the “Changing the Display”
section page 34.)
4
Press MENU to select RETURN.
After 2 seconds, the unit returns to normal mode.
Pressing and holding MENU for at least 2 seconds will
return to normal mode.

35-EN
When an external audio processor is connected to this unit, you can
operate it from this unit. Some audio processors may not be operated.
When PXA-H900 is connected, some of the operations may not be
performed from this unit. In this case, operate them in the connected
product. Explanations below is the case when PXA-H700 or PXA-H701
is connected for example.
Refer also to the operating instructions of the connected audio
processor.
•The adjustments or settings performed on the connected audio
processor cannot be operated properly from this unit.
•The setting "Setting the Speakers", "Setting Bass Sound Control",
and "Graphic Equalizer Adjustments" are not available if the MRA-
D550 is connected. Additionally, if the MRA-F350 is connected, the
following setting "Setting the MX mode" is not available. Also, the
setting content differs between the PXA-H700 and PXA-H701.
•This unit cannot be connected to the PXA-H510.
•If no operation is performed for approximately 15 seconds when
setting the external audio processor, the audio processor control
mode is canceled, and the normal mode returns.
Adjustment Procedure for Dolby
Surround
Make the adjustments described below in order to reproduce Dolby
Digital and DTS sound with greater accuracy.
Adjustment procedure
In case of combining the Automatic adjustments etc.
We recommend to make the Automatic adjustments before the Dolby
Surround adjustments.
External Audio
Processor
(Optional)
MUTE
Preset buttons
(1 through 6)
BAND Rotary encoder
MODE
1
2
3
4
5
6
7
Speaker Setup (page 40)
(Turning the speakers to be used on and off and
setting their response)
Adjusting the speaker levels (page 41)
(Adjusting the signal output level to the various
speakers)
Mixing bass sound to the rear channel
(page 41)
(Achieving smooth sound in the rear seat by mixing
the front audio signals with the rear speaker signals)
Adjusting the acoustic image (page 41)
(Adjusting the acoustic image to achieve a sound as
if the center speaker were directly in front of the
listener)
Achieving powerful high volume sound
(page 42)
(Achieving energetic sound with even greater power,
like the sound in a movie theatre)
Adjusting the DVD Level (page 42)
(Adjust the volume (signal level) in the Dolby Digital,
Pro Logic II, DTS and PCM modes.)
Storing Settings in the Memory (page 43)
(Storing all the settings and adjustments made on the
DVA-9861 (not only the above settings/adjusts) in the
memory)

36-EN
Setting the Speakers
1
Check that Defeat mode is off (page 21).
2
Press and hold MUTE for at least 2 seconds.
The audio processor control mode is activated.
3
Select the SP SELECT mode by pressing MUTE
repeatedly.
4
Press MODE to select the speaker.
5
Select any kind of speaker or set speaker to ON/OFF
by turning the Rotary encoder.
6
Repeat steps 4 and 5 to set all the speakers.
7
When the setting is complete, press and hold MUTE
for at least 2 seconds.
The unit returns to the normal mode.
•Set the speaker which is not connected to OFF.
•Settings above can be carried out even when the speaker is set to
OFF in “Speaker Setup” (page 40).
•To use the subwoofer in MONO with PXA-H700 or PXA-H701
connected, connect the subwoofer to the subwoofer output terminal
of PXA-H700 or PXA-H701.
Set MX Mode of the External Audio
Processor
Before performing the operations below, set MX (Media Xpander)
mode of the PXA-H700 to “AUTO” when the PXA-H700 is connected.
1
Check that Defeat mode is off (page 21).
2
Press and hold MUTE for at least 2 seconds.
The MX mode of the audio processor control mode is
activated.
3
Select ON/OFF of MX by pressing or .
If ON is selected, press MODE.
4
After setting to ON, select the desired MX level by
turning the Rotary encoder.
•Music source (such as radio broadcasts and CDs, excluding AM
radio) level can be set.
MX CD (OFF, CD MX 1 to 3)
CD mode processes a large quantity of data. This data is used to
reproduce the sound cleanly by making use of the data quantity.
MX COMPRESS MEDIA (OFF, CMPM MX 1 to 3)
This corrects information that was omitted at the time of compression.
This reproduces a well-balanced sound close to the original.
MX FM (OFF, FM MX 1 to 3)
The medium to high frequencies become more clear, and produces
well balanced sound in all the bands.
MX DVD (OFF, MOVIE MX 1 to 2)
The dialog portion of the video is reproduced more clearly.
MX AUX 1 to 3 (OFF, CMPM MX, MOVIE MX, MUSIC MX)
Choose the MX mode (CMPM, MOVIE, or MUSIC) that corresponds
to the media connected.
5
When the setting is complete, press and hold MUTE
for at least 2 seconds.
The unit returns to the normal mode.
•The contents of MX set here is reflected to PXA-H700 or PXA-H701.
•When OFF is selected, MX effect of each MX mode will be OFF.
•Each music source, such as radio, CD, and MP3 can have its own
MX setting.
•There is no MX mode for AM radio.
•MX COMPRESS MEDIA is applied for MP3/WMA, MMD.
FRONT1: OFF/TW (Tweeter)/FULL (Full Range)
FRONT2: OFF/ON
REAR: OFF/ON
CENTER: OFF/ON
SUBWOOFER: OFF/MONO/STEREO
OFF: Turns off the MX effect of every music source.
ON: Turns on the specified MX mode.
(DVD MUSIC)
This disk contains a large quantity of data such as music clip. MX
uses this data to reproduce the sound accurately.

37-EN
X-OVER Adjustment
1
Check that Defeat mode is off (page 21).
2
Press and hold MUTE for at least 2 seconds.
The audio processor control mode is activated.
3
Select the X-OVER mode by pressing MUTE
repeatedly.
4
Select L+R or L/R by pressing and holding BAND for
at least 2 seconds.
5
Select the desired channel by pressing or ,
then press MODE.
When L+R is selected :
FRONT 1 FRONT 2 REAR CENTER SUBWOOFER
FRONT 1
When L/R is selected :
FRONT 1L FRONT 1R FRONT 2L FRONT 2R
REAR L REAR R CENTER SUBWOOFER
FRONT 1L
•The speakers display differs, depending on the connected speakers.
6
Adjust the cut-off frequency of H.P.F. (HP FREQ) by
turning the Rotary encoder, then press MODE.
The adjustable frequency range differs depending on the
channels (speakers).
7
Adjust the slope of H.P.F. (HP SLOPE) by turning the
Rotary encoder, and press MODE.
8
Adjust L.P.F. by performing steps 6 and 7.
9
Adjust the level (LEVEL) by turning the Rotary
encoder, then press MODE.
Press the MODE to return to step 6.
10
To adjust other channels, repeat steps 5 to 9.
11
When the setting is complete, press and hold MUTE
for at least 2 seconds.
The unit returns to the normal mode.
•When the speaker is set to the “OFF” mode, the X-OVER for that
speaker cannot be set. Refer to “Setting the Speakers” (page 36).
•Check the playback frequencies of the connected speakers before
adjusting.
•In order to protect the speakers, there is no OFF setting for the
subwoofer low pass filter (the slope remains the same).
•The H.P.F. filter cannot be set to OFF (slope OFF) if Tweeter is
selected for FRONT1. Or, if subwoofer is set to STEREO, CENTER
adjustment is affected by the subwoofer setting.
•When the setting is complete, it is recommended to store the setting
contents. For storing, refer to page 43.
Performing Time Correction Manually
(TCR)/ Phase Switching
Because of the particular conditions inside the vehicle, there can be
major differences in the distances between the various speakers and the
listening position. It is possible to calculate the optimum correction
values and eliminate the time error at the listening position yourself
using this function.
1
Sit in the listening position (the driver’s seat, for
example) and measure the distance (in meters)
between your head and the various speakers.
2
Calculate the difference in distance between the
farthest speaker and the other speakers.
3
Divide the distances calculated for the different
speakers by the speed of sound (343 m/s
temperature 20°C).
This value is the time correction value for the various
speakers.
Concrete examples
Calculating the time correction value for the front left speaker on
the diagram below.
L+R: Sets the same adjustment values for the left and right
channels.
L/R: Different adjustment values can be set for the left and
right channels.
Calculating the Time Correction
L = (distance of farthest speaker)
– (distance of other speakers)
Conditions:
Distance between farthest speaker and listening position:
2.25 m (88-3/4")
Distance between front left speaker and listening position:
0.5 m (20")
Calculation:
L = 2.25 m (88-3/4") – 0.5 m (20")= 1.75 m (68-3/4")
Compensation time = 1.75 ÷343 x 1000 = 5.1 (ms)

38-EN
In other words, setting the time correction value for the front left
speaker to 5.1 (ms) sets a virtual distance matching the
distance to the farthest speaker.
4
Check that Defeat mode is off (page 21).
5
Press and hold MUTE for at least 2 seconds.
The audio processor control mode is activated.
6
Select the TCR/PHASE mode by pressing MUTE
repeatedly.
7
Select L+R or L/R by pressing and holding BAND for
at least 2 seconds.
8
Select the desired channel by pressing or ,
then press MODE.
When L+R is selected :
FRONT 1 FRONT 2 REAR CENTER
SUBWOOFER FRONT 1
When L/R is selected :
FRONT 1L FRONT 1R FRONT 2L FRONT 2R
REAR L REAR R CENTER SUBWOOFER
FRONT 1L
•The speakers display differs, depending on the connected speakers.
9
Adjust the calculated time correction value (0.00 to
20.00ms) by turning the Rotary encoder, then
press MODE.
10
Switch the phase (PHASE 0° or 180°) by turning the
Rotary encoder, then press MODE.
11
To adjust other channels, repeat steps 8 to 10.
12
When the setting is complete, press and hold MUTE
for at least 2 seconds.
The unit returns to the normal mode.
•When the speaker is set to the “OFF” mode, the TCR for that
speaker cannot be set. Refer to “Setting the Speakers” (page 36).
•The adjustment value for FRONT2 (Speakers) which is adjusted in
time correction, is also applied to the front speakers in “Setting Bass
Focus” (page 40).
•The adjustment (AUTO TCR) cannot be automatically set on this
unit.
•When the setting is complete, it is recommended to store the setting
contents. For storing, refer to page 43.
Graphic Equalizer Adjustments
The graphic equalizer allows you to modify the sound using 31 bands
each for the front (left and right), rear (left and right) and center
speakers. An additional 10 bands are available for the subwoofer. This
allows you to customize the sound to suit your taste.
1
Check that Defeat mode is off (page 21).
2
Press and hold MUTE for at least 2 seconds.
The audio processor control mode is activated.
3
Select the G-EQ mode by pressing MUTE
repeatedly.
4
Select L+R or L/R by pressing and holding BAND for
at least 2 seconds.
When parametric EQ is adjusted, this setting will be turned
off.
5
Select the desired channel by pressing or ,
then press MODE.
When L+R is selected :
FRONT REAR CENTER SUBWOOFER FRONT
When L/R is selected :
FRONT L FRONT R REAR L REAR R CENTER
SUBWOOFER FRONT L
•The speakers display differs, depending on the connected speakers.
Inputting the Time Correction
L+R: Sets the same adjustment values for the left and right
channels.
L/R: Different adjustment values can be set for the left and
right channels.
2.25m
0.5m
5.1ms
The sound is uneven because
the distance between the
listening position and the
different speakers is different.
The difference in the distance
between the front left and rear
right speakers is 1.75 meters
(68-3/4").
Time correction eliminates
the difference between the
time required for the sound
from the different speakers to
reach the listening position.
Setting the time correction of
the front left speaker to 5.1
ms makes it possible to
coordinate the distance from
the listening position to the
speaker.
Switching the Phase
L+R: Sets the same adjustment values for the left and right
channels.
L/R: Different adjustment values can be set for the left and
right channels.

39-EN
6
Select the frequency by turning the Rotary
encoder, then press MODE.
7
Adjust the level (LEVEL) (±9dB 1dB step) by turning
the Rotary encoder, then press MODE.
8
To adjust other frequencies, repeat steps 6 and 7.
9
To adjust other channels, repeat steps 5 to 8.
10
When the setting is complete, press and hold MUTE
for at least 2 seconds.
The unit returns to the normal mode.
•When the speaker is set to the “OFF” mode, the level of the graphic
equalizer for that speaker cannot be adjusted. Refer to “Setting the
Speakers” (page 36).
•Check the playable frequency ranges of the connected speakers
before making the equalizer adjustments. If the speaker’s playable
frequency range is 55 Hz to 30 kHz, for example, adjusting the 40 Hz
or 20 Hz band has no effect. Additionally, you may overload and
damage the speakers.
•When graphic EQ is adjusted, the adjustment for parametric EQ
becomes ineffective.
•When the setting is complete, it is recommended to store the setting
contents. For storing, refer to page 43.
Parametric Equalizer Adjustments
The frequency bands of the graphic equalizer are fixed. This makes it
very difficult to correct for undesired peaks and dips at specific
frequencies. The parametric equalizer’s center frequency can be tuned
to these specific frequencies. Then, the bandwidth (Q) and level are
fine-tuned, independently, to make the necessary corrections. The
parametric equalizer function is an advanced tool for serious
audiophiles.
1
Check that Defeat mode is off (page 21).
2
Press and hold MUTE for at least 2 seconds.
The audio processor control mode is activated.
3
Select the P-EQ mode by pressing MUTE
repeatedly.
4
Select L+R or L/R by pressing and holding BAND for
at least 2 seconds.
When graphic EQ is adjusted, this setting will be turned off.
5
Select the desired channel by pressing or ,
then press MODE.
When L+R is selected :
FRONT REAR CENTER SUBWOOFER FRONT
When L/R is selected :
FRONT L FRONT R REAR L REAR R CENTER
SUBWOOFER FRONT L
•The speakers display differs, depending on the connected speakers.
6
Press BAND to select the band.
7
Select the frequency by turning the Rotary
encoder, then press MODE.
The adjustable frequency changes according the band.
8
Adjust the band width (Q) by turning the
Rotary encoder, then press MODE.
The band width is adjustable in 6 steps: 0.5/1/2/3/4/5
9
Adjust the level (LEVEL) (±9dB 1dB step) by turning
the Rotary encoder, then press MODE.
10
To adjust other bands, repeat steps 6 to 9.
11
To adjust other channels, repeat steps 5 to 10.
12
When the setting is complete, press and hold MUTE
for at least 2 seconds.
The unit returns to the normal mode.
•When the speaker is set to the “OFF” mode, the parametric
equalizer for that speaker cannot be set. Refer to “Setting the
Speakers” (page 36).
•It is not possible to adjust the frequencies of adjacent bands within 7
steps.
•Check the playable frequency ranges of the connected speakers
before making the equalizer adjustments. If the speaker’s playable
frequency range is 55 Hz to 30 kHz, for example, adjusting the 40 Hz
or 20 Hz band has no effect. Additionally, you may overload and
damage the speakers.
•When the parametric EQ is adjusted, the adjustment for graphic EQ
becomes ineffective.
•When the setting is complete, it is recommended to store the setting
contents. For storing, refer to page 43.
Adjustable frequency:
FRONT/REAR/CENTER: 20Hz - 20kHz (in 1/3 octave steps)
SUBWOOFER: 20Hz - 160Hz (in 1/3 octave
steps)
L+R: Sets the same adjustment values for the left and right
channels.
L/R: Different adjustment values can be set for the left and
right channels.
Adjustable bands:
FRONT/REAR/CENTER: 5 bands
SUBWOOFER: 2 bands

40-EN
Setting Bass Compressor
You can adjust the sound of low frequencies as desired.
1
Check that Defeat mode is off (page 21).
2
Press and hold MUTE for at least 2 seconds.
The audio processor control mode is activated.
3
Select the BASS SOUND mode by pressing MUTE.
4
Select BASS COMP. by pressing or , then
press MODE.
5
Select the desired mode by turning the
Rotary encoder.
Bass sound is emphasized more as the mode is
sequentially switched as COMP1 2 3, offering you
vivid low frequencies.
Select OFF when the setting is not necessary.
6
When the setting is complete, press and hold MUTE
for at least 2 seconds.
The unit returns to the normal mode.
Setting Bass Focus
Using the previously specified delay number (time difference) allows
you to set a time difference between the front-rear/left-right speakers.
Namely, it enables a time correction based on your preference. With an
initial delay of 0.05 ms for each of the 0 to 400 steps, audible time
correction can be achieved.
1
Check that Defeat mode is off (page 21).
2
Press and hold MUTE for at least 2 seconds.
The audio processor control mode is activated.
3
Select the BASS SOUND mode by pressing MUTE.
4
Select BASS FOCUS by pressing or , then
press MODE.
5
Press MODE to select the front/rear/left/right
speaker.
6
Turn the Rotary encoder to set the front/rear and
left/right speakers.
7
To set other channels (speakers), repeat steps 5 and
6.
8
When the setting is complete, press and hold MUTE
for at least 2 seconds.
The unit returns to the normal mode.
•Any setting in Bass Focus is applied in time correction, too.
•When the setting is complete, it is recommended to store the setting
contents. For storing, refer to page 43.
Speaker Setup
The PXA-H700 or PXA-H701 can be set according to the playable
frequency range of your speakers.
Check the playable frequency range of the speakers (not including the
subwoofer) before performing this operation to verify whether the
speakers can play low frequencies (of about 80 Hz or less).
•Avoid stopping, pausing, switching the disc, cueing, fast-forwarding
or switching the audio channel of this unit while making this
adjustment. The setting is canceled if Decode mode is switched.
1
Check that Defeat mode is off (page 21).
2
Press and hold MUTE for at least 2 seconds.
The audio processor control mode is activated.
3
Select the SP SETUP mode by pressing MUTE
repeatedly.
4
Select the speaker by pressing MODE.
5
Select the speaker characteristic by turning the
Rotary encoder.
6
Repeat steps 4 and 5 to set each speaker.
7
When the setting is complete, press and hold MUTE
for at least 2 seconds.
The unit returns to the normal mode.
•If the center speaker is turned “OFF,” the center channel’s audio
signals are added to the audio signals output from the front speakers.
•If you set the speaker response to “OFF,” also set the speaker setting
to “OFF.” (page 36)
•Perform the setup for all the speakers (“Front,” “Center,” “Rear”
and “Subwoofer”). If not, the sound may not be balanced.
•When center is set to “OFF”, the setting is ineffective even if center
is set with this function.
•Through changing the settings on each speaker, a change in the
output of the other speakers may occur due to the setting
requirements.
•When using the PRO LOGIC II, if the rear speaker is set to
“LARGE”, then there will be no output from the subwoofer.
•When the setting is complete, it is recommended to store the setting
contents. For storing, refer to page 43.
OFF*1:When no speaker is connected.
SMALL: When a speaker that cannot play low
frequencies (80 Hz or less) is connected.
LARGE*2:When a speaker that can play low frequencies
(80 Hz or less) is connected.
(Subwoofer is set to ON/OFF only)
*1It is not possible to set the front speakers to “OFF”.
*2If the front speakers are set to “SMALL”, the rear and
center speakers cannot be set to “LARGE”.

41-EN
Setting of Dolby Digital
The test tones help to make the volume adjustments of the different
speakers. When levels are equal, a strong sense of presence can be heard
from the different speakers at the listening position.
•Avoid stopping, pausing, switching the disc, cueing, fast-forwarding
or switching the audio channel of this unit while making this
adjustment. The setting is canceled if the decode mode is switched.
1
Check that Defeat mode is off (page 21).
2
Press and hold MUTE for at least 2 seconds.
The audio processor control mode is activated.
3
Select the MULTI CH SETUP mode by pressing
MUTE repeatedly.
4
Select OUTPUT LEVEL by pressing or ,
then press MODE.
5
Press MODE to select the speaker to be adjusted.
The test tone is produced by the selected speaker.
6
Adjust the output level by turning the
Rotary encoder.
7
Adjust each volume level for optimum balance by
repeating steps 5 and 6.
•The adjustment range for the different speakers is –10 dB - +10 dB.
•Adjust based on the front speakers.
8
When the setting is complete, press and hold MUTE
for at least 2 seconds.
The unit returns to the normal mode.
•If a speaker is set to off mode, that speaker’s level adjustment cannot
be made. Refer to “Speaker Setup” (page 40).
•When the setting is complete, it is recommended to store the setting
contents. For storing, refer to page 43.
This function mixes the front channel audio signals to the audio signals
output from the rear speakers, improving the sound in the vehicle’s rear
seat.
•Avoid stopping, pausing, switching the disc, cueing, fast-forwarding
or switching the audio channel of this unit while making this
adjustment. The setting is canceled if the Decode mode is switched.
1
Check that Defeat mode is off (page 21).
2
Press and hold MUTE for at least 2 seconds.
The audio processor control mode is activated.
3
Select the MULTI CH SETUP mode by pressing
MUTE repeatedly.
4
Select REAR MIX by pressing or , then
press MODE.
5
Select REAR MIX ON/OFF by turning the
Rotary encoder.
If ON is selected, press MODE.
If ON is set, the audio signal which is output from the rear
speaker is mixed to the front audio signal.
6
After setting to ON, turn the Rotary encoder to
adjust the level (LEVEL).
The level can adjusted in five steps: –6, –3, 0, +3 and +6.
The higher the level, the more bass is output from the rear
speakers. (The effect differs according to the software
(DVD, etc.).)
7
When the setting is complete, press and hold MUTE
for at least 2 seconds.
The unit returns to the normal mode.
•This adjustment is ineffective when the rear speaker setup setting is
set to “OFF.”
•For linear PCM signals, the voice is output from the rear speaker
regardless of the REAR FILL and REAR MIX setting.
•When the setting is complete, it is recommended to store the setting
contents. For storing, refer to page 43.
In most installations, the center speaker must be placed directly between
the front passenger and driver. Using this function, the center channel
information is distributed to the left and right speakers. This creates an
acoustic image simulating a center speaker directly in front of each
listener. Adjusting the center width in PL II MUSIC (see “Using the Pro
Logic II Mode” page 42), makes this function ineffective.
•Avoid stopping, pausing, switching the disc, cueing, fast-forwarding
or switching the audio channel of this unit while making this
adjustment. The setting is canceled if the Decode mode is switched.
1
Check that Defeat mode is off (page 21).
2
Press and hold MUTE for at least 2 seconds.
The audio processor control mode is activated.
3
Select the MULTI CH SETUP mode by pressing
MUTE repeatedly.
4
Select BI-PHANTOM by pressing or , then
press MODE.
5
Select BI-PHANTOM ON/OFF by turning the
Rotary encoder.
If ON is selected, press MODE.
If ON is set, the soundstage created is as if you are
positioned directly in front of the center speaker by
distributing the center speaker sound left and right.
6
After setting to ON, turn the Rotary encoder to
adjust the level (LEVEL).
The level can be adjusted within the range of –5 to +5. The
higher the level, the more the position of the center speaker
is shifted to the sides.
Adjusting the speaker levels
Mixing bass sound to the rear channel
Adjusting the acoustic image

42-EN
7
When the setting is complete, press and hold MUTE
for at least 2 seconds.
The unit returns to the normal mode.
•This adjustment is effective when the setting of the center speaker to
SMALL or LARGE in the speaker setup settings.
•This adjustment is ineffective when the speaker is set to CENTER
“OFF” in “Setting the Speakers” (page 36).
•When the setting is complete, it is recommended to store the setting
contents. For storing, refer to page 43.
With Dolby Digital, the dynamic range is compressed so that powerful
sound can be achieved at regular volume levels. This compression can
be canceled to achieve an energetic sound with even greater power, like
the sound in a movie theater.
This function works only in the Dolby Digital mode.
1
Check that Defeat mode is off (page 21).
2
Press and hold MUTE for at least 2 seconds.
The audio processor control mode is activated.
3
Select the MULTI CH SETUP mode by pressing
MUTE repeatedly.
4
Select LISTEN MODE by pressing or , then
press MODE.
5
Select STANDARD or MAXIMUM by turning the
Rotary encoder.
6
When the setting is complete, press and hold MUTE
for at least 2 seconds.
The unit returns to the normal mode.
•Keep the volume to a level at which sounds outside the vehicle can
still be heard.
•When the setting is complete, it is recommended to store the setting
contents. For storing, refer to page 43.
Adjusting the DVD Level
The volume (signal level) for Dolby Digital, Dolby PL II, DTS and
PCM modes can be set.
•Avoid stopping, pausing, switching the disc, cueing, fast-forwarding
or switching the audio channel of this unit while making this
adjustment. The setting is canceled if the Decode mode is switched.
1
Check that Defeat mode is off (page 21).
2
Press and hold MUTE for at least 2 seconds.
The audio processor control mode is activated.
3
Select the DVD LEVEL mode by pressing MUTE
repeatedly.
4
Press MODE to select the mode to be adjusted.
DOLBY D PL II DTS PCM DOLBY D
5
Adjust the level (LEVEL) by turning the
Rotary encoder.
The level can be adjusted in the range of –5 to +5.
6
Repeat steps 4 and 5 to set each level.
7
When the setting is complete, press and hold MUTE
for at least 2 seconds.
The unit returns to the normal mode.
•When the setting is complete, it is recommended to store the setting
contents. For storing, refer to page 43.
Using the Pro Logic II Mode
Pro Logic processing can be conducted on the music signals recorded
on two channels to achieve Dolby Pro Logic II surround sound. For
two-channel Dolby Digital and DTS signals, there is also a “REAR
FILL” function for outputting the signals of the front channel to the rear
channel.
1
Check that Defeat mode is off (page 21).
2
Press and hold MUTE for at least 2 seconds.
The audio processor control mode is activated.
3
Select the D PLII/REAR mode by pressing MUTE
repeatedly.
4
Select the desired mode by pressing or .
If MUSIC MODE is selected, the center width can be adjusted with
the following operations.
This function offers the optimum vocal position by adjusting the
center channel position between the center speaker and the L/R
speaker. (The adjustments established in “Adjusting the
acoustic image” (page 41) are ineffective while this function is
activated.)
1 After pressing MODE, select MUSIC MODE and turn the
Rotary encoder to select CTW CONT ON/OFF.
If ON is selected, press MODE.
If ON is set, you can enjoy the optimum vocal position by
distributing the centre channel sound between the center
speaker and L/R speaker.
2 After setting to ON, turn the Rotary encoder to adjust the
level (LEVEL).
The level can be adjusted between 0 to 7. When the level
increases, the center channel position moves from the
center speaker position to both sides.
Achieving powerful high volume sound
STANDARD: For powerful sound at regular volume levels
MAXIMUM: For powerful sound at high volumes
MOVIE MODE:
Suits the stereo TV shows and all programs encoded in
Dolby Surround. It improves the sound field directivity to
near that of discrete 5.1-channel sound.
MUSIC MODE:
Can be used for all stereo music recordings, and provides
a wide, deep sound field.
REAR FILL ON:
Depending on the input signals, the sound may only be
output from the front speakers. In this case, the “REAR
FILL” function can be used to output signals from the rear
speakers as well.
OFF: Turns D PLll/REAR function to OFF.

43-EN
5
When the setting is complete, press and hold MUTE
for at least 2 seconds.
The unit returns to the normal mode.
•This adjustment is effective when the setting of the center speaker is
SMALL or LARGE in the speaker setup settings.
•Avoid stopping, pausing, switching the disc, cueing, fast-forwarding
or switching the audio channel of this unit while making this
adjustment. The setting is canceled if the Decode mode is switched.
•This adjustment is ineffective when the speaker is set to CENTER
“OFF” in “Setting the Speakers” (page 36).
•This function only works with two-channel signals. This operation is
ineffective when 5.1-channel DTS or Dolby Digital signals are input.
•If the setting of REAR FILL is made when REAR MIX is ON, sound is
unchanged in the rear fill setting because REAR MIX is given priority
during 2 channel decoder other than linear PCM.
•For linear PCM signals, the voice is output from the rear speaker
regardless of the REAR FILL and REAR MIX setting.
•When the setting is complete, it is recommended to store the setting
contents. For storing, refer to page 43.
Linear PCM Setting
The output when playing discs recorded in linear PCM can be set to 2 or
3 channels.
1
Check that Defeat mode is off (page 21).
2
Press and hold MUTE for at least 2 seconds.
The audio processor control mode is activated.
3
Select PCM MODE by pressing MUTE repeatedly.
4
Select 2 CH or 3 CH by turning the Rotary encoder.
5
When the setting is complete, press and hold MUTE
for at least 2 seconds.
The unit returns to the normal mode.
•This adjustment is ineffective when the speaker is set to CENTER
“OFF” in “Setting the Speakers” (page 36).
Storing Settings in the Memory
Up to 6 set and adjusted contents can be stored on the unit.
All that are setting and adjusting items described below are stored in
one preset memory.
* Depending on the input signal, sound effect may not be obtained.
1
Adjust and set the value to be stored.
2
Press and hold for at least 2 seconds any one of the
preset buttons (1 through 6) into which you want
to store the set/adjusted value as preset memory
(MEMORY 1 through MEMORY 6).
•This function is operable only when Defeat is set to OFF.
•The stored contents will not be deleted even when battery power cord
is detached.
Recalling the Preset Memory
1
Check that Defeat mode is off (page 21).
2
Press and hold MUTE for at least 2 seconds.
The audio processor control mode is activated.
3
Press any one of the buttons to select the preset
memory (MEMORY 1 through MEMORY 6) you want
to recall.
It takes a few moment to get out the preset memory.
Confirming the current Preset No./EQ
mode
1
Press and hold MUTE for at least 2 seconds.
The audio processor control mode is activated.
2
Press MUTE repeatedly to select PRESET INFO.
The current preset number and EQ mode appear in the
display.
Displays which EQ, graphic EQ or parametric EQ is
currently set.
G: Graphic EQ
P: Parametric EQ
3
Press and hold MUTE for at least 2 seconds to
complete confirmation.
The unit returns to normal mode.
2CH: 2ch output (L/R)
3CH: 3ch output (L/R/CENTER)
Setting/adjusting items Refer to page
Setting the Speakers 36
Setting Time Correction/Switching Phase/
Setting the Bass Focus
37, 38, 40
Adjusting EQ 38, 39
Adjusting X-OVER 37
Setting MX 36
Setting BASS COMP. 40
Setting PRO LOGIC II/Adjusting the Center
Width*
42
Adjusting Dolby Surround*41, 42
Linear PCM Setting*43
Preset No.
EQ setting display
is shown.

44-EN
Remote Control Operation
Remote Control Button Name Function Unit Button
AA.PROC. Recalls the audio processor mode MUTE (more than 2
seconds)
Switches the audio processor mode MUTE
Cancels the audio processor mode MUTE (more than 2
seconds)
BChanges the adjusting item
CChanges the adjusting item
DBAND (more than 2 seconds) Switches L+R or L/R BAND (more than 2
seconds)
EAdjusts the selected setting item and changes the set contents Rotary encoder (Turn)
FAdjusts the selected setting item and changes the set contents Rotary encoder (Turn)
GENT. Changes the setting item in the selected setting item MODE
HNumeric Keypad (1 to 6) Stores/Recalls setting value Preset buttons (1 to 6)

45-EN
An iPod™ can be connected to the DVA-9861 by using the proprietary
ALPINE FULL SPEED™ Connection Cable (KCE-422i). When the
DVA-9861 is connected by using the cable, the controls on the iPod™
are not functional.
About iPod™ usable with this unit
The unit can be used with third generation and above iPod™, iPod™
photo, iPod™ mini or iPod™ nano. iPod™ Shuffle cannot be used,
however.
•Touch wheel or scroll wheel type iPods without the dock connector
cannot be connected to the unit.
•The unit can be used with the following iPod versions. Correct
function of earlier versions cannot be guranteed.
Third generation iPod: Ver. 2.3
Forth generation iPod: Ver 3.0.2
iPod photo: Ver.1.1
iPod mini: Ver. 1.3
iPod nano: Ver. 1.0
•The unit cannot be used with the software versions earlier than 2005-
02-22. For details about “iPod Software Update,” refer to the iPod
Instruction Manual.
Playback
1
Press SOURCE/POWER to switch to the IPOD
mode.
2
Press or to select the desired song.
3
To pause playback, press / .
Pressing / again will resume playback.
•If a song is playing on the iPod when it is connected to the
DVA-9861, it will continue playing after the connection.
Searching for a desired Song
An iPod can contain hundreds of songs. By keeping these songs
organized in playlists, the DVA-9861 can use these to ease song
searches.
1
Press to activate the search selection mode.
2
Turn the Rotary encoder to select the PLAYLIST
search mode, then press .
PLAYLIST ARTIST ALBUM SONG PLAYLIST
3
*1Turn th e Rotary encoder to select the desired
Playlist.
4
Press / .
The selected Playlist is played back.
To search for a song in the selected playlist
1 After selecting the playlist in step 3*1, press to change
to the song search mode of the selected playlist.
2 Turn the Rotary encoder to select a song and press
MODE.
The selected song is played back.
•While in the search mode, if you press and hold for at least 2
seconds, or no operation is performed for 10 seconds, the search
mode is canceled.
•While in the search mode, pressing FUNC. will return to the previous
mode.
•All songs in the iPod are played back by selecting the stored “iPod
name” in step 3*1.
•Playlist search cannot be made during M.I.X. play.
•In the search mode, you can jump to an assigned position by pressing
any one of buttons 1 through 6 for quick search purposes. For
details, refer to “Direct Search Function” (page 46).
•“NO SONG” will be displayed if there are no songs in the selected
playlist in the PLAYLIST search mode.
1
Press to activate the search selection mode.
2
Turn the Rotary encoder to select the ARTIST
search mode, then press .
PLAYLIST ARTIST ALBUM SONG PLAYLIST
3
*2Turn the Rotary encoder* to select the desired
Artist.
4
Press / .
The selected Artist song is played back.
To search for an album of the selected artist
1 After selecting the artist in step 3*2, press to change
to the album search mode of the selected artist.
2*1Turn the Rotary encoder* to select an album.
3 Press the / to play back all songs of the selected
album.
iPod™ (Optional)
Return to the beginning of the current song:
Press .
Fast backward:
Press and hold .
Advance to the beginning of the next song:
Press .
Fast forward:
Press and hold .
Rotary
encoder
MODE
4 5
TITLE
/
SOURCE/
POWER 6
Buttons
1 through 6
FUNC.
Searching by Playlist
Searching by artist name

46-EN
To search for a song of the selected album
1 After selecting the album in step 2*1, press to change
to the song search mode of the selected album.
2 Turn the Rotary encoder* to select a song and press
MODE.
The selected song is played back.
•While in the search mode, if you press and hold for at least 2
seconds, or no operation is performed for 10 seconds, the search
mode is canceled.
•While in the search mode, pressing FUNC. will return to the previous
mode.
•If you choose ALL in step 3*2, and you press / , all songs in
iPod are played back. If you choose ALL, and you press , the
ALBUM search mode for all artists is activated.
•If you choose ALL in step 2*1, and you press / , all songs of the
selected artist are played back. If you choose ALL, and you press ,
the SONG search mode for the selected artist is activated.
•Artist name search cannot be made during M.I.X. play.
•In the search mode, you can jump to an assigned position by pressing
any one of buttons 1 through 6 for quick search purposes. For
details, refer to “Direct Search Function” (page 46).
1
Press to activate the search selection mode.
2
Turn the Rotary encoder to select the ALBUM
search mode, then press .
PLAYLIST ARTIST ALBUM SONG PLAYLIST
3
*3Turn the Rotary encoder to select the desired
Album.
4
Press / .
The selected Album is played back.
To search for a song of the selected album
1 After selecting the album in step 3*3, press to change
to the song search mode of the selected album.
2 Turn the Rotary encoder to select a song and press
MODE.
The selected song is played back.
•While in the search mode, if you press and hold for at least 2
seconds, or no operation is performed for 10 seconds, the search
mode is canceled.
•While in the search mode, pressing FUNC. will return to the previous
mode.
•If you choose ALL in step 3*3, and you press / , all songs in the
iPod will be played back. If you choose ALL, and you press , the
SONG search mode for all albums is activated.
•Album name search cannot be made during M.I.X. play.
•In the search mode, you can jump to an assigned position by pressing
any one of buttons 1 through 6 for quick search purposes. For
details, refer to “Direct Search Function” (page 46).
1
Press to activate the search selection mode.
2
Turn the Rotary encoder to select the SONG
search mode, then press .
PLAYLIST ARTIST ALBUM SONG PLAYLIST
3
Turn the Rotary encoder to select the desired
Song.
4
Press MODE.
The selected song is played back.
•While in the search mode, if you press and hold for at least 2
seconds, or no operation is performed for 10 seconds, the search
mode is canceled.
•While in the search mode, pressing FUNC. will return to the previous
mode.
•Song name search cannot be made during M.I.X. play.
•In the search mode, you can jump to an assigned position by pressing
any one of buttons 1 through 6 for quick search purposes. For
details, refer to “Direct Search Function” (page 46).
Direct Search Function
The unit’s direct search function can be used to search for an album,
song, etc., more efficiently. In the PLAYLIST/ARTIST/ALBUM/SONG
mode, you can quickly target any song.
1
In the search mode, press any one of the buttons 1
through 6 to quickly jump skip over a designated
percent of your song content.
SONG search example:
If there are 100 songs in your iPod, they are divided into 6
groups using percentages (shown below). These groups
are assigned to buttons 1 through 6 on the unit.
Example 1:
Suppose the song you are searching for is located at
around the middle (50%) of your library: press button 4 to
jump to the 50th song and turn the Rotary encoder to find
the song you desire.
Example 2:
Suppose the song you are searching for is located near
the end (83%) of your library: press button 6 to jump to
the 83rd song and turn the Rotary encoder to find song
you desire.
Select Playlist/Artist/Album
Playlist/Artist/Album can be easily changed.
For example, if you listen to a song from a selected album, the album
can be changed.
1
Press or to select the desired Playlist/Artist/
Album.
•If search selection mode is not activated, only SONG is searched, this
operation is not possible.
•If an album is selected from an artist search, the album can be
searched.
•During shuffle (M.I.X.) playback, this operation is not possible.
Searching by album name
Searching by song name
All 100 songs (100%)
0% 17% 33% 50% 67% 83%
Preset
buttons 123456
Songs First
song
17th
song
33rd
song
50th
song
67th
song
83rd
song

47-EN
Quick Search
You can search for songs.
1
Press and hold for at least 2 seconds to activate
the Quick Search mode.
2
Turn the Rotary encoder to select a desired song.
The selected song is played back immediately.
•While in the search mode, if you press and hold for at least 2
seconds, or no operation is performed for 10 seconds, the search
mode is canceled.
•If there are many songs in iPod, it may take time to search for songs.
Random Play Shuffle (M.I.X.)
The Shuffle function of the iPod is displayed as M.I.X. on the
DVA-9861.
Shuffle Albums:
Album shuffle playback plays back all songs in order, then randomly
selects the next album. All songs of that album are played back in order,
and so on. Any one album is played just once.
Shuffle Songs:
Song shuffle randomly plays back certain selected songs. Any one song
plays back just once until all songs have been played back.
1
Press 5 .
The songs will be played back in random sequence.
2
To cancel M.I.X. play, select (off) with the above
procedure.
•For details of the search mode, refer to “Searching for a desired
Song” (page 45).
•If a song is selected in the album search mode before selecting
Shuffle (M.I.X.), the songs will not play back randomly even when
Shuffle album is selected.
Shuffle All:
Shuffle ALL plays all songs in the iPod randomly. Any one song does
not play back again until all songs have been played back.
1
Press 6.
The songs will be played back in random sequence.
2
To cancel M.I.X. play, select (off) with the above
procedure.
•If Shuffle All is selected, the selected songs which are being played
back in the search mode are cancelled.
Repeat Play
Only Repeat One is available for iPod.
Repeat One: A single song is repeatedly played back.
1
Press 4.
The file will be played repeatedly.
2
To cancel repeat play, select (off) with the above
procedure.
•During repeat playback, no other songs are selectable by pressing
or .
Displaying the Text
You can display the tag information of a song in iPod.
Press TITLE.
Each press changes the display.
* TAG information
If the Scroll setting (page 25) is set to “SCROLL AUTO,” the tag
information will scroll automatically.
“ARTIST”/“ALBUM”/“SONG” is displayed if there is no tag
information.
•When the Scroll Setting (page 25) is set to “SCROLL MANU,”
press and hold TITLE for at least 2 seconds to scroll the tag
information only once.
•If the artist, album or song name, created in iTunes, has too many
characters, songs may not be played back when connected to the
adapter. Therefore, a maximum of 250 characters is recommended.
The maximum number of characters for the head unit is 128 (128
byte).
•Some characters may not be correctly displayed.
•“NO SUPPORT” is displayed when text information is not
compatible with the DVA-9861.
M.I.X. M.I.X. (off) M.I.X.
(Shuffle Albums) (Shuffle Songs)
M.I.X. (off) M.I.X.
(Shuffle ALL)
RPT (off) RPT
(Repeat One)
TRACK No./ELAPSED TIME TRACK No. / CLOCK
ARTIST NAME* ALBUM NAME* SONG TITLE*
TRACK No./ELAPSED TIME

48-EN
Controlling CD Changer (Optional)
An optional 6-disc or 12-disc CD Changer may be connected to this unit
if it is Ai-NET compatible. With a CD Changer connected to the Ai-
NET input of this unit, the CD Changer will be controllable from this
unit.
Using the KCA-400C (Multi-Changer Switching device) or the KCA-
410C (Versatile Link Terminal) multiple changers can be controlled by
this unit.
See “Multi-Changer Selection” on page 48 for selecting the CD
Changers.
•The controls on this unit for CD Changer operation are operative
only when a CD Changer is connected.
•The DVD changer (optional) is controllable from this unit as well as
the CD changer.
1
Press SOURCE/POWER to activate the CHANGER
mode.
The display shows the disc number and track number.
•The source indicator varies depending on the connected source.
•Press BAND to switch the Disc mode in the Changer mode.
2
Press the disc select buttons (1 through 6)
corresponding to one of the discs loaded in the CD
Changer.
The selected disc number appears in the display and CD
playback starts.
•After selecting the desired disc, you can operate in the same way as
for the CD player of this unit.
For details, please see the CD/MP3/WMA section.
•If the “ ” indicator is illuminated, the disc select buttons
become nonfunctional.
When a 12-disc CD Changer is connected:
Quick Search
You can search for tracks (files).
1
Press and hold for at least 2 seconds in the
Changer mode to activate Quick Search mode.
2
Turn the Rotary encoder within 10 seconds to
select a desired track (file).
The selected track is played back immediately.
•Quick Search mode is canceled by pressing and holding for at
least 2 seconds.
Playing MP3 Files with the CD Changer
(Optional)
If you connect a changer compatible with MP3, you can play CD-
ROMs, CD-Rs, and CD-RWs containing MP3 files on this unit.
1
Press SOURCE/POWER to switch to the MP3
Changer mode.
2
Press any one of the disc select buttons(1
through 6) corresponding to one of the discs
loaded in the CD Changer.
3
To pause playback, press / .
Pressing / again will resume playback.
•The unit can play discs containing both audio data and MP3 data.
•For operating MP3 with an MP3 compatible CD Changer, refer to
“CD/MP3/WMA” pages 11 to 14.
Multi-Changer Selection (Optional)
Alpine’s Ai-NET system will support up to 6 CD Changers. When
operating two or more changers, the KCA-400C (Multi-Changer
Switching device) must be used. If you use 1 Switching device, you can
connect up to 4 CD Changers. If you use 2 Switching devices, you can
connect up to 6 CD Changers. When using KCA-410C (Versatile Link
Terminal), you can connect two changers and two external outputs
(AUX).
1
Press SOURCE/POWER on this unit to activate the
CD Changer mode.
2
Press BAND to activate the CD Changer Selection
mode.
The CD Changer Selection mode remains active for several
seconds.
3
Press BAND until the desired CD Changer indicator
appears on the display.
•If the selected CD Changer is not connected, the display will show
“NO CHGR.- No.”
•To operate the selected changer, see “CD/MP3/WMA” (page 11-14).
•For further details about the external input (AUX) when using KCA-
410C, see “Setting the AUX Mode (V-Link)” on page 25.
Changer
(Optional)
To select discs numbered from 1 to 6, the procedure is the same as
for the 6-disc CD Changer. To select discs numbered from 7 to 12,
first press FUNC. to choose the disc select mode (7 to 12). This
changes the “D” indicator to “d”. Then press the desired select
button. The select buttons 1 to 6 will represent discs 7 to 12
respectively.
SOURCE/
POWER BAND
FUNC. Select buttons
(1 through 6)
/
Rotary
encoder

49-EN
Controls on Remote Control
APWR Button
Turns the power ON and OFF.
BSRC Button
Selects the audio source.
CDN Button
DVOLUME / Button
Increase or decreases the volume level.
ERETURN Button
DVD/Video CD (PBC ON) mode: Returns to the previous
display. (Does not return in some discs.)
F Button
Radio mode:SEEK (DN) button
G/ Button
Switches between play and pause.
H Button
Performs stop.
IMENU Button
JCLR Button
Removes numbers (one character at a time) that have been
selected and input.
Press and hold for 2 seconds. All the characters which were
selected and input are erased, or the input mode is
canceled.
Remote Control
Radio mode: Selects, in descending order, stations
programmed into the radio’s presets.
MP3/WMA mode:
Folder Select (DN) Button selects the folder.
DVD mode: Selects program or playlist, in descending
order (DVD-VR only).
Changer mode:
DISC Select (DN) Button selects a disc in
descending order.
MP3 compatible CD changer mode:
Pressing and holding the DISC Select (DN)
button will select a disc in descending order.
iPod mode: Selects playlist/artist/album in descending
order.
CD /Changer mode:
Press the button to go back to the beginning
of the current track. Press and hold to fast
reverse.
MP3/WMA/iPod MODE:
Press the button to go back to the beginning
of the current file. Press and hold to fast
reverse.
DVD/Video CD: •Move to the desired position on the disc.
•During playback, press and hold for
more than 1 second to reverse the disc
at double speed. Hold for more than 5
seconds to reverse the disc at 8 times
the normal speed. Hold for more than 10
seconds to reverse the disc at 21 times
the normal speed. However, during
playback or pause, pressing and
holding for at least 1 second will fast
reverse the disc at 21 times the normal
speed (DVD Audio (VOFF mode)only).
•When pressed and held in while in the
pause mode, the disc is played in
reverse slow motion at 1/8th the normal
speed. When held in for 5 more
seconds, the reverse slow motion speed
switches to 1/2 the normal speed. (only
DVD Video).
•During pause, each time press once is
played back frame by frame (only DVD
Video).
SEARCH Button
MP3/WMA mode: Pressing more than 2 seconds, activates
the Folder/File Name Search mode.
DVD/Video CD: Pressing once sets the PRE- STOP;
Pressing twice sets stop.
DVD mode: •Shows the menu display (DVD Video,
DVD Audio only).
•Shows the playlist search list screen
(DVD-VR only).

50-EN
KDISP./TOP M. Button
LSETUP Button
DVD SETUP list display appears.
MAUDIO Button
DVD/Video CD mode: Switches audio.
NBAND Button
OA.PROC. Button
Press the button to call the audio processor list.
PMUTE Button
Lowers the volume by 20 dB instantly. Press the button
again to cancel.
QUP Button
R, , ,
Selects an item displayed in the screen.
SENT. Button
Enters the selected item.
T Button
UNumeric Keypad
Inputs numbers.
VMONITOR Button
Not used.
WANGLE Button
DVD mode: Switches the angle of the picture.
XSUBTITLE Button
DVD mode: Switches the subtitle.
DVD/Video CD/MP3/WMA mode:
Shows playback status.
DVD mode: •By pressing more than 2 seconds,
shows the menu display (DVD Video,
DVD Audio only).
•By pressing more than 2 seconds,
shows the program search list screen
(DVD-VR only).
Radio mode: Changes the band.
CD/MP3/WMA/Changer mode:
Switches the disc mode.
Radio mode: Selects, in ascending order, stations
programmed into the radio’s presets.
MP3/WMA mode:
Folder Select (UP) Button to select the folder.
DVD-mode: Selects program or playlist, in ascending
order (DVD-VR only).
Changer mode:
DISC Select (UP) Button selects a disc in
ascending order.
MP3 compatible CD changer mode:
Pressing and holding the DISC Select (UP)
button will select a disc in ascending order.
iPod mode: Selects a playlist/artist/album in ascending
order.
Radio mode: SEEK (UP) button
CD/Changer mode:
Press the button to advance to the beginning
of the next track. Press and hold to fast
forward.
MP3/WMA/iPod mode:
Press the button to advance to the beginning
of the next file. Press and hold to fast
forward.
DVD/Video CD: •Move to the desired position on the disc.
•During playback, press and hold for more
than 1 second to forward the disc at
double speed. Hold for more than 5
seconds to forward the disc at 8 times the
normal speed. Hold for more than 10
seconds to forward the disc at 21 times
the normal speed. However, during
playback or pause, pressing and holding
for at least 1 second will fast forward the
disc at 21 times the normal speed (DVD
Audio (VOFF mode)only).
•When pressed and held in while in the
pause mode, the disc is played in slow
motion at 1/8th the normal speed. When
held in for 5 more seconds, the slow
motion speed switches to 1/2 the normal
speed. (DVD-Video, DVD-VR, Video CD
only)
•The picture is forwarded by one frame
each time the button is pressed in the
pause mode. (DVD-Video, DVD-VR,
Video CD only)

51-EN
When Using the Remote Control
• Point the remote control at the remote sensor within
about 2 meters.
• It may not be possible to operate the remote control if
the remote control sensor is exposed to direct
sunlight.
• The remote control is a small, lightweight precision
device. To avoid damage, short battery life,
operational errors and poor response, observe the
following.
-Do not subject the remote control to excessive
shock.
-Do not put in a trouser pocket.
-Keep away from food, moisture and dirt.
-Do not place in direct sunshine.
Battery Replacement
Battery type: CR2025 battery or equivalent.
1
Opening the battery case
Slide out the battery cover while firmly pressing in the
direction of the arrow.
2
Replacing the battery
Put the battery in the case with the (+) indication upward as
shown in the illustration.
•Placing a battery in backwards way may cause a malfunction.
3
Closing the cover
Slide the cover as illustrated until a click is heard.
Warning
DO NOT OPERATE ANY FUNCTION THAT TAKES
YOUR ATTENTION AWAY FROM SAFELY DRIVING
YOUR VEHICLE.
Any function that requires your prolonged attention should only be
performed after coming to a complete stop. Always stop the vehicle
in a safe location before performing these functions. Failure to do so
may result in an accident.
Controllable With Remote Control
Point the remote control transmitter at the remote control
sensor.
Connectable to Remote Control Interface Box
You can operate this unit from the vehicle’s control unit when
an Alpine Remote Control Interface Box (optional) is
connected. For details, contact your Alpine dealer.
Remote control sensor

52-EN
About DVDs
Music CDs and DVDs have grooves (tracks) in which the digital data is
recorded. The data is represented as microscopic pits recorded into the
track these pits are read by a laser beam to play the disc. On DVDs, the
density of the tracks and pits is twice that of CDs, so DVDs can contain
more data in less space.
CDs
DVDs
A 12 cm disc can contain one movie or about four hours of music.
In addition, DVDs provide sharp picture quality with vivid colours
thanks to a horizontal resolution of over 500 lines (compared to less
than 300 for VHS tape). With the addition of an optional, digital audio
processor (PXA-H900, PXA-H701, etc.), you can recreate the power
and presence of a movie theatre with Dolby Digital
5.1-channel Surround.
In addition, DVDs offer a variety of functions.
•Multiple audio* (page 19)
•Subtitles function* (page 19)
•Multi angle function* (page 19)
•Multi story function*
* The functions, audio languages, subtitle languages, angles, etc.,
differ from disc to disc. For details, refer to the disc’s instructions.
Terminology
Dolby Digital is a digital audio compression technology developed by
Dolby Laboratories that allows large quantities of audio data to be
efficiently recorded on discs. It is compatible with audio signals from
mono (1 channel) all the way up to 5.1-channel surround sound. The
signals for the different channels are completely independent, and since
the sound is high quality digital there is no loss of sound quality.
* The separately sold digital audio processor (PXA-H900, PXA-H701,
etc.) is required to enjoy full 5.1-channel surround sound.
The DVA-9861 performs Dolby Digital decoding when it outputs
analog audio signals; 2-channel audio, not 5.1-channel.
This is a home-use digital sound format of the DTS Sound System. This
is a high quality sound system, developed by Digital Theater Systems,
Inc. for use in movie theaters.
DTS has six independent sound tracks. The theatre presentation is fully
realized in the home, etc. DTS is the abbreviation for Digital Theater
System.
* To enjoy DTS surround sound you need the separately sold DTS
digital audio processor (PXA-H900, PXA-H701, etc.). The DVD
video software must also have a DTS sound track.
The DVA-9861 has a built-in DTS 2-channel audio decoder. Analog
audio outputs are available.
Information
Movies can be recorded in up to eight languages. The
desired language can be selected from the remote control.
Movies can include subtitles in up to 32 languages. The
desired subtitle language can be selected from the remote
control.
When the DVD contains a movie shot from multiple angles, the
desired angle can be selected from the remote control.
With this function, a single movie includes various story lines.
You can select different story lines to view various versions of
the same movie.
Operation differs from disc to disc. Story line selection
screens including instructions appear during the movie. Just
follow the instructions.
Minimum pit
length - 0.9 µm 1.2 mm
Track pitch -
1.6 µm
Minimum pit
length - 0.9 µm 0.6 mm
0.6 mm
Track pitch -
0.74 µm
Dolby Digital
DTS
Center
speaker
Front
speakers
Rear
speakers
Subwoofer
Speaker layout for enjoying
Dolby Digital sound/dts sound

53-EN
Dolby Pro Logic is the technology used to decode programs encoded in
Dolby Surround. Pro logic decoding will provide you with four
channels of sound (front left/right, center and monaural rear surround)
from a 2-channel (stereo) source.
* The separately sold digital audio processor (PXA-H900) is required
to enjoy Dolby Pro Logic surround sound.
Dolby Pro Logic II plays 2-channel sources in 5 channels over the entire
frequency range.
This is done with an advanced, high sound quality matrix surround
decoder which draws out the spatial properties of the original recording
without adding any sounds to or changing the sound of the source.
* The separately sold digital audio processor (PXA-H701, etc.) is
required to enjoy Dolby Pro Logic II surround sound.
LPCM is a signal recording format used for music CDs. Whereas music
CDs are recorded at 44.1 kHz/16 bits, DVDs are recorded at 48 kHz/16
bits to 96 kHz/24 bits, thereby achieving higher sound quality than
music CDs.
This is a DVD function for restricting the viewing age as stipulated by
censorship laws in different countries. The way in which viewing is
restricted differs from DVD to DVD. Sometimes the DVD cannot be
played at all, other times certain scenes are skipped, and other times
certain scenes are replaced with other scenes.
Dolby Pro Logic
Dolby Pro Logic II
Linear PCM audio (LPCM)
Rating levels (parental lock)

54-EN
List of Language Codes
(For details, see page 27.)
Language
Kirundi
Romanian
Russian
Kinyarwanda
Sanskrit
Sindhi
Sangho
Serbo-Croatian
Singhalese
Slovak
Slovenian
Samoan
Shona
Somali
Albanian
Serbian
Siswati
Sesotho
Sundanese
Swedish
Swahili
Tamil
Telugu
Tajik
Thai
Tigrinya
Turkmen
Tagalog
Setswana
Tonga
Turkish
Tsonga
Tatar
Tw i
Ukrainian
Urdu
Uzbek
Vietnamese
Volapuk
Wolof
Xhosa
Yoruba
Chinese
Zulu
Abbreviation
AA
AB
AF
AM
AR
AS
AY
AZ
BA
BE
BG
BH
BI
BN
BO
BR
CA
CO
CS
CY
DA
DE
DZ
EL
EN
EO
ES
ET
EU
FA
FI
FJ
FO
FR
FY
GA
GD
GL
GN
GU
HA
HI
HR
HU
HY
IA
Language
Afar
Abkhazian
Afrikaans
Amharic
Arabic
Assamese
Aymara
Azerbaijani
Bashkir
Byelorussian
Bulgarian
Bihari
Bislama
Bengali, Bangla
Tibetan
Breton
Catalan
Corsican
Czech
Welsh
Danish
German
Bhutani
Greek
English
Esperanto
Spanish
Estonian
Basque
Persian
Finnish
Fiji
Faroese
French
Frisian
Irish
Scots Gaelic
Galician
Guarani
Gujarati
Hausa
Hindi
Croatian
Hungarian
Armenian
Interlingua
Code
6565
6566
6570
6577
6582
6583
6589
6590
6665
6669
6671
6672
6673
6678
6679
6682
6765
6779
6783
6789
6865
6869
6890
6976
6978
6979
6983
6984
6985
7065
7073
7074
7079
7082
7089
7165
7168
7176
7178
7185
7265
7273
7282
7285
7289
7365
Abbreviation
IE
IK
IN
IS
IT
IW
JA
JI
JW
KA
KK
KL
KM
KN
KO
KS
KU
KY
LA
LN
LO
LT
LV
MG
MI
MK
ML
MN
MO
MR
MS
MT
MY
NA
NE
NL
NO
OC
OM
OR
PA
PL
PS
PT
QU
RM
Code
7369
7375
7378
7383
7384
7387
7465
7473
7487
7565
7575
7576
7577
7578
7579
7583
7585
7589
7665
7678
7679
7684
7686
7771
7773
7775
7776
7778
7779
7782
7783
7784
7789
7865
7869
7876
7879
7967
7977
7982
8065
8076
8083
8084
8185
8277
Language
Interlingue
Inupiak
Indonesian
Icelandic
Italian
Hebrew
Japanese
Yiddish
Javanese
Georgian
Kazakh
Greenlandic
Cambodian
Kannada
Korean
Kashmiri
Kurdish
Kirghiz
Latin
Lingala
Laothian
Lithuanian
Latvian, Lettish
Malagasy
Maori
Macedonian
Malayalam
Mongolian
Moldavian
Marathi
Malay
Maltese
Burmese
Nauru
Nepali
Dutch
Norwegian
Occitan
(Afan) Oromo
Oriya
Punjabi
Polish
Pashto, Pushto
Portuguese
Quechua
Rhaeto-Romance
Abbreviation
RN
RO
RU
RW
SA
SD
SG
SH
SI
SK
SL
SM
SN
SO
SQ
SR
SS
ST
SU
SV
SW
TA
TE
TG
TH
TI
TK
TL
TN
TO
TR
TS
TT
TW
UK
UR
UZ
VI
VO
WO
XH
YO
ZH
ZU
Code
8278
8279
8285
8287
8365
8368
8371
8372
8373
8375
8376
8377
8378
8379
8381
8382
8383
8384
8385
8386
8387
8465
8469
8471
8472
8473
8475
8476
8478
8479
8482
8483
8484
8487
8575
8582
8590
8673
8679
8779
8872
8979
9072
9085

55-EN
List of Country Codes
(For details, see page 27.)
7573
7577
7578
7580
7582
7587
7589
7590
7665
7666
7667
7673
7675
7682
7683
7684
7685
7686
7689
7765
7767
7768
7771
7772
7775
7776
7777
7778
7779
7780
7781
7782
7783
7784
7785
7786
7787
7788
7789
7790
7865
7867
7869
7870
7871
7873
7876
7879
7880
7882
7885
7890
7977
8065
Abbreviation
AD
AE
AF
AG
AI
AL
AM
AN
AO
AQ
AR
AS
AT
AU
AW
AZ
BA
BB
BD
BE
BF
BG
BH
BI
BJ
BM
BN
BO
BR
BS
BT
BV
BW
BY
BZ
CA
CC
CD
CF
CG
CH
CI
CK
CL
CM
CN
CO
CR
CU
CV
CX
CY
CZ
DE
DJ
DK
Country
Andorra
United Arab Emirates
Afghanistan
Antigua and Barbuda
Anguilla
Albania
Armenia
Netherlands Antilles
Angola
Antarctica
Argentina
American Samoa
Austria
Australia
Aruba
Azerbaijan
Bosnia and Herzegovina
Barbados
Bangladesh
Belgium
Burkina Faso
Bulgaria
Bahrain
Burundi
Benin
Bermuda
Brunei Darussalam
Bolivia
Brazil
Bahamas
Bhutan
Bouvet Island
Botswana
Belarus
Belize
Canada
Cocos (Keeling) Islands
Congo, the Democratic
Republic of the
Central African Republic
Congo
Switzerland
Cote d’lvoire
Cook Islands
Chile
Cameroon
China
Colombia
Costa Rica
Cuba
Cape Verde
Christmas Island
Cyprus
Czech Republic
Germany
Djibouti
Denmark
Code
6568
6569
6570
6571
6573
6576
6577
6578
6579
6581
6582
6583
6584
6585
6587
6590
6665
6666
6668
6669
6670
6671
6672
6673
6674
6677
6678
6679
6682
6683
6684
6686
6687
6689
6690
6765
6767
6768
6770
6771
6772
6773
6775
6776
6777
6778
6779
6782
6785
6786
6788
6789
6790
6869
6874
6875
DM
DO
DZ
EC
EE
EG
EH
ER
ES
ET
FI
FJ
FK
FM
FO
FR
GA
GB
GD
GE
GF
GH
GI
GL
GM
GN
GP
GQ
GR
GS
GT
GU
GW
GY
HK
HM
HN
HR
HT
HU
ID
IE
IL
IN
IO
IQ
IR
IS
IT
JM
JO
JP
KE
KG
KH
6877
6879
6890
6967
6969
6971
6972
6982
6983
6984
7073
7074
7075
7077
7079
7082
7165
7166
7168
7169
7170
7172
7173
7176
7177
7178
7180
7181
7182
7183
7184
7185
7187
7189
7275
7277
7278
7282
7284
7285
7368
7369
7376
7378
7379
7381
7382
7383
7384
7477
7479
7480
7569
7571
7572
Dominica
Dominican Republic
Algeria
Ecuador
Estonia
Egypt
Western Sahara
Eritrea
Spain
Ethiopia
Finland
Fiji
Falkland Islands
Micronesia, Federated States of
Faroe Islands
France
Gabon
United Kingdom
Grenada
Georgia
French Guiana
Ghana
Gibraltar
Greenland
Gambia
Guinea
Guadeloupe
Equatorial Guinea
Greece
South Georgia and the
South Sandwich Islands
Guatemala
Guam
Guinea-Bissau
Guyana
Hong Kong
Heard Island and
McDonald Islands
Honduras
Croatia
Haiti
Hungary
Indonesia
Ireland
Israel
India
British Indian Ocean Territory
Iraq
Iran, Islamic Republic of
Iceland
Italy
Jamaica
Jordan
Japan
Kenya
Kyrgyzstan
Cambodia
KI
KM
KN
KP
KR
KW
KY
KZ
LA
LB
LC
LI
LK
LR
LS
LT
LU
LV
LY
MA
MC
MD
MG
MH
MK
ML
MM
MN
MO
MP
MQ
MR
MS
MT
MU
MV
MW
MX
MY
MZ
NA
NC
NE
NF
NG
NI
NL
NO
NP
NR
NU
NZ
OM
PA
Kiribati
Comoros
Saint Kitts and Nevis
Korea, Democratic
People’s Republic of
Korea, Republic of
Kuwait
Cayman Islands
Kazakstan
Lao People’s
Democratic Republic
Lebanon
Saint Lucia
Liechtenstein
Sri Lanka
Liberia
Lesotho
Lithuania
Luxembourg
Latvia
Libyan Arab Jamahiriya
Morocco
Monaco
Moldova, Republic of
Madagascar
Marshall Islands
Macedonia, The former
Yugoslav Republic of
Mali
Myanmar
Mongolia
Macau
Northern Mariana Islands
Martinique
Mauritania
Montserrat
Malta
Mauritius
Maldives
Malawi
Mexico
Malaysia
Mozambique
Namibia
New Caledonia
Niger
Norfolk Island
Nigeria
Nicaragua
Netherlands
Norway
Nepal
Nauru
Niue
New Zealand
Oman
Panama
Country CountryCode CodeAbbreviation Abbreviation

56-EN
Peru
French Polynesia
Papua New Guinea
Philippines
Pakistan
Poland
Saint Pierre and Miquelon
Pitcairn
Puerto Rico
Portugal
Palau
Paraguay
Qatar
Reunion
Romania
Russian Federation
Rwanda
Saudi Arabia
Solomon Islands
Seychelles
Sudan
Sweden
Singapore
Saint Helena
Slovenia
Svalbard and Jan Mayen
Slovakia
Sierra Leone
San Marino
Senegal
Somalia
Suriname
Sao Tome and Principe
El Salvador
Syrian Arab Republic
Swaziland
Turks and Caicos Islands
Chad
French Southern Territories
Tog o
Thailand
Tajikistan
Tokelau
Turkmenistan
Tunisia
Tonga
East Timor
Tur key
Trinidad and Tobago
Tuval u
8069
8070
8071
8072
8075
8076
8077
8078
8082
8084
8087
8089
8165
8269
8279
8285
8287
8365
8366
8367
8368
8369
8371
8372
8373
8374
8375
8376
8377
8378
8379
8382
8384
8386
8389
8390
8467
8468
8470
8471
8472
8474
8475
8477
8478
8479
8480
8482
8484
8486
8487
8490
8565
8571
8577
8583
8589
8590
8665
8667
8669
8671
8673
8678
8685
8770
8783
8969
8984
8985
9065
9077
9087
PE
PF
PG
PH
PK
PL
PM
PN
PR
PT
PW
PY
QA
RE
RO
RU
RW
SA
SB
SC
SD
SE
SG
SH
SI
SJ
SK
SL
SM
SN
SO
SR
ST
SV
SY
SZ
TC
TD
TF
TG
TH
TJ
TK
TM
TN
TO
TP
TR
TT
TV
TW
TZ
UA
UG
UM
US
UY
UZ
VA
VC
VE
VG
VI
VN
VU
WF
WS
YE
YT
YU
ZA
ZM
ZW
Taiwan, Province of China
Tanzania, United Republic of
Ukraine
Uganda
United States Minor
Outlying Islands
United States
Uruguay
Uzbekistan
Holy See (Vatican City State)
Saint Vincent and the
Grenadines
Venezuela
Virgin Island, British
Virgin Islands, U.S
Viet Nam
Vanuatu
Wallis and Futuna
Samoa
Yemen
Mayotte
Yugoslavia
South Africa
Zambia
Zimbabwe
Country CountryCode Code
Abbreviation Abbreviation CountryCode
Abbreviation

57-EN
In Case of Difficulty
If you encounter a problem, please turn the power off, then on again. If
the unit is still not functioning normally, please review the items in the
following checklist. This guide will help you isolate the problem if the
unit is at fault. Otherwise, make sure the rest of your system is properly
connected or consult your authorized Alpine dealer.
No function or display.
• Vehicle’s ignition is off.
- If connected following instructions, the unit will not operate
with the vehicle’s ignition off.
• Improper power lead (Red) and battery lead (Yellow)
connections.
- Check power lead and battery lead connections.
• Blown fuse.
- Check the fuse of the unit; replace with the proper value if
necessary.
• Internal micro-computer malfunctioned due to interference noise
etc.
- Press the RESET switch with a ball-point pen or other pointed
article.
Unit does not operate.
• Monitor’s power is not turned on.
- Turn on the monitor’s power.
• Condensation.
- Wait a while (about 1 hour) for the condensation to dry.
No picture is produced.
• Monitor’s mode is not switched to the mode you want to see.
- Switch to the mode you want to see.
• Monitor’s parking brake wire is not connected.
- Connect the monitor’s parking brake wire and set the parking
brake. (For details, refer to the monitor’s instructions.)
Picture is unclear or noisy.
• Disc is being fast-forwarded or fast-reversed.
- The picture may be unclear, but this is normal.
• Vehicle’s battery power is weak.
- Check the battery power and wiring.
(The unit may malfunction if the battery power is under 11
volts with a load applied.)
• Monitor’s fluorescent tube is worn out.
- Replace the monitor’s fluorescent tube.
Unable to receive stations.
• No antenna or open connection in cable.
- Make sure the antenna is properly connected;
replace the antenna or cable if necessary.
Unable to tune stations in the seek mode.
• You are in a weak signal area.
- Make sure the tuner is in the DX mode.
• If the area you are in is a primary signal area, the antenna may
not be grounded and connected properly.
- Check your antenna connections; make sure the antenna is
properly grounded at its mounting location.
• The antenna may not be the proper length.
- Make sure the antenna is fully extended; if broken, replace the
antenna with a new one.
Broadcast is noisy.
• The antenna is not the proper length.
- Extend the antenna fully; replace it if it is broken.
• The antenna is poorly grounded.
- Make sure the antenna is grounded properly at its mounting
location.
Disc Player not functioning.
• Out of operating temperature range +50°C (+120°F) for CD.
- Allow the vehicle’s interior (or trunk) temperature to cool.
Disc playback sound is wavering.
• Moisture condensation in the disc unit.
- Allow enough time for the condensation to evaporate (about 1
hour).
Disc insertion not possible.
• A disc is already in the DVD player.
- Eject the disc and remove it.
• The disc is being improperly inserted.
- Re-insert the disc following the instructions in the “loading and
unloading discs” section.
Unable to fast forward or reverse the disc.
• The disc has been damaged.
- Eject the disc and discard it; using a damaged disc in your unit
can cause damage to the mechanism.
Disc playback sound skips due to vibration.
• Improper mounting of the unit.
- Securely re-mount the unit.
• The disc is very dirty.
- Clean the disc.
• The disc has scratches.
- Change the disc.
• The pick-up lens is dirty.
- Do not use a commercial available lens cleaner disc.
Consult your nearest Alpine dealer.
Disc playback sound skips without vibration.
• The disc is dirty or scratched.
- Clean the disc; damaged disc should be replaced.
CD-R/CD-RW playback not possible.
• Close session (finalization) has not been performed.
- Perform finalization and attempt playback again.
Basic
Radio
CD/MP3/WMA/DVD/Video CD

58-EN
Error displays
• Mechanical error
- Press . After the error indication disappears, insert the disc
again. If the above-mentioned solution does not solve the
problem, consult your nearest Alpine dealer.
MP3 is not played back.
• Writing error occurred. The CD format is not compatible.
- Make sure the CD has been written in a supported format.
Refer to “About MP3/WMA” on pages 13-14, then rewrite in
the format supported by this device.
Playback does not start.
• Disc is loaded upside-down.
- Check the disc and load it with the labeled side facing upward.
• Disc is dirty.
- Clean the disc.
• A disc not able to playback with this unit is loaded.
- Check if the disc is able to be played back.
• Parental lock is set.
- Cancel the parental lock or change the rating level.
Image stops sometimes.
• Disc is scratched.
- Replace with a non-scratched disc.
The sound is not output from the speakers.
• Unit has no output signal of the internal amplifier.
- POWER IC is switched to “ON” (page 26).
• Protective circuit is activated due to high temperature.
- The indicator will disappear when the temperature returns to
within operation range.
• No CD is inserted.
- Insert a CD.
• Although a disc is inserted, “NO DISC” is displayed and the unit
does not start to play or eject the disc.
- Remove the disc by following these steps:
Press the button again for at least 2 seconds.
If the disc still does not eject, consult your Alpine dealer.
• Mechanism error.
1) Press the button and eject the CD.
If not ejecting, consult your Alpine dealer.
2) When the error indication remains after ejecting, press the
button again.
If the error indication still does not turn off after pressing the
button for a few times, consult your Alpine dealer.
•When “ERROR” is displayed:
If that the disc cannot be ejected by pressing , press the RESET
switch (refer to page 9) and press again.
If the disc still cannot be ejected, consult your Alpine dealer.
• A copy-protected WMA file was played back.
- You can only play back non-copy-protected files.
• The disc is not written in a MP3/WMA supported format.
- Use a disc written at the MP3/WMA supported format.
Audio
Indication for CD Player

59-EN
• Mechanism error.
1) Press and eject the disc.
If the disc does not eject, press again for at least 2 seconds
and eject the disc.
If the disc still does not eject, consult your Alpine dealer.
2) When the error indication remains after ejecting, press
again.
If the error indication still does not turn off after pressing
a few times, consult your Alpine dealer.
• No disc is inserted.
- Insert a disc.
• Although a disc is inserted, “NO DISC” is displayed and the unit
does not start to play or eject the disc.
- Remove the disc by following step:
Press again for at least 2 seconds.
• Remote control operation is not possible.
- For some discs or playing modes, certain operations are not
possible. This is not a malfunction.
• Disc does not match regional code number.
- Load a disc that matches the regional code number.
• Protective circuit is activated at high temperature.
- The indicator will disappear when the temperature returns to
within operation range.
- Leave the power OFF until the temperature decreases and then
turn the power ON again.
• Mechanism error.
1) Press and eject the disc.
If the disc does not eject, press again for at least 2 seconds
and eject the disc.
If the disc still does not eject, consult your Alpine dealer.
2) When the error indication remains after ejecting, press
again.
If the error indication still does not turn off after pressing
a few times, consult your Alpine dealer.
• Protective circuit is activated due to high temperature.
- The indication will disappear when the temperature returns to
normal operating range.
• Malfunction in the Changer.
- Consult your Alpine dealer. Press the magazine eject button
and pull out the magazine.
Check the indication. Insert the magazine again.
If the magazine cannot be pulled out, consult your Alpine
dealer.
• Magazine ejection not possible.
- Press the magazine eject button. If the magazine does not eject,
consult your Alpine dealer.
Indication for DVD/Video CD Player
(Audio display)
(Monitor display)
(Audio display)
(Monitor display)
(Monitor display)
(Audio display)
(Monitor display)
Indication for Changer
(Audio display)
(Monitor display)
(Audio display)
(Monitor display)

60-EN
• A disc is left inside the Changer.
- Press the eject button to activate the eject function. When the
Changer finishes the eject function, insert an empty magazine
into the Changer to receive the disc left inside the Changer.
• No magazine is loaded into the CD Changer.
- Insert a magazine.
• No indicated disc.
- Choose another disc.
• The XM or SIRIUS antenna is not connected to the XM or
SIRIUS radio module.
- Check whether the XM or SIRIUS antenna cable is attached
securely to the XM or SIRIUS radio module.
• Radio is being updated with latest encryption code.
- Wait until encryption code is being updated. Channels 0 and 1
should function normally.
• XM or SIRIUS signal is too weak at the current location.
- Wait until the car reaches a location with a stronger signal.
• Radio is acquiring audio or program information.
- Wait until the radio has received the information.
• The channel currently selected has stopped broadcasting.
- Select another channel.
• The user has selected a channel number that does not exist or is
not subscribed to.
- The unit will revert back to the previously selected channel.
• There is no artist name/feature, song/program title, or additional
information associated with the channel at that time.
- No action needed.
• The iPod is not connected.
- Make sure the iPod is correctly connected (refer to
“Connections”).
Make sure the cable is not bent excessively.
• The iPod’s battery remains low.
- Refer to the iPod’s documentation and charge the battery.
• There are no songs in the iPod.
- Download songs to the iPod and connect to the adapter.
• Communication error
- Turn the ignition key off, and then set to ACC or ON again.
- Check the display by reconnecting between the iPod and the
adapter, using the iPod connection cable.
• Caused by the iPod Software Version not being compatible with
this unit.
- Update the iPod Software Version to be compatible with this
unit.
Indication for SAT Receiver Mode
(XM mode)
(SIRIUS mode)
Scrolling display
Indication for iPod Mode
(XM mode)
(SIRIUS mode)
Scrolling display
------------

61-EN
Specifications
FM TUNER SECTION
AM TUNER SECTION
CD/DVD SECTION
PICKUP
REMOTE CONTROL
GENERAL
CHASSIS SIZE
NOSEPIECE SIZE
•Due to continuous product improvement, specifications and design
are subject to change without notice.
Tuning Range 87.7 – 107.9 MHz
Mono Usable Sensitivity 9.3 dBf (0.8 µV/75 ohms)
50 dB Quieting Sensitivity 13.5 dBf (1.3 µV/75 ohms)
Alternate Channel Selectivity 80 dB
Signal-to-Noise Ratio 65 dB
Stereo Separation 35 dB
Capture Ratio 2.0 dB
Tuning Range 530 – 1,710 kHz
Sensitivity (IEC Standard) 22.5 µV/27 dB
Frequency Response 5 – 20,000 Hz (±1 dB)
Wow & Flutter (% WRMS) Below measurable limits
Total Harmonic Distortion 0.008% (at 1 kHz)
Dynamic Range 95 dB (at 1 kHz)
Channel Separation 85 dB (at 1 kHz)
Signal system NTSC/PAL
Horizontal resolution 500 lines or greater
Video output level 1Vp-p (75 ohms)
Video S/N ratio DVD: 60 dB
Audio S/N ratio 105 dB
Wave length DVD: 665nm
CD: 785nm
Laser power CLASS II
Battery Type CR2025 battery
Width 51 mm (2")
Height 119 mm (4-11/16")
Depth 13 mm (33/64")
Weight 50 g (1.75 oz)
(battery excluded)
Power Requirement 14.4 V DC
(11–16 V allowable)
Power Output 18 W RMS × 4*
* Primary amplifier ratings per CEA-2006 Standard
• Power output: measured at 4 Ohms and ≤ 1% THD+N
• S/N: 80 dBA (reference: 1 W into 4 Ohms)
Maximum Pre-Output Voltage 4 V/10 k ohm
Bass + 20 dB/– 14dB at 60 Hz
Treble ± 14 dB at 10 kHz
Weight 1.6 kg (3 lbs. 8 oz)
Width 178 mm (7")
Height 50 mm (2")
Depth 166 mm (6-9/16")
Width 170 mm (6-3/4")
Height 46 mm (1-13/16")
Depth 18 mm (11/16")
CAUTION-Laser radiation when open, DO NOT STARE INTO BEAM
(Bottom side of player)

62-EN
Installation and Connections
Before installing or connecting the unit, please read the
following and pages 4 and 5 of this manual thoroughly
for proper use.
Warning
MAKE THE CORRECT CONNECTIONS.
Failure to make the proper connections may result in fire or product
damage.
USE ONLY IN CARS WITH A 12 VOLT NEGATIVE GROUND.
(Check with your dealer if you are not sure.) Failure to do so may
result in fire, etc.
BEFORE WIRING, DISCONNECT THE CABLE FROM THE
NEGATIVE BATTERY TERMINAL.
Failure to do so may result in electric shock or injury due to
electrical shorts.
DO NOT SPLICE INTO ELECTRICAL CABLES.
Never cut away cable insulation to supply power to other
equipment. Doing so will exceed the current carrying capacity of
the wire and result in fire or electric shock.
DO NOT DAMAGE PIPE OR WIRING WHEN DRILLING
HOLES.
When drilling holes in the chassis for installation, take precautions
so as not to contact, damage or obstruct pipes, fuel lines, tanks or
electrical wiring. Failure to take such precautions may result in fire.
DO NOT USE BOLTS OR NUTS IN THE BRAKE OR STEERING
SYSTEMS TO MAKE GROUND CONNECTIONS.
Bolts or nuts used for the brake or steering systems (or any other
safety-related system), or tanks should NEVER be used for
installations or ground connections. Using such parts could disable
control of the vehicle and cause fire etc.
KEEP SMALL OBJECTS SUCH AS BATTERIES OUT OF THE
REACH OF CHILDREN.
Swallowing them may result in serious injury.
If swallowed, consult a physician immediately.
DO NOT INSTALL IN LOCATIONS WHICH MIGHT HINDER
VEHICLE OPERATION, SUCH AS THE STEERING WHEEL OR
SHIFT LEVER.
Doing so may obstruct forward vision or hamper movement etc.
and results in serious accident.
DO NOT ALLOW CABLES TO BECOME ENTANGLED IN
SURROUNDING OBJECTS.
Arrange wiring and cables in compliance with the manual to
prevent obstructions when driving. Cables or wiring that obstruct or
hang up on places such as the steering wheel, gear lever, brake
pedals, etc. can be extremely hazardous.
Caution
HAVE THE WIRING AND INSTALLATION DONE BY EXPERTS.
The wiring and installation of this unit requires special technical
skill and experience. To ensure safety, always contact the dealer
where you purchased this product to have the work done.
USE SPECIFIED ACCESSORY PARTS AND INSTALL THEM
SECURELY.
Be sure to use only the specified accessory parts. Use of other than
designated parts may damage this unit internally or may not
securely install the unit in place. This may cause parts to become
loose resulting in hazards or product failure.
ARRANGE THE WIRING SO IT IS NOT CRIMPED OR
PINCHED BY A SHARP METAL EDGE.
Route the cables and wiring away from moving parts (like the seat
rails) or sharp or pointed edges. This will prevent crimping and
damage to the wiring. If wiring passes through a hole in metal, use
a rubber grommet to prevent the wire’s insulation from being cut by
the metal edge of the hole.
DO NOT INSTALL IN LOCATIONS WITH HIGH MOISTURE OR
DUST.
Avoid installing the unit in locations with high incidence of
moisture or dust. Moisture or dust that penetrates into this unit may
result in product failure.
Precautions
• Be sure to disconnect the cable from the (–) battery post before
installing your DVA-9861. This will reduce any chance of
damage to the unit in case of a short-circuit.
• Be sure to connect the color coded leads according to the
diagram. Incorrect connections may cause the unit to
malfunction or damage to the vehicle’s electrical system.
• When making connections to the vehicle’s electrical system, be
aware of the factory installed components (e.g. on-board
computer). Do not tap into these leads to provide power for this
unit. When connecting the DVA-9861 to the fuse box, make sure
the fuse for the intended circuit of the DVA-9861 has the
appropriate amperage. Failure to do so may result in damage to
the unit and/or the vehicle. When in doubt, consult your Alpine
dealer.
• The DVA-9861 uses female RCA-type jacks for connection to
other units (e.g. amplifier) having RCA connectors. You may
need an adaptor to connect other units. If so, please contact your
authorized Alpine dealer for assistance.
• Be sure to connect the speaker (–) leads to the speaker (–)
terminal. Never connect left and right channel speaker cables to
each other or to the vehicle body.
IMPORTANT
Please record the serial number of your unit in the space provided
below and keep it as a permanent record. The serial number or the
engraved serial number is located on the bottom of the unit.
SERIAL NUMBER:
INSTALLATION DATE:
INSTALLATION TECHNICIAN:
PLACE OF PURCHASE:

63-EN
Installation
Accessory List
•Head unit .............................................................................1
•Power cable.........................................................................1
•Mounting sleeve ..................................................................1
•Carrying case ......................................................................1
•Bracket key..........................................................................2
•Screw (M5x8).......................................................................4
•RCA extension cable (Video) (2m) ......................................1
•Remote control ....................................................................1
•Battery (CR2025).................................................................1
•Owner’s Manual .............................................................1 set
•The main unit must be mounted within 35 degrees of the horizontal
plane, back to front.
Caution
Do not block the unit’s fan or heat sink, thus preventing air
circulation. If blocked, heat will accumulate inside the unit and
may cause a fire.
1
Remove the Detachable Front Panel (refer to page 8).
Slide mounting sleeve from main unit.
(see “Removal” on page 64).
Slide the mounting sleeve into the dashboard.
Air ventilation hole
(Rear side)
Less than 35°
Mounting Sleeve
(Included)
Dashboard
This unit
2
Reinforce the head unit with the metal mounting
strap (not supplied). Secure the ground lead of the
unit to a clean metal spot using a screw (*) already
attached to the vehicle’s chassis.
•For the screw marked **, use an appropriate screw for the
chosen mounting location.
Connect each input lead coming from an amplifier or
equalizer to the corresponding output lead coming
from the left rear of the DVA-9861. Connect all other
leads of the DVA-9861 according to details
described in the “Connections” section.
3
Slide the DVA-9861 into the dashboard until it clicks.
This ensures that the unit is properly locked and will
not accidentally come out from the dashboard.
Install the Detachable Front Panel.
Hex Nut (M5)
Screw
Bolt Stud
This unit
Chassis
Ground Lead
Metal
Mounting
Strap
**
*

64-EN
Removal
1. Remove the Detachable Front Panel.
2. Insert the bracket keys into the slot and through the
guides on either side of the unit. The unit can now be
removed from the mounting sleeve.
3. Pull the unit out, keeping it unlocked as you do so.
<JAPANESE CAR>
•Secure the ground lead of the unit to a clean metal spot using a screw
(*) already attached to the vehicle’s chassis.
This unit
Bracket keys
(Included)
Face Plate
Screws (M5 × 8)
(Included)
Mounting Bracket
Ground Lead
This unit
*

65-EN
Connections
REMOTE IN
White/Brown
M. CONT
White/Pink
To remote output lead
To monitor control lead
To video input terminal
CD Changer
(Sold Separately)
Antenna
POWER ANT
To power antenna
REMOTE
TURN-ON
Blue/White
Blue
Pink/Black
AUDIO
INTERRUPT IN
ILLUMINATION
Orange
IGNITION
Red
BATTERY
Yellow
GND
Black
To amplifier or equalizer
To vehicle phone
To the instrument cluster
illumination lead
Ignition Key
Battery
To iPod
Gray
SPEAKER
RIGHT FRONT
Gray/Black
Violet/Black
SPEAKER
RIGHT REAR
Violet
Green
SPEAKER
LEFT REAR
Green/Black
White/Black
SPEAKER
LEFT FRONT
White
Speakers
Front right
Rear right
Rear left
Front left
Speakers
Amplifier
Amplifier
Amplifier
Rear Left
Rear Right
Front Left
Front Right
Subwoofers

66-EN
Ai-NET Connector
Connect this to the output or input connector of another
device (CD Changer, Equalizer, HD Radio™ TUNER
MODULE, etc.) equipped with Ai-NET.
* Interface adapter for iPod™ (KCA-420i) is not recommended
for use with this product.
•You can input TV/video sound by connecting an optional Ai-NET/
RCA Interface cable (KCA-121B) to this component.
Ai-NET Cable (Included with CD Changer)
Remote Control Input Lead (White/Brown)
Connect the external Alpine product to the remote control
output lead.
Monitor Control Lead (White/Pink)
Connect this to the Monitor Control Lead of the touch panel-
compatible monitor.
Video Output Connector
This connector is used in combination with the video inputs
of another video product (Touch panel-compatible monitor,
etc.)
iPod Direct Connector
Control iPod signals.
Connect this to an iPod, using the (also separately sold)
FULL SPEED™ Connection Cable (KCE-422i).
FULL SPEED™ Connection Cable (KCE-422i) (sold
separately)
Antenna Receptacle
Power Antenna Lead (Blue)
Connect this lead to the +B terminal of your power antenna,
if applicable.
•This lead should be used only for controlling the vehicle’s power
antenna. Do not use this lead to turn on an amplifier or a signal
processor, etc.
Remote Turn-On Lead (Blue/White)
Connect this lead to the remote turn-on lead of your
amplifier or signal processor.
Audio Interrupt In Lead (Pink/Black)
Illumination Lead (Orange)
This lead may be connected to the vehicle’s instrument
cluster illumination lead. This will allow the backlighting of
the DVA-9861 to dim whenever the vehicle’s lights are
turned on.
Switched Power Lead (Ignition) (Red)
Connect this lead to an open terminal on the vehicle’s fuse
box or another unused power source which provides (+)12V
only when the ignition is turned on or in the accessory
position.
Battery Lead (Yellow)
Connect this lead to the positive (+) post of the vehicle’s
battery.
Ground Lead (Black)
Connect this lead to a good chassis ground on the vehicle.
Make sure the connection is made to bare metal and is
securely fastened using the sheet metal screw provided.
Right Front (+) Speaker Output Lead (Gray)
Right Front (–) Speaker Output Lead (Gray/Black)
Right Rear (–) Speaker Output Lead (Violet/Black)
Right Rear (+) Speaker Output Lead (Violet)
Left Rear (+) Speaker Output Lead (Green)
Left Rear (–) Speaker Output Lead (Green/Black)
Left Front (–) Speaker Output Lead (White/Black)
Left Front (+) Speaker Output Lead (White)
Rear Output RCA Connectors
RED is right and WHITE is left.
Front Output RCA Connectors
RED is right and WHITE is left.
Subwoofer RCA Connectors
RED is right and WHITE is left.
Digital Output Terminal (Optical)
Use when combining optical digital input compatible
products.
Steering Remote Control Interface Connector
Connect to the steering remote control inerface box.
•Use a steering remote control extension cabel if necessary.
Power Supply Connector
System Switch
When connecting a processor or divider using Ai-NET,
place this switch in the EQ/DIV position. When no device is
connected, leave the switch in the NORM position.
•Be sure to turn the power off to the unit before changing the switch
position.
Fuse Holder (10A)
RCA Extension Cable (sold Separately)
To prevent external noise from entering the audio system.
• Locate the unit and route the leads at least 10 cm away from the car harness.
• Keep the battery power leads as far away from other leads as possible.
• Connect the ground lead securely to a bare metal spot (remove any paint, dirt or grease if necessary) of the car chassis.
• If you add an optional noise suppressor, connect it as far away from the unit as possible. Your Alpine dealer carries various noise
suppressors, contact them for further information.
• Your Alpine dealer knows best about noise prevention measures so consult your dealer for further information.

67-EN
System Example
Connect the Ai-NET compatible digital audio processor (Fiber optic compatible) and touch panel-compatible monitor/changer.
Video output Lead
(Yellow)
Video input terminal
RCA Extension cable (Video)
(Included)
Touch panel-
compatible
monitor box
(sold separately)
Touch panel-
compatible monitor
(sold separately)
Remote control input Lead
(White/Brown)
Remote control output lead
(White/Brown)
Monitor control Lead
(White/Pink)
Monitor control Lead
(White/Pink)
To Digital output terminal
Fiber optic Cable
Fiber optic input terminal (for head unit)
Ai-NET Cable
Ai-NET output terminal
Ai-NET compatible digital
audio processor
(sold separately)
(Fiber optic compatible)
Ai-NET Cable
Fiber optic
input terminal
(for changer)
*
Fiber optic
cable
Ai-NET compatible CD
changer (sold separately)
System switch EQ/DIV
Only connect fiber
optic compatible
CD changer
•When the fiber optic compatible product is connected, it is necessary to set
the mode of this unit. Refer to “Setting the Digital Output” (page 26) and set
to ON.
Please observe the following when using Fiber Optic Cable.
•Be careful not to bend the Fiber Optic Cable at a sharp angle.
•Do not coil the Fiber Optic Cable smaller than a 30 mm radius.
•Do not place anything on top of the Fiber Optic Cable.
*



