Alpine Ina W900 Users Manual
68-14470Z66-A OM_INA-W900_EN
INA-W900 to the manual 68daa55d-a169-4944-bf4d-3c991998f443
2015-02-05
: Alpine Alpine-Ina-W900-Users-Manual-355941 alpine-ina-w900-users-manual-355941 alpine pdf
Open the PDF directly: View PDF
.
Page Count: 101 [warning: Documents this large are best viewed by clicking the View PDF Link!]
- Operating Instructions
- PRECAUTIONS AND NOTICES
- WARNING
- Getting Started
- Navigation
- Radio
- CD/MP3/WMA/AAC
- DVD
- Playing a Disc
- Searching by Program
- Searching by Playlist
- Stopping Playback (PRE STOP)
- Stopping Playback
- Fast-forwarding/Fast-reversing
- Finding the Beginnings of Chapters
- Playing Still Frames (Pausing)
- Forward/reverse frame-by-frame Playback
- Slow Motion Playback
- Selecting Program (SKIP)
- Selecting Playlist (SKIP)
- Repeat Playback
- Searching by Title/Program/Playlist
- Searching Directly by Chapter Number
- Switching the Angle
- Switching the Audio Tracks
- Switching the Subtitles (Subtitle Language)
- Switching from the disc menu
- Other Useful Features
- Setup
- DVD Setup
- RADIO Setup
- DISPLAY Setup
- GENERAL Setup
- SYSTEM Setup
- System Setup Operation
- Setting the External Device Interrupt Mode
- Setting the Interrupt Icon Display
- Switching the function of the remote sensor
- Setting the Rear Camera Input
- Setting the AUX Mode
- Adjusting the External Input Audio Level
- Switching the Visual Input Signal System
- Setting the Picture Output
- Setting the BLUETOOTH Connection (BLUETOOTH IN)
- Setting the AUX+ Mode
- Adjusting the AUX+ Audio Level
- Setting the Rear Entertainment System
- System Setup Operation
- Sirius Setup
- IMPRINT Operation (Optional)
- BLUETOOTH Operation (Optional)
- Auxiliary Device (Optional)
- Rearview Camera Operation (Optional)
- Changer (Optional)
- SAT Radio Receiver (Optional)
- Receiving Channels with the SAT Receiver (Optional)
- Tuning in to Categorized Programs
- Changing the Display
- Checking the SAT Radio ID Number
- Storing Channel Presets
- Receiving Stored Channels
- Search Function (XM mode)
- Search Function (Sirius mode)
- Selecting the Channel directly
- Receiving Weather or Traffic information from SAT Radio
- Storing the desired Song/Artist (Sirius mode only)
- Storing desired Sports Teams (Sirius mode only)
- Activating the stored Alert (Sirius mode only)
- Offset Playback Function (Sirius mode only)
- USB Memory (Optional)
- BANK Function (USB memory only)
- Playback
- Repeat Play
- Random Play Shuffle (M.I.X.)
- Searching for a desired Song
- Selecting Playlist/Artist/Album/Genre/ Composer
- Select the desired Folder (Folder up/ down)
- Creating the playlist from the Artist/ Album information of the current song
- About MP3/WMA/AAC File of USB Memory
- iPhone/iPod (Optional)
- Information
- Installation and Connections
- LIMITED WARRANTY

Designed by ALPINE Japan
68-14470Z66-A
EN
FR
ES
IN-DASH GPS NAVIGATION RECEIVER
INA-W900
• OWNER’S MANUAL
Please read before using this equipment.
• MODE D’EMPLOI
Veuillez lire avant d’utiliser cet appareil.
• MANUAL DE OPERACIÓN
Léalo antes de utilizar este equipo.
R
R
ALPINE ELECTRONICS MARKETING, INC.
1-1-8 Nishi Gotanda,
Shinagawa-ku,
Tokyo 141-0031, Japan
Phone 03-5496-8231
ALPINE ELECTRONICS OF AMERICA, INC.
19145 Gramercy Place, Torrance,
California 90501, U.S.A.
Phone 1-800-ALPINE-1 (1-800-257-4631)
1-888-NAV-HELP (1-888-628-4357)
ALPINE ELECTRONICS OF CANADA, INC.
777 Supertest Road, Toronto,
Ontario M3J 2M9, Canada
Phone 1-800-ALPINE-1 (1-800-257-4631)
1-888-NAV-HELP (1-888-628-4357)
ALPINE ELECTRONICS OF AUSTRALIA PTY. LTD.
161-165 Princes Highway, Hallam
Victoria 3803, Australia
Phone 03-8787-1200
ALPINE ELECTRONICS GmbH
Wilhelm-Wagenfeld-Str. 1-3, 80807 München, Germany
Phone 089-32 42 640
ALPINE ELECTRONICS OF U.K. LTD.
Alpine House
Fletchamstead Highway, Coventry CV4 9TW, U.K.
Phone 0870-33 33 763
ALPINE ELECTRONICS FRANCE S.A.R.L.
(RCS PONTOISE B 338 101 280)
98, Rue de la Belle Etoile, Z.I. Paris Nord Il,
B.P. 50016, 95945 Roissy Charles de Gaulle
Cedex, France
Phone 01-48638989
ALPINE ITALIA S.p.A.
Viale C. Colombo 8, 20090 Trezzano
Sul Naviglio (MI), Italy
Phone 02-484781
ALPINE ELECTRONICS DE ESPAÑA, S.A.
Portal de Gamarra 36, Pabellón, 32
01013 Vitoria (Alava)-APDO 133, Spain
Phone 945-283588
ALPINE ELECTRONICS (BENELUX) GmbH
Leuvensesteenweg 510-B6,
1930 Zaventem, Belgium
Phone 02-725-13 15

1-EN
ENGLISH
Contents
Operating Instructions
PRECAUTIONS AND NOTICES
IMPORTANT INFORMATION ....................... 5
USER AGREEMENT ...................................... 6
END USER LICENSE AGREEMENT
(Microsoft) .................................................... 6
WARNING
Points to Observe for Safe Usage ......... 8
WARNING ................................................. 8
CAUTION .................................................. 8
PRECAUTIONS ........................................ 9
Discs Playable on This Unit ................. 10
Getting Started
Accessory List ................................................ 14
Location of Controls ...................................... 14
Turning Power On or Off ............................... 14
Inserting/Ejecting a Disc ................................ 15
Inserting/Removing the SD Memory Card .... 15
Adjusting the Monitor Viewing Angle ........... 15
Adjusting the Volume ..................................... 15
Lowering Volume Quickly ............................. 15
How to view the Display ................................ 16
Soft button operation .................................. 16
Recalling the Source ................................... 16
Displaying the Numeric Keypad
Input Screen ............................................. 17
Navigation
Basic Operation .............................................. 17
Turning the Navigation System On ............ 17
Navigation Main Menu ............................... 18
Map Functions ............................................ 18
From the Map Display ................................... 19
Setting a Destination ................................... 19
Finding Local Places ................................... 20
Setting Waypoints ....................................... 20
Input a Destination ..........................................20
Go to Menu ..................................................20
Set a Destination by Address .......................21
Set a Destination by Place ...........................22
Set a Destination by History ........................23
Set a Destination from the
Address Book ...........................................24
Set a Destination by Coordinates ................24
Set a Destination by Intersection .................24
Destination Options ........................................25
Finding Nearby Places .................................25
Finding Alternative Routes to the
Destination ...............................................26
Setting a Destination as Home ....................26
Saving a Destination into the
Address Book ...........................................26
Setting Waypoints ........................................26
ROUTE ...........................................................28
Viewing Turn List During Guidance ...........28
Finding an Alternate Route .........................28
Finding a Detour ..........................................28
Editing Waypoints .......................................29
Canceling Route ..........................................29
Home ...............................................................29
Going Home ................................................29
GUIDEVIEW WINDOW™ Function ............29
Turn on the GUIDEVIEW WINDOW™
Mode ........................................................29
GUIDEVIEW WINDOW™ Display ..........29
Settings ............................................................30
Settings Menu ..............................................30
Customizing Display ...................................31
Customizing Map ........................................31
Customizing Navigation Tool ......................32
Setting Audio ...............................................32
Regional Settings .........................................32
Information .....................................................33
Information Menu ........................................33
Viewing Dashboard .....................................33
Viewing GPS Status .....................................33
Viewing System Information .......................34

2-EN
Radio
Listening to the Radio ..................................... 34
Presetting Stations Manually .......................... 35
Presetting Stations Automatically .................. 35
Tuning to Preset Stations ................................ 35
Storing the tag information
(HD Radio™ mode only) ............................ 35
Changing the Display
(HD Radio™ mode only) ............................ 36
Receiving a Multicast
(HD Radio™ mode only) ............................ 36
CD/MP3/WMA/AAC
Playback .......................................................... 37
Repeat Play ..................................................... 37
M.I.X. (Random Play) .................................... 37
Selecting Folders
(concerning MP3/WMA/AAC) ................... 37
About MP3/WMA/AAC ................................. 38
DVD
Playing a Disc ................................................ 39
To display the DVD mode screen ............... 40
If a menu screen appears ............................. 40
Displaying the Top Menu Screen ............... 41
Displaying the Menu Screen ...................... 41
Displaying the Menu Operation
Mode Screen ........................................... 41
Searching by Program .................................... 41
Searching by Playlist ..................................... 41
Stopping Playback (PRE STOP) ................... 41
Stopping Playback ......................................... 41
Fast-forwarding/Fast-reversing ...................... 41
Finding the Beginnings of Chapters .............. 42
Playing Still Frames (Pausing) ...................... 42
Forward/reverse frame-by-frame
Playback ..................................................... 42
Slow Motion Playback ................................... 42
Selecting Program (SKIP) ............................. 42
Selecting Playlist (SKIP) ............................... 42
Repeat Playback ............................................ 42
Searching by Title/Program/Playlist .............. 43
Searching Directly by Chapter Number ........ 43
Switching the Angle ...................................... 43
Switching the Audio Tracks .......................... 43
Switching the Subtitles
(Subtitle Language) .................................... 44
Switching from the disc menu ....................... 44
Other Useful Features
Adjusting the Audio ........................................ 44
Search Function .............................................. 45
Switching Display Modes ............................... 46
Setup
DVD Setup
DVD Setup Operation ..................................... 47
Changing the language setting .................... 47
Setting of the Menu Language .................... 48
Setting of the Audio Language ................... 48
Setting of the Subtitle Language ................. 48
Changing the Country Code Setting ........... 48
Setting the Rating Level
(Parental Lock) ........................................ 48
Setting the Downmix Mode ........................ 49
Setting the TV Screen Mode ....................... 49
Playing MP3/WMA/AAC Data
(File Play Mode) ...................................... 49
RADIO Setup
Digital SEEK Setting
(HD Radio™ mode only) ............................ 50
DISPLAY Setup
Display Setup Operation ................................. 50
Visual EQ Setting Operation ....................... 51
Setting the Brightness of the
Backlighting ............................................. 51
Adjusting the Minimum Level of
Backlight .................................................. 52
Setting the Function Guide display
ON/OFF ................................................... 52
Switching the Font Back Display Color ...... 52
Adjusting the Touch Panel .......................... 52
GENERAL Setup
General Setup Operation ................................ 52
Displaying the Time .................................... 53
Sound (Beep) Guide Function ..................... 53
Setting the Scroll ......................................... 53
Adjusting the Dimmer of Button Lighting
at Night .................................................... 53

3-EN
SYSTEM Setup
System Setup Operation ................................. 53
Setting the External Device
Interrupt Mode ......................................... 54
Setting the Interrupt Icon Display ............... 54
Switching the function of the remote
sensor ....................................................... 54
Setting the Rear Camera Input .................... 54
Setting the AUX Mode ................................ 55
Adjusting the External Input
Audio Level ............................................. 55
Switching the Visual Input
Signal System .......................................... 55
Setting the Picture Output ........................... 55
Setting the BLUETOOTH Connection
(BLUETOOTH IN) .................................. 55
Setting the AUX+ Mode .............................. 55
Adjusting the AUX+ Audio Level .............. 55
Setting the Rear Entertainment System ....... 55
Sirius Setup
Sirius Setup Operation .................................... 56
Clearing the Lock of Channels ....................... 56
Clearing the Setting of Hidden Channels ....... 56
Setting the Favorite Sports Team
announcement ............................................. 56
Setting the Sirius Seek (S-Seek) Alert ............ 57
IMPRINT Operation (Optional)
Changing MultEQ mode ................................. 58
Adjusting Sound Setting in Manual Mode ..... 58
Storing Settings in the Memory ...................... 61
Calling up the Preset Memory ........................ 61
Setting the Subwoofer .................................... 61
About Time Correction ................................... 62
About the Crossover ....................................... 63
BLUETOOTH Operation (Optional)
Setup Before Using ......................................... 64
About BLUETOOTH .................................. 64
Before Using Hands-Free Function ............ 64
How to connect to a BLUETOOTH
compatible device (Pairing) ..................... 64
BLUETOOTH Setup ...................................... 64
BLUETOOTH Setup Operation .................. 64
Hands-Free Phone Control ............................. 66
About the Hands-Free Phone ...................... 66
Answering a Call ............................................ 66
Hanging up the Telephone .............................. 66
Adjusting the volume when receiving
a Call ........................................................... 66
Redial Function ............................................... 66
Call Switching Operation ............................... 67
Call History ..................................................... 67
Redialing a Number in Dialed
Calls History ............................................ 67
Dialing a Number in Received
Calls History ............................................ 67
Dialing a Number in Missed
Calls History ............................................ 67
Dialing a Number In the Phone Book
(Phone Book) ........................................... 67
Voice Dial Operation ................................... 68
Dialing a Number Using Direct
Dial Input ................................................. 68
BLUETOOTH Audio Function ...................... 68
BLUETOOTH Audio Operation ................. 68
Auxiliary Device (Optional)
Operating Auxiliary Devices (Optional) ........ 69
Rearview Camera Operation
(Optional)
Switching the Rear Camera Screen
(Optional) .................................................... 70
Displaying the rear view video while
the car is in reverse .................................. 70
Displaying the rear view video
manually .................................................. 70
Changer (Optional)
Controlling CD Changer (Optional) ............... 70
Multi-Changer Selection (Optional) ............... 71
SAT Radio Receiver (Optional)
Receiving Channels with the SAT Receiver
(Optional) .................................................... 71
Tuning in to Categorized Programs ................ 72
Changing the Display ..................................... 72
Checking the SAT Radio ID Number ............. 72
Storing Channel Presets .................................. 72
Receiving Stored Channels ............................. 72
Search Function (XM mode) .......................... 73
Search Function (Sirius mode) ....................... 73
Selecting the Channel directly ........................ 73
Receiving Weather or Traffic information from
SAT Radio ................................................... 73

4-EN
Storing the desired Song/Artist
(Sirius mode only) ....................................... 74
Storing desired Sports Teams
(Sirius mode only) ....................................... 74
Activating the stored Alert
(Sirius mode only) ....................................... 74
Offset Playback Function
(Sirius mode only) ....................................... 74
USB Memory (Optional)
BANK Function (USB memory only) ............ 75
Playback .......................................................... 75
Repeat Play ..................................................... 75
Random Play Shuffle (M.I.X.) ....................... 76
Searching for a desired Song .......................... 76
Searching by artist name ............................. 76
Selecting Playlist/Artist/Album/
Genre/Composer ......................................... 76
Select the desired Folder
(Folder up/down) ......................................... 77
Creating the playlist from the Artist/Album
information of the current song ................... 77
About MP3/WMA/AAC File of
USB Memory .............................................. 77
iPhone/iPod (Optional)
Playback .......................................................... 77
Searching for a desired Song .......................... 78
Searching by artist name ............................. 78
Selecting Playlist/Artist/Album/Genre/
Composer/Episode/Category ....................... 78
Random Play Shuffle (M.I.X.) ....................... 79
Repeat Play ..................................................... 79
Information
About DVDs ................................................... 79
Terminology .................................................... 80
List of Language Codes .................................. 81
List of Country Codes ..................................... 82
In Case of Difficulty ....................................... 84
Specifications .................................................. 89
Installation and Connections
Warning .................................................. 90
Caution ................................................... 90
Precautions ............................................90
Installation ...................................................... 91
Connections .................................................... 94
System Example ............................................. 97
LIMITED WARRANTY

5-EN
Operating Instructions
IMPORTANT INFORMATION
PLEASE READ CAREFULLY BEFORE USING THIS
PRODUCT
This product is intended to provide turn by turn instructions to
get you to a desired destination. Please make certain that all
persons using this navigation system carefully read these
precautions and the following instructions fully.
•This product is not a substitute for your personal judgment. Any
route suggestions made by this navigation system may never
supersede any local traffic regulations or your personal judgment
and/or knowledge of safe driving practices. Do not follow route
suggestions if the navigation system instructs you to perform an
unsafe or illegal maneuver, places you in an unsafe situation, or
routes you into an area which you consider unsafe.
•Glance at the screen only when necessary and safe to do so. If
prolonged viewing of the screen is necessary, pull over in a safe and
legal manner and location.
•Do not input destinations, change settings, or access any functions
requiring a prolonged view of the monitor and/or remote control
while you are driving. Pull over in a safe and legal manner and
location before attempting to access the system.
•Do not use the navigation system to route you to emergency services.
Not all locations of emergency services such as police and fire
stations, hospitals and clinics are contained in the database. Please
use your own judgment and ask for directions in these situations.
•The map database used in the navigation system is the most recent
map data available at the time of production. Because of changes in
streets and neighborhoods, there may be situations where the
navigation system is not able to route you to your desired destination.
In these cases, use your own judgment.
•The map database is designed to provide you with route suggestions
and does not take into account the relative safety of a suggested route
or of factors which may affect the time required to reach your
destination. The system does not reflect road closures or
construction, road characteristics (i.e. type of road surface, slope or
grade, weight or height restrictions, etc.), traffic congestion, weather
conditions, or any other factors which may affect the safety or timing
of your driving experience. Use your own personal judgment if the
navigation system is unable to provide you with an alternate route.
•There may be situations where the navigation system displays the
vehicle’s location erroneously. Use your own driving judgment in
this situation, taking into account current driving conditions. Please
be aware that in this situation the navigation system should correct
the vehicle’s position automatically. However, there may be times
where you may have to correct the position yourself. If this is the
case, pull over in a safe and legal manner and location before
attempting operation.
•Make certain that the volume level of the navigation system is set to a
level which still allows you to hear outside traffic and emergency
vehicles.
If there is anything in the manual about the operation of
the navigation system which you are uncertain about,
please contact your local Alpine authorized navigation
dealer or Alpine at 1-888-NAV-HELP (1-888-628-4357)
before using the navigation system.
FCC COMPLIANCE STATEMENT
This equipment has been tested and found to comply with the
limits for a Class B digital device, pursuant to part 15 of the FCC
Rules. These limits are designed to provide more reasonable
protection against harmful interference in a residential
installation, and are more stringent than “outdoor” requirements.
Operation is subject to the following two conditions: (1) This
device may not cause harmful interference, and (2) this device
must accept any interference received, including interference
that may cause undesired operation.
This equipment generates, uses, and can radiate radio
frequency energy and, if not installed and used in accordance
with the instructions, may cause harmful interference to radio
communications. However, there is no guarantee that
interference will not occur in a particular installation. If this
equipment does cause harmful interference to radio or television
reception, which can be determined by turning the equipment
off and on, you are encouraged to try to correct the interference
by one of the following measures:
•Reorient or relocate the receiving antenna.
•Increase the separation between the equipment and the receiver.
•Connect the equipment into an outlet on a circuit different from that
to which the receiver is connected.
•Consult an experienced radio/TV technician.
PRECAUTIONS AND
NOTICES

6-EN
USER AGREEMENT
In using this Navigation System (hereinafter referred to as
“System”), which includes Alpine Electronics, Inc. (“Alpine”)
Specifications, Space Machine, Inc. (“Space Machine”)
Software and NAVTEQ North America, LLC. (“NAVTEQ”)
Database, you are bound by the terms and conditions set forth
below. By breaking the seal on the System and using your copy
of the System, you have demonstrated your agreement to the
terms and conditions of this Agreement. You should, therefore,
make sure that you read and understand the following
provisions.
The System may not be copied, duplicated or otherwise
modified, in whole or in part, without the express written
permission of Alpine, Space Machine and NAVTEQ.
The System may not be transferred or sublicensed to any third
party for profit, rent or loan or licensed for reuse in any manner.
The System may not be decompiled, reverse engineered or
otherwise disassembled, in whole or in part.
The System may not be used in a network or by any other
manner of simultaneous use in multiple systems.
The System is intended solely for personal use (or internal use
where the end-user is a business) by the consumer.
The System is not to be used for commercial purposes.
Neither Alpine, Space Machine nor NAVTEQ guarantees to the
customer that the System meet the specific objectives of the
user.
Neither Alpine, Space Machine nor NAVTEQ shall be
responsible for any damages caused by the use of the System to
the actual user and to any third party.
The warranty on the System shall not extend to an exchange or
refund due to misspelling, omission of letters, or any other
cosmetic discrepancy in layout found in the System.
The right to use the System shall expire either when the user
destroys this software, or when any of the terms for use is
violated and Alpine, Space Machine and/or NAVTEQ exercise
the option to revoke the license to use this software.
The terms and conditions hereof apply to all subsequent users
and owners as well as to the original purchaser.
The NAVTEQ Database may include or reflect data of licensors,
including Her Majesty The Queen in right of CANADA. Such data
is licensed on an “AS IS” basis. The licensors, including Her
Majesty The Queen, make no guarantees, representations or
warranties respecting such data, either express or implied,
arising by law or otherwise, accuracy or fitness for a particular
purpose.
The licensors, including Her Majesty The Queen, shall not be
liable in respect of any claim, demand or action, irrespective of
the nature of the cause of the claim, demand or action alleging
any loss, injury or damages, direct or indirect, which may result
from the use or possession of the data or the NAVTEQ database.
The licensors, including Her Majesty The Queen, shall not be
liable in any way for loss of revenues or contracts, or any other
consequential loss of any kind resulting from any defect in the
data or the NAVTEQ database.
End User shall indemnify and save harmless the licensors,
including Her Majesty The Queen and the minister, and their
officers, employees and agents from and against any claim,
demand or action, irrespective of the nature of the cause of the
claim, demand or action, alleging loss, costs, expenses,
damages or injuries (including injuries resulting in death) arising
out of the use or possession of the data or the NAVTEQ
database.
END USER LICENSE AGREEMENT
(Microsoft)
You have acquired a device (“DEVICE”) that includes software
licensed by Alpine Electronics, Inc. (collectively “ALPINE”) from
an affiliate of Microsoft Corporation (collectively “MS”). Those
installed software products of MS origin, as well as associated
media, printed materials, and “online” or electronic
documentation (“SOFTWARE”) are protected by international
intellectual property laws and treaties. The SOFTWARE is
licensed, not sold. All rights reserved.
IF YOU DO NOT AGREE TO THIS END USER LICENSE
AGREEMENT (“EULA”), DO NOT USE THE DEVICE OR COPY
THE SOFTWARE INSTEAD, PROMPTLY CONTACT ALPINE FOR
INSTRUCTIONS ON RETURN OF THE UNUSED DEVICE(S) FOR
A REFUND. ANY USE OF THE SOFTWARE, INCLUDING BUT
NOT LIMITED TO USE ON THE DEVICE, WILL CONSTITUTE
YOUR AGREEMENT TO THIS EULA (OR RATIFICATION OF ANY
PREVIOUS CONSENT).
GRANT OF SOFTWARE LICENSE,
This EULA grants you the following license: You may use the
SOFTWARE only on the DEVICE.
NOT FAULT TOLERANT.
THE SOFTWARE IS NOT FAULT TOLERANT. ALPINE HAS
INDEPENDENTLY DETERMINED HOW TO USE THE SOFTWARE
IN THE DEVEICE, AND MS HAS RELIED UPON ALPINE TO
CONDUCT SUFFICIENT TESTING TO DETERMINE THAT THE
SOFTWARE IS SUITALE FOR SUCH USE.
NO WARRANTIES FOR THE SOFTWARE,
THE SOFTWARE is provided “AS IS“ and with all faults. THE
ENTIRE RISK AS TO SATISFACTORY QUALITY,
PERFORMANCE, ACCURACY, AND EFFORT (INCLUDING
LACK OF NEGALIGENCE) IS WITH YOU. ALSO, THERE IS NO
WARRANTY AGAINST INTERFERENCE WTH YOUR
ENJOYMENT OF THE SOFTWARE OR AGAINST
INFRINGEMENT. IF YOU HAVE RECEIVED ANY WARRANTIES
REGARDING THE DEVICE OR SOFTWARE THOSE
WARRANTIES DO NOT ORIGINATE FROM, AND ARE NOT
BINDING ON, MS.
NO LIABILITY FOR CERTAIN DAMAGES.
EXCEPTAS PROHIBITED BY LAW, MS SHALL HAVE NO
LIAVILITY FOR ANY INDIRECT, SPECIAL, CONSEQUENTIAL OR
THE SOFTWARE. THIS LIMITATION SHALL APPLY EVEN IF ANY
REMEDY FAILS OF ITS ESSENTIAL PURPOSE. IN NO EVENT
SHALL MS BE LIABLE FOR ANY AMOUNT IN EXCESS OF U.S.
TWO HUNDRED FIFTY DOLLARS (U.S. $250.00).
LIMITATIONS ON REVERSE ENGINEERING,
DECOMPILATION, AND DISASSEMBLY
You may not reverse engineer, decompile, or disassemble the
SOFTWARE, except and only to the extent that such activity is
expressly permitted by applicable law notwithstanding this
limitation.

7-EN
ADDITIONAL SOFTWARE/SERVICES.
The SOFTWARE may permit ALPINE, MS, Microsoft Corporation
or their affiliates to provide or make available to you SOFTWARE
updates, supplements, add-on components, or Internet – base
service components of the SOFTWARE after the date you obtain
your initial copy of the SOFTWARE (“Supplemental
Components”).
•If ALPINE provides or makes available to you Supplemental
Components and no other EULA terms are provided along
with the Supplemental Components, then the terms of this
EULA shall apply.
•If MS, Microsoft Corporation or their affiliates make available
Supplemental Components, and no other EULA terms are
provided, then the terms of this EULA shall apply, except that
MS, Microsoft Corporation or affiliate entity providing the
Supplemental Component(s) shall be licensor of the
Supplemental Component(s).
•ALPINE, MS, Microsoft Corporation and their affiliates reserve
the right to discontinue any Internet-based services provided
to you or made available to you through the use of the
SOFTWARE.
RECOVERY MEDIA.
If SOFTWARE is provided by ALPINE on separate media and
labeled “Recovery Media” you may use the Recovery Media
solely to restore or reinstall the SOFTWARE originally installed on
the DEVICE.
UPGRADES.
If the SOFTWARE is provided by ALPINE separate from the
DEVICE on separate media or via web download or other
means, and is labeled “For Upgrade Purposes Only” you may
install one (1) copy of such SOFTWARE onto the DEVICE as a
replacement copy for the existing SOFTWARE, and use it in
accordance with this EULA, including any additional EULA terms
accompanying the upgrade SOFTWARE.
TERMINATION.
Without prejudice to any other rights, ALPINE or MS may
terminate this EULA if you fail to comply with the terms and
conditions of this EULA. In such event, you must destroy all
copies of the SOFTWARE and all of its component parts.
INTELLECTUAL PROPERTY RIGHTS.
All title and intellectual property rights in and to the SOFTWARE
(including but not limited to any images, photographs,
animations, video, audio, music, text and “applets,”
incorporated into the SOFTWARE), the accompanying printed
materials, and any copies of the SOFTWARE, are owned by MS,
Microsoft Corporation, their affiliates or suppliers. The
SOFTWARE is licensed, not sold.
You may not copy the printed materials accompanying the
SOFTWARE. All title and intellectual property rights in and to the
content which may be accessed through use of the SOFTWARE
is the property of the respective content owner and may be
protected by applicable copyright or other intellectual property
laws and treaties. This EULA grants you no rights to use such
content. All rights not specifically granted under this EULA are
reserved by MS, Microsoft Corporation, their affiliates and
suppliers. Use of any on-line services which may be accessed
through the SOFTWARE may be governed by the respective
terms of use relating to such services. If this SOFTWARE
contains documentation that is provided only in electronic form,
you may print one copy of such electronic documentation.
TRADEMARKS.
This EULA does not grant you any rights in connection with any
trademarks or service marks of ALPINE MS, Microsoft
Corporation, their affiliates or suppliers.
PRODUCT SUPPORT.
Product support for the SOFTWARE is not provided by MS, its
parent corporation Microsoft Corporation, or their affiliates or
subsidiaries. For product support, please refer to ALPINE
support number provided in the documentation for the DEVICE.
Should you have any questions concerning this EULA, or if you
desire to contact ALPINE for any other reason, please refer to
the address provided in the documentation for the DEVICE.
SOFTWARE TRANSFER ALLOWED BUT WITH
RESTRICTIONS.
You may permanently transfer rights under this EULA only as
part of a permanent sale or transfer of the Device, and only if the
recipient agrees to this EULA. If the SOFTWARE is an upgrade,
any transfer must also include all prior versions of the
SOFTWARE.
EXPORT RESTRICTION.
You acknowledge that SOFTWARE is of US-origin. You agree to
comply with all applicable international and national laws that
apply to the SOFTWARE, including the U.S. Export
Administration Regulations, as well as end-user, end-use and
country destination restrictions issued by U.S. and other
governments. For additional information on exporting the
SOFTWARE, see http://www.microsoft.com/exporting/

8-EN
Points to Observe for Safe Usage
•Read this manual carefully before using this disc and system
components. They contain instructions on how to use this product in
a safe and effective manner. Alpine cannot be responsible for
problems resulting from failure to observe the instructions in this
manual.
•This manual uses various pictorial displays to show you how to use
this product safely and to alert you to potential dangers resulting
from improper connections and operation. Following are the
meanings of these pictorial displays. It is important to fully
understand the meanings of these pictorial displays in order to use
this manual and the system properly.
INSTALL THE PRODUCT CORRECTLY SO THAT THE DRIVER
CANNOT WATCH TV/VIDEO UNLESS THE VEHICLE IS
STOPPED AND THE EMERGENCY BRAKE IS APPLIED.
It is dangerous (and illegal in many states) for the driver to watch
TV/Video while driving a vehicle. Installing this product
incorrectly enables the driver to watch TV/Video while driving.
This may cause a distraction, preventing the driver from looking
ahead, thus causing an accident. The driver or other people could be
severely injured.
DO NOT WATCH VIDEO WHILE DRIVING.
Watching the video may distract the driver from looking ahead of
the vehicle and cause an accident.
DO NOT OPERATE ANY FUNCTION THAT TAKES YOUR
ATTENTION AWAY FROM SAFELY DRIVING YOUR VEHICLE.
Any function that requires your prolonged attention should only be
performed after coming to a complete stop. Always stop the vehicle
in a safe location before performing these functions. Failure to do
so may result in an accident.
DO NOT FOLLOW ROUTE SUGGESTIONS IF THE
NAVIGATION SYSTEM INSTRUCTS YOU TO PERFORM AN
UNSAFE OR ILLEGAL MANEUVER, OR PLACES YOU IN AN
UNSAFE SITUATION OR AREA.
This product is not a substitute for your personal judgment. Any
route suggestions by this system should never supersede any local
traffic regulations or your personal judgment or knowledge of safe
driving practice.
KEEP THE VOLUME AT A LEVEL WHERE YOU CAN STILL
HEAR OUTSIDE NOISES WHILE DRIVING.
Excessive volume levels that obscure sounds such as emergency
vehicle sirens or road warning signals (train crossings, etc.) can be
dangerous and may result in an accident. LISTENING AT LOUD
VOLUME LEVELS IN A CAR MAY ALSO CAUSE HEARING
DAMAGE.
MINIMIZE DISPLAY VIEWING WHILE DRIVING.
Viewing the display may distract the driver from looking ahead of
the vehicle and cause an accident.
DO NOT DISASSEMBLE OR ALTER.
Doing so may result in an accident, fire or electric shock.
USE ONLY IN CARS WITH A 12 VOLT NEGATIVE GROUND.
(Check with your dealer if you are not sure.) Failure to do so may
result in fire, etc.
KEEP SMALL OBJECTS SUCH AS BATTERIES OUT OF THE
REACH OF CHILDREN.
Swallowing them may result in serious injury. If swallowed,
consult a physician immediately.
USE THE CORRECT AMPERE RATING WHEN REPLACING
FUSES.
Failure to do so may result in fire or electric shock.
DO NOT BLOCK VENTS OR RADIATOR PANELS.
Doing so may cause heat to build up inside and may result in fire.
USE THIS PRODUCT FOR MOBILE 12V APPLICATIONS.
Use for other than its designed application may result in fire,
electric shock or other injury.
DO NOT PLACE HANDS, FINGERS OR FOREIGN OBJECTS IN
INSERTION SLOTS OR GAPS.
Doing so may result in personal injury or damage to the product.
HALT USE IMMEDIATELY IF A PROBLEM APPEARS.
Failure to do so may cause personal injury or damage to the
product. Return it to your authorized Alpine dealer or the nearest
Alpine Service Center for repairing.
KEEP FINGERS AWAY WHILE THE MOTORIZED FRONT
PANEL OR MOVING MONITOR IS IN MOTION.
Failure to do so may result in personal injury or damage to the
product.
WARNING
WARNING
This symbol means important instructions.
Failure to heed them can result in serious injury
or death.
CAUTION
This symbol means important instructions.
Failure to heed them can result in injury or
material property damage.

9-EN
PRECAUTIONS
Product Cleaning
Use a soft dry cloth for periodic cleaning of the product. For more
severe stains, please dampen the cloth with water only. Anything
else has the chance of dissolving the paint or damaging the plastic.
Temperature
Be sure the temperature inside the vehicle is between +45°C
(+113°F) and 0°C (+32°F) before turning your unit on.
Moisture Condensation
You may notice the disc playback sound wavering due to
condensation. If this happens, remove the disc from the player and
wait about an hour for the moisture to evaporate.
Damaged Disc
Do not attempt to play cracked, warped, or damaged discs. Playing
a bad disc could severely damage the playback mechanism.
Maintenance
If you have problems, do not attempt to repair the unit yourself.
Return it to your Alpine dealer or the nearest Alpine Service
Station for servicing.
Never Attempt the Following
Do not grip or pull out the disc while it is being pulled back into the
player by the automatic reloading mechanism.
Do not attempt to insert a disc into the unit when the unit power is
off.
Inserting Discs
Your player accepts only one disc at a time for playback. Do not
attempt to load more than one disc.
Make sure the label side is facing up when you insert the disc.
“Disc Error” will be displayed on your player if you insert a disc
incorrectly. If “Disc Error” continues to be displayed even though
the disc has been inserted correctly, push the RESET switch with a
pointed object such as a ballpoint pen.
Playing a disc while driving on a very bumpy road may result in
skips, but this will not scratch the disc or damage the player.
Irregular Shaped Discs
Be sure to use round shaped discs only for this unit and never use
any special shaped discs.
Use of special shaped discs may cause damage to the mechanism.
New Discs
To prevent the disc from jamming, “Disc Error” is displayed if
discs with irregular surfaces are inserted or if discs are inserted
incorrectly. When a new disc is ejected immediately after initial
loading, use your finger to feel around the inside of the center hole
and outside edge of the disc. If you feel any small bumps or
irregularities, this could inhibit proper loading of the disc. To
remove the bumps, rub the inside edge of the hole and outside edge
of the disc with a ballpoint pen or other such instrument, then insert
the disc again.
Installation Location
Make sure the INA-W900 will not be installed in a location
subjected to:
• Direct sun and heat
• High humidity and water
• Excessive dust
• Excessive vibrations
Correct Handling
Do not drop the disc while handling. Hold the disc so you will not
leave fingerprints on the surface. Do not affix tape, paper, or
gummed labels to the disc. Do not write on the disc.
Disc Cleaning
Fingerprints, dust, or soil on the surface of the disc could cause the
DVD player to skip. For routine cleaning, wipe the playing surface
with a clean, soft cloth from the center of the disc to the outer edge.
If the surface is heavily soiled, dampen a clean, soft cloth in a
solution of mild neutral detergent before cleaning the disc.
Center Hole
Bumps
Center Hole
New Disc
Outside
(Bumps)
CORRECT
INCORRECT CORRECT

10-EN
Disc Accessories
There are various accessories available on the market for protecting
the disc surface and improving sound quality. However, most of
them will influence the thickness and/or diameter of the disc. Using
such accessories can cause operational problems. We recommend
not using these accessories on discs played in Alpine DVD players.
• After turning the system off, a slight ghost of the image will
remain temporarily. This is an effect peculiar to LCD technology
and is normal.
• In cold temperature conditions, the screen may lose contrast
temporarily. After a short warm-up period, it will return to
normal.
Alpine products equipped with the Ai-NET bus, connected to the
INA-W900, can be operated from the INA-W900. Depending on
the products connected, the functions and displays will vary. For
details, consult your Alpine dealer.
Operation of some of the functions of this unit is very complex.
Because of this, it was deemed necessary to place these functions
into a special screen. This will restrict operation of these functions
to times when the vehicle is parked. This ensures the focus of the
driver’s attention will be on the road and not on the INA-W900.
This has been done for the safety of the driver and passengers.
Audio Processor Adjustments cannot be made if the car is moving.
The car must be parked and the parking brake must be engaged for
the procedure described in the Owner’s Manual to be valid. The
warning “CAN’T OPERATE WHILE DRIVING” will be
displayed if any attempts are made to perform these operations
while driving.
•The INA-W900 draws minimal current even when its power switch is
turned off. If the switched power (ignition) lead of the INA-W900 is
connected directly to the positive (+) post of the vehicle’s battery, the
battery may be discharged.
An SPST (Single-Pole, Single-Throw) switch (sold separately) can be
added to simplify this procedure. Then, you can simply place it in the
OFF position when you leave the vehicle. Turn the SPST switch back
ON before using the INA-W900. For connecting the SPST switch,
refer to the “Connection Diagram of SPST Switch (sold separately)”
(page 93). If the power (ignition) lead is unswitched, it must be
disconnected from the battery post should the vehicle be left unused
for an extended period of time.
Discs Playable on This Unit
Playable Discs
The discs listed below can be played on this unit.
* Two-layer DVD disc compatible
The formatted discs listed below can be played on this unit.
• Discs that are not finalized cannot be played back.
Transparent Sheet Disc Stabilizer
Mark (logo) Recorded Content Disc size
DVD Video Audio + Video
12 cm*
8 cm
Music CD Audio
12 cm
8 cm
(CD single)
CD-R/
CD-RW
DVD-R/
DVD-RW
DVD+R/
DVD+RW
CD Format
MP3 Format (“mp3”)
WMA Format (“wma”)
AAC Format (“aac”, “m4a”)
DVD Video Format
DVD-VR Format

11-EN
Discs that cannot be played
DVD-ROMs, DVD-RAMs, CD-ROMs (excluding MP3/WMA/
AAC files), photo CDs, etc.
DualDisc
This unit is not compatible with DualDisc.
Using a DualDisc may cause unit malfunction, and may cause disc
damage when the disc is inserted/ejected.
DVD region number (playable region number)
This DVD player will play back any disc whose region number is 1
(or All). DVDs with a region number other than those listed below,
cannot be played on this DVD player.
Using compact discs (CD/CD-R/CD-RW)
If you use unspecified compact discs, correct performance cannot
be guaranteed.
You can play CD-Rs (CD-Recordables)/CD-RWs (CD-
ReWritables) which have been recorded only on audio devices.
You can also play CD-Rs/CD-RWs containing MP3/WMA/AAC
formatted audio files.
• Some of the following discs may not play on this unit:
Flawed discs, discs with fingerprints, discs exposed to extreme
temperatures or sunlight (e.g., left in the car or this unit), discs
recorded under unstable conditions, discs on which a recording
failed or a re-recording was attempted, copy-protected CDs
which do not conform to the audio CD industry standard.
• Use discs with MP3/WMA/AAC files written in a format
compliant with this unit. For details, see pages 38 and 39.
To customers using CD-R/CD-RW
• If a CD-R/CD-RW cannot be played back, make sure the last
recording session was closed (finalized).
• Finalize the CD-R/CD-RW if necessary, and attempt playback
again.
Tips for making your own discs
The INA-W900 plays DVD Video and Audio CD and has a built in
MP3/WMA/AAC decoder.
The following information is designed to help you create your own
music CDs (either Audio CD or MP3/WMA/AAC encoded CD-R/
RW files).
What is the difference between an Audio and MP3/WMA/AAC
CD?
An Audio CD is the same format as the commercial CDs you buy
in the store (also known as CD-DA). MP3 (MPEG-1 Audio Layer
3)/WMA (Windows Media Audio)/AAC (Advanced Audio
Coding) is a data file that uses a compression scheme to reduce the
size of the music file*.
Hybrid Audio CD and Data (MP3/WMA/AAC) CD-R/RW
discs:
The INA-W900 can read either sector on the disc. Choose CD-DA
to play the CD audio section or MP3/WMA/AAC to play the MP3/
WMA/AAC section*.
Multisession CD-R/RW:
Once a recording has been stopped, this is considered one session.
If the disc is not closed (finalized), additional data may be added.
Once this additional data has been recorded, this becomes a
“multisession” CD. The INA-W900 can only read multisession
DATA Formatted discs (MP3/WMA/AAC files - Not Audio CD
files).
Properly formatted MP3/WMA/AAC Discs:
Use ISO9660 formatting to insure proper playback. You may use
standard ISO naming Level 1 (8.3 DOS standard), Level 2 (32
characters) or Joliet (Windows or Macintosh long filenames) file
naming conventions*.
* Please consult the Owner’s manual for additional information.
1
ALL
On handling compact discs (CD/CD-R/CD-RW)
• Do not touch the surface.
• Do not expose the disc to direct sunlight.
• Do not affix stickers or labels.
• Clean the disc when it is dusty.
• Make sure that the disc is smooth and flat.
• Do not use commercially available disc accessories.
Do not leave the disc in the car or the unit for a long time.
Never expose the disc to direct sunlight.
Heat and humidity may damage the disc and you may not be
able to play it again.

12-EN
Using DVD-Rs/DVD-RWs/DVD+Rs/DVD+RWs
• This unit is compatible with discs recorded in the standard
DVD-Video and DVD-VR (DVD-R/DVD-RW only) formats.
• Note that discs not finalized (processed to enable to play on
playback-only DVD players) cannot be played on this DVD
player.
• Some discs may not play back, depending on the recording
device and disc format.
• Discs or files utilizing copy protection, may not be playable.
Some recording systems may not properly format copied files to
enable proper playback.
• In the following cases, the disc may not play on this unit:
discs recorded by certain DVD recorders, certain irregular discs,
flawed discs, dirty discs, when the pickup lens of this DVD
player is dirty, or when moisture condensation has occurred
inside the unit.
• Be sure to follow all cautions included with your DVD-Rs/
DVD-RWs/DVD+Rs/DVD+RWs discs.
• Do not put stickers, seals, or tape on the label side of DVD-Rs/
DVD-RWs/DVD+Rs/DVD+RWs.
• Compared to the regular discs, DVD-Rs/DVD-RWs/DVD+Rs/
DVD+RWs are more affected by heat, moisture, and direct
sunlight. If left in a car, etc., damage may occur and it might not
play on this unit.
• The operable temperature range for disc playback is as follows:
DVD-R/DVD-RW: -25 ~ +70°C
DVD+R/DVD+RW: +5 ~ +55°C
Disc terminology
Title
If titles are programmed for the DVD, these are the largest units of
division of the information recorded on the disc.
Chapter
Each Title may also be divided into smaller divisions, called
chapters. These can be specific scenes or musical selections.
Protecting the USB connector
• Only an iPhone/iPod, USB memory or Portable audio player can
be connected to the USB connector on this unit. Correct
performance using other USB products cannot be guaranteed.
• If the USB connector is used, be sure to use only the supplied
connector cable with the unit. A USB hub is not supported.
• Depending on the connected USB memory device, the unit may
not function or some functions may not be performed.
• The audio file format that can be played back on the unit is MP3/
WMA/AAC.
• Artist/song name, etc., can be displayed. Certain, special
characters may not be correctly displayed.
On Handling USB Memory
• This unit can control a memory storage device that supports the
USB Mass Storage Class (MSC) protocol. Playable audio file
formats are MP3, WMA and AAC.
• USB memory function is not guaranteed. Use USB memory
according to the terms of agreement. Read the USB memory
Owner’s Manual thoroughly.
• Avoid usage or storage in the following locations:
Anywhere in the car exposed to direct sunlight or high
temperatures.
Anywhere the possibility of high humidity or corrosive
substances are present.
• Fix the USB memory in a location where driver operation will
not be hindered.
• USB memory may not function correctly at high or low
temperature.
• Use only certified USB memory. Note that even certified USB
memory, may not function correctly depending on its type or
state.
• Depending on the settings of the USB memory type, memory
state or encoding software, the unit may not play back or display
properly.
• Files protected by DRM (Digital Rights Management), cannot be
played back on this unit. These include AAC formatted files
purchased from the iTunes Store and WMA or other files with
some form of copyright protection.
• USB memory may take time to start playback. If there is a
particular file other than audio in the USB memory, it may take
considerable time before the file is played back or searched.
• The unit can play back “mp3”, “wma” or “m4a” file extensions.
• Do not add the above extensions to a file other than audio data.
This non-audio data will not be recognized. The resulting
playback may contain noise that can damage speakers and/or
amplifiers.
• It is recommended to back up important data on a personal
computer.
• Do not remove the USB device while playback is in progress.
Change SOURCE to something other than USB, then remove the
USB device to prevent possible damage to its memory.
CAUTION
Alpine accepts no responsibility for lost data, etc., even if data, etc.,
is lost while using this product.

13-EN
On Handling Portable audio player
• The unit can control a Portable audio player with the USB
interface. Playable audio file formats are MP3 and WMA.
• Portable audio player function is not guaranteed. Use Portable
audio player according to the terms of agreement. Read the
Portable audio player Owner’s Manual thoroughly.
• Avoid usage or storage in the following locations:
Anywhere in the car exposed to direct sunlight or high
temperatures.
Anywhere the possibility of high humidity or corrosive
substances are present.
• Fix the Portable audio player in a location where driver operation
will not be hindered.
• Portable audio player may not function correctly at high or low
temperature.
• Depending on the settings of the Portable audio player type,
memory state or encoding software, the unit may not play back
or display properly.
• If the Portable audio player has an MSC/MTP setting, set to
MTP.
• A Portable audio player in which data is stored by USB Mass
Storage may not be playable on the unit.
• Depending on the Portable audio player settings, USB Mass
Storage may be supported. For setting, refer to the Owner’s
Manual of the player.
• The unit can play back MP3/WMA files synchronized by
Windows Media Player (Ver. 10 or 11), and are then forwarded
to the player. The “mp3” or “wma” extensions are playable.
• If data is not synchronized by Windows Media Player and is
forwarded in another way, the unit may not be able to correctly
play back the files.
• WMDRM10 is supported by the unit.
• A file that is copy-protected (copyright protection) cannot be
played back.
• It is recommended to back up important data on a personal
computer.
• Do not remove the USB device while playback is in progress.
Change SOURCE to something other than USB, then remove the
USB device to prevent possible damage to its memory.
•This product incorporates copyright protection technology that
is protected by U.S. patents and other intellectual property
rights. Use of this copyright protection technology must be
authorized by Macrovision, and is intended for home and other
limited viewing uses only unless otherwise authorized by
Macrovision. Reverse engineering or disassembly is prohibited.
•Manufactured under license from Dolby Laboratories. Dolby
and the double-D symbol are trademarks of Dolby Laboratories.
•Manufactured under license under U.S. Patent #’s: 5,451,942;
5,956,674; 5,974,380; 5,978,762; 6,487,535 & other U.S. and
worldwide patents issued & pending. DTS and the Symbol are
registered trademarks, & DTS 2.0 Channel and the DTS logos
are trademarks of DTS, Inc. Product includes software. © DTS,
Inc. All Rights Reserved.
•Windows Media, and the Windows logo are trademarks, or
registered trademarks of Microsoft Corporation in the United
States and/or other countries.
•iPod and iTunes are trademarks of Apple Inc., registered in the
U.S. and other countries.
•iPhone is a trademark of Apple Inc.
•“Made for iPod” means that an electronic accessory has been
designed to connect specifically to iPod and has been certified by
the developer to meet Apple performance standards.
•“Works with iPhone” means that an electronic accessory has
been designed to connect specifically to iPhone and has been
certified by the developer to meet Apple performance standards.
•Apple is not responsible for the operation of this device or its
compliance with safety and regulatory standards.
•The BLUETOOTH® word mark and logos are registered
trademarks owned by the Bluetooth SIG, Inc. and any use of
such marks by Alpine Electronics, Inc. is under license.
•HD Radio™ and the HD and HD Radio Ready logos are
proprietary trademarks of iBiquity Digital Corp.
•“MPEG Layer-3 audio coding technology licensed from
Fraunhofer IIS and Thomson.”
•Audyssey MultEQ XT is a registered trademark of Audyssey
Laboratories Inc.
•“Supply of this product only conveys a license for private, non-
commercial use and does not convey a license nor imply any
right to use this product in any commercial (i.e. revenue-
generation) real time broadcasting (terrestrial, satellite, cable
and/or any other media), broadcasting/streaming via internet,
intranets and/or other networks or in other electronic content
distribution systems, such as pay-audio or audio-on-demand
applications. An independent license for such use is required.
For details, please visit http://www.mp3licensing.com”
©2009 NAVTEQ. All rights reserved.
Portions ©2009, Microsoft Corporation. All Rights Reserved.

14-EN
Accessory List
•Head unit .............................................................................1
•Power cable.........................................................................1
•Mounting sleeve ..................................................................1
•Bracket key..........................................................................2
•Flush Head Screw (M5x8) ...................................................6
•Screw (M5×8) ......................................................................8
•Face plate............................................................................1
•Mounting Position Seal ........................................................2
•GPS Antenna .......................................................................1
•Pre OUT Cable ....................................................................1
•AUX I/O Cable .....................................................................1
•AV extension cable ..............................................................1
•USB extension cable ...........................................................1
•USB 30P cable ....................................................................1
•Owner’s Manual .............................................................1 set
Location of Controls
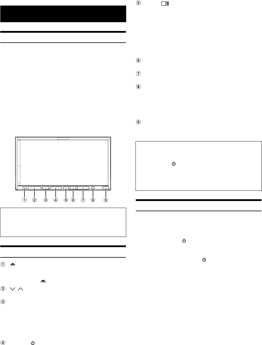
button
Recalls the Eject/Tilt screen.
If the disc does not eject after touching [Eject] of Disc,
press and hold for at least 3 seconds.
/ button
Press to adjust the volume.
MUTE/PHONE button
Lowers the volume by 20 dB instantly. Press the button
again to cancel.
Press and hold for at least 2 seconds to display the
Telephone Menu screen.
(When the optional BLUETOOTH INTERFACE (KCE-400BT)
is connected and BLUETOOTH IN is set to Adapter.)
SOURCE/ button
Turns the power on. Press and hold for at least 3 seconds to
turn the power off.
Recalls the SOURCE selection screen.
AUDIO button
Return to the AV main source screen that is displayed
before the Setup, Navigation, Telephone, Camera mode,
etc. is started.
Turn on GUIDEVIEW WINDOW™ mode (page 29) when the
current screen is audio source screen (Radio, CD, iPod,
etc.). Press again to turn if off.
Press and hold for at least 2 seconds to recall the weather
channel or traffic channel.
(When the XM or Sirius Receiver Box is connected.)
MAP button
Recall the navigation map screen.
NAVI MENU button
Recall the navigation menu screen.
RESET switch
Be sure to press the RESET switch when using the unit for
the first time, after installing the CD changer, after changing
the car battery, etc.
Turn off the unit power, press RESET with a ballpoint pen or
similar pointed object.
Remote Sensor
Point the optional remote control transmitter towards the
remote sensor within a range of 2 meters.
Turning Power On or Off
Some of this unit’s functions cannot be performed while the vehicle is in
motion. Be sure to stop your vehicle in a safe location and apply the
parking brake, before attempting these operations.
1
Press SOURCE/ to turn on the unit.
•The unit can be turned on by pressing any button.
2
Press and hold SOURCE/ for at least 3 seconds to
turn off the unit.
•Some operation of the unit cannot be performed while the vehicle is
in motion. In this case, be sure to first stop your vehicle and apply the
parking brake, then perform the operation.
•The INA-W900 is a precision device. With gentle handling, its unique
capabilities can be enjoyed for a long time.
Getting Started
Optional Remote Control Interface Box
This unit is operable using the vehicle’s secondary radio controls.
An Alpine Remote Control Interface Box (optional) is required. For
details, contact your Alpine dealer.
About the button descriptions used in this Owner’s
Ma n u a l
•The buttons found on the face of the unit are expressed in bold
(e.g. SOURCE/ ). The buttons found on the touch-screen
display are shown in bold within brackets, [ ] (e.g. [Exit]).
•This Owner’s Manual explains mainly the function of soft
buttons, when a soft button and a unit button have the same
function.

15-EN
Inserting/Ejecting a Disc
1
Press on the unit.
The display changes to the Eject/Tilt screen.
2
Insert a disc:
Touch [Open] on the Eject/Tilt screen.
The movable monitor will open, then insert a disc into the
disc slot. Inserting a disc will close the monitor
automatically.
Eject the disc:
Touch [Eject] of Disc on the Eject/Tilt screen.
The movable monitor will open. Then the disc is ejected.
After remove the disc, touch [Close] to close the movable
monitor.
•Touching [Exit] returns to the earlier main source screen.
•Do not apply shock to the movable monitor when it is open as it may
result in malfunction of the unit.
•The monitor may be dim during low temperature and immediately
after turning on the power. The brightness will return to normal as
time elapses.
•The monitor will stop at the set tilt angle when closing.
Inserting/Removing the SD Memory Card
You can update the software and map of navigation system by using an
optional SD memory card. To insert and take out the SD memory card,
follow the instructions below.
1
After opening the movable monitor, open the cover
of SD memory card slot.
Insert the SD memory card
2
Insert your SD memory card until it clicks.
Remove the SD memory card
2
Push the SD memory card that is inserted.
The SD memory card is pulled out.
3
Close the cover of SD memory card slot.
4
Close the moveable monitor.
Adjusting the Monitor Viewing Angle
Adjust the monitor’s angle for better visibility.
1
Press on the unit.
The display changes to the Eject/Tilt screen.
2
Touch [ ] or [ ] of Tilt to adjust the desired
monitor angle.
The monitor angle can be adjusted in 5 stages.
3
Touch [
Exit
] to return to the previous screen.
•If the monitor touches an obstacle while the angle is being adjusted,
it will stop immediately.
•The screen color will vary when viewed at certain angles. Adjust the
screen angle for the best viewing position.
•If the voltage of the vehicle’s battery power is low, the screen may
blink when the screen angle is changed. This is normal and not a
malfunction.
Adjusting the Volume
Adjust the volume by pressing or .
Volume decreases/increases continuously by pressing and
holding or .
Volume: 0 - 35
Lowering Volume Quickly
Activating the Audio Mute function will instantly lower the volume
level by 20 dB.
Press
MUTE
to activate the MUTE mode.
The audio level will decrease by about 20 dB.
Pressing
MUTE
again will bring the audio back to its
previous level.
CAUTION
Keep hands (or any other object) away from the monitor while it
is opening or closing to avoid damage or injury. The back of the
movable monitor will get very warm under normal operating
conditions. This is not a malfunction. Do not touch.
Disc Slot

16-EN
How to view the Display
•Be sure to touch the button lightly with the pad of your finger on the
display to protect the display.
•If you touch a button and there is no reaction, remove your finger
from the display, and try again.
Here is an example explanation for the Radio mode display on how to
recall a source.
1
Press
SOURCE/
on the unit.
The SOURCE selection screen is displayed.
Display example for SOURCE selection screen
Changes the items of source selection list.
Changes to the Telephone Menu screen.
(When the optional BLUETOOTH INTERFACE
(KCE-400BT) is connected and “BLUETOOTH IN” is set
to Adapter (page 55).)
Displays the rear view camera.
(When an optional rearview camera HCE-C107D, etc. is
connected and Camera IN is set to ON).
Changes to main source screen.
Displays the source selection list.
(The kind of source modes that are displayed varies
depending on connection and setting).
Changes to SETUP main screen.
2
Touch [Radio].
The screen changes to the Radio mode main display.
•If your desired source is not displayed on the screen, touch [ ] to
change the items of the source selection list first. Then touch the
desired source key.
Display example for FM Radio main screen
Displays the source name, such as radio band, etc.,
that is selected.
Changes to the Bass*1, Treble*1 and Subwoofer*2 Level
adjustment screen directly.
When an optional IMPRINT audio processor (PXA-H100)
is connected to this unit, MEDIA XPANDER level may
also be adjusted directly.
•If the optional IMPRINT audio processor (PXA-H100) is
connected, Defeat and MultEQ must be set to OFF to adjust the
MEDIA XPANDER directly.
Displays the time.
Function Guide:
The function guide display varies depending on each
source.
The contents of the function guide change by touching
[P1/2]*3, [P1/3]*3 or [P1/4]*3 on the function guide, and
many other operations can be performed.
Displays the icon of current source or artwork image*4.
If the GUIDEVIEW WINDOW™ mode is activated, the
information of Navigation system will be displayed in this
area.
*1 Adjustment cannot be performed when DEFEAT is set to ON.
*2 Adjustment cannot be performed when SUBWOOFER is set to OFF
(page 45).
*3 Display may vary depending on the connected devices.
*4 If the playing song contains artwork data, the artwork image can be
displayed (Only for USB Audio and iPod mode).
Soft button operation
About the button descriptions used in this Owner’s Manual
•Soft buttons, ones found in the display, are shown in bold
enclosed in brackets, [ ] (e.g. [Exit]).
•Whenever a soft button and a head unit button have the same
function, the explanations in this Owner’s Manual will describe
the function of the soft button.
Recalling the Source

17-EN
The numeric keypad input screen is displayed when the DVD mode is
selected for searching a title or chapter. It can also be used for entering a
country code or password for DVD setup, and for selecting a channel
number in the SAT Radio mode etc.
1
Touch [10KEY] on the selected source screen.
2
Touch the desired numeric key.
Display example for numeric keypad
Input screen area
Closes numeric keypad input screen
All input numbers will be deleted.
Previous number will be deleted.
Input number is confirmed.
Numeric keypad
The numeric keypad input screen closes when the area
is touched while displayed.
3
Touch [Enter] to confirm your entry.
Basic Operation
The INA-W900 GPS Navigation Receiver provides an easy-to-use user
interface, clear, easy-to-understand spoken driving instructions, and
award winning design.
INA-W900 is built upon Alpine’s history of navigation success in North
America. Please read this manual carefully. If you have any further
questions about INA-W900’s operation, feel free to call Alpine at 1-
888-NAV-HELP (628-4357) for technical assistance.
With this system, every time when the ignition key is turned to the ACC
or ON positions and navigation mode is activated, the opening screen
will be displayed automatically.
1
Press MAP or NAVI MENU on the unit to activate the
navigation system.
2
Every time you boot up the system, both the
language selection menu and IMPORTANT! are
displayed on the screen. Touch the desired
language.
After the language has been selected, important
information is displayed in each language.
Be sure to read the important information.
3
After you have read this important information,
touch [I Accept].
The map or Navigation Main Menu screen is displayed.
Displaying the Numeric Keypad Input
Screen Navigation
Turning the Navigation System On

18-EN
Info Button
Touch this to check information such as:
•GPS receiver status
•Speed and trip information
See pages 33-34.
Go to Button
Touch this to start entering a destination. See pages 20-25.
Home Button
Press this to go to a saved home location. See page 29.
Settings Button
Press this to change system settings. See pages 30-33.
Map Button
Touch this to go to the map. See page 18.
Next Maneuver Arrow and Voice Prompt Button
Repeating the Announcement
Touch this icon to repeat the guide
announcement.
(Same as Next Maneuver Arrow)
Route Button
Touch this icon and it will take you to the
route menu.
•When not in the guidance mode, only the current position
can be seen. Zoom buttons, Map Orientation button and
Main Menu are available.
Navigation Main Menu
Map Functions

19-EN
Estimate Time Display
This icon displays Estimated Time
Remaining, Estimated Time of Arrival or
Direction to Destination.
See page 32 to change this setting.
•The time estimates are based on the average speed. The
estimate time will vary depending on vehicle speed. The
arrow always points toward the destination.
Map Orientation
Touch this icon to switch between North Up, Heading Up
and 3D View.
North Up
In north up view, north is always at the top of the
display. This makes it easy to determine your
current heading with respect to the map.
Heading Up
In heading-up view, the current direction is
always pointing to the top of the display. This
makes it easy to see the direction of the next turn
on the map.
3D View
The 3D View offers you a more realistic
perspective by tilting the map and displaying it
with a horizon line. Streets are displayed as you
approach them instead of from a birds-eye view.
GPS Status Bar
GPS Signal Strength
Current Position
Switch Guidance Map
•You can choose between full map and arrow only in
guidance mode.
Switch Arrow Only
Displays three successive arrow maneuvers
all the way to your destination while
providing turn-by-turn guidance prompts.
Switch Full Map
Shows a full-screen map of the area while
providing turn-by-turn guidance prompts.
Zoom Out Button
Touch this icon to zoom out.
Zoom In Button
Touch this icon to zoom in.
Main Menu Button
Next Street Name
Highway Exit Button
When the vehicle is on a Highway, the screen is displayed.
Highway exit information is displayed as a list in order of
close proximity to current position.
You can also set a waypoint, etc., by touching the desired
Highway Exit.
From the Map Display
1
Touch anywhere on map screen.
2
The vehicle arrow changes to a crosshair cursor.
3
Move the cursor to the new desired street.
•Use Map Zoom button to zoom out the map if the destination is far
from the current location.
4
Touch the selected position bar on the bottom of the
screen.
5
Select Set as Destination.
6
Touch [Go!] on the Confirm Destination Screen.
•To use destination options on the Confirm Destination Screen, see
pages 25-27 for details. To cancel, touch Previous Screen icon .
Setting a Destination
Position bar

20-EN
1
Touch anywhere on map screen.
The vehicle arrow changes to a crosshair cursor.
2
Touch the selected position bar on the bottom of the
screen.
3
Select Find Nearby Places.
4
Select the desired category and the desired place.
5
Touch [Go!] on the Confirm Destination Screen.
•To use destination options on the Confirm Destination Screen, see
pages 25-27 for details. See Find Local Places on pages 22-23 for
finding places though Places menu.
1
Touch anywhere on map screen.
2
The vehicle arrow changes to a crosshair cursor.
3
Move the cursor to the desired waypoint.
4
Touch the selected position bar on the bottom of the
screen.
5
Select Set as Waypoint and the destination will
automatically be added to the Waypoint List.
6
Touch [Go!].
•To add another waypoint, see page 27.
Input a Destination
Go to Main Menu Go to
Address Button
Search by typing an address. See page 21.
•Last 4 Streets/Last 4 Cities:
The last four street names and city names searched are
stored in memory.
You can reselect a street name/city name from this list.
History Button
Select from recent destinations. See page 23.
Finding Local Places
Setting Waypoints
Go to Menu

21-EN
Places Button
Select places. See pages 22-23.
Returns to the previous screen.
Page List Down
Map Button
Press this to go to the map. See page 18.
Address Book Button
Select from saved destinations. See page 24.
Intersection Button
Set destination by intersection. See pages 24-25.
•Last 4 Streets/Last 4 Cities:
The last four street names and city names searched are
stored in memory.
You can reselect a street name/city name from this list.
Coordinates Button
Set destination using geographic coordinates. See
page 24.
Page List Up
There are several ways to set a destination. You can set a destination
directly from the map (page 19) or select Go to from the main menu.
Go to Main Menu Go to Address
Finding a Destination by Entering Street Name First
1
Select by Street.
2
Type the street name and touch [OK].
If there are multiple matches, the system automatically
displays a short list of street names.
Type only the name of the street. Prefix and suffix of the
street are not necessary.
The list of applicable street names appears.
3
Select the desired street name from the list.
4
Type the address number and touch [OK].
Set a Destination by Address

22-EN
5
Type the desired city.
If there are multiple matches, the system lists cities
containing the street name and address number that you
keyed in.
6
The Confirm Destination Screen appears. Touch
[Go!] to calculate the route.
7
See pages 25-27, to see more details about Options
on the confirmation destination screen.
Finding a Destination by City Name First
1
Select by City.
2
Type the city name and touch [OK].
If there are multiple matches, the system automatically
displays a short list of city names. Select the desired city.
3
Type the characters of the street name and touch
[OK].
4
The list of applicable street names appears. Select
the desired street.
5
Type the address number and touch [OK].
6
The Confirm Destination Screen appears. Touch
[Go!] to calculate the route.
You can select from approximately 6 million place locations stored
inside your INA-W900 GPS Navigation System.
Go to Main Menu Go to Places
Finding a Place From Here or Near Your Destination
•Last 4 names and Last 4 types takes you to a list from the last 4
places/types you have previously entered.
•If you find a place near your destination:
When you arrive at a destination, a destination name (POI search),
address and telephone number are displayed in the display bar.
If you want to display a trip summary, touching the arrow in the
display bar, and [Summary] will display a detailed trip summary.
By Name
1
Select by Name.
2
Type the desired place name. Touch [OK].
A list of place names appears.
Set a Destination by Place
Display bar

23-EN
3
Use the arrow to the right of the list to scroll up and
down the list.
4
Select the desired place.
For emergency locations such as Police Stations, Hospitals,
etc., please verify availability before proceeding to such
locations.
5
The Confirm Destination Screen appears. Touch
[Go!] to calculate a route.
By Type
1
Select by Type.
2
Select a desired type.
3
There are 37 Place categories to choose from
including ATMs, Banks, Gas Stations, Grocery
Stores, Hotels, Parking Lots, Restaurants and more.
4
Follow steps 3 through 5 of the instructions above.
Finding a Place From City Center
1
Select From City Center.
2
Select by City.
•Last 4 Cities takes you straight to the list of cities you have
previously entered.
3
Type a city name and select a city.
4
You can choose by Name or by Type.
5
Follow steps from “by Name” or “by Type” on
page 22.
Finding a Place along Your Route
1
Select Along Route.
2
Select the desired place type button. Touch [OK].
•Highlighted button means it is selected. You can select multiple place
types. Touch the button again to turn the selection on or off.
3
A list of places appears
Select the desired place.
4
Touch [Go!].
Go to Main Menu Go to History
1
The list of recent destinations appears. Select the
destination.
2
The Confirm Destination Screen appears. Touch
[Go!] to calculate the route.
•To use destination options on the Confirm Destination Screen, see
pages 25-27 for details.
Deleting All History
Go to Main Menu History
1
Touch [Clear All].
2
Touch [Clear All] to delete all previous destinations.
Set a Destination by History

24-EN
Go to Main Menu Go to Address Book
1
Select the desired destination.
2
The Confirm Destination Screen appears. Touch
[Go!] to calculate the route.
Editing Address Book
The lockout function applies to Setup Menu and Edit Address Book.
To edit address book, your vehicle must be parked with the ignition key
in the ACC or ON position. To do this, follow the procedures below.
1 Bring your vehicle to a complete stop at a safe location.
Engage the parking brake.
2 Keep pushing the foot brake and release the parking
brake once then engage it again.
3 When the parking brake is engaged for the second time,
release the foot brake.
•For automatic transmission vehicles, place the transmission lever in
the Park position.
Go to Main Menu Go to Address Book
1
Select the destination you would like to modify.
2
Touch to edit your entry.
3
Edit Name, Phone Number and Icon or delete the
selected destination.
•Select Delete All to delete all addresses saved in the address book.
Go to Main Menu Go to Coordinates
1
Enter the Latitude of your destination. Touch [OK].
2
Enter the Longitude of your destination. Touch [OK].
3
The Confirm Destination Screen appears. Touch
[Go!] to calculate the route.
•To use destination options on the Confirm Destination Screen, see
pages 25-27 for details.
Go to Main Menu Go to Intersection
Finding a Intersection by Entering a Street Name First
1
Select by Street.
2
Type in the first street name. Touch [OK].
The list of applicable street names appears. Select the
desired street and input the address number.
3
Input the second street name.
If there is only one street crossing with the first street, the
name of the street automatically appears.
4
Confirm City name if there are more than one city
with the same intersection.
Set a Destination from the Address Book
Set a Destination by Coordinates
Set a Destination by Intersection

25-EN
5
The Confirm Destination Screen appears. Touch
[Go!] to calculate the route.
•To use other functions on the Confirm Destination Screen, see
pages 25-27 for details.
Finding a Intersection by Entering a City Name First
If you know the city name of the intersection you are searching, select
by City. The choice of the street is narrowed down automatically. This
saves time in entering the street information.
1
Select by City.
2
Type the city name, then select the city from the list.
3
Input the first street name.
4
Input the second street name.
5
The Confirm Destination Screen appears. Touch
[Go!] to calculate the route.
•Last 4 Street and Last 4 Cities takes you to a list of the last 4 entries.
Destination Options
The Destination Options Menu allows you to find places nearby, find
alternative routes to get to your destination, set a destination as your
home, save a destination in the address book, and create waypoints.
To get to the Destination Options Menu, enter your desired destination
by using the method on pages 20-25 in order to get to the Confirm
Destination Screen.
Select Options.
1
Touch [Find Nearby Places].
2
Select a desired place type.
3
Select a desired place name.
4
Touch [Go!] to calculate the route.
•To find local places directly from the map, go to page 20.
Finding Nearby Places

26-EN
1
Touch [Change Method].
2
Select a method below.
Avoid Freeway
Avoid Toll Road
Use Time Restricted Road
Avoid Ferry
3
Select Quickest or Shortest.
4
Touch [OK].
1
Touch [Set as Home].
2
Touch [OK] or type desired name and touch [OK].
3
Select desire icon. If there is no desired icon, touch
[No Icon].
4
Touch [OK].
1
Touch [Save to Address Book].
2
Type in desired name. Touch [OK].
3
Select an icon. If there is no desired icon, touch [No
Icon].
4
Touch [OK].
You can set up to 3 waypoints between you current location and your
destination. The final destination must be set before entering any
waypoints.
Adding a Waypoint
1
Touch [Set as Waypoint] and the destination is
automatically added to the Waypoint List.
2
Touch [Go!] to calculate the route.
Finding Alternative Routes to the
Destination
Setting a Destination as Home
Saving a Destination into the Address
Book
Setting Waypoints

27-EN
Adding another Waypoint
1
Before you touch [Go!] at the Waypoint List screen,
touch [+ Add Waypoint].
2
Enter the waypoint with any method just as finding a
destination. (pages 20-25)
3
Touch [Set as Waypoint] to confirm.
4
The system returns to the Waypoint List screen.
Touch [Go!] to calculate the new route.
Setting a Waypoint Directly from the Map
See page 20.
Optimizing Your Route
1
Touch [Set as Waypoint]. The Waypoint List appears.
2
Touch [Options]. Waypoint options screen appears.
3
Touch [Optimize Route].
4
The system takes you back to the Waypoint List
screen with optimal route. Touch [Go!] to calculate
the route.
Deleting a Waypoint
1
Select the desired waypoint to delete from the list.
2
Touch [Delete].
Deleting All Waypoints
1
Touch [Options].
2
Touch [Delete All Waypoints]. Touch [Delete All] to
confirm.
3
If all waypoints are deleted, will return to the
waypoint list. To get back to the Map screen, touch
[Map] to get back to the map.
Editing Order of Waypoints
1
Main Menu Info Route Edit Waypoint
or
from the Map Route Button Edit Waypoint
2
At the Waypoint List Screen, select the desired
waypoint to edit.
3
Touch [Edit Order].

28-EN
4
Use the Up and Down buttons to move the waypoint.
5
Touch [OK] and the system returns to the Waypoint
List screen.
6
Touch [Go!] to calculate the route.
ROUTE
You can view a list of street names and upcoming turns and streets.
Main Menu Info Route
or
directly from the Map
1
Touch [View Turn List].
2
A list of upcoming streets and turns appears on the
screen.
To preview a specific point, select a street name/maneuver
on the list.
1
On Route screen, touch [Change Method].
•You can select and re-calculate an alternate route based on Quickest
Route or Shortest Route and select Avoid Freeway, Toll Road, Time
Restricted Road or Ferry.
By Distance
1
On Route screen, touch [Detour].
2
Choose detour from 1/2 mile, 1 mile, 2 miles or 5
miles.
The system automatically calculates and displays a
detoured route.
Viewing Turn List During Guidance
Finding an Alternate Route
Finding a Detour

29-EN
Avoiding a Particular Street
1
Touch [View Turn List].
2
List of upcoming streets and turns appears on the
screen. Select the street name, and touch its check
box.
3
Touch [Avoid].
To edit waypoints, see page 27.
From Route screen, touch [Cancel Route].
•After canceling the route, you cannot select Route Menu until the
next destination has been set. To set next the destination, see Go to
Menu on page 20.
Home
You can go Home from anywhere once the Home Address is set. See
page 26 to set a destination as Home.
Go to Main Menu Home
1
Touch [Go!] to calculate the route.
GUIDEVIEW WINDOW™ Function
This function allows you to get the navigation information from the
normal screen of Audio Source promptly.
Go to any audio source screen, press AUDIO
hardkey to turn on GUIDEVIEW WINDOW™. Press again
to turn it off.
Start-Up
Press either Map or NAVI MENU hardkey to use navigation
system.
Non Guidance
Compass will display vehicle moving direction by red
arrow based on the North direction at the top of screen.
The Current street name that the vehicle is matched on
to is displayed.
If no GPS signal, the text “Locating GPS Satellites” will
be displayed.
If your vehicle is off segment, nothing is displayed in the
current street name location.
Editing Waypoints
Canceling Route
Going Home
Check box
Turn on the GUIDEVIEW WINDOW™ Mode
GUIDEVIEW WINDOW™ Display

30-EN
Route Guidance
The street name of the next maneuver is displayed in the
top portion of the screen.
Second immediate maneuver arrow is displayed only for
double maneuvers along the route.
The maneuver arrow is displayed for the upcoming
guidance.
A countdown bar is displayed when approaching the
maneuver.
The distance to the maneuver is displayed at the bottom
of the arrow.
Confirm Route
If any action confirmation is required, press either MAP or
NAVI MENU hardkey to complete the confirmation.
Rerouting
It will be displayed when the rerouting is calculated.
Settings
The lockout function applies to Setup Menu and Edit Address Book. To
enable setup menu, your vehicle must be parked with the ignition key in
the ACC or ON position. To do this, follow the procedures below.
1 Bring your vehicle to a complete stop at a safe location.
Engage the parking brake.
2 Keep pushing the foot brake and release the parking
brake once then engage it again.
3 When the parking brake is engaged for the second time,
release the foot brake.
•For automatic transmission vehicles, place the transmission lever in
the Park position.
Go to Main Menu
Display Button
For display settings, see page 31.
Map Button
For map settings, see page 31.
Settings Menu

31-EN
Navigation Button
For navigation settings, see page 32.
Returns to the previous screen.
Page List Down
Map Button
Press this to go to the map. See page 18.
Audio Button
For audio settings, see page 32.
Regional Button
For Regional settings, see page 32.
Restore Navi Defaults Button
This allows you to delete all stored information and default
back to the original factory settings.
Update Button
For Update operation, refer to ALPINE website.
•Please do not shut off power or remove the SD card during the
update.
Page List Up
Go to Main Menu Display
•The Day/Night mode map color will be changed automatically based
on sunrise and sunset time.
Screen Recalibration
This allows you to recalibrate the touch screen for better accuracy.
You can customize map color, vehicle icon, and place icons on the map.
Go to Main Menu Map
•Touch [OK] to complete the setting.
Displaying and Editing Icons on the Map
Place Icons, the Home Icon and Icons used in the Address Book can be
turned on and off from the Display Setup Menu.
Showing Trail Dots
The Trail feature allows you to turn on and off trail dots that appear
wherever the vehicle icon traverses. This is especially helpful for off-
road enthusiasts.
Customizing Display
Customizing Map

32-EN
Go to Main Menu Navigation
Route Method
You can change the default routing method.
See page 28 for details.
Guidance Map
You can choose between full map and arrow only in guidance mode.
Route Button
You can choose between 3 different route buttons.
Arrival time & distance to destination.
Remaining time & distance to destination.
Direction of destination.
Show Route Overview
This button allows you to view the full route after the destination has
been calculated and before the guidance begins.
Auto Zoom
This button, when selected, allows the map to automatically zoom in
when approaching maneuver.
Route Unverified Roads if Possible
This button avoids using roads not verified by the map provider.
Start Demo
You can watch a navigation demonstration with the system’s voice and
screen guidance.
•Set a destination before using this function.
Go to Main Menu Audio
Button Sounds
This allows you to turn button sounds ON or OFF.
Guidance Prompt
This allows you to turn ON or OFF the guidance prompts.
Go to Main Menu Regional
Language
You can select a Language from English, French and Spanish.
Units
You can set the Units of Measure to read in kilometers or miles.
Clock
You can set the Clock to 12 or 24 hour style and set Daylight Savings to
fit your region.
Customizing Navigation Tool Setting Audio
Regional Settings

33-EN
Time Zone
You can set the Time Zone to fit your region.
Information
Go to Main Menu Info
Dashboard Button
For viewing dashboard, see page 33.
GPS Button
For viewing GPS, see page 33.
Route Button
For changing the route, see page 28.
System Button
For viewing system information, see page 34.
Go to Main Menu Info Dashboard
The odometer displays the speed and time traveled.
This feature allows you to view GPS satellite signal information. You
can view the dynamic location information received from satellite, such
as, signal strength, compass (direction information), latitude/longitude,
approximate altitude.
An explanation of the messages is shown below.
Go to Main Menu Info GPS
The following messages are displayed while the GPS receiver is
tracking satellites:
Information Menu
Viewing Dashboard
Driving Average Average speed.
Overall Average Average speed (includes idle time).
Maximum Speed Maximum speed reached.
Driving Time Time vehicle has been moving.
Idle Time Time vehicle has been stopped (not moving).
Total Time Total elapsed time (driving time plus idle
time).
Viewing GPS Status

34-EN
Locating GPS Satellites
The INA-W900 searches the sky looking for GPS satellites.
Acquiring GPS Signal
The INA-W900 acquires positioning information transmitted from
1 to 3 tracked satellites while searching for more satellites
(minimum 4 of needed).
Fixing GPS Position
The INA-W900 requires continuous signals from 4 or more
tracked satellites (for 30 seconds) in order to accurately fix your
position.
Temporary Poor GPS Coverage
Thunderstorms, dense foliage or surrounding tall buildings may
cause temporary loss of position fix (acceptable if under 30
seconds).
Poor GPS Signal, Lost Position Fix
You may have entered an area where consistently poor GPS
signal (lasting 30 seconds or more) makes it impossible to
maintain a position fix.
No Line of Sight, Lost GPS Tracking
You are in an area where line of sight to GPS satellites has been
blocked.
You can check software application, database version, and other
information on this screen.
Go to Main Menu Info System
•Make a note of this information and refer to it whenever you
communicate with customer support.
Display example for FM Radio main screen
[DX SEEK]* button: Displays the tuning mode selection
list.
Displays the preset number/frequency
* The button displays the current tuning mode.
This unit cannot receive HD Radio signals (digital terrestrial radio).
In order to activate the digital radio functions described below, an
optional HD Radio Tuner module must be connected through the Ai-
NET bus.
Listening to the Radio
1
Press SOURCE/ on the unit.
The SOURCE selection screen is displayed.
Receiving Analog Radio signals:
2
Touch [Radio].
The radio mode is activated and the display changes to the
Radio Mode screen.
If the optional HD Radio Tuner module is connected, the
digital radio mode is activated and the display changes to
the HD Radio Tuner Mode screen.
3
Touch [BAND] to select the desired radio band.
Each press changes the bands as follows:
4
Touch [DX SEEK]* to choose the tuning mode.
•There are two modes you can select for auto tuning, DX and
Local:
-DX (Distance) mode;
Both strong and weak stations will be tuned in.
-Local mode;
Only strong stations will be tuned in.
The initial setting is DX.
Viewing System Information
Radio
FM-1 FM-2 AM FM-1
DX SEEK Local SEEK MANUAL

35-EN
5
Touch [ ], [ ] or [ ], [ ] to change the
radio frequency up or down respectively.
In manual mode, touch and hold to change the frequency
continuously.
•“Digital” is displayed when a digital radio station is received.
Refer to “Digital SEEK Setting (HD Radio™ mode only)” on
page 50.
Presetting Stations Manually
1
Tune in a desired radio station you wish to store in
the preset memory by manual or automatic seek
tuning.
2
Touch [P1/2]* to change the function guide.
* [P 1/3] is displayed in the HD Radio mode.
3
Touch and hold any one of the preset buttons
[P.SET 1] through [P.SET 6] for at least 2 seconds.
The selected station is stored.
4
Repeat the procedure to store up to 5 other stations
onto the same band.
To use this procedure for other bands, simply select the
desired band and repeat the procedure.
A total of 18 stations can be stored in the preset memory
(6 stations for each band; FM1, FM2 or AM).
•If a preset memory has already been set in the same preset number, it
will be cleared and the new station will be memorized.
Presetting Stations Automatically
The tuner can automatically seek and store 6 strong stations in the
selected band in order of signal strength.
After selecting the desired band, touch and hold
[A.MEMO] for at least 2 seconds.
The tuner automatically seeks and stores 6 strong stations into
[P.SET 1] to [P.SET 6] in order of signal strength.
When the automatic storing has been completed, the tuner goes
to the station stored in [P.SET 1].
•If no stations are stored, the tuner will return to the original station
you were listening to before the automatic storing procedure began.
Tuning to Preset Stations
You can tune in the preset stations in memory on each band using the
preset number.
1
After selecting the desired band, touch [P1/2]* to
change the function guide.
* [P 1/3] is displayed in the HD Radio mode.
2
Touch any one of the preset buttons [P.SET 1]
through [P.SET 6] that has a station stored to it.
The preset station is received.
Storing the tag information (HD Radio™
mode only)
iTunes Tagging lets you tag songs heard on HD Radio stations. Using
your new INA-W900 in conjunction with an optional HD Radio Tuner
module, you can preview, buy and download later, songs from your
iTunes tagged playlist the next time you sync your iPhone/iPod. If the
unit is connected to a Tagging compatible device, you can use the
iTunes Tagging function. For details, refer to the Owner’s Manual of the
Tagging compatible device.
Display example for HD Radio mode main screen
When a desired song is heard on an HD Radio station,
touch [Tag] to save its tag information.
Then you can preview, buy, and download it later from your
iTunes Tagged playlist the next time you sync your iPod.

36-EN
Changing the Display (HD Radio™ mode
only)
Text information, such as Station name, Song title, Artist, etc., is
displayed while receiving a digital radio station.
Touch [INFO.] on the HD Radio Tuner mode main
screen.
Each time you touch this button, the display changes as shown
below.
*1Displays Short Station Name / Long Station Name in the Station
Information Service Data.
*2Displays Song title / Artist / Album in the main program Service
Data.
Receiving a Multicast (HD Radio™ mode
only)
Multicasting is the ability to broadcast multiple program streams over a
single FM frequency. This increases the amount and diversity of content
choices. A maximum of eight multicast station channels can be selected
on this unit.
When a radio station multicast is received, the “Multicast” indicator
lights.
1
Touch [ ] in the HD Radio Tuner mode.
The program list is displayed.
2
Touch [] of the desired program type.
The selected program is received.
3
Touch [ ] or [ ] of on the function guide.
The sub channel of the received radio station is changed.
Display example for MP3/WMA/AAC main screen
[ ] button: Refer to page 45
CD:
Displays the Track text*1/Disc text*1.
•If there is neither Track nor Disc name information, “NO TEXT” will
be displayed.
MP3/WMA/AAC:
Displays the Title name/Artist name/Album name.
CD:
Displays the disc number*2/track number/elapsed time.
MP3/WMA/AAC:
Displays the disc number*3/folder number/track number/
elapsed playback time.
*1Displayed when a CD text disc is inserted.
*2Displayed when a CD changer is connected.
*3Displayed when an MP3 compatible CD changer is connected.
Short Station Name *1
Song title *2
Artist name *2
Album name *2
Long Station Name *1
Song title *2
Artist name *2
Album name *2
CD/MP3/WMA/AAC

37-EN
Playback
1
Press SOURCE/ on the unit.
The SOURCE selection screen is displayed.
2
Touch the source icon of [DISC].
The display shows the DISC mode screen.
When a CD/MP3/WMA/AAC is inserted into the DISC SLOT
of this unit, with the label side facing up, the unit starts to
play the CD/MP3/WMA/AAC.
3
Touch [ ] or [ ] to select the desired track
(file).
Returning to the beginning of the current track (file):
Touch [ ].
Fast reverse :
Touch and hold [ ].
Advancing to the beginning of the next track (file) :
Touch [ ].
Fast forward :
Touch and hold [ ].
To pause playback
Touch [ / ].
Touching [ / ] again will resume playback.
Inserting/Ejecting a Disc
Refer to “Inserting/Ejecting a Disc” (page 15).
•The INA-W900 model includes a built-in MP3/WMA/AAC unit. You
can play CD-ROMs, DVD-ROMs, CD-Rs, CD-RWs, DVD-Rs,
DVD-RWs, DVD+Rs and DVD+RWs containing MP3/WMA/AAC
files on this unit. Use the format compliant with this unit.
For further information about playing or storing MP3/WMA/AAC
files, refer to pages 38 and 39 before using the unit.
•WMA format files that are protected by DRM (Digital Rights
Management), AAC format files that have been purchased from
iTunes Music Store and files that are copy-protected (copyright
protection) cannot be played back on this unit.
•The unit can play discs containing both audio data and MP3/WMA/
AAC data.
•The track display for CD audio data playback is the track numbers
recorded on the disc.
•Three-inch (8 cm) CDs can be used.
•“Playing MP3/WMA/AAC Data (File Play Mode)” is mentioned on
page 49.
•If an MP3/WMA/AAC disc with many files and folders is played, it
takes a little longer than normal to start playback.
•Touch [ ] to activate the search mode. For operations, refer to
“Search Function” on page 45.
However, the search mode function does not work in the CD changer
mode.
•The playback time may not be correctly displayed when a VBR
(Variable Bit Rate) recorded file is played back.
Repeat Play
Touch [ ] to play back repeatedly the track currently
being played.
The track (file) will be played repeatedly.
Touch [ ] again and select OFF to deactivate Repeat play.
1 Touch [P1/2]*3 to change the function guide.
2 Touch [ ] and select the desired Repeat play.
*1If a CD Changer or an MP3 compatible CD changer is connected
and the Repeat Disc mode is selected, the unit repeatedly plays back
all tracks (files) on the disc selected.
*2Only files in a folder are repeatedly played back.
*3Display may vary depending on the connected devices.
M.I.X. (Random Play)
Touch [ ] during playback.
The tracks (files) on the disc will be played back in a random
sequence.
To cancel M.I.X. play, touch [ ].
1 Touch [P1/2]*4 to change the function guide.
2 Touch [ ] and select the desired M.I.X. play.
*1If a CD Changer equipped with the ALL function is connected,
ALL will also be selectable.
In this mode, the tracks on all the CDs in the current magazine will
be included in the random playback sequence.
*2If an MP3 compatible CD changer is connected, all files in a disc are
played back in random sequence, and playback shifts to the next disc.
*3Only files in a folder are played back in random sequence in the
mode.
*4Display may vary depending on the connected devices.
•If the search mode (page 45) is activated, the M.I.X. play mode will
be canceled.
Selecting Folders (concerning MP3/
WMA/AAC)
Touch [ ] or [ ] to select the folder.
CD: *1 (off)
(Repeat
One)
MP3/WMA/AAC:
*2 *1 (off)
(Repeat
One)
CD: ALL*1 (off)
MP3/WMA/AAC:
*3 *2 (off) *3

38-EN
About MP3/WMA/AAC
What is MP3?
MP3, whose official name is “MPEG-1, 2, 2.5 Audio Layer 3”, is a
compression standard prescribed by the ISO, the International
Standardization Organization and MPEG which is a joint activity
institution of the IEC.
MP3 files contain compressed audio data. MP3 encoding is
capable of compressing audio data at extremely high ratios,
reducing the size of music files to as much as one-tenth their
original size. This is achieved while still maintaining near CD
quality. The MP3 format realizes such high compression ratios
by eliminating the sounds that are either inaudible to the human
ear or masked by other sounds.
What is AAC?
AAC is the abbreviation for “Advanced Audio Coding”, and is a
basic format of audio compression used by MPEG2 or MPEG4.
What is WMA?
WMA, or “Windows Media™ Audio,” is compressed audio data.
WMA is similar to MP3 audio data and can achieve CD quality
sound with small file sizes.
Method for creating MP3/WMA/AAC files
Audio data is compressed using software with MP3/WMA/AAC
codecs. For details on creating MP3/WMA/AAC files, refer to the
user’s manual for that software.
MP3/WMA/AAC files that are playable on this device have the
file extensions.
MP3: “mp3”
WMA: “wma” (ver. 7.1, 8 , 9, 9.1 and 9.2 are supported)
AAC: “m4a”
WMA is not supported for the following files, Windows Media
Audio Professional, Windows Media Audio 9 Voice or Windows
Media Audio 9 Pro Lossless.
There are many different versions of the AAC format. Confirm
that the software being used conforms to the acceptable
formats listed above. It’s possible that the format may be
unplayable even though the extension is valid.
Playback of AAC files encoded by iTunes is supported.
Supported playback sampling rates and bit rates
MP3
WMA
AAC
This device may not play back correctly depending on sampling
rates.
ID3 tags/WMA tags
If tag data is in an MP3/WMA/AAC file, this device can display
the title (track title), artist name, and album name ID3 tag/WMA
tag data (maximum 128 characters).
This device can only display single-byte alphanumeric
characters and the underscore. For non-supported characters,
“NO SUPPORT” is displayed.
The number of characters may be limited, or not correctly
displayed, depending on the tag information.
Playing back MP3/WMA/AAC
MP3/WMA/AAC files are prepared, then written to a CD-R,
CD-RW (DVD-R/DVD-RW) using CD-R writing software. A disc
can hold up to 1024 files/256 folders (including Root Folders),
and the maximum number of folders is 255. Playback may not
be performed if a disc exceeds the limitations described above.
Media supported
The media that this device can play back are CD-ROMs, CD-Rs,
and CD-RWs, DVD-Rs and DVD-RWs.
Corresponding File Systems
This device supports discs formatted with ISO9660 Level 1 or
Level 2.
This device can play back discs in Joliet, Romeo, etc., and other
standards that conform to ISO9660. However, sometimes the file
names, folder names, etc., are not displayed correctly.
Formats supported
This device supports CD-ROM XA, Mixed Mode CD, Enhanced
CD (CD-Extra) and Multi-Session.
This device cannot correctly play back discs recorded with
Track At Once or packet writing.
Order of files
Files are played back in the order that the writing software writes
them to the disc. Therefore, the playback order may not be
what’s expected. Verity the writing order in the software’s
documentation. The playback order of the folders and files is as
follows. (The following numbers may differ from actually
displayed numbers.)
CAUTION
Except for private use, duplicating audio data (including MP3/
WMA/AAC data) or distributing, transferring, or copying it,
whether for free or for a fee, without permission of the copyright
holder is strictly prohibited by the Copyright Act and by
international treaty.
Sampling rates: 48 kHz, 44.1 kHz, 32 kHz, 24 kHz, 22.05 kHz,
16 kHz, 12 kHz, 11.025 kHz, 8 kHz
Bit rates: 32 - 320 kbps
Sampling rates: 48 kHz, 44.1 kHz, 32 kHz
Bit rates: 48 - 192 kbps
Sampling rates: 48 kHz, 44.1 kHz, 32 kHz, 24 kHz, 22.05 kHz,
16 kHz, 12 kHz, 11.025 kHz, 8 kHz
Bit rates: 16 - 320 kbps
Under the ISO9660 standard, there are some restrictions to
remember.
The maximum nested folder depth is 8 (including the root
directory). The number of characters for a folder/file name is
limited.
Valid characters for folder/file names are letters A-Z (all caps),
numbers 0-9, and ‘_’ (underscore).

39-EN
Terminology
Bit rate
This is the “sound” compression rate specified for encoding. The
higher the bit rate, the higher the sound quality, but also the larger
the files.
Sampling rate
This value shows how many times per second the data is sampled
(recorded). For example, music CDs use a sampling rate of 44.1 kHz,
so the sound is sampled (recorded) 44,100 times per second. The
higher the sampling rate, the higher the sound quality, but also the
larger the volume of data.
Encoding
Converting music CDs, WAVE (AIFF) files, and other sound files into
the specified audio compression format.
Tag
Song information such as track titles, artist names, album names,
etc., written into MP3/WMA/AAC files.
Root folder
The root folder (or root directory) is found at the top of the file
system. The root folder contains all folders and files. It is created
automatically for all burned discs.
Display example for DVD Video main screen
Displays the disc (DVD VIDEO, PROGRAM/PLAYLIST
(DVD-VR)) being played back.
Displays the elapsed playback time.
•Some operations cannot be carried out depending on the disc or
playback screen.
•Displays of the function guide [P1/2], etc., may vary depending on
the connected device(s).
Disc types that can be used for each heading are
represented by the following marks.
Playing a Disc
INA-W900 has a built-in DVD player. When an optional Alpine DVD/
Video CD/CD player (or DVD changer) is connected to the INA-W900,
you can control it from the INA-W900 (except some operations).
Root
Folder
Folder MP3/WMA/AAC File
DVD
WARNING
It is dangerous (and illegal in many states) for the
driver to watch the DVD/TV/Video while driving the
vehicle. The driver may be distracted from looking
ahead and an accident could occur.
Install the INA-W900 correctly so that the driver
cannot watch DVD/TV/Video unless the vehicle is
stopped and the emergency brake is applied.
If the INA-W900 is not installed correctly, the driver
will be able to watch the DVD/TV/Video while driving
the vehicle and may be distracted from looking ahead
causing an accident. The driver or other people could
be severely injured.
DVD Commercial Video discs (used for the
distribution of movies, etc.) or a DVD-R/DVD-
RW, DVD+R/DVD+RW recorded in a video
mode can be used.
DVD-R/DVD-RW discs recorded in DVD-VR
mode can be used.

40-EN
To watch a video source, your vehicle must be parked with the ignition
key in the ACC or ON position. To do this, follow the procedures below.
1 Push the foot brake to bring your vehicle to a complete
stop at a safe location. Engage the parking brake.
2 Keep pushing the foot brake and release the parking
brake once then engage it again.
3 While the parking brake is being engaged the second
time, release the foot brake.
•For automatic transmission vehicles, place the transmission lever in
the Park position.
Now, the locking system for the DVD mode operation has been
released. Engaging the parking brake can reactivate the DVD mode, as
long as the car’s ignition has not been turned off. It is not necessary to
repeat the above procedure (1 through 3), of “To display the DVD mode
screen.”
Each time the ignition is turned OFF, perform the procedure of “To
display the DVD mode screen.”
•If you try to activate the auxiliary device while driving, the display
will show the warning-PICTURE OFF FOR YOUR SAFETY.
1
Press SOURCE/ on the unit.
The SOURCE selection screen is displayed.
2
Touch [DISC].
The display shows the DISC mode screen.
Insert a disc with the label side facing up. The unit starts to
play the disc.
•The operation screen changes to the visual screen in the DVD mode
for 5 seconds after an operation has been performed. Touch the
display panel to display the operation screen again.
•The display mode can be changed by touching [WIDE].
For operation, see “Switching Display Modes” on page 46.
Inserting/Ejecting a Disc
Refer to “Inserting/Ejecting a Disc” (page 15).
•The reverse side of a double-sided DVD will not be played
automatically.
Remove the disc, turn it over, and reinsert it.
•DO NOT insert discs containing maps for the navigation system.
Doing so could result in damage.
•Refer also to “DVD Setup” (page 47 to 49).
•Be sure the remote input lead is connected to the remote output lead
of this unit when a DVD changer or DVD player is connected. If not
correctly connected, touch operation cannot be performed.
On DVD mode, menu screens may appear automatically. If this
happens, perform the operation described below to start playback.
Direct Menu Operations
1 Touch the DVD menu directly.
Menu Operations
1 Touch [Control] to display the operation keys.
2 Touch [Key].
The menu operation mode will be displayed.
3 Select a desired menu item by touching [ ], [ ], [ ] or
[ ].
4 Touch [Enter] to confirm the selected item.
Numeric Keypad Input Operations
1 Touch [Control] to display the operation keys.
To display the DVD mode screen
Caution
• Not all functions will operate for every DVD. See the
individual DVD’s instructions for details on the
features supported.
• Fingerprints on a disc may adversely affect
playback. If a problem occurs, remove the disc and
check for fingerprints on the playback side. Clean
the disc if necessary.
• If you switch the power or Ignition key OFF or change
sources during playback, playback will continue
where you left off when you resume playback.
• If you try to perform an invalid operation (based on
the type of disc being played), the following mark is
displayed on the monitor screen:
• Play Position Memory Function
Even if you turn power off or switch the Ignition key
to OFF during playback or change the source,
playback will continue from the point where
playback stopped when the power is turned ON
again.
If a menu screen appears
•Some operations cannot be performed depending on the disc.

41-EN
2 Touch [Key].
The menu operation mode appears.
3 Touch [Key] again.
The numeric keypad input mode screen appears.
4 Touch a desired number.
5 Touch [Enter] on the numeric keypad mode screen to
confirm your selection.
When a DVD contains two or more titles, the top menu screen appears.
Touch [TOP MENU] on the DVD mode main screen.
The top menu screen appears.
•To perform necessary operations, see “If a menu screen appears” on
page 40.
With a DVD having two or more menus, a menu screen will appear for
the programs available, in addition to the main programs.
Touch [MENU] on the DVD mode main screen.
The menu screen appears.
•To perform necessary operations, see “If a menu screen appears” on
page 40.
1
Touch [P1/2] on the DVD mode main screen.
The function guide changes.
2
Touch [MENU CONT].
The menu operation mode screen appears.
•For further operation, see “If a menu screen appears” on page 40.
Searching by Program
1
Touch [TOP MENU] on the DVD mode main screen
while playing a DVD-VR disc.
The program search list screen is displayed.
2
Touch [ ] of the program you want to play.
The selected program is played back, and then returns to
the DVD mode main screen.
Searching by Playlist
1
Touch [MENU] on the DVD mode main screen while
playing DVD-VR disc.
The playlist search list screen is displayed.
2
Touch [ ] of the playlist you want to play.
The selected playlist is played back, and then returns to the
DVD mode main screen.
•Only discs containing a Playlist can be operated.
Stopping Playback (PRE STOP)
Press the stop button during playback to stop playback. That position is
stored in the memory.
1
Touch [ ] once during playback.
“Pre Stop” is displayed.
2
Touch [ / ] in the Pre Stop mode.
Playback starts from the position at which it was stopped.
•For some discs, the position at which playback was stopped may not
be accurate.
Stopping Playback
Touch [ ] twice or touch and hold [ ] for at least 2
seconds during playback.
“Stop” is displayed, and playback stops.
•Playback starts from the beginning when [/] is touched while
playback is stopped.
Fast-forwarding/Fast-reversing
DVD-Video, DVD-VR:
1
During playback, touch and hold [ ] (Fast-
reverse) or [ ] (Fast-forward).
When touched and held for more than 1 second, the disc is
forwarded/reversed at double speed. When held for 5 more
seconds or longer, the disc is forwarded/reversed at 8 times
the normal speed. When held for 10 seconds or longer, the
disc is forwarded/reversed at 21 times the normal speed.
2
Stop touching [ ] or [ ] to return to normal
playback.
•No sound is played back during fast-forwarding/fast-reversing.
•For DVD mode, the menu screen may reappear during fast-
forwarding/fast-reversing.
•This operation may not be possible on certain discs.
Displaying the Top Menu Screen
Displaying the Menu Screen
Displaying the Menu Operation Mode
Screen
The numeric
keypad input
screen closes
when the area is
touched while
displayed.
Touch [] to close the numeric keypad input
screen.

42-EN
Finding the Beginnings of Chapters
During playback, touch [ ] or [ ].
The chapter switches each time the button is touched, and
playback of the selected chapter starts.
•Some DVDs do not have chapters.
Playing Still Frames (Pausing)
1
During playback, touch [ / ].
2
Touch [ / ] to resume playback.
•No sound is played during the still frame mode.
•The image or sound may stop temporarily when playback starts from
the pause mode. This is not a malfunction.
Forward/reverse frame-by-frame
Playback
1
In the pause mode, touch [ ] or [ ].
The picture advances or reverses by one frame each time
the button is touched.
2
Touch [ / ] to return to normal mode.
•No sound is output during forward/reverse frame-by-frame playback.
•Reverse frame-by-frame cannot be carried out on the DVD-VR disc.
Slow Motion Playback
1
When [ ] or [ ] is touched and held while in
the pause mode, the 1/8th speed slow motion
playback mode is set.
When held in for 5 more seconds, the slow motion
speed switches to 1/2 the normal speed.
2
Stop touching [ ] or [ ] to pause, and touch
[ / ] to play back.
•No sound is played during slow motion playback.
•Reverse slow motion playback is not available on the DVD-VR disc.
•1/2, 1/8 are approximate speeds. The actual speed differs from disc to
disc.
Selecting Program (SKIP)
1
Touch [P1/3] twice while playing a DVD-VR disc.
The program function guide is displayed.
2
Touch * [ ] or [ ] to select a program.
* To switch the function guide display [ ] or [ ] to [ ]
or [ ], play back the program. For details, refer to “Searching by
Program” (page 41).
Selecting Playlist (SKIP)
1
Touch [P1/3] twice while playing a DVD-VR disc.
The playlist function guide is displayed.
2
Touch * [ ] or [ ] to select a playlist.
* To switch the function guide display [ ] or [ ] to [ ]
or [ ], play back the playlist. For details, refer to “Searching by
Playlist” (page 41).
Repeat Playback
Use this function to play the disc’s titles, chapters or tracks, etc.,
repeatedly.
DVD Video
Touch [ ] on the touch screen.
The repeat mode switches every time the button is touched.
•Display may vary depending on the connected devices.
•The REPEAT mode is always turned off when [ ] is touched and
held for at least 2 seconds.
DVD-VR
Touch [ ] on the touch screen.
The repeat mode switches every time the button is touched.
The Program mode*2:
:Touch this to start playback from the beginning of the
following chapter.
:Touch this to start playback from the beginning of the
current chapter.
Supplementary explanations
“Chapters” are divisions of movies or musical selections on
DVDs.
The chapter is played repeatedly.
The title is played repeatedly.
Playback returns to normal mode.
Repeat
Repeat Title
Repeat Off
All programs are played
repeatedly.
The chapter is played
repeatedly.
The program is played
repeatedly.
Repeat Disc
Repeat
Repeat Program

43-EN
The Playlist mode*2:
*2To switch the Program mode display to the Playlist mode display on
the DVD mode main screen, play back via program or playlist
search. Refer to “Searching by Program” or “Searching by Playlist”
(page 41).
•Only discs containing a Playlist can be displayed.
Searching by Title/Program/Playlist
Use this function to easily find positions on the DVD using the DVD’s
titles, programs or playlists.
1
Touch [P1/2]* while playback is stopped.
The function guide appears.
* Touch [P1/3] while playing a DVD-VR disc.
2
Touch [10KEY].
The numeric keypad input mode screen appears.
3
Enter a desired title, program or playlist by touching
its title, group, program or playlist number.
See page 40 for operation of the numeric keypad.
4
Confirm your selection by touching [Enter].
Playback will start from the title number selected.
•To switch the Program mode display to the Playlist mode display on
the DVD mode main screen, play back via program or playlist
search. Refer to “Searching by Program” or “Searching by Playlist”
(page 41).
•This function cannot be used on discs on which no title numbers are
recorded.
•Playback starts from the beginning of the chapter/track number in the
state of Pre Stop.
•Some disc may not accept any operation.
Searching Directly by Chapter Number
Use this function to easily move to the beginnings of the chapters or
tracks on the disc.
1
Touch [P1/2]* in any mode other than stop mode.
The function guide will appear.
* Touch [P1/3] while playing a DVD-VR disc.
2
Touch [10KEY].
The numeric keypad input mode screen will appear.
3
Touch and enter the chapter number you want to
play.
See page 40 for operation of the numeric keypad.
4
Touch [Enter] to confirm your selection.
Playback will start from the selected chapter or track.
•This function is not available for a disc on which chapters or tracks
are not stored.
Switching the Angle
On DVDs in which scenes have been filmed from multiple angles, the
angle can be switched during playback.
1
During playback, touch [P1/2].
The function guide changes.
2
Touch [ANGLE].
The angle switches between the angles recorded on the
disc every time the button is touched.
•Some time may be required for the angle to change.
•Depending on the disc, the angle may switch in one of two ways.
-Seamless: The angle switches smoothly.
-Non-seamless: When the angle is switched, a still picture is
displayed first, after which the angle switches.
Switching the Audio Tracks
DVDs with multiplex audio or audio languages allow switching the
sound during playback.
1
During playback, touch [P1/2].
2
Touch [AUDIO].
The sound switches between the alternate audio tracks
recorded on the disc every time the button is touched.
•The alternate track selected becomes the default setting every time
the power is turned on or the disc is replaced. If the disc does not
include that track, the disc’s default language is selected instead.
•Not all discs will allow changing the alternate audio tracks during
playback. In these cases, select audio tracks from the DVDs menu.
•There may be a delay before the selected alternate track begins to
play.
DVD-VR disc with multiplex audio
1
During playback, touch [P1/3].
The function guide changes.
2
Touch and hold [AUDIO] for at least 2 seconds.
The left and right channels will be output as shown below,
each time the button is touched.
All playlists are played
repeatedly.
The chapter is played
repeatedly.
The playlist is played
repeatedly.
Repeat Disc
Repeat
Repeat Playlist
AUDIO LL AUDIO RR AUDIO LR AUDIO LL

44-EN
Switching the Subtitles (Subtitle
Language)
With DVDs on which multiple subtitle languages are recorded, the
subtitle language can be switched during playback; moreover, subtitles
can be hidden.
1
During playback, touch [P1/2]*.
The function guide changes.
* Touch [P1/3] while playing a DVD-VR disc.
2
Touch [SUBT.].
Touching this button repeatedly selects sequentially the
subtitle languages recorded on the disc, and then turns the
subtitles OFF.
•There may be a delay before the selected subtitle appears.
•Not all discs will allow changing the subtitles during playback. In
these cases, select subtitles from the DVDs menu.
•The subtitle language selected becomes the default setting every time
the power is turned on or the disc is replaced. If the disc does not
include that language, the disc’s default language is selected instead.
However, the subtitle language may differ depending on the disc.
•For some discs, the subtitles will be displayed even when this is set to
OFF. However, the subtitle language may differ depending on the
disc.
•Switches the subtitles ON/OFF while playing a DVD-VR disc.
Switching from the disc menu
For some discs, the audio language, angle and subtitles can be switched
from the disc menu.
1
Touch [MENU] or [TOP MENU] to display the
menu.
2
Select an item to confirm it.
See “If a menu screen appears” on page 40.
Adjusting the Audio
1
Press SOURCE/ on the unit.
The SOURCE selection screen is displayed.
2
Touch [ ] on the main source screen.
The SETUP main screen is displayed.
3
Touch [] of Audio Setup.
The Audio Setup screen appears.
Display Example for Audio Adjustment Screen
•Touching [ ] or [ ] will scroll the list one line at a time.
•Touching [ ] or [ ] will scroll the list one page at a time.
•Touching [Exit] will change to the main source screen.
•Touching [ ] to return to the previous screen.
Adjusting Balance/Fader
Touch [ ] of Balance/Fader, the adjusting screen of
Balance/Fader will be displayed.
Display Example for Balance/Fader Screen
Adjusting the Fader
Touch [F] or [R] to adjust the volume of the front and
rear speakers.
Setting range: F15 to R15
•If an optional IMPRINT audio processor (PXA-H100) is connected
to this unit and you have set the 2.2ch (3WAY)/4.2ch (FRONT/REAR/
SUBW.) switch to 2.2ch (3WAY), you cannot adjust the FADER mode.
For details, refer to the Owner’s Manual of PXA-H100.
Other Useful
Features
A

45-EN
Adjusting the Balance
Touch [L] or [R] to adjust the sound volume of the left
and right speakers.
Setting range: L15 to R15
Adjusting the Balance/Fader Directly
Touch and move [ ] to a desired setting.
Or touch a desired setting range, and [ ] will move to that
location.
Touch [L] or [R] of Balance and [F] or [R] of Fader for fine-tuning.
Turning Defeat ON or OFF
Touch [ ] to display the Defeat adjusting screen.
Touch [ ] or [ ] of Defeat to set to ON or OFF.
If you set the Defeat to ON, MX of the optional IMPRINT audio
processor (PXA-H100) is turned OFF and EQ is returned to the
initial setting.
Adjusting Nav. Mix Level
Touch [ ] or [ ] of Nav. Mix LEVEL to adjust the volume
of navigation interruption.
Setting range: 0 to 15
Adjusting the Subwoofer Level
Touch [ ] or [ ] of Subwoofer to set the subwoofer ON/
OFF.
Touch [ ] to display the Subwoofer output adjusting screen
after setting the Subwoofer to ON.
Touch [ ] or [ ] to adjust the Subwoofer output.
Setting range: 0 to 15
•The Subwoofer System, Subwoofer Phase and Subwoofer Channel
may be set when an optional IMPRINT audio processor (PXA-H100)
is connected. For details, refer to “Setting the Subwoofer” on
page 61.
Adjusting H.P.F. (Highpass Filter)
Touch [ ] to display the H.P.F. adjusting screen.
Touch [ ] or [ ] of the desired speaker.
Setting range: OFF, 80 Hz, 120 Hz, 160 Hz
•Select OFF when no adjustment is required.
•When an IMPRINT audio processor (PXA-H100) is connected, the
display changes from “H.P.F.” to the “A.Processor” item. For details
on operation, refer to “IMPRINT Operation (Optional)” on page 58.
Adjusting Bass/Treble
You can change the bass/treble frequency emphasis to
create your own tonal preference.
Touch [ ] to display the Bass/Treble adjusting screen.
Touch [ ] or [ ] on the scroll bar to scroll the setup items line
by line.
•Adjustment cannot be performed when an IMPRINT audio processor
(PXA-H100) is connected or Defeat is set to ON.
Setting the Bass level
You can emphasize or weaken the bass frequency.
Touch [ ] or [ ] of Bass Level to select the desired bass level.
Setting range: –7 to +7
Setting the Bass Center Frequency
The displayed bass frequency is emphasized.
Touch [ ] or [ ] of Bass Freq. to select the desired bass center
frequency.
Setting range: 60 Hz, 80 Hz, 100 Hz, 200 Hz
Setting the Bass Bandwidth
Changes the boosted bass bandwidth to wide or narrow.
A wider setting will boost a wide range of frequencies
above and below the center frequency. A narrower
setting will boost only frequencies near the center
frequency.
Touch [ ] or [ ] of Bass Bandwidth to select the desired bass
band width.
Setting range: Wide1 to Wide4
•The bass level settings will be individually memorized for each
source (FM, AM, CD, etc.) until the setting is changed. The bass
frequency and bass bandwidth settings adjusted for one source are
effective for all other sources (FM, AM, CD etc.).
Setting the treble level
You can emphasize the treble frequency.
Touch [ ] or [ ] of Treble Level to select the desired treble
level.
Setting range: –7 to +7
Setting the Treble Center Frequency
The displayed treble frequency is emphasized.
Touch [ ] or [ ] of Treble Freq to select the desired treble
center frequency.
Setting range:10 kHz, 12.5 kHz, 15 kHz, 17.5 kHz
•The treble level settings will be individually memorized for each
source (FM, AM, CD, etc.) until the setting is changed. The Treble
frequency settings adjusted for one source are effective for all other
sources (FM, AM, CD, etc.).
Setting the Loudness
Loudness introduces a special low- and high-frequency
emphasis at low listening levels. This compensates for
the ear’s decreased sensitivity to bass and treble sound.
Touch [ ] or [ ] of Loudness to set to ON or OFF.
•This adjustment cannot be performed when an optional IMPRINT
audio processor (PXA-H100) is connected.
Search Function
Touch [ ] on the function guide while in the CD or MP3/
WMA/AAC mode.
Search list screen is displayed.
Select a desired track or folder
Touch [ ] for direct playback.
When a hierarchical list is prepared, [ ] will be
displayed. Touch [ ] to display the respective
hierarchy list screens.
B
C

46-EN
Display Example for USB Memory Search Screen
Select directly by touching [ ], and its track (or folder/
file) is played back.
Touch [ ] to return to the previous list screen.
Titles are listed alphabetically, and can be skipped
every 200 titles with the same beginning with
alphabetical character. If there are fewer than 200 titles,
titles beginning with the next alphabetical character are
selected. e.g. press ALPHABET [], switch to the
section beginning with alphabet B from A.
(Only applicable to English alphabetic characters.)
[ ] is displayed if there is a hierarchical list.
The direct search bar can be used to search for a folder,
song, etc. more efficiently. By touching anywhere on the
direct search bar, or touching and dragging the position
mark to a desired place, you can quickly target any
song.
Touching [Exit] will change to the main source screen.
Scroll the list one page at a time by touching [ ] or [ ].
Scroll the list one line at a time by touching [ ] or [ ].
•The search function does not work on the DVD or CD changer. If
[TOP MENU] or [MENU] is touched in the DVD-VR mode, the unit
changes to the search function. Refer to “Searching by Program”
and “Searching by Playlist” (page 41).
Internal CD player mode
1 The track list* screen appears.
2 Touch [ ] of a desired track text*.
The selected track will be played back.
* If the CD is text compatible only.
•“NO TEXT” is displayed in the track text list if there is no text
on the disc.
Switching Display Modes
After carrying out the steps 1 to 3 of “To display the DVD mode screen”
explained on page 47, perform the operation described below.
While your vehicle is parked, touch [WIDE] on the visual
source screen.
Each touch changes the display modes as follows:
In Mode 1 (Wide), the monitor displays a normal picture wider to
fit in a wide-screen monitor by evenly stretching out the picture
horizontally.
In Mode 2 (Cinema), the monitor displays a normal picture by
stretching out the picture horizontally and vertically. This mode is
good for displaying a cinema type picture at the 16:9 ratio.
In Mode 3 (Normal), the monitor displays a normal picture at the
center of the screen with a vertical black band at each side.
Mode 1 Mode 2 Mode 3 Mode 1
(WIDE) (CINEMA) (NORMAL) (WIDE)

47-EN
DVD Setup Operation
The DVD Setup operation can be carried out after removing the
disc from the unit.
1
Press SOURCE/ on the unit.
The SOURCE selection screen is displayed.
2
Touch [ ] on the main source screen.
The SETUP main screen is displayed.
3
Touch [] of Source Setup.
The Source Setup screen appears.
4
Touch [ ] of DVD Setup.
The DVD setup screen appears.
5
Touch [ ], [ ], etc., of the desired item to change
its setting.
Setting items:
Menu Language / Audio Language / SUBT. Language / Country
Code / Parental / Downmix Mode / TV Screen / File Play Mode
Display example for DVD setup screen
Touch [CODE] to display the numeric keypad input
screen.
Touch [ ] or [ ] to set a desired language.
Touch [ ] or [ ] to scroll a setting item list by one Line.
Touch
[] or [ ]
to scroll a setting item list by one page.
Display example for the numeric keypad input screen
The numeric keypad input screen closes when the area
is touched while displayed.
Numeric keypad input screen
The numeric keypad is used if you want to play back in
a language other than that displayed, or to input your
parental lock password, etc.
6
Touch [ ] to return to the previous screen.
Touch [Exit] to return to the main source screen that was
displayed before the setup operation was started.
•Immediately after changing the settings of DVD mode (while the
system is writing data automatically) do not turn the ignition key
(engine key) to OFF. Otherwise, the settings may not be changed.
The audio language, subtitle language and menu language can be set
according to your preferences.
Once set, this becomes the default language. This function is convenient
when you always want to listen in English. (The language setting is not
effective on some discs. If not, the default language is set from the
factory.)
•When the settings are changed, the old settings are overwritten.
Make a note of the current settings before making changes. The
memory is cleared when the vehicle’s battery is disconnected.
•To temporarily change the language of the current disc, either do so
from the DVD menu or by using the operation described in the
section “Switching the Audio Tracks” (page 43).
•If the disc does not include the selected language, the disc’s default
language is set.
Setup
DVD Setup
To display the DVD mode screen:
To watch a video source, your vehicle must be parked with the
ignition key in the ACC or ON position. To do this, follow the
procedure below.
1 Bring your vehicle to a complete stop at a safe
location. Engage the parking brake.
2 Keep pushing the foot brake and release the parking
brake once then engage it again.
3 When the parking brake is engaged for the second
time, release the foot brake.
•For automatic transmission vehicles, place the transmission lever
in the Park position.
Now, the locking system for the DVD mode operation has been
released. Engaging the parking brake can reactivate the DVD
mode, as long as the car’s ignition has not been turned off. It is
not necessary to repeat the above procedure (1 through 3) of “To
display the DVD mode screen.”
Each time the ignition is turned OFF, perform the procedure of “To
display the DVD mode screen.”
The following steps 1 to 6 are common operations to each
“Setting item” of DVD Setup. Refer to each section for details.
Changing the language setting

48-EN
Set the language used for the menus (title menu, etc.).
Setting item: Menu Language
Setting contents: Auto / EN / JP / DE / ES / FR / IT / SE / RU / CN
•When “Auto” is selected, the primary menu language among the
recorded ones is played.
To play in a language other than those displayed
1 Touch [Code].
The numeric keypad screen is displayed.
2 Touch the 4-digit numeral of the language number.
As for the language number, refer to “List of Language
Codes” (page 81).
3 Touch [Enter] to memorize the number.
Set the audio language produced from the speakers.
Setting item: Audio Language
Setting contents: Auto / EN / JP / DE / ES / FR / IT / SE / RU / CN
•When “Auto” is selected, the primary audio language among the
recorded ones is played.
To play in a language other than those displayed
1 Touch [Code].
The numeric keypad screen is displayed.
2 Touch the 4-digit numeral of the language number.
As for the language number, refer to “List of Language
Codes” (page 81).
3 Touch [Enter] to memorize the number.
Set the language of the subtitles displayed on the screen.
Setting item: SUBT. Language
Setting contents: Auto / EN / JP / DE / ES / FR / IT / SE / RU / CN
•When “Auto” is selected, the primary subtitle language among the
recorded ones is played.
To play in a language other than those displayed
1 Touch [Code].
The numeric keypad screen is displayed.
2 Touch the 4-digit numeral of the language number.
As for the language number, refer to “List of Language
Codes” (page 81).
3 Touch [Enter] to memorize the number.
Set the country number of which you want to set the rating level
(Parental lock).
Setting item: Country Code
Setting contents: Auto / Other
•When the settings are changed, the old settings are overwritten.
Make a note of the current settings before making changes. The
settings are cleared when the vehicle’s battery is disconnected.
1 Touch [Code].
2 Touch [Delete All] or [ ].
Delete the displayed country number.
3 Touch the 4-digit country code.
As for the country number, refer to “List of Country
Codes” (page 82 and 83).
4 Touch [Enter] to memorize the code.
This function can help restrict the viewing of movies to children of
appropriate age levels only.
Setting item: Parental
Setting content: Input
•When the settings are changed, the old settings are overwritten.
Make a note of the current settings before making changes. The
memory is cleared when the vehicle’s battery is disconnected.
•On unrated DVDs, playback will not be restricted even if the rating
level is set.
•If you want to play back DVD software with the parental lock feature
and its use is currently restricted, change the rating level and the
country number in order to play back the DVD.
•Once set, this rating level remains in memory until changed. To
enable playback of discs of higher rating levels or to cancel the
parental lock, the setting must be changed.
•Not all DVDs provide a Parental Lock feature. If you are unsure
about a DVD, play it first to confirm. Do not leave DVDs accessible
to young children for whom you deem them inappropriate.
1 Touch [Input].
The numeric keypad screen is displayed.
2 Touch the numeric keypad to input a 4-digit password.
The initial number is 1111. Input number are displayed
as “*”.
3 Touch [Enter] to memorize the number.
The Parental screen appears.
Setting of the Menu Language
Setting of the Audio Language
Setting of the Subtitle Language
Changing the Country Code Setting
Auto: The primary country code among those recorded is
played.
Other: The setting content changes to “Other” if the desired
country code is input.
Setting the Rating Level (Parental Lock)

49-EN
Set the rating level of PARENTAL
4 Touch [ ] of Parental to turn on.
5 Touch [ ] or [ ] of Parental Level to select the rating
level (1 to 8).
Select “OFF” to cancel the parental lock or if you do not
want to set a rating level. The smaller the number, the
higher the rating level.
6 Touch [ ] to return to the previous screen.
Changing the password
4 Touch [Input] of Password Change.
The numeric keypad screen is displayed.
5 Touch the input screen to enter a new 4-digit password.
•Keep a note of the number somewhere safe in case you should
forget it.
6 Touch [Enter] to memorize the number.
7 Touch [ ] to return to the previous screen.
This function applies to Dolby Digital, DTS stream sound.
Setting item: Downmix Mode
Setting contents: Surround / Stereo
Use the procedure described below to modify the output screen
according to the type of TV monitor (rear monitor) being used.
This setting can also be applied for the INA-W900.
If the rear monitor is not connected, the screen setting is 16:9.
Setting item: TV Screen
Setting contents: 4:3 LB / 4:3 PS / 16:9
•For some discs, the picture may not be set to the selected screen size.
(For details, refer to the explanation on the disc’s jacket.)
4:3 LETTER BOX:
Select this when connected to a conventional 4:3 size (normal
TV aspect ratio) monitor. There may be black stripes visible at
the top and bottom of the screen (when playing a 16:9 size
movie). The width of these stripes will depend upon the original
aspect ratio of the theatrical release of the movie.
4:3 PAN-SCAN:
Select this when connected to a conventional 4:3 size monitor.
The picture will fill the entire TV screen. However, due to the
mismatch in aspect ratio, parts of the movie at the extreme left
and right sides will not be visible (when playing a 16:9 size
movie).
16:9 WIDE:
Select this when connected to a wide screen TV. This is the
factory setting.
When using discs containing both audio data and MP3/WMA/AAC
data.
Setting item: File Play Mode
Setting contents: CD / CMPM
•Insert the disc when playback is stopped and remove the disc from
the unit before setting.
•When an MP3-compatible CD changer is used, this setting cannot be
applied.
Changing the rating level temporarily
Some discs may request that you change the rating level set in
the default settings during playback. In this case, the message
appears on the monitor screen “Parental Level Change OK?
[YES] [NO].”
If this screen appears, change the level as follows:
•To change parental level and play, touch [YES].
When [YES] is touched, the numeric keypad input screen is
displayed. Input the 4-digit password in “Setting the Rating Level
(Parental Lock)” you set, then touch [ENT].
•To play without changing the parental level, touch [NO].
(When [NO] is touched, playback will be at the parental level set
in “Setting the Rating Level (Parental Lock).”)
Setting the Downmix Mode
Surround: Surround compatible Downmix
Stereo: Stereo Downmix
Setting the TV Screen Mode
Playing MP3/WMA/AAC Data (File Play
Mode)
CD: Plays only the audio data on discs containing both
audio data and MP3/WMA/AAC data.
CMPM: Plays only the MP3/WMA/AAC files on discs containing
both audio data and MP3/WMA/AAC data.

50-EN
Digital SEEK Setting (HD Radio™ mode
only)
After carrying out the steps 1 to 3 of “To display the General mode
screen” explained on page 52, perform the operation described below.
1
Press SOURCE/ on the unit.
The SOURCE selection screen is displayed.
2
Touch [ ] on the main source screen.
The SETUP main screen is displayed.
3
Touch [ ] of Source Setup.
The Source Setup screen appears.
4
Touch [ ] of Radio Setup.
The Radio Setup screen appears.
5
Touch [ ] or [ ] to select ON/OFF of Digital Seek.
6
Touch [ ] to return to the previous screen.
Touch [Exit] to return to the main source screen that was
displayed before the setup operation was started.
Display Setup Operation
1
Press SOURCE/ on the unit.
The SOURCE selection screen is displayed.
2
Touch [ ] on the main source screen.
The SETUP main screen is displayed.
3
Touch [ ] of Display Setup.
The Display Setup screen appears.
4
Touch [ ], [ ] or [ ] etc., of the desired item to
change its setting.
Setting items:
Visual EQ / Dimmer / Dimmer Low Level / Function Guide Fade /
Base Color / Screen Alignment
5
Touch [ ] to return to the previous screen.
Touch [Exit] to return to the main source screen that was
displayed before the setup operation was started.
•Immediately after changing the settings of Display Mode (While the
system is writing data automatically) do not turn the ignition key
(engine key) to OFF. Otherwise, the settings may not be changed.
RADIO Setup
ON: SEEK UP/DOWN is used only for the digital radio station.
OFF: SEEK UP/DOWN is used for DIGITAL and ANALOG radio
stations. However, the strong signals have priority during
SEEK.
DISPLAY Setup
To display the Display mode screen:
To watch a video source, your vehicle must be parked with the
ignition key in the ACC or ON position. To do this, follow the
procedures below.
1 Bring your vehicle to a complete stop at a safe
location. Engage the parking brake.
2 Keep pushing the foot brake and release the parking
brake once then engage it again.
3 When the parking brake is engaged for the second
time, release the foot brake.
•For automatic transmission vehicles, place the transmission lever
in the Park position.
Now, the locking system for the Display mode operation has been
released. Engaging the parking brake can reactivate the Display
mode, as long as the car’s ignition has not been turned off. It is
not necessary to repeat the above procedure (1 through 3) of “To
display the Display mode screen.”
Each time the ignition is turned OFF, perform the procedure of “To
display the Display mode screen.”
The following steps 1 to 5 are common operations to each
“Setting item” of DISPLAY Setup. Refer to each section for
details.

51-EN
The visual setting of Bright, color, contrast, etc. can be adjusted in this
mode.
Setting item: Visual EQ
Further setting items:
Visual EQ* Bright Color* Tint* Contrast
Sharp* User Memory*
* The setting is unavailable in navigation mode.
Touch [ ] or [ ] etc., of the desired item to change its
setting.
•The settings are available in the visual source mode only.
•The further setting items can be changed by touching [ ]/[].
•Only one setting item can be displayed on each page, you can select
the desired brightness, picture tint, etc through the screen displayed.
Selecting the Visual EQ Mode (Factory’s setting)
You can select a mode suitable for the subject image.
Further setting item: Visual EQ
Setting contents: OFF (FLAT) / Night M. / Soft / Sharp / Contrast /
P-1 / P-2
•To return to the default video settings, set this function to OFF. Any
Visual EQ selection or changes made are reset their initial settings.
•If any adjustments are made to the existing Visual EQ selections
(Night M., etc.), “Custom” is displayed.
Adjusting Brightness
Further setting item: Bright
Setting content: -15 ~ +15
You can adjust the brightness between Min (-15) and Max (+15).
When it reaches the minimum or maximum point, the display
shows “Min” or “Max” respectively.
•When any Visual EQ Preset is selected, the brightness is
automatically adjusted according to the car’s interior lighting as
long as AUTO is set in “Setting the Brightness of the Backlighting”
(page 51).
Adjusting Color of Picture
Further setting item: Color
Setting content: -15 ~ +15
You can adjust the color between Min (-15) and Max (+15).
When it reaches the minimum or maximum point, the display
shows “Min” or “Max” respectively.
•Color adjustment can be made only in DVD and AUX modes.
Adjusting Tint of Picture
Further setting item: Tint
Setting content: G15 ~ R15
Adjust the color from G15 to R15. “G Max” or “R Max” is
displayed at the maximum of each color.
•Tint adjustment can be made only in DVD and AUX modes.
•When setting PAL, you can not adjust the TINT.
Adjusting Image Contrast
Further setting item: Contrast
Setting content: -15 to +15
Contrast adjustment range is -15 to +15. “Low” and “High”
appear as the minimum and maximum values specified.
Adjusting Picture Quality
Further setting item: Sharp
Setting content: -15 to +15
Picture quality adjustment range is -15 to +15. “Soft” and “Hard”
appear as the minimum and maximum values specified.
•Picture quality adjustment can be made only in DVD and AUX
modes.
Storing Visual EQ
You can store the settings made for “Adjusting Image Brightness, Tint,
Depth, Picture Quality and Contrast.”
Further setting item: User Memory
Setting contents: P-1 / P-2
1 After completing “Adjusting Brightness, Tint, Depth,
Picture Quality, and Contrast” (page 51), touch [ ] or [ ]
of User Memory and then select preset No.
“P-1” or “P-2” to which the settings are to be stored.
2 After selecting a preset No., touch [Memory].
The adjusted Visual EQ mode is stored by the above
operations.
•You can recall the Visual EQ mode stored here from P-1 or P-2 of
“Selecting the Visual EQ Mode (Factory’s setting)” (page 51).
Backlighting is provided by a fluorescent light built into the liquid
crystal panel. The illumination control adjusts the brightness of the
backlighting based on the car ambient lighting for easier viewing.
Setting item: Dimmer
Setting contents: OFF / ON / Auto
•When ON or Auto is set, the setting is also applied for the button
lighting in “Adjusting the Dimmer of Button Lighting at Night”
(page 53).
Visual EQ Setting Operation
OFF (FLAT): Initial Setting
Night M.: Suitable for movies in which dark scenes
frequently appear.
Soft: Suitable for CGs and animated films.
Sharp: Suitable for old movies where images are not
clearly shown.
Contrast: Suitable for recent movies.
P-1: Recalls the Visual EQ mode being stored on
preset No.P-1 from “Storing Visual EQ” (page 51).
P-2: Recalls the Visual EQ mode being saved on
preset No.P-2 from “Storing Visual EQ” (page 51).
Setting the Brightness of the Backlighting
OFF: Deactivate Auto Dimmer mode to keep the background
illumination of the monitor bright.
ON: Keep the background illumination of the monitor dark.
Auto: Adjust the brightness of the background illumination of
the monitor automatically to the brightness of the car
interior.

52-EN
You can adjust the brightness of the backlight (LOW). This function
could be used, for instance, to change the screen brightness while
traveling at night.
Setting item: Dimmer Low Level
Setting content: -15 to +15
You can adjust the level between Min (-15) and Max (+15). When
it reaches the minimum or maximum point, the display shows
“Min” or “Max” respectively.
When on is set, the function guide will be hidden automatically after no
operation is performed for 5 seconds.
Setting item: Function Guide Fade
Setting contents: OFF / ON
You can choose from 4 different display colors for the font back (source
title, shortcut display, etc.).
Setting item: Base Color
Setting contents: Blue / Red / Green / Amber
Adjustment becomes necessary when the display position on the LCD
and the touch position on the touch panel do not match.
Setting item: Screen Alignment
Setting contents: / Reset
1 Touch [ ] of Screen Alignment.
The adjustment screen appears.
2 Accurately touch the mark provided in the lower left
corner of the screen.
The screen changes to the adjustment screen.
3 Accurately touch the mark provided in the upper right
corner of the screen.
This completes adjustment, and returns to the Display
setup mode screen.
•If you have touched a location other than the mark, touch [Reset]
to restore the adjustment screen to the initial setting.
•If you touch [ ] on the adjustment screen, no adjustment is done
and the Display setup screen is restored.
General Setup Operation
1
Press SOURCE/ on the unit.
The SOURCE selection screen is displayed.
2
Touch [ ] on the main source screen.
The SETUP main screen is displayed.
3
Touch [] of General Setup.
The General Setup screen appears.
4
Touch [ ] or [] of the desired item to change its
setting.
Setting items:
Clock / Beep / Auto Scroll / LED Dimmer Level
5
Touch [ ] to return to the previous screen.
Touch [Exit] to return to the main source screen that was
displayed before the setup operation was started.
•Immediately after changing the settings of General Mode (While the
system is writing data automatically) do not turn the ignition key
(engine key) to OFF. Otherwise, the settings may not be changed.
Adjusting the Minimum Level of Backlight
Setting the Function Guide display ON/OFF
Switching the Font Back Display Color
Adjusting the Touch Panel
GENERAL Setup
To display the General mode screen:
To watch a video source, your vehicle must be parked with the
ignition key in the ACC or ON position. To do this, follow the
procedures below.
1 Bring your vehicle to a complete stop at a safe
location. Engage the parking brake.
2 Keep pushing the foot brake and release the parking
brake once then engage it again.
3 When the parking brake is engaged for the second
time, release the foot brake.
•For automatic transmission vehicles, place the transmission lever
in the Park position.
Now, the locking system for the General mode operation has
been released. Engaging the parking brake can reactivate the
General mode, as long as the car’s ignition has not been turned
off. It is not necessary to repeat the above procedure (1 through
3) of “To display the General mode screen.”
Each time the ignition is turned OFF, perform the procedure of “To
display the General mode screen.”
The following steps 1 to 5 are common operations to each
“Setting item” of GENERAL Setup. Refer to each section for
details.

53-EN
The clock indication on the monitor display is turned on or off
respectively.
Setting item: Clock
Setting contents: OFF / ON
•The clock of the unit will be automatically updated according to the
data that the Navigation System provides, and cannot be adjusted
manually.
•If the GPS antenna is not connected correctly, the clock indication on
the unit may be wrong because the time information cannot be
received. In this case, it is suggested to set “Clock” to “OFF”.
Setting item: Beep
Setting contents: OFF / ON
Scroll display is available if CD text, folder name, file name or tag
information is entered.
Setting item: Auto Scroll
Setting contents: OFF / ON
•The display scrolls on the unit when the screen is filled up.
•Song, artist and album name, etc. scrolls when an iPhone/iPod is
connected.
•Short/Long Station name, Song, Artist, and album name scrolling are
displayed in HD Radio mode.
You can adjust the brightness of the button lighting at night with the
dimmer.
Setting item: LED Dimmer Level
Setting level: -2 to +2
System Setup Operation
1
Press SOURCE/ on the unit.
The SOURCE selection screen is displayed.
2
Touch [ ] on the main source screen.
The SETUP main screen is displayed.
3
Touch [ ] of System Setup.
The System Setup screen appears.
4
Touch [ ] or [ ] etc., of the desired item to change
its setting.
Setting items:
IN Int. Mute*1 / IN Int. Icon / Remote Sensor*2 / Camera IN / AUX
IN / AUX IN Level*3 / AUX IN Signal*3 / AUX OUT / BLUETOOTH
IN / AUX+ IN / AUX+ Level*4 / Rear Source*2
*1 Displayed only when BLUETOOTH IN is OFF.
*2 Displayed only when AUX OUT is ON.
*3 Not displayed when OFF is set in “Setting the AUX Mode”
(page 55).
*4 Not displayed when OFF is set in “Setting the AUX+ Mode”
(page 55).
5
Touch [ ] to return to the previous screen.
Touch [Exit] to return to the main source screen that was
displayed before the setup operation was started.
•Immediately after changing the settings of System Mode (while the
system is writing data automatically) do not turn the ignition key
(engine key) to OFF. Otherwise, the settings may not be changed.
Displaying the Time
Sound (Beep) Guide Function
OFF: Deactivate the Sound Guide mode. The sound guide
beep will not be produced when a button on the unit is
pressed.
ON: Activate the Sound Guide mode.
Setting the Scroll
OFF: Turns off the AUTO scroll mode. Scroll display is done
once as a track is changed.
ON: Turns on the AUTO scroll mode. Scroll display is
repeated as long as the mode is turned on.
Adjusting the Dimmer of Button Lighting at
Night
SYSTEM Setup
To display the System mode screen:
To watch a video source, your vehicle must be parked with the
ignition key in the ACC or ON position. To do this, follow the
procedures below.
1 Bring your vehicle to a complete stop at a safe
location. Engage the parking brake.
2 Keep pushing the foot brake and release the parking
brake once then engage it again.
3 When the parking brake is engaged for the second
time, release the foot brake.
•For automatic transmission vehicles, place the transmission lever
in the Park position.
Now, the locking system for the System mode operation has been
released. Engaging the parking brake can reactivate the System
mode, as long as the car’s ignition has not been turned off. It is
not necessary to repeat the above procedure (1 through 3) of “To
display the System mode screen.”
Each time the ignition is turned OFF, perform the procedure of “To
display the System mode screen.”
The following steps 1 to 5 are common operations to each
“Setting item” of SYSTEM Setup. Refer to each section for
details.

54-EN
If an Alpine Ai-NET Auxiliary Input Adapter (KCA-801B) is
connected to the INA-W900, an Auxiliary Source will be allowed to
interrupt the current audio source. For example, you can listen to a
portable MP3 player through your car audio system even with a CD
changer connected and playing. The CD changer will automatically
mute when switched to the AUX Input. For further details on how to use
the Alpine KCA-801B, see your authorized Alpine dealer.
Setting item: IN Int. Mute
Setting contents: OFF / ON
•The auxiliary device being connected must have an Interrupt wire
with a negative trigger for this function to operate automatically.
Otherwise, a separate switch needs to be added to switch it manually.
The unit can display the icon of an external device, such as a telephone,
whenever a phone call comes in to tell you there is a phone call.
Setting item: IN Int. Icon
Setting contents: INT / TEL
For remote control operation, the remote sensor of the external device
(monitor, etc.) can be switched, as you prefer.
Setting item: Remote Sensor
Setting contents: Front / Rear
•The touch panel rear monitor sensor has priority over the remote
control sensor. If the rear monitor (connected to the Alpine rear
monitor output via the Monitor control lead) is touched, the
command is executed regardless of the remote control sensor switch
setting. Note, however, that the remote control sensor that has been
set takes priority if it has been 5 seconds since last touching the
panel.
•When an optional DVD changer or DVD player is connected, and the
remote control sensor is set to Rear, some soft button operations
( [ ] STOP, etc.) cannot be performed. In this case, set the remote
control sensor to Front.
With an optional rear camera connected, rear view video is output to the
monitor. When the rear camera is connected, set this item to ON.
Setting item: Camera IN
Setting contents: OFF / ON
After setting this item to ON, touch [ ], the following
further items can be adjusted.
Rear camera guide line display setting
You can set whether the rear camera guide line is displayed or not.
Further Setting item: Guide Line
Setting contents: OFF/ON
Adjusting the Rear Camera Guide line
You can adjust the rear camera guide line position
Further Setting item: Guide Line Adjustment
1
Touch [ ] of Guide Line Adjustment.
The guide line adjustment screen is displayed.
2
Touch the guide line you intend to adjust.
3
Touch [ ], [ ], [ ] or [ ] to adjust the position of
the guide.
After moving the guide, when you touch [ ], the guides in
the horizontal row are aligned in a row.
4
After the adjustment is completed, touch [OK].
You can touch [Reset] during adjustment to return to the
setting prior to adjustment.
Setting the External Device Interrupt Mode
OFF: The volume level can be adjusted in Interrupt mode.
ON: Sound will not be output. The icon that is set in “Setting
the Interrupt Icon Display” is displayed.
Setting the Interrupt Icon Display
INT: The INT icon appears on the display.
TEL: When the external device (telephone) sends the interrupt
signal, the telephone icon appears on the display.
Switching the function of the remote
sensor
Front: The remote sensor of this unit is effective.
Rear: The remote sensor of the external monitor
connected to AUX OUT of this unit becomes
effective. The remote control operates the
source connected to the AUX OUT terminals.
Setting the Rear Camera Input

55-EN
Setting item: AUX IN
Setting contents: OFF / ON / DVD / Game / EXT. DVD. /
DVD CHG
•OFF is not displayed when the optional DVD player or DVD changer
is connected. During System setup, although the AUX name can be
changed, it is not displayed on the source selection screen.
•When OFF is selected, the settings related to AUX cannot be changed
from this unit.
•The selected source name is displayed instead of AUX source name.
Select SOURCE to switch to the guide function of each mode.
After setting to ON in “Setting the AUX Mode”, this setting can be
carried out.
Setting item: AUX IN Level
Setting contents: Low / High
After setting to ON in “Setting the AUX Mode”, this setting can be
carried out.
Setting item: AUX IN Signal
Setting contents: NTSC / PAL
•The video input type can be changed.
Outputs the picture of the source selected on the INA-W900 connected
to the rear monitor.
Setting item: AUX OUT
Setting contents: OFF/ON
Setting item: BLUETOOTH IN
Setting contents: OFF / Adapter
An external device (such as a portable music player) can be connected
to the Bluetooth interface connector of this unit. A special Conversion
cable (KCE-237B) is necessary to adapt the Bluetooth interface
connector as an AUX IN.
Setting item: AUX+ IN
Setting contents: OFF / ON
•When OFF is selected, the settings related to AUX+ cannot be
changed from this unit.
After setting to ON in “Setting the AUX+ Mode”, this setting can be
carried out.
Setting item: AUX+ Level
Setting contents: Low / High
The rear entertainment function independently routes different sources
to the front and the rear inside a car. For example, while listening to the
radio or other audio source in the front, DVD can be enjoyed in the rear
with the optional rear monitor and headphones.
Setting item: Rear Source
Setting contents: OFF / Disc / iPod / DVD CHG. / EXT.DVD / AUX
•Select OFF to cancel the rear entertainment mode.
•The display of setting contents may vary depending on the setting
and connected device.
Setting the AUX Mode
OFF: AUX source is not displayed.
ON: AUX source is displayed.
Adjusting the External Input Audio Level
Low: Decreases the external input audio level.
High: Increases the external input audio level.
Switching the Visual Input Signal System
Setting the Picture Output
OFF: The “Remote Sensor” and “Rear Source” items are not
displayed on the System Setup screen.
ON: The “Remote Sensor” and “Rear Source” items are
displayed on the System Setup screen.
Setting the BLUETOOTH Connection
(BLUETOOTH IN)
OFF: Select to ignore any external interrupts.
Adapter
:Select when the optional BLUETOOTH box is
connected.
The TEL screen of the BLUETOOTH is displayed.
When an external interruption occurs, the display
changes to the TEL screen.
Setting the AUX+ Mode
OFF: AUX+ source is not displayed
ON: AUX+ source is displayed
Adjusting the AUX+ Audio Level
Low: Decreases the external input audio level.
High: Increases the external input audio level.
Setting the Rear Entertainment System

56-EN
Sirius Setup Operation
The operation can be performed when the optional Sirius receiver box is
connected.
1
Press SOURCE/ on the unit.
The SOURCE selection screen is displayed.
2
Touch [ ] on the main source screen.
The SETUP main screen is displayed.
3
Touch [] of Source Setup.
The Source Setup screen appears.
4
Touch [] of Sirius Setup.
The Sirius adjustment screen appears.
5
Touch [ ] of the desired item to change its setting.
Setting items:
Clear Lock / Clear Skip / Sports / S-Seek Alert Settings
6
Touch [ ] to return to the previous screen.
Touch [Exit] to return to the main source screen that was
displayed before the setup operation was started.
Clearing the Lock of Channels
The connected optional Sirius receiver box may have the ability to lock
out channels with password protection. The locked channels cannot be
accessed with this unit. However, the following operation will clear the
lock to receive these channels as normal.
Setting item: Clear Lock
1
Touch [ ] of the Clear Lock.
A message is displayed.
2
Touch [YES] to clear the lock of all the locked
channels.
Touch [NO] to cancel.
•You cannot lock a channel from this unit. Please operate from the
optional Sirius receiver box. For details, refer to the owner's manual
of the Sirius receiver box.
Clearing the Setting of Hidden Channels
The optional SIRIUS Receiver Box may have the ability to create an
undesired channel list. Using the channel UP/DOWN operation skips
the channels in this list automatically. The following operation will
prevent the skipping of the listed channels.
Setting item: Clear Skip
1
Touch [ ] of the Clear Skip.
A message is displayed.
2
Touch [YES] to clear the setting of all the hidden
channels.
Touch [NO] to cancel.
•You cannot hide a channel from this unit. Please operate from the
Sirius receiver box. For details, refer to the owner’s manual of the
optional Sirius receiver box.
Setting the Favorite Sports Team
announcement
The following operation sets the announcement for your favorite sports
team.
One team from each league can be stored on the unit.
Setting item: Sports
1
Touch [ ] of the Sports.
The display changes to Sports setting screen.
2
Touch [ ] or [ ] of the Game Alert to select ON.
The received announcement for all stored sports teams is set.
If OFF is set, no announcements will be made.
3
Touch [ ] of the Favorite Teams.
The display changes to League selection screen.
4
Touch [ ] of your desired league.
The display changes to the team list of the selected league.
Sirius Setup
To display the Sirius mode screen:
To watch a video source, your vehicle must be parked with the
ignition key in the ACC or ON position. To do this, follow the
procedures below.
1 Bring your vehicle to a complete stop at a safe
location. Engage the parking brake.
2 Keep pushing the foot brake and release the parking
brake once then engage it again.
3 When the parking brake is engaged for the second
time, release the foot brake.
•For automatic transmission vehicles, place the transmission lever
in the Park position.
Now, the locking system for the Sirius mode operation has been
released. Engaging the parking brake can reactivate the Sirius
mode, as long as the car’s ignition has not been turned off. It is
not necessary to repeat the above procedure (1 through 3) of “To
display the Sirius mode screen.”
Each time the ignition is turned OFF, perform the procedure of “To
display the Sirius mode screen.”
The following steps 1 to 6 are common operations to each
“Setting item” of Sirius Setup. Refer to each section for details.

57-EN
5
Touch [ ] of your favorite team.
The selection key is displayed.
6
Touch [ ] or [ ] of the desired announcement type.
•Select “None” on the list if you do not want to store in memory.
ALERT interruption does not occur.
Setting the Sirius Seek (S-Seek) Alert
The following operations can be performed to manage the stored
Songs, Artists and Sports teams information. (About how to store the
information, refer to “Storing the desired Song/Artist (Sirius mode
only)” on page 74 and “Storing desired Sports Teams (Sirius mode
only)” on page 74.)
Setting item: S-Seek Alert Settings
Touch [ ] of the S-Seek Alert Settings.
The display changes to S-Seek Alert Settings menu screen.
Setting the announcement individually for a Song/Artist/
Sport Team
You can manage the stored Alert (Songs, Artists, Sports teams)
individually by this setting.
1
Touch [ ] of the Memory Recall.
The Memory Recall List screen is displayed.
Display example for Memory Recall List screen
Displays the type of the stored Memory Recall.
: Song Memory Recall
: Artist Memory Recall
: Sports team Memory Recall
Displays the ON/OFF of Memory Recall Alert.
:ON
:OFF
Displays the sequence number of stored item and the
total items can be stored.
Displays the song, artist or team name.
Scroll the list one line at a time by touching [ ] or [ ].
Scroll the list one page at a time by touching [ ] or [ ].
2
Touch [ ] of the desired song, artist or team.
The Memory Recall setting screen is displayed.
3
Touch [ ] or [ ] of the Song Seek, Artist Seek or
Game.
Set to ON if you want to receive this alert announcement.
Set to OFF if you do not want to receive this announcement.
•If Game is set, touch [ ] or [ ] to select the interruption type
(Initial/Score/OFF).
•Touching [ ] of Delete after step 2 will delete this Memory Recall.
•You can change the type of Memory Recall from song to artist by
touching [] of Seek Artist only after step 2. If you want to enjoy
other songs of this artist. (Only for the song type memory recall).
Setting ON/OFF of all Songs/Artists Memory Recall Alert
Determines whether the received announcement of all stored Songs/
Artist is set or not.
Touch [ ] or [ ] of the S-Seek Alert to select ON/OFF.
ON: Set to receive announcements.
OFF: No announcements.
Deleting all stored Sirius Seek Alert
The operation will delete all stored songs, artists and
teams memory recall information.
1
Touch [ ] of the Delete All S-Seek.
A message is displayed.
2
Touch [YES] to clear the information of all stored
memory recall.
Touch [NO] to cancel.
Initial: Announces when a game starts.
Score: At the beginning of the game, the announcement
interrupts; announces every time the score changes.

58-EN
Alpine introduces IMPRINT - the world’s first technology that
thoroughly eliminates in-car acoustic problems that normally degrade
sound quality, which enables us to experience music the way the artist
intended. When the IMPRINT audio processor (PXA-H100) (sold
separately) is connected to this unit, MultEQ and the following sound
adjustment can be performed.
Changing MultEQ mode
MultEQ, developed by Audyssey Labs, automatically corrects the audio
for the listening environment. The system is optimized for selected
positions in the vehicle. To accomplish this, MultEQ must take
measurements of the vehicles response characteristics. For details on the
set up procedure, consult your authorized Alpine dealer.
1
Press SOURCE/ on the unit.
The SOURCE selection screen is displayed.
2
Touch [ ] on the main source screen.
The SETUP main screen is displayed.
3
After touching [ ] to display the IMPRINT Setup
adjusting item, touch [ ] of IMPRINT Setup, the
MultEQ mode selection screen will be displayed.
4
Touch [ ] or [ ] to change the setting.
Setting contents: OFF / Curve 1 / Curve 2
•The Curve mode can be selected only when curve 1 and curve 2 are
stored.
•
When MultEQ is set to Curve 1 or Curve 2, Media Xpander, X-Over,
T.Corr, Subwoofer Phase, Subwoofer Channel, TW Setup, P-EQ, G-
EQ and F-EQ can not be adjusted.
Adjusting Sound Setting in Manual Mode
You can change these sound settings to create your own preference
when the MultEQ mode is set to OFF (Manual Mode).
1
Check whether the Defeat mode is off.
2
Press SOURCE/ on the unit.
The SOURCE selection screen is displayed.
3
Touch [ ] on the source selection screen.
The SETUP main screen is displayed.
4
Touch [] of Audio Setup.
The Audio Setup screen appears.
5
Touch [A.Processor].
The A.Processor SETUP screen appears.
6
Touch [ ], [ ] or [ ], etc., of the desired item to
change its setting.
Setting items: Media Xpander / X-Over / T.Corr /
T.Corr Parameter / G-EQ / P-EQ / F-EQ / TW Setup*
*This function can be operable only when PXA-H100 (sold
separately) is connected and 2.2ch (3WAY) mode is set. For details,
refer to the Owner’s Manual of PXA-H100.
•Touching [Exit] will change to the main source screen.
•Touching [ ] to return to the previous screen.
•Media Xpander, F-EQ, P-EQ and G-EQ Adjustment are inoperable
when Defeat is set to ON.
10 typical equalizer settings and 6 user’s preset setting are preset at the
factory for a variety of musical source material.
Setting item: F-EQ
1
Touch [ ] of F-EQ.
The F-EQ setup screen appears.
2
Touch [ ] or [ ] of the desired type to set to ON.
Flat / Pops / Rock / News / Jazz&Blues / Electrical Dance /
Hip Hop&Rap / Easy Listening / Country / Classical / User1 /
User2 / User3 / User4 / User5 / User6
•Only one type can be set to ON.
•By selecting User’s 1 to 6, you can recall the stored preset number in
“Adjusting the Graphic Equalizer Curve (G-EQ)” (page 60) or
“Adjusting the Parametric Equalizer Curve (P-EQ)” (page 59) .
IMPRINT Operation
(Optional)
To display the IMPRINT mode screen:
To watch a video source, your vehicle must be parked with the
ignition key in the ACC or ON position. To do this, follow the
procedures below.
1 Bring your vehicle to a complete stop at a safe
location. Engage the parking brake.
2 Keep pushing the foot brake and release the parking
brake once then engage it again.
3 When the parking brake is engaged for the second
time, release the foot brake.
•For automatic transmission vehicles, place the transmission lever
in the Park position.
Now, the locking system for the IMPRINT mode operation has
been released. Engaging the parking brake can reactivate the
IMPRINT mode, as long as the car’s ignition has not been turned
off. It is not necessary to repeat the above procedure (1 through
3) of “To display the IMPRINT mode screen.”
Each time the ignition is turned OFF, perform the procedure of “To
display the IMPRINT mode screen.”
OFF: Adjusting the audio settings manually to create your
own preference.
Curve1/
Curve2:
Correcting the audio for the listening environment
automatically.
Use steps 1 to 6 to select one of the Sound menu
modes to modify. See the applicable section below for
details about the selected item.
Equalizer Presets (F-EQ)

59-EN
Depending on the response characteristics of the speaker, care should be
taken when setting the response slope of the high range speaker to
FLAT in 2.2ch (3WAY) mode (see “Adjusting the Crossover Settings
(X-OVER)” on page 60), as speaker damage may result.
Setting item: TW Setup
Touch [ ] or [ ] of TW Setup to select Factory’s or
User’s.
•The TW Setup mode can only be selected if the FRONT/REAR/
SUBW. (4.2CH)/3WAY (2.2CH) switch on the IMPRINT audio
processor (PXA-H100) is set to 3WAY (2.2CH).
MX (Media Xpander) makes vocals or instruments sound distinct
regardless of the music source. The FM radio, CD, USB memory and
iPhone/iPod, will be able to reproduce the music clearly even in cars
with a lot of road noise.
Setting item: Media Xpander
1
Touch [ ] or [ ] of Media Xpander to select ON or
OFF.
2
Touch [ ] after setting to ON.
The Media Xpander setup screen appears.
3
Touch [ ] or [ ] of the desired MX mode.
•Music source (such as radio broadcasts and CDs, excluding AM
radio) level can be set.
MX CD (OFF, CD MX 1 to 3)
CD mode processes a large quantity of data. This data is used
to reproduce the sound cleanly by making use of the data
quantity.
MX CMPM (OFF, CMPM MX 1 to 3) / MX SAT (OFF, SAT MX 1 to 3)
This corrects information that was omitted at the time of
compression. This reproduces a well-balanced sound close to
the original.
MX FM (OFF, FM MX 1 to 3)
The medium to high frequencies become more clear, and
produces well balanced sound in all the bands.
MX DVD (OFF, MOVIE MX 1 to 2)
The dialog portion of the video is reproduced more clearly.
MX AUX (OFF, CMPM MX, MOVIE MX, MUSIC MX)
Choose the MX mode (CMPM, MUSIC, or MOVIE) that
corresponds to the media connected.
•When OFF is selected, MX effect of each MX mode will be OFF.
•Each music source, such as radio, CD and MP3 can have its own MX
setting.
•MX mode does not function when MX is ON for AM radio.
•MX CMPM is applied for MP3/WMA/AAC and iPhone/iPod.
•MX SAT is applied for XM, Sirius and HD Radio reception.
•The MX setting can be performed only when a source is currently
selected.
You can modify the Equalizer settings to create a response curve more
appealing to your personal taste.
Setting item: P-EQ
1
Select L+R by touching [ ] of P-EQ.
When graphic EQ is set to L+R, the setting will be turned off.
2
Touch [ ] of P-EQ after selecting L+R.
The P-EQ list screen appears.
3
Adjust the P-EQ to your preference.
Adjusting the Band
Touch [ ] or [ ] of Band to select the band to be adjusted.
Band 1 / Band 2 / Band 3 / Band 4 / Band 5
Adjusting the Frequency
Touch [ ] or [ ] of Freq. to adjust the frequency of the
selected band.
Adjustable frequency bands:
20 Hz to 20 kHz (in 1/3 octave steps)
Band-1: 20 Hz~80 Hz (63 Hz)
Band-2: 50 Hz~200 Hz (150 Hz)
Band-3: 125 Hz~3.2 kHz (400 Hz)
Band-4: 315 Hz~8 kHz (1 kHz)
Band-5: 800 Hz~20 kHz (2.5 kHz)
Adjusting the Level
Touch [ ] or [ ] of Level to adjust the level of selected
band.
Adjustable level: –6 to +6 dB
Setting the Bandwidth
Touch [ ] or [ ] of Q to select the bandwidth.
Adjustable bandwidth: 1, 1.5, 3
4
To adjust another band, repeat step 3 and adjust all
bands.
•The frequencies of adjacent bands cannot be adjusted within 4 steps.
•While adjusting the Parametric EQ, you should consider the
frequency response of the connected speakers.
•When the parametric EQ is adjusted, the adjustment for graphic EQ
becomes ineffective.
Setting the Response Slope for the High
Range Speaker (TW Setup)
Factory’s: As protection from possible speaker damage, FLAT
cannot be set for the response slope of the high
range speaker in 2.2ch (3WAY) mode.
User’s: The FLAT setting is possible in 2.2ch (3WAY) mode.
Setting the MX Level (Media Xpander)
OFF: Turns off the MX effect of every music source.
ON: Turns on the specified MX mode.
(DVD MUSIC)
This disc contains a large quantity of data such as music clip.
MX uses this data to reproduce the sound accurately.
Adjusting the Parametric Equalizer Curve
(P-EQ)

60-EN
You can modify the equalizer settings to create a response curve more
appealing to your personal taste.
Setting item: G-EQ
1
Select L+R by touching [ ] of G-EQ.
When parametric EQ is set to L+R, this setting will be turned
off.
2
Touch [ ] of G-EQ after selecting L+R.
The G-EQ list screen appears.
3
Adjust the G-EQ to your preference.
Adjusting the Band
Touch [ ] or [ ] of Band to select the band to be adjusted.
Band-1 (63 Hz) / Band-2 (150 Hz) / Band-3 (400 Hz) /
Band-4 (1 kHz) / Band-5 (2.5 kHz) / Band-6 (6.3 kHz) /
Band-7 (17.5 kHz)
Adjusting the Level
Touch [ ] or [ ] of Level to adjust the level of selected
band.
Adjustable output level: –6 to +6 dB
4
To adjust another band, repeat step 3, and then
adjust all bands.
•When graphic EQ is adjusted, the adjustment for parametric EQ
becomes ineffective.
You can change the unit, (cm or inch) of time correction.
Touch [ ] or [ ] of T.Corr Parameter to select cm or Inch.
Setting item: T.Corr Parameter
cm Inch
Before performing the following procedures, refer to “About Time
Correction” (page 62).
Setting item: T.Corr
1
Touch [ ] of T.Corr.
The T.Corr adjustment screen appears.
2
Adjust the distance (0.0 to 336.6 cm) of a desired
speaker by touching the respective [] or [ ]
button.
L = (distance to farthest speaker) – (distance to other
speakers)
Refer to “Time Correction Value List” on page 62.
3
Repeat step 2 to set another speaker.
Set these values to achieve simultaneous sound
propagation to the listening position from all speakers.
Before performing the following procedures, refer to “About the
Crossover” (page 63).
Setting item: X-Over
1
Touch [ ] or [ ] of X-Over to select L+R or L/R.
2
Touch [ ] of X-Over.
A speaker list on the X-Over screen is displayed.
3
Touch [ ] of the band to be adjusted.
The screen changes to the X-Over screen to be adjusted.
4.2ch (FRONT/REAR/SUBW.) System / (L+R)
Setting contents:
Low (SUB-W) / Mid (REAR) / High (FRONT)
4.2ch (FRONT/REAR/SUBW.) System / (L/R)
Setting contents:
Low (SUB-W)-L / Low (SUB-W)-R / Mid (REAR)-L /
Mid (REAR)-R / High (FRONT)-L / High (FRONT)-R
4
Adjust the crossover to your preference.
Selecting the Cut-Off Frequency
Touch [ ] or [ ] of Freq., then select the cut-off frequency
(crossover point).
The adjustable bandwidth differs depending on the speaker
(channel).
4.2ch (FRONT/REAR/SUBW.) System
Setting contents:
Low (SUB-W) 20 Hz~200Hz
Mid (REAR) 20 Hz~200Hz
High (FRONT) 20 Hz~200Hz
Adjusting the Slope
Touch [ ] or [ ] of Slope, then adjust the HPF or LPF slope.
Adjustable slope: FLAT, –6 dB/oct., –12 dB/oct., –18 dB/oct.,
–24 dB/oct.
Adjusting the Level
Touch [ ] or [ ] of Level, then adjust the HPF or LPF level.
Adjustable output level: -12 to 0 dB.
5
Repeat steps 3 to 4 to make adjustment to the other
bands.
2.2ch (3WAY) System / (L+R)
Setting contents:
Low / Mid-L / Mid-H / High
2.2ch (3WAY) System / (L/R)
Setting contents:
Low-L / Low-R / Mid-L-L / Mid-L-R / Mid-H-L /
Mid-H-R / High-L / High-R
Adjusting the Graphic Equalizer Curve
(G-EQ)
Setting the Time Correction Unit (T.Corr
Parameter)
cm: The unit of time correction is cm.
Inch: The unit of time correction is Inch.
Adjusting the Time Correction (T.Corr)
Adjusting the Crossover Settings (X-OVER)
L+R: Sets the same adjustment values for the left and right
channels.
L/R: Different adjustment values can be set for the left and
right channels.
4.2ch (FRONT/REAR/SUBW.) System
2.2ch (3WAY) System

61-EN
4
Adjust the crossover to your preference.
Selecting the Cut-Off Frequency
Touch [ ] or [ ] of Freq., then select the cut-off frequency
(crossover point).
The adjustable bandwidth differs depending on the speaker
(channel).
2.2ch (3WAY) System
Setting contents:
Low / Mid-L 20 Hz~200 Hz
Mid-H 20 Hz~20 kHz
High (1 kHz~20 kHz)*1/(20 Hz~20 kHz)*2
*1When Factory’s is selected, refer to “Setting the Response Slope for
the High Range Speaker (TW Setup)” (page 59).
*2When User’s is selected, refer to “Setting the Response Slope for the
High Range Speaker (TW Setup)” (page 59).
Adjusting the Level
Touch [ ] or [ ] of Level, then adjust the HPF or LPF level.
Adjustable output level: –12 to 0 dB.
Adjusting the Slope
Touch [ ] or [ ] of Slope, then adjust the HPF or LPF slope.
Adjustable slope: FLAT*, –6 dB/oct., –12 dB/oct., –18 dB/oct.,
–24 dB/oct.
* FLAT can be set for the HIGH slope only when User’s is selected in
“Setting the Response Slope for the High Range Speaker (TW
Setup)” (page 59). Depending on the response characteristics of the
speaker, care should be taken when setting the response slope to
FLAT, as speaker damage may result. With this unit, a message is
displayed when the response slope for the high range speaker is set
to FLAT.
5
Repeat steps 3 to 4 to make adjustment to the other
bands.
•While adjusting the X-Over, you should consider the frequency
response of the connected speakers.
•About the 2.2ch (3WAY)/4.2ch (FRONT/REAR/SUBW.) system
You can switch the system mode with the 2.2ch (3WAY)/4.2ch
(FRONT/REAR/SUBW.) switch on the PXA-H100. For details, refer
to the Owner’s Manual of PXA-H100.
Storing Settings in the Memory
Adjustment or setting contents of X-Over, T.Corr and P/G-EQ can be
stored.
Contents that can be stored vary depends on the audio processor used.
1
Check whether the Defeat mode is off.
2
Touch [MEMORY] on the A.PROCESSOR list
display.
3
Within 5 seconds, touch any one of the preset
buttons [P.SET 1] through [P.SET 6] on the
A.Processor list screen.
The setting contents are stored.
•The stored contents will not be deleted even when the battery power
cord is detached.
•This operation cannot be performed when a typical equalizer setting
(e.g. Pops) is selected in “Equalizer Presets (F-EQ)” (page 58).
Calling up the Preset Memory
1
Check whether the Defeat mode is off.
2
Touch any one of the preset buttons [P.SET 1]
through [P.SET 6] on the A.Processor list display to
select the preset memory.
•It takes a few moments to call up the preset memory.
Setting the Subwoofer
1
Press SOURCE/ on the unit.
The SOURCE selection screen is displayed.
2
Touch [ ] on the source selection screen.
The SETUP main screen is displayed.
3
Touch [] of Audio Setup.
The Audio Setup screen appears.
4
Touch [ ] or [ ] of Subwoofer to set the subwoofer
ON/OFF.
5
Touch [ ] of Subwoofer after setting the
Subwoofer to ON.
The Subwoofer Setup screen appears.
Setting items:
Level / Phase* / System / Channel*
* Only when Mult EQ OFF mode is selected.
Touch [ ] or [ ] of Level to adjust the Subwoofer
output.
Setting range: 0 to 15
When the subwoofer is on, you can select either System1 or System2
for the desired subwoofer effect.
Touch [ ] or [ ] of System to select System 1 or
System 2
Touch [ ] or [ ] of Phase to select 0° or 180°
The subwoofer output phase is toggled SUBWOOFER NORMAL (0°)
or SUBWOOFER REVERSE (180°).
You can set the subwoofer output to stereo or monaural. Make sure to
set the correct output for your subwoofer type.
Touch [ ] or [ ] of Channel to select Stereo or Mono.
Adjusting the Subwoofer Level
Setting the Subwoofer System
System 1 : Subwoofer level changes according to the main
volume setting.
System 2 : Subwoofer level change is different from the main
volume setting. For example, even at low volume
settings, the subwoofer is still audible.
Setting the Subwoofer Phase
Setting the Subwoofer Channel
Stereo: Subwoofer stereo (L/R) output
Mono: Subwoofer monaural output

62-EN
About Time Correction
The distance between the listener and the speakers in a car vary widely
due to the complex speaker placement. This difference in the distances
from the speakers to the listener creates a shift in the sounds image and
frequency characteristics. This is caused by the time delay between the
sound reaching the listener’s right versus the left ear.
To correct this, this unit is able to delay the audio signal to the speakers
closest to the listener. This effectively creates a perception of increased
distance for those speakers. The listener can be placed at an equal
distance between the left and right speakers for optimum staging.
The adjustment will be made for each speaker in 3.4cm steps.
Adjust the time correction level of the front left speaker to a high value
and the rear right to zero or a low value.
The sound is not balanced because the distance between the
listening position and the various speakers is different.
The difference in distance between the front left speaker and the rear
right speaker is 1.75 m (68-7/8").
Here we calculate the time correction value for the front left speaker
in the diagram on the above.
Conditions:
Farthest Speaker – listening position : 2.25 m (88-9/16")
Front left speaker – listening position : 0.5 m (19-11/16")
Calculation: L = 2.25 m – 0.5 m = 1.75 m (68-7/8")
Time correction = 1.75 ÷ 343*1 × 1000 = 5.1 (ms)
*1Speed of sound: 343 m/s (765 mph) at 20°C
In other words, giving the front left speaker a time correction value of
5.1 ms makes it seem as if its distance from the listener is the same
as the distance to the farthest speaker.
Time correction eliminates the differences in the time required for the
sound to reach the listening position.
The time of the front left speaker is corrected by 5.1 ms so that its
sound reaches the listening position at the same time as the sound of
other speakers.
Adjust the time correction level of each speaker to almost the same level.
1
Sit in the listening position (driver’s seat, etc.) and
measure the distance (in meters) between your head
and the various speakers.
2
Calculate the difference between the distance
correction value to the farthest speaker and the
other speakers.
L = (distance to farthest speaker) – (distance to other
speakers)
These values are the time correction values for the different
speakers. Setting these values to make each sound reach the
listening position at the same time as the sound of other speakers.
Time Correction Value List
Example 1. Listening Position: Front Left Seat
Example 2. Listening Position: All Seats
5.1ms
2.25m
0.5m
Delay
Number
Time
Difference
(ms)
Distance
(cm)
Distance
(inch)
Delay
Number
Time
Difference
(ms)
Distance
(cm)
Distance
(inch)
00.0 0.0 0.0 51 5.1 173.4 68.3
10.1 3.4 1.3 52 5.2 176.8 69.7
20.2 6.8 2.7 53 5.3 180.2 71.0
30.3 10.2 4.0 54 5.4 183.6 72.4
40.4 13.6 5.4 55 5.5 187.0 73.7
50.5 17.0 6.7 56 5.6 190.4 75.0
60.6 20.4 8.0 57 5.7 193.8 76.4
70.7 23.8 9.4 58 5.8 197.2 77.7
80.8 27.2 10.7 59 5.9 200.6 79.1
90.9 30.6 12.1 60 6.0 204.0 80.4
10 1.0 34.0 13.4 61 6.1 207.4 81.7
11 1.1 37.4 14.7 62 6.2 210.8 83.1
12 1.2 40.8 16.1 63 6.3 214.2 84.4
13 1.3 44.2 17.4 64 6.4 217.6 85.8
14 1.4 47.6 18.8 65 6.5 221.0 87.1
15 1.5 51.0 20.1 66 6.6 224.4 88.4
16 1.6 54.4 21.4 67 6.7 227.8 89.8
17 1.7 57.8 22.8 68 6.8 231.2 91.1
18 1.8 61.2 24.1 69 6.9 234.6 92.5
19 1.9 64.6 25.5 70 7.0 238.0 93.8
20 2.0 68.0 26.8 71 7.1 241.4 95.1
21 2.1 71.4 28.1 72 7.2 244.8 96.5
22 2.2 74.8 29.5 73 7.3 248.2 97.8
23 2.3 78.2 30.8 74 7.4 251.6 99.2
24 2.4 81.6 32.2 75 7.5 255.0 100.5
25 2.5 85.0 33.5 76 7.6 258.4 101.8
26 2.6 88.4 34.8 77 7.7 261.8 103.2
27 2.7 91.8 36.2 78 7.8 265.2 104.5
28 2.8 95.2 37.5 79 7.9 268.6 105.9
29 2.9 98.6 38.9 80 8.0 272.0 107.2
30 3.0 102.0 40.2 81 8.1 275.4 108.5
31 3.1 105.4 41.5 82 8.2 278.8 109.9
32 3.2 108.8 42.9 83 8.3 282.2 111.2
33 3.3 112.2 44.2 84 8.4 285.6 112.6
34 3.4 115.6 45.6 85 8.5 289.0 113.9
35 3.5 119.0 46.9 86 8.6 292.4 115.2
36 3.6 122.4 48.2 87 8.7 295.8 116.6
37 3.7 125.8 49.6 88 8.8 299.2 117.9
38 3.8 129.2 50.9 89 8.9 302.6 119.3
39 3.9 132.6 52.3 90 9.0 306.0 120.6
40 4.0 136.0 53.6 91 9.1 309.4 121.9
41 4.1 139.4 54.9 92 9.2 312.8 123.3
42 4.2 142.8 56.3 93 9.3 316.2 124.6
43 4.3 146.2 57.6 94 9.4 319.6 126.0
44 4.4 149.6 59.0 95 9.5 323.0 127.3
45 4.5 153.0 60.3 96 9.6 326.4 128.6
46 4.6 156.4 61.6 97 9.7 329.8 130.0
47 4.7 159.8 63.0 98 9.8 333.2 131.3
48 4.8 163.2 64.3 99 9.9 336.6 132.7
49 4.9 166.6 65.7
50 5.0 170.0 67.0

63-EN
About the Crossover
Crossover (X-Over):
This unit is equipped with an active crossover. The crossover limits the
frequencies delivered to the outputs. Each channel is controlled
independently. Thus, each speaker pair can be driven by the frequencies
for which they have been optimally designed.
The crossover adjusts the HPF (high pass filter) or LPF (low pass filter)
of each band, and also the slope (how fast the filter rolls off the highs or
lows).
Adjustments should be made according to the reproduction
characteristics of the speakers. Depending on the speakers, a passive
network may not be necessary. If you are unsure about this point, please
consult your authorized Alpine dealer.
4.2ch (FRONT/REAR/SUBW.) mode
2.2ch (3WAY) mode
* Only when selecting User’s in “Setting the Response Slope for the
High Range Speaker (TW Setup)” (page 59).
•HPF (high pass filter): Cuts the lower frequencies and allows the
higher frequencies to pass.
•LPF (low pass filter): Cuts the higher frequencies and allows the
lower frequencies to pass.
•Slope: The level change (in dB) for a frequency change of one octave.
•The higher the slope value, the steeper the slope becomes.
•Adjust the slope to FLAT to bypass the HP or LP filters.
•Do not use a tweeter without the HPF on or set to a low frequency, as
it may cause damage to the speaker due to the low frequency content.
•You cannot adjust the crossover frequency higher than the HPF or
lower than the LPF.
•Adjustment should be made according to the recommended crossover
frequency of the connected speakers. Determine the recommended
crossover frequency of the speakers. Adjusting to a frequency range
outside that recommended may cause damage to the speakers.
For the recommended crossover frequencies of Alpine speakers, refer
to the respective Owner’s Manual.
We are not responsible for damage or malfunction of speakers caused
by using the crossover outside the recommended value.
Cut-off frequency
(1/3 octave steps) Slope Level
HPF LPF HPF LPF
Low range
speaker ---- 20 Hz -
200 Hz ----
FLAT, 6,
12, 18,
24 dB/oct.
0 to
–12 dB
Rear high
range
speaker
20 Hz -
200 Hz ----
FLAT, 6,
12, 18,
24 dB/oct.
---- 0 to
–12 dB
Front high
range
speaker
20 Hz -
200 Hz ----
FLAT, 6,
12, 18,
24 dB/oct.
---- 0 to
–12 dB
Cut-off frequency
(1/3 octave steps) Slope Level
HPF LPF HPF LPF
Low
range
speaker
---- 20 Hz -
200 Hz ----
FLAT, 6,
12, 18,
24 dB/oct.
0 to
–12 dB
Mid range
speaker
20 Hz -
200 Hz
20 Hz -
20 kHz
FLAT, 6,
12, 18,
24 dB/oct.
FLAT, 6,
12, 18,
24 dB/oct.
0 to
–12 dB
High
range
speaker
1 kHz -
20 kHz,
(20 Hz ~
20 kHz)*
----
FLAT*
6, 12, 18,
24 dB/oct.
---- 0 to
–12 dB
Low range High range
(Different from actual display)
Low range Mid range High range
(Different from actual display)
Level adjusting
(0 to –12 dB) Output frequency range
Slope FLAT
Slope adjusting
20 Hz
HPF cut-off
frequency
LPF cut-off
frequency
(Different from actual display)

64-EN
When the optional BLUETOOTH INTERFACE (KCE-400BT) is
connected to this unit, the following operation can be performed.
Setup Before Using
BLUETOOTH is a wireless technology allowing communication
between a mobile device or personal computer over short distances.
This enables a hands-free call or data transmission between
BLUETOOTH compatible devices. BLUETOOTH transmission is
available in the unlicensed 2.4 GHz spectrum if the distance between
devices is within 10 meters. For details, refer to the BLUETOOTH
Home page (http://www.BLUETOOTH.com/).
•Depending on the BLUETOOTH version, a BLUETOOTH
compatible device may not be able to communicate with this unit.
•Proper function of this unit with all BLUETOOTH compatible
devices is not guaranteed. For handling of the BT compatible device,
consult your ALPINE dealer or ALPINE website.
•Depending on the surroundings, BLUETOOTH wireless connection
may be unstable.
•When you place a call, or perform setup operations, be sure to stop
your car in a safe place.
•Depending on the connected BLUETOOTH compatible device(s), the
function may differ. Also refer to the Owner’s Manual of the
connected device(s).
Before using the hands-free phone/audio function, the following
settings need to be made.
1
Set “BLUETOOTH IN” to Adapter (page 55).
2
Turn the ignition key off (ACC OFF) and on again
(ACC ON).
•Before using a hands-free phone, it must be paired with this unit.
Refer to “BLUETOOTH Setup” (pages 64-66).
For details on the control from a BLUETOOTH compatible device,
refer to the Owner’s Manual of the BLUETOOTH compatible device.
1
Set a BLUETOOTH connection from a BLUETOOTH
compatible device.
2
The PIN code (“0000”) is displayed on the unit.
3
Input the PIN code (“0000”) in a BLUETOOTH
compatible device.
4
If this unit is successfully connected to a
BLUETOOTH compatible device, “Connected” is
displayed, and then the unit returns to normal mode.
•Set “Setting the Search Mode” (page 65) to Visible Mode ON to
enable this unit to recognize a mobile phone. For mobile phone
passkey (passcode) input operation, refer to the mobile’s Owner’s
Manual. Additionally, the mobile phone can be searched directly
from this unit. Refer to “Registering the BLUETOOTH Device”
(page 65).
•If a BLUETOOTH compatible device is successfully connected, the
next time when the ignition key of the car is turned to on, the unit will
automatically connect to the previously connected device. However,
the connection may fail. If the auto connection fails, try the
connection manually.
BLUETOOTH Setup
The following steps 1 to 6 are common to the various BLUETOOTH
functions. For details, refer to each individual function.
•While calling, or in the BLUETOOTH Audio source, BLUETOOTH
Setup operation cannot be performed.
•Set “BLUETOOTH IN” to Adapter (page 55), and then perform
BLUETOOTH Setup operation.
1
Press SOURCE/ on the unit.
The SOURCE selection screen is displayed.
2
Touch [ ] on the main source screen.
The SETUP main screen is displayed.
3
Touch [] of Source Setup.
The Source Setup screen appears.
4
Touch [ ] of BLUETOOTH Setup.
The BLUETOOTH Setup screen appears.
5
Touch [ ], [ ] or [ ] of the desired item to
change its setting.
Setting items:
Paired Devices / Device Search / Clear Device /
Service Provider / Visible Mode / Auto Answer / Speaker Select /
MIC Input / Firmware Version / Firmware Update
6
Touch [ ] on the left side of screen to return to the
previous screen.
Touch [Exit] to return to the main source screen that was
displayed before the setup operation was started.
BLUETOOTH
Operation
(Optional)
About BLUETOOTH
Before Using Hands-Free Function
How to connect to a BLUETOOTH
compatible device (Pairing)
BLUETOOTH Setup Operation

65-EN
Setting the BLUETOOTH Device
Select one of 5 connected BLUETOOTH compatible devices that you
previously registered.
Setting item: Paired Devices
Touch a BLUETOOTH compatible device to use (change
connection)
from the Paired Device list.
•If the connection is successfully changed, “Connected/(Device
name)” is displayed for 2 seconds, and then the display returns to the
Setup screen.
•If you input the wrong passcode or communications fail, “Failed” is
displayed.
•If you want to connect another BLUETOOTH compatible device,
after disconnecting the current BLUETOOTH compatible device,
connect the BLUETOOTH compatible device you want to change to.
•The registration number 5 is deleted when you set ignition from ACC
to OFF. If all the 5 positions have been registered, you cannot
register the 6th device. To register another device, you need to delete
one of the devices from position 1 to 5 first.
Registering the BLUETOOTH Device
The BLUETOOTH device is used when a connectable BLUETOOTH
compatible device is searched and connected from this unit, or a new
BLUETOOTH compatible device is registered.
Setting item: Device Search
1
When Device Search is selected, “Now Searching” is
displayed, and searching starts.
2
Touch the device name to be connected from the
Device Search list.
3
If the adapter is successfully connected to a
BLUETOOTH compatible device, a paired device
name and a registered number (No. 1 to 5) are
displayed, and then the unit returns to normal mode.
•If a mobile phone is registered for the first time:
Input a passcode when the numeric keypad screen is displayed, then
input the same passcode in the BLUETOOTH compatible device to
make the pairing. After the pairing is completed, the unit will
automatically connect to the BLUETOOTH compatible device.
•If you input the wrong passcode or communications fail, “Failed” is
displayed.
•A passcode input on the unit is maximum 4-digit. If a passcode on the
BLUETOOTH compatible device exceeds 4 digits, reset the passcode
and make this setting again.
Deleting a BLUETOOTH Device from the list
You can delete the history of a previously connected BLUETOOTH
compatible device.
Setting item: Clear Device
1
Touch the BLUETOOTH compatible device you want
to delete from the Clear Device list.
A message is displayed.
2
Touch [Yes] if you want to delete.
•Touching [No] will cancel the setting.
•The registration number 5 is deleted once the ignition key goes from
ACC to off.
Displaying the phone service provider name
Setting item : Service Provider
The service provider name of the connected BLUETOOTH compatible
device will be displayed. If a BLUETOOTH compatible device is not
connected, “ID UNSENT” will be displayed.
•Depending on the character type some phone service provider name
cannot be displayed.
Setting the Search Mode
You can set whether KCE-400BT can be recognized or not from a
BLUETOOTH compatible device. Normally set this to Visible Mode
ON.
Setting item: Visible Mode
•Depending on the mobile phone, it may be necessary to input a
passcode. For inputting the mobile phone’s passcode, refer to the
mobile phone’s Owner’s Manual.
Setting the Received Calls automatically (Auto Answer)
When a call is received, you can set whether to receive it automatically
or not.
Setting item: Auto Answer
•If the received call setting on the mobile phone is on, the call will be
answered automatically even though this setting is set to OFF.
Selecting the output speaker
You can select the connected speaker in car to output the sound signal of
telephone.
Setting item : Speaker Select
•The setting cannot be adjusted during a phone call. Adjust the setting
before placing a call.
•When an IMPRINT audio processor (PXA-H100) is connected, the
default setting All will be set and cannot be adjusted.
ON: Enables recognition of KCE-400BT from the
BLUETOOTH compatible device.
OFF: Disables recognition of KCE-400BT from the
BLUETOOTH compatible device.
ON: When a call is received, it will be taken
automatically after about 5 seconds.
OFF: When a call is received, it will not be
received automatically. If a message is
displayed and [ ] is touched when a call is
received, you can receive the call.
All: The sound be output from all of speakers in car.
F-L: The sound only be output from the front left
speaker.
F-R: The sound only be output from the front right
speaker.
F-LR: The sound be output from the front left and front
right speaker.

66-EN
Adjusting the volume for the microphone input
You can emphasize or weaken the microphone input volume level.
Setting item : MIC Input
Turn the Rotary encoder to select the desired volume level (0 ~15).
•The setting cannot be adjusted during a phone call. Adjust the setting
before placing a call.
•The setting can be adjusted only when the BLUETOOTH compatible
device is connected.
Displaying the firmware version
Setting item : Firmware Version
The current firmware version of KCE-400BT will be displayed.
Updating the firmware
Setting item: Firmware Update
Future BLUETOOTH firmware update of KCE-400BT (for phone
compatibility) at customer end will be available for this unit.
For information to update your BLUETOOTH firmware, please visit
Alpine America home page (http://www.alpine-usa.com).
Hands-Free Phone Control
Hands-free calls are possible when using a HSP (Head Set Profile) and
HFP (Hands-Free Profile) compatible mobile phone with this unit.
•Avoid performing a hands-free call in heavy traffic or on narrow or
winding streets.
•Close the windows while calling to reduce background noise.
•If both calling parties are using hands-free devices, or the call is
made in a noisy location, difficulty hearing the other person’s voice
is normal.
•Depending on telephone line conditions or certain mobile devices
used, voices may sound unnatural.
•When using a microphone, speak as directly as you can into the
microphone to pick up the best sound quality.
•Certain mobile phone features are dependent on the capabilities and
settings of your service provider’s network. Additionally, certain
features may not be activated by your service provider, and/or the
provider’s network settings may limit the feature’s functionality.
Always contact your service provider about feature availability and
functionality.
All features, functionality, and other product specifications, as well
as the information contained in the Owner’s Manual are based upon
the latest available information and are believed to be accurate at
the time of printing.
Alpine reserves the right to change or modify any information or
specifications without notice or obligation.
Answering a Call
Incoming calls are announced by the received call ring tone and a
displayed message (Caller name/PHONE No.).
Touch [ ].
The call starts.
•Indicator (Signal Strength):
While calling, the indicator will display the current signal strength of
mobile phone. While in the mode other than Calling, the unit cannot
read the signal strength of the mobile phone exactly. In this case, the
indicator displays the signal strength of last call.
•When “Setting the Received Calls automatically (Auto Answer)”
(page 65) is set to ON, you can receive a call automatically.
•While calling, the source sound on the unit is muted.
After calling, playback will resume.
Hanging up the Telephone
Touch [ ].
The call finishes.
Adjusting the volume when receiving a
Call
While calling, you can adjust the volume. The adjusted volume level is
stored.
Press / on the unit to adjust the volume.
•You may need to increase volume from your regular audio listening
source level. However, increasing the volume excessively may result
in feedback. If feedback is noticed as feedback is directly related to
the volume, turn down the volume as low as acceptable to eliminate
it. Positioning the microphone in a direction away from the main car
speakers (e.g. clipped on sun visor) may also reduce feedback at high
volume.
Redial Function
You can redial the person you have previously called.
After finishing a call, touch [ ] on the screen within
5 seconds.
The telephone is redialed.
About the Hands-Free Phone

67-EN
Call Switching Operation
While making a call, this function allows you to initiate the transfer of
the audio between the mobile phone and the speakers in the car.
While calling, touch [ ] to switch the call sound
between the unit and mobile phone.
•Depending on the mobile phone, this operation may not be
performed.
Call History
Call History is recorded for the last dialed/received/missed calls. There
are various ways of making calls based on the “Call History”. The
following steps 1 to 3 are common to the various ways of making these
calls. For details, refer to each individual category for making calls.
1
Press and hold MUTE/PHONE for at least 2
seconds.
The Telephone Menu screen is displayed.
2
Touch [] of the desired item to place the call.
Setting items:
Dialed Calls / Received Calls / Missed Calls / Phone Book /
Dial Input / Voice Dial
•The adapter will update the information in the Call History
automatically each time a mobile phone is connected or receiving/
dialing a call. At this time, if you select any outgoing mode, “Now
Updating” will be displayed.
•It may take some time for the list to be displayed, and also directly
after connection, the list may not be brought up to date.
3
Touch [ ] to return to the previous screen.
Touch [Exit] to return to the main source screen that was
displayed before the setup operation was started.
•If you place a call directly from the paired mobile phone, the phone
number is not displayed, you cannot redial from the unit in this case.
Previously dialed telephone numbers are stored in dialed calls history.
You can redial a number by searching from dialed calls history.
Setting item: Dialed Calls
Touch [Call] of the person name or the telephone
number you want to call from the Dialed Calls list.
The call is placed.
Telephone numbers from received calls are stored in the received calls
history. You can redial these numbers by searching here.
Setting item: Received Calls
Touch [Call] of the person name or the telephone
number you want to call from the Received Calls list.
The call is placed.
Telephone numbers for received calls that are missed, are stored in the
missed calls history. You can redial these numbers by searching here.
Setting item: Missed Calls
Touch [Call] of the person name or the telephone
number you want to call from the Missed Calls list.
The call is placed.
Up to 1,000 telephone numbers are downloadable to the BLUETOOTH
compatible unit from a mobile phone. Dial a call by selecting a person
from the phone book list.
Setting item: Phone Book
Scroll the list one line at a time by touching [ ] or [ ].
Scroll the list one page at a time by touching [ ] or [ ].
The names in Phone Book are listed alphabetically. The
listing can be skipped to the next alphabetical
character. e.g. touch ALPHABET [ ] to move to the
names beginning with B from those beginning with A.
(Only applicable to English alphabetic characters.)
Redialing a Number in Dialed Calls History
Dialing a Number in Received Calls History
Dialing a Number in Missed Calls History
Dialing a Number In the Phone Book
(Phone Book)
Display example for Phone book screen

68-EN
Touch [Call] of the person name or the telephone
number you want to call from the Phone Book list.
The call is placed.
•If one name has several numbers registered in the telephone book,
choose and touch [Call] of the desired number after touching []
of the name, the telephone will be called. Touch [Call] of the name
directly, the default number of the name will be called. Depending on
the connected mobile phone, this function may not be performed.
•If a name cannot be obtained via the phone book, only the telephone
number (default number) is displayed. If both name and number
cannot be obtained, “ID UNSENT” will be displayed.
•If the call history or phonebook of the mobile phone is added or
deleted while it is connected to the unit, the list displayed on the unit
may not be brought up to date. If it is not updated, you cannot
correctly place a call.
You can call the telephone by performing voice operation.
Setting item: Voice Dial
1
Touch [ ] to display the item of Voice Dial.
2
Touch [] of Voice Dial.
A message is displayed.
3
Touch [Yes] to activate the voice dial mode.
The voice dial mode is activated, and “Speak” is displayed.
•Touch [No] will return to the Telephone Menu screen.
4
Say the telephone number*, name* you want to call
into the microphone.
* The number and name depend on the voice dial information stored in
the mobile phone.
•If the voice dial fails, the unit will return to normal mode in 30
seconds.
•You can perform this operation only when a voice dial compatible
mobile phone is connected. If the mobile phone is not compatible
with the voice dial, “Failed” is displayed for 2 seconds.
•The Voice Dial function performance depends on the recognition
range of the mobile phone and mounting location of the microphone.
Note when the microphone is mounted.
•This operation cannot be performed when the current source is
BLUETOOTH Audio.
•Voice dial operation depends on the function of the mobile phone.
For details, refer to the Owner’s Manual of the mobile phone.
You can place a call by inputting the telephone number directly by the
numeric keypad screen on the unit.
Setting item: Dial Input
Display example for the Dial Input screen
The numeric keypad screen is displayed. Touch (input)
the telephone number, and then touch [Call].
The call is placed.
•About the numeric keypad
: closes the numeric keypad input screen.
Delete All: deletes all input numbers.
: deletes a previous number.
•The speed dial is recalled and the telephone is called by directly
inputting the number which is registered with the speed dial on the
mobile phone on the numeric keypad screen of this unit (SPEED
DIAL).
BLUETOOTH Audio Function
Audio information of a BLUETOOTH compatible mobile phone, a
portable player, etc., is controllable/playable wirelessly* from this unit.
* To play back audio, a mobile phone or a portable player conforming
to A2DP (Advanced Audio Distribution Profile) or AVRCP (Audio/
Video Remote Control Profile) is required.
Not all functions work with all devices.
•During a call, sound on the BLUETOOTH audio source is muted.
Recalling the BLUETOOTH audio source
1
Press SOURCE/ on the unit.
The SOURCE selection screen is displayed.
2
Touch [ ] until the source icon of BT Audio is
displayed.
3
Touch the [BT Audio] icon.
The BT Audio source is activated and the display changes
to the BT Audio main screen.
Selecting the desired Song
Touch [ ].
Returns the beginning of the song being played back.
Touch [ ].
Forwards the next song.
Pausing
Touch [/].
A playback stops. Touching again will resume a playback.
Voice Dial Operation
Dialing a Number Using Direct Dial Input
BLUETOOTH Audio Operation

69-EN
Operating Auxiliary Devices (Optional)
To operate your devices connected to the AUX terminals on the rear
panel of INA-W900 (AUX mode) or to the BLUETOOTH Interface
connector by using an optional Conversion cable (KCE-237B)
(AUX+ mode), follow the procedure described below.
1
Press SOURCE/ on the unit.
The SOURCE selection screen is displayed.
2
Touch [AUX]*1 or [AUX+].
The external input screen is displayed.
3
Touch [NTSC/PAL]*2 to change the video input
type.
*1The name that is given as the source name in “Setting the AUX
Mode” on page 55 is displayed.
*2Cannot be performed in AUX+ mode.
•.If the AUX mode is not displayed on the main menu, set AUX IN to
ON by following “Setting the AUX Mode” (page 55).
•If the AUX+ source is not displayed on the main menu, set AUX+ IN
to ON by following “Setting the AUX+ Mode” (page 55).
•The display mode changes by touching [WIDE] for AUX mode.
For operation, refer to “Switching Display Modes” on page 46.
Auxiliary Device
(Optional)
WARNING
It is dangerous (and illegal in many states) for the
driver to watch the Video while driving the vehicle.
The driver may be distracted from looking ahead and
an accident could occur.
Install the INA-W900 correctly so that the driver
cannot watch Video unless the vehicle is stopped and
the emergency brake is applied.
If the INA-W900 is not installed correctly, the driver
will be able to watch the Video while driving the
vehicle and may be distracted from looking ahead and
cause an accident. The driver or other people could
be severely injured.
To activate your auxiliary devices:
To watch a video source, your vehicle must be parked with the
ignition key in the ACC or ON position. To do this, follow the
procedure below.
1 Bring your vehicle to a complete stop at a safe
location. Engage the parking brake.
2 Keep pushing the foot brake and release the parking
brake once then engage it again.
3 When the parking brake is engaged for the second
time, release the foot brake.
•For automatic transmission vehicles, place the transmission lever
in the Park position.
Now, the locking system for the AUX mode operation has been
released. Engaging the parking brake can reactivate the AUX
mode, as long as the car’s ignition has not been turned off. It is
not necessary to repeat the above procedure (1 through 3), of
“To activate your auxiliary devices.”
Each time the ignition is turned OFF, perform the procedure of “To
activate your auxiliary devices.”
•
If you try to activate the auxiliary device while driving, the display
will show the warning-PICTURE OFF FOR YOUR SAFETY.

70-EN
When the optional rearview camera HCE-C107D, etc. is connected, rear
view video can be output to the monitor.
•A rearview camera with RCA Output connector cannot be connected
to this unit.
•Be sure to set “Camera IN” to ON before using the rearview camera,
refer to “Setting the Rear Camera Input” on page 54.
Switching the Rear Camera Screen
(Optional)
The rear view video will be displayed for the two situations as below.
1
Shift the gear lever to the reverse (R) position.
The rear view image is displayed while the car remains in
reverse.
2
If you shift the gear lever to a position other than
reverse (R), the monitor returns to the previous
screen.
•Be sure to also check behind the car visually. Use the camera image
to assist in showing conditions behind the car.
•This function is effective when the reverse wire is properly connected.
1
Press SOURCE/ on the unit.
The SOURCE selection screen is displayed.
2
Touch (CAMERA).
The Camera mode is activated and the rear view video is
displayed.
3
Touch [Guide On] or [Guide Off] to set whether the
rear camera guide line is displayed.
Touch [ ] to return to the previous screen.
Controlling CD Changer (Optional)
An optional 6-disc or 12-disc CD Changer may be connected to the
INA-W900 if it is Ai-NET compatible. With a CD Changer connected
to the Ai-NET input of the INA-W900, the CD Changer will be
controllable from the INA-W900.
If you connect a changer compatible with MP3, you can play
CD-ROMs, CD-Rs, and CD-RWs containing MP3 files on the
INA-W900.
Using the KCA-410C (Versatile Link Terminal) multiple changers can
be controlled by the INA-W900.
See the Multi-Changer Selection section for selecting the CD Changers
(explained on page 71).
1
Press SOURCE/ on the unit.
The SOURCE selection screen is displayed.
2
Touch [CD CHG.].
The display changes to the CD changer mode screen.
When a 6 Disc CD Changer is connected;
1 Touch [P1/2]*.
The Function Guide display appears.
* When an MP3 compatible CD changer or DVD changer is
connected, touch repeatedly until the disc number is displayed.
2 Touch any one of the select buttons [DISC 1] through
[DISC 6].
DISC 1 through DISC 6 select the discs from the first disc
to 6th disc.
When an MP3 compatible CD changer is connected;
1 Touch [P1/3] twice to change the Function Guide display.
2 Touch any one of the select buttons [DISC 1] through
[DISC 6].
DISC 1 through DISC 6 select the discs from the first disc
to 6th disc.
When a 12-Disc CD Changer is connected;
You can select the disc numbers 1 to 6 in the same manner as
for 6-disc Changer.
Touch [P1/3] twice to select disc numbers 7 to 12.
The function guide display changes so that DISC 7
through DISC 12 represent disc numbers 7 to 12.
•After selecting the desired disc, you can operate in the same way as
for the CD player. For details, see the CD/MP3/WMA/AAC section.
•When an MP3 compatible CD changer is connected, the unit can
play discs containing both audio data and MP3 data.
•The DVD changer (optional) is controllable from the INA-W900 as
well as the CD changer.
Rearview Camera
Operation (Optional)
Displaying the rear view video while the
car is in reverse
Displaying the rear view video manually
Changer
(Optional)

71-EN
Multi-Changer Selection (Optional)
When using KCA-410C (Versatile Link Terminal), you can connect two
changers.
1
In changer mode, touch [CHG SEL] or press BAND
on the remote control (sold separately) to select the
next changer (connected CD changers or KCA-420i).
2
To operate the selected changer, see “CD/MP3/WMA/
AAC” section.
•To operate the selected changer, see “CD/MP3/WMA/AAC”
(pages 36-39).
SAT Receiver: XM or Sirius Receiver
When an optional XM or Sirius Receiver Box is connected
via the Ai-NET bus, the following operations may be
performed. However, the XM Receiver and Sirius Receiver
cannot be connected at the same time.
Receiving Channels with the SAT
Receiver (Optional)
About SAT Radio
Satellite Radio* is the next generation of audio entertainment, with over
to 100 digital channels. For a small monthly fee, subscribers can hear
crystal-clear music, sports, news and talk, coast-to-coast via satellite.
For more information, visit XM’s website at www.xmradio.com., and
Sirius’ website at www.Sirius.com.
To receive SAT Radio, the separately sold XM Direct™ or Sirius
Satellite Radio Tuner and an appropriate Ai-NET Interface Adapter will
be required. For details, consult you nearest ALPINE dealer.
* XM and its corresponding logos are trademarks of XM Satellite
Radio Inc.
* Sirius and its corresponding logos are trademarks of Sirius Satellite
Radio Inc.
•The SAT Receiver controls on the INA-W900 are operative only when
a SAT Receiver is connected.
1
Press SOURCE/ on the unit.
The SOURCE selection screen is displayed.
2
Touch the [XM] or [Sirius] icon.
The XM or Sirius main screen display appears.
3
Touch [P1/3] twice for XM mode or [P1/3] once for
Sirius mode.
The function guide is displayed.
4
Touch [BAND] to select the desired band.
XM radio:
XM-1 XM-2 XM-3 XM-1
Sirius radio:
Sirius-1 Sirius-2 Sirius-3 Sirius-1
5
Touch [NO.] or [NAME] to select the channel
number tuning.
Each time it is pressed, the tuning mode is changed.
channel number tuning channel name tuning
6
Touch [ NO.] / [NO. ] or [ NAME] /
[NAME ] to select the desired channel. Touching
and holding either button will change channels
continuously.
•
To customers when connecting the Sirius Tuner Box:
For detailed functions, refer to the Sirius Tuner Box installation manual.
SAT Radio Receiver
(Optional)

72-EN
Tuning in to Categorized Programs
Quickly find a group of channels in a desired category. The categories
are listed in the order designated by Sirius or XM Radio.
1
Touch CATEGORY [ ] or [ ] to select a desired
category in the XM or Sirius mode.
2
Touch and hold CATEGORY [ ] or [ ] for at least 2
seconds to activate the category mode.
The “Category” indicator lights up.
3
Touch [ NO.] / [NO. ] to select a desired
channel.
The first channel of the selected category is tuned.
•The channels can only be changed within the current category.
4
Touch and hold CATEGORY [ ] or [ ] for at least 2
seconds to turn off the category mode, or if no
operation is performed for 13 seconds, the category
mode will be automatically canceled.
Changing the Display
Text information, such as the channel name, artist name/feature, and
song/program title, is available with each XM or Sirius channel. The
unit can display this text information as explained below.
Touch [INFO.] in the XM or Sirius mode.
Each time you touch this button, the display changes as shown
below.
In XM mode:
* If all of Auxiliary Data Field Characters cannot be displayed, touch
[INFO.] to display the other characters.
In Sirius mode:
Checking the SAT Radio ID Number
A unique Radio ID number is required to subscribe to SAT Radio
programming. Each third party XM or Sirius radio comes with this
number.
XM Radio:
This number is an 8 character alphanumeric number. It is printed on a
label found on the SAT Receiver.
Sirius Radio:
This number is a 12 digits number. It is printed on a label found on the
SAT Receiver.
It can also be displayed on the screen of the INA-W900 in the following
way.
1
While receiving SAT Radio, touch NO. [ ] or [ ] to
select channel “0” for XM and channel “0” or “255”
for Sirius.
The unit displays the ID number.
2
To cancel the ID number display, change the
channel.
•You can check the ID number printed on a label on your third party,
SAT Radio Receiver package.
Storing Channel Presets
1
Touch [P1/3] after selecting a desired band.
The Function Guide is switched.
2
Touch and hold any one of the preset buttons
[P.SET 1] through [P.SET 6] for at least 2 seconds.
The selected channel is stored.
3
Repeat the procedure to store up to 5 other channels
onto the same band.
To use this procedure for other bands, simply select the
desired band and repeat the procedure.
A total of 18 channels can be stored in the preset memory
(6 channels for each band; XM1, XM2 and XM3 or
Sirius-1, Sirius-2 and Sirius-3 ).
•If you store a channel in a preset already being used, the current
channel will be replaced with the new one.
Receiving Stored Channels
1
Touch [P1/3] after selecting a desired band.
The Function Guide is switched.
2
Touch any one of the preset buttons [P.SET 1]
through [P.SET 6] that has your desired satellite
channel in memory.
Category name
Ch name
Title name
Artist name
*
Auxiliary
Data Field
Category name
Ch name
Title name
Artist name
Ch name
Title name
Artist name
Composer name
Title name
Artist name

73-EN
Search Function (XM mode)
1
In XM mode, touch [ ].
SEARCH menu list is displayed.
2
Select the desired Search menu.
Setting items:
Category / Channel
Searching by Category
1 Touch [ ] of Category.
The Category search screen is displayed.
2 Touch [ ] to change to channel name search screen of
the selected category.
3 Touch [ ] to receive the selected channel name.
•You can change the category directly by touching CATEGORY [ ]
or [ ] on the channel name search screen.
Searching by Channel Name
1 Touch [ ] of Channel.
The channel name search screen is displayed.
2 Touch [ ] to receive the selected channel name.
Search Function (Sirius mode)
1
Touch [] in the Sirius mode.
SEARCH menu list is displayed.
2
Select the desired Search menu.
Setting items:
Category / Channel / S-Seek List*1 / Game Zone*2
Searching by Category
1 Touch [ ] of Category.
The Category search screen is displayed.
2 Touch [ ] to change to channel name search screen of
the selected category.
3 Touch [ ] to receive the selected channel name.
•You can change the category directly by touching CATEGORY [ ]
or [ ] on the channel name search screen.
Searching by Channel Name
1 Touch [ ] of Channel.
The channel name search screen is displayed.
2 Touch [ ] to receive the selected channel name.
•Touch [INFO.] on the channel name search screen, the information
(artist names, song names) of the broadcasting channels will be
displayed. You can choose the desired channel from the artist name
list or song name list.
Each time you touch this button, the display changes as
below.
Channel name Artist name Song name
Channel name
Searching by S-Seek List
1 Touch [ ] of S-Seek List*1.
The artist names and song names that you have stored
and are currently playing will be displayed in a list.
2 Touch [ ] of the desired artist/song.
The channel of the selected artist/song being broadcast
is received.
•Touch [INFO.] on the S-Seek List screen, the information can be
changed between artist name and song name.
Searching by Game Zone
1 Touch [ ] of Game Zone*2.
The sport teams that you have stored and the game is
currently broadcasting will be displayed in a list.
2 Touch [ ] of the desired team.
The channel of the selected game being broadcast is
received.
•Touch [INFO.] on the Game Zone screen, the information can be
changed between team names and instant score.
*1Displayed only when the stored song or artist is broadcasting.
*2Displayed only when the game of stored team is broadcasting.
Selecting the Channel directly
You can directly select the channel number on the display of the
numeric keypad.
1
Touch [P1/3] twice in the XM or Sirius mode.
The function guide appears.
2
Touch [10KEY].
The numeric keypad input screen is displayed.
3
Touch to input the channel number.
4
Touch [Enter].
The selected channel is received.
•When 3 digits are input in the Sirius mode, step 4 is not necessary.
Receiving Weather or Traffic information
from SAT Radio
1
Touch and hold [NO.] or [NAME] for at least 2
seconds in the XM or Sirius mode.
The received weather or traffic channel is stored.
2
Press and hold AUDIO button on the unit.
The stored Weather or Traffic channel is recalled.
3
Touch [ ].
Returns to the normal mode.
•Stored channels can also be recalled by pressing and holding
AUDIO, even in modes other than XM or Sirius mode.
•Channels other than Weather or Traffic information can also be
stored and recalled.

74-EN
Storing the desired Song/Artist (Sirius
mode only)
This feature allows you to store information in the Receiver’s memory
about the currently tuned programming- artist or song. When stored, a
message is displayed to announce when stored songs are being
broadcast on another radio station, should you wish to listen to it. (Refer
to “Activating the stored Alert (Sirius mode only)” on page 74.)
1
Touch [P1/3] twice to store an artist or song
currently being received.
The function guide is changed.
2
Touch [MEMORY].
The Memory type selection screen is displayed.
3
Touch [ ] of Store Song or Store Artist to select
the store type.
A “Song Stored X Used/Y Empty” pop up screen is
displayed.
X is the total number of listings stored in memory, and Y is
the total number of memory listings still available for
storage.
•“Unable to Store” appears in the display if there is no song title and
artist name information.
•If there is no memory space, “Memory Full” is displayed for 3
seconds, and then the display changes to the Memory Recall list.
Touch [] of the song or artist you want to rewrite, message is
displayed. If “Yes” is touched, the song or artist is rewritten and
stored. If “No” is touched, it is canceled.
•If [MEMORY] is touched and held for at least 2 seconds, the display
changes to the Memory Recall list screen. You can manage the
stored songs and artist individually. Refer to “Setting the
announcement individually for a Song/Artist/Sport Team” on
page 57.
Storing desired Sports Teams (Sirius
mode only)
Store a desired sports team from one of the available leagues Sirius
covers. When stored, their game status and results are announced when
other stations are being listened to, and if you wish, you can go to the
station where the game is being broadcast. (Refer to “Activating the
stored Alert (Sirius mode only)” on page 74.)
1
Touch [P1/3] twice to store a game currently being
broadcast.
The function guide is changed.
2
Touch [MEMORY].
The display changes to the team selection screen. Both the
team and opponent team names are displayed.
3
Touch [ ] of the team you want to store.
The announcement type selection screen is displayed.
4
Touch [ ] of the desired announcement type.
A “Game Stored X Used/Y Empty” pop-up screen is
displayed.
X is the total number of listings stored in memory, and Y is
the total number of memory listings still available for
storage.
•“Unable to Store” will be displayed if the above information of
teams cannot be stored.
•Touching and holding [MEMORY] for at least 2 seconds will change
to the Memory Recall list screen. You can manage the stored teams
individually. Refer to “Setting the announcement individually for a
Song/Artist/Sport Team” on page 57.
Activating the stored Alert (Sirius mode
only)
When stored sports team, song or artist is being broadcast, a message
appears and it is announced. The broadcasting channel can be received.
1
When stored information is broadcast, after
displaying “Song Alert”, “Artist Alert” or “Game
Alert”, the screen changes to the S-Seek list*1 or
Game Zone list*2 display.
2
Touch [ ] of the channel on the list you want to
receive.
The display changes to the selected channel and the
channel is received.
•If [ ] is touched, return to the previous screen.
•If no operation is performed for 10 seconds, or [Exit] is touched, the
screen returns to the normal mode screen.
*1Only for Song Alert and Artist Alert.
*2Only for Game Alert.
Offset Playback Function (Sirius mode
only)
If the Sirius radio is interrupted by another source (e.g., telephone call,
etc.), the current channel is saved using the memory playback function.
At the end of the interruption, use this function to listen to the part of the
broadcast that was missed.
1
Touch [P1/3] twice.
The function guide changes.
2
Touch [ / ] while receiving the broadcasting
program you want to store.
The “Pause” indicator lights up.
3
Touch [ / ] again during PAUSE.
The “Play” indicator lights up and offset playback
commences.
•The time difference between the real broadcasting time and the offset
playback time is displayed.
4
If [ ] is touched, offset playback stops and the
display returns to the main screen.
•To fast reverse, touch and hold [ ] and to fast forward, touch
and hold [ ].
•Touching [ ] or [ ] will move a track up/down.
Initial Game Alert: Announce when a game starts.
All Score Updates: At the beginning of the game, the
announcement interrupts; announces
every time the score changes.

75-EN
A USB memory or Portable audio player can be connected to the
INA-W900 through the USB Connector of this unit.
If a USB memory device or Portable audio player is connected to the
unit, MP3/WMA/AAC files of USB memory and MP3/WMA files of
Portable audio player can be played back.
BANK Function (USB memory only)
What is a Bank?
A bank is a unit of up to 1,000 songs, which is stored in memory.
“Banking” refers to the action of building up a bank (of songs)
from the songs available in USB memory.
About Banking
While a bank is being built up, “BANKING” is displayed. If
another bank is selected when unit power is turned on, the ACC
position is set, or USB connection is made, banking will start.
It can take anywhere from a few seconds to up to 10 minutes for
banking to complete. This depends on the number of files and
folders in USB memory.
Available operations while Banking
•Search functions, such as album search or tag information
(artist display, etc.) are available during the banking process.
However, during such time, tag information display changes.
•Regular fast-forwarding and next song selection is available.
•During Banking, the played back song order may differ from
the song order in USB memory.
This unit has the BANK function that automatically divides every 1,000
songs stored in USB memory into individual banks to make searching
and playing back a song easier. A maximum of 1,000 songs for one
bank can be stored according to the order stored in USB memory. A
maximum of 10 banks (10,000 songs) can be recognized. BANK1
(songs 1 to 1,000) is set as the default. If you want to search beyond
1,000 songs, perform the following operation to select a different bank.
1
Touch [P1/2] to change the function guide.
2
Touch BANK [ ] or [ ] to select the desired
BANK.
Each operation can be performed in the selected bank.
•Even if the files are contained in the same folder, they may be saved
as different BANK.
Playback
1
Press SOURCE/ on the unit.
The SOURCE selection screen is displayed.
2
Touch [USB Audio].
The USB mode is activated and the display changes to the
USB screen.
3
Touch [ ] or [ ] to select the desired track
(file).
Returning to the beginning of the current track (file):
Touch [ ].
Fast backward (Only for USB memory):
Touch and hold [ ].
Advancing to the beginning of the next track (file):
Touch [ ].
Fast forward (Only for USB memory):
Touch and hold [ ].
4
To pause playback, touch [/].
Touching [/] again will resume playback.
•WMA format files that are protected by DRM (Digital Rights
Management), AAC format files that have been purchased from
iTunes Music Store and files that are copy-protected (copyright
protection) cannot be played back on this unit.
•The playback time may not be correctly displayed when a VBR
(Variable Bit Rate) recorded file is played back.
•If there is tag information, artist name/album name/track name is
displayed.
•ID3 tag/WMA tag
If an MP3/WMA/AAC file contains ID3 tag/WMA tag information,
the ID3 tag/WMA tag information is displayed (e.g., song name,
artist name, and album name). All other tag data is ignored.
•“NO SUPPORT” is scroll displayed when text information is not
compatible with this unit.
•Before disconnecting USB memory, be sure to change to another
source or set to pause.
Repeat Play
Only Repeat One is available for this mode.
Repeat One: A single song is repeatedly played back.
1
Touch [P1/2].
The function guide is displayed.
2
Touch [ ].
The file will be played repeatedly.
3
To cancel repeat play, touch [ ].
USB Memory
(Optional)
BANK No. Song number
BANK1 1~1,000
BANK2 1,001~2,000
...
...
BANK10 9,001~10,000
(off)
(Repeat One) (Repeat the list being
played back)

76-EN
Random Play Shuffle (M.I.X.)
The Shuffle function of the USB memory or Portable audio player is
displayed as M.I.X. on the INA-W900.
Shuffle ALL:
All songs in the USB memory or Portable audio player are
played back in random sequence. Any one song does not play
back again until all songs have been played back.
Shuffle Songs:
Song shuffle randomly plays back songs within a selected
category (playlist, album, etc.). The songs within the category
are played just once until all songs have been played.
1
Touch [ ] after touching [P1/2].
The songs will be played back in random sequence.
2
To cancel M.I.X. play, touch [ ].
•When a song is played back during Random (M.I.X.) play, the song
can be played back again randomly even if not all songs on the USB
Memory have been played back.
Searching for a desired Song
A USB memory or Portable audio player can contain hundreds of songs.
By using file tag information and keeping these songs organized in
playlists, this unit’s search functions will ease song searches.
Each music category has its own individual hierarchy. Use the Playlists/
Artists/Albums/Songs/Genres/Composers/Folders/Files search mode to
narrow searches based on the table below.
For example: Searching by Artist name
The following example explains how an ARTISTS search is performed.
Another search mode can be used for the same operation, although the
hierarchy differs.
1
Touch [ ].
The search mode is activated, and the search list screen
appears.
•Touching [ ] for at least 2 seconds will return to last search mode.
2
Touch [ ] of Artists.
The Artists search screen is displayed.
3
Select the desired artist.
To play back the artist directly
1 Touch [ ] next to the artist’s name.
All songs of the selected artist are played back.
To search for the album of an artist
1 Touch [ ] of the selected artist.
The Albums search screen of the selected artist is
displayed.
2 Touch [ ] next to the desired album’s name.
All songs of the selected album are played back.
To search for a song in the album of an artist
1 Touch [ ] of the desired album in “To search for the
album of an artist” in step 2.
The Songs search screen of the selected album is
displayed.
2 Touch [ ] next to the desired song’s name.
The selected song is played back.
•Titles are listed alphabetically, and can be skipped every 200 titles
with the same beginning alphabetical character. If there are fewer
than 200 titles, titles beginning with the next alphabetical character
are selected. e.g. touch ALPHABET [] switch to the section
beginning with alphabet B from A. (Only applicable to English
alphabetic characters.)
•Touching [ ] of ALL will play back all songs in the list when you are
in a hierarchy with an asterisk “*” (see table on left).
•Touching [ ] of ALL will display the search list in the next
hierarchy.
•When search is made during M.I.X. play, the M.I.X. play mode will be
canceled.
•In the search mode, you can scroll the list one page at a time by
touching [] or [ ].
Selecting Playlist/Artist/Album/Genre/
Composer
Playlist/Artist/Album/Genre/Composer can be easily changed.
For example, if you listen to a song from a selected album, the album
can be changed.
Touch [ ] or [ ] to select the desired (Playlist) /
(Artist) / (Album) / (Genre) / (Composer).
•
If search selection mode is not activated, a Song search is not possible.
•If an album is selected from an artist search, the album can be
searched.
•During shuffle (M.I.X.) playback, this operation is not possible.
Hierarchy 1 Hierarchy 2 Hierarchy 3 Hierarchy 4
Playlists Songs — —
Artists*Albums*Songs —
Albums*Songs — —
Songs ———
Genres*Artists*Albums*Songs
Composers*Albums*Songs —
Folders Files — —
Files ———
(Shuffle Songs)
ALL
(Shuffle ALL)
(off)
Searching by artist name

77-EN
Select the desired Folder (Folder up/
down)
If you listen to a file from a selected folder, the folder can be changed.
Touch [ ] or [ ] to select the folder.
Creating the playlist from the Artist/
Album information of the current song
When a song is played back, a playlist about all the songs with the same
Artist or Album stored in the USB memory or Portable audio player can
be created.
1
Touch [P1/2] when a song is played back.
The function guide changes.
2
Touch [X-RPT ARTIST] or [X-RPT ALBUM] to
create the playlist.
•According to the artist/album information of the current song, a
playlist containing all the songs with the same artist/album (within
the same BANK) are made into a playlist. The playlist begins
playback immediately.
About MP3/WMA/AAC File of USB
Memory
Playing back MP3/WMA/AAC
MP3/WMA/AAC files are prepared, then stored to a USB
memory. A media player or jukebox can also be used to sync
music to a portable device. This unit can recognize at least 256
folders (including root folder) and 10,000 files per folder stored
in USB memory. Playback may not be performed if a USB
memory/Portable audio player exceeds the limitations
described above. Do not make a file’s playback time more than
1 hour.
Media supported
This device can play back USB memory/Portable audio player
media.
Corresponding File Systems
This device supports FAT 12/16/32 for USB memory device/
Portable audio player.
An iPhone/iPod can be connected to this unit, by using the USB
connection cable. When this unit is connected by using the cable, the
controls on the iPod are not functional.
•Internet or telephone functions, etc., of the iPhone or iPod
touch are not controllable from the unit, but these functions
can be controlled using the iPhone or iPod touch itself.
•If you connect an iPhone to this unit, it can be used as an
iPod. If you use iPhone as a hands-free phone, you need the
optional BLUETOOTH INTERFACE (KCE-400BT).
•This unit does not support the iPod FULL SPEED connection.
Therefore, even if you connect an iPhone/iPod using the
FULL SPEED connection cable (KCE-433iV) on the
BLUETOOTH INTERFACE (KCE-400BT), you cannot operate
the iPhone/iPod.
•To watch the video screen of the video file in the iPod
(iPhone, iPod touch, iPod classic, iPod with Video, Third
generation iPod nano and forth generation iPod nano), do the
operation as described below.
Your vehicle must be parked with the ignition key in the ACC or ON
position. To do this, follow the procedure below.
1 Push the foot brake to bring your vehicle to a complete
stop at a safe location. Engage the parking brake.
2 Keep pushing the foot brake and release the parking
brake once then engage it again.
3 While the parking brake is being engaged the second
time, release the foot brake.
•For automatic transmission vehicles, place the transmission lever in
the Park position.
About iPhone/iPod models usable with this unit
•Confirmed devices regarding Made for iPod. Correct function
of earlier versions cannot be guaranteed.
iPod touch (2nd generation): Ver.3.0
iPod nano (4th generation): Ver.1.0.2
iPod classic (120 GB only): Ver.2.0.1
iPod touch (1st generation): Ver.3.0
iPod nano (3rd generation): Ver.1.1.3 PC
iPod classic (80 GB, 160 GB only): Ver.1.1.2 PC
iPod nano (2nd generation): Ver.1.1.3
iPod with video: Ver.1.3
iPod nano (1st generation): Ver.1.3.1
•Confirmed devices regarding Works with iPhone. Correct
function of earlier versions cannot be guaranteed.
iPhone 3GS: Ver.3.1
iPhone 3G: Ver.3.0
iPhone: Ver.3.0
Playback
1
Press SOURCE/ on the unit.
The SOURCE selection screen is displayed.
2
Touch [iPod].
The display shows the iPod mode screen.
3
Touch [ ] or [ ] to select the desired song.
iPhone/iPod
(Optional)

78-EN
Return to the beginning of the current song:
Touch [ ].
Fast backward the current song:
Touch and hold [ ].
Advance to the beginning of the next song:
Touch [ ].
Fast forward the current song:
Touch and hold [ ].
4
To pause playback, touch [ / ].
Touching [ / ] again will resume playback.
•If a song is playing on the iPod when it is connected to the
INA-W900, it will continue playing after the connection.
•An episode may have several chapters. The chapter can be changed
by pressing [] or [ ].
•Display mode can be changed by touching [WIDE] when an iPod
compatible video is connected. For details, refer to “Switching
Display Modes” (page 46).
•If the artist, album or song name, created in iTunes, has too many
characters, songs may not be played back when connected to the
INA-W900. Therefore, a maximum of 250 characters is
recommended. The maximum number of characters for the head unit
is 128 (128 byte).
•Some characters may not be correctly displayed.
•“NO SUPPORT” is displayed when text information is not
compatible with the INA-W900.
Searching for a desired Song
An iPhone/iPod can contain hundreds of songs. By keeping these songs
organized in playlists, the INA-W900 can use these to ease song
searches.
Using the search mode’s individual hierarchy, you can narrow down
your search as shown in the table below.
<MUSIC Search Menu>
•Video search mode depends on the iPhone/iPod. If the specification
of the iPhone/iPod is changed, the search mode on this unit will also
be changed.
For example: Searching by Artist name
The following example explains how an ARTISTS search is performed.
Another search mode can be used for the same operation, although the
hierarchy differs.
1
Touch [ ].
The search mode is activated, and the search list screen
appears.
•Touching [ ] for at least 2 seconds will return to last search mode.
2
Touch [] of Music.
•When an iPod compatible video is connected. Videos mode can also
be selected to playback video files stored in iPhone/iPod. If Videos
mode is selected, the Video Playlists/Movies/Music Videos/TV Shows/
Video Podcasts/Rentals search mode may be used depending on the
connected iPhone/iPod.
3
Touch [ ] of Artists.
The Artists search screen is displayed.
4
Select the desired artist.
To play back the artist directly
1 Touch [ ] next to the artist’s name.
All songs of the selected artist are played back.
To search for the album of an artist
1 Touch [ ] of the selected artist.
The Albums search screen of the selected artist is
displayed.
2 Touch [ ] next to the desired album’s name.
All songs of the selected album are played back.
To search for a song in the album of an artist
1 Touch [ ] of the desired album in “To search for the
album of an artist” in step 2.
The Songs search screen of the selected album is
displayed.
2 Touch [ ] next to the desired song’s name.
The selected song is played back.
•Touching [ ] of ALL will play back all songs in the list when you are
in a hierarchy with an asterisk “*” (see table on left).
•Touching [ ] of ALL will display the search list in the next
hierarchy.
•Titles are listed alphabetically, and can be skipped every 200 titles
with the same beginning with alphabetical character. If there are
fewer than 200 titles, titles beginning with the next alphabetical
character are selected. e.g. press ALPHABET []
,
switch to the
section beginning with alphabet B from A.
(Only applicable to English alphabetic characters.)
•When search is made during M.I.X. play, the M.I.X. play mode will be
canceled.
Selecting Playlist/Artist/Album/Genre/
Composer/Episode/Category
Playlist/Artist/Album/Genre/Composer/Episode/Category*2 can be
easily changed.
For example, if you listen to a song from a selected album, the album
can be changed.
Press [ ] or [ ] to select the desired (Playlist) /
(Artist) / (Album) / (Genre) / (Composer)/
(Episode) / Category*2.
*2Category can be changed only when play back the video files of
iPhone/iPod.
•If search selection mode is not activated, a Song search is not
possible.
•If an album is selected from an artist search, the album can be
searched.
•If Playlist/Artist/Album/Genre/Composer/Episode are not searched,
this operation is not possible.
Hierarchy 1 Hierarchy 2 Hierarchy 3 Hierarchy 4
Playlists Songs — —
Artists*Albums*Songs —
Albums*Songs — —
Songs ———
Podcasts Episodes — —
Genres*Artists*Albums*Songs
Composers*Albums*Songs —
Audiobooks ———
Searching by artist name

79-EN
Random Play Shuffle (M.I.X.)
The Shuffle function of the iPod is displayed as M.I.X. on the
INA-W900.
Shuffle ALL:
All songs in the iPod are played back in random sequence. Any
one song does not play back again until all songs have been
played back.
Shuffle Albums:
The songs on each album are played back in proper order. Upon
completion of all the songs on the album, the next album is
selected randomly. This continues until all albums have been
played.
Shuffle Songs:
Song shuffle randomly plays back songs within a selected
category (playlist, album, etc.). The songs within the category
are played just once until all songs have been played.
1
Touch [ ALL]*.
The songs will be played back in random sequence.
ALL (off)
(Shuffle ALL)
Touch [ ] after touching [P1/2].
2
To cancel M.I.X. play, touch [ ALL] or [ ].
•If a song is selected in the album search mode before selecting
Shuffle (M.I.X.), the songs will not play back randomly even when
Shuffle album is selected.
* This operation cannot be performed when play back the video files of
iPhone/iPod.
Repeat Play
Only Repeat One is available for the iPod.
Repeat One: A single song is repeatedly played back.
1
Touch [P1/2].
The function guide is displayed.
2
Touch [ ].
The file will be played repeatedly.
3
To cancel repeat play, touch [ ].
•During repeat playback, no other songs are selectable by touching
[] or [ ].
About DVDs
Music CDs and DVDs have grooves (tracks) in which the digital data is
recorded. The data is represented as microscopic pits recorded into the
track – these pits are read by a laser beam to play the disc. On DVDs,
the density of the tracks and pits is twice that of CDs, so DVDs can
contain more data in less space.
A 12 cm disc can contain one movie or about four hours of music. In
addition, DVDs provide sharp picture quality with vivid colors thanks to
a horizontal resolution of over 500 lines (compared to less than 300 for
VHS tape).
In addition, DVDs offer a variety of functions.
Multiple audio* (page 43)
Movies can be recorded in up to eight languages. The desired
language can be selected from the unit.
Subtitles function* (page 44)
Movies can include subtitles in up to 32 languages. The desired
subtitle language can be selected from the unit.
Multi angle function* (page 43)
When the DVD contains a movie shot from multiple angles, the
desired angle can be selected from the unit.
Multi story function*
With this function, a single movie includes various story lines.
You can select different story lines to view various versions of the
same movie.
Operation differs from disc to disc. Story line selection screens
including instructions appear during the movie. Just follow the
instructions.
* These functions differ from disc to disc. For details, refer to the disc’s
instructions.
(Shuffle Albums) (Shuffle Songs)
(off)
(off)
(Repeat One) (Repeat the list being
played back)
Information
CDs
Minimum pit
length -
0.9 µm 1.2 mm Track pitch -
1.6 µm
DVDs
Minimum pit
length -
0.9 µm
0.6 mm Track pitch -
0.74 µm
0.6 mm

80-EN
Terminology
Dolby Digital
Dolby Digital is a digital audio compression technology
developed by Dolby Laboratories that allows large quantities of
audio data to be efficiently recorded on discs.
The INA-W900 performs Dolby Digital 2-channel decoding when
it outputs analog audio signals.
DTS
This is a home-use digital sound format of the DTS Sound
System. This is a high quality sound system, developed by DTS,
Inc. for use in movie theaters.
The INA-W900 has a built-in DTS 2-channel audio decoder.
Analog audio outputs are available.
Rating levels (parental lock)
This is a function of the DVD for restricting the viewing age as
stipulated by laws in different countries. The way in which
viewing is restricted differs from DVD to DVD. Sometimes the
DVD cannot be played at all, other times certain scenes are
skipped, and other times certain scenes are replaced with other
scenes.

81-EN
List of Language Codes
(For details, see page 47.)
Langua g e
Kirundi
Romanian
Russian
Kin y arwanda
Sanskrit
Sindhi
Sangho
Serbo-Croatian
Singhalese
Slo v ak
Slo v enian
Samoan
Shona
Somali
Albanian
Serbian
Sis w ati
Sesotho
Sundanese
Sw edish
Swahili
T amil
T elugu
T ajik
Thai
Tig riny a
T ur kmen
T agalog
Sets w ana
T onga
T ur kish
Tsonga
T atar
T wi
Ukrainian
Urdu
Uzbek
Vietnamese
V olapuk
W olof
Xhosa
Y or uba
Chinese
Zulu
Abbre viation
AA
AB
AF
AM
AR
AS
AY
AZ
BA
BE
BG
BH
BI
BN
BO
BR
CA
CO
CS
CY
DA
DE
DZ
EL
EN
EO
ES
ET
EU
FA
FI
FJ
FO
FR
FY
GA
GD
GL
GN
GU
HA
HI
HR
HU
HY
IA
Language
Af ar
Abkhazian
Afr ikaans
Amhar ic
Arabic
Assamese
A ymara
Az erbaijani
Bashkir
By elorussian
Bulgar ian
Bihari
Bislama
Bengali, Bangla
Tibetan
Breton
Catalan
Corsican
Czech
W elsh
Danish
Ger man
Bhutani
Greek
English
Esperanto
Spanish
Estonian
Basque
P ersian
Finnish
Fiji
F
aroese
F rench
F r isian
Ir ish
Scots Gaelic
Galician
Guarani
Gujarati
Hausa
Hindi
Croatian
Hungarian
Ar menian
Inter lingua
Code
6565
6566
6570
6577
6582
6583
6589
6590
6665
6669
6671
6672
6673
6678
6679
6682
6765
6779
6783
6789
6865
6869
6890
6976
6978
6979
6983
6984
6985
7065
7073
7074
7079
7082
7089
7165
7168
7176
7178
7185
7265
7273
7282
7285
7289
7365
Abbre viation
IE
IK
IN
IS
IT
IW
JP
JI
JW
KA
KK
KL
KM
KN
KO
KS
KU
KY
LA
LN
LO
LT
LV
MG
MI
MK
ML
MN
MO
MR
MS
MT
MY
NA
NE
NL
NO
OC
OM
OR
PA
PL
PS
PT
QU
RM
Code
7369
7375
7378
7383
7384
7387
7465
7473
7487
7565
7575
7576
7577
7578
7579
7583
7585
7589
7665
7678
7679
7684
7686
7771
7773
7775
7776
7778
7779
7782
7783
7784
7789
7865
7869
7876
7879
7967
7977
7982
8065
8076
8083
8084
8185
8277
Language
Inter lingue
Inupiak
Indonesian
Icelandic
Italian
Hebrew
J apanese
Yiddish
J a v anese
Georgian
Kazakh
Greenlandic
Cambodian
Kannada
K orean
Kashmir i
K urdish
Kirghiz
Latin
Lingala
Laothian
Lithuanian
Latvian, Lettish
Malagasy
Maor i
Macedonian
Mala y alam
Mongolian
Moldavian
Marathi
Mala y
Maltese
Bur mese
Nauru
Nepali
Dutch
Norw egian
Occitan
(Af an) Oromo
Or iy a
Punjabi
P olish
P ashto , Pushto
P or tuguese
Quechua
Rhaeto-Romance
Abbreviation
RN
RO
RU
RW
SA
SD
SG
SH
SI
SK
SL
SM
SN
SO
SQ
SR
SS
ST
SU
SV
SW
TA
TE
TG
TH
TI
TK
TL
TN
TO
TR
TS
TT
TW
UK
UR
UZ
VI
VO
WO
XH
YO
ZH
ZU
Code
8278
8279
8285
8287
8365
8368
8371
8372
8373
8375
8376
8377
8378
8379
8381
8382
8383
8384
8385
8386
8387
8465
8469
8471
8472
8473
8475
8476
8478
8479
8482
8483
8484
8487
8575
8582
8590
8673
8679
8779
8872
8979
9072
9085

82-EN
List of Country Codes
(For details, see page 48.)
7573
7577
7578
7580
7582
7587
7589
7590
7665
7666
7667
7673
7675
7682
7683
7684
7685
7686
7689
7765
7767
7768
7771
7772
7775
7776
7777
7778
7779
7780
7781
7782
7783
7784
7785
7786
7787
7788
7789
7790
7865
7867
7869
7870
7871
7873
7876
7879
7880
7882
7885
7890
7977
8065
Abbreviation
AD
AE
AF
AG
AI
AL
AM
AN
AO
AQ
AR
AS
AT
AU
AW
AZ
BA
BB
BD
BE
BF
BG
BH
BI
BJ
BM
BN
BO
BR
BS
BT
BV
BW
BY
BZ
CA
CC
CD
CF
CG
CH
CI
CK
CL
CM
CN
CO
CR
CU
CV
CX
CY
CZ
DE
DJ
DK
Country
Andorra
United Arab Emirates
Afghanistan
Antigua and Barbuda
Anguilla
Albania
Armenia
Netherlands Antilles
Angola
Antarctica
Argentina
American Samoa
Austria
Australia
Aruba
Azerbaijan
Bosnia and Herzegovina
Barbados
Bangladesh
Belgium
Burkina Faso
Bulgaria
Bahrain
Burundi
Benin
Bermuda
Brunei Darussalam
Bolivia
Brazil
Bahamas
Bhutan
Bouvet Island
Botswana
Belarus
Belize
Canada
Cocos (Keeling) Islands
Congo, the Democratic
Republic of the
Central African Republic
Congo
Switzerland
Cote d’lvoire
Cook Islands
Chile
Cameroon
China
Colombia
Costa Rica
Cuba
Cape Verde
Christmas Island
Cyprus
Czech Republic
Germany
Djibouti
Denmark
Code
6568
6569
6570
6571
6573
6576
6577
6578
6579
6581
6582
6583
6584
6585
6587
6590
6665
6666
6668
6669
6670
6671
6672
6673
6674
6677
6678
6679
6682
6683
6684
6686
6687
6689
6690
6765
6767
6768
6770
6771
6772
6773
6775
6776
6777
6778
6779
6782
6785
6786
6788
6789
6790
6869
6874
6875
DM
DO
DZ
EC
EE
EG
EH
ER
ES
ET
FI
FJ
FK
FM
FO
FR
GA
GB
GD
GE
GF
GH
GI
GL
GM
GN
GP
GQ
GR
GS
GT
GU
GW
GY
HK
HM
HN
HR
HT
HU
ID
IE
IL
IN
IO
IQ
IR
IS
IT
JM
JO
JP
KE
KG
KH
6877
6879
6890
6967
6969
6971
6972
6982
6983
6984
7073
7074
7075
7077
7079
7082
7165
7166
7168
7169
7170
7172
7173
7176
7177
7178
7180
7181
7182
7183
7184
7185
7187
7189
7275
7277
7278
7282
7284
7285
7368
7369
7376
7378
7379
7381
7382
7383
7384
7477
7479
7480
7569
7571
7572
Dominica
Dominican Republic
Algeria
Ecuador
Estonia
Egypt
Western Sahara
Eritrea
Spain
Ethiopia
Finland
Fiji
Falkland Islands
Micronesia, Federated States of
Faroe Islands
France
Gabon
United Kingdom
Grenada
Georgia
French Guiana
Ghana
Gibraltar
Greenland
Gambia
Guinea
Guadeloupe
Equatorial Guinea
Greece
South Georgia and the
South Sandwich Islands
Guatemala
Guam
Guinea-Bissau
Guyana
Hong Kong
Heard Island and
McDonald Islands
Honduras
Croatia
Haiti
Hungary
Indonesia
Ireland
Israel
India
British Indian Ocean Territory
Iraq
Iran, Islamic Republic of
Iceland
Italy
Jamaica
Jordan
Japan
Kenya
Kyrgyzstan
Cambodia
KI
KM
KN
KP
KR
KW
KY
KZ
LA
LB
LC
LI
LK
LR
LS
LT
LU
LV
LY
MA
MC
MD
MG
MH
MK
ML
MM
MN
MO
MP
MQ
MR
MS
MT
MU
MV
MW
MX
MY
MZ
NA
NC
NE
NF
NG
NI
NL
NO
NP
NR
NU
NZ
OM
PA
Kiribati
Comoros
Saint Kitts and Nevis
Korea, Democratic
People’s Republic of
Korea, Republic of
Kuwait
Cayman Islands
Kazakstan
Lao People’s
Democratic Republic
Lebanon
Saint Lucia
Liechtenstein
Sri Lanka
Liberia
Lesotho
Lithuania
Luxembourg
Latvia
Libyan Arab Jamahiriya
Morocco
Monaco
Moldova, Republic of
Madagascar
Marshall Islands
Macedonia, The former
Yugoslav Republic of
Mali
Myanmar
Mongolia
Macau
Northern Mariana Islands
Martinique
Mauritania
Montserrat
Malta
Mauritius
Maldives
Malawi
Mexico
Malaysia
Mozambique
Namibia
New Caledonia
Niger
Norfolk Island
Nigeria
Nicaragua
Netherlands
Norway
Nepal
Nauru
Niue
New Zealand
Oman
Panama
Country CountryCode CodeAbbreviation Abbreviation

83-EN
Peru
French Polynesia
Papua New Guinea
Philippines
Pakistan
Poland
Saint Pierre and Miquelon
Pitcairn
Puerto Rico
Portugal
Palau
Paraguay
Qatar
Reunion
Romania
Russian Federation
Rwanda
Saudi Arabia
Solomon Islands
Seychelles
Sudan
Sweden
Singapore
Saint Helena
Slovenia
Svalbard and Jan Mayen
Slovakia
Sierra Leone
San Marino
Senegal
Somalia
Suriname
Sao Tome and Principe
El Salvador
Syrian Arab Republic
Swaziland
Turks and Caicos Islands
Chad
French Southern Territories
Tog o
Thailand
Tajikistan
Tokelau
Turkmenistan
Tunisia
Tonga
East Timor
Tur ke y
Trinidad and Tobago
Tuva l u
8069
8070
8071
8072
8075
8076
8077
8078
8082
8084
8087
8089
8165
8269
8279
8285
8287
8365
8366
8367
8368
8369
8371
8372
8373
8374
8375
8376
8377
8378
8379
8382
8384
8386
8389
8390
8467
8468
8470
8471
8472
8474
8475
8477
8478
8479
8480
8482
8484
8486
8487
8490
8565
8571
8577
8583
8589
8590
8665
8667
8669
8671
8673
8678
8685
8770
8783
8969
8984
8985
9065
9077
9087
PE
PF
PG
PH
PK
PL
PM
PN
PR
PT
PW
PY
QA
RE
RO
RU
RW
SA
SB
SC
SD
SE
SG
SH
SI
SJ
SK
SL
SM
SN
SO
SR
ST
SV
SY
SZ
TC
TD
TF
TG
TH
TJ
TK
TM
TN
TO
TP
TR
TT
TV
TW
TZ
UA
UG
UM
US
UY
UZ
VA
VC
VE
VG
VI
VN
VU
WF
WS
YE
YT
YU
ZA
ZM
ZW
Taiwan, Province of China
Tanzania, United Republic of
Ukraine
Uganda
United States Minor
Outlying Islands
United States
Uruguay
Uzbekistan
Holy See (Vatican City State)
Saint Vincent and the
Grenadines
Venezuela
Virgin Island, British
Virgin Islands, U.S
Viet Nam
Vanuatu
Wallis and Futuna
Samoa
Yemen
Mayotte
Yugoslavia
South Africa
Zambia
Zimbabwe
Country CountryCode Code
Abbreviation Abbreviation CountryCode
Abbreviation

84-EN
In Case of Difficulty
Basic
No function or display.
• Vehicle’s ignition is off.
- If connected according to the instructions, the unit will not
operate with the vehicle’s ignition off.
• Improper power lead connections.
- Check power lead connections.
•Blown fuse.
- Check the fuse on the battery lead of the unit; replace with the
proper value if necessary.
• Internal micro-computer malfunctioned due to interference
noise, etc.
- Press the RESET switch with a ballpoint pen or other pointed
article.
- Press any button to power on this unit.
No sound or unnatural sound.
• Incorrect setting of volume/balance/fader controls.
- Readjust the controls.
• Connections are not properly or securely made.
- Check the connections and firmly connect.
Screen not displayed.
• Brightness control is set at the minimum position.
- Adjust the Brightness control.
• Temperature in the vehicle is too low.
- Increase the vehicle’s interior temperature to operation
temperature range.
• Connections to the DVD, CD player, navigation system are not
securely made.
- Check the connections and firmly connect.
Movement of displayed picture is abnormal.
• Temperature in the vehicle is too high.
- Allow the vehicle’s interior temperature to cool.
Unclear or noisy display.
• TFT-LCD MODULE is worn out.
- Replace the TFT-LCD MODULE.
The remote control is inoperative.
• The remote control sensor setting of “Rear Entertainment
Function” is not set to this unit.
- Set for this unit.
Navigation
The vehicle’s position is erroneous.
• The GPS reception is poor.
- Drive the vehicle in an area of good GPS reception to allow the
unit to recalibrate itself. Move to a location where strong GPS
reception is possible.
No operation
• Moisture condensation
-
Allow enough time for the condensation to evaporate (about 1 hour).
• Ambient Temperature
- Make sure the temperature inside the vehicle is between 0°C
and 45°C (32°F and 113°F).
Radio
Unable to receive stations.
• No antenna, or open connection in the antenna cable.
- Make sure the antenna is properly connected; replace the
antenna or cable if necessary.
Unable to tune stations in the seek mode.
• You are in a weak signal area.
- Make sure the tuner is in DX mode.
• If the area you are in is a primary signal area, the antenna may
not be grounded and connected properly.
- Check your antenna connections; make sure the antenna is
properly grounded at its mounting location.
• The antenna may not be the proper length.
- Make sure the antenna is fully extended; if broken, replace the
antenna with a new one.
Broadcast is noisy.
• The antenna is not the proper length.
- Extend the antenna fully; replace it if it is broken.
• The antenna is poorly grounded.
-
Make sure the antenna is grounded properly at its mounting location.
• The station signal is weak and noisy.
- If above solution does not work, tune in another station.
CD/MP3/WMA/AAC/DVD
Disc playback sound is wavering.
• Moisture condensation in the disc Module.
- Allow enough time for the condensation to evaporate (about 1
hour).
Disc insertion not possible.
• A disc is already in the DVD player.
- Eject the disc and remove it.
• The disc is being improperly inserted.
- Make sure the disc is being inserted following the instructions
in the CD/MP3/WMA/AAC, DVD Player Operation section.
Unable to fast forward or backward the disc.
• The disc has been damaged.
- Eject the disc and discard it; using a damaged disc in your unit
can cause damage to the mechanism.
Disc playback sound skips due to vibration.
• Improper mounting of the unit.
- Securely re-mount the unit.
• Disc is very dirty.
- Clean the disc.
• Disc has scratches.
- Change the disc.
• The pick-up lens is dirty.
- Do not use a commercially available lens cleaner disc. Consult
your nearest Alpine dealer.
Disc playback sound skips without vibration.
• Dirty or scratched disc.
- Clean the disc; damaged disc should be replaced.
If you encounter a problem, please turn the power off, then on again.
If the unit is still not functioning normally, please review the items in
the following checklist. This guide will help you isolate the problem
if the unit is at fault. Otherwise, make sure the rest of your system is
properly connected, or then consult your authorized Alpine dealer or
Alpine directly at 1-888-NAV-HELP (1-888-628-4357).

85-EN
CD-R/CD-RW playback not possible.
• Close session (finalization) has not been performed.
- Perform finalization and attempt playback again.
Error displays.
• Mechanical error.
- Touch [Eject] of Disc on the Eject/Tilt screen. After the error
indication disappears, insert the disc again. If the above-
mentioned solution does not solve the problem, consult your
nearest Alpine dealer.
MP3/WMA/AAC is not played back.
• Writing error occurred. The CD format is not compatible.
- Make sure the CD has been written in a supported format.
Refer to “About MP3/WMA/AAC” (pages 38 and 39), then
rewrite in the format supported by this device.
Unit does not operate.
• Monitor’s power is not turned on.
- Turn on the monitor’s power.
• Condensation.
- Wait a while (about 1 hour) for the condensation to dry.
No picture is produced.
• Monitor’s mode is not switched to the mode you want to see.
- Switch to the mode you want to see.
• Monitor’s parking brake lead is not connected.
- Connect the monitor’s parking brake wire and set the parking
brake. (For details, refer to the monitor’s instructions.)
Playback does not start.
• Disc is loaded upside-down.
- Check the disc and load it with the labeled side facing upward.
•Disc is dirty.
- Clean the disc.
• A disc not able to play back with this unit is loaded.
- Check if the disc is able to be played back.
• Parental lock is set.
- Cancel the parental lock or change the rating level.
Picture is unclear or noisy.
• Disc is being fast-forwarded or fast-reversed.
- The picture may be slightly disturbed, but this is normal.
• Vehicle’s battery power is weak.
- Check the battery power and wiring.
(The unit may malfunction if the battery power is under 11
volts with a load applied.)
Image stops sometimes.
• Disc is scratched.
- Replaced with a non-scratched disc.
Indication for CD/MP3/WMA/AAC
• No disc is inserted.
- Insert a disc.
• Although a disc is inserted, “No Disc” is displayed and the unit
does not start to play or eject the disc.
- Remove the disc by following these steps.
Press for at least 3 seconds.
• Mechanism error.
1) Touch [Eject] of Disc on the Eject/Tilt screen and eject the
disc. If not ejecting, consult your Alpine dealer.
2) When the error indication remains after ejecting, touch
[Eject] of Disc on the Eject/Tilt screen again.
If the error indication still does not turn off after trying to
touch [Eject] of Disc on the Eject/Tilt screen. for a few
times, consult your Alpine dealer.
• Disc was forcibly pulled out by hand during Auto Loading.
- When the error indication remains after loading, try to load
again.
If the error indication still does not turn off after pressing for a
few times, consult your Alpine dealer.
• Scratched disc, contaminated disc/poor recording/disc
incompatible with this unit.
- Touch [Eject] of Disc on the Eject/Tilt screen.
- Change the disc.
• A copy-protected WMA file was played back.
- You can only play back non-copy-protected files.
• A sampling rate/bit rate not supported by the unit is used.
- Use a sampling rate/bit rate is supported by the unit.
Indication for DVD/CD
• No disc is inserted.
- Insert a disc.
• Although a disc is inserted, “No Disc” is displayed and the unit
does not start to play or eject the disc.
- Remove the disc by following these steps.
Press for at least 3 seconds.

86-EN
• Button operation on the unit or remote control is not possible.
- For some discs or playing modes, certain operations are not
possible. This is not a malfunction.
• Disc does not match regional code number.
- Load a disc that matches the regional code number.
• Mechanism error.
1) Touch [Eject] of Disc on the Eject/Tilt screen and eject the
disc.
If not ejecting, consult your Alpine dealer.
2) When the error indication remains after ejecting, touch
[Eject] of Disc on the Eject/Tilt screen again.
If the error indication still does not turn off after touching
[Eject] of Disc on the Eject/Tilt screen for a few times,
consult your Alpine dealer.
• Scratched disc, contaminated disc/poor recording/disc
incompatible with this unit.
- Touch [Eject] of Disc on the Eject/Tilt screen.
- Change the disc.
• The DVD setup operation was attempted when a disc is inserted
in the unit.
- Eject the disc before the DVD setup operation.
Indication for CD changer
• Protective circuit is activated due to high temperature.
- The indicator will disappear when the temperature returns to
within operation range.
• Malfunction in the CD Changer.
- Consult your Alpine dealer. Press the magazine eject button
and pull out the magazine.
Check the indication. Insert the magazine again.
If the magazine cannot be pulled out, consult your Alpine
dealer.
• Magazine ejection not possible.
- Press the magazine eject button. If the magazine does not eject,
consult your Alpine dealer.
• A disc is left inside the CD Changer.
- Press the eject button to activate the eject function. When the
CD Changer finishes the eject function, insert an empty CD
magazine into the CD Changer to receive the disc left inside
the CD Changer.
• No magazine is loaded into the CD Changer.
- Insert a magazine.
• No indicated disc.
- Choose another disc.

87-EN
Indication for SAT Receiver Mode
• MiniTuner missing/ disconnected or no communication between
the unit and XM Radio.
- Check the XM Tuner.
• The XM or Sirius antenna is not connected to the XM or SIRIUS
radio module.
- Check whether the XM or Sirius antenna cable is attached
securely to the XM or Sirius radio module.
• XM or Sirius signal is too weak at the current location.
- Wait until the car reaches a location with a stronger signal.
• Radio is acquiring audio or program information.
- Wait until the radio has received the information.
• The channel currently selected has stopped broadcasting.
- Select another channel.
• The user has selected a channel number that does not exist.
- The unit will revert back to the previously selected channel.
• The user has selected a channel number that is not authorized.
- The unit will revert back to the previously selected channel or
channel 1.
• Radio’s firmware is being updated. During firmware update,
audio will be muted until update is completed.
- Wait until the update is completed. After completion,
automatically re-tune to previous channel.
• The subscribed program is being updated. During update, audio
will be muted until update is completed.
- Wait until the update is completed. After completion, follow
the indication “SUB Updated Press Any Key” to press any key
on the unit to continue, the unit automatically re-tune to
previous channel.
• The Receiver is updating the Sirius channel line up. During
update audio will be muted until update is completed.
- Wait until the channel update is completed. After completion,
the unit automatically re-tune to previous channel.
Indication for iPhone/iPod Mode
• Abnormal current is run to the USB connector device.
- Attempt to connect another iPhone/iPod.
• An iPhone/iPod that is not supported by the unit is connected.
- Connect an iPhone/iPod that is supported by the unit.
- Reset the iPod.
• An iPhone/iPod is not connected.
- Make sure the iPhone/iPod is correctly connected and the cable
is not excessively bent.
• There are no songs in the iPhone/iPod.
- Download songs to the iPhone/iPod and connect to the
INA-W900.
• Communication error.
- Turn the ignition key off, and then set to ON again.
- Check the display by reconnecting between the iPhone/iPod
and the unit, using the iPhone/iPod cable.
• Caused by the iPhone/iPod Software Version not being
compatible with this unit.
- Update the iPhone/iPod Software Version to be compatible
with this unit.
(XM mode)
(XM mode)
(Sirius mode)
(XM mode)
(Sirius mode)
(XM mode)
(XM mode)
(XM mode)
(Sirius mode)
(XM mode)
(Sirius mode)
(Sirius mode)
(Sirius mode)

88-EN
• The iPhone/iPod is not verified.
- Change another iPhone/iPod.
Indication for USB memory/Portable audio player mode
• Abnormal current is run to the USB connector device.
USB memory/Portable audio player is a malfunction or it is
shorted.
- Connect another USB memory/Portable audio player.
• A USB device/Portable audio player that is not supported by the
unit is connected.
- Attempt to connect another USB memory/Portable audio
player.
• A USB memory/Portable audio player is not connected.
- Make sure the USB memory device/Portable audio player is
correctly connected and the cable of Portable audio player is
not excessively bent.
• There are no songs in the USB memory/Portable audio player.
- Download songs to the USB memory/Portable audio player
and connect to this unit.
• A sampling rate/bit rate not supported by the unit is used.
- Use a sampling rate/bit rate that is supported by the unit.
• A copy-protected WMA file was played back.
- You can only play back non-copy-protected files.
- Make sure the Portable audio player is set to MTP.
• Communication error.
- Turn the ignition key off, and then set to ON again.
- Check the display by reconnecting between the USB memory/
Portable audio player and the unit.
• Caused by the Portable audio player Software Version not being
compatible with this unit.
- Update the Portable audio player Software Version to be
compatible with this unit.
• The Portable audio player is not verified.
- Change another Portable audio player.

89-EN
Specifications
MONITOR SECTION
FM TUNER SECTION
AM TUNER SECTION
NAVIGATION SECTION
USB SECTION
CD/DVD SECTION
PICKUP
GENERAL
CHASSIS SIZE (Monitor section)
•Due to continuous product improvement, specifications and design
are subject to change without notice.
•The LCD panel is manufactured using an extremely high precision
manufacturing technology. Its effective pixel ratio is over 99.99%.
This means that there is a possibility that 0.01% of the pixels could
be either always ON or OFF.
CAUTION
Screen Size 7.0"
LCD Type Transparent type TN LCD
Operation System TFT active matrix
Number of Picture Elements 1,152,000 pcs. (800 × 3 × 480)
Effective Number of Picture Elements
99% or more
Illumination System LED
Tuning Range 87.7 – 107.9 MHz
Mono Usable Sensitivity 9 dBf (0.8 µV/75 ohms)
50 dB Quieting Sensitivity 9 dBf (0.8 µV/75 ohms)
Alternate Channel Selectivity 80 dB
Signal-to-Noise Ratio 60 dB
Stereo Separation 30 dB
Capture Ratio 2.0 dB
Tuning Range 530 – 1,710 kHz
Usable Sensitivity 22.5 µV/27 dBf
Received Frequency 1.57542 ±1.023MHz
Receiving Sensitivity -130dBm
USB requirements USB 1.1/2.0
Max. Power Consumption 500mA
USB Class USB (Play From Device)/
USB (Mass Storage Class)
File System FAT12/16/32
MP3 Decoding MPEG-1/2 AUDIO Layer-3
WMA Decoding Windows Media™ Audio
AAC Decoding AAC-LC format “.m4a” file
Number of Channels 2-Channel (Stereo)
Frequency Response* 5-20,000 Hz (±1 dB)
Total Harmonic Distortion 0.008% (at 1 kHz)
Dynamic Range 95 dB (at 1 kHz)
Signal-to-Noise Ratio 105 dB
Channel Separation 85 dB (at 1 kHz)
*Frequency response may differ depending on the encoder
software/bit rate.
Frequency Response 5 – 20,000 Hz
Wow & Flutter (% WRMS) Below measurable limits
Total Harmonic Distortion 0.02% (at 1 kHz)
Dynamic Range 95 dB (at 1 kHz)
Channel Separation 65 dB (at 1 kHz)
Signal system NTSC/PAL
Horizontal resolution 500 lines or greater
Video output level 1Vp-p (75 ohms)
Video S/N ratio DVD: 60 dB
Audio S/N ratio More than 95 dB
Wave length DVD: 666 nm
CD: 785 nm
Laser power CLASS II
Power Requirement 14.4 V DC
(11–16 V allowable)
Operating temperature +32°F to +113°F
(0°C to + 45°C)
Power Output 18 W RMS × 4*
* Primary amplifier ratings per CEA-2006 Standard
• Power output: measured at 4 Ohms and 1% THD+N
• S/N: 80 dBA (reference: 1 W into 4 Ohms)
Output Voltage 2,000 mV/10 k ohms
Bass ±14 dB at 60 Hz
Treble ±14 dB at 10 kHz
Weight 2.7 kg (5 lbs. 15 oz)
Audio output level
Preout (Front, Rear): 2 V/10 k ohms (max.)
Preout (Subwoofer): 2 V/10 k ohms (max.)
AUX OUT: 1.2 V/10 k ohms
Ai-NET: 850 mV
Width 178 mm (7")
Height 100 mm (3-15/16")
Depth 160.5 mm (6-3/8")
CAUTION-Laser radiation when open, DO NOT STARE INTO BEAM
(Bottom side of player)

90-EN
Installation and Connections
Before installing or connecting the unit, please read the
following and pages 5 to 10 of this manual thoroughly for
proper use.
Warning
MAKE THE CORRECT CONNECTIONS.
Failure to make the proper connections may result in fire or product
damage.
USE ONLY IN CARS WITH A 12 VOLT NEGATIVE GROUND.
(Check with your dealer if you are not sure.) Failure to do so may
result in fire, etc.
BEFORE WIRING, DISCONNECT THE CABLE FROM THE
NEGATIVE BATTERY TERMINAL.
Failure to do so may result in electric shock or injury due to
electrical shorts.
DO NOT ALLOW CABLES TO BECOME ENTANGLED IN
SURROUNDING OBJECTS.
Arrange wiring and cables in compliance with the manual to
prevent obstructions when driving. Cables or wiring that obstruct or
hang up on places such as the steering wheel, gear lever, brake
pedals, etc. can be extremely hazardous.
DO NOT SPLICE INTO ELECTRICAL CABLES.
Never cut away cable insulation to supply power to other
equipment. Doing so will exceed the current carrying capacity of
the wire and result in fire or electric shock.
DO NOT DAMAGE PIPE OR WIRING WHEN DRILLING
HOLES.
When drilling holes in the chassis for installation, take precautions
so as not to contact, damage or obstruct pipes, fuel lines, tanks or
electrical wiring. Failure to take such precautions may result in fire.
DO NOT USE BOLTS OR NUTS IN THE BRAKE OR STEERING
SYSTEMS TO MAKE GROUND CONNECTIONS.
Bolts or nuts used for the brake or steering systems (or any other
safety-related system), or tanks should NEVER be used for
installations or ground connections. Using such parts could disable
control of the vehicle and cause fire etc.
KEEP SMALL OBJECTS SUCH AS BATTERIES OUT OF THE
REACH OF CHILDREN.
Swallowing them may result in serious injury. If swallowed,
consult a physician immediately.
DO NOT INSTALL IN LOCATIONS WHICH MIGHT HINDER
VEHICLE OPERATION, SUCH AS THE STEERING WHEEL OR
GEARSHIFT.
Doing so may obstruct forward vision or hamper movement etc.
and results in serious accident.
Caution
HAVE THE WIRING AND INSTALLATION DONE BY EXPERTS.
The wiring and installation of this unit requires special technical
skill and experience. To ensure safety, always contact the dealer
where you purchased this product to have the work done.
USE SPECIFIED ACCESSORY PARTS AND INSTALL THEM
SECURELY.
Be sure to use only the specified accessory parts. Use of other than
designated parts may damage this unit internally or may not
securely install the unit in place. This may cause parts to become
loose resulting in hazards or product failure.
ARRANGE THE WIRING SO IT IS NOT CRIMPED OR
PINCHED BY A SHARP METAL EDGE.
Route the cables and wiring away from moving parts (like the seat
rails) or sharp or pointed edges. This will prevent crimping and
damage to the wiring. If wiring passes through a hole in metal, use
a rubber grommet to prevent the wire’s insulation from being cut by
the metal edge of the hole.
DO NOT INSTALL IN LOCATIONS WITH HIGH MOISTURE OR
DUST.
Avoid installing the unit in locations with high incidence of
moisture or dust. Moisture or dust that penetrates into this unit may
result in product failure.
Precautions
• Be sure to disconnect the cable from the (–) battery post before
installing your INA-W900. This will reduce any chance of
damage to the unit in case of a short-circuit.
• Be sure to connect the color coded leads according to the
diagram. Incorrect connections may cause the unit to
malfunction or damage to the vehicle’s electrical system.
• When making connections to the vehicle’s electrical system, be
aware of the factory installed components (e.g. on-board
computer). Do not tap into these leads to provide power for this
unit. When connecting the INA-W900 to the fuse box, make sure
the fuse for the intended circuit of the
INA-W900 has the appropriate amperage. Failure to do so may
result in damage to the unit and/or the vehicle. When in doubt,
consult your Alpine dealer.
• The INA-W900 uses female RCA-type jacks for connection to
other units (e.g. amplifier) having RCA connectors. You may
need an adaptor to connect other units. If so, please contact your
authorized Alpine dealer for assistance.
• Be sure to connect the speaker (–) leads to the speaker (–)
terminal. Never connect left and right channel speaker cables to
each other or to the vehicle body.
• The Display must be completely retracted in the casing when
installing. If it is not, problems may occur.
• When installing in automobiles, make sure the Display can open/
close without coming in contact with the gear shift.
IMPORTANT
Please record the serial number of your unit in the space provided
below and keep it as a permanent record. The serial number plate is
located on the bottom of the unit.
SERIAL NUMBER:
INSTALLATION DATE:
INSTALLATION TECHNICIAN:
PLACE OF PURCHASE:

91-EN
Installation
Caution concerning the installation location
1
Before installing, make sure that the opening and
closing of the display will not interfere with
operation of the gear shift.
2
Angle of installation
About the installation angle, please install as
horizontally as possible within the following angle
range. If the installation angle is beyond the range,
the current position may not be correctly displayed
and a maloperation may be caused for the
navigation mode.
3
Remove the mounting sleeve from the main unit (see
“Removal” on page 92).
The unit can be installed in the mounting sleeve in
three positions by aligning its mounting holes (A to
C) on the sides of the unit. Position A will be used in
most cases. If B or C are to be used, the hole
positions need to be modified.
First, determine the mounting position in the
mounting sleeve, then affix the supplied seal (refer
to “How to use a Seal” (page 92)).
Slide the unit into the mounting sleeve and secure it.
•If B or C is used, make sure that there is a enough space depthwise
before installing the unit. If the unit is forcibly pushed into the
mounting sleeve, damage may occur.
*1If the installed mounting sleeve is loose in the dashboard, the
pressure plates may be bent slightly to remedy the problem.
Air ventilation hole
Caution
Do not block the unit’s fan or heat sink, thus preventing
air circulation. If blocked, heat will accumulate inside
the unit and may cause a fire.
Air ventilation hole
Rear of the Unit Top of the Unit
Movable Display
Front of the unit Top of the unit
10°(±5°)
0°
0-30°
Side of the unit
<Mounting Hole Position>
Position A
Position B
Position C
•Depending on the position chosen, the front panel will protrude
differently.
Position A
Front Panel
Dashboard
Position B
Front Panel
Dashboard
Position C
Front Panel
Dashboard
Mounting Sleeve (Included)
Dashboard
This unit
Seal (Included)
Face Plate*2 (Included)
Pressure Plates*1

92-EN
How to use a Seal
If A is used for installation:
Affix the seal so that mounting holes B and C are covered.
If B is used for installation:
Affix the seal so that mounting holes A and C are covered.
If C is used for installation:
Affix the seal so that the mounting holes A and B are covered.
Installing the Face Plate
*2If A is used, the supplied face plate may be mounted.
If B is used, the face plate must be modified before installing it.
To modify the face plate, consult your Alpine dealer.
If C is used, the face plate cannot be mounted. Consult your Alpine
dealer.
Removal
1. Insert the bracket keys into the unit, along the guides
on either side. The unit can now be removed from the
mounting sleeve.
2. Pull the unit out, keeping it unlocked as you do so.
<JAPANESE CAR>
Take the face plate off, and secure the ground lead of the unit to
a clean metal spot using a screw (*) already attached to the
car’s chassis.
Attach the Original Mounting Bracket to each side of the
INA-W900, using the screws supplied with
INA-W900.
4
Hex Nut (M5)
Screw
Bolt Stud
This unit
Chassis
Ground Lead
Metal
Mounting
Strap
*2
*1
Reinforce the head unit with the metal mounting
strap (not supplied). Secure the ground lead of the
unit to a clean metal spot using a screw (*1) already
attached to the vehicle’s chassis.
•For the screw marked “*2”, use an appropriate screw for the chosen
mounting location.
Connect each input lead coming from an amplifier or
equalizer to the corresponding output lead coming
from the left rear of the INA-W900. Connect all other
leads of the INA-W900 according to details
described in the CONNECTlONS section.
5
Slide the INA-W900 into the dashboard until it clicks.
This ensures that the unit is properly locked and will
not accidentally come out from the dashboard.
This unit
Bracket keys
(Included)
Ground Lead
Chassis
Screws (M5 × 8) (Included)
Face Plate (Included)
Mounting
Bracket
*

93-EN
Install the GPS antenna
<For inside vehicle>
1. Stick the ground pad at the center of dash board and close to windshield with one inch distance.
2. Attach GPS antenna to the center of ground pad. (the cable side faces the back of vehicle)
<For outside vehicle>
At the front or back of vehicle roof.
Wiring the GPS antenna cable
Do not bend or fold the GPS antenna cable.
•When installing the INA-W900 to the vehicle, make sure the back of unit and the cable must not be bent.
Connect the GPS antenna
Securely connect the GPS antenna connector to INA-W900.
Connection of USB extension cable (included)
Connect the USB extension cable to the USB connector of the unit, and then secure the connection using the lock case supplied with USB extension
cable as shown below.
Foot Brake Lead / Parking Brake Lead Connection
Connection Diagram of SPST Switch (sold separately)
(If the ACC power supply is not available)
•If your vehicle has no ACC power supply, add an SPST (Single-Pole, Single-Throw) switch (sold separately) and fuse (sold separately).
•The diagram and the fuse amperage shown above are in the case when INA-W900 is used individually.
•If the switched power (ignition) lead of the INA-W900 is connected directly to the positive (+) post of the vehicle’s battery, the INA-W900 draws
some current (several hundred milliamperes) even when its switch is placed in the OFF position and the battery may be discharged.
INA-W900
USB Connector Cable (Supplied)
INA-W900
Parking brake switch
(Yellow/Black)
Foot brake lamp
Foot brake switch
Battery
Chassis
Foot brake lead
Parking brake lamp
Parking brake lead
Pinch
Connector
(sold separately)
Pinch
Connector
(sold separately)
(Yellow/Blue)
PARKING BRAKE
FOOT BRAKE
INA-W900
(Red)
(Yellow)
SPST SW (Optional)
FUSE (5A)
(Optional)
FUSE (20A)
(Optional)
Battery
IGNITION
BATTERY
To prevent external noise from entering the audio system.
•Locate the unit and route the leads at least 10 cm away from the car harness.
•Keep the battery power leads as far away from other leads as possible.
•Connect the ground lead securely to a bare metal spot (remove any paint, dirt or grease if necessary) of the car chassis.
•If you add an optional noise suppressor, connect it as far away from the unit as possible. Your Alpine dealer carries various
noise suppressors, contact them for further information.
•Your Alpine dealer knows best about noise prevention measures so consult your dealer for further information.

94-EN
Connections
•Set the system switch to “NORM” when only a changer is connected (when the Ai-NET compatible equalizer is not used). When the IMPRINT
audio processor is connected, set to EQ/DIV position.
* The two system switches are located on the bottom of the unit.
CD Changer
(sold separately)
To remote output lead
To plus side of the back
lamp signal lead of the car
(White/Brown)
(Orange/White)
(White/Pink)
(Blue/White)
(Blue)
(Pink/Black)
(Yellow/Blue)
(Yellow)
(Black)
SPEAKER
LEFT
FRONT (White/
Black)
SPEAKER
LEFT
REAR
(Green)
SPEAKER
RIGHT
REAR
(Violet/
Black)
SPEAKER
RIGHT
FRONT
(Gray)
To amplifier or equalizer
Front left Rear left Rear right Front right
REMOTE IN
REVERSE
M.CONT
REMOTE TURN-ON
POWER ANT
AUDIO INTERRUPT IN
PARKING BRAKE
BATTERY
GND
Antenna
(White)
(Green/
Black)
(Violet)
(Gray/
Black)
FOOT BRAKE
(Yellow/Black)
IGNITION
(Red)
To remote input lead
To power antenna
To vehicle phone
To the parking brake
signal lead
To the foot brake cord
or brake lamp cord
Battery
Speakers
Ignition key
(Yellow)
(Red)
(White)
(Yellow)
(Red)
(White)
To BLUETOOTH INTERFACE
(KCE-400BT) (sold separately)
Amplifier
Amplifier
Amplifier
Rear Left
Rear Right
Front Left
Front Right
Subwoofers
To monitor control lead
To Audio Input terminals
(R, L)
To Audio Output terminals
(R, L)
To Video Input terminal
To Video Output terminal
To iPhone/iPod
To USB memory/
Portable audio player
To guide control input
terminal
(White/Brown)
REMOTE OUT
or
GUIDE CONT
(White/Green)
GUIDE
(Black)
To steering remote control
interface box
To Guide Input terminal

95-EN
Radio Antenna Receptacle
Remote Control Output Lead (White/Brown)
Connect this lead to the remote control input lead. This lead
outputs the controlling signals from the remote control.
Remote Control Input Lead (White/Brown)
Connect the external Alpine product to the remote control
output lead.
Reverse Lead (Orange/White)
Use only when a back-up camera is connected. Connect to
the plus side of the car’s reverse lamp. This lamp illuminates
when the transmission is shifted into reverse (R).
With this lead properly wired, the video picture
automatically switches to the back-up camera whenever the
car is put into reverse (R).
Monitor Control Lead (White/Pink)
Connect this to the Monitor Control Lead of the touch panel-
compatible rear monitor.
Guide Control Lead (White/Green)
Use when an optional External Audio Processor with guide
control input terminal is connected.
Steering Remote Control Interface Connector
To steering remote control interface box.
For details about connections, consult your nearest Alpine
dealer.
Video Input Connector (AUX INPUT) (Yellow)
Input the video.
Audio Input Connectors (AUX INPUT)
RED is right and WHITE is left input the audio.
Video Output Connector (AUX OUTPUT) (Yellow)
Output the video.
Audio Output Connectors (AUX OUTPUT)
RED is right and WHITE is left output the audio.
Guide Connector (Black)
Output the audio signal of navigation interruption.
When connecting an IMPRINT Audio processor
(PXA-H100), connect this lead to the Guide Input terminal
with an optional RCA Extension cable.
Rear Output/Input RCA Connectors
It can be used as Rear Output or Input RCA Connectors.
Front Output/Input RCA Connectors
It can be used as Front Output or Input RCA Connectors.
Subwoofer RCA Connectors
RED is right and WHITE is left.
RCA Extension Cable (sold separately)
Direct CAMERA Input Connector
Use when the optional rearview camera HCE-C107D, etc. is
connected.
iPod AUDIO/VIDEO Input Connector
Connect this to the AV extension cable.
GPS Antenna Receptacle
To GPS Antenna.
MSN Connector
To MSN Direct Box HCE-900m.
•MSN Direct feature is ready on future update.
Ai-NET Connector
Connect this to the output or input connector of another
device (CD Changer, Equalizer, etc.) equipped with Ai-NET.
•Be sure to set “Setting the Connected Head Unit (MODEL SETUP)”
to “DVD CHG”, when the DHA-S690 is connected.
BLUETOOTH interface Connector
Connect this to an optional BLUETOOTH INTERFACE
(KCE-400BT). To use a hands-free mobile phone, an
optional BLUETOOTH INTERFACE (KCE-400BT)
connection is required. For details on connection, refer to
the Owner’s Manual of the BLUETOOTH INTERFACE
(KCE-400BT). You can also connect this to an external
device (such as a portable player) by using conversion
cable (KCE-237B) for building up the AUX IN (sold
separately).
•Refer to “Setting the AUX+ Mode” (page 55).
USB Connector
AUX I/O Connector
RCA Output/Input Connector
System Switch
When connecting an IMPRINT Audio Processor (PXA-H100)
or divider using Ai-NET feature, place the two switches in
the EQ/DIV position. When no device is connected, leave
the switches in the NORM position.
•Do not make the two switches to different settings.
•Be sure to turn the power off to the unit before changing the switch
position.
Power Supply Connector
KCE-400BT Connection Cable (Included with
KCE-400BT)
Ai-NET Cable (Included with CD Changer)
Remote Turn-On Lead (Blue/White)
Connect this lead to the remote turn-on lead of your
amplifier or signal processor.
Power Antenna Lead (Blue)
Connect this lead to the +B terminal of your power antenna,
if applicable.
•This lead should be used only for controlling the vehicle’s power
antenna. Do not use this lead to turn on an amplifier or a signal
processor, etc.
Audio Interrupt In Lead (Pink/Black)
Parking Brake Lead (Yellow/Blue)
Connect this lead to the power supply side of the parking
brake switch to transmit the parking brake status signals to
the INA-W900.
Foot Brake Lead (Yellow/Black)
Connect to the vehicle’s foot brake lead or brake lamp lead.
Switched Power Lead (Ignition) (Red)
Connect this lead to an open terminal on the vehicle’s fuse
box or another unused power source which provides (+)
12V only when the ignition is turned on or in the accessory
position.
Battery Lead (Yellow)
Connect this lead to the positive (+) post of the vehicle’s
battery.
Fuse Holder (10A)
AUX+ ON: When the external device is connected.
AUX+ OFF: When set to OFF, AUX+ source cannot be selected.

96-EN
Ground Lead (Black)
Connect this lead to a good chassis ground on the vehicle.
Make sure the connection is made to bare metal and is
securely fastened using the sheet metal screw provided.
Right Front (+) Speaker Output Lead (Gray)
Right Front (–) Speaker Output Lead (Gray/Black)
Right Rear (–) Speaker Output Lead (Violet/Black)
Right Rear (+) Speaker Output Lead (Violet)
Left Rear (+) Speaker Output Lead (Green)
Left Rear (–) Speaker Output Lead (Green/Black)
Left Front (–) Speaker Output Lead (White/Black)
Left Front (+) Speaker Output Lead (White)
USB extension cable (Included)
AV extension cable (Included)
USB 30P cable (Included)

97-EN
System Example
Connect the Ai-NET compatible Imprint audio processor (PXA-H100) DVD player and changer.
Imprint Audio Processor
(PXA-H100) (Ai-NET)
(sold separately)
Ai-NET cable
Ai-NET
cable
CD Changer
(Ai-NET)
(sold separately)
DVD Video Player
(Ai-NET)
(DVA-5210, etc.)
(sold separately)
REMOTE IN
REMOTE OUT
(White/Brown) (White/Brown)
(Yellow)
Ai-NET cable
Ai-NET Connector
Connect this to the output or input connector of other
product equipped with Ai-NET.
System Switch
When connecting an IMPRINT audio processor or divider
using Ai-NET feature, place the two switches in the EQ/DIV
position. When no device is connected, leave the switches
in the NORM position.
•Do not make the two switches to different settings.
•Be sure to turn the power off to the unit before changing the switch
position.
Ai-NET Cable (Included with DVD video player)
Remote Control Output Lead (White/Brown)
Connect this lead to the remote control input lead. This lead
outputs the controlling signals from the remote control.
To Ai-NET Connector (Gray)
RCA Extension Cable (Included with DVD video
player)
Video Input Connector (AUX INPUT) (Yellow)
Connect the video output lead of a DVD video player or
DVD changer to this terminal.
AUX I/O Connector
To Ai-NET Connector (Black)
Ai-NET Cable (Included with IMPRINT Audio
Processor (PXA-H100))
Ai-NET Cable (Included with CD Changer)
Guide Connector (Yellow)
Output the audio signal of navigation interruption.
RCA Extension Cable (sold separately)
Guide Input terminal

98-EN
When Connecting External Equipment
To Audio Input terminal
System Switch
When connecting an IMPRINT audio processor or divider
using Ai-NET feature, place the two switches in the EQ/DIV
position. When no device is connected, leave the switches
in the NORM position.
•Do not make the two switches to different settings.
•Be sure to turn the power off to the unit before changing the switch
position.
AUX I/O Camera In Connector
Video/Audio Output Connectors (AUX OUTPUT)
Use when connecting an optional monitor etc.
Video/Audio Input Connectors (AUX INPUT)
Monitor Control Lead (White/Pink)
Connect this to the Monitor Control Lead of the touch panel-
compatible rear monitor.
Remote Control Output Lead (White/Brown)
Connect this lead to the remote control input lead. This lead
outputs the controlling signals from the remote control.
Remote Control Input Lead (White/Brown)
Reverse Lead (Orange/White)
Use only when a back-up camera is connected. Connect to
the plus side of the car’s reverse lamp. This lamp illuminates
when the transmission is shifted into reverse (R).
With this lead properly wired, the video picture
automatically switches to the back-up camera whenever the
car is put into reverse (R).
RCA Extension Cable (sold separately)
Direct CAMERA Input Connector
Use when the optional rearview camera HCE-C107D, etc. is
connected.
Camera extension cable (Included with Rear camera)
To Video Input terminal
To Audio Output terminal
Rearview camera HCE-C107D,
etc. (sold separately)
Rear monitor
(sold separately)
(White/Pink) M.CONT M.CONT (White/Pink)
(White/Brown) REMOTE OUT REMOTE IN (White/Brown)
(White/Brown) REMOTE IN REMOTE OUT (White/Brown)
REVERSE
Use only when back-up camera is connected.
* Connect this to the touch panel-compatible rear monitor.
DVD Changer
(sold separately)
To Video Output terminal
(Orange/White)

LIMITED WARRANTY
ALPINE ELECTRONICS OF AMERICA, INC. AND ALPINE OF CANADA INC. (“Alpine”), are dedicated to quality craftsmanship and
are pleased to offer this Warranty. We suggest that you read it thoroughly. Should you have any questions, please contact your Dealer
or contact Alpine at one of the telephone numbers listed below.
PRODUCTS COVERED:
This Warranty covers Car Audio Products and Related
Accessories (“the product”). Products purchased in the Canada
are covered only in the Canada. Products purchased in the
U.S.A. are covered only in the U.S.A.
LENGTH OF WARRANTY:
This Warranty is in effect for one year from the date of the first
consumer purchase.
WHO IS COVERED:
This Warranty only covers the original purchaser of the product,
who must reside in the United States, Puerto Rico or Canada.
WHAT IS COVERED:
This Warranty covers defects in materials or workmanship (parts
and labor) in the product.
WHAT IS NOT COVERED:
This Warranty does not cover the following:
ADamage occurring during shipment of the product to Alpine
for repair (claims must be presented to the carrier).
BDamage caused by accident or abuse, including burned
voice coils caused by over-driving the speaker (amplifier level
is turned up and driven into distortion or clipping). Speaker
mechanical failure (e.g. punctures, tears or rips). Cracked or
damaged LCD panels. Dropped or damaged hard drives.
CDamage caused by negligence, misuse, improper operation
or failure to follow instructions contained in the Owner’s
manual.
DDamage caused by act of God, including without limitation,
earthquake, fire, flood, storms or other acts of nature.
Any cost or expense related to the removal or reinstallation of
the product.
EService performed by an unauthorized person, company or
association.
FAny product which has the serial number defaced, altered or
removed.
GAny product which has been adjusted, altered or modified
without Alpine’s consent.
HAny product not distributed by Alpine within the United
States, Puerto Rico or Canada.
IAny product not purchased from an Authorized Alpine
Dealer.
HOW TO OBTAIN WARRANTY SERVICE:
AYou are responsible for delivery of the product to an
Authorized Alpine Service Center or Alpine for repair and for
payment of any initial shipping charges. Alpine will, at its
option, repair or replace the product with a new or
reconditioned product without charge. If the repairs are
covered by the warranty, and if the product was shipped to an
Authorized Alpine Service Center or Alpine, Alpine will pay
the return shipping charges.
BYou should provide a detailed description of the problem(s)
for which service is required.
CYou must supply proof of your purchase of the product.
DYou must package the product securely to avoid damage
during shipment. To prevent lost packages it is
recommended to use a carrier that provides a tracking
service.
HOW WE LIMIT IMPLIED WARRANTIES:
ANY IMPLIED WARRANTIES INCLUDING FITNESS FOR USE
AND MERCHANTABILITY ARE LIMITED IN DURATION TO
THE PERIOD OF THE EXPRESS WARRANTY SET FORTH
ABOVE AND NO PERSON IS AUTHORIZED TO ASSUME FOR
ALPINE ANY OTHER LIABILITY IN CONNECTION WITH THE
SALE OF THE PRODUCT.
HOW WE EXCLUDE CERTAIN DAMAGES:
ALPINE EXPRESSLY DISCLAIMS LIABILITY FOR
INCIDENTAL AND CONSEQUENTIAL DAMAGES CAUSED BY
THE PRODUCT. THE TERM “INCIDENTAL DAMAGES”
REFERS TO EXPENSES OF TRANSPORTING THE
PRODUCT TO THE ALPINE SERVICE CENTER, LOSS OF
THE ORIGINAL PURCHASER’S TIME, LOSS OF THE USE OF
THE PRODUCT, BUS FARES, CAR RENTALS OR OTHERS
COSTS RELATING TO THE CARE AND CUSTODY OF THE
PRODUCT. THE TERM “CONSEQUENTIAL DAMAGES”
REFERS TO THE COST OF REPAIRING OR REPLACING
OTHER PROPERTY WHICH IS DAMAGED WHEN THIS
PRODUCT DOES NOT WORK PROPERLY. THE REMEDIES
PROVIDED UNDER THIS WARRANTY ARE EXCLUSIVE AND
IN LIEU OF ALL OTHERS.
HOW STATE/PROVINCIAL LAW RELATES TO THE
WARRANTY:
This Warranty gives you specific legal rights, and you may also
have other rights which vary from state to state and province to
province. In addition, some states/provinces do not allow
limitations on how long an implied warranty lasts, and some do
not allow the exclusion or limitation of incidental or
consequential damages. Accordingly, limitations as to these
matters contained herein may not apply to you.
IN CANADA ONLY:
This Warranty is not valid unless your Alpine car audio product
has been installed in your vehicle by an Authorized Installation
Center, and this warranty stamped upon installation by the
installation center.
HOW TO CONTACT CUSTOMER SERVICE:
Should the product require service, please call the following
number for your nearest Authorized Alpine Service Center.
Or visit our website at; http://www.alpine-usa.com
CAR AUDIO 1-800-ALPINE-1 (1-800-257-4631)
NAVIGATION 1-888-NAV-HELP (1-888-628-4357)
ALPINE ELECTRONICS OF AMERICA, INC., 19145 Gramercy Place, Torrance, California 90501, U.S.A.
ALPINE ELECTRONICS OF CANADA, INC., 777 Supertest Road, Toronto, Ontario M3J 2M9, Canada
Do not send products to these addresses.
Call the toll free telephone number or visit the website to locate a service center.