Altice Labs FGW-GR240BG Fiber Gateway 4x4 User Manual
Altice Labs, S.A. Fiber Gateway 4x4
Contents
- 1. Users manual
- 2. User manual
User manual

ALTICE LABS MANUAL
FiberGateway User Manual
GR240BG
Document Version 4.1-6 | 2018-01

Q_PDS_DM_09_V1.2
2
This page was intentionally left blank.

Q_PDS_DM_09_V1.2
3
Copyright © Altice Labs, S.A.
All rights reserved. This document contains proprietary information belonging to Altice Labs which is
legally protected by copyright and industrial property rights and, as such, may not be copied,
photocopied, reproduced, translated or converted into electronic format, either partially or in its
entirety, without prior written permission from Altice Labs. Nothing in this document shall be construed
or interpreted as the granting of a license to make use of any software, information or products
referred to in the document.
This document is for information purposes only and does not constitute a legally binding offer. The
communication of the information contained in this document shall not oblige Altice Labs to supply the
products and services identified and described herein. Altice Labs reserves the right to effect changes
to this document, at any time and without prior notice, and may not be held responsible for any
inaccuracy in, or obsolescence of, the information, or for any losses or damage that may be incurred
as a result of the use of the information.
Altice Labs
Rua Eng. José Ferreira Pinto Basto
3810-106 Aveiro – Portugal
http://www.alticelabs.com
Tel: +351 234 403 200
Fax: +351 234 424 723

Q_PDS_DM_06_V1.1
4
This page was intentionally left blank.

Q_PDS_DM_09_V1.2
FiberGateway User Manual
5
Contents
Contents
List of figures .......................................................................................................................................... 7
List of tables ........................................................................................................................................... 9
Glossary ...............................................................................................................................................11
1 Summary ..........................................................................................................................................17
2 Technical Description .....................................................................................................................19
2.1 FiberGateway Main Functionalities ............................................................................................19
2.2 FiberGateway Application Scenario ...........................................................................................19
2.3 Interoperability ............................................................................................................................20
2.4 Interfaces ....................................................................................................................................21
2.5 General Features .......................................................................................................................21
2.6 General Architecture ..................................................................................................................24
2.7 GPON .........................................................................................................................................24
2.8 Ethernet ......................................................................................................................................24
2.9 IPTV ...........................................................................................................................................24
2.10 Voice ..........................................................................................................................................25
2.10.1 Supported VoIP specifications: ...........................................................................................25
2.10.2 Supported interfaces ...........................................................................................................25
2.10.2.1 Logical interface (VLAN encapsulation).......................................................................25
2.10.2.2 Physical interface (FXS ports) .....................................................................................25
2.11 Wi-Fi ...........................................................................................................................................26
2.11.1 FiberGateway Block Diagram .............................................................................................26
2.11.2 Operational Description ......................................................................................................27
2.11.3 Interfaces and features .......................................................................................................28
2.11.4 Data Rates ..........................................................................................................................28
2.11.5 Antennas .............................................................................................................................28
2.12 Multiple QoS per VLAN ..............................................................................................................28
2.13 Policing/Rate Limiting .................................................................................................................29
2.13.1 Downstream QoS ................................................................................................................29
2.13.2 Upstream QoS ....................................................................................................................30
2.13.3 Dynamic Bandwidth Allocation (DBA) .................................................................................30
2.13.4 Upstream QoS scenarios ....................................................................................................32
3 General Specifications ....................................................................................................................33
3.1 Interfaces ....................................................................................................................................33
3.1.1 GPON ..................................................................................................................................33
3.1.1.1 Optical Interfaces .........................................................................................................33
3.1.2 Ethernet ...............................................................................................................................34
3.1.3 FXS .....................................................................................................................................35
3.1.4 Wi-Fi ....................................................................................................................................36
3.2 General Features .......................................................................................................................37
3.3 General Service Description ......................................................................................................38
3.4 Optical metering .........................................................................................................................39
3.5 Wavelength filtering ....................................................................................................................39
3.6 GPON/Ethernet characteristics ..................................................................................................40
3.7 Standards ...................................................................................................................................41
4 Setup .................................................................................................................................................43
4.1 Equipment Connectivity .............................................................................................................43
4.2 FiberGateway LEDs ...................................................................................................................45
4.3 Typical FiberGateway usage scenario .......................................................................................46
4.4 Before installing the FiberGateway equipment ..........................................................................47
4.4.1 Safety Warnings ..................................................................................................................47
4.4.2 Wireless network installation best practices .......................................................................48
4.5 Connections ...............................................................................................................................48

Q_PDS_DM_09_V1.2
FiberGateway User Manual
6
Contents
4.6 FiberGateway Setup ..................................................................................................................49
4.6.1 Network Provider Connection .............................................................................................50
4.6.2 Mains connection and power up .........................................................................................51
5 Configuration ...................................................................................................................................53
5.1 FiberGateway Activation ............................................................................................................53
5.2 Costumization .............................................................................................................................53
5.2.1 Software download from the OLT .......................................................................................53
6 Troubleshooting ..............................................................................................................................55

Q_PDS_DM_09_V1.2
FiberGateway User Manual
7
List of figures
List of figures
Figure 1: FTTx architecture ....................................................................................................................19
Figure 2: Link Layer Configuration and Management ............................................................................20
Figure 3: FiberGateway equipment configuration ..................................................................................20
Figure 4: IP Based services-TR069 configuration ..................................................................................21
Figure 5: Optical fiber Internet service user access ...............................................................................22
Figure 6: Stack of protocols for GPON architecture ...............................................................................23
Figure 7: TR-142 Framework .................................................................................................................23
Figure 8: FiberGateway system architecture ..........................................................................................24
Figure 9: FiberGateway circuit block diagram ........................................................................................27
Figure 10: Dowstream QoS diagram ......................................................................................................29
Figure 11: Upstream QoS diagram ........................................................................................................30
Figure 12: Traffic distribution by service/client .......................................................................................31
Figure 13: Wavelength planning .............................................................................................................40
Figure 14: FiberGateway connectivity general view ...............................................................................43
Figure 15: FiberGateway Status LEDs ...................................................................................................45
Figure 16: FiberGateway Typical usage scenario -Home network connections ....................................47
Figure 17: FiberGateway connections general view ..............................................................................48
Figure 18: Network provider connection .................................................................................................50

Q_PDS_DM_09_V1.2
FiberGateway User Manual
8
List of figures
This page was intentionally left blank.

Q_PDS_DM_09_V1.2
FiberGateway User Manual
9
List of tables
List of tables
Table 1: T-CONT types definition ...........................................................................................................31
Table 2: Alloc-ID's distribution by T-CONT type .....................................................................................31
Table 3: Optical interfaces specifications ...............................................................................................33
Table 4: FXS interface specifications .....................................................................................................35
Table 5: Wi-Fi specification ....................................................................................................................36
Table 6: General Features......................................................................................................................37
Table 7: Standards compliance ..............................................................................................................41
Table 8: FiberGateway connectivity description .....................................................................................43
Table 9: LEDs Status information ...........................................................................................................45
Table 10: LEDs Status information (PON LINK & PON AUTH) .............................................................46
Table 11: FiberGateway connections description ..................................................................................49
Table 12: Material required for instalation ..............................................................................................49
Table 13: Troubleshooting Procedures ..................................................................................................55

Q_PDS_DM_09_V1.2
FiberGateway User Manual
10
List of tables
This page was intentionally left blank.

Q_PDS_DM_09_V1.2
FiberGateway User Manual
11
Glossary
Glossary
Acronyms and abbreviations
3G
Third generation mobile telecommunications
AAA
Authentication, Authorization, and Accounting
AC
Alternating Current
AC
Access Concentrator
ACL
Access Control List
ACS
Auto Configuration Server
AES
Advanced Encryption Standard
ARP
Address Resolution Protocol
AS
Autonomous System
AUTO-MDIX
Medium Dependent Interface Crossover Automatic Choice
BBF
Broadband Forum
BGP
Border Gateway Protocol
CAT5E
Category 5 Cable
CATV
Cable TV
CIFS
Common Internet File System
CLI
Command-line interface
CO
Central Office
CPE
Customer-Premises Equipment
CRC
Cyclic Redundancy Check
DC
Direct Current
DDNS
Dynamic DNS
DHCP
Dynamic Host Configuration Protocol
DNS
Domain Name System
DSCP
Differentiated Services Code Point
DSL
Digital Subscriber Line
EAP-SIM
Extensible Authentication Protocol Method for GSM Subscriber Identity Module
FTP
File Transfer Protocol
FTTH
Fiber-To-The-Home
FXS
Foreign eXchange Station
GbE
Gigabit Ethernet
GEM
GPON Encapsulation Module
GEPON
Gigabit Ethernet Passive Optical Network
GPON
Gigabit-capable Passive Optical Network
GSM
Global System for Mobile Communications
GW
Gateway
HG
Home Gateway
HSI
High Speed Internet
ID
Identification

Q_PDS_DM_09_V1.2
FiberGateway User Manual
12
Glossary
IEEE
Institute of Electrical and Electronics Engineers
IGMP
Internet Group Management Protocol
IMS
IP Multimedia Subsystem
IP
Internet Protocol
IPTV
Internet Protocol Television
IPv4
Internet Protocol version 4
IPv6
Internet Protocol version 6
ISP
Internet Service Provider
ITU-T
Telecommunications International Telecommunication Union
L2
OSI Layer 2
L3
OSI Layer 3
LAN
Local Area Network
LED
Light Emitting Diode
MAC
Media Access Control
MAN
Metropolitan Area Network
MAP
Mobile Application Part
ME
Managed Entity
MEGACO
Media Gateway Control Protocol
MRU
Maximum Receive Unit
MTBF
Mean Time Between Failures
NAS
Network Access Server
NAT
Network Address Translation
NGN
Next Generation Network
NMS
Network Management System
OLT
Optical Line Terminal
OMCI
ONT Management Control Interface
ONT
Optical Network Terminal
OPEX
Operational Expenditure
OSI
Open Systems Interconnection
PC
Personal Computer
PON
Passive Optical Network
PPP
Point-to-Point Protocol
PPPoE
Point-to-Point Protocol over Ethernet
PSK
Phase-Shift Keying
PWLAN
Public Wireless LAN
QoS
Quality of Service
RADIUS
Remote Authentication Dial In User Service
RF
Radio Frequency
RGW
Residential Gateway
RIP
Routing Information Protocol
RJ11
Registered Jack model 11
RJ45
Registered Jack model 45
SAMBA
SMB/CIFS implementation
SC/APC
SC/APC optical connector

Q_PDS_DM_09_V1.2
FiberGateway User Manual
13
Glossary
SIM
Subscriber Identity Module
SIP
Session Initiation Protocol
SIP
Session Initiation Protocol
SMB
Server Message Block
SNTP
Simple Network Time Protocol
SS7
Signalling System No. 7
SSID
Service Set IDentifier
STB
Set Top Box
SW
Software
T-CONT
Transmission Container
TCP
Transmission Control Protocol
TDM
Time Division Multiplexing
TDMA
Time Division Multiple Access
TKIP
Temporal Key Integrity Protocol
TR-069
Technical Report 069
TTL
Time to Live
TV
Television
UDP
User Datagram Protocol
URL
Uniform Resource Locator
USB
Universal Serial Bus
UTP
Unshielded Twisted Pair
VAD
Voice Activity Detection
VAP
Virtual Access Point
VID
VLAN Identifier
VLAN
Virtual Local Area Networks
VoIP
Voice over Internet Protocol
VPN
Virtual Private Network
WAN
Wide Area Network
WEP
Wired Equivalent Privacy
Wi-Fi
Wireless Fidelity
WLAN
Wireless Local Area Network
WPA
Wi-Fi Protected Access
WPS
Wi-Fi Protected Setup
xBASE-T
Ethernet over twisted pair technologies

Q_PDS_DM_09_V1.2
FiberGateway User Manual
14
Glossary
This page was intentionally left blank.

Q_PDS_DM_09_V1.2
FiberGateway User Manual
15
This User Manual is applicable to the equipment FiberGateway Altice GR240BG
with the FCC ID: 2ACJF-FGW-GR240BG
FCC NOTICE
This device complies with FCC part 15 rules. Operation is subject to the following two conditions:
1. This device may not cause harmful interference and
2. This device must accept any interference, including interference that may cause undesired
operation of the device
Caution:
Changes or modifications not expressly approved by the party responsible for compliance could void
the user’s
authority to operate the equipment.
Note: This equipment has been tested and found to comply with the limits for a Class B digital device,
pursuant to
Part 15 of the FCC Rules. These limits are designed to provide reasonable protection against harmful
interference in a residential installation. This equipment generates, uses and can radiate radio
frequency energy and, if not installed and used in accordance with the instructions, may cause harmful
interference to radio communications. However, there is no guarantee that interference will not occur
in a particular installation. If this equipment does cause harmful interference to radio or television
reception, which can be determined by turning the equipment off and on, the user is encouraged to try
to correct the interference by one or more of the following measures:
Reorient or relocate the receiving antenna.
Increase the separation between the equipment and receiver.
Connect the equipment into an outlet on a circuit different from that to which the receiver is
connected.
Consult the dealer or an experienced radio/TV technician for help.
This device meets the FCC requirements for RF exposure in public or uncontrolled environments.
RF Exposure Statement
Note: This transmitter must not be co-located or operated in conjunction with any other antenna or
transmitter.
This equipment should be installed and operated with a minimum distance of 8.3 inches (21 cm)
between the radiator and your body.
This system has been evaluated for RF exposure for humans in reference to ANSI C 95.1 (American
National Standards Institute) limits.
The evaluation was based in accordance with FCC OET Bulletin 65C rev 01.01 in compliance with
Part 2.1091 and Part 15.27.
The minimum separation distance from the antenna to general bystander is 8.3 inches (21 cm) to
maintain compliance.
Compliance with FCC requirement 15.407(c)
Data transmission is always initiated by software, which is the passed down through the MAC, through
the digital and analog baseband, and finally to the RF chip. Several special packets are initiated by the
MAC. These are the only ways the digital baseband portion will turn on the RF transmitter, which it
then turns off at the end of the packet. Therefore, the transmitter will be ON only while one of the
aforementioned packets is being transmitted. This device automatically discontinues transmission in
case of either absence of information to transmit or operational failure.

Q_PDS_DM_09_V1.2
FiberGateway User Manual
16
This page was intentionally left blank.

Q_PDS_DM_09_V1.2
FiberGateway User Manual
17
Summary
1 Summary
The FiberGateway is an Optical Terminal Equipment (ONT) unit for Passive Optical Networks (PON)
termination in a FTTH (Fiber-To-The-Home) service delivery architecture. FiberGateway
communicates with the OLT (Optical Line Terminal) for the PON side and with the customer’s
premises for the client side. This equipment supports triple-play services - high speed internet (HSI),
voice (VoIP), video (IPTV) and WPS (Wi-Fi Protected Setup). The use of the GPON fiber access
technology does allow a significant service delivery increase when compared with traditional xDSL
technologies.
The FiberGateway equipment technology is based on GEM (GPON Encapsulation Method), and
complies with ITU-T G.984.x. recommendation as like as G.984.4 (OMCI) ensuring interoperability
with major GPON OLT vendors (BBF.247).
These base functionalities, together with the support for bit rates of up to 2.5 Gbps (downstream) and
1.24 Gbps (upstream), an optical network splitting ratio of up to 1:64 in a single fiber and a distance
range of up to 60 km, make the GPON technology and the FiberGateway the most efficient option for
passive optical network topologies, when integrated service delivery is an issue.
Together with multi-vendor OLT interoperability (BBF.247 certified), other differentiated features of the
FiberGateway product include the use of an embedded optical reflective component that increases
probing resolution in case of FTTH probing. The FiberGateway is also one of the first single household
integrated CPE solution (ONT+GATEWAY).
As opposed to the point-to-point architecture, in which there is one physical port per client in the
Central Office, in GPON point-to-multipoint architecture there is only a single laser and photo-detector
in the Central Office (CO) to serve up to 128 CPEs. All the Optical Distribution Network is built by
means of passive equipment modules with a long live MTBF standards and very low OPEX.

Q_PDS_DM_09_V1.2
FiberGateway User Manual
18
Summary
This page was intentionally left blank.

Q_PDS_DM_09_V1.2
FiberGateway User Manual
19
Technical Description
2 Technical Description
2.1 FiberGateway Main Functionalities
The FiberGateway is aimed for customer premises and complies with the ITU-T G.984.x
recommendation in order to transport (over GPON) and deliver (to premises domain) the full
broadband service pack.
Broadband service applications are commonly referred as below:
• High speed internet (HSI);
• Voice (VoIP) services (SIP/MEGACO H.248);
• TV (IPTV);
• Wi-Fi.
The multiplay environment is thus reinforced when combining the upper referred services.
2.2 FiberGateway Application Scenario
The next figure shows a possible gateway scenario for FiberGateway equipments when in an FTTx
architecture.
Figure 1: FTTx architecture

Q_PDS_DM_09_V1.2
FiberGateway User Manual
20
Technical Description
2.3 Interoperability
FiberGateway equipment complies with ITU-T G.984.x. recommendation as like as G.984.4 (OMCI)
ensuring multi-vendor OLT interoperability with major GPON OLT vendors, as defined in BBF.247
ONU certification program.
BBF.247 ONU certification program certifies ONT link layer configuration and management protocol,
OMCI, Figure 2, as defined by ITU-T G.984.3, ITU-T G.984.4 and ITU-T G.988.
Figure 2: Link Layer Configuration and Management
IP-based services configuration and management is achieved by means of the TR-069 protocol as
defined by Broadband Forum. This procedure takes for granted that previously the link layer
connectivity has been achieved.
TR-069 is then transparent to the OLT, since the TR-069 connections are established between the
ACS and the ONTs, Figure 4.
ONT gateway family equipments integrate gateway functionalities. Link layer configuration and
management is achieved by the use of OMCI, while IP-based services (RG functionality and Voice
over IP) are configured and managed by TR-069, Figure 3.
Figure 3: FiberGateway equipment configuration
OSS
EMS
OLT
ONT
RGW STB
OMCI
Network Topology
OLT/ONT
Management
(TL1, SNMP)
ONTRG OLT
ACS
VoIP
Terminal
TR-069
OMCI

Q_PDS_DM_09_V1.2
FiberGateway User Manual
21
Technical Description
Figure 4: IP Based services-TR069 configuration
2.4 Interfaces
Client interface options are of type:
• 4x 10/100/1000Base-T for Ethernet network connection (RJ45 connectors);
• 2x FXS channels (RJ11 connectors);
• Wi-Fi:
o MIMO 4x4 @ 2.4GHz wireless interfaces (802.11 b/g/n);
o MIMO 4x4 @ 5 GHz wireless interfaces (802.11 a/n/ac);
• 1x USB 2.0 Master for printer sharing, media sharing and for 3G/4G backup uplink;
• Control switches for power and Wi-Fi;
Network interface option is of type:
• GPON SC/APC Optical connector (B+/C+).
2.5 General Features
GPON is a point-to-multipoint passive optical network, in which unpowered optical splitters are used to
enable a single optical fiber to serve multiple premises, typically 1-64.
A PON consists of an optical line terminal (OLT) at the central office and a number of optical network
terminals (ONT) at the customer premises. Downstream signals are broadcasted to all premises
sharing multiple fibers. Encryption can prevent eavesdropping. Upstream signals are combined using
a multiple access protocol (Time Division Multiple Access - TDMA). The OLT queues data to the
various ONT terminals in order to provide time slot assignments for upstream communication.
In Figure 5 it is shown a scenario for a multi-service user domain basic architecture through an ISP
network.
OSS
EMS
OLT
ONT
RGW STB
ACS
TR069
OMCI
Network TopologySubscriber Service
OLT/ONT
Management
(TL1, SNMP)

Q_PDS_DM_09_V1.2
FiberGateway User Manual
22
Technical Description
Figure 5: Optical fiber Internet service user access
In the upstream direction, the FiberGateway is connected to the optical splitter and respectively to the
OLT through the PON port to provide integrated access services through the service headend.
In the downstream direction, the FiberGateway is connected to various terminals through the following
LAN-side ports to implement multi-play services:
• Four 10/100/1000M Base-T Ethernet ports, which can be connected to terminals such as PCs,
STBs, and video phones to provide the high-speed data and video services;
• Two FXS ports, which can be connected to telephone sets to provide VoIP services;
• Four Wi-Fi antennas, which can connect to Wi-Fi terminals wirelessly to provide a secure and
reliable high-speed wireless network;
• One USB port, which can be connected to a USB storage device to provide convenient
storage and file sharing services within a home network;
The communication between client equipment (ONT) and the ISP access routers (MAN edge) is made
by an optical fiber-based passive architecture (ITU-T G.984 Recommendation). The GPON network
acts as a Layer 2 Ethernet metropolitan network. Access network assures and controls the media
(MAC) communication through a TDMA scheme, introducing GEM (GPON Encapsulation Method) in
between to adapt TDM layer to Ethernet.
The used protocol stack is shown in Figure 6.

Q_PDS_DM_09_V1.2
FiberGateway User Manual
23
Technical Description
Figure 6: Stack of protocols for GPON architecture
Several transmission containers (T-CONT) are assigned to each user. Each T-CONT has an
associated GEM port and each GEM port has a VLAN identifier and an 802.1p priority level.
The ONT classifies the traffic depending on the VLAN and the marked priority, and routes it over the
corresponding T-CONT/GEM port. Thus for frame multiplexing, GEM and T-CONT ports are used for
uplink while the downlink only use the GEM ports feature.
FiberGateway complies with Broadband Forum TR-142 Technical Report, which defines a framework
for the remote configuration and management of IP-based services over PON (Passive Optical
Network) and fiber access technology.
TR-142 framework uses TR-069 which is the protocol of choice for the remote management and
configuration of IP services over PON and fiber access networks. TR-069 is intended to be used for
the remote configuration and management of IP services running over ONT, as well as for some
aspects of ONT management.
Figure 7: TR-142 Framework
TR-142 framework defines a virtual UNI between the OMCI (ONT Management Control Interface) and
TR-069 management domains.
This framework allows PON CPE with L3 layer capabilities to be mass remotely configured,
troubleshoot and managed by an ACS (Auto Configuration Server) using TR-069 CPE WAN
Management Protocol.

Q_PDS_DM_09_V1.2
FiberGateway User Manual
24
Technical Description
2.6 General Architecture
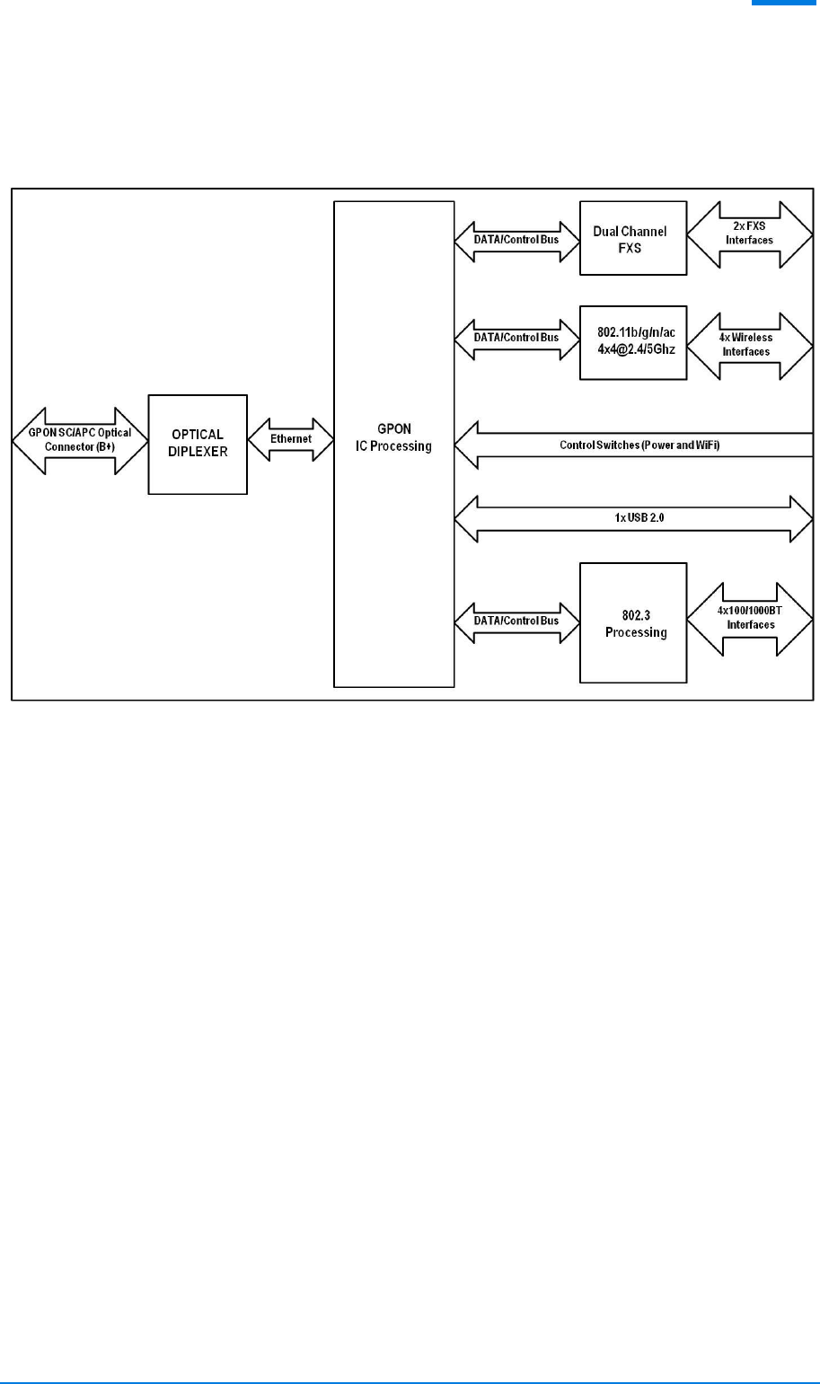
FiberGateway basic system architecture is hereafter presented.
Figure 8: FiberGateway system architecture
The GPON IC Processing unit is the core component inside FiberGateway. It is responsible for the
interconnection and processing between client side interfacing and optical GPON Uplink interface.
2.7 GPON
The FiberGateway GPON layer as G.984.x uses 1490nm downstream and 1310nm upstream of the
optical wavelengh, with 2,488Gbps downstream and 1,244Gbps upstream by using an SC/APC
protected optical connector.
2.8 Ethernet
Ethernet is the wired LAN technology and is revised in the IEEE 802.3 standard. At the OSI reference
system, Ethernet is at the Data Link layer. In the FiberGateway equipment both WAN and LAN type of
physical interfaces are 10/100/1000BASE-T AUTO-MIX Ethernet type over RJ45 conectors.
2.9 IPTV
For the IPTV service the FiberGateway also behaves like a Layer 2 bridging device. For this service,
the FiberGateway has a specific GEM PORT for Multicast. This same GEM PORT is requested by the
user in order to have access to the various IPTV channels. Every time a user requests a new channel,

Q_PDS_DM_09_V1.2
FiberGateway User Manual
25
Technical Description
the FiberGateway will send to OLT a IGMP packet requesting that Channel. The FiberGateway is also
responsible for implementing the snooping for the channels that the user requests.
2.10 Voice
2.10.1 Supported VoIP specifications:
• Call control: SIPv1/v2;
• T.38 Fax relay;
• Fax/Data bypass;
• Echo canceller;
• Echo canceller length;
• Jitter buffer;
• Caller ID generation;
• G.711 PCMU;
• G.711 PCMA;
• G.723.1;
• G.726;
• G.729;
• VAD and CNG;
• Caller ID and call waiting;
• RTP/RTCP packet encapsulation;
• RFC 2833 Support;
• In-band signaling detection and generation (DTMF, call progress tones).
• Automatic Tone generation (dial, busy, ring back, stutter, distinctive ring);
• 3-Way conferencing.
2.10.2 Supported interfaces
FiberGateway voice service provisioning could be made through OLT configurations over OMCI
messages or could be downloaded (FTP) from the OLT up to the FiberGateway after its registration
on the PON network. FiberGateway equipments have the ability to deliver the Voice service over two
types of interface:
2.10.2.1 Logical interface (VLAN encapsulation)
If the FiberGateway has no FXS ports and the VoIP service is transparently forwarded from the OLT
up to the Home Gateway (and vice versa) within a previously defined voice VLAN. FiberGateway
respects the defined priority and implements the traffic encapsulation from its own Ethernet interface
into a specific T-CONT/GEM-Port over the PON interface and up to the OLT equipment.
2.10.2.2 Physical interface (FXS ports)
The FiberGateway has physical RJ11 FXS interfaces. In this version of the FiberGateway equipment,
voice interfaces are terminated in the equipment by means of FXS (RJ11) connections. The RJ11
analog terminals adapter function is auto/self-configured, integrated (analog/VoIP) and associated with
a defined SIP or Megaco (H.248) user.

Q_PDS_DM_09_V1.2
FiberGateway User Manual
26
Technical Description
The FiberGateway will allow VoIP or NGN (Next Generation Network) traffic from devices connected
to the RJ11 or RJ45 interfaces, towards the same internal VLAN.
Apart of the SIP and Megaco (H.248) self-configuration, it is also possible to make modifications in the
voice service configurations by updating the FiberGateway SW through download from the OLT via
OMCI.
The FiberGateway equipment has a DHCP client to get an IP address, alternatively the FiberGateway
could be configured with a static IP. The configuration of the static IP or DHCP client is related to the
WAN side and is enabled by the OLT.
2.11 Wi-Fi
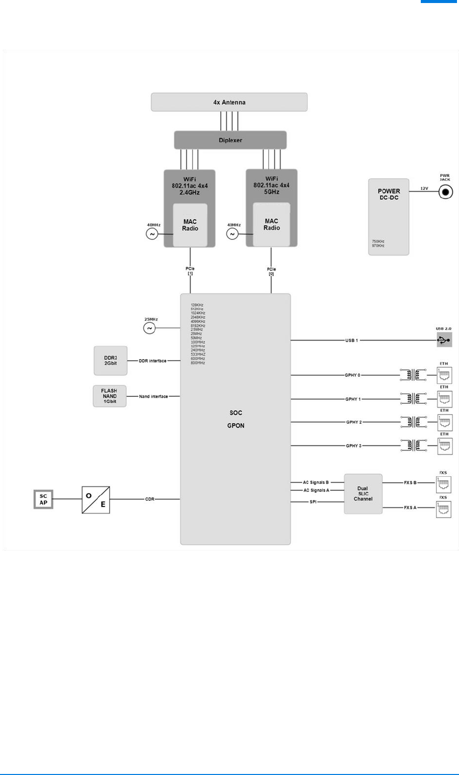
2.11.1 FiberGateway Block Diagram
FiberGateway circuit block diagram is presented in the figure bellow showing all oscillators in the
device and its frequencies, Figure 9. Intentional radiators in the circuit and radio signal path between
circuit blocks are also shown.

Q_PDS_DM_09_V1.2
FiberGateway User Manual
27
Technical Description
Figure 9: FiberGateway circuit block diagram
2.11.2 Operational Description
The FiberGateway supports Wi-Fi, with Wi-Fi interfaces operating in the 2.4GHz and 5GHz
frequencies
The FiberGateway complies with the following standards:
• IEEE 802.11a (5GHz, up to 54 Mbps)
• IEEE 802.11b (2.4GHz, up to 11 Mbps)
• IEEE 802.11g (2.4GHz, up to 54 Mbps)
• IEEE 802.11n (2.4GHz and 5 GHz, up to 600 Mbps)
• IEEE 802.11ac (5GHz, up to 1733 Mbps)

Q_PDS_DM_09_V1.2
FiberGateway User Manual
28
Technical Description
The ONT supports the following features:
• wireless security
o WEP encryption (64/128 bits)
o WPA (Wireless Protect Access) TKIP
o WPA2 AES
o WPA2 mixed
o 802.1x Authentication
o External RADIUS Authentication
o Client access control through media access control (MAC) filter
o Dynamic cryptography (TKIP and AES)
o Multiple SSIDs Profiles
o WPS (Pushbutton and PIN entry);
2.11.3 Interfaces and features
• Dual-band, concurrent mode 2.4GHz plus 5GHz via internal Wi-Fi antennas,
• Compliant with IEEE 802.11 a/b/g/n/ac and with 4x4 MIMO
• Up to 34dBm EIRP both in the 2.4GHz and in the 5GHz
• Channel Bandwidth: 20, 40, 80, 80+80, 160
• Support of zero wait dynamic frequency selection (DFS): 4x4 with weather radar detection
• Multi User MIMO for better performance per user
2.11.4 Data Rates
• 802.11a : 6,9,12,18,24,36,48,54 Mbps
• 802.11b : 1, 2, 5.5, 11 Mbps
• 802.11g : 6,9,12,18,24,36,48,54 Mbps
• 802.11n : up to 600 Mbps
• 802.11ac : up to 1733 Mbps
• 1024QAM (2.4GHz) : up to 1000 Mbps
• 1024QAM (5GHz) : up to 2166 Mbps
2.11.5 Antennas
• 4x4 MIMO antennas
• Internal antennas with 4~5dBi antenna gain
2.12 Multiple QoS per VLAN
The FiberGateway supports 802.1p QoS per VLAN services in which several flows (one per allowed
pbit) are embedded in the same VLAN. According to the applied configuration, the FiberGateway
performs a per-flow QoS policy: dropping traffic marked with not allowed pbits and limiting to the
configured value the data rate of the allowed flows.
The FiberGateway performs transparent VLAN translation. It is transparent to upper layer protocols,
such as ARP, RIP, DHCP, IGMP, PPP, etc.

Q_PDS_DM_09_V1.2
FiberGateway User Manual
29
Technical Description
2.13 Policing/Rate Limiting
2.13.1 Downstream QoS
The OLT system supports traffic classification at the ingress ports (ETH, LAGs, PON, etc) based on P-
Bits, IP DSCP and IP.
The OLT system provides several QoS mechanisms, that can be targeted to the flow characterized by
one or two VLAN according with the type of service, or can be targeted to the packets priority, where
each p-bit/DSCP is mapped in one of eight queues of each port.
For each OLT ports are associated eight queues, for each of these queues is possible to configure the
p-bit mapping in one of the queues, the scheduler type (Strict Priority or Weighted Fair Queuing) and
the minimum and maximum bandwidth of each queue.
Figure 10: Dowstream QoS diagram
In the downstream direction, Figure 10, the ingress traffic can be firstly classified. It passes by a
policer and is configured to each ONT service, which is defined by one or two tags. It is remarked and
policed per-CoS rate (port profile).
After this, Network services (per VLAN) classification determine the PON port queue where packets
will wait for a transmission opportunity, and can remark the CoS (P-bits in VLAN PCP). The traffic is
put in a queue according with the p-bit/DSCP->Traffic Class mapping.
Each of these Traffic Classes is associated with a scheduler (WRR or SP) and a policer.
Queue congestion management is used to prevent the queue from overflowing and is performed
based on Tail Drop or WRED.
Each queue is served by either a priority or weighted scheduler and rate controlled.
Then Traffic Classes to P-bit remarking is done and the traffic flows to the GPON interface.
Destination ONU/ONT client service downstream profile defines traffic classless policing. The overall
PON port may be limited to a percentage of its capacity.
Traffic arriving to the ONU/ONT it will pass by a mapping block which will map the traffic in one of the
eight queues according with the p-bits; these queues have a Strict Priority scheduler in order to
guarantee that the most prioritized traffic passes first, Figure 10.

Q_PDS_DM_09_V1.2
FiberGateway User Manual
30
Technical Description
2.13.2 Upstream QoS
Figure 11: Upstream QoS diagram
In the upstream, Figure 11, for each T-CONT DBA the ingress traffic in the ONT passes by a mapping
block that maps the traffic in one of the eight queues according with the p-bit, (in case the ingress
traffic is untagged a DSCP->p-bit mapping is performed).
These queues have a Strict Priority Scheduler. Packets are stored at the intended T-CONT priority
queue, which is scheduled according to ONT configuration.
The ONT “waits” until the OLT assigns a transmission timeslot for that T-CONT, according to DBA, so
that the most prioritized queues are the ones that transmit first.
In the OLT PON ingress port, traffic is remarked and can be policed per-CoS. The traffic is put into a
Traffic Class according with what is defined in the p-bit/DSCP->queue mapping.
Each of these Traffic Classes has an associated scheduler and policer. Queue management is
performed based on Tail Drop or WRED. Then Traffic Classes to P-bit remarking is done and the
traffic is sent to the uplink, Figure 11.
2.13.3 Dynamic Bandwidth Allocation (DBA)
The DBA (Dynamic Bandwidth Allocation) is available in order to optimize the upstream bandwidth.
This mechanism consists in defining an adequate T-CONT to the service traffic in question. There are
five types of T-CONT, defined by the Fixed, Assured and Maximum Parameters:
• Type 1: Only fixed Bandwidth;
• Type 2: Only Assured Bandwidth;
• Type 3: Assured+Maximum Bandwidth;
• Type 4: Only Maximum Bandwidth (Best Effort);
• Type 5: Fixed+Assured+Maximum Bandwidth.

Q_PDS_DM_09_V1.2
FiberGateway User Manual
31
Technical Description
Table 1: T-CONT types definition
T-CONT
Type 1
Type 2
Type 3
Type 4
Type 5
Units
Fixed BW- RF
RF1
0
0
0
RF5
[b/s]
Assured BW- RA
0
RA2
RA3
0
RA5
[b/s]
Max Bw - RM
RM1 = RF1
RM2 = RA2
RM3 > RA3
RM4
RM5 >
RF5 + RA5
[b/s]
Bandwidth
Eligibility
0
0
Non-Assured
BW - RNA
Best-Effort
- RBE
RNA / RBE
In each GPON interface there are 1024 Alloc-ID (T-CONT identifiers) available, provided to manage
ONT services. They are distributed in the following way:
Table 2: Alloc-ID's distribution by T-CONT type
Alloc-ID
Allocation Type
0-127
Default Alloc-ID (Dynamic or Static)
128-255
Reserved
256-639
Dynamic or Static
640-1023
Static
Figure 12: Traffic distribution by service/client

Q_PDS_DM_09_V1.2
FiberGateway User Manual
32
Technical Description
2.13.4 Upstream QoS scenarios
• 8 priority queues
• Strict-priority
• Upstream Scheduling:
o Strict Priority (currently supported)
o Strict Priority + rate controller (currently supported)
o Strict Priority + WFQ (can be SW supported)

Q_PDS_DM_09_V1.2
FiberGateway User Manual
33
General Specifications
3 General Specifications
3.1 Interfaces
3.1.1 GPON
The FiberGateway GPON G.984.x layer uses 1490nm downstream and 1310nm upstream optical
wavelengths, with 2.488Gbps downstream and 1.244Gbps upstream by using an SC/APC protected
optical connector
3.1.1.1 Optical Interfaces
Table 3: Optical interfaces specifications
Items
Unit
B+
C+
FiberGateway Tx
FiberGateway Tx
Nominal bit rate
Mbps
1244.16
1244.16
Operating wavelength
nm
1260-1360
1260-1360
Line code
--
Scrambled NRZ
Scrambled NRZ
Minimum ORL of ODN
dB
>32
>32
Mean launched power MIN
dBm
+0.5
+0.5
Mean launched power MAX
dBm
+5
+5
Launched optical power
without input to the Tx
dBm
Less than Min
sensitivity -10
Less than Min
sensitivity -10
Maximum Tx Enable
16
16
Maximum Tx Disable
16
16
Extinction ratio
dB
>8.2
>8.2
Tolerance to the Tx incident
light power
dB
>-15
>-15
SLM Laser – MAX −20 dB
width
nm
1
1
SLM Laser – MIN SMSR
dB
30
30
FiberGateway Rx
FiberGateway Rx
Receiving bit rate
Mbps
2488.32
2488.32
Receiving wavelength
nm
1480-1500
1480-1500
Max reflectance of equipment,
measured at Rx wavelength
dB
<-20
<-20
Bit error ratio
--
<-10-10
<-10-10

Q_PDS_DM_09_V1.2
FiberGateway User Manual
34
General Specifications
Items
Unit
B+
C+
Minimum sensitivity
dBm
-27
-30(1)
Minimum overload
dBm
-8
-8(2)
Upstream optical penalty
dB
0.5
0.5
Consecutive identical digit
immunity
bit
>72
>72
Tolerance to reflected optical
power
dB
<10
<10
3.1.2 Ethernet
Ethernet is the wired LAN technology and is revised in the IEEE 802.3 standard. At the OSI reference
system, Ethernet is at the Data Link layer. In the FiberGateway equipment the LAN type of physical
interfaces is 10/100/1000BASE-T AUTO-MIX Ethernet type over RJ45 connectors.
1
ONT RX= -8~-30 dBm (The equipment sensitivity assumes the use of the optional RS (255,239) FEC capability of the G-PON
TC layer with the current class B+ ONU detector technology; The ONU overload is set at –8 dBm to be common with the class
B+ value, even though in this application –10 dBm is sufficient).
Optical solution: B+ and C+.
Connector type: SC/APC.
IEC 60825-1: "Class 1 Laser Product''.
The B+ and C+ diplexer is embedded on the FiberGateway equipment version.
ONU Single Fiber - G.984.2 (03/2003) + G.984.2 Amd 1 (02/2006) and 2 (03/2008), G.983.3 (03/2001).
Optical Metering – G.984.2 Amd 2 Table IV.1/G.984.2 – Optical Line Supervision related measurement specifications (the
accuracy of the measurement is +/-3dBm maximum).
2
ditto

Q_PDS_DM_09_V1.2
FiberGateway User Manual
35
General Specifications
3.1.3 FXS
Table 4: FXS interface specifications
Items
State
Description
DC voltage (V)
48V (21 to 56.5V)
According to ANSI/TI A-1063
Ringer voltage (V)
DC offset: ≥ 15 Vdc
AC voltage: ≥ 55 Vac rms
Frequency: 20Hz +/- 3%
Max Voltage: 100 Vp
Ringing signal
cadence
normal ringing
2 sec ring / 4 sec pause
REN
ringer equivalence
numbers
Maximum ringer load: 5
Loop Current
Characteristics (A)
25 mA (max)
-
Hook flash
on-hook - register
recall/hook flash
150 msec
Minimum time of
recognition of “on-hook”
when hook-flash feature
does not exist
on-hook - register
recall/hook flash
1100 msec
Minimum time “on-hook”
recognition when hook-
flash feature does exist
off-hook
40 msec
minimum time “off-hook”
recognition
interval
300 msec –
1100 msec
Time calibrated break pulse
duration for register recall
recognition
Pulse Dialing
Detection
Pulse Frequency: 10 Hz
(8 Hz to 12 Hz)
Pulse Relation (%): 60/40
-
DTMF Dialing
Detection
-
According to ANSI/TI A-1063
Clip
-
According to ANSI/TI A-1063
Clip on Call Waiting
-
According to ANSI/TI A-1063

Q_PDS_DM_09_V1.2
FiberGateway User Manual
36
General Specifications
3.1.4 Wi-Fi
Table 5: Wi-Fi specification
Items
Compliance
Description
IEEE 802.11 b/g/n/ac
-
Bit Rates
802.11 b/g
Up to 11Mbps (IEEE802.11b)
Up to 54Mbps (IEEE802.11g)
802.11 n
Up to 600Mb/s over four spatial streams in the
2.4GHz band;
Up to 600Mb/s over four spatial streams in the
5GHz band
802.11 ac
Up to 1733Mb/s over four spatial streams in the
5GHz band
SSID
-
Up to 8
Operation
Frequencies
-
2.4GHz (ISM) or 5GHz (U-NII)
Channel
Bandwidths
-
20MHz and 40MHz channels in the 2.4GHz
band;
20MHz, 40MHz, 80MHz and 160MHz channels
in the 5GHz band
MIMO
-
4x4
MCS
-
Supported values:
0-31 and 32 for 802.11n
0-9 for 802.11ac
Proprietary 10 -11 (1024QAM)
Wireless
Security
WEP
40bit secure key and 24 bit as defined in
802.11-2007
WPA
WPA2
AES
encryption/de-encryption coupled to TKIP (as
defined in 802.11-2007 and 802.1X)
Short Guard
Interval
SGI support
-
Space-Time
Block Coding
STBC support
-
Transmit Power
(e.i.r.p.)
-
Up to +34 dBm in the 2.4GHz band;
Up to +26 dBm in the 5GHz UNII-1 band;
Up to +34 dBm in the 5GHz UNII-3 band;
Receive
Sensitivity
Mode b (8% PER)
1Mb/s: -96dBm
11Mb/s: -88dBm
Mode g (10% PER)
6Mb/s: -90dBm
12Mb/s: -89dBm
54Mb/s: -75dBm

Q_PDS_DM_09_V1.2
FiberGateway User Manual
37
General Specifications
Items
Compliance
Description
Mode n/2.4GHz (10% PER)
1Mb/s: -96dBm
54Mb/s: -75dBm
M0/20MHz: -88 dBm
M0/40MHz: -85 dBm
M7/20MHz: -66 dBm
M7/40MHz: -63 dBm
Mode n/5GHz (10% PER)
6Mb/s: -89 dBm
54Mb/s: -74 dBm
M0/20MHz: -87 dBm
M0/40MHz: -83 dBm
M7/20MHz: -64 dBm
M7/40MHz: -61 dBm
Mode ac/5GHz (10% PER)
M0/20MHz: -87 dBm
M0/40MHz: -83 dBm
M0/80MHz: -80 dBm
M9/20MHz: -58 dBm
M9/40MHz: -55 dBm
M9/80MHz: -52 dBm
3.2 General Features
Table 6: General Features
Features
FiberGateway
GPON
1x Singlemode Optical Fiber Cable
(SC/APC Connector)
Ethernet 10/100/1000Base-T
4x Ethernet UTP CAT5E direct or crossover
AUTO-MDIX cable (RJ45)
FXS Ports
2x voice / fax RJ11 connector
USB Ports
1x USB 2.0
Wi-Fi (802.11a/b/g/n/ac)
Yes
ON/OFF button
Yes
RESET button
Yes
OLT Interoperability
(BBF.247)
Yes
DHCP Client
Yes
Number of GEM ports
256
Number of T-CONT
32
Primary Power Connection (VDC)
12 (± 15%)
Primary Power Connection (VAC)
120V AC 60Hz ±2Hz

Q_PDS_DM_09_V1.2
FiberGateway User Manual
38
General Specifications
Features
FiberGateway
AC/DC Adapter Max Power (W)
48
AC/DC Adapter Energy Efficiency
European Code of Conduct on Energy
Consumption of External Power Supplies V5
U.S. Department of Energy (DoE) Level VI
Energy Efficiency
European Code of Conduct on Energy
Consumption of Broadband Equipment V6
Energy Star - Small Network Equipments v1.0
MTBF (h)
800416
Size (HxWxD) (mm/”)
35 x 244 x 202mm / 1.38” x 9.61” x 7.95”
Temperature (⁰C/ºF)
0 to +50ºC / 32ºF to 122ºF
Humidity (%)
5 to 95 %
3.3 General Service Description
GPON layer
per G984.x
> Comply with GPON standard: ITU-T
G984.1/G984.2/G984.3/G984.4;
> GPON Encapsulation Method (GEM)
supports Ethernet;
> Configurable AES Downstream and FEC
Downstream and Upstream;
> Bitrates: 2488 Gbps (downstream) / 1244
Gbps (upstream).
> Class B+ optics (28 dB);
> T-CONT:32;
> GEM-Port-IDs: 32.
L2/L3 layer
> VLAN-ID to GEM port-ID mapping (per WT-
156): N:1 VLAN; 1:1;
> Transparent VLAN;
> Classification: IDSCP/TOS, 802.1p TCI,
VLAN ID, MAC address;
> Traffic Management: up to 8 queues per T-
CONT in Priority-controlled mode or up to 16
queues per T-CONT in Rate-controlled
scheduling mode.
> 802.1q VLAN processing: Q-in-
Q, tagging, removing tag,
replacing tag or transparent
forwarding;
> Routing: Network Access
Translation (NAT) and Network
Access Port Translation (NAPT);
> Firewall;
> VPN;
> DHCP Client and Server;
> PPPoE Client;
> Performance: 1000 Mbps
Bidirectional.
IPTV
> IGMP v1/v2/v3 snooping;
> IGMP processing per VLAN ID to support
group of channels;
> Interactive services (Video On Demand);
> IPTV streams forwarding simultaneous:
128;
> IPTV prioritization using Quality of Service
(QoS) using 802.1p.
-

Q_PDS_DM_09_V1.2
FiberGateway User Manual
39
General Specifications
VoIP
> T.38 Fax Relay;
> Fax/Data Bypass;
> Echo Canceller;
> Echo Canceller Length;
> Jitter Buffer;
> Caller ID Generation;
> G.711 PCMU;
> G.711 PCMA;
> G.711 VAD and CNG;
> G.723.1;
> G.726 ADPCM;
> G.729 Annex A.
> G.729 Annex B
> Caller ID and Call waiting;
> RTP/RTCP packet
encapsulation;
> RFC 2833 support;
> In-band signaling detection and
generation (DTMF, call progress
tones););
> Automatic Tone generation
(dial, busy, ring back, stutter,
distinctive ring);
> 3-Way Conferencing;
> RFC 3261 support (SIPv1/v2).
Ethernet
> RJ-45 10/100/1000BASE-T;
> Support Auto-negotiation;
> Support auto MDI/MDIX.
-
Wi-Fi
> IEEE 802.11 a/b/g/n/ac
> 802.11 b/g: 1, 2, 5.5, 6, 9, 11,
12, 18, 24, 36, 48 and 54Mb/s;
> 802.11n up to 600Mb/s.
> 802.11ac up to 1733,3Mb/s
Management
> Remote management over the OMCI,
PLOAM, OAM and TR-069, TR-098, TR-104,
TR-111, TR-140, TR-142, TR-143, TR-181.
> Secure software download
upgrade via OMCI or TR-069;
> Embedded Telnet server for
remote management,
> SNMP V3;
3.4 Optical metering
The equipment measures the downstream received power from the OLT in 1490nm and reports this
value through OMCI. The accuracy of the measurement is +/- 3dBm, maximum. Optionally,
FiberGateway has also the chance to have an embedded optical reflective component in order to
increase the FTTH probing capabilities in a 50 centimeters resolution factor, which turns to have a
single probing system to probe all GPON network ONTs even when its number increases over Million
customers.
3.5 Wavelength filtering
The optical interface has WDM filters that allow GPON coexistence with RF video services (1550-
1560nm) and the new generation of NGPON1 technology, according to G.984.5 Recommendation.
ITU-T Rec. G987.1 is also granted for XGPON, (following FSAN NG-PON2).
In order to face the final user´s demands, current GPON networks have to confront the first evolution
in terms of terminal equipments and actual infrastructure. Migration will be available through a new
wavelength planning, by allowing the co-existence of two different technologies over the same fiber.
The ITU-T Rec. G987.1 provides a mechanism for GPON to XGPON migration with the possibility to
achieve 2.5Gbps upstream path. Nominally downstream will be 10 Gbps.
The next figure depicts the wavelength planning of ITU-T Rec. G987.1:

Q_PDS_DM_09_V1.2
FiberGateway User Manual
40
General Specifications
Figure 13: Wavelength planning
In order to accomplish to that plan, the upstream wavelength for GPON must be restricted to ONU
(ONT) equipment based on the ordinary DFB lasers, while the XGPON downstream signal range is
defined from 1575 nm to 1580 nm and the XGPON upstream signal from 1260 nm to 1280 nm. For the
coexistence of XGPON and GPON over the same fiber, the CO requires a WDM filter that combines
the downstream signal (1490 nm, 1555 nm and 1577 nm), isolating the 1310 nm and 1270 nm
upstream signal, with the video signal. Also the wavelength of 1650 nm, used for fiber monitoring, has
to be handled.
In addition, ONT devices require the use of a triplexer type transceiver that include an integrated filter
or a discrete WDM filter to distinguish the different signals that may be present on the fiber. The
current networks, equipped with ONT in accordance with the current ITU-T Rec. G984.5, will be easily
updated to XGPON.
Class B+ optical budget are the nominal requirement for coexistence of GPON and XGPON over the
same optical fiber. Taking this requirement into account, the fiber network architecture will not limit the
future of the service provider business since GPON architectures, respecting B+ class of the GPON,
are easily updated by placing newest terminal equipments, namely XOLT and XONT, and by replacing
the current WDM filter by the new one in order to handle the new XGPON signals.
XGPON must support/emulate all GPON legacy services in case of total migration.
Like GPON, XGPON is required to support triple play services (data, voice and video), as well as
mobile backhauling (accurate frequency/phase/time synchronization) application through its high
quality of service and high bit rate feature capabilities. Access to Ethernet services such as point-to-
point, multipoint-to-multipoint and rooted-multipoint Ethernet Virtual Connection services should be
provided. Finally, as a global requirement, XG-PON needs to support IPv6.
3.6 GPON/Ethernet characteristics
GPON/Ethernet characteristics supported, both functional level and GTC-OMCI configuration,
corresponds with the general mandatory characteristics defined in ITU-T G.984.3, G.984.4 and G.988
Recommendation:
• PON interface: downstream operating rate 2.488 Gbits/s, upstream operating rate 1.244
Gbits/s;
• 32 T-CONT and 256 simultaneous GEM ports;
• 1:64 SR is granted once optical power transmission from the OLT side is up from -27/30dBm;
• Unmarked or marked bandwidth management;
• Upstream and downstream FEC;
• Downstream AES encryption;
• Ethernet flow control in client´s port: 802.3x and 802.3ab;
• Ability to classify and modify VLAN labels (single or double labeling);
• Ability to support multiple VLAN tags per service (Internet, IPTV, VoIP, ACS, etc) from
Residencial Gateway. And ability to translate those VLAN to one specific service VLAN on

Q_PDS_DM_09_V1.2
FiberGateway User Manual
41
General Specifications
OLT side, like, IPTV service VLAN, Internet Service VLAN (SVLAN and CVLAN), and VoIP
Service VLAN;
• 802.1 DSCP for CoS support;
• IEEE 802.1Q and 802.1p support;
• Multicast snooping support IGMPv2 and IGMPv3;
• Firmware upgrade through the PON interface following the mechanisms specified in the ITU-T
G.984.4 and G.988, including a safe dual firmware updates image system and the ability of
back-up, allowing the SINGLE PORT FiberGateway start in case the software download fails,
to enable a new software update.
3.7 Standards
Table 7: Standards compliance
EMC
Emissions
FCC CFR 47 Part 15 Subpart B Section 15.107 – Conducted Emissions –
Class B
FCC CFR 47 Part 15 Subpart B Section 15.109 – Radiated Emissions –
Class B
Radio
2.4 GHz
FCC CFR 47 Part 15 Subpart C Section 15.247
5 GHz
FCC CFR 47 Part 15 Subpart E Section 15.407 (U-NII-1, U-NII-2A, U-NII-2C
and U-NII-3)
Safety
UL 60950-1:2007 Ed.2 + R: 14 Oct 2014
Certifications
ETL Intertek Listing Certification
FCC Certification

Q_PDS_DM_09_V1.2
FiberGateway User Manual
42
General Specifications
This page was intentionally left blank.

Q_PDS_DM_09_V1.2
FiberGateway User Manual
43
Setup
4 Setup
4.1 Equipment Connectivity
FiberGateway connections are located at the back side of the equipment; WPS and INFO (for status
LEDS information) push buttons, are located at the front side of the equipment, Figure 17.
Figure 14: FiberGateway connectivity general view
Table 8: FiberGateway connectivity description
Number
Name
Description
1
RESET
Configuration RESET button
2
TEL (1, 2)
2x RJ11 – FXS Ports
3
LAN (1, 2, 3, 4)
4x RJ45 Ports - 10/100/1000Base-T Ethernet with
AUTO-MDIX
4
USB
1x USB 2.0 port
5
ON/OFF button

Q_PDS_DM_09_V1.2
FiberGateway User Manual
44
Setup
Number
Name
Description
6
PWR
12V DC Power Supply Connector
7
PON
Equipment Optical port GPON; SC/APC
8
WPS
Wi-Fi Protected Set-up Button;
• Switches on/off Wi-Fi if pressed for 5
seconds
• With the Wi-Fi interface on, in order to
connect a device the interface, pressing
the WPS button for 1second will start the
association process.
9
INFO
Energy saving button.
In order to verify the status of all LEDS press the
button.
If not pressed only POWER and Radio Signal
LEDs (WPS, WIFI 5G and WIFI2.4G) have
updated status information.

Q_PDS_DM_09_V1.2
FiberGateway User Manual
45
Setup
4.2 FiberGateway LEDs
Figure 15: FiberGateway Status LEDs
Table 9: LEDs Status information
LED
Identification
LEDs Status
Description
A1 a A4(1)
LAN
ON
With Ethernet connection (green)
OFF
No Ethernet connection
Flashing
Ethernet IN/OUT activity (green)
A5(1)
INTERNET
ON
With Internet connection (green)
OFF
Inactive port
Flashing
Internet IN/OUT activity (green)
A6(1)
PON LINK
See table bellow
A7(1)
PON AUTH

Q_PDS_DM_09_V1.2
FiberGateway User Manual
46
Setup
A8(1)
WPS
ON
WPS active (blinking green)
OFF
WPS inactive
A9(2)
WIFI 5GHz
ON
Wi-Fi Radio Signal active
OFF
Wi-Fi Radio Signal inactive
A10(2)
WIFI 2.4GHz
ON
Wi-Fi Radio Signal active
OFF
Wi-Fi Radio Signal inactive
A12, A13
TEL1, TEL2
ON
Service configured and authenticated (green)
OFF
Service not configured or registration failure
Flashing
Telephone off the hook
A14 (2)
POWER
ON
Power supply ON (green)
OFF
Power supply OFF
NOTES:
(1) To obtain these status LEDS information INFO button must be pressed.
(2) These status LEDS are always update (pressing INFO button is not required).
Table 10: LEDs Status information (PON LINK & PON AUTH)
ONT FiberGateway
4x4 Status
LEDs Status
Description
PON LINK
PON AUTH
1. Initial
OFF
OFF
Initial Status
2. Standby
Flashing
Flashing
ONT is waiting for initial configuration by the OLT
3. Serial Number
Flashing
Flashing
The OLT is configuring the ONT
4. Ranging
Flashing
Flashing
ONT and OLT synchronization
5. Operation
ON
ON
ONT normal operational status
4.3 Typical FiberGateway usage scenario
Figure 16 bellow shows a FiberGateway Typle usage scenario showing Home Network connections
for triple play service provisioning. FiberGateway connectors’ description can be found in Table 8 and
connecting cables are described in Table 11..

Q_PDS_DM_09_V1.2
FiberGateway User Manual
47
Setup
Figure 16: FiberGateway Typical usage scenario -Home network connections
Connection
Description
C1
RJ11 Telephone cable
C2
Ethernet Cable UTP CAT56 cable (direct or crossover)
C3
12V DC Adapter
C4
Single-mode Optical Cable with SC/APC Connector (GPON)
W1
Wi-Fi
4.4 Before installing the FiberGateway equipment
4.4.1 Safety Warnings
• Check for site’s environmental conditions and look for power and optical access points nearby;
• Do not install the device in environments where the temperature or humidity exceeds the
standard limits;
• This device is a passive cooling device. To prevent equipment overheating do not obstruct the
ventilation grids on of the equipment;

Q_PDS_DM_09_V1.2
FiberGateway User Manual
48
Setup
• The FiberGateway device is not designed for outdoor setup. Please place it in a convenient
indoor/cabinet environment;
• Use only the provided power kit. The use of a third party power adapter may not guarantee its
proper operation;
• To avoid eye hazard, never look directly into a fiber optic port or connector;
4.4.2 Wireless network installation best practices
In order to achieve FiberGateway wireless network best performance the following installation rules
should be observed:
• FiberGateway front side should be oriented towards the area where the wireless network is to
be used;
• FiberGateway installation place should be at least 1 meter high and without :
o Interference sources nearby, such as Microwave ovens, DECT 2.4 GHz phones,
Audio/Video transmitters, Bluetooth equipment, Baby Monitors, etc.
o Obstacles such as walls, stairs, ceilings, doors, Metal Objects, Windows, etc between the
installation place and the Wi-Fi usage area.
4.5 Connections
FiberGateway connections are located at the back side of the equipment; WPS and INFO (for status
LEDS information) push buttons, are located at the front side of the equipment, Figure 17.
Figure 17: FiberGateway connections general view

Q_PDS_DM_09_V1.2
FiberGateway User Manual
49
Setup
Table 11: FiberGateway connections description
Number
Name
Description
1
RESET
Configuration RESET button
2
TEL (1, 2)
2x RJ11 – FXS Ports
3
LAN (1, 2, 3, 4)
4x RJ45 Ports - 10/100/1000Base-T Ethernet with
AUTO-MDIX
4
USB
1x USB 2.0 port
5
ON/OFF button
6
PWR
12V DC Power Supply Connector
7
PON
Equipment Optical port GPON; SC/APC
8
WPS
Wi-Fi Protected Set-up Button;
• Switches on/off Wi-Fi if pressed for 5
seconds
• With the Wi-Fi interface on, in order to
connect a device the interface, pressing
the WPS button for 1second will start the
association process.
9
INFO
Energy saving button.
In order to verify the status of all LEDS press the
button.
If not pressed only POWER and Radio Signal
LEDs (WPS, WIFI 5G and WIFI2.4G) have
updated status information.
4.6 FiberGateway Setup
FibeGateway is intended to be installed on a flat surface.
The following table identifies the set of materials that may be required to install the equipment,
depending on the home network scenario.
Table 12: Material required for instalation
Installation phase
Item
Supplied
Mandatory
Powering
Power Adapter and Power Cord
230VAC/50Hz or 110VAC/60Hz 12VDC
(4A) + 15%
(1)
Network Provider
Optical Patchcord (SM fibre ITU-T
G.657B3) with connectors SC/APC, Figure
(1)

Q_PDS_DM_09_V1.2
FiberGateway User Manual
50
Setup
Connection
18, b)
Optical connector cleaning kit
-
Home Network
Connections
Ethernet cables CAT6 568B
(1)
(2)
RJ11 Telephone Cable
(1)
(2)
Device with Wi-Fi connectivity
(laptop/smartphone/ …)
-
(2)
(1) Depending on the ordered model
(2) Home network scenario dependent
4.6.1 Network Provider Connection
An Optical Patchcord (SM fibre ITU-T G.657B3) with connectors SC/APC, Figure 18, b), and Optical
connector cleaning material will be required.
Figure 18: Network provider connection
• Clean the optical connectors of the optical pactchcord, Figure 18, b), of the equipment PON
port, Figure 18, a), and the optical wall socket , Figure 18, before connecting using
appropriate optical connector cleaning material;
• Plug one of the patchcord cleaned SC/APC optical connectors on the FiberGateway PON
port, Figure 18, a), observing the alignment mechanism, (a click indicates the connector is
secure into place)
• Plug the other end optical patchcord SC/APC connector on the optical wall socket

Q_PDS_DM_09_V1.2
FiberGateway User Manual
51
Setup
• Accommodate the patchcord excessive length avoiding small bend radius on the patchcord
(30mm minimum bend radius).
4.6.2 Mains connection and power up
• Connect the power adaptor output connector to the 12-VDC power port on the equipment;
• Plug the power adaptor appropriate power cord into an approved 100 to 230 VAC outlet,
Figure 16;
• Switch on the equipment, ON-OFF button
After executing a power-up sequence the equipment will be ready for operation.

Q_PDS_DM_09_V1.2
FiberGateway User Manual
52
Setup
This page was intentionally left blank.

Q_PDS_DM_09_V1.2
FiberGateway User Manual
53
Configuration
5 Configuration
Configuration of the FiberGateway equipment is done remotely, using OMCI and TR-069.
5.1 FiberGateway Activation
The equipment activation process has a distributed set of procedures that allow the connection of an
inactive equipment to a PON network. This configuration is done following the procedure described in
the OMCI protocol.
5.2 Costumization
For customization process, the requirements specified in the G.984.4, G.984.5 and ‘Implementer’s
Guide’ in the G.984.4 v1 are taken into account.
5.2.1 Software download from the OLT
The software download is made following the OMCI-based procedure included in the ‘Implementer’s
Guide’ of the G.984.4 Recommendation.
The Managed Entity (ME) in charge of managing the software download is named Software Image.
Per each ME containing independently-manageable software, the FiberGateway creates two software
images. Each image will have three attributes:
• Valid - if it has been verified that it’s content is an image with executable code;
• Committed - if once the FiberGateway is rebooted, it is loaded and executed;
• Active - if it is loaded and it is being executed in the FiberGateway.
There can be only one active image and only one committed image at a given moment. The
FiberGateway goes through a series of states in order to download and activate a software image.
Each state is defined according to the states of the variables of both images. The OLT controls the
FiberGateway state through a series of commands:
• Start download
o It starts the software download sequence. This action is only valid for inactive
and non-committed software images;
• Download section
o It downloads a section of a software image. This action is only valid for an
image that is being downloaded;
• End download
o It indicates the end of a download sequence, providing the CRC and
information about version for the final verification of the downloaded software
image. This action is only valid for a software image that is being downloaded;
• Activate image
o It loads/executes a valid software image. When this action is applied to an
inactive software image, the execution of the current code image is
suspended, the associated software image is loaded from the non-volatile
memory and the execution of the new code image is started. When this action
is applied over a software image that is active, a reboot is executed;

Q_PDS_DM_09_V1.2
FiberGateway User Manual
54
Configuration
• Commit image
o It selects a valid SW image to be loaded and executed by default when the
FiberGateway is restarted;
• Composition of the Software Image
o A software image is divided into sections of 31 bytes, with one section per
OMCC message and each section protected by the CRC of the OMCC. A
group of sections makes up a window, and a group of windows constituting
the image.

Q_PDS_DM_09_V1.2
FiberGateway User Manual
55
Troubleshooting
6 Troubleshooting
The table below, according to the equipment LEDs’ status, (Table 9, Table 10), identifies a possible
cause and describes the procedure to fix the problem.
Table 13: Troubleshooting Procedures
LED
State
Possible Cause
Solution
POWER (A14)
OFF
No power supply to
the equipment
• Check that the power cable is
correctly connected to both the
equipment and the adapter at the
electrical socket.
• Check that the switch button (5) is at
the ON position.
ETHERNET (A1 to
A4)
OFF
ETHERNET cable
incorrectly
connected
• Check that the ETHERNET cable is
properly connected to the
equipments’ ETHERNET port.
• Change the ETHERNET cable.
• Check that the equipment connected
to the ONT on thisEthernet port is
switched ON.
PON LINK (A7)
OFF
Anomaly in the
optical fiber signal
• Check that the optical cable is
correctly inserted in both the
equipment’s internal optical
connector and the optical socket.
• Check if the optical connectors are in
good state condition and clean;
• Check that the optical patchcord is
intact, has not been cut or twisted.
PON AUTH (A8)
OFF
PON LINK (A7)
ON
Equipment
deactivated by the
administrator
• Contact the technical support
PON AUTH (A8)
OFF
TEL1, TEL2
(A12, A13)
OFF
VoIP deactivated in
the equipment
PON LINK (A7)
Flashing
Error in equipment
authentication

Rua Eng. José Ferreira Pinto Basto
3810-106 Aveiro
Portugal
Tel.: +351 234 403 200
Fax: +351 234 424 723