Amana ACV90905DX User Manual To The Db566713 0ff7 4174 Ae4d D9a7c486e412
User Manual: Amana ACV90905DX to the manual
Open the PDF directly: View PDF
.
Page Count: 24

AMV9/ACV9
40" 90% Gas Furnace Units
CUS
®
•Refer to Service Manual RS6610004 for installation, op-
eration, and troubleshooting information.
•All safety information must be followed as provided in the
Service Manual.
•Refer to the appropriate Parts Catalog for part number
information.
Model numbers
listed on page 3.
TECHNICAL INFORMATION MANUAL
®is a trademark of Maytag Corporation and is used under license to Goodman
Company, L.P. All rights reserved. Copyright © 2004 - 2007 Goodman Company, L.P.
RT6612008 Rev. 2
June 2007
This manual is to be used by qualified, professionally trained HVAC
technicians only. Goodman does not assume any responsibility for property
damage or personal injury due to improper service procedures performed by
an unqualified person.

PRODUCT IDENTIFICATION
2
Furnace Type
V: Variable Speed - 2 Stage Condensing (90%)
Product Type
G: Gas Furnace
Supply Type
C: Counterflow/Horizontal
M: Upflow/Horizontal
Nominal Input
045: 45,000 Btuh
070: 70,000 Btuh
090: 90,000 Btuh
115: 115,000 Btuh
Model Family
9: Air Command 90 (40" Height)
A M V 9 045 5 B X A
Additional Features
N: Natural Gas
X: Low NOx
Design Series
A: Initial Release
Airflow Capability
3: 1200
4: 1600
5: 2000
Cabinet Width
A: 14"
B: 17 1/2"
C: 21"
D: 24 1/2"
The model and manufacturing number are used for positive identification of component parts used in manufacturing.
Please use these numbers when requesting service or parts information.
WARNING
WARNING
WARNING
WARNING
HIGH VOLTAGE!
Disconnect ALL power before servicing or installing this unit. Multiple
power sources may be present. Failure to do so may cause property
damage, personal injury or death.
Installation and repair of this unit should be performed ONLY by individu-
als meeting the requirements of an "entry level technician" as specified
by the Air Conditioning and Refrigeration Institute (ARI). Attempting to
install or repair this unit without such background may result in product
damage, personal injury or death.
WARNING
WARNING
Goodman will not be responsibile for any injury or property damage arising
from improper service or service procedures. If you install or perform
service on this unit, you assume responsibility for any personal injury or
property damage which may result. Many jurisdictions require a license to
install or service heating and air conditioning equipment.

3
PRODUCT IDENTIFICATION
AMV90453BX*
AMV90704CX*
AMV90905DX*
AMV91155DX*
ACV90704CX*
ACV90905DX*
The model and manufacturing number are used for positive identification of component parts used in manufacturing.
Please use these numbers when requesting service or parts information.
WARNING
WARNING
WARNING
WARNING To prevent the risk of property damage, personal injury, or death, do not
store combustible materials or use gasoline or other flammable liquids or
vapors in the vicinity of this appliance.
Do not connect or use any device that is not design certified by Goodman
for use with this unit. Serious property damage, personal injury, reduced
unit performance and/or hazardous conditions may result from the use of
such non-approved devices.
WARNING
WARNING The United States Environmental Protection Agency (“EPA”) has issued vari-
ous regulations regarding the introduction and disposal of refrigerants intro-
duced into this unit. Failure to follow these regulations may harm the envi-
ronment and can lead to the imposition of substantial fines. These regula-
tions may vary by jurisdiction. Should questions arise, contact your local EPA
office.

4
PRODUCT DESIGN
4. Installer must supply the following gas line fittings, de-
pending on which entrance is used:
Left -- Two 90° Elbows, one close nipple, straight pipe
Right -- Straight pipe to reach gas valve.
Accessibility Clearances (Minimum)
POSITION* FRONT SIDES REAR TOP FLUE FLOOR
Upflow30010C
Horizontal36060C
*= All positioning is determined as installed unit is viewed from the front.
C= If placed on combustible floor, floor MUST be wood only.
POSITION* FRONT SIDES REAR TOP FLUE FLOOR
Upflow30010NC
Horizontal36060C
*= All positioning is determined as installed unit is viewed from the front.
C= If placed on combustible floor, floor MUST be wood only.
AMV9 MINIMUM CLEARANCES TO COMBUSTIBLE MATERIALS
(INCHES)
NC= For instalaltion on non-combustible floors only. A combustible
subbase must be used for installations on combustible flooring.
ACV9 MINIMUM CLEARANCES TO COMBUSTIBLE MATERIALS
(INCHES)
NC= For instalaltion on non-combustible floors only. A combustible
subbase must be used for installations on combustible flooring.
36" at front is required for servicing or cleaning.
Note: In all cases accessibility clearance shall take prece-
dence over clearances from the enclosure where accessi-
bility clearances are greater. All dimensions are given in
inches.
High Altitude Derate
When this furnace is installed at high altitude, the appropri-
ate High Altitude orifice kit must be installed. This is re-
quired due to the natural reduction in the density of both
the gas fuel and combustion air as altitude increases. The
kit will provide the proper design certified input rate within
the specified altitude range.
Natural Propane Natural Propane Natural Propane
AMV90453BX*
AMV90704CX*
No
Change LPM-05*
#55 Orifice
No
Change
HANG13
#44
Orifice
HALP11
#56 Orifice HAPS28 HANG14
#45
Orifice
HALP11
#56
Orifice
HAPS28
AMV90905DX*
AMV91155DX*
No
Change LPM-05*
#55 Orifice
No
Change
HANG13
#44
Orifice
HALP11
#56
Orifice
HAPS29 HANG14
#45
Orifice
HALP11
#56
Orifice
HAPS29
ACV90704CX*
ACV90905DX*
No
Change LPM-05*
#55 Orifice
No
Change
HANG13
#44
Orifice
HALP11
#56
Orifice HAPS29
HANG14
#45
Orifice
HALP11
#56
Orifice HAPS31
9,001 - 11,000 Feet
"STANDARD" and "HIGH ALTITUDE" KITS
Furnace
ID Blwr
Pressure
Switch
Gas Orifices
0 - 7,000 Feet
(Standard Altitude) 7,001 - 9,000 Feet
Gas Orifices
ID Blwr
Pressure
Switch
ID Blwr
Pressure
Switch
Gas Orifices
High altitude kits are purchased according to the installa-
tion altitude and usage of either natural or propane gas.
Refer to the chart above for a tabular listing of appropriate
altitude ranges and corresponding manufacturer’s high al-
titude Natural Gas and Propane Gas kits. For a tabular list-
ing of appropriate altitude ranges and corresponding
manufacturer's High Altitude Pressure Switch kits, refer to
either the Pressure Switch Trip Points & Usage Chart in
this manual or the Accessory Charts in Service Instruc-
tions.
General Operation
The AMV9 and ACV9 furnaces are equipped with an elec-
tronic ignition device to light the burners and an induced
draft blower to exhaust combustion products.
An interlock switch prevents furnace operation if the blower
door is not in place. Keep the blower access doors in place
except for inspection and maintenance.
This furnace is also equipped with a self-diagnosing elec-
tronic control module. In the event a furnace component is
not operating properly, the control module LED will flash on
and off in a factory-programmed sequence, depending on
the problem encountered. This light can be viewed through
the observation window in the blower access door. Refer to
the Troubleshooting Chart for further explanation of the LED
codes and Abnormal Operation - Integrated Ignition Con-
trol section in the Service Instructions for an explanation of
the possible problem.
The rated heating capacity of the furnace should be greater
than or equal to the total heat loss of the area to be heated.
The total heat loss should be calculated by an approved
method or in accordance with “ASHRAE Guide” or “Manual
J-Load Calculations” published by the Air Conditioning Con-
tractors of America.
*Obtain from: American National Standards Institute 1430
Broadway New York, NY 10018
Location Considerations
• The furnace should be as centralized as is practical
with respect to the air distribution system.
• Do not install the furnace directly on carpeting, tile,
or combustible material other than wood flooring.
• When suspending the furnace from rafters or joists,
use 3/8" threaded rod and 2” x 2” x 1/8” angle as
shown in the Installation and Service Instructions. The
length of the rod will depend on the application and
clearance necessary.
• When installed in a residential garage, the furnace
must be positioned so the burners and ignition source
are located not less than 18 inches (457 mm) above
the floor and protected from physical damage by ve-
hicles.
Notes:
1. Installer must supply one or two PVC pipes: one for
combustion air (optional) and one for the flue outlet (re-
quired). Vent pipe must be either 2” or 3” in diameter,
depending upon furnace input, number of elbows, length
of run and installation (1 or 2 pipes). The optional Com-
bustion Air Pipe is dependent on installation/code re-
quirements and must be 2” or 3” diameter PVC.
2. Line voltage wiring can enter through the right or left
side of the furnace. Low voltage wiring can enter through
the right or left side of furnace.
3. Conversion kits for propane gas and high altitude natu-
ral and propane gas operation are available. See High
Altitude Derate chart for details.

5
COMPONENT IDENTIFICATION
Counterflow /HorizontalUpflow/Horizontal
1 Two-Stage Gas Valve
2 Gas Line Entrance (Alternate)
3 Pressure Switch(es)
4 Gas Manifold
5 Combustion Air Intake Connection
6 Hot Surface Igniter
7 Rollout Limit
8 Burners
9 Flame Sensor
10 Flue Pipe Connection
11 Flue Pipe
12 Primary Limit
13 Gas Line Entrance
14 Flue Pipe Connection (Alternate)
15 Rubber Elbow
16 Two-Speed Induced Draft Blower
17 Electrical Connection Inlets (Alternate)
18 Coil Front Cover Pressure Tap
19 Coil Front Cover Drain Port
20 Drain Line Penetrations
21 Drain Trap
22 Blower Door Interlock Switch
23 Inductor (Not All Models)
24 Two-Stage Integrated Control Module
(with fuse and diagnostic LED)
25 24 Volt Thermostat Connections
26 Transformer (40 VA)
27 ECM Variable Speed Circulator Blower
28 Auxiliary Limit
29 Junction Box
30 Electrical Connection Inlets
31 Coil Front Cover
32 Combustion Air Inlet Pipe (ACV9 only)
BLOWER COMPARTMENT
1
97874
6
12
13
21
20
19
18
31
3
24
23
25
32
526 27 10
28
3
15 14
16
18 19
20
2
11
17
30
29
BLOWER COMPARTMENT BURNER COMPARTMENT
1
2
3
4
56787910
11
3
12
13
14
15
16
18
19 20
23
25
26
27
28
21
20
1918
31 17
Intell-I
g
nition
*
*
*
*
*
*
*
*
*

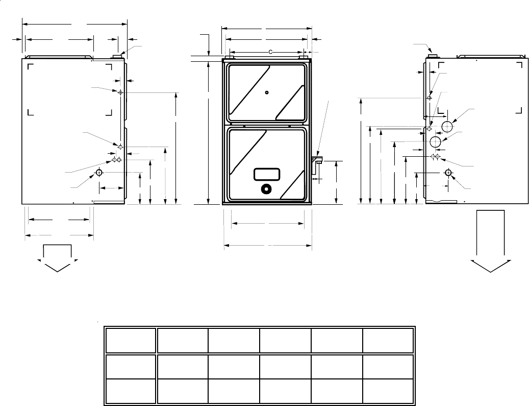
PRODUCT DIMENSIONS
6
AMV9___X*
AIR
DISCHARGE
AIR
DISCHARGE
ALTERNATE
GAS SUPPLY
HOLE
LOW VOLTAGE
ELECTRICAL HOLE
HIGH VOLTAGE
ELECTRICAL HOLE
SIDE CUT-OUT
LEFT SIDE
VIEW
SIDE CUT-OUT
HIGH VOLTAGE
ELECTRICAL HOLE
LOW VOLTAGE
ELECTRICAL HOLE
RIGHT SIDE
DRAIN LINE
HOLES
ALTERNATE
VENT/FLUE
LOCATION
STANDARD GAS
SUPPLY HOLE
DRAIN
TRAP
28 3/4
3/4 20 3/16 2 1/2
AIR INTAKE PIPE
2" PVC
7 3/8
LEFT SIDE
DRAIN LINE
HOLES
1 3/4
DRAIN
TRAP
C
L
1 1/2
1 5/8
30 1/4
9 3/8
11 3/4
19 3/16
23
BOTTOM KNOCK-OUT
23 9/16
4 1/8
2 11/16
VENT/FLUE PIPE
2" PVC
RIGHT SIDE
VIEW
2 5/8
30 1/4
32 13/16
27 1/8
19 3/16
2 5/8
11 3/4
ALTERNATE
AIR INTAKE LOCATION
7 7/8
C
L
6 1/8
1 3/4
CONDENSATE
DRAIN TRAP
w/ 3/4" PVC
DISCHARGE
(RIGHT OR
LEFT SIDE)
3/4
40
3/4
2 1/16
2
BOTTOM KNOCK-OUT
C
B
D
FRONT
VIEW
16 5/8
A
(DISCHARGE AIR)
14
CABINET
SIZE UNITS A B C D
SMALL 0453BX* 17 1/2 15 12 3/8 12 5/8
MEDIUM 0704CX* 21 19 16 3/8 14 5/8
LARGE 0905DX*
1155DX* 24 1/2 23 20 3/8 18 5/8
All dimensions are in inches.

7
PRODUCT DIMENSIONS
ACV9_____X*
LOW VOLTAGE
ELECTRICAL HOLE
28 3/4
3/4 20 1/4 2 1/2
AIR INTAKE PIPE
2" PVC
LEFT SIDE
DRAIN LINE
HOLES
DRAIN
TRAP
C
L
28 5/16
11 1/2
9 13/16
15 1/2
UNFOLDED FLANGES
1 3/4
18 5/8
2 5/8
HIGH VOLTAGE
ELECTRICAL HOLE
20 5/32
AIR
DISCHARGE
LEFT SIDE
VIEW
3/4
2 1/16
2
UNFOLDED FLANGES
B
DISCHARGE AIR
E
CONDENSATE
DRAIN TRAP
w/ 3/4" PVC
DISCHARGE
(RIGHT OR
LEFT SIDE)
40
8 1/4
D
FOLDED FLANGES
(RETURN AIR)
3/4
A
HIGH VOLTAGE
ELECTRICAL HOLE
LOW VOLTAGE
ELECTRICAL HOLE
RIGHT SIDE
DRAIN LINE
HOLES
ALTERNATE
VENT/FLUE
LOCATION
VENT/FLUE PIPE
2" PVC
11 5/8
ALTERNATE
AIR INTAKE LOCATION
9 3/4
DRAIN
TRAPC
L
6 1/8
7 3/8
AIR
DISCHARGE
2 5/8
ALTERNATE GAS
SUPPLY HOLE
RIGHT SIDE
VIEW
FRONTVIEW
4 1/8
1 3/4
28 5/16
18 13/16
19 7/8
14
STANDARD GAS
SUPPLY HOLE
FOLDED FLANGES
2 11/16
CABINET
SIZE UNITS A B C D
MEDIUM 0704CX* 21 19 16 3/8 14 5/8
LARGE 0905DX* 24 1/2 23 20 3/8 18 5/8
All dimensions are in inches.
NOTE: Airflow area will be reduced by approximately 18% if duct flanges are not unfolded. This could cause performance
issues and noise issues.

8
PRODUCT DESIGN
LOW
FIRE
HIGH
FIRE
LOW
FIRE
HIGH
FIRE
LOW
FIRE
HIGH
FIRE
LOW
FIRE
HIGH
FIRE
AMV90453BX*
AMV90704CX* -0.45 -0.90 -0.50 -0.95 -0.25 -0.25 -0.25 -0.25
AMV90905DX*
AMV91155DX* -0.65 -1.20 -0.70 -1.25 -0.25 -0.25 -0.25 -0.25
ACV90704CX* -0.35 -0.35 -0.70 -0.75 -0.52 -0.52 -0.52 -0.52
ACV90904DX* -0.35 -0.70 -0.40 -0.75 -0.52 -0.52 -0.52 -0.52
Note: The typical sea level negative pressure data represents the minimum pressures
expected. Shorter length of flue pipe or single pipe systems compared to dual pipe systems
should show higher (greater negative) pressures.
PRESSURE SWITCH TRIP POINTS AND USAGE CHART
NEGATIVE
PRESSURE
ID BLOWER
WITH FLUE
NOT FIRING
TYPICAL SEA
LEVEL DATA
NEGATIVE
PRESSURE
ID BLOWER
WITH FLUE
FIRING
TYPICAL SEA
LEVEL DATA
NEGATIVE
PRESSURE
COIL COVER
WITH FLUE
NOT FIRING
TYPICAL SEA
LEVEL DATA
NEGATIVE
PRESSURE
COIL COVER
WITH FLUE
FIRING
TYPICAL SEA
LEVEL DATA
MODEL
LOW
FIRE
HIGH
FIRE
LOW
FIRE
HIGH
FIRE
LOW
FIRE
HIGH
FIRE
LOW
FIRE
HIGH
FIRE
AMV90453BX*
AMV90704CX* -0.10 -0.10 20197301 -0.30 -0.75 11177113 PURPLE PINK -0.10 -0.10 -0.22 -0.55 HAPS28
11177115 GREEN YELLOW
AMV90905DX*
AMV91155DX* -0.10 -0.10 20197301 -0.50 -1.10 11177114 WHITE GRAY -0.10 -0.10 -0.38 -0.82 HAPS29
11177116 ORANGE LT BLUE
ACV90704CX* -0.37 -0.37 20197306 -0.20 -0.55 11177118 GREEN PURPLE -0.37 -0.37 -0.15 -0.30 HAPS31
11177120 YELLOW RED
ACV90905DX* -0.37 -0.37 20197306 -0.20 -0.55 11177118 GREEN PURPLE -0.37 -0.37 -0.15 -0.30 HAPS31
11177120 YELLOW RED
7,001 ft. to 11,000 ft.0 to 7,000 ft.
MODEL
PRESSURE SWITCH TRIP POINTS AND USAGE CHART
TRIP POINT
ID BLOWER
PRESSURE
SWITCH
HIGH
ALTITUDE
KIT
PS1
LABEL
COLOR
PS2
LABEL
COLOR
ID BLOWER
PRESSURE
SWITCH
PART #
PS1
LABEL
COLOR
Note: All negative pressure readings are in inches of water column (" w.c.).
PS2
LABEL
COLOR
TRIP POINT
COIL COVER
PRESSURE
SWITCH
TRIP POINT
COIL COVER
PRESSURE
SWITCH
TRIP POINT
ID BLOWER
PRESSURE
SWITCH
COIL COVER
PRESSURE
SWITCH
PART #
Note: Replacement pressure switch number is listed below high altitude kit number.
Note: All installations above 7,000 ft. require a pressure switch change. For installations in Canada the AMV9 & ACV9 furnaces are certified only to 4500 ft.

9
PRODUCT DESIGN
Part Number 10123517 10123518 10123533 10123537
Open Setting (°F) 210 170 200 190
AMV90453BX* 1
AMV90704CX* 2
AMV90905DX* 2
AMV91155DX* 2
ACV90704CX* 22
ACV90905DX* 22
ROLLOUT LIMIT SWITCHES
Part Number 20162903 20162904 20162905 20162907 20162908
Open Setting (°F) 160 150 145 155 170
AMV90453BX* 1
AMV90704CX* 1
AMV90905DX* 1
AMV91155DX* 1
ACV90704CX* 1
ACV90905DX* 1
T.O.D. PRIMARY LIMIT
Part Number 10123518 10123533 10123535 10123536 10123537
Open Setting (°F) 170 200 150 180 190
AMV90453BX* 2
AMV90704CX* 2
AMV90905DX* 2
AMV91155DX* 2
ACV90704CX* 2
ACV90905DX* 2
AUXILIARY LIMIT SWITCHES

10
PRODUCT DESIGN
Coil Matches:
A large array of Amana® brand coils are available for use with the ACV9 furnaces, in either counterflow or horizontal
applications & with AMV9 furnaces, in either upflow or horizontal applications. These coils are available in both cased
and uncased models, with or without a TXV expansion device. These 92%+ and 95%+ furnaces match up with the existing
Amana® brand coils as shown in the chart below.
Coil Matches (for Amana® Brand units using R22 and R-410A):
Product Type
C: Indoor Coil
C A P F 1824 A 6 A
Application
A: Upflow/Downflow Coil
H: Horizontal A Coil
S: Horizontal Slab Coil
Cabinet Finish
U: Uncased
P: Painted
C: Unpainted Case
Expansion Device
F: Flowrator
Nominal Capacity Range @ 13 SEER
1824: 1 1/2 to 2 Tons
3030: 2 1/2 Tons
3642: 3 to 3 1/2 Tons
Nominal Width for Gas Furnace
A: Fits 14" Furnace Cabinet
B: Fits 17 1/2" Furnace Cabinet
C: Fits 21" Furnace Cabinet
D: Fits 24 1/2" Furnace Cabinet
N: Does Not Apply (horizontal slab only)
6: R-22 or R-410A
2: R-22
4: R-410A
Refrigerant
Revision
A: Revision
• All CAPF coils in B, C, & D widths have insulated blank off plates for use with one size smaller furnaces.
• All CAPF coils have a CAUF equivalent.
• All CHPF coils in B, C & D heights have an insulated Z bracket for use with one size smaller furnace.
• All proper coil combinations are subject to being ARI rated with a matched outdoor unit.

11
PRODUCT DESIGN
Thermostats:
The following Amana® brand thermostats are suggested for use with AMV9 & ACV9 Furnace Models:
Thermostat Man/Auto Programmable Cool Heat Batt. Powered Batt. Bkup
1213406* Man. Or Auto Yes 2 3 No No
1213407 Man. Changeover Yes 2 2 Yes Yes
1213411 Man. Changeover No 2 2 Yes No
THERMOSTATS
*1213406 is the recommended model for the AMV9 & ACV9 furnaces when used with a heat pump in a fossil fuel
application. It is NOT for use with either the AMV9 or ACV9 as a sole heating source. 1213406 thermstats are 24V
powered with battery backup.
Filters:
Filters are required with this furnace and must be provided by the installer. The filters used must comply with UL900 or
CAN/ULCS111 standards. Installing this furnace without filters will void the unit warranty
Upflow Filters
This furnace has provisions for the installation of return air filters at the side and/or bottom return. The furnace will
accommodate the following filter sizes depending on cabinet size:
Cabinet
Width
(in.)
Nominal
Filter Size
(in.)
Approx.
Flow Area
(in2)
Cabinet
Width
(in.)
Nominal
Filter Size
(in.)
Approx.
Flow Area
(in2)
All 16 x 25 x 1 400 17-1/2 14 x 25 x 1 350
21 16 x 25 x 1 400
24-1/2 20 x 25 x 1 500
BOTTOM RETURNSIDE RETURN
Refer to Minimum Filter Area tables to determine filter area requirement. NOTE: Filters can also be installed elsewhere
in the duct system such as a central return.
Disposable Minimum Filter Area (in2)
[Based on a 300 ft/min filter face velocity]
*Minimum filter area dictated by heating airflow requirement. *Minimum filter area dictated by heating airflow requirement.
Permanent Minimum Filter Area (in2)
[Based on 600 ft/min filter face velocity]
600 800 1000 1200 1400 1600 2000
0453__X* 376* 384 480 576 --- --- ---
0704__X* --- --- 564* 564* 672 768
0905__X* --- --- --- 752* 752* 768 960
1155__X* --- --- --- 940* 940* 940* 960
600 800 1000 1200 1400 1600 2000
0704__X* --- --- 641* 641* 672 768 ---
0905__X* --- --- --- 854* 854* 854* 960
Input__Airflow
UPFLOW
COOLING AIRFLOW REQUIREMENT (CFM)
COUNTERFLOW
COOLING AIRFLOW REQUIREMENT (CFM)
Input
Airflow
600 800 1000 1200 1400 1600 2000
0453__X* 376* 384 480 576 --- --- ---
0704__X* --- --- 627* 627* 672 768 ---
0905__X* --- --- --- 836* 836* 836* 960
1155__X* --- --- --- 940* 940* 940* 960
600 800 1000 1200 1400 1600 2000
0704__X* --- --- 320* 320* 336 384 ---
0905__X* --- --- --- 427* 427* 427* 480
Input__Airflow
UPFLOW
COOLING AIRFLOW REQUIREMENT (CFM)
COUNTERFLOW
COOLING AIRFLOW REQUIREMENT (CFM)
Input
Airflow

12
PRODUCT DESIGN
Counterflow Filters
"A"
Min
Return Air
Optional
Access
Door
This furnace has provisions for the installation of return air filters at the counterflow top return. The furnace will
accommodate the following filter sizes depending on cabinet size:
Refer to Minimum Filter Area tables to determine filter area requirement. NOTE: Filters can also be installed elsewhere
in the duct system such as a central return.
Cabinet Width Filter Area
(in2)Qty Filter Size
(in)
Dimension "A"
(in)
17 1/2 14.2
21 13.0
24 1/2 11.3
17 1/2 19.7
21 18.8
24 1/2 17.7
17 1/2 25.0
21 24.3
24 1/2 23.4
Counterflow Top Return
600 2 15 X 20 X 1
800 2 20 X 20 X 1
1000 2 25 X 20 X 1

FURNACE SPECIFICATIONS
13
1. These furnaces are manufactured for natural gas operation. Optional Kits are available for conversion to propane gas operation.
2. For elevations above 2000 ft. the rating should be reduced by 4% for each 1000 ft. above sea level. The furnace must not be
derated, orifice changes should only be made if necessary for altitude.
3. The total heat loss from the structure as expressed in TOTAL BTU/HR must be calculated by the manufactures method in
accordance with the "A.S.H.R.A.E. GUIDE" or "MANUAL J-LOAD CALCULATIONS" published by the AIR CONDITIONING
CONTRACTORS OF AMERICA. The total heat loss calculated should be equal to or less than the heating capacity. Output
based on D.O.E. test procedures, steady state efficiency times output.
4. Minimum Circuit Ampacity calculated as: (1.25 x Circulator Blower Amps) + I.D. Blower Amps.
MODEL AMV90453BX* AMV90704CX* AMV90905DX* AMV91155DX*
Btuh Input (US) High Fire 46,000 69,000 92,000 115,000
Output (US) High Fire 44,300 66,900 88,800 111,100
Btuh Input (US) Low Fire 32,000 48,000 64,000 80,000
Output (US) Low Fire 30,800 46,400 61,700 77,400
A.F.U.E. 96% 95.5% 95.7% 95.8%
Rated External Static (" w.c.) .10 - .50 .10 - .50 .10 - .50 .10 - .50
Temperature Rise (°F) 30 - 60 30 - 60 30 - 60 35 - 65
High Stage Pressure Switch Trip Point (" w.c.) -0.75 -0.75 -1.10 -1.10
Low Stage Pressure Switch Trip Point (" w.c.) -0.30 -0.30 -0.50 -0.50
Front Cover Pressure Switch Trip Point (" w.c) -0.10 -0.10 -0.10 -0.10
Blower Wheel (D" x W") 10 x 7 10 x 10 11 x 10 11 x 10
Blower Horsepower 1/2 3/4 1 1
Blower Speeds
Max CFM @ 0.5 E.S.P.
Power Supply 115-60-1 115-60-1 115-60-1 115-60-1
Minimum Circuit Ampacity (MCA) 10.4 12.8 14.6 14.6
Maximum Overcurrent Device 15 15 15 15
Transformer (VA) 40 40 40 40
Heat Anticipator (Amps) 0.7 0.7 0.7 0.7
Primary Limit Setting (°F) 145 155 145 150
Auxiliary Limit Setting (°F) 150 190 180 200
Rollout Limit Setting (°F) 170 200 190 200
Fan Delay On Heating 30 secs. 30 secs. 30 secs. 30 secs.
Off Heating * 150 secs. 150 secs. 150 secs. 150 secs.
Fan Delay On Cooling 5 secs. 5 secs. 5 secs. 5 secs.
Off Cooling 45 secs. 45 secs. 45 secs. 45 secs.
Fan Delay On - Fan Only 5 secs. 5 secs. 5 secs. 5 secs.
Gas Supply Pressure (Natural/Propane) (" w.c.) 7 / 11 7 / 11 7 / 11 7 / 11
Manifold Pressure (Natural/Propane) High Stage (" w.c.) 3.5 / 10 3.5 / 10 3.5 /10 3.5 /10
Manifold Pressure (Natural/Propane) Low Stage ("w.c.) 1.9 / 6.0 1.9 / 6.0 1.9 / 6.0 1.9 / 6.0
Orifice Size (Natural/Propane) #43 / #55 #43 / #55 #43 / #55 #43 / #55
Number of Burners 2345
Vent Connector Diameter (inches) 2233
Combustion Air Connector Diameter (inches) 2233
Shipping Weight (lbs.) 133 157 172 184
Refer to airflow charts on pages 15-19.
* Off Heating - This fan delay timing is adjustable (90, 120, 150 or 180 seconds), 150 seconds as shipped.
AMV9

FURNACE SPECIFICATIONS
1. These furnaces are manufactured for natural gas operation. Optional Kits are available for conversion to propane gas operation.
2. For elevations above 2000 ft. the rating should be reduced by 4% for each 1000 ft. above sea level. The furnace must not be
derated, orifice changes should only be made if necessary for altitude.
3. The total heat loss from the structure as expressed in TOTAL BTU/HR must be calculated by the manufactures method in
accordance with the "A.S.H.R.A.E. GUIDE" or "MANUAL J-LOAD CALCULATIONS" published by the AIR CONDITIONING
CONTRACTORS OF AMERICA. The total heat loss calculated should be equal to or less than the heating capacity. Output
based on D.O.E. test procedures, steady state efficiency times output.
4. Minimum Circuit Ampacity calculated as: (1.25 x Circulator Blower Amps) + I.D. Blower Amps.
14
ACV9
MODEL ACV90704CX* ACV90905DX*
Btuh Input (US) High Fire 69,000 92,000
Output (US) High Fire 65,300 86,500
Btuh Input (US) Low Fire 48,000 64,000
Output (US) Low Fire 45,000 60,100
A.F.U.E. 93.3% 92.7%
Rated External Static (" w.c.) .10 - .50 .10 - .50
Temperature Rise (°F) 30 - 60 30 - 60
High Stage Pressure Switch Trip Point (" w.c.) -0.55 -0.55
Low Stage Pressure Switch Trip Point (" w.c.) -0.20 -0.20
Front Cover Pressure Switch Trip Point (" w.c) -0.37 -0.37
Blower Wheel (D" x W") 10 x 10 11 x 10
Blower Horsepower 3/4 1
Blower Speeds
Max CFM @ 0.5 E.S.P.
Power Supply 115-60-1 115-60-1
Minimum Circuit Ampacity (MCA) 12.8 14.6
Maximum Overcurrent Device 15 15
Transformer (VA) 40 40
Heat Anticipator (Amps) 0.7 0.7
Primary Limit Setting (°F) 160 170
Auxiliary Limit Setting (°F) 220 180
Rollout Limit Setting (°F) 220 210
Fan Delay On Heating 30 secs. 30 secs.
Off Heating * 150 secs. 150 secs.
Fan Delay On Cooling 5 secs. 5 secs.
Off Cooling 45 secs. 45 secs.
Fan Delay On - Fan Only 5 secs. 5 secs.
Gas Supply Pressure (Natural/Propane) (" w.c.) 7 / 11 7 / 11
Manifold Pressure (Natural/Propane) High Stage (" w.c.) 3.5 / 10 3.5 /10
Manifold Pressure (Natural/Propane) Low Stage ("w.c.) 1.9 / 6.0 1.9 / 6.0
Orifice Size (Natural/Propane) #43 / #55 #43 / #55
Number of Burners 3 4
Vent Connector Diameter (inches) 2 2
Combustion Air Connector Diameter (inches) 2 2
Shipping Weight (lbs.) 157 172
Refer to airflow charts on pages
15-19.
* Off Heating - This fan delay timing is adjustable (90, 120, 150 or 180 seconds), 150 seconds as shipped.

15
BLOWER PERFORMANCE SPECIFICATIONS
1. Units are shipped without filter(s). CFM in chart is without filter(s).
2. All furnaces shipped with heating speed set at "B" and cooling speed set at "D". Installer should adjust blower speed as needed.
The first task is to determine the proper aiflow for the cooling system.
3. For most cooling applications, about 400 CFM per ton is desirable.
4. The chart is for information only. For satisfactory operation, external static pressure not to exceed value shown on rating plate.
5. Do not operate above 0.5" w.c. ESP in heating mode. Operating between 0.5" w.c. and 0.8" w.c. is tabulated for cooling pur-
poses only.
6. * Motor CFM minimum.
AMV9 Heating Speed Charts
Heating
Speed
Tap
Adjust
Tap
Low Stage
CFM
at .1" - .5" w.c.
ESP
High Stage
CFM
at .1" - .5" w.c.
ESP
Rise
(°F)
Heating
Speed
Tap
Adjust
Tap
Low Stage
CFM
at .1" - .5" w.c.
ESP
High Stage
CFM
at .1" - .5" w.c.
ESP
Rise
(°F)
Minus(-) 495 713 57 Minus(-) 756 1089 56
Normal 550 792 51 Normal 840 1210 50
Plus (+) 605 871 46 Plus (+) 924 1331 46
Minus(-) 540 778 52 Minus(-) 828 1192 51
Normal 600 864 47 Normal 920 1325 46
Plus (+) 660 950 43 Plus (+) 1012 1457 42
Minus(-) 585 842 48 Minus(-) 900 1296 47
Normal 650 936 43 Normal 1000 1440 42
Plus (+) 715 1030 39 Plus (+) 1100 1584 38
Minus(-) 630 907 45 Minus(-) 972 1400 43
Normal 700 1008 40 Normal 1080 1555 39
Plus (+) 770 1109 36 Plus (+) 1188 1711 35
Heating
Speed
Tap
Adjust
Tap
Low Stage
CFM
at .1" - .5" w.c.
ESP
High Stage
CFM
at .1" - .5" w.c.
ESP
Rise
(°F)
Heating
Speed
Tap
Adjust
Tap
Low Stage
CFM
at .1" - .5" w.c.
ESP
High Stage
CFM
at .1" - .5" w.c.
ESP
Rise
(°F)
Minus(-) 1013 1458 56 Minus(-) 1107 1594 63
Normal 1125 1620 50 Normal 1230 1771 57
Plus (+) 1238 1782 45 Plus (+) 1353 1948 52
Minus(-) 1076 1549 52 Minus(-) 1139 1639 62
Normal 1195 1721 47 Normal 1265 1822 56
Plus (+) 1315 1893 43 Plus (+) 1392 2004 50
Minus(-) 1139 1639 49 Minus(-) 1170 1685 60
Normal 1265 1822 44 Normal 1300 1872 54
Plus (+) 1392 2004 40 Plus (+) 1430 2059 49
Minus(-) 1202 1730 47 Minus(-) 1202 1730 58
Normal 1335 1922 42 Normal 1335 1922 53
Plus (+) 1469 2115 38 Plus (+) 1469 2115 48
DD
BB
CC
AMV90905DX* (Rise Range: 30 - 60°F) AMV91155DX* (Rise Range: 30 - 60°F)
AA
D
AMV90704CX* (Rise Range: 30 - 60°F)
A
B
CC
D
AMV90453BX* (Rise Range: 30 - 60°F)
A
B

BLOWER PERFORMANCE SPECIFICATIONS
16
1. Units are shipped without filter(s). CFM in chart is without filter(s).
2. All furnaces shipped with heating speed set at "B" and cooling speed set at "D". Installer should adjust blower speed
as needed. The first task is to determine the proper aiflow for the cooling system.
3. For most cooling applications, about 400 CFM per ton is desirable.
4. The chart is for information only. For satisfactory operation, external static pressure not to exceed value shown on
rating plate.
5. Do not operate above 0.5" w.c. ESP in heating mode. Operating between 0.5" w.c. and 0.8" w.c. is tabulated for
cooling purposes only.
6. * Motor CFM minimum.
AMV9 Low Stage Cooling Speed Charts
AMV9 High (Single) Stage Cooling Speed Charts
Cooling
Speed
Tap
Adjust
Tap
CFM at
.1" - .8"
w.c. ESP
Cooling
Speed
Tap
Adjust
Tap
CFM at
.1" - .8"
w.c. ESP
Cooling
Speed
Tap
Adjust
Tap
CFM at
.1" - .8"
w.c. ESP
Cooling
Speed
Tap
Adjust
Tap
CFM at
.1" - .8"
w.c. ESP
Minus(-) 540 Minus(-) 540 Minus(-) 720 Minus(-) 720
Normal 600 Normal 600 Normal 800 Normal 800
Plus (+) 660 Plus (+) 660 Plus (+) 880 Plus (+) 880
Minus(-) 720 Minus(-) 720 Minus(-) 990 Minus(-) 990
Normal 800 Normal 800 Normal 1100 Normal 1100
Plus (+) 880 Plus (+) 880 Plus (+) 1210 Plus (+) 1210
Minus(-) 900 Minus(-) 990 Minus(-) 1260 Minus(-) 1260
Normal 1000 Normal 1100 Normal 1400 Normal 1400
Plus (+) 1100 Plus (+) 1210 Plus (+) 1540 Plus (+) 1540
Minus(-) 1080 Minus(-) 1286 Minus(-) 1620 Minus(-) 1620
Normal 1200 Normal 1429 Normal 1800 Normal 1800
Plus (+) 1320 Plus (+) 1572 Plus (+) 1980 Plus (+) 1980
D
AMV90704CX*
A
B
CC
D
AMV90453BX*
A
B
DD
CC
AMV91155DX*AMV90905DX*
BB
AA
Cooling
Speed
Tap
Adjust
Tap
CFM at
.1" - .8"
w.c. ESP
Cooling
Speed
Tap
Adjust
Tap
CFM at
.1" - .8"
w.c. ESP
Cooling
Speed
Tap
Adjust
Tap
CFM at
.1" - .8"
w.c. ESP
Cooling
Speed
Tap
Adjust
Tap
CFM at
.1" - .8"
w.c. ESP
Minus(-) 380* Minus(-) 378* Minus(-) 513* Minus(-) 514*
Normal 390 Normal 390 Normal 520 Normal 520
Plus (+) 429 Plus (+) 429 Plus (+) 572 Plus (+) 572
Minus(-) 468 Minus(-) 468 Minus(-) 644 Minus(-) 644
Normal 520 Normal 520 Normal 715 Normal 715
Plus (+) 572 Plus (+) 572 Plus (+) 787 Plus (+) 787
Minus(-) 585 Minus(-) 644 Minus(-) 819 Minus(-) 819
Normal 650 Normal 715 Normal 910 Normal 910
Plus (+) 715 Plus (+) 787 Plus (+) 1001 Plus (+) 1001
Minus(-) 702 Minus(-) 836 Minus(-) 1053 Minus(-) 1053
Normal 780 Normal 929 Normal 1170 Normal 1170
Plus (+) 858 Plus (+) 1022 Plus (+) 1287 Plus (+) 1287
AMV91155DX*AMV90905DX*
BB
AA
DD
CCC
D
AMV90453BX*
A
B
D
AMV90704CX*
A
B
C

BLOWER PERFORMANCE SPECIFICATIONS
17
1. Units are shipped without filter(s). CFM in chart is without filter(s).
2. All furnaces shipped with heating speed set at "B" and cooling speed set at "D". Installer should adjust blower speed
as needed. The first task is to determine the proper aiflow for the cooling system.
3. For most cooling applications, about 400 CFM per ton is desirable.
4. The chart is for information only. For satisfactory operation, external static pressure not to exceed value shown on
rating plate.
5. Do not operate above 0.5" w.c. ESP in heating mode. Operating between 0.5" w.c. and 0.8" w.c. is tabulated for
cooling purposes only.
6. * Motor CFM minimum.
AMV9 Continuous Fan Speed Chart
Cooling
Speed
Tap
Adjust
Tap
CFM at
.1" - .8"
w.c. ESP
Cooling
Speed
Tap
Adjust
Tap
CFM at
.1" - .8"
w.c. ESP
Cooling
Speed
Tap
Adjust
Tap
CFM at
.1" - .8"
w.c. ESP
Cooling
Speed
Tap
Adjust
Tap
CFM at
.1" - .8"
w.c. ESP
Minus(-) 380* Minus(-) 380* Minus(-) 513* Minus(-) 514*
Normal 380* Normal 380* Normal 513* Normal 514*
Plus (+) 380* Plus (+) 380* Plus (+) 513* Plus (+) 514*
Minus(-) 403 Minus(-) 403 Minus(-) 554 Minus(-) 554
Normal 448 Normal 448 Normal 616 Normal 616
Plus (+) 493 Plus (+) 493 Plus (+) 678 Plus (+) 678
Minus(-) 504 Minus(-) 554 Minus(-) 706 Minus(-) 706
Normal 560 Normal 616 Normal 784 Normal 784
Plus (+) 616 Plus (+) 678 Plus (+) 862 Plus (+) 862
Minus(-) 505 Minus(-) 720 Minus(-) 907 Minus(-) 907
Normal 672 Normal 800 Normal 1008 Normal 1008
Plus (+) 739 Plus (+) 880 Plus (+) 1109 Plus (+) 1109
D
AMV90704CX*
A
B
CC
D
AMV90453BX*
A
B
DD
CC
AMV91155DX*AMV90905DX*
BB
AA

BLOWER PERFORMANCE SPECIFICATIONS
18
1. Units are shipped without filter(s). CFM in chart is without filter(s).
2. All furnaces shipped with heating speed set at "B" and cooling speed set at "D". Installer should adjust blower speed
as needed. The first task is to determine the proper aiflow for the cooling system.
3. For most cooling applications, about 400 CFM per ton is desirable.
4. The chart is for information only. For satisfactory operation, external static pressure not to exceed value shown on
rating plate.
5. Do not operate above 0.5" w.c. ESP in heating mode. Operating between 0.5" w.c. and 0.8" w.c. is tabulated for
cooling purposes only.
6. * Motor CFM minimum.
ACV9 Heating Speed Charts
Note: There is a green LED adjacent to the
integrated control module fuse which is used
to verify airflow volume. The green CFM LED
blinks once for each 100 CFM of airflow.
Example: 10 blinks = 1,000 CFM
Note: Continuous fan speed will be 56% of
high stage cooling speed.
Example: 1,000 CFM of cooling speed will
be reduced to 560 CFM when fan selector
switch is set to on, and no call for cooling.
*
O
F
F
O
F
F
4321
O
F
F
O
N
4321
O
NO
F
F
4321
Normal
+ (Plus)
Adjust
- (Minus)
Adjust
Adjust Taps
(* indicates factory setting)
87
87
87
65
65
65
O
F
F
O
F
F
87 4321
O
F
F
O
N
4321
O
NO
F
F
4321
O
NO
N
4321
Cooling
Speed
Tap A
Cooling
Speed
Tap B
Cooling
Speed
Tap C
Cooling
Speed
Tap D
*
Cooling Speed Taps
(* indicates factory setting)
87
87
87
65
65
65
65
O
F
F
O
F
F
87 4321
O
F
F
O
N
87 4321
O
NO
F
F
87 4321
O
NO
N
87 4321
Heating
Speed
Tap A
Heating
Speed
Tap B
Heating
Speed
Tap C
Heating
Speed
Tap D
Heating Speed Taps
(* indicates factory setting)
*
65
65
65
65
AMV9/ACV9
Circulator Blower Speed Adjustment Switches
Heating
Speed
Tap
Adjust
Tap
Low Stage
CFM
at .1" - .5" w.c.
ESP
High Stage
CFM
at .1" - .5" w.c.
ESP
Rise
(°F)
Heating
Speed
Tap
Adjust
Tap
Low Stage
CFM
at .1" - .5" w.c.
ESP
High Stage
CFM
at .1" - .5" w.c.
ESP
Rise
(°F)
Minus(-) 747 1076 56 Minus(-) 999 1439 56
Normal 830 1195 50 Normal 1110 1598 50
Plus (+) 913 1315 46 Plus (+) 1221 1758 46
Minus(-) 824 1186 51 Minus(-) 1067 1536 52
Normal 915 1318 46 Normal 1185 1706 47
Plus (+) 1007 1449 42 Plus (+) 1303 1876 43
Minus(-) 900 1296 47 Minus(-) 1134 1633 49
Normal 1000 1440 42 Normal 1260 1814 44
Plus (+) 1100 1584 38 Plus (+) 1386 1996 40
Minus(-) 978 1408 43 Minus(-) 1202 1730 46
Normal 1085 1562 39 Normal 1335 1922 42
Plus (+) 1194 1719 35 Plus (+) 1469 2115 38
C
D
ACV90704CX*
(Rise Range: 30 - 60°F)
A
B
D
ACV90905DX*
(Rise Range: 30 - 60°F)
A
B
C

BLOWER PERFORMANCE SPECIFICATIONS
19
1. Units are shipped without filter(s). CFM in chart is without filter(s).
2. All furnaces shipped with heating speed set at "B" and cooling speed set at "D". Installer should adjust blower speed
as needed. The first task is to determine the proper aiflow for the cooling system.
3. For most cooling applications, about 400 CFM per ton is desirable.
4. The chart is for information only. For satisfactory operation, external static pressure not to exceed value shown on
rating plate.
5. Do not operate above 0.5" w.c. ESP in heating mode. Operating between 0.5" w.c. and 0.8" w.c. is tabulated for
cooling purposes only.
6. * Motor CFM minimum.
AMV9/ACV9
Ramping Profile
ACV9 Continuous Fan Speed Chart
Note: The multi-speed circulator blower
also offers several custom ON/OFF
ramping profiles. These profiles may be
used to enhance cooling performance
and increase comfort level. The ramping
profiles are selected using DIP switches
5 and 6.
Verify profile selection by counting the
green CFM LED blinks and timing each
step of the ramping profile.
O
F
F
O
F
F
87 4321
O
F
F
O
N
4321
4321
4321
Ramping
Profile
Tap A
Ramping
Profile
Tap B
Ramping
Profile
Tap C
Ramping
Profile
Tap D
*
Ramping Profiles
(* indicates factory setting)
87
87
87
65
65
65
65
O
NO
F
F
O
NO
N
Cooling
Speed
Tap
Adjust
Tap
CFM at
.1" - .8" w.c.
ESP
Cooling
Speed
Tap
Adjust
Tap
CFM at
.1" - .8" w.c.
ESP
Minus(-) 380* Minus(-) 513*
Normal 380* Normal 513*
Plus (+) 380* Plus (+) 513*
Minus(-) 403 Minus(-) 554
Normal 448 Normal 616
Plus (+) 493 Plus (+) 678
Minus(-) 554 Minus(-) 706
Normal 616 Normal 784
Plus (+) 678 Plus (+) 862
Minus(-) 720 Minus(-) 907
Normal 800 Normal 1008
Plus (+) 880 Plus (+) 1109
D
ACV90905DX*
A
B
CC
D
ACV90704CX*
A
B

BLOWER PERFORMANCE SPECIFICATIONS
20
1. Units are shipped without filter(s). CFM in chart is without filter(s).
2. All furnaces shipped with heating speed set at "B" and cooling speed set at "D". Installer should adjust blower speed
as needed. The first task is to determine the proper aiflow for the cooling system.
3. For most cooling applications, about 400 CFM per ton is desirable.
4. The chart is for information only. For satisfactory operation, external static pressure not to exceed value shown on
rating plate.
5. Do not operate above 0.5" w.c. ESP in heating mode. Operating between 0.5" w.c. and 0.8" w.c. is tabulated for
cooling purposes only.
6. * Motor CFM minimum.
ACV9 High (Single) Stage Cooling Speed Charts
ACV9 Low Stage Cooling Speed Charts
Cooling
Speed
Tap
Adjust
Tap
CFM at
.1" - .8"
w.c. ESP
Cooling
Speed
Tap
Adjust
Tap
CFM at
.1" - .8"
w.c. ESP
Minus(-) 540 Minus(-) 720
Normal 600 Normal 800
Plus (+) 660 Plus (+) 880
Minus(-) 720 Minus(-) 990
Normal 800 Normal 1100
Plus (+) 880 Plus (+) 1210
Minus(-) 990 Minus(-) 1260
Normal 1100 Normal 1400
Plus (+) 1210 Plus (+) 1540
Minus(-) 1286 Minus(-) 1620
Normal 1429 Normal 1800
Plus (+) 1572 Plus (+) 1980
D
ACV90905DX*
A
B
CC
D
ACV90704CX*
A
B
Cooling
Speed
Tap
Adjust
Tap
CFM at
.1" - .8"
w.c. ESP
Cooling
Speed
Tap
Adjust
Tap
CFM at
.1" - .8"
w.c. ESP
Minus(-) 378* Minus(-) 513*
Normal 390 Normal 520
Plus (+) 429 Plus (+) 572
Minus(-) 468 Minus(-) 644
Normal 520 Normal 715
Plus (+) 572 Plus (+) 787
Minus(-) 644 Minus(-) 819
Normal 715 Normal 910
Plus (+) 787 Plus (+) 1001
Minus(-) 836 Minus(-) 1053
Normal 929 Normal 1170
Plus (+) 1022 Plus (+) 1287
DD
CC
ACV90905DX*ACV90704CX*
BB
AA

PERFORMANCE
21
30 40 50 60 70 80 90 110 120
100 130 140 150
100
90
80
70
60
50
40
30
20
10
OUTPUT BTU/HR x 1000
BTU OUTPUT vs TEMPERATURE RISE CHART
TEMPERATURE RISE
600 CFM
700
900
1000
1100
1200
1400
1600
1800
2000
2200
2400 CFM
FORMULAS
BTU OUTPUT = CFM x 1.08 x RISE
RISE = BTU OUTPUT
1.08 ÷ CFM
800

HIGH VOLTAGE!
DISCONNECT ALL POWER BEFORE SERVICING OR INSTALLING THIS
UNIT. MULTIPLE POWER SOURCES MAY BE PRESENT. FAILURE TO
DO SO MAY CAUSE PROPERTY DAMAGE, PERSONAL INJURY OR DEATH.
22
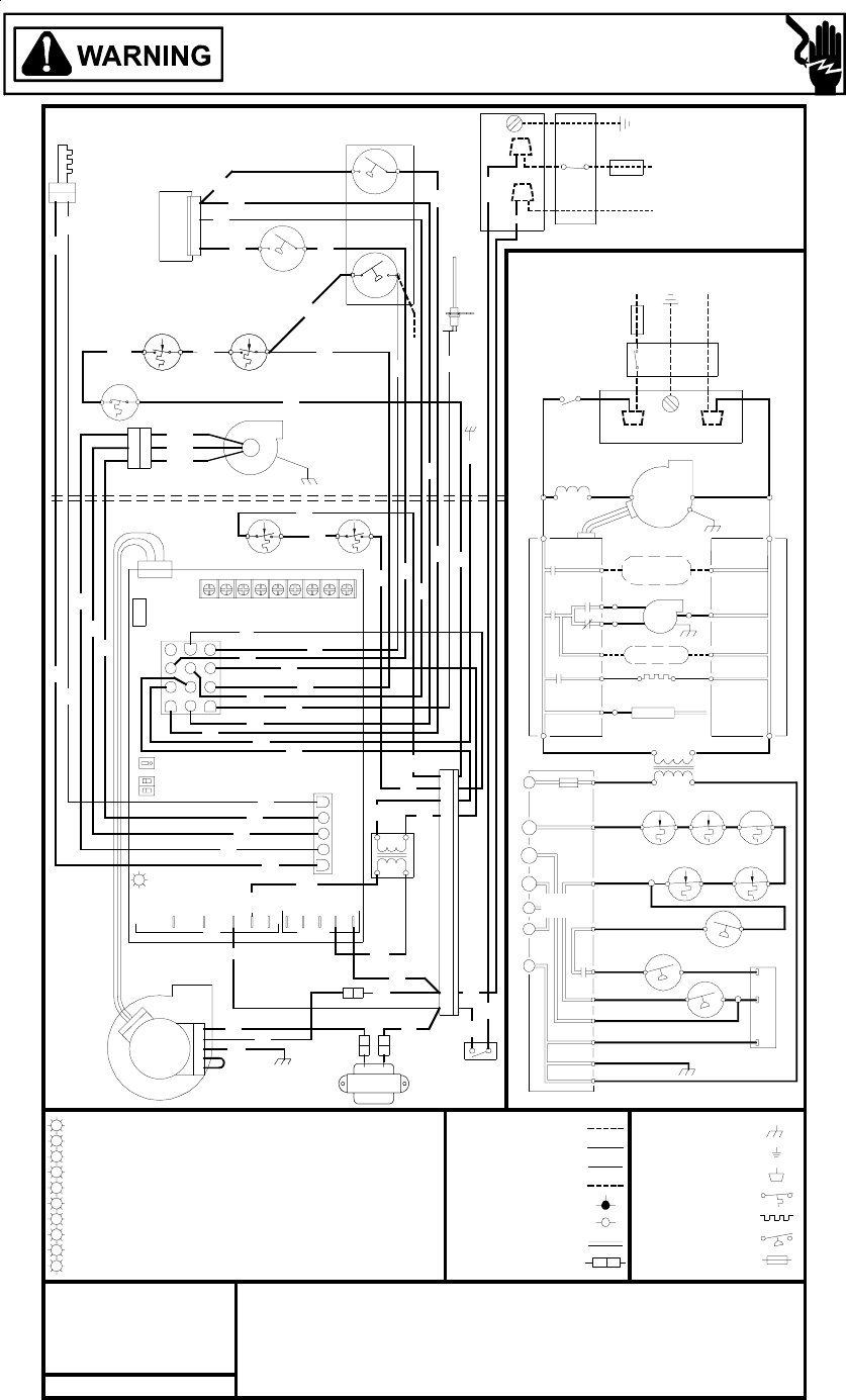
WIRING DIAGRAMS
Wiring is subject to change. Always refer to the wiring diagram on the unit for the most up-to-date wiring.
DEHUM
WARNING:DISCONNECT
PROPERLY POLARIZED
SERVICING. WIRING
TO UNIT MUST BE
AND GROUNDED.
POWER BEFORE
DISCONNECT POWER
MUST BE PROPERLY
BEFORE SERVICING.
WIRING TO UNIT
POLARIZED AND
GROUNDED.
TO 115VAC/ 1Ø /60 HZ POWER SUPPLY WITH
OVERCURRENT PROTECTION DEVICE
115 VAC/ 1Ø /60 HZ
POWER SUPPLY WITH
PROTECTION DEVICE
OVERCURRENT
115kBTU MODELS
INDUCTOR COIL
70kBTU,90kBTU,
ONLY
DOOR
SWITCH
MANUAL RESET
AUXILIARY
LIMIT CONTROL
TWO-STAGE
INTEGRATED
CONTROL
MODULE
16 WIRE
ECM MTR
HARNESS
INDUCTOR COIL
70kBTU,90kBTU,
115kBTU MODELS
ONLY
BLOWER
COMPARTMENT
DOOR SWITCH
(OPEN WHEN
DOOR OPEN)
1 FLASH = SYSTEM LOCKOUT (RETRIES/RECYCLES EXCEEDED)
3. IF ANY OF THE ORIGINAL WIRE AS SUPPLIED WITH THE FURNACE MUST BE
REPLACED, IT MUST BE REPLACED WITH WIRING MATERIAL HAVING A TEMPERATURE
RATING OF AT LEAST 105°C. USE COPPER CONDUCTORS ONLY.
YL YELLOW
OR ORANGE
VT VIOLET
GN GREEN
BK BLACK
BR BROWN
WH WHITE
BU BLUE
GY GRAY
RD RED
COLOR CODES:
LOW VOLTAGE (24V)
LOW VOLTAGE FIELD
HI VOLTAGE (115V)
HI VOLTAGE FIELD
NOTES:
1. SET HEAT ANTICIPATOR ON ROOM THERMOSTAT AT 0.7 AMPS.
22314701 REV.00
40 VA
TRANS-
FORMER
STEADY ON = NORMAL OPERATION
2 FLASHES = LOW FIRE PRESSURE SWITCH STUCK CLOSED
3 FLASHES = LOW FIRE PRESSURE SWITCH STUCK OPEN
CONTINUOUS FLASHES = 115 VOLT AC POWER REVERSED
1
2
3
4
C
0
INTERNAL TO
INTEGRATED CONTROL
JUNCTION
EQUIPMENT GND
115
VAC
24
VAC
OVERCURRENT
PROT. DEVICE
TERMINAL
4. UNIT MUST BE PERMANENTLY GROUNDED AND CONFORM TO N.E.C. AND LOCAL CODES.
TWO STAGE
GAS VALVE
PM
C
HI
HOT
SURFACE
IGNITER
INDUCED
DRAFT
BLOWER
GND
RD
FLAME
SENSOR
NO
C
WH
BK
BR
AUTO RESET PRIMARY
LIMIT CONTROL
GN
GY
HIGH FIRE
PRESS. SWITCH
LOW FIRE
PRESS.
SWITCH
4 FLASHES = THERMAL PROTECTIVE DEVICE OPEN
SWITCH (PRESS.)
SWITCH (TEMP.)
FIELD SPLICE
FIELD GND
NO
C
FRONT COVER
PRESSURE SWITCH
MANUAL RESET ROLLOUT
LIMIT CONTROLS
(SINGLE CONTROL ON 45 kBTU)
PK PINK
PLUG CONNECTION
BURNER COMPARTMENT
BLOWER COMPARTMENT
VT
IGNITER
2. MANUFACTURER'S SPECIFIED REPLACEMENT PARTS MUST BE USED WHEN SERVICING.
PK
YL
5 FLASHES = FLAME SENSED WITH GAS VALVE DE-ENERGIZED
6
7 FLASHES = LOW FLAME SENSE SIGNAL
7
8 FLASHES = CHECK IGNITER OR IMPROPER GROUNDING
8
1
2
1
2
3
NO
C
ID BLOWER
TWO-STAGE PRESSURE
SWITCH ASSEMBLY
OR
2 CIRCUIT
CONNECTOR
CIRCULATOR
BLOWER
5 CIRCUIT
CONNNECTOR
RD
GY
VT
BU
5
4
3
2
1
24 V THERMOSTAT CONNECTIONS
12
11
10
789
6
5
4
123
NEUTRAL
HOT
24 V
3 A
CHASSIS GROUND
9 CIRCUIT CONNECTOR
WH
WH
RD
RD
BK
BU
OR
GY
GY
OR
PK
VT
FUSE
TR (9)
GND (10)
MVL(7)
PS2 (2)
PS1 (12)
HLO (11)
HL1 (6)
TH (5)
M
AN
UAL R
ESET
RO
LL
O
UT
LIM
IT C
ONT
RO
L(S)
AU
T
O
RE
SE
T
PR
IM
AR
Y
LIM
IT
C
ON
T
R
O
L
GAS
VALVE
GND
C
NO
C
NO
PM
HI
C
R
W2
Y
G
C
TO
MICRO
FUSE 3 A
INTEGRATED CONTROL MODULE
24V THERMOSTAT CONNECTIONS
24 VAC
40 VA
TRANSFORMER
115 VAC
FLAME SENSOR
HUMIDIFIER
ID
BLWR
INDOOR
AIR
CIRCULATOR
BLWR
ELECTRONIC
AIR CLEANER
LINE-HLINE-N
EAC-HEAC-N
IGN-H
HUM-H
IND HI
XFMR-H
HOT SURFACE
IGNITER
HUM-N
INTEGRATED CONTROL MODULE
INTEGRATED CONTROL MODULE
GND
DISCONNECT
LN
WARNING:
M
AN
U
AL R
ES
ET A
U
XIL
IAR
Y LIM
IT
C
O
N
T
R
OL
S
FRONT COVER
PRESSURE SWITCH
LOW FIRE
PRESSURE
SWITCH
FP (3)
IND LO
IGN-N
W1
MVH (1)
MVC (8)
C
HIGH FIRE
PRESSURE SWITCH
NO
9 FLASHES = HIGH FIRE PRESSURE SWITCH STUCK OPEN
9
BK
WH
IND-N
WH
GN
YL
GY
VT
3
4
5
6
2
1
OR
BR
OR
VT
DIAGNOSTIC
LED
HEAT OFF DELAY
DIP SWITCHES
T-STAT SELECTOR
BR
YL
VT
3
2
1
VT
LO
HEAT
HUM
XFMR
LINE
PARK
COOL
EAC
HI
HEAT
BK
Y
B/C
G
R
W1
W2
TWIN/
YL
O
YLO
BK
RD
WH
RD
WH
WH
RD
BK
WH
GN
GND
5
4
3
2
1
BK
YLO
GND
PK
GNDTO
L
N
BK
-1
DISCONNECT
WH-5
WH
BK
BK
JUNCTION BOX
JUNCTION BOX
BU
PK
GY
24V HUM.
24V HUM.
XFMR-N
24V HUM.
24V HUMIDIFIER
BU
WH
PK
GN
GND
MANUAL RESET ROLLOUT
LIMIT CONTROLS
(SINGLE CONTROL ON 45 kBTU)
BU
NO
C

HIGH VOLTAGE!
DISCONNECT ALL POWER BEFORE SERVICING OR INSTALLING THIS
UNIT. MULTIPLE POWER SOURCES MAY BE PRESENT. FAILURE TO
DO SO MAY CAUSE PROPERTY DAMAGE, PERSONAL INJURY OR DEATH.
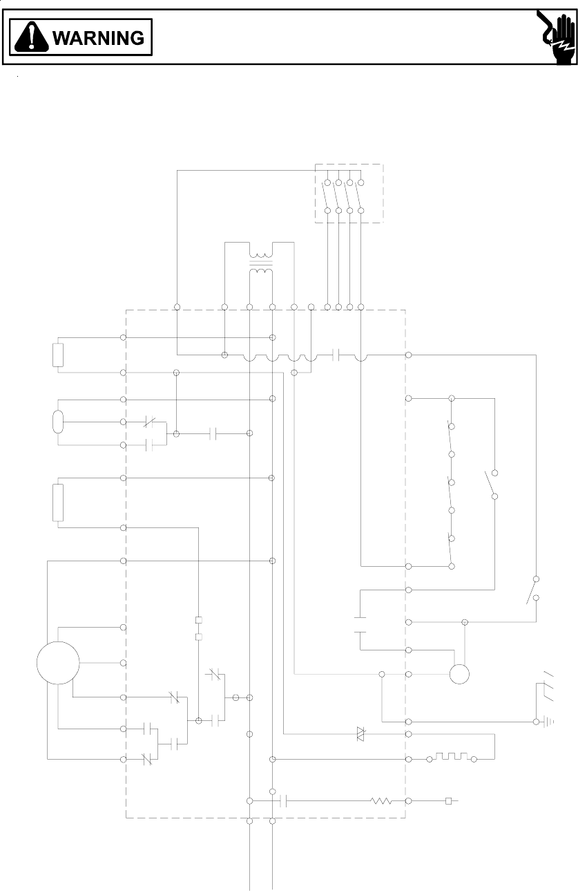
23
SCHEMATICS
Wiring is subject to change. Always refer to the wiring diagram on the unit for the most up-to-date wiring.
BLOWER ASSEMBLY SCHEMATIC
AMV9/ACV9_____X* MODEL FURNACES
This schematic is for reference only. Not all wiring is as shown above,
refer to the appropriate wiring diagram for the unit being serviced.
LOAD
LINE
HARNESS
TO MAIN
CONNECTOR
9 CIRCUIT
PIN 4
PIN 9
PIN 8
PIN 7
WHBK
BK
HOT NEUTRAL
LINE
XFMR
EAC
CIRC
HUM
HUM
XFMR
LINE
PARK
COOL
HEAT
HI
EAC
HEAT
LO
CFM
USC
WR
DEHUM
CUT FOR
1
2
3
87 4321
87 4321
Intell-Ignition
TSTAT
S4
S3
OFF
ON
S1
SINGLE
TWO
ON OFF
YL
PK
VT
HOUSING)
(SIDES OF BLOWER
AUXILIARY LIMITS
PIN 1
PIN 2
BK
WH GN
GY
OR
BK
WH
PIN 6
SCROLL HOUSING
GROUND TO
PK
PIN 5
PIN 4
PIN 3
PIN 2
PIN 1
WH
BLWR MOTOR
TO ECM
BK
WH
BK
WH
GY
OR
PIN 5
PIN 3
TRANSFORMER
INTEGRATED CONTROL MODULE
(GUVA070,090,115 MODELS ONLY)
INDUCTOR COIL
ECM BLOWER MOTOR

HIGH VOLTAGE!
DISCONNECT ALL POWER BEFORE SERVICING OR INSTALLING THIS
UNIT. MULTIPLE POWER SOURCES MAY BE PRESENT. FAILURE TO
DO SO MAY CAUSE PROPERTY DAMAGE, PERSONAL INJURY OR DEATH.
24
SCHEMATICS
TYPICAL SCHEMATIC
AMV9/ACV9_____X* MODEL FURNACES
WR 50V61-289 INTEGRATED IGNITION CONTROL
This schematic is for reference only. Not all wiring is as shown above. Refer to the appropriate wiring diagram for the unit being serviced.
MATE WITH AMP
1-480708-0
3 AMP
AUTOMOTIVE
FUSE
350550-1
SOCKETS
USING
K3
K8a
K8b
PARK
THERMOSTAT
NEU
CIRC.
W8
LO
IND
HI
IND
NEU
IND
K1
K2
HEAT
HIGH
IGN
FP
H1
C
SWITCH
PRESSURE
2ND STAGE
M
P
COM
MV
SWITCH
ROLLOUT
MVH
W2 W2
HUM
EAC NEU
EAC
AIR CLEANER
ELECTRONIC INDUCER
HUMN
HUMIDIFIER
W1
G
Y
R
W1
G
Y
B/C
TR
R
TH
24 V.A.C.
XFMRN
XFMR
BLOWER
CIRCULATOR
HLIHLO
PS1PS2
MVL
GND
IGNN
IGNITOR
PROBE
SENSOR
FLAME
SWITCH
PRESSURE
1ST STAGE
LIMIT
AUX
LIMIT
HIGH
GAS VALVE
2 STAGE
K6
COOL
HEAT
LOW
K7
Q22
1M
.0005
LINE NEU
120 VAC
LINE HOT
Wiring is subject to change. Always refer to the wiring diagram on the unit for the most up-to-date wiring.