Apc Ap9225 Users Manual MasterSwitch Plus User Guide
AP9225EXP to the manual dfc3fef6-e34e-4270-b6b3-8631506e2e65
2015-02-03
: Apc Apc-Ap9225-Users-Manual-471334 apc-ap9225-users-manual-471334 apc pdf
Open the PDF directly: View PDF
.
Page Count: 79
- Introduction
- Product Description
- MasterSwitch Plus Properties
- Planning Your Configuration
- Overview
- Configuring an outlet for on-demand operation
- Configuring an outlet for unattended shutdown
- Outlet start-up sequence
- Graceful Shutdown sequence
- Graceful Shutdown sequence for onbattery events
- Graceful Shutdown sequence for Measure- UPS II alarms
- Annunciator sequence for Measure-UPS II alarms
- Measure-UPS II alarm signals
- On-demand operation
- Delayed On sequence
- Reboot sequence
- Shutdown sequence
- Graceful reboot sequence
- Managing MasterSwitch Plus
- Main Menu Headings
- Security and Help Features
- Managing the Expansion Unit
- Product Information

MasterSwitchplus
Power Control Unit
AP9225
AP9225EXP
User Guide

Thank You!
7KDQN\RXIRUVHOHFWLQJ$3&0DVWHU6ZLWFK3OXVSRZHUFRQWUROXQLWRUWKH0DVWHU6ZLWFK3OXV([SDQVLRQ8QLW
,WKDVEHHQGHVLJQHGIRUPDQ\\HDUVRIUHOLDEOHPDLQWHQDQFHIUHHVHUYLFHLQFRPELQDWLRQZLWK\RXU$PHUL
FDQ3RZHU&RQYHUVLRQ$3&XQLQWHUUXSWLEOHSRZHUVXSSO\836RUDVDVWDQGDORQHGHYLFH$3&LV
GHGLFDWHGWRWKHGHYHORSPHQWRIKLJKSHUIRUPDQFHHOHFWULFDOSRZHUFRQYHUVLRQDQGFRQWUROSURGXFWV:H
KRSHWKDW\RXZLOOILQGWKLVSURGXFWDYDOXDEOHFRQYHQLHQWDGGLWLRQWR\RXUFRPSXWLQJV\VWHP
3OHDVHUHDGWKLVPDQXDO,WSURYLGHVLPSRUWDQWVDIHW\LQVWDOODWLRQFRQILJXUDWLRQDQGRSHUDWLQJLQVWUXF
WLRQVWKDWZLOOKHOS\RXJHWWKHPRVWIURP\RXU0DVWHU6ZLWFK3OXVSRZHUFRQWUROXQLW6HHWKH8VHU*XLGHRQ
WKHVXSSOLHG&'IRUPRUHGHWDLOHGLQIRUPDWLRQRQWKHRSHUDWLRQRI
0DVWHU6ZLWFK3OXVSRZHUFRQWUROXQLW
6DYHWKLVPDQXDO,WLQFOXGHVLQVWUXFWLRQVIRUREWDLQLQJZDUUDQW\VHUYLFH
Radio frequency interference
:DUQLQJ &KDQJHVRUPRGLILFDWLRQVWRWKLVXQLWQRWH[SUHVVO\DSSURYHGE\WKHSDUW\UHVSRQVLEOHIRUFRPSOL
DQFHFRXOGYRLGWKHXVHU¶VDXWKRULW\WRRSHUDWHWKLVHTXLSPHQW
1RWH 7KLVHTXLSPHQWKDVEHHQWHVWHGDQGIRXQGWRFRPSO\ZLWKWKHOLPLWVIRUD&ODVV$GLJLWDOGHYLFHSXU
VXDQWWRSDUWRIWKH)&&5XOHV7KHVHOLPLWVDUHGHVLJQHGWRSURYLGHUHDVRQDEOHSURWHFWLRQDJDLQVW
KDUPIXOLQWHUIHUHQFHZKHQWKHHTXLSPHQWLVRSHUDWHGLQDFRPPHUFLDOHQYLURQPHQW7KLVHTXLSPHQW
JHQHUDWHVXVHVDQGFDQUDGLDWHUDGLRIUHTXHQF\HQHUJ\DQGLIQRWLQVWDOOHGDQGXVHGLQDFFRUGDQFH
ZLWKWKLVXVHUPDQXDOPD\FDXVHKDUPIXOLQWHUIHUHQFHWRUDGLRFRPPXQLFDWLRQV2SHUDWLRQRIWKLV
HTXLSPHQWLQDUHVLGHQWLDODUHDLVOLNHO\WRFDXVHKDUPIXOLQWHUIHUHQFH7KHXVHUZLOOEHDUVROHUHVSRQ
VLELOLW\IRUFRUUHFWLQJVXFKLQWHUIHUHQFH
7KLV&ODVV$GLJLWDODSSDUDWXVFRPSOLHVZLWK&DQDGLDQ,&(6
&HWDSSDUHLOQXPpULTXHGHODFODVVH$HVWFRQIRUPHjODQRUPH10%GX&DQDGD

L
MasterSwitch Plus
Contents
Chapter 1—Introduction . . . . . . . . . . . . . . . . . . . . 1
Product Description . . . . . . . . . . . . . . . . . . . . . . . . . . . . . . . . 1
Overview 1
Front panel 1
Basic ports 2
Advanced port 2
To UPS port 2
Web/SNMP Management Card 2
SmartSlot accessory housing (AP9225EXP only) 2
LEDS 3
Manual button 4
Reset button 4
Rear panel 4
MasterSwitch Plus Properties . . . . . . . . . . . . . . . . . . . . . . . . . 5
Overview 5
Unit properties 5
Outlet properties 5
Outlet properties: both operating modes 6
Outlet properties: Graceful Shutdown mode 6
Outlet properties: Annunciator mode 7
Defaults for outlet properties 8
Planning Your Configuration . . . . . . . . . . . . . . . . . . . . . . . . . 9
Overview 9
Configuring an outlet for on-demand operation 9
Configuring an outlet for unattended shutdown 10
Outlet start-up sequence 11
Graceful Shutdown sequence 12
Graceful Shutdown sequence for on-battery events 13
Graceful Shutdown sequence for Measure-UPS II alarms 14
Annunciator sequence for Measure-UPS II alarms 15
Measure-UPS II alarm signals 15
On-demand operation 16
Delayed On sequence 17
Reboot sequence 18
Shutdown sequence 19
Graceful reboot sequence 20

±LL±
Contents
Chapter 2—Managing MasterSwitch Plus . . . . . . 21
Introduction . . . . . . . . . . . . . . . . . . . . . . . . . . . . . . . . . . . . . 21
Overview 21
Remote Management Interfaces . . . . . . . . . . . . . . . . . . . . . . 22
Overview 22
Web interface 22
Web interface: accessing MasterSwitch Plus 22
Web interface: logging in 23
Control Console interface 23
Control Console structure 23
Accessing the Control Console 24
Logging into the Control Console 24
Password-Protected User Accounts . . . . . . . . . . . . . . . . . . . . 25
Overview 25
Account access to Main menu headings 25
Administrator account 26
Administrator access 26
Device Manager account 27
Device Manager access 27
Outlet User accounts 28
Outlet User access 28
Chapter 3—Main Menu Headings . . . . . . . . . . . . 29
Introduction . . . . . . . . . . . . . . . . . . . . . . . . . . . . . . . . . . . . . 29
Overview 29
Differences in configurable items 29
Device Manager: Outlets . . . . . . . . . . . . . . . . . . . . . . . . . . . . 31
Overview 31
Control of outlets 31
Notes on outlets 32
Device Manager: MasterSwitch Plus . . . . . . . . . . . . . . . . . . . 33
Overview 33
Device configuration 33
Outlet configuration 34

±LLL±
Contents
Device Manager: Measure-UPS II . . . . . . . . . . . . . . . . . . . . . . 36
Overview 36
Status: probes 36
Status: contacts 37
Configuration 37
Network . . . . . . . . . . . . . . . . . . . . . . . . . . . . . . . . . . . . . . . . 38
Overview 38
TCP/IP 38
TFTP/FTP 39
Telnet/Web 39
SNMP 40
SNMP: access control 40
SNMP: Trap Receiver 41
System . . . . . . . . . . . . . . . . . . . . . . . . . . . . . . . . . . . . . . . . . 42
Overview 42
User Manager 42
Outlet User Manager 43
Outlet User List 43
Identification 44
Date/Time 44
File Transfer 45
Tools 46
Links 46
Chapter 4—Security and Help Features . . . . . . . . 47
Security Features . . . . . . . . . . . . . . . . . . . . . . . . . . . . . . . . . 47
Overview 47
Authentication versus encryption 47
User names, passwords and community names 47
Port assignments 48
MD5 Authentication 48
Web interface MD5 authentication 49
Help Features . . . . . . . . . . . . . . . . . . . . . . . . . . . . . . . . . . . . 50
Overview 50
Navigating through the help files 50

±LY±
Contents
Chapter 5—Managing the Expansion Unit . . . . . 51
Introduction . . . . . . . . . . . . . . . . . . . . . . . . . . . . . . . . . . . . . 51
Overview 51
Navigating through the menus 51
Main Menu . . . . . . . . . . . . . . . . . . . . . . . . . . . . . . . . . . . . . . 52
Description 52
Item definitions 52
Unit Properties Menu . . . . . . . . . . . . . . . . . . . . . . . . . . . . . . 55
Description 55
Item definitions 55
Outlet Properties Menu . . . . . . . . . . . . . . . . . . . . . . . . . . . . . 57
Overview 57
Graceful Shutdown menu items 57
Annunciator menu items 59
Measure-UPS II menu 59
Measure-UPS II menu items 60
Chapter 6—Product Information . . . . . . . . . . . . . 61
Using MasterSwitch Plus with PowerChute Plus and APC Accessories 61
PowerChute Plus and on-demand operation 61
MasterSwitch Plus and PowerChute Plus settings 61
APC Accessories and UPS control commands 61
Warranty Information . . . . . . . . . . . . . . . . . . . . . . . . . . . . . . 62
Limited warranty 62
Obtaining service 62
Warranty limitations 62
Troubleshooting . . . . . . . . . . . . . . . . . . . . . . . . . . . . . . . . . . 63
Overview 63
Troubleshooting suggestions 63
If problems persist 65
Life Support Policy . . . . . . . . . . . . . . . . . . . . . . . . . . . . . . . . 66
General policy 66
Examples of life-support devices 66

±±
MasterSwitch Plus
Chapter 1 Introduction
Product Description
Overview 0DVWHU6ZLWFK3OXV$3LVDSRZHUFRQWUROXQLWZLWKD:HE61030DQDJHPHQW
&DUG$3SUHLQVWDOOHG7KLVFRPELQDWLRQDOORZV\RXWRPDQDJHD
0DVWHU6ZLWFK3OXVXSWRWKUHH0DVWHU6ZLWFK3OXV([SDQVLRQ8QLWV$3(;3
DQGD0HDVXUH836,,XVLQJD:HEEURZVHU7HOQHWRU'7(HTXLSPHQWDGXPE
WHUPLQDORUDFRPSXWHUUXQQLQJWHUPLQDOHPXODWLRQVRIWZDUH
Front panel )LJXUHVKRZVWKHIURQWSDQHORI0DVWHU6ZLWFK3OXV7KHSDUDJUDSKVWKDWIROORZ
)LJXUHGHVFULEHHDFKRIWKHODEHOHGSDUWV
)LJXUH)URQW3DQHO
1RWH $3(;3GRHVQRWKDYHD:HE61030DQDJHPHQW&DUGLQVWDOOHGLQWKH
6PDUW6ORWKRXVLQJ
&RQWLQXHGRQQH[WSDJH

±±
Introduction
Product Description
continued
Basic ports 7KHHLJKW%DVLFSRUWVFRQQHFW0DVWHU6ZLWFK3OXVWRVHUYHUVUXQQLQJ3RZHU&KXWHRU
EXLOWLQ836PRQLWRULQJVRIWZDUH(DFK%DVLFSRUWKDVLWVRZQODEHODQG/(')RU
VSHFLILFDWLRQVFRQFHUQLQJWKH%DVLFSRUWVVHH³%DVLFSRUWSLQDVVLJQPHQWV´RQ
SDJH
1RWH 6PDUWVLJQDOLQJDOORZV\RXWRXVHWKHDGYDQFHGUHSRUWLQJIHDWXUHVRI
3RZHU&KXWH3OXV,I\RXDUHXVLQJWKH$GYDQFHGSRUW%DVLFSRUWLVQRW
DYDLODEOH
Advanced port 7KH$GYDQFHGSRUWDOORZVWKHFRQQHFWHGVHUYHUWRFRPPXQLFDWHZLWKD836
RSHUDWLQJLQ6PDUW0RGH6PDUW8360DWUL[836RU6\PPHWUD3RZHU$UUD\
)RULQIRUPDWLRQRQ6PDUW0RGHVHHWKHXVHUPDQXDOVXSSOLHGZLWK\RXU836)RU
VSHFLILFDWLRQVFRQFHUQLQJWKH$GYDQFHGSRUWVHH³$GYDQFHGSRUWinterface´RQ
SDJH
1RWH 7KH$GYDQFHGSRUWPD\DOVREHXVHGIRUFRQILJXULQJ0DVWHU6ZLWFK3OXV)RU
LQVWUXFWLRQVRQFRQILJXULQJ\RXUXQLWWKURXJKWKH$GYDQFHGSRUWVHH
³0DQDJLQJWKH([SDQVLRQ8QLW´RQSDJH
To UPS port 7KH7R836SRUWLVXVHGWRFRQQHFW0DVWHU6ZLWFK3OXVWRD836RUDQRWKHU
0DVWHU6ZLWFK3OXVXQLWZLWKWKHVXSSOLHGGDLV\FKDLQFDEOH$3&SDUWQXPEHU
Web/SNMP
Management Card
0DVWHU6ZLWFK3OXVLVSUHLQVWDOOHGZLWKD:HE61030DQDJHPHQW&DUG8VLQJD
:HEEURZVHU7HOQHWRU'7(HTXLSPHQW\RXFDQUHPRWHO\PDQDJHFRQQHFWHG
GHYLFHVDQGFRQILJXUHSDVVZRUGSURWHFWHG$GPLQLVWUDWRU'HYLFH0DQDJHUDQG
2XWOHW8VHUDFFRXQWVWKDWHQVXUHUHVWULFWHGDFFHVVWRV\VWHPGHYLFHDQGRXWOHW
DWWULEXWHVDQGVHUYLFHV
SmartSlot accessory
housing
(AP9225EXP only)
7KH0DVWHU6ZLWFK3OXV([SDQVLRQ8QLWSURYLGHVKRXVLQJIRU$3&6PDUW6ORW
DFFHVVRULHVRQWKHIURQWSDQHO6PDUW6ORWDFFHVVRULHVHQKDQFH\RXUDELOLW\WR
PRQLWRUDQ$3&836DQGWRPDQDJH\RXUV\VWHP)RULQVWUXFWLRQVRQKRZWRLQVWDOO
DQGRSHUDWHD6PDUW6ORWDFFHVVRU\UHIHUWRWKHXVHUPDQXDOVXSSOLHGZLWKWKH
DFFHVVRU\
&RQWLQXHGRQQH[WSDJH

±±
Introduction
Product Description
continued
LEDS 5HIHUWR7DEOHIRUDGHVFULSWLRQRIWKHFRQGLWLRQVUHODWHGWR/('VWDWXV
&RQWLQXHGRQQH[WSDJH
/(' 6WDWXV 'HVFULSWLRQ
%DVLFSRUW
2Q 7KH2XWOHWLVRQ
2II 7KH2XWOHWLVRII
0RVWO\RII 7KH2XWOHWLVVFKHGXOHGWRWXUQRQ
0RVWO\RQ 7KH2XWOHWLVVFKHGXOHGWRWXUQRII
7R836SRUW
)ODVKLQJJUHHQ 7KH836LVLQ6OHHSPRGH
6WHDG\JUHHQ 7KH836LVRSHUDWLQJ1RUPDOO\
6WHDG\UHG 7KH836KDVH[SHULHQFHGDQ$&)DLOFRQGLWLRQ836
LV2Q%DWWHU\
)ODVKLQJUHG 7KH836KDVDVVHUWHGD/RZ%DWWHU\LQGLFDWLRQ
)ODVKLQJJUHHQ
DQGUHG
0DVWHU6ZLWFK3OXVLVXQDEOHWRFRPPXQLFDWHZLWK
WKH836
6WDWXV
$3RQO\
2II 0DVWHU6ZLWFK3OXVKDVQRSRZHU
6ROLGJUHHQ 0DVWHU6ZLWFK3OXVKDVYDOLGQHWZRUNVHWWLQJV
)ODVKLQJJUHHQ
0DVWHU6ZLWFK3OXVGRHVQRWKDYHYDOLGQHWZRUN
VHWWLQJV6HH³5HPRWH0DQDJHPHQW,QWHUIDFHV´RQ
SDJH IRUPRUHLQIRUPDWLRQ
)ODVKLQJUHG
VORZO\ 0DVWHU6ZLWFK3OXVLVPDNLQJD%2273UHTXHVW
6ROLGUHG $KDUGZDUHIDLOXUHKDVEHHQGHWHFWHGE\
0DVWHU6ZLWFK3OXV
/LQN5;7;
$3RQO\
2II
7KHGHYLFHVWKDWFRQQHFWV0DVWHU6ZLWFK3OXVWRWKH
QHWZRUNZKHWKHUDURXWHUKXERUFRQFHQWUDWRULV
RIIRUQRWRSHUDWLQJFRUUHFWO\
&RQVWDQW*UHHQ 0DVWHU6ZLWFK3OXVLVFRQQHFWHGWRDIXQFWLRQLQJ
QHWZRUN
)ODVKLQJ*UHHQ 0DVWHU6ZLWFK3OXVLVUHFHLYLQJGDWDSDFNHWVIURPWKH
QHWZRUN
7DEOH0DVWHU6ZLWFK3OXV/(',QGLFDWRU'HVFULSWLRQV

±±
Introduction
Product Description
continued
Manual button 7KH0DQXDOEXWWRQLVXVHGWRFDQFHOWZRGLIIHUHQWFRPPDQGV,IWKLVEXWWRQLV
SUHVVHGIRUDWOHDVWòVHFRQGDQGWKHQUHOHDVHGRQHRIWKHIROORZLQJUHVXOWVZLOO
RFFXU
LI0DVWHU6ZLWFK3OXVLVZDLWLQJIRUWKH0DVWHU3RZHU2Q'HOD\WRH[SLUHWKHQ
0DVWHU6ZLWFK3OXVZLOOLVVXHDFDQFHOFRPPDQG7KHVHTXHQFHLQ)LJXUHRQ
SDJHLOOXVWUDWHVWKHRXWOHW¶VEHKDYLRUZKHQWKH0DVWHU3RZHU2Q'HOD\LV
FDQFHOHG
LIWKHFRQILJXUDWLRQFRQWDLQVD836DQGWKH836LVRSHUDWLQJRQ$&SRZHU
WKHQ0DVWHU6ZLWFK3OXVZLOOLVVXHD%DWWHU\&DSDFLW\2YHUULGHFRPPDQG7KH
VHTXHQFHLQ)LJXUHRQSDJHLOOXVWUDWHVWKHRXWOHW¶VEHKDYLRUZKHQWKH
%DWWHU\&DSDFLW\2YHUULGHFRPPDQGLVLVVXHG
,IQHLWKHURIWKHDERYHFRQGLWLRQVDUHWUXHWKHQSUHVVLQJWKH0DQXDOEXWWRQ
ZLOOKDYHQRHIIHFW
Reset button 7KHUHVHWEXWWRQDOORZV\RXWRUHVHWWKH0DVWHU6ZLWFK3OXVQHWZRUNLQWHUIDFH7KLV
EXWWRQLVRQO\DYDLODEOHRQ$3DQGKDVQRDIIHFWRQWKHVWDWHRIWKHRXWOHWV
Rear panel )LJXUHVKRZVWKHUHDUSDQHORI0DVWHU6ZLWFK3OXV
)LJXUH5HDU3DQHO

±±
Introduction
MasterSwitch Plus Properties
Overview 7KHUHDUHWZRPDLQFDWHJRULHVRISURSHUWLHVDVVRFLDWHGZLWK0DVWHU6ZLWFK3OXV
XQLWSURSHUWLHVDQGRXWOHWSURSHUWLHV8QLWSURSHUWLHVDOORZ\RXWRFXVWRPL]HWKH
EHKDYLRURI0DVWHU6ZLWFK3OXVDQGRXWOHWSURSHUWLHVDOORZ\RXWRFXVWRPL]HWKH
EHKDYLRURILQGLYLGXDORXWOHWV
Unit properties 7DEOHOLVWVWKH8QLWSURSHUWLHVDQGSURYLGHVDGHVFULSWLRQDQGWKHDYDLODEOH
VHWWLQJVIRUHDFKSURSHUW\
1RWH 8QLWSURSHUWLHVUHWDLQWKHLUYDOXHHYHQDIWHUSRZHUKDVEHHQUHPRYHGIURP
0DVWHU6ZLWFK3OXV
Outlet properties 2XWOHWSURSHUWLHVDUHJRYHUQHGE\WZRRSHUDWLQJPRGHV$QQXQFLDWRUDQG*UDFHIXO
6KXWGRZQ6HH³3ODQQLQJ<RXU&RQILJXUDWLRQ´RQSDJH IRUPRUHLQIRUPDWLRQRQ
WKHVHPRGHV6RPHRXWOHWSURSHUWLHVDUHFRPPRQWRERWKRSHUDWLQJPRGHVZKLOH
RWKHUSURSHUWLHVDUHVSHFLILFWRHDFKRSHUDWLQJPRGH7KHIROORZLQJWKUHH
SDUDJUDSKVGHVFULEHWKHRXWOHWSURSHUWLHVZLWKUHVSHFWWRWKHPRGHVWKH\FDQ
RSHUDWHXQGHU
&RQWLQXHGRQQH[WSDJH
3URSHUW\ 'HVFULSWLRQ $YDLODEOH6HWWLQJV
'HYLFH
1DPH
$VWULQJRIFKDUDFWHUVXVHGWR
LGHQWLI\WKH0DVWHU6ZLWFK3OXVXQLW
$PD[LPXPRISULQWDEOH$6&,,
FKDUDFWHUV
'HIDXOW XQQDPHG
3RZHU2Q
7LPH'HOD\
7KHWLPHWKDW0DVWHU6ZLWFK3OXV
ZLOOGHOD\DIWHU$&SRZHULVDSSOLHG
EHIRUHVWDUWLQJWKHRXWOHW¶VSRZHU
RQVHTXHQFH
5DQJH±
'HIDXOW
0DQXDO
%XWWRQ
*RYHUQVZKHWKHURUQRWWKH
PDQXDOEXWWRQIXQFWLRQV
7KLVLWHPLVRQO\DYDLODEOHLI\RX
DUHXVLQJ7HOQHWRU'7(
HTXLSPHQW
(QDEOHGWKHEXWWRQIXQFWLRQV
DFFRUGLQJWRWKHGHVFULSWLRQLQ
³0DQXDOEXWWRQ´RQSDJH
'LVDEOHGQRIXQFWLRQ
'HIDXOW(QDEOHG
7DEOH8QLW3URSHUWLHV

±±
Introduction
MasterSwitch Plus Properties
continued
Outlet properties: both
operating modes
7DEOHGHVFULEHVWKHSURSHUWLHVFRPPRQWRERWKRSHUDWLQJPRGHVDQGWKH
DYDLODEOHVHWWLQJVIRUHDFK
1RWH 2XWOHWSURSHUWLHVUHWDLQWKHLUYDOXHHYHQDIWHUSRZHUKDVEHHQUHPRYHG
IURP0DVWHU6ZLWFK3OXV
Outlet properties:
Graceful Shutdown
mode
7DEOH GHVFULEHVWKHRXWOHWSURSHUWLHVWKDWDUHVSHFLILFWR*UDFHIXO6KXWGRZQPRGH
DQGWKHDYDLODEOHVHWWLQJVIRUHDFK6HH7DEOH RQSDJH IRUWKHGHIDXOWVHWWLQJV
IRUWKHVHLWHPV
&RQWLQXHGRQQH[WSDJH
3URSHUW\ 'HVFULSWLRQ $YDLODEOH6HWWLQJV
2XWOHW&RQWURO &RQWUROVWKHRSHUDWLRQRIWKH
RXWOHW
*UDFHIXO6KXWGRZQPRGH
DQG$QQXQFLDWRUPRGH
1DPH ,GHQWLILHVWKHRXWOHWEHLQJ
DFFHVVHG
$PD[LPXPRI
SULQWDEOH$6&,,FKDUDFWHUV
0HDVXUH836,,
$ODUP0DVNV
,QGLFDWHVZKHWKHURUQRWDQRXWOHW
ZLOOUHDFWWRDVSHFLILF0HDVXUH
836,,DODUP
(QDEOHGRUGLVDEOHGIRUHDFK
RIWKH0HDVXUH836,,
DODUPV
7DEOH&RPPRQ2XWOHW3URSHUWLHV
3URSHUW\ 'HVFULSWLRQ $YDLODEOH6HWWLQJV
5HVWDUW'HOD\
7KHGHOD\EHWZHHQDQRXWOHWVKXWWLQJRII
GXHWRD*UDFHIXO6KXWGRZQDQGWKHRXWOHW
EHLQJUHVWDUWHG
5DQJH±
1RWH7LPHLVURXQGHG
GRZQE\PLQXWH
LQWHUYDOV
3RZHU2Q
7LPH'HOD\
'HWHUPLQHVWKHWLPHLQWHUYDOEHWZHHQWKH
WULJJHULQJHYHQWDQGWKHRXWOHWEHLQJWXUQHG
RQ
5DQJH±
3RZHU2II
7LPH'HOD\
7KHWLPHIURPWKHWULJJHULQJHYHQWVXFKDV
DVHUYHUFRQILUPLQJDVKXWGRZQXQWLOWKH
RXWOHWLVWXUQHGRII
5DQJH±
5HERRW
'XUDWLRQ
7KHGHOD\EHWZHHQWKHRXWOHWVKXWWLQJRII
EHFDXVHRI5HERRWDQGWKHRXWOHWUHVWDUWLQJ 5DQJH±
%DWWHU\
&DSDFLW\
7KUHVKROG
6HWVWKHPLQLPXPSHUFHQWDJHRI%DWWHU\
&DSDFLW\UHTXLUHGRIWKH836EHIRUHDQ
RXWOHWFDQEHWXUQHGRQ
5DQJH±
7DEOH2XWOHW3URSHUWLHVIRU*UDFHIXO6KXWGRZQ0RGH

±±
Introduction
MasterSwitch Plus Properties
continued
Outlet properties:
Graceful Shutdown
mode, continued
Outlet properties:
Annunciator mode
7DEOHGHVFULEHVWKHRXWOHWSURSHUWLHVWKDWDUHVSHFLILFWR$QQXQFLDWRUPRGHDQG
WKHDYDLODEOHVHWWLQJVIRUHDFK
&RQWLQXHGRQQH[WSDJH
3URSHUW\ 'HVFULSWLRQ $YDLODEOH6HWWLQJV
/RZ%DWWHU\
:DUQLQJ
&RQWURO
6HOHFWVWKHPHWKRG0DVWHU6ZLWFK3OXVXVHV
IRUGHWHUPLQLQJZKHQWRDVVHUWWKHRXWOHW¶V
/RZ%DWWHU\VLJQDODIWHUWKH836KDVJRQH
RQEDWWHU\
3URJUDPPHG'HOD\
±
2Q5XQWLPH
5HPDLQLQJ:KHQWKH
836UXQWLPHUHPDLQLQJ
IDOOVEHORZWKH836¶V836
/RZ%DWWHU\6LJQDO7LPH
1HYHU
836/RZ
%DWWHU\
0XOWLSOLHU
$GMXVWVWKH836/RZ%DWWHU\6LJQDO7LPH
7KLVSURSHUW\DOORZVHDFKRXWOHWWREH
SURJUDPPHGWRJHQHUDWHDORZEDWWHU\
VLJQDODWDGLIIHUHQWWLPH0DVWHU6ZLWFK3OXV
ZLOODVVHUWWKHRXWOHW¶V/RZ%DWWHU\VLJQDO
ZKHQERWKRIWKHIROORZLQJFRQGLWLRQVDSSO\
WKH/RZ%DWWHU\:DUQLQJ&RQWUROLVVHWWR
2Q5XQWLPH5HPDLQLQJRU
3URJUDPPHG'HOD\DQG
WKH836LVRQEDWWHU\DQGWKH836UXQWLPH
UHPDLQLQJIDOOVEHORZWKHSURGXFWRIWKH836
/RZ%DWWHU\VLJQDOWLPHDQGWKH836/RZ
%DWWHU\0XOWLSOLHUV
5DQJH±
:LOO'HYLFH
&RQILUP
,QGLFDWHVZKHWKHUWKHGHYLFHFRQQHFWHGWR
WKHRXWOHWFDQDVVHUWDVKXWGRZQVLJQDO
<HV
1R
7DEOH2XWOHW3URSHUWLHVIRU*UDFHIXO6KXWGRZQ0RGHFRQWLQXHG
3URSHUW\ 'HVFULSWLRQ $YDLODEOH6HWWLQJV
,QLWLDO6WDWH 'HILQHVWKHLQLWLDOVWDWHRIWKHRXWOHW 2II
2Q
$ODUP$FWLRQ
'HOD\
7KHDPRXQWRIWLPHWKDWD0HDVXUH836,,DODUP
PXVWEHDVVHUWHGEHIRUHWKHRXWOHWLVWRJJOHG
5DQJH±
7DEOH2XWOHW3URSHUWLHVIRU$QQXQFLDWRU0RGH

±±
Introduction
MasterSwitch Plus Properties
continued
Defaults for outlet
properties
7DEOHJLYHVWKHGHIDXOWVHWWLQJVIRUWKHRXWOHWSURSHUWLHVRIHDFKRXWOHW
3URSHUW\
'HIDXOWVHWWLQJIRURXWOHWVBBB
2XWOHW&RQWURO0RGH *UDFHIXO6KXWGRZQ0RGH
1DPH2XWOHWBBB
3RZHU2Q7LPH'HOD\VHFRQGV
%DWWHU\&DSDFLW\7KUHVKROG
/RZ%DWWHU\:DUQLQJ&RQWURO
PLQXWHV
3RZHU2II7LPH'HOD\VHFRQGV
836/RZ%DWWHU\0XOWLSOLHU
:LOO'HYLFH&RQILUP 1R
5HVWDUW'HOD\ 5HPDLQ2II
5HERRW'XUDWLRQVHFRQGV
,QLWLDO6WDWH 2II
$ODUP$FWLRQ'HOD\VHFRQGV
0HDVXUH836,,$ODUP0DVNV 'LVDEOHGIRUHDFK0HDVXUH836,,DODUP
7DEOH2XWOHW3URSHUWLHV'HIDXOW6HWWLQJV

±±
Introduction
Planning Your Configuration
Overview &RQILJXUDWLRQRI0DVWHU6ZLWFK3OXVLVGHSHQGHQWXSRQ\RXUDSSOLFDWLRQ<RXFDQ
XVHRQO\³RQGHPDQG´RSHUDWLRQV2Q2II6KXWGRZQDQG5HERRWRU\RXFDQ
FRXSOHRQGHPDQGRSHUDWLRQVZLWK³XQDWWHQGHG´VKXWGRZQIHDWXUHV,I\RXSODQWR
XVHRQO\RQGHPDQGRSHUDWLRQVVHH³&RQILJXULQJDQRXWOHWIRURQGHPDQG
RSHUDWLRQ´RQWKLVSDJH,I\RXSODQWRXVHWKH³XQDWWHQGHG´VKXWGRZQIHDWXUHVRI
0DVWHU6ZLWFK3OXVLQDGGLWLRQWRWKHRQGHPDQGRSHUDWLRQVVHH³&RQILJXULQJDQ
RXWOHWIRUXQDWWHQGHGVKXWGRZQ´RQSDJH
Configuring an outlet
for on-demand
operatioQ
&RQILJXULQJDQRXWOHWIRU2QGHPDQGRSHUDWLRQUHTXLUHVVHOHFWLQJYDOXHVIRUWKH
IROORZLQJSURSHUWLHV
8QLW3URSHUWLHV
3RZHU2Q7LPH'HOD\6HH³2XWOHWVWDUWXSVHTXHQFH´RQSDJH IRU
GHWDLOHGLQIRUPDWLRQDERXWKRZWKLVSURSHUW\DIIHFWVWKHVWDUWXS
VHTXHQFH
2XWOHW3URSHUWLHV
2XWOHW&RQWUROPRGH$OORQGHPDQGRSHUDWLRQVDUHDYDLODEOHZKHQWKLV
SURSHUW\LVVHWWR*UDFHIXO6KXWGRZQ:KHQLWLVVHWWR$QQXQFLDWRURQO\
,PPHGLDWH2QDQG,PPHGLDWH2IIRSHUDWLRQVDUHDYDLODEOH
5HERRW'XUDWLRQ8VHGE\WKH5HERRWDQG*UDFHIXO5HERRWRSHUDWLRQV
:LOO'HYLFH&RQILUP8VHGE\WKH6KXWGRZQDQG*UDFHIXO5HERRW
RSHUDWLRQV
3RZHU2II7LPH'HOD\8VHGE\WKH6KXWGRZQDQG*UDFHIXO5HERRW
RSHUDWLRQV
5HVWDUW'HOD\8VHGE\WKH6KXWGRZQRSHUDWLRQ
3RZHU2Q7LPH'HOD\8VHGE\WKH'HOD\HG2QDQG6KXWGRZQ
RSHUDWLRQV
6HH³2QGHPDQGRSHUDWLRQ´RQSDJH IRUGHWDLOHGLQIRUPDWLRQDERXWKRZWKHVH
RXWOHWSURSHUWLHVDIIHFWRXWOHWEHKDYLRU
&RQWLQXHGRQQH[WSDJH

±±
Introduction
Planning Your Configuration
continued
Configuring an outlet
for unattended
shutdown
&RQILJXULQJDQRXWOHWIRUXQDWWHQGHGVKXWGRZQUHTXLUHVVHOHFWLQJYDOXHVIRUWKH
IROORZLQJSURSHUWLHV
8QLW3URSHUWLHV
3RZHU2Q7LPH'HOD\6HH³2XWOHWVWDUWXSVHTXHQFH´RQSDJH IRU
GHWDLOHGLQIRUPDWLRQDERXWKRZWKLVSURSHUW\DIIHFWVWKHVWDUWXS
VHTXHQFH
2XWOHW3URSHUWLHV
2XWOHW&RQWURO0RGH
*UDFHIXO6KXWGRZQPRGH6HOHFWLQJWKLVYDOXHUHTXLUHVVHOHFWLQJYDO
XHVIRUWKHIROORZLQJSURSHUWLHV
± /RZ%DWWHU\:DUQLQJ&RQWURO8VHGE\836VKXWGRZQV
± 836/RZ%DWWHU\0XOWLSOLHU8VHGE\836VKXWGRZQV
± :LOO'HYLFH&RQILUP8VHGE\836DQG0HDVXUH836,,VKXW
GRZQV
± 3RZHU2II7LPH'HOD\8VHGE\836DQG0HDVXUH836,,VKXW
GRZQV
6HH³*UDFHIXO6KXWGRZQVHTXHQFH´RQSDJH IRUGHWDLOHGLQIRUPD
WLRQDERXWWKLVVHWWLQJ
$QQXQFLDWRUPRGH6HOHFWLQJWKLVYDOXHUHTXLUHVVHOHFWLQJYDOXHVIRU
WKH$ODUP$FWLRQ'HOD\SURSHUW\6HH³$QQXQFLDWRUVHTXHQFHIRU
0HDVXUH836,,DODUPV´RQSDJH IRUGHWDLOHGLQIRUPDWLRQDERXW
WKLVVHWWLQJ
0HDVXUH836,,$ODUP0DVNV8VHGWRVSHFLI\WKH0HDVXUH836,,DODUPV
WKDWWKHRXWOHWZLOOUHDFWWR
1RWH ,I\RXUFRQILJXUDWLRQFRQWDLQVDQ$3\RXPXVWHQDEOHWKH6HQG
7UDSV2QDODUPSURSHUW\LQRUGHUIRUWKH0HDVXUH836,,WRJHQHUDWH
DQDODUP6HH³'HYLFH0DQDJHU0HDVXUH836,,´RQSDJH IRU
PRUHLQIRUPDWLRQ
1RWH $OORQGHPDQGRSHUDWLRQVDUHDYDLODEOHZKHQWKH2XWOHW&RQWUROPRGHLVVHW
WR*UDFHIXO6KXWGRZQ:KHQLWLVVHWWR$QQXQFLDWRURQO\,PPHGLDWH2Q
DQG,PPHGLDWH2IIRSHUDWLRQVDUHDYDLODEOH
&RQWLQXHGRQQH[WSDJH

±±
Introduction
Planning Your Configuration
continued
Graceful Shutdown
sequence
:KHQDQRXWOHWLVVHWWR*UDFHIXO6KXWGRZQPRGHDQG0DVWHU6ZLWFK3OXVLVFRQ
QHFWHGWRDQ$3&836RUD0HDVXUH836,,HQYLURQPHQWDOPRQLWRU0DVWHU6ZLWFK
3OXVZLOODXWRPDWLFDOO\VKXWGRZQRXWOHWVLQUHVSRQVHWRD8362Q%DWWHU\FRQGLWLRQ
RUD0HDVXUH836,,DODUP6HUYHUVFDQEHVKXWGRZQJUDFHIXOO\LIWKH\DUHUXQQLQJ
3RZHU&KXWH3OXVVKXWGRZQVRIWZDUHDQGDUHFRQQHFWHGWRD0DVWHU6ZLWFK3OXVVLJ
QDOLQJSRUW7KHVHUYHUFDQEHDXWRPDWLFDOO\UHVWDUWHGRQFHWKHPDLQSRZHUUHWXUQV
DQG0HDVXUH836,,DODUPVDUHFOHDUHG%\YDU\LQJRXWOHWSURSHUWLHV\RXFDQSUR
JUDPVHUYHUVDQGRWKHUSHULSKHUDOVWRVKXWGRZQDWGLIIHUHQWWLPHVZKLFKDOORZV
\RXWRH[WHQGEDWWHU\UXQWLPHIRUFULWLFDOVHUYHUVE\VKXWWLQJGRZQOHVVFULWLFDO
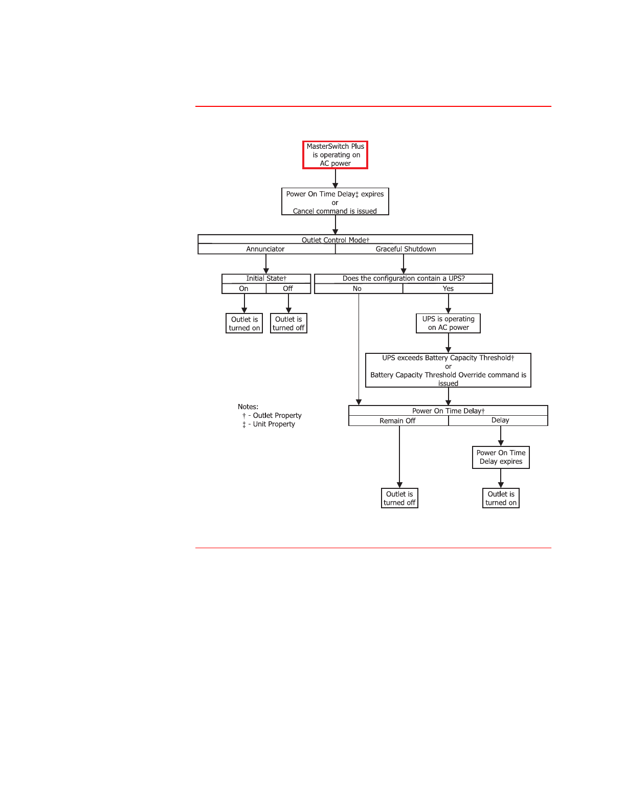
HTXLSPHQW)LJXUHVKRZVWKH*UDFHIXO6KXWGRZQVHTXHQFHRIHYHQWV
)LJXUH*UDFHIXO6KXWGRZQ6HTXHQFH
&RQWLQXHGRQQH[WSDJH

±±
Introduction
Planning Your Configuration
continued
Graceful Shutdown
sequence for Measure-
UPS II alarms
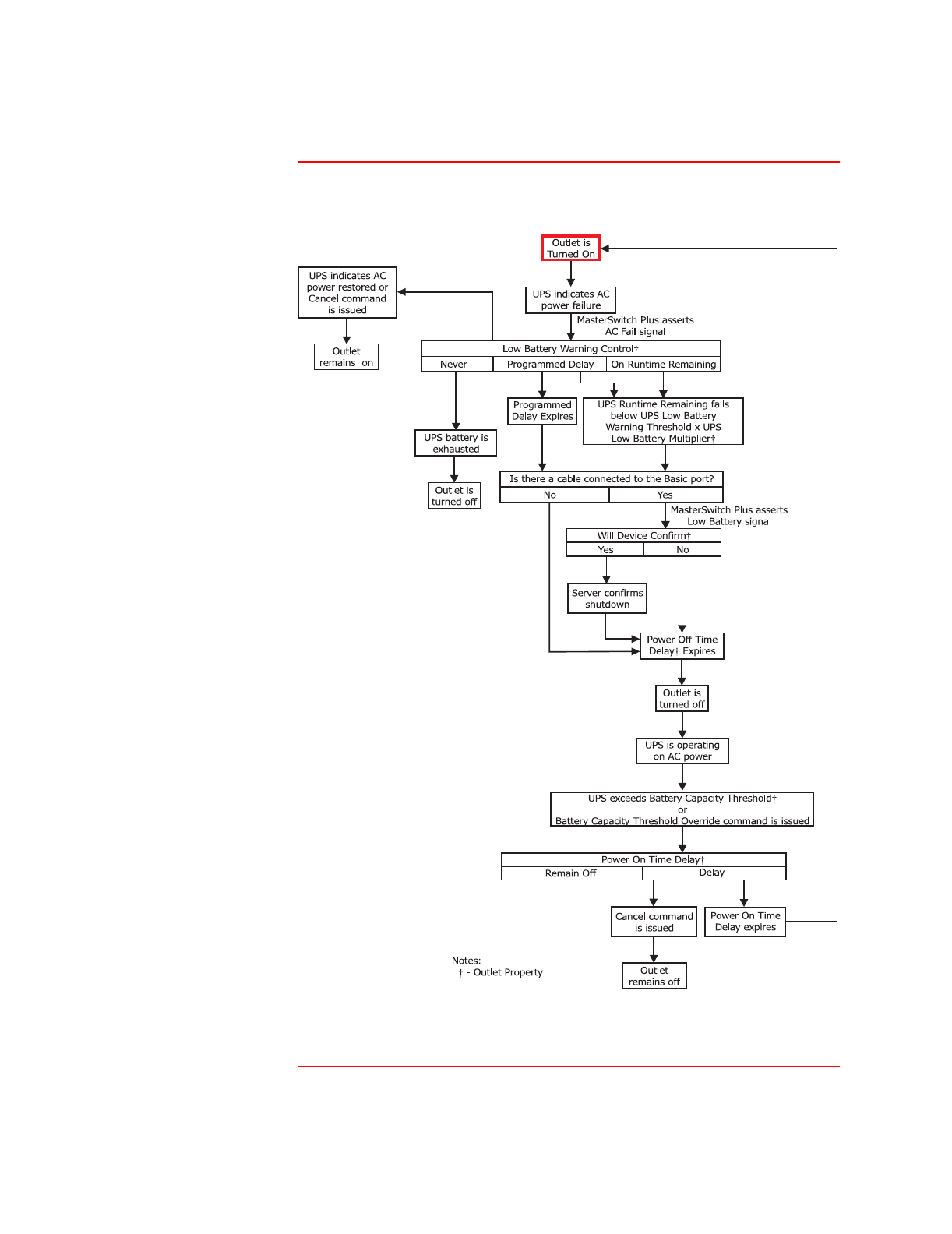
)LJXUHVKRZVZKDWKDSSHQVZKHQDQRXWOHWKDVEHHQFRQILJXUHGIRU*UDFHIXO
6KXWGRZQDQGDFRQQHFWHG0HDVXUH836,,LVVXHVDQDODUP
)LJXUH*UDFHIXO6KXWGRZQ6HTXHQFH7ULJJHUHGE\0HDVXUH836,,
&RQWLQXHGRQQH[WSDJH

±±
Introduction
Planning Your Configuration
continued
Annunciator sequence
for Measure-UPS II
alarms
$QRXWOHWFDQEHFRQILJXUHGWRUHVSRQGWRDQ\QXPEHURI0HDVXUH836,,DODUPV
:KHQDQRXWOHWLVVHWWR$QQXQFLDWRUPRGHDQG0DVWHU6ZLWFK3OXVLVFRQQHFWHGWRD
0HDVXUH836,,HQYLURQPHQWDOPRQLWRUWKHRXWOHWFDQEHFRQILJXUHGWRWRJJOHLWV
VWDWHEDVHGXSRQWKHSUHVHQFHRI0HDVXUH836,,DODUPV7KHVHTXHQFHLQ)LJXUH
LOOXVWUDWHVWKLVEHKDYLRU
)LJXUH$QQXQFLDWRU0RGH(YHQW6HTXHQFH
Measure-UPS II alarm
signals
7KHDODUPVLJQDOIRUDQRXWOHWZLOOEHDVVHUWHGLIDWOHDVWRQHRIWKHHQDEOHG
0HDVXUH836,,DODUPVRFFXUVWKHDODUPVLJQDOZLOOUHPDLQDVVHUWHGXQWLODOO
HQDEOHG0HDVXUH836,,DODUPVDUHFOHDUHG7KLVDSSOLHVIRUERWK$QQXQFLDWRUDQG
*UDFHIXO6KXWGRZQPRGHV6HH³2XWOHWFRQILJXUDWLRQ´RQSDJH IRUPRUH
LQIRUPDWLRQRQHQDEOLQJDODUPVIRUDQRXWOHW
&RQWLQXHGRQQH[WSDJH

±±
Introduction
Planning Your Configuration
continued
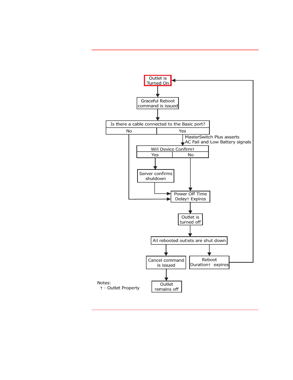
OQGHPDQGRSHUDWLRQ 7DEOHOLVWVWKHDYDLODEOHRXWOHWFRQWUROFRPPDQGV7KHVHFRPPDQGVFDQEH
DSSOLHGWRDVLQJOHRXWOHWRUWRDOORXWOHWV
&RQWLQXHGRQQH[WSDJH
&RPPDQG %HKDYLRU
,PPHGLDWH2Q
,PPHGLDWHO\WXUQVDQRXWOHWRQ7KLVFRPPDQGLVDYDLODEOHDQ\WLPH
DIWHUWKHXQLW¶V3RZHU2Q7LPH'HOD\KDVH[SLUHGDQGWKHRXWOHWLV
RII
'HOD\HG2Q
³6HTXHQFHG2Q´
ZKHQDSSOLHGWR
DOORXWOHWV
2QO\DYDLODEOHLQ*UDFHIXO6KXWGRZQPRGH
7XUQVDQRXWOHWRQDIWHUWKHRXWOHW¶V7XUQ2Q'HOD\H[SLUHV7KH
VHTXHQFHGLDJUDPLQ)LJXUHLOOXVWUDWHVWKLVFRPPDQG7KLV
FRPPDQGLVDYDLODEOHDQ\WLPHDIWHUWKHXQLW¶V3RZHU2Q7LPH'HOD\
KDVH[SLUHGDQGWKHRXWOHWLVRII
,PPHGLDWH2II ,PPHGLDWHO\WXUQVDQRXWOHWRII
,PPHGLDWH
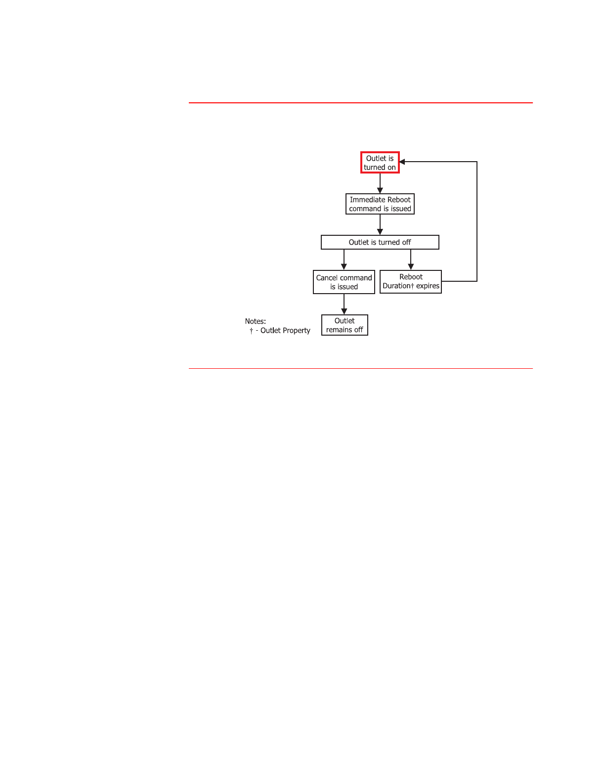
5HERRW
,PPHGLDWHO\WXUQVDQRXWOHWRIIDQGWXUQVLWEDFNRQDIWHUWKHRXWOHW¶V
5HERRW'XUDWLRQH[SLUHV7KHVHTXHQFHGLDJUDPLQ)LJXUH
LOOXVWUDWHVWKHWKLVFRPPDQG
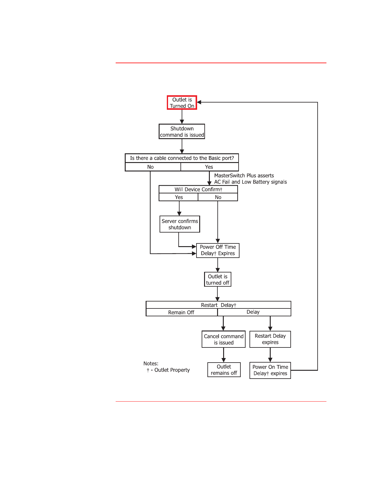
6KXW'RZQ
*UDFHIXOO\VKXWVGRZQDQGRSWLRQDOO\UHVWDUWVDQRXWOHW,IWKHVHUYHU
LVUXQQLQJVKXWGRZQVRIWZDUHVXFKDV3RZHU&KXWH SOXVDQGLV
FRQQHFWHGWR0DVWHU6ZLWFK SOXVZLWKWKHDSSURSULDWHVLJQDOLQJFDEOH
WKLVRSHUDWLRQZLOOHQVXUHWKDW\RXUVHUYHU¶VRSHUDWLQJV\VWHPLV
VKXWGRZQEHIRUHWKHRXWOHWLVWXUQHGRII2WKHUZLVHLWZLOOWXUQRII
WKHRXWOHWDIWHUWKH3RZHU2II7LPH'HOD\H[SLUHV<RXFDQSURJUDP
WKHRXWOHWWRUHVWDUWDXWRPDWLFDOO\E\VSHFLI\LQJD5HVWDUW'HOD\7KH
5HVWDUW'HOD\FDQEHVHWWRDVORQJDVKRXUV7KHVHTXHQFH
GLDJUDPLQ)LJXUHLOOXVWUDWHVWKHWKLVFRPPDQG
*UDFHIXO5HERRW
*UDFHIXOO\VKXWVGRZQDQGUHVWDUWVDQRXWOHW,IWKHVHUYHULVUXQQLQJ
VKXWGRZQVRIWZDUHVXFKDV3RZHU&KXWH SOXVDQGLVFRQQHFWHGWR
0DVWHU6ZLWFKSOXVZLWKWKHDSSURSULDWHVLJQDOLQJFDEOHWKLVRSHUDWLRQ
ZLOOHQVXUHWKDW\RXUVHUYHU¶VRSHUDWLQJV\VWHPLVVKXWGRZQEHIRUH
WKHRXWOHWLVWXUQHGRII2WKHUZLVHLWZLOOWXUQRIIWKHRXWOHWDIWHUWKH
3RZHU2II7LPH'HOD\H[SLUHV7KHRXWOHWZLOOEHUHVWDUWHGDIWHUWKH
5HERRW'XUDWLRQH[SLUHV7KHVHTXHQFHGLDJUDPLQ)LJXUH
LOOXVWUDWHVWKHWKLVFRPPDQG
1RWH ,IWKLVFRPPDQGLVDSSOLHGWRDOORXWOHWVWKHQWKH5HERRW
'XUDWLRQGHOD\IRUDQRXWOHWZLOOQRWEHJLQXQWLODOOWKHRXWOHWV
KDYHVKXWGRZQ
&DQFHO&DQFHOVDGHOD\HGVWDUWXSRUVKXWGRZQ7KHVHTXHQFHGLDJUDPVLQ
)LJXUHV±DQG)LJXUHV±LOOXVWUDWHWKHXVHRIWKLVFRPPDQG
%DWWHU&DSDFLW\
7KUHVKROG
2YHUULGH
$OORZVDQRXWOHWWRUHVWDUWZKHQWKH836EDWWHU\FKDUJHKDVQRW
H[FHHGHGWKH%DWWHU\&DSDFLW\7KUHVKROG7KHVHTXHQFHGLDJUDPVLQ
)LJXUHDQG)LJXUHLOOXVWUDWHWKHXVHRIWKLVFRPPDQG
7DEOH2XWOHW&RQWURO&RPPDQGV

±±
MasterSwitch Plus
Chapter 2 Managing MasterSwitch Plus
Introduction
‘
Overview 8VLQJD:HEEURZVHU7HOQHWRU'7(HTXLSPHQW\RXFDQPDQDJH\RXU
0DVWHU6ZLWFK3OXVXQLWDQGRXWOHWSURSHUWLHVDQGFRQILJXUHSDVVZRUGSURWHFWHG
$GPLQLVWUDWRU'HYLFH0DQDJHUDQG2XWOHW8VHUDFFRXQWV7KLVFKDSWHUZLOO
IDPLOLDUL]H\RXZLWKWKHLQWHUIDFHVDQGDFFRXQWVE\FRYHULQJWKHIROORZLQJWRSLFV
5HPRWHPDQDJHPHQWLQWHUIDFHV:HEDQG&RQWURO&RQVROHXVHGWRPDQDJH
0DVWHU6ZLWFK3OXVDQGFRQQHFWHGGHYLFHVDQG
3DVVZRUGSURWHFWHG$GPLQLVWUDWRU'HYLFH0DQDJHUDQG2XWOHW8VHU
DFFRXQWV

±±
Managing MasterSwitch Plus
Remote Management Interfaces
Overview 2QFH0DVWHU6ZLWFK3OXVKDVLWVSURSHUQHWZRUNVHWWLQJVVHHWKH0DVWHU6ZLWFK3OXV
,QVWDOODWLRQDQG4XLFN&RQILJXUDWLRQ0DQXDOIRULQVWUXFWLRQV0DVWHU6ZLWFK3OXV
DQG0HDVXUH836,,FDQEHPDQDJHGUHPRWHO\RQ:HEDQG&RQWURO&RQVROH
LQWHUIDFHV7KHIROORZLQJVHFWLRQVGHVFULEHHDFKLQWHUIDFHDQGSURYLGHLQVWUXFWLRQ
RQKRZWRDFFHVVDQGORJLQWRHDFKRQH
Web interface <RXFDQPDQDJH0DVWHU6ZLWFK3OXVDQG0HDVXUH836,,E\DQHDV\WRXVH:HE
LQWHUIDFH7RDFFHVVWKH:HELQWHUIDFH\RXZLOOQHHGRQHRIWKHIROORZLQJVXSSRUWHG
:HEEURZVHUV
,QWHUQHW([SORUHUDQGODWHU
1HWVFDSH
DQGODWHU
2WKHU
:HEEURZVHUV
2QO\RQHXVHUDWDWLPHPD\DFFHVV\RXU0DVWHU6ZLWFK3OXVXQLW'7(XVHUVKDYH
SUHFHGHQFHRYHU7HOQHWXVHUVDQG7HOQHWXVHUVKDYHSUHFHGHQFHRYHU:HEXVHUV
1RWH 6RPH:HELQWHUIDFHIHDWXUHVLQFOXGLQJGDWDYHULILFDWLRQ$VVLVWDQW2QOLQH
DQG0'DXWKHQWLFDWLRQUHTXLUHWKDW\RXHQDEOH-DYD6FULSWDQGRU-DYD
1RWH 7KH:HELQWHUIDFHGRHVQRWVXSSRUWDOODYDLODEOH0DVWHU6ZLWFK3OXV
SURSHUWLHV7RDFFHVVDOO0DVWHU6ZLWFK3OXVSURSHUWLHVXVHWKH&RQWURO
&RQVROH)RUPRUHLQIRUPDWLRQRQZKDWSURSHUWLHVHDFKLQWHUIDFHVXSSRUWV
VHH³'LIIHUHQFHVLQFRQILJXUDEOHLWHPV´RQSDJH
Web interface:
accessing MasterSwitch
Plus
8VHDQ\RIWKHVXSSRUWHG:HEEURZVHUVWRDFFHVVWKH:HEFRQQHFWLRQWR
0DVWHU6ZLWFK3OXV,QWKH85//RFDWLRQILHOGW\SHLQKWWSIROORZHGE\\RXU
0DVWHU6ZLWFK3OXVXQLW¶V,3DGGUHVV$OWHUQDWHO\\RXFDQHQWHUWKH'16QDPH
UHTXLUHVD'16VHUYHUHQWU\IRUWKH0DQDJHPHQW&DUG6HHWKHH[DPSOHEHORZ
http://170.241.17.51
,IWKH0DVWHU6ZLWFK3OXVXQLW¶V:HE3RUWLVVHWWRDYDOXHRWKHUWKDQWKHGHIDXOW
YDOXHRIHQWHUWKH6\VWHP,3DGGUHVVIROORZHGE\DFRORQDQGWKHFRQILJXUHG
:HE3RUWYDOXHLQWKLVH[DPSOH6HHWKHH[DPSOHEHORZ
http://170.241.17.51:8000
&RQWLQXHGRQQH[WSDJH

±±
Managing MasterSwitch Plus
Remote Management Interfaces
continued
Web interface:
logging in
$IWHUHQWHULQJ\RXU0DVWHU6ZLWFK3OXVXQLW¶V,3DGGUHVVSUHVV(17(5DSURPSWZLOO
DVNIRU\RXUXVHUQDPHDQGSDVVZRUG)RUILUVWWLPHXVHWKHGHIDXOW$GPLQLVWUDWRU
XVHUQDPHDQGSDVVZRUGRUDXWKHQWLFDWLRQSKUDVHLVDSFDOOORZHUFDVH
1RWH7KHXVHUQDPHSDVVZRUGDQGWLPHRXWYDOXHVFDQEHFKDQJHGWKURXJKWKH
:HELQWHUIDFHLQWKH6\VWHP0HQXVHH³6\VWHP´RQSDJH IRUPRUH
LQIRUPDWLRQ
Control Console
interface
,QDGGLWLRQWRXVLQJWKH:HE\RXFDQDOVRPDQDJH0DVWHU6ZLWFK3OXVDQGD
0HDVXUH836,,HQYLURQPHQWDOPRQLWRUXVLQJ7HOQHWIRUUHPRWHRYHUWKHQHWZRUN
PDQDJHPHQWRUXVLQJ'7(HTXLSPHQWDGXPEWHUPLQDORUDFRPSXWHUUXQQLQJ
WHUPLQDOHPXODWLRQVRIWZDUHIRUORFDOPDQDJHPHQW
1RWH 2QO\RQHXVHUDWDWLPHPD\DFFHVV0DVWHU6ZLWFK3OXV'7(XVHUVKDYH
SUHFHGHQFHRYHU7HOQHWXVHUVDQG7HOQHWXVHUVKDYHSUHFHGHQFHRYHU:HE
XVHUV
Control Console
structure
7KH&RQWURO&RQVROHSURYLGHVFRPSUHKHQVLYHUHPRWHDQGORFDOPDQDJHPHQWRI
0DVWHU6ZLWFK3OXVDQG0HDVXUH836,,$OOPHQXVOLVWLWHPVE\QXPEHUDQGQDPH
7RHQWHUDQLWHP
7\SHWKHLWHPQXPEHU
3UHVV(17(5!
)ROORZDQ\RQVFUHHQGLUHFWLRQV
0HQXVWKDWFRQILJXUHYDOXHVKDYHDQ$FFHSW&KDQJHVPHQXLWHP,I\RXZDQWWR
VDYHDQ\FKDQJHVWKDW\RXPDGHEHIRUH\RXH[LWDPHQXXVHWKH$FFHSW&KDQJHV
LWHP,QDGGLWLRQWRVDYLQJFKDQJHVEHIRUHH[LWLQJDPHQX\RXFDQDOVR
3UHVV(17(5!WRUHIUHVKWKHPHQX
3UHVV(6&!WRJREDFNWRWKHSUHYLRXVPHQX
7\SH"!(17(5!WRDFFHVVEULHIGHVFULSWLRQVRIPHQXLWHPVLIWKHPHQX
KDVKHOSDYDLODEOH
8VH
&WUO'WRWRJJOHEHWZHHQ0DVWHU6ZLWFK3OXVDQG0HDVXUH836,,PHQXV
8VH
&WUO&WRUHWXUQWRWKHPDLQPHQX&RQWURO&RQVROH
&RQWLQXHGRQQH[WSDJH

±±
Managing MasterSwitch Plus
Remote Management Interfaces
continued
Accessing the Control
Console
7RDFFHVVWKH&RQWURO&RQVROHWKURXJK7HOQHWVWDUWD7HOQHWVHVVLRQDQGIROORZWKH
SURPSWV6HHWKH,QVWDOODWLRQDQG4XLFN&RQILJXUDWLRQ0DQXDOIRUGHWDLOHG
LQVWUXFWLRQVRQVWDUWLQJD7HOQHWVHVVLRQ7RXVH'7(HTXLSPHQWWRDFFHVVWKH
&RQWURO&RQVROHSHUIRUPWKHIROORZLQJVWHSVLQWKHRUGHUJLYHQ
8VH
WKHVXSSOLHGVPDUWVLJQDOLQJFDEOH$3&SDUWQXPEHU&WR
FRQQHFWWKHWHUPLQDOSRUWWRWKH$GYDQFHG3RUWRQ0DVWHU6ZLWFK3OXV
&KHFNWKHWHUPLQDOSRUWIRUWKHIROORZLQJFRPPXQLFDWLRQVHWWLQJV
1RWH7RFKDQJHWKHFRPPXQLFDWLRQVVHWWLQJVXVLQJ+\SHU7HUPLQDO
IROORZWKHVWHSVEHORZLQWKHRUGHUJLYHQ
D 0DNHWKHQHHGHGFKDQJHV
E 6HOHFW'LVFRQQHFWLQWKH&DOOPHQX
F 6HOHFW&RQQHFWLQWKH&DOOPHQX
3UHVV(17(5!DQGORJLQWRWKH&RQWURO&RQVROH6HH³/RJJLQJLQWRWKH
&RQWURO&RQVROH´RQWKLVSDJH
Logging into the
Control Console
7KHSURFHGXUHIRUORJJLQJLQWRWKH&RQWURO&RQVROHLVWKHVDPHIRUERWK7HOQHWDQG
'7(HTXLSPHQW:KHQSURPSWHGIROORZWKHVWHSVEHORZ
7\SH\RXUXVHUQDPHDQGSUHVV(17(5!
7\SH\RXUSDVVZRUGDQGSUHVV(17(5!
1RWH 7KHGHIDXOWYDOXHVRIERWKQDPHDQGSDVVZRUGIRUWKH$GPLQLVWUDWRULV
DSFDOOORZHUFDVH)RUWKHSURFHGXUHRQKRZWRFKDQJHXVHUQDPHVVHH
WKHVHFWLRQWLWOHG³8VHU0DQDJHU´RQSDJH DQGWKHVHFWLRQWLWOHG³2XWOHW
8VHU0DQDJHU´RQSDJH
%DXG5DWH
'DWD%LWV
6WRS%LWV
3DULW\ 1RQH
+DQGVKDNLQJ 1RQH
/RFDO(FKR 2II
7HUPLQDO7\SH $16,97
)LJXUH7HUPLQDO&RPPXQLFDWLRQ6HWWLQJV

±±
Managing MasterSwitch Plus
Password-Protected User Accounts
Overview 0DVWHU6ZLWFK3OXVSURYLGHVWKUHHW\SHVRISDVVZRUGSURWHFWHGDFFRXQWVWKDWDOORZ
\RXWRFRQWURODFFHVVWR0DVWHU6ZLWFK3OXVDQGWKHGHYLFHVLWPDQDJHV(DFKW\SH
RIDFFRXQWSURYLGHVDGLIIHUHQWOHYHORIDFFHVVWRWKH0DVWHU6ZLWFK3OXVPHQXV
7KHUHLVRQH$GPLQLVWUDWRUDFFRXQWRQH'HYLFH0DQDJHU$FFRXQWDQGXSWR
8VHUDFFRXQWV7KLVVHFWLRQGHVFULEHVWKHGLIIHUHQWDFFHVVOHYHOVGHWDLOVHDFKXVHU
DFFRXQWDQGOLVWVWKHPHQXVDYDLODEOHWRHDFKDFFRXQW
Account access to Main
menu headings
$GPLQLVWUDWRUDQG'HYLFH0DQDJHUDFFRXQWVKDYHDFFHVVWRDOORXWOHWV2XWOHW8VHU
DFFRXQWVRQO\KDYHDFFHVVWRRXWOHWVDVVLJQHGWRWKHLUDFFRXQW8VHUVZKRKDYH
DFFHVVWRWKH$GPLQLVWUDWRUDFFRXQWFRQILJXUHDQGPDQDJHDOORWKHUDFFRXQWV
7DEOHOLVWVHDFKDFFRXQWDQGWKHDFFHVVSULYLOHJHVHDFKRQHFDUULHV)RU
LQVWUXFWLRQVRQFRQILJXULQJ'HYLFH0DQDJHUDQG2XWOHW8VHUDFFRXQWVVHH³8VHU
0DQDJHU´RQSDJH DQG³2XWOHW8VHU0DQDJHU´RQSDJH
&RQWLQXHGRQQH[WSDJH
$FFRXQW
7\SH
$FFHVVWR0DVWHU6ZLWFK3OXV0HQXV
2XWOHWV
0DVWHU6ZLWFK3OXV
&RQILJXUDWLRQ
0HDVXUH836
1HWZRUN
6\VWHP
/RJRXW
+HOS
/LQNV
$GPLQLVWUDWRU <HV <HV <HV <HV <HV <HV <HV <HV
'HYLFH0DQDJHU <HV <HV <HV 1R 1R <HV <HV <HV
2XWOHW8VHU <HV 1R 1R 1R 1R <HV <HV <HV
7DEOH7\SHVRI0DVWHU6ZLWFK3OXV$FFHVV

±±
Managing MasterSwitch Plus
Password-Protected User Accounts
continued
Administrator account 0DVWHU6ZLWFK3OXVSHUPLWVRQO\RQH$GPLQLVWUDWRUDFFRXQW7KH$GPLQLVWUDWRUKDV
XQUHVWULFWHGDFFHVV
Administrator access )LJXUHSUHVHQWVWKH0DLQ0HQX+HDGLQJVDYDLODEOHWRWKH$GPLQLVWUDWRUDQGOLVWV
WKHVHWWLQJVWKDWDUHDYDLODEOHXQGHUHDFKPHQX
)LJXUH$GPLQLVWUDWRU$FFRXQW$FFHVV
&RQWLQXHGRQQH[WSDJH

±±
Managing MasterSwitch Plus
Password-Protected User Accounts
continued
Device Manager
account
0DVWHU6ZLWFK3OXVSHUPLWVRQO\RQH'HYLFH0DQDJHU$FFRXQW7KH'HYLFH0DQDJHU
FDQDFFHVVDOORXWOHWVDQGGHYLFHV0DVWHU6ZLWFK3OXV0DVWHU6ZLWFK3OXV([SDQVLRQ
8QLWDQG0HDVXUH836,,
Device Manager access )LJXUHSUHVHQWVWKH0DLQ0HQX+HDGLQJVDYDLODEOHWRWKH'HYLFH0DQDJHUDQG
OLVWVWKHPDLQVHWWLQJVWKDWDUHDYDLODEOHXQGHUHDFKPHQX
)LJXUH'HYLFH0DQDJHU$FFRXQW$FFHVV

±±
Managing MasterSwitch Plus
Password-Protected User Accounts
continued
Outlet User accounts 0DVWHU6ZLWFK3OXVSHUPLWVXSWRWKLUW\WZR2XWOHW8VHU$FFRXQWV2XWOHWXVHUVRQO\
KDYHDFFHVVWRDQGFRQWURORYHUWKHRXWOHWVDVVLJQHGWRWKHLUDFFRXQW
Outlet User access )LJXUHSUHVHQWVWKHWRSOHYHOPHQXLWHPVDYDLODEOHWRWKH2XWOHW8VHUDQGOLVWV
WKHVHWWLQJVWKDWDUHDYDLODEOHXQGHUHDFKPHQX
)LJXUH2XWOHW8VHU$FFRXQW$FFHVV

±±
MasterSwitch Plus
Chapter 3 Main Menu Headings
Introduction
‘
Overview (DFKLQWHUIDFHRIIHUVPHQXLWHPVIRUFRQILJXULQJ0DVWHU6ZLWFK3OXVDQGLWVRXWOHWV
7KHFRQILJXUDEOHLWHPVDUHGLYLGHGDPRQJ0DVWHU6ZLWFK3OXV0DLQ0HQX+HDGLQJV
$FFHVVWR0DLQ0HQX+HDGLQJVDQGWKHFRQILJXUDWLRQVWKH\KRXVHGHSHQGVXSRQ
\RXUDVVLJQHGXVHUDFFRXQW6HH³3DVVZRUG3URWHFWHG8VHU$FFRXQWV´RQSDJH
IRUPRUHLQIRUPDWLRQRQXVHUDFFRXQWV7RIDPLOLDUL]H\RXZLWKWKHFRQILJXUDEOH
LWHPVIRU0DVWHU6ZLWFK3OXVWKLVFKDSWHU
'LVFXVVHVWKHGLIIHUHQFHVEHWZHHQWKH:HEDQG&RQWURO&RQVROHLQWHUIDFHV
3UHVHQWVHDFK0DLQ0HQX+HDGLQJDQGGHVFULEHVWKHVHWWLQJVXQGHUWKHVH
KHDGLQJVWKDW\RXFDQFRQILJXUHEDVHGRQ\RXUXVHUDFFRXQW
/LVWVDQGGHILQHVHDFKLWHPXQGHUWKHILYH0DLQ0HQX+HDGLQJV
Differences in
configurable items
7KH&RQWURO&RQVROHDQG:HELQWHUIDFHVGLIIHULQWKHLWHPVDYDLODEOHIRU
0DVWHU6ZLWFK3OXVRXWOHWDQGGHYLFHFRQILJXUDWLRQ
&RQWLQXHGRQQH[WSDJH
0DVWHU6ZLWFK3OXV
&RQILJXUDEOH,WHP :HE &RQWURO
&RQVROH
2XWOHW&RQILJXUDWLRQ
2XWOHW1DPH <HV <HV
5HVWDUW'HOD\ <HV <HV
3RZHU2Q'HOD\ <HV <HV
3RZHU2II'HOD\ <HV <HV
5HERRW'XUDWLRQ <HV <HV
85/ <HV 1R
2XWOHW&RQWURO0RGH 1R <HV
%DWWHU\&DSDFLW\7KUHVKROG 1R <HV
/RZ%DWWHU\:DUQLQJ&RQWURO 1R <HV
836/RZ%DWWHU\0XOWLSOLHU 1R <HV
:LOO'HYLFH&RQILUP 1R <HV
7RJJOH0HDVXUH836,,DODUPV 1R <HV
,QLWLDO6WDWH 1R <HV
$ODUP$FWLRQ'HOD\ 1R <HV
7DEOH&RQILJXUDEOH,WHPV$YDLODEOHIRU(DFK,QWHUIDFH

±±
Main Menu Headings
Introduction
continued
Differences in
configurable items,
continued
1RWH 7KHLQIRUPDWLRQLQWKLVFKDSWHULVEDVHGRQWKH:HELQWHUIDFH,I\RXDUH
XVLQJWKH&RQWURO&RQVROHVRPHRIWKHWHUPLQRORJ\XVHGLQWKLVFKDSWHUZLOO
EHGLIIHUHQWIURPWKHWHUPLQRORJ\LQWKHLQWHUIDFH\RXDUHXVLQJ
0DVWHU6ZLWFK3OXV
&RQILJXUDEOH,WHP :HE &RQWURO
&RQVROH
'HYLFH&RQILJXUDWLRQ
'HYLFH1DPH <HV <HV
3RZHU2Q7LPH'HOD\ <HV <HV
0DQXDO%XWWRQ 1R <HV
5HVWRUH)DFWRU\'HIDXOWV 1R <HV
9LHZ0DQXIDFWXULQJ'DWD 1R <HV
9LHZ6HOI7HVW5HVXOWV 1R <HV
7DEOH&RQILJXUDEOH,WHPV$YDLODEOHIRU(DFK,QWHUIDFHFRQWLQXHG

±±
Main Menu Headings
Device Manager: Outlets
Overview 7KH2XWOHWVPHQXSURYLGHVWKHQXPEHUQDPHVWDWHDQGFRQWURODFWLRQIRUHDFK
RXWOHW)URPWKLVPHQX\RXFDQFRQWURODOORXWOHWVDVVLJQHGWR\RXUDFFRXQWDWRQFH
RU\RXFDQFRQWUROLQGLYLGXDORXWOHWV
1RWH 2QWKH&RQWURO&RQVROH\RXFDQDFFHVVRXWOHWLQIRUPDWLRQE\VHOHFWLQJWKH
'HYLFH0DQDJHU
Control of outlets 7DEOHOLVWVDQGGHILQHVWKHLWHPVDYDLODEOHIRU2XWOHW&RQWURO
2QO\DYDLODEOHLQ*UDFHIXO6KXWGRZQPRGH
&RQWLQXHGRQQH[WSDJH
,WHP 'HILQLWLRQ
,PPHGLDWH2Q
,PPHGLDWHO\WXUQVDQRXWOHWRQ7KLVFRPPDQGLV
DYDLODEOHDQ\WLPHDIWHUWKHXQLW¶V3RZHU2Q7LPH'HOD\
KDVH[SLUHGDQGWKHRXWOHWLVRII
6HTXHQFHG2Q7XUQVRQHYHU\RXWOHWDFFRUGLQJWRLWV3RZHU2Q'HOD\
WLPH7KLVLVRQO\DYDLODEOHIRU0DVWHU&RQWURORI2XWOHWV
'HOD\HG2Q
7XUQVDQRXWOHWRQDIWHUWKHRXWOHW¶V7XUQ2Q'HOD\
H[SLUHV7KHVHTXHQFHGLDJUDPLQ)LJXUHRQSDJH
LOOXVWUDWHVWKLVFRPPDQG7KLVFRPPDQGLVDYDLODEOHDQ\
WLPHDIWHUWKHXQLW¶V3RZHU2Q7LPH'HOD\KDVH[SLUHG
DQGWKHRXWOHWLVRII
,PPHGLDWH2II ,PPHGLDWHO\WXUQVDQRXWOHWRII
*UDFHIXO5HERRW
*UDFHIXOO\VKXWVGRZQDQGUHVWDUWVDQRXWOHW,IWKHVHUYHU
LVUXQQLQJVKXWGRZQVRIWZDUHVXFKDV3RZHU&KXWH3OXV
DQGLVFRQQHFWHGWR0DVWHU6ZLWFK3OXVZLWKWKH
DSSURSULDWHVLJQDOLQJFDEOHWKLVRSHUDWLRQZLOOHQVXUHWKDW
\RXUVHUYHU¶VRSHUDWLQJV\VWHPLVVKXWGRZQEHIRUHWKH
RXWOHWLVWXUQHGRII2WKHUZLVHLWZLOOWXUQRIIWKHRXWOHW
DIWHUWKH3RZHU2II7LPH'HOD\H[SLUHV7KHRXWOHWZLOOEH
UHVWDUWHGDIWHUWKH5HERRW'XUDWLRQH[SLUHV7KH
VHTXHQFHGLDJUDPLQ)LJXUHRQSDJHLOOXVWUDWHVWKH
WKLVFRPPDQG
1RWH ,IWKLVFRPPDQGLVDSSOLHGWRDOORXWOHWVWKHQWKH
5HERRW'XUDWLRQGHOD\IRUDQRXWOHWZLOOQRWEHJLQ
XQWLODOOWKHRXWOHWVKDYHVKXWGRZQ
7DEOH2XWOHW&RQWURO,WHPV

±±
Main Menu Headings
Device Manager: Outlets
continued
Control of outlets,
continued
2QO\DYDLODEOHLQ*UDFHIXO6KXWGRZQPRGH
Notes on outlets 2QWKH:HELQWHUIDFHLIWKH2XWOHWQXPEHULVRUDQJHWKHRXWOHWLVLQ$QQXQFLDWRU
PRGH7KLVOLPLWVWKH&RQWURO$FWLRQRIWKHRXWOHWWR1R$FWLRQ,PPHGLDWH2QDQG
,PPHGLDWH2II7KH&RQWURO0RGH$QQXQFLDWRURU*UDFHIXO6KXWGRZQFDQRQO\EH
DVVLJQHGXVLQJWKH&RQWURO&RQVROH
)RUPRUHLQIRUPDWLRQRQDVVLJQLQJLQGLYLGXDORXWOHWVWRXVHUVVHH³2XWOHW8VHU
0DQDJHU´RQSDJH)RUDGGLWLRQDOLQIRUPDWLRQRQ&RQWURO0RGHVVHH³2XWOHW
SURSHUWLHV´RQSDJH
,WHP 'HILQLWLRQ
,PPHGLDWH
5HERRW
,PPHGLDWHO\WXUQVDQRXWOHWRIIDQGWXUQVLWEDFNRQDIWHU
WKHRXWOHW¶V5HERRW'XUDWLRQH[SLUHV7KHVHTXHQFH
GLDJUDPLQ)LJXUHRQSDJHLOOXVWUDWHVWKHWKLV
FRPPDQG
6KXWGRZQ
*UDFHIXOO\VKXWVGRZQDQGRSWLRQDOO\UHVWDUWVDQRXWOHW,I
WKHVHUYHULVUXQQLQJVKXWGRZQVRIWZDUHVXFKDV
3RZHU&KXWH3OXVDQGLVFRQQHFWHGWR0DVWHU6ZLWFK3OXV
ZLWKWKHDSSURSULDWHVLJQDOLQJFDEOHWKLVRSHUDWLRQZLOO
HQVXUHWKDW\RXUVHUYHU¶VRSHUDWLQJV\VWHPLVVKXWGRZQ
EHIRUHWKHRXWOHWLVWXUQHGRII2WKHUZLVHLWZLOOWXUQRII
WKHRXWOHWDIWHUWKH3RZHU2II7LPH'HOD\H[SLUHV<RXFDQ
SURJUDPWKHRXWOHWWRUHVWDUWDXWRPDWLFDOO\E\VSHFLI\LQJD
5HVWDUW'HOD\7KH5HVWDUW'HOD\FDQEHVHWWRDVORQJDV
KRXUV7KHVHTXHQFHGLDJUDPLQ)LJXUHRQSDJH
LOOXVWUDWHVWKHWKLVFRPPDQG
%DWWHU&DSDFLW\
7KUHVKROG
2YHUULGH
$OORZVDQRXWOHWWRUHVWDUWZKHQWKH836EDWWHU\FKDUJH
KDVQRWH[FHHGHGWKH%DWWHU\&DSDFLW\7KUHVKROG7KH
VHTXHQFHGLDJUDPVLQ)LJXUHRQSDJHDQG)LJXUH
RQSDJHLOOXVWUDWHWKHXVHRIWKLVFRPPDQG
&DQFHO
&DQFHOVDGHOD\HGVWDUWXSRUVKXWGRZQ7KHVHTXHQFH
GLDJUDPVLQ)LJXUHV±DQG)LJXUHV±LOOXVWUDWHWKH
XVHRIWKLVFRPPDQG
7DEOH2XWOHW&RQWURO,WHPVFRQWLQXHG

±±
Main Menu Headings
Device Manager: MasterSwitch Plus
Overview $GPLQLVWUDWRUVDQG'HYLFH0DQDJHUVFRQILJXUHWKH0DVWHU6ZLWFK3OXVXQLWDQGLWV
RXWOHWVWKURXJKWKLVPHQX
Device configuration 7DEOHOLVWVDQGGHILQHVWKHGHYLFHFRQILJXUDWLRQLWHPVDYDLODEOHIRU0DVWHU6ZLWFK
3OXV
&RQWLQXHGRQQH[WSDJH
3URSHUW\ 'HVFULSWLRQ $YDLODEOH6HWWLQJV
'HYLFH1DPH $VWULQJRIFKDUDFWHUVXVHGWRLGHQWLI\
WKH0DVWHU6ZLWFK3OXVXQLW
$PD[LPXPRISULQWDEOH$6&,,
FKDUDFWHUV
'HIDXOW XQQDPHG
3RZHU2Q
7LPH'HOD\
7KHWLPHWKDW0DVWHU6ZLWFK3OXVZLOO
GHOD\DIWHU$&SRZHULVDSSOLHGEHIRUH
VWDUWLQJWKHRXWOHW¶VSRZHURQ
VHTXHQFH
5DQJH±
'HIDXOW
0DQXDO%XWWRQ
*RYHUQVZKHWKHURUQRWWKHPDQXDO
EXWWRQIXQFWLRQV
7KLVLWHPLVRQO\DYDLODEOHLI\RXDUH
XVLQJWKH&RQWURO&RQVROH
(QDEOHGWKHEXWWRQIXQFWLRQV
DFFRUGLQJWRWKHGHVFULSWLRQLQ
³0DQXDOEXWWRQ´RQSDJH
'LVDEOHGQRIXQFWLRQ
'HIDXOW(QDEOHG
5HVWRUH
)DFWRU\
'HIDXOWV
5HLQVWDWHVWKHRULJLQDOVHWWLQJVIRU
\RXU0DVWHU6ZLWFK3OXVXQLW$OOXQLW
SURSHUWLHVDUHVHWWRWKHGHIDXOWV
VKRZQLQWKLVWDEOH2XWOHW3URSHUWLHV
DUHUHVWRUHGWRWKHGHIDXOWVVKRZQLQ
7DEOH RQSDJH
(QWHU<HVWRUHVWRUHGHIDXOWVRU
(6&WRFDQFHOUHTXHVW
9LHZ
0DQXIDFWXULQJ
'DWD
'LVSOD\VWKHIROORZLQJLQIRUPDWLRQ
0RGHO1XPEHU0DQXIDFWXUH'DWH
+DUGZDUH5HY)LUPZDUH5HYDQG
6HULDO1XPEHU
7KHVHLWHPVDUHSURYLGHGIRU\RXU
LQIRUPDWLRQDQGFDQQRWEHFRQILJ
XUHG
9LHZ6HOI7HVW
5HVXOWV
$OORZV\RXWRGLVSOD\WKHUHVXOWVRI
WKHXQLW¶VODVWSRZHUXSVHOIWHVW
7KHWHVWVSHUIRUPHGDUH
3URJUDP0HPRU\FRQILUPVZKHWKHU
RUQRWWKH(3520FKLSLVZRUNLQJ
SURSHUO\
1RQ9RODWLOH0HPRU\FRQILUPV
ZKHWKHURUQRWWKH((3520FKLSLV
ZRUNLQJSURSHUO\
3DVVRU)DLO
7DEOH'HYLFH&RQILJXUDWLRQ

±±
Main Menu Headings
Device Manager: MasterSwitch Plus
continued
Outlet configuration 7DEOHOLVWVDQGGHILQHVWKH2XWOHW&RQILJXUDWLRQLWHPVDYDLODEOH6HH7DEOH RQ
SDJH IRUWKHGHIDXOWVHWWLQJVIRUWKH2XWOHW&RQILJXUDWLRQLWHPV
&RQWLQXHGRQQH[WSDJH
,WHP 'HILQLWLRQ $YDLODEOH6HWWLQJV
2XWOHW1DPH ,GHQWLILHVHDFKRXWOHW FKDUDFWHUVPD[LPXP
5HVWDUW'HOD\
7KHGHOD\EHWZHHQDQRXWOHWVKXWWLQJRII
GXHWRD*UDFHIXO6KXWGRZQDQGWKHRXWOHW
EHLQJUHVWDUWHG
5DQJH±
1RWH7LPHLVURXQGHGGRZQ
E\PLQXWHLQWHUYDOV
3RZHU2Q'HOD\
'HWHUPLQHVWKHWLPHLQWHUYDOEHWZHHQWKH
WULJJHULQJHYHQWDQGWKHRXWOHWEHLQJ
WXUQHGRQ
5DQJH±
3RZHU2II'HOD\
7KHWLPHIURPWKHWULJJHULQJHYHQWVXFK
DVDVHUYHUFRQILUPLQJDVKXWGRZQXQWLO
WKHRXWOHWLVWXUQHGRII
5DQJH±
5HERRW'XUDWLRQ
7KHGHOD\EHWZHHQWKHRXWOHWVKXWWLQJRII
EHFDXVHRI5HERRWDQGWKHRXWOHW
UHVWDUWLQJ
5DQJH±
85/ 7KH2XWOHW¶V+773OLQNLQ85/IRUPRUD
7HOQHWDGGUHVV
KWWSVLWHFRPSDJHKWP
2XWOHW&RQWURO
0RGH (VWDEOLVKHVPRGHIRUDVVRFLDWHGRXWOHW *UDFHIXO6KXWGRZQRU
$QQXQFLDWRU
%DWWHU\&DSDFLW\
7KUHVKROG
6HWVWKHPLQLPXPSHUFHQWDJHRI%DWWHU\
&DSDFLW\UHTXLUHGRIWKH836EHIRUHDQ
RXWOHWFDQEHWXUQHGRQ
5DQJH±
/RZ%DWWHU\
:DUQLQJ&RQWURO
6HOHFWVWKHPHWKRG0DVWHU6ZLWFK3OXVXVHV
IRUGHWHUPLQLQJZKHQWRDVVHUWWKHRXWOHW¶V
/RZ%DWWHU\VLJQDODIWHUWKH836KDVJRQH
RQEDWWHU\
3URJUDPPHG'HOD\
±
2Q5XQWLPH5HPDLQLQJ
:KHQWKH836UXQWLPH
UHPDLQLQJIDOOVEHORZWKH
836¶V836/RZ%DWWHU\
6LJQDO7LPH
1HYHU
7DEOH2XWOHW&RQILJXUDWLRQ,WHPV

±±
Main Menu Headings
Device Manager: MasterSwitch Plus
continued
Outlet configuration,
continued ,WHP 'HILQLWLRQ $YDLODEOH6HWWLQJV
836/RZ%DWWHU\
0XOWLSOLHU
$GMXVWVWKH836/RZ%DWWHU\6LJQDO7LPH
7KLVSURSHUW\DOORZVHDFKRXWOHWWREH
SURJUDPPHGWRJHQHUDWHDORZEDWWHU\
VLJQDODWDGLIIHUHQWWLPH0DVWHU6ZLWFK
3OXVZLOODVVHUWWKHRXWOHW¶V/RZ%DWWHU\
VLJQDOZKHQERWKRIWKHIROORZLQJ
FRQGLWLRQVDSSO\
WKH/RZ%DWWHU\:DUQLQJ&RQWUROLVVHW
WR2Q5XQWLPH5HPDLQLQJRU
3URJUDPPHG'HOD\DQG
WKH
836LVRQEDWWHU\DQGWKH836UXQW
LPHUHPDLQLQJIDOOVEHORZWKHSURGXFW
RIWKH836/RZ%DWWHU\VLJQDOWLPHDQG
WKH836/RZ%DWWHU\0XOWLSOLHUV
5DQJH±
:LOO'HYLFH
&RQILUP
,QGLFDWHVZKHWKHUWKHGHYLFHFRQQHFWHGWR
WKHRXWOHWFDQDVVHUWDVKXWGRZQVLJQDO
<HV
1R
7RJJOH0HDVXUH
836,,DODUPV
$FFHVVHVVXEPHQXWRHQDEOHRUGLVDEOH
0HDVXUH836,,DODUPV
(QDEOHG
'LVDEOHG
7DEOH2XWOHW&RQILJXUDWLRQ,WHPVFRQWLQXHG

±±
Main Menu Headings
Device Manager: Measure-UPS II
Overview 7KLVPHQXSURYLGHVVWDWXVLQIRUPDWLRQDERXWWKHWHPSHUDWXUHDQGKXPLGLW\YDOXHV
VHQVHGE\XSWRWZR0HDVXUH836,,SUREHVWKLVPHQXDOVRDOORZV\RXWRFRQILJXUH
VHWWLQJVIRU0HDVXUH836,,
Status: probes 7DEOHOLVWVDQGGHILQHVWKHVWDWXVLQIRUPDWLRQUHSRUWHGE\WKH0HDVXUH836,,
SUREHV
,WHP 'HILQLWLRQ
7HPS HUDW XUH 7KHWHPSHUDWXUHLQ&HOVLXVVHQVHGE\0HDVXUH836
,,SUREHV
+LJK7HPSHUDWXUH9LRODWLRQ
5HSRUWVZKHWKHUWKHKLJKWHPSHUDWXUHWKUHVKROGLV
GLVDEOHGRUZKHQHQDEOHGZKHWKHUWKHFXUUHQWWHP
SHUDWXUHH[FHHGVWKHWKUHVKROG<HVRU1R
/RZ7HPSHUDWXUH9LRODWLRQ
5HSRUWVZKHWKHUWKHORZWHPSHUDWXUHWKUHVKROGLVGLV
DEOHGRUZKHQHQDEOHGZKHWKHUWKHFXUUHQWWHPSHU
DWXUHH[FHHGVWKHWKUHVKROG<HVRU1R
+XPLGLW\ 7KHUHODWLYHKXPLGLW\DVDSHUFHQWDJHVHQVHGE\WKH
0HDVXUH836,,SUREHV
+LJK+XPLGLW\9LRODWLRQ
5HSRUWVZKHWKHUWKHKLJKKXPLGLW\WKUHVKROGLVGLV
DEOHGRUZKHQHQDEOHGZKHWKHUWKHFXUUHQWKXPLGLW\
H[FHHGVWKHWKUHVKROG<HVRU1R
/RZ+XPLGLW\9LRODWLRQ
'HWHUPLQHVZKHWKHUWKHORZKXPLGLW\WKUHVKROGLVGLV
DEOHGRUZKHQHQDEOHGLIWKHFXUUHQWKXPLGLW\
H[FHHGVWKHWKUHVKROG<HVRU1R
7UDS7KUHVKROGV
'HILQHVWKHKLJKDQGORZWHPSHUDWXUHLQ&HOVLXVDQG
UHODWLYHKXPLGLW\DVDSHUFHQWDJHWKUHVKROGVWKH
0HDVXUH836,,ZLOOXVHWRLGHQWLI\DWUDSFRQGLWLRQ
6HQG7UDSV2Q (QDEOHVRUGLVDEOHVVHQGLQJWUDSVIRUHDFKWKUHVKROG
7DEOH0HDVXUH836,,6WDWXV

±±
Main Menu Headings
Device Manager: Measure-UPS II
continued
Status: contacts 7KHVWDWXVVHFWLRQDOVRUHSRUWVLQIRUPDWLRQDERXWWKHVWDWXVRIWKHIRXUFRQWDFW
VZLWFKHVDQGLQFOXGHVWKH)LUPZDUH9HUVLRQRIWKH0HDVXUH836,,HQYLURQPHQWDO
PRQLWRU
Configuration 7KH&RQILJXUDWLRQVHFWLRQSURYLGHVWKHGHILQDEOH7UDS7KUHVKROGVHWWLQJVIRUERWK
SUREHVDQG0HDVXUH836,,FRQWDFWQDPHVDQGWUDSVHWWLQJV7DEOHOLVWVDQG
GHILQHVWKHFRQILJXUDEOHLWHPVDYDLODEOHIRU0HDVXUH836,,
,WHP 'HILQLWLRQ
'HYLFH&RQWDFW=RQH$ODUPWKURXJK
'HYLFH&RQWDFW=RQH$ODUP
7KHFRQWDFWVE\QXPEHUDQGQDPHDQG
ZKHWKHUDFRQWDFWDODUPLV'LVDEOHGRU
ZKHQ(QDEOHGLIWKHFRQWDFWVHQVHVDQ
DODUPFRQGLWLRQ<HVRU1R
7DEOH0HDVXUH836,,&RQWDFW6HWWLQJV
,WHP 'HILQLWLRQ
7UDS7KUHVKROG2SWLRQV
'HILQHWKHKLJKDQGORZWHPSHUDWXUHLQ&HO
VLXVDQGUHODWLYHKXPLGLW\DVDSHUFHQWDJH
WKUHVKROGVWKDWWKH0HDVXUH836ZLOOXVHWR
LGHQWLI\DWUDSFRQGLWLRQ<RXPXVWHQDEOH
WKH6HQG7UDSVLWHPLQRUGHUIRU0DVWHU
6ZLWFK3OXVWRUHDFWWRWKHDODUP
&RQWDFW1DPH± 'HILQHVDQDPHIRUHDFKFRQWDFWZLWKHDFK
QDPHKDYLQJXSWRHLJKWFKDUDFWHUV
&RQWDFW=RQH± (QDEOHVRUGLVDEOHVWKHFRQWDFWV
7DEOH0HDVXUH836,,3UREH6HWWLQJV

±±
Main Menu Headings
Network
Overview 7KH1HWZRUNPHQXSURYLGHVFRQWURODQGVWDWXVLQIRUPDWLRQRIWKH1HWZRUN
SDUDPHWHUV2QO\WKH$GPLQLVWUDWRUFDQDFFHVVWKH1HWZRUNPHQXDQGVHWWLQJV
TCP/IP 7KH7&3,3VHFWLRQSURYLGHVWKHQHFHVVDU\VHWWLQJVIRU0DVWHU6ZLWFK3OXVDQG
DOORZV\RXWRFRQILJXUH7&3,3VHWWLQJV7DEOHOLVWVDQGGHILQHVWKH7&3,3LWHPV
DYDLODEOHLQWKH7&3,3VHFWLRQ
&RQWLQXHGRQQH[WSDJH
,WHP 'HVFULSWLRQ
6\VWHP,3 7KH0DVWHU6ZLWFK3OXV,3DGGUHVV
6XEQHW0DVN 7KHQHWZRUNVXEQHWPDVN
'HIDXOW*DWHZD\ 7KHORFDOGHIDXOWJDWHZD\URXWHU
DGGUHVV
%2273
(QDEOHVRUGLVDEOHV%2273
UHTXHVWVIRU7&3,3VHWWLQJVDW
VWDUWXS
7DEOH7&3,3,WHPV

±±
Main Menu Headings
Network
continued
TFTP/FTP )RUFRQWURORIILOHWUDQVIHUVWKH7)73)73VHFWLRQDOORZVDFFHVVWRWKHVHWWLQJVIRU
WKH7)73DQG)73&OLHQWDQG)736HUYHU7DEOHOLVWVDQGGHILQHVWKHLWHPV
DYDLODEOHRQWKH7)73)73PHQX
Telnet/Web 7DEOHOLVWVDQGGHILQHVWKHLWHPVDYDLODEOHIRU7HOQHWDQG:HESRUWV
&RQWLQXHGRQQH[WSDJH
,WHP 'HILQLWLRQ
7)73&OLHQW
5HPRWH6HUYHU,3 7KHQHWZRUNDGGUHVVRIWKH7)73VHUYHU
XVHGIRUGRZQORDGV
)73&OLHQW
5HPRWH6HUYHU,3 7KHQHWZRUNDGGUHVVRIWKH)73VHUYHUXVHG
IRUGRZQORDGV
8VHU1DPH 7KHXVHUQDPHIRUDFFHVVWRWKH)73VHUYHU
3DVVZRUG 7KHSDVVZRUGIRUDFFHVVWRWKH)73VHUYHU
)736HUYHU
$FFHVV (QDEOHRU'LVDEOH)73VHUYHUDFFHVV
3RUW
7KH7&3,3SRUWRQZKLFKWKH)73VHUYHUIRU
WKH0DQDJHPHQW&DUGUHVLGHV
'HIDXOWSRUW
7DEOH7)73)73,WHPV
,WHP 'HILQLWLRQ
7HOQHW
$FFHVV (QDEOHVRU'LVDEOHV7HOQHW$FFHVV
3RUW
7KH7&3,3SRUWZKHUHWKH7HOQHWVHUYHUIRUWKH0DVWHU6ZLWFK
3OXVXQLWUHVLGHV
'HIDXOWSRUW
:HE
$FFHVV (QDEOHVRU'LVDEOHV:HE$FFHVV
3RUW
7KH7&3,3SRUWZKHUHWKH:HEVHUYHUIRUWKH0DVWHU6ZLWFK3OXV
XQLWUHVLGHV
'HIDXOWSRUW
7DEOH7HOQHW:HE$FFHVV3RUWV,WHPV

±±
Main Menu Headings
Network
continued
SNMP 7KH6103VHFWLRQGLVSOD\VWKH6103VHWWLQJVLQFOXGLQJWKH$FFHVV&RQWURODQG
7UDS5HFHLYHU6HWWLQJV7DEOHOLVWVDQGGHILQHVWKHLWHPVDYDLODEOHRQWKH6103
PHQX
SNMP: access control 7KH$FFHVV&RQWUROVHFWLRQ7DEOHLGHQWLILHVWKHFXUUHQWVHWWLQJVIRUDOOIRXU
6103FKDQQHOVDQGSURYLGHVWKHFRQILJXUDEOHYDOXHVIRUDVHOHFWHGFKDQQHO
&RQWLQXHGRQQH[WSDJH
,WHP 'HILQLWLRQ
6103$FFHVV (QDEOHVRUGLVDEOHV6103DFFHVV
$FFHVV&RQWURO &RQWUROVDFFHVVWRHDFKRIWKHIRXU
6103FKDQQHOV
7UDS5HFHLYHU 'HILQHVWKH106VXSWRWKDW
WUDSVDUHVHQWWR
7DEOH6103,WHPV
,WHP 'HILQLWLRQ
&RPPXQLW\1DPH
3DVVZRUGWKH106LGHQWLILHGE\WKH106,3RSWLRQPXVWXVH
IRU6103DFFHVVWR0DVWHU6ZLWFK3OXV7KHDOORZHGDFFHVV
W\SHLVGHILQHGE\WKH$FFHVV7\SHRSWLRQ
1RWH8SWRFKDUDFWHUV
106,3
&RQILJXUHVWKHFKDQQHOWRDOORZRQO\RQH106XVLQJDVSHFLILF
106,3DGGUHVVRUDOO106VXVLQJIRUWKH106,3
YDOXHWRKDYHDFFHVVWRWKHFKDQQHO
$FFHVV7\SH
'HILQHVZKHWKHUDQ106LGHQWLILHGE\WKH106,3RSWLRQFDQ
:ULWHXVH*HWVDQG6HWV5HDGXVHRQO\*HWVRUEH'LV
DEOHGFDQQRWXVH*HWVDQG6HWVDWDOO
7DEOH6103$FFHVV&RQWURO,WHPV

±±
Main Menu Headings
Network
continued
SNMP: Trap Receiver 7KH7UDS5HFHLYHUVHFWLRQ7DEOHLGHQWLILHVWKHFXUUHQWVHWWLQJVIRUDOOIRXUWUDS
UHFHLYHUV<RXFDQDOVRFKDQJHWKHYDOXHVIRUDVHOHFWHGWUDSUHFHLYHUWKURXJKWKLV
PHQX
,WHP 'HILQLWLRQ
&RPPXQLW\1DPH
3DVVZRUG0DVWHU6ZLWFK3OXVXVHVZKHQLW
VHQGVWUDSVWRWKH106LGHQWLILHGE\WKH
5HFHLYHU106,3RSWLRQ
1RWH8SWRFKDUDFWHUV
5HFHLYHU106,3
7KHVSHFLILF106XVLQJLWV,3DGGUHVVWKDW
ZLOOUHFHLYHWUDSVVHQWE\0DVWHU6ZLWFK3OXV
1RWH7RVHQGQRWUDSVWRDQ\106VHWWKH
7UDS5HFHLYHU,3WR
7UDS*HQHUDWLRQ
(QDEOHVRU'LVDEOHV0DVWHU6ZLWFK3OXVWR
VHQGWUDSVWRWKH106LGHQWLILHGE\WKH
5HFHLYHU106,3RSWLRQ
$XWKHQWLFDWLRQ7UDSV
(QDEOHVRU'LVDEOHV0DVWHU6ZLWFK3OXVWR
VHQGDXWKHQWLFDWLRQWUDSVWRWKH106LGHQWL
ILHGE\WKH5HFHLYHU106,3
7DEOH61037UDS5HFHLYHU,WHPV

±±
Main Menu Headings
System
Overview 7KH6\VWHPPHQXSURYLGHVFRQWURODQGVWDWXVLQIRUPDWLRQIRUWKH8VHU0DQDJHU
DQG2XWOHW8VHU0DQDJHU7KHFRQILJXUDEOH6\VWHPSDUDPHWHUVLQFOXGH8VHU
$FFRXQWV,GHQWLILFDWLRQ9DOXHV'DWH7LPH)LOH7UDQVIHUVDQG85/OLQNV2QO\WKH
$GPLQLVWUDWRUKDVDFFHVVWRWKH6\VWHPPHQX
User Manager 8QGHUWKH8VHU0DQDJHUVHFWLRQWKHSURSHUWLHVRIWKH$GPLQLVWUDWRUDQG'HYLFH
0DQDJHUDUHFRQILJXUHG7KH$GPLQLVWUDWRUKDVXQUHVWULFWHGDFFHVVEXWWKH'HYLFH
0DQDJHUFDQRQO\FRQILJXUH0DVWHU6ZLWFK3OXVDQG0HDVXUH836,,WKH'HYLFH
0DQDJHUFDQQRWFRQILJXUH1HWZRUNDQG6\VWHPSDUDPHWHUV7DEOHOLVWVDQG
GHILQHVWKHLWHPVDYDLODEOHXQGHUWKH8VHU0DQDJHUPHQX
&RQWLQXHGRQQH[WSDJH
,WHP 'HILQLWLRQ
$XWR/RJRXW
7KHDPRXQWRIWLPHRILQDFWLYLW\EHIRUHWKHXVHULVDXWRPDWLFDOO\
ORJJHGRXW
'HIDXOWPLQXWHV
$XWKHQWLFDWLRQ
$VHWWLQJRI%DVLFFDXVHVWKH:HE,QWHUIDFHWRXVHVWDQGDUG+773
ORJLQEDVHHQFRGHGSDVVZRUGV0'FDXVHVWKH:HE,QWHUIDFHWR
XVHDQ0'EDVHGDXWKHQWLFDWLRQORJLQ
'HIDXOW%DVLF
$GPLQLVWUDWRU
8VHU1DPH 8VHUQDPHFKDUDFWHUVPD[LPXP
'HIDXOWDSF
3DVVZRUG 3DVVZRUGRQO\IRU+773DXWKHQWLFDWLRQFKDUDFWHUVPD[LPXP
'HIDXOWDSF
$XWKHQWLFDWLRQ
3KUDVH
$XWKHQWLFDWLRQSKUDVHRQO\IRU0'3KUDVHPXVWEH±FKDUDF
WHUVORQJ
'HIDXOWDGPLQXVHUSKUDVH
'HYLFH0DQDJHU8VHU
8VHU1DPH 8VHUQDPHFKDUDFWHUVPD[LPXP
'HIDXOWDSF
3DVVZRUG 3DVVZRUGRQO\IRU+773DXWKHQWLFDWLRQFKDUDFWHUVPD[LPXP
'HIDXOWDSF
$XWKHQWLFDWLRQ
3KUDVH
$XWKHQWLFDWLRQSKUDVHIRU0'7KHSKUDVHPXVWEH±FKDUDFWHUV
ORQJ
'HIDXOWGHYLFHXVHUSKUDVH
7DEOH8VHU0DQDJHU2SWLRQV

±±
Main Menu Headings
System
continued
Outlet User Manager 7KLUW\WZRLQGLYLGXDORXWOHWVFDQEHDVVLJQHGWRXVHUVHDFKZLWKWKHLURZQSDVV
ZRUG$Q2XWOHW8VHUDFFRXQWDOORZVFRQWURORIRQO\WKRVHRXWOHWVDVVLJQHGWRWKH
SDUWLFXODUDFFRXQW$FFRXQWVFDQDOVREHGLVDEOHGWRSUHYHQWDQ2XWOHW8VHUIURP
ORJJLQJLQ2QO\WKH$GPLQLVWUDWRUFDQFUHDWHDQGPDQDJHLQGLYLGXDO2XWOHW8VHU
DFFRXQWV7KHWDEOHEHORZOLVWVDQGGHILQHVWKHLWHPVDYDLODEOHWRFRQILJXUHWKH
LQGLYLGXDODFFRXQWDFFHVV
)LJXUH2XWOHW8VHU0DQDJHU,WHPV
Outlet User List 7KH&XUUHQW2XWOHW8VHU/LVWLVDVXPPDU\RIWKHH[LVWLQJHQDEOHGRUGLVDEOHG
DFFRXQWV7KH2XWOHW$FFHVVFROXPQSURYLGHVDVXPPDU\RIZKLFKRXWOHWVXVHUV
KDYHSHUPLVVLRQWRDFFHVV
&RQWLQXHGRQQH[WSDJH
,WHP 'HILQLWLRQ
8VHU1DPH
2XWOHWXVHUQDPHIRUERWK+773DQG0'
DXWKHQWLFDWLRQFKDUDFWHUVPD[LPXP
1RWH$8VHU1DPHLQ2UDQJHLQGLFDWHVWKHXVHU
DFFRXQWKDVEHHQGLVDEOHG
3DVVZRUG 2XWOHWXVHUSDVVZRUGIRU+773DXWKHQWLFD
WLRQFKDUDFWHUVPD[LPXP
$XWKHQWLFDWLRQ3KUDVH 2XWOHWXVHUDXWKHQWLFDWLRQSKUDVHIRU0'7KH
SKUDVHPXVWEH±FKDUDFWHUVORQJ
8VHU'HVFULSWLRQ ,GHQWLILFDWLRQGHVFULSWLRQRIRXWOHWXVHUFKDU
DFWHUVPD[LPXP
$FFRXQW6WDWXV
(QDEOHVGLVDEOHVRUGHOHWHV2XWOHW¶VDFFRXQW
1RWH$GLVDEOHGDFFRXQWSUHYHQWVWKH2XWOHW
8VHURIWKHDFFRXQWIURPORJJLQJLQ7KH
8VHU1DPHZLOODSSHDULQ2UDQJHLIWKH
DFFRXQWKDVEHHQGLVDEOHG
'HYLFH2XWOHW$FFHVV 6HOHFWVWKHRXWOHWVXVHUVZLOORQO\KDYHDFFHVVWR

±±
Main Menu Headings
System
continued
Identification 7KH,GHQWLILFDWLRQVHFWLRQGHILQHV0DVWHU6ZLWFK3OXVV\VWHPLGHQWLILFDWLRQYDOXHV
(DFKRSWLRQVKRZVLWVFXUUHQWYDOXH7DEOHOLVWVDQGGHILQHVWKHFRQILJXUDEOH
LWHPVIRU6\VWHP,GHQWLILFDWLRQ
Date/Time 7KH6\VWHPPHQX¶V'DWH7LPHVHFWLRQGHILQHVWKH0DVWHU6ZLWFK3OXVXQLW¶VFXUUHQW
GDWHDQGWLPHVHWWLQJV7DEOHOLVWVDQGGHILQHVWKH'DWH7LPHLWHPV
&RQWLQXHGRQQH[WSDJH
,WHP 'HILQLWLRQ
1DPH
7KHV\VWHPQDPHXVHGWRLGHQWLI\WKHGHYLFH
1DPHZLOOEHXVHGIRUV\V1DPH2,'LQ6103
DJHQW
&RQWDFW 7KHFRQWDFWRURZQHURIWKHGHYLFH:LOOEH
XVHGIRUV\V&RQWDFW2,'LQ6103DJHQW
/RFDWLRQ 7KHSK\VLFDOORFDWLRQRIWKHGHYLFH:LOOEHXVHG
IRUV\V/RFDWLRQ2,'LQ6103DJHQW
7DEOH6\VWHP,GHQWLILFDWLRQ,WHPV
,WHP 'HILQLWLRQ
'DWH 7KHGDWHIRUWKHV\VWHPLQWKH
IRUPRI00''<<
7LPH 7KHWLPHIRUWKHV\VWHPLQWKH
IRUPRI++0066KRXUWLPH
7DEOH'DWHDQG7LPH2SWLRQV

±±
Main Menu Headings
System
continued
File Transfer 7KH)LOH7UDQVIHUPHQXSURYLGHVDFFHVVIRUPDQDJLQJILOHWUDQVIHUV7DEOHOLVWV
DQGGHILQHVWKHLWHPVDYDLODEOHIRUILOHWUDQVIHUV
&RQWLQXHGRQQH[WSDJH
,WHP 'HVFULSWLRQ
'HVFULEHWKH&XUUHQWWUDQVIHUVHWWLQJV
5HPRWH7)736HUYHU,3
,3DGGUHVVRIWKHUHPRWH7)73VHUYHUGHILQHG
LQ1HWZRUN¶V7)73)73VHWWLQJV
7)735HPRWH6HUYHU,3
5HPRWH)736HUYHU,3
,3DGGUHVVRIWKHUHPRWH)73VHUYHUGHILQHGLQ
1HWZRUN¶V7)73)73VHWWLQJV
)735HPRWH6HUYHU,3
5HPRWH)736HUYHU8VHU1DPH
8VHUQDPHRIWKH)73VHUYHUGHILQHGLQ1HW
ZRUN¶V7)73)73VHWWLQJV
)73&OLHQW8VHU1DPH
5HPRWH)736HUYHU3DVVZRUG
3DVVZRUGRIWKH)73VHUYHUGHILQHGLQ1HW
ZRUN¶V7)73)73VHWWLQJV
)73&OLHQW3DVVZRUG
&RQILJXUHWKH1DPHRIWKH)LOHWR'RZQORDG
)LOHQDPH 7KHQDPHRIWKHILOHWREHGRZQORDGHG
,QLWLDWHWKH7UDQVIHU
5HVXOWRI/DVW)LOH7UDQVIHU 'LVSOD\VWKHUHVXOWVRIWKHODVWILOHWUDQVIHU
,QLWLDWH)LOH7UDQVIHU9LD &KRRVHVZKHWKHUWKHILOHZLOOEHWUDQVIHUUHGYLD
7)73RU)73
7DEOH)LOH7UDQVIHU2SWLRQV

±±
Main Menu Headings
System
continued
Tools ,QWKH7RROVVHFWLRQ\RXFDQUHVHWRUUHERRWWKH0DQDJHPHQW&DUG7KH$FFHVV
RSWLRQVDUHFKRVHQIURPDSXOOGRZQPHQX7DEOHOLVWVDQGGHILQHVWKHLWHPV
DYDLODEOHLQWKH7RROVVHFWLRQ
Links ,QWKH/LQNVVHFWLRQ\RXFDQFRQILJXUH85/OLQNVLQWKHIRUPRIKWWSDGGUHVVWKDW
DSSHDURQWKHOHIWKDQGVLGH1DYLJDWLRQPHQX7KH$3&/LQNVDUHSUHGHILQHG
7DEOHOLVWVDQGGHILQHVWKHK\SHUOLQNLWHPVDYDLODEOHIURPWKLVPHQX
1RWH 7KLVRSWLRQLVQRWDYDLODEOHRQWKH&RQWURO&RQVROHLQWHUIDFH
,WHP 'HVFULSWLRQ
1R$FWLRQ &DXVHVQRDFWLRQ
5HERRW&DUG 5HLQLWLDOL]HVWKH0DQDJHPHQW&DUG¶VRSHUDWLRQ
1RWH/RDGVDUH127UHERRWHG
5HVHW&DUGWR'HIDXOWV
5HVWRUHVDOOFRQILJXUDWLRQVHWWLQJVWRGHIDXOW
YDOXHVDUHVWRUHGLQ0DQDJHPHQW&DUG¶V
((3520
:$51,1*7KLVZLOOUHVHWWKH7&3,3VHWWLQJV
DQGHQDEOH%2273
5HVHW&DUGWR'HIDXOWV([FHSW7&3,3
5HVWRUHVDOOFRQILJXUDWLRQVHWWLQJVWRGHIDXOW
H[FHSW7&3,3VHWWLQJVYDOXHVDUHVWRUHGLQ
0DQDJHPHQW&DUG¶V((3520
7DEOH7RROV2SWLRQV
,WHP 'HILQLWLRQ
8VHU/LQNV
1DPH 7KHOLQNQDPHXSWRWKDWZLOODSSHDURQWKHPHQXEDU
85/ 7KH+773OLQNLQ85/IRUPKWWSP\VLWHFRPP\SDJHFRP
$3&/LQNV
1DPH 9LHZWKHQDPHVRIWKH$3&OLQNV
85/ 'HILQHWKH85/RIHDFK$3&OLQN
7DEOH/LQNV2SWLRQV

±±
MasterSwitch Plus
Chapter 4 Security and Help Features
Security Features
Overview 0DVWHU6ZLWFK3OXVSURYLGHVVHYHUDOVHFXULW\IHDWXUHVZKRVHDYDLODELOLW\GHSHQGVRQ
WKHLQWHUIDFH\RXDUHXVLQJ7KLVFKDSWHUGHVFULEHVHDFKVHFXULW\RSWLRQ,QJHQHUDO
WKHVHFXULW\IHDWXUHVRI0DVWHU6ZLWFK3OXVSURYLGHDUHDVRQDEOHOHYHORIDFFHVVDQG
DXWKHQWLFDWLRQFRQWURO$VDGHYLFHWKDWSDVVHVLQIRUPDWLRQDFURVVWKHQHWZRUN
0DVWHU6ZLWFK3OXVLVVXEMHFWWRWKHVDPHVHFXULW\ULVNVDVRWKHUQHWZRUNGHYLFHV,I
\RXUQHWZRUNLVFRQQHFWHGWRWKH,QWHUQHWRURWKHUH[WHUQDOQHWZRUNV\RXPXVW
LQFRUSRUDWHDGGLWLRQDOVHFXULW\PHDVXUHVIRUH[DPSOHILUHZDOOV
Authentication versus
encryption
0DVWHU6ZLWFK3OXVGRHVQRWFXUUHQWO\XVHHQFU\SWLRQ7KHGDWDDQGFRPPXQLFDWLRQ
EHWZHHQ0DVWHU6ZLWFK3OXVDQGWKHFOLHQWLQWHUIDFHVVXFKDV7HOQHWDQGWKH:HE
VHUYHULVUHDGE\FDSWXULQJWKHQHWZRUNWUDIILFJRLQJWRDQGIURP0DVWHU6ZLWFK
3OXV0RVWDSSOLFDWLRQVGRQRWWUDQVIHUVHQVLWLYHGDWDWKDWZRXOGSRVHDVHFXULW\
ULVN
7KHFDUGGRHVSURYLGHEDVLFDXWKHQWLFDWLRQXVLQJXVHUQDPHVDQGSDVVZRUGVWR
FRQWURODFFHVVDQGWRYHULI\WKH,3DGGUHVV%DVLFDXWKHQWLFDWLRQLVVXIILFLHQWIRU
PRVWHQYLURQPHQWV0DVWHU6ZLWFK3OXVFDQSURYLGHDJUHDWHUOHYHORIVHFXULW\E\
HQDEOLQJ0'DXWKHQWLFDWLRQIRUWKH:HELQWHUIDFH)RULQIRUPDWLRQRQXVLQJ0'
VHH³0'$XWKHQWLFDWLRQ´RQSDJH
User names, passwords
and community names
7KH$GPLQLVWUDWRU'HYLFH0DQDJHUDQG2XWOHWXVHUQDPHVDQGSDVVZRUGVDUHIRU
ORJJLQJLQWRWKH&RQWURO&RQVROHDQG:HELQWHUIDFHV$OOXVHUQDPHVSDVVZRUGV
DQGFRPPXQLW\QDPHVIRU6103DUHWUDQVIHUUHGRYHUWKHQHWZRUNDVSODLQWH[W
$Q\RQHFDSDEOHRIPRQLWRULQJWKHQHWZRUNWUDIILFFDQGHWHUPLQHWKHXVHUQDPHV
DQGSDVVZRUGVUHTXLUHGIRUDFFHVVWR0DVWHU6ZLWFK3OXV$Q\VLPLODUGHYLFHXVLQJ
7HOQHWD:HEVHUYHURUDQ6103YDJHQWZLOOIDFHWKHVDPHVHFXULW\ULVNEHFDXVH
RIWKHOLPLWDWLRQVRIWKHSURWRFROV

±±
Security and Help Features
Security Features
continued
Port assignments <RXFDQGHILQHWKH7&3SRUWVWREHGHWHFWHGE\7HOQHW)73RU:HEVHUYHUV7KHVH
SRUWVDUHVHWLQLWLDOO\DWWKHVWDQGDUG³ZHOONQRZQSRUW´IRUWKHSDUWLFXODUSURWRFRO
7RKLGHWKHLQWHUIDFHV\RXFDQXVHDUELWUDU\SRUWVIURP±2QFHDQ
LQWHUIDFHXVHVDQRQVWDQGDUGSRUW\RXPXVWVSHFLI\WKHSRUWZKHQXVLQJDFOLHQW
LQWHUIDFHVXFKDVD:HEEURZVHU+LGLQJWKHVHUYHUVSURYLGHVDQDGGHGOHYHORI
VHFXULW\
MD5 Authentication 7KH:HELQWHUIDFHRSWLRQIRU0'DXWKHQWLFDWLRQHQDEOHVDKLJKHUOHYHORIDFFHVV
VHFXULW\WKDQSURYLGHGE\WKHEDVLF+773DXWKHQWLFDWLRQVFKHPH7KH0'VFKHPH
LVYHU\VLPLODUWR&+$3DQG3$3UHPRWHDFFHVVSURWRFROV:KHQ0'LVHQDEOHG
WKH:HEVHUYHUUHTXHVWVDXVHUQDPHDQGDSDVVZRUGSKUDVHGLVWLQFWIURPWKH
SDVVZRUG7KHXVHUQDPHDQGSDVVZRUGSKUDVHDUHQRWWUDQVPLWWHGRYHUWKHQHW
ZRUNDVLQEDVLFDXWKHQWLFDWLRQ$-DYDORJLQDSSOHWFRPELQHVWKHXVHUQDPH
SDVVZRUGSKUDVHDQGDVHVVLRQXQLTXHFKDOOHQJHQXPEHUWRFDOFXODWHDQ0'
KDVKQXPEHU7KHKDVKQXPEHULVWKHQUHWXUQHGWRWKHVHUYHUVRWKDWLWFDQYHULI\
WKDWWKHXVHUKDVWKHFRUUHFWORJLQLQIRUPDWLRQ%\SDVVLQJEDFNRQO\WKHKDVKQXP
EHUWKHORJLQLQIRUPDWLRQLVQRWUHYHDOHG,QDGGLWLRQWRWKHORJLQDXWKHQWLFDWLRQ
HDFKIRUPSRVWIRUFRQILJXUDWLRQRUFRQWURORSHUDWLRQVLVDOVRDXWKHQWLFDWHGZLWKD
XQLTXHFKDOOHQJHDQGKDVKUHVSRQVH7KLVVFKHPHGRHVQRWLQYROYHDQ\HQFU\SWLRQ
VRSDJHVDUHWUDQVPLWWHGLQWKHLUSODLQWH[WIRUP,QDGGLWLRQDIWHUWKHDXWKHQWLFD
WLRQORJLQVXEVHTXHQWSDJHDFFHVVLVUHVWULFWHGE\,3DGGUHVVHVDQGDKLGGHQ
VHVVLRQFRRNLH
6LQFHWKH0'DXWKHQWLFDWLRQVFKHPHLVDYDLODEOHRQO\IRUWKH:HELQWHUIDFH\RX
PXVWGLVDEOHWKHOHVVVHFXUHLQWHUIDFHVLQFOXGLQJ7HOQHW)73DQG6103)RU6103
LWLVSRVVLEOHWRGLVDEOHZULWHRQO\DFFHVVVRWKDWUHDGDQGWUDSIDFLOLWLHVDUHVWLOO
DYDLODEOH
7KH0'DXWKHQWLFDWLRQVFKHPHSURYLGHVDPXFKKLJKHUOHYHORIVHFXULW\WKDQWKH
SODLQWH[WW\SHDFFHVVPHWKRGV+RZHYHUVRSKLVWLFDWHGDWWDFNVDUHDOPRVWLPSRVVL
EOHWRSUHYHQW:HOOFRQILJXUHGILUHZDOOVDUHDQHVVHQWLDOHOHPHQWLQDQRYHUDOO
VHFXULW\VFKHPH
&RQWLQXHGRQQH[WSDJH

±±
Security and Help Features
Security Features
continued
Web interface MD5
authentication
7DEOHGHVFULEHVHDFKRIWKHLQWHUIDFHVDQGDFFHVVPHWKRGV
,QWHUIDFH 6HFXULW\$FFHVV 1RWHV
'7(&RQWURO&RQVROH ± 8VHUQDPHSDVVZRUG $OZD\VHQDEOHG
7HOQHW&RQWURO&RQVROH ± 8VHUQDPHSDVVZRUG
± 6HOHFWDEOHVHUYHUSRUW
± 6HUYHU(QDEOH'LVDEOH
7KHXVHUQDPHDQG
SDVVZRUGDUHWUDQVPLW
WHGSODLQWH[W
6103 ± &RPPXQLW\1DPH
± 106,3ILOWHUV
± $JHQW(QDEOH'LVDEOH
± )RXUDFFHVVFRPPXQLWLHV
ZLWKUHDGZULWHGLVDEOH
FDSDELOLW\
,3ILOWHUVRQO\DOORZ
DFFHVVIURPGHVLJQDWHG
,3DGGUHVVHV
)736HUYHU ± 8VHUQDPHSDVVZRUG
± 6HOHFWDEOHVHUYHUSRUW
± 6HUYHU(QDEOH'LVDEOH
$GPLQLVWUDWRUDFFHVV
RQO\
:HE6HUYHU ± 8VHUQDPHSDVVZRUG
± 6HOHFWDEOHVHUYHUSRUW
± 6HUYHU(QDEOH'LVDEOH
± 0'$XWKHQWLFDWLRQRSWLRQ
,QEDVLF+773DXWKHQWL
FDWLRQPRGHWKHXVHU
QDPHDQGSDVVZRUGDUH
WUDQVPLWWHGEDVH
HQFRGHGQRHQFU\S
WLRQ,Q0'DXWKHQWL
FDWLRQPRGHXVHVXVHU
QDPHDQGSDVVZRUG
SKUDVH
7DEOH6HFXULW\$FFHVV

±±
Security and Help Features
Help Features
Overview 0DVWHU6ZLWFK3OXVSURYLGHVKHOSPHQXVRQHDFKLQWHUIDFHWRDVVLVW\RXLI\RXDUH
KDYLQJWURXEOHILQGLQJZKDW\RXQHHG7KHKHOSPHQXLVORFDWHGRQWKHORZHUOHIW
KDQGVLGHRIWKHVFUHHQRQWKH:HELQWHUIDFH2QWKH&RQWURO&RQVROH
W\SH"WRDFFHVVWKHKHOSPHQX
Navigating through the
help files
/LVWHGEHORZDUHWKHYDULRXVVXEMHFWVWKDWWKHKHOSILOHVRIIHU
&RQWHQWV7KH&RQWHQWVVFUHHQSURYLGHVDFRPSOHWHOLVWLQJRIWKHKHOSLQIRUPDWLRQ
$VVLVWDQW2QOLQH$VVLVWDQW2QOLQHEULQJV$3&&XVWRPHU6HUYLFHWRWKH:HE
:KHQ\RXVHOHFW$VVLVWDQW2QOLQH0DVWHU6ZLWFK3OXVZLOOWUDQVPLWLQIRUPDWLRQ
DERXWWKH0DQDJHPHQW&DUGWR$3&¶V$VVLVWDQW2QOLQHVHUYHU7KHVHUYHUZLOOSUR
FHVVWKHLQIRUPDWLRQDQGWHOO\RXLIDQHZHUYHUVLRQRIILUPZDUHLVDYDLODEOHDQG
KRZWRSURFHHG$VVLVWDQW2QOLQHFDQDOVROLQN\RXWRH[WHQVLYHFRQWH[WVHQVLWLYH
KHOS
$ERXW&DUG$ERXW&DUGSURYLGHVLQIRUPDWLRQDERXW0DVWHU6ZLWFK3OXVFRYHULQJ
WKH+DUGZDUHIDFWRU\$SSOLFDWLRQPRGXOHDQG$3&26$26LQIRUPDWLRQ$ERXW
&DUGLVZKHUH\RXZLOOILQGWKHVHULDOQXPEHUKDUGZDUHUHYLVLRQDQGWKHGDWHDQG
WLPHWKHYHUVLRQDQG$26ZDVORDGHG
/RFDO+HOS3DJHV0DVWHU6ZLWFK3OXVKDVLQWHUQDOKHOSSDJHVWKDWFDQEH
DFFHVVHGE\VHOHFWLQJ+HOSLQWKH1DYLJDWLRQIUDPHRUE\FOLFNLQJWKH³"´DWWKHHQG
RIEODFNWLWOHEDUV

±±
MasterSwitch Plus
Chapter 5 Managing the Expansion Unit
Introduction
Overview ,I\RXKDYHSXUFKDVHGRQO\WKH0DVWHU6ZLWFK3OXV([SDQVLRQ8QLW$3(;3DQG
\RXUFRQILJXUDWLRQGRHVQRWLQFOXGHDQ$3\RXFDQFRQILJXUHWKH([SDQVLRQ8QLW
WKURXJK0DVWHU6ZLWFK3OXVPHQXV)RULQIRUPDWLRQRQKRZWRDFFHVVWKHVHPHQXV
VHH³$FFHVVLQJWKH&RQWURO&RQVROH´RQSDJH
1RWH :KHQORJJLQJLQ\RXZLOOQRWQHHGDXVHUQDPH
Navigating through the
menus
7KH0DVWHU6ZLWFK3OXVPHQXVDOORZ\RXWRPDQDJHWKH0DVWHU6ZLWFK3OXVXQLWDQG
DQ0HDVXUH836,,$OOPHQXVOLVWLWHPVE\QXPEHUDQGQDPH7RQDYLJDWHWKURXJK
WKHPHQXV\RXZLOOQHHGWRUHPHPEHUWKHIROORZLQJOLVWRIRSHUDWLRQV
7RHQWHUDVHOHFWLRQRQDQ\RIWKHPHQXVW\SHLWVUHODWHGRQHRUWZRFKDU
DFWHUFRPPDQGDQGSUHVV5(7851RU(17(5GHSHQGLQJRQWKHNH\ERDUG
\RXDUHXVLQJ
7RVHHWKHUHVXOWVRIWKHODVWFKDQJHV\RXKDYHPDGHLWZLOOVRPHWLPHVEH
QHFHVVDU\WRSUHVV5(7851RU(17(5
7RUHWXUQWRWKHSUHYLRXVVFUHHQSUHVV(6&
7RH[LWWKH
0DVWHU6ZLWFK3OXVPHQXVW\SH4FDVHVHQVLWLYHDWWKH0DLQ
PHQX
&RQWLQXHGRQQH[WSDJH

±±
Managing the Expansion Unit
Main Menu
Description 7KHPDLQPHQXGLVSOD\V
7KHVWDWHRIWKH836
,QIRUPDWLRQDERXWWKH0DVWHU6ZLWFK3OXVXQLW
$YDLODEOHFRPPDQGVIRUWKHXQLWDQGLWVRXWOHWVRQGHPDQGRSHUDWLRQ
$YDLODEOHVXEPHQXVIRUFRQILJXULQJWKHDFFHVVHGXQLWDQGLWVRXWOHWV
$YDLODEOHVXEPHQXVIRUWKH0HDVXUH836,,DQG
$FRPPDQGIRUDFFHVVLQJWKHQH[WXQLWFDVFDGLQJVHWXSRQO\
Item definitions 7KHIROORZLQJWDEOHOLVWVDQGGHILQHVWKHPHQXLWHPVDYDLODEOHIURPWKH0DLQPHQX
&RQWLQXHGRQQH[WSDJH
,WHP 'HVFULSWLRQ
9HUVLRQ 'LVSOD\VWKHYHUVLRQRIWKH0DVWHU6ZLWFK3OXVILUPZDUH
8QLW1DPH ,GHQWLILHVWKH0DVWHU6ZLWFK3OXVXQLWWKDWKDVEHHQ
DFFHVVHG
1RWH 7KH8QLW1DPHFDQEHFKDQJHGLQWKH8QLW3URS
HUWLHVPHQX
8366WDWH 'LVSOD\VWKHVWDWXVRIWKH8367KHSRVVLEOHVWDWHVDUH
,QDFWLYH836LVLQVOHHSPRGH
2Q/LQH 836LVRSHUDWLQJQRUPDOO\
$&)DLO 836LVRSHUDWLQJRQEDWWHU\
8QNQRZQFRPPXQLFDWLRQZLWK836KDVIDLOHG
2XWOHW1DPH
,GHQWLILHVHDFKRXWOHW
1RWH (DFKRXWOHW¶VQDPHVLVFKDQJHDEOHDWWKHDVVRFL
DWHGRXWOHWSURSHUWLHVPHQX
2XWOHW6WDWH
'LVSOD\VWKHFXUUHQWVWDWHRIWKHRXWOHW7KHSRVVLEOH
VWDWHVDUH
2QRXWOHWLVWXUQHGRQ
2QLQKKPPVVRXWOHWZLOOEHWXUQHGRQDIWHUWKH
VSHFLILHGWLPHSHULRGHODSVHV
2IIRXWOHWLVWXUQHGRII
2IILQKKPPVVRXWOHWZLOOEHWXUQHGRIIDIWHUWKH
VSHFLILHGWLPHSHULRGHODSVHV
7R&KDQJH8QLW3URSHUWLHV
,QVWUXFWV\RXWRHQWHUDQ8WRDFFHVVWKH8QLW3URSHUWLHV
PHQX
1RWH7KH(QDEOH'LVDEOH$ODUPVVHWWLQJRQWKH2XWOHW
3URSHUWLHVPHQXVFRQWUROVWKHEHKDYLRURIDQ
LQGLYLGXDORXWOHWZLWKUHJDUGWR0HDVXUH836,,
DODUPV
7DEOH0DLQ0HQX'HILQLWLRQV

±±
Managing the Expansion Unit
Main Menu
continued
Item definitions,
continued
&RQWLQXHGRQQH[WSDJH
,WHP 'HVFULSWLRQ
7R&KDQJH2XWOHW3URSHUWLHV ,QVWUXFWV\RXWRHQWHUWKHDVVRFLDWHGRXWOHWQXPEHU
±WRDFFHVVLWVRXWOHWSURSHUWLHV
7R&KDQJH0HDVXUH836,,
3URSHUWLHV
,QVWUXFWV\RXWRHQWHUMWRDFFHVVWKH0HDVXUH836,,
SURSHUWLHVPHQXDYDLODEOHRQO\LIDQ0HDVXUH836,,LV
SUHVHQW
7R&KDQJH8QLWV ,QVWUXFWV\RXWRHQWHUDQIWRDFFHVVWKHQH[W0DVWHU
6ZLWFK3OXVXQLWLQWKHFDVFDGLQJVHWXS
7R&KDQJH2XWOHW6WDWHV
,QVWUXFWV\RXWRHQWHUYDULRXVFRPPDQGVWRLQLWLDWH
RQGHPDQGRXWOHWDFWLRQV$IWHUHQWHULQJDFRPPDQG
\RXZLOOEHDVNHGWRHQWHUDQRXWOHWQXPEHU±WR
SHUIRUPWKHDFWLRQRQWKHDVVRFLDWHGRXWOHWRU\RXZLOO
EHDVNHGWRHQWHUDQ AWRSHUIRUPWKHDFWLRQRQDOORI
WKHRXWOHWV7KHYDULRXVFRPPDQGV\RXPD\HQWHUDUH
12Q²,PPHGLDWHO\WXUQVDQRXWOHWRQ7KLVFRPPDQG
LVDYDLODEOHDQ\WLPHDIWHUWKHXQLW¶V3RZHU2Q7LPH
'HOD\KDVH[SLUHGDQGWKHRXWOHWLVRII
66KXWGRZQ²*UDFHIXOO\VKXWVGRZQDQGRSWLRQDOO\
UHVWDUWVDQRXWOHW,IWKHVHUYHULVUXQQLQJVKXWGRZQ
VRIWZDUHVXFKDV3RZHU&KXWH3OXVDQGLVFRQQHFWHG
WR0DVWHU6ZLWFK3OXVZLWKWKHDSSURSULDWHVLJQDOLQJ
FDEOHWKLVRSHUDWLRQZLOOHQVXUHWKDW\RXUVHUYHU¶V
RSHUDWLQJV\VWHPLVVKXWGRZQEHIRUHWKHRXWOHWLV
WXUQHGRII2WKHUZLVHLWZLOOWXUQRIIWKHRXWOHWDIWHU
WKH3RZHU2II7LPH'HOD\H[SLUHV<RXFDQSURJUDP
WKHRXWOHWWRUHVWDUWDXWRPDWLFDOO\E\VSHFLI\LQJD
5HVWDUW'HOD\7KH5HVWDUW'HOD\FDQEHVHWWRDV
ORQJDVKRXUV7KHVHTXHQFHGLDJUDPLQ)LJXUH
RQSDJHLOOXVWUDWHVWKHWKLVFRPPDQG
7DEOH0DLQ0HQX'HILQLWLRQVFRQWLQXHG

±±
Managing the Expansion Unit
Main Menu
continued
Item definitions,
continued
7R&KDQJH2XWOHW6WDWHV
FRQWLQXHG
&&DQFHO²&DQFHOVDGHOD\HGVWDUWXSRUVKXWGRZQ7KH
VHTXHQFHGLDJUDPVLQ)LJXUHV±DQG)LJXUHV±
LOOXVWUDWHWKHXVHRIWKLVFRPPDQG
''HOD\HG2Q²7XUQVDQRXWOHWRQDIWHUWKHRXWOHW¶V
7XUQ2Q'HOD\H[SLUHV7KHVHTXHQFHGLDJUDPLQ)LJ
XUHRQSDJHLOOXVWUDWHVWKLVFRPPDQG7KLV
FRPPDQGLVDYDLODEOHDQ\WLPHDIWHUWKHXQLW¶V3RZHU
2Q7LPH'HOD\KDVH[SLUHGDQGWKHRXWOHWLVRII
)2II²,PPHGLDWHO\WXUQVDQRXWOHWRII
55HERRW²,PPHGLDWHO\WXUQVDQRXWOHWRIIDQGWXUQVLW
EDFNRQDIWHUWKHRXWOHW¶V5HERRW'XUDWLRQH[SLUHV
7KHVHTXHQFHGLDJUDPLQ)LJXUHRQSDJHLOOXV
WUDWHVWKHWKLVFRPPDQG
*UDFHIXO5HERRW²*UDFHIXOO\VKXWVGRZQDQGUHVWDUWV
DQRXWOHW,IWKHVHUYHULVUXQQLQJVKXWGRZQVRIW
ZDUHVXFKDV3RZHU&KXWHSOXVDQGLVFRQQHFWHGWR
0DVWHU6ZLWFKSOXVZLWKWKHDSSURSULDWHVLJQDOLQJ
FDEOHWKLVRSHUDWLRQZLOOHQVXUHWKDW\RXUVHUYHU¶V
RSHUDWLQJV\VWHPLVVKXWGRZQEHIRUHWKHRXWOHWLV
WXUQHGRII2WKHUZLVHLWZLOOWXUQRIIWKHRXWOHWDIWHU
WKH3RZHU2II7LPH'HOD\H[SLUHV7KHRXWOHWZLOOEH
UHVWDUWHGDIWHUWKH5HERRW'XUDWLRQH[SLUHV7KH
VHTXHQFHGLDJUDPLQ)LJXUHLOOXVWUDWHVWKHWKLV
FRPPDQG
1RWH ,IWKLVFRPPDQGLVDSSOLHGWRDOORXWOHWVWKHQWKH
5HERRW'XUDWLRQGHOD\IRUDQRXWOHWZLOOQRWEHJLQ
XQWLODOOWKHRXWOHWVKDYHVKXWGRZQ
22YHUULGH²$OORZVDQRXWOHWWRUHVWDUWZKHQWKH836
EDWWHU\FKDUJHKDVQRWH[FHHGHGWKH%DWWHU\&DSDF
LW\7KUHVKROG7KHVHTXHQFHGLDJUDPVLQ)LJXUHRQ
SDJHDQG)LJXUHRQSDJHLOOXVWUDWHWKHXVHRI
WKLVFRPPDQG
7DEOH0DLQ0HQX'HILQLWLRQVFRQWLQXHG

±±
Managing the Expansion Unit
Unit Properties Menu
Description 7KH8QLW3URSHUWLHVPHQXLVDFFHVVLEOHE\HQWHULQJ8DWWKH0DLQPHQX
7KH8QLW3URSHUWLHVPHQXGLVSOD\V
,QIRUPDWLRQDERXWWKH0DVWHU6ZLWFK3OXVXQLW
$YDLODEOHFRPPDQGVIRUFRQILJXULQJWKHDFFHVVHGXQLWDQG
$YDLODEOHFRPPDQGVIRUGLVSOD\LQJPRUHGHWDLOHGLQIRUPDWLRQ
Item definitions 7DEOHOLVWVDQGGHILQHVWKHLWHPVDYDLODEOHIURPWKH8QLW3URSHUWLHVPHQX
&RQWLQXHGRQQH[WSDJH
,WHP 'HVFULSWLRQ
1DPH
$VWULQJRIFKDUDFWHUVXVHGWRLGHQWLI\WKH0DVWHU6ZLWFK3OXVXQLW
$OORZVDPD[LPXPRISULQWDEOH$6&,,FKDUDFWHUV
'HIDXOWXQQDPHG
$GGUHVV
$OORZV\RXWRVSHFLI\WKHXQLWVDGGUHVV±LQDFDVFDGLQJVHWXS
(QWHUIRUWKHXQLWFRQQHFWHGFORVHVWWRWKH836IRUWKHXQLWDGMD
FHQWWRDQGVRRQIRUXSWRXQLWV6HHWKHGRFXPHQWLQFOXGHGRQ
WKH&'WLWOHG6HWXSRIWKH0DVWHU6ZLWFK3OXV([SDQVLRQ8QLWIRU
LQVWUXFWLRQVRQVHWWLQJXS([SDQVLRQ8QLWDGGUHVVHV
'HIDXOW
1RWH,IWKHDGGUHVVHVIRUDOOXQLWVDUHQRWHVHWXSSURSHUO\WKHXQLWV
ZLOOQRWRSHUDWHSURSHUO\
0DQXDO%XWWRQ
$OORZV\RXWRHQDEOHGLVDEOHWKHXQLW¶VPDQXDOUHVHWEXWWRQ,I
HQDEOHGWKHEXWWRQIXQFWLRQVDFFRUGLQJWRWKHGHVFULSWLRQRQ
SDJH ,IGLVDEOHGWKHEXWWRQGRHVQRWIXQFWLRQ
'HIDXOW(QDEOHG
3DVVZRUG
$OORZV\RXWRVHWWKHXQLW¶VSDVVZRUG7KHSDVVZRUGLVFDVHVHQVL
WLYHDQGFDQEHXSWRSULQWDEOHFKDUDFWHUV
'HIDXOWDSFORZHUFDVH
5HVWRUH)DFWRU\
'HIDXOWV
5HLQVWDWHVWKHRULJLQDOVHWWLQJVIRU\RXU0DVWHU6ZLWFK3OXVXQLW$OO
XQLWSURSHUWLHVDUHVHWWRWKHGHIDXOWVVKRZQLQWKLVWDEOH2XWOHW
3URSHUWLHVDUHUHVWRUHGWRWKHGHIDXOWVVKRZQLQ7DEOH RQSDJH
9LHZ0DQXIDFWXULQJ
'DWD
'LVSOD\VWKHIROORZLQJLQIRUPDWLRQ0RGHO1XPEHU0DQXIDFWXUH
'DWH+DUGZDUH5HY)LUPZDUH5HYDQG6HULDO1XPEHU7KHVHLWHPV
DUHSURYLGHGIRU\RXULQIRUPDWLRQDQGFDQQRWEHFRQILJXUHG
7DEOH8QLW3URSHUWLHVGHILQLWLRQV

±±
Managing the Expansion Unit
Unit Properties Menu
continued
Item definitions,
continued ,WHP 'HVFULSWLRQ
9LHZ6HOI7HVW
5HVXOWV
$OORZV\RXWRGLVSOD\WKHUHVXOWV3DVVHGRU)DLOHGRIWKHXQLW¶VODVW
SRZHUXSVHOIWHVW7KHWHVWVSHUIRUPHGDUH
3URJUDP0HPRU\FRQILUPVZKHWKHURUQRWWKH(3520FKLSLV
ZRUNLQJSURSHUO\
1RQ9RODWLOH0HPRU\FRQILUPVZKHWKHURUQRWWKH((3520LV
ZRUNLQJSURSHUO\
0HQX7LPHRXW
3HULRG $XWRPDWLFDOO\ORJV\RXRIIDIWHUWKHVSHFLILHGSHULRGRILQDFWLYLW\
3RZHU2Q7LPH
'HOD\
7KHWLPHWKDW0DVWHU6ZLWFK3OXVZLOOGHOD\DIWHU$&SRZHULVDSSOLHG
EHIRUHVWDUWLQJWKHRXWOHW¶VSRZHURQVHTXHQFH
5DQJH±
'HIDXOW
7DEOH8QLW3URSHUWLHVGHILQLWLRQVFRQWLQXHG

±±
Managing the Expansion Unit
Outlet Properties Menu
Overview 0DVWHU6ZLWFK3OXVKDVHLJKW2XWOHW3URSHUWLHVPHQXV²RQHIRUHDFKRXWOHW7R
DFFHVVWKHVHPHQXVHQWHUDQRXWOHWQXPEHU±IURPWKH0DLQPHQX
7KH2XWOHW3URSHUWLHVPHQXYDULHVDFFRUGLQJWRWKH2XWOHW&RQWUROPRGHVHWWLQJRI
WKHFKRVHQRXWOHW
Graceful Shutdown
menu items
7DEOHGHVFULEHVWKHPHQXLWHPVWKDWDSSHDURQWKH2XWOHW3URSHUWLHVPHQX
ZKHQWKH2XWOHW&RQWURO0RGHLVVHWWR*UDFHIXO6KXWGRZQ6HH7DEOH RQSDJH
IRUWKHGHIDXOWVHWWLQJVIRUWKHVHLWHPV
&RQWLQXHGRQQH[WSDJH
,WHP 'HILQLWLRQ $YDLODEOH6HWWLQJV
2XWOHW1DPH ,GHQWLILHVHDFKRXWOHW FKDUDFWHUVPD[LPXP
2XWOHW&RQWURO
0RGH (VWDEOLVKHVPRGHIRUDVVRFLDWHGRXWOHW *UDFHIXO6KXWGRZQRU
$QQXQFLDWRU
:LOO'HYLFH
&RQILUP
,QGLFDWHVZKHWKHUWKHGHYLFHFRQQHFWHGWR
WKHRXWOHWFDQDVVHUWDVKXWGRZQVLJQDO
<HV
1R
/RZ%DWWHU\
:DUQLQJ&RQWURO
6HOHFWVWKHPHWKRG0DVWHU6ZLWFK3OXVXVHV
IRUGHWHUPLQLQJZKHQWRDVVHUWWKHRXWOHW¶V
/RZ%DWWHU\VLJQDODIWHUWKH836KDVJRQH
RQEDWWHU\
3URJUDPPHG'HOD\
±
2Q5XQWLPH5HPDLQLQJ
:KHQWKH836UXQWLPH
UHPDLQLQJIDOOVEHORZWKH
836¶V836/RZ%DWWHU\
6LJQDO7LPH
1HYHU
836/RZ%DWWHU\
0XOWLSOLHU
$GMXVWVWKH836/RZ%DWWHU\6LJQDO7LPH
7KLVSURSHUW\DOORZVHDFKRXWOHWWREH
SURJUDPPHGWRJHQHUDWHDORZEDWWHU\
VLJQDODWDGLIIHUHQWWLPH0DVWHU6ZLWFK
3OXVZLOODVVHUWWKHRXWOHW¶V/RZ%DWWHU\
VLJQDOZKHQERWKRIWKHIROORZLQJ
FRQGLWLRQVDSSO\
WKH/RZ%DWWHU\:DUQLQJ&RQWUROLVVHW
WR2Q5XQWLPH5HPDLQLQJRU
3URJUDPPHG'HOD\DQG
WKH
836LVRQEDWWHU\DQGWKH836UXQW
LPHUHPDLQLQJIDOOVEHORZWKHSURGXFW
RIWKH836/RZ%DWWHU\VLJQDOWLPHDQG
WKH836/RZ%DWWHU\0XOWLSOLHUV
5DQJH±
7DEOH*UDFHIXO6KXWGRZQ,WHPV

±±
Managing the Expansion Unit
Outlet Properties Menu
continued
Graceful Shutdown
menu items, continued
&RQWLQXHGRQQH[WSDJH
,WHP 'HILQLWLRQ $YDLODEOH6HWWLQJV
5HVWDUW'HOD\
7KHGHOD\EHWZHHQDQRXWOHWVKXWWLQJRII
GXHWRD*UDFHIXO6KXWGRZQDQGWKH
RXWOHWEHLQJUHVWDUWHG
5DQJH±
1RWH7LPHLVURXQGHG
GRZQE\PLQXWH
LQWHUYDOV
3RZHU2II
'HOD\
7KHWLPHIURPWKHWULJJHULQJHYHQWVXFK
DVDVHUYHUFRQILUPLQJDVKXWGRZQXQWLO
WKHRXWOHWLVWXUQHGRII
5DQJH±
3RZHU2Q'HOD\
'HWHUPLQHVWKHWLPHLQWHUYDOEHWZHHQ
WKHWULJJHULQJHYHQWDQGWKHRXWOHWEHLQJ
WXUQHGRQ
5DQJH±
5HERRW
'XUDWLRQ
7KHGHOD\EHWZHHQWKHRXWOHWVKXWWLQJRII
EHFDXVHRI5HERRWDQGWKHRXWOHW
UHVWDUWLQJ
5DQJH±
%DWWHU\
&DSDFLW\
7KUHVKROG
6HWVWKHPLQLPXPSHUFHQWDJHRI%DWWHU\
&DSDFLW\UHTXLUHGRIWKH836EHIRUHDQ
RXWOHWFDQEHWXUQHGRQ
5DQJH±
(QDEOH'LVDEOH
836$ODUPV
0HDVXUH836,,$ODUP0DVNV,QGLFDWHV
ZKHWKHURUQRWDQRXWOHWZLOOUHDFWWRD
VSHFLILF0HDVXUH836,,DODUP
(QDEOHGDQGGLVDEOHGIRU
HDFKRIWKH0HDVXUH
836,,DODUPV
6HOHFW$QRWKHU
2XWOHW $OORZV\RXFKRRVHDQDQRWKHURXWOHWWRFRQILJXUH
7DEOH*UDFHIXO6KXWGRZQ,WHPVFRQWLQXHG

±±
Managing the Expansion Unit
Outlet Properties Menu
continued
Annunciator menu
items
7DEOHOLVWVDQGGHILQHVWKHLWHPVWKDWDSSHDURQWKH2XWOHW3URSHUWLHVPHQX
ZKHQWKH2XWOHW&RQWUROPRGHLVVHWWR$QQXQFLDWRU6HH7DEOH RQSDJH IRUWKH
GHIDXOWVHWWLQJVIRUWKHVHLWHPV
Measure-UPS II menu 7KH0HDVXUH836,,3URSHUWLHVPHQXLVDFFHVVLEOHE\HQWHULQJ0DWWKH0DLQPHQX
ZKHQD0HDVXUH836,,DFFHVVRU\LVSUHVHQW
7KH0HDVXUH836,,3URSHUWLHVPHQXGLVSOD\VFXUUHQWLQIRUPDWLRQIRU
&XUUHQWWHPSHUDWXUHDQGKXPLGLW\UHDGLQJIRUWZRSUREHV
+LJKDQGORZWHPSHUDWXUHWKUHVKROGVIRUWZRSUREHVDQG
+LJKDQGORZKXPLGLW\WKUHVKROGVIRUWZRSUREHV
7RFKDQJHDWKUHVKROGVHWWLQJHQWHUWKHQXPEHUQH[WWRLWRQWKHPHQX
&RQWLQXHGRQQH[WSDJH
,WHP 'HILQLWLRQ $YDLODEOH6HWWLQJV
2XWOHW1DPH ,GHQWLILHVHDFKRXWOHW FKDUDFWHUVPD[LPXP
2XWOHW&RQWURO
0RGH (VWDEOLVKHVPRGHIRUDVVRFLDWHGRXWOHW *UDFHIXO6KXWGRZQRU
$QQXQFLDWRU
,QLWLDO6WDWH 'HILQHVWKHLQLWLDOVWDWHRIWKHRXWOHW 2II
2Q
$ODUP$FWLRQ
'HOD\
7KHDPRXQWRIWLPHWKDWD0HDVXUH836,,
DODUPPXVWEHDVVHUWHGEHIRUHWKHRXWOHWLV
WRJJOHG
5DQJH±
(QDEOH'LVDEOH
836$ODUPV
0HDVXUH836,,$ODUP0DVNV,QGLFDWHV
ZKHWKHURUQRWDQRXWOHWZLOOUHDFWWRD
VSHFLILF0HDVXUH836,,DODUP
6HWWLQJVDUHHQDEOHGDQG
GLVDEOHGIRUHDFKRIWKH
0HDVXUH836,,DODUPV
6HOHFW$QRWKHU
2XWOHW $OORZV\RXFKRRVHDQDQRWKHURXWOHWWRFRQILJXUH
7DEOH$QQXQFLDWRU0HQX,WHPV

±±
Managing the Expansion Unit
Outlet Properties Menu
continued
Measure-UPS II menu
items
7KHIROORZLQJWDEOHGHVFULEHVWKHPHQXLWHPVWKDWDSSHDURQWKH0HDVXUH836,,
3URSHUWLHVPHQX$IWHUVHOHFWLQJDQDODUPWKUHVKROG±SUHVV63$&(%$5WR
FKDQJHWRWKHQH[WDYDLODEOHVHWWLQJ&RQWLQXHSUHVVLQJ63$&(%$5WRF\FOHWKURXJK
WKHDYDLODEOHOLVWRIWKUHVKROGVHWWLQJVLQFOXGLQJWKH'LVDEOHGVHWWLQJ
7DEOH0HDVXUH836,,3URSHUWLHVPHQX
,WHP 'HVFULSWLRQ
7HPS&HOFLXV 'LVSOD\VWKHFXUUHQWDPELHQWWHPSHUDWXUHUHDGLQJRIHDFKDWWDFKHG
SUREH7HPSHUDWXUHLVGLVSOD\HGLQGHJUHHV&HOVLXV
+XPLGLW\ 'LVSOD\VWKHFXUUHQWUHODWLYHKXPLGLW\UHDGLQJRIHDFKDWWDFKHG
SUREH+XPLGLW\LVGLVSOD\HGLQUHODWLYHKXPLGLW\
/RZ/LPLW
$OORZV\RXWRGLVDEOHRUVHWWKHORZDODUPWKUHVKROGIRUWHPSHUDWXUH
DQGKXPLGLW\IRUHDFKSUREH7HPSHUDWXUHWKUHVKROGLVLQGHJUHHV
&HOVLXVDQGKXPLGLW\LVLQSHUFHQWUHODWLYHKXPLGLW\,IDODUPOLPLWVDUH
H[FHHGHGDQDODUPZLOOEHDVVHUWHGWRDOORXWOHWVZKRVH(QDEOH'LV
DEOH$ODUPVHWWLQJVIRUWKDWDODUPDUHVHWWR(QDEOHG
+LJK/LPLW
$OORZV\RXWRGLVDEOHRUVHWWKHORZDODUPWKUHVKROGIRUWHPSHUDWXUH
DQGKXPLGLW\IRUHDFKSUREH7HPSHUDWXUHWKUHVKROGLVLQGHJUHHV
&HOVLXVDQGKXPLGLW\LVLQSHUFHQWUHODWLYHKXPLGLW\,IDODUPOLPLWVDUH
H[FHHGHGDQDODUPZLOOEHDVVHUWHGWRDOORXWOHWVZKRVH(QDEOH'LV
DEOH$ODUPVHWWLQJVIRUWKDWDODUPDUHVHWWR(QDEOHG
'LVDEOH$OO$ODUPV
$OORZV\RXWRFRQWURO0HDVXUH836,,RSHUDWLRQ7KHRSWLRQVDUH
<HVDOODODUPOLPLWVDUHVHWWR'LVDEOHG0DVWHU6ZLWFK3OXVZLOOLJQRUH
DOO0HDVXUH836,,DODUPV
1RDOODODUPOLPLWVDUHUHVHWWRSUHYLRXVFRQILJXUDWLRQ

±±
MasterSwitch Plus
Chapter 6 Product Information
Using MasterSwitch Plus with PowerChute Plus and APC Accessories
PowerChute Plus and
on-demand operation
7KHIROORZLQJFRPPDQGVDUHDYDLODEOHLQ3RZHU&KXWH3OXVWRSHUIRUPDFWLRQVRQ
WKHVHUYHUFRQQHFWHGWR2XWOHWRI0DVWHU6ZLWFK3OXV
6FKHGXOHG6KXWGRZQ
6KXW'RZQ6\VWHP1RZ
1RWH 7KH6KXW'RZQ6\VWHP1RZFRPPDQGZLOOWXUQRII2XWOHWDQG
ZLOOUHTXLUH\RXWRWXUQLWRQZLWKWKH0DQXDOEXWWRQRUWKURXJKWKH
&KDQJH2XWOHW6WDWHVLWHPRQWKH0DLQPHQXWRUHVWDUW
MasterSwitch Plus and
PowerChute Plus
settings
6HYHUDOVHWWLQJVLQ3RZHU&KXWH3OXVDUHDIIHFWHGE\WKHFRQILJXUDWLRQRI0DVWHU
6ZLWFK3OXV5HIHUWRWKHIROORZLQJWDEOHIRULQIRUPDWLRQFRQFHUQLQJHDFKDIIHFWHG
VHWWLQJDQGLWVQHZPHDQLQJ
APC Accessories and UPS
control commands
836FRQWUROFRPPDQGVDYDLODEOHZLWK$3&DFFHVVRULHVDUHQRWVXSSRUWHGZKHQ
XVHGZLWK0DVWHU6ZLWFK3OXV7KHUHIRUHRQGHPDQGRSHUDWLRQWKURXJK$3&DFFHV
VRULHVLVQRWVXSSRUWHGDWWKLVWLPH
3RZHU&KXWH3OXV6HWWLQJ 5HODWLRQVKLSWR0DVWHU6ZLWFK3OXV
UPS Low Batter
y
Si
g
nal Time 0XOWLSOLHGE\WKH836/RZ%DWWHU\0XOWLSOLHUIRUHDFK
RXWOHWRI0DVWHU6ZLWFK3OXV6HH³2XWOHWSURSHUWLHV
*UDFHIXO6KXWGRZQPRGH´RQSDJHIRUPRUHLQIRU
PDWLRQ
UPS Turn Off Dela
y
2YHUULGGHQE\WKH3RZHU2II'HOD\IRUHDFKRXWOHWRI
0DVWHU6ZLWFK3OXV6HH³2XWOHWSURSHUWLHV*UDFHIXO
6KXWGRZQPRGH´RQSDJHIRUPRUHLQIRUPDWLRQ
UPS Wakeup Dela
y
Time 2YHUULGGHQE\WKH3RZHU2Q7LPH'HOD\IRUHDFK
RXWOHWLQ0DVWHU6ZLWFK3OXV6HH³2XWOHWSURSHUWLHV
*UDFHIXO6KXWGRZQPRGH´RQSDJHIRUPRUHLQIRU
PDWLRQ
UPS Wakeup Dela
y
(Capacit
y
)
2YHUULGGHQE\WKH%DWWHU\&DSDFLW\7KUHVKROGIRU
HDFKRXWOHWLQ0DVWHU6ZLWFK3OXV6HH³2XWOHWSURSHU
WLHV*UDFHIXO6KXWGRZQPRGH´RQSDJHIRUPRUH
LQIRUPDWLRQ
Table 34:

±±
Product Information
Warranty Information
Limited warranty $PHULFDQ3RZHU&RQYHUVLRQ$3&ZDUUDQWV0DVWHU6ZLWFK3OXVWREHIUHHIURP
GHIHFWVLQPDWHULDOVDQGZRUNPDQVKLSIRUDSHULRGRIWZR\HDUVIURPWKHGDWHRI
SXUFKDVH,WVREOLJDWLRQXQGHUWKLVZDUUDQW\LVOLPLWHGWRUHSDLULQJRUUHSODFLQJDW
LWVRZQVROHRSWLRQDQ\VXFKGHIHFWLYHSURGXFWV7KLVZDUUDQW\GRHVQRWDSSO\WR
HTXLSPHQWZKLFKKDVEHHQGDPDJHGE\DFFLGHQWQHJOLJHQFHRUPLVDSSOLFDWLRQRU
KDVEHHQDOWHUHGRUPRGLILHGLQDQ\ZD\7KLVZDUUDQW\DSSOLHVRQO\WRWKHRULJLQDO
SXUFKDVHU
Obtaining service 7RREWDLQVHUYLFHXQGHUZDUUDQW\\RXPXVWREWDLQD5HWXUQHG0DWHULDO$XWKRUL]D
WLRQ50$QXPEHUIURP$3&RUDGHVLJQDWHG$3&VHUYLFHFHQWHU3URGXFWVPXVWEH
UHWXUQHGWR$3&RUDQ$3&VHUYLFHFHQWHUZLWKWUDQVSRUWDWLRQFKDUJHVSUHSDLGDQG
PXVWEHDFFRPSDQLHGE\DEULHIGHVFULSWLRQRIWKHSUREOHPHQFRXQWHUHGDQGSURRI
RIGDWHDQGSODFHRISXUFKDVH6HH³,ISUREOHPVSHUVLVW´RQSDJH IRUIXUWKHU
LQIRUPDWLRQRQREWDLQLQJVHUYLFH
Warranty limitations ([FHSWDVSURYLGHGKHUHLQ$PHULFDQ3RZHU&RQYHUVLRQPDNHVQRZDU
UDQWLHVH[SUHVVRULPSOLHGLQFOXGLQJZDUUDQWLHVRIPHUFKDQWDELOLW\DQG
ILWQHVVIRUDSDUWLFXODUSXUSRVH6RPHMXULVGLFWLRQVGRQRWSHUPLWOLPLWDWLRQRU
H[FOXVLRQRILPSOLHGZDUUDQWLHVWKHUHIRUHWKHDIRUHVDLGOLPLWDWLRQVRUH[FOX
VLRQVPD\QRWDSSO\WRWKHSXUFKDVHU
([FHSWDVSURYLGHGDERYHLQQRHYHQWZLOO$3&EHOLDEOHIRUGLUHFWLQGL
UHFWVSHFLDOLQFLGHQWDORUFRQVHTXHQWLDOGDPDJHVDULVLQJRXWRIWKHXVH
RIWKLVSURGXFWHYHQLIDGYLVHGRIWKHSRVVLELOLW\RIVXFKGDPDJH
6SHFLILFDOO\$3&LVQRWOLDEOHIRUDQ\FRVWVVXFKDVORVWSURILWVRUUHYHQXHORVVRI
HTXLSPHQWORVVRIXVHRIHTXLSPHQWORVVRIVRIWZDUHORVVRIGDWDFRVWVRIVXEVWL
WXWHVFODLPVE\WKLUGSDUWLHVRURWKHUZLVH7KLVZDUUDQW\JLYHV\RXVSHFLILFOHJDO
ULJKWVDQG\RXPD\DOVRKDYHRWKHUULJKWVZKLFKYDU\IURPVWDWHWRVWDWH

±±
Product Information
Troubleshooting
Overview ,I\RXKDYHSUREOHPVZLWK\RXU0DVWHU6ZLWFK3OXVSRZHUFRQWUROXQLWWKHWURXEOH
VKRRWLQJFKDUW7DEOHFRYHUVPDQ\RIWKHSUREOHPVWKDWPLJKWDULVHZLWK
0DVWHU6ZLWFK3OXV,I\RXHQFRXQWHUDSUREOHPZLWK\RXU0DVWHU6ZLWFK3OXVUHIHU
WRWKHWURXEOHVKRRWLQJFKDUWILUVW7KHUHPD\EHDVLPSOHVROXWLRQ\RXDUH
RYHUORRNLQJ
Troubleshooting
suggestions
7KHIROORZLQJWDEOHVKRZVWKHVROXWLRQWRFRPPRQSUREOHPVZLWKFRQQHFWLQJDQG
FRQILJXULQJ0DVWHU6ZLWFK3OXV
&RQWLQXHGRQQH[WSDJH
3UREOHP 3RVVLEOH&DXVH 6ROXWLRQ
$VHUYHUFRQQHFWHG
WRD%DVLFSRUWGRHV
QRWGHWHFW2Q%DW
WHU\RU/R%DWWHU\
VLJQDO
:URQJFDEOHLVEHLQJ
XVHG
9HULI\WKDW\RXDUHXVLQJWKHFRUUHFW
FDEOH5HIHUWR³&KRRVLQJDGGLWLRQDO
FDEOHV7DEOH´LQWKH,QVWDOODWLRQ
DQG4XLFN6WDUW0DQXDO
6HUYHUVKXWGRZQVRIW
ZDUHLVQRWFRQILJXUHG
IRUVLPSOHVLJQDOLQJ
&RQILJXUH3RZHU&KXWH3OXVIRUVLPSOH
VLJQDOLQJ)RULQVWUXFWLRQVVHHWKH
GRFXPHQWDWLRQVXSSOLHGZLWK3RZHU
&KXWH3OXV
2QHRUPRUHVHUY
HUVVKXWVGRZQ
ZKHQWKH836LVRQ
EDWWHU\EXWGRHVQRW
UHERRWZKHQSRZHU
UHWXUQV
3RZHU&KXWH3OXVLVFRQ
ILJXUHGWRVWDUWVKXW
GRZQRQDQ$&)DLO
HYHQWDQGWKHVKXWGRZQ
WLPHIRURSHUDWLQJV\V
WHPLVVHWWRRVKRUW
,IWKH0DVWHU6ZLWFK3OXV/RZ%DWWHU\
:DUQLQJ&RQWUROLVVHWWR3URJUDPPHG
'HOD\PDNHWKHGHOD\VKRUWHUWKDQ
WKH$&)DLOVKXWGRZQGHOD\LQ3RZHU
&KXWH3OXV)OH[(YHQWV
0DVWHU6ZLWFK3OXV/RZ
%DWWHU\:DUQLQJ&RQWURO
LVVHWWR3URJUDPPHG
'HOD\
,IWKHVHUYHULVFDSDEOHRI836VKXW
GRZQFRQVLGHUVHWWLQJWKH:LOO'HYLFH
&RQILUPSURSHUW\WR<HV
7R8366WDWXV/('
LVIODVKLQJJUHHQDQG
UHG
&RPPXQLFDWLRQFDEOHLV
QRWIDVWHQHGVHFXUHO\RU
WKHZURQJFDEOHLVEHLQJ
XVHG
9HULI\WKDWDOOFDEOHVDUHVHFXUHO\IDV
WHQHGDQGWKDWWKHFDEOHKDV$3&SDUW
QXPEHU
836LVFRQQHFWHGWRWKH
ZURQJSRUW
9HULI\WKDWWKH836LVFRQQHFWHGWRWKH
7R836SRUWRQ0DVWHU6ZLWFK3OXV
7DEOH7URXEOHVKRRWLQJ

±±
Product Information
Troubleshooting
continued
Troubleshooting
suggestions, continued
&RQWLQXHGRQQH[WSDJH
3UREOHP 3RVVLEOH&DXVH 6ROXWLRQ
7R8366WDWXV/('
LVIODVKLQJJUHHQDQG
UHG
836LVQRWFDSDEOHRI
DGYDQFHGFRPPXQLFD
WLRQ
2QO\6PDUW8360DWUL[836DQGWKH
6\PPHWUD3RZHU$UUD\FDQFRPPXQL
FDWHZLWK0DVWHU6ZLWFK3OXV
7KHUHLVDSUREOHPZLWK
WKH836
&RQWDFW7HFKQLFDO6XSSRUWDWWKHQXP
EHUOLVWHGRQWKHEDFNFRYHURIWKLV
PDQXDO
&DQQRWDFFHVVWKH
0DVWHU6ZLWFK3OXV
&RQWURO&RQVROH
'7(HTXLSPHQWLVXVLQJ
LQFRPSDWLEOHWHUPLQDO
VHWWLQJV
&KDQJH'7(HTXLSPHQWVHWWLQJVWR
PDWFKWKH0DVWHU6ZLWFK3OXVEDXG
UDWHZLWKGDWDELWVQRSDU
LW\VWRSELWDQGQRIORZFRQWURO
2QHRUPRUHRXWOHWV
WXUQRIIZKHQWKH
836LV2Q%DWWHU\
EXWGRQRWUHVWDUW
ZKHQSRZHUUHWXUQV
3RZHU2Q7LPH'HOD\LV
VHWWR5HPDLQ2II
&KDQJHWKH3RZHU2Q7LPH'HOD\VHW
WLQJ
%DWWHU\&DSDFLW\
7KUHVKROGKDVQRWEHHQ
H[FHHGHG
5HGXFHWKH%DWWHU\&DSDFLW\7KUHVK
ROG
VHWWLQJRUSHUIRUPDQRQGHPDQG
RYHUULGH
$0HDVXUH836DODUP
IRUWKHRXWOHWLVDFWLYH &OHDUWKHDODUP
7KH836LV2Q%DW
WHU\DQGWKHVHUYHU
GRHVQRWVKXWGRZQ
WKH26
/RZ%DWWHU\:DUQLQJ
&RQWUROLVVHWWR1HYHU
&KDQJHWKH/RZ%DWWHU\:DUQLQJ&RQ
WUROVHWWLQJ
:LOO'HYLFH&RQILUPLV
VHWWR<HVDQGDWKH
VHUYHULVQRWFRQILUPLQJ
26VKXWGRZQRUEWKH
ZURQJFDEOHLVEHLQJ
XVHG
D6RPHYHUVLRQVRI3RZHU&KXWH3OXV
GRQRWVXSSRUWWKH&RQILUPIHDWXUH
6HHWKHGRFXPHQWDWLRQVXSSOLHGZLWK
3RZHU&KXWH3OXV
E9HULI\WKDW\RXDUHXVLQJWKHFRUUHFW
FDEOH5HIHUWR³&KRRVLQJDGGLWLRQDO
FDEOHV7DEOH´LQWKH,QVWDOODWLRQ
DQG4XLFN6WDUW0DQXDO
7DEOH7URXEOHVKRRWLQJFRQWLQXHG

±±
Product Information
Troubleshooting
continued
If problems persist )RUSUREOHPVQRWFRYHUHGLQWKHWURXEOHVKRRWLQJFKDUWVHH7URXEOHVKRRWLQJ7DEOH
RULIWKHSUREOHPSHUVLVWVIROORZWKLVSURFHGXUH
1RWHWKHVHULDOQXPEHUDQGGDWHRISXUFKDVHRIWKH0DVWHU6ZLWFK3OXV
XQLW&RQWDFW7HFKQLFDO6XSSRUWDWWKHSKRQHQXPEHURUDGGUHVVRQWKH
EDFNFRYHURIWKLVPDQXDO
%HSUHSDUHGWRSURYLGHDGHVFULSWLRQRIWKHSUREOHP$WHFKQLFLDQZLOOKHOS
VROYHWKHSUREOHPRYHUWKHSKRQHLISRVVLEOHRUZLOOJLYH\RXD5HWXUQ
0DWHULDO$XWKRUL]DWLRQ50$QXPEHU
,IWKH0DVWHU6ZLWFK3OXVXQLWLVXQGHUZDUUDQW\UHSDLUVDUHIUHHRIFKDUJH
,IWKHZDUUDQW\KDVH[SLUHGWKHUHZLOOEHDQRPLQDOFKDUJHIRUUHSDLU
3DFNWKH0DVWHU6ZLWFK3OXVXQLWFDUHIXOO\WRDYRLGGDPDJHLQWUDQVLW'DP
DJHVXVWDLQHGLQWUDQVLWLVQRWFRYHUHGXQGHUWKHZDUUDQW\(QFORVHDOHWWHU
LQWKHSDFNDJHZLWK\RXUQDPHDGGUHVV50$QXPEHUDFRS\RIWKHVDOHV
UHFHLSWGD\WLPHSKRQHQXPEHUDQGFKHFNLIDSSOLFDEOH
0DUNWKH
50$QXPEHUFOHDUO\RQWKHRXWVLGHRIWKHVKLSSLQJFDUWRQ7KH
IDFWRU\ZLOOQRWDFFHSWDQ\PDWHULDOVZLWKRXWWKLVPDUNLQJ
5HWXUQWKH0DVWHU6ZLWFK3OXVXQLWE\LQVXUHGSUHSDLGFDUULHUWRWKH86
DGGUHVVRQWKHEDFNFRYHURIWKLVPDQXDO

±±
Product Information
Life Support Policy
General policy $VDJHQHUDOSROLF\$PHULFDQ3RZHU&RQYHUVLRQ$3&GRHVQRWUHFRPPHQGWKHXVH
RIDQ\RILWVSURGXFWVLQOLIHVXSSRUWDSSOLFDWLRQVZKHUHIDLOXUHRUPDOIXQFWLRQRIWKH
$3&SURGXFWFDQEHUHDVRQDEO\H[SHFWHGWRFDXVHIDLOXUHRIWKHOLIHVXSSRUWGHYLFH
RUWRVLJQLILFDQWO\DIIHFWLWVVDIHW\RUHIIHFWLYHQHVV$3&GRHVQRWUHFRPPHQGWKH
XVHRIDQ\RILWVSURGXFWVLQGLUHFWSDWLHQWFDUH$3&ZLOOQRWNQRZLQJO\VHOOLWVSURG
XFWVIRUXVHLQVXFKDSSOLFDWLRQVXQOHVVLWUHFHLYHVLQZULWLQJDVVXUDQFHVVDWLVIDFWRU\
WR$3&WKDWDWKHULVNVRILQMXU\RUGDPDJHKDYHEHHQPLQLPL]HGEWKHFXV
WRPHUDVVXPHVDOOVXFKULVNVDQGFWKHOLDELOLW\RI$PHULFDQ3RZHU&RQYHUVLRQLV
DGHTXDWHO\SURWHFWHGXQGHUWKHFLUFXPVWDQFHV
Examples of life-
support devices
/LIHVXSSRUWGHYLFHVLQFOXGHEXWDUHQRWOLPLWHGWRQHRQDWDOR[\JHQDQDO\]HUV
QHUYHVWLPXODWRUVZKHWKHUXVHGIRUDQHVWKHVLDSDLQUHOLHIRURWKHUSXUSRVHV
DXWRWUDQVIXVLRQGHYLFHVEORRGSXPSVGHILEULOODWRUVDUUK\WKPLDGHWHFWRUVDQG
DODUPVSDFHPDNHUVKHPRGLDO\VLVV\VWHPVSHULWRQHDOGLDO\VLVV\VWHPVQHRQDWDO
YHQWLODWRULQFXEDWRUVYHQWLODWRUVIRUERWKDGXOWVDQGLQIDQWVDQHVWKHVLDYHQWLODWRUV
DQGLQIXVLRQSXPSVDVZHOODVDQ\RWKHUGHYLFHVGHVLJQDWHGDV³FULWLFDO´E\WKH86
)'$
+RVSLWDOJUDGHZLULQJGHYLFHVDQGOHDNDJHFXUUHQWSURWHFWLRQPD\EHRUGHUHGDV
RSWLRQVRQPDQ\$3&836V\VWHPV$3&GRHVQRWFODLPWKDWXQLWVZLWKWKLVPRGLILFD
WLRQVDUHFHUWLILHGRUOLVWHGDV+RVSLWDO*UDGHE\$3&RUDQ\RWKHURUJDQL]DWLRQ
7KHUHIRUHWKHVHXQLWVGRQRWPHHWWKHUHTXLUHPHQWVIRUXVHLQGLUHFWSDWLHQWFDUH

±±
Product Information
Specifications
Basic port interface 7KHIROORZLQJOLPLWDWLRQVDQGFDSDELOLWLHVDSSO\WRWKH%DVLFSRUWLQWHUIDFH3RUWV
RI0DVWHU6ZLWFK3OXV
3LQVDQGDUHRSHQFROOHFWRURXWSXWVZKLFKPXVWEHSXOOHGXSWRD
FRPPRQUHIHUHQFHGVXSSO\QRJUHDWHUWKDQ 9GF7KHWUDQVLVWRUVDUH
FDSDEOHRIDPD[LPXPQRQLQGXFWLYHORDGRI P$GF8VHRQO\3LQ DVWKH
FRPPRQ
7KHRXWSXWDW3LQ JHQHUDWHVD/2WR+,56OHYHOZKHQWKHGHYLFHLVVLJ
QDOLQJDQ2Q%DWWHU\FRQGLWLRQ7KHSLQLVQRUPDOO\DWD/256OHYHO
7KH0DVWHU6ZLWFK3OXVXQLWPD\EHVLJQDOHGWRVKXWGRZQWKH836E\DSSO\
LQJD+,56OHYHOWR3LQ IRUVHFRQGV6KXWGRZQLVDOVRGHSHQGHQW
RQWKH836VWDWXVDQGWKH0DVWHU6ZLWFK3OXVVKXWGRZQPRGHVHH³2XWOHW
SURSHUWLHV´RQSDJH
Basic port pin
assignments
7KHIROORZLQJILJXUHVKRZVWKH%DVLFSRUWSLQDVVLJQPHQWV
)LJXUH%DVLFSRUWSLQDVVLJQPHQWV
&RQWLQXHGRQQH[WSDJH

±±
Product Information
Specifications
continued
Advanced port
interface
7KH$GYDQFHGSRUWRI0DVWHU6ZLWFK3OXVKDVWKHVDPHOLPLWDWLRQVDQGFDSDELOLWLHV
DVWKH%DVLFSRUWVVHH³%DVLFSRUWLQWHUIDFH´RQSDJH ZLWKWKHIROORZLQJDGGL
WLRQDOOLPLWDWLRQVDQGFDSDELOLWLHV
$SSO\LQJDPRPHQWDU\DSSUR[LPDWHO\ VHFRQGKLJK56OHYHOWR3LQ
WXUQVWKH836DQGLWVORDGVRQ$PRPHQWDU\ORZ56OHYHOWXUQVWKH836
DQGORDGVRII3LQVKRXOGEHQRUPDOO\XQFRQQHFWHG7KLVVLJQDOLVSDVVHG
WKURXJKWKH0DVWHU6ZLWFK3OXV
'&RSHUDWLQJYROWDJHLVDYDLODEOHRQ3LQRIWKH$GYDQFHGSRUW7KLVPD\EH
WKH836EDWWHU\YROWDJHRUWKHYROWDJHIURPDQH[WHUQDODGDSWHUZKLFKHYHULV
JUHDWHU
Advanced
port pin assignments
7KHIROORZLQJILJXUHVKRZVWKH$GYDQFHGSRUWSLQDVVLJQPHQWV
)LJXUH$GYDQFHG3RUW3LQ$VVLJQPHQWV
&RQWLQXHGRQQH[WSDJH

±±
Product Information
Specifications
continued
Product specifications 7KHIROORZLQJWDEOHVKRZVWKHSURGXFWVSHFLILFDWLRQVIRU0DVWHU6ZLWFK3OXV
,WHP 6SHFLILFDWLRQ
(OHFWULFDO
,QSXW
1RPLQDOLQSXWYROWDJH
$FFHSWDEOHLQSXWYROWDJH
1RPLQDOLQSXWIUHTXHQF\
2YHUFXUUHQWSURWHFWLRQ
,QSXWFRQQHFWRU
9$&
±9$&
+]
$UHVHWWDEOHFLUFXLWEUHDNHU
IWPDWWDFKHG1(0$
OLQHFRUG
2XWSXW
2XWSXWFRQQHFWRUV 1(0$UHFHSWDFOHV
0D[LPXPWRWDOFXUUHQWGUDZ $
3K\VLFDO
6L]H+î:î'
6WDQGDORQH
:LWKPRXQWLQJEUDFNHWV
îîLQ
îîFP
îîLQ
îîFP
:HLJKW OENJ
6KLSSLQJZHLJKW OENJ
(QYLURQPHQWDO
(OHYDWLRQDERYH06/
2SHUDWLQJ
6WRUDJH
WRIWWRP
WRIWWRP
7HPSHUDWXUH
2SHUDWLQJ
6WRUDJH
WR)WR&
WR)WR&
2SHUDWLQJ+XPLGLW\ WRQRQFRQGHQVLQJ
$SSURYDOV
(0&YHULILFDWLRQ )&&&ODVV$'2&&ODVV$
6DIHW\$JHQF\ &6$8/
7DEOH3URGXFWVSHFLILFDWLRQV

±±
MasterSwitch Plus
Index
A
DFFHVVLQJ0DVWHU6ZLWFK3OXV
DFFHVVRULHVDYDLODELOLW\RI836FRQWURO
FRPPDQGVZLWK
DFFRXQWDFFHVV
'HYLFH0DQDJHU
DFFRXQWV
DFFHVVWR0DLQPHQXKHDGLQJV
$GPLQLVWUDWRU
'HYLFH0DQDJHU
2XWOHW8VHU
$GPLQLVWUDWRUDFFRXQW
$GYDQFHGSRUW
SLQDVVLJQPHQWV
DODUPV0HDVXUH836,,
$QQXQFLDWRUPHQX
$QQXQFLDWRUVHTXHQFHIRU0HDVXUH836
,,DODUPV
$3(;30DVWHU6ZLWFK3OXV([PDQ
VLRQ8QLWPDQDJLQJ
DXWKHQWLFDWLRQ
0'
YHUVXVHQFU\SWLRQ
B
%DVLFSRUW
SLQDVVLJQPHQWV
C
FRPPXQLW\QDPHV
FRQILJXUDWLRQ
FRQILJXUDWLRQRI0DVWHU6ZLWFK3OXV
FRQILJXULQJDQRXWOHW
RQGHPDQGRQO\RSHUDWLRQ
XQDWWHQGHGVKXWGRZQ
FRQILJXULQJ0DVWHU6ZLWFK3OXV
FRQILJXULQJ0DVWHU6ZLWFK3OXVSODQQLQJ
FRQWDFWV0HDVXUH836,,VWDWXV
&RQWURO&RQVROH
DFFHVVLQJ
LQWHUIDFHDQGVWUXFWXUH
FRQWURORIRXWOHWV
D
'DWH7LPH6\VWHPPHQX
'HIDXOWVIRURXWOHWSURSHUWLHV
'HOD\HG2QVHTXHQFH
GHYLFHFRQILJXUDWLRQ
'HYLFH0DQDJHU
DFFRXQWDFFHVV
0DVWHU6ZLWFK3OXV
0HDVXUH836,,
2XWOHWV
E
HQFU\SWLRQYHUVXVDXWKHQWLFDWLRQ
([SDQVLRQ8QLWPDQDJLQJ
F
ILOHWUDQVIHUV
ILOHWUDQVIHUVXVLQJ7)73)73
G
JUDFHIXOUHERRWVHTXHQFH
JUDFHIXOVKXWGRZQ
PHQXLWHPV
VHTXHQFH
VHTXHQFHIRU0HDVXUH836,,DODUPV
VHTXHQFHIRURQEDWWHU\HYHQWV
H
+HOSIHDWXUHV
I
,GHQWLILFDWLRQ6\VWHPPHQX
L
/('6
OLIHVXSSRUW
/LQNV6\VWHPPHQX
ORJJLQJRQWRWKH&RQWURO&RQVROH
M
0DLQPHQX
GHILQLWLRQV
GHVFULSWLRQ
LQWURGXFWLRQ
0DLQPHQXKHDGLQJV
DFFRXQWDFFHVVWR
PDQDJHPHQW
LQWHUIDFHVVXSSRUWHG
PDQDJHPHQWLQWHUIDFHVVXSSRUWHG
0DQDJLQJ0DVWHU6ZLWFK3OXV
0DQDJLQJWKH([SDQVLRQ8QLW
0DQXDOEXWWRQ
0DVWHU6ZLWFK3OXV
SURGXFWLQIRUPDWLRQ±
SURSHUWLHV
0DVWHU6ZLWFK3OXV([SDQVLRQ8QLWPDQ
DJLQJ
0'DXWKHQWLFDWLRQ
0HDVXUH836,,
DODUPVLJQDOV
FRQWDFWVVWDWXV
PDQDJHPHQWRI
PDQDJLQJ
SUREHVVWDWXV
0HDVXUH836,,PHQX±
N
1DYLJDWLQJ
WKURXJKKHOSILOHV
WKURXJKPHQXV
1HWZRUNPHQX
O
RQGHPDQGRSHUDWLRQ
ZLWK3RZHU&KXWH3OXV
RQGHPDQGRQO\FRQILJXUDWLRQ
RXWOHWFRQILJXUDWLRQ
RXWOHWFRQWURO
RXWOHWSURSHUWLHV
$QQXQFLDWRUPRGH
ERWKRSHUDWLQJPRGHV
GHIDXOWV
*UDFHIXO6KXWGRZQPRGH
2XWOHW3URSHUWLHVPHQX
RXWOHWVWDUWXSVHTXHQFH
2XWOHW8VHUDFFRXQW
2XWOHW8VHU/LVW6\VWHPPHQX
2XWOHW8VHU0DQDJHU6\VWHPPHQX
P
SDVVZRUGSURWHFWLRQ
SDVVZRUGV
SLQDVVLJQPHQWV
$GYDQFHGSRUW
%DVLFSRUW
SRUWDVVLJQPHQWV

±±
Index
3RZHU&KXWH3OXVXVLQJZLWK0DVWHU
6ZLWFK3OXV
SUREHV0HDVQXUH836,,VWDWXV
SURGXFWGHVFULSWLRQDQGIHDWXUHV
SURGXFWLQIRUPDWLRQ±
SURGXFWVSHFLILFDWLRQV
SURSHUWLHV
RXWOHW
XQLW
XQLWDQGRXWOHWSURSHUWLHV
R
UHDUSDQHO
UHERRWVHTXHQFH
UHPRWHPDQDJHPHQW
UHVHWEXWWRQ
50$UHWXUQPDWHULDODXWKRUL]DWLRQ
S
VHFXULW\
VHFXULW\0'
VHFXULW\XVLQJSRUWDVVLJQPHQWV
VHUYLFHREWDLQLQJ
VKXWGRZQVHTXHQFH
6PDUW6ORWDFFHVVRU\KRXVLQJ
6103
DFFHVVFRQWURO
WUDSUHFHLYHU
VSHFLILFDWLRQV
VWDUWXSVHTXHQFHRIRXWOHWV
6\VWHPPHQX
'DWH7LPH
,GHQWLILFDWLRQ
OLQNV
2XWOHW8VHU/LVW
2XWOHW8VHU0DQDJHU
RYHUYLHZ
7RROV
8VHU0DQDJHU
T
7&3,3LQWHUIDFH
7HOQHW:HELQWHUIDFH
7)73)73ILOHWUDQVIHUV
7R836SRUW
7RROV6\VWHPPHQX
WUDQVIHUULQJFRQILJXUDWLRQILOHV
WURXEOHVKRRWLQJ±
U
XQDWWHQGHGVKXWGRZQFRQILJXUDWLRQ
XQLWSURSHUWLHV
8QLW3URSHUWLHVPHQX
GHILQLWLRQV
GHVFULSWLRQ
836FRQWUROFRPPDQGVDYDLODELOLW\RI
ZLWK0DVWHU6ZLWFK3OXV
XVHUDFFRXQWV
XVHULQWHUIDFHVIRUUHPRWHPDQDJHPHQW
8VHU0DQDJHU6\VWHPPHQX
XVHUQDPHV
W
ZDUUDQW\
:HELQWHUIDFH
DFFHVVLQJ0DVWHU6ZLWFK3OXV
ORJJLQJLQ
0'DXWKHQWLFDWLRQ
:HE61030DQDJHPHQW&DUG$3

www.apcc.com
Toll-free Customer Support:
U. S. & Canada 1-800-800-4272
Online Customer Support:
Addresses:
American Power Conversion Corporation
132 Fairgrounds Road
P. O. Box 278
West Kingston, Rhode Island 02892
USA
U.S. & Canada http://support.apcc.com/
Entire contents copyright © 1999 American Power Conversion. All rights reserved.
Reproduction in whole or in part without permission is prohibited.
All trademarks are the property of American Power Conversion.
990-6012 8/99






