Aprilaire 800 Installation Manual ManualsLib Makes It Easy To Find Manuals Online!
2014-12-12
: Aprilaire Aprilaire-800-Installation-Manual-118881 aprilaire-800-installation-manual-118881 aprilaire pdf
Open the PDF directly: View PDF
.
Page Count: 32

Model 800 Residential Steam Humidifier
TABLE OF CONTENTS
Safety Cautions..........................................2
Materials List ...........................................2
Principles of Operation...................................3
Specifications & Dimensions .............................3
Installation Instructions ..................................5
Choosing a Location .....................................5
- Dispersion Tube......................................5
- Humidifier ..........................................7
- Automatic Digital Humidifier Control.....................7
Prepare Humidifier for Mounting ...........................8
Mount Humidifier .......................................8
Steam Dispersion System.................................8
Supply Water...........................................8
Drain Line..............................................9
Automatic Digital Control and Control Wiring.................9
Electrical Power Wiring & Shut-off Switch ...................9
Start-up Procedure .....................................11
Sequence of Operations.................................11
Operating Modes . . . . . . . . . . . . . . . . . . . . . . . . . . . . . . . . . . . . . . . 11
Display Panel ..........................................12
Maintenance...........................................13
Troubleshooting Guide ..................................14
Replacement Parts......................................16
READ AND SAVE THESE INSTRUCTIONS
Model 800 Residential Steam Humidifier
Installation & Maintenance Instructions

CAUTION
ATTENTION INSTALLER
Read this manual before installing. This product must be installed by qualified HVAC and electrical contractors and in
compliance with local, state, federal, and governing codes. Improper installation can cause property damage, severe personal
injury, or death as a result of electric shock, burns, or fire.
Read all cautions and instructions.
Read this manual before performing service or maintenance procedures on any part of the system. Failure to follow all cautions
and instructions could produce the hazardous situations described, resulting in property damage, personal injury, or death.
Failure to follow the instructions in this manual can cause moisture to accumulate, which can cause damage to structure and
furnishings.
HOT SURFACES AND HOT WATER
This steam humidification system has extremely hot surfaces. Water in steam canister, steam pipes, and dispersion tube can
be as hot as 212°F (100°C). Discharged steam is not visible. Contact with hot surfaces, discharged hot water, or air into which
steam has been discharged can cause severe personal injury. To avoid severe burns, follow procedures in this manual when
performing service or maintenance procedures on any part of the system.
DISCONNECT ELECTRICAL POWER
Disconnect electrical power before installing supply wiring or performing service or maintenance procedures on any part of
the humidification system. Failure to disconnect electrical power could result in fire, electrical shock, and other hazardous
conditions. These hazardous conditions could cause property damage, personal injury, or death.
Contact with energized circuits can cause property damage, severe personal injury, or death as a result of electrical shock or
fire. Do not remove access panels until electrical power is disconnected.
Follow the shutdown procedure in this manual before performing service or maintenance procedures on any part of the system.
ELECTRICAL SHOCK HAZARD
If the humidifier starts up responding to a call for humidity during maintenance, severe bodily injury or death from electrical shock
could occur. Follow the procedures in this manual before performing service or maintenance procedures on this humidifier.
EXCESSIVE SUPPLY WATER PRESSURE
Supply water pressure greater than 120 psi may cause the humidifier to overflow.
SHARP EDGES
Sharp edges may cause serious injury from cuts. Use care when cutting plenum openings and handling ductwork.
EXCESS HUMIDITY
Do not set humidity higher than recommended. Condensation may cause damage.
SAFETY CAUTIONS
MATERIALS LIST
MATERIALS FURNISHED NOT FURNISHED
Humidifier
Automatic Digital Humidifier Control
Dispersion tube
Steam hose (6 feet)
Main power disconnect switch
Wiring
1/4” O.D. supply water tubing
Boards for mounting (if required)
7/8” I.D. drain tubing (10 feet)
Hose clamps
Saddle valve
Mounting screws
2

SPECIFICATIONS & DIMENSIONS
TABLE 1 – Specifications
Voltage kW
Maximum
steam capacity Nominal Current draw
(amps) Humidifier unit
operating weight
gal/day amps lbs
120V 1.4 11.5 11.5 23
208V 2.4 20.5 11.5 23
240V 2.8 23.3 11.5 23
The Aprilaire® Model 800 Canister Steam Humidifier delivers
humidity in the form of steam to the conditioned space via
the HVAC system duct or optional Aprilaire Model 850 Fan
Pack. The humidifier generates steam by energizing two
electrodes that extend into a canister of water. Current
flowing between the electrodes causes the water to boil,
creating steam. Water is introduced to the humidifier through
a fill valve to a fill cup located in the top of the cabinet. The
fill cup serves as an overflow reservoir and provides an air
gap between the humidifier and water source. The steam
canister is filled from the bottom. The canister is seated
in a drain cup assembly which includes a drain valve. The
drain and fill valves work together to maintain water level
in the canister to deliver the rated steam capacity based
on the electrical conductivity of the water and to temper
drain water. See Figure 1 for representation of fill and drain
system and canister.
Steam is delivered into the airstream through a dispersion
tube mounted in the HVAC system ductwork. Openings in the
dispersion tube are fitted with “tubelets” which extend into
the center of the tube. The design of the dispersion tube and
tubelets distribute steam over a wide area in the duct and
direct any condensed moisture back into the steam hose.
PRINCIPLES OF OPERATION
FIGURE 1 – Fill and Drain System and Canister
90-1522
Steam
Outlet
Drain
Supply
Water
Drain Cup
Drain Valve
Canister
Electrodes
High Water
Level Sensor
Flow Control
Orifice
Inlet
Fill Valve
Overflow
Fill
Fill Cup
3

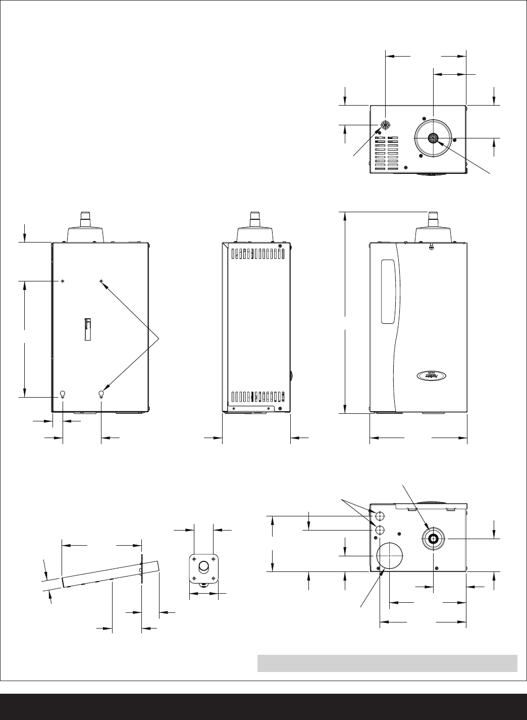
FIGURE 2 – Humidifier & Dispersion Tube Dimensions
10 1/8"
20 7/8"
FRONT VIEW
3 3/8"
7 7/8"
8 7/8"
3 3/8" 1 5/8"
4 1/4" 5 3/4"
Dispersion Outlet
Electrical Knockouts
Fill Cup
TOP VIEW
7 1/8"
SIDE VIEW
1"
4"
4"
12"
BACK VIEW
Mounting
Holes
3 3/8"
8 3/8"
2"
3 3/8"
Water Fill Line Connection
Drain
BOTTOM VIEW
3" sq
2" sq
8 1/4"
1" dia
STEAM DISPERSION TUBE
3" Mounting Plate
to first opening
1 3/4"
90-1518
SPECIFICATIONS & DIMENSIONS (CONTINUED)
4

CHOOSING A LOCATION
DISPERSION TUBE
When choosing a location for the dispersion tube three things must be considered: Location in duct, elevation with respect to the humidifier, and
distance from humidifier to dispersion tube.
Duct Location
The preferred location for the dispersion tube is in a supply duct because higher temperature air will more readily absorb the moisture. Whether
installed in a supply or return, the dispersion tube must be in a straight section of duct to avoid turbulent air and must be far enough upstream
of any obstruction or bends in the duct to allow the steam to be fully absorbed to prevent condensation. The exact distance from obstructions in
the duct depends on air temperature, RH set point, and airflow velocity in the duct. Table 2 provides absorption distance for typical conditions.
The higher the RH setting, the longer the absorption distance. Warmer air shortens the absorption distance. If absorption distance is a concern,
install dispersion tube in supply duct and configure humidifier and control to operate only during HVAC system heat call. Call Aprilaire Tech
Support at 1-800-334-6011 for additional information on absorption.
The dispersion tube must be mounted on a vertical surface with the tube angled up.
If the dispersion tube is mounted on insulated ductwork, make sure insulation is not more than 2” thick at tube location to prevent insulation
from blocking first steam outlet.
INSTALLATION INSTRUCTIONS
TABLE 2 – Absorption Distance (Minimum distance from dispersion tube downstream to any obstruction or bend in duct)
Input
Power Humidifier
Output Airflow Velocity 70°F & 30% RH
Setpoint 70°F & 45% RH
Setpoint 65°F & 45% RH
Setpoint
120 V 11.5 gal/day
300 fpm 7" 11" 13"
600 fpm 3" 6" 7"
1200 fpm 2" 3" 3"
1800 fpm < 2" 2" 2"
208 V 20.5 gal/day
300 fpm 13" 19" 23"
600 fpm 6" 10" 12"
1200 fpm 3" 5" 6"
1800 fpm 2" 3" 4"
240 V 23.3 gal/day
300 fpm 15" 23" 28"
600 fpm 6" 12" 13"
1200 fpm 5" 6" 7"
1800 fpm 3" 4" 5"
5

TABLE 3 – Steam Humidifier Capacity in Gallons/Day
Steam Hose
or Insulated
Pipe Length
120 Volts 208 Volts 240 Volts
Steam Hose Insulated Pipe Steam Hose Insulated Pipe Steam Hose Insulated Pipe
< 2 ft. 11.5 11.5 20.5 20.5 23.3 23.3
2 ft. 11 11 20 20 23 23
4 ft. 10 11 19 20 22 23
6 ft. 911 18 20 21 22
8 ft. 10 19 22
10 ft. 10 19 22
12 ft. 10 19 22
14 ft. 918 21
16 ft. 918 21
18 ft. 918 21
20 ft. 918 20
Distance from Humidifier to Dispersion Tube
The capacity of the humidifier is reduced by the length of the steam hose or pipe due to condensation. The maximum recommended length
of steam hose is 6 feet. Use hard pipe insulated with 1” fiberglass for lengths greater than 6 feet. Table 3 provides humidifier capacity with
various lengths of steam hose and pipe. If 6-foot steam hose does not reach from humidifier to dispersion tube, splice in 1” copper pipe using
¾” x 1” reducing couplings as shown in Figure 5.
Pitch
Obstruction
90° long sweep
or two 45° elbows
6" min
8" min
Insulate hard pipe to
reduce steam loss
To
Dispersion
Tube
1" air gap
Open drain
required,
see note 1.
Drip tee installation for piping over obstruction,
or if dispersion tube is lower than humidifier.
NOTES:
1. Refer to governing codes for
drain pipe size and materials.
2. Support steam hose so there
are no sags or low spots.
Drip tee
Drain trap
FIGURE 4 – Dispersion Tube Mounted Below Humidifier
90-1520
Elevation
The preferred location for the dispersion tube is higher than the humidifier so that the steam hose has a constant downward slope of at least 2”
per foot from the dispersion tube to the humidifier. If hard pipe is used, the slope can be 1/4” per foot. With the constant downward slope, any
condensation that forms in the steam hose will drain back into the steam canister. See Figure 3. If the dispersion tube must be mounted below the
humidifier or if the steam hose needs to run up and over an obstruction, a drip tee with drain trap must be installed as shown in Figure 4.
FIGURE 3 – Dispersion Tube Mounted Above Humidifier
90-1521
90° long sweep
or two 45° elbows
Steam hose or pipe.
Insulate pipe with
1” fiberglass to
reduce steam loss.
Pitch*
Duct
Dispersion tube
*Pitch steam hose down from dispersion tube to humidifier:
2"/ft (15%) minimum when using steam hose.
1/4"/ft when using hard pipe.
INSTALLATION INSTRUCTIONS (CONTINUED)
6

HUMIDIFIER
Do not mount humidifier in a location where ambient temperature
exceeds 120ºF or where freezing temperatures may occur.
Mount humidifier in a location that allows access for servicing, and
clearance to remove front panel for replacing the canister and side
panel for access to the electrical components during installation.
See Figure 6 for minimum clearances around humidifier.
The humidifier should be mounted as close to the dispersion
tube as possible. Table 3 shows how capacity is reduced as the
distance between the humidifier and dispersion tube increases. If
the humidifier is mounted on the duct directly below the dispersion
tube, allow space for a bend in the steam hose.
The humidifier can be mounted to a wood surface, or to sheet metal
ductwork if it is structurally stable. Do not mount humidifier to fiber
duct board.
The humidifier must be mounted to a vertical surface and must be
mounted level in the upright position.
Do not mount humidifier near sources of electromagnetic emissions
such as power distribution transformers.
ADHC (AUTOMATIC DIGITAL HUMIDIFIER CONTROL) MODEL 62
The ADHC must be mounted in the return air duct at least 6” upstream of any fresh air intake ducts or sources of moisture (steam dispersion
tube if it is in the return.) Follow instructions provided with the control.
If the application requires a wall-mounted control in the conditioned space, use Aprilaire Part #4993, which includes a wall-mountable manual
humidistat, a relay to activate the HVAC blower, and wiring instructions.
16" for
Steam
Hose
30" for
Service
Access
16" for
Electrical
Access
4"
16"
for Drain
FRONT VIEW
SIDE VIEW
FIGURE 6 – Clearances
90-1519
INSTALLATION INSTRUCTIONS (CONTINUED)
FIGURE 5
90-1527
Steam Hose
Dispersion Tube
Steam Hose
1-1/2" Hose Clamp
1-1/2" Hose Clamp
1" Copper Pipe
3/4" x 1" Reducing Coupling
Humidifier
7

SUPPLY WATER
Plumb the humidifier to cold tap water. Do not use hot water because unheated supply water is used to cool water drained from the
humidifier. To operate properly, water conductivity must be within the range of 125 to 1,250 uS/cm (micro Siemens per centimeter), which is
roughly equivalent in hardness to 3 to 36 grains per gallon. Do not use demineralized water. The humidifier will produce steam immediately as
long as the mineral content of the water is within the specified range. For proper operation, supply water pressure must be between 25 psi and
120 psi.
Supply water piping must be free of oils, lubricants, solder flux and other contaminants, which can cause foaming in the canister that can lead to
water sputtering from the dispersion tube into the duct.
Install the saddle valve according to the instructions printed on the bag. Run ¼” copper tubing from the saddle valve to the humidifier. Extend the
tubing up through the port in the bottom of the humidifier and connect it to the fill valve. Double wrench to prevent leaking and damage to valve.
PREPARE HUMIDIFIER FOR MOUNTING
Unpack carton. Open front panel by removing screw and lifting panel up and away from humidifier. Disconnect three wires from top of canister
by pulling straight up. The two large wires are the electrode conductors. The smaller wire is connected to the high water level sensor. Remove
canister by twisting and pulling it up and out of drain assembly. Remove two screws on right side of humidifier and lift side panel off housing to
expose electrical compartment.
MOUNT HUMIDIFIER
Secure humidifier to wood surface using screws provided, or to sheet metal duct. If mounting to stud frame wall, install two spanner boards to
studs and fasten humidifier to spanner boards. Make sure humidifier is mounted plumb.
Verify that the o-ring is in place in the slot in the drain assembly. Dampen the o-ring with water, then reinsert canister. (Do not use oil, grease or
any lubricant besides water.) Rotate the canister so the caution label is visible. Reattach the electrode conductors (interchangeable) and the high
water level sensor wire.
INSTALL STEAM DISPERSION TUBE
Note: If humidifier will deliver steam via the Model 850 Fan Pack instead of the dispersion tube, follow instructions included with Fan Pack.
Make sure steam dispersion tube is mounted higher than the humidifier so that condensate that forms in the tube runs back into the canister.
If the dispersion tube cannot be mounted higher than the humidifier or if the steam hose must extend up from the humidifier then down to the
dispersion tube due to an obstruction, a drip tee and drain trap system must be installed as shown in Figure 4.
Drill a 1-1/4” diameter hole in a vertical surface of the duct at the location chosen for the dispersion tube. Position the tube so it is angled up.
Secure with four sheet metal screws provided.
INSTALLATION INSTRUCTIONS (CONTINUED)
Six feet of steam hose is provided with the humidifier. If the steam hose must be cut, use a hacksaw. If additional length is required, use
1” O.D. metal or copper pipe. Do not use PVC pipe for steam line. Insulate pipe with 1” thick fiberglass to reduce steam loss. See Table 3 for
humidifier capacity at various lengths of steam hose and pipe.
Use the steam hose provided. Other hoses may have impurities which can cause foaming in the canister. Foaming can cause water level
inaccuracies and reduced steam production. When using pipe, remove all traces of residual materials used to connect the pipe to prevent foaming.
Attach steam hose to dispersion tube and then to top of canister using hose clamps provided. Make sure steam hose has a constant slope of
at least 2” per foot between the dispersion tube and the humidifier. Any and every low spot in the steam hose or pipe must have a drip tee and
drain trap. Fill drain trap with water before making final connections.
INSTALL STEAM HOSE
8

DRAIN LINE
Attach the 7/8” I.D. drain tubing provided to the drain assembly at the bottom of the humidifier. Secure with the hose clamp provided. Do not
over tighten.
Make sure the drain line has a constant downward slope from the humidifier to the drain and is not kinked or blocked.
AUTOMATIC DIGITAL CONTROL AND CONTROL WIRING
The control circuit operates on 24VAC.
The ADHC (Automatic Digital Humidifier Control) Model 62 must be mounted in the return air duct at least 6” upstream of any fresh air intake
ducts or sources of moisture (steam dispersion tube if it is in the return.) Follow instructions provided with the control. Connect “H” terminals on
ADHC to “HUMIDISTAT” terminals on humidifier circuit board.
If protection from over-humidification is desired, install optional high humidity limit switch #4594 at least 4 feet downstream of the dispersion
tube. If airflow verification is desired, install optional airflow proving switch #4592 in duct. The high humidity limit switch and the airflow proving
switch are wired in series with the ADHC (humidistat) circuit.
ELECTRICAL POWER WIRING & SHUT-OFF SWITCH
All wiring must be installed in accordance with all governing electrical codes and with the wiring diagram provided inside the front panel.
Power wiring must be rated for 105°C (220°F).
Do not loop power wiring.
Do not use aluminum wire.
A safety grounding system that meets all governing electrical codes is required. The ground connection must be made with solid metal to metal
connections. Ground wire must be the same size as the power wiring.
Humidifier draws 11.5 amps ±10%. Use12.7 amps when sizing circuit.
The Model 800 Steam Humidifier can operate with 120, 208 or 240 VAC. If using 208V or 240V, remove jumper between N and L2
terminals on power terminal block.
When wiring to 208 or 240 V, run two conductors plus neutral plus ground.
CAUTION
Only qualified electrical personnel should perform field wiring procedures. Improper wiring or contact with energized circuits
can cause property damage or severe personal injury.
WIRING INSTRUCTIONS
Install disconnect switch (not provided) between line power source and humidifier.
Knock-outs for power wiring and low voltage control circuit wiring are located on the top of the humidifier.
Connect power and ground wiring as shown in wiring diagram, Figure 7.
Do not run high voltage power lines over internal circuit boards.
INSTALLATION INSTRUCTIONS (CONTINUED)
9

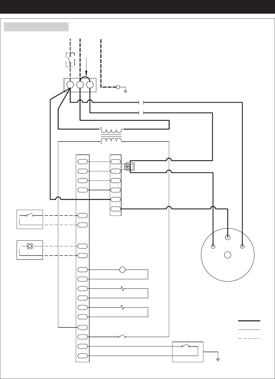
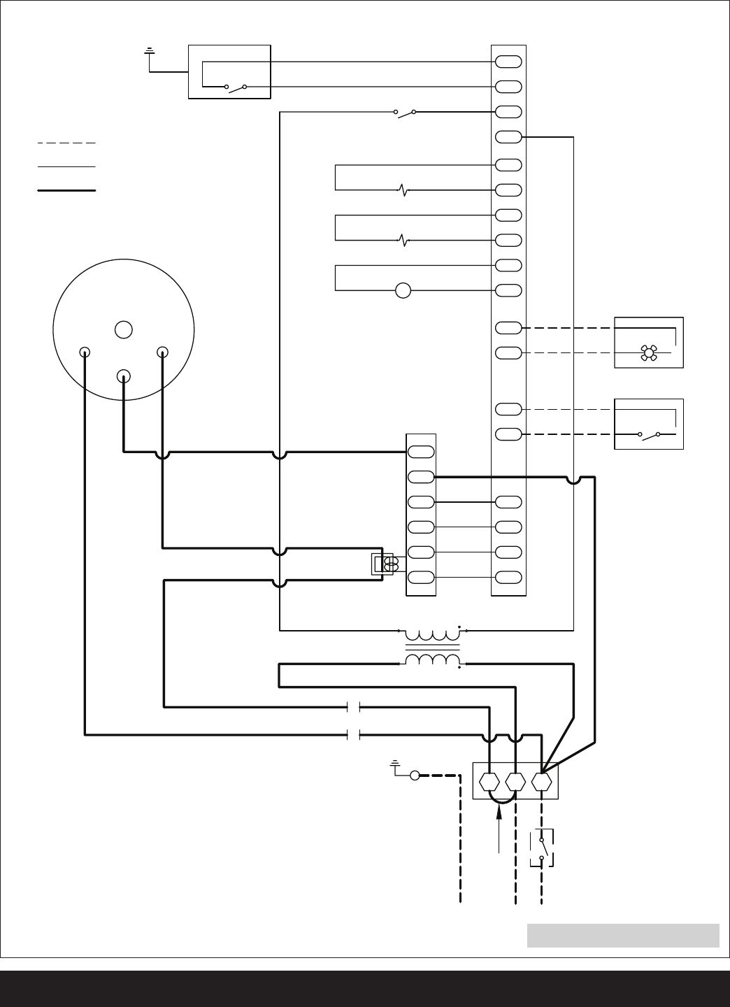
FIGURE 7 – Wiring Diagram
90-1515
(PROVIDED)
(NOT PROVIDED)
MAIN POWER SWITCH
J10-1
AUTOMATIC DIGITAL
J1-1
J1-2
ELECTRODE
WATER LEVEL
ELECTRODE
24V AC
COM
ORG
YEL/WHT
J5
J2
RED
RED
BLK
BLK
YEL
YEL
BRN
BRN
BLU
WHT
WHT
COM
24V AC
COM
24V AC
COM
24V AC
DRAIN VALVE
FILL VALVE
POWER RELAY COIL
J3
J4
J6-2
J6-1
J8
J7
120V AC
SAFETY SWITCH
BLU
+24V DC
+24V DC
J13-2
J13-1
J11-2
J11-1
J12-2
J12-1
STEAM CYLINDER
J3-2
J3-1
J1-2
01
L1 NL2
TERMINAL
BLOCK
BLK
BLK
BLK
68
42
WHT
24V AC
YELLYEL/WHT
CONTROL PCB CURRENT SENSING PCB
J1-1
TRANSFORMER
75VA
HUMIDITY CONTROL HIGH LEVEL PROBE
STATIC
CONTROL CIRCUIT WIRING
HIGH VOLTAGE WIRING
FIELD WIRING
(OPTIONAL)
FAN PACK
+24V AC
COM
HUMIDISTATFAN
BLK
YEL
FOR 120V INSTALLATION,
CONNECT POWER TO L1 AND N
WITH N-L2 JUMPER IN PLACE
(PROVIDED).
FOR 208 OR 240 VOLT
INSTALLATIONS,
REMOVE N-L2 JUMPER
,
AND CONNECT POWER TO L1, N, AND L2
YEL
POWER RELAY CONTACTS
PROBE
J4
J2
DISCHARGE
GROUND
JUMPER
J10-2
DISPLAY PANEL
RIBBON CABLE
GROUND
INSTALLATION INSTRUCTIONS (CONTINUED)
10

See “Sequence of Operation” and Operating Modes” for explanation of humidifier operation.
1. Once the supply water, drain, steam hose and electrical power and control wiring connections are complete, reattach the side panel and the
front panel.
2. Open the saddle valve allowing water to flow to the humidifier. Check for leaks.
3. Close the main power switch.
4. Turn humidifier on by pressing “On/Off” button on front panel. The green “On/Off” light will turn on.
5. Make sure the HVAC blower is operating (or the ADHC is set to call the blower) and adjust the ADHC dial up to initiate a call for humidity.
Note: The ADHC can be placed into “TEST” mode to force a call for humidity but this will only last for one minute.
The “Fill” light will be illuminated indicating that the fill valve is open and the canister is filling. The “Steam” light will also turn on indicating
that the humidifier is receiving a call for humidity.
6. Verify that steam light turns on, then turn unit off. “On/Off” light will turn off and “Drain” light will flash green. Water will drain from humidifier.
7. Once light stops flashing, sequence is complete and unit can be turned on again for normal operation.
8. Set ADHC to appropriate level.
Note: If the conductivity of the water is not within the 125 to 1,250 uS/cm range, the humidifier may run through a series of drain and fill cycles
to condition the water into that range. This process may take up to 96 hours. See explanation of display panel, Table 4, and operating modes.
When the humidifier is powered and turned on, the “On/Off” light is illuminated green.
During fill cycles, the “Fill” light illuminates green.
Any time the drain valve is activated, the “Drain” light illuminates green.
During initial start up with a new canister, the humidifier may run through a series of fill/drain cycles until the conductivity of the water is in a
range that allows normal operation. During this time, the “Steam” light illuminates green. If the humidifier cannot produce steam at the rated
level after trying for 48 hours, the “Steam” light illuminates yellow. The humidifier continues to attempt to produce steam at the rated level for
another 48 hours in this mode. If the humidifier cannot produce steam at the rated level in a total of 96 hours, the “Service” light will flash red.
The conductivity of naturally soft water, hard water, and softened water changes as the water heats up, but the controller adjusts the water
level to maintain a nominal current of 11.5 amps ± 1.2 amps between the electrodes. Over the life of the canister, minerals that build up on the
electrodes will reduce their effective surface area and affect the resistance between them. The operating water level will increase with use until
it reaches the high water level probe. At that point, the “Service” light will flash red indicating that the canister needs to be replaced.
When the humidifier is operating, the “Steam” light on the front illuminates green. If the internal controller attempts to make steam but the water does
not contain enough minerals to be conductive, the water level in the tank will reach the high level point and the “Steam” light will illuminate yellow.
Any time power is disconnected or humidifier is turned off, the internal timer for start-up and drain cycles is reset.
If the humidifier has operated 168 hours without a drain cycle, the drain valve will open and drain the canister. Normal operation will continue.
If the humidifier is operating and a power failure occurs, once power is restored, the “On/Off” light will flash green for one minute, then the
humidifier will turn on.
When the Automatic Digital Humidifier Control (ADHC) detects RH below the set point, and provided the humidifier is turned on and the HVAC
system blower is operating, the internal controller in the humidifier energizes the electrodes and measures the current flowing through the water
between them. The controller adjusts water level in the canister via a fill valve and a drain valve to maintain current at 11.5 amps ± 1.2 amps.
The operating water level in the canister depends on the mineral content of the water which determines conductivity.
The ADHC has the ability to turn on the HVAC system blower if the homeowner or installer chooses to utilize that feature. See ADHC installation
manual.
SEQUENCE OF OPERATION
OPERATING MODES
END OF SEASON/PERIOD OF INACTIVITY SHUT-DOWN
If the humidifier does not receive a call to operate in 72 hours, the controller drains the canister. The humidifier will resume normal operation
when a call for humidity is made.
START-UP PROCEDURE
11

DISPLAY PANEL
TABLE 4 – Display Panel
Icon Function
Main switch. Press to turn humidifier on and off.
Resets timer for start-up water conditioning.
Light Solid green when humidifier is turned on.
Flashes green for one minute once power is restored if humidifier was operating when power was shut off.
Fill valve indicator.
Light
Solid green during normal operation when canister water is being replenished.
Flashes green (along with Drain light) indicating fill and drain valves are pulsing to dislodge mineral deposits.
Solid red if canister needs water but water is not detected. See Troubleshooting Guide.
Indicates call for humidity.
Light
Solid green during call for humidity.
Solid yellow if humidifier cannot reach nominal output within first 48 hours of operation due to insufficient water conductivity.
Humidifier will continue to cycle valves in an attempt to reach capacity for an additional 48 hours. Approximately 1/10
teaspoon of table salt can be added to fill cup to increase conductivity of water.
Drain valve indicator.
Light
Solid green to indicate start of drain cycle.
Drain cycle occurs:
1) To maintain nominal steam output during normal operation.
2) During end of season shut down. (End of season shut down occurs after 72 hours of inactivity.)
3) If humidifier has operated for 168 hours without a drain cycle.
4) When humidifier is turned off.
Flashes green (along with fill light) indicating drain and fill valves are pulsing to dislodge mineral deposits.
Flashes green when humidifier is turned off indicating canister is draining. When flashing stops, main power disconnect
can be turned off and front panel can be opened.
Indicates canister needs to be replaced or humidifier requires other type of service.
Light
Flashes red when canister can no longer supply demand and needs to be replaced because electrodes have been corroded
or coated with mineral deposits. Humidifier may continue to generate steam but at a reduced capacity.
Flashes red if humidifier with new canister cannot generate steam due to insufficient water conductivity after 96 hours of
drain/fill activity. Approximately 1/10 teaspoon of table salt can be added to fill cup to increase conductivity of water.
Solid red if controller detects over-current between electrodes. Causes may include electrodes coated with mineral
deposits, blocked drain, or defect in drain valve circuit. See Troubleshooting Guide.
12

MAINTENANCE
Inspect humidifier when servicing.
• Check system operation and inspect all plumbing connections and piping for signs of cracks or leaks.
• Inspect drain line to make sure it is not blocked and has constant downward slope. Clean or replace if necessary.
• Inspect steam hose to make sure it has no low spots and has constant upward slope from humidifier to dispersion tube in duct. If dispersion
tube is mounted below humidifier, inspect drip tee and drain.
Replace the canister annually and when prompted by the “Service” light. Use Only Genuine Aprilaire Model 80 Canister.
1. Press On/Off switch to turn humidifier off.
2. Allow humidifier to drain. When the green “drain” LED stops flashing, disconnect main electrical power to humidifier.
3. Remove front panel.
4. Pull three wires off posts on top of canister. (Two large electrode conductors and one water level probe conductor.)
5. Loosen hose clamp at top of canister.
6. Slide hose off top of canister.
7. Slide canister up and out of drain assembly. Discard canister.
8. Remove o-ring from drain assembly using small screw driver.
9. Inspect drain assembly and remove any debris. See drain valve cleaning procedure.
10. Insert new o-ring into slot in drain assembly. (O-ring is provided with Model 80 canister.) Dampen o-ring with water before inserting canister.
Do not use oil, grease, or any lubricant besides water.
11. Make sure strainer is inserted into bottom of new canister.
12. Insert canister into drain assembly. Position canister with label facing outward.
13. Slip steam hose over top of canister and tighten hose clamp.
14. Reattach three wires to posts on top of canister. (Larger electrode conductors are interchangeable.)
15. Replace front panel.
16. Inspect drain line to make sure it is not blocked and has constant downward slope. Clean or replace if necessary.
17. Inspect steam hose to make sure it has no low spots and has constant upward slope from humidifier to dispersion tube in duct. If dispersion
tube is mounted below humidifier, inspect drip tee drain.
18. Restore electrical power to humidifier.
19. Turn humidifier on and verify green On/Off light is illuminated.
20. See Start-up procedure.
TO REPLACE THE CANISTER
TO SERVICE THE FILL VALVE
If water flow from fill valve is restricted, disconnect inlet fitting and remove in-line strainer from inlet port using small screw. Clean or replace
strainer.
CAUTION
• Allow humidier to drain and disconnect power before servicing.
• Service should be performed by a qualied HVAC technician.
13

TROUBLESHOOTING GUIDE
TABLE 5 – Troubleshooting Guide
Problem Possible cause Action
Humidifier does
not energize; steam
canister does not
heat up, display
lights not on
No power to humidifier • Check main power supply.
• Check main line safety switch.
• Verify terminal block electrical connections.
• Verify humidifier is turned on.
No power to low voltage
control circuit • Check for proper supply voltage.
• Verify terminal block electrical connections.
• Check for control circuit voltage, 24 VAC.
Control terminals
are open • Check if auxiliary limit controls are not allowing system to operate, e.g., high limit
humidistat, airflow proving switch, etc. Reset, replace, or calibrate as needed.
ADHC faults:
• Open, shorted,
or incorrect wiring
of control
• Check terminals for 24 VAC.
• Check control circuit wiring.
Steam canister failure Improper wiring • Verify proper electrical connections.
Mineral buildup
on steam canister
electrodes
• Inspect steam canister for severe mineral buildup on or around electrodes. If severe
mineral buildup is present, replace steam canister.
Steam canister electrode
corrosion • Inspect electrodes for surface corrosion or pitting. This is usually caused by a high
chloride level in the supply water. Replace steam canister.
Unit does not fill
with water No water supply to
fill valve • Verify that manual water supply valve is open and that pressure exists.
• Check if in-line strainer in inlet port of fill valve is plugged. Clean strainer or replace.
Unit control is not on • Press On/Off switch.
Malfunctioning fill valve • If fill valve does not open:
– Check for obstruction in valve.
– Verify fill valve electrical connections.
– Verify proper 24 VAC to fill valve. If voltage is present and valve does not open,
replace valve.
Drain valve is open • Check for obstruction in drain valve.
Fill valve does
not close Malfunctioning level
control system • Check that high water sensor electrical plug is fully engaged.
Fill valve is stuck • Check if there is an obstruction that does not allow valve to seat properly. Clean or
replace valve as needed.
Drain valve is open • Clean or replace drain valve if an obstruction in the valve does not allow complete
closure.
If a problem arises with the Aprilaire Model 800 Steam Humidifier, please review the following troubleshooting guide for possible causes and
solutions. If the problem persists, call Aprilaire Tech Support toll-free at 1-800-334-6011. Please be prepared to describe the exact nature of
the problem.
14

TABLE 5 – Troubleshooting Guide (continued)
Problem Possible cause Action
Unit does not drain No power to drain valve • Verify drain valve electrical connections.
Drain fault, plugged
drain valve, or plugged
drain pipe
• Check drain valve piping.
Defective drain valve • If voltage is present at valve and it still does not open, replace valve.
Unit does not perform
end-of-season drain Input signal always has
a demand • Reduce demand signal.
Drain valve • Verify drain valve electrical connections.
• Check for plugged strainer in bottom of canister.
Humidity below
desired level No humidity demand
signal from control • Check for proper wiring.
Unit is operating but
fails to meet required
humidity output
• Increase control setting.
• Wire to 208 or 240 volts if originally on 120 V circuit.
• If water is siphoning from the steam canister to the overflow drain, check if there is
excessive internal steam pressure, determine the cause of the high pressure (e.g., high
duct static pressure, bent or crushed steam hose) and repair as required.
• If drain valve does not close fully, determine the cause and clean, repair, or replace as
needed.
• If fill valve is stuck open, repair or replace.
• Check steam hose and connections for leaks.
Steam canister not
heating • Verify that control is calling for humidity.
• Check for control voltage if limit controls (airflow proving switch, etc.) are not allowing
unit to operate.
• Check input power circuit.
Water conductivity
too low • Add 1/10 teaspoon table salt to fill cup.
Humidity above
set point Improperly located
control • Relocate, using guidelines described in this manual.
Malfunctioning controls • Check for incorrect supply voltage.
• Check for incorrect control signal.
• Check for improper wiring hookup.
• If control is malfunctioning, replace.
Hunting
(humidity swings
above and below
desired set point)
Malfunctioning control • If there is a faulty or inaccurate control, replace.
• Relocate poorly located control components. See humidity control placement
information in this manual.
Noisy operation Fill/drain valve noise • A clicking sound as the fill valve opens or closes, and a hissing sound during fill
are normal. A slamming sound as fill valve closes is “water hammer” and can be
minimized by installing a shock arrestor.
• A loud buzzing sound indicates poor alignment of valve stem. Replace valve.
Water dripping
or spitting from
dispersion tube
Foaming due to
impurities in canister
or steam hose
• Rinse canister and steam hose in clean water.
TROUBLESHOOTING GUIDE (CONTINUED)
15

REPLACEMENT PARTS
Item No. Part No. Description
14004 Fill Valve In-line Strainer
24975 Membrane Switch
34976 Transformer, Model 800
44977 Power Relay
54978 Electrode Wire (1)
64979 Ground Lug
74980 Input Power Terminal Block
84981 Internal Control Circuit Board
94982 Current Sensing Circuit Board
10 4983 Drain Valve
11 4984 Inlet Fill Valve & Water Feed System
12 4985 Drain Cup Assembly
13 4986 Front Panel & Screw
14 4987 Electrical Access Panel & Screws
Item No. Part No. Description
15 4988 Safety Interlock Switch
16 4989 Fill Cup and Hoses
17 4990 Fill Cup Cap
18 4991 Steam Dispersion Tube & Screws
19 62 Automatic Digital Control for Model 800
20 80 Steam Canister and O-Ring
4001 Saddle Valve
4993 Manual Humidistat & Blower Activation relay
4592 Airflow Proving Switch
4594 High Humidity Limit Switch
4856 Condensate Pump (Rated for 160°F)
4973 Steam Hose (6 ft.) & Clamps
4974 Drain Hose (10 ft.) & Clamps
17
16
14
1
11
5
9
4
8
3
6
7
2
15
10
20
12
18
13
19

PIÈCES DE RECHANGE
Article n° N° de
pièce Description
14004 Crépine en ligne du robinet de remplissage
24975 Interrupteur de membrane
34976 Transformateur, modèle 800
44977 Relais d'alimentation
54978 Fil d'électrode (1)
64979 Cosse de terre
74980 Bloc de branchement d'alimentation d'entrée
84981 Carte de circuits imprimés du contrôle interne
94982 Carte de circuits imprimés de détection du courant
10 4983 Robinet de purge
11 4984 Système d'alimentation en eau et du robinet de
remplissage d'admission
12 4985 Assemblage du godet d'évacuation
13 4986 Panneau avant et vis
14 4987 Panneau d'accès électrique et vis
Article n° N° de
pièce Description
15 4988 Interrupteur de sécurité
16 4989 Godet de remplissage et boyaux
17 4990 Capuchon du godet de remplissage
18 4991 Tube de dispersion de vapeur et vis
19 62 Contrôle automatique numérique pour
le modèle 800
20 80 Cartouche de vapeur et joint torique
4001 Robinet-valve à étrier
4993 Humidistat manuel et relai d'activation du
ventilateur
4592 Interrupteur de vérification du flux d'air
4594 Interrupteur de limite supérieure d'humidité
4856 Pompe de condensat (qualifiée pour 71 °C)
4973 Boyau à vapeur (1,8 m) et brides
4974 Boyau d'évacuation (3,6 m) et brides
17
16
14
1
11
5
9
4
8
3
6
7
2
15
10
20
12
18
13
19

TABLEAU 5 – Guide de dépannage (suite)
Problème Cause possible Action
L'unité ne se vide pas Il n'y a pas de courant au
robinet de purge • Vérifiez les connexions électriques du robinet de purge.
Défaillance du drain,
robinet de purge bloqué ou
tuyau de purge bloqué
• Vérifiez la tuyauterie du robinet de purge.
Robinet de purge
défectueux • Si la tension est présente et que le robinet ne s'ouvre toujours pas, remplacez-le.
L'unité n'effectue pas
l'évacuation de fin de
saison
Le signal d'admission a
toujours une demande • Réduisez le signal de demande.
Robinet de purge • Vérifiez les connexions électriques du robinet de purge.
• Assurez-vous que la crépine au fond de la cartouche ne soit pas bloquée.
L'humidité est en dessous
du niveau désiré Pas de signal de demande
d'humidité de la part du
contrôle
• Vérifiez le câblage.
L'unité fonctionne, mais
ne produit pas l'humidité
requise
• Augmentez le réglage du contrôle.
• Câblez avec 208 ou 240 volts si vous avez originalement utilisé un circuit de 120 volts.
• Si l'eau est aspirée de la cartouche de vapeur dans le drain de débordement, assurez-vous qu'il
n'y ait pas une pression de vapeur interne excessive, déterminez la cause de la haute pression
(par ex., pression statique élevée du conduit, boyau à vapeur courbé ou écrasé) et corrigez le
problème au besoin.
• Si le robinet de purge ne se ferme pas complètement, déterminez la cause et nettoyez, réparez
ou remplacez-le au besoin.
• Si le robinet de remplissage est pris en position ouverte, réparez ou remplacez-le.
• Assurez-vous qu'il n'y ait pas de fuites dans le boyau à vapeur et les connexions.
La cartouche de vapeur ne
se chauffe pas • Vérifiez que le contrôle demande de l'humidité.
• Vérifiez la tension du contrôle pour vous assurer que les contrôles de limite (interrupteur
de vérification du flux d'air, etc.) n'empêchent pas l'unité de fonctionner.
• Vérifiez le circuit d'alimentation d'admission.
La conductivité de l'eau est
trop faible • Ajoutez 0,5 ml de sel de table au godet de remplissage.
L'humidité est supérieure
à la valeur de réglage Contrôle placé au mauvais
endroit • Relocalisez en suivant les directives décrites dans ce manuel.
Mauvais fonctionnement
des contrôles • Vérifiez la tension d'alimentation.
• Vérifiez le signal de contrôle.
• Vérifiez le raccordement du câblage.
• Si les contrôles fonctionnent mal, remplacez-les.
Pompage
(variations d'humidité
supérieures et inférieures
à la valeur de réglage)
Mauvais fonctionnement
du contrôle • Si le contrôle est défectueux ou inexact, remplacez-le.
• Relocalisez les composants du contrôle incorrectement placés. Reportez-vous aux
renseignements sur le placement du contrôle dans ce manuel.
Fonctionnement bruyant Bruit du robinet de
remplissage/purge • Des clics émis pendant que le robinet de remplissage s'ouvre ou se ferme et un sifflement
pendant le remplissage sont des bruits normaux. Un claquement lorsque le robinet de
remplissage se ferme est un « coup de bélier » et peut être minimisé en installant un
amortisseur.
• Un fort bourdonnement indique un mauvais alignement de la tige du robinet. Remplacez
le robinet.
De l'eau s'égoutte ou est
pulvérisée du tube de
dispersion
Moussage causé par
des impuretés dans
la cartouche ou le
boyau à vapeur
• Rincez la cartouche et le boyau à vapeur dans de l'eau propre.
GUIDE DE DÉPANNAGE (SUITE)
15

GUIDE DE DÉPANNAGE
TABLEAU 5 – Guide de dépannage
Problème Cause possible Action
L'humidificateur ne
s'active pas; la cartouche
de vapeur ne se réchauffe
pas, les voyants du
panneau ne sont pas
allumés
Il n'y a pas de courant vers
l'humidificateur • Vérifiez l'alimentation principale.
• Vérifiez l'interrupteur de sécurité de la ligne principale.
• Vérifiez les connexions du bloc de branchement électrique.
• Assurez-vous que l'humidificateur est mis en marche.
Il n'y a pas de courant vers
le circuit de contrôle à
basse tension
• Vérifiez la tension d'alimentation.
• Vérifiez les connexions du bloc de branchement électrique.
• Vérifiez la tension du circuit de contrôle, 24 volts CA.
Les bornes de contrôle sont
ouvertes • Vérifiez si les contrôles de limite auxiliaires empêchent le système de fonctionner, par ex.,
l'humidistat de limite supérieure, l'interrupteur de vérification du flux d'air, etc. Réinitialisez,
remplacez ou étalonnez au besoin.
Défaillances du CANH :
• câblage du contrôle
ouvert, en court-circuit
ou incorrect
• Vérifiez les bornes pour une tension de 24 volts CA.
• Vérifiez le câblage du circuit de contrôle.
Défaillance de la
cartouche de vapeur Mauvais câblage • Vérifiez les connexions électriques.
Accumulation de minéraux
sur les électrodes de la
cartouche de vapeur
• Examinez la cartouche de vapeur pour y déceler une accumulation de minéraux sur ou autour
des électrodes. En cas d'accumulation importante de minéraux, remplacez la cartouche de
vapeur.
Corrosion des électrodes de
la cartouche de vapeur • Examinez les électrodes pour y trouver de la corrosion ou des piqûres en surface. Ce problème
est habituellement causé par un niveau élevé de chlorure dans l'eau d'alimentation. Remplacez
la cartouche de vapeur.
L'unité ne se rempli
pas d'eau Il n'y a pas d'alimentation
en eau vers le robinet de
remplissage
• Assurez-vous que le robinet d'alimentation d'eau manuel est ouvert et qu'il y ait de la pression.
• Assurez-vous que la crépine en ligne du port d'admission du robinet de remplissage n'est pas
bloqué. Nettoyez ou remplacez la crépine.
Le contrôle de l'unité n'est
pas en marche • Appuyez sur l'interrupteur de marche/arrêt.
Mauvais fonctionnement du
robinet de remplissage • Si le robinet de remplissage ne s'ouvre pas :
– Vérifiez qu'il n'y ait pas d'obstruction dans le robinet.
– Vérifiez les connexions électriques du robinet de remplissage.
– Assurez-vous que le robinet de remplissage ait une tension de 24 volts CA. Si la tension est
présente et que le robinet ne s'ouvre pas, remplacez-le.
Le robinet de purge est
ouvert • Vérifiez qu'il n'y ait pas d'obstruction dans le robinet de purge.
Le robinet de remplissage
ne se ferme pas Mauvais fonctionnement
du système de contrôle
du niveau
• Assurez-vous que la fiche électrique du capteur du niveau élevé d'eau est bien branchée.
Le robinet de remplissage
est pris • Assurez-vous qu'il n'y ait pas d'obstruction qui empêche le robinet de s'appuyer correctement.
Nettoyez ou remplacez le robinet au besoin.
Le robinet de purge est
ouvert • Nettoyez ou remplacez le robinet de purge si une obstruction dans le robinet l'empêche de se
fermer complètement.
Si vous avec un problème avec l'humidificateur à vapeur Aprilaire modèle 800, veuillez consulter le guide de dépannage suivant pour y trouver des causes
possibles et des solutions. Si le problème persiste, communiquez avec le service technique d'Aprilaire en composant sans frais le 1-800-334-6011. Soyez
prêt à décrire la nature exacte du problème.
14

ENTRETIEN
Inspectez l'humidificateur lorsque vous le réparez.
• Vérifiez le fonctionnement du système et inspectez toutes les connexions de plomberie et de tuyauterie pour vous assurer qu'il n'y ait pas de fissures ou
de fuites.
• Inspectez la conduite d'évacuation pour vous assurer qu'elle n'est pas bloquée et qu'elle ait une inclinaison négative constante. Nettoyez-la ou remplacez-la
au besoin.
• Inspectez le boyau à vapeur pour vous assurer qu'il n'ait pas de zones creuses et qu'il ait une inclinaison positive constante de l'humidificateur au tube de
dispersion dans le conduit. Si le tube de dispersion est monté sous l'humidificateur, examinez le té d'écoulement et le siphon.
Remplacez la cartouche annuellement et lorsque le voyant « Service » vous l'indique. Utilisez seulement des cartouches originales Aprilaire modèle 80.
1. Appuyez sur l'interrupteur de marche/arrêt pour éteindre l'humidificateur.
2. Laissez l'humidificateur se vider. Lorsque la DEL verte « drain » cesse de clignoter, débranchez l'alimentation électrique principale de l'humidificateur.
3. Retirez le panneau avant.
4. Tirez les trois fils des poteaux sur la partie supérieure de la cartouche. (Deux gros conducteurs d'électrode et un conducteur de capteur de niveau d'eau.)
5. Desserrez la bride de serrage située sur le dessus de la cartouche.
6. Glissez le boyau du dessus de la cartouche.
7. Glissez la cartouche vers le haut et hors de l'assemblage du drain. Jetez la cartouche.
8. Retirez le joint torique de l'assemblage du drain au moyen d'un petit tournevis.
9. Examinez l'assemblage du drain et retirez tout débris. Reportez-vous à la procédure de nettoyage du robinet de purge.
10. Insérez un nouveau joint torique dans la fente de l'assemblage du drain. (Le joint torique est fourni avec la cartouche modèle 80.) Humectez le joint torique
avec de l'eau avant de réinsérer la cartouche. N'utilisez pas de l'huile, de la graisse ou tout autre lubrifiant sauf de l'eau.
11. Assurez-vous que la crépine est insérée dans le fond de la nouvelle cartouche.
12. Insérez la cartouche dans l'assemblage du drain. Placez la cartouche de manière à ce que l'étiquette soit visible.
13. Glissez le boyau à vapeur sur le dessus de la cartouche et serrez la bride de serrage.
14. Replacez les trois fils sur les poteaux sur la partie supérieure de la cartouche. (Les conducteurs d'électrodes plus gros sont interchangeables.)
15. Replacez le panneau avant.
16. Inspectez la conduite d'évacuation pour vous assurer qu'elle n'est pas bloquée et qu'elle ait une inclinaison négative constante. Nettoyez-la ou remplacez-la
au besoin.
17. Inspectez le boyau à vapeur pour vous assurer qu'il n'ait pas de zones creuses et qu'il ait une inclinaison positive constante de l'humidificateur au tube de
dispersion dans le conduit. Si le tube de dispersion est monté sous l'humidificateur, examinez le té d'écoulement et le siphon.
18. Rétablissez l'alimentation électrique de l'humidificateur.
19. Mettez l'humidificateur en marche et vérifiez que le voyant « On/Off » est allumé.
20. Reportez-vous à la procédure de démarrage.
POUR REMPLACER LA CARTOUCHE
POUR RÉPARER LE ROBINET DE REMPLISSAGE
Si le débit d'eau du robinet de remplissage est restreint, débranchez le raccord d'admission et retirez la crépine en ligne du port d'admission au moyen d'un petit
tournevis. Nettoyez ou remplacez la crépine.
MISE EN GARDE
• Laissez l'humidicateur se vider et coupez le courant avant d'effectuer tout service.
• Toute réparation doit être effectuée par un technicien de CVC qualié.
13

PANNEAU D'AFFICHAGE
TABLEAU 4 – Panneau d'affichage
Icône Fonction
Interrupteur principal. Appuyez pour mettre en marche ou éteindre l'humidificateur.
Réinitialise la minuterie pour le traitement de l'eau de démarrage.
Voyant Vert lorsque l'humidificateur est en marche.
Clignote en vert pendant une minute lorsque le courant est rétabli si l'humidificateur fonctionnait au moment d'une panne de courant
Indicateur de robinet de remplissage.
Voyant
Vert durant le fonctionnement normal lorsque l'eau de la cartouche est réapprovisionnée.
Clignote en vert (en plus du voyant de drain) indiquant que les robinets de remplissage et de purge vibrent pour déloger des dépôts
de minéraux.
Rouge si la cartouche a besoin d'eau, mais qu'aucune eau n'est détectée. Reportez-vous au guide de dépannage.
Indique un appel d'humidité.
Voyant
Vert durant un appel d'humidité.
Jaune si l'humidificateur ne peut pas atteindre la production nominale pendant les 48 premières heures de fonctionnement en raison
d'une conductivité insuffisante. L'humidificateur continuera à faire fonctionner les robinets pendant une autre période de 48 heures
afin d'atteindre la capacité. Environ 0,5 ml de sel de table peut être ajouté au godet de remplissage pour augmenter la conductivité
de l'eau.
Indicateur de robinet de purge.
Voyant
Vert pour indiquer le début du cycle d'évacuation.
Le cycle d'évacuation se produit :
1) Pour maintenir la production de vapeur nominale pendant le fonctionnement normal.
2) Pendant la fermeture à la fin d'une saison. (La fermeture à la fin d'une saison se produit après 72 heures d'inactivité.)
3) Si l'humidificateur a fonctionné pendant 168 heures sans cycle d'évacuation.
4) Lorsque l'humidificateur est éteint.
Clignote en vert (en plus du voyant de remplissage) indiquant que les robinets de remplissage et de purge vibrent pour déloger des
dépôts de minéraux.
Clignote en vert lorsque l'humidificateur est éteint pour indiquer que la cartouche se vide. Lorsque le clignotement cesse, l'interrupteur
d'alimentation principale peut être arrêté et le panneau avant peut être enlevé.
Indique que la cartouche doit être remplacée ou que l'humidificateur a besoin d'un autre type de service.
Voyant
Clignote en rouge lorsque la cartouche ne répond plus à la demande et doit être remplacée parce que les électrodes sont corrodées
ou enduites de dépôts de minéraux. L'humidificateur peut continuer à générer de la vapeur, mais de façon réduite.
Clignote en rouge si l'humidificateur avec une nouvelle cartouche ne réussit pas à générer de la vapeur en raison d'une conductivité
insuffisante de l'eau après 96 heures d'activité d'évacuation et de remplissage. Environ 0,5 ml de sel de table peut être ajouté au
godet de remplissage pour augmenter la conductivité de l'eau.
Rouge si le contrôleur détecte une surintensité entre les électrodes. Les causes peuvent comprendre des électrodes enduites de dépôts
de minéraux, un drain bloqué ou un défaut dans le circuit du robinet de purge. Reportez-vous au guide de dépannage.
12

Reportez-vous à la « Séquence des opérations » et aux « Modes de fonctionnement » pour obtenir des explications sur le fonctionnement de l'humidificateur.
1. Une fois les connexions de câblage de l'eau d'alimentation, du drain, du boyau à vapeur et de l'alimentation électrique et de contrôle terminées, replacez
le panneau latéral et le panneau avant.
2. Ouvrez le robinet-valve à étrier permettant à l'eau de s'écouler jusqu'à l'humidificateur. Vérifiez qu'il n'y ait pas de fuites.
3. Fermez l'interrupteur d'alimentation principale.
4. Mettez l'humidificateur en marche en appuyant sur le bouton « On/Off » (marche/arrêt) sur le panneau avant. Le voyant « On/Off » vert s'allumera.
5. Assurez-vous que le ventilateur de CVC fonctionne (ou que le CANH est réglé pour faire appel au ventilateur) et ajustez le cadran du CANH pour initier
l'appel d'humidité.
Remarque : le CANH peut être mis au mode « TEST » pour forcer l'appel d'humidité, mais cela ne durera que pendant une minute.
Le voyant « Fill » (remplissage) s'allume indiquant que le robinet de remplissage est ouvert et que la cartouche se remplit. Le voyant « Steam » (vapeur)
s'allume aussi indiquant que l'humidificateur reçoit un appel d'humidité.
6. Vérifiez que le voyant de vapeur s'allume, puis éteignez l'unité. Le voyant « On/Off » (marche/arrêt) s'allume et le voyant « Drain » clignote en vert. L'eau
s'écoule de l'humidificateur.
7. Lorsque le voyant cesse de clignoter, la séquence est terminée et l'unité peut être mise en marche à nouveau pour un fonctionnement normal.
8. Réglez le CANH au niveau approprié.
Remarque : si la conductivité de l'eau ne se trouve pas entre 125 et 1 250 uS/cm, l'humidificateur peut passer à travers une série de cycles d'évacuation et
de remplissage pour traiter l'eau pour qu'elle atteigne cette étendue. Ce processus peut prendre jusqu'à 96 heures. Reportez-vous à l'explication du panneau
d'affichage, au Tableau 4 et aux modes de fonctionnement.
Lorsque l'humidificateur est alimenté et en marche, le voyant « On/Off » s'allume en vert.
Pendant les cycles de remplissage, le voyant « Fill » s’allume en vert.
Chaque fois que le robinet de purge est activé, le voyant « Drain » s'allume en vert.
Durant la mise en marche initiale avec une nouvelle cartouche, l'humidificateur peut passer à travers une série de cycles de remplissage/d'évacuation jusqu'à ce que
la conductivité de l'eau se trouve dans l'étendue qui permet un fonctionnement normal. Pendant ce temps, le voyant « Steam » s'allume en vert. Si l'humidificateur
ne peut pas produire de vapeur au niveau indiqué après avoir essayé pendant 48 heures, le voyant « Steam » s'allume en jaune. L'humidificateur continue à essayer
de produire de la vapeur au niveau indiqué pendant une autre période de 48 heures dans ce mode. Si l'humidificateur ne peut pas produire de la vapeur au niveau
indiqué pendant un total de 96 heures, le voyant « Service » clignote en rouge.
La conductivité de l'eau naturellement douce, de l'eau dure ou de l'eau adoucie varie pendant que l'eau se chauffe, mais le contrôleur ajuste le niveau d'eau pour
maintenir un courant nominal de 11,5 ampères ± 1,2 ampère entre les électrodes. Pendant la durée utile de la cartouche, les minéraux qui s'accumulent sur les
électrodes réduiront la surface d'efficacité et affectera la résistance entre eux. Le niveau d'eau de fonctionnement augmentera avec l'utilisation jusqu'à ce qu'il
atteigne le capteur de niveau élevé d'eau. À ce moment, le voyant « Service » clignote en rouge indiquant que la cartouche doit être remplacée.
Lorsque l'humidificateur fonctionne, le voyant « Steam » à l'avant s'allume en vert. SI le contrôleur interne tente de produire de la vapeur, mais que l'eau ne contient
pas assez de minéraux pour être conductrice, le niveau d'eau dans le réservoir atteint la limite supérieure et le voyant « Steam » s'allume en jaune.
Chaque fois que le courant est coupé ou que l'humidificateur est éteint, la minuterie interne pour les cycles de démarrage et d'évacuation est réinitialisée.
Si l'humidificateur a fonctionné pendant 168 heures sans cycle d'évacuation, le robinet de purge s'ouvre et vide la cartouche. Le fonctionnement normal se poursuit.
Si l'humidificateur fonctionne et qu'une panne de courant survient, une fois le courant rétabli, le voyant « On/Off » clignote en vert pendant une minute, puis
l'humidificateur se met en marche.
Lorsque le contrôle automatique numérique de l'humidificateur (CANH) détecte une HR inférieure à la valeur de réglage, et à condition que l'humidificateur soit en
marche et que le ventilateur du système de CVC fonctionne, le contrôleur interne de l'humidificateur active les électrodes et mesure le courant circulant dans l'eau
entre elles. Le contrôleur ajuste le niveau d'eau dans la cartouche par l'entremise du robinet de remplissage et du robinet de purge pour maintenir le courant à 11,5
ampères ± 1,2 ampère. Le niveau d'eau de fonctionnement dans la cartouche dépend de la teneur en minéraux de l'eau qui détermine la conductivité.
Le CANH a la capacité de mettre le ventilateur du système de CVC en marche si le propriétaire ou l'installateur décident d'utiliser cette fonction. Reportez-vous au
manuel d'installation du CANH.
SÉQUENCE DES OPÉRATIONS
MODES DE FONCTIONNEMENT
FERMETURE À LA FIN DE LA SAISON OU D'UNE PÉRIODE D'INACTIVITÉ
Si l'humidificateur ne reçoit pas un appel de fonctionnement pendant une période de 72 heures, le contrôleur vide la cartouche. L'humidificateur reprend son
fonctionnement normal lorsqu'un appel d'humidité est effectué.
PROCÉDURE DE DÉMARRAGE
11

INTERRUPTEUR
D'ALIMENTATION
PRINCIPALE
(NON FOURNI)
J10-1
CONTRÔLE
AUTOMATIQUE
NUMÉRIQUE DE
L'HUMIDITÉ (FOURNI)
J1-1
J1-2
ÉLECTRODE
SONDE DU
NIVEAU D'EAU
ÉLECTRODE
24 volts CA
COM
ORG
JAU/BLA
J5
J2
ROU
ROU
NOI
NOI
JAU
JAU
BRU
BRU
BLE
BLA
BLA
COM
24 volts CA
COM
24 volts CA
COM
24 volts CA
ROBINET DE PURGE
ROBINET DE REMPLISSAGE
BOBINE DE RELAIS
D'ALIMENTATION
J3
J4
J6-2
J6-1
J8
J7
120 volts CA
INTERRUPTEUR
DE SÉCURITÉ
BLE
+24 volts CC
+24 volts CC
J13-2
J13-1
J11-2
J11-1
J12-2
J12-1
CARTOUCHE DE VAPEUR
J3-2
J3-1
J1-2
01
L1 NL2
BLOC DE
BRANCHEMENT
NOI
NOI
NOI
68
42
BLA
24 volts CA
JAUJAU/BLA
CARTE DE CIRCUITS
IMPRIMÉS DE CONTRÔLE
CARTE DE CIRCUITS IMPRIMÉS
DE DÉTECTION DE COURANT
J1-1
TRANSFORMATEUR
75VA
SONDE DE NIVEAU ÉLEVÉ
MISE À LA TERRE DE
DÉCHARGE STATIQUE
CÂBLAGE DU CIRCUIT DE CONTRÔLE
CÂBLAGE DE HAUTE TENSION
CÂBLAGE SUR LE SITE
BLOC VENTILATEUR
(EN OPTION) +24 volts
CA
COM
HUMIDISTATVENTILATEUR
NOI
JAU
POUR L'INSTALLATION À 120 VOLTS,
RELIEZ L'ALIMENTATION À L1 ET N
AVEC LE FIL DE CONNEXION N-L2
EN PLACE (FOURNI).
POUR LES INSTALLATIONS À
208 OU 240 VOLTS , RETIREZ
LE FIL DE CONNEXION N-L2
ET RELIEZ L'ALIMENTATION À L1, N ET L2
JAU
CONTACTS DE RELAIS D'ALIMENTATION
J4
J2
FIL DE
CONNEXION
J10-2
PANNEAU D'AFFICHAGE
CÂBLE-RUBAN
MISE À LA TERRE
DIRECTIVES D'INSTALLATION (SUITE)
FIGURE 7 – Diagramme de câblage
90-1515
10

CONDUITE D'ÉVACUATION
Fixez le tuyau d'évacuation à 2,2 cm de diamètre intérieur fourni à l'assemblage du drain au fond de l'humidificateur. Solidifiez avec la bride de serrage fournie.
Ne serrez pas trop.
Assurez-vous que la conduite d'évacuation ait une inclinaison négative constante de l'humidificateur au drain et qu'elle n'est pas déformée ou bloquée.
CONTRÔLE AUTOMATIQUE NUMÉRIQUE ET CÂBLAGE DU CONTRÔLE
Le circuit de contrôle fonctionne sur 24 volts CA.
Le CANH (contrôle automatique numérique de l'humidificateur) modèle 62 doit être monté dans le conduit d'air de retour à une distance d'au moins 15 cm en
amont de tout conduit d'admission d'air frais ou de toute source d'humidité (le tube de dispersion de vapeur s'il se trouve dans le retour.) Suivez les directives
fournies avec le contrôle. Reliez les bornes « H » du CANH aux bornes « HUMIDISTAT » sur la carte de circuits imprimés de l'humidificateur.
Si vous désirez une protection contre la surhumidification, installez un interrupteur de limite supérieure d'humidité n° 4594 offert en option à une distance
d'au moins 1,2 mètre en amont du tube de dispersion. Si vous désirez vérifier le flux d'air, installez un interrupteur de vérification du flux d'air n° 4592 offert
en option dans le conduit. L'interrupteur de limite supérieure d'humidité et l'interrupteur de vérification du flux d'air sont câblés en série avec le circuit du
CANH (humidistat).
CÂBLAGE DE L'ALIMENTATION ÉLECTRIQUE ET INTERRUPTEUR D'ARRÊT
Tout le câblage doit être effectué conformément à tous les codes électriques en vigueur et au diagramme de câblage fourni à l'intérieur du panneau avant.
Le câblage d'alimentation doit être qualifié pour une température de 105 °C (220 °F).
Ne bouclez pas le câblage d'alimentation.
N'utilisez pas des fils en aluminium.
Un système de mise à la terre de sécurité qui est conforme à tous les codes électriques applicables est requis. La connexion de masse doit être effectuée avec
des connexions robustes de métal à métal. Le fil de masse doit être de la même taille que le câblage d'alimentation.
L’humidificateur tire 11,5 ampères ±10 %. Utilise 12,7 ampères lors du dimensionnement du circuit.
L'humidificateur à vapeur modèle 800 peut fonctionner sur 120, 208 ou 240 volts CA. Si vous utilisez 208 ou 240 volts, retirez le fil de connexion entre N
et les bornes L2 sur le bloc de branchement d'alimentation.
Lorsque vous utilisez 208 ou 240 volts, acheminez deux conducteurs, plus un conducteur neutre plus un conducteur de masse.
MISE EN GARDE
Seuls les électriciens qualiés doivent effectuer les procédures de câblage. Un mauvais câblage ou contact avec les circuits sous tension
peuvent causer des dommages matériels ou des blessures graves.
DIRECTIVES DE CÂBLAGE
Installez l'interrupteur d'arrêt (non fourni) entre la source d'alimentation et l'humidificateur.
Les alvéoles défonçables pour le câblage d'alimentation et le câblage du circuit de contrôle à faible tension se trouvent sur la partie supérieure de
l'humidificateur.
Reliez les fils d'alimentation et de masse comme il est indiqué dans le diagramme de câblage à la Figure 7.
N'acheminez pas des fils d'alimentation à haute tension sur les cartes de circuits imprimés internes.
DIRECTIVES D'INSTALLATION (SUITE)
9

EAU D'ALIMENTATION
Reliez l'humidificateur à l'eau froide du robinet. N'utilisez pas l'eau chaude parce que de l'eau d'alimentation non chauffée est utilisée pour refroidir
l'eau évacuée par l'humidificateur. Pour obtenir un fonctionnement adéquat, la conductivité de l'eau doit se trouver entre 120 et 1 250 uS/cm (micro Siemens
par centimètre), ce qui est environ l'équivalent en dureté à 0,8 à 9,5 grains par litre. N'utilisez pas de l'eau déminéralisée. L'humidificateur produira de la
vapeur immédiatement tant que la teneur de l'eau en minéraux se trouve dans l'étendue précisée. Pour obtenir un fonctionnement adéquat, la pression de l'eau
d'alimentation doit varier entre 1,7 et 8,2 bars.
La tuyauterie de l'eau d'alimentation doit être libre d'huiles, de lubrifiants, de flux de soudure et d'autres contaminants qui peuvent causer de la mousse dans la
cartouche et entraîner le tube de dispersion à pulvériser de l'eau dans le conduit.
Installez le robinet-vanne à étrier conformément aux directives imprimées sur le sac. Acheminez un tuyau en cuivre de 6 mm du robinet-valve à étrier jusqu'à
l'humidificateur. Prolongez le tuyau jusque dans le port au fond de l'humidificateur et reliez-le au robinet de remplissage. Serrez fermement avec une clé pour
éviter toute fuite et tout dommage au robinet.
PRÉPARATION DE L'HUMIDIFICATEUR POUR LE MONTAGE
Sortez les articles de la boîte. Ouvrez le panneau avant en retirant la vis et en soulevant le panneau vers le haut et loin de l'humidificateur. Débranchez les trois
fils de la partie supérieure de la cartouche en tirant directement vers le haut. Les deux gros fils sont les conducteurs d'électrode. Le fil plus petit est relié au
capteur de niveau élevé d'eau. Retirez la cartouche en la tournant et en la tirant vers le haut et hors de l'assemblage du drain. Retirez deux vis du côté droit de
l'humidificateur et soulevez le panneau du boîtier pour exposer le compartiment électrique.
MONTAGE DE L'HUMIDIFICATEUR
Fixez l'humidificateur à une surface en bois en utilisant les vis fournies ou à un conduit en tôle. Si vous effectuez le montage sur un mur à ossature, installez
deux planches de structure aux montants et fixez l'humidificateur aux planches de structure. Assurez-vous que l'humidificateur est monté de niveau.
Vérifiez que le joint torique est en place dans la fente de l'assemblage du drain. Humectez le joint torique avec de l'eau, puis réinsérez la cartouche. (N'utilisez
pas de l'huile, de la graisse ou tout autre lubrifiant sauf de l'eau.) Pivotez la cartouche afin que l'étiquette de mise en garde soit visible. Réinstallez les
conducteurs d'électrode (interchangeables) et le fil du capteur de niveau élevé d'eau.
INSTALLATION DU TUBE DE DISPERSION DE VAPEUR
Remarque : si l'humidificateur fournira de la vapeur par l'entremise du bloc ventilateur modèle 850 au lieu du tube de dispersion, suivez les directives comprises
avec le bloc ventilateur.
Assurez-vous que le tube de dispersion de vapeur est monté plus haut que l'humidificateur afin que la condensation qui se forme dans le tube s'écoule dans la
cartouche. Si le tube de dispersion ne peut pas être monté plus haut que l'humidificateur ou si le boyau à vapeur doit se prolonger au-dessus de l'humidificateur,
puis vers le bas jusqu'au tube de dispersion à cause d'une obstruction, un té d'écoulement et un système de siphon doivent être installés comme il est indiqué
dans la Figure 4.
Percez un trou de 3,2 cm de diamètre dans une surface verticale du conduit à l'endroit choisi pour le tube de dispersion. Placez le tube de manière à ce qu'il soit
incliné vers le haut. Fixez-le avec quatre vis autotaraudeuses fournies.
DIRECTIVES D'INSTALLATION (SUITE)
Un boyau à vapeur de 1,8 mètre est fourni avec l'humidificateur. Si le boyau à vapeur doit être coupé, utilisez une scie à métaux. Si vous avez besoin de
prolonger le boyau, utilisez un tuyau en cuivre ou en métal de 2,5 cm de diamètre extérieur. N'utilisez pas des tuyaux en PVC pour la conduite de
vapeur. Isolez le tuyau avec de la fibre de verre de 2,5 cm d'épaisseur pour réduire la perte de vapeur. Reportez-vous au Tableau 3 pour obtenir la capacité
de l'humidificateur avec diverses longueurs de boyau et de tuyau à vapeur.
Utilisez le boyau à vapeur fourni. Les autres boyaux peuvent avoir des impuretés qui peuvent causer de la mousse dans la cartouche. Le moussage peut entraîner
des inexactitudes dans le niveau d'eau et réduire la production de vapeur. Lorsque vous utilisez un tuyau, éliminez toute trace de matières résiduelles utilisées
pour relier le tuyau pour éviter tout moussage.
Fixez le boyau à vapeur au tube de dispersion, puis à la partie supérieure de la cartouche au moyen des brides de serrage fournies. Assurez-vous que le boyau
à vapeur ait une inclinaison constante d'au moins 16 cm par mètre entre le tube de dispersion et l'humidificateur. Chaque zone creuse dans le boyau ou tuyau
à vapeur doit avoir un té d'écoulement et un siphon. Remplissez le siphon avec de l'eau avant d'effectuer les dernières connexions.
INSTALLATION DU BOYAU À VAPEUR
8

HUMIDIFICATEUR
Ne montez pas l’humidificateur à un endroit où la température ambiante
dépasse 49 °C ou à un endroit où des températures de gel peuvent
se produire.
Montez l'humidificateur à un endroit qui permet l'accès pour le service
et de l'espace pour retirer le panneau avant pour remplacer la cartouche
et le panneau latéral pour accéder aux composants électriques pendant
l'installation. Reportez-vous à la Figure 6 pour connaître les dégagements
minimums requis autour de l'humidificateur.
L'humidificateur doit être monté aussi près du tube de dispersion que
possible. Le Tableau 3 indique la mesure dans laquelle la capacité est
réduite lorsque la distance entre l'humidificateur et le tube de dispersion
augmente. Si l'humidificateur est monté sur le conduit directement sous
le tube de dispersion, prévoyez de l'espace pour une courbe dans le boyau
à vapeur.
L'humidificateur peut être monté sur une surface en bois ou sur un conduit
en tôle s'il est structurellement stable. Ne montez pas l'humidificateur sur
un panneau de conduit en fibres.
L'humidificateur doit être monté sur une surface verticale et de niveau en
position debout.
Ne montez pas l'humidificateur près de sources d'émissions électro-
magnétiques comme les transformateurs de distribution d'énergie.
CANH (CONTRÔLE AUTOMATIQUE NUMÉRIQUE DE L'HUMIDIFICATEUR) MODÈLE 62
Le CANH doit être monté dans le conduit d'air de retour à une distance d'au moins 15 cm en amont de tout conduit d'admission d'air frais ou de toute source
d'humidité (le tube de dispersion de vapeur s'il se trouve dans le retour). Suivez les directives fournies avec le contrôle.
Si l'application nécessite un contrôle mural dans l'espace de conditionnement, utilisez la pièce Aprilaire n° 4993 qui comprend un humidistat manuel mural,
un relai pour activer le ventilateur de CVC et les directives de câblage.
40,6 cm pour
le boyau
à vapeur
76,2 cm
pour l'accès
de service
40,6 cm
pour l'accès
électrique
10,2 cm
40,6 cm
pour le drain
VUE AVANT
VUE LATÉRALE
FIGURE 6 – Dégagements
90-1519
DIRECTIVES D’INSTALLATION (SUITE)
FIGURE 5
90-1527
Boyau à vapeur
Tube de dispersion
Boyau à vapeur
Bride de serrage de 3,8 cm
Bride de serrage de 3,8 cm
Tuyau en cuivre de 2,5 cm
Raccord de réduction
de 1,9 X 2,5 cm
Humidificateur
7

TABLEAU 3 – Capacité de l'humidificateur à vapeur en litres/jour
Longueur du
boyau à vapeur
ou du tuyau isolé
120 volts 208 volts 240 volts
Boyau à vapeur Tuyau isolé Boyau à vapeur Tuyau isolé Boyau à vapeur Tuyau isolé
< 61 cm 43,5 43,5 77,6 77,6 88,2 88,2
61 cm 42 42 75 75 87 87
122 cm 38 42 72 75 83 87
183 cm 34 42 68 75 79 83
244 cm 38 72 83
305 cm 38 72 83
366 cm 38 72 83
427 cm 34 68 79
488 cm 34 68 79
549 cm 34 68 79
610 cm 34 68 76
Distance de l'humidificateur au tube de dispersion
La capacité de l'humidificateur est réduite par la longueur du boyau ou tuyau à vapeur en raison de la condensation. La longueur maximale recommandée pour le
boyau à vapeur est de 1,8 mètre. Utilisez un tuyau rigide isolé avec de la fibre de verre de 2,5 cm pour les longueurs supérieures à 1,8 m. Le Tableau 3 indique
la capacité de l'humidificateur avec diverses longueurs de boyau et de tuyau à vapeur. Si le boyau à vapeur de 1,8 mètre n’atteint pas le tube de dispersion à
partir de l’humidificateur, épissez un tuyau en cuivre de 2,5 cm au moyen de raccords de réduction de 1,9 x 2,5 cm comme dans la Figure 5.
Inclinaison
Obstruction
Grand rayon de 90°
ou deux coudes de 45°
15 cm minimum
20 cm minimum
Isolez le tuyau rigide pour
réduire la perte de vapeur
Vers le
tube de
dispersion
Espace d'air
de 2,5 cm
Drain
ouvert requis,
reportez-vous
à la remarque 1.
Installation du té d'écoulement pour tuyau sur obstruction
ou si le tube de dispersion est plus bas que l'humidificateur.
REMARQUES :
1. Reportez-vous au codes en
vigueur pour connaître la taille
et les matériaux requis pour le
tuyau du drain.
2. Soutenir le boyau de vapeur afin
qu'il n'y ait pas d'affaissement
ou de zones creuses.
Té d'écoulement
Siphon
FIGURE 4 – Tube de dispersion monté sous l'humidificateur
90-1520
Élévation
L'emplacement préféré pour le tube de dispersion est à un endroit plus élevé que l'humidificateur afin que le boyau à vapeur ait une inclinaison négative
constante d'au moins 16 cm par mètre du tube de dispersion à l'humidificateur. Si vous utilisez un tuyau rigide, l'inclinaison peut être de 2 cm par mètre.
Avec une inclinaison négative constante, toute consendation se formant dans le boyau à vapeur s'écoulera dans la cartouche de vapeur. Reportez-vous à la
Figure 3. Si le tube de dispersion doit être monté sous l'humidificateur ou si le boyau à vapeur doit être acheminé vers le haut et par-dessus une obstruction,
un té d'écoulement avec un siphon doit être installé comme dans la Figure 4.
FIGURE 3 – Tube de dispersion monté au-dessus
de l'humidificateur
90-1521
DIRECTIVES D'INSTALLATION (SUITE)
6

CHOISIR UN EMPLACEMENT
TUBE DE DISPERSION
Pour choisir un emplacement pour le tube de dispersion, les trois éléments suivants doivent être considérés : l'emplacement dans le conduit, l'élévation en
relation avec l'humidificateur et la distance entre l'humidificateur et le tube de dispersion.
Emplacement du conduit
L’emplacement préféré pour le tube de dispersion est dans un conduit d’alimentation parce que l’air à température plus élevée absorbera mieux l’humidité. Qu’il
soit installé dans un conduit d’alimentation ou de retour, le tube de dispersion doit se trouver dans une section droite du conduit pour éviter de l’air turbulent et il
doit se trouver assez loin en amont de toute obstruction ou courbe pour permettre à la vapeur d’être entièrement absorbée et éviter la condensation. La distance
exacte des obstructions dans le conduit dépend de la température de l’air, de la valeur de réglage de l’HR et de la vélocité du débit d’air dans le conduit. Le
Tableau 2 fournit la distance d’absorption dans des conditions typiques. Plus le réglage d’HR est élevé, plus la distance d’absorption s’allonge. L’air plus chaud
raccourcit la distance d’absorption. Si la distance d’absorption risque de causer un problème, installez le tube de dispersion dans un conduit d’alimentation
et configurez l’humidificateur et le contrôle pour qu’ils fonctionnent seulement durant un appel de chaleur du système de CVC. Communiquez avec le service
technique d’Aprilaire au 1-800-334-6011 pour obtenir des renseignements supplémentaires sur l’absorption.
Le tube de dispersion doit être monté sur une surface verticale avec le tube incliné vers le haut.
Si le tube de dispersion est monté sur un conduit isolé, assurez-vous que l'isolation ne mesure pas plus de 5 cm d'épaisseur à l'emplacement du tube pour
l'empêcher de bloquer la première sortie de vapeur.
DIRECTIVES D'INSTALLATION
TABLEAU 2 – Distance d'absorption (distance minimale du tube de dispersion en amont de toute obstruction ou courbe dans le conduit)
Puissance
d'entrée Capacité de
l'humidificateur Vélocité du débit d'air 21 °C et valeur de
réglage de 30 % d'HR 21 °C et valeur de
réglage de 45 % d’HR 18 °C et valeur de
réglage de 45 % d’HR
120 volts CA 43,5 litres/jour
91 m/min 17,8 cm 27,9 cm 33,0 cm
182 m/min 7,6 cm 15,2 cm 17,8 cm
364 m/min 5,1 cm 7,6 cm 7,6 cm
546 m/min < 5,1 cm 5,1 cm 5,1 cm
208 volts CA 77,6 litres/jour
91 m/min 33,0 cm 48,3 cm 58,4 cm
182 m/min 15,2 cm 25,4 cm 30,5 cm
364 m/min 7,6 cm 12,7 cm 15,2 cm
546 m/min 5,1 cm 7,6 cm 10,2 cm
240 volts CA 88,2 litres/jour
91 m/min 38,1 cm 58,4 cm 71,1 cm
182 m/min 15,2 cm 30,5 cm 33,0 cm
364 m/min 12,7 cm 15,2 cm 17,8 cm
546 m/min 7,6 cm 10,2 cm 12,7 cm
5

FIGURE 2 – Dimensions de l'humidificateur et du tube de dispersion
25,7 cm
53,0 cm
VUE AVANT
8,6 cm
20,0 cm
22,5 cm
8,6 cm 4,1 cm
10,8 cm 14,6 cm
Sortie de dispersion
Alvéoles défonçables électriques
Godet de remplissage
VUE DE DESSUS
18,1 cm
VUE LATÉRALE
2,5 cm
10,2 cm
10,2 cm
30,5 cm
VUE ARRIÈRE
Trous de
montage
8,6 cm
21,3 cm
5,1 cm
8,6 cm
Connexion de la conduite de remplissage d'eau
Drain
VUE DE DESSOUS
7,6 cm
5,1 cm
20,9 cm 2,5 cm de
diamètre
TUBE DE DISPERSION DE VAPEUR
Plaque de montage
de 7,6 cm vers la
première ouverture
4,4 cm
90-1518
SPÉCIFICATIONS ET DIMENSIONS (SUITE)
4

SPÉCIFICATIONS ET DIMENSIONS
TABLEAU 1 – Spécifications
Tension kW
Capacité
maximale de vapeur Appel de courant nominal
(ampères) Poids de fonctionnement
de l'humidificateur
litres/jour ampères kg
120 volts 1,4 43,5 11,5 50,6
208 volts 2,4 77,6 11,5 50,6
240 volts 2,8 88,2 11,5 50,6
L'humidificateur à vapeur à cartouche Aprilaire® modèle 800
fournit de l'humidité sous forme de vapeur dans l'espace traité par
l'entremise des conduits du système de CVC ou d'un bloc ventilateur
Aprilaire modèle 850 offert en option. L'humidificateur génère de
la vapeur en énergisant deux électrodes qui se prolongent dans
une cartouche d'eau. Le courant s'écoulant entre les électrodes fait
bouillir l'eau pour ainsi créer de la vapeur. L'eau est introduite dans
l'humidificateur grâce à un robinet de remplissage vers un godet de
remplissage situé dans la partie supérieure de l'armoire. Le godet
de remplissage sert de réservoir de débordement et fournit un
espace d'air entre l'humidificateur et la source d'eau. La cartouche
de vapeur est remplie à partir du fond. La cartouche est appuyée
sur un godet d'évacuation qui comprend un robinet de purge. Le
drain et les robinets de remplissage fonctionnent ensemble pour
maintenir le niveau d'eau dans la cartouche et fournir la capacité
nominale de vapeur selon la conductivité électrique de l'eau et pour
tempérer l'eau d'évacuation. Reportez-vous à la Figure 1 pour une
représentation du système de remplissage et d'évacuation et de
la cartouche.
La vapeur est fournie dans le flux d'air par un tube de dispersion
monté dans les conduits du système de CVC. Les ouvertures dans le
tube de dispersion sont munies de « petits tubes » qui se prolongent
dans le centre du tube. La conception du tube de dispersion et des
petits tubes distribue la vapeur dans une vaste zone du conduit et
retourne toute humidité condensée dans le boyau à vapeur.
PRINCIPES DU FONCTIONNEMENT
FIGURE 1 – Système de remplissage et d'évacuation et cartouche
90-1522
Sortie
de vapeur
Drain
Eau
d'alimentation
Godet d'évacuation
Robinet de purge
Cartouche
Électrodes
Capteur de niveau
élevé d'eau
Orifice
de contrôle
du flux
Entrée
du robinet
de remplissage
Débordement
Remplissage
Godet de
remplissage
3

MISE EN GARDE
À L'INTENTION DE L'INSTALLATEUR
Lisez ce manuel avant d'effectuer l'installation. Ce produit doit être installé par des entrepreneurs en électricité et en CVC qualiés et en
conformité avec les codes locaux, provinciaux, fédéraux et en vigueur. Une mauvaise installation peut causer des dommages matériels,
des blessures graves ou la mort découlant d'un choc électrique, de brûlures ou d'un incendie.
Lisez toutes les mises en garde et les directives.
Lisez ce manuel avant d'effectuer toute procédure de service ou d'entretien sur toute pièce du système. Le non-respect des mises en garde
et des directives pourrait provoquer les situations dangereuses décrites et causer des dommages matériels, des blessures ou la mort.
Le non-respect des directives se trouvant dans ce manuel peut entraîner une accumulation d'humidité, ce qui peut causer des dommages
à la structure et aux meubles.
SURFACES CHAUDES ET EAU CHAUDE
Les surfaces de ce système d'humidication à la vapeur sont extrêmement chaudes. L'eau dans la cartouche de vapeur, les tuyaux à vapeur
et le tube de dispersion peut atteindre une température de 100 °C (212 °F). La vapeur évacuée n'est pas visible. Le contact avec les surfaces
chaudes, l'eau chaude évacuée ou l'air dans lequel la vapeur a été évacuée peut causer des blessures graves. Pour éviter les brûlures
graves, suivez les directives de ce manuel lorsque vous effectuez toute procédure de service ou d'entretien sur toute pièce du système.
DÉBRANCHEMENT DE L'ALIMENTATION ÉLECTRIQUE
Débranchez l'alimentation électrique avant d'installer le câblage d'alimentation ou d'effectuer toute procédure de service ou d'entretien sur
toute pièce du système d'humidication. Le non-respect de cette directive peut causer un incendie, un choc électrique et d'autres situations
dangereuses. Ces situations dangereuses pourraient causer des dommages matériels, des blessures ou la mort.
Tout contact avec des circuits sous tension peut causer des dommages matériels, des blessures graves ou la mort découlant d'un choc
électrique ou d'un incendie. Ne retirez pas les panneaux d'accès avant que l'alimentation électrique ne soit débranchée.
Respectez la procédure d'arrêt décrite dans ce manuel avant d'effectuer toute procédure de service ou d'entretien sur toute pièce
du système.
DANGER DE CHOC ÉLECTRIQUE
Si l'humidicateur se met en marche en réponse à une demande d'humidité pendant une procédure d'entretien, des blessures graves ou la
mort peuvent survenir à la suite d'un choc électrique. Respectez les procédures décrites dans ce manuel avant d'effectuer toute procédure
de service ou d'entretien sur cet humidicateur.
PRESSION EXCESSIVE DE L'EAU D'ALIMENTATION
Une pression de l'eau d'alimentation supérieure à 8,2 bars peut causer le débordement de l'humidicateur.
REBORDS TRANCHANTS
Les rebords tranchants peuvent causer des blessures graves découlant de coupures. Faites attention lorsque vous coupez les ouvertures
de la chambre de répartition d'air et manipulez le réseau de conduits.
EXCÉDENT D'HUMIDITÉ
Ne réglez pas l'humidité à un niveau supérieur à celui recommandé. La condensation pourrait causer des dommages.
PRÉCAUTIONS DE SÉCURITÉ
LISTE DE MATÉRIAUX
MATÉRIAUX FOURNIS NON FOURNIS
Humidificateur
Contrôle automatique numérique
de l'humidificateur
Tube de dispersion
Boyau à vapeur (1,8 m)
Interrupteur d'alimentation principale
Câblage
Tuyauterie d'eau d'alimentation de 6 mm
de diamètre extérieur
Panneaux pour le montage (si nécessaire)
Tuyauterie d'évacuation de 22 mm
de diamètre intérieur (3 m)
Brides de serrage
Robinet-valve à étrier
Vis de montage
2

Humidificateur à vapeur résidentiel modèle 800
TABLE DES MATIÈRES
Précautions de sécurité .........................................2
Liste de matériaux..............................................2
Principes du fonctionnement ....................................3
Spécifications et dimensions ....................................3
Directives d'installation.........................................5
Choisir un emplacement.........................................5
- Tube de dispersion..........................................5
- Humidificateur .............................................7
- Contrôle automatique numérique de l'humidificateur ..............7
Préparation de l'humidificateur pour le montage .....................8
Montage de l'humidificateur .....................................8
Système de dispersion de la vapeur ...............................8
Eau d'alimentation .............................................8
Conduite d'évacuation ..........................................9
Contrôle automatique numérique et câblage du contrôle...............9
Câblage de l'alimentation électrique et interrupteur d'arrêt ............9
Procédure de démarrage . . . . . . . . . . . . . . . . . . . . . . . . . . . . . . . . . . . . . . 11
Séquence des opérations...................................... 11
Modes de fonctionnement ..................................... 11
Panneau d'affichage .......................................... 12
Entretien..................................................... 13
Guide de dépannage .......................................... 14
Pièces de rechange........................................... 16
LIRE ET CONSERVER CES DIRECTIVES
Humidificateur à vapeur résidentiel modèle 800
Directives d'installation et d'entretien
RESEARCH PRODUCTS CORPORATION
P.O. Box 1467 • Madison, WI 53701-1467 • Phone: 608/257-8801 • Fax: 608/257-4357 • www.aprilairepartners.com
10008863 6.10
B2205045B
©2010 Research Products Corporation
Printed in U.S.A.