Arcade Extreme Hunting 2 Manual User
2013-11-15
User Manual: Arcade Extreme Hunting 2 Manual
Open the PDF directly: View PDF
.
Page Count: 47



1
Gun Holster, Hook
Part#: 43-50-303
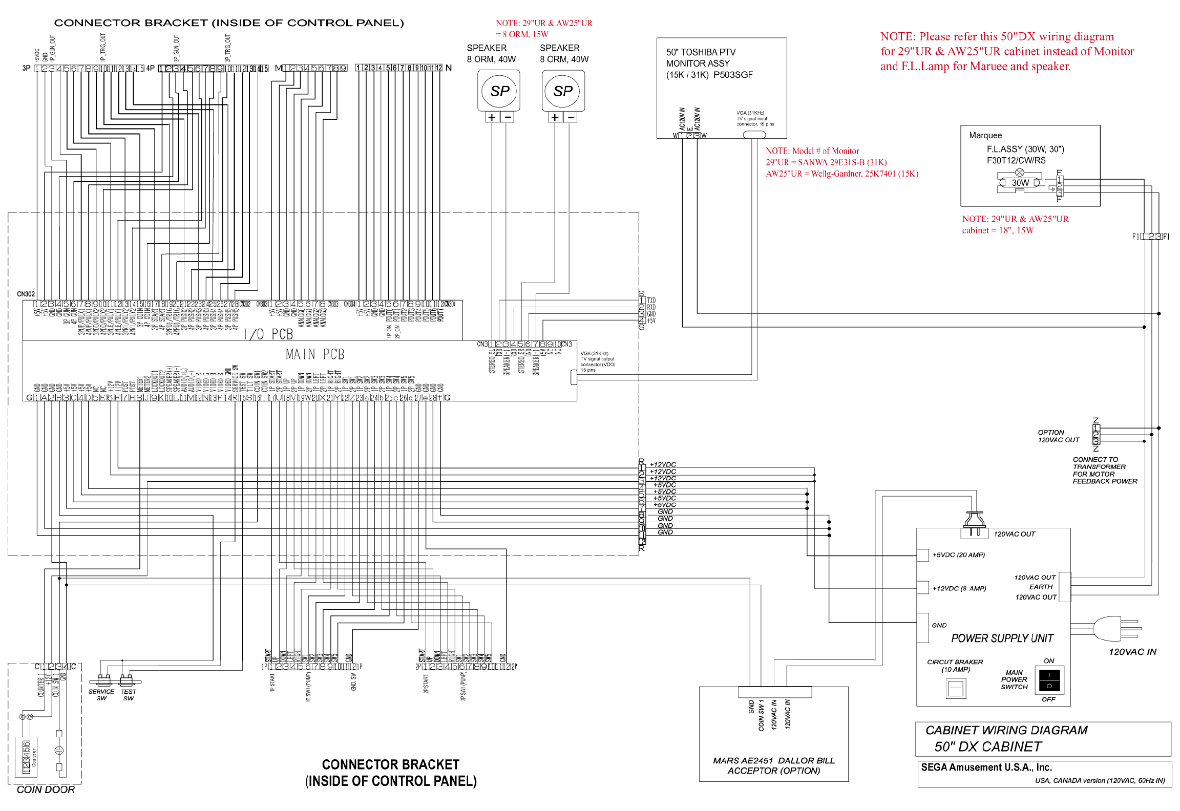
Marquee, 29"UR PLEXIT EH2
Part #: 523-30-101
Gun Holster, Scope gun
Part#: 53-50-304
Marquee, AW25"UR & KIT EH2
Part #: 523-30-100
INPUT POWER: USA & CANADA. = 120VAC, 60Hz
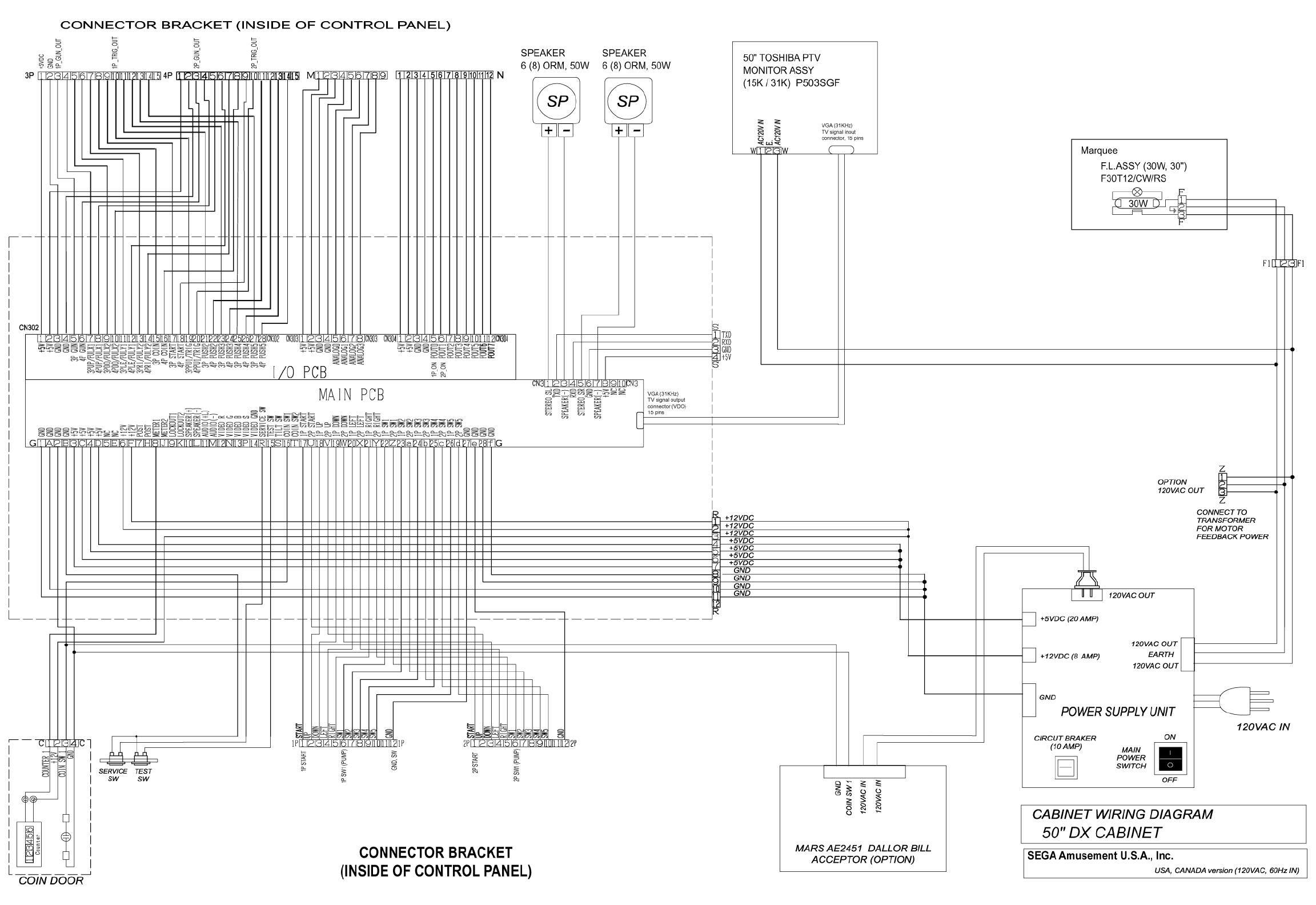
50"DX
SIZE: W = 47" (1,194 mm)
D = 84" (2,134 mm) w/guns
H = 88.5" (2,248 mm)
WEIGHT: 520 lbs (236 kg)
Marquee, PLEXI 50"DX EH2
Part #: 523-30-102
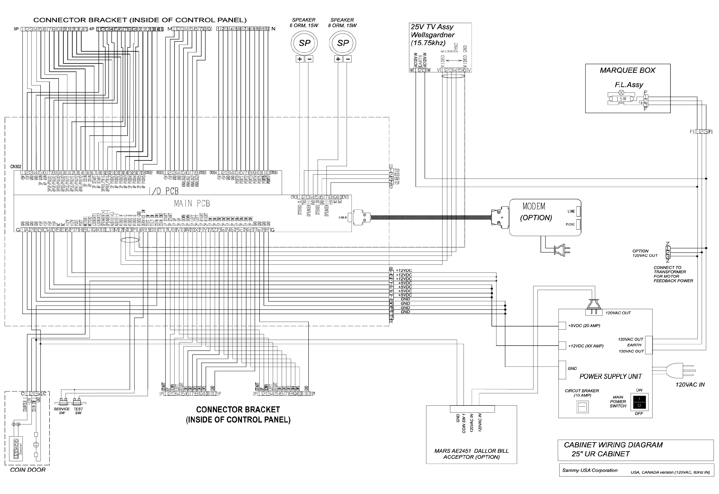
29"UR (5A, 600W)
SIZE: W = 26.5" (673 mm)
D = 40" (1,016 mm) w/guns
H = 73.25" (1,861 mm)
WEIGHT = 380 lbs (173 kg)
AW25"UR (5A, 600W)
SIZE: W = 30" (762 mm)
D = 45" (1,143 mm) w/guns
H = 75" (1,910 mm)
WEIGHT: 380 lbs (173 kg)
28"Shotgun w/Speaker Assy
Part #: 99-50-324
25"Monitor (15K)
Wells-Gardner, 25K7401
Part #: 99-60-701
Instructions AW25UR EH2
Part #: 523-30-210
Instruction & Overlay 29"UR EH2
Part #: 523-30-211
SANWA Monitor
(31K) 29E31S-B
Part #: 998-0162
Push button Assy
Player 1
Part #: 99-50-010
Push button Assy
Player 2
Part #: 99-50-011
50"PTV Monitor (TOSHIBA, P503SGF)
Part #: 200-5788-31
Overlay, AW UR25
(Die cut)
Part #: 99-30-152
Epilepsy Caution Sticker
Part #: 99-30-014
Epilepsy Caution Sticker
Part #: 99-30-014
Coin Door Decal 29"UR EH2
Part #: 523-30-215
Side decal 29UR EH2
Part #: 523-30-200
(Both side)
Instruction 50"DX EH2
Part #: 523-30-212
Logo Decal 50"DX EH2
Part #: 523-30-213
Button Decal 50"DX EH2
Part #: 523-30-214
Monitor Cabinet Decal 50"DX EH2
Part #: 523-30-216
Glass, Marquee, AW
Part #: 99-30-800
Button, Player HOD4
Part #: 99-50-005
Start button 2" Yellow
Round (2)
Part #: 99-50-006
Black Trim Ring (Gun)
Part #: 99-70-496
Light Fixture 18"
Part #: 99-60-129
Lamp Florescent, 18"
Part #: 99-60-258
INSIDE OF MARQUEE,
AW25"UR & 29"UR
INSIDE OF MARQUEE, 50"DX
Lamp Florescent, 36" , 30W
(Happ Part #: 91-3022-00)
Speaker, 6 OHM, 50W (Both side)
(Happ Part #: 50-9986-00)
Holster Ex Hunt 2 Right Side
Part#: 523-50-301
Holster Ex Hunt 2 Left Side
Part#: 523-50-300







8
NOTE:
Test Sound speaker of Gun Assy at GUN TEST screen.
Pull trigger then Speaker of Gun Assy will output sound.
NOTE:
You must Calibrate both 1P and 2P Guns
when completing gun adjustments.
Calibration of only one gun will lead
to inaccurate shooting.




































