Arcade Milk Jug Toss Manual User
Milk Jug Toss Manual Milk Jug Toss Manual Milk Jug Toss Manual files sharedfiles soe-web-arcade2-pub
2013-09-30
User Manual: Arcade Milk Jug Toss Manual
Open the PDF directly: View PDF
.
Page Count: 47

OWNERS AND SERVICE MANUAL
INNOVATIVE CONCEPTS IN ENTERTAINMENT INC.
10123 MAIN STREET, CLARENCE, NY 14031
SERVICE: 1-716-759-0360
FAX: 1-716-759-0884
E-MAIL: service@icegame.com
WEBSITE: www.icegame.com
2
3
Table of Contents
Safety, Warnings, and Power Requirements 4
Game Introduction and setup advisory 5
Setup
Assembly
Cages already attached, start here. 6-9
Cabinet is in two pieces, start here. 10-16
Optional Marquee install instructions. 17-22
Decal Install Locations 23
Game Options 24
Accounting 26
Error Codes 27
Score Sensor Layout 28
Playfield Service 29
Illegal Ball Sizes 30
Service
Main board access 31
Power supply access
PLL bulb replacement
Ball count sensor 32
Score sensors 33
Power supply troubleshooting 36
Playfield display access and replacement 37
Conveyor 38
Marquee bulb replacements 39
Schematics 40
Spares 45
Graphic Location and Part Numbers 46
Warranty 47
Rev H - 1.30.13 Milk Jug Toss

4
SAFETY AND WARNINGS BEFORE YOU BEGIN
WARNING: WHEN INSTALLING THIS GAME, A GROUNDED A.C. RECEPTACLE MUST BE
USED. FAILURE TO DO SO COULD RESULT IN INJURY TO YOURSELF OR OTHERS. FAIL-
URE TO USE A GROUNDED RECEPTACLE COULD ALSO CAUSE IMPROPER GAME OP-
ERATION, OR DAMAGE TO THE ELECTRONICS.
NOTE: THIS GAME IS INTENDED FOR INDOOR USE ONLY.
DO NOT DEFEAT OR REMOVE THE GROUNDING PRONG ON THE POWER CORD FOR THE
SAME REASON AS GIVEN ABOVE. USING AN IMPROPERLY GROUNDED GAME COULD
VOID YOUR WARRANTY.
HAVE A QUALIFIED ELECTRICIAN CHECK YOUR A.C. RECEPTACLE TO BE SURE THE
GROUND IS FUNCTIONING PROPERLY.
THIS GAME IS DESIGNED TO DISSIPATE STATIC ELECTRICITY THROUGH THE GROUND-
ING PLANE OF THE GAME. IF THE A.C. GROUND DOES NOT WORK, THE GAME COULD
DISCHARGE STATIC ELECTRICITY THROUGH THE GAME CIRCUITRY, WHICH COULD
CAUSE DAMAGE.
THE POWER SUPPLY IS NOT VOLTAGE ADJUSTABLE. TO OPERATE THE GAME AT VOLT-
AGES OTHER THAN THOSE IT WAS DESIGNED FOR. PLEASE CONTACT OUR SERVICE
DEPARTMENT FOR VOLTAGE CONVERSION INFORMATION.
WARNING
DO NOT remove any of the components on the main board (e.g. compact flash and eproms)
while the game is powered on. This may cause permanent damage to the parts and the main
board. Removing any main board component part while powered on will void the warranty.
ALWAYS REMOVE POWER TO THE GAME, BEFORE ATTEMPTING ANY SERVICE,
UNLESS NEEDED FOR SPECIFIC TESTING. FAILURE TO OBSERVE THIS PRECAUTION
COULD RESULT IN SERIOUS INJURY TO YOURSELF OR OTHERS.
THIS GAME IS NOT SUITABLE FOR INSTALLATION IN AN AREA WHERE A WATER JET COULD BE
USED.
This appliance is not intended for use by persons (including children) with reduced physical, sensory or
mental capabilities, or lack of experience and knowledge, unless they have been given supervision or in-
struction concerning use of the appliance by a person responsible for their safety. Children should be su-
pervised to ensure that they do not play with the appliance
AC Power Information
The games main fuse is accessed through the back of the game at the power
mod. Above the power cord is a small panel that contains the main fuse. The
value of the fuse for 110 volt users is 6 AMPS at 250Volt type slow blow. The
value of the fuse for 220 users is 3 AMPS at 250Volt type slow blow.

5
Game Introduction:
The all time carnival hit is now a redemption game. Players skill-
fully toss the balls into the milk jug or surrounding holes to win
tickets. The interactive “Carny” voice heckles and entertains
players, while they shoot for the Super Bonus by getting all the
balls in the jug.
STOP– Important setup info:
Your game can be configured in different ways. We have included decals that you
need to apply to match your desired settings. Please read all of the setup sections
and programming recommendations before you begin to assemble your game. The
Graphic decals can be applied at any time and can be changed later if desired.

6
SETUP - Shipped with cages attached assembly instructions.
The game can be shipped in two ways. Follow these Instructions if your game was
shipped with both the front half, back half, and cages completely assembled to-
gether and only the canopy is not attached. If your game is split in half, see the
section entitled “Separated Cabinet Assembly”.
Step 1:
Remove ties that hold the upper
supports to the shipping 2x4 and
lift the upper supports up.
Step 2:
Raise the bars to their upright position.

7
Step 3:
Attach the upper back supports to the front back supports using the supplied hardware as shown.
At this time attach the earth ground wire to the grounding lug at the light. Connect the AC har-
ness for the light fixture. Tighten all hardware. It is recommended to use a long extension when
attach the Allen bolts.
1”
1”
3/4”

8
Step 4:
Before proceeding it is recommended to apply the decals to this
before installing. See page 18 for recommended settings. Attach
the upper bonus Jug sign using the self tapping Robinson screws
following the predrilled holes shown below.
8
Step 5:
Attach the upper marquee using
the self tapping Robinson
screws following the arrows
shown. Only one side is shown
for clarity.

9
Step 6:
Finally raise the back end of the game by twist-
ing the back leg levers counter-clockwise. It is
important not to have the game totally leveled
but instead, have the back slightly raised
enough so that the balls can return to the con-
veyor easier. If you find that your balls are get-
ting hung up when returning to the conveyor,
you do not have the back raised enough.
LEVEL NOT LEVEL
If installing a marquee, see “Optional Marquee Installation”.
If not installing a marquee, proceed to “Decal Install locations”.

10
SETUP - Separated cabinet assembly instructions
If your game has been shipped with the back and front separated, follow these instructions first.
Step 1:
Position the two halves as shown and on the left side attach the signal wire harnesses and on the
right side attach the AC harness. Now slide the two halves together.
Step 2:
Using the provided latch tool, latch the front half to the back half by inserting the wrench into the
hex holes and turning clockwise.
Latch tool

11
Slide the cages down and inside the bottom cabinet.
Attach the cages to the cabinet using hat nuts on the
outside and 1/4-20 bolts on the inside to the two loca-
tions shown below. DO NOT TIGHTEN AT THIS TIME.
Step 3
Hat Nuts go on the outside
Hat Nuts go on the outside
Hat Nuts go on the outside
Using one hat nut on the outside and the shorter
1/4-20 Allen on the inside . A tool is provided in
the parts package.
DO NOT TIGHTEN AT THIS TIME.
Now install the remaining hat nuts and 1/4-20
bolts.
DO NOT TIGHTEN UNTIL EVERY BOLT HAS
BEEN INSTALLED.
This will allow you to align the cage better.
Now tighten all bolts.

12
Step 5
Run the proximity sensor harness inside down the left side of the front cage channel and attach
the plastic trim on both sides. Attach the two plates with the square screws to cover the center
trim.
Step 4
Attach the upper support and the prox-
imity sensor to the cabinet using two
1/4-20 bolts on each side.
The proximity sensor can be found in
the parts package located in the cash
box. Be sure to angle the sensor so that
it points to the Milk Jug which should be
about a 45 degree angle.
DO NOT PLUG SENSOR HARNESS
INTO SENSOR WITH GAME POWER
APPLIED.
DAMAGE MAY OCCUR TO SENSOR.
The bolts are attached from the inside
as shown in the circles.
Attach the sensor wire harness
to the sensor. The path of the wire
should travel along the
front left channel.
X’s 2
X’s 6
3”

13
Step 6:
Remove ties that hold the upper
supports to the shipping 2x4 and
lift the upper supports up.
Step 7:
Raise the bars to their upright position.

14
Step 8:
Attach the upper back supports to the front back supports using the supplied hardware as shown.
At this time attach the earth ground wire to the grounding lug at the light. Connect the AC har-
ness for the light fixture. Tighten all hardware. It is recommended to use a long extension when
attach the Allen bolts.
1”
1”
3/4”

15
Step 9:
Before proceeding it is recommended to apply the decals to this
before installing. See page 18 for recommended settings. Attach
the upper bonus Jug sign using the self tapping Robinson screws
following the predrilled holes shown below.
15
Step 10:
Attach the upper marquee using
the self tapping Robinson
screws following the arrows
shown. Only one side is shown
for clarity.

16
Step 11:
Finally raise the back end of the game by twist-
ing the back leg levers counter-clockwise. It is
important not to have the game totally leveled
but instead, have the back slightly raised
enough so that the balls can return to the con-
veyor easier. If you find that your balls are get-
ting hung up when returning to the conveyor,
you do not have the back raised enough.
LEVEL NOT LEVEL
If installing a marquee, see “Optional Marquee Installation”.

17
Step 1:
Remove the left side display plate and
then the plastic trim from the front of the
game. Do not discard the three bolts.
Do not discard the display Plate.
Discard the 2 Square bit screws as they
are not needed.
Optional Marquee Installation
X’s 2 X’s 3
X’s 2 X’s 3
3”
3”
Step 3:
Attach one of the L-shaped spacers to the left side of a
game using four 1 1/2” wood screw and the other L-
shaped spacer to the right side of the other game. Mount
the spacer flush to the outside of the cabinet.
No spacer is used in back of game.
Step 2:
On the second game remove the right side display plate and
plastic trim piece from the front of the game. Do not discard
the three Allen bolts. Do not discard the display Plate.
Screw wood screws in these holes.
Mount flush

18
22 1/2”
18”
Optional Marquee Installation
Step 4:
Drill a one inch hole on the same side that you attached a spacer to if your game doesn’t have a
hole already present. You may have to pull the star decal back to confirm the present of the hole.
This hole is used to route the phone cord that is installed later on. Refer below for measurements.
Step 5:
Position the two games as shown and slide
the two games together. It is not critical that
the games be 100% parallel to each other,
they can be off at the back by up to a few
inches. The front needs to be flush in order
for the marquee mount to attach properly.
Both games need to be at the same level in
front.
18

19
Optional Marquee Installation
Step 6a:
Place the marquee assembly so that the bottom groove is at an angle as shown below. The fit is
tight and will require a little force to bring the games into alignment. Once the marquee assembly
is firmly resting at the bottom of the groove, push the top flush with the cabinet. Before fully rest-
ing the marquee against the cabinet, insert the canopy side flaps into the slots circled below at the
top of the plastic face. Do not pinch the canopy flaps behind the marquee. It will result in a unfin-
ished look. Also pay attention to the wire harnesses so that you do not pinch them against the
cabinet cages.
Groove
SLOTS

20
Optional Marquee Installation
Step 6b:
Attach the marquee to the cabinet using the bolts you had removed in step 1. The bolt locations
are circled below. Re-attach one display plate you took off in steps 1 or 2 of “Optional Marquee
Installation”. Use the two 8-32 x1 “ PPHMS screws supplied to attach the plate.
See “DECAL INSTALL LOCATIONS” to pick your plate decal if blank.
X’s 3
X’s 3

21
Optional Marquee Installation
Step 8:
Remove the two Allen bolts shown below and remove the cover on both games. Located at the
right of the game is the AC plug, and in some units the data display plug for the marquee. See
the picture below, they are circled. Refer to the wiring schematic insert for further harness infor-
mation.
NOTE: BOTH GAMES MUST BE SETUP EXACTLY THE SAME IN PROGRAMMING. EVEN
THOUGH THEY ARE LINKED THEY DO NOT SHARE INFORMATION BETWEEN EACH
OTHER.
Step 7:
Route the wire harness from the marquee to the left game through
the cage as shown in the picture. Drop the wires down the hole
shown with the arrow. Use a wire tie to attach the harness to the
cage. Now run a phone cord from the left game’s main board to the
right game’s main board through the hole in step 4. Open the bottom
drawer to access the main board. It doesn’t matter which phone con-
nector you use, they are both the same.
PHONE
CORD

22
Decal Install locations
Choose the decal that best suits your taste.
Use the correct decal for the amount of
money you wish to charge. You will need
to adjust your software settings to match
the values you use here. Refer to the next
few pages for further information.

23
SETUP - Game Options, Audits, and Meters.
To access either the game options or perform the game audits, open the upper coin door as
shown below and press the “PROG” button to enter game options or press the “DOWN” button to
enter game audits.
In Game Options:
The how many balls are left display shows which option you are currently on. The score display
shows the current value for that option. Pressing the UP or DOWN buttons will either increase or
decrease the options’ value. Pressing the “SELECT” button will go to the next option. To exit and
save changes press the “PROG” button. See page 17 for a list of options and descriptions.
In Audit mode:
The game will display in the points display how many times that sensor has been scored. The
how many balls left display tells you the sensor number. If a light is available for that sensor it will
also light. See page 18 for more details.
The coin meter and ticket meter is also located in the upper coin door.
PROG SELECT UP DOWN
00000 00000
COINS TICKETS
This displays the option’s value.
This displays the option number.
24
Programming Options for Milk Jug Rev 2.01-3.11
Option Default Min Max Inc
0 Game Volume 5 0 7 1 Game sounds
1 Music Volume 3 0 7 1 Music sounds
2 Coin 1 2 0 10 1 Cost of Game
This tells the game how many pulses to start a game
3 Coin 2 1 0 10 1 # of Coin 1’s
4 DBV 4 0 10 1 # of Coin 1’s
These are multiplier lines, setting them to a value will give that many pulses on that line when
triggered
5 Discount 0 0 10 1 # of Games til +1
Determines how many games in a row needed to be purchased for a free game. 0 = disabled.
6 Minimum Tickets option 1 0 20 1 MTO Tickets
Game will pay out at least this many tickets if a value is set.
7 Attract Time 1 0 90 1 Attract time
8 Jug 1 Bonus 10 0 100 1 Bonus Tickets
9 Jug 2 Bonus 25 0 250 1 Bonus Tickets
10 Jug 3 Bonus 50 0 500 5 Bonus Tickets
11 Jug 4 Bonus 250 0 1000 10 Bonus Tickets
12 Jug 5 Bonus 500 0 5000 50 Bonus Tickets
Options 7-12 sets how many tickets you win by getting xx jugs.
13 Points 0-250 3 0 100 1 Points to Tickets
14 Points 251-750 5 0 100 1 Points to Tickets
15 Points 751-1500 10 0 100 1 Points to Tickets
16 Points 1501-2000 15 0 100 1 Points to Tickets
17 Points 2001-2500 25 0 250 1 Points to Tickets
18 Points 2501-3000 30 0 250 1 Points to Tickets
19 Points 3000-3500 50 0 1250 5 Points to Tickets
20 Points 3501-4000 75 0 1250 5 Points to Tickets
21 Points 4001-4950 250 0 1250 5 Points to Tickets
22 Points 5000 500 0 2500 10 Points to Tickets
Options 13 - 22 determines how many tickets you win for xx points scored.
23 Timeout of Balls 30 30 60 1 Timeout in Seconds
** Option 23 will add 50 points to the score when it doesn’t see a ball thrown. **
24 Factory Reset 0 0 1 1 Factory Reset
This option will reset the game to factory defaults and clears all audits.
See the Next page for Recommended settings.

25
With average skilled players your payout will be around 30% to 35%

26
Milk Jug Accounting Version 2.00 – 3.12/NJ/NJS/D/CEC
Milk Jug accounting is entered by pressing the far right (down) button when NOT in program-
ming mode. The game will cycle through each of the different locations and will wrap to the be-
ginning. To zero the values press the third button (up) as counting from the left. When zeroed
the game should exit accounting to signify that you have zeroed the values. To exit without ze-
roing the values press the same button used to enter into accounting mode.
Most locations will flash where the value showing is coordinated with. The numbers are from
bottom left to top right and then Jug, etc.
Number Locations
1 Lower Playfield Left (50)
2 Lower Playfield Second from Left (50)
3 Lower Playfield Second from Right (50)
4 Lower Playfield Right (50)
5 Lower Playfield Middle Row Left (100)
6 Lower Playfield Middle Row Middle (250)
7 Lower Playfield Middle Row Right (100)
8 Lower Playfield Top Row Left (150)
9 Lower Playfield Top Row Middle (50)
10 Lower Playfield Top Row Right (150)
11 Upper Playfield Left (200)
12 Upper Playfield Second from Left (250)
13 Upper Playfield Middle (300)
14 Upper Playfield Second from Right (250)
15 Upper Playfield Right (200)
16 Jug (1000)
17 Zero Jug Games
18 One Jug Games
19 Two Jug Games
20 Three Jug Games
21 Four Jug Games
22 Five Jug Games
23 Tilted Games
NOTE:
To prevent hiccups in the game the results of the game are stored when the game is idle.
If there are constant credits in the game then the above values will not be able to store into non-
volatile memory and will be lost if power is removed. So to insure that all values are saved the
game should be in attract for 20 seconds.
For a quick check of sensors, any value at 0 should be checked.

27
Milk Jug Error Codes Version 2.00 – 3.12/NJ/NJS/D/CEC
Error Reason Halt Game
1 Ticket Error N
2 Compact Flash Error N
3 Error Sensor Hole 1 N
4 Error Sensor Hole 2 N
5 Error Sensor Hole 3 N
6 Error Sensor Hole 4 N
7 Error Sensor Hole 5 N
8 Error Sensor Hole 6 N
9 Error Sensor Hole 7 N
10 Error Sensor Hole 8 N
11 Error Sensor Hole 9 N
12 Error Sensor Hole 10 N
13 Error Sensor Hole 11 N
14 Error Sensor Hole 12 N
15 Error Sensor Hole 13 N
16 Error Sensor Hole 14 N
17 Error Sensor Hole 15 N
18 Jug Sensor 1 Y
19 Jug Sensor 2 Y
20 Ball Dispense Sensor Front Y
21 Ball Dispense Count N
22 Left Zero Sensor N
23 Coin 1 Switch stuck N
24 Coin 2 Switch stuck N
25 DBV Switch stuck N
26 - Not Used - -
27 Cheat Sensor 1 stuck -
28 Right Zero Sensor N
29 Program button stuck N
30 Select button stuck N
31 Up button stuck N
32 Down button stuck N
Upon power up the error codes will cycle for 5 loops displaying any error codes that are cur-
rently active. The game will then continue on, unless a Jug error code exists.
** The high score display will show a 2000 as its current highest score if a error is de-
tected on power up.
** A high score of 1050 means the game has just been powered on or has rebooted.

28
Jug
2
Jug
1
1 2 3 4
5 6 7
8 9 10
11
12 13 14
15
Jug
2
Jug
1
Score Sensor Layout
Top of Playfield
Bottom of Playfield
Right Zero Sensor
Left Zero Sensor

29
Remove these hat bolts
using a Allen wrench
Playfield Service
The playfield flips open for easy access to all score sensors and it is also how you access the
illegal ball trap door.
Remove the two hat bolts shown below using a Allen wrench. ** WARNING** Be sure that no
persons fingers finger’s are holding onto the side cages when raising or lowering the playfield.
Lift the playfield all the way as far as it will go, the shocks will keep the playfield up in the air dur-
ing servicing.

30
Illegal Ball Size Access Door
During game play if any balls used is not of the correct size it will fall into the games’ “illegal ball
trap” storage located under the playfield. To access this and remove the balls, follow the instruc-
tions in the section titled “Play field Service”. Using your keys, unlock the plastic cover and re-
move. You can now remove the balls. Replace cover and close the playfield. The diagram be-
low shows the cover. Side of cabinet removed for clarity.

31
BOARD
Accessing the Main Board and Power Supply
To gain access to the main board, open the bottom door and pull the drawer out. There you will
find the main circuit board and power supply.
31
PLL Bulb Replacement
Attached to the back door are 3 PLL bulbs that provide back lighting to the cabinet. To replace a
defective bulb, open the back door, remove the bulb clip, and press the red button to release the
bulb from the socket. To install a PLL bulb, push the bulb down onto the socket, DO NOT SLIDE
THE BULB INTO THE SOCKET, until you hear a “CLICK” noise from the socket. Now re-attach
the bulb clip to complete the bulb replacement.
Must click when pushed down!

32
Ball Count Sensor Replacement
The game will not dispense balls if this sensor is not
working. .

33
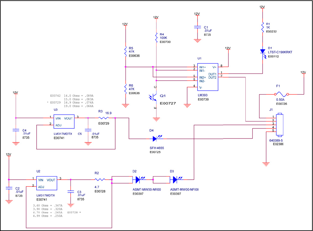
Score Sensor Replacement
There are three types of score sensors used in Milk Jug. MJ2037X, MJ2038X, and MJ2038SX. Following
the instructions in section “Play Field Service” to gain access to these sensors. Both sensors mount the
same way as shown. See Wiring insert for location of sensors or look below. Last number of part shown.
MJ2037X
8
8 8 8
8
8 8
7
7
7
7
7 7 7
8S

34
MJ2038X and MJ2038SX
Score Sensor Replacement

35
8V
R1
40Ω
D4
LED
D5
LED
D6
LED
D7
LED
8V
R5
64Ω
D1
LED
D2
LED
D3
LED
Enable
7808 VR1
G
O
C6
100MFD
16V
+
8V
C5
.1MFD
12V
I
RN1
100KΩ
8V
Q1
SFH300
Q2
SFH300
Q3
SFH300
Q4
SFH300
Q5
SFH300
Q6
SFH300
Q7
SFH300
Q8
SFH300
D
1
1
1
7
7
7
1
7
U2
LM393A
U2
LM393B
U3
LM393A
U3
LM393B
U4
LM393A
U4
LM393B
U5
LM393A
U5
LM393B
-
+
2
3
-
+
2
3
-
+
2
3
-
+
2
3
-
+
6
5
-
+
6
5
-
+
6
5
-
+
6
5
8V
R6
500Ω
D8
LED
R2
47KΩ
R3
47KΩ
8V
Enable
Signal
Ground
Key
Power
P1
1
3
4
5
12
+V when idle
0V when blocked
U1 C1
.1MFD
8
4
8V
U2 C2
.1MFD
8
4
8V
U4 C4
.1MFD
8
4
8V
U3 C3
.1MFD
8
4
8V
10 9 8 7 6 5 4 3 2
PR2039AX
REV 2

36
Power Supply Access
The power supply is a IA2010 and is accessed from the front of the game through the bottom
drawer. See the section “Accessing the main board and power supply”.
Checking DC Voltages
Volt test with the volt meter set to DC voltage. The +12 output can be adjusted by turning
the adjustment screw of the power supply. Adjust to as close to +12 as possible. Increas-
ing the +12. The voltage range can be plus or minus 5%.
Ground Probe:
Connect to GND on power supply
(Black wire to power supply)
Positive Probe:
Connect to +12V on power supply
(orange wire to power supply)
Turn to DC voltage check
SUZO HAPP Power Pro
Turn clockwise to increase power if low
Power on status
+ 12 Volts DC - 10 Amps; orange
+ 12 Volts DC - 10 Amps ; orange
DC Ground - Black
DC Ground - Black
DC Ground - Black
AC Earth Ground - Green with Yellow
AC Line - Black or Brown
AC Neutral - White or Blue
GND
GND
FG
Input
95V - 135VAC
3.2A
190V - 250VAC
1.6A
47Hz - 63Hz
AC
(L)
AC
(N)
+12
10A
ON
ADJ
+12V
10A
GND

37
Remove nuts
shown with
arrows
Remove plastic
standoffs to remove
displays.
Replacing Playfield Displays
Open the back door and remove the seven nuts that hold the display panel to the cabinet.
Disconnect the display harnesses and remove the entire assembly.
Lay the assembly on its back and remove the plastic standoffs to remove the display. Assembly
in reverse order.
Small display is a DA2133X.
Large display is a RB2032X

38
Safety Conveyor Sensor - RB2009BX
To access the safety conveyor sensors you only need to remove the front panel.
Conveyor Access
Remove the bolts shown with the arrows. Now remove the cover. The motor assembly is ICE
part MJ2009X. The gearbox head is ICE part MJ2009A.
Sensors
Tension
Adjustment Tension
Adjustment
Motor

39
Optional Marquee - Bulb and Bonus display replacement
Remove the front panel of the marquee by unscrewing the screws at the locations shown with the
circles below.
To replace the display, remove the four plastic stand off nuts that hold the display to the marquee.
To replace a bulb, remove the plastic clip and press the red button to release the blub. Be sure to
push down on the bulb until it clicks when inserting a new bulb into the PLL socket.
Must click when pushed down!

40
Main Schematics

41
Main Schematics

42
Main Schematics

43
Main Schematics

44
Main Schematics
45
Spares List
Electronics: Where used?
RB2032X Big display board located behind playfield.
DA2133X Small display board located behind the playfield.
PP250X PLL bulbs located in the marquee and behind the playfield.
E00377 Spot light used at top of game canopy.
E00670MJX Workhorse 8 ballast used behind the playfield.
MJ2007X Power module (6amps) used in back of game, incoming AC.
MJ2009A Gearbox head for motor used in the conveyor.
MJ2009X Motor assembly used in the conveyor.
MJ2037X Score sensor (see playfield score layout).
MJ2038X Score sensor (see playfield score layout).
MJ2038SX Score sensor (same as MJ2038X but with a straight connector)
RB2009BX Optical sensor, used in ball return and 50 point score sensors.
AR2007 Speakers
IA2010 12 volt power supply used to power game.
2111 Ball conveyor relay.
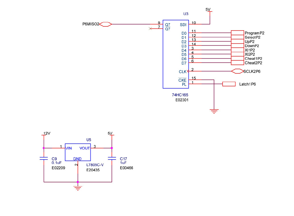
MJ2034X Main board with CPU board.
E00156 Rocker switch
HH5005 Ticket dispenser, used in front door assembly.
CX8384X Marquee ballast, workhorse 5, used in marquee.
E00414MJX Blue LED strip.
NA2032X Marquee display
PR2039AX Reflective sensor board used in ball conveyor.
8982RBX Pir sensor located in the top, left front of cabinet.
E00418MJX White LED strip.
E02295 6 amp 250V slo blo mdl fuse
Mechanical:
211 T-molding blue
BW2017 Plastic clip for PLL bulbs
BW2018 Plastic Bulb support
CG1052 3” swivel caster
CG3019 Cage retainer cap

46
Graphic Locations and Part Numbers

47
WARRANTY POLICY
I.C.E. Inc warrants all components in new machines to be free of defects in materials and workmanship for the
period listed below:
■ 180 days on Main PCB’s, Computers & Motors
■ 1 year on all LCD monitor panels
■ 90 days on all other electronic and mechanical components
■ 30 days on all I.C.E. repairs and parts purchases
I.C.E. Inc shall not be obligated to furnish a warranty request under the following conditions:
■ Equipment or parts have failed through normal wear and tear
■ Equipment has been subjected to unwarranted stress, abuse or neglect
■ Equipment has been damaged as a result of arbitrary repair/modification
Products will only be covered under warranty by obtaining an I.C.E. authorized RMA #. To obtain an RMA #
please provide I.C.E. tech support with the game serial # or original I.C.E. invoice # and a detailed description
of the failure or fault symptoms.
I.C.E. Inc will assume no liability whatsoever for costs associated with labor or travel time to replace defective
parts. All defective warranty covered components will be replaced with new or factory refurbished compo-
nents equal to OEM specifications.
I.C.E. Inc will cover domestic UPS ground, or comparable shipping costs during the warranty period. Interna-
tional or expedited shipments are available for an additional charge. To obtain credit defective parts must be
returned to I.C.E. Inc, at the customer’s expense, within 30 days. After 30 days a 15% re-stocking fee will ap-
ply to all returns.
ICE distributors are independent, privately owned and operated. In their judgment, they may sell parts and/or
accessories other than those manufactured by I.C.E. Inc. We cannot be responsible for the quality, suitability
or safety of any non-I.C.E. part or modification (including labor) that is performed by such a distributor.
Innovative Concepts in Entertainment
10123 Main St.
Clarence, NY 14031
Phone #: (716) - 759 – 0360
Fax #: (716) – 759 – 0884
www.icegame.com