Arrow Revolution V3 Instructions Revolutio V3Installationand Programming
User Manual: Arrow Revolution V3 Instructions Instructions
Open the PDF directly: View PDF
.
Page Count: 24

Arrow Revolution™ Touchscreen Lever
Installation and Programming Instructions
NOTE TO INSTALLER
FAILURE TO FOLLOW THESE INSTRUCTIONS
COULD RESULT IN DAMAGE TO THE PRODUCT
AND VOID THE FACTORY WARRANTY
P/N LT-503200 Rev B
For Technical Assistance contact Arrow Lock and Door Hardware at 1-800-221-6529
www.arrowlock.com

2
P/N LT-503200 Rev B
Warnings .........................................................................................................................2
Introduction .....................................................................................................................3
Installation
Components and Tools .............................................................................................4
Install Lock ......................................................................................................... 5-13
Programming
Programming Features-Menus-Keys-Definitions ............................................. 14-15
Operation .......................................................................................................... 16-19
Miscellaneous Information
Hardware Troubleshooting ......................................................................................20
Programming Troubleshooting ...............................................................................21
Replace/Install Cylinder .........................................................................................22
Sample PIN Code Management Sheet ...................................................................23
TABLE OF CONTENTS
WARNINGS
FCC:
FCC ID: U4A-YRHCPZW0 (Z-Wave); U4A-YRHCPZB0 (Zigbee)
This equipment has been tested and found to comply with the limits for a Class B digital device,
pursuant to Part 15 of the FCC Rules. These limits are designed to provide reasonable protection against
harmful interference in a residential installation. This equipment generates, uses, and can radiate radio
frequency energy and, if not installed and used in accordance with the instructions, may cause harmful
interference to radio communications. However, there is no guarantee that interference will not occur in a
particular installation. If this equipment does cause harmful Interference to radio or television reception,
which can be determined by turning the equipment off and on, the user is encouraged to try to correct
the interference by one or more of the following measures:
• Reorient or relocate the receiving antenna.
• Increase the separation between the equipment and receiver.
• Connect the equipment into an outlet on a circuit different from that to which the receiver
is connected.
• Consult the dealer or an experienced radio/TV technician for help.
IMPORTANT: The accuracy of the door preparation is critical for the proper functioning and
security of this product. Misalignment can cause performance degradation and a lessening of
security.
Finish Care: This lockset is designed to provide the highest standard of product quality and perfor-
mance. Care should be taken to ensure a long-lasting finish. When cleaning is required use a soft, damp
cloth. Using lacquer thinner, caustic soaps, abrasive cleaners or polishes could damage the coat-
ing and result in tarnishing.
Warning: Changes or modifications to this device not expressly approved by Arrow Lock &
Door Hardware could void the user's authority to operate the equipment.

3
P/N LT-503200 Rev B
INTRODUCTION
The Arrow® Revolution™ Stand-alone Touchscreen Lever Lock combines a robust lockset with a
contemporary electronic aesthetic.
Users benefit from an interactive touchscreen that makes day-to-day access effortless, as well as
offering voice-guided programming for simple updates to user information in the event of staffing
changes or security breaches. Arrow® Revolution™ is engineered for quick and easy installation
and fits in place of a standard deadbolt lock door prep (ANSI/BHMA A156.115).
Industry Canada:
Canadian ID: 6982A-YRHCPZW0 (Z-Wave); 6982A-YRHCPZB0 (Zigbee)
This Class B digital apparatus meets all requirements of the Canadian Interference Causing Equipment
Regulations. Operation is subject to the following two conditions: (1) this device may not cause harmful
interference, and (2) this device must accept any interference received, including interference that may
cause undesired operation.
Cet appareillage numérique de la classe B répond à toutes les exigences de l’interférence canadienne
causant des règlements d’équipement. L’opération est sujette aux deux conditions suivantes: (1) ce
dispositif peut ne pas causer l’interférence nocive, et (2) ce dispositif doit accepter n’importe quelle
interférence reçue, y compris l’interférence qui peut causer l’opération peu désirée.
For the U4A-YRHCPZB0 and 6982A-YRHCPZB0, the following statement applies:
“This equipment complies with FCC/IC radiation exposure limits set forth for an uncontrolled
environment. This equipment should be installed and operated with minimum distance 20cm between
the radiator and your body. This transmitter must not be co-located or operating in conjunction with any
other antenna or transmitter.”
Section 7.1.2 of RSS-GEN Under Industry Canada regulations, this radio transmitter may only operate
using an antenna of a type and maximum (or lesser) gain approved for the transmitter by Industry
Canada. To reduce potential radio interference to other users, the antenna type and its gain should be
so chosen that the equivalent isotropically radiated power (e.i.r.p.) is not more than that necessary for
successful communication.
En vertu des règlements d'Industrie Canada, cet émetteur radio ne peut fonctionner avec une antenne
d'un type et un maximum (ou moins) approuvés pour gagner de l'émetteur par Industrie Canada. Pour
réduire le risque d'interférence aux autres utilisateurs, le type d'antenne et son gain doivent être choisies
de façon que la puissance isotrope rayonnée équivalente (PIRE) ne dépasse pas ce qui est nécessaire
pour une communication réussie.
Section 7.1.3 of RSS-GEN This Device complies with Industry Canada License-exempt RSS standard(s).
Operation is subject to the following two conditions: 1) this device may not cause interference, and 2)
this device must accept any interference, including interference that may cause undesired operation of
the device.
Cet appareil est conforme avec Industrie Canada RSS standard exemptes de licence(s). Son
fonctionnement est soumis aux deux conditions suivantes: 1) ce dispositif ne peut causer des
interférences, et 2) cet appareil doit accepter toute interférence, y compris les interférences qui peuvent
causer un mauvais fonctionnement du dispositif.

4
P/N LT-503200 Rev B
Lock Installation
#2 Phillips screw driver
Hex key (3mm) - provided
Parts Illustrations
Tools Needed
COMPONENTS AND TOOLS
INSTALLATION
4 AA Alkaline
Batteries
Strike
Door Prep
2-1/8" (54mm) hole saw
1" (26mm) boring bit
7/64" (2.5mm) drill bit
Chisel & hammer
Battery Cover
Exterior
Escutcheon
Latch
(4) Interior Escutcheon
Mounting Screws (Pack
1)
(2) Interior Mounting Plate Screws
(Pack 1)
(2) Latch & (2) Strike Mounting
Screws (Pack 2)
Cylinder
Installation Instructions
Template
Latch
Strike
Included in the box. . .
Interior Mounting Plate
(with gasket)
Interior Escutcheon
Exterior Escutcheon
(2) Screw Packs (see below)
Keys
Cylinder
Battery Cover
Hex key
4 AA Alkaline Batteries
Hex key
(2) Hex Set Screws
(Pack 1)
Interior
Escutcheon
Exterior & Interior
Lever Handles
Interior Mounting
Plate with Gasket
(back of Interior Escutcheon)
Template
Keys

5
P/N LT-503200 Rev B
INSTALL LOCK
Preparation
A. Remove the latch (Fig. A) and strike from the packaging.
If required, pull to extend to 2-3/4" backset position.
NOTE: Different holes are used for (2) through bolt posts depending on backset (Fig. A).
Figure A
2-3/8" through bolt posts
2-3/4" through bolt posts
Before installing the lock on the door:
NOTE: The latch can be installed in only one of two ways - with the bevel (slope) of the
latch facing out or facing in while standing outside of the door.
NOTE:
Both latch face and strike have adhesive-backed covers to prevent marring and
should be removed upon installation.
IMPORTANT: Latch bevel must match door bevel
and plunger of deadlocking latch must stop on
strike when door is closed.
Make sure door has been prepped according to specifications in template
included with lock.
If the door opens in, the bevel will face the exterior (regular); if
the doors opens out, the bevel will face the interior (reverse).
Strike
Plunger
NOTE: Latch ships with backset in 2-3/8" position (Fig. A).
Backset is the measurement from door edge to center of 2-1/8" diameter hole
(see template supplied with lock).

6
P/N LT-503200 Rev B
1. Install latch in door, securing with two (2) M4 x 25.4mm
screws supplied (Fig. 1).
2. Install strike on the door frame, using two (2) M4 x 25.4mm
screws supplied, making sure to allow for the latch to be
centered in the strike.
Figure 1
Install Latch
Exterior Escutcheon
(with gasket)
Do not remove clip from Exterior Escutcheon shank until correct handing has
been determined and Exterior Lever Handle is to be installed.
(See pages 10-11)
Clip
Shank
NOTE: RED marking
indicates "top" of hub
Square Drive Tube
is marked (WHITE)
to indicate "top"
NOTE: The "tops" of both the square drive tube (which houses the tailpiece) and the
hub (in the shank) are marked (Figures 2 & 3) to indicate their orientation for
proper installation.
Shank
Figure 2 Figure 3
Exterior of Door
Clip
Install Exterior Escutcheon
Tailpiece
(horizontal)
(4) M4 x 25.4mm
Flat Head
Combination Screws

7
P/N LT-503200 Rev B
Figure 4
3. From outside of door, position the exterior escutcheon by first routing the wire
harness through 2-1/8" diameter hole and under the latch (Fig. 4 & 5), then
inserting the through posts* and tailpiece/square drive tube into the latch (Fig. 5).
NOTE: Wire harness goes
under latch (Fig. 4 & 5).
Exterior of Door
Figure 5
Interior of Door "Top" of Drive Tube
(marked WHITE)
Tailpiece
horizontal
*Posts are inserted in holes according to
backset adjustment. (Refer to Fig. A under
"Lock Preparation")
4. Remove the interior mounting plate (with gasket) from the back (door side) of the interior
escutcheon (Fig. 6).
A. Ensure that gasket on
interior mounting plate
is properly fitted (Fig. 7).
Figure 7
Figure 6
Interior Escutcheon & Mounting Plate
(with gasket)
5. Remove the battery cover from the back of the interior escutcheon (Fig. 8) by
loosening the captive Phillips head screw, then lifting the cover up and out.
Note tabs at bottom of cover.
Phillips Head
Screw
Battery Cover
Figure 8

8
P/N LT-503200 Rev B
Install Exterior Escutcheon and Interior Mounting Plate
7. Secure both assemblies by inserting (2) M4 x 25.4mm pan
head machine screws through the mounting plate and into the
slightly extended through posts of the exterior escutcheon
(Fig. 10).
Ensure that exterior escutcheon is vertically aligned.
Tighten securely with a #2 Phillips screwdriver.
Do not over-tighten.
6. Holding the exterior escutcheon flush to the door,
position the interior mounting plate by first routing the
wire harness through the mounting plate's 1/2"
rectangular hole below center hole (Fig. 9).
Figure 10
Through posts here
Figure 9
Interior of Door
Interior of Door
8. Finish routing the wire harness and connector
through the left upper slot, then behind center rib (Fig. 11).
Interior of Door
Figure 11

9
P/N LT-503200 Rev B
9. Attach wire harness to the interior escutcheon printed circuit board (PCB) by lining up
notches on top of connector to slots on PCB connector (Fig. 12 & 13).
Press connector in firmly using thumbs until completely seated (properly seated position
indicated by arrows on PCB as in Fig. 13).
10. Install and secure interior escutcheon to interior mounting plate using (4) M4 x 8mm
pan head machine screws through the interior escutcheon into the mounting plate
(see Fig. 14).
Thumbturn must be in vertical position.
NOTE: Ensure wire harness does not obstruct path of the mounting screws.
Interior Escutcheon
Reset Button
Figure 13
Figure 12
Wire harness
Connector
Install Interior Escutcheon
Figure 14
Thumbturn in
vertical position

10
P/N LT-503200 Rev B
Determine Lever Handing
Hinges on Right Hinges on Left
RH
RHR
Lever
LH
LHR
Lever
Right handed
lever position
Left handed
lever position
Before proceeding with the next step, ensure correct lever handing for proper installation.
Correct "curved" position Correct "curved" position
Incorrect Incorrect
Determine Lever Position
Both exterior and interior lever handles should
always point toward the door hinges.
Important Note: Follow the detailed instructions for cylinder installation starting with step 13 on page
11 of the installation and programming manual. Next, perform the operation tests defined in step 20
on page 13 of the installation and programming manual.
Failure to install and test the cylinder for proper function may result in improper lock operation.

11
P/N LT-503200 Rev B
Hex Set
Screw
RH/RHR LH/LHR
NOTE: For correct lever handing, the
hex set screw for the exterior
lever shank must be installed
as shown (Fig. 16).
Figure 16
A. Once correct handing is determined, remove the
clip that has held the hub in its correct position by
spreading clip ends to extract clip from shank as
shown in Fig. 15.
Do not rotate cam from its original position.
("Top" is marked RED)
11. Remove clip from shank.
12. Install hex set screw.
Install the Exterior Lever
A. Place set screw in hole on side of
shank toward latch (Fig. 16); turn set
screw Clockwise to allow for placement of
lever handle over shank.
Do not overtighten.
CW
Figure 15
13. Install cylinder in exterior lever.
A. Install cylinder in exterior lever handle as
shown in Fig. 17.
B. Insert key in cylinder.
Figure 17
Tailpiece
90°
Figure 18
(If necessary, remove key from cylinder)
B. Remove hex key.
While supporting cylinder tailpiece (with finger)
rotate key 90° clockwise (CW) to vertical position
regardless of lever handing.
See Figure 18.

12
P/N LT-503200 Rev B
Figure 19
15. Secure lever handle by inserting hex key and
rotating set screw CCW (Fig. 20).
This will retract the set screw back into the
lever handle to secure it.
Do not overtighten.
90°
Figure 20
C. Ensure that cylinder key remains in previously
set vertical position (Fig. 19).
CCW
14. Place exterior lever handle over shank
until hole on handle aligns with set screw
in shank.
NOTE: Hex set screw should be
inserted enough for
lever handle to slide over
shank, clearing set screw.
Hex Lever
Set Screw
17. Rotate thumbturn counter-clockwise to horizontal position (Fig. 21).
Figure 21
A. Remove hex key.
IMPORTANT: Test the lock's mechanical operation. Lift up and push down on lever
handle to retract the latch, ensuring that latch moves smoothly.
If operation is not smooth for these procedures, review the previous steps to ensure
proper installation, while maintaining proper alignment of escutcheons.
16. Turn key 90° CCW to horizontal position regardless
of lever handing.
Pull to remove key (Fig. 20) and test operation of lever,
ensuring that latch moves smoothly.

13
P/N LT-503200 Rev B
21. Insert four (4) AA alkaline batteries; the lock
will flash, beep several times and respond with
voice prompt:
"Welcome to the Arrow Revolution".
22. Install battery cover and tighten Phillips
head screw.
IMPORTANT: Before installing the batteries, test the lock's mechanical operation.
Place the thumbturn in the horizontal position. Lift up and push down on interior lever
handle to retract the latch;
Next place thumbturn in the vertical position. Lifting or pushing down on either lever
handle should not retract the latch.
Finally, insert key in cylinder and rotate clockwise until thumbturn moves to vertical
(unlocked) position.
If operation is not smooth for any of these procedures, review the previous steps to
ensure proper installation, while maintaining proper alignment of escutcheons.
Install Batteries
Figure 22
CW
Figure 24
Figure 23
CCW
Install the Interior Lever
NOTE: Hex set screw should be inserted
enough for lever handle to slide over
shank, clearing set screw.
18. Install hex set screw.
A. Place set screw in hole on side of
shank toward latch (Fig. 22); turn set
screw CW to allow for placement of lever
handle over shank.
Do not overtighten.
A. Remove hex key.
19. Place interior lever handle over shank
until hole on handle aligns with set screw
in shank.
20. Secure lever handle by inserting hex key and
rotating set screw CCW (Fig. 23).
This will retract the set screw back into the
lever handle to secure it in place.
Do not overtighten.
NOTE: Thumbturn should still be in horizontal position.

14
P/N LT-503200 Rev B
PROGRAMMING
PROGRAMMING FEATURES - MENUS - KEYS - DEFINITIONS
Programming Features-Menus-Keys-Definitions ............................................. 14-15
Operation .......................................................................................................... 16-19
Phillips Head Screw
Alkaline Batteries
4 AA Type
Inside Indicator
Battery Cover
Exterior
Speaker
Lockout Mode
Cylinder
Low Battery
Indicator
Numbers
Touchscreen " P " Key
(Return to Previous)
Menu and Icons
Touch the screen with palm of hand or
fingers to begin and end actions. Repeat operation using settings indicated.
Enter Value 1 -10 (times or seconds).
Click the indicated number. Enter Master PIN code* (4-8 digits in length).
Press the Star key on the touchscreen to
Enter or Accept entry. Enter User PIN. Can be 4-8 digits in length.
Press the Pound key on the touchscreen to
enter Menu mode.
User Serial Number (01 - 25);
RF Controlled (01-250).
Press this key to return to the previous
step or menu setting.
M
U
~
*A unique Master PIN Code must be entered prior to any further programming of the lock.
(See section on page 16 "Register Master PIN Code Before Programming")
Interior Handle
Thumbturn
Interior

15
P/N LT-503200 Rev B
Definitions
All Code Lockout Mode: This feature is enabled by the Master PIN code. When enabled, it restricts all
user PIN code access (except the Master PIN code). When the unit is in Lockout Mode, the red locked
padlock (see above) will appear on the screen when attempting to enter a PIN code.
Automatic Re-lock Time: After successful code entry and the unit unlocks, it will automatically re-lock
after thirty (30) seconds.
Inside Indicator Light: Located on the interior escutcheon, it shows active status (Locked) of lock and
can be enabled or disabled in the Advanced Lock Settings (Main Menu selection #3).
Language Setting Mode: Choosing English (1), Spanish (2) or French (3) becomes the (default) setting for
the lock's voice prompts.
Low Battery: When battery power is low, the Low Battery Warning Indicator flashes RED. If battery power
is completely lost, use the cylinder key override.
Master PIN Code: The Master PIN code is used for programming and for feature settings and
must be registered prior to programming the lock. The Master PIN code will also operate the lock.
One Touch Locking: When the latch is retracted, activating the keypad will extend the latch;
(during Automatic Re-lock duration or when Automatic Re-lock is disabled). When One-Touch Re-lock is
not in use (disabled), any valid PIN code will re-lock the lock.
Previous: While in Menu Mode, pressing this icon (#3 above) cancels the current operation and returns
the user to the previous step.
Shutdown Time: The unit will shutdown (flashing RED) for a default of sixty (60) seconds and not allow
operation after the wrong code entry limit (5 attempts) has been met.
Tamper Alert: Audible alarm sounds if attempting to forcibly remove outside lock from door.
User PIN Code: The User code operates the lock. Maximum number of user codes is 25. Note that when
deleting User PIN code(s), screen will display User Number (not PIN code) being deleted.
Volume Setting Mode: The volume setting for PIN code verification is set to Low (2) by default;
otherwise it can be set to High (1) or Silent (3) for quiet areas.
Wrong Code Entry Limit: After 5 unsuccessful attempts at entering a valid PIN code the unit will shut
down and not allow operation.
Low Battery Warning
1 Lockout Mode
2 Return to previous step
3
Status Indicators

16
P/N LT-503200 Rev B
OPERATION
Enter the new Master PIN code (4~8
digits), followed by the key.
Lock Activation
The touchscreen can be activated in several ways:
Touch screen with
back of hand or
fingers to activate.
Touch screen with
fingers spread to
activate.
1. Touch the screen with the back of your hand or fingers to activate .
2. Press the key.
Lock Response: “Register Master Code; press the key to continue.”
3. Press the key.
Lock Response: “Enter a 4 to 8 digit PIN code followed by the pound key."
4. Enter new 4-8 digit Master PIN code followed by the key.
Lock visually confirms PIN code selection, announces "Registered".
Register Master PIN Code Before Programming*
*This initial step must be performed upon installation or after resetting the lock to factory default.
Programming and subsequent use of the lock is not possible until this step has been successfully completed.
Touch screen with the back
of your hand or fingers to
activate.
Protect your privacy; always shield your PIN code entry.
Press the key.

17
P/N LT-503200 Rev B
Factory Default Settings
To reset the lock to factory default, see the following:
The following procedure returns the lock to its factory defaults
by deleting all user codes (including the Master PIN code*) and
returning all programming features to their original factory default
settings (see table below).
1. Remove the batteries and then remove the interior escutcheon
to access the reset button.
2. The reset button (see image at right) is located above the
PCB cable connector.
3. Hold down the reset button for a minimum of 3 seconds and
then reinstall the batteries; once the batteries are properly
installed, release the reset button.
All features, (see below) should now be returned to factory default.
Reset Lock to Factory Default
Reset Button
Interior Escutcheon
See "Operation" section in this manual for programming instructions.
*Upon reset (and initialization) of the lock, Master PIN Code
Registration is the only option available and must be
performed prior to any other programming of the lock.
Settings Factory Default
Master PIN Code Registration required
Automatic Re-lock Disabled
Inside Indicator Light Disabled (Off)
One Touch Locking Enabled
Volume Setting Enabled (Low)
Automatic Re-lock Time 30 Seconds
Wrong Code Entry Limit 5 Times
Shutdown Time 60 Seconds
See this section for programming instructions.

18
P/N LT-503200 Rev B
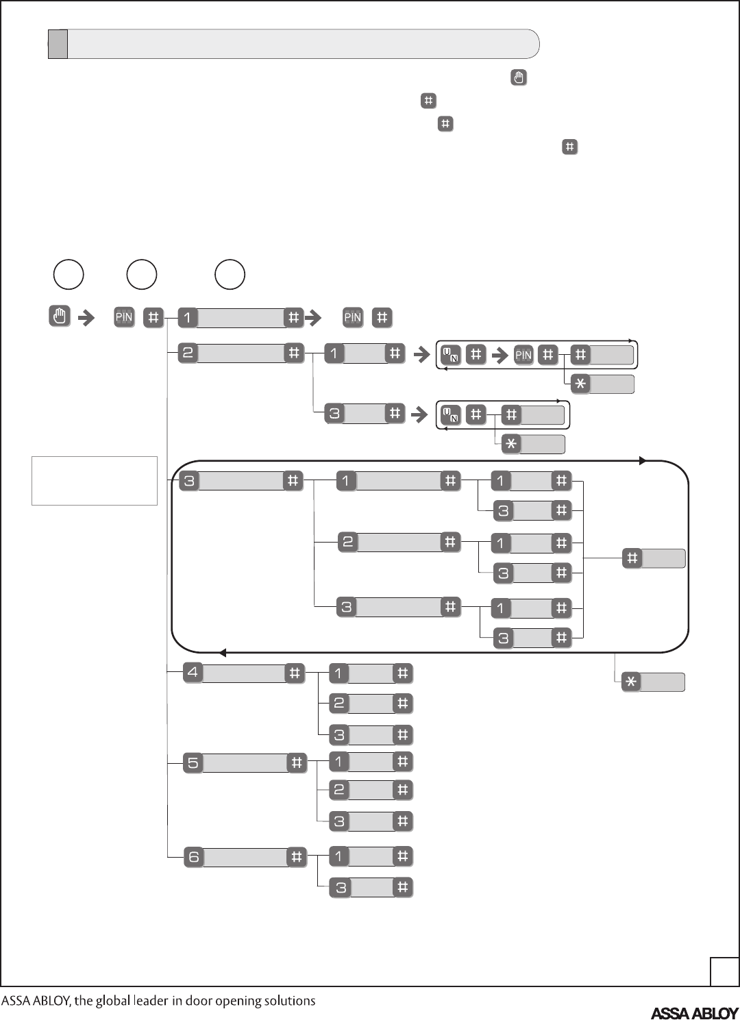
User PIN Codes can only be programmed through the Master PIN Code*.
1. Touch the screen with the back of your hand or fingers to activate .
2. Enter the 4-8 digit Master PIN code followed by the key.
Lock Response: “Menu mode, enter number, press the key to continue.”
3. Enter followed by the key.
4. Enter followed by the key.
5. Enter the User Number to be registered (1-25) followed by the key.
6. Enter a 4-8 digit PIN code for the User number followed by the key.
The screen will visually confirm the PIN code just entered.
7. To continue adding users press the key.
8. Press the key to complete the process and conclude the programming session.
Set Up User PIN Codes
Note: When registering User codes, the code must be entered within 5 seconds or time
expires. Lock Response: “Time expired”, no codes are registered and the process must
be re-started.
3
Press the key
to confirm the
selection.
Enter PIN code.
2 1
Touch lock with
back of hand or
fingers to activate.
PIN code structure
Maximum number of user PIN codes is 25.
Open Door with User PIN Code
*Master PIN code must be registered before User PIN codes can be added.

19
P/N LT-503200 Rev B
Master PIN Code Setting
MM
User PIN Code Registration
Register
Delete
Advanced Lock Settings
Volume Setting
Language Setting mode
Lockout Mode
High
English
Enable
Disable
Silent
Spanish
French
Low
User Number (UN)
1~25
1 2 3
UContinue
Complete
Continue
Complete
Automatic Re-lock Enable
Disable
Inside Indicator Light
One Touch Locking Enable
Disable
Feature Programming Through Menu Mode Using Master PIN code*
1. Touch the screen with the back of your hand or fingers to activate .
2. Enter the 4-8 digit Master PIN code* followed by the key.
Lock Response: “Menu mode, enter number, press the key to continue.”
3. Enter digit corresponding to the function to be performed followed by the key.
Follow the voice commands.
Enable
Disable
Continue
Complete
*A unique Master PIN Code must be entered (registered) prior to any further programming of the lock.
(See section on page 16 "Register Master PIN Code Before Programming")
Default settings
in bold.

20
P/N LT-503200 Rev B
MISCELLANEOUS
Cycle the lock in both the locked and the unlocked positions. If problems are found:
TROUBLESHOOTING
Hardware Troubleshooting
Symptom Suggested Action
Door is binding a. Check that door and frame are properly aligned and door is free swinging.
b. Check hinges: They should not be loose or have excessive wear on knuckles.
Latch will not deadlock a. Check for sufficient clearance of the latch within the strike-side jamb. Correct this by
increasing the depth of the pocket for the latch.
b. Check for misalignment of latch and/or strike which may be preventing latch from
properly entering the strike. With the door open, extend and retract the latch; if it is
smooth, check the strike alignment.
Latch does not extend or retract smoothly a. Latch and strike are misaligned, see above.
b. Check the backset of door relative to adjustments already made to latch.
c. Verify proper door preparation and re-bore holes that are too small or misaligned.
d. Verify keypad wire harness is routed under the latch (see Fig. A).
e. Verify latch is installed with correct side up (Fig. A).
Interior of Door
Figure A
Hardware Troubleshooting ......................................................................................20
Programming Troubleshooting ...............................................................................21
Replace/Install Cylinder .........................................................................................22
Sample PIN Code Management Sheet ...................................................................23

21
P/N LT-503200 Rev B
Symptom Suggested Action
Lock does not respond – door is open and
accessible.
The touchscreen will become active when pressed with the back of hand or fingers in at least 3 areas
simultaneously.
Use a larger area of the hand or fingers and verify contact with at least 3 areas.
If touchscreen numbers are visible, check to see if they respond when pressed.
Check batteries are installed and oriented correctly in the battery case.
Check batteries are in good condition; replace batteries if discharged.
Check to see if touchscreen wire harness is fully connected and ensure it is not pinched.
Lock does not respond – door is locked and
inaccessible.
Batteries may be completely discharged.
Use mechanical key to gain entry and replace batteries.
The unit is on for a while, and then shows
no reaction. Lights dim.
The batteries do not have enough power. Replace the batteries.
Unit chimes to indicate code acceptance,
but the door will not open.
Check the door gaps for any foreign objects between door and frame.
Check that the wire harness is firmly connected to the PCB.
Unit operates to allow access, but will not
automatically re-lock.
Check to see if Automatic Re-lock Mode is enabled.
Disable Automatic Re-lock Mode to lock the door (automatically)If low battery indicator is lit, replace
batteries.
PIN codes will not register. PIN codes must consist of 4 to 8 digits to register.
The same PIN code cannot be used for multiple users.
Registration/management of PIN codes is set by the authority of Master PIN Code.
The Master PIN code must be registered prior to adding any users.
Contact the Master PIN Code user.
User codes must be entered within 5 seconds (while the touchscreen is active) or the process will have to
be restarted.
The star (*) or pound (#) can not be used as part of the PIN code.
Upon entering a PIN code and pressing the
star (*) key, the unit displays an “invalid
code” error or the lock times out without
responding.
Lockout Mode is enabled.
Only the Master PIN Code can enable Lockout Mode.
Contact the Master PIN Code user.
Upon entering a PIN code and pressing the
(*) key, the red padlock icon appears and
there are different tones.
Check to see if lock is set at Lockout Mode.
Setting/managing Lockout Mode is done through Master PIN Code only. Contact the
Master PIN Code user.
The unit operates, but it makes
no sound.
Check to see if Silent Mode is enabled (see Programming Feature #4).
The unit responds “Low Battery”. This is the voice alarm alerting that it is time to replace the batteries. Replace all four (4) batteries with
new AA Alkaline batteries.
Upon entering a PIN code and pressing
the star (*) key, the unit responds “Wrong
number of digits.”
The digits entered were incorrect or incomplete. Re-enter the correct code.
Programming Troubleshooting

22
P/N LT-503200 Rev B
1. Remove cylinder:
A. Repeat previous steps for removing the exterior lever handle.
B. Remove cylinder.
Replace/Install Cylinder
2. Install new cylinder:
A. Insert cylinder in exterior lever.
B. Insert key in cylinder; rotate the key 90° clockwise.
C. Push handle in allowing holes for set screw to align.
D. Insert set screw and tighten by turning set screw counter-clockwise.
E. Verify that new cylinder fits and rotates freely.
F. Test operation of the new cylinder/key.

23
P/N LT-503200 Rev B
PIN CODE MANAGEMENT SAMPLE SHEET
PIN Code Management (- Up to 25 Users)
Location: Door Number: User User Name User # PIN Code
User Type User Name User # PIN Code
Master User 13
User 01 User 14
User 02 User 15
User 03 User 16
User 04 User 17
User 05 User 18
User 06 User 19
User 07 User 20
User 08 User 21
User 09 User 22
User 10 User 23
User 11 User 24
User 12 User 25

ONLINE LITERATURE AND TEMPLATES
For the latest information on Arrow products visit our website
www.arrowlock.com
Arrow Lock and Door Hardware
3625 Allegheny Drive Salem, VA 24153 • Phone: 800-839-3157 • customer-service@assaabloyrss.com
Arrow® is a registered trademark of Arrow Lock and Door Hardware, an ASSA ABLOY Group company.
Revolution™ is a trademark of Arrow Lock and Door Hardware, an ASSA ABLOY Group company. Other products or brand
names may be trademarks or registered trademarks of their respective owners and are mentioned for reference purposes only.
These materials are protected under U.S. copyright laws. All contents current at time of publication.
Arrow Lock and Door Hardware, an ASSA ABLOY Group company, reserves the right to change availability of any item in this
catalog, its design, construction, and/or its materials.
Copyright 2012, Arrow Lock and Door Hardware, an ASSA ABLOY Group company. All rights reserved.
Reproduction in whole or in part without the express written permission of Arrow Lock and Door Hardware is prohibited.
P/N LT-503200 Rev B