AVision Technology WD50UK4550 LED TV User Manual Part 1 of 2

Avision Technology (changzhou)Co., Ltd. LED TV Part 1 of 2

Contents

User Manual Part 1 of 2

USER’S MANUALMANUEL DE L’UTILISATEURMANUAL DEL USUARIOWD50UK4550
1En  CONTENTSImportant Safety InstructionsSafety InformationPreparationWhat's IncludedFront ViewRear ViewInstalling the StandRemoving the Stand for Wall-MountingRemote ControlConnecting External DevicesCustomizing TV SettingsInitial SetupNavigating the Setup SettingsAppsMediaViewing PhotosPlaying MusicSourceSetupSystemChannelSupportLockPictureNetworkAudioParental ControlTroubleshootingMaintainingSpecicationOTT APP Service2344567789101011121313141515161818192021222325262728Playing Movie 14
2En  IMPORTANT SAFETY INSTRUCTIONS• Read these instructions  – All the safety and operating instructions should be read before this product is operated. • Keep  these instructions  – The  safety and operating instructions should be retained for future reference. • Heed all warnings – All warnings on the appliance and in the operating instructions should be adhered to. • Follow all instructions – All operating and use instructions should be followed. • Do not use this apparatus near water – The appliance should not  be  used near water  or moisture – for example, in a wet basement or near a swimming pool, and the like.• Clean only with dry cloth.•  Do not block any ventilation openings. Install in accordance with the manufacturer’s instructions.• Do not install near  any heat sources  such as radiators, heat registers, stoves, or other apparatus (including   that produce heat. •  Do not defeat the safety purpose of the polarized or grounding-type plug. A polarized plug has two blades with one wider than the other. A grounding-type plug has two blades and a third grounding prong. The wide blade or  the third prong are provided for your safety. If the provided plug does not fit into your outlet, consult an electrician for replacement of the obsolete outlet.•  Protect  the power cord from being walked  on or pinched particularly at plugs, convenience receptacles, and the point where they exit from the apparatus.•  Only use attachments/accessories   by the manufacturer.• Use only with the cart, stand, tripod, bracket, or table   by the manufacturer, or sold with the apparatus. When a cart is used, use caution when moving the cart/apparatus combination to avoid injury from tip-over. WARNING: To reduce the risk of   or electric shock, do not  expose this apparatus  to  rain or moisture. The apparatus should not be exposed to dripping or splashing. Objects filled with  liquids, such as  vases should not be placed on apparatus. WARNING: The batteries shall not  be  exposed  to excessive heat such as sunshine,   or the like.WARNING:  The mains plug  is used as  disconnect device, the disconnect device shall remain  readily operable.WARNING: To reduce the risk of electric shock, do not remove cover (or back) as there are no user-serviceable parts inside. Refer servicing to   personnel.• Unplug this apparatus during lightning storms or when unused for long periods of time.• Refer all servicing to qualified service personnel. Servicing is  required when the apparatus has been damaged in any way, such as the power-supply cord or plug is damaged, liquid has been spilled or objects have fallen into the apparatus, the apparatus has been exposed to rain or moisture, does not operate normally, or has been dropped.•  Please  keep  the unit  in a well-ventilated environment.This lightning flash  with  arrowhead symbol within an equilateral triangle is intended to alert the user to the  presence of non-insulated “dangerous voltage”  within the product’s enclosure that may be of   magnitude to constitute a risk of electric shock.The exclamation point within an equilateral triangle  is  intended  to  alert the  user  to the presence  of  important  operating and maintenance instructions  in the literature accompanying the appliance. This equipment is a Class II or double insulated electrical appliance. It has been designed in such a way that it does  not require a safety connection to electrical earth.This product contains  electrical or electronic materials. The presence  of these materials may,if not disposed of properly, have potential adverse effects on the environment and human health. Presence of this label on the product means it should not be disposed of as unsorted waste and must be collectedseparately. As a consumer, you are responsible for ensuring that this product is disposed of properly.This product meets ENERGY STAR® guidelines for energy efficiency. ENERGY STAR and the ENERGY  STAR  mark are registered U.S. marks. ENERGY STAR  is  a  registered mark owned by the U.S. government.
3En  SAFETY INFORMATIONTo ensure reliable and safe operation of this equipment, please carefully read all the instructions in this user guide, especially the safety information below.Electrical Safety •The TV set should only be connected to a main power supply with voltage that matches the label at the rear of the product.•To prevent overload, do not share the same power supply socket with too many other electronic components.•Do not place any connecting wires where they may be stepped on or tripped over.•Do not place heavy items on any connecting wire, which may damage the wire.•Hold the main plug, not the wires, when removing from a socket.•During a thunderstorm or when not in using the television for long periods, turn off the power switch on the back of the television.•Do not allow water or moisture to enter the TV or power adapter. Do NOT use in wet, moist areas, such as bathrooms, steamy kitchens or near swimming pools.•Pull the plug out immediately, and seek professional help if the main plug or cable is damaged, liquid is spilled onto the set, if the TV set accidentally exposed to water or moisture, if anything accidentally penetrates the ventilation slots or if the TV set does not work normally.•Do not remove the safety covers. There are no user serviceable parts inside. Trying to service theunityourselfisdangerousandmayinvalidatetheproduct’swarranty.Qualiedpersonnelmust only service this apparatus.•To avoid a battery leakage, remove batteries from the remote control, when the remote is not use for long period, or when the batteries are exhausted.•Donotbreakopenorthrowexhaustedbatteriesintoare.•Forbestresults,usetypeAAA(example-alkaline,carbon-zinc,etc.)batteries.•Install only new batteries of the same type in your product.•Failure to insert batteries in the correct polarity, as indicated in the battery compartment, may shorten the life of the batteries or cause batteries to leak.•Do not mix old and new batteries.•DonotmixAlkaline,Standard(Carbon-Zinc)orRechargeable(NickelCadmium)or(NickelMetalHydride)batteries.•Batteries should be recycled or disposed of as per state and local guidelines.•Do not attempt to recharge disposable batteries.•Do not short circuit battery terminals.•Keep away from children.Physical Safety •Do not block ventilation slots in the back cover. You may place the TV in a cabinet, but ensure atleast5cm(2’’)clearanceallaround.•Do not tap or shake the TV screen, or you may damage the internal circuits. Take good care of the remote control.•TocleantheTVuseasoftdrycloth.Donotusesolventsorpetroleumbaseduids.•Do not install near any heat sources such as radiators, heat registers, stoves or other apparatus(includingampliers)thatproduceheat.•Do not defeat the safety purpose of the polarized or grounding-type plug. A polarized plug has two blades with one wider than the other. A grounding plug has two blades and a third grounding prong, the wide blade,or the third prong is provided for your safety. If the provided plugdoesnottintoyouroutlet,consultanelectricianforreplacementoftheobsoleteoutlet.•Protect the power cord from being walked on or pinched particularly at plugs. •Unplug the apparatus during lightning storms or when unused for long periods.•Referallservicingtoaqualiedservicepersonnel.Servicingisrequirediftheapparatusdoesnot operate normally or if the apparatus, including the power supply cord or pulg, has been damaged in any way.•Servicing is also required if liquid has been spilled, or objects have fallen into the apparatus; when the apparatus has been exposed to rain or moisture; or if the apparatus has been dropped.•Always connect your television to a power outlet with protective ground connection.
4En  PREPARATION What's IncludedQuick Connect GuideQuickConnect GuideUser ManualUser ManualRemote Control with BatteriesWarranty CardWarranty CardTV SetTV Stand Six Screws (M4x25)
5En  PREPARATION Front View1.  POWER Switch the TV between On / Standby mode.2.  SOURCEPress to select among different input signal sources.3.  MENUDisplay the main menu.4.  CH   /        Press to select a channel.5.  VOL +/-       Press to adjust the volume.6.  POWER IndicatorIlluminate blue when the TV is turned on. Illuminate red when the TV is in standby mode.7.  IR (Infrared Receiver)Receive IR signals from the remote control.
6En  PREPARATION Rear View1.  Power CordConnect to AC power outlet.2.  OPTICAL OutputConnect a digital sound system to thisjack.3.  USB PortConnect to a USB storage device to play compatible movie and photo   4.  LANNetwork connection port.5.  HDMI InputConnect to a   (HD) signal input device.6.  VGA InputConnect to a computer or other devices with a VGA interface.7.  PC AUDIO InputConnect to a computer audio output.8.  DTV/TV Input Connect to the antenna (75Ω VHF/UHF) socket with the RF coaxial cable.9.  Headphone SocketConnect to the Headphones.10. AUDIO InputConnect to the AUDIO (L/R) output sockets on external audio devices.11. COMPOSITE/COMPONENT IN   Connect to AV devices with composite/component (Y/Pb/Pr) video and audio output sockets. COMPOSITE VIDEO and COMPONENT(Y/PB/PR) share with   AUDIO IN (L/R).LANOPTICAL PC  AUDI OVGAHDMI1HDMI210COMPONENTAUDIO900HDMI3
7En  PREPARATION Installing the StandWARNING: This apparatus is intended to be supported by UL Listed wall mount bracket. Removing the Stand for Wall-Mounting•  1.•  1.Lay  the TV face down  on a flat, cushioned surface to avoid damaging or scratching.•  2.•  2.Untighten the 6 pcs screws holding the stand assembly and remove them.    •  3.   •  3.Attach  the  wall-mount bracket to the TV using the mounting holes on the  back of  the TV. Mount  this TV according to the instructions included in the wall-mount bracket.  Lay the TV  face down on a flat, cushioned surface to avoid damaging or scratching.      Fix the Left Connecting Base to the main unit using the 3 provided screws.Fix the Right Connecting Base to the main unit using the 3 provided pcs provided screws.(M4x25)(M4x25)
8En  PREPARATION Remote Control1.  : Switch the TV between On and Standby mode.2.  MUTE: Mute and restore TV sound.3.  0~9:Selectaprogram.(ATV/DTVmode)4.  : Enter multiple program channel number such as 2-1.5.  : Return to the previous viewing channel.6.  APP: Press to select the desired APP.7.  MENU: Display the main menu.8.  SOURCE: Select among the different input signal sources:TV/HDMI1/HDMI2/HDMI3/USB/VGA/AV/Component.9.  : Allows you to navigate the on screen display menus and adjust the system settings to your preference.10.  OK:Conrmtheselection.11.  RETURN: Return to previous menu.12.  EXIT: Exit the on screen display menu.13.  TV: Press to turn to TV mode.14.  VOL+/-: Adjust the volume.15.  CH  /   : Select the channel.16.  DISPLAY: Display the present screen information such as the current channel and input source. 17.  : Stop the playback. 18.  : Skip to the beginning of the previous chapter/track/photo. 19.  : Skip to the beginning of the next chapter/track/photo.20.  : Reverse playback rapidly. 21.  : Advance playback rapidly. 22.  COLOR BUTTONS: Press to access directly to the corresponding function in APP service.23.  : Start playback or pause.24.  P.MODE: Select picture mode: dynamic/movie/user/standard.25.  S.MODE: Select sound mode: standard/music/movie/user.26.  CH.LIST: Display program list.27.  CC: Closed Caption selection: ON/OFF/CC On Mute.28.  V-CHIP: Set up parental control.29.  MTS: Switch among different audio channels: STEREO/MONO/SAP.30.  ASPECT:  Select the aspect ratio settings:standard/wide/wide zoom/zoom.31.  AUTO: Press to adjust the picture automatically in VGA source.32.  SLEEP: Set the TV sleep timer: OFF/5/10…/180/240 min.
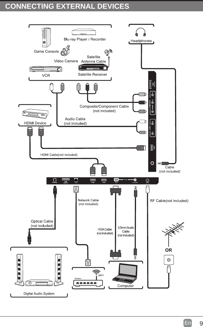
9En  CONNECTING EXTERNAL DEVICES
10En  CUSTOMIZING TV SETTINGS Initial Setup• Connect the power cord to the power socket after you have completed all the physical connections. At this stage, the TV will enter Standby Mode and the red LED indicator will illuminate. • In Standby Mode, press the   button on the main unit or on the remote control to turn the TV on. The red LED indicator will turn blue.• The first time you turn the TV on, it will go into the Setup Wizard. Press   buttons to select your desired mode and press OKtoconrm.•  If channels can not be found, this frame will be displayed automatically. 5789Follow this guide to help setup your UHDTV for scanning channels or accessing your external devices for Antenna, Set-top Box, Blu-ray, DVD, Games and other players.Welcome to the WESTINGHOUSE UHDTV Setup Wizard.OK :NextFollow this guide to help setup your UHDTV for scanning channels or accessing your external devices for Antenna, Set-top Box, Blu-ray, DVD, Games and other players.Welcome to the WESTINGHOUSE UHDTV Setup Wizard.Are you sure you want Home Mode(Energy Saving)?Click here to set Wired or Wireless network.Click here to scan channels from the antenna or coaxial cable input.Click here to connect a Game, Blu-ray, DVD or other players.Select Your Connection DevicesOK :NextOK :NextOK :NextOK :NextHawaiiAlaskaOK :NextOK :NextOK :NextClick here to return to Scanning Channel Program.Click here to connect a Game, Blu-ray, DVD or other players.Scanning Channel ProgramRF CH                       :          51Found :           0   MENU:SkipEXIT :QuitDTVCheck your antenna or cable connectionsandtry again Apps Media SetupSourceTVHDMI1HDMI2ComponentAVHome Mode (Energy Saving) is the default as-shipped television   and settings. And Home Mode (Energy Saving) is the setting in which the product qualifies for Energy Star®. Any changes to default as-shipped television  and settings would change the energy consumption. And enabling certain optional features and functionalities may increase energy consumption beyond the limits required for Energy Star®   as applicable.    Retail Mode : Select Retail Mode if you would like your picture to be brighter. At times this mode may use more energy to operate the Volume/Sound Mode and the Picture Mode. In this setting, the power consumption may possibly exceed the limited requirement of the Energy Star® Energy Star® is a set of power-saving guidelines issued by the U.S. Environmental Protection Agency(EPA).Energy Star®  is a joint program of the U.S. Environmental Protection Agency and the U.S. Department of Energy helping us all save money and protect the environment through energy   products and pratices.•   The ON-MODE Power under Home Mode should be less than 74W•  The SLEEP-MODE Power should be less than 0.5 W.
11En  CUSTOMIZING TV SETTINGS Navigating the Setup Settings•  Press the MENU button to display the main menu. •  Use   buttons to select Setup menu and then press   buttons to navigate and select the available menu.Channel SupportAudioNetworkChannelSupportSystemLockAudioSupportLockChannelPictureSystemLockPictureSupportNetworkChannelPictureNetworkLockAudioSupportNetworkAudioPictureSystemLockAudioSystemNetworkChannelPicture
12En   Apps• Press the MENU button on the main unit or on the remote control to display the Apps. Then press   to enter the streaming and use   to select the desired APP and press OK button to view. Or press the hotkey on the remote control to enter the APP directly.Netix Enjoys TV shows & movies streamed instantly over the Internet.PandoraFree personalized radio that offers effortless and endless music enjoyment and discovery. Just start with the name of one of your favorite artists, songs, genres or composers and Pandora will do the rest. It’s easy to create personalized stations that play only music you’ll love.Toon GogglesA subscription video on-demand platform that offers animated, fun and educational cartoons, engaging games and songs from all over the world and in many different languages to children. AccuWeather Displays the current weather conditions and the temperature anywhere in the world in centigrade or Fahrenheit.YouTube YouTube your way on the best screen in your house.VUDU Discover, watch and collect the latest movies and TV shows in high quality 1080p. Free to sign up. No subscriptions, late fees or commitments.CUSTOMIZING TV SETTINGSVUDUToon Goggles
13En  CUSTOMIZING TV SETTINGS Media• Press the MENU button on the main unit or on the remote control, then press  to select Media, and use  to enter the media and use   to select the desired option. Viewing PhotosNOTE:Portablestoragedevices(USBdiskorHarddisk)shouldbeinserted.• After entering Media, press   buttons to select Photos and then select the disk type to enter. Then use   /   buttons to navigate in the picture folder to select the desired photo, then a subscreen will pop up.  Press OK button, when √appearsonthetopleft,press  to display the photo.
14En  CUSTOMIZING TV SETTINGS Playing Movie•After entering Media, press   buttons to select Movie and then select the disk type to enter. Then use   /   buttons to navigate in the movie folder to select the desired video, then a subscreen will pop up.  Press  OK button,when√appearsonthetopleft,press  to display the video.     Playing Music•After entering Media, press   buttons to select Music and then select the disk type to enter. Then use   /   buttons to navigate in the music folder to select the desired music, then a subscreen will pop up.  Press OK button,when√appearsonthetopleft,press  to display the music.    musicmusic1.mp3guqin.mp3

Navigation menu