Baron Weather XDD-250C C-Band Doppler Weather Radar User Manual Image4
Baron Services Inc C-Band Doppler Weather Radar Image4
UserManual.wiki
>
Baron Weather
>
XDD 250C User Manual
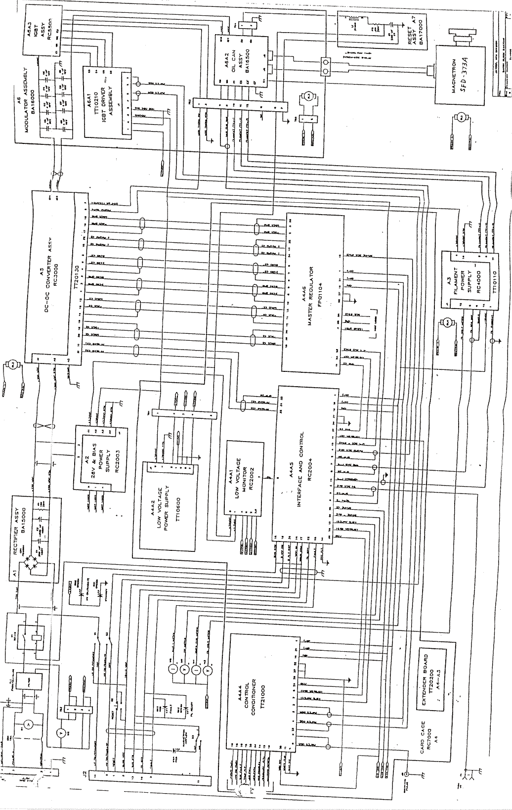
Operational Manual XDD 250C
Navigation menu
Upload a User Manual
Namespaces
Wiki Guide
HTML
PDF
Info
Views
User Manual
Discussion / Help
Navigation