Baxi Solo He A Quick Start Guide 7204218
2014-09-24
: Baxi Baxi-Solo-He-A-Quick-Start-Guide baxi-solo-he-a-quick-start-guide baxi pdf
Open the PDF directly: View PDF
.
Page Count: 60

© Baxi Heating UK Ltd 2014
Solo HE ARange
Wall Mounted Powered Flue Condensing
Boilers Gas Fired Central Heating Units
Installation & Servicing Instructions
These instructions include the Benchmark Commissioning Checklist
and should be left with the user for safe keeping.

2© Baxi Heating UK Ltd 2014
Natural Gas
Baxi Solo 12 HE A
G.C.No41 075 65
Baxi Solo 15 HE A
G.C.No41 075 66
Baxi Solo 18 HE A
G.C.No41 075 67
Baxi Solo 24 HE A
G.C.No41 075 68
Baxi Solo 30 HE A
G.C.No41 075 69
Building Regulations and the Benchmark
Commissioning Checklist
Building Regulations (England & Wales) require notification of
the installation of a heating appliance to the relevant Local
Authority Building Control Department. From 1 April 2005 this
can be achieved via a Competent Persons Self Certification
Scheme as an option to notifying the Local Authority directly.
Similar arrangements will follow for Scotland and will apply in
Northern Ireland from 1 January 2006.
The Health & Safety Executive operates the ‘Gas Safe Register’,
a self-certification scheme for gas heating appliances.
These arrangements represent a change from the situation
whereby compliance with Building Regulations was accepted as
being demonstrated by completion of the Benchmark Logbook
(which was then left on site with the customer).
With the introduction of Self Certification Schemes, the
Benchmark Logbook is being withdrawn. However, a similar
document in the form of a commissioning checklist and service
interval record is incorporated at the back of these instructions.
This company is a member of the Benchmark initiative and fully
supports the aims of the programme. Its aim is to improve the
standards of installation and commissioning of central heating
systems in the UK and to encourage the regular servicing of all
central heating systems to ensure safety and efficiency.
Building Regulations require that installations should comply
with manufacturer's instructions. It is therefore important that
the commissioning checklist is completed by the installer. The
relevant section of Building Regulations only relates to
dwellings. Therefore the checklist only applies if the appliance is
being installed in a dwelling or some related structure.
The flowchart opposite gives guidance for installers on the
process necessary to ensure compliance with Building
Regulations.
© Baxi Heating UK Ltd 2014 All rights reserved. No part of this publication may
be reproduced or transmitted in any form or by any means, or stored in any
retrieval system of any nature (including in any database), in each case whether
electronic, mechanical, recording or otherwise, without the prior written
permission of the copyright owner, except for permitted fair dealing under
Copyrights, Designs and Patents Act 1988.
Applications for the copyright owner’s permission to reproduce or make other
use of any part of this publication should be made, giving details of the proposed
use, to the following address:
The Company Secretary, Baxi Heating UK Ltd,
Brooks House, Coventry Road, Warwick. CV34 4LL
Full acknowledgement of author and source must be given.
WARNING: Any person who does any unauthorised act in relation to a
copyright work may be liable to criminal prosecution and civil claims for damages.
0086
ISO 9001
FM 00866
The Benchmark Scheme
Benchmark places responsibilities on both manufacturers and installers. The
purpose is to ensure that customers are provided with the correct equipment for
their needs, that it is installed, commissioned and serviced in accordance with the
manufacturer’s instructions by competent persons and that it meets the
requirements of the appropriate Building Regulations. The Benchmark Checklist
can be used to demonstrate compliance with Building Regulations and should be
provided to the customer for future reference.
Installers are required to carry out installation, commissioning and servicing work
in accordance with the Benchmark Code of Practice which is available from the
Heating and Hotwater Industry Council who manage and promote the Scheme.
Visit www.centralheating.co.uk for more information.

Installer Notification Guidelines
3
© Baxi Heating UK Ltd 2014
Choose Building
Regulations Notification
Route
Contact your relevant Local
Authority Building Control
(LABC) who will arrange
an inspection or contact
a government approved
inspector
LABC will record the data
and will issue a
certificate of compliance
‘Gas Safe Register’ will issue a
Building Regulations Compliance
Certificate to the property owner
and inform the relevant LABC
You must ensure that the
certificate number issued by
the ‘Gas Safe Register’ is written
onto the Benchmark Checklist
Scheme Members only
Call ‘Gas Safe Register’ on:
0800 408 5577
or log onto:
www.gassaferegister.co.uk
within 10 days
If you notify via the ‘Gas Safe
Register’, the register will issue
the Building Regulations
certificate on members’ behalf
Complete the
Benchmark Checklist
Install and Commission this
appliance to manufacturer's
instructions
Competent Person's
Self Certification Scheme
Building Control
Complete the
Benchmark Checklist
Install and Commission this
appliance to manufacturer's
instructions

Legislation
4© Baxi Heating UK Ltd 2014
This company declare that no substances harmful to
health are contained in the appliance or used during
appliance manufacture.
The appliance is suitable only for installation in GB and IE
and should be installed in accordance with the rules in
force, and only used in a suitably ventilated location.
In GB, the installation must be carried out by a Gas Safe
Registered Installer. It must be carried out in accordance
with the relevant requirements of the:
• Gas Safety (Installation & Use) Regulations.
• The appropriate Building Regulations either The Building
Regulations, The Building Regulations (Scotland), Building
Regulations (Northern Ireland).
• The Water Fittings Regulations or Water Byelaws in
Scotland.
• The Current I.E.E. Wiring Regulations.
Where no specific instructions are given, reference should
be made to the relevant British Standard Code of Practice.
In IE, the installation must be carried out by a competent
Person and installed in accordance with the current edition
of I.S. 813 ‘Domestic Gas Installations’, the current Building
Regulations and reference should be made to the current
ETCI rules for electrical installation.
All systems must be thoroughly flushed and treated
with inhibitor (see section 6.2).
Codes of Practice, most recent version should be used
In GB the following Codes of Practice apply:
Standard Scope
BS 6891 Gas Installation.
BS 5546 Installation of hot water supplies for domestic
purposes.
BS EN 12828 Heating systems in buildings.
BS EN 12831 Heating systems in buildings - calculations of load
BS EN 14336 Installation & commissioning of water based
heating systems.
BS 6798 Installation of gas fired hot water boilers.
BS 5440 Part 1 Flues.
BS 5440 Part 2 Ventilation.
BS 7074 Expansion vessels and ancillary equipment for
sealed water systems.
BS 7593 Treatment of water in domestic hot water
central heating systems.
In IE the following Codes of Practice apply:
Standard Scope
I.S. 813 Domestic Gas Installations.
The following BS standards give valuable additional information;
BS 5546 Installation of hot water supplies for domestic
purposes.
BS EN 12828 Heating systems in buildings.
BS EN 12831 Heating systems in buildings - calculations of load
BS EN 14336 Installation & commissioning of water based
heating systems.
BS 7074 Expansion vessels and ancillary equipment for
sealed water systems.
BS 7593 Treatment of water in domestic hot water
central heating systems.
The boiler meets the requirements of Statutory Instrument “ The Boiler (Efficiency)
Regulations 1993 No3083” and is deemed to meet the requirements of Directive
92/42/EEC on the energy efficiency requirements for new hot water boilers fired with
liquid or gaseous fuels:-
Type test for purpose of Regulation 5 certified by:
Notified Body 0086.
Product/Production certified by:
Notified Body 0086.
For GB/IE only.
IMPORTANT - Installation, Commissioning, Service & Repair
This appliance must be installed in accordance with the manufacturer’s instructions and
the regulations in force. Read the instructions fully before installing or using the
appliance.
In GB, this must be carried out by a competent person as stated in the Gas Safety
(Installation & Use) Regulations.
Definition of competence: A person who works for a Gas Safe registered company
and holding current certificates in the relevant ACS modules, is deemed competent.
In IE, this must be carried out by a competent person as stated in I.S. 813 “Domestic
Gas Installations”.
The addition of anything that may interfere with the normal operation of the appliance
without express written permission from the manufacturer or his agent could invalidate
the appliance warranty. In GB this could also infringe the Gas Safety (Installation and
Use) Regulations.
Warning - Check the information on the data plate is compatible with local supply
conditions.
All Gas Safe registered engineers carry an ID card with their licence number and a
photograph. You can check your engineer is registered by telephoning
0800 408 5500 or online at www.gassaferegister.co.uk

Safe Manual Handling
5
© Baxi Heating UK Ltd 2014
General
The following advice should be adhered to, from when first handling the boiler to the final stages of installation, and also during maintenance.
Most injuries as a result of inappropriate handling and lifting are to the back, but all other parts of the body are vulnerable, particularly shoulders, arms and
hands. Health & Safety is the responsibility of EVERYONE.
There is no ‘safe’ limit for one man - each person has different capabilities. The boiler should be handled and lifted by TWO PEOPLE.
Do not handle or lift unless you feel physically able.
Wear appropriate Personal Protection Equipment e.g. protective gloves, safety footwear etc.
Preparation
Co-ordinate movements - know where, and when, you are both going.
Minimise the number of times needed to move the boiler - plan ahead.
Always ensure when handling or lifting the route is clear and unobstructed. If possible avoid steps, wet or slippery surfaces, unlit areas etc. and take special
care on ladders/into lofts.
Technique
When handling or lifting always use safe techniques - keep your back straight, bend your knees. Don’t twist - move your feet, avoid bending forwards and
sideways and keep the load as close to your body as possible.
Where possible transport the boiler using a sack truck or other suitable trolley.
Always grip the boiler firmly, and before lifting feel where the weight is concentrated to establish the centre of gravity, repositioning yourself as necessary.
See section 8.3 of these instructions for recommended lift points.
Remember
The circumstances of each installation are different. Always asses the risks associated with handling and lifting according to the individual conditions.
If at any time when installing the boiler you feel that you may have injured yourself STOP !!
DO NOT ‘work through’ the pain - you may cause further injury.
IF IN ANY DOUBT DO NOT HANDLE OR LIFT THE BOILER - OBTAIN ADVICE OR ASSISTANCE BEFORE PROCEEDING !!

© Baxi Heating UK Ltd 2014
6
1.0 Introduction 7
2.0 General Layout 8
3.0 Appliance Operation 9
4.0 Technical Data 10
5.0 Dimensions and Fixings 11
6.0 System Details 12
7.0 Site Requirements 16
8.0 Flue Options 21
9.0 Plume Displacement 26
10.0 Installation 30
11.0 Electrical 36
12.0 Commissioning the Boiler 38
13.0 Fitting the Outer Case 41
14.0 Servicing the Boiler 42
15.0 Changing Components 45
16.0 Short Parts List 51
17.0 Fault Finding 52
Benchmark Checklist 58
Section Page
Contents
Contents of Pack
The pack contains:-
• Boiler
• Wall Plate
• Template & ‘Quick Fit’ Guide
• Literature Pack
• Fittings Pack

1.0 Introduction
7
© Baxi Heating UK Ltd 2014
Fig. 1
Data Badge
Air Box Door
Lower Door Panel Position of Label
Fig. 2
1.1 Description
1. The Baxi Solo HE Arange are gas fired room sealed fan
assisted condensing central heating boilers.
2. The maximum outputs of the Baxi Solo models are:-
12 HE A- 11.82 kW (Non Condensing)
12.81 kW (Condensing)
15 HE A- 15.24 kW (Non Condensing)
16.49 kW (Condensing)
18 HE A- 17.81 kW (Non Condensing)
19.27 kW (Condensing)
24 HE A- 22.0 kW (Non Condensing)
23.8 kW (Condensing)
30 HE A- 30.18 kW (Non Condensing)
32.61 kW (Condensing)
Note: 30 HE Ais pre-set at 22.0/23.8 kW - see section 10.8 for
adjustment details. All boilers automatically adjust output
according to system load.
3. The boiler is designed for use on Natural Gas (G20).
4. The boiler is suitable for fully pumped open vented central
heating and domestic hot water systems and sealed systems.
5. A label giving details of the model, serial number and Gas
Council number is situated on the rear of the lower door panel
(Fig. 1).
6. The boiler data badge is positioned on the air box door
(Fig. 2).
7. The boiler is intended to be installed in residential / domestic
environments on a governed meter supply only.
8. The boiler must be installed with one of the purpose designed
flues such as the standard horizontal flue kit, part no 236921.
1.2 Important Information
Man-made mineral fibre
• Some component parts of this appliance (insulation pads,
gaskets and rope seals) are manufactured from man-made
mineral fibre.
• Prolonged or excessive exposure to this material may result in
some irritation to the eyes, skin or respiratory tract.
• It is advisable to wear gloves when handling these items.
• Irritant dust will only be released from the items if they are
broken up or subjected to severe abrasion. In these instances a
suitable dust mask and goggles should be worn.
• Always thoroughly wash hands after installation, servicing or
changing components.
• When disposing of any items manufactured from man-made
mineral fibre care must be exercised.
• If any irritation of the eyes or severe irritation of the skin is
experienced seek medical attention.

8© Baxi Heating UK Ltd 2014
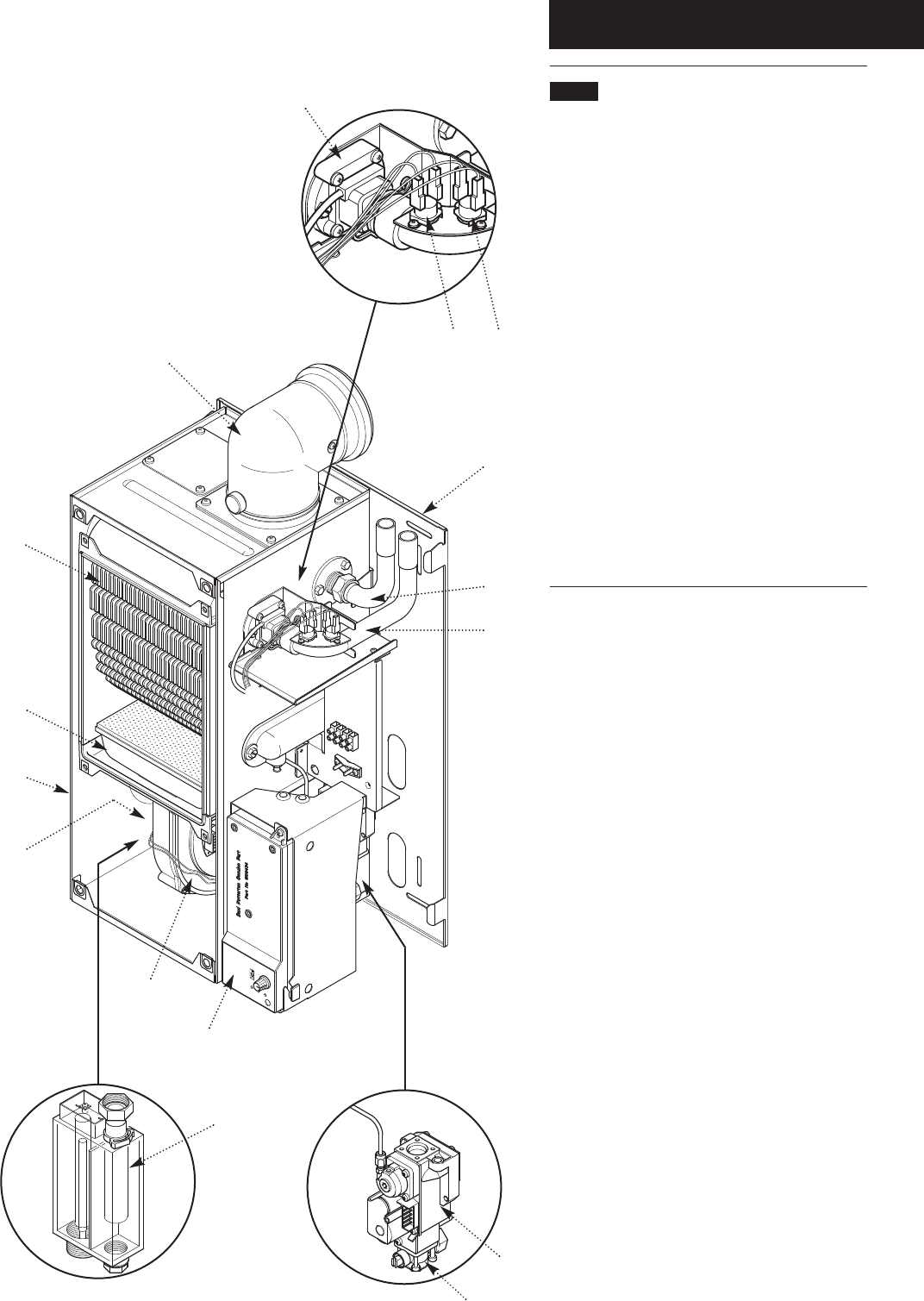
2.0 General Layout
2.1 Layout (Figs. 3,4,5 & 6)
1. Wall Plate
2. Flue Elbow
3. Heat Exchanger
4. Burner
5. Air Box
6. Fan Protection Thermostat
7. Fan Assembly
8. Condensate Trap
9. PCB Housing Assembly
10. Gas Tap
11. Gas / Air Ratio Valve
12. Flow Pipe Connection
13. Return Pipe Connection
14. Flow Temperature Safety Thermostat - Black
15. Flow Temperature Thermistor - Red
16. Flow Switch (dry fire protection)
1
2
3
4
5
6
7
9
8
10
11
15 14
12
13
16
Fig. 4
Fig. 3
Fig. 5
Fig. 6

3.0 Appliance Operation
9
© Baxi Heating UK Ltd 2014
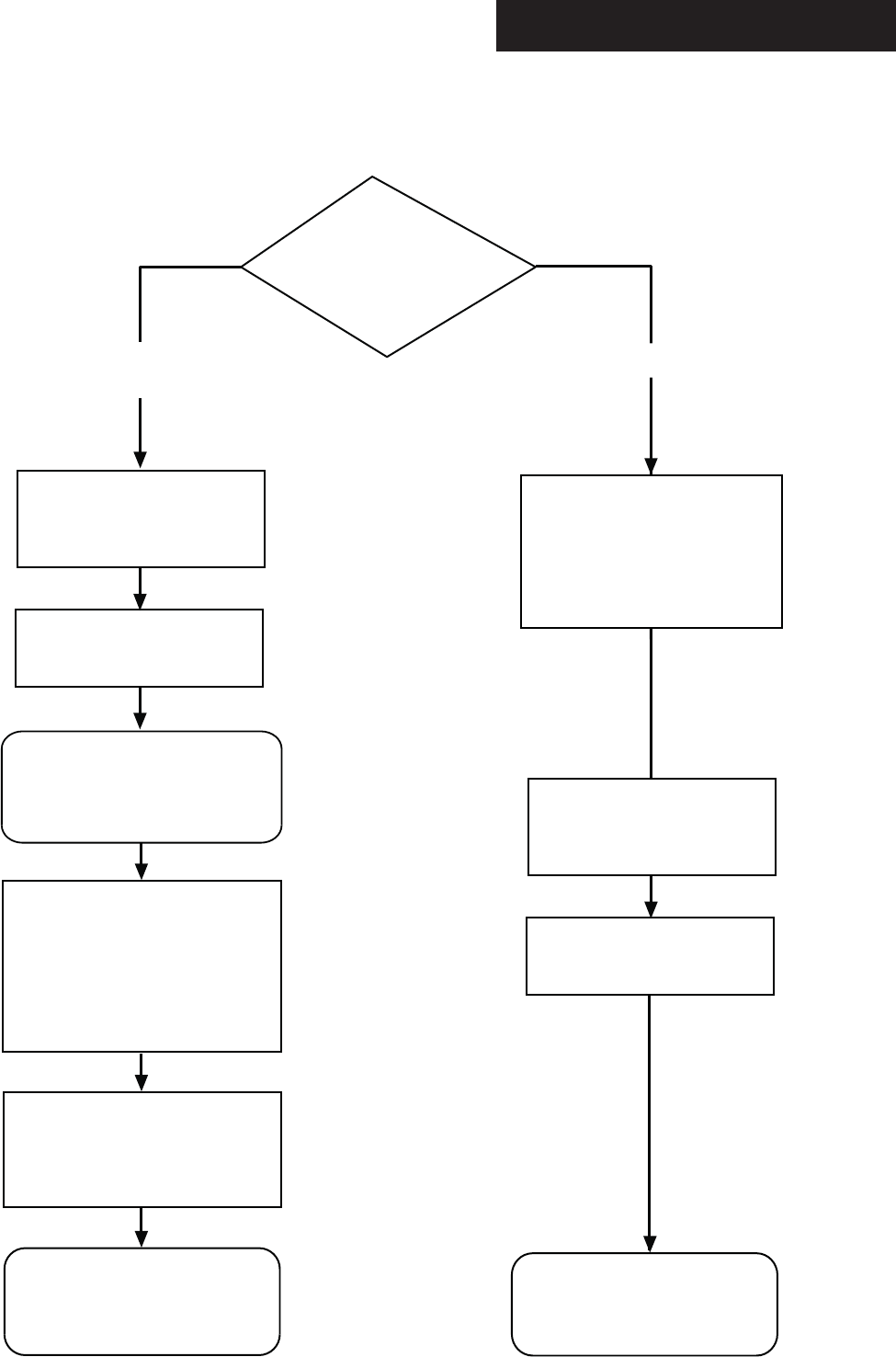
3.1
1. Switched Live On: When the switched live switches
on if the flow temperature is less than the set point
then pump overrun occurs. When the switched live
switches on if the flow temperature is greater than the
set point then pump overrun occurs.
2. Pump On: The pump is on while the fan, spark
generator and gas valve are off. After 10 seconds if the
flow switch has made then fan pre-purge occurs. After
10 seconds if the flow switch has not made then anti-
cycle occurs.
3. Fan Pre-Purge: The pump and fan are on while the
spark generator and gas valve are off. After 5 seconds
ignition occurs.
4. Ignition: The pump, fan, spark generator and gas
valve are on. If a flame is detected then burner on
occurs. If a flame is not detected within 5 seconds and
less than 5 ignition attempts have been made then fan
purge occurs. If a flame is not detected within 5
seconds and 5 ignition attempts have been made then
ignition lockout occurs.
5. Burner On: The pump, fan and gas valve are on
while the spark generator is off. Flow temperature is
controlled by varying the fan speed (and thereby the
gas rate) to achieve optimum operation. If the flow
temperature is greater than the set point or the TRVs
all shut down then fan post purge occurs.
6. Fan Post Purge: The pump and fan are on while the
spark generator and gas valve are off. After 5 seconds if
the TRVs are not shut down then pump overrun
occurs. After 5 seconds if the TRVs are shut down then
anti-cycle occurs.
7. Pump Overrun: The pump is on while the fan, spark
generator and gas valve are off. After 1 minute anti-
cycle occurs.
8. Anti-cycle: The pump, fan, spark generator and gas
valve are off. After 3 minutes if the flow temperature is
less than the set point then pump on occurs. After 3
minutes if the flow temperature is greater than the set
point then pump overrun occurs.
9. Ignition Lockout: The pump, fan, spark generator
and gas valve are off. The boiler can only be reset by
manually using the reset button.
Mains On.
Flow
temperature less
than set point ?
YES
5 second
Fan Pre-Purge.
Flame Detected ?
Burner On.
Ignition
Lockout.
5 second
Ignition Period.
All TRVs
shut down ?
Ignition done and
5 attempts made ?
Ignition done
and less than 5
attempts made ?
Flow switch made ?
NO
YES
YES
YES
10 second
Pump On.
All TRVs
shut or Flow temperature
greater than set point ?
5 second
Fan Post Purge.
1 minute
Pump Overrun.
3 minute
Anti-cycle.
NO
YES
YES
YES
NO

4.0 Technical Data
10 © Baxi Heating UK Ltd 2014
010203040
20
40
60
80
100
120
140
160
180
200
220
Water Flow Rate (litres/min)
Pressure Drop (mbar)
8
17
25
33
42
50
58
66
75
83
91
Pressure Drop (in wg)
Hydraulic Resistance Chart
Appliance Category CAT I 2H
Horizontal
Flue Terminal Diameter 110mm
Dimensions Projection 150mm
Outercase Dimensions
Overall Height Inc Flue Elbow - 750mm
Casing Height - 600mm
Casing Width - 390mm
Casing Depth - 285 mm
Weights kg
Packaged Boiler Carton 36.2
Packaged Flue Kit 3.6
Installation Lift Weight 26.0
Connections
Gas Supply - 1/2in BSPT
Central Heating Flow - 22mm
Central Heating Return - 22mm
Condensate Drain - 1 in BSP
Recommended System
Temperature Drop
Condensing 20°C 36°F
Heat Input (Q)(Gross) Max Min
12 model kW 13.34 10.2
15 model kW 16.88 10.2
18 model kW 20.18 10.2
24 model kW 24.50 10.2
30 model kW 33.76 10.2
(see note)
Heat Output (P)
(Non Condensing 70° C Mean Water Temp)
Max Min
12 model kW 11.82 9.14
15 model kW 15.24 9.14
18 model kW 17.81 9.14
24 model kW 22.00 9.14
30 model kW 30.18 9.14
Electrical Supply 230V~ 50Hz
(Appliance must be connected to an
earthed supply)
Power Consumption 80W
External Fuse Rating 3A
Internal Fuse Rating (BS 4265)
Fuse 3.15 AT (PCB)
Inlet Pressure at Gas Valve (Natural Gas)
Min 18.1 mbar
Max 22.5 mbar
(see Section 12.1)
Injector (Natural Gas)
6.5mm Diameter
Clearances
(For unventilated compartments see Section 7.2)
Both Sides 5mm Min
Above Casing 200mm Min
Below Casing 50mm Min
Front (For Servicing) 500mm Min
Front (In Operation) 5mm Min
Appliance Type C13 C33 C53
Nox Class 5
Heat Output (P)
(Condensing 40° C Mean Water Temp)
Max Min
12 model kW 12.81
15 model kW 16.49 10.1
18 model kW 19.27
24 model kW 23.8 10.1
30 model kW 32.61 10.1
Water Content
litres 2.6
pints 4.6
Static Head
max 30 metres (100 ft)
min 1 metre (3.25 ft)
Low Head 0.2m (8 in) min
System Detail
fully pumped open vented & sealed systems
Gas Connection
G1/2” B.S.P. Thread
Controls
boiler thermostat, safety thermostat,
flow switch, electronic flame sensing,
temperature protection thermostat &
condensate blockage sensor
NOTE: The maximum output of the 30
model is factory set at 22.0kW. This can
be altered to 30.18kW - see section 10 .8.
For 12 model - The efficiency is 90.5%
For 15 model - The efficiency is 91.3%
For 18 model - The efficiency is 90.4%
For 24 model - The efficiency is 90.9%
For 30 model - The efficiency is 90.9%
This value is used in the UK Government’s Standard
Assessment Procedure (SAP) for energy rating of
dwellings. The test data from which it has been
calculated has been certified by 0086.
SEDBUK Declaration
Electrical Protection IPX2
CO/CO2 Ratio Up to a maximum
of 0.004
Flow Temperature (adjustable)
55° C to 78° C (± 5° C)
CO2 Level 9% ± 1%
Max Gas Rate (2H - G20 - 20mbar)
(After 10 Mins)
(12) (15) (18) (24) (30)
m3/hr 1.34 1.64 1.94 2.31 2.95
NOTE: All data in this section are nominal values
and subject to normal production tolerances

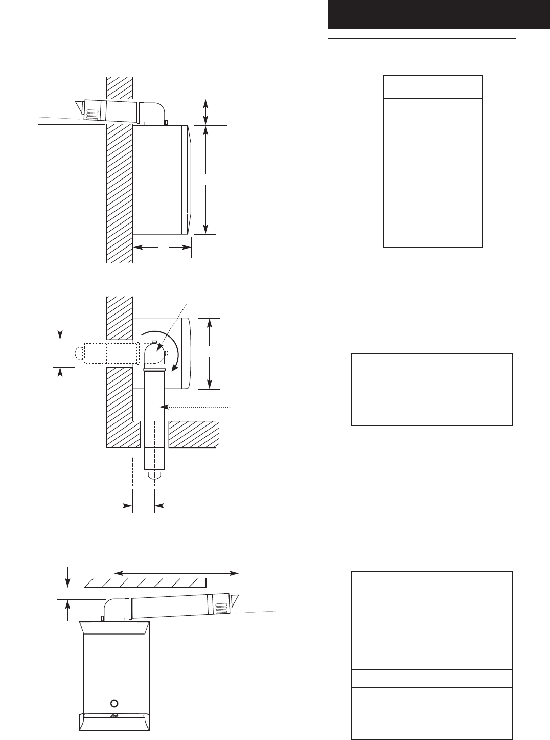
5.0 Dimensions and Fixings
11
© Baxi Heating UK Ltd 2014
DIMENSIONS
A600mm
B285mm
C390mm
D125mm Ø Min.
E150mm
F96mm
SIDE FLUE (left and right)
For every 1m of horizontal flue
length, the clearance above the top
of the flue elbow should be 27.5mm
to incorporate the 1.5° fall in the flue
from the terminal to the elbow.
The 1.5° fall provided by the elbow
is to allow condensate to run back to
the boiler, for disposal through the
condensate discharge pipe.
Flue length (Y)
up to 1m
1m - 2m
2m - 3m
Clearance (X)
27.5mm
55mm
82.5mm
360° Orientation
Tube Ø 110mm
DC
B
A
E
F
Y
At least
1.5°
X
At least
1.5°
Fig. 7
Fig. 8

6.0 System Details
12 © Baxi Heating UK Ltd 2014
6.1 Water Circulating Systems
1. The appliance is suitable for use with open vent fully
pumped systems and sealed systems .
The following conditions should be observed on all
systems:
• The static head must not exceed 30m (100ft) of water.
• The boiler must not be used with a direct cylinder.
• Drain cocks should be fitted to all system low points.
• All gas and water pipes and electrical wiring must be
installed in a way which would not restrict the servicing
of the boiler.
• Position isolating valves as close to circulating pump as
possible.
• It is recommended that the return pipe is fitted with an
automatic air vent as close to the boiler as is practical.
6.2 Treatment of Water Circulating
Systems
• All recirculatory water systems will be subject to
corrosion unless an appropriate water treatment is
applied. This means that the efficiency of the system will
deteriorate as corrosion sludge accumulates within the
system, risking damage to pump and valves, boiler noise
and circulation problems.
• When fitting new systems flux will be evident within the
system, which can lead to damage of system components.
• All systems must be thoroughly drained and flushed out
using, for example, Sentinel X300 or X400 or Fernox F3.
They should be used following the flushing agent
manufacturer’s instructions.
• System additives - corrosion inhibitors and flushing
agents/descalers should comply to BS7593 requirements,
e.g. Sentinel X100 and Fernox MB-1 which should be used
following the inhibitor manufacturer’s instructions.
• Full instructions are supplied with the products, for
further information contact Sentinel (0800 389 4670) or
Fernox (0870 870 0362)
Failure to flush and add inhibitor to the system will
invalidate the appliance warranty.
• It is important to check the inhibitor concentration after
installation, system modification and at every service in
accordance with the manufacturer’s instructions. (Test kits
are available from inhibitor stockists.)
• For information or advice regarding any of the above
contact Technical Enquiries.

6.0 System Details
13
© Baxi Heating UK Ltd 2014
6.3 Pipework
1. The sizes of flow and return pipes from the boiler
should be determined by normal methods, according to
the requirements of the system. The connection on the
boiler are 22mm.
2. A 20 °C (36°F) drop in temperature across the system
is recommended for condensing boilers. Existing radiators
may be oversized and so allow this, but where radiator
sizing is marginal it may be advisable to retain a system
temperature drop of 11°C (20°F).
NOTE: On Solo 30 HE Amodels 28mm pipe should
be used to connect to the boiler flow and return.
3. In systems using non-metallic pipework it is necessary
to use copper pipe for the boiler Flow and Return. The
copper must extend at least 1 metre from the boiler and
include any branches (Fig. 9).
6.4 Low Head Installation
1. Using a close couple arrangement the minimum head is
as shown in the diagrams (Figs. 10 & 11) subject to the
following conditions:
a) The pump being adjusted to give a 20°C drop across
the boiler.
b) The pump must be fitted on the flow.
c) The pump must be fitted in accordance with the
pump manufacturer's instructions.
d) The open vent pipe must be taken up from a tee in a
horizontal section of the flow pipe.
An alternative Low Head Installation (Fig. 12)
2. For heads below 400mm then a combined vent and
feed pipe may be connected. This must be a minimum of
22mm diameter. It is recommended that an air separator
is fitted when using a combined feed and vent pipe.
6.5 Pump
1. Providing that the cold feed and open vent pipe are
positioned correctly (e.g. the system is not prone to
pumping over, air entrainment etc.) the pump may be
fitted on the primary return pipe.
Typical Low Head Installation
If Conditions Require,
This System Possible
Alternative Low Head Installation
Boiler
500mm
45°
22mm
Open Vent
1000mm
Min
150mm
Max
15mm
Cold
Feed
400mm
Min Head
Return
Pump
Flow
Boiler
500mm
45°
22mm
Open Vent
400mm
Min Head
1000mm
Min
Automatic Air
Vent 15mm
Cold
Feed
150mm
Max
Return
Pump
Flow
Return
Pump
Flow
Boiler
200mm
Min
Air
Separator
22mm
Feed & Vent
Pipe
Fig. 10
Fig. 11
Fig. 12
Boiler
Flow
Return
Copper
0.5m
Copper
1m
Copper
0.5m
Fig. 9

6.0 System Details
14 © Baxi Heating UK Ltd 2014
6.5 System Controls
This boiler does not require a bypass.
This boiler does not require a permanent live.
The pump only needs wiring directly to the boiler for
fully TRV’d systems.
1. To comply with Part L1 of the Building Regulations the
heating system into which the boiler is installed should
include the following:
a) zone controls
b) timing controls
c) boiler control interlocks
2. Such a system needs to be fully pumped and must
provide independent temperature and time control to
both the heating and hot water circuits and have a boiler
interlock.
3. The boiler should be controlled so that it operates on
demand only. Where it is proposed to effect control by
thermostatic radiator valves, a room thermostat (or
other device such as a flow switch - a flow switch is
integral to this boiler) should also be provided to switch
off the boiler when there is no demand for heating or
hot water.
4. The interlock for the CH circuit can be provided by
either a Room Thermostat or a fully TRV’d system with
the pump wired back to the boiler without a bypass.
Connection diagrams for both options for Y and S plan
systems are shown.
Y Plan
Diverter
Valve
Cylinder
Stat
Room
Stat
Boiler
Pump
Timer
230V
50Hz
LNE
L
N
CH on
HW on
HW off
LNE
L N P/FE
b
g/y w
o
gr
1
C2
g/y
S Plan
Valve
Cylinder
Stat
Room
Stat
Boiler
Pump
Timer
230V
50Hz
LNE
L
N
CH on
HW on
LNE
L N P/FE
Motor
S Plan
Valve
Motor
o
o
gr
b
g/y
b
gr
br
br
Y Plan
Diverter
Valve
Cylinder
Stat
Boiler
Pump
Timer
230V
50Hz
LNE
L
N
CH on
HW on
HW off
LNE
L N P/FE
b
g/y
o
gr
1
C2
w
g/y
S Plan
Valve
Cylinder
Stat
Boiler
Pump
Timer
230V
50Hz
LNE
L
N
CH on
HW on
LNE
L N P/FE
Motor
S Plan
Valve
Motor
o
o
gr
b
g/y
b
gr
br
br
Y Plan, Room Thermostat System, CH Interlocked By Room Thermostat
At least the Radiator(s) near the Room Thermostat not TRV’d
Pump run from Switched Live
By-pass permitted but not required for Part L1 compliance
S Plan, Room Thermostat System, CH Interlocked By Room Thermostat
At least the Radiator(s) near the Room Thermostat not TRV’d
Pump run from Switched Live
By-pass permitted but not required for Part L1 compliance
Y Plan, Fully TRV’d System, CH Interlocked By Boiler Flow Switch
Room Thermostat should not be fitted
Pump must be run from Boiler P/F connection for Part L1 compliance
By-pass not permitted (must be valved off) for Part L1 compliance
S Plan, Fully TRV’d System, CH Interlocked By Boiler Flow Switch
Room Thermostat should not be fitted
Pump must be run from Boiler P/F connection for Part L1 compliance
By-pass not permitted (must be valved off) for Part L1 compliance
Key to colours
b-Blue
br - Brown
w - White
o - Orange
gr - Grey
g/y - Green/Yellow

6.0 System Details
15
© Baxi Heating UK Ltd 2014
6.7 Sealed Systems (Fig. 13)
1. SAFETY VALVE - A safety valve complying with the
requirements of BS 6750 Part 1 must be fitted close to
the boiler on the flow pipe by means of a horizontal or
vertically upward connection with no intervening valve
or restrictions and should be positioned to facilitate
testing. The valve should be pre-set and non-adjustable
to operate at a pressure of 3 bar (45 Ibf/in2). It must be
arranged to discharge any water or steam through a pipe
to a safe outlet position.
2. PRESSURE GAUGE - A pressure gauge of minimum
range 0-4 bar (0-60 Ibf/in2) with a fill pressure indicator
must be fitted to the system, preferably at the same
point as the expansion vessel in an easily visible position.
3. EXPANSION VESSEL - An expansion vessel
complying with the requirements of BS 4814 must be
fitted to the system by means of a connection close to
the inlet side of the circulating pump in accordance with
the manufacturers instructions, the connecting pipe being
unrestricted and not less than 15mm (1/2in) nominal size.
The volume of the vessel should be suitable for the
system water content and the nitrogen or air charge
pressure should not be less than the system static head
(See Table. 1).
Further details of sealed system design can be obtained
from BS 5449 and the British Gas publication entitled
'Specifications for Domestic Wet Central Heating
Systems'.
4. FILLING POINT - A filling point connection on the
central heating return pipework must be provided to
facilitate initial filling and pressurising and also any
subsequent water loss replacement / refilling. The sealed
primary circuits may be filled or replenished by means of
a temporary connection between the primary circuit and
a supply pipe provided a ‘Listed’ double check valve or
some other no less effective backflow prevention device
is permanently connected at the inlet to the circuit and
the temporary connection is removed after use. The
filling method adopted must be in accordance with all
relevant water supply regulations and use approved
equipment.
Your attention is drawn to, for GB: Guidance G24.2 and
recommendation R24.2 of the Water Regulations Guide.
for IE: the current edition of I.S. 813 “Domestic Gas
Installations”.
5. MAKE UP SYSTEM - A method of replacing water
lost from the system should be provided either by
means of a make up vessel of not more than 3 litres (5
pints) capacity, mounted above the highest point of the
system, or by re-pressurisation of the system.
6. VENTING - A method of venting the system during
filling and commissioning must be provided by fitting
automatic air vents or by venting manually.
7. HOT WATER STORAGE - The hot water storage
vessel must be of the indirect coil type. All components
used in the system must be suitable for operation at
110°C (230°F) and at the pressure allowed by the safety
valve.
Safety
Valve
Pressure
Gauge
Pump
Filling
Point
Air
Vent
3 Litre
Top Up Bottle
(if required)
Radiator
Circuit
Expansion
Vessel
System Drains at
Low Point
Max Boiler Flow
Temp = 82° C
Boiler
Fig. 13
Table. 1
Vessel Charge
Pressure (Bar)
0.5
1.0
1.5
Initial System
Pressure (Bar)
0.5
1.0
1.5
2.0
1.0
1.5
2.0
1.5
2.0
Multiply Total
Water Content Of
System By (Litres)
0.067
0.112
0.207
0.441
0.087
0.152
0.330
0.125
0.265
Method of determining minimum valve of
expansion vessel volume for sealed systems
using Baxi Boilers
System Volume = 75 litres
Vessel Charge Pressure = 1.0 bar
Initial System Pressure = 1.5 bar
75 x 0.152 = 11.4 litres
Expansion Vessel Volume
Example :-
Then :-
NOTE
Where a vessel of the calculated size is not obtainable then
the next available larger size should be used.
Stop
Valve
Double
Check
Valve
CH
Return
Temporary
Hose
Stop
Valve
Fig. 14

7.0 Site Requirements
16 © Baxi Heating UK Ltd 2014
7.1 Location
NOTE: Due to the high efficiency of the boiler a
plume of water vapour will be discharged from the
flue. This should be taken into account when siting
the flue terminal.
1. The boiler may be fitted to any suitable wall with the
flue passing through an outside wall or roof and
discharging to atmosphere in a position permitting
satisfactory removal of combustion products and
providing an adequate air supply. The boiler should be
fitted within the building unless otherwise protected by a
suitable enclosure i.e. garage or outhouse. (The boiler
may be fitted inside a cupboard - see Section 7.2).
2. If the boiler is sited in an unheated enclosure then it is
recommended to incorporate an appropriate device for
frost protection in the system controls.
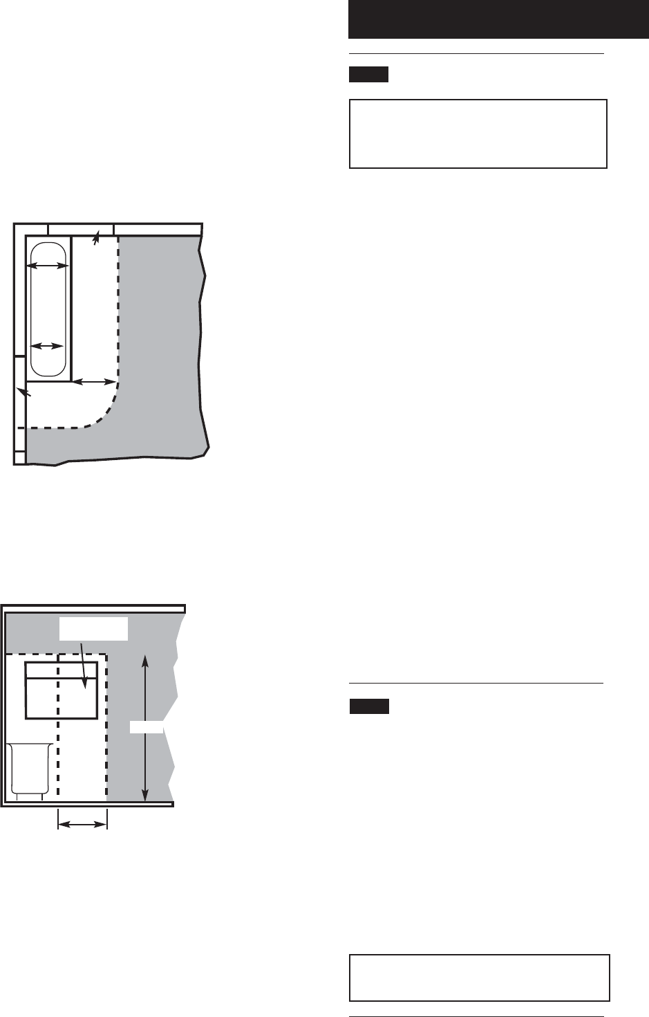
3. If the boiler is fitted in a room containing a bath or
shower it MUST NOT BE fitted in zone 0, 1 or 2, ONLY
within the shaded area (Figs. A & B shows zone
dimensions for a bathtub. For other examples refer to
the Current I.E.E. Wiring Regulations) reference must be
made to the relevant requirements.
In GB this is the current I.E.E. Wiring Regulations and
Building Regulations.
In IE reference should be made to the current edition of
I.S. 813 “Domestic Gas Installations” and the current
ETCI rules.
4. If the boiler is to be fitted into a building of timber
frame construction then reference must be made to the
current edition of Institute of Gas Engineers Publication
IGE/UP/7 (Gas Installations in Timber Framed Housing).
7.2 Ventilation of Compartments
1. Where the boiler is installed in a cupboard or
compartment, no air vents are required for cooling
purposes providing that the minimum dimensions below
are maintained.
Sides 15mm
Top 200mm
Bottom 50mm
Front 30mm
2. If the boiler is installed in a smaller cupboard or
compartment it must be ventilated according to
BS 5440 Part 2 and the minimum clearances given in
section 4.0 “Technical Data” maintained.
3. Any compartment should be large enough to house
the boiler only.
NOTE: The ventilation label on the front of the outer
case MUST NOT BE REMOVED when the appliance is
installed in a compartment or cupboard.
Zone 2
Zone 1
Zone 0
Zone 2
Zone 2
Window
Recess
Window
Recess
0.6 m
Ceiling
Outside Zones
Zone 2
Zone 1
Zone 0
2.25 m
0.6 m
Fig. A
Fig. B
In GB Only
In GB Only
Window Recess
Zone 2

7.0 Site Requirements
17
© Baxi Heating UK Ltd 2014
7.3 Clearances (Figs. 15 &16)
1. A flat vertical area is required for the installation of the
boiler.
2. These dimensions include the necessary clearances
around the boiler for case removal, spanner access and air
movement. Additional clearances may be required for the
passage of pipes around local obstructions such as joists
running parallel to the front face of the boiler.
3. For unventilated compartments see Section 7.2.
7.4 Gas Supply
1. The gas installation should be in accordance with the
relevant standards. In GB this is BS 6891. In IE this is the
current edition of I.S. 813 “Domestic Gas Installations”.
2. The connection to the appliance is a 1/2in BSPF.
3. Ensure that the pipework from the meter to the
appliance is of adequate size to ensure correct operation.
Do not use pipes of a smaller diameter than the boiler
gas connection.
7.5 Electrical Supply
1. External wiring must be correctly earthed, polarised and
in accordance with relevant regulations/rules. In GB this is
the current I.E.E. Wiring Regulations. In IE reference
should be made to the current edition of ETCI rules.
2. The mains supply is 230V ~ 50Hz fused at 3A.
NOTE: “The method of connection to the electricity
supply must facilitate complete electrical isolation of the
appliance”.
Note! There is no method of isolating the boiler, at the
user interface.
Connection may be via a fused double-pole isolator with a
contact separation of at least 3mm in all poles and servicing
the boiler and system controls only.
WARNING: The PCB Control and Fan
Assembly are 325 Vdc. Isolate at supply
before access.
50mm
600mm
390mm
200mm
5mm Min
5mm Min
5mm
500mm
For Servicing
Purposes
Fig. 15
Fig. 16 In Operation
At least
1.5°
285mm

7.0 Site Requirements
18 © Baxi Heating UK Ltd 2014
7.6 Condensate Drain
FAILURE TO INSTALL THE CONDENSATE DISCHARGE
PIPEWORK CORRECTLY WILL AFFECT THE RELIABLE
OPERATION OF THE BOILER.
CAREFUL CONSIDERATION MUST BE GIVEN TO THE
POSSIBILITY OF THE PIPEWORK BEING SUBJECT TO
FREEZING CONDITIONS AND APPROPRIATE
MEASURES TAKEN TO PREVENT BLOCKAGE.
CORRECT INSTALLATION IN ACCORDANCE WITH
THIS SECTION WILL CONSIDERABLY MINIMISE THE
LIKELIHOOD OF BLOCKAGE AND SUBSEQUENT
BOILER LOCK-OUT.
A CONDENSATE DISCHARGE PUMP AND PIPE ‘TRACE
HEATING’ ARE AVAILABLE AS ACCESSORIES - see
paragraphs 7.7.12 to 7.715 for further details.
The condensate discharge pipe MUST NOT RISE at any
point along its length. There MUST be a fall of AT LEAST
2.5° (50mm per metre) along the entire run EXCEPT when
employing a suitable condensate pump in basement and
cellar or similar applications.
The boiler condensate trap incorporates a seal of 75mm,
therefore it is unnecessary to install an air break and trap in
the discharge pipework.
1. The condensate outlet will accept 21.5mm (3/4in) plastic
overflow pipe. It is strongly recommended that this discharges
internally into the household drainage system.
Where this is not possible, discharge into an outside drain is
permissible providing every possible precaution is taken to
prevent freezing.
2. Ensure the discharge of condensate complies with any
national or local regulations in force. BS 6798 & Part H1 of the
Building Regulations give further detailed guidance.
3. The discharge pipe should be run in a proprietary drain pipe
material e.g. PVC, PVC-U, ABS, PVC-C or PP.
4. Metal pipework is NOT suitable for use in condensate
discharge systems.
5. The pipe should be a minimum of 21.5mm diameter and
must be supported using suitably spaced clips of the correct
design to prevent sagging.
6. It is advisable that the full length of condensate pipe is run
internally and preferably be less than 3 metres.
7. Internal runs greater than 3 metres or runs in cold areas
should use 32mm waste pipe.
8. External runs MUST be a MINIMUM of 32mm and fully
insulated with material suitable for external use.
9. If the boiler is fitted in an unheated location the entire
condensate discharge pipe should be treated as an external run
and sized and insulated accordingly.
10. In all cases discharge pipe must be installed to aid disposal of
the condensate. To reduce the risk of condensate being
trapped, as few bends and fittings as possible should be used
and any burrs on cut pipe removed.
11. When discharging condensate into a soil stack or waste pipe
the effects of existing plumbing must be considered. If soil pipes
or waste pipes are subjected to internal pressure fluctuations
when WC's are flushed or sinks emptied then back-pressure
may force water out of the boiler trap and cause appliance
lockout.
21.5mm
2.5° Minimum fall
i) Termination to an internal soil and
vent pipe
450mm min*
Boiler
2.5° Minimum fall
ii) External termination via internal discharge branch
e.g sink waste - downstream*
Sink
Pipe must terminate above
water level but below
surrounding surface. Cut
end at 45°
50mm per metre of pipe run
50mm per metre of pipe run
*450mm is applicable to properties
up to 3 storeys.
For multi-storey building installations
consult BS 6798.
Examples are shown of the following methods of termination:-
i) to an internal soil & vent pipe
ii) via an internal discharge branch (e.g. sink waste) downstream of the trap
iii) to a drain or gully
iv) to a purpose made soakaway
v) pumped into an internal discharge branch (e.g. sink waste) downstream of the trap
vi) pumped into an external soil & vent pipe
vii) to a drain or gully with extended external run & trace heating
It is strongly recommended to discharge internally into the household
drainage system. If connecting to a rain water drain, that drain MUST
discharge into a foul drain.
*It is NOT RECOMMENDED
to connect upstream of the
sink or other waste water
receptacle !
32mm Insulation
Boiler
2.5° Minimum fall
iii) Termination to a drain or gully
50mm per metre of pipe run
Pipe must terminate above
water level but below
surrounding surface. Cut
end at 45°
Boiler
500mm min
2.5° Minimum fall
iv) Termination to a purpose made soakaway
Holes in the soak-away must
face away from the building
50mm per metre of pipe run
Further specific requirements for soakaway
design are referred to in BS 6798.

7.0 Site Requirements
19
© Baxi Heating UK Ltd 2014
7.6 Condensate Drain (cont.)
12. A boiler discharge pump is available, ‘MULTIFIT’
part no. 720648301. This pump will dispose of both
condensate & high temperature water from the relief valve.
It has a maximum head of 5 metres. Follow the instructions
supplied with the pump.
13. Condensate Drain Pipe ‘Trace Heating’ Elements are
available in various lengths. ‘MULTIFIT’ part nos.:-
1 metre 720644401
2 metre 720664101
3 metre 720664201
5 metre 720664401*
*Where the drain is between 3 & 5 metres a 5 metre kit can
be used and “doubled back” upon itself.
14. It is possible to fit the element externally on the
condensate drain or internally as detailed in the instructions
provided.
15. The fitting of a ‘Trace Heating’ Element is NOT a
substitute for correct installation of the condensate drain.
ALL requirements in this section must still be adhered to.
Boiler
vi) pumped into an external soil & vent pipe
2.5° Minimum fall
50mm per metre of pipe run
Condensate Pump
Unheated Location
(e.g. Garage)
Basement or similar
(heated)
Boiler
2.5° Minimum fall
50mm per metre of pipe run
Pipe must terminate above
water level but below
surrounding surface. Cut
end at 45°
The ‘Trace Heating’ element
must be installed in accordance
with the instructions supplied.
External runs & those in
unheated locations still require
insulation.
vii) to a drain or gully with extended
external run & trace heating
Boiler
v) pumped into an internal discharge branch
(e.g. sink waste) downstream of the trap
Pipe must terminate above
water level but below
surrounding surface. Cut
end at 45°
2.5° Minimum fall
50mm per metre of pipe run
Condensate Pump
Sink
Basement or similar
(heated)

7.0 Site Requirements
20 © Baxi Heating UK Ltd 2014
N
I
I
G
F
M
I
AAF
H
J,K
D
E
H
Likely flue positions requiring
a flue terminal guard
C
RA
I
J,K
I
L
S
B
T
U
7.7 Flue
NOTE: Due to the high efficiency of the boiler a plume of
water vapour will be discharged from the flue. This should
be taken into account when siting the flue terminal.
1. The following guidelines indicate the general requirements
for siting balanced flue terminals. For GB recommendations are
given in BS 5440 Pt.1. For IE recommendations are given in the
current edition of I.S. 813 “Domestic Gas Installations”.
2. If the terminal discharges onto a pathway or passageway,
check that combustion products will not cause a nuisance and
that the terminal will not obstruct the passageway.
3. Take into consideration the effect the plume of vapour may
have on neighbours when siting the flue.
4. Adjacent surfaces close to the flue terminal may need
protection from the effects of condensation. Alternatively a flue
deflector kit (part no. 248167) is available.
5. For installation of the flue into an internal corner at the
25mm dimension the flue deflector kit (part no. 248167) must
be fitted.
6. * Reduction to the boundary is possible down to 25mm but
the flue deflector kit (part no. 248167) must be fitted.
7. If required a suitable terminal guard is available from Baxi for
use with the flue deflector.
8. For fitting under low soffits and eaves it is acceptable for the
flue to project up to 500mm from the face of the wall to the
inside of the air intake. This can be painted if required using a
suitable external paint.
9. If a terminal is less than 2 metres (783/4in) above a balcony,
above ground or above a flat roof to which people have access,
then a suitable terminal guard must be provided.
IMPORTANT:
• Under car ports we recommend the use of the plume
displacement kit.
• The terminal position must ensure the safe and
nuisance - free dispersal of combustion products.
Fig. 17
Fig. 16a
300 min
Terminal
Assembly
Top View Rear Flue
Property Boundary Line
NOTE: The distance from a fanned draught appliance terminal
installed parallel to a boundary may not be less than 300mm in
accordance with the diagram below
Opening Window
or Door
150mm
MIN.
Fig. 17c
Plume
Displacement Kit
Air Inlet
IMPORTANT: If fitting a Plume
Displacement Flue Kit, the air inlet
must be a minimum of 150mm from
any opening windows or doors (see
Section 9.0).
*
Terminal Position with Minimum Distance (Fig. 17) (mm)
A1Directly below an opening, air brick, opening
windows, etc. 300
B1Above an opening, air brick, opening window etc. 300
C1Horizontally to an opening, air brick, opening window etc. 300
D2Below gutters, soil pipes or drain pipes. 25 (75)
E2Below eaves. 25 (200)
F2Below balconies or car port roof. 25 (200)
G2From a vertical drain pipe or soil pipe. 25 (150)
H2From an internal (i) or external (ii) corner. (i) 25 (300) (ii) 115
I Above ground, roof or balcony level. 300
J From a surface or boundary line facing a terminal. 600
K From a terminal facing a terminal (Horizontal flue). 1200
From a terminal facing a terminal (Vertical flue). 600
L From an opening in carport (e.g. door, window)
into the dwelling. 1200
M Vertically from a terminal on the same wall. 1500
N Horizontally from a terminal on the same wall. 300
R From adjacent wall to flue (vertical only). 300
S From an adjacent opening window (vertical only). 1000
T Adjacent to windows or openings on pitched and flat roofs 600
U Below windows or openings on pitched roofs 2000
1In addition, the terminal should be no nearer than 150 mm to an opening in the
building fabric formed for the purpose of accommodating a built-in element such as
a window frame.
2Only ONE 25mm clearance is allowed per installation. If one of the dimensions
D, E, F, G or H is 25mm then the remainder MUST be as B.S.5440-1.

8.0 Flue Options
21
© Baxi Heating UK Ltd 2014
8.1 Horizontal Flue Systems
Concentric
The maximum equivalent lengths are 4m (horizontal) or
(vertical). Their lengths exclude the standard elbow and
flue/terminal assembly (horizontal) and terminal assembly
(vertical).
Any additional “in line” bends in the flue system must be
taken into consideration. Their equivalent lengths are:
Concentric Pipes: 45° bend 0.5 m
93° bend 1.0 m
NOTE: Flue length is measured from point X to Y as
shown.
IMPORTANT: All flue systems must be securely
supported at least once every metre. Suitable pipe
supports are available as accessories.
X
Y
X
Y
Plume Displacement 70/110 dia Kit
1M Extensions, 45° & 93° bends
are also available - see Section 9.0
NOTE: Horizontal flue pipes should always be installed with a 1.5° fall from the
terminal to allow condensate to run back to the boiler.
Y
X
This bend is equivalent to
0.5 metre
Total equivalent length (up to 4m) =
A+B+2x45°Bends
B
A
This bend is equivalent to
0.5 metre
Horizontal
Flue System Examples

8.0 Flue Options
22 © Baxi Heating UK Ltd 2014
Y
8.2 Twin & Vertical Flue Systems
Concentric
The maximum equivalent lengths are 4m (vertical). Their
lengths exclude the standard elbow and terminal assembly
(vertical).
Twin Flue
The total maximum equivalent flue length is 150m.
NOTE: Each 1m of flue duct should be calculated as 2m.
Any additional “in line” bends in the flue system must be
taken into consideration. Their equivalent lengths are:
Concentric Pipes: 135° bend 0.5 m
93° bend 1.0 m
Twin Flue Pipe: 135° bend (air duct) 1.3 m
135° bend (flue duct) 2.6 m
90° bend (air duct) 4.8 m
90° bend (flue duct) 9.6 m
IMPORTANT: All flue systems must be securely
supported at least once every metre. Suitable pipe
supports are available as accessories.
The total equivalent length
for this example is
17.2 + 34.4 = 51.6 metres.
1m extension
135°bend
91.5°bend
1m
1.3m
4.8m
5
2
2
5.0m
2.6m
9.6m
AIR DUCT
Noof
fittings/pipes
Sub total
Equivalent
Length Value
Equivalent Length Air Duct = 17.2m
1m extension
135°bend
91.5°bend
2m
2.6m
9.6m
5
2
2
10.0m
5.2m
19.2m
FLUE DUCT
Noof
fittings/pipes
Sub total
Equivalent
Length Value
Equivalent Length Flue Duct = 34.4m
Y
X
C
Roof
Terminal
A
B
This bend is equivalent to
1 metre
Total Equivalent Length =
A+B+C+1x90°Bend
All vertical and angled runs must be included,
measured from the boiler adaptor (point X) to the
joint with the flue terminal (point Y). One 91.5°
bend or two 135° bends can be included without
reduction of the flue length.
If further elbows are required the flue length must
be reduced by the following amounts:-
1 metre for each 91.5° bend
0.5 metre for each 135° bend
X
Y
X
Vertical Flue
System Examples
Vertical Flue System
Examples (Twin Pipe)

8.0 Flue Options
23
© Baxi Heating UK Ltd 2014
Key Accessory Size Code No
FLUE GROUP B
Concentric Flue System 110mm diameter
A1 Horizontal Flue Terminal 850mm 243013BAX
A Horizontal Flue Terminal (incl elbow) 236921
B Flue Extension 1000mm 241695
500mm 241694
250mm 241692
C Flue Bend 93° 241687
D Flue Bend (pair) 135° 241689
U Pipe Support 110mm 243014BAX
T Vertical Flue Boiler Adaptor 5106888
S Flue Terminal Deflector 248167
FLUE GROUP P
Twin Flue System 80mm diameter
E Flue Extension 1000mm 246137
500mm 246136
250mm 246135
F Flue Bend (pair) 90° 5121560
G Flue Bend (2 pair) 135° 5121561
J Vertical Flue Boiler Adaptor Kit 242757
W Pipe Support (pair) 80mm 5111081
FLUE GROUP B,P
Vertical Flue Kits
K Vertical Flue Terminal 242802
L Pitched Roof Flashing 25°/50° 243015
M Roof Cover Plate 243131
N Flat Roof Flashing 243016BAX
AA1 B
K
T
D
C
N
U,W
S
L
J
M
E
GF
8.3 Flue Accessories

8.0 Flue Options
24 © Baxi Heating UK Ltd 2014
Vertical Flue
Adaptor
Gasket
8.4 For Vertical Flue Systems
1. Undo the screws securing the blanking plate to the
boiler top panel. Discard the plate.
2. Fix the vertical adaptor and gasket to the top panel with
the previously removed screws.
8.5 For Twin Flue Systems
1. Undo the screws securing the blanking plate to the
boiler top panel. Discard the plate.
2. Fix both the air and flue adaptors with their gaskets
onto the boiler top panel. Secure with screws.
For Vertical Flues
For Twin Flues
Air Duct
Adaptor
Flue Duct
Adaptor
Gasket
Gasket

8.0 Flue Options
25
© Baxi Heating UK Ltd 2014
8.6 For Roof Terminals
1. In the case of a pitched roof 25 - 50 degrees, position
the lead tile to replace/flash over existing roof tiling. Make
an aperture in the roof suitable for the lower tube of the
roof terminal and ensure the integrity of the roof cover is
maintained. The adjustable plastic collar can either be
positioned on the lead tile or the lower tube of the roof
terminal prior to the final positioning of the vertical flue
through the tile. Check the collar is correctly located to suit
required roof pitch (either 25° to 38° or 37° to 50°). From
inside the roof adjust the flue to a vertical position and
secure to the roof structure with the clamp supplied.
2. For flat roof installations the aluminium flashing must be
incorporated into the roof covering and the appropriate
aperture made in the roof decking. The vertical flue is
lowered onto the flashing making sure the collar of the flue
locates securely with the flashing. (A mastic seal may be
necessary). From inside the roof, adjust the flue to a vertical
position and secure to the roof structure with the clamp
supplied.
IMPORTANT: If the boiler is not fitted immediately
after the flue system, temporary precautions must be
taken to prevent rain entry into the room of installation.
Any precautionary measures must be removed prior to
commissioning the boiler.
8.7 Flue Dimensions
The standard horizontal flue kit allows for flue lengths
between 270mm (105/8”) and 800mm (32”) from elbow to
terminal (Fig. 18).
The maximum permissible equivalent flue length is: 4
metres.
NOTE: Each additional 45° of flue bend will account
for an equivalent flue length of 0.5m.
eg. 45° = 0.5m, 90° = 2 x 45° = 1m etc.
8.8 Terminal Guard (Fig. 19)
1. When codes of practice dictate the use of terminal
guards, they can be obtained from most Plumbers’ and
Builders’ Merchants.
2. When ordering a terminal guard, quote the appliance
model number.
3. The flue terminal guard should be positioned centrally
over the terminal and fixed as illustrated.
8.9 Flue Deflector (Fig. 18a)
1. If required, push the flue deflector over the terminal end
and rotate to the optimum angle for deflecting plume.
Secure the deflector to the terminal with screws provided.
Fig. 18
Fig. 19
270mm 800mm
Push Fit Adaptor
Air Duct
Flue Duct
Cut the same
amount off the
Air Duct &
Flue Duct
Approx
1425mm
Flue Deflector
Fig. 18a

9.0 Plume Displacement
26 © Baxi Heating UK Ltd 2014
9.1 Plume Displacement Kit (P.D.K.)
Kit No 5121371
Content of kit
1 70/110 Concentric Flue
1 1m 70 Dia Exhaust Flue Pipe
2 Support Brackets
1 93° Elbow/Plume Outlet Assembly
1 Flue Trim
2 “O” Rings
1 Elbow with Gasket
1. This kit is recommended for installations where the
condensate plume emitted from the flue may cause a nuisance
or affect the surroundings.
2. The terminal must be positioned outside the building with
the outlet connection upwards.
3. The 70Ø pipe connects to the outlet of the concentric
terminal assembly. The elbow/plume outlet must be fitted to
the end of the 70Ø pipe.
NOTE: The plume outlet must always be at least 45° to
the wall, with the ‘peak’ uppermost to prevent rain entry
(Figs. A & B), and be at least 2 metres above ground level.
It must be secured as shown in Fig. C.
The outlet must be positioned so that any condensate
plume is directed away from adjacent surfaces.
4. It is possible to reduce or increase (with the addition of
extensions) the length of either or both the 70/110 concentric
and 70Ø exhaust.
5. Standard concentric flue extension kits may be added
between the boiler elbow and the terminal assembly.
6. The minimum length of the concentric flue is 100mm when
measured from the edge of the boiler flue elbow. There is a
further 45mm engagement into the elbow.
IMPORTANT: The maximum equivalent length of
concentric flue is:- 4 metres
Additional elbows may be fitted in the concentric flue, but
the equivalent length must be reduced by 1 metre (93°
elbow) or 0.5 metres (45° elbow).
7. 70Ø 1 metre extensions (including support bracket), and
additional 93° & 45° elbows are available. Any additional 93°
& 45° elbows must be accounted for when calculating flue
lengths. 70Ø 93° elbows are equivalent to 3.5 metres of
straight length and 45° elbows to 1 metre.
NOTE: Permitted positions of the plume outlet relative to
doors, windows etc. are the same as for conventional
concentric flues as detailed in the main Installation &
Servicing Instructions and BS5440 Pt. 1. It is NOT
necessary to fit a terminal guard over the air inlet or the
plume outlet.
Outlet Connection
upwards
‘Peak’ MUST be
Uppermost
Fig. A
Fig. B
500mm Min.
45°
45° Outlet must be
at least 45° from
wall face
Plume Outlet (‘Peak’
MUST be Uppermost)
0.94 metre
Fig. C

9.0 Plume Displacement
27
© Baxi Heating UK Ltd 2014
1
0
2
4
6
8
10
12
14
70Ø Exhaust (metres)
Concentric 70/110 Flue (metres)
0
16
18
234
20
12, 15, 18 & 24
30
22
24
26
28
30
1
0
2
4
6
8
10
12
14
70Ø Exhaust (metres)
Concentric 70/110 Flue (metres)
0
16
18
234
20
12, 15, 18 & 24
30
22
24
26
28
30
1
0
2
4
6
8
10
12
14
70Ø Exhaust (metres)
Concentric 70/110 Flue (metres)
0
16
18
234
20
12, 15, 18 & 24
30
22
24
26
28
30
Flue Length - Worked Example
Baxi Solo 30 HE A
In Fig. D opposite an additional 93° elbow and pair of 45°
elbows have been included in the 70Ø exhaust.
Also 3 straight extension pieces have been used.
To calculate total length:-
Length of 70Ø supplied in kit = 1 metre
3 x 1 metre Extensions = 3 metres
1 x 93° Elbow = 1 metre
2 x 45° Elbow = 1 metre (0.5 metres each)
Total 70Ø = 6 metres
After consulting the table in Example 3 it can be determined
that the concentric flue could be up to approximately 3.25
metres long.
Concentric Flue
Support
Bracket
45° Elbow
93° Elbow
1 metre Extension
1 metre supplied in kit
Additional Accessories
A - 93° Elbow 5121373
B - 45° Elbow (Pair) 5121374
C - 1 metre 70Ø Extension 5121372
9.2 Determining Permissible Lengths - P.D.K.
In the graph the solid line diagonal represents the
relationship between the concentric flue assembly (and any
extensions) and the 70Ø exhaust (and any extensions or
additional bends).
Example 1 - Not Permissible
If, for instance, a concentric length of 3.25 metres was
required and the 70Ø exhaust needed to be 10 metres the
graph shows that this combination would NOT be
permissible as the intersection point would be above the
solid diagonal line.
Example 2 - Flue Lengths OK
Where both lengths have been determined they can be
applied to the graph to check that the installation is
permissible. For example, if it was known that 2 metres of
concentric flue and 4 metres of 70Ø exhaust were required,
the values could be applied to the graph as shown in
Example 2.. As the point of intersection of the dotted lines is
below the solid diagonal line, the combination of lengths is
shown to be acceptable.
Example 3 - Flue Lengths OK
In the example shown, assume that the concentric part of
the flue needs to be 2 metres long. Find the position of ‘2’ on
the horizontal axis of the graph and then project upwards to
the solid diagonal line. This is represented by the vertical
thick dotted line. Where this dotted line intersects with the
solid diagonal line on the graph, project across to the vertical
axis. As can be seen this corresponds with 14 metres.
Therefore, the total equivalent length of the 70Ø exhaust
can be up to 14 metres. Any elbow equivalencies must be
accounted for i.e. 93° elbows are equal to 1 metre, each 45°
elbow to 0.5 metres.
Example 1
Flue Lengths - Not Permissible
Example 2
Flue Lengths - OK
Example 3
Flue Lengths - OK
Concentric 70/110 Flue
(MUST be installed
horizontally)
70Ø Exhaust
X
Y
Fig. D

9.0 Plume Displacement
28 © Baxi Heating UK Ltd 2014
9.3 General Fitting Notes - P.D.K.
1. Cut a hole in the external wall which the horizontal
concentric flue assembly will pass through.
2. When completed the terminal must be at least 2 metres
above ground level (Fig. E).
3. Measure and cut to size the concentric assembly and any
extensions that are being used.
4. Insert the concentric assembly through the hole from
outside the building and mark the position of the flue trim
securing holes.
5. Drill and plug the wall to accept the flue trim securing
screws, and re-insert the concentric assembly through the
wall.
6. Connect any extensions that are being used to the
concentric assembly. Engage the extension or concentric
assembly in the boiler flue elbow.
7. Fit the boiler flue elbow to the boiler top panel, ensuring
the gasket is in place (Fig. F).
Ensure that the concentric assembly is horizontal and that
the external air inlet is to the bottom. Any extensions
should fall back to the boiler.
8. Use suitable brackets to support the concentric assembly
and any extensions, and make good inside and outside.
Secure the flue trim to the wall.
9. The 70Ø exhaust can now be fitted to the spigot at the
terminal end.
10. If it is necessary to shorten the 70Ø exhaust or any of
the extensions, the excess material must be cut from the
plain end of the pipe.
11. Determine the position of the 70Ø exhaust and mark
on the wall a suitable position for the support bracket. Drill
and plug the wall. If extensions are being used, a support
bracket is supplied in each kit.
12. Engage the M6 threaded part of the mounting bolt in
the boss on the support bracket. Using the bracket for
leverage, screw the mounting bolt into the plugged hole
until the bracket is secure and level (Fig. G).
13. Slacken the two screws securing the retaining strap to
the bracket, and pivot the strap aside to allow fitting the
70Ø exhaust.
14. Complete the installation of the 70Ø exhaust, securing
in the brackets. Fit the 93° elbow and plume outlet. Ensure
the plume outlet is at least 45° to the wall and that the
‘peak’ is uppermost.
15. Continue with installation and commissioning of the
boiler.
Min. 2 metres
This section of the
flue MUST be
horizontal
Min. 0.3 metres
Fig. E
Fig. F
Fig. G

9.0 Plume Displacement
29
© Baxi Heating UK Ltd 2014
500mm Min.
Plume Outlet
Elbow
200mm Min.
9.3 General Fitting Notes - P.D.K. (cont.)
16. For aesthetic purposes it is permissible to route the
70Ø exhaust in an enclosed box, but the air inlet and
plume outlet MUST remain in free air.
17. It is also possible to separate the plume outlet from
the 93° elbow to allow the flue to be installed as shown
in Fig. H.
18. When the plume outlet is positioned under a balcony
or other projection (Figs. I & J) it must protrude at least
200mm (it is not necessary to extend it further than this).
200mm Min.
Fig. H
Fig. I
Fig. J

10.0 Installation
30 © Baxi Heating UK Ltd 2014
Check Site Requirements (section 7) before
commencing.
10.1 Initial Preparation
The gas supply, gas type and pressure must be
checked for suitability before connection (see Section
7.4).
1. Cut the banding and remove the fixing template, wall
plate and literature pack (Fig. 19a) from the carton.
2. After considering the site requirements (see Section
7.0) position the template on the wall ensuring it is level
both horizontally and vertically.
NOTE: When fitting Plume Displacement Kit refer
to the instructions supplied for details of
installation of the flue.
3. Mark the position of the centre hole for the wall
plate (Fig. 20).
4. Mark the centre of the flue hole (rear exit).
For side exit: project the horizontal side flue centre line
into the corner of the room and along the wall to
where the flue hole will be drilled. (Fig. 20).
The diagram (Fig. 21) shows the dimensions required to
ensure any horizontal flue is installed with the correct
fall to the boiler. Mark the offset (V) dimension and if
required, mark the position of the gas and water pipes.
Remove the template.
5. Cut the hole for the flue (minimum diameter
127mm, see table (Fig. 20) for wall thicknesses and flue
diameters).
6. Drill and plug the wall as previously marked. Secure
the wall plate using the centre hole (Fig. 22).
7. Ensuring the wall plate is level both horizontally and
vertically, drill and plug at least 4 securing positions at
the top and bottom through the wall plate. Utilising the
slots available ensure the wall plate is square and secure
to the wall (Fig. 22).
8. Loosely route the condensate discharge pipe to the
lower left hand side of the wall plate.
Wall Thickness
up to 227mm
up to 750mm
up to 1200mm
Flue Hole ø
127mm core drill
150mm core drill
175mm core drill
Fig. 20
Fig. 21
Fig. 22
Horizontal
Side Flue
Centre Line
EXAMPLE: Boiler is 2 metres away
from corner of wall, flue duct hole is
55mm up from horizontal side flue
centre line. This will maintain the
approx 1.5° backfall to the boiler.
Wall Plate Template
Edge of Boiler
0.5
1.0
2.0
3.0
4.0
Distance in metres from boiler to the wall.
For pipe lengths greater than 4m increase the off-set by 26mm
for every additional metre to maintain approx 1.5° inclination.
V
Flue Duct Hole
Offset V (mm) 13.527.555 82.5110
(metres)
(mm)
1.5°
Backfall to the Boiler, ie. 2m flue offset (V) position 55mm
Example
2m
Example
V = 55mm
96mm
Centre
Hole
Fig. 19a
Wall Plate
Template Literature Pack
Wall Plate
Relief Holes

10.0 Installation
31
© Baxi Heating UK Ltd 2014
10.2 Preparing The Boiler (Figs. 22a & 23)
1. Remove the outer carton and packaging.
2. Lift the outercase upwards and remove.
3. Remove the internal packaging.
Lower Door Panel
Outercase
Fig. 23
Break Off Upper &
Lower Pipe Run
Options
Fig. 22a

10.0 Installation
32 © Baxi Heating UK Ltd 2014
Return Pipe Connection
Flow Pipe
Connection
Suggested Lifting
Points shown as
shaded area
Wall Plate
Retaining Bracket
Fig. 25
Fig. 24
Flue Products Exhaust
Fig. 25a
Remove the red pipe
protection caps
10.3 Fitting The Boiler (Fig. 24)
1. Take the retaining bracket and two M6 nuts from the
fittings pack.
2. Offer up the boiler to the wall plate using the lifting
points shown in Fig. 24 and locate the rear bottom edge
onto the self locating support at the base of the wall plate.
(See Safe Manual Handling page 5.)
NOTE: When installing in a Loft/Small Compartment,
access for lifting the boiler from the front can be
gained for two people using the lifting points. (Fig. 24).
3. Rotate the boiler up to wall plate and engage retaining
bracket, securing with the two nuts.
4. Ensure the boiler is secured with the retaining
bracket.
5. Remove red pipe protection caps from the FLOW and
RETURN connections.
10.4 Making the Water Connections
(Fig. 25)
1. The boiler has two side water connections which are
labelled FLOW and RETURN. The front connection is the
flow pipe and the rear threaded connection is the return.
2. It is essential that the flow and return pipes are
connected to the boiler correctly. The flow connection
incorporates the boiler thermostats and a flow switch.
3. The boiler connections will accept 22mm fittings.
NOTE: On 30 models 28mm pipe should be used to
connect to the boiler flow and return using suitable
reducing fittings.
4. If the installation requires that the system pipework
originates from the bottom of the boiler, then the flow
and return pipes will need cutting, as they terminate
upwards.
10.5 Making the Condensate Drain Connection
1. Connect the condensate drain using the 1”BSP nut and
seal supplied. (see section 7.6).
NOTE: To ensure the correct operation and
integrity of the condensate drainage system -
Carefully pour approximately 1 cupful (250ml) of
water into the flue products exhaust, at the top of the
heat exchanger (Fig. 25a) to ensure a seal is made in
the trap.

10.0 Installation
33
© Baxi Heating UK Ltd 2014
10.6 Making the Gas Connection
1. Connect the gas supply to the G1/2(1/2in BSPT
Internal) gas tap. This is located on the lower right side
of the boiler, access by hinging down the PCB housing
(see Fig. 32).
10.7 Fitting The Flue
Before fitting the flue, check the condensate drain
integrity (see section 10.5).
IMPORTANT: The flue should always be installed
with a 1.5° fall from terminal to elbow, to allow
condensate to run back to the boiler.
HORIZONTAL FLUE
1. The standard flue is suitable for lengths 270mm
minimum to 800mm maximum (measured from the
edge of the flue elbow outlet).
Rear Flue: maximum wall thickness - 630mm
Side Flue: maximum wall thickness - 565mm (left or right)
2. For rear exit - measure the wall thickness
(Fig. 26) and to this dimension add 181mm. This
dimension to be known as (X).
i.e.
(X) = wall thickness + 181
3. Take the flue and mark off (X) from the terminal end
as indicated in the diagram
(Fig. 27).
Check your dimensions.
The flue tubes are fixed together. Cut through both
tubes whilst resting the flue on the semi-circular packing
pieces. Deburr both tube ends.
4. For side exit - measure the distance from the edge
of the wall plate to the inner face of the wall (Fig. 26)
and to this dimension add the wall thickness + 250mm.
This dimension to be known as (Z).
i.e.
(Z) = wall plate to wall + wall thickness + 250
5. Take the flue and mark off (Z) from the terminal end
as indicated (Fig. 27).
Check your dimensions.
The flue tubes are fixed together. Cut through both
tubes whilst resting the flue on the semi-circular packing
pieces. Deburr both tube ends.
IMPORTANT: Check all measurements before
cutting.
NOTE: When cutting ensure the cut does not
interfere with the inner flue support bracket
(Fig. 27a).
360° Orientation
Inner Flue Support Bracket
Wall Thickness
(Z) Edge of Wall Plate to Wall
Wall Thickness
(Z) = Side Exit
(X) = Rear Exit
Flue
Waste
Fig. 26
Fig. 27
Fig. 27a
At least
1.5°

10.0 Installation
34 © Baxi Heating UK Ltd 2014
10.7 Fitting the Flue (Cont)
6. Ensure the inner flue support bracket is positioned in
the flue (Fig. 28).
7. Engage the flue into the flue elbow using soap solution
to ease the engagement ensuring the flue is assembled as
shown (Fig. 29). Rear flue only: Take the tape supplied
in the kit and wrap around the joint between the flue
and the elbow (Fig. 29a).
8. Place the gasket over the flue exit on the boiler.
9. Slide the flue assembly through the hole in the wall.
10. Engage the elbow on to the flue connection on top
of the boiler. Secure with the four screws supplied in the
kit.
11. Make good between the wall and air duct outside the
building ensuring the 1.5° drop between the terminal and
elbow.
12. The flue trim should be fitted once the installation is
complete and the flue secure (Fig. 30). Apply a suitable
mastic to the inside of the trim and press against the wall
finish, making sure the brickwork is dust free and dry.
13. If necessary fit a terminal guard (see Section 8.8).
VERTICAL FLUEING
1. Only a flue approved with the Baxi Solo HE Arange
can be used.
Gasket
Flue Trim
Inner Flue Support Bracket
Flue
Flue Elbow
Fig. 28
Fig. 30
Fig. 29
Apply Lubricant for ease of
assembly. Ensure Flue is fully
engaged into Flue Elbow
Tape (Rear Flue Only)
Fig. 29a

10.0 Installation
35
© Baxi Heating UK Ltd 2014
10.8 Making The Electrical Connections
WARNING: This appliance must be earthed
1. The electrical connections are on the right hand side of
the unit.
2. The Baxi Solo 30 HE Ais factory set to give a maximum
output of 22.0 kW. The Control PCB jumper positions are
as follows:
CN11 (Blue) CN12 (Red)
If the installation requires a greater output to achieve the
desired room temperature, this can be increased to
30.18 kW and the boiler can be adjusted as follows (Fig. 32):
a) Remove the top right hand securing screw and
hinge down the PCB housing.
b) Remove the Red jumper labelled CN12 from the
bottom left hand side of the PCB.
c) Hinge back up the PCB housing and secure with
screw.
4. Route the incoming electrical cable/s through the
grommet in the support bracket. This will prevent damage
to the cable.
5. Lay the cable through the cable clamp to gauge the length
of cable required when it is connected to the 4-way
terminal block.
6. Connect the (S/L), (N) and ( ) wires to the
4-way terminal block (Fig. 33) and refit the cable clamp
(Fig. 31).
7. Check the electrical installation for;
earth continuity, short circuits, resistance to earth, correct
polarity and fuse failure.
Fig. 33
S/L N
Fig. 31
Cable Clamp
4-way Terminal Block
Blue (CN11) Jumper
Red (CN12) Jumper Fig. 32
Hinge down
PCB Housing
P/F Optional Pump Feed Connection
only required for fully TRV’d system

11.0 Electrical
36 © Baxi Heating UK Ltd 2014
11.1 Schematic Wiring Diagram
Key To Wiring Colours
b - Blue
bk - Black
w - White
br - Brown
gy - Grey
r- Red
g - Green
g/y- Green/Yellow
op - Opaque
y - Yellow
Gas
Valve
g
op
Spark
Electrode
g/y
bk
bk
bk
bk
rw
w
Flame
Detection
Electrode
Condensate
Trap
Flow
Overheat
Thermostat
Fan
Overheat
Thermostat
g/y
r
b
r
r
Flow
Thermistor
325 Vdc
DC Fan
CH
Flow
Switch
gy
gy
wgbr
PCB
Earths not shown to aid
clarity of diagram
g/y
by
LN Optional
Pump
Feed
br
g/y br
b
op
op

11.0 Electrical
37
© Baxi Heating UK Ltd 2014
Wiring Key
b- Blue
bk - Black
br - Brown
r- Red
w - White
g/y - Green/Yellow
g - Green
gy - Grey
op - Opaque
y - Yellow
11.2 Illustrated Wiring Diagram
Gas Valve
Fan
Condensate Trap
CH
Flow Switch
Flow
Thermistor
Spark
Electrode
Flame
Detection
Electrode
Main
PCB
NL
r
r
gy
gy
r
b
br g
w
Flow Overheat
Thermostat
Fan Overheat
Thermostat
bk
bk
bk
rbk
w
w
op
g/y
g/y
Layout of PCB Pins
Optional
Pump
Feed
g/y
br
y
g/y
bbr
b
y
b
br
br

12.0 Commissioning the Boiler
38 © Baxi Heating UK Ltd 2014
12.1 Commissioning the Boiler
WARNING: The PCB Control and Fan
Assembly are 325 Vdc. Isolate at supply
before access.
1. Reference should be made to BS:EN 12828 & 14336
when commissioning the boiler.
2. At the time of commissioning, complete all relevant
sections of the Benchmark Checklist at the rear of this
publications.
3. Flush the whole system using a suitable flushing agent
(see Section 6.2) and vent the radiators. Check for water
leaks.
4. Refill the system with inhibitor following the inhibitor
manufacturer’s instructions and BS 7593 Code of Practice
for Treatment of Water in Domestic Hot Water Central
Heating Systems (see Section 6.2).
5. Complete the label supplied with the inhibitor and
attach to the inside of the boiler case. Detail of system
treatment should be added for future reference.
6. Turn the gas supply on and purge according to in GB
BS 6891 and in IE I.S. 813 “Domestic Gas Installations”.
7. Remove the top RH securing screw and hinge down
the PCB housing to gain access to the gas service cock
(see Fig. 32). Turn the gas service cock anticlockwise to
the ON position and check for gas tightness up to the gas
valve (Fig. 34).
NOTE: The 12,15,18,24 are self-regulating
dependent upon the system load. The 30 HE Awill
modulate between inputs of 33.76kW and 10.3kW.
The 30 HE Ainput is factory set at 24.5kW and can
be altered to 33.76kW - see section 10.8. No
adjustment of the gas valve is permissible.
IMPORTANT: The combustion for this appliance has
been checked, adjusted and preset at the factory for
operation on the gas type specified on the appliance
data plate. No measurement of the combustion is
necessary. Do not adjust the air/gas ratio valve.
8. Having checked:
•That the boiler has been installed in accordance with
these instructions.
•The integrity of the flue system and the flue seals.
•The integrity of the boiler combustion circuit and the
relevant seals.
Proceed to put the boiler into operation as follows:
Low
High
Reset
ON
INOUT
Gas Service
Cock
Control Knob
Fig. 34
Fig. 35
Fig. 36
Open
Inlet Gas Pressure Test Point
DO NOT check gas pressure here

12.0 Commissioning the Boiler
39
© Baxi Heating UK Ltd 2014
Set Boiler to Maximum Rate*
Allow the combustion to
stabilise. Do not insert probe
to avoid ‘flooding’ the analyser.
Perform Flue Integrity
Visual Check
Examine all flue joints for
soundness and ensure the
system is adequately
supported.
Is flue system OK ?
Rectify all faults
If necessary call
0844 871 1555 for advice.
The appliance MUST NOT be
commissioned until all
problems are resolved.
Check CO & Combustion
Ratio at Maximum Rate
Whilst the boiler is still
operating at maximum insert
the analyser probe into the
flue gas test point, allowing the
reading to stabilise.
Is CO < 350ppm
and CO/CO2
ratio < 0.004 ?
Verify Integrity of Seals
Check all burner seals, internal
flue seals, door & case seals.
Replace any seals that appear
unsound.
Is CO < 350ppm
and CO/CO2
ratio < 0.004 ?
TURN APPLIANCE OFF !
Call 0844 871 1555 for advice.
The appliance MUST NOT be
commissioned until all
problems are identified and
resolved.
If commissioning cannot be
fully completed the appliance
must be disconnected from
the gas supply in accordance
with the GSIUR.
Note: Check & record the CO
& combustion ratio at both
maximum & a low rate before
calling 0844 871 1555.
Yes
No
No Yes
Yes
No
Is CO < 350ppm
and CO/CO2
ratio < 0.004 ?
No
Yes
BOILER OPERATING
SATISFACTORILY. NO
FURTHER ACTION
REQUIRED
Ensure test points are capped,
the boiler case front panel is
correctly fitted & secured and
all other commissioning
procedures completed.
Complete the ‘Benchmark’
Checklist, recording the
CO & combustion ratio
readings as required.
Set Boiler to operate at a low
rate. If it is not possible to adjust
the boiler to run at minimum rate
using the boiler controls, the
system must be set such that the
boiler will modulate to as low an
input as possible without the
burner extinguishing (e.g. by
closing radiator valves)
Allow the combustion to
stabilise. Do not insert probe to
avoid ‘flooding’ the analyser.
The gas rate must be checked &
recorded whilst the boiler is
operating in this condition.
*To operate at Maximum Rate
Ensure all external controls are
calling for heat, that the system
is cold and the boiler control
knob is turned fully clockwise.
12.2 Checking the Combustion
1. This procedure is mandatory in GB from April 2014. It is
strongly recommended to perform the procedure before that
date.

12.0 Commissioning the Boiler
40 © Baxi Heating UK Ltd 2014
12.3 Check the Operational (Working) Gas
Inlet Pressure
1. Ensure that all controls are calling for heat and
maximum load is applied to the system.
2. With the boiler operating in the maximum rate
condition check that the operational (working) gas
pressure at the inlet gas pressure test point is in
accordance with B.S. 6798 & B.S. 6891.
3. Ensure that this inlet pressure can be obtained with
all other gas appliances in the property working.
Measure the Gas Rate
4. With any other appliances & pilot lights turned OFF
the gas rate can be measured. It should be as shown in
Section 4.0 Technical Data.
5. Carefully read and complete all sections of the
Benchmark Commissioning Checklist at the rear of this
publication that are relevant to the boiler and
installation. These details will be required in the event of
any warranty work. The publication must be handed to
the user for safe keeping and each subsequent regular
service visit recorded.
6. For IE, it is necessary to complete a “Declaration of
Conformity” to indicate compliance with I.S. 813. An
example of this is given in I.S. 813 “Domestic Gas
Installations”. This is in addition to the Benchmark
Commissioning Checklist.
INOUT
Fig. 36a
Inlet Gas Pressure Test Point
DO NOT check gas pressure here

13.0 Fitting the Outer Case
41
© Baxi Heating UK Ltd 2014
13.1 Fitting The Outer Case
1. Position the outercase over the boiler engaging the
lugs in the side flanges over the hooks on the wall plate.
Break off top or bottom panel as required to
accommodate pipework runs (Fig. 37).
2. Using the two screws supplied in the kit, secure the
outercase to the combustion box (Fig. 37).
3. Hinge up the lower door panel (Fig. 38).
4. The “Important Ventilation Information” label can be
removed unless the appliance is installed in an
unventilated compartment.
5. Carefully read and complete all sections of the
Benchmark Commissioning Checklist at the rear of this
publication that are relevant to the appliance and
installation. These details may be required in the event
of any warranty work. The publication must be handed
to the user for safe keeping and each subsequent
regular service visit recorded.
For IE, it is necessary to complete a “Declaration of
Conformity” to indicate compliance to I.S. 813. An
example of this is given in I.S. 813 “Domestic Gas
Installations”. This is in addition to the Benchmark
Commissioning Checklist.
6. Instruct the user in the operation of the boiler
controls. Hand over the User’s Operating, Installation
and Servicing Instructions, giving advice on the necessity
of regular servicing.
7. Demonstrate to the user the action required if a gas
leak occurs or is suspected. Show them how to turn off
the gas supply at the meter control, and advise them
not to operate electric light or power switched, and to
ventilate the property.
8. Show the user the location of the system control
isolation switch, and demonstrate its operation.
9. Advise the user that they may observe a plume of
vapour from the flue terminal, and that it is part of the
normal operation of the boiler.
10. Complete the label supplied with the inhibitor and
stick to the inside of the boiler case. Detail of system
treatment must be recorded in the Benchmark
Commissioning Checklist.
Outercase Securing
Screws
Lower Door Panel
Fig. 37
Fig. 38
Break Off Panel

14.0 Servicing the Boiler
42 © Baxi Heating UK Ltd 2014
14.1 Annual Servicing
1. For reasons of safety and economy, it is recommended that
the boiler is serviced annually. Servicing must be performed by a
competent person in accordance with B.S. 7967-4.
2. After servicing, complete the relevant Service Interval Record
section of the Benchmark Commissioning Checklist at the rear of
this publication.
IMPORTANT: During routine servicing, and after any
maintenance or change of part of the combustion circuit, the
following must be checked:-
• The integrity of the complete flue system and the flue seals.
• The integrity of the boiler combustion circuit and relevant
seals as described in Section 14.2.
• The operational gas inlet pressure as described in Section
12.3.1 to 12.3.3 and the gas rate as described in 12.3.4.
• The combustion performance as described in ‘Check the
Combustion Performance’ (14.1.4 to 14.1.6 below).
3. Competence to carry out Checking Combustion
Performance
B.S. 6798 ‘Specification for Installation & Maintenance of Gas
Fired Boilers not exceeding 70kW’ advises that:-
• The person carrying out a combustion measurement should
have been assessed as competent in the use of a flue gas
analyser and the interpretation of the results.
• The flue gas analyser used should be one meeting the
requirements of BS7927 or BS-EN50379-3 and be calibrated
in accordance with the analyser manufacturers’ requirements.
• Competence can be demonstrated by satisfactory
completion of the CPA1 ACS assessment, which covers the
use of electronic portable combustion gas analysers in
accordance with BS 7967, Parts 1 to 4.
Check the Combustion Performance (CO/CO2 ratio)
4. Set the boiler to operate at maximum rate as described in
Section 12.2.
5. Remove the cap from the flue sampling point, insert the
analyser probe and obtain the CO/CO2 ratio. This must be
less than 0.004.
6. If the combustion reading (CO/CO2 ratio) is greater than
this, and the integrity of the complete flue system and
combustion circuit seals has been verified, and the inlet gas
pressure and gas rate are satisfactory either:
• Perform the ‘Annual Servicing - Inspection’ (Section 14.2) &
re-check.
• Replace the gas valve (Section 15.8) & re-check.

14.0 Servicing the Boiler
43
© Baxi Heating UK Ltd 2014
14.2 Annual Servicing - Inspection
1. Ensure that the boiler is cool.
2. The boiler cannot be switched off at the boiler, therefore it
is important to isolate the electrical supply at the mains fuse.
3. Hazardous materials are not used in the construction of
these products, however reasonable care during service is
recommended.
4. When replacing the combustion box door after servicing it is
essential that the retaining screws are tightened fully.
5. Ensure that both the gas and electrical supplies to the
boiler are isolated.
6. Remove the outercase and lower door panel (see Fitting the
Outercase, Section 13.0).
WARNING: The PCB Control and Fan
Assembly are 325 Vdc. Isolate at supply
before access.
7. Release the four 1/4turn screws securing the air box door
panel and remove the door (Fig. 39).
8. Disconnect the leads from the centre and right hand
terminals (earth and flame sensing probe) (Fig. 40). Reconnect
in reverse order.
9. Undo the four screws securing the combustion box door
and remove the door (Fig. 41).
10. Visually check for debris/damage and clean or replace if
necessary the following:
a) Burner.
b) Heat exchanger fins.
c) Fan compartment (Check also for condensate leaks).
d) Insulation.
e) Door seals-Important: Pay particular attention to
the condition of the combustion box door seals.
f) Electrodes.
g) The condensate trap
NOTE: Remove the trap drain plug and place a vessel
underneath to catch the condensate (care should be
taken as this could be hot). Clean the trap and refit
the drain plug. Check for leaks.
h) Top of heat exchanger.
Air Box Door Panel Lead Terminals
Combustion Box
Door Panel
Fig. 39
Fig. 41
Fig. 40
Sensing
Earth
Spark
Sleeve

14.0 Servicing the Boiler
44 © Baxi Heating UK Ltd 2014
14.2 Annual Servicing - Inspection (Cont)
10. To clean the heat exchanger and burner proceed as
follows:
a) Disconnect the electrical leads to the fan component
protection sensor (Fig. 42).
b) Loosen the screw retaining the gas injector pipe at
the venturi (Fig. 42).
c) Undo the two wing nuts to disconnect the fan
(Fig. 42).
d) Remove the fan and disconnect the electrical supply
to it (Fig. 42).
e) Remove the gas injector pipe from the gas valve
(push-fit) (Fig. 42).
f) Undo the condensate trap securing nut, lock nut and
the condensate drain pipe. Remove the condensate trap
and disconnect the sensor leads (Fig. 43).
g) Remove the two screws securing the burner and
remove the burner. Visually inspect the internal burner
baffle for obstruction, check seal around baffle for
cracks/damage. Clean with a soft brush.
h) Loosen the two screws retaining the heat exchanger
support bracket and slide to the left to remove
(Fig. 44).
i) Remove the four screws securing the heat
exchanger/combustion box base and withdraw the
base.
j) Lower the central insulation panel and check
condition (Fig. 44). Replace the lower insulation pad if
necessary.
k) Ensure the heat exchanger fins are clear of any
obstruction.
l) Check condition of all seals. Important: Pay particular
attention to the condition of the combustion box
door seals.
m) Reassemble in reverse order and check for leaks.
11. Check CO/CO2ratio and CO2level at flue sampling
point (Fig.41a) is as quoted in Section 4.0 ‘Technical
Data’.
12. If the ratio or level is greater than that quoted,
telephone the Technical Enquires for further advice.
IMPORTANT: No adjustment of the gas valve is
permissible.
13. Complete the relevant Service Interval Record
section of the Benchmark Commissioning Checklist at
the rear of this publication and then hand it back to the
user.
Combustion Box Base
Securing Screws
Burner Securing
Screws
Combustion
Box Base
Burner
Wing Nuts
Electrical Supply
Lock Nut
Condensate
Trap
Condensate
Drain Pipe
Securing Nut
Central Insulation Panel
Heat Exchanger
Support Bracket
Injector Pipe
Injector Pipe Retaining
Screw
Protection
Sensor Leads
Fan
Fig. 42
Fig. 44
Fig. 43
Sensor
Leads
Flue Sampling Point
Fig. 41a
Service Drain
Plug

15.0 Changing Components
45
© Baxi Heating UK Ltd 2014
15.1 Changing Components
IMPORTANT: When changing components ensure
that both the gas and electrical supplies to the boiler
are isolated before any work is started.
“The boiler cannot be switched off at the boiler,
therefore it is important to isolate the electrical
supply at the mains fuse.”
Hazardous materials are not used in the construction
of these products, however reasonable care during
service is recommended.
When replacing the combustion box door after
changing components, it is essential that the retaining
screws are tightened fully.
After Changing Components a combustion check
should be performed (see Section 15.8.11). This is
especially important on gas carrying parts, and those
that may affect combustion (e.g. fan).
1. Before changing any components please read Section
1.2 Important Information.
2. Remove the outer case and lower door panel (see
“Fitting the Outercase” Section 13.0).
WARNING: The PCB Control and Fan
Assembly are 325 Vdc. Isolate at supply
before access.
3. Isolate the water circuit and drain the system as
necessary. A drain point is located on the heat
exchanger manifold at the right hand side of the boiler
(Fig. 45) to enable the heat exchanger to be drained.
4. Place a tube on the drain point to drain water away
from electrics. Turn anticlockwise to open (Fig. 45).
NOTE: When reassembling always fit new ‘O’ rings,
ensuring their correct location on the spigot. Green
“O” rings are used for gas joints and Black “O” rings
for water joints. Use Greasil 4000 (Approved
Silicone Grease).
5. After changing a component re-commission the
boiler where appropriate and check the inhibitor
concentration (see Section 6.2 and 12.1).
The thermistor, safety thermostat, interface PCB and
the flow switch can be accessed after removal of the
outer case.
15.2 Flow Temperature Thermistor and
Safety Thermostat (Fig. 46)
1. The procedure is the same for both the thermistor
and the safety thermostat.
2. Remove the electrical connections from the sensor.
3. Unscrew the sensor from the pipe.
4. Fit the new thermistor or safety thermostat and
reassemble in reverse order.
Drain Point
Heat Exchanger
Manifold
Tube
Electrical Connections
Flow Temperature Thermistor
Safety
Thermostat
Fig. 45
Fig. 46

15.0 Changing Components
46 © Baxi Heating UK Ltd 2014
15.3 Flowswitch (Fig. 47)
1. Drain the boiler (see Section 15.1 paragraph 2 & 3).
2. Remove the two screws on the support bracket.
3. Remove the clip securing the flow pipe to the
flowswitch.
4. Disconnect the inline electrical connection.
5. Pull pipe away from flowswitch.
6. Remove the two screws securing the flowswitch to
the boiler.
7. Remove the flowswitch.
8. Fit the new flowswitch and reassemble in reverse
order.
9. Recommission the boiler and check the inhibitor
concentration (see Section 6.2 and 12.1).
Flow Switch
Clip
Flow Pipe
Fig. 47
Support Bracket
15.4 PCB (Figs. 48 & 49)
WARNING: The PCB Control and Fan
Assembly are 325 Vdc. Isolate at supply
before access.
1. Pull the control knob off the spindle and remove the
plastic button cover. Refit them onto the new PCB
(Fig. 48).
2. Remove the top right hand securing screw and hinge
down the PCB housing and disconnect the electrical
connections noting their positions
NOTE: Check the PCB for the presence of input
jumpers - see section 10.8. Set the new PCB as the
one removed.
3. Lift Control PCB housing out of hinge housing of
metal bracket.
4. Fit the new PCB Housing Assembly and reassemble
in reverse order.
PCB Housing Securing
Screw
Control
Knob
Fig. 48
Blue (CN11) Jumper
Red (CN12) Jumper Fig. 49
Hinge down
PCB Housing
Plastic
Button
Cover

15.0 Changing Components
47
© Baxi Heating UK Ltd 2014
The fan and venturi, gas valve, injector pipe,
condensate trap, fan protection sensor, spark and
sensing electrodes can be accessed and changed on
the removal of the airbox door panel.
1. Remove the airbox door panel by loosening the four
1/4turn screws (Fig. 50).
15.5 Spark and Sensing Electrodes
(Fig. 51)
1. Disconnect all three leads from tabs.
Spark - Opaque cable
Earth - Green/Yellow cable
Sensing - White cable
2. Remove the two screws securing each of the
electrodes to the combustion box door and remove the
electrodes.
3. Fit the new electrodes (and new gasket, as required)
and reassemble in reverse order.
15.6 Fan (Fig. 52)
WARNING: The PCB Control and Fan
Assembly are 325 Vdc. Isolate at supply
before access.
1. Loosen the screw holding the injector pipe into the
venturi.
2. Remove the electrical connections to the fan and
protection sensor on the fan.
3. Remove the wing nuts securing the fan to the base of
the combustion box.
4. Lower the fan and remove.
5. If changing the fan remove the screws securing the
venturi and fan protection sensor bracket, noting the
positions of the injector opening and sensor bracket, fix
them to the new fan.
6. Fit the new fan and reassemble in reverse order.
The injector pipe, condensate trap and gas valve can
be changed after the removal of
the fan.
Wing Nuts
Injector Pipe
Screw
Electrical Connections
Electrical Connection
Protection
Sensor
Injector
Opening
Gasket
Venturi
Fan
Air Box Door Panel
Sensing
Earth
Spark Combustion
Box Door
Fig. 50
Fig. 51
Fig. 52

15.0 Changing Components
48 © Baxi Heating UK Ltd 2014
The removal of the fan is necessary to enable the changing
of the injector pipe, condensate trap and gas valve (see
section 15.6).
15.7 Injector Pipe (Fig. 53)
1. Remove the injector pipe by pulling out from the ‘O’ ring
joint in the gas valve.
2. Fit the new injector pipe and reassemble in reverse order.
15.8 Gas Valve (Fig. 53)
IMPORTANT: After replacing the valve the CO2must
be checked as detailed in Section 14.1.4 to 14.1.6. Only
change the valve if a suitable calibrated combustion
analyser is available, operated by a competent person -
see Section 14.1.3.
1. Remove the Control PCB (see Section 15.4).
2. Isolate gas supply and disconnect the gas tap by removing
the four screws.
3. Undo the case pressure pipe from the gas valve.
4. Disconnect the electrical plug from the gas valve.
5. Remove the fan (see section 15.6) and injector pipe.
6. Remove the two gas valve securing screws from inside the
air box holding the gas valve.
7. Remove the gas valve from the airbox side.
8. Remove the aluminium spacer and its gasket from the gas
valve.
9. Fit the aluminium spacer and its gasket to the new valve.
10. Fit the new gas valve and reassemble in reverse order.
NOTE: Check for gas tightness after replacing gas valve.
11. Check the CO2 level. If the level is greater than that
quoted, telephone the Technical Enquiries for further advice.
IMPORTANT: No adjustment of the gas
valve is permissible.
15.9 Condensate Trap (Fig. 54)
1. Disconnect the condensate trap from the base of the heat
exchanger.
2. Disconnect the condensate drain (outside the boiler) from
the condensate trap.
3. Undo the condensate trap lock nut and remove the trap
from the boiler. Disconnect the sensor leads.
4. Fit the new condensate trap and reassemble in reverse
order.
5. Prime the condensate trap (fill first chamber), check for
leaks.
Injector Pipe
Gas Tap
Case Pressure Pipe
Boiler Side
Gas Valve
Gas Valve
Securing Screws
Lock Nut
Condensate
Drain Pipe
Condensate
Trap
Securing
Nut
Sensor
Leads
Fig. 53
Fig. 54
Aluminium
Spacer
‘O ring’
Gasket
Electrical Plug
Service Drain
Plug

15.0 Changing Components
49
© Baxi Heating UK Ltd 2014
The burner and heat exchanger can be changed after
removal of the combustion box door. To change the
heat exchanger, the fan and burner must be removed
first (see section 15.6 and 15.10).
1. Remove the combustion box door by removing the
four securing screws (Fig. 55).
IMPORTANT: On refitting the combustion box
door check the condition of the combustion box
door seals.
15.10 Burner (Fig. 56)
1. Remove the two screws securing the burner to the
base of the combustion box.
2. Remove the burner carefully from the combustion
box base.
3. Check the burner seal on the heat exchanger base,
replace if necessary. Fit the new burner and reassemble
in reverse order.
15.11 Heat Exchanger
1. Drain the boiler (see section 15.1 paragraph 2 & 3).
2. Remove all components in the base of the airbox.
3. Undo the screws on the support bracket. Remove
the screws securing the flow switch and return
connections and remove the connections (Fig. 57).
4. Remove the screws securing the heat exchanger
manifold and remove the manifold (Fig. 58).
5. Lift the heat exchanger assembly (Fig. 59) and rotate
the bottom upwards whilst pulling it forwards out of the
airbox.
6. Fit the new heat exchanger and reassemble in reverse
order.
7. Recommission the boiler and check the inhibitor
concentration (see Section 6.2 and 12.1).
Combustion Box
Door Panel
Burner
Securing Screws
Fig. 55
Fig. 56
Fig. 58
Fig. 59
Fig. 57
Heat Exchanger
Manifold
Return
Connection
Flow
Switch
Heat Exchanger
Assembly
Support
Bracket

15.0 Changing Components
50 © Baxi Heating UK Ltd 2014
Combustion
Box Base
Central Insulation Panel
Support Bracket
Burner
15.12 Heat Exchanger Lower Insulation Pad
(Fig. 60)
1. Remove all components in the base of the airbox.
2. Remove the burner (see section 15.10).
3. Remove the four bolts securing the combustion box
base.
4. Remove the combustion box base.
5. Pull the central insulation panel down from the
centre of the heat exchanger and remove the lower
insulation pad.
6. Fit the new insulation pad and reassemble in reverse
order.
15.13 Heat Exchanger Upper Insulation Pad
(Fig. 60)
1. Remove all components in the base of the airbox.
2. Remove the burner (see section 15.10).
3. Remove the heat exchanger (see section 15.11).
4. Remove the four bolts securing the combustion box
base.
5. Remove the combustion box base.
6. Pull the central insulation panel down from the
centre of the heat exchanger.
7. Fit the new insulation pad and reassemble in reverse
order.
Combustion Box Base
Securing Screws
Burner Securing
Screws
Fig. 60
Upper Insulation
Pad
Lower Insulation
Pad

16.0 Short Parts List
51
© Baxi Heating UK Ltd 2014
Short Parts List
Key G.C. Description Manufacturers
No. No. Part No.
A E06 058 Flow Temperature
Thermistor (Red) 240670
B E06 059 Flow Switch 242459
C E06 060 Safety Thermostat
(Black) 242235
D PCB 5129147
E Fan 5109925
F Gas Valve 241900
G E06 085 Viewing Window 242484
H Condensate Trap 5111714
I Electrodes Kit 5132097
J Burner Assy 5107430
K E06 097 Heat Exchanger Assy 242497
L Control Knob 5109996
ABC
E
F
G
H
I
J
K
D
L

17.0 Fault Finding
52 © Baxi Heating UK Ltd 2014
Low
High
Reset
ON
Mains On
LED Light
(Green)
Boiler On
LED Light
(Green)
Lockout
LED Light
(Red)
Lights
Off Off Off
Live & Neutral Reversed
Incoming Live and Neutral
reversed.
Go to Ignition Lockout section
of the fault finding instructions.
Go to Fan Lockout
section of the fault finding
instructions.
Go to Thermistor section
of the fault finding
instructions.
Low Electrical Supply
Incoming Voltage less than
180V. Check System
Controls & System Wiring.
Otherwise contact Electricity
Provider.
LV Wiring Harness Ensure 8-
way PCB connector securely
pushed in. If fault persists
replace LV wiring harness.
PCB Fault
Replace PCB.
PCB Fault
Replace PCB.
PCB Fault
Replace PCB.
YES
YES
YES
YES
YES
YES
YES
YES
YES
YES
YES
YES
Go to Electrical Supply
section of the fault finding
instructions.
ON
Go to Dry-Fire
section of the fault finding
instructions.
Go to Overheat Lockout
section of the fault finding
instructions.
NOTE: The fan is supplied with 325 Vdc.
Fan Fault Finding should only be carried out after the
boiler has been electrically isolated.
General Fault Finding should only be carried out by
someone who is appropriately qualified.
Lights
On Off Flash
ON
Lights
On Flash Flash
ON
Lights
On Off On
ON
Lights
Flash Off On
ON
Lights
Flash Flash On
ON
Lights
On Flash On
ON
Lights
Flash Off Flash
ON
Lights
On On On
ON
Lights
Flash On Flash
ON
Lights
On On Flash
ON
Lights
Flash On On
ON

17.0 Fault Finding
53
© Baxi Heating UK Ltd 2014
No Switched Live to
boiler. Check Systems
Controls and System
Wiring.
240V at B ? Check wiring from
terminal block to PCB.
Check for shorts on
pump, fan & gas valve.
Replace if shorted &
replace fuse.
YES
NO
Replace PCB.
YES
YES
NO
NO
ELECTRICAL SUPPLY
240V at A ?
PCB fuse OK ?
B
Fuse
A
N
L
Lights
Off Off Off
ON
Optional
Pump
Live

17.0 Fault Finding
54 © Baxi Heating UK Ltd 2014
DRY-FIRE
NO
Fill system with water and
bleed out all air.
Replace PCB.
YES
NO
YES
NO
Is the
system full of water ?
Is the
pump running ?
Unplug
5-way PCB
connector. Is there continuity
between H (run pump from
switched live) ?
Disconnect
Flow Switch Inline
connector. With pump running is
there continuity across flow
switch ?
Remove Blockage.
NO
YES
NO
YES
Turn
mains off & on. After 5 sec, is
there 240V
at E?
Pump or Pump Wiring
fault.
Is there a
blockage in the system ?
NO
YES
YES
E
Optional
Pump
Live
N
L
F
N
L
Turn
mains off, unplug
7-way connector to PCB.
Is there continuity between
F and G ?
Wiring from terminal
block to PCB faulty.
NO
YES
Replace PCB.
Wires from inline
connector to PCB faulty.
Remove
flow switch from boiler.
Is there a physical blockage to
the paddle within the
flow switch ?
Replace Flow Switch.
Remove Blockage.
YES
NO
G
Viewed from
Wire Entry end
H
7-way Connector
Lights
On Flash Flash
ON
Optional
Pump
Live
Swop Flow & Return.
Are
Flow & Return reversed ?
YES
NO

17.0 Fault Finding
55
© Baxi Heating UK Ltd 2014
IGNITION LOCKOUT
YES
Is
there gas at gas valve inlet ? Check isolation valve and
gas supply.
YES
NO
Reset Lockout.
Is there gas flow
(check at meter) ?
Remove
5-way connector
from gas valve. Is there 240
Vdc between I & J
during ignition ?
Is
spark or flame detection
probe damaged ?
Replace PCB.
Rectify wiring.
Replace Gas Valve.
Clear blockage and dry
sensors.
Set spark gap to 3.5mm.
Clean burner or replace as
necessary.
YES
YES
NO
NO
YES
Remove Gas Valve & check
inlet filter for blockage.
Otherwise incorrect gas supply
to boiler.
Is
there at least
18mbar dynamic at gas valve
inlet ?
Lead from PCB to Gas
Valve faulty.
Is
spark gap between 3 and
4mm ?
Replace spark or flame
detection probe and
gaskets.
Is
wiring from PCB
to spark probe & flame
detection probe OK ?
NO YES
NO
NO
YES
YES
NO
NO
I
Remove
the larger or the
two 6-way PCB connectors.
Is there continuity from I to L
& from J to K ?
Is
Condensate Trap
blocked or water on
terminals ?
Is the
burner blocked or
damaged ?
Replace PCB.
YES NO
YES
NO
J
K
L
5-way Connector
6-way Connector
Lights
On Off On
ON

17.0 Fault Finding
56 © Baxi Heating UK Ltd 2014
OVERHEAT LOCKOUT
Replace Stat.
Replace Stat.
Wiring from PCB to
thermostats faulty.
YES
NO
YES
NO
NO
Disconnect
black stat on flow pipe.
When flow < 60° C is there
continuity across stat ?
Replace combustion
chamber door seal & trim
seal.
NO
YES
NO
YES
Reconnect stat.
Disconnect fan stat.
When fan temp < 60° C
is there continuity
across stat ?
Reconnect stat.
Disconnect the larger of
the 6-way PCB connectors.
Is there continuity
across M ?
Disconnect
thermistor
(red sensor on flow pipe).
Is resistance between
0.5kè & 20kè ?
Is
combustion chamber
door seal damaged or not in
place ?
Replace PCB.
YES
Replace thermistor.
M
6-way Connector
Lights
Flash Off On
ON

17.0 Fault Finding
57
© Baxi Heating UK Ltd 2014
FAN LOCKOUT
Rectify wiring.
NO
YES
Unplug
3-way PCB connector
& unplug fan. Is there
continuity from N to O &
from P to Q ?
NO
Unplug
the smaller of the
6-way PCB connector. Is there
continuity from R to S & from T
to U & from
V to W ?
Replace fan.
Rectify wiring.
YES
N
P
R
V
T
Q
O
U
Viewed from
Wire Entry end
S
W
Fan
Connection
PCB
Connection
Fan
Connection
PCB
Connection
NOTE: The fan is supplied with 325 Vdc.
Fan Fault Finding should only be carried out after the
boiler has been electrically isolated.
Lights
Flash Flash On
ON
THERMISTOR
Replace thermistor.
Wiring from PCB to
thermistor faulty.
YES
NO
NO
YES
Replace PCB.
Unplug
thermistor,
Is thermistor resistance between
0.5kè & 20kè ?
Plug in
thermistor, leave
8-way connector unplugged.
Is resistance at D between
0.5kè & 20kè ?
D
Viewed from
Wire Entry end
Lights
On Flash On
ON

*All installations in England and Wales must be to LocalAuthorityBuilding Control(LABC)either directly or through a
Competent Persons Scheme.ABuilding Regulations Compliance will then be issued to the customer.
www.centralheating.co.uk
© Heating and Hotwater Industry Council (HHIC)
This Commissioning Checklist is to be completed in full by the competent person who commissioned the boiler as a means of demonstrating
compliance with the appropriate Building Regulations and then handed to the customer to keep for future reference.
Failure to install and commission according to the manufacturer’s instructions and complete this Benchmark Commissioning Checklist will invalidate the
warranty. This does not affect the customer’s statutory rights.
GAS BOILER SYSTEM COMMISSIONING CHECKLIST
Customer name:Telephone number:
Address:
Boiler make and model:
Boiler serial number:
Commissioned by (PRINT NAME): Gas Safe register number:
Company name:Telephone number:
Company address:
Commissioning date:
CONTROLS (tick the appropriate boxes)
Time and temperature control to heating Room thermostat and programmer/timer Programmable room thermostat
Load/weather compensation Optimum start control
Time and temperature control to hot water Cylinder thermostat and programmer/timer Combination Boiler
Heating zone valves Fitted Not required
Hot water zone valves Fitted Not required
Thermostatic radiator valves Fitted Not required
Automatic bypass to system Fitted Not required
Boiler interlock Provided
ALL SYSTEMS
’s instructions Yes
What system cleaner was used?
What inhibitor was used? Quantity litres
Yes No
CENTRAL HEATING MODE measure and record:
Gas rate m³/hr OR ft³/hr
Burner operating pressure (if applicable)mbar OR Gas inlet pressure mbar
°C
Central heating return temperature °C
COMBINATION BOILERS ONLY
Is the installation in a hard water area (above 200ppm)? Yes No
Yes No
DOMESTIC HOT WATER MODE Measure and Record:
Gas rate m³/hr OR ft³/hr
Burner operating pressure (at maximum rate)mbar OR Gas inlet pressure at maximum rate mbar
Cold water inlet temperature °C
Hot water has been checked at all outlets Yes Temperature °C
I/min
CONDENSING BOILERS ONLY
The condensate drain has been installed in accordance with the manufacturer’s instructions and/or BS5546/BS6798 Yes
ALL INSTALLATIONS
Record the following:At max. rate: CO ppm ANDCO/CO² Ratio
At min. rate: (where possible) CO ppm ANDCO/CO² Ratio
The heating and hot water system complies with the appropriate Building Regulations Yes
The boiler and associated products have been installed and commissioned in accordance with the manufacturer’s instructions Yes
The operation of the boiler and system controls have been demonstrated to and understood by the customer Yes
The manufacturer’s literature, including Benchmark Checklist and Service Record, has been explained and left with the customer Yes
Commissioning Engineer’s Signature
Customer’s Signature
www.centralheating.co.uk
58

www.centralheating.co.uk
It is recommended that your heating system is serviced regularly and that the appropriate Service Interval Record is completed.
Service Provider
Before completing the appropriate Service Record below, please ensure you have carried out the service as described in the manufacturer’s instructions.
SERVICE RECORD
SERVICE 01Date:
Engineer name:
Company name:
Telephone No:
Gas safe register No:
Record:At max. rate:CO ppm ANDCO² %
At min. rate: (Where Possible)CO ppm ANDCO² %
Comments:
Signature
SERVICE 02Date:
Engineer name:
Company name:
Telephone No:
Gas safe register No:
Record:At max. rate:CO ppm ANDCO² %
At min. rate: (Where Possible)CO ppm ANDCO² %
Comments:
Signature
SERVICE 03Date:
Engineer name:
Company name:
Telephone No:
Gas safe register No:
Record:At max. rate:CO ppm ANDCO² %
At min. rate: (Where Possible)CO ppm ANDCO² %
Comments:
Signature
SERVICE 04Date:
Engineer name:
Company name:
Telephone No:
Gas safe register No:
Record:At max. rate:CO ppm ANDCO² %
At min. rate: (Where Possible)CO ppm ANDCO² %
Comments:
Signature
SERVICE 05 Date:
Engineer name:
Company name:
Telephone No:
Gas safe register No:
Record:At max. rate:CO ppm ANDCO² %
At min. rate: (Where Possible)CO ppm ANDCO² %
Comments:
Signature
SERVICE 06 Date:
Engineer name:
Company name:
Telephone No:
Gas safe register No:
Record:At max. rate:CO ppm ANDCO² %
At min. rate: (Where Possible)CO ppm ANDCO² %
Comments:
Signature
SERVICE 07Date:
Engineer name:
Company name:
Telephone No:
Gas safe register No:
Record:At max. rate:CO ppm ANDCO² %
At min. rate: (Where Possible)CO ppm ANDCO² %
Comments:
Signature
SERVICE 08 Date:
Engineer name:
Company name:
Telephone No:
Gas safe register No:
Record:At max. rate:CO ppm ANDCO² %
At min. rate: (Where Possible)CO ppm ANDCO² %
Comments:
Signature
SERVICE 09 Date:
Engineer name:
Company name:
Telephone No:
Gas safe register No:
Record:At max. rate:CO ppm ANDCO² %
At min. rate: (Where Possible)CO ppm ANDCO² %
Comments:
Signature
SERVICE 10Date:
Engineer name:
Company name:
Telephone No:
Gas safe register No:
Record:At max. rate:CO ppm ANDCO² %
At min. rate: (Where Possible)CO ppm ANDCO² %
Comments:
Signature
*All installations in England and Wales must be to LocalAuthorityBuilding Control(LABC)either directly or through a
Competent Persons Scheme.ABuilding Regulations Compliance will then be issued to the customer.
© Heating and Hotwater Industry Council (HHIC)
59

© Baxi Heating UK Ltd 2014 7204218 - 06 (4/14)
BAXI
A Trading Division of Baxi Heating UK Ltd (3879156)
Brooks House, Coventry Road, Warwick. CV34 4LL
After Sales Service 0844 871 1525 Technical Enquiries 0844 871 1555
Website www.baxi.co.uk
e&oe
All descriptions and illustrations provided in this leaflet have been carefully
prepared but we reserve the right to make changes and improvements in
our products which may affect the accuracy of the information contained in
this leaflet. All goods are sold subject to our standard Conditions of Sale
which are available on request.