Beckett Afg Oil Burner Instruction Manual ManualsLib Makes It Easy To Find Manuals Online!
2014-12-12
: Beckett Beckett-Afg-Oil-Burner-Instruction-Manual-119019 beckett-afg-oil-burner-instruction-manual-119019 beckett pdf
Open the PDF directly: View PDF
.
Page Count: 12

Types “F” & “M” air tubes
Motor voltage: 120 Vac / 60 Hz
Oil
Burner
Instruction Manual
AFG
AFG
AFG burner with type “F” air tube
Type “M” air tube combinations
Type “L1” head Type “V1” head

Instruction Manual – Model AFG Oil Burner
2
Contents
Prepare before installing
Verify specifications ............................................................................................. 3
Be aware of hazard definitions ........................................................................... 3
Check certifications/approvals ........................................................................... 3
Notice special requirements................................................................................ 3
Prepare burner & site
Inspect/prepare installation site .......................................................................... 4
Prepare burner ..................................................................................................... 5
Check/adjust “Z” dimension ............................................................................... 6
Set head position adjusting plate (“V1” head only) ............................................ 7
Adjust, pipe & wire burner
Mount burner on appliance................................................................................. 8
Connect fuel lines ................................................................................................ 8
Wire burner .......................................................................................................... 8
Startup & adjust burner
Startup burner/set combustion......................................................................... 10
Set combustion with instruments ..................................................................... 10
Service & maintain burner
Perform annual maintenance............................................................................ 10
To replace the blower wheel ............................................................................. 10
Replacement parts ............................................................................................. 11
Owner’s information and warranty ................................................................... 12
Table 1 — Air tube combination (ATC) codes*

Instruction Manual – Model AFG Oil Burner
3
Be aware of hazard definitions
Denotes presence of a hazard which, if ignored, will result in se-
vere personal injury, death or substantial property damage.
Denotes presence of a hazard which, if ignored, could result in
severe personal injury, death or substantial property damage.
Denotes presence of a hazard which, if ignored, could result in
minor personal injury or property damage.
Intended to bring special attention to information, but not related
to personal injury or property damage.
Notice special requirements
This equipment must be installed, adjusted and started only by a
– an individual or agency, licensed and experienced
with all codes and ordinances, who is responsible for the installation and adjust-
ment of the equipment. The installation must comply with all local codes and
ordinances and with the latest revision of the National Fire Protection Standard
for Oil-Burning Equipment, NFPA 31 (or CSA B139-M91).
. Follow all instructions
completely. Failure to follow these instructions could result in equipment mal-
function, causing severe personal injury, death or substantial property damage.
Concealed damage — If you discover damage to the burner or
controls during unpacking, notify the carrier at once and file the appropriate claim.
When contacting Beckett for service information — Please
record the burner serial number (and have available when calling or writing).
You will find the serial number on the Underwriters Laboratories label, located on
the left rear of the burner, or the cover mounting plate. See illustration below.
Check certifications/approvals
• Underwriters Laboratories has certified this burner to comply with ANSI/UL
296 and has listed it for use with #1 or #2 fuel oil as specified in ASTM
D396.
Low sulfur #1 and
#2 fuel oils reduce heat exchanger deposits
with all burners compared to the standard fuels.
Reduced deposits ex-
tend the service interval for cleaning and improve the efficiency of the
appliance over time.
Low sulfur fuels reduce particulate and oxides of
nitrogen emissions as well.
The Oilheat Manufacturers' Association rec-
ommends these fuels as the preferred fuels for this burner.
• State and local approvals are shown on burner rating label (see below).
• All oil burners should be installed in accordance with regulations of the
latest revision of the National Fire Protection Association Standard NFPA 31
and in complete accordance with all local codes and authorities having juris-
diction. Regulation of these authorities take precedence over the general
instructions provided in this installation manual.
• For recommended installation practice in Canada, reference to CSA Standard
B139-M91.
Prepare before installing
Verify specifications

Instruction Manual – Model AFG Oil Burner
4
Inspect/prepare installation site
Chimney or vent
• Inspect the chimney or vent, making sure it is properly sized and in good
condition for use.
• For those installations not requiring a chimney, such as through-the-wall vented
appliances, follow the instructions given by the appliance and power venter (if
used) manufacturers.
Direct air supply and sidewall venting
• Some AFG burners are equipped with combustion air boots to allow use of
outside air for combustion.
• When sidewall venting appliances, carefully follow appliance and power venter
instructions for installation and wiring.
Combustion air supply
See NFPA Standard 31 for complete details.
If the burner is not supplied with a reliable combustion air source,
the burner cannot properly burn the fuel. This would result in incomplete com-
bustion, causing sooting and possible emission of carbon monoxide. Severe
personal injury, death or substantial property damage could occur.
Appliance located in confined space
The confined space should have two (2) permanent openings: one near the top
of the enclosure and one near the bottom of the enclosure. Each opening shall
have a free area of not less than (1) one square inch per 1,000 BTU’s per hour
of the total input rating of all appliances within the enclosure. The openings shall
have free access to the building interior, which should have adequate infiltration
from the outside.
Exhaust fans and other air-using devices
Size air openings large enough to allow for all air-using devices in addition to the
minimum area required for combustion air. If there is any possibility of the
equipment room developing negative pressure (because of exhaust fans or
clothes dryers, for example), either pipe combustion air directly to the burner or
provide a sealed enclosure for the burner and supply it with its own combustion
air supply.
Outside air kit applications
Refer to separate instruction sheet supplied with AFG outside air kit for installation.
This optional kit allows combustion air to be piped directly to the burner. (Part
number 51747.)
You must install the outside air kit strictly following the kit instal-
lation instructions. Do not attempt to install outside air piping without using the
AFG outside air kit and instructions. Failure to do so could result in burner or
heating appliance failure, causing potential severe personal injury, death or sub-
stantial property damage.
Prepare burner & site
Table 2 — Minimum combustion chamber dimensions
Clearances to burner and appliance
• Provide space around burner and appliance for easy service and mainte-
nance.
• Check minimum clearances against those shown by the appliance manufac-
turer and by applicable building codes.
Combustion chamber — Burner retrofitting
Verify that the appliance combustion chamber provides at least the minimum
dimensions given in Table 2.
When retrofitting an appliance that has a stainless steel chamber
— A chamber burnout could result from the use of a high performance burner.
Protect the chamber from high temperatures through the use of "wet-pac" or a
similar ceramic liner. Some new equipment may contain stainless steel cham-
bers that have been designed and tested by the manufacturer for use with flame
retention burners — ceramic protection would not be necessary. Refer to appli-
ance manufacturer’s instructions. Failure to comply could result in damage to
heating equipment.
Inspect/prepare installation site (continued)

Instruction Manual – Model AFG Oil Burner
5
Figure 1 — Electrode settings
Install burner nozzle (if not already installed) (continued)
Use care when removing and installing oil nozzles:
• Inspect the nozzle adapter before installing nozzle. If it is grooved
or scratched on the sealing surface, replace the nozzle line assembly.
Otherwise, oil could leak at the nozzle-adapter joint, causing serious
combustion problems.
• Protect the nozzle orifice and strainer when installing. If the orifice
gets dirt in it or is scratched, the nozzle will not function properly.
• Do not over-torque the nozzle when installing. This will cause deep
grooves in the nozzle adapter, preventing a seal when a new nozzle
is installed.
• Use a wrench or vise to hold the nozzle adapter. attempt to
remove or replace nozzle without holding adapter. The nozzle
alignment could be seriously damaged. Use a nozzle wrench that
secures the adapter or use 3/4" and 5/8" open-end wrenches.
• Do not squeeze the electrodes too tightly when handling the nozzle
line assembly. This could change the electrode tip settings or
damage the ceramic electrode insulators.
• Carefully check and realign electrode tips after replacing nozzle,
ensuring the electrode settings comply with Figure 1.
Check/adjust electrodes
Check the electrode tip settings. Adjust if necessary to comply with the dimen-
sions shown in Figure 1. To adjust, loosen the electrode clamp screw and slide/
rotate electrodes as necessary. Securely tighten the clamp screw when finished.
Servicing nozzle line assembly
1. Turn off power to burner before proceeding.
2. Disconnect oil connector tube from nozzle line.
3. Loosen the two screws securing igniter retaining clips and rotate both clips
to release igniter baseplate. Then tilt igniter back on its hinge.
4. Remove splined nut.
5. “ ” head air tubes
Remove nozzle line assembly from burner, being careful not to damage the
electrodes or insulators while handling. To ease removal of long assemblies
(over 9 inches), rotate assembly 180° from installed position after pulling
partially out of tube.
6. “” and “ ” head air tubes
Slide nozzle line assembly forward (further into air tube) so the head clears
the venturi opening. Then rotate the nozzle line assembly 90° so the nozzle
line end points up. Pull the nozzle line assembly toward you and remove
assembly from burner.
7. To replace the nozzle assembly, reverse the above steps.
Low firing rate baffle
• The AFG Low Firing Rate Baffle (LFRB), item 7, page 11, reduces the air flow
(cfm). The LFRB is sometimes used for firing rates under 1.00 GPH as listed in
the table below. Refer to the appliance manufacturer’s instructions or the
Beckett
OEM Specification Guide
part number 6711. Do not omit the LFRB
when specified. Omitting the baffle when specified or installing the baffle
when not specified could result in poor burner performance.
Burner fuel unit
• Verify that the burner fuel unit is compatible with the oil supply system. For more
details, refer to “ ” on page 8.
Attach air tube (if not already installed)
If using a flange and gasket, slide them onto the air tube. Then attach the air tube
to the burner chassis using the four sheet metal screws provided. See Figure 2
on page 6 for details.
Install burner nozzle (if not already installed)
Make certain the nozzle is selected for the fuel unit pressure used.
For applications with fuel unit pressure above 100 psig, the nozzle rated capac-
ity will be less than the appliance firing rate. Use only the specified spray pat-
tern unless combustion test results indicate the need for a change. Failure to
use the correct nozzle size and type can result in unacceptable combustion,
possibly causing severe personal injury, death or substantial property damage.
1. Remove the plastic plug protecting the nozzle adapter threads.
2. Place a ³⁄₄" open-end wrench on the nozzle adapter. Insert the nozzle
into the adapter and finger tighten. Finish tightening with a ⁵⁄₈" open-
end wrench. Use care to avoid bending the burner head support legs or
electrodes. See , above right.
3. If you remove the head to replace the nozzle (type “L1” or “V1” heads),
carefully reconnect the head to the nozzle adapter, making sure to butt the
head support to the nozzle adapter shoulder (see Figures 3 and 4, page 7).
If the nozzle is already installed, remove the nozzle line assembly to verify that
the nozzle size and spray pattern are correct for the application (per appliance
manufacturer’s information or Beckett
OEM Specification Guide,
part number
6711. Verify that the electrode tip settings comply with Figure 1.
If the nozzle is not installed, obtain a nozzle of the manufacturer, capacity and
spray angle specified in appliance manufacturer’s information or Beckett
OEM
Specification Guide
, part number 6711. For conversions or upgrades, when in-
formation is not available for the application:
1. Refer to table below to select the mid-range nozzle spray angle for the head type
being used.
2. Fire the burner and make sure the combustion is acceptable and the flame is
not impinging on chamber surfaces.
3. If a shorter flame is needed, select a wider spray angle. If a longer flame is
needed, select a narrower spray angle.
4. Either hollow or solid spray patterns may be used. If combustion results are
not satisfactory with the selected spray pattern, try the other pattern.
Prepare burner & site
Prepare burner Prepare burner (continued)

Instruction Manual – Model AFG Oil Burner
6
Figure 2 —“F” heads (plus burner detail for all head styles) (see Table 3 for dimensions)
Check/adjust "Z" dimension - "F" head
Prepare burner & site
Table 3 — Dimensions for Figures 2, 3 and 4
1. See Figure 2 above. The important "Z" dimension is the distance from the
face of the nozzle to the flat face of the head (or heat shield, if applicable).
This distance for F heads is 1 ¹⁄₈" (1 ³⁄₈" if the air tube has a heat shield).
The "Z" dimension is factory set for burners shipped with the air tube in-
stalled. Even if factory set, verify that the "Z" dimension has not been changed.
2. Use the following procedure to adjust the "Z" dimension, if it is not correct:
• Turn off power to the burner.
• Disconnect the oil connector tube from the nozzle line.
• See Figure 2. Loosen the splined nut from the nozzle line. Loosen the
hex head screw securing the escutcheon plate to the burner housing.
• Place the end of a ruler at the face of the nozzle and, using a straight
edge across the head, measure the distance to the face of the head.(A
Beckett T500 gauge may also be used.)
Slide the nozzle line forward or back until this dimension for F heads is
1¹⁄₈" (1³⁄₈" to the face of the heat shield, if applicable).
• Tighten the hex head screw to secure the escutcheon plate to the burner
chassis.Then tighten the splined nut and attach the oil connector tube.
3. Recheck the "Z" dimension periodically when servicing to ensure the es-
cutcheon plate has not been moved. You will need to reset the "Z" dimen-
sion if you replace the air tube or nozzle line assembly.
The Beckett Z (part number Z-2000) is available to permit
checking the head "Z"dimension without removing the burner from the appli-
ance.

Instruction Manual – Model AFG Oil Burner
7
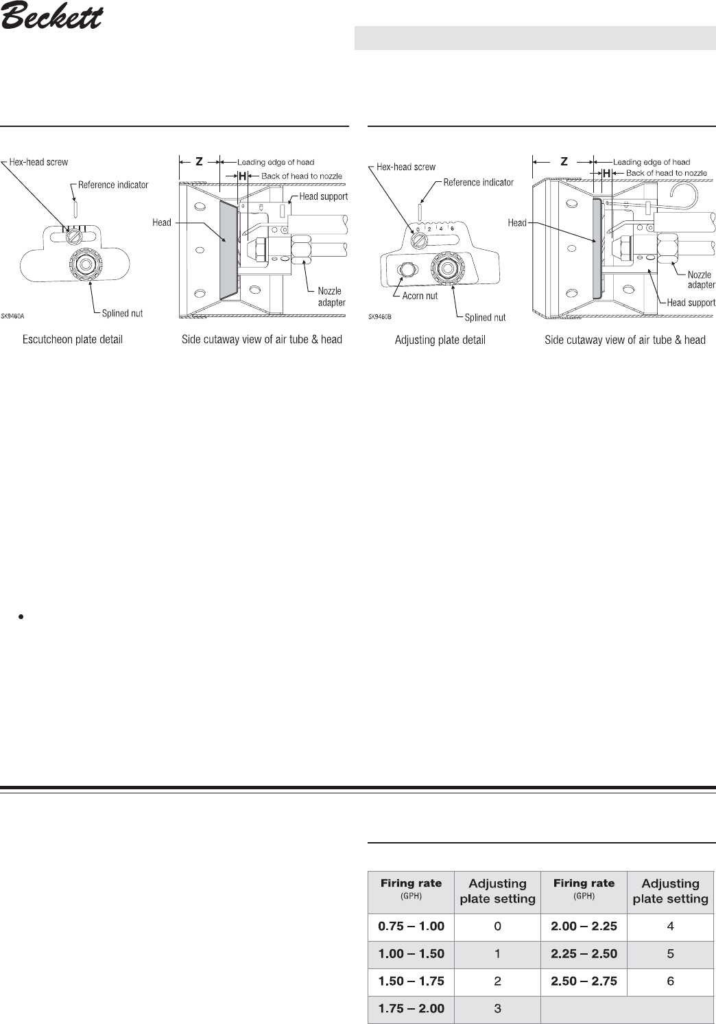
Figure 4 —“V1” heads (see Table 3 and Figure 2 for dimensions)
Prepare burner & site
Figure 3 —“L1” heads (see Table 3 and Figure 2 for dimensions)
Check/adjust "Z" dimension - "L1" head Check/adjust "Z" dimension - "V1" head
1. See Figure 3. The important "Z" dimension is the distance from the leading
edge of the head to the end of the air tube. This distance for L1 heads is
1 ³⁄₈" if the tube has a straight shroud (1 ³⁄₄" if the air tube has a conic
shroud). The "Z" dimension is factory set for burners shipped with the air
tube installed. Even if factory set, verify that the "Z" dimension has not been
changed.
2. Use the following procedure to adjust the "Z" dimension, if it is not correct:
• Turn off power to the burner.
• Disconnect the oil connector tube from the nozzle line.
• See Figure 3. Loosen the splined nut from the nozzle line. Loosen the
hex head screw securing the escutcheon plate to the burner housing.
• Place the end of a ruler at the leading edge of the head and, using a
straight edge across the end of the tube, measure the distance to the
end of the air tube. (A Beckett T500 gauge may also be used.)
Slide the nozzle line forward or back until this dimension is 1 ³⁄₈" for L1
heads if the air tube has a straight shroud (1 ³⁄₄" if the air tube has a
conic shroud).
• Tighten the hex head screw to secure the escutcheon plate to the burner
chassis. Then tighten the splined nut and attach the oil connector tube.
3. Recheck the "Z" dimension periodically when servicing to ensure the es-
cutcheon plate has not been moved. You will need to reset the "Z" dimen-
sion if you replace the air tube or nozzle line assembly.
1. See Figure 4. The important "Z" dimension is the distance from the leading
edge of the head to the end of the air tube. This distance for V1 heads is
1 ³⁄₄". The "Z" dimension is factory set for burners shipped with the air tube
installed. Even if factory set, verify that the "Z" dimension has not been
changed.
2. Use the following procedure to adjust the "Z" dimension, if it is not correct:
• Turn off power to the burner.
• Disconnect the oil connector tube from the nozzle line.
• See Figure 4. Loosen the splined nut from the nozzle line. Loosen the
hex head screw securing the escutcheon plate to the burner housing.
• Loosen the acorn nut. Move the head adjusting plate until the "0" lines
up with the reference indicator on the housing, and retighten the hex
head screw. Place the end of a ruler at the leading edge of the head and,
using a straight edge across the end of the tube, measure the distance
to the end of the air tube. Or use a Beckett T500 gauge. Slide the nozzle
line forward or back until this dimension is 1 ³⁄₄" for V1 heads.Tighten
the acorn nut.
• Tighten the hex head screw to secure the escutcheon plate to the burner
chassis.Then tighten the splined nut and attach the oil connector tube.
3. Recheck the "Z" dimension periodically when servicing to ensure the es-
cutcheon plate has not been moved. You will need to reset the "Z" dimen-
sion if you replace the air tube or nozzle line assembly.
1. After setting “Z” dimension, loosen head adjusting plate hex head screw and
nozzle line splined nut. Move the nozzle line assembly until the burner reference
indicator lines up with the head adjusting plate setting number given in
Table 3.
2. Tighten the hex head screw and splined nut. (DO NOT loosen the acorn nut
when setting head position.) Refer to the Beckett
OEM Specification Guide
or manufacturer's instructions for OEM settings.
3. The position of the head affects air flow volume and pattern. For most
applications, the burner will perform satisfactorily with the air adjustment
plate setting of Table 3.
4. If combustion results indicate the need for change, adjust the head position
adjusting plate forward or back one position at a time to optimize combustion.
Set head position adjusting plate (“V1” head only)
Table 3 — Starting adjusting plate settings with “V1” head

Instruction Manual – Model AFG Oil Burner
8
Burner packaged with appliance
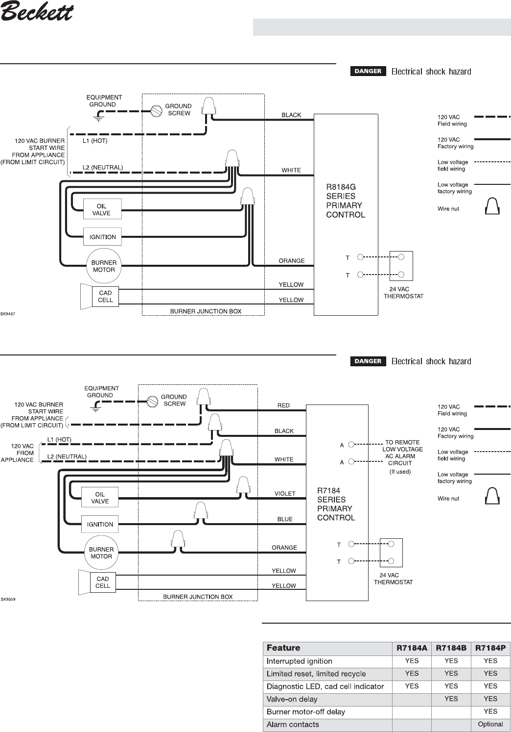
• Refer to appliance manufacturer’s wiring diagram for electrical connections.
Burner applied at jobsite
• Refer to Figures 6 and 7, page 9, for typical burner wiring, showing cad cell
primary controls. Burner wiring may vary, depending on primary control ac-
tually used. The oil valve shown in Figures 6 and 7 may be an optional
feature.
All wiring must be in accordance with the latest revision of Na-
tional Electric Code NFPA 70 and local codes and regulations.
The wiring diagrams in this manual are for
general reference only
,
and apply only to burners equipped with R8184G or R7184 primary controls. For
other controls, refer to the control manufacturer’s literature or the diagrams sup-
plied with the appliance. Failure to apply correct wiring could result in severe
personal injury, death or substantial property damage.
The R7184 primary control with valve-on delay (
prepurge
) and
burner motor-off delay (
postpurge
), shown in Figure 7, page 9, requires a con-
stant 120 VAC power source supplied to the BLACK wire on the control. The
RED wire goes to the appliance limit circuit. Please note that other control
manufacturers may use different wire colors for power and limit connections.
Wire burner
Figure 5 — Mounting burner in appliance
Mounting options
• Bolt the burner to the appliance using the factory-mounted flange or an
adjustable flange.
Mounting dimensions
• When using the Beckett universal adjustable flange, mount the air tube at a
2° downward pitch unless otherwise specified by the appliance manufac-
turer.
• Verify that the air tube installed on the burner provides the correct insertion
depth. See Figure 5.
• The end of the air tube should normally be ¼" back from the inside wall of
the combustion chamber. Never allow the leading edge of the head assem-
bly to extend into the chamber, unless otherwise specified by the heating
appliance manufacturer. Carefully measure the insertion depth when using
an adjustable flange. Verify the insertion depth when using a welded flange.
Mount burner on appliance
Connect fuel lines
Adjust, pipe & wire burner
Carefully follow the fuel unit manufacturer’s literature and the latest edition of
NFPA 31 for oil supply system specifications. If this information is unavailable,
use the following basic guidelines.
Fuel units with automatic bypass do not require a bypass plug.
The burner fuel unit is shipped without the bypass plug installed.
You must install this plug on two-pipe oil systems. DO NOT install the plug in
the fuel unit if connected to a one-pipe oil system. Failure to comply could cause
fuel unit seal failure, oil leakage and potential fire and injury hazard.
Fuel supply level with or above burner —
The burner may be equipped with a single-stage fuel unit for these installations.
Connect the fuel supply to the burner with a single supply line if you want a
one-pipe system (making sure the bypass plug is NOT installed in the fuel unit.)
Manual venting of the fuel unit is required on initial start-up. If connecting a
two-pipe fuel supply, install the fuel unit bypass plug.
The oil supply inlet pressure to the fuel unit cannot exceed 3 psi.
Install a pressure-limiting device in accordance with NFPA 31.
Fuel supply below the level of the burner —
When the fuel supply is below the level of the burner, a two-pipe fuel supply
system is required. Depending on the fuel line diameter and horizontal and
vertical length, the installation may also require a two-stage pump. Consult the
fuel unit manufacturer's literature for lift and vacuum capability.
Fuel line installation —
• Continuous lengths of heavy wall copper tubing are recommended. Always
use flare fittings. Never use compression fittings.
• Always install fittings in accessible locations. Fuel lines should not run against
the appliance or the ceiling joists (to avoid vibration noise).
Never use Teflon tape on any fuel fitting. Tape fragments can lodge
in fuel line components and fuel unit, damaging the equipment and preventing
proper operation.
Fuel line valve and filter —
• Install two high quality shutoff valves in accessible locations on the oil
supply line. Locate one close to the tank and the other close to the burner,
upstream of the filter.
Some states require these valves to be fusible-handle design for
protection in the event of fire. We recommend this as good industry practice for
all installations.
• Install a generous capacity filter inside the building between the fuel tank
shutoff valve and the burner, locating both the filter and the valve close to
the burner for ease of servicing. Filter should be rated for 50 microns or less.
Connect fuel lines (continued)
Covered burners
The mounting plate is not a conduit connection
point. Pass conduit and attached connector
through the opening in the mounting plate (see
illustration at right) and attach it directly to the
burner-mounted 4x4 electrical box.
If attaching a burner cover to a previously in-
stalled burner, attach the mounting plate and
then slide the conduit into the "J" shaped con-
duit slot.

Instruction Manual – Model AFG Oil Burner
9
Figure 6 — Typical wiring, R8184G or equivalent primary control
Figure 7 — Typical wiring, R7184 primary control (R7184P shown)
Adjust, pipe & wire burner
. Disconnect
power before servicing.
. Disconnect
power before servicing.
Table 5 — R7184 primary control features

Instruction Manual – Model AFG Oil Burner
10
To replace blower wheel:
Perform annual maintenanceStartup burner/set combustion
Do not attempt to start the burner when excess fuel or vapor has
accumulated in the appliance. Starting the burner under these conditions could
result in a puffback of hot combustion gases, high smoke levels, or otherwise
hazardous operation.
1. Open the shutoff valves in the oil supply line to the burner.
2. Close air band and partially open air shutter. This is an initial air setting for
the pump venting procedure only. Additional adjustments must be made
with instruments.
3. Set the thermostat substantially above room temperature.
4. Close the line voltage switch to start the burner. If the burner does not start
immediately you may have to reset the safety switch of the burner primary
control.
5. as soon as burner motor starts rotating.
To vent the fuel unit, attach a clear plastic hose over the vent plug. Loosen
the plug and catch the oil in an empty container. Tighten the plug when all
air has been purged from the oil supply system.
• If the burner locks out on safety during venting, reset the safety switch
and complete the venting procedure. Note — Electronic safety switches
can be reset immediately; others may require a three- to five-minute
wait.
• If burner stops after flame is established, additional venting is probably
required. Repeat the venting procedure until the pump is primed and a
flame is established when the vent plug is closed.
• For R7184 primary controls, see
Technician’s Quick Reference Guide
,
Beckett part number 61351, for special pump priming sequence.
• Prepare for combustion tests by drilling a ¼" sampling hole in the flue
pipe between the appliance and the barometric draft regulator.
6. — Using a smoke tester, adjust the air shutter (and air
band, if necessary) to obtain a clean flame. Now the additional combustion
tests with instruments can be made.
This equipment must be serviced only by a qualified service agency.
The appropriate test instruments must be used. Failure to do so could result in
burner or appliance failure, causing potential severe personal injury, death or sub-
stantial property damage.
❏Replace the oil supply line filter. The line filter cartridge must be replaced to
avoid contamination of the fuel unit and nozzle.
❏Inspect the oil supply system. All fittings should be leak-tight. The supply
lines should be free of water, sludge and other restrictions.
❏Remove and clean the pump strainer if applicable.
❏Replace the nozzle with an equivalent nozzle.
❏Clean and inspect the electrodes for damage, replacing any that are cracked
or chipped.
❏Check electrode tip settings. Replace electrodes if tips are rounded.
❏Inspect the igniter spring contacts.
❏Clean the cad cell grid surface, if necessary.
❏Make sure low firing rate baffle is in place if required for the burner applica-
tion. Omitting the baffle can result in unacceptable burner combustion.
❏Inspect all gaskets. Replace any that are damaged or would fail to seal
adequately.
❏Clean the blower wheel, air inlet, air guide, retention head and static plate of
any lint or foreign material.
❏If motor is not permanently lubricated, oil motor with a few drops of SAE 20
nondetergent oil at each oil hole. DO NOT over oil motor. Excessive oiling can
cause motor failure.
❏Check motor current. The Amp draw should not exceed the nameplate rating
by more than 10%.
❏Check all wiring for secure connections or insulation breaks.
❏Check the pump pressure and cutoff function.
❏Check primary control safety lockout timing.
❏Check ignition system for proper operation.
❏Inspect the vent system and chimney for soot accumulation or other restric-
tion.
❏Clean the appliance thoroughly according to the manufacturer's recommen-
dations.
❏Check the burner performance. Refer to the section “Set combustion with
instruments.”
It is good practice to make a record of the service performed and the combustion
test results.
1. Turn off all power to the burner before
servicing.
2. Disconnect the wires to the burner mo-
tor.
3. Remove the bolts securing the blower
motor to the housing.
4. Remove the blower motor and wheel.
5. Remove the existing wheel.
6. As shown at right, slide the new blower
wheel onto the shaft.
• Place a .030" (1/32" ± 1/64") feeler
gauge on the motor as shown.
• Slide blower wheel toward motor until
it contacts feeler gauge.
• Rotate the wheel until the set screw
is centered on the flat of the motor
shaft.
• Tighten the set screw to secure the wheel.
7. DO NOT use a motor that has endshield openings outside the blower wheel
circumference represented by the dashed line.
8. Install the motor on the burner housing. Tighten screws. Reconnect motor
wires.
9. Restore power, start the burner and perform combustion tests. Refer to “Set
combustion with instruments”
Set combustion with instruments
The combustion must be adjusted using test instruments. Failure
to do so could result in burner or appliance failure, causing potential severe
personal injury, death or substantial property damage.
1. Let burner run for approximately 5 to 10 minutes.
2. Set the over-fire or stack draft to level specified by appliance manufacturer
(usually –0.01 to –0.02 inches w.c. over-fire for natural draft applications).
3. Follow these four steps to properly adjust the burner:
Step 1: Adjust air until a trace smoke level is achieved.
Step 2: At the trace of smoke level, measure the CO2 (or O2). This is the vital
reference point for further adjustments.
• Example: 13.5% CO2 (2.6% O2).
Step 3: Increase the air to reduce CO2 by 1 to 2 percentage points. (O2 will be
increased by approximately 1.4 to 2.7 percentage points.)
• Example: Reduce CO2 from 13.5% to 11.5%. (O2 — 2.6% to 5.3%.)
Step 4: Recheck smoke level. It should be zero.
• This procedure provides a margin of reserve air to accommodate vari-
able conditions.
• If the draft level has to be changed, recheck the smoke and CO2
levels. Adjust the burner air if necessary.
4. Once combustion is set, tighten all fasteners on air band, air shutter and
head adjusting plate or escutcheon plate.
5. Burner equipped with cover — Reinstall cover and repeat steps 2 and 4
above. If CO2 increases (O2 decreases), remove the cover and adjust the air
setting so the CO2 (O2) with cover on meets the requirements of step 3.
6. Start and stop the burner several times to ensure satisfactory operation. Test
the primary control and all other appliance safety controls to verify that they
function according to the manufacturer’s specifications.
Startup & adjust burner Service & maintain burner

Instruction Manual – Model AFG Oil Burner
11
Replacement parts
Awaiting new info
Service & maintain burner

Instruction Manual – Model AFG Oil Burner
12
U.S.A.: P. O. Box 1289 • Elyria, Ohio 44036
Canada: R. W. Beckett Canada, Ltd. • Unit #3, 430 Laird Road • Guelph, Ontario, N1G 3X7
This burner must be installed, adjusted and started only by a quali-
fied service agency — an individual or agency, licensed and experienced
with all codes and ordinances, who is responsible for the installation and adjust-
ment of the equipment.
• Have your equipment inspected and adjusted at least annually by
your qualified service agency to assure continued proper operation.
• Installation and adjustment of the burner requires technical knowledge and
the use of combustion test instruments. Do not tamper with the unit or
controls. Call your qualified service agency.
•Incorrect operation of the burner could result in severe per-
sonal injury, death or substantial property damage.
The following could result in fire hazard, severe personal injury, death or sub-
stantial property damage. Read carefully.
•Never attempt to use gasoline in your heating appliance.
•Never store gasoline or combustible materials near the burner or
appliance.
•Never attempt to burn garbage or refuse in your appliance.
•Never attempt to light the burner/appliance by throwing burning ma-
terial into the appliance.
•Never attempt to use crankcase or waste oil or material other than the
approved fuel oils in this burner.
•Never restrict the air inlet openings to the burner or the combustion air
ventilation openings in the room.
Printed in U.S.A. © 2001 R. W. Beckett Corporation
Owner service and maintenance
Properly installed and maintained, your AFG burner will provide years of effi-
cient, trouble-free operation. Please take care of your equipment by following the
warnings provided and by doing the following (notify your qualified service agency
if you find anything wrong):
Annually (minimum)
• Have your burner/heating appliance serviced at least annually by your quali-
fied service agency as noted above.
Daily
• Check the room in which your burner/appliance is installed. Make sure:
• air ventilation openings are clean and unobstructed
• nothing is blocking the burner inlet air openings
• no combustible materials are stored near the heating appliance
• there are no signs of oil or water leakage around the burner or appliance.
Weekly
• Check your oil tank level. Always keep your oil tank full, especially during the
summer, in order to prevent condensation of moisture on the inside surface
of the tank.
Owner’s information
Service & maintain burner
Form Number 6104BAFG R1001
Beckett warrants its equipment specifically to those who have purchased it for
resale, including your qualified service agency (dealer). In the event of any prob-
lems with your equipment or its installation, you should contact your dealer for
assistance.
Warranty
The OilHeat Manufacturers' Association supports the use of low sulfur fuels as defined by ASTM D396, Grades Number 1 Low Sulfur and Number 2 Low
Sulfur, as the preferred heating fuel for the following reasons:
• Low sulfur fuels reduce deposits on heat exchanger surfaces, extending the service interval between cleanings.
• The reduced deposits increase the efficiency of the appliance.
• Low sulfur fuels reduce particulate emissions.
• Low sulfur fuels reduce oxides of nitrogen emissions.
Subject to change without notice. Printed in U.S.A. 035-18783-001 Rev. A (0803)
Copyright © by York International Corp. 2002. All rights reserved. Supersedes: Nothing
Unitary 5005 Norman
Products York OK
Group Drive 73069