Behringer Powerplay 16 P16 I Specification Sheet
2015-06-29
: Behringer Behringer-Powerplay-16-P16-I-Specification-Sheet-752120 behringer-powerplay-16-p16-i-specification-sheet-752120 behringer pdf
Open the PDF directly: View PDF
.
Page Count: 5

P16-I
16-Channel 19'' Input Module with Analog and ADAT Optical Inputs
Features Product Overview
The POWERPLAY 16 P16-I Input Module is the primary
interface between your mixer and the complete
POWERPLAY 16 P16 personal monitor system. The P16-I
ts into a single rack space and can convert as many as 16
independent analog signals into 24-bit digital audio that
can be distributed over a BEHRINGER ULTRANET network
using CAT5e cable. The proprietary ULTRANET system then
allows these 16 digital audio channels to be custom-mixed
by multiple individual users equipped with POWERPLAY 16
P16-M personal monitor mixers.
The P16-I provides line-level analog connectivity through
16 balanced ¼" TRS inputs. Each ¼" TRS input channel
has individual signal (SIG) and clip (CLIP) LEDs, as well as
dedicated sensitivity switches with +22 dBu, +4 dBu, 0 dBu,
and -10 dBV gain settings.
For digital input connectivity, the P16-I provides two ADAT
IN inputs (A and B), each with 8-channel capacity, for a
total of 16 channels when both ADAT inputs are in use.
EachADAT IN channel uses optical digital cable and can
accept 16-, 20-, or 24-bit audio, at 48 kHz sampling rate
(standard) or 44.1 kHz sampling rate (if using ADAT with
44.1kHz). Regardless of the sampling rate or bit depth,
theP16-I automatically syncs to the external device's
digitalclock.
The P16-I oers 6 ULTRANET outputs to distribute low-
latency digital audio (<0.9 ms) across the POWERPLAY 16
P16 monitor system using CAT5e cable. Each CAT5e cable
carries 16 independently-mixable channels of audio, as
well as a power signal to remotely power a P16-M mixer.
The POWERPLAY 16 P16-I seamlessly integrates over
ULTRANET with the P16-M and P16-D, as well as the
powerful X32 digital mixer, to form a complete personal
monitoring solution for live, studio, or installed sound
applications.
• Converts 16 analog inputs into 24-bit digital audio to
be transmitted via standard CAT5e cable
• 2 x 8-channel ADAT optical inputs with auto detect
and priority select
• 16 balanced, high-headroom TRS audio inputs
• State-of-the-art 24-bit A/D converters for premium
audio quality
• 4-position gain switch per channel
• Digital inputs support 44.1 and 48 kHz sample rates
• Ultra-low system latency of less than 1 millisecond
• Signal Present and Clip LEDs per channel plus ADAT
status LEDs
• Standard CAT5e connection delivers power and signals
for up to 6 Personal Mixers
• 6 ULTRANET expansion network connectors (RJ45)
• Internal autorange power supply for maximum
exibility (100 – 240 V~), noise-free audio, superior
transient response plus low power consumption for
energy saving
• Extremely rugged construction ensures long life even
under the most demanding conditions
• Conceived and designed by BEHRINGER Germany

2
Product Overview
P16-I
16-Channel 19'' Input Module with Analog and ADAT Optical Inputs
Technical Specications
Input Module
Analog Inputs
• Inputs 16 x ¼" TRS, balanced, line-level
• Input level +4 dBu optimal, +22 dBu maximal
• Input gain -10 dBV / 0 dBu / +4 dBu /
+22 dBu, adjustable
• Gain selector 4-position switch (per channel)
Digital Inputs
• Optical inputs 2 x standard TOS-link
optical connector
• Input format ADAT, 16 / 20 / 24-bit
48 kHz (standard)/ 44.1 kHz
• 8 channels per ADAT connection
• Synchronization From ADAT input A only
(externalclock)
• Indicators 2 x LED's
• Input selection Auto select for channels 1 – 8 /
9 – 16
Digital Outputs (Ultranet)
• Connectors 6 x RJ45
Power Supply / Voltage (Fuses)
• USA / Canada 120 V~, 60 Hz (T 1 A H 250 V)
• UK / Australia / Europe 220-240 V~, 50/60 Hz (T 1 A H 250 V)
• Korea / China 220-240 V~, 50/60 Hz (T 1 A H 250 V)
• Japan 100 V~, 50/60 Hz (T 1 A H 250 V)
Power consumption max. 40 W
Mains connection Standard IEC receptacle
Dimensions / Weight
• Dimensions (H x W x D) appr. 1.7 x 19 x 7.5"
appr. 44 x 482 x 190 mm (1U)
• Weight appr. 4.6 lbs / 2.1 kg
Ultranet Digital Network
Digital Processing
• A/D conversion 24-bit
48 kHz (standard for analog in)
44.1 kHz (if ADAT 44.1 kHz)
• Converter type 24-bit, delta-sigma
System
• Signal 16 channels, plus bus-power
for P16-M
• Latency <0.9 ms (from P16-I to P16-M)
• Frequency response 20 Hz to 20 kHz (+0 / -3 dB)
• Dynamic range typical 92 dB
Cabling
• Connectors RJ45
• Cables Shielded CAT5
• Cable length max. 246 ft / 75 m recommended

3
Dimensional Drawings
P16-I
16-Channel 19'' Input Module with Analog and ADAT Optical Inputs
Simplied Routing Diagram
ANALOG LINE IN (1-8)
ANALOG LINE IN (9-16)
ADAT IN A (1-8)
ADAT IN B (9-16)
ULTRANET
OUTPUTS
2-CHANNEL
MASTER SIGNAL
CONTROL
MIDI
IN
PHONES
LINE
OUT
MONOL / R
from
MIXER/
AUX BUS
to next
P16
UNIT
VOLUME LIMITER
AUTO
SELECT
8 x A/D
8 x A/D

4
Product Overview
P16-I
16-Channel 19'' Input Module with Analog and ADAT Optical Inputs
+4 dBu
+22 dBu
0 dBu
-10 dBV
+4 dBu
+22 dBu
0 dBu
-10 dBV
+4 dBu
+22 dBu
0 dBu
-10 dBV
+4 dBu
+22 dBu
0 dBu
-10 dBV
+4 dBu
+22 dBu
0 dBu
-10 dBV
+4 dBu
+22 dBu
0 dBu
-10 dBV
+4 dBu
+22 dBu
0 dBu
-10 dBV
+4 dBu
+22 dBu
0 dBu
-10 dBV
1
2
3
4
1
5
6
7
8
9
10
11
12
13
14
15
16
A
A (1-8)
B (9-16)
ADAT IN
Indication,
if valid signal recognized
B
A
D
A
D
A
D
A
D
INPUT
CH.
9-16
AUTO-SWITCH
to ADAT IN 9-16,
if valid digital signal
recognized
AUTO-SWITCH
to ADAT IN 1-8,
if valid digital signal
recognized
16-CH,
DIGITAL
SIGNAL
FORMAT
ULTRANET OUTPUTS
A
D
A
D
A
D
A
D
INPUT
CH.
1-8
SIG CLIP
SIG CLIP
SIG
ANALOG IN
CLIP
SIG CLIP
SIG CLIP
SIG CLIP
SIG CLIP
SIG CLIP
SIG CLIP
2
3
4
5
6
SIG CLIP
SIG CLIP
SIG CLIP
SIG CLIP
SIG CLIP
SIG CLIP
SIG CLIP
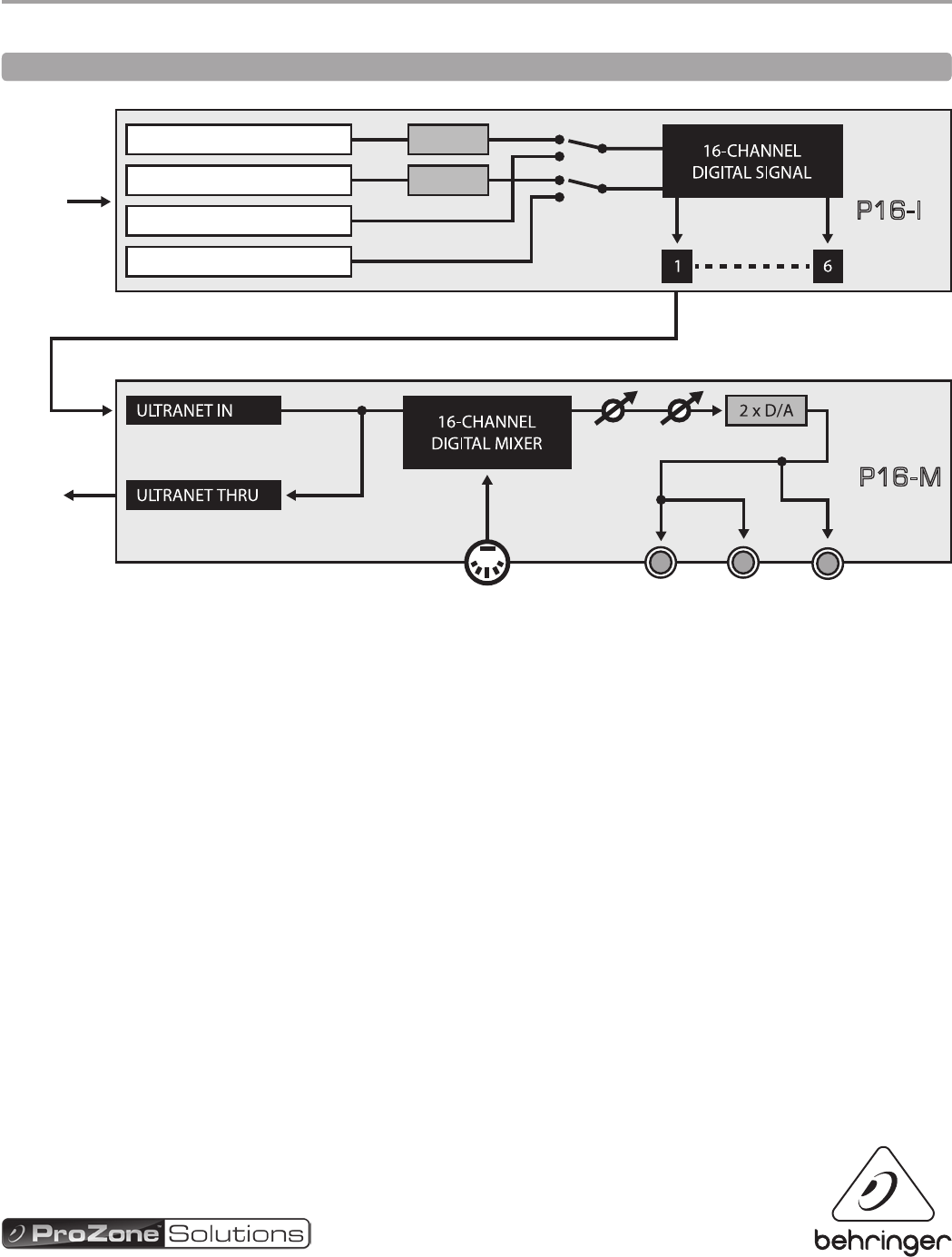
Full Block Diagram

Copyright © 2012 MUSIC Group IP Ltd. All rights reserved. MIDAS, KLARK TEKNIK, BEHRINGER and BUGERA are part of the MUSIC Group (music-group.com). The information contained herein is correct at the time of printing. Technical specifications and
appearance are subject to change without notice. Colors and specifications may vary from actual product. MUSIC Group IP Ltd. accepts no liability for any damages or loss which may be suffered by any person who relies either wholly or in part upon any
description, photograph or statement contained herein. All trademarks are the property of their respective owners. Products are sold through authorized Fulfillers and Resellers only. Fulfillers and Resellers are not agents of MUSIC Group IP Ltd. or any of its
affiliates and subsidiaries, and have absolutely no authority to bind MUSIC Group IP Ltd. by any express or implied undertaking or representation. MUSIC Group IP Ltd. Trident Chambers, Wickhams Cay, P.O. Box 146, Road Town, Tortola, British Virgin Islands.
P16-I
Block Diagram
16-Channel 19'' Input Module with Analog and ADAT Optical Inputs
482.64 mm [19.0015 in] 187.35 mm [7.3761 in]
43.82mm[1.7250in]