Belkin F5D8635V2 N+ Wireless Modem Router User Manual Manual Part 2
Belkin International, Inc. N+ Wireless Modem Router Manual Part 2
Belkin >
Contents
- 1. Manual Part 1
- 2. Manual Part 2
Manual Part 2

Òõ É·®»´»-- Ó±¼»³ ᫬»®
ÍÛÝÌ×ÑÒÍÌ¿¾´» ±º ݱ²¬»²¬- ïîíìë éèçïðê
ËÍ×ÒÙ ÌØÛ ÉÛÞóÞßÍÛÜ ßÜÊßÒÝÛÜ ËÍÛÎ ×ÒÌÛÎÚßÝÛ
Ë-·²¹ ¬¸» ß½½»-- б·²¬ Ó±¼»
Ò±¬»æ ̸·- ¿¼ª¿²½»¼ º»¿¬«®» -¸±«´¼ ¾» »³°´±§»¼ ¾§ ¿¼ª¿²½»¼
«-»®- ±²´§ò ̸» ᫬»® ½¿² ¾» ½±²º·¹«®»¼ ¬± ©±®µ ¿- ¿ ©·®»´»--
²»¬©±®µ ¿½½»-- °±·²¬ò Ë-·²¹ ¬¸·- ³±¼» ©·´´ ¼»º»¿¬ ¬¸» ÒßÌ ×Ð
-¸¿®·²¹ º»¿¬«®» ¿²¼ ÜØÝÐ -»®ª»®ò ײ ßÐ ³±¼»ô ¬¸» ᫬»® ©·´´ ²»»¼
¬± ¾» ½±²º·¹«®»¼ ©·¬¸ ¿² ×Ð ¿¼¼®»-- ¬¸¿¬ ·- ·² ¬¸» -¿³» -«¾²»¬
¿- ¬¸» ®»-¬ ±º ¬¸» ²»¬©±®µ ¬¸¿¬ §±« ©·´´ ¾®·¼¹» ¬±ò ̸» ¼»º¿«´¬ ×Ð
¿¼¼®»-- ·- ïçîòïêèòîòîëì ¿²¼ -«¾²»¬ ³¿-µ ·- îëëòîëëòîëëòðò ̸»-»
½¿² ¾» ½«-¬±³·¦»¼ º±® §±«® ²»»¼ò
ïò Û²¿¾´» ¬¸» ßÐ ³±¼» ³§ -»´»½¬·²¹ •Û²¿¾´»Œ ·² ¬¸» •Ë-» ¿-
ß½½»-- б·²¬ ±²´§Œ °¿¹»ò ɸ»² §±« -»´»½¬ ¬¸·- ±°¬·±²ô §±« ©·´´
¾» ¿¾´» ¬± ½¸¿²¹» ¬¸» ×Ð -»¬¬·²¹-ò
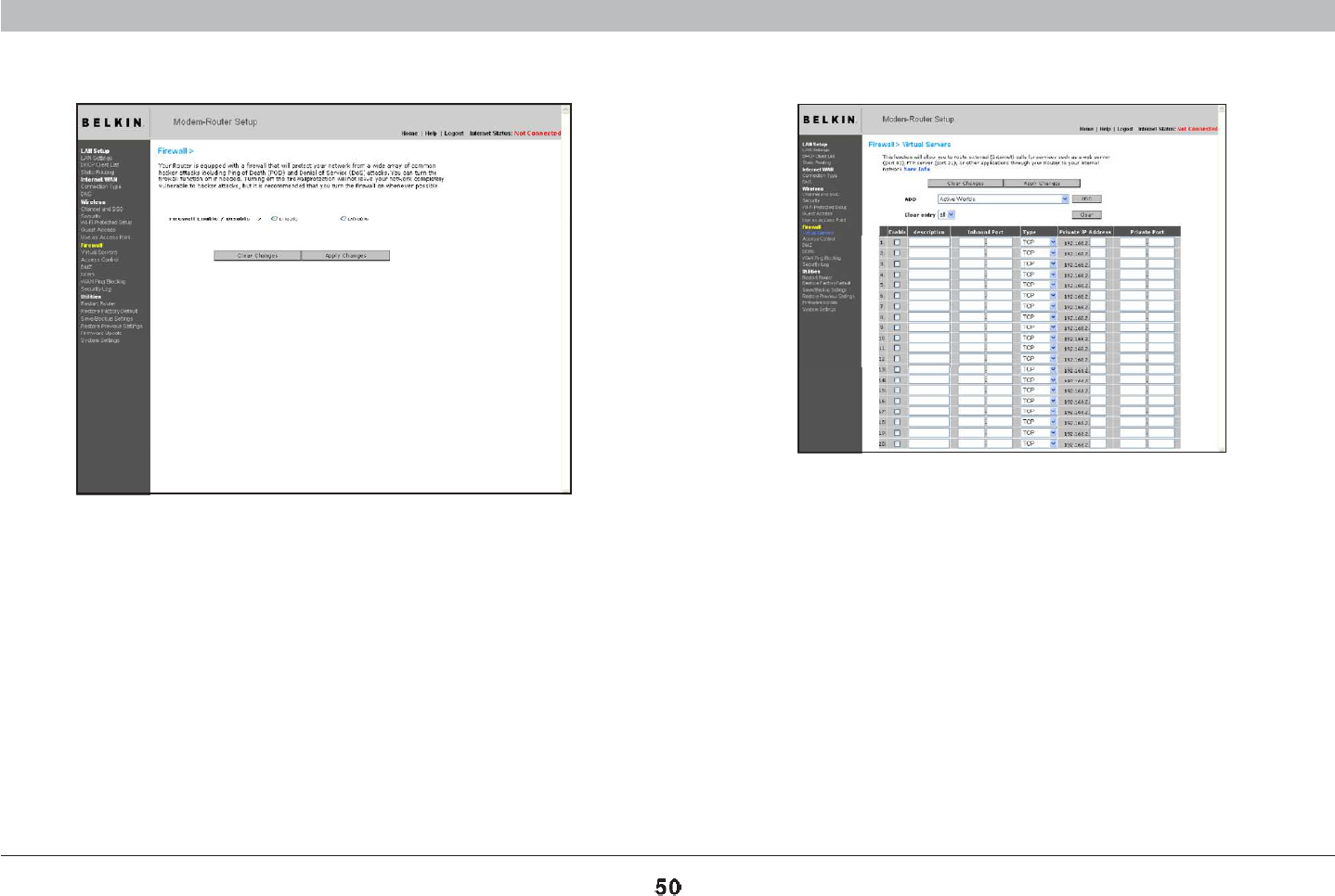
ݱ²º·¹«®·²¹ ¬¸» Ú·®»©¿´´
DZ«® ᫬»® ·- »¯«·°°»¼ ©·¬¸ ¿ º·®»©¿´´ ¬¸¿¬ ©·´´ °®±¬»½¬ §±«® ²»¬©±®µ
º®±³ ¿ ©·¼» ¿®®¿§ ±º ½±³³±² ¸¿½µ»® ¿¬¬¿½µ- ·²½´«¼·²¹æ
̸» º·®»©¿´´ ¿´-± ³¿-µ- ½±³³±² °±®¬- ¬¸¿¬ ¿®» º®»¯«»²¬´§ «-»¼ ¬±
¿¬¬¿½µ ²»¬©±®µ-ò ̸»-» °±®¬- ¿°°»¿® ¬± ¾» •-¬»¿´¬¸Œ ³»¿²·²¹ ¬¸¿¬ º±®
¿´´ ·²¬»²¬- ¿²¼ °«®°±-»-ô ¬¸»§ ¼± ²±¬ »¨·-¬ ¬± ¿ ©±«´¼ó¾» ¸¿½µ»®ò DZ«
½¿² ¬«®² ¬¸» º·®»©¿´´ º«²½¬·±² ±ºº ·º ²»»¼»¼å ¸±©»ª»®ô ·¬ ·- ®»½±³³»²¼»¼
¬¸¿¬ §±« ´»¿ª» ¬¸» º·®»©¿´´ »²¿¾´»¼ò Ü·-¿¾´·²¹ ¬¸» º·®»©¿´´ °®±¬»½¬·±² ©·´´
²±¬ ´»¿ª» §±«® ²»¬©±®µ ½±³°´»¬»´§ ª«´²»®¿¾´» ¬± ¸¿½µ»® ¿¬¬¿½µ-ô ¾«¬ ·¬ ·-
®»½±³³»²¼»¼ ¬¸¿¬ §±« ´»¿ª» ¬¸» º·®»©¿´´ »²¿¾´»¼ò
îò Í»¬ §±«® ×Ð -»¬¬·²¹- ¬± ³¿¬½¸ §±«® ²»¬©±®µò Ý´·½µ •ß°°´§ ݸ¿²¹»-Œò
íò ݱ²²»½¬ ¿ ½¿¾´» º®±³ ¬¸» ÉßÒ °±®¬ ±² ¬¸» ᫬»® ¬± §±«®
»¨·-¬·²¹ ²»¬©±®µò
̸» ᫬»® ·- ²±© ¿½¬·²¹ ¿- ¿² ¿½½»-- °±·²¬ò ̱ ¿½½»-- ¬¸» ᫬»®
¿¼ª¿²½»¼ «-»® ·²¬»®º¿½» ¿¹¿·²ô ¬§°» ¬¸» ×Ð ¿¼¼®»-- §±« -°»½·º·»¼ ·²¬±
§±«® ¾®±©-»®Ž- ²¿ª·¹¿¬·±² ¾¿®ò DZ« ½¿² -»¬ ¬¸» »²½®§°¬·±² -»¬¬·²¹-ô ÓßÝ
¿¼¼®»-- º·´¬»®·²¹ô ÍÍ×Üô ¿²¼ ½¸¿²²»´ ²±®³¿´´§ò

Òõ É·®»´»-- Ó±¼»³ ᫬»®
ÍÛÝÌ×ÑÒÍÌ¿¾´» ±º ݱ²¬»²¬- ïîíìë éèçïðê
ËÍ×ÒÙ ÌØÛ ÉÛÞóÞßÍÛÜ ßÜÊßÒÝÛÜ ËÍÛÎ ×ÒÌÛÎÚßÝÛ
ݱ²º·¹«®·²¹ ײ¬»®²¿´ Ú±®©¿®¼·²¹ Í»¬¬·²¹-
̸» Ê·®¬«¿´ Í»®ª»®- º«²½¬·±² ©·´´ ¿´´±© §±« ¬± ®±«¬» »¨¬»®²¿´ ø×²¬»®²»¬÷
½¿´´- º±® -»®ª·½»- -«½¸ ¿- ¿ ©»¾ -»®ª»® ø°±®¬ èð÷ô ÚÌÐ -»®ª»® øÐ±®¬ îï÷ô ±®
±¬¸»® ¿°°´·½¿¬·±²- ¬¸®±«¹¸ §±«® ᫬»® ¬± §±«® ·²¬»®²¿´ ²»¬©±®µò Í·²½»
§±«® ·²¬»®²¿´ ½±³°«¬»®- ¿®» °®±¬»½¬»¼ ¾§ ¿ º·®»©¿´´ô ½±³°«¬»®- ±«¬-·¼»
§±«® ²»¬©±®µ ø±ª»® ¬¸» ײ¬»®²»¬÷ ½¿²²±¬ ¹»¬ ¬± ¬¸»³ ¾»½¿«-» ¬¸»§ ½¿²²±¬
¾» •-»»²Œò ß ´·-¬ ±º ½±³³±² ¿°°´·½¿¬·±²- ¸¿- ¾»»² °®±ª·¼»¼ ·² ½¿-» §±«
²»»¼ ¬± ½±²º·¹«®» ¬¸» Ê·®¬«¿´ Í»®ª»® º«²½¬·±² º±® ¿ -°»½·º·½ ¿°°´·½¿¬·±²ò
׺ §±«® ¿°°´·½¿¬·±² ·- ²±¬ ´·-¬»¼ô §±« ©·´´ ²»»¼ ¬± ½±²¬¿½¬ ¬¸» ¿°°´·½¿¬·±²
ª»²¼±® ¬± º·²¼ ±«¬ ©¸·½¸ °±®¬ -»¬¬·²¹- §±« ²»»¼ò
ݸ±±-·²¹ ¿² ß°°´·½¿¬·±²
Í»´»½¬ §±«® ¿°°´·½¿¬·±² º®±³ ¬¸» ¼®±°ó¼±©² ´·-¬ò Ý´·½µ •ß¼¼Œò ̸» -»¬¬·²¹-
©·´´ ¾» ¬®¿²-º»®®»¼ ¬± ¬¸» ²»¨¬ ¿ª¿·´¿¾´» -°¿½» ·² ¬¸» -½®»»²ò Ý´·½µ
•ß°°´§ ݸ¿²¹»-Œ ¬± -¿ª» ¬¸» -»¬¬·²¹ º±® ¬¸¿¬ ¿°°´·½¿¬·±²ò ̱ ®»³±ª» ¿²
¿°°´·½¿¬·±²ô -»´»½¬ ¬¸» ²«³¾»® ±º ¬¸» ®±© ¬¸¿¬ §±« ©¿²¬ ¬± ®»³±ª» ¬¸»²
½´·½µ •Ý´»¿®Œò
Ó¿²«¿´´§ Û²¬»®·²¹ Í»¬¬·²¹- ·²¬± ¬¸» Ê·®¬«¿´ Í»®ª»®
̱ ³¿²«¿´´§ »²¬»® -»¬¬·²¹-ô »²¬»® ¬¸» ×Ð ¿¼¼®»-- ·² ¬¸» -°¿½» °®±ª·¼»¼ º±®
¬¸» ·²¬»®²¿´ ø-»®ª»®÷ ³¿½¸·²»ô ¬¸» °±®¬ø-÷ ®»¯«·®»¼ ¬± °¿-- ø«-» ¿ ½±³³¿
¾»¬©»»² ³«´¬·°´» °±®¬-÷ô -»´»½¬ ¬¸» °±®¬ ¬§°» øÌÝÐ ±® ËÜÐ÷ô ¿²¼ ½´·½µ
•ß°°´§ ݸ¿²¹»-Œò DZ« ½¿² ±²´§ °¿-- ±²» °±®¬ °»® ·²¬»®²¿´ ×Ð ¿¼¼®»--ò
Ѱ»²·²¹ °±®¬- ·² §±«® º·®»©¿´´ ½¿² °±-» ¿ -»½«®·¬§ ®·-µò DZ« ½¿² »²¿¾´»
¿²¼ ¼·-¿¾´» -»¬¬·²¹- ª»®§ ¯«·½µ´§ò ׬ ·- ®»½±³³»²¼»¼ ¬¸¿¬ §±« ¼·-¿¾´» ¬¸»
-»¬¬·²¹- ©¸»² §±« ¿®» ²±¬ «-·²¹ ¿ -°»½·º·½ ¿°°´·½¿¬·±²ò

Òõ É·®»´»-- Ó±¼»³ ᫬»®
ÍÛÝÌ×ÑÒÍÌ¿¾´» ±º ݱ²¬»²¬- ïîíìë éèçïðê
ËÍ×ÒÙ ÌØÛ ÉÛÞóÞßÍÛÜ ßÜÊßÒÝÛÜ ËÍÛÎ ×ÒÌÛÎÚßÝÛ
ß½½»-- ݱ²¬®±´
̸» ᫬»® ½¿² ¾» ½±²º·¹«®»¼ ¬± ®»-¬®·½¬ ¿½½»-- ¬± ¬¸» ײ¬»®²»¬ô »ó³¿·´ô
±® ±¬¸»® ²»¬©±®µ -»®ª·½»- ¿¬ -°»½·º·½ ¼¿§- ¿²¼ ¬·³»-ò λ-¬®·½¬·±² ½¿² ¾»
-»¬ º±® ¿ -·²¹´» ½±³°«¬»®ô ¿ ®¿²¹» ±º ½±³°«¬»®-ô ±® ³«´¬·°´» ½±³°«¬»®-ò
Í»´»½¬ ¬¸» •Û²¿¾´»Œ ®¿¼·± ¾«¬¬±² ¬± «-» ¬¸·- º»¿¬«®»ò
̸»®» ¿®» º±«® ³¿·² ½±²º·¹«®¿¬·±²- º±® ß½½»-- ݱ²¬®±´ ´·-¬-ò ̸» º·®-¬ ±²»
·- •ͽ¸»¼«´»Œ º±® ¬¸¿¬ ®«´»ò ̸» -»½±²¼ ·- •Í»®ª·½»Œ º±® ¬¸» -»®ª·½»- ¬±
¾» ¾´±½µ»¼ º±® ¬¸¿¬ ®«´»ò ̸» ¬¸·®¼ ·- •ËÎÔ Þ´±½µ·²¹Œ º±® ¬¸» ËÎÔ ¿½½»--
®»-¬®·½¬·±²-ô ¿²¼ ¬¸» º±«®¬¸ ·- •ËÎÔ Õ»§©±®¼ Þ´±½µ·²¹Œ º±® ½»®¬¿·²
µ»§©±®¼- ¬± ¾» ¾´±½µ»¼ ·² ¬¸» ËÎÔ ¿¼¼®»--ò
•Ûª»®§¼¿§Œ ·- ¬¸» ¼»º¿«´¬ º±® ¬¸» ¼¿§- ±º ¬¸» ©»»µ ¬¸¿¬ ¬¸·- ®«´» ©·´´ ¾»
·³°´»³»²¬»¼ ±² ¬¸» •ͽ¸»¼«´»Œ °¿¹»ò
̱ ®»-¬®·½¬ ײ¬»®²»¬ ¿½½»-- ¬± ¿ -·²¹´» ½±³°«¬»®ô º±® »¨¿³°´»ô ½´·½µ ¬¸»
•ß¼¼Œ ¾«¬¬±² ¿²¼ -»´»½¬ ¬¸» ¿°°®±°®·¿¬» »²¬®§ò ̸·- »²¬®§ ©·´´ ¼»²§
¿½½»-- ¿- ¿ ¼»º¿«´¬ ¿½½±®¼·²¹ ¬¸» -°»½·º·»¼ ½®·¬»®·¿ò Ë-»®- ½¿² ¿´-± ¿¼¼
¿ °¿®¬·½«´¿® ÓßÝ ¿¼¼®»-- ±º ¿ ¼»ª·½» ³¿²«¿´´§ ¿²¼ °®»-- ¬¸» •ß¼¼Œ
¾«¬¬±²ò ̸»§ ½¿² ¿´-± ½®»¿¬» ¿ ¾´¿²µ»¬ ®«´» º±® ¿´´ ¬¸» ¼»ª·½»- ¬¸¿¬ ¿®»
½±²²»½¬·²¹ ª·¿ ¬¸» Ù«»-¬ ß½½»-- º»¿¬«®»ò
̸» ß½½»-- ݱ²¬®±´ ®«´» ½¿² ¾» ®»³±ª»¼ ¾§ ½´·½µ·²¹ ¬¸» •Ü»´»¬»Œ ¾«¬¬±²ò
Ý´·½µ ±² ¬¸» »²¬®§ ²«³¾»® º±® ¬¸» ½±²º·¹«®¿¬·±² ±°¬·±²-ò
̸» -»½±²¼ ½±²º·¹«®¿¬·±² º±® ¬¸» ß½½»-- ݱ²¬®±´ ´·-¬ ·- ¬¸» •-»®ª·½»Œ
¬¸¿¬ ·- ¬± ¾» ¾´±½µ»¼ ±® ¿´´±©»¼ò Ë-»®- ½¿² ½¸±±-» ¬± •Þ´±½µ ß´´
Í»®ª·½»-Œô •ß´´±© ß´´ Í»®ª·½»-Œô ±® ½±²º·¹«®» º®±³ ¿ ´·-¬ ±º °®»¼»º·²»¼
°±°«´¿® -»®ª·½»-ò

Òõ É·®»´»-- Ó±¼»³ ᫬»®
ÍÛÝÌ×ÑÒÍÌ¿¾´» ±º ݱ²¬»²¬- ïîíìë éèçïðê
ËÍ×ÒÙ ÌØÛ ÉÛÞóÞßÍÛÜ ßÜÊßÒÝÛÜ ËÍÛÎ ×ÒÌÛÎÚßÝÛ
̸» ¬¸·®¼ ½±²º·¹«®¿¬·±² º±® ¬¸» ß½½»-- ݱ²¬®±´ ´·-¬ ·- ¬¸» •ËÎÔ Ô·-¬Œ º±®
¬¸» ËÎÔ ¿¼¼®»--»- ¬¸¿¬ ¿®» ¬± ¾» ¾´±½µ»¼ ±® ¿´´±©»¼ò Ë-»®- ½¿² ½¸±±-»
¬± •Þ´±½µ ß´´ ËÎÔ-Œô •ß´´±© ß´´ ËÎÔ-Œô ±® ½±²º·¹«®» ¬¸»·® ±©² ´·-¬ ±º ËÎÔ-ò
̸» º±«®¬¸ ½±²º·¹«®¿¬·±² º±® ¬¸» ß½½»-- ݱ²¬®±´ ´·-¬ ·- ¬¸» •ËÎÔ Õ»§©±®¼
Ô·-¬Œ º±® ¬¸» ËÎÔ ¿¼¼®»-- µ»§©±®¼- ¬¸¿¬ ¿®» ¬± ¾» ¾´±½µ»¼ ±® ¿´´±©»¼ò
̸» ¼»º¿«´¬ ª¿´«» ·- ¾´¿²µ º±® ¬¸·- ´·-¬ ¿²¼ ¬¸» «-»® ½¿² ½±²º·¹«®» ¿ ´·-¬ ±º
ËÎÔ ¿¼¼®»-- µ»§©±®¼-ò
Û²¿¾´·²¹ ¬¸» Ü»³·´·¬¿®·¦»¼ Ʊ²» øÜÓÆ÷
̸» ÜÓÆ º»¿¬«®» ¿´´±©- §±« ¬± -°»½·º§ ±²» ½±³°«¬»® ±² §±«® ²»¬©±®µ
¬± ¾» °´¿½»¼ ±«¬-·¼» ±º ¬¸» º·®»©¿´´ò ̸·- ³¿§ ¾» ²»½»--¿®§ ·º ¬¸» º·®»©¿´´
·- ½¿«-·²¹ °®±¾´»³- ©·¬¸ ¿² ¿°°´·½¿¬·±² -«½¸ ¿- ¿ ¹¿³» ±® ª·¼»±
½±²º»®»²½·²¹ ¿°°´·½¿¬·±²ò Ë-» ¬¸·- º»¿¬«®» ±² ¿ ¬»³°±®¿®§ ¾¿-·-ò ̸»
½±³°«¬»® ·² ¬¸» ÜÓÆ ·- ÒÑÌ °®±¬»½¬»¼ º®±³ ¸¿½µ»® ¿¬¬¿½µ-ò

Òõ É·®»´»-- Ó±¼»³ ᫬»®
ÍÛÝÌ×ÑÒÍÌ¿¾´» ±º ݱ²¬»²¬- ïîíìë éèçïðê
ËÍ×ÒÙ ÌØÛ ÉÛÞóÞßÍÛÜ ßÜÊßÒÝÛÜ ËÍÛÎ ×ÒÌÛÎÚßÝÛ
̱ °«¬ ¿ ½±³°«¬»® ·² ¬¸» ÜÓÆô »²¬»® ¬¸» ´¿-¬ ¼·¹·¬- ±º ·¬- ×Ð ¿¼¼®»-- ·²
¬¸» ×Ð º·»´¼ ¿²¼ -»´»½¬ •Û²¿¾´»Œò Ý´·½µ •ß°°´§ ݸ¿²¹»-Œ º±® ¬¸» ½¸¿²¹»
¬± ¬¿µ» »ºº»½¬ò ׺ §±« ¿®» «-·²¹ ³«´¬·°´» -¬¿¬·½ ÉßÒ ×Ð ¿¼¼®»--»-ô ·¬ ·-
°±--·¾´» ¬± -»´»½¬ ©¸·½¸ ÉßÒ ×Ð ¿¼¼®»-- ¬¸» ÜÓÆ ¸±-¬ ©·´´ ¾» ¼·®»½¬»¼
¬±ò ̧°» ·² ¬¸» ÉßÒ ×Ð ¿¼¼®»-- §±« ©·-¸ ¬¸» ÜÓÆ ¸±-¬ ¬± ¼·®»½¬ ¬±ô »²¬»®
¬¸» ´¿-¬ ¬©± ¼·¹·¬- ±º ¬¸» ×Ð ¿¼¼®»-- ±º ¬¸» ÜÓÆ ¸±-¬ ½±³°«¬»®ô -»´»½¬
•Û²¿¾´»Œ ¿²¼ ½´·½µ •ß°°´§ ݸ¿²¹»-Œò
Ë-·²¹ ܧ²¿³·½ ÜÒÍ
̸» ܧ²¿³·½ ÜÒÍ -»®ª·½» ¿´´±©- §±« ¬± ¿´·¿- ¿ ¼§²¿³·½ ×Ð ¿¼¼®»--
¬± ¿ -¬¿¬·½ ¸±-¬ ²¿³» ·² ¿²§ ±º ¬¸» ³¿²§ ¼±³¿·²- ܧ²ÜÒÍò±®¹ ±ºº»®-ô
¿´´±©·²¹ §±«® ²»¬©±®µ ½±³°«¬»®- ¬± ¾» ³±®» »¿-·´§ ¿½½»--»¼ º®±³
ª¿®·±«- ´±½¿¬·±²- ±² ¬¸» ײ¬»®²»¬ò ܧ²ÜÒÍò±®¹ °®±ª·¼»- ¬¸·- -»®ª·½»ô º±®
«° ¬± º·ª» ¸±-¬ ²¿³»-ô º®»» ¬± ¬¸» ײ¬»®²»¬ ½±³³«²·¬§ò
̸» ܧ²¿³·½ ÜÒÍÍÓ -»®ª·½» ·- ·¼»¿´ º±® ¿ ¸±³» ©»¾-·¬»ô º·´» -»®ª»®ô ±®
¬± ³¿µ» ·¬ »¿-§ ¬± ¿½½»-- §±«® ¸±³» ÐÝ ¿²¼ -¬±®»¼ º·´»- ©¸·´» §±«Ž®» ¿¬
©±®µò Ë-·²¹ ¬¸» -»®ª·½» ½¿² »²-«®» ¬¸¿¬ §±«® ¸±-¬ ²¿³» ¿´©¿§- °±·²¬- ¬±
§±«® ×Ð ¿¼¼®»--ô ²± ³¿¬¬»® ¸±© ±º¬»² §±«® ×ÍÐ ½¸¿²¹»- ·¬ò ɸ»² §±«® ×Ð
¿¼¼®»-- ½¸¿²¹»-ô §±«® º®·»²¼- ¿²¼ ¿--±½·¿¬»- ½¿² ¿´©¿§- ´±½¿¬» §±« ¾§
ª·-·¬·²¹ §±«®²¿³»ò¼§²¼²-ò±®¹ ·²-¬»¿¼ÿ
̱ ®»¹·-¬»® º®»» º±® §±«® ܧ²¿³·½ ÜÒÍ ¸±-¬ ²¿³»ô °´»¿-» ª·-·¬
¸¬¬°æññ©©©ò¼§²¼²-ò±®¹ò

Òõ É·®»´»-- Ó±¼»³ ᫬»®
ÍÛÝÌ×ÑÒÍÌ¿¾´» ±º ݱ²¬»²¬- ïîíìë éèçïðê
ËÍ×ÒÙ ÌØÛ ÉÛÞóÞßÍÛÜ ßÜÊßÒÝÛÜ ËÍÛÎ ×ÒÌÛÎÚßÝÛ
Í»¬¬·²¹ «° ¬¸» ᫬»®Ž- ܧ²¿³·½ ÜÒÍ Ë°¼¿¬» Ý´·»²¬
DZ« ³«-¬ ®»¹·-¬»® ©·¬¸ ܧ²ÜÒÍò±®¹Ž- º®»» «°¼¿¬» -»®ª·½» ¾»º±®» «-·²¹ ¬¸·-
º»¿¬«®»ò Ѳ½» §±« ¸¿ª» §±«® ®»¹·-¬®¿¬·±²ô º±´´±© ¬¸» ¼·®»½¬·±²- ¾»´±©ò
ïò Í»´»½¬ ܧ²ÜÒÍò±®¹ º®±³ ¬¸» •ÜÜÒÍ Í»®ª·½»Œ ¼®±°ó¼±©² ¾±¨ øï÷ò
îò Û²¬»® §±«® ܧ²ÜÒÍò±®¹ «-»® ²¿³» ·² ¬¸» •Ë-»® Ò¿³»Œ º·»´¼ øî÷ò
íò Û²¬»® §±«® ܧ²ÜÒÍò±®¹ °¿--©±®¼ ·² ¬¸» •п--©±®¼Œ º·»´¼ øí÷ò
ìò Û²¬»® ¬¸» ܧ²ÜÒÍò±®¹ ¼±³¿·² ²¿³» §±« -»¬ «° ©·¬¸ ܧ²ÜÒÍò±®¹ ·² ¬¸»
•ܱ³¿·² Ò¿³»Œ º·»´¼ øì÷ò
ëò Ý´·½µ •ß°°´§ ݸ¿²¹»-Œ ¬± «°¼¿¬» §±«® ×Ð ¿¼¼®»--ò
ɸ»²»ª»® §±«® ×Ð ¿¼¼®»-- ¿--·¹²»¼ ¾§ §±«® ×ÍÐ ½¸¿²¹»-ô ¬¸» ᫬»® ©·´´
¿«¬±³¿¬·½¿´´§ «°¼¿¬» ܧ²ÜÒÍò±®¹Ž- -»®ª»®- ©·¬¸ §±«® ²»© ×Ð ¿¼¼®»--ò
DZ« ½¿² ¿´-± ¼± ¬¸·- ³¿²«¿´´§ ¾§ ½´·½µ·²¹ ¬¸» •ß°°´§ ݸ¿²¹»-Œ ¾«¬¬±² øë÷ò
Þ´±½µ·²¹ ¿² ×ÝÓРз²¹
ݱ³°«¬»® ¸¿½µ»®- «-» ©¸¿¬ ·- µ²±©² ¿- •°·²¹·²¹Œ ¬± º·²¼ °±¬»²¬·¿´
ª·½¬·³- ±² ¬¸» ײ¬»®²»¬ò Þ§ °·²¹·²¹ ¿ -°»½·º·½ ×Ð ¿¼¼®»-- ¿²¼ ®»½»·ª·²¹ ¿
®»-°±²-» º®±³ ¬¸» ×Ð ¿¼¼®»--ô ¿ ¸¿½µ»® ½¿² ¼»¬»®³·²» ¬¸¿¬ -±³»¬¸·²¹
±º ·²¬»®»-¬ ³·¹¸¬ ¾» ¬¸»®»ò ̸» ᫬»® ½¿² ¾» -»¬ «° -± ·¬ ©·´´ ²±¬
®»-°±²¼ ¬± ¿² ×ÝÓÐ °·²¹ º®±³ ¬¸» ±«¬-·¼»ò ̸·- ¸»·¹¸¬»²- §±«® ᫬»®Ž-
-»½«®·¬§ ´»ª»´ò
øï÷
øî÷ øí÷
øì÷
øë÷

Òõ É·®»´»-- Ó±¼»³ ᫬»®
ÍÛÝÌ×ÑÒÍÌ¿¾´» ±º ݱ²¬»²¬- ïîíìë éèçïðê
ËÍ×ÒÙ ÌØÛ ÉÛÞóÞßÍÛÜ ßÜÊßÒÝÛÜ ËÍÛÎ ×ÒÌÛÎÚßÝÛ
̱ ¬«®² ±ºº ¬¸» °·²¹ ®»-°±²-»ô -»´»½¬ •Þ´±½µ ×ÝÓРз²¹Œ øï÷ ¿²¼ ½´·½µ
•ß°°´§ ݸ¿²¹»-Œò ̸» ᫬»® ©·´´ ²±¬ ®»-°±²¼ ¬± ¿² ×ÝÓÐ °·²¹ò
Í»½«®·¬§ Ô±¹
̸·- °¿¹» µ»»°- ¿ ´±¹ ±º ®±«¬»® ¿½¬·ª·¬§ô -«½¸ ¿- ½±³°«¬»®- ´±¹¹·²¹ ·² ¬±
¿²¼ ±«¬ ±º ¬¸» ᫬»®ô ¿- ©»´´ ¿- ¿¬¬»³°¬- º®±³ ¬¸» ײ¬»®²»¬ ¬± ½±²²»½¬
¬± ¬¸» ᫬»®ò ̸·- ´±¹ º·´» ½¿² ¾» -¿ª»¼ ¿²¼ ½´»¿®»¼ò
øï÷

Òõ É·®»´»-- Ó±¼»³ ᫬»®
ÍÛÝÌ×ÑÒÍÌ¿¾´» ±º ݱ²¬»²¬- ïîíìë éèçïðê
ËÍ×ÒÙ ÌØÛ ÉÛÞóÞßÍÛÜ ßÜÊßÒÝÛÜ ËÍÛÎ ×ÒÌÛÎÚßÝÛ
λ-¬¿®¬·²¹ ¬¸» ᫬»®
ͱ³»¬·³»- ·¬ ³¿§ ¾» ²»½»--¿®§ ¬± ®»-¬¿®¬ ±® ®»¾±±¬ ¬¸» ᫬»® ·º ·¬
¾»¹·²- ©±®µ·²¹ ·³°®±°»®´§ò λ-¬¿®¬·²¹ ±® ®»¾±±¬·²¹ ¬¸» ᫬»® ©·´´ ÒÑÌ
¼»´»¬» ¿²§ ±º §±«® ½±²º·¹«®¿¬·±² -»¬¬·²¹-ò
ˬ·´·¬·»-
̸» •ˬ·´·¬·»-Œ -½®»»² ´»¬- §±« ³¿²¿¹» ¼·ºº»®»²¬ °¿®¿³»¬»®- ±º ¬¸» ᫬»®
¿²¼ °»®º±®³ ½»®¬¿·² ¿¼³·²·-¬®¿¬·ª» º«²½¬·±²-ò

Òõ É·®»´»-- Ó±¼»³ ᫬»®
ÍÛÝÌ×ÑÒÍÌ¿¾´» ±º ݱ²¬»²¬- ïîíìë éèçïðê
ËÍ×ÒÙ ÌØÛ ÉÛÞóÞßÍÛÜ ßÜÊßÒÝÛÜ ËÍÛÎ ×ÒÌÛÎÚßÝÛ
λ-¬¿®¬·²¹ ¬¸» ᫬»® ¬± λ-¬±®» Ò±®³¿´ Ѱ»®¿¬·±²
ïò Ý´·½µ ¬¸» •λ-¬¿®¬ ᫬»®Œ ¾«¬¬±²ò
îò ̸» º±´´±©·²¹ ³»--¿¹» ©·´´ ¿°°»¿®ò Ý´·½µ •ÑÕŒò
ïò Ý´·½µ ¬¸» •λ-¬±®» Ü»º¿«´¬-Œ ¾«¬¬±²ò
îò ̸» º±´´±©·²¹ ³»--¿¹» ©·´´ ¿°°»¿®ò Ý´·½µ •ÑÕŒò
íò ̸» º±´´±©·²¹ ³»--¿¹» ©·´´ ¿°°»¿®ò λ-¬¿®¬·²¹ ¬¸» ᫬»® ½¿² ¬¿µ» «°
¬± êð -»½±²¼-ò ׬ ·- ·³°±®¬¿²¬ ²±¬ ¬± ¬«®² ±ºº ¬¸» °±©»® ¬± ¬¸» ᫬»®
¼«®·²¹ ¬¸» ®»-¬¿®¬ò
ìò ß êðó-»½±²¼ ½±«²¬¼±©² ©·´´ ¿°°»¿® ±² ¬¸» -½®»»²ò ɸ»² ¬¸»
½±«²¬¼±©² ®»¿½¸»- ¦»®±ô ¬¸» ᫬»® ©·´´ ¾» ®»-¬¿®¬»¼ò ̸» ᫬»®
¸±³» °¿¹» -¸±«´¼ ¿°°»¿® ¿«¬±³¿¬·½¿´´§ò ׺ ²±¬ô ¬§°» ·² ¬¸» ᫬»®Ž-
¿¼¼®»-- ø¼»º¿«´¬ ã ïçîòïêèòîòï÷ ·²¬± ¬¸» ²¿ª·¹¿¬·±² ¾¿® ±º §±«® ¾®±©-»®ò
λ-¬±®·²¹ Ú¿½¬±®§ Ü»º¿«´¬ Í»¬¬·²¹-
Ë-·²¹ ¬¸·- ±°¬·±² ©·´´ ®»-¬±®» ¿´´ ±º ¬¸» -»¬¬·²¹- ·² ¬¸» ᫬»® ¬± ¬¸»
º¿½¬±®§ ø¼»º¿«´¬÷ -»¬¬·²¹-ò ׬ ·- ®»½±³³»²¼»¼ ¬¸¿¬ §±« ¾¿½µ «° §±«®
-»¬¬·²¹- ¾»º±®» §±« ®»-¬±®» ¿´´ ±º ¬¸» ¼»º¿«´¬-ò

Òõ É·®»´»-- Ó±¼»³ ᫬»®
ÍÛÝÌ×ÑÒÍÌ¿¾´» ±º ݱ²¬»²¬- ïîíìë éèçïðê
ËÍ×ÒÙ ÌØÛ ÉÛÞóÞßÍÛÜ ßÜÊßÒÝÛÜ ËÍÛÎ ×ÒÌÛÎÚßÝÛ
íò ̸» º±´´±©·²¹ ³»--¿¹» ©·´´ ¿°°»¿®ò λ-¬±®·²¹ ¬¸» ¼»º¿«´¬- ·²½´«¼»-
®»-¬¿®¬·²¹ ¬¸» ᫬»®ò ׬ ½¿² ¬¿µ» «° ¬± êð -»½±²¼-ò ׬ ·- ·³°±®¬¿²¬ ²±¬
¬± ¬«®² ¬¸» °±©»® ¬± ¬¸» ᫬»® ±ºº ¼«®·²¹ ¬¸» ®»-¬¿®¬ò
ìò ß êðó-»½±²¼ ½±«²¬¼±©² ©·´´ ¿°°»¿® ±² ¬¸» -½®»»²ò ɸ»² ¬¸»
½±«²¬¼±©² ®»¿½¸»- ¦»®±ô ¬¸» ᫬»®Ž- ¼»º¿«´¬- ©·´´ ¾» ®»-¬±®»¼ò ̸»
᫬»® ¸±³» °¿¹» -¸±«´¼ ¿°°»¿® ¿«¬±³¿¬·½¿´´§ò ׺ ·¬ ¼±»- ²±¬ô ¬§°» ·²
¬¸» ᫬»®Ž- ¿¼¼®»-- ø¼»º¿«´¬ ã ïçîòïêèòîòï÷ ·²¬± ¬¸» ²¿ª·¹¿¬·±² ¾¿® ±º
§±«® ¾®±©-»®ò

Òõ É·®»´»-- Ó±¼»³ ᫬»®
ÍÛÝÌ×ÑÒÍÌ¿¾´» ±º ݱ²¬»²¬- ïîíìë éèçïðê
ËÍ×ÒÙ ÌØÛ ÉÛÞóÞßÍÛÜ ßÜÊßÒÝÛÜ ËÍÛÎ ×ÒÌÛÎÚßÝÛ
Í¿ª·²¹ ¿ Ý«®®»²¬ ݱ²º·¹«®¿¬·±²
DZ« ½¿² -¿ª» §±«® ½«®®»²¬ ½±²º·¹«®¿¬·±² ¾§ «-·²¹ ¬¸·- º»¿¬«®»ò Í¿ª·²¹
§±«® ½±²º·¹«®¿¬·±² ©·´´ ¿´´±© §±« ¬± ®»-¬±®» ·¬ ´¿¬»® ·º §±«® -»¬¬·²¹- ¿®»
´±-¬ ±® ½¸¿²¹»¼ò ׬ ·- ®»½±³³»²¼»¼ ¬¸¿¬ §±« ¾¿½µ «° §±«® ½«®®»²¬
½±²º·¹«®¿¬·±² ¾»º±®» °»®º±®³·²¹ ¿ º·®³©¿®» «°¼¿¬»ò
ïò Ý´·½µ •Í¿ª»Œò ß ©·²¼±© ½¿´´»¼ •Ú·´» ܱ©²´±¿¼Œ ©·´´ ±°»²ò Ý´·½µ •Í¿ª»Œò

Òõ É·®»´»-- Ó±¼»³ ᫬»®
ÍÛÝÌ×ÑÒÍÌ¿¾´» ±º ݱ²¬»²¬- ïîíìë éèçïðê
ËÍ×ÒÙ ÌØÛ ÉÛÞóÞßÍÛÜ ßÜÊßÒÝÛÜ ËÍÛÎ ×ÒÌÛÎÚßÝÛ
îò ß ©·²¼±© ©·´´ ±°»² ¬¸¿¬ ¿´´±©- §±« ¬± -»´»½¬ ¬¸» ´±½¿¬·±² ©¸»®» §±«
©¿²¬ ¬± -¿ª» ¬¸» ½±²º·¹«®¿¬·±² º·´»ò Í»´»½¬ ¿ ´±½¿¬·±²ò DZ« ½¿² ²¿³»
¬¸» º·´» ¿²§¬¸·²¹ §±« ©¿²¬ô ±® «-» ¬¸» ¼»º¿«´¬ ²¿³» •ݱ²º·¹Œò Þ» -«®»
¬± ²¿³» ¬¸» º·´» -± §±« ½¿² ´±½¿¬» ·¬ §±«®-»´º ´¿¬»®ò ɸ»² §±« ¸¿ª»
-»´»½¬»¼ ¬¸» ´±½¿¬·±² ¿²¼ ²¿³» ±º ¬¸» º·´»ô ½´·½µ •Í¿ª»Œò
íò ɸ»² ¬¸» -¿ª» ·- ½±³°´»¬»ô §±« ©·´´ -»» ¬¸» ©·²¼±© ¾»´±©ò Ý´·½µ •Ý´±-»Œò
̸» ½±²º·¹«®¿¬·±² ·- ²±© -¿ª»¼ò

Òõ É·®»´»-- Ó±¼»³ ᫬»®
ÍÛÝÌ×ÑÒÍÌ¿¾´» ±º ݱ²¬»²¬- ïîíìë éèçïðê
ËÍ×ÒÙ ÌØÛ ÉÛÞóÞßÍÛÜ ßÜÊßÒÝÛÜ ËÍÛÎ ×ÒÌÛÎÚßÝÛ
λ-¬±®·²¹ ¿ Ю»ª·±«- ݱ²º·¹«®¿¬·±²
̸·- ±°¬·±² ©·´´ ¿´´±© §±« ¬± ®»-¬±®» ¿ °®»ª·±«-´§ -¿ª»¼ ½±²º·¹«®¿¬·±²ò
ïò Ý´·½µ •Þ®±©-»Œò ß ©·²¼±© ©·´´ ±°»² ¬¸¿¬ ¿´´±©- §±« ¬± -»´»½¬ ¬¸»
´±½¿¬·±² ±º ¬¸» ½±²º·¹«®¿¬·±² º·´»ò ß´´ ½±²º·¹«®¿¬·±² º·´»- »²¼ ©·¬¸ ¿
•ò¾·²Œò Ô±½¿¬» ¬¸» ½±²º·¹«®¿¬·±² º·´» §±« ©¿²¬ ¬± ®»-¬±®» ¿²¼ ¼±«¾´»ó
½´·½µ ±² ·¬ò
îò DZ« ©·´´ ¾» ¿-µ»¼ ·º §±« ©¿²¬ ¬± ½±²¬·²«»ò Ý´·½µ •ÑÕŒò

Òõ É·®»´»-- Ó±¼»³ ᫬»®
ÍÛÝÌ×ÑÒÍÌ¿¾´» ±º ݱ²¬»²¬- ïîíìë éèçïðê
ËÍ×ÒÙ ÌØÛ ÉÛÞóÞßÍÛÜ ßÜÊßÒÝÛÜ ËÍÛÎ ×ÒÌÛÎÚßÝÛ
˰¼¿¬·²¹ ¬¸» Ú·®³©¿®»
Ú®±³ ¬·³» ¬± ¬·³»ô Þ»´µ·² ³¿§ ®»´»¿-» ²»© ª»®-·±²- ±º ¬¸» ᫬»®Ž-
º·®³©¿®»ò Ú·®³©¿®» «°¼¿¬»- ½±²¬¿·² º»¿¬«®» ·³°®±ª»³»²¬- ¿²¼ º·¨»- ¬±
°®±¾´»³- ¬¸¿¬ ³¿§ ¸¿ª» »¨·-¬»¼ò ɸ»² Þ»´µ·² ®»´»¿-»- ²»© º·®³©¿®»ô
§±« ½¿² ¼±©²´±¿¼ ¬¸» º·®³©¿®» º®±³ ¬¸» Þ»´µ·² «°¼¿¬» ©»¾-·¬» ¿²¼
«°¼¿¬» §±«® ᫬»®Ž- º·®³©¿®» ¬± ¬¸» ´¿¬»-¬ ª»®-·±²ò
íò ß ®»³·²¼»® ©·²¼±© ©·´´ ¿°°»¿®ò ׬ ©·´´ ¬¿µ» «° ¬± êð -»½±²¼- º±® ¬¸»
½±²º·¹«®¿¬·±² ®»-¬±®¿¬·±² ¬± ½±³°´»¬»ò Ý´·½µ •ÑÕŒò
ìò ß êðó-»½±²¼ ½±«²¬¼±©² ©·´´ ¿°°»¿® ±² ¬¸» -½®»»²ò ɸ»² ¬¸»
½±«²¬¼±©² ®»¿½¸»- ¦»®±ô ¬¸» ᫬»®Ž- ½±²º·¹«®¿¬·±² ©·´´ ¾» ®»-¬±®»¼ò
̸» ᫬»®Ž- ¸±³» °¿¹» -¸±«´¼ ¿°°»¿® ¿«¬±³¿¬·½¿´´§ò ׺ ²±¬ô ¬§°» ·²
¬¸» ᫬»®Ž- ¿¼¼®»-- ø¼»º¿«´¬ ã ïçîòïêèòîòï÷ ·²¬± ¬¸» ²¿ª·¹¿¬·±² ¾¿® ±º
§±«® ¾®±©-»®ò
øï÷

Òõ É·®»´»-- Ó±¼»³ ᫬»®
ÍÛÝÌ×ÑÒÍÌ¿¾´» ±º ݱ²¬»²¬- ïîíìë éèçïðê
ËÍ×ÒÙ ÌØÛ ÉÛÞóÞßÍÛÜ ßÜÊßÒÝÛÜ ËÍÛÎ ×ÒÌÛÎÚßÝÛ
ݸ»½µ·²¹ º±® ¿ Ò»© Ê»®-·±² ±º Ú·®³©¿®»
̸» •ݸ»½µ Ú·®³©¿®»Œ øï÷ ¾«¬¬±² ¿´´±©- §±« ¬± ·²-¬¿²¬´§ ½¸»½µ º±® ¿ ²»©
ª»®-·±² ±º º·®³©¿®»ò ɸ»² §±« ½´·½µ ¬¸» ¾«¬¬±²ô ¿ ²»© ¾®±©-»® ©·²¼±©
©·´´ ¿°°»¿® ·²º±®³·²¹ §±« ¬¸¿¬ »·¬¸»® ²± ²»© º·®³©¿®» ·- ¿ª¿·´¿¾´» ±® ¬¸¿¬
¬¸»®» ·- ¿ ²»© ª»®-·±² ¿ª¿·´¿¾´»ò ׺ ¿ ²»© ª»®-·±² ·- ¿ª¿·´¿¾´»ô §±« ©·´´
¸¿ª» ¬¸» ±°¬·±² ¬± ¼±©²´±¿¼ ·¬ò
ܱ©²´±¿¼·²¹ ¿ Ò»© Ê»®-·±² ±º Ú·®³©¿®»
׺ §±« ½´·½µ ¬¸» •ݸ»½µ Ú·®³©¿®»Œ ¾«¬¬±² ¿²¼ ¿ ²»© ª»®-·±² ±º º·®³©¿®»
·- ¿ª¿·´¿¾´»ô §±« ©·´´ -»» ¿ -½®»»² -·³·´¿® ¬± ¬¸» ±²» ¾»´±©æ
ïò ̱ ¼±©²´±¿¼ ¬¸» ²»© ª»®-·±² ±º º·®³©¿®»ô ½´·½µ •ܱ©²´±¿¼Œò
ß ©·²¼±© ©·´´ ±°»² ¬¸¿¬ ¿´´±©- §±« ¬± -»´»½¬ ¬¸» ´±½¿¬·±² ©¸»®» §±«
©¿²¬ ¬± -¿ª» ¬¸» º·®³©¿®» º·´»ò Í»´»½¬ ¿ ´±½¿¬·±²ò DZ« ½¿² ²¿³» ¬¸» º·´»
¿²§¬¸·²¹ §±« ©¿²¬ô ±® «-» ¬¸» ¼»º¿«´¬ ²¿³»ò Þ» -«®» ¬± ´±½¿¬» ¬¸» º·´» ·²
¿ °´¿½» ©¸»®» §±« ½¿² ´±½¿¬» ·¬ §±«®-»´º ´¿¬»®ò ɸ»² §±« ¸¿ª» -»´»½¬»¼
¬¸» ´±½¿¬·±²ô ½´·½µ •Í¿ª»Œò

Òõ É·®»´»-- Ó±¼»³ ᫬»®
ÍÛÝÌ×ÑÒÍÌ¿¾´» ±º ݱ²¬»²¬- ïîíìë éèçïðê
ËÍ×ÒÙ ÌØÛ ÉÛÞóÞßÍÛÜ ßÜÊßÒÝÛÜ ËÍÛÎ ×ÒÌÛÎÚßÝÛ
îò ɸ»² ¬¸» -¿ª» ·- ½±³°´»¬»ô §±« ©·´´ -»» ¬¸» º±´´±©·²¹ ©·²¼±©ò
Ý´·½µ •Ý´±-»Œò
íò ̸» ¼±©²´±¿¼ ±º ¬¸» º·®³©¿®» ·- ½±³°´»¬»ò ̱ «°¼¿¬» ¬¸» º·®³©¿®»ô
º±´´±© ¬¸» ²»¨¬ -¬»°- ·² •˰¼¿¬·²¹ ¬¸» ᫬»®Ž- Ú·®³©¿®»Œò
˰¼¿¬·²¹ ¬¸» ᫬»®Ž- Ú·®³©¿®»
ïò ײ ¬¸» •Ú·®³©¿®» ˰¼¿¬»Œ °¿¹»ô ½´·½µ •Þ®±©-»Œò ß ©·²¼±© ©·´´ ±°»²
¬¸¿¬ ¿´´±©- §±« ¬± -»´»½¬ ¬¸» ´±½¿¬·±² ±º ¬¸» º·®³©¿®» «°¼¿¬» º·´»ò
îò Þ®±©-» ¬± ¬¸» º·®³©¿®» º·´» §±« ¼±©²´±¿¼»¼ò Í»´»½¬ ¬¸» º·´» ¾§ ¼±«¾´»ó
½´·½µ·²¹ ±² ¬¸» º·´» ²¿³»ò

Òõ É·®»´»-- Ó±¼»³ ᫬»®
ÍÛÝÌ×ÑÒÍÌ¿¾´» ±º ݱ²¬»²¬- ïîíìë éèçïðê
ËÍ×ÒÙ ÌØÛ ÉÛÞóÞßÍÛÜ ßÜÊßÒÝÛÜ ËÍÛÎ ×ÒÌÛÎÚßÝÛ
̸» •˰¼¿¬» Ú·®³©¿®»Œ ¾±¨ ©·´´ ²±© ¼·-°´¿§ ¬¸» ´±½¿¬·±² ¿²¼ ²¿³» ±º
¬¸» º·®³©¿®» º·´» §±« ¶«-¬ -»´»½¬»¼ò Ý´·½µ •˰¼¿¬»Œò
ìò DZ« ©·´´ -»» ±²» ³±®» ³»--¿¹»ò ̸·- ³»--¿¹» ¬»´´- §±« ¬¸¿¬ ¬¸»
᫬»® ³¿§ ²±¬ ®»-°±²¼ º±® ¿- ´±²¹ ¿- ±²» ³·²«¬» ¿- ¬¸» º·®³©¿®» ·-
´±¿¼»¼ ·²¬± ¬¸» ᫬»® ¿²¼ ¬¸» ᫬»® ·- ®»¾±±¬»¼ò Ý´·½µ •ÑÕŒò
íò DZ« ©·´´ ¾» ¿-µ»¼ ·º §±« ¿®» -«®» §±« ©¿²¬ ¬± ½±²¬·²«»ò Ý´·½µ •ÑÕŒò
ëò ß êðó-»½±²¼ ½±«²¬¼±©² ©·´´ ¿°°»¿® ±² ¬¸» -½®»»²ò ɸ»² ¬¸»
½±«²¬¼±©² ®»¿½¸»- ¦»®±ô ¬¸» ᫬»® º·®³©¿®» «°¼¿¬» ©·´´ ¾»
½±³°´»¬»ò ̸» ᫬»® ¸±³» °¿¹» -¸±«´¼ ¿°°»¿® ¿«¬±³¿¬·½¿´´§ò ׺ ²±¬ô
¬§°» ·² ¬¸» ᫬»®Ž- ¿¼¼®»-- ø¼»º¿«´¬ ã ïçîòïêèòîòï÷ ·²¬± ¬¸» ²¿ª·¹¿¬·±²
¾¿® ±º §±«® ¾®±©-»®ò

Òõ É·®»´»-- Ó±¼»³ ᫬»®
ÍÛÝÌ×ÑÒÍÌ¿¾´» ±º ݱ²¬»²¬- ïîíìë éèçïðê
ËÍ×ÒÙ ÌØÛ ÉÛÞóÞßÍÛÜ ßÜÊßÒÝÛÜ ËÍÛÎ ×ÒÌÛÎÚßÝÛ
ݸ¿²¹·²¹ ͧ-¬»³ Í»¬¬·²¹-
̸» •ͧ-¬»³ Í»¬¬·²¹-Œ °¿¹» ·- ©¸»®» §±« ½¿² »²¬»® ¿ ²»© ¿¼³·²·-¬®¿¬±®
°¿--©±®¼ô -»¬ ¬¸» ¬·³» ¦±²»ô »²¿¾´» ®»³±¬» ³¿²¿¹»³»²¬ô ¿²¼ ¬«®² ±²
¿²¼ ±ºº ¬¸» ÒßÌ º«²½¬·±² ±º ¬¸» ᫬»®ò
Í»¬¬·²¹ ±® ݸ¿²¹·²¹ ¬¸» ß¼³·²·-¬®¿¬±® п--©±®¼
̸» ᫬»® -¸·°- ©·¬¸ ÒÑ °¿--©±®¼ »²¬»®»¼ò ׺ §±« ©·-¸ ¬± ¿¼¼ ¿
°¿--©±®¼ º±® ¹®»¿¬»® -»½«®·¬§ô §±« ½¿² -»¬ ¿ °¿--©±®¼ ¸»®»ò É®·¬» ¼±©²
§±«® °¿--©±®¼ ¿²¼ µ»»° ·¬ ·² ¿ -¿º» °´¿½»ô ¿- §±« ©·´´ ²»»¼ ·¬ ·º §±«
²»»¼ ¬± ´±¹ ·²¬± ¬¸» ᫬»® ·² ¬¸» º«¬«®»ò ׬ ·- ¿´-± ®»½±³³»²¼»¼ ¬¸¿¬
§±« -»¬ ¿ °¿--©±®¼ ·º §±« °´¿² ¬± «-» ¬¸» ®»³±¬» ³¿²¿¹»³»²¬ º»¿¬«®»
±º §±«® ᫬»®ò
ݸ¿²¹·²¹ ¬¸» Ô±¹·² Ì·³»óÑ«¬ Í»¬¬·²¹
̸» ´±¹·² ¬·³»ó±«¬ ±°¬·±² ¿´´±©- §±« ¬± -»¬ ¬¸» °»®·±¼ ±º ¬·³» ¬¸¿¬ §±«
½¿² ¾» ´±¹¹»¼ ·²¬± ¬¸» ᫬»®Ž- ¿¼ª¿²½»¼ -»¬«° ·²¬»®º¿½»ò ̸» ¬·³»®
-¬¿®¬- ©¸»² ¬¸»®» ¸¿- ¾»»² ²± ¿½¬·ª·¬§ò Ú±® »¨¿³°´»ô ·³¿¹·²» §±« ¸¿ª»
³¿¼» -±³» ½¸¿²¹»- ·² ¬¸» ¿¼ª¿²½»¼ -»¬«° ·²¬»®º¿½»ô ¬¸»² ´»º¬ §±«®
½±³°«¬»® ¿´±²» ©·¬¸±«¬ ½´·½µ·²¹ •Ô±¹±«¬Œò ß--«³·²¹ ¬¸» ¬·³»ó±«¬ ·- -»¬
¬± ïð ³·²«¬»-ô ïð ³·²«¬»- ¿º¬»® §±« ´»¿ª»ô ¬¸» ´±¹·² -»--·±² ©·´´ »¨°·®»ò
DZ« ©·´´ ¸¿ª» ¬± ´±¹ ·²¬± ¬¸» ᫬»® ¿¹¿·² ¬± ³¿µ» ¿²§ ³±®» ½¸¿²¹»-ò
̸» ´±¹·² ¬·³»ó±«¬ ±°¬·±² ·- º±® -»½«®·¬§ °«®°±-»- ¿²¼ ¬¸» ¼»º¿«´¬ ·- -»¬
¬± ïð ³·²«¬»-ò Ò±¬»æ Ѳ´§ ±²» ½±³°«¬»® ½¿² ¾» ´±¹¹»¼ ·²¬± ¬¸» ᫬»®Ž-
¿¼ª¿²½»¼ -»¬«° ·²¬»®º¿½» ¿¬ ±²» ¬·³»ò
Í»¬¬·²¹ ¬¸» Ì·³» ¿²¼ Ì·³» Ʊ²»
̸» ᫬»® µ»»°- ¬·³» ¾§ ½±²²»½¬·²¹ ¬± ¿ Í·³°´» Ò»¬©±®µ Ì·³» Ю±¬±½±´
øÍÒÌÐ÷ -»®ª»®ò ̸·- ¿´´±©- ¬¸» ᫬»® ¬± -§²½¸®±²·¦» ¬¸» -§-¬»³ ½´±½µ
¬± ¬¸» ¹´±¾¿´ ײ¬»®²»¬ò ̸» -§²½¸®±²·¦»¼ ½´±½µ ·² ¬¸» ᫬»® ·- «-»¼ ¬±
®»½±®¼ ¬¸» -»½«®·¬§ ´±¹ ¿²¼ ½±²¬®±´ ½´·»²¬ º·´¬»®·²¹ò Í»´»½¬ ¬¸» ¬·³» ¦±²»
¬¸¿¬ §±« ®»-·¼» ·²ò DZ« ¸¿ª» ¬¸» ±°¬·±² ¬± -»´»½¬ ¿ °®·³¿®§ ¿²¼ ¿ ¾¿½µ«°
ÒÌÐ -»®ª»® ¬± µ»»° §±«® ᫬»®Ž- ½´±½µ -§²½¸®±²·¦»¼ò Í»´»½¬ §±«®
¼»-·®»¼ ÒÐÌ -»®ª»® º®±³ ¬¸» ¼®±°ó¼±©² ¾±¨ô ±® -·³°´§ µ»»° ·¬ ¿- ·-ò
׺ §±« ®»-·¼» ·² ¿² ¿®»¿ ¬¸¿¬ ±¾-»®ª»- ¼¿§´·¹¸¬ -¿ª·²¹ô ¬¸»² °´¿½» ¿ ½¸»½µ
³¿®µ ·² ¬¸» ¾±¨ ²»¨¬ ¬± •Û²¿¾´» Ü¿§´·¹¸¬ Í¿ª·²¹Œò ̸» -§-¬»³ ½´±½µ
³¿§ ²±¬ «°¼¿¬» ·³³»¼·¿¬»´§ò ß´´±© ¿¬ ´»¿-¬ ïë ³·²«¬»- º±® ¬¸» ᫬»® ¬±
½±²¬¿½¬ ¬¸» ¬·³» -»®ª»®- ±² ¬¸» ײ¬»®²»¬ ¿²¼ ¹»¬ ¿ ®»-°±²-»ò DZ« ½¿²²±¬
-»¬ ¬¸» ½´±½µ §±«®-»´ºò

Òõ É·®»´»-- Ó±¼»³ ᫬»®
ÍÛÝÌ×ÑÒÍÌ¿¾´» ±º ݱ²¬»²¬- ïîíìë éèçïðê
ËÍ×ÒÙ ÌØÛ ÉÛÞóÞßÍÛÜ ßÜÊßÒÝÛÜ ËÍÛÎ ×ÒÌÛÎÚßÝÛ
Û²¿¾´·²¹ λ³±¬» Ó¿²¿¹»³»²¬
Þ»º±®» §±« »²¿¾´» ¬¸·- ¿¼ª¿²½»¼ º»¿¬«®» ±º §±«® Þ»´µ·² ᫬»®ô ÓßÕÛ
ÍËÎÛ ÇÑË ØßÊÛ ÍÛÌ ÌØÛ ßÜÓ×Ò×ÍÌÎßÌÑÎ ÐßÍÍÉÑÎÜò λ³±¬»
³¿²¿¹»³»²¬ ¿´´±©- §±« ¬± ³¿µ» ½¸¿²¹»- ¬± §±«® ᫬»®Ž- -»¬¬·²¹-
º®±³ ¿²§©¸»®» ±² ¬¸» ײ¬»®²»¬ò ̸»®» ¿®» ¬©± ³»¬¸±¼- ±º ®»³±¬»´§
³¿²¿¹·²¹ ¬¸» ᫬»®ò ̸» º·®-¬ ·- ¬± ¿´´±© ¿½½»-- ¬± ¬¸» ᫬»® º®±³
¿²§©¸»®» ±² ¬¸» ײ¬»®²»¬ ¾§ -»´»½¬·²¹ •ß²§ ×Ð ¿¼¼®»-- ½¿² ®»³±¬»´§
³¿²¿¹» ¬¸» ᫬»®Œò Þ§ ¬§°·²¹ ·² §±«® ÉßÒ ×Ð ¿¼¼®»-- º®±³ ¿²§
½±³°«¬»® ±² ¬¸» ײ¬»®²»¬ô §±« ©·´´ ¾» °®»-»²¬»¼ ©·¬¸ ¿ ´±¹·² -½®»»²
©¸»®» §±« ²»»¼ ¬± ¬§°» ·² ¬¸» °¿--©±®¼ ±º §±«® ᫬»®ò
̸» -»½±²¼ ³»¬¸±¼ ·- ¬± ¿´´±© ¿ -°»½·º·½ ×Ð ¿¼¼®»-- ±²´§ ¬± ®»³±¬»´§
³¿²¿¹» ¬¸» ᫬»®ò ̸·- ·- ³±®» -»½«®»ô ¾«¬ ´»-- ½±²ª»²·»²¬ò ̱ «-»
¬¸·- ³»¬¸±¼ô »²¬»® ¬¸» ×Ð ¿¼¼®»-- §±« µ²±© §±« ©·´´ ¾» ¿½½»--·²¹ ¬¸»
᫬»® º®±³ ·² ¬¸» -°¿½» °®±ª·¼»¼ ¿²¼ -»´»½¬ •Ѳ´§ ¬¸·- ×Ð ¿¼¼®»--
½¿² ®»³±¬»´§ ³¿²¿¹» ¬¸» ᫬»®Œò Þ»º±®» §±« »²¿¾´» ¬¸·- º«²½¬·±²ô
·¬ ·- ÍÌÎÑÒÙÔÇ ÎÛÝÑÓÓÛÒÜÛÜ ¬¸¿¬ §±« -»¬ §±«® ¿¼³·²·-¬®¿¬±®
°¿--©±®¼ò Ô»¿ª·²¹ ¬¸» °¿--©±®¼ »³°¬§ ©·´´ °±¬»²¬·¿´´§ ±°»² §±«®
᫬»® ¬± ·²¬®«-·±²ò
ß¼ª¿²½»¼ Ú»¿¬«®»æ ̸» •λ³±¬» ß½½»-- ᮬŒ ±°¬·±² ¿´´±©- §±« ¬±
½±²º·¹«®» ¬¸» ¼»-·®»¼ •λ³±¬» ß½½»-- ᮬ º±® λ³±¬» Ó¿²¿¹»³»²¬Œ
º»¿¬«®»ò ̸» ¼»º¿«´¬ ¿½½»-- °±®¬ ·- -»¬ ¬± °±®¬ èðò
Û²¿¾´·²¹ñÜ·-¿¾´·²¹ ËвÐ
ËвРøË²·ª»®-¿´ д«¹ó¿²¼óд¿§÷ ·- §»¬ ¿²±¬¸»® ¿¼ª¿²½»¼ º»¿¬«®» ±ºº»®»¼
¾§ §±«® Þ»´µ·² ᫬»®ò ׬ ·- ¿ ¬»½¸²±´±¹§ ¬¸¿¬ ±ºº»®- -»¿³´»-- ±°»®¿¬·±²
±º ª±·½» ³»--¿¹·²¹ô ª·¼»± ³»--¿¹·²¹ô ¹¿³»-ô ¿²¼ ±¬¸»® ¿°°´·½¿¬·±²-
¬¸¿¬ ¿®» ËвÐó½±³°´·¿²¬ò ͱ³» ¿°°´·½¿¬·±²- ®»¯«·®» ¬¸» ᫬»®Ž- º·®»©¿´´
¬± ¾» ½±²º·¹«®»¼ ·² ¿ -°»½·º·½ ©¿§ ¬± ±°»®¿¬» °®±°»®´§ò ̸·- «-«¿´´§
®»¯«·®»- ±°»²·²¹ ÌÝÐ ¿²¼ ËÜÐ °±®¬-ô ¿²¼ ·² -±³» ·²-¬¿²½»-ô -»¬¬·²¹
¬®·¹¹»® °±®¬-ò ß² ¿°°´·½¿¬·±² ¬¸¿¬ ·- ËвÐó½±³°´·¿²¬ ¸¿- ¬¸» ¿¾·´·¬§ ¬±
½±³³«²·½¿¬» ©·¬¸ ¬¸» ᫬»®ô ¾¿-·½¿´´§ •¬»´´·²¹Œ ¬¸» ᫬»® ©¸·½¸ ©¿§
·¬ ²»»¼- ¬¸» º·®»©¿´´ ½±²º·¹«®»¼ò ̸» ᫬»® -¸·°- ©·¬¸ ¬¸» ËвРº»¿¬«®»
¼·-¿¾´»¼ò ׺ §±« ¿®» «-·²¹ ¿²§ ¿°°´·½¿¬·±²- ¬¸¿¬ ¿®» ËвÐó½±³°´·¿²¬ô ¿²¼
©·-¸ ¬± ¬¿µ» ¿¼ª¿²¬¿¹» ±º ¬¸» ËвРº»¿¬«®»-ô §±« ½¿² »²¿¾´» ¬¸» ËвÐ
º»¿¬«®»ò Í·³°´§ -»´»½¬ •Û²¿¾´»Œ ·² ¬¸» •ËвР۲¿¾´·²¹Œ -»½¬·±² ±º ¬¸»
•ˬ·´·¬·»-Œ °¿¹»ò Ý´·½µ •ß°°´§ ݸ¿²¹»-Œ ¬± -¿ª» ¬¸» ½¸¿²¹»ò

Òõ É·®»´»-- Ó±¼»³ ᫬»®
ÍÛÝÌ×ÑÒÍÌ¿¾´» ±º ݱ²¬»²¬- ïîíìë éèçïðê
ËÍ×ÒÙ ÌØÛ ÉÛÞóÞßÍÛÜ ßÜÊßÒÝÛÜ ËÍÛÎ ×ÒÌÛÎÚßÝÛ
Û²¿¾´·²¹ñÜ·-¿¾´·²¹ ß«¬± Ú·®³©¿®» ˰¼¿¬»
̸·- ·²²±ª¿¬·±² °®±ª·¼»- ¬¸» ᫬»® ©·¬¸ ¬¸» ¾«·´¬ó·² ½¿°¿¾·´·¬§ ¬±
¿«¬±³¿¬·½¿´´§ ½¸»½µ º±® ¿ ²»© ª»®-·±² ±º º·®³©¿®» ¿²¼ ¿´»®¬ §±« ¬¸¿¬
¬¸» ²»© º·®³©¿®» ·- ¿ª¿·´¿¾´»ò ɸ»² §±« ´±¹ ·²¬± ¬¸» ᫬»®Ž- ¿¼ª¿²½»¼
·²¬»®º¿½»ô ¬¸» ᫬»® ©·´´ °»®º±®³ ¿ ½¸»½µ ¬± -»» ·º ²»© º·®³©¿®» ·-
¿ª¿·´¿¾´»ò ׺ -±ô §±« ©·´´ ¾» ²±¬·º·»¼ò DZ« ½¿² ½¸±±-» ¬± ¼±©²´±¿¼ ¬¸»
²»© ª»®-·±² ±® ·¹²±®» ·¬ò
ÛÝÑ Ó±¼»
DZ«® ᫬»® ¸¿- ¬¸» ¿¾·´·¬§ ¬± ¿«¬±³¿¬·½¿´´§ ¬«®² ±ºº ¬¸» ©·®»´»-- ®¿¼·± ¬±
-¿ª» °±©»®ò DZ« ³¿§ ¿´-± ¼·³ ¬¸» ÔÛÜ ·½±²- ·º ¬¸»§ ¿®» ¬±± ¾®·¹¸¬ò
Ý´·½µ ¬¸» •Ü·³ ·½±²Œ ½¸»½µ ¾±¨ ¿²¼ ¬¸»² •ß°°´§ ݸ¿²¹»-Œ ¬± ´±©»® ¬¸»
ÔÛÜŽ- ¾®·¹¸¬²»--ò
Ý´·½µ ¬¸» •Ü·-¿¾´» ®¿¼·±Œ ½¸»½µ ¾±¨ ¿²¼ -»¬ ¬¸» ¬·³» ®¿²¹» ¼«®·²¹ ©¸·½¸
¬± ¿«¬±³¿¬·½¿´´§ ¼·-¿¾´» ¬¸» ©·®»´»-- ®¿¼·±ò ̸·- ®¿²¹» ©·´´ ¿°°´§ »ª»®§
¼¿§ »¨½»°¬ º±® ¬¸±-» ¼¿§- ©¸»®» ¬¸» ½±®®»-°±²¼·²¹ ½¸»½µ ¾±¨ ·- ½´·½µ»¼ò
Ò±¬» ¬¸¿¬ §±« ³«-¬ ¹± ¾¿½µ ¬± ¬¸» º·®³©¿®» ¬± ³¿²«¿´´§ ¬«®² ±² ¬¸» ®¿¼·±
·º ¼»-·®»¼ ¼«®·²¹ ¬¸»-» ¬·³» °»®·±¼-ò

Òõ É·®»´»-- Ó±¼»³ ᫬»®
ÍÛÝÌ×ÑÒÍÌ¿¾´» ±º ݱ²¬»²¬- ïîíìëê èçïð
ÓßÒËßÔÔÇ ÝÑÒÚ×ÙËÎ×ÒÙ ÒÛÌÉÑÎÕ ÍÛÌÌ×ÒÙÍ
é
Í»¬ «° ¬¸» ½±³°«¬»® ¬¸¿¬ ·- ½±²²»½¬»¼ ¬± ¬¸» ½¿¾´» ±® ÜÍÔ ³±¼»³
Ú×ÎÍÌ «-·²¹ ¬¸»-» -¬»°-ò DZ« ½¿² ¿´-± «-» ¬¸»-» -¬»°- ¬± ¿¼¼
½±³°«¬»®- ¬± §±«® ᫬»® ¿º¬»® ¬¸» ᫬»® ¸¿- ¾»»² -»¬ «° ¬± ½±²²»½¬
¬± ¬¸» ײ¬»®²»¬ò
Ó¿²«¿´´§ ݱ²º·¹«®·²¹ Ò»¬©±®µ Í»¬¬·²¹- ·² Ó¿½ ÑÍ «° ¬± çò¨
ïò Ы´´ ¼±©² ¬¸» ß°°´» ³»²«ò Í»´»½¬ •ݱ²¬®±´ п²»´-Œ ¿²¼ -»´»½¬
•ÌÝÐñ×ÐŒò
îò DZ« ©·´´ -»» ¬¸» ÌÝÐñ×Ð ½±²¬®±´ °¿²»´ò Í»´»½¬ •Û¬¸»®²»¬ Þ«·´¬óײŒ ±®
•Û¬¸»®²»¬Œ ·² ¬¸» •ݱ²²»½¬ ª·¿æŒ ¼®±°ó¼±©² ³»²« øï÷ò
íò Ò»¨¬ ¬± •ݱ²º·¹«®»Œ øî÷ô ·º •Ó¿²«¿´´§Œ ·- -»´»½¬»¼ô §±«® ᫬»® ©·´´
²»»¼ ¬± ¾» -»¬ «° º±® ¿ -¬¿¬·½ ×Ð ½±²²»½¬·±² ¬§°»ò É®·¬» ¬¸» ¿¼¼®»--
·²º±®³¿¬·±² ·² ¬¸» ¬¿¾´» ¾»´±©ò DZ« ©·´´ ²»»¼ ¬± »²¬»® ¬¸·- ·²º±®³¿¬·±²
·²¬± ¬¸» ᫬»®ò
øï÷
øî÷
ìò ׺ ²±¬ ¿´®»¿¼§ -»¬ô ¿¬ •ݱ²º·¹«®»æŒô ½¸±±-» •Ë-·²¹ ÜØÝÐ Í»®ª»®Œò
̸·- ©·´´ ¬»´´ ¬¸» ½±³°«¬»® ¬± ±¾¬¿·² ¿² ×Ð ¿¼¼®»-- º®±³ ¬¸» ᫬»®ò
ëò Ý´±-» ¬¸» ©·²¼±©ò ׺ §±« ³¿¼» ¿²§ ½¸¿²¹»-ô ¬¸» º±´´±©·²¹ ©·²¼±© ©·´´
¿°°»¿®ò Ý´·½µ •Í¿ª»Œò
λ-¬¿®¬ ¬¸» ½±³°«¬»®ò ɸ»² ¬¸» ½±³°«¬»® ®»-¬¿®¬-ô §±«® ²»¬©±®µ
-»¬¬·²¹- ¿®» ²±© ½±²º·¹«®»¼ º±® «-» ©·¬¸ ¬¸» ᫬»®ò

Òõ É·®»´»-- Ó±¼»³ ᫬»®
ÍÛÝÌ×ÑÒÍÌ¿¾´» ±º ݱ²¬»²¬- ïîíìëê èçïðé
ÓßÒËßÔÔÇ ÝÑÒÚ×ÙËÎ×ÒÙ ÒÛÌÉÑÎÕ ÍÛÌÌ×ÒÙÍ
Ó¿²«¿´´§ ݱ²º·¹«®·²¹ Ò»¬©±®µ Í»¬¬·²¹- ·² Ó¿½ ÑÍ È
ïò Ý´·½µ ±² ¬¸» •ͧ-¬»³ Ю»º»®»²½»-Œ ·½±²ò íò Í»´»½¬ •Þ«·´¬ó·² Û¬¸»®²»¬Œ øî÷ ²»¨¬ ¬± •͸±©Œ ·² ¬¸» Ò»¬©±®µ ³»²«ò
Í»´»½¬ •Ò»¬©±®µŒ øï÷ º®±³ ¬¸» •ͧ-¬»³ Ю»º»®»²½»-Œ ³»²«ò
øï÷
ìò Í»´»½¬ ¬¸» •ÌÝÐñ×ÐŒ ¬¿¾ øí÷ò Ò»¨¬ ¬± •ݱ²º·¹«®»Œ øì÷ô §±« -¸±«´¼ -»»
•Ó¿²«¿´´§Œ ±® •Ë-·²¹ ÜØÝÐŒò ׺ §±« ¼± ²±¬ô ½¸»½µ ¬¸» ÐÐÐ±Û ¬¿¾ øë÷
¬± ³¿µ» -«®» ¬¸¿¬ •ݱ²²»½¬ «-·²¹ ÐÐбی ·- ÒÑÌ -»´»½¬»¼ò ׺ ·¬ ·-ô §±«
©·´´ ²»»¼ ¬± ½±²º·¹«®» §±«® ᫬»® º±® ¿ ÐÐÐ±Û ½±²²»½¬·±² ¬§°» «-·²¹
§±«® «-»® ²¿³» ¿²¼ °¿--©±®¼ò
øî÷
øí÷
øì÷
øë÷

Òõ É·®»´»-- Ó±¼»³ ᫬»®
ÍÛÝÌ×ÑÒÍÌ¿¾´» ±º ݱ²¬»²¬- ïîíìëê èçïðé
ÓßÒËßÔÔÇ ÝÑÒÚ×ÙËÎ×ÒÙ ÒÛÌÉÑÎÕ ÍÛÌÌ×ÒÙÍ
ëò ׺ •Ó¿²«¿´´§Œ ·- -»´»½¬»¼ô §±«® ᫬»® ©·´´ ²»»¼ ¬± ¾» -»¬ «° º±® ¿
-¬¿¬·½ ×Ð ½±²²»½¬·±² ¬§°»ò É®·¬» ¬¸» ¿¼¼®»-- ·²º±®³¿¬·±² ·² ¬¸» ¬¿¾´»
¾»´±©ò DZ« ©·´´ ²»»¼ ¬± »²¬»® ¬¸·- ·²º±®³¿¬·±² ·²¬± ¬¸» ᫬»®ò
êò ׺ ²±¬ ¿´®»¿¼§ -»´»½¬»¼ô -»´»½¬ •Ë-·²¹ ÜØÝÐŒ ²»¨¬ ¬± •ݱ²º·¹«®»Œ øì÷ô
¬¸»² ½´·½µ •ß°°´§ Ò±©Œò
DZ«® ²»¬©±®µ -»¬¬·²¹- ¿®» ²±© ½±²º·¹«®»¼ º±® «-» ©·¬¸ ¬¸» ᫬»®ò

Òõ É·®»´»-- Ó±¼»³ ᫬»®
ÍÛÝÌ×ÑÒÍÌ¿¾´» ±º ݱ²¬»²¬- ïîíìëê èçïðé
ÓßÒËßÔÔÇ ÝÑÒÚ×ÙËÎ×ÒÙ ÒÛÌÉÑÎÕ ÍÛÌÌ×ÒÙÍ
Ó¿²«¿´´§ ݱ²º·¹«®·²¹ Ò»¬©±®µ Í»¬¬·²¹- ·² É·²¼±©- îðððô ÒÌô ±® ÈÐ
ïò Ý´·½µ •ͬ¿®¬Œô •Í»¬¬·²¹-Œô ¬¸»² •ݱ²¬®±´ п²»´Œò
îò ܱ«¾´»ó½´·½µ ±² ¬¸» •Ò»¬©±®µ ¿²¼ ¼·¿´ó«° ½±²²»½¬·±²-Œ ·½±²
øÉ·²¼±©- îððð÷ ±® ¬¸» •Ò»¬©±®µŒ ·½±² øÉ·²¼±©- ÈÐ÷ò
íò η¹¸¬ó½´·½µ ±² ¬¸» •Ô±½¿´ ß®»¿ ݱ²²»½¬·±²Œ ¿--±½·¿¬»¼ ©·¬¸ §±«®
²»¬©±®µ ¿¼¿°¬»® ¿²¼ -»´»½¬ •Ю±°»®¬·»-Œ º®±³ ¬¸» ¼®±°ó¼±©² ³»²«ò
ìò ײ ¬¸» •Ô±½¿´ ß®»¿ ݱ²²»½¬·±² Ю±°»®¬·»-Œ ©·²¼±©ô ½´·½µ •ײ¬»®²»¬
Ю±¬±½±´ øÌÝÐñ×Ð÷Œ ¿²¼ ½´·½µ ¬¸» •Ю±°»®¬·»-Œ ¾«¬¬±²ò ̸» º±´´±©·²¹
-½®»»² ©·´´ ¿°°»¿®æ
ëò ׺ •Ë-» ¬¸» º±´´±©·²¹ ×Ð ¿¼¼®»--Œ øî÷ ·- -»´»½¬»¼ô §±«® ᫬»® ©·´´
²»»¼ ¬± ¾» -»¬ «° º±® ¿ -¬¿¬·½ ×Ð ½±²²»½¬·±² ¬§°»ò É®·¬» ¬¸» ¿¼¼®»--
·²º±®³¿¬·±² ¬¸» ¬¿¾´» ¾»´±©ò DZ« ©·´´ ²»»¼ ¬± »²¬»® ¬¸·- ·²º±®³¿¬·±²
·²¬± ¬¸» ᫬»®ò
øï÷
øî÷
øí÷
êò ׺ ²±¬ ¿´®»¿¼§ -»´»½¬»¼ô -»´»½¬ •Ѿ¬¿·² ¿² ×Ð ¿¼¼®»-- ¿«¬±³¿¬·½¿´´§Œ øï÷
¿²¼ •Ѿ¬¿·² ÜÒÍ -»®ª»® ¿¼¼®»-- ¿«¬±³¿¬·½¿´´§Œ øí÷ò Ý´·½µ •ÑÕŒò
DZ«® ²»¬©±®µ -»¬¬·²¹- ¿®» ²±© ½±²º·¹«®»¼ º±® «-» ©·¬¸ ¬¸» ᫬»®ò

Òõ É·®»´»-- Ó±¼»³ ᫬»®
ÍÛÝÌ×ÑÒÍÌ¿¾´» ±º ݱ²¬»²¬- ïîíìëê èçïðé
ÓßÒËßÔÔÇ ÝÑÒÚ×ÙËÎ×ÒÙ ÒÛÌÉÑÎÕ ÍÛÌÌ×ÒÙÍ
Ó¿²«¿´´§ ݱ²º·¹«®·²¹ Ò»¬©±®µ Í»¬¬·²¹- ·² É·²¼±©- çè ±® Ó»
ïò η¹¸¬ó½´·½µ ±² •Ó§ Ò»¬©±®µ Ò»·¹¸¾±®¸±±¼Œ ¿²¼ -»´»½¬ •Ю±°»®¬·»-Œ
º®±³ ¬¸» ¼®±°ó¼±©² ³»²«ò
îò Í»´»½¬ •ÌÝÐñ×Ð óâ -»¬¬·²¹-Œ º±® §±«® ·²-¬¿´´»¼ ²»¬©±®µ ¿¼¿°¬»®ò DZ« ©·´´
-»» ¬¸» º±´´±©·²¹ ©·²¼±©ò
íò ׺ •Ͱ»½·º§ ¿²¼ ×Ð ¿¼¼®»--Œ ·- -»´»½¬»¼ô §±«® ᫬»® ©·´´ ²»»¼ ¬± ¾» -»¬
«° º±® ¿ -¬¿¬·½ ×Ð ½±²²»½¬·±² ¬§°»ò É®·¬» ¬¸» ¿¼¼®»-- ·²º±®³¿¬·±² ·² ¬¸»
¬¿¾´» ¾»´±©ò DZ« ©·´´ ²»»¼ ¬± »²¬»® ¬¸·- ·²º±®³¿¬·±² ·²¬± ¬¸» ᫬»®ò
ìò É®·¬» ¬¸» ×Ð ¿¼¼®»-- ¿²¼ -«¾²»¬ ³¿-µ º®±³ ¬¸» •×Ð ß¼¼®»--Œ ¬¿¾ øí÷ò
øï÷
øî÷
øí÷
ëò Ý´·½µ ¬¸» •Ù¿¬»©¿§Œ ¬¿¾ øî÷ò É®·¬» ¬¸» ¹¿¬»©¿§ ¿¼¼®»-- ¼±©² ·²
¬¸» ½¸¿®¬ò
êò Ý´·½µ ¬¸» •ÜÒÍ Ý±²º·¹«®¿¬·±²Œ ¬¿¾ øï÷ò É®·¬» ¬¸» ÜÒÍ ¿¼¼®»--ø»-÷ ·²
¬¸» ½¸¿®¬ò
éò ׺ ²±¬ ¿´®»¿¼§ -»´»½¬»¼ô -»´»½¬ •Ѿ¬¿·² ×Ð ¿¼¼®»-- ¿«¬±³¿¬·½¿´´§Œ
±² ¬¸» ×Ð ¿¼¼®»-- ¬¿¾ò Ý´·½µ •ÑÕŒò
λ-¬¿®¬ ¬¸» ½±³°«¬»®ò ɸ»² ¬¸» ½±³°«¬»® ®»-¬¿®¬-ô §±«® ²»¬©±®µ
-»¬¬·²¹- ¿®» ²±© ½±²º·¹«®»¼ º±® «-» ©·¬¸ ¬¸» ᫬»®ò

Òõ É·®»´»-- Ó±¼»³ ᫬»®
ÍÛÝÌ×ÑÒÍÌ¿¾´» ±º ݱ²¬»²¬- ïîíìëêé çïð
ÎÛÝÑÓÓÛÒÜÛÜ ÉÛÞ ÞÎÑÉÍÛÎ ÍÛÌÌ×ÒÙÍ
è
ײ ³±-¬ ½¿-»-ô §±« ©·´´ ²±¬ ²»»¼ ¬± ³¿µ» ¿²§ ½¸¿²¹»- ¬± §±«® ©»¾
¾®±©-»®Ž- -»¬¬·²¹-ò ׺ §±« ¿®» ¸¿ª·²¹ ¬®±«¾´» ¿½½»--·²¹ ¬¸» ײ¬»®²»¬ ±®
¬¸» É»¾óÞ¿-»¼ ß¼ª¿²½»¼ Ë-»® ײ¬»®º¿½»ô ¬¸»² ½¸¿²¹» §±«® ¾®±©-»®Ž-
-»¬¬·²¹- ¬± ¬¸» ®»½±³³»²¼»¼ -»¬¬·²¹- ·² ¬¸·- -»½¬·±²ò
Ó·½®±-±º¬ ײ¬»®²»¬ Û¨°´±®»® ìòð ±® Ø·¹¸»®
ïò ͬ¿®¬ §±«® ©»¾ ¾®±©-»®ò Í»´»½¬ •̱±´-Œ ¬¸»² •ײ¬»®²»¬ Ѱ¬·±²-Œò
îò ײ ¬¸» •ײ¬»®²»¬ Ѱ¬·±²-Œ -½®»»²ô ¬¸»®» ¿®» ¬¸®»» -»´»½¬·±²-æ •Ò»ª»®
¼·¿´ ¿ ½±²²»½¬·±²Œô •Ü·¿´ ©¸»²»ª»® ¿ ²»¬©±®µ ½±²²»½¬·±² ·- ²±¬
°®»-»²¬Œô ¿²¼ •ß´©¿§- ¼·¿´ ³§ ¼»º¿«´¬ ½±²²»½¬·±²Œò ׺ §±« ½¿² ³¿µ»
¿ -»´»½¬·±²ô -»´»½¬ •Ò»ª»® ¼·¿´ ¿ ½±²²»½¬·±²Œò ׺ §±« ½¿²²±¬ ³¿µ» ¿
-»´»½¬·±²ô ¹± ¬± ¬¸» ²»¨¬ -¬»°ò
íò ˲¼»® ¬¸» •ײ¬»®²»¬ Ѱ¬·±²-Œ -½®»»²ô ½´·½µ ±² •ݱ²²»½¬·±²-Œ ¿²¼
-»´»½¬ •ÔßÒ Í»¬¬·²¹-›Œò

Òõ É·®»´»-- Ó±¼»³ ᫬»®
ÍÛÝÌ×ÑÒÍÌ¿¾´» ±º ݱ²¬»²¬- ïîíìëêé çïðè
ÎÛÝÑÓÓÛÒÜÛÜ ÉÛÞ ÞÎÑÉÍÛÎ ÍÛÌÌ×ÒÙÍ
ìò Ó¿µ» -«®» ¬¸»®» ¿®» ²± ½¸»½µ ³¿®µ- ²»¨¬ ¬± ¿²§ ±º ¬¸» ¼·-°´¿§»¼
±°¬·±²-æ •ß«¬±³¿¬·½¿´´§ ¼»¬»½¬ -»¬¬·²¹-Œô •Ë-» ¿«¬±³¿¬·½ ½±²º·¹«®¿¬·±²
-½®·°¬Œô ¿²¼ •Ë-» ¿ °®±¨§ -»®ª»®Œò Ý´·½µ •ÑÕŒò ̸»² ½´·½µ •ÑÕŒ ¿¹¿·² ·²
¬¸» •ײ¬»®²»¬ Ѱ¬·±²-Œ °¿¹»ò
Ò»¬-½¿°» Ò¿ª·¹¿¬±® ìòð ±® Ø·¹¸»®
ïò ͬ¿®¬ Ò»¬-½¿°»ò Ý´·½µ ±² •Û¼·¬Œ ¬¸»² •Ю»º»®»²½»-Œò
îò ײ ¬¸» •Ю»º»®»²½»-Œ ©·²¼±©ô ½´·½µ ±² •ß¼ª¿²½»¼Œ ¬¸»² -»´»½¬
•Ю±¨·»-Œò ײ ¬¸» •Ю±¨·»-Œ ©·²¼±©ô -»´»½¬ •Ü·®»½¬ ½±²²»½¬·±² ¬±
¬¸» ײ¬»®²»¬Œò

Òõ É·®»´»-- Ó±¼»³ ᫬»®
ÍÛÝÌ×ÑÒÍÌ¿¾´» ±º ݱ²¬»²¬- ïîíìëêéè ïð
ÌÎÑËÞÔÛÍØÑÑÌ×ÒÙ
ç
Í»¬«° ß--·-¬¿²¬ ÝÜ ¼±»- ²±¬ ¿«¬±³¿¬·½¿´´§ -¬¿®¬ò
׺ ¬¸» ÝÜóÎÑÓ ¼±»- ²±¬ -¬¿®¬ ¬¸» Í»¬«° ß--·-¬¿²¬ ¿«¬±³¿¬·½¿´´§ô ·¬ ½±«´¼
¾» ¬¸¿¬ ¬¸» ½±³°«¬»® ·- ®«²²·²¹ ±¬¸»® ¿°°´·½¿¬·±²- ¬¸¿¬ ¿®» ·²¬»®º»®·²¹
©·¬¸ ¬¸» ÝÜ ¼®·ª»ò
ïò ׺ ¬¸» Í»¬«° ß--·-¬¿²¬ É»´½±³» -½®»»² ¼±»- ²±¬ ¿°°»¿® ©·¬¸·² ïëŠîð
-»½±²¼-ô ±°»² «° §±«® ÝÜóÎÑÓ ¼®·ª» ¾§ ¼±«¾´»ó½´·½µ·²¹ ±² ¬¸» •Ó§
ݱ³°«¬»®Œ ·½±² ¬¸¿¬ ·- ´±½¿¬»¼ ±² §±«® ¼»-µ¬±°ò
îò Ò»¨¬ô ¼±«¾´»ó½´·½µ ±² ¬¸» ÝÜóÎÑÓ ¼®·ª» ¬¸¿¬ ¬¸» Í»¬«° ß--·-¬¿²¬ ÝÜ
¸¿- ¾»»² °´¿½»¼ ·² ¬± -¬¿®¬ ¬¸» ·²-¬¿´´¿¬·±²ò
íò ̸» Í»¬«° ß--·-¬¿²¬ -¸±«´¼ -¬¿®¬ ©·¬¸·² ¿ º»© -»½±²¼-ò ׺ô ·²-¬»¿¼ô ¿
©·²¼±© ¿°°»¿®- -¸±©·²¹ ¬¸» º·´»- ±² ¬¸» ÝÜô ¼±«¾´»ó½´·½µ ±² ¬¸» ·½±²
´¿¾»´»¼ •Í»¬«°ß--·-¬¿²¬Œò
ìò ׺ ¬¸» Í»¬«° ß--·-¬¿²¬ -¬·´´ ¼±»- ²±¬ -¬¿®¬ô ®»º»®»²½» ¬¸» -»½¬·±² ¬·¬´»¼
•Ó¿²«¿´´§ ݱ²º·¹«®·²¹ Ò»¬©±®µ Í»¬¬·²¹-Œ ø°¿¹» êè÷ ±º ¬¸·- Ë-»®
Ó¿²«¿´ º±® ¿² ¿´¬»®²¿¬·ª» -»¬«° ³»¬¸±¼÷ò
Í»¬«° ß--·-¬¿²¬ ½¿²²±¬ º·²¼ ³§ ᫬»®ò
׺ ¬¸» Í»¬«° ß--·-¬¿²¬ ·- ²±¬ ¿¾´» ¬± º·²¼ ¬¸» ᫬»® ¼«®·²¹ ¬¸» ·²-¬¿´´¿¬·±²
°®±½»--ô °´»¿-» ½¸»½µ ¬¸» º±´´±©·²¹ ·¬»³-æ
ïò ׺ ¬¸» Í»¬«° ß--·-¬¿²¬ ·- ²±¬ ¿¾´» ¬± º·²¼ ¬¸» ᫬»® ¼«®·²¹ ¬¸»
·²-¬¿´´¿¬·±² °®±½»--ô ¬¸»®» ³¿§ ¾» ¬¸·®¼ó°¿®¬§ º·®»©¿´´ -±º¬©¿®»
·²-¬¿´´»¼ ±² ¬¸» ½±³°«¬»® ¿¬¬»³°¬·²¹ ¬± ¿½½»-- ¬¸» ײ¬»®²»¬ò
Û¨¿³°´»- ±º ¬¸·®¼ó°¿®¬§ º·®»©¿´´ -±º¬©¿®» ¿®» Ʊ²»ß´¿®³ô Þ´¿½µ×ÝÛ ÐÝ
Ю±¬»½¬·±²ô ӽߺ»» л®-±²¿´ Ú·®»©¿´´ô ¿²¼ Ò±®¬±² л®-±²¿´ Ú·®»©¿´´ò ׺
§±« ¼± ¸¿ª» º·®»©¿´´ -±º¬©¿®» ·²-¬¿´´»¼ ±² §±«® ½±³°«¬»®ô °´»¿-» ³¿µ»
-«®» ¬¸¿¬ §±« °®±°»®´§ ½±²º·¹«®» ·¬ò DZ« ½¿² ¼»¬»®³·²» ·º ¬¸» º·®»©¿´´
-±º¬©¿®» ·- °®»ª»²¬·²¹ ײ¬»®²»¬ ¿½½»-- ¾§ ¬»³°±®¿®·´§ ¬«®²·²¹ ·¬ ±ººò ׺ô
©¸·´» ¬¸» º·®»©¿´´ ·- ¼·-¿¾´»¼ô ײ¬»®²»¬ ¿½½»-- ©±®µ- °®±°»®´§ô §±« ©·´´
²»»¼ ¬± ½¸¿²¹» ¬¸» º·®»©¿´´ -»¬¬·²¹- ¬± º«²½¬·±² °®±°»®´§ ©¸»² ·¬ ·-
¬«®²»¼ ±²ò д»¿-» ®»º»® ¬± ¬¸» ·²-¬®«½¬·±²- °®±ª·¼»¼ ¾§ ¬¸» °«¾´·-¸»®
±º §±«® º·®»©¿´´ -±º¬©¿®» º±® ·²-¬®«½¬·±²- ±² ½±²º·¹«®·²¹ ¬¸» º·®»©¿´´ ¬±
¿´´±© ײ¬»®²»¬ ¿½½»--ò
îò ˲°´«¹ °±©»® ¬± ¬¸» ᫬»® º±® ïð -»½±²¼-ô ¿²¼ ¬¸»² °´«¹ ¬¸» °±©»®
¾¿½µ ·²¬± ¬¸» ᫬»®ò Û²-«®» ¬¸¿¬ ¬¸» ᫬»®Ž- •®±«¬»®Œ ÔÛÜ ·- ±²å ·¬
-¸±«´¼ ¾» -±´·¼ ÞÔËÛò ׺ ²±¬ô ½¸»½µ ¬± ³¿µ» -«®» ¬¸¿¬ ¬¸» ßÝ ¿¼¿°¬»®
·- ½±²²»½¬»¼ ¬± ¬¸» ᫬»® ¿²¼ °´«¹¹»¼ ·²¬± ¿ ©¿´´ ±«¬´»¬ò
íò Û²-«®» ¬¸¿¬ §±« ¸¿ª» ¿ ½¿¾´» ½±²²»½¬»¼ ¾»¬©»»² øï÷ ¬¸» ²»¬©±®µ
øÛ¬¸»®²»¬÷ °±®¬ ±² ¬¸» ¾¿½µ ±º ¬¸» ½±³°«¬»® ¿²¼ øî÷ ±²» ±º ¬¸» •¬±
É·®»¼ ݱ³°«¬»®-Œ °±®¬- ±² ¬¸» ¾¿½µ ±º ¬¸» ᫬»®ò
Ò±¬»æ ̸» ½±³°«¬»® -¸±«´¼ ÒÑÌ ¾» ½±²²»½¬»¼ ¬± ¬¸» °±®¬ ´¿¾»´»¼
•¬± Ó±¼»³Œ ±² ¬¸» ¾¿½µ ±º ¬¸» ᫬»®ò
ìò Ì®§ -¸«¬¬·²¹ ¼±©² ¿²¼ ®»-¬¿®¬·²¹ §±«® ½±³°«¬»®ô ¬¸»² ®»®«²²·²¹
¬¸» Í»¬«° ß--·-¬¿²¬ò
׺ ¬¸» Í»¬«° ß--·-¬¿²¬ ·- -¬·´´ «²¿¾´» ¬± º·²¼ ¬¸» ᫬»®ô ®»º»®»²½»
¬¸» -»½¬·±² ¬·¬´»¼ •Ó¿²«¿´´§ ݱ²º·¹«®·²¹ Ò»¬©±®µ Í»¬¬·²¹-Œ º±®
·²-¬¿´´¿¬·±² -¬»°-ò

Òõ É·®»´»-- Ó±¼»³ ᫬»®
ÍÛÝÌ×ÑÒÍÌ¿¾´» ±º ݱ²¬»²¬- ïîíìëêéè ïðç
ÌÎÑËÞÔÛÍØÑÑÌ×ÒÙ
Í»¬«° ß--·-¬¿²¬ ½¿²²±¬ ½±²²»½¬ ³§ ᫬»® ¬± ¬¸» ײ¬»®²»¬ò
׺ ¬¸» Í»¬«° ß--·-¬¿²¬ ·- ²±¬ ¿¾´» ¬± ½±²²»½¬ ¬¸» ᫬»® ¬± ¬¸» ײ¬»®²»¬ô
°´»¿-» ½¸»½µ ¬¸» º±´´±©·²¹ ·¬»³-æ
ïò Ë-» ¬¸» ¬®±«¾´»-¸±±¬·²¹ -«¹¹»-¬·±²- ©·¬¸·² ¬¸» Í»¬«° ß--·-¬¿²¬ò
îò ׺ §±«® ×ÍÐ ®»¯«·®»- ¿ «-»® ²¿³» ¿²¼ °¿--©±®¼ô ³¿µ» -«®» ¬¸¿¬ §±«
¸¿ª» ¬§°»¼ ·² §±«® «-»® ²¿³» ¿²¼ °¿--©±®¼ ½±®®»½¬´§ò ͱ³» «-»®
²¿³»- ®»¯«·®» ¬¸¿¬ ¬¸» ×ÍÐŽ- ¼±³¿·² ³¿§ ¾» ¿¬ ¬¸» »²¼ ±º ¬¸» ²¿³»ò
Û¨¿³°´»æ •³§²¿³»à³§·-°ò½±³Œò ̸» •à³§·-°ò½±³Œ °¿®¬ ±º ¬¸» «-»®
²¿³» ³¿§ ²»»¼ ¬± ¾» ¬§°»¼ ¿- ©»´´ ¿- §±«® «-»® ²¿³»ò
׺ §±« ½±²¬·²«» ¬± ¸¿ª» ²± ײ¬»®²»¬ ½±²²»½¬·±²ô ®»º»®»²½» ¬¸» -»½¬·±²
¬·¬´»¼ •Ó¿²«¿´´§ ݱ²º·¹«®·²¹ Ò»¬©±®µ Í»¬¬·²¹-Œ ø°¿¹» êè ±º ¬¸·- Ë-»®
Ó¿²«¿´ º±® ¿² ¿´¬»®²¿¬·ª» -»¬«° ³»¬¸±¼÷ò
¾®±©-»® ¼±»-²Ž¬ ©±®µò
³§ ᫬»® ·- ±ººô ¿²¼ ¬¸» •·²¬»®²»¬Œ ÔÛÜ ·- ¾´·²µ·²¹ò
׺ §±« ½¿²²±¬ ½±²²»½¬ ¬± ¬¸» ײ¬»®²»¬ô ¿²¼ ¬¸» •³±¼»³Œ ÔÛÜ ·- ±ººô ¿²¼
¬¸» •·²¬»®²»¬Œ ÔÛÜ ·- ¾´·²µ·²¹ô ¬¸» °®±¾´»³ ³¿§ ¾» ¬¸¿¬ §±«® ³±¼»³
¿²¼ ᫬»® ¿®» ²±¬ ½±²²»½¬»¼ °®±°»®´§ò
ïò Ó¿µ» -«®» ¬¸» ²»¬©±®µ ½¿¾´» ¾»¬©»»² ¬¸» ³±¼»³ ¿²¼ ¬¸» ᫬»®
·- ½±²²»½¬»¼ò ̸» ½¿¾´» -¸±«´¼ ¾» ½±²²»½¬»¼ ¿¬ ±²» »²¼ ¬± ¬¸»
᫬»®Ž- •¬± Ó±¼»³Œ °±®¬ô ¿²¼ ¿¬ ¬¸» ±¬¸»® »²¼ ¬± ¬¸» ²»¬©±®µ °±®¬
±² §±«® ³±¼»³ò
îò ˲°´«¹ ¬¸» ½¿¾´» ±® ÜÍÔ ³±¼»³ º®±³ ·¬- °±©»® -±«®½» º±® ¬¸®»»
³·²«¬»-ò ߺ¬»® ¬¸®»» ³·²«¬»-ô °´«¹ ¬¸» ³±¼»³ ¾¿½µ ·²¬± ·¬- °±©»®
-±«®½»ò ̸·- ³¿§ º±®½» ¬¸» ³±¼»³ ¬± °®±°»®´§ ®»½±¹²·¦» ¬¸» ᫬»®ò
íò ˲°´«¹ ¬¸» °±©»® ¬± §±«® ᫬»®ô ©¿·¬ ïð -»½±²¼-ô ¿²¼ ¬¸»²
®»½±²²»½¬ ¬¸» °±©»®ò ̸·- ©·´´ ½¿«-» ¬¸» ᫬»® ¬± ®»¿¬¬»³°¬
½±³³«²·½¿¬·±² ©·¬¸ ¬¸» ³±¼»³ò ׺ ¬¸» •³±¼»³Œ ÔÛÜ ±² ¬¸»
᫬»® ·- ²±¬ ´·¬ ¿º¬»® ½±³°´»¬·²¹ ¬¸»-» -¬»°-ô °´»¿-» ½±²¬¿½¬ Þ»´µ·²
Ì»½¸²·½¿´ Í«°°±®¬ò
ìò Ì®§ -¸«¬¬·²¹ ¼±©² ¿²¼ ®»-¬¿®¬·²¹ §±«® ½±³°«¬»®ò

Òõ É·®»´»-- Ó±¼»³ ᫬»®
ÍÛÝÌ×ÑÒÍÌ¿¾´» ±º ݱ²¬»²¬- ïîíìëêéè ïðç
ÌÎÑËÞÔÛÍØÑÑÌ×ÒÙ
¼±»-²Ž¬ ©±®µò
᫬»® ·- ±²ô ¿²¼ ¬¸» •·²¬»®²»¬Œ ÔÛÜ ·- ¾´·²µ·²¹ò
ïò ׺ §±« ½¿²²±¬ ½±²²»½¬ ¬± ¬¸» ײ¬»®²»¬ô ¬¸» •³±¼»³Œ ÔÛÜ ·- ±²ô ¿²¼ ¬¸»
•·²¬»®²»¬Œ ÔÛÜ ·- ¾´·²µ·²¹ô ¬¸» °®±¾´»³ ³¿§ ¾» ¬¸¿¬ §±«® ½±²²»½¬·±²
¬§°» ³¿§ ²±¬ ³¿¬½¸ ¬¸» ×ÍÐŽ- ½±²²»½¬·±²ò
îò ׺ §±« ¸¿ª» ¿ •-¬¿¬·½ ×Ð ¿¼¼®»--Œ ½±²²»½¬·±²ô §±«® ×ÍÐ ³«-¬ ¿--·¹² §±«
¬¸» ×Ð ¿¼¼®»--ô -«¾²»¬ ³¿-µô ¿²¼ ¹¿¬»©¿§ ¿¼¼®»--ò д»¿-» ®»º»® ¬± ¬¸»
-»½¬·±² »²¬·¬´»¼ •ß´¬»®²¿¬» Í»¬«° Ó»¬¸±¼Œ º±® ¼»¬¿·´- ±² ½¸¿²¹·²¹ ¬¸·-
-»¬¬·²¹ò
íò ׺ §±« ¸¿ª» ¿ •ÐÐбی ½±²²»½¬·±²ô §±«® ×ÍÐ ©·´´ ¿--·¹² §±« ¿ «-»®
²¿³» ¿²¼ °¿--©±®¼ ¿²¼ -±³»¬·³»- ¿ -»®ª·½» ²¿³»ò Ó¿µ» -«®» ¬¸»
᫬»®Ž- ½±²²»½¬·±² ¬§°» ·- ½±²º·¹«®»¼ ¬± ÐÐÐ±Û ¿²¼ ¬¸» -»¬¬·²¹- ¿®»
»²¬»®»¼ °®±°»®´§ò д»¿-» ®»º»® ¬± ¬¸» -»½¬·±² »²¬·¬´»¼ •ß´¬»®²¿¬» Í»¬«°
Ó»¬¸±¼Œ º±® ¼»¬¿·´- ±² ½¸¿²¹·²¹ ¬¸·- -»¬¬·²¹ò
ìò DZ« ³¿§ ²»»¼ ¬± ½±²º·¹«®» §±«® ᫬»® ¬± ³»»¬ ¬¸» -°»½·º·½
®»¯«·®»³»²¬- ±º §±«® ×ÍÐò ̱ -»¿®½¸ ±«® µ²±©´»¼¹» ¾¿-» º±® ×ÍÐó
-°»½·º·½ ·--«»-ô ¹± ¬±æ ¸¬¬°æññ©»¾ò¾»´µ·²ò½±³ñ-«°°±®¬ ¿²¼ ¬§°» ·² •×ÍÐŒò
׺ §±« ¿®» -¬·´´ «²¿¾´» ¬± ¿½½»-- ¬¸» ײ¬»®²»¬ ¿º¬»® ª»®·º§·²¹ ¬¸»-» -»¬¬·²¹-ô
°´»¿-» ½±²¬¿½¬ Þ»´µ·² Ì»½¸²·½¿´ Í«°°±®¬ò
᫬»® ·- ¾´·²µ·²¹ô ¿²¼ ¬¸» •·²¬»®²»¬Œ ÔÛÜ ·- -±´·¼ò
ïò ׺ ¬¸» •³±¼»³Œ ÔÛÜ ·- ¾´·²µ·²¹ô ¿²¼ ¬¸» •·²¬»®²»¬Œ ÔÛÜ ·- -±´·¼ô ¾«¬
§±« ¿®» «²¿¾´» ¬± ¿½½»-- ¬¸» ײ¬»®²»¬ô ¬¸»®» ³¿§ ¾» ¬¸·®¼ó°¿®¬§ º·®»©¿´´
-±º¬©¿®» ·²-¬¿´´»¼ ±² ¬¸» ½±³°«¬»® ¿¬¬»³°¬·²¹ ¬± ¿½½»-- ¬¸» ײ¬»®²»¬ò
Û¨¿³°´»- ±º ¬¸·®¼ó°¿®¬§ º·®»©¿´´ -±º¬©¿®» ¿®» Ʊ²»ß´¿®³ô Þ´¿½µ×ÝÛ ÐÝ
Ю±¬»½¬·±²ô ӽߺ»» л®-±²¿´ Ú·®»©¿´´ô ¿²¼ Ò±®¬±² л®-±²¿´ Ú·®»©¿´´ò
îò ׺ §±« ¼± ¸¿ª» º·®»©¿´´ -±º¬©¿®» ·²-¬¿´´»¼ ±² §±«® ½±³°«¬»®ô °´»¿-»
³¿µ» -«®» ¬¸¿¬ §±« °®±°»®´§ ½±²º·¹«®» ·¬ò DZ« ½¿² ¼»¬»®³·²» ·º ¬¸»
º·®»©¿´´ -±º¬©¿®» ·- °®»ª»²¬·²¹ ײ¬»®²»¬ ¿½½»-- ¾§ ¬»³°±®¿®·´§ ¬«®²·²¹ ·¬
±ººò ׺ô ©¸·´» ¬¸» º·®»©¿´´ ·- ¼·-¿¾´»¼ô ײ¬»®²»¬ ¿½½»-- ©±®µ- °®±°»®´§ô §±«
©·´´ ²»»¼ ¬± ½¸¿²¹» ¬¸» º·®»©¿´´ -»¬¬·²¹- ¬± º«²½¬·±² °®±°»®´§ ©¸»² ·¬ ·-
¬«®²»¼ ±²ò
íò д»¿-» ®»º»® ¬± ¬¸» ·²-¬®«½¬·±²- °®±ª·¼»¼ ¾§ ¬¸» °«¾´·-¸»® ±º §±«®
º·®»©¿´´ -±º¬©¿®» º±® ·²-¬®«½¬·±²- ±² ½±²º·¹«®·²¹ ¬¸» º·®»©¿´´ ¬± ¿´´±©
ײ¬»®²»¬ ¿½½»--ò
׺ §±« ¿®» -¬·´´ «²¿¾´» ¬± ¿½½»-- ¬¸» ײ¬»®²»¬ ¿º¬»® ¼·-¿¾´·²¹ ¿²§ º·®»©¿´´
-±º¬©¿®»ô °´»¿-» ½±²¬¿½¬ Þ»´µ·² Ì»½¸²·½¿´ Í«°°±®¬ò

Òõ É·®»´»-- Ó±¼»³ ᫬»®
ÍÛÝÌ×ÑÒÍÌ¿¾´» ±º ݱ²¬»²¬- ïîíìëêéè ïðç
ÌÎÑËÞÔÛÍØÑÑÌ×ÒÙ
× ½¿²Ž¬ ½±²²»½¬ ¬± ¬¸» ײ¬»®²»¬ ©·®»´»--´§ò
׺ §±« ¿®» «²¿¾´» ¬± ½±²²»½¬ ¬± ¬¸» ײ¬»®²»¬ º®±³ ¿ ©·®»´»-- ½±³°«¬»®ô
°´»¿-» ½¸»½µ ¬¸» º±´´±©·²¹ ·¬»³-æ
ïò Ô±±µ ¿¬ ¬¸» ´·¹¸¬- ±² §±«® ᫬»®ò ׺ §±«Ž®» «-·²¹ ¿ Þ»´µ·² ᫬»®ô ¬¸»
´·¹¸¬- -¸±«´¼ ¾» ¿- º±´´±©-æ
̸» •®±«¬»®Œ ÔÛÜ -¸±«´¼ ¾» ±²ò
̸» •³±¼»³Œ ´·¹¸¬ -¸±«´¼ ¾» ±²ô ¿²¼ ²±¬ ¾´·²µ·²¹ò
̸» •·²¬»®²»¬Œ ÔÛÜ -¸±«´¼ ¾» ±²ô ¿²¼ ²±¬ ¾´·²µ·²¹ò
̸» •É·®»´»--Œ ´·¹¸¬ -¸±«´¼ ¾» ±²ô ²±¬ ¾´·²µ·²¹ò
îò Ѱ»² §±«® ©·®»´»-- «¬·´·¬§ -±º¬©¿®» ¾§ ½´·½µ·²¹ ±² ¬¸» ·½±² ·² ¬¸»
-§-¬»³ ¬®¿§ ¿¬ ¬¸» ¾±¬¬±³ô ®·¹¸¬ó¸¿²¼ ½±®²»® ±º ¬¸» -½®»»²ò
íò ̸» »¨¿½¬ ©·²¼±© ¬¸¿¬ ±°»²- ©·´´ ª¿®§ ¼»°»²¼·²¹ ±² ¬¸» ³±¼»´ ±º
©·®»´»-- ½¿®¼ §±« ¸¿ª»å ¸±©»ª»®ô ¿²§ ±º ¬¸» «¬·´·¬·»- -¸±«´¼ ¸¿ª» ¿ ´·-¬
±º •ߪ¿·´¿¾´» Ò»¬©±®µ-Œ‰¬¸±-» ©·®»´»-- ²»¬©±®µ- ·¬ ½¿² ½±²²»½¬ ¬±ò
ܱ»- ¬¸» ²¿³» ±º §±«® ©·®»´»-- ²»¬©±®µ ¿°°»¿® ·² ¬¸» ®»-«´¬-á
× ½¿²Ž¬ ½±²²»½¬ ¬± ¬¸» ײ¬»®²»¬ ©·®»´»--´§ô ¾«¬ ³§ ²»¬©±®µ ²¿³»
·- ´·-¬»¼ò
Ç»-ô ³§ ²»¬©±®µ ²¿³» ·- ´·-¬»¼‰¹± ¬± ¬¸» ¬®±«¾´»-¸±±¬·²¹ -±´«¬·±²
¬·¬´»¼ •× ½¿²Ž¬ ½±²²»½¬ ¬± ¬¸» ײ¬»®²»¬ ©·®»´»--´§ô ¾«¬ ³§ ²»¬©±®µ ²¿³»
·- ´·-¬»¼Œò
Ò±ô ³§ ²»¬©±®µ ²¿³» ·- ²±¬ ´·-¬»¼‰¹± ¬± ¬¸» ¬®±«¾´»-¸±±¬·²¹ -±´«¬·±²
¬·¬´»¼ •× ½¿²Ž¬ ½±²²»½¬ ¬± ¬¸» ײ¬»®²»¬ ©·®»´»--´§ô ¿²¼ ³§ ²»¬©±®µ ²¿³»
·- ²±¬ ´·-¬»¼Œò
׺ ¬¸» ²¿³» ±º §±«® ²»¬©±®µ ·- ´·-¬»¼ ·² ¬¸» •ߪ¿·´¿¾´» Ò»¬©±®µ-Œ ´·-¬ô
°´»¿-» º±´´±© ¬¸» -¬»°- ¾»´±© ¬± ½±²²»½¬ ©·®»´»--´§æ
ïò Ý´·½µ ±² ¬¸» ½±®®»½¬ ²»¬©±®µ ²¿³» ·² ¬¸» •ߪ¿·´¿¾´» Ò»¬©±®µ-Œ ´·-¬ò
îò ׺ ¬¸» ²»¬©±®µ ¸¿- -»½«®·¬§ ø»²½®§°¬·±²÷ »²¿¾´»¼ô §±« ©·´´ ²»»¼ ¬± »²¬»®
¬¸» ²»¬©±®µ µ»§ò Ú±® ³±®» ·²º±®³¿¬·±² ®»¹¿®¼·²¹ -»½«®·¬§ô -»» ¬¸»
-»½¬·±² »²¬·¬´»¼ •ݸ¿²¹·²¹ ¬¸» É·®»´»-- Í»½«®·¬§ Í»¬¬·²¹-Œò
íò É·¬¸·² ¿ º»© -»½±²¼-ô ¬¸» ¬®¿§ ·½±² ·² ¬¸» ´±©»®ô ´»º¬ó¸¿²¼ ½±®²»® ±º
§±«® -½®»»² -¸±«´¼ ¬«®² ¹®»»²ô ·²¼·½¿¬·±² ±º ¿ -«½½»--º«´ ½±²²»½¬·±²
¬± ¬¸» ²»¬©±®µò
× ½¿²Ž¬ ½±²²»½¬ ¬± ¬¸» ײ¬»®²»¬ ©·®»´»--´§ô ¿²¼ ³§ ²»¬©±®µ ²¿³» ·-
²±¬ ´·-¬»¼ò
׺ ¬¸» ½±®®»½¬ ²»¬©±®µ ²¿³» ·- ²±¬ ´·-¬»¼ «²¼»® •ߪ¿·´¿¾´» Ò»¬©±®µ-Œ ·²
¬¸» ©·®»´»-- «¬·´·¬§ô °´»¿-» ¿¬¬»³°¬ ¬¸» º±´´±©·²¹ ¬®±«¾´»-¸±±¬·²¹ -¬»°-æ
ïò Ì»³°±®¿®·´§ ³±ª» ½±³°«¬»®ô ·º °±--·¾´»ô º·ª» ¬± ï𠺻»¬ º®±³ ¬¸»
᫬»®ò Ý´±-» ¬¸» ©·®»´»-- «¬·´·¬§ô ¿²¼ ®»±°»² ·¬ò ׺ ¬¸» ½±®®»½¬ ²»¬©±®µ
²¿³» ²±© ¿°°»¿®- «²¼»® •ߪ¿·´¿¾´» Ò»¬©±®µ-Œô §±« ³¿§ ¸¿ª» ¿
®¿²¹» ±® ·²¬»®º»®»²½» °®±¾´»³ò д»¿-» -»» ¬¸» -«¹¹»-¬·±²- ¼·-½«--»¼
·² ¬¸» -»½¬·±² ¬·¬´»¼ •д¿½»³»²¬ ±º §±«® Òï É·®»´»-- ᫬»®Œ ±º ¬¸·-
Ë-»® Ó¿²«¿´ò
îò Ë-·²¹ ¿ ½±³°«¬»® ¬¸¿¬ ·- ½±²²»½¬»¼ ¬± ¬¸» ᫬»® ª·¿ ¿ ²»¬©±®µ ½¿¾´»
ø¿- ±°°±-»¼ ¬± ©·®»´»--´§÷ô »²-«®» ¬¸¿¬ •Þ®±¿¼½¿-¬ ÍÍ×ÜŒ ·- »²¿¾´»¼ò
̸·- -»¬¬·²¹ ·- º±«²¼ ±² ¬¸» ᫬»®Ž- ©·®»´»-- •ݸ¿²²»´ ¿²¼ ÍÍ×ÜŒ
½±²º·¹«®¿¬·±² °¿¹»ò
׺ §±« ¿®» -¬·´´ «²¿¾´» ¬± ¿½½»-- ¬¸» ײ¬»®²»¬ ¿º¬»® ½±³°´»¬·²¹ ¬¸»-»
-¬»°-ô °´»¿-» ½±²¬¿½¬ Þ»´µ·² Ì»½¸²·½¿´ Í«°°±®¬ò

Òõ É·®»´»-- Ó±¼»³ ᫬»®
ÍÛÝÌ×ÑÒÍÌ¿¾´» ±º ݱ²¬»²¬- ïîíìëêéè ïðç
ÌÎÑËÞÔÛÍØÑÑÌ×ÒÙ
Ò»¬©±®µ øÊÐÒ÷ ½±²²»½¬·±²ò
É·®»´»-- ¬»½¸²±´±¹§ ·- ®¿¼·±ó¾¿-»¼ô ©¸·½¸ ³»¿²- ½±²²»½¬·ª·¬§ ¿²¼
¬¸» ¬¸®±«¹¸°«¬ °»®º±®³¿²½» ¾»¬©»»² ¼»ª·½»- ¼»½®»¿-»- ©¸»² ¬¸»
¼·-¬¿²½» ¾»¬©»»² ¼»ª·½»- ·²½®»¿-»-ò Ѭ¸»® º¿½¬±®- ¬¸¿¬ ©·´´ ½¿«-» -·¹²¿´
¼»¹®¿¼¿¬·±² ø³»¬¿´ ·- ¹»²»®¿´´§ ¬¸» ©±®-¬ ½«´°®·¬÷ ¿®» ±¾-¬®«½¬·±²- -«½¸
¿- ©¿´´- ¿²¼ ³»¬¿´ ¿°°´·¿²½»-ò Ò±¬» ¿´-± ¬¸¿¬ ½±²²»½¬·±² -°»»¼ ³¿§
¼»½®»¿-» ¿- §±« ³±ª» º¿®¬¸»® ¿©¿§ º®±³ ¬¸» ᫬»®ò
Ô·³·¬·²¹ ¬¸» ©·®»´»-- ¬®¿²-³·¬ ®¿¬»‰Ô·³·¬·²¹ ¬¸» ©·®»´»-- ¬®¿²-³·¬ ®¿¬»
½¿² ¸»´° ·³°®±ª» ¬¸» ³¿¨·³«³ ©·®»´»-- ®¿²¹» ¿²¼ ½±²²»½¬·±² -¬¿¾·´·¬§ò
Ó±-¬ ©·®»´»-- ½¿®¼- ¸¿ª» ¬¸» ¿¾·´·¬§ ¬± ´·³·¬ ¬¸» ¬®¿²-³·--·±² ®¿¬»ò ̱
½¸¿²¹» ¬¸·- °®±°»®¬§ô ¹± ¬± ¬¸» É·²¼±©- ݱ²¬®±´ п²»´ô ±°»² •Ò»¬©±®µ
ݱ²²»½¬·±²-Œ ¿²¼ ¼±«¾´»ó½´·½µ ±² §±«® ©·®»´»-- ½¿®¼Ž- ½±²²»½¬·±²ò ײ
¬¸» °®±°»®¬·»- ¼·¿´±¹ô -»´»½¬ ¬¸» •ݱ²º·¹«®»Œ ¾«¬¬±² ±² ¬¸» •Ù»²»®¿´Œ ¬¿¾
øÉ·²¼±©- çè «-»®- ©·´´ ¸¿ª» ¬± -»´»½¬ ¬¸» ©·®»´»-- ½¿®¼ ·² ¬¸» ´·-¬ ¾±¨
¿²¼ ¬¸»² ½´·½µ •Ю±°»®¬·»-Œ÷ô ¬¸»² ½¸±±-» ¬¸» •ß¼ª¿²½»¼Œ ¬¿¾ ¿²¼ -»´»½¬
¬¸» ®¿¬» °®±°»®¬§ò
É·®»´»-- ½´·»²¬ ½¿®¼- ¿®» «-«¿´´§ -»¬ ¬± ¿«¬±³¿¬·½¿´´§ ¿¼¶«-¬ ¬¸» ©·®»´»--
¬®¿²-³·¬ ®¿¬» º±® §±«ô ¾«¬ ¼±·²¹ -± ½¿² ½¿«-» °»®·±¼·½ ¼·-½±²²»½¬- ©¸»²
¬¸» ©·®»´»-- -·¹²¿´ ·- ¬±± ©»¿µå ¿- ¿ ®«´»ô -´±©»® ¬®¿²-³·--·±² ®¿¬»- ¿®»
³±®» -¬¿¾´»ò Û¨°»®·³»²¬ ©·¬¸ ¼·ºº»®»²¬ ½±²²»½¬·±² ®¿¬»- «²¬·´ §±« º·²¼ ¬¸»
¾»-¬ ±²» º±® §±«® »²ª·®±²³»²¬ò Ò±¬» ¬¸¿¬ ¿´´ ¿ª¿·´¿¾´» ¬®¿²-³·--·±² ®¿¬»-
-¸±«´¼ ¾» ¿½½»°¬¿¾´» º±® ¾®±©-·²¹ ¬¸» ײ¬»®²»¬ò Ú±® ³±®» ¿--·-¬¿²½»ô
-»» §±«® ©·®»´»-- ½¿®¼Ž- «-»® ³¿²«¿´ò
ײ ±®¼»® ¬± ¼»¬»®³·²» ·º ©·®»´»-- ·--«»- ¿®» ®»´¿¬»¼ ¬± ®¿²¹»ô ©»
-«¹¹»-¬ ¬»³°±®¿®·´§ ³±ª·²¹ ¬¸» ½±³°«¬»®ô ·º °±--·¾´»ô º·ª» ¬± ï𠺻»¬
º®±³ ¬¸» ᫬»®ò
ݸ¿²¹·²¹ ¬¸» ©·®»´»-- ½¸¿²²»´‰Ü»°»²¼·²¹ ±² ´±½¿´ ©·®»´»-- ¬®¿ºº·½
¿²¼ ·²¬»®º»®»²½»ô -©·¬½¸·²¹ ¬¸» ©·®»´»-- ½¸¿²²»´ ±º §±«® ²»¬©±®µ ½¿²
·³°®±ª» °»®º±®³¿²½» ¿²¼ ®»´·¿¾·´·¬§ò ̸» ¼»º¿«´¬ ½¸¿²²»´ ¬¸» ᫬»®
·- -¸·°°»¼ ©·¬¸ ·- ½¸¿²²»´ ïïå §±« ³¿§ ½¸±±-» º®±³ -»ª»®¿´ ±¬¸»®
½¸¿²²»´- ¼»°»²¼·²¹ ±² §±«® ®»¹·±²ò Í»» ¬¸» -»½¬·±² ±² °¿¹» ìï
»²¬·¬´»¼ •ݸ¿²¹·²¹ ¬¸» É·®»´»-- ݸ¿²²»´Œ º±® ·²-¬®«½¬·±²- ±² ¸±© ¬±
½¸±±-» ±¬¸»® ½¸¿²²»´-ò

Òõ É·®»´»-- Ó±¼»³ ᫬»®
ÍÛÝÌ×ÑÒÍÌ¿¾´» ±º ݱ²¬»²¬- ïîíìëêéè ïðç
ÌÎÑËÞÔÛÍØÑÑÌ×ÒÙ
× ¿³ ¸¿ª·²¹ ¼·ºº·½«´¬§ -»¬¬·²¹ «° É·®»¼ Û¯«·ª¿´»²¬ Ю·ª¿½§ øÉÛÐ÷
-»½«®·¬§ ±² ³§ Þ»´µ·² ᫬»®ò
ïò Ô±¹ ·²¬± §±«® ᫬»®ò
Ѱ»² §±«® ©»¾ ¾®±©-»® ¿²¼ ¬§°» ·² ¬¸» ×Ð ¿¼¼®»-- ±º ¬¸» ᫬»®ò øÌ¸»
᫬»®Ž- ¼»º¿«´¬ ·- ïçîòïêèòîòïò÷ Ô±¹ ·²¬± §±«® ᫬»® ¾§ ½´·½µ·²¹ ±² ¬¸»
•Ô±¹·²Œ ¾«¬¬±² ·² ¬¸» ¬±° ®·¹¸¬ó¸¿²¼ ½±®²»® ±º ¬¸» -½®»»²ò DZ« ©·´´ ¾»
¿-µ»¼ ¬± »²¬»® §±«® °¿--©±®¼ò ׺ §±« ²»ª»® -»¬ ¿ °¿--©±®¼ô ´»¿ª» ¬¸»
•п--©±®¼Œ º·»´¼ ¾´¿²µ ¿²¼ ½´·½µ •Í«¾³·¬Œò
Ý´·½µ ¬¸» •É·®»´»--Œ ¬¿¾ ±² ¬¸» ´»º¬ ±º §±«® -½®»»²ò Í»´»½¬ ¬¸»
•Û²½®§°¬·±²Œ ±® •Í»½«®·¬§Œ ¬¿¾ ¬± ¹»¬ ¬± ¬¸» -»½«®·¬§ -»¬¬·²¹- °¿¹»ò
îò Í»´»½¬ •ïîèó¾·¬ ÉÛÐŒ º®±³ ¬¸» ¼®±°ó¼±©² ³»²«ò
íò ߺ¬»® -»´»½¬·²¹ §±«® ÉÛÐ »²½®§°¬·±² ³±¼»ô §±« ½¿² ¬§°» ·² §±«®
¸»¨ ÉÛÐ µ»§ ³¿²«¿´´§ô ±® §±« ½¿² ¬§°» ·² ¿ °¿--°¸®¿-» ·² ¬¸»
•п--°¸®¿-»Œ º·»´¼ ¿²¼ ½´·½µ •Ù»²»®¿¬»Œ ¬± ½®»¿¬» ¿ ÉÛÐ µ»§ º®±³
¬¸» °¿--°¸®¿-»ò Ý´·½µ •ß°°´§ ݸ¿²¹»-Œ ¬± º·²·-¸ò DZ« ³«-¬ ²±© -»¬
¿´´ ±º §±«® ½´·»²¬- ¬± ³¿¬½¸ ¬¸»-» -»¬¬·²¹-ò ß ¸»¨ ø¸»¨¿¼»½·³¿´÷ µ»§ ·-
¿ ³·¨¬«®» ±º ²«³¾»®- ¿²¼ ´»¬¬»®- º®±³ ßóÚ ¿²¼ ðóçò Ú±® ïîèó¾·¬ ÉÛÐô
§±« ²»»¼ ¬± »²¬»® îê ¸»¨ µ»§-ò
Ú±® »¨¿³°´»æ
Ýí ðí ðÚ ßÚ ìÞ Þî Ýí Üì ìÞ Ýí Üì Ûé Ûì ã ïîèó¾·¬ µ»§
ìò Ý´·½µ •ß°°´§ ݸ¿²¹»-Œ ¬± º·²·-¸ò Û²½®§°¬·±² ·² ¬¸» ᫬»® ·- ²±© -»¬ò
Û¿½¸ ±º §±«® ½±³°«¬»®- ±² §±«® ©·®»´»-- ²»¬©±®µ ©·´´ ²±© ²»»¼ ¬± ¾»
½±²º·¹«®»¼ ©·¬¸ ¬¸» -¿³» -»½«®·¬§ -»¬¬·²¹-ò
ÉßÎÒ×ÒÙæ ׺ §±« ¿®» ½±²º·¹«®·²¹ ¬¸» ᫬»® º®±³ ¿ ½±³°«¬»® ©·¬¸ ¿
©·®»´»-- ½´·»²¬ô §±« ©·´´ ²»»¼ ¬± »²-«®» ¬¸¿¬ -»½«®·¬§ ·- ¬«®²»¼ ±² º±® ¬¸·-
©·®»´»-- ½´·»²¬ò ׺ ¬¸·- ·- ²±¬ ¼±²»ô §±« ©·´´ ´±-» §±«® ©·®»´»-- ½±²²»½¬·±²ò
Ò±¬» ¬± Ó¿½ Ë-»®-æ Ñ®·¹·²¿´ ß°°´» ß·®Ð±®¬ °®±¼«½¬- -«°°±®¬ êìó¾·¬
»²½®§°¬·±² ±²´§ò ß°°´» ß·®Ð±®¬ î °®±¼«½¬- ½¿² -«°°±®¬ êìó¾·¬ ±® ïîèó
¾·¬ »²½®§°¬·±²ò д»¿-» ½¸»½µ §±«® ß°°´» ß·®Ð±®¬ °®±¼«½¬ ¬± -»» ©¸·½¸
ª»®-·±² §±« ¿®» «-·²¹ò ׺ §±« ½¿²²±¬ ½±²º·¹«®» §±«® ²»¬©±®µ ©·¬¸ ïîèó¾·¬
»²½®§°¬·±²ô ¬®§ êìó¾·¬ »²½®§°¬·±²ò
× ¿³ ¸¿ª·²¹ ¼·ºº·½«´¬§ -»¬¬·²¹ «° É·®»¼ Û¯«·ª¿´»²¬ Ю·ª¿½§ øÉÛÐ÷
-»½«®·¬§ ±² ¿ Þ»´µ·² ½´·»²¬ ½¿®¼ò
̸» ½´·»²¬ ½¿®¼ ³«-¬ «-» ¬¸» -¿³» µ»§ ¿- ¬¸» ᫬»®ò Ú±® ·²-¬¿²½»ô ·º
§±«® ᫬»® «-»- ¬¸» µ»§ ððïïîîííììëëêêééèèççßßÞÞÝÝô ¬¸»² ¬¸»
½´·»²¬ ½¿®¼ ³«-¬ ¾» -»¬ ¬± ¬¸» »¨¿½¬ -¿³» µ»§ò
ïò ܱ«¾´»ó½´·½µ ¬¸» Í·¹²¿´ ײ¼·½¿¬±® ·½±² ¬± ¾®·²¹ «° ¬¸» •É·®»´»--
Ò»¬©±®µŒ -½®»»²ò
îò ̸» •ß¼ª¿²½»¼Œ ¾«¬¬±² ©·´´ ¿´´±© §±« ¬± ª·»© ¿²¼ ½±²º·¹«®» ³±®»
±°¬·±²- ±º §±«® ½¿®¼ò
íò Ѳ½» ¬¸» •ß¼ª¿²½»¼Œ ¾«¬¬±² ·- ½´·½µ»¼ô ¬¸» Þ»´µ·² É·®»´»-- ÔßÒ Ë¬·´·¬§
©·´´ ¿°°»¿®ò ̸·- ˬ·´·¬§ ©·´´ ¿´´±© §±« ¬± ³¿²¿¹» ¿´´ ¬¸» ¿¼ª¿²½»¼
º»¿¬«®»- ±º ¬¸» Þ»´µ·² É·®»´»-- Ý¿®¼ò
ìò ˲¼»® ¬¸» •É·®»´»-- Ò»¬©±®µ Ю±°»®¬·»-Œ ¬¿¾ô -»´»½¬ ¿ ²»¬©±®µ ²¿³»
º®±³ ¬¸» •ߪ¿·´¿¾´» Ò»¬©±®µ-Œ ´·-¬ ¿²¼ ½´·½µ ¬¸» •Ю±°»®¬·»-Œ ¾«¬¬±²ò
ëò ˲¼»® •Ü¿¬¿ Û²½®§°¬·±²Œô -»´»½¬ •ÉÛÐŒò

Òõ É·®»´»-- Ó±¼»³ ᫬»®
ÍÛÝÌ×ÑÒÍÌ¿¾´» ±º ݱ²¬»²¬- ïîíìëêéè ïðç
ÌÎÑËÞÔÛÍØÑÑÌ×ÒÙ
êò Û²-«®» ¬¸¿¬ ¬¸» ½¸»½µ ¾±¨ •̸» µ»§ ·- °®±ª·¼»¼ º±® ³» ¿«¬±³¿¬·½¿´´§Œ
¿¬ ¬¸» ¾±¬¬±³ ·- «²½¸»½µ»¼ò ׺ §±« ¿®» «-·²¹ ¬¸·- ½±³°«¬»® ¬± ½±²²»½¬
¬± ¿ ½±®°±®¿¬» ²»¬©±®µô °´»¿-» ½±²-«´¬ §±«® ²»¬©±®µ ¿¼³·²·-¬®¿¬±® ·º
¬¸·- ¾±¨ ²»»¼- ¬± ¾» ½¸»½µ»¼ò
éò ̧°» §±«® ÉÛÐ µ»§ ·² ¬¸» •Ò»¬©±®µ µ»§Œ ¾±¨ò
׳°±®¬¿²¬æ ß ÉÛÐ µ»§ ·- ¿ ³·¨¬«®» ±º ²«³¾»®- ¿²¼ ´»¬¬»®- º®±³ ßóÚ ¿²¼
ðóçò Ú±® ïîèó¾·¬ ÉÛÐô §±« ²»»¼ ¬± »²¬»® îê µ»§-ò ̸·- ²»¬©±®µ µ»§ ²»»¼-
¬± ³¿¬½¸ ¬¸» µ»§ §±« ¿--·¹² ¬± §±«® ᫬»®ò
Ú±® »¨¿³°´»æ
Ýí ðí ðÚ ßÚ ìÞ Þî Ýí Üì ìÞ Ýí Üì Ûé Ûì ã ïîèó¾·¬ µ»§
èò Ý´·½µ •ÑÕŒô ¿²¼ ¬¸»² •ß°°´§Œ ¬± -¿ª» ¬¸» -»¬¬·²¹-ò
׺ §±« ¿®» ²±¬ «-·²¹ ¿ Þ»´µ·² ©·®»´»-- ½´·»²¬ ½¿®¼ô °´»¿-» ½±²-«´¬ ¬¸»
³¿²«º¿½¬«®»®Ž- «-»® ³¿²«¿´ º±® ¬¸¿¬ ©·®»´»-- ½´·»²¬ ½¿®¼ò
ܱ Þ»´µ·² °®±¼«½¬- -«°°±®¬ ÉÐßá
Ò±¬»æ ̱ «-» ÉÐß -»½«®·¬§ô ¿´´ §±«® ½´·»²¬- ³«-¬ ¾» «°¹®¿¼»¼ ¬± ¼®·ª»®-
¿²¼ -±º¬©¿®» ¬¸¿¬ -«°°±®¬ ·¬ò ߬ ¬¸» ¬·³» ±º ¬¸·- ÚßÏ °«¾´·½¿¬·±²ô ¿
-»½«®·¬§ °¿¬½¸ ¼±©²´±¿¼ ·- ¿ª¿·´¿¾´»ô º±® º®»»ô º®±³ Ó·½®±-±º¬ò ̸·- °¿¬½¸
©±®µ- ±²´§ ©·¬¸ ¬¸» É·²¼±©- ÈÐ ±°»®¿¬·²¹ -§-¬»³ò
ܱ©²´±¿¼ ¬¸» °¿¬½¸ ¸»®»æ ¸¬¬°æññ©©©ò³·½®±-±º¬ò½±³ñ¼±©²´±¿¼-
DZ« ¿´-± ²»»¼ ¬± ¼±©²´±¿¼ ¬¸» ´¿¬»-¬ ¼®·ª»® º±® §±«® Þ»´µ·² èðîòïï¹
É·®»´»-- Ü»-µ¬±° ±® Ò±¬»¾±±µ Ò»¬©±®µ Ý¿®¼ º®±³ ¬¸» Þ»´µ·² -«°°±®¬
-·¬»ò Ѭ¸»® ±°»®¿¬·²¹ -§-¬»³- ¿®» ²±¬ -«°°±®¬»¼ ¿¬ ¬¸·- ¬·³»ò Ó·½®±-±º¬Ž-
°¿¬½¸ ±²´§ -«°°±®¬- ¼»ª·½»- ©·¬¸ ÉÐß󻲿¾´»¼ ¼®·ª»®- -«½¸ ¿- Þ»´µ·²
èðîòïï¹ °®±¼«½¬-ò
ܱ©²´±¿¼ ¬¸» ´¿¬»-¬ ¼®·ª»® ¿¬ ¸¬¬°æññ©»¾ò¾»´µ·²ò½±³ñ-«°°±®¬
× ¿³ ¸¿ª·²¹ ¼·ºº·½«´¬§ -»¬¬·²¹ «° É·®»´»-- Ю±¬»½¬»¼ ß½½»--
øÉÐß÷ -»½«®·¬§ ±² ³§ Þ»´µ·² ᫬»® º±® ¿ ¸±³» ²»¬©±®µò
ïò Ú®±³ ¬¸» •Í»½«®·¬§ Ó±¼»Œ ¼®±°ó¼±©² ³»²«ô -»´»½¬ •ÉÐßóÐÍÕ
ø²± -»®ª»®÷Œò
îò Ú±® •Û²½®§°¬·±² Ì»½¸²·¯«»Œô -»´»½¬ •ÌÕ×ÐŒ ±® •ßÛÍŒò ̸·- -»¬¬·²¹
©·´´ ¸¿ª» ¬± ¾» ·¼»²¬·½¿´ ±² ¬¸» ½´·»²¬- ¬¸¿¬ §±« -»¬ «°ò
íò Û²¬»® §±«® °®»ó-¸¿®»¼ µ»§ò ̸·- ½¿² ¾» º®±³ »·¹¸¬ ¬± êí
½¸¿®¿½¬»®- ¿²¼ ½¿² ¾» ´»¬¬»®-ô ²«³¾»®-ô -§³¾±´-ô ±® -°¿½»-ò
̸·- -¿³» µ»§ ³«-¬ ¾» «-»¼ ±² ¿´´ ±º ¬¸» ½´·»²¬- ¬¸¿¬ §±« -»¬ «°ò
Ú±® »¨¿³°´»ô §±«® ÐÍÕ ³·¹¸¬ ¾» -±³»¬¸·²¹ ´·µ»æ •ͳ·¬¸ º¿³·´§
²»¬©±®µ µ»§Œò
ìò Ý´·½µ •ß°°´§ ݸ¿²¹»-Œ ¬± º·²·-¸ò DZ« ³«-¬ ²±© -»¬ ¿´´ ½´·»²¬- ¬±
³¿¬½¸ ¬¸»-» -»¬¬·²¹-ò

Òõ É·®»´»-- Ó±¼»³ ᫬»®
ÍÛÝÌ×ÑÒÍÌ¿¾´» ±º ݱ²¬»²¬- ïîíìëêéè ïðç
ÌÎÑËÞÔÛÍØÑÑÌ×ÒÙ
× ¿³ ¸¿ª·²¹ ¼·ºº·½«´¬§ -»¬¬·²¹ «° É·®»´»-- Ю±¬»½¬»¼ ß½½»-- øÉÐß÷
-»½«®·¬§ ±² ¿ Þ»´µ·² ©·®»´»-- ½´·»²¬ ½¿®¼ º±® ¿ ¸±³» ²»¬©±®µò
Ý´·»²¬- ³«-¬ «-» ¬¸» -¿³» µ»§ ¬¸¿¬ ¬¸» ᫬»® «-»-ò Ú±® ·²-¬¿²½»ô ·º ¬¸»
µ»§ ·- •ͳ·¬¸ Ú¿³·´§ Ò»¬©±®µ Õ»§Œ ·² ¬¸» ᫬»®ô ¬¸» ½´·»²¬- ³«-¬ ¿´-±
«-» ¬¸¿¬ -¿³» µ»§ò
ïò ܱ«¾´»ó½´·½µ ¬¸» Í·¹²¿´ ײ¼·½¿¬±® ·½±² ¬± ¾®·²¹ «° ¬¸» •É·®»´»--
Ò»¬©±®µŒ -½®»»²ò ̸» •ß¼ª¿²½»¼Œ ¾«¬¬±² ©·´´ ¿´´±© §±« ¬± ª·»© ¿²¼
½±²º·¹«®» ³±®» ±°¬·±²- ±º §±«® ½¿®¼ò
îò Ѳ½» ¬¸» •ß¼ª¿²½»¼Œ ¾«¬¬±² ·- ½´·½µ»¼ô ¬¸» Þ»´µ·² É·®»´»-- ˬ·´·¬§ ©·´´
¿°°»¿®ò ̸·- ˬ·´·¬§ ©·´´ ¿´´±© §±« ¬± ³¿²¿¹» ¿´´ ¬¸» ¿¼ª¿²½»¼ º»¿¬«®»-
±º ¬¸» Þ»´µ·² É·®»´»-- Ý¿®¼ò
íò ˲¼»® ¬¸» •É·®»´»-- Ò»¬©±®µ Ю±°»®¬·»-Œ ¬¿¾ô -»´»½¬ ¿ ²»¬©±®µ ²¿³»
º®±³ ¬¸» •ߪ¿·´¿¾´» Ò»¬©±®µ-Œ ´·-¬ ¿²¼ ½´·½µ ¬¸» •Ю±°»®¬·»-Œ ¾«¬¬±²ò
ìò ˲¼»® •Ò»¬©±®µ ß«¬¸»²¬·½¿¬·±²Œô -»´»½¬ •ÉÐßóÐÍÕ ø²± -»®ª»®÷ò
ëò ̧°» §±«® ÉÐß µ»§ ·² ¬¸» •Ò»¬©±®µ µ»§Œ ¾±¨ò
׳°±®¬¿²¬æ ÉÐßóÐÍÕ ·- ¿ ³·¨¬«®» ±º ²«³¾»®- ¿²¼ ´»¬¬»®- º®±³ ßóÆ ¿²¼
ðóçò Ú±® ÉÐßóÐÍÕ §±« ½¿² »²¬»® »·¹¸¬ ¬± êí ½¸¿®¿½¬»®-ò ̸·- ²»¬©±®µ
µ»§ ²»»¼- ¬± ³¿¬½¸ ¬¸» µ»§ §±« ¿--·¹² ¬± §±«® ᫬»®ò
êò Ý´·½µ •ÑÕô ¬¸»² •ß°°´§Œ ¬± -¿ª» ¬¸» -»¬¬·²¹-ò
× ¿³ ÒÑÌ «-·²¹ ¿ Þ»´µ·² ½´·»²¬ ½¿®¼ º±® ¿ ¸±³» ²»¬©±®µ ¿²¼ × ¿³
¸¿ª·²¹ ¼·ºº·½«´¬§ -»¬¬·²¹ «° É·®»´»-- Ю±¬»½¬»¼ ß½½»-- øÉÐß÷
-»½«®·¬§ò
׺ §±« ¿®» ²±¬ «-·²¹ ¿ Þ»´µ·² É·®»´»-- Ü»-µ¬±° ±® É·®»´»-- Ò±¬»¾±±µ
Ò»¬©±®µ Ý¿®¼ ¬¸¿¬ ·- ²±¬ »¯«·°°»¼ ©·¬¸ ÉÐß󻲿¾´»¼ -±º¬©¿®»ô ¿
º·´» º®±³ Ó·½®±-±º¬ ½¿´´»¼ •É·²¼±©- ÈÐ Í«°°±®¬ п¬½¸ º±® É·®»´»--
Ю±¬»½¬»¼ ß½½»--Œ ·- ¿ª¿·´¿¾´» º±® º®»» ¼±©²´±¿¼ò ܱ©²´±¿¼ ¬¸» °¿¬½¸
º®±³ Ó·½®±-±º¬ ¾§ -»¿®½¸·²¹ ¬¸» µ²±©´»¼¹» ¾¿-» º±® É·²¼±©- ÈÐ ÉÐßò
Ò±¬»æ ̸» º·´» ¬¸¿¬ Ó·½®±-±º¬ ¸¿- ³¿¼» ¿ª¿·´¿¾´» ©±®µ- ±²´§ ©·¬¸
É·²¼±©- ÈÐò Ѭ¸»® ±°»®¿¬·²¹ -§-¬»³- ¿®» ²±¬ -«°°±®¬»¼ ¿¬ ¬¸·- ¬·³»ò
DZ« ¿´-± ²»»¼ ¬± »²-«®» ¬¸¿¬ ¬¸» ©·®»´»-- ½¿®¼Ž- ³¿²«º¿½¬«®»® -«°°±®¬-
ÉÐß ¿²¼ ¬¸¿¬ §±« ¸¿ª» ¼±©²´±¿¼»¼ ¿²¼ ·²-¬¿´´»¼ ¬¸» ´¿¬»-¬ ¼®·ª»® º®±³
¬¸»·® -«°°±®¬ -·¬»ò
Í«°°±®¬»¼ Ѱ»®¿¬·²¹ ͧ-¬»³-æ
îò η¹¸¬ó½´·½µ·²¹ ±² ¬¸» •É·®»´»-- Ò»¬©±®µ-Œ ¬¿¾ ©·´´ ¼·-°´¿§ ¬¸»
º±´´±©·²¹ -½®»»²ò Û²-«®» ¬¸» •Ë-» É·²¼±©- ¬± ½±²º·¹«®» ³§ ©·®»´»--
²»¬©±®µ -»¬¬·²¹-Œ ½¸»½µ ¾±¨ ·- ½¸»½µ»¼ò Ų»»¼ ·³¿¹»Ã
íò ˲¼»® ¬¸» •É·®»´»-- Ò»¬©±®µ-Œ ¬¿¾ô ½´·½µ ¬¸» •ݱ²º·¹«®»Œ ¾«¬¬±² ¿²¼
§±« ©·´´ -»» ¬¸» º±´´±©·²¹ -½®»»²ò Ų»»¼ ·³¿¹»Ã
ìò Ú±® ¿ ¸±³» ±® -³¿´´ ¾«-·²»-- «-»®ô -»´»½¬ •ÉÐßóÐÍÕŒ «²¼»®
•Ò»¬©±®µ ß¼³·²·-¬®¿¬·±²Œò
Ò±¬»æ Í»´»½¬ ÉÐß ø©·¬¸ ®¿¼·«- -»®ª»®÷ ·º §±« ¿®» «-·²¹ ¬¸·- ½±³°«¬»® ¬±
½±²²»½¬ ¬± ¿ ½±®°±®¿¬» ²»¬©±®µ ¬¸¿¬ -«°°±®¬- ¿² ¿«¬¸»²¬·½¿¬·±² -»®ª»®
-«½¸ ¿- ¿ ®¿¼·«- -»®ª»®ò д»¿-» ½±²-«´¬ §±«® ²»¬©±®µ ¿¼³·²·-¬®¿¬±® º±®
º«®¬¸»® ·²º±®³¿¬·±²ò
ïò ˲¼»® É·²¼±©- ÈÐô ½´·½µ •ͬ¿®¬ â ݱ²¬®±´ п²»´ â
Ò»¬©±®µ ݱ²²»½¬·±²-Œò

Òõ É·®»´»-- Ó±¼»³ ᫬»®
ÍÛÝÌ×ÑÒÍÌ¿¾´» ±º ݱ²¬»²¬- ïîíìëêéè ïðç
ÌÎÑËÞÔÛÍØÑÑÌ×ÒÙ
ëò Í»´»½¬ •ÌÕ×ÐŒ ±® •ßÛÍŒ «²¼»® •Ü¿¬» Û²½®§°¬·±²Œò ̸·- -»¬¬·²¹ ©·´´
¸¿ª» ¬± ¾» ·¼»²¬·½¿´ ¬± ¬¸» ᫬»® ¬¸¿¬ §±« -»¬ «°ò
êò ̧°» ·² §±«® »²½®§°¬·±² µ»§ ·² ¬¸» •Ò»¬©±®µ µ»§Œ ¾±¨ò
׳°±®¬¿²¬æ Û²¬»® §±«® °®»ó-¸¿®»¼ µ»§ò ̸·- ½¿² ¾» º®±³ »·¹¸¬ ¬± êí
½¸¿®¿½¬»®- ¿²¼ ½¿² ¾» ´»¬¬»®-ô ²«³¾»®-ô ±® -§³¾±´-ò ̸·- -¿³» µ»§
³«-¬ ¾» «-»¼ ±² ¿´´ ±º ¬¸» ½´·»²¬- ¬¸¿¬ §±« -»¬ «°ò
éò Ý´·½µ •ÑÕŒ ¬± ¿°°´§ -»¬¬·²¹-ò
ɸ¿¬Ž- ¬¸» ¼·ºº»®»²½» ¾»¬©»»² èðîòïï¾ô èðîòïï¹ô èðîòïï¿ô ¿²¼
¼®¿º¬ èðîòïï²á
Ý«®®»²¬´§ ¬¸»®» ¿®» º±«® ´»ª»´- ±º ©·®»´»-- ²»¬©±®µ·²¹ -¬¿²¼¿®¼-ô
©¸·½¸ ¬®¿²-³·¬ ¼¿¬¿ ¿¬ ª»®§ ¼·ºº»®»²¬ ³¿¨·³«³ -°»»¼-ò Û¿½¸ ·-
¾¿-»¼ ±² ¬¸» ¼»-·¹²¿¬·±² º±® ½»®¬·º§·²¹ ²»¬©±®µ -¬¿²¼¿®¼-ò ̸»
³±-¬ ½±³³±² ©·®»´»-- ²»¬©±®µ·²¹ -¬¿²¼¿®¼ô èðîòïï¾ô ¬®¿²-³·¬-
·²º±®³¿¬·±² ¿¬ ïïÓ¾°-å èðîòïï¿ ¿²¼ èðîòïï¹ ©±®µ ¿¬ ëìÓ¾°-å ¿²¼
¼®¿º¬ èðîòïï² ©±®µ- ¿¬ ïðèÓ¾°-ò Í»» ¬¸» º±´´±©·²¹ ½¸¿®¬ º±® ³±®»
¼»¬¿·´»¼ ·²º±®³¿¬·±²ò
É·®»´»-- ݱ³°¿®·-±² ݸ¿®¬
öÜ·-¬¿²½» ¿²¼ ½±²²»½¬·±² -°»»¼- ©·´´ ª¿®§ ¼»°»²¼·²¹ ±² §±«®
²»¬©±®µ·²¹ »²ª·®±²³»²¬ò
öö̸·- ᫬»® ·- ½±³°¿¬·¾´» ©·¬¸ °®±¼«½¬- ¾¿-»¼ ±² ¬¸» -¿³» ª»®-·±² ±º
¬¸» ¼®¿º¬ èðîòïï² -°»½·º·½¿¬·±²- ¿²¼ ³¿§ ®»¯«·®» ¿ -±º¬©¿®» «°¹®¿¼» º±®
¾»-¬ ®»-«´¬-ò

Òõ É·®»´»-- Ó±¼»³ ᫬»®
ÍÛÝÌ×ÑÒÍÌ¿¾´» ±º ݱ²¬»²¬- ïîíìëêéè ïðç
ÌÎÑËÞÔÛÍØÑÑÌ×ÒÙ
Ì»½¸²·½¿´ Í«°°±®¬
DZ« ½¿² º·²¼ ¬»½¸²·½¿´ -«°°±®¬ ·²º±®³¿¬·±² ±² ±«® ©»¾-·¬» ©©©ò¾»´µ·²ò½±³ ¬¸®±«¹¸ ¬¸» ¬»½¸ -«°°±®¬ ¿®»¿ò
׺ §±« ©¿²¬ ¬± ½±²¬¿½¬ ¬»½¸²·½¿´ -«°°±®¬ ¾§ °¸±²»ô °´»¿-» ½¿´´ ¬¸» ²«³¾»® §±« ²»»¼ º®±³ ¬¸» ´·-¬ ¾»´±©öæ
öÔ±½¿´ ®¿¬»- ¿°°´§
ÝÑËÒÌÎÇ Ò«³¾»® ײ¬»®²»¬ ß¼¼®»--
ßËÍÌÎ×ß ðèîð îððéêê ¸¬¬°æññ©©©ò¾»´µ·²ò½±³ñ«µñ²»¬©±®µ·²¹ñ
ÞÛÔÙ×ËÓ ðé ðé ðð ðéí ¸¬¬°æññ©©©ò¾»´µ·²ò½±³ñ²´ñ²»¬©±®µ·²¹ñ
ÝÆÛÝØ ÎÛÐËÞÔ×Ý îíç ððð ìðê ¸¬¬°æññ©©©ò¾»´µ·²ò½±³ñ«µñ²»¬©±®µ·²¹ñ
ÜÛÒÓßÎÕ éðï îî ìðí ¸¬¬°æññ©©©ò¾»´µ·²ò½±³ñ«µñ²»¬©±®µ·²¹ñ
Ú×ÒÔßÒÜ ððèðð ó îî íë ëì ê𸬬°æññ©©©ò¾»´µ·²ò½±³ñ«µñ²»¬©±®µ·²¹ñ
ÚÎßÒÝÛ ðè ó îë ëì ðð îê ¸¬¬°æññ©©©ò¾»´µ·²ò½±³ñº®ñ²»¬©±®µ·²¹ñ
ÙÛÎÓßÒÇ ðïèð ó ëðð ëé ðç ¸¬¬°æññ©©©ò¾»´µ·²ò½±³ñ¼»ñ²»¬©±®µ·²¹ñ
ÙÎÛÛÝÛ ððèðð ó ìì ïì îí ç𸬬°æññ©©©ò¾»´µ·²ò½±³ñ«µñ²»¬©±®µ·²¹ñ
ØËÒÙßÎÇ ðê ó ïé éé ìç ð긬¬°æññ©©©ò¾»´µ·²ò½±³ñ«µñ²»¬©±®µ·²¹ñ
×ÝÛÔßÒÜ èðð èëíì ¸¬¬°æññ©©©ò¾»´µ·²ò½±³ñ«µñ²»¬©±®µ·²¹ñ
×ÎÛÔßÒÜ ðèïè ëë ëð ðê ¸¬¬°æññ©©©ò¾»´µ·²ò½±³ñ«µñ²»¬©±®µ·²¹ñ
×ÌßÔÇ ðî ó êç ìí ðî ëï ¸¬¬°æññ©©©ò¾»´µ·²ò½±³ñ·¬ñ-«°°±®¬ñ¬»½¸ñ·--«»-Á³±®»ò¿-°
ÔËÈÛÓÞÑËÎÙ íì îð èð èë ê𸬬°æññ©©©ò¾»´µ·²ò½±³ñ«µñ²»¬©±®µ·²¹ñ
ÒÛÌØÛÎÔßÒÜÍ ðçðð ó ðìð ðé çð
ðòïð °»® ³·²«¬» ¸¬¬°æññ©©©ò¾»´µ·²ò½±³ñ²´ñ²»¬©±®µ·²¹ñ
ÒÑÎÉßÇ èï ëð ðîèé ¸¬¬°æññ©©©ò¾»´µ·²ò½±³ñ«µñ²»¬©±®µ·²¹ñ
ÐÑÔßÒÜ ððèðð ó ììï ïé í鸬¬°æññ©©©ò¾»´µ·²ò½±³ñ«µñ²»¬©±®µ·²¹ñ
ÐÑÎÌËÙßÔ éðé îðð êéê ¸¬¬°æññ©©©ò¾»´µ·²ò½±³ñ«µñ²»¬©±®µ·²¹ñ
ÎËÍÍ×ß ìçë ëèð çëìï ¸¬¬°æññ©©©ò¾»´µ·²ò½±³ñ²»¬©±®µ·²¹ñ
ÍÑËÌØ ßÚÎ×Ýß ðèðð ó çç ïë î︬¬°æññ©©©ò¾»´µ·²ò½±³ñ«µñ²»¬©±®µ·²¹ñ
ÍÐß×Ò çðî ó ðî ìí êê ¸¬¬°æññ©©©ò¾»´µ·²ò½±³ñ»-ñ-«°°±®¬ñ¬»½¸ñ²»¬©±®µ·²¹-«°°±®¬ò¿-°
ÍÉÛÜÛÒ ðé ó éï ìð ðì ëí ¸¬¬°æññ©©©ò¾»´µ·²ò½±³ñ-»ñ-«°°±®¬ñ¬»½¸ñ²»¬©±®µ·²¹-«°°±®¬ò¿-°
ÍÉ×ÌÆÛÎÔßÒÜ ðè ó ìè ðð ðî ï縬¬°æññ©©©ò¾»´µ·²ò½±³ñ«µñ²»¬©±®µ·²¹ñ
ËÒ×ÌÛÜ Õ×ÒÙÜÑÓ ðèìë ó êðé éé è鸬¬°æññ©©©ò¾»´µ·²ò½±³ñ«µñ²»¬©±®µ·²¹ñ
ÑÌØÛÎ ÝÑËÒÌÎ×ÛÍ õìì ó ïçíí íë îð ðð

Òõ É·®»´»-- Ó±¼»³ ᫬»®
ÍÛÝÌ×ÑÒÍÌ¿¾´» ±º ݱ²¬»²¬- ïîíìëêéèç
×ÒÚÑÎÓßÌ×ÑÒ
ïð
ÚÝÝ Í¬¿¬»³»²¬
ÜÛÝÔßÎßÌ×ÑÒ ÑÚ ÝÑÒÚÑÎÓ×ÌÇ É×ÌØ ÚÝÝ ÎËÔÛÍ ÚÑÎ ÛÔÛÝÌÎÑÓßÙÒÛÌ×Ý ÝÑÓÐßÌ×Þ×Ô×ÌÇ
É»ô Þ»´µ·² ײ¬»®²¿¬·±²¿´ô ײ½òô ±º ëðï É»-¬ É¿´²«¬ ͬ®»»¬ô ݱ³°¬±²ô Ýß
çðîîðô ¼»½´¿®» «²¼»® ±«® -±´» ®»-°±²-·¾·´·¬§ ¬¸¿¬ ¬¸» °®±¼«½¬ô
¬± ©¸·½¸ ¬¸·- ¼»½´¿®¿¬·±² ®»´¿¬»-ô ½±³°´·»- ©·¬¸ ﮬ ïë ±º ¬¸» ÚÝÝ
Ϋ´»-ò Ѱ»®¿¬·±² ·- -«¾¶»½¬ ¬± ¬¸» º±´´±©·²¹ ¬©± ½±²¼·¬·±²-æ øï÷ ¬¸·-
¼»ª·½» ³¿§ ²±¬ ½¿«-» ¸¿®³º«´ ·²¬»®º»®»²½»ô ¿²¼ øî÷ ¬¸·- ¼»ª·½» ³«-¬
¿½½»°¬ ¿²§ ·²¬»®º»®»²½» ®»½»·ª»¼ô
·²½´«¼·²¹ ·²¬»®º»®»²½» ¬¸¿¬ ³¿§ ½¿«-» «²¼»-·®»¼ ±°»®¿¬·±²ò
Ý¿«¬·±²æ Û¨°±-«®» ¬± ο¼·± Ú®»¯«»²½§ ο¼·¿¬·±²ò
̸» ®¿¼·¿¬»¼ ±«¬°«¬ °±©»® ±º ¬¸·- ¼»ª·½» ·- º¿® ¾»´±© ¬¸» ÚÝÝ ®¿¼·±
º®»¯«»²½§ »¨°±-«®» ´·³·¬-ò Ò»ª»®¬¸»´»--ô ¬¸» ¼»ª·½» -¸¿´´ ¾» «-»¼ ·²
-«½¸ ¿ ³¿²²»® ¬¸¿¬ ¬¸» °±¬»²¬·¿´ º±® ¸«³¿² ½±²¬¿½¬ ¼«®·²¹ ²±®³¿´
±°»®¿¬·±² ·- ³·²·³·¦»¼ò
Ú»¼»®¿´ ݱ³³«²·½¿¬·±²- ݱ³³·--·±² Ò±¬·½»
̸·- »¯«·°³»²¬ ¸¿- ¾»»² ¬»-¬»¼ ¿²¼ º±«²¼ ¬± ½±³°´§ ©·¬¸ ¬¸» ´·³·¬- º±®
¿ Ý´¿-- Þ ¼·¹·¬¿´ ¼»ª·½»ô °«®-«¿²¬ ¬± ﮬ ïë ±º ¬¸» ÚÝÝ Î«´»-ò ̸»-»
´·³·¬- ¿®» ¼»-·¹²»¼ ¬± °®±ª·¼» ®»¿-±²¿¾´» °®±¬»½¬·±² ¿¹¿·²-¬ ¸¿®³º«´
·²¬»®º»®»²½» ·² ¿ ®»-·¼»²¬·¿´ ·²-¬¿´´¿¬·±²ò
̸·- »¯«·°³»²¬ ¹»²»®¿¬»-ô «-»-ô ¿²¼ ½¿² ®¿¼·¿¬» ®¿¼·± º®»¯«»²½§
»²»®¹§ò ׺ ¬¸·- »¯«·°³»²¬ ¼±»- ½¿«-» ¸¿®³º«´ ·²¬»®º»®»²½» ¬± ®¿¼·± ±®
¬»´»ª·-·±² ®»½»°¬·±²ô ©¸·½¸ ½¿² ¾» ¼»¬»®³·²»¼ ¾§ ¬«®²·²¹ ¬¸» »¯«·°³»²¬
±ºº ¿²¼ ±²ô ¬¸» «-»® ·- »²½±«®¿¹»¼ ¬± ¬®§ ¿²¼ ½±®®»½¬ ¬¸» ·²¬»®º»®»²½» ¾§
±²» ±® ³±®» ±º ¬¸» º±´´±©·²¹ ³»¿-«®»-æ
λ±®·»²¬ ±® ®»´±½¿¬» ¬¸» ®»½»·ª·²¹ ¿²¬»²²¿ò
ײ½®»¿-» ¬¸» ¼·-¬¿²½» ¾»¬©»»² ¬¸» »¯«·°³»²¬ ¿²¼ ¬¸» ®»½»·ª»®ò
ݱ²²»½¬ ¬¸» »¯«·°³»²¬ ¬± ¿² ±«¬´»¬ ±² ¿ ½·®½«·¬ ¼·ºº»®»²¬ º®±³ ¬¸¿¬
¬± ©¸·½¸ ¬¸» ®»½»·ª»® ·- ½±²²»½¬»¼ò
ݱ²-«´¬ ¬¸» ¼»¿´»® ±® ¿² »¨°»®·»²½»¼ ®¿¼·±ñÌÊ ¬»½¸²·½·¿² º±® ¸»´°ò
̸·- »¯«·°³»²¬ ½±³°´·»- ©·¬¸ ﮬ êè ±º ¬¸» ÚÝÝ ®«´»- ¿²¼ ¬¸»
®»¯«·®»³»²¬- ¿¼±°¬»¼ ¾§ ¬¸» ßÝÌßò Ѳ ¬¸» ¾±¬¬±³ ±º ¬¸·- »¯«·°³»²¬
·- ¿ ´¿¾»´ ¬¸¿¬ ½±²¬¿·²-ô ¿³±²¹ ±¬¸»® ·²º±®³¿¬·±²ô ¿ °®±¼«½¬ ·¼»²¬·º·»® ·²
¬¸» º±®³¿¬ ËÍæ ò ׺ ®»¯«»-¬»¼ô ¬¸·- ²«³¾»® ³«-¬ ¾»
ÚëÜèêíëóìªî
ײ ±®¼»® ¬± ¿ª±·¼ ¬¸» °±--·¾·´·¬§ ±º »¨½»»¼·²¹ ¬¸» ÚÝÝ ®¿¼·± º®»¯«»²½§ °®±ª·¼»¼ ¬± ¬¸» ¬»´»°¸±²» ½±³°¿²§ò
»¨°±-«®» ´·³·¬-ô ¸«³¿² °®±¨·³·¬§ ¬± ¬¸» ¿²¬»²²¿ -¸¿´´ ²±¬ ¾» ´»-- ¬¸¿²
îð½³ øè ·²½¸»-÷ ¼«®·²¹ ²±®³¿´ ±°»®¿¬·±²ò

Òõ É·®»´»-- Ó±¼»³ ᫬»®
ÍÛÝÌ×ÑÒÍÌ¿¾´» ±º ݱ²¬»²¬- ïîíìëêéèçïð
×ÒÚÑÎÓßÌ×ÑÒ
̸» ÎÛÒ ·- «-»¼ ¬± ¼»¬»®³·²» ¬¸» ²«³¾»® ±º ¼»ª·½»- ¬¸¿¬ ³¿§ ¾»
½±²²»½¬»¼ ¬± ¿ ¬»´»°¸±²» ´·²»ò Û¨½»--·ª» ÎÛÒ- ±² ¿ ¬»´»°¸±²» ´·²»
³¿§ ®»-«´¬ ·² ¬¸» ¼»ª·½»- ²±¬ ®·²¹·²¹ ·² ®»-°±²-» ¬± ¿² ·²½±³·²¹ ½¿´´ò
ײ ³±-¬ ¾«¬ ²±¬ ¿´´ ¿®»¿-ô ¬¸» -«³ ±º ÎÛÒ- -¸±«´¼ ²±¬ »¨½»»¼ º·ª»
øëòð÷ò ̱ ¾» ½»®¬¿·² ±º ¬¸» ²«³¾»® ±º ¼»ª·½»- ¬¸¿¬ ³¿§ ¾» ½±²²»½¬»¼
¬± ¿ ´·²»ô ¿- ¼»¬»®³·²»¼ ¾§ ¬¸» ¬±¬¿´ ÎÛÒ-ô ½±²¬¿½¬ ¬¸» ´±½¿´ ¬»´»°¸±²»
½±³°¿²§ò Ú±® °®±¼«½¬- ¿°°®±ª»¼ ¿º¬»® Ö«´§ îíô îððïô ¬¸» ÎÛÒ º±®
¬¸·- °®±¼«½¬ ·- °¿®¬ ±º ¬¸» °®±¼«½¬ ·¼»²¬·º·»® ¬¸¿¬ ¸¿- ¬¸» º±®³¿¬ ËÍæ
©·¬¸±«¬ ¿ ¼»½·³¿´ °±·²¬ ø»ò¹òô ðí ·- ¿ ÎÛÒ ±º ðòí÷ò Ú±® »¿®´·»® °®±¼«½¬-ô
¬¸» ÎÛÒ ·- -»°¿®¿¬»´§ -¸±©² ±² ¬¸» ´¿¾»´ò
ß °´«¹ ¿²¼ ¶¿½µ «-»¼ ¬± ½±²²»½¬ ¬¸·- »¯«·°³»²¬ ¬± ¬¸» °®»³·-»Ž- ©·®·²¹
¿²¼ ¬»´»°¸±²» ²»¬©±®µ ³«-¬ ½±³°´§ ©·¬¸ ¬¸» ¿°°´·½¿¾´» ÚÝÝ Ð¿®¬ êè
®«´»- ¿²¼ ®»¯«·®»³»²¬- ¿¼±°¬»¼ ¾§ ¬¸» ßÝÌßò ß ½±³°´·¿²¬ ¬»´»°¸±²»
½±®¼ ¿²¼ ³±¼«´¿® °´«¹ ·- °®±ª·¼»¼ ©·¬¸ ¬¸·- °®±¼«½¬ò ׬ ·- ¼»-·¹²»¼ ¬±
¾» ½±²²»½¬»¼ ¬± ¿ ½±³°¿¬·¾´» ³±¼«´¿® ¶¿½µ ¬¸¿¬ ·- ¿´-± ½±³°´·¿²¬ò Í»»
·²-¬¿´´¿¬·±² ·²-¬®«½¬·±²- º±® ¼»¬¿·´-ò
׺ §±«® »¯«·°³»²¬ ½¿«-»- ¸¿®³ ¬± ¬¸» ¬»´»°¸±²» ²»¬©±®µô ¬¸» ¬»´»°¸±²»
½±³°¿²§ ³¿§ ¼·-½±²¬·²«» §±«® -»®ª·½» ¬»³°±®¿®·´§ò ׺ °±--·¾´»ô ¬¸»§ ©·´´
²±¬·º§ §±« ·² ¿¼ª¿²½»ò Þ«¬ ·º ¿¼ª¿²½» ²±¬·½» ·- ²±¬ °®¿½¬·½¿´ô §±« ©·´´ ¾»
²±¬·º·»¼ ¿- -±±² ¿- °±--·¾´»ò DZ« ©·´´ ¾» ·²º±®³»¼ ±º §±«® ®·¹¸¬ ¬± º·´» ¿
½±³°´¿·²¬ ©·¬¸ ¬¸» ÚÝÝò DZ«® ¬»´»°¸±²» ½±³°¿²§ ³¿§ ³¿µ» ½¸¿²¹»-
·² ·¬- º¿½·´·¬·»-ô »¯«·°³»²¬ô ±°»®¿¬·±²-ô ±® °®±½»¼«®»- ¬¸¿¬ ½±«´¼ ¿ºº»½¬
¬¸» °®±°»® º«²½¬·±²·²¹ ±º §±«® »¯«·°³»²¬ò ׺ ¬¸»§ ¼±ô §±« ©·´´ ¾» ²±¬·º·»¼
·² ¿¼ª¿²½» ¬± ¹·ª» §±« ¿² ±°°±®¬«²·¬§ ¬± ³¿·²¬¿·² «²·²¬»®®«°¬»¼
¬»´»°¸±²» -»®ª·½»ò
׺ §±« »¨°»®·»²½» ¬®±«¾´» ©·¬¸ ¬¸·- ¬»´»°¸±²» »¯«·°³»²¬ô °´»¿-» ½±²¬¿½¬
¬¸» º±´´±©·²¹ ¿¼¼®»-- ¿²¼ °¸±²» ²«³¾»® º±® ·²º±®³¿¬·±² ±² ±¾¬¿·²·²¹
-»®ª·½» ±® ®»°¿·®-ò
̸» ¬»´»°¸±²» ½±³°¿²§ ³¿§ ¿-µ ¬¸¿¬ §±« ¼·-½±²²»½¬ ¬¸·- »¯«·°³»²¬
º®±³ ¬¸» ²»¬©±®µ «²¬·´ ¬¸» °®±¾´»³ ¸¿- ¾»»² ½±®®»½¬»¼ ±® «²¬·´ §±« ¿®»
-«®» ¬¸¿¬ ¬¸» »¯«·°³»²¬ ·- ²±¬ ³¿´º«²½¬·±²·²¹ò
̸·- »¯«·°³»²¬ ³¿§ ²±¬ ¾» «-»¼ ±² ½±·² -»®ª·½» °®±ª·¼»¼ ¾§ ¬¸»
¬»´»°¸±²» ½±³°¿²§ò ݱ²²»½¬·±² ¬± °¿®¬§ ´·²»- ·- -«¾¶»½¬ ¬± -¬¿¬» ¬¿®·ºº-ò
ÝÑÓÐßÒÇæ Þ»´µ·² ײ¬»®²¿¬·±²¿´ô ײ½ò
ßÜÜÎÛÍÍæ ëðï É»-¬ É¿´²«¬ ͬ®»»¬ô ݱ³°¬±²ô Ýß çðîîðô ËÍß
ÌÛÔ ÒÑæ
ÞÕÝÜÔðïÞÚëÜèêíëÊîò ̸» ¼·¹·¬- ®»°®»-»²¬»¼ ¾§ ðï ¿®» ¬¸» ÎÛÒ
ïóíïðóêðìóîíïë

Òõ É·®»´»-- Ó±¼»³ ᫬»®
ÍÛÝÌ×ÑÒÍÌ¿¾´» ±º ݱ²¬»²¬- ïîíìëêéèçïð
×ÒÚÑÎÓßÌ×ÑÒ
Ó±¼·º·½¿¬·±²-
̸» ÚÝÝ ®»¯«·®»- ¬¸» «-»® ¬± ¾» ²±¬·º·»¼ ¬¸¿¬ ¿²§ ½¸¿²¹»- ±®
³±¼·º·½¿¬·±²- ¬± ¬¸·- ¼»ª·½» ¬¸¿¬ ¿®» ²±¬ »¨°®»--´§ ¿°°®±ª»¼ ¾§
Þ»´µ·² ײ¬»®²¿¬·±²¿´ô ײ½òô ³¿§ ª±·¼ ¬¸» «-»®Ž- ¿«¬¸±®·¬§ ¬± ±°»®¿¬» ¬¸»
»¯«·°³»²¬ò
Û«®±°»óÛ«®±°»¿² ˲·±² Ò±¬·½»
ο¼·± °®±¼«½¬- ©·¬¸ ¬¸» ÝÛ ðêèî ±® ÝÛ ¿´»®¬ ³¿®µ·²¹ ½±³°´§ ©·¬¸
¬¸» ÎúÌÌÛ Ü·®»½¬·ª» øïççëñëñÛÝ÷ ·--«»¼ ¾§ ¬¸» ݱ³³·--·±² ±º ¬¸»
Û«®±°»¿² ݱ³³«²·¬§ò
Ю±¼«½¬- ©·¬¸ ¬¸» ÝÛ ³¿®µ·²¹ ½±³°´§ ©·¬¸ ¬¸» ÛÓÝ Ü·®»½¬·ª» øèçñííêñ
ÛÛÝ÷ ¿²¼ ¬¸» Ô±© ʱ´¬¿¹» Ü·®»½¬·ª» øéîñîíñÛÛÝ÷ ·--«»¼ ¾§ ¬¸»
ݱ³³·--·±² ±º ¬¸» Û«®±°»¿² ݱ³³«²·¬§ò ݱ³°´·¿²½» ©·¬¸ ¬¸»-»
¼·®»½¬·ª»- ·³°´·»- ½±²º±®³·¬§ ¬± ¬¸» º±´´±©·²¹ Û«®±°»¿² Ò±®³- ø·²
¾®¿½µ»¬- ¿®» ¬¸» »¯«·ª¿´»²¬ ·²¬»®²¿¬·±²¿´ -¬¿²¼¿®¼-÷ò
Ю±¼«½¬- ¬¸¿¬ ½±²¬¿·² ¬¸» ®¿¼·± ¬®¿²-³·¬¬»® ¿®» ´¿¾»´»¼ ©·¬¸ ÝÛ ðêèî ±®
ÝÛ ¿´»®¬ ³¿®µ·²¹ ¿²¼ ³¿§ ¿´-± ½¿®®§ ¬¸» ÝÛ ´±¹±ò
ݱ³°´·¿²½» ©·¬¸ ¬¸·- ¼·®»½¬·ª» ·³°´·»- ½±²º±®³·¬§ ¬± ¬¸» º±´´±©·²¹
Û«®±°»¿² Ò±®³- ø·² ¾®¿½µ»¬- ¿®» ¬¸» »¯«·ª¿´»²¬ ·²¬»®²¿¬·±²¿´ -¬¿²¼¿®¼-÷ò
ÛÒ êðçëð Å×ÛÝêðçëðÃ Š Ð®±¼«½¬ Í¿º»¬§
ÛÒ íðð íîè Š Ì»½¸²·½¿´ ®»¯«·®»³»²¬ º±® ®¿¼·± »¯«·°³»²¬
ÛÌÍ íðð èîê Š Ù»²»®¿´ ÛÓÝ ®»¯«·®»³»²¬- º±® ®¿¼·± »¯«·°³»²¬ò
̱ ¼»¬»®³·²» ¬¸» ¬§°» ±º ¬®¿²-³·¬¬»®ô ½¸»½µ ¬¸» ·¼»²¬·º·½¿¬·±² ´¿¾»´ ±²
§±«® Þ»´µ·² °®±¼«½¬ò

Òõ É·®»´»-- Ó±¼»³ ᫬»®
ÍÛÝÌ×ÑÒÍÌ¿¾´» ±º ݱ²¬»²¬- ïîíìëêéèçïð
×ÒÚÑÎÓßÌ×ÑÒ
Þ»´µ·² ײ¬»®²¿¬·±²¿´ô ײ½òô Ô·³·¬»¼ Ô·º»¬·³» Ю±¼«½¬ É¿®®¿²¬§
ɸ¿¬ ¬¸·- ©¿®®¿²¬§ ½±ª»®-ò
Þ»´µ·² ײ¬»®²¿¬·±²¿´ô ײ½ò ø•Þ»´µ·²Œ÷ ©¿®®¿²¬- ¬± ¬¸» ±®·¹·²¿´ °«®½¸¿-»® ±º
¬¸·- Þ»´µ·² °®±¼«½¬ ¬¸¿¬ ¬¸» °®±¼«½¬ -¸¿´´ ¾» º®»» ±º ¼»º»½¬- ·² ¼»-·¹²ô
¿--»³¾´§ô ³¿¬»®·¿´ô ±® ©±®µ³¿²-¸·°ò
ɸ¿¬ ¬¸» °»®·±¼ ±º ½±ª»®¿¹» ·-ò
Þ»´µ·² ©¿®®¿²¬- ¬¸» Þ»´µ·² °®±¼«½¬ º±® ¬¸» ´·º»¬·³» ±º ¬¸» °®±¼«½¬ò
ɸ¿¬ ©·´´ ©» ¼± ¬± ½±®®»½¬ °®±¾´»³-á
Ю±¼«½¬ É¿®®¿²¬§ò
Þ»´µ·² ©·´´ ®»°¿·® ±® ®»°´¿½»ô ¿¬ ·¬- ±°¬·±²ô ¿²§ ¼»º»½¬·ª» °®±¼«½¬ º®»» ±º
½¸¿®¹» ø»¨½»°¬ º±® -¸·°°·²¹ ½¸¿®¹»- º±® ¬¸» °®±¼«½¬÷ò Þ»´µ·² ®»-»®ª»-
¬¸» ®·¹¸¬ ¬± ¼·-½±²¬·²«» ¿²§ ±º ·¬- °®±¼«½¬- ©·¬¸±«¬ ²±¬·½»ô ¿²¼ ¼·-½´¿·³-
¿²§ ´·³·¬»¼ ©¿®®¿²¬§ ¬± ®»°¿·® ±® ®»°´¿½» ¿²§ -«½¸ ¼·-½±²¬·²«»¼
°®±¼«½¬-ò ײ ¬¸» »ª»²¬ ¬¸¿¬ Þ»´µ·² ·- «²¿¾´» ¬± ®»°¿·® ±® ®»°´¿½» ¬¸»
°®±¼«½¬ øº±® »¨¿³°´»ô ¾»½¿«-» ·¬ ¸¿- ¾»»² ¼·-½±²¬·²«»¼÷ô Þ»´µ·² ©·´´
±ºº»® »·¬¸»® ¿ ®»º«²¼ ±® ¿ ½®»¼·¬ ¬±©¿®¼ ¬¸» °«®½¸¿-» ±º ¿²±¬¸»® °®±¼«½¬
º®±³ Þ»´µ·²ò½±³ ·² ¿² ¿³±«²¬ »¯«¿´ ¬± ¬¸» °«®½¸¿-» °®·½» ±º ¬¸»
°®±¼«½¬ ¿- »ª·¼»²½»¼ ±² ¬¸» ±®·¹·²¿´ °«®½¸¿-» ®»½»·°¬ ¿- ¼·-½±«²¬»¼ ¾§
·¬- ²¿¬«®¿´ «-»ò
ɸ¿¬ ·- ²±¬ ½±ª»®»¼ ¾§ ¬¸·- ©¿®®¿²¬§á
ß´´ ¿¾±ª» ©¿®®¿²¬·»- ¿®» ²«´´ ¿²¼ ª±·¼ ·º ¬¸» Þ»´µ·² °®±¼«½¬ ·- ²±¬
°®±ª·¼»¼ ¬± Þ»´µ·² º±® ·²-°»½¬·±² «°±² Þ»´µ·²Ž- ®»¯«»-¬ ¿¬ ¬¸» -±´»
»¨°»²-» ±º ¬¸» °«®½¸¿-»®ô ±® ·º Þ»´µ·² ¼»¬»®³·²»- ¬¸¿¬ ¬¸» Þ»´µ·²
°®±¼«½¬ ¸¿- ¾»»² ·³°®±°»®´§ ·²-¬¿´´»¼ô ¿´¬»®»¼ ·² ¿²§ ©¿§ô ±® ¬¿³°»®»¼
©·¬¸ò ̸» Þ»´µ·² Ю±¼«½¬ É¿®®¿²¬§ ¼±»- ²±¬ °®±¬»½¬ ¿¹¿·²-¬ ¿½¬- ±º Ù±¼
-«½¸ ¿- º´±±¼ô »¿®¬¸¯«¿µ»ô ´·¹¸¬²·²¹ô ©¿®ô ª¿²¼¿´·-³ô ¬¸»º¬ô ²±®³¿´ó«-»
©»¿® ¿²¼ ¬»¿®ô »®±-·±²ô ¼»°´»¬·±²ô ±¾-±´»-½»²½»ô ¿¾«-»ô ¼¿³¿¹» ¼«»
¬± ´±© ª±´¬¿¹» ¼·-¬«®¾¿²½»- ø·ò»ò ¾®±©²±«¬- ±® -¿¹-÷ô ²±²ó¿«¬¸±®·¦»¼
°®±¹®¿³ô ±® -§-¬»³ »¯«·°³»²¬ ³±¼·º·½¿¬·±² ±® ¿´¬»®¿¬·±²ò
ر© ¬± ¹»¬ -»®ª·½»ò
̱ ¹»¬ -»®ª·½» º±® §±«® Þ»´µ·² °®±¼«½¬ §±« ³«-¬ ¬¿µ» ¬¸» º±´´±©·²¹ -¬»°-æ
ïò ݱ²¬¿½¬ Þ»´µ·² ײ¬»®²¿¬·±²¿´ô ײ½òô ¿¬ ëðï Éò É¿´²«¬ ͬòô ݱ³°¬±² Ýß
çðîîðô ߬¬²æ Ý«-¬±³»® Í»®ª·½»ô ±® ½¿´´ øèðð÷óîîíóëëìêô ©·¬¸·² ïë ¼¿§-
±º ¬¸» ѽ½«®®»²½»ò Þ» °®»°¿®»¼ ¬± °®±ª·¼» ¬¸» º±´´±©·²¹ ·²º±®³¿¬·±²æ
¿ò ̸» °¿®¬ ²«³¾»® ±º ¬¸» Þ»´µ·² °®±¼«½¬ò
¾ò ɸ»®» §±« °«®½¸¿-»¼ ¬¸» °®±¼«½¬ò
½ò ɸ»² §±« °«®½¸¿-»¼ ¬¸» °®±¼«½¬ò
¼ò ݱ°§ ±º ±®·¹·²¿´ ®»½»·°¬ò
îò DZ«® Þ»´µ·² Ý«-¬±³»® Í»®ª·½» λ°®»-»²¬¿¬·ª» ©·´´ ¬¸»² ·²-¬®«½¬ §±« ±²
¸±© ¬± º±®©¿®¼ §±«® ®»½»·°¬ ¿²¼ Þ»´µ·² °®±¼«½¬ ¿²¼ ¸±© ¬± °®±½»»¼
©·¬¸ §±«® ½´¿·³ò

Òõ É·®»´»-- Ó±¼»³ ᫬»®
ÍÛÝÌ×ÑÒÍÌ¿¾´» ±º ݱ²¬»²¬- ïîíìëêéèçïð
×ÒÚÑÎÓßÌ×ÑÒ
Þ»´µ·² ®»-»®ª»- ¬¸» ®·¹¸¬ ¬± ®»ª·»© ¬¸» ¼¿³¿¹»¼ Þ»´µ·² °®±¼«½¬ò ß´´
½±-¬- ±º -¸·°°·²¹ ¬¸» Þ»´µ·² °®±¼«½¬ ¬± Þ»´µ·² º±® ·²-°»½¬·±² -¸¿´´ ¾»
¾±®²» -±´»´§ ¾§ ¬¸» °«®½¸¿-»®ò ׺ Þ»´µ·² ¼»¬»®³·²»-ô ·² ·¬- -±´» ¼·-½®»¬·±²ô
¬¸¿¬ ·¬ ·- ·³°®¿½¬·½¿´ ¬± -¸·° ¬¸» ¼¿³¿¹»¼ »¯«·°³»²¬ ¬± Þ»´µ·²ô Þ»´µ·²
³¿§ ¼»-·¹²¿¬»ô ·² ·¬- -±´» ¼·-½®»¬·±²ô ¿² »¯«·°³»²¬ ®»°¿·® º¿½·´·¬§ ¬±
·²-°»½¬ ¿²¼ »-¬·³¿¬» ¬¸» ½±-¬ ¬± ®»°¿·® -«½¸ »¯«·°³»²¬ò ̸» ½±-¬ô ·º ¿²§ô
±º -¸·°°·²¹ ¬¸» »¯«·°³»²¬ ¬± ¿²¼ º®±³ -«½¸ ®»°¿·® º¿½·´·¬§ ¿²¼ ±º -«½¸
»-¬·³¿¬» -¸¿´´ ¾» ¾±®²» -±´»´§ ¾§ ¬¸» °«®½¸¿-»®ò Ü¿³¿¹»¼ »¯«·°³»²¬
³«-¬ ®»³¿·² ¿ª¿·´¿¾´» º±® ·²-°»½¬·±² «²¬·´ ¬¸» ½´¿·³ ·- º·²¿´·¦»¼ò
ɸ»²»ª»® ½´¿·³- ¿®» -»¬¬´»¼ô Þ»´µ·² ®»-»®ª»- ¬¸» ®·¹¸¬ ¬± ¾» -«¾®±¹¿¬»¼
«²¼»® ¿²§ »¨·-¬·²¹ ·²-«®¿²½» °±´·½·»- ¬¸» °«®½¸¿-»® ³¿§ ¸¿ª»ò
ر© -¬¿¬» ´¿© ®»´¿¬»- ¬± ¬¸» ©¿®®¿²¬§ò
ÌØ×Í ÉßÎÎßÒÌÇ ÝÑÒÌß×ÒÍ ÌØÛ ÍÑÔÛ ÉßÎÎßÒÌÇ ÑÚ ÞÛÔÕ×Òò
ÌØÛÎÛ ßÎÛ ÒÑ ÑÌØÛÎ ÉßÎÎßÒÌ×ÛÍô ÛÈÐÎÛÍÍÛÜ ÑÎô ÛÈÝÛÐÌ ßÍ
ÎÛÏË×ÎÛÜ ÞÇ ÔßÉô ×ÓÐÔ×ÛÜô ×ÒÝÔËÜ×ÒÙ ÌØÛ ×ÓÐÔ×ÛÜ ÉßÎÎßÒÌÇ
ÑÎ ÝÑÒÜ×Ì×ÑÒ ÑÚ ÏËßÔ×ÌÇô ÓÛÎÝØßÒÌßÞ×Ô×ÌÇ ÑÎ Ú×ÌÒÛÍÍ ÚÑÎ ß
ÐßÎÌ×ÝËÔßÎ ÐËÎÐÑÍÛô ßÒÜ ÍËÝØ ×ÓÐÔ×ÛÜ ÉßÎÎßÒÌ×ÛÍô ×Ú ßÒÇô
ßÎÛ Ô×Ó×ÌÛÜ ×Ò ÜËÎßÌ×ÑÒ ÌÑ ÌØÛ ÌÛÎÓ ÑÚ ÌØ×Í ÉßÎÎßÒÌÇò
ͱ³» -¬¿¬»- ¼± ²±¬ ¿´´±© ´·³·¬¿¬·±²- ±² ¸±© ´±²¹ ¿² ·³°´·»¼ ©¿®®¿²¬§
´¿-¬-ô -± ¬¸» ¿¾±ª» ´·³·¬¿¬·±²- ³¿§ ²±¬ ¿°°´§ ¬± §±«ò
×Ò ÒÑ ÛÊÛÒÌ ÍØßÔÔ ÞÛÔÕ×Ò ÞÛ Ô×ßÞÔÛ ÚÑÎ ×ÒÝ×ÜÛÒÌßÔô ÍÐÛÝ×ßÔô
Ü×ÎÛÝÌô ×ÒÜ×ÎÛÝÌô ÝÑÒÍÛÏËÛÒÌ×ßÔ ÑÎ ÓËÔÌ×ÐÔÛ ÜßÓßÙÛÍ ÍËÝØ
ßÍô ÞËÌ ÒÑÌ Ô×Ó×ÌÛÜ ÌÑô ÔÑÍÌ ÞËÍ×ÒÛÍÍ ÑÎ ÐÎÑÚ×ÌÍ ßÎ×Í×ÒÙ
ÑËÌ ÑÚ ÌØÛ ÍßÔÛ ÑÎ ËÍÛ ÑÚ ßÒÇ ÞÛÔÕ×Ò ÐÎÑÜËÝÌô ÛÊÛÒ ×Ú
ßÜÊ×ÍÛÜ ÑÚ ÌØÛ ÐÑÍÍ×Þ×Ô×ÌÇ ÑÚ ÍËÝØ ÜßÓßÙÛÍò
̸·- ©¿®®¿²¬§ ¹·ª»- §±« -°»½·º·½ ´»¹¿´ ®·¹¸¬-ô ¿²¼ §±« ³¿§ ¿´-± ¸¿ª»
±¬¸»® ®·¹¸¬-ô ©¸·½¸ ³¿§ ª¿®§ º®±³ -¬¿¬» ¬± -¬¿¬»ò ͱ³» -¬¿¬»- ¼± ²±¬
¿´´±© ¬¸» »¨½´«-·±² ±® ´·³·¬¿¬·±² ±º ·²½·¼»²¬¿´ô ½±²-»¯«»²¬·¿´ô ±® ±¬¸»®
¼¿³¿¹»-ô -± ¬¸» ¿¾±ª» ´·³·¬¿¬·±²- ³¿§ ²±¬ ¿°°´§ ¬± §±«ò

Þ»´µ·² Ì»½¸ Í«°°±®¬
ËÍæ èééóéíêóëééï
èððóîîíóëëìê »¨¬ò îîêí
íïðóèçèóïïð𠻨¬ò îîêí
ËÕæ ðèìë êðé éé èé
ß«-¬®¿´·¿æ ïèðð îíë ëìê
Ò»© Æ»¿´¿²¼æ ðèðð îíë ëìê
Í·²¹¿°±®»æ êë êìèëéêîð
Û«®±°»æ ©©©ò¾»´µ·²ò½±³ñ-«°°±®¬
Þ»´µ·² ײ¬»®²¿¬·±²¿´ô ײ½ò
ëðï É»-¬ É¿´²«¬ ͬ®»»¬
Ô±- ß²¹»´»-ô Ýß çðîîðô ËÍß
íïðóèçèóïïðð
íïðóèçèóïïïï º¿¨
Þ»´µ·² Ô¬¼ò
Û¨°®»-- Þ«-·²»-- п®µô ͸·°¬±² É¿§
Ϋ-¸¼»²ô ÒÒïð êÙÔô
˲·¬»¼ Õ·²¹¼±³
õìì øð÷ ïçíí íë îððð
õìì øð÷ ïçíí íï îðð𠺿¨
Þ»´µ·² ÞòÊò
Þ±»·²¹ ߪ»²«» ííí
ïïïç ÐØ ͽ¸·°¸±´óη¶µô
̸» Ò»¬¸»®´¿²¼-
õíï øð÷ îð êëì éíðð
õíï øð÷ îð êëì éíìç º¿¨
Þ»´µ·² Ô¬¼ò
ì з±²»»® ߪ»²«»
Ì«¹¹»®¿¸ Þ«-·²»-- п®µ
Ì«¹¹»®¿¸ô ÒÍÉ îîëçô ß«-¬®¿´·¿
õêï øð÷ î ìíëð ìêðð
õêï øð÷ î ìíëð ìéð𠺿¨
w îððè Þ»´µ·² ײ¬»®²¿¬·±²¿´ô ײ½ò ß´´ ®·¹¸¬- ®»-»®ª»¼ò ß´´ ¬®¿¼» ²¿³»- ¿®» ®»¹·-¬»®»¼ ¬®¿¼»³¿®µ- ±º
®»-°»½¬·ª» ³¿²«º¿½¬«®»®- ´·-¬»¼ò ß°°´»ô ß·®Ð±®¬ô Ó¿½ô Ó¿½ ÑÍô ¿²¼ ß°°´»Ì¿´µ ¿®» ¬®¿¼»³¿®µ- ±º ß°°´» ײ½òô
®»¹·-¬»®»¼ ·² ¬¸» ËòÍò ¿²¼ ±¬¸»® ½±«²¬®·»-ò É·²¼±©-ô É·²¼±©- Ê·-¬¿ô ÒÌô ¿²¼ Ó·½®±-±º¬ ¿®» »·¬¸»® ®»¹·-¬»®»¼
¬®¿¼»³¿®µ- ±® ¬®¿¼»³¿®µ- ±º Ó·½®±-±º¬ ݱ®°±®¿¬·±² ·² ¬¸» ˲·¬»¼ ͬ¿¬»- ¿²¼ñ±® ±¬¸»® ½±«²¬®·»-ò