Beyerdynamic S910M Handheld transmitter with metal housing User Manual Opus910 BA USA A1
Beyerdynamic Handheld transmitter with metal housing Opus910 BA USA A1
User Manual

OPERATING INSTRUCTIONS
Opus 910
Wireless UHF System

3
CONTENTS
OPERATING INSTRUCTIONS Opus 910
Important Safety Information . . . . . . . . . . . . . . . . . . . Page 4
NE 911 / 912 / 914 Diversity Receiver . . . . . . . . . . . . . Page 8
ZAS 900 Antenna Splitter . . . . . . . . . . . . . . . . . . . . . . Page 16
Connection to a PC . . . . . . . . . . . . . . . . . . . . . . . . . . Page 18
S 910 C / S 910 M Handheld Transmitters . . . . . . . . . Page 19
TS 910 Beltpack Transmitter . . . . . . . . . . . . . . . . . . . . Page 26
General Instructions for all Transmitters . . . . . . . . . . . Page 32
Trouble Shooting. . . . . . . . . . . . . . . . . . . . . . . . . . . . . Page 33
Maintenance. . . . . . . . . . . . . . . . . . . . . . . . . . . . . . . . Page 34
Licensing. . . . . . . . . . . . . . . . . . . . . . . . . . . . . . . . . . . Page 34
Components. . . . . . . . . . . . . . . . . . . . . . . . . . . . . . . . Page 34
Optional Accessories . . . . . . . . . . . . . . . . . . . . . . . . . . Page 35
Technical Specifications . . . . . . . . . . . . . . . . . . . . . . . . Page 36
4
OPERATING INSTRUCTIONS OPUS 910
Thank you for selecting the Opus 910 wireless system. Please take some time to read carefully
through this manual before setting up the equipment.
Important:
• When you unpack the product, inspect it for transport damage. If you do find transport damage,
notify the transportation company without delay. Delay in reporting transport damage could result
in the loss of your rights to compensation.
Receiver
• READ these instructions.
• KEEP these instructions.
• HEED all warnings.
• Follow all instructions.
• Do not use this apparatus near water.
• Clean only with a dry cloth.
• Do not block any ventilation openings. Install in accordance with the manufacturer’s instructions.
• Do not install near any heat sources such as radiators, heat registers, stoves or other apparatus
(including amplifiers) that produce heat.
• Do not defeat the safety purpose of the polarised or grounding-type plug. A polarised plug has
two blades with one wider than the other. A grounding type plug has two blades and a third
grounding prong. The wide blade or the third prong are provided for your safety. If the provided
plug does not fit into your outlet, consult an electrician for replacement of the obsolete outlet.
• Protect the power cord from being walked on or pinched particularly at plugs, convenience
receptacles, and the point where they exit from the apparatus.
• Only use attachements/accessories specified by the manufacturer.
• Use only with the cart, stand, tripod, bracket or table specified by the manufacturer or sold with
the apparatus. When a cart is used, use caution when moving the cart/apparatus combination to
avoid injury from tip-over.
• Unplug this apparatus during lightning storms or when unused for long periods of time.
• Refer all servicing to qualified service personnel. Servicing is required when the apparatus has been
damaged in any way, such as power-supply cord or plug is damaged, liquid has been spilled or
objects have fallen into the apparatus, the apparatus has been exposed to rain or moisture, does
not operate normally, or has been dropped.
• The equipment must be set up so that the mains switch, mains plug and all connection on the rear
of the device are easily accessible.
• The equipment must be connected to a mains socket that has an earth contact.
• Never expose the equipment to rain or a high level of humidity. For this reason do not install it in
the immediate vicinity of swimming pools, showers, damp basement rooms or other areas with
unusually high atmospheric humidity.
• Do not use the device/s outside. WARNING: To reduce the risk of fire or electric shock, do not
expose this/these device/s to rain or moisture.
• Never place objects containing liquid (e.g. vases or drinking glasses) on the equipment. Liquids in
the equipment could cause a short circuit.
• Lay all connection cables so that they do not present a trip hazard.
• Check whether the connection figures comply with the existing mains supply. Serious damage
could occur due to connecting the system to the wrong power supply. An incorrect mains voltage
could damage the equipment or cause an electric shock.
Important Safety Instructions
5
Transmitter
• Protect the transmitter from moisture and sudden impacts. You could either injure yourself or others
or damage the transmitter.
• Do not blow into the microphone. In a condenser microphone this could damage the transformer.
It is preferable to carry out a speech trial.
• Clip-on microphones are often very compact. If they are accidentally swallowed there is a risk of
choking. Always keep this type of microphone away from small children.
• Always switch off the transmitter before charging or changing the battery.
• If the transmitter is fitted with a normal battery, never charge it in the charging unit. The transmitter
or the batteries could be destroyed. There is a risk of explosion.
• The normal commercial 9 V alkaline batteries can have a length tolerance of 2 - 3 mm. When
changing the battery always ensure good contact.
• From time to time the battery contacts should be cleaned with a soft cloth moistened with spirits
or alcohol.
• If the transmitter is not being used for weeks or months, please remove the batteries. Batteries can
leak when not being used for a long time and corrode the conductor strips and components.
Repair is not then possible. In this case all warranty claims are null and void. The description “leak
proof” on batteries is no guarantee that they will not run out.
• Never take batteries apart yourself. The battery acid contained will damage skin and clothing.
• Do not throw used batteries into the domestic rubbish, but hand them in to local collection points.
• This equipment needs adequate ventilation. Do not cover ventilation grilles. If the heat it generates
cannot be dissipated, the equipment could be damaged or flammable materials in its immediate
vicinity could be ignited. Take care to ensure that the air can circulate freely through the ventilation
grilles and keep flammable materials away.
• Never place naked flames near the equipment.
• If the equipment causes a blown fuse or a short circuit, disconnect it from the mains and have it
checked and repaired.
• Do not open the equipment without authorisation. You could receive an electric shock. Leave all
service work to authorised expert personnel.
• Do not hold the mains cable with wet hands. There must be no water or dust on the contact pins.
In both cases you could receive an electric shock.
• The mains cable must be firmly connected. If it is loose there is a fire hazard.
• Always pull out the mains cable from the mains and/or from the equipment by the plug - never by
the cable. The cable could be damaged and cause an electric shock or fire.
• If the power cable is connected, avoid contact of the unit with other metallic objects.
• Do not insert objects into the ventilation grilles or other openings. You could damage the
equipment and/or injure yourself.
• Do not use the equipment if the mains plug is damaged.
• When installing the device into a 19" rack, make sure that the mains switch, mains plug and all
connection on the rear of the device are easily accessible.
• When connecting a headphone, please make sure that the volume is turned down to minimum.
Adjust the volume after putting on the headphone. Do not set the volume too high, as you could
permanently damage your hearing.

6
FCC Regulation
FCC ID: OSDTS910 for TS 910 M, TS 910 C
OSDS910M for S 910 M
OSDS910C for S 910 C
Canada IC: 3628A-S910M for S 910 M
3628A-S910C for S 910 C
3628A-TS910 for TS 910 M, TS 910 C
3628A-NE91X for NE 911
3628A-NE91X for NE 912
3628A-NE91X for NE 914
NOTE: This equipment has been tested and found to comply with the limits for a Class B digital
device, pursuant to Part 15 of the FCC Rules. These limits are designed to provide reasonable
protection against harmful interference in a residential installation. This equipment generates, uses
and can radiate radio frequency energy and, if not installed and used in accordance with the
instructions, may cause harmful interference to radio communications. However, there is no
guarantee that interference will not occur in a particular installation. If this equipment does cause
harmful interference to radio or television reception, which can be determined by turning the
equipment off and on, the user is encouraged to try to correct the interference by one or more of
the following measures:
• Reorient or relocate the receiving antenna.
• Increase the separation between the equipment and receiver.
• Connect the equipment into an outlet on a circuit different from that to which the receiver is
connected.
• Consult the dealer or an experienced radio/TV technician for help.
NOTICE:
Changes or modifications made to this equipment not expressly approved by
beyerdynamic GmbH & Co. KG may void the FCC authorization to operate this equipment.
NOTICE:
This device complies with Part 15 of the FCC Rules and with RSS-210 of Industry Canada.
Operation is subject to the following two conditions:
(1) this device may not cause harmful interference, and
(2) this device must accept any interference received, including interference that may cause
undesired operation.
NOTICE:
This Class B digital apparatus complies with Canadian ICES-003.
Cet appareil numérique de la classe B est conforme à la norme NMB-003 du Canada.
For USA:
OPERATION OF WIRELESS MICROPHONES IN THE 700 MHZ BAND IS PROHIBITED AFTER
JUNE 12, 2010.
7
CONSUMER ALERT
Most users do not need a license to operate this wireless microphone system. Nevertheless, operating
this microphone system without a license is subject to certain restrictions: the system may not cause
harmful interference; it must operate at a low power level (not in excess of 50 milliwatts); and it has
no protection from interference received from any other device.
Purchasers should also be aware that FCC is currently evaluating use of wireless microphone systems,
and these rules are subject to change.
For more information, call the FCC at 1-888-CALL-FCC (TTY: 1-888-TELL-FCC) or visit the FCC´s wire-
less microphone website at www.fcc.gov/cgb/wirelessmicrophones.

8
1. NE 900 Diversity Receiver
1.1 Controls and Indicators
NE 911 front view
Power switch with LED indicator
Headphone input
Volume control for headphone input to listen to individual receiving channels
NE 912 / 914: Press the volume control to select the receiving channel
Display
ACT button
Scan button
Menu control (for selecting different settings)
ESC button
Antenna connection when connecting the antennae on the front
1
2
3
4
5
6
7
8
9
NE 912 front view
NE 914 front view
1 2 5 4 6 7 8
3
3
3
1 2 5 4 6 7 8 99
1 2 5 4 6 7 8 9
9

9
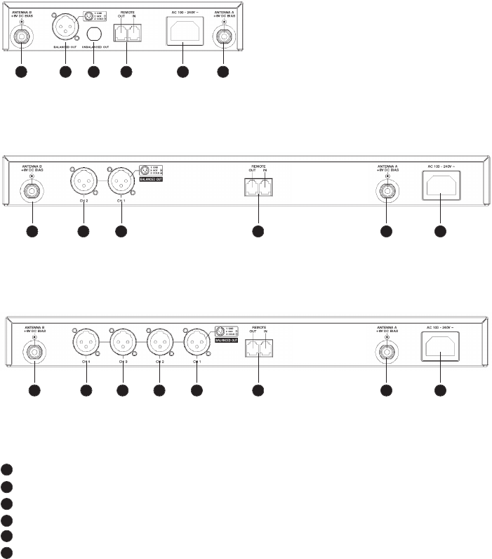
Antenna input B. TNC socket. With power supply for antenna amplifier.
AF output, 3-pin XLR, balanced
Remote connection IN / OUT
Antenna input A. TNC socket. With power supply for antenna amplifier.
Mains
NE 911 only: AF output, 1/4" (6.35 mm) jack, unbalanced
NE 912 rear view
NE 911 rear view
NE 914 rear view
11
12
13
14
15
10
10 11 15 12 14 13
10 11 11 12 1413
10 11 11 11 11 12 1413

10
1.2 How to connect the Antennae
Connect the antennae to the TNC sockets and ( . Set them at an angle (60°).
Please note that for diversity operation both antennae have to be connected. A weighting circuit
silently switches the signal with the better S/N ratio to the output.
1.4 LC-Display and Menu Settings
On the LC-Display all operating parameters such as RF and AF level will be shown. Using the “Menu“
control you can select from 6 options. The selected function is surrounded by a square frame and
shown at the bottom of the LC-Display.
By selecting the ESC button you can cancel the current entry into the menu to display the
previous setting.
To select the individual receiving channels of the NE 912 / 914 for entering the menu settings, press
the menu control until the green LED between the ACT and the SCAN button is flashing. Turn the
menu control to select the receiving channel. The green LED of the selected receiving channel will
flash. Press the menu control to confirm. The green LED will illuminate permanently.
The functions and operation are described in the following.
1.3 Setting up
1. Place the diversity receiver in the same room or area as the transmitters. Make sure the diversity
receiver is placed as close as possible to the transmitter.
2. Do not place the diversity receiver near digitally controlled equipment.
3. Connect the AF-output to the corresponding input of the mixing console or amplifier.
4. Connect the receiver to AC power.
5. Switch on the receiver . The red LED will illuminate.
6. If you use the receiver on a tabletop, please stick the supplied rubber pads to the bottom of the
receiver to ensure a sufficient ventilation.
1310
1
1.4.1 Diversity indication of the Receiving Channel
Each receiving module has two separate receiving circuits, one for each antenna. The signal with the
better S/N ratio is switched to the output. The received diversity channel is shown in the LC-display.
7
7
8

11
1.4.2 How to read the AF and RF level
The AF or RF level is shown in the LC-display.
1.4.3 Group, Channel
• Turn the menu control to select “G/CH”. The currently selected group and channel are displayed.
• To change the setting, press the menu control. The group number will start flashing. Turn the
menu control to select the desired group. In order to confirm the selected group press the menu
control.
• At the same time the channel number will start flashing. Turn the menu control to select the
desired channel. In order to confirm the selected channel press the menu control.
• Press the Scan button to select a channel automatically. Press the Scan button once again and the
receiver will adjust an interference-free channel automatically within the selected group. Press the
menu control to confirm the selected channel.
1.4.4 Frequency
• Turn the menu control to select “FREQ”. The currently selected frequency is displayed.
• To change the setting press the menu control. The first three digits (MHz) will start flashing. Turn
the menu control to select the desired value. The first three digits of the frequency (MHz) can be
selected in steps of 1 MHz. In order to confirm press the menu control.
• At the same time the last three digits (kHz) will start flashing. Turn the menu control to select the
desired value. The last three digits (kHz) can be selected in steps of 25 kHz.
• In order to confirm press the menu control.
7
7

12
1.4.5 Squelch
• Turn the menu control to select “SQ”. The currently selected squelch is displayed.
• To change the squelch level, press the menu control. The squelch level will start to flash. Turn the
menu control to select the desired squelch level between 1 and 99. In order to confirm the
selected squelch level, press the menu control.
1.4.6 Output Level / Mute
• Turn the menu control to select “VOL”. Now you can check the output level or if the receiver is
muted.
• To change the setting, press the menu control. The current setting will start to flash.
• Turn the menu control to mute the receiver or to set the output level according to the transmitter
gain (0 dB, -10 dB, -20 dB, -30 dB).
• Press the menu control to confirm the setting.
7
7

13
1.4.7 Name
• Turn the menu control to select “NAME”. A stored name is displayed or you can enter a new
name.
• To enter a new name press the menu control. The first digit will start to flash. Turn the menu
control to select the desired letter, number or character.
• In order to confirm and to enter the second digit, press the menu control. Repeat these steps to
enter all desired characters, letters or numbers. You can enter a maximum of 6 digits, symbols or
letters.
1.4.8 Addressing / Control via PC
• Turn the menu control to select “REMO”. The address and the status of the remotely controlled
channel is displayed.
• To ensure a smooth control via PC, the receiving channels have to be addressed differently before
using the software.
IMPORTANT:
Each channel must have its own address. If two or more channels have the same address, errors
will occur. If the receivers are operated without a PC, it does not matter if two or more receivers
have the same address.
• When the receiver is PC-controlled “ON“ and a number are displayed. This number is the address
of the appropriate channel.
• When the receiver is operated without PC “OFF“ and the address are displayed.
• If you want to adjust or change the address, press the menu control. The number will start to
flash. Turn the menu control to select the desired address. In order to confirm the selected address,
press the menu control.
7
7

14
1.4.9 Lock Function
The receivers have a lock function to avoid the setting of the receiver configuration to be changed
inadvertently.
How to activate the “Lock” Function
• Press the ACT and Scan buttons simultaneously.
• A red padlocked symbol is displayed.
• Now all buttons, except the ACT button are locked.
• By turning the menu control the current receiving channel configuration can still be displayed.
• The “Lock” function is still activated when the receiver is switched off and on again.
How to deactivate the “Lock” Function
• Press the ACT and Scan buttons simultaneously. The red padlocked symbol will disappear.
1.5 Frequency Transmission to Transmitter (ACT Function)
• The frequency of the receiver is transmitted to the appropriate transmitter via infrared.
• Press the ACT button to activate the ACT function. “ACT” is displayed.
• Hold the infrared diode of the switched on transmitter 20 cm at maximum in front of the
transmitting infrared diode of the receiver between the ACT and Scan button.
• The receiver displays “ACT” during the transmission.
• As soon as the transmitter displays the same frequency as the receiver, the transmission is finished.
The receiver displays the state before starting the frequency transmission.
Important:
In order to avoid interferences, the frequency of one receiver should be transmitted to one transmitter
only.
NE 911 NE 912 / 914
Infrared diode Infrared diode

15
1.6 Connecting and Positioning of remote Antennae
In multichannel systems we recommend the use of the AT 70 A/B UHF antenna set consisting of
antennae, cables, antenna boosters and mounting kit.
1. Connect the receiving antennae to the corresponding antenna inputs and place the antennae to
the right and left of the receiver in the operating range where the transmitter is to be used. If
necessary change the position of the antennae to improve diversity reception.
2. The distance between the two receiving antennae should be at least 1 m.
3. The distance between transmitting and receiving antennae should be at least 3 m to avoid
overloading and interference between different channels. We therefore recommend installing the
antennae in a high position, especially in multi-channel systems.
4. If the operating range of the transmitters is
greater than the stage, the antennae can
be mounted vertically on the ceiling. The
distance between the two receiving
antennae should be approximately half the
total operating range.
Please note:
1. Install the receiving antennae in the same area as the transmitter.
2. To avoid interference do not install the antennae near digitally controlled components.
3. Keep a minimum distance of 0.5 m from metallic objects, including reinforced concrete walls or
pillars.
4. Do not bend the antenna cables at the antenna input, and ensure that they are not subjected to
undue stress.
> 1 m
> 3 m
> 1 m
AB
Stage
Auditorium
Operating range
Stage

16
1.7 ZAS 900 Antenna Splitter
1.7.1 Controls and Indicators
(1) On/Off switch and power on LED. When the antenna splitter is switched on, the red
LED will illuminate.
(2) RF outputs to connect the receivers
(3) DC-connection to connect the DC power supply unit (12 V)
(4) Antenna sockets A/B. The antenna sockets provide a DC supply for antenna amplifiers.
(DC-Out: 8 V / 170 mA)
(5) Mounting brackets for 19" rack mounting
1.7.2 Installation
1. Mount the ZAS 900 antenna splitter and the receivers into a 19" rack by using the mounting
brackets.
2. Connect the supplied antennae to the antenna sockets A/B (4). You can also use optional remote
antennae. For mounting the antennae on the front use the supplied FB-30 mounting bracket.
3. Connect the receivers to the ZAS 900 antenna splitter with the supplied cables.
4. Connect the power supply unit to the DC-connection (3) and to AC power.
(Attention: Make sure that the indicated voltage corresponds to the local voltage.)
5. Switch on the ZAS 900 antenna splitter (1).
First receiver
Second receiver
Third receiver
Fourth receiver

17
1.7.3 General Information
1. The antenna sockets (4) feature a voltage of 8 V DC bias. To avoid a short circuit the sockets
must not touch the rack housing.
2. For the connection of remote antennae use usual 50Ω coaxial cables. The longer the cable, the
higher the RF signal loss. Therefore, the cable length should not exceed 6 m.
If you use longer cables, please use low-attenuation cables and if necessary antenna amplifiers.
3. Use 50Ω coaxial cables to connect the receivers to the ZAS 900 antenna splitter. The distance
between these devices should be as short as possible. We recommend using the supplied cables.
4. Supplied Accessories:
8 x RG 58 AU cables, 40 cm (TNC)
1 pair rack mount brackets supplied with antenna cables for front mounting
1 x 12 V / 500 mA power supply unit

18
1.8 Connection to a PC
The NE 911/912/914 receiver is fitted with an RJ 11 connector with an IN and OUT socket. In
order to operate several receivers with a PC they have to be connected as described below.
• Connect the OUT-socket of the first receiver (RX 1) with the IN-socket of the second receiver (RX 2),
connect the OUT-socket of the second receiver (RX 2) with the IN-socket of the third receiver (RX 3)
and so on.
• Connect the IN-socket of the first receiver (RX 1) to the converter.
• Connect the converter to the USB interface of the PC.
• By using the PC control software, 64 channels can be operated simultaneously at maximum.
• The distance between PC and receiver should not be too long, because to ensure high-speed
transmission the remote control cable should not be longer than 100 metres.
12
USB PORT
RJ 11

19
2. S 910 C / S 910 M Handheld Transmitter
2.1 Controls and Indicators
There are different condenser and dynamic microphone capsules for the handheld transmitter
(refer to Optional Accessories).
The S 910 C handheld transmitter has charging contacts and can be operated with the integrated
rechargeable battery pack only. For charging, the SLG 900 charger is available.
Avoid a direct contact of the charging contacts to the skin, as there is a voltage of 3 V at maximum.
Microphone capsule (can be unscrewed)
LC-Display
Infrared diode (at the bottom of the transmitter)
On/Off switch (at the bottom of the transmitter)
Charging contacts (at the bottom of the transmitter S 910 C only )
S 910 M
Microphone capsule (can be unscrewed)
LC-Display
Infrared diode (on the rear)
On/Off switch
1
2
3
4
1
2
3
4
5
S 910 C
1 2 3
4
5
1 2 43

20
2.2 How to insert the Batteries (S 910 M)
1. Unscrew the shaft of the S 910 M counter-clockwise.
2. Insert two 1.5 V batteries into the battery compartment observing polarity markings.
Note:
The S 910 C transmitter is powered by rechargeable batteries which cannot be changed by the user. If
the rechargeable batteries have to be changed, please contact your beyerdynamic dealer.
2.3 LC-Display
1. “ERR“ Message: When the “ERR“ message is displayed, there is an error.
ERR noo3: The frequency you want to program is above the switching bandwidth of the
transmitter. Use a receiver with an appropriate frequency group. (At this time the microphone is
still operating and the frequency remains unchanged. To clear the displayed “ERR“ message
switch off the handheld transmitter and on again.)
ERR noo4: The frequency you want to program is below the switching bandwidth of the
transmitter. Use a receiver with an appropriate frequency group. (At this time the microphone is
still operating and the frequency remains unchanged. To clear the displayed “ERR“ message
switch off the handheld transmitter and on again.)
2. “Group“ & “Channel“: When both indications are displayed, it means that you are using the
pre-programmed frequency of the receiver.
3. “Channel“: If “Channel“ is displayed only, it means that you are using a frequency which is not
pre-programed.

21
2.4 Battery Status
• When the battery is exhausted, the LED at the bottom of the handheld transmitter will illuminate.
Replace the battery. When “PoFF“ is displayed, the transmitter is switched off, if the battery
voltage is too low.
2.5 How to switch off the Handheld Transmitter
When the ON/OFF switch at the bottom of the transmitter is switched to “OFF“, at first “PoFF“ is
displayed and as soon as the transmitter is completey off the display is blank. Wait one second if you
want to switch on the transmitter again immediately.
2.6 How to change the Microphone Capsule
There are different microphone capsules available for the handheld transmitter. If you want to change
the microphone capsule, turn it anti-clockwise to unscrew it from the transmitter. Put the selected
microphone capsule onto the transmitter and turn it clockwise to tighten.
CM 930
Cardioid condenser microphone capsule for vocals and speech
applications. For maximum gain before feedback. Weight 191 g.
DM 960
Hypercardioid dynamic microphone capsule. Suitable for vocals and broad-
casting applications. Weight 191 g.

22
DM 969
Supercardioid dynamic microphone capsule. Suitable for vocals.
Weight 131 g.
EM 981
Cardioid electret condenser microphone capsule for solo vocals,
conferences and speech. Weight 191 g.
RM 510
Cardioid dynamic ribbon microphone head.
Weight 165 g.

23
2.7 Maintenance
• Protect the handheld transmitter from humidity, knocks and shock. Avoid dropping the transmitter
at all times.
• For cleaning metal surfaces, use a soft cloth moistened with methylated spirits or alcohol.
• As soon as your microphone sounds dull, you should clean the integrated pop shield. Proceed as
described in the following.
CM 930
• Unscrew the microphone capsule (turn anti-clockwise).
• Unscrew the wire mesh pop shield (turn anti-clockwise).
• Clean the pop shield under clear running water.
• Allow the pop shield to dry overnight before you replace it.
• The wire mesh pop shield cannot be cleaned in a dishwasher.
DM 960
• Unscrew the upper part of the microphone basket (turn anti-clockwise).
• Clean it under clear water.
• Let the pop shield dry overnight before you replace it.
• The upper part of the microphone basket cannot be cleaned in a
dishwasher.

24
EM 981
• Unscrew the microphone capsule (turn anti-clockwise).
• Unscrew the wire mesh pop shield (turn anti-clockwise).
• Clean the pop shield under clear running water.
• Allow the pop shield to dry overnight before you replace it.
• The wire mesh pop shield cannot be cleaned in a dishwasher.
DM 969
• Unscrew the upper part of the microphone basket (turn anti-clockwise).
• Pull out the foam pop shield and clean it under clear running water.
• If necessary, use a mild washing-up liquid.
• Dry it afterwards with a hairdryer or allow it to dry overnight.
• Place the dry pop shield inside the microphone basket and replace the
microphone basket by screwing it on clockwise.
RM 510
• Loosen the screws.
• Unscrew the upper part of the microphone head (turn anti-clockwise).
• Clean the upper basket under clear running water.
• Allow the upper basket to dry overnight before you replace it.
• The upper basket cannot be cleaned in a dishwasher.

25
2.8 How to adjust the Gain
• To adjust the gain unscrew the complete microphone head with the upper shaft as indicated by the
arrows.
• Use a screwdriver to select the gain (0 dB, 10 dB, 20 dB, 30 dB).
• Lowest gain = 0 dB
Highest gain = 30 dB
Unscrew microphone head Select gain
2.9 How to set the Low-cut Filter
• The CM 930 and EM 981 microphone capsules feature a low-cut filter to compensate the close-
miking effect which ususally occurs with directional microphones. To set the low-cut filter unscrew
the complete microphone head with the upper shaft as indicated by the arrows.
• At the bottom of the microphone head you can set the low-cut filter.
•Standard setting: linear (position Lin)
Unscrew microphone head Set low-cut filter

26
3. TS 910 Beltpack Transmitter
The TS 910 C beltpack transmitter provides charging contacts and can be powered by the optional
beyerdynamic TS 900 AP rechargeable battery pack. For charging, the SLG 900 charger is available.
With this charger the TS 900 AP battery pack inside the TS 910 C beltpack transmitter can be
recharged only, no standard rechargeable batteries.
3.1 Controls and Indicators
AF input, 4-pin mini XLR for microphones (lavalier, neckworn mics).
For connection please refer to chapter 3.5 “AF Connection”.
ON/OFF switch (ON = switch to “ON“-position; OFF = switch to “OFF“ position).
Switch off the transmitter when not in use.
TS 910 C only: Battery status LED to indicate the power on / off and battery status.
(a) When the beltpack transmitter is switched on this LED will flash for a moment to
indicate the normal battery status.
(b) When the LED stays red after having switched on the transmitter the battery is to weak and
must be replaced.
Transmitting antenna
LC-Display
Infrared receiving diode for ACT function.
Gain control to adjust input gain.
GT/MT switch: When you use electric guitars this switch must be in the “GT“ position.
In the GT mode the gain control is deactivated. Switch to the “MT“ position when you
use condenser and wired microphones. In the MT mode the gain control is activated.
Battery compartment and cover for two 1.5 V batteries (AA) or TS 900 AP rechargeable battery pack.
TS 910 C only: Charging contacts for TS 900 AP battery pack only (not supplied).
Removable belt clip can be rotated 360°. To remove use a screwdriver at a 45° angle.
1
2
3
4
5
6
7
8
9
10
11
TS 910 C
1
5
234
6
7
8
9
10
11
TS 910 C

27
AF input, 4-pin mini XLR for microphones (lavalier, neckworn mics).
For connection please refer to chapter 3.5 “AF Connection”.
ON/OFF switch (ON = switch to “ON“-position; OFF = switch to “OFF“ position).
Switch off the transmitter when not in use.
Transmitting antenna
LC-Display
Infrared receiving diode for ACT function.
Gain control to adjust input gain.
GT/MT switch: When you use electric guitars this switch must be in the “GT“ position.
In the GT mode the gain control is deactivated. Switch to the “MT“ position when you
use condenser and wired microphones. In the MT mode the gain control is activated
Battery compartment and cover for two 1.5 V batteries (AA).
Removable belt clip can be rotated 360°. To remove use a screwdriver at a 45° angle.
TS 910 M
1
2
4
5
6
7
8
9
11
124
5
6
7
8
11
9
TS 910 M

28
This is how to remove the belt clip
3.2 How to insert the Batteries / rechargeable Battery Pack
1. Push down the two snap locks on the right and left of the battery compartment and open it.
Remove the batteries. Refer to Fig. 1.
2. Insert two 1.5 V batteries into the battery compartment observing polarity markings. Refer to
Fig. 2. The battery pack is secured mechanically against confusing the poles. Then close the battery
compartment again.
Fig. 1 Fig. 2
Fig. 1 Fig. 2
TS 910 M: Insert batteries
TS 910 C: Insert rechargeable battery pack

29
3.3 Setting up
1. Push down the two snap locks on the right and left of the battery compartment and open it.
Now you can adjust the GT/MT switch and the gain control .
2. Make sure that the transmitter and receiver are on the same frequency.
3. The LED of the TS 910 C will flash for a moment when the transmitter is switched on and
indicates the normal battery status. When the LED fails to flash, there is no battery inserted, the
battery is leaking or inserted incorrectly. The battery status of the TS 910 M can be seen in the
LC-Display.
4. Connect the microphone or instrument to the input socket . Refer to illustration below.
87
1
3.4 Adjusting the Input Gain
1. Switch on the TS 910 beltpack transmitter with the ON/OFF switch . Turn the gain control
fully anti-clockwise to minimum gain.
2. Speak into the microphone at the maximum level you expect to use. We recommend you use the
letter “U” as a spoken “U” has a relatively good sine wave shape. Adjust the gain control to
the desired gain. On the NE 911/912/914 receiver the AF level must not show any clipping. When
miking instruments, play at the maximum level you expect to use.
2
7
7

30
3.5 AF Connection
(1) 2-Wire Electret Condenser Microphone Capsule
(2) 3-Wire Electret Condenser Microphone Capsule
(3) Dynamic Microphone
(4) Electric Guitar
(5) Line-in (impedance 8Ω, attenuation 10 dB)
e.g. Opus 54.18,
Opus 55.18,
Opus 56.18,
MCE 7.18
e.g. MCE 5.18,
MCE 10.18,
MCE 60.18

31
3.6 LC-Display
1. “ERR“ Message: When the “ERR“ message is displayed, there is an error.
ERR noo3: The frequency you want to program is above the switching bandwidth of the
transmitter. Use a receiver with an appropriate frequency group. (At this time the microphone is
still operating and the frequency remains unchanged. To clear the displayed “ERR“ message
switch off the transmitter and on again.)
ERR noo4: The frequency you want to program is below the switching bandwidth of the
transmitter. Use a receiver with an appropriate frequency group. (At this time the microphone is
still operating and the frequency remains unchanged. To clear the displayed “ERR“ message
switch off the transmitter and on again.)
2. “Group“ & “Channel“: When both indications are displayed, it means that you are using the
pre-programmed frequency of the receiver.
3. “Channel“: If “Channel“ is displayed only, it means that you are using a frequency which is not
pre-programed.
3.7 Battery Status
• When the battery is exhausted, the LED (TS 910 C only) will illuminate. Replace or recharge the
battery. When “PoFF“ is displayed, the transmitter will automatically switch off to avoid an over-
discharge of the battery.
3.8 How to switch off the Beltpack Transmitter
When the ON/OFF switch is switched to “OFF“, at first “PoFF“ is displayed and as soon as the
transmitter is completey off the display is blank. Wait one second if you want to switch on the
transmitter again immediately.
3
32
4. General Instructions for all Transmitters
4.1 Battery Change
• Switch the transmitter off before changing the battery.
• If you do not use the transmitter for several weeks or months, please remove the battery as it can
leak after some time and damage parts of the transmitter. Even “leak proof” may leak after some
time. Damage caused by leaking batteries is not covered under warranty.
• Clean the battery contacts from time to time by using a soft cloth moistened with spirits or alcohol.
• Please do not throw used battery packs away with your household rubbish, but take them to your
local collection points.
• When using the S 910 C handheld transmitter or TS 910 C beltpack transmitter (fitted with TS 900 AP
rechargeable battery pack) use the beyerdynamic SLG 900 charger only.
4.2 Before the Soundcheck
1. Check the transmitter battery and replace or recharge it if necessary. Use fresh alkaline batteries
only or recharge the rechargeable batteries inside the S 910 C handheld transmitter or TS 910 C
beltpack transmitter (fitted with TS 900 AP).
2. When the transmitter is switched off and immediately switched on again, it is possible that the
transmitter remains switched off. The cause is the function that allows to switch the transmitter
on / off silently. Should this problem occur during operation, the battery might have contact
problems. After switching off the transmitter you should wait at least 1 second, until you switch
the transmitter on again.
3. Check the performance area for dropouts. If you find any dropouts, try to eliminate them by
repositioning the antennae or the receiver.
4. The receiving antennas should be placed so that the distance between receiving antennae and
transmitter is at least 3 m. If necessary, use remote antennae (AT 70 A/B).
4.3 Positioning of Transmitters if Interference occurs
Put all transmitters in their position and switch them on. Switch each transmitter off one at a time
and check the receiver for interference in the corresponding channel.
The interference is possibly eliminated by changing the squelch (refer also to chapter
1.4.5 “Squelch”.
When using multi-channel-systems, please contact beyerdynamic. Interferences can also be caused by
DVB-T television transmitters in the neighbourhood.
4.4 What to Do to avoid Feedback
Feedback is caused by your microphone getting too close to a loudspeaker.
We recommend:
• Move away from the loudspeaker.
• Turn the microphone away from the loudspeaker.

33
5. Trouble Shooting
5.1 NE 911/912/914 Diversity Receiver
5.2 Handheld and Beltpack Transmitter
•
Power supply is interrupted, power
supply unit is not connected to the mains
and / or to receiver
• Connect the receiver to AC power
•
Switch on the transmitter
• Adjust the correct frequency with the
ACT function
• Check the antenna cables
•
Input amplifier of the connected mixer is
overloaded
• Use the gain control of the mixer or
adjust the volume
Distorted sound
No reception
No function
Problem Possible Cause Solution
• Transmitter is not switched on
• Transmitter works on a different
channel
• Defect in the antenna cables with
remote antennae
“CLIP” indication on
receiver
•
Transmitter is overloaded
• Reduce the sensitivity of the
transmitter or increase the distance
between microphone and sound
source.
No sound, RF-indication is
okay, AF- indication is
missing during
modulation
•
Wrong indication caused by strong
interference signals
• No microphone connected to TS 910
beltpack transmitter
• Choose another receiving channel
• Connect a suitable microphone
• Transmitter and receiver have different
frequencies
• Insufficient battery voltage
• Poor battery contact, battery inserted
incorrectly
• Check if transmitter and receiver
have the same frequency
• Replace the batteries or recharge
them, if you use rechargeable
batteries
• Check the battery and insert it again
•
Transmission distance between transmitter
and receiver is too big
• Reduce the distance between
transmitter and receiver
No RF-indication at the
receiver
•
Interference from other transmitters
• Two transmitters are on the same
frequency
• Battery of the transmitter is too weak
• Switch off the other transmitters
• Change the frequency of one
transmitter
• Replace the batteries
Noise/chirping
No function
Problem Possible Cause Solution

34
6. Maintenance
In the unlikely event of equipment failure, the product should be returned to your beyerdynamic
dealer. Unauthorised attempts at repair may invalidate the warranty.
7. Licensing
In most countries around the world, wireless systems must be approved for use by the authorities and
it may be necessary to obtain a licence to use it legally. Your local beyerdynamic dealer will be able to
give you details on wireless system regulations for your area.
The components of the Opus 910 system are approved according to the directive 99/5/EEC:
TS 910 M, TS 910 C
S 910 M, S 910 C
under the CE 0682 ! identification.
8. Components
Receiver
NE 911 1-channel true diversity receiver, 482 – 554 MHz (US). . . . . . . . Order # 705.004
same as above, but 554 – 626 MHz (US) . . . . . . . . . . . . . . . . . Order # 705.012
same as above, but 626 – 698 MHz (US) . . . . . . . . . . . . . . . . . Order # 705.020
NE 912 2-channel true diversity receiver, 482 - 554MHz (US) . . . . . . . . Order # 705.071
same as above, but 554 – 626 MHz (US) . . . . . . . . . . . . . . . . . Order # 705.098
same as above, but 626 – 698 MHz (US) . . . . . . . . . . . . . . . . . Order # 705.101
NE 914 4-channel true diversity receiver, 482 – 554 MHz (US). . . . . . . . Order # 705.160
same as above, but 554 – 626 MHz (US) . . . . . . . . . . . . . . . . . Order # 705.179
same as above, but 626 – 698 MHz (US) . . . . . . . . . . . . . . . . . Order # 705.187
Handheld Transmitter
S 910 M UHF handheld transmitter, metal housing, black,
482 – 518 MHz (US) . . . . . . . . . . . . . . . . . . . . . . . . . . . . . . . . . Order # 705.233
same as above, but 518 – 554 MHz (US) . . . . . . . . . . . . . . . . . Order # 705.241
same as above, but 554 – 590 MHz (US) . . . . . . . . . . . . . . . . . Order # 705.268
same as above, but 590 – 626 MHz (US) . . . . . . . . . . . . . . . . . Order # 705.276
same as above, but 626 – 662 MHz (US) . . . . . . . . . . . . . . . . . Order # 705.284
same as above, but 662 – 698 MHz (US) . . . . . . . . . . . . . . . . . Order # 705.292
35
S 910 C UHF handheld transmitter, plastic housing, black,
with charging contacts, 482 – 518 MHz (US) . . . . . . . . . . . . . . Order # 705.381
same as above, but 518 – 554 MHz (US) . . . . . . . . . . . . . . . . . Order # 705.403
same as above, but 554 – 590 MHz (US) . . . . . . . . . . . . . . . . . Order # 705.411
same as above, but 590 – 626 MHz (US) . . . . . . . . . . . . . . . . . Order # 705.438
same as above, but 626 – 662 MHz (US) . . . . . . . . . . . . . . . . . Order # 705.446
same as above, but 662 – 698 MHz (US) . . . . . . . . . . . . . . . . . Order # 705.454
Beltpack Transmitter
TS 910 M UHF beltpack transmitter, metal housing, 482 – 518 MHz (US) . . . Order # 705.691
same as above, but 518 – 554 MHz (US) . . . . . . . . . . . . . . . . . Order # 705.705
same as above, but 554 – 590 MHz (US) . . . . . . . . . . . . . . . . . Order # 705.713
same as above, but 590 – 626 MHz (US) . . . . . . . . . . . . . . . . . Order # 705.721
same as above, but 626 – 662 MHz (US) . . . . . . . . . . . . . . . . . Order # 705.748
same as above, but 662 – 698 MHz (US) . . . . . . . . . . . . . . . . . Order # 705.756
TS 910 C UHF beltpack transmitter, plastic housing,
with charging contacts, 482 – 518 MHz (US) . . . . . . . . . . . . . . Order # 705543
same as above, but 518 – 554 MHz (US) . . . . . . . . . . . . . . . . . Order # 705.551
same as above, but 554 – 590 MHz (US) . . . . . . . . . . . . . . . . . Order # 705.578
same as above, but 590 – 626 MHz (US) . . . . . . . . . . . . . . . . . Order # 705.586
same as above, but 626 – 662 MHz (US) . . . . . . . . . . . . . . . . . Order # 705.594
same as above, but 662 – 698 MHz (US) . . . . . . . . . . . . . . . . . Order # 705.608
9. Optional Accessories
NE 900 Diversity Receiver
Antenna Splitter
ZAS 900 UHF antenna splitter, active, 19" housing,
incl. cable set, 480 - 800 MHz . . . . . . . . . . . . . . . . . . . . . . . . . Order # 497.541
Antennae
AT 70 A/B Set UHF antenna set for NE 911 / 912 / 914, cpl. with
2 x AT 70 B TNC booster, 2 x AT 70 TNC antenna and
2 x MS 10 mounting kit . . . . . . . . . . . . . . . . . . . . . . . . . . . . . . Order # 459.976
FBC 71 Cable rear-to-front for NE 911 / 912 / 914 and
ZAS 900 (1 pair) . . . . . . . . . . . . . . . . . . . . . . . . . . . . . . . . . . . . Order # 469.823
FB 72 Mounting bracket, metal, for mounting of
ZAS 900 into a 19"-rack. . . . . . . . . . . . . . . . . . . . . . . . . . . . . . Order # 469.807
Individual Components - Software
USB Adapter Opus 910 USB Adapter. . . . . . . . . . . . . . . . . . . . . . . . . . . . . . . Order # 490.776
RJ 11 Cable Opus 910 RJ 11 . . . . . . . . . . . . . . . . . . . . . . . . . . . . . . . . . . . . Order # 490.784
CD ROM Opus 910 CD-ROM. . . . . . . . . . . . . . . . . . . . . . . . . . . . . . . . . . Order # 490.792
S 900 Handheld Transmitter
Microphone Capsules
CM 930 B Condenser, cardioid, black . . . . . . . . . . . . . . . . . . . . . . . . . . . . Order # 490.539
CM 930 S Condenser, cardioid, silver. . . . . . . . . . . . . . . . . . . . . . . . . . . . . Order # 491.721
DM 960 B Dynamic, hypercardioid, black. . . . . . . . . . . . . . . . . . . . . . . . . . Order # 490.490
DM 960 S Dynamic, hypercardioid, silver . . . . . . . . . . . . . . . . . . . . . . . . . . Order # 490.504
36
DM 969 S Dynamic, supercardioid, silver . . . . . . . . . . . . . . . . . . . . . . . . . . Order # 490.512
EM 981 S Electret condenser, cardioid, silver. . . . . . . . . . . . . . . . . . . . . . . Order # 490.520
RM 510 Ribbon, dynamic, cardioid, silver . . . . . . . . . . . . . . . . . . . . . . . . Order # 703.109
TS 900 Beltpack Transmitter
Microphones
MCE 5.18 Condenser clip-on microphone, omnidirectional, black . . . . . . . Order # 471.879
MCE 10.18 Condenser clip-on microphone, cardioid, black. . . . . . . . . . . . . Order # 471.895
MCE 60.18 Condenser clip-on microphone, omnidirectional, black . . . . . . . Order # 469.548
Opus 54.18 Neckworn microphone, cardioid, black . . . . . . . . . . . . . . . . . . . Order # 464.945
Opus 55.18 Neckworn microphone, omnidirectional, black . . . . . . . . . . . . . Order # 465.356
TG-X 54.18 Neckworn microphone, supercardioid, black . . . . . . . . . . . . . . . Order # 700.061
TG-X 55.18 Neckworn microphone, omnidirectional, black . . . . . . . . . . . . . Order # 700.096
Cable
MJ 41 G Cable for instruments with 1/4" jack (6.35 mm),
for TS 910 (C / M) beltpack transmitter. . . . . . . . . . . . . . . . . . . Order # 460.087
S 900 C Handheld Transmitter and TS 900 Beltpack Transmitter
NiMH battery Rechargeable battery, 1.2 V / 2500 mAh for S 910 C . . . . . . . . Order # 903.442
TS 900 AP Rechargeable battery pack, NiMH, 2 x 1.5 V (AA) for TS 910 C. . Order # 486.957
SLG 900 Charger with two charging compartments for S 910 C
or TS 910 C . . . . . . . . . . . . . . . . . . . . . . . . . . . . . . . . . . . . . . . Order # 485.292
10. Technical Specifications
NE 900 Diversity Receiver
Operating principle. . . . . . . . . . . . . . . . . True diversity receiver (UHF)
Frequency range. . . . . . . . . . . . . . . . . . . 482 – 554 MHz (US)
554 – 626 MHz (US)
626 – 698 MHz (US)
Power consumption . . . . . . . . . . . . . . . . NE 911: 10 W
NE 912: 15 W
NE 914: 25 W
Power consumption in stand-by mode . . . NE 911 / 912 / 914: 2.5 W
Switching bandwidth . . . . . . . . . . . . . . . 72 MHz
Sensitivity . . . . . . . . . . . . . . . . . . . . . . . . 2 µV
Antenna connection . . . . . . . . . . . . . . . . 2 x TNC
Nominal deviation . . . . . . . . . . . . . . . . . ± 40 kHz
Output level . . . . . . . . . . . . . . . . . . . . . . 1.2 V
Compander system. . . . . . . . . . . . . . . . . NE572
Signal-to-noise ratio . . . . . . . . . . . . . . . . > 110 dB(A)
T.H.D. . . . . . . . . . . . . . . . . . . . . . . . . . . . < 0.5% at 1 kHz
Squelch . . . . . . . . . . . . . . . . . . . . . . . . . 2 µV - 1 mV, adjustable
Power supply . . . . . . . . . . . . . . . . . . . . . 12 V - 15 V DC
Mains . . . . . . . . . . . . . . . . . . . . . . . . . . . 100 V - 240 V AC
Dimensions. . . . . . . . . . . . . . . . . . . . . . . NE 911 (L x W x H): 210 x 235 x 43 mm
NE 912 / 914 (L x W x H): 482 x 270 x 43 mm
Weight . . . . . . . . . . . . . . . . . . . . . . . . . . NE 911: 1.36 kg
NE 912: 2.75 kg
NE 914: 3.1 kg
Minimum distance of the profiles
when mounting into a 19" rack . . . . . . . 446 mm
37
S 910 (M / C) + CM 930 / DM 960 / DM 969 / RM 510 / EM 981
Handheld Transmitter
Polar pattern . . . . . . . . . . . . . . . . . . . . . Hypercardioid (S 910 + DM 960)
Supercardioid (S 910 + DM 969)
Cardioid (S 910 + RM 510, S 901 + EM 981, S 910 + CM 930)
Transducer type . . . . . . . . . . . . . . . . . . . True condenser (S 910 + CM 930)
Dynamic (S 910 + DM 960, S 910 + DM 969)
Ribbon, dynamic (S 910 + RM 510)
Electret condenser (S 910 + EM 981)
Frequency range. . . . . . . . . . . . . . . . . . . 482 – 518 MHz (US)
518 – 554 MHz (US)
554 – 590 MHz (US)
590 – 626 MHz (US)
626 – 662 MHz (US)
662 – 698 MHz (US)
Modulation . . . . . . . . . . . . . . . . . . . . . . FM
Nominal deviation . . . . . . . . . . . . . . . . . ± 40 kHz
Radiated transmitter power . . . . . . . . . . 10 mW
Compander system. . . . . . . . . . . . . . . . . NE572
Max. SPL . . . . . . . . . . . . . . . . . . . . . . . . 146 dB
AF transmission range
S 910 + DM 960 . . . . . . . . . . . . . . . . . . . 55 - 18,000 Hz (close miking 2 cm) at 80 dB SPL
S 910 + DM 969 65 - 16,000 Hz (close miking 2 cm) at 80 dB SPL
S 910 + EM 981 50 - 18,000 Hz (close miking 2 cm) at 80 dB SPL
S 910 + CM 930 40 - 20,000 Hz (close miking 2 cm) at 80 dB SPL
S 910 + RM 510 70 - 14,000 Hz (close miking 2 cm) at 80 dB SPL
Rear attenuation. . . . . . . . . . . . . . . . . . . -20 dB at 1 kHz / 120° (S 910 + DM 960)
-15 dB at 1 kHz / 145° (S 910 + DM 969)
-15 dB at 1 kHz / 180° (S 910 + EM 981)
-20 dB at 1 kHz / 180° (S 910 + CM 930)
-18 dB at 1 kHz (S 910 + RM 510)
Signal-to-noise ratio . . . . . . . . . . . . . . . . > 110 dB
T.H.D. . . . . . . . . . . . . . . . . . . . . . . . . . . . < 0.5% at 1 kHz
Transmission range . . . . . . . . . . . . . . . . . 100 m
Power supply . . . . . . . . . . . . . . . . . . . . . 2 x 1.5 V batteries (AA) or rechargeable batteries
Current consumption . . . . . . . . . . . . . . . approx. 85 mA
Operating time . . . . . . . . . . . . . . . . . . . . > 20 hours with alkaline batteries
Dimensions
Length . . . . . . . . . . . . . . . . . . . . . . . . . . . . . S 910 C: 188 mm S 910 M: 210.5 mm
Shaftø . . . . . . . . . . . . . . . . . . . . . . . . . . S 910 C: 38 mm S 910 M: 38 mm
Weight with batteries. . . . . . . . . . . . . . . S 910 C: 169 g S 910 M: 172 g
38
TS 910 (C / M) Beltpack Transmitter
Frequency range. . . . . . . . . . . . . . . . . . . 482 – 518 MHz (US)
518 – 554 MHz (US)
554 – 590 MHz (US)
590 – 626 MHz (US)
626 – 662 MHz (US)
662 – 698 MHz (US)
Modulation . . . . . . . . . . . . . . . . . . . . . . FM
Nominal deviation . . . . . . . . . . . . . . . . . ± 40 kHz
Radiated transmitter power . . . . . . . . . . 20 mW
Compander system. . . . . . . . . . . . . . . . . NE572
Signal-to-noise ratio . . . . . . . . . . . . . . . . > 110 dB
T.H.D. . . . . . . . . . . . . . . . . . . . . . . . . . . . < 0.5% at 1 kHz
Frequency response . . . . . . . . . . . . . . . . 50 Hz - 18,000 Hz
Gain . . . . . . . . . . . . . . . . . . . . . . . . . . . . 10 mV - 0.3 V adjustable, at nominal deviation
Power supply . . . . . . . . . . . . . . . . . . . . . 2 x 1.5 V batteries (AA) or rechargeable batteries
Current consumption . . . . . . . . . . . . . . . approx. 85 mA
Operating time . . . . . . . . . . . . . . . . . . . . > 20 hours with alkaline batteries
Dimensions (L x W x D). . . . . . . . . . . . . . TS 910 C: 110 x 63 x 21.5 mm
TS 910 M: 110 x 65.5 x 24.5 mm
Weight . . . . . . . . . . . . . . . . . . . . . . . . . . TS 910 C: 155 g
TS 910 M: 156 g
4-pin connection . . . . . . . . . . . . . . . . . . Pin 1 = Ground, Pin 2 = IN1, Pin 3 = IN2,
Pin 4 = +5 V; refer also to chapter 3.5 “AF Connection”
ZAS 900 Antenna Splitter
Frequency range. . . . . . . . . . . . . . . . . . . 480 - 800 MHz
Inputs. . . . . . . . . . . . . . . . . . . . . . . . . . . 2 x 50 Ω (TNC)
Outputs . . . . . . . . . . . . . . . . . . . . . . . . . 8 x 50 Ω (TNC)
Amplification . . . . . . . . . . . . . . . . . . . . . 0 dB ±3 dB
Decoupling attenuation . . . . . . . . . . . . . > 15 dB
Power supply . . . . . . . . . . . . . . . . . . . . . 12 V - 15 V DC, 1A current min.
Mains . . . . . . . . . . . . . . . . . . . . . . . . . . . 110 - 240 V AC
Current consumption . . . . . . . . . . . . . . . approx. 170 mA
Dimensions (L x W x H). . . . . . . . . . . . . . 482 x 190 x 44 mm
Weight . . . . . . . . . . . . . . . . . . . . . . . . . . approx. 1547 g

USA 1/BA Opus 910 (11.10)/xxx.xxx • Abbildungen nicht vertragsbindend. Änderungen und Irrtümer vorbehalten • Non-contractual illustrations. Subject to change without notice. •
Illustrations non contractuelles.
Sous réserve de modifications.
beyerdynamic GmbH & Co. KG
Theresienstr. 8 | 74072 Heilbronn – Germany
Tel. +49 (0) 7131 / 617 - 0 | Fax +49 (0) 7131 / 617 - 204
info@beyerdynamic.de | www.beyerdynamic.com
Weitere Vertriebspartner weltweit finden Sie unter www.beyerdynamic.com
For further distributors worldwide, please go to www.beyerdynamic.com