7847 Manual
2015-10-02
: Bk 7847 Manual 7847_manual en-us manuals s
Open the PDF directly: View PDF
.
Page Count: 120 [warning: Documents this large are best viewed by clicking the View PDF Link!]

– 7806-7807-7808-7809-7846-7847 –
7806-7807-7808
7809-7846-7847
FIELD STRENGTH METERS
USER MANUAL
This product contains one or more programs protected under international and US copyright laws as
unpublished works.
They are confidential and proprietary to Dolby Laboratories.
Their reproduction or disclosure, in whole or in part, or the production of derivative works there from without
the express permission of Dolby Laboratories is prohibited.
Copyright 2003-2005 by Dolby Laboratories. All rights reserved.
Version: April 2015
M7806001A/05

– 7806-7807-7808-7809-7846-7847 –
p. 2
Versions
Version and date of issue
Modified chapter
Nature of the change
1.0 / October 4th 2010
All
Creation of the document
2.0 / November 8th 2010
3.1, 3.2.9,
5,
8,
10.1, 10.2, 10.3, 10.4,
12,
16.1, 16.2,
17.7,
20
Lists and setups spreadsheet dimmed.
Add setup number in lists.
Adding 7806, 7807 and 7808 for specific functions
and measures.
Noise margin.
48Vrms input protection.
3.0 / April 12th 2011
2
2.1,
3.1, 3.2.3, 3.2.8.3, 3.2.9,
4.2,
4.5, 4.5.1,
5,
6,
7,
8,
9.1,
10, 10.1, 10.3, 10.4
11,
12,
13,
14.1,
16,
17.7, 17.9,
20.1, 20.4, 20.5, 20.6,
20.7, 20.9
Quick start modification.
Adding 7846.
LNB screen modified.
Setup modification screen modified.
Satellite technical data modified.
Chapter 4.5 and 4.5.1 deleted.
4.0 / March 12th 2012
1, 19, 20, 32, 43, 43, 46,
47, 54, 57, §10, §11,
§12, §16, §17, §20
§17.6 §17.7
§20.10
Adding 7809 and 7847
Adding wheel threshold and backlight brightness
Battery discharge correction
5.0 / April 2015
§ 4
§ 5
§ 14
§ 17
§ 15-20 numbers
New function added : One Touch
Software update
Measurement List parameters : OneTouch select
One Touch function description
Configuration-Adjustments : MEASURES key

– 7806-7807-7808-7809-7846-7847 –
p. 3
Thank you for purchasing this SEFRAM product and therefore trusting our company. Our different teams
(research department, production, sales department, after-sales service…) are aiming at satisfying your
wishes by designing and updating very advanced appliances.
To obtain the best performance from this product please read this manual carefully.
For more information please contact our different services:
Sales department e-mail: sales@sefram.fr
After-sales service e-mail: sav@sefram.fr
Technical support e-mail: support@sefram.fr
Fax: +33 (0)4 77 57 23 23
Website: www.sefram.fr
Copyright Sefram, 2010. All rights reserved.
Any total or partial reproduction of this document must be submitted for Sefram authorization.

– 7806-7807-7808-7809-7846-7847 –
p. 4
GARANTEE
Your instrument is guaranteed for one year in parts and work time against any default of manufacture and/or
contingencies in the functioning. This guaranty starts at the date of delivery and ends 365 calendar days
later.
If the appliance is subject to a guaranty contract, this contract cancels and replaces the above mentioned
conditions of guaranty.
This guaranty does not include any fault of use and/or error of handling.
In case of use of the guaranty, the user must send back, with its expenses, the concerned appliance to our
factory:
SEFRAM Instruments & Systèmes
Service Après-vente
32, rue Edouard MARTEL
BP 55
42009 SAINT-ETIENNE CEDEX 2
The accessory items furnished as standard with the appliance (cables, plugs…), consumable items
(battery…) and the optional accessory items (bag, case…) are guaranteed for 3 months against any default
of manufacture.
The warranty does not apply to LCD, pouch, keypad, etc. Please check our warranty conditions with our
sales department. The warranty does not apply when the instrument is shocked.
The factory options in the appliance are guaranteed for the same time as the appliance.
Customer is responsible of shipping back the instrument to the factory. Special care must be taken in the
packaging of the instrument to be sure that it will not be damaged during transportation. All necessary
insurance must be taken by the customer.
SEFRAM can reject any instrument damaged.
What to do in case of malfunction?
In case of malfunction or for any problem of use, please join the technical assistance by SEFRAM
Instruments & Systems.
A technician will take your call in charge and will give you any necessary information to solve your problem.
What to do in case of crash?
In case of crash of the appliance, please join our after-sales service.
Some advice?
Some technical help required?
SEFRAM Instruments & Systems commits itself to help you by phone for the use of your appliance.
Please phone:
(00 33) 825 56 50 50 Technical help for products
or send an e- mail to: support@sefram.fr
– 7806-7807-7808-7809-7846-7847 –
p. 5
1 Important information .......................................................................................................... 9
1.1 Special precautions ........................................................................................................................................ 9
1.2 Security instructions ....................................................................................................................................... 9
1.3 Symbols and definitions ................................................................................................................................. 9
1.4 Conformity and restrictions of the appliance ................................................................................................ 10
2 Quick start .......................................................................................................................... 11
2.1 Catching of the terrestrial signal ................................................................................................................... 12
2.2 Adjustment of the parameters in the Measurement screen ......................................................................... 13
2.3 Validation on TV ........................................................................................................................................... 15
2.4 Set-up of the remote supply ......................................................................................................................... 16
2.5 Dish adjustment ............................................................................................................................................ 17
3 Presentation ....................................................................................................................... 19
3.1 General ......................................................................................................................................................... 19
3.2 Description ................................................................................................................................................... 21
3.2.1 Front side ................................................................................................................................................... 21
3.2.2 ON/OFF key ............................................................................................................................................... 21
3.2.3 Function keys ............................................................................................................................................. 21
3.2.4 Toolbox key ................................................................................................................................................ 22
3.2.5 Validation and Back keys ........................................................................................................................... 22
3.2.6 Connectors ................................................................................................................................................. 22
3.2.7 Contents of the screen ............................................................................................................................... 22
3.2.8 Man-machine interface .............................................................................................................................. 24
3.2.8.1 Modification of a parameter with the knob ..................................................................................... 24
3.2.8.2 Modification of a parameter with a list ........................................................................................... 25
3.2.8.3 Line with several parameters ......................................................................................................... 26
3.2.8.4 Entering a name ............................................................................................................................ 27
3.2.8.5 Specific case of the spectrum analyzer ......................................................................................... 28
3.2.9 List of measurements and setups .............................................................................................................. 29
4 Set-up .................................................................................................................................. 33
4.1 Battery .......................................................................................................................................................... 33
4.2 Loading the battery ....................................................................................................................................... 33
4.3 External power supply .................................................................................................................................. 34
4.4 Start-up ......................................................................................................................................................... 34
4.5 Updating the software .................................................................................................................................. 34
5 Setting the parameters of the measurement lists ........................................................... 36
6 Library setups .................................................................................................................... 40
7 Spectrum analyzer ............................................................................................................. 44
8 Dish adjustment (7808-7846-7847).................................................................................... 46
8.1 Updating the satellites .................................................................................................................................. 46
8.2 Dish adjustment process .............................................................................................................................. 48
– 7806-7807-7808-7809-7846-7847 –
p. 6
8.3 Control of the satellite ................................................................................................................................... 50
9 Level / Power Measurement .............................................................................................. 52
9.1 Modification of the parameters ..................................................................................................................... 53
9.2 Measurements according to the standard .................................................................................................... 53
9.2.1 Terrestrial band .......................................................................................................................................... 53
9.2.2 Satellite band ............................................................................................................................................. 54
9.3 Thresholds .................................................................................................................................................... 55
10 Measurement of error rates ............................................................................................ 56
10.1 DVB-T/H (7806-7809-7846-7847) ............................................................................................................ 57
10.2 DVB-T2 (7809-7847) ................................................................................................................................ 58
10.3 DVB-C (7807-7809) and MCNS (7807) .................................................................................................... 59
10.4 DVB-S and DSS (7808-7846-7847) ......................................................................................................... 60
10.5 DVB-S2 (7808-7846-7847) ....................................................................................................................... 61
11 Constellation ................................................................................................................... 62
12 Echo - Guard interval (7806-7809-7846-7847) ............................................................... 64
13 Measurement map ........................................................................................................... 66
13.1 Values out of tolerance ............................................................................................................................. 68
14 One Touch function ........................................................................................................ 70
14.1 Function ONE TOUCH parameters .......................................................................................................... 72
14.2 Method Tapp, scan and processing ......................................................................................................... 73
14.3 Method Customer, scan and processing .................................................................................................. 73
15 Image and Sound ............................................................................................................ 74
15.1 Digital TV .................................................................................................................................................. 74
15.2 Service list ................................................................................................................................................ 75
15.3 Setup change ............................................................................................................................................ 76
15.4 Audio ......................................................................................................................................................... 76
16 Saving .............................................................................................................................. 78
17 Remote supply / LNB – DiSEqC ..................................................................................... 80
17.1 Terrestrial band (7806, 7807 & 7809) ....................................................................................................... 80
17.2 Satellite band (7808)................................................................................................................................. 80
17.2.1 Switches ..................................................................................................................................................... 81
17.2.2 Positioner ................................................................................................................................................... 83
17.2.3 SatCR mode ............................................................................................................................................... 83
17.2.3.1 Automatic research of the frequencies of slots .............................................................................. 85
17.2.3.2 Influence of the SatCR mode on the spectrum analyzer ............................................................... 85
17.3 Terrestrial + satellite band (7846-7847) ................................................................................................... 86
18 Configuration................................................................................................................... 88
18.1 Language .................................................................................................................................................. 88
18.2 Measurement unit ..................................................................................................................................... 88
– 7806-7807-7808-7809-7846-7847 –
p. 7
18.3 Sound level of the beep for the keys and the plotting .............................................................................. 88
18.4 LCD backlight ........................................................................................................................................... 88
18.5 Adjustments .............................................................................................................................................. 89
18.6 Memories .................................................................................................................................................. 90
18.7 Configuration with USB key ...................................................................................................................... 95
18.8 Filling library setups with ini file ................................................................................................................ 97
18.9 Factory reset ............................................................................................................................................. 99
18.10 Update ...................................................................................................................................................... 99
19 Displayed messages ..................................................................................................... 101
19.1 Alert messages ....................................................................................................................................... 101
19.2 Impossibility messages ........................................................................................................................... 102
19.3 Error messages ...................................................................................................................................... 103
20 Maintenance .................................................................................................................. 105
21 Technical data ............................................................................................................... 107
21.1 Common technical characteristics .......................................................................................................... 107
21.2 DVB-C (7807-7809) ................................................................................................................................ 108
21.3 MCNS (7807) .......................................................................................................................................... 108
21.4 DVB-S, DSS (7808-7846-7847) ............................................................................................................. 108
21.5 DVB-S2 (7808-7846-7847) ..................................................................................................................... 109
21.6 DVB-T/H (7806-7809-7846-7847) .......................................................................................................... 109
21.7 DVB-T2 (7809-7847) .............................................................................................................................. 110
21.8 Demodulation image and sound ............................................................................................................. 110
21.9 Remote supply ........................................................................................................................................ 110
21.10 Power supply - Battery............................................................................................................................ 110
21.11 Environment ............................................................................................................................................ 111
21.12 Accessories ............................................................................................................................................ 111
21.13 Equivalence between V, dBµV, dBmV and dBm .................................................................................... 112
21.14 Values to measure .................................................................................................................................. 112
22 Terminology .................................................................................................................. 113
– 7806-7807-7808-7809-7846-7847 –
p. 8

– 7806-7807-7808-7809-7846-7847 –
p. 9
1 Important information
Please read cautiously the following instructions before using this appliance
1.1 Special precautions
Do not use the product for any purpose else that scheduled.
Use the battery charger provided to prevent any damage to the appliance and guarantee its measurement
characteristics.
Do not use in a wet environment.
Do not use in an explosive environment.
Only a qualified personal should be allowed to work on the appliance in case of failure or for maintenance. In
such a case, it is necessary to use Sefram spare parts.
Do not open the appliance: risk of electrical shock.
You must use only the provided BNC/F convertor furnished with your appliance. Using any other convertor may
damage your appliance and invalidates the guarantee.
1.2 Security instructions
For a good use of the appliance, you must respect the security and use instructions as described in this
manual.
Some specific warnings are specified all along this manual.
In case of need, warning symbols are stamped in the appliance:
1.3 Symbols and definitions
Symbols that appear in this user manual:
Remark: important information
Symbols that appear on the appliance:
Caution: Refer to the user manual. Risk of damage to any material connected to the
instrument or to the instrument itself.
Grounding: Easily reached parts linked to the grounding.
Product to recycle.
– 7806-7807-7808-7809-7846-7847 –
p. 10
1.4 Conformity and restrictions of the appliance
See chapter “CE Declaration”.

– 7806-7807-7808-7809-7846-7847 –
p. 11
2 Quick start
Important keys:
Toolbox: For the set-up of the satellite remote supply
Spectrum: For fast identification of a signal
Measurement: For a fine adjustment of the parameters
TV: For the complete validation of the reception
Validation: To select a value to modify
KNOB: To adjust this value

– 7806-7807-7808-7809-7846-7847 –
p. 12
2.1 Catching of the terrestrial signal
Push the Spectrum key
Push several times on
the Validation key to
select the Span:
820MHz parameter
Rotate the knob to display
Span: 20 MHz
Push several times on
the Validation key to
select the Channel 21
(E21) parameter

– 7806-7807-7808-7809-7846-7847 –
p. 13
Rotate the knob to get an
active channel in the 50 (E50)
screen
2.2 Adjustment of the parameters in the Measurement screen
Push the MEASUREMENT key
Rotate the knob to select the
standard

– 7806-7807-7808-7809-7846-7847 –
p. 14
Push the Validation
key to select
Rotate the knob to modify the
standard
Push the Validation
key to select the
bandwidth
Rotate the knob for
modification if required

– 7806-7807-7808-7809-7846-7847 –
p. 15
2.3 Validation on TV
Push on the TV key

– 7806-7807-7808-7809-7846-7847 –
p. 16
2.4 Set-up of the remote supply
Multiple push on the
Toolbox key give you
access to the Remote
supply screen
Push the Validation
key to select the
Remote supply
parameter
Rotate the knob to display On
or auto
Push the Validation
key

– 7806-7807-7808-7809-7846-7847 –
p. 17
2.5 Dish adjustment
1/ Connect the dish to the appliance.
2/ Set up the remote supply (see Set-up of the remote supply)
3/ Push twice on the Spectrum key to access the pointing mode.
(The appliance already has a list of satellites included)
4/ Choose the satellite to plot (see Pointing)
5/ Slowly direct the dish until you hear the locking signal and get the best quality.
No transponder found → red smiley
Medium reception quality (< 50%) → orange smiley
Good reception quality (> 50%) → green smiley
Remember: transponder = satellite channel

– 7806-7807-7808-7809-7846-7847 –
p. 18
Caution:
To accurately identify a satellite, you have to « catch » it on all 4 transponders
(Quality > 0)
However, some transponders are regularly modified. Consult the frequency plan of
the satellite if the transponder does not seem to work.
Some switches or LNB only work with DiSEqC commands. In this case, set the band
(OL) and the polarization on DiSEqC at the LNB-DiSEqC configuration page (Caution:
the pointing is slower when you use the DiSEqC command).
For any additional information, our technical support is available:
E-mail: support@sefram.fr

– 7806-7807-7808-7809-7846-7847 –
p. 19
3 Presentation
3.1 General
The field measurement appliances 7806, 7807, 7808, 7809, 7846 and 7847 are portable appliances
designed for the installation and the maintenance of any device for the broadcasting and reception of
analogical, terrestrial digital, satellite television or cable network.
The frequency band ranges from 5MHz to 2150MHz; they allow accurate measurements on all standards of
analogical televisions, the FM carrier waves and the various digital standards NICAM, DVB-C, MCNS, DVB-
T/H, DVB-T2, DVB-S, DSS and DVB-S2.
They make Level measurements as average measurements, peak measurements or power according to the
selected standard, on the video carrier wave and the audio carrier waves if they exist.
In Measurement Plan mode, they scan up to 50 setups simultaneously and compare them to decision
thresholds (min. / max.)
With their effective measurement of Error rate (various BER, MER); they enable the complete validation of
the digital transmissions DVB-T/H, DVB-T2, DVB-C, MCNS, DVB-S, DSS and DVB-S2.
The graphic display of the Constellation in DVB-T/H, DVB-T2, DVB-C, MCNS, DVB-S, DSS and DVB-S2
and the display of echoes in DVB-T/H and DVB-T2 allow the fulfilment of this analysis.
The quick and accurate Spectrum analysis shows the interference waves...
You can visualize the unencrypted image of terrestrial digital or satellite TV in SD and HD.
You can hear digital sound with an incorporated loudspeaker.
The large amount of FLASH memory allows the storage of many measurements and spectrum curves.
Designed for a use on field, they are compact (less than 1.5kg, battery included), unattended (pack battery
and quick charger), equipped with a back lighted colour LCD display for a better visibility.
The capabilities of your appliance are summed-up below.

– 7806-7807-7808-7809-7846-7847 –
p. 20
7806 model:
Compatible with terrestrial signals
Analogical and digital measurements
DVB-T/H
unencrypted SD/HD digital images and sounds
5, 13, 18 and 24Volt remote supply
7807 model:
Compatible with cable signals
Analogical and digital measurements
DVB-C, MCNS
unencrypted SD/HD digital images and sounds
5, 13, 18 and 24Volt remote supply
7808 model:
Compatible with satellite signals
Analogical and digital measurements
DVB-S, DSS and DVB-S2
unencrypted SD/HD digital images and sounds
13/18Volt remote supply, ToneBurst, DiSEqC 1.2 and SatCR
7809 model:
Compatible with cable and terrestrial signals
Analogical and digital measurements
DVB-C, DVB-T and DVB-T2
unencrypted SD/HD digital images and sounds
5, 13, 18 and 24Volt remote supply
7846 model:
Compatible with terrestrial and satellite signals
Analogical and digital measurements
DVB-T/H, DVB-S, DSS and DVB-S2
unencrypted SD/HD digital images and sounds
5, 13, 18 and 24Volt terrestrial remote supply
13/18Volt satellite remote supply, ToneBurst, DiSEqC 1.2 and SatCR
7847 model:
Compatible with cable, terrestrial and satellite signals
Analogical and digital measurements
DVB-T/H, DVB-T2, DVB-S, DSS and DVB-S2
unencrypted SD/HD digital images and sounds
5, 13, 18 and 24Volt terrestrial remote supply
13/18Volt satellite remote supply, ToneBurst, DiSEqC 1.2 and SatCR

– 7806-7807-7808-7809-7846-7847 –
p. 21
3.2 Description
3.2.1 Front side
3.2.2 ON/OFF key
This key turns the appliance on and off.
The appliance will stop automatically after ten minutes on the splash page.
If the appliance gets locked, push it about ten seconds to stop it.
3.2.3 Function keys
PARAMETERS: selection and change of the measurement lists; pushing it twice gives you access
to the library of the 1000 software listings available and to their modification
SPECTRUM: spectrum analysis; pushing it twice gives you access to the satellite adjustment
mode; pushing it three times gives you access to the display of the identification of the satellite
(according to the type of the appliance).
MEASUREMENT: level measurement (peak, average and power)
Pushing twice: measurement of BER and MER (according to the selected standard)
Pushing three times: display of the satellite constellation (according to the selected standard)
Pushing four times: display of the echoes (according to the selected standard and the type of the
appliance)
Pushing five times: display of the measurement plan
TV: display of the digital image; the knob enables you to set the sound volume
Pushing twice: display of the list of services
Pushing three times: display of the pending setup
Color screen 16/9
Knob
ON/OFF key
Function keys
Remote supply lamp
Validation key
Back key
Battery charge
lamp
Toolbox key

– 7806-7807-7808-7809-7846-7847 –
p. 22
3.2.4 Toolbox key
According to the context, this key gives you access to secondary functions of the appliance.
If no parameter has been selected (yellow colour) and a measurement or a spectrum is displayed, it
gives you access to the storage of this measurement or this spectrum.
Pushing it twice gives you access to the remote supply.
Pushing it three times gives you access to the configuration of the appliance
If a parameter has been selected, this key can give you access to a list of selections.
3.2.5 Validation and Back keys
Validation: this key enables the selection of parameters and the validation of your choice
Back: this key enables the de-selection of parameters, the cancellation of a choice and the closing
of a list.
3.2.6 Connectors
All connectors are located together on the right side of the appliance.
BNC or F plug
3.2.7 Contents of the screen
Interface carte d’abonné
(programmes cryptés)
Entrée BNC (RF)
Sortie ASI
Power supply connector
Functioning with the mains
or loading of the battery
Type A USB connector
USB key for configuration
or updating of the software
Measurement input
Interchangeable BNC or F plug
Mini-B type USB connector
Connection to the computer

– 7806-7807-7808-7809-7846-7847 –
p. 23
All useful information is gathered on the same screen.
Example: Measurement of the level-power of the satellite.
Title of the page
Name of the
site
DiSEqC / SatCR information
Charge status of the battery
Measurement
parameters
Measurements
Mini spectrum
Signal
width
Cursors
Bargraphs

– 7806-7807-7808-7809-7846-7847 –
p. 24
3.2.8 Man-machine interface
3.2.8.1 Modification of a parameter with the knob
Push the
Measurement
key
The Measurement page
appears
With the knob, select the
Setup line (white on
grey)
Push the
Validation key
The name of the setup is
selected (black on
yellow): now you can
change it
Rotate the knob to
change the name of the
setup; the parameters of
the new setup are
automatically recalled

– 7806-7807-7808-7809-7846-7847 –
p. 25
Push the Back key
The name of the setup is
no more selected; turning
the knob will change the
line but no more the setup
3.2.8.2 Modification of a parameter with a list
Push the
Validation key,
then push the
Toolbox key
The list of the available
setups appears.
The knob enables you to
move along the list
Push the Validation key
The setup is recalled, the
name of the setup is no
more selected

– 7806-7807-7808-7809-7846-7847 –
p. 26
3.2.8.3 Line with several parameters
Push the Validation key
The first parameter is selected;
you can change it with the knob.
Push the Validation key
once again
The second parameter is
selected; you can change it with
the knob.
Push the Validation key
for the third time
The third parameter is
selected; you can change it with
the knob.
Push the Validation key
for the fourth time; no
parameter is selected
any more
Pushing the Back key
deselects the active
parameter at any time

– 7806-7807-7808-7809-7846-7847 –
p. 27
3.2.8.4 Entering a name
Push the
Toolbox key
The Save window
appears.
Push the
Validation key
The first
character of the name is
selected
Turning the knob makes
you change the
character
Pushing the
Validation key
leads to the
following
character
After eight
characters, you
can save the name by
pushing the Validation
key.
Pushing the
Back key
cancels the
save procedure
at any time.

– 7806-7807-7808-7809-7846-7847 –
p. 28
If the end of the name is a
series of numbers, they will
be automatically
incremented at the next
save.
The last used name is
saved even at the
shutdown of the appliance.
3.2.8.5 Specific case of the spectrum analyzer
Pushing the
Validation or Back
key leads you to
the next/previous
parameter
Frequency of the cursor
Setup
Channel or polarization
Reference level
Number of dB/division
Central frequency
Span width
You can change the
selected parameter with
the knob (black on yellow).

– 7806-7807-7808-7809-7846-7847 –
p. 29
3.2.9 List of measurements and setups
In order to make the call of information easier on the field, the appliance uses 20 lists of measurements, 50
lines each, 1000 setups each.
A setup corresponds with a terrestrial, cable or satellite emission.
A list of measurements corresponds with a specific installation: presence of several dishes, of various
switches…
The same setup can be used in several measurement lists.
An installation can use two dishes:
ASTRA 19.2 in DiSEqC position A
HOT BIRD 13 in DiSEqC position B
Another installation can use three dishes:
ATLANTIC BIRD 3 in DiSEqC position A
ASTRA 1 in DiSEqC position B
HOT BIRD in DiSEqC position C
The same setup can be used several times in the same list of measurements:
ZDF SatCR slot 0
ZDF SatCR slot 1
ZDF SatCR slot 2
ZDF SatCR slot 3…
If a parameter of a setup is changed, by example a change of the bandwidth or a change from DVB-S to
DVB-S2, only the setup in the library has to be updated.
You can create these lists and setups with a computer on spreadsheet software and
upload them into the appliance thanks to an USB key.
A measurement list includes:
the name of the list on 10 characters
the lower frequency of the LNB (OL1)
the higher frequency of the LNB (OL2)
the selection mode lower band / higher band of the LNB
the selection mode of the polarisation
the presence and the position number of the position finder (for motorized dishes)
50 lines, each including:
a setup number corresponding with the list of setups
the presence and the functioning mode of a switch of the committed type
the position of the switch of the committed type
the presence and the functioning mode of a switch of the uncommitted type
the position of the switch of the uncommitted type
the presence of a SatCR item

– 7806-7807-7808-7809-7846-7847 –
p. 30
the number of the SatCR slot
the position of the SatCR switch.
Some of these parameters are specific to the satellite band and have no influence on the terrestrial and
cable modes.
Push the
Parameters key
Rotate the knob to select a
line in the list
Push the Validation
key to open the
modification page
Display of a list of measurements in spreadsheet software:

– 7806-7807-7808-7809-7846-7847 –
p. 31
A setup is made of:
a setup name in 8 characters
a site name in 10 characters
a frequency
a channel number for terrestrial band or cable
a frequency plan for terrestrial band or cable
a vertical or horizontal polarisation for satellite band
a lower and higher LNB band for satellite band
a standard
an analogical audio mode mono/stereo/NICAM for terrestrial band or cable
a type of constellation 64QAM 256QAM in DVB-C or MCNS
a bandwidth 5, 6, 7 or 8 MHz in DVB-T and DVB-T2
a symbol output in DVB-C, MCNS, DVB-S, DVB-S2 or DSS
a value for the guard interval in DVB-T and DVB-T2
the inversion or not of the spectrum in DVB-T
A few parameters have no influence according to the terrestrial, cable or satellite band or according to the
standard.
The name of the site allows you to distinguish two different emitters, ex. TF1 Fourvière and TF1 Chambéry.
Frequency and channel number are equivalent: valid channel numbers take priority over frequencies.
The frequency plan parameter associated with the setup enable users close to boundaries to keep on using
their channel numbers.
Selecting a List on the Measurement Lists page calls back automatically all information
assigned to this list.
Selecting a Setup on one of these measurement pages calls back automatically all
information assigned to this setup.
Push twice on the
Parameters key
Rotate the knob to select a
setup in the list
Push the Validation
key to open the
modification page

– 7806-7807-7808-7809-7846-7847 –
p. 32
Display of a list of setups in spreadsheet software:
With 7846 and 7847 models, you can create a list with satellite and terrestrial setups:

– 7806-7807-7808-7809-7846-7847 –
p. 33
4 Set-up
All the material is proofed and checked before shipping and furnished in an adapted package. There are
no particular instructions about unpacking.
The appliance is equipped with a lithium-ion battery (Li-ion). It is shipped with a loaded battery.
However, if the appliance has not worked for more than a month, you should check the status of charge
of the battery and reload it if necessary.
4.1 Battery
Caution: You need to dismantle the appliance for any intervention on the battery. Only a
SEFRAM technician must operate such dismantlement.
Only use batteries provided by SEFRAM.
Security advice:
Do not throw the pack battery into the fire; do not heat it
Do not shunt the elements of the battery: risk of explosion!
Do not pierce it
Do not disassemble the pack battery
Do not reverse the polarities of the battery
The pack battery includes a protection item that should not be damaged or removed
Do not stock the pack in a hot place
Do not damage the protection casing of the pack
Do not stock the pack in a vehicle that may be exposed to direct sunlight.
The life of the battery is 200 loading/unloading cycles or 2 years.
Advice for a longer life of your battery:
Do not unload it too much
Do not stock the batteries too long without using them
Stock the battery with ca. 40% loading
Do not load or unload completely the battery before shelf.
When the battery is nearly completely unloaded, the appliance shows a “Battery unloaded” message,
then turns off automatically after a few minutes.
4.2 Loading the battery
To load the battery in the appliance:
Connect the external power supply provided on the jack plug of the appliance (on the right)
Connect the power supply to the mains.
The internal charger starts loading the battery; the orange light BAT turns on.

– 7806-7807-7808-7809-7846-7847 –
p. 34
The appliance must be off during this loading. When the battery is loaded, the BAT light will turn off.
It takes 1 hour 30 minutes to load the battery up to 80%. The total loading requires 2 hours 15 minutes.
The typical working capacity is 3 hours 30 minutes for a 7806, 3 hours 50 minutes for a 7807, 2 hours 15
minutes for a 7808 with working remote supply (display of a HD picture), 3 hours 15 minutes for a 7809, 2
hours 10 minutes for 7846 with working remote supply (display of a HD picture) and 1 hour 50 minutes for
7847 with working remote supply (display of a HD picture)
4.3 External power supply
You can supply the appliance with an external power source under continuous voltage. The appliance
works under 15V (1A). The charger block provided when you bought the appliance is also an external
power supply.
4.4 Start-up
Push the ON/OFF key on the front keyboard.
The introduction window appears on screen.
The message “Self test: in progress” is shortly displayed before clearing.
4.5 Updating the software
You can easily update the software to get new functions. The update process requires an USB key.
Download the update file FIRM_vX.X.BIN on our website (www.sefram.fr):
http://www.sefram.com/www/NP_D_SOFTWARE.asp
Insert an USB key in your PC.
Copy this file on the home directory of the key.
Pull out the USB key.
Turn the appliance on: Check that the battery status is sufficient (> 30%). You'd better connect the appliance
to the mains with the provided adapter.
Push the Toolbox key to get the Configuration page.
Check that the active USB port is the USB port A and that nothing is connected to the USB port mini B.

– 7806-7807-7808-7809-7846-7847 –
p. 35
Insert the USB key into the connector of the appliance.
The update start after 10 seconds : don not remove USB key during this time.
Caution: Do not turn the appliance off during the updating process
The updating process lasts ca. 3 minutes 30 seconds.
At the end of the updating process, the appliance invites you to push the ON/OFF key.
The software is now uploaded into your appliance.
A few error messages may appear: Do not take them into account.

– 7806-7807-7808-7809-7846-7847 –
p. 36
5 Setting the parameters of the measurement lists
Pushing the PARAMETERS key gives you access to the Parameters function:
In this page, you can change of measurement list, modify the name of the list, modify the parameters of a
line, erase the data of a line and erase all data in the measurement list.
Selection of an active measurement list among the twenty available ones
Push the Validation
key
Rotate the knob to change of
list
Push the Back key
When the list number is selected, you can also use the Toolbox key to display a selection list

– 7806-7807-7808-7809-7846-7847 –
p. 37
Modification of the name of the list
Push the Validation
key to select the
character to modify.
Rotate the knob to change
the character
Push the Validation
key to select the
following character.
Push the Validation
key to validate the
new name
Modification of data
Rotate the knob to reach the
line to modify
Push the Validation
key to open the List
modification page
You can change data after selection of the affected line thanks to the knob and after pushing the
Validation key

– 7806-7807-7808-7809-7846-7847 –
p. 38
The Delete line cancels all data in the current line.
The Delete all line cancels all data in the current line (confirmation required).
In terrestrial band or cable band, only the number of the setup matters. In satellite band, there are also
switches of committed and uncommitted type and the SatCR mode.
With 7846 and 7847 models, you can create a list with satellite and terrestrial setup:
– 7806-7807-7808-7809-7846-7847 –
p. 39

– 7806-7807-7808-7809-7846-7847 –
p. 40
6 Library setups
Pushing twice on the Parameters key gives you access to the Setup list function:
In this page, you can create a new setup, change the parameters of a setup, erase data in a setup and erase
the data of all setups.
Modification of the data in a setup
Rotate the knob to reach the
setup to modify
Push the Validation
key to open the
Setup modification
page
You can modify data after selection of the line to change with the knob and the Validation key
The band line allows choosing the frequency band.
The Delete line cancels all data in the current line.
The Delete all line cancels all data in the current line (confirmation required).

– 7806-7807-7808-7809-7846-7847 –
p. 41
According to the terrestrial, cable or satellite band and to the selected standard, the content of the page is
different.

– 7806-7807-7808-7809-7846-7847 –
p. 42
The « band » parameter allows choosing between these frequencies ranges:
Ter.: Terrestrial
Sat. L: Satellite L band (950 MHz-2150MHz)
Sat. Ku: Satellite Ku band (10700-12750MHz)
Sat. C: Satellite C band (3000-4200MHz)
7806, 7807: Terrestrial band only. (This parameter can’t be modified)
7808: Satellite C band + L band + Ku band.
7846, 7847: Terrestrial band + Satellite C band + L band + Ku band.
For 7846 and 7847 models, (allowing terrestrial or satellite setups) it’s possible to change
from terrestrial to satellite by:
- changing the frequency band
- changing the frequency
- changing the standard
– 7806-7807-7808-7809-7846-7847 –
p. 43

– 7806-7807-7808-7809-7846-7847 –
p. 44
7 Spectrum analyzer
Pushing the Spectrum key gives you access to the Spectrum analyzer function:
In terrestrial band or cable band, the analysis filter is 300 kHz wide.
You can move the cursor
along the frequency range,
channel per channel or setup
per setup.
You access the
various setups with
the Validation key;
you
change
them
with the
knob.
In satellite band, the analysis
filter is 1MHz wide. You can
directly change the
polarization and the band,
hence an easier adjustment
of the counter-polarization.
In SatCR mode, two red-
dotted lines indicate the width
of the slot.
If the measurement list
includes setups with all
possible slots, you can
display them very easily by
simply changing of setup.
The current slot number is
displayed on the upper right
of the screen.
You can change the following
parameters:

– 7806-7807-7808-7809-7846-7847 –
p. 45
The frequency of the cursor
The number of the setup
The number of the channel or the polarization and the band
The reference level
The number of dB/division
The central frequency
The span width (span)
The default position of the input pad is in automatic mode. Any change of the reference level
stops the automatic mode. Only a return to the Spectrum page will re-launch it.
In manual input pad mode, the input level must be lower than Att + 50 dBµV to prevent any
saturation of the input and any false representation.
Example: To correctly display an 110dBµV signal, you need a 60dB pad.
For 7846 and 7847 models, (allowing terrestrial and satellite setups) it’s possible to change from
terrestrial to satellite in spectrum by:
- changing frequency with the knob
- changing the setup

– 7806-7807-7808-7809-7846-7847 –
p. 46
8 Dish adjustment (7808-7846-7847)
Only in Satellite band
The dish adjustment mode enables you to quickly orientate the dish with the initial selection of
the satellite to receive.
Push the Spectrum key twice to access to the Dish adjustment function.
The appliance has 32 orbital positions available for satellites. About 10 satellites are specified at delivery.
4 transponders are associated to each satellite.
Use the Validation key and the knob to change of satellite.
8.1 Updating the satellites
You can now add new satellites and update or erase old ones with a computer and a USB key.
Name and position
of the satellite
Supply intensity of the
LNB
Indication of global
quality
Frequency,
polarization, band,
level and quality

– 7806-7807-7808-7809-7846-7847 –
p. 47
Open the Sat.xls file with a spreadsheet software (the file is available on our website)
http://www.sefram.com/www/NP_D_SOFTWARE.asp
Change the values as required.
The locking time depends on the transponder rate. The lower the rate, the longer the locking
time.
Thus, you'd better choose high rate transponders to align the dish.
Save the file.
Save the file once again under CSV format; call it Sat.csv.
There is a CSV macro-command that does it all: Ctrl + Shift + C on keyboard. (Office 2007 2010 only)
Copy the Sat.csv file on the home directory of the USB key.
Push the Toolbox key until reaching the Configuration page.
Check that the active USB port is the port USB A, and that nothing is connected to the USB port mini B.

– 7806-7807-7808-7809-7846-7847 –
p. 48
Insert the USB key into the connector of the appliance.
Turn the knob to select the line Config. <-> USB.
Push the Validation key
The previous configuration is saved on the key; the new one is transferred to the appliance.
8.2 Dish adjustment process
Procedure:
1/ Connect the dish to the appliance; turn it on.
2/ Validate the remote supply:
- The VDC light turns on the front side.
- Check the supply intensity of the LNB (about 50 to 200 mA).

– 7806-7807-7808-7809-7846-7847 –
p. 49
3/ Select the satellite for alignment in the list (with the knob).
4/ Slowly turn the dish until you get the highest level and hearing the locking signal.
5/ Slightly turn the LNB to get the highest quality (counter-polarization).
You can hear a melody as soon as the first transponder has been found; then, you will hear beeps.
The higher the quality, the more frequent these beeps.
If the appliance has not been synchronized on all four transponders, the quality indicator is
red.
If the appliance is synchronized on all four transponders but the reception quality is medium,
it is orange.
If the appliance is synchronized on all four transponders and if the reception quality is good,
it is green.
Caution:
To identify a satellite, the appliance must be synchronized on all 4 transponders.
However, some transponders are regularly modified.
Consult the frequency plan of the satellite when the transponder does not seem to work.
Some switches or LNB only work with DiSEqC commands. In this case, position the OL
and the polarization on DiSEqC at the LNB-DiSEqC configuration page (Caution: the
orientation will be slower if you use the DiSEqC command).

– 7806-7807-7808-7809-7846-7847 –
p. 50
8.3 Control of the satellite
To check if the selected satellite is the one you want: push the Spectrum key
Then, the appliance looks for the MPEG NIT table on one of the 4 transponders and displays the name of
the satellite:
Caution:
The displayed name depends on the content of the MPEG NIT table.
Some providers do not (or badly) furnish this table.
The displayed information may be wrong.
– 7806-7807-7808-7809-7846-7847 –
p. 51

– 7806-7807-7808-7809-7846-7847 –
p. 52
9 Level / Power Measurement
Pushing the Measurement key gives you access to the Level measurement function.
It is thus possible to make a level measurement at a specified frequency with a detection mode adapted to
the standard.
You can either make measurements on a saved setup (see chapter Setting the parameters of the
measurement lists) or modify each parameter manually.
In terrestrial band, for a user plug, the level should be:
- between 50 and 66 dBµV in FM
- between 35 and 70 dBµV in DVB-T/H and DVB-T2
- between 57 and 74 dBµV in any other case.
In satellite band, for a user plug, the level should be:
- between 47 and 77 dBµV.
Terrestrial band
Satellite band

– 7806-7807-7808-7809-7846-7847 –
p. 53
9.1 Modification of the parameters
The various parameters are:
The number of the setup
The number of the channel and the corresponding frequency plan for the terrestrial and cable band
or
the polarization and the band for the satellite.
Caution: The vector of these commutations is the remote supply; the 22kHz modulation or
DiSEqC is superimposed on the continuous voltage generated by the appliance.
The frequency of the emitter or the transponder (and the real frequency in satellite)
The standard and the bandwidth for the DVB-T/H and DVB-T2
The audio mode for the analogical TV
The symbol rate for the digital TV.
For 7846 and 7847 models, (allowing terrestrial and satellite setups) it’s possible to
change from terrestrial to satellite in level/power measurement by:
- changing frequency
- changing standard
- changing the setup (from terrestrial to satellite setup)
See chapter Man-machine interface for any modification.
9.2 Measurements according to the standard
The appliance makes various measurements according to the valid standard.
The available measurements are Average, Peak and Power.
9.2.1 Terrestrial band
The appliance automatically makes level measurements on the Video carrier wave and on 1 or 2 Sound
carrier waves according to the selected Audio mode.

– 7806-7807-7808-7809-7846-7847 –
p. 54
The table below lists the measurement types and the frequencies of the audio carrier waves of each
standard:
Standard
Video carrier
wave
Measure
Sound carrier waves
Mono
Stereo
NICAM
BG
negative, AM
Peak
FM
FM
DQPSK
5.5 MHz
5.74 MHz
5.85 MHz
DK
negative, AM
Peak
FM
FM
DQPSK
6.5 MHz
6.258 MHz
5.85 MHz
I
positive, AM
Peak
FM
DQPSK
6.0 MHz
6.552 MHz
L
positive, AM
Peak
AM
DQPSK
6.5 MHz
5.85 MHz
MN
negative, AM
Peak
FM
FM
4.5 MHz
4.72 MHz
DVB-C
Digital
Power
MCNS
Digital
Power
DVB-T/H
Digital
Power
DVB-T2
Digital
Power
FM
FM
Average
Carrier
Non modulated
Average
The appliance displays the level of the Video carrier wave, the ratio(s) Video/Audio and the ratio C/N.
The display is made of one to four measures and bar graphs.
The measurement of the Audio carrier waves is always an Average measurement.
9.2.2 Satellite band
Standard
Video carrier wave
Measurement
PAL
FM
Peak
SECAM
FM
Peak
NTSC
FM
Peak
DVB-S
Digital
Power
DSS
Digital
Power
DVB-S2
Digital
Power

– 7806-7807-7808-7809-7846-7847 –
p. 55
9.3 Thresholds
Predefined thresholds are used to specify if the measurement is pertinent.
Standard
Min.
Max.
Analogue TV
57
74
DVB-C, MCNS
57
74
DVB-T/H, DVB-T2
35
70
FM, carrier wave
50
66
Satellite analogical TV
47
77
DVB-S, DSS
47
77
DVB-S2
47
77
Decision thresholds are used for the display of the measurements « Power Level » and « Measurement
Plan »:
Min. threshold Max. threshold
measurements:
red display green display orange display

– 7806-7807-7808-7809-7846-7847 –
p. 56
10 Measurement of error rates
Pushing several times on the Measurement key gives you access to the Measurement of error
rates function.
The displayed values are the different BER (Bit Error Rate), the PER (Packet Error Rate) and the MER
(Modulation Error Ratio) in DVB-T/H, DVB-T2, MCNS, DVB-C, DVB-S, DVB-S2 or DSS.
The bar graphs are displayed in colours according to the measurement values for the error
rates:
- GREEN: right error rates
- ORANGE: BERo > 1-4 (QEF: Quasi Error Free) without lost packet
- RED: lost packets (PER)
The Automatic Frequency Control (AFC) is automatically activated in case of
measurement of error rates.
These measures are available if one of these standards is in process in the Level measurement page:
DVB-T/H (7806, 7809, 7846, 7847)
DVB-T2 (7809, 7847)
DVB-C (7807, 7809), MCNS (7807 only)
DVB-S, DSS, DVB-S2 (7808, 7846, 7847)
The parameters on this page are the same as on the page Level measurement with additional parameters
specific to each modulation.
The "Sync ?" message specifies that the signal is absent or not locked; check its
presence, the modulation parameters, the remote supply and the LNB and DiSEqC
parameters in satellite band.
The sign < before an error rate value means that there were no error but 10X bits have
been tested (ex. <1E-8 means 1E8 bits have been tested).
For 7846 and 7847 models, (allowing terrestrial and satellite setups) it’s possible to
change from terrestrial to satellite in measurement of error rate by:
- changing frequency
- changing standard
- changing the setup (from terrestrial to satellite setup)

– 7806-7807-7808-7809-7846-7847 –
p. 57
10.1 DVB-T/H (7806-7809-7846-7847)
Display of the values:
BERi: error rate before Viterbi
BERo: error rate after Viterbi
PER: error rate after Reed Solomon (packet error rate)
MER: modulation error rate
NM: noise margin
BERx: ‘bits’ error rate
Ratio of the number of erroneous bits / number of transmitted bits during the measuring time
PER: ‘packets’ error rate
Ratio of the number of erroneous packets / number of transmitted packets during the measuring time
Remember: a packet in DVB-T/H is made of 204 bytes; a packet is ‘wrong’ if it includes more than 8 wrong
bytes (correction by Reed Solomon coding).
Display of the detected Modulation type:
number of carrier waves (8 K)
constellation (64QAM)
guard interval (1/32 auto)
Viterbi rate (2/3)
spectrum inversion.
In case of poor quality signal or co-frequent analogical signal, you'd better choose the manual front guard
interval mode. To do this, you had to change the “Modulation” parameter by choosing the good guard
interval.
The display of the value of Cell_ID indicated by the provider and specific to the emitter.
TUNER
DEMODULATOR
VITERBI
REED
SOLOMON
DECODING
MPEG
BERi
BERo
PER

– 7806-7807-7808-7809-7846-7847 –
p. 58
10.2 DVB-T2 (7809-7847)
Display of the values:
BERi : error rate before LDPC
BERo : error rate after LDPC
PER : error rate after BCH (lost packets)
MER : modulation error rate
LKM: link margin
Remember:
LDPC: Low Density Parity Check
BCH: Bose Chauhuri Houquenohem
In DVB-S2, the concatenation LDPC + BCH has replaced the concatenation Viterbi + Reed Solomon of the
correction of the DVB-S.
Display of the detected Modulation type:
number of carrier waves (32 K)
constellation (256QAM R)
guard interval (1/8)
rate (3/5)
The display of the values of Network_ID, System_ID and Cell_ID indicated by the provider and specific to the
emitter
TUNER
DEMODULATOR
BCH
DECODING
MPEG
BERi
PER
LDPC
BERo

– 7806-7807-7808-7809-7846-7847 –
p. 59
10.3 DVB-C (7807-7809) and MCNS (7807)
Display of the values:
BERo : error rate before Reed Solomon
PER : error rate after Reed Solomon (packet error rate)
MER : modulation error rate
NM: noise margin
BERo: ‘bits’ error rate
Ratio of the number of erroneous bits / number of transmitted bits during the measuring time
PER: ‘packets’ error rate
Ratio of the number of erroneous packets / number of transmitted packets during the measuring time
Remember: a packet in DVB-C is made of 204 bytes; a packet is ‘wrong’ if it includes more than 8 wrong
bytes (correction by Reed Solomon coding).
TUNER
DEMODULATOR
REED
SOLOMON
DECODING
MPEG
BERo
PER

– 7806-7807-7808-7809-7846-7847 –
p. 60
10.4 DVB-S and DSS (7808-7846-7847)
Display of the values:
BERi : error rate before Viterbi
BERo : error rate after Viterbi
PER : error rate after Reed Solomon (packet error rate)
MER : modulation error rate
LKM: link margin
BERx: ‘bits’ error rate
Ratio of the number of erroneous bits / number of transmitted bits during the measuring time
PER: ’packets’ error rate
Ratio of the number of erroneous packets / number of transmitted packets during the measuring time
Remember: a packet in QPSK (DVB-S) is made of 204 bytes; a packet is ‘wrong’ if it includes more than 8
wrong bytes (correction by Reed Solomon coding). In DSS, a packet is made of 146 bytes.
Display of the detected Modulation type:
the constellation (QPSK)
the Viterbi rate (3/4)
TUNER
DEMODULATOR
VITERBI
REED
SOLOMON
DECODING
MPEG
BERi
BERo
PER

– 7806-7807-7808-7809-7846-7847 –
p. 61
10.5 DVB-S2 (7808-7846-7847)
Display of the values:
BERi : error rate before LDPC
BERo : error rate after LDPC
PER : error rate after BCH (lost packets)
MER : modulation error rate
LKM: link margin
Remember:
LDPC: Low Density Parity Check
BCH: Bose Chauhuri Houquenohem
In DVB-S2, the concatenation LDPC + BCH has replaced the concatenation Viterbi + Reed Solomon of the
correction of the DVB-S.
Display of the detected Modulation type:
the constellation (8PSK)
the Viterbi rate (2/3)
TUNER
DEMODULATOR
BCH
DECODING
MPEG
BERi
PER
LDPC
BERo

– 7806-7807-7808-7809-7846-7847 –
p. 62
11 Constellation
Pushing several times of the Measurement key give you access to the Constellation function.
These measurements are available if one of these standards is running in the Level measurement page.
DVB-T/H (7806, 7809, 7846, 7847)
DVB-T2 (7809, 7847)
DVB-C (7807, 7809), MCNS (7807 only)
DVB-S, DSS, DVB-S2 (7808, 7846, 7847)
The appliance displays the Constellation of the current signal.

– 7806-7807-7808-7809-7846-7847 –
p. 64
12 Echo - Guard interval (7806-7809-7846-7847)
Only available if the current standard is DVBT/H or DVB-T2 and if the appliance is 7806,
7809, 7846 or 7847
Pushing several times on the Measurement key give you access to the ECHO function.
The 7809 and 7847 models display pre-echoes.
The Validation key enables you to change the horizontal scale.
A yellow line marks the end of the guard interval.

– 7806-7807-7808-7809-7846-7847 –
p. 65
Remember: In terrestrial TV broadcasting, the received signal on the antenna comes from several possible
ways: the echoes.
In analogical TV, these echoes disturb the reception and degrade the image.
In digital TV DVB-T/H and DVB-T2, these echoes may help or degrade the image according to the time
delay between the various signals that reach the antenna.
The broadcasting norms DVB-T and DVB-T2 define a modulation parameter called "guard interval" where
echoes won't disturb the reception.
The transmission of digital data (Symbol) is interrupted during the guard interval.
A delayed (or advanced) symbol of any shorter duration than the guard interval will not disturb the reception.
A delayed (or advanced) symbol of any longer duration than the guard interval will disturb the reception.
You have to reduce the level of reception of the echoes by orienting the antenna or by selecting a more
directive antenna.
The Echo function of the appliance enables you to display possible echoes that disturb the received signal.
You can assess the relative amplitude in dB and the delay in µs (distance in km) in comparison with the main
signal (0 pulse).
The yellow line shows the end of the interval guard.
The echoes (rays) beyond this line disturb the reception and must be as weak as possible.

– 7806-7807-7808-7809-7846-7847 –
p. 66
13 Measurement map
Pushing several times on the Measurement key give you access to the Measurement map
function.
This is an automatic measurement of the level and of the error rate of the setups in the list of measurements
with an indication of the levels out of tolerance.
BERi, BERo and PER are generic acronyms (frequently used)
BERi = BER in = inner BER
first BER treated by the demodulator (BER channel, CBER, LDPC)
BERo = BER out = outer BER
last BER treated by the demodulator (BER Viterbi, VBER, BCH)
PER = packet error rate
uncorrected packet, lost packet, erroneous packet (UNC, PER)

– 7806-7807-7808-7809-7846-7847 –
p. 67
Important
A bar graph below the Measurement map allows you to observe the progression of the
scan.
The background colour of this bar graph tells you that a complete scan has been made
(for example for a save):
- red: the Measurement plan has not been totally scanned
- green: the Measurement plan has been totally scanned
For a quick view, only the levels and C/N of each Setup are measured at the first scan.
Then, the error rates of the Setups under the digital standards are measured.

– 7806-7807-7808-7809-7846-7847 –
p. 68
7846 and 7847 models allow mixing satellite and terrestrial setups:
In this case, satellite remote supply has the first priority. (Terrestrial remote supply is ignored)
13.1 Values out of tolerance
A coloured frame around the values changes according to the decision Thresholds:
red for values below the min. Threshold
orange for values above the max. Threshold
– 7806-7807-7808-7809-7846-7847 –
p. 69

– 7806-7807-7808-7809-7846-7847 –
p. 70
14 One Touch function
Pushing several times on the Measurement key give you access to the One Touch function.
It’s a graphical drawing of Setup’s level from the Measurement List; only setups which have been selected
for this function (see Measurement List parameters) are measured.
2 methods available : Tapp and Customer to record a level slope over the entire bandwidth, located on 2
points of signal distribution (Tapp=dispatcher, and Customer=socket).
3 commands available by the knob , then the VALID key :
1-Setup Cursor :
cursor moving
display infos and measurements of Setup
Setup cursor and measurements Level and MER display
LEVEL
scale
Upper
and
Lower
limit
indication
Tapp
slope
Customer
slope
Parameters
Scanning
starter
MER tag

– 7806-7807-7808-7809-7846-7847 –
p. 71
2- Parameters : Method, Scales and corrections
access to Parameters of the function
3- START : scanning starter
start scanning
Colors code :
black : pilot carrier or analog carrier
green : level DVB-C 64QAM light green : added correction
orange : level DVB-C 256QAM yellow : added correction
blue : level DVB-T light blue : added correction
blue line : Tapp slope
red line : Customer slope
red star : MER value

– 7806-7807-7808-7809-7846-7847 –
p. 72
14.1 Function ONE TOUCH parameters
Method : Tapp or Customer
Min scale : minimum RF level scale
Max scale : maximum RF level scale
Lower limit : lower limit (gray area)
Upper limit : upper limit (gray area)
Correction DVB-C 64 : level adjustment added to setups DVB-C, 64QAM
Correction DVB-C 256 : level adjustment added to setups DVB-C, 256QAM
Correction DVB-T : level adjustment added to setups DVB-T
Remark :
- Scale and Limit parameters are dedicated to each Method Tapp and Customer.
- Correction parameters are the same for each Method Tapp or Customer
Corrections values added to level measurements are useful for displaying quite the same bargraph for all level
setup, whatever standards and modulations.
So, global slope can be easily measured.

– 7806-7807-7808-7809-7846-7847 –
p. 73
14.2 Method Tapp, scan and processing
Selec START by knob, then press VALID
The scan is going on (bargraph and hourglass) ; at the end of scanning, the instrument proceed the Tapp’s
slope line.
14.3 Method Customer, scan and processing
Select START by knob, then press VALID
The scan is going on (bargraph and hourglass) ; at the end of scanning, the instrument proceed the
Customer’s slope line.
Then the instrument also display results : Passive loss and Cable Length
Passive loss : 3/5 of slope’s difference at the beginning of the bandwidth
Cable length: cable loss over a standard cable with 20dB/100meters loss
(cable loss : slope’s difference at the end of the bandwidth – Passive loss)

– 7806-7807-7808-7809-7846-7847 –
p. 74
15 Image and Sound
Pushing the TV key gives you access to the Image and Sound function.
15.1 Digital TV
The name of the service and its main characteristics are displayed on the right top of the screen.
1440x1080i : resolution of the picture 1440 pixels / line, 1080 lines, interlace scan
25 Hz : frame frequency
H.264 : picture compression
Video Rate 7.455 MBits/s : snapshot binary rate of the service
Audio MPEG Layer II : sound compression

– 7806-7807-7808-7809-7846-7847 –
p. 75
15.2 Service list
Pushing twice on the TV key gives you access to the list of services
Use the knob and the Validation key to change of service
The provider and the type of service are specified
TV
Radio
Data
Encrypted service

– 7806-7807-7808-7809-7846-7847 –
p. 76
15.3 Setup change
Pushing three times on the TV key enables you to change the setup.
Use the Validation key, then use the knob to change of setup
15.4 Audio
The appliance can decode the following digital sounds:
MPEG-1 L1/L2
AAC Advanced Audio Coding License Via Licensing
HE-AAC High Efficiency AAC License Via Licensing
Dolby Digital License Dolby®
Dolby Digital Plus License Dolby®
Produced under licence of Dolby Laboratories.
Dolby and the double-D symbol are trademarks of Dolby Laboratories.
– 7806-7807-7808-7809-7846-7847 –
p. 77

– 7806-7807-7808-7809-7846-7847 –
p. 78
16 Saving
Pushing the Toolbox key enables you to Save the measurement values.
You will be able to use the saved values, after transfer, to create measurement reports
on your computer (see the Memories paragraph for more details).
A window opens on the current screen and suggests a file name.
You can directly Save a file using the suggested name or change it.
After changing the file name, move to the Save line and push the Validation key.
See the Acquisition of a name paragraph for more details.
When you turn off the appliance, the complete shut-off will last a few seconds because
of a saving on a flash memory.
– 7806-7807-7808-7809-7846-7847 –
p. 79

– 7806-7807-7808-7809-7846-7847 –
p. 80
17 Remote supply / LNB – DiSEqC
Pushing several times on the Toolbox key give you access to the configuration of the remote
supply:
17.1 Terrestrial band (7806, 7807 & 7809)
Remote supply: on / off
Selection of the voltage of the remote supply among the values: 5V, 13V, 18V and 24V
See the Man-machine interface chapter for any modification.
17.2 Satellite band (7808)

– 7806-7807-7808-7809-7846-7847 –
p. 81
Configuration lines:
Remote supply : turns on/off the remote supply or automatic mode
OL1 frequency : OL frequency lower band of the LNB
OL2 frequency : OL frequency higher band of the LNB
OL selection : band commutation on the LNB (22kHz, ToneBurst or DiSEqC)
Polar selection : polarization commutation on the LNB (13/18V or DiSEqC)
Switch : switch, type and position (Name, ToneBurst, 22 kHz, DiSEqC, Pos
A, B, C or D)
Uncommitted : "uncommitted" switch, type et position (No, DiSEqC, Pos 1 to 16)
Positioner : Presence of a positioner (Yes / No)
Satellite # : Current position (from 1 up to 127 pre-loaded positions in the
positioner)
SatCR : SatCR mode (single cable distribution)
See the Man-machine interface chapter for any modification.
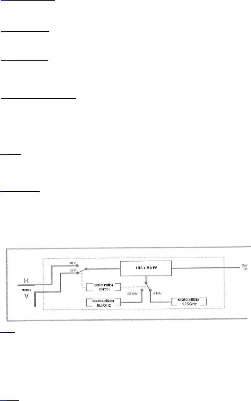
17.2.1 Switches
2-satellite switch 4-satellite switch
* 22 kHz * DiSEqC Committed or Uncommitted
* ToneBurst (MiniDiSEqC)
*DiSEqC Committed or Uncommitted
Sat A
Sat B
Com
2
1
S
a
t
A
S
a
t
B
S
a
t
D
S
a
t
C
C
o
m
2
1
4
3

– 7806-7807-7808-7809-7846-7847 –
p. 82
16-satellite switches
* DiSEqC Committed + Uncommitted
Switch line
Uncommitted line
Satellite
Position
Command DiSEqC
Position
Command DiSEqC
1
Pos A
Option A + Position A
Pos 1
Input 1
2
Pos B
Option A + Position B
Pos 1
Input 1
3
Pos C
Option B + Position A
Pos 1
Input 1
4
Pos D
Option B + Position B
Pos 1
Input 1
5
Pos A
Option A + Position A
Pos 2
Input 2
6
Pos B
Option A + Position B
Pos 2
Input 2
7
Pos C
Option B + Position A
Pos 2
Input 2
8
Pos D
Option B + Position B
Pos 2
Input 2
9
Pos A
Option A + Position A
Pos 3
Input 3
10
Pos B
Option A + Position B
Pos 3
Input 3
11
Pos C
Option B + Position A
Pos 3
Input 3
12
Pos D
Option B + Position B
Pos 3
Input 3
13
Pos A
Option A + Position A
Pos 4
Input 4
14
Pos B
Option A + Position B
Pos 4
Input 4
15
Pos C
Option B + Position A
Pos 4
Input 4
16
Pos D
Option B + Position B
Pos 4
Input 4
Sat A
Sat B
Sat D
Sat C
Com
Sat A
Sat B
Sat D
Sat C
Com
Sat A
Sat B
Sat D
Sat C
Com
Sat A
Sat B
Sat D
Sat C
Com
Sat A
Sat B
Sat D
Sat C
Com
21 4 3 14 13 16 15
658 7 10 912 11
Uncommitted

– 7806-7807-7808-7809-7846-7847 –
p. 83
17.2.2 Positioner
The appliance produces a DiSEqC command that orders the rotation of a motorized dish.
Current position (from 1 up to 127 pre-loaded positions in the positioner): if the window shows a "–", the
positioner is deactivated
See the Man-machine interface chapter for any modification.
17.2.3 SatCR mode
Description:
SatCR: Satellite Channel Router or Single Cable Distribution
Distribution of the satellite signal with only one coaxial cable in one-family house to 2, 4 or 8 different
receptors.
You need a coaxial cable per receptor and a suitable installation (multiple LNB, Quattro and multi-
switches) to give access to the whole spectrum and all polarizations to several receptors.
The SatCR mode is an extension of the DiSEqC protocol that enables the connection of several receptors on
only one coaxial cable, no matter the band (H/L) and the polarization (H/V).
There is a norm for the European industry for the broadcasting of the satellite signals on only one cable -
EN50494.
Functioning:
Each satellite receptor uses a fixed frequency band (Slot or Port), whose width is (more or less) equal to the
transponder frequency bandwidth.
The receptor requires a specific transponder frequency (Ku frequency) via a DiSEqC command.
Some equipment at the dish (LNB or switch SatCR) moves the requested signal to the middle of the selected
band (Slot). Then, the mixing equipment adds each user band (Slot) on only one output (up to 8 user
bands).

– 7806-7807-7808-7809-7846-7847 –
p. 84
Use:
SatCR line:
Slot 1 : selection of the SatCR slot; if the window shows a "–", the positioner is deactivated
1180 MHz : access to the adjustment of the frequency of the slots
Pos A : selection of switch Pos A / Pos B
See the Man-machine interface chapter for any modification.
The SatCR mode has priority over any other mode: polarization selection, OL
selection, committed switches, uncommitted switches and positioner.

– 7806-7807-7808-7809-7846-7847 –
p. 85
17.2.3.1 Automatic research of the frequencies of slots
Push the Toolbox key:
the list of all slot
frequencies appears
Push the Toolbox key
twice: an automatic
research of these
frequencies starts; the
list is automatically completed
17.2.3.2 Influence of the SatCR mode on the spectrum analyzer
Marks of the user
band (slot)
SatCR mode and active slot
Polarization and current
band in the active slot
Frequency of the
transponder visible in
the middle of the
active slot
Frequency of the active
slot

– 7806-7807-7808-7809-7846-7847 –
p. 86
17.3 Terrestrial + satellite band (7846-7847)
7846 and 7847 have the same functionalities than chapter 16.1 and 16.2.
In measurement map mode (with satellite and terrestrial setups at the same time), satellite
remote supply has the first priority (Terrestrial remote supply is ignored).
– 7806-7807-7808-7809-7846-7847 –
p. 87

– 7806-7807-7808-7809-7846-7847 –
p. 88
18 Configuration
Pushing several times on the Toolbox key give you access to the general Configuration of the
appliance:
18.1 Language
Use the knob to change it.
18.2 Measurement unit
Use the knob to change it:
dBµV: 0 dBµV matches 1 µV
dBmV: 0 dBmV matches à 1 mV
dBm: 0 dBm matches 274 mV : 1 mW in case of 75 impedance
V: value in V, mV and µV according to the level
18.3 Sound level of the beep for the keys and the plotting
Use the knob to change it.
18.4 LCD backlight
Use the knob to change the brightness of the screen 25%, 50%, 75% and 100%.

– 7806-7807-7808-7809-7846-7847 –
p. 89
18.5 Adjustments
Several adjustments :
Auto switch-off :
Automatic switch-off delay 10mn without using instrument
Couleur du fond des graphiques (spectre, constellation, …)
Use the knob to change the background colour of the graphs: black, white or grey (spectrum,
constellation…)
This function spares ink from the printer when editing the reports.
Active USB port :
USB A: connection with an USB key for updating, configuration loading or memory issue.
USB mini B: connection with a computer via an adapted cable; the computer will recognize the
appliance as an USB key: no driver is required.
Wheel threshold :
Use the knob to change the threshold (sensitivity) 25%, 50%, 75% and 100%.
MEASURES key :
MEASURES key adjustment : all measurements or One Touch function only

– 7806-7807-7808-7809-7846-7847 –
p. 90
18.6 Memories
Display of the number of recorded files and their place in memory.
Pushing the Validation key unfolds the list of the previously recorded files.

– 7806-7807-7808-7809-7846-7847 –
p. 91
The first column specifies the sequence number of the file; the second file specifies the name of the file; the
third column specifies the TER terrestrial/cable measurement band or SAT satellite; the last column specifies
the type of file: level, spectrum, measurement plan…
Rotate the knob to point at the file to work on. Pushing the Validation key
will display a list of possible actions.

– 7806-7807-7808-7809-7846-7847 –
p. 92
View: Display of the content of the file
Save (-> USB BMP): exportation of the file to the USB key under BMP format (uncompressed graphical
format) useful to import graphs into a report.

– 7806-7807-7808-7809-7846-7847 –
p. 93
Save (-> USB CSV): exportation of the file to the USB key under CSV format (text file in columns separated
with semicolons) useful to analyse values in a spreadsheet software.

– 7806-7807-7808-7809-7846-7847 –
p. 94
Save all (BMP -> USB): records all present files under BMP format into separated directories:
LEVEL for level measurements
MAP for measurement plans
SPECTRUM for spectrum measurements
BER-MER for measurements of error rates
CONST for constellations
ECHO for echoes.
Save all (CSV -> USB): as previously, all files are recorded into directories, but under CSV format.
Delete: to erase the selected file
Delete all: to clean up the memory (with confirmation)

– 7806-7807-7808-7809-7846-7847 –
p. 95
18.7 Configuration with USB key
You can update all or a part of the configuration of the appliance with a spreadsheet software and an USB key.
The configuration of the appliance is made of three different kinds of files:
A satellite file for the plotting (see Dish adjustment)
A library setup file containing 1000 setups (see Library setups)

– 7806-7807-7808-7809-7846-7847 –
p. 96
Twenty files of measurement lists, fifty lines each (see Measurement lists)
These files correspond with the tabs of the Sat.xls files (for the plotting), TConf.xls (for the terrestrial band),
CConf.xls (for the cable) and SConf.xls (for the satellite). These files are available on SEFRAM website:
http://www.sefram.com/www/NP_D_SOFTWARE.asp
The appliance is not directly compatible with these files. Anyway, you must save each tab as a CSV file (text file in
columns separated with semicolons):
One file Sat.csv for the plotting
One file TProg.csv, CProg.csv, SProg.csv or STProg.csv for the setups
Files TLst00.csv, TLst01.csv, TLst02.csv…CLst00.csv… for each measurement list.
There is a CSV macro-command that does it all: Ctrl + Shift + C on keyboard. (Office 2007 2010 only)
These CSV files must be copied to the root directory of an USB key.
Then, the USB key must be connected to the appliance.
Eventually, you only have to validate the transfer with the Validation key on the Config.<-> USB line.
During the transfer, the previous configuration of the appliance will be saved into the Conf directory:

– 7806-7807-7808-7809-7846-7847 –
p. 97
One file Sat.csv for the plotting
One file TProg.csv for the setups
Twenty files TLst00.csv, TLst01.csv, TLst02.csv…
Terrestrial files for the 7806and 7809 have names beginning with T; ex.: TConf.xls, TProg.csv…
Cable files for the 7807 have names beginning with C.
Satellite files for the 7808 have names beginning with S.
Satellite + terrestrial files for the 7846 and 7847 have names beginning with ST.
If there is no CSV file on the USB key, only the previous configuration of the appliance will be
saved.
You don't need to copy all the files into the USB key.
ex.: if only the memory list #5 has changed, you only have to copy TLst05.csv.
You can open the old CSV files with spreadsheet software. You can copy and paste values with
the corresponding XLS.
You can move the old CSV files from the Conf directory to the home directory of the USB key to
transfer the configuration from an appliance to another.
18.8 Filling library setups with ini file
There is also an INI macro-command: Ctrl + Shift + I to insert setups to a selected cell from an ini file
When the macro command is executed, a Windows Explorer window opens and allows the selected file to import.
Just click on the file you want to immediately incorporate into the setup library.
What is an « *.ini » file?
An « *.ini » file contains satellite’s parameters in ACII format.

– 7806-7807-7808-7809-7846-7847 –
p. 98
These files are available:
- on King of Sat website http://en.kingofsat.net/satellites.php for satellite
European satellite « *.ini » files can be downloaded. These files are updated regularly: So it’s advised to go on this
website to get the latest information.
It’s advised to fill this tick box to get a better accuracy of the frequencies
Then click on « Save ».
Select the destination directory
and then, click on « Save ».
For example, to download Astra 235°E « *.ini » file, click here.

– 7806-7807-7808-7809-7846-7847 –
p. 99
18.9 Factory reset
Complete reset of the appliance under default factory configuration with confirmation.
Factory recovery erase :
- The library of setups
- The lists of measurements
18.10 Update
Update of the software of the appliance with a USB key.
See the paragraph Updating the software for more details.
– 7806-7807-7808-7809-7846-7847 –
p. 100

– 7806-7807-7808-7809-7846-7847 –
p. 101
19 Displayed messages
The appliance can display messages while running.
19.1 Alert messages
The battery is running out of
power: the appliance will shut
down in a few minutes.
Confirmation request for some
important action.
Fault of the remote supply: there
is voltage on the cable or the
max. authorized current has been
exceeded.

– 7806-7807-7808-7809-7846-7847 –
p. 102
19.2 Impossibility messages
No DVB-C decoder on
the 7806, thus no TV
image
No analogical TV image
The appliance is trying to
make a level
measurement out of
range (ex.: V/A
measurement with a
video carrier wave
beyond channel 69)
– 7806-7807-7808-7809-7846-7847 –
p. 104

– 7806-7807-7808-7809-7846-7847 –
p. 105
20 Maintenance
This appliance needs some maintenance in order to meet the requirements of use and maintain its
characteristics.
Consequence
Suggested check period
Suggested using
time limit
BATTERY
Shorter autonomy
200 load/unload
cycles
or 2 years
STRAPS
Damage to the
appliance
At each use: checking the
holding of the straps
Back Light SCREEN
Lesser vision
2 years
Measurement device
Adjustment / Check
Wrong values
Once a year
18 months
CONNECTIONS
Wrong values
At each measurement
These are manufacturer suggestions: SEFRAM I.S. should not be taken as responsible for them. They
guarantee the best possible use and the preservation of the characteristics of the product.
Routine maintenance:
The routine maintenance is only to clean the casing of the appliance. Any other procedure requires some
qualified personal.
Unplug the appliance before any maintenance procedure.
Do not let water flow into the appliance in order to prevent any risk of electrical shock.
Periodically clean the appliance; follow these instructions:
- use water and soap
- never use any product based on gasoline, benzene, or alcohol: they would damage the screen printings
- wipe with a soft lint-free cloth
- use an antistatic solvent-free product to clean the screen.
For the casing:
- Wipe with a clean cloth without using water
- Do not use solvents.

– 7806-7807-7808-7809-7846-7847 –
p. 106
INFORMATION LCD COLOUR ACTIVE MATRIX SCREEN
Your Field Strength Meter SEFRAM is equipped with a colour LCD screen with active matrix.
This screen is furnished by famous manufacturers. In the current technical conditions of production, these
manufacturers cannot guarantee 100% good functioning pixels in the display area. They specify a number of
defective pixels on screen.
The quality service SEFRAM has conditioned the mounting of the display of your instrument to the respect of
the manufacturer's acceptation conditions.
Acceptation criteria
A zone (central area): total less than 5 defective pixels, less than 3 adjacent defective pixels.
B zone (total surface of the screen): less than 9 defective pixels on the whole surface of the screen, with
respect of the conditions for the A zone.
A defective pixel is a dot on screen that remains off at power on or whose colour is different than expected.
The contract guaranty applies to you field meter only if the above defined criteria are not fulfilled, either at
delivery or during the guaranty period.
B ZONE
A ZONE
(60% of the diagonal
line of B zone)

– 7806-7807-7808-7809-7846-7847 –
p. 107
21 Technical data
21.1 Common technical characteristics
Frequency:
Ranges: 45MHz to 865MHz, terrestrial band 7806-7809
5MHz to 865MHz, cable band 7807
950MHz to 2150MHz, satellite band 7808
45MHz to 865MHz, terrestrial band
950MHz to 2150MHz, satellite band
Resolution: terrestrial: 50 kHz in measurement
satellite: 1MHz in measurement
Level measurement:
Frequencies
5-45MHz
45-865MHz
950-2150MHz
Dynamics
25-120dBµV
20-120dBµV
40-110 dBµV (120 dBµV typical)
Accuracy
± 1dB typical
± 1dB typical
± 1dB typical
@ 23°C ±5°C
± 2dB max.
± 2dB max.
± 2dB max.
Accuracy
± 4dB max.
± 4dB max.
± 4dB max.
from -5°C to +45°C
Units: dBµV, dBmV, dBm or Volt
Resolution: 0.1dB
Measurement filters: terrestrial 300 kHz
satellite 1MHz
Input: 75 BNC
Max. allowable level: 80VDC, 48Vrms / 50Hz
Standards: terrestrial B,G,D,K,I,L,M,N,FM,DVB-T/H,DVB-T2,DVB-C,MCNS
satellite PAL, SECAM, NTSC, DVB-S2, DVB-S, DSS
Measurements: peak, average or effective power
Display: digital and bar graphs
Spectrum analysis:
Filters: terrestrial 300 kHz
satellite 1MHz
Attenuator: 0 to 60dB (in 10dB-steps)
Dynamics (display): 60dB
Span: 0, 5, 10, 20, 50, 100, 200, 500, 1000MHz and full
Number of dots: 400
7846-7847
– 7806-7807-7808-7809-7846-7847 –
p. 108
Scan speed: terrestrial 150ms
satellite 350ms
Measurement plan (data logger):
Capacity: polling max. 50 setups
Display: digital
Measurements: level/power, C/N and error rates
threshold detection
Memorization:
Saving: internal on flash memory
Data: frequency plans, measurements, spectrums, measurement plans,
constellations, echoes
Capacity: 312 kBytes, max. 1000 files
Auxiliary inputs and outputs:
USB interface: USB A and USB mini B
Input power supply: jack 5.5mm, 15V max., 1A
21.2 DVB-C (7807-7809)
According to UIT-J.83 APPENDIX A
Frequency: 45MHz to 865MHz
Error rate: before Reed Solomon (BERo)
after Reed Solomon (PER) (lost packets)
Modulation error rate: 20 to 40dB (MER)
Rate: 1 to 7.224Ms/s (auto 7809)
Constellation: 16, 32, 64, 128, 256 (auto 7809)
Graphical display of constellation.
21.3 MCNS (7807)
According to UIT-J.83 APPENDIX B
IDEM DVB-C except:
Constellation: 64, 256
Rate: 1 to 5.563Ms/s
Graphical display of constellation.
21.4 DVB-S, DSS (7808-7846-7847)
According to ETS 300-421
Frequencies: 950MHz to 2150MHz
Error rate: before Viterbi (BERi)
– 7806-7807-7808-7809-7846-7847 –
p. 109
after Viterbi (BERo)
after Reed Solomon (PER) (lost packets)
Modulation error rate: 0 to 20dB (MER)
Rate: 1 to 45 Ms/s
Modulation: QPSK
Viterbi rate: 1/2, 2/3, 3/4, 5/6, 6/7, 7/8 (automatic)
Graphical display of constellation.
21.5 DVB-S2 (7808-7846-7847)
Following ETS 302-307
Frequencies: 950MHz to 2150MHz
Error rate: before LDPC (BERi)
after LDPC (BERo)
after BCH (PER) (lost packets)
Modulation error rate: 0 to 20dB (MER)
Rate: QPSK 1 to 45Ms/s, 8PSK 1 to 45Ms/s
Modulation: QPSK, 8PSK (automatic)
Punctuation: QPSK: 1/2, 3/5, 2/3, 3/4, 4/5, 5/6, 8/9, 9/10 (automatic)
8PSK: 3/5, 2/3, 3/4, 5/6, 8/9, 9/10 (automatic)
Graphical display of constellation.
21.6 DVB-T/H (7806-7809-7846-7847)
According to ETS 301-701
Frequencies: 45MHz to 865MHz
AFC: ± 167 kHz, ± 333 kHz, ± 500 kHz
Error rate: before Viterbi (BERi)
after Viterbi (BERo)
after Reed Solomon (PER) (lost packets)
Modulation error rate: 0 to 35dB (MER)
Bandwidth: 5, 6, 7 or 8MHz
Carrier waves: 2k / 8k (automatic)
Constellation: 16QAM, 64QAM, QPSK (automatic)
Viterbi rate: 1/2, 2/3, 3/4, 5/6, 7/8 (automatic)
Graphical display of constellation.
Graphical display of echoes.

– 7806-7807-7808-7809-7846-7847 –
p. 110
21.7 DVB-T2 (7809-7847)
According to ETS 302-755
Frequencies: 45 MHz to 865 MHz
AFC: +/- 167 kHz, +/- 333 kHz, +/- 500 kHz
Error rate: before LDPC
after LDPC (BCH)
after BCH (FER) (lost packets)
Modulation error rate: 0 to 35 dB (MER)
Bandwidth: 5, 6, 7 or 8 MHz
Carriers: 1k, 2k, 4k, 8k, 16k, 32k (automatic)
Constellation: QPSK, 16QAM, 64QAM, 256QAM (automatic)
Viterbi rate: 1/2, 3/5, 2/3, 3/4, 4/5, 5/6 (automatic)
Guard rate: ¼, 19/256, 1/8, 19/128, 1/16, 1/32, 1/128
Constellation graphic display.
Graphic display of the Channel Pulse Response. (echoes)
21.8 Demodulation image and sound
Audio: digital TV sound AAC, HE-AAC, Dolby Digital, Dolby Digital Plus
Video: digital TV image MPEG2, MPEG4 576i, 720p, unencrypted 1080i
21.9 Remote supply
Voltage: 5V, 13V, 18V and 24V
Current: 500mA max, 300mA max under 24V short-cut protection
Mini DiSEqC: 22 kHz ± 2 kHz, 0.6V peak to peak ± 0.1V
DiSEqC generator: standard 1.2, motorized dish, committed and uncommitted
switches
SatCR: extension of protocol DiSEqC, 8 slots maximum
21.10 Power supply - Battery
External power supply: mains block 100/240VAC, cable according to the country,
jack 5.5mm, hole 2.1mm
output 15V 1A max.
Non-removable battery: Lithium-Ion 10.8V, 2.25 A.h (9V at the end of discharging)
200 load/unload cycles
Autonomy: 3h30 7806
3h50 7807
2h15 7808
3h15 7809
2h10 7846
1h50 7847
after complete loading (2h30 with
shut-off appliance)

– 7806-7807-7808-7809-7846-7847 –
p. 111
7808, 7846 and 7847 with working remote supply (display of HD pictures).
21.11 Environment
Screen: TFT colour 4.3 in. (16/9), back-lighted
Operating temperature: -5°C to +45°C
Storing temperature: -10°C to +60°C
CEM and security: conformity CE
NF-EN 61326 July 1997 + A1 October 98 + A2 edit September
2001
EN 55022 A2 version 2003 class B for autonomous appliance
Immunity according to EN 61326-1 2006
NF-EN 61010-1 June 2001
Dimensions and weight: ca. 192 x 200 x 102
1.5kg (battery included)
21.12 Accessories
Furnished with: a battery, a mains transducer, a F/F adapter, a F/BNC adapter and a user's manual on a CD-
ROM.
Optional accessories:
power supply from the cigar-lighter: ref. 978361000
F/F adapter: ref. 213200014
F/BNC adapter: ref. 213200015
USB cable type A to mini B: ref. 978551100
Contact the SEFRAM customer service.
http://www.sefram.com/www/np_contactus.asp

– 7806-7807-7808-7809-7846-7847 –
p. 112
21.13 Equivalence between V, dBµV, dBmV and dBm
dBµV (dBmV) is the logarithmic ratio between a measured voltage Ud and a reference voltage Ur.
The reference voltage is Ur = 1µV (1mV)
N = 20 log (Ud/Ur)
dBm is the logarithmic ratio between a measured power Pd and a reference power Pr.
The reference power is Pr = 1mW @ 75
N = 10 log (Pd / Pr) with Pd = Ud2 / 75
Ud = 1µV N = 0dBµV N = -60dBmV N = -108.75dBm
Ud = 1mV N = 60dBµV N = 0dBmV N = -48.75dBm
Ud = 1V N = 120dBµV N = 60dBmV N = 11.25dBm
21.14 Values to measure
Minimum and maximum values for a good quality of signal.
Measurements
Level, power (dBµV)
C/N
(dB)
BER
MER
(dB)
modulation
mini
maxi
Terrestrial
Analogical TV
57
74
> 45
-
-
-
FM
50
66
> 38
-
-
-
DVB-T
35
70
> 26
BERo < 2E-4
> 26
8K, 64QAM, 1/32, 2/3
DVB-T2
35
70
> 22
PER < 1E-7
> 22
32k, 256QAM, 1/8, 3/4
DVB-C, MCNS
57
74
> 31
BERo < 2E-4
> 31
64QAM
Satellite
Analogical TV
47
77
> 15
-
-
-
DVB-S, DSS
47
77
> 11
BERo < 2E-4
> 11
QPSK, 3/4
DVB-S2
47
77
> 8
PER < 1E-7
> 8
8PSK, 2/3

– 7806-7807-7808-7809-7846-7847 –
p. 113
22 Terminology
2K/8K: The number of carrier waves of the DTT channel
The 8K mode (6817 carrier waves in the channel, including 6048 carrying useful data)
The 2K mode (1705 carrier waves in the channel, including 1512 carrying useful data)
For the same purpose, the 8K mode allows the selection of a larger guard interval than the 2K mode, thus a
better resistance to echoes
8PSK:
A type of modulation identical to QPSK, but with an 8-possibility (3-bit) coding. This kind of modulation enables
higher rates than QPSK and is compatible with DVB-S2.
BCH: Bose Chauhuri Houquenohem
Algorithm used to correct errors in transmissions of digital satellite DVB-S2 signals.
CHANNEL: Assignment of a number to the transmission frequency of an audio video signal. TV channels
receive numbers. Specific to each country.
Example: from 21 to 69 for the UHF band
channel 21 = frequency 471.25MHz
CELL ID: Cell identification
Identification of the DVB-T emitter with 4 digits in hexadecimal format, which means 65536 possibilities.
C/N: Carrier to Noise ratio
A good C/N ratio helps the quality of the pictures on the TV screen. Ratio in dB.
Caution: You have to take the ratio analysis filter width / channel into account.
l
COFDM: Coded Orthogonal Frequency Division Multiplex.
Digital coding used for the DTT. Its principle is to transmit information via many carrier waves (2K or 8K mode)
Carrier wave
Noise
C/N

– 7806-7807-7808-7809-7846-7847 –
p. 114
CONSTELLATION: Control mean for the quality of the signal by a group of points making spots on the screen of
the field meter. The more circular and distinct the spots of the constellation, the better the quality of the
signal. In addition, according to the shape of the spots, you can evaluate the kind of error. This function is
available on field meters that enable the display of the constellation for any type of digital signal QAM, QPSK
and COFDM.
Typically:
QAM (cable): 64 spots (16 spots per quarter)
COFDM (DTT): 64 spots (16 spots per quarter)
QPSK (Satellite) : 4 spots (1 spot per quarter)
8PSK (Satellite): 8 spots (on a circle)
COUNTER-POLARIZATION: Ratio between the levels received from the desired polarization and the opposed
polarization (it should be as high as possible). To adjust the counter-polarization, you have to turn the head of
the dish.
DAB: Digital Audio Broadcasting.
The Digital Audio Broadcasting is a standardized audio broadcasting system (coded in COFDM).
It exists on the following bands:
L band: 1452-1492MHz
3 band: 223-230MHz
DVB-T: Broadcasting norm for the terrestrial digital television, COFDM modulation
DVB-C: Broadcasting norm for the cable digital television, QAM modulation
DVB-S: Broadcasting norm for the satellite digital television, QPSK modulation
DVB-S2: Broadcasting norm for the satellite digital television, QPSK or 8PSK modulation
DISEQC: Digital Satellite Equipment Control.
Control norm for the equipment of reception for satellite signals. Uses a 22kHz signal superimposed to the
remote supply voltage of the satellite dish.
FREQUENCY: Parameter that characterizes the radio-electrical wave. It is measured in “Hertz“. We usually use
some multiples of this unit: kilohertz (kHz), megahertz (MHz), gigahertz (GHz).

– 7806-7807-7808-7809-7846-7847 –
p. 115
ex.: At Saint Etienne (Guizay), the TF1 frequency is 583.25 MHz
FREQUENCY BAND: Continuous part of the hertzian spectrum with a specific assignment
(telecommunications, television, internal security...)
Example: UHF band → 470 to 860MHz
FREQUENCY PLAN: There are various Frequency Plans according to places and standards. In the SEFRAM
field meters, the frequency plans are pre-programmed: they gather the most frequently used frequency
bands.
GUARD INTERVAL: The guard interval is the time when the signal is not emitted: all signals carrying the same
information but coming from different sources (various emitters or through multiple reflections) won't disturb
each other.
Value for DTT: 1/32 (28µs), that permits echoes lower than 8.4km
HIGH-DEFINITION TELEVISION:
In standard television, the number of lines of the picture ranges from 480 (NTSC) to 576 (PAL and SECAM).
Each line is made of 720 pixels. In comparison to computer science, a television matches a SVGA 800 x 600
resolution. The proportion of the image is 4/3 (width / height ratio).
In HD television, the image is made of 1080 lines, each made of 1920 pixels – which means 2M pixels.
HD-ready TV sets have a 1280 x 720 minimal resolution
Full HD TV sets have a 1920 x 1080 minimal resolution
HP/LP: high/low priority possibility to transmit 2 multiplexes under the same channel in digital format
(ex.: in COFDM, we have a very robust high priority flow in QPSK; secondary flow in 16QAM)
ISOFREQUENCY: (or SFN: Single Frequency Network)
A DVB-T emitter network that emits on a whole region or a country at the same frequency.
risk of echoes outside the guard interval
moving reception
LNB: Low Noise Block-converter
A LNB (or universal head) is a standard converter for the analogical and digital reception of a satellite.
The reception is made on 2 low/high frequency band and 2 horizontal/vertical polarizations of the received
wave.
The commutation of the band is made by a 13/18Volt voltage. The commutation of the polarization is
made by a 22kHz signal superimposed to this voltage (you can also use the DiSEqC commutation for
some LNB).
LDPC: Low Density Parity Checker
An algorithm used to correct errors in transmissions of digital satellite transmissions DVB-S2 signals.

– 7806-7807-7808-7809-7846-7847 –
p. 116
NOISE MARGIN: Difference between the measured and the theoretical noise level before incorrigible
errors.
Difference in dB between the measured C/N and the minimum C/N for error-free transmission.
MEASUREMENT MAP: Enables the simultaneous view of the characteristics (frequency, channel,
standard…) of several setups (TF1, France2…) with identification of values out of range. Enables
measurements of level and BER for a setup list.
MER: Modulation Error Ratio
Ratio in dB measuring the distance between the theoretical dot and the observed dot on a constellation
quarter. You can use it to control the reception: the higher this value, the better the image.
Bleu
Error vector
Rouge
Magnitude vector (from the reference dot to the ideal dot)
MODULATION: Once the signal has been coded, it is modulated with a carrier wave for transmission.
AM (Amplitude Modulation): analogical modulation of the amplitude of the carrier wave
FM (Frequency Modulation): analogical modulation of the frequency of the carrier wave
QPSK (Quadrature Phase Shift Keying): phase digital modulation
QAM (Quadrature Amplitude Modulation): phase and amplitude digital modulation
COFDM (Coded Orthogonal Frequency Division Multiplex): phase and amplitude digital modulation on
multiple carrier waves; for DTT.

– 7806-7807-7808-7809-7846-7847 –
p. 117
MPEG: Motion Picture Expert Group
MPEG is a family of compressed digital coding formats for audio / video. The aim of MPEG coding is to
hugely reduce the amount of transmitted information with as little loss as possible thanks to very complex
compression algorithms.
The MPEG 2 option on the SEFRAM field meters allows you to view and control TV programs (coded
under MPEG) directly on the meters.
ex.: On the Astra satellite, the EURONEWS and SPORT + channels are non-crypted and visible on the
field meters.
MULTIPLEX: Set of channels broadcasted by the same operator (smaller set than a package). In DTT, a
multiplex has a 24.5Mbits/s flow rate. A multiplex enables the diffusion of 6 programs in standard
definition
NIT: Network Information Table – Information about the network/package
Enables the display of a description of the measured transponder. The information is sent non-coded in
the data flow from the QAM, COFDM or QPSK decoder. The information items are:
- Name of the operator
- List of the transponders of the package
- Orbital position of the satellite (in Satellite mode).
OFFSET: The central frequency of a DTT channel may be shifted by ± 166.7 kHz in case of adjacent
analogical channel to prevent disturbances
OL: A local oscillator that converts the frequency received from the satellite, in GHz, into an intermediary
frequency that the demodulator can use, in MHz.
ex.: a 11.778 GHz frequency from the satellite passing through a 10.6 GHz OL LNB becomes a
11.778-10.600=1.178 MHz
See LNB scheme.

– 7806-7807-7808-7809-7846-7847 –
p. 118
PACKAGE: Set of digital channels broadcasted and marketed by the same operator (TPS, Canal Satellite…)
AUDIO AND VIDEO PID: Packet Identifier. MPEG service information.
In the digital MPEG flow, the (audio or video) packets all include a PID to get binary data from each service.
POLARIZATION: Polarization of a signal from the satellite. It can be either:
linearly polarized, horizontally or vertically:
Circularly polarized to the right or the left
POSITIONER: A motorized system for the rotation of a satellite dish. Positioners are operated by DiSEqC
commands
QAM: Quadrature Amplitude Modulation.
This kind of modulation is used for digital transmissions (cable networks and DTT).
QPSK: Quadrature Phase Shift Keying (or 4PSK)
A kind of modulation mostly used for satellites.
REED-SOLOMON: An algorithm used to correct errors in digital transmissions
SPECTRAL ANALYSIS: Procedure to display to characteristics of a signal. This analysis has the advantage of
showing the interference waves and the shape of the signal. Spectral analysis shows the amplitude-frequency
curve.

– 7806-7807-7808-7809-7846-7847 –
p. 119
STANDARD: Any norm that defines the characteristics of a modulation.
Analogical standards: L, BG, DK, etc.
Digital standards:
QAM for cable television
QPSK, 8PSK for satellite television
COFDM for terrestrial digital television
SYNCHRONIZING PULSE: A square signal showing the start of a frame or a line.
T-DMB: A digital broadcasting system based on the DAB.
This very robust broadcasting mode for mobile applications thanks to the modulation used
(DQPSK=differential QPSK). Allows the reception of digital television but also of television programs on
small-size appliances like mobile telephones or PDA
UNC: un-corrected packets
VIACCESS - MEDIAGUARD: Decryption systems used in Europe by many operators (TPS, Canal Satellite…).
With the Viaccess and Mediaguard options in a SEFRAM field meter and your subscription card, you will be
able to view encrypted programs on the meter.
VITERBI: An algorithm used to correct errors in digital transmissions

– 7806-7807-7808-7809-7846-7847 –
p. 120

