Bolens 609 770 10130B User Manual To The 90ca15c3 6e7d 4e16 B5ba A20406793c3a
User Manual: Bolens 609 to the manual
Open the PDF directly: View PDF
.
Page Count: 44

IMPORTANT: READ SAFETY RULES AND INSTRUCTIONS CAREFULLY
PRINTED IN U.S.A. FORM NO. 770-10130B
Warning: This unit is equipped with an internal combustion engine and should not be used on or near any unimproved forest-
covered, brush-covered or grass-covered land unless the engine’s exhaust system is equipped with a spark arrester meeting
applicable local or state laws (if any). If a spark arrester is used, it should be maintained in effective working order by the operator.
In the State of California the above is required by law (Section 4442 of the California Public Resources Code). Other states may have
similar laws. Federal laws apply on federal lands. A spark arrester for the muffler is available through your nearest engine authorized
dealer or contact the service department, P.O. Box 368022 Cleveland, Ohio 44136-9722.
(10/99)
Automatic Lawn Tractor
Models 607
MTD PRODUCTS, INC P.O. BOX 368022 CLEVELAND, OHIO 44136-9722
OPERATOR’S MANUAL
608
Model 608 Shown
609

2
SECTION 1: TABLE OF CONTENTS
PAGE
FINDING YOUR MODEL NUMBER . . . . . . . . . . . . . . . . . . . . . . . . . . . . . . . . . . . . . . . . . . . . . . . . . . . . . . . 2
CALLING CUSTOMER SUPPORT. . . . . . . . . . . . . . . . . . . . . . . . . . . . . . . . . . . . . . . . . . . . . . . . . . . . . . . . 2
IMPORTANT SAFE OPERATION PRACTICES. . . . . . . . . . . . . . . . . . . . . . . . . . . . . . . . . . . . . . . . . . . . . . 3
SAFETY LABLES FOUND ON YOUR UNIT. . . . . . . . . . . . . . . . . . . . . . . . . . . . . . . . . . . . . . . . . . . . . . . . .5
SLOPE GAUGE . . . . . . . . . . . . . . . . . . . . . . . . . . . . . . . . . . . . . . . . . . . . . . . . . . . . . . . . . . . . . . . . . . . . . . 6
ATTACHMENTS & ACCESSORIES. . . . . . . . . . . . . . . . . . . . . . . . . . . . . . . . . . . . . . . . . . . . . . . . . . . . . . . 7
TRACTOR SET-UP. . . . . . . . . . . . . . . . . . . . . . . . . . . . . . . . . . . . . . . . . . . . . . . . . . . . . . . . . . . . . . . . . . . . 7
CONTROLS . . . . . . . . . . . . . . . . . . . . . . . . . . . . . . . . . . . . . . . . . . . . . . . . . . . . . . . . . . . . . . . . . . . . . . . . . 8
OPERATION. . . . . . . . . . . . . . . . . . . . . . . . . . . . . . . . . . . . . . . . . . . . . . . . . . . . . . . . . . . . . . . . . . . . . . . . 11
ADJUSTMENTS . . . . . . . . . . . . . . . . . . . . . . . . . . . . . . . . . . . . . . . . . . . . . . . . . . . . . . . . . . . . . . . . . . . . . 13
MAINTENANCE . . . . . . . . . . . . . . . . . . . . . . . . . . . . . . . . . . . . . . . . . . . . . . . . . . . . . . . . . . . . . . . . . . . . . 16
LUBRICATION . . . . . . . . . . . . . . . . . . . . . . . . . . . . . . . . . . . . . . . . . . . . . . . . . . . . . . . . . . . . . . . . . . . . . . 22
TROUBLESHOOTING GUIDE . . . . . . . . . . . . . . . . . . . . . . . . . . . . . . . . . . . . . . . . . . . . . . . . . . . . . . . . . . 23
PARTS LIST . . . . . . . . . . . . . . . . . . . . . . . . . . . . . . . . . . . . . . . . . . . . . . . . . . . . . . . . . . . . . . . . . . . . . . . . 24
WARRANY INFORMATION . . . . . . . . . . . . . . . . . . . . . . . . . . . . . . . . . . . . . . . . . . . . . . . . . . . . .Back Cover
SECTION 2: FINDING YOUR MODEL NUMBER
This Operator’s Manual is an important part of your new rider. It will help you assemble, prepare and maintain
your rider. Please read and understand what it says.
Before you start to prepare your rider for its first use, please locate the model plate and copy the information
from it in this Operator’s Manual. The information on the model plate is very important if you need help from
your dealer or the MTD customer support department.
• Every tractor has a model plate. You can locate it by lifting the seat and looking at the seat bracket.
• Although yours may vary slightly, an example of what the model plate will look like is shown below.
SECTION 3: CALLING CUSTOMER SUPPORT
•LOCATE YOUR MODEL NUMBER AND SERIAL NUMBER — Record this information in the space
provided. To find your unit’s specific model number and serial number, see SECTION 2: FINDING
YOUR MODEL NUMBER.
• If you are having difficulty assembling this product or if you have any questions regarding the controls,
operation or maintenance of this unit, please call the Customer Support Department.
• Customer Support can be reached by dialing: 1- (330) 220-4MTD
(4683)
or
1- (800)-800-7310
• Please have your model number and serial number ready when you call.
• Although both numbers are important, you will be asked to enter only your serial number before your
call can be processed.
XXX-X-XXX-X-XXX XXXXXXXXXXX
This is where your model number will be.
This is where your serial number will be.
Copy the model number here:
Copy the serial number here:
MTD PRODUCTS INC
CLEVELAND, OHIO 44136
P.O. BOX 368022

3
SECTION 4: IMPORTANT SAFE OPERATION PRACTICES
WARNING: THIS SYMBOL POINTS OUT IMPORTANT SAFETY INSTRUCTIONS WHICH, IF
NOT FOLLOWED, COULD ENDANGER THE PERSONAL SAFETY AND/OR PROPERTY OF
YOURSELF AND OTHERS. READ AND FOLLOW ALL INSTRUCTIONS IN THIS MANUAL
BEFORE ATTEMPTING TO OPERATE YOUR LAWN MOWER. FAILURE TO COMPLY WITH
THESE INSTRUCTIONS MAY RESULT IN PERSONAL INJURY. WHEN YOU SEE THIS SYMBOL,
HEED ITS WARNING.
WARNING: The Engine Exhaust from this product contains chemicals known to
the State of California to cause cancer, birth defects or other reproductive harm.
DANGER: Your lawn mower was built to be operated according to the rules for safe operation in
this manual. As with any type of power equipment, carelessness or error on the part of the operator
can result in serious injury. This lawn mower is capable of amputating hands and feet and throwing
objects. Failure to observe the following safety instructions could result in serious injury or death.
1. GENERAL OPERATION
• Read, understand, and follow all instructions in the
operator’s manual and on the machine before
starting. Keep this manual in a safe place for future
and regular reference and for ordering replacement
parts.
• Only allow responsible individuals familiar with the
instructions to operate the machine. Know controls
and how to stop the machine quickly.
• Do not put hands or feet under cutting deck or near
rotating parts.
• Clear the area of objects such as rocks, toys, wire,
etc., which could be picked up and thrown by the
blade. A small object may have been overlooked
and could be accidentally thrown by the mower in
any direction and cause injury to you or a
bystander. To help avoid a thrown objects injury,
keep children, bystanders and helpers at least 75
feet from the mower while it is in operation. Always
wear safety glasses or safety goggles during
operation or while performing an adjustment or
repair, to protect eyes from foreign objects. Stop
the blade(s) when crossing gravel drives, walks or
roads.
• Be sure the area is clear of other people before
mowing. Stop machine if anyone enters the area.
• Never carry passengers.
• Disengage blade(s) before shifting into reverse and
backing up. Always look down and behind before
and while backing.
• Be aware of the mower and attachment discharge
direction and do not point it at anyone. Do not
operate the mower without either the entire grass
catcher or the chute guard in place.
• Slow down before turning. Operate the machine
smoothly. Avoid erratic operation and excessive
speed.
• Never leave a running machine unattended. Always
turn off blade(s), place transmission in neutral, set
park brake, stop engine and remove key before
dismounting.
• Turn off blade(s) when not mowing.
• Stop engine and wait until blade(s) comes to a
complete stop before (a) removing grass catcher or
unclogging chute, or (b) making any repairs,
adjusting or removing any grass or debris.
• Mow only in daylight or good artificial light.
• Do not operate the machine while under the
influence of alcohol or drugs.
• Watch for traffic when operating near or crossing
roadways.
• Use extra care when loading or unloading the
machine into a trailer or truck. This unit should not
be driven up or down a ramp onto a trailer or truck
under power, because the unit could tip over,
causing serious personal injury. The unit must be
pushed manually on a ramp to load or unload
properly.
• Never make a cutting height adjustment while
engine is running if operator must dismount to do
so.
• Wear sturdy, rough-soled work shoes and close-
fitting slacks and shirts. Do not wear loose fitting
clothes or jewelry. They can be caught in moving
parts. Never operate a unit in bare feet, sandals, or
sneakers.
• Check overhead clearance carefully before driving
under power lines, wires, bridges or low hanging
tree branches, before entering or leaving buildings,
or in any other situation where the operator may be
struck or pulled from the unit, which could result in
serious injury.
4
• Disengage all attachment clutches, thoroughly
depress the brake pedal, and shift into neutral
before attempting to start engine.
• Your mower is designed to cut normal residential
grass of a height no more than 10". Do not attempt
to mow through unusually tall, dry grass (e.g.,
pasture) or piles of dry leaves. Debris may build up
on the mower deck or contact the engine exhaust
presenting a potential fire hazard.
2. SLOPE OPERATION
Slopes are a major factor related to loss of control and tip-
over accidents which can result in severe injury or death.
All slopes require extra caution. If you cannot back up the
slope or if you feel uneasy on it, do not mow it.
For your safety, use the slope gauge included as part of
this manual to measure slopes before operating this unit on
a sloped or hilly area. If the slope is greater than 15° as
shown on the slope gauge, do not operate this unit on that
area or serious injury could result.
DO:
• Mow up and down slopes, not across.
• Remove obstacles such as rocks, limbs, etc.
• Watch for holes, ruts or bumps. Uneven terrain
could overturn the machine. Tall grass can hide
obstacles.
• Use slow speed. Always keep machine in gear
when going down slopes to take advantage of
engine braking action.
• Follow the manufacturer’s recommendations for
wheel weights or counterweights to improve
stability.
• Use extra care with grass catchers or other
attachments. These can change the stability of the
machine.
• Keep all movement on the slopes slow and
gradual. Do not make sudden changes in speed or
direction. Rapid engagement or braking could
cause the front of the machine to lift and rapidly flip
over backwards which could cause serious injury.
• Avoid starting or stopping on a slope. If tires lose
traction, disengage the blade(s) and proceed slowly
straight down the slope.
DO NOT:
• Do not turn on slopes unless necessary; then, turn
slowly and gradually downhill, if possible.
• Do not mow near drop-offs, ditches or
embankments. The mower could suddenly turn
over if a wheel is over the edge of a cliff or ditch, or
if an edge caves in.
• Do not mow on wet grass. Reduced traction could
cause sliding.
• Do not try to stabilize the machine by putting your
foot on the ground.
• Do not use grass catcher on steep slopes.
3. CHILDREN
Tragic accidents can occur if the operator is not alert to the
presence of children. Children are often attracted to the
machine and the mowing activity. Never assume that chil-
dren will remain where you last saw them.
• Keep children out of the mowing area and in
watchful care of an adult other than the operator.
• Be alert and turn machine off if children enter the
area.
• Before and when backing, look behind and down
for small children.
• Never carry children, even with the blades off. They
may fall off and be seriously injured or interfere with
the safe machine operation.
• Never allow children under 14 years old to operate
the machine. Children 14 years and over should
only operate machine under close parental
supervision and proper instruction.
• Remove key when machine is unattended to
prevent unauthorized operation.
• Use extra care when approaching blind corners,
shrubs, trees or other objects that may obscure
your vision of a child or other hazard.
4. SERVICE
• Use extreme care in handling gasoline and other
fuels. They are extremely flammable and the
vapors are explosive.
• Use only an approved container.
• Never remove fuel cap or add fuel with the engine
running. Allow engine to cool at least two minutes
before refueling.
• Replace fuel cap securely and wipe off any spilled
fuel before starting the engine as it may cause a
fire or explosion.
• Extinguish all cigarettes, cigars, pipes and other
sources of ignition.
• Never refuel the machine indoors because fuel
vapors will accumulate in the area.
• Never store the fuel container or machine inside
where there is an open flame or spark, such as a
gas hot water heater, space heater or furnace.
• Never run a machine inside a closed area.
• To reduce fire hazard, keep the machine free of
grass, leaves or other debris build-up. Clean up oil
or fuel spillage. Allow machine to cool at least 5
minutes before storing.
• Before cleaning, repairing or inspecting, make
certain the blade and all moving parts have
stopped. Disconnect the spark plug wire, and keep
the wire away from the spark plug to prevent
accidental starting.
• Check the blade and engine mounting bolts at
frequent intervals for proper tightness. Also,
visually inspect blade for damage (e.g., excessive
wear, bent, cracked). Replace with blade which
meets original equipment specifications.

5
• Keep all nuts, bolts and screws tight to be sure the
equipment is in safe working condition.
• Never tamper with safety devices. Check their
proper operation regularly. Use all guards as
instructed in this manual.
• After striking a foreign object, stop the engine,
remove the wire from the spark plug and thoroughly
inspect the mower for any damage. Repair the
damage before restarting and operating the mower.
• Grass catcher components are subject to wear,
damage and deterioration, which could expose
moving parts or allow objects to be thrown. For
your safety protection, frequently check
components and replace with manufacturer’s
recommended parts when necessary.
• Mower blades are sharp and can cut. Wrap the
blade(s) or wear gloves and use extra caution
when servicing blade(s).
• Check brake operation frequently. Adjust and
service as required.
• Muffler, engine and belt guards become hot during
operation and can cause a burn. Allow to cool
down before touching.
• Do not change the engine governor settings or
overspeed the engine. Excessive engine speeds
are dangerous.
• Observe proper disposal laws and regulations.
Improper disposal of fluids and materials can harm
the environment and the ecology.
• Prior to disposal, determine the proper method to
dispose of waste from your local Environmental
Protection Agency. Recycling centers are
established to properly dispose of materials in an
environmentally safe fashion.
• Use proper containers when draining fluids. Do not
use food or beverage containers that may mislead
someone into drinking from them. Properly dispose
of the containers immediately following the draining
of fluids.
• DO NOT pour oil or other fluids into the ground,
down a drain or into a stream, pond, lake or other
body of water. Observe Environmental Protection
Agency regulations when disposing of oil, fuel,
coolant, brake fluid, filters, batteries, tires and other
harmful waste.
WARNING - YOUR RESPONSIBILITY: Restrict the use of this power machine to persons
who read, understand and follow the warnings and instructions in this manual and on the machine.
Figure 1 Safety Labels found on your unit
• GO UP AND DOWN SLOPES, NOT ACROSS.
AVOID SUDDEN TURNS.
• DO NOT OPERATE THE UNIT WHERE IT
COULD SLIP OR TIP.
• IF MACHINE STOPS GOING UPHILL, STOP
BLADE(S) AND BACK DOWNHILL SLOWLY.
• DO NOT MOW WHEN CHILDREN OR OTHERS
ARE AROUND.
• NEVER CARRY CHILDREN.
• LOOK DOWN & BEHIND BEFORE AND WHILE
BACKING.
• KEEP SAFETY DEVICES (GUARDS, SHIELDS,
AND SWITCHES, ETC.) IN PLACE AND WORKING.
• REMOVE OBJECTS THAT COULD BE
THROWN BY THE BLADE(S).
• KNOW LOCATION AND FUNCTION OF ALL
CONTROLS.
• BE SURE BLADE(S) AND ENGINE ARE STOPPED
BEFORE PLACING HANDS OR FEET NEAR BLADE(S).
• BEFORE LEAVING OPERATOR'S POSITION,
DISENGAGE BLADE(S), PLACE THE SHIFT
LEVER IN NEUTRAL, ENGAGE PARKING BRAKE,
SHUT OFF AND REMOVE KEY.
WARNING
TO AVOID SERIOUS INJURY OR DEATH
READ OPERATOR'S MANUAL

6
Slope Gauge
15°
SIGHT AND HOLD THIS LEVEL WITH A VERTICAL TREE
A POWER POLE
A CORNER OF A BUILDING
OR A FENCE POST
FOLD ON DOTTED LINE, REPRESENTING A 15° SLOPE
USE THIS PAGE AS A GUIDE TO DETERMINE SLOPES WHERE YOU MAY NOT OPERATE SAFELY.
Do not mow on inclines with a slope in excess of 15 degrees (a rise of approximately 2-1/2 feet every 10 feet). A riding mower
could overturn and cause serious injury. If operating a walk-behind mower on such a slope, it is extremely difficult to maintain
your footing and you could slip, resulting in serious injury.
Operate RIDING mowers up and down slopes, never across the face of slopes.
WARNING

7
SECTION 5: ATTACHMENTS & ACCESSORIES
NOTE: Your tractor is NOT designed for use with any type of ground-engaging attachments (e.g. tiller,
plow). Use of this type of equipment WILL void the tractor’s warranty.
SECTION 6: TRACTOR SET-UP
ATTACHING THE BATTERY CABLES
NOTE: The positive battery terminal is marked
Pos. (+). The negative battery terminal is marked
Neg. (–).
•The positive cable (heavy red wire) is secured
to the positive battery terminal (+) with hex
bolt and hex nut at the factory. Make certain
that the rubber boot covers the terminal to
help protect it from corrosion.
•Remove the hex bolt and wing nut from the
negative cable. Attach the negative cable
(heavy black wire) to the negative battery
terminal (–) with the bolt and wing nut.
•Place the hold-down strap in position over the
battery to secure it in place. See Figure 2.
Figure 2
NOTE: If battery is put into service after date
shown on top of battery, charge for minimum of one
hour at 6-10 amps. Refer to the MAINTENANCE
section of this manual for more detailed instructions
regarding proper battery charging procedure.
GAS AND OIL FILL-UP
Service the engine with gasoline and oil as
instructed in the separate engine manual packed
with your tractor. Read instructions carefully.
IMPORTANT: Your tractor is shipped with oil;
however, you MUST check the oil level before operat-
ing. Be careful not to overfill.
WARNING: Overfilling with oil may
cause the engine to smoke. This will result
in poor engine performance and could
cause permanent engine damage.
The gasoline tank is located under the hood and has
a capacity of approximately two gallons. Do not
overfill.
WARNING: Never fill fuel tank indoors,
gasoline produces noxious fumes. Always
fill the fuel tank in a well ventilated area to
avoid inhalation of gasoline fumes.
WARNING: Never fill the fuel tank while
engine is running or while engine is hot.
WARNING: Never smoke while fueling
your tractor. Gasoline produces combusti-
ble fumes which can ignite and cause per-
sonal injury.
WARNING: Do not fill closer than 1/2
inch from the top of the fuel tank to prevent
spills and to allow for fuel expansion. If
gasoline is accidently spilled, move tractor
away from area of spill. Avoid creating any
source of ignition until gasoline vapors
have disappeared.
MODEL NUMBER DESCRIPTION
OEM-190-601 FastAttach™ Twin Bagger Grass Collector (For 42-inch Decks Only)
OEM-190-602 FastAttach™ Twin Bagger Grass Collector (For 46-inch Decks Only)
OEM-190-112 Mulch Kit (For 42-inch Decks Only)
OEM-190-118 Mulch Kit (For 46-inch Decks Only)
OEM-190-603 FastAttach™ Grille Guard (mounts on front of tractor)
OEM-190-604 YardMate™ Storage Container (mounts on rear of tractor)
OEM-190-822 FastAttach™ 46-inch Front Dozer Blade
OEM-190-823 42-inch Two-stage Snow Thrower
Hold-down Strap
Positive
Terminal
Negative
Terminal Bolt
Wing
Nut
Rubber
Boot
Battery
Tray

8
SECTION 7: CONTROLS
Figure 3
A Ignition Switch F PTO (Power Take-Off) Lever
B Throttle Control Lever G Drive Pedal
C Choke Control (if so equipped) H Brake Pedal
D Indicator Monitor I Parking Brake Button
E Lift Lever J Shift Lever
A
C
F
I
JE
G
H
NOTE: Steering Wheel not shown for clarit
y
P
B
D
AMPS
NOTE: Any reference in this manual to the RIGHT or LEFT side of the tractor is observed from operator’s position.

9
IGNITION SWITCH
To start the engine, insert key into the ignition switch
and turn clockwise to the START position. Release
key to the ON position once engine has fired. See
Figure 4. Refer to STARTING THE ENGINE in the
OPERATION section of this manual for detailed
starting instructions. The ignition switch is also used
to operate the headlights. Refer to OPERATING
THE HEADLIGHTS in the OPERATION section of
this manual for detailed instructions
WARNING: Remove the key from the
tractor when the tractor is not in use to
prevent accidental starting.
Figure 4
THROTTLE CONTROL LEVER
The throttle lever is located on the right side of the
tractor’s dash panel. This lever controls the speed of
the engine, and on some units the choke control
also. When set in a given position, the throttle will
maintain a uniform engine speed. See Figure 5.
Figure 5
IMPORTANT: When using PTO operated
equipment such as the cutting deck or other
attachments, ALWAYS operate the tractor with the
throttle lever in the FAST (rabbit) position.
CHOKE CONTROL
On some units, moving the
throttle lever all the way
forward activates the engine’s
choke control. On all other
units, the choke control can be
found on the left side of the
dash panel and is activated by
pulling the knob outward. Activating the choke
control closes the choke plate on the carburetor and
aids in starting the engine. Refer to STARTING THE
ENGINE in the OPERATION section of this manual
for detailed starting instructions.
SYSTEMS INDICATOR MONITOR
Your tractor is equipped with an ammeter as part of
its systems indicator monitor and is located on the
left side of your tractor’s dash panel. See Figure 6.
Figure 6
If the Brake light or PTO light illuminates when
attempting to start the unit, proceed as follows:
BRAKE — Depress the brake pedal.
PTO — Move PTO lever into the disengaged
(OFF) position.
It is normal for the Oil light to illuminate while the
engine is cranking, but if it illuminates while the
engine is running, proceed as follows:
OIL— Stop the tractor immediately and check
the crankcase oil level as instructed in
the seperate engine manual packed
with your unit. Add oil as required.
The ammeter measures the the electrical output of
the engine’s charging system. Under normal
operating conditions, with the engine running at full
throttle, the ammeter’s needle should measure a
positive charge.
Off
On/Lights
On
Start
Fast
Position
Slow
Position
Choke
Position
Fast
Position
Slow
Position
Throttle
Symbol
Throttle
Symbol
Oil
Brake
PTO
AMPS
Ammeter

10
LIFT LEVER
The lift lever is used to change the operating position
(height) of the cutting deck. To operate, move the
lever to the left, then place in the notch best suited
for your application.
PTO (POWER TAKE-OFF) LEVER
The PTO lever is located on the left side of the dash
next to the steering wheel. Move the PTO lever
forward to engage the power to the cutting deck or
other attachments; move the PTO lever backward
(toward the rear of the tractor) to disengage the
power to the attachments.
NOTE: The PTO lever must be in the disengaged
(OFF) position when starting the engine, when
shifting into reverse and if the operator leaves the
seat.
DRIVE PEDAL
The drive pedal is located below the brake pedal on
the right front side of the tractor along the running
board. Depress the drive pedal with your right foot
when the tractor shift lever is in either forward or
reverse to cause the tractor to move. Ground speed
is also controlled with the drive pedal. The further
down the pedal is depressed, the faster the tractor
will travel. The pedal will return to its original position
when it’s not depressed.
IMPORTANT: Always set the parking brake
when leaving the tractor unattended.
BRAKE PEDAL
The brake pedal is located on the right front side of
the tractor above the drive pedal along the running
board. The brake pedal can be used for sudden
stops or for setting the parking brake.
NOTE: The brake pedal must be fully depressed to
activate the safety interlock switch when starting the
tractor.
PARKING BRAKE BUTTON
To set the parking brake, fully depress
the brake pedal and push the parking
brake button in. Hold the button in
while taking your foot off the brake
pedal. Both the parking button and
the brake pedal will then stay
depressed. To release the parking
brake, depress the brake pedal
slightly. The parking brake button will
then return to its original position.
NOTE: The parking brake must be set if the
operator leaves the seat with the engine running or
the engine will automatically shut off.
IMPORTANT: Always set the parking brake
when leaving the tractor unattended.
SHIFT LEVER
The shift lever is located
on the left side of the
fender and has three
positions, FORWARD,
NEUTRAL and REVERSE.
The brake pedal must be
depressed and the tractor
must not be in motion
when moving the shift
lever.
IMPORTANT: Never
force the shift lever. Doing
so may result in serious
damage to the tractor’s
transmission.
BRAKE
P
N
F
R
Shift
Knob

11
SECTION 8: OPERATION
SAFETY INTERLOCK SWITCHES
This tractor is equipped with a safety interlock
system for the protection of the operator. If the
interlock system should ever malfunction, do not
operate the tractor. Contact an authorized dealer in
your area. The safety interlock system prevents the
engine from cranking or starting unless the brake
pedal is fully depressed, and the PTO lever is in the
disengaged (OFF) position.
•The safety interlock system will automatically
shut off the engine if the operator leaves the
seat before engaging the brake lock.
•The safety interlock system will automatically
shut off the engine if the operator leaves the
seat with the PTO lever in the engaged (ON)
position, regardless of whether the brake lock
is engaged. The PTO lever must be in the
disengaged (OFF) position to restart the
engine.
•The safety interlock system will automatically
shut off the engine if the PTO lever is moved
into the engaged (ON) position with the shift
lever in the REVERSE position.
WARNING: Do NOT attempt to bypass
or disconnect the tractor’s safety interlock.
Doing so could result in serious personal
injury or death.
IMPORTANT: Tampering with or attempting to
bypass the tractors Safety Interlock Switches in any
way WILL void your warranty.
SETTING THE CUTTING HEIGHT
Select the height position of the cutting deck by
placing the deck lift lever in any of the six different
cutting height notches on the right side of the fender.
Then adjust the deck wheels so that they are at least
1/4 inch to 1/2 inch above the ground when the
tractor is on a smooth, flat surface such as a
driveway.
WARNING: Keep hands and feet away
from the discharge chute opening of the
cutting deck.
NOTE: The deck wheels are an anti-scalp feature
of the deck and are not designed to support the
weight of the cutting deck.
Refer to the ADJUSTMENTS section of this manual
for more detailed instructions regarding various deck
adjustments.
STARTING THE ENGINE
NOTE: Refer to the TRACTOR SET-UP section of
this manual for gasoline and oil fill-up instructions.
•Insert the tractor key into the ignition switch.
•Place the PTO lever in the disengaged (OFF)
position.
•Depress the brake pedal and set the parking
brake.
•Place the shift lever in the NEUTRAL position.
•Move the throttle control lever into the FAST
(or CHOKE, if so equipped) position.
•Pull out the choke control knob, if so equipped
(a warm engine may not require choking).
•Turn the ignition key clockwise to the START
position. After the engine starts, release the
key. It will return to the ON position.
IMPORTANT: Do NOT hold the key in the START
position for longer than ten seconds at a time. Doing
so may cause damage to your engine’s starter.
NOTE: If starting problems are encountered, refer
to the TROUBLESHOOTING section of this manual.
After the engine starts, slowly release the brake
pedal. As the engine warms up, gradually push the
choke control knob inward (or move the throttle
control lever out of the CHOKE position) to open up
the choke plate on the engine’s carburetor.
AVOID SERIOUS INJURY OR DEATH
•GO UP AND DOWN SLOPES, NOT ACROSS.
• AVOID SUDDEN TURNS.
•DO NOT OPERATE THE UNIT WHERE IT COULD SLIP OR TIP.
•IF MACHINE STOPS GOING UPHILL, STOP BLADE(S) AND BACK
DOWNHILL SLOWLY.
•DO NOT MOW WHEN CHILDREN OR OTHERS ARE AROUND.
•NEVER CARRY CHILDREN.
•LOOK DOWN AND BEHIND BEFORE AND WHILE BACKING.
•KEEP SAFETY DEVICES (GUARDS, SHIELDS, AND SWITCHES) IN
PLACE AND WORKING.
•REMOVE OBJECTS THAT COULD BE THROWN BY THE BLADE(S).
•KNOW LOCATION AND FUNCTION OF ALL CONTROLS.
•BE SURE BLADE(S) AND ENGINE ARE STOPPED BEFORE PLAC-
ING HANDS OR FEET NEAR BLADE(S).
•BEFORE LEAVING OPERATOR’S POSITION, DISENGAGE
BLADE(S), PLACE THE SHIFT LEVER IN NEUTRAL, ENGAGE
BRAKE LOCK, SHUT ENGINE OFF AND REMOVE KEY.
READ OPERATOR’S MANUAL
WARNING

12
NOTE: Do NOT leave the choke control out while
operating the tractor. Doing so will result in a "rich"
fuel mixture and cause the engine to run poorly.
STOPPING THE ENGINE
•Place the PTO lever in the disengaged (OFF)
position
•Move the throttle control into the SLOW
(turtle) position and allow the engine to "idle
down" for ten seconds. Failure to do so may
result in an engine afterfire.
•Turn the ignition key counterclockwise to the
OFF position.
•Remove the key from the ignition switch to
prevent accidental starting.
IMPORTANT: If you think you’ve struck a foreign
object, stop the engine immediately. Remove the
wire(s) from the spark plug(s), thoroughly inspect the
unit for any damage, and repair the damage before
restarting and operating the tractor.
DRIVING THE TRACTOR
WARNING: Avoid sudden starts,
excessive speed and sudden stops.
WARNING: Do not leave the seat of the
tractor without first placing the PTO lever in
the disengaged (OFF) position, depressing
the brake pedal and engaging the parking
brake. If leaving the tractor unattended,
also turn the ignition key off and remove
the key.
•Depress the brake pedal to release the
parking brake and let the pedal up. Move the
throttle lever into the FAST (rabbit) position.
IMPORTANT: Do NOT use the shift lever to
change the direction of travel when the tractor is in
motion. Always use the brake pedal to bring the
tractor to a complete stop before shifting.
•To move forward, place the shift lever in the
FORWARD position, then slowly depress the
drive pedal until the desired speed is
achieved.
•To move in reverse, place the shift lever in the
REVERSE position, check that the area
behind is clear then slowly depress the drive
pedal.
DRIVING ON SLOPES
Refer to the SLOPE GAUGE on page 6 to help
determine slopes where you may not operate safely.
WARNING: Do not mow on inclines with
a slope in excess of 15 degrees (a rise of
approximately 2-1/2 feet every 10 feet).
The tractor could overturn and cause
serious injury.
Operate the tractor up and down slopes, never
across slopes. Do not drive so that the tractor may
tip over sideways.
Before operating the tractor on any slope, walk the
slope to look for possible hazards such as rocks.
mounds, ruts, stumps or other surface irregularities
which could cause the tractor to be upset.
Avoid turns when driving on a slope. If a turn must
be made, turn down the slope. Turning up a slope
greatly increases the chance of a roll over.
Avoid stopping when driving up a slope. If it is
necessary to stop while driving up a slope, start up
smoothly and carefully to reduce the possibility of
flipping the tractor over backward.
OPERATING THE HEADLIGHTS
To turn the tractor’s headlights on:
•Start the engine following the instructions
earlier in this section.
•Turn the key one notch counterclockwise into
the On/Lights position of the ignition switch.
Refer to Figure 4.
To turn the tractor’s headlights off:
•Turn the key either into the On position (to
leave the engine running) or the Off position
(to shut the engine off). Refer to Figure 4.
IMPORTANT: Never move the key into the Start
position while the engine is running. Doing so may
cause damage to your engine’s starter.
STOPPING THE ENGINE
•Place the PTO lever in the disengaged (OFF)
position.
•Move the throttle control into the SLOW
position and allow the engine to "idle down"
for ten seconds, then turn the ignition key
counterclockwise to the OFF position.
•Remove the key from the ignition switch to
prevent accidental starting.
IMPORTANT: If you think you’ve struck a foreign
object, stop the engine immediately. Remove the
wire(s) from the spark plug(s), thoroughly inspect the
unit for any damage, and repair the damage before
restarting and operating the mower.

13
USING THE LIFT LEVER
To raise the cutting deck, move the lift lever to the
left, then place it in the notch best suited for your
application. Refer to SETTING THE CUTTING
HEIGHT earlier in this section.
ENGAGING THE PTO
(POWER TAKE-OFF) LEVER
•Move the throttle control lever to the FAST
(rabbit) position.
•Move the PTO lever forward into the engaged
(ON) position.
•Keep the throttle lever in the FAST (rabbit)
position for the most efficient use of the
cutting deck and other attachments.
•The operator must remain in the tractor seat
at all times. If the operator should leave the
seat without moving the PTO lever into the
disengaged (OFF) position and setting the
parking brake, the engine will shut off.
IMPORTANT: The PTO lever cannot be in the
engaged (ON) position when the tractor is driving in
the reverse direction. The safety interlock system will
automatically shut off the engine if the PTO lever is
moved into the engaged (ON) position with the shift
lever in the REVERSE position. Refer to SAFETY
INTERLOCK SWITCHES earlier in this section.
MOWING
This tractor comes equipped with a cutting deck. The
following information will be helpful when using the
cutting deck with your tractor.
WARNING: To avoid possible injury, do
not allow anyone in the area of the tractor
while mowing. Even if the area to be
mowed has been cleared of foreign
objects, small objects may be picked up
and discharged by the mower.
WARNING: Never direct the discharge
of material toward bystanders or allow
anyone near the machine while in
operation.
•For best results it is recommended that the
first two laps be cut with the discharge thrown
towards the center. After the first two laps,
reverse the direction to throw the discharge to
the outside for the balance of cutting. This will
give a better appearance to the lawn.
•Do not cut the grass too short. Short grass
invites weed growth and yellows quickly in dry
weather.
•Mowing should always be done with the
engine at full throttle.
•Do not mow at high ground speed, especially
if a mulch kit or grass collector is installed.
•Under heavier conditions it may be necessary
to go back over the cut area a second time to
get a clean cut.
•Do NOT attempt to mow heavy brush and
weeds and extremely tall grass. Your tractor is
designed to mow lawns, NOT clear brush.
•Keep the blades sharp and replace the blades
when worn. Refer to the MAINTENANCE
section of this manual for proper blade
sharpening instructions.
SECTION 9: ADJUSTMENTS
LEVELING THE DECK
WARNING: Cutting blades are sharp.
Always protect hands by wearing heavy
leather work gloves to grasp blades.
NOTE: Check the tractor’s tire pressure before
performing any deck leveling adjustments. Refer to
TIRES in the maintenance section of this manual for
further information regarding tire pressure.
Front to Rear
The front of the cutting deck is supported by a stabi-
lizer bar that can adjusted to level the deck from front
to rear. The front of the deck should be 1/4" to 3/8"
lower than the rear of the deck. Adjust if necessary
as follows:
WARNING: Turn the tractor’s engine
off, remove the key from the ignition switch
and apply the tractor’s parking brake before
making any adjustments to the cutting
deck.
•With the tractor parked on a firm, level
surface, place the lift lever in the top notch
(highest position) and rotate the blade nearest
the discharge chute so that it is parallel with
the tractor.
•Measure the distance from the front of the
blade tip to the ground and from the rear of
the blade tip to the ground. The first
measurement taken should be between 1/4"
and 3/8" less than the second measurement.

14
•Determine the approximate distance
necessary for proper adjustment and proceed,
if necessary, to the next step.
•Loosen the two jam nuts on the rear side of
the deck stabilizer bracket. See Figure 7A.
•Locate the two lock nuts on the opposite side
of the stabilizer bracket. See Figure 7A.
Tighten the lock nuts to raise the front of the
deck; loosen the lock nuts to lower the front of
the deck.
•Retighten the two jam nuts loosened earlier
when proper adjustment is achieved.
Side to Side
If the cutting deck appears to be mowing unevenly, a side-to-side adjustment can be performed. Adjust if
necessary as follows:
WARNING: Turn the tractor’s engine off, remove the key from the ignition switch and apply the
tractor’s parking brake before making any adjustments to the cutting deck.
•With the tractor parked on a firm, level surface, place the lift lever in the top notch (highest position) and
rotate the both blades so that they are perpendicular with the tractor.
•Measure the distance from the outside of the left blade tip to the ground and the distance from the
outside of the right blade tip to the ground. Both measurements taken should be equal. If they’re not,
proceed to the next step.
•Loosen, but do NOT remove, the hex cap screw on the left deck hanger bracket. See Figure 7B.
•Balance the deck so that both blade tip measurements taken earlier are equal.
•Retighten the hex cap screw on the left deck hanger bracket when proper adjustment is achieved.
Figure 7
SEAT ADJUSTMENT
To adjust the position of the seat, loosen, but do
NOT remove the four screws which secure the seat
to the seat pivot bracket. Slide the seat forward or
backward until desired position is reached. Retighten
the four screws. See Figure 8.
Figure 8
Jam
Deck
Stabilizer
Bracket
Nuts
Lock
Nuts
Deck
Hex Cap Screw
Deck Hanger Bracket
AB
F
ront to Rear Side to Side
Screws
Seat Pivot
Bracket

15
BRAKE ADJUSTMENT
If the tractor does not come to a complete stop when
the brake pedal is completely depressed, or if the
tractor’s rear wheels can roll with the parking brake
applied, the brake is in need of adjustment. The
brake disc can be found on the right side of the
transmission in the rear of the tractor. Adjust if
necessary as follows:
•Looking at the transmission from the right side
of the tractor, locate the compression spring
and brake disc. See Figure 9.
•Loosen, but do NOT remove, the hex nut
found on the right side of the brake assembly.
See Figure 9.
•Using a feeler gauge, set the gap between the
brake disc and the brake puck at .011".
•Re-tighten the hex nut loosened earlier.
Figure 9
STEERING ADJUSTMENT
If the tractor turns tighter in one direction than the
other, or if the ball joints are being replaced due to
damage or wear, the steering drag links may need to
be adjusted.
Adjust the drag links so that equal lengths are
threaded into the ball joint on the left side and the
ball joint on the right side:
•Loosen the jam nut found on the drag link at
the rear of the ball joint. See Figure 10.
•Remove the hex nut and lock washer on the
top of ball joint. See Figure 10.
•Thread the ball joint toward the jam nut to
shorten the drag link. Thread the ball joint
away from the jam nut to lengthen the drag
link.
Figure 10
•Replace hex nut and lock washer and
retighten the jam nut after proper adjustment
is achieved.
NOTE: Threading the ball joints too far onto the
drag links will cause the front tires to "toe-in" too far.
Proper toe-in is between 1/16" and 5/16".
Front tire toe-in can be measured as follows:
•Place the steering wheel in position for
straight ahead travel. Insert a 1/4" dowel up
through aligning holes in both the steering
gear and support plate. See Figure 11.
•In front of the axle, measure the distance
horizontally from the inside of the left rim to
the inside of the right rim. Note the distance.
•Behind the axle, measure the distance
horizontally from the inside of the left rim to
the inside of the right rim. Note the distance.
•The measurement taken in front of the axle
should be between 1/16" and 5/16" less than
the measurement taken behind the axle.
•Adjust if necessary.
•Remove the dowel inserted earlier before
attempting to operate the tractor.
Figure 11
Brake Disc
Hex Nut
Compression
Spring
Set Gap
at .011"
NOTE: View shown from beneath tractor. Transmission
Drag Link
Ball Joint
Axle
Pivot BarHex Nut and
Jam Nut
Lock Washer
Steering Gear
Insert Dowel
Here
Drag Links
Steering
Shaft
Support
Plate
NOTE: View shown from beneath tractor.

16
CARBURETOR ADJUSTMENT
WARNING: If any adjustments are
made to the engine while the engine is
running (e.g. carburetor), disengage all
clutches and blades. Keep clear of all
moving parts. Be careful of heated
surfaces and muffler.
NOTE: A dirty air cleaner will cause an engine to
run rough. Be certain it is clean and properly
attached before adjusting carburetor. Refer to
separate engine manual packed with your unit for
information regarding air cleaner maintenance.
Refer to separate engine manual packed with your
unit for carburetor adjustment information or see an
authorized Briggs & Stratton service dealer.
SECTION 10: MAINTENANCE
WARNING: Disconnect the spark plug
wire(s) and ground against the engine
before performing any adjustments, repairs
or maintenance.
ENGINE
Refer to the separate engine manual for engine
maintenance instructions.
Check engine oil level before each use as
instructed in the separate engine manual packed
with your unit. Read and follow instructions
carefully.
Changing Engine Oil
•Unscrew oil fill cap and remove dipstick from
the oil fill tube. See Figure 12.
Figure 12
•Pop open the protective cap on the end of the
oil drain valve to expose the oil drain port. See
Figure 12.
•Push oil drain hose (packed with unit) onto the
oil drain port. Route the opposite end of the
hose into an appropriate oil collection
container with a capacity great enough to
collect the used oil.
•Push the oil drain valve in slightly, then rotate
counterclockwise and pull outward to begin
draining oil. See Figure 12.
•Service the oil filter (if so equipped) as
instructed in the separate engine manual
packed with your unit.
Perform the above steps in the opposite order after
oil has finished draining.
•Refill the engine with new motor oil.
IMPORTANT: Refill the engine with the proper
capacity and weight of motor oil as instructed in the
separate engine manual.
Service air cleaner every 25 hours under normal
conditions. Clean every few hours under extremely
dusty condition. To service the air cleaner, refer to
the separate engine manual packed with your unit.
The spark plug(s) should be cleaned and the gap
reset once a season. Replacement is recommended
at the start of each mowing season; check engine
manual for correct plug type and gap specifications.
CLEANING THE ENGINE AND DECK
Any fuel or oil spilled on the machine should be
wiped off promptly. Do NOT allow grass, leaves, and
dirt to accumulate around the cooling fins of the
engine or on any other part of the machine,
especially the pulleys and other moving parts.
Clean the underside of the deck with a wisk broom,
putty knife or forced air after each mowing.
IMPORTANT: The use a pressure washer or
garden hose to clean your tractor is NOT
recommended. It may cause damage to electrical
components, spindles, pulleys, bearings or the
engine. The use of water will result in a shortened
life of the tractor and reduce its serviceability.
Protective Cap
Oil Drain Hose
Oil Drain Port
Oil Fill Cap
Oil Fill Tube Oil Drain Valv
e
Single-cylinder engine shown.NOTE:
Valve location will vary with engine style.

17
CUTTING DECK REMOVAL
WARNING: Before performing any
maintenance, move the PTO lever into the
disengaged (OFF) position, engage the
parking brake, turn the ignition key to the
OFF position and remove the key from the
switch to avoid accidental starting.
Several attachments are available for your tractor.
To mount some of these attachments and in order to
perform certain maintenance procedures, the deck
must be removed from the tractor. To properly
remove the cutting deck, proceed as follows:
WARNING: Do NOT remove deck
immediately after operating the tractor.
Allow the engine and other moving parts
ample time to cool down.
•Engage the parking brake.
•Move the PTO lever into the disengaged
(OFF) position to relieve tension on the belt.
•Lower the deck by moving the lift lever into the
bottom notch on the right fender.
•Remove the PTO belt from around the lower
portion of the engine pulley and from around
both PTO idler pulleys on the PTO
engagement plate.
Figure 13
NOTE: On units equipped with a 46-inch deck, the bottommost belt on the deck does NOT need to be
removed in order to remove the deck.
•Looking at the cutting deck from the right side of the tractor, locate the deck support pin on the rear
right side of the deck.
•Pull the deck support pin outward to release the deck from the deck lift arm. See Figure 13.
•Rotate the pin slightly toward the rear of the tractor and release the pin into the hole provided.
•Repeat the above steps on the left side of the tractor.
•Move the lift lever into the top notch on the right fender to raise the deck lift arms out of the way.
•Carefully move the cutting deck toward the front of the tractor allowing the hooks on the deck to release
themselves from the deck stabilizer rod. Do NOT let the deck fall to the ground.
•Gently slide the cutting deck (from the right side) out from underneath the tractor.
NOTE: To properly remount the cutting deck, perform the above steps in reverse order. Having a second
person assist you will ease this procedure.
Deck Support Pins
Deck
Stabilizer
Bracket
Deck Stabilizer Rod
Deck Lift Arms
Engine Pulley
PTO Engagement Plate
To Lift Assembly
Front of Tractor
NOTE: 42-inch deck shown
Hooks
(mounted on tractor)
PTO Idler Pulleys
PTO Belt

18
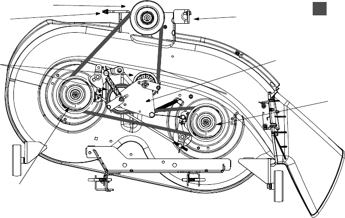
CHANGING THE DECK BELT(S)
All belts on your tractor are subject to wear and should be replaced if any signs of cracking, shredding or
rotting are present.
IMPORTANT: The V-belts found on your tractor are specially designed to engage and disengage safely. A
substitute (non-OEM) V-belt can be dangerous by not disengaging completely. For a proper working machine,
use factory approved belts.
To change or replace the deck belt(s) on your tractor, proceed as follows:
NOTE: Removing the deck from the tractor as instructed earlier in this section will ease the following steps,
but is not necessary.
42-inch decks
•Lower the deck by moving the lift lever into the bottom notch on the right fender.
•Remove the belt guards by removing the self-tapping screws that fasten them to the deck surface.
•Move the PTO lever into the disengaged (OFF) position to relieve tension on the belt.
•Remove the PTO belt from around the bottom portion of the engine pulley and from around the two
idler pulleys found on the PTO engagement plate. See Figure 14.
•Route the new belt as shown in Figure 14, around the deck pulleys, idler pulleys and engine pulley.
OEM belt part numbers are listed in the table on the following page
•Remount the belt guards removed earlier.
Figure 14
46-inch decks
•Lower the deck by moving the lift lever into the bottom notch on the right fender.
•Remove the belt guards by removing the self-tapping screws that fasten them to the deck surface.
•Move the PTO lever into the disengaged (OFF) position to relieve tension on the belt.
•Remove the PTO belt from around the bottom portion of the engine pulley and from around the two
PTO idler pulleys found on the PTO engagement plate. See Figure 15.
•Route the new belt as shown in Figure 15, around the upper portion of the left hand deck pulley, PTO
idler pulleys and the lower portion of the engine pulley. OEM belt part numbers are listed in the table on
the following page.
•Remount the belt guards removed earlier.
Engine Pulley
PTO Engagement Plate
Left Hand Pulley
NOTE: Belt covers not shown for clarity.
(mounted on tractor)
PTO belt
Right Hand Pulley
Idler Pulleys
Deck Stop
(mounted on tractor)
Belt Guard
(mounted on tractor)

19
Figure 15
CHANGING THE TRANSMISSION DRIVE BELT(S)
All belts on your tractor are subject to wear and should be replaced if any signs of cracking, shredding or
rotting are present.
IMPORTANT: The V-belts found on your tractor are specially designed to engage and disengage safely. A
substitute (non-OEM) V-belt can be dangerous by not disengaging completely. For a proper working machine,
use factory approved belts.
To change or replace the drive belt(s) on your tractor, proceed as follows:
NOTE: It’s recommended that both drive belts be replaced at the same time.
•Remove the cutting deck as instructed earlier in this section.
•After disconnecting the battery cables, remove the battery and battery tray from beneath the seat.
IMPORTANT: When removing the battery, disconnect the NEGATIVE (Black) wire from it’s terminal first,
followed by the POSITIVE (Red) wire. Re-install in reverse order.
Upper Drive Belt
•Locate the transmission idler pulley on the upper drive belt by looking through the battery tray opening.
See Figure 16.
•Grasp the bracket and pivot the transmission idler pulley toward the rear of the tractor to release
tension on the upper drive belt.
•Remove the belt from around the transmission idler pulley.
•Remove the upper drive belt from around the transmission pulley and the variable-speed pulley.
NOTE: Slowly rotate the pulley counterclockwise to roll the belt off of it.
•Remove the upper drive belt by pulling it up through the battery tray opening.
•Reroute the new upper drive belt as shown in Figure 16.
42-Inch Deck 46-Inch Deck
PTO (Top) Belt 754-0485 754-0486
Bottom Belt N/A 754-0349
Engine Pulley PTO Engagement Plate
Left Hand
Double Pulley
Right Hand Pulley
Center Pulley
Deck Idler Pulley
Deck belt (Bottom)
PTO belt (Top)
NOTE: Left hand belt cover not shown for clarity. 46-inch deck shown. Self-Tapping Screws
(mounted on tractor)
(beneath belt guard)
PTO Idler Pulleys
Belt Guard
(mounted on tractor) Deck Stop
(mounted on tractor)

20
Lower Drive Belt
NOTE: Proper removal of the lower drive belt requires the removal of several tractor components. Read
through the following procedure prior to attempting it to determine if you feel you could successfully complete
it. If you don’t, see an authorized MTD service dealer to have the belt changed.
IMPORTANT: Note the routing of the lower drive belt around both the pulleys and the belt keepers
BEFORE performing the following steps.
•Locate the variable-speed pulley by looking through the battery tray opening. See Figure 16.
•Remove the variable-speed pulley by loosening the hex bolt that secures it to the transmission. Use a
second wrench to hold the hex nut on the bottom side of the pulley.
•Slide the belt off of the variable-speed pulley as you lift the pulley up and out through the battery tray
opening.
Figure 16
•Remove the hex bolt from the center of the
engine pulley. See Figure 17.
•Lower the engine pulley far enough to be able
to remove the upper drive belt from around it.
IMPORTANT: When remounting the engine
pulley, torque the center hex bolt to between 38 foot-
pounds and 50 foot-pounds.
•Remove the drive belt by feeding it from both
ends toward the front idler pulley on the
double-idler bracket. See Figure 16.
•Reassemble by following the above steps in
reverse order.
•Reroute the new belt around the pulleys and
belt keepers EXACTLY as the old one was
routed. Refer to Figure 16.
The drive pedal is properly adjusted when the hole
found in the double-idler bracket has approximately
1-3/8" of travel with ten pounds of pressure applied
to the drive pedal. See Figure 17.
Drive belt (Lower)
Drive belt (Upper)
Front of Tractor
Rear Idler Pulley
Front Idler Pulley
Variable-speed
Pulley
Battery Tray
Belt Keeper
Transmission Idler Pulley
Transmission Pulley
Single-speed
Transmission
Shift Lever
Opening
Double-Idler Bracket
Idler Bracket
to drive pedal
Belt Keeper
NOTE: View shown from above tractor.
Engine Pulley

21
Figure 17
Adjust the drive pedal after replacing the drive belts
on your tractor, if necessary, as follows:
•Locate the speed control assembly on the
underside of the steering support bracket. See
Figure 18.
Figure 18
•Remove both hairpin clips from the pin which
is fastened to the speed control assembly (be
careful not to lose the small flat washers found
on the pin). See Figure 18.
•Remove the drive pedal return spring.
•Using two 9/16" wrenches, remove the pin
from the speed control assembly. See Figure
18.
Thread the idler adjustment rod inward or outward to
lengthen or shorten the travel of the double-idler
bracket until proper adjustment is achieved.
•Reassemble by following the above steps in
reverse order.
CUTTING BLADES
WARNING: Cutting blades are sharp.
Always protect hands by wearing heavy
leather work gloves to grasp blades.
The blades may be removed for sharpening or
replacement as follows.
•Remove the deck from beneath the tractor,
(refer to DECK REMOVAL earlier in this
section for detailed instructions) then gently
flip the deck over to expose its underside.
•Place a block of wood between the center
deck housing baffle and the cutting blade to
act as a stabilizer. See Figure 19.
•Use a 15/16" wrench to remove the hex flange
nut that secures the blade to the spindle
assembly. See Figure 19.
NOTE: The hex flange nut has a right-handed
thread pattern. Do NOT attempt to force the nut in
the incorrect direction. Doing so may damage the
nut and create a safety hazard.
Figure 19
To properly sharpen the cutting blades, remove
equal amounts of metal from both ends of the blades
along the cutting edges. See Figure 20.
Sharpen the cutting edge straight across, parallel to
the trailing edge, at a 25° to 30° angle. See Figure
20.
IMPORTANT: If the cutting edge of the blade has
already been sharpened to within 5/8" of the wind
wing radius, or if any metal separation is present,
replace the blades with new ones. See Figure 20.
Figure 20
Front of Tractor
NOTE: View shown from above tractor.
Double-idler
Bracket
Idler
Adj. Rod
Hole
1-3/8"
Speed Control
Assembly
Hairpin
Clips
Idler
Adj. Rod
Pin
Drive Pedal
Return Spring
Place Wrenches Here
Neutral
Return
Bracket
Cutting Blade
Block of Wood
Spindle
Assembly
Hex Flange Nut
5/8"
minimum
Blade Separation
Worn Blade Edge
Wind Wing
Sharpen Edge Evenly

22
It is extremely important that each cutting blade
edge be ground equally to maintain proper blade
balance. An unbalanced blade will cause excessive
vibration when rotating at high speeds, may cause
damage to the tractor and result in personal injury.
The blade can be tested by balancing it on a blade
balancer or round shaft screwdriver. Grind metal
from the heavy side until it balances evenly.
When replacing the blade, be sure to install the
blade with the side of the blade marked ‘‘Bottom’’ (or
with a part number stamped in it) facing the ground
when the mower is in the operating position.
IMPORTANT: Use a torque wrench to tighten the
blade spindle hex flange nut to between 70 foot-
pounds and 90 foot-pounds.
TIRES
The recommended operating tire pressure is
approximately 10 psi for the rear tires and 14 psi for
the front tires. Refer to the tire sidewall for exact tire
manufacturer’s recommended psi. Do not
overinflate. Uneven tire pressure could cause the
cutting deck to mow unevenly.
BATTERY
The battery is sealed and is maintenance-free. Acid
levels cannot be checked.
•Always keep the battery cables and terminals
clean and free of corrosive build-up.
•After cleaning the battery and terminals, apply
a light coat of petroleum jelly or grease to the
terminals and over the positive terminal boot.
•Always keep the boot positioned over the
positive terminal to prevent shorting.
IMPORTANT: If removing the battery for any
reason, disconnect the NEGATIVE (Black) wire from
it’s terminal first, followed by the POSITIVE (Red)
wire. When re-installing the battery, always connect
the POSITIVE (Red) wire its terminal first, followed
by the NEGATIVE (Black) wire. Be certain that the
wires are connected to the correct terminals,
reversing them could change the polarity and cause
damage to your engine’s alternating system.
Charging
If the unit has not been put into use for an extended
period of time, charge the battery with an
automotive-type 12-volt charger for a minimum of
one hour at six amps.
WARNING: Batteries give off an
explosive gas during and for some time
after charging. Charge battery in a well
ventilated area and do not allow a spark or
an open flame near the battery.
FUSE
A fuse is installed in your tractor’s wiring harness to
protect the tractor’s electrical system from damage
caused by excessive amperage. Always use the
same capacity fuse for replacement. If the electrical
system does not function, or your tractor’s engine
will not crank, first check to be certain that the fuse
has not blown. It can be found under the hood
mounted behind the top of dash panel on the
support bar. Pull the fuse out and compare it with
Figure 21 to determine if it is good or bad.
Figure 21
SECTION 11: LUBRICATION
WARNING: Always stop the engine and
disconnect the spark plug wire(s) and
ground against the engine before
performing any maintenance.
ENGINE
Lubricate the engine with motor oil as instructed in
the separate engine manual packed with your unit.
LINKAGE
Lubricate all the pivot points on the drive, brake and
lift linkage at least once a season with SAE 30
engine oil.
WHEELS
Both the front wheels and the rear wheels should be
removed from the axles once a season. Lubricate
the axles and the rims well with an all-purpose
automotive grease before re-installing them.
STEERING GEAR
Lubricate the teeth of the steering gear with an all-
purpose automotive grease every 25 hours of
operation or once a season.
PIVOT POINTS
Lubricate all pivot points (drive pedal, brake pedal,
etc.) at least once a season with light oil.
GOOD BAD

23
SECTION 12: TROUBLESHOOTING GUIDE
Trouble Possible
Cause(s) Corrective Action
Engine will
not crank
Safety switch
button not
depressed.
Battery installed
incorrectly.
Battery is dead
or weak.
Blown fuse
There are two safety switches in the starting circuit of your unit: the brake pedal switch
and the seat switch. Make certain the actuator on the brake control is fully depressing
the button on the brake pedal switch and that the operator is seated on the tractor. The
PTO lever must be in the disengaged (OFF) position, also.
The battery must be installed with negative terminal attached to black ground wire.
Negative terminal is identified at the post by “NEG”, “N” or “-”. The positive terminal,
identified by “POS”, “P” or “+”, must be attached to the thick red wire which goes to the
solenoid.
Charge at six amps with a 12-volt automotive-type battery charger for one hour or until
fully charged.
Refer to page 23 for fuse location. Replace fuse with automotive type fuse of the
proper amperage. Fuses seldom fail without a reason. The problem must be
corrected. Check for loose connections in the fuse holder. Replace fuse holder if nec-
essary. A dead short may be in the cranking or charging circuit where the insulation
may have rubbed through and exposed the bare wire. Replace the wire or repair with
electrician's tape if the wire strands have not been damaged.
Note: Look for a wire pinched between body panels, burned by the exhaust pipe or
muffler or rubbed against a moving part.
Engine
cranks but
will not start
Throttle or choke
not in starting
position.
No fuel to the
carburetor.
No spark to
spark plug(s).
Dirty aircleaner.
Refer to the OPERATION section of this manual for the correct position of the throttle
control and choke for starting.
Gasoline tank empty. Fill with clean, fresh fuel.
Fuel line or in-line fuel filter plugged. Remove and clean fuel line. Replace fuel filter
(if so equipped) if necessary.
Spark plug lead disconnected. Connect lead. Using a spark tester, check for spark. If
no spark is present, have engine’s magneto serviced by an authorized engine dealer.
If the air cleaner is dirty, the engine may not start. Refer to the engine manual packed
with your unit.
Engine
smokes
Engine oil has
been overfilled.
Engine loses
crankcase
vacuum.
Check oil level.
Dipstick not seated or broken. Replace defective part.
Engine breather defective. Replace.
Excessive
vibration
Bent blade or
damaged pulley.
Stop engine immediately. Check all pulleys, blade adapters, keys and bolts for
tightness and spindle damage. Tighten or replace any loose or damaged parts.
Always replace damaged blade. Only use original equipment blades.
Mower
won’t
discharge
grass or
leaves
uncut strips
Engine speed
low.
Speed selection.
Cutting height
set too low.
Blades dull.
Throttle must be set at full throttle.
Use lower ground speed. The slower your ground speed, the better the quality of cut.
Raise deck.
Sharpen or replace blades (uncut strip problem only).

24
Models 607, 608 & 609
9
3
8
10
1
5
11
5
13
13
6
4
5
2
REF.
NO.
PART
NO. DESCRIPTION
1 625-0051 Bulb/Socket Headlight Assembly
2 629-0944 Wiring Harness w/o Ref. 14
3 629-0126 Harness Adapter, #18 x 5
4 710-0599 Self-tapping Screw, 1/4-20 x .5
5 712-3006 Hex Nut, 1/4-20
6 725-1426 Solenoid, 12-volt, 100 Amp
7 725-1657A Snap Mount Safety Interlock Switch (Brake)
8 725-1741 Ignition Switch
9 725-1758 Systems Indicator Monitor w/ Ammeter
10 725-1745 Ignition Key w/ plastic cover
725-1744 Ignition Key w/o plastic cover
11 725-1747 Safety Plunger Switch (Seat)
12 725-3007A Positive Terminal Cover (Boot)
13 736-0329 Lock Washer, 1/4
14 629-0309 Headlight Harness
15 729-0357 Fuse Holder
16 725-1381 20-amp Fuse
15/16
7
12
14
AMPS

25
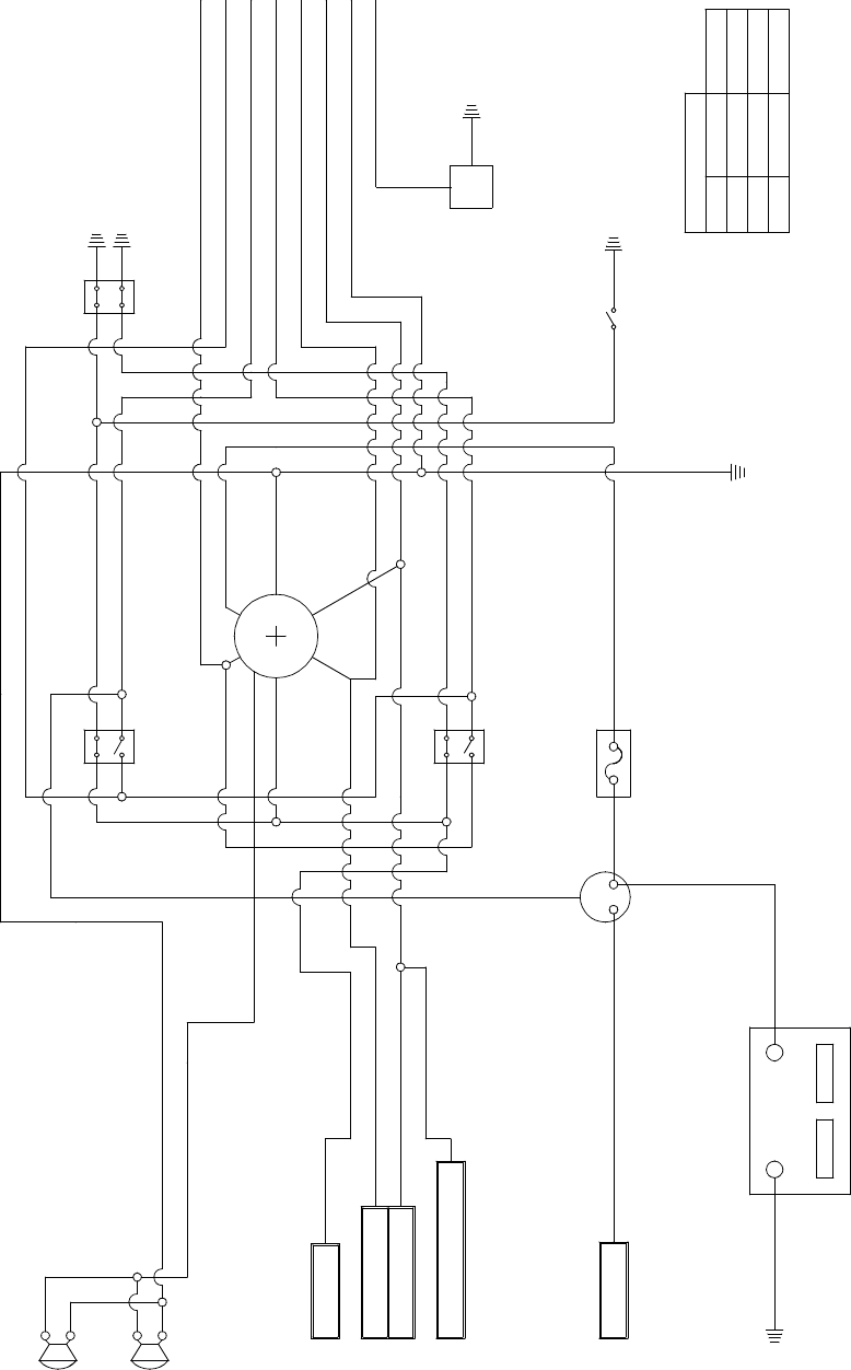
Electrical System
A2
WHITE
RED
A/C
GREEN
-
PTO -
L
+
S
RUN 1
KEY SW 725-1741
OFF
RUN 2
G+M+A1
B+A1
B+A1
B
ALTERNATOR
AFTERFIRE SOLENOID
MAGNETO
ALTERNATOR
STARTER
A1
HEADLIGHTS
GROUND
PTO SWITCH
KEY SWITCH
BRAKE SWITCH
SOLENOID
FUSE
L+A2
REVERSE SW.
SEAT SWITCH
BATTERY
725-1426
725-1657A
725-1381 725-1643
START
725-1736
+12 V
725-1657A
725-1741
PTO +
B+S+A1
ORANGE
ORANGE/BLACK
ORANGE/BLACK
ORANGE/WHITE
RED
GREEN
ORANGE/BLACK
YELLOW/BLACK
ORANGE/WHITE
ORANGE
RED
YEL/WHT
ORG/BLK
RED
RED
RED/BLACK
WHITE
YELLOW
GREEN
BLUE
BRAKE +
BRAKE -
YELLOW
ORANGE
ORANGE/BLACK
GREEN
RED/WHT
YEL/BLK
ORG/BLK
YEL/WHT
GREEN
BLUE
GREEN
ORANGE/WHITE
RED
MG
OIL
BLACK
OIL PRESSURE

26
Models 607 & 608
41
30 3
24
25
32
27
31
28
7
26
19
5
39
38
47
43
24
33
5
36
34
35
14
45
42
44
15
16
22
22
10
17
35
7
918
12
20
13
9
4
6
11
1
8
23
2
37
29
21
46
46

27
REF.
NO.
PART
NO. DESCRIPTION
1 683-0195 Bracket Assembly
2 710-0528 Hex Cap Screw, 5/16-18 x 1.25
3 710-0599 Self-tapping Screw, 1/4-20 x .5
4 710-0751 Hex Cap Screw, 1/4-20 x .62
5 710-0895 Self-tapping Screw, 1/4-15 x .75
6 710-0896 Screw, 1/4-15 x .75
7 710-0924 Phillips Pan Screw, 1/4-20 x .75
8 712-0271 Hex Sems Nut, 1/4-20
9 712-0292 U-type Speed Nut, 1/4-20
10 712-0431 Flange Lock Nut, 3/8-16
11 726-0211 U-nut, 5/16-18
12 726-0293 Retainer Nut, 3/8
13 731-1854 Headlight Lens
14 731-2300 Hood, 7-style, Red
731-2301 Hood, 7-style, Green
731-2302 Hood, 7-style, Black
731-2303 Hood, 7-style, Charcoal Grey
15 731-2306 Hood Plenum, 7-style
16 735-0126 Rubber Washer, .87 x .33
17 736-0105 Bell Washer, .401 x .87 x .063
18 783-0475 LH Side Panel
19 783-0476A RH Side Panel
20 783-0477 Grille
21 783-1034 Hood Bracket, 7-style
22 783-1038 Hood Side Bracket, 7-style
23 710-0106 Hex Cap Screw, 1/4-20 x 1.25
24 710-0604A Self-tapping Screw, 5/16-18 x .625
25 710-1017 Truss Phillips Screw, 1/4-20 x .625
26 710-1238 Hex Washer Screw, 5/16-18 x .625
27 710-3217 Truss Phillips Screw, #8-32 x .375
28 712-0142 Hex Nut, #8-32
29 712-3004A Flange Lock Nut, 5/16-18
30 712-3027 Hex Flange Lock Nut, 1/4-20
31 731-1857 Throttle Control Knob
32 731-2122 Dash Panel
33 731-2227 Parking Brake Button
34 731-2228 Plastic Plug
35 736-3078 Flat Washer, .349 x 1.0 x .063
36 747-1196 Pivot Rod
37 749-1087 Dash Support Tube
38 751-0659 Two-gallon Fuel Tank (shown)
751-0658 Three-gallon Fuel Tank
39 751-0603 Fuel Cap (Fits Either Tank)
40 710-1268 Screw, #10-16 x .375
41 783-0478A Hood, 8-style
42 783-0551A Hood Hinge Bracket, 8-style
43 783-0553A Hood Support Bracket, 8-style
44 731-2247 Heat Shield‡
(Units w/ B&S OHV Twin)
731-2248 Heat Shield‡
(Units w/ B&S Opposed Twin)
45 747-1184 Heat Shield Support Rod
46 726-3046 Ratchet Clip
47 746-1085 Choke Cable/Knob †
(Units w/ B&S Opposed Twin)
—OEM-190-603 Grille Guard™ Bumper Kit, Not Shown
(if so equipped)
AF-47442 Bumper Assembly
AF-44056 Clevis Pin, .5 x 1
AF-43055 Internal Cotter Pin
AF-44742 Plastic Plug
REF.
NO.
PART
NO. DESCRIPTION
Tractor Body
†Tractors with a B&S Single-cylinder (I/C or OHV) engine have NO choke knob/cable. The choke is activated with the throttle control.
‡Tractors with a B&S Single-cylinder (I/C or OHV) engine have NO heat shield.

28
Model 609
26
3
24
25
28
23
22
32
4
9
7
6
4
10
33
31
12
16
14
3
11
20
20
1
15
1
30
20
21
15
29
1
5
21
18
18
27
19
17
20
8
8
2
15

29
Tractor Body
REF.
NO.
PART
NO. DESCRIPTION
1 710-0604A Self-tapping Screw, 5/16-18 x .625
2 710-0788 Self-tapping Screw, 1/4-20 x 1.0
3 710-0895 Self-tapping Screw, 1/4-15 x .75
4 710-1017 Torx Self-tapping Screw, 5/16-18 x .625
5 710-1238 Screw, 5/16-18 x .875 (Grade 5)
6 710-3217 Torx Screw, #8-32 x .375
7 712-0142 Hex Nut, 8-32
8 731-0511-5 Five-inch Trim Strip
9 731-1857 Throttle Control Lever
10 731-2122 Dash Panel
11 731-2228 Plastic Plug
12 731-2227 Parking Brake Button
13 736-0119 Lock Washer, 5/16
14 736-0142 Flat Washer, .281 x .5 x .063
15 736-3078 Flat Washer, .349 x 1.0 x .063
16 747-1196 Pivot Rod
17 749-1087 Dash Support Tube
18 710-0924 Pan Phillips Screw, 1/4-20 x .75
19 710-3008 Hex Cap Screw, 5/16-18 x .75
20 712-0292 U-type Speed Nut, 1/4-20
21 712-3004A Flange Lock Nut, 5/16-18
22 731-2118 Lens, 9-style
23 731-2119 Grille, 9-style
24 736-0211 Flat Washer, .285 x 1.25 x .08
25 747-1162 Hood Hinge Rod
26 783-0783 Hood, 9-style
27 783-0784 RH Side Pane, 9-style
28 783-0785 LH Side Panel, 9-style
29 751-0659 Two-gallon Fuel Tank (shown)
751-0658 Three-gallon Fuel Tank
30 751-0603 Fuel Cap (Fits Either Tank)
31 746-1085 Choke Knob/Cable Assembly†
(Units w/ B&S Opposed Twin or OHV Twin)
32 731-2270 Hood Plenum (Units w/ B&S OHV V-Twin)‡
731-2271 Hood Plenum (Units w/ B&S Opposed Twin)‡
33 712-3027 Hex Flange Lock Nut, 1/4-20
†Units with B&S Single-cylinder (I/C or OHV) engines have NO choke knob/cable. The choke is activated with the throttle control.
‡Units with B&S Single-cylinder (I/C or OHV) engines have NO hood plenum.

30
Models 607, 608 & 609
36
6
32
11
43
40
42
28
35
37
33
36
41
39
38
31
14
8
13
9
17
21
22
10
20
12
23
21
22
24
6
2
8
14
18
25
19
6
5
3
4
16
9
7
17
15
5
19
8
14
6
6
1
34
26
30
31
44

31
REF.
NO.
PART
NO. DESCRIPTION
1 747-1130 Deck Stabilizer Rod
2 683-0197 Lift Shaft Assembly
3 711-0332 Clevis Pin, .5 x .78
4 712-0206 Hex Nut, 1/2-13
5 712-0431 Flange Lock Nut, 3/8-16
6 712-3004A Flange Lock Nut, 5/16-18
7 712-3083 Hex Nut, 1/2-13
8 714-0104 Internal Cotter Pin
9 714-0111 Cotter Pin
10 716-0106 E-ring
11 720-0311 Handle Grip
12 732-0874 Torsion Spring
13 732-0934 Lift-assist Spring, 1.15 x 5.99
(Found on Units w/ 46-inch Deck Only)
14 736-0275 Flat Washer, 5/16
15 736-0921 Lock Washer, 1/2
16 736-3019 Flat Washer, .31 x 1.062 x .134
17 736-3084 Flat Washer, .51 x 1.12 x .06
18 738-0138 Hex Cap Screw, 5/16-18 x .62
19 738-0380 Shoulder Screw, .5 x .27, 3/8-16
20 741-0225 Hex Flange Bearing
21 741-0715 Snap Flange Bearing
22 746-0968 Lift Cable, 16.16
23 747-1111 Lift Handle
24 756-1154 Roller Pulley
25 783-0678 Arm Lift
26 783-0720A Deck Stabilizer Bracket
27 710-0260 Carriage Bolt, 5/16-18 x .62
28 710-0604A Self-tapping Screw, 5/16-18 x .625
29 710-0895 Self-tapping Screw, 1/4-15 x .75
30 783-0740 Seat Pivot Bracket
31 726-3046 Foot Pad Clips
32 738-0155 Shoulder Screw, .437 x 1.62
33 783-1010 Lift Adjustment Bracket
34 783-0839 Fender
35 783-0715 Seat Mounting Bracket
36 710-0870 Hex Washer Head Screw, 3/8-16 x .625
37 757-0360A Seat, Medium Back
757-0348A Seat, High Back (if so equipped)
757-0350 Seat, High Back w/ Drain Holes (if so equipped)
38 723-0483 LH Abrasive Foot Pad
39 723-0484 RH Abrasive Foot Pad
40 735-0657 LH Rubber Foot Pad (if so equipped)
41 735-0656 RH Rubber Foot Pad (if so equipped)
42 710-1611 Self-tapping Screw, 5/16-18 x .75
43 710-0260 Hex Cap Screw, 5/16-18 x .62
44 731-0511-5 Trim Strip, 1.5
Lift Assembly

32
Models 607, 608 & 609 24
1
2
2
2
5
3
9
6
38
8
10
12
13
11
13
14
15
16
17
18
19
21
20
22
20
24
23
25
26
27
28
31
30
29
32
35
34
30
32
35
36
33
39
40
11
41
42
13
7
43
42
22
4
32
35
44
37

33
REF.
NO.
PART
NO. DESCRIPTION
1 683-0304 Lower Frame Assembly
2 710-0604A Self-tapping Screw, 16-18 x .625
3 783-0726A RH Pivot Support Bracket
4 783-0727 LH Pivot Support Bracket
5 783-0728 Pivot Bar Bracket
6 710-0514 Hex Cap Screw, 3/8-16 x 1 (Grade 5)
7 711-1409A LH Drag Link
8 711-1408 RH Drag Link
9 712-0240 Jam Nut, 7/16-20 (Grade 2)
10 712-0241 Hex Nut, 3/8-24 (Grade 2)
11 712-0431 Flange Lock Nut, 3/8-16
12 712-0459 Flange Lock Nut, 7/16-20
13 712-3004A Flange Lock Nut, 5/16-18
14 717-1550A Steering Gear, 11/90 Ratio
15 717-1554 Steering Pinion Gear
16 723-0448A Ball Joint, 7/16-20
17 736-0169 Lock Washer, 3/8
18 736-3084 Flat Washer, .51 x 1.12 x .06
19 738-1001A Steering Shaft, .625 OD x 24.4
20 741-0475 Plastic Bushing, .38 ID
21 741-0656 Hex Flange Bearing, 5/8
22 738-0372 Shoulder Spacer, .38 ID
23 631-0027 Steering Wheel
24 731-0220 Steering Wheel Cap
25 638-0019 LH Axle Assembly, .625 Diameter
638-0021 LH Axle Assembly, .625 / .750 Diameter
26 638-0020 RH Axle Assembly, .625 Diameter
638-0022 RH Axle Assembly, .625 / .750 Diameter
27 683-0128A Pivot Bar
28 712-0431 Flange Lock Nut, 3/8-16
29 714-0470 Cotter Pin
30 726-0214 Push Cap, .625
726-0341 Push Cap, .750
31 736-0162 Flat Washer, .64 x 1.0 x .12
32 736-0187 Flat Washer, .64 x 1.24 x .06
736-0316 Flat Washer, .78 x 1.59 x .06
33 736-0285 Flat Washer, .635 x 1.589 x .06
34 738-1011 Shoulder Screw, .5 x 2.2, 3/8-16
35 741-0659 Flange Bearing, .632 ID x .937 OD
741-0660 Flange Bearing, .760 ID x .937 OD
36 634-0105A Wheel Assembly Complete,
15 x 6 x 6 Square Shoulder
634-0056A Wheel Assembly Complete,
15 x 6 x 6 Round Shoulder
634-0172 Rim Only
734-0255 Air Valve (Not Shown)
734-1731 Tire Only, Square Shoulder
734-0864 Tire Only, Round Shoulder
741-0487A Plastic Flange (Not Shown)
741-0706 Plastic Flange w/ Fitting (Not Shown)
37 734-0484A Hub Cap
38 783-0653C Steering Support Bracket
39 738-0143 Shoulder Screw, 3/8-16
40 736-0331 Bell Washer, .39 x 1.13 x .062
41 738-0140 Shoulder Screw, .435 x .178, 5/16 x .56
42 736-0242 Bell Washer, .34 x .872
43 710-0643 Hex Bolt, 5/16-18 X 1
44 731-1649 Pivot Bar End Cap
REF.
NO.
PART
NO. DESCRIPTION
Steering Assembly
NOTE: Units equipped with a 42-inch deck have axles with a .625 diameter.
Units equipped with a 46-inch deck have axles with a .625 / .750 diameter.

34
Models 607, 608 & 609
2
21
2
21
13
19
13
18
36
11
28
31
7
38
46 47
40
844
12
37
47
15
17
1
19
50
26
27
24
10
49
19
23
30
32
20
42
14
39
16
61
3
9
13
76
62
13
69
53
54
25
41
57 58
19
23
64
68 73
71
58
65
56
58
33
77
5863
55
69
66
59
21
75
33
52
31
68 64 23
23
35
78
79
34
81
82
6
45
12
43
60
83
72
63
35
21
70
80
4
22
13
5
29
35
58
60
83

35
REF.
NO.
PART
NO. DESCRIPTION
1 783-1015 Shift Lever Support
2 17840 Transaxle Mounting Bracket
3 618-0551 Single-speed Transmission Assembly
4 631-0009 Shifter Knob
5 647-0045 Shift Lever
6 656-0048 Variable-speed Pulley Assembly
7 656-0051A Transmission Pulley, 8.5 x .5-36
8 683-0251 Double-idler Bracket
9 710-0176 Hex Cap Screw, 5/16-18 x 2.75
10 710-0227 Self-tapping Screw, #8-18 x .5
11 710-0347 Hex Cap Screw, 3/8-16 x 1.75
12 736-0272 Flat Washer, .51 x 1.0 x .060
13 710-0604A Self-tapping Screw, 5/16-18 x .625
14 710-0642 Self-tapping Screw, 1/4-20 x .75
15 710-3011 Hex Cap Screw, 3/8-16 x 2.25
16 711-0677 Ferrule, 5/16-18
17 712-0241 Hex Nut, 3/8-24
18 712-0378 Hex Nut, 7/16-20
19 712-0431 Flange Lock Nut, 3/8-16
20 712-0798 Hex Nut, 3/8-16
21 712-3004A Flange Lock Nut, 5/16-18
22 712-3008 Jam Nut, 3/8-16
23 714-0111 Cotter Pin
24 714-0149B Internal Cotter Pin
25 723-3018 Ball Joint
26 725-1644 Short Spring Switch
27 726-0320 Insulator Nut Plate
28 732-0384 Extension Spring, .62 Dia. x 6.12
29 732-0525 Compression Spring Clip
30 732-0716 Extension Spring, .59 OD x 4
31 732-0963 Extension Spring, .50 Dia. x 6.37
(hooks to flange, 783-0650, in frame)
32 736-0105 Bell Washer, .401 x .87 x .063
33 736-0140 Flat Washer, .385 x .62 x .063
34 736-0169 Lock Washer, 3/8
35 736-0275 Flat Washer, 5/16
36 736-0407 Bell Washer, .45 x 1.0 x .602
37 736-3010 Flat Washer, .407 x .812 x .135
38 738-0322 Shoulder Screw, .625 x .217
39 747-1122 Brake Rod
40 747-1123A Belt Guard
41 747-1127 Idler Adjustment Rod, 3/8
42 747-1156 Shift Rod
43 711-0736 Adjustment Ferrule, 1/4-20 x 1.0
44 748-0372 Shoulder Spacer, .38 ID
45 754-0467 Variable-speed Belt
46 754-0468 Drive Belt
47 756-0981 Flat Idler, 2.75 OD
48 783-0637 Shift Lever Support
49 783-0667A Transmission Torque Bracket
50 783-0669 Idler Bracket
51 783-0714 Adjustable Shift Bracket
52 647-0031 Brake Control Assembly
53 647-0032 Speed Control Assembly
54 683-0266 Drive Pedal Assembly
55 712-0431 Flange Lock Nut, 3/8-16
56 711-0736 Ferrule, 1/4-20
57 711-1363 Pin, 3/8-16 x 2.43
58 714-0104 Cotter Pin
59 732-0437 Compression Spring, .34 OD x 1.0
60 710-0778 Self-tapping Screw, 1/4-20 x 1.5
61 735-0662 Drive Pedal Pad
62 735-3049 Brake Pedal Pad
63 710-1650 Self-tapping Screw, 5/16-18 x .875
64 736-0187 Flat Washer, .64 x 1.24 x .06
65 736-0204 Flat Washer, .344 x .062 x .03
66 738-0155 Shoulder Screw, .437 x 1.62
67 738-0507B Shoulder Screw, .5 x .434
68 741-0225 Hex Flange Bearing
69 741-3065A Split Hex Flange Bearing
70 710-0859 Hex Cap Screw, 3/8-16 x 2.5
71 747-1138 Brake Lock Control Rod
72 710-1260A Self-tapping Screw, 5/16-18 x .75
73 748-0415A Spacer, 5/16 x 1.54
74 783-0653C Stearing Support Bracket
75 783-0732 Drive Lockout Bracket
76 783-0773 Brake Pedal
77 783-0780A Neutral Return Bracket
78 683-0304 Lower Frame Assembly
79 783-1031 Hitch Plate
80 736-0242 Bell Washer, .34 x .872
81 710-0627 Hex Cap Screw, 5/16-24 x .75
82 634-0177 Wheel Assembly Complete
20 x 10 x 8 Square Shoulder
634-0104 Wheel Assembly Complete
20 x 8 x 8 Square Shoulder
734-1675 Wheel Assembly Complete
20 x 8 x 8 Round Shoulder
634-0070 Rim Only
734-0255 Air Valve (Not Shown)
734-1873 Tire Only, 20 x 10 x 8, Square Shoulder
734-1730 Tire Only, 20 x 8 x 8, Square Shoulder
734-1596 Tire Only, 20 x 8 x 8, Round Shoulder
83 750-0556 Spacer
REF.
NO.
PART
NO. DESCRIPTION
Drive System
IMPORTANT: The V-belts found on your tractor are specially designed to engage and disengage safely. A
substitute (non-OEM) V-belt can be dangerous by not disengaging completely. For a proper working machine,
use factory approved belts.

36
Models 607, 608 & 609
Units with 618-0307C
Transmission ONLY
31
12*
20
40
29
26
31
30
28
27
18
39
38
38
39
3
13
12c
15
8
17
24
23
2
1
16
7
12c
14
12c
9
10
12*
4
11
37
3
13
36
32
37
12*
34
12*
14
14
6
21
5
21
22
25
19
41

37
REF.
NO.
PART
NO. DESCRIPTION
1 618-0318 Clutch Collar†
2 710-0788 Self-tapping Screw, 1/4-20 x 1.0
3 711-1274 Drive Shaft
4 711-1280 Counter Shaft
5 713-0474 22-link Chain, #420
6 713-0478 14-tooth Sprocket
7 717-1422 Sprocket Bevel Gear, 42/10
8 717-1565 29-tooth Spur Gear
9 717-1569 20-tooth Spur Gear
10 718-0652 Counter Shaft Coupling
11 719-0394 Lower Housing
12a 736-0336 Flat Washer, 5/8 x 1.0 x .030*
12b 736-0337 Flat Washer, 5/8 x 1.0 x .040*
12c 736-0349 Flat Washer, 5/8 x 1.0 x .020*
13 736-0519 Flat Washer, .70 x 1.125 x .031
14 741-0336 Flange Bearing, 5/8 x 3/4 x 3/4
15 741-0337 Flange Bearing, 5/8 x 3/4 x 15/16
16 750-1238 Spacer, .635 x 1.0 x .27
17 611-0112 Detent Shaft Assembly†
611-0133 Detent Shaft Assembly‡
18 618-0369 Differential Assembly†
618-0424 Differential Assembly‡
19 661-0006 Brake Assembly
20 710-1325 Self-tapping Screw, 1/4-20 x 1.625
21 710-1206 Self-tapping Screw, 1/4-20 x 2.375
22 717-0678 Brake Pad
23 732-0863 Compression Spring
24 741-0862 Detent Ball
25 761-0202 Brake Disc
26 711-1331 Input Shaft†
711-1430 Input Shaft‡
27 716-0385 Retaining Ring, .394†
716-0108 Retaining Ring, .437‡
28 717-1571 12-tooth Bevel Pinion†
717-1464 14-tooth Bevel Pinion‡
29 719-0391A Upper Housing
30 736-0335 Thrust Washer, .63 x 1.24 x .062†
736-0723 Thrust Washer, .635 x 1.25 x .042‡
31 741-0525 Needle Bearing, .625 x .875
32 718-0228 Clutch Collar‡
33 711-1431 Drive Shaft‡
34 750-1234 Spacer, .633 x 1.0 x .513
35 717-1362 42-tooth Bevel Gear‡
36 717-1363 42-tooth Bevel Gear‡
37 736-0495 Thrust Washer, 1.0 x .632 x .0
38 741-0340 Sleeve Bearing, .75 x .1.0 x 1.0
39 721-0338 Seal, .75 x 1.0 x .125
40 716-0231 E-ring, .75
41 618-0551 Transmission Assembly Complete
Single-speed Transmission
*If rebuilding transmission for any reason, use applicable flat washer (12a, 12b, or 12c) in this application allowing
†Used on Single-speed transmission 618-0307B ONLY.
‡Used on Single-speed transmission 618-0307C ONLY.
IMPORTANT: One of two different transmissions may be found on your lawn tractor (618-0307B & 618-0307C). Refer to the
model plate found on the rear right portion of the transmission’s lower housing before ordering replacement service parts.
proper end play as instructed in MTD ’s Service Manual.

38
Models 607, 608 & 609
42
1
50
13
4
14
15
16
18
19
11
5
12
5
38
6
7
8
9
6
17
10
57
2
53
54
55
56
28
51
48
26
16
45
44
58
40
41
52
39 36
29
33
25
34
31
32
23
33
46
47
27
49
30 (PTO belt for
37
22
A
A
42" deck shown)
21
43
28
45
3
21
1
35
25
24
33
20
Hook spring,
Ref. 58, here
59

39
REF.
NO.
PART
NO. DESCRIPTION
1 712-0431 Flange Lock Nut, 3/8-16
2 732-0996 Compression Spring, 1.31 x 3.0
3 783-0733 Spacer Cup, 1.5 OD
4 732-0997 Compression Spring, .66 OD x 1.5
5 710-0604A Self-tapping Screw, 5/16-18 x .625
6 710-0751 Hex Cap Screw, 1/4-20 x .62
7 712-0271 Hex Sems Nut, 1/4-20
8 712-3044 Wing Nut, 1/4-20
9 725-1706 12-volt Battery, 270 CCA
10 738-1014 Shoulder Screw, .5 x 1.25, 3/8-16
11 738-1020 Shoulder Screw, .625 x .5, 7/16-20
12 736-0407 Bell Washer, .45 x 1.0 x .062
13 723-0444 Battery Strap
14 783-1031 Hitch Plate
15 725-1747 Safety Interlock Plunger Switch
16 736-0222 Lock Washer, 1/4
17 725-1426 Solenoid, 12-Volt, 100 Amp
18 710-0599 Self-tapping Screw, 1/4-20 x .5
19 712-0459 Flange Lock Nut, 7/16-20
20 683-0304 Lower Frame Assembly
21 736-3010 Flat Washer, .407 x .812 x .135
22 710-0831 Hex Cap Screw, 3/8-16 x 5.5
23 736-0275 Flat Washer, .344 x .688 x .065†
24 732-0944 Extension Spring, .75 x 5.39
25 736-0140 Flat Washer, .385 x .62 x .063
26 710-0642 Self-tapping Screw, 1/4-20 x .750
27 736-0322 Flat Washer, .45 x 1.25 x .164
28 712-3004A Flange Lock Nut, 5/16-18
29 783-0653C Steering Support Bracket
30 754-0485 PTO Belt (42-inch Decks w/ Manual PTO)
754-0486 PTO Belt (46-inch Decks w/ Manual PTO)
31 732-0991 Belt Guard
32 732-0990 Belt Guard
33 714-0470 Cotter Pin, 1/8 x 1.25
34 683-0302 PTO Engagement Plate
35 738-0372 Shoulder Spacer
36 710-3011 Hex Cap Screw, 3/8-16 x 2.25 (Grade 5)
37 756-0627 Flat Idler Pulley, 3.5 OD
38 783-0349 Battery Tray
39 748-0415A Spacer, 3/8 x 1.54
40 783-0744A Engagement Stop Bracket
41 712-0229 Push Nut, 3/8
42 736-0105 Bell Washer, .401 x .870 x .063
43 710-0376 Hex Cap Screw, 5/16-18 x 1.0
44 712-3006 Hex Nut, 1/4-20
45 736-0119 Lock Washer, 5/16
46 710-3029 Hex Cap Screw, 7/16-20 x 1.25
47 736-0171 Lock Washer, 7/16
48 750-0956 Spacer
49 756-0982A Engine Pulley
50 732-0735 Extension Spring, 1.318 x 2.37
51 647-0053 Belt Guard
52 711-1044 Keeper Pin
53 731-2111A PTO Knob
54 736-0108 Flat Washer, .510 x .750 x .033
55 747-1112A PTO Handle
56 647-0046 PTO Lever
57 710-0650 Self-tapping Screw,15/16-18 x .875
58 732-0995 Extension Spring, .5 x 6.0
59 741-0708 Hex Split Flange Bearing
REF.
NO.
PART
NO. DESCRIPTION
Power Take-off System

40
Models 607, 608 & 609
42-inch Deck
46-inch Deck
52
49
49
14 14
58
67
75
67
68
56
53
9
30
29
35
25
23
77
74
19
30
29
35
38
21
27
38
22
31 7
15
54
73
65
15
64
32
55
50
72
15
51
71
76
57
50
57
57
57
17
12
17
15
59
62
62
24
24
32
32
19 19
61
46-inch Deck Brake Assembly
44
45
46
43
47
35
29
30
15
12
14
36
9
14 36
1
19
25
9
24 24
32 32
17
35
29
30
42
5
34
18
39
37
12
8
26
2
19
17
11
38
27
21
22
4
6
15
31
41
60
19
70
69
34
40
79
66
16
4
19
9
1
63
17
44
78
82
13
20
33
81
80
See PTO breakdown

41
REF.
NO.
PART
NO. DESCRIPTION
1 16606 Retainer Hook
2 618-0324 Spindle Assembly, 5.75 Dia.
3 683-0198C 42-inch Deck Shell
4 683-0254 Deck Adjustment Bracket w/ Weld Nut
5 683-0303 Deck Brake Assembly, 42-inch Decks
6 710-0520 Hex Cap Screw, 3/8-16 x 1.5
7 710-0528 Hex Cap Screw, 5/16-18 x 1.25
8 710-0604A Self-tapping Screw, 5/16-18 x .625
9 710-0751 Hex Cap Screw, 1/4-20 x .62
10 710-0817 Self-tapping Screw, 5/16-18 x 1.25
11 710-1122 Hex Cap Screw, 1/4-20 x 2.5
12 710-1260A Self-tapping Screw, 5/16-18 x .75
13 711-0677 Ferrule, 5/16-18
14 712-0417A Hex Flange Nut, 5/8-18
15 712-0431 Flange Lock Nut, 3/8-16
16 712-3004A Flange Lock Nut, 5/16-18
17 712-3006 Hex Nut, 1/4-20
18 712-3009 Hex Lock Nut, 5/16-18
19 712-3027 Hex Flange Lock Nut, 1/4-20
20 714-0104 Internal Cotter Pin, .072 x 1.12
21 714-0111 Cotter Pin, 3/32 x 1.0
22 717-1553A Deck Adjustment Gear
23 710-0578 Screw, 1/4-20 x 1.5
24 726-0233 Push Nut. .25 x .5
25 731-1032B Side Discharge Chute Assembly
26 731-2231A Belt Cover
27 732-0306 Compression Spring, .406 x .531 x 1.75
28 732-0428A Compression Spring, .50 x 4.35
29 734-0973 Deck Wheel, 5 x 1.38
30 736-0105 Bell Washer, .401 x .87 x .063
31 736-0119 Lock Washer, 5/16
32 736-0270 Bell Washer, .265 x .75 x .062
33 736-0275 Flat Washer, .344 x .688 x .065
34 736-0416 Flat Washer, .320 x 3.0 x .125
35 738-0373 Shoulder Screw, .498 x 1.53
36 742-0616 Three-in-one Blade, Star Center, 21.23"
37 746-0970 Bracket Cable, 5.35"
38 747-1116 Deck Release Pin
39 747-1202 Deck Brake Rod
40 748-0324 Shoulder Spacer
41 783-1026 RH Belt Guard Bracket
42 783-1027 LH Belt Guard Bracket
43 731-1643A Mulch Plug, 42-inch Decks
(if so equipped)
44 712-3087 Wing Nut, 1/4-20 (if so equipped)
45 712-3006 Hex Nut, 1/4-20 (if so equipped)
46 710-0597 Hex Cap Screw, 1/4-20 x 1.0
(if so equipped)
47 736-0173 Flat Washer, .28 x .74 x .063
48 17258A RH Belt Cover Bracket
49 17928 Reinforcement Spindle Plate
50 618-0240 Spindle Assembly, 5.0 Dia.
51 618-0241 Double Pulley Spindle Assembly
52 683-0265C 46-inch Deck Shell
53 710-0167 Carriage Screw, 1/4-20 x .50
54 710-0347 Hex Cap Screw, 3/8-16 x 1.75
55 710-0501 Hex Cap Screw, 1/4-20 x 2.0
56 710-0514 Hex Cap Screw, 3/8-16 x 1.0
57 710-0599 Self-tapping Screw,1/4-20 x .5
58 710-0650 Self-tapping Screw,15/16-18 x .875
59 710-0703 Hex Screw, 1/4-20 x .75
60 710-0805 Hex Cap Screw, 5/16-18 x 1.5
61 711-0993 Belt Keeper Pin
62 712-0271 Hex Sems Nut, 1/4-20
63 732-0429A Extension Spring, .5 x 3.97
64 732-0594A Extension Spring, .91 x 7.33
65 738-0347 Shoulder Spacer, .625 x 1.16
66 738-0572 Shoulder Screw, .374 x 1.16
67 742-0611 Three-in-one Blade, Star Center, 16.28"
68 742-0612 Three-in-one Blade, Star Center, 14.88"
69 746-1107 Bracket Cable, 12"
70 750-0807 Spacer, .385 x .625 x .70
71 754-0349 Deck Belt
72 756-0627 Flat Idler Pulley, 3.5 OD
73 783-0139 Idler Bracket
74 783-0141 Center Deck Skirt
75 783-0142 RH Deck Skirt
76 783-0747 LH Belt Cover
77 731-1636 Mulch Plug, 46-inch Decks
(if so equipped)
78 712-0291 Hex Lock Nut, 1/4-20 (if so equipped)
79 17116 Deck Brake Assembly, 46-inch Decks
80 783-0805A RH Belt Cover
81 753-0872 46-inch Deck Assembly Complete
(Manual PTO activated, w/o mulch kit)
82 753-0871 42-inch Deck Assembly Complete
(Manual PTO activated, w/o mulch kit)
REF.
NO.
PART
NO. DESCRIPTION
Cutting Decks

42
Models 607, 608 & 609
Briggs & Stratton
Briggs & Stratton
OHV V-Twin
OHV Single
7
11
(for choke)
13
4
12 (for throttle)
6
9
22
18
19 20
8
10
14
10
5
10
5
16
15
1
(deflector must
face forward)
17
5
34
3
2
21
32
18
19 20
9
13
9
31
30
4
33
14
1
(deflector must
face forward)
6
18
20
27
29
32
21
28
3
25
9
3
35
35

43
REF.
NO.
PART
NO. DESCRIPTION
1 710-0148 Self-tapping Screw, #8-32 x .375
2 710-0599 Self-tapping Screw, 1/4-20 x .5
3 710-0604A Self-tapping Screw, 5/16-18 x .625
4 710-1237 Screw, #10-32 x .625
5 710-1314 Socket Cap Screw, 5/16-18 x .625
6 710-1315 Self-tapping Screw, 3/8-16 x 1.25
7 712-3017 Hex Nut, 3/8-16
8 721-0460 Exhaust Gasket (OHV V-Twin)
9 726-0205 Hose Clamp
10 736-0119 Lock Washer, 5/16
11 736-0300 Lock Washer, .406 x .875 x .059
12 751B221535 Casing Clamp
13 751-0535 Fuel Line Hose
14 751-0564 Muffler Deflector
15 751-0616 Muffler, Twin Inlet
16 751-0650 RH Exhaust Pipe (OHV V-Twin)
17 751-0651 LH Exhaust Pipe (OHV V-Twin)
18 751-3140 Oil Drain Valve
19 751-3141 Oil Drain Hose
20 751-3142 Oil Drain Cap
21 783-0615 Muffler Heat Shield
22 783-0625B Engine Heat Shield
Engine Accessories
23 710-3206A Hex Cap Screw, M8-1.25 x 25
24 712-3086 Flange Nut, M8-1.25
25 725-0157 Cable Tie
26 736-0607 External Lock Washer, 5/16
27 751-0617 Muffler, Single Inlet
28 712-0271 Hex Sems Nut, 1/4-20 (for starter cable)
29 721-0208 Exhaust Gasket (OHV Single)
30 732-0966 Extension Spring, .275 x 1.25
31 751B213146 Casing Clamp
32 751-0619 Exhaust Pipe (OHV Single)
33 746-1084 Throttle/Choke Cable (OHV Single)
34 746-1086 Throttle Cable
(OHV V-Twin & Opposed Twin)
35 722-0263 Foam, .625 x 1.5 x 10 (fits over fuel line)
36 783-0357A Heat Shield (Opposed Twin)
37 710-0751 Hex Cap Screw, 1/4-20 x .620 (Grade 5)
38 736-0329 Lock Washer, 1/4
39 721-0346 Exhaust Gasket (Opposed Twin)
40 751-0623 LH Exhaust Pipe (Opposed Twin)
41 751-0624 RH Exhaust Pipe (Opposed Twin)
42 712-0779A Screw, #10-16 x .5
43 726-0272 Clamp, 9/16
REF.
NO.
PART
NO. DESCRIPTION
Briggs & Stratton
Opposed Twin
7
11
(for choke)
13
9
9
6
3
2
21
28
3
36
15
14
1
(deflector must
face forward)
37
38
39
40
41
35
42
43
34
18
20 19
MANUFACTURER’S
LIMITED WARRANTY
The limited warranty set forth below is given by MTD
PRODUCTS INC (“MTD”) with respect to new merchandise
purchased and used in the United States, its possessions
and territories.
MTD warrants this product against defects in material and
workmanship for a period of two (2) years commencing on
the date of original purchase and will, at its option, repair or
replace, free of charge, any part found to be defective in
material or workmanship. This limited warranty shall only
apply if this product has been operated and maintained in
accordance with the Operator’s Manual furnished with the
product, and has not been subject to misuse, abuse, com-
mercial use, neglect, accident, improper maintenance,
alteration, vandalism, theft, fire, water or damage because
of other peril or natural disaster. Damage resulting from the
installation or use of any accessory or attachment not
approved by MTD Products Inc. for use with the product(s)
covered by this manual will void your warranty as to any
resulting damages.
Normal wear parts or components thereof are subject to
separate terms as follows: All normal wear part or compo-
nent failures will be covered on the product for a period of
90 days regardless of cause. After 90 days, but within the
two year period, normal wear part failures will be covered
ONLY IF caused by defects in material or workmanship of
OTHER component parts. Normal wear parts and compo-
nents include, but are not limited to, belts, blades, blade
adapters, grass bags, rider deck wheels, seats, snow
thrower skid shoes, shave plates and tires. Batteries are
covered by a 90-day limited replacement warranty.
HOW TO OBTAIN SERVICE: Warranty service is available,
WITH PROOF OF PURCHASE THROUGH YOUR LOCAL
AUTHORIZED SERVICE DEALER. To locate the dealer in
your area, please check for a listing in the Yellow Pages or
contact the Customer Service Department of MTD PROD-
UCTS INC by calling 1-800-800-7310 or writing to P.O. Box
368022, Cleveland, Ohio 44136-9722.
This limited warranty does not provide coverage in the
following cases:
a. The engine or component parts thereof. These items
carry a separate manufacturer’s warranty. Please refer
to the applicable manufacturer’s warranty on these
items.
b. Log splitter pumps, valves and cylinders have a sepa-
rate one year warranty.
c. Routine maintenance items such as lubricants, filters,
blade sharpening and tune-ups, or adjustments such
as brake adjustments, clutch adjustments or deck
adjustments; and normal deterioration of the exterior
finish due to use or exposure.
d. MTD does not extend any warranty for products sold
or exported outside of the United States of America,
its possessions and territories, except those sold
through MTD’s authorized channels of export distribu-
tion.
No implied warranty, including any implied warranty of
merchantability or fitness for a particular purpose,
applies after the applicable period of express written
warranty above as to the parts as identified. No other
express warranty or guaranty, whether written or oral,
except as mentioned above, given by any person or
entity, including a dealer or retailer, with respect to any
product shall bind MTD. During the period of the War-
ranty, the exclusive remedy is repair or replacement of
the product as set forth above. (Some states do not
allow limitations on how long an implied warranty lasts, so
the above limitation may not apply to you.)
The provisions as set forth in this Warranty provide the
sole and exclusive remedy arising from the sales. MTD
shall not be liable for incidental or consequential loss
or damages including, without limitation, expenses
incurred for substitute or replacement lawn care ser-
vices, for transportation or for related expenses, or for
rental expenses to temporarily replace a warranted
product. (Some states do not allow the exclusion or limita-
tion of incidental or consequential damages, so the above
exclusion or limitation may not apply to you.)
In no event shall recovery of any kind be greater than the
amount of the purchase price of the product sold. Alteration
of the safety features of the product shall void this War-
ranty. You assume the risk and liability for loss, damage, or
injury to you and your property and/or to others and their
property arising out of the use or misuse or inability to use
the product.
This limited warranty shall not extend to anyone other than
the original purchaser, original lessee or the person for
whom it was purchased as a gift.
How State Law Relates to this Warranty: This limited
warranty gives you specific legal rights, and you may also
have other rights which vary from state to state.