Hardware Manual (HD222, HD1022)
2015-03-13
: Brightsign Hardware Manual (Hd222, Hd1022) Hardware Manual (HD222, HD1022) s
Open the PDF directly: View PDF
.
Page Count: 20

1
HARDWARE MANUAL
HD222, HD1022
BrightSign, LLC. 16780 Lark Ave., Suite B Los Gatos, CA 95032 | 408-852-9263 | www.brightsign.biz

TABLE OF CONTENTS
Overview ............................................................................................................................... 1
Block Diagram ......................................................................................................................................... 2
HD222 ..................................................................................................................................................... 3
HD1022 ................................................................................................................................................... 4
Hardware Interfaces ............................................................................................................. 5
Power Connector .................................................................................................................................... 5
DE9 RS-232 Serial .................................................................................................................................. 5
DA15 GPIO ............................................................................................................................................. 6
RJ45 Ethernet ......................................................................................................................................... 8
USB ......................................................................................................................................................... 8
3.5mm Audio Connector ......................................................................................................................... 9
VGA Output ............................................................................................................................................. 9
HDMI Output ......................................................................................................................................... 10
Environmental and Power Usage ..................................................................................... 11
Theory of Operation ........................................................................................................... 12
BCM7241 CPU ..................................................................................................................................... 12

Built-in Flash ......................................................................................................................................... 12
SDRAM ................................................................................................................................................. 12
Serial Port ............................................................................................................................................. 12
Audio Outputs ....................................................................................................................................... 13
On-Board LEDs ..................................................................................................................................... 13
On-Board Switch ................................................................................................................................... 14
Reset Switch/GPIO Button .................................................................................................................... 14
SDHC/SDXC Slot .................................................................................................................................. 14
NAND Flash .......................................................................................................................................... 14
Ethernet ................................................................................................................................................ 14
USB 2.0 ................................................................................................................................................. 15
Dimensions ......................................................................................................................... 16
Mounting Procedure .......................................................................................................... 17
BrightSign HD222, HD1022
1
All information provided in this reference manual applies to products under development. The characteristics and specifications of these products are subject to
change without notice. BrightSign assumes no obligation regarding future manufacturing unless otherwise agreed to in writing. © BrightSign LLC, 2015
OVERVIEW
The BrightSign HD222 and HD1022 media players can be used to decode images, audio, and video ( at resolutions up to
1920x1080x60p) for digital-signage and kiosk applications. In addition to driving audio/video devices, these players can
be controlled with various networked and built-in interfaces.
This manual specifies the hardware interfaces and operational theory of the HD222 and HD1022.

BrightSign HD222, HD1022
2
All information provided in this reference manual applies to products under development. The characteristics and specifications of these products are subject to
change without notice. BrightSign assumes no obligation regarding future manufacturing unless otherwise agreed to in writing. © BrightSign LLC, 2015
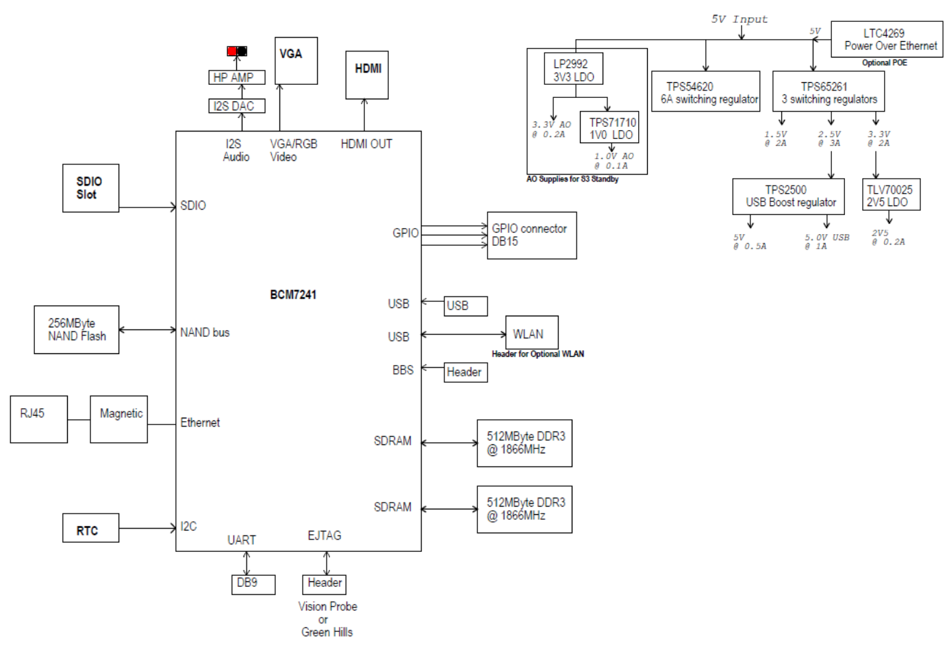
Block Diagram
BrightSign HD222, HD1022
3
All information provided in this reference manual applies to products under development. The characteristics and specifications of these products are subject to
change without notice. BrightSign assumes no obligation regarding future manufacturing unless otherwise agreed to in writing. © BrightSign LLC, 2015
HD222
Front
• 3.5mm audio out
• DA15 GPIO
Left
• GPIO service button
Right
• SDHC/SDXC flash card slot
• Status/error LED (red)
• Update LED (yellow)
• Power LED (green)
• SD activity LED (green)
Back
• 3.5mm audio out
• GPIO reset button
• VGA out
• HDMI out
• RJ45 Ethernet
• 5V@3A barrel power connector
BrightSign HD222, HD1022
4
All information provided in this reference manual applies to products under development. The characteristics and specifications of these products are subject to
change without notice. BrightSign assumes no obligation regarding future manufacturing unless otherwise agreed to in writing. © BrightSign LLC, 2015
HD1022
Front
• 3.5mm audio out
• DA15 GPIO
• DE9 RS232 serial (male)
Left
• GPIO service button
• USB 2.0
Right
• SDHC/SDXC flash card slot
• Status/error LED (red)
• Update LED (yellow)
• Power LED (green)
• SD activity LED (green)
Back
• GPIO reset button
• VGA out
• HDMI out
• RJ45 Ethernet
• 5V@3A barrel power connector

BrightSign HD222, HD1022
5
All information provided in this reference manual applies to products under development. The characteristics and specifications of these products are subject to
change without notice. BrightSign assumes no obligation regarding future manufacturing unless otherwise agreed to in writing. © BrightSign LLC, 2015
HARDWARE INTERFACES
This section describes the characteristics and operation of all connectors on the HD222 and HD1022.
Power Connector
The power connector for the HD222 and HD1022 is rated for 5V @ 3A. The plug for the connector is a standard, center-
positive 5.5mm plug with a 1.65mm center pin hole.
DE9 RS-232 Serial
The RS-232 interface is a male DE9 connector. The HD1022 player is a DTE device, similar to a PC. The input to the chip
accepts a range between +25V and -25V, so it is compatible with +12V/-12V signaling.
The baud rate of the RS-232 interface (which is controlled by system software) is 115200, with no parity, 8 data bits, and
1 stop bit. The RS-232 interface supports RTS/CTS hardware flow control, but no software flow control. The maximum
cable length is 50 meters, and the total cable capacitance is 2500pF.
Note: A lower capacitance cable allows you to use cable lengths beyond 50 meters.
The following diagram illustrates the behavior of the TX and RX signal:

BrightSign HD222, HD1022
6
All information provided in this reference manual applies to products under development. The characteristics and specifications of these products are subject to
change without notice. BrightSign assumes no obligation regarding future manufacturing unless otherwise agreed to in writing. © BrightSign LLC, 2015
The following table illustrates the pinout of the DE9 serial connector on the HD1022:
pin Description pin Description
1 NC 2 Receive data into the device
3 Transmit data out of the device 4 Available 5V@500mA
5 Ground 6 NC
7 RTS 8 CTS
9 NC -- --
DA15 GPIO
The GPIO switch/led connector is a DA15 female. This connector is used to allow the player to control external LEDs or
other devices requiring 24mA of current or less.
Connect the LED outputs to the LED ANODE and connect the LED CATHODE to the ground. If you want to connect
another device, then the output is capable of sourcing or sinking up to 3.3V at 24mA, but there is a series resistor of 100Ω
in each line.
The connector also allows the connecting of external contact closures to the ground. In order to connect a switch, connect
one side of the switch to the switch input, and connect the other side to one of the ground pins on the DA15 connector.
The connector can also supply 3.3V at up to 500mA to an external device. The 3.3V output is polyfuse-protected and can
source up to 500mA.
If one BrightSign player is driving the inputs on another BrightSign player, then you can drive at most three inputs from
one output. The following calculations explain this limitation:

BrightSign HD222, HD1022
7
All information provided in this reference manual applies to products under development. The characteristics and specifications of these products are subject to
change without notice. BrightSign assumes no obligation regarding future manufacturing unless otherwise agreed to in writing. © BrightSign LLC, 2015
Note: The GPIO outputs have 100
Ω
series resistors; the GPIO inputs have 1K pullup resistors to 3.3V; and the input
threshold on the 541 chips is 2V high and .8V low. The high voltage is not problematic, but the low voltage can be if there
are too many inputs connected to one output.
1 out driving 1 in V=3.3*100/(100+1,000)=0.3
1 out driving 2 in V=3.3*100/(100+500)=0.55
1 out driving 3 in V=3.3*100/(100+333.3)=0.76
1 out driving 4 in V=3.3*100/(100+250)=.94 (This is too high, so 1 output
driving 3 inputs is the maximum)
The following table illustrates the pinout of the DA15 on the HD222 and HD1022:
pin Description pin Description
1 IR blaster input 2 Ground
3 Button 6 I/O 4 Button 5 I/O
5 Button 3 I/O 6 Ground
7 Button 1 I/O 8 +3.3V output at 500mA
9 Ground 10 Button 7 I/O
11 Ground 12 Button 4 I/O
13 Button 2 I/O 14 Ground
15 Button 0 I/O -- --

BrightSign HD222, HD1022
8
All information provided in this reference manual applies to products under development. The characteristics and specifications of these products are subject to
change without notice. BrightSign assumes no obligation regarding future manufacturing unless otherwise agreed to in writing. © BrightSign LLC, 2015
Here is the DA15 female as viewed from the front of the HD222 and HD1022:
A button/LED/IR board can be used to demonstrate the GPIO and IR functions on a BrightSign player. This board is built
by a third-party manufacturer and can be purchased upon request.
RJ45 Ethernet
The HD222 and HD1022 have an RJ45 connector for 10/100 base-T Ethernet. The maximum Ethernet-cable length is 100
meters.
The following table illustrates the pinout of the RJ45:
pin Description pin Description
1 TX+ 2 TX-
3 RX+ 4 RC to ground
5 RC to ground 6 RX-
7 RC to ground 8 RC to ground
USB
The HD1022 has a single USB 2.0 port, which is capable of transfer speeds up to 480 Mbit/s. The maximum length for a
USB cable is 5 meters. The following tables illustrate the pinout of the USB 2.0 host ports:

BrightSign HD222, HD1022
9
All information provided in this reference manual applies to products under development. The characteristics and specifications of these products are subject to
change without notice. BrightSign assumes no obligation regarding future manufacturing unless otherwise agreed to in writing. © BrightSign LLC, 2015
pin Description pin Description
1 VBUS 2 D-
3 D+ 4 Ground
3.5mm Audio Connector
The HD222 and HD1022 have a single 3.5mm female audio connector, which transmits an analog stereo signal. The full-
scale voltage output of the audio is 2V RMS. The minimum load impedance of the audio connector is 32Ω.
Note: The BrightSign expansion module allows you to drive up to three sets of 5
Ω
headphones directly.
The audio connector has the following pinout:
• Tip: Left audio
• Ring: Right audio
• Sleeve: Ground for audio signal
VGA Output
The VGA output is a DE15 connector that is able to transmit RGB video. The following table illustrates the pinout of the
DE15 VGA connector:
pin Description pin Description
1 Red Analog video output 2 GREEN analog video output
3 Blue analog video output 4 NC
5 Digital ground 6 Analog ground
7 Analog ground 8 Analog ground
9 +5V DDC supply 10 Digital ground
11 NC 12 DDC SDA

BrightSign HD222, HD1022
10
All information provided in this reference manual applies to products under development. The characteristics and specifications of these products are subject to
change without notice. BrightSign assumes no obligation regarding future manufacturing unless otherwise agreed to in writing. © BrightSign LLC, 2015
13 HSYNC output 14 VSYNC output
15 DDC SCL -- --
HDMI Output
The HDMI-out connector is used to send digital video and audio to HDMI-enabled sink devices. This connector is
compatible with HDMI 1.4 devices, capable of outputting a maximum video resolution of 1920x1080x60p.
The following table illustrates the pinout of the HDMI connector:
pin Description pin Description
1 TX2p 2 Ground
3 TX2n 4 TX1p
5 Ground 6 TX1n
7 TX0p 8 Ground
9 TX0n 10 TXCp
11 Ground 12 TXCn
13 CEC 14 NC
15 DDC SCL 16 DDC SDA
17 Ground 18 +5V DDC
19 HPD (Hot Plug Detect) --

BrightSign HD222, HD1022
11
All information provided in this reference manual applies to products under development. The characteristics and specifications of these products are subject to
change without notice. BrightSign assumes no obligation regarding future manufacturing unless otherwise agreed to in writing. © BrightSign LLC, 2015
ENVIRONMENTAL AND POWER USAGE
The HD222 and HD1022 are designed to be used between 0°C and 40°C, at 90% maximum relative humidity, non-
condensing.
The power supply for the HD222 and HD1022 is 15W and 5V @ 3A. The device will use approximately 1A of power when
playing a 720p or 1080i source file.
An additional 2A of power is available for peripherals connected to the player. The user should not connect any
combination of peripherals that will exceed 2A draw. If more than 2A is drawn, the external power supply may shut down
due to over-current conditions. The unit will not be damaged, but it may reboot or not operate properly until the overload is
removed.
If the device is being powered by the power supply, the 2A can be shared in any way among the following connectors:
Connector Maximum Power Usage
Ethernet Approx. 180mA (when transferring data)
USB 2.0 500mA (on each connector)
DE9 5V 500mA
DA15 3.3V 500mA
HDMI 5V 500mA
BrightSign HD222, HD1022
12
All information provided in this reference manual applies to products under development. The characteristics and specifications of these products are subject to
change without notice. BrightSign assumes no obligation regarding future manufacturing unless otherwise agreed to in writing. © BrightSign LLC, 2015
THEORY OF OPERATION
This section describes how specific components operate on the HD222 and HD1022.
BCM7241 CPU
The HD222 and HD1022 utilize a BCM7241 CPU. The CPU is reset by the RESET_L signal from the low voltage reset
circuit going into the RESET_IN pin on the CPU. When the RESET_IN pin goes from low to high, the CPU will boot from
the NAND flash.
Built-in Flash
The boot code in the BCM7241 instructs it to continue the boot process by reading additional code from the onboard
NAND flash, which can be updated in the field, either from a SDHC/SDXC flash card or a USB mass-storage device. Part
of the NAND flash is also used to hold non-volatile parameters. The contents of the boot flash are copied into the SDRAM.
The CPU then jumps to the boot code.
SDRAM
The HD222 and HD1022 contain a single bank of DDR SDRAM, consisting of two 16x256MB chips (1GB total). When the
CPU boots, it will copy the code from the NAND flash device into the SDRAM and then execute the code from the
SDRAM. The SDRAM runs at a clock rate of 933MHz, with a data rate of 1866MT/s.
Serial Port
The HD1022 has a built-in UART that communicates with the RS-232 level shifter. The MAX232 uses a capacitive voltage
switcher to create valid RS-232 voltage levels for the transmit pin.

BrightSign HD222, HD1022
13
All information provided in this reference manual applies to products under development. The characteristics and specifications of these products are subject to
change without notice. BrightSign assumes no obligation regarding future manufacturing unless otherwise agreed to in writing. © BrightSign LLC, 2015
Audio Outputs
The HD222 and the HD1022 each have a single high quality audio DAC device, which takes in digital audio signals from
the CPU in an I2S audio format. The AUD_LRCIN is the framing signal for the audio and runs at the frame rate of the
audio source (usually either 44.1KHz or 48KHz). The AUD_BITCLK signal is typically 32 times higher than the
AUD_LRCIN.
The audio output is fed through an amplifier and sent directly to the audio output jack. It can drive a 32Ω load with a 2V
RMS signal.
On-Board LEDs
There are four on-board LEDs that indicate the following:
LED Indication
Green power (Pwr) Displays when the board is powered up and not in reset mode.
Green file-system
activity (Bsy)
Flashes any time there is file-system activity (on any storage device)
Yellow update (Upd) Flashes when the board is being upgraded.
Red status (Err) Flashes a certain number of times to indicate which error is occurring. The flash codes are
described below.
2 Unspecified error
3 Network recovery script is preparing to run on a device configured for network recovery.
4 No upgrade file found.
5 Failed to load kernel module.
6 Board is not capable of running the current firmware version.
7 A piece of on-board hardware is not working correctly.
8 Problem related to the storage device (either the USB drive or SD card)
9 Problem related to the registry/NAND

BrightSign HD222, HD1022
14
All information provided in this reference manual applies to products under development. The characteristics and specifications of these products are subject to
change without notice. BrightSign assumes no obligation regarding future manufacturing unless otherwise agreed to in writing. © BrightSign LLC, 2015
10 The autorun script encountered a load/run error.
11 WiFi-related error (mainly, WiFi not found on USB)
12 Unable to find a bootable image.
On-Board Switch
The on-board switch is connected to the GPIO02. The GPIO02 is pulled low when the service (SVC) button is pressed.
Conversely, a pull-up on the button normally sets the GPIO02 to be pulled high.
Reset Switch/GPIO Button
The on-board switch is connected to the reset circuit. Pressing down the reset button will send an initial signal to the
system software, and holding the reset button low for approximately 4 seconds will cause a hard reset.
SDHC/SDXC Slot
The HD222 and HD1022 series has one SDHC/SDXC slot capable of transferring a 25 Mbit/sec video stream, one 5.1
AC3 stream (pass-through), and three stereo PCM tracks simultaneously. There is no inherent limit on the storage
capacity of SD cards used with the player.
NAND Flash
BrightSign players have a built-in NAND flash. All the code for the player is stored on the NAND flash. It may also be
possible to store some content on the NAND flash, which is connected directly to the CPU.
Ethernet
The 10/100 Base-T Ethernet is implemented on the players by directly interfacing with the BCM7241. The player has on-
board Ethernet magnetics and termination for the RJ-45 cable.
BrightSign HD222, HD1022
15
All information provided in this reference manual applies to products under development. The characteristics and specifications of these products are subject to
change without notice. BrightSign assumes no obligation regarding future manufacturing unless otherwise agreed to in writing. © BrightSign LLC, 2015
USB 2.0
The USB 2.0 high-speed host controller is implemented internally on the BCM7241 SOC. The board utilizes over-current
protected switches that can be used to turn the power to USB devices on or off (or to detect over-current situations).

BrightSign HD222, HD1022
16
All information provided in this reference manual applies to products under development. The characteristics and specifications of these products are subject to
change without notice. BrightSign assumes no obligation regarding future manufacturing unless otherwise agreed to in writing. © BrightSign LLC, 2015
DIMENSIONS
BrightSign HD222, HD1022
17
All information provided in this reference manual applies to products under development. The characteristics and specifications of these products are subject to
change without notice. BrightSign assumes no obligation regarding future manufacturing unless otherwise agreed to in writing. © BrightSign LLC, 2015
MOUNTING PROCEDURE
The HD222 and HD1022 can be mounted on a wall using the brackets attached to each side. It is recommended that you
mount the device using four screws (one for each bracket slot). The screws should have a major diameter between
3.5mm and 4.2mm.
Important: Nails should not be used to mount the device.