Broadcom BRCM1032 Bluetooth Transceiver Module User Manual
Broadcom Corporation Bluetooth Transceiver Module
Broadcom >
Contents
- 1. Regulatory statement
- 2. Users manual
Users manual

12-Sep-2007 Ver.0.1
TAIYO YUDEN Confidential
& Tentative
1/36
TAIYO YUDEN
EYTFEBS
Bluetooth® Module
EYTFEBS
User Guide
The Bluetooth® word mark and logos are owned by the Bluetooth SIG, Inc. and any use of such marks
by TAIYO YUDEN CO., LTD. is under license.
In case you adopt this module and design some appliance, please
ask for the latest specifications from the local sales office.
We wish the customer to request the Specification Report when the
design for the mass production begins because the content of this
Data Report might change without a previous notice to the customer.

12-Sep-2007 Ver.0.1
TAIYO YUDEN Confidential
& Tentative
2/36
TAIYO YUDEN
EYTFEBS
Document constituent list
Control name Control No. Document Page
General Items HD-AG-A071113 1/3 – 3/3
Absolute maximum ratings HD-AM-A071113 1/1
Electrical characteristics HD-AE-A071113 1/3- 3/3
Electrical characteristics HD-AE-B071113 1/2 - 2/2
Electrical characteristics HD-AE-C071113 1/10 - 10/10
Electrical characteristics HD-AE-D071113 1/11- 11/11
Circuit schematic HD-MC-A071113 1/1
Outline / Appearance HD-AD-A071113 1/1
Outline / Appearance HD-AD-B071113 1/1
Pin Layout HD-BA-A071113 1/1
Rev. record
12-Sep.-2007> Ver.0.1 Draft

12-Sep-2007 Ver.0.1
TAIYO YUDEN Confidential
& Tentative
3/36
TAIYO YUDEN
EYTFEBS
Control No.
HD-AG-A071113 (1/3)
Control name
General Items
Scope
This specification (“Specification”) applies to the hybrid IC “EYTFEBS” for use Bluetooth® module
(“Product”) manufacture by TAIYO YUDEN Co., Ltd. (“TAIYO YUDEN”)
1. Regulatory Model Name : EYTFEBS
2. Function: Radio frequency transfer Module (power class 2). Bluetooth® standard Ver 2.1+EDR conformity
3. Application: PC, PC peripheral, Handy terminal
4. Structure: Hybrid IC loaded with silicon monolithic semiconductor
5. Outline: Cable Connector Type
6. Marking: TBD
7. Features:
-Bluetooth® 2.1+EDR conformity
-USB Interface
-Point-to-Multipoint (7 Slaves)
-Encryption
-Hold, Sniff and Park Mode
-Supported Link Type: ACL
-AFH&Co-existence
-EDR(Enhanced Data Rate)
8. Packing:TBD
9. Terminal: Data input-output (10pin Cable Connector)
“J.S.T.Mfg.Co.,Ltd. : SM10B-SSR-H-TB(LF)(SN)”
RF input-output (Antenna)
10. Mount: TBD
11. Notes:
a. Any question arising from this Specification shall be solved through mutual discussion by the parties
hereof.
b. This Product is not designed for radiation durable and should not be used under the circumstance of
radiation.

12-Sep-2007 Ver.0.1
TAIYO YUDEN Confidential
& Tentative
4/36
TAIYO YUDEN
EYTFEBS
Control No.
HD-AG-A071113 (2/3)
Control name
General Items
c. The operating conditions of this Product are as shown in this Specification. Please note that TAIYO
YUDEN shall not be liable for a failure and/or abnormality which is caused by use under the conditions
other than the operating conditions hereof.
d. This Product mentioned in this Specification is manufactured for use in PC, PC peripheral and Handy
terminal. Before using this Product in any special equipment (such as medical equipment, space equipment,
air craft, disaster prevention equipment), where higher safety and reliability are duly required, the
applicability and suitability of this Product must be fully evaluated by the customer at its sole risk to
ensure correct and safety operation of those special equipments. Also, evaluation of the safety function of
this Product even for use in general electronics equipment shall be thoroughly made and when necessary, a
protective circuit shall be added in design stage, all at the customer’s sole risk.
e. TAIYO YUDEN warrants only that this Product is in conformity with this Specification for one year after
purchase and shall in no event give any other warranty.
f. The warranty period shall be one year.
g. Communication between this Product and others might not be established nor maintained depending upon
radio environment or operating conditions of this Product and other Bluetooth® products.
h. This Product is designed for use in products which comply with Bluetooth® Specifications (Ver 2.1+EDR)
(“Bluetooth Specifications”). TAIYO YUDEN disclaims and is not responsible for any liability concerning
infringement by this Product under any intellectual property right owned by third party in case the
customer uses this Product in any product which does not comply with Bluetooth Specifications (the
“non-complying products”). Furthermore, TAIYO YUDEN warrants only that this Product complies with
this Specification and does not grant any other warranty including warranty for application of the
non-complying products.
i. TAIYO YUDEN dose not render updating or upgrading service for the firmware in the Module.
j. In order to take tests for getting the certification of each country’s Radio Law with a device incorporating
this module, it is necessary to make the software in Host to put the module into test condition. Please
contact TAIYO YUDEN for farther details.
k. Please evaluate adequately our module incorporated to your products before mass production.
l. This Product operates in the unlicensed ISM band at 2.4GHz. In case this Product is used around the other
wireless devices which operate in same frequency band of this Product, there is a possibility that
interference occurs between this Product and such other devices. If such interference occurs, please stop
the operation of other devices or relocate this Product before using this Product or do not use this
Product around the other wireless devices.
m. User’s Code Modification Notice (Bluetooth® Modules)
User’s Code may be modified based on mass production stage, Bluetooth® logo Qualification stage, or
other related stages. Please contact TAIYO YUDEN to confirm whether your User’s Code needs to be
modified.
Please see the following examples for cases that User’s Code are modified:
- for specific firmware version (our standard item firmware will be upgraded occasionally)
- for specific BD address (our standard item BD address is owned by TAIYO YUDEN )
- for specific PnP (Plug and Play) IDs (our standard item PnP IDs are owned by TAIYO YUDEN or chip
manufacture)
EYTFEBS Setting: USB Product ID: 0x0200, USB Vendor ID: 0x0930
- for other related cases (specific or different setting, form, sizes, or display etc..)
In case you have applied for Bluetooth® Qualification with our standard User’s Code without previous
notice to TAIYO YUDEN, we shall not be responsible for any expense that will be required to change its
name/number.

12-Sep-2007 Ver.0.1
TAIYO YUDEN Confidential
& Tentative
5/36
TAIYO YUDEN
EYTFEBS
Control No.
HD-AG-A071113 (3/3)
Control name
General Items
n. Containment of hazardous substance in this Product
* This product conforms to RoHS Directive (2002/95/EC).
p. In addition when this Product is used under environmental conditions such as over voltage which
are not guaranteed ,it may be destroyed in short mode. To ensure the security of customer’s product,
please add an extra fuse or/and a protection circuit for over voltage.
q. In some cases, TAIYO YUDEN may use replacements as component parts of Products. Such
replacement shall apply only to component part of Products, which TAIYO YUDEN deems it
possible to replace or substitute according to (i) Scope provided in this Specification (e.g.
Official Standard (Type Approvals, Bluetooth LOGO etc.)) and (ii) Quality of Products. TAIYO
YUDEN also ensures traceability of such replacement on production lot basis.
r. Do not alter Hardware and/or Software of this Product.
Please note that TAIYO YUDEN shall not be liable for any problem if it is caused by customer's
alteration of Hardware or/and Software without Taiyo Yuden's prior approvals.
This module is still under development, thus specifications do not guarantee both the quality and
reliability at the time of shipment. Since the specifications and mass production of the module are not
confirmed either, the contents of the technical notes are subject to change without any prior notice.

12-Sep-2007 Ver.0.1
TAIYO YUDEN Confidential
& Tentative
6/36
TAIYO YUDEN
EYTFEBS
Control No.
HD-AM-A 071113 (1/1)
Control name
Absolute maximum ratings
Absolute maximum ratings
Rating
Item Symbol
Min. Typ. Max. Unit Remark
Supply voltage VDD_3.3V -0.3 3.6 V Ta=25 degrees C,
GND reference
Input voltage Vin -0.3 VDD_3.3V
+0.3 V I/O terminals except
USB interface
Recommendation operating range
Rating
Item Symbol
Min. Typ. Max. Unit Remark
Supply voltage VDD_3.3V 3.15 3.3 3.45 V
Supply voltage ripple
and spike noise VDD_rn TBD mVp-p Note 1
Operation temperature
range Topr 0 25 70 Degrees C
Humidity=40%RH
Note 2
Storage temperature
range Tstg -30 25 85 Degrees C
Humidity=40%RH
Note 3
Notes:
1. To fill the standard of “Supply voltage ripple and spike noise”, the capacitor, which
has the capacity of TBD uF or more , should be put in the terminal VDD_3.3V outside as a bypass
capacitor .
2. Operating temperature range is set to satisfy products electrical characteristics in the short term.
In terms of product life cycle when it is used in condition of varying from TYP standard in the long
term, please refer to the reliability condition.
3. Storage temperature range is the condition for transportation and storage in temporary.

12-Sep-2007 Ver.0.1
TAIYO YUDEN Confidential
& Tentative
7/36
TAIYO YUDEN
EYTFEBS
Control No.
HD-AE-A071113 (1/3)
Control name
Electrical characteristics
Electrical characteristic
DC Specifications
The Specification applies for Topr.= 25 degrees C, VDD_3.3V=3.3V
No. Parameter Condition Symbol Min. Typ. Max. Unit Remark
1 Normal supply voltage VDD_3.3
V 3.15 3.3 3.45 V
2 Input Low Voltage1 /RESET, PIOX VIL1 0 0.8 V
3 Input Low Voltage2 USB_D+, USB_D- VIL2 - 0.8 V
4 Input High Voltage1 /RESET, PIOX VIH1 2.0 VDD_3.3V V
5 Input High Voltage2 USB_D+, USB_D- VIH2 2.0 - V
6 Output Low Voltage1 PIOX VOL1 - 0.4 V Iout=2mA
7 Output Low Voltage2 USB_D+, USB_D- VOL2 - 0.3 V
8 Output High Voltage1 PIOX VOH1 VDD_3.3V
-0.4 - V Iout =-2mA
9 Output High voltage2 USB_D+, USB_D- VOH2 2.8 - V
10 Peak current Continuous Rx Iccp1 (60) (180) mA Notes 3, 4
11 Average current1 Sniff mode (Slave only) Icca1 TBD - mA Notes 1, 3, 4
12 Average current2 Standby mode Icca2 TBD - mA Notes 3, 4
13 Average current3 Send DM1packet (Master) Icca3 TBD - mA Notes 3, 4
14 Average current4 Receive DM1packet (Slave) Icca4 TBD - mA Notes 3, 4
15 Average current5 Hold mode (Slave only) Icca5 TBD - mA Notes 3, 4
16 Average current6 Park mode (Slave only) Icca6 TBD - mA Notes 2, 3, 4
Notes:
1. Sniff mode parameter. Max interval 0050h
Min interval 0010h
Attempt 0005h
Timeout 0005h
2. Park mode parameter. Max interval 0100h
Min interval 0010h
3. The consumption current might fluctuate with the condition of radio communication, host performance
and test circuit.
4. The value may fluctuate several (mA) depending on Firmware version.

12-Sep-2007 Ver.0.1
TAIYO YUDEN Confidential
& Tentative
8/36
TAIYO YUDEN
EYTFEBS
Control No.
HD-AE-A071113 (2/3)
Control name
Electrical characteristics
AC Specifications
The Specification applies for Topr.= 25 degrees C, VDD_3.3V=3.3V
No. Parameter Condition Symbol Min Typ Max Unit Remark
1 VDD_3.3V Rise Time from 0V to
3.15V t1 0 TBD ms
2 VDD_3.3V= 3.15V to /RESET High t2 0 ms
3 /RESET High to Module Ready t3 TBD ms Note 1
4 /RESET Pulse Width t4 4 us
5 Radio_Disable High to USB I/F
High-Z t5 TBD ms
6 Radio_Disable Low to USB I/F
Active t6 0 TBD ms
7 /RESET Low to USB_I/F High-Z t7 0 TBD ms
8 Module Active to /RESET Low t8 0 ms
9 /RESET Low to VDD_3.3V Off t9 0 ms
10 Radio_Disable Low to VDD_3.3V
Off t10 0 ms
Notes:
1. It may change due to the firmware version.

12-Sep-2007 Ver.0.1
TAIYO YUDEN Confidential
& Tentative
9/36
TAIYO YUDEN
EYTFEBS
Control No.
HD-AE-A071113 (3/3)
Control name
Electrical characteristics
Radio_Disable
VDD_3.3V
/RESET
USB_I/F
(Note 1)
Timing Diagram for Power Up Sequence
t1
t2
t4
t3
Active
t8 t7
Active Active
t5 t6
Timing Diagram for Power Down Sequence
VDD_3.3V
/RESET
(Note 1)
USB_I/F
Radio_Disable
Active
t9
t10

12-Sep-2007 Ver.0.1
TAIYO YUDEN Confidential
& Tentative
10/36
TAIYO YUDEN
EYTFEBS
RF Specifications at Basic Rate
The Specification applies for Ta=25 degrees C, VDD_3.3V=3.3V
No. Parameter Condition Symbol Min Typ Max Unit Remark
1 Frequency band FREQ 2400 2483.5 MHz
2 Tx power PO -6 0 +4 dBm
3 Modulation
characteristics 1 dF1: F0(11110000) M1 140 175 kHz
4 Modulation
characteristics 2 dF2: AA(10101010) M4 115 kHz
5 Modulation
characteristics 3 dF2/dF1 MC 0.8
6 In-
b
and spurious
emission 2 2MHz(|M-N|=2) ISE1 -20 dBm
7 In-
b
and spurious
emission 3
3MHz or greater
(|M-N|>=3) ISE2 -40 dBm
8 Initial Carrier
Frequency ICF -75 +75 kHz
9 Frequency Drift 1 DH1 FD1 -25 +25 kHz
10 Frequency Drift 2 DH3,DH5 FD2 -40 +40 kHz
11 Drift rate DH1,DH3,DH5 DR 400 Hz/us
12 C/I co-channel CIC 11 dB -60dBm
13 C/I 1MHz CI1 0 dB -60dBm
14 C/I 2MHz CI2 -30 dB -60dBm
15 C/I >= 3MHz CI3 -40 dB -67dBm
16 C/I Image CI4 -9 dB
-3MHz
offset
-67dBm
17 C/I Image +/- 1MHz CI5 -20 dB -67dBm
18 Out-of-Band
Blocking 1
30MHz to 2000MHz
f=2460MHz OBB1 -10 dBm
BER<=0.1
%
19 Out-of-Band
Blocking 2
2000 to 2399MHz
f=2460MHz OBB2 -27 dBm
BER<=0.1
%
20 Out-of-Band
Blocking 3
2484 to 3000MHz
f=2460MHz OBB3 -27 dBm
BER<=0.1
%
21 Out-of-Band
Blocking 4
3000MHz to
12.75GHz
f=2460MHz
OBB4 -10 dBm
BER<=0.1
%
22 Maximum Input
Level MAXP -20 dBm
BER<=0.1
%
23 20dB Bandwidth B20 1 MHz
24 Sensitivity-single DH1 SEN1 -70 dBm BER<=0.1
%
25 Sensitivity-multi DH3,DH5 SEN2 -70 dBm BER<=0.1
%
Control No.
HD-AE-B071113 (1/2)
Control name
Electrical characteristics

12-Sep-2007 Ver.0.1
TAIYO YUDEN Confidential
& Tentative
11/36
TAIYO YUDEN
EYTFEBS
Control No.
HD-AE-B071113 (2/2)
Control name
Electrical characteristics
RF Specifications at EDR
The Specification applies for Ta=25 degrees C, VDD_3.3V =3.3V
No. Parameter Condition Symbol Min Typ Max Unit Remark
1 RMS DEVM 1 Pai/4DQPSK RDE1 0.20
2 RMS DEVM 2 8DPSK RDE2 0.13
3 Peak DEVM 1 Pai/4DQPSK PDE1 0.35
4 Peak DEVM 2 8DPSK PDE2 0.25
5 99% DEVM 1 Pai/4DQPSK D991 0.30
6 99% DEVM 2 8DPSK D992 0.20
7 EDR In-band spurious
emission 1 |M-N|=1 EISE1 26 dB
8 EDR In-band spurious
emission 2 |M-N|=2 EISE2 -20 dBm
9 EDR In-band spurious
emission 3 |M-N|=3 EISE3 -40 dBm
10 EDR Initial Carrier
Frequency EICF -75 +75 kHz
11 EDR Drift ED -10 +10 kHz
12 Relative transmit
power PDPSK RTP
PGFSK
-4 PGFSK
+1 dB
13 Actual Sensitivity
Level
2-DH5(3-DH5)
16000000bit ESEN -70 dBm BER= 10-4
14 BER Floor
Performance
2-DH5(3-DH5)
160000000bit FSEN -60 dBm BER= 10-5
15 C/I co-channel 2-DH5 2CIC 13 dB -60dBm
16 C/I 1MHz 2-DH5 2CI1 0 dB -60dBm
17 C/I 2MHz 2-DH5 2CI2 -30 dB -60dBm
18 C/I >= 3MHz 2-DH5 2CI3 -40 dB -67dBm
19 C/I Image 2-DH5 2CI4 -7 dB
-67dBm
-3MHz
offset
20 C/I Image +/- 1MHz 2-DH5 2CI5 -20 dB -67dBm
21 C/I co-channel 3-DH5 3CIC 21 dB -60dBm
22 C/I 1MHz 3-DH5 3CI1 5 dB -60dBm
23 C/I 2MHz 3-DH5 3CI2 -25 dB -60dBm
24 C/I >= 3MHz 3-DH5 3CI3 -33 dB -67dBm
25 C/I Image 3-DH5 3CI4 0 dB
-67dBm
-3MHz
offset
26 C/I Image +/- 1MHz 3-DH5 3CI5 -13 dB -67dBm
27 Maximum Input Level 2-DH5(3-DH5) EMAX
P -20 dBm
Note:
Bluetooth® standard Ver 2.1+EDR conformity

12-Sep-2007 Ver.0.1
TAIYO YUDEN Confidential
& Tentative
12/36
TAIYO YUDEN
EYTFEBS
Control No.
HD-AE-C071113 (1/10)
Control name
Electrical characteristics
Supported HCI Commands / HCI Events
The Bluetooth® functions of this module are as written in the attached PICS. Depending on
firmware version Upgrade, the Bluetooth® functions are subject to change without notice.
HCI COMMAND LIST
Command Description OpCode
Group
(Hex)
Command
(Hex) Parameters Returns Status Notes
LINK CONTROL
Inquiry
LAP
Inquiry Length
HCI _Inquiry 0x0401 1 1
Num Responses
Yes
HCI _ Inquiry_ Cancel 0x0402 1 2 Status Yes
Max Period Length
Min Period Length
LAP
Inquiry Length
HCI_ Periodic_ Inquiry _Mode 0x0403 1 3
Num Responses
Status Yes
HCI _Exit _Periodic _Inquiry
_Mode 0x0404 1 4 Status Yes
Connection Management
BD ADDR
Packet Type
Page Scan Repetition Mode
Reserved
Clock Offset
HCI _Create_ Connection 0x0405 1 5
Allow Role Switch
Yes
Connection Handle
Reason
HCI _Disconnect 0x0406 1 6
Packet Type
Yes
Status
HCI _Create _Connection _Cancel 0x0408 1 8 BD ADDR BD ADDR Yes
BD ADDR
HCI _Accept _Connection _Request 0x0409 1 9 Role Yes
BD ADDR
HCI _Reject _Connection _Request 0x040A 1 A Reason Yes
Connection Handle HCI _Change _Connection
_Packet_Type 0x040F 1 F Packet Type Yes
Connection Handle
Transmit Bandwidth
Receive Bandwidth
Max Latency
Voice Setting
Retransmission Effort
HCI _Setup _Synchronous
_Connection 0x0428 1 28
Packet Type
Yes
BD ADDR
Transmit Bandwidth
Receive Bandwidth
Max Latency
Content Format
Retransmission Effort
HCI _Accept _Synchronous
_Connection _Request 0x0429 1 29
Packet Type
Yes
HCI _Reject _Synchronous
_Connection _Request 0x042A 1 2A BD ADDR Yes

12-Sep-2007 Ver.0.1
TAIYO YUDEN Confidential
& Tentative
13/36
TAIYO YUDEN
EYTFEBS
HCI_Write_Default_Erroneous_Data_
Reporting 0x0C5B 3 5B Erroneous_Data_Reporting Status Yes
Status
HCI_Read_Default_Erroneous_Data_
Reporting 0x0C5A 3 5A Erroneous_Data_
Reporting
Yes
Authentication / Pairing
BD ADDR Status
HCI _Link _Key _Request _Reply 0x040B 1 B Link Key BD ADDR Yes
Status HCI _Link _Key _Request
_Negative _Reply 0x040C 1 C BD ADDR BD ADDR Ye s
BD ADDR Status
PIN Code Length BD ADDR
HCI _PIN _Code _Request _Reply 0x040D 1 D
PIN Code
Yes
Status HCI _PIN _Code _Request
_Negative _Reply 0x040E 1 E BD ADDR BD ADDR Yes
HCI _Authentication _Requested 0x0411 1 11 Connection Handle Yes
HCI _Change _Connection _Link
_Key 0x0415 1 15 Connection Handle Yes
BD ADDR Status
IO_Capability BD ADDR
OOB_Data_Present
HCI_IO_Capability_Request_Reply 0x042B 1 2B
Authentication_
Requirements
Yes
Status
HCI_User_Confirmation_Request_
Reply 0x042C 1 2C BD ADDR BD ADDR Yes
Status
HCI_User_Confirmation_Request_
Negative_Reply 0x042D 1 2D BD ADDR BD ADDR Yes
BD ADDR Status
HCI_User_Passkey_Request_Reply 0x042E 1 2E Numeric_Value BD ADDR Ye s
Status
BD ADDR
HCI_User_Passkey_Request_
Negative_Reply 0x042F 1 2F BD ADDR
BD ADDR
Yes
Status
C (Hash C)
HCI_Read_Local_OOB_Data 0x0C57 3 57
R (Randomizer R)
Yes
HCI_Write_Simple_Pairing_mode 0x0C56 3 56 Simple_Pairing_Mode Status Yes
Status
HCI_Read_Simple_Pairing_mode 0x0C55 3 55 Simple_Pairing_Mode Yes
HCI_Refresh_Encryption_Key 0x0C53 3 53 Connection_Handle Status Yes
Encryption
Connection Handle
HCI _Set _Connection _Encryption 0x0413 1 13 Encryption Enable Yes
HCI _Master _Link _Key 0x0417 1 17 Key Flag Yes
Remote Information
BD ADDR
Page Scan Repetition Mode
Page Scan Mode
HCI _Remote _Name_ Request 0x0419 1 19
Clock Offset
Yes
Status HCI _Remote _Name _Request
_Cancel 0x041A 1 1A BD_ADDR BD_ADDR Yes
HCI _Read _Remote _Supported
_Features 0x041B 1 1B Connection Handle Yes
Connection Handle HCI _Read _Remote _Extended
_Features 0x041C 1 1C Page_Number Yes
Control No.
HD-AE-C071113 (2/10)
Control name
Electrical characteristics

12-Sep-2007 Ver.0.1
TAIYO YUDEN Confidential
& Tentative
14/36
TAIYO YUDEN
EYTFEBS
HCI _Read _Remote _Version
_Information 0x041D 1 1D Connection Handle Yes
HCI _Read _Clock _Offset 0x041F 1 1F Connection Handle Yes
Status
Connection Handle
LMP_Handle
HCI _Read _LMP _Handle 0x0420 1 20 Connection Handle
Reseved
Yes
BD ADDR Status
C (Hash C) BD ADDR
HCI_Remote_OOB_Data_Request_
Reply 0x0430 1 30
R (Randomizer R)
Yes
HCI_Remote_OOB_Data_Request_
Negative_Reply 0x0433 1 33 BD ADDR Status Yes
LINK POLICY
Connection Handle
Hold Mode Max Interval
HCI _Hold _Mode 0x0801 2 1
Hold Mode Min Internal
Yes
Connection Handle
Sniff Max Interval
Sniff Min Interval
Sniff Attempt
HCI _Sniff _Mode 0x0803 2 3
Sniff Timeout
Yes
HCI _Exit _Sniff _Mode 0x0804 2 4 Connection Handle Yes
Connection Handle
Beacon Max Interval
HCI _Park _State 0x0805 2 5
Beacon Min Interval
Yes
HCI _Exit _Park _State 0x0806 2 6 Connection Handle Yes
Connection Handle
Flags
Service Type
Token Rate
Peak Bandwidth
Latency
HCI _QoS _Setup 0x0807 2 7
Delay Variation
Yes
Status
Connection Handle
HCI _Role _Discovery 0x0809 2 9 Connection Handle
Current Role
Yes
BD ADDR
HCI _Switch _Role 0x080B 2 B Role Yes
States
Connection Handle
HCI _Read _Link _Policy
_Settings 0x080C 2 C Connection Handle
Link Policy Settings
Yes
Connection Handle States HCI _Write _Link _Policy
_Settings 0x080D 2 D Link Policy settings Connection Handle Yes
Status
HCI _Read _Default _Link _Policy
_Settings 0x080E 2 E Default Link Policy
Settings
Yes
HCI _Write _Default _Link
_Policy_Settings 0x080F 2 F Default Link Policy
Settings Status Yes
Control No.
HD-AE-C071113 (3/10)
Control name
Electrical characteristics

12-Sep-2007 Ver.0.1
TAIYO YUDEN Confidential
& Tentative
15/36
TAIYO YUDEN
EYTFEBS
Connection Handle
Flags
Flow direction
Service Type
Token Rate
Token Bucket Size
Peak Bandwidth
HCI _Flow _Specification 0x0810 2 10
Access Latency
Yes
Connection_Handle Status
Maximum_Latency Connection_Handle
Minimum_Remote_
Timeout
HCI_Sniff_Subrating 0x0811 2 11
Minimum_Local_Timeout
Yes
HOST CONTROLLER & BASEBAND
HCI _Set _Event _Mask 0x0C01 3 1 Event Mask States Yes
HCI _Reset 0x0C03 3 3 States Yes
Filter Type
Filter Condition Type
HCI _Set _Event _Filter 0x0C05 3 5
Condition
States Yes
States
HCI _Flush 0x0C08 3 8 Connection Handle Connection Handle Yes
States
HCI _Read _PIN _Type 0x0C09 3 9 PIN Type Yes
HCI _Write _PIN _Type 0x0C0A 3 A PIN Type States Yes
HCI _Create _New _Unit _Key 0x0C0B 3 B States Yes
BD ADDR States
Max Num Keys
HCI _Read _Stored _Link _Key 0x0C0D 3 D Read All Flag Num Keys Read
No
Num Keys To Write States
BD ADDR [I]
HCI _Write _Stored _Link _Key 0x0C11 3 11
Link Key [I] Num Keys Written No
BD ADDR States
HCI _Delete _Stored _Link _Key 0x0C12 3 12 Delete All Flag Num Keys Deleted No
HCI _Write _Local _Name 0x0C13 3 13 Local Name States Yes
States
HCI _Read _Local _Name 0x0C14 3 14 Local Name Yes
States HCI _Read _Connection _Accept
_Timeout 0x0C15 3 15 Conn Accept Timeout Ye s
HCI _Write _Connection _Accept
_Timeout 0x0C16 3 16 Conn Accept Timeout States Yes
States
HCI _Read _Page _Timeout 0x0C17 3 17 Page Timeout Yes
HCI _Write _Page _Timeout 0x0C18 3 18 Page Timeout States Yes
States
HCI _Read _Scan _Enable 0x0C19 3 19 Scan Enable Yes
HCI _Write _Scan _Enable 0x0C1A 3 1A Scan Enable States Yes
States
Page Scan Interval
HCI _Read _Page _Scan
_Activity 0x0C1B 3 1B
Page Scan Window
Yes
Page Scan Interval HCI _Write _Page _Scan
_Activity 0x0C1C 3 1C Page Scan Window States Yes
States
Inquiry Scan Interval
HCI _Read _Inquiry _Scan
_Activity 0x0C1D 3 1D
Inquiry Scan Window
Yes
Control No.
HD-AE-C071113 (4/10)
Control name
Electrical characteristics

12-Sep-2007 Ver.0.1
TAIYO YUDEN Confidential
& Tentative
16/36
TAIYO YUDEN
EYTFEBS
Control No.
HD-AE-C071113 (5/10)
Control name
Electrical characteristics
Inquiry Scan Interval
HCI _Write _Inquiry _Scan
_Activity 0x0C1E 3 1E Inquiry Scan Window States Yes
States HCI _Read _Authentication
_Enable 0x0C1F 3 1F Authentication Enable Yes
HCI _Write _Authentication
_Enable 0x0C20 3 20 Authentication Enable States Yes
States
HCI _Read _Encryption _Mode 0x0C21 3 21 Encryption Mode Yes
HCI _Write _Encryption _Mode 0x0C22 3 22 Encryption Mode States Yes
States
HCI _Read _Class _of _Device 0x0C23 3 23 Class of Device Yes
HCI _Write _Class _of _Device 0x0C24 3 24 Class of Device States Yes
States
HCI _Read _Voice _Setting 0x0C25 3 25 Voice Setting Yes
HCI _Write _Voice _Setting 0x0C26 3 26 Voice setting States Yes
States
Connection Handle
HCI _Read _Automatic _Flush
_Timeout 0x0C27 3 27 Connection Handle
Flush Timeout
Yes
Connection Handle States
HCI _Write _Automatic _Flush_
Timeout 0x0C28 3 28 Flash Timeout Connection Handle Yes
HCI _Read _Num _Broadcast_
Retransmission 0x0C29 3 29 States Yes
HCI _Write _Num _Broadcast_
Retransmission 0x0C2A 3 2A Num Broadcast
Retransmission States Yes
States HCI _Read _Hold _Mode
_Activity 0x0C2B 3 2B Hold Mode Activity Yes
HCI _Write _Hold _Mode
_Activity 0x0C2C 3 2C Hold Mode Activity States Yes
Connection Handle States
Connection Handle
HCI _Read _Transmit _Power
_Level 0x0C2D 3 2D Type Power Level
Yes
States
HCI _Read _Synchronous _Flow
_Control _Enable 0x0C2E 3 2E Synchronous Flow
Control Enable
No
HCI _Write _ Synchronous _Flow
_Control _Enable 0x0C2F 3 2F Synchronous Flow
Control Enable States No
HCI _Set _Controller _To _Host
_Flow _Control 0x0C31 3 31 Flow Control Enable States Yes
Host ACL Data Packet
Length
Host SCO Data Packet
Length
Host Total Num ACL Data
Packets
HCI _Host _Buffer _Size 0x0C33 3 33
Host Total Num SCO Data
Packets
States Yes
Number of Handles
Connection handle [I]
HCI _Host _Number _Of
_Completed _Packets 0x0C35 3 35 Host Num of Completed
Packets [I]
Yes
States
Connection Handle
HCI _Read _Link _Supervision
_Timeout 0x0C36 3 36 Connection Handle Link Supervision
Timeout
Yes
Connection Handle States
HCI _Write _Link _Supervision
_Timeout 0x0C37 3 37 Link Supervision Timeout Connection Handle Ye s
States
HCI _Read _Number _Of
_Support
_IAC
0x0C38 3 38 Num Support IAC Ye s
States
Num Current IAC
HCI _Read _Current _IAC _LAP 0x0C39 3 39
IAC LAP [I]
Yes

12-Sep-2007 Ver.0.1
TAIYO YUDEN Confidential
& Tentative
17/36
TAIYO YUDEN
EYTFEBS
Control No.
HD-AE-C071113 (6/10)
Control name
Electrical characteristics
Num Current IAC HCI _Write _Current _IAC
_LAP 0x0C3A 3 3A IAC LAP [I] States Yes
States HCI _Read _Page _Scan _Period
_Mode 0x0C3B 3 3B Page Scan Period Mode Yes
HCI _Write _Page _Scan
_Period_Mode 0x0C3C 3 3C Page Scan Period Mode States Yes
States
HCI _Read _Page _Scan _Mode 0x0C3D 3 3D Page Scan Mode Yes
HCI _Write _Page _Scan _Mode 0x0C3E 3 3E Page Scan Mode States No
HCI _Set _AFH _Host _Channel
_Classification 0x0C3F 3 3F AH Host Channel
Classification Status Yes
Status HCI _Read _Inquiry _Scan
_Type 0x0C42 3 42
Scan Type Yes
HCI _Write _Inquiry _Scan
_Type 0x0C43 3 43 Scan Type Status Yes
Status
HCI _Read _Inquiry _Mode 0x0C44 3 44 Inquiry Mode Yes
HCI _Write _Inquiry _Mode 0x0C45 3 45 Inquiry Mode Status Yes
Status
HCI _Read _Page _Scan _Type 0x0C46 3 46 Page Scan Type Yes
HCI _Write _Page _Scan _Type 0x0C47 3 47 Page Scan Type Status Yes
Status
HCI Read _AFH _Channel
_Assessment _Mode 0x0C48 3 48 AFH Channel
Assessment Mode
Yes
HCI Write _AFH _Channel
_Assessment _Mode 0x0C49 3 49 AFH Channel
Assessment Mode Status Yes
Status
FEC_Required
HCI_Read_Extended_Inquiry_
Response 0x0C51 3 51 Extended_Inquiry_
Response
Yes
FEC_Required
HCI_Write_Extended_Inquiry_
Response 0x0C52 3 52 Extended_Inquiry_
Response
Status Yes
Connection_Handle
HCI_Enhanced_Flush 0x0C5F 3 5F
Packet_Type (None) Yes
INFORMATIONAL PARAMETERS
Status
HCI Version
HCI Revision
LMP Version
Manufacturer Name
HCI _Read _Local _Version _
Information 0x1001 4 1
LMP Subversion
Yes
Status HCI _Read _Local _Supported
_Commands 0x1002 4 2 Supported Commands Yes
Status HCI _Read _Local _Supported
_Features 0x1003 4 3 LMP Features Yes
Status
Page number
Maximum Page Number
HCI _Read _Local _Extended
_Features 0x1004 4 4 Page number
Extended LMP Features
Yes

12-Sep-2007 Ver.0.1
TAIYO YUDEN Confidential
& Tentative
18/36
TAIYO YUDEN
EYTFEBS
Control No.
HD-AE-C071113 (7/10)
Control name
Electrical characteristics
Status
HC ACL Data Packet
Length
HC Synchronous Data
Packet Length
HC Total Num ACL
Data Packets
HCI _Read _Buffer _Size 0x1005 4 5
HC Total Num
Synchronous Data
Packets
Yes
Status
HCI _Read _BD _ADDR 0x1009 4 9 BD ADDR Yes
STATUS PARAMETERS
Status
Connection Handle
HCI _Read _Failed _Contact
_Counter 0x1401 5 1 Connection Handle
Failed Contact Counter
Yes
Status HCI _Reset _Failed _Contact
_Counter 0x1402 5 2 Connection Handle Connection Handle Yes
Status
Connection Handle
HCI _Read _Link _Quality 0x1403 5 3 Connection Handle
Link Quality
No
Status
Connection Handle
HCI _Read _RSSI 0x1405 5 5 Connection Handle
RSSI
Yes
Status
Connection Handle
AFH Mode
HCI _Read _AFH _Channel _Map 0x1406 5 6 Connection Handle
AFH Channel Map
Yes
Status
Connection Handle Connection Handle
Clock
HCI _Read _Clock 0x1407 5 7
Which Clock Accuracy
Yes
TESTING
States
HCI _Read _Loopback _Mode 0x1801 6 1 Loopback Mode Yes
HCI _Write _Loopback _Mode 0x1802 6 2 Loopback Mode Status Yes
HCI _Enable _Device _Under
_Test_Mode 0x1803 6 3 Status Yes
HCI_Write_Simple_Pairing_
Debug_mode 0x1804 6 4 Simple_Pairing_Debug_
Mode Status Yes

12-Sep-2007 Ver.0.1
TAIYO YUDEN Confidential
& Tentative
19/36
TAIYO YUDEN
EYTFEBS
Control No.
HD-AE-C071113 (8/10)
Control name
Electrical characteristics
HCI EVENT LIST
Event Description OpCode Parameters Status Notes
Inquiry
Inquiry _Complete 0x01 Status Yes
Num Responses
BD ADDR [I]
Page Scan Repetition Mode [I]
Page Scan Period Mode [I]
Page Scan Mode [I]
Class of Device [I]
Inquiry _Result 0x02
Clock Offset [I]
Yes
Num Responses
BD ADDR [I]
Page Scan Repetition Mode [I]
Page Scan Period Mode [I]
Page Scan Mode [I]
Class of Device [I]
Clock Offset [I]
Inquiry _Result _with _RSSI 0x22
RSSI [I]
Yes B
Connection Management
Status
Connection Handle
BD ADDR
Link Type
Connection _Complete 0x03
Encryption Mode
Yes
BD ADDR
Class of Device
Connection _Request 0x04
Link Type
Yes
Status
Connection Handle
Disconnection _Complete 0x05
Reason
Yes
Status
Connection Handle
BD ADDR
Link Type
Transmission Interval
Retransmission Window
Rx Packet Length
Tx Packet Length
Synchronous _Connection _Complete 0x2C
Air Mode
Yes
Status
Connection Handle
Transmission Interval
Retransmission Window
Rx Packet Length
Synchronous _Connection _Changed 0x2D
Tx Packet Length
Yes

12-Sep-2007 Ver.0.1
TAIYO YUDEN Confidential
& Tentative
20/36
TAIYO YUDEN
EYTFEBS
Control No.
HD-AE-C071113 (9/10)
Control name
Electrical characteristics
Authentication / Pairing
Status
Authentication _Complete 0x06 Connection Handle Ye s
Num Keys
BD ADDR [I]
Return _Link _Keys 0x15
Link Key [I]
No a
PIN _Code _Request 0x16 BD ADDR Yes
Link _Key _Request 0x17 BD ADDR Yes
BD ADDR
Link Key
Link _Key _Notification 0x18
Key Type
Yes
Encryption
Status
Connection Handle
Encryption _Change 0x08
Encryption Enable
Yes
Status
Change _Connection _Link _Key _Complete 0x09 Connection Handle Yes
Status
Connection Handle
Master _Link _Key _Complete 0x0A
Key Flag
Yes
Remote Information
Status
BD ADDR
Remote _Name _Request _Complete 0x07
Remote Name
Yes
Status
Connection Handle
Read _Remote _Supported _Features _Complete 0x0B
LMP Features
Yes
Status
Connection Handle
LMP Version
Manufacture Name
Read _Remote _Version _Information _Complete 0x0C
LMP Subversion
Yes
Status
Connection Handle
Page Number
Maximum page number
Read _Remote _Extended _Features _Complete 0x23
Extended LMP Features
Yes

12-Sep-2007 Ver.0.1
TAIYO YUDEN Confidential
& Tentative
21/36
TAIYO YUDEN
EYTFEBS
Control No.
HD-AE-C071113 (10/10)
Control name
Electrical characteristics
Link Policy
Status
Connection Handle
Flags
Service Type
Token Rate
Peak Bandwidth
Latency
QoS _Setup _Complete 0x0D
Delay Variation
Yes
Status
BD ADDR
Role _Change 0x12
New Role
Yes
Status
Connection Handle
Current Mode
Mode _Change 0x14
Interval
Yes
Status
Connection Handle
Flags
Flow direction
Service Type
Token Rate
Token Bucket Size
Peak Bandwidth
Flow _Specification _Complete 0x21
Access Latency
Yes
Status
Connection_Handle
Maximum_Transmit_Latency
Maximum_Receive_Latency
Minimum_Remote_Timeout
Sniff_Subrating 0x2E
Minimum_Local_Timeout
Yes
General
Num HCI Command Packets
Command Opcode
Command _Complete 0x0E
Return Parameters
Yes
Status
Num HCI Command Packets
Command _Status 0x0F
Command Opcode
Yes
Hardware _Error 0x10 Hardware Code Yes
Number of Handles
Connection Handle [I]
Number _Of _Completed _Packets 0x13
HC Num HCI Data Packets [I]
Yes
Data _Buffer _Overflow 0x1A Link Type No
Connection Handle
Max _Slots _Change 0x1B LMP Max Slots Yes
Status
Connection Handle
Read _Clock _Offset _Complete 0x1C
Clock Offset
Yes
Host Controller & Baseband
Flush _Occurred 0x11 Connection Handle Yes
Loopback _Command 0x19 HCI Command Packet Yes
Status
Connection Handle
Connection _Packet _Type _Change 0x1D
Packet Type
Yes
QoS _Violation 0x1E Connection Handle No

12-Sep-2007 Ver.0.1
TAIYO YUDEN Confidential
& Tentative
22/36
TAIYO YUDEN
EYTFEBS
Control No.
HD-AE-D071113 (1/11)
Control name
Electrical characteristics
PICS for Firmware Version XX.XX.XX
The Bluetooth® functions of this module are as below. Depending on firmware version upgrade,
the Bluetooth® functions are subject to change without notice.
RF Capabilities (based on PICS proforma for Radio):
Table 1: RF Capabilities
Item Capability Status Support
1 Power Class =1 M.1 No
2 Power Class =2 M.1 Yes
3 Power Class=3 M.1 No
4 Power Control C.1 Yes
5 1-slot packets supported M Yes
6 3-slot packets supported O Yes
7 5-slot packets supported O Yes
8 79 Channels M Yes
9 Support for GFSK modulation M Yes
10 Support for π/4-DQPSK modulation C.2 Yes
11 Support for BDPSK modulation C.3 Yes
M.1: Must choose One and only One Power Class
C.1: Mandatory to support IF Power Class 1 is supported, ELSE Optional
C.2: Mandatory IF SUM (21/4) OR SUM (21/6) is claimed, Optional IF SUM (21/3) OR SUM (21/5) is claimed,
Excluded otherwise.
C.3: Mandatory IF SUM (21/4) OR SUM (21/6) is claimed, Optional IF RF(1/8) AND ( SUM (21/3) OR SUM (21/5) )
are claimed
Baseband Capabilities (based on PICS proforma for Baseband)
Table 1: Physical Channel
Item Capability Status Support
1 Support frequency band and 79 RF channels M Yes
2 Adaptive Frequency Hopping Kernel M Yes
Table 1a: Modulation schemes
Item Capability Status Support
1 Basic Data Rate, 1 Mbps payload data rate M Yes
2 Enhanced Data Rate, 2 Mbps payload data rate C.1 Yes
3 Enhanced Data Rate, 3 Mbps payload data rate C.2 Yes
C.1 Mandatory IF SUMMARY(21/6) is claimed, Optional IF SUMMARY(21/5) is claimed
C.2 Mandatory IF SUMMARY(21/6) is claimed, Optional IF BB(1a/2) AND SUMMARY(21/5) are claimed

12-Sep-2007 Ver.0.1
TAIYO YUDEN Confidential
& Tentative
23/36
TAIYO YUDEN
EYTFEBS
Control No.
HD-AE-D071113 (2/11)
Control name
Electrical characteristics
Table 2: Link Types
Item Capability Status Support
1 Support of ACL link M Yes
2 Support of SCO link O Yes
3 Support of eSCO link O Yes
4 Support of Enhanced Data Rate ACL links C.1 Yes
5 Support of Enhanced Data Rate eSCO links C.2 Yes
C.1 Mandatory IF SUMMARY(22/1) OR SUMMARY(22/2) is claimed, Optional IF SUMMARY(21/5) OR
SUMMARY(21/6) is claimed
C.2 Mandatory IF SUMMARY(22/3) is claimed, Optional IF SUMMARY(21/5) OR SUMMARY(21/6) is claimed
C.2 Mandatory IF SUMMARY(22/3) is claimed, Optional IF SUMMARY(21/5) OR SUMMARY(21/6) is claimed
Table 3: SCO Link support
Prerequisite for Items (3/5-8):(2/3) (Support of eSCO link)
Prerequisite for Items (3/1-4):(2/2) (Support of SCO link)
Item Capability Status Support
1 SCO links to same Slave C.1 Yes
2 SCO links to different Slaves O Yes
3 SCO links from same Master C.1 Yes
4 SCO links from different Masters O Yes
5 eSCO links to same Slave C.2 Yes
6 eSCO links to different Slaves O Yes
7 eSCO links from same Master C.2 Yes
8 eSCO links from different Masters O Yes
C.2: Mandatory to support at least One link (3/5 or 3/7)
C.1: Mandatory to support at least One link (3/1 3/3)
Table 4: Common packet types
Item Capability Status Support
1 Support of ID packet type M Yes
2 Support of NULL packet type M Yes
3 Support of POLL packet type M Yes
4 Support of FHS packet type M Yes
5 Support of DM1 packet type M Yes
Table 5: ACL packet types
Item Capability Status Support
1 Support of DH1 packet type M Yes
2 Support of DM3 packet type O Yes
3 Support of DH3 packet type O Yes
4 Support of DM5 packet type O Yes
5 Support of DH5 packet type O Yes
6 Support of AUX1 packet type O Yes

12-Sep-2007 Ver.0.1
TAIYO YUDEN Confidential
& Tentative
24/36
TAIYO YUDEN
EYTFEBS
Control No.
HD-AE-D071113 (3/11)
Control name
Electrical characteristics
Table 5a: Enhanced Data Rate ACL Packet Types
Prerequisite: 2/4 (Support of Enhanced Data Rate ACL links)
Item Capability Status Support
1 Support 2-DH1 packet type C.1 Yes
2 Support 2-DH3 packet type C.2 Yes
3 Support 2-DH5 packet type C.2 Yes
4 Support 3-DH1 packet type C.3 Yes
5 Support 3-DH3 packet type C.4 Yes
6 Support 3-DH5 packet type C.5 Yes
C.1 Mandatory IF SUMMARY(22/1) OR SUMMARY(22/2) is claimed, Optional IF BB(1a/2) is claimed
C.2 Mandatory IF SUMMARY(22/2) is claimed, Optional IF BB(1a/2) is claimed
C.3 Mandatory IF SUMMARY(22/1) OR SUMMARY(22/2) is claimed, Optional IF BB(1a/3) is claimed
C.4 Mandatory IF SUMMARY(22/2) is claimed, Optional IF BB(5a/2) AND BB(5a/4) are claimed
C.5 Mandatory IF SUMMARY(22/2) is claimed, Optional IF BB(5a/3) AND BB(5a/4) are claimed
Table 6: SCO and eSCO packet types
Prerequisite for Items (6/1-4):(2/2) (Support of SCO link)
Prerequisite for Items (6/5-7):(2/3) (Support of eSCO link)
Item Capability Status Support
1 Support of HV1 packet type C.1 Yes
2 Support of HV2 packet type O Yes
3 Support of HV3 packet type O Yes
4 Support of DV packet type C.1 Yes
5 Support of EV3 packet type C.2 Yes
6 Support of EV4 packet type O Yes
7 Support of EV5 packet type O Yes
C.1 Mandatory IF only (2/2) SCO link is supported
C.2 Mandatory IF only (2/3) eSCO link is supported
Table 6a: Enhanced Data Rate eSCO packet types
Prerequisite: 2/5 (Support Enhanced Data Rate eSCO links)
Item Capability Status Support
1 Support 2 –EV3 packet type C.1 Yes
2 Support 2 –EV5 packet type C.2 Yes
3 Support 3 –EV3 packet type C.3 Yes
4 Support 3 –EV5 packet type C.4 Yes
C.1 Mandatory IF SUMMARY(22/3) is claimed, Optional IF BB(1a/2) is claimed
C.2 Optional IF BB(1a/2) is claimed
C.3 Mandatory IF SUMMARY(22/3) is claimed Optional IF BB(1a/3) is claimed
C.4 Optional IF BB(1a/3) is claimed

12-Sep-2007 Ver.0.1
TAIYO YUDEN Confidential
& Tentative
25/36
TAIYO YUDEN
EYTFEBS
Control No.
HD-AE-D071113 (4/11)
Control name
Electrical characteristics
Table 7: Page procedures
Item Capability Status Support
1 Support paging M Yes
2 Support page scan M Yes
3 (Intentionally left blank) No
4 (Intentionally left blank) No
5 Supports Interlaced Scan during page scan O Yes
Table 8: Paging schemes
Item Capability Status Support
1 Supports mandatory scan mode M Yes
Table 9: Paging modes
Item Capability Status Support
1 Supports paging mode R0 C.1 Yes
2 Supports paging mode R1 C.1 Yes
3 Supports paging mode R2 C.1 Yes
C.1: At least one of the paging scan modes must be supported.
Table 9b: Paging train repetition
Item Capability Status Support
1 Supports Npage >= 1 O Yes
2 Supports Npage >= 128 O Yes
3 Supports Npage >= 256 M Yes
Note: The master should use Npage >= 256 unless it knows what SR mode the slave uses.
Table 10: Inquiry procedures
Item Capability Status Support
1 Support inquiry O Yes
2 Inquiry scan with first FHS O Yes
3 (Intentionally left blank) No
4 (Intentionally left blank) No
5 Supports the dedicated inquiry access code O Yes
6 Supports Interlaced Scan during inquiry scan O Yes
7 Extended Inquiry Response O Yes
Table 11: Piconet capabilities
Item Capability Status Support
1 Broadcast messages O Yes
2 Point-to-multipoint connections O Yes
Table 12: Scatternet capabilities
Item Capability Status Support
1 Act as Master in one piconet and as Slave in another piconet O Yes
2 Act as Slave in more than one piconet O Yes

12-Sep-2007 Ver.0.1
TAIYO YUDEN Confidential
& Tentative
26/36
TAIYO YUDEN
EYTFEBS
Control No.
HD-AE-D071113 (5/11)
Control name
Electrical characteristics
Table 13: Synchronous Coding Schemes
Prerequisite: 2/2 (SCO link support)
Item Capability Status Support
1 A-law O Yes
2 u-law O Yes
3 CVSD O Yes
4 Transparent Synchronous Data O Yes
Table 14: Erroneous Data Reporting
Item Capability Status Support
1 Erroneous Data Reporting for SCO C.1 Yes
2 Erroneous Data Reporting for eSCO C.2 Yes
C.1: Optional IF ((SUM ICS: 21/5 OR SUM ICS: 21/6) AND HCI: 9/6) is supported, ELSE excluded.
C.2: Optional IF ((SUM ICS: 21/5 OR SUM ICS: 21/6) AND HCI: 9/7) is supported, ELSE excluded.
Table 15: This table is intentionally left blank: DO NOT USE
Item Capability Status Support
1 (Intentionally left blank) No
Table 16: Non-flushable Packet Boundary Flag
Item Capability Status Support
1 Support Non-flushable Packet Boundary Flag C.1 Yes
C.1 MANDATORY IF ((SUM ICS: 21/5 OR SUM ICS 21/6) AND HCI: 12/10) is supported, ELSE OPTIONAL IF
(SUM ICS: 21/5 OR SUM ICS: 21/6) is supported, ELSE excluded.
Table 17: Connection States
Item Capability Status Support
1 Sniff Subrating Mode C.1 Yes
C.1 MANDATORY IF ((SUM ICS: 21/5 OR SUM ICS 21/6) AND LMP: 2/8) is supported, ELSE OPTIONAL IF
(SUM ICS: 21/5 OR SUM ICS: 21/6) is supported, ELSE excluded.

12-Sep-2007 Ver.0.1
TAIYO YUDEN Confidential
& Tentative
27/36
TAIYO YUDEN
EYTFEBS
Control No.
HD-AE-D071113 (6/11)
Control name
Electrical characteristics
Link Manager Capabilities (based on PICS proforma for Link Manager)
Table 1: Response Messages
Item Capability Status Support
1 Accept message M Yes
2 Reject message M Yes
Table 2: Supported Features
Item Capability Status Support
1 3-slot packets O No
2 5-slot packets O Yes
3 Encryption C.5 Yes
4 Slot offset O Yes
5 Timing accuracy O Yes
6 Role switch (Master/Slave) O Yes
7 Hold mode O Yes
8 Sniff mode O Yes
9 Park mode O Yes
10 Power Control C.1 Yes
11 Channel quality driven data rate O Yes
12 SCO link O Yes
13 RSSI O Yes
14 Broadcast encryption O Yes
15 eSCO link O Yes
16 Adaptive frequency hopping M Yes
17 Enhanced Data Rate ACL C.2 Yes
18 Enhanced Data Rate eSCO C.3
19 Simple Pairing C.4 Yes
C.1: Mandatory IF (RF:1/1) supported, ELSE Optional
C.2 Mandatory IF (SUMMARY:22/1) OR (SUMMARY:22/2) is claimed, Optional IF (SUMMARY:21/5) OR
(SUMMARY:21/6) is claimed
C.3 Mandatory IF (SUMMARY:22/3) is claimed, Optional IF (SUMMARY:21/5) OR (SUMMARY:21/6) is claimed
C.4 Mandatory IF (SUMMARY 2-1/5 OR SUMMARY 2-1/6) is claimed, ELSE Excluded.
C.5 Optional IF (SUMMARY 2-1/1 OR SUMMARY 2-1/2 OR SUMMARY 2-1/3 OR SUMMARY 2-1/4) ELSE
Mandatory
Table 3: Authentication
Item Capability Status Support
1 Initiate authentication before connection completed O Yes
2 Initiate authentication after connection completed O Yes
3 Respond to authentication request M Yes
Table 4: Pairing
Item Capability Status Support
1 Initiate pairing before connection completed O Yes
2 Initiate pairing after connection completed O Yes
3 Respond to pairing request M Yes
4 Use fixed PIN and request responder to initiator switch C.1 Yes
5 Use variable PIN C.1 Yes
6 Accept initiator to responder switch C.2 Yes
C.1: Mandatory to support at least One, (LMP:4/4) OR (LMP:4/5) OR both
C.2: Mandatory IF (LMP: 4/5) AND (LMP:4/1), OR (LMP: 4/5) AND (LMP:4/2) ) is supported.

12-Sep-2007 Ver.0.1
TAIYO YUDEN Confidential
& Tentative
28/36
TAIYO YUDEN
EYTFEBS
Control No.
HD-AE-D071113 (7/11)
Control name
Electrical characteristics
Table 5: Link Keys
Item Capability Status Support
1 Creation of link key - Unit Key C.1 No
2 Creation of link key - Combination Key C.1 Yes
3 Initiate change of link key O Yes
4 Accept change of link key M Yes
5 (Intentionally left blank) No
6 (Intentionally left blank) No
7 Accept pairing with Unit Key O Yes
C.1: Mandatory to support at least One - either (LMP:5/1) OR (LMP:5/2).
Table 6: Encryption
Prerequisite: 2/3(Encryption supported)
Item Capability Status Support
1 Initiate encryption C.1 Yes
2 Accept encryption requests M.1 Yes
3 (Intentionally left blank) No
4 (Intentionally left blank) No
5 Key size negotiation M.1 Yes
6 Start encryption, as master M.1 Yes
7 Accept start of encryption M.1 Yes
8 Stop encryption, as master M.1 Yes
9 Accept stop of encryption M.1 Yes
M.1: Mandatory IF (LMP:2/3) - (Encryption) is supported.
C.1: Mandatory IF (SUMMARY 2-1/5 OR SUMMARY 2-1/6) is claimed, ELSE Optional.
Table 7: Clock offset information
Item Capability Status Support
1 Request clock offset information O Yes
2 Respond to clock offset requests M Yes
Table 8: Slot offset information
Prerequisite: 2/4 (Slot offset)
Item Capability Status Support
1 Send slot offset information C.1 Yes
C.1: Mandatory IF (LMP:13/1) - (Master/Slave switch) supported, ELSE Optional.
Table 9: Timing accuracy information
Prerequisite: 2/5 (Timing accuracy)
Item Capability Status Support
1 Request timing accuracy information O Yes
2 Respond to timing accuracy information requests M.1 Yes
M.1: Mandatory IF (LMP:2/5) - (Timing Accuracy) supported
Table 10: LM version information
Item Capability Status Support
1 Request LM version information O Yes
2 Respond to LM version information requests M Yes

12-Sep-2007 Ver.0.1
TAIYO YUDEN Confidential
& Tentative
29/36
TAIYO YUDEN
EYTFEBS
Control No.
HD-AE-D071113 (8/11)
Control name
Electrical characteristics
Table 11: Feature support
Item Capability Status Support
1 Request supported features C.1 Yes
2 Respond to supported features requests M Yes
3 Request extended features mask C.2 Yes
4 Respond to extended features Request C.2 Yes
C.1: Mandatory IF any of the Optional features in (LMP:2/1-3), (LMP:2/5), (LMP:2/7-12), (LMP:2/14-16), (LMP:26/1)
is requested by the IUT, ELSE Optional.
C.2 Mandatory IF a feature requiring another features page is supported, ELSE Optional.
Table 12: Name information
Item Capability Status Support
1 Request name information O Yes
2 Respond to name requests M Yes
Table 13: Role Switch
Prerequisite: 2/6(Role switch)
Item Capability Status Support
1 Request Master Slave switch O Yes
2 Accept Master Slave switch requests M.1 Yes
M.1 Mandatory IF LMP:(2/6) - (Role Switch) supported
Table 14: Detach
Item Capability Status Support
1 Detach connection M Yes
Table 14a: Setting up and Removing Enhanced Data Rate ACL Connection
Item Capability Status Support
1 Enter Enhanced Data Rate C.1 Yes
2 Exit Enhanced Data Rate C.1 Yes
C.1 Mandatory IF (LMP:2/17) supported, ELSE Excluded.
Table 14b: Setting up and Removing Enhanced Data Rate eSCO Connection
Item Capability Status Support
1 Enter and exit eSCO using Enhanced Data Rate Packets C.1 Yes
C.1 Mandatory IF (LMP:2/18) supported, ELSE Excluded.
Table 15: Hold mode
Prerequisite: 2/7 (Hold mode)
Item Capability Status Support
1 Force hold mode O Yes
2 Request hold mode C.1 Yes
3 Respond to hold mode requests M Yes
4 Accept forced hold mode M Yes
C.1: Mandatory IF (LMP:15/1) - (Force hold mode) is supported, ELSE Optional.

12-Sep-2007 Ver.0.1
TAIYO YUDEN Confidential
& Tentative
30/36
TAIYO YUDEN
EYTFEBS
Control No.
HD-AE-D071113 (9/11)
Control name
Electrical characteristics
Table 16: Sniff mode
Item Capability Status Support
1 No
2 Request sniff mode O Yes
3 Respond to sniff mode requests (rengotiate or reject) M.1 Yes
4 No
5 Request un-sniff C.1 Yes
6 Accept un-sniff requests M.1 Yes
7 Sniff Subrating Mode C2 Yes
C.1: Mandatory IF (LMP:16/2) - (Request sniff mode) is supported, ELSE Optional.
M.1: Mandatory IF (LMP:2/8) - (Sniff Mode) is supported.
C.2 Mandatory IF (SUMMARY 2-1/5 OR SUMMARY 2-1/6) is claimed, ELSE Excluded
Table 17: Park mode
Item Capability Status Support
1
2 Request park mode O Yes
3 Respond to park mode requests M.1 Yes
4
5 Set up broadcast scan window O Yes
6 Accept changes to the broadcast scan window M.1 Yes
7 Modify beacon parameters O Yes
8 Accept modification of beacon parameters M.1 Yes
9 Request Unpark using PM_ADDR C.1 Yes
10 Request Unpark using BD_ADDR C.1 Yes
11 Slave requested Unpark O Yes
12 Accept Unpark using PM_ADDR M.1 Yes
13 Accept Unpark using BD_ADDR M.1 Yes
M.1: Mandatory IF (LMP:2/9) - (Park Mode) is supported
C.1: IF (LMP:17/3) - (Respond to park mode requests) is supported, THEN at least One of (LMP:17/9) - (Unpark using
PM_ADDR) OR (LMP:17/10) - (Unpark using BD_ADDR) is Mandatory, ELSE Optional.
Table 18: Power Control
Prerequisite: 2/13 (RSSI)
Prerequisite: 2/10(Power contorol)
Item Capability Status Support
1 Request to increase power M.1 Yes
2 Request to decrease power M.1 Yes
3 Respond when max power reached M.2 Yes
4 Respond when min power reached M.2 Yes
M.1: Mandatory IF (LMP:2/13) - (RSSI) is supported
M.2: Mandatory IF (LMP:2/10) - (Power Control) is supported
Table 19: Link supervision timeout
Item Capability Status Support
1 Set link supervision timeout value O Yes
2 Accept link supervision timeout setting M Yes
Table 20: Quality of Service
Item Capability Status Support
1 Channel quality driven change between DM and DH packet
types C.1 Yes
2 Force/Request change of Quality of Service M Yes
3 Request change of Quality of Service M Yes
C.1: Mandatory IF support of (LMP:2/11) is stated in the feature request, ELSE Optional.

12-Sep-2007 Ver.0.1
TAIYO YUDEN Confidential
& Tentative
31/36
TAIYO YUDEN
EYTFEBS
Control No.
HD-AE-D071113 (10/11)
Control name
Electrical characteristics
Table 21: SCO Links
Prerequisite: 2/12 (SCO links)
Item Capability Status Support
1 Initiate SCO links, as Master O Yes
2 Initiate SCO links, as Slave O Yes
3 Accept SCO links O Yes
4 Remove SCO links, as Master C.1 Yes
5 Remove SCO links, as Slave C.2 Yes
6 Negotiate SCO link parameters, as Master C.3 Yes
7 Negotiate SCO link parameters, as Slave C.4 Yes
C.1: Mandatory IF (LMP:21/1) - (Initiating SCO links, as Master) is supported, ELSE Optional.
C.2: Mandatory IF (LMP:21/2) - (Initiating SCO links, as Slave) is supported, ELSE Optional.
C.3: Mandatory IF (LMP:21/1) - (Initiating SCO links, as Master) OR (LMP:21/3) - (Accept SCO links) is supported,
ELSE Optional.
C.4: Mandatory IF (LMP:21/2) - (Initiating SCO links, as Slave) OR (LMP:21/3) - (Accept SCO links) is supported,
ELSE Optional.
Table 22: Multi-Slot packages
Item Capability Status Support
1 Accept maximum allowed number of slots to be used C.1 Yes
2 Request maximum number of slots to be used C.1 Yes
3 Accept request of maximum number of slots to be used C.1 Yes
C.1: Mandatory IF (LMP:2/1) AND/OR (LMP:2/2) is supported in the feature request, ELSE Optional.
Table 23: Paging scheme
Item Capability Status Support
1 Request page mode to use O No
2 Accept suggested page mode O No
3 Request page scan mode to use O No
4 Accept suggested page scan mode O No
Table 24: Connection Establishment
Item Capability Status Support
1 Create connection for higher layers M Yes
2 Respond to requests to establish connections for higher layers M Yes
3 Indicate that link set-up is completed M Yes
Table 25: Test Mode
Item Capability Status Support
1 Activate test mode O Yes
2 Ability to reject activation of test mode if test mode is disabled M Yes
3 Control test mode O Yes
4 Ability to reject test mode control commands if test mode is
disabled. M Yes

12-Sep-2007 Ver.0.1
TAIYO YUDEN Confidential
& Tentative
32/36
TAIYO YUDEN
EYTFEBS
Control No.
HD-AE-D071113 (11/11)
Control name
Electrical characteristics
Table 26: Adaptive Frequency Hopping
Prerequisite: 2/20(AFH)
Item Capability Status Support
1 Support of AFH switch as master O Yes
2 Support of AFH switch as slave M Yes
3 Support of Channel Classification reporting as master C.1 Yes
4 Support of Channel Classification reporting as slave C.2 Yes
5 Support channel classification from host C.3 Yes
6 Support of Channel Classification O Yes
C.1: Optional IF (LMP:26/6) is supported, ELSE Excluded.
C.2: Mandatory IF (LMP:26/6) is supported, ELSE Excluded.
C.3: Mandatory IF (LMP:26/1) OR (LMP:26/4) is supported, ELSE Optional.
M.1: Mandatory IF (LMP:2/20) - (AFH) supported
Table 27: This Table is intentionally left blank
Item Capability Status Support
1 This line is intentionally blank. O No
2 This line is intentionally blank. O No
3 N/A O No
4 N/A O No

12-Sep-2007 Ver.0.1
TAIYO YUDEN Confidential
& Tentative
33/36
TAIYO YUDEN
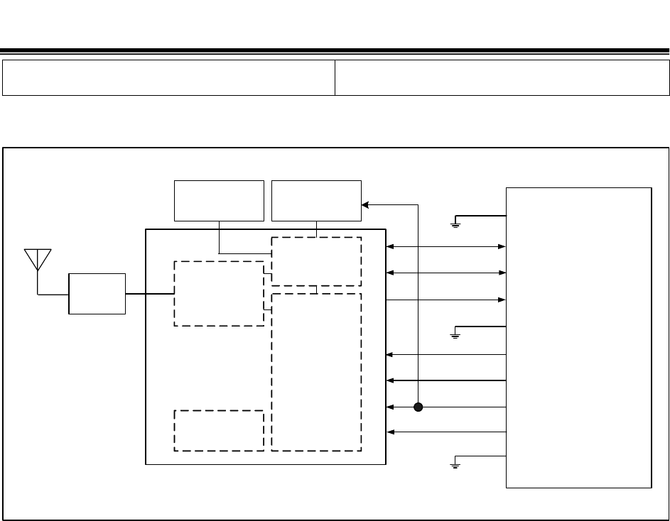
EYTFEBS
Control No.
HD-MC-A071113 (1/1)
Control name
Circuit Schematic
Block Diagram
PIO2/ WLAN_ACTIVE /
CH_DATA
USB D+
USB D-
PIO4/ BT_PRIORITY /
CH_CLK
PIO0/RADIO_DISABLE
/RESET
1
9
8
Connector
3
2
4
5
6
7
10
VDD_3.3V
GND
BPF
Baseband
Micro
controller
2Mbit
Flash ROM
CRYSTAL
26 MHz
RF
LDO
Bluetooth
Device
Antenna
GND(DETECT)
GND

12-Sep-2007 Ver.0.1
TAIYO YUDEN Confidential
& Tentative
TAIYO YUDEN 34/36
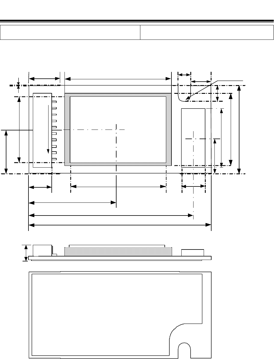
EYTFEBS
Control No.
HD-AD-A071113 (1/1)
Control name
Outline/Appearance
31.0
28.0+/-0.35
15.2+/-0.3
4.0+/-
0.3
18.2+/-0.1
max0.
5
max5.
4
Shielding case
13.0+/-0.1
15. 0
10.0+/-0.3
6.0+/-0.35
2.0+/-0.1
2.5
3.5
3.7+/-0.35
R1.0+/-0.1
10
1
15.0+/-0.5
max
3.0
Indication label
Indication label
12.0 +/-0.5
7.5+/-0.3
Note:
Outline/Appearance data is PRELIMINARY, not guaranteed and subject to change without notice.
Please contact Taiyo Yuden for the details of module mountings.
Unit: mm, Tolerances unless otherwise specified: +/-0.2mm

12-Sep-2007 Ver.0.1
TAIYO YUDEN Confidential
& Tentative
TAIYO YUDEN 35/36
EYTFEBS
Control No.
HD-AD-B071113 (1/1)
Control name
Outline/Appearance
Indication label
Material: PET ( UL969 ) / Label color : White
Unit: mm
5.45
29.0
5.2
13.8
R2.9
TBD

12-Sep-2007 Ver.0.1
TAIYO YUDEN Confidential
& Tentative
TAIYO YUDEN 36/36
EYTFEBS
Control No.
HD-BA-A071113 (1/1)
Control name
Pin Layout
Pin Descriptions
Terminal
No. Terminal name Input/Output Description Remark
1 GND - Ground
2 USB_D+ Input/Output USB data (Positive) input-output
3 USB_D- Input/Output USB data (Negative) input-output
4
PIO4/
(BT_PRIORITY/
CH_CLK)
Output BT_Priority/CH_CLK output for Co-existence
signaling
5 GND(DETECT) - DETECT
6 /RESET Input Active low RESET signal with internal weak
pull-up
7
PIO2/
(WLAN_ACTIVE/
CH_DATA)
Input WLAN_Active/CH_Data input for Co-existence
signaling
8 VDD_3.3V Input DC3.3V Power supply Note 1
9 PIO0/
RADIO_DISABLE Input
Radio Disable signal input
Low RF ON
High RF OFF
10 GND - Ground
Notes:
1. Pin8 (VDD_3.3V) is used for power supply of BT module. (MAX 200mA).
To fill the standard of “Supply voltage ripple and spike noise”, the capacitor, which has the
capacity of TBD uF or more , should be put in the terminal VDD_3.3V outside as a bypass capacitor .