Bryant Two Speed Puron Plus Air Conditioning Unit 598B Users Manual
2015-02-02
: Bryant Bryant-Two-Speed-Puron-Plus-Air-Conditioning-Unit-598B-Users-Manual-411805 bryant-two-speed-puron-plus-air-conditioning-unit-598b-users-manual-411805 bryant pdf
Open the PDF directly: View PDF
.
Page Count: 16

NOTE: Read the entire instruction manual before starting the
installation.
This symbol →indicates a change since the last issue.
SAFETY CONSIDERATIONS
Improper installation, adjustment, alteration, service, maintenance,
or use can cause explosion, fire, electrical shock, or other
conditions which may cause death, personal injury, or property
damage. Consult a qualified installer, service agency, or your
distributor or branch for information or assistance. The qualified
installer or agency must use factory-authorized kits or accessories
when modifying this product. Refer to the individual instructions
packaged with the kits or accessories when installing.
Follow all safety codes. Wear safety glasses, protective clothing,
and work gloves. Use quenching cloth for brazing operations.
Have fire extinguisher available. Read these instructions thor-
oughly and follow all warnings or cautions included in literature
and attached to the unit. Consult local building codes and National
Electrical Code (NEC) for special requirements.
Recognize safety information. This is the safety-alert symbol .
When you see this symbol on the unit and in instructions or
manuals, be alert to the potential for personal injury.
Understand these signal words; DANGER, WARNING, and
CAUTION. These words are used with the safety-alert symbol.
DANGER identifies the most serious hazards which will result in
severe personal injury or death. WARNING signifies hazards
which could result in personal injury or death. CAUTION is used
to identify unsafe practices which would result in minor personal
injury or product and property damage. NOTE is used to highlight
suggestions which will result in enhanced installation, reliability,
or operation.
WARNING: Before installing, modifying, or servicing
system, main electrical disconnect switch must be in the
OFF position. There may be more than 1 disconnect
switch. Lock out and tag switch with a suitable warning
label. Electrical shock can cause personal injury or death.
CAUTION: Puron® (R-410A) systems operate at higher
pressures than standard R-22 systems. Be certain that
service equipment is rated for Puron®. Some R-22
service equipment may not be acceptable. Check with
your distributor.
INSTALLATION RECOMMENDATIONS
NOTE: In some cases noise in the living area has been traced to
gas pulsations from improper installation of equipment.
1. Locate unit away from windows, patios, decks, etc. where
unit operation sound may disturb customer.
2. Ensure that vapor and liquid tube diameters are appropriate
to capacity of unit.
3. Run refrigerant tubes as directly as possible by avoiding
unnecessary turns and bends.
4. Leave some slack between structure and unit to absorb
vibration.
5. When passing refrigerant tubes through the wall, seal
opening with RTV or other pliable silicon-based caulk. (See
Fig. 2.)
6. Avoid direct tubing contact with water pipes, duct work,
floor joists, wall studs, floors, and walls.
7. Do not suspend refrigerant tubing from joists and studs with
a rigid wire or strap which comes in direct contact with
tubing. (See Fig. 2.)
8. Ensure that tubing insulation is pliable and completely
surrounds vapor tube.
9. When necessary, use hanger straps which are 1 in. wide and
conform to shape of tubing insulation. (See Fig. 2.)
10. Isolate hanger straps from insulation by using metal sleeves
bent to conform to shape of insulation.
When outdoor unit is connected to factory-approved indoor unit,
outdoor unit contains system refrigerant charge for operation with
indoor unit of the same size when connected by 15 ft of
field-supplied or factory accessory tubing. For proper unit opera-
tion, check refrigerant charge using charging information located
on control box cover.
IMPORTANT: Maximum liquid-line size is 3/8-in. O.D. for all
residential applications.
IMPORTANT: Always install the factory-supplied Puron® air
conditioner liquid line filter drier. Obtain replacement filter driers
from your local distributor or branch.
Fig. 1—Model 598B
A01050
•
T
W
O
-
S
P
E
E
D
•
™
installation and
start-up instructions
TWO-SPEED PURON® PLUS
AIR CONDITIONING UNIT
Cancels: II 598B-24-3 II 598B-24-4
5-03
598B
—1—

INSTALLATION
I. CHECK EQUIPMENT AND JOB SITE
A. UNPACK UNIT
Move to final location. Remove carton, taking care not to damage
unit.
B. INSPECT EQUIPMENT
File claim with shipping company prior to installation if shipment
is damaged or incomplete. Locate unit rating plate on unit corner
panel. It contains information needed to properly install unit.
Check rating plate to be sure unit matches job specifications.
II. INSTALL ON A SOLID, LEVEL MOUNTING PAD
If conditions or local codes require the unit be attached to pad, tie
down bolts should be used and fastened through knockouts
provided in unit base pan. Refer to unit mounting pattern in Fig. 3
to determine base pan size and knockout hole location.
On rooftop applications, mount on level platform or frame. Place
unit above a load-bearing wall and isolate unit and tubing set from
structure. Arrange supporting members to adequately support unit
and minimize transmission of vibration to building. Consult local
codes governing rooftop applications.
CAUTION: Do not allow POE lubricant to come into
contact with roofing material. POE may deteriorate cer-
tain types of synthetic roofing.
Roof mounted units exposed to winds above 5 mph may require
wind baffles. Consult the Application Guideline and Service
Manual for Residential Split System Air Conditioners and Heat
Pumps using Puron®Refrigerant for wind baffle construction
NOTE: Unit must be level to within ±2°(±3/8 in./ft) per
compressor manufacturer specifications.
III. CLEARANCE REQUIREMENTS
When installing, allow sufficient space for airflow clearance,
wiring, refrigerant piping, and service. Allow 30-in. clearance to
service end of unit and 48 in. above unit. For proper airflow, a 6-in.
clearance on 1 side of unit and 12 in. on all remaining sides must
be maintained. Maintain a distance of 24 in. between units.
Position so water, snow, or ice from roof or eaves cannot fall
directly on unit.
IV. OPERATING AMBIENTS
The minimum outdoor operating ambient in cooling mode is 55°F,
and the maximum outdoor operating ambient in cooling mode is
125°F.
V. INSTALL TXV
Puron®fan coils and furnace coils come factory equipped with a
bi-flow, hard shut off TXV specifically designed for Puron®
two-speed units. No TXV changeout is required. An existing R-22
TXV must be replaced with a factory approved TXV specifi-
cally designed for Puron® two-speed units.
NOTE: FK4 and FC4 fan coils are equipped with an R-22 TXV.
If an FK4 or an FC4 fan coil is used with a Puron®air conditioner,
the R-22 TXV must be replaced with a factory-approved Puron®
TXV.
CAUTION: If indoor unit is equipped with piston,
remove indoor coil piston and replace with factory
approved TXV metering device.
A. TXV INSTALLATION
IMPORTANT: The TXV should be mounted as close to the
indoor coil as possible and in a vertical, upright position. Avoid
mounting the inlet tube vertically down. Valve is more susceptible
to malfunction due to debris if inlet tube is facing down. A factory
approved filter drier must be installed in the liquid line. (See Fig.
4.)
Fig. 2—Connecting Tubing Installation
A01383
INSULATION
VAPOR TUBE
LIQUID TUBE
OUTDOOR WALL INDOOR WALL
LIQUID TUBE
VAPOR TUBE
INSULATION
CAULK
Avoid contact between tubing and structureNOTE:
THROUGH THE WALL
HANGER STRAP
(AROUND VAPOR
TUBE ONLY)
JOIST
1″ MIN.
SUSPENSION
Fig. 3—Mounting Unit to Pad
DIMENSIONS (IN.)
UNIT SIZE MINIMUM MOUNTING
PAD DIMENSIONS
TIEDOWN KNOCKOUT
LOCATIONS
AB
024 19 X 24 2-13/16 6-15/16
036-060 26 X 32 4 9-3/4
A97375
B
A
L
C
8 3⁄16″
3⁄8 IN. DIA TIEDOWN
KNOCKOUTS
(2) PLACES
IN BASEPAN
THERMOSTATIC
EXPANSION
VALVE
EQUALIZER
TUBE
SENSING
BULB
COIL
A91277
Fig. 4—TXV Installed
—2—
→

INSTALLING TXV IN PLACE OF PISTON
1. Remove any existing refrigerant and ensure coil has not
been exposed to atmospheric pressure for more than 15
minutes.
2. Remove indoor coil inlet tube at piston body inlet. Use
back-up wrench to prevent damage.
3. Remove piston retainer, begin careful not to damage scaling
surface of O-ring.
4. Remove and discard factory-installed piston. (Replace re-
tainer if O-ring is damaged.)
5. Reinstall piston retainer in piston body.
6. Replace indoor coil inlet tube. Use back-up wrench to
prevent damage.
CAUTION: To prevent damage to the unit, use a brazing
shield and wrap TXV with wet cloth.
7. Sweat swivel adapter (see Fig. 5D) to inlet of indoor coil
and attach to TXV (see Fig. 5A) outlet. Use backup wrench
to avoid damage to tubing or valve. Sweat Inlet of TXV,
marked “IN”to liquid line. Avoid excessive heat which
could damage valve
8. Install vapor elbow (see Fig. 5B) with equalizer adapter to
suction tube of line set and suction connection to indoor
coil. Adapter has a 1/4-in. male connector or attaching
equalizer tube.
9. Connect equalizer tube of TXV to 1/4-in. equalizer fitting
on vapor line adapter.
10. Attach TXV bulb to horizontal section of suction line using
bulb straps provided. (See Fig. 5C.) Insulate bulb with
factory-supplied insulation tape. (See Fig. 5E.) See Fig. 6
for correct positioning of sensing bulb.
11. Proceed with remainder of unit installation.
REPLACING R-22 TXV OR NON-BALANCE PORT
PURON TXV
1. Remove any existing refrigerant and ensure coil has not
been exposed to atmospheric pressure for more than 15
minutes.
2. Remove coil access panel and fitting panel from front of
cabinet.
3. Remove TXV support clamp using the 5/16-in. nut driver.
Save the clamp.
4. Remove TXV using a backup wrench on flare connections
to prevent damage to tubing.
5. Using wire cutters, cut equalizer tube off flush with vapor
tube inside cabinet.
6. Remove bulb from vapor tube inside cabinet.
7. Braze equalizer stub-tube closed. Use protective barrier as
necessary to prevent damage to drain pan.
IMPORTANT: Route the equalizer tube of approved Puron®
TXV through suction line connection opening in fitting panel prior
to replacing fitting panel around tubing.
8. Install TXV with 3/8-in. copper tubing through small hole
in service panel. (See Fig. 5A.) To avoid damage to tubing
or valve, use wrench and backup wrench to attach TXV to
distributor.
9. Reinstall TXV support clamp (removed in item 3).
10. Attach TXV bulb to vapor tube inside cabinet, in same
location as original was when removed, using supplied bulb
strap. (See Fig. 5C.) See Fig. 6 for correct positioning of
sensing bulb.
11. Route equalizer tube through suction connection opening
(large hole) in fitting panel and install fitting panel in place.
12. Sweat inlet of TXV, marked “IN”to liquid line. Avoid
excessive heat which could damage valve.
13. Install vapor elbow with equalizer adapter to vapor line of
line set and vapor connection to indoor coil. (See Fig. 5B.)
Adapter has a 1/4-in. male connector for attaching equalizer
tube. (See Fig. 5B.)
14. Connect equalizer tube of TXV by 1/4-in. equalizer fitting,
on vapor line adapter. Use backup wrench to prevent
damage to equalizer fitting.
15. Proceed with the remainder of unit installation.
B. LONG-LINE APPLICATIONS
For refrigerant piping arrangements with equivalent lengths
greater than 50 ft or when elevation difference between indoor
and/or outdoor unit is more than 20 ft, follow all requirements of
the Long-Line Guideline section in the Application Guideline and
Service Manual for Residential Split-System Air Conditioners and
Heat Pumps Using Puron Refrigerant.
VI. MAKE PIPING CONNECTIONS
WARNING: Relieve pressure and recover all refrigerant
before system repair or final unit disposal to avoid
personal injury or death. Use all service ports and open all
flow-control devices, including solenoid valves.
CAUTION: Do not leave system open to atmosphere
any longer than minimum required for installation. POE
oil in compressor is extremely susceptible to moisture
absorption. Always keep ends of tubing sealed during
installation.
Fig. 5—TXV Kit Contents
A01418
A
B
D
INLET
COIL
E
BULB
INSULATION
TAPE
C
—3—

CAUTION: If ANY refrigerant tubing is buried, provide
6–in. vertical rise at service valve. Refrigerant tubing
lengths up to 36 in. may be buried without further special
consideration. Buried refrigerant tubing lengths greater
than 36 in. are NOT recommended.
CAUTION: To prevent damage to unit or service valves,
observe the following:
•Use a brazing shield.
•Wrap service valves with wet cloth or use a heat sink
material.
Outdoor units may be connected to indoor section using accessory
tubing package or field-supplied refrigerant grade tubing of correct
size and condition. Tubing diameters listed in Table 1 are adequate
for equivalent lengths up to 50 ft. For tubing requirements beyond
50 ft, substantial capacity and performance losses can occur.
Follow the recommendations in the Application Guideline and
Service Manual for Residential Split-System Air Conditioners and
Heat Pumps Using Puron®Refrigerant to minimize losses. Refer
to Table 1 for field tubing diameters. Refer to Table 2 for
accessory requirements.
If refrigerant tubes or indoor coil are exposed to atmosphere, they
must be evacuated to 500 microns to eliminate contamination and
moisture in the system.
A. OUTDOOR UNIT CONNECTED TO FACTORY-
APPROVED INDOOR UNIT
Outdoor unit contains correct system refrigerant charge for opera-
tion with indoor unit of same size when connected by 15 ft of
field-supplied or factory-accessory tubing. Check refrigerant
charge for maximum efficiency
CAUTION: Installation of filter drier in liquid line is
required.
B. INSTALL LIQUID-LINE FILTER DRIER
Installation of filter drier in liquid line is required. Refer to Fig. 7
and install filter drier as follows:
1. Braze 5-in. connector tube to liquid service valve. Wrap
filter drier with damp cloth.
2. Braze filter drier between connector tube and liquid tube to
indoor coil. Flow arrow must point toward indoor coil.
C. REFRIGERANT TUBING
Connect vapor tube to fitting on outdoor unit vapor service valves.
Connect liquid tube to filter drier. (See Fig. 7 and Table 1.) Use
refrigerant grade tubing.
CAUTION: To avoid valve damage while brazing, ser-
vice valves must be wrapped in heat-sink material, such
as a wet cloth.
D. SWEAT CONNECTION
Service valves are closed from factory and ready for brazing. After
wrapping service valve and filter drier with a wet cloth, braze
sweat connections using industry accepted methods and materials.
Do not use soft solder (materials which melt below 800°F).
Consult local code requirements. Refrigerant tubing and indoor
coil are now ready for leak testing. This check should include all
field and factory joints.
IMPORTANT: Check factory tubing on both indoor and outdoor
unit to ensure tubes are not rubbing against each other or any sheet
metal. Pay close attention to feeder tubes making sure wire ties on
feeder tubes are secure and tight.
E. LEAK CHECKING
Leak test all joints in indoor, outdoor, and refrigerant tubing.
F. EVACUATE REFRIGERANT TUBING AND INDOOR
COIL
CAUTION: Never use the system compressor as a
vacuum pump.
Refrigerant tubes and indoor coil should be evacuated using the
recommended deep vacuum method of 500 microns. The alternate
triple evacuation method may be used if the procedure outlined
below is followed. Always break a vacuum with dry nitrogen.
DEEP VACUUM METHOD
The deep vacuum method requires a vacuum pump capable of
pulling a vacuum of 500 microns and a vacuum gage capable of
accurately measuring this vacuum depth. The deep vacuum
method is the most positive way of assuring a system is free of air
and liquid water. (See Fig. 8.)
TRIPLE EVACUATION METHOD
The triple evacuation method should only be used when vacuum
pump is capable of pumping down to 28 in. of mercury and system
does not contain any liquid water. Refer to Fig. 9 and proceed as
follows:
1. Pump system down to 28 in. of mercury and allow pump to
continue operating for an additional 15 minutes.
2. Close service valves and shut off vacuum pump.
3. Connect a nitrogen cylinder and regulator to system and
open until system pressure is 2 psig.
4. Close service valve and allow system to stand for 1 hr.
During this time, dry nitrogen will be able to diffuse
throughout the system, absorbing moisture.
5. Repeat this procedure as indicated in Fig. 9. System will
then contain minimal amounts of contaminants and water
vapor.
TABLE 1—REFRIGERANT CONNECTIONS AND
RECOMMENDED LIQUID AND VAPOR TUBE
DIAMETERS (IN.)
UNIT
SIZE
LIQUID VAPOR VAPOR (LONG-LINE)
Connection
Diameter Tube
Diameter Connection
Diameter Tube
Diameter Connection
Diameter Tube
Diameter
024 3/8 3/8 5/8 5/8 5/8 3/4
036 3/8 3/8 3/4 3/4 3/4 7/8
048 3/8 3/8 7/8 7/8 7/8 7/8
060 3/8 3/8 7/8 1-1/8 7/8 1-1/8
Notes:
1. Tube diameters are for lengths up to 50 equivalent ft.
2. Do not apply capillary tube indoor coils to these units.
Fig. 6—Positioning of Sensing Bulb
A02000
SENSING BULB
STRAP
8 O'CLOCK 4 O'CLOCK
SUCTION
TUBE
—4—

G. FINAL TUBING CHECK
IMPORTANT: Check to be certain factory tubing on both indoor
and outdoor unit has not shifted during shipment. Ensure tubes are
not rubbing against each other or any sheet metal. Pay close
attention to feeder tubes, making sure wire ties on feeder tubes are
secure and tight.
VII. MAKE ELECTRICAL CONNECTIONS
WARNING: To avoid personal injury or death, do not
supply power to unit with compressor terminal box cover
removed.
Be sure field wiring complies with local and national fire, safety,
and electrical codes, and voltage to system is within limits shown
on unit rating plate. Contact local power company for correction of
improper voltage. See unit rating plate for recommended circuit
protection device.
NOTE: Operation of unit on improper line voltage constitutes
abuse and could affect unit reliability. See unit rating plate. Do not
install unit in system where voltage may fluctuate above or below
permissible limits.
NOTE: Use copper wire only between disconnect switch and
unit.
NOTE: Install branch circuit disconnect of adequate size per
NEC to handle unit starting current. Locate disconnect within sight
from and readily accessible from unit, per Section 440-14 of NEC.
A. ROUTE GROUND AND POWER WIRES
Remove access panel to gain access to unit wiring. Extend wires
from disconnect through power wiring hole provided and into unit
control box. Size wires per NEC but not smaller than minimum
wire size shown in Product Data Sheet.
WARNING: The unit cabinet must have as uninter-
rupted or unbroken ground to minimize personal injury if
an electrical fault should occur. The ground may consist
of electrical wire or metal conduit when installed in
accordance with existing electrical codes. Failure to
follow this warning can result in an electric shock, fire, or
death.
B. CONNECT GROUND AND POWER WIRES
Connect ground wire to ground connection in control box for
safety. Connect power wiring to leads provided as shown in Fig.
10.
C. CONNECT CONTROL WIRING
Route 24v control wires through control wiring grommet and
connect to leads provided in control box. (See Fig. 11.)
Use No. 18 AWG color-coded, insulated (35°C minimum) wire. If
thermostat is located more than 100 ft from unit, as measured
along the control voltage wires, use No. 16 AWG color-coded wire
to avoid excessive voltage drop.
All wiring must be NEC Class 1 and must be separated from
incoming power leads.
The outdoor unit requires a minimum of 27va, 24vac control
power.
IMPORTANT: Check factory wiring and wire connections to
ensure terminations are secured properly. Check wire routing to
ensure wires are not in contact with tubing, sheet metal, etc.
Fig. 7—Filter Drier with Sweat Adapter Tube
and Liquid Tube
A95509
LIQUID-LINE
FILTER-DRIER
CONNECTOR
TUBE
R
-
4
1
0
A
LIQUID
SERVICE
VALVE
Fig. 8—Deep Vacuum Graph
A95424
500
MINUTES
01234567
1000
1500
LEAK IN
SYSTEM
VACUUM TIGHT
TOO WET
TIGHT
DRY SYSTEM
2000
MICRONS
2500
3000
3500
4000
4500
5000
A95424
Fig. 9—Triple Evacuation Method
A95425
CHECK FOR TIGHT, DRY SYSTEM
(IF IT HOLDS DEEP VACUUM)
EVACUATE
BREAK VACUUM WITH DRY NITROGEN
WAIT
EVACUATE
CHARGE SYSTEM
BREAK VACUUM WITH DRY NITROGEN
EVACUATE
WAIT
—5—

VIII. INSTALL ELECTRICAL ACCESSORIES
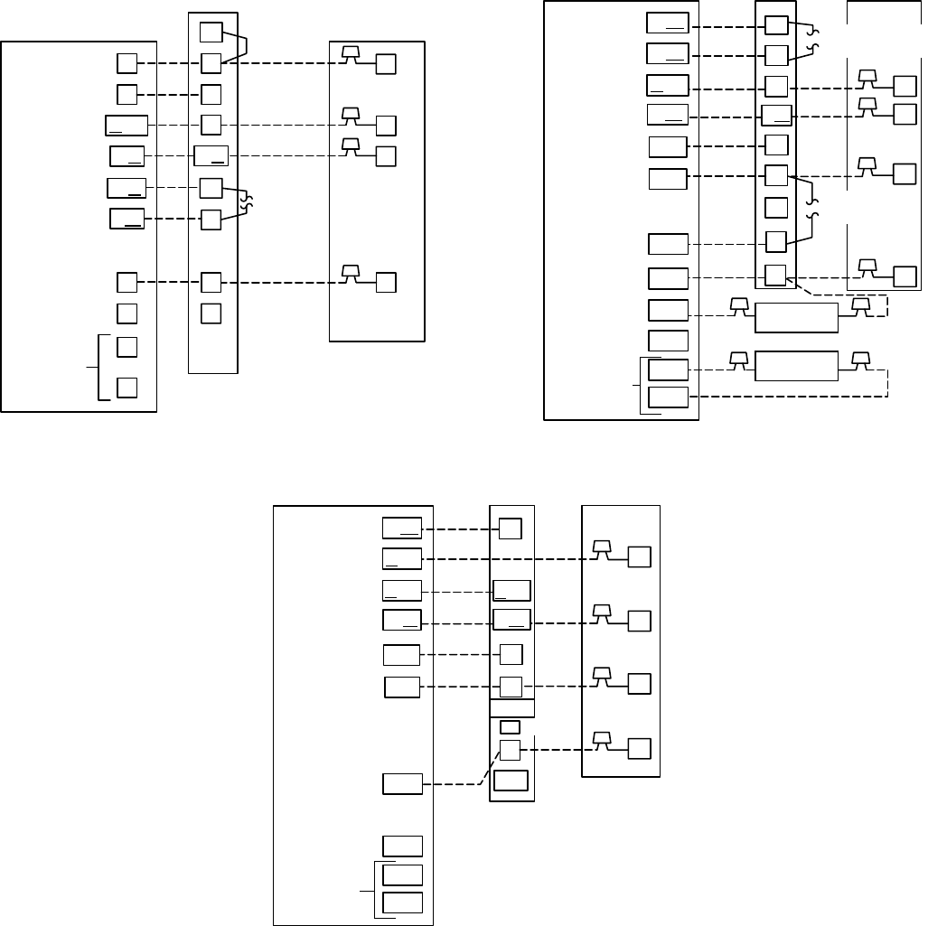
A. GENERAL
Refer to the individual instructions packaged with kits or acces-
sories when installing.
Available electrical accessories include latent capacity control. See
Fig. 11 for typical accessory wiring diagrams.
B. LATENT CAPACITY CONTROL (LCC)
The purpose of an LCC is to provide a dehumidification mode to
assure a 75 percent or less system sensible heat ratio. If indoor unit
installed contains an ECM blower (such as an FK4C or FV4A fan
coil or a 315(A,J)AV or 355MAV gas furnace), no LCC is
required. Indoor products with ECM blowers have enough CFM
range to provide proper airflow for low-speed cooling. If indoor
unit installed has a standard PSC blower motor, the low-speed
airflow available is too great to assure 75 percent or less system
sensible heat ratio. The LCC for standard blower products consists
of a standard humidistat which opens contacts on humidity rise and
a pilot duty relay with 24v coil.
NOTE: If an LCC is desired, low-speed airflow must be main-
tained so that a minimum of 300 CFM/ton can be supplied during
high-speed LCC operation.
LCC OPERATION FOR TYPICAL PSC FAN COILS
The standard blower operation for systems with typical PSC fan
coils is covered in Fig. 11. The blower runs in high speed
regardless if compressor operation is high or low speed. When the
LCC is wired according to Fig. 11 and humidity rises, the
humidistat contacts open and de-energize the relay. If relay is
de-energized, the system operates on high-speed compressor and
high-speed airflow until humidistat closes. Fig. 11 shows the
wiring with a Bryant Thermidistat which controls temperature and
humidity level without the need for an additional humidistat and
relay.
LCC OPERATION FOR TYPICAL PSC FURNACES
The standard blower operation of systems with typical PSC
furnaces is covered in Fig. 11. The blower runs in high or low
speed in conjunction with compressor high- or low-speed opera-
tion. When the LCC is wired according to Fig. 11, humidity rises,
the humidistat contacts open and de-energize the relay. If relay is
de-energized, the system operates on high-speed compressor and
low-speed airflow until humidistat closes. Fig. 11 shows the wiring
with a Bryant Thermidistat which controls temperature and hu-
midity level without the need for an additional humidistat and
relay.
IX. MAKE AIRFLOW SELECTIONS
A. AIRFLOW SELECTION FOR 315AAV/355MAV FUR-
NACES
The 315AAV/355MAV Non-Condensing Variable Speed Fur-
naces provide high- and low-speed blower operation to match the
capacities of the compressor at high and low speeds. To select the
recommended airflow and for adjustments to the manual switches
labeled SW1, A/C and CF on the control board refer to the furnace
Installation, Start-Up, and Operating Instructions. The 315AAV
utilizes a control center that allows the installing technician to
select the proper airflows. The A/C switch determines the airflow
during high speed compressor operation. Airflow for hight and low
speed can be calculated at either 350 CFM per ton or 400 CFM per
ton based on the positions of SW1-5.
B. AIRFLOW SELECTION FOR FK4C OR FV4A FAN
COILS
The FK4C and FV4A provides high- and low-speed blower
operation to match the capacities of compressor at high and low
speeds. To select recommended airflow, refer to the FK4C or
FV4A Installation Instructions. The FK4C and FV4A utilize an
EASY SELECT control board that allows the installing technician
to select proper airflows. For adjustments to control board and
recommended A/C SIZE and CFM ADJUST selections, refer to
the fan coil Installation Instructions. This fan coil has an adjustable
blower off delay factory set at 90 sec. for high- and low-speed
blower operation.
TABLE 2—ACCESSORY USAGE
ACCESSORY
REQUIRED FOR
LONG-LINE
APPLICATIONS
*
(50-175 FT)
REQUIRED FOR
SEACOAST
APPLICATIONS
(WITHIN 2 MILES)
Coastal Filter No Yes
Support Feet No Recommended
Puron®Balance-Port Hard Shutoff TXV Yes†Yes†
* For tubing line sets between 50 and 175 ft horizontal or 20 ft vertical differential refer to Service Manual for Air Conditioners and Heat Pumps Using Puron®Refrigerant.
Crankcase heater and start assist are standard on two-speed units.
†All two-speed units require hard shut-off TXV.
Fig. 10—Line Power Connections
A91306
CONTACTOR
DISCONNECT
PER N. E. C. AND/ OR
LOCAL CODES
FIELD POWER
WIRING
FIELD GROUND
WIRING GROUND
LUG
—6—

O/W2
W/W1
Y1/W2
G
R
THERMIDISTAT
CONTROL
MODEL RH
VARIABLE-SPEED
CONDENSING
FURNACE TWO-SPEED
AIR CONDITIONER
W/W1
G
Y/Y2
C
Y2
R
Y1
C
DHUM
HUM
B
S1
S2
W2
R
C
HEAT STAGE 1
COOL STAGE 1
COOL STAGE 2
HEAT STAGE 2
FAN
24 VAC HOT
24 VAC COMM
DEHUMIDIFY
HUMIDIFY
N/A
OUTDOOR
SENSOR
CONNECTION
Y/Y2
HUMIDIFIER
(24 VAC)
OUTDOOR
SENSOR
HUM
DEHUM
DE JUMPER
See notes 1, 2, 3, 6, 8, 10, and 12
A01495
R
Y/Y2
R
Y2
CCC
R
Y1
NON-PROGRAMMABLE
THERMOSTAT
MODEL 2S FK4C, FV4A
OR 40FK
FAN COIL
TWO-SPEED
AIR CONDITIONER
J1 JUMPER
REMOVE
J2 JUMPER
FOR HEAT
STAGING
GG
Y/Y2
DH
W/W1 W1
Y1
O/W2
Y1
O
W2
B
S1
S2
24 VAC HOT
24 VAC COMM
FAN
COOL STAGE 2
HEAT STAGE 1
HEAT STAGE 2
COOL STAGE 1
N/A
OUTDOOR
SENSOR
CONNECTION
See notes 1, 2, 3, 4, and 7
A01496
O/W2
W/W1
Y1 / W2
G
R
THERMIDISTAT
CONTROL
MODEL RH
SINGLE-STAGE
FURNACE TWO-SPEED
AIR CONDITIONER
W
G
Y
C
Y2
R
Y1
C
DHUM
HUM
B
S1
S2
R
C
HEAT STAGE 1
COOL STAGE 2
COOL STAGE 1
N/A
FAN
24 VAC HOT
24 VAC COMM
N/A
HUMIDIFY
N/A
OUTDOOR
SENSOR
CONNECTION
Y/Y2
HUMIDIFIER
(24 VAC)
OUTDOOR
SENSOR
See notes 1, 2, 3, 6, and 8
A01497
O/W2
W/W1
Y1/W2
G
R
THERMIDISTAT
CONTROL
MODEL RH
TWO-STAGE
FURNACE
WITH PSC
BLOWER MOTOR TWO-SPEED
AIR CONDITIONER
W/W1
G
Y/Y2
C
Y2
R
Y1
C
DHUM
HUM
B
S1
S2
W2
R
C
HEAT STAGE 1
COOL STAGE 1
COOL STAGE 2
HEAT STAGE 2
FAN
24 VAC HOT
24 VAC COMM
N/A
HUMIDIFY
N/A
OUTDOOR
SENSOR
CONNECTION
Y/Y2
HUMIDIFIER
(24 VAC)
OUTDOOR
SENSOR
See notes 1, 2, 3, 6, 8, and 10
A01498
O/W2
W/W1
Y1/W2
G
R
THERMIDISTAT
CONTROL
MODEL RH
FURNACE
BOARD
AFS
BOARD
TWO-SPEED
AIR CONDITIONER
VARIABLE SPEED
80% NON-CONDENSING FURNACE
W/W1
G
Y/Y2
C
Y2
Y1
C
DHUM
HUM
B
S1
S2
R
W2
O
Y1
R
COM
HUM
PL9-10
DEHUM
HEAT STAGE 1
COOL STAGE 2
COOL STAGE 1
HEAT STAGE 2
FAN
24 VAC HOT
24 VAC COM
DEHUMIDIFY
HUMIDIFY
N/A
OUTDOOR
SENSOR
CONNECTIONS
Y/Y2
HUMIDIFIER
(24 VAC)
OUTDOOR
SENSOR
See notes 1, 2, 3, 6, 8, 10, and 11
A01499
24 VAC HOT
24 VAC COMM
HEAT STAGE 1
COOL STAGE 2
FAN
R
C
G
W/W1
Y/Y2
R
C
N/A
COOL STAGE 1
N/A
OUTDOOR
SENSOR
CONNECTION
Y1
B
S1
S2
C
NON-PROGRAMMABLE
THERMOSTAT
MODEL 2S SINGLE-STAGE
FURNACE TWO-SPEED
AIR CONDITIONER
G
O/W2
W
R
YY2
Y1
See notes 1, 2, 3, and 5
A01500
Fig. 11—Typical 24V Wiring Diagram
—7—

COOL STAGE 1
FAN
HEAT STAGE 1
COOL STAGE 2
N/A
24 VAC HOT R
W/W1
Y/Y2
O/W2
Y1/W2
G
24 VAC COMM
N/A
OUTDOOR
SENSOR
CONNECTION
C
B
S1
S2
C
Y2
C
PROGRAMMABLE
THERMOSTAT
MODEL 2S SINGLE-STAGE
FURNACE TWO-SPEED
AIR CONDITIONER
W
R
Y1
R
G
Y
See notes 1, 2, 3, and 5
A01501
24 VAC HOT
24 VAC COMM
HEAT STAGE 1
COOL STAGE 2
FAN
R
C
G
W/W1
Y/Y2
R
C
HEAT STAGE 2
COOL STAGE 1
N/A
OUTDOOR
SENSOR
CONNECTION
Y1
B
S1
S2
C
NON-PROGRAMMABLE
THERMOSTAT
MODEL 2S
TWO-STAGE
FURNACE WITH
PSC BLOWER
MOTOR
TWO-SPEED
AIR CONDITIONER
G
O/W2
R
Y2
W/W1
Y/Y2
W2
Y1
HUM
See notes 1, 2, 3, 4, and 10
A01502
COOL STAGE 1
FAN
HEAT STAGE 1
COOL STAGE 2
HEAT STAGE 2
24 VAC HOT R
W/W1
Y/Y2
O/W2
Y1/W2
G
24 VAC COMM
N/A
OUTDOOR
SENSOR
CONNECTION
C
B
S1
S2
C
Y2
C
NON-PROGRAMMABLE
THERMOSTAT
MODEL 2S
TWO-STAGE
FURNACE WITH
PSC BLOWER
MOTOR
TWO-SPEED
AIR CONDITIONER
R
Y1
R
G
W/W1
HUM
Y/Y2
W2
See notes 1, 2, 3, 5, and 10
A01503
O/W2
W/W1
Y1/W2
G
R
NON-PROGRAMMABLE
THERMOSTAT
MODEL 2S
FURNACE
BOARD
AFS
BOARD
TWO-SPEED
AIR CONDITIONER
VARIABLE SPEED
80% NON-CONDENSING FURNACE
W/W1
G
Y/Y2
C
Y2
Y1
C
B
S1
S2
R
W2
O
Y1
R
COM
HUM
PL9-10
DEHUM
HEAT STAGE 1
COOL STAGE 2
COOL STAGE 1
HEAT STAGE 2
FAN
24 VAC HOT
24 VAC COM
N/A
OUTDOOR
SENSOR
CONNECTIONS
Y/Y2
See note 1, 2, 3, 4, and 10
A01504
O/W2
W/W1
Y1/W2
G
R
PROGRAMMABLE
THERMOSTAT
MODEL 2S
FURNACE
BOARD
AFS
BOARD
TWO-SPEED
AIR CONDITIONER
VARIABLE SPEED
80% NON-CONDENSING FURNACE
W/W1
G
Y/Y2
C
Y2
Y1
C
B
S1
S2
R
W2
O
Y1
R
COM
HUM
PL9-10
DEHUM
HEAT STAGE 1
COOL STAGE 2
COOL STAGE 1
HEAT STAGE 2
FAN
24 VAC HOT
24 VAC COM
N/A
OUTDOOR
SENSOR
CONNECTIONS
Y/Y2
See notes 1, 2, 3, 5, and 10
A01505
O/W2
W/W1
Y1
G
R
NON-PROGRAMMABLE
THERMOSTAT
MODEL 2S
VARIABLE-SPEED
CONDENSING
FURNACE TWO-SPEED
AIR CONDITIONER
W/W1
G
Y/Y2
C
Y2
R
Y1
C
B
S1
S2
W2
R
C
HEAT STAGE 1
COOL STAGE 1
COOL STAGE 2
HEAT STAGE 2
FAN
24 VAC HOT
24 VAC COMM
N/A
OUTDOOR
SENSOR
CONNECTION
Y/Y2
HUM
DEHUM
DE JUMPER
See notes 1, 2, 3, and 4
A01506
Fig. 11—Typical 24V Wiring Diagram (Cont)
—8—

24 VAC HOT
FAN
COOL STAGE 1
COOL STAGE 2
HEAT STAGE 1
HEAT STAGE 2
R
G
R
G
24 VAC COMM
N/A
OUTDOOR
SENSOR
CONNECTION
C
B
S1
S2
C C
R
PROGRAMMABLE
THERMOSTAT
MODEL 2S FK4C, FV4A
OR 40FK
FAN COIL
J1
JUMPER
REMOVE
J2 JUMPER
FOR HEAT
STAGING
TWO-SPEED
AIR CONDITIONER
DH
Y1
Y1
W/W1
O/W2
Y1/W2
W1
Y/Y2 Y2Y/Y2
O
W2
See notes 1, 2, 3, 5, and 7
A01493
O/W2
W/W1
Y1/W2
G
R
PROGRAMMABLE
THERMOSTAT
MODEL 2S
VARIABLE-SPEED
CONDENSING
FURNACE TWO-SPEED
AIR CONDITIONER
W/W1
G
Y/Y2
C
Y2
R
Y1
C
B
S1
S2
W2
R
C
HEAT STAGE 1
COOL STAGE 1
COOL STAGE 2
HEAT STAGE 2
FAN
24 VAC HOT
24 VAC COMM
N/A
OUTDOOR
SENSOR
CONNECTION
Y/Y2
HUM
DEHUM
DE JUMPER
See notes 1, 2, 3, and 5
A01507
Fig. 11—Typical 24V Wiring Diagram (Cont)
O/W2
W/W1
Y1/W2
G
R
W2
W1
THERMIDISTAT
CONTROL
MODEL RH
FK4C, FV4A
OR 40FK
FAN COIL
TWO-SPEED
AIR CONDITIONER
Y1
G
C
Y2
R
Y1
C
DHUM
HUM
B
S1
S2
Y/Y2
R
O
C
DH
HEAT STAGE 2
HEAT STAGE 1
COOL STAGE 1
COOL STAGE 2
FAN
24 VAC HOT
24 VAC COMM
DEHUMIDIFY
HUMIDIFY
N/A
OUTDOOR
SENSOR
CONNECTION
Y/Y2
HUMIDIFIER
(24 VAC)
OUTDOOR
SENSOR
REMOVE J2 JUMPER
FOR HEAT STAGING
REMOVE
J1 JUMPER
See notes 1, 2, 3, 6, 7, 8, and 9
A01494
—9—

WIRING DIAGRAM NOTES:
1. WIRING MUST CONFORM TO NEC OR LOCAL CODES.
2. UNDERLINED LETTER ON THERMOSTAT TERMINAL INDICATES USAGE. FOR EXAMPLE: O/W2 MEANS O IS ENERGIZED
IN COOLING MODE.
3. REFER TO INDOOR UNIT INSTALLATION INSTRUCTIONS FOR ANY ADDITIONAL FEATURES AND WIRING INFORMA-
TION.
4. NON-PROGRAMMABLE MODEL 2S01–B, WHEN USED IN AIR CONDITIONING INSTALLATION THE R19 JUMPER MUST BE
CUT AND REMOVED.
5. PROGRAMMABLE MODEL 2S01–BMUST HAVE DIP SWITCH C ON WHEN USED IN AIR CONDITIONER APPLICATIONS.
6. THERMIDISTAT DIP SWITCH NO. 1 SHOULD BE SET IN OFF POSITION FOR AIR CONDITIONER APPLICATIONS (FACTORY
DEFAULT).
7. AS AN OPTION O/W2CAN CONTROL SECOND-STAGE HEAT.
8. THERMIDISTAT DIP SWITCH NO. 2 SHOULD BE SET IN THE ON POSITION FOR DUAL CAPACITY COMPRESSOR
OPERATION.
9. TO ACTIVATE DEHUMIDIFY FUNCTION ON FK4 OR FV4, REMOVE J1 JUMPER AT FAN COIL CONTROL BOARD.
10. AS AN OPTION, LOCK FURNACE INTO LOW-FIRE OPERATION AND LET O/W2 CONTROL HIGH FIRE OPERATION. REFER
TO FURNACE INSTALLATION INSTRUCTIONS FOR PROPER SETUP.
11. TO ACTIVATE DEHUMIDIFY FEATURE ON CURRENT STYLE, VARIABLE-SPEED, 80 PERCENT NON-CONDENSING,
FURNACE DISCONNECT GREEN (DEHUM) WIRE FROM G ON FURNACE CONTROL BOARD AND CONNECT TO
DEHUMIDIFY TERMINAL DHUM ON THERMIDISTAT.
12. THE DE JUMPERS MUST BE REMOVED TO ENABLE THE DEHUMIDIFICATION FEATURE ON FURNACE.
LEGEND
24-V FACTORY WIRING
24-V FIELD WIRING
FIELD SPLICE CONNECTION
RELAY SPDT, PILOT DUTY
24-V COIL (HN61KK324)
OR EQUIVALENT
HUMIDISTAT, OPENS ON
HUMIDITY RISE (HL38MG026)
AIRFLOW SELECTOR
R1
H
AFS
A97466
—10—

X. START-UP
CAUTION: To prevent compressor damage or personal
injury, observe the following:
•Do not overcharge system with refrigerant.
•Do not operate unit in a vacuum or at negative pressure.
•Do not disable low-pressure switch.
CAUTION: To prevent personal injury wear safety
glasses, protective clothing, and gloves when handling
refrigerant and observe the following:
•Back seating service valves are not equipped with
Schrader valves. Fully back seat (counter clockwise)
valve stem before removing gage port cap.
CAUTION: Do not vent refrigerant to atmosphere. Re-
cover during system repair or final unit disposal.
Follow these steps to properly start up the system:
1. The outdoor unit is equipped with a crankcase heater which
operates when the compressor is off. Energize crankcase
heater 24 hr. before starting unit. To energize heater only,
set indoor thermostat to OFF position and close power
disconnect to unit.
NOTE: Starting the compressor without a minimum of 12 hours
of crankcase heat prior to initial start-up may result in compressor
chattering noise and possible damage to the compressor.
2. Fully back seat (open) liquid and vapor tube service valves.
3. Unit is shipped with valve stem(s) front seated and caps
installed. Replace stem caps after system is opened to
refrigerant flow (back seated). Replace caps finger tight and
tighten additional 1/12 turn (20 ft-lb torque) with wrench.
4. Close electrical disconnects to energize system.
5. Set room thermostat at desired temperature. Be sure set
point is below indoor ambient and is set low enough to
energize desired speed.
NOTE: Bryant electronic thermostats are equipped with a 15
minute staging timer. This timer prevents the two-speed system
from operating at high speed until unit has been operating in low
speed for 15 minutes unless there is at least a 5°F difference
between room temperature and thermostat set point. To force high
speed (after a minimum of 2 minutes in low speed), adjust the set
point at least 5°below room ambient.
6. Set room thermostat to COOL and fan control to AUTO or
ON as desired. Wait for appropriate time delay(s) and 2
minute minimum low-speed run time. Operate unit for 15
minutes. Check refrigerant charge.
NOTE: If unit has not operated within the past 12 hours or
following a unit power-up, upon the next thermostat high- or
low-speed demand, unit operates for a minimum of 5 minutes in
high speed.
XI. CHECK CHARGE
WARNING: Service valve gage ports are not equipped
with Schrader valves. To prevent personal injury, make
sure gage manifold is connected to the valve gage ports
before moving valves off fully back seated position. Wear
safety glasses and gloves when handling refrigerant.
A. COOLING ONLY PROCEDURE
1. Operate unit a minimum of 15 minutes before checking
charge.
2. Measure liquid service valve pressure by attaching an
accurate gage to service port.
3. Measure liquid line temperature by attaching an accurate
thermistor type or electronic thermometer to liquid line near
outdoor coil.
4. Refer to Table 4 for required subcooling temperature.
5. Refer to Table 3. Find the point where required subcooling
temperature intersects measured liquid service valve pres-
sure.
6. To obtain required subcooling temperature at a specific
liquid line pressure, add refrigerant if liquid line tempera-
ture is higher than indicated or reclaim refrigerant if
temperature is lower. Allow a tolerance of ± 3°F.
B. UNIT CHARGE
Factory charge and charging method are shown on pink charging
label. Puron®refrigerant cylinders contain a dip tube which
allows liquid refrigerant to flow from cylinder in upright
position. Charge Puron units with cylinder in upright position and
a commercial type metering device in manifold hose. Charge
refrigerant into suction line.
NOTE: Unit is to be charged in high capacity only. Charging in
low capacity may cause compressor chattering and possible
damage to the compressor.
TABLE 3—REQUIRED LIQUID-LINE TEMPERATURE (°F)
LIQUID
PRESSURE AT
SERVICE VALVE
(PSIG)
REQUIRED SUBCOOLING
TEMPERATURE
(°F)
8 1012141618
189 58 56 54 52 50 48
195 60 58 56 54 52 50
202 62 60 58 56 54 52
208 64 62 60 58 56 54
215 66 64 62 60 58 56
222 68 66 64 62 60 58
229 70 68 66 64 62 60
236 72 70 68 66 64 62
243 74 72 70 68 66 64
251 76 74 72 70 68 66
259 78 76 74 72 70 68
266 80 78 76 74 72 70
274 82 80 78 76 74 72
283 84 82 80 78 76 74
291 86 84 82 80 78 76
299 88 86 84 82 80 78
308 90 88 86 84 82 80
317 92 90 88 86 84 82
326 94 92 90 88 86 84
335 96 94 92 90 88 86
345 98 96 94 92 90 88
354 100 98 96 94 92 90
364 102 100 98 96 94 92
374 104 102 100 98 96 94
384 106 104 102 100 98 96
395 108 106 104 102 100 98
406 110 108 106 104 102 100
416 112 110 108 106 104 102
427 114 112 110 108 106 104
439 116 114 112 110 108 106
450 118 116 114 112 110 108
462 120 118 116 114 112 110
474 122 120 118 116 114 112
486 124 122 120 118 116 114
499 126 124 122 120 118 116
511 128 126 124 122 120 118
—11—

NOTE: If subcooling charging conditions are not favorable,
charge must be weighed in accordance with unit rating plate ± 0.6
oz/ft of 3/8-in. liquid line above or below 15 ft respectively.
EXAMPLE: To calculate additional charge required for a 25 ft line
set: 25 ft - 15 ft = 10 ft x 0.6 oz/ft=6ozofadditional charge.
XII. SYSTEM FUNCTIONS AND SEQUENCE OF OPERA-
TION
The outdoor unit control system has special functions. The
following is an overview of the two-speed control functions:
A. COOLING OPERATION
This product utilizes a 2-stage cooling indoor thermostat. With a
call for first stage cooling (Yl), the outdoor fan and low capacity
compressor are energized. If low capacity cannot satisfy cooling
demand, high capacity is energized (Yl and Y2 or Y2 only) by the
second stage of indoor thermostat. After second stage is satisfied,
the unit returns to low-speed operation until first stage is satisfied
or until second stage is required again. When both one stage and
two stage cooling are satisfied, the compressor will shut off.
NOTE: If unit has not operated within the past 12 hours or
following a unit power-up, upon the next thermostat high- or
low-speed demand, unit operates for a minimum of 5 minutes in
high speed.
NOTE: When two-speed unit is operating at low speed, system
vapor (suction) pressure will be higher than a standard single-
speed system or high-speed operation. This normal operation is
due to the reduced capacity operating with typically larger indoor
and outdoor coils.
NOTE: Outdoor fan motor will continue to operate for one
minute after compressor shuts off, when outdoor ambient is greater
than or equal to 100°F.
B. STATUS FUNCTION LIGHTS
A system control STATUS function light is located on the outdoor
unit control board (see Fig. 12). The STATUS light provides
signals for several system operations. See Table 5 for codes and
definitions. Table 5 also provides the order of signal importance.
NOTE: Only one code will be displayed on the outdoor unit
control board (the most recent with the highest priority).
C. FACTORY DEFAULTS
Factory defaults have been provided in the event of failure of
outdoor air thermistor, coil thermistor, and/or furnace interface
jumper.
D. ONE MINUTE SPEED CHANGE TIME DELAY
When compressor changes speeds from high to low or low to high,
there is a 1 minute time delay before compressor restarts. The
outdoor fan motor remains running.
E. COMPRESSOR OPERATION
When the compressor operates in high capacity operation, the
motor rotates clockwise. Both the lower and upper pistons are
eccentric with the rotating crankshaft and both compress refriger-
ant. When the compressor operates in low capacity the motor
reverses direction (rotates counterclockwise). The lower piston
becomes idle and the upper piston compresses refrigerant. The
start and run windings are reversed.
F. CRANKCASE HEATER OPERATION
The two-speed control energizes crankcase heater during unit off
cycle.
G. OUTDOOR FAN MOTOR OPERATION
The outdoor unit control energizes outdoor fan any time compres-
sor is operating. The outdoor fan remains energized during the 1
minute speed change time delay and if a pressure switch or
compressor overload should trip. Outdoor fan motor will continue
to operate for one minute after the compressor shuts off when the
outdoor ambient is greater than or equal to 100°F.
H. COMPRESSOR VOLTAGE FAILURE (6 FLASHES)
The control senses the voltage of the compressor run winding. If
compressor voltage (Vc) is less than 90v when control board is
calling for compressor operation, control shuts compressor off for
15 minutes with outdoor fan running. After 15 minutes (provided
there is a call for Y1 or Y2), control attempts to start compressor.
During this time, a code of 6 flashes appears at control board. If Vc
trip occurs 3 consecutive times during a Y1 request, then low
capacity operation is locked out and control responds to Y2
requests until a reset occurs. If 3 consecutive trips occur in a
combination of Yl and Y2 or all Y2 requests, then both low and
high capacity operation will be locked out. The compressor voltage
failure (6 flashes) can be caused by:
•compressor internal overload trip (refer to Table 6 for correct
winding resistance).
•no 240 volt power supply to outdoor unit.
•failed compressor contactor(s).
•failure of start relay to pick up properly.
•improper wiring.
TABLE 4—SUBCOOLING TEMPERATURES
UNIT TXV TYPE EXPANSION DEVICE
HIGH CAPACITY ONLY
SUBCOOLING AT SERVICE VALVE
024 14°F
036 15°F
048 12°F
060 16°F
TABLE 5—CONTROL FUNCTION LED CODE
CODE DEFINITION SIGNAL
IMPORTANCE*
Constant flash
No pause No demand
Stand by 10
1 flash
w/pause Low-speed operation 9
2 flashes
w/pause High-speed operation 8
3 flashes
w/pause Outdoor thermistor failure 7
4 flashes
w/pause Outdoor coil thermistor failure 6
3 flashes
pause
4 flashes Thermistor out of range 5
5 flashes
pause
1 flash Low pressure switch trip 4
5 flashes
pause
2 flashes High pressure switch trip 3
6 flashes
w/pause Compressor V
C
/V
H
trip 2
Constant light
No pause
No flash Board failure 1
*Function light signal order of importance in case of multiple signal request; 1
is most important.
TABLE 6—DUAL CAPACITY COMPRESSOR
(WINDING RESISTANCE AT 70°±20°)
WINDING 024 036 048 060
Start (S-C) 2.280 1.850 1.457 0.740
Run (R-C) 0.770 0.745 0.552 0.356
—12—

I. PRESSURE SWITCH PROTECTION
The outdoor unit is equipped with high- and low-pressure
switches. If the control senses the opening of a high or low
pressure switch, it will respond as follows:
1. De-energize the compressor low or high speed contactor,
2. Keep the outdoor fan operating for 15 minutes,
3. Display the appropriate error code on the status light (see
Table 5).
4. After a 15 minute delay, if Yl or Y2 inputs are on and the
LPS or HPS is reset, energize appropriate compressor
contactor, either low or high.
5. If LPS or HPS has not closed after a 15 minute delay, the
outdoor fan is turned off. If the open switch closes anytime
after the 15 minute delay, then resume operation on call for
Y1 and/or Y2.
J. MAJOR COMPONENTS
TWO-SPEED CONTROL
The two-speed control board controls the following functions:
- Low- and high-compressor contactor operation
- Outdoor fan motor operation
- Crankcase heater operation
- Compressor protection
- Pressure switch monitoring
- Time delays
FIELD CONNECTIONS
The two-speed control received 24vac low-voltage control system
inputs through the screw connections on the left side of the control
board.
TWO-SPEED COMPRESSOR
The two-speed compressor contains motor windings that provide
2-pole (3500 RPM) operation.
COMPRESSOR INTERNAL RELIEF
The compressor is protected by an internal pressure relief (IPR)
which relieves discharge gas into compressor shell when differen-
tial between suction and discharge pressures exceeds 525 psi. The
compressor is also protected by an internal overload attached to
motor windings.
COMPRESSOR CONTROL CONTACTORS
Low and high capacity contactor coils are 24 volts. The electronic
control board controls the operation of the low speed (C-L) and the
high speed (C-H) contactors.
K. TEMPERATURE THERMISTORS
Thermistors are electronic devices which sense temperature. As
the temperature increases, the resistance decreases. Thermistors
are used to sense outdoor ambient and coil temperature. Refer to
Fig. 13 for resistance values versus temperature.
If the outdoor ambient or coil thermistor should fail, a fault code
appears at two-speed control.
IMPORTANT: Outdoor Air Thermistor Placement Mount out-
door air thermistor underneath unit base pan lip on control box side
of the unit. Attach to base pan with adhesive tape.
IMPORTANT: If outdoor air thermistor is not properly placed
underneath base pan, unit may see nuisance thermistor out of range
faults.
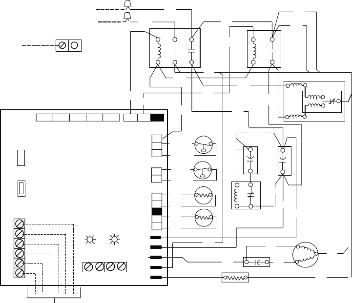
Fig. 12—Control Board
A01192
Defrost Time
Selectors
Thermostat
Low Voltage
Connector
Reserved for
Future Use
Crankcase Heater
Connection
O.D.F. Connection
To Run
Capacitor
Thermistor
Connection
High Pressure
Switch Connector
Low Pressure
Switch Connector
Low/High Speed
Contactor
Connection
Reversing Valve
Connection
CEBD430439-03A
SS0ID
PL1 PL2
HP/AC
C
SEV
RVS
C
HI
LO
PL3
PL4
PL5
OCT OAT HPS LPS
PWM2
PWM1
BRN
BLU
BLK
YEL
RED
CCH L2 ODF VH VC
HK38EA001
K1
CEPL130439-01
COMM STATUS
D51 D52
A B C D
0
Y2
Y1
W1
C
R
120
30
60
60
30
90
DEFROST
TIME (MIN)
R39
R44
R42
C18
C16
R36
FORCED
DEFROST
1
1
1
S1
R89
R91
R87R86
R85
J1
C31
R61
R65
R38
R33
C2
R9
1 2
Fig. 13—Resistance Values Versus Temperature
A91431
0
10
20
30
40
50
60
70
80
90
0 20 40 60 80 100 120
TEMPERATURE (DEG. F)
RESISTANCE (KOHMS)
THERMISTOR CURVE
—13—

XIII. FINAL CHECKS
IMPORTANT: Before leaving job, be sure to do the following:
1. Ensure that all wiring and tubing is secure in unit before
adding panels and covers. Securely fasten all panels and
covers.
2. Tighten service valve stem caps to 1/12 turn past finger
tight.
3. Leave Owner’s Manual with owner. Explain system opera-
tion and periodic maintenance requirements outlined in
manual.
4. Fill out Dealer Installation Checklist and place in customer
file.
CARE AND MAINTENANCE
For continuing high performance and to minimize possible equip-
ment failure, periodic maintenance must be performed on this
equipment. Frequency of maintenance may vary depending upon
geographic areas, such as coastal applications.
Fig. 14—View from Top of Base Pan
A02218
Control Box
Side of Unit
THERMISTOR PLACED
UNDERNEATH BASE PAN
(ATTACHED TO BASE PAN
WITH ADHESIVE)
—14—

Fig. 15—Wiring Diagram—024, 036, 048
A01513
CONNECTION DIAGRAM
OCT
-t°
LPS
HPS
OAT
-t°
LOHI
TO INDOOR UNIT
RED CCH
FAN CAP
YEL
RED
BRN
OFM
BLK
BLU/PNK
BLU/PNK
YEL/PNK
YEL/PNK
BRN
BRN
BLK
BLK
RED BLU
CH11
2123
23
YEL
BLK BLK
BLK
C L
11
21
H
C
START
COMP
RELAY
BRN
CAP
L2
L1
EQUIP GND
DUAL CAPACITY
ABCD
BLU
BRN
BRN
BLK
YEL
BRN
BLK
C
O
W
Y2
Y1
R
1
RVSSEVHP/AC CC
VH
L 2
ODF
CCH
VC
12345
PL1 12
PL2
PL5
1
2
3
1
2
1
2
4
5
YEL
BLU
BLU
BRN
BRN
1
2
YEL
5
BRN
BLU
START
CAP
NOTE #11
208 / 230 - 1 - 60
POWER SUPPLY
COMM STATUS
FORCED
DEFROST
TIME (MIN)
DEFROST
BLK
PL4
PL3
YEL
RED
LPS
HPS
OAT
OCT
COMP
YEL
R
S
C
BLU
BLU
BLU
—15—

Fig. 16—Wiring Diagram—060
A02212
CONNECTION DIAGRAM
OCT
-t∞
LPS
HPS
OAT
-t∞
LOHI
TO INDOOR UNIT
RED CCH
FA N CAP
RED
BRN
OFM
BLK
BLU/PNK
BLU/PNK
YEL/PNK
YEL/PNK
BRN
BRN
BLK
RED BLU
CH 11
2123
13
YEL
BLK
BLK
H
C
START
COMP
RELAY
BRN
CAP
L2
L1
EQUIP GND
DUAL CAPACITY
ABCD
BLU
BRN
BLK
YEL
BRN
BLK
C
O
W
Y2
Y1
R
1
RVSSEVHP/ AC CC
VH
L 2
ODF
CCH
VC
12345
PL1 12
PL2
1
2
3
1
2
1
2
4
5
YEL
BLU
BLK
BRN
BRN
1
2
YEL
5
BRN
BLU
START
CAP
CL 11
21
208 / 230 - 1 - 60
POWER SUPPLY
COMM STATUS
FORCED
DEFROST
TIME (MIN)
DEFROST
PL5
PL4
PL3
BLU
YEL
BRN
YEL
RED
BLK
BLK
LPS
HPS
OA T
OC T
COMP
YEL
R
S
C
NOTE #11
BLU
BLU
BL
U
© 2003 Bryant Heating & Cooling Systems 7310 W. Morris St. Indianapolis, IN 46231 —16—Printed in U.S.A. ii598b244 Catalog No. 5359-810