CHONGQING YEASN SCIENCE TECHNOLOGY X12000001 DIGITAL REFRACTOR User Manual 180521x
CHONGQING YEASN SCIENCE TECHNOLOGY CO., LTD. DIGITAL REFRACTOR 180521x
Users Manual

YPA-2100
DIGITAL
REFRACTOR
User Manual
Version: 1.0
Date: 20180521

Preface
Thank you for purchasing and using our digital refractor.
Please read this User Manual carefully before using this device. We sincerely
hope that this User Manual will provide you with sufficient information to use the
device.
Our pursuit is to provide people with high-quality, complete-function and more
personalized devices. Information in promotional materials and packing boxes is subject
to changes due to performance improvement without additional notice. Chongqing
Yeasn Science & Technology Co., Ltd. reserves the rights to update the devices and
materials.
If you have any questions during using, please contact at our service hotline: (86-023)
62797666, we will be very happy to help you.
Your satisfaction, our impetus!
Content
1. Specifications ............................................................................................................... 1
1.1 Measurement range ............................................................................................ 1
1.2 Host ..................................................................................................................... 1
1.2.1 Assistant lens ........................................................................................... 1
1.2.2 Adjustment range ..................................................................................... 2
1.3 Power parameters ............................................................................................... 2
1.4 Dimensions ......................................................................................................... 2
1.5 Weight ................................................................................................................ 2
2. Safety Precautions ........................................................................................................ 2
3. Main Structure .............................................................................................................. 5
3.1 Host ..................................................................................................................... 5
3.2 Printing base ....................................................................................................... 7
4. Installation Method ....................................................................................................... 8
4.1 Part List .............................................................................................................. 8
4.2 Installation Instructions ...................................................................................... 8
4.2.1 Install the device onto the compound table ............................................. 8
4.2.2 Install short-distance visual chart ............................................................ 8
4.2.3 Install short-distance vision rod. .............................................................. 9
4.2.4 Horizontal adjustment after installation .................................................. 9
4.2.5 Install printing paper .............................................................................. 10
4.2.6 Router settings ....................................................................................... 10
4.2.7 Install APP ............................................................................................. 10
5. Directions for Use ....................................................................................................... 11
5.1 Device Startup and Shutdown .......................................................................... 11
5.1.1 Device startup ........................................................................................ 11
5.1.2 Device shutdown ................................................................................... 11
5.2 Operation Interface ........................................................................................... 11
5.2.1 Main interface ........................................................................................ 11
5.2.2 Assistant lens setup ................................................................................ 16
5.2.3 Pupil distance input ............................................................................... 18
5.2.4 System parameter setup ......................................................................... 20
5.3 Preparations before Use .................................................................................... 24
5.4 Standard Optometry Procedure ........................................................................ 25
5.5 Binocular Functional Testing Method .............................................................. 51
5.5.1 Crisscross matrix test (presbyopia) ....................................................... 51
5.5.2 Cross test (heterophoria) ........................................................................ 51
5.5.3 Cross fixation vision test (heterophoria) ............................................... 53
5.5.4 Cross ring test (heterophoria) ................................................................ 54
5.5.5 Horizontal coincidence test (horizontal image inequality and horizontal
heterophoria) ................................................................................................... 55
5.5.6 Vertical coincidence test (vertical image inequality and vertical
heterophoria) ................................................................................................... 55
5.5.7 Horizontal Maddox rod test (horizontal heterphoria) ............................ 56
5.5.8 Horizontal Maddox rod test (horizontal heterphoria) ............................ 57
5.5.9 Clock test (rotatory heterophoria).......................................................... 58
5.5.10 Worth 4 dot test ................................................................................... 59
5.5.11 Stereopsis ............................................................................................. 60
5.5.12 Divergence test .................................................................................... 61
5.5.13 Congregation test ................................................................................. 62
5.5.14 Near –point congregation (NPC) test .................................................. 63
5.5.15 Near –point adjustment (NPA) test ..................................................... 64
5.5.16 Negative-relative adjustment (NRA) test ............................................ 64
5.5.17 Positive-relative adjustment (PRA) test .............................................. 65
5.6 Customer Self-programming ............................................................................ 66
5.6.1 Self-programming .................................................................................. 66
5.6.2 Run Customized Program ...................................................................... 71
6.Troubleshooting ........................................................................................................... 76
7.Cleaning and Protection .............................................................................................. 77
7.1 Clean the forehead baseplate ............................................................................ 77
7.2 Clean the nose baseplate ................................................................................... 77
7.3 Clean the testing window ................................................................................. 77
7.4 Clean external parts .......................................................................................... 78
8.Maintenance and Care ................................................................................................. 79
9. Environmental Conditions and Service Life .............................................................. 80
10.Environmental Protection .......................................................................................... 81
11.Manufacturer’s Responsibility .................................................................................. 81
12.Symbol Description ................................................................................................... 81
13.Electrical Schematic Diagram ................................................................................... 82
14.Electromagnetic Compatibility .................................................................................. 83

1
1. Specifications
1.1 Measurement range
The measuring range conforms to the requirements in Table 1.
Table 1 Vision tester measurement range
Item Measuring range
Spherical power -29.00D~+26.75D, Step size: 0.12D, 0.25D, 1D
Cylindrical power -8.75D~+8.75D, Step size: 0.25D, 1D
Cylindrical axis 0~180°, Step size: 1°, 5°
Prismatic power 0~20△, Step size: 0.1△, 0.5△
Prism base
0~360°, Step size: 1°, 5°. Prim base can be marked horizontally or
vertically.
1.2 Host
1.2.1 Assistant lens
a. Automatic crisscross cylinder: automatic crisscross cylinder ±0.25D and ±0.50D, one at left, one
at right (the axle is self-rotatory);
b. Fixed crisscross cylinder: fixed crisscross cylinder ±0.50D, one at left, one at right (the axle is
fixed at 90°)
c. Pinhole plate: hole diameter 1mm, one at left, one at right;
d. ross plate: used when setting pupil distance, one at left, one at right;
e. Red and green optical filter: one is red optical filter (right) and one is green optical filter (left);
f. Inear polarized optical filter: one at 135° right and one at 45° left
One at 135° right/sphere 0.125D, one at 45° left/sphere 0.125D;
g.Circular polarized optical filter: two at left, two at right, one includes sphere 0.125D;
h. Maddox rod lens: right eye: red, horizontally, left eye: white, vertically;
i. Sphere for retinoscopy: +1.5D and +2.0D, one at left, one at right;
j. Decomposing prism: right eye: 6△BU, right eye: 10△BI
k. Single-slit lens: used for quick astigmatism test, one at left and one at right.

2
1.2.2 Adjustment range
1)Adjustment range of pupil distance: 48mm~82mm
2)Forehead base can be adjusted continuously; the adjustment range should reach at least 14mm;
3)Adjustable range of near vision optometry distance: 150mm~400mm;
4)Corneal vertex marking: 12mm, 13.75mm, 16mm, 18mm and 20mm;
5)Horizontal adjustment: ±2.5°.
1.3 Power parameters
Input voltage AC 110V~220V(±10%)
Input frequency 50/60 Hz
Input power 70 VA
1.4 Dimensions
1) Host 400mm (L) × 92mm (W) × 275mm (H)
2) Printing base 200mm (L) × 200mm (W) × 80mm (H)
1.5 Weight
1) Host about 3.9kg
2) Printing base about 0.6kg
* The design and specifications are subject to changes due to technical updates without additional
notice.
2. Safety Precautions
Please read the following matters needing attention carefully in case of personal injury,
device damages or other possible hazards:
●Use the device indoors and keep it clean and dry; do not use it under inflammable, explosive, high
fever and dusty environment;
●Do not use the device near water; also be careful not to make any kinds of liquid drop onto the
device. Do not place the device in damp or dusty places, or places where humidity and temperature
change quickly;
●Make sure the device host is stably and reliably installed before using it; fall of the device host

3
may cause personal injury or device failure;
●Dedicated power adaptor configured for the device should be used: model MDS-060AAS15 B,
Input 100V- 250V~1.5-0.75A 50Hz, Output 15V 4.0A.
●Make sure the input voltage is consistent with rated input voltage and the electric wire is correctly
connected and well grounded;
●Do not use multi-pin socket or extend the power line to insert the plug of the device into power
socket;
●Unplug power line and cut off power supply line especially under emergency circumstances; hold
the power plug to pull out it from the socket rather than pulling the power cord;
●Do not touch the power line with wet hands. Check the power line and do not allow the power
cord to be stamped, pressed by heavy objects or knotted;
●Power line damage may cause fire or electric shock. Please check it regularly;
●Before testing each patient, clean the contacting part with ethanol for disinfection;
●Cut off power and put on dust cover when not using it;
●Do not dismantle or touch the interior parts of the device, otherwise it may cause electric shock or
device failure;
●The device has passed electromagnetic compatibility test, which is in accordance with YY 0505-
2012 standard. Follow below instructions related to EMC (electromagnetic compatibility) when
mounting and using the device:
- Do not use the device with other electronic devices to avoid electromagnetic disturbance;
- Do not use the device nearby other electric devices to avoid electromagnetic disturbance;
- Do not use a power adaptor that is not configured with the device, otherwise it may
increase the
- electromagnetic emission measure, which may reduce the capacity of resisting disturbance.
Caution: The user is cautioned that changes or modifications not expressly approved by the
party responsible for compliance could void the user's authority to operate the equipment.
This device complies with Part 15 of the FCC Rules. Operation is subject to the following
two conditions: (1) this device may not cause harmful interference, and (2) this device must accept
any interference received, including interference that may cause undesired operation.

4
NOTE: This equipment has been tested and found to comply with the limits for a Class B
digital device, pursuant to Part 15 of the FCC Rules. These limits are designed to provide
reasonable protection against harmful interference in a residential installation. This equipment
generates, uses and can radiate radio frequency energy and, if not installed and used in accordance
with the instructions, may cause harmful interference to radio communications. However, there is
no guarantee that interference will not occur in a particular installation.
If this equipment does cause harmful interference to radio or television reception, which can
be determined by turning the equipment off and on, the user is encouraged to try to correct the
interference by one or more of the following measures:
-- Reorient or relocate the receiving antenna.
-- Increase the separation between the equipment and receiver.
-- Connect the equipment into an outlet on a circuit different from that to which the receiver is
connected.
-- Consult the dealer or an experienced radio/TV technician for help.
FCC Radiation Exposure Statement:
This equipment complies with FCC radiation exposure limits set forth for an uncontrolled
environment. This equipment should be installed and operated with a minimum distance of 20cm
between the radiator and your body.
This transmitter must not be co-located or operating in conjunction with any other antenna or
transmitter.
End user must follow the specific operating instructions for satisfying RF exposure compliance.
The portable device is designed to meet the requirements for exposure to radio waves established by
the Federal Communications Commission (USA). These requirements set a SAR limit of 1.6 W/kg
averaged over one gram of tissue. The highest SAR value reported under this standard during
product certification for use when properly worn on the body

5
3. Main Structure
3.1 Host
Front side (tester side)
Back side (testee side)
9.S
p
irit level
5. Cornea observation window
6.Testin
g
window
8.Short-distance visual chart
7.Short-distance vision ro
d
3.Forehead base
p
late knob
2.Forehead base
p
late indicator Forehea
d
1.Horizontal ad
j
ustin
g
knob
12.Cornea ali
g
nment window
11.Forehead base
p
late
4.Near vision indicato
r

6
1.Horizontal adjusting knob
Adjust the horizontal level of the vision tester.
2.Forehead baseplate indicator
Make sure the forehead of the testee contact the baseplate. The indicator is always on when the
forehead doesn’t contact the baseplate; the indicator is off when the forehead contacts the baseplate.
3.Forehead baseplate knob
Adjust the distance of the testee’s corneal vertex
4.Near vision indicator
Light up short-distance visual chart during short-distance test.
5.Cornea observation window
Observation distance should be 200mm-250mm。The window through which to observe and
confirm the distance of the tester’s corneal vertex.
6.Testing window
Light aperture for testing.
7.Short-distance vision rod
Install and support the short-distance visual chart.
8.Short-distance visual chart
For testing short-distance vision.
9.Spirit level
Confirm the horizontal location of the vision tester. Rotate the horizontal adjusting knob to keep the
air bubble in the spirit level in the middle.
10.Nose baseplate
The nose or face of the testee may contact the nose baseplate during vision test. Clean this part
before every time of vision test.
11.Forehead baseplate
The forehead of the testee may contact the forehead baseplate during vision test. Clean this part
before every time of vision test.
10.Nose
b
ase
p
late

7
12.Cornea aiming window
Shows the alignment position of the testee’s corneal vertex.
3.2 Printing base
Front
Back
1.Power switch
Turn on power switch; power indicator is lit up.
2.Printing bin
Install printing papers.
3.LAN Port
Connect to LAN (preserved port).
4.R232 serial port
Connect to lens meter LM, computer vision tester RK and PC (preserved port).
2. Printin
g
1. Power switch
6. Power in
p
ut interface
5. Power out
p
u
t
4. R232 serial
p
ort 3. LAN Port

8
5.Power output interface
Connect to the power input interface of the host.
6.Power input interface
Connect to the output interface of the power adapter.
4. Installation Method
4.1 Part List
Digital refractor 1Set
Printing bin 1Pcs
Near Vision Chart 1Pcs
Near Vision Rod 1Pcs
Power adaptor 1Pcs
Dust cover 1Pcs
Blowing balloon with brush 1Pcs
Printing paper 2Rolls
Power Cord 1Pcs
DC power cord 1Pcs
Hex wrench (2.0mm) 1Pcs
Hex wrench (2.5mm) 1Pcs
Hex wrench (3mm) 1Pcs
Stainless steel flat head set screw(M6*8) 2Pcs
4.2 Installation Instructions
4.2.1 Install the device onto the compound table
Take out 3 Pcs Stainless steel flat head set screw((M6*8) ), and then please refer to compound
table manual.
4.2.2 Install short-distance visual chart
Insert the card tray of the visual chart into the short-distance vision rod and screw the knob
tight. The card tray can slide on the rod and rotate 360°.

9
4.2.3 Install short-distance vision rod.
Insert the vision rod into the installation hole in the vision tester host and screw the knob.
Attention during installation: align the flute on the vision rod at the knob and keep the end of
the vision rod close to the end of the installation hole in the vision tester host.
4.2.4 Horizontal adjustment after installation
Rotate the horizontal adjusting knob until the air bubble in the spirit level in the middle.
S
p
irit level Horizontal ad
j
ustin
g
knob
Short-distance vision ro
d
Short-distance visual chart
Knob
Card tra
y
Flute Knob

10
4.2.5 Install printing paper
Please refer to “Replace printing paper” (see 8.1).
4.2.6 Router settings
Follow the setup guide provided by the router supplier to enter the router setup screen. Router
parameters are set as follows:
1)LAN IP ADDRESS: 192.168.1.253
2) Router working mode: Access Point mode (AP)
3)SSID:yeasn_xxxxxx (xxxxxx is consistent with the nameplate serial number)
4)WPA-PSK/WPA2-PSK PSK password:yeasn2002
5)After the setting is completed, click the "Reboot Router" button on the setting interface
4.2.7 Install APP
1) Please contact the dealer to download the dedicated APP
2) Install the APP pad recommendation: Samsung and Huawei 10-inch Android pad.
If you use other pad, fonts and images may be mismatched.
3) Connect the tablet WIFI to the router with "SSID: yeasn_xxxxxx".
4) The first time you open the app, you are prompted to enter the SSID number. The SSID
number is: yeasn_xxxxxx.

11
5. Directions for Use
5.1 Device Startup and Shutdown
5.1.1 Device startup
1)Insert the power plug into the socket.
The power adaptor configured with the device is three-pin plug, please select suitable power socket.
Note: please use dedicated power line configured with the device.
2)Start up the host first: press the power switch on the printing base, the power indicator is on.
3)After the host is initialized, start up the compound laptop and open the operation interface.
5.1.2 Device shutdown
1)Press the power swtich on the printing base to turn off the device, the power indicator is off.
2)Put the dust cover on the host.
5.2 Operation Interface
5.2.1 Main interface
1
34 5 6
10
11
12
78
2 9
13
14
15
16

12
1. Date
2. Test number
3. Time
4.R
Right testing window, input right eye data and select right eye as the dominant eye.
5. Measurement mode
LD: Long-distance mode, SD: short-distance mode. Press “LD” or “SD” to shift between
long-distance mode and short-distance mode.
6. PD
Press this key to display left pupil distance, right pupil distance and binocular pupil distance.
17
2
28
27
2
181920212223 24
29 30 31

13
7.L
Left testing window, input left eye data and select left eye as the dominant eye.
8. Sighting mark area
Select and display sighting marks.
9. Procedure
Display current procedure.
10.S
Spherical power input window
Press S input window aside R to input the spherical power of right eye; press S input window aside
L to input the spherical power of left eye.
11.C
Cylindrical power input window
Press C input window aside R to input the cylindrical power of right eye; press C input window
aside L to input the cylindrical power of left eye.
12.A
Cylindrical axis input window
Press A input window aside R to input the cylindrical axis of right eye; press A input window aside
L to input the cylindrical axis of left eye.
13.△
Prismatic power input window
Press △ input window aside R to input the prismatic axis of right eye; press △ input window aside
L to input the prismatic axis of left eye.
14. Prism base input window
Press input window aside R to input the prism base of right eye; press input window aside L to
input the prism base of left eye.
15.ADD
Additional power input window
Press ADD input window aside R to input the additional power of right eye; press ADD input
window aside L to input the additional power of left eye.

14
16.VA
VA Input box
17. Operation time
Display the time spent from beginning to the end.
18. Del: data deletion
Delete displaying data
19. Print: Printing is enabled when UNA, LM, AR, SUBJ or FINAL state requires measurement
data.
20. Quick test
Under non-prism mode, click this key to do near vision test.
Under prism mode, click this key to do near vision test and also converge and diverge test.
21. Polar coordinate: prismatic power mode key
Press this key to shift prismatic power between △/(polar coordinate model) and X/Y (rectangular
coordinate model).
22. Quick Set
Click this key to quickly set spherical lens step, cylinder axis step and cylinder axis angle
23. Cylinder shift-out/shift-in
Press this key to shift in and out cylinder.
24. Cross cylinder: crisscross cylinder
Press this key to call in crisscross cylinder and Shift among 0.25XC, 0.50XC and Slit Prism.
25. Wizard
Prompt operating information.
26. Current data.
Display current data.
27. Data Report
Click this key to check test data.
28.Peripheral device connectivity status
1) :Phoropter Head is connected

15
2) :LCD visual chart is connected
3) :LM is connected.
4) :Print Box is connected.
Remarks: All peripheral devices are connected automatically after powering on. If icons
disappear, the peripheral devices are not well connected.
29. System Setting
Click this key to set system
30. Right auxiliary lenses
Click this key to popup the choice box related to right auxiliary lenses.
31. Left auxiliary disc lenses
Click this key to popup the choice box related to left auxiliary lenses.

16
5.2.2 Assistant lens setup
1. Press “Assistant lens” key to display assistant lens interface.
2. Press corresponding keys in the interface to. The selected assistant lens will be called in the
testing window and return to testing interface automatically.
Right assistant lens

17
Keys description:
Open testing window
Baffle plate, shelter testing window
Pinhole plate (hole diameter 1mm)
Right eye: red optical filter, left eye: green optical filter
Right eye: 45° linear polarized optical filter, left eye: 135° linear polarized optical filter
Left assistant lens

18
Binocular: circular polarized optical filter
Right eye: fixed crisscross cylinder, left eye: fixed crisscross cylinder
Right eye: horizontal Maddox rod, left eye: open testing window
Right eye: open testing window, left eye: vertical Maddox rod
Scieropia, press to change scieropia value.
Retinoscopy lens, 1.50D and 2.0D optional
Single-slit lens, press to change angle.
Binocular equilibrium prism, press to change prismatic power
Horizontal heterophoria prism, press to change prismatic power
Vertical heterophoria prism, press to change prismatic power
Right eye: 6△ base-upward prism
Left eye: 10△ base-inward prism
5.2.3 Pupil distance input
1. Press to display PD input interface, PD adjusting lens is called into the testing window.
The factory default PD value is 64.0.
2. Click the data frame to be changed and input pupil distance.
Input left eye PD, binocular PD and right eye PD respectively.

19
Press “+” to enlarge PD, press “-” to reduce PD.
3. Press to exit PD input interface.

20
5.2.4 System parameter setup
1.Press to enter system parameter setup interface
2. Select needed parameter to change parameter setup.
3. When the setup is finished, press “exit” to return to testing interface.
Detailed parameters are set as follows:
AXIS step : 1°, 5°; Factory default: 5°
Set step size for cylindrical axis, selectable between 1°and 5°.
△step : 0.1△, 0.5△; Factory default: 0.5△
Set step size for prismatic power, selectable between 0.1△ and 0.5△.
△Angle step: 1°, 5°; Factory default: 5°
Set step size for prism base, selectable between 1°and 5°.
SPH step : 0.12D, 0.25D; Factory default: 0.25D
Set step size for small spherical power, selectable between 0.12D and 0.25D.
The default setup for big spherical power (1D or above) is 1D.
Slit step : 1°, 5°; Factory default: 5°
Set step size for single-slit axis, selectable between 1°and 5°.
△Display: X/Y and r/θ; Factory default: r/θ
Selectable between rectangular coordinate (X/Y) and polar coordinate (r/θ).
CYL Sign: + and -; Factory default: -
Set the input method of cylindrical power.
When “-” is set, negative cylindrical power can only be input; When “+” is set, positive cylindrical
power can only be input.
XC Type: ±0.25D,±0.50D and Auto; Factory default: ±0.25D
Set the crisscross cylinder in the testing window, Shift among 0.25 XC, 0.50 XC and Slit Prism.
XC Auto Occlusion: on, off; factory default: on
Set this item “On” during crisscross cylinder test, the testing content changes according to
cylindrical power value.
When the cylindrical power value C = 0, prompt message “skip crisscross cylinder test?” occurs:
“Yes” means, don’t carry out crisscross cylinder test;

21
“No” means, carry out crisscross cylinder test.
When the cylindrical power value C ≠ 0, carry out crisscross cylinder test in the organized
sequence.
Set this item “Off”, carry out crisscross cylinder test in the organized sequence.
S.E.Fix(XC): on, off; factory default: on
Select if adjust spherical power value, so as to keep refraction spherical equivalency during
crisscross cylindrical test.
S.E.Fix(CYL): on, off; factory default: on
Select if adjust spherical power value, so as to keep refraction spherical equivalency during
crisscross cylindrical test.
Retinoscopy: +1.50D and +2.00D; factory default: +2.00D
Set spherical lens for retinoscopy.
N.V.illumination: on, Except Grid, off; factory default: on
If the short-distance indicator is automatically lit on when setting short-distance vision test.
Set it “On”: the short-distance indicator is automatically on during ADD testing mode and
short-distance vision test
Except grid: the short-distance indicator is automatically on during ADD testing mode and
short-distance vision test
But only when the cross-matrix sighting mark is used for near vision test, the short-distance
indicator is off.
Set it “Off”: the short-distance indicator is not automatically on.
F → N Link: SPH, SPH+ADD; factory default: SPH+ADD
Set the spherical value shifting from long-distance mode to short-distance mode.
SPH: the spherical value in long-distance mode is used in short-distance mode.
SPH+ADD: the additional power is added to the spherical value in the long-distance mode.
ADD Estimation: on, off; factory default: on
Set if pre-add additional power according to the age of the patient during short-distance vision test.
Working Distance : 35cm and 40cm; factory default: 40cm
Set working distance.

22
Div&Con Test: on, off; factory default: on
Set if test the eyes’ collecting capability.
Printing mode: all, except for AR; U.S.F, U, LM, AR, SUBJ and FINAL; factory default: all
Set data content to be printed
All: all data
Except for AR: all data except for AR;
U.S.F: uncased eye, subjective and final data.
LM: lens meter data and vision functional test data;
AR: auto refractometer data and vision functional test data;
SUBJ: subjective and vision functional test data;
FINAL: final data and vision functional test data.
Date Format: M/D/Y, D/M/Y, Y/M/D; factory default: M/D/Y
Set printing data format.
Clear data after print: on, off; factory default: off
Set if delete measuring data after printing.
Clear data: on, off; factory default: off
Set if prompt “Confirm delete” message when pressing “delete”.
Set it “Yes” to avoid mistaken deletion of data when the “Delete” key is accidentally pressed.
CYL from LM: on, off; factory default: off
Import data from lens meter, set if automatically input prism data.
Fog:Balance :on, off; factory default: open
Set if automatic scieropia during vision test to keep the patient’s vision to 1.0 from 0.7.
AR data: on, off; factory default: off
Set if automatically receive computer refractor data.
LM data: on, off; factory default: off
Set if automatically receive lens meter data.
Close link: on, off; factory default: off
Avoid shifting assistant lens or mode through a corresponding sighting mark during optometric test.
Operation time: on, off; factory default: on

23
Set if display test time.
Set it “on”, all time spent from beginning to the end of the test displays.
Set it “off”, operation time doesn’t display.
SUBJ Startup: AR, LM; factory default: AR
When inputting a set of AR or LM data, the vision tester automatically selects input data to carry
out subjective optometry.
When inputting two sets of AR or LM data, the vision tester automatically selects input data.
AR: the vision tester automatically selects computer refractor data to carry out subjective optometry
(priority option);
AR: the vision tester automatically selects computer lens meter measurement data to carry out
subjective optometry.

24
5.3 Preparations before Use
1)Turn on power switch, the device is automatically initialized.
2)Confirm the device is leveled.
If the device is not leveled, rotate horizontal adjusting knob to keep the air bubble in the spirit level
in the middle.
Start up the combined tablet computer used and open the operation interface.
4)Press to input the patient’s PD, call the PD adjusting lens in the testing window.
5)Keep the patient’s forehead on the baseplate, the indicator is off.
6)The tester can observe the testee’s eyes through testing window to make sure his eyes are in the
center of the testing window.
7)Adjust corneal vertex distance (VD).
The tester can confirm the corneal vertex distance of the testee through cornea observation window.
Rotate the forehead baseplate knob, adjust the corneal vertex of the testee to needed position.
The corneal vertex is marked below:
8)Press the PD adjusting lens exits the testing window.
VD20
VD18
VD16 VD13.75
VD12

25
5.4 Standard Optometry Procedure
Press “Program Reg”to start up standard optometry procedure .
1. Press to input AR (computer refractor) measurement data:

26
ke
y

27
2. Press to test the uncased eye vision of the patient.
The lens degree tested by the vision tester host is automatically 0.
1)Right eye test
L testing window is baffled, test uncased right eye vision.
Call in visual chart to test the best right eye vision.
Input the tested right eye vision.
2)Left eye test
R testing window is baffled, test uncased left eye vision.
Call in visual chart to test the best left eye vision.
Input the tested left eye vision.
3)Binocular test
Open L and R testing windows, test the uncased binocular vision.

28
Call in visual chart to test the best binocular vision.
Input the tested binocular vision.
3. Press to select if input degree with glasses.
Select “No” to skip to step 6; select “Yes” to skip to step 4.

29
4. Press to input degree with glasses. Use LM to measure the degree of the glasses the
patient wears and input measurement data.

30
5. Press to test the patient’s vision with glasses.
Test the patient’s vision with glasses according to step 2 – the method to test the uncased eye vision
of the patient.

31
6. Press to begin SUBJ subjective correction.
Right eye scieropia. Baffle the left eye, change the cylindrical power of right eye to 0. Put on 0.5
sighting mark, and then gradually increase the positive spherical power until the 0.5 sighting mark
becomes blurred.

32
7. Press to test the astigmatic axis with astigmatism disk.
(1)Call in astigmatism disc sighting mark. Ask the patient:
●Do the definitions of all lines look the same?
●Which line looks especially distinct?
If the answers are:
●The definitions of all lines look the same.
No astigmatism, turn to step 9.
One line looks especially distinct.
Multiply the smaller figure (1~6) corresponding to the especially distinct line with 30°, the
astigmatic axis of the negative cylinder can be obtained. For example: line 3-9 is especially distinct,
the astigmatic axis is 3×30°=90°.
(2)Input the obtained axis data.

33
8.Press to test the astigmatic power with astigmatism disk.
Take -0.25D cylinder as increment, gradually adjust the cylindrical power until the definitions of
lines to all directions in the astigmatism disc are the same.
9. Press message prompts: skip crisscross cylinder test?
When the cylindrical power is 0, message “skip crisscross cylinder test?” prompts.
Select “Yes”, skip to step 14. Select “No”, skip to step 10.

34
10. Press and call in 0.8 sighting mark, take -0.25D sphere as increment to gradually adjust
the spherical power until the patient sees the sighting mark clearly.

35
11. Press to correct right eye spherical power with red and green sighting mark (first-time
red and green test).
Sphere +0.50D is automatically added to blur the vision. Call in red and green sighting marks.
1)Ask the patient: the letters in the red and green side of the sighting mark, which side looks more
distinct?
If the letter in the red side looks more distinct: press “-” to increase -0.25D spherical power;
If the letter in the green side looks more distinct: press “+” to decrease -0.25D spherical power;
Repeat above steps until the definition of letters in the red side look the same as the definition of
letters in the green side.
Attention: when the definitions of letters in the red and green side can be adjusted consistent, make
the letter in the red side more distinct.

36
12. Press to make the crisscross cylinder accurately test the astigmatic axis of the right eye.
1)Call in speckle sighting mark and ±0.25D crisscross cylinder.
2)Reverse side 1 and side 2 of the crisscross cylinder, ask the patient: which side is more distinct?
When the side 1 is more distinct: enlarge the axis;
When the side 2 is more distinct: reduce the axis.
3)Repeat above steps until the definitions of side 1 and 2 look the same.

37
4)Click key,shift to 0.5XC.
5)Click the key again, shift to automatic mode(Slit Prism).

38
13. Press to make the crisscross cylinder accurately test the astigmatic power of the right
eye.
1)Reverse side 1 and side 2 of the crisscross cylinder, ask the patient: which side is more distinct?
When the side 1 is more distinct: enlarge the astigmatic power;
When the side 2 is more distinct: reduce the astigmatic power.
Repeat above steps until the definitions of side 1 and 2 look the same.

39
14. Press to correct right eye spherical power with red and green sighting mark
(second-time red and green test).
1)Sphere +0.50D is automatically added to blur the vision. Call in red and green sighting marks.
2)Ask the patient: the letters in the red and green side of the sighting mark, which side looks more
distinct?
If the letter in the red side looks more distinct: press “-” to increase -0.25D spherical power;
If the letter in the green side looks more distinct: press “+” to decrease -0.25D spherical power;
3)Repeat above steps until the definition of letters in the red side look the same as the definition of
letters in the green side.
Attention: when the definitions of letters in the red and green side can be adjusted consistent, make the letter in the red
side more distinct.

40
15. Press to accurately adjust the spherical power to get the best vision of the right eye.
Call in 1.0 sighting mark. Adjust spherical power, and ask the patient to keep eyes on the sighting
mark. Ask the patient when the sighting mark looks more distinct.
Take the lowest spherical power when the 1.0 sighting mark is clearly seen as the best vision of the
right eye sphere.
So far, the SUBJ test for the right eye is finished.

41
16~25. Press to test the best vision of the left eye according to above step 6~15.
So far, the SUBJ test for the left eye is finished.

42
26. Press to begin binocular equilibrium test (FINAL test)
1)Open R and L testing windows. Call in Speckle sighting mark, and 3△ face-down prism for right
eye and 3△ face-up prism for left eye.
2)Ask the patients keep two eyes on the sighting mark and compare the definitions of upper and
lower sighting marks.
If the upper sighting mark is more distinct than the lower sighting mark: press “+” to reduce -0.25D
spherical power for the right eye;
If the lower sighting mark is more distinct than the upper sighting mark: press “+” to reduce -0.25D
spherical power for the left eye
3)Repeat above steps until the definitions of two sighting marks look the same.

43
27. Binocular best vision correction
Reduce the spherical powers of two eyes by -1.00D synchronically, remove the prism in the
binocular testing window, call in 1.0 sighting mark; enlarge the spherical powers of two eyes by
-0.25D synchronically until the 1.0 sighting mark is clearly seen by two eyes.

44
28. Press to begin Worth 4 dots test.
1)Call in red optical filter in R testing window and green optical filter in L testing window, and
Worth 4 dots sighting mark.
2)Confirm which points the patient can see clearly.
3)Input the Worth 4 dots testing result.

45
29. Press to begin stereopsis testing.
1)Call in red optical filter in R testing window and green optical filter in L testing window, and
stereo sighting mark.
2)Confirm if the patient can see four straight lines with stereo clearly.
3)Input the stereoscopic parallax testing result.

46
30. Press message “near vision test?” prompts.
Select “Yes”, skip to step 31.
Select “No”, skip to step 34, the test is finished.

47
31. Input patient age
1)Call ±0.50D fixed crisscross prism in the binocular testing window.
2)Input the patient’s age. Shift long-distance degree to correction degree.

48
32. Press to test additional degree
1)Lower down the short-distance vision rod and place the visual chart in necessary working
distance (generally 400mm).
2)Select the crisscross matrix sighting mark on the short-distance visual chart.
3)Ask the patient: the horizontal line or the vertical line, which is more distinct? Or the horizontal
line and the vertical line look the same?
If the horizontal line and the vertical line look the same: there is no need to carry out near vision test
and change the additional degree.
If the horizontal line is more distinct than the vertical line: increase two eyes by +0.25D additional
degree synchronically until the horizontal line looks as distinct as the vertical line.

49
33. Press to carry out near vision test.
1)Remove ±0.50D fixed crisscross cylinder.
2)Select short-distance visual chart to test the vision.
3)Make the patient see the sighting mark clearly to reach ideal vision value.

50
34. Press to finish the test.

51
5.5 Binocular Functional Testing Method
5.5.1 Crisscross matrix test (presbyopia)
Test purpose: to test the spherical power.
Test sighting mark: crisscross matric sighting mark
Assistant lens: binocular ±0.50D fixed crisscross cylinder
1. Binocular distant vision test is finished, add distant vision degree in the testing window.
2. Add binocular ±0.50D fixed crisscross cylinder.
3. Lower down the short-distance vision rod and place the visual chart in necessary working
distance (generally 400mm).
4. Select the crisscross matrix sighting mark on the short-distance visual chart.
5. Ask the patient: the horizontal line or the vertical line, which is more distinct? Or the horizontal
line and the vertical line look the same?
If the horizontal line and the vertical line look the same: there is no need to carry out near vision test
and wear presbyopia glasses.
If the horizontal line is more distinct than the vertical line: increase two eyes by +0.25D additional
degree synchronically until the horizontal line looks as distinct as the vertical line.
6. Remove ±0.50D fixed crisscross cylinder.
7. Select short-distance visual chart to test the vision and slightly adjust the sphere to make the
patient see the sighting mark clearly to reach ideal vision value.
5.5.2 Cross test (heterophoria)
Test purpose: To test heterophoria
Test sighting mark: Cross sighting mark
Assistant lens: Binocular rotatory prime
Right eye red optical filter, left eye green optical filter (red and green cross sighting mark)
Binocular circular polarized optical filter (polarized cross sighting mark)
1. Call in cross sighting mark.
2. Ask the patient about the sighting mark he sees and test according his answers.

52
Sighting
mark shape
Diagnosis Correction
No heterophoria Align eye position, no need for correction.
Esophoria Increase BO prismatic power until it turns into a cross
Exophoria Increase BI prismatic power until it turns into a cross
Left eye
hyperphoria
Increase BU prismatic power in right eye and BD
prismatic power in left eye until it turns into a cross
Right eye
hyperphoria
Increase BU prismatic power in left eye and BD
prismatic power in right eye until it turns into a cross
Esophoria + right
eye hyperphoria
Correct the horizontal heterophoria according to
esophoria method and correct the vertical
heterophoria according to right eye heperphpria until
it turns into a cross.
Esophoria + left
eye hypophoria
Correct the horizontal heterophoria according to
esophoria method and correct the vertical
heterophoria according to left eye heperphpria until it
turns into a cross.
Exophoria + right
eye hyperphoria
Correct the horizontal heterophoria according to
exophoria method and correct the vertical
heterophoria according to right eye heperphpria until
it turns into a cross.
Exophoria + left
eye hyperphoria
Correct the horizontal heterophoria according to
exophoria method and correct the vertical
heterophoria according to right eye heperphpria until
it turns into a cross.
Note: When adding prismatic power, only add one eye’s prismatic power instead of two eyes’ prismatic powers.

53
5.5.3 Cross fixation vision test (heterophoria)
Test purpose: to test heterophoria
Test sighting mark: cross fixation sighting mark
Assistant lens: Binocular rotatory prime
Right eye red optical filter, left eye green optical filter (red and green cross fixation sighting mark)
Binocular circular polarized optical filter (polarized cross fixation sighting mark)
1. Call in cross fixation sighting mark.
2.Ask the patient about the sighting mark he sees and test according his answers.
Sighting
mark shape
Diagnosis Correction
No heterophoria Align eye position, no need for correction.
Esophoria Increase BO prismatic power until it turns into a cross
Exophoria Increase BI prismatic power until it turns into a cross
Left eye
hyperphoria
Increase BU prismatic power in right eye and BD
prismatic power in left eye until it turns into a cross
Right eye
hyperphoria
Increase BU prismatic power in left eye and BD
prismatic power in right eye until it turns into a cross
Esophoria + right
eye hyperphoria
Correct the horizontal heterophoria according to
esophoria method and correct the vertical heterophoria
according to right eye heperphpria until it turns into a
cross.
Esophoria + left
eye hypophoria
Correct the horizontal heterophoria according to
esophoria method and correct the vertical heterophoria
according to left eye heperphpria until it turns into a
cross.
Exophoria + right
eye hyperphoria
Correct the horizontal heterophoria according to
exophoria method and correct the vertical heterophoria

54
according to right eye heperphpria until it turns into a
cross.
Exophoria + left
eye hyperphoria
Correct the horizontal heterophoria according to
exophoria method and correct the vertical heterophoria
according to right eye heperphpria until it turns into a
cross.
Note: When adding prismatic power, only add one eye’s prismatic power instead of two eyes’ prismatic powers.
5.5.4 Cross ring test (heterophoria)
Test purpose: to test heterophoria
Test sighting mark: cross ring sighting mark
Assistant lens: Binocular rotatory prime
Right eye red optical filter, left eye green optical filter (red and green cross ring sighting mark)
Binocular circular polarized optical filter (polarized cross ring sighting mark)
1. Call in cross ring sighting mark.
2. Ask the patient about the sighting mark he sees and test according his answers.
Sighting
mark shape
Diagnosis Correction
No heterophoria Align eye position, no need for correction.
Esophoria
Increase BO prismatic power until it the cross goes in
the center of the circle.
Exophoria
Increase BI prismatic power until it the cross goes in
the center of the circle.
Left eye
hyperphoria
Increase BU prismatic power in right eye and BD
prismatic power in left eye until it the cross goes in the
center of the circle.
Right eye
hyperphoria
Increase BU prismatic power in left eye and BD
prismatic power in right eye until it the cross goes in
the center of the circle.

55
Note: When adding prismatic power, only add one eye’s prismatic power instead of two eyes’ prismatic powers.
5.5.5 Horizontal coincidence test (horizontal image inequality and horizontal heterophoria)
Test purpose: to test horizontal image inequality and horizontal heterophoria
Test sighting mark: horizontal coincidence sighting mark
Assistant lens: Binocular rotatory prime
Right eye red optical filter, left eye green optical filter (red and green horizontal coincidence
sighting mark)
Binocular circular polarized optical filter (polarized horizontal coincidence sighting mark)
1. Call in horizontal coincidence sighting mark.
2. Ask the patient about the sighting mark he sees and test according his answers.
2.1 Horizontal image inequality
If the sizes of the upper and lower frames are equivalent, there is no horizontal image inequality; if
the sizes of the upper and lower frames are inequivalent, there is horizontal image inequality.
As shown in right figure: about 3.5 image inequality.
The straight line width of the sighting mark amounts to 3.5% image inequality.
Horizontal heterophoria
Sighting
mark shape
Diagnosis Correction
No heterophoria Align eye position, no need for correction.
Esophoria
Increase BO prismatic power until it the upper frame
aligns at the lower frame.
Exophoria
Increase BI prismatic power until it the upper frame
aligns at the lower frame.
Note: When adding prismatic power, only add one eye’s prismatic power instead of two eyes’ prismatic powers.
5.5.6 Vertical coincidence test (vertical image inequality and vertical heterophoria)

56
Test purpose: to test vertical image inequality and vertical heterophoria
Test sighting mark: vertical coincidence sighting mark
Assistant lens: Binocular rotatory prime
Right eye red optical filter, left eye green optical filter (red and green vertical coincidence sighting
mark)
Binocular circular polarized optical filter (polarized vertical coincidence sighting mark)
1. Call in vertical coincidence sighting mark.
2. Ask the patient about the sighting mark he sees and test according his answers.
2.1 Vertical image inequality
If the sizes of the upper and lower frames are equivalent, there is no vertical image inequality; if the
sizes of the upper and lower frames are not equivalent, there is vertical image inequality.
As shown in right figure: about 3.5 image inequality.
The straight line width of the sighting mark amounts to 3.5% image inequality.
2.2 Vertical heterophoria
Sighting
mark shape
Diagnosis Correction
No heterophoria Align eye position, no need for correction.
Right eye
hyperphoria
Increase BU prismatic power in left eye and BD
prismatic power in right eye until it the left frame
aligns at the right frame.
Left eye
hyperphoria
Increase BU prismatic power in right eye and BD
prismatic power in left eye until it the left frame aligns
at the right frame.
Note: When adding prismatic power, only add one eye’s prismatic power instead of two eyes’ prismatic powers.
5.5.7 Horizontal Maddox rod test (horizontal heterphoria)
Test purpose: to test horizontal heterophoria
Test sighting mark: Maddox rod sighting mark

57
Assistant lens: right eye horizontal Maddox rod, left eye rotatory prism
1. Call in Maddox rod sighting mark.
2. Ask the patient about the sighting mark he sees and test according his answers.
Sighting
mark shape
Diagnosis Correction
No heterophoria Align eye position, no need for correction.
Esophoria
Increase BO prismatic power for left eye until the
white point coincides with the straight line.
Exophoria
Increase BI prismatic power for left eye until the white
point coincides with the straight line.
Note: When adding prismatic power, only add one eye’s prismatic power instead of two eyes’ prismatic powers.
5.5.8 Horizontal Maddox rod test (horizontal heterphoria)
Test purpose: to test horizontal heterophoria
Test sighting mark: Maddox rod sighting mark
Assistant lens: right eye horizontal Maddox rod, left eye rotatory prism
1. Call in Maddox rod sighting mark.
2. Ask the patient about the sighting mark he sees and test according his answers.
Sighting
mark shape
Diagnosis Correction
No heterophoria Align eye position, no need for correction.
Left eye
hyperphoria
Increase BU prismatic power in right eye and BD
prismatic power in right eye until the white point
coincides with the straight line.
Right eye
hyperphoria
Increase BU prismatic power in right eye and BD
prismatic power in left eye until the white point
coincides with the straight line.
Note: When adding prismatic power, only add one eye’s prismatic power instead of two eyes’ prismatic powers.

58
5.5.9 Clock test (rotatory heterophoria)
Test purpose: to test rotatory heterophoria
Test sighting mark: clock sighting mark
Assistant lens: Binocular rotatory prime
Right eye red optical filter, left eye green optical filter (red and green clock sighting mark)
Binocular circular polarized optical filter (polarized clock sighting mark)
1.Call in clock sighting mark.
2. Ask the patient about the sighting mark he sees and test according his answers.
Sighting
mark shape
Diagnosis Correction
No rotatory
heterophoria
Align eye position, no need for correction.
Idiopathic rotatory
heterophoria
Functional rotatory heterophoria, can’t be corrected
with glasses
Optical rotatory
heterophoria
It might be caused by oblique astigmatism of human
eyes or oblique cylinder of glasses. Make appropriate
adjustment of cylindrical axil and power.

59
5.5.10 Worth 4 dot test
Test purpose: to test binocular fusion, suppression and dominant eye.
Test sighting mark: Worth 4 dots sighting mark
Assistant lens: Right eye red optical filter, left eye green optical filter
1. Call in Worth 4 dots sighting mark.
2. Ask the patient about the sighting mark he sees and test according his answers.
Dot
number
Sighting
mark
shape
Description Diagnosis
4 Red squares and round dots, green
crosses
Two eyes have fusion
function
Right eye is dominant
eye
4
Red squares, green crosses and round
dots
Two eyes have fusion
function
Left eye is dominant eye
3 Green squares and round dots Right eye suppression
2 Red squares and round dots Left eye suppression
5 Five points are seen at the same time Diplopia
5
Flicker
alternately
Two red points and three green
points flicker alternately
Alternate suppression
3. Input the testing results.

60
5.5.11 Stereopsis
Test purpose: to test stereopsis
Test sighting mark: stereo sighting mark
Assistant lens: Right eye red optical filter, left eye green optical filter (red and green stereo sighting
mark)
Binocular circular polarized optical filter (polarized stereo sighting mark)
1. Call in stereo sighting mark.
2. Ask the patient about the sighting mark he sees and test according his answers.
Marks in normal eyes during test: figure 12, 3, 6, 9 and the central round point are at the same plane,
and four short lines protrude outwards; the distances from the short line aside figure 12, 3, 6 and 9
to the eye are seemly shortened, and the short line aside figure 9 is the nearest.
The stereoscopic parallaxes of all line are as follows:
The stereoscopic parallax between the short line aside figure 12 and the central round point is 10′;
The stereoscopic parallax between the short line aside figure 12 and figure 3 is 1′;
The stereoscopic parallax between the short line aside figure 3 and figure 6 is 2′;
The stereoscopic parallax between the short line aside figure 6 and figure 9 is 4′.
3. Input the testing results.

61
5.5.12 Divergence test
Test purpose: to test the eyes’ congregation capability
Test sighting mark: the column sighting marks in the visual chart
Assistant lens: binocular rotatory prism
Make sure the “Congregation and divergence test” parameter is set “On”.
1.Under prism mode,presss
2. Press“Div”to enter divergence test.
Obscure Obscu
r
Recover

62
3. Call in the sighting marks and display column sighting marks.
4. Increase BI prismatic power of two eyes until the sighting mark becomes obscure. Press the
obscure icon, and it is highlighted, then save the prismatic power of the obscure point.
5. Increase BI prismatic power of two eyes until the sighting mark splits into two. Press the split
icon, and it is highlighted, then save the prismatic power of the split point.
6. Increase BI prismatic power of two eyes until the sighting mark recovers as one. Press the
recover icon, and it is highlighted, then save the prismatic power of the recover point.
5.5.13 Congregation test
Test purpose: to test the eyes’ congregation capability
Test sighting mark: the column sighting marks in the visual chart
Assistant lens: binocular rotatory prism
Make sure the “Congregation and divergence test” parameter is set “On”.
1 Press “Con” to enter divergence test.
2.Call in the sighting marks and display column sighting marks.
3. Increase BO prismatic power of two eyes until the sighting mark becomes obscure. Press the
obscure icon, and it is highlighted, then save the prismatic power of the obscure point.
4. Increase BO prismatic power of two eyes until the sighting mark splits into two. Press the split
icon, and it is highlighted, then save the prismatic power of the split point.
5. Increase BO prismatic power of two eyes until the sighting mark recovers as one. Press the
recover icon, and it is highlighted, then save the prismatic power of the recover point.
Obscure Obscu
r
Recover

63
5.5.14 Near –point congregation (NPC) test
No vision tester is needed in the test. If the patient wears glasses, do not take them off.
Test purpose: to test split point
Test sighting mark: cross fixation sighting mark, or nib that can easily cause diplopia.
1. Press choose “Near Point”
2 NPC, NPA, NRA, PRA showing simultaneously, to shift to short-distance mode.
3. Put the nib in the right front of the patient and make the patient keep eyes on the nib.

64
4. Move the nib gradually to approach to the patient’s eyes: when the patient sees the nib becomes
two from one, stop moving the nib.
5. Measure the distance from the nib to the nose root of the patient.
6. Input the distance (in cm) into the input frame, the meter angle and prismatic power will be
calculated automatically.
5.5.15 Near –point adjustment (NPA) test
Test purpose: to test near-point adjustment
Test sighting mark: Letter sighting mark of short-distance visual chart.
Confirmation before test: Set “SPH distant vision → near vision” to SPH+ADD.
1. Press ,choose “Near Point”, NPC, NPA, NRA, PRA showing simultaneously, to
shift to short-distance mode.
2. Press “NPA” to open binocular testing window.
3. Place the visual chart in the distance of 40cm, make sure the patient see clearly the letter sighting
mark with best vision.
3. Move the visual chart gradually to approach to the patient’s eyes: when the sighting mark
becomes obscure, stop moving the visual chart.
4. Measure the distance from the visual chart to the nose root of the patient.
5. Input the distance (in cm) into the input frame, the near-point adjustment value will be calculated
automatically.
5.5.16 Negative-relative adjustment (NRA) test
Test purpose: to test the negative-relative adjustment when the two eyes congregate in specified
working distance
Test sighting mark: column sighting marks in short-distance visual chart

65
Confirmation before test: Set “SPH distant vision → near vision” to SPH+ADD.
1. Press , choose “Near Point”, NPC, NPA, NRA, PRA showing simultaneously, to
shift to short-distance mode.
2. Press “NPA” to open binocular testing window.
3. Place the visual chart in the distance of 40cm, make sure the patient see clearly the column
sighting marks.
4. Press “+” and “-” to gradually adjust the spherical power until the sighting mark becomes
obscure. Press the obscure icon, and it is highlighted, then save the prismatic power of the obscure
point.
5. Press “+” and “-” to gradually adjust the spherical power until the sighting mark becomes distinct
again. Press the recover icon, and it is highlighted, then save the prismatic power of the recover
point.
5.5.17 Positive-relative adjustment (PRA) test
Test purpose: to test the positive-relative adjustment when the two eyes congregate in specified
working distance
Test sighting mark: row sighting marks in short-distance visual chart
Confirmation before test: Set “SPH distant vision → near vision” to SPH+ADD.
1. Press , choose “Near Point”, NPC, NPA, NRA, PRA showing simultaneously, to
shift to short-distance mode.
Obscu
r
Recove
r

66
2. Press “NPA” to open binocular testing window.
3. Place the visual chart in the distance of 40cm, make sure the patient see clearly the row sighting
marks.
4. Press “+” and “-” to gradually adjust the spherical power until the sighting mark becomes
obscure. Press the obscure icon, and it is highlighted, then save the prismatic power of the obscure
point.
5. Press “+” and “-” to gradually adjust the spherical power until the sighting mark becomes distinct
again. Press the recover icon, and it is highlighted, then save the prismatic power of the recover
point.
5.6 Customer Self-programming
The device has standard optometry procedure A as factory default setting. There are four optometry
procedures can be programmed by the customer.
5.6.1 Self-programming
1. Press in the main interface to enter system parameter setup interface.
2. Select “Program” to enter self-programming interface.
Obscu
r
Recove
r

67
3. Program
1)A B C D are recommended vision test steps, users can also add or delete as needed.

68
2)E F G H are empty status, users can customize all the steps by themselves.
3)Keys Introduction
Edit Key: Click it to enter program customizing interface
Clear Key: Click it to delete this step.

69
Add Key: Click it to add one step automatically.
4)Click key to enter program customizing interface

70
5)Headline can be input into the Program E box. According to user’s need, Editting the vision test
program and then click OK key to save the setting.

71
5.6.2 Run Customized Program
1)Go back to Measurement Interface. Click key to popup the program choice box
2)Choose “Program E”.

72
3)Click key to start to run customized program.
5.7 Communication
5.7.1 Communication with Lensmeter CCQ-800
1) Use special communication cable to connect CCQ-800 to the R232 port of the print box.
2) Click LM key

73
3) Click key to popup input box

74
4) Use CCQ-800 lensmeter to test lens data and convey the date to YPA-2100
5)Click key .
6) Choose “No00001”.

75
7) Click key to complete data import.

76
5.8 Pre-set ADD
Relationship table between pre-set additional degree ADD and patient age (only applies
to this product)
Age Pre-set ADD degree(m-1)
45 at oldest 0.75
50 at oldest 1.25
55 at oldest 1.50
60 at oldest 1.75
65 at oldest 2.00
Older than 65 2.25
N/A Un-pre-set ADD degree
6.Troubleshooting
In the event of device trouble, please check the device as per below chart to obtain guidance. If the
trouble is not shot, please contact with Chongqing Yeasn Science & Technology Co., Ltd.
Maintenance Department or the authorized dealer.
Trouble Reasons Solutions Remark
The device doesn’t
start
The power line is not correctly
connected to the socket
Connect the power
line correctly
The printer doesn’t
exit paper
Printing papers are used out Replace printing
papers
The printer doesn’t
print results
Printing papers are installed in
opposite direction.
Adjust the direction
of printing papers

77
7.Cleaning and Protection
Attention: Do not use any corrosive detergent to clean the device, so as not to damage the
device surface.
7.1 Clean the forehead baseplate
Clean the forehead baseplate before every optical test.
1)Take off the forehead baseplate
Tilt the forehead baseplate forward as shown in right figure: drag in a certain direction and take off
the baseplate.
2)Clean the forehead baseplate
Wipe the forehead baseplate with clean and soft cloth. For intractable stains, please dip the clean
soft cloth in mild detergent to scrub the stains away and then wipe it with dry soft cloth.
3)Restore the forehead baseplate to original position
Insert it into the device in a certain direction
7.2 Clean the nose baseplate
Clean the nose baseplate before every optical test.
1)Take off the nose baseplate from the vision tester host.
The nose baseplate is fixed on the vision tester host with magnetic steel, so it can be easily taken
off.
2)Clean the nose baseplate.
Wipe the nose baseplate with clean and soft cloth. For intractable stains, please dip the clean soft
cloth in mild detergent to scrub the stains away and then wipe it with dry soft cloth.
3)Restore the nose baseplate to original position
7.3 Clean the testing window
If there are dirt, oil stain, finger print or dust on the testing window, it may affect the testing
accuracy.
1)For the dust: blow it away with blowing balloon with brush.
2)For dirt, oil stain and finger print: wipe it with clean and soft cloth.

78
Attention: Do not wipe the testing window with stiff cloth or paper; otherwise it may scratch
the testing window glass.
Attention: Wipe the testing window gently when cleaning it. Otherwise, it may scratch the
testing window glass.
7.4 Clean external parts
When the external parts, such as the enclosure or panel, get dirty, please wipe them gently with
clean and soft cloth.
For intractable stains, please dip the clean soft cloth in mild detergent to scrub the stains away and
then wipe it with dry soft cloth.

79
8.Maintenance and Care
8.1 Replace printing papers
When a red line occurs aside the printing paper, please stop using the printer and replace printing
papers.
Replacing steps are as follows:
1)Press the printing bin button to open the printer cover.
2)Take out the left paper and put in the new printing paper.
Attention: Pay attention to the paper roll’s direction. If the paper roll is installed reversely, the
printer won’t print any data.
3)Put the printing paper through the paper exit and then close the printing cover.
Attention: Pay attention to the paper roll’s direction. Do not print when there is no printing paper or
pull the printing paper effortlessly, otherwise it may shorten the printer’s service life.
Printin
g
bin ke
y
Cove
r
Printin
g
p
a
p
er’s direction

80
Press the print cover, be sure the "Printing bin key" is to the pop-up state, otherwise it will not
be able to print.
8.2 Repairable and replaceable parts, such as printing base and power adapter, etc., provided by the
company can only be used; other unauthorized parts may reduce the minimum safety of the device.
8.3 The fuse of the device is included in the power adapter; if damaged, please replace it with the
power adapter provided by the company with fuse type of T3.15A/250V.
8.4 Do not disassemble or repair the device arbitrarily when a failure occurs, please contact with
local dealer or manufacturer.
8.5 The company is committed to providing users with necessary circuit diagrams, part list and
other relevant materials as needed.
9. Environmental Conditions and Service Life
1、Environmental conditions for normal operation
Environment temperature: 10℃~35℃
Relative humidity: 30%~80% (no condensation)
Atmospheric pressure: 800hPa~1060hPa
Indoor conditions: clean and without direct high light.
2、Environmental conditions for transportation and storage
Environment temperature: -10℃~+55℃
Relative humidity: 10%~85% (no condensation)
Atmospheric pressure: 700hPa~1060hPa
3、Service life
The service life of the device is 8 years from first-time use with proper maintenance and care.
Pa
p
er exit

81
10.Environmental Protection
Please recycle or properly dispose of the used batteries and other wastes to protect the environment;
please package the device at the end of life to the company, or handle it in accordance with local
provisions related to environmental protection.
11.Manufacturer’s Responsibility
The company is responsible for the safety, reliability and performance impact under below
circumstances:
Assembly, addition, modifications, alterations and repairs are carried out by authorized personnel
by the company;
Electrical facilities in the room are in conformity with relevant requirements, and
The device is used according to the User Manual.
12.Symbol Description
The applied part of the device is Type B
Attention! Please refer to accompanying documents.
Refer to instruction manual/ booklet
Manufacture date
MFG. DATE Manufacture date
Manufacturer
European certificate of conformity
Correct Disposal of This Product (Waste Electrical & Electronic Equipment) Statement:
Contact the local authorities to determine the proper method of disposal of potentially
bio-hazardous parts and Accessories.
Product serial number

82
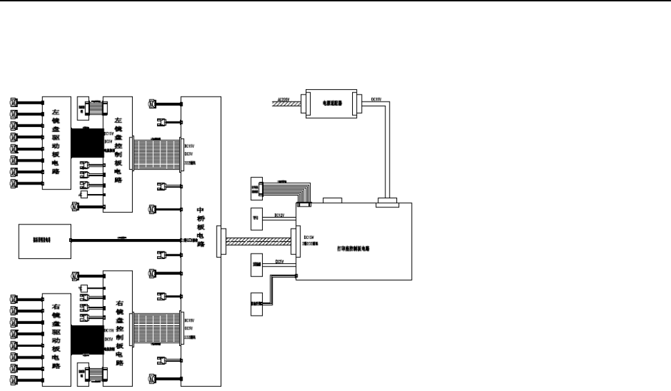
13.Electrical Schematic Diagram
For further information and services, or any questions, please contact with the authorized dealer or
manufacturer. We will be happy to help you.

83
14.Electromagnetic Compatibility
Guidance and Manufacturer’s Declaration – Electromagnetic Emissions
This device is intended for use in the electromagnetic environment specified below. The customer or the
user of the devices should assure that the device is used in such an environment.
Emissions test Compliance Electromagnetic environment - guidance
RF emissions
GB 4824(CISPR 11) Group 1
The device uses RF energy only for its internal function.
Therefore, its RF emissions are very low and not likely to cause
interference in nearby electronic equipment.
RF emissions
GB 4824(CISPR 11) Class B
The device is suitable for use in all establishments, including
domestic establishments and those directly connected to the
public low-voltage network that supplies building used for
domestic purposes.
Harmonic emissions
GB 17625.1 Class A
Voltage
Fluctuations/Flicker
GB 17625.2
(IEC 61000-3-3)
Complies

84
Guidance and Manufacturer’s Declaration – Electromagnetic Immunity
This device is intended for use in the electromagnetic environment specified below. The customer or the
user of the devices should assure that the device is used in such an environment.
Immunity test IEC60601
Test level Compliance level Electromagnetic environment -
guidance
Electrostatic
discharge(ESD)
GB/T 17626.2
(IEC61000-4-2)
±6kV Contact
±8kV Air
±6kV Contact
±8kV Air
Floor should be wood, concrete or
ceramic tile. If floors are covered
with synthetic material, the
relative humidity should be at
least 30%.
Electrical fast
transient/burst
GB/T 17626.4
(IEC61000-4-4)
±2kV for power
supply lines
±1kV for input/
output lines
±2kV for power
supply lines
±1kV for input/
output lines
Mains power quality should be
that of a typical commercial or
hospital environment.
Surge
GB/T 17626.5
(IEC61000-4-5)
±1kV line to line
±2kV line to earth
±1kV line to line
±2kV lien to earth
±1kV line to line
±2kV line to earth
Mains power quality should be
that of a typical commercial or
hospital environment.
Voltage dips, short
interruptions and
voltage variations
on power supply
input lines
GB/T 17626.11
(IEC61000-4-11)
<5% Ut (>95% dip
in Ut) for 0.5 cycle
40% Ut (60% dip in
Ut) for 5 cycles
70% Ut (30% dip in
Ut) for 25 cycles
<5% Ut (>95% dip
in Ut) for 5 sec
<5% Ut (>95% dip
in Ut) for 0.5 cycle
40% Ut (60% dip in
Ut) for 5 cycles
70% Ut (30% dip in
Ut) for 25 cycles
<5% Ut (>95% dip
in Ut) for 5 sec
Mains power quality should be
that of a typical commercial or
hospital environment. If the user
of the device requires continued
operation during power mains
interruptions, it is recommended
that the device be powered from
an uninterruptible power source.
Power frequency
magnetic field
(50/60Hz)
GB/T 17626.8
(IEC 61000-4-8)
3 A/m 3 A/m
Power frequency magnetic fields
should be at levels characteristic
of a typical location in a typical
commercial or hospital
environment.
Note: Ut is the AC mains voltage prior to application of the test level.

85
Guidance and Manufacturer’s Declaration – Electromagnetic Immunity
This device is intended for use in the electromagnetic environment specified below. The customer or the
user of the devices should assure that the device is used in such an environment.
Immunity test IEC60601
Test level Compliance level Electromagnetic environment -
guidance
Conducted RF
GB/T 17626.6
(IEC61000-4-6)
Radiated RF
GB/T 17626.3
(IEC61000-4-3)
3 V (effective value)
150kHz - 80MHz
3 V/m
80MHZ - 2.5GHZ
3 V
3V (effective value)
3 V/m
Portable and mobile RF
communications equipment
should be used no closer to any
part of the device, including
cables, than the recommended
separation distance calculated
from the equation applicable to
the frequency of the transmitter.
Recommended separation distance
d =1.2 150kHz-80MHz
d =1.2 80MHz-800MHz
d =2.3 800MHz-2.5GHz
Where:
P is the maximum output power
rating of the transmitter in watts
(W) according to the transmitter
manufacturer;
D is the recommended separation
distance in meters (m).
Field strengths from fixed RF
transmitters, as determined by an
electromagnetic site survey a
should be less than the compliance
level in each frequency range b.
Interference may occur in the
vicinity of equipment marked with
the following symbol.
Note 1: At 80MHz and 800MHz, the higher frequency range applies.
Note 2: These guidelines may not apply in all situations. Electromagnetic propagation is affected by
absorption and reflection structures, objects and people.
a Field strengths from fixed transmitters, such as base stations for radio (cellular/cordless) telephones
and land mobile radios, amateur radio, AM and FM radio broadcast and TV broadcast cannot be
predicted theoretically with accuracy. To assess the electromagnetic environment due to fixed RF
transmitters, an electromagnetic site survey should be considered. If the measured filed strength in the
location in which the device is used exceeds the applicable RF compliance level above, the device
should be observed to verify normal operation. If abnormal performance is observed, additional
measures may be necessary, such as reorienting or relocating the device.
b Over the frequency range 150 KHz to 80MHz, field strengths should be less than 10V/m.

86
Recommended separation distances between portable and mobile RF communications equipment and
the device
These devices are intended for use in an environment in which radiated RF disturbances are controlled.
The customer or the user of the device can help prevent electromagnetic interference by maintaining a
minimum distance between portable and mobile RF communications equipment (transmitters) and the
device as recommended below, according to the maximum output power of the communication
equipment.
Rated maximum
output power of
transmitter
W
Separation distance according to frequency of transmitter/m
150kHz - 80MHz
d = 1.2
80MHz - 800MHz
d = 1.2
800MHz - 2.5GHz
d = 2.3
0.01 0.12 0.12 0.23
0.1 0.38 0.38 0.73
1 1.2 1.2 2.3
10 3.8 3.8 7.3
100 12 12 23
For transmitters rated at a maximum output power not listed above, the recommended separation
distance d in meters (m) can be determined using the equation applicable to the frequency of the
transmitter, where P is the maximum output power rating of the transmitter in watts (W) according to the
transmitter manufacturer.
Note 1: At 80MHz and 800MHz, the separation distance for the higher frequency range applies.
Note 2: These guidelines may not apply in all situations. Electromagnetic propagation is affected by
absorption and reflection from structures, objects and people.