Canon Maxify Mb5320 Users Manual
2015-03-09
: Canon Canon-Maxify-Mb5320-Users-Manual-588969 canon-maxify-mb5320-users-manual-588969 canon pdf
Open the PDF directly: View PDF
.
Page Count: 1168 [warning: Documents this large are best viewed by clicking the View PDF Link!]

MB5300 series
Online Manual
Read Me First
Useful Functions Available on the Machine
Overview of the Machine
Printing
Copying
Scanning
Faxing
Troubleshooting
English

Contents
Read Me First. . . . . . . . . . . . . . . . . . . . . . . . . . . . . . . . . . . . . . . . . . . . . . . . . . . 19
How to Use the Online Manual. . . . . . . . . . . . . . . . . . . . . . . . . . . . . . . . . . . . . . 20
Trademarks and Licenses. . . . . . . . . . . . . . . . . . . . . . . . . . . . . . . . . . . . . . . . . . 21
Search Tips. . . . . . . . . . . . . . . . . . . . . . . . . . . . . . . . . . . . . . . . . . . . . . . . . . . . . 25
Notes on Operation Explanations. . . . . . . . . . . . . . . . . . . . . . . . . . . . . . . . . . . . 27
Useful Functions Available on the Machine. . . . . . . . . . . . . . . . . . . . . . . . . . . . . 28
Connect Wirelessly with Ease in "Access Point Mode". . . . . . . . . . . . . . . . . . . . . . . . . . . 29
Download a Variety of Content Materials. . . . . . . . . . . . . . . . . . . . . . . . . . . . . . . . . . . . . . 30
Print Items with Easy-PhotoPrint+ (Web Application). . . . . . . . . . . . . . . . . . . . . . . . . . . . . 31
Print Photos on Facebook Easily Using a Facebook App "Print Your Days". . . . . . . . . . . 32
Use the Machine More Conveniently with Quick Toolbox. . . . . . . . . . . . . . . . . . . . . . . . . 33
Connection Methods Available on the Machine. . . . . . . . . . . . . . . . . . . . . . . . . . . . . . . . . 34
Connection without Using an Access Point (Windows XP). . . . . . . . . . . . . . . . . . . . . . . . . . . . . . . . . . . 36
Restrictions. . . . . . . . . . . . . . . . . . . . . . . . . . . . . . . . . . . . . . . . . . . . . . . . . . . . . . . . . . . . . . . . . . . . . . . 39
Notice for Web Service Printing. . . . . . . . . . . . . . . . . . . . . . . . . . . . . . . . . . . . . . . . . . . . . 41
Use MAXIFY Cloud Link. . . . . . . . . . . . . . . . . . . . . . . . . . . . . . . . . . . . . . . . . . . . . . . . . . . 43
Using MAXIFY Cloud Link from Your Printer. . . . . . . . . . . . . . . . . . . . . . . . . . . . . . . . . . . . . . . . . . . . . . 44
Before Using MAXIFY Cloud Link from Your Printer. . . . . . . . . . . . . . . . . . . . . . . . . . . . . . . . . . . . 45
Preparing to Use MAXIFY Cloud Link from Your Printer. . . . . . . . . . . . . . . . . . . . . . . . . . . . . . . . . 46
Application Management. . . . . . . . . . . . . . . . . . . . . . . . . . . . . . . . . . . . . . . . . . . . . . . . . . . . . 49
Using MAXIFY Cloud Link. . . . . . . . . . . . . . . . . . . . . . . . . . . . . . . . . . . . . . . . . . . . . . . . . . . . . . . . 54
Cloud Windows. . . . . . . . . . . . . . . . . . . . . . . . . . . . . . . . . . . . . . . . . . . . . . . . . . . . . . . . . . . . 57
Cloud Troubleshooting. . . . . . . . . . . . . . . . . . . . . . . . . . . . . . . . . . . . . . . . . . . . . . . . . . . . . . . . . . . 60
Using MAXIFY Cloud Link from Your Smartphone, Tablet, or Computer. . . . . . . . . . . . . . . . . . . . . . . . 61
Before Using Canon Inkjet Cloud Printing Center. . . . . . . . . . . . . . . . . . . . . . . . . . . . . . . . . . . . . . 62
Requirements for Canon Inkjet Cloud Printing Center operation. . . . . . . . . . . . . . . . . . . . . . . 63
Preparations Before Using Canon Inkjet Cloud Printing Center. . . . . . . . . . . . . . . . . . . . . . . . . . . 65
Printing Your Printer registration ID. . . . . . . . . . . . . . . . . . . . . . . . . . . . . . . . . . . . . . . . . . . . . 73
Canon Inkjet Cloud Printing Center window. . . . . . . . . . . . . . . . . . . . . . . . . . . . . . . . . . . . . . 74
Using Canon Inkjet Cloud Printing Center. . . . . . . . . . . . . . . . . . . . . . . . . . . . . . . . . . . . . . . . . . . . 91
Adding a Printer. . . . . . . . . . . . . . . . . . . . . . . . . . . . . . . . . . . . . . . . . . . . . . . . . . . . . . . . . . . . . . . . 95
Adding a MAXIFY Cloud Link User. . . . . . . . . . . . . . . . . . . . . . . . . . . . . . . . . . . . . . . . . . . . . . . . . 97

Troubleshooting Canon Inkjet Cloud Printing Center. . . . . . . . . . . . . . . . . . . . . . . . . . . . . . . . . . 102
What is a Security code?. . . . . . . . . . . . . . . . . . . . . . . . . . . . . . . . . . . . . . . . . . . . . . . . . . . . . . . . . . . . 104
Printing with Google Cloud Print. . . . . . . . . . . . . . . . . . . . . . . . . . . . . . . . . . . . . . . . . . . . 105
Preparations for Printing with Google Cloud Print. . . . . . . . . . . . . . . . . . . . . . . . . . . . . . . . . . . . . . . . . 106
Printing from Computer or Smartphone with Google Cloud Print. . . . . . . . . . . . . . . . . . . . . . . . . . . . . 109
Printing from AirPrint Compliant Device. . . . . . . . . . . . . . . . . . . . . . . . . . . . . . . . . . . . . . 111
Checking Printer Information. . . . . . . . . . . . . . . . . . . . . . . . . . . . . . . . . . . . . . . . . . . . . . 116
Online Storage Integration Function. . . . . . . . . . . . . . . . . . . . . . . . . . . . . . . . . . . . . . . . . 119
How to Use Print from E-mail. . . . . . . . . . . . . . . . . . . . . . . . . . . . . . . . . . . . . . . . . . . . . . 120
Preparing to Use Print from E-mail. . . . . . . . . . . . . . . . . . . . . . . . . . . . . . . . . . . . . . . . . . . . . . . . . . . . 124
Timezone List. . . . . . . . . . . . . . . . . . . . . . . . . . . . . . . . . . . . . . . . . . . . . . . . . . . . . . . . . . . . . . . . . . . . . 127
Print Easily from a Smartphone or Tablet with MAXIFY Printing Solutions. . . . . . . . . . . 128
Printing with Windows RT. . . . . . . . . . . . . . . . . . . . . . . . . . . . . . . . . . . . . . . . . . . . . . . . . 129
Overview of the Machine. . . . . . . . . . . . . . . . . . . . . . . . . . . . . . . . . . . . . . . . . . 130
Safety Guide. . . . . . . . . . . . . . . . . . . . . . . . . . . . . . . . . . . . . . . . . . . . . . . . . . . . . . . . . . . 131
Safety Precautions. . . . . . . . . . . . . . . . . . . . . . . . . . . . . . . . . . . . . . . . . . . . . . . . . . . . . . . . . . . . . . . . . 132
Regulatory and Safety Information. . . . . . . . . . . . . . . . . . . . . . . . . . . . . . . . . . . . . . . . . . . . . . . . . . . . 133
Main Components and Basic Operations. . . . . . . . . . . . . . . . . . . . . . . . . . . . . . . . . . . . . 140
Main Components. . . . . . . . . . . . . . . . . . . . . . . . . . . . . . . . . . . . . . . . . . . . . . . . . . . . . . . . . . . . . . . . . 141
Front View. . . . . . . . . . . . . . . . . . . . . . . . . . . . . . . . . . . . . . . . . . . . . . . . . . . . . . . . . . . . . . . . . . . 142
Rear View. . . . . . . . . . . . . . . . . . . . . . . . . . . . . . . . . . . . . . . . . . . . . . . . . . . . . . . . . . . . . . . . . . . 144
Inside View. . . . . . . . . . . . . . . . . . . . . . . . . . . . . . . . . . . . . . . . . . . . . . . . . . . . . . . . . . . . . . . . . . 145
Operation Panel. . . . . . . . . . . . . . . . . . . . . . . . . . . . . . . . . . . . . . . . . . . . . . . . . . . . . . . . . . . . . . . 146
About the Power Supply of the Machine. . . . . . . . . . . . . . . . . . . . . . . . . . . . . . . . . . . . . . . . . . . . . . . . 147
Confirming that the Power Is On. . . . . . . . . . . . . . . . . . . . . . . . . . . . . . . . . . . . . . . . . . . . . . . . . . 148
Turning the Machine On and Off. . . . . . . . . . . . . . . . . . . . . . . . . . . . . . . . . . . . . . . . . . . . . . . . . . 149
Notice for the Power Plug/Power Cord. . . . . . . . . . . . . . . . . . . . . . . . . . . . . . . . . . . . . . . . . . . . . 151
Notice for Unplugging the Power Cord. . . . . . . . . . . . . . . . . . . . . . . . . . . . . . . . . . . . . . . . . . . . . 152
Using the Operation Panel. . . . . . . . . . . . . . . . . . . . . . . . . . . . . . . . . . . . . . . . . . . . . . . . . . . . . . . . . . . 153
Entering Numbers, Letters, and Symbols. . . . . . . . . . . . . . . . . . . . . . . . . . . . . . . . . . . . . . . . . . . . . . . 157
Loading Paper / Originals. . . . . . . . . . . . . . . . . . . . . . . . . . . . . . . . . . . . . . . . . . . . . . . . . 159
Loading Paper. . . . . . . . . . . . . . . . . . . . . . . . . . . . . . . . . . . . . . . . . . . . . . . . . . . . . . . . . . . . . . . . . . . . 160
Paper Sources to Load Paper. . . . . . . . . . . . . . . . . . . . . . . . . . . . . . . . . . . . . . . . . . . . . . . . . . . . 161
Loading Plain Paper / Photo Paper. . . . . . . . . . . . . . . . . . . . . . . . . . . . . . . . . . . . . . . . . . . . . . . . 163
Loading Envelopes. . . . . . . . . . . . . . . . . . . . . . . . . . . . . . . . . . . . . . . . . . . . . . . . . . . . . . . . . . . . 168

Media Types You Can Use. . . . . . . . . . . . . . . . . . . . . . . . . . . . . . . . . . . . . . . . . . . . . . . . . . . . . . 172
Paper Load Limit. . . . . . . . . . . . . . . . . . . . . . . . . . . . . . . . . . . . . . . . . . . . . . . . . . . . . . . . . . 174
Media Types You Cannot Use. . . . . . . . . . . . . . . . . . . . . . . . . . . . . . . . . . . . . . . . . . . . . . . . . . . . 176
Printing Area. . . . . . . . . . . . . . . . . . . . . . . . . . . . . . . . . . . . . . . . . . . . . . . . . . . . . . . . . . . . . . . . . 177
Printing Area. . . . . . . . . . . . . . . . . . . . . . . . . . . . . . . . . . . . . . . . . . . . . . . . . . . . . . . . . . . . . 178
Other Sizes than Letter, Legal, Envelopes. . . . . . . . . . . . . . . . . . . . . . . . . . . . . . . . . . . . . . 179
Letter, Legal. . . . . . . . . . . . . . . . . . . . . . . . . . . . . . . . . . . . . . . . . . . . . . . . . . . . . . . . . . . . . . 180
Envelopes. . . . . . . . . . . . . . . . . . . . . . . . . . . . . . . . . . . . . . . . . . . . . . . . . . . . . . . . . . . . . . . 181
Loading Originals. . . . . . . . . . . . . . . . . . . . . . . . . . . . . . . . . . . . . . . . . . . . . . . . . . . . . . . . . . . . . . . . . . 182
Position to Load Originals. . . . . . . . . . . . . . . . . . . . . . . . . . . . . . . . . . . . . . . . . . . . . . . . . . . . . . . 183
Loading Originals on the Platen Glass. . . . . . . . . . . . . . . . . . . . . . . . . . . . . . . . . . . . . . . . . . . . . 184
Loading Documents in the ADF (Auto Document Feeder). . . . . . . . . . . . . . . . . . . . . . . . . . . . . . 185
How to Load Originals for Each Function. . . . . . . . . . . . . . . . . . . . . . . . . . . . . . . . . . . . . . . . . . . 186
Originals You Can Load. . . . . . . . . . . . . . . . . . . . . . . . . . . . . . . . . . . . . . . . . . . . . . . . . . . . . . . . . 188
Inserting the USB Flash Drive. . . . . . . . . . . . . . . . . . . . . . . . . . . . . . . . . . . . . . . . . . . . . . . . . . . . . . . . 190
Inserting the USB Flash Drive. . . . . . . . . . . . . . . . . . . . . . . . . . . . . . . . . . . . . . . . . . . . . . . . . . . . 191
Removing the USB Flash Drive. . . . . . . . . . . . . . . . . . . . . . . . . . . . . . . . . . . . . . . . . . . . . . . . . . . 192
Replacing an Ink Tank. . . . . . . . . . . . . . . . . . . . . . . . . . . . . . . . . . . . . . . . . . . . . . . . . . . 193
Replacing an Ink Tank. . . . . . . . . . . . . . . . . . . . . . . . . . . . . . . . . . . . . . . . . . . . . . . . . . . . . . . . . . . . . . 194
Checking the Ink Status from Your Computer. . . . . . . . . . . . . . . . . . . . . . . . . . . . . . . . . . . . . . . . . . . . 200
Checking the Ink Status. . . . . . . . . . . . . . . . . . . . . . . . . . . . . . . . . . . . . . . . . . . . . . . . . . . . . . . . . . . . . 201
Checking the Ink Status with the Touch Screen on the Machine. . . . . . . . . . . . . . . . . . . . . . . . . 202
Maintenance. . . . . . . . . . . . . . . . . . . . . . . . . . . . . . . . . . . . . . . . . . . . . . . . . . . . . . . . . . . 203
When Printing Becomes Faint or Colors Are Incorrect. . . . . . . . . . . . . . . . . . . . . . . . . . . . . . . . . . . . . 204
Maintenance Procedure. . . . . . . . . . . . . . . . . . . . . . . . . . . . . . . . . . . . . . . . . . . . . . . . . . . . . . . . . 205
Printing the Nozzle Check Pattern. . . . . . . . . . . . . . . . . . . . . . . . . . . . . . . . . . . . . . . . . . . . . . . . . 207
Examining the Nozzle Check Pattern. . . . . . . . . . . . . . . . . . . . . . . . . . . . . . . . . . . . . . . . . . . . . . 209
Cleaning the Print Head. . . . . . . . . . . . . . . . . . . . . . . . . . . . . . . . . . . . . . . . . . . . . . . . . . . . . . . . . 211
Cleaning the Print Head Deeply. . . . . . . . . . . . . . . . . . . . . . . . . . . . . . . . . . . . . . . . . . . . . . . . . . 213
Aligning the Print Head. . . . . . . . . . . . . . . . . . . . . . . . . . . . . . . . . . . . . . . . . . . . . . . . . . . . . . . . . 215
Aligning the Print Head Manually. . . . . . . . . . . . . . . . . . . . . . . . . . . . . . . . . . . . . . . . . . . . . . . . . . 217
Performing Maintenance from a Computer. . . . . . . . . . . . . . . . . . . . . . . . . . . . . . . . . . . . . . . . . . . . . . 221
Cleaning the Print Heads from Your Computer. . . . . . . . . . . . . . . . . . . . . . . . . . . . . . . . . . . . . . . 222
Aligning the Print Head Position from Your Computer. . . . . . . . . . . . . . . . . . . . . . . . . . . . . . . . . . 224
Aligning the Print Head Position Manually from Your Computer. . . . . . . . . . . . . . . . . . . . . . . . . . 226
Use Your Computer to Print a Nozzle Check Pattern. . . . . . . . . . . . . . . . . . . . . . . . . . . . . . . . . . 229
Cleaning the Machine. . . . . . . . . . . . . . . . . . . . . . . . . . . . . . . . . . . . . . . . . . . . . . . . . . . . . . . . . . . . . . 231

Cleaning the Exterior of the Machine. . . . . . . . . . . . . . . . . . . . . . . . . . . . . . . . . . . . . . . . . . . . . . . 232
Cleaning the Platen Glass and Document Cover. . . . . . . . . . . . . . . . . . . . . . . . . . . . . . . . . . . . . 233
Cleaning the ADF (Auto Document Feeder). . . . . . . . . . . . . . . . . . . . . . . . . . . . . . . . . . . . . . . . . 234
Cleaning the Paper Feed Roller. . . . . . . . . . . . . . . . . . . . . . . . . . . . . . . . . . . . . . . . . . . . . . . . . . 236
Cleaning the Inside of the Machine (Bottom Plate Cleaning). . . . . . . . . . . . . . . . . . . . . . . . . . . . 238
Cleaning the Pad in the Cassette. . . . . . . . . . . . . . . . . . . . . . . . . . . . . . . . . . . . . . . . . . . . . . . . . 241
Changing the Machine Settings. . . . . . . . . . . . . . . . . . . . . . . . . . . . . . . . . . . . . . . . . . . . 242
Changing Machine Settings from Your Computer. . . . . . . . . . . . . . . . . . . . . . . . . . . . . . . . . . . . . . . . . 243
Changing the Print Options. . . . . . . . . . . . . . . . . . . . . . . . . . . . . . . . . . . . . . . . . . . . . . . . . . . . . . 244
Registering a Frequently Used Printing Profile. . . . . . . . . . . . . . . . . . . . . . . . . . . . . . . . . . . . . . . 245
Managing the Printer Power. . . . . . . . . . . . . . . . . . . . . . . . . . . . . . . . . . . . . . . . . . . . . . . . . . . . . 247
Reducing the Printer Noise. . . . . . . . . . . . . . . . . . . . . . . . . . . . . . . . . . . . . . . . . . . . . . . . . . . . . . 248
Changing the Printer Operation Mode. . . . . . . . . . . . . . . . . . . . . . . . . . . . . . . . . . . . . . . . . . . . . . 249
Changing the Machine Settings Using the Operation Panel. . . . . . . . . . . . . . . . . . . . . . . . . . . . . . . . . 251
Changing the Machine Settings Using the Operation Panel. . . . . . . . . . . . . . . . . . . . . . . . . . . . . 252
FAX settings. . . . . . . . . . . . . . . . . . . . . . . . . . . . . . . . . . . . . . . . . . . . . . . . . . . . . . . . . . . . . . . . . 254
Print settings. . . . . . . . . . . . . . . . . . . . . . . . . . . . . . . . . . . . . . . . . . . . . . . . . . . . . . . . . . . . . . . . . 258
LAN settings. . . . . . . . . . . . . . . . . . . . . . . . . . . . . . . . . . . . . . . . . . . . . . . . . . . . . . . . . . . . . . . . . 259
Device user settings. . . . . . . . . . . . . . . . . . . . . . . . . . . . . . . . . . . . . . . . . . . . . . . . . . . . . . . . . . . 264
Language selection. . . . . . . . . . . . . . . . . . . . . . . . . . . . . . . . . . . . . . . . . . . . . . . . . . . . . . . . . . . . 266
Firmware update. . . . . . . . . . . . . . . . . . . . . . . . . . . . . . . . . . . . . . . . . . . . . . . . . . . . . . . . . . . . . . 267
Cassette settings. . . . . . . . . . . . . . . . . . . . . . . . . . . . . . . . . . . . . . . . . . . . . . . . . . . . . . . . . . . . . . 268
Administrator password setting. . . . . . . . . . . . . . . . . . . . . . . . . . . . . . . . . . . . . . . . . . . . . . . . . . . 269
Operation restrictions. . . . . . . . . . . . . . . . . . . . . . . . . . . . . . . . . . . . . . . . . . . . . . . . . . . . . . . . . . . 270
Reset setting. . . . . . . . . . . . . . . . . . . . . . . . . . . . . . . . . . . . . . . . . . . . . . . . . . . . . . . . . . . . . . . . . 271
About ECO settings. . . . . . . . . . . . . . . . . . . . . . . . . . . . . . . . . . . . . . . . . . . . . . . . . . . . . . . . . . . . 273
About Quiet setting. . . . . . . . . . . . . . . . . . . . . . . . . . . . . . . . . . . . . . . . . . . . . . . . . . . . . . . . . . . . 276
Using the Machine with the Access Point Mode. . . . . . . . . . . . . . . . . . . . . . . . . . . . . . . . . . . . . . 278
Registering the Favorite Settings (Custom profiles). . . . . . . . . . . . . . . . . . . . . . . . . . . . . . . . . . . . . . . 282
Checking the Total Number of Uses of the Machine. . . . . . . . . . . . . . . . . . . . . . . . . . . . . . . . . . . . . . . 284
Information about Network Connection. . . . . . . . . . . . . . . . . . . . . . . . . . . . . . . . . . . . . . 285
Useful Information about Network Connection. . . . . . . . . . . . . . . . . . . . . . . . . . . . . . . . . . . . . . . . . . . 286
Default Values Set at Factory (Network). . . . . . . . . . . . . . . . . . . . . . . . . . . . . . . . . . . . . . . . . . . . 287
Connecting the Machine to the Computer Using a USB Cable. . . . . . . . . . . . . . . . . . . . . . . . . . . 288
When Detecting the Printers Have the Same Name during Setup. . . . . . . . . . . . . . . . . . . . . . . . 289
Connecting to Other Computer with LAN/Changing the Connection Method from USB to LAN. . 290
Printing Out Network Setting Information. . . . . . . . . . . . . . . . . . . . . . . . . . . . . . . . . . . . . . . . . . . 291
About Network Communication. . . . . . . . . . . . . . . . . . . . . . . . . . . . . . . . . . . . . . . . . . . . 294

Changing and Confirming Network Settings. . . . . . . . . . . . . . . . . . . . . . . . . . . . . . . . . . . . . . . . . . . . . 295
IJ Network Tool. . . . . . . . . . . . . . . . . . . . . . . . . . . . . . . . . . . . . . . . . . . . . . . . . . . . . . . . . . . . . . . 296
Changing the Settings in the Wireless LAN Sheet. . . . . . . . . . . . . . . . . . . . . . . . . . . . . . . . . . . . 297
Changing the WEP Detailed Settings. . . . . . . . . . . . . . . . . . . . . . . . . . . . . . . . . . . . . . . . . . . . . . 299
Changing the WPA/WPA2 Detailed Settings. . . . . . . . . . . . . . . . . . . . . . . . . . . . . . . . . . . . . . . . . 301
Changing the Settings in the Wired LAN Sheet. . . . . . . . . . . . . . . . . . . . . . . . . . . . . . . . . . . . . . . 304
Changing the Settings in the Admin Password Sheet. . . . . . . . . . . . . . . . . . . . . . . . . . . . . . . . . . 305
Monitoring Wireless Network Status. . . . . . . . . . . . . . . . . . . . . . . . . . . . . . . . . . . . . . . . . . . . . . . 306
Initializing the Network Settings of the Machine. . . . . . . . . . . . . . . . . . . . . . . . . . . . . . . . . . . . . . 309
Viewing the Modified Settings. . . . . . . . . . . . . . . . . . . . . . . . . . . . . . . . . . . . . . . . . . . . . . . . . . . . 310
Screens for Network Connection of IJ Network Tool. . . . . . . . . . . . . . . . . . . . . . . . . . . . . . . . . . . . . . . 311
Canon IJ Network Tool Screen. . . . . . . . . . . . . . . . . . . . . . . . . . . . . . . . . . . . . . . . . . . . . . . . . . . 312
Configuration Screen. . . . . . . . . . . . . . . . . . . . . . . . . . . . . . . . . . . . . . . . . . . . . . . . . . . . . . . . . . . 316
Wireless LAN Sheet. . . . . . . . . . . . . . . . . . . . . . . . . . . . . . . . . . . . . . . . . . . . . . . . . . . . . . . . . . . . 317
Search Screen. . . . . . . . . . . . . . . . . . . . . . . . . . . . . . . . . . . . . . . . . . . . . . . . . . . . . . . . . . . . . . . . 319
WEP Details Screen. . . . . . . . . . . . . . . . . . . . . . . . . . . . . . . . . . . . . . . . . . . . . . . . . . . . . . . . . . . 321
WPA/WPA2 Details Screen. . . . . . . . . . . . . . . . . . . . . . . . . . . . . . . . . . . . . . . . . . . . . . . . . . . . . . 322
Authentication Type Confirmation Screen. . . . . . . . . . . . . . . . . . . . . . . . . . . . . . . . . . . . . . . . . . . 323
PSK:Passphrase and Dynamic Encryption Setup Screen. . . . . . . . . . . . . . . . . . . . . . . . . . . . . . . 324
Setup Information Confirmation Screen. . . . . . . . . . . . . . . . . . . . . . . . . . . . . . . . . . . . . . . . . . . . . 325
Wired LAN Sheet. . . . . . . . . . . . . . . . . . . . . . . . . . . . . . . . . . . . . . . . . . . . . . . . . . . . . . . . . . . . . . 326
Admin Password Sheet. . . . . . . . . . . . . . . . . . . . . . . . . . . . . . . . . . . . . . . . . . . . . . . . . . . . . . . . . 327
Network Information Screen. . . . . . . . . . . . . . . . . . . . . . . . . . . . . . . . . . . . . . . . . . . . . . . . . . . . . 328
Access Control Sheet. . . . . . . . . . . . . . . . . . . . . . . . . . . . . . . . . . . . . . . . . . . . . . . . . . . . . . . . . . 329
Edit Accessible MAC Address Screen/Add Accessible MAC Address Screen. . . . . . . . . . . . . . . 333
Edit Accessible IP Address Screen/Add Accessible IP Address Screen. . . . . . . . . . . . . . . . . . . . 334
Other Screens of IJ Network Tool. . . . . . . . . . . . . . . . . . . . . . . . . . . . . . . . . . . . . . . . . . . . . . . . . . . . . 335
Canon IJ Network Tool Screen. . . . . . . . . . . . . . . . . . . . . . . . . . . . . . . . . . . . . . . . . . . . . . . . . . . 336
Status Screen. . . . . . . . . . . . . . . . . . . . . . . . . . . . . . . . . . . . . . . . . . . . . . . . . . . . . . . . . . . . . . . . 340
Connection Performance Measurement Screen. . . . . . . . . . . . . . . . . . . . . . . . . . . . . . . . . . . . . . 341
Maintenance Screen. . . . . . . . . . . . . . . . . . . . . . . . . . . . . . . . . . . . . . . . . . . . . . . . . . . . . . . . . . . 343
Network Setup of the Card Slot Screen. . . . . . . . . . . . . . . . . . . . . . . . . . . . . . . . . . . . . . . . . . . . . 344
Associate Port Screen. . . . . . . . . . . . . . . . . . . . . . . . . . . . . . . . . . . . . . . . . . . . . . . . . . . . . . . . . . 346
Network Information Screen. . . . . . . . . . . . . . . . . . . . . . . . . . . . . . . . . . . . . . . . . . . . . . . . . . . . . 347
Appendix for Network Communication. . . . . . . . . . . . . . . . . . . . . . . . . . . . . . . . . . . . . . . . . . . . . . . . . . 348
Using the Card Slot over a Network. . . . . . . . . . . . . . . . . . . . . . . . . . . . . . . . . . . . . . . . . . . . . . . 349
When the Printer Driver Is Not Associated with a Port. . . . . . . . . . . . . . . . . . . . . . . . . . . . . . . . . 351
About Technical Terms. . . . . . . . . . . . . . . . . . . . . . . . . . . . . . . . . . . . . . . . . . . . . . . . . . . . . . . . . 352
Restrictions. . . . . . . . . . . . . . . . . . . . . . . . . . . . . . . . . . . . . . . . . . . . . . . . . . . . . . . . . . . . . . . . . . 359

About Firewall. . . . . . . . . . . . . . . . . . . . . . . . . . . . . . . . . . . . . . . . . . . . . . . . . . . . . . . . . . . . . . . . 360
Tips for Ensuring Optimal Printing Quality. . . . . . . . . . . . . . . . . . . . . . . . . . . . . . . . . . . . 361
Useful Information about Ink. . . . . . . . . . . . . . . . . . . . . . . . . . . . . . . . . . . . . . . . . . . . . . . . . . . . . . . . . 362
Key Points to Successful Printing. . . . . . . . . . . . . . . . . . . . . . . . . . . . . . . . . . . . . . . . . . . . . . . . . . . . . 363
Be Sure to Check Paper Settings before Printing. . . . . . . . . . . . . . . . . . . . . . . . . . . . . . . . . . . . . . . . . 364
Be Sure to Set Cassette Paper Information after Loading Paper. . . . . . . . . . . . . . . . . . . . . . . . . . . . . 365
Canceling a Print Job. . . . . . . . . . . . . . . . . . . . . . . . . . . . . . . . . . . . . . . . . . . . . . . . . . . . . . . . . . . . . . . 366
Key to Enjoying Consistent Printing Quality. . . . . . . . . . . . . . . . . . . . . . . . . . . . . . . . . . . . . . . . . . . . . . 367
Precautions for Safe Transport of the Machine. . . . . . . . . . . . . . . . . . . . . . . . . . . . . . . . . . . . . . . . . . . 368
Legal Limitations on Use of Your Product and Use of Images. . . . . . . . . . . . . . . . . . . . . 370
Specifications. . . . . . . . . . . . . . . . . . . . . . . . . . . . . . . . . . . . . . . . . . . . . . . . . . . . . . . . . . 371
Administrator Settings. . . . . . . . . . . . . . . . . . . . . . . . . . . . . . . . . . . . . . . . . . . . 376
About the Machine Administration. . . . . . . . . . . . . . . . . . . . . . . . . . . . . . . . . . . . . . . . . . 377
Setting the Administrator Password. . . . . . . . . . . . . . . . . . . . . . . . . . . . . . . . . . . . . . . . . 378
Restricting the Operation. . . . . . . . . . . . . . . . . . . . . . . . . . . . . . . . . . . . . . . . . . . . . . . . . 380
Sharing the Printer on a Network. . . . . . . . . . . . . . . . . . . . . . . . . . . . . . . . . . . . . . . . . . . 382
Setting Up a Shared Printer. . . . . . . . . . . . . . . . . . . . . . . . . . . . . . . . . . . . . . . . . . . . . . . . . . . . . . . . . . 383
Restrictions on Printer Sharing. . . . . . . . . . . . . . . . . . . . . . . . . . . . . . . . . . . . . . . . . . . . . . . . . . . . . . . 385
About the Administrator Password. . . . . . . . . . . . . . . . . . . . . . . . . . . . . . . . . . 387
Printing. . . . . . . . . . . . . . . . . . . . . . . . . . . . . . . . . . . . . . . . . . . . . . . . . . . . . . . 388
Printing from a Computer. . . . . . . . . . . . . . . . . . . . . . . . . . . . . . . . . . . . . . . . . . . . . . . . . 389
Printing with Application Software that You are Using (Printer Driver). . . . . . . . . . . . . . . . . . . . . . . . . 390
Printing with Easy Setup. . . . . . . . . . . . . . . . . . . . . . . . . . . . . . . . . . . . . . . . . . . . . . . . . . . . . . . . 391
Paper Settings on the Printer Driver and the Printer (Media Type). . . . . . . . . . . . . . . . . . . . 394
Paper Settings on the Printer Driver and the Printer (Paper Size). . . . . . . . . . . . . . . . . . . . 395
Various Printing Methods. . . . . . . . . . . . . . . . . . . . . . . . . . . . . . . . . . . . . . . . . . . . . . . . . . . . . . . . 396
Setting a Page Size and Orientation. . . . . . . . . . . . . . . . . . . . . . . . . . . . . . . . . . . . . . . . . . . 397
Setting the Number of Copies and Printing Order. . . . . . . . . . . . . . . . . . . . . . . . . . . . . . . . . 398
Setting the Stapling Margin. . . . . . . . . . . . . . . . . . . . . . . . . . . . . . . . . . . . . . . . . . . . . . . . . . 400
Fit-to-Page Printing. . . . . . . . . . . . . . . . . . . . . . . . . . . . . . . . . . . . . . . . . . . . . . . . . . . . . . . . 402
Scaled Printing. . . . . . . . . . . . . . . . . . . . . . . . . . . . . . . . . . . . . . . . . . . . . . . . . . . . . . . . . . . . 404
Page Layout Printing. . . . . . . . . . . . . . . . . . . . . . . . . . . . . . . . . . . . . . . . . . . . . . . . . . . . . . . 407
Tiling/Poster Printing. . . . . . . . . . . . . . . . . . . . . . . . . . . . . . . . . . . . . . . . . . . . . . . . . . . . . . . 409
Booklet Printing. . . . . . . . . . . . . . . . . . . . . . . . . . . . . . . . . . . . . . . . . . . . . . . . . . . . . . . . . . . 412
Duplex Printing. . . . . . . . . . . . . . . . . . . . . . . . . . . . . . . . . . . . . . . . . . . . . . . . . . . . . . . . . . . 414

Stamp/Background Printing. . . . . . . . . . . . . . . . . . . . . . . . . . . . . . . . . . . . . . . . . . . . . . . . . . 418
Registering a Stamp. . . . . . . . . . . . . . . . . . . . . . . . . . . . . . . . . . . . . . . . . . . . . . . . . . . . . . . 421
Registering Image Data to be Used as a Background. . . . . . . . . . . . . . . . . . . . . . . . . . . . . . 424
Setting Up Envelope Printing. . . . . . . . . . . . . . . . . . . . . . . . . . . . . . . . . . . . . . . . . . . . . . . . . 427
Printing on Postcards. . . . . . . . . . . . . . . . . . . . . . . . . . . . . . . . . . . . . . . . . . . . . . . . . . . . . . . 429
Switching the Paper Source to Match the Purpose. . . . . . . . . . . . . . . . . . . . . . . . . . . . . . . . 431
Displaying the Print Results before Printing. . . . . . . . . . . . . . . . . . . . . . . . . . . . . . . . . . . . . 433
Setting Paper Dimensions (Custom Size). . . . . . . . . . . . . . . . . . . . . . . . . . . . . . . . . . . . . . . 434
Editing the Print Document or Reprinting from the Print History. . . . . . . . . . . . . . . . . . . . . . 436
Changing the Print Quality and Correcting Image Data. . . . . . . . . . . . . . . . . . . . . . . . . . . . . . . . . 439
Printing a Color Document in Monochrome. . . . . . . . . . . . . . . . . . . . . . . . . . . . . . . . . . . . . . 440
Specifying Color Correction. . . . . . . . . . . . . . . . . . . . . . . . . . . . . . . . . . . . . . . . . . . . . . . . . . 442
Optimal Photo Printing of Image Data. . . . . . . . . . . . . . . . . . . . . . . . . . . . . . . . . . . . . . . . . . 444
Adjusting Colors with the Printer Driver. . . . . . . . . . . . . . . . . . . . . . . . . . . . . . . . . . . . . . . . . 445
Printing with ICC Profiles. . . . . . . . . . . . . . . . . . . . . . . . . . . . . . . . . . . . . . . . . . . . . . . . . . . . 447
Adjusting Color Balance. . . . . . . . . . . . . . . . . . . . . . . . . . . . . . . . . . . . . . . . . . . . . . . . . . . . 450
Adjusting Color Balance Using Sample Patterns (Printer Driver). . . . . . . . . . . . . . . . . . . . . 452
Adjusting Brightness. . . . . . . . . . . . . . . . . . . . . . . . . . . . . . . . . . . . . . . . . . . . . . . . . . . . . . . 456
Adjusting Intensity. . . . . . . . . . . . . . . . . . . . . . . . . . . . . . . . . . . . . . . . . . . . . . . . . . . . . . . . . 458
Adjusting Contrast. . . . . . . . . . . . . . . . . . . . . . . . . . . . . . . . . . . . . . . . . . . . . . . . . . . . . . . . . 460
Adjusting Intensity/Contrast Using Sample Patterns (Printer Driver). . . . . . . . . . . . . . . . . . . 462
Overview of the Printer Driver. . . . . . . . . . . . . . . . . . . . . . . . . . . . . . . . . . . . . . . . . . . . . . . . . . . . 466
Canon IJ Printer Driver. . . . . . . . . . . . . . . . . . . . . . . . . . . . . . . . . . . . . . . . . . . . . . . . . . . . . 467
How to Open the Printer Driver Setup Window. . . . . . . . . . . . . . . . . . . . . . . . . . . . . . . . . . . 468
Canon IJ Status Monitor. . . . . . . . . . . . . . . . . . . . . . . . . . . . . . . . . . . . . . . . . . . . . . . . . . . . 469
Checking the Ink Status from Your Computer. . . . . . . . . . . . . . . . . . . . . . . . . . . . . . . . . . . . 200
Canon IJ Preview. . . . . . . . . . . . . . . . . . . . . . . . . . . . . . . . . . . . . . . . . . . . . . . . . . . . . . . . . . 471
Deleting the Undesired Print Job. . . . . . . . . . . . . . . . . . . . . . . . . . . . . . . . . . . . . . . . . . . . . . 472
Instructions for Use (Printer Driver). . . . . . . . . . . . . . . . . . . . . . . . . . . . . . . . . . . . . . . . . . . . 473
Printer Driver Description. . . . . . . . . . . . . . . . . . . . . . . . . . . . . . . . . . . . . . . . . . . . . . . . . . . . . . . . 475
Quick Setup tab Description. . . . . . . . . . . . . . . . . . . . . . . . . . . . . . . . . . . . . . . . . . . . . . . . . 476
Main tab Description. . . . . . . . . . . . . . . . . . . . . . . . . . . . . . . . . . . . . . . . . . . . . . . . . . . . . . . 482
Page Setup tab Description. . . . . . . . . . . . . . . . . . . . . . . . . . . . . . . . . . . . . . . . . . . . . . . . . . 488
Maintenance tab Description. . . . . . . . . . . . . . . . . . . . . . . . . . . . . . . . . . . . . . . . . . . . . . . . . 500
Canon IJ Preview Description. . . . . . . . . . . . . . . . . . . . . . . . . . . . . . . . . . . . . . . . . . . . . . . . 506
Canon IJ XPS Preview Description. . . . . . . . . . . . . . . . . . . . . . . . . . . . . . . . . . . . . . . . . . . . 509
Canon IJ Status Monitor Description. . . . . . . . . . . . . . . . . . . . . . . . . . . . . . . . . . . . . . . . . . . 517
Updating the MP Drivers. . . . . . . . . . . . . . . . . . . . . . . . . . . . . . . . . . . . . . . . . . . . . . . . . . . . . . . . 520

Obtaining the Latest MP Drivers. . . . . . . . . . . . . . . . . . . . . . . . . . . . . . . . . . . . . . . . . . . . . . 521
Deleting the Unnecessary MP Drivers. . . . . . . . . . . . . . . . . . . . . . . . . . . . . . . . . . . . . . . . . . 522
Before Installing the MP Drivers. . . . . . . . . . . . . . . . . . . . . . . . . . . . . . . . . . . . . . . . . . . . . . 523
Installing the MP Drivers. . . . . . . . . . . . . . . . . . . . . . . . . . . . . . . . . . . . . . . . . . . . . . . . . . . . 524
Printing Using the Operation Panel of the Machine. . . . . . . . . . . . . . . . . . . . . . . . . . . . . 525
Printing Photo Data. . . . . . . . . . . . . . . . . . . . . . . . . . . . . . . . . . . . . . . . . . . . . . . . . . . . . . . . . . . . . . . . 526
Printing Photographs Saved on a USB Flash Drive. . . . . . . . . . . . . . . . . . . . . . . . . . . . . . . . . . . 527
Setting Items for Photo Printing Using the Operation Panel of the Machine. . . . . . . . . . . . . . . . . 532
Using Useful Display Functions. . . . . . . . . . . . . . . . . . . . . . . . . . . . . . . . . . . . . . . . . . . . . . . . . . . 534
Printing Documents (PDF File) Saved on a USB Flash Drive. . . . . . . . . . . . . . . . . . . . . . . . . . . . . . . . 536
Paper setting for Printing. . . . . . . . . . . . . . . . . . . . . . . . . . . . . . . . . . . . . . . . . . . . . . . . . 540
Copying. . . . . . . . . . . . . . . . . . . . . . . . . . . . . . . . . . . . . . . . . . . . . . . . . . . . . . . 543
Making Copies. . . . . . . . . . . . . . . . . . . . . . . . . . . . . . . . . . . . . . . . . . . . . . . . . . . . . . . . . 544
Displaying the Preview Screen. . . . . . . . . . . . . . . . . . . . . . . . . . . . . . . . . . . . . . . . . . . . . . . . . . . . . . . 547
Setting Items for Copying. . . . . . . . . . . . . . . . . . . . . . . . . . . . . . . . . . . . . . . . . . . . . . . . . . . . . . . . . . . . 549
Reducing or Enlarging a Copy. . . . . . . . . . . . . . . . . . . . . . . . . . . . . . . . . . . . . . . . . . . . . 552
Two-Sided Copying. . . . . . . . . . . . . . . . . . . . . . . . . . . . . . . . . . . . . . . . . . . . . . . . . . . . . 554
About Special Copy Menu. . . . . . . . . . . . . . . . . . . . . . . . . . . . . . . . . . . . . . . . . . . . . . . . 558
Copying Thick Originals Such as Books. . . . . . . . . . . . . . . . . . . . . . . . . . . . . . . . . . . . . . . . . . . . . . . . 559
Copying Two Pages to Fit onto a Single Page. . . . . . . . . . . . . . . . . . . . . . . . . . . . . . . . . 560
Copying Four Pages to Fit onto a Single Page. . . . . . . . . . . . . . . . . . . . . . . . . . . . . . . . . 562
Collated Copying. . . . . . . . . . . . . . . . . . . . . . . . . . . . . . . . . . . . . . . . . . . . . . . . . . . . . . . 565
Scanning. . . . . . . . . . . . . . . . . . . . . . . . . . . . . . . . . . . . . . . . . . . . . . . . . . . . . . 567
Scanning from a Computer. . . . . . . . . . . . . . . . . . . . . . . . . . . . . . . . . . . . . . . . . . . . . . . . 568
Scanning with IJ Scan Utility. . . . . . . . . . . . . . . . . . . . . . . . . . . . . . . . . . . . . . . . . . . . . . . . . . . . . . . . . 569
What Is IJ Scan Utility (Scanner Software)?. . . . . . . . . . . . . . . . . . . . . . . . . . . . . . . . . . . . . . . . . 570
Starting IJ Scan Utility. . . . . . . . . . . . . . . . . . . . . . . . . . . . . . . . . . . . . . . . . . . . . . . . . . . . . . . . . . 572
Scanning Documents. . . . . . . . . . . . . . . . . . . . . . . . . . . . . . . . . . . . . . . . . . . . . . . . . . . . . . . . . . . 573
Scanning Photos. . . . . . . . . . . . . . . . . . . . . . . . . . . . . . . . . . . . . . . . . . . . . . . . . . . . . . . . . . . . . . 574
Scanning with Favorite Settings. . . . . . . . . . . . . . . . . . . . . . . . . . . . . . . . . . . . . . . . . . . . . . . . . . 575
Scanning Items Larger than the Platen (Image Stitch). . . . . . . . . . . . . . . . . . . . . . . . . . . . . . . . . 576
Extracting Text from Scanned Images (OCR). . . . . . . . . . . . . . . . . . . . . . . . . . . . . . . . . . . . . . . . 580
Sending Scanned Images via E-mail. . . . . . . . . . . . . . . . . . . . . . . . . . . . . . . . . . . . . . . . . . . . . . . 582
Scanning Multiple Items at One Time. . . . . . . . . . . . . . . . . . . . . . . . . . . . . . . . . . . . . . . . . . . . . . 583
Scanning Multiple Documents at One Time from the ADF (Auto Document Feeder). . . . . . . . . . 586

Scanning Both Sides of Each Document at One Time. . . . . . . . . . . . . . . . . . . . . . . . . . . . . . . . . 591
Saving after Checking Scan Results. . . . . . . . . . . . . . . . . . . . . . . . . . . . . . . . . . . . . . . . . . . . . . . 594
IJ Scan Utility Screens. . . . . . . . . . . . . . . . . . . . . . . . . . . . . . . . . . . . . . . . . . . . . . . . . . . . . . . . . . 597
IJ Scan Utility Main Screen. . . . . . . . . . . . . . . . . . . . . . . . . . . . . . . . . . . . . . . . . . . . . . . . . . 598
Settings Dialog Box. . . . . . . . . . . . . . . . . . . . . . . . . . . . . . . . . . . . . . . . . . . . . . . . . . . . . . . . 600
Save Settings Dialog Box. . . . . . . . . . . . . . . . . . . . . . . . . . . . . . . . . . . . . . . . . . . . . . . . . . . 650
Image Stitch Window. . . . . . . . . . . . . . . . . . . . . . . . . . . . . . . . . . . . . . . . . . . . . . . . . . . . . . . 653
Scanning with Application Software that You are Using (ScanGear). . . . . . . . . . . . . . . . . . . . . . . . . . 658
What Is ScanGear (Scanner Driver)?. . . . . . . . . . . . . . . . . . . . . . . . . . . . . . . . . . . . . . . . . . . . . . 659
Scanning with Advanced Settings Using ScanGear (Scanner Driver). . . . . . . . . . . . . . . . . . . . . . 661
Starting ScanGear (Scanner Driver). . . . . . . . . . . . . . . . . . . . . . . . . . . . . . . . . . . . . . . . . . . 662
Scanning in Basic Mode. . . . . . . . . . . . . . . . . . . . . . . . . . . . . . . . . . . . . . . . . . . . . . . . . . . . 663
Scanning in Advanced Mode. . . . . . . . . . . . . . . . . . . . . . . . . . . . . . . . . . . . . . . . . . . . . . . . . 666
Scanning Multiple Documents from the ADF (Auto Document Feeder) in Advanced Mode. 668
Scanning Multiple Documents at One Time with ScanGear (Scanner Driver). . . . . . . . . . . 670
Correcting Images and Adjusting Colors with ScanGear (Scanner Driver). . . . . . . . . . . . . . . . . . 674
Correcting Images (Unsharp Mask, Reduce Dust and Scratches, Fading Correction, etc.). 675
Adjusting Colors Using a Color Pattern. . . . . . . . . . . . . . . . . . . . . . . . . . . . . . . . . . . . . . . . . 679
Adjusting Saturation and Color Balance. . . . . . . . . . . . . . . . . . . . . . . . . . . . . . . . . . . . . . . . 681
Adjusting Brightness and Contrast. . . . . . . . . . . . . . . . . . . . . . . . . . . . . . . . . . . . . . . . . . . . 683
Adjusting Histogram. . . . . . . . . . . . . . . . . . . . . . . . . . . . . . . . . . . . . . . . . . . . . . . . . . . . . . . . 685
Adjusting Tone Curve. . . . . . . . . . . . . . . . . . . . . . . . . . . . . . . . . . . . . . . . . . . . . . . . . . . . . . 689
Setting Threshold. . . . . . . . . . . . . . . . . . . . . . . . . . . . . . . . . . . . . . . . . . . . . . . . . . . . . . . . . . 692
ScanGear (Scanner Driver) Screens. . . . . . . . . . . . . . . . . . . . . . . . . . . . . . . . . . . . . . . . . . . . . . . 693
Basic Mode Tab. . . . . . . . . . . . . . . . . . . . . . . . . . . . . . . . . . . . . . . . . . . . . . . . . . . . . . . . . . . 694
Advanced Mode Tab. . . . . . . . . . . . . . . . . . . . . . . . . . . . . . . . . . . . . . . . . . . . . . . . . . . . . . . 702
Input Settings. . . . . . . . . . . . . . . . . . . . . . . . . . . . . . . . . . . . . . . . . . . . . . . . . . . . . . . . . . . . . 708
Output Settings. . . . . . . . . . . . . . . . . . . . . . . . . . . . . . . . . . . . . . . . . . . . . . . . . . . . . . . . . . . 711
Image Settings. . . . . . . . . . . . . . . . . . . . . . . . . . . . . . . . . . . . . . . . . . . . . . . . . . . . . . . . . . . . 714
Color Adjustment Buttons. . . . . . . . . . . . . . . . . . . . . . . . . . . . . . . . . . . . . . . . . . . . . . . . . . . 719
Preferences Dialog Box. . . . . . . . . . . . . . . . . . . . . . . . . . . . . . . . . . . . . . . . . . . . . . . . . . . . . 722
Scanner Tab. . . . . . . . . . . . . . . . . . . . . . . . . . . . . . . . . . . . . . . . . . . . . . . . . . . . . . . . . . . . . 723
Preview Tab. . . . . . . . . . . . . . . . . . . . . . . . . . . . . . . . . . . . . . . . . . . . . . . . . . . . . . . . . . . . . . 726
Scan Tab. . . . . . . . . . . . . . . . . . . . . . . . . . . . . . . . . . . . . . . . . . . . . . . . . . . . . . . . . . . . . . . . 728
Color Settings Tab. . . . . . . . . . . . . . . . . . . . . . . . . . . . . . . . . . . . . . . . . . . . . . . . . . . . . . . . . 729
Placing Items (When Scanning from a Computer). . . . . . . . . . . . . . . . . . . . . . . . . . . . . . . . . . . . 731
Adjusting Cropping Frames (ScanGear). . . . . . . . . . . . . . . . . . . . . . . . . . . . . . . . . . . . . . . . . . . . 734
General Notes (Scanner Driver). . . . . . . . . . . . . . . . . . . . . . . . . . . . . . . . . . . . . . . . . . . . . . . . . . 738

Useful Information on Scanning. . . . . . . . . . . . . . . . . . . . . . . . . . . . . . . . . . . . . . . . . . . . . . . . . . . . . . . 740
Adjusting Cropping Frames in the Image Stitch Window. . . . . . . . . . . . . . . . . . . . . . . . . . . . . . . . 741
Resolution. . . . . . . . . . . . . . . . . . . . . . . . . . . . . . . . . . . . . . . . . . . . . . . . . . . . . . . . . . . . . . . . . . . 742
Data Formats. . . . . . . . . . . . . . . . . . . . . . . . . . . . . . . . . . . . . . . . . . . . . . . . . . . . . . . . . . . . . . . . . 744
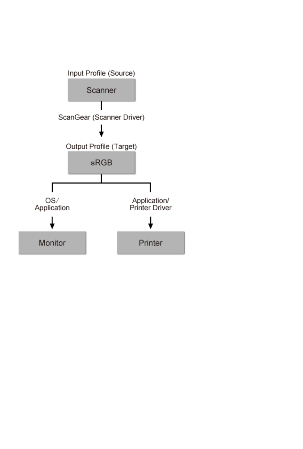
Color Matching. . . . . . . . . . . . . . . . . . . . . . . . . . . . . . . . . . . . . . . . . . . . . . . . . . . . . . . . . . . . . . . . 745
IJ Network Scanner Selector EX Menu and Setting Screen. . . . . . . . . . . . . . . . . . . . . . . . . . . . . . . . . 746
Uninstalling IJ Network Scanner Selector EX. . . . . . . . . . . . . . . . . . . . . . . . . . . . . . . . . . . . . . . . 749
Other Scanning Methods. . . . . . . . . . . . . . . . . . . . . . . . . . . . . . . . . . . . . . . . . . . . . . . . . . . . . . . . . . . . 750
Scanning with WIA Driver. . . . . . . . . . . . . . . . . . . . . . . . . . . . . . . . . . . . . . . . . . . . . . . . . . . . . . . 751
Scanning Using the Control Panel (Windows XP Only). . . . . . . . . . . . . . . . . . . . . . . . . . . . . . . . . 755
Placing Items (When Scanning from a Computer). . . . . . . . . . . . . . . . . . . . . . . . . . . . . . . . . . . . . . . . . 757
Scanning from the Operation Panel of the Machine. . . . . . . . . . . . . . . . . . . . . . . . . . . . . 760
Forwarding Scanned Data to the Computer Using the Operation Panel of the Machine. . . . . . . . . . . 761
Attaching the Scanned Data to E-mail Using the Operation Panel of the Machine. . . . . . . . . . . . . . . . 765
Saving Scanned Data on the USB Flash Drive Using the Operation Panel of the Machine. . . . . . . . . 768
Forwarding Scanned Data to Shared Folder on the Computer Using the Operation Panel of the Machine.
. . . . . . . . . . . . . . . . . . . . . . . . . . . . . . . . . . . . . . . . . . . . . . . . . . . . . . . . . . . . . . . . . . . . . . . . . . . . . . . . 771
Deleting Scanned Data on USB Flash Drive. . . . . . . . . . . . . . . . . . . . . . . . . . . . . . . . . . . . . . . . . . . . . 774
Setting Items for Scanning Using the Operation Panel of the Machine. . . . . . . . . . . . . . . . . . . . . . . . . 776
Network Scan Settings. . . . . . . . . . . . . . . . . . . . . . . . . . . . . . . . . . . . . . . . . . . . . . . . . . . . . . . . . . . . . . 779
Selecting a Response to Commands from the Operation Panel Using IJ Scan Utility. . . . . . . . . . . . . 783
Faxing. . . . . . . . . . . . . . . . . . . . . . . . . . . . . . . . . . . . . . . . . . . . . . . . . . . . . . . . 786
Preparing for Faxing. . . . . . . . . . . . . . . . . . . . . . . . . . . . . . . . . . . . . . . . . . . . . . . . . . . . . 787
Connecting the Telephone Line. . . . . . . . . . . . . . . . . . . . . . . . . . . . . . . . . . . . . . . . . . . . . . . . . . . . . . . 788
Setting the Telephone Line Type. . . . . . . . . . . . . . . . . . . . . . . . . . . . . . . . . . . . . . . . . . . . . . . . . . . . . . 791
Setting the Receive Mode. . . . . . . . . . . . . . . . . . . . . . . . . . . . . . . . . . . . . . . . . . . . . . . . . . . . . . . . . . . 794
Setting the Sender Information. . . . . . . . . . . . . . . . . . . . . . . . . . . . . . . . . . . . . . . . . . . . . . . . . . . . . . . 798
Sending Faxes Using the Operation Panel of the Machine. . . . . . . . . . . . . . . . . . . . . . . 805
Sending Faxes by Entering Fax/Telephone Number. . . . . . . . . . . . . . . . . . . . . . . . . . . . . . . . . . . . . . . 806
Resending Faxes (Redialing a Busy Number). . . . . . . . . . . . . . . . . . . . . . . . . . . . . . . . . . . . . . . . . . . . 810
Setting Items for Sending Faxes. . . . . . . . . . . . . . . . . . . . . . . . . . . . . . . . . . . . . . . . . . . . . . . . . . . . . . 812
Sending Faxes Using Useful Functions. . . . . . . . . . . . . . . . . . . . . . . . . . . . . . . . . . . . . . . . . . . . . . . . . 813
Sending a Fax after Speaking on Telephone. . . . . . . . . . . . . . . . . . . . . . . . . . . . . . . . . . . . . . . . 814
Sending a Fax to the Registered Recipient. . . . . . . . . . . . . . . . . . . . . . . . . . . . . . . . . . . . . . . . . . 816
Sending the Same Document to Several Recipients (Sequential Broadcasting). . . . . . . . . . . . . 818
Preventing Mistransmission of Faxes. . . . . . . . . . . . . . . . . . . . . . . . . . . . . . . . . . . . . . . . . . . . . . 822
Using the On Hook Dial Function. . . . . . . . . . . . . . . . . . . . . . . . . . . . . . . . . . . . . . . . . . . . . . . . . 824

Registering Recipients. . . . . . . . . . . . . . . . . . . . . . . . . . . . . . . . . . . . . . . . . . . . . . . . . . . 826
Registering Recipients Using the Operation Panel of the Machine. . . . . . . . . . . . . . . . . . . . . . . . . . . . 827
Registering the Fax/Telephone Number of Recipients. . . . . . . . . . . . . . . . . . . . . . . . . . . . . . . . . 828
Registering Recipients in Group Dial. . . . . . . . . . . . . . . . . . . . . . . . . . . . . . . . . . . . . . . . . . . . . . . 832
Changing Registered Information. . . . . . . . . . . . . . . . . . . . . . . . . . . . . . . . . . . . . . . . . . . . . . . . . 836
Deleting Registered Information. . . . . . . . . . . . . . . . . . . . . . . . . . . . . . . . . . . . . . . . . . . . . . . . . . 837
Printing a List of the Registered Destinations. . . . . . . . . . . . . . . . . . . . . . . . . . . . . . . . . . . . . . . . 838
Registering Recipients Using Speed Dial Utility. . . . . . . . . . . . . . . . . . . . . . . . . . . . . . . . . . . . . . . . . . 839
Starting Up Speed Dial Utility. . . . . . . . . . . . . . . . . . . . . . . . . . . . . . . . . . . . . . . . . . . . . . . . . . . . 840
Speed Dial Utility Dialog box. . . . . . . . . . . . . . . . . . . . . . . . . . . . . . . . . . . . . . . . . . . . . . . . . . . . . 841
Saving Registered Information on the Machine to Your Computer. . . . . . . . . . . . . . . . . . . . . . . . 843
Registering a Fax/telephone Number Using Speed Dial Utility. . . . . . . . . . . . . . . . . . . . . . . . . . . 844
Changing a Fax/telephone Number Using Speed Dial Utility. . . . . . . . . . . . . . . . . . . . . . . . . . . . 846
Deleting a Fax/telephone Number Using Speed Dial Utility. . . . . . . . . . . . . . . . . . . . . . . . . . . . . 848
Changing Sender Information Using Speed Dial Utility. . . . . . . . . . . . . . . . . . . . . . . . . . . . . . . . . 849
Registering/Changing Rejected Number Using Speed Dial Utility. . . . . . . . . . . . . . . . . . . . . . . . . 850
Calling the Registered Information Up from Your Computer and Registering the Information to the
Machine. . . . . . . . . . . . . . . . . . . . . . . . . . . . . . . . . . . . . . . . . . . . . . . . . . . . . . . . . . . . . . . . . . . . . 851
Uninstalling Speed Dial Utility. . . . . . . . . . . . . . . . . . . . . . . . . . . . . . . . . . . . . . . . . . . . . . . . . . . . 852
Receiving Faxes. . . . . . . . . . . . . . . . . . . . . . . . . . . . . . . . . . . . . . . . . . . . . . . . . . . . . . . . 853
Receiving Faxes. . . . . . . . . . . . . . . . . . . . . . . . . . . . . . . . . . . . . . . . . . . . . . . . . . . . . . . . . . . . . . . . . . 854
Changing the Paper Settings. . . . . . . . . . . . . . . . . . . . . . . . . . . . . . . . . . . . . . . . . . . . . . . . . . . . . . . . . 859
Memory Reception. . . . . . . . . . . . . . . . . . . . . . . . . . . . . . . . . . . . . . . . . . . . . . . . . . . . . . . . . . . . . . . . . 861
Receiving Faxes Using Useful Functions. . . . . . . . . . . . . . . . . . . . . . . . . . . . . . . . . . . . . . . . . . . . . . . 863
Saving Received Faxes Automatically on a USB Flash Drive. . . . . . . . . . . . . . . . . . . . . . . . . . . . 864
Forwarding Received Faxes Automatically to Shared Folder on the Computer. . . . . . . . . . . . . . 866
Remote Reception. . . . . . . . . . . . . . . . . . . . . . . . . . . . . . . . . . . . . . . . . . . . . . . . . . . . . . . . . . . . . 868
Rejecting Fax Reception. . . . . . . . . . . . . . . . . . . . . . . . . . . . . . . . . . . . . . . . . . . . . . . . . . . . . . . . 869
Using the Caller ID Service to Reject Calls. . . . . . . . . . . . . . . . . . . . . . . . . . . . . . . . . . . . . . . . . . 872
Other Useful Fax Functions. . . . . . . . . . . . . . . . . . . . . . . . . . . . . . . . . . . . . . . . . . . . . . . 874
Using the Information Services. . . . . . . . . . . . . . . . . . . . . . . . . . . . . . . . . . . . . . . . . . . . . . . . . . . . . . . 875
Transmission/Reception of Faxes Using ECM. . . . . . . . . . . . . . . . . . . . . . . . . . . . . . . . . . . . . . . . . . . 878
Document Stored in Machine's Memory. . . . . . . . . . . . . . . . . . . . . . . . . . . . . . . . . . . . . . . . . . . . . . . . 879
Printing a Document in Machine's Memory. . . . . . . . . . . . . . . . . . . . . . . . . . . . . . . . . . . . . . . . . . 880
Deleting a Document in Machine's Memory. . . . . . . . . . . . . . . . . . . . . . . . . . . . . . . . . . . . . . . . . 882
Saving a Document in Machine's Memory to USB Flash Drive. . . . . . . . . . . . . . . . . . . . . . . . . . . 884
Forwarding a Document in Machine's Memory to Shared Folder on the Computer. . . . . . . . . . . 887
Summary of Reports and Lists. . . . . . . . . . . . . . . . . . . . . . . . . . . . . . . . . . . . . . . . . . . . . . . . . . . . . . . . 890

Sending Faxes from a Computer. . . . . . . . . . . . . . . . . . . . . . . . . . . . . . . . . . . . . . . . . . . 895
Sending a FAX (Fax Driver). . . . . . . . . . . . . . . . . . . . . . . . . . . . . . . . . . . . . . . . . . . . . . . . . . . . . . . . . . 896
Creating an Address Book (Fax Driver). . . . . . . . . . . . . . . . . . . . . . . . . . . . . . . . . . . . . . . . . . . . . . . . . 899
Setup when Opening the Address Book for the First Time (Windows XP). . . . . . . . . . . . . . . . . . 903
How to Open the Setting Screen of the Fax Driver. . . . . . . . . . . . . . . . . . . . . . . . . . . . . . . . . . . . 904
Edit or Remove a Recipient from an Address Book (Fax Driver). . . . . . . . . . . . . . . . . . . . . . . . . . . . . . 906
Search for a Recipient in an Address Book (Fax Driver). . . . . . . . . . . . . . . . . . . . . . . . . . . . . . . . . . . . 909
Troubleshooting Problems Sending Faxes (Fax Driver). . . . . . . . . . . . . . . . . . . . . . . . . . . . . . . . . . . . 911
General Notes (Fax Driver). . . . . . . . . . . . . . . . . . . . . . . . . . . . . . . . . . . . . . . . . . . . . . . . . . . . . . . . . . 913
Troubleshooting. . . . . . . . . . . . . . . . . . . . . . . . . . . . . . . . . . . . . . . . . . . . . . . . . 914
Problems with Network Communication. . . . . . . . . . . . . . . . . . . . . . . . . . . . . . . . . . . . . . 915
Problems with the Machine While Using with Network. . . . . . . . . . . . . . . . . . . . . . . . . . . . . . . . . . . . . 916
The Machine Stopped Working Suddenly. . . . . . . . . . . . . . . . . . . . . . . . . . . . . . . . . . . . . . . . . . . 917
Ink Remaining Level Is Not Displayed on Printer Status Monitor of the Machine. . . . . . . . . . . . . 921
Printing Speed Is Slow. . . . . . . . . . . . . . . . . . . . . . . . . . . . . . . . . . . . . . . . . . . . . . . . . . . . . . . . . . 922
Cannot Use the Machine on Replacing an Access Point or Changing Its settings. . . . . . . . . . . . 923
Cannot Detect a Machine on a Network. . . . . . . . . . . . . . . . . . . . . . . . . . . . . . . . . . . . . . . . . . . . . . . . 925
Cannot Detect the Machine When Setting up Network Communication. . . . . . . . . . . . . . . . . . . . 926
Cannot Detect the Machine during Wireless LAN Setup: Check 1. . . . . . . . . . . . . . . . . . . . 927
Cannot Detect the Machine during Wireless LAN Setup: Check 2. . . . . . . . . . . . . . . . . . . . 928
Cannot Detect the Machine during Wireless LAN Setup: Check 3. . . . . . . . . . . . . . . . . . . . 929
Cannot Detect the Machine during Wireless LAN Setup: Check 4. . . . . . . . . . . . . . . . . . . . 930
Cannot Detect the Machine during Wireless LAN Setup: Check 5. . . . . . . . . . . . . . . . . . . . 931
Cannot Detect the Machine during Wireless LAN Setup: Check 6. . . . . . . . . . . . . . . . . . . . 932
Cannot Detect the Machine during Wired LAN Setup: Check 1. . . . . . . . . . . . . . . . . . . . . . 933
Cannot Detect the Machine during Wired LAN Setup: Check 2. . . . . . . . . . . . . . . . . . . . . . 934
Cannot Detect the Machine during Wired LAN Setup: Check 3. . . . . . . . . . . . . . . . . . . . . . 935
Cannot Detect the Machine during Wired LAN Setup: Check 4. . . . . . . . . . . . . . . . . . . . . . 936
Cannot Detect the Machine during Wired LAN Setup: Check 5. . . . . . . . . . . . . . . . . . . . . . 937
Cannot Detect the Machine during Wired LAN Setup: Check 6. . . . . . . . . . . . . . . . . . . . . . 938
The Machine Cannot Be Detected in the Wireless LAN. . . . . . . . . . . . . . . . . . . . . . . . . . . . . . . . 939
The Machine Cannot Be Detected in the Wired LAN. . . . . . . . . . . . . . . . . . . . . . . . . . . . . . . . . . 941
Other Problems with Network. . . . . . . . . . . . . . . . . . . . . . . . . . . . . . . . . . . . . . . . . . . . . . . . . . . . . . . . 942
Forgot an Access Point Name, SSID, or a Network Key. . . . . . . . . . . . . . . . . . . . . . . . . . . . . . . . 943
The Message Is Displayed on the Computer Screen During Setup. . . . . . . . . . . . . . . . . . . . . . . 945
The Administrator Password Set to the Machine Was Forgotten. . . . . . . . . . . . . . . . . . . . . . . . . 947
Checking Information about the Network. . . . . . . . . . . . . . . . . . . . . . . . . . . . . . . . . . . . . . . . . . . . 948

Packets Are Sent Steadily. . . . . . . . . . . . . . . . . . . . . . . . . . . . . . . . . . . . . . . . . . . . . . . . . . . . . . . 950
How to Restore the Machine's Network Settings to Factory Default. . . . . . . . . . . . . . . . . . . . . . . 951
Problems with Printing. . . . . . . . . . . . . . . . . . . . . . . . . . . . . . . . . . . . . . . . . . . . . . . . . . . 952
Printing Does Not Start. . . . . . . . . . . . . . . . . . . . . . . . . . . . . . . . . . . . . . . . . . . . . . . . . . . . . . . . . . . . . 953
Paper Jams. . . . . . . . . . . . . . . . . . . . . . . . . . . . . . . . . . . . . . . . . . . . . . . . . . . . . . . . . . . . . . . . . . . . . . 956
Paper Does Not Feed Properly/"No Paper" Error Occurs. . . . . . . . . . . . . . . . . . . . . . . . . . . . . . . . . . . 957
Cannot Print Properly with Automatic Duplex Printing. . . . . . . . . . . . . . . . . . . . . . . . . . . . . . . . . . . . . . 959
Copying/Printing Stops Before It Is Completed. . . . . . . . . . . . . . . . . . . . . . . . . . . . . . . . . . . . . . . . . . . 960
Problems with Printing Quality. . . . . . . . . . . . . . . . . . . . . . . . . . . . . . . . . . . . . . . . . . . . . 961
Print Results Not Satisfactory. . . . . . . . . . . . . . . . . . . . . . . . . . . . . . . . . . . . . . . . . . . . . . . . . . . . . . . . 962
Cannot Print to End of Job. . . . . . . . . . . . . . . . . . . . . . . . . . . . . . . . . . . . . . . . . . . . . . . . . . . . . . . 964
Part of the Page Is Not Printed. . . . . . . . . . . . . . . . . . . . . . . . . . . . . . . . . . . . . . . . . . . . . . . . . . . 965
No Printing Results/Printing Is Blurred/Colors Are Wrong/White Streaks. . . . . . . . . . . . . . . . . . . 966
Lines Are Misaligned. . . . . . . . . . . . . . . . . . . . . . . . . . . . . . . . . . . . . . . . . . . . . . . . . . . . . . . . . . . 969
Line Does Not Print or Prints Partially. . . . . . . . . . . . . . . . . . . . . . . . . . . . . . . . . . . . . . . . . . . . . . 970
Image Does Not Print or Prints Partially. . . . . . . . . . . . . . . . . . . . . . . . . . . . . . . . . . . . . . . . . . . . 971
Printed Paper Curls or Has Ink Blots. . . . . . . . . . . . . . . . . . . . . . . . . . . . . . . . . . . . . . . . . . . . . . . 972
Paper Is Smudged/Printed Surface Is Scratched. . . . . . . . . . . . . . . . . . . . . . . . . . . . . . . . . . . . . 973
Back of the Paper Is Smudged. . . . . . . . . . . . . . . . . . . . . . . . . . . . . . . . . . . . . . . . . . . . . . . . . . . 977
Colors Are Uneven or Streaked. . . . . . . . . . . . . . . . . . . . . . . . . . . . . . . . . . . . . . . . . . . . . . . . . . . 978
Ink Is Not Ejected. . . . . . . . . . . . . . . . . . . . . . . . . . . . . . . . . . . . . . . . . . . . . . . . . . . . . . . . . . . . . . . . . . 980
Problems with Scanning. . . . . . . . . . . . . . . . . . . . . . . . . . . . . . . . . . . . . . . . . . . . . . . . . . 981
Problems with Scanning. . . . . . . . . . . . . . . . . . . . . . . . . . . . . . . . . . . . . . . . . . . . . . . . . . . . . . . . . . . . 982
Scanner Does Not Work. . . . . . . . . . . . . . . . . . . . . . . . . . . . . . . . . . . . . . . . . . . . . . . . . . . . . . . . 983
ScanGear (Scanner Driver) Does Not Start. . . . . . . . . . . . . . . . . . . . . . . . . . . . . . . . . . . . . . . . . . 984
Error Message Appears and the ScanGear (Scanner Driver) Screen Does Not Appear. . . . . . . 985
Cannot Scan Multiple Items at One Time. . . . . . . . . . . . . . . . . . . . . . . . . . . . . . . . . . . . . . . . . . . 986
Slow Scanning Speed. . . . . . . . . . . . . . . . . . . . . . . . . . . . . . . . . . . . . . . . . . . . . . . . . . . . . . . . . . 987
"There is not enough memory." Message Is Displayed. . . . . . . . . . . . . . . . . . . . . . . . . . . . . . . . . 988
Computer Stops Operating during Scanning. . . . . . . . . . . . . . . . . . . . . . . . . . . . . . . . . . . . . . . . . 989
Scanner Does Not Work after Upgrading Windows. . . . . . . . . . . . . . . . . . . . . . . . . . . . . . . . . . . . 990
Scanned Image Does Not Open. . . . . . . . . . . . . . . . . . . . . . . . . . . . . . . . . . . . . . . . . . . . . . . . . . 992
Scan Results Not Satisfactory. . . . . . . . . . . . . . . . . . . . . . . . . . . . . . . . . . . . . . . . . . . . . . . . . . . . . . . . 993
Moire Appears in Scan Results. . . . . . . . . . . . . . . . . . . . . . . . . . . . . . . . . . . . . . . . . . . . . . . . . . . 994
Scan Quality (Image Displayed on the Monitor) Is Poor. . . . . . . . . . . . . . . . . . . . . . . . . . . . . . . . 995
Scanned Image Is Surrounded by Extra White Areas. . . . . . . . . . . . . . . . . . . . . . . . . . . . . . . . . . 997
Cannot Scan at the Correct Size. . . . . . . . . . . . . . . . . . . . . . . . . . . . . . . . . . . . . . . . . . . . . . . . . . 998

Position or Size of the Image Cannot be Detected Correctly When Scanning from the Operation
Panel. . . . . . . . . . . . . . . . . . . . . . . . . . . . . . . . . . . . . . . . . . . . . . . . . . . . . . . . . . . . . . . . . . . . . . . 999
Item Is Placed Correctly, but the Scanned Image Is Slanted. . . . . . . . . . . . . . . . . . . . . . . . . . . 1000
Scanned Image Is Enlarged (Reduced) on the Computer Monitor. . . . . . . . . . . . . . . . . . . . . . . 1001
Software Problems. . . . . . . . . . . . . . . . . . . . . . . . . . . . . . . . . . . . . . . . . . . . . . . . . . . . . . . . . . . . . . . . 1002
The E-mail Client You Want to Use Does Not Appear in the Screen for Selecting an E-mail Client. .
. . . . . . . . . . . . . . . . . . . . . . . . . . . . . . . . . . . . . . . . . . . . . . . . . . . . . . . . . . . . . . . . . . . . . . . . . . . 1003
Problems with Faxing. . . . . . . . . . . . . . . . . . . . . . . . . . . . . . . . . . . . . . . . . . . . . . . . . . . 1004
Problems Sending Faxes. . . . . . . . . . . . . . . . . . . . . . . . . . . . . . . . . . . . . . . . . . . . . . . . . . . . . . . . . . . 1005
Problems Receiving Faxes. . . . . . . . . . . . . . . . . . . . . . . . . . . . . . . . . . . . . . . . . . . . . . . . . . . . . . . . . 1008
Cannot Send a Fax Clearly. . . . . . . . . . . . . . . . . . . . . . . . . . . . . . . . . . . . . . . . . . . . . . . . . . . . . . . . . 1012
Telephone Problems. . . . . . . . . . . . . . . . . . . . . . . . . . . . . . . . . . . . . . . . . . . . . . . . . . . . . . . . . . . . . . 1013
Problems with the Machine. . . . . . . . . . . . . . . . . . . . . . . . . . . . . . . . . . . . . . . . . . . . . . . 1014
The Machine Cannot Be Powered On. . . . . . . . . . . . . . . . . . . . . . . . . . . . . . . . . . . . . . . . . . . . . . . . . 1015
Cannot Connect to Computer with a USB Cable Properly. . . . . . . . . . . . . . . . . . . . . . . . . . . . . . . . . . 1016
Cannot Communicate with the Machine with USB Connection. . . . . . . . . . . . . . . . . . . . . . . . . . . . . . 1017
The Display on the Touch Screen Cannot Be Seen At All. . . . . . . . . . . . . . . . . . . . . . . . . . . . . . . . . . 1018
An Unintended Language Is Displayed on the Touch Screen. . . . . . . . . . . . . . . . . . . . . . . . . . . . . . . 1019
Print Head Holder Does Not Move to the Position for Replacing. . . . . . . . . . . . . . . . . . . . . . . . . . . . . 1020
Printer Status Monitor Is Not Displayed. . . . . . . . . . . . . . . . . . . . . . . . . . . . . . . . . . . . . . . . . . . . . . . . 1021
Problems with Installation/Downloading. . . . . . . . . . . . . . . . . . . . . . . . . . . . . . . . . . . . . 1022
Cannot Install the MP Drivers. . . . . . . . . . . . . . . . . . . . . . . . . . . . . . . . . . . . . . . . . . . . . . . . . . . . . . . 1023
Easy-WebPrint EX Does Not Start Up or Easy-WebPrint EX Menu Does Not Appear. . . . . . . . . . . . 1026
How to Update MP Drivers in Network Environment. . . . . . . . . . . . . . . . . . . . . . . . . . . . . . . . . . . . . . 1027
Uninstalling IJ Network Tool. . . . . . . . . . . . . . . . . . . . . . . . . . . . . . . . . . . . . . . . . . . . . . . . . . . . . . . . 1028
About Errors/Messages Displayed. . . . . . . . . . . . . . . . . . . . . . . . . . . . . . . . . . . . . . . . . 1029
If an Error Occurs. . . . . . . . . . . . . . . . . . . . . . . . . . . . . . . . . . . . . . . . . . . . . . . . . . . . . . . . . . . . . . . . . 1030
A Message for Faxing Is Displayed on the Fax Standby Screen. . . . . . . . . . . . . . . . . . . . . . . . . . . . . 1031
A Message Is Displayed. . . . . . . . . . . . . . . . . . . . . . . . . . . . . . . . . . . . . . . . . . . . . . . . . . . . . . . . . . . 1034
If You Cannot Resolve the Problem. . . . . . . . . . . . . . . . . . . . . . . . . . . . . . . . . . . . . . . . 1041
Support Code List. . . . . . . . . . . . . . . . . . . . . . . . . . . . . . . . . . . . . . . . . . . . . . 1042
Support Code List (When Paper Is Jammed). . . . . . . . . . . . . . . . . . . . . . . . . . . . . . . . . 1044
1300. . . . . . . . . . . . . . . . . . . . . . . . . . . . . . . . . . . . . . . . . . . . . . . . . . . . . . . . . . . . . . . . . . . . . . . . . . . 1045
1303. . . . . . . . . . . . . . . . . . . . . . . . . . . . . . . . . . . . . . . . . . . . . . . . . . . . . . . . . . . . . . . . . . . . . . . . . . . 1049
1313. . . . . . . . . . . . . . . . . . . . . . . . . . . . . . . . . . . . . . . . . . . . . . . . . . . . . . . . . . . . . . . . . . . . . . . . . . . 1052
1314. . . . . . . . . . . . . . . . . . . . . . . . . . . . . . . . . . . . . . . . . . . . . . . . . . . . . . . . . . . . . . . . . . . . . . . . . . . 1055
15

2801. . . . . . . . . . . . . . . . . . . . . . . . . . . . . . . . . . . . . . . . . . . . . . . . . . . . . . . . . . . . . . . . . . . . . . . . . . . 1058
In Other Cases. . . . . . . . . . . . . . . . . . . . . . . . . . . . . . . . . . . . . . . . . . . . . . . . . . . . . . . . . . . . . . . . . . . 1060
1007. . . . . . . . . . . . . . . . . . . . . . . . . . . . . . . . . . . . . . . . . . . . . . . . . . . . . . . . . . . . . . . . 1061
1008. . . . . . . . . . . . . . . . . . . . . . . . . . . . . . . . . . . . . . . . . . . . . . . . . . . . . . . . . . . . . . . . 1062
1200. . . . . . . . . . . . . . . . . . . . . . . . . . . . . . . . . . . . . . . . . . . . . . . . . . . . . . . . . . . . . . . . 1063
1310. . . . . . . . . . . . . . . . . . . . . . . . . . . . . . . . . . . . . . . . . . . . . . . . . . . . . . . . . . . . . . . . 1064
1575. . . . . . . . . . . . . . . . . . . . . . . . . . . . . . . . . . . . . . . . . . . . . . . . . . . . . . . . . . . . . . . . 1065
1600. . . . . . . . . . . . . . . . . . . . . . . . . . . . . . . . . . . . . . . . . . . . . . . . . . . . . . . . . . . . . . . . 1066
1660. . . . . . . . . . . . . . . . . . . . . . . . . . . . . . . . . . . . . . . . . . . . . . . . . . . . . . . . . . . . . . . . 1067
1688. . . . . . . . . . . . . . . . . . . . . . . . . . . . . . . . . . . . . . . . . . . . . . . . . . . . . . . . . . . . . . . . 1068
1700. . . . . . . . . . . . . . . . . . . . . . . . . . . . . . . . . . . . . . . . . . . . . . . . . . . . . . . . . . . . . . . . 1069
1701. . . . . . . . . . . . . . . . . . . . . . . . . . . . . . . . . . . . . . . . . . . . . . . . . . . . . . . . . . . . . . . . 1070
1754. . . . . . . . . . . . . . . . . . . . . . . . . . . . . . . . . . . . . . . . . . . . . . . . . . . . . . . . . . . . . . . . 1071
1755. . . . . . . . . . . . . . . . . . . . . . . . . . . . . . . . . . . . . . . . . . . . . . . . . . . . . . . . . . . . . . . . 1072
1872. . . . . . . . . . . . . . . . . . . . . . . . . . . . . . . . . . . . . . . . . . . . . . . . . . . . . . . . . . . . . . . . 1073
1873. . . . . . . . . . . . . . . . . . . . . . . . . . . . . . . . . . . . . . . . . . . . . . . . . . . . . . . . . . . . . . . . 1074
1874. . . . . . . . . . . . . . . . . . . . . . . . . . . . . . . . . . . . . . . . . . . . . . . . . . . . . . . . . . . . . . . . 1075
1890. . . . . . . . . . . . . . . . . . . . . . . . . . . . . . . . . . . . . . . . . . . . . . . . . . . . . . . . . . . . . . . . 1076
2001. . . . . . . . . . . . . . . . . . . . . . . . . . . . . . . . . . . . . . . . . . . . . . . . . . . . . . . . . . . . . . . . 1077
2002. . . . . . . . . . . . . . . . . . . . . . . . . . . . . . . . . . . . . . . . . . . . . . . . . . . . . . . . . . . . . . . . 1078
2111. . . . . . . . . . . . . . . . . . . . . . . . . . . . . . . . . . . . . . . . . . . . . . . . . . . . . . . . . . . . . . . . 1079
2112. . . . . . . . . . . . . . . . . . . . . . . . . . . . . . . . . . . . . . . . . . . . . . . . . . . . . . . . . . . . . . . . 1082
2113. . . . . . . . . . . . . . . . . . . . . . . . . . . . . . . . . . . . . . . . . . . . . . . . . . . . . . . . . . . . . . . . 1085
2121. . . . . . . . . . . . . . . . . . . . . . . . . . . . . . . . . . . . . . . . . . . . . . . . . . . . . . . . . . . . . . . . 1088
2122. . . . . . . . . . . . . . . . . . . . . . . . . . . . . . . . . . . . . . . . . . . . . . . . . . . . . . . . . . . . . . . . 1089
2500. . . . . . . . . . . . . . . . . . . . . . . . . . . . . . . . . . . . . . . . . . . . . . . . . . . . . . . . . . . . . . . . 1090
2700. . . . . . . . . . . . . . . . . . . . . . . . . . . . . . . . . . . . . . . . . . . . . . . . . . . . . . . . . . . . . . . . 1091
2802. . . . . . . . . . . . . . . . . . . . . . . . . . . . . . . . . . . . . . . . . . . . . . . . . . . . . . . . . . . . . . . . 1092
2803. . . . . . . . . . . . . . . . . . . . . . . . . . . . . . . . . . . . . . . . . . . . . . . . . . . . . . . . . . . . . . . . 1093
2805. . . . . . . . . . . . . . . . . . . . . . . . . . . . . . . . . . . . . . . . . . . . . . . . . . . . . . . . . . . . . . . . 1095
4100. . . . . . . . . . . . . . . . . . . . . . . . . . . . . . . . . . . . . . . . . . . . . . . . . . . . . . . . . . . . . . . . 1096
4103. . . . . . . . . . . . . . . . . . . . . . . . . . . . . . . . . . . . . . . . . . . . . . . . . . . . . . . . . . . . . . . . 1097
4104. . . . . . . . . . . . . . . . . . . . . . . . . . . . . . . . . . . . . . . . . . . . . . . . . . . . . . . . . . . . . . . . 1098
5011. . . . . . . . . . . . . . . . . . . . . . . . . . . . . . . . . . . . . . . . . . . . . . . . . . . . . . . . . . . . . . . . 1099
5012. . . . . . . . . . . . . . . . . . . . . . . . . . . . . . . . . . . . . . . . . . . . . . . . . . . . . . . . . . . . . . . . 1100

5040. . . . . . . . . . . . . . . . . . . . . . . . . . . . . . . . . . . . . . . . . . . . . . . . . . . . . . . . . . . . . . . . 1101
5050. . . . . . . . . . . . . . . . . . . . . . . . . . . . . . . . . . . . . . . . . . . . . . . . . . . . . . . . . . . . . . . . 1102
5051. . . . . . . . . . . . . . . . . . . . . . . . . . . . . . . . . . . . . . . . . . . . . . . . . . . . . . . . . . . . . . . . 1103
5100. . . . . . . . . . . . . . . . . . . . . . . . . . . . . . . . . . . . . . . . . . . . . . . . . . . . . . . . . . . . . . . . 1104
5102. . . . . . . . . . . . . . . . . . . . . . . . . . . . . . . . . . . . . . . . . . . . . . . . . . . . . . . . . . . . . . . . 1105
5103. . . . . . . . . . . . . . . . . . . . . . . . . . . . . . . . . . . . . . . . . . . . . . . . . . . . . . . . . . . . . . . . 1106
5104. . . . . . . . . . . . . . . . . . . . . . . . . . . . . . . . . . . . . . . . . . . . . . . . . . . . . . . . . . . . . . . . 1107
5105. . . . . . . . . . . . . . . . . . . . . . . . . . . . . . . . . . . . . . . . . . . . . . . . . . . . . . . . . . . . . . . . 1108
5200. . . . . . . . . . . . . . . . . . . . . . . . . . . . . . . . . . . . . . . . . . . . . . . . . . . . . . . . . . . . . . . . 1109
5203. . . . . . . . . . . . . . . . . . . . . . . . . . . . . . . . . . . . . . . . . . . . . . . . . . . . . . . . . . . . . . . . 1110
5204. . . . . . . . . . . . . . . . . . . . . . . . . . . . . . . . . . . . . . . . . . . . . . . . . . . . . . . . . . . . . . . . 1111
5205. . . . . . . . . . . . . . . . . . . . . . . . . . . . . . . . . . . . . . . . . . . . . . . . . . . . . . . . . . . . . . . . 1112
5206. . . . . . . . . . . . . . . . . . . . . . . . . . . . . . . . . . . . . . . . . . . . . . . . . . . . . . . . . . . . . . . . 1113
5207. . . . . . . . . . . . . . . . . . . . . . . . . . . . . . . . . . . . . . . . . . . . . . . . . . . . . . . . . . . . . . . . 1114
5208. . . . . . . . . . . . . . . . . . . . . . . . . . . . . . . . . . . . . . . . . . . . . . . . . . . . . . . . . . . . . . . . 1115
5209. . . . . . . . . . . . . . . . . . . . . . . . . . . . . . . . . . . . . . . . . . . . . . . . . . . . . . . . . . . . . . . . 1116
5400. . . . . . . . . . . . . . . . . . . . . . . . . . . . . . . . . . . . . . . . . . . . . . . . . . . . . . . . . . . . . . . . 1117
5500. . . . . . . . . . . . . . . . . . . . . . . . . . . . . . . . . . . . . . . . . . . . . . . . . . . . . . . . . . . . . . . . 1118
5501. . . . . . . . . . . . . . . . . . . . . . . . . . . . . . . . . . . . . . . . . . . . . . . . . . . . . . . . . . . . . . . . 1119
5B00. . . . . . . . . . . . . . . . . . . . . . . . . . . . . . . . . . . . . . . . . . . . . . . . . . . . . . . . . . . . . . . . 1120
5B01. . . . . . . . . . . . . . . . . . . . . . . . . . . . . . . . . . . . . . . . . . . . . . . . . . . . . . . . . . . . . . . . 1121
5C01. . . . . . . . . . . . . . . . . . . . . . . . . . . . . . . . . . . . . . . . . . . . . . . . . . . . . . . . . . . . . . . . 1122
6000. . . . . . . . . . . . . . . . . . . . . . . . . . . . . . . . . . . . . . . . . . . . . . . . . . . . . . . . . . . . . . . . 1123
6500. . . . . . . . . . . . . . . . . . . . . . . . . . . . . . . . . . . . . . . . . . . . . . . . . . . . . . . . . . . . . . . . 1124
6502. . . . . . . . . . . . . . . . . . . . . . . . . . . . . . . . . . . . . . . . . . . . . . . . . . . . . . . . . . . . . . . . 1125
6700. . . . . . . . . . . . . . . . . . . . . . . . . . . . . . . . . . . . . . . . . . . . . . . . . . . . . . . . . . . . . . . . 1126
6800. . . . . . . . . . . . . . . . . . . . . . . . . . . . . . . . . . . . . . . . . . . . . . . . . . . . . . . . . . . . . . . . 1127
6801. . . . . . . . . . . . . . . . . . . . . . . . . . . . . . . . . . . . . . . . . . . . . . . . . . . . . . . . . . . . . . . . 1128
6900. . . . . . . . . . . . . . . . . . . . . . . . . . . . . . . . . . . . . . . . . . . . . . . . . . . . . . . . . . . . . . . . 1129
6901. . . . . . . . . . . . . . . . . . . . . . . . . . . . . . . . . . . . . . . . . . . . . . . . . . . . . . . . . . . . . . . . 1130
6902. . . . . . . . . . . . . . . . . . . . . . . . . . . . . . . . . . . . . . . . . . . . . . . . . . . . . . . . . . . . . . . . 1131
6910. . . . . . . . . . . . . . . . . . . . . . . . . . . . . . . . . . . . . . . . . . . . . . . . . . . . . . . . . . . . . . . . 1132
6911. . . . . . . . . . . . . . . . . . . . . . . . . . . . . . . . . . . . . . . . . . . . . . . . . . . . . . . . . . . . . . . . 1133
6920. . . . . . . . . . . . . . . . . . . . . . . . . . . . . . . . . . . . . . . . . . . . . . . . . . . . . . . . . . . . . . . . 1134

6921. . . . . . . . . . . . . . . . . . . . . . . . . . . . . . . . . . . . . . . . . . . . . . . . . . . . . . . . . . . . . . . . 1135
6930. . . . . . . . . . . . . . . . . . . . . . . . . . . . . . . . . . . . . . . . . . . . . . . . . . . . . . . . . . . . . . . . 1136
6931. . . . . . . . . . . . . . . . . . . . . . . . . . . . . . . . . . . . . . . . . . . . . . . . . . . . . . . . . . . . . . . . 1137
6932. . . . . . . . . . . . . . . . . . . . . . . . . . . . . . . . . . . . . . . . . . . . . . . . . . . . . . . . . . . . . . . . 1138
6933. . . . . . . . . . . . . . . . . . . . . . . . . . . . . . . . . . . . . . . . . . . . . . . . . . . . . . . . . . . . . . . . 1139
6936. . . . . . . . . . . . . . . . . . . . . . . . . . . . . . . . . . . . . . . . . . . . . . . . . . . . . . . . . . . . . . . . 1140
6937. . . . . . . . . . . . . . . . . . . . . . . . . . . . . . . . . . . . . . . . . . . . . . . . . . . . . . . . . . . . . . . . 1141
6938. . . . . . . . . . . . . . . . . . . . . . . . . . . . . . . . . . . . . . . . . . . . . . . . . . . . . . . . . . . . . . . . 1142
6939. . . . . . . . . . . . . . . . . . . . . . . . . . . . . . . . . . . . . . . . . . . . . . . . . . . . . . . . . . . . . . . . 1143
693A. . . . . . . . . . . . . . . . . . . . . . . . . . . . . . . . . . . . . . . . . . . . . . . . . . . . . . . . . . . . . . . . 1144
6940. . . . . . . . . . . . . . . . . . . . . . . . . . . . . . . . . . . . . . . . . . . . . . . . . . . . . . . . . . . . . . . . 1145
6941. . . . . . . . . . . . . . . . . . . . . . . . . . . . . . . . . . . . . . . . . . . . . . . . . . . . . . . . . . . . . . . . 1146
6942. . . . . . . . . . . . . . . . . . . . . . . . . . . . . . . . . . . . . . . . . . . . . . . . . . . . . . . . . . . . . . . . 1147
6943. . . . . . . . . . . . . . . . . . . . . . . . . . . . . . . . . . . . . . . . . . . . . . . . . . . . . . . . . . . . . . . . 1148
6944. . . . . . . . . . . . . . . . . . . . . . . . . . . . . . . . . . . . . . . . . . . . . . . . . . . . . . . . . . . . . . . . 1149
6945. . . . . . . . . . . . . . . . . . . . . . . . . . . . . . . . . . . . . . . . . . . . . . . . . . . . . . . . . . . . . . . . 1150
6946. . . . . . . . . . . . . . . . . . . . . . . . . . . . . . . . . . . . . . . . . . . . . . . . . . . . . . . . . . . . . . . . 1151
7100. . . . . . . . . . . . . . . . . . . . . . . . . . . . . . . . . . . . . . . . . . . . . . . . . . . . . . . . . . . . . . . . 1152
7200. . . . . . . . . . . . . . . . . . . . . . . . . . . . . . . . . . . . . . . . . . . . . . . . . . . . . . . . . . . . . . . . 1153
7201. . . . . . . . . . . . . . . . . . . . . . . . . . . . . . . . . . . . . . . . . . . . . . . . . . . . . . . . . . . . . . . . 1154
7202. . . . . . . . . . . . . . . . . . . . . . . . . . . . . . . . . . . . . . . . . . . . . . . . . . . . . . . . . . . . . . . . 1155
7203. . . . . . . . . . . . . . . . . . . . . . . . . . . . . . . . . . . . . . . . . . . . . . . . . . . . . . . . . . . . . . . . 1156
7204. . . . . . . . . . . . . . . . . . . . . . . . . . . . . . . . . . . . . . . . . . . . . . . . . . . . . . . . . . . . . . . . 1157
7205. . . . . . . . . . . . . . . . . . . . . . . . . . . . . . . . . . . . . . . . . . . . . . . . . . . . . . . . . . . . . . . . 1158
7300. . . . . . . . . . . . . . . . . . . . . . . . . . . . . . . . . . . . . . . . . . . . . . . . . . . . . . . . . . . . . . . . 1159
9000. . . . . . . . . . . . . . . . . . . . . . . . . . . . . . . . . . . . . . . . . . . . . . . . . . . . . . . . . . . . . . . . 1160
9500. . . . . . . . . . . . . . . . . . . . . . . . . . . . . . . . . . . . . . . . . . . . . . . . . . . . . . . . . . . . . . . . 1161
B202. . . . . . . . . . . . . . . . . . . . . . . . . . . . . . . . . . . . . . . . . . . . . . . . . . . . . . . . . . . . . . . . 1162
B203. . . . . . . . . . . . . . . . . . . . . . . . . . . . . . . . . . . . . . . . . . . . . . . . . . . . . . . . . . . . . . . . 1163
B204. . . . . . . . . . . . . . . . . . . . . . . . . . . . . . . . . . . . . . . . . . . . . . . . . . . . . . . . . . . . . . . . 1164
B502. . . . . . . . . . . . . . . . . . . . . . . . . . . . . . . . . . . . . . . . . . . . . . . . . . . . . . . . . . . . . . . . 1165
B503. . . . . . . . . . . . . . . . . . . . . . . . . . . . . . . . . . . . . . . . . . . . . . . . . . . . . . . . . . . . . . . . 1166
B504. . . . . . . . . . . . . . . . . . . . . . . . . . . . . . . . . . . . . . . . . . . . . . . . . . . . . . . . . . . . . . . . 1167
C000. . . . . . . . . . . . . . . . . . . . . . . . . . . . . . . . . . . . . . . . . . . . . . . . . . . . . . . . . . . . . . . . 1168

Read Me First
Notes on Online Manual Usage
How to Print
Notes on Online Manual Usage
• Reproduction, diversion or copying of any text, photo or image published in the Online Manual
(hereinafter referred to as "this guide"), in whole or in part, is prohibited.
• In principle, Canon shall change or delete the contents of this guide without prior notice to customers.
In addition, Canon may suspend or stop the disclosure of this guide due to unavoidable reasons.
Canon shall not be liable for any damage suffered by customers as a result of changes in or deletion
of information in this guide, or suspension/stoppage of disclosure of this guide.
• Although the contents of this guide have been prepared with utmost care, please contact the service
center if you find any incorrect or missing information.
• In principle, the descriptions in this guide are based on the product at the time of its initial sale.
• This guide does not disclose the manuals of all the products sold by Canon. See the manual supplied
with the product when using a product that is not described in this guide.
How to Print
Use the print function of your Web browser to print this guide.
To set to print background colors and images, follow the steps below.
Note
• In Windows 8, print in the desktop version.
•In Internet Explorer 9, 10, or 11
1. Select (Tools) > Print > Page setup....
2. Select the Print Background Colors and Images checkbox.
•In Internet Explorer 8
1. Press the Alt key to display the menus.
Alternatively, from Tools, select Toolbars > Menu Bar to display the menus.
2. Select Page Setup... from the File menu.
3. Select the Print Background Colors and Images checkbox.
•In Mozilla Firefox
1. Press the Alt key to display the menus.
Alternatively, click Firefox, then select Menu Bar from the right arrow of Options to display the
menus.
2. Select Page Setup... from the File menu.
3. Select the Print Background (colors & images) checkbox in Format & Options.
•In Google Chrome
1. Select (Chrome Menu) > Print....
2. Select the Background colors & images checkbox in Options.
19

How to Use the Online Manual
Symbols Used in This Document
Warning
Instructions that, if ignored, could result in death or serious personal injury caused by incorrect
operation of the equipment. These must be observed for safe operation.
Caution
Instructions that, if ignored, could result in personal injury or material damage caused by incorrect
operation of the equipment. These must be observed for safe operation.
Important
Instructions including important information. To avoid damage and injury or improper use of the
product, be sure to read these indications.
Note
Instructions including notes for operation and additional explanations.
Basic
Instructions explaining basic operations of your product.
Note
• Icons may vary depending on your product.
Touch-enabled Device Users
For touch actions, you need to replace "right-click" in this document with the action set on the operating
system. For example, if the action is set to "press and hold" on your operating system, replace "right-click"
with "press and hold."
20

Trademarks and Licenses
• Microsoft is a registered trademark of Microsoft Corporation.
• Windows is a trademark or registered trademark of Microsoft Corporation in the U.S. and/or other
countries.
• Windows Vista is a trademark or registered trademark of Microsoft Corporation in the U.S. and/or other
countries.
• Internet Explorer is a trademark or registered trademark of Microsoft Corporation in the U.S. and/or
other countries.
• Mac, Mac OS, AirPort, Safari, Bonjour, iPad, iPhone and iPod touch are trademarks of Apple Inc.,
registered in the U.S. and other countries. AirPrint and the AirPrint logo are trademarks of Apple Inc.
• IOS is a trademark or registered trademark of Cisco in the U.S. and other countries and is used under
license.
• Google Cloud Print, Google Chrome, Android, Google Play and Picasa are either registered trademarks
or trademarks of Google Inc.
• Adobe, Photoshop, Photoshop Elements, Lightroom, Adobe RGB and Adobe RGB (1998) are either
registered trademarks or trademarks of Adobe Systems Incorporated in the United States and/or other
countries.
• Photo Rag is a trademark of Hahnemühle FineArt GmbH.
• Bluetooth is a trademark of Bluetooth SIG, Inc., U.S.A. and licensed to Canon Inc.
Note
• The formal name of Windows Vista is Microsoft Windows Vista operating system.
Copyright (c) 2003-2004, Apple Computer, Inc. All rights reserved.
Redistribution and use in source and binary forms, with or without modification, are permitted provided
that the following conditions are met:
1. Redistributions of source code must retain the above copyright notice, this list of conditions and the
following disclaimer.
2. Redistributions in binary form must reproduce the above copyright notice, this list of conditions and
the following disclaimer in the documentation and/or other materials provided with the distribution.
3. Neither the name of Apple Computer, Inc. ("Apple") nor the names of its contributors may be used to
endorse or promote products derived from this software without specific prior written permission.
THIS SOFTWARE IS PROVIDED BY APPLE AND ITS CONTRIBUTORS "AS IS" AND ANY EXPRESS
OR IMPLIED WARRANTIES, INCLUDING, BUT NOT LIMITED TO, THE IMPLIED WARRANTIES OF
MERCHANTABILITY AND FITNESS FOR A PARTICULAR PURPOSE ARE DISCLAIMED. IN NO
EVENT SHALL APPLE OR ITS CONTRIBUTORS BE LIABLE FOR ANY DIRECT, INDIRECT,
INCIDENTAL, SPECIAL, EXEMPLARY, OR CONSEQUENTIAL DAMAGES (INCLUDING, BUT NOT
LIMITED TO, PROCUREMENT OF SUBSTITUTE GOODS OR SERVICES; LOSS OF USE, DATA, OR
PROFITS; OR BUSINESS INTERRUPTION) HOWEVER CAUSED AND ON ANY THEORY OF
LIABILITY, WHETHER IN CONTRACT, STRICT LIABILITY, OR TORT INCLUDING NEGLIGENCE OR
OTHERWISE) ARISING IN ANY WAY OUT OF THE USE OF THIS SOFTWARE, EVEN IF ADVISED OF
THE POSSIBILITY OF SUCH DAMAGE.
Apache License
Version 2.0, January 2004
http://www.apache.org/licenses/
TERMS AND CONDITIONS FOR USE, REPRODUCTION, AND DISTRIBUTION
21

1. Definitions.
"License" shall mean the terms and conditions for use, reproduction, and distribution as defined by
Sections 1 through 9 of this document.
"Licensor" shall mean the copyright owner or entity authorized by the copyright owner that is granting
the License.
"Legal Entity" shall mean the union of the acting entity and all other entities that control, are controlled
by, or are under common control with that entity. For the purposes of this definition, "control" means
(i) the power, direct or indirect, to cause the direction or management of such entity, whether by
contract or otherwise, or (ii) ownership of fifty percent (50%) or more of the outstanding shares, or (iii)
beneficial ownership of such entity.
"You" (or "Your") shall mean an individual or Legal Entity exercising permissions granted by this
License.
"Source" form shall mean the preferred form for making modifications, including but not limited to
software source code, documentation source, and configuration files.
"Object" form shall mean any form resulting from mechanical transformation or translation of a Source
form, including but not limited to compiled object code, generated documentation, and conversions to
other media types.
"Work" shall mean the work of authorship, whether in Source or Object form, made available under
the License, as indicated by a copyright notice that is included in or attached to the work (an example
is provided in the Appendix below).
"Derivative Works" shall mean any work, whether in Source or Object form, that is based on (or
derived from) the Work and for which the editorial revisions, annotations, elaborations, or other
modifications represent, as a whole, an original work of authorship. For the purposes of this License,
Derivative Works shall not include works that remain separable from, or merely link (or bind by name)
to the interfaces of, the Work and Derivative Works thereof.
"Contribution" shall mean any work of authorship, including the original version of the Work and any
modifications or additions to that Work or Derivative Works thereof, that is intentionally submitted to
Licensor for inclusion in the Work by the copyright owner or by an individual or Legal Entity
authorized to submit on behalf of the copyright owner. For the purposes of this definition, "submitted"
means any form of electronic, verbal, or written communication sent to the Licensor or its
representatives, including but not limited to communication on electronic mailing lists, source code
control systems, and issue tracking systems that are managed by, or on behalf of, the Licensor for
the purpose of discussing and improving the Work, but excluding communication that is
conspicuously marked or otherwise designated in writing by the copyright owner as "Not a
Contribution."
"Contributor" shall mean Licensor and any individual or Legal Entity on behalf of whom a Contribution
has been received by Licensor and subsequently incorporated within the Work.
2. Grant of Copyright License. Subject to the terms and conditions of this License, each Contributor
hereby grants to You a perpetual, worldwide, non-exclusive, no-charge, royalty-free, irrevocable
copyright license to reproduce, prepare Derivative Works of, publicly display, publicly perform,
sublicense, and distribute the Work and such Derivative Works in Source or Object form.
3. Grant of Patent License. Subject to the terms and conditions of this License, each Contributor hereby
grants to You a perpetual, worldwide, non-exclusive, no-charge, royalty-free, irrevocable (except as
stated in this section) patent license to make, have made, use, offer to sell, sell, import, and
otherwise transfer the Work, where such license applies only to those patent claims licensable by
such Contributor that are necessarily infringed by their Contribution(s) alone or by combination of
22

their Contribution(s) with the Work to which such Contribution(s) was submitted. If You institute patent
litigation against any entity (including a cross-claim or counterclaim in a lawsuit) alleging that the
Work or a Contribution incorporated within the Work constitutes direct or contributory patent
infringement, then any patent licenses granted to You under this License for that Work shall terminate
as of the date such litigation is filed.
4. Redistribution. You may reproduce and distribute copies of the Work or Derivative Works thereof in
any medium, with or without modifications, and in Source or Object form, provided that You meet the
following conditions:
1. You must give any other recipients of the Work or Derivative Works a copy of this License; and
2. You must cause any modified files to carry prominent notices stating that You changed the files;
and
3. You must retain, in the Source form of any Derivative Works that You distribute, all copyright,
patent, trademark, and attribution notices from the Source form of the Work, excluding those
notices that do not pertain to any part of the Derivative Works; and
4. If the Work includes a "NOTICE" text file as part of its distribution, then any Derivative Works that
You distribute must include a readable copy of the attribution notices contained within such
NOTICE file, excluding those notices that do not pertain to any part of the Derivative Works, in at
least one of the following places: within a NOTICE text file distributed as part of the Derivative
Works; within the Source form or documentation, if provided along with the Derivative Works; or,
within a display generated by the Derivative Works, if and wherever such third-party notices
normally appear. The contents of the NOTICE file are for informational purposes only and do not
modify the License. You may add Your own attribution notices within Derivative Works that You
distribute, alongside or as an addendum to the NOTICE text from the Work, provided that such
additional attribution notices cannot be construed as modifying the License.
You may add Your own copyright statement to Your modifications and may provide additional or
different license terms and conditions for use, reproduction, or distribution of Your modifications,
or for any such Derivative Works as a whole, provided Your use, reproduction, and distribution of
the Work otherwise complies with the conditions stated in this License.
5. Submission of Contributions. Unless You explicitly state otherwise, any Contribution intentionally
submitted for inclusion in the Work by You to the Licensor shall be under the terms and conditions of
this License, without any additional terms or conditions. Notwithstanding the above, nothing herein
shall supersede or modify the terms of any separate license agreement you may have executed with
Licensor regarding such Contributions.
6. Trademarks. This License does not grant permission to use the trade names, trademarks, service
marks, or product names of the Licensor, except as required for reasonable and customary use in
describing the origin of the Work and reproducing the content of the NOTICE file.
7. Disclaimer of Warranty. Unless required by applicable law or agreed to in writing, Licensor provides
the Work (and each Contributor provides its Contributions) on an "AS IS" BASIS, WITHOUT
WARRANTIES OR CONDITIONS OF ANY KIND, either express or implied, including, without
limitation, any warranties or conditions of TITLE, NON-INFRINGEMENT, MERCHANTABILITY, or
FITNESS FOR A PARTICULAR PURPOSE. You are solely responsible for determining the
appropriateness of using or redistributing the Work and assume any risks associated with Your
exercise of permissions under this License.
8. Limitation of Liability. In no event and under no legal theory, whether in tort (including negligence),
contract, or otherwise, unless required by applicable law (such as deliberate and grossly negligent
acts) or agreed to in writing, shall any Contributor be liable to You for damages, including any direct,
indirect, special, incidental, or consequential damages of any character arising as a result of this
License or out of the use or inability to use the Work (including but not limited to damages for loss of
23

goodwill, work stoppage, computer failure or malfunction, or any and all other commercial damages
or losses), even if such Contributor has been advised of the possibility of such damages.
9. Accepting Warranty or Additional Liability. While redistributing the Work or Derivative Works thereof,
You may choose to offer, and charge a fee for, acceptance of support, warranty, indemnity, or other
liability obligations and/or rights consistent with this License. However, in accepting such obligations,
You may act only on Your own behalf and on Your sole responsibility, not on behalf of any other
Contributor, and only if You agree to indemnify, defend, and hold each Contributor harmless for any
liability incurred by, or claims asserted against, such Contributor by reason of your accepting any
such warranty or additional liability.
END OF TERMS AND CONDITIONS
24

Enter keywords in the search window and click (Search).
You can search for target pages in this guide.
Search Tips
You can search for target pages by entering keywords in the search window.
Note
• The displayed screen may vary.
• When searching from this page or the "Home" page without entering your product's model name or your
application's name, all products supported by this guide will be considered for the search.
If you want to narrow down the search results, add your product's model name or your application's
name to the keywords.
•Searching for Functions
Enter your product's model name and a keyword for the function you want to learn about
Example: When you want to learn how to load paper
Enter "(your product's model name) load paper" in the search window and perform a search
•Troubleshooting Errors
Enter your product's model name and a support code
Example: When the following error screen appears
Enter "(your product's model name) 1000" in the search window and perform a search
25

Note
• The displayed screen varies depending on your product.
•Searching for Application Functions
Enter your application's name and a keyword for the function you want to learn about
Example: When you want to learn how to print collages with My Image Garden
Enter "My Image Garden collage" in the search window and perform a search
•Searching for Reference Pages
Enter your model name and a reference page title*
* You can find reference pages more easily by entering the function name as well.
Example: When you want to browse the page referred to by the following sentence on a scanning
procedure page
Refer to "Color Settings Tab" for your model from Home of the Online Manual for details.
Enter "(your product's model name) scan Color Settings Tab" in the search window and perform a
search
26

Notes on Operation Explanations
In this guide, most of the operations are described based on the windows displayed when Windows 8.1
operating system (called Windows 8.1 below) or Windows 8 operating system (called Windows 8 below) is
used.
27

Useful Functions Available on the Machine
Connect Wirelessly with Ease in "Access Point Mode"
Download a Variety of Content Materials
Print Items with Easy-PhotoPrint+ (Web Application)
Print Photos on Facebook Easily Using a Facebook App "Print Your Days"
Use the Machine More Conveniently with Quick Toolbox
Connection Methods Available on the Machine
Notice for Web Service Printing
Use MAXIFY Cloud Link
Printing with Google Cloud Print
Printing from AirPrint Compliant Device
Checking Printer Information
Online Storage Integration Function
How to Use Print from E-mail
Print Easily from a Smartphone or Tablet with MAXIFY Printing Solutions
Printing with Windows RT
28

Connect Wirelessly with Ease in "Access Point Mode"
The machine supports "access point mode" in which you can connect to the machine wirelessly from a
computer or smartphone even in an environment without an access point or wireless LAN router.
Switch to "access point mode" with simple steps to enjoy scanning and printing wirelessly.
When you use the machine with the access point mode, be sure to specify the access point name of the
machine and the security setting in advance.
Using the Machine with the Access Point Mode
29

Download a Variety of Content Materials
CREATIVE PARK
A "printing materials site" where you can download all the printing materials for free.
Various types of content such as seasonal cards and paper crafts that can be made by assembling paper
parts are provided.
CREATIVE PARK PREMIUM
A service where customers using models that support PREMIUM Contents can download exclusive
printing materials.
PREMIUM Contents can be downloaded easily via Easy-PhotoPrint+. Downloaded PREMIUM Contents
can be printed directly with Easy-PhotoPrint+.
To download PREMIUM Contents, make sure that genuine Canon ink tanks/ink cartridges are installed for
all colors on a supported printer.
Note
• The designs of PREMIUM Contents provided in this page are subject to change without prior notice.
30

Print Items with Easy-PhotoPrint+ (Web Application)
You can easily create and print personalized items such as calendars and collages, anytime and anywhere,
by simply accessing Easy-PhotoPrint+ on the web from a computer or tablet.
By using Easy-PhotoPrint+, you can create items in the latest environment without going through the trouble
of installation.
Moreover, you can use various photos for your item through integration with social networks such as
Facebook, or with online storage, web albums, etc.
Refer to "Easy-PhotoPrint+ Guide" for details.
31

Print Photos on Facebook Easily Using a Facebook App "Print
Your Days"
Use Print Your Days to collect Facebook photos of memories of parties and travel, recent activity of your
family and friends, your hobbies, etc., then create and print a work of art.
Print Your Days is available from the Print Your Days Facebook page.
32

Use the Machine More Conveniently with Quick Toolbox
Quick Toolbox is a shortcut menu that lets you access the functions you want to use with one click. After
installing utilities compatible with Quick Toolbox, they will be added to this menu. The Quick Toolbox
provides a convenient way to quickly launch added utilities for making machine settings and doing other
management tasks.
Refer to "Quick Toolbox Guide" for details.
33

Connection Methods Available on the Machine
The following connection methods are available on the machine.
Wireless Connection
With an access point
Without an access point
Wired Connection
USB Connection
Wireless Connection
There are two methods for connecting the printer to your device (such as a smartphone). One method is
to connect using an access point, and the other method is to connect without using an access point.
The two connection methods cannot be used at the same time.
If you have an access point (or wireless network router), it is recommended that you use the method
described in Connection Using an Access Point.
When connecting another device while a device is already connected to the printer, connect it using the
same connection method as the connected device.
If you connect using a different connection method, the connection to the device in use will be disabled.
Connection Using an Access Point
•Connect the printer and a device using an access point.
•Connection methods vary depending on the access point type.
•You can change network settings such as the SSID and security protocol on the printer.
34

• When the connection between a device and an access point is completed and (Wi-Fi icon) is
displayed in the device's screen, you can connect the device to the printer using the access point.
Connection without Using an Access Point
• Connect the printer and a device without using an access point. Connect a device and the printer
directly using the printer's access point mode function.
• When establishing a connection in access point mode, Internet connection may become unavailable.
In that case, web services for the printer cannot be used.
• If you connect a device connected to the Internet via an access point to the printer that is in access
point mode, the connection between the device and access point will be disabled. In that case, the
connection of the device may switch to a mobile data connection automatically depending on your
device. Transmission fees for connecting to the Internet using a mobile data connection apply.
• In access point mode, you can connect up to five devices at the same time. If you try to connect a
sixth device while five devices are already connected, an error will appear.
If an error appears, disconnect a device that does not use the printer, then configure settings again.
• Network settings such as the SSID and security protocol can be changed on the printer.
When Using Windows XP:
Connection without Using an Access Point (Windows XP)
Restrictions
(Appears in a new window)
Wired Connection
Connect the printer and a hub or router with an Ethernet cable. Prepare an Ethernet cable.
USB Connection
Connect the printer and a computer with a USB cable. Prepare a USB cable.
35

Connection without Using an Access Point (Windows XP)
Restrictions
(Appears in a new window)
1. Press the HOME button (A) on the printer.
2. Tap the bottom left (B) of the screen.
3. Tap Access point mode active.
4. Check the SSID displayed in the printer screen.
5. Tap Details, check the Password (network key), then tap OK.
You will use the SSID and Password (network key) in the subsequent steps.
36

6. Tap OK.
7. Right-click the Wireless Network Connection icon in the notification area of the taskbar
on the computer, then select View Available Wireless Networks.
8. Select the network name (SSID) you want to use, then click Connect.
9. Enter the Password (Network key), then click Connect.
37

10. When connection is complete, click Back until the screen below appears.
Proceed with the setup.
38

Restrictions
When connecting another device while a device (such as a smartphone) is already connected to the
printer, connect it using the same connection method as the connected device.
If you connect using a different connection method, the connection to the device in use will be disabled.
Connection Using a Wired Network cannot be performed on printers that do not support a wired
connection.
Connection Using an Access Point
• Make sure that a device and an access point (or wireless network router) are connected. For details
on how to check the settings, refer to the manual supplied with the access point or contact its
manufacturer.
As for a device already connected to the printer without using an access point, reconnect it via an
access point.
• The configuration, router functions, setup procedures and security settings of the network device vary
depending on your system environment. For details, refer to the manual of your network device or
contact its manufacturer.
• Check if your device supports IEEE802.11n (2.4 GHz), IEEE802.11g or IEEE802.11b.
• If your device is set to the "IEEE802.11n only" mode, WEP or TKIP cannot be used as a security
protocol. Change the security protocol for your device to something other than WEP and TKIP or
change the setting to something other than "IEEE802.11n only."
The connection between your device and the access point will be temporarily disabled while changing
the setting. Do not operate the screen of this guide until the setup is complete.
• For office use, consult your network administrator.
• Take added care when connecting to a network that is not protected with security measures, as there
is a risk of disclosing data such as your personal information to a third party.
Connection without Using an Access Point
Important
• If you connect a device connected to the Internet via an access point to the printer that is in access
point mode, the connection between the device and access point will be disabled. In that case, the
connection of the device may switch to a mobile data connection automatically depending on your
device. When you connect to the Internet using a mobile data connection, charges may apply
depending on your contract.
• When you connect a device and the printer in access point mode, the connection information will
be saved to Wi-Fi settings. The device may be connected to the printer automatically even after
disconnecting it or connecting it to another access point.
• You cannot connect to an access point and the printer that is in access point mode at the same
time. If you have an access point, it is recommended that you use the access point to connect to
the printer.
• To prevent automatic connection to the printer that is in access point mode, change the
connection mode after using the printer, or set not to connect automatically in the Wi-Fi settings
of the device.
For details on how to change the settings of a device, refer to the manual supplied with the
device or contact its manufacturer.
39

• When connecting a device and the printer in access point mode, Internet connection may become
unavailable. In that case, web services for the printer cannot be used.
• In access point mode, you can connect up to five devices at the same time. If you try to connect a
sixth device while five devices are already connected, an error will appear.
If an error appears, disconnect a device that does not use the printer, then configure settings again.
• Devices connected to the printer in access point mode cannot communicate with each other.
• Firmware updates for the printer are not available while using the access point mode.
• When a device has been connected to the printer without using an access point and you want to set it
up again using the same connection method, disconnect it first. Disable the connection between the
device and printer in the Wi-Fi setting screen.
Connection Using a Wired Network
• This printer cannot be used over wireless and wired connections at the same time.
• When using a router, connect the printer and a device to the LAN side (same network segment).
40

Notice for Web Service Printing
When Using Web Service
• Canon does not guarantee the continuity and reliability of the web services provided, the availability of
site access, or permission to download the materials.
• Canon may at any time update, change, or delete the information provided through the web service,
or may suspend or discontinue the service without prior notice. Canon shall not be held responsible
for any damages resulting from such actions.
• In no event shall Canon be liable for any damages whatsoever resulting from the use of the web
services.
• User registration is necessary before using the photo sharing site.
When you use the photo sharing site, observe the conditions of use of the site and use the service
within your own responsibility.
• All or part of the web service may not be available depending on the country or region you live in.
• Depending on your network environment, some functions on web service are not available. Even if
they are available, it may take a while to print or display the contents, or communication may be
interrupted while operation is in progress.
• When you use web service, your machine's name, information of your region or country, your selected
language, and what kind of service you use (e.g. photo sharing site) are sent to and saved in our
server. Canon is unable to identify specific customers using this information.
• Your login name and password for the photo sharing site are saved in the machine's memory (not
encrypted).
If you hand over the machine to anyone or dispose of it, delete your login name and password from
the machine's memory in advance.
• The account information will be sent to Canon Inc. server (located in Japan), then forwarded to the
service provider's server.
• Canon handles your account information as follows:
◦ Your account information will be used in personal identification process of the selected service.
◦ Canon will not provide your account information to any third party without your consent, except for
sending to the service provider or providing based on laws and regulations.
◦ After the conclusion of non-disclosure agreement, Canon may deposit your account information to
the contractor to achieve the purpose of use.
◦ Canon endeavors to secure the safety of your account information.
◦ It is at your option to enter and send your account information. However, the service that requires
to enter your account information is not available unless you enter and send it.
◦ Your account information does not remain in Canon Inc. server. At the latest, it will be deleted
when you have disconnected your printer from LAN.
◦ For details, contact a Canon-authorized sales representative in the country or region you live in.
Copyrights and Rights of Publicity
When printing from the photo sharing site:
• Observe the conditions of use of the photo sharing site when you use photos on the site.
• It is unlawful to reproduce or edit the copyrighted work of another person without permission from the
copyright holder, except for personal use, use within the home, or other use within the limited scope
as defined by the copyright. Additionally, reproducing or editing photographs of people may infringe
on Rights of Publicity.
41

When printing downloaded template forms:
1. The copyright of each material (photos, illustrations, logos, or documents: hereinafter referred to as
"the materials") provided on the web template printing service belongs to their respective owners.
Issues pertaining to Rights of Publicity may arise regarding the use of any of people or characters
displayed on the web template printing service.
Except as otherwise permitted (please see "2" below), copying, modifying or distributing all or a
portion of any of the materials contained on the web template printing service without prior consent of
the respective rights (Rights of Publicity and Copyright) holder is strictly prohibited.
2. All of the materials provided on the web template printing service can be freely used for personal and
non-commercial purposes.
42

Use MAXIFY Cloud Link
By using MAXIFY Cloud Link, you can connect your printer to a cloud service, such as CANON iMAGE
GATEWAY, Evernote, or Twitter, and use the following functions without using a computer:
• Print images from a photo-sharing service
• Print documents from a data management service
• Save scanned images to a data management service.
• Use Twitter to report the printer status, such as no paper or low ink levels.
In addition, you can use various functions by adding and registering apps that are linked with various cloud
services.
Using MAXIFY Cloud Link from Your Printer
Using MAXIFY Cloud Link from Your Smartphone, Tablet, or Computer
Important
• In certain countries, MAXIFY Cloud Link may not be available or the available apps may be different.
• Some apps require that you have an account before you use those apps. For such apps, please set up
an account beforehand.
• To find out which models support MAXIFY Cloud Link check the Canon homepage.
• The screen display may change without prior notice.
43

Before Using MAXIFY Cloud Link from Your Printer
First, check the following content:
•Precautions
If you plan to use the web service to print documents, be sure to check these precautions beforehand.
•Network environment
The printer must be connected to a LAN and to the Internet.
If your printer is not connected to a LAN, see here and set one up.
For information on the LAN and Internet settings, see the manual of your network devices or contact the
manufacturer.
Important
• The user will bear the cost of Internet access.
Preparing to Use MAXIFY Cloud Link from Your Printer
Copyright c 1991-2013 Unicode, Inc. All rights reserved. Distributed under the Terms of Use in http://
www.unicode.org/copyright.html.
This software is based in part on the work of the Independent JPEG Group.
THE BASIC LIBRARY FUNCTIONS
Written by: Philip Hazel
Email local part: ph10
Email domain: cam.ac.uk
University of Cambridge Computing Service, Cambridge, England.
Copyright (c) 1997-2008 University of Cambridge All rights reserved.
THE "BSD" LICENCE
Redistribution and use in source and binary forms, with or without modification, are permitted provided that
the following conditions are met:
* Redistributions of source code must retain the above copyright notice, this list of conditions and the
following disclaimer.
* Redistributions in binary form must reproduce the above copyright notice, this list of conditions and the
following disclaimer in the documentation and/or other materials provided with the distribution.
* Neither the name of the University of Cambridge nor the name of Google Inc. nor the names of their
contributors may be used to endorse or promote products derived from this software without specific prior
written permission.
THIS SOFTWARE IS PROVIDED BY THE COPYRIGHT HOLDERS AND CONTRIBUTORS "AS IS" AND
ANY EXPRESS OR IMPLIED WARRANTIES, INCLUDING, BUT NOT LIMITED TO, THE IMPLIED
WARRANTIES OF MERCHANTABILITY AND FITNESS FOR A PARTICULAR PURPOSE ARE
DISCLAIMED. IN NO EVENT SHALL THE COPYRIGHT OWNER OR CONTRIBUTORS BE LIABLE FOR
ANY DIRECT, INDIRECT, INCIDENTAL, SPECIAL, EXEMPLARY, OR CONSEQUENTIAL DAMAGES
(INCLUDING, BUT NOT LIMITED TO, PROCUREMENT OF SUBSTITUTE GOODS OR SERVICES; LOSS
OF USE, DATA, OR PROFITS; OR BUSINESS INTERRUPTION) HOWEVER CAUSED AND ON ANY
THEORY OF LIABILITY, WHETHER IN CONTRACT, STRICT LIABILITY, OR TORT (INCLUDING
NEGLIGENCE OR OTHERWISE) ARISING IN ANY WAY OUT OF THE USE OF THIS SOFTWARE, EVEN
IF ADVISED OF THE POSSIBILITY OF SUCH DAMAGE.
45

Preparing to Use MAXIFY Cloud Link from Your Printer
Follow the steps described below to register the printer information to the cloud service server.
1. Check that the printer is connected to the Internet
2. From the printer home screen, select Cloud
3. When the registration completed screen appears, select OK
4. On the confirmation screen, select Next
Note
•If multiple users will be using the printer after the initial registration, select the login user name
from the user selection screen, enter the Security code, and proceed with the registration.
If the Security code is incorrect, use your smartphone, tablet, or computer, and change the
setting from the User information of the Canon Inkjet Cloud Printing Center.
5. In the License agreement and Privacy statement windows, read the statements, and then
select Agree if you agree
<License agreement>
46

<Privacy statement>
Note
•If you select Disagree, a confirmation screen of canceling the user information registration
appears. If you select Yes, the user information registration is canceled, and you return to the
Home screen.
Even if you select Disagree, you can still use this service by selecting Agree from the registration
screen later.
• You can print the displayed information by pressing the Start button.
6. On the Time zone screen, select the time closest to your region, and then select Next
7. In the time zones list, select the region closest to you
For some regions, a screen for applying the daylight saving time setting may appear.
8. When a message appears notifying that the app is now available, select Open list
47

The registration of printer information is completed, and a list of apps is displayed.
See here for the description of the apps list screen.
After you complete the registration, you can print photos and documents that have been uploaded to apps
on the linked cloud service and add/delete/sort apps.
Using MAXIFY Cloud Link
48

Application Management
Only the Administrator of the printer can use this service.
This section explains how to add, delete, and sort apps.
Add apps
You can add your favorite apps to the printer.
Follow the steps described below to add apps.
1. From the printer home screen, select Cloud
2. On the cloud's Main screen, select Add/delete
3. Select Register apps
4. From the list, select the category of the app
5. From the displayed apps list, select the app that you want to register
49

Note
•Description of displayed icons
: Can be used with genuine Canon ink.
6. Select Register
The registration is completed and the app is added to the apps list.
To register another app, repeat the procedure from step 5.
To end the app registration, select Back and return to the cloud's Main screen.
Important
• Some apps may require a linked app account before you can use the app. If this is the case, set up
an account beforehand.
Delete apps
You can delete unnecessary apps from the apps list.
Follow the steps described below to delete apps.
1. From the printer home screen, select Cloud
2. On the cloud's Main screen, select Add/delete
50

3. Select Delete registered apps
4. From the apps list, select the app that you want to delete
Note
• Description of displayed icons
: Cannot be used because it is not yet released, not available in your region, or does not
support your model.
: Can be used with genuine Canon ink.
5. Select Delete
When the deletion is finished, the app will be deleted from the apps list on the main screen.
To delete another app, repeat the procedure from step 4.
To end the app deletion, select Back and return to the cloud's Main screen.
Sort apps
You can sort apps displayed on the apps list.
Follow the steps described below to sort apps.
1. From the printer home screen, select Cloud
51

2. On the cloud's Main screen, select Add/delete
3. Select Sort
4. On the apps list, select the app that you want to sort
Note
• Description of displayed icons
: Cannot be used because it is not yet released, not available in your region, or does not
support your model.
: Can be used with genuine Canon ink.
5. Use / buttons to move the app
6. Select Done
52

Sorting is complete.
To continue the sorting, repeat the procedure from step 4.
To end the sorting, select Back and return to the cloud's Main screen.
53

Using MAXIFY Cloud Link
This section introduces the photo printing procedure by using CANON iMAGE GATEWAY as an example.
Important
• The available functions differ depending on the app.
• The printing procedure differs depending on the app.
• You need to get the account and register photo and other data beforehand.
• The following file formats can be printed: jpg, jpeg, pdf, docx, doc, xlsx, xls, pptx, ppt, and rtf.
The file formats that can be printed differ depending on the app.
• Before you print, check that printer is on and is connected to the network. Then start.
Note
• You can use CANON iMAGE GATEWAY to print jpg and jpeg file formats.
1. On the Main screen, select the app to be used
2. Enter the information according to the instructions on the authentication screen, and then
select Log in
Important
• Some apps may not be fully displayed in the display area. If this is the case, scroll up, down, right,
and left to change the display area.
: Visible area
•The Login screen may vary between apps.
•After logging in, you may be asked from an external service to agree to use their app. Agree if you
are using the app.
3. In the displayed album list, select the album of your choice
54

4. In the displayed image list, select the image that you want to print, and then select Next
5. Make the necessary print settings, and then select Color
A message that indicates the completion of issuing print job appears, and printing starts.
To continue printing, select Continue, and perform the operation from Step 3.
To end the printing, select Apps. The screen returns to the apps list screen.
Important
• If a print job is not printed within 24 hours after the print job is issued, the print job will expire and cannot
be printed.
• With premium apps that limit the number of print jobs, print jobs that cannot be printed due to expiration
and other reasons are also included in the print count.
55

Cloud Windows
This section describes the Main screen of Cloud and the services available on the Main screen.
When using the Cloud function, follow the steps described below first and display the Main screen.
Important
• With this service, the functions available to Standard user of the printer are different from those
available to the printer Administrator.
Standard user can only use the functions marked by an asterisk (*).
When you select Cloud from the printer home screen, the cloud's Main screen appears.
You can use areas shown below to perform various functions, including printing photos and documents*,
and adding, starting*, and managing apps.
(1) Display area
(2) Add/delete button
(3) Manage button
Important
• Some apps may require you to have an account before using the app. If this is the case, get the
account beforehand.
• After selecting the app, some apps may not be fully displayed in the display area. If this is the case,
scroll up, down, right, and left to change the display area.
: Visible area
• The app is not displayed if it is not yet released, or if the language not available in your region is
selected in the display language setting.
(1) Display area
The display changes based on the menu you select.
Immediately after the cloud's Main screen appears, a list of the registered apps appears.
To start an app, select the app that you want to use on the list.
57

Note
• Description of displayed icons
: Cannot be used because it is not yet released, not available in your region, or does not support
your model.
: Can be used with genuine Canon ink.
(2) Add/delete button
Use this button to add, delete, and sort apps.
Register apps
Select this to add your favorite apps.
See here for details on how to add apps
Delete apps
Select this to delete registered apps.
See here for details on how to delete apps
Sort
Select this to sort the apps list.
See here for details on how to sort the apps list
(3) Manage button
Use this button to manage jobs*, log out of an app*, show the license agreement and privacy statement*,
and set the time zone*.
58

Manage jobs*
From the Status list window, you can check the status of a job.
Settings*
Select this to set the Time zone.
Select your region on the list. For some regions, you can set whether or not to apply the daylight saving
time setting.
Important
• If you cannot find your region on the list, select the one closest to your region.
Legal information*
This shows the License agreement and Privacy statement.
Press the Start button to print the displayed information.
Log out of all apps*
You can log out at the same time from all apps that you are logged into.
Note
• Some apps may not allow you to log out when you are logged on. If you want to log in with a
different account, you need to use this function to log out first.
• Once you log out, you need to log in again. You may lose the settings with some apps.
59

Cloud Troubleshooting
If you cannot print
Check the following if you cannot print.
• Check that the printer is connected to the Internet.
• Check that the printer is connected to a LAN and the LAN environment is connected to the Internet.
• Check that no error message is displayed on the printer's LCD monitor.
If the problem is not resolved, use the printer driver from your computer to perform the print job and
check whether the data can be printed normally on the printer.
If you still cannot print, see the troubleshooting page for your model on the Home of the Online
Manual.
Note
• With a wireless LAN connection, after the printer is turned on, it may take several minutes before
communication is possible. Check that your printer is connected to the wireless network, and wait a
while before you start printing.
• If the printer is not turned on or is not connected to the Internet, and consequently a print job is not
processed within 24 hours after it was submitted, the print job is automatically canceled. If this
happens, check the printer power and the Internet connection, and then re-submit the print job.
60

Using MAXIFY Cloud Link from Your Smartphone, Tablet, or
Computer
Before Using Canon Inkjet Cloud Printing Center
Preparations Before Using Canon Inkjet Cloud Printing Center
Using Canon Inkjet Cloud Printing Center
Adding a Printer
Adding a MAXIFY Cloud Link User
Troubleshooting Canon Inkjet Cloud Printing Center
61

Before Using Canon Inkjet Cloud Printing Center
Canon Inkjet Cloud Printing Center is a service that links with the cloud function of the printer and allows you
to perform operations such as registering and managing apps from your smartphone or tablet device, and
checking the print status, print error, and ink status of the printer. You can also print app photos and
documents from your smartphone or tablet.
First, check the following content:
•Precautions
If you plan to use the web service to print documents, be sure to check these precautions beforehand.
•Printer specification
Check that Canon Inkjet Cloud Printing Center supports the printer.
•Network environment
The printer must be connected to a LAN and to the Internet.
Important
• The user will bear the cost of Internet access.
•Operating requirements
For computers, smartphones, and tablet devices, see "Requirements for Canon Inkjet Cloud Printing
Center operation".
Important
• This service may not be available in certain countries or regions. Also even if the service is available,
there are apps that cannot be used in certain regions.
Preparations Before Using Canon Inkjet Cloud Printing Center
62

Requirements for Canon Inkjet Cloud Printing Center operation
Computer
CPU x86 or x64 1.6 GHz or higher
RAM 2 GB or higher
Monitor display Resolution 1024 x 768 pixels or higher
Number of display colors 24 bits (true-color) or higher
OS Browser
Windows XP SP3 or later
Internet Explorer 8*
Mozilla Firefox
Google Chrome
Windows Vista SP1 or later
Internet Explorer 8*, 9
Mozilla Firefox
Google Chrome
Windows 7
Internet Explorer 8*, 9, 10
Mozilla Firefox
Google Chrome
Windows 8
Internet Explorer 10
Mozilla Firefox
Google Chrome
Windows 8.1
Internet Explorer 11
Mozilla Firefox
Google Chrome
Mac OS X v10.6-OS X Mavericks v10.9 Safari 5.1, 6, 7
* When you use Internet Explorer 8, the web pages may not display correctly. Canon recommends that
you upgrade to Internet Explorer 9 or later, or use another browser.
Smartphone or tablet
OS Browser Resolution
iOS 5.1 or later OS standard browser 320 x 480 (HVGA) or higher
Android 2.3.3 or later 480 x 800 (HVGA) or higher
*Android3.x is not supported.
Important
• On the browser you are using, enable JavaScript and cookies.
• If you use the zoom function or change the font size on your browser, the web pages may not display
correctly.
• If you use the translation function of Google Chrome, the web pages may not display correctly.
• If you use a proxy server outside of your country, the service may not be able to determine the correct
region.
63

• In an in-house network environment, the 5222 port must be released. For confirmation instructions,
contact the network administrator.
64

Preparations Before Using Canon Inkjet Cloud Printing Center
To use the Canon Inkjet Cloud Printing Center, you need to follow the steps described below and register
the user information.
Print registration information from the printer
1. From the home window, select Setup -> Web service setup -> Web
service connection setup -> IJ Cloud Printing Center setup -> Register with this
service
2. In the registration confirmation window, Select Yes
3. In the print settings, select the display language
4. Follow the instructions displayed in the window, and print the URL of the authentication
site and the Printer registration ID
Set A4 size or Letter size plain paper and select OK.
The authentication URL and Printer registration ID are printed.
65

Note
• You will use this printed page in the next step.
Important
• The operation to complete the registration should be done within 60 minutes.
Access the URL on the printed page, and then enter the e-mail address and
other necessary information
Important
• Do not use the Back button of the web browser while an operation is processing. The screen may not
transition properly.
1. Use the web browser on your PC, smartphone, tablet, or other devices to access the
authentication URL
66

2. On the Login screen, select Create new account
3. Enter the E-mail address and Printer registration ID of the printer's owner, and then
select OK
The registration page URL is sent to the e-mail address entered.
67

Important
• There are character restrictions for the e-mail address, as shown below.
• You can use up to 255 alphanumeric characters consisting of single-byte characters and
symbols (!#$%&'*+/=?^_{}|~.-@).
• Multibyte characters cannot be used.
You will get an error if the e-mail address you enter contains a character that cannot be
used.
• If you registered a different e-mail address by mistake, you can cancel the registration by going
to the printer's Home screen and selecting Setup (or by pressing the Setup button on the
operation panel) -> Web service setup -> Connection setup -> IJ Cloud Printing Center
setup (IJCloudPrintingCtr) -> Delete from this service.
• You may not be able to receive the notification if you are using a spam filter. If you have a
setting to receive only the e-mails from certain domains, be sure to change the setting to allow
receiving e-mails from "noreply@mail.cs.c-ij.com".
There will be no error display even if you could not receive the e-mail because of the spam filter
setting or if you entered an incorrect e-mail address.
Access the URL in the e-mail, register the information, and complete the
user registration
1. When an e-mail with the subject "Information on Canon Inkjet Cloud Printing Center" is
sent to the e-mail address that you entered, select the URL
2. In the License agreement and Privacy statement windows of Canon Inkjet Cloud
Printing Center, read the statements, and select Agree if you agree
68

3. In the user information entry screen, enter your Password, and select Next
Enter your password for logging in to the Canon Inkjet Cloud Printing Center.
69

Important
• There are character restrictions for the Password, as shown below.
• The password needs to be between 8 and 32 characters long, using single-byte
alphanumeric characters and symbols (!"#$%&'()*+,-./:;<=>?@[\]^_`{|}~). (Alphabets are
case-sensitive)
4. Enter the User name
Enter the name that identifies the user.
Important
•The User name entry field has the following character restrictions:
70

• The password needs to be between 1 and 20 characters long, using single-byte
alphanumeric characters and symbols (!"#$%&'()*+,-./:;<=>?@[\]^_`{|}~). (Alphabets are
case-sensitive)
5. Specify the Time zone setting, and select Next
Select your region on the list. If you cannot find your region on the list, select the one closest to your
region.
Apply daylight saving time
This appears only when there is a daylight saving time in the Time zone that you selected.
Select whether or not to apply the daylight saving time.
6. Enter the Security code and select Done
A Security code identifies the user when multiple other users are sharing the same printer.
71

Important
• The Security code entry field has the following character restrictions:
•Single-byte numbers
The registration is complete. A registration completion message is displayed.
When you select the OK button in the message, the login screen is displayed.
Enter the registered e-mail address and password, and log in to the Canon Inkjet Cloud Printing Center.
Using Canon Inkjet Cloud Printing Center
72

Printing Your Printer registration ID
To add a printer by using Canon Inkjet Cloud Printing Center, you will need a Printer registration ID.
From the operation panel of this printer, print the URL of the authentication site and your Printer
registration ID. The procedure is as follows:
1. Check that the printer is connected to the Internet
Important
•To use this function, you must connect this printer to the Internet.
2. From the home window, select Setup -> Web service setup -> Web service
connection setup -> IJ Cloud Printing Center setup -> Register with this service
3. In the registration confirmation window, Select Yes
4. In the print settings, select the display language
5. Follow the instructions displayed in the window, and print the URL of the authentication site
and your Printer registration ID
When you set A4 size or Letter size plain paper and select OK, the authentication site URL and your
Printer registration ID are printed.
Important
• The operation to complete the registration should be done within 60 minutes.
73

Canon Inkjet Cloud Printing Center window
This section describes the Canon Inkjet Cloud Printing Center screens that are displayed on your
smartphone, tablet device, or computer.
Description of the Login screen
Description of the Main screen
Description of the Login screen
This section provides the description of the Login screen of Canon Inkjet Cloud Printing Center.
Important
• You have 5 tries to enter your password. If you fail, you will not be able to log in for about the next
hour.
• You remain logged in for an hour after the last access.
Language
Select the language you will be using.
E-mail address
Enter the e-mail address that you entered in the user registration.
Important
• The e-mail address is case-sensitive. Make sure the case is correct.
Password
Enter the password that you entered in the user registration.
Keep login info
When you select the check box, the login screen is skipped for 14 days since the last day that the
service screen was accessed.
Reset password from here
Select this if you forgot the password.
Reset your password by following the instructions on the screen.
74

Create new account
A new registration will be added to the Canon Inkjet Cloud Printing Center.
For a new registration, you need the Printer registration ID.
System requirements
This displays the system requirements for the Canon Inkjet Cloud Printing Center.
Help/legal notices (smartphone and tablet devices only)
The description of the Canon Inkjet Cloud Printing Center screen and various reminders are
displayed.
Software license info
The licensing information of Canon Inkjet Cloud Printing Center is displayed.
About this service
This displays the descriptions of this service.
Description of the Main screen
When you log in to the Canon Inkjet Cloud Printing Center, the Main screen appears.
Important
• With this service, the functions available to Standard user of the printer are different from those
available to the printer Administrator.
Standard user can only use the functions marked by an asterisk (*).
You can use areas shown below to start*, add, and manage apps.
If you are using a smartphone or a tablet, you can also print photos and documents.
If you are using a smartphone or tablet
If you are using a PC
75

If you are using a smartphone or tablet
(1) Left context menu
(2) Printer name area
(3) Right context menu
(4) Display area
(5) Menu area
(1) Left context menu
When you select , the Mng. printer screen of the Manage users screen appears.
For general users, the Select printer screen appears.
Mng. printer screen (Select printer screen)
76

From the Mng. printer screen (Select printer screen), you can check*and update* printer information
registered to the Canon Inkjet Cloud Printing Center, change printer names, delete printers, add
printers, and copy apps.
•Check the printer information*
The registered printer name is displayed.
indicates the currently selected printer.
indicates that an error occurred on the printer.
•Display update date/time of the printer information*
This displays the date and time the printer information was last updated.
refreshes the information.
•Multiuser mode
If multiple users are using the printer, select the Multiuser mode check box.
•Copy apps
Select this to copy apps added in the selected printer to another printer.
When you select , the screen shown below appears.
Set the Destination printer and the Source printer. Then select OK.
77

•Change the printer name
When you select , a screen to change the printer name appears.
Follow the instructions on the screen to change the name.
Note
• The printer name entry has the following character limitation:
• Up to 128 characters
•Delete printers
When you select , the printer is deleted from the Canon Inkjet Cloud Printing Center.
When transferring the ownership of the printer, select Clear the information saved on the printer.
•Add printers
Select this to add printers to be used in the Canon Inkjet Cloud Printing Center.
You need a Printer registration ID to add a printer.
Note
• Up to 16 printers are guaranteed to operate for each e-mail address.
Manage users screen
From the Manage users screen, you can check user information registered to the Canon Inkjet Cloud
Printing Center, delete users, add users, and change the Administrator and Standard user settings.
78

•User deletion
Select the check box of the user to be deleted, and select Delete.
However, you cannot delete yourself. To delete yourself, cancel your membership from the user
information screen.
•Adding a user
Select Add user. The user registration screen appears.
•Changing Administrator and Standard user settings
You can change the privileges of the Administrator and Standard users.
(2) Printer name area
The registered name of the printer selected is displayed.
The Administrator can change the printer name.
(3) Right context menu
When you select , the context menu appears.
The information displayed depends on the menu currently selected in the menu area.
The symbol indicates that there is a new unread notice.
• Sort
This displays the screen to sort registered apps.
You can use the buttons to change the display order of apps. When you finish sorting,
press the Done button to confirm the order.
79

• Latest notices*
This displays the latest notices. The symbol indicates that there is a new unread notice.
• User information*
This displays the User information screen.
You can change the registered e-mail address, password, language, time zone, and other settings.
• Help/legal notices*
The description of the Canon Inkjet Cloud Printing Center screen and various reminders are
displayed.
• Log out*
This opens the Log out screen of the Canon Inkjet Cloud Printing Center.
(4) Display area
The display changes based on the menu you select.
80

(5) Menu area
The following 4 menu buttons are displayed:
• Apps*
This displays the list of registered apps in the Display area.
• Config
This displays the Register apps screen in the Display area.
The display can be toggled between Registered and Search apps.
The Registered screen lists registered apps.
You can check the information of these apps or deregister them.
81

On the Search apps screen, the apps that you can register by using the Canon Inkjet Cloud
Printing Center are displayed by category.
◦ When you select , the details of the app are displayed.
When you select / , you can choose to register or unregister the app.
Note
• Description of displayed icons
: Cannot be used because it is not yet released, not available in your region, or does
82

not support your model.
: Can be used with genuine Canon ink.
• Properties*
This screen displays the status of the printer that is currently selected.
You can check how much ink is remaining or details about an error that occurred. You can also
access the ink purchasing site and the Online Manual.
Important
• The Properties displayed may differ from the actual status at the display time, depending on
the printer status.
• Manage jobs*
This screen displays the print status and the print history.
You can check the print status by looking at Status list, and the print history by looking at History.
You can also cancel print jobs and delete history information.
To cancel or delete a job, select that job and then select Cancel or Delete.
If you are using a PC
(1) Mng. printer (Select printer) button
(2) Manage users button
(3) Printer name area
(4) Menu area
83

(5) Notices area
(6) Information area
(7) Global navigation area
(8) Display area
(1) Mng. printer (Select printer) button
When you select the Mng. printer (Select printer) button, the Mng. printer (Select printer) screen
appears.
From the Mng. printer screen (Select printer screen), you can check*and update* printer information
registered to the Canon Inkjet Cloud Printing Center, change printer names, delete printers, add
printers, and copy apps.
•Check the printer information*
The registered printer name is displayed.
indicates the currently selected printer.
indicates that an error occurred on the printer.
84

•Display update date/time of the printer information*
This displays the date and time the printer information was last updated.
refreshes the information.
•Multiuser mode
If multiple users are using the printer, select the Multiuser mode check box.
•Change the printer name
When you select , a screen to change the printer name appears.
Follow the instructions on the screen to change the name.
Note
• The printer name entry has the following character limitation:
• Up to 128 characters
•Delete printers
When you select , the printer is deleted from the Canon Inkjet Cloud Printing Center.
When transferring the ownership of the printer, select Clear the information saved on the printer.
•Add printers
Select this to add printers to be used in the Canon Inkjet Cloud Printing Center.
You need a Printer registration ID to add a printer.
Note
• Up to 16 printers are guaranteed to operate for each e-mail address.
•Copy apps
Select this to copy apps added in the selected printer to another printer.
When you select , the screen shown below appears.
85

Set the Destination printer and the Source printer. Then select OK.
(2) Manage users button
When you select the Manage users button, the Manage users screen appears.
From the Manage users screen, you can check user information registered to the Canon Inkjet Cloud
Printing Center, delete users, add users, and change the Administrator and Standard user settings.
•User deletion
Select the check box of the user to be deleted, and select Delete.
However, you cannot delete yourself. To delete yourself, cancel your membership from the user
information screen.
•Adding a user
Select Add user. The user registration screen appears.
•Changing Administrator and Standard user settings
You can change the privileges of the Administrator and Standard users.
(3) Printer name area
The registered name of the printer selected is displayed.
The Administrator can use the Mng. printer functions to change the printer name.
(4) Menu area
The following 4 menu buttons are displayed:
86

• Sort (Apps)
This displays the list of registered apps in the Display area.
Drag the app to change the order.
When you finish sorting, press the Set sort order button and confirm the order.
• Config
This displays the Register apps screen in the Display area.
The display can be toggled between Registered and Search apps.
The Registered screen lists registered apps.
You can check the information of these apps or deregister them.
On the Search apps screen, the apps that you can register by using the Canon Inkjet Cloud
Printing Center are displayed by category.
87

◦ When you select , the details of the app are displayed.
When you select / , you can choose to register or unregister the app.
Note
• Description of displayed icons
: Cannot be used because it is not yet released, not available in your region, or does
not support your model.
: Can be used with genuine Canon ink.
• Properties*
This screen displays the status of the printer that is currently selected.
You can check how much ink is remaining or details about an error that occurred. You can also
access the ink purchasing site and the Online Manual.
Important
• The Properties displayed may differ from the actual status at the display time, depending on
the printer status.
• Manage jobs*
This screen displays the print status and the print history.
You can check the print status by looking at Status list, and the print history by looking at History.
You can also cancel print jobs and delete history information.
To cancel or delete a job, select that job and then select Cancel or Delete.
88

(5) Notices area
This displays the latest notice. Nothing is displayed in this area if there is no notice.
When you select Notice list, you can display up to 40 items.
(6) Information area
This display other information, including the privacy statement and other companies' licensing
information.
(7) Global navigation area
The User information*, Instructions*, and Log out* buttons are displayed.
Press the User information to change the settings.
(8) Display area
The display changes based on the menu you select.
89

90

Using Canon Inkjet Cloud Printing Center
When the user registration is completed, you can log in to the Canon Inkjet Cloud Printing Center and use
the service.
1. From your PC, smartphone, or tablet, access the service login URL (http://cs.c-ij.com/)
2. On the Login screen, enter the E-mail address and Password, and then select Log in
Important
•The e-mail address and password are case-sensitive. Make sure the case is correct.
E-mail address
Enter the e-mail address that you entered in the user registration.
Password
Enter the password that you entered in the user registration.
Keep login info
When you select the check box, the login screen is skipped for 14 days since the last day that the
service screen was accessed.
Important
• If you fail to log in five straight times, you will not be able to login again for an hour.
• You remain logged in for an hour after the last access.
• The service may not function properly if you log in from multiple devices at the same time.
After logging in, you can use useful services such as adding/managing apps that work in conjunction with
this product's cloud functionality and checking the ink status.
For screen descriptions and operation instructions, see "Canon Inkjet Cloud Printing Center window".
Printing procedure
This section introduces the photo printing procedure by using CANON iMAGE GATEWAY as an example.
91

Important
• The available functions differ depending on the app.
• The printing procedure differs depending on the app.
• You need to get the account and register photo and other data beforehand.
• The following file formats can be printed: jpg, jpeg, pdf, docx, doc, xlsx, xls, pptx, ppt, and rtf.
The file formats that can be printed differ depending on the app.
• Before you print, check that printer is on and is connected to the network. Then start.
• This is available if you are using a smartphone or tablet.
Note
• You can use CANON iMAGE GATEWAY to print jpg and jpeg file formats.
1. On the Main screen, select the app to be used
2. Enter the information according to the instructions on the authentication screen, and then
select Log in
3. In the displayed album list, select the album of your choice
92

4. In the displayed image list, select the image that you want to print, and then select Next
5. Make the necessary print settings, and then select Print
93

6. A print job completion message appears, and printing starts
To continue printing, select Continue, and perform the operation from Step 3.
To end the printing, select Apps. The screen returns to the apps list screen.
Important
• If a print job is not printed within 24 hours after the print job is issued, the print job will expire and
cannot be printed.
• With premium apps that limit the number of print jobs, print jobs that expire and cannot be printed are
also included in the print count.
Adding a Printer
94

Adding a Printer
With one account, you can use the Canon Inkjet Cloud Printing Center services on multiple printers.
The procedure for adding a printer is as follows:
1. Print the registration information from the printer to be added
2. From the browser on your smartphone, tablet, or computer, access the authentication site
URL
3. Select Add printer
4. When the confirmation message is displayed, select OK
5. Enter your Printer registration ID, and select OK
95

Note
• When you access the service from Remote UI, the Printer registration ID is entered
automatically.
6. Enter the Password for the account you obtained beforehand, and select OK
Printer addition is completed.
If a printer added message is not displayed, follow the instructions on the displayed screen.
Adding a MAXIFY Cloud Link User
96

Adding a MAXIFY Cloud Link User
Several people can use one printer.
This section describes the user addition procedure and the user privileges.
Adding a user
1. On the service screen, select Manage users
2. Select Add user
Note
•When you select Add user, the service first checks whether the maximum number of users has
been reached. If new users can be added, the user registration screen appears.
•The maximum number of users that can be added for 1 printer is 20.
97

3. Enter the e-mail address of the user to be added, and then select OK
The URL for completing the registration is then sent to the entered e-mail address.
4. Access the URL reported in the e-mail
5. Read the terms displayed in the License agreement and Privacy statement screens. If
you agree to the terms, select Agree.
6. In the user information entry screen, enter your Password, and select Next
98

Enter your password for logging in to the Canon Inkjet Cloud Printing Center.
Important
• There are character restrictions for the password, as shown below.
• The password needs to be between 8 and 32 characters long, using single-byte
alphanumeric characters and symbols (!"#$%&'()*+,-./:;<=>?@[\]^_`{|}~). (Alphabets are
case-sensitive)
7. Enter the User Name
Enter the name that identifies the user.
Important
•The User Name entry field has the following character restrictions:
99

• The password needs to be between 1 and 20 characters long, using single-byte
alphanumeric characters and symbols (!"#$%&'()*+,-./:;<=>?@[\]^_`{|}~). (Alphabets are
case-sensitive)
8. Set Time zone and select Next
Select your region on the list. If you cannot find your region on the list, select the one closest to your
region.
Apply daylight saving time
This appears only when there is a daylight saving time in the time zone that you selected.
Select whether or not to apply the daylight saving time.
9. Enter the Security code and select Done
Enter the code for authenticating the user.
100

Important
• The Security code entry field has the following character restrictions:
•Single-byte numbers
The main registration is complete, and a registration completion e-mail is sent.
Note
• A cookie for the selected user is added to the printer, and the login status of each user is recovered.
Cookies for up to 8 users can be registered to 1 printer.
Printer user privileges
If several users are using the cloud service for 1 printer, each user is categorized as the Administrator or
a Standard user.
Note
• The user who is registered first becomes the Administrator. The administrator can change the
privileges of users from the Manage users screen.
An Administrator can change printer information, add and delete apps, manage users, and perform
various other operations.
A Standard user can check printer information and start apps.
For information about the functions that each user can use, refer to the "Canon Inkjet Cloud Printing
Center window".
If you are using MAXIFY Cloud Link from the printer, select Multiuser mode in the Mng. printer screen to
set the printer to Multiuser mode. Each user can then start an app and print documents.
Troubleshooting Canon Inkjet Cloud Printing Center
101

Troubleshooting Canon Inkjet Cloud Printing Center
If an app cannot be installed
If the registered app is not in the Apps list
If the information is not updated when you press the Update button
If you do not receive the registration e-mail
Printing starts on its own even if you do not do anything
If you are unable to log in correctly even after entering the correct password in iOS or Mac
If an app cannot be installed
Check the country or region where the printer was purchased.
If the printer is taken outside the country or region where it was purchased, apps cannot be installed.
If the registered app is not in the Apps list
Check the display language of Canon Inkjet Cloud Printing Center.
If the display language is switched to a language that does not support an app, the app will not be
displayed in the apps list but will continue to be registered.
If you switch back to the target language of the app, it will be displayed in the apps list and you will be
able to start, register, or unregister the app.
If the information is not updated when you press the Update button
Because the Properties screen requires network connection with this product, the information may not be
reflected immediately. Please wait awhile, and then try updating the information again.
If the information is still not updated, then check that the product is connected to the Internet.
If you do not receive the registration e-mail
You may have entered a different e-mail address during the user registration of Canon Inkjet Cloud
Printing Center.
On the printer's Home screen, select Setup -> Web service setup -> Web service
connection setup -> IJ Cloud Printing Center setup -> Delete from this service to delete the service
registration.
After resetting the printer, repeat the user registration of Canon Inkjet Cloud Printing Center from the
beginning.
Printing starts on its own even if you do not do anything
A third party may be able to illegally use the Canon Inkjet Cloud Printing Center services.
On the printer's Home screen, select Setup -> Web service setup -> Web service
connection setup -> IJ Cloud Printing Center setup -> Delete from this service to delete the service
registration.
After resetting the printer, repeat the user registration of Canon Inkjet Cloud Printing Center from the
beginning.
102

If you are unable to log in correctly even after entering the correct
password in iOS or Mac
If you are using iOS or Mac, and the password contains the ¥ symbol, enter a backslash instead. For
instructions on entering a backslash, see the OS help.
103

What is a Security code?
A Security code identifies the user when multiple other users are sharing the same printer.
Important
• If you do not set a Security code, another user may use your account.
• This code is valid only when you use MAXIFY Cloud Link from the printer operation panel. You cannot
use this code when you access the Canon Inkjet Cloud Printing Center from your smartphone, tablet, or
computer.
104

Printing with Google Cloud Print
The printer is compatible with Google Cloud Print™ (Google Cloud Print is a service provided by Google
Inc.).
By using Google Cloud Print, you can print from anywhere with applications or services supporting Google
Cloud Print.
1. Preparations for Printing with Google Cloud Print
2. Printing from Computer or Smartphone with Google Cloud Print
Important
• LAN connection with the printer and Internet connection are required to register the printer and to print
with Google Cloud Print. Internet connection fees apply.
• This function may not be available depending on the country or region you live in.
105

Preparations for Printing with Google Cloud Print
To print with Google Cloud Print, you need to get Google account and register the printer with Google Cloud
Print in advance.
Getting Google Account
If you already have Google account, register the printer.
Registering the Printer with Google Cloud Print
Getting Google Account
First, get your Google account in order to register the printer with Google Cloud Print.
Access to Google Cloud Print with the web browser on the computer or the mobile device, then register
the required information.
* The screen above may change without prior notice.
Registering the Printer with Google Cloud Print
Register the printer with Google Cloud Print.
The authentication procedure using the web browser on the computer or the mobile device is required in
the process of registering. Because the authentication URL is printed from printer when the authentication
process is performed, prepare A4 or Letter-sized plain paper.
Important
• LAN connection with the printer and Internet connection are required to register the printer and to
print with Google Cloud Print. Internet connection fees apply.
• If the printer's owner changes, delete the printer from Google Cloud Print.
1. Make sure that the printer is turned on
106

2. From the Home screen, select Setup
3. Select Web service setup -> Connection setup -> Google Cloud Print setup ->
Register with Google Cloud Print
Note
• If you have already registered the printer with Google Cloud Print, the confirmation message to
re-register the printer is displayed.
4. When the confirmation screen to register the printer is displayed, select Yes
5. Select a display language on the print setting screen of Google Cloud Print
The confirmation message to print the authentication URL is displayed.
6. Load A4 or Letter-sized plain paper, then select OK
The authentication URL is printed.
7. Ensure that the authentication URL is printed, select Yes
8. Perform the authentication process using the web browser on the computer or the mobile
device
Access to the URL using the web browser on the computer or the mobile device and perform the
authentication process following the on-screen instructions.
Note
• Perform the authentication process with your Google account which you have gotten in
advance.
9. When the message that the registration is complete is displayed on the LCD of the
printer, select OK
When authentication process is complete properly, the registration items are displayed. When
authentication process is complete, you can print the data with Google Cloud Print.
When authentication process is not complete properly and the error message is displayed, select OK.
When the confirmation message to print the authentication URL is displayed, print the authentication
URL, then perform the authentication process on the computer again.
Deleting the Printer from Google Cloud Print
If the printer's owner changes or if you want to re-register the printer, delete the printer from Google Cloud
Print by following the steps below.
1. Make sure that the printer is turned on
2. From the Home screen, select Setup
107

3. Select Web service setup -> Connection setup -> Google Cloud Print setup ->
Delete from Google Cloud Print
4. When the confirmation screen to delete the printer is displayed, select Yes
108

Printing from Computer or Smartphone with Google Cloud Print
When you send print data with Google Cloud Print, the printer receives the print data and prints it
automatically if the printer is turned on.
When printing from a smartphone, tablet, computer, or other external device by using Google Cloud Print,
load paper into the printer in advance.
Sending the Print Data with Google Cloud Print
1. Make sure that the printer is turned on
Note
•If you want to send the print data from an outside location, turn on the printer in advance.
2. Send print data from your smartphone, tablet, or computer
The figure below is an example of when printing from the web browser corresponding with Google
Cloud Print. The screen differs depending on the applications or services supporting Google Cloud
Print.
When the preparation for printing with Google Cloud Print is complete and when the printer is turned
on, the printer receives the print data and prints it automatically.
Note
• Depending on the communication status, it may take a while to print the print data or the printer may
not receive the print data.
• While printing with Google Cloud Print, the printing may be canceled depending on the printer's
status, such as when the printer is being operated or an error has occurred. To resume printing,
check the printer's status, then print with Google Cloud Print again.
• For print settings:
• If you select the media type other than plain paper or if you select the paper size other than A4/
Letter/B5/A5-size, the print data is printed in single-sided even when you select the duplex print
setting. (* The paper size differs depending on the model of your printer. For information about
109

the supported paper sizes, go to the Online Manual home page, and refer to the "Cannot Print
Properly with Automatic Duplex Printing" for your model.)
• If you select plain paper as media type or if you select B5/A5-size as paper size, the print data is
printed with border even when you select the borderless print setting.
• The print results may differ from the print image depending on the print data.
• Depending on the device sending the print data, you may not select the print settings when
sending the print data with Google Cloud Print.
When you want to print from Google Cloud Print immediately
When the printer cannot receive the print data, or you want to start printing immediately, you can check
whether there is a print job on the Google Cloud Print and start printing manually.
Follow the steps below.
Important
• Depending on your printer model, this function may not be available.
1. Make sure that the printer is turned on
2. From the Home screen, select Setup
3. Select Web service inquiry
Note
• If you have not registered the printer with Google Cloud Print, Web service inquiry is not
displayed.
Register the printer with Google Cloud Print.
4. Select Print from Google Cloud Print
The confirmation screen to check is displayed.
5. Select Yes
If there is the print data, the printer receives the print data and prints it.
110

Printing from AirPrint Compliant Device
This document explains how to use AirPrint to print wirelessly from your iPad, iPhone and iPod touch to a
Canon printer.
AirPrint enables you to print photos, email, Web pages and documents from your Apple device directly to
your printer without installing a driver.
Checking Your Environment
First, check your environment.
•AirPrint Operation Environment
To use AirPrint, you will need one of the following Apple devices running the latest version of iOS:
◦ iPad (all models)
◦ iPhone (3GS or later)
◦ iPod touch (3rd generation or later)
•Network Environment
The Apple device (iPad, iPhone, or iPod touch) and this printer must be connected to the same Wi-Fi
network or connected in AP mode.
Printing with AirPrint
1. Check that this printer is turned on and the Apple device and this printer is connected to
the LAN or connected in AP mode.
2. From the app of your Apple device, tap the operation icon to display the menu options.
111

3. From the menu options, tap Print.
4. From Printer Options, select the model that you are using.
Important
•Because some app does not support AirPrint, Printer Options may not be displayed. If an app
does not let you use printer options, you cannot print from that app.
Note
•The Printer Options differ depending on the app and model you are using.
112

5. When printing a file type that has multiple pages, such as a PDF file, click Range and
then click All Pages or select the range of pages to be printed.
6. For 1 Copy, click + or - to set the number of required copies.
7. For Duplex Printing, click On to enable duplex printing or click Off to disable the
function.
8. Tap the Print.
When you execute printing, the printer prints according to the specified settings.
Paper Size
With AirPrint, the paper size is selected automatically according to the app being used on the Apple
device and the region in which AirPrint is used.
When Apple's photo app is used, the default paper size is L size in Japan, and 4"x6" or KG in other
countries and regions.
When documents are printed from Apple's Safari app, the default paper size is letter size in the U.S.
region, and A4 in Japan and Europe.
Important
• Your app may support different paper sizes.
Checking the Print Status
During printing, a Print Center icon is displayed in the list of recently used apps, and you can use it to
check the print progress.
Press the Home button on the Apple device twice to set the Multitasking mode. Then swipe to the right to
display the Print Center icon and a Print Summary.
113

Deleting a Print Job
To delete a print job with AirPrint, use one of the following two methods:
• From the printer: If your printer has a LCD monitor, use the operation panel to cancel the print job.
If you printer does not have a LCD monitor, press the Stop button on the printer to cancel the print
job.
• From an Apple device: Press the Home button on the Apple device twice to set the Multitasking
mode, and then swipe to the right. Tap the Print Center icon to display a Print Summary. Tap the
print job to be canceled, and then tap Cancel Printing.
AirPrint Troubleshooting
If the document does not print, check the following:
1. Check that the printer power is on. If the printer power is on, turn it off and then back on
again, and check whether the issue is resolved.
2. Check that the printer is connected by LAN to the same network subnet as the device on
which iOS is installed.
3. Check that the printer has enough paper and ink.
4. If your printer has a LCD monitor, check that no error message is displayed on the LCD
monitor.
If the problem persists, use the printer driver on your computer to execute printing and check whether
the document can be printed normally on the printer.
If the document cannot be printed, refer to the Online Manual for your model.
114

Note
• After you turn on the printer, it may take few minutes before the printer can communicate through a
wireless LAN connection. Confirm that the printer is connected to the wireless LAN, and then try
printing.
• If Bonjour on the printer is disabled, AirPrint cannot be used. Check the LAN settings on the printer,
and enable Bonjour.
Note
• The windows used in the explanations may differ from those displayed by your Apple product or app.
115

Checking Printer Information
You can use your smartphone, tablet, or computer to check the Printer status and execute utility functions
from apps such as Canon Inkjet Print Utility and MAXIFY Printing Solutions.
You can also use the convenient web services presented by Canon.
1. Selecting Printer Information in an Apps Screen
Note
•You can also enter IPv4 address directly in the web browser to display printer information.
1. From the home window, select Setup -> Device settings -> LAN settings ->
Confirm LAN settings -> WLAN setting list or LAN setting list. Then from the displayed
window, check the IP address.
2. From your computer, smartphone, or tablet device, open the Web browser, and enter the
following URL:
http:// <Printer IP address>
For <Printer IP address>, enter the IP address that you checked in the previous procedure.
2. Entering Username and Administrator's Password
From the authentication screen, enter the Username and Password.
Username: ADMIN
Password: See "About the Administrator Password."
Note
• The Username display may differ depending on your browser.
3. Displaying Printer Information
The top screen for printer information is displayed.
116

Printer status
This function displays printer information such as the remaining ink amount, the status, and detailed
error information.
You can also connect to the ink purchase site or support page, and use Web Services.
Utilities
This function allows you to set and execute the printer utility functions such as cleaning.
AirPrint settings
This function allows you to specify the Apple AirPrint settings, such as position information.
Google Cloud Print setup
This function allows you to register this printer to Google Cloud Print or delete the printer.
Print from E-mail setup
Allows you to register printers, check print addresses, and delete registered printers.
IJ Cloud Printing Center setup
Allows you to register to IJ Cloud Printing Center or to delete a registration.
Security
Allows you to set the Administrator's password and Operation restrictions for the machine.
Important
•For the initial Password, see "About the Administrator Password."
For Security reasons, we recommend that you change the Password to an individual
password.
•The following character restrictions apply to the password that you enter:
•Set the password by using 0 to 32 characters.
•The allowed characters are single-byte alphanumeric characters.
Records of use
Displays a record of your printer usage, such as the number of copies you printed.
Firmware update
This function allows you to update the firmware and check version information.
117

Manual (Online)
This function displays the Online Manual.
118

Online Storage Integration Function
The printer can integrate with online storage services such as Evernote.
Integration with Online Notetaking Service "Evernote"
If an Evernote client application is installed on your computer, you can import scanned images into the
application and upload them to the Evernote server.
The uploaded images can be browsed from other computers, smartphones, etc.
To use Evernote, you need to create an account. See the "CREATE ACCOUNT" page of Evernote for
account creation.
•Settings
In the Settings Dialog Box of IJ Scan Utility, select the item you want to set, then select Evernote for
Send to an application in Application Settings.
Refer to "Settings Dialog Box" for your model from Home of the Online Manual for details.
Important
• The Evernote service features are subject to change or termination without prior notice.
119

How to Use Print from E-mail
By using Print from E-mail, you can easily print a photo or document saved on your smartphone, tablet, or
computer just by attaching it to an e-mail.
You can print simply from outside like a travel destination. Also, your family or friends can print by
registering beforehand.
You can use Print from E-mail on any Canon printer that supports the service.
Checking Your Environment
First, check your environment.
•Network environment
This product needs to be connected to a LAN with an Internet connection.
Important
• The user will bear the cost of Internet access.
• This function may not be available in some countries/regions.
• Depending on your printer model, this function may not be available.
Preparing to use Print from E-mail
To use Print from E-mail, you need to register the printer by entering information about the printer's
owner.
1. Print the printer registration page's URL and the PIN code
2. Access the URL and enter the owner's e-mail address and other required information
3. Check if an e-mail has been sent to the e-mail address you entered
120

4. Access the URL provided in the e-mail and complete the printer registration process
Note
• The e-mail address that appears on the screen when you have finished registering is the e-mail
address that will be used just for the Print from E-mail function.
For details about the registration procedure, see here
Printing from Your Smartphone, Tablet, or Computer
1. Prepare a file that you want to print
The file format, number of files, and file size that this printing function supports are provided below.
Supported File Formats
•Adobe PDF files
•JPEG files
•.doc/.docx/.xls/.xlsx/.ppt/.pptx files
Important
•Only files that are attached to e-mail can be printed. E-mail messages cannot be printed.
• Adobe PDF files and .doc/.docx/.xls/.xlsx/.ppt/.pptx files that are encrypted, password-
protected, or set to print disabled cannot be printed.
• Files that are attached as compressed files cannot be printed.
• Files other than Adobe PDF files, JPEG files and .doc/.docx/.xls/.xlsx/.ppt/.pptx files cannot be
printed.
Supported Number of Files and File Sizes
• Up to 10 attachment files can be printed.
• The maximum size of an e-mail with attachment files is 10 MB.
Note
•The size of an e-mail is determined based on the size of the entire transmission file, including
the e-mail message and the header. Therefore sometimes an attachment file cannot be printed
even if the size of the attachment file is less than 10 MB.
•If the size of an attached JPEG file is less than 10 KB, the file cannot be printed.
2. Attach the file that you want to print from your smartphone, tablet, or computer to the e-
mail and send it to the e-mail address for printing
To check the print address, from the operation panel of this printer, display the home window and
select Setup -> Web service setup -> Web service connection setup -> Print from
E-mail setup -> Check address for printing.
Important
• You will not be able to use the service during periods when the service is undergoing
maintenance.
121

Use the Service With More Than One Person
To allow multiple users to use this function, register users (other than the printer's owner) as members.
1. The printer's owner uses his/her smartphone, tablet, or computer to access the service's
login URL (https://pr.mp.c-ij.com/po) and logs in
2. Select the printer name that you want to add the member. Click Member Settings ->
Add to enter the member's e-mail address, and click Add
A URL of the member registration page is sent to the e-mail address of the newly registered member.
3. Registered member accesses to the URL that is included in the e-mail, and complete the
registration
You can use this service from registered e-mail address.
Note
• You can register up to 500 members.
Print from E-mail Troubleshooting
The Document Does Not Print
If You Cannot Register to the Service or Delete the Service
If You Cannot Print after the Printer Is Repaired
The Document Does Not Print
If the document does not print, check the following:
• Check that the printer power is on.
If the printer power is on, turn it off and then back on again, and check whether the issue is resolved.
• Check that the printer is connected to the network.
• Check that the printer is connected to a LAN and the LAN has an Internet connection.
• Look at the printer LCD monitor and check that no error message is displayed.
If the problem persists, use the printer driver on your computer to execute printing and check whether
the document can be printed normally on the printer.
If the document cannot be printed, refer to the Online Manual for your printer.
• Check that the file attached to the e-mail is an Adobe PDF file, a JPEG file, or
a .doc/.docx/.xls/.xlsx/.ppt/.pptx file.
• Check whether the e-mail address of the send destination is correct.
To check the print address, from the operation panel of this printer, display the home window and
select Setup -> Web service setup -> Web service connection setup -> Print from
E-mail setup -> Check address for printing.
• Check that the user's e-mail address for using this service is registered.
If you want to check the error details, the printer owner have to access the login URL (https://pr.mp.c-
ij.com/po).
• In the Print Status screen, click Go to Print History Screen and check the history of jobs that were
sent. You can check the error details.
122

If you want to check the error details, the printer owner have to access the login URL (https://pr.mp.c-
ij.com/po).
Note
• For a wireless LAN connection, after the printer is turned on, it may take a few minutes before
communication becomes possible. Confirm that your printer is connected to the wireless LAN, and
then try printing.
If You Cannot Register to the Service or Delete the Service
If You Cannot Register to the Service
• If the printer operation panel display the message "Failed to register with "Print from E-mail".",
the registration to Print from E-mail may not have been completed in time. Select OK to release
the error, and start over again from the beginning.
• Check that the firmware version of the printer has been updated.
If You Do Not Receive the URL to Complete the Registration by E-mail
• An incorrect e-mail address may have been entered. Wait about 30 minutes, and operate the printer
operation panel to print the printer registration URL and PIN code. Then re-register from the
beginning.
If You Cannot Delete the Service
• If the printer operation panel display the message "Failed to connect to "Print from E-mail". Only
the information on the printer was deleted." is displayed, it could be that the registration
information on the service could not be deleted even though the Print from E-mail information
stored on this printer was deleted.
Select OK to release the error, and then access the service's login URL (https://pr.mp.c-ij.com/po)
to delete the registration information.
• If the Print from E-mail information stored on this printer could not be deleted even though the
registration information on the service was deleted, from the operation panel of this printer, display
the home window and select Setup -> Web service setup -> Web service
connection setup -> Print from E-mail setup -> Delete registered printer, and delete the
registration information.
If You Cannot Print after the Printer Is Repaired
Re-registering the printer and the printer owner
• When the printer is repaired, all of the registered information is deleted and Print from E-mail can no
longer be used.
If you want to use this service again, you must re-register the printer and the printer owner.
For information about the re-registration procedure, see "Preparing to Use Print from E-mail".
Even if users other than the owner were registered as members, repeat the registration starting from
here.
123

Preparing to Use Print from E-mail
To use this service to print a photo or document, you need to follow the procedure provided below and
register the printer.
Print the Printer Registration Page's URL and the PIN Code
First, print the printer registration page's URL and the PIN code.
Check that there is sufficient amount of ink in the printer, and then print using the printer's operation panel.
1. Check that the printer is connected to the network
Important
•This product needs to be connected to a LAN with an Internet connection.
2. From the operation panel of this printer, display the home window and select
Setup -> Web service setup -> Web service connection setup -> Print from E-
mail setup -> Register printer.
3. Follow the instructions on the screen and print the printer registration URL and PIN code
Important
• Do not turn off the power on the printer until the registration process is completed.
Access the printed URL and log in within 25 minutes.
• If you canceled the registration before it is completed, repeat the procedure from printing the
registration information.
Access the Printed URL and Enter the Owner's E-mail Address and Other
Required Information
Next, enter the owner's e-mail address and other required information.
1. Access the printed URL by using the browser on your smartphone, tablet, or computer,
and select Log In
2. In the use agreement window, select Agree
Important
•If you do not select Agree in the use agreement window, you will not able to register as the
printer owner.
3. Enter the printer owner's e-mail address, and select Next
124

Important
• An e-mail is sent with the required information for completing the registration to the e-mail
address entered for the printer's owner.
• If domain-specific reception is set, change the setting so that mail can be received from
"info@mp.c-ij.com"
Note
• The e-mail address of the printer owner cannot be changed once the printer owner is
registered.
To change the e-mail address, delete the registration of the registered printer, and re-register
the printer owner by using the new e-mail address. In this case, all previously registered
information will be deleted.
•The notification is sent automatically to the registered e-mail address when the printing or
service maintenance starts.
4. In the Printer Owner Registration window, enter the information shown below, and click
Next
User Name
Enter any name.
The name that you enter is displayed at login.
Important
•The maximum number of characters that can be entered is 30.
Language
Select the language that you are using.
The language that you select is used in notification e-mails such as print start notices.
Time Zone
Refer to this section, and select the standard time of the city that is nearest to the region where you
live.
Date/Time Display Format
Select the format of your choice.
The format that you select is applied to the date/time information in the screens and notification e-
mails of this service.
Daylight Saving Time
This setting is combined with the Time Zone setting, and applied to the date/time information in the
screens and notification e-mails of this service.
When you select ON, 1 hour is added to the Time Zone setting when the date/time information is
displayed.
5. In the Printer Registration window, enter the Printer Name, and select Confirm
Enter any name that will allow you to identify the printer.
125

Important
• The maximum number of characters that can be entered is 30.
6. In the Confirm Owner Registration window, check the registration information, and
select Register
A temporary password will be displayed.
Important
•The temporary password that appears is not included in the notification e-mail. Be sure to write
down the temporary password before closing the screen.
Check if an E-mail Has Been Sent to the E-mail Address You Entered
A URL is notified to complete the registration to the e-mail address that for the registered printer's owner.
Access the URL in the E-mail and Complete the Printer Registration
1. Access the URL provided in the e-mail
Important
• You have to complete the registration within 30 minutes.
2. Enter the registered e-mail address of the printer's owner, the temporary password, and
select Log In
3. Set a password of your choice, and select Register
When the password setting process is completed, the printer's e-mail address and the service's URL
are displayed, and the printer's registration process is completed.
Important
• When you enter the password, the following character restrictions apply.
•Set a password that has 8 or more characters.
•The characters that you can use are single-byte uppercase letters, single-byte lowercase
letters, and single-byte numbers.
•In the password, combine all of the different types of characters that can be used.
•The displayed printer's e-mail address and the URL of the login page are not sent. Be sure to
write down the printer's e-mail address and the URL of the login page before closing the screen.
126

Timezone List
(UTC-12:00) International Date Line West
(UTC-11:00) Midway Island
(UTC-10:00) Hawaii
(UTC-09:00) Alaska
(UTC-08:00) Tijuana, Baja California, Pacific Time (US & Canada)
(UTC-07:00) Arizona, Chihuahua, La Paz, Mazatlan, Mountain Time (US & Canada)
(UTC-06:00) Guadalajara, Mexico City, Monterrey, Saskatchewan, Central America, Central Time (US & Canada)
(UTC-05:00) Indiana (East), Bogota, Lima, Quito, Eastern Time (US & Canada), Caracas
(UTC-04:00) Asuncion, Santiago, Georgetown, La Paz, San Juan, Manaus, Atlantic Time (Canada), Newfoundland
(UTC-03:00) Cayenne, Greenland, Buenos Aires, Brasilia, Montevideo
(UTC-02:00) Mid-Atlantic
(UTC-01:00) Azores, Cape Verde Is.
(UTC+00:00) Casablanca, Dublin, Edinburgh, Lisbon, London, Monrovia, Reykjavik, Coordinated Universal Time
(UTC+01:00) Amsterdam, Berlin, Bern, Rome, Stockholm, Vienna, Sarajevo, Skopje, Warsaw, Zagreb, Brussels,
Copenhagen, Madrid, Paris, Belgrade, Bratislava, Budapest, Ljubljana, Prague, West Central Africa
(UTC+02:00) Athens, Bucharest, Istanbul, Amman, Windhoek, Jerusalem, Cairo, Harare, Pretoria, Beirut, Helsinki,
Kyiv, Riga, Sofia, Tallinn, Vilnius, Minsk
(UTC+03:00) Kuwait, Riyadh, Tbilisi, Nairobi, Baghdad, Moscow, St. Petersburg, Volgograd, Tehran
(UTC+04:00) Abu Dhabi, Muscat, Yerevan, Baku, Port Louis, Kabul
(UTC+05:00) Islamabad, Karachi, Ekaterinburg, Tashkent, Sri Jayawardenepura, Chennai, Kolkata, Mumbai, New
Delhi, Kathmandu
(UTC+06:00) Astana, Dhaka, Almaty, Novosibirsk, Yangon (Rangoon)
(UTC+07:00) Krasnoyarsk, Bangkok, Hanoi, Jakarta
(UTC+08:00) Irkutsk, Ulaan Bataar, Kuala Lumpur, Singapore, Perth, Taipei, Beijing, Chongqing, Hong Kong, Urumqi
(UTC+09:00) Seoul, Yakutsk, Osaka, Sapporo, Tokyo, Adelaide, Darwin
(UTC+10:00) Vladivostok, Canberra, Melbourne, Sydney, Guam, Port Moresby, Brisbane, Hobart
(UTC+11:00) Magadan, Solomon Is., New Caledonia
(UTC+12:00) Auckland, Wellington, Fiji, Marshall Is., Petropavlovsk-Kamchatsky
(UTC+13:00) Samoa, Nuku'alofa
127

Print Easily from a Smartphone or Tablet with MAXIFY Printing
Solutions
Use MAXIFY Printing Solutions to easily print photos saved on a smartphone or tablet wirelessly.
You can also receive scanned data (PDF or JPEG) directly on a smartphone or tablet without using a
computer.
MAXIFY Printing Solutions can be downloaded from App Store and Google Play.
128

Printing with Windows RT
When you use Windows RT, printing is easy because you simply connect this printer to the network.
For information about connecting to the network, see the setup URL (http://www.canon.com/ijsetup) for
using this product from your computer, smartphone, or tablet device.
When the connection is complete, the Canon Inkjet Print Utility software, which allows you to specify
detailed print settings, is downloaded automatically.
By using Canon Inkjet Print Utility, you can check the Printer status and specify detailed print settings. (The
available functions will differ depending on your usage environment and connection method.)
129

Overview of the Machine
Safety Guide
Safety Precautions
Regulatory and Safety Information
Main Components and Basic Operations
Main Components
About the Power Supply of the Machine
Using the Operation Panel
Entering Numbers, Letters, and Symbols
Loading Paper / Originals
Loading Paper
Loading Originals
Inserting the USB Flash Drive
Replacing an Ink Tank
Replacing an Ink Tank
Checking the Ink Status from Your Computer
Checking the Ink Status
Maintenance
When Printing Becomes Faint or Colors Are Incorrect
Performing Maintenance from a Computer
Cleaning the Machine
Changing the Machine Settings
Changing Machine Settings from Your Computer
Changing the Machine Settings Using the Operation Panel
Registering the Favorite Settings (Custom profiles)
Checking the Total Number of Uses of the Machine
Information about Network Connection
Useful Information about Network Connection
About Network Communication
Changing and Confirming Network Settings
Screens for Network Connection of IJ Network Tool
Other Screens of IJ Network Tool
Appendix for Network Communication
Tips for Ensuring Optimal Printing Quality
Useful Information about Ink
Key Points to Successful Printing
Be Sure to Check Paper Settings before Printing
Be Sure to Set Cassette Paper Information after Loading Paper
Canceling a Print Job
Key to Enjoying Consistent Printing Quality
Precautions for Safe Transport of the Machine
Legal Limitations on Use of Your Product and Use of Images
Specifications
130

Safety Precautions
Choosing a location
• Do not install the machine in a location that is unstable or subject to excessive vibration.
• Do not install the machine in locations that are very humid or dusty, in direct sunlight, outdoors, or
close to a heating source.
To avoid the risk of fire or electric shocks, use the machine under the operating environment specified
in the On-screen Manual.
• Do not place the machine on a thick rug or carpet.
• Place the machine with its back in a location that is more than 2 inches (5 cm) away from the wall.
Power supply
• Ensure that the area around the power outlet is kept clear at all times so you can easily unplug the
power cord if necessary.
• Never remove the plug by pulling on the cord.
Pulling the cord may damage the power cord, leading to possible fire or electrical shock.
• Do not use an extension lead/cord.
Working around the machine
• Never put your hands or fingers in the machine while it is printing.
• When moving the machine, carry the machine at both ends. In case the machine weighs more than
14 kg, it is recommended to have two people lifting the machine. Accidental dropping of the machine
causes injury. For the machine's weight, refer to the On-screen Manual.
• Do not place any object on the machine. Especially do not place metal objects (paper clips, staples,
etc.) or containers of flammable solvents (alcohol, thinners, etc.) on top of the machine.
• Do not transport or use the machine on a slant, vertically or upside-down, as the ink may leak and
damage the machine.
Working around the machine (For the multifunction printer)
• When loading a thick book on the Platen Glass, do not press hard on the Document Cover. The
Platen Glass may break and cause injury.
Print Heads/ink tanks and FINE Cartridges
• Keep ink tanks out of the reach of children. In case ink* is accidentally licked or swallowed, rinse out
mouth or give one or two glasses of water to drink. If irritation or discomfort occurs, obtain medical
advice immediately.
* Clear Ink contains nitrate salts (For models containing Clear Ink).
• In case ink gets in contact with eyes, rinse with water immediately. In case ink gets in contact with
skin, wash with soap and water immediately. If irritation to eyes or skin persists, obtain medical advice
immediately.
• Never touch the electrical contacts on a Print Head or FINE Cartridges after printing.
The metal parts may be very hot and could cause burns.
• Do not throw ink tanks and FINE Cartridges into fire.
• Do not attempt to disassemble or modify the Print Head, ink tanks, and FINE Cartridges.
132

Regulatory and Safety Information
For models containing lithium battery
• Dispose of used batteries according to the local regulations.
• Risk of explosion if battery is replaced by an incorrect type.
IMPORTANT SAFETY INSTRUCTIONS
SAVE THESE INSTRUCTIONS
When using your telephone equipment, basic safety precautions should always be followed to reduce the
risk of fire, electric shock and injury to persons, including the following:
1. Do not use this product near water, for example, near a bath tub, wash bowl, kitchen sink or laundry
tub, in a wet basement or near a swimming pool.
2. Avoid using this product during an electrical storm. There may be a remote risk of electric shock from
lightning.
3. Do not use this product to report a gas leak in the vicinity of the leak.
"CAUTION - To reduce the risk of fire, use only No. 26 AWG or larger telecommunication line cord."
IMPORTANTES MESURES DE SÉCURITÉ
CONSERVER CES INSTRUCTIONS
Certaines mesures de sécurité doivent être prises pendant l'utilisation de matérial téléphonique afin de
réduire les risques d'incendie, de choc électrique et de blessures.
En voice quelquesunes :
1. Ne pas utiliser l'appareil près de l'eau, p.ex., près d'une baignoire, d'un lavabo, d'un évier de cuisine,
d'un bac à laver, dans un sous-sol humide ou près d'une piscine.
2. Éviter d'utiliser l'appareil pendant un orage électrique. Ceci peut présenter un risque de choc
électrique causé par la foudre.
3. Ne pas utiliser l'appareil pour signaler une fuite de gaz s'il est situé près de la fuite.
"ATTENTION - Pour réduire les risques d'incendie, utiliser uniquement des conducteurs de
télécommunications 26 AWG au de section supérleure."
Users in the U.S.A.
FCC Notice (U.S.A. Only)
For 120V, 60Hz model
Model Number: K10408 (Contains FCC ID: AZDK30357)
This device complies with Part 15 of the FCC Rules. Operation is subject to the following two conditions:
(1) This device may not cause harmful interference, and (2) this device must accept any interference
received, including interference that may cause undesired operation.
Note: This equipment has been tested and found to comply with the limits for a Class B digital device,
pursuant to Part 15 of the FCC Rules. These limits are designed to provide reasonable protection against
harmful interference in a residential installation. This equipment generates, uses and can radiate radio
frequency energy and, if not installed and used in accordance with the instructions, may cause harmful
interference to radio communications.
However, there is no guarantee that interference will not occur in a particular installation. If this equipment
133

does cause harmful interference to radio or television reception, which can be determined by turning the
equipment off and on, the user is encouraged to try to correct the interference by one or more of the
following measures:
• Reorient or relocate the receiving antenna.
• Increase the separation between the equipment and receiver.
• Connect the equipment into an outlet on a circuit different from that to which the receiver is
connected.
• Consult the dealer or an experienced radio/TV technician for help.
Use of a shielded cable is required to comply with Class B limits in Subpart B of Part 15 of the FCC Rules.
Do not make any changes or modifications to the equipment unless otherwise specified in the manual. If
such changes or modifications should be made, you could be required to stop operation of the equipment.
FCC ID:AZDK30357
Changes or modifications not expressly approved by the party responsible for compliance could void the
user's authority to operate equipment.
This transmitter must not be co-located or operating in conjunction with any other antenna or transmitter.
The equipment complies with FCC radiation exposure limits for at uncontrolled equipment. This
equipment should be installed and operated with minimum distance at least 20cm between the radiator
and persons body (excluding extremities: hands, wrists, feet and ankles) and must not be colocated or
operated with any other antenna or transmitter.
Canon U.S.A., Inc.
One Canon Park
Melville, New York 11747
1-800-652-2666
Pre-Installation Requirements
Order Information
When ordering service from the telephone company for this equipment, the following may be required.
Universal Service Order Code (USOC): RJ11C
The Facility Interface Code (FIC): 02LS2
Service Order Code (SOC): 9.0F
Connection of the Equipment
This equipment complies with Part 68 of the FCC rules and the requirements adopted by the ACTA.
A label on this equipment contains, among other information, a product identifier in the format
US:AAAEQ##TXXXX. If requested, this number must be provided to the telephone company.
The REN is used to determine the number of devices that may be connected to a telephone line.
Excessive RENs on a telephone line may result in the devices not ringing in response to an incoming call.
In most but not all areas, the sum of RENs should not exceed five (5.0). To be certain of the number of
devices that may be connected to a line, as determined by the total RENs, contact the local telephone
company. The REN for this product is part of the product identifier that has the format
US:AAAEQ##TXXXX. The digits represented by ## are the REN without a decimal point (e.g., 03 is a
REN of 0.3).
134

A plug and jack used to connect this equipment to the premises wiring and telephone network must
comply with the applicable FCC Part 68 rules and requirements adopted by the ACTA. A compliant
telephone cord and modular plug is provided with this product. It is designed to be connected to a
compatible modular jack that is also compliant. See installation instructions for details.
Connection to party lines is subjected to state tariffs. Contact the state public utility commission, public
service commission or corporation commission for information.
If your home has specially wired alarm equipment connected to the telephone line, ensure the installation
of this equipment does not disable your alarm equipment. If you have questions about what will disable
alarm equipment, consult your telephone company or a qualified installer.
In Case of Equipment Malfunction
Should any malfunction occur which cannot be corrected by the procedures described in the Online
Manual, disconnect the equipment from the telephone line cable, turn off the power and disconnect the
power cord. The telephone line cable should not be reconnected or the main power switch turned ON until
the problem is completely resolved. Users should contact their local authorized Canon Facsimile Service
Dealer for the servicing of equipment.
Information regarding Authorized Service Facility locations can be obtained by calling the Canon
Customer Center.
Rights of the Telephone Company
If this equipment causes harm to the telephone network, the telephone company may temporarily
disconnect service. The telephone company also retains the right to make changes in facilities and
services that may affect the operation of this equipment. When such changes are necessary, the
telephone company is required to give adequate prior notice to the user. However, if advance notice is not
possible, the telephone company will notify the customer as soon as possible. Also, the customer will be
advised of his/her right to file a compliant with the FCC if he/she believes it is necessary.
Warning
The Telephone Consumer Protection Act of 1991 makes it unlawful for any person to use a computer or
other electronic device to send any message via a telephone FAX machine unless such message clearly
contains in a margin at the top or bottom of each transmitted page, or on the first page of the
transmission, the date and time it is sent and an identification of the business or other entity, or other
individual sending the message and the telephone number of the sending machine or such business,
other entity, or individual.
In order to program this information into your FAX machine, you should complete the procedure to register
your name, unit's telephone number, time, and date. Refer to the Online Manual.
Users in Canada
This device complies with Industry Canada license-exempt RSS standard(s). Operation is subject to the
following two conditions:
(1) this device may not cause interference, and (2) this device must accept any interference, including
interference that may cause undesired operation of the device.
This equipment complies with IC radiation exposure limits set forth for an uncontrolled environment and
meets RSS-102 of the IC radio frequency (RF) Exposure rules. This equipment should be installed and
135

operated keeping the radiator at least 20cm or more away from person's body (excluding extremities:
hands, wrists, feet and ankles).
Pre-Installation Requirements
Notice
This equipment meets the applicable Industry Canada technical specifications.
The Ringer Equivalence Number is an indication of the maximum number of devices allowed to be
connected to a telephone interface. The termination on an interface may consist of any combination of
devices subject only to the requirement that the sum of the RENs of all the devices does not exceed five.
Pour les usagers résidant au Canada
Le présent appareil est conforme aux CNR d'Industrie Canada applicables aux appareils radio exempts
de licence. L'exploitation est autorisée aux deux conditions suivantes :
(1) l'appareil ne doit pas produire de brouillage, et (2) l'utilisateur de l'appareil doit accepter tout brouillage
radioélectrique subi, même si le brouillage est susceptible d'en compromettre le fonctionnement.
Cet équipement est conforme aux limites d'exposition aux rayonnements énoncées pour un
environnement non contrôlé et respecte les règles d'exposition aux fréquences radioélectriques (RF)
CNR-102 de l'IC. Cet équipement doit être installé et utilisé en gardant une distance de 20 cm ou plus
entre le dispositif rayonnant et le corps (à l'exception des extrémités : mains, poignets, pieds et chevilles).
Conditions de pré-installation
Avis
Le présent matériel est conforme aux spécifications techniques applicables d'Industrie Canada.
L'indice d'équivalence de la sonnerie (IES) sert à indiquer le nombre maximal de terminaux qui peuvent
être raccordés à une interface téléphonique. La terminaison d'une interface peut consister en une
combinaison quelconque de dispositifs, à la seule condition que la somme d'indices d'équivalence de la
sonnerie de tous les dispositifs n'excède pas 5.
Users in New Zealand
The grant of a Telepermit for any item of terminal equipment indicates only that Telecom has accepted
that the item complies with minimum conditions for connection to its network. It indicates no endorsement
of the product by Telecom, nor does it provide any sort of warranty. Above all, it provides no assurance
that any item will work correctly in all respects with another item of Telepermitted equipment of a different
make or model, nor does it imply that any product is compatible with all of Telecom's network services.
This equipment is not capable, under all operating conditions, of correct operation at the higher speeds for
which it is designed.
Telecom will accept no responsibility should difficulties arise in such circumstances.
This condition typically to 56 kbit/s modems and V34 facsimile machines.
Please note when you connect an extension phone to this device, if you use an extension phone which
has features such as "last number redial", redial memory numbers may be lost.
This equipment should not be used under any circumstances that may constitute a nuisance to other
Telecom customers.
136

Telepermitted equipment only may be connected to the auxiliary telephone port. The auxiliary telephone
port is not specifically designed for 3-wire connected equipment that may not respond to incoming ringing
when attached to this port.
Users in Jordan
This printer contains WLAN Module approved by TRC/LPD/2013/130
Name of WLAN Module : K30357
Only for European Union and EEA (Norway, Iceland and Liechtenstein)
These symbols indicate that this product is not to be disposed of with your household waste, according to
the WEEE Directive (2012/19/EU), the Battery Directive (2006/66/EC) and/or national legislation
implementing those Directives. If a chemical symbol is printed beneath the symbol shown above, in
accordance with the Battery Directive, this indicates that a heavy metal (Hg = Mercury, Cd = Cadmium,
Pb = Lead) is present in this battery or accumulator at a concentration above an applicable threshold
specified in the Battery Directive. This product should be handed over to a designated collection point,
e.g., on an authorized one-for-one basis when you buy a new similar product or to an authorized
collection site for recycling waste electrical and electronic equipment (EEE) and batteries and
accumulators. Improper handling of this type of waste could have a possible impact on the environment
and human health due to potentially hazardous substances that are generally associated with EEE. Your
cooperation in the correct disposal of this product will contribute to the effective usage of natural
resources. For more information about the recycling of this product, please contact your local city office,
waste authority, approved scheme or your household waste disposal service or visit www.canon-
europe.com/weee, or www.canon-europe.com/battery.
Korisnici u Srbiji
Ovaj simbol označava da ovaj proizvod ne sme da se odlaže sa ostalim kućnim otpadom, u skladu sa
WEEE Direktivom (2012/19/EU), Direktivom o baterijama (2006/66/EC) i nacionalnim zakonima. Ukoliko
je ispod gore navedenog simbola odštampan hemijski simbol, u skladu sa Direktivom o baterijama, ovaj
simbol označava da su u ovoj bateriji ili akumulatoru prisutni teški metali (Hg – živa, Cd – kadmijum, Pb -
olovo) u koncentracijama koje premašuju prihvatljivi prag naveden u Direktivi o baterijama. Ovaj proizvod
treba predati određenom centru za prikupljanje, npr. po principu „jedan-za-jedan“ kada kupujete sličan
novi proizvod, ili ovlašćenom centru za prikupljanje za reciklažu istrošene električne i elektronske opreme
(EEE), baterija i akumulatora. Nepravilno rukovanje ovom vrstom otpada može imati negativne posledice
po životnu sredinu i ljudsko zdravlje usled potencijalno opasnih materijala koji se uglavnom vezuju za
EEE. Vaša saradnja na ispravnom odlaganju ovog proizvoda će doprineti efikasnom korišćenju prirodnih
resursa. Više informacija o tome kako možete da reciklirate ovaj proizvod potražite od lokalnih gradskih
vlasti, komunalne službe, odobrenog plana reciklaže ili servisa za odlaganje kućnog otpada, ili posetite
stranicu www.canon-europe.com/weee, ili www.canon-europe.com/battery.
137

India only.
This product is not to be disposed of with your household waste, according to the e-waste (Management
and Handling) Rules, 2011.
This product should be handed over to a designated collection point, e.g., to an authorized collection site
for recycling waste electrical and electronic equipment (EEE). Improper handling of this type of waste
could have a possible negative impact on the environment and human health due to potentially hazardous
substances that are generally associated with EEE. At the same time, your cooperation in the correct
disposal of this product will contribute to the effective usage of natural resources. For more information
regarding return and recycling of WEEE products, please visit http://www.canon.co.in/environment/.
Also, this product complies with the "India E-waste Rule 2011" and prohibits use of lead, mercury,
hexavalent chromium, polybrominated biphenyls or polybrominated diphenyl ethers in concentrations
exceeding 0.1 % by weight and 0.01 % by weight for Cadmium, except for the exemptions set in Schedule
II of the Rule.
Environmental Information
Reducing your environmental impact while saving money
Power Consumption and Activation Time
The amount of electricity a device consumes depends on the way the device is used. This product is
designed and set in a way to allow you to reduce your electricity costs. After the last print it switches to
Ready Mode. In this mode it can print again immediately if required. If the product is not used for a time,
the device switches to its Power Save Mode. The devices consume less power (Watt) in these modes.
If you wish to set a longer Activation Time or would like to completely deactivate the Power Save Mode,
please consider that this device may then only switch to a lower energy level after a longer period of
time or not at all.
Canon does not recommend extending the Activation Times from the optimum ones set as default.
Energy Star®
The Energy Star® programme is a voluntary scheme to promote the development and purchase of
energy efficient models, which help to minimise environmental impact.
Products which meet the stringent requirements of the Energy Star® programme for both environmental
benefits and the amount of energy consumption will carry the Energy Star® logo accordingly.
Paper types
This product can be used to print on both recycled and virgin paper (certified to an environmental
stewardship scheme), which complies with EN12281 or a similar quality standard. In addition it can
support printing on media down to a weight of 64g/m2, lighter paper means less resources used and a
lower environmental footprint for your printing needs.
Regulatory Model Code (RMC) is for identification and proof that the product complies with the
regulations. Please note that RMC is different from the marketing model number of the product.
138

139

Front View
(1) operation panel
Use to change the settings of the machine or to operate it.
Operation Panel
(2) ADF (Auto Document Feeder)
Load a document here. The documents loaded in the document tray are scanned automatically one
sheet at a time.
Loading Documents in the ADF (Auto Document Feeder)
(3) document feeder cover
Open when clearing jammed documents.
(4) document guides
Adjust these guides to match the width of document in the ADF.
(5) document tray
Open to load a document in the ADF. You can load two or more sheets of document of the same size
and thickness. Load the document with the side you want to scan facing up.
(6) document output slot
Documents scanned from the ADF are delivered here.
(7) document cover
Open to load an original on the platen glass.
(8) front cover
Open to replace an ink tank or remove jammed paper inside the machine.
(9) paper output tray
Pull out to support printed paper. It will then cover the cassette. Pull out for normal use.
(10) output tray extension
Extend to support ejected paper.
(11) paper output support
Open to support ejected paper.
142

(12) USB flash drive port
Insert a USB flash drive to this port.
Warning
• Do not connect any equipment other than the USB flash drives to the USB flash drive port of the
machine. This may cause fire, electric shock, or damage to the machine.
Important
• Do not touch the metal casing.
• Do not use the USB cable longer than 10 feet (3 meters) to connect to the machine since it may
affect the operation of other peripheral devices.
(13) cassette 1
Accepts all sizes of paper compatible with this machine (plain paper, photo paper, envelopes, etc.).
Paper Sources to Load Paper
(14) cassette 2
Accepts A4, Letter, and Legal-sized plain paper.
Paper Sources to Load Paper
(15) platen glass
Load an original here.
143

Rear View
(1) rear cover
Open when removing jammed paper.
(2) power cord connector
Plug in the supplied power cord.
(3) telephone line jack
Connect the telephone line.
(4) external device jack
Connect an external device such as telephone or answering machine.
(5) wired LAN connector
Plug in the LAN cable to connect the machine to a LAN.
(6) USB port
Plug in the USB cable to connect the machine with a computer.
Important
• Do not touch the metal casing.
• Do not plug in or unplug the USB cable or LAN cable while the machine is printing or scanning originals
with the computer.
144

Operation Panel
* All lamps on the operation panel are shown lit in the figure below for explanatory purposes.
(1) POWER lamp
Lights after flashing when the power is turned on.
(2) ON button
Turns the power on or off. Before turning on the power, make sure that the document cover is closed.
Turning the Machine On and Off
(3) HOME button
Used to display the HOME screen.
Using the Operation Panel
(4) touch screen
Displays messages, menu items, and the operational status. Directly touch the screen lightly with your
finger tip to select a menu item or displayed button.
Basic Operation of the touch screen
(5) Black button
Starts black & white copying, scanning, faxing, etc.
(6) Stop button
Cancels operation when print, copy, scan, or fax transmission/reception job is in progress.
(7) Alarm lamp
Lights or flashes when an error occurs.
(8) Color button
Starts color copying, scanning, faxing, etc.
(9) Back button
Returns the screen to the previous screen.
(10) FAX Memory lamp
Lights when there are received or unsent documents stored in the machine's memory.
Note
• When buttons on the operation panel are touched, the machine generates keypad or alarm sounds as
necessary. The sound volume can be adjusted in Sound control of Device user settings.
Device user settings
146

Confirming that the Power Is On
The POWER lamp is lit when the machine is turned on.
Even if the touch screen is off, if the POWER lamp is lit, the machine is on.
Note
• It takes about 10 seconds until you can operate the machine after you turn on its power. Wait until the
HOME screen is displayed on the touch screen.
• The touch screen display will turn off if the machine is not operated for about 5 minutes. To restore the
display, touch the touch screen. The display will be also restored when receiving faxes or performing
the print operation from a computer.
148

Turning the Machine On and Off
Turning on the machine
1. Press the ON button to turn on the machine.
The POWER lamp flashes and then remains lit.
Confirming that the Power Is On
Note
• It takes about 10 seconds until you can operate the machine after you turn on its power. Wait
until the HOME screen is displayed on the touch screen.
•If the Alarm lamp lights up or flashes and an error message is displayed on the touch screen,
see A Message Is Displayed.
• You can set the machine to automatically turn on at the specified day of week or time. For
details on Power control - ON settings, see below.
From the machine
About ECO settings
From the computer
Managing the Printer Power
Turning off the machine
1. Press the ON button to turn off the machine.
When the POWER lamp stops flashing, the machine is turned off.
Important
•When you unplug the power cord after turning off the machine, be sure to confirm that the
POWER lamp is off.
149

Note
• The machine cannot send or receive faxes when the power is turned off.
• The power cannot be turned off while the machine is sending or receiving a fax, or when unsent
faxes are stored in the machine's memory.
• You can set the machine to automatically turn off at the specified day of week or time. For
details on Power control - OFF settings, see below.
From the machine
About ECO settings
From the computer
Managing the Printer Power
150

Notice for the Power Plug/Power Cord
Check the power plug/power cord once a month to confirm that it does not have anything unusual described
below.
• The power plug/power cord is hot.
• The power plug/power cord is rusty.
• The power plug/power cord is bent.
• The power plug/power cord is worn.
• The power plug/power cord is split.
Caution
• If you find anything unusual with the power plug/power cord described above, unplug the power cord
and call for service. Using the machine with one of the unusual conditions above may cause a fire or an
electric shock.
151

Notice for Unplugging the Power Cord
To unplug the power cord, follow the procedure below.
Important
• When you unplug the power cord, press the ON button, then confirm that the POWER lamp is off.
Unplugging the power cord before the POWER lamp is turned off may cause drying or clogging of the
print head and print quality may be reduced.
• If the power cord is unplugged, all documents stored in the machine's memory will be lost. Send or print
a necessary document, or save it on a USB flash drive before unplugging the power cord.
1. Press the ON button to turn the machine off.
2. Confirm that the POWER lamp is off.
3. Unplug the power cord.
The specification of the power cord differs depending on the country or region of use.
152

Using the Operation Panel
The operation panel consists of the touch screen (A) and buttons (B).
Touch the HOME screen on the touch screen with your finger tip to select menus for copying, scanning, and
other functions.
The HOME screen comprises three separate screens.
A: touch screen
B: Buttons on the operation panel
Basic Operation of the touch screen
Touch the touch screen lightly with your finger tip or move your finger to access various functions or
settings.
Important
• When operating the touch screen, make sure to avoid the followings, which may cause the machine
to malfunction or damage the machine.
• Strongly pressing the touch screen.
• Pressing the touch screen with other than your finger (especially with sharpened tips, such as on
ballpoint pens, pencils, or nails).
• Touching the touch screen with wet or dirty hands.
• Placing any objects on the touch screen.
• Do not attach a protective sheet on the touch screen. Removing it may damage the touch screen.
Tap
Touch lightly with your finger tip and immediately release.
Use to select an item or photo on the screen.
153

Touch
Touch lightly with your finger tip.
To move forward (or go back) menus or photos continuously, keep touching the forward (or back) mark.
Flick
Flick your finger on the screen up, down, left, or right.
Use to switch menus or move forward or backward through photos.
Drag
While lightly touching the screen, move your finger up, down, left, or right.
Use to view lists of items or move sliders.
154

An Operation Example of the touch screen
Example: The touch screen operations available on the copy standby screen
Tap A to display the print settings menu.
Drag the screen up or down, then tap the option you want to select.
After the list is displayed, tap the setting to select.
Tap B to display the screen for selecting the number of copies.
Tap the numbers to specify the number of copies, then tap OK.
155

Tap C to display the preview screen.
Drag the sidebar (D) up or down to enlarge or reduce the zoom % while viewing the preview image at left.
Tapping or (E) also changes the zoom. Hold your finger on or to continuously change
the magnification.
After the copy magnification is selected, tap OK.
156

Entering Numbers, Letters, and Symbols
The machine allows you to enter or edit characters by selecting them from an on-screen character list when
entering information, such as unit name, a recipient's name for the directory, etc.
Switching the Input Mode
The machine has an alphabetic mode and number/symbol mode. To switch between them, tap (A)
at the bottom left.
To switch between lower and upper case modes in the alphabetic mode and the type of symbols in the
number/symbol mode, tap (B).
Note
• For unit telephone number entry or fax/telephone number entry in the directory, only the numbers and
symbols available for that type of entry are displayed on the screen.
157

Entering or Editing Numbers, Letters, and Symbols
The input method is as follows.
• To move the insertion position (cursor position) in the entry field (C)
Tap or (D).
• To delete an entered character
Move the cursor under the character to delete, then tap (E).
Keep on touching to continue deleting characters.
• To insert a space
Tap (F).
After entry is complete, tap OK (G).
Key assignments for multiple languages
Repeatedly tap the same key until the character you want to enter is displayed in the entry field (C).
Key Lower case Upper case
a / A a å ä á à ã â æ A Å Ä Á À Ã Â Æ
c / C c ç C Ç
e / E e ë é è ê E Ë É È Ê
i / I i ï í ì î I Ï Í Ì Î
n / N n ñ N Ñ
o / O o ø ö ó ò õ ô O Ø Ö Ó Ò Õ Ô
p / P p þ P Þ
u / U u ü ú ù û U Ü Ú Ù Û
y / Y y ý Y Ý
158

Paper Sources to Load Paper
Page Sizes and Media Types compatible with the machine
Paper can be loaded into two sources, the upper cassette 1 (A) and lower cassette 2 (B).
In the upper cassette 1 (A), all sizes of paper compatible with this machine (plain paper, photo paper,
envelopes, etc.) can be loaded.
In the lower cassette 2 (B), A4, Letter, and Legal-sized plain paper can be loaded.
Media Types You Can Use
You can load the same size of plain paper (A4, Letter, and Legal) in both cassettes, then set the machine
to automatically switch the paper source and feed paper from the other cassette if paper in one cassette
runs out.
Cassette settings
Note
• When printing, be sure to select the correct page size and media type. If the wrong page size and
media type are selected, the machine may feed paper from the wrong paper source or may not print
with the proper print quality.
For details on loading paper in a cassette, see below.
Loading Plain Paper / Photo Paper
Loading Envelopes
Adjusting the cassette according to the Paper
The cassette can be adjusted to three lengths. Press down the lock (C) on the cassette to extend the
cassette.
161

D: Lock position for stowing the cassette
When not using this machine for long period of time or moving it, set it to the position D. The cassette will
fit into the width of the machine. Paper cannot be loaded while in this position.
E: Lock position for A4 or Letter-sized paper or smaller
For A4 or Letter-sized paper or smaller, set it to the position E. The cassette sticks out of the machine, but
you can cover it by pulling out the paper output tray. Set the cassette to this position for normal use.
F: Lock position for paper larger than A4 or Letter size
For paper larger than A4 size, such as Legal size, set the cassette to the position F. When the cassette is
set to this position and inserted into the machine, pulling out the paper output tray will not fully cover it.
(The cassette sticks out of the machine.)
Loading Paper with the Print Side Facing Down
If the paper has a print side (front or back), such as photo paper, load it with the whiter side (or glossy
side) facing down.
162

Loading Plain Paper / Photo Paper
You can load paper in the cassette 1 or cassette 2.
* This section describes how to load paper in the cassette 1. The procedure to loading paper in cassette 2 is
also the same.
Important
• If you cut plain paper into small size such as 4" x 6" (10 x 15 cm) or 5" x 7" (13 x 18 cm) to perform trial
print, it can cause paper jams.
Note
• In the cassette 1, you can load all sizes of paper compatible with this machine (plain paper, photo
paper, envelopes, etc.).
• In the cassette 2, you can load A4, Letter, and Legal-sized plain paper.
• We recommend Canon genuine photo paper for printing photos.
For details on the Canon genuine paper, see Media Types You Can Use.
• You can use general copy paper.
• For the page size and paper weight you can use for this machine, see Media Types You Can Use.
• For loading envelopes, see Loading Envelopes.
1. Prepare paper.
Align the edges of paper. If paper is curled, flatten it.
Note
• Align the edges of paper neatly before loading. Loading paper without aligning the edges may
cause paper jams.
•If paper is curled, hold the curled corners and gently bend them in the opposite direction until the
paper becomes completely flat.
For details on how to flatten curled paper, see "Load the paper after correcting its curl." in Paper Is
Smudged/Printed Surface Is Scratched.
•When using Photo Paper Plus Semi-gloss SG-201, even if the sheet is curled, load one sheet at a
time as it is. If you roll up this paper to flatten, this may cause cracks on the surface of the paper
and reduce the print quality.
2. Pull out the cassette from the machine.
163

3. Slide the paper guide (A) in front and (B) on the right to open the guides.
4. Load the paper stack WITH THE PRINT SIDE FACING DOWN, and place it in the center of
the cassette.
Important
•Always load paper in the portrait orientation (C). Loading paper in the landscape orientation (D)
can cause paper jams.
Note
•If paper has print side (front or back), such as photo paper, load it with the whiter side (or glossy
side) facing down.
•Align the paper stack with the edge of the cassette as shown in the figure below.
164

If the paper stack is in contact with the protrusion (E), the paper may not be fed properly.
•To load 5" x 7" (13 x 18 cm) size paper or smaller, raise the tab (F) of the paper guide. (5" x 7" (13
x 18 cm) size paper or smaller can be loaded in the cassette 1 only.)
• To load paper larger than A4 size in the cassette, press down the lock (G) on the cassette, then
extend the cassette all the way out.
5. Align the paper guide (A) in front with the paper stack.
For standard sizes, set the paper guide (A) to where it clicks into place.
6. Slide the paper guide (B) on the right to align the right and left guides with both sides of the
paper stack.
Do not slide the paper guides too hard against the paper. The paper may not be fed properly.
165

Note
•Do not load sheets of paper higher than the load limit mark (H).
•Keep the paper stack height below the tabs (I) of the paper guides.
7. Insert the cassette into the machine.
Push the cassette into the machine until it stops.
After inserting the cassette into the machine, the paper information registration screen for the cassette is
displayed on the touch screen.
Note
•When A4 or Letter-sized paper or smaller is loaded, the cassette stops at the same position as the
extended paper output tray, which then covers the cassette.
•When paper larger then A4 or Letter size is loaded, the extended cassette protrudes beyond the
paper output tray. Do not force the cassette into the machine any further. This can damage the
machine or cassette.
166

8. Select the size and type of the loaded paper in the cassette at Page size and Type, then
tap Register.
If a message is displayed on the screen, follow the directions in the message to complete registration.
Paper setting for Printing
9. Extend the output tray extension (J), then open the paper output support (K).
Note
• When printing, select the size and type of the loaded paper on the print settings screen of the operation
panel or printer driver.
167

Loading Envelopes
You can load envelopes in the cassette 1.
The address is automatically rotated and printed according to the envelope's direction by specifying with the
printer driver properly.
Important
• Printing of envelopes from the operation panel is not supported.
• Do not use the following envelopes. They could jam in the machine or cause the machine to
malfunction.
• Envelopes with an embossed or treated surface
• Envelopes with a double flap
• Envelopes whose gummed flaps are already moistened and adhesive
1. Prepare envelopes.
• Press down on all four corners and edges of the envelopes to flatten them.
•If the envelopes are curled, hold the opposite corners and gently twist them in the opposite
direction.
• If the corner of the envelope flap is folded, flatten it.
• Use a pen to press the leading edge in the inserting direction flat and sharpen the crease.
The figures above show a side view of the leading edge of the envelope.
Important
•The envelopes may jam in the machine if they are not flat or the edges are not aligned. Make sure
that no curl or puff exceeds 0.1 inch (3 mm).
2. Pull out the cassette 1 from the machine.
168

3. Slide the paper guide (A) in front and (B) on the right to open the guides.
4. Load the envelopes WITH THE PRINT SIDE FACING DOWN, and place them in the center
of the cassette 1.
The folded flap of the envelope will be faced up as shown in the figure below (C).
C: Rear side
D: Address side
Up to 10 envelopes can be loaded at once.
Note
•Align the envelope stack with the edge of the cassette 1 as shown in the figure below.
169

If the envelopes are in contact with the protrusion (E), the envelopes may not be fed properly.
5. Align the paper guide (A) in front with the envelopes.
6. Slide the paper guide (B) on the right to align the right and left guides with both sides of the
envelopes.
Do not slide the paper guides too hard against the envelopes. The envelopes may not be fed properly.
Note
• Do not load envelopes higher than the load limit mark (F).
•Keep the envelope stack height below the tabs (G) of the paper guides.
7. Insert the cassette 1 into the machine.
Push the cassette 1 into the machine until it stops.
After inserting the cassette into the machine, the paper information registration screen for the cassette is
displayed on the touch screen.
170

8. Select the size and type of the loaded envelopes in the cassette at Page size and Type,
then tap Register.
Paper setting for Printing
9. Extend the output tray extension (H), then open the paper output support (I).
Note
•When printing, select the size and type of the loaded envelopes on the print settings screen of the
printer driver.
171

Media Types You Can Use
To get the best printing result, choose paper suitable for printing. Canon provides various types of paper
suitable for documents as well as paper suitable for photos or illustrations. We recommend the use of
Canon genuine paper for printing your important photos.
Media Types
Commercially available papers
• Plain Paper (including recycled paper)
• Envelopes*1
Canon genuine papers
The Model Number of Canon genuine paper is shown in brackets. Refer to the instruction manual
supplied with the paper for detailed information on the printable side and notes on handling paper. For
information on the page sizes available for each Canon genuine paper, access our website.
Note
• You may not be able to purchase some Canon genuine papers depending on the country or region
of purchase. Paper is not sold in the US by Model Number. Purchase paper by name.
Paper for printing photos:
• Glossy Photo Paper "Everyday Use" <GP-501/GP-601>
• Photo Paper Glossy <GP-601>
• Photo Paper Plus Glossy II <PP-201>
• Photo Paper Pro Luster <LU-101>
• Photo Paper Plus Semi-gloss <SG-201>
• Matte Photo Paper <MP-101>
Paper for printing business documents:
• High Resolution Paper <HR-101N>*1
*1 Printing to this paper from the operation panel is not supported.
Paper Load Limit
Paper Settings on the Printer Driver and the Printer (Media Type)
Page Sizes
You can use the following page sizes.
Note
• You can load the page sizes as follows.
• cassette 1: A4, B5, A5, Letter, Legal, 4" x 6" (10 x 15 cm), 5" x 7" (13 x 18 cm), 8" x 10" (20 x 25
cm), Envelope DL, and Envelope Com 10
• cassette 2: A4, Letter, and Legal
• Printing on the envelopes from the operation panel is not supported.
172

Standard sizes:
• Letter
• Legal
• A5
• A4
• B5
• 4" x 6" (10 x 15 cm)
• 5" x 7" (13 x 18 cm)
• 8" x 10" (20 x 25 cm)
• Envelope DL
• Envelope Com 10
Non-standard sizes:
You can print on non-standard size paper within the following ranges.
• cassette 1
- Minimum size: 3.50 x 5.00 inches (89.0 x 127.0 mm)
- Maximum size: 8.50 x 14.00 inches (215.9 x 355.6 mm)
• cassette 2
- Minimum size: 8.27 x 11.00 inches (210.0 x 279.4 mm)
- Maximum size: 8.50 x 14.00 inches (215.9 x 355.6 mm)
Paper Weight
You can use paper in the following weight range.
• 17 to 28 lb (64 to 105 g /m2) (plain paper except for Canon genuine paper)
Do not use heavier or lighter paper (except for Canon genuine paper), as it could jam in the machine.
Notes on Storing Paper
• Take out only the necessary number of paper from the package, just before printing.
• To avoid curling, when you do not print, put unused paper back into the package and keep it on a
level surface. And also, store it avoiding heat, humidity, and direct sunlight.
173

Paper Load Limit
Commercially Available Papers
Media Name Cassette 1 Cassette 2 Paper Output Tray
Plain Paper (including recycled
paper)*1
Approx. 250 sheets Approx. 250 sheets Approx. 75 sheets
Envelopes 10 envelopes N/A*2 *3
Canon Genuine Papers
Note
• Feeding the following papers from the cassette 2 can damage the machine. Always load in the
cassette 1.
• We recommend that you remove the previously printed sheet from the paper output tray before
continuously printing to avoid blurs and discoloration (except for High Resolution Paper <HR-101N>).
Paper for printing photos:
Media Name <Model No.> Cassette 1
Glossy Photo Paper "Everyday Use" <GP-501/GP-601>*4 10 sheets: A4 and Letter
20 sheets: 4" x 6" (10 x 15 cm)
Photo Paper Glossy <GP-601>*4 10 sheets: A4 and Letter
20 sheets: 4" x 6" (10 x 15 cm)
Photo Paper Plus Glossy II <PP-201>*4 10 sheets: A4, Letter, 5" x 7" (13 x 18 cm), and 8" x 10"
(20 x 25 cm)
20 sheets: 4" x 6" (10 x 15 cm)
Photo Paper Pro Luster <LU-101>*4 10 sheets: A4 and Letter
Photo Paper Plus Semi-gloss <SG-201>*4 10 sheets: A4, Letter, 5" x 7" (13 x 18 cm), and 8" x 10"
(20 x 25 cm)
20 sheets: 4" x 6" (10 x 15 cm)
Matte Photo Paper <MP-101> 10 sheets: A4 and Letter
20 sheets: 4" x 6" (10 x 15 cm)
Paper for printing business documents:
Media Name <Model No.> Cassette 1 Paper Output Tray
High Resolution Paper <HR-101N> 65 sheets 65 sheets
*1 Proper feeding of paper may not be possible at the maximum capacity depending on the type of paper
or environmental conditions (either very high or low temperature or humidity). In such cases, reduce the
number of paper you load at a time to less than half.
*2 Feeding envelopes from the cassette 2 can damage the machine. Always load in the cassette 1.
*3 We recommend that you remove the previously printed envelope from the paper output tray before
continuously printing to avoid blurs and discoloration.
174

*4 When loading paper in stacks, the print side may become marked as it is fed or paper may not feed
properly. In this case, load one sheet at a time.
175

Media Types You Cannot Use
Do not use the following types of paper. Using such paper will cause not only unsatisfactory results, but also
the machine to jam or malfunction.
• Folded, curled, or wrinkled paper
• Damp paper
• Paper that is too thin (weighing less than 17 lb (64 g /m2))
• Paper that is too thick (plain paper weighing more than 28 lb (105 g /m2), except for Canon genuine
paper)
• Paper thinner than a postcard, including plain paper or notepad paper cut to a small size (when printing
on paper smaller than A5)
• Picture postcards
• Postcards affixed with photos or stickers
• Envelopes with a double flap
• Envelopes with an embossed or treated surface
• Envelopes whose gummed flaps are already moistened and adhesive
• Any type of paper with holes
• Paper that is not rectangular
• Paper bound with staples or glue
• Paper with adhesives
• Paper decorated with glitter, etc.
176

Printing Area
To ensure the best print quality, the machine allows a margin along each edge of media. The actual
printable area will be the area inside these margins.
Recommended printing area : Canon recommends that you print within this area.
Printable area : The area where it is possible to print. However, printing in this area can affect the print
quality or the paper feed precision.
Note
• With performing Automatic Duplex Printing and Duplex (Two-sided) Copying, the printable area will be
0.08 inch (2 mm) smaller at the top margin.
178

Other Sizes than Letter, Legal, Envelopes
Size Printable Area (width x height)
A5 5.56 x 7.95 inches (141.2 x 202.0 mm)
A4 8.00 x 11.38 inches (203.2 x 289.0 mm)
B5 6.90 x 9.80 inches (175.2 x 249.0 mm)
4" x 6" (10 x 15 cm) 3.73 x 5.69 inches (94.8 x 144.4 mm)
5" x 7" (13 x 18 cm) 4.73 x 6.69 inches (120.2 x 169.8 mm)
8" x 10" (20 x 25 cm) 7.73 x 9.69 inches (196.4 x 246.0 mm)
Recommended printing area
A: 1.80 inches (45.8 mm)
B: 1.45 inches (36.8 mm)
Printable area
C: 0.12 inch (3.0 mm)
D: 0.20 inch (5.0 mm)
E: 0.13 inch (3.4 mm)
F: 0.13 inch (3.4 mm)
179

Letter, Legal
Size Printable Area (width x height)
Letter 8.00 x 10.69 inches (203.2 x 271.4 mm)
Legal 8.00 x 13.69 inches (203.2 x 347.6 mm)
Recommended printing area
A: 1.80 inches (45.8 mm)
B: 1.45 inches (36.8 mm)
Printable area
C: 0.12 inch (3.0 mm)
D: 0.20 inch (5.0 mm)
E: 0.25 inch (6.4 mm)
F: 0.25 inch (6.3 mm)
180

Envelopes
Size Recommended Printing Area (width x height)
Envelope DL 3.88 x 6.69 inches (98.8 x 170.0 mm)
Envelope Com 10 3.68 x 8.24 inches (93.5 x 209.3 mm)
Recommended printing area
Envelope DL
A: 0.83 inch (21.0 mm)
B: 1.14 inches (29.0 mm)
C: 0.22 inch (5.6 mm)
D: 0.22 inch (5.6 mm)
Envelope Com 10
A: 0.12 inch (3.0 mm)
B: 1.14 inches (29.0 mm)
C: 0.22 inch (5.6 mm)
D: 0.22 inch (5.6 mm)
181

Position to Load Originals
The machine has two positions to load originals: platen glass and ADF (Auto Document Feeder).
Select the position to load the original according to the size, type, or usage.
Originals You Can Load
Loading Documents, Photos, or Book on the platen glass
Loading Two or More Sheets of Document of the Same Size and Thickness
in the ADF
You can also load a sheet of document in the ADF.
Note
• In the ADF, the two-sided document can also be scanned or copied.
• To scan the original at optimum quality, load it on the platen glass.
183

Loading Originals on the Platen Glass
1. Open the document cover.
Important
• When opening or closing the document cover, do not touch the buttons and touch screen on the
operation panel. Doing so may result in an unexpected operation.
2. Load the original WITH THE SIDE TO SCAN FACING DOWN on the platen glass.
Originals You Can Load
How to Load Originals for Each Function
Important
• Be sure to observe the following when loading the original on the platen glass.
• Do not place any objects weighing 4.4 lb (2.0 kg) or more on the platen glass.
•Do not put any pressure of 4.4 lb (2.0 kg) or more on the platen glass, such as pressing down
the original.
Failure to observe the above may cause the scanner to malfunction or the platen glass to break.
3. Close the document cover gently.
Important
• After loading the original on the platen glass, be sure to close the document cover before starting to
copy, fax, or scan.
184

Loading Documents in the ADF (Auto Document Feeder)
Note
• To scan a document at optimum quality, load it on the platen glass.
1. Make sure that any original has been removed from the platen glass.
2. Open the document tray.
3. Insert the document in the document tray until you hear a beep sound.
Load the document WITH THE SIDE TO SCAN FACING UP in the document tray.
Originals You Can Load
Note
• When you set the alarm to be silent in Sound control of Device user settings, the alarm will not
beep even if the document is inserted in the document tray.
Device user settings
4. Adjust the document guides (A) to match the width of the document.
Do not slide the document guides too hard against the document. The document may not be fed
properly.
185

How to Load Originals for Each Function
Load the original in the correct position according to the function to use. If you do not load the original
correctly, it may not be scanned properly.
Loading the Original to Be Aligned with the alignment mark
• Load originals to copy or fax
• Select Document or Photo for Doc.type in Scan and specify a standard size (A4, Letter, etc.) for
Scan size
• With a software application on a computer,
◦ scan text documents, magazines, or newspapers
◦ select a standard size (A4, Letter, etc.) to scan originals
Place the original WITH THE SIDE TO SCAN FACING DOWN on the platen glass and align it with the
alignment mark . Portions placed on the diagonally striped area cannot be scanned.
Important
• The machine cannot scan the striped area (A) (0.04 inch (1 mm) from the edges of the platen glass).
Loading Only One Original in the Center of the platen glass
• Select Photo for Doc.type in Scan, and specify Auto scan for Scan size to scan one original
• Scan one printed photo, postcard, business card, or disc with a software application on a computer
Place the original WITH THE SIDE TO SCAN FACING DOWN, with 0.4 inch (1 cm) or more space
between the edges (diagonally striped area) of the platen glass. Portions placed on the diagonally striped
area cannot be scanned.
186

Loading Two or More Originals on the platen glass
• Select Photo for Doc.type in Scan, and specify Auto multi scan for Scan size to scan two or more
originals
• Scan two or more printed photos, postcards, or business cards with a software application on a
computer
Place the originals WITH THE SIDE TO SCAN FACING DOWN. Allow 0.4 inch (1 cm) or more space
between the edges (diagonally striped area) of the platen glass and the originals, and between the
originals. Portions placed on the diagonally striped area cannot be scanned.
You can place up to 12 items.
A: More than 0.4 inch (1 cm)
Note
• The Skew Correction function automatically compensates for the originals placed at an angle of up to
approximately 10 degrees. Slanted photos with a long edge of 7.1 inches (180 mm) or more cannot
be corrected.
• Non-rectangular or irregular shaped photos (such as cut out photos) may not be scanned properly.
187

Originals You Can Load
platen glass
Item Details
Types of originals - Text document, magazine, or newspaper
- Printed photo, postcard, business card, or disc (BD/DVD/CD, etc.)
- Documents that are not suitable for the ADF
Size (width x height) Max. 8.5 x 11.7 inches (216 x 297 mm)
Quantity 1 sheet or multiple sheets*
Thickness Max. 0.12 inch (3.1 mm)
* Two or more originals can be loaded on the platen glass depending on the selected function.
How to Load Originals for Each Function
ADF (Auto Document Feeder)
Item Details
Types of originals Multipage plain-paper documents of the same size, thickness, and weight
Size (width x height) - Max. 8.5 x 14.0 inches (216 x 356 mm)
- Min. 5.8 x 5.8 inches (148 x 148 mm)
Only A4 or Letter-sized documents for two-sided copy/scan, 2-on-1 copy,
and 4-on-1 copy
Quantity - A4 or Letter size: Max. 50 sheets (20 lb (75 g /m2) paper), up to 0.20
inch (5 mm) in height
- Legal size: Max. 10 sheets (20 lb (75 g /m2) paper), up to 0.04 inch (1
mm) in height
- Other sizes: 1 sheet
Thickness 0.003 to 0.005 inch (0.07 to 0.13 mm)
Weight 16.0 to 25.3 lb (60 to 95 g /m2)
Note
• Make sure any glue, ink, correction fluid, or the like on the document is completely dry before loading
it on the platen glass or in the ADF.
However, do not load glued documents in the ADF even if the glue is dry, as this may cause paper
jams.
• Remove all staples, paper clips, and the like before feeding the document.
• Load Legal-sized documents in the ADF.
• Do not load the following types of documents in the ADF. They will jam.
• Wrinkled or creased paper
• Curled paper
• Torn paper
• Paper with holes
• Glued paper
188

• Paper with sticky notes
• Carbon paper or carbon-backed paper
• Surface treated paper
• Onion skin or thin paper
• Photo or thick paper
189

Inserting the USB Flash Drive
Printable Image Data
• This machine accepts images taken with a camera compliant with the Design rule for Camera File
system (Exif 2.2/2.21/2.3 compliant), TIFF (Exif 2.2/2.21/2.3 compliant). Other image or movie types
such as RAW images cannot be printed.
• The machine accepts images scanned and saved with the machine when Doc.type is set to Photo
and Format is set to JPEG (file extension ".jpg").
Note
• This device incorporates exFAT technology licensed from Microsoft.
• If your USB flash drive cannot be inserted into the USB flash drive port of the machine, you may be
required to use an extension cable for the USB flash drive. Purchase it at electronics retail stores.
• Some USB flash drives may have recognition problem, and these devices may not guarantee proper
operation of the machine.
• You may not be able to use USB flash drives with security function.
1. Insert the USB flash drive into the USB flash drive port.
Make sure that the USB flash drive is correctly oriented before inserting it straightforward into the USB
flash drive port.
191

Removing the USB Flash Drive
1. Make sure that the machine is not reading or writing data from/to the USB flash drive.
A message is displayed on the touch screen during such operations.
Important
•Do not remove the USB flash drive or turn off the power while the machine is reading or writing
data from/to it.
Note
•If your USB flash drive has the access lamp, refer to the instruction manual supplied with the USB
flash drive to check if the reading or writing operation is completed on the USB flash drive.
2. Remove the USB flash drive.
Hold the USB flash drive and remove it straightforward from the machine.
192

Replacing an Ink Tank
When remaining ink cautions or errors occur, the message will appear on the touch screen to inform you of
the error. Take appropriate action according to the message.
A Message Is Displayed
Note
• If print results become faint or white streaks appear despite sufficient ink levels, see Maintenance
Procedure.
Replacing Procedure
When you need to replace an ink tank, follow the procedure below.
Important
• If you remove an ink tank, replace it immediately. Do not leave the machine with the ink tank
removed.
• Use a new ink tank for replacement. Installing a used ink tank may cause the nozzles to clog.
Furthermore, with such an ink tank, the machine will not be able to inform you when to replace the ink
tank properly.
• Once an ink tank has been installed, do not remove it from the machine and leave it out in the open.
This will cause the ink tank to dry out, and the machine may not operate properly when it is
reinstalled. To maintain optimal printing quality, use an ink tank within six months of first use.
Note
• Color ink may be consumed even when printing a black-and-white document or when black-and-
white printing is specified.
Every ink is also consumed in the standard cleaning and deep cleaning of the print head, which may
be necessary to maintain the performance of the machine. When an ink tank is out of ink, replace it
immediately with a new one.
Useful Information about Ink
1. Make sure that the power is turned on, then open the front cover.
The replaceable ink tank is displayed on the touch screen and the print head holder (A) moves to the
replacement position of that ink tank.
194

Caution
•Do not hold the print head holder to stop or move it forcibly. Do not touch the print head holder
until it stops completely.
Important
• Do not remove an ink tank until a new one is prepared to be installed.
• Once you remove an ink tank, the machine will not operate until a new one is installed.
• Once you remove an ink tank, the machine will not operate even if the removed ink tank is
just reinstalled.
• You cannot remove the ink tank which is not placed at the replacement position. Removing it
forcibly may cause the machine to malfunction or damage the machine.
• Do not touch the metallic parts or other parts inside the machine.
•If the front cover is left open for more than 60 minutes, the print head holder moves to the right.
In this case, close and reopen the front cover.
Note
•If the message for the ink tank replacement is displayed on the touch screen, check it and then
tap OK.
2. When an ink tank for replacement is displayed on the touch screen, push up the ink tank
eject lever (B).
The ink tank will be ejected.
When you want to replace another ink tank, tap Next to display the screen for the ink tank to replace.
195

Important
•Place the removed ink tank into a plastic bag immediately after removing from the machine.
Otherwise, ink residue may stain your clothes or the surrounding area.
•Do not touch other parts besides the ink tanks.
• Discard the empty ink tank according to the local laws and regulations regarding disposal of
consumables.
• Handle the ink tanks carefully. Do not drop or apply excessive pressure to them.
3. Remove the ink tank from the package.
Important
•Do not touch the contact (C) and joint (D) of the ink tank.
196

4. Insert a new ink tank aligning it with the installation guide (E) of the machine.
Important
• You cannot insert the ink tank in the wrong position. Check the label under the installation
position, then install the ink tank in the correct position.
5. Push the ink tank until it snaps firmly into place.
197

6. Tap Exit on the touch screen.
If Next is displayed on the screen, it means there is another ink tank that can be replaced.
If you want to replace this ink tank, tap Next and then repeat procedures from step 2.
To exit the ink tank replacement, tap Next until Exit is displayed on the screen.
The print head holder moves to the standby position. You cannot remove the ink tank while at this
position.
Important
•You cannot print unless all the ink tanks are installed. Be sure to install all the ink tanks.
•An installed ink tank cannot be removed until the message to replace it is displayed.
7. Close the front cover.
198

After replacing the ink tanks, the machine starts mixing the ink automatically. Wait until the machine
has stopped making operating noise. (This takes about 1 to 2 minutes.)
Note
• If the error message appears on the touch screen, take appropriate action.
A Message Is Displayed
• If the print head is out of alignment, as indicated by misaligned printed ruled lines or similar
symptoms, align the print head.
•The machine may make noise during operation.
199

Checking the Ink Status from Your Computer
You can check the remaining ink level and the ink tank types for your model.
1. Open the printer driver setup window
2. Launching the Canon IJ Status Monitor
On the Maintenance tab, click View Printer Status.
The Canon IJ Status Monitor opens and displays an image of the ink status.
Note
• The information displayed on the Canon IJ Status Monitor may differ depending on the country or
region where you are using your printer.
3. If necessary, click Ink Details
You can check the ink-related information.
If a warning or error related to the remaining ink amount occurs, a notification icon is displayed at the top
of the image in the Ink Details dialog box.
In such cases, take the appropriate action as described on the screen.
Note
•You can also display the Ink Details dialog box by selecting the ink icon on the Canon IJ Status
Monitor.
200

Checking the Ink Status with the Touch Screen on the Machine
1. Make sure that the power is turned on, and display the HOME screen.
If the HOME screen is not displayed, press the HOME button to display it.
2. Tap on the HOME screen.
Using the Operation Panel
A symbol appears in the area (A) if there is any information about the remaining ink level.
Example:
Ink tank is running low. Prepare a new ink tank.
Note
• The above screen shows estimated ink levels.
• The Current estimated ink levels screen can also be displayed by tapping Setup in the HOME
screen and selecting Estimated ink levels in the setup menu.
• Tap Ink number to display and print the model number of the ink tank.
• You can also check the ink status on a screen of the touch screen displayed while printing.
• You can also check the ink status on the computer screen.
Checking the Ink Status from Your Computer
202

Maintenance Procedure
If print results are blurred, colors are not printed correctly, or print results are unsatisfactory (e.g. misaligned
printed ruled lines), perform the maintenance procedure below.
Note
• Increasing the print quality in the printer driver settings may improve the print result.
Changing the Print Quality and Correcting Image Data
When the Print Results Are Blurred or Uneven:
Step1 Print the nozzle check pattern.
From the machine
Printing the Nozzle Check Pattern
From the computer
Use Your Computer to Print a Nozzle Check Pattern
Step2 Examine the nozzle check pattern.
If there are missing lines or horizontal white streaks in the pattern:
Step3 Clean the print head.
From the machine
Cleaning the Print Head
From the computer
Cleaning the Print Heads from Your Computer
After cleaning the print head, print and examine the nozzle check pattern: Step1
If the problem is not resolved after performing from step 1 to step 3 twice:
Step4 Clean the print head deeply.
From the machine
Cleaning the Print Head Deeply
From the computer
Cleaning the Print Heads from Your Computer
Note
• When you have performed the procedure until step 4 and the problem has not been resolved, turn off
the power and clean the print head deeply again after 24 hours. Do not unplug the power cord when
turning off the power.
205

If the problem is still not resolved, the print head may be damaged. Contact the service center.
When the Print Results Are Not Even such as the Ruled Lines Are
Misaligned:
Step Align the print head.
From the machine
Aligning the Print Head
From the computer
Aligning the Print Head Position from Your Computer
206

Printing the Nozzle Check Pattern
Print the nozzle check pattern to determine whether the ink ejects properly from the print head nozzle.
Note
• When the ink has run out during printing the nozzle check pattern, the error message will appear on the
touch screen.
A Message Is Displayed
You need to prepare: a sheet of A4 or Letter-sized plain paper
1. Make sure that the power is turned on.
2. Load a sheet of A4 or Letter-sized plain paper in the cassette 1.
After inserting the cassette into the machine, the paper information registration screen is displayed on
the touch screen. Select A4 or Letter for Page size and Plain paper for Type, then tap Register.
If a message is displayed on the screen, follow the directions in the message to complete registration.
Important
• The cassette 2 is not available for the nozzle check pattern print procedure. Be sure to load paper
in the cassette 1.
3. Extend the output tray extension, then open the paper output support.
4. Flick the HOME screen, then tap Setup.
Using the Operation Panel
The setup menu screen will appear.
5. Tap Maintenance.
The Maintenance screen will appear.
6. Tap Print nozzle check pattern.
207

Examining the Nozzle Check Pattern
Examine the nozzle check pattern, and clean the print head if necessary.
1. Check if there are missing lines in the pattern C or horizontal white streaks in the pattern D.
A: No missing lines/No horizontal white streaks
B: Lines are missing/Horizontal white streaks are present
E: Number of sheets printed so far
2. Select the pattern that is closer to the printed nozzle check pattern on the confirmation
screen.
For A (no missing lines or no horizontal white streaks) in both the pattern C and pattern D:
The cleaning is not required. Tap All A, confirm the message, then tap OK.
The screen will return to the Maintenance screen.
209

For B (lines are missing or horizontal white streaks are present) in the pattern C or pattern D, or
in both patterns:
The cleaning is required. Tap Also B, then tap Yes on the cleaning confirmation screen.
The machine starts cleaning the print head.
Cleaning the Print Head
Note
• The total number of sheets printed so far is shown in increments of 50 sheets on the printout of the
nozzle check pattern.
210

Cleaning the Print Head
Clean the print head if lines are missing or if horizontal white streaks are present in the printed nozzle check
pattern. Cleaning unclogs the nozzles and restores the print head condition. Cleaning the print head
consumes ink, so clean the print head only when necessary.
Note
• You can also clean the print head using the computer. When using the computer, select the ink group
to clean, then start cleaning.
Cleaning the Print Heads from Your Computer
• When cleaning the print head using the operation panel, the print head of all ink colors are cleaned.
You need to prepare: a sheet of A4 or Letter-sized plain paper
1. Make sure that the power is turned on.
2. Load a sheet of A4 or Letter-sized plain paper in the cassette 1.
After inserting the cassette into the machine, the paper information registration screen is displayed on
the touch screen. Select A4 or Letter for Page size and Plain paper for Type, then tap Register.
If a message is displayed on the screen, follow the directions in the message to complete registration.
Important
• The cassette 2 is not available for the nozzle check pattern print procedure. Be sure to load paper
in the cassette 1.
3. Extend the output tray extension, then open the paper output support.
4. Flick the HOME screen, then tap Setup.
Using the Operation Panel
The setup menu screen will appear.
5. Tap Maintenance.
The Maintenance screen will appear.
211

6. Tap Cleaning.
The confirmation screen will appear.
7. Tap Yes.
The machine starts cleaning the print head.
Do not perform any other operations until the machine completes the cleaning of the print head. This
takes about 2 minutes.
The pattern print confirmation screen will appear.
8. Tap Yes.
The nozzle check pattern will be printed.
9. Examine the nozzle check pattern.
Note
• If the problem is not resolved after cleaning the print head twice, clean the print head deeply.
212

Cleaning the Print Head Deeply
If print quality does not improve by the standard cleaning of the print head, clean the print head deeply.
Cleaning the print head deeply consumes more ink than the standard cleaning of the print head, so clean
the print head deeply only when necessary.
Note
• You can also clean the print head deeply using the computer. When using the computer, select the ink
group to clean, then start the deep cleaning.
Cleaning the Print Heads from Your Computer
• When cleaning the print head deeply using the operation panel, the print head of all ink colors are
cleaned.
You need to prepare: a sheet of A4 or Letter-sized plain paper
1. Make sure that the power is turned on.
2. Load a sheet of A4 or Letter-sized plain paper in the cassette 1.
After inserting the cassette into the machine, the paper information registration screen is displayed on
the touch screen. Select A4 or Letter for Page size and Plain paper for Type, then tap Register.
If a message is displayed on the screen, follow the directions in the message to complete registration.
Important
•The cassette 2 is not available for the nozzle check pattern print procedure. Be sure to load paper
in the cassette 1.
3. Extend the output tray extension, then open the paper output support.
4. Flick the HOME screen, then tap Setup.
Using the Operation Panel
The setup menu screen will appear.
5. Tap Maintenance.
The Maintenance screen will appear.
213

6. Tap Deep cleaning.
The confirmation screen will appear.
7. Tap Yes.
The machine starts cleaning the print head deeply.
Do not perform any other operations until the machine completes the deep cleaning of the print head.
This takes about 2 to 3 minutes.
The pattern print confirmation screen will appear.
8. Tap Yes.
The nozzle check pattern will be printed.
9. When the completion message appears, tap OK.
10. Examine the nozzle check pattern.
If the problem is not resolved, turn off the power and clean the print head deeply again after 24 hours. Do
not unplug the power cord when turning off the power.
If the problem is still not resolved, the print head may be damaged. Contact the service center.
214

Aligning the Print Head
If printed ruled lines are misaligned or print results are otherwise unsatisfactory, adjust the print head
position.
Note
• When the ink has run out during printing the nozzle check pattern, the error message will appear on the
touch screen.
A Message Is Displayed
You need to prepare: a sheet of A4 or Letter-sized plain paper (including recycled paper)*
* Be sure to use paper that is white and clean on both sides.
1. Make sure that the power is turned on.
2. Load a sheet of A4 or Letter-sized plain paper in the cassette 1.
After inserting the cassette into the machine, the paper information registration screen is displayed on
the touch screen. Select A4 or Letter for Page size and Plain paper for Type, then tap Register.
If a message is displayed on the screen, follow the directions in the message to complete registration.
Important
• The cassette 2 is not available for the print head alignment procedure. Be sure to load paper in
the cassette 1.
3. Extend the output tray extension, then open the paper output support.
4. Flick the HOME screen, then tap Setup.
Using the Operation Panel
The setup menu screen will appear.
5. Tap Maintenance.
The Maintenance screen will appear.
6. Tap Auto head alignment.
215

The confirmation screen will appear.
7. Tap Yes.
The print head alignment sheet will be printed and the print head position will be adjusted automatically.
This takes about 3 to 4 minutes.
Note
• If the automatic adjustment of the print head position has failed, the error message appears on the
touch screen.
A Message Is Displayed
8. When the completion message appears, tap OK.
Note
• If the print results are still not satisfactory after adjusting the print head position as described above,
align the print head manually.
You can also align the print head manually from a computer.
Aligning the Print Head Position Manually from Your Computer
216

Aligning the Print Head Manually
If printed ruled lines are misaligned or print results are still not satisfactory after adjusting the print head
position automatically, adjust the print head position manually.
Note
• For details on adjusting the print head position automatically, see Aligning the Print Head.
You need to prepare: two sheets of A4 or Letter-sized plain paper
1. Make sure that the power is turned on.
2. Load two sheets of A4 or Letter-sized plain paper in the cassette 1.
After inserting the cassette into the machine, the paper information registration screen is displayed on
the touch screen. Select A4 or Letter for Page size and Plain paper for Type, then tap Register.
If a message is displayed on the screen, follow the directions in the message to complete registration.
Important
• The cassette 2 is not available for the manual print head alignment procedure. Be sure to load
paper in the cassette 1.
3. Extend the output tray extension, then open the paper output support.
4. Flick the HOME screen, then tap Setup.
Using the Operation Panel
The setup menu screen will appear.
5. Tap Maintenance.
The Maintenance screen will appear.
6. Tap Manual head alignment.
217

The confirmation screen will appear.
Note
•To print and check the current head position adjustment values, select Print the head alignment
value.
7. Tap Yes.
The print head alignment pattern is printed.
8. When the message "Did the patterns print correctly?" appears, confirm that the pattern is
printed correctly, tap Yes.
9. Confirm the message, then tap Next.
The input screen for the head position adjustment values will appear.
10. Look at the first pattern, tap A to check the printed patterns, then tap the number of the
pattern in column A that has the least noticeable vertical streaks.
218

Note
• If it is difficult to pick the best pattern, pick the setting that produces the least noticeable vertical
streaks.
A: Unnoticeable vertical streaks
B: Noticeable vertical streaks
11. Repeat the same procedure until you finish inputting the pattern number for columns B to
M, then tap OK.
12. Confirm the message, then tap OK.
The second pattern is printed.
13. Look at the second pattern, tap N to check the printed patterns, then tap the number of the
pattern in column N that has the least noticeable horizontal streaks.
219

Note
• If it is difficult to pick the best pattern, pick the setting that produces the least noticeable horizontal
streaks.
C: Unnoticeable horizontal streaks
D: Noticeable horizontal streaks
1. Repeat the same procedure until you finish inputting the pattern number for columns O to T,
then tap OK.
For column P, pick the least noticeable vertical streaks.
2. Confirm the message, then tap OK.
220

Cleaning the Print Heads from Your Computer
The print head cleaning function allows you to clear up clogged print head nozzle. Perform print head
cleaning if printing is faint or a specific color fails to print, even though there is enough ink.
The procedure for cleaning the print head is as follows:
Cleaning
1. Open the printer driver setup window
2. Click Cleaning on the Maintenance tab
When the Print Head Cleaning dialog box opens, select the ink group for which cleaning is to be
performed.
Click Initial Check Items to display the items you need to check before performing cleaning.
3. Execute cleaning
Make sure that the printer is on and then click Execute.
Print head cleaning starts.
4. Complete cleaning
The Nozzle Check dialog box opens after the confirmation message.
5. Check the results
To check whether the print quality has improved, click Print Check Pattern. To cancel the check
process, click Cancel.
If cleaning the head once does not resolve the print head problem, clean it once more.
Important
•Cleaning consumes a small amount of ink.
Cleaning the print head frequently will rapidly deplete your printer's ink supply. Consequently, perform
cleaning only when necessary.
Deep Cleaning
Deep Cleaning is more thorough than cleaning. Perform deep cleaning when two Cleaning attempts do
not resolve the print head problem.
1. Open the printer driver setup window
2. Click Deep Cleaning on the Maintenance tab
222

When the Deep Cleaning dialog box opens, select the ink group for which deep cleaning is to be
performed.
Click Initial Check Items to display the items you need to check before performing deep cleaning.
3. Execute deep cleaning
Make sure that the printer is on and then click Execute.
Click OK when the confirmation message appears.
Print head deep cleaning starts.
4. Complete deep cleaning
The Nozzle Check dialog box opens after the confirmation message.
5. Check the results
To check whether the print quality has improved, click Print Check Pattern. To cancel the check
process, click Cancel.
Important
•Deep Cleaning consumes a larger amount of ink than Cleaning.
Cleaning the print head frequently will rapidly deplete your printer's ink supply. Consequently, perform
cleaning only when necessary.
Note
• If there is no sign of improvement after Deep Cleaning, turn off the printer, wait 24 hours, and then
perform Deep Cleaning again. If there is still no sign of improvement, the ink may have run out or the
print head may be worn. For details on the remedial action to be taken, see "Ink Is Not Ejected."
Related Topic
Use Your Computer to Print a Nozzle Check Pattern
223

Aligning the Print Head Position from Your Computer
Print head alignment corrects the installation positions of the print head and improves deviated colors and
lines.
This printer supports two head alignment methods: automatic head alignment and manual head alignment.
Normally, the printer is set for automatic head alignment.
If the printing results of automatic print head alignment are not satisfactory, perform manual head alignment.
The procedure for performing automatic print head alignment is as follows:
Print Head Alignment
1. Open the printer driver setup window
2. Click Print Head Alignment on the Maintenance tab
The Start Print Head Alignment dialog box opens.
3. Load paper in the printer
Load one sheet of A4 size or Letter size plain paper into the cassette 1.
Important
•The cassette 2 is not available for the print head alignment procedure. Be sure to load paper in
the cassette 1.
Note
• The number of sheets to be used differs when you select the manual head alignment.
• If the cassette paper information registered on the printer is not set to A4 size and plain paper,
an error may occur. For instructions on what to do if an error occurs, see "Paper setting for
Printing."
For details about the cassette paper information to be registered on the printer, see the
following:
•Paper Settings on the Printer Driver and the Printer (Media Type)
•Paper Settings on the Printer Driver and the Printer (Paper Size)
4. Execute head alignment
Make sure that the printer is on and click Align Print Head.
Follow the instruction in the message.
Important
•Do not open the operation panel while printing is in progress.
Note
•Wait until printing ends before performing other operations. Printing takes about 3 to 4 minutes
to complete.
224

Note
• To print and check the current setting, open the Start Print Head Alignment dialog box, and click Print
Alignment Value.
225

Aligning the Print Head Position Manually from Your Computer
Print head alignment corrects the installation positions of the print head and improves deviated colors and
lines.
This printer supports two head alignment methods: automatic head alignment and manual head alignment.
Normally, the printer is set for automatic head alignment.
If the printing results of automatic print head alignment are not satisfactory, perform manual head alignment.
The procedure for performing manual print head alignment is as follows:
Print Head Alignment
1. Open the printer driver setup window
2. Click Custom Settings on the Maintenance tab
The Custom Settings dialog box opens.
Note
• If the printer is off or if communication between the printer and the computer is disabled, an
error message may appear because the computer cannot collect the printer status.
If this happens, click OK to display the most recent settings specified on your computer.
3. Switch head alignment to manual
Check the Align heads manually check box.
4. Apply the settings
Click OK and when the confirmation message appears, click OK.
5. Click Print Head Alignment on the Maintenance tab
The Start Print Head Alignment dialog box opens.
6. Load paper in the printer
Load two sheets of A4 size or Letter size plain paper into the cassette 1.
Important
•The cassette 2 is not available for the print head alignment procedure. Be sure to load paper in
the cassette 1.
Note
•If the cassette paper information registered on the printer is not set to A4 size and plain paper,
an error may occur. For instructions on what to do if an error occurs, see "Paper setting for
Printing."
For details about the cassette paper information to be registered on the printer, see the
following:
226

•Paper Settings on the Printer Driver and the Printer (Media Type)
•Paper Settings on the Printer Driver and the Printer (Paper Size)
7. Execute head alignment
Make sure that the printer is on and click Align Print Head.
Follow the instruction in the message.
Important
•Do not open the operation panel while printing is in progress.
8. Check the printed pattern
Enter the numbers of the patterns with the least noticeable streaks in the associated boxes.
Even if the patterns with the least noticeable streaks are clicked in the preview window, their numbers
are automatically entered in the associated boxes.
When you have entered all the necessary values, click OK.
Note
•If it is difficult to pick the best pattern, pick the setting that produces the least noticeable vertical
streaks.
(A) Least noticeable vertical streaks
(B) Most noticeable vertical streaks
9. Confirm the displayed message and click OK
The second pattern is printed.
Important
•Do not open the operation panel while printing is in progress.
227

10. Check the printed pattern
Enter the numbers of the patterns with the least noticeable stripes or streaks in the associated boxes.
Even if the patterns with the least noticeable stripes or streaks are clicked in the preview window, their
numbers are automatically entered in the associated boxes.
When you have entered all the necessary values, click OK.
Note
• If it is difficult to pick the best pattern, pick the setting that produces the least noticeable
horizontal stripes.
(A) Least noticeable horizontal stripes
(B) Most noticeable horizontal stripes
•If it is difficult to pick the best pattern, pick the setting that produces the least noticeable vertical
streaks.
(A) Least noticeable vertical streaks
(B) Most noticeable vertical streaks
Note
• To print and check the current setting, open the Start Print Head Alignment dialog box, and click
Print Alignment Value.
228

Use Your Computer to Print a Nozzle Check Pattern
The nozzle check function allows you to check whether the print head is working properly by printing a
nozzle check pattern. Print the pattern if printing becomes faint, or if a specific color fails to print.
The procedure for printing a nozzle check pattern is as follows:
Nozzle Check
1. Open the printer driver setup window
2. Click Nozzle Check on the Maintenance tab
The Nozzle Check dialog box opens.
Click Initial Check Items to display the items that you need to check before printing the nozzle check
pattern.
3. Load paper in the printer
Load one sheet of A4 size or Letter size plain paper into the cassette 1.
Important
• The cassette 2 is not available for the nozzle check pattern printing. Be sure to load paper in the
cassette 1.
Note
• If the cassette paper information registered on the printer is not set to A4 size and plain paper,
an error may occur. For instructions on what to do if an error occurs, see "Paper setting for
Printing."
For details about the cassette paper information to be registered on the printer, see the
following:
•Paper Settings on the Printer Driver and the Printer (Media Type)
•Paper Settings on the Printer Driver and the Printer (Paper Size)
4. Print a nozzle check pattern
Make sure that the printer is on and click Print Check Pattern.
Printing of the nozzle check pattern begins.
Click OK when the confirmation message appears.
The Pattern Check dialog box opens.
5. Check the print result
Check the print result. When the print result is normal, click Exit.
If the print result is smudged or if there are any unprinted sections, click Cleaning to clean the print
head.
229

Cleaning the Exterior of the Machine
Be sure to use a soft and dry cloth such as eyeglasses cleaning cloth and wipe off dirt on the surface gently.
Smooth out wrinkles on the cloth if necessary before cleaning.
Important
• Be sure to turn off the power and unplug the power cord before cleaning the machine.
• The power cannot be turned off while the machine is sending or receiving a fax, or when unsent
faxes are stored in the machine's memory. Make sure if the machine completed sending or
receiving all the faxes before unplugging the power cord.
• The machine cannot send or receive faxes when the power is turned off.
• If the power cord is unplugged, all documents stored in the machine's memory will be lost. Send or
print a necessary document, or save it on a USB flash drive before unplugging the power cord.
• Do not use tissue paper, paper towels, rough-textured cloth, or similar materials for cleaning so as not
to scratch the surface. Paper tissue powder or fine threads may remain inside the machine and cause
problems such as print head blockage and poor printing results.
• Never use volatile liquids such as thinners, benzene, acetone, or any other chemical cleaner to clean
the machine, as this may cause a malfunction or damage the surface of the machine.
• When cleaning the touch screen, be sure to use a soft cloth, such as eyeglasses cleaning cloth, to wipe
off dirt on the surface. Do not apply excessive pressure. Never use cleaners containing organic
solvents to wipe the touch screen.
232

Cleaning the Platen Glass and Document Cover
Important
• Be sure to turn off the power and unplug the power cord before cleaning the machine.
• The power cannot be turned off while the machine is sending or receiving a fax, or when unsent
faxes are stored in the machine's memory. Make sure if the machine completed sending or
receiving all the faxes before unplugging the power cord.
• The machine cannot send or receive faxes when the power is turned off.
• If the power cord is unplugged, all documents stored in the machine's memory will be lost. Send or
print a necessary document, or save it on a USB flash drive before unplugging the power cord.
• Do not use tissue paper, paper towels, rough-textured cloth, or similar materials for cleaning so as not
to scratch the surface. Paper tissue powder or fine threads may remain inside the machine and cause
problems such as print head blockage and poor printing results.
• Never use volatile liquids such as thinners, benzene, acetone, or any other chemical cleaner to clean
the machine, as this may cause a malfunction or damage the surface of the machine.
Use a soft, clean, lint-free and dry cloth.
Wipe away smudges and dust on the inner glass surfaces of the platen glass and the document cover (A, B,
and C), and on the white parts that touch them (D, E, and F). Make sure not to leave any residue, especially
on the glass surfaces.
Important
• The inner side of the document cover (white sheet) (D) is easily damaged, so wipe it gently.
• Glue, ink, correction fluid, or other substances on the ADF glass (B and C in the above figure) will
cause black streaks on scanned images. If there is any on the glass, gently wipe it off.
233

Cleaning the ADF (Auto Document Feeder)
Be sure to use a soft, clean, lint-free and dry cloth to clean the ADF (Auto Document Feeder).
Important
• Be sure to turn off the power and unplug the power cord before cleaning the machine.
• The power cannot be turned off while the machine is sending or receiving a fax, or when unsent
faxes are stored in the machine's memory. Make sure if the machine completed sending or
receiving all the faxes before unplugging the power cord.
• The machine cannot send or receive faxes when the power is turned off.
• If the power cord is unplugged, all documents stored in the machine's memory will be lost. Send or
print a necessary document, or save it on a USB flash drive before unplugging the power cord.
• Do not use tissue paper, paper towels, rough-textured cloth, or similar materials for cleaning so as not
to scratch the surface. Paper tissue powder or fine threads may remain inside the machine and cause
problems such as print head blockage and poor printing results.
• Never use volatile liquids such as thinners, benzene, acetone, or any other chemical cleaner to clean
the machine, as this may cause a malfunction or damage the surface of the machine.
1. Open the document tray.
2. Open the document feeder cover.
3. With the clean cloth, wipe off any paper dust from the inside of the document feeder cover
(A).
234

4. After wiping, close the document feeder cover by pushing it until it clicks into place.
5. Close the document tray.
235

Cleaning the Paper Feed Roller
If the paper feed roller is dirty or paper powder is attached to it, paper may not be fed properly.
In this case, clean the paper feed roller. Cleaning will wear out the paper feed roller, so perform this only
when necessary.
You need to prepare: three sheets of A4 or Letter-sized plain paper
1. Make sure that the power is turned on.
2. Flick the HOME screen, then tap Setup.
Using the Operation Panel
The setup menu screen will appear.
3. Tap Maintenance.
The Maintenance screen will appear.
4. Tap Roller cleaning.
The confirmation screen will appear.
5. Tap Yes.
6. Tap the paper source to clean (Cassette 1 or Cassette 2).
7. Follow the message to remove any paper from the paper source you selected in step 6.
8. Tap OK.
The paper feed roller will rotate as it is cleaned.
9. Make sure that the paper feed roller has stopped rotating, then follow the message to load
three sheets of A4 or Letter-sized plain paper in the paper source you selected in step 6.
10. Extend the output tray extension, then open the paper output support.
236

11. Tap OK.
The machine starts cleaning. The cleaning will be complete when the paper is ejected.
12. When the completion message appears, tap OK.
If the problem is not resolved after cleaning the paper feed roller, contact the service center.
237

Cleaning the Inside of the Machine (Bottom Plate Cleaning)
Remove stains from the inside of the machine. If the inside of the machine becomes dirty, printed paper may
get dirty, so we recommend performing cleaning regularly.
You need to prepare: a sheet of A4 or Letter-sized plain paper*
* Be sure to use a new piece of paper.
1. Make sure that the power is turned on.
2. Flick the HOME screen, then tap Setup.
Using the Operation Panel
The setup menu screen will appear.
3. Tap Maintenance.
The Maintenance screen will appear.
4. Tap Bottom plate cleaning.
The confirmation screen will appear.
5. Tap Yes.
6. Follow the message to remove any paper from the cassette 1, then tap OK.
7. Fold a single sheet of A4 or Letter-sized plain paper in half widthwise, then unfold the
paper.
8. Fold one side of the opened paper in another half, aligning the edge with the center crease,
unfold the paper, then tap OK.
238

9. Load only this sheet of paper in the cassette 1 with the ridges of the creases facing up and
the edge of the half with no crease facing to the far side.
Important
•The cassette 2 is not available for the Bottom Plate Cleaning procedure. Be sure to load paper in
the cassette 1.
10. Extend the output tray extension, then open the paper output support.
11. Tap OK.
The paper cleans the inside of the machine as it feeds through the machine.
Check the folded parts of the ejected paper. If they are smudged with ink, perform Bottom Plate Cleaning
again.
12. When the completion message appears, tap OK.
Note
•When performing Bottom Plate Cleaning again, be sure to use a new piece of paper.
If the problem is not resolved after performing cleaning again, the protrusions inside the machine may be
stained. Wipe off any ink from the protrusions using a cotton swab or the like.
Important
• Be sure to turn off the power and unplug the power cord before cleaning the machine.
• The power cannot be turned off while the machine is sending or receiving a fax, or when unsent
faxes are stored in the machine's memory. Make sure if the machine completed sending or
receiving all the faxes before unplugging the power cord.
239

• The machine cannot send or receive faxes when the power is turned off.
• If the power cord is unplugged, all documents stored in the machine's memory will be lost. Send or
print a necessary document, or save it on a USB flash drive before unplugging the power cord.
240

Cleaning the Pad in the Cassette
If the pad in a cassette is smeared with paper powder or dirt, two or more sheets of paper may be ejected.
Follow the procedure below to clean the pad in a cassette.
You need to prepare: cotton swab
1. Pull out the cassette 1 or cassette 2 from the machine, then remove all the paper.
2. Clean the pad (A) sideways with a moistened cotton swab.
Important
•After cleaning the smeared pad, dry it completely.
For an example of the cassette 1:
3. Reload the paper, then insert the cassette into the machine.
Note
•If a message is displayed on the screen after inserting the cassette into the machine, tap
Register.
If the problem is not resolved, contact the service center.
241

Changing the Print Options
You can change the detailed printer driver settings for print data that is sent from an application software.
Check this check box if part of the image data is cut off, the paper source during printing differs from the
driver settings, or printing fails.
The procedure for changing the print options is as follows:
1. Open the printer driver setup window
2. Click Print Options... on the Page Setup tab
The Print Options dialog box opens.
Note
•When you use the XPS printer driver, the functions available to you are different.
3. Change the individual settings
If necessary, change the setting of each item, and then click OK.
The Page Setup tab is displayed again.
244

Registering a Frequently Used Printing Profile
You can register the frequently used printing profile to Commonly Used Settings on the Quick Setup tab.
Unnecessary printing profiles can be deleted at any time.
The procedure for registering a printing profile is as follows:
Registering a Printing Profile
1. Open the printer driver setup window
2. Set the necessary items
From Commonly Used Settings on the Quick Setup tab, select the printing profile to be used and if
necessary, change the settings after Additional Features.
You can also register necessary items on the Main and Page Setup tabs.
3. Click Save...
The Save Commonly Used Settings dialog box opens.
4. Save the settings
Enter a name in the Name field. If necessary, click Options..., set the items, and then click OK.
In the Save Commonly Used Settings dialog box, click OK to save the print settings and return to the
Quick Setup tab.
The name and icon are displayed in Commonly Used Settings.
245

Important
• To save the page size, orientation, and number of copies that was set in each sheet, click Options...,
and check each item.
Note
• When you re-install the printer driver or upgrade the printer driver version, the print settings that are
already registered will be deleted from Commonly Used Settings.
Registered print settings cannot be saved and preserved. If a profile is deleted, register the print
settings again.
Deleting Unnecessary Printing Profile
1. Select the printing profile to be deleted
Select the printing profile you want to delete from the Commonly Used Settings list on the Quick
Setup tab.
2. Delete the printing profile
Click Delete. When the confirmation message appears, click OK.
The selected printing profile is deleted from the Commonly Used Settings list.
Note
• Printing profiles that are registered in the initial settings cannot be deleted.
246

Managing the Printer Power
This function allows you to manage the printer power from the printer driver.
The procedure for managing the printer power is as follows:
Power Off
The Power Off function turns off the printer. When you use this function, you will not be able to turn the
printer on from the printer driver.
1. Open the printer driver setup window
2. Execute power off
Click Power Off on the Maintenance tab. When the confirmation message appears, click OK.
The printer power switches off, and the Maintenance tab is displayed again.
Important
• You cannot receive faxes when the printer is switched off.
247

Reducing the Printer Noise
The silent function allows you to reduce the operating noise of this printer. Select when you wish to reduce
the operating noise of the printer at night, etc.
Using this function may lower the print speed.
The procedure for using the quiet mode is as follows:
Quiet Settings
1. Open the printer driver setup window
2. Click Quiet Settings on the Maintenance tab
The Quiet Settings dialog box opens.
Note
• If the printer is off or if communication between the printer and the computer is disabled, an
error message may appear because the computer cannot collect the printer status.
3. Set the quiet mode
If necessary, specify one of the following items:
Do not use quiet mode
Select this option when you wish to use the printer with volume of normal operating noise.
Always use quiet mode
Select this option when you wish to reduce the operating noise of the printer.
Use quiet mode during specified hours
Select this option when you wish to reduce the operating noise of the printer during a specified
period of time.
Set the Start time and the End time of the quiet mode you wish to be activated. If both are set to
the same time, the quiet mode will not function.
Important
•You can set the quiet mode from the operation panel of the printer, the printer driver, or
ScanGear (scanner driver).
No matter how you use to set the quiet mode, the mode is applied when you perform
operations from the operation panel of the printer or printing and scanning from the computer.
4. Apply the settings
Make sure that the printer is on and click OK.
Click OK when the confirmation message appears.
The settings are enabled hereafter.
Note
• The effects of the quiet mode may be less depending on the paper source and the print quality settings.
248

Changing the Printer Operation Mode
If necessary, switch between various modes of printer operation.
The procedure for configuring Custom Settings is as follows:
Custom Settings
1. Open the printer driver setup window
2. Make sure that the printer is on, and then click Custom Settings on the Maintenance
tab
The Custom Settings dialog box opens.
Note
• If the printer is off or if communication between the printer and the computer is disabled, an
error message may appear because the computer cannot collect the printer status.
If this happens, click OK to display the most recent settings specified on your computer.
3. If necessary, complete the following settings:
Prevent paper abrasion
The printer can increase the gap between the print head and the paper during high-density
printing to prevent paper abrasion.
Check this check box to prevent paper abrasion.
Align heads manually
Usually, the Print Head Alignment function on the Maintenance tab is set to automatic head
alignment, but you can change it to manual head alignment.
If the printing results of automatic print head alignment are not satisfactory, perform manual head
alignment.
Check this check box to perform the manual head alignment. Uncheck this check box to perform
the automatic head alignment.
Rotate 90 degrees left when orientation is [Landscape]
On the Page Setup tab, you can change the rotation direction of the Landscape in the
Orientation.
To rotate the print data 90 degrees to the left during printing, select this item. To rotate the print
data 90 degrees to the right during printing, clear this item.
Important
•Do not change this setting while the print job is displayed in the print wait list. Otherwise,
characters may be omitted or the layout may become corrupt.
Don't detect mismatch of paper settings when printing from computer
When you print documents from your computer and the paper settings on the printer driver and
the cassette paper information registered on the printer do not match, this setting disables the
message display and allows you to continue printing.
To disable detection of paper setting mismatches, select this check box.
249

Ink Drying Wait Time
You can set the length of the printer rest time until printing of the next page begins. Moving the
slider to the right increases the pause time, and moving the slider to the left decreases the time.
If the paper gets stained because the next page is ejected before the ink on the printed page
dries, increase the ink drying wait time.
Reducing the ink drying wait time speeds up printing.
4. Apply the settings
Click OK and when the confirmation message appears, click OK.
The printer operates with the modified settings hereafter.
250

Changing the Machine Settings Using the Operation Panel
Changing the Machine Settings Using the Operation Panel
FAX settings
Print settings
LAN settings
Device user settings
Language selection
Firmware update
Cassette settings
Administrator password setting
Operation restrictions
Reset setting
About ECO settings
About Quiet setting
Using the Machine with the Access Point Mode
251

Changing the Machine Settings Using the Operation Panel
This section describes the procedure to change the settings in the Device settings screen, taking the steps
to specify Prevent paper abrasion as an example.
1. Make sure that the machine is turned on.
2. Flick the HOME screen, then tap Setup.
Using the Operation Panel
3. Tap Device settings.
The Device settings screen is displayed.
4. Tap the setting item to adjust.
The setting screen for the selected item is displayed.
5. Tap the setting item.
6. Tap the setting to specify.
252

You can select the setting menus below.
FAX settings
Print settings
LAN settings
Device user settings
Language selection
Firmware update
Cassette settings
Administrator password setting
Operation restrictions
Reset setting
Important
• Depending on the setting item, authentication by the administrator password is required.
About the Machine Administration
If you do not know the administrator password, ask the administrator of the machine you are using.
Note
• You can use the machine considering the environment, such as setting 2-sided printing as default or
enabling the machine to turn on/off automatically.
About ECO settings
• You can reduce the operating noise when printing at night.
About Quiet setting
253

FAX settings
Important
• This setting item is for the administrator.
This section describes the setting items in FAX settings.
FAX user settings
Advanced FAX settings
Auto print settings
Auto save setting
Security control
Easy setup
Note
• Before changing the settings, you can confirm the current settings by printing USER'S DATA LIST.
Summary of Reports and Lists
FAX user settings
•User information settings
Registers your name and fax/telephone number printed on sent faxes.
Registering User Information
•Telephone line type (Country or region of purchase other than China)
Selects the telephone line type setting for the machine.
Setting the Telephone Line Type
Note
• This setting may not be available depending on the country or region of purchase.
•Telephone line auto selection (China only)
If you select ON, the telephone line type is selected automatically.
If you select OFF, you can select the telephone line type manually.
Setting the Telephone Line Type
Advanced FAX settings
•Auto redial
Enables/disables automatic redialing.
If you select ON, you can specify the maximum number of redial attempts and the length of time the
machine waits between redial attempts.
•Dial tone detect
Avoids mistransmission when reception and transmission occur at the same time.
254

If you select ON, the machine transmits the fax after confirming the dial tone.
Note
• This setting may not be available depending on the country or region of purchase.
•Pause time settings
Sets the length of pause time for each when you enter "P" (pause).
•TTI position
Selects the position of the sender information (outside or inside the image area).
•Remote RX
Enables/disables remote reception.
If you select ON, you can specify the remote reception ID.
Remote Reception
•Color transmission
When faxing color documents using the ADF, selects whether to convert them into black & white data
if the recipient's fax machine does not support color faxing.
If you select Disconnect, the machine does not send color documents when the recipient's fax
machine does not support color faxing.
•RX image reduction
Enables/disables automatic reduction of incoming faxes so that they fit in the selected paper.
If you select ON, you can select the image reduction direction.
•Adv. communication settings
◦ECM TX
Selects whether to send faxes in Error Correction Mode (ECM).
Transmission/Reception of Faxes Using ECM
◦ECM RX
Selects whether to receive faxes in Error Correction Mode (ECM).
Transmission/Reception of Faxes Using ECM
◦TX start speed
Selects the fax transmission speed.
The fax transmission start speed will be faster as the value is bigger.
When the telephone line condition or connection is poor, selecting a lower transmission start
speed may solve transmission problems.
◦RX start speed
Selects the fax reception speed.
The fax reception start speed will be faster as the value is bigger.
When the telephone line condition or connection is poor, selecting a lower reception start speed
may solve reception problems.
255

Auto print settings
•Received documents
Selects whether to print the received fax automatically when receiving a fax.
If you select Do not print, the received fax is stored in the machine's memory.
For details on the received fax stored in the machine's memory:
Document Stored in Machine's Memory
•Activity report
Selects whether to print ACTIVITY REPORT automatically.
If you select Print, the machine prints ACTIVITY REPORT for the 20 histories of sent and received
faxes automatically.
For details on the procedure to print ACTIVITY REPORT manually:
Summary of Reports and Lists
•TX report
Selects whether to print TX REPORT/ERROR TX REPORT automatically after sending a fax.
If you print the report, select Print error only or Print for each TX.
If you select Print error only or Print for each TX, you can specify the print setting that the first page
of the fax is printed along with the report.
•RX report
Selects whether to print RX REPORT automatically after receiving a fax.
If you print RX REPORT, select Print error only or Print for each RX.
•Print when out of ink
Sets whether to continue printing the received fax without storing it in the machine's memory when the
ink has run out.
However, part or all of the fax may not be printed since the ink has run out.
Auto save setting
Selects whether to save the received fax on the USB flash drive automatically or to forward to the shared
folder on the computer automatically after receiving a fax.
Saving Received Faxes Automatically on a USB Flash Drive
Forwarding Received Faxes Automatically to Shared Folder on the Computer
Security control
•FAX number re-entry
If you select ON, you can set the machine to send faxes after entering the number twice. By using this
setting, you can avoid the mistransmission of faxes.
Preventing Mistransmission of Faxes
256

•Check RX FAX information
If you select ON, the machine checks whether the recipient's fax machine information matches the
dialed number. If it matches the number, the machine starts to send faxes.
Preventing Mistransmission of Faxes
•Hook key setting
If you select Enable, you can use the on hook function.
•FAX reception reject
If you select ON, the machine rejects the reception of faxes with no sender information or faxes from
specific senders.
Rejecting Fax Reception
•Caller rejection
If you subscribe to the Caller ID service, the machine detects the sender's Caller ID. If the sender's ID
matches the condition specified in this setting, the machine rejects the phone call or fax reception
from the sender.
If you select Yes on the subscribing confirmation screen, you can specify the settings of rejection.
Using the Caller ID Service to Reject Calls
Note
• This setting may not be supported depending on the country or region of purchase. Contact your
telephone company to confirm whether it provides this service.
Easy setup
The machine must be set up depending on your telephone line and use of the faxing function. Follow the
procedure according to the instructions on the touch screen.
Note
• You can specify the setup setting individually or the advanced setting.
For details on how to specify the setting:
Preparing for Faxing
257

Print settings
•Prevent paper abrasion
Use this setting only if the print surface becomes smudged.
Important
• Be sure to set this back to OFF after printing since it may result in lower printing speed or lower
print quality.
258

LAN settings
Important
• This setting item is for the administrator.
•Change LAN
Enables either wireless LAN, wired LAN, or access point mode. You can also disable all.
•Wireless LAN setup
Selects the setup method for wireless LAN connection.
Note
• You can also enter this setting menu by selecting WLAN on the HOME screen. In this case, enable
wireless LAN.
When this menu is selected, the machine starts searching for a WPS-compatible access point. If the
machine detects the access point, follow the on-screen instructions to set up wireless LAN. If an access
point is not detected or if you select another setup method, select one of the setup methods below.
◦Standard setup
Select when you perform settings for wireless LAN manually using the operation panel of the
machine.
◦WPS (Push button method)
Select when you perform settings for wireless LAN using an access point supporting a Wi-Fi
Protected Setup (WPS) push button method. Follow the on-screen instructions during setup.
◦Other setup
Advanced setup
Select when you perform settings for wireless LAN manually. You can specify multiple WEP
keys.
WPS (PIN code method)
Select when you perform settings for wireless LAN using an access point supporting a Wi-Fi
Protected Setup (WPS) PIN code method. Follow the on-screen instructions during setup.
Cableless setup
Select if you specify the settings of the access point information to the machine directly from a
device (such as a smartphone) without operating the access point. Follow the on-screen
instructions of the connecting device for the setup procedure.
•Confirm LAN settings
The list of wireless/wired LAN settings or the access point mode of this machine is displayed on the
touch screen.
You can print the list from this setting menu.
◦WLAN setting list
The list of wireless LAN settings of this machine is displayed on the touch screen.
The following setting items are displayed.
Items Setting
259

Connection Active/Inactive
SSID XXXXXXXXXXXXXXXX
XXXXXXXXXXXXXXXX
Communication mode Infrastructure
Channel XX
Wireless LAN security Inactive/WEP(64bit)/WEP(128bit)/WPA-PSK(TKIP)/WPA-PSK(AES)/WPA2-
PSK(TKIP)/WPA2-PSK(AES)
IPv4 address XXX. XXX. XXX. XXX
IPv4 subnet mask XXX. XXX. XXX. XXX
IPv4 default gateway XXX. XXX. XXX. XXX
IPv6 address XXXX: XXXX: XXXX: XXXX:
XXXX: XXXX: XXXX: XXXX
IPv6 subnet prefix length XXX
IPv6 default gateway XXXX: XXXX: XXXX: XXXX:
XXXX: XXXX: XXXX: XXXX
MAC address XX:XX:XX:XX:XX:XX
IPsec settings Enable (ESP)/Enable (ESP & AH)/Enable (AH)/Disable
Pre-shared key XXXXXXXXXXXXXXXX
Printer name XXXXXXXXXXXXXXX
Bonjour service name XXXXXXXXXXXXX
XXXXXXXXXXXXX
XXXXXXXXXXXXX
XXXXXXXXXXXXX
("XX" represents alphanumeric characters.)
◦LAN setting list
The list of wired LAN settings of this machine is displayed on the touch screen.
The following setting items are displayed.
Items Setting
Connection Active/Inactive
IPv4 address XXX. XXX. XXX. XXX
IPv4 subnet mask XXX. XXX. XXX. XXX
IPv4 default gateway XXX. XXX. XXX. XXX
IPv6 address XXXX: XXXX: XXXX: XXXX:
XXXX: XXXX: XXXX: XXXX
IPv6 subnet prefix length XXX
260

IPv6 default gateway XXXX: XXXX: XXXX: XXXX:
XXXX: XXXX: XXXX: XXXX
MAC address XX:XX:XX:XX:XX:XX
IPsec settings Enable (ESP)/Enable (ESP & AH)/Enable (AH)/Disable
Pre-shared key XXXXXXXXXXXXXXXX
Printer name XXXXXXXXXXXXXXX
Bonjour service name XXXXXXXXXXXXX
XXXXXXXXXXXXX
XXXXXXXXXXXXX
XXXXXXXXXXXXX
("XX" represents alphanumeric characters.)
◦AP mode setting list
The list of access point mode settings of this machine is displayed on the touch screen.
The following setting items are displayed.
Items Setting
Connection Active/Inactive
SSID XXXXXXXXXXXXXXXX
XXXXXXXXXXXXXXXX
Password XXXXXXXXXX
Communication mode Access point mode
Channel 3
Wireless LAN security Inactive/WPA2-PSK(AES)
IPv4 address XXX. XXX. XXX. XXX
IPv4 subnet mask XXX. XXX. XXX. XXX
IPv4 default gateway XXX. XXX. XXX. XXX
IPv6 address XXXX: XXXX: XXXX: XXXX:
XXXX: XXXX: XXXX: XXXX
IPv6 subnet prefix length XXX
IPv6 default gateway XXXX: XXXX: XXXX: XXXX:
XXXX: XXXX: XXXX: XXXX
MAC address XX:XX:XX:XX:XX:XX
IPsec settings Disable
Pre-shared key XXXXXXXXXXXXXXXX
Printer name XXXXXXXXXXXXXXX
261

Bonjour service name XXXXXXXXXXXXX
XXXXXXXXXXXXX
XXXXXXXXXXXXX
XXXXXXXXXXXXX
("XX" represents alphanumeric characters.)
◦Print LAN details
You can print out the network settings of the machine such as its IP address and SSID.
For more information on the machine's network setting is printed out:
Printing Out Network Setting Information
Important
• This printout contains valuable information about your computer. Handle it with care.
•Other settings
Important
• You cannot select the items below when Disable LAN is selected for Change LAN.
◦Set printer name
Specifies the printer name. You can use up to 15 characters for the name.
Note
• You cannot use the same printer name as that already used for other LAN connected devices.
• You cannot use a hyphen for the initial or last character of the printer name.
◦TCP/IP settings
Performs IPv4 or IPv6 setting.
◦WSD setting
Setting items when you use WSD (one of the network protocols supported in Windows 8.1,
Windows 8, Windows 7, and Windows Vista).
Enable/disable WSD
Selects whether WSD is enabled or disabled.
Note
• When this setting is enabled, the printer icon is displayed on the Network Explorer in Windows
8.1, Windows 8, Windows 7, and Windows Vista.
WSD scan from this device
Selecting Enable allows you to transfer the scanned data to the computer using WSD.
Timeout setting
Specifies the timeout length.
◦Bonjour settings
Setting items for LAN using Bonjour for Mac OS.
Enable/disable Bonjour
Selecting Enable allows you to use Bonjour to perform the network settings.
262

Service name
Specifies the Bonjour service name. You can use up to 48 characters for the name.
Note
• You cannot use the same service name as that already used for other LAN connected devices.
◦LPR protocol setting
Activates/deactivates the LPR setting.
◦Wireless LAN DRX setting
Selecting Enable allows you to activate discontinuous reception when using wireless LAN. It allows
you to save electricity.
Note
• Depending on the access point you are using, discontinuous reception may not be activated
even though Enable is selected.
• Discontinuous reception is activated only while the machine is on standby. (The touch screen is
in the screen saver mode.)
◦Wired LAN DRX setting
Selecting Enable allows you to activate discontinuous reception when the machine is connected to
a device compatible with wired LAN. It allows you to save electricity.
◦Access point mode settings
When you use the machine as an access point, specify the access point name and the security
setting.
Using the Machine with the Access Point Mode
263

Device user settings
Important
• This setting item is for the administrator.
•Date/time setting
Sets the current date and time.
Setting the Sender Information
•Date display format
Sets the format of dates displayed on the touch screen and printed on sent faxes and photos.
Note
• When ON is selected for Print date on the print settings screen in printing from a USB flash drive,
the shooting date is printed in the date display format you selected.
Setting Items for Photo Printing Using the Operation Panel of the Machine
•Daylight saving time setting
Enables/disables the summer time setting. If you select ON, you can select additional sub-settings. This
setting may not be available depending on the country or region of purchase.
◦Start date/time
Sets the date and time that summer time starts.
Month: Specify the month.
Week: Specify the week.
DOW: Specify the day of the week.
The screen to set the shift time to start summer time will be displayed after specifying the items
above and tapping OK.
After specifying the shift time and tapping OK, you can specify the end date/time.
◦End date/time
Sets the date and time that summer time ends.
Month: Specify the month.
Week: Specify the week.
DOW: Specify the day of the week.
The screen to set the shift time to end summer time will be displayed after specifying the items
above and tapping OK.
Specify the shift time, then tap OK.
•Sound control
Selects the volume.
◦Keypad volume
Selects the beep volume when tapping the touch screen or the buttons on the operation panel.
◦Alarm volume
264

Selects the alarm volume.
◦Line monitor volume
Selects the line monitor volume.
◦Offhook alarm
Selects the alarm volume when the phone receiver is not put on the hook properly.
•Country or region
Selects the country or region where you are using the machine.
Note
• This setting may not be available depending on the country or region of purchase.
•Device info sending setting
Selects whether you will send the printer usage information to Canon server. The information sent to
Canon will be utilized to develop better products. Select Agree to send the printer usage information to
Canon server.
265

Language selection
Important
• This setting item is for the administrator.
Changes the language for the messages and menus on the touch screen.
266

Firmware update
Important
• This setting item is for the administrator.
You can update the firmware of the machine, check the firmware version, or perform settings of a
notification screen, a DNS server and a proxy server.
Note
• Only Check current version is available when Disable LAN is selected for Change LAN in LAN
settings.
•Install update
Performs the firmware update of the machine. If you select Yes, the firmware update starts. Follow the
on-screen instructions to perform update.
Important
• When you use this function, make sure that the machine is connected to the Internet.
• If the firmware update is carried out, all faxes stored in the machine's memory are deleted.
• You cannot start the firmware update under the following conditions:
• While the machine is sending or receiving a fax
• While the machine is storing the unprinted fax in machine's memory (memory reception)
• When the unsent faxes are stored in the machine's memory
Note
• If the firmware update is not complete, check the following and take an appropriate action.
• When using wired LAN, make sure that the machine is connected to the computer with a LAN
cable properly.
• Check the network settings such as an access point or a router.
• If Cannot connect to the server. is displayed on the touch screen, tap OK, then try again after
a while.
•Check current version
You can check the current firmware version.
•Update notification setting
When Yes is selected and the firmware update is available, the screen to inform you of the firmware
update is displayed on the touch screen.
•DNS server setup
Performs settings for a DNS server. Select Auto setup or Manual setup. If you select Manual setup,
follow the display on the touch screen to perform settings.
•Proxy server setup
Performs settings for a proxy server. Follow the display on the touch screen to perform settings.
267

Cassette settings
By registering the paper size and the media type loaded in the cassette, you can prevent the machine from
misprinting by displaying the message before printing starts when the paper size or the media type of the
loaded paper differs from the print settings. In addition, you can allow the machine to switch the paper
source automatically when a cassette runs out of paper.
For details:
Paper Setting for Printing
•Register cassette paper info
Registers the paper size and the media type you load in the cassette.
Note
• When you register the paper size and the media type, the screen to select whether you apply the
settings to those for copying is displayed. Select Yes to apply the registered settings to copying.
• For details on the proper combination of paper settings you can specify by the printer driver or on
the touch screen:
Setting the Media Type with the Printer Driver and on the Printer
Setting the Paper Size with the Printer Driver and on the Printer
•Detect paper setting mismatch
If you select Yes, the machine detects whether the paper size and the media type are identical with
those registered in Register cassette paper info. If printing starts with the settings that do not match,
an error message is displayed on the touch screen.
Note
• When No is selected, Register cassette paper info or Detect cassette reinsertion is disabled.
•Detect cassette reinsertion
If you select Yes, the machine detects the cassette is reinserted. When the Register cassette paper
info screen is displayed, register the paper size and the media type.
•Auto feed switch
If you select Yes, the machine switches the paper source automatically when a cassette runs out of
paper. Load A4, Letter, or Legal sized plain paper in both of the cassettes to activate this function.
268

Administrator password setting
Important
• This setting item is for the administrator.
You can specify or disable the administrator password.
Specifying the administrator password requires you to enter the password to change the machine settings or
connection settings.
Entering the administrator password is required to change the setting items in the following menus.
•ECO settings
•Quiet setting
•Web service setup
•FAX settings
•LAN settings
•Device user settings
•Language selection
•Firmware update
•Administrator password setting
•Operation restrictions
•Reset setting
When the confirmation screen to specify the administrator password is displayed, tap Yes. When the
message is displayed, tap OK.
The screen to show the range where the administrator password is valid is displayed.
Select the range, then specify the administrator password (0 to 32 alphanumeric characters).
Remote UI/Network Tool
Entering the administrator password is required to change the setting items using the Remote UI or IJ
Network Tool.
LCD/Remote UI/Network Tool
Entering the administrator password is required to change the setting items using the operation panel of
the machine, the Remote UI, or IJ Network Tool.
269

Operation restrictions
Important
• This setting item is for the administrator.
You can restrict printing, copying, or faxing operations or to use a USB flash drive or a shared folder on the
computer.
Note
• When no operation restrictions are enabled, the confirmation screen to enable operation restrictions is
displayed. Tapping Yes enables you to restrict operations. If you have already restricted any
operations, the menu items are displayed. Tapping Change operation restrictions enables you to
change the settings of operation restrictions.
Copy
Restricts copying operations. If you select Restrict all copying, you can restrict all copying operations.
If you select Restrict color copying, you can restrict color copying operations only.
Print from storage medium
Restricts to print from a USB flash drive.
Scan to USB flash drive
Restricts to save the scanned data on a USB flash drive.
Scan to destination folder
Restricts to forward the scanned data to a shared folder on the computer.
FAX transmission
Restricts to send a fax.
Note
• Sending a fax from a computer is not restricted even when Restrict is selected.
FAX reception
Restricts to receive a fax.
Important
• If the machine receives a fax while Restrict is selected, Not available. An operation restriction
is set. is displayed on the touch screen and the fax standby screen is displayed. In this case, you
cannot receive the faxes. Ask the administrator of the machine you are using to change the setting,
then have the sender resend the faxes.
Directory
Restricts operations related to the machine's directory.
Note
• If you disable all restrictions, tap Cancel operation restrictions when the menu items are displayed.
When the confirmation screen is displayed, tap Yes.
To disable each operation restriction, tap the item, then tap Do not restrict.
270

Reset setting
Important
• This setting item is for the administrator.
Reverts all settings you made to the machine back to the default. However, some data may not be changed,
depending on the current usage state of your machine.
Important
• Depending on the setting item, it is necessary to perform connection or setup again after you have
reverted the setting back to the default.
•Web service setup only
Reverts the Web service settings back to the default.
•LAN settings only
Reverts the LAN settings other than the administrator password back to the default.
After resetting, perform setup again as necessary.
•Telephone number only
Reverts the telephone/fax number settings to default.
•Settings only
Reverts the settings such as the paper size, media type, or other setting items back to the default. The
LAN settings and the telephone/fax number are not reverted.
•Device info sending setting only
Reverts only the device information sending settings.
•FAX settings only
Reverts the fax settings to the default. Disconnect the telephone line from the machine before you revert
this setting item.
After resetting, perform setup again as necessary.
•Reset all
Reverts all settings you made to the machine back to the default. The administrator password specified
for the machine reverts to the default setting.
After resetting, perform setup again as necessary.
Note
• You cannot change the following setting items back to the default:
• The language displayed on the touch screen
• The current position of the print head
• The country or region selected for Country or region
• Total use of copying, scanning, and faxing recorded in Records of use
You can delete the registered user's name or telephone number following the procedure below.
271

About ECO settings
This setting allows you to use automatic duplex printing as a default to save paper and to turn the machine
on/off automatically to save electricity.
Using Duplex Printing
Turning on/off the machine automatically
Important
• Depending on the setting item, authentication by the administrator password is required.
About the Machine Administration
If you do not know the administrator password, ask the administrator of the machine you are using.
Using Duplex Printing
Follow the procedure below to use duplex printing.
1. Make sure that the machine is turned on.
2. Flick the HOME screen, then tap ECO settings.
Using the Operation Panel
3. Tap Two-sided printing setting.
4. Specify the settings as necessary.
A. Tap to select two-sided copying as a default.
B. Tap to select duplex printing PDF files saved on a USB flash drive as a default.
C. Tap to select two-sided printing of sent/received faxes, reports, or lists as a default.
D. Tap to specify the print settings.
Note
•When duplex printing is selected, the icon is displayed on each menu of the HOME
screen or on the setting items for duplex printing on each print setting screen.
273

Turning on/off the machine automatically
Follow the procedure below to use power saving function.
1. Make sure that the machine is turned on.
2. Flick the HOME screen, then tap ECO settings.
Using the Operation Panel
3. Tap Power control.
4. Specify the settings as necessary.
When you specify the time and day to turn the machine on:
1. Tap Power control - ON settings.
2. Tap ON on the displayed screen.
The screen below is displayed.
3. Tap the time.
The screen below is displayed.
4. Tap the numbers to specify the time to turn the machine on.
274

You can specify the hour from 0 to 24 and specify the minute in increments of 10 minutes.
5. Tap OK to confirm the time to turn the machine on.
After confirming the time to turn the machine on, the screen to specify the day is displayed. Tap
the day, tap Enable or Disable, then tap OK. The setting is valid on the day(s) you select Enable
for.
When you specify the time and day to turn the machine off:
1. Tap Power control - OFF settings.
2. Tap ON on the displayed screen.
The screen below is displayed.
3. Tap the time.
The screen below is displayed.
4. Tap the numbers to specify the time to turn the machine off.
You can specify the hour from 0 to 24 and specify the minute in increments of 10 minutes.
5. Tap OK to confirm the time to turn the machine off.
After confirming the time to turn the machine off, the screen to specify the day is displayed. Tap
the day, tap Enable or Disable, then tap OK. The setting is valid on the day(s) you select Enable
for.
275

About Quiet setting
Enables this function on the machine if you want to reduce the operating noise, such as when printing at
night. In addition, you can specify the time range to reduce the operating noise.
Important
• Set the current date and time in advance.
Setting the Sender Information
• Authentication by the administrator password may be required to change the setting.
About the Machine Administration
If you do not know the administrator password, ask the administrator of the machine you are using.
Follow the procedure below to perform setting.
1. Make sure that the machine is turned on.
2. Flick the HOME screen, then tap Quiet setting.
Using the Operation Panel
3. Tap Use quiet mode or Use during specified hours.
• When Use quiet mode is selected:
The confirmation screen is displayed, then the icon appears as the Quiet setting menu
icon.
• When Use during specified hours is selected:
The Quiet hours screen is displayed.
A. Tap to display the screen below.
276

1. Tap the numbers to specify the starting time.
You can specify the hour from 0 to 24.
2. Tap to confirm the starting time.
After specifying the starting time, specify the ending time following the same procedure.
B. Tap to confirm the time to start and to end.
You can reduce the operating noise during the specified time.
The confirmation screen is displayed, then the icon appears as the Quiet setting menu
icon.
Important
• Operating speed may be reduced compared to when the quiet mode is not selected.
• This function may not be so effective depending on the machine's setting. Furthermore, certain
noise, such as when the machine is preparing for printing, is not reduced.
Note
• You can set the quiet mode from the operation panel of the machine, the printer driver, or
ScanGear (scanner driver). No matter how you set the quiet mode, the mode is applied when you
perform operations from the operation panel of the machine or printing and scanning from the
computer.
277

Using the Machine with the Access Point Mode
By using the machine as an access point in an environment that does not have wireless LAN router or
access point, or by using the machine as an access point temporarily in an environment that has wireless
LAN router or access point, you can connect the machine to an external device such as a computer or a
smartphone and print/scan from them.
This section describes how to enable the access point mode, the access point name of the machine, and
the security setting.
How to enable the Access Point Mode
Printing/Scanning with the Access Point Mode
How to terminate the Access Point Mode
Setting of the Access Point Mode
Important
• Before using the machine with the access point mode, confirm the usage restrictions then switch the
machine to the access point mode.
Restrictions
• If you use the machine with the access point mode for the long time, it is recommended that you
change the default access point name and the default password to the combination of numbers and
letters with the point of view of security.
How to enable the Access Point Mode
Enable the access point mode following the procedure below.
1. Make sure that the machine is turned on.
2. Flick the HOME screen, then tap Setup.
Using the Operation Panel
3. Tap Device settings.
4. Tap LAN settings.
5. Tap Change LAN.
6. Tap Access point mode active.
The access point name (SSID) that set currently is displayed. (When using the machine for the first
time, the default setting is displayed.)
When detecting the machine from the external device such as a computer or a smartphone, you can
detect with the access point name (SSID).
278

Note
• Tapping Details displays the security setting.
The password required when connecting from the external device is also displayed.
• You can specify the access point name (SSID) and the security setting optionally.
Setting of the Access Point Mode
7. Tap OK.
The access point mode is enabled and the machine can be used as an access point.
Printing/Scanning with the Access Point Mode
Print/Scan with the access point mode following the procedure below.
1. Connect an external device such as a computer or a smartphone to the machine via
wireless LAN.
Perform wireless LAN settings with your external device, then assign the access point name specified
for the machine as a destination.
Note
• For details on how to perform wireless LAN settings with an external device, refer to the
device's instruction manual.
• When a WPA2-PSK (AES) password is valid on the machine, entering the password is required
to connect an external device to the machine via wireless LAN. Enter the password specified for
the machine.
2. Start printing or scanning from an external device such as a computer or a smartphone.
Note
• For details on how to print or scan from an external device such as a computer or a smartphone
via wireless LAN, refer to the device's or application's instruction manual.
How to terminate the Access Point Mode
In environments that the machine is connected with the computer over the wireless LAN usually, set the
machine to the wireless LAN connection following the procedure below when you finish using the machine
with the access point mode temporarily.
1. Flick the HOME screen, then tap Setup.
Using the Operation Panel
2. Tap Device settings.
279

3. Tap LAN settings.
4. Tap Change LAN.
5. Tap Wireless LAN active.
If you do not use the machine over wireless LAN, select Wired LAN active or Disable LAN.
Setting of the Access Point Mode
Specify the settings for the access point mode following the procedure below.
1. Make sure that the machine is turned on.
2. Flick the HOME screen, then tap Setup.
Using the Operation Panel
3. Tap Device settings.
4. Tap LAN settings.
5. Tap Other settings.
6. Tap Access point mode settings.
The screen to enter the access point name (SSID) is displayed.
7. Tap the touch screen.
8. Enter the access point name (up to 32 characters).
Enter the access point name when you use the machine as an access point.
9. Tap OK to finish entering the name.
10. Tap OK to finish specifying the access point name.
11. Select the security setting.
Disable
Finishes the access point settings without specifying the security setting.
WPA2-PSK (AES)
Specifies the security setting applying WPA2-PSK (AES). Proceed to the next step when the
screen to specify the password is displayed.
12. Tap the touch screen.
280

13. Enter the password (8 to 10 characters).
14. Tap OK to finish entering the password.
15. Tap OK to finish specifying the password setting.
Note
• If you change the access point mode setting of the machine, also change the access point setting of
the external device such as a computer or a smartphone.
281

Registering the Favorite Settings (Custom profiles)
You can register the favorite copying, scanning, or faxing settings and call them up from the HOME screen.
You can register up to 20 settings.
Registering the Setting
Calling Up the Registered Setting
Editing/Deleting the Registered setting
Registering the Setting
Tap Save profile on each standby screen or on the screen displayed after the settings are specified.
Copy standby screen Scan standby screen Fax transmission standby screen
When the confirmation screen of Save profile is displayed, tap Yes.
When the screen to enter the name of the setting is displayed, enter the name, then tap Register.
Note
• If you tap Register without entering the name, the name currently shown is applied as the name of
the setting.
Calling Up the Registered Setting
Follow the procedure below to call up the registered setting.
1. Make sure that the machine is turned on.
2. Flick the HOME screen, then tap Custom profiles.
Using the Operation Panel
3. Tap the setting you want to call up.
Note
•You can change the displayed items by tapping Switch view.
Editing/Deleting the Registered setting
Follow the procedure below to edit or delete the registered setting.
282

1. Make sure that the machine is turned on.
2. Flick the HOME screen, then tap Custom profiles.
Using the Operation Panel
3. Tap Edit/delete.
You can change the order or name of the registered settings and delete the settings.
•To change the order of the registered settings
1. Tap Rearrange.
2. Tap the setting you want to move.
3. Tap or to move the selected setting.
4. Tap Apply.
5. Tap Exit.
• To change the name of the registered settings
1. Tap Rename.
2. Tap the setting you want to rename.
3. Enter the new name, then tap OK.
Entering Numbers, Letters, and Symbols
4. Tap Exit.
• To delete the registered settings
1. Tap Delete.
2. Tap the setting you want to delete.
3. Tap Yes on the displayed screen.
4. Tap Exit.
283

Checking the Total Number of Uses of the Machine
You can check the total number of uses of the machine (e.g. the total number of printing, copying, sending/
receiving faxes, or scanning).
1. Make sure that the machine is turned on.
2. Flick the HOME screen, then tap Records of use.
Using the Operation Panel
The Records of use screen is displayed.
3. Tap the item to check.
Total sheets used on the device
Displays the total number of printing.
You can check the total number of black and white printing, color printing, printing on plain paper,
printing on paper other than plain paper, One-sided printing, or Two-sided printing respectively.
No. of sheets used for copying
Displays the total number of copying.
You can check the total number of black and white copying, color copying, copying on plain paper,
copying on paper other than plain paper, One-sided copying, Two-sided copying, 2-on-1 copying
(One-sided/Two-sided), or 4-on-1 copying (One-sided/Two-sided) respectively.
No. of sheets used for FAX
Displays the total number of received or printed faxes.
You can check the total number of black and white printing, color printing, One-sided printing, or
Two-sided printing respectively.
Sheets used for other functions
Displays the total number of printing other than copying or faxing.
You can check the total number of black and white printing, color printing, printing on plain paper,
printing on paper other than plain paper, One-sided printing, or Two-sided printing respectively.
Number of FAX sheets sent
Displays the total number of sent faxes.
You can check the total number of black and white transmission or color transmission respectively.
Number of sheets scanned
Displays the total number of scanning.
You can check the total number of scanning on the platen glass or that in the ADF (simplex or
duplex) respectively.
Note
• The record of the total number of uses is not reverted even if the machine is reverted back to the
default by Reset setting in Device settings.
284

Useful Information about Network Connection
Default Values Set at Factory (Network)
Connecting the Machine to the Computer Using a USB Cable
When Detecting the Printers Have the Same Name during Setup
Connecting to Other Computer with LAN/Changing the Connection Method
from USB to LAN
Printing Out Network Setting Information
286

Default Values Set at Factory (Network)
Default Values of the LAN Connection
Item The default
Change LAN Disable LAN
SSID BJNPSETUP
Communication mode Infrastructure
Wireless LAN security Disable
IP address (IPv4)Auto setup
IP address (IPv6)Auto setup
Set printer name* XXXXXXXXXXXX
Enable/disable IPv6 Enable
Enable/disable WSD Enable
Timeout setting 1 minute
Enable/disable Bonjour Enable
Service name Canon MB5300 series
LPR protocol setting Enable
Wireless LAN DRX setting Enable
Wired LAN DRX setting Enable
("XX" represents alphanumeric characters.)
* The default value in this item varies by machine. You can check the value in this item using the
operation panel on the machine.
LAN settings
Default Values of the Access Point Mode
Item The default
SSID (access point name) XXXXXX-MB5300series
Wireless LAN security WPA2-PSK (AES)
Password Serial number of the machine
(XXXXXX is the last six digits of MAC address of the machine.)
287

Connecting the Machine to the Computer Using a USB Cable
Connect the machine and the computer using a USB cable as the illustration below. The USB port is located
on the rear of the machine.
288

When Detecting the Printers Have the Same Name during Setup
When the printer is detected during setup, you may see multiple printers of the same name on the detection
result screen.
Select a printer with checking the MAC address or the serial number set to the printer against that on the
detection result screen.
Note
• A serial number may not be displayed on the detection result screen.
To check the MAC address of the printer, print out the network setting information using the operation panel
of the printer.
Printing Out Network Setting Information
Additionally, you can check the network setting information on the touch screen of the printer. Select WLAN
setting list from Confirm LAN settings in LAN settings under Device settings, and check the item
displayed on the touch screen.
LAN settings
289

Connecting to Other Computer with LAN/Changing the Connection
Method from USB to LAN
To add the computer connecting the machine with LAN or to change the connection method between the
machine and the computer from USB to LAN, perform setup with the Setup CD-ROM or perform it according
to the instructions on our website.
Connecting to Other Computer with LAN
To add the computer connecting the machine with LAN, perform setup with the Setup CD-ROM or
perform it according to the instructions on our website.
Changing the Connection Method from USB to LAN
To change the connection method to LAN while you are using the machine with USB connection, perform
setup again with the Setup CD-ROM or perform it again according to the instructions on our website and
select Change Connection Method.
290

Printing Out Network Setting Information
You can print out the current network settings of the machine using the operation panel of the machine.
Important
• This print out contains valuable information about your computer. Handle it with care.
1. Make sure that the machine is turned on.
2. Load a sheet of A4 or Letter-sized plain paper.
3. Flick the HOME screen, then tap Setup.
Using the Operation Panel
The menu screen is displayed.
4. Tap Device settings.
5. Tap LAN settings.
6. Tap Confirm LAN settings.
7. Tap Print LAN details.
8. Tap Yes.
The machine starts printing the network setting information.
The following information on the machine's network setting is printed out.
Item Explanations of the item Setting
Wireless LAN Wireless LAN Enable/Disable
Connection Connection status Active/Inactive
MAC Address MAC Address XX:XX:XX:XX:XX:XX
SSID SSID SSID of the wireless LAN/SSID of the access
point mode
Password Password Password of the access point mode (8 to 10
alphanumeric characters)
Communication Mode Communication Mode Infrastructure/Access Point Mode
Channel *1 Channel XX (1 to 13)
Encryption Method of the Encryption none/WEP/TKIP/AES
WEP Key Length WEP Key Length Inactive/128/64
291

Authentication Method of the Authentication none/auto/open/shared/WPA-PSK/WPA2-PSK
Signal Strength Signal Strength 0 to 100 [%]
TCP/IP Version TCP/IP Version IPv4 & IPv6/IPv4
IPv4 IP Address Selected IP Address (IPv4) XXX.XXX.XXX.XXX
IPv4 Default Gateway Default Gateway (IPv4) XXX.XXX.XXX.XXX
Subnet Mask Subnet Mask XXX.XXX.XXX.XXX
IPv6 IP Address *2 Selected IP Address (IPv6) XXXX:XXXX:XXXX:XXXX
XXXX:XXXX:XXXX:XXXX
IPv6 Default Gateway *2 Default Gateway (IPv6) XXXX:XXXX:XXXX:XXXX
XXXX:XXXX:XXXX:XXXX
Subnet Prefix Length *2 Subnet Prefix Length XXX
IPsec *3 IPsec setting Active
Security Protocol *3 Method of the Security Protocol ESP/ESP & AH/AH
Wireless LAN DRX Discontinuous reception (wireless
LAN)
Enable/Disable
Wired LAN Wired LAN Enable/Disable
Connection Status of the Wired LAN Active/Inactive
MAC Address MAC Address XX:XX:XX:XX:XX:XX
TCP/IP Version TCP/IP Version IPv4 & IPv6/IPv4
IPv4 IP Address Selected IP Address (IPv4) XXX.XXX.XXX.XXX
IPv4 Default Gateway Default Gateway (IPv4) XXX.XXX.XXX.XXX
Subnet Mask Subnet Mask XXX.XXX.XXX.XXX
IPv6 IP Address *2 Selected IP Address (IPv6) XXXX:XXXX:XXXX:XXXX
XXXX:XXXX:XXXX:XXXX
IPv6 Default Gateway *2 Default Gateway (IPv6) XXXX:XXXX:XXXX:XXXX
XXXX:XXXX:XXXX:XXXX
Subnet Prefix Length *2 Subnet Prefix Length XXX
IPsec *3 IPsec setting Active
Security Protocol *3 Method of the Security Protocol ESP/ESP & AH/AH
Wired LAN DRX Discontinuous reception (wired
LAN)
Enable/Disable
Other Settings Other settings -
Printer Name Printer name Printer name (Up to 15 alphanumeric
characters)
292

WSD WSD setting Enable/Disable
WSD Timeout Timeout 1/5/10/15/20 [min]
LPR Protocol LPR protocol setting Enable/Disable
Bonjour Bonjour setting Enable/Disable
Bonjour Service Name Bonjour service name Bonjour service name (Up to 52 alphanumeric
characters)
DNS Server Getting DNS Server automatically Auto/Manual
Primary Server Primary server address XXX.XXX.XXX.XXX
Secondary Server Secondary server address XXX.XXX.XXX.XXX
Proxy Server Proxy Server setting Enable/Disable
Proxy Port Specifying Proxy Port 1 to 65535
Proxy Address Proxy Address XXXXXXXXXXXXXXXXXXXX
("XX" represents alphanumeric characters.)
*1 Depending on the country or region of purchase, one of the channels from 1 to 11 is printed.
*2 Only when IPv6 is enabled, the status of the network is printed.
*3 Only IPv6 and the IPsec setting are enabled, the status of the network is printed.
293

Changing and Confirming Network Settings
IJ Network Tool
Changing the Settings in the Wireless LAN Sheet
Changing the WEP Detailed Settings
Changing the WPA/WPA2 Detailed Settings
Changing the Settings in the Wired LAN Sheet
Changing the Settings in the Admin Password Sheet
Monitoring Wireless Network Status
Initializing the Network Settings of the Machine
Viewing the Modified Settings
295

IJ Network Tool
IJ Network Tool is a utility that enables you to display and modify the machine network settings. It is installed
when the machine is set up.
Important
• To use the machine over LAN, make sure you have the equipment necessary for the connection type,
such as an access point or a LAN cable.
• Do not start up IJ Network Tool while printing.
• Do not print when IJ Network Tool is running.
• If the firewall function of your security software is turned on, a message may appear warning that
Canon software is attempting to access the network. If the warning message appears, set the security
software to always allow access.
• IJ Network Tool has been verified to work on Windows XP, however, it does not support Fast User
Switching. It is recommended to exit IJ Network Tool when switching users.
Starting up IJ Network Tool
1. Start up IJ Network Tool as shown below.
• In Windows 8.1 or Windows 8, select IJ Network Tool on the Start screen to start IJ Network
Tool. If IJ Network Tool is not displayed on the Start screen, select the Search charm, then
search for "IJ Network Tool".
• In Windows 7, Windows Vista, or Windows XP, click Start and select All programs, Canon
Utilities, IJ Network Tool, and then IJ Network Tool.
Depending on the printer you are using, an administrator password is already specified for the printer at
the time of purchase. When you change the network settings, authentication by the administrator
password is required.
For details:
About the Administrator Password
For improving security, it is recommended to change the administrator password.
Changing the Settings in the Admin Password Sheet
296

Changing the Settings in the Wireless LAN Sheet
To change the wireless network settings of the printer, connect the printer and the computer with a USB
cable temporarily. If you modify the wireless network settings of the computer over wireless connection
without USB connection, your computer may not be able to communicate with the machine after modifying
the settings.
Note
• This screen is not available depending on the printer you are using.
• Activate the wireless LAN setting of the printer to change the settings in the Wireless LAN sheet.
1. Start up IJ Network Tool.
2. Select the printer in Printers:.
When the printer is connected to the computer with a USB cable temporarily, select the printer with
"USBnnn" (where "n" is a number) appearing in the Port Name column.
3. Select Configuration... from the Settings menu.
4. Click the Wireless LAN tab.
The Wireless LAN sheet is displayed.
For details on the Wireless LAN sheet, see Wireless LAN Sheet.
5. Change the settings or confirm.
SSID:
Enter the same value that was set for the target access point.
When the printer is connected with USB, the Search screen appears by clicking Search.... Set the
SSID of the access point by selecting the one of the detected access points.
Search Screen
297

Note
• Enter the same SSID that the access point is configured to use. The SSID is case-sensitive.
Encryption Method:
Select the encryption method used over the wireless LAN.
You can change WEP settings with selecting Use WEP and clicking Configuration....
Changing the WEP Detailed Settings
You can change WPA/WPA2 settings with selecting Use WPA/WPA2 and clicking Configuration....
Changing the WPA/WPA2 Detailed Settings
Important
•If all encryption types of the access point, printer, or computer do not match, the printer cannot
communicate with the computer. If the printer cannot communicate with the computer after the
encryption type of the printer was switched, make sure that encryption types for the computer and
the access point match that set to the printer.
•If you connect to a network that is not protected with security measures, there is a risk of disclosing
data such as your personal information to a third party.
TCP/IP Setup:
Sets the IP address of the printer to be used over the LAN. Specify a value appropriate for your
network environment.
6. Click OK.
After changing configuration, a screen is displayed asking you for confirmation before the settings are
sent to the printer. If you click Yes, the settings are sent to the printer and the Transmitted Settings
screen is displayed.
Note
• Changing the network settings with the USB cable temporarily may switch the default printer. In
this case, reset Set as Default Printer.
298

Changing the WEP Detailed Settings
Note
• This screen is not available depending on the printer you are using.
To change the wireless network settings of the printer, connect the printer and the computer with a USB
cable temporarily. If you modify the wireless network settings of the computer over wireless connection
without USB connection, your computer may not be able to communicate with the machine after modifying
the settings.
1. Start up IJ Network Tool.
2. Select the printer in Printers:.
When the printer is connected to the computer with a USB cable temporarily, select the printer with
"USBnnn" (where "n" is a number) appearing in the Port Name column.
3. Select Configuration... from the Settings menu.
4. Click the Wireless LAN tab.
5. Select Use WEP in Encryption Method: and click Configuration....
The WEP Details screen is displayed.
6. Change the settings or confirm.
When changing the password (WEP key), the same change must be made to the password (WEP key)
of the access point.
1. WEP Key:
Enter the same key as the one set to the access point.
The number of characters and character type that can be entered differ depending on the
combination of the key length and key format.
Key Length
64bit 128bit
Key Format ASCII 5 characters 13 characters
Hexadecimal (Hex)10 digits 26 digits
299

2. Key Length:
Select either 64bit or 128bit.
3. Key Format:
Select either ASCII or Hex.
4. Key ID:
Select the Key ID (index) set to the access point.
5. Authentication:
Select the authentication method to authenticate the printer's access to the access point.
Normally, select Auto. If you want to specify the method manually, select Open System or
Shared Key according to the setting of the access point.
7. Click OK.
Important
•If the printer cannot communicate with the computer after the encryption type of the printer was
switched, make sure that encryption types for the computer and the access point match that set to
the printer.
Note
• Changing the network settings with the USB cable temporarily may switch the default printer. In
this case, reset Set as Default Printer.
300

Changing the WPA/WPA2 Detailed Settings
Note
• This screen is not available depending on the printer you are using.
To change the wireless network settings of the printer, connect the printer and the computer with a USB
cable temporarily. If you modify the wireless network settings of the computer over wireless connection
without USB connection, your computer may not be able to communicate with the machine after modifying
the settings.
The example screenshots in this section refer to the WPA detailed settings.
1. Start up IJ Network Tool.
2. Select the printer in Printers:.
When the printer is connected to the computer with a USB cable temporarily, select the printer with
"USBnnn" (where "n" is a number) appearing in the Port Name column.
3. Select Configuration... from the Settings menu.
4. Click the Wireless LAN tab.
5. Select Use WPA/WPA2 in Encryption Method: and click Configuration....
The WPA/WPA2 Details screen is displayed.
If encryption is not set to the printer, the Authentication Type Confirmation screen is displayed. Go to
step 7.
6. Click Change Settings....
7. Check the client authentication type and click Next>.
301

8. Enter the passphrase, then click Next>.
Enter the passphrase set to the access point. The passphrase should be a string of 8 to 63 alphanumeric
characters or a 64-digit hexadecimal value.
If you do not know the access point passphrase, refer to the instruction manual provided with the access
point or contact its manufacturer.
The dynamic encryption method is selected from either TKIP (basic encryption) or AES (secure
encryption) automatically.
Important
• If Auto is not displayed on Dynamic Encryption Type:, select either TKIP(Basic Encryption) or
AES(Secure Encryption).
9. Click Finish.
302

Important
•If the printer cannot communicate with the computer after the encryption type of the printer was
switched, make sure that encryption types for the computer and the access point match that set to
the printer.
Note
• Changing the network settings with the USB cable temporarily may switch the default printer. In
this case, reset Set as Default Printer.
303

Changing the Settings in the Wired LAN Sheet
Note
• This screen is not available depending on the printer you are using.
• Activate the wired LAN setting of the printer to change the settings in the Wired LAN sheet.
1. Start up IJ Network Tool.
2. Select the printer in Printers:.
3. Select Configuration... from the Settings menu.
4. Click the Wired LAN tab.
The Wired LAN sheet is displayed.
For details on the Wired LAN sheet, see Wired LAN Sheet.
5. Change the settings or confirm.
Set the IP address of the printer to be used over the LAN. Specify a value appropriate for your network
environment.
6. Click OK.
After changing configuration, a screen is displayed asking you for confirmation before the settings are
sent to the printer. If you click Yes, the settings are sent to the printer and the Transmitted Settings
screen is displayed.
304

Changing the Settings in the Admin Password Sheet
Note
• You cannot change the settings when using the access point mode.
1. Start up IJ Network Tool.
2. Select the printer in Printers:.
3. Select Configuration... from the Settings menu.
4. Click the Admin Password tab.
The Admin Password sheet is displayed.
For details on the Admin Password sheet, see Admin Password Sheet.
5. Change the settings or confirm.
To use an administrator password, select the Use admin password check box and enter a password.
Important
•The password should consist of alphanumeric characters and be no longer than 32 characters.
The password is case-sensitive. Do not forget the password you set.
If you forget the administrator password you specified, initialize the printer to revert the password
to the default setting.
6. Click OK.
A screen is displayed asking you for confirmation before the settings are sent to the printer. If you click
Yes, the settings are sent to the printer and the Transmitted Settings screen is displayed.
305

Monitoring Wireless Network Status
Note
• This screen is not available depending on the printer you are using.
• When using the machine over the wired LAN, you cannot monitor network status.
1. Start up IJ Network Tool.
2. Select the printer in Printers:.
3. Select Status from the View menu.
The Status screen is displayed and you can check the printer status and connection performance.
Important
• If the indicated value is low, move your printer closer to the wireless network device.
4. If you measure the connection performance in detail, click Advanced Measurement....
The Connection Performance Measurement screen is displayed.
5. Click Next>.
The measurement starts and the status displays. Measurement takes a few minutes.
306

6. Check the status.
When the measurement is complete, the status is displayed.
When is displayed in Connection Performance between the Printer and the Access Point:, the
printer can communicate with the access point. Otherwise, refer to displayed comments and the
following to improve the status of communication link, and click Remeasurement.
• Check that the printer and the access point are located within the wireless connectivity range with
no obstacles between them.
•Check if the distance between the printer and the access point is not too far.
If they are too far, move them closer together (within 164 ft./50 m).
• Check that there is no barrier or obstacle between the printer and the access point.
In general, connection performance decreases for communications through walls or between
different floors. Adjust the locations to avoid such situations.
• Check that there are no sources of radio interference near the printer and the access point.
The wireless connection may use the same frequency band as microwave ovens and other
sources of radio interference. Try to keep the printer and the access point away from such sources.
•Check if the radio channel of the access point is close to that of other access points nearby.
If the radio channel of the access point is close to that of other access points nearby, the
connection performance may become unstable. Be sure to use a radio channel that does not
interfere with other access points.
•Check that the printer and the access point face each other.
Connection performance may depend on the orientations of the wireless devices. Replace the
access point and the printer in another direction to achieve the best performance.
•Check whether other computers are not accessing the printer.
If appears in the result of the measurement, check whether other computers are not accessing
the printer.
307

If still appears even if you have tried the above, finish the measurement, then restart the IJ Network
Tool to start over the measurement.
7. Click Finish.
Note
• If any messages appear on Overall Network Performance:, move the machine and access point
as instructed to improve the performance.
308

Initializing the Network Settings of the Machine
Important
• Note that initialization erases all network settings on the machine, printing or scanning operation from a
computer over network may become impossible. To use the machine over network, perform setup with
the Setup CD-ROM or perform setup according to the instructions on our website.
1. Start up IJ Network Tool.
2. Select the printer in Printers:.
3. Select Maintenance... from the Settings menu.
The Maintenance screen is displayed.
4. Click Initialize.
5. When the confirmation screen is displayed, click Yes.
The network settings of the printer is initialized.
Do not turn off the printer during initialization.
Click OK when initialization is complete.
Performing initialization when connected over wireless LAN will break the connection, so perform setup
with the Setup CD-ROM or perform setup according to the instructions on our website.
Note
• You can change the network settings of the printer using IJ Network Tool with USB connection after
initializing the LAN settings. To change the network settings using Canon IJ Network Tool, activate
wireless LAN in advance.
309

Viewing the Modified Settings
The Confirmation screen is displayed when you modified the printer settings on the Configuration screen.
When you click Yes on the Confirmation screen, the following screen is displayed for confirming the
modified settings.
310

Screens for Network Connection of IJ Network Tool
Canon IJ Network Tool Screen
Configuration Screen
Wireless LAN Sheet
Search Screen
WEP Details Screen
WPA/WPA2 Details Screen
Authentication Type Confirmation Screen
PSK:Passphrase and Dynamic Encryption Setup Screen
Setup Information Confirmation Screen
Wired LAN Sheet
Admin Password Sheet
Network Information Screen
Access Control Sheet
Edit Accessible MAC Address Screen/Add Accessible MAC Address Screen
Edit Accessible IP Address Screen/Add Accessible IP Address Screen
311

Canon IJ Network Tool Screen
This section describes the items and menus displayed on the Canon IJ Network Tool screen.
Items on the Canon IJ Network Tool Screen
Canon IJ Network Tool Menus
Items on the Canon IJ Network Tool Screen
The following item is displayed on the Canon IJ Network Tool screen.
1. Printers:
The printer name, status, printer model name, and port name are displayed.
A check mark next to the printer in the Name list indicates it is set as the default printer.
Configuration changes are applied to the selected printer.
2. Update
Performs printer detection again. Click this button if the target printer is not displayed.
Important
•To change the printer's network settings using IJ Network Tool, it must be connected via a LAN.
•If No Driver is displayed for the name, associate the port with the printer.
When the Printer Driver Is Not Associated with a Port
•If Not Found is displayed for the status, check the followings:
•The access point is turned on.
•When using wired LAN, the LAN cable is connected properly.
•If the printer on a network is not detected, make sure that the printer is turned on, then click
Update. It may take several minutes to detect printers. If the printer is not yet detected, connect
the machine and the computer with a USB cable, then click Update.
•If the printer is being used from another computer, a screen is displayed informing you of this
condition.
312

Note
• This item has the same function as Refresh in the View menu.
3. Configuration...
Click to configure settings of the selected printer.
Configuration Screen
Note
• You cannot configure a printer that has the status Not Found.
•This item has the same function as Configuration... in the Settings menu.
Canon IJ Network Tool Menus
The following menu is displayed from the Canon IJ Network Tool screen.
1. File menu
Exit
Exits IJ Network Tool.
2. View menu
Status
Displays the Status screen to confirm the printer connection status and wireless communication
status.
In the access point mode, this item is grayed out and you cannot confirm the printer connection
status.
Status Screen
Refresh
Updates and displays the contents of Printers: on the Canon IJ Network Tool screen to the
latest information.
Important
•To change the printer's network settings using IJ Network Tool, it must be connected via a LAN.
313

• If No Driver is displayed for the name, associate the port with the printer.
When the Printer Driver Is Not Associated with a Port
•If Not Found is displayed for the status, check the followings:
• The access point is turned on.
• When using wired LAN, the LAN cable is connected properly.
•If the printer on a network is not detected, make sure that the printer is turned on, then select
Refresh. It may take several minutes to detect printers. If the printer is not yet detected, connect
the machine and the computer with a USB cable, then select Refresh.
•If the printer is being used from another computer, a screen is displayed informing you of this
condition.
Note
•This item has the same function as Update in the Canon IJ Network Tool screen.
Network Information
Displays the Network Information screen to confirm the network settings of the printer and the
computer.
Network Information Screen
Display Warning Automatically
Enables or disables automatic display of the instruction screen.
When this menu is selected, the instruction screen is displayed if one or more ports are
unavailable for printing.
3. Settings menu
Configuration...
Displays the Configuration screen to configure settings of the selected printer.
Configuration Screen
Note
• This item has the same function as Configuration... in the Canon IJ Network Tool screen.
Enable switch printer function
When you cannot use your printer, you can use the same one on the network instead. When you
enable this function and you cannot use your printer, the screen to confirm if you start searching
the same printer as yours is displayed. Follow the message on the screen.
Note
•When this function is enabled, a check mark appears on the menu.
Associate Port...
Displays the Associate Port screen and you can associate a port with the printer.
Associate Port Screen
This menu is available when No Driver is displayed for the selected printer. Associating a port
with the printer enables you to use it.
314

Maintenance...
Displays the Maintenance screen to revert the network settings of the printer to factory default
and to mount the card slot as the network drive.
Maintenance Screen
Set up printer's wireless LAN...
You can change the access point mode settings. Perform settings following the message on the
screen.
If you change the Encryption Method: setting and the Password: setting on the Set up printer's
wireless LAN screen, the changed settings are applied to the printer settings.
Note
•You can use this function only when you are using a computer compatible with the wireless LAN.
4. Help menu
Instructions
Displays this guide.
About
Displays the version of IJ Network Tool.
315

Configuration Screen
You can change the configuration of the printer selected on the Canon IJ Network Tool screen.
Click the tab to select the sheet to change the settings.
The following screen is the example to change the setting on the Wireless LAN sheet.
Note
• This screen is not available depending on the printer you are using.
For details on each sheet, see the following.
Wireless LAN Sheet
Wired LAN Sheet
Admin Password Sheet
316

Wireless LAN Sheet
Note
• This screen is not available depending on the printer you are using.
Allows you to set the printer with wireless LAN connection.
To display the Wireless LAN sheet, click the Wireless LAN tab on the Configuration screen.
1. Network Type:
Displays the wireless LAN mode currently selected.
Infrastructure
Connects the printer to the wireless LAN with an access point.
Access point mode
Connects external wireless communication devices (e.g. computers, smartphones, or tablets) to the
printer using it as an access point.
Note
•When Access point mode is displayed on Network Type:, you cannot change the settings on the
Wireless LAN sheet or the Admin Password sheet.
•You can perform setting from Set up printer's wireless LAN... on the Settings menu when you
use the printer with the access point mode.
Depending on the printer you are using, you can change the settings using the operation panel.
2. SSID:
The network name (SSID) of the wireless LAN currently used is displayed.
In the access point mode, the access point name (SSID) of the printer is displayed.
As the initial settings, the unique value is displayed.
Note
•Enter the same SSID that the access point is configured to use. The SSID is case-sensitive.
317

3. Search...
The Search screen is displayed to select an access point to connect to.
Search Screen
Note
•When IJ Network Tool runs over a LAN, the button is grayed out and cannot be selected. Connect
the printer and the computer with a USB cable temporarily to change the settings.
4. Encryption Method:
Select the encryption method used over the wireless LAN.
Do not use
Select to disable encryption.
Use WEP
Transmission is encrypted using a WEP key you specified.
If a WEP key has not been set, the WEP Details screen is displayed automatically. To change WEP
settings set before, click Configuration... to display the screen.
Changing the WEP Detailed Settings
Use WPA/WPA2
Transmission is encrypted using a WPA/WPA2 key you specified.
The security has been strengthened more than WEP.
If a WPA/WPA2 key has not been set, the Authentication Type Confirmation screen is displayed
automatically. To change WPA/WPA2 settings set before, click Configuration... to display the
WPA/WPA2 Details screen.
Changing the WPA/WPA2 Detailed Settings
5. Configuration...
The detailed settings screen is displayed. The WEP or the WPA/WPA2 key selected in Encryption
Method: can be confirmed and changed.
For details on WEP setting:
Changing the WEP Detailed Settings
For details on WPA/WPA2 setting:
Changing the WPA/WPA2 Detailed Settings
6. TCP/IP Setup:
Sets the IP address of the printer to be used over the LAN. Specify a value appropriate for your network
environment.
Get IP address automatically
Select this option to use an IP address automatically assigned by a DHCP server. DHCP server
functionality must be enabled on your wireless LAN router or access point.
Use next IP address
Select this option if no DHCP server functionality is available in your setup where you use the
printer, or you want to use a particular IP address or a fixed IP address.
318

Search Screen
Note
• This screen is not available depending on the printer you are using.
The access points detected are listed.
1. Detected Access Points:
The signal strength from the access point, encryption type, name of access point, and the radio channel
can be confirmed.
Important
•If you connect to a network that is not protected with security measures, there is a risk of
disclosing data such as your personal information to a third party.
Note
• Signal strength is displayed as follows.
: Good
: Fair
: Poor
•Type of encryption is displayed as follows.
Blank: No encryption
WEP: WEP is set
WPA/WPA2: WPA/WPA2 is set
2. Update
Click to update the list of access points when your target access point is not detected.
If the target access point is set to the stealth mode, click Cancel to return to the previous screen and
enter the access point's SSID in SSID: on the Wireless LAN sheet.
Wireless LAN Sheet
Note
•When detecting your target access point, make sure that the access point is turned on.
319

3. Set
Click to set the access point's SSID in SSID: on the Wireless LAN sheet.
Note
• The WEP Details screen or the WPA/WPA2 Details screen appears if the selected access point
is encrypted. In this case, configure the details to use the same encryption settings set to the
access point.
• Access points that cannot be used by this machine (including those configured to use different
encryption methods) are displayed grayed out and cannot be configured.
320

WEP Details Screen
Note
• This screen is not available depending on the printer you are using.
Specify the printer WEP settings.
Note
• When changing the password (WEP key) of the printer, the same change must be made to the
password (WEP key) of the access point.
1. WEP Key:
Enter the same key as the one set to the access point.
The number of characters and character type that can be entered differ depending on the combination of
the key length and key format.
Key Length
64bit 128bit
Key Format ASCII 5 characters 13 characters
Hexadecimal (Hex)10 digits 26 digits
2. Key Length:
Select either 64bit or 128bit.
3. Key Format:
Select either ASCII or Hex.
4. Key ID:
Select the Key ID (index) set to the access point.
5. Authentication:
Select the authentication method to authenticate the printer's access to the access point.
Select Auto or Open System or Shared Key.
321

WPA/WPA2 Details Screen
Note
• This screen is not available depending on the printer you are using.
Specify the printer WPA/WPA2 settings.
The value displayed on the screen differs depending on the present settings.
1. Authentication Type:
Displays the type of authentication used for client authentication. This machine supports the PSK
authentication method.
2. Dynamic Encryption Type:
Displays the dynamic encryption method.
3. Change Settings...
Displays the Authentication Type Confirmation screen.
Authentication Type Confirmation Screen
322

Authentication Type Confirmation Screen
Note
• This screen is not available depending on the printer you are using.
Type of authentication used for client authentication is displayed.
1. Authentication Type
Type of authentication used for client authentication is displayed.
PSK
This machine supports the PSK authentication method.
This authentication type PSK uses a passphrase.
323

PSK:Passphrase and Dynamic Encryption Setup Screen
Note
• This screen is not available depending on the printer you are using.
Enter the passphrase and select the dynamic encryption method.
1. Passphrase:
Enter the passphrase set to the access point. The passphrase should be a string of 8 to 63 alphanumeric
characters or a 64-digit hexadecimal value.
If you do not know the access point passphrase, refer to the instruction manual provided with the access
point or contact its manufacturer.
2. Dynamic Encryption Type
The dynamic encryption method is selected from either TKIP (basic encryption) or AES (secure
encryption) automatically.
324

Setup Information Confirmation Screen
Note
• This screen is not available depending on the printer you are using.
Displays the settings used for client authentication.
Confirm the settings and click Finish.
325

Wired LAN Sheet
Note
• This screen is not available depending on the printer you are using.
Allows you to set the printer with wired LAN connection.
To display the Wired LAN sheet, click the Wired LAN tab on the Configuration screen.
1. TCP/IP Setup:
Sets the IP address of the printer to be used over the LAN. Specify a value appropriate for your network
environment.
Get IP address automatically
Select this option to use an IP address automatically assigned by a DHCP server. DHCP server
functionality must be enabled on your router.
Use next IP address
Select this option if no DHCP server functionality is available in your setup where you use the
printer, or you want to use a particular IP address or a fixed IP address.
326

Admin Password Sheet
Set a password for the printer to allow specific people to perform setup and configurations operation.
To display the Admin Password sheet, click the Admin Password tab on the Configuration screen.
1. Use admin password
Set an administrator password with privileges to set up and change detailed options. To use this feature,
select this check box and enter a password.
2. Password:
Enter the password to set.
3. Password Confirmation:
Enter the password again for confirmation.
Important
• If you forget the administrator password you specified, initialize the printer to revert the password to the
default setting.
327

Network Information Screen
Display the network information that is set for the printers and the computers.
To display the Network Information screen, select Network Information from the View menu.
1. OK
Returns to the Canon IJ Network Tool screen.
2. Copy All Information
All network information displayed is copied to the clipboard.
328

Access Control Sheet
Note
• This screen is not available depending on the printer you are using.
You can register the MAC addresses or the IP addresses of computers or network devices to allow access.
To display the Access Control sheet, click the Access Control tab on the Configuration screen.
1. Printer Access Control Type:
Select the type of access control with which to limit access of computers or network devices to the
printer over a network.
The setting items may differ depending on the choice of access control methods.
When Selecting MAC address
When Selecting IP address
When Selecting MAC address
The accessible computers or network devices are specified by their MAC addresses. Computers or
network devices whose MAC addresses appear on the list are allowed access.
329

1. Enable printer access control(MAC address)
Select to enable access control to the printer by MAC address.
Note
• The two types of access control (i.e., by MAC address and by IP address) can be enabled at
the same time.
An access control type is enabled as long as the Enable printer access control check box is
selected, regardless of the type currently displayed by selecting in Printer Access Control
Type:.
•When both access control types are enabled at the same time, a computer or a network device
whose address is registered to either list will be allowed access to the printer.
2. Accessible MAC Addresses:
Shows the registered MAC addresses and any comments.
3. Edit...
The Edit Accessible MAC Address screen is displayed to edit the settings selected in Accessible
MAC Addresses:.
Edit Accessible MAC Address Screen/Add Accessible MAC Address Screen
4. Add...
The Add Accessible MAC Address screen is displayed to register the MAC address of a computer or
a network device from which to access the printer over the network.
Important
• Add the MAC address of all computers or network devices within the network from which to
access the printer. The printer cannot be accessed from a computer or a network device that is
not on the list.
5. Delete
Deletes the selected MAC address from the list.
When Selecting IP address
The accessible computers or network devices are specified by their IP addresses. Computers or network
devices whose IP addresses appear on the list are allowed access.
330

1. Enable printer access control(IP address)
Select to enable access control to the printer by IP address.
Note
• The two types of access control (i.e., by MAC address and by IP address) can be enabled at
the same time.
An access control type is enabled as long as the Enable printer access control check box is
selected, regardless of the type currently displayed by selecting in Printer Access Control
Type:.
• When both access control types are enabled at the same time, a computer or a network device
whose address is registered to either list will be allowed access to the printer.
2. Accessible IP Addresses:
Shows the registered IP addresses and any comments.
3. Edit...
The Edit Accessible IP Address screen is displayed to edit the settings selected in Accessible IP
Addresses:.
Edit Accessible IP Address Screen/Add Accessible IP Address Screen
4. Add...
The Add Accessible IP Address screen is displayed to register the IP address of a computer or a
network device from which to access the printer over the network.
Important
•Add the IP address of all computers or network devices within the network from which to access
the printer. The printer cannot be accessed from a computer or a network device that is not on
the list.
•Up to 16 IP addresses can be registered. IP addresses specified by Range Specification are
counted as one address. Use Range Specification when you intend to register 17 or more IP
addresses.
331

5. Delete
Deletes the selected IP address from the list.
332

Edit Accessible MAC Address Screen/Add Accessible MAC
Address Screen
Note
• This screen is not available depending on the printer you are using.
The example screenshots in this section refer to the Add Accessible MAC Address Screen.
1. MAC Address:
Enter the MAC address of a computer or a network device to allow access.
2. Comment:
Optionally enter any information to identify the device, such as the name of the computer.
Important
• Comments will be displayed only on the computer used to enter them.
333

Edit Accessible IP Address Screen/Add Accessible IP Address
Screen
Note
• This screen is not available depending on the printer you are using.
The example screenshots in this section refer to the Add Accessible IP Address Screen.
1. Specification Method:
Select either Single Address Specification or Range Specification to add the IP address(es).
Single Address Specification
Specify each IP address separately.
Range Specification
Specify a range of successive IP addresses.
2. IP Address:
Enter the IP address of a computer or a network device to allow access when you selected Single
Address Specification in Specification Method:.
An IP address is expressed as four values ranging from 0 to 255.
Start IP Address:
Enter the first IP address in the range of addresses of the computers or network devices to allow
access when you selected Range Specification in Specification Method:.
An IP address is expressed as four values ranging from 0 to 255.
End IP Address:
Enter the last IP address in the range of addresses of the computers or network devices to allow
access when you selected Range Specification in Specification Method:.
An IP address is expressed as four values ranging from 0 to 255.
Note
•The Start IP Address: must be a smaller value than the End IP Address:.
3. Comment:
Optionally enter any information to identify the device, such as the name of the computer.
Important
•Comments will be displayed only on the computer used to enter them.
334

Canon IJ Network Tool Screen
This section describes the items and menus displayed on the Canon IJ Network Tool screen.
Items on the Canon IJ Network Tool Screen
Canon IJ Network Tool Menus
Items on the Canon IJ Network Tool Screen
The following item is displayed on the Canon IJ Network Tool screen.
1. Printers:
The printer name, status, printer model name, and port name are displayed.
A check mark next to the printer in the Name list indicates it is set as the default printer.
Configuration changes are applied to the selected printer.
2. Update
Performs printer detection again. Click this button if the target printer is not displayed.
Important
•To change the printer's network settings using IJ Network Tool, it must be connected via a LAN.
•If No Driver is displayed for the name, associate the port with the printer.
When the Printer Driver Is Not Associated with a Port
•If Not Found is displayed for the status, check the followings:
•The access point is turned on.
•When using wired LAN, the LAN cable is connected properly.
•If the printer on a network is not detected, make sure that the printer is turned on, then click
Update. It may take several minutes to detect printers. If the printer is not yet detected, connect
the machine and the computer with a USB cable, then click Update.
•If the printer is being used from another computer, a screen is displayed informing you of this
condition.
336

Note
• This item has the same function as Refresh in the View menu.
3. Configuration...
Click to configure settings of the selected printer.
Configuration Screen
Note
• You cannot configure a printer that has the status Not Found.
•This item has the same function as Configuration... in the Settings menu.
Canon IJ Network Tool Menus
The following menu is displayed from the Canon IJ Network Tool screen.
1. File menu
Exit
Exits IJ Network Tool.
2. View menu
Status
Displays the Status screen to confirm the printer connection status and wireless communication
status.
In the access point mode, this item is grayed out and you cannot confirm the printer connection
status.
Status Screen
Refresh
Updates and displays the contents of Printers: on the Canon IJ Network Tool screen to the
latest information.
Important
•To change the printer's network settings using IJ Network Tool, it must be connected via a LAN.
337

• If No Driver is displayed for the name, associate the port with the printer.
When the Printer Driver Is Not Associated with a Port
•If Not Found is displayed for the status, check the followings:
• The access point is turned on.
• When using wired LAN, the LAN cable is connected properly.
•If the printer on a network is not detected, make sure that the printer is turned on, then select
Refresh. It may take several minutes to detect printers. If the printer is not yet detected, connect
the machine and the computer with a USB cable, then select Refresh.
•If the printer is being used from another computer, a screen is displayed informing you of this
condition.
Note
•This item has the same function as Update in the Canon IJ Network Tool screen.
Network Information
Displays the Network Information screen to confirm the network settings of the printer and the
computer.
Network Information Screen
Display Warning Automatically
Enables or disables automatic display of the instruction screen.
When this menu is selected, the instruction screen is displayed if one or more ports are
unavailable for printing.
3. Settings menu
Configuration...
Displays the Configuration screen to configure settings of the selected printer.
Configuration Screen
Note
• This item has the same function as Configuration... in the Canon IJ Network Tool screen.
Enable switch printer function
When you cannot use your printer, you can use the same one on the network instead. When you
enable this function and you cannot use your printer, the screen to confirm if you start searching
the same printer as yours is displayed. Follow the message on the screen.
Note
•When this function is enabled, a check mark appears on the menu.
Associate Port...
Displays the Associate Port screen and you can associate a port with the printer.
Associate Port Screen
This menu is available when No Driver is displayed for the selected printer. Associating a port
with the printer enables you to use it.
338

Maintenance...
Displays the Maintenance screen to revert the network settings of the printer to factory default
and to mount the card slot as the network drive.
Maintenance Screen
Set up printer's wireless LAN...
You can change the access point mode settings. Perform settings following the message on the
screen.
If you change the Encryption Method: setting and the Password: setting on the Set up printer's
wireless LAN screen, the changed settings are applied to the printer settings.
Note
•You can use this function only when you are using a computer compatible with the wireless LAN.
4. Help menu
Instructions
Displays this guide.
About
Displays the version of IJ Network Tool.
339

Status Screen
You can check the printer status and connection performance.
To display the Status screen, select Status from the View menu.
Note
• This screen is not available depending on the printer you are using.
• When using wired LAN, Signal Strength:, Link Quality: and Advanced Measurement... are not
available.
1. Device Status:
The device status is displayed as Available or Unavailable.
2. Signal Strength:
Indicates the strength of the signal received by the printer, ranging from 0% to 100%.
3. Link Quality:
Indicates the signal quality excluding the noise while communicating, ranging from 0% to 100%.
4. Advanced Measurement...
To examine the connection performance between the printer and the access point or between the printer
and the computer.
When you click, the Connection Performance Measurement is displayed.
Connection Performance Measurement Screen
340

Connection Performance Measurement Screen
Note
• This screen is not available depending on the printer you are using.
Displays to execute the connection performance measurement.
Connection Performance Measurement Screen (Initial Screen)
Connection Performance Measurement Screen (Completion Screen)
Connection Performance Measurement Screen (Initial Screen)
Click Next> to start measurement.
Connection Performance Measurement Screen (Completion Screen)
Displays when the measurement is finished.
341

1. Connection Performance between the Printer and the Access Point:
A mark indicates the result of the connection performance measurement between the printer and the
access point.
: Good connection performance
: Unstable connection performance
: Cannot connect
: Measurement is canceled, or cannot measure
2. Remeasurement
Measures the connection performance again.
Note
• If any messages appear on Overall Network Performance:, move the machine and access point as
instructed to improve the performance.
342

Maintenance Screen
Displays to perform Setting Initialization and Network Setup of the Card Slot.
To display the Maintenance screen, select Maintenance... from the Settings menu.
1. Setting Initialization
Reverts all the network settings of the printer to factory default. Click Initialize to display the Initialize
Settings screen and click Yes to initialize the network settings of the printer. Do not turn off the printer
during initialization. Click OK when initialization is complete.
Performing initialization when connected over wireless LAN will break the connection, so perform setup
with the Setup CD-ROM or perform setup according to the instructions on our website.
2. Network Setup of the Card Slot
Note
• This item is not available depending on the printer you are using.
Status displays whether the card slot is mapped as a network drive.
When you click, the Network Setup of the Card Slot is displayed.
Network Setup of the Card Slot Screen
343

Network Setup of the Card Slot Screen
Note
• This screen is not available depending on the printer you are using.
Displays settings of the card slot and allows you to map a card slot on the network as a network drive on the
computer.
Displays when you click Setup on the Maintenance screen.
Network Setup of the Card Slot Screen (Setup Screen)
Network Setup of the Card Slot Screen (Setup Failed Screen)
Note
• You can change the network settings of the printer using IJ Network Tool with USB connection after
initializing the LAN settings. To change the network settings using IJ Network Tool, activate the LAN
settings in advance.
Network Setup of the Card Slot Screen (Setup Screen)
1. Drive:
Select the drive letter to assign to the network drive.
2. Update
Reloads the drive letters that are unassigned in Computer (My Computer in Windows XP) and
displays them in the Drive: list.
Network Setup of the Card Slot Screen (Setup Failed Screen)
Display when the network setup of the card slot is failed.
344

1. Skip
Completes the setup without mapping a network drive to the card slot.
2. Retry
Returns to Network Setup of the Card Slot screen and re-executes the network drive mapping.
3. Cancel
Cancels the card slot setup. When IJ Network Tool is running over LAN, the Cancel button is
displayed grayed out and cannot be clicked.
345

Associate Port Screen
Allows you to associate a created port with a printer driver.
Select the printer for which you want to change the association, then click OK.
Note
• You cannot print with the printer unless the printer driver is associated with the port.
1. Model:
Displays the name of device specified as a destination port.
It is blank if the name of device is not detected.
2. Printer:
Displays the printer driver installed in the computer.
Select the printer for which you want to change the association.
3. OK
Performs association.
346

Network Information Screen
Display the network information that is set for the printers and the computers.
To display the Network Information screen, select Network Information from the View menu.
1. OK
Returns to the Canon IJ Network Tool screen.
2. Copy All Information
All network information displayed is copied to the clipboard.
347

Using the Card Slot over a Network
Note
• This screen is not available depending on the printer you are using.
Mounting the Card Slot as the Network Drive
Restrictions on Card Slot Use over a Network
Mounting the Card Slot as the Network Drive
The card slot must be mounted to use it over a network.
To mount the card slot as the network drive, follow the procedure below.
1. Insert a memory card into the card slot of the machine.
2. Start up IJ Network Tool.
3. Select the machine in Printers:.
4. Select Maintenance... on the Settings menu.
5. Click Setup.
6. Specify the drive letter, then click OK.
349

7. Make sure that the card slot is mounted.
When the card slot is mounted, the following icon appears on Computer (or My Computer).
Restrictions on Card Slot Use over a Network
• The card slot can be shared by multiple computers, if the machine is connected to a network. Multiple
computers can read files from a memory card in the card slot at the same time. However, while one
computer is writing a file into a memory card, other computers cannot access the same file.
• If your computer joins a domain, the card slot may not be mounted as the network drive.
• If you use the memory card stored the large size files or many files, a large amount of card access
may be generated. In this case, the operation in the memory card may be impossible or slow. Operate
after the Access lamp of the machine is lit.
• When you access the network drive for the card slot over the network, file names consisting of eight
or less lowercase letters (not including its extension) may be shown in uppercase.
For example, a file name such as "abcdefg.doc" will be "ABCDEFG.DOC", while a name such as
"AbcdeFG.doc" will appear the same.
The file is not actually renamed, but merely appears to be changed.
• When you enable a memory card in the card slot of the machine to be writable only from a USB-
connected computer, you cannot access the network drive of the card slot. On the other hand, when
you enable it to be writable only from a LAN-connected computer, the card slot is not detected via
USB. Make sure that the card slot setting is selected properly according to your connection method.
To read files from a memory card via USB and over a network, disable the function to write files to a
memory card from a computer. You cannot write files to a memory card in either way with this setting.
• When you enable a memory card in the card slot of the machine to be writable only from a LAN-
connected computer, you can write files to a memory card from a computer connected to a network.
Note that it may increase the risk that the data on the memory card is infected by computer viruses or
accessed illegally.
It is recommended to use the access control function of the machine or connect to the Internet via a
router. For information on using a router, contact your Internet service provider or a network device
manufacturer.
• If you write files to a memory card over a network when IJ Network Scanner Selector EX is not
running, the Date Modified of the files may not be proper. Make sure to start up IJ Network Scanner
Selector EX before you write files to a memory card over the network. For details, refer to "IJ Network
Scanner Selector EX Menu and Setting Screen" from the HOME of your product's Online Manual.
350

When the Printer Driver Is Not Associated with a Port
If No Driver is displayed for the printer's name on the Canon IJ Network Tool screen, the printer driver is
not associated with a created port.
To associate a port with a printer driver, follow the procedure below.
1. Start up IJ Network Tool.
2. Select the printer displayed as No Driver on Name.
3. Select Associate Port... on the Settings menu.
The Associate Port screen is displayed.
4. Select a printer to associate with a port.
The list of the printers that the printer driver is installed is displayed at Printer: on the Associate Port
screen. Select a printer to associate with a created port.
5. Click OK.
351

About Technical Terms
In this section, technical terms used in the manual are explained.
A
B
C
D
F
I
K
L
M
O
P
R
S
T
U
W
A
•Access Point
A wireless transceiver or base station that receives information from wireless clients/the machine and
rebroadcasts it. Required in an infrastructure network.
•Access point mode
The machine is used as an access point to connect external wireless communication devices (e.g.
computers, smartphones, or tablets) in an environment where no access point or wireless LAN router
is available. You can connect up to 5 devices to the machine using the access point mode.
•Ad-hoc
Client computer and machine setting where wireless communication occurs on a peer-to-peer basis,
i.e., all clients in with the same SSID/network name communicate directly with each other. No access
point is required. This machine does not support ad-hoc communication.
•Admin Password
Administrator password in IJ Network Tool to restrict access to network users. It must be entered to
access the printer and change printer settings.
•AES
An encryption method. It is optional for WPA/WPA2. Strong cryptographic algorithm adopted within
U.S. government organizations for information processing.
352

•Authentication Method
The method that an access point uses to authenticate a printer through a wireless LAN. The methods
are agreeable each other.
When using WEP as an encryption method, the authentication method is able to fix to Open System
or Shared Key.
For WPA/WPA2, authentication method is PSK.
◦Auto
The printer automatically changes its authentication method to match the access point.
◦Open System
In this authentication method, the communication partner is authenticated without using WEP key
even if Use WEP is selected.
◦Shared Key
In this authentication method, the communication partner is authenticated using the WEP key that
was set for encryption.
B
•Bonjour
A service built into Mac OS X operating system to detect the connectable devices on a network
automatically.
C
•Channel
Frequency channel for wireless communication. In the infrastructure mode, the channel is
automatically adjusted to match that set to the access point. This machine supports channels 1 to 13.
(Channels 12 and 13 are not supported depending on the country or region of purchase.) Note that
the number of channels that can be used for your wireless LAN varies depending on the region or
country.
D
•Default Gateway
A relay device to connect to another network such as a router or a computer.
•DHCP server functionality
The router or the access point assigns an IP address automatically whenever the printer or the
personal computer on a network starts up.
•DNS server
A server that converts device names into IP addresses. When specifying IP addresses manually,
specify the addresses of both a primary and a secondary server.
353

F
•Firewall
It is a system that prevents an unlawful computer access in the network. To prevent, you can use the
firewall function of a broadband router, the security software installed in the computer, or operation
system for computer.
I
•IEEE 802.11b
International standard for wireless LAN using the 2.4 GHz frequency range with a throughput of up to
11 Mbps.
•IEEE 802.11g
International standard for wireless LAN using the 2.4 GHz frequency range with a throughput of up to
54 Mbps. Compatible with 802.11b.
•IEEE 802.11n
International standard for wireless LAN using the 2.4 GHz and 5 GHz frequency ranges. Even when
using two or more antennas simultaneously or obtaining a bigger transfer rate than before by using
multiple communication channels at the same time, the transmission speed may be influenced by the
connected apparatus.
At the maximum transfer rate of 600 Mbps, it is possible to communicate with multiple computer
terminals within a dozen or so metre radius.
Compatible with 802.11b and 802.11g.
•Infrastructure
Client computer and machine setup where all wireless communications pass through an access point.
•IP Address
A unique number with four parts separated by dots. Every network device that is connected to the
Internet has an IP address. Example: 192.168.0.1
An IP address is usually assigned by an access point or a DHCP server of the router automatically.
•IPv4/IPv6
They are internetwork-layer protocol used on the internet. IPv4 uses 32-bit addresses and IPv6 uses
128-bit addresses.
K
•Key Format
Select either ASCII or Hex as the WEP key format. The character that can be used for the WEP key
differs depending on the selected key formats.
◦ ASCII
Specify with a 5 or 13-character string that can include alphanumeric and underscore "_"
characters. It is case-sensitive.
354

◦ Hex
Specify a 10-digit or 26-digit string that can contain hexadecimal (0 to 9, A to F, and a to f).
•Key Length
Length of the WEP key. Select either 64 bits or 128 bits. Longer key length allows you to set a more
complex WEP key.
L
•Link Quality
The status of connection between the access point and the printer excluding noise (interference) is
indicated with a value from 0 to 100%.
•LPR
A platform-independent printing protocol used in TCP/IP networks. It is not supported bidirectional
communication.
M
•MAC Address
Also known as the physical address. A unique and permanent hardware identifier that is assigned to
network devices by its manufacturer. MAC addresses are 48 bits long and are written as a
hexadecimal number separated by colons, i.e., 11:22:33:44:55:66.
O
•Operation Status
Indicates the status on whether the printer can be used.
P
•Proxy server
A server that links a LAN-connected computer to the Internet. When using a proxy server, specify the
address and the port number of the proxy server.
•PSK
An encryption method employed by WPA/WPA2.
R
•Router
A relay device to connect to another network.
355

S
•Signal Strength
The strength of the signal received by the printer from the access point is indicated with a value from
0 to 100%.
•SSID
Unique label for wireless LAN. It is often represented such as a network name or an access point
name.
SSID distinguishes one wireless LAN from another to prevent interference.
The printer and all clients on a wireless LAN must use the same SSID in order to communicate with
each other. The SSID can be up to 32 characters long, and is made up of alphanumeric characters.
The SSID may also be referred to by its network name.
•Stealth
In the stealth mode, an access point hides itself by not broadcasting its SSID. The client must specify
the SSID set to the access point to detect it.
•Subnet Mask
IP address has two components, the network address and the host address. Subnet Mask used to
calculate the Subnet Mask address from the IP address. A Subnet Mask is usually assigned by an
access point or a DHCP server of the router automatically.
Example:
IP Address: 192.168.127.123
Subnet Mask: 255.255.255.0
Subnet Mask Address: 192.168.127.0
T
•TCP/IP
Suite of communications protocols used to connect hosts on the Internet or the LAN. This protocol
allows different terminals to communicate with each other.
•TKIP
An encryption protocol employed by WPA/WPA2.
U
•USB
Serial interface designed to enable you to "hot-swap" devices, i.e., by plugging and unplugging them
without turning off the power.
356

W
•WCN (Windows Connect Now)
Users running Windows Vista or later can obtain the setting information directly via wireless network
(WCN-NET).
•WEP/WEP Key
An encryption method employed by IEEE 802.11. Shared security key used to encrypt and decrypt
data sent over wireless networks. This printer supports key length of 64 bits or 128 bits, key format of
ASCII code or Hexadecimal, and key number of 1 to 4.
•Wi-Fi
International association that certifies interoperability of wireless LAN products based on the IEEE
802.11 specification.
This machine is a Wi-Fi authorized product.
•Wireless LAN
A network that, instead of being connected by physical wires, is connected by a wireless technology,
such as Wi-Fi.
•WPA
Security framework announced by the Wi-Fi Alliance in October 2002. The security has been
strengthened more than WEP.
◦ Authentication
WPA defines the following authentication methods: PSK that can be used without an
authentication server, plus WPA-802.1x that do require an authentication server.
This machine supports WPA-PSK.
◦ Passphrase
This encrypted key is used to perform WPA-PSK authentication.
The passphrase should be a string of 8 to 63 alphanumeric characters or a 64-digit hexadecimal
value.
•WPA2
Security framework released by the Wi-Fi Alliance in September 2004 as a later version of WPA.
Provides a stronger encryption mechanism through Advanced Encryption Standard (AES).
◦ Authentication
WPA2 defines the following authentication methods: PSK that can be used without an
authentication server, plus WPA2-802.1x that do require an authentication server.
This machine supports WPA2-PSK.
◦ Passphrase
This encrypted key is used to perform WPA2-PSK authentication.
The passphrase should be a string of 8 to 63 alphanumeric characters or a 64-digit hexadecimal
value.
357

•WPS (Wi-Fi Protected Setup)
WPS is a standard for easy and secure establishment of a wireless network.
There are 2 primary methods used in the Wi-Fi Protected Setup:
PIN entry: a mandatory method of setup for all WPS certified devices
Push button configuration (PBC): an actual push button on the hardware or through a simulated push
button in the software.
358

Restrictions
If you use a printer over the wireless LAN, the printer may recognize nearby wireless systems, you should
set a network key (WEP or WPA/WPA2) to the access point to encrypt wireless transmission. Wireless
communication with a product that does not comply with the Wi-Fi standard cannot be guaranteed.
Connecting with too many computers may affect the printer performance, such as printing speed.
359

About Firewall
A firewall is a function of the security software installed in the computer or operation system for computer,
and is a system that is designed to prevent unauthorized access to a network.
Precautions When a Firewall Function is Enabled
• A firewall function may limit communications between a printer and a computer. This may disable
printer setup and communications.
• During the printer setup, you may be prompted to enable or disable communications, depending on
the firewall function of the security software or operation system. If so, choose to enable
communications.
• When using IJ Network Tool, you may be prompted to enable or disable communications, depending
on the firewall function of the security software. If so, choose to enable communications.
• If you cannot set up the printer, temporarily disable the firewall function of the security software or
operation system.
Important
• If you disabled the firewall function, disconnect your network from the Internet.
• Some applications (like the network configuration software) override firewall settings. Check the
application's settings beforehand.
• If the printer you use is set to Get IP address automatically, the IP address changes every time the
printer connects to the network. This may disable printer setup and communications, depending on
the firewall settings. In this case, either change the firewall settings or assign a fixed IP address to the
printer. An IP address can be set using IJ Network Tool.
Changing the Settings in the Wireless LAN Sheet
Changing the Settings in the Wired LAN Sheet
When assigning a fixed IP address to the printer, you will need to specify an IP address with which the
computer can communicate.
Note
• For the operation system firewall settings or the security software firewall settings, refer to the
instruction manual of the computer or software, or contact its manufacturer.
360

Tips for Ensuring Optimal Printing Quality
Useful Information about Ink
Key Points to Successful Printing
Be Sure to Check Paper Settings before Printing
Be Sure to Set Cassette Paper Information after Loading Paper
Canceling a Print Job
Key to Enjoying Consistent Printing Quality
Precautions for Safe Transport of the Machine
361

Useful Information about Ink
How is ink used for various purposes other than printing?
Ink may be used for purposes other than printing.
When you use the Canon printer for the first time after you install the bundled ink tanks, the printer
consumes a small amount of ink in the amount to enable printing by filling the nozzles of the Print Head
with ink.
The printing costs described in the brochures or websites are based on the consumption data from not the
first ink tank /ink cartridge but the succeeding ink tank /ink cartridge.
Ink is sometimes used to maintain the optimal printing quality.
To keep printer's performance, Canon printer performs cleaning automatically according to its condition.
When the printer performs cleaning, a small amount of ink is consumed. In this case, all colors of ink may
be consumed.
[Cleaning function]
The cleaning function helps the printer to suck air bubbles or ink itself from the nozzle and thus prevents
print quality degradation or nozzle clogging.
Does black-and-white printing use color ink?
Black-and-white printing may use ink other than black ink depending on the type of printing paper or the
settings of the printer driver. So, color ink is consumed even when printing in black-and-white.
Note
• The machine uses pigment ink. Due to the nature of the pigment ink, the ink on the printed surface
may be removed when being rubbed or scratched.
362

Key Points to Successful Printing
Check the machine status before printing!
• Is the print head OK?
If a print head nozzle is clogged, print will be faint and papers will be wasted. Print the nozzle check
pattern to check the print head.
Maintenance Procedure
• Is the inside of the machine smeared with ink?
After printing large quantities of paper, the area where papers go through may get smeared with ink.
Clean the inside of your machine with Bottom Plate Cleaning.
Check how to load the paper correctly!
• Is the paper loaded in the correct orientation?
To load paper in a cassette, load paper WITH THE PRINTING SIDE FACING DOWN.
Loading Paper
A: cassette 1
B: cassette 2
• Is the paper curled?
The curled paper causes paper jam. Flatten the curled paper, then reload it.
"Load the paper after correcting its curl." in Paper Is Smudged/Printed Surface Is Scratched
363

Be Sure to Check Paper Settings before Printing
Before printing, make paper settings in the operation panel or the computer screen.
There are various types of paper, such as paper with a special surface coating for printing photos at optimal
quality and paper suitable for documents.
Each media type has specific preset settings (how ink is used and sprayed, distance from nozzles, etc.), that
allow you to print to that type with optimal image quality. The wrong paper settings may cause poor printout
color quality or scratches on the printed surface.
If you notice blurring or uneven colors, increase the print quality setting and try printing again.
364

Be Sure to Set Cassette Paper Information after Loading Paper
When you insert a cassette into the machine after loading paper, the screen for setting the type and size of
paper is displayed. Set the cassette paper information according to the type and size of loaded paper.
To prevent incorrect printing, this machine has a function that detects whether the information set for the
paper loaded in the cassette matches the paper settings. Before printing, make paper settings in
accordance with the cassette paper information. When this function is enabled, an error message is
displayed if these settings do not match to prevent incorrect printing. When this error message is displayed,
check and correct the paper settings.
To check cassette paper information, display the paper information screen on the operation panel.
365

Canceling a Print Job
Never press the ON button!
If you press the ON button while printing is in progress, the print data sent from the computer queues in
the machine and you may not be able to continue to print.
Press the Stop button to cancel printing.
366

Key to Enjoying Consistent Printing Quality
The key to printing with the optimal printing quality is to prevent the print head from drying or clogging.
Always observe the following rules for optimal printing quality.
Never unplug the power cord until the power is turned off!
If you press the ON button to turn off the power, the machine caps the print head (nozzles) automatically
to prevent from drying. If you unplug the power cord from the wall outlet while the POWER lamp is lit or
flashing, the print head will not be capped properly and this will cause drying or clogging.
When unplugging the power cord, make sure that the POWER lamp is not lit.
Important
• If the power cord is unplugged, all documents stored in the machine's memory will be lost. Send or
print a necessary document, or save it on a USB flash drive before unplugging the power cord.
Print periodically!
Just as the tip of a felt pen becomes dry and unusable if it has not been used for a long time, even if it is
capped, the print head too, may become dried or clogged if the machine has not been used for a long
time. We recommend you to use the machine at least once a month.
Ink is mixed at fixed intervals.
The machine is set to automatically mix the ink to maintain optimal printing quality. Therefore, printing on
a regular basis helps keep the ink in good condition.
If the machine is not used for an extended period of time, the machine will automatically mix the ink before
printing.
Note
• Depending on the type of paper, ink may blur if you trace the printed area with a highlight pen or
paint-stick, or bleed if water or sweat comes in contact with the printed area.
367

Precautions for Safe Transport of the Machine
When relocating the machine, make sure of the following.
Important
• Pack the machine in a sturdy box so that it is placed with its bottom facing down, using sufficient
protective material to ensure safe transport.
• Always transport the machine with ink tanks installed. If you transport the machine without ink tanks, ink
in the print head may leak.
• With the print head and ink tank left installed in the machine, press the ON button to turn off the power.
This allows the machine to automatically cap the print head, thus preventing it from drying.
• After packing, do not tilt the box containing the machine or turn it on its side or upside down. Doing so
may cause the ink to leak during transport and cause damage to the machine.
• When a shipping agent is handling transport of the machine, have its box marked "THIS SIDE UP" to
keep the machine with its bottom facing down. Mark also with "FRAGILE" or "HANDLE WITH CARE".
1. Turn the machine off.
2. Confirm that the POWER lamp is off and unplug the power cord.
Important
• Do not unplug the machine while the POWER lamp is lit or flashing, as it may cause malfunction
or damage to the machine, making the machine unable to print.
3. Remove the cassettes from the machine, then shorten it until the retraction position after
removing paper.
Paper Sources to Load Paper
4. Close the paper output support, then retract the output tray extension and the paper output
tray.
5. Reinsert the cassettes.
6. Unplug the printer cable from the computer and from the machine, then unplug the power
cord from the machine.
368

7. Use adhesive tape to secure all the covers on the machine to keep them from opening and
to prevent the cassettes from falling out during transportation. Then pack the machine in the
plastic bag.
8. Attach the protective material to the machine when packing the machine in the box.
369

Legal Limitations on Use of Your Product and Use of Images
It may be unlawful to make copies of, scan, print, or use reproductions of the following documents.
The list provided is non-exhaustive. When in doubt, check with a legal representative in your jurisdiction.
• Paper money
• Money orders
• Certificates of deposit
• Postage stamps (canceled or uncanceled)
• Identifying badges or insignias
• Selective service or draft papers
• Checks or drafts issued by governmental agencies
• Motor vehicle licenses and certificates of title
• Traveler's checks
• Food stamps
• Passports
• Immigration papers
• Internal revenue stamps (canceled or uncanceled)
• Bonds or other certificates of indebtedness
• Stock certificates
• Copyrighted works/works of art without permission of copyright owner
370

Specifications
General Specifications
Printing resolution (dpi) 600 (horizontal) x 1200 (vertical)
Interface USB Port:
Hi-Speed USB *1
USB Flash Drive Port:
USB flash drive
LAN Port:
Wired LAN: 100BASE-TX / 10BASE-T
Wireless LAN: IEEE802.11n / IEEE802.11g / IEEE802.11b *2
*1 A computer that complies with Hi-Speed USB standard is required. Since
the Hi-Speed USB interface is fully upwardly compatible with USB 1.1, it can
be used at USB 1.1.
*2 Setup possible through Standard setup, WPS (Wi-Fi Protected Setup), WCN
(Windows Connect Now) or Cableless setup.
USB and LAN can be used at the same time.
Wireless LAN and wired LAN cannot be used at the same time.
Print width 8 inches/203.2 mm
Operating environment Temperature: 41 to 95 °F (5 to 35 °C)
Humidity: 10 to 90 % RH (no condensation)
* The performance of the printer may be reduced under certain temperature
and humidity conditions.
Recommended conditions:
Temperature: 59 to 86 °F (15 to 30 °C)
Humidity: 10 to 80 % RH (no condensation)
* For the temperature and humidity conditions of papers such as photo paper,
refer to the paper's packaging or the supplied instructions.
Storage environment Temperature: 32 to 104 °F (0 to 40 °C)
Humidity: 5 to 95 % RH (no condensation)
Power supply AC 100-240 V, 50/60 Hz
Power consumption Printing (Copy): Approx. 31 W
Standby (minimum): Approx. 1.0 W *1*2
OFF: Approx. 0.3 W *1
*1 USB connection to PC
*2 The wait time for standby cannot be changed.
External dimensions Approx. 18.3 (W) x 15.5 (D) x 13.9 (H) inches
Approx. 463 (W) x 394 (D) x 351 (H) mm
* With the Paper Output Tray and Cassettes retracted.
Weight Approx. 28.8 lb (Approx. 13.1 kg)
371

* With the Print Head and ink tanks installed.
Print Head/Ink Total 4352 nozzles (BK 1280 nozzles, C/M/Y 512 x 6 nozzles)
ADF capacity A4 or Letter size: max. 50 sheets (20 lb/75 g /m2 paper), up to 0.20 inch/5 mm
in height
Legal size: max. 10 sheets (20 lb/75 g /m2 paper), up to 0.04 inch/1 mm in
height
Other sizes: 1 sheet
Copy Specifications
Multiple copy max. 99 pages
Intensity adjustment 9 positions, Auto intensity (AE copy)
Reduction / Enlargement 25 % - 400 % (1 % unit)
Scan Specifications
Scanner driver Windows: TWAIN 1.9 Specification, WIA
Mac OS: ICA
Maximum scanning size Platen Glass: A4/Letter, 8.5" x 11.7"/216 x 297 mm
ADF: A4/Letter/Legal, 8.5" x 14.0"/216 x 356 mm
Scanning resolution Optical resolution (horizontal x vertical) max: 1200 x 1200 dpi *1
Interpolated resolution max: 19200 x 19200 dpi *2
*1 Optical Resolution represents the maximum sampling rate based on ISO
14473.
*2 Increasing the scanning resolution will limit the maximum possible scanning
area.
Gradation (Input / Output) Gray: 16 bit/8 bit
Color: 48 bit/24 bit (RGB each 16 bit/8 bit)
Fax Specifications
Applicable line Public Switched Telephone Network (PSTN)
Communication mode Super G3, G3
Data compressing system Black: MH, MR, MMR
Color: JPEG
Modem speed max. 33.6 kbps
(Automatic fallback)
Transmission speed Black: Approx. 3 seconds/page at 33.6 kbps
(Based on ITU-T No.1 chart for US specifications and Canon FAX Standard
chart No.1 for others, both in standard mode.)
Color: Approx. 1 minute/page at 33.6 kbps
372

(Based on Canon COLOR FAX TEST SHEET.)
Gradation Black: 256 levels
Color: 24 bit Full Color (RGB each 8 bit)
Density adjustment 3 levels
Memory Transmission/reception: approx. 250 pages
(Based on ITU-T No.1 chart for US specifications and Canon FAX Standard
chart No.1 for others, both in standard mode.)
Fax resolution Black Standard: 203 pels/inch x 98 lines/inch (8 pels/mm x 3.85 lines/mm)
Black Fine, Photo: 203 pels/inch x 196 lines/inch (8 pels/mm x 7.70 lines/mm)
Black Extra fine: 300 x 300 dpi
Color: 200 x 200 dpi
Dialing Automatic dialing
- Recipient (max. 100 destinations)
- Group dial (max. 99 destinations)
Regular dialing
Automatic redialing
Manual redialing (max. 10 destinations)
Others Activity report (after every 20 transactions)
Sequential broadcasting (max. 101 destinations)
Rejected numbers (max. 10 destinations)
Network Specifications
Communication protocol TCP/IP
Wired LAN Supported Standards: IEEE802.3u (100BASE-TX) / IEEE802.3 (10BASE-T)
Transfer speed: 10 M/100 Mbps (auto switching)
Wireless LAN Supported Standards: IEEE802.11n / IEEE802.11g / IEEE802.11b
Frequency bandwidth: 2.4 GHz
Channel: 1-11 or 1-13
* Frequency bandwidth and available channels differ depending on country or
region.
Communication distance: Indoors 164 feet/50 m
* Effective range varies depending on the installation environment and location.
Security:
WEP (64/128 bits)
WPA-PSK (TKIP/AES)
WPA2-PSK (TKIP/AES)
Setup:
Standard setup
WPS (Push button configuration/PIN code method)
373

WCN (WCN-NET)
Cableless setup
Other Features: Administration password
Minimum System Requirements
Conform to the operating system's requirements when higher than those given here.
Windows
Operating System Windows 8, Windows 8.1
Windows 7, Windows 7 SP1
Windows Vista SP1, Windows Vista SP2
Windows XP SP3 32-bit only
For the printer driver and fax driver:
Windows Server 2003*, Windows Server 2003 R2*, Windows Server 2008,
Windows Server 2008 R2, Windows Server 2012, and Windows Server 2012
R2
* XPS driver is not supported.
Browser Internet Explorer 8 or later
Hard Disk Space 2.5 GB
Note: For bundled software installation.
The necessary amount of hard disk space may be changed without notice.
Display XGA 1024 x 768
Mac OS
Operating System Mac OS X v10.6.8 or later
Browser Safari 5 or later
Hard Disk Space 0.5 GB
Note: For bundled software installation.
The necessary amount of hard disk space may be changed without notice.
Display XGA 1024 x 768
Other Supported OS
Some functions may not be available with each OS. Refer to the manual or the Canon web site for details on
operation with iOS, Android, and Windows RT.
Mobile Printing Capability
Apple AirPrint
Google Cloud Print
374

Print from E-mail
MAXIFY Cloud Link
• An internet connection is required to view the Online Manual.
• Windows: Operation can only be guaranteed on a computer with Windows 8.1, Windows 8,
Windows 7, Windows Vista or Windows XP pre-installed.
• Windows: A CD-ROM Drive or internet connection is required during software installation.
• Windows: Internet Explorer 8, 9, 10 or 11 is required to install Easy-WebPrint EX.
• Windows: Some functions may not be available with Windows Media Center.
• Windows: .NET Framework 4 or 4.5 must be installed to use the Windows software.
• Windows: XPS Essentials Pack is required to print on Windows XP.
• Windows: The TWAIN driver (ScanGear) is based on the TWAIN 1.9 Specification and requires the
Data Source Manager bundled with the operating system.
• Mac OS: Hard Disk must be formatted as Mac OS Extended (Journaled) or Mac OS Extended.
• Mac OS: For Mac OS, an internet connection is required during software installation.
• In an in-house network environment, the 5222 port must be open. Contact the network
administrator for details.
Information in this guide is subject to change without notice.
375

About the Machine Administration
Specifying the administrator password or restricting some operations allows you to manage the use of the
machine.
When you use the machine after specifying the administrator password or restricting some operations, it is
recommended to assign an administrator.
Important
• When the administrator password is specified or some operations are restricted, the screens below are
displayed.
Ex: When the screen to enter the administrator password is displayed:
Ex: When all the copying operations are restricted:
Ex: When the message about operation restriction is displayed:
• An administrator password is already specified for the machine at the time of purchase.
For details:
About the Administrator Password
Setting the Administrator Password
Restricting the Operation
377

Setting the Administrator Password
You can specify or disable the administrator password.
Specifying the administrator password requires you to enter the password to change the machine settings or
connection settings.
Entering the administrator password is required to change the setting items in the following menus.
•ECO settings
•Quiet setting
•Web service setup
•FAX settings
•LAN settings
•Device user settings
•Language selection
•Firmware update
•Administrator password setting
•Operation restrictions
•Reset setting
Follow the procedure below to specify the administrator password.
1. Make sure that the machine is turned on.
2. Flick the HOME screen, then tap Setup.
Using the Operation Panel
3. Tap Device settings.
4. Tap Administrator password setting.
5. When the confirmation screen to specify the administrator password is displayed, tap Yes.
6. Check the message, then tap OK.
7. Tap the range where the administrator password is valid.
Remote UI/Network Tool
Entering the administrator password is required to change the setting items using the Remote UI or
IJ Network Tool.
LCD/Remote UI/Network Tool
Entering the administrator password is required to change the setting items using the operation
panel of the machine, the Remote UI, or IJ Network Tool.
378

8. Enter the administrator password.
Tap the area to enter a password, then enter the password (0 to 32 alphanumeric characters).
Tap OK when you finished entering the administrator password.
9. Tap Apply.
10. Enter the administrator password you specified again.
Tap the area to enter a password, then enter the password you specified.
Tap OK when you finished entering the administrator password.
11. Tap Apply.
The administrator password is enabled.
When You Want to Change or Disable the Administrator Password:
When the administrator password is enabled, tapping Setup, Device settings, and Administrator
password setting in this order and entering the administrator password displays Change administrator
password and Remove administrator password on the touch screen. Select either item, then follow the
on-screen instructions to perform settings.
379

Restricting the Operation
You can restrict printing, copying, or faxing operations or to use a USB flash drive or a shared folder on the
computer.
1. Make sure that the machine is turned on.
2. Flick the HOME screen, then tap Setup.
Using the Operation Panel
3. Tap Device settings.
4. Tap Operation restrictions.
5. When the confirmation screen of operation restriction is displayed, tap Yes.
If you have already performed operation restriction setting, the menu items are displayed. Tap Change
operation restrictions.
6. Tap an operation you want to restrict, then tap a function you want to restrict.
Copy
Restricts copying operations. If you select Restrict all copying, you can restrict all copying
operations. If you select Restrict color copying, you can restrict color copying operations only.
Print from storage medium
Restricts to print from a USB flash drive.
Scan to USB flash drive
Restricts to save the scanned data on a USB flash drive.
Scan to destination folder
Restricts to forward the scanned data to a shared folder on the computer.
FAX transmission
Restricts to send a fax.
Note
•Sending a fax from a computer is not restricted even when Restrict is selected.
FAX reception
Restricts to receive a fax.
Important
•If the machine receives a fax while Restrict is selected, Not available. An operation
restriction is set. is displayed on the touch screen and the fax standby screen is displayed. In
this case, you cannot receive the faxes. Ask the administrator of the machine you are using to
change the setting, then have the sender resend the faxes.
Directory
Restricts operations related to the machine's directory.
380

7. Tap Exit.
The operation restrictions you selected are enabled.
Note
• If you disable all restrictions, tap Cancel operation restrictions in step 5. When the confirmation
screen is displayed, tap Yes.
To disable each operation restriction, tap the item in step 6, then tap Do not restrict.
381

Sharing the Printer on a Network
When computers are used in a network environment, documents can be printed from multiple computers
that share a single printer.
•Setting Up a Shared Printer
This section describes how to set up the print server and the client.
Note
• The Windows versions of the computers connected to the network do not necessarily have to be the
same.
• To set up the fax driver, use the same procedure.
Related Topic
Restrictions on Printer Sharing
382

Setting Up a Shared Printer
On the print server, set up sharing of the printer driver. Then from the client, set up the connection to the
print server.
1. Install the printer driver on the print server system
2. Select as described below:
•If you are using Windows 8.1, Windows 8, Windows Server 2012 R2, or Windows Server 2012,
from the Desktop charms, select Settings -> Control Panel -> Hardware and Sound (Hardware)
-> Devices and Printers
The Devices and Printers window is displayed.
•If you are using Windows 7 or Windows Server 2008 R2, select the Start menu -> Control Panel -
> Hardware and Sound (Hardware) -> Devices and Printers
The Devices and Printers window is displayed.
•If you are using Windows Vista or Windows Server 2008, select the Start menu -> Control Panel -
> Hardware and Sound -> Printers
The Printers window is displayed.
• If you are using Windows XP, select the start menu -> Control Panel -> Printers and Other
Hardware -> Printers and Faxes
The Printers and Faxes window is displayed.
• If you are using Windows Server 2003 R2 or Windows Server 2003, select the start menu ->
Printers and Faxes
The Printers and Faxes window is displayed.
3. Click the icon for the model name of printer to be shared
• If you are using Windows 8.1, Windows 8, Windows 7, Windows Server 2012 R2, Windows Server
2012, or Windows Server 2008 R2, press the Alt key, and from the displayed File menu, select
Printer properties -> Sharing tab.
• If you are using Windows Vista, press the Alt key, and from the displayed File menu, select Run
as administrator -> Sharing....
• If you are using Windows XP, Windows Server 2008, Windows Server 2003 R2, or Windows
Server 2003, select Sharing... from the File menu.
Important
•In Windows 8, Windows 7, or Windows Vista, a confirmation/warning dialog box may appear when
starting, installing or uninstalling software.
This dialog box appears when administrative rights are required to perform a task.
When you are logged on to an administrator account, click Yes (or Continue, Allow) to continue.
Some applications require an administrator account to continue. In such cases, switch to an
administrator account, and restart the operation from the beginning.
Note
•Windows XP may display a message recommending the user to use the Network Setup Wizard
to set up sharing.
When this message appears, choose not to use the wizard and then set up sharing.
4. Set sharing
383

On the Sharing tab, check (or select) Share this printer, set the shared name as necessary, and then
click OK.
5. If the print server and the client have different architectures (32 bit or 64 bit), install an
additional driver
1. Display the Devices and Printers, Printers, or Printers and Faxes window.
2. Select as described below:
• If you are using Windows 8.1, Windows 8, Windows 7, Windows Server 2012 R2, Windows
Server 2012, or Windows Server 2008 R2, select the printer icon, click Print server
properties, and select the Drivers tab
•If you are using Windows Vista, press the Alt key, and from the displayed File menu, select
Run as administrator -> Server Properties..., and select the Drivers tab
•If you are using Windows XP, Windows Server 2008, Windows Server 2003 R2, or Windows
Server 2003, from the File menu, open Server Properties, and select the Drivers tab
3. Click Add....
4. When the Add Printer Driver Wizard window is displayed, click Next.
5. If the print server has a 32-bit architecture, select x64. If the print server has a 64-bit architecture,
select x86. Then click Next.
6. Click Have Disk....
7. In the Install From Disk window, open the "Driver" folder of the downloaded printer driver, specify
the "inf" file, and click OK.
8. Select the printer to be used, and click Next.
Note
• If an error message is displayed, select the other printer.
9. Click Finish
The setup on the print server system is complete. Next, set up the client systems.
6. On the client, open Explorer, and double-click the icon of the printer to be shared
7. Follow the window instructions, and install the printer driver
The setup on the client system is complete.
Even when you perform the setup on a different client, follow the same steps 6 and 7.
384

Restrictions on Printer Sharing
If you are using the XPS printer driver, replace "Canon IJ Preview" with "Canon IJ XPS Preview" when
reading this information.
These are restrictions that apply when you are using a printer in a network environment. Check the
restrictions for the environment you are using.
Restriction on setting up printer sharing
• If "ntprint.inf" is requested when you install the driver from Add Printer, specify the file as follows:
1. Start Explorer on the print server and on the client with the different architecture, paste the
following path in the address bar, and press Enter on the keyboard:
%windir%\system32\driverstore\
2. Right-click the FileRepository folder, and click Properties.
3. On the Sharing tab, click Share.
4. In the message window displayed on the print server, specify "ntprint.inf_xxxxxxxx" in the folder
that was shared in step 3, and click OK.
If there are multiples copies, select the file with the latest update date and time.
• If the print server is using the 32-bit version of Windows XP and the 64-bit driver is to be installed, the
installation may fail if the 32-bit "inf" file is not deleted from the driver package folder.
Restrictions on sharing and using a printer
• A print completion message may be displayed. To disable the message display, follow the procedure
below.
◦ If you are using Windows 8.1, Windows 8, Windows Server 2012 R2, or Windows Server 2012:
In the Devices and Printers window of the client system, select the printer from Printers, and
click Print server properties on the command bar.
Uncheck Show informational notifications for network printers on the Advanced tab, and
then restart the computer.
◦ If you are using Windows 7 or Windows Server 2008 R2:
In the Devices and Printers window of the client system, select the printer from Printers and
Faxes, and click Print server properties on the command bar.
Uncheck Show informational notifications for network printers on the Advanced tab, and
then restart the computer.
◦ If you are using Windows Vista:
In the Printers window of the client system, press the Alt key, and from the displayed File menu,
click Run as administrator -> Server Properties....
Uncheck Show informational notifications for network printers on the Advanced tab, and
then restart the computer.
◦ If you are using Windows Server 2008:
In the Printers window of the client system, click Server Properties... from the File menu.
Uncheck Show informational notifications for network printers on the Advanced tab, and
then restart the computer.
◦ If you are using Windows XP, Windows Server 2003 R2, or Windows Server 2003:
In the Printers and Faxes window of the print server system, click Server Properties from the
File menu.
385

Uncheck Notify when remote documents are printed on the Advanced tab, and then restart
the computer.
• The bi-directional communication function is disabled and the correct printer status may not be
recognized.
If a client user opens the printer driver properties and then clicks OK with the Enable bidirectional
support check box cleared on the Ports tab, the bidirectional communication function of the print
server may also be disabled.
In this case, check Enable bidirectional support check box on both the print server system and the
client system.
• When you print from a client system, you cannot use Canon IJ Preview.
• When the functions on the Maintenance tab cannot be set properly from a client system, they may be
grayed out. In this case, change the settings from the print server.
When you change the settings of the print server, you should delete the icon of the shared printer
from the client system, and then specify the shared settings again in the client system.
• If the same driver installed on the print server is also installed on the client, the network printer icon
may be created automatically.
• If an error occurs when you print a document on a shared printer from a client, the error message of
the Canon IJ status monitor is displayed on both the client and the print server. If a document is
printed out normally, the Canon IJ status monitor is displayed only on the client.
386

About the Administrator Password
An administrator password "canon" is already specified for the printer at the time of purchase.
Important
• For security reasons, it is recommended to change the password before you use the printer.
• You can change the password using one of the tools below. (Some tools may not be available
depending on the printer you are using.)
• operation panel of the printer
• IJ Network Tool
• printer information screen displayed on some Canon application software
• When you change the password, use 0 to 32 alphanumeric characters.
• If the password has been changed while you are sharing the printer and you do not know the password,
ask the administrator of the printer you are using.
• The password reverts to the default setting by initializing the printer settings.
387

Printing with Easy Setup
This section describes the simple procedure for setting the Quick Setup tab so that you can carry out
appropriate printing on this printer.
1. Check that the printer is turned on
2. Load paper on the printer
3. Open the printer driver setup window
4. Select a frequently used profile
In Commonly Used Settings on the Quick Setup tab, select a printing profile suited for the purpose.
When you select a printing profile, the Additional Features, Media Type, and Printer Paper Size
settings are automatically switched to the values that were preset.
5. Select the print quality
For Print Quality, select High or Standard according to your purpose.
391

Important
• The print quality settings that can be selected may differ depending on a printing profile.
6. Select the paper source
Select Cassette (Auto Select), Cassette 1, or Cassette 2 that matches your purpose for Paper
Source.
Important
•The paper source settings that can be selected may differ depending on the paper type and size.
7. Complete the setup
392

Click OK.
When you execute print, the document is printed with settings that match your purpose.
Important
• When you select the Always Print with Current Settings check box, all settings specified on the
Quick Setup, Main, and Page Setup tabs are saved, and you can print with the same settings from the
next time as well.
• In the Commonly Used Settings window, click Save... to register the specified settings.
Note
• If the paper settings on the printer driver differ from the cassette paper information registered on the
printer, an error may occur. For instructions on what to do if an error occurs, see "Paper setting for
Printing."
For details about the cassette paper information to be registered on the printer, see the following:
•Paper Settings on the Printer Driver and the Printer (Media Type)
•Paper Settings on the Printer Driver and the Printer (Paper Size)
393

Paper Settings on the Printer Driver and the Printer (Media Type)
When you use this printer, selecting a media type and paper size that matches the print purpose will help
you achieve the best print results.
You can use the following media types on this printer.
Commercially available papers
Media name Media Type in the printer driver Cassette paper information registered on
the printer
Plain Paper (including recycled
paper) Plain Paper Plain paper
Envelopes Envelope Envelope
Canon genuine papers (Photo Printing)
Media name <Model No.> Media Type in the printer driver Cassette paper information registered
on the printer
Photo Paper Plus Glossy II <PP-201> Photo Paper Plus Glossy II Plus Glossy II
Photo Paper Pro Luster <LU-101> Photo Paper Pro Luster Pro Luster
Photo Paper Plus Semi-gloss <SG-201> Photo Paper Plus Semi-gloss Plus Semi-gloss
Photo Paper Glossy <GP-501/GP-601> Glossy Photo Paper Glossy
Matte Photo Paper <MP-101> Matte Photo Paper Matte
Canon genuine papers (Business Letter Printing)
Media name <Model No.> Media Type in the printer driver Cassette paper information registered on the
printer
High Resolution Paper <HR-101N> High Resolution Paper High-Res Paper
394

Paper Settings on the Printer Driver and the Printer (Paper Size)
When you use this printer, selecting a paper size that matches the print purpose will help you achieve the
best print results.
You can use the following paper sizes on this printer.
Printer Paper Size in the printer driver Cassette paper information registered on the printer
Letter 8.5"x11" 22x28cm Letter
Legal 8.5"x14" 22x36cm Legal
A5 A5
A4 A4
B5 B5
4"x6" 10x15cm KG/4"x6"(10x15)
5"x7" 13x18cm 2L/5"x7"(13x18)
8"x10" 20x25cm 8"x10"(20x25cm)
L 89x127mm L(89x127mm)
2L 127x178mm 2L/5"x7"(13x18)
Envelope Com 10 Envelope Com 10
Envelope DL Envelope DL
Yougata 4 4.13"x9.25" Others
Yougata 6 3.86"x7.48" Others
Custom Size Others
395

Various Printing Methods
Setting a Page Size and Orientation
Setting the Number of Copies and Printing Order
Setting the Stapling Margin
Fit-to-Page Printing
Scaled Printing
Page Layout Printing
Tiling/Poster Printing
Booklet Printing
Duplex Printing
Stamp/Background Printing
Registering a Stamp
Registering Image Data to be Used as a Background
Setting Up Envelope Printing
Printing on Postcards
Switching the Paper Source to Match the Purpose
Displaying the Print Results before Printing
Setting Paper Dimensions (Custom Size)
Editing the Print Document or Reprinting from the Print History
396

Setting a Page Size and Orientation
The paper size and orientation are essentially determined by the application software. When the page size
and orientation set for Page Size and Orientation on the Page Setup tab are same as those set with the
application software, you do not need to select them on the Page Setup tab.
When you are not able to specify them with the application software, the procedure for selecting a page size
and orientation is as follows:
You can also set page size and orientation on the Quick Setup tab.
1. Open the printer driver setup window
2. Select the paper size
Select a page size from the Page Size list on the Page Setup tab.
3. Set Orientation
Select Portrait or Landscape for Orientation. Check Rotate 180 degrees check box when you want to
perform printing with the original being rotated 180 degrees.
4. Complete the setup
Click OK.
When you execute print, the document will be printed with the selected page size and the orientation.
Note
• If Normal-size is selected for Page Layout, then Automatically reduce large document that the
printer cannot output is displayed.
Normally, you can leave the check box checked. During printing, if you do not want to reduce large
documents that cannot be printed on the printer, uncheck the check box.
397

Setting the Number of Copies and Printing Order
The procedure for specifying the number of copies and printing order is as follows:
You can also set the number of copies on the Quick Setup tab.
1. Open the printer driver setup window
2. Specify the number of copies to be printed
For Copies on the Page Setup tab, specify the number of copies to be printed.
3. Specify the print order
Check the Print from Last Page check box when you want to print from the last page in order, and
uncheck the check box when you want to print from the first page.
Check the Collate check box when you are printing multiple copies of a document and want to print out
all pages in each copy together. Uncheck this check box when you want to print all pages with the same
page number together.
•Print from Last Page: /Collate:
•Print from Last Page: /Collate:
•Print from Last Page: /Collate:
398

•Print from Last Page: /Collate:
4. Complete the setup
Click OK.
When you execute print, the specified number of copies will be printed with the specified printing order.
Important
• When the application software that you used to create the document has the same function, specify the
settings on the printer driver. However, if the print results are not acceptable, specify the function
settings on the application software. When you specify the number of copies and the printing order with
both the application software and this printer driver, the number of copies may be multiplied numbers of
the two settings or the specified printing order may not be enabled.
•Print from Last Page appears grayed out and is unavailable when Tiling/Poster is selected for Page
Layout.
• When Booklet is selected for Page Layout, Print from Last Page and Collate appear grayed out and
cannot be set.
• When Duplex Printing is selected, Print from Last Page appears grayed out and cannot be set.
Note
• By setting both Print from Last Page and Collate, you can perform printing so that papers are collated
one by one starting from the last page.
These settings can be used in combination with Normal-size, Fit-to-Page, Scaled, and Page Layout.
399

Setting the Stapling Margin
The procedure for setting the staple side and the margin width is as follows:
1. Open the printer driver setup window
2. Specify the side to be stapled
Check the position of the stapling margin from Stapling Side on the Page Setup tab.
The printer analyzes the Orientation and Page Layout settings, and automatically selects the best
staple position. When you want to change the setting, select from the list.
3. Set the margin width
If necessary, click Specify Margin... and set the margin width, and then click OK.
400

Note
• The printer automatically reduces the print area depending on the staple position margin.
4. Complete the setup
Click OK on the Page Setup tab.
When you execute print, the data is printed with the specified staple side and margin width.
Important
•Stapling Side and Specify Margin... appear grayed out and are unavailable when:
•Tiling/Poster or Booklet is selected for Page Layout
•Scaled is selected for Page Layout (When Duplex Printing is also selected, only Stapling Side
can be specified.)
401

Fit-to-Page Printing
The procedure for printing a document that is automatically enlarged or reduced to fit the page size to be
used is as follows:
1. Open the printer driver setup window
2. Set fit-to-page printing
Select Fit-to-Page from the Page Layout list on the Page Setup tab.
3. Select the paper size of the document
Using Page Size, select the page size that is set with your application software.
4. Select the print paper size
Select the size of the paper loaded in the printer from the Printer Paper Size list.
When the Printer Paper Size is smaller than the Page Size, the page image will be reduced. When the
Printer Paper Size is larger than the Page Size, the page image will be enlarged.
The current settings are displayed in the settings preview on the left side of the printer driver.
402

5. Complete the setup
Click OK.
When you execute print, the document will be enlarged or reduced to fit to the page size.
403

Scaled Printing
The procedure for printing a document with pages enlarged or reduced is as follows:
1. Open the printer driver setup window
2. Set scaled printing
Select Scaled from the Page Layout list on the Page Setup tab.
3. Select the paper size of the document
Using Page Size, select the page size that is set with your application software.
4. Set the scaling rate by using one of the following methods:
•Select a Printer Paper Size
When the printer paper size is smaller than the Page Size, the page image will be reduced. When
the printer paper size is larger than the Page Size, the page image will be enlarged.
404

•Specify a scaling factor
Directly type in a value into the Scaling box.
The current settings are displayed in the settings preview on the left side of the printer driver.
5. Complete the setup
Click OK.
When you execute print, the document will be printed with the specified scale.
Important
• When the application software which you used to create the original has the scaled printing function,
configure the settings on your application software. You do not need to configure the same setting in
the printer driver.
405

Note
• Selecting Scaled changes the printable area of the document.
406

Page Layout Printing
The page layout printing function allows you to print more than one page image on a single sheet of paper.
The procedure for performing page layout printing is as follows:
1. Open the printer driver setup window
2. Set page layout printing
Select Page Layout from the Page Layout list on the Page Setup tab.
The current settings are displayed in the settings preview on the left side of the printer driver.
3. Select the print paper size
Select the size of the paper loaded in the printer from the Printer Paper Size list.
4. Set the number of pages to be printed on one sheet and the page order
If necessary, click Specify..., specify the following settings in the Page Layout Printing dialog box, and
click OK.
407

Pages
To change the number of pages to be printed on a single sheet of paper, select the number of
pages from the list.
Page Order
To change the page arrangement order, select a placement method from the list.
Page Border
To print a page border around each document page, check this check box.
5. Complete the setup
Click OK on the Page Setup tab.
When you execute print, the specified number of pages will be arranged on each sheet of paper in the
specified order.
408

Tiling/Poster Printing
The tiling/poster printing function allows you to enlarge image data, divide it into several pages, and print
these pages on separate sheets of paper. You can also paste the pages together to create a large print like
a poster.
The procedure for performing tiling/poster printing is as follows:
Setting Tiling/Poster Printing
1. Open the printer driver setup window
2. Set tiling/poster printing
Select Tiling/Poster from the Page Layout list on the Page Setup tab.
The current settings are displayed in the settings preview on the left side of the printer driver.
3. Select the print paper size
Select the size of the paper loaded in the printer from the Printer Paper Size list.
4. Set the number of image divisions and the pages to be printed
409

If necessary, click Specify..., specify the following settings in the Tiling/Poster Printing dialog box,
and then click OK.
Image Divisions
Select the number of divisions (vertical x horizontal).
As the number of divisions increases, the number of sheets used for printing increases. If you are
pasting pages together to create a poster, increasing the number of divisions allows you to create
a larger poster.
Print "Cut/Paste" in margins
To leave out words "Cut" and "Paste", uncheck this check box.
Note
• This feature may be unavailable when certain printer drivers or operating environments are
used.
Print "Cut/Paste" lines in margins
To leave out cut lines, uncheck this check box.
Print page range
Specifies the printing range. Select All under normal circumstances.
To reprint only a specific page, select Pages and enter the page number you want to print. To
specify multiple pages, enter the page numbers by separating them with commas or by entering a
hyphen between the page numbers.
Note
• You can also specify the print range by clicking the pages in the settings preview.
5. Complete the setup
Click OK on the Page Setup tab.
When you execute print, the document will be divided into several pages during printing.
Printing Only Specific Pages
If ink becomes faint or runs out during printing, you can reprint only the specific pages by following the
procedure below:
1. Set the print range
In the settings preview on the left of the Page Setup tab, click the pages that do not need to be
printed.
The pages that were clicked are deleted, and only the pages to be printed are displayed.
410

Note
• Click the deleted pages to display them again.
• Right-click the settings preview to select Print all pages or Delete all pages.
2. Complete the setup
After completing the page selection, click OK.
When you execute print, only specified pages will be printed.
Important
• Since tiling/poster printing enlarges the document when printing it, the print results may become coarse.
411

Booklet Printing
The booklet printing function allows you to print data for a booklet. Data is printed on both sides of the
paper. This type of printing ensures that pages can be collated properly, in page number order, when the
printed sheets are folded and stapled at the center.
The procedure for performing booklet printing is as follows:
1. Open the printer driver setup window
2. Set booklet printing
Select Booklet from the Page Layout list on the Page Setup tab.
The current settings are displayed in the settings preview on the left side of the window.
3. Select the print paper size
Select the size of the paper loaded in the printer from the Printer Paper Size list.
4. Set the margin for stapling and the margin width
Click Specify... and specify the following settings in the Booklet Printing dialog box, and then click OK.
412

Margin for stapling
Select which side should the stapling margin be on when the booklet is completed.
Insert blank page
To leave one side of a sheet blank, check the check box, and select the page to be left blank.
Margin
Enter the margin width. The specified width from the center of the sheet becomes the margin width
for one page.
Page Border
To print a page border around each document page, check the check box.
5. Complete the setup
Click OK on the Page Setup tab.
When you execute print, the document is automatically printed first on one side of a sheet of paper and
then on the opposite side.
When the printing is complete, fold the paper at the center of the margin and make a booklet.
Important
•Booklet cannot be selected when a media type other than Plain Paper is selected for Media Type on
the Main tab.
Note
• The stamp and background are not printed on the inserted blank sheets with the Insert blank page
function of booklet printing.
413

Duplex Printing
The procedure for printing data on both sides of a sheet of paper is as follows:
You can also set duplex printing in Additional Features on the Quick Setup tab.
Performing Automatic Duplex Printing
You can perform the duplex printing without having to turn over the paper.
1. Open the printer driver setup window
2. Set automatic duplex printing
Check the Duplex Printing check box on the Page Setup tab and confirm that Automatic is checked.
3. Select the layout
Select Normal-size, Fit-to-Page, Scaled, or Page Layout from the Page Layout list.
4. Set the print area
When you perform duplex printing, the print area of the document becomes slightly narrower than
usual and the document may not fit on one page.
Click Print Area Setup..., select one of the following process methods, and then click OK.
414

Use normal-size printing
Print without reducing the page.
Use reduced printing
Reduce the page slightly during printing.
5. Specify the side to be stapled
The best Stapling Side is selected automatically from the Orientation and Page Layout settings. To
change the setting, select another stapling side from the list.
6. Set the margin width
If necessary, click Specify Margin... and set the margin width, and then click OK.
7. Complete the setup
Click OK on the Page Setup tab.
When you execute print, duplex printing will be started.
Performing Duplex Printing Manually
You can perform the duplex printing manually.
1. Open the printer driver setup window
2. Set duplex printing
Check the Duplex Printing check box and uncheck the Automatic check box on the Page Setup tab.
415

3. Select the layout
Select Normal-size, Fit-to-Page, Scaled, or Page Layout from the Page Layout list.
4. Specify the side to be stapled
The best Stapling Side is selected automatically from the Orientation and Page Layout settings. To
change the setting, select another stapling side from the list.
5. Set the margin width
If necessary, click Specify Margin... and set the margin width, and then click OK.
6. Complete the setup
Click OK on the Page Setup tab.
When you execute print, the document is first printed on one side of a sheet of paper. After one side is
printed, reload the paper correctly according to the message.
Then click Start Printing to print the opposite side.
Important
• When a media type other than Plain Paper is selected from the Media Type list on the Main tab,
Duplex Printing appears grayed out and is unavailable.
• When Borderless, Tiling/Poster, or Booklet is selected from the Page Layout list, Duplex Printing
and Stapling Side appear grayed out and are unavailable.
•Duplex Printing can be performed only when one of the following paper sizes is selected from Page
Size on the Page Setup tab.
•Letter 8.5"x11" 22x28cm, A4
• After printing the front page, there is an ink drying wait time before starting to print the back page
(Operation stops temporarily). Do not touch the paper during this time. You can change the ink drying
wait time at Custom Settings on the Maintenance tab.
416

Stamp/Background Printing
Stamp or Background may be unavailable when certain printer drivers or operating environments are used.
The Stamp function allows you to print a stamp text or a bitmap over or behind document data. It also
allows you to print date, time and user name. The Background function allows you to print a light illustration
behind the document data.
The procedure for performing stamp/background printing is as follows:
Printing a Stamp
"CONFIDENTIAL," "IMPORTANT," and other stamps that are used often in companies are pre-registered.
1. Open the printer driver setup window
2. Click Stamp/Background... (Stamp...) on the Page Setup tab
The Stamp/Background (Stamp) dialog box opens.
Note
•With the XPS printer driver, the Stamp/Background... button has become the Stamp... button
and only the stamp function can be used.
418

3. Select a stamp
Check the Stamp check box, and select the stamp to be used from the list.
The current settings are displayed in the settings preview on the left side of the Page Setup tab.
4. Set the stamp details
If necessary, specify the following settings, and then click OK.
Define Stamp... button
To change the stamp text, bitmap, or position, click this.
Place stamp over text
To print the stamp on the front of the document, check this check box.
Note
•The stamp is given priority because the stamp is printed over the document data in the
sections where the stamp and the document data overlap. When this check box is
unchecked, the stamp is printed behind the document data and may be hidden in the
overlapping sections depending on the application software used.
•Place stamp over text cannot be used when the XPS printer driver is used.
When the XPS printer driver is used, the stamp is normally printed in the foreground of the
document.
Print semitransparent stamp
Check this check box to print a semi-transparent stamp on the document.
This function is available only when the XPS printer driver is used.
Stamp first page only
To print the stamp only on the first page, check this check box.
5. Complete the setup
Click OK on the Page Setup tab.
When you execute print, the data is printed with the specified stamp.
Printing a Background
Two bitmap files are pre-registered as samples.
1. Open the printer driver setup window
2. Click Stamp/Background... on the Page Setup tab
The Stamp/Background dialog box opens.
3. Select the background
Check the Background check box, and select the background to be used from the list.
The current settings are displayed in the settings preview on the left side of the Page Setup tab.
4. Set the background details
If necessary, complete the following settings, and then click OK.
419

Select Background... button
To use another background or change the layout or density of a background, click this.
Background first page only
To print the background only on the first page, check this check box.
5. Complete the setup
Click OK on the Page Setup tab.
When you execute print, the data is printed with the specified background.
Note
• The stamp and background are not printed on blank sheets inserted with the Insert blank page
function of booklet printing.
Related Topics
Registering a Stamp
Registering Image Data to be Used as a Background
420

Registering a Stamp
This feature may be unavailable when certain printer drivers or operating environments are used.
You can create and register a new stamp. You can also change and re-register some of the settings of an
existing stamp. Unnecessary stamps can be deleted at any time.
The procedure for registering a new stamp is as follows:
Registering a New Stamp
1. Open the printer driver setup window
2. Click Stamp/Background... (Stamp...) on the Page Setup tab
The Stamp/Background (Stamp) dialog box opens.
Note
•With the XPS printer driver, the Stamp/Background... button has become the Stamp... button
and only the stamp function can be used.
3. Click Define Stamp...
The Stamp Settings dialog box opens.
421

4. Configure the stamp while viewing the preview window
•Stamp tab
Select Text, Bitmap, or Date/Time/User Name that matches your purpose for Stamp Type.
◦ For Text registration, the characters must already be entered in Stamp Text. If necessary,
change the TrueType Font, Style, Size, and Outline settings. You can select the color of
the stamp by clicking Select Color....
◦ For Bitmap, click Select File... and select the bitmap file (.bmp) to be used. If necessary,
change the settings of the Size and Transparent white area.
◦ For Date/Time/User Name, the creation date/time and user name of the printed object are
displayed in Stamp Text. If necessary, change the settings of TrueType Font, Style, Size,
and Outline. You can select the color of the stamp by clicking Select Color....
Important
•Stamp Text appears grayed out and is unavailable when Date/Time/User Name is
selected.
•Placement tab
Select the stamp position from the Position list. You can also select Custom from the Position
list and specify coordinates for X-Position and Y-Position.
You can also change the stamp position by dragging the stamp in the preview window.
To change the stamp position angle, type a value in the Orientation box directly.
Important
•Orientation cannot be changed when Bitmap is selected for Stamp Type on the Stamp tab.
5. Save the stamp
Click the Save settings tab and enter a title in the Title box, and then click Save.
Click OK when the confirmation message appears.
Note
•Spaces, tabs, and returns cannot be entered at the beginning or end of a title.
422

6. Complete the setup
Click OK. The Stamp/Background (Stamp) dialog box opens again.
The registered title appears in the Stamp list.
Changing and Registering Some of Stamp Settings
1. Select the stamp for which the settings are to be changed
Select the Stamp check box in the Stamp/Background (Stamp) dialog box. Then from the list, select
the title of the stamp to be changed.
2. Click Define Stamp...
The Stamp Settings dialog box opens.
3. Configure the stamp while viewing the preview window
4. Overwrite save the stamp
Click Save overwrite on the Save settings tab.
When you want to save the stamp with a different title, type a new title in the Title box and click Save.
Click OK when the confirmation message appears.
5. Complete the setup
Click OK. The Stamp/Background (Stamp) dialog box opens again.
The registered title appears in the Stamp list.
Deleting an Unnecessary Stamp
1. Click Define Stamp... in the Stamp/Background (Stamp) dialog box
The Stamp Settings dialog box opens.
2. Select the stamp to be deleted
Select the title of the stamp you want to delete from the Stamps list on the Save settings tab. Then
click Delete.
Click OK when the confirmation message appears.
3. Complete the setup
Click OK. The Stamp/Background (Stamp) dialog box opens again.
423

Registering Image Data to be Used as a Background
This feature may be unavailable when certain printer drivers or operating environments are used.
You can select a bitmap file (.bmp) and register it as a new background. You can also change and register
some of the settings of an existing background. An unnecessary background can be deleted.
The procedure for registering image data to be used as a background is as follows:
Registering New Background
1. Open the printer driver setup window
2. Click Stamp/Background... on the Page Setup tab
The Stamp/Background dialog box opens.
Note
•With the XPS printer driver, the Stamp/Background... button has become the Stamp... button
and Background cannot be used.
3. Click Select Background...
The Background Settings dialog box opens.
424

4. Select the image data to be registered to the background
Click Select File.... Select the target bitmap file (.bmp), and then click Open.
5. Specify the following settings while viewing the preview window
Layout Method
Select how the background image data is to be placed.
When Custom is selected, you can set coordinates for X-Position and Y-Position.
You can also change the background position by dragging the image in the preview window.
Intensity
Set the intensity of the background image data with the Intensity slider. Moving the slider to the
right darkens the background, and moving the slider to the left lightens the background. To print
the background at the original bitmap intensity, move the slider to the rightmost position.
6. Save the background
Click the Save settings tab and enter a title in the Title box, and then click Save.
Click OK when the confirmation message appears.
Note
•Spaces, tabs, and returns cannot be entered at the beginning or end of a title.
7. Complete the setup
Click OK, then it returns to Stamp/Background dialog box.
The registered title appears in the Background list.
Changing and Registering Some Background Settings
1. Select the background for which the settings are to be changed
Select the Background check box in the Stamp/Background dialog box. Then from the list, select
the title of the background you want to change.
2. Click Select Background...
425

The Background Settings dialog box opens.
3. Specify each item on the Background tab while viewing the preview window
4. Save the background
Click Save overwrite on the Save settings tab. When you want to save the background with a
different title, enter a new title in the Title box and click Save.
Click OK when the confirmation message appears.
5. Complete the setup
Click OK, then it returns to Stamp/Background dialog box.
The registered title appears in the Background list.
Deleting an Unnecessary Background
1. Click Select Background... in the Stamp/Background dialog box
The Background Settings dialog box opens.
2. Select the background to be deleted
Select the title of the background you want to delete from the Backgrounds list on the Save settings
tab, and then click Delete.
Click OK when the confirmation message appears.
3. Complete the setup
Click OK, then it returns to Stamp/Background dialog box.
426

Setting Up Envelope Printing
The procedure for performing envelope printing is as follows:
1. Load envelope on the printer
2. Open the printer driver setup window
3. Select the media type
Select Envelope from Commonly Used Settings on the Quick Setup tab.
4. Select the paper size
When the Envelope Size Setting dialog box is displayed, select Envelope Com 10, Envelope DL,
Yougata 4 4.13"x9.25", or Yougata 6 3.86"x7.48", and then click OK.
5. Set the orientation
To print the addressee horizontally, select Landscape for Orientation.
6. Select the print quality
Select High or Standard that matches your purpose for Print Quality.
7. Complete the setup
Click OK.
When you execute print, the information is printed on the envelope.
427

Important
• When you execute envelope printing, guide messages are displayed.
To hide the guide messages, check the Do not show this message again check box.
To show the guide again, click the View Printer Status button on the Maintenance tab, and start the
Canon IJ Status Monitor.
Then click Envelope Printing from Display Guide Message of the Option menu to enable the setting.
Note
• If the paper settings on the printer driver differ from the cassette paper information registered on the
printer, an error may occur. For instructions on what to do if an error occurs, see "Paper setting for
Printing."
For details about the cassette paper information to be registered on the printer, see the following:
•Paper Settings on the Printer Driver and the Printer (Media Type)
•Paper Settings on the Printer Driver and the Printer (Paper Size)
428

Printing on Postcards
This section describes the procedure for postcard printing.
1. Load postcard on the printer
2. Open the printer driver setup window
3. Select commonly used settings
Display the Quick Setup tab, and for Commonly Used Settings, select Standard.
4. Select the media type
For Media Type, select Hagaki A, Ink Jet Hagaki, Hagaki K, or Hagaki.
Important
•This printer cannot print on postcards that have photos or stickers attached.
• When printing on each side of a postcard separately, you will get cleaner printing if you print the
message side first and then print the address side.
• The paper settings on the printer driver and the cassette paper information to register on the
printer are different, depending on whether you are printing on the address side or the message
side. For details about the cassette paper information to be registered on the printer, see the
following:
•Paper Settings on the Printer Driver and the Printer (Media Type)
•Paper Settings on the Printer Driver and the Printer (Paper Size)
5. Select the paper size
For Printer Paper Size, select Hagaki 100x148mm or Hagaki 2 200x148mm.
Important
• Return postcards can be used only when you print them from the computer.
• When printing a return postcard, always set the paper size to Hagaki 2 200x148mm from your
application software or the printer driver.
•Do not fold the return postcard. If a crease is formed, the printer will not be able to feed the
postcard properly, and this condition will cause line shifts or a paper jam.
6. Set the print orientation
To print the address horizontally, set Orientation to Landscape.
7. Select the print quality
For Print Quality, select High or Standard, whichever best suits the purpose.
8. Complete the setup
Click OK.
When you execute printing, the data will be printed onto the postcard.
429

Important
• When you execute postcard printing, a guide message is displayed.
When the guide message is displayed, select Do not show this message again if you do not want any
guide messages to be displayed.
To display guide messages again, open the Maintenance tab and click View Printer Status to start the
Canon IJ Status Monitor.
On the Option menu, choose Display Guide Message and click Hagaki Printing to enable the setting.
• When printing on media other than postcards, load the media according to usage method of that media,
and click Start Printing.
430

Switching the Paper Source to Match the Purpose
In this printer, there are two paper sources, a cassette 1 and a cassette 2.
You can facilitate printing by selecting a paper source setting that matches your media type or purpose.
The procedure for setting paper source is as follows:
You can also set the paper source on the Quick Setup tab.
1. Open the printer driver setup window
2. Select the media type
Select the type of paper loaded in the printer from the Media Type list on the Main tab.
3. Select the paper source
From the Paper Source list, select the paper source that matches your purpose.
Cassette (Auto Select)
Based on the paper settings on the printer driver and the cassette paper information registered on
the printer, the printer automatically determines which cassette to use and feeds paper from that
cassette.
Cassette 1
Paper is fed from the cassette 1.
Cassette 2
Paper is fed from the cassette 2.
Important
•When a media type other than Plain Paper is selected for Media Type on the Main tab, paper
cannot be supplied from the cassette 2.
•When a paper size other than Letter 8.5"x11" 22x28cm, Legal 8.5"x14" 22x36cm, or A4 is
selected for Page Size on the Page Setup tab, paper cannot be supplied from the cassette 2.
431

4. Complete the setup
Click OK.
When you execute print, the printer uses the specified paper source to print the data.
Note
• If the paper settings on the printer driver differ from the cassette paper information registered on
the printer, an error may occur. For instructions on what to do if an error occurs, see "Paper
setting for Printing."
For details about the cassette paper information to be registered on the printer, see the following:
•Paper Settings on the Printer Driver and the Printer (Media Type)
•Paper Settings on the Printer Driver and the Printer (Paper Size)
432

Displaying the Print Results before Printing
If you are using the XPS printer driver, replace "Canon IJ Preview" with "Canon IJ XPS Preview" when
reading this information.
You can display and check the print result before printing.
The procedure for displaying the print result before printing is as follows:
You can also set the print results display on the Quick Setup tab.
1. Open the printer driver setup window
2. Set the preview
Check the Preview before printing check box on the Main tab.
3. Complete the setup
Click OK.
When you execute print, the Canon IJ Preview opens and displays the print results.
Important
• In the Manual Color Adjustment dialog box, the Color Adjustment tab contains the Print a pattern
for color adjustment check box. When this check box is selected, the Preview before printing
appears grayed out and is unavailable.
Related Topic
Canon IJ Preview
433

Setting Paper Dimensions (Custom Size)
You can specify the height and width of paper when its size cannot be selected from the Page Size. Such a
paper size is called "custom size."
The procedure for specifying a custom size is as follows:
You can also set a custom size in Printer Paper Size on the Quick Setup tab.
1. Open the printer driver setup window
2. Select the paper size
Select Custom... for Page Size on the Page Setup tab.
The Custom Paper Size dialog box opens.
3. Set the custom paper size
Specify Units, and enter the Width and Height of the paper to be used. Then click OK.
4. Complete the setup
Click OK on the Page Setup tab.
When you execute print, the data is printed with the specified paper size.
434

Important
• If the application software that created the document has a function for specifying height and width
values, use the application software to set the values. If the application software does not have such a
function or if the document does not print correctly, perform the above procedure from the printer driver
to set the values.
• Printing may be disabled depending on the size of the specified user-defined media.
For information about printable sizes for user-defined media, see "Media Types You Can Use."
Note
• If the paper settings on the printer driver differ from the cassette paper information registered on the
printer, an error may occur. For instructions on what to do if an error occurs, see "Paper setting for
Printing."
For details about the cassette paper information to be registered on the printer, see the following:
•Paper Settings on the Printer Driver and the Printer (Media Type)
•Paper Settings on the Printer Driver and the Printer (Paper Size)
435

Editing the Print Document or Reprinting from the Print History
This function is unavailable when the standard IJ printer driver is used.
In the Canon IJ XPS preview window, you can edit the print document or retrieve the document print history
to print the document.
The procedure for using the Canon IJ XPS Preview is as follows:
Print
Combine Documents
Delete Document
Reset Documents
View Thumbnails
Move Document
Undo
Move Page
Delete Page
Note
• By clicking View Thumbnails, you can display or hide thumbnails of the print documents selected
in the Document Name list.
• Clicking Undo reverses the change that just performed.
436

Editing and Printing a Print Document
When printing multiple documents or pages, you can combine documents, change the print sequence of
the documents or pages, or delete documents or pages.
1. Open the printer driver setup window
2. Set the preview
Check the Preview before printing check box on the Main tab.
3. Complete the setup
Click OK.
The Canon IJ XPS Preview will start and the print result will be displayed before printing.
4. Editing print documents and print pages
•Combining print documents
You can combine multiple print documents to form a single document. By combining print
documents, you can prevent blank pages from being inserted when you execute duplex printing
or page layout printing.
From the Document Name list, select the documents to be combined. On the Edit menu, select
Combine Documents from Documents to combine the documents in the listed sequence.
To select multiple print documents, hold down the Ctrl key and click the documents to be
merged, or hold down the Shift key and press the upper arrow or lower arrow key. You can also
click a blank area in the document list and drag the mouse to select multiple documents.
When you combine documents, the documents selected before the combining are deleted from
the list and the combined document is added to the list.
•Changing the sequence of print documents or print pages
◦ To change the sequence of the print documents, go to the Document Name list, and select
the print document to be moved. Next, on the Edit menu, select Move Document from
Documents, and select the appropriate item. You can also click and drag a print document
to change the print sequence.
◦ To change the sequence of the print pages, click View Thumbnails from the Option menu,
and select the print page to be moved. Next, on the Edit menu, select Move Page from
Pages, and select the appropriate item. You can also click and drag a print page to change
the print sequence.
•Deleting print documents and print pages
◦To delete a print document, select the target document from the Document Name list, and
on the Edit menu, choose Documents and then Delete Document.
◦To delete a print page, click View Thumbnails from the Option menu, and select the print
page to be deleted. Next, on the Edit menu, select Delete Page from Pages.
•Print page recovery
You can recover pages that were deleted with Delete Page.
To recover pages, select the View Deleted Pages check box from the Option menu, and select
the pages to be recovered from among the displayed thumbnail pages. Then from the Edit menu
chose Pages and then Restore Page.
437

After editing the print documents or print pages, you can change the print settings on the Page
Information, Layout and Manual Color Adjustment tabs as necessary.
Important
• To display the multiple documents in the list, open the preview and execute print again.
• To return the print documents to their original condition before they were edited in the preview,
on the Edit menu, select Reset Documents from Documents.
• If the documents to be combined have different print settings, a message may be displayed.
Check the contents of the displayed message before combining the documents.
• If the documents to be combined have different output paper sizes and duplex printing or page
layout printing is to be performed, the printer may not produce the expected print results for
certain print pages.
Check the preview before printing.
•Depending on the print settings of the print document, some functions may not be available in
the Canon IJ XPS preview.
Note
•You can rename Document Name to any name.
5. Executing print
Click Print.
When you execute print, the printer uses the specified settings to print the data.
Reprinting from the Print History
When you click Save Print History on the File menu to enable the setting, the document printed from the
preview is saved, and you can reprint the document with the same settings.
1. Displaying the print history
Open the printer driver setup window. Then on the Maintenance tab, select View Print History.
The saved print document is displayed in the preview.
Important
•To limit the number of print history registrations, click History Entry Limit on the File menu.
•If the limit on the number of registration is exceeded, the print history registrations are deleted
starting from the oldest one.
2. Selecting a print document
From the Document Name list, select the document to be printed.
3. Executing print
Click Print.
Related Topic
Displaying the Print Results before Printing
438

Changing the Print Quality and Correcting Image Data
Printing a Color Document in Monochrome
Specifying Color Correction
Optimal Photo Printing of Image Data
Adjusting Colors with the Printer Driver
Printing with ICC Profiles
Adjusting Color Balance
Adjusting Color Balance Using Sample Patterns (Printer Driver)
Adjusting Brightness
Adjusting Intensity
Adjusting Contrast
Adjusting Intensity/Contrast Using Sample Patterns (Printer Driver)
439

Printing a Color Document in Monochrome
The procedure for printing a color document in monochrome is as follows:
You can also set a grayscale printing in Additional Features on the Quick Setup tab.
1. Open the printer driver setup window
2. Set grayscale printing
Check the Grayscale Printing check box on the Main tab.
3. Complete the setup
Click OK.
When you execute print, the document is converted to grayscale data. It allows you to print the color
document in monochrome.
Important
• When the Grayscale Printing check box is checked, the printer driver processes image data as sRGB
data. In this case, actual colors printed may differ from those in the original image data.
When using the grayscale printing function to print Adobe RGB data, convert the data to sRGB data
using an application software.
440

Note
• During Grayscale Printing, inks other than black ink may be used as well.
441

Specifying Color Correction
You can specify the color correction method suited to the type of document to be printed.
Normally, the printer driver adjusts the colors by using Canon Digital Photo Color so that data is printed with
color tints that most people prefer. This method is suitable for printing sRGB data.
When you want to print by using the color space (Adobe RGB or sRGB) of the image data effectively, select
ICM (ICC Profile Matching). When you want to use an application software to specify a printing ICC profile,
select None.
The procedure for specifying color correction is as follows:
You can also set color correction on the Quick Setup tab by choosing Photo Printing under Commonly
Used Settings, and then choosing Color/Intensity Manual Adjustment under Additional Features.
1. Open the printer driver setup window
2. Select the manual color adjustment
On the Main tab, select Manual for Color/Intensity, and click Set....
The Manual Color Adjustment dialog box opens.
3. Select color correction
Click Matching tab, select Color Correction setting that matches your purpose from the following, and
click OK.
442

Driver Matching
With Canon Digital Photo Color, you can print sRGB data with color tints that most people prefer.
ICM (ICC Profile Matching)
Adjusts the colors by using an ICC profile when printing.
Specify the input profile to be used.
None
The printer driver does not perform color correction. Select this value when you are specifying an
individually created printing ICC profile in an application software to print data.
4. Complete the setup
Click OK on the Main tab.
When you execute print, the document data is printed with the specified color correction.
Important
• When ICM is disabled in the application software, ICM is unavailable for Color Correction and the
printer may not be able to print the image data properly.
• When the Grayscale Printing check box on the Main tab is checked, Color Correction appears
grayed out and is unavailable.
Related Topics
Optimal Photo Printing of Image Data
Adjusting Colors with the Printer Driver
Printing with ICC Profiles
443

Optimal Photo Printing of Image Data
When people print images taken with digital cameras, they sometimes feel that the printed color tones differ
from those of actual image or those displayed on the monitor.
To get the print results as close as possible to the desired color tones, you must select a printing method
that is best suited to the application software used or to your purpose.
Color Management
Devices such as digital cameras, scanners, monitors, and printers handle color differently. Color
management (color matching) is a method that manages device-dependent "colors" as a common color
space.
For Windows, a color management system called "ICM" is built into the operating system.
Adobe RGB and sRGB are popularly used as common color spaces. Adobe RGB has a wider color space
than sRGB.
ICC profiles convert device-dependent "colors" into a common color space. By using an ICC profile and
carrying out color management, you can draw out the color space of the image data within the color
reproduction area that the printer can express.
Selecting a Printing Method Suited to the Image Data
The recommended printing method depends on the color space (Adobe RGB or sRGB) of the image data
or the application software to be used.
There are two typical printing methods.
Check the color space (Adobe RGB or sRGB) of the image data and the application software to be used,
and then select the printing method suited to your purpose.
Adjusting Colors with the Printer Driver
Describes the procedure for printing sRGB data by using the color correction function of the printer
driver.
• To print using Canon Digital Photo Color
The printer prints data with color tints that most people prefer, reproducing colors of the original
image data and producing three-dimensional effects and high, sharp contrasts.
• To print by directly applying editing and touch-up results of an application software
When printing the data, the printer brings out subtle color difference between dark and light
areas, while leaving the darkest and lightest areas intact.
When printing the data, the printer applies fine adjustment results, such as brightness
adjustments made with an application software.
Printing with ICC Profiles
Describes the procedure for printing by using the color space of Adobe RGB or sRGB effectively.
You can print with a common color space by setting up the application software and the printer driver
so that the color management matches the input ICC profile of the image data.
The method for setting up the printer driver differs depending on the application software to be used.
444

Adjusting Colors with the Printer Driver
You can specify the color correction function of the printer driver to print sRGB data with color tints that most
people prefer through the use of Canon Digital Photo Color.
When printing from an application software that can identify ICC profiles and allows you to specify them, use
a printing ICC profile in the application software, and select settings for color management.
The procedure for adjusting colors with the printer driver is as follows:
1. Open the printer driver setup window
2. Select the manual color adjustment
On the Main tab, select Manual for Color/Intensity, and click Set....
The Manual Color Adjustment dialog box opens.
3. Select color correction
Click Matching tab, and select Driver Matching for Color Correction.
4. Set the other items
If necessary, click Color Adjustment tab, and adjust the color balance (Cyan, Magenta, Yellow) and
adjust Brightness, Intensity, and Contrast settings, and then click OK.
5. Complete the setup
Click OK on the Main tab.
When you execute print, the printer driver adjusts the colors when printing the data.
Related Topics
Specifying Color Correction
Adjusting Color Balance
Adjusting Brightness
445

Printing with ICC Profiles
When the image data has a specified input ICC profile, you can print by using the color space (Adobe RGB
or sRGB) of the data effectively.
The printer driver setting procedure varies depending on the application software used to print.
Specify an ICC Profile from the Application Software and Print the Data
When you print the editing and touch-up results of Adobe Photoshop, Canon Digital Photo Professional,
or any application software that allows you to specify input and printing ICC profiles, you print by
effectively using the color space of the input ICC profile specified in the image data.
To use this printing method, use your application software to select color management items and specify
an input ICC profile and a printing ICC profile in the image data.
Even if you print using a printing ICC profile that you created yourself from your application software, be
sure to select color management items from your application software.
For instructions, refer to the manual of the application software you are using.
1. Open the printer driver setup window
2. Select the manual color adjustment
On the Main tab, select Manual for Color/Intensity, and click Set....
The Manual Color Adjustment dialog box opens.
3. Select color correction
Click Matching tab, and select None for Color Correction.
4. Set the other items
If necessary, click Color Adjustment tab, and adjust the color balance (Cyan, Magenta, Yellow) and
adjust Brightness, Intensity, and Contrast settings, and then click OK.
447

5. Complete the setup
Click OK on the Main tab.
When you execute print, the printer uses the color space of the image data.
Specify an ICC Profile with the Printer Driver, and then Print
Print from an application software that cannot identify input ICC profiles or does allow you to specify one
by using the color space of the input ICC profile (sRGB) found in the data. When printing Adobe RGB
data, you can print the data with the Adobe RGB color space even if the application software does not
support Adobe RGB.
1. Open the printer driver setup window
2. Select the manual color adjustment
On the Main tab, select Manual for Color/Intensity, and click Set....
The Manual Color Adjustment dialog box opens.
3. Select color correction
Click Matching tab, and select ICM (ICC Profile Matching) for Color Correction.
4. Select the input profile
Select an Input Profile that matches the color space of the image data.
•For sRGB data or data without an input ICC profile:
Select Standard.
•For Adobe RGB data:
Select Adobe RGB (1998).
448

Important
• When the application software specifies an input profile, the input profile setting of the printer
driver becomes invalid.
• When no input ICC profiles are installed on your computer, Adobe RGB (1998) will not be
displayed.
5. Set the other items
If necessary, click Color Adjustment tab, and adjust Cyan, Magenta, Yellow, Brightness, Intensity,
and Contrast settings, and then click OK.
6. Complete the setup
Click OK on the Main tab.
When you execute print, the printer uses the color space of the image data.
Related Topics
Specifying Color Correction
Adjusting Color Balance
Adjusting Brightness
Adjusting Intensity
Adjusting Contrast
449

Adjusting Color Balance
You can adjust the color tints when printing.
Since this function adjusts color balance of the output by changing the ink ratios of each color, it changes
the total color balance of the document. Use the application software when you want to change the color
balance significantly. Use the printer driver only when you want to adjust the color balance slightly.
The following sample shows the case when color balance is used to intensify cyan and to diminish yellow so
that the overall colors are more uniform.
No adjustment Adjust color balance
The procedure for adjusting color balance is as follows:
You can also set color balance on the Quick Setup tab by choosing Photo Printing under Commonly
Used Settings, and then choosing Color/Intensity Manual Adjustment under Additional Features.
1. Open the printer driver setup window
2. Select the manual color adjustment
On the Main tab, select Manual for Color/Intensity, and click Set....
The Manual Color Adjustment dialog box opens.
3. Adjust color balance
450

There are individual sliders for Cyan, Magenta, and Yellow. Each color becomes stronger when the
corresponding slider is moved to the right, and becomes weaker when the corresponding slider is moved
to the left. For example, when cyan becomes weaker, the color red becomes stronger.
You can also directly enter a value linked to the slider. Enter a value in the range from -50 to 50. The
current settings are displayed in the settings preview on the left side of the printer driver.
After adjusting each color, click OK.
4. Complete the setup
Click OK on the Main tab.
When you execute print, the document is printed with the adjusted color balance.
Important
• When the Grayscale Printing check box on the Main tab is checked, the color balance (Cyan,
Magenta, Yellow) appear grayed out and are unavailable.
Related Topics
Specifying Color Correction
Adjusting Color Balance Using Sample Patterns (Printer Driver)
Adjusting Brightness
Adjusting Intensity
Adjusting Contrast
Adjusting Intensity/Contrast Using Sample Patterns (Printer Driver)
451

Adjusting Color Balance Using Sample Patterns (Printer Driver)
You can look at the print results of pattern print and adjust the color balance.
When you change the color balance or intensity/contrast of a document, the pattern print function prints the
adjustment results in a list, together with the adjustment values.
Described below is the procedure for adjusting the color balance while looking at the pattern.
1. Open the printer driver setup window
2. Select the manual color adjustment
On the Main tab, select Manual for Color/Intensity, and click Set....
The Manual Color Adjustment dialog box opens.
3. Selecting pattern print
On the Color Adjustment tab, select the Print a pattern for color adjustment check box, and click
Pattern Print preferences....
452

4. Setting pattern print
When the Pattern Print dialog box opens, set the following items, and then click OK.
Parameters to Adjust
Select Cyan/Magenta/Yellow.
Important
• When the Grayscale Printing check box on the Main tab is checked, Cyan/Magenta/Yellow
appear grayed out and are unavailable.
Printer Paper Size
Select the paper size to be used for pattern printing.
Note
•Depending on the paper size selected on the Page Setup tab, there may be sizes that cannot
be selected.
Amount of Pattern Instances
Select Largest, Large, or Small to set the number of patterns to be printed.
Note
•Largest and Large cannot be selected when certain paper sizes or output paper sizes are
selected.
Color Variation Between Instances
Set the amount of color change between neighboring patterns.
453

Note
•Large is about double the size of Medium, and Small is about half the size of Medium.
5. Checking the print results of pattern print
On the Color Adjustment tab, select OK to close the Manual Color Adjustment dialog box.
On the Main tab, select OK, and then execute printing. The printer then prints a pattern in which the
color balance that you set is the center value.
6. Adjusting the color balance
Look at the print results and select the image that you like best. Then enter the color balance numbers
indicated at the bottom of that image into the Cyan, Magenta, and Yellow fields on the Color
Adjustment tab.
Clear the Print a pattern for color adjustment check box, and click OK.
454

Note
• You can also set color balance on the Quick Setup tab by choosing Photo Printing under
Commonly Used Settings, and then choosing Color/Intensity Manual Adjustment under
Additional Features.
7. Complete the setup
Click OK on the Main tab.
Then when you execute printing, the document is printed with the color balance that was adjusted by the
pattern print function.
Important
• When Print a pattern for color adjustment is selected on the Color Adjustment tab, the following
items are grayed out and cannot be set:
•Preview before printing on the Main tab
•Stapling Side and Specify Margin... on the Page Setup tab (When Duplex Printing is set, only
Stapling Side can be set.)
• You can print a pattern only if Normal-size is selected for Page Layout on the Page Setup tab.
• When the Grayscale Printing check box on the Main tab is checked, Cyan, Magenta, and Yellow
appear grayed out and are unavailable.
• Depending on your application software, this function may not be available.
Related Topics
Adjusting Color Balance
Adjusting Intensity
Adjusting Contrast
Adjusting Intensity/Contrast Using Sample Patterns (Printer Driver)
455

Adjusting Brightness
You can change the brightness of the overall image data during printing.
This function does not change pure white or pure black but it changes the brightness of the intermediate
colors.
The following sample shows the print result when the brightness setting is changed.
Light is selected Normal is selected Dark is selected
The procedure for adjusting brightness is as follows:
You can also set brightness on the Quick Setup tab by choosing Photo Printing under Commonly Used
Settings, and then choosing Color/Intensity Manual Adjustment under Additional Features.
1. Open the printer driver setup window
2. Select the manual color adjustment
On the Main tab, select Manual for Color/Intensity, and click Set....
The Manual Color Adjustment dialog box opens.
3. Specify the brightness
Select Light, Normal, or Dark for Brightness, and click OK. The current settings are displayed in the
settings preview on the left side of the printer driver.
456

Adjusting Intensity
You can dilute (brighten) or intensify (darken) the colors of the overall image data during printing.
The following sample shows the case when the intensity is increased so that all colors become more intense
when the image data is printed.
No adjustment Higher intensity
The procedure for adjusting intensity is as follows:
You can also set intensity on the Quick Setup tab by choosing Photo Printing under Commonly Used
Settings, and then choosing Color/Intensity Manual Adjustment under Additional Features.
1. Open the printer driver setup window
2. Select the manual color adjustment
On the Main tab, select Manual for Color/Intensity, and click Set....
The Manual Color Adjustment dialog box opens.
3. Adjust intensity
Moving the Intensity slider to the right intensifies (darkens) the colors, and moving the slider to the left
dilutes (brightens) the colors.
You can also directly enter a value linked to the slider. Enter a value in the range from -50 to 50. The
current settings are displayed in the settings preview on the left side of the printer driver.
After adjusting each color, click OK.
458

4. Complete the setup
Click OK on the Main tab.
When you execute print, the image data is printed with the adjusted intensity.
Related Topics
Specifying Color Correction
Adjusting Color Balance
Adjusting Color Balance Using Sample Patterns (Printer Driver)
Adjusting Brightness
Adjusting Contrast
Adjusting Intensity/Contrast Using Sample Patterns (Printer Driver)
459

Adjusting Contrast
You can adjust the image contrast during printing.
To make the differences between the light and dark portions of images greater and more distinct, increase
the contrast. On the other hand, to make the differences between the light and dark portions of images
smaller and less distinct, reduce the contrast.
No adjustment Adjust the contrast
The procedure for adjusting contrast is as follows:
You can also set contrast on the Quick Setup tab by choosing Photo Printing under Commonly Used
Settings, and then choosing Color/Intensity Manual Adjustment under Additional Features.
1. Open the printer driver setup window
2. Select the manual color adjustment
On the Main tab, select Manual for Color/Intensity, and click Set....
The Manual Color Adjustment dialog box opens.
3. Adjust the contrast
Moving the Contrast slider to the right increases the contrast, and moving the slider to the left decreases
the contrast.
You can also directly enter a value linked to the slider. Enter a value in the range from -50 to 50. The
current settings are displayed in the settings preview on the left side of the printer driver.
460

After adjusting each color, click OK.
4. Complete the setup
Click OK on the Main tab.
When you execute print, the image is printed with the adjusted contrast.
Related Topics
Specifying Color Correction
Adjusting Color Balance
Adjusting Color Balance Using Sample Patterns (Printer Driver)
Adjusting Brightness
Adjusting Intensity
Adjusting Intensity/Contrast Using Sample Patterns (Printer Driver)
461

Adjusting Intensity/Contrast Using Sample Patterns (Printer Driver)
You can look at the print results of pattern print and adjust the intensity/contrast.
When you change the color balance or intensity/contrast of a document, the pattern print function prints the
adjustment results in a list, together with the adjustment values.
Described below is the procedure for adjusting the intensity/contrast while looking at the pattern.
1. Open the printer driver setup window
2. Select the manual color adjustment
On the Main tab, select Manual for Color/Intensity, and click Set....
The Manual Color Adjustment dialog box opens.
3. Selecting pattern print
On the Color Adjustment tab, select the Print a pattern for color adjustment check box, and click
Pattern Print preferences....
462

4. Setting pattern print
When the Pattern Print dialog box opens, set the following items, and then click OK.
Parameters to Adjust
Select Intensity/Contrast.
Printer Paper Size
Select the paper size to be used for pattern printing.
Note
•Depending on the paper size selected on the Page Setup tab, there may be sizes that cannot
be selected.
Amount of Pattern Instances
Select Largest, Large, or Small to set the number of patterns to be printed.
Note
•Largest and Large cannot be selected when certain paper sizes or output paper sizes are
selected.
Color Variation Between Instances
Set the amount of color change between neighboring patterns.
Note
•Large is about double the size of Medium, and Small is about half the size of Medium.
5. Checking the print results of pattern print
463

On the Color Adjustment tab, select OK to close the Manual Color Adjustment dialog box.
On the Main tab, select OK, and then execute printing. The printer then prints a pattern in which the
intensity/contrast that you set is the center value.
6. Adjusting the intensity/contrast
Look at the print results and select the image that you like best. Then enter the intensity/contrast
numbers indicated at the bottom of that image into the Intensity and Contrast fields on the Color
Adjustment tab.
Clear the Print a pattern for color adjustment check box, and click OK.
464

Note
• You can also set intensity/contrast on the Quick Setup tab by choosing Photo Printing under
Commonly Used Settings, and then choosing Color/Intensity Manual Adjustment under
Additional Features.
7. Complete the setup
Click OK on the Main tab.
Then when you execute printing, the document is printed with the intensity/contrast that was adjusted by
the pattern print function.
Important
• When Print a pattern for color adjustment is selected on the Color Adjustment tab, the following
items are grayed out and cannot be set:
•Preview before printing on the Main tab
•Stapling Side and Specify Margin... on the Page Setup tab (When Duplex Printing is set, only
Stapling Side can be set.)
• You can print a pattern only if Normal-size is selected for Page Layout on the Page Setup tab.
• Depending on your application software, this function may not be available.
Related Topics
Adjusting Color Balance
Adjusting Color Balance Using Sample Patterns (Printer Driver)
Adjusting Intensity
Adjusting Contrast
465

Canon IJ Printer Driver
The Canon IJ printer driver (called printer driver below) is a software that is installed on your computer for
printing data with this printer.
The printer driver converts the print data created by your application software into data that your printer can
understand, and sends the converted data to the printer.
Because different models support different print data formats, you need a printer driver for the specific
model you are using.
Printer Driver Types
On Windows Vista SP1 or later, you can install the XPS printer driver in addition to the regular printer
driver.
The XPS printer driver is suited to print from an application software that supports XPS printing.
Important
• To use the XPS printer driver, the standard printer driver must already be installed on your computer.
Installing the Printer Driver
• To install the regular printer driver, load the Setup CD-ROM that comes with the printer, and then
install the driver from Start Setup Again.
• To install the XPS printer driver, load the Setup CD-ROM that comes with the printer, and then select
XPS Driver from Add Software.
Specifying the Printer Driver
To specify the printer driver, open the Print dialog box of the application software you are using, and
select "XXX Printer" (where "XXX" is your model name) to specify the regular printer driver or select "XXX
Printer XPS" (where "XXX" is your model name) to specify the XPS printer driver.
Displaying the Manual from the Printer Driver
To display a description of a tab in the printer driver setup window, click the Help button found on the tab.
Related Topic
How to Open the Printer Driver Setup Window
467

How to Open the Printer Driver Setup Window
You can display the printer driver setup window from the application software in use or from the printer icon.
Open the Printer Driver Setup Window through the Application Software
Follow the procedure below to configure printing profile when printing.
1. Select the command that you perform printing on the application software
In general, select Print on the File menu to open the Print dialog box.
2. Select your model name and click Preferences (or Properties)
The printer driver setup window appears.
Note
•Depending on application software you use, command names or menu names may vary and
there may be more steps. For details, refer to the user's manual of your application software.
Opening the Printer Driver Setup Window from the Printer Icon
Follow the procedure below to perform printer maintenance operations such as print head cleaning, or to
configure a printing profile that is common to all application software.
1. Select as described below:
• If you are using Windows 8.1 or Windows 8, from the Desktop charms, select Settings ->
Control Panel -> Hardware and Sound -> Devices and Printers.
• If you are using Windows 7, select the Start menu -> Devices and Printers.
• If you are using Windows Vista, select the Start menu -> Control Panel -> Hardware and
Sound -> Printers.
• If you are using Windows XP, select the start menu -> Control Panel -> Printers and Other
Hardware -> Printers and Faxes.
2. Right-click your model name icon, and then select Printing preferences from the
displayed menu
The printer driver setup window appears.
Important
•Opening the printer driver setup window through Printer properties (Windows 8.1, Windows 8,
Windows 7) or Properties (Windows Vista, Windows XP) displays such tabs regarding the
Windows functions as the Ports (or Advanced) tab. Those tabs do not appear when opening
through Printing preferences or application software. For tabs regarding Windows functions,
refer to the user's manual for the Windows.
468

Canon IJ Status Monitor
The Canon IJ Status Monitor is an application software that shows the status of the printer and the progress
of printing. You will know the status of the printer with graphics, icons, and messages.
Launching the Canon IJ Status Monitor
The Canon IJ Status Monitor launches automatically when print data is sent to the printer. When
launched, the Canon IJ Status Monitor appears as a button on the task bar.
Click the button of the status monitor displayed on the task bar. The Canon IJ Status Monitor appears.
Note
• To open the Canon IJ Status Monitor when the printer is not printing, open the printer driver setup
window and click View Printer Status on the Maintenance tab.
• The information displayed on the Canon IJ Status Monitor may differ depending on the country or
region where you are using your printer.
When Errors Occur
The Canon IJ Status Monitor is automatically displayed if an error occurs (e.g., if the printer runs out of
paper or if the ink is low).
In such cases, take the appropriate action as described.
469

Checking the Ink Status from Your Computer
You can check the remaining ink level and the ink tank types for your model.
1. Open the printer driver setup window
2. Launching the Canon IJ Status Monitor
On the Maintenance tab, click View Printer Status.
The Canon IJ Status Monitor opens and displays an image of the ink status.
Note
• The information displayed on the Canon IJ Status Monitor may differ depending on the country or
region where you are using your printer.
3. If necessary, click Ink Details
You can check the ink-related information.
If a warning or error related to the remaining ink amount occurs, a notification icon is displayed at the top
of the image in the Ink Details dialog box.
In such cases, take the appropriate action as described on the screen.
Note
•You can also display the Ink Details dialog box by selecting the ink icon on the Canon IJ Status
Monitor.
470

Canon IJ Preview
The Canon IJ Preview is an application software that displays what the print result will look like before a
document is actually printed.
The preview reflects the information that is set within the printer driver and allows you to check the
document layout, print order, and number of pages. You can also change the media type and paper source
settings.
When you want to display a preview before printing, open the printer driver setup window, click the Main
tab, and check the Preview before printing check box.
When you do not want to display a preview before printing, uncheck the check box.
Important
• If you are using the XPS printer driver, see "Editing the Print Document or Reprinting from the Print
History."
Related Topic
Displaying the Print Results before Printing
471

Deleting the Undesired Print Job
If you are using the XPS printer driver, replace "Canon IJ Status Monitor" with "Canon IJ XPS Status
Monitor" when reading this information.
If the printer does not start printing, canceled or failed print job data may be remaining.
Delete the undesired print job by using the Canon IJ Status Monitor.
1. Display the Canon IJ Status Monitor
Click the icon of the Canon IJ Status Monitor displayed on the task bar.
The Canon IJ Status Monitor appears.
2. Display the print jobs
Click Display Print Queue.
The print queue window opens.
3. Delete the print jobs
Select Cancel All Documents from the Printer menu.
When the confirmation message appears, click Yes.
The deletion of the print job is complete.
Important
• Users who have not been granted access permission for printer management cannot delete the print
job of another user.
Note
• When you perform this operation, all print jobs are deleted. If the print queue list contained a necessary
print job, start the printing process over from the beginning.
472

Instructions for Use (Printer Driver)
This printer driver is subject to the following restrictions. Keep the following points in mind when using the
printer driver.
Restrictions on the Printer Driver
• Depending on the document type to be printed, the paper feed method specified in the printer driver
may not operate correctly.
If this happens, open the printer driver setup window from the Print dialog box of the application
software, and check the setting in the Paper Source field on the Main tab.
• With some applications, the Copies setting in the Page Setup tab of the printer driver may not be
enabled.
In this case, use the copies setting in the Print dialog box of the application software.
• If the selected Language in the About dialog box of the Maintenance tab does not match the
operating system interface language, the printer driver setup window may not be displayed properly.
• Do not change the Advanced tab items of the printer properties. If you change any of the items, you
will not be able to use the following functions correctly.
Also, if Print to file is selected in the Print dialog box of the application software and with applications
that prohibit EMF spooling, such as Adobe Photoshop LE and MS Photo Editor, the following
functions will not operate.
◦Preview before printing on the Main tab
◦Prevention of Print Data Loss in the Print Options dialog box on the Page Setup tab
◦Page Layout, Tiling/Poster, Booklet, Duplex Printing, Specify Margin..., Print from Last
Page, Collate, and Stamp/Background... (Stamp...) on the Page Setup tab
◦Print a pattern for color adjustment on the Color Adjustment tab in the Manual Color
Adjustment dialog box
• Since the resolution in the preview display differs from the printing resolution, text and lines in the
preview display may appear different from the actual print result.
• With some applications, the printing is divided into multiple print jobs.
To cancel printing, delete all divided print jobs.
• If image data is not printed correctly, display the Print Options dialog box from the Page Setup tab
and change the setting of Disable ICM required from the application software. This may solve the
problem.
Note
•Disable ICM required from the application software cannot be used when the XPS printer
driver is used.
• Do not start up the Canon IJ Network Tool while printing.
• Do not print when the Canon IJ Network Tool is running.
Points to Note About Applications with Restrictions
• There are following restrictions in Microsoft Word (Microsoft Corporation).
◦ When Microsoft Word has the same printing functions as the printer driver, use Word to specify
them.
◦ When Fit-to-Page, Scaled, or Page Layout is used for Page Layout on the Page Setup tab of
the printer driver, the document may not print normally in certain versions of Word.
473

◦ When Page Size in Word is set to "XXX Enlarge/Reduce", the document may not print normally in
certain versions of Word.
If this happens, follow the procedure below.
1. Open Word's Print dialog box.
2. Open the printer driver setup window, and on the Page Setup tab, set Page Size to the same
paper size that you specified in Word.
3. Set the Page Layout that you want, and then click OK to close the window.
4. Without starting printing, close the Print dialog box.
5. Open Word's Print dialog box again.
6. Open the printer driver setup window and click OK.
7. Start printing.
• If bitmap printing is enabled in Adobe Illustrator (Adobe Systems Incorporated), printing may take time
or some data may not be printed. Print after unchecking the Bitmap Printing check box in the Print
dialog box.
474

Quick Setup tab Description
The Quick Setup tab is for registering commonly used print settings. When you select a registered setting,
the printer automatically switches to the preset items.
Commonly Used Settings
The names and icons of frequently used printing profiles are registered. When you select a printing
profile according to the purpose of the document, settings that match the purpose are applied.
In addition, functions that are thought to be useful for the selected printing profile are displayed in
Additional Features.
You can also change a printing profile and register it under a new name. You can delete the registered
printing profile.
You can rearrange the profiles either by dragging the individual profiles or by holding down the Ctrl key
and pressing the up or down arrow keys.
Standard
These are the factory settings.
If Page Size, Orientation, and Copies were set from the application software, those settings have
priority.
Business Document
Select this setting when printing a general document.
If Page Size, Orientation, and Copies were set from the application software, those settings have
priority.
Paper Saving
Select this setting to save paper when printing a general document. The 2-on-1 Printing and
Duplex Printing check boxes are checked automatically.
If Page Size, Orientation, and Copies were set from the application software, those settings have
priority.
Photo Printing
If you select this setting when printing a photo, the photo paper and photo size generally used are
set.
If Orientation and Copies were set from the application software, those settings have priority.
476

Envelope
If you select this setting for printing an envelope, Media Type is set automatically to Envelope. In
the Envelope Size Setting dialog box, select the size of the envelope to be used.
Note
• The combination of the Additional Features that was displayed for the printing profile that had
been selected when the added printing profile was saved is also displayed when that added
printing profile is selected.
Save...
Displays the Save Commonly Used Settings dialog box.
Click this button when you want to save the information that you set on the Quick Setup, Main, and
Page Setup tabs to Commonly Used Settings.
Delete
Deletes a registered printing profile.
Select the name of the setting to be deleted from Commonly Used Settings, and click Delete. When a
confirmation message is displayed, click OK to delete the specified printing profile.
Note
• Printing profiles that are registered in the initial settings cannot be deleted.
Settings Preview
The paper illustration shows how the original will be laid out on a sheet of paper.
You can check an overall image of the layout.
Preview before printing
Shows what the print result will look like before you actually print the data.
Check this check box to display a preview before printing.
Uncheck this check box if you do not want to display a preview.
Important
• To use the Canon IJ XPS Preview, you must have Microsoft .NET Framework 4 Client Profile
installed on your computer.
Additional Features
Displays the frequently used, convenient functions for the printing profile that you selected for
Commonly Used Settings on the Quick Setup tab.
When you move the mouse pointer near a function that can be changed, a description of that function is
displayed.
To enable a function, check the corresponding check box.
For some functions, you can set detailed settings from the Main and Page Setup tabs.
Important
• Depending on the printing profiles, certain function may be grayed out and you will not be able to
change them.
2-on-1 Printing
Prints two pages of the document, side by side, on one sheet of paper.
To change the page sequence, click the Page Setup tab, select Page Layout for Page Layout,
and click Specify.... Then in the Page Layout Printing dialog box that appears, specify the Page
Order.
477

4-on-1 Printing
Prints four pages of the document, side by side, on one sheet of paper.
To change the page sequence, click the Page Setup tab, select Page Layout for Page Layout,
and click Specify.... Then in the Page Layout Printing dialog box that appears, specify the Page
Order.
Duplex Printing
Selects whether to print the document on both sides or one side of a sheet of paper.
To change the staple side or the margins, set the new values from the Page Setup tab.
Grayscale Printing
This function converts the data to monochrome data when printing your document.
Rotate 180 degrees
Prints the document by rotating it 180 degrees against the paper feed direction.
The width of print area and the amount of extension that are configured in other application
software will be reversed vertically and horizontally.
Color/Intensity Manual Adjustment
Select when you set the Color Correction method and individual settings such as Cyan, Magenta,
Yellow, Brightness, Intensity, and Contrast, etc.
Media Type
Selects a type of printing paper.
Select a media type that matches the paper that is loaded in the printer. This ensures that printing is
carried out properly for the specified paper.
Printer Paper Size
Selects the size of paper actually loaded into the printer.
Normally, the paper size is set automatically according to the output paper size setting, and the
document is printed with no scaling.
When you set 2-on-1 Printing or 4-on-1 Printing in Additional Features, you can manually set the
paper size with Page Size on the Page Setup tab.
If you select a paper size that is smaller than the Page Size, the document size will be reduced. If you
select a paper size that is larger, the document size will be enlarged.
Also if you select Custom..., the Custom Paper Size dialog box opens and allows you to specify any
vertical and horizontal dimensions for the paper size.
Orientation
Selects the printing orientation.
If the application used to create your document has a similar function, select the same orientation that
you selected in that application.
Portrait
Prints the document so that its top and bottom positions are unchanged relative to the paper feed
direction. This is the default setting.
Landscape
Prints the document by rotating it 90 degrees relative to the paper feed direction.
You can change the rotation direction by going to the Maintenance tab, opening the Custom
Settings dialog box, and then using Rotate 90 degrees left when orientation is [Landscape]
check box.
To rotate the document 90 degrees to the left when printing, select the Rotate 90 degrees left
when orientation is [Landscape] check box.
478

Print Quality
Selects your desired printing quality.
Select one of the following to set the print quality level that is appropriate for the purpose.
High
Gives priority to print quality over printing speed.
Standard
Prints with average speed and quality.
Paper Source
Select the source from which paper is supplied.
Cassette (Auto Select)
Based on the paper settings on the printer driver and the cassette paper information registered on
the printer, the printer automatically determines which cassette to use and feeds paper from that
cassette.
Cassette 1
Paper is fed from the cassette 1.
Cassette 2
Paper is fed from the cassette 2.
Important
• Depending on the media type and size, the Paper Source settings that can be selected may differ.
Copies
Specifies the number of copies you want to print. You can specify a value from 1 to 999.
Important
• When the application software that you used to create the document has the same function,
specify the settings on the printer driver. However, if the print results are not acceptable, specify
the function settings on the application software.
Always Print with Current Settings
Prints documents with the current settings starting from the next print execution.
When you select this function and then close the printer driver setup window, the information that you
set on the Quick Setup, Main, and Page Setup tabs are saved and printing with the same settings is
possible starting from the next print execution.
Important
• If you log on with a different user name, the settings that were set when this function was enabled
are not reflected in the print settings.
• If a setting was specified on the application software, it has priority.
Defaults
Restores all the settings you have changed to their default values.
Click this button to return all settings on the Quick Setup, Main, and Page Setup tabs to their default
values (factory settings).
Save Commonly Used Settings dialog box
This dialog box allows you to save the information that you set on the Quick Setup, Main, and Page
Setup tabs and add the information to the Commonly Used Settings list on the Quick Setup tab.
479

Name
Enter the name for the printing profile you wish to save.
Up to 255 characters can be entered.
The name appears, with its associated icon, in the Commonly Used Settings list on the Quick
Setup tab.
Options...
Opens the Save Commonly Used Settings dialog box.
Changes the details of printing profile to be saved.
Save Commonly Used Settings dialog box
Select the icons of the printing profiles to be registered to Commonly Used Settings, and change the
items to be saved in the printing profiles.
Icon
Select the icon for the printing profile you wish to save.
The selected icon appears, with its name, in the Commonly Used Settings list on the Quick
Setup tab.
Save the paper size setting
Saves the paper size to the printing profile in Commonly Used Settings.
To apply the saved paper size when the printing profile is selected, check this check box.
If this check box is unchecked, the paper size is not saved, and consequently the paper size setting
is not applied when the printing profile is selected. Instead the printer prints with the paper size
specified with the application software.
Save the orientation setting
Saves the Orientation to the printing profile in Commonly Used Settings.
To apply the saved print orientation when the printing profile is selected, check this check box.
If this check box is unchecked, the print orientation is not saved, and consequently the Orientation
setting is not applied when the printing profile is selected. Instead the printer prints with the print
orientation specified with the application software.
Save the copies setting
Saves the Copies setting to the printing profile in Commonly Used Settings.
To apply the saved copies setting when the printing profile is selected, check this check box.
If this check box is unchecked, the copies setting is not saved, and consequently the Copies
setting is not applied when the printing profile is selected. Instead the printer prints with the copies
setting specified with the application software.
Custom Paper Size dialog box
This dialog box allows you to specify the size (width and height) of the custom paper.
Units
Select the unit for entering a user-defined paper size.
Paper Size
Specifies the Width and the Height of the custom paper. Measurement is shown according to the
units specified in Units.
480

Related Topics
Printing with Easy Setup
Setting a Page Size and Orientation
Setting the Number of Copies and Printing Order
Duplex Printing
Setting Up Envelope Printing
Printing on Postcards
Switching the Paper Source to Match the Purpose
Displaying the Print Results before Printing
Setting Paper Dimensions (Custom Size)
Printing a Color Document in Monochrome
Specifying Color Correction
Adjusting Color Balance
Adjusting Color Balance Using Sample Patterns (Printer Driver)
Adjusting Brightness
Adjusting Intensity
Adjusting Contrast
Adjusting Intensity/Contrast Using Sample Patterns (Printer Driver)
Registering a Frequently Used Printing Profile
481

Main tab Description
The Main tab allows you to create a basic print setup in accordance with the media type. Unless special
printing is required, normal printing can be performed just by setting the items on this tab.
Settings Preview
The paper illustration shows how the original will be laid out on a sheet of paper.
You can check an overall image of the layout.
The printer illustration shows how to load paper to match the printer driver settings.
Check whether the printer is set up correctly by looking at the illustration before you start printing.
Media Type
Selects a type of printing paper.
Select a media type that matches the paper that is loaded in the printer. This ensures that printing is
carried out properly for the specified paper.
Paper Source
Shows the source from which paper is supplied.
You may be able to switch the paper source with the printer driver.
Cassette (Auto Select)
Based on the paper settings on the printer driver and the cassette paper information registered on
the printer, the printer automatically determines which cassette to use and feeds paper from that
cassette.
Cassette 1
Paper is fed from the cassette 1.
Cassette 2
Paper is fed from the cassette 2.
Important
• Depending on the media type and size, the Paper Source settings that can be selected may differ.
Print Quality
Selects your desired printing quality.
Select one of the following to set the print quality level that is appropriate for the purpose.
482

Important
• Depending on the Media Type settings, the same print results may be produced even if the Print
Quality is changed.
High
Gives priority to print quality over printing speed.
Standard
Prints with average speed and quality.
Color/Intensity
Selects color adjustment method.
Auto
Cyan, Magenta, Yellow, Brightness, Intensity, and Contrast, and so on are adjusted
automatically.
Manual
Select when you set the individual settings such as Cyan, Magenta, Yellow, Brightness,
Intensity, and Contrast, etc. and Color Correction method.
Set...
Select Manual for Color/Intensity to enable this button.
In the Manual Color Adjustment dialog box, you can adjust individual color settings such as
Cyan, Magenta, Yellow, Brightness, Intensity, and Contrast on the Color Adjustment tab, and
select the Color Correction method on the Matching tab.
Note
• If you want to use an ICC profile to adjust colors, use the Manual Color Adjustment dialog
box to set the profile.
Grayscale Printing
This function converts the data to monochrome data when printing your document.
Check this check box to print a color document in monochrome.
Preview before printing
Shows what the print result will look like before you actually print the data.
Check this check box to display a preview before printing.
Important
• To use the Canon IJ XPS Preview, you must have Microsoft .NET Framework 4 Client Profile
installed on your computer.
Defaults
Restores all the settings you have changed to their default values.
Clicking this button restores all the settings on the current screen to their default values (factory
settings).
Color Adjustment Tab
This tab allows you to adjust the color balance by changing the settings of the Cyan, Magenta, Yellow,
Brightness, Intensity, and Contrast options.
Preview
Shows the effect of color adjustment.
The color and brightness change when each item is adjusted. You can check the color adjustment
483

status easily by changing the preview image to one similar to the results to be printed with Sample
Type.
Note
• The graphic is in monochrome when the Grayscale Printing check box is checked.
Sample Type
Selects a preview image displayed on the Color Adjustment tab.
If necessary, select a preview image from Standard, Portrait, Landscape, or Graphics, whichever
is most similar to the print results.
View Color Pattern
Displays a pattern for checking color changes produced by color adjustment.
If you want to display the preview image with a color pattern, check this check box.
Cyan / Magenta / Yellow
Adjusts the strengths of Cyan, Magenta, and Yellow.
Moving the slider to the right makes a color stronger, and moving the slider to the left makes a color
weaker.
You can also directly enter a value linked to the slider. Enter a value in the range from -50 to 50.
This adjustment changes the relative amount of ink of each color used, which alters the total color
balance of the document. Use your application if you want to change the total color balance
significantly. Use the printer driver only if you want to adjust the color balance slightly.
Important
• When Grayscale Printing is checked on the Main tab, Cyan, Magenta, and Yellow appear
grayed out and are unavailable.
Brightness
Selects the brightness of your print.
You cannot change the levels of pure white and black. However, the brightness of the colors between
white and black can be changed.
Intensity
Adjusts the overall intensity of your print.
Moving the slider to the right increases the intensity, and moving the slider to the left decreases the
intensity.
You can also directly enter a value linked to the slider. Enter a value in the range from -50 to 50.
Contrast
Adjusts the contrast between light and dark in the image to be printed.
Moving the slider to the right increases the contrast, moving the slider to the left decreases the
contrast.
You can also directly enter a value linked to the slider. Enter a value in the range from -50 to 50.
Print a pattern for color adjustment
When the color balance or intensity/contrast is changed, the pattern printing function prints a list of
the adjustment results along with the adjustment values.
Select this function when printing a pattern for color adjustment.
Pattern Print preferences...
Check Print a pattern for color adjustment to enable this button.
The Pattern Print dialog box opens and allows you to set pattern printing settings.
484

Pattern Print dialog box
Performs the setup for printing of patterns that allow you to check the color balance and intensity/
contrast of documents.
Parameters to Adjust
Select the item to be checked by pattern printing.
Cyan/Magenta/Yellow
Prints a pattern that allows you to check the cyan/magenta/yellow balance.
Important
• When Grayscale Printing is checked on the Main tab, Cyan/Magenta/Yellow appear
grayed out and are unavailable.
Intensity/Contrast
Prints a pattern that allows you to check the intensity/contrast balance.
Printer Paper Size
Selects the paper size to be used for pattern printing.
This setting is linked to Printer Paper Size on the Page Setup tab.
Note
• Depending on the paper size selected on the Page Setup tab, there may be sizes that cannot
be selected.
Amount of Pattern Instances
Sets the number of patterns to be printed.
You can select from Largest, Large, and Small. When you select a pattern size, the number of
patterns that can be printed is as follows:
Note
•Largest and Large cannot be selected when certain paper sizes or output paper sizes are
selected.
• The setting preview on the Main tab displays an image that allows you to check the overall
layout.
Largest
Cyan/Magenta/Yellow 37
Intensity/Contrast 49
Large
Cyan/Magenta/Yellow 19
Intensity/Contrast 25
Small
Cyan/Magenta/Yellow 7
Intensity/Contrast 9
Color Variation Between Instances
Sets the amount of color change between neighboring patterns.
Select from Large, Medium, and Small. Large produces a large amount of change, and Small
produces a small amount of change.
Note
•Large is about double the size of Medium, and Small is about half the size of Medium.
485

Matching Tab
Allows you to select the method for adjusting colors to match the type of document to be printed.
Color Correction
Allows you to select Driver Matching, ICM (ICC Profile Matching), or None to match the purpose of
the print operation.
Important
• When Grayscale Printing is checked on the Main tab, Color Correction appears grayed out
and is unavailable.
Driver Matching
With Canon Digital Photo Color, you can print sRGB data with color tints that most people prefer.
ICM (ICC Profile Matching)
Adjusts the colors by using an ICC profile when printing.
Specify the input profile to be used.
Important
• If the application software is set so that ICM is disabled, ICM (ICC Profile Matching) is
unavailable for Color Correction and the printer may not be able to print the image data
properly.
None
Disables color adjustment with the printer driver.
Input Profile
Specifies the input profile to be used when you select ICM (ICC Profile Matching) for Color
Correction.
Standard
The standard printer profile (sRGB), which supports the color space of ICM, is used. This is the
default setting.
Adobe RGB (1998)
The Adobe RGB profile, which supports a wider color space than sRGB, is used.
Important
•Adobe RGB (1998) is not displayed when input profiles of Adobe RGB are not installed.
Note
• In the XPS printer driver, ICM has become ICC Profile Matching.
Related Topics
Adjusting Color Balance
Adjusting Brightness
Adjusting Intensity
Adjusting Contrast
Adjusting Color Balance Using Sample Patterns (Printer Driver)
Adjusting Intensity/Contrast Using Sample Patterns (Printer Driver)
Specifying Color Correction
Adjusting Colors with the Printer Driver
Printing with ICC Profiles
486

Page Setup tab Description
The Page Setup tab allows you to determine how a document is to be arranged on the paper. Also, this tab
allows you to set the number of copies and the order of printing. If the application which created the
document has a similar function, set them with the application.
Settings Preview
The paper illustration shows how the original will be laid out on a sheet of paper.
You can check an overall image of the layout.
The printer illustration shows how to load paper to match the printer driver settings.
Check whether the printer is set up correctly by looking at the illustration before you start printing.
Page Size
Selects a page size.
Ensure that you select the same page size as you selected within the application.
If you select Custom..., the Custom Paper Size dialog box opens and allows you to specify any
vertical and horizontal dimensions for the paper size.
Orientation
Selects the printing orientation.
If the application used to create your document has a similar function, select the same orientation that
you selected in that application.
Portrait
Prints the document so that its top and bottom positions are unchanged relative to the paper feed
direction. This is the default setting.
Landscape
Prints the document by rotating it 90 degrees relative to the paper feed direction.
You can change the rotation direction by going to the Maintenance tab, opening the Custom
Settings dialog box, and then using Rotate 90 degrees left when orientation is [Landscape]
check box.
To rotate the document 90 degrees to the left when printing, select the Rotate 90 degrees left
when orientation is [Landscape] check box.
488

Rotate 180 degrees
Prints the document by rotating it 180 degrees against the paper feed direction.
The width of print area and the amount of extension that are configured in other application software will
be reversed vertically and horizontally.
Printer Paper Size
Selects the size of paper actually loaded into the printer.
The default setting is Same as Page Size to perform normal-sized printing.
You can select a printer paper size when you select Fit-to-Page, Scaled, Page Layout, Tiling/Poster,
or Booklet for Page Layout.
If you select a paper size that is smaller than the Page Size, the document size will be reduced. If you
select a paper size that is larger, the document size will be enlarged.
Also if you select Custom..., the Custom Paper Size dialog box opens and allows you to specify any
vertical and horizontal dimensions for the paper size.
Page Layout
Selects the size of the document you want to print and the type of printing.
Normal-size
This is the normal printing method. Select this when you do not specify any page layout.
Automatically reduce large document that the printer cannot output
If the printer cannot print the paper size of a document, the printer can automatically reduce
the size when it prints the document.
Check this check box to reduce the size when printing the document.
Fit-to-Page
This function enables you to automatically enlarge or reduce documents to fit to the paper size
loaded in the printer without changing the paper size you specified in your application software.
Scaled
Documents can be enlarged or reduced to be printed.
Specify the size in Printer Paper Size, or enter the scaling ratio in the Scaling box.
Scaling
Specifies an enlargement or reduction ratio for the document you want to print.
Page Layout
Multiple pages of document can be printed on one sheet of paper.
Specify...
Opens the Page Layout Printing dialog box.
Click this button to set details on page layout printing.
Tiling/Poster
This function enables you to enlarge the image data and divide the enlarged data into several
pages to be printed. You can also glue together these sheets of paper to create large printed
matter, such as a poster.
Specify...
Opens the Tiling/Poster Printing dialog box.
Click this button to set details on tiling/poster printing.
Booklet
The booklet printing function allows you to print data for a booklet. Data is printed on both sides of
the paper. This type of printing ensures that pages can be collated properly, in page number order,
when the printed sheets are folded and stapled at the center.
Specify...
Opens the Booklet Printing dialog box.
Click this button to set details on booklet printing.
489

Duplex Printing
Selects whether to print the document automatically on both sides or one side of a sheet of paper.
Check this check box to print the document on both sides.
This function can be used only when Plain Paper is selected for Media Type and one of Normal-size,
Fit-to-Page, Scaled, or Page Layout is selected.
Automatic
Selects whether duplex printing is to be performed automatically or manually.
This check box will be enabled if Booklet is selected from the Page Layout list or the Duplex
Printing check box is checked.
To perform duplex printing automatically, check this check box.
To perform duplex printing manually, uncheck this check box.
Print Area Setup...
Opens the Print Area Setup dialog box in which you can configure the print area for automatic
duplex printing.
Stapling Side
Selects the stapling margin position.
The printer analyzes the Orientation and Page Layout settings, and automatically selects the best
stapling margin position. Check Stapling Side, and select from the list to change it.
Specify Margin...
Opens the Specify Margin dialog box.
You can specify the width of the margin.
Copies
Specifies the number of copies you want to print. You can specify a value from 1 to 999.
Important
• If the application used to create your document has a similar function, specify the number of copies
with the application without specifying it here.
Print from Last Page
Check this check box when you want to print from the last page in order. If you do this, you do not need
to sort the pages into their correct order after printing.
Uncheck this check box to print your document in normal order, starting from the first page.
Collate
Check this check box to group together the pages of each copy when you want to print multiple copies.
Uncheck this check box when you want to print with all pages of the same page number grouped
together.
Important
• When the application software that you used to create the document has the same function, give
priority to the printer driver settings. However, if the print results are not acceptable, specify the
function settings on the application software. When you specify the number of copies and the
printing order with both the application and this printer driver, the number of copies may be
multiplied numbers of the two settings or the specified printing order may not be enabled.
Print Options...
Opens the Print Options dialog box.
Changes detailed printer driver settings for print data that is sent from applications.
490

Stamp/Background... (Stamp...)
Opens the Stamp/Background (Stamp) dialog box.
The Stamp function allows you to print a stamp text or a bitmap over or behind document data. It also
allows you to print date, time and user name. The Background function allows you to print a light
illustration behind the document data.
Note
• With the XPS printer driver, the Stamp/Background... button has become the Stamp... button and
only the stamp function can be used.
Depending on the type of printer driver you are using and the environment, Stamp and Background
may not be available.
Custom Paper Size dialog box
This dialog box allows you to specify the size (width and height) of the custom paper.
Units
Select the unit for entering a user-defined paper size.
Paper Size
Specifies the Width and the Height of the custom paper. Measurement is shown according to the
units specified in Units.
Page Layout Printing dialog box
This dialog box allows you to select the number of document pages to be placed on one sheet of paper,
the page order, and whether a page border line is to be printed around each document page.
The settings specified in this dialog box can be confirmed in the settings preview on the printer driver.
Preview Icon
Shows the settings made on the Page Layout Printing dialog box.
You can check what the print result will look like before you actually print the data.
Pages
Specifies the number of document pages to fit on one sheet.
Page Order
Specifies the document orientation to be printed on a sheet of paper.
Page Border
Prints a page border line around each document page.
Check this check box to print the page border line.
Tiling/Poster Printing dialog box
This dialog box allows you to select the size of the image to be printed. You can also make settings for cut
lines and paste markers which are convenient for pasting together the pages into a poster.
The settings specified in this dialog box can be confirmed in the settings preview on the printer driver.
Preview Icon
Shows the settings of the Tiling/Poster Printing dialog box.
You can check what the print result will look like.
491

Image Divisions
Select the number of divisions (vertical x horizontal).
As the number of divisions increases, the number of sheets used for printing increases. If you are
pasting pages together to create a poster, increasing the number of divisions allows you to create a
larger poster.
Print "Cut/Paste" in margins
Specifies whether to print the words "Cut" and "Paste" in the margins. These words serve as
guidelines for pasting together the pages into a poster.
Check this check box to print the words.
Note
• Depending on the type of printer driver you are using and the environment, this function may not
be available.
Print "Cut/Paste" lines in margins
Specifies whether to print cut lines that serve as guidelines for pasting together the pages into a
poster.
Check this check box to print the cut lines.
Print page range
Specifies the printing range. Select All under normal circumstances.
Select Pages to specify a specific page or range.
Note
• If some of the pages have not been printed well, specify the pages that do not need to be printed
by clicking them in the settings preview of the Page Setup tab. Only the pages shown on the
screen will be printed this time.
Booklet Printing dialog box
This dialog box allows you to set how to bind the document as a booklet. Printing only on one side and
printing a page border, can also be set in this dialog box.
The settings specified in this dialog box can be confirmed in the settings preview on the printer driver.
Preview Icon
Shows the settings made on the Booklet Printing dialog box.
You can check what the document will look like when printed as a booklet.
Margin for stapling
Specifies which side of the booklet is to be stapled.
Insert blank page
Selects whether to print the document on one side or both sides of the booklet.
Check this check box to print the document on one side of the booklet and select the side to be left
blank from the list.
Margin
Specifies the width of the stapling margin.
The specified width becomes the stapling margin from the center of the sheet.
Page Border
Prints a page border line around each document page.
Check this check box to print the page border line.
492

Print Area Setup dialog box
When you perform duplex printing, the print area of the document becomes slightly narrower than usual.
Therefore when a document that has small margins is printed, the document may not fit on one page.
This dialog box allows you to set whether the page is to be reduced when printed so that the document
fits in one page.
Use normal-size printing
Prints the document pages without reducing them. This is the default setting.
Use reduced printing
Slightly reduces each document page so that it fits on one sheet of paper during printing.
Select this setting when using automatic duplex printing to print a document with small margins.
Specify Margin dialog box
This dialog box allows you to specify the margin width for the side to be stapled. If a document does not fit
on one page, the document is reduced when printed.
Margin
Specifies the width of the stapling margin.
The width of the side specified by Stapling Side becomes the stapling margin.
Print Options dialog box
Makes changes to print data that is sent to the printer.
Depending on the type of printer driver you are using and the environment, this function may not be
available.
Disable ICM required from the application software
Disables the ICM function required from the application software.
When an application software uses Windows ICM to print data, unexpected colors may be produced
or the printing speed may decrease. If these problems occur, checking this check box may resolve
the problems.
Important
• Uncheck this check box under normal circumstances.
• This function does not work when ICM is selected for Color Correction on the Matching tab of
the Manual Color Adjustment dialog box.
Note
•Disable ICM required from the application software tab cannot be used with the XPS printer
driver.
Disable the color profile setting of the application software
Checking this check box disables information in the color profile that was set on the application
software.
When the information in the color profile set on the application software is output to the printer driver,
the print result may contain unexpected colors. If this happens, checking this check box may resolve
the problem.
493

Important
• Even when this check box is checked, only some of the information in the color profile is
disabled, and the color profile can still be used for printing.
• Uncheck this check box under normal circumstances.
Disable the paper source setting of the application software
Disables the paper feeding method that is set by the application.
With some applications such as Microsoft Word, the data may be printed with a feeding method that
differs from the printer driver setting. In this case, check this function.
Important
• When this function is enabled, normally the paper feeding method cannot be changed from the
Canon IJ Preview.
However, if you are using the XPS printer driver, you will be able to change the paper feeding
method from the Canon IJ XPS Preview.
Ungroup Papers
Sets the display method of Media Type, Page Size, and Printer Paper Size.
To display the items separately, select the check box.
To display the items as a group, clear the check box.
Do not allow application software to compress print data
Compression of the application software print data is prohibited.
If the print result has missing image data or unintended colors, selecting this check box may improve
the condition.
Important
• Uncheck this check box under normal circumstances.
Note
•Do not allow application software to compress print data tab cannot be used with the XPS
printer driver.
Print after creating print data by page
The print data is created in page units, and printing starts after the processing of one page of print
data is complete.
If a printed document contains unintended results such as streaks, selecting this check box may
improve the results.
Important
• Uncheck this check box under normal circumstances.
Scale images using nearest-neighbor interpolation
When an image is to be enlarged or reduced when printed, the printer uses a simple interpolation
process to enlarge or reduce the image.
If the image data in a printed document is not printed clearly, selecting this check box may improve
the results.
Important
• Uncheck this check box under normal circumstances.
494

Note
•Scale images using nearest-neighbor interpolation can be used only with the XPS printer
driver.
Prevention of Print Data Loss
You can reduce the size of the print data that was created with the application software and then print
the data.
Depending on the application software being used, the image data may be cut off or may not be
printed properly. In such cases, select On. If you will not be using this function, select Off.
Important
• When using this function, the print quality may drop depending on the print data.
Unit of Print Data Processing
Selects the processing unit of the print data to be sent to the printer.
Select Recommended under normal circumstances.
Important
• A large amount of memory may be used for certain settings.
Do not change the setting if your computer has a small amount of memory.
Note
•Unit of Print Data Processing tab cannot be used with the XPS printer driver.
Stamp/Background (Stamp...) dialog box
The Stamp/Background (Stamp...) dialog box allows you to print a stamp and/or background over or
behind the document pages. In addition to the pre-registered ones, you can register and use your original
stamp or background.
Note
• With the XPS printer driver, the Stamp/Background... button has become the Stamp... button and
only the stamp function can be used.
Stamp
Stamp printing is a function that prints a stamp over a document.
Check this check box and select a title from the list to print a stamp.
Define Stamp...
Opens the Stamp Settings dialog box.
You can check the details of a selected stamp or save a new stamp.
Place stamp over text
Sets how the stamp is to be printed over the document.
Check the Stamp check box to enable this.
Check this check box to print a stamp over the printed document page. The printed data may be
hidden behind the stamp.
Uncheck this check box to print the document data over the stamp. The printed data will not be
hidden behind the stamp. However, the sections of the stamp that are overlapped by the document
may be hidden.
495

Print semitransparent stamp
Sets how the stamp is to be printed over the document.
Check the Stamp check box to enable this.
Check this check box to print a semi-transparent stamp over the printed document page.
Uncheck this check box to print the stamp over the document data. The printed data may be hidden
behind the stamp.
Note
• You can use Print semitransparent stamp only with the XPS printer driver.
Stamp first page only
Selects whether the stamp is to be printed on the first page only or on all pages when the document
has two or more pages.
Check the Stamp check box to enable this.
Check this check box to print a stamp on the first page only.
Background
Background printing is a function that allows you to print an illustration or a similar object (bitmap)
behind the document.
Check this check box to print a background and select a title from the list.
Select Background...
Opens the Background Settings dialog box.
You can register a bitmap as a background, and change layout method and intensity of the selected
background.
Background first page only
Selects whether to print the background on the first page only or print on all pages when the
document has two or more pages.
Check the Background check box to enable this.
Check this check box to print a background on the first page only.
Stamp Tab
The Stamp tab allows you to set the text and bitmap file (.bmp) to be used for a stamp.
Preview Window
Shows the status of the stamp configured in each tab.
Stamp Type
Specifies the stamp type.
Select Text to create a stamp with characters. Select Bitmap to create with a bitmap file. Select
Date/Time/User Name to display the creation date/time and user name of the printed document.
The setting items in the Stamp tab change depending on the selected type.
When Stamp Type is Text or Date/Time/User Name
Stamp Text
Specifies the stamp text string.
Up to 64 characters can be entered.
For Date/Time/User Name, the creation date/time and user name of the printed object are
displayed in Stamp Text.
Important
•Stamp Text appears grayed out and is unavailable if Date/Time/User Name is selected.
496

TrueType Font
Selects the font for the stamp text string.
Style
Selects the font style for the stamp text string.
Size
Selects the font size for the stamp text string.
Outline
Selects a frame that encloses the stamp text string.
If a large font size is selected for Size, characters may extend outside of the stamp border.
Color/Select Color...
Shows the current color for the stamp.
To select a different color, click Select Color... to open the Color dialog box, and select or create a
color you wish to use as a stamp.
When Stamp Type is Bitmap
File
Specifies the name of the bitmap file to be used as the stamp.
Select File...
Opens the dialog box to open a file.
Click this button to select a bitmap file to be used as a stamp.
Size
Adjusts the size of the bitmap file to be used as a stamp.
Moving the slider to the right increases the size, moving the slider to the left decreases the size.
Transparent white area
Specifies whether to make white-filled areas of the bitmap transparent.
Check this check box to make white-filled areas of the bitmap transparent.
Note
• Click Defaults to set Stamp Type to text, Stamp Text to blank, TrueType Font to Arial, Style to
Regular, Size to 36 points, Outline unchecked, and Color to gray with the RGB values (192, 192,
192).
Placement Tab
The Placement tab allows you to set the position where the stamp is to be printed.
Preview Window
Shows the status of the stamp configured in each tab.
Position
Specifies the stamp position on the page.
Selecting Custom from the list allows you to enter values for the X-Position and Y-Position
coordinates directly.
Orientation
Specifies the angle of rotation for the stamp. The angle can be set by entering the number of
degrees.
Negative values rotate the stamp clockwise.
497

Note
•Orientation is enabled only when Text or Date/Time/User Name is selected for Stamp Type
on the Stamp tab.
Note
• Click Defaults to set the stamp position to Center and the orientation to 0.
Save settings Tab
The Save settings tab allows you to register a new stamp or delete an unnecessary stamp.
Title
Enter the title to save the stamp you created.
Up to 64 characters can be entered.
Note
• Spaces, tabs, and returns cannot be entered at the beginning or end of a title.
Stamps
Shows a list of saved stamp titles.
Specify a title to display the corresponding stamp in Title.
Save/Save overwrite
Saves the stamp.
Enter a title in Title, and then click this button.
Delete
Deletes an unnecessary stamp.
Specify the title of an unnecessary stamp from the Stamps list, and click this button.
Background Tab
The Background tab allows you to select a bitmap file (.bmp) to be used as a background or determine
how to print the selected background.
Preview Window
Shows the status of the bitmap set on the Background tab.
File
Specifies the name of the bitmap file to be used as the background.
Select File...
Opens the dialog box to open a file.
Click this button to select a bitmap file (.bmp) to be used as the background.
Layout Method
Specifies how the background image is to be placed on the paper.
When Custom is selected, you can set coordinates for X-Position and Y-Position.
Intensity
Adjusts the intensity of the bitmap to be used as a background.
Moving the slider to the right increases the intensity, and moving the slider to the left decreases the
intensity. To print the background at the original bitmap intensity, move the slider to the rightmost
position.
498

Note
• Depending on the type of printer driver you are using and the environment, this function may not be
available.
• Click Defaults to set File to blank, Layout Method to Fill page, and the Intensity slider to the
middle.
Save settings Tab
The Save settings tab allows you to register a new background or delete an unnecessary background.
Title
Enter the title to save the background image you specified.
Up to 64 characters can be entered.
Note
• Spaces, tabs, and returns cannot be entered at the beginning or end of a title.
Backgrounds
Shows a list of registered background titles.
Specify a title to display the corresponding background in Title.
Save/Save overwrite
Saves the image data as a background.
After inserting the Title, click this button.
Delete
Deletes an unnecessary background.
Specify the title of an unnecessary background from the Backgrounds list, and then click this
button.
499

Maintenance tab Description
The Maintenance tab allows you to perform printer maintenance or change the settings of the printer.
Cleaning
Performs print head cleaning.
Print head cleaning removes any blockage in the print head nozzles.
Perform cleaning when printing becomes faint, or a specific color fails to print, even though all ink levels
are sufficiently high.
Deep Cleaning
Performs deep cleaning.
Perform deep cleaning when two cleaning attempts do not resolve the print head problem.
Note
•Deep Cleaning consumes a larger amount of ink than Cleaning.
Cleaning the print heads frequently will rapidly deplete your printer's ink supply. Therefore, perform
cleaning only when necessary.
Ink Group
When you click Cleaning or Deep Cleaning, the Ink Group window is displayed.
Selects the ink group that you want to clean the print head for.
Click Initial Check Items to display the items that you need to check before you execute cleaning
or deep cleaning.
Print Head Alignment
Print head alignment corrects the installation positions of the print head and improves deviated colors
and lines.
500

Align the print head immediately after installing the print head.
When you click Print Head Alignment, the Start Print Head Alignment dialog box is displayed.
Nozzle Check
Prints a nozzle check pattern.
Perform this function if printing becomes faint or a specific color fails to print. Print a nozzle check
pattern, and check whether the print head is working properly.
If the print result for a specific color is fainted, or if there are any unprinted sections, click Cleaning to
clean the print head.
To display a list of items that you should check before printing the nozzle check pattern, click Initial
Check Items.
Print Check Pattern
This function prints a pattern that allows you to check whether the any of the ink nozzles are
clogged.
Click Print Check Pattern. When the confirmation message is displayed, click OK. The Pattern
Check dialog box is then displayed.
Left-side bitmap (good)
The print head nozzles are not clogged.
Right-side bitmap (bad)
The print head nozzles may be clogged.
Exit
Closes the Pattern Check dialog box, and returns to the Maintenance tab.
Cleaning
Performs print head cleaning.
Print head cleaning removes any blockage in the print head nozzles.
Perform cleaning when printing becomes faint, or if a specific color fails to print, even though
all ink levels are sufficiently high.
Power Off
Turns off the printer from the printer driver.
Perform this function to turn off the printer when you cannot press the ON button (POWER button) on
the printer because the printer is out of your reach.
You must press the ON button (POWER button) on the printer to turn the printer on again after clicking
this button. When you use this function, you will not be able to turn the printer on from the printer driver.
Quiet Settings
Opens the Quiet Settings dialog box.
Quiet Settings dialog box allows you to specify a setting that reduces the operating noise of the printer.
This mode comes in handy when the operating noise of the printer becomes a concern, such when
printing at night. Perform this operation when you want to change the quiet mode setting.
Note
• If the printer is off or if communication between the printer and the computer is disabled, an error
message may appear because the computer cannot collect the printer status.
501

Custom Settings
Opens the Custom Settings dialog box.
Perform this function to change the settings of this printer.
Note
• If the printer is off or if communication between the printer and the computer is disabled, an error
message may appear because the computer cannot collect the printer status.
If this happens, click OK to display the most recent settings specified on your computer.
View Print History
This function starts the Canon IJ XPS preview, and displays the print history.
Note
• You can use this function only with the XPS printer driver.
View Printer Status
Starts the Canon IJ Status Monitor.
Perform this function when you want to check the printer status and how a print job is proceeding.
Note
• If you are using the XPS printer driver, the "Canon IJ Status Monitor" becomes the "Canon IJ XPS
Status Monitor".
About
Opens the About dialog box.
The version of the printer driver, plus a copyright notice, can be checked.
In addition, the language to be used can be switched.
Initial Check Items
Before running Cleaning or Deep Cleaning, check that the printer power is on, and open the cover of the
printer.
Check the following items for each ink.
•Check the amount of ink remaining in the tank.
• Make sure that you push in the ink tank completely until you hear a clicking sound.
• If an orange tape is adhered to the ink tank, peel it off completely.
Any remaining tape will hinder ink output.
• Check that the ink tanks are installed in their correct positions.
Start Print Head Alignment dialog box
This dialog box allows you to adjust the attachment position for the print head, or to print the current
setting value for the print head position.
Align Print Head
Aligns the print head.
Print head alignment corrects the installation positions of the print head and improves deviated colors
and lines.
Align the print head immediately after installing the print head.
502

Print Alignment Value
Click this button to check the current setting value of the print head position.
Prints the current setting value for the print head position.
Print Head Alignment dialog box
To adjust the print head position manually, click Align Print Head in the Start Print Head Alignment
dialog box, and perform the operations instructed in the messages. The Print Head Alignment dialog
box is then displayed.
This dialog box allows you to check the printed pattern and adjust the print head position.
Preview Window
Displays the pattern of Print Head Alignment, and checks the position of the selected pattern.
You can also change the setting by clicking the pattern on the screen directly.
Select the Pattern Number
Compare the printed adjustment patterns, and enter the pattern number of the pattern with the
least visible streaks or horizontal stripes into the corresponding box.
Note
• If you do not know how to analyze the printed pattern, see Aligning the Print Head Position from
Your Computer.
Initial Check Items
Before running Nozzle Check, check that the printer power is on, and open the cover of the printer.
Check the following items for each ink.
•Check the amount of ink remaining in the tank.
• Make sure that you push in the ink tank completely until you hear a clicking sound.
• If an orange tape is adhered to the ink tank, peel it off completely.
Any remaining tape will hinder ink output.
• Check that the ink tanks are installed in their correct positions.
Quiet Settings dialog box
When you click Quiet Settings, the Quiet Settings dialog box is displayed.
Quiet Settings dialog box allows you to specify a setting that reduces the operating noise of the printer.
Select when you wish to reduce the operating noise of the printer at night, etc.
Using this function may lower the print speed.
Do not use quiet mode
Select this option when you wish to use the printer with volume of normal operating noise.
Always use quiet mode
Select this option when you wish to reduce the operating noise of the printer.
Use quiet mode during specified hours
Select this option when you wish to reduce the operating noise of the printer during a specified period
of time.
Set the Start time and the End time of the quiet mode you wish to be activated. If both are set to the
same time, the quiet mode will not function.
503

Important
• You can set the quiet mode from the operation panel of the printer, the printer driver, or
ScanGear (scanner driver).
No matter how you use to set the quiet mode, the mode is applied when you perform operations
from the operation panel of the printer or printing and scanning from the computer.
Custom Settings dialog box
When you click Custom Settings, the Custom Settings dialog box is displayed.
If necessary, switch between various modes of printer operation.
Prevent paper abrasion
The printer can increase the gap between the print head and the paper during high-density printing to
prevent paper abrasion.
Check this check box to enable this function.
Align heads manually
Usually, the Print Head Alignment function on the Maintenance tab is set to automatic head
alignment, but you can change it to manual head alignment.
If the printing results of automatic print head alignment are not satisfactory, perform manual head
alignment.
Check this check box to perform the manual head alignment.
Rotate 90 degrees left when orientation is [Landscape]
On the Page Setup tab, you can change the rotation direction of the Landscape in the Orientation.
To rotate the document 90 degrees to the left when printing, select the check box.
Don't detect mismatch of paper settings when printing from computer
When you print documents from your computer and the paper settings on the printer driver and the
cassette paper information registered on the printer do not match, this setting disables the message
display and allows you to continue printing.
To disable detection of paper setting mismatches, select this check box.
Ink Drying Wait Time
The printer can pause before printing a subsequent page. Moving the slider to the right increases the
pause time, and moving the slider to the left decreases the time.
If the paper gets stained because the next page is ejected before the ink on the printed page dries,
increase the ink drying wait time.
Reducing the ink drying wait time speeds up printing.
About dialog box
When you click About, the About dialog box is displayed.
This dialog box displays the version, copyright, and module list of the printer driver. You can select the
language to be used and switch the language displayed in the setup window.
Modules
Lists the printer driver modules.
Language
Specifies the language you wish to use in the printer driver setup window.
504

Important
• If the font for displaying the language of your choice is not installed in your system, the
characters will be garbled.
Related Topics
Cleaning the Print Heads from Your Computer
Aligning the Print Head Position from Your Computer
Use Your Computer to Print a Nozzle Check Pattern
Managing the Printer Power
Reducing the Printer Noise
Changing the Printer Operation Mode
505

Canon IJ Preview Description
Canon IJ Preview is an application software that displays what the print result will look like before a
document is actually printed.
The preview reflects the information that is set within the printer driver and allows you to check the
document layout, print order, and number of pages. You can also change the media type and paper source
settings.
When you want to display a preview before printing, open the printer driver setup window, and check the
Preview before printing check box on the Main tab.
File Menu
Selects the print operation.
Start Printing
Ends the Canon IJ Preview and then starts printing the document that is displayed on the preview
screen.
This command has the same function as the Start Printing on the toolbar.
Cancel Printing
Ends the Canon IJ Preview and cancels the printing of the document that is displayed on the
preview screen.
This command has the same function as the Cancel Printing on the toolbar.
Exit
Ends the Canon IJ Preview.
Page Menu
This menu includes the following commands to select page to be displayed.
All of these commands except Page Selection... can also be selected from the toolbar.
Note
• If the pages are being spooled, the last spooled page becomes the last page.
• If the Page Layout setting on the Page Setup tab is specified to Page Layout, Tiling/Poster, or
Booklet, the number of pages is the number of sheets to be used for printing, and not the number
of pages in the original document created with the application software.
506

• If duplex printing manually has been set, the front pages which will be printed first are all displayed
together, and then the back pages are displayed.
First Page
Displays the first page of the document.
If the currently displayed page is the first page, this command is grayed out and cannot be
selected.
Previous Page
Displays the page located before the currently displayed page.
If the currently displayed page is the first page, this command is grayed out and cannot be
selected.
Next Page
Displays the page located after the currently displayed page.
If the currently displayed page is the last page, this command is grayed out and cannot be
selected.
Last Page
Displays the last page of the document.
If the currently displayed page is the last page, this command is grayed out and cannot be
selected.
Page Selection...
Displays the Page Selection dialog box.
This command allows you to specify the page number of the page to be displayed.
Zoom Menu
Selects the ratio of the actual size printed on the paper to the preview display size.
You can also select the ratio from the drop-down list box located on the toolbar.
Whole
Displays the entire page of data as one page.
50%
Reduces the displayed data to 50% of the actual size to be printed.
100%
Displays the data at the actual size to be printed.
200%
Enlarges the displayed data to 200% of the actual size to be printed.
400%
Enlarges the displayed data to 400% of the actual size to be printed.
Option Menu
This menu includes the following command:
Displays Print Page Information
Displays print setup information (including printer paper size, media type, and page layout) for each
page at the left side of the preview screen.
This screen also allows you to change the media type and paper source settings.
Help Menu
When you select this menu item, the Help window for Canon IJ Preview is displayed, and you can
check the version and copyright information.
507

Start Printing button
Prints the documents selected in the document list.
The printed documents are deleted from the list, and when all documents are printed, the Canon IJ XPS
Preview closes.
Cancel Printing button
Ends the Canon IJ Preview, and cancels the printing of the document that is displayed on the preview
screen.
You can click this button while spooling.
Print Page Information Screen
Displays print setup information for each page at the left side of the preview screen.
This screen also allows you to change the media type and paper source settings.
Important
• If the media type and paper source are set from the application software, those settings have
priority and the changed settings may become ineffective.
Printer Paper Size
Displays the paper size of the document to be printed.
Media Type
You can select the media type of the document to be printed.
Paper Source
You can select the paper source of the document to be printed.
Page Layout
Displays the page layout of the document to be printed.
508

Canon IJ XPS Preview Description
Canon IJ XPS Preview is an application software that displays what the print result will look like before a
document is actually printed.
The preview reflects the information which is set within the printer driver and allows you to check the
document layout, print order, and number of pages. The preview also allows you to edit the print document,
edit the print pages, change the print settings, and perform other functions.
When you want to display a preview before printing, open the printer driver setup window, and check the
Preview before printing check box on the Main tab.
Important
• To use the Canon IJ XPS Preview, you must have Microsoft .NET Framework 4 Client Profile installed
on your computer.
File Menu
Selects print operation and print history settings:
Print
Prints the documents selected in the document list.
The printed documents are deleted from the list, and when all documents are printed, the Canon IJ
XPS Preview closes.
This command has the same function as (Print) on the toolbar and the Print in the print
settings area.
Print All Documents
Prints all documents in the document list and closes the Canon IJ XPS Preview.
Save Print History
Switches whether the documents printed from the Canon IJ XPS Preview are to be saved as print
history entries.
History Entry Limit
Switches the maximum number of print history registrations.
Select 10 Entries, 30 Entries, or 100 Entries.
509

Important
• If the limit on the number of registration is exceeded, the print history registrations are deleted
starting from the oldest one.
Add documents from history to the list
Adds the document saved in the print history to the document list.
Exit
Ends the Canon IJ XPS Preview. The documents remaining in the document list will be deleted
from the list.
This command has the same function as the Exit in the print settings area.
Edit Menu
Selects the method for editing multiple documents or pages.
Undo
Reverses the previous change.
If the change cannot be reversed, this function is grayed out and cannot be selected.
This command has the same function as the (Undo) on the toolbar.
Documents
Selects the method for editing print documents.
Combine Documents
Combines the documents selected in the document list into one document.
If only one document is selected, this command is grayed out and cannot be selected.
This command has the same function as the (Combine Documents) on the toolbar.
Reset Documents
Returns the document selected in the document list to their status before they were added to
the Canon IJ XPS Preview.
The combined documents are separated, and the original documents are restored.
This command has the same function as the (Reset Documents) on the toolbar.
Move Document
Use the following command to change the order of the documents selected in the document
list.
Move to First
Moves the selected print document to the beginning of the document list.
If the currently selected document is the first document, this command is grayed out and
cannot be selected.
Move Up One
Moves the selected print document one up from its current position.
If the currently selected document is the first document, this command is grayed out and
cannot be selected.
Move Down One
Moves the selected print document one down from its current position.
If the currently selected document is the last document, this command is grayed out and
cannot be selected.
Move to Last
Moves the selected print document to the end of the document list.
If the currently selected document is the last document, this command is grayed out and
cannot be selected.
510

Delete Document
Deletes the selected document from the document list.
If the document list contains only one document, the document is grayed out and cannot be
selected.
This command has the same function as the (Delete Document) on the toolbar.
Grayscale Printing
Allows you to change the monochrome print settings.
This command has the same functionality as the Grayscale Printing check box in the print
settings area.
Page Layout Printing...
Opens the Page Layout Printing dialog box.
This dialog box allows you to set Page Layout Printing, Pages, Page Order, and Page
Border.
Duplex Printing...
Opens the Duplex Printing dialog box.
This dialog box allows you to set Duplex Printing, Automatic, Stapling Side, and Margin.
Copies...
Opens the Copies dialog box.
This dialog box allows you to set Copies, Collate, and Print from Last Page.
Pages
Selects the method for editing print pages.
Delete Page
Deletes the currently selected page.
If page layout printing is set, the pages enclosed with red frame will be deleted.
This command has the same function as the (Delete Page) on the toolbar.
Restore Page
Restores pages that were deleted with the Delete Page function.
To restore pages, you must select the View Deleted Pages check box on the Option menu
and display the deleted pages as thumbnails.
Move Page
Use the following command to change the order of the currently selected pages.
Move to First
Moves the currently selected page to the beginning of the document.
If the currently selected page is the first page, this command is grayed out and cannot be
selected.
Move Forward One
Moves the currently selected page one position in front of its current position.
If the currently selected page is the first page, this command is grayed out and cannot be
selected.
Move Backward One
Moves the currently selected page one position after its current position.
If the currently selected page is the last page, this command is grayed out and cannot be
selected.
511

Move to Last
Moves the currently selected page to the end of the document.
If the currently selected page is the last page, this command is grayed out and cannot be
selected.
View Menu
Selects the documents and pages to be displayed.
Documents
Use the following command to select the document to display.
First Document
Displays the first document in the document list.
If the currently selected document is the first document, this command is grayed out and
cannot be selected.
Previous Document
Displays the document located before the currently displayed document.
If the currently selected document is the first document, this command is grayed out and
cannot be selected.
Next Document
Displays the document located after the currently displayed document.
If the currently selected document is the last document, this command is grayed out and
cannot be selected.
Last Document
Displays the last document in the document list.
If the currently selected document is the last document, this command is grayed out and
cannot be selected.
Pages
Use the following command to select the page to be displayed.
Note
• If the Page Layout setting in the printer driver is specified to Tiling/Poster, or Booklet, the
number of pages is the number of sheets to be used for printing, and not the number of pages
in the original document created with the application software.
First Page
Displays the first page of the document.
If the currently displayed page is the first page, this command is grayed out and cannot be
selected.
Previous Page
Displays the page located before the currently displayed page.
If the currently displayed page is the first page, this command is grayed out and cannot be
selected.
Next Page
Displays the page located after the currently displayed page.
If the currently displayed page is the last page, this command is grayed out and cannot be
selected.
Last Page
Displays the last page of the document.
If the currently displayed page is the last page, this command is grayed out and cannot be
selected.
512

Page Selection...
Displays the Page Selection dialog box.
This command allows you to specify the page number of the page to be displayed.
Zoom Menu
Selects the ratio of the actual size printed on the paper to the preview display size.
You can also select the ratio from the drop-down list box located on the toolbar.
Whole
Displays the entire page of data as one page.
50%
Reduces the displayed data to 50% of the actual size to be printed.
100%
Displays the data at the actual size to be printed.
200%
Enlarges the displayed data to 200% of the actual size to be printed.
400%
Enlarges the displayed data to 400% of the actual size to be printed.
Option Menu
Toggles the show / hide status of the following information.
View Thumbnails
Reduces all pages in the document selected in the document list and displays them at the bottom
of the preview window.
This command has the same function as the (View Thumbnails) on the toolbar.
View Document List
Displays the print document list at the top of the preview window.
View Print Settings Area
Displays the print settings area at the right side of the preview window.
View Deleted Pages
When the thumbnails are displayed, this function displays pages that were deleted with the Delete
Page function.
To check deleted pages, you must first select the View Thumbnails check box.
Keep printed documents on the list
Leaves the printed document in the document list.
Print Settings Displayed at Startup
Switches the tab of the print settings area to be displayed when the Canon IJ XPS Preview is
started.
Select Page Information, Layout, or Manual Color Adjustment.
Help Menu
When you select this menu item, the Help window for Canon IJ XPS Preview is displayed, and you can
check the version and copyright information.
(Print)
Prints the documents selected in the document list.
The printed documents are deleted from the list, and when all documents are printed, the Canon IJ XPS
Preview closes.
513

(Combine Documents)
Combines the documents selected in the document list into one document.
If only one document is selected, this command is grayed out and cannot be selected.
(Delete Document)
Deletes the selected document from the document list.
If the document list contains only one document, the document is grayed out and cannot be selected.
(Reset Documents)
Returns the document selected in the document list to their status before they were added to the Canon
IJ XPS Preview.
The combined documents are separated, and the original documents are restored.
(View Thumbnails)
Reduces all pages in the document selected in the document list and displays them at the bottom of the
preview window.
To hide the print pages, click View Thumbnails again.
(Move to First)
Moves the selected print document to the beginning of the document list.
If the currently selected document is the first document, this command is grayed out and cannot be
selected.
(Move Up One)
Moves the selected print document one up from its current position.
If the currently selected document is the first document, this command is grayed out and cannot be
selected.
(Move Down One)
Moves the selected print document one down from its current position.
If the currently selected document is the last document, this command is grayed out and cannot be
selected.
(Move to Last)
Moves the selected print document to the end of the document list.
If the currently selected document is the last document, this command is grayed out and cannot be
selected.
(Undo)
Reverses the previous change.
If the change cannot be reversed, this function is grayed out and cannot be selected.
(Delete Page)
Deletes the currently selected page.
If page layout printing is set, the pages enclosed with red frame will be deleted.
Document list
Displays the list of the print documents.
The document selected in the document list becomes the target for preview display and editing.
Document Name
Displays the name of the print document.
If you click the name of the selected print document, a text box is displayed, and you can rename
the document to any name.
514

Pages
Displays the number of pages in the print document.
Important
• The number displayed in Pages and the output page count are different.
• To check the output page count, check the status bar at the bottom of the preview window.
Status
Displays the status of the print documents.
Documents that are undergoing data processing are displayed as Processing data.
Important
• Documents showing Processing data cannot be printed or edited.
Wait until the data processing ends.
Print Settings Area Screen
Allows you to check and change the print settings of the documents selected in the document list.
Print Settings Area is displayed on the right side of the preview window.
Page Information tab
The print settings are displayed for each page.
You can change the media type and paper source settings.
Printer Paper Size
Displays the paper size of the document to be printed.
Media Type
Allows you to select the media type of the document to be printed.
Paper Source
Allows you to select the paper source of the document to be printed.
Page Layout
Displays the page layout of the document to be printed.
Layout tab
You can specify settings for page layout printing.
To apply the specified settings, click Apply.
If the page layout print settings cannot be changed for the print document, the individual items are
grayed out and cannot be selected.
Manual Color Adjustment tab
This tab allows you to adjust the color balance by changing the settings of the Cyan, Magenta,
Yellow, Brightness, Intensity, and Contrast options.
Cyan/Magenta/Yellow
Adjusts the strengths of Cyan, Magenta, and Yellow.
Moving the slider to the right makes a color stronger, and moving the slider to the left makes a
color weaker.
You can also directly enter a value linked to the slider. Enter a value in the range from -50 to
50.
This adjustment changes the relative amount of ink of each color used, which alters the total
color balance of the document.
Use your application software if you want to change the total color balance significantly. Use
the printer driver only if you want to adjust the color balance slightly.
515

Important
• When Grayscale Printing is checked, Cyan, Magenta, and Yellow appear grayed out
and are unavailable.
Brightness
Selects the brightness of your print.
Pure white and black will not change, but colors between white and black will change.
Intensity
Adjusts the overall intensity of your print.
Moving the slider to the right increases the intensity, and moving the slider to the left
decreases the intensity.
You can also directly enter a value linked to the slider. Enter a value in the range from -50 to
50.
Contrast
Adjusts the contrast between light and dark in the image to be printed.
Moving the slider to the right increases the contrast, moving the slider to the left decreases the
contrast.
You can also directly enter a value linked to the slider. Enter a value in the range from -50 to
50.
Defaults
Restores all the settings you have changed to their default values.
Clicking this button restores all the settings on this tab to their default values (factory settings).
Grayscale Printing
Allows you to change the monochrome print settings.
Duplex Printing
Selects whether to print the document on both sides or one side of a sheet of paper.
If the duplex print settings cannot be changed for the print document, this item is grayed out and is
unavailable.
Important
• When you select Booklet for Page Layout, Duplex Printing of the print settings area will be
set automatically. In this case, Duplex Printing is grayed out and is unavailable.
Copies
Specifies the number of copies you want to print. You can specify a value from 1 to 999.
If the numbers of copies cannot be changed for the print document, this item is grayed out and is
unavailable.
Exit
Ends the Canon IJ XPS Preview.
The documents remaining in the document list will be deleted from the list.
Print
Prints the documents selected in the document list.
The printed documents are deleted from the list, and when all documents are printed, the Canon IJ
XPS Preview closes.
516

Canon IJ Status Monitor Description
The Canon IJ Status Monitor displays the status of the printer and the printing progress. The monitor uses
graphics, icons, and messages to let you know the printer status.
Canon IJ Status Monitor Features
The Canon IJ Status Monitor offers the following advantages:
You can check the status of the printer on the screen.
The status of the printer is shown on the screen in real time.
You can check the printing progress of each printing document (print job).
Error types and solutions are shown on the screen.
Shown when a printer error occurs.
You can immediately check how to respond.
You can check the ink status.
This function displays graphics showing the ink tank type and the estimated ink levels.
Icons and messages are displayed when ink is running low (ink level warning).
Canon IJ Status Monitor Overview
Canon IJ Status Monitor allows you to check the status of the printer and ink with graphics and messages.
You can check the information on the printing document and the printing progress during printing.
When a printer error occurs, it shows the cause and solution. Follow the instruction in the message.
Printer
Canon IJ Status Monitor shows an icon when a warning or error occurs to the printer.
: Indicates that a warning (operator call error) has occurred or the printer is working.
: There has been an error which requires a service.
Ink Tank
Canon IJ Status Monitor shows an icon when a low ink warning or a no ink error occurs.
In addition, this function displays graphics showing the estimated ink levels of the ink tank.
In this case, click the graphics to open the Ink Details dialog box. You can check the detail
information such as the remaining ink level and the ink tank types for your printer.
Document Name
Shows the name of the document to be printed.
Owner
Shows the owner's name of the document to be printed.
Printing Page
Shows the number of printing page and total printing pages.
517

Display Print Queue
Shows the print window used to manage the print job that is being printed or being in the print
queue.
Cancel Printing
Cancels the current print job.
Important
• The Cancel Printing button is enabled only while print data is being sent to the printer.
Once the print data has been sent, the button is grayed out and becomes unavailable.
Option Menu
If you select Enable Status Monitor, when a printer related message is generated the Canon IJ
Status Monitor starts.
When Enable Status Monitor is selected, following commands are available.
Always Display Current Job
Displays the Canon IJ Status Monitor during printing.
Always Display on Top
Displays the Canon IJ Status Monitor in front of other windows.
Display Guide Message
Displays the guide for operations in which how to set paper is complicated.
Envelope Printing
Displays the guide message when envelope printing starts.
To hide this guide message, select the Do not show this message again check box.
To display the guide messages again, click Envelope Printing on the Display Guide
Message in the Option menu and enable this setting.
Hagaki Printing
Displays the guide message before the printer begins hagaki printing.
To hide this guide message, select the Do not show this message again check box.
To display the guide messages again, click Hagaki Printing on the Display Guide
Message in the Option menu and enable this setting.
Display Warning Automatically
When a Low Ink Warning Occurs
Starts the Canon IJ Status Monitor window automatically and displays it in front of the
other windows when a low ink warning occurs.
Start when Windows is Started
Starts the Canon IJ Status Monitor automatically when you start Windows.
Ink Details Menu
Select this menu to display the Ink Details dialog box. Check the detail information such as the
remaining ink level and the ink tank types for your printer.
Ink Details dialog box
This function displays graphics and messages showing the ink tank type and the estimated
ink levels.
Ink Information (displayed at left)
Shows the ink tank types with graphics.
If a warning or error related to the remaining ink level occurs, the printer driver displays
an icon to let you know.
If the icon is displayed, operate the printer according to the instructions displayed on the
screen.
518

Message (displayed at right)
Shows information such as the ink status and ink colors with sentences.
Ink Model Number
Shows the ink tank types for your printer.
Close
Closes the Ink Details dialog box to return to Canon IJ Status Monitor.
Help Menu
When you select this menu item, the Help window for Canon IJ Status Monitor is displayed, and
you can check the version and copyright information.
519

Obtaining the Latest MP Drivers
The MP Drivers include a printer driver, ScanGear (scanner driver), and fax driver.
By updating the MP Drivers to the latest version of the MP Drivers, unresolved problems may be solved.
You can access our website and download the latest MP Drivers for your model.
Important
• You can download the MP Drivers for free, but any Internet access charges incurred are your
responsibility.
• Before installing the latest MP Drivers, delete the previously installed version.
Related Topics
Before Installing the MP Drivers
Installing the MP Drivers
521

Deleting the Unnecessary MP Drivers
The MP Drivers which you no longer use can be deleted.
When deleting the MP Drivers, first exit all programs that are running.
The procedure to delete the unnecessary MP Drivers is as follows:
1. Start the uninstaller
• If you are using Windows 8.1 or Windows 8, from the Desktop charms, select Settings -> Control
Panel -> Programs -> Programs and Features.
From the program list, select "XXX MP Drivers" (where "XXX" is your model name) and then click
Uninstall.
•If you are using Windows 7 or Windows Vista, select Start menu -> Control Panel -> Programs -
> Programs and Features.
From the program list, select "XXX MP Drivers" (where "XXX" is your model name) and then click
Uninstall.
•If you are using Windows XP, select Start menu -> Control Panel -> Add or Remove Programs.
From the program list, select "XXX MP Drivers" (where "XXX" is your model name) and then click
Remove.
The confirmation window for uninstalling the model appears.
Important
• In Windows 8.1, Windows 8, Windows 7, or Windows Vista, a confirmation/warning dialog box
may appear when starting, installing or uninstalling software.
This dialog box appears when administrative rights are required to perform a task.
When you are logged on to an administrator account, click Yes (or Continue, Allow) to continue.
Some applications require an administrator account to continue. In such cases, switch to an
administrator account, and restart the operation from the beginning.
2. Execute the uninstaller
Click Execute. When the confirmation message appears, click Yes.
When all the files have been deleted, click Complete.
The deletion of the MP Drivers is complete.
Important
• Printer driver, XPS printer driver, ScanGear (scanner driver), and fax driver will be deleted when you
uninstall the MP Drivers.
522

Before Installing the MP Drivers
This section describes the items that you should check before installing the MP Drivers. You should also
refer to this section if the MP Drivers cannot be installed.
Checking the Printer Status
• Turn off the printer.
Checking the Personal Computer Settings
• Terminate all running applications.
• Log on as a user who has the administrator account.
Important
• Before installing the latest MP Drivers, delete the previously installed version.
Related Topics
Obtaining the Latest MP Drivers
Installing the MP Drivers
523

Installing the MP Drivers
You can access our web site through the Internet and download the latest MP Drivers and XPS printer driver
for your model.
The procedure for installing the downloaded MP Drivers is as follows:
1. Turn off the printer
2. Start the installer
Double-click the icon of the downloaded file.
The installation program starts.
Important
•In Windows 8.1, Windows 8, Windows 7, or Windows Vista, a confirmation/warning dialog box
may appear when starting, installing or uninstalling software.
This dialog box appears when administrative rights are required to perform a task.
When you are logged on to an administrator account, click Yes (or Continue, Allow) to continue.
Some applications require an administrator account to continue. In such cases, switch to an
administrator account, and restart the operation from the beginning.
3. Install the MP Drivers
Take the appropriate action as described on the screen.
4. Complete the installation
Click Complete.
Depending on the environment you are using, a message prompting you to restart the computer may be
displayed. To complete the installation properly, restart the computer.
Important
• You can install the XPS printer driver with the same procedure for installing the MP Drivers. However,
when installing the XPS printer driver, first complete installation of the MP Drivers.
• You can download the MP Drivers and XPS printer driver for free, but any Internet access charges
incurred are your responsibility.
• Before installing the latest MP Drivers, delete the previously installed version.
Related Topics
Obtaining the Latest MP Drivers
Deleting the Unnecessary MP Drivers
Before Installing the MP Drivers
524

Printing Photographs Saved on a USB Flash Drive
You can print the photograph saved on the USB flash drive easily.
1. Make sure that the machine is turned on.
2. Load photo paper.
3. Insert the USB flash drive into the USB flash drive port.
Important
•If you already insert the USB flash drive to save the received faxes automatically, you cannot print
the photographs even when the USB flash drive which contains the photo data is set.
In this case, set Auto save setting in FAX settings to OFF and remove the USB flash drive for
saving faxes, then insert the USB flash drive which contains the photo data.
4. Flick the HOME screen, then tap Access medium.
Using the Operation Panel
The photo selection screen is displayed.
Note
• If both photo files and PDF files are saved on USB flash drive, the confirmation screen to select
which file you print is displayed. Tap Print photos in the displayed screen.
• If no printable photo data is saved on the USB flash drive, Data of supported types are not
saved. is displayed on the touch screen.
• If more than 2,000 photo data are saved on the USB flash drive, the photo data is split by group
per 2,000 photos in reverse chronological order (date last modified) automatically. Check the
message displayed on the touch screen, then tap OK.
5. Specify the settings as necessary.
•To select the photo to print:
Flick horizontally to select the photo.
You can also select the photo by tapping "A".
You can print a copy of the displayed photo by pressing the Color button.
•To change the display method, the number of copies, or the print settings:
527

Tap near the center of the displayed photo to display menus.
A. Total number of copies
Total number of copies is displayed.
When tapping, the Check total no. of copies screen is displayed and you can check the
number of copies for each photo. On the Check total no. of copies screen, you can change
the number of copies for each photo.
B. Number of copies
Tap to specify the number of copies.
1. Flick vertically to specify the number of copies.
Tap to display the photo selection screen.
2. Tap to specify the number of copies.
Touch and hold to specify the number of copies by 10 copies.
Note
•You can specify the number of copies for each photo. Display the photo you want to print,
then specify the number of copies when the desired photo is displayed.
C. Switching group
Tap to switch the photo group.
528

For details:
Using Useful Display Functions
D. Settings
Tap to display the Settings screen.
You can change the settings of page size, media type, and print quality and so on.
For details on the setting items:
Setting Items for Photo Printing Using the Operation Panel of the Machine
E. Zooming in
Tap to zoom in on the photo.
For details:
Using Useful Display Functions
F. Date specification
Tap to select photo with specifying the date (last modified date of data).
529

For details:
Using Useful Display Functions
G. Multi display
Tap to display the multiple photos at once.
For details on the display method:
Using Useful Display Functions
6. Press the Color button.
The machine starts printing.
Note
• To cancel printing, press the Stop button.
• While processing the print job, you can add the print job (Reserve photo print).
Adding the Print Job
Adding the Print Job
You can add the print job (Reserve photo print) while printing photos.
Follow the procedure below to add the print job.
1. Flick the photo while printing to select the next photo.
Note
•While you select the photo, the machine prints the reserved photos.
•The reserved photo icon appears on the photo included in the print job.
530

2. Specify the number of copies for each photo.
Note
•While processing the print job, you cannot change the setting for Page size or Type on print
settings confirmation screen. The setting is the same as the setting for the photo included in the
print job.
3. Press the Color button.
The reserved photo is printed next to the photo that has already been started printing.
If you want to print more photos, operate from step 1 again.
Note
• While processing the print job, you cannot display the HOME screen, change the print menu, or print
from the computer or other devices.
• While processing the print job, the photo in other group is not selected.
• If you press the Stop button while processing the print job, the screen to select a method to cancel
reservation is displayed. If you tap Cancel all reservations, you can cancel printing all photos. If you
tap Cancel the last reservation, you can cancel the last printing job.
• If there are many print jobs, Cannot reserve more print jobs. Please wait a while and redo the
operation. may be displayed on the touch screen. In this case, wait a while, then add the print job.
531

Setting Items for Photo Printing Using the Operation Panel of the
Machine
You can specify the setting of page size, media type, photo fix and so on to print the photos saved on the
USB flash drive.
Flick vertically to display setting items, then tap the setting item to display the settings. Tap to specify the
setting.
Note
• Some settings cannot be specified in combination with the other setting items or the print menus. If the
setting which cannot be specified in combination is selected, and Error details are displayed on the
touch screen. In this case, tap on the upper left on the touch screen to confirm the message, then
change the setting.
• The settings of the page size, media type, etc. are retained even if another print menu is selected or the
machine is turned off.
1. Page size
Select the page size of the loaded paper.
2. Type (Media type)
Select the media type of the loaded paper.
3. Paper src (Paper source)
Select the cassette to feed paper.
Selecting Cassette (auto) allows the machine to feed paper from the cassette 2 when the cassette 1
runs out of paper under the following conditions.
• A4, Letter, or Legal sized plain paper is loaded in the cassette 1 and cassette 2.
•Yes is selected for Auto feed switch in Cassette settings.
4. Print qlty (Print quality)
Select print quality according to the photo.
5. Print date
Activates/deactivates to print the date (shooting date) on a photo.
Note
• The shooting date is printed according to the settings of Date display format in Device user
settings under Device settings under Setup.
532

Using Useful Display Functions
You can display the multiple photos at once, specify the date (last modified date of data) to select photos,
and switch the photo group.
Viewing Multiple Photos to Select Photo
Specifying Date to Select Photo
Zooming in on the Photo
Switching the Photo Group
Viewing Multiple Photos to Select Photo
The following screen is displayed by tapping on the photo selection screen.
A. Tap the photo you want to print, the touch screen returns to single photo display.
B. Tap to display photo with specifying the date.
Specifying Date to Select Photo
C. Tap to increase the display photos. (54 photos display)
D. Drag to switch the number of display photos to 6 photos, 15 photos, or 54 photos.
E. Tap to decrease the display photos. (6 photos display)
Specifying Date to Select Photo
The following screen is displayed by tapping on the photo selection screen.
A. Tap to select the date (last modified date of data).
B. Tap the date to display.
534

The photos on date specified are displayed.
Note
• The date is displayed according to the settings of Date display format in Device user settings
under Device settings under Setup.
Device user settings
Zooming in on the Photo
The following screen is displayed by tapping on the photo selection screen.
A. Tap to switch the display magnification.
B. Drag to move the display position.
Switching the Photo Group
Note
• If more than 2,000 photo data are saved on the USB flash drive, the photo data is split by group per
2,000 photos in reverse chronological order (date last modified) automatically.
The following screen is displayed by tapping on the photo selection screen.
A. Tap to switch the photo group.
535

Printing Documents (PDF File) Saved on a USB Flash Drive
You can print PDF files that are scanned using the operation panel of the machine, PDF files that are saved
on the USB flash drive when receiving faxes, or PDF files that are made using Canon IJ Scan Utility
(application software compatible with the machine) from the USB flash drive.
Note
• You can print PDF files from a USB flash drive which satisfy the following conditions. Other than the
following PDF file cannot be printed even if they appear on the document list.
• PDF files scanned using the operation panel of the machine and saved on a USB flash drive with
Format set to PDF or Compact PDF (Extension: .pdf)
For details on scanning using the operation panel of the machine:
Saving Scanned Data on the USB Flash Drive Using the Operation Panel of the Machine
• PDF files saved on a USB flash drive when receiving faxes (Extension: .pdf)
For details on how to save the receiving faxes onto a USB flash drive:
Saving a Document in Machine's Memory to USB Flash Drive
Saving Received Faxes Automatically on a USB Flash Drive
• PDF files made using Canon IJ Scan Utility (application software compatible with the machine)
(Extension: .pdf)
Except for the following data:
-Encrypted data
-Data more than 2 GB
-Data including images scanned at 9601 pixels or more in the vertical and horizontal directions
For details on making PDF files using Canon IJ Scan Utility (application software compatible with
the machine):
Scanning Documents
1. Make sure that the machine is turned on.
2. Load A4, Letter, or Legal-sized plain paper.
3. Insert the USB flash drive into the USB flash drive port.
Important
•If you already insert the USB flash drive to save the received faxes automatically, you cannot print
the documents even when the USB flash drive which contains the document data is set.
In this case, set Auto save setting in FAX settings to OFF and remove the USB flash drive for
saving faxes, then insert the USB flash drive which contains the document data.
4. Flick the HOME screen, then tap Access medium.
Using the Operation Panel
536

The document list is displayed.
Note
•If both photo files and PDF files are saved on USB flash drive, the confirmation screen to select
which file you print is displayed. Tap Print documents in the displayed screen.
•If no printable document (PDF files) is saved on the USB flash drive, Data of supported types
are not saved. is displayed on the touch screen.
5. Select the document to print.
File name list Preview display
A. Flick to display the name of documents, then tap document to print.
B. Tap to switch to the preview display.
C. Flick to display document preview, then tap document to print.
D. Tap to switch to the file name list.
E. Tap to display the Details screen.
Note
• File names may not be displayed properly on the document list if the file name is long or includes
incompatible characters.
•On the preview screen, the first page of each PDF file is displayed on the touch screen. In
addition, if a document is in landscape format, it will be displayed rotated by 90 degrees.
•For some PDF files, it may take longer to display the preview or part of the preview may be
cropped.
•The name of the PDF files is displayed even though the PDF files cannot be printed using the
operation panel of the machine. If one of the following conditions is applicable to the PDF files,
they are not printable.
•PDF files saved using application software other than Canon IJ Scan Utility (application
software compatible with the machine)
•PDF files for which the preview screen is not available ("?" is displayed on the preview
screen.)
•It is recommended you display the Details screen and confirm whether a PDF file is printable. If
one of the following conditions is applicable to the PDF file, it is not printable.
•Information on the Details screen cannot be displayed.
537

• Characters other than the machine name or IJ Scan Utility are displayed on Created with.
• The PDF files made using application software other than Canon IJ Scan Utility (application
software compatible with the machine) are not printable even if they are saved using Canon IJ
Scan Utility.
6. Specify the settings as necessary.
1. Copies
Specify the number of copies.
2. Page size
Select the page size depending on the loaded paper.
3. Type (Media type)
The paper type is set to Plain paper.
4. Paper src (Paper source)
Select the cassette to feed paper.
Selecting Cassette (auto) allows the machine to feed paper from the cassette 2 when the
cassette 1 runs out of paper under the following conditions.
• A4, Letter, or Legal sized plain paper is loaded in the cassette 1 and cassette 2.
•Yes is selected for Auto feed switch in Cassette settings.
5. Print qlty (Print quality)
Specify the print quality.
6. 2-sidedPrintSetting
Select two-sided printing or single-sided printing.
If you tap Advanced with 2-sided selected, you can specify the orientation and the stapling side
of the document.
Note
•When the machine name or IJ Scan Utility is displayed in Created with on the Details
screen, you can select 2-sided to print onto the both sides of a single sheet of paper.
7. Press the Color button for color printing, or the Black button for black & white printing.
The machine starts printing.
538

Note
• You can print up to 250 pages at a time. If you try to print more than 250 pages of a PDF file, The
specified PDF file contains too many pages. The pages exceeding the number of printable pages
will not be printed. Continue? is displayed on the touch screen. To start printing, tap Yes. If you need
to print more than 250 pages of a PDF file, print them from a computer.
• Depending on the PDF file, it may be printed rotated by 90 degrees.
• If the document size is larger than the page size specified on the machine, the document will be printed
at a reduced size. In this case, thin lines on the document may not be printed or images may be
misaligned.
• For some PDF files, an error message may be displayed before printing starts or while printing is in
progress.
For details, see A Message Is Displayed.
539

Paper setting for Printing
By registering the paper size and the media type loaded in the cassette, you can prevent the machine from
misprinting by displaying the message before printing starts when the paper size or the media type of the
loaded paper differs from the print settings.
•When you load paper in the cassette:
The screen to register the cassette paper information is displayed.
Register the paper size and the media type according to the loaded paper.
Important
• For details on the proper combination of paper settings you can specify by the printer driver or on
the touch screen:
Setting the Media Type with the Printer Driver and on the Printer
Setting the Paper Size with the Printer Driver and on the Printer
• For copying, specify the paper settings for copying so that they match the cassette paper
information.
Note
• Depending on the registered cassette paper information, the screen to confirm if you apply the
registered information to the paper settings for copying is displayed. If you tap Yes, the information
is applied to the paper settings for copying.
•When the paper settings for printing or copying are different from the cassette paper information
registered to the machine:
Ex:
540

◦ Paper setting for printing or copying: B5
◦ Cassette paper information registered to the machine: A4
When you start printing or copying, a message is displayed.
Confirm the message, then tap OK. When the screen to select the operation is displayed, select one of
the operations below.
Note
• Depending on the setting, the choices below may not be displayed.
Print with paper in cass. settings
Select if you want to print on the paper loaded in the cassette without changing the paper settings.
For example, when the paper setting for printing or copying is B5 and the cassette paper
information registered to the machine is A4, the machine starts printing or copying with B5 on the
paper loaded in the cassette.
Replace the paper and print
Select if you want to print after replacing the paper of the cassette.
For example, when the paper setting for printing or copying is B5 and the cassette paper
information registered to the machine is A4, you load B5 sized paper in the cassette before you
start printing or copying.
The cassette paper information registration screen is displayed after replacing the paper and
inserting the cassette. Register the cassette paper information according to the paper you loaded in
the cassette.
Note
• If you do not know what paper information to register to the machine, press the Back button
when the screen to select the operation is displayed. When the previous screen is displayed,
confirm the paper size and the media type, then register them to the machine.
541

• For details on the proper combination of paper settings you can specify by the printer driver or
on the touch screen:
Setting the Media Type with the Printer Driver and on the Printer
Setting the Paper Size with the Printer Driver and on the Printer
Cancel
Cancels printing.
Select when you change the paper settings specified for printing or copying. Change the paper
settings, then try printing again.
Note
• You can disable the message which prevents misprinting. When you disable the message, the
machine starts printing or copying even though the paper settings for printing or copying and the
cassette paper information registered to the machine are different.
• To change the setting using the operation panel:
Cassette settings
• To change the setting using the printer driver:
Changing the Printer Operation Mode
542

Making Copies
This section describes the procedure to copy with Copy.
1. Make sure that the machine is turned on.
2. Load paper.
3. Flick the HOME screen, then tap Copy.
Using the Operation Panel
The Copy standby screen is displayed.
4. Load the original document on the platen glass or in the ADF.
5. Specify the settings as necessary.
A. The copy layout is displayed.
Switch the layout (single-sided/2-on-1/two-sided).
B. Tap to specify the number of copies.
1. Tap the numbers to specify the number of copies.
2. Tap to confirm the number of copies.
C. Tap to register the current print settings as a custom setting.
Registering the Favorite Settings (Custom profiles)
D. Tap to display the print setting items.
544

For details on the setting items:
Setting Items for Copying
E. Tap to preview an image of the printout on the preview screen.
For details:
Displaying the Preview Screen
F. Tap to specify the page size.
6. Press the Color button for color copying, or the Black button for black & white copying.
The machine starts copying.
Remove the original on the platen glass or from the document output slot after copying is complete.
Important
•If you load the original on the platen glass, do not open the document cover or remove the original
while Scanning document... is displayed on the touch screen.
•If you load the original in the ADF, do not move the original until copying is complete.
Note
•To cancel copying, press the Stop button.
•If you load the original on the platen glass, you can add the copying job while printing.
545

Adding the Copying Job (Reserve copy)
• When the message informing you that the operation restriction is enabled, ask the administrator of
the machine you are using.
For details on the operation restriction of the machine:
About the Machine Administration
Adding the Copying Job (Reserve copy)
If you load the original on the platen glass, you can add the copying job while printing (Reserve copy).
The screen below is displayed when you can add the copying job.
Load the original on the platen glass and press the same button (the Color button or the Black button) as
the one which you previously pressed.
Important
• When you load the original on the platen glass, move the document cover gently.
Note
• When Print qlty (print quality) is set High, or you load the original in the ADF, you cannot add the
copying job.
• When you add the copying job, the number of copies or the settings such as the page size or media
type cannot be changed.
• If you press the Stop button while reserve copying is in progress, the screen to select the method to
cancel copying is displayed. If you tap Cancel all reservations, you can cancel copying all scanned
data. If you tap Cancel the last reservation, you can cancel the last copying job.
• If you set a document of too many pages to add the copying job, Cannot add more copy jobs.
Please wait a while and redo the operation. may appear on the touch screen. Tap OK and wait a
while, then try copying again.
• If Failed to reserve the copy job. Start over from the beginning. appears on the touch screen
when scanning, tap OK, then press the Stop button to cancel copying. After that, copy the
documents that have not been finished copying.
546

Displaying the Preview Screen
When is displayed on the Copy standby screen, tapping allows you to preview an image of the
printout on the preview screen.
Important
• The preview screen is not available when you load the original in the ADF.
• In the following conditions, is not displayed when the Copy standby screen is displayed.
•2-sided is selected for 2-sidedPrintSetting.
•2-on-1 copy or 4-on-1 copy is selected for Layout.
•ON is selected for Collate.
When either of the conditions above is selected, you can set to display the preview screen after
scanning the original is finished.
When 2-sided, 2-on-1 copy, or 4-on-1 copy is selected and the original is loaded on the platen glass,
you can set to display the preview screen after scanning the original is finished.
Two-Sided Copying
Copying Two Pages to Fit onto a Single Page
Copying Four Pages to Fit onto a Single Page
Collated Copying
• The original will be scanned to display the preview image. Therefore, do not open the document cover
until the preview screen is displayed.
• Originals are rescanned after displaying the preview screen and before copying starts. Therefore, do
not open the document cover or remove the original from the platen glass while Scanning document...
is displayed.
A. A frame showing the selected page size appears over the image. The inside of the frame will be printed.
B. The original that is set on the platen glass is displayed. Tap to select Fit to page. If the displayed image
is skewed, refer to Loading Originals and reset the original properly, then display the preview screen
again and preview the original.
C. The magnification setting, which was set when the preview screen was displayed, is displayed. If the
setting other than Fit to page is selected, you can change the magnification setting by dragging the bar
on the touch screen.
547

D. Tap to specify the magnification.
If you keep touching, the magnification is changed by 10 %.
E. Tap to return to the Copy standby screen.
F. The magnification currently specified is displayed. Tap to select Fit to page.
548

Setting Items for Copying
The following screen is displayed by tapping Settings on the Copy standby screen.
Flick to display setting items, then tap the setting item to display the settings. Tap to specify the setting.
Note
• Some settings cannot be specified in combination with the setting of other setting item or the copy
menu. If the setting which cannot be specified in combination is selected, and Error details are
displayed on the touch screen. In this case, tap on the upper left on the touch screen to confirm the
message, then change the setting.
• The settings of the page size, media type, etc. are retained even if the machine is turned off.
• When copying starts in the copy menu that is not available with the specified setting, The specified
function is not available with current settings. is displayed on the touch screen. Change the setting,
following the on-screen instructions.
1. Magnif. (Magnification)
Specify the reduction/enlargement method.
Reducing or Enlarging a Copy
2. Intensity
Specify the intensity.
A. Tap to activate/deactivate automatic intensity adjustment.
549

When ON is selected, the intensity is adjusted automatically according to the originals loaded on
the platen glass.
B. Drag to specify the intensity.
C. Tap to confirm the intensity setting.
Note
• When Auto is selected, load the original on the platen glass.
3. Page size
Select the page size of the loaded paper.
4. Type (Media type)
Select the media type of the loaded paper.
5. Paper src (Paper source)
Select the cassette to feed paper.
Selecting Cassette (auto) allows the machine to feed paper from the cassette 2 when the cassette 1
runs out of paper under the following conditions.
• A4, Letter, or Legal sized plain paper is loaded in the cassette 1 and cassette 2.
•Yes is selected for Auto feed switch in Cassette settings.
6. Print qlty (Print quality)
Adjust print quality according to the original.
Important
• If you use Standard with Type set to Plain paper and the quality is not as good as expected,
select High for Print qlty and try copying again.
• Select High for Print qlty to copy in grayscale. Grayscale renders tones in a range of grays
instead of black or white.
7. Layout
Select the layout.
Copying Two Pages to Fit onto a Single Page
Copying Four Pages to Fit onto a Single Page
8. ADF duplex scan
Select whether to perform duplex scanning from the ADF.
Two-Sided Copying
9. 2-sidedPrintSetting
Select whether to perform two-sided copying.
Two-Sided Copying
550

10. Collate
Select whether to obtain sorted printouts when making multiple copies of a multi-paged original.
Collated Copying
11. Frame erase copy
When copying thick originals such as books, you can make a copy without black margins around the
image and gutter shadows.
Copying Thick Originals Such as Books
551

Reducing or Enlarging a Copy
You can specify the magnification optionally or select the preset-ratio copying or fit-to-page copying.
The screen below is displayed when you tap Settings in the Copy standby screen and tap Magnif. to select
the reduction/enlargement method.
A. Tap to display the screen below.
1. Tap the numbers to specify the magnification.
2. Tap to confirm the magnification.
B. Flick to specify the magnification.
C. Tap to confirm the magnification.
Reduction/enlargement Method
Note
• Some of the reduction/enlargement methods are not available depending on the copy menu.
• Fit to page
The machine automatically reduces or enlarges the image to fit the page size.
The setting in Magnif.: Fit to page
Note
• When you select Fit to page, the page size may not be detected correctly depending on the
original. In this case, select the setting other than Fit to page.
• Preset ratio
552

You can select one of the preset ratios to reduce or enlarge copies.
Select the appropriate ratio for size of original and page size.
The setting in Magnif.: 70% A4->A5/86% A4->B5/94% A4->LTR/115% B5->A4/141% A5->A4/156%
5x7->LTR/183% 4x6->LTR
Note
• Some of the preset ratios are not available depending on the country or region of purchase.
• Ratio specified copy
You can specify the copy ratio as a percentage to reduce or enlarge copies.
Note
•400% MAX (maximum copy ratio) and 25% MIN (minimum copy ratio) are selectable.
• If you make a copy at the same size as the original, select Same size.
553

Two-Sided Copying
When you select 2-sided for 2-sidedPrintSetting in Copy, you can copy two original pages onto the both
sides of a single sheet of paper.
In addition, when you select Duplex for ADF duplex scan, you can perform duplex scanning.
Specify the place to load originals or copy settings according to the two-sided copying method.
•Single-sided to Two-sided
Place to load the original: platen glass or ADF
ADF duplex scan: Simplex
2-sidedPrintSetting: 2-sided
Note
• When you tap Advanced, after tapping 2-sided for 2-sidedPrintSetting, you can select the
orientation and the stapling side of the paper. Also, you can select whether to display the preview
screen when you load the original on the platen glass.
◦ When you select Orientation: Portrait and Output: Long side bind:
◦ When you select Orientation: Portrait and Output: Short side bind:
◦ When you select Orientation: Landscape and Output: Long side bind:
◦ When you select Orientation: Landscape and Output: Short side bind:
554

•Two-sided to Single-sided
Place to load the original: ADF
ADF duplex scan: Duplex
2-sidedPrintSetting: 1-sided
Note
• When you tap Advanced after tapping Duplex for ADF duplex scan, you can select the orientation
and the stapling side of the original.
◦ When you select Orientation: Portrait and Output: Long side bind:
◦ When you select Orientation: Portrait and Output: Short side bind:
◦ When you select Orientation: Landscape and Output: Long side bind:
◦ When you select Orientation: Landscape and Output: Short side bind:
•Two-sided to Two-sided
Place to load the original: ADF
ADF duplex scan: Duplex
2-sidedPrintSetting: 2-sided
Note
• When you select Duplex for ADF duplex scan and tap Advanced, you can select the orientation
and the stapling side of the original. When you select 2-sided for 2-sidedPrintSetting and tap
Advanced, you can select the orientation and the stapling side of the paper.
◦ When you select Orientation: Portrait for the orientation and Original: Long side bind and
Output: Long side bind for the stapling side:
◦ When you select Orientation: Portrait for the orientation and Original: Short side bind and
Output: Short side bind for the stapling side:
555

◦ When you select Orientation: Landscape for the orientation and Original: Long side bind and
Output: Long side bind for the stapling side:
◦ When you select Orientation: Landscape for the orientation and Original: Short side bind and
Output: Short side bind for the stapling side:
When the stapling sides specified for Duplex and 2-sided are different, the originals are copied so that
the page is flipped vertically.
Ex: When you select Orientation: Landscape, Original: Long side bind, and Output: Short side
bind:
After selecting the stapling side, you can select whether you use the preview screen. If you tap ON, the
preview screen is displayed so that you can check the orientation.
Note
• Two-sided copy setting can be used in combination with 2-on-1 copy or 4-on-1 copy.
Copying Two Pages to Fit onto a Single Page
Copying Four Pages to Fit onto a Single Page
• If you are copying in black & white, print intensity of the Two-sided copy may differ from that of a single-
sided copy.
When Loading the Original on the platen glass:
•Before scanning:
When you select 2-sided for 2-sidedPrintSetting and the preview function is activated, the machine
starts pre-scanning before scanning the original. When pre-scanning is finished, the screen below
(preview screen) is displayed on the LCD.
556

A. Tap to rotate the original by 180 degrees.
B. Tap to start scanning the original.
C. Tap to rescan the original.
•After scanning:
The screen below appears after scanning each sheet of original.
A. Tap to start scanning the original.
Remove the sheet of original from the platen glass after scanning and load the next sheet on the
platen glass, then tap Scan.
B. Tap to start copying the original already scanned.
Note
• You can add the copying job while printing.
Adding the Copying Job (Reserve copy)
557

Copying Thick Originals Such as Books
When ON is selected for Frame erase copy in Copy, you can make a copy without black margins around
the image and gutter shadows in copying thick originals such as books. Using this function, you can reduce
unnecessary ink consumption.
Note
• When you use this function, load the original on the platen glass and close the document cover.
• When the Copy standby screen is displayed, tapping allows you to preview an image of the printout
on the preview screen.
Displaying the Preview Screen
• There may be a narrow black margin that appears around the image. This function removes the dark
margins only. If a scanned book is too thin or when the machine is used near a window or in a bright
environment, a faint black frame may remain. Also, if the color of an original is dark, the machine cannot
distinguish the document color from the shadow and this may cause slight cropping or a shadow on the
crease.
559

Copying Two Pages to Fit onto a Single Page
When you select 2-on-1 copy for Layout in Copy, you can copy two original pages onto a single sheet of
paper by reducing each image.
Tap Settings on the Copy standby screen to display the print settings screen, then select 2-on-1 copy for
Layout.
Select 2-on-1 copy, then tap OK.
If you tap Advanced with 2-on-1 copy selected, you can specify the orientation and the order of the
original.
• When you select Orientation: Portrait and Left to right:
• When you select Orientation: Portrait and Right to left:
• When you select Orientation: Landscape and Top to bottom:
• When you select Orientation: Landscape and Bottom to top:
After selecting the order, you can select whether you use the preview screen. If you tap ON, the preview
screen is displayed so that you can check the orientation.
Note
• This function can be used in combination with Two-sided copy.
If you use this function in combination, you can copy four original pages on one sheet of paper. In this
case, two original pages are copied on each side of paper.
If you use this function in combination, select the two-sided copy setting for ADF duplex scan and 2-
sidedPrintSetting and the stapling side of print paper on the Print settings screen.
For details on two-sided copy function:
560

Two-Sided Copying
When Loading the Original on the platen glass:
•Before scanning:
When the preview function is activated, the machine starts pre-scanning before scanning the original.
When pre-scanning is finished, the screen below (preview screen) is displayed on the LCD.
A. Tap to rotate the original by 180 degrees.
B. Tap to start scanning the original.
C. Tap to rescan the original.
•After scanning:
The screen below appears after scanning each sheet of original.
A. Tap to start scanning the original.
Remove the sheet of original from the platen glass after scanning and load the next sheet on the
platen glass, then tap Scan.
B. Tap to start copying the original already scanned.
Note
• You can add the copying job while printing.
Adding the Copying Job (Reserve copy)
• If you use this function in combination with Two-sided copy, the screen above is displayed after
scanning the second sheet of original is complete. Follow the on-screen instructions to scan the
third and fourth sheet of original.
561

Copying Four Pages to Fit onto a Single Page
When you select 4-on-1 copy for Layout in Copy, you can copy four original pages onto a single sheet of
paper by reducing each image. Four different layouts are available.
Select 4-on-1 copy, then tap OK.
If you tap Advanced with 4-on-1 copy selected, you can specify the orientation and the order of the
original.
Note
• The order is the same regardless of the orientation.
• When you select Upper-left to right
• When you select Upper-right to left
• When you select Upper-left to bottom
• When you select Upper-right to bottom
562

After selecting the order, you can select whether you use the preview screen. If you tap ON, the preview
screen is displayed so that you can check the orientation.
Note
• This function can be used in combination with Two-sided copy.
If you use this function in combination, you can copy eight original pages on one sheet of paper. In this
case, four original pages are copied on each side of paper.
If you use this function in combination, select the two-sided copy setting for ADF duplex scan and 2-
sidedPrintSetting and the stapling side of print paper on the Print settings screen.
For details on two-sided copy function:
Two-Sided Copying
When Loading the Original on the platen glass:
•Before scanning:
When the preview function is activated, the machine starts pre-scanning before scanning the original.
When pre-scanning is finished, the screen below (preview screen) is displayed on the LCD.
A. Tap to rotate the original by 180 degrees.
B. Tap to start scanning the original.
C. Tap to rescan the original.
•After scanning:
The screen below appears after scanning each sheet of original.
A. Tap to start scanning the original.
Remove the sheet of original from the platen glass after scanning and load the next sheet on the
platen glass, then tap Scan.
563

B. Tap to start copying the original already scanned.
Note
• You can add the copying job while printing.
Adding the Copying Job (Reserve copy)
• If you use this function in combination with Two-sided copy, the screen above is displayed after
scanning the fourth sheet of original is complete. Follow the on-screen instructions to scan the
rest of originals.
564

Collated Copying
You can obtain sorted printouts when making multiple copies of a multi-paged original.
When you select ON for Collate in Copy, you can obtain sorted printouts when making multiple copies of a
multi-paged original. In addition, you can copy originals on both sides of paper.
• When ON is selected:
• When OFF is selected:
Note
• When you use this function, load the original in the ADF.
• This function can be used in combination with Two-sided copy.
If you use this function in combination, select the two-sided copy setting for ADF duplex scan and 2-
sidedPrintSetting and the stapling side of print paper on the Print settings screen.
For details on two-sided copy function:
Two-Sided Copying
• The number of pages the machine can read varies with the document. If Device memory is full.
Cannot continue process. appears on the LCD when scanning, reduce the number of document
pages to scan and try copying again.
Collated Copying in Combination with Two-Sided Copying
Collated copying is also available when two-sided copying is selected.
565

Scanning with IJ Scan Utility
What Is IJ Scan Utility (Scanner Software)?
Starting IJ Scan Utility
Scanning Documents Basic
Scanning Photos
Scanning with Favorite Settings
Scanning Items Larger than the Platen (Image Stitch)
Extracting Text from Scanned Images (OCR)
Sending Scanned Images via E-mail
Scanning Multiple Items at One Time
Scanning Multiple Documents at One Time from the ADF (Auto Document
Feeder)
Scanning Both Sides of Each Document at One Time
Saving after Checking Scan Results
IJ Scan Utility Screens
569

What Is IJ Scan Utility (Scanner Software)?
IJ Scan Utility is an application that allows you to easily scan documents, photos, etc.
You can complete from scanning to saving at one time by simply clicking the corresponding icon in the IJ
Scan Utility main screen.
What You Can Do with IJ Scan Utility
Scan Easily according to Purposes
You can scan by simply clicking an icon such as Document to sharpen text in a document or magazine
for better readability, or Photo to scan with settings suitable for photos, according to the item type or
your purpose.
Note
• Refer to "IJ Scan Utility Main Screen" for details on the IJ Scan Utility main screen.
Save Scanned Images Automatically
Scanned images are automatically saved in a preset folder. You can change the folder as required.
Note
• The default save folders are as follows.
• Windows 8.1: Documents folder
• Windows 8: My Documents folder
• Windows 7: My Documents folder
• Windows Vista: Documents folder
• Windows XP: My Documents folder
• Refer to "Settings Dialog Box" for how to specify a folder.
Integrate with Applications
You can utilize scanned images through integration with other applications; display scanned images in
your favorite application, attach them to e-mails, extract text from images, and more.
570

Starting IJ Scan Utility
Note
• If you have more than one scanner or have changed the connection from USB connection to network
connection, set up the network environment from IJ Scan Utility.
Network Scan Settings
Follow the steps below to start IJ Scan Utility.
Windows 8.1/Windows 8:
Select IJ Scan Utility on the Start screen to start IJ Scan Utility.
If IJ Scan Utility is not displayed on the Start screen, select the Search charm, then search for "IJ Scan
Utility".
Windows 7/Windows Vista/Windows XP:
From the Start menu, select All Programs > Canon Utilities > IJ Scan Utility > IJ Scan Utility to start IJ
Scan Utility.
572

Scanning Documents
You can scan items placed on the platen with settings suitable for documents.
1. Place the item on the platen.
Placing Items (When Scanning from a Computer)
2. Start IJ Scan Utility.
3. Click Settings..., then set the paper size, resolution, etc. in the Settings (Document Scan)
dialog box as required.
When setting is completed, click OK.
4. Click Document.
Scanning starts.
Note
• Click Cancel to cancel the scan.
• Scanned images are saved in the folder set for Save in in the Settings (Document Scan) dialog box
displayed by clicking Settings.... In the Settings (Document Scan) dialog box, you can also make
advanced scan settings.
573

Scanning Photos
You can scan photos placed on the platen with settings suitable for photos.
1. Place the photo on the platen.
Placing Items (When Scanning from a Computer)
2. Start IJ Scan Utility.
3. Click Settings..., then set the paper size, resolution, etc. in the Settings (Photo Scan)
dialog box as required.
When setting is completed, click OK.
4. Click Photo.
Scanning starts.
Note
• Click Cancel to cancel the scan.
• Scanned images are saved in the folder set for Save in in the Settings (Photo Scan) dialog box
displayed by clicking Settings.... In the Settings (Photo Scan) dialog box, you can also make
advanced scan settings.
574

Scanning with Favorite Settings
You can scan items placed on the platen with your favorite settings saved beforehand.
This is convenient for saving frequently used settings or when specifying scan settings in detail.
1. Start IJ Scan Utility.
2. Click Settings..., then set the item type, resolution, etc. in the Settings (Custom Scan)
dialog box as required.
When setting is completed, click OK.
Note
•Once the settings are made, you can scan with the same settings from the next time.
3. Place the item on the platen.
Placing Items (When Scanning from a Computer)
4. Click Custom.
Scanning starts.
Note
• Click Cancel to cancel the scan.
• Scanned images are saved in the folder set for Save in in the Settings (Custom Scan) dialog box
displayed by clicking Settings.... In the Settings (Custom Scan) dialog box, you can also make
advanced scan settings.
575

Scanning Items Larger than the Platen (Image Stitch)
You can scan the left and right halves of an item larger than the platen and combine them back into one
image. Items up to approximately twice as large as the platen are supported.
Note
• The following explains how to scan from the item to be placed on the left side.
1. Start IJ Scan Utility.
2. Click Settings..., then set the item type, resolution, etc. in the Settings (Scan and Stitch)
dialog box as required.
When setting is completed, click OK.
3. Click Stitch.
The Image Stitch window appears.
4. In Select Output Size, select an output size according to the paper size.
576

5. Make sure that Scan from Left is selected in Scan Direction.
6. Place the item that is to be displayed on the left side of the screen face-down on the platen.
7. Click Start Scanning Image 1.
The first item is scanned and appears in 1.
Note
•Click Cancel to cancel the scan.
577

8. Place the item that is to be displayed on the right side of the screen face-down on the
platen.
9. Click Start Scanning Image 2.
The second item is scanned and appears in 2.
Note
• Click Cancel to cancel the scan.
10. Adjust the scanned images as required.
Use the Toolbar to rotate or zoom in/out, or drag the images to adjust their positions.
578

Note
• Select the Adjust cropping frames checkbox to specify the area to be saved.
Adjusting Cropping Frames in the Image Stitch Window
• To scan an item again, select the image in the Preview area or the thumbnail at the top of the
screen, then click (Delete). The selected image is deleted, allowing you to scan the item
again.
11. Click Save.
The combined image is saved.
Note
•Refer to "Image Stitch Window" for details on the Image Stitch window.
•You can make advanced scan settings in the Settings (Scan and Stitch) dialog box displayed by
clicking Settings....
579

Extracting Text from Scanned Images (OCR)
Click OCR in the IJ Scan Utility main screen to scan text in scanned magazines and newspapers and
display it in a specified application.
Note
• You can also extract text from Document, Custom, or ScanGear.
1. Start IJ Scan Utility.
2. Click Settings..., then set the document type, resolution, etc. in the Settings (OCR) dialog
box, and then select the application in which you want to display the result.
When setting is completed, click OK.
Note
• For Resolution, only 300 dpi or 400 dpi can be set.
• If a compatible application is not installed, the text in the image is extracted and appears in your
text editor.
Text to be displayed is based on Document Language in the Settings (General Settings) dialog
box. Select the language you want to extract in Document Language and scan.
• You can add the application from the pull-down menu.
3. Click OCR.
Scanning starts.
When scanning is completed, the scanned images are saved according to the settings, and the extracted
text appears in the specified application.
Note
•Click Cancel to cancel the scan.
•Text displayed in your text editor is for guidance only. Text in the image of the following types of
documents may not be detected correctly.
•Documents containing text with font size outside the range of 8 points to 40 points (at 300 dpi)
•Slanted documents
•Documents placed upside down or documents with text in the wrong orientation (rotated
characters)
•Documents containing special fonts, effects, italics, or hand-written text
•Documents with narrow line spacing
580

• Documents with colors in the background of text
• Documents containing multiple languages
581

Sending Scanned Images via E-mail
You can send scanned images via e-mail easily by simply clicking E-mail in the IJ Scan Utility main screen.
Note
• You can also send scanned images via e-mail from Document, Photo, Custom, or ScanGear.
1. Start IJ Scan Utility.
2. Click Settings..., then set the item type, resolution, etc. in the Settings (E-mail) dialog box,
and then select an e-mail client.
When setting is completed, click OK.
3. Place the item on the platen.
Placing Items (When Scanning from a Computer)
4. Click E-mail.
Scanning starts.
When scanning is completed, the specified e-mail client starts and the images will be attached to a new
message.
Note
•Click Cancel to cancel the scan.
•The scanned images are saved according to the settings made in the Settings dialog box.
•When the Check scan results checkbox is selected in the Settings dialog box, the Save Settings
dialog box appears. After you set the save options and click OK, the scanned images are saved
and automatically attached to a new message of the specified e-mail client.
5. Specify the recipient, enter the subject and message, then send e-mail.
Refer to the manual of your e-mail client for e-mail settings.
582

Scanning Multiple Items at One Time
You can scan two or more photos (small items) placed on the platen at one time and save each image
individually.
Important
• The following types of items may not be scanned correctly. In that case, adjust the cropping frames
(scan areas) in whole image view of ScanGear (scanner driver) and scan again.
• Photos that have a whitish background
• Items printed on white paper, hand-written documents, business cards, etc.
• Thin items
• Thick items
Refer to "Scanning Multiple Documents at One Time with ScanGear (Scanner Driver)" for your model
from Home of the Online Manual for details.
Note
• The screens for scanning with favorite settings are used as examples in the following descriptions.
1. Place the items on the platen.
Placing Items (When Scanning from a Computer)
2. Start IJ Scan Utility.
3. Click Settings....
The Settings dialog box appears.
4. Click Custom Scan.
583

5. Select Select Source according to the items to be scanned.
6. Select Auto scan for Paper Size, then click OK.
584

The IJ Scan Utility main screen appears.
Note
• Refer to the following pages for details on the setting items in the Settings dialog box.
Settings (Document Scan) Dialog Box
Settings (Photo Scan) Dialog Box
Settings (Custom Scan) Dialog Box
Settings (OCR) Dialog Box
Settings (E-mail) Dialog Box
7. Click Custom.
Multiple items are scanned at one time.
Note
• Click Cancel to cancel the scan.
• Scanned images are saved in the folder set for Save in in the corresponding Settings dialog box
displayed by clicking Settings.... In each Settings dialog box, you can also make advanced scan
settings.
585

Scanning Multiple Documents at One Time from the ADF (Auto
Document Feeder)
Place multiple documents on the ADF (Auto Document Feeder) and scan at one time.
This section explains how to scan one side of the documents at a time. To scan both sides of the documents
automatically, refer to "Scanning Both Sides of Each Document at One Time".
Note
• You can scan multiple documents at one time from the ADF when scanning via Document, Custom,
ScanGear, OCR, or E-mail.
Refer to "Scanning with Application Software that You are Using (ScanGear)" for your model from
Home of the Online Manual for how to scan using ScanGear (scanner driver).
• The screens for scanning documents are used as examples in the following descriptions.
1. Place the documents on the ADF.
Placing Documents (ADF (Auto Document Feeder))
2. Start IJ Scan Utility.
3. Click Settings....
The Settings dialog box appears.
4. Click Document Scan.
586

5. Select Select Source according to the documents to be scanned.
To scan only the front side of each document, select Document (ADF/Platen) or Document (ADF
Simplex).
To scan the front side then the back side of each document, select Document (ADF Manual Duplex).
6. Set the color mode, document size, and scanning resolution as required.
Click Document Scan Orientation Settings... to specify the orientation of the documents to be
scanned. In the displayed dialog box, you can specify the Orientation and Binding Side. How to place
the documents when scanning the back sides depends on the Binding Side.
When setting is completed, click OK.
587

The IJ Scan Utility main screen appears.
Note
• Refer to the following pages for details on the setting items in the Settings dialog box.
Settings (Document Scan) Dialog Box
Settings (Custom Scan) Dialog Box
Settings (OCR) Dialog Box
Settings (E-mail) Dialog Box
7. Click Document.
Scanning starts.
Note
•Click Cancel to cancel the scan.
When Document (ADF Manual Duplex) is selected for Select Source, proceed to Step 8.
588

Note
• When Document (ADF Duplex) is selected for Select Source, the Manual Duplex Scanning
dialog box does not appear; both sides of the documents are scanned automatically. Refer to
"Scanning Both Sides of Each Document at One Time" for details.
8. Follow the on-screen instructions to place the documents.
Note
•The screens for scanning with Orientation set to Portrait are used as examples in the following
descriptions.
When Long edge is Selected for Binding Side in Document Scan Orientation Settings...:
Place the documents after rotating the output documents 180 degrees.
When Short edge is Selected for Binding Side in Document Scan Orientation Settings...:
Place the documents without changing the orientation of the output documents.
589

9. Click OK.
Scanning starts.
Note
• Click Cancel to cancel the scan.
• Scanned images are saved in the folder set for Save in in the corresponding Settings dialog box
displayed by clicking Settings.... In each Settings dialog box, you can also make advanced scan
settings.
590

Scanning Both Sides of Each Document at One Time
Scan both sides of each document at one time using the ADF (Auto Document Feeder).
Note
• You can scan multiple documents at one time from the ADF when scanning via Document, Custom,
ScanGear, OCR, or E-mail.
Refer to "Scanning with Application Software that You are Using (ScanGear)" for your model from
Home of the Online Manual for how to scan using ScanGear (scanner driver).
• The screens for scanning documents are used as examples in the following descriptions.
1. Place the documents on the ADF.
Placing Documents (ADF (Auto Document Feeder))
2. Start IJ Scan Utility.
3. Click Settings....
The Settings dialog box appears.
4. Click Document Scan.
591

5. Select Document (ADF/Platen) or Document (ADF Duplex) for Select Source.
Note
•Select the Scan both sides when scanning from the ADF checkbox in Scan Options when
scanning via Document (ADF/Platen).
6. Set the color mode, document size, and scanning resolution as required.
Click Document Scan Orientation Settings... to specify the orientation of the documents
to be scanned. In the displayed dialog box, you can specify the Orientation and Binding
Side.
592

When setting is completed, click OK.
The IJ Scan Utility main screen appears.
Note
• Refer to the following pages for details on the setting items in the Settings dialog box.
Settings (Document Scan) Dialog Box
Settings (Custom Scan) Dialog Box
Settings (OCR) Dialog Box
Settings (E-mail) Dialog Box
7. Click Document.
Both sides of the documents are scanned automatically.
Note
• Click Cancel to cancel the scan.
• Scanned images are saved in the folder set for Save in in the corresponding Settings dialog box
displayed by clicking Settings.... In each Settings dialog box, you can also make advanced scan
settings.
593

Saving after Checking Scan Results
You can check the scan results, then save the images to a computer.
Important
• You cannot check the scan results before saving when scanned using the operation panel.
Note
• The screens for scanning photos are used as examples in the following descriptions.
1. Start IJ Scan Utility.
2. Click Settings....
The Settings dialog box appears.
3. Click Photo Scan.
4. Select the Check scan results checkbox, then click OK.
594

The IJ Scan Utility main screen appears.
Note
• Refer to the following pages for details on the setting items in the Settings dialog box.
Settings (Document Scan) Dialog Box
Settings (Photo Scan) Dialog Box
Settings (Custom Scan) Dialog Box
Settings (Scan and Stitch) Dialog Box
Settings (ScanGear) Dialog Box
Settings (OCR) Dialog Box
Settings (E-mail) Dialog Box
5. Click Photo.
Scanning starts.
When scanning is completed, the Save Settings dialog box appears.
Note
•Click Cancel to cancel the scan.
595

6. Change the image order or file save options as required.
You can change the image order or file save options in the Save Settings dialog box.
Note
• The default save folders are as follows.
•Windows 8.1: Documents folder
• Windows 8: My Documents folder
• Windows 7: My Documents folder
• Windows Vista: Documents folder
•Windows XP: My Documents folder
7. Click OK.
Scanned images are saved according to the settings.
596

IJ Scan Utility Screens
IJ Scan Utility Main Screen
Settings Dialog Box
Settings (Document Scan) Dialog Box
Settings (Photo Scan) Dialog Box
Settings (Custom Scan) Dialog Box
Settings (Scan and Stitch) Dialog Box
Settings (ScanGear) Dialog Box
Settings (OCR) Dialog Box
Settings (E-mail) Dialog Box
Settings (Save to PC (Photo)) Dialog Box
Settings (Save to PC (Document)) Dialog Box
Settings (Attach to E-mail (Photo)) Dialog Box
Settings (Attach to E-mail (Document)) Dialog Box
Settings (General Settings) Dialog Box
Save Settings Dialog Box
Image Stitch Window
597

IJ Scan Utility Main Screen
Follow the steps below to start IJ Scan Utility.
Windows 8.1 / Windows 8:
Select IJ Scan Utility on the Start screen to start IJ Scan Utility.
If IJ Scan Utility is not displayed on the Start screen, select the Search charm, then search for "IJ Scan
Utility".
Windows 7/Windows Vista/Windows XP:
From the Start menu, select All Programs > Canon Utilities > IJ Scan Utility > IJ Scan Utility to start IJ
Scan Utility.
You can complete from scanning to saving at one time by simply clicking the corresponding icon.
Product Name
Displays the name of the product that IJ Scan Utility is currently set to use.
If the displayed product is not the one you want to use, select the desired product from the list.
In addition, for network connection, select one with "Network" after the product name.
Note
• Refer to "Network Scan Settings" for how to set up a network environment.
Document
Scans items as documents and saves them to a computer.
Scan/save settings and the response after scanning can be specified in the Settings (Document Scan)
dialog box.
Photo
Scans items as photos and saves them to a computer.
Scan/save settings and the response after scanning can be specified in the Settings (Photo Scan)
dialog box.
Custom
Scans items with your favorite settings and saves the images to a computer. The item type can be
automatically detected.
Scan/save settings and the response after scanning can be specified in the Settings (Custom Scan)
dialog box.
598

Stitch
Displays the Image Stitch window in which you can scan the left and right halves of an item larger than
the platen and combine the scanned images back into one image.
Scan/save settings and the response after scanning can be specified in the Settings (Scan and Stitch)
dialog box.
ScanGear
Starts ScanGear (scanner driver) in which you can make image corrections and color adjustments
when scanning.
Scan/save settings and applications can be specified in the Settings (ScanGear) dialog box.
OCR
Scan text in scanned magazines and newspapers and display it in a specified application.
Scan/save settings and applications can be specified in the Settings (OCR) dialog box.
E-mail
You can send scanned images via e-mail.
Scan/save settings and applications can be specified in the Settings (E-mail) dialog box.
Instructions
Opens this guide.
Settings...
Displays the Settings dialog box in which you can specify the scan/save settings and the response after
scanning.
599

Settings Dialog Box
There are three tabs in the Settings dialog box: (Scanning from a Computer), (Scanning from the
Operation Panel), and (General Settings). When you click a tab, the view in the red frame switches and
you can make advanced settings to functions on each tab.
(Scanning from a Computer) Tab
You can specify how to respond when scanning from IJ Scan Utility.
Settings (Document Scan) Dialog Box
Settings (Photo Scan) Dialog Box
Settings (Custom Scan) Dialog Box
Settings (Scan and Stitch) Dialog Box
Settings (ScanGear) Dialog Box
Settings (OCR) Dialog Box
Settings (E-mail) Dialog Box
600

(Scanning from the Operation Panel) Tab
You can specify how to respond when scanning from the operation panel.
Settings (Save to PC (Photo)) Dialog Box
Settings (Save to PC (Document)) Dialog Box
Settings (Attach to E-mail (Photo)) Dialog Box
Settings (Attach to E-mail (Document)) Dialog Box
(General Settings) Tab
You can set the product to use, file size restriction on e-mail attachment, language to detect text in
images, and folder in which to save images temporarily.
Settings (General Settings) Dialog Box
601

Settings (Document Scan) Dialog Box
Click Document Scan on the (Scanning from a Computer) tab to display the Settings (Document
Scan) dialog box.
In the Settings (Document Scan) dialog box, you can make advanced scan settings to scan items as
documents.
(1) Scan Options Area
(2) Save Settings Area
(3) Application Settings Area
(1) Scan Options Area
Select Source
Select the type of item to be scanned.
• Scanning documents: Document or Document (ADF/Platen)
• Scanning magazines: Magazine
• Scanning documents from the ADF (Auto Document Feeder): Document (ADF Simplex),
Document (ADF Manual Duplex), Document (ADF Duplex), or Document (ADF/Platen)
602

Note
• When Document (ADF/Platen) is selected and documents are placed both on the platen and
ADF, those placed on the ADF will be scanned.
Color Mode
Select the color mode in which to scan the item.
Paper Size
Select the size of the item to be scanned.
When scanning both sides of the documents automatically from the ADF, select A4 or Letter.
When you select Custom, a screen in which you can specify the paper size appears. Select a Unit,
then enter the Width and Height, and then click OK.
Note
• Click Defaults to restore the specified settings to the default settings.
Resolution
Select the resolution of the item to be scanned.
The higher the resolution (value), the more detail in your image.
Resolution
Note
• Only 300 dpi or 400 dpi can be set when Start OCR is selected in Application Settings.
Document Scan Orientation Settings...
This appears when you select ADF for Select Source.
Click to display the Document Scan Orientation Settings dialog box in which you can set the
orientation and binding side of the documents to be scanned from the ADF.
603

Important
•Binding Side cannot be specified when scanning only the front side of each document.
Scan both sides when scanning from the ADF
This appears when you select Document (ADF/Platen) for Select Source. Scans both sides of the
documents placed on the ADF.
Image Processing Settings
Click (Plus) to set the following.
Note
• The displayed items vary by Select Source and Color Mode.
Apply Auto Document Fix
Select this checkbox to sharpen text in a document or magazine for better readability.
Important
• The color tone may differ from the source image due to corrections. In that case, deselect
the checkbox and scan.
Note
• Scanning takes longer than usual when you enable this function.
Sharpen outline
Emphasizes the outline of the subjects to sharpen the image.
Reduce show-through
Sharpens text in an item or reduces show-through in newspapers, etc.
Reduce moire
Reduces moire patterns.
Printed materials are displayed as a collection of fine dots. "Moire" is a phenomenon where
uneven gradation or a stripe pattern appears when such photos or pictures printed with fine dots
are scanned.
Note
• Scanning takes longer than usual when you enable Reduce moire.
Reduce gutter shadow/Reduce gutter shadow (platen)
Reduces gutter shadows that appear between pages when scanning open booklets.
Important
• This function is available only when scanning from the platen.
Note
• Use ScanGear (scanner driver)'s Advanced Mode tab to correct gutter shadows when
scanning non-standard size items or specified areas.
Refer to "Gutter Shadow Correction" for your model from Home of the Online Manual for
details.
• When you enable this function, scanning may take longer than usual with network
connection.
604

Correct slanted text document
Detects the scanned text and corrects the angle (within -0.1 to -10 degrees or +0.1 to +10
degrees) of the document.
Important
• The following types of documents may not be corrected properly since the text cannot be
detected correctly.
• Documents in which the text lines are inclined more than 10 degrees or the angles vary
by line
• Documents containing both vertical and horizontal text
• Documents with extremely large or small fonts
• Documents with small amount of text
• Documents containing figures/images
• Hand-written text
• Documents containing both vertical and horizontal lines (tables)
Note
• Scanning takes longer than usual when you enable Correct slanted text document.
Detect the orientation of text document and rotate image
Automatically rotates the image to the correct orientation by detecting the orientation of text in
the scanned document.
Important
• Only text documents written in languages that can be selected from Document Language
in the Settings (General Settings) dialog box are supported.
• The orientation may not be detected for the following types of settings or documents since
the text cannot be detected correctly.
• Resolution is outside the range of 300 dpi to 600 dpi
• Font size is outside the range of 8 points to 48 points
• Documents containing special fonts, effects, italics, or hand-written text
• Documents with patterned backgrounds
In that case, select the Check scan results checkbox and rotate the image in the Save
Settings dialog box.
(2) Save Settings Area
File Name
Enter the file name of the image to be saved. When you save a file, the date and four digits are
appended to the set file name in the "_20XX0101_0001" format.
Note
• When you select the Save to a subfolder with current date checkbox, the date and four digits
are appended to the set file name.
Save in
Displays the folder in which to save the scanned images. To change the folder, specify the
destination folder in the Select Destination Folder dialog box displayed by selecting Add... from the
pull-down menu.
605

The default save folders are as follows.
• Windows 8.1: Documents folder
• Windows 8: My Documents folder
• Windows 7: My Documents folder
• Windows Vista: Documents folder
• Windows XP: My Documents folder
Data Format
Select the data format in which to save the scanned images.
You can select JPEG/Exif, TIFF, PNG, PDF, or PDF (Multiple Pages).
Important
• You cannot select JPEG/Exif when Color Mode is Black and White.
• When Start OCR is selected in Application Settings, you cannot select PDF or PDF (Multiple
Pages).
Note
• With network connection, scanning may take longer than usual when you set TIFF or PNG in
Data Format.
PDF Compression
Select the compression type for saving PDF files.
Standard
It is recommended that you normally select this setting.
High
Compresses the file size when saving, allowing you to reduce the load on your network/server.
Important
• This appears only when PDF or PDF (Multiple Pages) is selected in Data Format.
• When Black and White is selected in Color Mode, this option does not appear.
JPEG Image Quality
You can specify the image quality of JPEG files.
Important
• This appears only when JPEG/Exif is selected in Data Format.
Create a PDF file that supports keyword search
Select this checkbox to convert text in images into text data and create PDF files that support
keyword search.
Important
• This appears only when PDF or PDF (Multiple Pages) is selected in Data Format.
Note
• PDF files that are searchable in the language selected in Document Language on the
(General Settings) tab of the Settings dialog box are created.
606

Save to a subfolder with current date
Select this checkbox to create a current date folder in the folder specified in Save in and save
scanned images in it. The folder will be created with a name such as "20XX_01_01"
(Year_Month_Date).
If this checkbox is not selected, files are saved directly in the folder specified in Save in.
Check scan results
Displays the Save Settings dialog box after scanning.
(3) Application Settings Area
Open with an application
Select this when you want to enhance or correct the scanned images.
You can specify the application from the pull-down menu.
Send to an application
Select this when you want to use the scanned images as they are in an application that allows you to
browse or organize images.
You can specify the application from the pull-down menu.
Send to a folder
Select this when you also want to save the scanned images to a folder other than the one specified in
Save in.
You can specify the folder from the pull-down menu.
Attach to e-mail
Select this when you want to send e-mails with the scanned images attached.
You can specify the e-mail client you want to start from the pull-down menu.
Start OCR
Select this when you want to convert text in the scanned image into text data.
You can specify the application from the pull-down menu.
Do not start any application
Saves to the folder specified in Save in.
Note
• Specify the application or folder in the Select Application or Select Destination Folder dialog box
displayed by selecting Add... from the pull-down menu.
Instructions
Opens this guide.
Defaults
You can restore the settings in the displayed screen to the default settings.
607

Settings (Photo Scan) Dialog Box
Click Photo Scan on the (Scanning from a Computer) tab to display the Settings (Photo Scan)
dialog box.
In the Settings (Photo Scan) dialog box, you can make advanced scan settings to scan items as photos.
(1) Scan Options Area
(2) Save Settings Area
(3) Application Settings Area
(1) Scan Options Area
Select Source
Photo is selected.
Color Mode
Select the color mode in which to scan the item.
Paper Size
Select the size of the item to be scanned.
When you select Custom, a screen in which you can specify the paper size appears. Select a Unit,
then enter the Width and Height, and then click OK.
608

Note
• Click Defaults to restore the specified settings to the default settings.
Resolution
Select the resolution of the item to be scanned.
The higher the resolution (value), the more detail in your image.
Resolution
Image Processing Settings
Click (Plus) to set the following.
Important
• When Color Mode is Black and White, Image Processing Settings is not available.
Sharpen outline
Emphasizes the outline of the subjects to sharpen the image.
(2) Save Settings Area
File Name
Enter the file name of the image to be saved. When you save a file, the date and four digits are
appended to the set file name in the "_20XX0101_0001" format.
Note
• When you select the Save to a subfolder with current date checkbox, the date and four digits
are appended to the set file name.
Save in
Displays the folder in which to save the scanned images. To change the folder, specify the
destination folder in the Select Destination Folder dialog box displayed by selecting Add... from the
pull-down menu.
The default save folders are as follows.
• Windows 8.1: Documents folder
• Windows 8: My Documents folder
• Windows 7: My Documents folder
• Windows Vista: Documents folder
• Windows XP: My Documents folder
Data Format
Select the data format in which to save the scanned images.
You can select JPEG/Exif, TIFF, or PNG.
609

Important
• You cannot select JPEG/Exif when Color Mode is Black and White.
Note
• With network connection, scanning may take longer than usual when you set TIFF or PNG in
Data Format.
JPEG Image Quality
You can specify the image quality of JPEG files.
Important
• This appears only when JPEG/Exif is selected in Data Format.
Save to a subfolder with current date
Select this checkbox to create a current date folder in the folder specified in Save in and save
scanned images in it. The folder will be created with a name such as "20XX_01_01"
(Year_Month_Date).
If this checkbox is not selected, files are saved directly in the folder specified in Save in.
Check scan results
Displays the Save Settings dialog box after scanning.
(3) Application Settings Area
Open with an application
Select this when you want to enhance or correct the scanned images.
You can specify the application from the pull-down menu.
Send to an application
Select this when you want to use the scanned images as they are in an application that allows you to
browse or organize images.
You can specify the application from the pull-down menu.
Send to a folder
Select this when you also want to save the scanned images to a folder other than the one specified in
Save in.
You can specify the folder from the pull-down menu.
Attach to e-mail
Select this when you want to send e-mails with the scanned images attached.
You can specify the e-mail client you want to start from the pull-down menu.
Do not start any application
Saves to the folder specified in Save in.
Note
• Specify the application or folder in the Select Application or Select Destination Folder dialog box
displayed by selecting Add... from the pull-down menu.
Instructions
Opens this guide.
610

Defaults
You can restore the settings in the displayed screen to the default settings.
611

Settings (Custom Scan) Dialog Box
Click Custom Scan on the (Scanning from a Computer) tab to display the Settings (Custom Scan)
dialog box.
In the Settings (Custom Scan) dialog box, you can make advanced scan settings to scan according to your
preference.
(1) Scan Options Area
(2) Save Settings Area
(3) Application Settings Area
(1) Scan Options Area
Select Source
Select the type of item to be scanned. Select Auto to detect the item type automatically and to set
Color Mode, Paper Size, and Resolution automatically as well.
Important
• Item types supported by Auto are photos, postcards, business cards, magazines, newspapers,
documents, and BD/DVD/CD.
• To scan the following types of items, specify the item type or size. You cannot scan correctly with
Auto.
612

• A4 size photos
• Text documents smaller than 2L (5 inches x 7 inches) (127 mm x 178 mm), such as
paperback pages with the spine cut off
• Items printed on thin white paper
• Long narrow items such as panoramic photos
• Reflective disc labels may not be scanned as expected.
• Place items correctly according to the type of item to be scanned. Otherwise, items may not be
scanned correctly.
Refer to "Placing Items (When Scanning from a Computer)" for how to place items.
• When scanning both sides of the documents from the ADF (Auto Document Feeder), you can
scan A4 or Letter size documents.
• When scanning two or more documents from the ADF, place documents of the same size even if
Auto is set.
Note
• To convert text in the image into text data after scanning, specify Select Source instead of
selecting Auto.
• To reduce moire, set Select Source to Magazine.
Color Mode
Select the color mode in which to scan the item.
Note
• Only Color is available when Select Source is Auto.
Paper Size
Select the size of the item to be scanned.
When scanning both sides of the documents automatically from the ADF, select A4 or Letter.
When you select Custom, a screen in which you can specify the paper size appears. Select a Unit,
then enter the Width and Height, and then click OK.
Note
• Only Auto is available when Select Source is Auto.
• Click Defaults in the screen in which you can specify the paper size to restore the specified
settings to the default settings.
Resolution
Select the resolution of the item to be scanned.
The higher the resolution (value), the more detail in your image.
Resolution
613

Note
• Only Auto is available when Select Source is Auto.
• Only 300 dpi or 400 dpi can be set when Start OCR is selected in Application Settings.
Document Scan Orientation Settings...
This appears when you select ADF or Auto for Select Source.
Click to display the Document Scan Orientation Settings dialog box in which you can set the
orientation and binding side of the documents to be scanned from the ADF.
Important
•Binding Side cannot be specified when scanning only the front side of each document.
Scan both sides when scanning from the ADF
This appears when you select Auto for Select Source. Scans both sides of the documents placed on
the ADF.
Image Processing Settings
Click (Plus) to set the following. Available setting items vary by Select Source.
•When Select Source is Auto:
Apply recommended image correction
Applies suitable corrections automatically based on the item type.
Important
• The color tone may differ from the source image due to corrections. In that case,
deselect the checkbox and scan.
Note
• Scanning takes longer than usual when you enable this function.
•When Select Source is Photo:
Important
• When Color Mode is Black and White, Image Processing Settings is not available.
Sharpen outline
Emphasizes the outline of the subjects to sharpen the image.
614

•When Select Source is Magazine or Document:
Note
• The displayed items vary by Select Source and Color Mode.
Apply Auto Document Fix
Select this checkbox to sharpen text in a document or magazine for better readability.
Important
• The color tone may differ from the source image due to corrections. In that case,
deselect the checkbox and scan.
Note
• Scanning takes longer than usual when you enable this function.
Sharpen outline
Emphasizes the outline of the subjects to sharpen the image.
Reduce show-through
Sharpens text in an item or reduces show-through in newspapers, etc.
Reduce moire
Reduces moire patterns.
Printed materials are displayed as a collection of fine dots. "Moire" is a phenomenon where
uneven gradation or a stripe pattern appears when such photos or pictures printed with fine
dots are scanned.
Note
• Scanning takes longer than usual when you enable Reduce moire.
Reduce gutter shadow
Reduces gutter shadows that appear between pages when scanning open booklets.
Important
• This function is available only when scanning from the platen.
Note
• Use ScanGear (scanner driver)'s Advanced Mode tab to correct gutter shadows when
scanning non-standard size items or specified areas.
Refer to "Gutter Shadow Correction" for your model from Home of the Online Manual for
details.
• When you enable this function, scanning may take longer than usual with network
connection.
Correct slanted text document
Detects the scanned text and corrects the angle (within -0.1 to -10 degrees or +0.1 to +10
degrees) of the document.
Important
• The following types of documents may not be corrected properly since the text cannot
be detected correctly.
615

• Documents in which the text lines are inclined more than 10 degrees or the angles
vary by line
• Documents containing both vertical and horizontal text
• Documents with extremely large or small fonts
• Documents with small amount of text
• Documents containing figures/images
• Hand-written text
• Documents containing both vertical and horizontal lines (tables)
Note
• Scanning takes longer than usual when you enable Correct slanted text document.
Detect the orientation of text document and rotate image
Automatically rotates the image to the correct orientation by detecting the orientation of text
in the scanned document.
Important
• Only text documents written in languages that can be selected from Document
Language in the Settings (General Settings) dialog box are supported.
• The orientation may not be detected for the following types of settings or documents
since the text cannot be detected correctly.
• Resolution is outside the range of 300 dpi to 600 dpi
• Font size is outside the range of 8 points to 48 points
• Documents containing special fonts, effects, italics, or hand-written text
• Documents with patterned backgrounds
In that case, select the Check scan results checkbox and rotate the image in the Save
Settings dialog box.
(2) Save Settings Area
File Name
Enter the file name of the image to be saved. When you save a file, the date and four digits are
appended to the set file name in the "_20XX0101_0001" format.
Note
• When you select the Save to a subfolder with current date checkbox, the date and four digits
are appended to the set file name.
Save in
Displays the folder in which to save the scanned images. To change the folder, specify the
destination folder in the Select Destination Folder dialog box displayed by selecting Add... from the
pull-down menu.
The default save folders are as follows.
• Windows 8.1: Documents folder
• Windows 8: My Documents folder
• Windows 7: My Documents folder
• Windows Vista: Documents folder
• Windows XP: My Documents folder
616

Data Format
Select the data format in which to save the scanned images.
You can select JPEG/Exif, TIFF, PNG, PDF, PDF (Multiple Pages), or Auto.
Important
• You cannot select JPEG/Exif when Color Mode is Black and White.
• When Start OCR is selected in Application Settings, you cannot select PDF or PDF (Multiple
Pages).
Note
•Auto appears only when Auto is selected for Select Source.
• With network connection, scanning may take longer than usual when you set TIFF or PNG in
Data Format.
JPEG Image Quality
You can specify the image quality of JPEG files.
Important
• This appears only when JPEG/Exif or Auto is selected in Data Format.
PDF Compression
Select the compression type for saving PDF files.
Standard
It is recommended that you normally select this setting.
High
Compresses the file size when saving, allowing you to reduce the load on your network/server.
Important
• This appears only when PDF, PDF (Multiple Pages), or Auto is selected in Data Format.
• When Black and White is selected in Color Mode, this option does not appear.
Create a PDF file that supports keyword search
Select this checkbox to convert text in images into text data and create PDF files that support
keyword search.
Important
• This appears only when PDF, PDF (Multiple Pages), or Auto is selected in Data Format.
Note
• PDF files that are searchable in the language selected in Document Language on the
(General Settings) tab of the Settings dialog box are created.
Save to a subfolder with current date
Select this checkbox to create a current date folder in the folder specified in Save in and save
scanned images in it. The folder will be created with a name such as "20XX_01_01"
(Year_Month_Date).
If this checkbox is not selected, files are saved directly in the folder specified in Save in.
Check scan results
Displays the Save Settings dialog box after scanning.
617

Important
• This does not appear when Select Source is Auto.
(3) Application Settings Area
Open with an application
Select this when you want to enhance or correct the scanned images.
You can specify the application from the pull-down menu.
Send to an application
Select this when you want to use the scanned images as they are in an application that allows you to
browse or organize images.
You can specify the application from the pull-down menu.
Send to a folder
Select this when you also want to save the scanned images to a folder other than the one specified in
Save in.
You can specify the folder from the pull-down menu.
Attach to e-mail
Select this when you want to send e-mails with the scanned images attached.
You can specify the e-mail client you want to start from the pull-down menu.
Start OCR
Select this when you want to convert text in the scanned image into text data.
You can specify the application from the pull-down menu.
Do not start any application
Saves to the folder specified in Save in.
Note
• Specify the application or folder in the Select Application or Select Destination Folder dialog box
displayed by selecting Add... from the pull-down menu.
Instructions
Opens this guide.
Defaults
You can restore the settings in the displayed screen to the default settings.
618

Settings (Scan and Stitch) Dialog Box
Click Scan and Stitch on the (Scanning from a Computer) tab to display the Settings (Scan and
Stitch) dialog box.
In the Settings (Scan and Stitch) dialog box, you can make advanced scan settings for scanning items
larger than the platen.
(1) Scan Options Area
(2) Save Settings Area
(3) Application Settings Area
(1) Scan Options Area
Select Source
Select the type of item to be scanned.
• Scanning photos: Photo
• Scanning documents: Document
• Scanning magazines: Magazine
Note
• To reduce moire, set Select Source to Magazine.
Color Mode
Select the color mode in which to scan the item.
Resolution
Select the resolution of the item to be scanned.
619

The higher the resolution (value), the more detail in your image.
Resolution
Image Processing Settings
Click (Plus) to set the following. Available setting items vary by Select Source.
Important
• When Color Mode is Black and White, Image Processing Settings is not available.
•When Select Source is Photo:
Sharpen outline
Emphasizes the outline of the subjects to sharpen the image.
•When Select Source is Magazine or Document:
Sharpen outline
Emphasizes the outline of the subjects to sharpen the image.
Reduce show-through
Sharpens text in an item or reduces show-through in newspapers, etc.
Reduce moire
Reduces moire patterns.
Printed materials are displayed as a collection of fine dots. "Moire" is a phenomenon where
uneven gradation or a stripe pattern appears when such photos or pictures printed with fine
dots are scanned.
Note
• Scanning takes longer than usual when you enable Reduce moire.
(2) Save Settings Area
File Name
Enter the file name of the image to be saved. When you save a file, the date and four digits are
appended to the set file name in the "_20XX0101_0001" format.
Note
• When you select the Save to a subfolder with current date checkbox, the date and four digits
are appended to the set file name.
Save in
Displays the folder in which to save the scanned images. To change the folder, specify the
destination folder in the Select Destination Folder dialog box displayed by selecting Add... from the
pull-down menu.
The default save folders are as follows.
• Windows 8.1: Documents folder
• Windows 8: My Documents folder
• Windows 7: My Documents folder
• Windows Vista: Documents folder
• Windows XP: My Documents folder
620

Data Format
Select the data format in which to save the scanned images.
You can select JPEG/Exif, TIFF, PNG, PDF, or PDF (Multiple Pages).
Important
• You cannot select JPEG/Exif when Color Mode is Black and White.
Note
• With network connection, scanning may take longer than usual when you set TIFF or PNG in
Data Format.
PDF Compression
Select the compression type for saving PDF files.
Standard
It is recommended that you normally select this setting.
High
Compresses the file size when saving, allowing you to reduce the load on your network/server.
Important
• This appears only when PDF or PDF (Multiple Pages) is selected in Data Format.
• When Black and White is selected in Color Mode, this option does not appear.
Create a PDF file that supports keyword search
Select this checkbox to convert text in images into text data and create PDF files that support
keyword search.
Important
• This appears only when PDF or PDF (Multiple Pages) is selected in Data Format.
Note
• PDF files that are searchable in the language selected in Document Language on the
(General Settings) tab of the Settings dialog box are created.
JPEG Image Quality
You can specify the image quality of JPEG files.
Important
• This appears only when JPEG/Exif is selected in Data Format.
Save to a subfolder with current date
Select this checkbox to create a current date folder in the folder specified in Save in and save
scanned images in it. The folder will be created with a name such as "20XX_01_01"
(Year_Month_Date).
If this checkbox is not selected, files are saved directly in the folder specified in Save in.
Check scan results
Displays the Save Settings dialog box after scanning.
621

(3) Application Settings Area
Open with an application
Select this when you want to enhance or correct the scanned images.
You can specify the application from the pull-down menu.
Send to an application
Select this when you want to use the scanned images as they are in an application that allows you to
browse or organize images.
You can specify the application from the pull-down menu.
Send to a folder
Select this when you also want to save the scanned images to a folder other than the one specified in
Save in.
You can specify the folder from the pull-down menu.
Do not start any application
Saves to the folder specified in Save in.
Note
• Specify the application or folder in the Select Application or Select Destination Folder dialog box
displayed by selecting Add... from the pull-down menu.
Instructions
Opens this guide.
Defaults
You can restore the settings in the displayed screen to the default settings.
622

Settings (ScanGear) Dialog Box
Click ScanGear on the (Scanning from a Computer) tab to display the Settings (ScanGear) dialog
box.
In the Settings (ScanGear) dialog box, you can specify how to save images when scanning items by
starting ScanGear (scanner driver) and how to respond after saving them.
(1) Save Settings Area
(2) Application Settings Area
(1) Save Settings Area
File Name
Enter the file name of the image to be saved. When you save a file, the date and four digits are
appended to the set file name in the "_20XX0101_0001" format.
Note
• When you select the Save to a subfolder with current date checkbox, the date and four digits
are appended to the set file name.
Save in
Displays the folder in which to save the scanned images. To change the folder, specify the
destination folder in the Select Destination Folder dialog box displayed by selecting Add... from the
pull-down menu.
The default save folders are as follows.
• Windows 8.1: Documents folder
• Windows 8: My Documents folder
• Windows 7: My Documents folder
• Windows Vista: Documents folder
623

• Windows XP: My Documents folder
Data Format
Select the data format in which to save the scanned images.
You can select JPEG/Exif, TIFF, PNG, PDF, or PDF (Multiple Pages).
Note
• When PDF or PDF (Multiple Pages) is selected, images up to 9600 pixels x 9600 pixels can be
scanned.
• When the Enable large image scans checkbox is selected in Save Settings, or when Start
OCR is selected in Application Settings, you can select JPEG/Exif, TIFF, or PNG.
• With network connection, scanning may take longer than usual when you set TIFF or PNG in
Data Format.
JPEG Image Quality
You can specify the image quality of JPEG files.
Important
• This appears only when JPEG/Exif is selected in Data Format.
PDF Compression
Select the compression type for saving PDF files.
Standard
It is recommended that you normally select this setting.
High
Compresses the file size when saving, allowing you to reduce the load on your network/server.
Important
• This appears only when PDF or PDF (Multiple Pages) is selected in Data Format.
Create a PDF file that supports keyword search
Select this checkbox to convert text in images into text data and create PDF files that support
keyword search.
Important
• This appears only when PDF or PDF (Multiple Pages) is selected in Data Format.
Note
• PDF files that are searchable in the language selected in Document Language on the
(General Settings) tab of the Settings dialog box are created.
Save to a subfolder with current date
Select this checkbox to create a current date folder in the folder specified in Save in and save
scanned images in it. The folder will be created with a name such as "20XX_01_01"
(Year_Month_Date).
If this checkbox is not selected, files are saved directly in the folder specified in Save in.
Enable large image scans
Select this checkbox to scan images up to 21000 pixels x 30000 pixels and 1.8 GB.
624

Important
• When this checkbox is selected, you cannot select Send to an application, Send to a folder,
Attach to e-mail, or Start OCR.
Note
• When this checkbox is not selected, images up to 10208 pixels x 14032 pixels can be scanned.
Check scan results
Displays the Save Settings dialog box after scanning.
(2) Application Settings Area
Open with an application
Select this when you want to enhance or correct the scanned images.
You can specify the application from the pull-down menu.
Send to an application
Select this when you want to use the scanned images as they are in an application that allows you to
browse or organize images.
You can specify the application from the pull-down menu.
Send to a folder
Select this when you also want to save the scanned images to a folder other than the one specified in
Save in.
You can specify the folder from the pull-down menu.
Attach to e-mail
Select this when you want to send e-mails with the scanned images attached.
You can specify the e-mail client you want to start from the pull-down menu.
Start OCR
Select this when you want to convert text in the scanned image into text data.
You can specify the application from the pull-down menu.
Do not start any application
Saves to the folder specified in Save in.
Note
• Specify the application or folder in the Select Application or Select Destination Folder dialog box
displayed by selecting Add... from the pull-down menu.
Instructions
Opens this guide.
Defaults
You can restore the settings in the displayed screen to the default settings.
625

Settings (OCR) Dialog Box
Click OCR on the (Scanning from a Computer) tab to display the Settings (OCR) dialog box.
In the Settings (OCR) dialog box, you can make advanced settings for extracting text from scanned images.
(1) Scan Options Area
(2) Save Settings Area
(3) Application Settings Area
(1) Scan Options Area
Select Source
Select the type of item to be scanned.
• Scanning documents: Document or Document (ADF/Platen)
• Scanning magazines: Magazine
• Scanning documents from the ADF (Auto Document Feeder): Document (ADF Simplex),
Document (ADF Manual Duplex), Document (ADF Duplex), or Document (ADF/Platen)
Note
• When Document (ADF/Platen) is selected and documents are placed both on the platen and
ADF, those placed on the ADF will be scanned.
Color Mode
Select the color mode in which to scan the item.
Paper Size
Select the size of the item to be scanned.
When scanning both sides of the documents automatically from the ADF, select A4 or Letter.
626

When you select Custom, a screen in which you can specify the paper size appears. Select a Unit,
then enter the Width and Height, and then click OK.
Important
•Custom cannot be selected depending on the Select Source setting.
Note
• Click Defaults to restore the specified settings to the default settings.
Resolution
Select the resolution of the item to be scanned.
The higher the resolution (value), the more detail in your image.
Resolution
Note
• For Resolution, only 300 dpi or 400 dpi can be set.
Document Scan Orientation Settings...
This appears when you select ADF for Select Source.
Click to display the Document Scan Orientation Settings dialog box in which you can set the
orientation and binding side of the documents to be scanned from the ADF.
Important
•Binding Side cannot be specified when scanning only the front side of each document.
Scan both sides when scanning from the ADF
This appears when you select Document (ADF/Platen) for Select Source. Scans both sides of the
documents placed on the ADF.
627

Image Processing Settings
Click (Plus) to set the following.
Note
• The displayed items vary by Select Source and Color Mode.
Apply Auto Document Fix
Select this checkbox to sharpen text in a document or magazine for better readability.
Important
• The color tone may differ from the source image due to corrections. In that case, deselect
the checkbox and scan.
Note
• Scanning takes longer than usual when you enable this function.
Sharpen outline
Emphasizes the outline of the subjects to sharpen the image.
Reduce show-through
Sharpens text in an item or reduces show-through in newspapers, etc.
Reduce moire
Reduces moire patterns.
Printed materials are displayed as a collection of fine dots. "Moire" is a phenomenon where
uneven gradation or a stripe pattern appears when such photos or pictures printed with fine dots
are scanned.
Note
• Scanning takes longer than usual when you enable Reduce moire.
Reduce gutter shadow/Reduce gutter shadow (platen)
Reduces gutter shadows that appear between pages when scanning open booklets.
Important
• This function is available only when scanning from the platen.
Note
• Use ScanGear (scanner driver)'s Advanced Mode tab to correct gutter shadows when
scanning non-standard size items or specified areas.
Refer to "Gutter Shadow Correction" for your model from Home of the Online Manual for
details.
• When you enable this function, scanning may take longer than usual with network
connection.
Correct slanted text document
Detects the scanned text and corrects the angle (within -0.1 to -10 degrees or +0.1 to +10
degrees) of the document.
Important
• The following types of documents may not be corrected properly since the text cannot be
detected correctly.
628

• Documents in which the text lines are inclined more than 10 degrees or the angles vary
by line
• Documents containing both vertical and horizontal text
• Documents with extremely large or small fonts
• Documents with small amount of text
• Documents containing figures/images
• Hand-written text
• Documents containing both vertical and horizontal lines (tables)
Note
• Scanning takes longer than usual when you enable Correct slanted text document.
Detect the orientation of text document and rotate image
Automatically rotates the image to the correct orientation by detecting the orientation of text in
the scanned document.
Important
• Only text documents written in languages that can be selected from Document Language
in the Settings (General Settings) dialog box are supported.
• The orientation may not be detected for the following types of settings or documents since
the text cannot be detected correctly.
• Resolution is outside the range of 300 dpi to 600 dpi
• Font size is outside the range of 8 points to 48 points
• Documents containing special fonts, effects, italics, or hand-written text
• Documents with patterned backgrounds
In that case, select the Check scan results checkbox and rotate the image in the Save
Settings dialog box.
(2) Save Settings Area
File Name
Enter the file name of the image to be saved. When you save a file, the date and four digits are
appended to the set file name in the "_20XX0101_0001" format.
Note
• When you select the Save to a subfolder with current date checkbox, the date and four digits
are appended to the set file name.
Save in
Displays the folder in which to save the scanned images. To change the folder, specify the
destination folder in the Select Destination Folder dialog box displayed by selecting Add... from the
pull-down menu.
The default save folders are as follows.
• Windows 8.1: Documents folder
• Windows 8: My Documents folder
• Windows 7: My Documents folder
• Windows Vista: Documents folder
• Windows XP: My Documents folder
629

Data Format
Select the data format in which to save the scanned images.
You can select JPEG/Exif, TIFF, or PNG.
Important
• You cannot select JPEG/Exif when Color Mode is Black and White.
Note
• With network connection, scanning may take longer than usual when you set TIFF or PNG in
Data Format.
JPEG Image Quality
You can specify the image quality of JPEG files.
Important
• This appears only when JPEG/Exif is selected in Data Format.
Save to a subfolder with current date
Select this checkbox to create a current date folder in the folder specified in Save in and save
scanned images in it. The folder will be created with a name such as "20XX_01_01"
(Year_Month_Date).
If this checkbox is not selected, files are saved directly in the folder specified in Save in.
Check scan results
Displays the Save Settings dialog box after scanning.
(3) Application Settings Area
OCR Application
Displays the extracted text in a specified application.
Note
• You can add applications from Add in the Select Application dialog box displayed by selecting
Add... from the pull-down menu.
Instructions
Opens this guide.
Defaults
You can restore the settings in the displayed screen to the default settings.
630

Settings (E-mail) Dialog Box
Click E-mail on the (Scanning from a Computer) tab to display the Settings (E-mail) dialog box.
In the Settings (E-mail) dialog box, you can specify how to respond when attaching images to an e-mail
after scanning them using the scanner button.
(1) Scan Options Area
(2) Save Settings Area
(3) Application Settings Area
(1) Scan Options Area
Select Source
Select the type of item to be scanned. Select Auto to detect the item type automatically and to set
Color Mode, Paper Size, and Resolution automatically as well.
Important
• Item types supported by Auto are photos, postcards, business cards, magazines, newspapers,
documents, and BD/DVD/CD.
• To scan the following types of items, specify the item type or size. You cannot scan correctly with
Auto.
• A4 size photos
• Text documents smaller than 2L (5 inches x 7 inches) (127 mm x 178 mm), such as
paperback pages with the spine cut off
• Items printed on thin white paper
• Long narrow items such as panoramic photos
• Reflective disc labels may not be scanned as expected.
631

• Place items correctly according to the type of item to be scanned. Otherwise, items may not be
scanned correctly.
Refer to "Placing Items (When Scanning from a Computer)" for how to place items.
• When scanning both sides of the documents from the ADF (Auto Document Feeder), you can
scan A4 or Letter size documents.
• When scanning two or more documents from the ADF, place documents of the same size even if
Auto is set.
Note
• To reduce moire, set Select Source to Magazine.
Color Mode
Select the color mode in which to scan the item.
Note
• Only Color is available when Select Source is Auto.
Paper Size
Select the size of the item to be scanned.
When scanning both sides of the documents automatically from the ADF, select A4 or Letter.
When you select Custom, a screen in which you can specify the paper size appears. Select a Unit,
then enter the Width and Height, and then click OK.
Note
• Only Auto is available when Select Source is Auto.
• Click Defaults in the screen in which you can specify the paper size to restore the specified
settings to the default settings.
Resolution
Select the resolution of the item to be scanned.
The higher the resolution (value), the more detail in your image.
Resolution
Note
• Only Auto is available when Select Source is Auto.
Document Scan Orientation Settings...
This appears when you select ADF or Auto for Select Source.
Click to display the Document Scan Orientation Settings dialog box in which you can set the
orientation and binding side of the documents to be scanned from the ADF.
632

Important
•Binding Side cannot be specified when scanning only the front side of each document.
Scan both sides when scanning from the ADF
This appears when you select Auto for Select Source. Scans both sides of the documents placed on
the ADF.
Image Processing Settings
Click (Plus) to set the following. Available setting items vary by Select Source.
•When Select Source is Auto:
Apply recommended image correction
Applies suitable corrections automatically based on the item type.
Important
• The color tone may differ from the source image due to corrections. In that case,
deselect the checkbox and scan.
Note
• Scanning takes longer than usual when you enable this function.
•When Select Source is Photo:
Important
• When Color Mode is Black and White, Image Processing Settings is not available.
Sharpen outline
Emphasizes the outline of the subjects to sharpen the image.
•When Select Source is Magazine or Document:
Note
• The displayed items vary by Select Source and Color Mode.
Apply Auto Document Fix
Select this checkbox to sharpen text in a document or magazine for better readability.
633

Important
• The color tone may differ from the source image due to corrections. In that case,
deselect the checkbox and scan.
Note
• Scanning takes longer than usual when you enable this function.
Sharpen outline
Emphasizes the outline of the subjects to sharpen the image.
Reduce show-through
Sharpens text in an item or reduces show-through in newspapers, etc.
Reduce moire
Reduces moire patterns.
Printed materials are displayed as a collection of fine dots. "Moire" is a phenomenon where
uneven gradation or a stripe pattern appears when such photos or pictures printed with fine
dots are scanned.
Note
• Scanning takes longer than usual when you enable Reduce moire.
Reduce gutter shadow
Reduces gutter shadows that appear between pages when scanning open booklets.
Important
• This function is available only when scanning from the platen.
Note
• Use ScanGear (scanner driver)'s Advanced Mode tab to correct gutter shadows when
scanning non-standard size items or specified areas.
Refer to "Gutter Shadow Correction" for your model from Home of the Online Manual for
details.
• When you enable this function, scanning may take longer than usual with network
connection.
Correct slanted text document
Detects the scanned text and corrects the angle (within -0.1 to -10 degrees or +0.1 to +10
degrees) of the document.
Important
• The following types of documents may not be corrected properly since the text cannot
be detected correctly.
• Documents in which the text lines are inclined more than 10 degrees or the angles
vary by line
• Documents containing both vertical and horizontal text
• Documents with extremely large or small fonts
• Documents with small amount of text
• Documents containing figures/images
• Hand-written text
634

• Documents containing both vertical and horizontal lines (tables)
Note
• Scanning takes longer than usual when you enable Correct slanted text document.
Detect the orientation of text document and rotate image
Automatically rotates the image to the correct orientation by detecting the orientation of text
in the scanned document.
Important
• Only text documents written in languages that can be selected from Document
Language in the Settings (General Settings) dialog box are supported.
• The orientation may not be detected for the following types of settings or documents
since the text cannot be detected correctly.
• Resolution is outside the range of 300 dpi to 600 dpi
• Font size is outside the range of 8 points to 48 points
• Documents containing special fonts, effects, italics, or hand-written text
• Documents with patterned backgrounds
In that case, select the Check scan results checkbox and rotate the image in the Save
Settings dialog box.
(2) Save Settings Area
File Name
Enter the file name of the image to be saved. When you save a file, the date and four digits are
appended to the set file name in the "_20XX0101_0001" format.
Note
• When you select the Save to a subfolder with current date checkbox, the date and four digits
are appended to the set file name.
Save in
Displays the folder in which to save the scanned images. To change the folder, specify the
destination folder in the Select Destination Folder dialog box displayed by selecting Add... from the
pull-down menu.
The default save folders are as follows.
• Windows 8.1: Documents folder
• Windows 8: My Documents folder
• Windows 7: My Documents folder
• Windows Vista: Documents folder
• Windows XP: My Documents folder
Data Format
Select the data format in which to save the scanned images.
You can select JPEG/Exif, TIFF, PNG, PDF, PDF (Multiple Pages), or Auto.
Important
• You cannot select JPEG/Exif when Color Mode is Black and White.
635

Note
•Auto appears only when Auto is selected for Select Source.
• With network connection, scanning may take longer than usual when you set TIFF or PNG in
Data Format.
JPEG Image Quality
You can specify the image quality of JPEG files.
Important
• This appears only when JPEG/Exif or Auto is selected in Data Format.
PDF Compression
Select the compression type for saving PDF files.
Standard
It is recommended that you normally select this setting.
High
Compresses the file size when saving, allowing you to reduce the load on your network/server.
Important
• This appears only when PDF or PDF (Multiple Pages) is selected in Data Format.
• When Black and White is selected in Color Mode, this option does not appear.
Create a PDF file that supports keyword search
Select this checkbox to convert text in images into text data and create PDF files that support
keyword search.
Important
• This appears only when PDF, PDF (Multiple Pages), or Auto is selected in Data Format.
Note
• PDF files that are searchable in the language selected in Document Language on the
(General Settings) tab of the Settings dialog box are created.
Save to a subfolder with current date
Select this checkbox to create a current date folder in the folder specified in Save in and save
scanned images in it. The folder will be created with a name such as "20XX_01_01"
(Year_Month_Date).
If this checkbox is not selected, files are saved directly in the folder specified in Save in.
Check scan results
Displays the Save Settings dialog box after scanning.
Important
• This does not appear when Select Source is Auto.
(3) Application Settings Area
E-mail Client
Specify the e-mail client to use for attaching scanned images.
636

Note
• You can add e-mail clients from Add in the Select Application dialog box displayed by selecting
Add... from the pull-down menu.
Instructions
Opens this guide.
Defaults
You can restore the settings in the displayed screen to the default settings.
637

Settings (Save to PC (Photo)) Dialog Box
Click Save to PC (Photo) on the (Scanning from the Operation Panel) tab to display the Settings
(Save to PC (Photo)) dialog box.
In the Settings (Save to PC (Photo)) dialog box, you can specify how to respond when saving images to a
computer as photos after scanning them from the operation panel.
(1) Scan Options Area
(2) Save Settings Area
(3) Application Settings Area
(1) Scan Options Area
Paper Size
Set from the operation panel.
Resolution
Set from the operation panel.
(2) Save Settings Area
File Name
Enter the file name of the image to be saved. When you save a file, the date and four digits are
appended to the set file name in the "_20XX0101_0001" format.
Note
• When you select the Save to a subfolder with current date checkbox, the date and four digits
are appended to the set file name.
638

Save in
Displays the folder in which to save the scanned images. To change the folder, specify the
destination folder in the Select Destination Folder dialog box displayed by selecting Add... from the
pull-down menu.
The default save folders are as follows.
• Windows 8.1: Documents folder
• Windows 8: My Documents folder
• Windows 7: My Documents folder
• Windows Vista: Documents folder
• Windows XP: My Documents folder
Data Format
Set from the operation panel.
JPEG Image Quality
You can specify the image quality of JPEG files.
Save to a subfolder with current date
Select this checkbox to create a current date folder in the folder specified in Save in and save
scanned images in it. The folder will be created with a name such as "20XX_01_01"
(Year_Month_Date).
If this checkbox is not selected, files are saved directly in the folder specified in Save in.
(3) Application Settings Area
Open with an application
Select this when you want to enhance or correct the scanned images.
You can specify the application from the pull-down menu.
Send to an application
Select this when you want to use the scanned images as they are in an application that allows you to
browse or organize images.
You can specify the application from the pull-down menu.
Send to a folder
Select this when you also want to save the scanned images to a folder other than the one specified in
Save in.
You can specify the folder from the pull-down menu.
Do not start any application
Saves to the folder specified in Save in.
Note
• Specify the application or folder in the Select Application or Select Destination Folder dialog box
displayed by selecting Add... from the pull-down menu.
Instructions
Opens this guide.
Defaults
You can restore the settings in the displayed screen to the default settings.
639

Settings (Save to PC (Document)) Dialog Box
Click Save to PC (Document) on the (Scanning from the Operation Panel) tab to display the Settings
(Save to PC (Document)) dialog box.
In the Settings (Save to PC (Document)) dialog box, you can specify how to respond when saving images
to a computer as documents after scanning them from the operation panel.
(1) Scan Options Area
(2) Save Settings Area
(3) Application Settings Area
(1) Scan Options Area
Paper Size
Set from the operation panel.
Resolution
Set from the operation panel.
Image Processing Settings
Click (Plus) to set the following.
Apply Auto Document Fix
Select this checkbox to sharpen text in a document or magazine for better readability.
Important
• The color tone may differ from the source image due to corrections. In that case, deselect
the checkbox and scan.
640

Note
• Scanning takes longer than usual when you enable this function.
Reduce gutter shadow (platen)
Reduces gutter shadows that appear between pages when scanning open booklets.
Important
• This function is available only when scanning from the platen.
Note
• When you enable this function, scanning may take longer than usual with network
connection.
Correct slanted text document
Detects the scanned text and corrects the angle (within -0.1 to -10 degrees or +0.1 to +10
degrees) of the document.
Important
• The following types of documents may not be corrected properly since the text cannot be
detected correctly.
• Documents in which the text lines are inclined more than 10 degrees or the angles vary
by line
• Documents containing both vertical and horizontal text
• Documents with extremely large or small fonts
• Documents with small amount of text
• Documents containing figures/images
• Hand-written text
• Documents containing both vertical and horizontal lines (tables)
Note
• Scanning takes longer than usual when you enable Correct slanted text document.
Detect the orientation of text document and rotate image
Automatically rotates the image to the correct orientation by detecting the orientation of text in
the scanned document.
Important
• Only text documents written in languages that can be selected from Document Language
in the Settings (General Settings) dialog box are supported.
• The orientation may not be detected for the following types of settings or documents since
the text cannot be detected correctly.
• Resolution is outside the range of 300 dpi to 600 dpi
• Font size is outside the range of 8 points to 48 points
• Documents containing special fonts, effects, italics, or hand-written text
• Documents with patterned backgrounds
641

(2) Save Settings Area
File Name
Enter the file name of the image to be saved. When you save a file, the date and four digits are
appended to the set file name in the "_20XX0101_0001" format.
Note
• When you select the Save to a subfolder with current date checkbox, the date and four digits
are appended to the set file name.
Save in
Displays the folder in which to save the scanned images. To change the folder, specify the
destination folder in the Select Destination Folder dialog box displayed by selecting Add... from the
pull-down menu.
The default save folders are as follows.
• Windows 8.1: Documents folder
• Windows 8: My Documents folder
• Windows 7: My Documents folder
• Windows Vista: Documents folder
• Windows XP: My Documents folder
Data Format
Set from the operation panel.
JPEG Image Quality
You can specify the image quality of JPEG files.
Create a PDF file that supports keyword search
Select this checkbox to convert text in images into text data and create PDF files that support
keyword search.
Note
• PDF files that are searchable in the language selected in Document Language on the
(General Settings) tab of the Settings dialog box are created.
Save to a subfolder with current date
Select this checkbox to create a current date folder in the folder specified in Save in and save
scanned images in it. The folder will be created with a name such as "20XX_01_01"
(Year_Month_Date).
If this checkbox is not selected, files are saved directly in the folder specified in Save in.
(3) Application Settings Area
Open with an application
Select this when you want to enhance or correct the scanned images.
You can specify the application from the pull-down menu.
Send to an application
Select this when you want to use the scanned images as they are in an application that allows you to
browse or organize images.
You can specify the application from the pull-down menu.
642

Send to a folder
Select this when you also want to save the scanned images to a folder other than the one specified in
Save in.
You can specify the folder from the pull-down menu.
Do not start any application
Saves to the folder specified in Save in.
Note
• Specify the application or folder in the Select Application or Select Destination Folder dialog box
displayed by selecting Add... from the pull-down menu.
Instructions
Opens this guide.
Defaults
You can restore the settings in the displayed screen to the default settings.
643

Settings (Attach to E-mail (Photo)) Dialog Box
Click Attach to E-mail (Photo) on the (Scanning from the Operation Panel) tab to display the Settings
(Attach to E-mail (Photo)) dialog box.
In the Settings (Attach to E-mail (Photo)) dialog box, you can specify how to respond when attaching
images to an e-mail as photos after scanning them from the operation panel.
(1) Scan Options Area
(2) Save Settings Area
(3) Application Settings Area
(1) Scan Options Area
Paper Size
Set from the operation panel.
Resolution
Set from the operation panel.
(2) Save Settings Area
File Name
Enter the file name of the image to be saved. When you save a file, the date and four digits are
appended to the set file name in the "_20XX0101_0001" format.
Note
• When you select the Save to a subfolder with current date checkbox, the date and four digits
are appended to the set file name.
644

Save in
Displays the folder in which to save the scanned images. To change the folder, specify the
destination folder in the Select Destination Folder dialog box displayed by selecting Add... from the
pull-down menu.
The default save folders are as follows.
• Windows 8.1: Documents folder
• Windows 8: My Documents folder
• Windows 7: My Documents folder
• Windows Vista: Documents folder
• Windows XP: My Documents folder
Data Format
Set from the operation panel.
JPEG Image Quality
You can specify the image quality of JPEG files.
Save to a subfolder with current date
Select this checkbox to create a current date folder in the folder specified in Save in and save
scanned images in it. The folder will be created with a name such as "20XX_01_01"
(Year_Month_Date).
If this checkbox is not selected, files are saved directly in the folder specified in Save in.
(3) Application Settings Area
E-mail Client
Specify the e-mail client to use for attaching scanned images.
You can specify the e-mail client you want to start from the pull-down menu.
Note
• Specify the e-mail client in the Select Application dialog box displayed by selecting Add... from the
pull-down menu.
Instructions
Opens this guide.
Defaults
You can restore the settings in the displayed screen to the default settings.
645

Settings (Attach to E-mail (Document)) Dialog Box
Click Attach to E-mail (Document) on the (Scanning from the Operation Panel) tab to display the
Settings (Attach to E-mail (Document)) dialog box.
In the Settings (Attach to E-mail (Document)) dialog box, you can specify how to respond when attaching
images to an e-mail as documents after scanning them from the operation panel.
(1) Scan Options Area
(2) Save Settings Area
(3) Application Settings Area
(1) Scan Options Area
Paper Size
Set from the operation panel.
Resolution
Set from the operation panel.
Image Processing Settings
Click (Plus) to set the following.
Apply Auto Document Fix
Select this checkbox to sharpen text in a document or magazine for better readability.
Important
• The color tone may differ from the source image due to corrections. In that case, deselect
the checkbox and scan.
Note
• Scanning takes longer than usual when you enable this function.
646

Reduce gutter shadow (platen)
Reduces gutter shadows that appear between pages when scanning open booklets.
Important
• This function is available only when scanning from the platen.
Note
• When you enable this function, scanning may take longer than usual with network
connection.
Correct slanted text document
Detects the scanned text and corrects the angle (within -0.1 to -10 degrees or +0.1 to +10
degrees) of the document.
Important
• The following types of documents may not be corrected properly since the text cannot be
detected correctly.
• Documents in which the text lines are inclined more than 10 degrees or the angles vary
by line
• Documents containing both vertical and horizontal text
• Documents with extremely large or small fonts
• Documents with small amount of text
• Documents containing figures/images
• Hand-written text
• Documents containing both vertical and horizontal lines (tables)
Note
• Scanning takes longer than usual when you enable Correct slanted text document.
Detect the orientation of text document and rotate image
Automatically rotates the image to the correct orientation by detecting the orientation of text in
the scanned document.
Important
• Only text documents written in languages that can be selected from Document Language
in the Settings (General Settings) dialog box are supported.
• The orientation may not be detected for the following types of settings or documents since
the text cannot be detected correctly.
• Resolution is outside the range of 300 dpi to 600 dpi
• Font size is outside the range of 8 points to 48 points
• Documents containing special fonts, effects, italics, or hand-written text
• Documents with patterned backgrounds
(2) Save Settings Area
File Name
Enter the file name of the image to be saved. When you save a file, the date and four digits are
appended to the set file name in the "_20XX0101_0001" format.
647

Note
• When you select the Save to a subfolder with current date checkbox, the date and four digits
are appended to the set file name.
Save in
Displays the folder in which to save the scanned images. To change the folder, specify the
destination folder in the Select Destination Folder dialog box displayed by selecting Add... from the
pull-down menu.
The default save folders are as follows.
• Windows 8.1: Documents folder
• Windows 8: My Documents folder
• Windows 7: My Documents folder
• Windows Vista: Documents folder
• Windows XP: My Documents folder
Data Format
Set from the operation panel.
JPEG Image Quality
You can specify the image quality of JPEG files.
Create a PDF file that supports keyword search
Select this checkbox to convert text in images into text data and create PDF files that support
keyword search.
Note
• PDF files that are searchable in the language selected in Document Language on the
(General Settings) tab of the Settings dialog box are created.
Save to a subfolder with current date
Select this checkbox to create a current date folder in the folder specified in Save in and save
scanned images in it. The folder will be created with a name such as "20XX_01_01"
(Year_Month_Date).
If this checkbox is not selected, files are saved directly in the folder specified in Save in.
(3) Application Settings Area
E-mail Client
Specify the e-mail client to use for attaching scanned images.
You can specify the e-mail client you want to start from the pull-down menu.
Note
• Specify the e-mail client in the Select Application dialog box displayed by selecting Add... from the
pull-down menu.
Instructions
Opens this guide.
Defaults
You can restore the settings in the displayed screen to the default settings.
648

Settings (General Settings) Dialog Box
Click the (General Settings) tab to display the Settings (General Settings) dialog box.
In the Settings (General Settings) dialog box, you can set the product to use, file size restriction on e-mail
attachment, language to detect text in images, and folder in which to save images temporarily.
Product Name
Displays the name of the product that IJ Scan Utility is currently set to use.
If the displayed product is not the one you want to use, select the desired product from the list.
In addition, for network connection, select one with "Network" after the product name.
Note
• With network connection, Select appears on the right side of the product name. Click Select to
display IJ Network Scanner Selector EX from which you can change the scanner to use. Refer to
"Network Scan Settings" for the setting procedure.
E-mail Attachment Size
You can restrict the size of scanned images to be attached to an e-mail.
You can select Small (Suitable for 640 x 480 Windows), Medium (Suitable for 800 x 600 Windows),
Large (Suitable for 1024 x 768 Windows), or No Change.
Document Language
Select the language for detecting text in images.
Folder to Save Temporary Files
Displays the folder in which to save images temporarily. Click Browse... to specify the destination
folder.
Instructions
Opens this guide.
Defaults
You can restore the settings in the displayed screen to the default settings.
649

Save Settings Dialog Box
Select the Check scan results checkbox in Save Settings of the Settings dialog box to display the Save
Settings dialog box after scanning.
You can specify the data format and destination while viewing the thumbnails of scan results.
(1) Preview Operation Buttons
(2) Scan Results Area
(3) Save Settings Area
(1) Preview Operation Buttons
/ (Rotate Left 90°)/(Rotate Right 90°)
Rotates scanned images 90 degrees counter-clockwise or clockwise.
Select the image you want to rotate, then click (Rotate Left 90°) or (Rotate Right 90°).
Important
• The preview operation buttons do not appear when the Enable large image scans checkbox is
selected in the Settings (ScanGear) dialog box.
(2) Scan Results Area
Displays the thumbnails of the scanned images. You can change the save order of images via drag-and-
drop. The file names for saving appear below the thumbnails.
650

(3) Save Settings Area
File Name
Enter the file name of the image to be saved. When you save a file, the date and four digits are
appended to the set file name in the "_20XX0101_0001" format.
Note
• When you select the Save to a subfolder with current date checkbox, the date and four digits
are appended to the set file name.
Save in
Displays the folder in which to save the scanned images. To change the folder, specify the
destination folder in the Select Destination Folder dialog box displayed by selecting Add... from the
pull-down menu.
The default save folders are as follows.
• Windows 8.1: Documents folder
• Windows 8: My Documents folder
• Windows 7: My Documents folder
• Windows Vista: Documents folder
• Windows XP: My Documents folder
Data Format
Select the data format in which to save the scanned images.
You can select JPEG/Exif, TIFF, PNG, PDF, or PDF (Multiple Pages).
Important
• You cannot select PDF or PDF (Multiple Pages) in the following cases.
• When scanned by clicking Photo in the IJ Scan Utility main screen
• The Enable large image scans checkbox is selected in Save Settings of the Settings
(ScanGear) dialog box
•Start OCR is selected in Application Settings of the Settings (Document Scan), Settings
(Custom Scan), or Settings (ScanGear) dialog box
• You cannot select JPEG/Exif when Color Mode is Black and White.
Note
• With network connection, scanning may take longer than usual when you set TIFF or PNG in
Data Format.
JPEG Image Quality
You can specify the image quality of JPEG files.
Important
• This appears only when JPEG/Exif is selected in Data Format.
PDF Compression
Select the compression type for saving PDF files.
Standard
It is recommended that you normally select this setting.
High
Compresses the file size when saving, allowing you to reduce the load on your network/server.
651

Important
• This appears only when PDF or PDF (Multiple Pages) is selected in Data Format.
• When Black and White is selected in Color Mode, this option does not appear.
Create a PDF file that supports keyword search
Select this checkbox to convert text in images into text data and create PDF files that support
keyword search.
Important
• This appears only when PDF or PDF (Multiple Pages) is selected in Data Format.
Note
• PDF files that are searchable in the language selected in Document Language on the
(General Settings) tab of the Settings dialog box are created.
Save to a subfolder with current date
Select this checkbox to create a current date folder in the folder specified in Save in and save
scanned images in it. The folder will be created with a name such as "20XX_01_01"
(Year_Month_Date).
If this checkbox is not selected, files are saved directly in the folder specified in Save in.
652

Image Stitch Window
Click Stitch in the IJ Scan Utility main screen to display the Image Stitch window.
You can scan the left and right halves of an item larger than the platen and combine them back into one
image. You can scan items up to approximately twice as large as the platen.
(1) Settings and Operation Buttons
(2) Toolbar
(3) Thumbnail View Area
(4) Preview Area
Note
• The displayed items vary depending on the select source and view.
(1) Settings and Operation Buttons
Select Output Size
B4 (B5 x 2)
Scans the left and right halves of a B4 size item separately.
A3 (A4 x 2)
Scans the left and right halves of an A3 size item separately.
11 x 17 (Letter x 2)
Scans the left and right halves of an item twice as large as Letter size separately.
Full Platen x 2
Scans the left and right halves of an item twice as large as the platen separately.
Scan Direction
Scan from Left
Displays the first scanned image on the left side.
Scan from Right
Displays the first scanned image on the right side.
653

Scan Image 1
Start Scanning Image 1
Scans the first item.
Scan Image 2
Start Scanning Image 2
Scans the second item.
Adjust cropping frames
You can adjust the scan area in preview.
If no area is specified, the image of the size selected in Select Output Size will be saved. If an area
is specified, only the image in the cropping frame will be scanned and saved.
Adjusting Cropping Frames in the Image Stitch Window
Save
Save
Saves the two scanned images as one image.
654

Cancel
Cancels Stitch scan.
(2) Toolbar
You can delete the scanned images or adjust the previewed images.
(Delete)
Deletes the scanned image.
(Enlarge/Reduce)
Allows you to enlarge or reduce the preview image.
Left-clicking the Preview area enlarges the displayed image.
Right-clicking the Preview area reduces the displayed image.
(Rotate Left)
Rotates the preview image 90 degrees counter-clockwise.
(Invert Vertically)
Rotates the preview image 180 degrees.
(Rotate Right)
Rotates the preview image 90 degrees clockwise.
(Open Guide)
Opens this page.
(3) Thumbnail View Area
Displays the thumbnails of the scanned images. Appears blank if none has been scanned.
(4) Preview Area
Displays the scanned images. You can adjust the layout by dragging the scanned image or check the
results of the settings made in "(1) Settings and Operation Buttons."
655

When no image has been scanned:
After scanning the first item by clicking Start Scanning Image 1:
The image is scanned in the direction specified in Scan Direction, and 2 appears next to it.
After scanning the second item by clicking Start Scanning Image 2:
The two scanned images appear.
656

Scanning with Application Software that You are Using (ScanGear)
What Is ScanGear (Scanner Driver)?
Scanning with Advanced Settings Using ScanGear (Scanner Driver)
Starting ScanGear (Scanner Driver)
Scanning in Basic Mode
Scanning in Advanced Mode
Scanning Multiple Documents from the ADF (Auto Document Feeder) in
Advanced Mode
Scanning Multiple Documents at One Time with ScanGear (Scanner Driver)
Correcting Images and Adjusting Colors with ScanGear (Scanner Driver)
ScanGear (Scanner Driver) Screens
Placing Items (When Scanning from a Computer)
Adjusting Cropping Frames (ScanGear)
General Notes (Scanner Driver)
Important
• Available functions and settings vary depending on your scanner or printer.
658

What Is ScanGear (Scanner Driver)?
ScanGear (scanner driver) is software required for scanning documents. It enables you to specify the output
size and make image corrections when scanning.
ScanGear can be started from IJ Scan Utility or applications that are compatible with a standard interface
called TWAIN. (ScanGear is a TWAIN-compatible driver.)
What You Can Do with This Software
This software enables you to preview scan results or set document type and output size, etc. when
scanning documents. It is useful when you want to scan in a specific color tone, as it allows you to make
various corrections and adjust brightness, contrast, etc.
Screens
There are two modes: Basic Mode and Advanced Mode.
Switch modes by clicking a tab on the upper right of the screen.
Note
• ScanGear starts in the last used mode.
• Settings are not retained when you switch modes.
Basic Mode
Use the Basic Mode tab to scan easily by following three simple on-screen steps ( , , and
).
659

Advanced Mode
Use the Advanced Mode tab to specify the color mode, output resolution, image brightness, color tone,
etc. when scanning.
660

Starting ScanGear (Scanner Driver)
Use ScanGear (scanner driver) to make image corrections and color adjustments when scanning. ScanGear
can be started from IJ Scan Utility or other applications.
Note
• Set up the network environment if you have more than one scanner or have a network compatible
model and changed the connection from USB connection to network connection.
Starting IJ Scan Utility
Follow these steps to start ScanGear from IJ Scan Utility.
1. Start IJ Scan Utility.
Refer to "Starting IJ Scan Utility" for your model from Home of the Online Manual for how to start IJ
Scan Utility.
2. Click ScanGear in the IJ Scan Utility main screen.
The ScanGear screen appears.
Starting from an Application
Follow these steps (example) to start ScanGear from an application.
The procedure varies depending on the application. For details, refer to the application's manual.
1. Start the application.
2. On the menu of the application, select the machine.
Note
• When you want to use a network compatible model by connecting to a network, select one with
"Network" displayed after the product name.
3. Select the command to scan a document.
The ScanGear screen appears.
662

Scanning in Basic Mode
Use the Basic Mode tab to scan easily by following the on-screen steps.
Refer to "Scanning Multiple Documents at One Time with ScanGear (Scanner Driver)" to scan multiple
documents at one time from the Platen.
When scanning from the ADF (Auto Document Feeder), documents are scanned without preview.
Important
• The following types of documents may not be scanned correctly. In that case, click (Thumbnail)
on the Toolbar to switch to whole image view and scan.
• Photos that have a whitish background
• Documents printed on white paper, hand-written text, business cards, etc.
• Thin documents
• Thick documents
• The following types of documents may not be scanned correctly.
• Documents smaller than 1.2 inches (3 cm) square
• Photos that have been cut to various shapes
Note
• When using a model supporting ADF duplex scanning, you can scan both sides of the documents
automatically from the ADF.
1. Place the document on the Platen or ADF, then start ScanGear (scanner driver).
Placing Items (When Scanning from a Computer)
Starting ScanGear (Scanner Driver)
2. Set Select Source according to the document placed on the Platen or ADF.
663

Important
• Some applications do not support continuous scanning from the ADF. For details, refer to the
application's manual.
Note
•To scan magazines containing many color photos, select Magazine (Color).
3. Click Preview.
Preview image appears in the Preview area.
Important
•Preview is not displayed when an ADF type is selected for Select Source.
Note
•Colors are adjusted based on the document type selected in Select Source.
4. Set Destination.
Note
•Skip ahead to Step 7 when an ADF type is selected for Select Source.
5. Set Output Size according to purpose.
Output size options vary by the item selected in Destination.
6. Adjust the cropping frames (scan areas) as required.
Adjust the size and position of the cropping frames on the preview image.
Adjusting Cropping Frames (ScanGear)
7. Set Image corrections as required.
664

8. Click Scan.
Scanning starts.
Note
• Click (Information) to open a dialog box in which you can check the current scan settings
(document type, etc.).
• A response of ScanGear after scanning can be specified in Status of ScanGear dialog after scanning
on the Scan tab of the Preferences dialog box.
Related Topic
Basic Mode Tab
665

Scanning in Advanced Mode
Use the Advanced Mode tab to specify the color mode, output resolution, image brightness, color tone, etc.
when scanning.
Refer to "Scanning Multiple Documents at One Time with ScanGear (Scanner Driver)" to scan multiple
documents at one time.
Refer to "Scanning Multiple Documents from the ADF (Auto Document Feeder) in Advanced Mode" to scan
multiple documents placed on the ADF (Auto Document Feeder).
Important
• The following types of documents may not be scanned correctly. In that case, click (Thumbnail)
on the Toolbar to switch to whole image view and scan.
• Photos that have a whitish background
• Documents printed on white paper, hand-written text, business cards, etc.
• Thin documents
• Thick documents
• The following types of documents may not be scanned correctly.
• Documents smaller than 1.2 inches (3 cm) square
• Photos that have been cut to various shapes
1. Place the document on the Platen, then start ScanGear (scanner driver).
Placing Items (When Scanning from a Computer)
Starting ScanGear (Scanner Driver)
2. Click the Advanced Mode tab.
The tab switches to Advanced Mode.
Note
•Settings are not retained when you switch modes.
666

3. Set Input Settings according to the document or purpose.
4. Click Preview.
Preview images appear in the Preview area.
5. Set Output Settings.
6. Adjust the cropping frame (scan area), correct image, and adjust colors as required.
Adjusting Cropping Frames (ScanGear)
Image Settings
Color Adjustment Buttons
7. Click Scan.
Scanning starts.
Note
• Click (Information) to open a dialog box in which you can check the current scan settings
(document type, etc.).
• A response of ScanGear after scanning can be specified in Status of ScanGear dialog after scanning
on the Scan tab of the Preferences dialog box.
Related Topic
Advanced Mode Tab
667

Scanning Multiple Documents from the ADF (Auto Document
Feeder) in Advanced Mode
Use the Advanced Mode tab to specify the image brightness, color tone, etc. and scan multiple documents
placed on the ADF (Auto Document Feeder) at one time. When using a model supporting ADF duplex
scanning, you can scan both sides of the documents automatically from the ADF.
When scanning from the ADF, documents are scanned without preview.
1. Place the documents on the ADF of the machine, then start ScanGear (scanner driver).
Placing Documents (ADF (Auto Document Feeder))
Starting ScanGear (Scanner Driver)
2. Click the Advanced Mode tab and select Document (ADF Simplex) or Document (ADF
Duplex) for Select Source.
Note
•Settings are not retained when you switch modes.
•You can select Document (ADF Duplex) when using a model supporting ADF duplex scanning.
3. Set Input Settings according to the document or purpose.
4. Set Output Settings.
5. Make image corrections and color adjustments as required.
Image Settings
Color Adjustment Buttons
6. Click Scan.
Scanning starts.
668

Scanning Multiple Documents at One Time with ScanGear
(Scanner Driver)
You can scan two or more photos (small documents) on the Platen at one time on the Basic Mode tab and
Advanced Mode tab.
This section explains how to scan multiple documents from the Basic Mode tab.
Important
• To scan multiple documents as a single image, scan in whole image view.
• The following types of documents may not be cropped correctly. In that case, adjust the cropping
frames (scan areas) in whole image view and scan.
• Photos that have a whitish background
• Documents printed on white paper, hand-written text, business cards, etc.
• Thin documents
• Thick documents
Scanning Multiple Documents in Whole Image View
• The following types of documents may not be scanned correctly.
• Documents smaller than 1.2 inches (3 cm) square
• Photos that have been cut to various shapes
Note
• You can also scan multiple documents at one time from the Advanced Mode tab. Use the Advanced
Mode tab to make advanced scan settings such as the color mode, output resolution, image brightness,
and color tone.
• Refer to the corresponding sections below for details on the Basic Mode tab and Advanced Mode tab.
Basic Mode Tab
Advanced Mode Tab
1. Place the document on the Platen, then start ScanGear (scanner driver).
Placing Items (When Scanning from a Computer)
Starting ScanGear (Scanner Driver)
2. Set Select Source according to the document placed on the Platen.
670

3. Click Preview.
Thumbnails of the preview images appear in the Preview area. Cropping frames are specified
automatically according to the document size.
4. Set Destination.
5. Set Output Size according to purpose.
6. Adjust the cropping frames and set Image corrections as required.
Note
•You can correct each image separately. Select the frame you want to correct.
•In thumbnail view, you can only create one cropping frame per image. To create multiple cropping
frames in an image, scan in whole image view.
Scanning Multiple Documents in Whole Image View
671

7. Select the images you want to scan.
Select the checkboxes of the images you want to scan.
8. Click Scan.
Scanning Multiple Documents in Whole Image View
Follow these steps if thumbnails are not displayed correctly when previewed or if you want to scan
multiple documents as a single image.
Note
• Positions of slanted documents are not corrected in whole image view.
1. After previewing images, click (Thumbnail) on the Toolbar.
Switch to whole image view.
Note
•When the whole image is displayed, the icon changes to (Whole Image).
2. Set Destination.
3. Set Output Size according to purpose.
Invert aspect ratio will be enabled when Output Size is set to anything but Flexible. Click this button
to rotate the cropping frame. Click again to return it to the original orientation.
4. Adjust the cropping frames.
672

Adjust the size and position of the cropping frames on the preview image. You can also create two or
more cropping frames.
If an area is not specified, the document will be scanned at the document size (Auto Crop). If an area
is specified, only the portion in the specified area will be scanned.
Adjusting Cropping Frames (ScanGear)
5. Set Image corrections as required.
6. Click Scan.
Areas framed by broken lines are scanned.
Note
• A response of ScanGear after scanning can be specified in Status of ScanGear dialog after scanning
on the Scan tab of the Preferences dialog box.
673

Correcting Images and Adjusting Colors with ScanGear (Scanner
Driver)
Correcting Images (Unsharp Mask, Reduce Dust and Scratches, Fading
Correction, etc.)
Adjusting Colors Using a Color Pattern
Adjusting Saturation and Color Balance
Adjusting Brightness and Contrast
Adjusting Histogram
Adjusting Tone Curve
Setting Threshold
674

Correcting Images (Unsharp Mask, Reduce Dust and Scratches,
Fading Correction, etc.)
The Image Settings functions on the Advanced Mode tab of ScanGear (scanner driver) allow you to
enhance the outline of the subjects, reduce dust/scratches, and correct faded colors when scanning images.
Setting Items
Click (Arrow) of a function and select an item from the pull-down menu.
Important
• Do not apply these functions to images without moire, dust/scratches, or faded colors. The color tone
may be adversely affected.
• Refer to "Image Settings" for details and precautions on each function.
Note
• Refer to "Scanning in Advanced Mode" to start the Advanced Mode tab of ScanGear and scan.
Adjusting the image brightness and color tone
Set Image Adjustment to Auto, Photo, Magazine, or Document according to the document type.
None Auto
675

Reducing show-through in text documents or lightening the base color in
recycled paper, newspapers, etc. when scanning documents
Set Reduce Show-through to ON.
OFF ON
Sharpening slightly out-of-focus images
Set Unsharp Mask to ON.
OFF ON
Reducing gradations and stripe patterns
Set Descreen to ON.
OFF ON
676

Note
• Printed photos and pictures are displayed as a collection of fine dots. "Moire" is a phenomenon
where uneven gradation or a stripe pattern appears when such photos or pictures printed with fine
dots are scanned. Descreen is the function for reducing this moire effect.
Reducing dust and scratches
Set Reduce Dust and Scratches to Low, Medium, or High according to the degree of dust and
scratches.
None Medium
Correcting photos that have faded with time or due to colorcast
Set Fading Correction to Low, Medium, or High according to the degree of fading or colorcast.
None Medium
Reducing graininess
Set Grain Correction to Low, Medium, or High according to the degree of graininess.
None Medium
Correcting shadows that appear between pages when scanning open booklets
Set Gutter Shadow Correction to Low, Medium, or High according to the degree of shadows.
None Medium
677

678

Adjusting Colors Using a Color Pattern
You can preview color changes and reproduce natural colors by using the color pattern function in
ScanGear (scanner driver)'s Basic Mode tab.
Color Adjustment
Correct colors that have faded with time or due to colorcast. "Colorcast" is a phenomenon where a
specific color affects the entire picture due to the weather or ambient strong colors.
Click an arrow in Color Adjustment to emphasize the corresponding color.
Cyan & red, magenta & green, and yellow & blue are complementary color pairs (each pair produces a
shade of gray when mixed). You can reproduce the natural colors of the scene by reducing the cast color
and increasing the complementary color.
It is recommended that you find a portion in the image where it should be white, and adjust the colors so
that the portion turns white.
679

Preview image appears in the center. Preview image colors change as you adjust them.
Below is an example of correcting a bluish image.
Since Blue and Green are too strong, click the Yellow and Magenta arrows to correct.
Before After
Note
•Color adjustments are applied only to the cropping frames (scan areas) or the frame selected in
thumbnail view.
•You can select multiple frames or cropping frames by clicking them while pressing the Ctrl key.
•You can also select a color tone from the color pattern displayed on the left of the Color Pattern
screen.
•You can also use this function to add a specific tint to an image. Increase the magenta to add a warm
tint, and increase the blue to add a cool tint.
680

Adjusting Saturation and Color Balance
You can brighten colors that have faded with time or due to colorcast by using (Saturation/Color
Balance) in ScanGear (scanner driver)'s Advanced Mode tab.
Note
• Click Defaults to reset all adjustments in the current window.
Saturation
Adjust the image's saturation (vividness). You can brighten colors that have faded with time, etc.
Move (Slider) under Saturation to the left to decrease the saturation (darken the image), and to the
right to increase the saturation (brighten the image). You can also enter a value (-127 to 127).
Saturation decreased Original image Saturation increased
Note
• The natural color tone of the original image may be lost if you increase saturation too much.
Color Balance
Adjust images that have a colorcast. "Colorcast" is a phenomenon where a specific color affects the entire
picture due to the weather or ambient strong colors.
681

Move (Slider) under Color Balance to the left or right to emphasize the corresponding color.
Cyan & Red
Magenta & Green
Yellow & Blue
These are complementary color pairs (each pair produces a shade of gray when mixed). You can
reproduce the natural colors of the scene by reducing the cast color and increasing the complementary
color.
It is usually difficult to correct the image completely by adjusting only one color pair. It is recommended
that you find a portion in the image where it should be white, and adjust all three color pairs so that the
portion turns white.
You can also enter a value (-127 to 127).
Below is an example of an image in which the "Cyan & Red" pair has been adjusted.
Cyan is increased Red is increased
682

Adjusting Brightness and Contrast
You can adjust images that are too dark or bright, or too flat due to lack of contrast by using
(Brightness/Contrast) in ScanGear (scanner driver)'s Advanced Mode tab.
Note
• Click (Down arrow) to switch to detailed view. Click (Up arrow) to return to the previous view.
• Click Defaults to reset all adjustments in the current window.
Channel
Each dot of an image is a mixture of Red, Green, and Blue in various proportions (gradation). These
colors can be adjusted individually as a "channel."
Master
Adjust the Red, Green, and Blue combined.
Red
Adjust the Red channel.
Green
Adjust the Green channel.
Blue
Adjust the Blue channel.
Note
• Only Grayscale will be displayed in Channel when Color Mode is Grayscale.
683

Brightness
Adjust the image brightness.
Move (Slider) under Brightness to the left to darken and right to brighten the image. You can also
enter a value (-127 to 127).
Darkened Original image Brightened
Note
• Highlights may be lost if you brighten the image too much, and shadows may be lost if you darken
the image too much.
Contrast
"Contrast" is the degree of difference between the brighter and darker parts of an image. Increasing
contrast will increase the difference, thus sharpening the image. Decreasing contrast will decrease the
difference, thus softening the image.
Move (Slider) under Contrast to the left to decrease and right to increase the contrast of the image.
You can also enter a value (-127 to 127).
Decreased contrast Original image Increased contrast
Note
• Increasing the contrast is effective in adding a three-dimensional feel to soft images. However,
shadows and highlights may be lost if you increase the contrast too much.
684

Adjusting Histogram
You can adjust the image color tone by using a graph (histogram) showing brightness distribution, via
(Histogram) in ScanGear (scanner driver)'s Advanced Mode tab.
Note
• Click Defaults to reset all adjustments in the current window.
Channel
Each dot of an image is a mixture of Red, Green, and Blue in various proportions (gradation). These
colors can be adjusted individually as a "channel."
Master
Adjust the Red, Green, and Blue combined.
Red
Adjust the Red channel.
Green
Adjust the Green channel.
Blue
Adjust the Blue channel.
Note
• Only Grayscale will be displayed in Channel when Color Mode is Grayscale.
Reading Histograms
You can see the histogram of a specified area for each Channel. The higher the histogram peak, the
more data is distributed to that level.
685

(1) Bright area (2) Dark area (3) Whole image
More data is distributed to the
highlight side.
More data is distributed to the
shadow side.
Data is widely distributed between the
highlight and shadow.
Adjusting Histograms (Using the Slider)
Select a Channel, then move (Black-point Slider) or (White-point Slider) to specify the level to be
set as the shadow or highlight.
• All parts to the left of (Black-point Slider) will be black (level 0).
• The parts at (Mid-point Slider) will turn to the color exactly between the black-point and white-
point.
• All parts to the right of (White-point Slider) will turn white (level 255).
When Image Adjustment is set to anything but None, the adjustments shown below are performed
automatically.
Moving the Black-point and White-point Sliders
Move the Black-point Slider or White-point Slider to adjust brightness.
Images with more data distributed to the highlight side
Move the Black-point Slider toward the highlight side.
Images with more data distributed to the shadow side
Move the White-point Slider toward the shadow side.
Images with widely distributed data
Move the Black-point Slider toward the highlight side, and White-point Slider toward the shadow side.
686

Moving the Mid-point Slider
Move the Mid-point Slider to specify the level to be set as the middle of the tonal range.
Images with more data distributed to the highlight side
Move the Mid-point Slider toward the highlight side.
Images with more data distributed to the shadow side
Move the Mid-point Slider toward the shadow side.
Adjusting Histograms (Using the Droppers)
When you select a Channel and click the Black-point, Mid-point, or White-point Dropper, the mouse
pointer on the preview image changes to a dropper. Click a Dropper displayed below the histogram to
change the setting.
• The point clicked with (Black-point Dropper) will be the darkest point. You can also enter a value
(0 to 245).
• The point clicked with (Mid-point Dropper) will be the middle of the tonal range. You can also
enter a value (5 to 250).
687

• The point clicked with (White-point Dropper) will be the brightest point. You can also enter a
value (10 to 255).
• Click (Dropper) for Gray Balance and click the area you want to adjust the color in the preview
image.
The clicked point will be set as the achromatic color reference, and the rest of the image is adjusted
accordingly. For instance, if snow in a photo appears bluish, click the bluish part to adjust the whole image
and reproduce natural colors.
688

Adjusting Tone Curve
You can adjust the brightness of an image by selecting the type of graph (tone curve) showing the balance
of tone input and output, via (Tone Curve Settings) in ScanGear (scanner driver)'s Advanced Mode
tab.
Note
• Click Defaults to reset all adjustments in the current window.
Channel
Each dot of an image is a mixture of Red, Green, and Blue in various proportions (gradation). These
colors can be adjusted individually as a "channel."
Master
Adjust the Red, Green, and Blue combined.
Red
Adjust the Red channel.
Green
Adjust the Green channel.
Blue
Adjust the Blue channel.
Note
• Only Grayscale will be displayed in Channel when Color Mode is Grayscale.
Reading Tone Curves
With ScanGear, scanning images via a scanner is the input, and displaying to a monitor is the output.
"Tone Curve" shows the balance of tone input and output for each Channel.
689

Adjusting Tone Curve
In Select Tone Curve, select a tone curve from No correction, Overexposure, Underexposure, High
contrast, Reverse the negative/positive image, and Edit custom curve.
No correction (No adjustment)
Overexposure (Convex curve)
The midtone data of the input side is stretched toward the highlight of the output side, resulting in a bright-
toned image when viewed on a monitor.
Underexposure (Concave curve)
The midtone data of the input side is stretched toward the shadow of the output side, resulting in a dark-
toned image when viewed on a monitor.
High contrast (S curve)
The highlight and shadow of the input side are enhanced, resulting in a high-contrast image.
Reverse the negative/positive image (Downward-sloping line)
The input and output sides are reversed, resulting in a negative-positive inverted image.
690

Edit custom curve
You can drag specific points on the Tone Curve to freely adjust the brightness of the corresponding areas.
691

Setting Threshold
You can sharpen text in a document or reduce show-through in newspapers by adjusting the threshold level
via (Threshold) in ScanGear (scanner driver)'s Advanced Mode tab.
Note
• This function is available when Color Mode is Black and White.
• Click Defaults to reset all adjustments in the current window.
Adjusting Threshold
The brightness of color and grayscale images is expressed in a value between 0 and 255. However, in
creating black and white images, all colors are mapped to either black (0) or white (255). "Threshold" is
the borderline value that determines a color as black or white.
Move (Slider) to the right to increase the threshold value and thus increase the black areas. Move the
slider to the left to decrease the value and thus increase the white areas. You can also enter a value (0 to
255).
692

Basic Mode Tab
This mode allows you to scan easily by following the on-screen steps.
This section describes the settings and functions available on the Basic Mode tab.
(1) Settings and Operation Buttons
(2) Toolbar
(3) Preview Area
Note
• The displayed items vary by document type and view.
• The preview function is not available when scanning from the ADF (Auto Document Feeder).
(1) Settings and Operation Buttons
Select Source
Photo (Color)
Scan color photos.
Magazine (Color)
Scan color magazines.
Document (Color)
Scan documents in color.
Document (Grayscale)
Scan documents in black and white.
Document (Color) ADF Simplex
Scan documents from the ADF in color.
Document (Grayscale) ADF Simplex
Scan documents from the ADF in black and white.
Document (Color) ADF Duplex (only for models supporting ADF duplex scanning)
Scan both sides of documents from the ADF in color.
Document (Grayscale) ADF Duplex (only for models supporting ADF duplex scanning)
Scan both sides of documents from the ADF in black and white.
694

Important
• Some applications do not support continuous scanning from the ADF. For details, refer to the
application's manual.
Note
• When you select a document type, the unsharp mask function will be active.
• When you select an option other than the ADF types, the image adjustment function which
adjusts images based on the document type will also be active.
• If you select Magazine (Color), the descreen function will be active.
Display Preview Image
Preview
Performs a trial scan.
Note
• When using the machine for the first time, scanner calibration starts automatically. Wait a
while until the preview image appears.
Destination
Select what you want to do with the scanned image.
Print
Select this to print the scanned image on a printer.
Image display
Select this to view the scanned image on a monitor.
OCR
Select this to use the scanned image with OCR software.
"OCR software" is software that converts text scanned as an image into text data that can be
edited in word processors and other programs.
Output Size
Select an output size.
Output size options vary by the item selected in Destination.
695

Flexible
Allows you to freely adjust the cropping frames (scan areas).
In thumbnail view:
Drag the mouse over a thumbnail to display a cropping frame. When a cropping frame is
displayed, the portion within the cropping frame will be scanned. When no cropping frame is
displayed, each frame is scanned individually.
In whole image view:
When no cropping frame is displayed, the entire Preview area will be scanned. When a cropping
frame is displayed, the portion within the cropping frame will be scanned.
Paper Size (L, A4, etc.)
Select an output paper size. The portion within the cropping frame will be scanned at the size of
the selected paper size. You can drag the cropping frame to enlarge/reduce it while maintaining
the aspect ratio.
Monitor Size (1024 x 768 pixels, etc.)
Select an output size in pixels. A cropping frame of the selected monitor size will be displayed
and the portion within the cropping frame will be scanned. You can drag the cropping frame to
enlarge/reduce it while maintaining the aspect ratio.
Add/Delete...
Opens the Add/Delete the Output Size dialog box, in which you can specify custom output
sizes. You can select this option when Destination is Print or Image display.
In the Add/Delete the Output Size dialog box, you can specify multiple output sizes and save
them at one time. Saved items will be registered to the Output Size list and can be selected,
along with the predefined items.
Adding:
Enter Output Size Name, Width, and Height, then click Add. For Unit, you can select inches or
mm when Destination is Print but you can only select pixels when Destination is Image
display. The name of the added size appears in Output Size List. Click Save to save the items
listed in Output Size List.
Deleting:
Select the output size you want to delete in Output Size List, then click Delete. Click Save to
save the items listed in Output Size List.
Important
• You cannot delete predefined output sizes such as A4 and 1024 x 768 pixels.
696

Note
• Save up to 10 items.
• An error message appears when you enter a value outside the setting range. Enter a value
within the setting range.
Note
• For details on whether or how the cropping frame is initially displayed on a preview image, refer
to Cropping Frame on Previewed Images in "Preview Tab" (Preferences dialog box).
Invert aspect ratio
Available when Output Size is set to anything but Flexible.
Click this button to rotate the cropping frame. Click again to return it to the original orientation.
Adjust cropping frames
You can adjust the scan area within the Preview area.
If an area is not specified, the document will be scanned at the document size (Auto Crop). If an area
is specified, only the portion in the cropping frame will be scanned.
Adjusting Cropping Frames (ScanGear)
Image corrections
Allows you to apply corrections to images.
Important
•Apply Auto Document Fix and Correct fading are available when Recommended is selected
on the Color Settings tab of the Preferences dialog box.
Note
• Available functions vary by the document type selected in Select Source.
Apply Auto Document Fix
Sharpens text in a document or magazine for better readability.
Important
• Scanning may take longer than usual when this checkbox is selected.
• The color tone may change from the source image due to corrections. In that case, deselect
the checkbox and scan.
• Correction may not be applied properly if the scan area is too small.
Correct fading
Corrects and scans photos that have faded with time or have a colorcast.
Reduce gutter shadow
Corrects shadows that appear between pages when scanning open booklets.
Important
• For precautions on using this function, refer to "Gutter Shadow Correction."
Color Pattern...
Allows you to adjust the image's overall color. You can correct colors that have faded due to
colorcast, etc. and reproduce natural colors while previewing color changes.
Adjusting Colors Using a Color Pattern
697

Important
• This setting is not available when you select Color Matching on the Color Settings tab of
the Preferences dialog box.
Perform Scan
Scan
Starts scanning.
Note
• When scanning starts, the progress will be displayed. Click Cancel to cancel the scan.
Preferences...
Opens the Preferences dialog box in which you can make scan/preview settings.
Close
Closes ScanGear (scanner driver).
(2) Toolbar
You can adjust or rotate preview images. The buttons displayed on the Toolbar vary by view.
In thumbnail view:
In whole image view:
(Thumbnail) / (Whole Image)
Switches the view in the Preview area.
(3) Preview Area
(Rotate Left)
Rotates the preview image 90 degrees counter-clockwise.
• The result will be reflected in the scanned image.
• The image returns to its original state when you preview again.
(Rotate Right)
Rotates the preview image 90 degrees clockwise.
• The result will be reflected in the scanned image.
• The image returns to its original state when you preview again.
(Auto Crop)
Displays and adjusts the cropping frame automatically to the size of the document displayed in the
Preview area. The scan area is reduced every time you click this button if there are croppable areas
within the cropping frame.
698

(Check All Frames)
Available when two or more frames are displayed.
Selects the checkboxes of the image in thumbnail view.
(Uncheck All Frames)
Available when two or more frames are displayed.
Deselects the checkboxes of the image in thumbnail view.
(Select All Frames)
Available when two or more frames are displayed.
Selects the images in thumbnail view and outlines them in blue.
(Select All Cropping Frames)
Available when two or more cropping frames are specified.
Turns the cropping frames into thick broken lines and applies the settings to all of them.
(Remove Cropping Frame)
Removes the selected cropping frame.
(Information)
Displays the version of ScanGear and the current scan settings (document type, etc.).
(Open Guide)
Opens this page.
(3) Preview Area
This is where a trial image appears after you click Preview. You can also check the results of the settings
(image corrections, color adjustments, etc.) made in "(1) Settings and Operation Buttons."
When (Thumbnail) is displayed on the Toolbar:
Cropping frames are specified according to the document size, and thumbnails of scanned images are
displayed. Only the images with the checkbox selected will be scanned.
699

Note
• When multiple images are previewed, different outlines indicate different selection status.
• Focus Frame (thick blue outline): The displayed settings will be applied.
• Selected Frame (thin blue outline): The settings will be applied to the Focus Frame and Selected
Frames simultaneously. You can select multiple images by clicking them while pressing the Ctrl
key.
• Unselected (no outline): The settings will not be applied.
• Double-click a frame to zoom in on the image. Click (Frame Advance) at the bottom of the
screen to display the previous or next frame. Double-click the frame again to return the display to its
non-magnified state.
When (Whole Image) is displayed on the Toolbar:
Items on the Platen are scanned and displayed as a single image. All portions in the cropping frames will
be scanned.
Note
• You can specify the cropping frame on the displayed image. In thumbnail view, you can only create
one cropping frame per image. In whole image view, you can create multiple cropping frames.
Adjusting Cropping Frames (ScanGear)
700

Advanced Mode Tab
This mode allows you to make advanced scan settings such as the color mode, output resolution, image
brightness, and color tone.
This section describes the settings and functions available on the Advanced Mode tab.
(1) Settings and Operation Buttons
(2) Toolbar
(3) Preview Area
Note
• The displayed items vary by document type and view.
• The preview function is not available when scanning from the ADF (Auto Document Feeder).
(1) Settings and Operation Buttons
Favorite Settings
You can name and save a group of settings (Input Settings, Output Settings, Image Settings, and
Color Adjustment Buttons) on the Advanced Mode tab, and load it as required. It is convenient to
save a group of settings if you will be using it repeatedly. You can also use this to reload the default
settings.
Select Add/Delete... from the pull-down menu to open the Add/Delete Favorite Settings dialog box.
702

Enter Setting Name and click Add; the name appears in Favorite Settings List.
When you click Save, the item appears in the Favorite Settings list and can be selected, along with
the predefined items.
To delete an item, select it in Favorite Settings List and click Delete. Click Save to save the settings
displayed in Favorite Settings List.
Note
• You can set Add/Delete... in Favorite Settings after preview.
• Save up to 10 items.
Input Settings
Specify the input settings such as the document type and size.
Output Settings
Specify the output settings such as the output resolution and size.
Image Settings
Enable/disable various image correction functions.
Color Adjustment Buttons
Fine corrections to the image brightness and color tones can be made including adjustments to the
image's overall brightness or contrast and adjustments to its highlight and shadow values (histogram)
or balance (tone curve).
Zoom
Zooms in on a frame, or zooms in on the image in the area specified with a cropping frame (scan
area). When zoomed in, Zoom changes to Undo. Click Undo to return the display to its non-
magnified state.
In thumbnail view:
When multiple images are displayed in thumbnail view, clicking this button zooms in on the selected
frame. Click (Frame Advance) at the bottom of the screen to display the previous or next
frame.
Note
• You can also zoom in on an image by double-clicking the frame. Double-click the frame again to
return the display to its non-magnified state.
In whole image view:
Rescans the image in the area specified with a cropping frame at higher magnification.
Note
•Zoom rescans the document and displays high-resolution image in Preview.
• (Enlarge/Reduce) on the Toolbar zooms in on the preview image quickly. However, the
resolution of the displayed image will be low.
Preview
Performs a trial scan.
703

Scan
Starts scanning.
Note
• When scanning starts, the progress will be displayed. Click Cancel to cancel the scan.
• When scanning is completed, a dialog box prompting you to select the next action may appear.
Follow the prompt to complete. For details, refer to Status of ScanGear dialog after scanning
in Scan Tab (Preferences dialog box).
• It will take time to process the images if the total size of the scanned images exceeds a certain
size. In that case, a warning message appears; it is recommended that you reduce the total size.
To continue, scan in whole image view.
Preferences...
Opens the Preferences dialog box in which you can make scan/preview settings.
Close
Closes ScanGear (scanner driver).
(2) Toolbar
You can adjust or rotate preview images. The buttons displayed on the Toolbar vary by view.
In thumbnail view:
In whole image view:
(Thumbnail) / (Whole Image)
Switches the view in the Preview area.
704

(3) Preview Area
(Clear)
Deletes the preview image from the Preview area.
It also resets the Toolbar and color adjustment settings.
(Crop)
Allows you to specify the scan area by dragging the mouse.
(Move Image)
Allows you to drag the image until the part you want to see is displayed when an image enlarged in
the Preview area does not fit in the screen. You can also move the image using the scroll bars.
(Enlarge/Reduce)
Allows you to zoom in on the Preview area by clicking the image. Right-click the image to zoom out.
(Rotate Left)
Rotates the preview image 90 degrees counter-clockwise.
• The result will be reflected in the scanned image.
• The image returns to its original state when you preview again.
(Rotate Right)
Rotates the preview image 90 degrees clockwise.
• The result will be reflected in the scanned image.
• The image returns to its original state when you preview again.
(Auto Crop)
Displays and adjusts the cropping frame automatically to the size of the document displayed in the
Preview area. The scan area is reduced every time you click this button if there are croppable areas
within the cropping frame.
(Check All Frames)
Available when two or more frames are displayed.
Selects the checkboxes of the image in thumbnail view.
(Uncheck All Frames)
Available when two or more frames are displayed.
Deselects the checkboxes of the image in thumbnail view.
(Select All Frames)
Available when two or more frames are displayed.
Selects the images in thumbnail view and outlines them in blue.
(Select All Cropping Frames)
Available when two or more cropping frames are specified.
Turns the cropping frames into thick broken lines and applies the settings to all of them.
705

(Remove Cropping Frame)
Removes the selected cropping frame.
(Information)
Displays the version of ScanGear and the current scan settings (document type, etc.).
(Open Guide)
Opens this page.
(3) Preview Area
This is where a trial image appears after you click Preview. You can also check the results of the settings
(image corrections, color adjustments, etc.) made in "(1) Settings and Operation Buttons."
When (Thumbnail) is displayed on the Toolbar:
Cropping frames are specified according to the document size, and thumbnails of scanned images are
displayed. Only the images with the checkbox selected will be scanned.
Note
• When multiple images are previewed, different outlines indicate different selection status.
• Focus Frame (thick blue outline): The displayed settings will be applied.
• Selected Frame (thin blue outline): The settings will be applied to the Focus Frame and Selected
Frames simultaneously. You can select multiple images by clicking them while pressing the Ctrl
key.
• Unselected (no outline): The settings will not be applied.
When (Whole Image) is displayed on the Toolbar:
Items on the Platen are scanned and displayed as a single image. All portions in the cropping frames will
be scanned.
706

Note
• You can specify the cropping frame on the displayed image. In thumbnail view, you can only create
one cropping frame per image. In whole image view, you can create multiple cropping frames.
Adjusting Cropping Frames (ScanGear)
Related Topic
Scanning in Advanced Mode
Scanning Multiple Documents from the ADF (Auto Document Feeder) in Advanced Mode
707

Input Settings
Input Settings allows you to set the following items:
Select Source
The type of document to be scanned is displayed. To scan from the Platen, select Platen; to scan from
the ADF (Auto Document Feeder), select Document (ADF Simplex) or Document (ADF Duplex).
Important
• Some applications do not support continuous scanning from the ADF. For details, refer to the
application's manual.
Note
• You can select Document (ADF Duplex) when using a model supporting ADF duplex scanning.
Paper Size
Select the size of the document to be scanned. This setting is available in whole image view only.
When scanning both sides of the documents automatically from the ADF, select A4 or Letter.
When you select a size, the Preview area size changes accordingly.
Important
• Some applications have a limit to the amount of scan data they can receive. Available scan range
is as follows.
• 21000 pixels x 30000 pixels or less
• If you change Paper Size after previewing, the preview image will be deleted.
Note
• If you are not sure which size you should select for Paper Size, set Paper Size to Full Platen, then
measure the size of the document and enter the values into (Width) and (Height).
Original Orientation
Set the orientation and stapling side of the documents to scan from the ADF.
708

Click Settings... to open the Orientation dialog box.
Important
• The Orientation dialog box can only be opened when Select Source is Document (ADF
Simplex) or Document (ADF Duplex).
•Binding Location is displayed when using a model supporting ADF duplex scanning.
•Binding Location cannot be specified when Select Source is Document (ADF Simplex).
Color Mode
Select how to scan the document.
Color
Select this mode to scan color documents or to create color images. This mode renders the image
in 256 levels (8 bit) of R(ed), G(reen), and B(lue).
Grayscale
Select this mode to scan black and white photos or to create black and white images. This mode
renders the image in 256 levels (8 bit) of black and white.
Black and White
Select this mode to scan photos and documents in black and white. This mode renders the image
in black and white. The contrast in the image is divided at certain levels (threshold level) into black
and white and is rendered in two colors. The threshold level can be set with (Threshold).
Input Size
In thumbnail view, the cropped document size is displayed after preview.
In whole image view, the Paper Size is displayed before preview, and the cropping frame (scan area)
size is displayed after preview.
You can adjust the cropping frame size by entering the values into (Width) and (Height).
Click (Change Aspect Ratio) and change it to (Keep Aspect Ratio) to maintain the aspect ratio
when you specify the cropping frame size.
Important
• Input size settings are available only when Output Size in Output Settings is Flexible. If you
select a size other than Flexible, a cropping frame calculated from Output Size and Output
Resolution is displayed, and its aspect ratio is fixed.
709

Note
• The values you can enter will be within the range of the selected document size. The minimum size
is 96 pixels x 96 pixels when Output Resolution is 600 dpi, scaled at 100 %.
• When Auto Crop is performed in whole image view, the aspect ratio will not be maintained since
the size will be prioritized.
• Refer to "Adjusting Cropping Frames (ScanGear)" for details on cropping frames.
710

Output Settings
Output Settings allows you to set the following items:
Output Resolution
Select the resolution to scan at.
The higher the resolution (value), the more detail in your image.
Select a resolution from the options displayed by clicking the button, or enter a value in 1 dpi
increments.
Refer to "Resolution" for your model from Home of the Online Manual for details.
When Select Source is Platen:
You can enter a value within the range of 25 dpi to 19200 dpi.
When Select Source is Document (ADF Simplex) or Document (ADF Duplex):
You can enter a value within the range of 25 dpi to 600 dpi.
Output Size
Select an output size.
Select Flexible to set custom sizes or select a size for printing or displaying. Select Add/Delete... to set
custom size and save it as a new output size option.
Flexible
You can specify the output resolution and scale, and adjust the cropping frames (scan areas).
In thumbnail view:
Drag the mouse over a thumbnail to display a cropping frame. When a cropping frame is displayed,
the portion within the cropping frame will be scanned. When no cropping frame is displayed, each
frame is scanned individually.
711

In whole image view:
When no cropping frame is displayed, the entire Preview area will be scanned. When a cropping
frame is displayed, the portion within the cropping frame will be scanned.
Note
• To enlarge/reduce the scanned image, enter values into (Width) and (Height) in
Output Settings or specify a value (by 1 %) for %. Although the maximum value available for
% depends on the Output Resolution, it can be specified for up to 19200 dpi (the maximum
available output resolution).
Paper Size (L, A4, etc.) & Monitor Size (1024 x 768 pixels, etc.)
(Width), (Height), and scale cannot be specified. The preview image will be cropped
according to the selected output size and resolution. The portion within the cropping frame will be
scanned at the size of the selected paper/monitor size. You can drag the cropping frame to
enlarge, reduce, or move it while maintaining the aspect ratio.
Add/Delete...
Opens the Add/Delete the Output Size dialog box, in which you can specify custom output sizes.
In the Add/Delete the Output Size dialog box, you can specify multiple output sizes and save
them at one time. Saved items will be registered to the Output Size list and can be selected, along
with the predefined items.
Adding:
Select Print or Image display for Destination, then enter Output Size Name, Width, and Height,
then click Add. For Unit, you can select inches or mm when Destination is Print but you can only
select pixels when Destination is Image display. The name of the added size appears in Output
Size List. Click Save to save the items listed in Output Size List.
Deleting:
Select the output size you want to delete in Output Size List, then click Delete. Click Save to save
the items listed in Output Size List.
Important
• You cannot delete predefined output sizes such as A4 and 1024 x 768 pixels.
Note
• Save up to 10 items for each destination.
• An error message appears when you enter a value outside the setting range. Enter a value
within the range displayed in the message.
712

Note
• Refer to "Adjusting Cropping Frames (ScanGear)" for details on cropping frames.
• For details on whether or how the cropping frame is initially displayed on a preview image, refer to
Cropping Frame on Previewed Images in "Preview Tab" (Preferences dialog box).
(Switch Aspect Ratio)
Available when Output Size is set to anything but Flexible.
Click this button to rotate the cropping frame. Click again to return it to the original orientation.
Data Size
The data size when scanned with the current settings is displayed.
Note
• When the data size exceeds a certain size, the value appears in red. In that case, a warning
message appears when you click Scan. It is recommended that you adjust the settings to reduce
Data Size. To continue, scan in whole image view.
713

Image Settings
Important
• Do not apply these functions to images without moire, dust/scratches, or faded colors. The color tone
may be adversely affected.
• Image correction results may not be reflected in the preview image.
Note
• Selectable settings depend on Color Mode settings.
• Scanning may take longer than usual when you use Image Settings.
Image Settings allows you to set the following items:
Image Adjustment
When Image Adjustment is set, the brightness of the specified portion of the image is optimized. Images
can be adjusted according to the automatically detected document type or the specified document type.
The result of the adjustment will be reflected in the entire image.
None
Image Adjustment will not be applied.
Auto
Applies Image Adjustment by automatically detecting the document type. It is recommended that
you normally select this setting.
Photo
Applies Image Adjustment suitable for photos.
Magazine
Applies Image Adjustment suitable for magazines.
Document
Applies Image Adjustment suitable for text documents.
714

Important
• You can set Image Adjustment after preview.
• You can set this setting when Recommended is selected on the Color Settings tab of the
Preferences dialog box.
Note
• If the image is not adjusted properly with Auto, specify the document type.
• The color tone may change from the source image due to the Image Adjustment. In that case, set
Image Adjustment to None.
Reduce Show-through
Use this function to reduce show-through in duplex documents or lighten the base color in recycled
paper and other colored paper when scanning documents.
OFF
Show-through will not be reduced.
ON
Select this to reduce show-through in duplex documents or lighten the base color. It is
recommended that you normally select this setting.
Important
•Reduce Show-through can be set when Recommended is selected on the Color Settings tab of
the Preferences dialog box and Document or Magazine is selected for Image Adjustment.
Unsharp Mask
Emphasizes the outline of the subjects to sharpen the image when scanning photos.
OFF
Unsharp Mask will not be applied.
ON
Emphasizes the outline of the subjects to sharpen the image. It is recommended that you normally
select this setting.
Descreen
Printed photos and pictures are displayed as a collection of fine dots. "Moire" is a phenomenon where
uneven gradation or a stripe pattern appears when such photos or pictures printed with fine dots are
scanned. Descreen is the function for reducing this moire effect.
OFF
Moire will not be reduced.
ON
Reduces moire. It is recommended that you normally select this setting.
Note
• Even if Descreen is set to ON, some moire effects may remain if Unsharp Mask is set to ON. In
that case, set Unsharp Mask to OFF.
Reduce Dust and Scratches
Scanned photos may contain white dots caused by dust or scratches. Use this function to reduce such
noise.
None
Dust and scratches will not be reduced.
715

Low
Select this to reduce small dust particles and scratches. Large ones may remain.
Medium
It is recommended that you normally select this setting.
High
Select this to reduce large dust particles and scratches; however, evidence of the reduction
process may remain or delicate parts of the image may be removed.
Important
• This function may not be effective for some types of photos.
Note
• It is recommended that you select None when scanning printed materials.
Fading Correction
Use this function to correct photos that have faded with time or have a colorcast. "Colorcast" is a
phenomenon where a specific color affects the entire picture due to the weather or ambient strong
colors.
None
Fading Correction will not be applied.
Low
Select this to correct a small amount of fading and colorcast.
Medium
It is recommended that you normally select this setting.
High
Select this to correct a large amount of fading and colorcast. This can affect the tone of the image.
Important
• You can set Fading Correction after preview.
• You can set this setting when Recommended is selected on the Color Settings tab of the
Preferences dialog box.
• Correction may not be applied properly if the scan area is too small.
Grain Correction
Use this function to reduce graininess (roughness) in photos taken with high-speed or sensitized film.
None
Graininess will not be reduced.
Low
Select this when the photo is slightly grainy.
Medium
It is recommended that you normally select this setting.
High
Select this when the photo is very grainy. This can affect the gradation and sharpness of the
image.
Important
• Correction may not be applied properly if the scan area is too small.
716

Gutter Shadow Correction
Use this function to correct shadows that appear between pages when scanning open booklets.
When you set the Gutter Shadow Correction setting in the preview image, the result will be reflected.
Preview the effects before scanning, as results vary depending on the type of document and how it is
pressed.
Unclear or blurred text/lines caused by curved pages are not corrected.
None
Gutter shadow will not be corrected.
Low
Select this when the effect level is too strong with the medium setting.
Medium
It is recommended that you normally select this setting.
High
Select this when the effect level is too weak with the medium setting.
Important
• You can set Gutter Shadow Correction after preview.
• Do not place objects that weigh 4.4 lbs (2.0 kg) or more on the platen. Also, do not press on the
document with a force exceeding 4.4 lbs (2.0 kg). If you press heavily, the scanner may not work
correctly or you might break the glass.
• Align the document with the edge of the Platen. If not, the shadow will not be corrected properly.
• Shadows may not be corrected properly depending on the document. If the page background is not
white, shadows may not be detected correctly or may not be detected at all.
• While scanning, press down on the spine with the same amount of pressure you used to preview
the scan. If the binding part is not even, the shadow will not be corrected properly.
• How to place the document depends on your model and the document to be scanned.
Note
• Cover the document with black cloth if white spots, streaks, or colored patterns appear in scan
results due to ambient light entering between the document and the Platen.
717

Color Adjustment Buttons
The Color Adjustment Buttons allow you to make fine corrections to the image brightness and color tones
including adjustments to the image's overall brightness or contrast and adjustments to its highlight and
shadow values (histogram) or balance (tone curve).
Important
• The Color Adjustment Buttons are not available when you select Color Matching on the Color
Settings tab of the Preferences dialog box.
Note
• Selectable settings depend on Color Mode settings.
• When you adjust the image via the Color Adjustment Buttons, the results will be reflected in the preview
image.
Click a Color Adjustment Button to set the following items:
(Saturation/Color Balance)
Adjust the saturation (vividness) and color tone of the image. Use this function to brighten colors that
have faded with time or due to colorcast. "Colorcast" is a phenomenon where a specific color affects the
entire picture due to the weather or ambient strong colors.
Adjusting Saturation and Color Balance
(Brightness/Contrast)
Adjust the brightness and contrast of the image. If the image is too dark or too bright, or if the image
quality is flat due to lack of contrast, you can adjust the levels of brightness and contrast.
Adjusting Brightness and Contrast
719

(Histogram)
A histogram allows you to see the data concentration at each brightness level of an image. You can
specify the brightest level (highlight) and darkest level (shadow) within an image, cut the levels and
expand the middle of the tonal range of the image.
Adjusting Histogram
(Tone Curve Settings)
Adjust the brightness of an image by selecting the type of graph (tone curve) showing the balance of
tone input and output. You can make fine adjustments to the brightness of a specific area.
Adjusting Tone Curve
(Final Review)
Make a final check of color adjustments. The final synthesized tone curve and the histogram derived
from the subsequent image processing will be displayed. There are no settings to make in this screen.
• For a color image, select a color in Channel to check either Red, Green, or Blue, or select Master
to check three colors together.
• If you place the cursor on the preview image, the portion will be enlarged and its RGB values (only
L when Color Mode is Grayscale) before and after the adjustments will be displayed.
(Threshold)
Set the boundary (threshold) at which black and white are divided. By adjusting the threshold level, you
can sharpen text in a document or reduce show-through in newspapers.
Setting Threshold
Custom
You can name and save a set of tone curve and threshold settings of the Color Adjustment Buttons.
Select Add/Delete... from the pull-down menu; when Color Mode is set to anything but Black and
White, the Add/Delete Tone Curve Settings dialog box opens; when Color Mode is Black and
White, the Add/Delete Threshold Settings dialog box opens.
720

Enter Setting Name and click Add; the name appears in Tone Curve Settings List or Threshold
Settings List. Click Save to save.
To delete an item, select it in Tone Curve Settings List or Threshold Settings List and click Delete.
Click Save to save the settings displayed in Tone Curve Settings List or Threshold Settings List.
You can load and apply the saved tone curve/threshold settings to a preview image. To load the
settings, select the saved item from the pull-down menu.
Note
• Save up to 20 items.
Defaults
Reset all adjustments (saturation/color balance, brightness/contrast, histogram, and tone curve).
721

Preferences Dialog Box
In the Preferences dialog box, you can make advanced settings to ScanGear (scanner driver) functions via
the Scanner, Preview, Scan, and Color Settings tabs.
Click Preferences... in the ScanGear screen to open the Preferences dialog box.
Scanner Tab
Allows you to set the quiet mode, specify the folder in which to save images temporarily, and set the
music file to play during or at the end of a scan.
Preview Tab
Allows you to select what to do with Preview when ScanGear is started, how to display cropping frames
after previewing images, and the cropping size for thumbnails of scanned documents.
Scan Tab
Allows you to select what to do with ScanGear after scanning image.
Color Settings Tab
Allows you to select how to adjust color, and specify the monitor gamma value.
722

Scanner Tab
On the Scanner tab, you can specify the following settings.
Important
• Available functions and settings vary depending on your scanner or printer.
Auto Power Settings
You can set to turn the machine on or off automatically.
Click Settings... to display the Auto Power Settings dialog box.
Note
• If the machine is off or bi-directional communication is disabled, a message may appear because
the computer cannot collect the machine status. In that case, click OK to exit ScanGear (scanner
driver).
Auto Power On
Select Enable to turn on the machine automatically when data is received.
Auto Power Off
Specify the amount of time you want to set from the list. When this time lapses without any data
being received, the machine turns off automatically.
Important
• When using a network compatible model by connecting to a network, the power does not turn
off automatically even if Auto Power Off is set.
723

Quiet Settings
The silent function allows you to reduce the operating noise of this machine. Use this when you wish to
reduce the operating noise such as when scanning or printing at night.
Click Settings... to set the quiet mode.
Note
• You can set the quiet mode from the operation panel of the machine, the printer driver, or
ScanGear.
No matter how the setting is made, it applies to operations from the operation panel of the machine
or when printing/scanning from a computer, etc.
• Scanning or printing may take longer than usual when this function is used.
Do not use quiet mode
Select this option when you wish to use the machine with volume of normal operating noise.
Always use quiet mode
Select this option when you wish to reduce the operating noise of the machine.
Use quiet mode during specified hours
Select this option when you wish to reduce the operating noise of the machine during a specified
period of time.
Set the Start time and End time during which quiet mode is to be activated.
Important
• The time specified in Start time and in End time must be different.
• If your scanner or printer does not support fax functions, quiet mode is not applied to
operations (copy, direct print, etc.) performed directly from the machine even if the hours are
specified.
Select Folder Where Temporary Files are Saved
Displays the folder in which to save images temporarily. To change the folder, click Browse... to specify
another one.
Sound Settings
You can set the machine to play music during/at the end of a scan.
Select the Play Music During Scanning or Play Sound When Scanning is Completed checkbox,
then click Browse... and specify a sound file.
You can specify the following files.
• MIDI file (*.mid, *.rmi, *.midi)
• Audio file (*.wav, *.aif, *.aiff)
• MP3 file (*.mp3)
724

Calibration Settings
When you set Execute at Every Scan to ON, the scanner will be calibrated every time before
previewing and scanning, to reproduce correct color tones in scanned images.
Note
• Even when Execute at Every Scan is set to OFF, the scanner may be calibrated automatically in
some cases (such as immediately after you turn the machine on).
• Calibration may take time depending on your computer.
725

Preview Tab
On the Preview tab, you can specify the following settings.
Preview at Start of ScanGear
Select what to do with Preview when ScanGear (scanner driver) is started.
Automatically Execute Preview
ScanGear will automatically start previewing at startup.
Display Saved Preview Image
The previously previewed image will be displayed.
The Color Adjustment Button settings, the Toolbar settings, and the Advanced Mode tab settings
are also saved.
None
No preview image will be displayed at startup.
Note
• Select None if you do not want to save the preview image.
Cropping Frame on Previewed Images
Select how to display cropping frames after previewing images.
Execute Auto Cropping on Previewed Images
The cropping frame (scan area) will automatically be displayed in the document size after
previewing.
Display the Last Frame on Previewed Images
A cropping frame of the same size as the last used cropping frame will be displayed after
previewing.
None
No cropping frame will be displayed after previewing.
Cropping Size for Thumbnail View
Select the cropping size for thumbnails of scanned documents.
726

Larger
Displays 105 % (in width and height) of the area displayed for the standard size.
Standard
The standard size.
Smaller
Displays 95 % (in width and height) of the area displayed for the standard size.
Note
• When you change the Cropping Size for Thumbnail View setting, the preview images will be
refreshed and cropped to the new size. As the preview images are refreshed, the color
adjustments and other settings applied to them are reset.
727

Scan Tab
On the Scan tab, you can specify the following settings.
Status of ScanGear dialog after scanning
Select what to do with ScanGear (scanner driver) after scanning images.
Close ScanGear automatically
Select this to return to the original application when scanning is completed.
Do not close ScanGear automatically
Select this to return to the ScanGear screen for another scan when scanning is completed.
Display the dialog to select next action
Select this to open a screen and select what to do when scanning is completed.
Note
• Even if Do not close ScanGear automatically or Display the dialog to select next action is set,
some applications may not support it.
728

Color Settings Tab
On the Color Settings tab, you can specify the following settings.
Color Adjustment
Select one of the following.
Recommended
Select this to vividly reproduce the tone of a document on the screen. It is recommended that you
normally select this setting.
Color Matching
Select this to automatically match the scanner, monitor, and color printer colors, thus reducing time and
trouble to manually match the monitor and printer colors.
Source(Scanner)
Select scanner profile.
Target
Select target profile.
Monitor
Select this checkbox to display preview image with optimum correction for monitor.
Defaults
Returns to the default Color Matching settings.
Note
• The Color Adjustment Buttons on the Advanced Mode tab are not available when you select
Color Matching.
• This function is available when Color Mode is Color.
None
Select this to disable color correction provided by ScanGear (scanner driver).
729

Note
• Depending on your scanner or printer, this setting may not be available when scanning from the ADF
(Auto Document Feeder).
• You can select one when Color Mode is Color or Grayscale.
• Color Matching is available when ScanGear, monitor, color management-compliant application (such as
Adobe Photoshop), and printer are set up correctly.
Refer to the corresponding manual for the monitor, printer, and application settings.
Monitor Gamma
By setting the gamma value of a monitor, you can adjust the input data to the brightness characteristics
of the monitor. Adjust the value if your monitor's gamma value does not match the default value set in
ScanGear, and the colors of the original image are not accurately reflected in the monitor.
Click Defaults to return to the default Monitor Gamma value (2.20).
Note
• Refer to the manual of your monitor to check its gamma value. If it is not written in the manual,
contact the manufacturer.
730

Placing Items (When Scanning from a Computer)
Learn how to place items on the platen or ADF (Auto Document Feeder) of your scanner or printer. Place
items correctly according to the type of item to be scanned. Otherwise, items may not be scanned correctly.
Important
• Do not place objects on the document cover. When you open the document cover, the objects may fall
into your scanner or printer, resulting in malfunction.
• Close the document cover when scanning.
• Do not touch the operation panel buttons or LCD (Liquid Crystal Display) when opening/closing the
document cover. May result in unintended operation.
Placing Items (Platen)
Placing Documents (ADF (Auto Document Feeder))
Placing Items (Platen)
Place items as described below to scan by detecting the item type or size automatically.
Important
• When scanning by specifying the paper size in IJ Scan Utility or ScanGear (scanner driver), align an
upper corner of the item with the corner at the arrow (alignment mark) of the platen.
• Photos that have been cut to various shapes and items smaller than 1.2 inches (3 cm) square cannot
be cropped accurately when scanning.
• Reflective disc labels may not be scanned as expected.
For Photos, Postcards, Business Cards, or BD/DVD/CD For Magazines, Newspapers, or Documents
Placing a Single Item:
Place the item face-down on the platen, with 0.4 inch (1 cm)
or more space between the edges (diagonally striped area)
of the platen and the item. Portions placed on the
diagonally striped area cannot be scanned.
Important
• Large items (such as A4 size photos) that cannot be
placed away from the edges/arrow (alignment mark) of
Place the item face-down on the platen and align an
upper corner of the item with the corner at the arrow
(alignment mark) of the platen. Portions placed on the
diagonally striped area cannot be scanned.
Important
• Refer to "Loading Originals" for your model from
Home of the Online Manual for details on the
portions in which items cannot be scanned.
731

the platen may be saved as PDF files. To save in a
format other than PDF, scan by specifying the data
format.
Placing Multiple Items:
Allow 0.4 inch (1 cm) or more space between the edges
(diagonally striped area) of the platen and items, and
between items. Portions placed on the diagonally striped
area cannot be scanned.
more than 0.4 inch (1 cm)
Note
• You can place up to 12 items.
• You can place up to four items when the Compress
scanned images upon transfer checkbox is selected
in the Settings dialog box of IJ Scan Utility.
• With network connection, items may not be scanned
correctly when five or more items are placed. In that
case, reduce the number of items placed on the platen
to four or less, then scan again.
• Positions of slanted items (10 degrees or less) are
corrected automatically.
Placing Documents (ADF (Auto Document Feeder))
Important
• Do not leave thick items on the platen when scanning from the ADF. May result in paper jam.
• Place and align documents of the same size when scanning two or more documents.
• Refer to "Originals You Can Load" for your model from Home of the Online Manual for details on
supported document sizes when scanning from the ADF.
1. Open the document tray.
732

2. Place the documents on the ADF, then adjust the document guides to the width of the
documents.
Insert the documents face-up until a beep sounds.
Note
• When scanning duplex documents, place the front sides facing up. They will not be scanned in
the correct page order if placed the other way around.
733

Adjusting Cropping Frames (ScanGear)
"Cropping" is the act of selecting the area you want to keep in an image and discarding the rest when
scanning it.
On the Basic Mode tab and Advanced Mode tab, you can specify cropping frames (scan areas) on the
image(s) displayed in the Preview area of the screen.
When you perform a scan, each area specified with a cropping frame will be scanned as a separate image.
Note
• In whole image view, you can specify multiple cropping frames on the preview image.
• Refer to "Adjusting Cropping Frames in the Image Stitch Window" for your model from Home of the
Online Manual for how to adjust cropping frames with IJ Scan Utility.
Initial Cropping Frame
In thumbnail view:
No cropping frame is specified. You can drag the mouse over a thumbnail to specify a cropping frame.
In whole image view:
An active cropping frame is automatically specified around the preview image. You can drag the cropping
frame in the Preview area to specify the area.
Note
• You can change the auto crop setting in the Preferences dialog box. Refer to Cropping Frame on
Previewed Images in "Preview Tab" for details.
Cropping Frame Types
(1) Thick cropping frame (rotating or stationary)
Represents a selected cropping frame. Appears only in whole image view. You can select multiple
cropping frames by clicking them while pressing the Ctrl key. Output size, image corrections, and
other settings on the Basic Mode tab or Advanced Mode tab will be applied to all the selected
cropping frames.
(2) Thin cropping frame
In thumbnail view:
Output size, image corrections, and other settings on the Basic Mode tab or Advanced Mode tab
will be applied.
734

In whole image view:
Represents an unselected cropping frame. The settings on the Basic Mode tab or Advanced Mode
tab will not be applied.
Adjusting a Cropping Frame
The cursor will change into (Arrow) when it is positioned over a cropping frame. If you
click and drag the mouse in the direction of the arrow, the cropping frame will expand or contract
accordingly.
The cursor will change into (Crosshair Arrow) when it is positioned within a cropping frame. Click and
drag the mouse to move the entire cropping frame.
Note
• On the Advanced Mode tab, you can specify the cropping frame size by entering the values into
(Width) and (Height) in Input Settings.
• You can rotate a cropping frame 90 degrees by clicking (Switch Aspect Ratio). However,
(Switch Aspect Ratio) is not available when Output Size is Flexible.
Creating Multiple Cropping Frames
In thumbnail view:
You can only create one cropping frame per image.
735

In whole image view:
Click and drag the mouse in a space outside the existing cropping frame to create a new cropping frame
in the Preview area. The new cropping frame will be the active cropping frame, and the old cropping frame
will be the unselected cropping frame.
You can create multiple cropping frames and apply different scan settings to each cropping frame.
You can also select multiple cropping frames by clicking them while pressing the Ctrl key.
If you select multiple cropping frames and change the settings on a tab at the right of ScanGear, the
settings will be applied to all the selected cropping frames.
When you create a new cropping frame, it retains the settings of the latest cropping frame.
Note
• Create up to 12 cropping frames.
• Scanning takes longer than usual when multiple cropping frames are selected.
Deleting Cropping Frames
In thumbnail view:
To delete a cropping frame, click an area outside the cropping frame on an image.
736

In whole image view:
To delete a cropping frame, select it and click (Remove Cropping Frame) on the Toolbar.
Alternatively, press the Delete key.
When there are multiple cropping frames, all the selected cropping frames (active cropping frame and
selected cropping frames) are deleted simultaneously.
737

General Notes (Scanner Driver)
ScanGear (scanner driver) is subject to the following restrictions. Keep these points in mind when using it.
Scanner Driver Restrictions
• When using the NTFS file system, the TWAIN data source may not be invoked. This is because the
TWAIN module cannot be written to the winnt folder for security reasons. Contact the computer's
administrator for help.
• Some computers (including laptops) connected to the machine may not resume correctly from
standby mode. In that case, restart the computer.
• Do not connect two or more scanner or multifunction printers with scanner function to the same
computer simultaneously. If multiple scanning devices are connected, you cannot scan from the
operation panel of the machine and also may experience errors while accessing the devices.
• Scanning may fail if the computer has resumed from sleep or standby mode. In that case, follow these
steps and scan again.
1. Turn off the machine.
2. Exit ScanGear, then disconnect the USB cable from the computer and reconnect it.
3. Turn on the machine.
• ScanGear cannot be opened in multiple applications at the same time. Within an application,
ScanGear cannot be opened for the second time when it is already open.
• Be sure to close the ScanGear window before closing the application.
• When using a network compatible model by connecting to a network, the machine cannot be
accessed from multiple computers at the same time.
• When using a network compatible model by connecting to a network, scanning takes longer than
usual.
• Make sure that you have adequate disk space available when scanning large images at high
resolutions. For example, at least 300 MB of free space is required to scan an A4 document at 600
dpi in full-color.
• ScanGear and WIA driver cannot be used at the same time.
• Do not enter the computer into sleep or hibernate state during scanning.
Applications with Restrictions on Use
• If you start Media Center included in Windows XP Media Center Edition 2005, you may not be able to
scan using the operation panel of the machine. In that case, restart the computer.
• You cannot scan images with Media Center included in Windows XP Media Center Edition 2005.
Scan with other applications such as IJ Scan Utility.
• Some applications may not display the TWAIN user interface. In that case, refer to the application's
manual and change the settings accordingly.
• Some applications do not support continuous scanning of multiple documents. In some cases, only
the first scanned image is accepted, or multiple images are scanned as one image. For such
applications, do not scan multiple documents from the ADF (Auto Document Feeder).
• To import scanned images into Microsoft Office 2000, first save them using IJ Scan Utility, then import
the saved files from the Insert menu.
• When scanning Platen size images into Microsoft Office 2003 (Word, Excel, PowerPoint, etc.), click
Custom Insert in the Insert Picture from Scanner or Camera screen. Otherwise, images may not
be scanned correctly.
738

• When scanning images into Microsoft Office 2007/Microsoft Office 2010 (Word, Excel, PowerPoint,
etc.), use Microsoft Clip Organizer.
• Images may not be scanned correctly in some applications. In that case, increase the operating
system's virtual memory and retry.
• When image size is too large (such as when scanning large images at high resolution), your computer
may not respond or the progress bar may remain at 0 % depending on the application. In that case,
cancel the action (for example by clicking Cancel on the progress bar), then increase the operating
system's virtual memory or reduce the image size/resolution and retry. Alternatively, scan the image
via IJ Scan Utility first, then save and import it into the application.
739

Adjusting Cropping Frames in the Image Stitch Window
"Cropping" is the act of selecting the area you want to keep in an image and discarding the rest when
scanning it.
In the Image Stitch window, you can specify a cropping frame on the image displayed in the Preview area.
Note
• Refer to "Adjusting Cropping Frames (ScanGear)" for your model from Home of the Online Manual for
how to adjust cropping frames with ScanGear (scanner driver).
Initial Cropping Frame
No cropping frame is specified. When you select the Adjust cropping frames checkbox, an active
cropping frame is automatically specified around the image in the Preview area. You can drag the
cropping frame to specify the area.
When you perform a scan, the image in the area specified with the cropping frame will be scanned.
Adjusting a Cropping Frame
The cursor will change into (Arrow) when it is positioned over a cropping frame. Click and
drag the mouse to expand or contract the cropping frame.
The cursor will change into (Crosshair Arrow) when it is positioned within a cropping frame. Click and
drag the mouse to move the entire cropping frame.
Deleting Cropping Frames
To delete the cropping frame, deselect the Adjust cropping frames checkbox.
741

Resolution
The data in the image you have scanned is a collection of dots carrying information about brightness and
color. The density of these dots is called "resolution", and resolution will determine the amount of detail your
image contains. The unit of resolution is dots per inch (dpi). Dpi is the number of dots per inch (2.5 cm).
The higher the resolution (value), the more detail in your image; the lower the resolution (value), the less
detail.
How to Set the Resolution
You can set the resolution in the following screens.
IJ Scan Utility:
Resolution on the (Scanning from a Computer) tab of the Settings dialog box
ScanGear (Scanner Driver):
Output Resolution in Output Settings on the Advanced Mode tab
Appropriate Resolution Settings
Set the resolution according to the use of the scanned image.
Item Type Use Color Mode Appropriate
Resolution
Color photo
Copying
(Printing) Color 300 dpi
Creating a postcard Color 300 dpi
Saving to a computer Color 300 dpi
Using on a website or attaching
to e-mail Color 150 dpi
Black and white photo
Saving to a computer Grayscale 300 dpi
Using on a website or attaching
to e-mail Grayscale 150 dpi
Text document (document or
magazine)
Copying Color, Grayscale, or
Black and White 300 dpi
Attaching to e-mail Color, Grayscale, or
Black and White 150 dpi
Scanning text using OCR Color or Grayscale 300 dpi
742

Important
• If you double the resolution, the data size of the scanned image quadruples. If the file is too large, the
processing speed will slow down significantly, and you will experience inconvenience such as lack of
memory. Set the minimum required resolution according to the use of the image.
Note
• When you will be printing the scanned image by enlarging it, scan by setting a higher resolution than
the recommended one above.
743

Data Formats
You can select a data format when saving scanned images. You should specify the most suitable data
format according to how you want to use the image on which application.
Available data formats vary by application and operating system (Windows or Mac OS).
See below for the characteristics of each image data format.
PNG (Standard File Extension: .png)
A data format often used on websites.
PNG is suitable for editing saved images.
JPEG (Standard File Extension: .jpg)
A data format often used on websites and for digital camera images.
JPEG features high compression rates. JPEG images slightly degrade every time they are saved, and
cannot be returned to their original state.
JPEG is not available for black and white images.
TIFF (Standard File Extension: .tif)
A data format featuring a relatively high compatibility between various computers and applications.
TIFF is suitable for editing saved images.
Note
• Some TIFF files are incompatible.
• IJ Scan Utility supports the following TIFF file formats.
• Uncompressed, black and white binary
• Uncompressed, RGB (8 bits per channel)
• Uncompressed, Grayscale
PDF (Standard File Extension: .pdf)
A data format for electronic documents, developed by Adobe Systems Incorporated.
It can be used on various computers and operating systems, and fonts can be embedded as well; therefore,
people in different environments can exchange the files without being aware of the differences.
744

Color Matching
"Color Matching" is the act of making adjustments so that the color tones match between the original item,
the monitor display, and the color printout. On your scanner or printer, the color tones are adjusted as
shown below.
Example: When sRGB is selected as the output profile (target):
The image's color space is converted from the scanner's color space to sRGB by ScanGear.
When displaying on a monitor, the image's color space is converted from sRGB to the monitor's color space
based on the operating system's monitor settings and the application's working space settings.
When printing, the image's color space is converted from sRGB to the printer's color space based on the
application's print settings and the printer driver's settings.
745

IJ Network Scanner Selector EX Menu and Setting Screen
IJ Network Scanner Selector EX allows you to select the scanners or printers to be used for scanning or
printing over a network from your computer or the operation panel.
After installation, IJ Network Scanner Selector EX appears in the notification area on the desktop.
Important
• If you cannot scan over a network, download and upgrade to the latest MP Drivers from our website.
• While IJ Network Scanner Selector EX is enabled, it periodically transmits packets to check whether it
can communicate with your scanner or printer over the network. When using the computer in a network
environment other than the one used to set up your scanner or printer, disable IJ Network Scanner
Selector EX.
Note
• If the icon is not displayed in the notification area on the desktop, follow the procedure below to start.
•Windows 8.1/Windows 8:
Click IJ Network Scanner Selector EX on the Start screen.
If IJ Network Scanner Selector EX is not displayed on the Start screen, select the Search charm,
then search for "IJ Network Scanner Selector EX".
•Windows 7/Windows Vista/Windows XP:
From the Start menu, click All Programs > Canon Utilities > IJ Network Scanner Selector EX >
IJ Network Scanner Selector EX.
Menu
Displays a menu when you right-click (IJ Network Scanner Selector EX) in the notification area on the
desktop.
Disable Canon IJ Network Scanner Selector EX / Enable Canon IJ Network Scanner Selector EX
Enables or disables IJ Network Scanner Selector EX.
When you select Disable Canon IJ Network Scanner Selector EX, you will not be able to scan over
a network from the operation panel.
Enabled: , Disabled:
Important
• When using a model with which you cannot scan over a network from the operation panel, you
cannot scan using the operation panel even if this setting is enabled.
Settings...
The Scan-from-PC Settings screen appears. You can select the model you want to use.
About
Displays the version information.
In the displayed dialog box, you can change the language to be used in the application. The change
will be reflected after restarting the computer.
746

Exit
Exits IJ Network Scanner Selector EX; (Enabled) or (Disabled) disappears from the
notification area on the desktop.
Scan-from-PC Settings Screen
Right-click the icon from the notification area on the desktop, then select Settings... to display the Scan-
from-PC Settings screen.
Your scanner or printer must be selected with IJ Network Scanner Selector EX before scanning over a
network.
Scanners
MAC addresses of the scanners or printers that can be used over the network are displayed.
You can select one scanner or printer per model. Selecting a scanner or printer automatically enables
scanning from the operation panel.
Instructions
Opens this guide.
Scan-from-Operation-Panel Settings
The Scan-from-Operation-Panel Settings screen appears. You can select up to three scanners and
printers in total for scanning from the operation panel. You can scan items using the operation panel
of the selected scanner or printer, and send the scanned images to your computer over a network.
Important
• When using a model with which you cannot scan over a network from the operation panel, that
model does not appear in Scanners and the setting is not available.
Scan-from-Operation-Panel Settings Screen
Click Scan-from-Operation-Panel Settings in the Scan-from-PC Settings screen to display the Scan-
from-Operation-Panel Settings screen.
Scanners
MAC addresses of the scanners or printers that can be used over the network are displayed.
You can select up to three scanners and printers in total at the same time. Selecting a scanner or
printer automatically enables scanning from the operation panel.
Instructions
Opens this guide.
Important
• When using a model with which you cannot scan over a network from the operation panel, Scan-
from-Operation-Panel Settings may appear in the Scan-from-PC Settings screen; however, the
setting is not available.
Note
• If your scanner or printer does not appear, check the following, click OK to close the screen, then
reopen it and try selecting again.
• MP Drivers is installed
• Network settings of your scanner or printer is completed after installing the MP Drivers
747

• Network communication between your scanner or printer and computer is enabled
If your scanner or printer still does not appear, refer to "Problems with Network Communication" for
your model from Home of the Online Manual.
• You do not need to use this software when scanning via USB. Refer to "Uninstalling IJ Network
Scanner Selector EX" to delete it. You can scan via USB even if it is not deleted.
748

Uninstalling IJ Network Scanner Selector EX
Follow the procedure below to uninstall IJ Network Scanner Selector EX from your computer.
Important
• You cannot scan over a network after uninstalling IJ Network Scanner Selector EX.
• Log into a user account with administrator privilege.
1. Uninstall IJ Network Scanner Selector EX.
•Windows 8.1/Windows 8:
1. Click the Settings charm > Control Panel > Programs > Programs and
Features.
2. Double-click Canon IJ Network Scanner Selector EX.
Note
• If the User Account Control screen appears, click Continue.
•Windows 7/Windows Vista:
1. From the Start menu, select Control Panel > Programs > Programs and
Features.
2. Select Canon IJ Network Scanner Selector EX, then click Uninstall/Change.
Note
•If the User Account Control screen appears, click Continue.
•Windows XP:
1. From the Start menu, select Control Panel > Add or Remove Programs.
2. Select Canon IJ Network Scanner Selector EX, then click Change/Remove.
2. Click Yes when the confirmation message appears.
3. When uninstallation is complete, click OK.
Note
•When the message prompting you to restart your computer appears, click OK to restart your
computer.
749

Scanning with WIA Driver
You can scan an item from a WIA (Windows Image Acquisition)-compliant application.
WIA is a driver model implemented in Windows XP or later. It allows you to scan items without using an
application.
The procedure varies depending on the application. The following procedures are examples only.
Refer to the application's manual for details.
Important
• In Windows XP, you cannot scan using the WIA driver via a network connection.
• Some applications do not support continuous scanning from the ADF (Auto Document Feeder). Refer to
the application's manual for details.
• Follow these steps to enable scanning over a network.
The setting may have been completed already depending on your environment. In that case, Uninstall
appears.
1. Follow the procedure below to open Network.
• Windows 8.1/Windows 8: Select the Search charm, then click Network displayed by searching
for "Network".
• Windows 7: From the Start menu, select Computer > Network.
• Windows Vista: From the Start menu, select Network.
2. Right-click XXX_MAC address (where "XXX" is the model name) in the displayed screen, then
select Install.
Scanning with WIA Driver 2.0
The following is an example of scanning using "Windows Fax and Scan."
1. Place the item on the platen or ADF.
Placing Items (When Scanning from a Computer)
2. Select New on the File menu of "Windows Fax and Scan," then click Scan....
The scan setting screen appears.
Note
•If you have more than one scanner or printer, a scanner selection screen may appear. Double-
click the scanner you want to use.
•For USB connection: Canon XXX series (where "XXX" is the model name)
•For network connection: XXX series_MAC address (where "XXX" is the model name)
3. Specify the settings.
Scanner
The currently set product name is displayed. To change the scanner, click Change... and select
the product you want to use.
751

Profile
Select Photo (Default) or Documents according to the type of item to be scanned. To save a
new Profile, select Add profile.... You can specify the details in the Add New Profile dialog box.
Source
Select a scanner type. To scan from the platen, select Flatbed. To scan from the ADF, select
Feeder (Scan one side) or Feeder (Scan both sides).
Paper size
Select the paper size. Paper size can be set only when Source is Feeder (Scan one side) or
Feeder (Scan both sides). When scanning both sides of the document automatically, the
supported paper sizes are A4 and Letter.
Color format
Select the color mode in which to scan the item.
File type
Select a data format from JPEG, BMP, PNG, and TIFF.
Resolution (DPI)
Enter the resolution. Specify a value between 50 dpi and 600 dpi.
Resolution
Note
• When using the scanner or printer with network connection, the following resolutions can be
specified.
150 dpi / 300 dpi / 600 dpi
Brightness
Move the slider to adjust the brightness. Move it to the left to darken and right to brighten the
image. You can also enter a value (-100 to 100).
Contrast
Move the slider to adjust the contrast. Moving it to the left will decrease the contrast of the image,
thus softening the image. Moving it to the right will increase the contrast of the image, thus
sharpening the image. You can also enter a value (-100 to 100).
Preview or scan images as separate files
Select this checkbox to preview or scan multiple images as separate files.
Important
•When using the scanner or printer with network connection, you cannot specify Brightness,
Contrast, and Preview or scan images as separate files.
4. Click Preview to preview the image.
The preview image appears on the right.
Important
•With network connection, scan without preview when scanning documents from the ADF. If you
preview, place the document again and scan.
If there is document left in the ADF after previewing, press the OK button on the operation
panel and remove the document.
5. Click Scan.
752

When scanning is completed, the scanned image appears in the application.
Scanning with WIA Driver 1.0
The following is an example of scanning using "Paint."
1. Place the item on the platen or ADF.
Placing Items (When Scanning from a Computer)
2. Click From scanner or camera from the File menu of Paint. (Select the command to
scan an item in the application.)
Note
•If you have more than one scanner or printer, a scanner selection screen may appear. Double-
click the scanner you want to use.
•For USB connection: Canon XXX series (where "XXX" is the model name)
• For network connection: XXX series_MAC address (where "XXX" is the model name)
3. Select the paper source and type of picture according to the item to be scanned.
To scan from the platen, select Flatbed for Paper source. To scan from the ADF, select Document
Feeder.
Select the type of picture from Color picture, Grayscale picture, Black and white picture or text,
and Custom Settings.
Note
• When using the scanner or printer with network connection, the options for the type of picture
may differ from those displayed with USB connection.
• To scan with the values previously set in Adjust the quality of the scanned picture, select
Custom Settings.
• Selecting Document Feeder for Paper source enables you to select Page size.
4. Click Adjust the quality of the scanned picture and set the preferences as required.
Brightness
Move the slider to adjust the brightness. Move it to the left to darken and right to brighten the
image. You can also enter a value (-127 to 127).
Contrast
Move the slider to adjust the contrast. Moving it to the left will decrease the contrast of the image,
thus softening the image. Moving it to the right will increase the contrast of the image, thus
sharpening the image. You can also enter a value (-127 to 127).
Resolution (DPI)
Enter the resolution. Specify a value between 50 dpi and 600 dpi.
Resolution
753

Note
• When using the scanner or printer with network connection, the following resolutions can be
specified.
150 dpi / 300 dpi / 600 dpi
Picture type
Select the type of scan you want for your item.
Reset
Click to restore the original settings.
Important
•When using the scanner or printer with network connection, you cannot specify Brightness and
Contrast.
5. Click Preview to preview the image.
The preview image appears on the right. Drag to specify the scan area.
Important
• With network connection, scan without preview when scanning documents from the ADF. If you
preview, place the document again and scan.
If there is document left in the ADF after previewing, press the OK button on the operation
panel and remove the document.
6. Click Scan.
When scanning is completed, the scanned image appears in the application.
754

Scanning Using the Control Panel (Windows XP Only)
You can scan images via the Control Panel of Windows XP using the WIA driver.
Important
• When using the scanner or printer with network connection, you cannot scan using the WIA driver.
1. From the Start menu, select Control Panel.
2. Click Printers and Other Hardware > Scanners and Cameras, then double-click Canon
XXX series (where "XXX" is the model name).
The Scanner and Camera Wizard dialog box appears.
3. Click Next.
4. Select Picture type according to the item to be scanned.
To scan from the platen, select Flatbed for Paper source. To scan from the ADF (Auto Document
Feeder), select Document Feeder.
Note
•To scan with the values previously set in Custom settings, select Custom.
•Selecting Document Feeder for Paper source enables you to select Page size.
5. Click Custom settings to set the preferences as required.
755

Brightness
Move the slider to adjust the brightness. Move it to the left to darken and right to brighten the image.
You can also enter a value (-127 to 127).
Contrast
Move the slider to adjust the contrast. Moving it to the left will decrease the contrast of the image,
thus softening the image. Moving it to the right will increase the contrast of the image, thus
sharpening the image. You can also enter a value (-127 to 127).
Resolution (DPI)
Enter the resolution. Specify a value between 50 dpi and 600 dpi.
Resolution
Picture type
Select the type of scan you want for your item.
Reset
Click to restore the original settings.
6. Click Preview to preview the image.
The preview image appears on the right. Drag to specify the scan area.
7. Click Next and follow the instructions.
756

Placing Items (When Scanning from a Computer)
Learn how to place items on the platen or ADF (Auto Document Feeder) of your scanner or printer. Place
items correctly according to the type of item to be scanned. Otherwise, items may not be scanned correctly.
Important
• Do not place objects on the document cover. When you open the document cover, the objects may fall
into your scanner or printer, resulting in malfunction.
• Close the document cover when scanning.
• Do not touch the operation panel buttons or LCD (Liquid Crystal Display) monitor when opening/closing
the document cover. May result in unintended operation.
Placing Items (Platen)
Placing Documents (ADF (Auto Document Feeder))
Placing Items (Platen)
Place items as described below to scan by detecting the item type or size automatically.
Important
• When scanning by specifying the paper size in IJ Scan Utility or ScanGear (scanner driver), align an
upper corner of the item with the corner at the arrow (alignment mark) of the platen.
• Photos that have been cut to various shapes and items smaller than 1.2 inches (3 cm) square cannot
be cropped accurately when scanning.
• Reflective disc labels may not be scanned as expected.
For Photos, Postcards, Business Cards, or BD/DVD/CD For Magazines, Newspapers, or Documents
Placing a Single Item:
Place the item face-down on the platen, with 0.4 inch (1
cm) or more space between the edges (diagonally striped
area) of the platen and the item. Portions placed on the
diagonally striped area cannot be scanned.
Important
• Large items (such as A4 size photos) that cannot be
placed away from the edges/arrow (alignment mark) of
Place the item face-down on the platen and align an
upper corner of the item with the corner at the arrow
(alignment mark) of the platen. Portions placed on the
diagonally striped area cannot be scanned.
Important
• Refer to "Loading Originals" for your model from
Home of the Online Manual for details on the
portions in which items cannot be scanned.
757

the platen may be saved as PDF files. To save in a
format other than PDF, scan by specifying the data
format.
Placing Multiple Items:
Allow 0.4 inch (1 cm) or more space between the edges
(diagonally striped area) of the platen and items, and
between items. Portions placed on the diagonally striped
area cannot be scanned.
more than 0.4 inch (1 cm)
Note
• You can place up to 12 items.
• Positions of slanted items (10 degrees or less) are
corrected automatically.
Placing Documents (ADF (Auto Document Feeder))
Important
• Do not leave thick items on the platen when scanning from the ADF. May result in paper jam.
• Place and align documents of the same size when scanning two or more documents.
• Refer to "Originals You Can Load" for your model from Home of the Online Manual for details on
supported document sizes when scanning from the ADF.
1. Open the document tray.
2. Place the documents on the ADF, then adjust the document guides to the width of the
documents.
Insert the documents face-up until a beep sounds.
758

Note
•When scanning duplex documents, place the front sides facing up. They will not be scanned
correctly if placed the other way around.
759

Scanning from the Operation Panel of the Machine
Forwarding Scanned Data to the Computer Using the Operation Panel of the
Machine Basic
Attaching the Scanned Data to E-mail Using the Operation Panel of the Machine
Saving Scanned Data on the USB Flash Drive Using the Operation Panel of the
Machine
Forwarding Scanned Data to Shared Folder on the Computer Using the
Operation Panel of the Machine
Deleting Scanned Data on USB Flash Drive
Setting Items for Scanning Using the Operation Panel of the Machine
Network Scan Settings
Selecting a Response to Commands from the Operation Panel Using IJ Scan
Utility
760

Forwarding Scanned Data to the Computer Using the Operation
Panel of the Machine
Before forwarding scanned data to the computer, confirm the following:
•MP Drivers are installed.
If MP Drivers are not yet installed, install MP Drivers with the Setup CD-ROM or install them from our
website.
•The machine is connected to a computer correctly.
Make sure that the machine is connected to the computer correctly.
Do not plug in or unplug the USB cable or LAN cable while the machine is in operation, or when the
computer is in the sleep or standby mode.
If you perform scanning via a network connection, make sure that all the required settings have been
specified.
Network Scan Settings
•The destination and the file name are specified in Canon IJ Scan Utility.
You can specify the destination and the file name in Canon IJ Scan Utility. For details on settings of
Canon IJ Scan Utility:
Settings Dialog Box
1. Make sure that the machine is turned on.
2. Flick the HOME screen, then tap Scan.
Using the Operation Panel
The screen for selecting to which you save the data is displayed.
3. Tap PC.
4. Tap the computer to forward the scanned data.
Tap Local (USB) for a USB-connected computer, or tap the computer to forward the scanned data for a
network-connected computer.
761

The Scan standby screen is displayed.
Note
•When you forward the scanned data to the computer using WSD (one of the network protocols
supported in Windows 8.1, Windows 8, Windows 7, and Windows Vista), select Enable for WSD
scan from this device on WSD setting on Other settings in LAN settings under Device
settings.
WSD setting
If you tap Search again, the machine starts searching for the connected computers again.
5. Specify the settings as necessary.
A. Tap to select the document type.
Note
•When you forward the scanned data to the computer searched using WSD, you cannot select
the document type.
Document
Scans the original on the platen glass or in the ADF as a document data applying the settings
specified in Scan settings.
Photo
Scans the original on the platen glass as a photo data applying the settings specified in Scan
settings.
B. Tap to display Scan settings screen.
For details on the setting items:
Setting Items for Scanning Using the Operation Panel of the Machine
C. Tap to register the current scan settings as a custom setting.
Registering the Favorite Settings (Custom profiles)
762

D. Tap to display the screen to select the destination.
6. Load the original document on the platen glass or in the ADF.
7. Press the Color button for color scanning, or the Black button for black & white scanning.
Note
•When you forward the scanned data to the computer using WSD, press the Color button.
•If the original is not loaded properly, a message is displayed on the touch screen. Load the
original on the platen glass or in the ADF according to the scan settings.
•If you load the original in the ADF:
The machine starts scanning and scanned data is forwarded to the computer.
•If you load the original on the platen glass:
◦When you select JPEG or TIFF for Format on the scan setting screen, the machine starts
scanning and scanned data is forwarded to the computer.
◦ When you select PDF or Compact PDF for Format on the scan setting screen, the
confirmation screen asking you if you continue scanning is displayed after scanning is
complete.
If you continue scanning, load the original on the platen glass and start scanning.
If you do not continue scanning, tap End. The scanned data is forwarded to the computer.
Scanned data is forwarded to the computer according to the settings specified in Canon IJ Scan Utility.
Remove the original on the platen glass or from the document output slot after scanning is complete.
When the program selection screen is displayed:
•If you are using Windows 8.1, Windows 8, Windows 7, or Windows Vista:
The program selection screen may be displayed after pressing the Color or Black button. In this
case, select Canon IJ Scan Utility and click OK.
•If you are using Windows XP:
The program selection screen may be displayed after pressing the Color or Black button for the first
time. In this case, specify Canon IJ Scan Utility as the application software to use, select Always
use this program for this action, then click OK. From the next time, Canon IJ Scan Utility is
automatically started.
763

If you want to scan originals with advanced settings, or if you want to edit
or print the scanned images:
If you scan originals from a computer, you can edit the scanned images, such as optimizing or trimming.
In addition, you can edit or print the scanned images using the compatible application software to make
better use of them.
Scanning with IJ Scan Utility
Note
• You can use a WIA-compliant application software and the Control Panel (Windows XP only) to scan
originals with this machine.
For details:
Other Scanning Methods
• If you want to convert a scanned document to text:
Extracting Text from Scanned Images (OCR)
764

Attaching the Scanned Data to E-mail Using the Operation Panel of
the Machine
Before attaching scanned data to an e-mail, confirm the following:
•MP Drivers are installed.
If MP Drivers are not yet installed, install MP Drivers with the Setup CD-ROM or install them from our
website.
•The machine is connected to a computer correctly.
Make sure that the machine is connected to the computer correctly.
Do not plug in or unplug the USB or LAN cable while the machine is in operation, or when the computer
is in the sleep or standby mode.
If you perform scanning via a network connection, make sure that all the required settings have been
specified.
Network Scan Settings
•The mail software and the file name are specified in Canon IJ Scan Utility.
You can specify the destination and the file name in Canon IJ Scan Utility. For details on settings of
Canon IJ Scan Utility:
Settings Dialog Box
1. Make sure that the machine is turned on.
2. Flick the HOME screen, then tap Scan.
Using the Operation Panel
The screen for selecting to which you save the data is displayed.
3. Tap Attach to E-mail.
4. Tap the computer to forward the scanned data.
Tap Local (USB) for a USB-connected computer, or tap the computer to forward the scanned data for a
network-connected computer.
765

The Scan standby screen is displayed.
5. Specify the settings as necessary.
A. Tap to select the document type.
Document
Scans the original on the platen glass or in the ADF as a document data applying the settings
specified in Scan settings.
Photo
Scans the original on the platen glass as a photo data applying the settings specified in Scan
settings.
B. Tap to display Scan settings screen.
For details on the setting items:
Setting Items for Scanning Using the Operation Panel of the Machine
C. Tap to register the current scan settings as a custom setting.
Registering the Favorite Settings (Custom profiles)
D. Tap to display the screen to select the destination.
6. Load the original document on the platen glass or in the ADF.
7. Press the Color button for color scanning, or the Black button for black & white scanning.
Note
•If the original is not loaded properly, a message is displayed on the touch screen. Load the
original on the platen glass or in the ADF according to the scan settings.
766

•If you load the original in the ADF:
The machine starts scanning and scanned data is forwarded to the computer and attached to an e-
mail.
•If you load the original on the platen glass:
◦When you select JPEG for Format on the scan setting screen, the machine starts scanning
and scanned data is forwarded to the computer and attached to an e-mail.
◦When you select PDF or Compact PDF for Format on the scan setting screen, the
confirmation screen asking you if you continue scanning is displayed after scanning is
complete.
If you continue scanning, load the original on the platen glass and start scanning.
If you do not continue scanning, tap End. The scanned data is forwarded to the computer.
Scanned data is forwarded to the computer and attached to an e-mail according to the settings specified
in Canon IJ Scan Utility.
For the settings or how to send an e-mail, refer to the mail software's instruction manual.
Remove the original on the platen glass or from the document output slot after scanning is complete.
When the program selection screen is displayed:
•If you are using Windows 8.1, Windows 8, Windows 7, or Windows Vista:
The program selection screen may be displayed after pressing the Color or Black button. In this
case, select Canon IJ Scan Utility and click OK.
•If you are using Windows XP:
The program selection screen may be displayed after pressing the Color or Black button for the first
time. In this case, specify Canon IJ Scan Utility as the application software to use, select Always
use this program for this action, then click OK. From the next time, Canon IJ Scan Utility is
automatically started.
767

Saving Scanned Data on the USB Flash Drive Using the Operation
Panel of the Machine
You can save scanned data on the USB flash drive directly.
Important
• Do not remove the USB flash drive from the machine under the following conditions:
• While scanning is in progress
• Before saving the scanned data
• For safety reasons, we recommend backing up the scanned data saved on a USB flash drive to another
media periodically to avoid unexpected accidents.
• We assume no responsibility for damage to or loss of data for whatever reason even within the warranty
period.
1. Make sure that the machine is turned on.
2. Flick the HOME screen, then tap Scan.
Using the Operation Panel
The screen for selecting to which you save the data is displayed.
3. Insert the USB flash drive into the USB flash drive port.
4. Tap USB flash drive.
Note
•When the message informing you that the operation restriction is enabled, ask the administrator of
the machine you are using.
For details on the operation restriction of the machine:
About the Machine Administration
5. Tap Save to USB flash drive.
The Scan standby screen is displayed.
768

6. Adjust the settings as necessary.
A. Tap to select the document type.
Document
Scans the original on the platen glass or the ADF as a document data applying the settings
specified in Scan settings.
Photo
Scans the original on the platen glass as a photo data applying the settings specified in Scan
settings.
B. Tap to display Scan settings screen.
For details on the setting items:
Setting Items for Scanning Using the Operation Panel of the Machine
C. Tap to register the current scan settings as a custom setting.
Registering the Favorite Settings (Custom profiles)
D. Tap to display the screen to select the destination.
7. Load the original document on the platen glass or in the ADF.
8. Press the Color button for color scanning, or the Black button for black & white scanning.
Note
• If the original is not loaded properly, a message is displayed on the touch screen. Load the
original on the platen glass or in the ADF according to the scan settings.
•If you select ON for Preview on the scan setting screen:
The preview screen is displayed before saving the scanned original on the USB flash drive.
A. The preview screen of the scanning data is displayed.
769

B. Tap to rotate the preview screen.
Displayed when you select PDF or Compact PDF for Format on the scan setting screen.
C. Tap to save the scanned original on the USB flash drive.
D. Tap to rescan the original.
•If you load the original in the ADF:
The machine starts scanning and scanned data is saved on the USB flash drive.
•If you load the original on the platen glass:
◦When you select JPEG for Format on the scan settings screen, the machine starts scanning
and scanned data is saved on the USB flash drive.
◦When you select PDF or Compact PDF for Format on the scan settings screen, the
confirmation screen asking you if you continue scanning is displayed after scanning is
complete.
If you continue scanning, load the original on the platen glass and start scanning.
If you do not continue scanning, tap End. The scanned data is saved on the USB flash drive in
one PDF file.
When you scan the originals continuously, you can save up to 100 pages of images in one
PDF file.
Remove the original on the platen glass or from the document output slot after scanning is complete.
Note
• If the USB flash drive becomes full while scanning images is in progress, only the images already
scanned can be saved.
•You can save up to 2000 files of scanned data in both PDF and JPEG data format.
•The folder and file name of scanned data saved on the USB flash drive is as follows:
•Folder name: (file extension: PDF): CANON_SC\DOCUMENT\0001
•Folder name: (file extension: JPEG): CANON_SC\IMAGE\0001
•File name: Running numbers, starting from SCN_0001
•File date: The date and time of saving as set in the machine.
For details on how to set the date and time:
Setting the Sender Information
• Importing the Scanned Data Saved on a USB Flash Drive to the Computer
You can import the scanned data saved on a USB flash drive to the computer. After scanning the data,
connect the USB flash drive to the computer, then import the data.
770

Forwarding Scanned Data to Shared Folder on the Computer Using
the Operation Panel of the Machine
Before forwarding scanned data on the shared folder on the computer, confirm the following:
•MP Drivers and Canon Quick Toolbox are installed.
If MP Drivers and Canon Quick Toolbox are not yet installed, install them with the Setup CD-ROM or
install them from our website.
•The machine is connected to a computer via a LAN correctly.
•The destination folder is specified in Canon Quick Toolbox.
You can specify the destination folder in Canon Quick Toolbox. For details on settings of Canon Quick
Toolbox:
Destination Folder Settings
Follow the procedure below to forward scanned data to the shared folder on the computer.
1. Make sure that the machine is turned on.
2. Flick the HOME screen, then tap Scan.
Using the Operation Panel
The screen for selecting to which you save the data is displayed.
3. Tap Destination folder.
Note
•When the message informing you that the operation restriction is enabled, ask the administrator of
the machine you are using.
For details on the operation restriction of the machine:
About the Machine Administration
4. Tap the folder to save scanned data on the Select folder screen.
771

Note
• When you specify a PIN code for a registered folder, a screen asking you to enter a PIN code is
displayed. Entering the PIN code allows you to assign the shared folder as the destination.
5. Specify the settings as necessary.
A. Tap to select the document type.
Document
Scans the original on the platen glass or in the ADF as a document data applying the settings
specified in Scan settings.
Photo
Scans the original on the platen glass as a photo data applying the settings specified in Scan
settings.
B. Tap to display Scan settings screen.
For details on the setting items:
Setting Items for Scanning Using the Operation Panel of the Machine
C. Tap to register the current scan settings as a custom setting.
Registering the Favorite Settings (Custom profiles)
D. Tap to display the screen to select the destination.
6. Load the original document on the platen glass or in the ADF.
7. Press the Color button for color scanning, or the Black button for black & white scanning.
Note
•If the original is not loaded properly, a message is displayed on the touch screen. Load the
original on the platen glass or in the ADF according to the scan settings.
•If you select ON for Preview on the scan setting screen:
The preview screen is displayed before forwarding the scanned original to the shared folder on the
computer.
772

A. The preview screen of the scanning data is displayed.
B. Tap to rotate the preview screen.
Displayed when you select PDF or Compact PDF for Format on the scan setting screen.
C. Tap to forward the scanned original to the shared folder on the computer.
D. Tap to rescan the original.
•If you load the original in the ADF:
The machine starts scanning and scanned data is forwarded to the shared folder of the computer.
•If you load the original on the platen glass:
◦ When you select JPEG for Format on the scan setting screen, the machine starts scanning
and scanned data is saved on the shared folder of the computer.
◦ When you select PDF or Compact PDF for Format on the scan setting screen, the
confirmation screen asking you if you continue scanning is displayed after scanning is
complete.
If you continue scanning, load the original on the platen glass and start scanning.
If you do not continue scanning, tap End. The scanned data is forwarded to the shared folder on
the computer in one PDF file.
Scanned data is forwarded to the shared folder on the computer according to the settings specified in
Canon Quick Toolbox.
Remove the original on the platen glass or from the document output slot after scanning is complete.
773

Deleting Scanned Data on USB Flash Drive
You can delete scanned data on the USB flash drive using the operation panel.
1. Make sure that the machine is turned on.
2. Flick the HOME screen, then tap Scan.
Using the Operation Panel
The screen for selecting to which you save the data is displayed.
3. Insert the USB flash drive into the USB flash drive port.
4. Tap USB flash drive.
Note
•When the message informing you that the operation restriction is enabled, ask the administrator of
the machine you are using.
For details on the operation restriction of the machine:
About the Machine Administration
5. Tap Delete saved data.
The file list is displayed.
6. Select the data to delete.
File name list Preview screen
A. Flick to display the file name, then tap to delete the data.
When the format for PDF data is selected, only the first page of the PDF data is displayed on the
touch screen.
B. Tap to display the preview screen.
774

When the format for PDF data is selected, only the first page of the PDF data is displayed on the
touch screen.
C. Tap to switch the file type displayed on the touch screen.
D. Flick to display the data, then tap to delete the data.
E. Tap to display the file name list.
7. Tap Yes on the confirmation screen.
The machine starts deleting the file.
775

Setting Items for Scanning Using the Operation Panel of the
Machine
You can change the scan settings such as the scan size, resolution, or data format.
When the Scan standby screen is displayed, tap Settings to select the setting item. Flick to display setting
items, then tap the setting item to display the settings. Tap to specify the setting.
Note
• When you forward the scanned data to the computer using WSD (one of the network protocols
supported in Windows 8.1, Windows 8, Windows 7, and Windows Vista), you cannot specify the scan
setting.
• Depending on the destination, some setting items cannot be selected. This section describes the
setting items when you select USB flash drive on the screen for selecting to which you save the data.
The setting item which cannot be selected is displayed grayed out.
• Some settings cannot be specified in combination with the setting of other setting item, the document
type selected for Doc.type, or the scan menu on the screen for selecting to which you save the data. If
the setting which cannot be specified in combination is selected, and Error details are displayed on
the touch screen. In this case, tap on the upper left on the touch screen to confirm the message,
then change the setting.
• The specified scan settings other than ADF orientation and ADF duplex scan such as the scan size,
resolution, and data format are retained even if the machine is turned off.
• When scanning starts in the scan menu that is not available with the specified setting, The specified
function is not available with current settings. is displayed on the touch screen. Change the setting,
following the on-screen instructions.
• When you forward the scanned data to the computer or attach the data to an e-mail, you can specify
the destination and file name using Canon IJ Scan Utility.
Settings Dialog Box
• If you scan originals from the computer, you can scan with advanced settings. For details on scanning
from the computer:
Scanning with IJ Scan Utility
776

1. Scan size
Select the size of the original.
2. Format
Select the data format of the scanned data.
3. Scan res (Scan resolution)
Select the resolution for scanning.
4. Preview
Select to preview the scanned data or not when saving the data on a USB flash drive.
5. ADF orientation
Select the orientation of the original document.
This setting item is not available when Photo is selected for Doc.type.
6. ADF duplex scan
Select the scanning method when using ADF. When you select Duplex, tap Advanced to select the
stapling side.
This setting item is not available when Photo is selected for Doc.type.
7. Reduce show-thru (Reducing show-through)
Characters on the back may show through when scanning a thin document such as a newspaper. Select
ON if characters seem to show through on the scanned document.
This setting item is not available when Photo is selected for Doc.type.
777

8. Descreen
A printout consists of minute dots to make characters or graphs. Interfering with each dot may result in
uneven shades or a striped pattern. Select ON if you notice any uneven shades or a striped pattern on
the scanned image.
This setting item is not available when Photo is selected for Doc.type.
Note
•Even if ON is selected for this setting, some moire effects may remain if Unsharp mask is set to
ON. In that case, select OFF for Unsharp mask.
9. Unsharp mask
The outline of small characters or thin objects such as a hair or leaves on a photo can be accentuated.
Select ON if you want to accentuate the outline of the scanned data.
778

Network Scan Settings
You can connect your scanner or printer to a network to share it among multiple computers or scan images
into a specified computer.
Important
• Multiple users cannot scan at the same time.
Note
• Complete the network settings of your scanner or printer beforehand from the Setup CD-ROM or by
following the instructions on the web page.
• With network connection, scanning takes longer than USB connection.
Complete the following settings to enable scanning over a network.
Specifying Your Scanner or Printer
Use IJ Network Scanner Selector EX to specify the scanner you want to use. By specifying the scanner,
you can scan over a network from your computer or the operation panel.
Important
• If the product you want to use is changed with IJ Network Scanner Selector EX, the product used for
scanning with IJ Scan Utility changes as well. The product for scanning from the operation panel also
changes.
If your scanner or printer is not selected in IJ Scan Utility, check that it is selected with IJ Network
Scanner Selector EX.
Refer to "IJ Network Scanner Selector EX Menu and Setting Screen" for your model from Home of
the Online Manual for details.
• To scan from the operation panel, specify your scanner or printer with IJ Network Scanner Selector
EX beforehand.
1. Check that IJ Network Scanner Selector EX is running.
If IJ Network Scanner Selector EX is running, (IJ Network Scanner Selector EX) appears in the
notification area on the desktop. Click to check the hidden icons as well.
Note
•If the icon is not displayed in the notification area on the desktop, follow the procedure below to
start.
•Windows 8.1 / Windows 8:
Click IJ Network Scanner Selector EX on the Start screen.
If IJ Network Scanner Selector EX is not displayed on the Start screen, select the Search
charm, then search for "IJ Network Scanner Selector EX".
•Windows 7/Windows Vista/Windows XP:
From the Start menu, click All Programs > Canon Utilities > IJ Network Scanner
Selector EX > IJ Network Scanner Selector EX.
779

The icon appears in the notification area on the desktop, and the Scan-from-PC Settings screen
appears. In that case, skip ahead to Step 3.
2. In the notification area on the desktop, right-click (IJ Network Scanner Selector EX),
then select Settings....
The Scan-from-PC Settings screen appears.
3. Select your scanner or printer from Scanners.
Normally, the MAC address of your scanner or printer is already selected after the network setup. In
that case, you do not need to select it again.
Important
•If multiple scanners exist on the network, multiple model names appear. In that case, you can
select one scanner per model.
4. Click OK.
Note
• The scanner selected in the Scan-from-PC Settings screen will be automatically selected in the Scan-
from-Operation-Panel Settings screen as well.
Setting for Scanning with IJ Scan Utility
To scan from IJ Scan Utility using a scanner or printer connected to a network, specify your scanner or
printer with IJ Network Scanner Selector EX, then follow the steps below to change the connection status
between it and the computer.
1. Start IJ Scan Utility.
2. Select "Canon XXX series Network" (where "XXX" is the model name) for Product
Name.
Note
•For USB connection, select "Canon XXX series" (where "XXX" is the model name) for Product
Name.
3. Click Settings... to use another scanner connected to a network.
4. Click (General Settings), then click Select in Product Name.
The Scan-from-PC Settings screen of IJ Network Scanner Selector EX appears.
Select the scanner you want to use and click OK.
5. In the Settings (General Settings) dialog box, click OK.
The IJ Scan Utility main screen reappears. You can scan via a network connection.
780

Setting for Scanning from the Operation Panel
You can make the setting for scanning from the operation panel.
Important
• Set IJ Scan Utility to use your scanner or printer via a network connection beforehand.
Setting for Scanning with IJ Scan Utility
1. Check that IJ Network Scanner Selector EX is running.
If IJ Network Scanner Selector EX is running, (IJ Network Scanner Selector EX) appears in the
notification area on the desktop. Click to check the hidden icons as well.
Note
•If the icon is not displayed in the notification area on the desktop, follow the procedure below to
start.
•Windows 8.1 / Windows 8:
Click IJ Network Scanner Selector EX on the Start screen.
If IJ Network Scanner Selector EX is not displayed on the Start screen, select the Search
charm, then search for "IJ Network Scanner Selector EX".
•Windows 7/Windows Vista/Windows XP:
From the Start menu, click All Programs > Canon Utilities > IJ Network Scanner
Selector EX > IJ Network Scanner Selector EX.
The icon appears in the notification area on the desktop, and the Scan-from-PC Settings screen
appears. In that case, skip ahead to Step 3.
2. In the notification area on the desktop, right-click (IJ Network Scanner Selector EX),
then select Settings....
The Scan-from-PC Settings screen appears.
3. Click Scan-from-Operation-Panel Settings.
The Scan-from-Operation-Panel Settings screen appears.
4. Select your scanner or printer from Scanners and click OK.
Select the MAC address of your scanner or printer.
Note
•When multiple scanners are connected via a network, you can select up to three scanners.
5. In the Scan-from-PC Settings screen, click OK.
Note
• If your scanner or printer does not appear, check the following, click OK to close the screen, then
reopen it and try selecting again.
781

• MP Drivers is installed
• Network settings of your scanner or printer is completed after installing the MP Drivers
• Network communication between your scanner or printer and computer is enabled
If your scanner or printer still does not appear, refer to "Problems with Network Communication" for
your model from Home of the Online Manual.
782

Selecting a Response to Commands from the Operation Panel
Using IJ Scan Utility
IJ Scan Utility allows you to specify how to respond when scanning from the operation panel.
Note
• The screens for scanning photos from the operation panel are used as examples in the following
descriptions.
1. Start IJ Scan Utility.
2. Click Settings....
The Settings dialog box appears.
3. Select a scan mode on the (Scanning from the Operation Panel) tab.
783

Note
• Refer to the following for details.
Settings (Save to PC (Photo)) Dialog Box
Settings (Save to PC (Document)) Dialog Box
Settings (Attach to E-mail (Photo)) Dialog Box
Settings (Attach to E-mail (Document)) Dialog Box
4. Set Scan Options.
5. Specify the file name and other settings in Save Settings.
784

6. Select the application you want to start after scanning in Application Settings.
7. Click OK.
The responses will be executed according to the specified settings when you start scanning from the
operation panel.
785

Preparing for Faxing
Connect the machine to the telephone line and set up the machine before using the faxing functions. Then
specify the basic setting such as sender information, date/time, and daylight saving time.
Important
• If the Power Disconnects Unexpectedly:
If there is a power failure or if you accidentally unplug the power cord, the date/time settings will be
reset.
• The settings for user information and directory will be retained.
• All faxes stored in the machine's memory, such as unsent and received faxes, will be lost.
If the power disconnects, the following will apply:
• You will not be able to send or receive faxes, make copies, or scan originals.
• When you are connecting the telephone, whether or not you can use it depends upon your
telephone line or telephone.
Setting Up the Machine
The machine must be set up depending on your telephone line and use of the faxing function. Follow the
procedure below to set up the machine.
1. Connecting the Telephone Line
Connect the machine to your telephone line.
2. Setting the Telephone Line Type
Set the correct telephone line type for your telephone line.
3. Setting the Receive Mode
Set the receiving operation (receiving mode).
Note
• You can set the fax setting according to the instruction on the touch screen.
Easy setup
If you set up according to the instruction on the touch screen., the receive mode is set to TEL priority
mode or FAX only mode. To receive faxes with DRPD or Network switch, change the receive
mode.
Setting the Receive Mode
Specifying the Basic Settings for Faxing
You can specify the basic setting such as sender information, date/time, and daylight saving time.
Setting the Sender Information
787

Connecting the Telephone Line
The connection method differs depending on your telephone line.
• If you connect the machine to wall telephone line directly/If you connect the machine with the xDSL
splitter:
Basic Connection
• If you connect the machine to another line such as an xDSL:
Connecting Various Lines
If the connection is incorrect, the machine cannot send/receive faxes. Connect the machine correctly.
Important
• Do not connect fax machines and/or telephones in parallel (US and Canada only).
If two or more fax machines and/or telephones are connected in parallel, the following problems may
occur and the machine may not operate properly.
• If you pick up the handset of the telephone that is connected in parallel during fax transmission or
reception, the fax image may be corrupted or a communication error may occur.
• Such services as Caller ID, etc. may not operate properly on the telephone.
If you cannot avoid parallel connections, set the receive mode to TEL priority mode, understanding
that the above problems may occur. You will only be able to receive faxes manually.
Basic Connection
Make sure that the machine is turned off, connect one end of supplied telephone line cable to the
telephone line jack near the "LINE" mark of the machine, then connect the other end to the telephone line
jack on the wall or to the telephone line jack of the xDSL splitter.
When you connect the telephone to the machine, make sure that the machine is turned off, connect one
end of the modular cable to the external device jack near the "EXT." mark of the machine, then connect
the other end to the telephone line jack of the telephone.
788

Important
• Be sure to connect the telephone line before the machine is turned on.
If you connect the telephone line when the machine is turned on, turn the machine off and unplug the
power cord. Wait for 1 minute then connect the telephone line and power plug.
Note
• Refer to Rear View for the position of the telephone line jack and the external device jack.
• Before connecting a telephone or answering machine, remove the Telephone connector cap.
•For users in the UK:
If the connector of the external device cannot be connected to the jack on the machine, you will need
to purchase a B.T. adapter to connect as follows:
Attach the B.T. adapter to the modular cable connecting the external device, then connect the B.T.
adapter to the external device jack.
Connecting Various Lines
This section introduces how to connect various lines.
These are examples and could not be guaranteed to suit every connecting condition. For details, refer to
the instruction manual supplied with the network device (control devices such as an xDSL (Digital
Subscriber Line) modem or terminal adapter) you are connecting to this machine.
Note
• xDSL is the generic term for the high speed digital communication technology with telephone line
such as ADSL/HDSL/SDSL/VDSL.
•Connecting to an Internet Telephone
A. Digital Subscriber Line
B. xDSL modem (splitter may not be built-in to the modem)
C. Broadband router compatible with Internet Telephone
D. Computer
E. Telephone or answering machine
F. WAN (Wide Area Network) port
G. LAN (Local Area Network) port
H. TEL port
I. LINE port
* Port configurations and names may vary depending on the product.
789

Note
• When connecting to the xDSL line, select the same line type as you are subscribing to in
Telephone line type.
Setting the Telephone Line Type
•Connecting to an xDSL
A. Analog Subscriber Line
B. xDSL modem (splitter may not be built-in to the modem)
C. Computer
D. Telephone or answering machine
Important
• When the splitter is not built-in to the modem, do not branch the telephone line before the splitter
(wall side). And also, do not connect splitters in parallel. The machine may not be able to operate
properly.
Note
• When connecting to the xDSL line, select the same line type as you are subscribing to in
Telephone line type.
Setting the Telephone Line Type
•Connecting to an ISDN Line
For details on ISDN (Integrated Service Digital Network) connection and settings, refer to the manuals
supplied with your terminal adapter or dial-up router.
790

Setting the Telephone Line Type
Before using your machine, make sure you set the correct telephone line type for your telephone line. If you
are unsure of your telephone line type, contact your telephone company. For xDSL or ISDN connections,
contact the telephone company or service provider to confirm your line type.
Important
•For users in China:
After plugging the power cord and turning on the machine, the telephone line type is selected
automatically. However, if the machine is connected to the control device such as an xDSL modem or
terminal adapter, the telephone line type may not be selected correctly.
In this case, set the line type manually.
For details on how to set the Telephone line type manually in China:
Setting the Telephone Line Type Manually in China
Note
•Telephone line type will not appear in countries or regions where Rotary pulse is not supported.
• You can print USER'S DATA LIST to check the current setting.
Summary of Reports and Lists
1. Make sure that the machine is turned on.
2. Flick the HOME screen, then tap Setup.
Using the Operation Panel
3. Tap Device settings.
4. Tap FAX settings.
5. Tap FAX user settings.
6. Tap Telephone line type.
7. Tap a telephone line type.
791

Rotary pulse
Select when your telephone line type is pulse dialing.
Touch tone
Select when your telephone line type is tone dialing.
Setting the Telephone Line Type Manually in China
This section describes the procedure to set the telephone line type manually in China.
1. Make sure that the machine is turned on.
2. Flick the HOME screen, then tap Setup.
Using the Operation Panel
3. Tap Device settings.
4. Tap FAX settings.
5. Tap FAX user settings.
6. Tap Telephone line auto selection.
The current telephone line type is displayed.
7. Check the current telephone line type, then tap OK.
Note
•If you do not need to change the telephone line type, press the HOME button to return to the
HOME screen.
8. Tap OFF.
9. Tap a telephone line type.
792

Rotary pulse
Select when your telephone line type is pulse dialing.
Touch tone
Select when your telephone line type is tone dialing.
793

Setting the Receive Mode
Set the receiving operation (receiving mode).
For details on how to set the receive mode:
Setting the Receive Mode
You can select the appropriate mode.
For details on the selectable receive mode:
About the Receive Mode
For details on the advanced settings of the receive mode:
Advanced Settings of Receive Mode
Note
• The receiving operation procedure varies depending on the selected receive mode.
For details on receiving method depending on each receive mode:
Receiving Faxes
• If you want to use a single telephone line for faxes and voice calls, you need to connect a telephone or
an answering machine to the external device jack of this machine.
For details on how to connect the telephone or the answering machine to the machine:
Basic Connection
Setting the Receive Mode
This section describes the procedure to select the receive mode.
1. Make sure that the machine is turned on.
2. Flick the HOME screen, then tap FAX.
Using the Operation Panel
3. Tap Function list.
The Function list screen is displayed.
4. Tap Receive mode settings.
5. Tap a receive mode, then tap OK.
Note
•By tapping Advanced, you can specify the advanced settings of each receive mode.
For details on the advanced settings of the receive mode:
Advanced Settings of Receive Mode
•For details on the receive mode:
About the Receive Mode
794

•DRPD is available only in the US and Canada.
•Network switch may not be available depending on the country or region of purchase.
•Refer to Receiving Faxes for information on receiving faxes or the procedure for each receive
mode.
About the Receive Mode
You can select the receive mode suitable for your fax use conditions: whether you use a dedicated line for
fax, etc.
Receive
mode
Your fax use condition Receiving operation
TEL priority
mode
When mainly receiving voice
calls (with a telephone or
answering machine
connected to the machine):
When a call incomes, the telephone will ring.
Pick up the handset.
If the call is a voice call, talk on the telephone.
If the call is a fax, hang up the handset after the machine starts
receiving the fax.
Note
•The telephone may not ring when a call incomes even if it is
connected to the machine, depending on the type or settings of
the telephone.
DRPD or
Network
switch
When receiving voice calls
(with a telephone or
answering machine
connected to the machine)
and subscribing to a ring
pattern detection service
provided by your telephone
company:
When a call incomes, the telephone will ring. The machine detects a
fax call by the fax ring pattern.
If the call is a fax, the machine will receive the fax automatically.
If the machine does not detect the fax ring pattern, the telephone will
continue ringing.
Note
•The telephone may not ring when a call incomes even if it is
connected to the machine, depending on the type or settings of
the telephone.
FAX only
mode
When not receiving voice
calls:
When a fax incomes, the machine will receive the fax automatically.
Advanced Settings of Receive Mode
You can specify the advanced settings of each receive mode.
•Advanced setting in TEL priority mode
You can specify the following setting items.
◦Manual/auto switch: ON/Manual/auto switch: OFF
If you select Manual/auto switch: ON, the machine automatically receives faxes after the
external device rang a specified length of time.
You can specify the length of time until automatic reception is started.
795

◦RX start time
You can specify the length of time until automatic reception is started when Manual/auto switch:
ON is selected. Specify the length of time and tap OK.
◦User-friendly RX: ON/User-friendly RX: OFF
If you select User-friendly RX: ON, the machine automatically switches from telephone calling to
fax reception by detecting the fax signal (CNG signal) when you lift the handset of the telephone
or the answering machine answers. When you have an answering machine connected to the
machine, select User-friendly RX: ON to switch to fax reception automatically after the answering
machine answers.
If you select User-friendly RX: OFF, the machine does not switch from telephone calling to fax
reception automatically even if the machine detects the fax signal (CNG signal). Select User-
friendly RX: OFF if you want the machine not to switch automatically during a call.
Note
• If you subscribe to Duplex Ringing service in Hong Kong, the number of times the external device
rings specified with Ring count in FAX only mode is available in TEL priority mode.
If you want to specify the number of times the external device rings in TEL priority mode, select
FAX only mode on the Receive mode settings screen, specify the number of times the external
device rings with Ring count, then switch to TEL priority mode in Receive mode settings.
• If you subscribe to Duplex Ringing service in Hong Kong, we recommend that you select Manual/
auto switch: OFF.
•Advanced setting in FAX only mode
You can specify the following setting item.
◦Ring count
You can specify the number of times the external device rings when incoming.
Specify the number of time and tap OK.
•Advanced setting in DRPD
You can specify the following setting items.
◦ Ring pattern (Normal ring/Double ring/Short-short-long/Short-long-short)
Sets the distinctive ring pattern of a call that the machine assumes is a fax call.
If you subscribe to a DRPD service, set the ring pattern to match the pattern assigned by your
telephone company.
Setting the DRPD Ring Pattern (US and Canada only)
◦Ring count
You can specify the number of times the external device rings when incoming.
Specify the number of time and tap OK.
•Advanced setting in Network switch
You can specify the following setting item.
◦Ring count
You can specify the number of times the external device rings when incoming.
796

Specify the number of time and tap OK.
Setting the DRPD Ring Pattern (US and Canada only)
If you have subscribed to a Distinctive Ring Pattern Detection (DRPD) service provided by your telephone
company, your telephone company will assign two or more telephone numbers with distinctive ring
patterns to your single telephone line, allowing you to have different numbers for fax calls and voice calls
using only one telephone line. Your machine will automatically monitor the ring pattern, and will
automatically receive the fax if the ring pattern is a fax call.
To use DRPD, follow the procedure below to set the fax ring pattern that matches the pattern assigned by
your telephone company.
Note
• Contact your local telephone company for detailed information on this service.
1. Make sure that the machine is turned on.
2. Flick the HOME screen, then tap FAX.
Using the Operation Panel
3. Tap Function list.
The Function list screen is displayed.
4. Tap Receive mode settings.
5. Tap DRPD.
6. Tap Advanced.
7. Select the ring pattern that your telephone company assigned to your fax number.
8. Specify the number of time and tap OK.
9. Tap OK.
The Function list screen is displayed.
797

Setting the Sender Information
You can set the sender information such as date/time, unit name, and unit fax/telephone number.
About the Sender Information
Setting the Date and Time
Setting Daylight Saving Time (Summer Time)
Registering User Information
About the Sender Information
If the unit name and unit fax/telephone number are registered, they are printed with date and time as
sender information on the recipient's fax.
A. Date and time of transmission
B. Unit fax/telephone number
C. Unit name
D. The registered recipient's name is printed when sending faxes.
E. Page number
Note
• You can print USER'S DATA LIST to confirm the sender information you have registered.
Summary of Reports and Lists
• When sending faxes in black & white, you can select whether to print the sender information inside or
outside the image area.
Specify the setting on TTI position in Advanced FAX settings under FAX settings.
Advanced FAX settings
• You can select the date print format from three formats: YYYY/MM/DD, MM/DD/YYYY, and DD/MM/
YYYY.
Select the date print format on Date display format under Device user settings.
Device user settings
Setting the Date and Time
This section describes the procedure to set the date and time.
798

1. Make sure that the machine is turned on.
2. Flick the HOME screen, then tap Setup.
Using the Operation Panel
3. Tap Device settings.
4. Tap Device user settings.
5. Tap Date/time setting.
6. Set the date.
1. Tap a setting item to change.
2. Tap the number to enter.
Enter only the last two digits of the year.
3. Tap OK.
4. Tap OK again when all settings are completed.
7. Set the time.
1. Tap a setting item to change.
799

2. Tap the number to enter.
Enter the date and time in 24-hour format.
3. Tap OK.
4. Tap OK again when all settings are completed.
8. Press the HOME button to return to the HOME screen.
Setting Daylight Saving Time (Summer Time)
Some countries adopt the daylight saving time (summer time) system that shifts the clock time forward at
certain periods of the year.
You can set your machine to automatically change the time by registering the date and time that daylight
saving time (summer time) begins and ends.
Important
• Not all the latest information of all countries or regions is applied for Daylight saving time setting by
default. You need to change the default setting according to the latest information of your country or
region.
Note
• This setting may not be available depending on the country or region of purchase.
1. Make sure that the machine is turned on.
2. Flick the HOME screen, then tap Setup.
Using the Operation Panel
800

3. Tap Device settings.
4. Tap Device user settings.
5. Tap Daylight saving time setting.
6. Tap ON.
To disable summer time, tap OFF.
7. Set the date and time when summer time starts.
1. Set the date when summer time starts.
Tap a setting item to change then specify the setting. Tap OK again when all settings are
completed.
2. Set the time (in 24-hour format) when summer time starts.
Tap a setting item to change then specify the setting. Tap OK again when all settings are
completed.
8. Set the date and time when summer time ends.
1. Set the date when summer time ends.
Tap a setting item to change then specify the setting. Tap OK again when all settings are
completed.
801

2. Set the time (in 24-hour format) when summer time ends.
Tap a setting item to change then specify the setting. Tap OK again when all settings are
completed.
9. Press the HOME button to return to the HOME screen.
Registering User Information
This section describes the procedure to register the user information.
Note
• Before sending a fax, be sure to enter your name and fax/telephone number in Unit name and Unit
TEL on the User information settings screen (for US only).
1. Make sure that the machine is turned on.
2. Flick the HOME screen, then tap Setup.
Using the Operation Panel
3. Tap Device settings.
4. Tap FAX settings.
5. Tap FAX user settings.
6. Tap User information settings.
The screen to register the unit name and the unit fax/telephone number is displayed.
802

7. Enter the unit name.
1. Tap the entry field under Unit name.
The screen to enter the character is displayed.
2. Enter the unit name.
3. Tap OK.
Note
• You can enter the name up to 24 characters, including spaces.
•For details on how to enter or delete characters:
Entering Numbers, Letters, and Symbols
8. Enter the unit fax/telephone number.
1. Tap the entry field under Unit TEL.
The screen to enter the number is displayed.
2. Enter the unit fax/telephone number.
3. Tap OK.
803

Sending Faxes by Entering Fax/Telephone Number
This section describes dialing and sending faxes directly by entering the fax/telephone numbers.
Important
• It may be possible that faxes will reach unintended recipients due to the misdialing or incorrect
registration of fax/telephone numbers. When you send important documents, it is recommended that
you send them after speaking on the telephone.
Sending a Fax after Speaking on Telephone
1. Make sure that the machine is turned on.
2. Load documents on the platen glass or in the ADF.
Important
• When sending a double-sided document, load the document on the platen glass. Double-sided
documents cannot be automatically scanned and sent from the ADF.
Note
• For details on the types, conditions of document, and how to load the document:
Loading Originals
3. Flick the HOME screen, then tap FAX.
Using the Operation Panel
The Fax standby screen is displayed.
A. Receive mode
The receive mode selected currently is displayed.
B. Date and time
The date and time are displayed.
C. Entry field of fax/telephone numbers
Tap to display the screen to enter the fax/telephone numbers.
806

D. Function list
You can use the each fax function and change the setting for the fax.
E. Redial
Tap to send faxes with redialing.
Resending Faxes (Redialing a Busy Number)
F. On hook dial
Tap to send faxes with the on hook dial function.
Using the On Hook Dial Function
G. Directory
You can select a registered fax/telephone number.
Sending a Fax to the Registered Recipient
H. Current state
The current state is displayed.
I. Scan contrast and resolution
Setting Items for Sending Faxes
Note
• If you have not set up the machine for sending/receiving faxes yet, the message for setup is
displayed on the touch screen when you tap FAX on the HOME screen for the first time. When
you set up for faxing, follow the procedure according to the instructions on the touch screen.
4. Dial the recipient's fax/telephone number.
1. Tap the entry field of fax/telephone numbers.
2. Enter the fax/telephone number.
A. Numeric keys
807

Enters the number.
B. Pause
Enters a pause "P".
C. Delete
Deletes the entered number.
D. Blank space
Enters a blank space.
3. Tap OK.
The touch screen returns to the Fax standby screen.
Note
• By tapping Save profile, you can register the current print settings as a custom setting.
Registering the Favorite Settings (Custom profiles)
5. Press the Color button for color transmission, or the Black button for black & white
transmission.
The machine starts scanning the document.
Important
•Color transmission is available only when the recipient's fax machine supports color faxing.
•Do not open the document cover until scanning is completed.
6. Start sending.
•If you load the document in the ADF:
The machine scans the document automatically and starts sending the fax.
808

Note
• To cancel a fax transmission, press the Stop button. To cancel a fax transmission while it is in
progress, press the Stop button, then follow the instructions on the touch screen.
•If documents remain in the ADF after the Stop button is pressed while scanning is in progress,
Document in ADF. Tap [OK] to eject document. is displayed on the touch screen. By
tapping OK, the remaining documents are automatically ejected.
•If you load the document on the platen glass:
After scanning the document, the confirmation screen asking you if you load the next document is
displayed.
To send the scanned document, tap Send now to start sending it.
To send two or more pages, follow the message to load the next page, and tap Scan. After
scanning all pages, tap Send now to start sending.
Note
• To cancel sending the fax, press the Stop button.
Note
• When your machine is connected to a PBX (Private Branch Exchange) system, refer to the operating
instructions of the system for details on dialing the recipient's fax/telephone number.
• In case the machine was not able to send a fax, such as when the recipient's line was busy, it has the
function to automatically redial the number after a specified interval. Automatic redialing is enabled by
default.
Automatic Redialing
• Unsent documents, such as those pending redial, are stored in the machine's memory. They are not
stored in the case of a sending error.
Document Stored in Machine's Memory
• Do not unplug the power cord until all documents are sent. If you unplug the power cord, all unsent
documents stored in the machine's memory are lost.
809

Resending Faxes (Redialing a Busy Number)
There are two methods of redialing: Automatic redialing and Manual redialing.
• Automatic Redialing
If you send a document and the recipient's line is busy, the machine will redial the number after a
specified interval.
Automatic Redialing
• Manual Redialing
You can redial to the recipients dialed by entering the fax/telephone numbers.
Manual Redialing
Important
• It may be possible that faxes will reach unintended recipients due to the misdialing or incorrect
registration of fax/telephone numbers. When you send important documents, it is recommended that
you send them after speaking on the telephone.
Sending a Fax after Speaking on Telephone
Note
• Automatic redialing is enabled by default.
• For details on the basic sending operations:
Sending Faxes by Entering Fax/Telephone Number
Automatic Redialing
You can enable or disable automatic redialing. If you enable automatic redialing, you can specify the
maximum number of redial attempts and the length of time the machine waits between redial attempts.
Enable and specify the automatic redialing setting on Auto redial in Advanced FAX settings under FAX
settings.
Advanced FAX settings
Important
• While automatic redialing, the unsent fax is stored in the machine's memory temporarily until the
sending fax is complete. If a power failure occurs or you unplug the power cord before automatic
redialing is complete, all faxes stored in the machine's memory are deleted and not sent.
Note
• To cancel automatic redialing, wait until the machine starts redialing, then press the Stop button.
• To cancel automatic redialing, delete the unsent fax from the machine's memory while the machine is
on-standby for a redial operation. For details, see Deleting a Document in Machine's Memory.
Manual Redialing
Follow the procedure below for manual redialing.
810

1. Make sure that the machine is turned on.
2. Load documents on the platen glass or in the ADF.
3. Flick the HOME screen, then tap FAX.
Using the Operation Panel
The Fax standby screen is displayed.
4. Adjust the scan contrast and resolution as necessary.
Setting Items for Sending Faxes
5. Tap Redial.
The Redial screen is displayed.
6. Tap a recipient's number to redial.
7. Press the Color button for color transmission, or the Black button for black & white
transmission.
Important
• Color transmission is available only when the recipient's fax machine supports color faxing.
Note
• For manual redialing, the machine memorizes up to 10 recent recipients dialed by entering the fax/
telephone numbers. Note that the machine does not memorize any recipients dialed using the redial
function or selecting from the directory.
• To cancel manual redialing, press the Stop button. To cancel a fax transmission while it is in
progress, press the Stop button, then follow the instructions on the touch screen.
• If documents remain in the ADF after the Stop button is pressed while scanning is in progress,
Document in ADF. Tap [OK] to eject document. is displayed on the touch screen. By tapping OK,
the remaining documents are automatically ejected.
811

Setting Items for Sending Faxes
You can specify the settings of the scan contrast and the scan resolution on the Fax standby screen.
Tap to specify the settings of the scan contrast and the scan resolution.
•ScanRes.
The following settings of the scan resolution are selectable.
Standard
Suitable for text-only documents.
Fine
Suitable for fine-print documents.
Extra fine
Suitable for detailed illustration or fine-print quality documents.
If the recipient's fax machine is not compatible with Extra fine (300 x 300 dpi), the fax will be sent in
the Standard or Fine resolution.
Photo
Suitable for photographs.
Note
• When sending a color fax, documents are always scanned in the same resolution (200 x 200 dpi).
The image quality (compression rate) is determined by which scan resolution is selected, except
that Extra fine and Photo provide the same image quality.
•Contrast
You can select a setting of the scan contrast from Lower, Standard, and Higher.
The touch screen returns to the Fax standby screen when you finish specifying the setting and tapping OK.
812

Sending a Fax after Speaking on Telephone
If you want to speak to the recipient before sending a fax, or if the recipient does not have a fax machine
that can receive faxes automatically, send a fax manually after speaking to the recipient on the telephone to
check whether the recipient can receive faxes.
Important
• It may be possible that faxes will reach unintended recipients due to the misdialing or incorrect
registration of fax/telephone numbers. When you send important documents, it is recommended that
you send them after speaking on the telephone. See below for the procedure to send a fax manually.
• With manual transmission, you cannot use the platen glass to load documents. Load the documents in
the ADF.
When loading document on the platen glass, send a fax with automatic transmission.
Sending Faxes by Entering Fax/Telephone Number
• To speak to the recipient before sending a fax, you need to connect a telephone to the machine.
For details on how to connect the telephone to the machine:
Basic Connection
Note
• For details on the basic sending operations:
Sending Faxes by Entering Fax/Telephone Number
1. Make sure that the machine is turned on.
2. Flick the HOME screen, then tap FAX.
Using the Operation Panel
The Fax standby screen is displayed.
3. Adjust the scan contrast and resolution as necessary.
Setting Items for Sending Faxes
4. Lift the handset of the telephone connected to the machine.
5. Use the telephone to dial the recipient's fax/telephone number.
6. Speak to the recipient.
When you hear a high-pitched signal instead of the recipient's voice, you cannot check whether the
recipient can receive faxes. If you want to stop sending the fax, replace the handset. If you want to send
the fax, go to step 8.
7. Ask the recipient to set the recipient's fax machine to receive faxes.
814

8. When you hear a high-pitched signal, press the Color button or the Black button.
Press the Color button for color transmission, or the Black button for black & white transmission.
Important
• Color transmission is available only when the recipient's fax machine supports color faxing.
9. Hang up the handset.
Note
•To cancel a fax transmission, press the Stop button. To cancel a fax transmission while it is in
progress, press the Stop button, then follow the instructions on the touch screen.
•If documents remain in the ADF after the Stop button is pressed while scanning is in progress,
Document in ADF. Tap [OK] to eject document. is displayed on the touch screen. By tapping
OK, the remaining documents are automatically ejected.
815

Sending a Fax to the Registered Recipient
Registering recipient's fax/telephone number and name in the machine's directory enables you to send
faxes easily.
Important
• It may be possible that faxes will reach unintended recipients due to the misdialing or incorrect
registration of fax/telephone numbers. When you send important documents, it is recommended that
you send them after speaking on the telephone.
Sending a Fax after Speaking on Telephone
Note
• For details on the basic sending operations:
Sending Faxes by Entering Fax/Telephone Number
1. Make sure that the machine is turned on.
2. Load documents on the platen glass or in the ADF.
3. Flick the HOME screen, then tap FAX.
Using the Operation Panel
The Fax standby screen is displayed.
4. Adjust the scan contrast and resolution as necessary.
Setting Items for Sending Faxes
5. Tap Directory.
The screen to select a registered recipient is displayed.
6. Select a registered recipient.
Display by name Display by ID number
A. Tap to switch the display by name and by ID number.
816

B. Tap to display the screen to select an initial. You can search the registered recipient by initial.
By selecting the initial, the registered recipients are displayed in alphabetical order from the
selected character.
C. Tap to display the screen to select an ID number of the registered recipient. You can search the
registered recipient by ID number.
By enter the ID number and tapping OK, the registered recipients are displayed in order from the
recipient of the ID number selected.
D. Tap to select a registered recipient.
The touch screen returns to the Fax standby screen.
7. Press the Color button for color transmission, or the Black button for black & white
transmission.
Important
•Color transmission is available only when the recipient's fax machine supports color faxing.
Note
• To cancel a fax transmission, press the Stop button. To cancel a fax transmission while it is in
progress, press the Stop button, then follow the instructions on the touch screen.
• If documents remain in the ADF after the Stop button is pressed while scanning is in progress,
Document in ADF. Tap [OK] to eject document. is displayed on the touch screen. By tapping OK, the
remaining documents are automatically ejected.
• In case the machine was not able to send a fax, such as when the recipient's line was busy, it has the
function to automatically redial the number after a specified interval. Automatic redialing is enabled by
default.
Automatic Redialing
To cancel automatic redialing, wait until the machine starts redialing, then press the Stop button.
817

Sending the Same Document to Several Recipients (Sequential
Broadcasting)
This machine allows you to prepare for sending the same document to a maximum of 101 recipients in one
operation. The recipients can be specified by entering the fax/telephone numbers and selecting the
registered recipients (the particular recipient's number and the group dial) in combination.
The following number of recipients can be specified in combination.
• The recipient registered to the machine:
Up to 100 (total of the particular recipient's number and the group dial)
• Entering the fax/telephone numbers or redialing:
1
Important
• It may be possible that faxes will reach unintended recipients due to the misdialing or incorrect
registration of fax/telephone numbers. When you send important documents, it is recommended that
you send them one by one after speaking on the telephone.
Sending a Fax after Speaking on Telephone
Note
• If you frequently send documents to the same group of recipients, you can group these numbers for
group dialing. This will allow you to send documents to all the recipients in the group by simply
operation.
Registering Recipients in Group Dial
• For details on the basic sending operations:
Sending Faxes by Entering Fax/Telephone Number
1. Make sure that the machine is turned on.
2. Load documents on the platen glass or in the ADF.
3. Flick the HOME screen, then tap FAX.
Using the Operation Panel
The Fax standby screen is displayed.
4. Adjust the scan contrast and resolution as necessary.
Setting Items for Sending Faxes
5. Specify the first recipient.
818

Specify the first recipient with the one of the following methods.
•By specifying with the recipient registered to the machine:
Tap Directory and specify the recipient.
Sending a Fax to the Registered Recipient
•By entering the fax/telephone numbers:
Tap the entry field of fax/telephone numbers and enter the number.
Sending Faxes by Entering Fax/Telephone Number
Note
• If FAX number re-entry in Security control under FAX settings is set to ON, enter the
number again.
Security control
• By redialing:
Tap Redial and select a number in the outgoing call logs.
Manual Redialing
6. Add the recipient.
1. Tap Add recipient.
The list of the recipients is displayed.
2. Select a method to add the recipient.
819

A. Adds the recipient from the registered recipients.
B. Adds the recipient by entering the fax/telephone numbers if you added a first recipient from
the registered recipients.
C. Adds the recipient by selecting a number from the outgoing call logs if you added a first
recipient from the registered recipients.
3. Add a recipient.
Add a recipient according to the selected method.
The Sequential broadcasting screen is displayed after specifying the multiple recipients.
4. If you want to add the recipient further, repeat the same procedure.
Note
• You can specify the recipient either by entering the fax/telephone number or by selecting a
number from the outgoing call logs.
•If you want to delete the recipient, tap a recipient that you want to delete from the list. After the
confirmation screen is displayed, tap Yes to delete the recipient.
7. Press the Color button for color transmission, or the Black button for black & white
transmission.
Important
•Color transmission is available only when the recipient's fax machine supports color faxing.
Note
• To cancel a fax transmission, press the Stop button. To cancel a fax transmission while it is in
progress, press the Stop button, then follow the instructions on the touch screen.
When you press the Stop button, fax transmission to all the recipients specified will be canceled. You
cannot cancel a fax transmission to only one recipient.
820

• If documents remain in the ADF after the Stop button is pressed while scanning is in progress,
Document in ADF. Tap [OK] to eject document. is displayed on the touch screen. By tapping OK, the
remaining documents are automatically ejected.
821

Preventing Mistransmission of Faxes
This machine has two functions for preventing the mistransmission of faxes.
• Sending faxes after entering the fax/telephone number twice
This function requires you to re-enter the fax/telephone number after entering the number, so that the
machine prevents you from misdialing.
Sending Faxes after Dialing Twice (Fax Number Re-entry)
• Sending faxes after the machine checks the recipient's fax machine information
Before sending a fax, the machine checks whether the recipient's fax machine information matches the
dialed number.
Sending Faxes after Checking Information (Checking the Recipient's Information)
Sending Faxes after Dialing Twice (Fax Number Re-entry)
Set FAX number re-entry to ON following the procedure below.
1. Make sure that the machine is turned on.
2. Flick the HOME screen, then tap Setup.
Using the Operation Panel
3. Tap Device settings.
4. Tap FAX settings.
5. Tap Security control.
6. Tap FAX number re-entry.
7. Tap ON.
If you send a fax with this function, the following screen is displayed after entering the recipient's fax/
telephone number.
Enter the recipient's fax/telephone number again.
822

Sending Faxes after Checking Information (Checking the Recipient's
Information)
Set Check RX FAX information to ON following the procedure below.
Important
• This function is not available when you send a fax manually.
Sending a Fax after Speaking on Telephone
1. Make sure that the machine is turned on.
2. Flick the HOME screen, then tap Setup.
Using the Operation Panel
3. Tap Device settings.
4. Tap FAX settings.
5. Tap Security control.
6. Tap Check RX FAX information.
7. Tap ON.
Important
• Transmission will be canceled if the machine fails to receive the recipient's fax information or if
the received information does not match the fax/telephone number.
823

Using the On Hook Dial Function
Follow the procedure below to send faxes with the on hook dial function.
Important
• It may be possible that faxes will reach unintended recipients due to the misdialing or incorrect
registration of fax/telephone numbers. When you send important documents, it is recommended that
you send them after speaking on the telephone.
Sending a Fax after Speaking on Telephone
• With manual transmission, you cannot use the platen glass to load documents. Load the documents in
the ADF.
When loading document on the platen glass, send a fax with automatic transmission.
Sending Faxes by Entering Fax/Telephone Number
Note
• You can use the on hook dial function only when Hook key setting in Security control under FAX
settings is set to Enable.
Security control
• For details on the basic sending operations:
Sending Faxes by Entering Fax/Telephone Number
1. Make sure that the machine is turned on.
2. Load documents in the ADF.
3. Flick the HOME screen, then tap FAX.
Using the Operation Panel
The Fax standby screen is displayed.
4. Adjust the scan contrast and resolution as necessary.
Setting Items for Sending Faxes
5. Tap .
6. Specify the recipient.
Specify the recipient with the one of the following methods.
•By specifying with the recipient registered to the machine:
Select the registered recipient by tapping Directory.
Sending a Fax to the Registered Recipient
•By entering the fax/telephone numbers:
Tap the entry field of fax/telephone numbers and enter the number.
824

Sending Faxes by Entering Fax/Telephone Number
Note
• If FAX number re-entry in Security control under FAX settings is set to ON, enter the
number again.
Security control
•Manual redialing:
Tap Redial and select a number in the outgoing call logs.
Manual Redialing
7. When you hear a high-pitched signal, press the Color button or the Black button.
Press the Color button for color transmission, or the Black button for black & white transmission.
Important
• Color transmission is available only when the recipient's fax machine supports color faxing.
Note
• To cancel a fax transmission, press the Stop button. To cancel a fax transmission while it is in
progress, press the Stop button, then follow the instructions on the touch screen.
• If documents remain in the ADF after the Stop button is pressed while scanning is in progress,
Document in ADF. Tap [OK] to eject document. is displayed on the touch screen. By tapping OK, the
remaining documents are automatically ejected.
825

Registering Recipients Using the Operation Panel of the Machine
Registering recipients in the machine's directory in advance allows you to dial fax/telephone numbers
simply.
The following methods to register are available:
• Recipient registration
Registering the recipient's fax/telephone number and name allows you to send a fax by selecting a
registered recipient in the machine directory.
Registering the Fax/Telephone Number of Recipients
• Group dial registration
You can combine two or more recipients registered in advance into a group. You can send the same
document to all the registered recipients in the group.
Registering Recipients in Group Dial
You can register up to 100 recipients in total of individual recipients and group dials.
Note
• To change the registered information of the recipient or the group dial, see Changing Registered
Information.
• To delete the registered information of the recipient or the group dial, see Deleting Registered
Information.
• To print a list of the recipient's fax/telephone numbers and names registered, see Printing a List of the
Registered Destinations.
• You can register, change, or delete the registered information of the recipient or the group dial using
Speed Dial Utility on the computer.
Registering Recipients Using Speed Dial Utility
827

Registering the Fax/Telephone Number of Recipients
Before you can use the machine's directory, you need to register the recipients' fax/telephone numbers.
Follow the procedure below to register the recipients' fax/telephone numbers.
1. Make sure that the machine is turned on.
2. Flick the HOME screen, then tap FAX.
Using the Operation Panel
The Fax standby screen is displayed.
3. Tap Function list.
The Function list screen is displayed.
4. Tap TEL number registration.
5. Tap Directory registration.
The screen to select an ID number is displayed.
Note
• If you already registered the recipients, the recipients' name is displayed next to the ID number. If
you already registered the group dial, the icon and the group name are displayed next to the
ID number.
6. Select an unregistered ID number.
7. Tap Register recipient.
8. Select a registration method.
9. Register the recipients' fax/telephone number.
Register the recipients' fax/telephone number depending on the registration method selected.
•By entering the number
828

The screen to register the recipient's fax/telephone number and name is displayed. Go to next
step.
•From outgoing call log
When you select this registration method, the screen to select the fax/telephone number from the
outgoing call logs is displayed.
Selecting a fax/telephone number from the outgoing call logs, the screen to register the recipient's
fax/telephone number and name is displayed. Go to next step.
•From incoming call log
When you select this registration method, the screen to select the fax/telephone number or the
name from the incoming call logs is displayed.
Select a fax/telephone number or name from the incoming call logs, the screen to register the
recipient's fax/telephone number and name is displayed. Go to next step.
Note
•This registration method may not be available depending on the country or region of purchase.
10. Enter the recipient's name.
If you select From incoming call log as a registration method, the recipient's name may be already
entered. If you do not change the name, go to next step.
1. Tap the entry field of name.
829

The screen to enter the character is displayed.
2. Enter the recipient's name.
3. Tap OK.
Note
•You can enter the name up to 16 characters, including spaces.
Entering Numbers, Letters, and Symbols
11. Enter the recipient's fax/telephone number.
If you select a fax/telephone number on From outgoing call log or From incoming call log, the fax/
telephone number is already entered. If you do not change the fax/telephone number, go to next step.
1. Tap the entry field of fax/telephone numbers.
The screen to enter the number is displayed.
2. Enter the recipient's fax/telephone number.
3. Tap OK.
Note
•You can enter the fax/telephone number up to 60 digits (40 digits for the US, Canada, Korea and
some regions of Latin America), including spaces.
Entering Numbers, Letters, and Symbols
•When Telephone line type in FAX user settings under FAX settings is set to Rotary pulse,
you can enter a tone ("T") by tapping the Tone key.
12. Tap Register to finalize registration.
830

Registering Recipients in Group Dial
If you register two or more registered recipients to a group dial, you can send the same document
successively to all recipients registered to the group dial.
1. Make sure that the machine is turned on.
2. Flick the HOME screen, then tap FAX.
Using the Operation Panel
The Fax standby screen is displayed.
3. Tap Function list.
The Function list screen is displayed.
4. Tap TEL number registration.
5. Tap Directory registration.
The screen to select an ID number is displayed.
Note
• If you already registered the recipients, the recipients' name is displayed next to the ID number. If
you already registered the group dial, the icon and the group name are displayed next to the
ID number.
6. Select an unregistered ID number.
7. Tap Group dial registration.
The screen to register the group name and the member of the group is displayed.
832

8. Enter the group name.
1. Tap the entry field of group name.
The screen to enter the character is displayed.
2. Enter the group name.
3. Tap OK.
Note
• You can enter the name up to 16 characters, including spaces.
Entering Numbers, Letters, and Symbols
9. Register the members.
1. Tap Add member.
The machine's directory is displayed.
Display by name Display by ID number
A. Tap to switch the display by name and by ID number.
833

B. Tap to display the screen to select an initial. You can search the registered recipient by initial.
By selecting the initial, the registered recipients are displayed in alphabetical order from the
selected character.
C. Tap to display the screen to select an ID number of the registered recipient. You can search
the registered recipient by ID number.
By enter the ID number and tapping OK, the registered recipients are displayed in order from
the recipient of the ID number selected.
D. The recipients that can be registered are displayed.
2. Tap a recipient to register as group member.
The member to register is displayed on the list.
Note
•To delete the recipient from the group dial, tap a recipient that you want to delete from the list.
After the confirmation screen is displayed, tap Yes to delete the recipient from the group dial.
3. To add another member, tap Add member again.
The machine's directory is displayed.
4. Tap a recipient to register as group member.
The member to register is displayed on the list.
834

Repeat the procedure to register another member to the same group dial.
10. Tap Complete to finalize registration.
Note
•To register another group, select an unregistered ID number and operate in the same procedure.
•You can check the recipients you have registered to the group dial by printing GROUP DIAL
TELEPHONE NO. LIST.
Printing a List of the Registered Destinations
835

Changing Registered Information
To change information registered for recipient and group dial, follow the procedure below.
1. Make sure that the machine is turned on.
2. Flick the HOME screen, then tap FAX.
Using the Operation Panel
The Fax standby screen is displayed.
3. Tap Function list.
The Function list screen is displayed.
4. Tap TEL number registration.
5. Tap Directory registration.
6. Tap a recipient or a group dial to change.
7. Change the registered information.
• To change an individual recipient:
1. Tap Edit recipient.
The registered information screen of the selected recipient is displayed.
2. Tap the entry field of name or the entry field of fax/telephone numbers.
The each edit screen is displayed.
3. Change the name or the fax/telephone numbers.
4. Tap OK.
The touch screen returns to the registered information screen.
5. Tap Register.
•To change a group dial:
1. Tap Edit group dial.
The registered information screen of the group dial is displayed.
2. To change the group name, tap the entry field of name.
When edit screen of group name is displayed, change the group name then tap OK.
3. To add the member, tap Add member.
When the machine's directory is displayed, tap the recipient you want to add.
4. To delete the member, tap the recipient on the list.
When the confirmation screen is displayed, tap Yes to delete the recipient from the group dial.
5. Tap Complete to finalize changing.
836

Deleting Registered Information
To delete information registered for recipient and group dial, follow the procedure below.
1. Make sure that the machine is turned on.
2. Flick the HOME screen, then tap FAX.
Using the Operation Panel
The Fax standby screen is displayed.
3. Tap Function list.
The Function list screen is displayed.
4. Tap TEL number registration.
5. Tap Directory registration.
6. Tap a recipient or a group dial to delete.
7. Delete the registered information.
• To delete an individual recipient:
1. Tap Delete recipient.
2. When the confirmation screen is displayed, tap Yes to delete.
• To delete a group dial:
1. Tap Delete group dial.
2. When the confirmation screen is displayed, tap Yes to delete.
837

Printing a List of the Registered Destinations
You can print a list of the fax/telephone numbers and can keep it near the machine to refer to when dialing.
1. Make sure that the machine is turned on.
2. Load paper.
3. Flick the HOME screen, then tap FAX.
Using the Operation Panel
The Fax standby screen is displayed.
4. Tap Function list.
The Function list screen is displayed.
5. Tap Print reports/lists.
6. Tap Directory list.
7. Tap an item to print.
• If you selected Recipient:
The confirmation screen to select whether to print the list in alphabetical order of the registered
names is displayed.
If you tap Yes: Prints RECIPIENT TELEPHONE NUMBER LIST with the destination names in
alphabetical order.
If you tap No: Prints RECIPIENT TELEPHONE NUMBER LIST in the order of the ID number.
• If you selected Group dial:
The printing confirmation screen is displayed. Tap Yes to print GROUP DIAL TELEPHONE NO.
LIST.
838

Registering Recipients Using Speed Dial Utility
About Speed Dial Utility
Speed Dial Utility is a utility for forwarding the fax/telephone numbers registered on the machine to a
computer and registering/changing them on the computer. In addition, you can register the fax/telephone
number, user's name, user's fax/telephone number, and rejected numbers edited on the computer to the
machine. You can also save them on the computer as a backup.
For safety reasons, it is recommended that you backup the registered data on the computer using Speed
Dial Utility.
Starting Up Speed Dial Utility
Speed Dial Utility Dialog box
Saving Registered Information on the Machine to Your Computer
Registering a Fax/telephone Number Using Speed Dial Utility
Changing a Fax/telephone Number Using Speed Dial Utility
Deleting a Fax/telephone Number Using Speed Dial Utility
Changing Sender Information Using Speed Dial Utility
Registering/Changing Rejected Number Using Speed Dial Utility
Calling the Registered Information Up from Your Computer and Registering the Information to the
Machine
Uninstalling Speed Dial Utility
839

Starting Up Speed Dial Utility
Before starting up Speed Dial Utility, confirm the following:
•The necessary application software (MP Drivers and Speed Dial Utility) is installed.
If MP Drivers or Speed Dial Utility is not yet installed, install them with the Setup CD-ROM or install
them from our website.
•The machine is connected to a computer correctly.
Make sure that the machine is connected to the computer correctly.
Do not plug in or unplug any cables while the machine is in operation, or when the computer is in sleep
or standby mode.
If your machine is compatible with LAN connection, make sure that the machine is connected to the
computer with LAN connection to use Speed Dial Utility via LAN connection.
Follow the procedure below to start up Speed Dial Utility.
1. Make sure that the machine is turned on.
2. Start up Speed Dial Utility.
• In Windows 8.1 or Windows 8, select Speed Dial Utility on the Start screen to start Speed Dial
Utility. If Speed Dial Utility is not displayed on the Start screen, select the Search charm, then
search for "Speed Dial Utility".
• In Windows 7, Windows Vista, or Windows XP, click Start and select All programs, Canon
Utilities, Speed Dial Utility, and then Speed Dial Utility.
Note
• You can also start up Speed Dial Utility from Quick Menu or Quick Toolbox.
840

Speed Dial Utility Dialog box
The following items are on the Speed Dial Utility dialog box.
1. Printer Name:
Selects the machine for editing the registered information using Speed Dial Utility.
2. Display Printer Settings
Loads the registered information on the machine selected for Printer Name: into Speed Dial Utility.
3. Setting Item List:
Selects the registered information for editing. Choose one item from TEL Number Registration, User
Information Setting, and Rejected Number Setting.
4. Registered information list
Displays the registered information selected for Setting Item List:.
5. Edit.../Select All/Delete
Edits/deletes the registered information or selects all the registered information selected for Setting Item
List:.
When multiple items on the registered information list are selected, you cannot use the Edit... button.
6. Load from PC...
Displays the registered information saved on the computer.
841

7. Instructions
Displays this guide.
8. Exit
Quits Speed Dial Utility. Information registered or edited using Speed Dial Utility is neither saved on the
computer nor registered on the machine.
9. Save to PC...
Saves information edited using Speed Dial Utility on the computer.
10. Register to Printer
Registers information edited using Speed Dial Utility to the machine.
842

Saving Registered Information on the Machine to Your Computer
Follow the procedure below to save the recipients' name, recipients' fax/telephone number, group dial,
user's name, user's fax/telephone number, or rejected numbers that registered on the machine to the
computer.
1. Start up Speed Dial Utility.
2. Select the machine from the Printer Name: list box, then click Display Printer Settings.
3. Click Save to PC....
4. Enter the file name on the displayed screen, then click Save.
843

Registering a Fax/telephone Number Using Speed Dial Utility
Follow the procedure below to register fax/telephone numbers.
Note
• Before you register fax/telephone numbers using Speed Dial Utility, make sure that no fax operations
are in progress.
1. Start up Speed Dial Utility.
2. Select the machine from the Printer Name: list box, then click Display Printer Settings.
3. Click TEL Number Registration from Setting Item List:.
The list of registered fax/telephone numbers is displayed.
4. Select an unoccupied code from the list, then click Edit....
The Individual or Group Selection dialog box is displayed.
5. Click Register individual TEL number or Register group dial, then click Next....
• If Register individual TEL number is selected:
1. Enter the name.
2. Enter the fax/telephone number.
•If Register group dial is selected:
844

1. Enter the group name.
2. Select the code you want to add to the group dial, then click Add >>.
Note
•You can only enter numbers that have already been registered.
6. Click OK.
To continue registering fax/telephone numbers or a group dial, repeat steps 4 to 6.
• To save the registered information on the computer.
1. Click Save to PC....
2. Enter the file name on the displayed screen, then click Save.
•To register the registered information to the machine:
1. Click Register to Printer.
2. Confirm the message on the display, then click OK.
The information is registered to the machine.
845

Changing a Fax/telephone Number Using Speed Dial Utility
Follow the procedure below to change fax/telephone numbers.
Note
• Before you change fax/telephone numbers using Speed Dial Utility, make sure that no fax operations
are in progress.
1. Start up Speed Dial Utility.
2. Select the machine from the Printer Name: list box, then click Display Printer Settings.
3. Click TEL Number Registration from Setting Item List:.
The list of registered fax/telephone numbers is displayed.
4. Select a code to change from the list, then click Edit....
• If an individual fax/telephone number is selected:
1. Enter the new name.
2. Enter the new fax/telephone number.
• If a group dial is selected:
1. Enter the new group name.
2. Add or delete a member to/from the group dial.
846

To add a member:
Select the code to add to the group dial, then click Add >>.
To delete a member:
Select the code to delete from the group dial, then click << Delete.
5. Click OK.
To continue changing fax/telephone numbers or group dials, repeat steps 4 and 5.
•To save the edited information on the computer.
1. Click Save to PC....
2. Enter the file name on the displayed screen, then click Save.
•To register the edited information to the machine:
1. Click Register to Printer.
2. Confirm the message on the display, then click OK.
The information is registered to the machine.
847

Deleting a Fax/telephone Number Using Speed Dial Utility
Follow the procedure below to delete fax/telephone numbers.
Note
• Before you delete fax/telephone numbers using Speed Dial Utility, make sure that no fax operations are
in progress.
1. Start up Speed Dial Utility.
2. Select the machine from the Printer Name: list box, then click Display Printer Settings.
3. Click TEL Number Registration from Setting Item List:.
The list of registered fax/telephone numbers is displayed.
4. Select a code to delete from the list, then click Delete.
The selected fax/telephone number is deleted.
To continue deleting fax/telephone numbers, repeat step 4.
Note
• To delete all fax/telephone numbers on the list, click Select All, then Delete.
• To save the edited information on the computer.
1. Click Save to PC....
2. Enter the file name on the displayed screen, then click Save.
• To register the edited information to the machine:
1. Click Register to Printer.
2. Confirm the message on the display, then click OK.
The information is registered to the machine.
848

Changing Sender Information Using Speed Dial Utility
Follow the procedure below to change the user's name or fax/telephone number.
1. Start up Speed Dial Utility.
2. Select the machine from the Printer Name: list box, then click Display Printer Settings.
3. Click User Information Setting from Setting Item List:.
The user's information is displayed.
4. Select an item to change, then click Edit....
The User Information dialog box is displayed.
5. Enter the new user's name on User Name and new fax/telephone number in TEL Number,
then click OK.
• To save the edited information on the computer:
1. Click Save to PC....
2. Enter the file name on the displayed screen, then click Save.
• To register the edited information to the machine:
1. Click Register to Printer.
2. Confirm the message on the display, then click OK.
The information is registered to the machine.
849

Registering/Changing Rejected Number Using Speed Dial Utility
Follow the procedure below to register, change, or delete rejected numbers.
1. Start up Speed Dial Utility.
2. Select the machine from the Printer Name: list box, then click Display Printer Settings.
3. Click Rejected Number Setting from Setting Item List:.
The list of rejected numbers is displayed.
•To register a rejected number:
1. Select an unoccupied code from the list, then click Edit....
2. Enter the fax/telephone number in the Rejected Number dialog box, then click OK.
•To change a rejected number:
1. Select a code to change from the list, then click Edit....
2. Enter the fax/telephone number in the Rejected Number dialog box, then click OK.
•To delete a rejected number:
1. Select a code to delete from the list, then click Delete.
The selected fax/telephone number is deleted.
Note
• To delete all fax/telephone numbers on the list, click Select All, then Delete.
850

Calling the Registered Information Up from Your Computer and
Registering the Information to the Machine
You can register the fax/telephone numbers, user's name, user's fax/telephone number, and rejected
numbers saved on the computer to the machine.
1. Start up Speed Dial Utility.
2. Select the machine from the Printer Name: list box, then click Display Printer Settings.
3. Click Load from PC....
4. Select the RSD file (*.rsd) to register to the machine.
5. Click Open on the dialog box.
6. Click Register to Printer.
The registered information on the computer is registered to the machine.
851

Uninstalling Speed Dial Utility
Follow the procedure below to uninstall Speed Dial Utility.
Important
• Log into a user account with administrator privilege.
1. Perform the uninstalling process.
•In Windows 8.1 or Windows 8:
1. Select Control Panel from the Settings charm on Desktop > Programs > Programs and
Features.
2. Select Canon Speed Dial Utility from the program list, then click Uninstall.
If the User Account Control screen appears, click Continue.
•In Windows 7 or Windows Vista:
1. Click Start > Control Panel > Programs > Programs and Features.
2. Select Canon Speed Dial Utility from the program list, then click Uninstall.
If the User Account Control screen appears, click Continue.
• In Windows XP:
1. Click Start > Control Panel > Add or Remove Programs.
2. Select Canon Speed Dial Utility from the program list, then click Remove.
2. Click Yes when the confirmation message appears.
When the message prompting you to restart your computer is displayed, click OK to restart your
computer.
Note
• To reinstall Speed Dial Utility, uninstall Speed Dial Utility, then install it again from our website.
852

Receiving Faxes
This section describes the preparation necessary for receiving a fax and how to receive a fax.
Preparing for Receiving a Fax
Prepare for receiving a fax according to the following procedure.
1. Make sure that the machine is turned on.
2. Flick the HOME screen, then tap FAX.
Using the Operation Panel
The Fax standby screen is displayed.
3. Make sure of the receive mode setting.
Make sure of the receive mode setting displayed on the Fax standby screen.
Note
• For details on how to change the receive mode:
Setting the Receive Mode
4. Load paper.
Load the sheets of plain paper.
5. Specify the paper settings as necessary.
Changing the Paper Settings
This completes the preparation for receiving fax.
When a fax is received, it is printed on the loaded paper automatically.
Receiving a Fax
Depending on the selected receive mode, the receive operation varies.
Note
• For details on the receive mode:
854

Setting the Receive Mode
• You can specify the advanced settings of each receive mode.
For details on the advanced settings of the receive mode:
Advanced Settings of Receive Mode
• If the machine was not able to print a received fax, the machine stores the unprinted fax temporarily
in its memory (memory receiving).
Memory Reception
• When receiving a fax, you can save received faxes on a USB flash drive as PDF files automatically or
forward received faxes to the shared folder on the computer as PDF files automatically.
Saving Received Faxes Automatically on a USB Flash Drive
Forwarding Received Faxes Automatically to Shared Folder on the Computer
When TEL priority mode is selected:
•When the call is a fax:
The telephone will ring when a call incomes.
Pick up the handset. If you hear the fax tone, wait for at least 5 seconds after it stops, then hang up
the handset.
The machine will receive the fax.
Note
• If the machine will not switch to fax reception, select FAX again on the HOME screen, then the
Color or Black button to receive the fax.
• To receive a fax without picking up the handset, select Manual/auto switch: ON in Advanced.
RX start time allows you to specify the number of seconds until the machine switches to fax
reception.
• If you have subscribed to Duplex Ringing service in Hong Kong, the telephone will ring a
specified number of times when there is an incoming call with a fax distinctive ring pattern.
Then, the machine will switch to fax reception automatically without the handset being picked
up.
The number of times to ring the telephone until switching to fax reception can be changed.
855

• Set the machine to enable you to initiate fax reception from a connected telephone (remote
reception).
Remote Reception
•When the answering machine is connected to the machine:
• If the answering machine is set to the answering mode, select User-friendly RX: ON in
Advanced. If the call is a fax, the machine will receive the fax automatically.
• If the answering mode is turned off on the answering machine, pick up the handset. If you
hear the fax tone, wait for at least 5 seconds after it stops, then hang up the handset.
• If Manual/auto switch: ON is selected in Advanced, set RX start time to longer than the
time before the answering machine starts playing the answering message. After making
this setting, we recommend that you call the answering machine using a mobile phone, etc.
to confirm that messages are recorded successfully in the answering machine.
• Set your answering machine to answering mode and adjust it as follows:
- The entire message should be no longer than 15 seconds.
- In the message, tell your callers how to send a fax.
•When the call is a voice call:
The telephone will ring when a call incomes.
Pick up the handset, and talk on the telephone.
Note
• If the machine unexpectedly switches to fax reception during telephone calls, select User-
friendly RX: OFF in Advanced.
• If Manual/auto switch: ON is selected in Advanced, you must answer an incoming call by
picking up the handset within the time specified in RX start time. Otherwise the machine will
switch to fax reception.
When FAX only mode is selected:
•When the call is a fax:
The machine will receive the fax automatically.
856

Note
• If a telephone is connected to the machine, the telephone will ring when a call incomes.
• You can change the number of times to ring the telephone with Ring count in Advanced.
When DRPD or Network switch is selected:
•When the call is a fax:
The telephone will ring when a call incomes.
The machine will receive the fax automatically when the fax ring pattern is detected.
Note
• You can change the number of times to ring the telephone.
Advanced Settings of Receive Mode
•When the call is a voice call:
The telephone will ring when a call incomes.
When the machine does not detect the fax ring pattern, the telephone will continue ringing.
Pick up the handset, and talk on the telephone.
Note
• To use this feature, you need to subscribe to a compatible service provided by your telephone
company.
•For DRPD
You need to select the appropriate ring pattern on the machine.
Setting the DRPD Ring Pattern (US and Canada only)
•For Network switch
857

The name of this service varies depending on the country or region of purchase. This setting
may not be also available depending on the country or region of purchase.
858

Changing the Paper Settings
This machine prints received faxes to paper loaded in the machine beforehand. You can use the operation
panel to change the paper settings for printing faxes. Make sure that the settings are appropriate for the
loaded paper.
Important
• If the size of loaded paper is different from that specified in the paper size setting, the received faxes
are stored in the machine's memory and Check the page size and tap [OK]. is displayed on the touch
screen. In this case, load the same size of paper as that specified in the paper size setting, then tap
OK.
You can also press the Stop button to close the message and print the stored documents in the
machine's memory later.
Printing a Document in Machine's Memory
• If no paper is loaded, or paper has run out while printing is in progress, the received faxes are stored in
the machine's memory and the error message for no paper is displayed on the touch screen. In this
case, load paper and tap OK.
You can also press the Stop button to close the message and print the stored documents in the
machine's memory later.
Printing a Document in Machine's Memory
Note
• If the sender sends a document that is larger than Letter-size or Legal-size, such as 11 x 17 inches, the
sender's machine may send the fax automatically reduced in size or divided, or send only a part of the
original.
1. Make sure that the machine is turned on.
2. Flick the HOME screen, then tap FAX.
Using the Operation Panel
The Fax standby screen is displayed.
3. Tap Function list.
The Function list screen is displayed.
4. Tap FAX paper settings.
The FAX paper settings screen is displayed.
5. Specify the settings.
859

A. Page size
Select the page size from A4, Letter, or Legal.
B. Type (Media type)
The paper type is set to Plain paper.
C. Paper src (Paper source)
Select the cassette to feed paper.
Selecting Cassette (auto) allows the machine to feed paper from the cassette 2 when the
cassette 1 runs out of paper under the following conditions.
• A4, Letter, or Legal sized plain paper is loaded in the cassette 1 and cassette 2.
•Yes is selected for Auto feed switch in Cassette settings.
D. 2-sidedPrintSetting
Select two-sided printing or single-sided printing.
Two sided printing is available for black & white faxes. Color faxes are printed on the single-side of
paper regardless of this setting.
After 2-sided is selected for 2-sidedPrintSetting, tap Advanced to specify the stapling side.
Note
•When Page size is set to A4 or Letter, the received faxes are printed on the two-sides of
paper.
6. Press the Back button twice to return to the Fax standby screen.
860

Memory Reception
If the machine was not able to print the received fax, the received fax is stored in the machine's memory.
The FAX Memory lamp is lit and Received in memory. is displayed at the Fax standby screen.
Important
• If you unplug the power cord, all faxes stored in the machine's memory are deleted. The next time you
turn the machine on, tap OK after a confirmation screen is displayed. The list of the faxes deleted from
the machine's memory (MEMORY CLEAR REPORT) will be printed.
If the machine receives a fax under one of the following conditions, the received fax will be automatically
stored in the machine's memory.
•The machine is set to store received faxes in its memory:
When Do not print is selected for Received documents in Auto print settings under FAX settings,
the received faxes are stored in the machine's memory.
You can print the faxes stored in the machine's memory from the Memory reference screen in the Fax
menu.
Printing a Document in Machine's Memory
Note
• To print the received faxes automatically, select Print for Received documents in Auto print
settings under FAX settings.
Auto print settings
•An error has occurred on the machine:
If you select Print for Received documents in Auto print settings under FAX settings, a received fax
will be printed automatically. However, if any of the following errors occurs, the received fax will not be
printed. It will instead be stored in the machine's memory.
When the error is resolved, the fax stored in the machine's memory is printed automatically.
◦ The amount of remaining ink is insufficient to print a fax:
Replace the ink tank.
Replacing an Ink Tank
Note
• You can set the machine to forcibly print a received fax even if the ink has run out.
Set Print when out of ink in Auto print settings under FAX settings to Print.
However, part or all of the fax may not be printed since the ink has run out.
Also, the contents of the fax will not be stored in the machine's memory.
If the ink has already run out, we recommend that Do not print be selected for Received
documents in Auto print settings under FAX settings to store the received fax in the
machine's memory. After you replace the ink tank and select Print for Received documents in
Auto print settings, the fax stored in the machine's memory will be printed automatically.
Auto print settings
◦ Paper has run out:
861

Load the paper and tap OK on the touch screen.
◦ A different size of paper from that specified by Page size in FAX paper settings is loaded:
Load the same size of paper as that specified by Page size in FAX paper settings, then tap OK on
the touch screen.
•You pressed the Stop button to cancel printing of a fax:
Press the HOME button and tap FAX to resume printing of the fax.
Note
• The machine can store up to max. 250 pages* (max. 30 documents) of faxes in the machine's memory.
* When using ITU-T No.1 chart (Standard mode)
• If the machine's memory becomes full during memory reception, only pages which already have been
received are stored in the memory. Print the received faxes stored in the machine's memory, save them
on the USB flash drive, or forward received faxes to the shared folder on the computer, then delete
them from the machine's memory and have the sender resend the faxes.
Document Stored in Machine's Memory
862

Saving Received Faxes Automatically on a USB Flash Drive
You can save received faxes on a USB flash drive as PDF files automatically when receiving a fax.
This section describes the procedure to enable the machine to save received faxes on a USB flash drive
automatically.
Important
• Do not remove the USB flash drive from the machine when the machine is set to save received faxes
on a USB flash drive automatically.
• For safety reasons, we recommend backing up faxes saved on a USB flash drive to another media
periodically to avoid unexpected accidents.
• We assume no responsibility for damage to or loss of data for whatever reason even within the warranty
period.
•Awaiting document processing. is displayed on the Fax standby screen and the faxes are stored in
the machine's memory when the received faxes are not saved on the USB flash drive because the USB
flash drive is not inserted or because it is not writable.
You can save the faxes stored in the machine's memory to the USB flash drive manually. Delete the
unnecessary fax from machine's memory after saving to the USB flash drive.
Saving a Document in Machine's Memory to USB Flash Drive
Deleting a Document in Machine's Memory
1. Make sure that the machine is turned on.
2. Insert the USB flash drive into the USB flash drive port.
3. Flick the HOME screen, then tap Setup.
Using the Operation Panel
4. Tap Device settings.
5. Tap FAX settings.
6. Tap Auto save setting.
7. Tap ON.
8. Tap USB flash drive.
Note
• You can save up to 250 pages of fax as one PDF file.
• You can save up to 2000 PDF files on a USB flash drive.
864

• If the USB flash drive is removed or becomes full while saving faxes is in progress, the error message is
displayed on the touch screen. Tap OK to dismiss the error.
• The folder and file name of faxes saved on the USB flash drive is as follows:
• Folder name: CANON_SC\FAXDOC\0001
• File name (file extension: PDF): Running numbers, starting from FAX_0001
• File date: The date and time of saving as set in the machine.
For details on how to set the date and time:
Setting the Date and Time
• When removing the USB flash drive, set Auto save setting to OFF.
865

Forwarding Received Faxes Automatically to Shared Folder on the
Computer
You can forward received faxes to the shared folder on the computer as PDF files automatically.
This section describes the procedure to enable the machine to forward received faxes to the shared folder
on the computer automatically.
Important
• Do not disconnect the machine with the computer when the machine is set to forward received faxes to
the shared folder on the computer automatically.
• We assume no responsibility for damage to or loss of data for whatever reason even within the warranty
period.
•Awaiting document processing. is displayed on the Fax standby screen and the faxes are stored in
the machine's memory when the received faxes are not forward to the shared folder because the
machine is not connected with the computer or because the shared folder setting is changed.
You can forward the faxes stored in the machine's memory to the shared folder on the computer
manually. Delete the unnecessary fax from machine's memory after forwarding to the shared folder.
Forwarding a Document in Machine's Memory to Shared Folder on the Computer
Deleting a Document in Machine's Memory
Note
• Register the destination folder using Canon Quick Toolbox in advance.
For details on how to register the destination folder:
Destination Folder Settings
1. Make sure that the machine is turned on.
2. Make sure that the machine is connected with the destination computer.
3. Flick the HOME screen, then tap Setup.
Using the Operation Panel
4. Tap Device settings.
5. Tap FAX settings.
6. Tap Auto save setting.
7. Tap ON.
8. Tap Destination folder.
866

9. Select a shared folder.
Note
•When you specify a PIN code for a registered folder, a screen asking you to enter a PIN code is
displayed. Entering the PIN code allows you to assign the shared folder as the destination.
Note
• You can forward up to 250 pages of fax as one PDF file.
• You can forward up to 2000 PDF files to the shared folder on the computer.
• If the machine is disconnected with the computer or if the writing error occurs on the computer while
saving faxes is in progress, the error message is displayed on the touch screen. Tap OK to dismiss the
error.
• The faxes forwarded to the shared folder are named with the serial number from FAX_0001 (file
extension: PDF).
• When disconnecting the machine with the computer, set Auto save setting to OFF.
867

Remote Reception
If the machine is located away from the telephone, pick up the handset of the telephone connected to the
machine and dial 25 (the remote reception ID) to receive faxes (remote reception).
• If you use a rotary pulse line, temporarily switch your telephone to tone dialing. For details on how to
switch to tone dialing, refer to your telephone's instruction manual.
• If you have an answering machine connected to the machine that can carry out remote control
operations, the security code for this function may be the same as the remote reception ID. In this case,
change the remote reception ID in Remote RX ID in Remote RX in Advanced FAX settings under
FAX settings.
Advanced FAX settings
Remote reception can be disabled.
868

Rejecting Fax Reception
You can set the machine to reject faxes with no sender information or those from specific senders.
Select one of the following conditions to reject faxes.
• Faxes with no caller identification.
• Faxes from senders not registered in the machine's directory.
• Faxes from senders registered in the machine as rejected numbers.
Select a fax rejection condition following the procedure below.
1. Make sure that the machine is turned on.
2. Flick the HOME screen, then tap Setup.
Using the Operation Panel
3. Tap Device settings.
4. Tap FAX settings.
5. Tap Security control.
6. Tap FAX reception reject.
7. Tap ON.
8. Select a condition of rejecting fax reception.
No sender info.
Rejects faxes with no caller identification.
Not in directory
Rejects faxes from the senders not registered in the machine's directory.
Rejected numbers
Rejects faxes from the senders registered in the machine as rejected numbers.
For details on how to register the rejected number, see Registering the Rejected Number.
Note
• When the machine rejects reception, Reception rejected. is displayed on The Fax standby screen.
• Faxes with no caller identification are also rejected when the setting other than No sender info. is
selected.
Registering the Rejected Number
Register the rejected number following the procedure below.
869

1. When the confirmation screen to register the rejected number is displayed, tap Yes.
2. Select a registration number.
3. Select a registration method.
Register the rejected number depending on the registration method.
•By entering the number
When you select this registration method, the screen to register the fax/telephone number is
displayed.
Tap the entry field of fax/telephone numbers to display the screen to enter the fax/telephone
number. Enter the fax/telephone number you want to register, then tap OK.
•From outgoing call log
When you select this registration method, the screen to select the fax/telephone number from
the outgoing call logs is displayed.
Tap a fax/telephone number you want to register.
•From incoming call log
When you select this registration method, the screen to select the fax/telephone number or the
name from the incoming call logs is displayed.
Tap a fax/telephone number or a name you want to register.
870

Note
• This registration method may not be available depending on the country or region of
purchase.
4. Tap Register to finalize registration.
Note
• To register another rejected number, select another registration number, then register the rejected
number.
You can register up to 10 rejected numbers.
• You can print the list of rejected numbers (REJECTED NUMBER LIST).
Summary of Reports and Lists
• To change the registered rejected number:
1. Select a registered rejected number you want to change.
2. Tap Edit.
3. Tap the entry field of fax/telephone numbers.
The screen to change the registered rejected number is displayed.
4. Change the registered rejected number in the same procedure when you register.
5. Finalize registration in the same procedure when you register.
• To delete the registered rejected number:
1. Select a registered rejected number you want to delete.
2. Tap Delete.
The confirmation screen is displayed.
3. Tap Yes.
• You can also register the rejected number by tapping Function list on the Fax standby screen then
selecting Rejected numbers under TEL number registration.
871

Using the Caller ID Service to Reject Calls
If you subscribe to the Caller ID service, the machine detects the sender's Caller ID. If the sender's ID
matches the condition specified in this setting, the machine rejects the phone call or fax reception from the
sender.
Note
• This setting may not be supported depending on the country or region of purchase.
Contact your telephone company to confirm whether it provides this service.
Specify the setting following the procedure below.
1. Make sure that the machine is turned on.
2. Flick the HOME screen, then tap Setup.
Using the Operation Panel
3. Tap Device settings.
4. Tap FAX settings.
5. Tap Security control.
6. Tap Caller rejection.
7. Tap Yes.
The Caller rejection conditions screen is displayed.
8. Specify the rejection conditions.
Tap a setting item and select Accept or Reject.
Anonymous no.
Selects whether to reject a phone call or fax reception from an anonymous number.
Out of area no.
Selects whether to reject a phone call or fax reception out of the subscribed service area.
Rejected numbers
Selects whether to reject a phone call or fax reception from the specified numbers.
9. Tap OK to finish specifying the rejection conditions.
If you select Reject for Rejected numbers, Register rejected numbers? is displayed on the touch
screen. Tap Yes, then register the rejected number.
For details on how to register the rejected number, see Registering the Rejected Number.
872

Note
• Even if you select Reject, the machine rings once.
(The machine may not ring depending on the country or region of purchase.)
873

Using the Information Services
You can use various information services such as provided by banks, and make airline reservations or hotel
reservations. Since these services require tone dialing to use their services, you need to temporarily switch
to tone dialing if your machine is connected to a rotary pulse line.
Using the Touch Tone Line
Using the Rotary Pulse Line
Important
• You may need to contract with the service providers for some information services. For details, contact
the service providers.
Using the Touch Tone Line
•Dialing by Using the On Hook Dial Function
Note
• You can use the on hook dial function only when Hook key setting in Security control under
FAX settings is set to Enable.
Security control
1. Make sure that the machine is turned on.
2. Flick the HOME screen, then tap FAX.
Using the Operation Panel
The Fax standby screen is displayed.
3. Tap .
4. Dial the number of the information service.
5. When the recorded message for the information service answers, tap the numbers
using the Numeric key in accordance with the message.
6. Tap to finish using the service.
•Dialing by Using the Telephone Connected to the Machine
1. Make sure that the machine is turned on.
2. Flick the HOME screen, then tap FAX.
Using the Operation Panel
The Fax standby screen is displayed.
875

3. Lift the handset of the telephone.
4. Use the telephone to dial the number of the information service.
5. When the recorded message for the information service answers, use the telephone
to press the numbers in accordance with the message.
6. Hang up the handset to finish using the service.
Using the Rotary Pulse Line
•Dialing by Using the On Hook Dial Function
Note
• You can use the on hook dial function only when Hook key setting in Security control under
FAX settings is set to Enable.
Security control
1. Make sure that the machine is turned on.
2. Flick the HOME screen, then tap FAX.
Using the Operation Panel
The Fax standby screen is displayed.
3. Tap .
4. Dial the number of the information service.
5. When the recorded message for the information service answers, tap the Tone key to
switch to tone dialing.
6. Tap the numbers using the Numeric key in accordance with the message.
7. Tap to finish using the service.
•Dialing by Using the Telephone Connected to the Machine
1. Make sure that the machine is turned on.
2. Flick the HOME screen, then tap FAX.
Using the Operation Panel
The Fax standby screen is displayed.
876

3. Lift the handset of the telephone.
4. Use the telephone to dial the number of the information service.
5. When the recorded message for the information service answers, use the telephone
to switch to tone dialing.
When you dial the number of the information service using the telephone connected to the
machine, you cannot use the machine to switch to tone dialing. For instructions on how to switch
to tone dialing, refer to your telephone's instruction manual.
6. Use the telephone to press the numbers in accordance with the message.
7. Hang up the handset to finish using the service.
877

Transmission/Reception of Faxes Using ECM
This machine is set to send/receive faxes in Error Correction Mode (ECM). If the recipient's fax machine is
compatible with ECM, ECM automatically corrects errors and resends the fax.
Note
• If the sender's or recipient's fax machine is not compatible with ECM, the fax will be sent/received
without automatic error correction.
• To receive color faxes, make sure that ECM RX in Adv. communication settings in Advanced FAX
settings under FAX settings is set to ON.
Advanced FAX settings
To disable ECM transmission/reception, set ECM TX and ECM RX in Adv. communication settings to
OFF.
• Transmission may take longer when ECM is enabled.
878

Document Stored in Machine's Memory
If the sending faxes is not complete or the machine was not able to print the received faxes, these faxes are
stored in the machine's memory.
If an error occurred during a fax transmission, the document is not stored in the machine's memory.
In the following cases, the machine is not able to print the received fax and will automatically store the fax in
its memory.
•The amount of remaining ink is insufficient to print a fax.
•Paper has run out.
•A different size of paper from that specified by Page size in FAX paper settings is loaded.
•Do not print is selected for Received documents in Auto print settings under FAX settings.
•You pressed the Stop button to cancel printing of a received fax.
Important
• If you unplug the power cord of the machine, all faxes stored in the machine's memory are deleted.
For details on how to unplug the power cord, refer to Notice for Unplugging the Power Cord.
You can print or delete the faxes stored in the machine's memory. You can also save the received faxes
stored in the machine's memory on the USB flash drive or forward the received faxes stored in the
machine's memory to the shared folder on the computer.
• To print a document in the machine's memory:
Printing a Document in Machine's Memory
• To delete a document in the machine's memory:
Deleting a Document in Machine's Memory
• To save a document on a USB flash drive
Saving a Document in Machine's Memory to USB Flash Drive
• To forward a document to the shared folder on the computer
Forwarding a Document in Machine's Memory to Shared Folder on the Computer
Note
• When confirming, printing, or deleting a document stored in the machine's memory, you specify it by its
transaction number. If you do not know the transaction number for your target document, print the list of
documents (MEMORY LIST) first.
For details on how to print MEMORY LIST, see Printing a Document in Machine's Memory.
879

Printing a Document in Machine's Memory
You can print a specified document in the machine's memory or print all the documents in its memory at a
time.
When printing a specified document, you specify it by its transaction number. If you do not know the
transaction number for your target document, print the list of documents (MEMORY LIST) first.
1. Make sure that the machine is turned on.
2. Load paper.
3. Flick the HOME screen, then tap FAX.
Using the Operation Panel
The Fax standby screen is displayed.
4. Tap Function list.
The Function list screen is displayed.
5. Tap Memory reference.
The memory list is displayed.
A. Date and time of transaction and fax/telephone number
B. Transaction number (TX/RX NO.)
A transaction number from "0001" to "4999" indicates a document being sent.
A transaction number from "5001" to "9999" indicates a document being received.
C. Color information
Color is displayed for color transmission/reception. Nothing is displayed for black & white
transmission/reception.
Note
•If no document is stored in the machine's memory, There is no document in memory. is
displayed. Tap OK to return to the previous screen.
6. Select a print menu.
880

• To print the memory list (MEMORY LIST):
You can print a list of the documents in the machine's memory by tapping Print doc. list.
When the print confirmation screen is displayed, tap Yes. The printing starts.
MEMORY LIST shows the transaction number of the unsent or unprinted fax (TX/RX NO.),
transaction mode, recipient's number, and the date and time of the transaction.
A transaction number from "0001" to "4999" on MEMORY LIST indicates a document being sent. A
transaction number from "5001" to "9999" on MEMORY LIST indicates a document being received.
• To specify a document to print:
Select a document to print on the Memory list screen, tap Print specified document.
Note
•If the specified document is not stored in the machine's memory, There is no document that
can be printed. is displayed. Tap OK to return to the previous screen.
The confirmation screen to select whether to print only the first page of the document is displayed.
If you select Yes, only the first page of the document will be printed. The document is still stored in
the machine's memory.
If you select No, all pages of the document will be printed. The screen to confirm whether to delete
the printed document in the machine's memory is displayed after printing.
• To print all the received documents stored in the machine's memory:
Tap Batch process then tap Print all RX documents.
When the print confirmation screen is displayed, tap Yes. All the documents in the machine's
memory are printed.
Each time a document is printed, the screen to confirm whether to delete the printed document in
the machine's memory is displayed.
If you tap Yes, the printed document in the machine's memory is deleted.
881

Deleting a Document in Machine's Memory
You can delete a specified document in the machine's memory or delete all the documents in its memory at
a time.
Note
• When deleting a specified document, you specify it by its transaction number. If you do not know the
transaction number for your target document, print the list of documents (MEMORY LIST) first.
Printing a Document in Machine's Memory
1. Make sure that the machine is turned on.
2. Flick the HOME screen, then tap FAX.
Using the Operation Panel
The Fax standby screen is displayed.
3. Tap Function list.
The Function list screen is displayed.
4. Tap Memory reference.
The memory list is displayed.
A. Date and time of transaction and fax/telephone number
B. Transaction number (TX/RX NO.)
A transaction number from "0001" to "4999" indicates a document being sent.
A transaction number from "5001" to "9999" indicates a document being received.
C. Color information
Color is displayed for color transmission/reception. Nothing is displayed for black & white
transmission/reception.
Note
•If no document is stored in the machine's memory, There is no document in memory. is
displayed. Tap OK to return to the previous screen.
5. Select a delete menu.
882

• To specify a document to delete:
Select a document to delete on the Memory list screen, tap Delete specified doc..
Note
•If the specified document is not stored in the machine's memory, There is no document that
can be deleted. is displayed. Tap OK to return to the previous screen.
The confirmation screen is displayed.
If you select Yes, the specified document is deleted from machine's memory.
•To delete all documents stored in the machine's memory:
Tap Batch process then tap Delete all documents.
The confirmation screen is displayed.
If you select Yes, all documents are deleted from machine's memory.
883

Saving a Document in Machine's Memory to USB Flash Drive
You can save the received faxes stored in the machine's memory to the USB flash drive as PDF files using
the operation panel of the machine.
You can save a specified document in the machine's memory to the USB flash drive or save all the
documents in its memory to the USB flash drive at a time.
Important
• Do not remove the USB flash drive from the machine until saving is complete.
• For safety reasons, we recommend backing up faxes saved on a USB flash drive to another media
periodically to avoid unexpected accidents.
• We assume no responsibility for damage to or loss of data for whatever reason even within the warranty
period.
Note
• When saving a specified document, you specify it by its transaction number. If you do not know the
transaction number for your target document, print the list of documents (MEMORY LIST) first.
Printing a Document in Machine's Memory
• After saving the fax in the machine's memory to the USB flash drive, the fax is still stored in the
machine's memory.
For details on how to delete the fax in the machine's memory, see Deleting a Document in Machine's
Memory.
1. Make sure that the machine is turned on.
2. Insert the USB flash drive into the USB flash drive port.
3. Flick the HOME screen, then tap FAX.
Using the Operation Panel
The Fax standby screen is displayed.
4. Tap Function list.
The Function list screen is displayed.
5. Tap Memory reference.
The memory list is displayed.
884

A. Date and time of transaction and fax/telephone number
B. Transaction number (TX/RX NO.)
A transaction number from "0001" to "4999" indicates a document being sent.
A transaction number from "5001" to "9999" indicates a document being received.
C. Color information
Color is displayed for color transmission/reception. Nothing is displayed for black & white
transmission/reception.
Note
• If no document is stored in the machine's memory, There is no document in memory. is
displayed. Tap OK to return to the previous screen.
6. Select a save menu.
•To specify a document to save on the USB flash drive:
Select a document to save on the Memory list screen, tap Save specified document.
Note
• If the specified document is not stored in the machine's memory, There is no document that
can be saved. is displayed. Tap OK to return to the previous screen.
Tap USB flash drive as the destination. The specified document is saved on the USB flash drive.
•To save all the received documents stored in the machine's memory on the USB flash drive:
Tap Batch process then tap Save all RX documents.
Tap USB flash drive as the destination. All documents are saved on the USB flash drive.
Note
• You can save up to 250 pages of fax as one PDF file.
• You can save up to 2000 PDF files on a USB flash drive.
• Faxes are saved according to the order of the transaction number when Save all RX documents is
selected.
• If the USB flash drive is removed or becomes full while saving faxes is in progress, the error message is
displayed on the touch screen. Tap OK to dismiss the error.
• The folder and file name of faxes saved on the USB flash drive is as follows:
• Folder name: CANON_SC\FAXDOC\0001
• File name (file extension: PDF): Running numbers, starting from FAX_0001
885

Forwarding a Document in Machine's Memory to Shared Folder on
the Computer
You can forward the received faxes stored in the machine's memory to the shared folder on the computer as
PDF files using the operation panel of the machine.
You can forward a specified document in the machine's memory to the shared folder on the computer or
forward all the documents in its memory to the shared folder on the computer at a time.
Important
• Do not disconnect the machine with the computer when the machine forwards received faxes to the
shared folder on the computer.
• We assume no responsibility for damage to or loss of data for whatever reason even within the warranty
period.
Note
• Register the destination folder using Canon Quick Toolbox in advance.
For details on how to register the destination folder:
Destination Folder Settings
• When forwarding a specified document, you specify it by its transaction number. If you do not know the
transaction number for your target document, print the list of documents (MEMORY LIST) first.
Printing a Document in Machine's Memory
• After forwarding the fax in the machine's memory to the shared folder on the computer, the fax is still
stored in the machine's memory.
For details on how to delete the fax in the machine's memory, see Deleting a Document in Machine's
Memory.
1. Make sure that the machine is turned on.
2. Make sure that the machine is connected with the destination computer.
3. Flick the HOME screen, then tap FAX.
Using the Operation Panel
The Fax standby screen is displayed.
4. Tap Function list.
The Function list screen is displayed.
5. Tap Memory reference.
The memory list is displayed.
887

A. Date and time of transaction and fax/telephone number
B. Transaction number (TX/RX NO.)
A transaction number from "0001" to "4999" indicates a document being sent.
A transaction number from "5001" to "9999" indicates a document being received.
C. Color information
Color is displayed for color transmission/reception. Nothing is displayed for black & white
transmission/reception.
Note
• If no document is stored in the machine's memory, There is no document in memory. is
displayed. Tap OK to return to the previous screen.
6. Select a forward menu.
•To specify a document to forward to the shared folder on the computer:
Select a document to forward on the Memory list screen, tap Save specified document.
Note
• If the specified document is not stored in the machine's memory, There is no document that
can be forwarded. is displayed. Tap OK to return to the previous screen.
Tap Destination folder as the destination.
Tap a destination folder to forward the specified document to the shared folder on the computer.
Note
•When you specify a PIN code for a registered folder, a screen asking you to enter a PIN code
is displayed. Entering the PIN code allows you to assign the shared folder as the destination.
•To forward all the received documents stored in the machine's memory to the shared folder on the
computer:
Tap Batch process then tap Save all RX documents.
Tap Destination folder as the destination.
Tap a destination folder to forward all documents to the shared folder on the computer.
Note
•When you specify a PIN code for a registered folder, a screen asking you to enter a PIN code
is displayed. Entering the PIN code allows you to assign the shared folder as the destination.
888

Note
• You can forward up to 250 pages of fax as one PDF file.
• You can forward up to 2000 PDF files on a USB flash drive.
• Faxes are forwarded according to the order of the transaction number when Save all RX documents is
selected.
• If the machine is disconnected with the computer or if the writing error occurs on the computer while
forwarding faxes is in progress, the error message is displayed on the touch screen. Tap OK to dismiss
the error.
• The faxes forwarded to the shared folder are named with the serial number from FAX_0001 (file
extension: PDF).
889

Summary of Reports and Lists
The machine prints the report of sending or receiving a fax automatically. You can print the list of the fax/
telephone number or the current settings.
Type of Reports and Lists
Printing Report or List
Type of Reports and Lists
Report or List Description
ACTIVITY REPORT Shows recent fax transactions at sight.
• You can print ACTIVITY REPORT manually.
For details on the procedure to print, see Printing Report or List.
• The * (asterisk) is appended to the history already printed on ACTIVITY REPORT.
• If you select Print for Activity report in Auto print settings under FAX settings, the
machine prints ACTIVITY REPORT for the 20 histories of sent and received faxes
automatically.
Auto print settings
Directory list
• RECIPIENT
TELEPHONE
NUMBER LIST
• GROUP DIAL
TELEPHONE NO.
LIST
Lists the numbers and names registered.
You can print the lists of the recipient and group dial.
For details on the procedure to print, see Printing Report or List.
USER'S DATA LIST Lists the current settings of the machine and the registered sender information.
For details on the procedure to print, see Printing Report or List.
MEMORY LIST Lists the documents currently stored in the machine's memory.
For details on the procedure to print, see Printing Report or List.
Note
•After selecting Memory reference to display the Memory list screen, you can print
MEMORY LIST by tapping Print doc. list.
Printing a Document in Machine's Memory
REJECTED NUMBER
LIST
Lists the rejected numbers.
For details on the procedure to print, see Printing Report or List.
CALLER HISTORY Lists the caller history.
This list is available when Caller ID service is subscribed.
For details on the procedure to print, see Printing Report or List.
This list may not be supported depending on the country or region of purchase.
TX REPORT/ERROR
TX REPORT
Either of these reports is printed after each fax transmission.
890

• At the time of purchase, ERROR TX REPORT is set to be printed only when a
transmission error occurred.
You can set the machine to print TX REPORT each time it sends a document, or
disable printing of the report by selecting TX report in Auto print settings under FAX
settings.
You can also specify the print setting so that the first page of the fax is printed along
with the report.
Auto print settings
Note
• The first page of the fax is not printed in color transmission.
•MULTI TRANSMISSION REPORT is printed after sequential broadcasting of a
document.
•If an error occurs when you send a fax, the error number is printed on ERROR TX
REPORT (there are some errors for which the cause is also printed).
For details on the error number, see Errors When You Send a Fax.
MULTI
TRANSMISSION
REPORT
This report is printed after sequential broadcasting of a document.
Confirms whether the transmission to all the recipients has been completed successfully.
The procedure to print and the error number is same as TX REPORT.
RX REPORT This report is printed after each fax reception.
• At the time of purchase, the machine is set so that RX REPORT is not printed at all.
You can set the machine to print RX REPORT each time it receives a document, or
only when an error occurs by selecting RX report in Auto print settings under FAX
settings.
Auto print settings
• If an error occurs when you receive a fax, the error number is printed on RX REPORT
(there are some errors for which the cause is also printed).
For details on the error number, see Errors When You Receive a Fax.
MEMORY CLEAR
REPORT
Lists the deleted faxes in the machine's memory if the faxes stored in the machine's
memory are deleted by a power failure or unplugging the power cord.
When the machine is turned on, The power cord has been unplugged and unsent/
received docs in memory have been lost. Load paper and tap [OK] to print a list of
the lost docs. is displayed on the touch screen. MEMORY CLEAR REPORT is printed by
tapping OK on the touch screen.
Printing Report or List
This section describes the procedure to print the report or the list manually.
Print the following report or list manually.
• ACTIVITY REPORT
• Directory list (RECIPIENT TELEPHONE NUMBER LIST/GROUP DIAL TELEPHONE NO. LIST)
• USER'S DATA LIST
• MEMORY LIST
• REJECTED NUMBER LIST
891

• CALLER HISTORY
Note
• CALLER HISTORY may not be supported depending on the country or region of purchase.
1. Make sure that the machine is turned on.
2. Load paper.
3. Flick the HOME screen, then tap FAX.
Using the Operation Panel
The Fax standby screen is displayed.
4. Tap Function list.
The Function list screen is displayed.
5. Tap Print reports/lists.
6. Select a report or a list you want to print to start printing.
• When you select Directory list:
Select Recipient or Group dial.
If you select Recipient, select whether to print RECIPIENT TELEPHONE NUMBER LIST in
alphabetical order of the registered names. If you select Yes, the machine prints RECIPIENT
TELEPHONE NUMBER LIST with the destination names in alphabetical order. If you select No,
the machine prints RECIPIENT TELEPHONE NUMBER LIST with the registered entries in
numerical order.
If you select Group dial, the confirmation screen is displayed. Select Yes. The machine prints
GROUP DIAL TELEPHONE NO. LIST.
• When you select an item other than Directory list:
Select Yes when the confirmation screen is displayed.
The machine prints the selected report or list.
Errors When You Send a Fax
If an error occurs when you send a fax, the error number is printed on ERROR TX REPORT or ACTIVITY
REPORT (there are some errors for which the cause is also printed).
The causes corresponding to the error numbers are as follows.
No. Cause Action
#001 Document is jammed in
the ADF.
The document is jammed in the ADF.
When the error is cleared, redo the operation.
#003 Document is too long. You attempted to send a document longer than 15.75 inches / 400 mm.
892

You cannot send a document longer than 15.75 inches / 400 mm from the ADF.
"#003" is also printed if it takes time to send a page. Divide the document or set
the image quality (Fax resolution) to a lower setting, then resend it.
#005 No answer. The recipient's fax machine does not respond.
Contact the recipient and have the recipient check that the telephone line is
connected correctly.
#012 No paper is in the
recipient's fax machine.
There is no paper in the recipient's fax machine.
Contact the recipient and have the recipient load paper.
#017 No tone is detected. The machine could not detect the dial tone.
Dial tone detect in Advanced FAX settings under FAX settings is set to ON.
Set to OFF.
Advanced FAX settings
#018 Line was busy. The fax/telephone number you dialed is busy.
Try dialing again after waiting for a moment.
#022 Number is deleted. The fax/telephone number registered in the machine's directory is incorrect.
Check the recipient's fax/telephone number, correct the fax/telephone number
registered in the machine's directory, then send the document again.
Changing Registered Information
#037 Memory is full. The machine could not send a fax because its memory is full.
Delete contents in memory, then send a fax again.
Document Stored in Machine's Memory
#059 Transmission has been
canceled due to a fax
information mismatch.
Transmission has been canceled because the machine could not detect the
recipient's fax machine information or the information did not match the dialed
number. This message is displayed when Check RX FAX information in
Security control under FAX settings is set to ON.
For details, see Sending Faxes after Checking Information (Checking the
Recipient's Information).
#085 Try again in black & white
transmission.
The recipient's fax machine is not color-compatible.
Resend the document in black & white.
#099 The Stop button was
pressed during
transmission.
The Stop button was pressed to cancel transmission of the document. Resend it
if necessary.
#412 The fax could not be sent
from the computer.
The fax could not be sent from the computer (Windows only). Ensure that the
machine is connected with the computer correctly and redo operation.
#995 The unsent fax was
deleted while automatic
redialing.
While automatic redialing, the unsent fax is stored in the machine's memory
temporarily until the sending fax is complete. If a power failure occurs or you
unplug the power cord before automatic redialing is complete, all faxes stored in
the machine's memory are deleted and not sent.
Resend the document.
893

Errors When You Receive a Fax
If an error occurs when you receive a fax, the error number is printed on RX REPORT or ACTIVITY
REPORT (there are some errors for which the cause is also printed).
The causes corresponding to the error numbers are as follows.
No. Cause Action
#003 It takes too long to
receive a page.
Contact the sender and have the sender divide the fax or set the image quality
(Fax resolution) to a lower setting and resend it.
#005 No answer. When receiving a fax manually, the machine could not detect the signals from the
sender's fax machine.
Contact the sender and have the sender resend it, or set the machine to receive
the fax automatically.
#037 Memory is full. The machine could not receive a fax because its memory is full.
Delete contents in memory, then ask the sender to resend the fax. See Document
Stored in Machine's Memory.
#046 Reception has been
rejected due to the
specified fax rejection
condition.
Reception has been rejected because the fax matches the fax rejection condition
specified by FAX reception reject in Security control under FAX settings.
For details, see Rejecting Fax Reception.
#099 The Stop button was
pressed during
reception.
The Stop button was pressed to cancel reception of the fax. Contact the sender
and have the sender resend it if necessary.
#995 The received fax was
deleted.
The received fax was deleted before being saved to the USB flash drive,
forwarded to the shared folder on the computer, or printed. Contact the sender and
have the sender resend it if necessary.
894

Sending Faxes from a Computer
Sending a FAX (Fax Driver) Basic
Creating an Address Book (Fax Driver)
Edit or Remove a Recipient from an Address Book (Fax Driver)
Search for a Recipient in an Address Book (Fax Driver)
Troubleshooting Problems Sending Faxes (Fax Driver)
How to Open the Setting Screen of the Fax Driver
General Notes (Fax Driver)
895

Sending a FAX (Fax Driver)
You can send faxes using the fax driver from applications that support document printing.
Note
• Only black and white transmission is supported.
1. Make sure that the machine is turned on.
2. Open the document you want to fax with an application (such as Notepad), and then click
the Print command. (The command is Print... on the File menu.)
3. In Select Printer or Name in the Print dialog box, select Canon XXX series FAX (where
"XXX" is the model name).
4. Click Print or OK.
* Print dialog box in Notepad
Note
•Click Preferences or Properties in the Print dialog box to open the print settings dialog box of
the fax driver in which you can set the paper size and print orientation. For details on how to open
the print settings dialog box of the fax driver, see "How to Open the Setting Screen of the Fax
Driver."
5. Click Display Address Book... in Set Recipient in the Send FAX dialog box.
896

6. Select a recipient from Recipient Name in the Select Recipient from Address Book
dialog box, then click Set as Recipient.
The selected recipient is reflected in Recipient in the Send FAX dialog box.
Important
•You cannot specify a recipient if there is no recipient registered in the address book. Register the
recipient in the address book and reopen the address book.
For details on how to register recipients in the address book, see "Creating an Address Book (Fax
Driver)."
•If the recipient's fax/telephone number is entered incorrectly or the registered fax/telephone
number is incorrect, the fax may be sent to an unexpected recipient. When sending an important
fax, it is recommended that you send it after confirming the entered information and recipient's
status.
Note
•You can also specify Recipient by entering the Recipient Name and Fax Number in Direct
Entry in the Send FAX dialog box and then clicking Set as Recipient.
•For details on valid characters, see "General Notes (Fax Driver)."
•You can send faxes even if only the Fax Number is entered.
897

• You can register the recipient you entered to the address book by clicking Add to Address
Book.... For details on how to register recipients in the address book, see "Creating an
Address Book (Fax Driver)."
•Add the outside line access number before the fax number as needed.
(Example: When the outside line access number is "0" and the fax number is "XXX-XXXX", enter
"0XXX-XXXX".)
7. Click Send Now.
When a confirmation message is displayed, click OK.
Important
• If you cannot send a fax due to line failure, etc., see "Troubleshooting Problems Sending Faxes
(Fax Driver)."
Canceling Transmission
If you click Send Now in the Send FAX dialog box, the printer icon is displayed in the taskbar. Double-
click this icon to display the list of fax jobs awaiting transmission or being sent.
Right-clicking a job and selecting Cancel stops transmission.
898

Creating an Address Book (Fax Driver)
By using the address book, you can send a fax by simply specifying a recipient from it. You can register the
recipient's name, fax number and other information in the address book.
Registering a recipient (WAB contact) in the address book
You can register an individual recipient (Contact) in the address book.
1. Open the print settings dialog box of the fax driver.
2. Click Address Book... in the displayed dialog box.
Note
• In Windows XP, when you open the address book for the first time, the Setup Windows
Address Book dialog box will be displayed. Refer to "Setup when Opening the Address Book
for the First Time (Windows XP)" for details.
•In Windows 8.1/Windows 8/Windows 7/Windows Vista, you can register an individual recipient
(Contact) in the address book folder (Windows Contacts) as an address book file (.contact file)
which can be used in multiple applications. However, you cannot change the address book you
use, as only one address book can be created per user.
Follow the steps below to open Windows Contacts.
•Windows 8.1/Windows 8:
Select the Search charm, then search for "Contacts".
•Windows 7/Windows Vista:
Select XXXX (user name) from the Start menu, then double-click Contacts.
3. In the Address Book dialog box, click New.
899

4. Select Contact in the New Entry dialog box, then click OK.
Note
• For faxing, you can only specify the Contact (one recipient). You cannot specify a Distribution
List.
5. Enter the First, Middle, and Last of the contact in the Name and E-mail tab (Name tab
when using Windows XP) on the Properties dialog box.
The recipient's name will be printed at the top of the fax received by the recipient.
900

6. Enter the fax number on the Home or Work tab, then click OK.
An individual recipient (Contact) is registered in the address book.
Note
• You can also register a recipient by clicking the Add to Address Book... button on the Send
FAX dialog box after entering the recipient.
•Add the outside line access number before the fax number as needed.
(Example: When the outside line access number is "0" and the fax number is "XXX-XXXX",
enter "0XXX-XXXX".)
•If you upgrade from Windows XP to Windows Vista, the address book you created in Windows
XP may not be reflected in Windows Vista. In this case, open the address book in the following
procedure and reflect the information to a new address book.
1. From the Start menu, select Control Panel > Appearance and Personalization > Folder
Options.
2. Click the View tab of the Folder Options dialog box, select Show hidden files and
folders in Advanced settings, then click OK.
901

3. From the Start menu, select XXXX (user name), then double-click AppData > Roaming >
Canon > MP5 to open the folder.
4. Double-click the ".wab" file.
The address book will be reflected in Windows Vista automatically.
Related Topic
Edit or Remove a Recipient from an Address Book (Fax Driver)
Search for a Recipient in an Address Book (Fax Driver)
902

Setup when Opening the Address Book for the First Time
(Windows XP)
In Windows XP, when you open the address book for the first time, the Setup Windows Address Book
dialog box will be displayed and you can set the Windows Address Book you want to use.
To Create a New Windows Address Book (WAB File) Exclusively for Faxing:
Select Create a new Windows Address Book file for faxing., then click OK.
To Use an Existing Windows Address Book:
Click Select existing Windows Address Book file., select an address book file from the list, then click OK.
Using an existing Windows Address Book enables you to share it with other applications that use Windows
Address Books.
This option cannot be selected if there is no Windows Address Book file created.
Note
• You can also change the setting by clicking Address Book Profile... in the print settings dialog box of
the fax driver so as to use another Windows Address Book.
• You can import the entries from one Windows Address Book file into another, combining both sets of
Windows Address Book entries. To import fax recipient contacts in an Address Book file to an existing
Address Book file, follow the steps below.
1. From the Start menu, select Search.
2. Click All files and folders.
3. In the file name box, enter ".wab".
4. Select the Search hidden files and folders checkbox in More advanced options, then click
Search.
5. From the found Windows Address Book files, double-click an existing Windows Address Book file.
The existing Windows Address Book opens.
6. In the File menu, in import, select Address Book (WAB)....
7. Select the Windows Address Book containing fax recipient contacts, then click Open.
8. When a completion message appears, click OK.
903

How to Open the Setting Screen of the Fax Driver
The following explains how to display the print settings dialog box or the Properties dialog box of the fax
driver from your application or from the fax/printer icon.
Opening the Print Settings Dialog Box of the Fax Driver from an Application
1. Click the Print command in the application.
In general, you can open the Print dialog box by selecting Print from the File menu.
2. Select "your model name," then click Preferences (or Properties).
The print settings dialog box of the fax driver appears.
Opening the Print Settings Dialog Box of the Fax Driver from the Fax/Printer
Icon
•Windows 8.1/Windows 8:
1. Click the Settings charm > Control Panel > Hardware and Sound > Devices and
Printers.
2. Right-click the Canon XXX series Printer icon or Canon XXX series FAX icon and
select Printing Preferences, then Canon XXX series FAX. (Where "XXX" is the
model name.)
•Windows 7:
1. From the Start menu, select Control Panel > Hardware and Sound > Devices and
Printers.
2. Right-click the Canon XXX series Printer icon or Canon XXX series FAX icon and
select Printing Preferences, then Canon XXX series FAX. (Where "XXX" is the
model name.)
•Windows Vista:
1. From the Start menu, select Control Panel > Hardware and Sound > Printers.
2. Right-click the Canon XXX series FAX icon (where "XXX" is the model name) and
select Printing Preferences....
•Windows XP:
1. From the Start menu, select Control Panel > Printers and Other Hardware >
Printers and Faxes.
904

2. Right-click the Canon XXX series FAX icon (where "XXX" is the model name) and
select Printing Preferences....
Opening the Properties Dialog Box of the Fax Driver from the Fax/Printer
Icon
•Windows 8.1/Windows 8:
1. Click the Settings charm > Control Panel > Hardware and Sound > Devices and
Printers.
2. Right-click the Canon XXX series Printer icon or Canon XXX series FAX icon and
select Printer Properties, then Canon XXX series FAX. (Where "XXX" is the model
name.)
•Windows 7:
1. From the Start menu, select Control Panel > Hardware and Sound > Devices and
Printers.
2. Right-click the Canon XXX series Printer icon or Canon XXX series FAX icon and
select Printer Properties, then Canon XXX series FAX. (Where "XXX" is the model
name.)
•Windows Vista:
1. From the Start menu, select Control Panel > Hardware and Sound > Printers.
2. Right-click the Canon XXX series FAX icon (where "XXX" is the model name) and
select Properties.
•Windows XP:
1. From the Start menu, select Control Panel > Printers and Other Hardware >
Printers and Faxes.
2. Right-click the Canon XXX series FAX icon (where "XXX" is the model name) and
select Properties.
905

Edit or Remove a Recipient from an Address Book (Fax Driver)
You can change the recipients' names, fax numbers and other information, or delete recipients registered in
the address book.
Editing Recipients in an address book
1. Open the print settings dialog box of the fax driver.
2. Click Address Book... in the displayed dialog box.
3. Select the recipient you want to edit from the Address Book dialog box, then click
Properties....
4. Change information as needed on the Properties dialog box, then click OK.
906

4. When a confirmation message is displayed, click Yes.
908

Search for a Recipient in an Address Book (Fax Driver)
You can search for recipients registered in the address book by name.
1. Open the document you want to fax with an application (such as Notepad), and then click
the Print command. (The command is Print... on the File menu.)
2. In Select Printer or Name in the Print dialog box, select Canon XXX series FAX (where
"XXX" is the model name).
3. Click Print or OK.
* Print dialog box in Notepad
4. Click Display Address Book... in Set Recipient in the Send FAX dialog box.
5. Enter the name of the recipient you want to search for in Search by Recipient in the
Select Recipient from Address Book dialog box.
909

If the entered name is found, the recipient will be displayed in the contact list with its name selected.
While the name is selected, click Set as Recipient to enter it as the recipient.
Important
• You cannot search by criteria other than name.
910

Troubleshooting Problems Sending Faxes (Fax Driver)
Check 1 Is the power turned on?
You cannot send faxes if the power is turned off. Press the ON button to turn the power on.
If you disconnected the power cord without turning off the power (one of the buttons on the operation panel is lit),
reconnecting it turns on the power.
If you disconnected the power cord after pressing the ON button to turn off the power (no buttons on the
operation panel are lit), reconnect it, then press the ON button to turn on the power.
If the power was turned off due to power failure, etc., the power is automatically turned on when the power failure
is resolved.
Important
•Confirm that all lamps on the operation panel are off before unplugging the power cord, then unplug the
power cord.
If a power failure occurs or you unplug the power cord, all faxes stored in the machine's memory are
deleted.
Note
•If the faxes stored in the machine's memory are deleted by a power failure or unplugging the power cord,
the list of the faxes deleted from the machine's memory will be printed after turning the machine on.
Check 2 Is a document being sent from memory or a fax being received into memory?
When the message for the transmission/reception is displayed on the machine's LCD (Liquid Crystal Display)
monitor, a fax is being sent from/received into machine's memory. Wait until the transmission/reception is
complete.
Check 3 Is the telephone line type set correctly?
Check the telephone line type setting and change it as necessary.
Check 4 Is Dial tone detect set to ON?
Resend the fax after a while.
If you still cannot send the fax, select OFF for Dial tone detect in Advanced FAX settings under FAX settings.
Check 5 Is the recipient's fax number correct?
Check the recipient's fax number, then send the document again.
Sending a FAX (Fax Driver)
Note
• For details on how to change the recipients registered in the address book, see "Edit or Remove a
Recipient from an Address Book (Fax Driver)."
Check 6 Does an error occur during transmission?
Check if a message is displayed in the computer screen.
If displayed, check the message, then resolve the error.
911

Check 7 Does a printer error occur?
Check if a message is displayed on the LCD monitor.
If a support code is displayed, see "Support Code List" for your model from Home of the Online Manual.
If no support code is displayed, see "A Message Is Displayed" for your model from Home of the Online Manual.
If you are in a hurry, press the Stop button to close the message, then send the fax.
Check 8 Is the telephone line connected correctly?
Reconnect the telephone line cable to the telephone line jack.
If the telephone line is connected correctly, then there is a problem with your telephone line. Contact your
telephone company and the manufacturer of your terminal adapter or telephone adapter.
912

General Notes (Fax Driver)
This fax driver is subject to the following restrictions. Keep the following points in mind when using the fax
driver.
• The fax driver may not work correctly when sending a Microsoft Excel 2002 document as a fax with the
Allow A4/Letter Paper Resizing option checked in Microsoft Excel 2002. Follow the instructions below
to solve the problem:
1. Click Options... from the Tools menu.
2. Uncheck the Allow A4/Letter Paper Resizing option on the International tab.
• When using a network compatible printer, you cannot send faxes from multiple computers at the same
time. If you try to send a fax from a computer while a fax is being sent from another computer, a
message appears and your fax cannot be sent.
Make sure that a fax is not being sent from another computer.
• If you assign the fax driver to the Bluetooth port, you cannot send a fax from the computer.
• You can use the following characters for Fax Number:
Character Explanation
0 - 9 * # For use in telephone and fax numbers.
, p To place a pause between numbers.
P To place a pause at the end of a sequence of numbers.
T Numbers after the T will be sent as a tone signal.
+ - ( ), space To make the number easier to read. You cannot insert a space at the front of a number.
*You cannot use ".", "R", "M", or "E".
• You can enter the following number of characters in Recipient Name and Fax Number.
Recipient Name: Up to 16 characters
Fax Number: Up to 60 characters
* The number of characters you can enter differs in some regions.
• The fax driver does not work correctly if you uncheck the Enable printer pooling option on the Ports
tab of the Canon XXX series FAX Properties dialog box (where "XXX" is the model name). Check that
the option is checked.
For details on how to open the Canon XXX series FAX Properties dialog box, see "Opening the Properties
Dialog Box of the Fax Driver from the Fax/Printer Icon."
913

Troubleshooting
The Machine Cannot Be Powered On
Printing Does Not Start
Paper Does Not Feed Properly/"No Paper" Error Occurs
Print Results Not Satisfactory
Ink Is Not Ejected
Paper Jams
If an Error Occurs
Problems Sending Faxes
Problems Receiving Faxes
Search Each Function
Problems with Network Communication
Problems with Printing
Problems with Printing Quality
Problems with Scanning
Problems with Faxing
Problems with the Machine
Problems with Installation/Downloading
About Errors/Messages Displayed
If You Cannot Resolve the Problem
914

The Machine Stopped Working Suddenly
Cannot Communicate with the Machine After the Network Settings Are Changed
Cannot Communicate with the Machine over the Wireless LAN
Cannot Communicate with the Machine Using the Access Point Mode
Cannot Communicate with the Machine over the Wired LAN
Cannot Print, Scan, or Fax from a Computer Connected to the Network
Cannot Communicate with the Machine After the Network Settings Are
Changed
It may take a while for the computer to obtain the IP address, or you may need to restart your computer.
Search for the machine again after confirming a valid IP address is assigned to the computer.
Cannot Communicate with the Machine over the Wireless LAN
Check1 Make sure that the machine is turned on.
Check2 Make sure that the network settings in the machine are identical with those of
the access point.
Refer to the instruction manual provided with the access point or contact its manufacturer to check the access
point settings, and then modify the machine settings.
How to Set an Encryption Key
Check3 Make sure that the machine is not placed far away from the access point.
The access point is located indoors within the effective range for wireless communication. Locate the machine
within 164 ft. / 50 m from the access point.
Check4 Make sure that there is no obstruction.
Wireless communication between different rooms or floors is generally poor. Adjust the location of the devices.
Check5 Make sure that there is no source of radio wave interference in your vicinity.
If a device (e.g. microwave oven) using the same frequency bandwidth as the wireless station is placed
nearby, the device may cause interference. Place the wireless station as far away from the interference source
as possible.
Check6 Make sure that the network settings of the computer are correct.
917

For the procedures to connect a network device to the computer and set them up, refer to the instruction
manual of your network device or contact its manufacturer.
Check7 Make sure that the radio status is good and adjust the installation positions
while monitoring the radio status with IJ Network Tool.
Monitoring Wireless Network Status
Check8 Make sure that a valid wireless channel is used.
The wireless channel to be used may be limited depending on wireless network devices installed in the
computer. Refer to the instruction manual provided with your computer or your wireless network device to
specify the valid wireless channel.
Check9 Make sure that the channel confirmed in Check 8 can communicate with the
computer.
If not, change the channel set to the access point.
Check10 Make sure that the firewall of the security software is disabled.
If the firewall function of your security software is turned on, a message may appear warning that Canon
software is attempting to access the network. If the warning message appears, set the security software to
always allow access.
If using any programs that switch the network environment, check their settings. Some programs will enable a
firewall by default.
Check11 When using a router, connect the machine and computer to the LAN side
(same network segment).
If the problem is not resolved, perform setup with the Setup CD-ROM or perform it according to the
instructions on our website.
•For placement:
Make sure that there is no barrier or obstacle between the access point and the machine.
Note
•When you connect the machine to a Windows XP computer by cableless setup:
Follow the procedure below to perform settings of the machine and the computer.
1. Enable the access point mode of the machine.
2. Right-click the Wireless Network Connections icon on the notification area on the desktop,
then click View Available Wireless Networks.
3. Select the network name on the screen displayed, then click Connect.
Select "XXXXXX-MBXXXXseries" ("XX" represents alphanumeric characters.) as the network
name.
4. Enter the network key on the screen displayed, then click Connect.
As a default, the serial number of the machine is used as a network key. Confirm the serial
number on the rear of the machine.
5. Perform setup with the Setup CD-ROM or perform it according to the instructions on our website.
918

Cannot Communicate with the Machine Using the Access Point Mode
Check1 Make sure that the machine is turned on.
Check2 Is Change LAN in LAN settings under Device settings set to Disable LAN,
Wireless LAN active, or Wired LAN active?
Select Access point mode active.
Check3 Is the machine selected to connect external communication devices (e.g.
computers, smartphones, or tablets)?
Select an access point name (SSID) specified for the machine as a destination for external communication
devices.
Check4 Enter a password if you specify it for the machine.
Check5 Make sure that external communication devices are not placed far away from
the machine.
Do not locate external communication devices too far away from the machine.
Check6 Make sure that there is no obstruction.
Wireless communication between different rooms or floors is generally poor. Adjust the location of the devices.
Check7 Make sure that there is no source of radio wave interference in your vicinity.
If a device (e.g. microwave oven) using the same frequency bandwidth as the wireless station is placed
nearby, the device may cause interference. Place the wireless station as far away from the interference source
as possible.
Check8 Are you trying to connect 6 devices or more?
You can connect up to 5 devices using the access point mode.
Cannot Communicate with the Machine over the Wired LAN
Check1 Make sure that the machine is turned on.
Check2 Make sure that the LAN cable is connected properly.
Make sure that the machine is connected to the router with the LAN cable. If the LAN cable is loose, connect
the cable properly.
If the LAN cable is connected to the WAN side of the router, connect the cable to the LAN side of the router.
919

If the problem is not resolved, perform setup with the Setup CD-ROM or perform it according to the
instructions on our website.
Cannot Print, Scan, or Fax from a Computer Connected to the
Network
Check1 Make sure that the network settings of the computer are correct.
For the procedures to set up the computer, refer to the instruction manual of your computer or contact its
manufacturer.
Check2 If the MP Drivers are not installed, install them.
Install the MP Drivers with the Setup CD-ROM or install them from our website.
Check3 When using wireless LAN, make sure that access control is not set to the
access point.
For the procedures to connect an access point and set it up, refer to the instruction manual of your access
point or contact its manufacturer.
Note
•To check the MAC address or the IP address of the computer, see Checking the IP Address or the MAC
Address of the Computer.
920

Printing Speed Is Slow
Check1 The machine may be printing out a large job issued from another computer.
Check2 When using wireless LAN, make sure that the radio status is good and adjust
the installation positions while monitoring the radio status with IJ Network Tool.
Monitoring Wireless Network Status
Make sure that there is no barrier or obstacle between the access point and the machine. Wireless
communication between different rooms or floors is generally poor. The metal, concrete, or timber including the
metallic material, mud wall, or insulator may interrupt a wireless communication. If the machine cannot
communicate with the computer over a wireless LAN for the wall material, place the machine and the computer
in the same room or floor.
Check3 Make sure that there is no source of interference in your vicinity.
If a device (e.g. microwave oven) using the same frequency bandwidth as the wireless station is placed nearby,
the device may cause interference. Place the wireless station as far away from the interference source as
possible.
922

Cannot Use the Machine on Replacing an Access Point or
Changing Its settings
When you replace an access point, perform network setup of the machine again.
Perform network setup again with the Setup CD-ROM or perform it again according to the instructions on
our website.
If the problem is not resolved, see below.
Cannot Communicate with the Machine After Applying MAC/IP Address Filtering or Entering an
Encryption Key to the Access Point
When Encryption Is Enabled, Cannot Communicate With the Machine After the Encryption Type Was
Switched on the Access Point
Cannot Communicate with the Machine After Applying MAC/IP
Address Filtering or Entering an Encryption Key to the Access Point
Check1 Confirm the access point setting.
Refer to the instruction manual provided with the access point or contact its manufacturer to confirm the
access point setting. Make sure that the computer and the access point can communicate with each other
under this setting.
Check2 If you are performing MAC address filtering or IP address filtering at the
access point, confirm that the MAC address or IP address for both the computer or the
network device and the machine are registered.
Check3 If you are using a WEP or WPA/WPA2 key, make sure that the encryption
key for the computer or the network device and the machine matches that set to the
access point.
Besides the WEP key itself, the key length, key format, the key ID to use, and the authentication method must
match among the machine, the access point, and the computer.
Normally, select Auto for the authentication method. If you want to specify the method manually, select Open
System or Shared Key according to the setting of the access point.
How to Set an Encryption Key
923

When Encryption Is Enabled, Cannot Communicate With the Machine
After the Encryption Type Was Switched on the Access Point
If the machine cannot communicate with the computer after the encryption type of the machine was
switched, make sure that encryption types for the computer and the access point matches that set to the
machine.
Cannot Communicate with the Machine After Applying MAC/IP Address Filtering or Entering an
Encryption Key to the Access Point
924

Cannot Detect the Machine When Setting up Network
Communication
If the machine could not be detected on the network when setting up the network communication, confirm
the network settings before redetecting the machine.
Cannot Detect the Machine during Wireless LAN Setup: Check 1
Cannot Detect the Machine during Wired LAN Setup: Check 1
Note
• You can set up the network communication via USB. To set up via USB, select the Set up the network
connection via USB check box on the Check Printer Settings screen and click Next.
926

Cannot Detect the Machine during Wireless LAN Setup: Check 1
Are the machine and network device (router, access point, etc.) turned on?
Make sure that the machine is turned on.
Confirming that the Power Is On
Make sure that the network device (router, access point, etc.) is turned on.
If the machine or the network device is turned off:
Turn on the machine or the network device.
After turning on the machine or the network device, it may take some time until ready for use. After a while
just turning on the machine or the network device, click Redetect on the Check Printer Settings screen.
When the machine is detected, follow the instructions on the screen to continue to set up the network
communication.
If the machine and the network device are turned on:
If the machine could not be detected after clicking Redetect even when the machine and the network
device are turned on, or when you have turned them on, go to check 2.
Cannot Detect the Machine during Wireless LAN Setup: Check 2
927

Cannot Detect the Machine during Wireless LAN Setup: Check 2
Is the wireless LAN setting of the machine enabled?
Make sure that the or icon below is displayed on the touch screen.
If the icon is not displayed:
The wireless LAN setting of the machine is disabled. Enable the wireless LAN setting of the machine.
After enabling the wireless LAN setting, click Back to Top on the Check Printer Settings screen to try to
set up the network communication from the beginning.
If the icon is displayed:
Go to check 3.
Cannot Detect the Machine during Wireless LAN Setup: Check 3
928

Cannot Detect the Machine during Wireless LAN Setup: Check 3
Is the machine connected to the access point?
By using the icon on the touch screen, make sure that the machine is connected to the access point.
If the icon is displayed:
The machine may be placed far away from the access point. Place the machine near the access point
temporarily, then click Redetect on the Check Printer Settings screen.
When the machine is detected, follow the instructions on the screen to continue to set up the network
communication.
If the machine cannot be detected, the machine is not connected to the access point. Connect the
machine to the access point.
Click Back to Top on the Check Printer Settings screen to try to set up the network communication from
the beginning.
If the icon is displayed:
Go to check 4.
Cannot Detect the Machine during Wireless LAN Setup: Check 4
929

Cannot Detect the Machine during Wireless LAN Setup: Check 4
Are the SSID of the access point connected to your computer and that
connected to the machine the same?
You can confirm the SSID of the access point connected to the machine on the touch screen.
Select Setup on the HOME screen, then select Device settings > LAN settings > Confirm LAN
settings > WLAN setting list.
From your computer, you can confirm the SSID of the access point connected to your computer. In
Windows 8.1, Windows 8, Windows 7, or Windows Vista, confirm the SSID from the wireless network
communication icon of the notification area on the desktop.
Note
• If the SSID of the access point is not displayed on your computer, check the settings of your
computer.
If the SSIDs are different:
Click Back to Top on the Check Printer Settings screen to try to set up the network communication from
the beginning. When you try to set up, specify the same SSID of the access point for the machine and
your computer.
If the SSIDs are the same:
Go to check 5.
Cannot Detect the Machine during Wireless LAN Setup: Check 5
930

Cannot Detect the Machine during Wireless LAN Setup: Check 5
Does the firewall function of your security software or operation system for
computer interfere with setting up the network communication?
The firewall function of your security software or operation system for computer may limit communications
between the machine and your computer. Confirm the setting of firewall function of your security software
or operation system or the message appearing on your computer.
If the firewall function interferes with setting up:
•When the message appears on your computer:
If the message warning that Canon software is attempting to access the network appears on the
computer, set the security software to allow access.
Then click Redetect on the Check Printer Settings screen.
When the machine is detected, follow the instructions on the screen to continue to set up the network
communication.
•When the message does not appear on your computer:
Cancel to set up, then set the security software to allow Canon software* to access the network.
* On the Setup CD-ROM, select win > Driver > DrvSetup, then set the security software to allow the
file Setup.exe or Setup64.exe to access the network.
After setting the security software, try to set up the network communication from the beginning.
Note
• For the operation system firewall settings or the security software firewall settings, refer to the
instruction manual of the computer or software, or contact its manufacturer.
If there is no problem with the firewall settings:
Go to check 6.
Cannot Detect the Machine during Wireless LAN Setup: Check 6
931

Cannot Detect the Machine during Wireless LAN Setup: Check 6
Check the settings of the access point.
Check the settings of the access point for the network connection such as IP address filtering, MAC
address filtering, or DHCP function.
Make sure that the radio channel of the access point and that assigned to the machine are the same.
For details on how to check the settings of the access point, refer to the instruction manual supplied with
the access point or contact its manufacturer.
After checking the settings of the access point, click Redetect on the Check Printer Settings screen.
When the machine is detected, follow the instructions on the screen to continue to set up the network
communication.
If the problem is not resolved, select the Set up the network connection via USB check box on the
Check Printer Settings screen and click Next to set up the network communication via USB.
932

Cannot Detect the Machine during Wired LAN Setup: Check 1
Is the LAN cable connected, and are the machine and the router turned on?
Make sure that the LAN cable is connected.
Make sure that the machine is turned on.
Confirming that the Power Is On
Make sure that the router is turned on.
If the LAN cable is connected and the machine or the network device is
turned off:
Turn on the machine or the network device.
After turning on the machine or the network device, it may take some time until ready for use. After a while
just turning on the machine or the network device, click Redetect on the Check Printer Settings screen.
When the machine is detected, follow the instructions on the screen to continue to set up the network
communication.
If the LAN cable is connected and the machine and the network device are
turned on:
If the machine could not be detected after clicking Redetect even when the machine and the network
device are turned on, or when you have turned them on, go to check 2.
Cannot Detect the Machine during Wired LAN Setup: Check 2
933

Cannot Detect the Machine during Wired LAN Setup: Check 2
Are the computer and the router configured and can the computer connect
to the network?
Make sure that you can view any web pages on your computer.
If you cannot view any web pages:
Click Cancel on the Check Printer Settings screen to cancel to set up the network communication. After
that, configure the computer and network device.
For the procedures, refer to the instruction manuals supplied with the computer and network device, or
contact their manufacturers.
If you can view any web page after configuring the computer and network device, try to set up the network
communication from the beginning.
If you can view any web page:
Go to check 3.
Cannot Detect the Machine during Wired LAN Setup: Check 3
934

Cannot Detect the Machine during Wired LAN Setup: Check 3
Is the wired LAN setting of the machine enabled?
Make sure that the icon is displayed on the touch screen.
If the icon is not displayed:
The wired LAN setting of the machine is disabled. Enable the wired LAN setting of the machine.
After enabling the wired LAN setting, click Back to Top on the Check Printer Settings screen to try to
set up the network communication from the beginning.
If the icon is displayed:
Go to check 4.
Cannot Detect the Machine during Wired LAN Setup: Check 4
935

Cannot Detect the Machine during Wired LAN Setup: Check 4
Is the machine connected to the router?
By using the operation panel of the machine, make sure that the machine is connected to the router.
Select Setup on the HOME screen, then select Device settings > LAN settings > Confirm LAN
settings > LAN setting list.
Make sure that Connection on the touch screen is set to Active.
If Connection is set to Inactive:
The machine is not connected to the router. Connect the machine to the router.
Click Back to Top on the Check Printer Settings screen to try to set up the network communication from
the beginning.
If Connection is set to Active:
Go to check 5.
Cannot Detect the Machine during Wired LAN Setup: Check 5
936

Cannot Detect the Machine during Wired LAN Setup: Check 5
Does the firewall function of your security software or operation system for
computer interfere with setting up the network communication?
The firewall function of your security software or operation system for computer may limit communications
between the machine and your computer. Confirm the setting of firewall function of your security software
or operation system or the message appearing on your computer.
If the firewall function interferes with setting up:
•When the message appears on your computer:
If the message warning that Canon software is attempting to access the network appears on the
computer, set the security software to allow access.
Then click Redetect on the Check Printer Settings screen.
When the machine is detected, follow the instructions on the screen to continue to set up the network
communication.
•When the message does not appear on your computer:
Cancel to set up, then set the security software to allow Canon software* to access the network.
* On the Setup CD-ROM, select win > Driver > DrvSetup, then set the security software to allow the
file Setup.exe or Setup64.exe to access the network.
After setting the security software, try to set up the network communication from the beginning.
Note
• For the operation system firewall settings or the security software firewall settings, refer to the
instruction manual of the computer or software, or contact its manufacturer.
If there is no problem with the firewall settings:
Go to check 6.
Cannot Detect the Machine during Wired LAN Setup: Check 6
937

Cannot Detect the Machine during Wired LAN Setup: Check 6
Check the settings of the router.
Check the settings of the router for the network connection such as IP address filtering, MAC address
filtering, or DHCP function.
For details on how to check the settings of the router, refer to the instruction manual supplied with the
router or contact its manufacturer.
After checking the settings of the router, click Redetect on the Check Printer Settings screen.
When the machine is detected, follow the instructions on the screen to continue to set up the network
communication.
If the problem is not resolved, select the Set up the network connection via USB check box on the
Check Printer Settings screen and click Next to set up the network communication via USB.
938

The Machine Cannot Be Detected in the Wireless LAN
Check1 Make sure that the machine is turned on.
Check2 Is Change LAN in LAN settings under Device settings set to Disable LAN?
Check3 When the machine is connected to the computer temporarily using a USB
cable, make sure that the USB cable is connected properly.
When you set up the wireless LAN connection or change the wireless LAN settings using IJ Network Tool
through USB connection, make sure that the machine is connected to the computer with a USB cable securely.
Connecting the Machine to the Computer Using a USB Cable
Check4 Make sure that the machine setup is completed.
If not, perform setup with the Setup CD-ROM or perform it according to the instructions on our website.
Check5 When using IJ Network Tool, click Update to search for the machine again.
Canon IJ Network Tool Screen
Check6 When searching for a machine over a network, make sure that the machine is
associated with the port.
When No Driver is displayed under Name in IJ Network Tool, there is no association. Select Associate Port on
the Settings menu, then associate the port with the machine.
When the Printer Driver Is Not Associated with a Port
Check7 Make sure that the network settings in the machine are identical with those of
the access point.
Refer to the instruction manual provided with the access point or contact its manufacturer to check the access
point settings, and then modify the machine settings.
How to Set an Encryption Key
Check8 Make sure that there is no obstruction.
Wireless communication between different rooms or floors is generally poor. Adjust the location of the devices.
Check9 Make sure that the machine is not placed far away from the access point.
The access point is located indoors within the effective range for wireless communication. Locate the machine
within 164 ft. / 50 m from the access point.
Check10 Make sure that there is no source of radio wave interference in your vicinity.
939

If a device (e.g. microwave oven) using the same frequency bandwidth as the wireless station is placed nearby,
the device may cause interference. Place the wireless station as far away from the interference source as
possible.
Check11 Make sure that the network settings of the computer are correct.
Make sure that the computer can communicate with the access point over the wireless LAN.
Check12 Make sure that Enable bidirectional support is selected in the Ports sheet of
the properties dialog box of the printer driver.
Check13 Make sure that the firewall of the security software is disabled.
If the firewall function of your security software is turned on, a message may appear warning that Canon
software is attempting to access the network. If the warning message appears, set the security software to
always allow access.
If using any programs that switch the network environment, check their settings. Some programs will enable a
firewall by default.
Check14 When using a router, connect the machine and computer to the LAN side
(same network segment).
If the problem is not resolved, perform setup again with the Setup CD-ROM or perform it according to the
instructions on our website.
940

The Machine Cannot Be Detected in the Wired LAN
Check1 Make sure that the machine is turned on.
Check2 Is Change LAN in LAN settings under Device settings set to Disable LAN?
LAN settings
Check3 Make sure that the LAN cable is connected properly.
Make sure that the machine is connected to the router with the LAN cable. If the LAN cable is loose, connect the
cable properly.
If the LAN cable is connected to the WAN side of the router, connect the cable to the LAN side of the router.
941

Other Problems with Network
Forgot an Access Point Name, SSID, or a Network Key
The Message Is Displayed on the Computer Screen During Setup
The Administrator Password Set to the Machine Was Forgotten
Checking Information about the Network
Packets Are Sent Steadily
How to Restore the Machine's Network Settings to Factory Default
942

Forgot an Access Point Name, SSID, or a Network Key
Cannot Connect with an Access Point to Which a WEP or WPA/WPA2 Key Is Set (You Forgot the WEP or
WPA/WPA2 Key)
How to Set an Encryption Key
Cannot Connect with an Access Point to Which a WEP or WPA/WPA2
Key Is Set (You Forgot the WEP or WPA/WPA2 Key)
For information on how to set up the access point, refer to the instruction manual provided with the access
point or contact its manufacturer. Make sure that the computer and the access point can communicate
with each other.
After that, set up the machine to match the settings of the access point using IJ Network Tool.
How to Set an Encryption Key
For information on how to set up the access point, refer to the instruction manual provided with the access
point or contact its manufacturer. Make sure that the computer and the access point can communicate
with each other.
After that, set up the machine to match the settings of the access point using IJ Network Tool.
•When using WEP
The key length, key format, the key to use (one of 1 to 4), and the authentication method must match
among the access point, the machine, and the computer.
In order to communicate with an access point that uses automatically generated WEP keys, you must
configure the machine to use the key generated by the access point by entering it in hexadecimal
format.
Normally, select Auto for the authentication method. Otherwise, select Open System or Shared Key
according to the setting of the access point.
When the WEP Details screen appears after clicking Set on the Search screen, follow the on-screen
instructions and set the key length, the key format, the key number, and the authentication to enter a
WEP key.
For details, see Changing the WEP Detailed Settings.
•When using WPA/WPA2
The authentication method, passphrase, and dynamic encryption type must match on the access
point, the machine, and the computer.
Enter the passphrase configured on the access point (a sequence of between 8 and 63 alphanumeric
characters, or a 64-character hexadecimal number).
943

The Message Is Displayed on the Computer Screen During Setup
The Enter Password Screen Is Displayed During Setup
The Screen for Setting the Encryption Is Displayed After Selecting the Access Point in the Search Screen
"You are connecting the machine to the non encrypted wireless network" Is Displayed
The Enter Password Screen Is Displayed During Setup
The following screen is displayed if an administrator password is set to the machine which has already
been set up to use via a network.
Enter the administrator password you have set.
Note
• An administrator password is already specified for the machine at the time of purchase.
For details:
About the Administrator Password
For improving security, it is recommended to change the administrator password.
Changing the Settings in the Admin Password Sheet
The Screen for Setting the Encryption Is Displayed After Selecting the
Access Point in the Search Screen
This screen is displayed automatically if the selected access point is encrypted. In this case, configure the
details to use the same encryption settings set to the access point.
For information on the encryption settings, see Changing the Settings in the Wireless LAN Sheet.
"You are connecting the machine to the non encrypted wireless
network" Is Displayed
945

Security is not configured on the access point. The machine can still be used, so continue the setup
procedure to complete it.
Important
• If you connect to a network that is not protected with security measures, there is a risk of disclosing
data such as your personal information to a third party.
946

The Administrator Password Set to the Machine Was Forgotten
Initialize the machine settings.
Select Reset all, then the administrator password reverts to the default.
Reset setting
After initializing the machine settings, perform setup with the Setup CD-ROM or perform it according to the
instructions on our website.
947

Checking Information about the Network
Checking the IP Address or the MAC Address of the Machine
Checking the IP Address or the MAC Address of the Computer
Checking If the Computer and the Machine, or Computer and the Access Point Can Communicate
Checking the Network Setting Information
Checking the IP Address or the MAC Address of the Machine
To check the IP address or the MAC address of the machine, display the network setting information
using the operation panel of the machine or print out the network setting information of the machine.
LAN settings
Printing Out Network Setting Information
To display the network setting information using IJ Network Tool, select Network Information on the
View menu.
Canon IJ Network Tool Screen
Checking the IP Address or the MAC Address of the Computer
To check the IP address or MAC address assigned to the computer, follow the procedure below.
1. Select Command Prompt as shown below.
• In Windows 8.1 or Windows 8, select Command Prompt from the Start screen. If Command
Prompt is not displayed on the Start screen, select the Search charm, then search for
"Command Prompt".
•In Windows 7, Windows Vista, or Windows XP, click Start > All Programs > Accessories >
Command Prompt.
2. Enter "ipconfig/all" and press the Enter key.
The IP addresses and the MAC addresses of the network devices installed on your computer are
displayed. When the network device is not connected to the network, the IP address is not displayed.
Checking If the Computer and the Machine, or Computer and the
Access Point Can Communicate
948

To check that communication is available, perform the ping test.
1. Select Command Prompt as shown below.
•In Windows 8.1 or Windows 8, select Command Prompt from the Start screen. If Command
Prompt is not displayed on the Start screen, select the Search charm, then search for
"Command Prompt".
•In Windows 7, Windows Vista, or Windows XP, click Start > All Programs > Accessories >
Command Prompt.
2. Type the ping command and the IP address of the target machine or the target access
point, and then press the Enter key.
ping XXX.XXX.XXX.XXX
"XXX.XXX.XXX.XXX" is the IP address of the target device.
If the communication is available, a message such as the following is displayed.
Reply from XXX.XXX.XXX.XXX: bytes=32 time=10ms TTL=255
When Request timed out is displayed, the communication is not available.
Checking the Network Setting Information
To check the network setting information of the machine, display the network setting information using the
operation panel of the machine or print out the network setting information of the machine.
LAN settings
Printing Out Network Setting Information
949

Packets Are Sent Steadily
While IJ Network Scanner Selector EX is enabled, it periodically transmits packets to check whether it can
communicate with the machine over the network. When using the computer in a network environment other
than the one used to set up the machine, disable IJ Network Scanner Selector EX.
To disable IJ Network Scanner Selector EX, right-click the icon on the notification area on the
desktop, then select Disable Canon IJ Network Scanner Selector EX.
950

How to Restore the Machine's Network Settings to Factory Default
Important
• Note that initialization erases all network settings on the machine, and printing, scanning, or faxing
operation from a computer over network may become impossible. To use the machine over network,
perform setup with the Setup CD-ROM or perform it according to the instructions on our website.
Initialize the network setting using the operation panel of the machine.
Reset setting
951

Printing Does Not Start
Check1 Make sure that the power plug is securely plugged in, then press the ON button
to turn the machine on.
While the POWER lamp is flashing, the machine is initializing. Wait until the POWER lamp stops flashing and
remains lit.
Note
•When printing large data such as a photo or graphics, it may take longer to start printing. While the
POWER lamp is flashing, the computer is processing data and sending it to the machine. Wait until printing
starts.
Check2 Make sure that the machine is connected to your computer properly.
When the machine is connected to your computer with a USB cable, make sure that the USB cable is securely
plugged in to the machine and the computer, then check the followings:
•If you are using a relay device such as a USB hub, disconnect it, connect the machine directly to the
computer, and try printing again. If printing starts normally, there is a problem with the relay device. Consult
the reseller of the relay device for details.
•There could also be a problem with the USB cable. Replace the USB cable and try printing again.
When you use the machine over LAN, make sure that the machine is connected to the network with a LAN cable
or is set up correctly.
Check3 Is the access point mode enabled?
When you print using a mode other than the access point mode, disable the access point mode in advance.
Check4 Are the paper settings identical with those registered to the cassette?
When the paper settings are not identical with those registered to the cassette, an error message is displayed.
Resolve the error according to the instructions on the touch screen.
Paper Setting for Printing
Note
• You can disable the message which prevents misprinting.
• To change the setting using the operation panel:
Cassette settings
• To change the setting using the printer driver:
Changing the Printer Operation Mode
Check5 If you are printing from the computer and there are any unnecessary print jobs,
delete them.
953

Deleting the Undesired Print Job
Check6 Make sure that your machine's name is selected in the Print dialog box.
The machine will not print properly if you are using a printer driver for a different printer.
Make sure that "Canon XXX series Printer" (where "XXX" is your machine's name) is selected in the Print dialog
box.
Note
• To make the machine the one selected by default, select Set as Default Printer.
Check7 Configure the printer port appropriately.
Make sure that the printer port is configured appropriately.
1. Log on as a user account with administrator privilege.
2. Select items as shown below.
•In Windows 8.1 or Windows 8, select Control Panel from the Settings charm on Desktop > Hardware
and Sound > Devices and Printers.
•In Windows 7, select Devices and Printers from the Start menu.
•In Windows Vista, select the Start menu > Control Panel > Hardware and Sound > Printers.
•In Windows XP, select the Start menu > Control Panel > Printers and Other Hardware > Printers
and Faxes.
3. Open the properties of the printer driver for the machine.
•In Windows 8.1, Windows 8, or Windows 7, right-click the "Canon XXX series Printer" icon (where
"XXX" is your machine's name), then select Printer properties.
•In Windows Vista or Windows XP, right-click the "Canon XXX series Printer" icon (where "XXX" is your
machine's name), then select Properties.
4. Click the Ports tab to confirm the port settings.
Make sure that a port named "USBnnn" (where "n" is a number) with "Canon XXX series Printer" appearing
in the Printer column is selected for Print to the following port(s).
Note
•When the machine is used over LAN, the port name of the machine is displayed as
"CNBJNP_xxxxxxxxxx". "xxxxxxxxxx" is the character string generated from the MAC address or a
character string specified by the user when setting up the machine.
• If the setting is incorrect:
Reinstall the MP Drivers with the Setup CD-ROM or install them from our website.
• Printing does not start even though the machine is connected to the computer using a USB cable and
the port named "USBnnn" is selected:
In Windows 8.1 or Windows 8, select My Printer on the Start screen to start My Printer. If My Printer
is not displayed on the Start screen, select the Search charm, then search for "My Printer".
Set the correct printer port on Diagnose and Repair Printer. Follow the on-screen instructions to set
the correct printer port, then select your machine's name.
In Windows 7, Windows Vista, or Windows XP, click Start and select All programs, Canon Utilities,
Canon My Printer, Canon My Printer, then select Diagnose and Repair Printer. Follow the on-
screen instructions to set the correct printer port, then select your machine's name.
954

If the problem is not resolved, reinstall the MP Drivers with the Setup CD-ROM or install them from our
website.
• Printing does not start even though the port named "CNBJNP_xxxxxxxxxx" is selected when the
machine is used over LAN:
Launch IJ Network Tool, and select "CNBJNP_xxxxxxxxxx" as you confirmed in step 4, then associate
the port with the printer using Associate Port in the Settings menu.
If the problem is not resolved, reinstall the MP Drivers with the Setup CD-ROM or install them from our
website.
Check8 Is the size of the print data extremely large?
Click Print Options on the Page Setup sheet on the printer driver. Then, set Prevention of Print Data Loss in
the displayed dialog to On.
* When On is selected for Prevention of Print Data Loss, print quality may be reduced.
Check9 Restart your computer if you are printing from the computer.
955

Paper Jams
When paper is jammed, a troubleshooting message is displayed automatically. Take the appropriate action
described in the message.
•When a Support Code and a message are displayed on the computer screen:
•When a Support Code and a message are displayed on the touch screen:
For details on how to remove the jammed paper, refer to Support Code List (When Paper Is Jammed).
Note
• You can confirm the actions against errors with Support Codes on your computer or on the touch
screen by searching a Support Code.
Click Here to Search
956

Paper Does Not Feed Properly/"No Paper" Error Occurs
Check1 Make sure that paper is loaded.
Loading Paper
Check2 Make sure of the following when you load paper.
•When loading two or more sheets of paper, flip through the paper before loading. In addition, when you load
paper with some paper remaining in the cassette, flip through the remaining paper and the newly loaded
paper before loading.
•When loading two or more sheets of paper, align the edges of the sheets before loading.
•When loading two or more sheets of paper, make sure that the paper stack does not exceed the paper load
limit.
However, proper feeding of paper may not be possible at this maximum capacity depending on the type of
paper or environmental conditions (either very high or low temperature and humidity). In such cases, reduce
the sheets of paper you load at a time to less than half of the paper load limit.
•Always load the paper in portrait orientation, regardless of the printing orientation.
Loading Paper
Important
•When loading paper in the cassette, slide the paper guide on the front side to align with the
corresponding mark of page size. Load the paper with the print side facing DOWN, load the paper
stack in the center of the cassette, then slide the paper guides to align with the both edges of the paper
stack.
Loading Paper
Check3 Check to see if the paper you are printing on is not too thick or curled.
Media Types You Cannot Use
Check4 Make sure of the following when you load Hagakis or envelopes.
• If a Hagaki is curled, it may not feed properly even though the paper stack does not exceed the paper load
limit.
Load Hagakis with a zip code column toward the far end of the cassette 1.
•When printing on envelopes, refer to Loading Paper, and prepare the envelopes before printing.
957

Once you have prepared the envelopes, load them in portrait orientation. If the envelopes are placed in
landscape orientation, they will not feed properly.
Check5 Confirm that the media type and the paper size settings correspond with the
loaded paper.
Check6 Clean the paper feed roller.
Cleaning the Paper Feed Roller
Note
• Cleaning the paper feed roller will wear the roller, so perform this procedure only when necessary.
Check7 If two or more sheets of paper feed from the cassette at once, clean the inside
of the cassette.
For information on cleaning the inside of the cassette, refer to Cleaning the Pad in the Cassette.
If you cannot remove the paper or the paper tears inside the machine, or if the paper jam error continues
after removing the paper, contact the service center.
958

Cannot Print Properly with Automatic Duplex Printing
Check1 Is the setting for automatic duplex printing selected?
Make sure that the Duplex Printing and Automatic check boxes are selected on the Page Setup sheet in the
printer driver setup window.
Duplex Printing
Check2 Make sure that the actual size of the paper is suitable for automatic duplex
printing.
The sizes of media suitable for automatic duplex printing are A4 and Letter.
Load paper of suitable size, then tap OK on the touch screen.
Check3 Make sure that the paper size setting is correct.
Make sure that the paper size setting matches the actual size of the paper with a size suitable for automatic
duplex printing.
First, check the paper size setting in the application software you are printing from.
Then, check the Page Size setting on the Page Setup sheet in the printer driver setup window.
Note
•Duplex printing may not be available depending on the version of the application software.
Check4 Make sure that the media type setting is correct.
Make sure that the media type setting matches the actual size of the paper with a size suitable for automatic
duplex printing.
Make sure that the type of loaded paper is suitable for automatic duplex printing on the Main sheet in the printer
driver setup window.
Note
• To switch to manual duplex printing, follow the procedure below.
Open the printer driver setup window, clear the Automatic check box on the Page Setup sheet, and
reprint.
When performing manual duplex printing, note the following.
• If you are printing three or more pages of a document with manual duplex printing, one side of all
sheets of paper will be printed first. Turn over the paper and reload the paper in the machine, and
then the reverse side of all sheets of paper will be printed. Be careful not to change the order of
paper in the stack.
• The procedure for reversing the paper varies depending on the staple side and printing orientation.
Follow the on-screen instructions.
959

Copying/Printing Stops Before It Is Completed
Check1 Is the paper loaded?
Make sure that paper is loaded.
If the machine has run out of paper, load paper.
Check2 Do the printing documents have lots of photographs or illustrations?
As printing large data such as photos or graphics takes time for the machine and the computer to process, the
machine may appear to have stopped operating.
In addition, when printing data that uses a large amount of ink continuously on plain paper, the machine may
pause temporarily. In either case, wait until the process is complete.
Note
•If you are printing a document with a large printing area or printing multiple copies of a document, printing
may pause to allow the ink to dry.
Check3 Has the machine been printing continuously for a long period?
If the machine has been printing continuously for a long time, the print head or other parts around it may
overheat. The machine may stop printing at a line break for a period of time and then resume printing.
In this case, wait for a while without operation. If the printing still does not resume, interrupt your print session at
a convenient time and turn the machine off for at least 15 minutes.
Caution
•The print head and the surrounding area can become extremely hot inside the machine. Never touch the
print head or nearby components.
960

Print Results Not Satisfactory
If the print result is not satisfactory due to white streaks, misaligned lines, or uneven colors, confirm the
paper and print quality settings first.
Check1 Do the page size and media type settings match the size and type of the loaded
paper?
When these settings are incorrect, you cannot obtain a proper print result.
If you are printing a photograph or an illustration, incorrect paper type settings may reduce the quality of the
printout color.
Also, if you print with an incorrect paper type setting, the printed surface may be scratched.
The method of confirming the paper and print quality settings differs depending on what you do with your
machine.
To copy by operating the machine Confirm by using the operation panel on the machine.
Setting Items for Copying
To print from your USB flash drive by
operating the machine
Confirm by using the operation panel on the machine.
Setting Items for Photo Printing Using the Operation Panel of the
Machine
To print from a computer Confirm by using the printer driver.
Printing with Easy Setup
Check2 Make sure that the appropriate print quality is selected referring to the table in
Check 1.
Select a print quality option suitable for the paper and image for printing. If you notice blurs or uneven colors,
increase the print quality setting and try printing again.
Check3 If the problem is not resolved, there may be other causes.
See also the sections below:
Cannot Print to End of Job
Part of the Page Is Not Printed
No Printing Results/Printing Is Blurred/Colors Are Wrong/White Streaks
Lines Are Misaligned
Line Does Not Print or Prints Partially
Image Does Not Print or Prints Partially
Printed Paper Curls or Has Ink Blots
Paper Is Smudged/Printed Surface Is Scratched
962

Cannot Print to End of Job
Check1 Select the setting not to compress the printing data.
If you select the setting not to compress the printing data with an application software you are using, the printing
result may be improved.
Click Print Options on the Page Setup sheet on the printer driver. Select the Do not allow application
software to compress print data check box, then click OK.
* Deselect the check box after printing is complete.
Check2 Is the size of the print data extremely large?
Click Print Options on the Page Setup sheet on the printer driver. Then, set Prevention of Print Data Loss in
the displayed dialog to On.
* When On is selected for Prevention of Print Data Loss, print quality may be reduced.
Check3 Is the space of your computer's hard disk sufficient?
Delete unnecessary files to free disk space.
964

Part of the Page Is Not Printed
Check When performing automatic duplex printing, the reason below is possible.
When performing automatic duplex printing, the printable area at the top of the page will be 0.08 inches / 2 mm
narrower than the usual.
For this reason, the bottom of the page may not be printed. To prevent this, select the setting to reduce printing
from the printer driver.
Important
•Reduced printing may affect the layout depending on your document.
Apply the print setting specified with the application software if the software has a enlarge/reduce printing
function.
1. Open the printer driver setup window.
How to Open the Printer Driver Setup Window
2. Check the Duplex Printing check box in the Page Setup sheet.
3. Click Print Area Setup, then select Use reduced printing.
965

No Printing Results/Printing Is Blurred/Colors Are Wrong/White
Streaks
No Printing Results
Printing Is Blurred
Colors Are Wrong
966

White Streaks
Check1 Did you confirm the paper and print quality settings?
Print Results Not Satisfactory
Check2 Check the status of ink tanks. Replace the ink tank if the ink has run out.
Replacing an Ink Tank
Check3 Print the Nozzle Check Pattern and perform any necessary maintenance
operations such as Print Head Cleaning.
Print the Nozzle Check Pattern to determine whether the ink ejects properly from the print head nozzles.
Refer to When Printing Becomes Faint or Colors Are Incorrect for the Nozzle Check Pattern printing, Print Head
Cleaning, and Print Head Deep Cleaning.
•If the Nozzle Check Pattern is not printed correctly:
Check to see if a particular color's ink tank is not empty.
If the Nozzle Check Pattern is not printed correctly though ink is sufficient, perform the Print Head Cleaning
and try printing the Nozzle Check Pattern again.
•If the problem is not resolved after performing the Print Head Cleaning twice:
Perform the Print Head Deep Cleaning.
If the problem is not resolved after performing the Print Head Deep Cleaning, turn off the machine and
perform another Print Head Deep Cleaning after 24 hours. When you turn the machine off, do not unplug it
from the power supply.
• If the problem is not resolved after performing the Print Head Deep Cleaning twice:
If Print Head Deep Cleaning does not resolve the problem, the print head may be damaged. Contact the
service center.
Check4 When using paper with one printable surface, make sure that the paper is
loaded with the printable side facing down.
Printing on the wrong side of such paper may cause unclear prints or prints with reduced quality.
Load paper with the printable side facing down.
Refer to the instruction manual supplied with the paper for detailed information on the printable side.
967

•When copying, see also the sections below:
Check5 Is the platen glass or the glass of ADF dirty?
Clean the platen glass or the glass of ADF.
Cleaning the Platen Glass and Document Cover
Note
• If the glass of ADF is dirty, black streaks appear on the paper as shown below.
Check6 Check that the original is loaded correctly on the platen glass or in the ADF.
Loading Originals
Check7 Is the original document is loaded with the proper side facing up/down?
When loading the original on the platen glass, the side to be copied should be face down. When loading the
original in the ADF, the side to be copied should be face up.
Check8 Did you copy a printout done by this machine?
If you use a printout done by this machine as the original, print quality may be reduced depending on the
condition of the original.
Print from the machine directly, or reprint from the computer if you can reprint from it.
968

Lines Are Misaligned
Check1 Did you confirm the paper and print quality settings?
Print Results Not Satisfactory
Check2 Perform Print Head Alignment.
If printed lines are misaligned or print results are otherwise unsatisfactory, adjust the print head position.
Aligning the Print Head
Note
•If the problem is not resolved after performing the Print Head Alignment, perform Print Head Alignment
manually referring to Aligning the Print Head Manually.
Check3 Increase the print quality and try printing again.
Increasing the print quality on the operation panel of the machine or in the printer driver may improve the print
result.
Check4 If lines are misaligned with manual duplex printing, perform automatic duplex
printing.
969

Line Does Not Print or Prints Partially
Check1 Is the Page Layout Printing performed or the Binding margin function used?
When the Page Layout Printing or Binding margin function is being used, thin lines may not be printed. Try
thickening the lines in the document.
Check2 Is the size of the print data extremely large?
Click Print Options on the Page Setup sheet on the printer driver. Then, set Prevention of Print Data Loss in
the displayed dialog to On.
* When On is selected for Prevention of Print Data Loss, print quality may be reduced.
970

Image Does Not Print or Prints Partially
Check1 Select the setting not to compress the printing data.
If you select the setting not to compress the printing data with an application software you are using, the printing
result may be improved.
Click Print Options on the Page Setup sheet on the printer driver. Select the Do not allow application
software to compress print data check box, then click OK.
* Deselect the check box after printing is complete.
Check2 Is the size of the print data extremely large?
Click Print Options on the Page Setup sheet on the printer driver. Then, set Prevention of Print Data Loss in
the displayed dialog to On.
* When On is selected for Prevention of Print Data Loss, print quality may be reduced.
971

Printed Paper Curls or Has Ink Blots
Printed Paper Has Ink Blots
Printed Paper Curls
Check1 Did you confirm the paper and print quality settings?
Print Results Not Satisfactory
Check2 If the intensity is set high, reduce the intensity setting and try printing again.
If you are using plain paper to print images with high intensity, the paper may absorb too much ink and become
wavy, causing paper abrasion.
•When printing from your computer
You can confirm the intensity using the printer driver.
Adjusting Intensity
•When copying
Setting Items for Copying
Check3 Is Photo Paper used for printing photographs?
When printing data with high color saturation such as photographs or images in deep color, we recommend
using Photo Paper Plus Glossy II or other Canon speciality paper.
Media Types You Can Use
972

Paper Is Smudged/Printed Surface Is Scratched
Paper Is Smudged
The Edges of Paper Are Smudged Printed Surface Is Smudged
Printed Surface Is Scratched
Check1 Did you confirm the paper and print quality settings?
Print Results Not Satisfactory
Check2 Is the appropriate type of paper used?
Check to see if the paper you are printing on is suitable for your printing purpose.
Media Types You Can Use
Check3 Load the paper after correcting its curl.
When using Photo Paper Plus Semi-gloss, even if the sheet is curled, load one sheet at a time as it is. If you roll
up this paper to flatten, this may cause cracks on the surface of the paper and reduce the print quality.
We recommend putting unused paper back into the package and keeping it on a level surface.
•For Plain Paper
Turn the paper over and reload it to print on the other side.
•For Other Paper
If the curl on the four corners of the paper is more than 0.1 inch / 3 mm (A) in height, the paper may be
smudged or may not be fed properly. In such cases, follow the procedure described below to correct the
paper curl.
973

1. Roll up the paper in the opposite direction to the paper curl as shown below.
2. Check that the paper is now flat.
We recommend printing curl-corrected paper one sheet at a time.
Note
• Depending on the media type, the paper may be smudged or may not be fed properly even if it is not
curled inward. In such cases, follow the procedure described below to curl the paper outward within 0.1
inch / 3 mm (B) in height before printing. This may improve the print result.
(C) Printing side
We recommend printing paper that has been curled outward one sheet at a time.
Check4 Adjust the setting to prevent paper abrasion.
Adjusting the setting to prevent paper abrasion will widen the clearance between the print head and the loaded
paper. If you notice abrasion even with the media type set correctly to match the loaded paper, set the machine
to prevent paper abrasion by using the operation panel or the computer.
Print speed may be reduced if you apply the setting to prevent paper abrasion setting.
* Readjust the setting not to prevent paper abrasion once printing is complete. If not, this setting remains
enabled for all subsequent print jobs.
•To set by using the operation panel
Press the HOME button, select Setup, Device settings, and Print settings in this order, and then set
Prevent paper abrasion to ON.
Changing the Machine Settings Using the Operation Panel
•To set by using your computer
Open the printer driver setup window, and in Custom Settings in the Maintenance sheet, select the
Prevent paper abrasion check box, and then click OK.
To open the printer driver setup window, see How to Open the Printer Driver Setup Window.
Check5 If the intensity is set high, reduce the intensity setting and try printing again.
974

If you are using plain paper to print images with high intensity, the paper may absorb too much ink and become
wavy, causing paper abrasion.
• When printing from your computer
Reduce the intensity setting in the printer driver and try printing again.
1. Open the printer driver setup window.
How to Open the Printer Driver Setup Window
2. On the Main sheet, select Manual for Color/Intensity, and then click Set....
3. Drag the Intensity slide bar on the Color Adjustment sheet to adjust the intensity.
•When copying
Setting Items for Copying
Check6 Is printing performed beyond the recommended printing area?
If you are printing beyond the recommended printing area of your printing paper, the lower edge of the paper
may become stained with ink.
Resize your original document in your application software.
Printing Area
Check7 Is the platen glass or the glass of ADF dirty?
Clean the platen glass or the glass of ADF.
Cleaning the Platen Glass and Document Cover
Note
•If the glass of ADF is dirty, black streaks appear on the paper as shown below.
Check8 Is the paper feed roller dirty?
Clean the paper feed roller.
Cleaning the Paper Feed Roller
Note
• Cleaning the paper feed roller will wear the roller, so perform this procedure only when necessary.
Check9 Is the inside of the machine dirty?
When performing duplex printing, the inside of the machine may become stained with ink, causing the printout to
become smudged.
Perform the Bottom Plate Cleaning to clean the inside of the machine.
Cleaning the Inside of the Machine (Bottom Plate Cleaning)
975

Note
•To prevent the inside of the machine from stains, set the paper size correctly.
Check10 Set the time to dry the printed surface longer.
Doing so gives the printed surface enough time to dry so that paper smudged and scratched are prevented.
1. Make sure that the machine is turned on.
2. Open the printer driver setup window.
How to Open the Printer Driver Setup Window
3. Click the Maintenance tab and then Custom Settings.
4. Drag the Ink Drying Wait Time slide bar to set the wait time, and then click OK.
5. Confirm the message and click OK.
976

Back of the Paper Is Smudged
Check1 Did you confirm the paper and print quality settings?
Print Results Not Satisfactory
Check2 Perform the Bottom Plate Cleaning to clean the inside of the machine.
Cleaning the Inside of the Machine (Bottom Plate Cleaning)
Note
•When performing duplex printing or too much printing, the inside may become stained with ink.
977

Colors Are Uneven or Streaked
Colors Are Uneven
Colors Are Streaked
Check1 Did you confirm the paper and print quality settings?
Print Results Not Satisfactory
Check2 Print the Nozzle Check Pattern and perform any necessary maintenance
operations such as Print Head Cleaning.
Print the Nozzle Check Pattern to determine whether the ink ejects properly from the print head nozzles.
Refer to When Printing Becomes Faint or Colors Are Incorrect for the Nozzle Check Pattern printing, Print Head
Cleaning, and Print Head Deep Cleaning.
•If the Nozzle Check Pattern is not printed correctly:
Check to see if a particular color's ink tank is not empty.
If the Nozzle Check Pattern is not printed correctly though ink is sufficient, perform the Print Head Cleaning
and try printing the Nozzle Check Pattern again.
•If the problem is not resolved after performing the Print Head Cleaning twice:
978

Perform the Print Head Deep Cleaning.
If the problem is not resolved after performing the Print Head Deep Cleaning, turn off the machine and
perform another Print Head Deep Cleaning after 24 hours. When you turn the machine off, do not unplug it
from the power supply.
• If the problem is not resolved after performing the Print Head Deep Cleaning twice:
If Print Head Deep Cleaning does not resolve the problem, the print head may be damaged. Contact the
service center.
Check3 Perform Print Head Alignment.
Aligning the Print Head
Note
•If the problem is not resolved after performing the Print Head Alignment, perform Print Head Alignment
manually referring to Aligning the Print Head Manually.
979

Ink Is Not Ejected
Check1 Has the ink run out?
Check the Support Code on the touch screen and take the appropriate action to resolve the error.
Support Code List
Check2 Are the print head nozzles clogged?
Print the Nozzle Check Pattern to determine whether the ink ejects properly from the print head nozzles.
Refer to When Printing Becomes Faint or Colors Are Incorrect for the Nozzle Check Pattern printing, Print Head
Cleaning, and Print Head Deep Cleaning.
•If the Nozzle Check Pattern is not printed correctly:
Check to see if a particular color's ink tank is not empty.
If the Nozzle Check Pattern is not printed correctly though ink is sufficient, perform the Print Head Cleaning
and try printing the Nozzle Check Pattern again.
•If the problem is not resolved after performing the Print Head Cleaning twice:
Perform the Print Head Deep Cleaning.
If the problem is not resolved after performing the Print Head Deep Cleaning, turn off the machine and
perform another Print Head Deep Cleaning after 24 hours. When you turn the machine off, do not unplug it
from the power supply.
•If the problem is not resolved after performing the Print Head Deep Cleaning twice:
If Print Head Deep Cleaning does not resolve the problem, the print head may be damaged. Contact the
service center.
980

Problems with Scanning
Scanner Does Not Work
ScanGear (Scanner Driver) Does Not Start
Error Message Appears and the ScanGear (Scanner Driver) Screen Does Not
Appear
Cannot Scan Multiple Items at One Time
Slow Scanning Speed
"There is not enough memory." Message Is Displayed
Computer Stops Operating during Scanning
Scanner Does Not Work after Upgrading Windows
Scanned Image Does Not Open
982

Scanner Does Not Work
Check 1 Make sure that your scanner or printer is turned on.
Check 2 Connect the USB cable to a different USB port on the computer.
Check 3 If the USB cable is connected to a USB hub, remove it from the USB hub and
connect it to a USB port on the computer.
Check 4 Restart the computer.
983

ScanGear (Scanner Driver) Does Not Start
Check 1 Make sure that MP Drivers is installed.
If not installed, install MP Drivers from the Setup CD-ROM or the web page.
Check 2 Select your scanner or printer on the application's menu.
Important
•If your scanner or printer name is displayed multiple times, select the one that does not include WIA.
Note
•The operation may differ depending on the application.
•Use the WIA driver when scanning from a WIA-compliant application.
Scanning with WIA Driver
Check 3 Make sure that the application supports TWAIN.
You cannot start ScanGear (scanner driver) from applications not supporting TWAIN.
Check 4 Scan and save images with IJ Scan Utility and open the files in your
application.
984

Error Message Appears and the ScanGear (Scanner Driver) Screen
Does Not Appear
Check 1 Make sure that your scanner or printer is turned on.
Check 2 Turn off your scanner or printer, then reconnect the USB cable and replug the
power cord.
Check 3 Connect the USB cable to a different USB port on the computer.
Check 4 If the USB cable is connected to a USB hub, remove it from the USB hub and
connect it to a USB port on the computer.
Check 5 Make sure that MP Drivers is installed.
If not installed, install MP Drivers from the Setup CD-ROM or the web page.
Check 6 Select your scanner or printer on the application's menu.
Note
•The operation may differ depending on the application.
Check 7 Make sure that the application supports TWAIN.
You cannot start ScanGear (scanner driver) from applications not supporting TWAIN.
Check 8 Exit ScanGear if it is running on another application.
985

Slow Scanning Speed
Check 1 To view the image on a monitor, set the output resolution to around 150 dpi. To
print, set it to around 300 dpi.
Resolution
Check 2 Set Fading Correction, Grain Correction, etc. to None.
Refer to "Image Settings" for your model from Home of the Online Manual for details.
Check 3 In IJ Scan Utility, deselect the Correct slanted text document / Detect the
orientation of text document and rotate image checkbox and scan again.
Settings (Document Scan) Dialog Box
Settings (Custom Scan) Dialog Box
987

Computer Stops Operating during Scanning
Check 1 Restart the computer, reduce the output resolution in ScanGear (scanner
driver) and scan again.
Refer to "Output Settings" for your model from Home of the Online Manual for details.
Check 2 Delete unnecessary files to obtain sufficient free hard disk space, then scan
again.
Error message may appear if there is not enough hard disk space to scan and save, when the image size is too
large (such as when scanning a large item at high resolution).
Check 3 In Folder to Save Temporary Files of IJ Scan Utility, specify a folder on a
drive with sufficient free space.
Settings (General Settings) Dialog Box
Check 4 Multiple devices may be connected to USB ports.
Disconnect devices other than your scanner or printer.
989

Scanner Does Not Work after Upgrading Windows
Check Disconnect the USB cable, then uninstall (delete) and reinstall MP Drivers and IJ
Scan Utility.
Step 1: Uninstall MP Drivers.
Refer to "Deleting the Unnecessary MP Drivers" for your model from Home of the Online Manual for how to
delete MP Drivers.
Step 2: Uninstall IJ Scan Utility.
•Windows 8.1 / Windows 8:
1. Click the Settings charm > Control Panel > Programs > Programs and Features.
2. Double-click Canon IJ Scan Utility.
3. When a confirmation appears, click Yes.
4. When uninstallation is complete, click OK.
IJ Scan Utility is deleted.
Note
•In Windows 8.1 and Windows 8, a confirmation/warning dialog box may appear when installing,
uninstalling, or starting up software.
This dialog box appears when administrative rights are required to perform a task.
If you are logged on to an administrator account, follow the on-screen instructions.
•Windows 7 / Windows Vista:
1. From the Start menu, select Control Panel > Programs > Programs and Features.
2. Double-click Canon IJ Scan Utility.
3. When a confirmation appears, click Yes.
4. When uninstallation is complete, click OK.
IJ Scan Utility is deleted.
Note
• In Windows 7 and Windows Vista, a confirmation/warning dialog box may appear when installing,
uninstalling, or starting up software.
This dialog box appears when administrative rights are required to perform a task.
If you are logged on to an administrator account, follow the on-screen instructions.
•Windows XP:
1. From the Start menu, select Control Panel > Add or Remove Programs.
2. Select Canon IJ Scan Utility, then click Change/Remove.
3. When a confirmation appears, click Yes.
4. When uninstallation is complete, click OK.
IJ Scan Utility is deleted.
990

Step 3: Reinstall MP Drivers and IJ Scan Utility.
Reinstall MP Drivers and IJ Scan Utility from the Setup CD-ROM or the web page.
991

Scanned Image Does Not Open
Check If the data format is not supported by the application, scan the image again and
select a popular data format such as JPEG when saving it.
Refer to the application's manual for details. If you have any questions, contact the manufacturer of the
application.
992

Scan Results Not Satisfactory
Moire Appears in Scan Results
Scan Quality (Image Displayed on the Monitor) Is Poor
Scanned Image Is Surrounded by Extra White Areas
Cannot Scan at the Correct Size
Position or Size of the Image Cannot be Detected Correctly When Scanning
from the Operation Panel
Item Is Placed Correctly, but the Scanned Image Is Slanted
Scanned Image Is Enlarged (Reduced) on the Computer Monitor
993

Moire Appears in Scan Results
Check 1 Increase the scanning resolution.
Resolution
Check 2 Take the following measures and scan again.
•Set one of the following settings in the Settings (Document Scan) dialog box, Settings (Custom Scan)
dialog box, Settings (Scan and Stitch) dialog box, Settings (OCR) dialog box or Settings (E-mail) dialog
box of IJ Scan Utility, then scan from the IJ Scan Utility main screen.
◦Set Select Source to Magazine and set Color Mode to Color
◦Select the Reduce moire checkbox in Image Processing Settings
Settings (Document Scan) Dialog Box
Settings (Custom Scan) Dialog Box
Settings (Scan and Stitch) Dialog Box
Settings (OCR) Dialog Box
Settings (E-mail) Dialog Box
•On the Basic Mode tab of ScanGear (scanner driver), select Magazine (Color) in Select Source.
Refer to "Basic Mode Tab" for your model from Home of the Online Manual for details.
•On the Advanced Mode tab of ScanGear, set Descreen in Image Settings to ON.
Refer to "Image Settings" for your model from Home of the Online Manual for details.
Note
•If moire appears when you scan a digital print photo, take the above measures and scan again.
994

Scan Quality (Image Displayed on the Monitor) Is Poor
Check 1 If the image is jagged, increase the scanning resolution, or select TIFF or PNG
in Data Format of the Settings dialog box.
Resolution
Settings Dialog Box
Check 2 Set the display size to 100 %.
Some applications do not display images clearly if the display size is too small.
Check 3 If moire (stripe pattern) appears, take the following measures and scan again.
•Set one of the following settings in the Settings (Document Scan) dialog box, Settings (Custom Scan)
dialog box, or Settings (Scan and Stitch) dialog box of IJ Scan Utility, then scan from the IJ Scan Utility
main screen.
◦Set Select Source to Magazine and set Color Mode to Color
◦Select the Reduce moire checkbox in Image Processing Settings
Settings (Document Scan) Dialog Box
Settings (Custom Scan) Dialog Box
Settings (Scan and Stitch) Dialog Box
•On the Basic Mode tab of ScanGear (scanner driver), select Magazine (Color) in Select Source.
Refer to "Basic Mode Tab" for your model from Home of the Online Manual for details.
•On the Advanced Mode tab of ScanGear, set Descreen in Image Settings to ON.
Refer to "Image Settings" for your model from Home of the Online Manual for details.
Note
• If moire appears when you scan a digital print photo, take the above measures and scan again.
Check 4 Check the monitor's color depth.
Refer to Help of Windows or the monitor's manual for details on how to check the monitor's color depth.
Check 5 Clean the platen and document cover.
Check 6 If the document is in poor condition (dirty, faded, etc.), then set Reduce Dust
and Scratches, Fading Correction, Grain Correction, etc. in Image Settings on the
Advanced Mode tab of ScanGear.
Refer to "Image Settings" for your model from Home of the Online Manual for details.
Check 7 If the color tone of images is different from the original document, take the
following measures and scan again.
995

• On the Advanced Mode tab of ScanGear, set Image Adjustment in Image Settings to None.
Refer to "Image Settings" for your model from Home of the Online Manual for details.
• On the Color Settings tab in the Preferences dialog box of ScanGear, set Color Matching.
Refer to "Color Settings Tab" for your model from Home of the Online Manual for details.
996

Scanned Image Is Surrounded by Extra White Areas
Check Specify the scan area.
Click (Auto Crop) in whole image view of ScanGear (scanner driver) to automatically display the cropping
frame (scan area) according to the item size.
You can also manually specify the scan area in thumbnail view or when there are white margins along the item
(for example, in photos), or when you want to create custom cropping frames.
Adjusting Cropping Frames in the Image Stitch Window
Note
•Refer to "Adjusting Cropping Frames (ScanGear)" for your model from Home of the Online Manual for how
to adjust cropping frames with ScanGear (scanner driver).
997

Position or Size of the Image Cannot be Detected Correctly When
Scanning from the Operation Panel
Check 1 Make sure that the items are placed correctly.
Placing Items (When Scanning from a Computer)
Check 2 Check that the settings match the item to be scanned.
If you cannot scan properly by automatically detecting the item type, specify the item type and size.
When Scanning from the Operation Panel:
Refer to "Setting Items for Scanning Using the Operation Panel of the Machine" for your model from Home of the
Online Manual for details on the setting items when scanning from the operation panel.
When Scanning with IJ Scan Utility:
Scanning Documents
Scanning Photos
Scanning with Favorite Settings
999

Scanned Image Is Enlarged (Reduced) on the Computer Monitor
Check 1 Change the display setting in the application.
Refer to the application's manual for details. If you have any questions, contact the manufacturer of the
application.
Note
•You cannot reduce the image size in Paint. To reduce the display size, open the images in an application.
Check 2 Change the resolution setting in ScanGear (scanner driver) and scan again.
The higher the resolution, the larger the resulting image will be.
Resolution
1001

The E-mail Client You Want to Use Does Not Appear in the Screen
for Selecting an E-mail Client
Check Check that the e-mail client's MAPI is enabled.
Refer to the e-mail client's manual for how to set MAPI.
If the problem is not solved even when MAPI is enabled, select None (Attach Manually) in the screen for
selecting an e-mail client, then manually attach the image to the outgoing e-mail.
1003

Problems Sending Faxes
Cannot Send a Fax
Cannot Perform Sequential Broadcasting by Redialing, or Cannot Dial by Entering the Numbers
Errors Often Occur When You Send a Fax
Cannot Send a Fax
Check1 Is the power turned on?
•You cannot send faxes if the power is turned off. Press the ON button to turn the power on.
•If you unplugged the power cord without turning off the power (the POWER lamp is lit), reconnecting it
turns on the power automatically.
•If you unplugged the power cord after pressing the ON button to turn off the power (the POWER lamp is
off), reconnect it, then press the ON button to turn on the power.
•If the power was turned off due to power failure, etc., the power is automatically turned on when the
power failure is resolved.
Important
•Confirm that the POWER lamp is off before unplugging the power cord, then unplug the power cord.
If a power failure occurs or you unplug the power cord, all faxes stored in the machine's memory are
deleted.
For details on how to unplug the power cord, refer to Notice for Unplugging the Power Cord.
Note
•If the faxes stored in the machine's memory are deleted by a power failure or unplugging the power cord,
the list of the faxes deleted from the machine's memory (MEMORY CLEAR REPORT) will be printed
after turning the machine on.
For details, see Summary of Reports and Lists.
Check2 Is the document being sent from memory or the fax being received into
memory?
When the message for the transmission/reception is displayed on the Fax standby screen, a fax is being sent
from/received into machine's memory. Wait until the transmission/reception is complete.
Check3 Is the machine's memory full?
Delete contents in memory, then send a fax again.
Document Stored in Machine's Memory
Check4 Is the telephone line type set correctly?
Check the telephone line type setting and change it as necessary.
Setting the Telephone Line Type
1005

Check5 Is Hook key setting set to Disable?
When you send a fax manually, dial the number with Enable selected for Hook key setting in Security
control under FAX settings, or dial the number using the telephone connected to the machine.
Security control
Check6 Is Dial tone detect set to ON?
Resend the fax after a while.
If you still cannot send the fax, select OFF for Dial tone detect in Advanced FAX settings under FAX
settings.
Advanced FAX settings
Check7 Is the fax number registered correctly in the machine's directory?
Check the recipient's fax/telephone number, correct the fax/telephone number registered in the machine's
directory, then send the document again.
Changing Registered Information
Note
•You can check the registered information in the machine's directory by printing RECIPIENT
TELEPHONE NUMBER LIST.
Summary of Reports and Lists
Check8 Does an error occur during transmission?
•Ensure that a message is displayed on the Fax standby screen. When a message is displayed on the
Fax standby screen, check the cause.
A Message for Faxing Is Displayed on the Fax Standby Screen
•Print ACTIVITY REPORT and check for an error.
Summary of Reports and Lists
Check9 Is the document loaded properly?
Remove the document, then reload it on the platen glass or in the ADF.
Loading Originals
Check10 Does a printer error occur?
Ensure that an error message is displayed on the touch screen. When an error message is displayed on the
touch screen, check the cause.
When the error message with the support code is displayed, refer to Support Code List.
When the error message without the support code is displayed, refer to A Message Is Displayed.
If you are in a hurry, press the Stop button to close the message, then send the fax.
Check11 Is the telephone line connected correctly?
Reconnect the telephone line cable to the telephone line jack.
Basic Connection
1006

If the telephone line is connected correctly, there is a problem with your telephone line. Contact your telephone
company and the manufacturer of your terminal adapter or telephone adapter.
Cannot Perform Sequential Broadcasting by Redialing, or Cannot Dial
by Entering the Numbers
Check Have you already selected the recipient from the redial history, or already
dialed a number by entering the fax/telephone numbers?
You can dial one recipient by selecting from the redial history or by entering the fax/telephone numbers as the
recipient of sequential broadcasting.
If you already have dialed by selecting from the redial history or by entering the fax/telephone numbers, select
the recipient from the machine's directory.
Errors Often Occur When You Send a Fax
Check Check the telephone line condition or the connection.
If the telephone line or connection is poor, reducing the transmission start speed may correct the error.
Reduce the transmission start speed on TX start speed in Adv. communication settings in Advanced FAX
settings under FAX settings.
Advanced FAX settings
1007

Problems Receiving Faxes
Cannot Receive a Fax, Cannot Print a Fax
Machine Does Not Switch Automatically between Voice and Fax Calls
Quality of Received Fax is Poor
Cannot Receive a Color Fax
Errors Often Occur When You Receive a Fax
Cannot Receive a Fax, Cannot Print a Fax
Check1 Is the power turned on?
•You cannot receive faxes if the power is turned off. Press the ON button to turn the power on.
•If you unplugged the power cord without turning off the power (the POWER lamp is lit), reconnecting it
turns on the power automatically.
•If you unplugged the power cord after pressing the ON button to turn off the power (the POWER lamp is
off), reconnect it, then press the ON button to turn on the power.
•If the power was turned off due to power failure, etc., the power is automatically turned on when the
power failure is resolved.
Important
•Confirm that the POWER lamp is off before unplugging the power cord, then unplug the power cord.
If a power failure occurs or you unplug the power cord, all faxes stored in the machine's memory are
deleted.
For details on how to unplug the power cord, refer to Notice for Unplugging the Power Cord.
Note
•If the faxes stored in the machine's memory are deleted by a power failure or unplugging the power cord,
the list of the faxes deleted from the machine's memory (MEMORY CLEAR REPORT) will be printed
after turning the machine on.
For details, see Summary of Reports and Lists.
Check2 Is the machine's memory full?
Print the received faxes stored in the machine's memory, save them on the USB flash drive, or forward them
to the shared folder on the computer, then delete them from the machine's memory and have the sender
resend the faxes.
Document Stored in Machine's Memory
Check3 Does an error occur during reception?
•Ensure that a message is displayed on the Fax standby screen. When a message is displayed on the
Fax standby screen, check the cause.
A Message for Faxing Is Displayed on the Fax Standby Screen
1008

• Print ACTIVITY REPORT and check for an error.
Summary of Reports and Lists
Check4 Is the telephone line cable connected to the external device jack?
Reconnect it to the telephone line jack.
Basic Connection
Check5 Is a different size of paper from that specified by Page size in FAX paper
settings loaded?
If a different size of paper from that specified by Page size is loaded for printing faxes, the received faxes will
not be printed and will be stored in the machine's memory (Memory Reception). Load the same size of paper
as that specified by Page size, tap OK on the touch screen.
Check6 Is paper loaded?
If paper is not loaded, received faxes will be stored in the machine's memory without being printed (Memory
Reception). Load paper, then tap OK on the touch screen.
Check7 Is the amount of remaining ink sufficient to print a fax?
If the amount of remaining ink is insufficient to print, received faxes will be stored in the machine's memory
without being printed (Memory Reception). Replace the ink tank, then print the faxes in the machine's memory.
Document Stored in Machine's Memory
Note
•If the machine was receiving faxes in the fax mode, printing will start automatically after the ink tank is
replaced.
Replacing an Ink Tank
•When the machine receives black & white faxes in the machine's memory, if 2-sided is selected for 2-
sidedPrintSetting in FAX paper settings, selecting 1-sided may print the faxes.
•You can set the machine to forcibly print a received fax even if the ink has run out.
Set Print when out of ink in Auto print settings under FAX settings to Print.
However, part or all of the fax may not be printed since the ink has run out.
Also, the contents of the fax will not be stored in the machine's memory.
If the ink has already run out, we recommend that Do not print be selected for Received documents in
Auto print settings under FAX settings to store the received fax in the machine's memory. After you
replace the ink tank and select Print for Received documents in Auto print settings, the fax stored in
the machine's memory will be printed automatically.
Auto print settings
Check8 Is the machine set to the appropriate receive mode?
Check the receive mode setting and change it to a mode suited to your connection if necessary.
Setting the Receive Mode
Check9 Is FAX reception reject set to ON?
Select OFF for FAX reception reject in Security control under FAX settings.
1009

For details on how to set, see Rejecting Fax Reception.
Check10 Are there setting items set Reject in Caller rejection?
If you select Reject for any setting items in Caller rejection in Security control under FAX settings, the
machine rejects calls for setting item selected Reject.
For details on how to set, see Using the Caller ID Service to Reject Calls.
Machine Does Not Switch Automatically between Voice and Fax Calls
Check Is the receive mode set to FAX only mode?
If FAX only mode is selected for Receive mode settings, there will be no automatic switching between voice
and fax calls.
Set the receive mode to TEL priority mode, DRPD*1, or Network switch*2.
If the receive mode is TEL priority mode and an answering machine is connected to the machine, check
whether a proper message is played back when the answering machine answers.
Setting the Receive Mode
*1 This setting is available only in the US and Canada.
*2 This setting may not be available depending on the country or region of purchase.
Quality of Received Fax is Poor
Check1 Check the scan settings of the sender's fax machine.
Ask the sender to adjust the scan settings of the fax machine.
Check2 Is ECM RX set to OFF?
Select ON for ECM RX in Adv. communication settings in Advanced FAX settings under FAX settings.
If ECM RX is enabled, the sender's fax machine resends the fax after correcting errors automatically.
Advanced FAX settings
Check3 Is the sender's original document or scanning area of the sender's fax
machine dirty?
The image quality of the fax is mainly determined by the sender's fax machine. Contact the sender and ask the
sender to check whether the scanning area of the fax machine is dirty.
Check4 Is ECM transmission/reception enabled although the line/connection is poor,
or is the sender's fax machine compatible with ECM?
1010

• Select ON for ECM RX in Adv. communication settings in Advanced FAX settings under FAX
settings.
Advanced FAX settings
• Contact the sender and ask the sender to check whether the machine is set to enable ECM transmission.
If the sender's or recipient's fax machine is not compatible with ECM, the fax will be sent/received without
automatic error correction.
•Reduce the reception start speed on RX start speed in Adv. communication settings in Advanced
FAX settings under FAX settings.
Advanced FAX settings
Check5 Did you confirm the paper and print quality settings?
Print Results Not Satisfactory
Cannot Receive a Color Fax
Check Is ECM RX set to OFF?
If OFF is select for ECM RX in Adv. communication settings in Advanced FAX settings under FAX
settings, the machine cannot receive color faxes. The machine will disconnect the telephone line or receive
color faxes in black & white according to the setting of the sender's fax machine.
Set ECM RX to ON.
Advanced FAX settings
Errors Often Occur When You Receive a Fax
Check1 Check the telephone line condition or the connection.
If the telephone line or connection is poor, reducing the reception start speed may correct the error.
Reduce the reception start speed on RX start speed in Adv. communication settings in Advanced FAX
settings under FAX settings.
Advanced FAX settings
Check2 Is the sender's fax machine operating normally?
Contact the sender and ask the sender to check whether the fax machine is operating normally.
1011

Cannot Send a Fax Clearly
Check1 Is the document loaded correctly?
Remove the document, then reload it on the platen glass or in the ADF.
Loading Originals
Check2 Is the platen glass and/or the inner side of the document cover and/or the glass
of ADF dirty?
Clean the platen glass and/or the inner side of the document cover and/or the glass of ADF, then reload the
document.
Cleaning the Platen Glass and Document Cover
Note
•If the glass of ADF is dirty, black streaks appear on the paper as shown below.
Check3 Is the image quality setting or the scan contrast setting suitable for the
document?
On the touch screen, select an image quality setting and a scan contrast setting that are suitable for the
document.
Setting Items for Sending Faxes
Check4 Is the original document loaded with the wrong side facing upwards or
downwards?
When loading a document on the platen glass, the side to be scanned should be face down.
When loading a document in the ADF, the side to be scanned should be face up.
Check5 Are you scanning thick or curled documents?
Thick or curled documents may not be sent as good quality faxes, because of a shadow or distortion caused
when such documents are scanned.
When loading a document on the platen glass, press on the document cover with your hand when scanning.
1012

Telephone Problems
Cannot Dial
Telephone Disconnects During a Call
Cannot Dial
Check1 Is the telephone line cable connected correctly?
Check that the telephone line cable is connected correctly.
Basic Connection
Check2 Is the telephone line type of the machine or the external device set correctly?
Check the telephone line type setting and change it as necessary.
Setting the Telephone Line Type
Telephone Disconnects During a Call
Check Is the telephone line cable or the telephone (or a peripheral device such as an
external telephone, an answering machine, or a computer modem) connected correctly?
Check that the telephone line cable and the telephone (or a peripheral device such as an external telephone,
an answering machine, or a computer modem) are connected correctly.
Connecting the Telephone Line
1013

Problems with the Machine
The Machine Cannot Be Powered On
Cannot Connect to Computer with a USB Cable Properly
Cannot Communicate with the Machine with USB Connection
The Display on the Touch Screen Cannot Be Seen At All
An Unintended Language Is Displayed on the Touch Screen
Print Head Holder Does Not Move to the Position for Replacing
Printer Status Monitor Is Not Displayed
1014

The Machine Cannot Be Powered On
Check1 Press the ON button.
Check2 Make sure that the power plug is securely plugged into the power cord
connector of the machine, then turn it back on.
Check3 Unplug the machine from the power supply, then plug the machine back in and
turn the machine back on after leaving it for at least 2 minutes.
If the problem is not resolved, contact the service center.
1015

Cannot Connect to Computer with a USB Cable Properly
Printing or Scanning Speed Is Slow/Hi-Speed USB Connection Does
Not Work/"This device can perform faster" Message Is Displayed
If your system environment is not fully compatible with Hi-Speed USB, the machine will operate at a lower
speed provided under USB 1.1. In this case, the machine operates properly but printing or scanning
speed may slow down due to communication speed.
Check Check the following to make sure that your system environment supports Hi-
Speed USB connection.
•Does the USB port on your computer support Hi-Speed USB connection?
•Does the USB cable or the USB hub support Hi-Speed USB connection?
Be sure to use a certified Hi-Speed USB cable. We recommend that the cable is no longer than around
10 feet / 3 meters.
•Does the operating system of your computer support Hi-Speed USB connection?
Obtain and install the latest update for your computer.
•Does the Hi-Speed USB driver operate properly?
Obtain the latest version of the Hi-Speed USB driver compatible with your hardware and reinstall it on
your computer.
Important
•For details on Hi-Speed USB of your system environment, contact the manufacturer of your computer,
USB cable, or USB hub.
1016

Cannot Communicate with the Machine with USB Connection
Check1 Make sure that the machine is turned on.
Check2 Make sure that the USB cable is connected properly.
See Connecting the Machine to the Computer Using a USB Cable to connect the USB cable properly.
Check3 Do not start up IJ Network Tool while printing.
Check4 Do not print while IJ Network Tool is running.
Check5 Make sure that Enable bidirectional support is selected in the Ports sheet of
the properties dialog box of the printer driver.
How to Open the Printer Driver Setup Window
1017

The Display on the Touch Screen Cannot Be Seen At All
•If the POWER lamp is off:
The machine is not powered on. Connect the power cord and press the ON button.
•If the POWER lamp is lit:
The touch screen may be in the screen-saver mode. Tap the touch screen.
1018

An Unintended Language Is Displayed on the Touch Screen
Select the language you want to be displayed according to the following procedure.
1. Press the HOME button and wait for about 5 seconds.
2. Flick the HOME screen, then tap Setup.
Using the Operation Panel
3. Tap Device settings.
4. Tap the fifth setting item from the top.
5. Tap the language for the touch screen.
1019

Print Head Holder Does Not Move to the Position for Replacing
Important
• The print head holder moves to the position for replacing only when an ink tank runs out of ink. If no ink
tanks run out of ink, the print head holder does not move even though you open the front cover.
Check1 Is the POWER lamp off?
Check if the POWER lamp is lit.
The print head holder will not move unless the power is on. If the POWER lamp is off, close the front cover and
turn the machine on.
While the POWER lamp is flashing, the machine is initializing. Wait until the POWER lamp stops flashing and
remains lit, and then open the front cover again.
Check2 Is an error message displayed on the touch screen?
Close the front cover, follow the Support Code (error number) displayed in the error message to resolve the
error, and then reopen it. For details on how to resolve the error, refer to Support Code List.
Check3 Has the front cover been left open for 60 minutes or longer?
If the front cover is left open for more than 60 minutes, the print head holder moves to the position to protect it to
prevent the print head from drying out. Close and reopen the front cover to return the print head holder to the
position for replacing.
1020

Printer Status Monitor Is Not Displayed
Check Is the printer status monitor enabled?
Make sure that Enable Status Monitor is selected on the Option menu of the printer status monitor.
1. Open the printer driver setup window.
How to Open the Printer Driver Setup Window
2. On the Maintenance sheet, click View Printer Status.
3. Select Enable Status Monitor on the Option menu if it is not selected.
1021

Cannot Install the MP Drivers
•If the installation does not start even after the Setup CD-ROM is inserted into your computer's
disc drive:
Start the installation following the procedure below.
1. Select items as shown below.
◦ In Windows 8.1 or Windows 8, select the Explorer icon in Taskbar on Desktop, then select
Computer from the list on the left.
◦ In Windows 7 or Windows Vista, click Start then Computer.
◦ In Windows Vista, click Start then Computer.
◦ In Windows XP, click Start then My Computer.
2. Double-click the CD-ROM icon on the displayed window.
If the contents of the CD-ROM are displayed, double-click MSETUP4.EXE.
If you cannot install the MP Drivers with the Setup CD-ROM, install them from our website.
Note
• If the CD-ROM icon is not displayed, try the following:
• Remove the CD-ROM from your computer, then insert it again.
• Restart your computer.
If the icon is not yet displayed, try different discs and see if they are displayed. If other discs are
displayed, there is a problem with the Setup CD-ROM. In this case, contact the service center.
1023

•If you are unable to proceed beyond the Printer Connection screen:
Note
•The printer is not detected. Check the connection. may be displayed depending on the
computer you use.
Check1 Make sure that the USB cable is securely plugged in to the machine and the
computer.
Check2 Follow the procedure below to connect the machine and the computer
again.
1. Turn the machine off.
2. Unplug the USB cable from the machine and the computer, then connect it again.
3. Turn the machine on.
Check3 If you cannot resolve the problem, follow the procedure below to reinstall the
MP Drivers.
1. Click Cancel.
2. Click Start Over on the Installation Failure screen.
3. Click Exit on the "MAXIFY XXX" screen (where "XXX" is your machine's name), then remove the CD-
ROM.
4. Turn the machine off.
5. Restart the computer.
6. Make sure that you have no application software running.
7. Insert the CD-ROM again, then install the MP Drivers.
1024

•In other cases:
Reinstall the MP Drivers.
If the MP Drivers were not installed correctly, uninstall the MP Drivers, restart your computer, and then
reinstall the MP Drivers.
Deleting the Unnecessary MP Drivers
If you reinstall the MP Drivers, install the MP Drivers with the Setup CD-ROM or install them from our
website.
Note
• If the installer was forced to be terminated due to a Windows error, the system may be in an
unstable condition and you may not be able to install the drivers. Restart your computer before
reinstalling.
1025

Easy-WebPrint EX Does Not Start Up or Easy-WebPrint EX Menu
Does Not Appear
If Easy-WebPrint EX does not start up or its menu does not appear on Internet Explorer, confirm the
following.
Check1 Is Canon Easy-WebPrint EX displayed on the Toolbars menu in the Internet
Explorer's View menu?
If Canon Easy-WebPrint EX is not displayed, Easy-WebPrint EX is not installed on your computer. Install the
latest Easy-WebPrint EX onto your computer from our website.
Note
•If Easy-WebPrint EX is not installed on your computer, a message asking you to install it may be displayed
on the notification area on the desktop. Click the message, then follow the instructions on the computer
screen to install Easy-WebPrint EX.
•While the installation or download Easy-WebPrint EX is in progress, it is necessary to access the Internet.
Check2 Is Canon Easy-WebPrint EX selected on the Toolbars menu in the Internet
Explorer's View menu?
If Canon Easy-WebPrint EX is not selected, Easy-WebPrint EX is disabled. Select Canon Easy-WebPrint EX
to enable it.
1026

How to Update MP Drivers in Network Environment
Download the latest MP Drivers in advance.
To obtain the latest MP Drivers, access our web site through the Internet and download the latest MP
Drivers for your model.
After uninstalling the MP Drivers, install the latest MP Drivers according to the regular procedure. When the
connection method selection screen is displayed, select Use the printer with wireless LAN connection or
Use the printer with wired LAN connection according to the connection method you use. The machine
will be detected automatically in the network.
After making sure that the machine is detected, install the MP Drivers following the on-screen instructions.
Note
• You can use the machine over a LAN without performing setup again.
1027

Uninstalling IJ Network Tool
Follow the procedure below to uninstall IJ Network Tool from your computer.
Important
• Even if IJ Network Tool is uninstalled, you can print and fax over network or scan from the computer.
However, you cannot change the network settings over network.
• Log into a user account with administrator privilege.
1. Perform the procedure to uninstall IJ Network Tool.
• In Windows 8.1 or Windows 8:
1. Select Control Panel from the Settings charm on Desktop > Programs > Programs and
Features.
2. Select Canon IJ Network Tool from the program list, then click Uninstall.
If the User Account Control screen appears, click Continue.
• In Windows 7 or Windows Vista:
1. Click Start > Control Panel > Programs > Programs and Features.
2. Select Canon IJ Network Tool from the program list, then click Uninstall.
If the User Account Control screen appears, click Continue.
• In Windows XP:
1. Click Start > Control Panel > Add or Remove Programs.
2. Select Canon IJ Network Tool from the program list, then click Remove.
2. Click Yes when the confirmation message appears.
When the message prompting you to restart your computer is displayed, click OK to restart your
computer.
1028

If an Error Occurs
When an error occurs in printing such as the machine is out of paper or paper is jammed, a troubleshooting
message is displayed automatically. Take the appropriate action described in the message.
When an error occurs, a Support Code (error number) is displayed on the computer screen or the touch
screen.
•When a Support Code and a message are displayed on the computer screen:
•When a Support Code and a message are displayed on the touch screen:
For details on how to resolve errors with Support Codes, refer to Support Code List.
Note
• You can confirm the actions against errors with Support Codes on your computer or on the touch
screen by searching a Support Code.
Click Here to Search
For details on how to resolve errors without Support Codes, see A Message Is Displayed.
1030

A Message for Faxing Is Displayed on the Fax Standby Screen
If a message is displayed on the Fax standby screen, take the corresponding action described below.
Message Action
Auto redial The machine is waiting to redial the recipient's number because the line was busy or the recipient did
not answer when you tried to send a document. Wait for the machine to automatically redial the
number. If you want to cancel automatic redialing, wait until the machine starts dialing the number,
then press the Stop button. You can also delete the document from machine's memory to cancel
automatic redialing.
Resending Faxes (Redialing a Busy Number)
This group
dial cannot be
used.
Directory ##
* "##" represents a two-digit number.
The group dial cannot be specified in the on hook dial function.
Specify the individual recipient.
Replace the
receiver.
The handset is not placed in the handset cradle correctly.
Replace the handset correctly.
Try again in
black & white.
The recipient's fax machine is not color-compatible.
Press the Black button to resend the fax.
Alternatively, you select Send in black & white for Color transmission in Advanced FAX settings
under FAX settings. The machine converts color documents into black & white data if the recipient's
fax machine does not support color faxing.
Advanced FAX settings
Failed to
connect.
The telephone line cable with a modular plug may not be plugged in properly.
Make sure that the cable is plugged in properly, and resend the fax after a while. If you still cannot
send the fax, select OFF for Dial tone detect in Advanced FAX settings under FAX settings.
Advanced FAX settings
Received in
memory.
If the machine receives a fax under one of the following conditions, the machine will not be able to
print the received fax and will store it in the machine's memory. When the problem is resolved as
described, the fax stored in the machine's memory is printed automatically.
• The amount of remaining ink is insufficient to print a fax:
Replace the ink tank.
Replacing an Ink Tank
Note
• You can set the machine to forcibly print a received fax even if the ink has run out.
Set Print when out of ink in Auto print settings under FAX settings to Print.
However, part or all of the fax may not be printed since the ink has run out.
Also, the contents of the fax will not be stored in the machine's memory.
1031

If the ink has already run out, we recommend that Do not print be selected for Received
documents in Auto print settings under FAX settings to store the received fax in the
machine's memory. After you replace the ink tank and select Print for Received
documents in Auto print settings, the fax stored in the machine's memory will be printed
automatically.
Auto print settings
• Paper has run out:
Load the paper and tap OK on the touch screen.
• A different size of paper from that specified by Page size in FAX paper settings is loaded:
Load the same size of paper as that specified by Page size, then tap OK on the touch screen.
• You pressed the Stop button to cancel printing of a fax:
Press the HOME button and tap FAX to resume printing of the fax.
•Do not print is selected for Received documents in Auto print settings under FAX settings:
You can print the faxes stored in the machine's memory from the Memory reference screen in
the Fax menu.
Printing a Document in Machine's Memory
Note
•To print the received faxes automatically, select Print for Received documents in Auto print
settings under FAX settings.
Auto print settings
•If you did not print the fax stored in the machine's memory (e.g., if you did not resolve the
problem by pressing the Stop button), you can delete or print the fax stored in the machine's
memory later.
Document Stored in Machine's Memory
Busy/no
signal
• The recipient's number you dialed is busy.
Try dialing again after waiting for a moment.
Resending Faxes (Redialing a Busy Number)
• The fax/telephone number dialed is incorrect.
Check the fax/telephone number and dial again.
• The recipient's fax machine did not respond (after all automatic redialing attempts).
Contact the recipient and have the recipient check the fax machine. For an overseas call, add
pauses to the registered number.
• The recipient is not using a G3 machine.
The machine cannot send or receive documents to/from a fax machine that is incompatible with
the G3 standard. Contact the recipient and ask the recipient to check whether the fax machine is
G3 compatible.
• The touch tone/rotary pulse setting on the machine is incorrect.
Set the machine to match the telephone line you are using.
Setting the Telephone Line Type
Memory is full. The machine's memory is full because it has sent/received too many documents, or a detailed
document.
Print the faxes stored in the machine's memory or save them on the USB flash drive, and delete
them from the machine's memory.
1032

Document Stored in Machine's Memory
When sending a fax, resend it. If this message still appears, delete the faxes stored in the machine's
memory, divide the faxes for sending, and send them again.
When receiving a fax, have the sender resend the faxes.
Awaiting
document
processing.
• The received faxes were not saved on the USB flash drive automatically because the USB flash
drive was not inserted or because it was not writable.
The received faxes are stored in the machine's memory. Insert the writable USB flash drive, then
save the received faxes to the USB flash drive manually.
Saving a Document in Machine's Memory to USB Flash Drive
• The received faxes were not forward to the shared folder on the computer because the machine
is not connected with the computer or because the shared folder setting is changed.
The received faxes are stored in the machine's memory. Connect the machine with the
computer, then forward the received faxes to the shared folder on the computer manually.
Forwarding a Document in Machine's Memory to Shared Folder on the Computer
Delete the unnecessary fax from machine's memory after saving to the USB flash drive, forwarding to
the shared folder on the computer, or printing.
Deleting a Document in Machine's Memory
FAX info does
not match.
Transmission has been canceled because the machine could not detect the recipient's fax machine
information or the information did not match the dialed number. This message is displayed when
Check RX FAX information in Security control under FAX settings is set to ON.
For details, see Sending Faxes after Checking Information (Checking the Recipient's Information).
Reception
rejected.
Reception has been rejected because the fax matches the fax rejection condition specified by FAX
reception reject in Security control under FAX settings.
For details, see Rejecting Fax Reception.
Waiting for
report
output...
If the machine receives a fax under one of the following conditions, the machine will not be able to
print the reports. When the problem is resolved as described, the reports are printed automatically.
• The amount of remaining ink is insufficient to print a report:
Replace the ink tank.
Replacing an Ink Tank
• Paper has run out:
Load the paper and tap OK on the touch screen.
• A different size of paper from that specified by Page size in FAX paper settings is loaded:
Load the same size of paper as that specified by Page size, then tap OK on the touch screen.
• You pressed the Stop button to cancel printing of a report:
Press the HOME button and tap FAX to resume printing of the report.
1033

A Message Is Displayed
This section describes some of the errors or messages.
Note
• A Support Code (error number) is displayed on the computer or on the touch screen for some error or
message. For details on errors with Support Codes, refer to Support Code List.
If a message is displayed on the touch screen, see below.
•A Message Is Displayed on the touch screen
If a message is displayed on the computer, see below.
•Error Regarding Automatic Duplex Printing Is Displayed
•Error Regarding the Power Cord Being Unplugged Is Displayed
•Writing Error/Output Error/Communication Error
•Other Error Messages
•The Inkjet Printer/Scanner/Fax Extended Survey Program Screen Is Displayed
A Message Is Displayed on the touch screen
Confirm the message and take an appropriate action.
•Data of supported types are not saved.
◦ There is no image data or document saved on the USB flash drive that can be read by this
machine.
◦ The machine may not recognize the file if the file name or folder path contain certain characters.
Use only alphanumeric characters.
◦ Photo data edited or processed on a computer must be printed from the computer.
Note
• When a photo which has been processed on a computer is selected, "?" is displayed on the
touch screen.
•Cannot print the specified PDF file. An error has occurred while scanning the file,
or the format is not supported, or the file is too large.
◦ Make sure the PDF file is printable from a USB flash drive. See Printing Documents (PDF File)
Saved on a USB Flash Drive for more information.
Note
• The names of the PDF files are displayed even though they cannot be printed from the USB
flash drive. It is recommended you confirm whether they are printable. If one of the following
conditions applies to the PDF files, they are not printable.
• The Details screen is not displayed for the PDF file you want to print.
1034

• Characters other than machine name or IJ Scan Utility are displayed on Created with
on the Details screen.
• "?" is displayed on the preview screen.
◦ Data edited or processed on a computer must be printed from the computer.
•The specified PDF file contains unprintable data. Some portions may not be
printed.
PDF file which contain lot of graphics or hi-resolution images may lose that data or stop before
printing is completed. In this case, print from the computer.
•Check the page size and tap [OK].
The size of the loaded paper is different from that specified in the paper size setting.
Load the same size of paper as that specified in the paper size setting, then tap OK.
•Power was not turned off correctly the last time. Press the button when turning power off.
The power cord may have been unplugged last while the machine was still on.
Tap OK on the touch screen to dismiss the error.
Note
• See Notice for Unplugging the Power Cord for unplugging the power cord.
•The power cord has been unplugged and unsent/received docs in memory have
been lost.
A power failure has occurred or the power cord has been unplugged when the faxes are stored in the
machine's memory.
Important
•If a power failure occurs or you unplug the power cord, all faxes stored in the machine's memory
are deleted.
•For details on how to unplug the power cord, see Notice for Unplugging the Power Cord.
Tap OK on the touch screen.
After tapping OK, the list of the faxes deleted from the machine's memory (MEMORY CLEAR
REPORT) will be printed.
For details, refer to Summary of Reports and Lists.
•Cannot connect to the server. Please wait a while and try again.
You cannot connect to the server due to some communication error. When you have tried to access a
photo sharing site, it is possible that your photos have been deleted.
Tap OK on the touch screen to dismiss the error, then try again after a while.
Error Regarding Automatic Duplex Printing Is Displayed
1035

Check See Cannot Print Properly with Automatic Duplex Printing and take the
appropriate action.
Error Regarding the Power Cord Being Unplugged Is Displayed
The power cord may have been unplugged while the machine was still on.
Check the error message that appears on the computer, then click OK.
The machine starts printing.
See Notice for Unplugging the Power Cord for unplugging the power cord.
Important
• If you unplug the power cord, all the faxes stored in the machine's memory are deleted.
Writing Error/Output Error/Communication Error
Check1 If the POWER lamp is off, make sure that the power plug is plugged in, then
turn the machine on.
While the POWER lamp is flashing, the machine is initializing. Wait until the POWER lamp stops flashing and
remains lit.
Check2 Make sure that the printer port is configured appropriately in the printer driver.
* In the following instructions, "XXX" signifies your machine's name.
1. Log on as a user account with administrator privilege.
2. Select items as shown below.
• In Windows 8.1 or Windows 8, select Control Panel from the Settings charm on Desktop >
Hardware and Sound > Devices and Printers.
•In Windows 7, select Devices and Printers from the Start menu.
• In Windows Vista, select the Start menu > Control Panel > Hardware and Sound > Printers.
• In Windows XP, select the Start menu > Control Panel > Printers and Other Hardware > Printers
and Faxes.
3. Open the properties of printer driver for the machine.
• In Windows 8.1, Windows 8, or Windows 7, right-click the "Canon XXX series Printer" icon (where
"XXX" is your machine's name), then select Printer properties.
•In Windows Vista or Windows XP, right-click the "Canon XXX series Printer" icon (where "XXX" is
your machine's name), then select Properties.
4. Click the Ports tab to confirm the port settings.
1036

Make sure that a port named "USBnnn" (where "n" is a number) with "Canon XXX series Printer"
appearing in the Printer column is selected for Print to the following port(s).
Note
•When the machine is used over LAN, the port name of the machine is displayed as
"CNBJNP_xxxxxxxxxx". "xxxxxxxxxx" is the character string generated from the MAC address or a
character string specified by the user when setting up the machine.
•If the setting is incorrect:
Reinstall the MP Drivers with the Setup CD-ROM or install them from our website.
•Printing does not start even though the machine is connected to the computer using a USB cable
and the port named "USBnnn" is selected:
In Windows 8.1 or Windows 8, select My Printer on the Start screen to start My Printer. If My
Printer is not displayed on the Start screen, select the Search charm, then search for "My Printer".
Set the correct printer port on Diagnose and Repair Printer. Follow the on-screen instructions to
set the correct printer port, then select your machine's name.
In Windows 7, Windows Vista, or Windows XP, click Start and select All programs, Canon
Utilities, Canon My Printer, Canon My Printer, then select Diagnose and Repair Printer. Follow
the on-screen instructions to set the correct printer port, then select your machine's name.
If the problem is not resolved, reinstall the MP Drivers with the Setup CD-ROM or install them from
our website.
•Printing does not start even though the port named "CNBJNP_xxxxxxxxxx" is selected when the
machine is used over LAN:
Launch IJ Network Tool, and select "CNBJNP_xxxxxxxxxx" as you confirmed in step 4, then
associate the port with the printer using Associate Port in the Settings menu.
If the problem is not resolved, reinstall the MP Drivers with the Setup CD-ROM or install them from
our website.
Check3 Make sure that the machine is connected to your computer properly.
When the machine is connected to your computer with a USB cable, make sure that the USB cable is securely
plugged in to the machine and the computer, then check the followings:
• If you are using a relay device such as a USB hub, disconnect it, connect the machine directly to the
computer, and try printing again. If printing starts normally, there is a problem with the relay device.
Consult the reseller of the relay device for details.
• There could also be a problem with the USB cable. Replace the USB cable and try printing again.
When you use the machine over LAN, make sure that the machine is connected to the network with a LAN
cable or is set up correctly.
Check4 Make sure that the MP Drivers are installed correctly.
Uninstall the MP Drivers following the procedure described in Deleting the Unnecessary MP Drivers, then
reinstall the MP Drivers with the Setup CD-ROM or reinstall them from our website.
Check5 When the machine is connected to your computer with a USB cable, check
the status of the device on your computer.
Follow the procedure below to check the status of the device.
1. Open the Device Manager on your computer as shown below.
1037

If the User Account Control screen is displayed, follow the on-screen instructions.
• In Windows 8.1 or Windows 8, select Control Panel from the Settings charm on Desktop >
Hardware and Sound > Device Manager.
• In Windows 7 or Windows Vista, click Control Panel, Hardware and Sound, then Device Manager.
• In Windows XP, click Control Panel, Performance and Maintenance, System, then click Device
Manager on the Hardware sheet.
2. Double-click Universal Serial Bus controllers then USB Printing Support.
If the USB Printing Support Properties screen is not displayed, make sure that the machine is correctly
connected to the computer.
Check3 Make sure that the machine is connected to your computer properly.
3. Click the General tab and make sure that there is no indication of a problem with the device.
If a device error is displayed, refer to Windows help to resolve the error.
Other Error Messages
Check If an error message is displayed outside the printer status monitor, check the
following:
•"Could not spool successfully due to insufficient disk space"
Delete any unnecessary files to increase the amount of free space on the disk.
•"Could not spool successfully due to insufficient memory"
Quit other running application softwares to increase available memory.
If you cannot print yet, restart your computer and retry printing.
•"Printer driver could not be found"
Uninstall the MP Drivers following the procedure described in Deleting the Unnecessary MP Drivers, then
reinstall the MP Drivers with the Setup CD-ROM or reinstall them from our website.
•"Could not print Application name - File name"
Try printing again once the current job is complete.
The Inkjet Printer/Scanner/Fax Extended Survey Program Screen Is
Displayed
If the Inkjet Printer/Scanner/Fax Extended Survey Program is installed, a confirmation screen asking for
permission to send the printer and application software usage information will be displayed every month
for about ten years.
Read the instructions on the screen and follow the procedure below.
1038

•If you agree to participate in the survey program:
Click Agree, then follow the on-screen instructions. The printer usage information will be sent via the
Internet. If you have followed the on-screen instructions, the information will be sent automatically
from the second time onward and the confirmation screen will not be displayed again.
Note
• When the information is being sent, a caution screen such as an Internet security screen may be
displayed. In this case, confirm that the program name is "IJPLMUI.exe", then allow it.
• If you deselect the Send automatically from the next time check box, the information will not
be sent automatically from the second time onward and a confirmation screen will be displayed at
the time of the next survey. To send the information automatically, see Changing the confirmation
screen setting:.
•If you do not agree to participate in the survey program:
Click Do not agree. The confirmation screen will be closed, and the survey at that time is skipped.
The confirmation screen will be displayed again one month later.
•To uninstall the Inkjet Printer/Scanner/Fax Extended Survey Program:
To uninstall the Inkjet Printer/Scanner/Fax Extended Survey Program, click Uninstall, then follow the
on-screen instructions.
•Changing the confirmation screen setting:
1. Select items as shown below.
◦ In Windows 8.1 or Windows 8, select Control Panel from the Settings charm on Desktop >
Programs > Programs and Features.
◦ In Windows 7, or Windows Vista, select the Start menu > Control Panel > Programs >
Programs and Features.
◦ In Windows XP, select the Start menu > Control Panel > Add or Remove Programs.
1039

Note
• In Windows 8.1, Windows 8, Windows 7, or Windows Vista, a confirmation/warning
dialog box may appear when installing, uninstalling or starting up software.
This dialog box appears when administrative rights are required to perform a task.
If you are logged on to an administrator account, follow the on-screen instructions.
2. Select Canon Inkjet Printer/Scanner/Fax Extended Survey Program.
3. Select Change.
If you select Yes after you have followed the on-screen instructions, the confirmation screen will
be displayed at the time of the next survey.
If you select No, the information will be sent automatically.
Note
• If you select Uninstall (or Remove in Windows XP), the Inkjet Printer/Scanner/Fax
Extended Survey Program is uninstalled. Follow the on-screen instructions.
1040

If You Cannot Resolve the Problem
If you cannot resolve the problem with any of the workarounds in this chapter, please contact the seller of
the machine or the service center.
Canon support staff are trained to be able to provide technical support to satisfy customers.
Caution
• If the machine emits any unusual sound, smoke, or odor, turn it off immediately. Unplug the power cord
from the outlet and contact the seller or the service center. Never attempt to repair or disassemble the
machine yourself.
• Attempts by customers to repair or take apart the machine will invalidate any warranty regardless of
whether the warranty has expired.
Before contacting the service center, confirm the following:
• Product name:
* Your machine's name is located on the front cover of the setup manual.
• Serial number: please refer to the setup manual
• Details of the problem
• What you tried to solve the problem, and what happened
1041

Support Code List
The support code appears on the touch screen and the computer screen when an error occurs.
"Support Code" means the error number and appears with an error message.
When an error occurs, check the support code displayed on the touch screen or the computer screen and
take the appropriate action.
Support Code Appears on the Touch Screen and the Computer Screen
•1000 to 1ZZZ
1007 1008 1200 1300 1303 1310
1313 1314 1575 1600 1660 1688
1700 1701 1754 1755 1872 1873
1874 1890
•2000 to 2ZZZ
2001 2002 2111 2112 2113 2121
2122 2500 2700 2801 2802 2803
2805
•4000 to 4ZZZ
4100 4103 4104
•5000 to 5ZZZ
5011 5012 5040 5050 5051 5100
5102 5103 5104 5105 5200 5203
5204 5205 5206 5207 5208 5209
5400 5500 5501 5B00 5B01 5C01
•6000 to 6ZZZ
6000 6500 6502 6700 6800 6801
6900 6901 6902 6910 6911 6920
6921 6930 6931 6932 6933 6936
6937 6938 6939 693A 6940 6941
6942 6943 6944 6945 6946
1042

Support Code List (When Paper Is Jammed)
If the paper is jammed, remove it following the procedure appropriate for each case.
• If the paper is jammed inside the front cover:
1300
• If the paper is jammed inside the rear cover:
1303
• If the paper is jammed inside the rear cover as the machine pulled in the printed paper:
1313
• If the paper is jammed inside the rear cover when automatic duplex printing:
1314
• If the document is jammed in the ADF:
2801
• Cases other than above:
In Other Cases
1044

1300
Cause
Paper is jammed inside the front cover.
Action
If the paper is jammed inside the front cover, remove the paper following the procedure below.
Important
• The power cannot be turned off while the machine is sending or receiving a fax, or when the received
fax or the unsent fax are stored in the machine's memory.
Make sure that the machine has completed sending or receiving all the faxes before unplugging the
power cord.
If you unplug the power cord, all the faxes stored in the machine's memory are deleted.
Note
• If you need to turn off the machine to remove jammed paper during printing, press the Stop button to
cancel print jobs before turning off the machine.
1. Open the front cover.
Important
• Do not touch the clear film (A) or the white belt (B).
If the paper or your hands touch these parts and blot or scratch them, the machine can be
damaged.
2. Make sure that the jammed paper is not under the print head holder.
If the jammed paper is under the print head holder, move the print head holder to the right edge or the
left edge whichever is easier to remove the paper.
When you move the print head holder, press either the right side or the left side of the print head
holder with your fingertips and slide the print head holder slowly to the right edge or the left edge.
1045

3. Hold the jammed paper with your hands.
If the paper is rolled up, pull it out.
4. Pull the paper slowly not to tear it, then pull the paper out.
1046

5. Make sure that all the jammed paper is removed.
If the paper is torn, a piece of paper may remain inside the machine. Check the following and remove
the piece of paper if it remains.
•Does the piece of paper remain under the print head holder?
• Does the little piece of paper remain inside the machine?
•Does the piece of paper remain in the right side or the left side space (C) inside the machine?
6. Close the front cover.
7. Reload the paper, and tap OK on the touch screen of the machine.
• If the paper is jammed while printing the faxes or the fax report in progress:
After clearing the paper jam error and tapping OK on the touch screen of the machine, the
machine resumes printing from the page where the paper was jammed.
• If the paper is jammed while printing from a computer or copying in progress:
After clearing the paper jam error and tapping OK on the touch screen of the machine, then the
machine resumes printing from the next page where the paper was jammed.
As the page where the paper was jammed is not printed, reprint if necessary.
When the paper is jammed while duplex printing or duplex copying is in progress, it is possible
that the printing or copying order is not as you expect if you resume printing after clearing the
paper jam error. In this case, cancel printing and reprint from the beginning.
When the paper is jammed while layout printing, 2 on 1 copying, or 4 on 1 copying is in
progress, it is possible that some pages are not printed if you resume printing after clearing the
paper jam error. In this case, cancel printing and reprint from the beginning.
•If you turned off the machine while taking the appropriate action of the paper jam error:
All print jobs in the queue are canceled. Reprint if necessary.
Note
•When reloading the paper, confirm that you are using the paper suited for printing and are
loading it correctly.
Align the paper guides with the both edges of the paper when you load paper.
•If the message about paper jam is displayed on the touch screen of the machine or on the
computer screen when you resume printing after removing all the jammed paper, a piece of
1047

paper may remain inside the machine. In this case, confirm that no piece of paper remains
inside the machine.
• We recommend you use paper other than A5 sized one to print documents with photos or
graphics; otherwise, the printout may curl and cause paper exit jams.
If you cannot remove the paper or the paper tears inside the machine, or if the paper jam error continues
after removing the paper, contact the service center.
1048

1303
Cause
Paper is jammed inside the rear cover.
Action
If the paper is jammed inside the rear cover, remove the paper following the procedure below.
Important
• The power cannot be turned off while the machine is sending or receiving a fax, or when the received
fax or the unsent fax are stored in the machine's memory.
Make sure that the machine has completed sending or receiving all the faxes before unplugging the
power cord.
If you unplug the power cord, all the faxes stored in the machine's memory are deleted.
Note
• If you need to turn off the machine to remove jammed paper during printing, press the Stop button to
cancel print jobs before turning off the machine.
1. Rotate the machine so that the rear side of the machine faces toward you.
2. If the protective material for the rear cover remains attached, remove it.
3. Open the rear cover.
Slide the rear cover to the left then open it.
1049

4. Pull out the paper slowly.
Note
• Do not touch the inner parts of the machine.
• If you cannot pull the paper out, try the following.
• Turn the machine off and turn it back on.
The paper may be ejected automatically.
•Pull out the paper output tray.
It becomes easy to pull out the paper.
5. Close the rear cover slowly.
Close the rear cover then slide it to the right.
Slide the rear cover so that the mark on the rear cover aligns with the mark on the machine.
6. Reload the paper, and tap OK on the touch screen of the machine.
•If the paper is jammed while printing the faxes or the fax report in progress:
1050

After clearing the paper jam error and tapping OK on the touch screen of the machine, the
machine resumes printing from the page where the paper was jammed.
• If the paper is jammed while printing from a computer or copying in progress:
After clearing the paper jam error and tapping OK on the touch screen of the machine, then the
machine resumes printing from the next page where the paper was jammed.
As the page where the paper was jammed is not printed, reprint if necessary.
When the paper is jammed while duplex printing or duplex copying is in progress, it is possible
that the printing or copying order is not as you expect if you resume printing after clearing the
paper jam error. In this case, cancel printing and reprint from the beginning.
When the paper is jammed while layout printing, 2 on 1 copying, or 4 on 1 copying is in
progress, it is possible that some pages are not printed if you resume printing after clearing the
paper jam error. In this case, cancel printing and reprint from the beginning.
•If you turned off the machine while taking the appropriate action of the paper jam error:
All print jobs in the queue are canceled. Reprint if necessary.
Note
• When reloading the paper, confirm that you are using the paper suited for printing and are
loading it correctly.
Align the paper guides with the both edges of the paper when you load paper.
• We recommend you use paper other than A5 sized one to print documents with photos or
graphics; otherwise, the printout may curl and cause paper exit jams.
If you cannot remove the paper or the paper tears inside the machine, or if the paper jam error continues
after removing the paper, contact the service center.
1051

1313
Cause
The paper is jammed inside the rear cover as the machine pulled in the printed paper.
Action
If the paper is jammed inside the rear cover as the machine pulled in the printed paper, remove the paper
following the procedure below.
Important
• If the printed paper piles up on the paper output slot, the machine may pull it in and the paper is
jammed inside the machine. Remove the printed paper from the paper output tray before it amounts
to 75 sheets.
• The power cannot be turned off while the machine is sending or receiving a fax, or when the received
fax or the unsent fax are stored in the machine's memory.
Make sure that the machine has completed sending or receiving all the faxes before unplugging the
power cord.
If you unplug the power cord, all the faxes stored in the machine's memory are deleted.
Note
• If you need to turn off the machine to remove jammed paper during printing, press the Stop button to
cancel print jobs before turning off the machine.
1. Rotate the machine so that the rear side of the machine faces toward you.
2. If the protective material for the rear cover remains attached, remove it.
1052

3. Open the rear cover.
Slide the rear cover to the left then open it.
4. Pull out the paper slowly.
Note
• Do not touch the inner parts of the machine.
• If you cannot pull the paper out, try the following.
• Turn the machine off and turn it back on.
The paper may be ejected automatically.
• Pull out the paper output tray.
It becomes easy to pull out the paper.
5. Close the rear cover slowly.
Close the rear cover then slide it to the right.
Slide the rear cover so that the mark on the rear cover aligns with the mark on the machine.
6. Reload the paper, and tap OK on the touch screen of the machine.
1053

• If the paper is jammed while printing the faxes or the fax report in progress:
After clearing the paper jam error and tapping OK on the touch screen of the machine, the
machine resumes printing from the page where the paper was jammed.
• If the paper is jammed while printing from a computer or copying in progress:
After clearing the paper jam error and tapping OK on the touch screen of the machine, then the
machine resumes printing from the next page where the paper was jammed.
As the page where the paper was jammed is not printed, reprint if necessary.
When the paper is jammed while duplex printing or duplex copying is in progress, it is possible
that the printing or copying order is not as you expect if you resume printing after clearing the
paper jam error. In this case, cancel printing and reprint from the beginning.
When the paper is jammed while layout printing, 2 on 1 copying, or 4 on 1 copying is in
progress, it is possible that some pages are not printed if you resume printing after clearing the
paper jam error. In this case, cancel printing and reprint from the beginning.
•If you turned off the machine while taking the appropriate action of the paper jam error:
All print jobs in the queue are canceled. Reprint if necessary.
Note
•When reloading the paper, confirm that you are using the paper suited for printing and are
loading it correctly.
Align the paper guides with the both edges of the paper when you load paper.
If you cannot remove the paper or the paper tears inside the machine, or if the paper jam error continues
after removing the paper, contact the service center.
1054

1314
Cause
Paper is jammed inside the rear cover when performing automatic duplex printing.
Action
If the paper is jammed inside the rear cover when performing automatic duplex printing, remove the paper
following the procedure below.
Important
• The power cannot be turned off while the machine is sending or receiving a fax, or when the received
fax or the unsent fax are stored in the machine's memory.
Make sure that the machine has completed sending or receiving all the faxes before unplugging the
power cord.
If you unplug the power cord, all the faxes stored in the machine's memory are deleted.
Note
• If you need to turn off the machine to remove jammed paper during printing, press the Stop button to
cancel print jobs before turning off the machine.
1. Rotate the machine so that the rear side of the machine faces toward you.
2. If the protective material for the rear cover remains attached, remove it.
3. Open the rear cover.
Slide the rear cover to the left then open it.
1055

4. Pull out the paper slowly.
Note
• Do not touch the inner parts of the machine.
• If you cannot pull the paper out, try the following.
• Turn the machine off and turn it back on.
The paper may be ejected automatically.
•Pull out the paper output tray.
It becomes easy to pull out the paper.
5. Close the rear cover slowly.
Close the rear cover then slide it to the right.
Slide the rear cover so that the mark on the rear cover aligns with the mark on the machine.
6. Reload the paper, and tap OK on the touch screen of the machine.
•If the paper is jammed while printing the faxes or the fax report in progress:
1056

After clearing the paper jam error and tapping OK on the touch screen of the machine, the
machine resumes printing from the page where the paper was jammed.
• If the paper is jammed while printing from a computer or copying in progress:
After clearing the paper jam error and tapping OK on the touch screen of the machine, then the
machine resumes printing from the next page where the paper was jammed.
As the page where the paper was jammed is not printed, reprint if necessary.
When the paper is jammed while duplex printing or duplex copying is in progress, it is possible
that the printing or copying order is not as you expect if you resume printing after clearing the
paper jam error. In this case, cancel printing and reprint from the beginning.
When the paper is jammed while layout printing, 2 on 1 copying, or 4 on 1 copying is in
progress, it is possible that some pages are not printed if you resume printing after clearing the
paper jam error. In this case, cancel printing and reprint from the beginning.
•If you turned off the machine while taking the appropriate action of the paper jam error:
All print jobs in the queue are canceled. Reprint if necessary.
Note
• When reloading the paper, confirm that you are using the paper suited for printing and are
loading it correctly.
Align the paper guides with the both edges of the paper when you load paper.
If you cannot remove the paper or the paper tears inside the machine, or if the paper jam error continues
after removing the paper, contact the service center.
1057

2801
Cause
The document is jammed in the ADF.
Action
Remove the document following the procedure below.
Important
• The power cannot be turned off while the machine is sending or receiving a fax, or when the received
fax or the unsent fax are stored in the machine's memory.
Make sure that the machine has completed sending or receiving all the faxes before unplugging the
power cord.
If you unplug the power cord, all the faxes stored in the machine's memory are deleted.
•If the original remains in the ADF by pressing the Stop button while the machine is scanning
the document:
If you press the Stop button during scanning then the document remained in the ADF, the message
about the paper remained in the ADF appears on the touch screen. Tap OK so that the remaining
document is automatically fed out.
•If the original is jammed in the ADF:
Remove the document following the procedure below.
1. If printing is in progress, press the Stop button.
2. Turn off the machine.
3. If a multi-page document is loaded, remove any pages other than the jammed page from the
ADF, then open the document feeder cover.
4. Pull out the jammed document from the ADF.
1058

5. Close the document feeder cover, then turn on the machine.
When rescanning the document after clearing the error, rescan it from the first page.
If you cannot remove the document or the document tears inside the machine, or if the document jam
error continues after removing the document, contact the service center.
Note
• The document may not feed properly depending on the media type, or your environment, such as
when the temperature and humidity are either too high or too low.
In this case, reduce the number of document pages to approximately half of the loading capacity.
If the document still jams, use the platen glass instead.
•If the original is jammed in the ADF (from the paper feed side):
If the document is jammed in the document output slot, close the document tray as shown in the
figure below and pull out the document.
When rescanning the document after clearing the error, rescan it from the first page.
If you cannot remove the document or the document tears inside the machine, or if the document jam
error continues after removing the document, contact the service center.
1059

In Other Cases
Make sure of the following:
Check1 Are there any foreign objects around the paper output slot?
Check2 Are the rear cover attached properly?
Check3 Is the paper curled?
Load the paper after correcting its curl.
1060

1007
Cause
Possible causes include the following.
• There is no paper in the cassette 1.
• Paper is not loaded in the cassette 1 properly.
Action
Take the corresponding actions below.
• Load paper in the cassette 1.
• Align the paper guides with the both edges of the paper when you load paper in the cassette 1.
After carrying out the above measures, tap OK on the touch screen to dismiss the error.
Note
• The loadable paper differs depending on the paper source.
A4, Letter, or Legal-sized plain paper can be loaded in both the cassette 1 and the cassette 2.
• If you want to cancel printing, press the machine's Stop button.
1061

1008
Cause
Possible causes include the following.
• There is no paper in the cassette 2.
• Paper is not loaded in the cassette 2 properly.
Action
Take the corresponding actions below.
• Load paper in the cassette 2.
• Align the paper guides with the both edges of the paper when you load paper in the cassette 2.
After carrying out the above measures, tap OK on the touch screen to dismiss the error.
Important
• The loadable paper differs depending on the paper source.
The loadable paper in the cassette 2 is A4, Letter, or Legal-sized plain paper.
Note
• If you want to cancel printing, press the machine's Stop button.
1062

1200
Cause
The front cover is open.
Action
Close the front cover and wait for a while.
Do not close it while you are replacing an ink tank.
1063

1310
Cause
The size of paper may not be compatible with automatic duplex printing.
Action
The sizes of media suitable for auto duplex printing are A4 and Letter. Make sure that the size of the
paper loaded in the machine is correct. Tapping OK on the touch screen will eject the paper and restart
printing from the front side of the next paper. The reverse side of the ejected sheet will not be printed.
1064

1575
Cause
Ink cannot be correctly detected.
Action
If an ink tank becomes empty, replace it.
An ink tank cannot be replaced until it becomes empty.
Please be advised that Canon shall not be liable for any malfunction or trouble caused by continuation of
printing under the ink out condition.
1065

1600
Cause
Ink may have run out.
Action
Replacing the ink tank is recommended.
If printing is in progress and you want to continue printing, tap OK on the machine with the ink tank
installed. Then printing can continue. Replacing the ink tank is recommended after the printing. The
machine may be damaged if printing is continued under the ink out condition.
Since the information contained in the fax may be lost if it is printed in this condition, the received fax will
not be printed and will be stored in the machine's memory until the ink is replaced. You must manually
print out faxes that were stored in the memory. You can change the setting so that the received fax is
forcibly printed out instead of being stored in the memory, but all or part of the fax information may not be
printed because of the ink out condition.
Important
• Do not remove an ink tank until a new one is prepared to be installed.
• Once you remove an ink tank, the machine will not operate until a new one is installed.
• Once you remove an ink tank, the machine will not operate even if the removed ink tank is just
reinstalled.
1066

1660
Cause
The ink tank is not installed.
Action
Install the ink tank.
1067

1688
Cause
The ink has run out.
Action
Replace the ink tank and close the front cover.
Printing under the current condition may damage the machine.
If you want to continue printing in this condition, you need to release the function for detecting the
remaining ink level. Press and hold the machine's Stop button for at least 5 seconds, and then release it.
With this operation, releasing the function for detecting the remaining ink level is memorized. Please be
advised that Canon shall not be liable for any malfunction or trouble caused by continuation of printing
under the ink out condition.
Important
• Do not remove an ink tank until a new one is prepared to be installed.
• Once you remove an ink tank, the machine will not operate until a new one is installed.
• Once you remove an ink tank, the machine will not operate even if the removed ink tank is just
reinstalled.
Note
• Since the information contained in the fax may be lost if it is printed in this condition, the received fax
will not be printed and will be stored in the machine's memory until the ink is replaced. You must
manually print out faxes that were stored in the memory. You can change the setting so that the
received fax is forcibly printed out instead of being stored in the memory, but all or part of the fax
information may not be printed because of the ink out condition.
1068

1700
Cause
The ink absorber is almost full.
Action
Tap OK on the touch screen to continue printing. Contact the service center.
1069

1701
Cause
The ink absorber is almost full.
Action
Tap OK on the touch screen to continue printing. Contact the service center.
1070

1754
Cause
The ink tank is not installed properly.
Action
Open the front cover.
Then push the ink tank.
After installing the ink tank properly, close the front cover.
If the problem is not resolved, contact the service center.
Important
• The ink tank that was once installed cannot be removed until the ink runs out.
1071

1755
Cause
The ink has run out.
Action
To maintain both machine and print quality, the machine cannot continue printing under the ink out
condition.
Cancel printing and replace the ink tank before printing again.
Important
• Do not remove an ink tank until a new one is prepared to be installed.
• Once you remove an ink tank, the machine will not operate until a new one is installed.
• Once you remove an ink tank, the machine will not operate even if the removed ink tank is just
reinstalled.
Note
• Since the information contained in the fax may be lost if it is printed in this condition, the received fax
will not be printed and will be stored in the machine's memory until the ink is replaced. You must
manually print out faxes that were stored in the memory. You can change the setting so that the
received fax is forcibly printed out instead of being stored in the memory, but all or part of the fax
information may not be printed because of the ink out condition.
1072

1872
Cause
The cassette 1 is not inserted.
Action
Insert the cassette 1.
Note
• The cassette paper information registration screen is displayed after inserting the cassette 1. Register
the cassette paper information according to the paper you loaded in the cassette 1.
• If you want to cancel printing, press the machine's Stop button.
1073

1873
Cause
The cassette 2 is not inserted.
Action
Insert the cassette 2.
Note
• The cassette paper information registration screen is displayed after inserting the cassette 2. Register
the cassette paper information according to the paper you loaded in the cassette 2.
• If you want to cancel printing, press the machine's Stop button.
1074

1874
Cause
The cassette 1 and the cassette 2 are not inserted.
Action
Insert the both cassettes.
Note
• The cassette paper information registration screen is displayed after inserting the cassettes. Register
the cassette paper information according to the paper you loaded in the cassette 1 and the cassette
2.
• If you want to cancel printing, press the machine's Stop button.
1075

1890
Cause
The protective material for the print head holder or the tape may remain attached to the holder.
Action
Open the front cover, then confirm that the protective material or the tape does not remain attached to the
print head holder.
If you find the protective material or the tape remains attached, remove it, then close the front cover.
If the problem is not resolved, contact the service center.
1076

2001
Cause
The device incompatible with the machine is connected.
Action
Check the device connected to the USB flash drive port. Printing photos directly is possible with a USB
flash drive.
1077

2002
Cause
An unsupported USB hub is connected.
Action
If a USB flash drive is connected to the machine through the USB hub, disconnect the hub from the
machine.
Connect a USB flash drive directly to the machine.
1078

2111
Cause
The paper settings for printing or copying are different from the cassette paper information registered to
the machine.
Note
• For details on the proper combination of paper settings you can specify by the printer driver or on the
touch screen:
Setting the Media Type with the Printer Driver and on the Printer (Windows)
Setting the Media Type with the Printer Driver and on the Printer (Mac)
Setting the Paper Size with the Printer Driver and on the Printer (Windows)
Setting the Paper Size with the Printer Driver and on the Printer (Mac)
• For copying, specify the paper settings for copying so that they match the cassette paper information.
• For details on the cassette paper information registering to the machine:
Paper setting for Printing (Windows)
Paper setting for Printing (Mac)
Paper setting for Printing (Smartphone and so on)
If the paper settings for printing or copying are different from the cassette paper information registered to
the machine as the following, a message is displayed on the touch screen.
• Print settings specified on the printer driver:
Paper size: B5
Media type: Plain paper
• Cassette paper information registered to the machine:
Paper size: A4
Media type: Plain paper
Print settings specified for printing or copying is displayed below the message.
Action
Tapping OK on the touch screen, the following screen is displayed.
1079

Select what to do as necessary.
Note
• Depending on the setting, the choices below may not be displayed.
Print with paper in cass. settings
Select if you want to print on the paper loaded in the cassette 1 without changing the paper settings.
For example, when the paper setting for printing or copying is B5 and the cassette paper information
registered to the machine is A4, the machine starts printing or copying with B5 on the paper loaded in
the cassette 1.
Replace the paper and print
Select if you want to print after replacing the paper of the cassette 1.
For example, when the paper setting for printing or copying is B5 and the cassette paper information
registered to the machine is A4, you load B5 sized paper in the cassette 1 before you start printing or
copying.
The cassette paper information registration screen is displayed after replacing the paper and inserting
the cassette 1. Register the cassette paper information according to the paper you loaded in the
cassette 1.
Note
• If you do not know what paper information to register to the machine, press the Back button
when the screen to select the operation is displayed. When the previous screen is displayed,
confirm the paper size and the media type, then register them to the machine.
• For details on the proper combination of paper settings you can specify by the printer driver or on
the touch screen:
Setting the Media Type with the Printer Driver and on the Printer (Windows)
Setting the Media Type with the Printer Driver and on the Printer (Mac)
Setting the Paper Size with the Printer Driver and on the Printer (Windows)
Setting the Paper Size with the Printer Driver and on the Printer (Mac)
Cancel
Cancels printing.
Select when you change the paper settings specified for printing or copying. Change the paper
settings, then try printing again.
1080

Note
• You can disable the message which prevents misprinting. When you disable the message, the
machine starts printing or copying even though the paper settings for printing or copying and the
cassette paper information registered to the machine are different.
• To change the setting using the operation panel:
Cassette settings (Windows)
Cassette settings (Mac)
Cassette settings (Smartphone and so on)
• To change the setting using the printer driver:
Changing the Printer Operation Mode (Windows)
Changing the Printer Operation Mode (Mac)
1081

2112
Cause
The paper settings for printing or copying are different from the cassette paper information registered to
the machine.
Note
• For details on the proper combination of paper settings you can specify by the printer driver or on the
touch screen:
Setting the Media Type with the Printer Driver and on the Printer (Windows)
Setting the Media Type with the Printer Driver and on the Printer (Mac)
Setting the Paper Size with the Printer Driver and on the Printer (Windows)
Setting the Paper Size with the Printer Driver and on the Printer (Mac)
• For copying, specify the paper settings for copying so that they match the cassette paper information.
• For details on the cassette paper information registering to the machine:
Paper setting for Printing (Windows)
Paper setting for Printing (Mac)
Paper setting for Printing (Smartphone and so on)
If the paper settings for printing or copying are different from the cassette paper information registered to
the machine as the following, a message is displayed on the touch screen.
• Print settings specified on the printer driver:
Paper size: A4
Media type: Plain paper
• Cassette paper information registered to the machine:
Paper size: Legal
Media type: Plain paper
Print settings specified for printing or copying is displayed below the message.
Action
Tapping OK on the touch screen, the following screen is displayed.
1082

Select what to do as necessary.
Note
• Depending on the setting, the choices below may not be displayed.
Print with paper in cass. settings
Select if you want to print on the paper loaded in the cassette 2 without changing the paper settings.
For example, when the paper setting for printing or copying is A4 and the cassette paper information
registered to the machine is Legal, the machine starts printing or copying with A4 on the paper loaded
in the cassette 2.
Replace the paper and print
Select if you want to print after replacing the paper of the cassette 2.
For example, when the paper setting for printing or copying is A4 and the cassette paper information
registered to the machine is Legal, you load A4 sized paper in the cassette 2 before you start printing
or copying.
The cassette paper information registration screen is displayed after replacing the paper and inserting
the cassette 2. Register the cassette paper information according to the paper you loaded in the
cassette 2.
Note
• If you do not know what paper information to register to the machine, press the Back button
when the screen to select the operation is displayed. When the previous screen is displayed,
confirm the paper size and the media type, then register them to the machine.
• For details on the proper combination of paper settings you can specify by the printer driver or on
the touch screen:
Setting the Media Type with the Printer Driver and on the Printer (Windows)
Setting the Media Type with the Printer Driver and on the Printer (Mac)
Setting the Paper Size with the Printer Driver and on the Printer (Windows)
Setting the Paper Size with the Printer Driver and on the Printer (Mac)
Cancel
Cancels printing.
Select when you change the paper settings specified for printing or copying. Change the paper
settings, then try printing again.
1083

Note
• You can disable the message which prevents misprinting. When you disable the message, the
machine starts printing or copying even though the paper settings for printing or copying and the
cassette paper information registered to the machine are different.
• To change the setting using the operation panel:
Cassette settings (Windows)
Cassette settings (Mac)
Cassette settings (Smartphone and so on)
• To change the setting using the printer driver:
Changing the Printer Operation Mode (Windows)
Changing the Printer Operation Mode (Mac)
1084

2113
Cause
The paper settings for printing or copying are different from the cassette paper information registered to
the machine.
Note
• For details on the proper combination of paper settings you can specify by the printer driver or on the
touch screen:
Setting the Media Type with the Printer Driver and on the Printer (Windows)
Setting the Media Type with the Printer Driver and on the Printer (Mac)
Setting the Paper Size with the Printer Driver and on the Printer (Windows)
Setting the Paper Size with the Printer Driver and on the Printer (Mac)
• For copying, specify the paper settings for copying so that they match the cassette paper information.
• For details on the cassette paper information registering to the machine:
Paper setting for Printing (Windows)
Paper setting for Printing (Mac)
Paper setting for Printing (Smartphone and so on)
If the paper settings for printing or copying are different from the cassette paper information registered to
the machine as the following, a message is displayed on the touch screen.
• Print settings specified on the printer driver:
Paper size: A4
Media type: Plain paper
• Cassette paper information registered to the machine:
Paper size: Legal
Media type: Plain paper
Print settings specified for printing or copying is displayed below the message.
Action
Tapping OK on the touch screen, the following screen is displayed.
1085

Select what to do as necessary.
Note
• Depending on the setting, the choices below may not be displayed.
Print with paper in cass. settings
Select if you want to print on the paper loaded in the cassette 1 and the cassette 2 without changing
the paper settings.
For example, when the paper setting for printing or copying is A4 and the cassette paper information
registered to the machine is Legal, the machine starts printing or copying with A4 on the paper loaded
in the cassette 1 and the cassette 2.
Replace the paper and print
Select if you want to print after replacing the paper of the cassette 1 and the cassette 2.
For example, when the paper setting for printing or copying is A4 and the cassette paper information
registered to the machine is Legal, you load A4 sized paper in the cassette 1 and the cassette 2
before you start printing or copying.
The cassette paper information registration screen is displayed after replacing the paper and inserting
the cassettes. Register the cassette paper information according to the paper you loaded in the
cassette 1 and the cassette 2.
Note
• If you do not know what paper information to register to the machine, press the Back button
when the screen to select the operation is displayed. When the previous screen is displayed,
confirm the paper size and the media type, then register them to the machine.
• For details on the proper combination of paper settings you can specify by the printer driver or on
the touch screen:
Setting the Media Type with the Printer Driver and on the Printer (Windows)
Setting the Media Type with the Printer Driver and on the Printer (Mac)
Setting the Paper Size with the Printer Driver and on the Printer (Windows)
Setting the Paper Size with the Printer Driver and on the Printer (Mac)
Cancel
Cancels printing.
Select when you change the paper settings specified for printing or copying. Change the paper
settings, then try printing again.
1086

Note
• You can disable the message which prevents misprinting. When you disable the message, the
machine starts printing or copying even though the paper settings for printing or copying and the
cassette paper information registered to the machine are different.
• To change the setting using the operation panel:
Cassette settings (Windows)
Cassette settings (Mac)
Cassette settings (Smartphone and so on)
• To change the setting using the printer driver:
Changing the Printer Operation Mode (Windows)
Changing the Printer Operation Mode (Mac)
1087

2121
Cause
The paper settings of the cassette 1 is not complete.
Action
If the following screen is displayed, the paper settings of the cassette 1 is not complete.
Tap Register on the touch screen of the machine to terminate the paper settings of the cassette 1.
1088

2122
Cause
The paper settings of the cassette 2 is not complete.
Action
If the following screen is displayed, the paper settings of the cassette 2 is not complete.
Tap Register on the touch screen of the machine to terminate the paper settings of the cassette 2.
1089

2500
Cause
The cause of following may have occurred the failure of Automatic Print Head Alignment.
• Print head nozzles are clogged.
• The paper of size other than A4 or Letter is loaded in the cassette 1.
• The paper output slot is exposed to strong light.
Action
Tap OK on the touch screen to dismiss the error, then take the actions described below.
• Print the nozzle check pattern to check the status of the print head.
• Load one sheet of A4/Letter-sized plain paper in the cassette 1 and perform Automatic Print Head
Alignment again.
For Automatic Print Head Alignment, always load paper in the cassette 1.
• Adjust your operating environment and/or the position of the machine so that the paper output slot is
not exposed directly to strong light.
After carrying out the above measures, if the problem continues after aligning the print head again, tap
OK on the touch screen to dismiss the error, and then perform Manual Print Head Alignment.
1090

2700
Cause
Possible causes include the following.
• Some errors occurred while copying and a certain time passed.
• Document is remained in the ADF.
• Some errors occurred while scanning and the document is remained in the ADF.
Action
Take the corresponding actions below.
• When you copy, tap OK on the touch screen to dismiss the error, and try to copy again.
• When the document is remained in the ADF, tap OK on the touch screen to feed out the document.
• When you scan, press the Stop button to cancel the scanning, and try to scan again.
1091

2802
Cause
No document in the ADF.
Action
Tap OK on the touch screen to resolve the error, then operate again after loading documents.
1092

2803
Cause
The document is too long or is jammed in the ADF.
Action
Tap OK on the touch screen to dismiss the error. Then make sure that the document you are loading
meets the machine's requirements before redoing the operation.
If the document is jammed, remove the jammed document following the procedure below.
•If the original is jammed in the ADF:
Remove the document following the procedure below.
1. If printing is in progress, press the Stop button.
2. Turn off the machine.
3. If a multi-page document is loaded, remove any pages other than the jammed page from the
ADF, then open the document feeder cover.
4. Pull out the jammed document from the ADF.
5. Close the document feeder cover, then turn on the machine.
1093

When rescanning the document after clearing the error, rescan it from the first page.
If you cannot remove the document or the document tears inside the machine, or if the document jam
error continues after removing the document, contact the service center.
Note
• The document may not feed properly depending on the media type, or your environment, such as
when the temperature and humidity are either too high or too low.
In this case, reduce the number of document pages to approximately half of the loading capacity.
If the document still jams, use the platen glass instead.
•If the original is jammed in the ADF (from the paper feed side):
If the document is jammed in the document output slot, close the document tray as shown in the
figure below and pull out the document.
When rescanning the document after clearing the error, rescan it from the first page.
If you cannot remove the document or the document tears inside the machine, or if the document jam
error continues after removing the document, contact the service center.
1094

2805
Cause
The document cover is open.
Action
Close the document cover, then tap OK on the touch screen of the machine.
1095

4100
Cause
The specified data cannot be printed.
Action
When you print the contents on CREATIVE PARK PREMIUM, confirm the message on the computer
screen, make sure that genuine Canon ink tanks are installed properly for all colors, then start printing
again.
1096

4103
Cause
Cannot perform printing with the current print settings.
Action
Press the machine's Stop button to cancel printing.
Then change the print settings and print again.
1097

4104
Cause
The paper size or the media type that cannot be fed from the cassette 2 is specified.
Action
Press the machine's Stop button to cancel printing.
Specify the paper size setting to A4, Letter, or Legal and specify the media type setting to Plain Paper.
Then print again.
Note
• If you will not change the paper size setting or the media type setting, select the cassette 1 as the
paper source. If this is the case, register the cassette 1 paper information properly.
1098

5011
Cause
Printer error has occurred.
Action
Turn off the machine, and unplug the power cord of the machine from the power supply.
Plug the machine back in and turn the machine back on.
If the problem is not resolved, contact the service center.
Important
• If you unplug the power cord, all the faxes stored in the machine's memory are deleted.
1099

5012
Cause
Printer error has occurred.
Action
Turn off the machine, and unplug the power cord of the machine from the power supply.
Plug the machine back in and turn the machine back on.
If the problem is not resolved, contact the service center.
Important
• If you unplug the power cord, all the faxes stored in the machine's memory are deleted.
1100

5040
Cause
Printer error has occurred.
Action
Turn off the machine, and unplug the power cord of the machine from the power supply.
Plug the machine back in and turn the machine back on.
If the problem is not resolved, contact the service center.
Important
• If you unplug the power cord, all the faxes stored in the machine's memory are deleted.
1101

5050
Cause
Printer error has occurred.
Action
Turn off the machine, and unplug the power cord of the machine from the power supply.
Plug the machine back in and turn the machine back on.
If the problem is not resolved, contact the service center.
Important
• If you unplug the power cord, all the faxes stored in the machine's memory are deleted.
1102

5051
Cause
Printer error has occurred.
Action
Turn off the machine, and unplug the power cord of the machine from the power supply.
Plug the machine back in and turn the machine back on.
If the problem is not resolved, contact the service center.
Important
• If you unplug the power cord, all the faxes stored in the machine's memory are deleted.
1103

5100
Cause
Printer error has occurred.
Action
Cancel printing and turn off the machine.
Then confirm the following.
• Confirm that there are no materials (e.g. the protective material or jammed paper) that is preventing
the print head holder from moving.
If any, remove the materials.
• Confirm that the ink tanks are installed properly.
Push an ink tank until it clicks into place.
After confirming the conditions above, turn on the machine again.
If the problem is not resolved, contact the service center.
Important
• When you clear the jammed paper or protective material that is preventing the print head holder from
moving, be careful not to touch the clear film (A) or the white belt (B).
If the paper or your hands touch these parts and blot or scratch them, the machine can be damaged.
• If you unplug the power cord, all the faxes stored in the machine's memory are deleted.
1104

5102
Cause
Printer error has occurred.
Action
Cancel printing and turn off the machine.
Then confirm the following.
• Confirm that there are no materials (e.g. the protective material or jammed paper) that is preventing
the print head holder from moving.
If any, remove the materials.
• Confirm that the ink tanks are installed properly.
Push an ink tank until it clicks into place.
After confirming the conditions above, turn on the machine again.
If the problem is not resolved, contact the service center.
Important
• When you clear the jammed paper or protective material that is preventing the print head holder from
moving, be careful not to touch the clear film (A) or the white belt (B).
If the paper or your hands touch these parts and blot or scratch them, the machine can be damaged.
• If you unplug the power cord, all the faxes stored in the machine's memory are deleted.
1105

5103
Cause
Printer error has occurred.
Action
Cancel printing and turn off the machine.
Then confirm the following.
• Confirm that there are no materials (e.g. the protective material or jammed paper) that is preventing
the print head holder from moving.
If any, remove the materials.
• Confirm that the ink tanks are installed properly.
Push an ink tank until it clicks into place.
After confirming the conditions above, turn on the machine again.
If the problem is not resolved, contact the service center.
Important
• When you clear the jammed paper or protective material that is preventing the print head holder from
moving, be careful not to touch the clear film (A) or the white belt (B).
If the paper or your hands touch these parts and blot or scratch them, the machine can be damaged.
• If you unplug the power cord, all the faxes stored in the machine's memory are deleted.
1106

5104
Cause
Printer error has occurred.
Action
Cancel printing and turn off the machine.
Then confirm the following.
• Confirm that there are no materials (e.g. the protective material or jammed paper) that is preventing
the print head holder from moving.
If any, remove the materials.
• Confirm that the ink tanks are installed properly.
Push an ink tank until it clicks into place.
After confirming the conditions above, turn on the machine again.
If the problem is not resolved, contact the service center.
Important
• When you clear the jammed paper or protective material that is preventing the print head holder from
moving, be careful not to touch the clear film (A) or the white belt (B).
If the paper or your hands touch these parts and blot or scratch them, the machine can be damaged.
• If you unplug the power cord, all the faxes stored in the machine's memory are deleted.
1107

5105
Cause
Printer error has occurred.
Action
Cancel printing and turn off the machine.
Then confirm the following.
• Confirm that there are no materials (e.g. the protective material or jammed paper) that is preventing
the print head holder from moving.
If any, remove the materials.
• Confirm that the ink tanks are installed properly.
Push an ink tank until it clicks into place.
After confirming the conditions above, turn on the machine again.
If the problem is not resolved, contact the service center.
Important
• When you clear the jammed paper or protective material that is preventing the print head holder from
moving, be careful not to touch the clear film (A) or the white belt (B).
If the paper or your hands touch these parts and blot or scratch them, the machine can be damaged.
• If you unplug the power cord, all the faxes stored in the machine's memory are deleted.
1108

5200
Cause
Printer error has occurred.
Action
Turn off the machine, and unplug the power cord of the machine from the power supply.
Plug the machine back in and turn the machine back on.
If the problem is not resolved, contact the service center.
Important
• If you unplug the power cord, all the faxes stored in the machine's memory are deleted.
1109

5203
Cause
Printer error has occurred.
Action
Turn off the machine, and unplug the power cord of the machine from the power supply.
Plug the machine back in and turn the machine back on.
If the problem is not resolved, contact the service center.
Important
• If you unplug the power cord, all the faxes stored in the machine's memory are deleted.
1110

5204
Cause
Printer error has occurred.
Action
Turn off the machine, and unplug the power cord of the machine from the power supply.
Plug the machine back in and turn the machine back on.
If the problem is not resolved, contact the service center.
Important
• If you unplug the power cord, all the faxes stored in the machine's memory are deleted.
1111

5205
Cause
Printer error has occurred.
Action
Turn off the machine, and unplug the power cord of the machine from the power supply.
Plug the machine back in and turn the machine back on.
If the problem is not resolved, contact the service center.
Important
• If you unplug the power cord, all the faxes stored in the machine's memory are deleted.
1112

5206
Cause
Printer error has occurred.
Action
Turn off the machine, and unplug the power cord of the machine from the power supply.
Plug the machine back in and turn the machine back on.
If the problem is not resolved, contact the service center.
Important
• If you unplug the power cord, all the faxes stored in the machine's memory are deleted.
1113

5207
Cause
Printer error has occurred.
Action
Turn off the machine, and unplug the power cord of the machine from the power supply.
Plug the machine back in and turn the machine back on.
If the problem is not resolved, contact the service center.
Important
• If you unplug the power cord, all the faxes stored in the machine's memory are deleted.
1114

5208
Cause
Printer error has occurred.
Action
Turn off the machine, and unplug the power cord of the machine from the power supply.
Plug the machine back in and turn the machine back on.
If the problem is not resolved, contact the service center.
Important
• If you unplug the power cord, all the faxes stored in the machine's memory are deleted.
1115

5209
Cause
Printer error has occurred.
Action
Turn off the machine, and unplug the power cord of the machine from the power supply.
Plug the machine back in and turn the machine back on.
If the problem is not resolved, contact the service center.
Important
• If you unplug the power cord, all the faxes stored in the machine's memory are deleted.
1116

5400
Cause
Printer error has occurred.
Action
Turn off the machine, and unplug the power cord of the machine from the power supply.
Plug the machine back in and turn the machine back on.
If the problem is not resolved, contact the service center.
Important
• If you unplug the power cord, all the faxes stored in the machine's memory are deleted.
1117

5500
Cause
Ink tank has not been properly recognized.
Action
Contact the service center.
1118

5501
Cause
Ink tank has not been properly recognized.
Action
Contact the service center.
1119

5B00
Cause
Printer error has occurred.
Action
Contact the service center.
1120

5B01
Cause
Printer error has occurred.
Action
Contact the service center.
1121

5C01
Cause
Printer error has occurred.
Action
Turn off the machine, and unplug the power cord of the machine from the power supply.
Plug the machine back in and turn the machine back on.
If the problem is not resolved, contact the service center.
Important
• If you unplug the power cord, all the faxes stored in the machine's memory are deleted.
1122

6000
Cause
Printer error has occurred.
Action
Turn off the machine, and unplug the power cord of the machine from the power supply.
Plug the machine back in and turn the machine back on.
If the problem is not resolved, contact the service center.
Important
• If you unplug the power cord, all the faxes stored in the machine's memory are deleted.
1123

6500
Cause
Printer error has occurred.
Action
Turn off the machine, and unplug the power cord of the machine from the power supply.
Plug the machine back in and turn the machine back on.
If the problem is not resolved, contact the service center.
Important
• If you unplug the power cord, all the faxes stored in the machine's memory are deleted.
1124

6502
Cause
Printer error has occurred.
Action
Turn off the machine, and unplug the power cord of the machine from the power supply.
Plug the machine back in and turn the machine back on.
If the problem is not resolved, contact the service center.
Important
• If you unplug the power cord, all the faxes stored in the machine's memory are deleted.
1125

6700
Cause
Printer error has occurred.
Action
Turn off the machine, and unplug the power cord of the machine from the power supply.
Plug the machine back in and turn the machine back on.
If the problem is not resolved, contact the service center.
Important
• If you unplug the power cord, all the faxes stored in the machine's memory are deleted.
1126

6800
Cause
Printer error has occurred.
Action
Turn off the machine, and unplug the power cord of the machine from the power supply.
Plug the machine back in and turn the machine back on.
If the problem is not resolved, contact the service center.
Important
• If you unplug the power cord, all the faxes stored in the machine's memory are deleted.
1127

6801
Cause
Printer error has occurred.
Action
Turn off the machine, and unplug the power cord of the machine from the power supply.
Plug the machine back in and turn the machine back on.
If the problem is not resolved, contact the service center.
Important
• If you unplug the power cord, all the faxes stored in the machine's memory are deleted.
1128

6900
Cause
Printer error has occurred.
Action
Turn off the machine, and unplug the power cord of the machine from the power supply.
Plug the machine back in and turn the machine back on.
If the problem is not resolved, contact the service center.
Important
• If you unplug the power cord, all the faxes stored in the machine's memory are deleted.
1129

6901
Cause
Printer error has occurred.
Action
Turn off the machine, and unplug the power cord of the machine from the power supply.
Plug the machine back in and turn the machine back on.
If the problem is not resolved, contact the service center.
Important
• If you unplug the power cord, all the faxes stored in the machine's memory are deleted.
1130

6902
Cause
Printer error has occurred.
Action
Turn off the machine, and unplug the power cord of the machine from the power supply.
Plug the machine back in and turn the machine back on.
If the problem is not resolved, contact the service center.
Important
• If you unplug the power cord, all the faxes stored in the machine's memory are deleted.
1131

6910
Cause
Printer error has occurred.
Action
Turn off the machine, and unplug the power cord of the machine from the power supply.
Plug the machine back in and turn the machine back on.
If the problem is not resolved, contact the service center.
Important
• If you unplug the power cord, all the faxes stored in the machine's memory are deleted.
1132

6911
Cause
Printer error has occurred.
Action
Turn off the machine, and unplug the power cord of the machine from the power supply.
Plug the machine back in and turn the machine back on.
If the problem is not resolved, contact the service center.
Important
• If you unplug the power cord, all the faxes stored in the machine's memory are deleted.
1133

6920
Cause
Printer error has occurred.
Action
Turn off the machine, and unplug the power cord of the machine from the power supply.
Plug the machine back in and turn the machine back on.
If the problem is not resolved, contact the service center.
Important
• If you unplug the power cord, all the faxes stored in the machine's memory are deleted.
1134

6921
Cause
Printer error has occurred.
Action
Turn off the machine, and unplug the power cord of the machine from the power supply.
Plug the machine back in and turn the machine back on.
If the problem is not resolved, contact the service center.
Important
• If you unplug the power cord, all the faxes stored in the machine's memory are deleted.
1135

6930
Cause
Printer error has occurred.
Action
Turn off the machine, and unplug the power cord of the machine from the power supply.
Plug the machine back in and turn the machine back on.
If the problem is not resolved, contact the service center.
Important
• If you unplug the power cord, all the faxes stored in the machine's memory are deleted.
1136

6931
Cause
Printer error has occurred.
Action
Turn off the machine, and unplug the power cord of the machine from the power supply.
Plug the machine back in and turn the machine back on.
If the problem is not resolved, contact the service center.
Important
• If you unplug the power cord, all the faxes stored in the machine's memory are deleted.
1137

6932
Cause
Printer error has occurred.
Action
Turn off the machine, and unplug the power cord of the machine from the power supply.
Plug the machine back in and turn the machine back on.
If the problem is not resolved, contact the service center.
Important
• If you unplug the power cord, all the faxes stored in the machine's memory are deleted.
1138

6933
Cause
Printer error has occurred.
Action
Turn off the machine, and unplug the power cord of the machine from the power supply.
Plug the machine back in and turn the machine back on.
If the problem is not resolved, contact the service center.
Important
• If you unplug the power cord, all the faxes stored in the machine's memory are deleted.
1139

6936
Cause
Printer error has occurred.
Action
Turn off the machine, and unplug the power cord of the machine from the power supply.
Plug the machine back in and turn the machine back on.
If the problem is not resolved, contact the service center.
Important
• If you unplug the power cord, all the faxes stored in the machine's memory are deleted.
1140

6937
Cause
Printer error has occurred.
Action
Turn off the machine, and unplug the power cord of the machine from the power supply.
Plug the machine back in and turn the machine back on.
If the problem is not resolved, contact the service center.
Important
• If you unplug the power cord, all the faxes stored in the machine's memory are deleted.
1141

6938
Cause
Printer error has occurred.
Action
Turn off the machine, and unplug the power cord of the machine from the power supply.
Plug the machine back in and turn the machine back on.
If the problem is not resolved, contact the service center.
Important
• If you unplug the power cord, all the faxes stored in the machine's memory are deleted.
1142

6939
Cause
Printer error has occurred.
Action
Turn off the machine, and unplug the power cord of the machine from the power supply.
Plug the machine back in and turn the machine back on.
If the problem is not resolved, contact the service center.
Important
• If you unplug the power cord, all the faxes stored in the machine's memory are deleted.
1143

693A
Cause
Printer error has occurred.
Action
Turn off the machine, and unplug the power cord of the machine from the power supply.
Plug the machine back in and turn the machine back on.
If the problem is not resolved, contact the service center.
Important
• If you unplug the power cord, all the faxes stored in the machine's memory are deleted.
1144

6940
Cause
Printer error has occurred.
Action
Turn off the machine, and unplug the power cord of the machine from the power supply.
Plug the machine back in and turn the machine back on.
If the problem is not resolved, contact the service center.
Important
• If you unplug the power cord, all the faxes stored in the machine's memory are deleted.
1145

6941
Cause
Printer error has occurred.
Action
Turn off the machine, and unplug the power cord of the machine from the power supply.
Plug the machine back in and turn the machine back on.
If the problem is not resolved, contact the service center.
Important
• If you unplug the power cord, all the faxes stored in the machine's memory are deleted.
1146

6942
Cause
Printer error has occurred.
Action
Turn off the machine, and unplug the power cord of the machine from the power supply.
Plug the machine back in and turn the machine back on.
If the problem is not resolved, contact the service center.
Important
• If you unplug the power cord, all the faxes stored in the machine's memory are deleted.
1147

6943
Cause
Printer error has occurred.
Action
Turn off the machine, and unplug the power cord of the machine from the power supply.
Plug the machine back in and turn the machine back on.
If the problem is not resolved, contact the service center.
Important
• If you unplug the power cord, all the faxes stored in the machine's memory are deleted.
1148

6944
Cause
Printer error has occurred.
Action
Turn off the machine, and unplug the power cord of the machine from the power supply.
Plug the machine back in and turn the machine back on.
If the problem is not resolved, contact the service center.
Important
• If you unplug the power cord, all the faxes stored in the machine's memory are deleted.
1149

6945
Cause
Printer error has occurred.
Action
Turn off the machine, and unplug the power cord of the machine from the power supply.
Plug the machine back in and turn the machine back on.
If the problem is not resolved, contact the service center.
Important
• If you unplug the power cord, all the faxes stored in the machine's memory are deleted.
1150

6946
Cause
Printer error has occurred.
Action
Turn off the machine, and unplug the power cord of the machine from the power supply.
Plug the machine back in and turn the machine back on.
If the problem is not resolved, contact the service center.
Important
• If you unplug the power cord, all the faxes stored in the machine's memory are deleted.
1151

7100
Cause
Printer error has occurred.
Action
Turn off the machine, and unplug the power cord of the machine from the power supply.
Plug the machine back in and turn the machine back on.
If the problem is not resolved, contact the service center.
Important
• If you unplug the power cord, all the faxes stored in the machine's memory are deleted.
1152

7200
Cause
Printer error has occurred.
Action
Turn off the machine, and unplug the power cord of the machine from the power supply.
Plug the machine back in and turn the machine back on.
If the problem is not resolved, contact the service center.
Important
• If you unplug the power cord, all the faxes stored in the machine's memory are deleted.
1153

7201
Cause
Printer error has occurred.
Action
Turn off the machine, and unplug the power cord of the machine from the power supply.
Plug the machine back in and turn the machine back on.
If the problem is not resolved, contact the service center.
Important
• If you unplug the power cord, all the faxes stored in the machine's memory are deleted.
1154

7202
Cause
Printer error has occurred.
Action
Turn off the machine, and unplug the power cord of the machine from the power supply.
Plug the machine back in and turn the machine back on.
If the problem is not resolved, contact the service center.
Important
• If you unplug the power cord, all the faxes stored in the machine's memory are deleted.
1155

7203
Cause
Printer error has occurred.
Action
Turn off the machine, and unplug the power cord of the machine from the power supply.
Plug the machine back in and turn the machine back on.
If the problem is not resolved, contact the service center.
Important
• If you unplug the power cord, all the faxes stored in the machine's memory are deleted.
1156

7204
Cause
Printer error has occurred.
Action
Turn off the machine, and unplug the power cord of the machine from the power supply.
Plug the machine back in and turn the machine back on.
If the problem is not resolved, contact the service center.
Important
• If you unplug the power cord, all the faxes stored in the machine's memory are deleted.
1157

7205
Cause
Printer error has occurred.
Action
Turn off the machine, and unplug the power cord of the machine from the power supply.
Plug the machine back in and turn the machine back on.
If the problem is not resolved, contact the service center.
Important
• If you unplug the power cord, all the faxes stored in the machine's memory are deleted.
1158

7300
Cause
Printer error has occurred.
Action
Turn off the machine, and unplug the power cord of the machine from the power supply.
Plug the machine back in and turn the machine back on.
If the problem is not resolved, contact the service center.
Important
• If you unplug the power cord, all the faxes stored in the machine's memory are deleted.
1159

9000
Cause
Printer error has occurred.
Action
Turn off the machine, and unplug the power cord of the machine from the power supply.
Plug the machine back in and turn the machine back on.
If the problem is not resolved, contact the service center.
Important
• If you unplug the power cord, all the faxes stored in the machine's memory are deleted.
1160

9500
Cause
Printer error has occurred.
Action
Turn off the machine, and unplug the power cord of the machine from the power supply.
Plug the machine back in and turn the machine back on.
If the problem is not resolved, contact the service center.
Important
• If you unplug the power cord, all the faxes stored in the machine's memory are deleted.
1161

B202
Cause
An error requiring you to contact the service center has occurred.
Action
Turn off the machine, and unplug the power cord of the machine from the power supply.
Contact the service center.
Important
• If you unplug the power cord, all the faxes stored in the machine's memory are deleted.
1162

B203
Cause
An error requiring you to contact the service center has occurred.
Action
Turn off the machine, and unplug the power cord of the machine from the power supply.
Contact the service center.
Important
• If you unplug the power cord, all the faxes stored in the machine's memory are deleted.
1163

B204
Cause
An error requiring you to contact the service center has occurred.
Action
Turn off the machine, and unplug the power cord of the machine from the power supply.
Contact the service center.
Important
• If you unplug the power cord, all the faxes stored in the machine's memory are deleted.
1164

B502
Cause
Printer error has occurred.
Action
Turn off the machine, and unplug the power cord of the machine from the power supply.
Plug the machine back in and turn the machine back on.
If the problem is not resolved, contact the service center.
Important
• If you unplug the power cord, all the faxes stored in the machine's memory are deleted.
1165

B503
Cause
Printer error has occurred.
Action
Turn off the machine, and unplug the power cord of the machine from the power supply.
Plug the machine back in and turn the machine back on.
If the problem is not resolved, contact the service center.
Important
• If you unplug the power cord, all the faxes stored in the machine's memory are deleted.
1166

B504
Cause
Printer error has occurred.
Action
Turn off the machine, and unplug the power cord of the machine from the power supply.
Plug the machine back in and turn the machine back on.
If the problem is not resolved, contact the service center.
Important
• If you unplug the power cord, all the faxes stored in the machine's memory are deleted.
1167

C000
Cause
Printer error has occurred.
Action
Cancel printing and turn off the machine.
Then confirm the following.
• Confirm that there are no materials (e.g. the protective material or jammed paper) that is preventing
the print head holder from moving.
If any, remove the materials.
• Confirm that the ink tanks are installed properly.
Push an ink tank until it clicks into place.
After confirming the conditions above, turn on the machine again.
If the problem is not resolved, contact the service center.
Important
• When you clear the jammed paper or protective material that is preventing the print head holder from
moving, be careful not to touch the clear film (A) or the white belt (B).
If the paper or your hands touch these parts and blot or scratch them, the machine can be damaged.
• If you unplug the power cord, all the faxes stored in the machine's memory are deleted.
1168



















































































