Canon Xf100 Instruction Manual
2015-03-09
: Canon Canon-Xf100-Instruction-Manual-585543 canon-xf100-instruction-manual-585543 canon pdf
Open the PDF directly: View PDF
.
Page Count: 183 [warning: Documents this large are best viewed by clicking the View PDF Link!]
- Introduction
- Preparations
- Preparing the Power Supply
- Date, Time and Language Settings
- Using the Menus
- Preparing the Camcorder
- Attaching the Microphone Holder Unit
- Attaching the Lens Hood
- Dioptric Adjustment
- Using the LCD Panel
- Using the Viewfinder and LCD Screen Simultaneously
- Adjusting the Viewfinder/LCD Screen
- Setting the Screen to Black & White
- Adjusting the Grip Belt
- Attaching a Shoulder Strap
- Removing and Attaching the Terminal Covers
- Using the Wireless Controller
- Using a Tripod
- Preparing Recording Media
- Recording
- Recording Video
- Video Configuration: Bit Rate, Resolution and Frame Rate
- Custom Button and Dial
- Adjusting the Focus
- Image Stabilizer
- Gain
- Shutter Speed
- Adjusting the Aperture
- White Balance
- Zooming
- Using Optional Conversion Lenses
- Onscreen Markers and Zebra Patterns
- Setting the Time Code
- Setting the User Bit
- <XF105> Synchronizing with an External Device
- Recording Audio
- Using Metadata
- Color Bars/Audio Reference Signal
- Video Scopes
- Adding Shot Marks while Recording
- Reviewing a Recording
- Special Recording Modes
- Infrared Recording
- Optical Axis Shift
- Using the Focal Length Guide
- Customization
- Playback
- Playback
- Clip Operations
- Using the Clip Menu
- Displaying Clip Information
- Adding OK Marks or Check Marks
- Deleting OK Marks or Check Marks
- Copying Clips
- Deleting Clips
- Deleting the User Memo
- Copying a Custom Picture File Embedded in a Clip
- Displaying an Index Screen of Shot Marks
- Displaying a Frame Index Screen of a Single Clip
- Adding or Deleting Shot Marks from an Index Screen
- Changing a Clip’s Thumbnail
- External Connections
- Photos
- Additional Information

PUB. DIM-0972-001A
HD Camcorder
Instruction Manual
Caméscope HD
Manuel d'instruction
Videocámara HD
Manual de Instrucciones
English
Français
Español
COPY

2
Important Usage Instructions
WARNING!
TO REDUCE THE RISK OF FIRE OR ELECTRIC SHOCK, DO NOT EXPOSE THIS PRODUCT TO
RAIN OR MOISTURE.
For Canada only:
TO REDUCE THE RISK OF ELECTRIC SHOCK, DO NOT EXPOSE THIS PRODUCT TO DRIPPING
OR SPLASHING.
WARNING!
TO REDUCE THE RISK OF ELECTRIC SHOCK AND TO REDUCE ANNOYING INTERFERENCE,
USE THE RECOMMENDED ACCESSORIES ONLY.
COPYRIGHT WARNING:
Unauthorized recording of copyrighted materials may infringe on the rights of copyright owners and be
contrary to copyright laws.
HD Camcorder, XF105 A / XF100 A Systems.
This device complies with Part 15 of the FCC
Rules. Operation is subject to the following two
conditions: (1) This device may not cause harmful
interference, and (2) this device must accept any
interference received, including interference that
may cause undesired operation.
Note: This equipment has been tested and
found to comply with the limits for class B digital
device, pursuant to Part 15 of the FCC Rules.
These limits are designed to provide reasonable
protection against harmful interference in a
residential installation. This equipment
generates, uses and can radiate radio frequency
energy and, if not installed and use in
accordance with the instructions, may cause
harmful interference to radio communications.
However, there is no guarantee that interference
will not occur in a particular installation. If this
equipment does cause harmful interference to
radio or television reception, which can be
determined by turning
the equipment off and on, the user is
encouraged to try to correct the interference by
one or more of the following measures:
• Reorient or relocate the receiving antenna.
• Increase the separation between the
equipment and receiver.
• Connect the equipment into an outlet on a
circuit different from that to which the receiver
is connected.
• Consult the dealer or an experienced radio/TV
technician for help.
Use of shielded cable is required to comply with class
B limits in Subpart B of Part 15 of FCC Rules.
Do not make any changes or modifications to the
equipment unless otherwise specified in the manual.
If such changes or modifications should be made,
you could be required to stop operation of the
equipment.
Canon U.S.A., Inc.
One Canon Plaza, Lake Success, NY 11042,
U.S.A.
Tel No. (516)328-5600
CAUTION:
TO PREVENT ELECTRIC SHOCK, MATCH WIDE BLADE OF PLUG TO WIDE SLOT, FULLY INSERT.
The Mains plug is used as the disconnect device. The Mains plug shall remain readily operable to
disconnect the plug in case of an accident.
CAUTION:
• Danger of explosion if the wrong type of batteries are attached. Use only the same type of batteries.
• Do not expose batteries or product to excessive heat such as the inside of a car under direct sunlight, fire, etc.
CA-930 identification plate is located on the bottom.
COPY

3
Important Safety Instructions
CAN ICES-3 (B)/NMB-3(B)
I
mpor
t
an
t
W
arn
i
ng
CAUTION:
TO REDUCE THE RISK OF ELECTRIC
SHOCK, DO NOT REMOVE COVER (OR
BACK). NO USER-SERVICEABLE
PARTS INSIDE. REFER SERVICING TO
QUALIFIED SERVICE PERSONNEL.
CAUTION
RISK OF ELECTRIC SHOCK
DO NOT OPEN
The lightning flash with arrowhead symbol, within an
equilateral triangle, is intended to alert the user to
the presence of uninsulated “dangerous voltage”
within the product’s enclosure, that may be of
sufficient magnitude to constitute a risk of electric
shock to persons.
The exclamation point, within an equilateral triangle, is
intended to alert the user to the presence of important
operating and maintenance (servicing) instructions in
the literature accompanying the product.
In these safety instructions the word “product” refers
to the Canon HD Camcorder XF105 A / XF100 A and
all its accessories.
1. Read these instructions.
2. Keep these instructions.
3. Heed all warnings.
4. Follow all instructions.
5. Do not use this apparatus near water.
6. Clean only with dry cloth.
7. Do not install near any heat sources such as
radiators, heat registers, stoves, or other
apparatus (including amplifiers) that produce heat.
8. Do not defeat the safety purpose of the polarized
or grounding-type plug. A polarized plug has two
blades with one wider than the other. A grounding
type plug has two blades and a third grounding
prong. The wide blade or the third prong are
provided for your safety. If the provided plug does
not fit into your outlet, consult an electrician for
replacement of the obsolete outlet.
9. Protect the power cord from being walked on or
pinched particularly at plugs, convenience
receptacles, and the point where they exit from
the apparatus.
10. Only use attachments/accessories specified by
the manufacturer.
11. Unplug this apparatus during lightning storms or
when unused for long periods of time.
12. Refer all servicing to qualified service personnel.
Servicing is required when the apparatus has
been damaged in any way, such as power-supply
cord or plug is damaged, liquid has been spilled or
objects have fallen into the apparatus, the
apparatus has been exposed to rain or moisture,
does not operate normally, or has been dropped.
COPY

4
Trademark Acknowledgements
• SD and SDHC Logos are trademarks of SD-3C, LLC.
• CompactFlash is a trademark of SanDisk Corporation.
• The Logo is a trademark of CompactFlash Association.
• Microsoft and Windows are trademarks or registered trademarks of Microsoft Corporation in the United States
and/or other countries.
• Apple, Mac OS, Final Cut Pro are trademarks of Apple Inc., registered in the U.S. and other countries.
• Avid, Media Composer and NewsCutter are trademarks or registered trademarks of Avid Technology, Inc. or
its subsidiaries in the United States and/or other countries.
• HDMI, the HDMI logo and High-Definition Multimedia Interface are trademarks or registered trademarks of
HDMI Licensing LLC in the United States and other countries.
• Other names and products not mentioned above may be trademarks or registered trademarks of their
respective companies.
• This device incorporates exFAT technology licensed from Microsoft.
• ANY USE OF THIS PRODUCT OTHER THAN CONSUMER PERSONAL USE IN ANY MANNER THAT
COMPLIES WITH THE MPEG-2 STANDARD FOR ENCODING VIDEO INFORMATION FOR PACKAGED
MEDIA IS EXPRESSLY PROHIBITED WITHOUT A LICENSE UNDER APPLICABLE PATENTS IN THE MPEG-2
PATENT PORTFOLIO, WHICH LICENSE IS AVAILABLE FROM MPEG LA, L.L.C., 250 STEELE STREET,
SUITE 300, DENVER, COLORADO 80206.
COPY

5
Highlights of the XF105/XF100
The Canon XF105/XF100 HD Camcorder has been designed with quality and functionality at the forefront while
maintaining a compact size. The following are just some of the many features that will help turn your creative
vision into reality.
HD Recording
CMOS system and DIGIC DV III image processor
The camcorder is equipped with a 1/3-in. CMOS
sensor that captures video at an effective pixel count
of approximately 2.07 megapixels (1920x1080).
Images are then processed by the state-of-the-art
DIGIC DV III image processor.
Superb HD video
The camcorder uses the MPEG-2 Long GOP codec.
When you record using the 50 Mbps bit rate (with
4:2:2 color sampling), the quality of your recordings
will rival that of broadcast video. Your recordings are
saved as Material eXchange Format (MXF) files,
which are compatible with major non-linear editing
(NLE) software.
You can configure the video recording signal to suit
your needs. By combining the bit rate/resolution
setting with the frame rate setting, you can produce
video from 1440x1080/24P at 25 Mbps to
1280x720/60P at 35 Mbps to 1920x1080/60i at 50
Mbps. You can select from a total of 16 different
combinations!
Operability
Easy-to-use controls in a compact body
This camcorder has a variety of external controls at
your fingertips, such as the manual ring, which
allows you to adjust the focus, zoom or aperture
simply by moving a switch and turning the ring. All of
this is in a body that is so compact that you can
carry and use the camcorder for long periods of time
without experiencing fatigue.
Face detection
When a subject’s face is detected, the camcorder
can track and focus on it. Furthermore, you can
have the camcorder in manual focus but switch to
autofocus only when a face is detected (051),
ensuring that important subjects are in focus.
Recording media
The camcorder records video and audio to
CompactFlash (CF) cards. You can even make
lengthy recordings without worry because the
camcorder features two CF card slots. When one
CF card becomes full, the recording will
automatically continue on the other one without
interruption when you use relay recording (039).
Canon XF Utility software
Managing your recordings is as simple as using the
Canon XF Utility software. You can transfer your
recordings to your computer, where you can view
and manage them. Using the associated plugins,
you can then use the recordings with major NLE
software*.
*Refer to Saving Clips to a Computer (0132) for details
on compatible software.
Versatile Artistic Expression
Special recording modes
The special recording modes (089) give you more
creative control over your recordings. You can create
a slow motion or fast motion effect in your
recordings, record a certain number of frames at a
set interval (ideal for subjects with little movement) or
record a certain number of frames every time you
press a button (ideal for stop motion animation).
Custom picture settings
With custom picture settings (0100), you can
enjoy unparalleled image control to deliver the “look”
you want by adjusting parameters, such as gamma
and sharpness. The custom picture settings can be
recorded onto an SD card, which allows multiple
XF105/XF100 camcorders to use the same settings,
or embedded in the recording itself.
Infrared recording
Record in darkness using infrared recording
(094). With the built-in infrared light, you can
record nocturnal animals in their natural environment
or other such scenes.
COPY

6
Advanced Professional Features
Pro-level connectivity (b only)
An industry-standard HD/SD SDI terminal (0128)
for uncompressed HD signal output, embedded
audio and SMPTE time code (LTC) give the
camcorder the functionality of professional broadcast
cameras. Genlock synchronization (075) and time
code synchronization (075) allow the camcorder to
be part of any multi-camera shooting setup.
Customization
The camcorder features several customization
options. You can assign often-used functions to
assignable buttons (098) so that you can call up
those functions with the press of a single button.
Custom functions (0108) and custom onscreen
displays (0109) give you even more freedom to
control many aspects of the camcorder’s operation.
Save custom picture and menu settings to an SD
card so that you can transfer your setting preferences
to other XF105/XF100 camcorders in order to use
them in the same way.
Other Functions
Audio
Sound is recorded as 2-channel linear PCM audio
(16-bit/48 kHz). You can use the built-in microphone,
MIC audio input terminal or the two XLR audio input
terminals (with phantom power supply) when
recording.
Video scopes
Check the brightness of the image using the
waveform monitor (085) or the focus using the
edge monitor (086).
Added and improved functionality
Other functions include improved image stabilization
(053), the option to add metadata to recordings
(083), and the Intelligent System-compatible
battery pack (0171). Also, optical axis shift (096)
and the focal length guide (097) have been added
to aid in 3D shooting.
COPY

7
1. Introduction 10
About this Manual 10
Conventions Used in this Manual 10
Supplied Accessories 12
Names of Parts 13
2. Preparations 22
Preparing the Power Supply 22
Using a Battery Pack 22
Turning the Camcorder On and Off 25
Date, Time and Language Settings 26
Setting the Date and Time 26
Changing the Time Zone 26
Displaying the Date and Time while Recording 27
Changing the Language 27
Using the Menus 28
Selecting an Option from the Menu 28
Preparing the Camcorder 30
Attaching the Microphone Holder Unit 30
Attaching the Lens Hood 30
Dioptric Adjustment 30
Using the LCD Panel 31
Using the Viewfinder and LCD Screen
Simultaneously 31
Adjusting the Viewfinder/LCD Screen 31
Setting the Screen to Black & White 32
Adjusting the Grip Belt 32
Attaching a Shoulder Strap 32
Removing and Attaching the Terminal Covers 33
Using the Wireless Controller 33
Using a Tripod 34
Preparing Recording Media 35
Inserting a CF Card 35
Checking the Status of the CF Card Slots 36
Removing a CF card 36
Inserting and Removing an SD Card 37
Initializing the Recording Media 37
Switching Between the CF Card Slots 38
Selecting the CF Card Recording Method 38
Checking the Available Recording Time 39
Recovering Data on the CF Card 39
3. Recording 40
Recording Video 40
Preparing to Record 40
Recording 40
Onscreen Displays 43
Power Save Mode 45
Video Configuration: Bit Rate, Resolution and
Frame Rate 46
Custom Button and Dial 47
Adjusting the Focus 48
Manual Focus Mode 48
Using the Focus Assistance Functions 49
Autofocus Mode 50
Detecting and Focusing On Faces 51
Focus Limit and Macro Shooting 52
Image Stabilizer 53
Gain 54
Automatic Gain Control (AGC) 54
Manual Gain Control 55
Shutter Speed 56
Changing the Shutter Speed Mode 57
Flicker Reduction 57
Adjusting the Aperture 59
Automatic Aperture Control 59
Manual Aperture Control 59
Adjusting the AE Level 60
Setting the Light Metering Mode 60
White Balance 61
Auto White Balance 61
Preset White Balance 61
Setting the Color Temperature 62
Custom White Balance 63
Zooming 64
Using the Manual Ring 64
Using the Zoom Rockers, Wireless Controller or
Optional Remote Control 64
Soft Zoom Control 67
Using Optional Conversion Lenses 68
Onscreen Markers and Zebra Patterns 69
Displaying Onscreen Markers 69
Displaying Zebra Patterns 70
Table of Contents
COPY

8
Setting the Time Code 71
Selecting the Running Mode 71
Selecting Drop or Non-Drop Frame 72
Putting the Time Code Display on Hold 72
Setting the User Bit 74
b Synchronizing with an External
Device 75
Connecting an External Device 75
Using a Reference Video Signal
(Genlock Synchronization) 75
Using a Time Code Signal 75
Time Code Signal Output 76
Recording Audio 78
Using the Built-in or External Microphone
Connected to the MIC Terminal 78
Using Line Input or an External Microphone
Connected to an XLR Terminal 79
Adjusting the Audio Level 81
Monitoring the Audio with Headphones 82
Using Metadata 83
Setting a User Memo 83
Color Bars/Audio Reference Signal 84
Recording Color Bars 84
Recording an Audio Reference Signal 84
Video Scopes 85
Displaying a Video Scope 85
Configuring the Waveform Monitor 85
Configuring the Edge Monitor 86
Adding Shot Marks while Recording 87
Reviewing a Recording 88
Special Recording Modes 89
Interval Recording Mode 89
Frame Recording Mode 90
Slow & Fast Motion Mode 91
Pre-recording Mode 92
Infrared Recording 94
Activating Infrared Mode 94
Using the Infrared Light 94
Optical Axis Shift 96
Using the Focal Length Guide 97
4. Customization 98
Assignable Buttons 98
Changing the Assigned Function 98
Using an Assignable Button 98
Custom Picture Settings 100
Selecting Custom Picture Files 100
Editing a Custom Picture File’s Settings 101
Renaming Custom Picture Files 101
Protecting Custom Picture Files 101
Transferring Custom Picture Files 102
Embedding Custom Picture Settings in a
Recording 103
Available Custom Picture Settings 103
Customizing Functions and Onscreen
Displays 108
Customizing Functions 108
Customizing Onscreen Displays 109
Saving and Loading Camera Settings 110
Saving Camera Settings to an SD Card 110
Loading Camera Settings from an SD Card 110
5. Playback 111
Playback 111
Clip Index Screen 111
Playing Back Clips 113
Onscreen Displays 114
Playback Controls 115
Adjusting the Volume 115
Adding Shot Marks during Playback 116
COPY

9
Clip Operations 117
Using the Clip Menu 118
Displaying Clip Information 118
Adding e Marks or Z Marks 119
Deleting e Marks or Z Marks 119
Copying Clips 120
Deleting Clips 121
Deleting the User Memo 121
Copying a Custom Picture File Embedded in a
Clip 122
Displaying an Index Screen of Shot Marks 122
Displaying a Frame Index Screen of a Single
Clip 123
Adding or Deleting Shot Marks from an Index
Screen 123
Changing a Clip’s Thumbnail 124
6. External Connections 125
Video Output Configuration 125
Video Output Configuration by Terminal 125
SD Output 126
Connecting to an External Monitor 127
Connection Diagram 127
b Using the HD/SD SDI Terminal 128
Using the HDMI OUT Terminal 128
Using the HD/SD COMPONENT OUT
Terminal 128
Using the AV Terminal 129
Superimposing Onscreen Displays to Appear on
an External Monitor 129
Audio Output 130
b Embedded Audio 130
Synchronizing the Video with the Audio being
Monitored 130
Selecting the Audio Channel 130
Selecting the Output Level of the AV
Terminal 131
Saving Clips to a Computer 132
Saving MXF Clips 132
Installing Canon XF Utility (Windows) 132
Installing Canon XF Utility (Mac OS) 133
Viewing the Software Instruction Manuals 135
7. Photos 136
Taking Photos 136
Taking Photos in CAMERA Mode 136
Capturing Photos in MEDIA Mode 136
Photo Playback 138
Displaying the [Photos] Index Screen 138
Viewing Photos 138
Photo Operations 139
Using the Photo Menu 139
Deleting Photos 139
Protecting Photos 140
Copying Custom Picture Files 141
Photo Numbering 142
8. Additional Information 143
Menu Options 143
Displaying the Status Screens 154
Troubleshooting 160
List of Messages 163
Handling Precautions 166
Maintenance/Others 169
Optional Accessories 170
Specifications 174
Index 178
COPY

10
1Introduction
About this Manual
Thank you for purchasing the Canon XF105/XF100. Please read this manual carefully before you use the
camcorder and retain it for future reference. Should the camcorder fail to operate correctly, refer to
Troubleshooting (0160).
Conventions Used in this Manual
• IMPORTANT: Precautions related to the camcorder’s operation.
• NOTES: Additional topics that complement the basic operating procedures.
•0: Reference page number.
•b: Text that applies only to the model shown in the icon.
• The following terms are used in this manual.
“Screen” refers to the LCD screen and the viewfinder screen.
“CF card” refers to a CompactFlash (CF) card.
“SD card” refers to an SD or SDHC memory card.
“Recording media” refers to CF cards and SD cards.
• Photographs in the manual are simulated pictures taken with a still camera. Some screenshots have been
altered to make them easier to read.
• Illustrations in the manual show the b.
COPY

11
About this Manual
Reviewing a Recording
Reviewing a Recording
When the camcorder is in mode, you can review the last clip that
was recorded.
1 Open the [Rec Review] submenu to set the review length.
[JOther Functions] [Rec Review]
2 Select the desired option and then press SET.
3 After you finish recording, press the U button.
• The last clip that was recorded is played back without audio for the
selected duration. [AREVIEW] appears at the top of the screen.
• Press the CANCEL button to stop reviewing the clip and change the
camcorder back to record pause mode.
• After the clip finishes playing back, the camcorder returns to record
pause mode.
Options
NOTES
• When you are using a special recording mode (088), you cannot review a clip.
• If the camcorder switched CF cards during a recording, the camcorder will play back the clip on the CF card
most recently recorded on.
Operating modes:
[Entire Clip]: Allows you to review the entire clip.
[Last 4 sec]: Allows you to review just the last 4 seconds of the clip.
[JOther Functions]
[Rec Review]
[Last 4 sec]
Operating modes
indicates that a function is available in the
operating mode indicated and indicates that the
function is not available. For a detailed explanation,
refer to Turning the Camcorder On and Off (025).
When a procedure requires selecting an option,
the available options are listed within or after the
procedure. Brackets [ ] are used to refer to menu
options as they are displayed on screen.
The arrow is used to abbreviate menu selections. For
a detailed explanation on how to use the menus,
refer to Using the Menus (028). For a concise
summary of all available menu options and settings,
refer to the appendix Menu Options (0143).
When a function requires the use of the menu,
the quick reference shows the submenus and,
when applicable, the default setting for the
menu item. The example illustration indicates
that you can find the function by selecting the
[J Other Functions] menu and then the [Rec
Review] menu item.
COPY

Supplied Accessories
12
Supplied Accessories
The following accessories are supplied with the camcorder.
CA-930 Compact Power Adapter
(incl. power cord)
Microphone holder unit BP-925 Battery Pack
(incl. terminal cover)
DC-930 DC Cable
CTC-100/S Component
Cable
Lens Hood Lens Cap WL-D6000 Wireless Controller
(incl. CR2025 Lithium Battery)
SS-1200 Shoulder Strap
COPY

13
Names of Parts
Names of Parts
1
2
3
4
5
6
7
8
9
101112131415161718192021
Operation panel
햲
(019)
Operation panel
햳
(019)
1 CF card slot covers for CF card slot A (CFj) and
CF card slot B (CFl)
2 CF card slots A (CFj) and B (CFl) (035)
3 CF card release buttons (036)
4d switch (025)
5ON/OFF indicator
6 SLOT SELECT (CF card slot selection) button
(038)
7DISP. button (043)/
BATT. (battery information) button (023)
8RESET button (0161)
9 INDEX button (0113)/
U (review recording) button (088)
10 S (white balance adjustment) button (062)
11 WB (white balance) button (061)
12 CAMERA switch (042)
13 CF card slot cover switches for CF card slot A
(CFj) and CF card slot B (CFl) (035)
14 SHUTTER button (057)
15 GAIN button (055)
16 IRIS button (059)
17 CUSTOM (customizable) dial (047)
18 AF/MF (autofocus/manual focus) button
(048, 50)
19 Manual ring switch (048, 59, 64)
20 Manual ring (048, 59, 64)
21 Lens hood (030)
COPY

Names of Parts
14
12 3 45 6
789
10
Terminals
햲
(020)
1 REMOTE terminal
2 SD card access indicator (037)
3SD card slot (037)
4SD card slot cover
5 MIC (microphone) terminal (078)
6 XLR terminals (CH1 and CH2) (079)
7 Lens hood lock screw (030)
8b HD/SD SDI terminal (0128)
9b GENLOCK terminal (075) / TC (time code) terminal (075)
10 Grip belt (032)
COPY

15
Names of Parts
1
2
3
4
5
6
8
7
9
10
11
1 Built-in microphone (078)
2 Built-in speaker (0116)
3 Strap mount (032)
4 CUSTOM (customizable) button (047)
5 INFRARED switch (094)
6 Instant AF sensor (050)
7 Remote sensor (034)
8 Infrared light (094)
9 Microphone cable clamp (079)
10 Microphone holder unit (079)
11 Microphone lock screw (079)
COPY

Names of Parts
16
1
2
3
4
5
6
7
8
9
10
11
12
13
Terminals
햳
(020)
1 Viewfinder (030, 31)
2 Dioptric adjustment lever (030)
3 BATT. RELEASE (battery release) key (023)
4 START/STOP button (040)
5 Strap mount (032)
6 WFM (waveform monitor) button (085)/Assignable button 3 (098)
7 ZEBRA button (069)/Assignable button 2 (098)
8 CANCEL button (028)
9Joystick (028)/SET button (028)
10 MENU button (028)
11 LCD screen (031)
12 POWERED IS button (053)/Assignable button 1 (098)
13 POWER SAVE button (045)
COPY

17
Names of Parts
12345 67 8
9
1011
1Front tally lamp (040)
2 Accessory shoe
For attaching accessories such as the optional VL-10Li II Battery Video Light.
3 Rear tally lamp (040)
4START/STOP lock lever (041)
5 START/STOP button (040)
6 Handle socket for 1/4" screws
7 Grip zoom rocker (065)
8 MAGN. (magnification) button (050)/Assignable button 4 (098)
9 CF card slot A (CFj) and CF card slot B (CFl) access indicators (036)
10 Handle zoom rocker (066)
11 Audio level dials for CH1 and CH2 (082)
COPY

19
Names of Parts
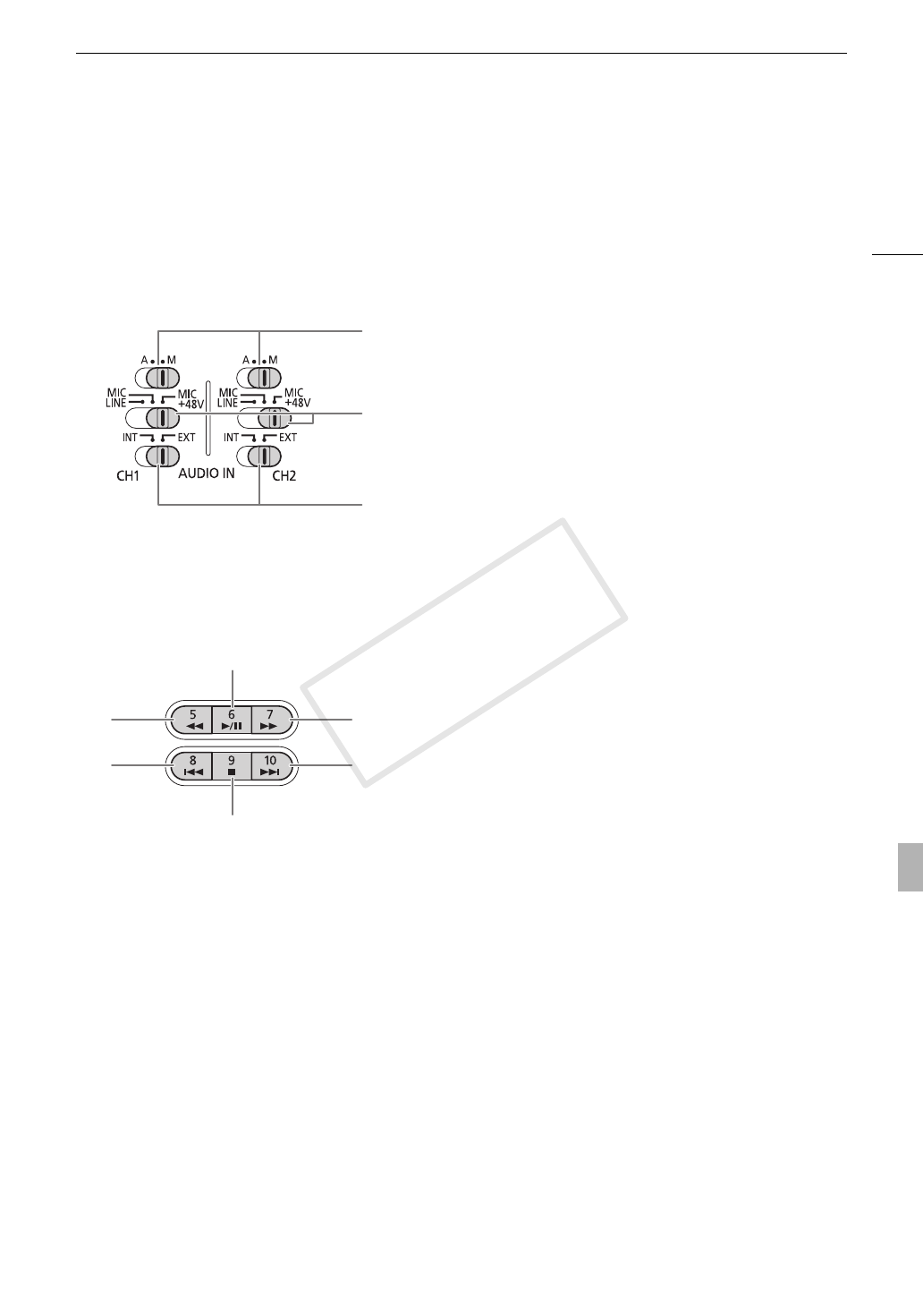
1 Audio level switches for CH1 and CH2 (082)
2 XLR terminal switches for CH1 and CH2 (080)
3 AUDIO IN switches for CH1 and CH2 (078, 80)
4D (play/pause) button (0113)/
Assignable button 6 (098)
5I (fast playback) button (0115)/
Assignable button 7 (098)
6K (skip forward) button (0115)/
Assignable button 10 (098)
7B (stop) button (0113)/
Assignable button 9 (098)
8L (skip backward) button (0115)/
Assignable button 8 (098)
9J (fast reverse playback) button (0115)/
Assignable button 5 (098)
1
2
3
7
4
9
8
5
6
Operation panel 햲
Operation panel 햳
COPY

21
Names of Parts
WL-D6000 Wireless Controller
1
2
3
4
5
6
7
8
9
10
11
12
13
14
1 START/STOP button (040)
2 ZOOM buttons (066)
3F/O/E/A buttons
4 MENU button (028)
5J/I (fast playback/reverse playback) buttons (0115)
6Z/Y (frame forward/reverse) buttons (0115)
7B (stop) button (0113)
8D (play/pause) button (0113)
9INDEX button (0113)
10 SET button (028)
11 CANCEL button (028)
12 SHOT1 (shot mark 1) button (087)
13 PHOTO button (0136)
14 Record enable button: When you use the START/STOP button or ZOOM buttons,
you must press this button simultaneously with the desired button.
COPY

22
2Preparations
Preparing the Power Supply
You can power the camcorder using a battery pack or directly using the compact power adapter. If you connect
the compact power adapter to the camcorder while a battery pack is attached, the camcorder will draw power
from the power outlet.
Charge battery packs before use. For approximate charging times and recording/playback times with a fully
charged battery pack, refer to Charging Times (0171) and Recording and Playback Times (0171).
Using a Battery Pack
You can power the camcorder using the supplied BP-925 or optional BP-950G, BP-955, BP-970G or BP-975
Battery Pack. The BP-925, BP-955 and BP-975 Battery Packs are compatible with Intelligent System, meaning
that you can check the remaining battery time even while the camcorder is turned off.
Charging the Battery Pack
Charge battery packs using the supplied compact power adapter. Before
charging, disconnect the DC cable from the compact power adapter and
remove the terminal cover of the battery pack.
1 If the DC cable is connected to the compact power adapter, disconnect
it.
• If the DC cable is connected to the compact power adapter, charging
will not start.
2 Connect the power cord to the compact power adapter (햲).
3 Plug the power cord into a power outlet (햳).
4 Attach the battery pack to the compact power adapter (햴).
• Press lightly and slide the battery pack in the direction of the arrow until it clicks.
• The CHARGE indicator starts flashing and also indicates the battery pack’s approximate charge. The
indicator will stay on when charging has completed.
0-34%: Flashes once per second
35-69%: Flashes twice per second
70-99%: Flashes 3 times per second
5 When charging has completed, remove the battery pack from the compact power adapter.
6 Unplug the power cord from the power outlet and disconnect it from the compact power adapter.
NOTES
• To charge the battery pack, disconnect the DC cable from the compact power adapter.
햲
햴
햳
CHARGE indicator
COPY

23
Preparing the Power Supply
Attaching the Battery Pack
1Move the d switch to OFF (햲).
2 Insert the battery pack all the way into the compartment and press
gently until it clicks (햳).
Removing the Battery Pack
1Move the d switch to OFF.
2 Hold down the BATT. RELEASE (battery release) key and remove the
battery.
Checking the Remaining Battery Charge
If you are using the supplied BP-925 or optional BP-955 or BP-975 Battery
Pack, you can check the approximate remaining battery charge using one
of the following methods when the camcorder is turned off. When the
camcorder is turned on, you can check on the remaining battery charge by
looking at any recording/playback screen or the [Battery / Hour Meter]
status screen (0158).
Press the CHECK button on the battery pack. An indicator will light for
approximately 3 seconds and show the approximate remaining battery
charge.
0-25%
26-50%
51-75%
76-100%
0 100%
CHECK button
Battery charge indicator
COPY

Preparing the Power Supply
24
When the camcorder is off and an Intelligent System-compatible battery
pack is attached, press the BATT. (battery information) button to display the
remaining battery time and available recording time (displays for 5
seconds). Depending on the battery life, the battery information may not be
displayed.
IMPORTANT
• Do not connect to the compact power adapter any product that is not
expressly recommended for use with this camcorder.
NOTES
• We recommend charging the battery pack in temperatures between
10 ºC and 30 ºC (50 ºF and 86 ºF). Outside the temperature range of 0 ºC
to 40 ºC (32 ºF to 104 ºF), charging will not start.
• If there is a malfunction with the compact power adapter or battery pack,
the charge indicator will go out and charging will stop.
• For handling precautions regarding the battery pack, refer to Battery
Pack (0166).
• Charged battery packs continue to discharge naturally. Therefore, charge them on the day of use, or the day
before, to ensure a full charge.
• We recommend that you prepare battery packs to last 2 to 3 times longer than you think you might need.
• The first time you use a battery pack, fully charge it and then use the camcorder until the battery pack is
completely exhausted. Doing so will ensure that the remaining recording time will be displayed accurately.
• Repeatedly charging and discharging the battery pack will eventually shorten its battery life. When you are
using the supplied BP-925 or optional BP-955 or BP-975 Battery Pack, you can check the battery life on the
[Battery / Hour Meter] status screen (0158) or the battery information screen (press the BATT. button while
the camcorder is turned off). Fully charging the battery pack and then discharging it will give you a more
accurate reading.
•USA and Canada only: The Lithium ion/polymer battery that powers the product is recyclable.
Please call 1-800-8-BATTERY for information on how to recycle this battery.
Using a Household Power Outlet
When Using the Supplied CA-930 Compact Power Adapter and
DC-930 DC Cable:
1 Move the d switch to OFF (햲).
2 Connect the DC cable to the DC IN terminal on the camcorder (햳).
3 Connect the power cord to the compact power adapter and plug it into a
power outlet (햴).
4 Connect the DC cable to the compact power adapter (햵).
IMPORTANT
• Turn off the camcorder before connecting or disconnecting the compact
power adapter.
NOTES
• When using the camcorder with a household power outlet, you can
change the battery pack while the power is on.
DC IN
terminal
COPY

25
Preparing the Power Supply
When Using the Optional CA-920 Compact Power Adapter and
DC-920 DC Coupler:
1Move the d switch to OFF (햲).
2 Attach the DC coupler to the camcorder (햳).
3 Connect the power cord to the compact power adapter and plug it into a
power outlet (햴).
4 Connect the DC coupler to the adapter (햵).
5 Detach the DC coupler after use.
• Push the BATT. RELEASE key and pull out the DC coupler.
IMPORTANT
• Turn off the camcorder before connecting or disconnecting the compact
power adapter.
Turning the Camcorder On and Off
The camcorder has two operating modes: CAMERA ( ) mode for
making recordings and MEDIA ( ) mode for playing back recordings.
Select the operating mode using the d switch.
To turn on the camcorder
Hold down the button on the d switch and move it to CAMERA for
mode or MEDIA for mode. The ON/OFF indicator will
illuminate in green.
To turn off the camcorder
Move the d switch to OFF. The ON/OFF indicator will turn off.
CAMERA mode MEDIA mode
COPY

Date, Time and Language Settings
26
Date, Time and Language Settings
Setting the Date and Time
You will need to set the date and time of the camcorder before you can start using it. When the camcorder’s
clock is not set, the [Date/Time] screen will appear automatically with the month selected.
1 Push the joystick up/down to change the month then move (A) to the day.
2 Change the rest of the fields in the same way.
3 Select (A) [Set] and then press SET to start the clock and close the screen.
NOTES
• When the built-in rechargeable lithium battery is exhausted, the date and time setting may be lost. In such
case, recharge the built-in lithium battery (0168) and set the time zone, date and time again.
• You can change the date format and the clock format (12/24 hours) with the [JOther Functions] [Clock
Set] [Date Format] setting.
• You can also change the date and time later on (not during the initial setup) with the [JOther Functions]
[Clock Set] [Date/Time] setting.
Changing the Time Zone
Change the time zone to match the time zone of your location. The default
setting is [UTC-05:00 New York]. The time zones are based on
Coordinated Universal Time (UTC).
1 Press the MENU button.
2 Push the joystick up/down to select [JOther Functions] and then press SET.
3 Select [Time Zone] in a similar fashion.
4 Push the joystick up/down to change the time zone.
5 Press SET to set the time zone and then press the MENU button to close the menu.
Operating modes:
Operating modes:
[JOther Functions]
[Time Zone]
[UTC-05:00 New York]
COPY

27
Date, Time and Language Settings
Displaying the Date and Time while Recording
You can display the date and time in the lower left of the screen.
1 Press the MENU button.
2 Push the joystick up/down to select [MLCD/VF Setup].
3 Select [Custom Display 2] and then [Date/Time] in a similar
fashion.
4 Push the joystick up/down to select the information to display.
• Select [Off] to record without displaying the date and time.
5 Press SET and then press the MENU button to close the menu.
Changing the Language
You can change the language in which onscreen messages are displayed.
The default language is English but you can select German, Spanish,
French, Italian, Polish, Russian, Simplified Chinese, Korean or Japanese.
1 Press the MENU button.
2 Push the joystick up/down to select [JOther Functions].
3 Select [Language o] in a similar fashion.
4 Use the joystick to select a language.
5 Press SET to select the language and then press the MENU button to close the menu.
Operating modes:
Operating modes:
[MLCD/VF Setup]
[Custom Display 2]
[Date/Time]
[Off]
[JOther Functions]
[Language o]
[English]
COPY

Using the Menus
28
Using the Menus
In mode, many of the camcorder’s functions can be adjusted from the menu for general settings, which
opens after pressing the MENU button. In mode, press the MENU button to open the menu for general
settings or SET to open the clip menu for clip operations. For details about the available menu options and
settings, refer to Menu Options (0143).
Selecting an Option from the Menu
The following is a step-by-step explanation of how to select an option from the menu. In the procedures
throughout the rest of this manual, opening and closing the menu is assumed and not included in the procedure.
1 Press the MENU button.
• The menu opens with the orange selection frame indicating the menu item that was selected the previous
time the menu was closed (unless the camcorder was turned off).
2 Push the joystick up/down to select the desired submenu.
3 Push the joystick right or press SET.
• The orange selection frame will appear on a menu item in the submenu.
• Press the CANCEL button, push the joystick left, or select [a] to return to the previous submenu.
4 Push the joystick up/down to select the desired menu item.
• If a submenu contains many menu items, a scroll bar will appear on the right side of the submenu indicating
that you must scroll up or down to see other menu items.
•A A mark next to a menu item indicates another submenu. Repeat steps 3 and 4.
5 Push the joystick right or press SET.
• The orange selection frame will appear on a setting option.
• Press the CANCEL button to return to the previous submenu.
6 Push the joystick up/down to select the desired setting option and then press SET.
• Depending on the menu item, additional selections may be necessary.
7 Press the MENU button to close the menu.
Operating modes:
MENU button
Press to open the menu and then press again to close
the menu after adjusting desired settings.
Joystick/SET button
Push the joystick to move the orange selection frame in the
menu. Then, press the joystick itself (SET button) to select
the menu item indicated by the orange selection frame.
CANCEL button
Press to return to the previous menu or to stop some
operations that are in progress.
COPY

29
Using the Menus
NOTES
• Unavailable items may appear grayed out.
• Pressing the MENU button at any time closes the menu.
• When using the wireless controller, use the h, i, f, g and SET buttons in the same way as the
camcorder’s joystick.
• You can check the current settings on the status screens (0154).
COPY

Preparing the Camcorder
30
Preparing the Camcorder
This section outlines the basic preparations for the camcorder such as attaching the lens hood, attaching the
microphone holder unit, and adjusting the viewfinder and LCD screen.
Attaching the Microphone Holder Unit
Use the supplied screws to attach the microphone holder unit to the
handle.
Attaching the Lens Hood
Attach the lens hood to protect the lens and reduce the amount of stray
light that may hit the lens.
1 Place the lens hood on the front of the lens (햲) and turn it 90
degrees clockwise (햳).
• Be careful not to deform the lens hood.
• Make sure that the lens hood is aligned with the thread.
2 Tighten the lock screw (햴).
Dioptric Adjustment
Turn on the camcorder and adjust the dioptric adjustment lever.
햴
햲
햳
COPY

31
Preparing the Camcorder
Using the LCD Panel
Open the LCD panel 90 degrees.
• You can rotate the panel 90 degrees downward or 180 degrees toward
the lens.
NOTES
• By default, the viewfinder screen is turned off while you use the LCD
screen. However, you can also use both displays simultaneously. See the
following section.
• You can set the LCD screen to black & white (032).
• When you use a commercially available lens adapter and the image on the screen is inverted, you can use the
[JOther Functions] [Custom Function] [Scan Reverse Rec] setting to return the image to the correct
orientation.
Using the Viewfinder and LCD Screen Simultaneously
By default, the viewfinder screen is turned off while you use the LCD
screen. Follow the procedure below to use both of them simultaneously.
1 Open the [LCD/VF Simul.] submenu.
[MLCD/VF Setup] [LCD/VF Simul.]
2 Select [On] and then press SET.
Adjusting the Viewfinder/LCD Screen
You can adjust the brightness, contrast, color, sharpness*, and backlight
of the viewfinder and LCD screen independently of each other. These
adjustments will not affect your recordings.
* The viewfinder's sharpness cannot be adjusted.
1 Open the setup menu for the viewfinder or LCD screen.
[MLCD/VF Setup] [LCD Setup] or [VF Setup]
2 Select [Brightness], [Contrast], [Color], [Sharpness] or [Backlight]
and then press SET.
3 Adjust the setting and then press SET.
• Repeat steps 2 and 3 to adjust other settings as necessary.
NOTES
• If you set an assignable button to [LCD Setup] (098), you can press the button to open the [LCD Setup]
submenu.
Operating modes:
Operating modes:
[MLCD/VF Setup]
[LCD/VF Simul.]
[Off]
[MLCD/VF Setup]
[LCD Setup]
[VF Setup]
[Brightness: 0]
[Contrast: 0]
[Color: 0]
[Sharpness: 2]*
[Backlight: Normal]
* The viewfinder's sharpness
cannot be adjusted.
COPY

Preparing the Camcorder
32
Setting the Screen to Black & White
The viewfinder and LCD screen display in color by default but you can set
them to black & white. Even when the screen is black & white, onscreen
text and icons will still be displayed in color.
1 Open the [LCD/VF B&W] submenu.
[MLCD/VF Setup] [LCD/VF B&W]
2 Select [On] and then press SET.
NOTES
• You can also set the screen to black & white by setting an assignable button to [LCD/VF B&W] (098).
Adjusting the Grip Belt
Adjust the grip belt so that you can reach the grip zoom rocker with
your index and middle fingers, and the START/STOP button with
your thumb.
IMPORTANT
• Be careful not to drop the camcorder when adjusting the grip belt.
Attaching a Shoulder Strap
Pass the ends through the strap mount and adjust the length of the
strap.
IMPORTANT
• Be careful not to drop the camcorder when attaching or adjusting the
shoulder strap.
Operating modes:
[MLCD/VF Setup]
[LCD/VF B&W]
[Off]
COPY

33
Preparing the Camcorder
Removing and Attaching the Terminal Covers
Remove the covers for the following terminals in order to access them.
*b only.
Removing the Terminal Covers
1 Open the terminal cover.
2 Grasp the strip connecting the terminal cover to the camcorder and pull
straight out.
Attaching the Terminal Covers
Insert the connecting strip into the opening to attach the terminal cover.
NOTES
• If the connecting strip is difficult to grasp, use a pair of tweezers or similar
tool.
Using the Wireless Controller
Inserting the Battery
Insert the supplied CR2025 lithium button battery into the wireless
controller before use.
1 Press the tab in the direction of the arrow (햲) and pull out the battery
holder (햳).
2 Place the lithium button battery with the + side facing up (햴).
3 Insert the battery holder (햵).
Activating the Wireless Controller
By default, the wireless controller is activated. If it has been deactivated,
follow the procedure below to activate it.
1 Open the [Wireless Controller] submenu.
[JOther Functions] [Wireless Controller]
2 Select [On] and then press SET.
NOTES
• You can also activate the wireless controller by setting an assignable button to [Wireless Controller] (098).
• HD/SD SDI and GENLOCK/TC terminals*
•W (headphone), AV and DC IN terminals
• REMOTE terminal
• HD/SD COMPONENT OUT, USB and HDMI
OUT terminals
Operating modes:
햲
햳
햵
햴
[JOther Functions]
[Wireless Controller]
[On]
COPY

Preparing the Camcorder
34
Using the Wireless Controller to Operate the Camcorder
When using the wireless controller, point it at the camcorder’s remote
sensor. When the wireless controller's buttons are operated, the
camcorder's tally lamps will illuminate.
NOTES
• When you use the START/STOP button or ZOOM buttons on the wireless
controller, you must press the record enable button simultaneously with
the desired button.
• When the camcorder cannot be operated with the wireless controller, or when it can only be operated at very
close range, replace the battery.
• The wireless controller may not work properly when the remote sensor is located under strong light sources or
direct sunlight.
Using a Tripod
You can mount the camcorder on a tripod but do not use tripods with
mounting screws longer than 5.5 mm (0.2 in.) as this may cause damage to
the camcorder.
Using a Tripod with 3/8" Mounting Screws
To use a tripod with 3/8" mounting screws, first attach the optional TB-1
Tripod Adapter Base to the camcorder and then attach the tripod to the
adapter base.
1 Remove the tripod base from the camcorder.
• Remove the 4 screws and then remove the base.
2 Attach the optional TB-1 Tripod Adapter Base.
• Firmly screw in the 4 screws.
3 Attach the tripod.
• Firmly screw in the tripod screw.
• If a tripod has both a 1/4" screw and 3/8" mounting screw, firmly screw
in both.
COPY

35
Preparing Recording Media
Preparing Recording Media
The camcorder records clips to CompactFlash (CF) cards and photos* to SD and SDHC memory
cards. The camcorder is equipped with two CF card slots. Initialize recording media (037) when you use them
with this camcorder for the first time.
* The camcorder can record custom picture settings (0102) and camera settings (0110) on to an SD card. To record a user
memo (083) with a clip, use the Canon XF Utility software (0132) to a create user memo file and save it to the SD card. The
camcorder can read the file and embed it in the clip.
Compatible CF cards
You can use UDMA-compatible* Type I CF cards with a capacity of at least 512 MB with the camcorder. For
more details on cards that can be used, visit your local Canon Web site.
* The Ultra Direct Memory Access (UDMA) specification allows data to be transferred between the CF card and device at high
transfer speeds (measured in MBps). Depending on the CF card, you may not be able to record even when using a UDMA-
comptaible CF card.
IMPORTANT
•About high capacity CF cards You can use CF cards with a capacity of 128 GB or larger with this
camcorder but such CF cards are initialized using the exFAT file system.
- When using exFAT-formatted CF cards with other devices (digital recorders, card readers, etc.), make sure
that the external device is compatible with exFAT. For more information on compatibility, contact the
computer, operating system or memory card manufacturer.
- If you use exFAT-formatted CF cards with a computer OS that is not exFAT-compatible, you may be
prompted to format the CF card. In such case, cancel the operation to prevent data loss.
NOTES
• Proper operation cannot be guaranteed for all CF cards.
Inserting a CF Card
You can insert a CF card into CF card slot A or slot B. If you have two CF
cards, you can use both slots.
1 Slide the CF card slot cover switch in the direction of the E/A
mark (햲).
• The CF card slot cover will open to the left (slot A) or to the right
(slot B).
2 Insert the CF card straight, with the label facing away from the
lens, all the way into the slot until it clicks (햳).
3 Close the CF card slot cover.
• Do not force the cover closed if the CF card is not correctly inserted.
COPY

Preparing Recording Media
36
Checking the Status of the CF Card Slots
You can check the status of the CF card slots immediately by looking at the
CFj/CFl access indicator. Refer to the following table.
Removing a CF card
1 Wait until the access indicator for the card slot with the CF card to
be removed is off (햲).
2 Slide the CF card slot cover switch in the direction of the
E/A mark (햳).
• The CF card slot cover will open to the left (slot A) or to the right
(slot B).
3 Push the CF card release button (햴).
• The release button partially pops out.
4 Push in the CF card release button to release the CF card (햵).
5 Pull the CF card all the way out and close the CF card slot cover.
IMPORTANT
• Observe the following precautions while the CFj or CFl access
indicator is illuminated in red. Failure to do so may result in permanent
data loss.
- Do not disconnect the power source or turn off the camcorder.
- Do not open the cover of the CF card slot being accessed.
NOTES
• If you set the [JOther Functions] [Media Access LED] function to
[Off], the access indicators will not illuminate.
Access indicator color CF card slot status
Red Accessing CF card.
Green Recording/playback is possible and the CF card slot is selected
for recording/playback.
Indicator off A CF card is not inserted, the CF card slot is not currently
selected, or the CF card is not being accessed.
CF card release
button
COPY

37
Preparing Recording Media
Inserting and Removing an SD Card
1 Turn off the camcorder (햲).
2 Open the SD card slot cover.
3 Insert the SD card straight, with the label facing the grip belt, all
the way into the SD card slot until it clicks (햳).
4 Close the SD card slot cover (햴).
• Do not force the cover closed if the SD card is not correctly inserted.
IMPORTANT
• Observe the following precautions while the SD card access indicator is
flashing. Failure to do so may result in permanent data loss.
- Do not disconnect the power source or turn off the camcorder.
- Do not remove the SD card.
• Turn off the camcorder before inserting or removing an SD card.
Inserting or removing the SD card with the camcorder on may result in
permanent data loss.
• SD cards have front and back sides that are not interchangeable.
Inserting an SD card facing the wrong direction can cause a malfunction of the camcorder. Be sure to insert
the SD card as described in step 3.
NOTES
•To remove the SD card: Push the SD card once to release it. When the SD card springs out, pull it all the
way out.
• If you set the [JOther Functions] [Media Access LED] function to [Off], the access indicators will not
illuminate.
Initializing the Recording Media
The first time you use any recording media with this camcorder, initialize it
first. You can also initialize a recording media to permanently delete all the
data it contains.
When initializing an SD card, you can select quick initialization, which
clears the file allocation table but does not physically erase the stored data, or complete initialization, which
deletes all data completely.
1 Open the [Initialize Media] submenu.
[JOther Functions] [Initialize Media]
2 Select [CF A], [CF B] or [SD Card] and then press SET.
To initialize a CF card
3 Select [OK] and then press SET.
4 When the confirmation message appears, press SET.
• The CF card is initialized and all the data it contains is erased.
To initialize an SD card
3 Select [Complete] (complete initialization) or [Quick] (quick initialization) and then press SET.
Operating modes:
SD card access indicator
[JOther Functions]
[Initialize Media]
COPY

Preparing Recording Media
38
4 Select [OK] and then press SET.
• If you are using the [Complete] initialization option, press SET to cancel the operation while it is in progress.
You can use the SD card but all data will be erased.
5 When the confirmation message appears, press SET.
• The SD card is initialized and all the data it contains is erased.
IMPORTANT
• Initializing the recording media will permanently erase all data, including clips with an e mark, protected
photos, and custom picture information. Lost data cannot be recovered. Make sure you save important
recordings in advance.
• Depending on the SD card, the complete initialization may take up to a few minutes.
NOTES
• While recording on a CF card, you can initialize another CF card in the other CF card slot.
Switching Between the CF Card Slots
The camcorder features two CF card slots, CF card slot A (CFj) and CF
card slot B (CFl). If both slots contain a CF card, you can switch between
them as necessary.
Press the SLOT SELECT button.
• The access indicator of the selected CF card slot will illuminate in green.
NOTES
• If both CF card slots contain a CF card and you open the cover of the
selected slot, the camcorder will automatically switch to the other slot.
• You cannot use the SLOT SELECT button to switch between CF card
slots while recording.
Selecting the CF Card Recording Method
The camcorder features two useful CF card recording methods, relay recording and double slot recording.
Relay recording: This allows you to continue recording on another CF card without interruption if the CF card you
are using becomes full. Relay recording is available from CF card slot A to CF card slot B, and vice versa.
Double slot recording: This records the same clip simultaneously to both CF cards, which is a convenient way to
make a backup copy of your recording while you record.
Operating modes:
Operating modes:
COPY

39
Preparing Recording Media
To use relay recording
By default, this function is activated. If it has been deactivated, follow the
procedure below to activate it.
1 Open the [Relay Rec] submenu.
[JOther Functions] [Relay Rec]
2 Select [On] and then press SET.
To use double slot recording
1 Open the [Double Slot Rec] submenu.
[JOther Functions] [Double Slot Rec]
2 Select [On] and then press SET.
NOTES
• When the bit rate is set to 50 Mbps (046) during slow motion
recording, relay recording is not available.
• If a CF card becomes full during double slot recording, recording on both cards will stop. On the other hand, if
an error occurs with one of the cards, recording will continue on the other card.
• Double slot recording cannot be used with relay recording or slow & fast motion recording.
Checking the Available Recording Time
When the camcorder is in mode, the screen indicates which CF card slot is in use and the available
recording time (in minutes*) that remains on each CF card.
On the [Media] status screen (0156), you can check the available recording time, total space and used space
of each recording media, and the available number of photos.
* The approximate available recording time is based on the current bit rate.
Recovering Data on the CF Card
An error may occur with data on the CF card in cases such as turning off the camcorder while recording or
removing the CF card while recording. In such case, you may be able to recover the data on the CF card.
1 Insert the CF card with the data to be recovered into the camcorder.
2 When the screen prompts you to recover the data, select [OK] and then press SET.
3 After a message appears indicating that the data has been recovered, press SET.
NOTES
• This procedure will delete clips shorter than 10 seconds in length. Additionally, up to 10 seconds will be
deleted from the end of clips on the CF card.
• In some cases, data may not be recovered, such as when the FAT32 file system is corrupted or the CF card is
physically damaged.
• While you are recording, you can recover data on the CF card that is not being recorded to.
Operating modes:
[JOther Functions]
[Relay Rec]
[On]
[JOther Functions]
[Double Slot Rec]
[Off]
COPY

40
3Recording
Recording Video
This section explains the recording basics. Before you begin recording, make a test recording first to check if the
camcorder operates correctly. Record for approximately 6 minutes at 50 Mbps (046). Should the camcorder
fail to operate correctly, refer to Troubleshooting (0160).
For details on recording audio, refer to Recording Audio (078).
Preparing to Record
1 Attach a charged battery pack to the camcorder (023).
2 Insert a CF card into a CF card slot (035).
• Insert another CF card into the other CF card slot to use relay
recording (039) or double slot recording (039).
3 Remove the lens cap.
4 Adjust the viewfinder.
NOTES
• The camcorder can add a user memo (083) to a clip as you record. It
can be used to store information such as the clip name, camera operator
and filming location. However, you must set the user memo before
recording.
• You can attach commercially available accessories to the handle by using the socket for 1/4" mounting
screws.
Recording
1 Hold down the button on the d switch and move it to
CAMERA.
• The camcorder turns on in mode and enters record pause
mode.
• The access indicator for the CF card slot selected for recording
illuminates in red and then changes to green.
Operating modes:
Lens cap Viewfinder
COPY

41
Recording Video
2 Press the START/STOP button to begin recording.
• Recording starts. The front and rear tally lamps illuminate and the
recording indicator [NREC] appears on the screen.
• You can use the START/STOP button on the side grip or handle.
• When you use the wireless controller, press the START/STOP button
and the record enable button simultaneously.
3 Press the START/STOP button to pause the recording.
• The clip* is recorded to the CF card and the camcorder enters record
pause mode. The tally lamps will also go out.
* “Clip” refers to one movie unit from the point you press the START/STOP button to start
recording until you press again to pause the recording. You can also include custom
picture settings (0100) and metadata (083) with the clip.
IMPORTANT
• Observe the following precautions while the CFj or CFl access
indicator is illuminated in red. Failure to do so may result in permanent
data loss.
- Do not open the CF card slot cover of the CF card slot being accessed and remove the CF card.
- Do not disconnect the power source or turn off the camcorder.
• Be sure to save your recordings regularly (0132), especially after making important recordings. Canon shall
not be liable for any loss or corruption of data.
NOTES
• The START/STOP button on the handle has a lock lever to prevent accidental operation. Set the lock lever to
R in cases such as when you do not want a recording inadvertently paused or do not plan to use the START/
STOP button. Return the lever to its previous position to enable use of the START/STOP button again.
• You can use the [JOther Functions] [Rec Review] setting (088) to review the last clip recorded.
• If you set an assignable button to [Add e Mark] or [Add Z Mark] (098), you can press the button to add an
e mark or Z mark to the last clip recorded.
• You can use the [JOther Functions] [Clips] [Delete Last Clip] setting (0151) to delete the last clip
recorded. Alternatively, you can set an assignable button to [Delete Last Clip]. However, you cannot delete the
last clip if double slot recording is on.
•b When you set the [JOther Functions] [SDI Rec Command] setting to [On] and you connect the
camcorder to another device using the HD/SD SDI terminal, if you start or stop recording with the camcorder,
the other device will also start or stop recording. For more details, visit your local Canon Web site.
• The area around the tripod base may become hot after using the camcorder for an extended period of time.
This is not a malfunction.
COPY

Recording Video
42
Recording in Full Auto Mode
Move the CAMERA switch to FULL AUTO to change the camcorder to
full auto mode. In full auto mode, the camcorder automatically sets the
iris, gain, shutter speed, and white balance. The camcorder will
continuously adjust the brightness and white balance automatically*. In
full auto mode, however, the autofocus will not be turned on.
* The light metering mode (060) will be set to [Standard], the AE level (060) will be
set to [±0] and the AGC limit (054) will be set to [Off/24 dB].
Locking Buttons
Moving the CAMERA switch to R will lock the following buttons: IRIS,
GAIN, SHUTTER, WB, S, AF/MF. Doing so will also lock the settings
of the corresponding functions. This is useful in preventing settings from
being changed due to inadvertently pressing one of the buttons.
About Clips
When the camcorder records a clip, it also assigns a 6-character clip
name consisting of a 2-letter prefix and 4 numerals (for example, “AA0001”). The numerals increase every
time a clip is recorded. You can set the initial clip name in advance using the [JOther Functions] [Clips]
[Title Prefix] and [Number Setting] settings. You cannot change the clip name after the clip is recorded.
The video file (stream) in a clip will be split approximately every 2 GB for clips with a long recording time. Even
in such case, playback will be continuous.
NOTES
• If you are recording with two CF cards and the CF card you are using becomes full while recording, the clip
will continue uninterrupted on the other CF card when relay recording (039) is activated. In such case,
the recording will be recorded as separate clips.
• If you record using the custom picture and metadata settings, those settings will be recorded with the clip.
For more details, refer to Custom Picture Settings (0100) and Using Metadata (083).
COPY

43
Recording Video
Onscreen Displays
Refer to this section for an explanation of the various screen displays that appear in mode. You can use
the custom display function (0109) to display or hide most of the screen displays. Such screen displays are
denoted with an asterisk (*).
When displaying the date and time:
1 32 6
9
21
7
8
10
11
19
20
12
38
39
37
36
33
32
31
30
29
34
35
28 27 25 24 23 2226
16 17 181514
13
54
41
40
1 Remaining battery time* (044)
2 Double slot recording (039)
3 Recording operation* (044)
4 Character recording* (0108)
5 Genlock (075)
6 Time code* (071)
7 Interval counter* (089)
8 SD card status*
9 Bit rate/Resolution* (046)
10 Frame rate* (046)
11 b SDI recording command* (0152)
12 Output displays* (0148)
13 Wireless controller* (0148)
14 Object distance* (0148)
15 Conversion lens*
16 Magnification* (050)
17 Peaking* (049)
18 Digital tele-converter* (0144)
19 User memo* (083)
20 User bit* (074)
21 Audio output channel* (0130)
22 Audio level meter (082)
23 Audio peak limiter (082)
24 Image stabilizer* (053)/OIS lens shift (096)
25 Shutter speed* (056)
26 AE level* (060)
27 Gain* (054)
28 Aperture value* (059)
29 White balance* (061)
30 Full auto mode* (042)/
Lock* (042)
31 Focus mode* (048)
32 ND filter* (0148)
33 Custom picture* (0100)
34 Light metering mode* (060)
35 Infrared mode, infrared light (094)
36 Focal length guide (097)
37 Zoom indicator* (064)
38 Remaining recording time for double slot
recording (039)
39 CF card status/available recording time* (044)
40 Exposure bar* (055)
41 Date/time* (026)
COPY

Recording Video
44
NOTES
• You can press the DISP. button to turn off most icons and displays.
•When the A icon appears next to the white balance, aperture value, gain or shutter speed, it indicates that the
setting is in auto mode.
1 Remaining battery time
• The icon shows a rough estimate of the remaining charge as a percentage of the full charge of the battery
pack. The remaining recording/playback time of the battery pack is displayed, in minutes, next to the
icon.
•P Q R S U (in red).
When U is displayed, replace the battery pack with a fully charged one.
• Depending on the conditions under which the camcorder and the battery pack are used, the actual
battery charge may not be indicated accurately.
3 Recording operation
14 Conversion lens
• When the optional WD-H58W Wide-converter is attached to the camcorder, the Z icon will appear.
When the optional TL-H58 Tele-converter is attached, the W icon will appear.
38 CF card status/available recording time
• The following indicates the CF card status.
j/l Can record on CF card
k/m No CF card or cannot record on CF card
The CF card selected for recording is indicated with a A mark.
NREC Recording
STBY Record pause
NINT REC Interval recording
INT STBY (INT flashes) Interval record pause
NFRM REC Frame recording
NFRM STBY Frame record pause (after starting recording)
FRM STBY (FRM flashes) Frame record pause (before starting recording)
NS&F REC Slow & fast motion recording
S&F STBY Slow & fast motion record pause
NPRE REC Pre-recording (after pressing the START/STOP button)
PRE REC STBY Pre-recording (before pressing the START/STOP button)
COPY

45
Recording Video
Power Save Mode
Activate the power save mode to turn off the screen and reduce battery
consumption. At the press of a button, the camcorder will immediately
return to record pause mode.
1 Hold the POWER SAVE button pressed down for at least
2seconds.
• The screen will turn off and the ON/OFF indicator will illuminate in
orange.
• During power save mode, the tally lamps will flash twice approximately
every 3 seconds. The camcorder retains previous time code and
camcorder settings.
2 Press the POWER SAVE button to return the camcorder to record
pause mode.
COPY

Video Configuration: Bit Rate, Resolution and Frame Rate
46
Video Configuration: Bit Rate, Resolution and Frame Rate
Before you record, select the bit rate, resolution (frame size) and frame
rate that best match your creative needs.
1 Open the [Bit Rate/Resolution] submenu to set the bit rate and
resolution.
[JOther Functions] [Bit Rate/Resolution]
2 Select the desired option and then press SET.
• The selected bit rate and resolution will appear on the right side of the
screen.
• If you selected [35 Mbps 1440x1080], [Frame Rate] will automatically
be set to [60i] so you do not need to continue with the rest of this
procedure.
3 Open the [Frame Rate] submenu to set the frame rate.
[JOther Functions] [Frame Rate]
4 Select the desired option and then press SET.
• The selected frame rate will appear on the right side of the screen.
NOTES
• For details on the signal output from each terminal, refer to Video Output Configuration (0125).
Operating modes:
[JOther Functions]
[Bit Rate/Resolution]
[50 Mbps 1920x1080]
[JOther Functions]
[Frame Rate]
[60i]
Available bit rate, resolution and frame rate settings
* The first line indicates the bit rate (in Mbps); the second line indicates in parentheses whether the bit rate is constant (CBR) or
variable (VBR), and the color sampling.
Bit rate* Resolution Frame rate
60i 60P 30P 24P
50 Mbps
(CBR 4:2:2)
1920 x 1080 N–N N
1280 x 720 –N N N
35 Mbps
(VBR 4:2:0)
1920 x 1080 N–N N
1440 x 1080 N– – –
1280 x 720 –N N N
25 Mbps
(CBR 4:2:0) 1440 x 1080 N–N N
COPY

47
Custom Button and Dial
Custom Button and Dial
You can assign to the CUSTOM button and dial one of several frequently
used functions. You can then adjust the selected function using the
CUSTOM button and dial, without having to access the menu.
The functions that can be assigned to the CUSTOM button differ
depending on whether the camcorder is in Infrared mode.
1 Open the [Custom Key/Dial] submenu.
[JOther Functions] [Custom Key/Dial]
2 Select [Normal] or [Infrared] and then press SET.
• [Normal] refers to when the camcorder is not in Infrared mode.
3 Select the desired option and then press SET.
• If you selected [Normal], [IR Light] will not be an available option. If you
selected [Infrared], [Iris(ND)] and [Face AF] will not be available options.
Options
NOTES
• To open the option menu, you can hold down the CUSTOM button for at least 2 seconds instead of the
procedure above.
Operating modes:
[Iris(ND)]: Aperture adjustment (059). Press the CUSTOM button to toggle between manual and
automatic aperture adjustment and turn the dial to adjust the aperture.
[Face AF]: Face autofocus (051). Press the CUSTOM button to toggle between the [Face AF] settings
([Face Pri.], [Face Only], [Off]) and turn the dial to change the main subject.
[IR Light]: Infrared light (094). If [lCamera Setup] [Infrared] [Light] is set to [Toggle], press the
CUSTOM button to turn the infrared light on/off.
[Headphone Volume]: Headphone volume (0115). Turn the CUSTOM dial to adjust the headphone volume.
[Tele-converter]: Digital tele-converter (0144). Press the CUSTOM button to turn the digital tele-converter on/
off and turn the dial to select 1.5x, 3x or 6x.
[Off]: Use this setting if you do not intend to use the CUSTOM button or dial.
[JOther Functions]
[Custom Key/Dial]
COPY

Adjusting the Focus
48
Adjusting the Focus
This camcorder features the following two methods for adjusting the focus.
Manual focus (MF): Use the manual ring to adjust the focus. You can use the peaking and magnification
functions to help you focus more accurately.
Autofocus (AF): The camcorder continuously adjusts the focus automatically. When using autofocus, you can
select Instant AF, Medium AF or Normal AF mode. You can also use the manual ring.
Manual Focus Mode
Turn the manual ring to manually adjust the focus. The faster you turn the manual ring, the more quickly you can
focus on your subject.
1 Move the manual ring switch to FOCUS.
• If [MF] appears on the bottom left of the screen, the camcorder is in
manual focus mode. Skip to step 3. If A appears instead, the
camcorder is in autofocus mode. Proceed to step 2.
2 Press the AF/MF button.
3 Turn the manual ring to adjust the focus.
Operating modes:
COPY

49
Adjusting the Focus
NOTES
• Using the subject distance display on the screen:
- When the camcorder switches out of autofocus mode or when you adjust the focus with the manual ring,
the approximate subject distance is displayed on the screen for approximately 3 seconds.
- Use the subject distance display as an estimate; when the distance reading is not considered very precise
for a particular zoom range, it will be displayed in gray.
-[f] indicates infinity focus and [f–] indicates over infinity focus.
- You can change the units of distance between meters and feet using the [JOther Functions] [Custom
Function] [Obj. Dist. Unit] setting (0108).
- The correct subject distance will not be displayed when the optional WD-H58W Wide-converter or TL-H58
Tele-converter is attached.
• You can use the manual ring to adjust the focus while you are operating the zoom. When the camcorder is
initially in autofocus mode, it will return to autofocus mode after you manually adjust the focus.
• You can set the response sensitivity of the manual ring using the [JOther Functions] [Custom Function]
[F. Ring Control] setting (0108).
• If you focus manually and then leave the camcorder with the power turned on, the focus on the subject may
be lost after a while. This possible slight shift in focus is a result of the internal temperature rising in the
camcorder and lens. Check the focus before resuming shooting.
Using the Focus Assistance Functions
In order to focus more accurately, you can use two focus assistance functions – peaking, which creates a clearer
contrast by emphasizing the outlines of the subject, and magnifying, which enlarges the image on the screen.
You can use both functions simultaneously for greater effect.
You can also use the [JOther Functions] [Custom Function] [F. Assist. B&W] setting (0108) to switch
the screen to black & white while using the focus assistance functions.
Peaking
The camcorder offers two peaking levels. Select the level before activating
peaking.
1 Open the [Select] submenu (under [Peaking]) to select the peaking level.
[MLCD/VF Setup] [Select] (under [Peaking])
2 Select the desired level and then press SET.
3 Open the [Peaking] submenu.
[MLCD/VF Setup] [Peaking]
4 Select [On] and then press SET.
• The peaking icon (a or b) appears and the outlines in the
image will be emphasized.
NOTES
• Peaking appears only on the camcorder screen. It will not appear on an external monitor connected to the camcorder.
• Peaking will not affect your recordings.
• You can set the color, gain and frequency of the two peaking levels independently of each other.
• When you are adjusting the focus, you can use the [JOther Functions] [WFM (LCD)] [Edge Monitor]
setting (086) to help you focus even more accurately.
• If you set an assignable button to [Peaking] (
0
98), you can press the button to activate the selected peaking level.
[MLCD/VF Setup]
[Select]
(under [Peaking])
[Peaking 1]
[MLCD/VF Setup]
[Peaking]
[Off]
COPY

Adjusting the Focus
50
Magnification
Press the MAGN. button.
•i appears on the bottom of the screen and the center of the screen is
magnified approximately 2 times*.
• Press the button again to cancel the function.
* The magnification that appears on the LCD screen and on the viewfinder screen is
different. The magnification also differs based on the video configuration.
NOTES
• Magnification appears only on the camcorder screen. It will not appear
on an external monitor connected to the camcorder.
• Magnification will not affect your recordings.
Autofocus Mode
The camcorder uses the TTL autofocus system and continuously adjusts the focus on the subject in the center
of the screen. The focusing range is 2 cm (0.8 in.; at full wide-angle, measured from the front of the lens barrel) to
f.
During autofocus mode, you can turn the manual ring to focus manually. When you stop turning the ring, the
camcorder returns to autofocus mode. This is useful in situations such as when focusing on a subject on the
other side of a window.
Press the AF/MF button.
•A appears on the bottom left of the screen.
Setting the Autofocus Mode
You can select how the camcorder focuses during autofocus mode.
1 Open the autofocus [Speed] submenu.
[lCamera Setup] [AF Mode] [Speed]
2 Select the desired option and then press SET.
[lCamera Setup]
[AF Mode]
[Speed]
[Instant]
COPY

51
Adjusting the Focus
Options
NOTES
• When recording in bright surroundings, the camcorder closes down the aperture. This may cause the picture
to appear blurred and is more noticeable toward the wide-angle end of the zoom range. In such case, set the
[lCamera Setup] [ND Filter] setting (0143) to [Automatic].
• When you attach the optional WD-H58W Wide-converter or TL-H58 Tele-converter to the camcorder, the
[Instant] and [Medium] settings are not available.
• Autofocus takes longer to focus when the frame rate is set to [30P] or [24P] than when it is set to [60i].
• When recording under dark conditions, the focusing range narrows and the picture may appear blurred.
• Autofocus may not work well on the following subjects or in the following cases. In such case, focus manually.
- Reflective surfaces
- Subjects with low contrast or without vertical lines
- Fast moving subjects
- Through dirty or wet windows
- Night scenes
Detecting and Focusing On Faces
The camcorder can detect a person’s face during autofocus mode,
automatically focus on it, and even track it if the person moves. When
there are a number of people in the picture, one person (with the white
face detection frame) will be determined to be the main subject and the
camcorder will focus on that person’s face.
1 Open the [Face AF] submenu.
[lCamera Setup] [AF Mode] [Face AF]
2 Select the desired option and then press SET.
3 Set an assignable button to [Select Face] (098).
4 Point the camcorder at the subject.
• If there is more than one person in the picture, the camcorder will automatically select one person it
determines is the main subject. The camcorder will indicate the main subject with a white face detection
frame and other faces with gray frames.
• To change the main subject when there is more than one person, press the assignable button set to [Select
Face] (098) or set [JOther Functions] [Custom Key/Dial] [Normal] to [Face AF] (047) and turn
the CUSTOM dial.
[Instant]: Sets the autofocus mode to Instant AF. The focus is adjusted at the highest speed. This mode is useful
even when recording in very bright or low-light surroundings. This mode uses both the TTL system and
external sensor for focusing.
[Medium]: Sets the autofocus mode to Medium AF. The camcorder focuses more smoothly on the subject than when
using the [Instant] setting.
[Normal]: Sets the autofocus mode to Normal AF. The autofocus adjustment is made at a stable speed.
[lCamera Setup]
[AF Mode]
[Face AF]
[Off]
COPY

Adjusting the Focus
52
Options
NOTES
• The camcorder may mistakenly detect the faces of non-human subjects. In such case, turn face detection off.
• In certain cases, faces may not be detected correctly. Typical examples include:
- Faces extremely small, large, dark or bright in relation to the overall picture.
- Faces that are turned to the side, at a diagonal or partially hidden.
• Face detection cannot be used in the following cases:
- When the shutter speed used is slower than 1/30 (1/24 if the frame rate is set to [24P]).
- When using slow & fast motion recording mode and the shooting frame rate is set to less than 24P.
- When [JOther Functions] [Custom Function] [Scan Reverse Rec] is set to an option other than [Off].
- When Infrared mode is on.
• When a subject’s face is detected, the camcorder adds an event mark to that frame. You can then use the
Canon XF Utility software to search for event marks in a clip.
• If you set an assignable button to [Face AF] (098) or set the CUSTOM button and dial to [Face AF] (047),
you can press the button to toggle between [Face Pri.], [Face Only] and [Off].
Focus Limit and Macro Shooting
By default, the camcorder’s focus range allows macro shooting. You can
activate the focus limit to restrict the focus range. The focus range 2 cm
(0.8 in.; at full wide-angle) to f is limited to 60 cm (2 ft.) to f
(throughout the entire zoom range).
1 Open the [Focus Limit] submenu.
[lCamera Setup] [Focus Limit]
2 Select [On] and then press SET.
• Select [Off] to enable macro shooting.
NOTES
• If you set an assignable button to [Focus Limit] (098), you can press the button to activate the focus limit.
[Face Pri.]8: This sets the camcorder to face priority autofocus. If the camcorder detects the subject’s face, the
camcorder focuses on and tracks it. When there is no face detected, the camcorder focuses on the
subject at the center of the screen.
[Face Only]9: If the camcorder detects the subject’s face, the camcorder focuses on and tracks it. Unlike the [Face
Pri.] setting, when there is no face detected, the camcorder is set to manual focus.
[Off]: Use this setting if you do not intend to use [Face AF].
[lCamera Setup]
[Focus Limit]
[Off]
COPY

53
Image Stabilizer
Image Stabilizer
Use the image stabilizer to compensate for camcorder shake in order to
achieve steadier shots. There are 3 methods of image stabilization; select
the method that best suits your needs.
Dynamic IS P: Dynamic IS compensates for a higher degree of
camcorder shake, such as when shooting while walking, and is more
effective as the zoom approaches full wide angle.
Standard IS O: Standard IS compensates for a lower degree of
camcorder shake, such as when shooting while remaining stationary, and is suitable for shooting natural-looking
scenes.
Powered IS Q: Powered IS is most effective when you are stationary and zooming in on far subjects using high
zoom ratios (the more you approach the telephoto end). This mode is not suitable for tilting and panning shots.
Dynamic IS and Standard IS are activated using the camera menu. Powered IS is activated using an assignable
button.
To activate Dynamic IS or Standard IS
1 Open the [OIS Functions] submenu.
[lCamera Setup] [OIS Functions]
2 Select [Img Stab.] and then press SET.
• Select [Off] to turn off image stabilization.
3 Open the [Image Stabilizer] submenu.
[lCamera Setup] [Image Stabilizer]
4 Select [Dynamic] or [Standard] and then press SET.
• The icon of the selected mode appears on the bottom of the screen.
To activate Powered IS
By default, assignable button 1 is set to [Powered IS]. Press the button to
activate Powered IS. The Powered IS icon (Q) appears on the bottom of
the screen.
NOTES
• If you set an assignable button to [Img Stab.] (098), you can press the
button to turn the selected image stabilization method on or off.
• If the degree of camcorder shake is too high, the image stabilizer may
not be able to fully compensate.
• When you are using [Dynamic] mode, the edges of the picture may be
adversely affected (such as ghosting, artifacts and dark areas) when
compensating for a high degree of camcorder shake.
• When the camcorder is mounted on a tripod, turn off image stabilization.
• You can activate Powered IS even when image stabilization is turned off.
Operating modes:
[lCamera Setup]
[OIS Functions]
[Img Stab.]
COPY

Gain
54
Gain
The gain control adjusts the level of the video signal generated depending on the lighting and shooting
conditions. You can select automatic or manual gain control.
Automatic Gain Control (AGC)
The camcorder automatically adjusts the gain based on the subject’s brightness. If manual gain control is
activated, follow the procedure below to activate automatic gain control.
Press the GAIN button repeatedly until the A icon appears next to
the gain value on the screen.
• When you set the camcorder to full auto mode (042), automatic gain
control will be activated.
Setting the Gain Limit (AGC Limit)
When the AGC switch is set to ON, you can activate the gain limit to
prevent the camcorder from setting a level higher than a preset limit
between 3 dB and 21 dB.
1 Open the [AGC Limit] submenu.
[lCamera Setup] [AGC Limit]
2 Select the desired level and then press SET.
Available Gain Limits
NOTES
• When you set the camcorder to full auto mode (042), [AGC Limit] will
be set to [Off/24 dB].
Operating modes:
Off/24 dB 21 dB 18 dB 15 dB 12 dB 9 dB 6 dB 3 dB [lCamera Setup]
[AGC Limit]
[Off/24 dB]
COPY

55
Gain
Manual Gain Control
You can manually adjust the gain of the 3 preset gain levels (L: low, M: middle, H: high). Each level can be set
independently. You can also fine-tune the gain in 0.5 dB increments.
Assigning Gain Values
You can assign separate gain values to the L, M and H preset levels.
Then, you can activate the desired gain level using the GAIN button.
1 Open the [Gain] submenu.
[lCamera Setup] [Gain]
2 Select [L], [M] or [H] and then press SET.
3 Select the desired gain level.
• To fine-tune the gain, select [Fine Tuning] and then select the desired
gain level.
• Repeat steps 2 and 3 to set other preset levels, as necessary.
Available Gain Levels
Applying the Assigned Gain Level
Press the GAIN button.
• Each time you press the button, the gain will change in the following
sequence: AGC L M H. The camcorder’s gain level will change
accordingly.
NOTES
• When you select high gain levels, the picture may flicker slightly. The 33.0 dB gain level in particular, allows you
to shoot video with a higher sensitivity but is more prone to the appearance of noise and artifacts (white dots,
vertical streaks or blocking).
• You can use the [JOther Functions] [Custom Function] [Shockless Gain] setting (0108) for a smooth
transition when changing the gain.
Setting Description
-6.0 dB, -3.0 dB For the lowest noise recording when recording indoor, low-light or low-contrast scenes.
0.0 dB For lifelike night scenes or scenes under artificial lighting.
3.0 dB, 6.0 dB, 12.0 dB, 18.0 dB, 24.0 dB, 33.0 dB Increases the brightness in indoor or low-light scenes that are especially dark.
[Fine Tuning] (0.0 to 24.0 dB) Select [Fine Tuning] to adjust the gain in 0.5 dB increments.
[lCamera Setup]
[Gain]
[L 0.0 dB]
[M 6.0 dB]
[H 12.0 dB]
Exposure Bar
When the gain and aperture are set to manual and the shutter speed is
not set to auto, the exposure bar will appear on the screen. The
exposure bar indicates the approximate exposure adjustment within a
range of ±2 EV. Beyond this range, the indicator will flash.
00 00 00 00
CH1/CH2
I.AF
F1.8
A5000 K
L0. 0 dB 1/60
-dB 40 30 20 10 0
CH2
CH1
Exposure bar
COPY

Shutter Speed
56
Shutter Speed
Set the shutter speed based on the recording conditions. For example, you may want to set slower shutter
speeds in darker environments. The camcorder offers the following 6 modes.
Off: The camcorder uses a standard shutter speed based on the frame rate.
Automatic ([Automatic]): The camcorder automatically adjusts the shutter speed based on the picture’s
brightness. This mode is not available during slow & fast motion recording mode. In this mode, the A icon will
appear on the screen next to the shutter speed.
Speed ([Speed]): Allows you to set the shutter speed (in fractions of a second).
Angle ([Angle]): You can set the shutter angle to determine the shutter speed.
Clear scan ([Clear Scan]): Set the frequency in order to record CRT computer monitors without displaying black
bands or flicker on the screen.
Slow shutter ([Slow]): You can set slower shutter speeds to obtain brighter recordings in places with insufficient
lighting. This mode is not available during slow & fast motion recording mode.
Operating modes:
Available Shutter Speeds
The available shutter speeds vary depending on the frame rate.
1During slow & fast motion recording mode, the shutter speed will be based on the
selected shooting frame rate.
2Not available during slow & fast motion recording mode.
Shutter speed
mode
Frame rate
60i 30P 24P
Off11/60 1/30 1/24
Auto21/60 to 1/500 1/30 to 1/500 1/24 to 1/500
Speed 1/60, 1/75, 1/90, 1/100, 1/120, 1/150,
1/180, 1/210, 1/250, 1/300, 1/360,
1/420, 1/500, 1/600, 1/720, 1/840,
1/1000, 1/1200, 1/1400, 1/1700,
1/2000
1/30, 1/34, 1/40, 1/48, 1/50, 1/60,
1/75, 1/90, 1/100, 1/120, 1/150,
1/180, 1/210, 1/250, 1/300, 1/360,
1/420, 1/500, 1/600, 1/720, 1/840,
1/1000, 1/1200, 1/1400, 1/1700,
1/2000
1/24, 1/25, 1/30, 1/34, 1/40, 1/48,
1/50, 1/60, 1/75, 1/90, 1/100, 1/120,
1/150, 1/180, 1/210, 1/250, 1/300,
1/360, 1/420, 1/500, 1/600, 1/720,
1/840, 1/1000, 1/1200, 1/1400,
1/1700, 1/2000
Angle 360°, 240°, 216°, 180°, 120°, 90°,
60°, 45°, 30°, 22.5°, 15°, 11.25°
360°, 240°, 216°, 180°, 120°, 108°,
90°, 60°, 45°, 30°, 22.5°, 15°, 11.25°
360°, 345.6°, 288°, 240°, 180°,
172.8°, 144°, 120°, 90°, 86.4°, 72°,
60°, 45°, 30°, 22.5°, 15°, 11.25°
Clear scan 59.94 Hz to 251.13 Hz 29.97Hz to 251.13 Hz 23.97 Hz to 251.13 Hz
Slow shutter21/4, 1/8, 1/15, 1/30 1/4, 1/8, 1/15 1/3, 1/6, 1/12
Infrared mode 1/60 to 1/100 1/30 to 1/100 1/24 to 1/100
Slow shutter
during Infrared
mode2
1/30 to 1/100 1/15 to 1/100 1/12 to 1/100
COPY

57
Shutter Speed
Changing the Shutter Speed Mode
1 Open the [Shutter] submenu.
[lCamera Setup] [Shutter]
2 Select the desired mode and then press SET.
3 Close the menu and then press the SHUTTER button.
• If you selected [Automatic], the shutter speed mode is set to
automatic and you do not need to perform the rest of the procedure.
• The shutter speed on the screen appears highlighted in orange.
4 Use the joystick to adjust the shutter speed.
• For [Clear Scan], adjust the frequency so that black bands do not
appear.
5 Press SET.
• The orange frame will disappear. The selected setting and shutter
speed mode will be set.
• To set the shutter speed mode to off, press the SHUTTER button
again.
NOTES
• When you record under bright conditions using automatic aperture control, the camcorder closes down the
aperture. This may cause the picture to appear blurred. To prevent this, set the shutter speed to
1/100 or faster.
• When you set the camcorder to full auto mode (042), the shutter speed mode will be set to auto (except in
slow & fast motion recording mode).
• When the gain and aperture are set to manual and the shutter speed is not set to auto, the exposure bar will
appear on the screen (055).
Flicker Reduction
You can reduce flicker caused by recording under fluorescent lamps.
1 Open the [Flicker Reduction] submenu.
[lCamera Setup] [Flicker Reduction]
2 Select [Automatic] and then press SET.
[lCamera Setup]
[Shutter]
[Automatic]
Using Slow Shutter Mode
When recording in dark surroundings, you can obtain a brighter picture
by using slow shutter mode. You can also use this mode when you
wish to add certain effects to your recordings, such as blurring the
background during panning shots or recording a moving subject with
an afterimage trail.
• Image quality may not be as good as when using faster shutter
speeds in brighter surroundings.
• Autofocus may not work well.
[lCamera Setup]
[Flicker Reduction]
[Off]
COPY

Shutter Speed
58
NOTES
• When recording under artificial light sources such as fluorescent, mercury or halogen lamps, the screen may
flicker depending on the shutter speed. You may be able to avoid flicker by setting the shutter mode to Speed
and the shutter speed to a value matching the frequency of the local electrical system: 1/50* or 1/100 for 50
Hz systems, 1/60 or 1/120 for 60 Hz systems.
* May not be available depending on the frame rate.
COPY

59
Adjusting the Aperture
Adjusting the Aperture
You can affect the brightness of your recordings or change the depth of field by adjusting the aperture. Increase
the aperture value (F8) so that objects that are close and far away will be in focus. You can have the camcorder
adjust the aperture automatically or you can manually adjust it to give you more control over your recording.
Automatic Aperture Control
The camcorder automatically adjusts the aperture based on the brightness
of the subject. If manual aperture control is activated, follow the procedure
below to activate automatic aperture control.
Press the IRIS button.
•The A icon appears next to the aperture value on the screen.
• When you set the camcorder to full auto mode (042), the camcorder
automatically controls the aperture.
Manual Aperture Control
When automatic aperture control is not activated, follow the procedure
below to adjust the aperture manually.
1 Move the manual ring switch to IRIS(ND).
• Alternatively, you can use the CUSTOM dial to manually adjust the
aperture (047).
2 Turn the manual ring to adjust the aperture.
• The f-number displayed on the screen will be in 1/4-stop increments.
Available aperture settings
* Can be selected only when the [JOther Functions] [Custom Function] [Iris Limit] setting is set to [Off].
NOTES
•If you set [lCamera Setup] [ND Filter] to [Automatic], the ND filter will activate automatically depending
on the recording conditions.
• When the gain and aperture are set to manual and the shutter speed is not set to auto, the exposure bar will
appear on the screen (055).
• You can use the [JOther Functions] [Custom Function] [Iris Limit] setting (0108) to prevent the
aperture from closing below the diffraction limit of the lens (F8.0). When it is on, the maximum aperture value is
[F8.0]. When it is off, you can fully close the aperture but aperture values that exceed the diffraction limit will
appear in gray. Using aperture values displayed in gray will cause diffraction blur.
Operating modes:
F1.8 F2.0 F2.2 F2.4 F2.6 F2.8 F3.2 F3.4 F3.7 F4.0 F4.4
F4.8 F5.2 F5.6 F6.2 F6.7 F7.3 F8.0 F8.7* F9.5* F10* F11*
F12* F14* F15* F16* F17* F19* F21* F22* CLOSE*
COPY

Adjusting the Aperture
60
• When you set the aperture value manually, it is not retained if you activate automatic aperture control
(excluding full auto mode). The aperture value set automatically by the camcorder will be retained when you
switch back to manual aperture control.
• If the built-in ND filter is activated, the picture may become dark when you set a high aperture value. In such
case, set the ND filter to [Off] and readjust the aperture.
• You can use the [JOther Functions] [Custom Function] [I. Ring Direction] setting (0108) to change
the direction of the adjustment when you turn the manual ring.
• You can set the [JOther Functions] [Custom Function] [ZR-2000 AE SHIFT] setting (0108) to [Iris] to
change the aperture value using the AE SHIFT dial on the optional ZR-2000 Zoom Remote Controller.
Adjusting the AE Level
Use the AE shift control to adjust AE level in order to darken or lighten the
image. You can select from 15 AE levels.
1 Open the [AE Shift] submenu.
[lCamera Setup] [AE Shift]
2 Select an AE level and then press SET.
Available AE Levels
NOTES
• You cannot adjust the AE level if the camcorder is set to full auto mode (042).
• You can set the [JOther Functions] [Custom Function] [ZR-2000 AE SHIFT] setting (0108) to
[AE Shift] to adjust the AE level using the AE SHIFT dial on the optional ZR-2000 Zoom Remote Controller.
Setting the Light Metering Mode
Select the light metering mode to match the recording conditions. This will
ensure that your subject will have a more suitable exposure level.
1 Open the [Light Metering] submenu.
[lCamera Setup] [Light Metering]
2 Select the desired option and then press SET.
• The icon of the selected mode appears on the left side of the screen.
Options
NOTES
• When you set the camcorder to full auto mode (042), [Light Metering] will be set to [Standard].
• If you set an assignable button to [Backlight] or [Spotlight] (098), you can press the button to change the
light metering mode.
+2.0 +1.5 +1.25 +1.0 +0.75 +0.5 +0.25 ±0
-0.25 -0.5 -0.75 -1.0 -1.25 -1.5 -2.0
[Backlight] K: Suitable when recording backlit scenes.
[Standard]: Averages the light metered from the entire screen, giving more weight to the subject in the center.
[Spotlight] J: Use this option when recording a scene in which only a certain part of the picture is lit.
[lCamera Setup]
[AE Shift]
[±0]
[lCamera Setup]
[Light Metering]
[Standard]
COPY

61
White Balance
White Balance
The camcorder uses an electronic white balance process to calibrate the picture for accurate color display under
different lighting conditions. There are 4 methods of setting the white balance.
Auto white balance: The camcorder automatically adjusts the white balance to the optimal level.
Preset white balance: Set the white balance to either [Daylight] or [Tungsten].
Set color temperature: Allows you to set the color temperature between 2,000 K and 15,000 K.
Custom white balance: You can use a white object to measure the white balance and set it to one of two preset
positions.
When recording under fluorescent lights, we recommend using auto white balance or setting the custom white
balance.
NOTES
• The settings in the [Custom Picture] [Color Matrix] and [White Balance] settings (0100) take precedence
over the white balance settings.
Auto White Balance
The camcorder constantly adjusts the white balance automatically to
achieve an optimal level. The camcorder will adjust the white balance if the
light source changes.
Press the WB button.
•The A icon appears next to the color temperature on the screen. If
another icon appears or no icons appear, press the button again until the
A icon appears.
• When you set the camcorder to full auto mode (042), auto white
balance mode will be activated.
NOTES
• Custom white balance may provide better results in the following cases:
- Changing lighting conditions
-Close-ups
- Subjects in a single color (sky, sea or forest)
- Under mercury lamps and certain types of fluorescent lights
Preset White Balance
The camcorder comes preset with outdoor (daylight) and indoor
(incandescent light) settings. You can fine tune the setting after selecting
it.
1 Open the [White Balance] submenu.
[lCamera Setup] [White Balance]
2 Select the desired option and then press SET.
Operating modes:
[lCamera Setup]
[White Balance]
[Daylight]
COPY

White Balance
62
3 Close the menu and then press the WB button.
• Press the button repeatedly until the icon of the desired setting appears in the lower left of the screen.
Options
Fine-tuning the Preset White Balance
You can fine-tune the [Daylight] and [Tungsten] settings within a range of
-9 to 9.
1 Press the S button.
• The white balance icon on the screen is highlighted in orange.
2 Select the desired adjustment level with the joystick.
3 Press the S button.
• The white balance icon will no longer be highlighted in orange. The
adjustment level will appear next to the icon.
Setting the Color Temperature
The following procedure allows you to specify the color temperature
between 2,000 K and 15,000 K in 100 K increments.
1 Open the [White Balance] submenu.
[lCamera Setup] [White Balance]
2 Select [Kelvin] and then press SET.
3 Close the menu and then press the S button.
• If auto white balance is activated, press the WB button and then press
the S button.
• The displayed color temperature appears highlighted in orange.
4 Select the desired color temperature with the joystick and then
press the S button.
• The color temperature will be set and the displayed color temperature
will no longer be highlighted in orange.
[Daylight] H: Suitable for recording scenes such as sunrises/sunsets, fireworks or night scenes.
[Tungsten] I: Suitable for recording scenes such as at a party with changing lighting conditions or scenes under
studio lighting or sodium lamps.
[Kelvin]: Allows you to set the color temperature value (062).
[lCamera Setup]
[White Balance]
[Daylight]
COPY

63
White Balance
Custom White Balance
You can store two custom white balance settings in the camcorder for
future use.
1 Press the WB button to select the F A or F B custom setting.
•The F A or F B appears next to the color temperature on the
screen. If another icon appears or no icon appears, press the button
again until the desired icon appears.
2 Point the camcorder at a white object so that it fills the whole
screen.
• Use the same lighting conditions you plan to use when recording.
3 Press the S button.
•The FA or FB icon will flash quickly.
• Make sure the white object fills the screen until the procedure is
completed.
• After the icon stops flashing, the procedure is completed. The setting is retained even if you turn off the
camcorder.
NOTES
• Set the [lCamera Setup] [Tele-converter] setting (0144) to [Off] in advance.
• Readjust the custom white balance if the light source changes.
• Very rarely and depending on the light source, F may keep flashing (it will change to a slow flashing). The
result will still be better than with the auto white balance.
COPY

Zooming
64
Zooming
You can operate the zoom (up to 10x) using the zoom rocker on the side grip or the one on the handle. You can
also use the manual ring or the zoom buttons on the wireless controller. For zooms with a gradual start and/or
stop, use soft zoom control (067).
You can also use the [lCamera Setup] [Tele-converter] setting to increase the focal length by a factor of
approximately 1.5, 3 or 6.* Alternatively, you can set an assignable button to [Tele-converter] (098) or set
[JOther Functions] [Custom Key/Dial] to [Tele-converter] (047) to activate the digital tele-converter.
* The image is digitally processed, so the image resolution may deteriorate.
Using the Manual Ring
Move the manual ring switch to ZOOM and then turn the manual
ring.
• When you operate the zoom, a zoom indicator* will appear on the screen
that shows the approximate zoom position.
* You can use the [JOther Functions] [Custom Function] [Zoom Indicator] setting
(0108) to set the zoom indicator to a numerical display.
NOTES
• If you turn the manual ring too quickly, the camcorder may not be able to
zoom immediately. In such case, the camcorder will zoom after you finish
turning the manual ring.
Using the Zoom Rockers, Wireless Controller or
Optional Remote Control
When you operate the zoom, a zoom indicator* will appear on the screen that shows the approximate zoom
position.
* You can use the [JOther Functions] [Custom Function] [Zoom Indicator] setting (0108) to set the zoom indicator to a
numerical display.
Operating modes:
COPY

65
Zooming
Using the Grip Zoom Rocker
Use the functions in the [lCamera Setup] [Zoom] submenus to set
the zoom speed. When you select a constant zoom speed, set one of 16
constant speeds (1 is the slowest, 16 the fastest). With a variable zoom
speed, press gently for a slow zoom; press harder for faster zooms.
Move the zoom rocker toward Q to zoom out (wide-angle) and
toward P to zoom in (telephoto).
Setting the Zoom Speed
Refer to the following table for approximate zoom speeds of the entire
zoom range (end to end).
1 Open the zoom [Speed Level] submenu.
[lCamera Setup] [Zoom] [Speed Level]
2 Select [Fast], [Normal] or [Slow] and then press SET.
3 Open the [Grip Rocker] submenu.
[lCamera Setup] [Zoom] [Grip Rocker]
4 Select [Constant] or [Variable] and then press SET.
To set the speed level for [Constant]
5 Open the grip rocker [Constant Speed] submenu.
[lCamera Setup] [Zoom] [Constant Speed]
6 Select the desired level and then press SET.
Approximate zoom speeds (grip zoom rocker)
* When the zoom speed is too fast (approximately 2 seconds end-to-end), the camcorder will have more trouble focusing auto-
matically while zooming.
[Grip Rocker]
setting
[Constant Speed]
setting
[Speed Level] setting
[Slow] [Normal] [Fast]
[Constant] [1] (slowest) 4 min. 45 sec. 3 min. 1 min.
[16] (fastest) 4 sec. 3 sec. 2 sec.*
[Variable] –4 sec. to 4 min. 45 sec. 3 sec. to 3 min. 2 sec.* to 1 min.
[lCamera Setup]
[Zoom]
[Speed Level]
[Normal]
[lCamera Setup]
[Zoom]
[Grip Rocker]
[Variable]
[lCamera Setup]
[Zoom]
[Constant Speed 8]
COPY

Zooming
66
Using the Handle Zoom Rocker
Use the functions in the [lCamera Setup] [Zoom] submenus to set
the zoom speed.
Move the zoom rocker toward Q to zoom out (wide-angle) and
toward P to zoom in (telephoto).
Setting the Zoom Speed
Refer to the following table for approximate zoom speeds of the entire
zoom range (end to end).
1 Open the zoom [Speed Level] submenu.
[lCamera Setup] [Zoom] [Speed Level]
2 Select [Fast], [Normal] or [Slow] and then press SET.
3 Open the zoom [Handle Rocker] submenu.
[lCamera Setup] [Zoom] [Handle Rocker]
4 Select the desired level and then press SET.
• You can select [Off] if you do not intend to use the handle zoom
rocker.
Approximate zoom speeds (handle zoom rocker)
* When the zoom speed is too fast (approximately 2 seconds end-to-end), the camcorder will have more trouble focusing auto-
matically while zooming.
Using the Wireless Controller or Optional Remote Control
The zoom speeds when using the wireless controller and when using an optional (ZR-2000 or ZR-1000 Zoom
Remote Controller) or commercially available remote control connected to the REMOTE terminal are different.
When using the wireless controller, you must press the record enable button and desired zoom button
simultaneously to zoom.
[Handle Rocker] setting [Speed Level] setting
[Slow] [Normal] [Fast]
[1] (slowest) 4 min. 45 sec. 3 min. 1 min.
[16] (fastest) 4 sec. 3 sec. 2 sec.*
[lCamera Setup]
[Zoom]
[Speed Level]
[Normal]
[lCamera Setup]
[Zoom]
[Handle Rocker 8]
COPY

67
Zooming
Setting the Zoom Speed
Perform the following procedure to set the zoom speed for the supplied
wireless controller. Refer to the following table for a summary of zoom
speeds when using the wireless controller or other remote controls.
1 Open the zoom [Speed Level] submenu.
[lCamera Setup] [Zoom] [Speed Level]
2 Select [Fast], [Normal] or [Slow] and then press SET.
3 Open the zoom [Wireless Controller] submenu.
[lCamera Setup] [Zoom] [Wireless Controller]
4 Select the desired level and then press SET.
• This setting affects both the wireless controller and optional remote
controls.
Zoom speeds
Soft Zoom Control
Soft zoom control allows you to start and/or stop the zoom gradually.
1 Open the [Soft Zoom Control] submenu.
[lCamera Setup] [Zoom] [Soft Zoom Control]
2 Select the desired option and then press SET.
Options
Accessory Zoom speed
Wireless controller (supplied) Constant zoom speed that is selected
from the menu.
Remote control without variable zoom speed
control (commercially available) Constant zoom speed.
Remote control with variable zoom speed control
(optional ZR-2000 or ZR-1000 Zoom Remote
Controller, etc.)
Based on zoom speed setting of the
remote control.
[Both]: Zoom starts and stops gradually.
[Stop]: Zoom stops gradually.
[Start]: Zoom starts gradually.
[Off]: Use this setting if you do not intend to use soft zoom control.
[lCamera Setup]
[Zoom]
[Speed Level]
[Normal]
[lCamera Setup]
[Zoom]
[Wireless Controller 8]
[lCamera Setup]
[Zoom]
[Soft Zoom Control]
[Off]
COPY

Using Optional Conversion Lenses
68
Using Optional Conversion Lenses
Attaching the optional TL-H58 Tele-converter increases the focal length of
the camcorder by a factor of approximately 1.5. Attaching the optional
WD-H58W Wide-converter decreases the focal length by a factor of
approximately 0.8. When you attach a conversion lens, perform the
procedure below to optimize the autofocus and minimum object distance
for the particular lens.
1 Open the [Conversion Lens] submenu.
[lCamera Setup] [Conversion Lens]
2 Select [TL-H58] or [WD-H58W] and then press SET.
• If the autofocus is set to Instant AF or Medium AF, it will change to Normal AF.
• The minimum object distance throughout the entire zoom range will be approximately 130 cm (4.3 ft) when
using the tele-converter and approximately 40 cm (1.3 ft) when using the wide-converter.
• Select [Off] if you do not intend to use a conversion lens.
NOTES
• If you set an assignable button to [TL-H58] or [WD-H58W] (098), you can press the button to optimize the
settings for the selected conversion lens.
• Vignetting may occur when taking wide angle shots with a tele-converter.
• The approximate subject distance displayed on the screen will change depending on the [Conversion Lens]
setting. If you are not using a conversion lens, select [Off].
Operating modes:
[lCamera Setup]
[Conversion Lens]
[Off]
COPY

69
Onscreen Markers and Zebra Patterns
Onscreen Markers and Zebra Patterns
Using onscreen markers allows you to make sure your subject is correctly framed and is within the appropriate
safe area. The zebra patterns help you identify areas that are overexposed. The onscreen markers and zebra
pattern will not affect your recordings.
Displaying Onscreen Markers
Available types of onscreen markers are a center marker ([Center]),
horizontal level marker ([Horizontal]), grid ([Grid]), safe area markers
([Safety Zone]) and aspect ratio marker ([Aspect Marker]).
1 Open the desired marker submenu.
[MLCD/VF Setup] [Markers] select the desired marker (see Options below)
2 Select [White] or [Gray] and then press SET.
• Select [Off] to turn off the selected marker.
• You can display multiple markers simultaneously. Repeat steps 1 and 2 for each marker you wish to display.
• If you selected [Safety Zone] or [Aspect Marker], continue to step 3. If not, skip to step 4.
3 Select [Safety Zone Area] or [Aspect Ratio], select the desired option and then press SET.
4 Select [Enable], select [On] and then press SET to enable the onscreen markers.
• All of the selected onscreen markers will be displayed.
• Select [Off] to turn off all onscreen markers.
Operating modes:
[MLCD/VF Setup]
[Markers]
[Center]
[Horizontal]
[Grid]
[Safety Zone]
[Aspect Marker]
[Off]
Aspect guide 4:3
Level marker
Safety zone 80%
Center marker
Grid
COPY

Onscreen Markers and Zebra Patterns
70
Options
NOTES
• If you set an assignable button to [Markers] (098), you can press the button to activate or deactivate the
onscreen markers.
Displaying Zebra Patterns
This camcorder has a zebra pattern feature that shows black and white
diagonal stripes over areas that are overexposed. This is displayed only
on the screen and will not affect your recordings. There are two types of
zebra patterns and you can display both simultaneously. Zebra 1 lets you
identify areas within a certain range (±5 of a specified level) while zebra 2
lets you identify areas that are over a specified level. When you display
both simultaneously and they overlap, only zebra 1 will be displayed in
those areas.
1 Open the zebra pattern [Select] submenu.
[MLCD/VF Setup] [Select] (under [Zebra])
2 Select [Zebra 1], [Zebra 2] or [Zebra 1&2] and then press SET.
3 Open the zebra level submenu.
[MLCD/VF Setup] [Zebra 1 Level] or [Zebra 2 Level]
4 Select a zebra level and then press SET.
5 Open the [Zebra] submenu.
[MLCD/VF Setup] [Zebra]
6 Select [On] to activate the selected zebra pattern.
NOTES
• If you set an assignable button to [Zebra] (098), you can press the button to activate the selected zebra
pattern.
• You can use the [MLCD/VF Setup] [HD Output] setting (0147) to display the zebra pattern on an
external monitor connected to the HD/SD SDI terminal (b only), HDMI OUT terminal or HD/SD
COMPONENT OUT terminal (HD output only).
• When the HD/SD COMPONENT OUT terminal is set to output a standard definition signal, the output will
switch to a high definition signal while the zebra pattern is displayed if you set [HD Output] to [On].
• Zebra patterns will not appear in the viewfinder if you select [Zebra 1&2].
[Center]: Displays a small marker that indicates the center of the screen.
[Horizontal]: Displays a horizontal line to help you compose level shots.
[Grid]: Displays a grid that allows you to frame your shots correctly (horizontally and vertically).
[Safety Zone]: Displays indicators that show various safe areas, such as the action safe area and text safe area.
Available options for [Safety Zone Area] are [95%], [92.5%], [90%] and [80%].
[Aspect Marker]: Displays markers that indicate various aspect ratios to help you keep your shot within that area.
Available options for [Aspect Ratio] are [2.35:1], [1.85:1], [1.75:1], [1.66:1], [14:9], [13:9] and [4:3].
[MLCD/VF Setup]
[Select]
(under [Zebra])
[Zebra 1]
COPY

71
Setting the Time Code
Setting the Time Code
The camcorder can generate a time code signal and embed it in your recordings. You can have the camcorder
output the time code signal from the HD/SD SDI terminal (bonly) or GENLOCK/TC terminal
(bonly; 076). In addition, you can superimpose the time code on video output from the HDMI OUT
terminal, HD/SD COMPONENT OUT terminal or AV terminal. You can also select between a drop frame and
non-drop frame time code.
bTo synchronize the camcorder’s time code to an external time code generator, refer to Synchronizing
with an External Device (075).
Selecting the Running Mode
You can select the running mode of the camcorder’s time code.
1 Open the time code [Mode] submenu.
[LTC/UB Setup] [Time Code] [Mode]
2 Select the desired option and then press SET.
• If you selected [Regen.], you do not need to perform the rest of this
procedure. If you selected [Preset] and would like to set the time
code’s initial value, see the following section Setting the Time Code’s
Initial Value.
3 After you select [Preset], open the time code [Run] submenu.
[LTC/UB Setup] [Time Code] [Run]
4 Select the desired option and then press SET.
Options
Setting the Time Code’s Initial Value
If you set the running mode to [Preset], you can set the initial value of the
time code.
1 Open the time code [Setting] submenu.
[LTC/UB Setup] [Time Code] [Setting]
2 Select [Set] and then press SET.
• The time code setting screen appears with an orange selection frame indicating the hours.
• To reset the time code to [00:00:00.00], select [Reset] instead.
3 Select the hours and then move (A) to minutes.
Operating modes:
[Preset]: After you select this option, select a [Run] option. With [Rec Run],
the time code runs only when recording and clips on the same CF
card will have a continuous time code; with [Free Run], the time
code runs regardless of the camcorder’s operation. You can also
choose to set the time code’s initial value for either [Run] option.
[Regen.]: The time code runs while recording. Use this running mode to
continue with the last recorded time code on the media.
[LTC/UB Setup]
[Time Code]
[Mode]
[Preset]
[LTC/UB Setup]
[Time Code]
[Run]
[Rec Run]
[LTC/UB Setup]
[Time Code]
[Setting]
COPY

Setting the Time Code
72
4 Change the rest of the fields (minutes, seconds, frame) in the same way.
• Press the CANCEL button to close the screen without setting the time code.
5 Select [Set] to close the screen.
• If the running mode is set to [Free Run], the time code will start running from the value set in steps 2 to 4.
Selecting Drop or Non-Drop Frame
You can select between a drop frame (DF) or non-drop frame (NDF) time
code, depending on how you plan to use your recording. When the
[JOther Functions] [Frame Rate] setting is set to [24P], the time code
will be set to non-drop frame.
1 Open the [DF/NDF] submenu.
[LTC/UB Setup] [Time Code] [DF/NDF]
2 Select [DF] or [NDF] and then press SET.
• The time code’s display will differ depending on the setting. When you select [DF], the time code will appear
as [00:00:00.00]; when you select [NDF], it will appear as [00:00:00:00].
Putting the Time Code Display on Hold
If you set an assignable button to [Time Code Hold] (098), you can freeze the display of the time code*. While
the time code display is put on hold, [H] will appear on the screen next to the time code.
The time code continues to run normally while the time code display is on hold. When you resume the time code
display, the current time code will be displayed.
* The time code signal output from the HD/SD SDI terminal (b only) or GENLOCK/TC terminal (b only) will not be put
on hold. The time code superimposed on the video signal output from the other terminals will be put on hold.
About the Time Code Display
An icon may appear next to the time code depending on the operation. Refer to the following table.
Icon Description
RThe running mode is set to [Regen.].
PThe running mode is set to [Preset] with the [Rec Run] option selected.
FThe running mode is set to [Preset] with the [Free Run] option selected.
ETime code signal is coming from an external source.
HTime code display is on hold.
No icon Time code during clip playback.
[LTC/UB Setup]
[Time Code]
[DF/NDF]
[DF]
COPY

73
Setting the Time Code
NOTES
• When the [JOther Functions] [Frame Rate] setting is set to [24P], the frames value in the time code runs
from 0 to 23. For other settings, it runs from 0 to 29.
•b When the [JOther Functions] [Frame Rate] setting is set to [24P], the frames value in the time
code signal output from the HD/ SD SDI terminal or GENLOCK/TC terminal runs from 0 to 29.
• When you are using interval recording, frame recording or slow & fast motion recording mode, you cannot
select the [Free Run] option for the [Preset] running mode. Conversely, when you are using pre-recording
mode, [Free Run] is automatically set and cannot be changed.
• When you mix drop frame and non-drop frame time codes, there might be a discontinuity in the time code at
the point where the recording starts.
• As long as the built-in rechargeable lithium battery is charged and you selected the [Free Run] option, the time
code continues to run even if you disconnect all other power sources. However, this is less accurate than
when the camcorder is on.
• If you set an assignable button to [Time Code] (098), you can press the button to open the [LTC/UB
Setup] [Time Code] submenu.
COPY

Setting the User Bit
74
Setting the User Bit
The user bit display can be selected from the date or the time of
recording, or an identification code consisting of 8 characters in the
hexadecimal system. There are sixteen possible characters: the numbers
0 to 9 and the letters A to F.
b If user bit information is being received along with an external
time code, you can also record the external user bit on the recording
media.
1 Open the user bit [Setting] submenu.
[LTC/UB Setup] [User Bit] [Type] [Setting]
• To set the time for the user bit select [Time] instead; to set the date for the user bit, select [Date]. In such
case, the rest of the procedure is not necessary.
2 Select [Set] and then press SET.
• The user bit setting screen appears with an orange selection frame on the leftmost digit.
• To reset the user bit to [00 00 00 00], select [Reset] instead.
3 Select an alphanumeric character (hexadecimal) then move (A) to the next digit.
4 Change the rest of the digits in the same way.
• Press the CANCEL button to close the screen without setting the user bit.
5 Select [Set] to close the screen.
Operating modes:
[LTC/UB Setup]
[User Bit]
[Type]
[Setting]
COPY

75
b Synchronizing with an External Device
b Synchronizing with an External Device
Using genlock synchronization, you can synchronize this camcorder's video signal to that of an external video
device. Similarly, using an external time code signal, you can synchronize this camcorder's time code to the
external signal. Using the external time code signal with multiple cameras allows you to set up a multi-camera
recording. You can also output the time code signal from this camcorder to achieve the same result. If you
output the time code from the HD/SD SDI terminal to an editing device, the editor can create video with the
same time code.
Connecting an External Device
When synchronizing the camcorder to an external signal, input a reference
video signal* or a time code signal through the GENLOCK/TC terminal. The
GENLOCK/TC terminal acts as both a Genlock and time code terminal.
When using a time code signal, set the terminal to input or output in
advance (see below).
* For the reference video signal, you can use an analog blackburst or tri-level signal.
Using a Reference Video Signal
(Genlock Synchronization)
When a reference sync signal (analog blackburst or tri-level signal) is input
through the GENLOCK/TC terminal, the phases of the camcorder's V and
H sync will automatically be synchronized to it. The phase difference
between the external Genlock signal and the camcorder is initially set to 0.
The H phase can be adjusted within the range of approximately ±0.4 H (HD
equivalent).
1 Open the [Genlock/TC Term.] submenu.
[JOther Functions] [Genlock/TC Term.]
2 Select [Gen/TC In] and then press SET.
3 Open the [Genlock Adjust.] submenu.
[JOther Functions] [Genlock Adjust.]
4 Adjust the phase to the desired level and then press SET.
• You can adjust the phase within -1023 to 1023. When selecting more
than 999 or less than -999, set the first field to 10 or -10, respectively.
Using a Time Code Signal
An external SMPTE-standard LTC timing signal received from the
GENLOCK/TC terminal will be recorded as the time code. The user bit of
the external timing signal can also be recorded. Before connecting the
device, set the GENLOCK/TC terminal to input. Also, you must set the
running mode of the time code to [Free Run] (071).
Operating modes:
Operating modes:
[JOther Functions]
[Genlock/TC Term.]
[Gen/TC In]
[JOther Functions]
[Genlock Adjust.]
[JOther Functions]
[Genlock/TC Term.]
[Gen/TC In]
COPY

b Synchronizing with an External Device
76
1 Open the [Genlock/TC Term.] submenu.
[JOther Functions] [Genlock/TC Term.]
2 Select [Gen/TC In] and then press SET.
Recording the User Bit of an External Signal
The user bit of an external time code signal can also be recorded with the
time code itself.
1 Open the user bit [Rec Mode] submenu.
[LTC/UB Setup] [User Bit] [Rec Mode]
2 Select [External] and then press SET.
NOTES
• The Genlock signal synchronization stabilizes after approximately
10 seconds.
• Genlock synchronization is possible even when a standard definition Genlock signal is input. However,
Genlock synchronization is not possible when the camcorder’s video configuration is 1080i and the input
signal is 720P.
• If the external Genlock signal is incorrect or there is no input signal, the external time code that is recorded
may be incorrect.
• While a time code signal is being received, the external time code’s drop-frame bit will be used.
• When an external time code signal is received, the camcorder’s own time code will be synchronized to it and
the synchronization will be maintained even if you disconnect the cable from the GENLOCK/TC terminal.
However, performing any of the following actions while the cable is not connected will cause the
synchronization to be disrupted; the correct time code will be restored once you reconnect the cable.
- Turning the camcorder off/on
- Changing the operating mode to mode
- Changing the video configuration
- Changing the frame rate
• If the external time code signal is incorrect or there is no input signal, the internal time code set in the
[LTC/UB Setup] [Time Code] submenu will be recorded instead.
Time Code Signal Output
The time code will be output from the GENLOCK/TC terminal as an SMPTE-standard LTC timing signal. The
user bit will also be output. Before connecting the device, set the GENLOCK/TC terminal to output. If you set the
[NVideo Setup] [SDI Output] setting to [HD] or [SD], the embedded time code will be output from the HD/
SD SDI terminal.
1 Open the [Genlock/TC Term.] submenu.
[JOther Functions] [Genlock/TC Term.]
2 Select [TC Out] and then press SET.
Operating modes:
[LTC/UB Setup]
[User Bit]
[Rec Mode]
[Internal]
[JOther Functions]
[Genlock/TC Term.]
[Gen/TC In]
COPY

77
b Synchronizing with an External Device
NOTES
• The user bit of the time code signal is output while the camcorder is recording in mode or during
playback of a clip in mode. When the [JOther Functions] [Frame Rate] setting is set to [24P] and
the [LTC/UB Setup] [User Bit] [Output Mode] setting is set to [Pulldown], the user bit will be 2:3
pulldown data. In other words, when a recording in 24P mode is output from the HD/SD SDI terminal, the
signal is converted to 60i using the 2:3 pulldown method. An external device can receive the data used in this
conversion (2:3 pulldown data) to convert the signal to 1080/24P specifications.
COPY

Recording Audio
78
Recording Audio
The camcorder features two-channel linear PCM audio recording and playback with a sampling frequency of
48 kHz. You can record audio using the built-in microphone, optional external microphone (XLR or MIC terminal)
or line input (XLR terminal). You can select the audio input independently for channel 1 and channel 2.
Using the Built-in or External Microphone Connected to
the MIC Terminal
Follow the step below when you use the built-in microphone or an external
microphone with a ∅3.5 mm plug attached to the MIC terminal. You can
use the microphone attenuator for either type of microphone. If you are
using the built-in microphone, you can also use the low-cut filter and select
the sensitivity.
Set the AUDIO IN switch of the desired channel to INT.
• If you connect a microphone to the MIC terminal while the AUDIO IN
switch is set to INT, the camcorder will switch automatically from the
built-in microphone to the external microphone.
Configuring the Built-in Microphone's Low-Cut Filter
1 Open the [Int. Mic Low Cut] submenu.
[mAudio Setup] [Audio Input] [Int. Mic Low Cut]
2 Select the desired option and then press SET.
Options
Selecting the Built-in Microphone’s Sensitivity
1 Open the [Int. Mic Sensitivity] submenu.
[mAudio Setup] [Audio Input] [Int. Mic Sensitivity]
2 Select the desired option and then press SET.
Options
Operating modes:
[Off]: For recording audio under usual conditions.
[LC1]: For recording mainly people’s voices.
[LC2]: For reducing the background sound of wind when recording
outdoors in windy surroundings (for example, on a beach or close to
buildings). Note that when you use this setting some low-frequency
sounds may be suppressed along with the sound of wind.
[Normal]: For recording audio under usual conditions.
[High]: For recording audio at a higher volume (+6 dB).
[mAudio Setup]
[Audio Input]
[Int. Mic Low Cut]
[Off]
[mAudio Setup]
[Audio Input]
[Int. Mic Sensitivity]
[Normal]
COPY

79
Recording Audio
Activating the Microphone Attenuator
If the audio level is too high and the sound sounds distorted when
recording with the built-in microphone or a microphone connected to the
MIC terminal, activate the microphone attenuator (12 dB for the built-in
microphone, 20 dB for an external microphone).
1 Open the [Int. Mic Att.] submenu.
[mAudio Setup] [Audio Input] [Int. Mic Att.]
2 Select [On] and then press SET.
Using Line Input or an External Microphone Connected to an XLR Terminal
Connecting an External Microphone to an XLR Terminal
Follow the procedure below to attach an external microphone to an XLR terminal (refer also to the following
illustration).
1 Loosen the microphone lock screw (햲), open the microphone holder unit and insert the microphone (햳).
2 Tighten the lock screw and put the microphone cable through the microphone cable clamp under the
microphone holder unit (햴).
3 Plug the microphone cable into the desired XLR terminal (햵).
[mAudio Setup]
[Audio Input]
[Int. Mic Att.]
[Off]
Microphone lock screw Cable clamp XLR terminals
COPY

Recording Audio
80
Switching Between External Microphone and Line Input
1 Set the AUDIO IN switch of the desired channel to EXT.
2 Set the XLR terminal switch of the desired channel to LINE or MIC.
• To supply a microphone with phantom power, set the switch to
MIC+48V instead. Make sure to connect the microphone first, before
turning the phantom power on. Keep the microphone connected when
turning off the phantom power.
• When using the XLR terminal to record to only one channel, use the
CH1 input terminal and set the XLR terminal switch for CH1 to LINE,
MIC or MIC+48V.
Selecting the Recording Channel
You can select to which channel the camcorder will record audio.
1 Open the [XLR Rec Channel] submenu.
[mAudio Setup] [Audio Input] [XLR Rec Channel]
2 Select the desired option and then press SET.
Options
Adjusting the External Microphone’s Sensitivity
You can adjust the external microphone’s sensitivity if the XLR terminal
switch is set to MIC or MIC+48V.
1 Open the desired XLR terminal’s sensitivity submenu.
[mAudio Setup] [Audio Input] [XLR1 Mic Trimming] or [XLR2
Mic Trimming]
2 Select the desired level and then press SET.
Available Sensitivity Levels
[CH1]: Records audio to each channel separately. Audio input
into CH1 is recorded to channel 1, while audio input into
CH2 is recorded to channel 2.
[CH1/CH2]: Audio input into CH1 is recorded to both channels. Audio
input into CH2 will not be recorded.
+12 dB +6 dB 0 dB -6 dB -12 dB
CH1/CH2 AUDIO IN
switches
XLR terminal switches
[mAudio Setup]
[Audio Input]
[XLR Rec Channel]
[CH1]
[mAudio Setup]
[Audio Input]
[XLR1 Mic Trimming]
[XLR2 Mic Trimming]
[0 dB]
COPY

81
Recording Audio
Activating the Microphone Attenuator
You can activate the external microphone’s attenuator (20 dB) if the XLR
terminal switch is set to MIC or MIC+48V.
1 Open the desired XLR terminal’s microphone attenuator submenu.
[mAudio Setup] [Audio Input] [XLR1 Mic Att.] or [XLR2 Mic Att.]
2 Select [On] and then press SET.
IMPORTANT
• When connecting a microphone or device that does not support
phantom power, make sure to set the XLR terminal switch to MIC or
LINE, respectively. If you set the switch to MIC+48V, the microphone or device may be damaged.
Adjusting the Audio Level
You can set the audio level to auto or manual for each channel. When both CH1 and CH2 are set to the built-in
microphone (078), the settings for CH1 will automatically be applied to CH2.
Automatic Audio Level Adjustment
Set the audio level switch of the desired channel to A (automatic) to let the
camcorder automatically adjust that channel’s audio level. If CH1 and CH2
are set to the built-in microphone and you set CH1 to automatic audio level
adjustment, then the camcorder will also automatically adjust the audio
level for CH2.
NOTES
• When both CH1 and CH2 are set to the same audio input (external
microphone or external line input), if the audio level is set to automatic,
you can use the [mAudio Setup] [Audio Input] [XLR ALC Link]
setting (0146) to link the audio level adjustment of both channels.
[mAudio Setup]
[Audio Input]
[XLR1 Mic Att.]
[XLR2 Mic Att.]
[Off]
CH1/CH2 audio level
switches
COPY

Recording Audio
82
Manual Audio Level Adjustment
You can set the audio level for each channel manually from -f to 18 dB.
1 Set the audio level switch of the desired channel to M.
2 Turn the corresponding audio level dial to adjust the audio level.
• For reference, the 0 corresponds to -f, 5 corresponds to 0 dB, and
10 corresponds to +18 dB.
• As a guideline, adjust the audio recording level so that the audio level
meter will go to the right of the -18 dB mark (one mark right of the
-20 dB mark) only occasionally.
NOTES
• You can activate the audio peak limiter to prevent audio distortions.
When activated, the audio peak limiter will limit the amplitude of audio
input signals when they exceed -4 dBFS. Use the [mAudio Setup]
[Audio Input] [Limiter] setting. The audio peak limiter can be activated if at least one of the channels is set to
manual audio level adjustment.
• We recommend using headphones when adjusting the audio level. If the input level is too high, audio may
become distorted even if the audio level indicator shows an appropriate level.
Monitoring the Audio with Headphones
Connect headphones to the W (headphone) terminal to monitor the
recorded audio. You can use the [mAudio Setup] [Audio Output]
[Headphone Volume] setting to adjust the volume. Alternatively, you can
use the CUSTOM dial (047).
NOTES
• When you are monitoring the audio, you can choose to synchronize the
audio signal with the video signal or monitor the audio in real time. Use
the [mAudio Setup] [Audio Output] [Monitor Delay] setting to
select the method. Note that there will be a slight delay when you monitor
in real time. Regardless of the setting, however, the audio and video
signals recorded will be synchronized.
CH1/CH2 audio level dials
CH1/CH2 audio level
switches
-dB 40 30 20 10 0
CH2
CH1
18 dB mark
COPY

83
Using Metadata
Using Metadata
The camcorder automatically adds metadata to clips while they are being recorded. Metadata consists of the
user-defined user memo* and recording data, such as shutter speed, exposure and focus settings. You can use
the Canon XF Utility software to check and search for specific metadata.
* The user memo contains the clip title (up to 100 characters), camera operator (up to 100 characters), location (up to 100
characters) and clip description (up to 1,000 characters).
Setting a User Memo
Before you can add a user memo, you must first install the Canon XF
Utility software (0132). Next, create the user memo and then save it to
an SD card. Once you insert the SD card in the camcorder and select the
user memo, it will be added to clips you record.
For details on using the software, refer to the instruction manual that is
installed with the Canon XF Utility software (0135).
1Use Canon XF Utility to save a user memo to an SD card.
• For details, refer to Managing User Memo Profiles in the Canon XF Utility Instruction Manual.
2 Insert the SD card into the SD card slot of the camcorder.
3 Open the [User Memo] submenu.
[JOther Functions] [Set Metadata] [User Memo]
4 Select the file name of the desired user memo and then press SET.
•The f icon appears on the right side of the screen.
• Select [Off] to record clips without a user memo.
NOTES
• You must set the user memo before you start recording for it to be added to the clip. You cannot change the
user memo of a clip using the camcorder but you can do so with the Canon XF Utility software.
• You can also set a user-defined country code, organization code and user code for the metadata (0152),
which is based on the UMID standard. However, the Canon XF Utility software cannot display or search for
this information.
• After you set a user memo, do not remove the SD card while you are recording. If the SD card is removed, the
user memo will not be added to the clip.
Operating modes:
[JOther Functions]
[Set Metadata]
[User Memo]
COPY

Color Bars/Audio Reference Signal
84
Color Bars/Audio Reference Signal
You can have the camcorder generate and record color bars and a 1 kHz audio reference signal and output
them from the HD/SD SDI terminal (bonly), HDMI OUT terminal, HD/SD COMPONENT OUT terminal1, AV
terminal and W (headphone) terminal2.
1Outputs color bars only.
2Outputs audio reference signal only.
Recording Color Bars
You can choose between SMPTE standard-definition color bars ([Type 1])
and ARIB multi-format HDTV color bars ([Type 2]).
1 Open the color bars [Type] submenu.
[lCamera Setup] [Color Bars] [Type]
2 Select [Type 1] (SMPTE) or [Type 2] (ARIB) and then press SET.
3 Open the [Enable] submenu to activate the color bars.
[lCamera Setup] [Color Bars] [Enable]
4 Select [On] and then press SET.
• The selected color bars appear on the screen and will be recorded
when you press the START/STOP button.
• Turning the camcorder off or changing the operating mode to
mode will deactivate the color bars.
• Alternatively, you can set an assignable button to [Color Bars] (098)
to activate the color bars.
Recording an Audio Reference Signal
The camcorder can output a 1 kHz audio reference signal with the color
bars.
1 Open the [1 kHz Tone] submenu.
[mAudio Setup] [Audio Input] [1 kHz Tone]
2 Select the desired level and then press SET.
• Available levels are -12 dB, -18 dB and -20 dB.
• Select [Off] to turn off the signal.
• The signal is output at the selected level and will be recorded when you press the START/STOP button.
Operating modes:
[lCamera Setup]
[Color Bars]
[Type]
[Type 1]
[lCamera Setup]
[Color Bars]
[Enable]
[Off]
[mAudio Setup]
[Audio Input]
[1 kHz Tone]
[Off]
COPY

85
Video Scopes
Video Scopes
The camcorder can display a simplified waveform monitor. It can also display an edge monitor* to help you
focus. The video scopes appear only on the LCD screen. They do not appear in the viewfinder or on an external
monitor.
* The edge monitor looks at the focus of the entire picture and displays the results as a waveform. The edge monitor is available
only in mode.
Displaying a Video Scope
Press the WFM button.
• The waveform monitor will appear in a window on the lower right of the
screen.
• You can repeatedly press the WFM button to activate the video scopes in
the following sequence.
Waveform monitor Edge monitor Off
• Alternatively, you can display the video scopes using [JOther Functions]
[WFM (LCD)] [Setting]. Select [WFM] for the waveform monitor or
[Edge Mon.] for the edge monitor.
Configuring the Waveform Monitor
The camcorder’s waveform monitor function offers 5 modes. You can also
change the gain.
1 Open the [Waveform Monitor] submenu.
[JOther Functions] [WFM (LCD)] [Waveform Monitor]
2 Select the desired option and then press SET.
• If you do not need to change the gain, you do not need to perform
steps 3 and 4.
3 Open the waveform monitor [Gain] submenu.
[JOther Functions] [WFM (LCD)] [Gain] (under [Waveform Monitor])
4 Select [1x] or [2x] and then press SET.
Options
Operating modes:
[Line]: Sets the waveform monitor to line display mode.
[Line+Spot]: The waveform of the area in the red frame is displayed in red on top of the [Line] mode waveform.
[Field]: Sets the waveform monitor to field display mode.
[RGB]: Functions like an RGB parade scope.
[YPbPr]: Functions like a YPbPr parade scope.
[JOther Functions]
[WFM (LCD)]
[Waveform Monitor]
[Line]
COPY

Video Scopes
86
Configuring the Edge Monitor
Using this video scope allows you to focus with more precision when the
camcorder is in manual focus mode. The edge monitor features 2 modes.
1 Open the [Edge Monitor] submenu.
[JOther Functions] [WFM (LCD)] [Edge Monitor]
2 Select the desired option and then press SET.
Options
[Type 1]: The waveform that represents the focus of the entire picture is
displayed in green. In addition, the waveform of the area in the
three red frames is displayed in red on top of the previous
waveform.
[Type 2]: This mode displays the edge monitor with the waveform monitor
in [Line+Spot] mode. The waveform monitor appears on the left in
green while the edge monitor appears on the right in blue. The
waveform of the area in the red frame is displayed in red on top of
both green and blue waveforms.
[JOther Functions]
[WFM (LCD)]
[Edge Monitor]
[Type 1]
COPY

87
Adding Shot Marks while Recording
Adding Shot Marks while Recording
When recording, you can flag an important shot in a clip by adding a “shot mark” (n). There are two types of
shot marks, shot mark 1 (c) and shot mark 2 (d), and you can add either or both types to a single clip. When
the camcorder is in mode, you can add or delete shot marks (0123). You can also display an index
screen of all the shot marks (0122), allowing you to find a particular scene in a clip more quickly.
To add a shot mark to a clip while recording, you must first set in advance an assignable button to [Add Shot
Mark 1] or [Add Shot Mark 2]. You can also press the SHOT1 button on the wireless controller to add the c
mark.
1 Set an assignable button to [Add Shot Mark 1] or [Add Shot Mark 2] (098).
• To add both shot marks, set one assignable button to [Add Shot Mark 1] and another assignable button to
[Add Shot Mark 2].
2 While you are recording, press the assignable button at the beginning of the shot you wish to mark.
• A message indicating the short mark will appear and the selected shot mark will be added to the current
frame of the clip.
• You can press the button again to add another shot mark. Up to 100 shot marks (c and d marks
combined) can be added to a single clip.
NOTES
• There may be up to a 0.5 second delay from when you press the button to when the camcorder adds the shot
mark.
• When you are using interval recording or frame recording mode, you cannot add shot marks to a clip.
• When a clip contains either shot mark, n will appear next to the clip’s thumbnail in the playback index screen.
Operating modes:
COPY

Reviewing a Recording
88
Reviewing a Recording
When the camcorder is in mode, you can review the last clip that
was recorded.
1 Open the [Rec Review] submenu to set the review length.
[JOther Functions] [Rec Review]
2 Select the desired option and then press SET.
3 After you finish recording, press the U button.
• The last clip that was recorded is played back without audio for the
selected duration. [AREVIEW] appears at the top of the screen.
• Press the CANCEL button to stop reviewing the clip and change the
camcorder back to record pause mode.
• After the clip finishes playing back, the camcorder returns to record
pause mode.
Options
NOTES
• When you are using a special recording mode (089), you cannot review a clip.
• If the camcorder switched CF cards during a recording, the camcorder will play back the clip on the CF card
most recently recorded on.
Operating modes:
[Entire Clip]: Allows you to review the entire clip.
[Last 4 sec]: Allows you to review just the last 4 seconds of the clip.
[JOther Functions]
[Rec Review]
[Entire Clip]
COPY

89
Special Recording Modes
Special Recording Modes
The camcorder features 4 special recording modes.
Interval recording ([Interval Rec]): The camcorder will automatically record a pre-defined number of frames at a
pre-defined interval. This mode is suitable for recording subjects with little movement, such as natural
surroundings or plants.
Frame recording ([Frame Rec]): The camcorder will record a pre-defined number of frames every time you press
the START/STOP button. This mode is suitable for recording stop motion animation.
Slow & fast motion recording ([Slow & Fast Motion]): This mode allows you to change the shooting frame rate to
achieve a slow motion or fast motion effect during playback.
Pre-recording ([Pre Rec]): The camcorder will start recording approximately 3 seconds before you press the
START/STOP button. This is especially useful when it is difficult to predict when to start recording.
Interval Recording Mode
Set the interval and number of frames in advance. Sound is not recorded
in this mode. This mode is not available if [JOther Functions] [Bit
Rate/Resolution] is set to [35 Mbps 1440x1080].
Configuring Interval Recording Mode
1 Open the [Interval] submenu.
[JOther Functions] [Interval Rec] [Interval]
2 Select the desired interval and then press SET.
• See the following table for the available intervals.
3 Select [Rec Frames], select the desired number of frames and then
press SET.
• Available options are 1, 3, 6 and 9 (2, 6 and 12 if [JOther Functions]
[Frame Rate] is set to [24P] or [60P]).
Available Intervals*
* In the camcorder’s menu, seconds are indicated by [sec] and minutes are indicated by [min].
Activating Interval Recording Mode and Recording
1 Open the [Special Rec] submenu.
[JOther Functions] [Special Rec]
2 Select [Interval Rec] and then press SET.
• [INT STBY] appears at the top of the screen (with [INT] flashing).
Operating modes:
1 sec 2 sec 3 sec 4 sec 5 sec 6 sec 7 sec 8 sec 9 sec
10 sec 15 sec 20 sec 30 sec 40 sec 50 sec 1 min 2 min 3 min
4 min 5 min 6 min 7 min 8 min 9 min 10 min
[JOther Functions]
[Interval Rec]
[Interval]
[1 sec]
[JOther Functions]
[Interval Rec]
[Rec Frames]
[1]
[JOther Functions]
[Special Rec]
[Off]
COPY

Special Recording Modes
90
3 Press the START/STOP button to begin recording.
• The camcorder automatically records the set number of frames at the set interval.
• The tally lamps illuminate.
• [INT STBY] changes to [NINT REC] while recording frames and [NINT STBY] while between intervals.
4 Press the START/STOP button again to stop recording.
• All of the recorded frames are joined together into one clip.
• The tally lamps go out and [INT STBY] appears at the top of the screen (with [INT] flashing).
NOTES
• You can use only one special recording mode at a time.
• While recording, you cannot change the interval or number of frames.
• Some frames at the point the recording was stopped may be recorded and added to the end of the clip.
• Interval recording mode will be deactivated if the special recording mode is changed or turned off. It will be
deactivated also if you change the [JOther Functions] [Bit Rate/Resolution] or [Frame Rate] setting.
• The time code advances by the number of frames recorded. If the running mode of the time code (071) is
set to [Free Run] or the time code is input from an external source (bonly), the running mode will switch
to [Rec Run] during special recording mode. When special recording mode is deactivated, the running mode
will return to its previous setting.
•bDuring special recording mode, the time code signal will not be output from the GENLOCK/TC
terminal or HD/SD SDI terminal.
Frame Recording Mode
Set the number of frames in advance. We recommend using the wireless controller or stabilizing the camcorder,
for example, on a tripod. Sound is not recorded in this mode. This mode is not available if [JOther Functions]
[Bit Rate/Resolution] is set to [35 Mbps 1440x1080].
Configuring Frame Recording Mode
1 Open the [Rec Frames] submenu.
[JOther Functions] [Frame Rec] [Rec Frames]
2 Select the desired number of frames and then press SET.
• Available options are 1, 3, 6 and 9 (2, 6 and 12 if [JOther Functions]
[Frame Rate] is set to [24P] or [60P]).
Activating Frame Recording Mode and Recording
1 Open the [Special Rec] submenu.
[JOther Functions] [Special Rec]
2 Select [Frame Rec] and then press SET.
• [FRM STBY] appears at the top of the screen (with [FRM] flashing).
3 Press the START/STOP button to begin recording.
• The camcorder automatically records the set number of frames.
• The tally lamps illuminate.
• [FRM STBY] changes to [NFRM REC] while recording frames and [NFRM STBY] when frames are not
being recorded.
• Repeat until you finish recording.
[JOther Functions]
[Frame Rec]
[Rec Frames]
[1]
[JOther Functions]
[Special Rec]
[Off]
COPY

91
Special Recording Modes
4 Open the [Special Rec] submenu.
[JOther Functions] [Special Rec]
5 Select [Off] and then press SET.
• Frame recording mode ends and all of the recorded frames are joined together into one clip.
• The tally lamps go out and [STBY] appears at the top of the screen.
NOTES
• You can use only one special recording mode at a time.
• While recording, you cannot change the number of frames.
• Some frames at the point the recording was stopped may be recorded and added to the end of the clip.
• Frame recording mode will be deactivated if the special recording mode is changed or turned off. It will be
deactivated also if you change the [JOther Functions] [Bit Rate/Resolution] or [Frame Rate] setting.
• The time code advances by the number of frames recorded. If the running mode of the time code (071) is
set to [Free Run] or the time code is input from an external source (bonly), the running mode will switch
to [Rec Run] during special recording mode. When special recording mode is deactivated, the running mode
will return to its previous setting.
•bDuring special recording mode, the time code signal will not be output from the GENLOCK/TC
terminal or HD/SD SDI terminal.
Slow & Fast Motion Mode
When you set [JOther Functions] [Frame Rate] to a progressive frame rate (046), the camcorder can
record with a frame rate (shooting frame rate) that is different from the playback frame rate. Recording a clip at a
higher frame rate than the [Frame Rate] setting will result in a slow motion effect during playback. Conversely, a
lower frame rate will result in a fast motion effect.
Sound is not recorded in this mode. This mode is not available if [JOther Functions] [Bit Rate/Resolution] is
set to [35 Mbps 1440x1080].
Configuring Slow & Fast Motion Mode
1 Open the [S&F Frame Rate] submenu.
[JOther Functions] [Slow & Fast Motion] [S&F Frame Rate]
2 Select the desired shooting frame rate and then press SET.
Available Shooting Frame Rates
* Available only when [JOther Functions] [Bit Rate/Resolution] is set to
[50 Mbps 1280x720] or [35 Mbps 1280x720].
Activating Slow & Fast Motion Mode and Recording
1 Open the [Special Rec] submenu.
[JOther Functions] [Special Rec]
12 15 18 20 21 22 24 25 26 27
28 30 32* 34* 36* 40* 44* 48* 54* 60*
[JOther Functions]
[Slow & Fast Motion]
[S&F Frame Rate]
[JOther Functions]
[Special Rec]
[Off]
COPY

Special Recording Modes
92
2 Select [Slow & Fast Motion] and then press SET.
• [S&F STBY] appears at the top of the screen.
• The selected shooting frame rate appears on the right side of the screen next to the [JOther Functions]
[Frame Rate] setting (the playback frame rate).
3 Press the START/STOP button to begin recording.
• The camcorder automatically records at the set frame rate.
• The tally lamps illuminate.
• [S&F STBY] changes to [N S&F REC] while recording.
4 Press the START/STOP button again to stop recording.
• The camcorder records the clip.
• The tally lamps go out and [S&F STBY] appears at the top of the screen.
NOTES
• You can use only one special recording mode at a time. In addition, slow & fast motion mode cannot be used
with double slot recording.
• While recording, you cannot change the shooting frame rate.
• For lower shooting frame rates, it may take approximately 1 second to stop recording.
• Slow & fast motion mode will be deactivated if the special recording mode is changed or turned off. It will be
deactivated also if you change the video configuration.
• The time code advances while video is recorded. If the running mode of the time code (071) is set to [Free
Run] or the time code is input from an external source (bonly), the running mode will switch to [Rec
Run] during special recording mode. When special recording mode is deactivated, the running mode will
return to its previous setting.
•bDuring special recording mode, the time code signal will not be output from the GENLOCK/TC
terminal or HD/SD SDI terminal.
• When the bit rate is set to 50 Mbps (046) during slow motion recording, relay recording is not available.
Pre-recording Mode
When pre-recording mode is activated, the camcorder starts recording
continuously into a temporary memory of approximately 3 seconds so
when you press the START/STOP button, the clip will contain also
approximately 3 seconds of video and audio recorded before you pressed
the button.
1 Open the [Special Rec] submenu.
[JOther Functions] [Special Rec]
2 Select [Pre Rec] and then press SET.
• [PRE REC STBY] appears at the top of the screen.
Shooting frame rate
Playback frame rate
[JOther Functions]
[Special Rec]
[Off]
COPY

93
Special Recording Modes
3 Press the START/STOP button to begin recording.
• The tally lamps illuminate.
• [PRE REC STBY] changes to [NPRE REC] while recording.
4 Press the START/STOP button again to stop recording.
• The camcorder records the clip, including approximately 3 seconds of video and audio recorded before the
START/STOP button was pressed.
• The tally lamps go out and [PRE REC STBY] appears at the top of the screen.
NOTES
• You can use only one special recording mode at a time.
• Pre-recording mode will be deactivated if the special recording mode is changed or turned off. It will be
deactivated also if you change the video configuration.
• During pre-recording mode, the time code will be recorded with the running mode (071) set to [Free Run],
regardless of the previous setting. Alternatively, you can use an external time code signal (bonly). When
the time code is recorded, it will include the 3 seconds before the START/STOP button was pressed. When
special recording mode is deactivated, the running mode will return to its previous setting.
COPY

Infrared Recording
94
Infrared Recording
This camcorder features the ability to shoot movies in dark surroundings using the camcorder's infrared light and
other sources of infrared light. Also, you can select whether the lighter areas of the picture appear in green or
white.
Activating Infrared Mode
Follow the procedure below to set the camcorder to Infrared mode and to
set the color of highlights in the picture.
1 Move the INFRARED switch to ON.
2 Open the [Monochrome] submenu to select a color.
[lCamera Setup] [Infrared] [Monochrome]
3 Select [White] or [Green] and then press SET.
NOTES
• If you set an assignable button to [IR Monochrome] (098), you can
press the button to activate the infrared light.
• When you activate Infrared mode, autofocus will also be activated
automatically. You can change the focus to manual focus during
Infrared mode, however.
• Depending on the light source, autofocus may not work well.
Using the Infrared Light
You can turn the infrared light on and off using an assignable button or the
CUSTOM button.
1 Open the [Light] submenu.
[lCamera Setup] [Infrared] [Light]
2 Select a desired option and then press SET.
Options
Operating modes:
[Toggle]: Allows you to turn the infrared light on and off using an assignable button or the CUSTOM button. Set an
assignable button (098) or CUSTOM button (047) to [IR Light] in advance.
[Always On]: The infrared light is always on while the camcorder is in Infrared mode.
[Always Off]: The infrared light is always off.
[lCamera Setup]
[Infrared]
[Monochrome]
[White]
[lCamera Setup]
[Infrared]
[Light]
[Toggle]
COPY

95
Infrared Recording
NOTES
• When the camcorder is in Infrared mode, the following adjustments are made automatically.
- Gain, shutter speed and aperture are set to auto.
- Autofocus is set to [Normal AF].
- Light metering, AE level, AGC limit, white balance and custom picture cannot be set.
- ND filter cannot be activated.
• When switching the camcorder to Infrared mode, do not point the lens at strong sources of light or heat. The
camcorder's sensitivity to such sources is much higher than when shooting video normally. If there are such
sources in the picture before you switch the camcorder to Infrared mode, shield the lens first.
COPY

Optical Axis Shift
96
Optical Axis Shift
This function aids in a dual camera setup for 3D recording by allowing you to adjust the position of the image
stabilization lens.
1 Open the [OIS Functions] submenu.
[lCamera Setup] [OIS Functions]
2 Select [Axis Shift] and then press SET.
•Y appears on the bottom of the screen.
3 Open the optical axis [Adjust] screen.
[lCamera Setup] [Axis Shift] [Adjust]
• Four directional icons appear on the screen. Use the joystick or wireless controller to adjust the picture. If the
picture cannot be adjusted anymore in a particular direction, the corresponding directional icon will turn
gray.
• You can use the [lCamera Setup] [Axis Shift] [GUI Color] setting to change the color of the icons
and the [Reset] setting to reset the position of the lens.
• You can check the lens position using the display on the lower right of the screen.
4Press SET when finished.
• If you press the CANCEL button, the lens will move back to its position prior to adjustment.
NOTES
• The range of adjustment depends on the current zoom position.
• The more the lens position is adjusted, the bigger the deviation at the center of the picture will be during zoom.
By centering on an object at full telephoto and then adjusting at full wide-angle, the amount of amount of
deviation will be reduced.
Operating modes:
[lCamera Setup]
[OIS Functions]
[Img Stab.]
[lCamera Setup]
[Axis Shift]
[Adjust]
COPY

97
Using the Focal Length Guide
Using the Focal Length Guide
The focal length guide aids you when using two camcorders for 3D recording. The guide appears as a numerical
value and has a range of 154 steps. You can set the guide to 0 at any point in the zoom range to help precisely
calibrate both camcorders.
1 Set up two camcorders and align their picture angle.
2 Open the [Focal Length Guide] submenu.
[lCamera Setup] [Zoom] [Focal Length Guide]
3 Select [Set To 0] and then press SET.
• The focal length guide appears on the left side of the screen as
[z±0]. To turn off the indicator, select [Off] instead.
• You can obtain more accurate results by performing this step at full
telephoto.
• If both camcorders are set so that the same value is displayed during
zoom, the focal length for both camcorders will be maintained.
NOTES
• Although the focal length guide is an aid for 3D recording, make sure to check the picture angle visually while
recording.
Operating modes:
[lCamera Setup]
[Zoom]
[Focal Length Guide]
[Off]
COPY

98
4Customization
Assignable Buttons
The camcorder conveniently features 10* buttons to which you can assign various functions. By assigning often-
used functions, you can quickly access them with a single press of a button.
* In mode, only assignable buttons 1 to 4 are available.
Changing the Assigned Function
1 Open the [Assign Button] submenu.
[JOther Functions] [Assign Button]
2 Select the button to change and then press SET.
• A list of available functions appears.
• The quick reference shows the default settings for each assignable
button. By default, buttons 5 to 10 have no assignable function set.
3 Select the desired function and then press SET.
• You can check the [Buttons / Remote] status screen (0155) to see
what functions are set for the assignable buttons.
• You can use the [J Other Functions] [Reset] [Assignable Buttons] setting to reset the assignable
buttons to their default settings.
Using an Assignable Button
After you assign a function to one of the buttons, press the button to activate the function. For some functions,
an options menu may appear. In such case, select the desired option and then press SET.
Assignable Functions
Functions can be set separately in mode and mode. Refer to the following table for assignable
functions and available modes.
Operating modes:
[JOther Functions]
[Assign Button]
[1 Powered IS]
[2 Zebra]
[3 WFM (LCD)]
[4 Magnification]
[5-10 (NONE)]
COPY

99
Assignable Buttons
* Function can be used only by assigning it to a button.
**Function can be used only by assigning it to a button or by using the PHOTO button on the wireless controller.
Function name Description 0
[Img Stab.] Turns the selected image stabilization method (Dynamic IS or Standard IS) on/off. N–53
[Powered IS] Turns Powered IS on/off. N–53
[Focus Limit] Turns the focus limit on/off. N–52
[Face AF] Toggles the autofocusing between [Face Pri.], [Face Only] and [Off]. N–51
[Select Face] Selects the main subject when using [Face AF] to focus on subjects’ faces. N–51
[Backlight] Turns the backlight light metering option on/off. N–60
[Spotlight] Turns the spotlight light metering option on/off. N–60
[Tele-converter] Activates the digital tele-converter in the following sequence: 1.5x J 3x J 6x J Off N–144
[Peaking] Turns peaking on/off. N–49
[Zebra] Turns zebra patterns on/off. N–70
[WFM (LCD)] Activates video scopes in the following sequence:
Waveform monitor J Edge monitor J Off N N 85
[Magnification] Turns magnification on/off. N–50
[TL-H58] Sets the [lCamera Setup] [Conversion Lens] setting to [TL-H58] or [Off]. N–68
[WD-H58W] Sets the [lCamera Setup] [Conversion Lens] setting to [WD-H58W] or [Off]. N–68
[Color Bars] Turns color bars on/off. N–84
[IR Monochrome] Switches between white and green when the camcorder is in Infrared mode. N–94
[IR Light] Turns the infrared light on/off when [lCamera Setup] [Infrared] [Light] is set
to [Toggle]. N–94
[Markers] Turns onscreen markers on/off. N–69
[LCD Setup] Opens the [LCD Setup] submenu. N N 31
[LCD/VF B&W] Turns the B&W mode of the LCD and viewfinder on/off. N N 32
[Onscreen Display] Displays the onscreen icons and text on an external monitor (for both SD and HD output). N N 129
[Shot Mark 1] Adds an c mark to the clip. N N 87
[Shot Mark 2]* Adds an d mark to the clip. N N 87
[Add e Mark] Adds an e mark to the clip. N N 119
[Add Z Mark] Adds a Z mark to the clip. N N 119
[Time Code] Displays the [Time Code] submenu. N–71
[Time Code Hold]* Puts the time code display on hold or resumes it. N N 71
[Audio Output CH] Switches the audio output channel. N N 130
[Audio Level] Turns the audio level meter on/off. N N 82
[Wireless Controller]
Turns the wireless controller on/off. N N 33
[Photo]** Records a photo. N N 136
[Delete Last Clip] Deletes the last clip recorded. N–121
[Status]* Displays the status screens. N N 154
COPY

Custom Picture Settings
100
Custom Picture Settings
You can preset a number of picture-related settings. After changing individual settings to your preference, you
can save the whole set in the camcorder or SD card as a custom picture file. You can then load the file at a later
date to change the current settings to the preset levels you selected. You can even embed the custom picture
settings in clips recorded to a CF card or photos recorded to an SD card. Conversely, you can have the
camcorder record clips and photos without embedding custom picture settings.
You can save up to 9 different custom picture files on the camcorder and up to 20 custom picture files on an SD
card. Custom picture files can be copied between the camcorder and recording media.
Custom preset files created with previous Canon camcorders are not compatible with this camcorder. Custom
picture files created with this camcorder are compatible with only the XF105 and XF100.
Available custom picture settings
Selecting Custom Picture Files
Select a custom picture file to apply its settings to your recordings or to
edit, rename, protect, or transfer it.
1 Open the [Custom Picture] submenu.
[lCamera Setup] [Custom Picture]
2 Select [KX Select File] and then press SET.
• A list of custom picture files in the camcorder and SD card appears. Files in the camcorder begin with [C1]
to [C9]; those on the SD card begin with [SD1] to [SD20].
3 Select the desired file and then press SET.
• To apply the file’s settings, press the MENU button to exit the menu. An icon representing the selected
custom picture file will appear on the left side of the screen.
• To perform other operations on the file, continue with the following procedures.
• Select [Off] to record without applying the custom picture file’s settings.
Operating modes:
Category Menu item Submenu 0
Settings related to light and dark
tones
[Gamma] 103
[Black Gamma] 104
[Black] [Master Pedestal] 103
[Master Black] 103
[Knee] All settings except [Saturation] 104
[Other Functions] [Setup Level] 107
[Clip at 100%] 107
Settings related to sharpness and
noise
[Sharpness] 105
[Noise Reduction] 105
[Skin Detail] 105
[Selective NR] 106
Settings related to color [Low Key Satur.] 104
[Knee] [Saturation] setting 104
[Color Matrix] 106
[White Balance] 106
[Color Correction] 107
[lCamera Setup]
[Custom Picture]
[KX Select File]
COPY

101
Custom Picture Settings
Editing a Custom Picture File’s Settings
1 After selecting a file, select [IX Edit File] and then press SET.
2 Select a setting and then press SET.
3 Change the setting to the desired level.
•Refer to Available Custom Picture Settings (0103) for details on the various settings.
• Repeat steps 2 and 3 for other settings, as necessary.
4 Press the MENU button to exit the menu.
Renaming Custom Picture Files
1 After selecting a file, open the [Rename] submenu.
[IXEdit File] [Rename]
• A screen appears that displays the current file name with an orange
selection frame on the first character.
2 Select an alphanumeric character or symbol then move (A) to
the next field.
• Change the rest of the name in the same way.
3 Select [Set] and then press SET.
4 Press the
MENU button to exit the menu.
Protecting Custom Picture Files
Protecting a custom picture file prevents its settings from being
accidentally changed.
1 After selecting a file, open the [Protect] submenu.
[IXEdit File] [Protect]
2 Select [Protect] and then press SET.
• In the file selection list, h will appear next to the file name.
• To remove protection settings, select [Unprotect] instead.
3 Press the MENU button to exit the menu.
Preset Custom Picture Files
By default, the custom picture files in the camcorder in file slots [C7] to [C9] are protected. Remove the
protection (0101) to edit the file. The following describes when to use the preset files.
[C7 VIDEO.C]: For playing back video on consumer flat-panel displays.
[C8 CINE.V]: For achieving a cinema-like picture on TV monitors, such as when creating TV programs that
require a cinema-like effect.
[C9 CINE.F]: When combined with [Cine 2] (under [Gamma]) and [Cine 2] (under [Color Matrix] [Select]),
creates a cinema-like effect different from that of [C8 CINE.V].
[lCamera Setup]
[Custom Picture]
[IXEdit File]
[Rename]
[lCamera Setup]
[Custom Picture]
[IXEdit File]
[Protect]
COPY

Custom Picture Settings
102
Transferring Custom Picture Files
You can transfer custom picture files between the camcorder and SD card. When the custom picture file is in the
camcorder, use [Copy To b] or [Load From b] depending on the operation you wish to perform. Similarly,
when the custom picture file is on an SD card, use [Copy To Cam.] or [Load From Cam].
Copying a File from the Camcorder to an SD Card
1 After selecting a file in the camcorder, open the [Copy To b] submenu.
[HXTransfer File] [Copy To b]
2 Select the file slot under which to save the file and then press SET.
• If there are available slots, you can select [New File] to save the file in
the first available slot.
3 Select [OK] and then press SET.
• The currently selected file will be copied to the selected slot on the
SD card, overwriting the file in that slot.
4 Press the MENU button to exit the menu.
Replacing a File in the Camcorder with a File on an SD Card
1 After selecting a file in the camcorder to replace, open the [Load
From b] submenu.
[HXTransfer File] [Load From b]
2 Select the file to transfer to the camcorder and then press SET.
3 Select [OK] and then press SET.
• The file in the camcorder will be overwritten by the one on the SD
card.
4 Press the MENU button to exit the menu.
Copying a File from an SD Card to the Camcorder
1 After selecting a file on the SD card, open the [Copy To Cam.]
submenu.
[HXTransfer File] [Copy To Cam.]
2 Select the file slot under which to save the file and then press SET.
3 Select [OK] and then press SET.
• The currently selected file will be copied to the selected slot on the
camcorder, overwriting the file in that slot.
4 Press the MENU button to exit the menu.
Replacing a File on an SD Card with a File in the Camcorder
1 After selecting a file on the SD card to replace, open the [Load From
Cam.] submenu.
[HXTransfer File] [Load From Cam.]
2 Select the file to transfer to the SD card and then press SET.
3 Select [OK] and then press SET.
• The file on the SD card will be overwritten by the one on the
camcorder.
4 Press the MENU button to exit the menu.
[lCamera Setup]
[Custom Picture]
[HXTransfer File]
[Copy To b]
[lCamera Setup]
[Custom Picture]
[HXTransfer File]
[Load From b]
[lCamera Setup]
[Custom Picture]
[HXTransfer File]
[Copy To Cam.]
[lCamera Setup]
[Custom Picture]
[HXTransfer File]
[Load From Cam.]
COPY

103
Custom Picture Settings
NOTES
• You can also copy a custom picture file embedded in a clip to the camcorder (0122).
Embedding Custom Picture Settings in a Recording
You can record video or take a photo with your custom picture settings
applied to it. Later, those embedded settings in the video or photo can be
copied to the camcorder (0141) and be applied to future recordings.
You may find that embedding custom picture settings in a recording helps
you keep track of them, such as verifying what settings were used for a
particular recording.
1 Open the [Add XFile] submenu.
[JOther Functions] [Add XFile]
2 Select [To Clip] or [To Photo] and then press SET.
• Selecting [To Clip] will embed the custom picture file in a clip while selecting [To Photo] will embed the file in
a photo.
3 Select [On] and then press SET.
Available Custom Picture Settings
The following are the available settings. Even if no custom picture file is selected, the default settings are still
applied to the picture.
Gamma
The gamma curve changes the overall look of the image.
(Default: [Normal 1])
[Normal 1] to [Normal 4]: These settings are suitable for viewing
the image on a TV monitor. Highlights in
[Normal 2] are brighter than those of
[Normal 1]. Dark tones in the lower part
of the gamma curve for [Normal 3]
(ITU-R BT.709 standard) and [Normal 4]
are more pronounced than those of
[Normal 2].
[Cine 1] or [Cine 2]: Use [Cine 1] for a gamma curve that
results in a picture with a cinema-like
feel and cinema-like tones. [Cine 2] has
softer contrasts than does [Cine 1] but is also suitable for creating a cinema-like picture.
Black
Controls the black level and color cast of blacks.
Master Pedestal
The master pedestal increases or decreases the black level. Higher settings will make dark areas brighter but
decrease contrast. This setting can be adjusted from -50 to 50. (Default: 0)
[JOther Functions]
[Add XFile]
[To Clip]
[To Photo]
[On]
Cine 1
Cine 2
Normal 4
Normal 2/3/4
Normal 3
Normal 1/2
Input
Output
Gamma
COPY

Custom Picture Settings
104
Master Black
Corrects color cast in blacks.
[Red]: -50 to 50 (Default: 0)
[Green]: -50 to 50 (Default: 0)
[Blue]: -50 to 50 (Default: 0)
Black Gamma
Controls the lower part of the gamma curve (dark areas of the
image).
[Level]: Raises or lowers the lower part of the gamma curve.
This setting can be adjusted from -50 to 50. (Default: 0)
[Range]: Selects the range in which dark areas are affected. This
setting can be adjusted from -5 to 50. (Default: 0)
[Point]: Determines the shape of the lower part of the gamma
curve. This setting can be adjusted from -1 to 50.
(Default: 0)
Low Key Saturation
Adjusts color saturation in dark areas.
[Enable]: Activates/deactivates the setting. (Default: [Off])
[Level]: Specifies how saturated colors are in dark areas. This setting can be adjusted from -50 to 50.
(Default: 0)
Knee
Controls the upper part of the gamma curve (highlights of the image). By compressing the highlights, you can
prevent parts of the image from being overexposed. This is not available when [Gamma] is set to [Cine 1] or
[Cine 2].
[Enable]: Activates/deactivates the setting. (Default: [On])
[Automatic]: Select [On] to have the camcorder automatically set the knee point and slope to prevent images
being overexposed so quickly. Select [Off] to manually adjust the knee point. (Default: [On])
[Slope]: Determines the slope of the gamma curve above the knee point. This setting can be adjusted from
-35 to 50. (Default: 0)
[Point]: Sets the knee point of the gamma curve. This setting can be adjusted from 50 to 109. (Default: 95)
[Saturation]: Adjusts color saturation in highlights when [Automatic] is set to [Off]. This setting can be adjusted
from -10 to 10. (Default: 0)
Input
Output
Point
Black Gamma
Input
Output
Input
Output
Knee Slope Knee Point
COPY

105
Custom Picture Settings
Sharpness
Sets the sharpness of the output and recording signal.
[Level]: Sets the sharpness level. This setting can be adjusted from -10 to 50. (Default: 0)
[H Detail Freq.]: Sets the center frequency of horizontal sharpness. Setting higher values increases the
frequency, which, in turn, increases the sharpness. This setting can be adjusted from -8 to 8.
(Default: 0)
[Coring]: Reduces noise artifacts caused by high sharpness levels.
[Level]: Sets the coring level. Higher values prevent sharpness from being applied to minute details, resulting in
less noise. This setting can be adjusted from -30 to 50. (Default: 0)
[D-Ofst]: You can use [D-Ofst], [D-Curve] and [D-Depth] to adjust the coring level based on brightness. [D-Ofst]
sets the coring level of the minimum brightness level. This setting can be adjusted from 0 to 50. (Default: 0)
[D-Curve]:
Sets the curve of the coring adjustment. This curve is the change from [Level] to [D-Ofst]. This setting
can be adjusted from 0 to 8.
(Default: 0)
[D-Depth]: Sets a multiplier to [D-Ofst] that determines the coring level adjustment based on brightness.
Positive values raise the coring level in dark areas and negative values lower the level. This setting can be
adjusted from -4 to 4. (Default: 0)
[HV Detail Bal.]: Adjusts the ratio between horizontal and vertical detail. Higher values emphasize vertical detail
while lower values emphasize horizontal detail. This setting can be adjusted from -8 to 8.
(Default: 0)
[Limit]: Restricts how much sharpness is applied. This setting can be adjusted from -50 to 50.
(Default: 0)
[
Knee Aperture
]: Allows you to set the sharpness of only the areas above the knee point by adjusting the gain and
slope. This is not available when [Gamma] is set to [Cine 1] or [Cine 2].
[Gain]: Sets the
amount of sharpness
. This setting can be adjusted from 0 to 9. (Default: 0)
[Slope]: Sets the slope of the sharpness. This setting can be adjusted from 0 to 3, with 0 having no slope,
1 having a steep slope and 3 having a gradual slope. (Default: 1)
[Level Depend]: Lowers the amount of sharpness applied to dark areas of the image.
[Level]: Sets the brightness of the dark areas of the image that will be affected. This setting can be adjusted
from 0 to 50. (Default: 0)
[Slope]: Determines the slope of the area between the upper and lower parts of the gamma curve. This setting
can be adjusted from 0 to 3, with 0 having no slope, 1 having a steep slope and 3 having a gradual slope.
(Default: 0)
[Offset]: Adjusts the sharpness level of dark areas in the image. Setting higher values will lower the sharpness
level. This setting can be adjusted from 0 to 50. (Default: 0)
[Ingredient Ratio]: Changing this ratio allows you to affect the balance between resolution and the reduction of
jagged edges. Higher values emphasize resolution while lower values emphasize the
reduction of jagged edges. This setting can be adjusted from -50 to 50. (Default: 0)
Noise Reduction
Reduces the amount of noise that appears in the image. Select [Automatic] to have the camcorder adjust the
noise automatically. Otherwise, select a level from 1 (lowest level) to 8 (highest level), or select [Off] to turn the
noise reduction off. (Default: [Automatic])
Skin Detail
The camcorder applies a softening filter to areas in the picture with skin tones to give a more pleasant
appearance. By changing these settings, you can determine what areas will be detected as skin tones. A zebra
pattern will appear over areas on the LCD screen that are detected as having skin tones.
[Effect Level]: Adjusts the level of the filter. The available options are [Off], [Low], [Middle] and [High].
(Default: [Off])
[Hue]: Adjusts the hue for detection of skin tones. This setting can be adjusted from -16 to 16. (Default: 0)
COPY

Custom Picture Settings
106
[Chroma]: Adjusts the color saturation for detection of skin tones. This setting can be adjusted from 0 to 31.
(Default: 16)
[Area]: Adjusts the color range for detection of skin tones. This setting can be adjusted from 0 to 31.
(Default: 16)
[Y Level]: Adjusts the brightness for detection of skin tones. This setting can be adjusted from 0 to 31.
(Default: 16)
Selective Noise Reduction
The camcorder detects the characteristics of a certain color or tone and applies a noise reduction filter to the
targeted areas. A zebra pattern will appear over targeted areas on the screen.
[Effect Level]:Adjusts the level of the noise reduction filter. The available options are [Off], [Low], [Middle] and
[High]. (Default: [Off])
[Hue]: Adjusts the hue for the color to be detected. This setting can be adjusted from 0 to 31. (Default: 0)
[Chroma]: Adjusts the color saturation for the color to be detected. This setting can be adjusted from 0 to 31.
(Default: 16)
[Area]: Adjusts the color range for the color to be detected. This setting can be adjusted from 0 to 31.
(Default: 16)
[Y Level]: Adjusts the brightness for the color to be detected. This setting can be adjusted from 0 to 31.
(Default: 16)
Color Matrix
Color matrix affects the color tones throughout the whole image.
[
Select
]: Available options are [Normal 1] to [Normal 4], [Cine 1] and [Cine 2]. Generally, this is the same setting
as [Gamma]. After selecting an option, you can make more precise adjustments. (Default: [Normal 1])
[Gain]: Adjusts the color intensity. This setting can be adjusted from -50 to 50. (Default: 0)
[Phase]: Adjusts the color phase. This setting can be adjusted from -18 to 18. (Default: 0)
[R-G]: The R-G matrix changes the tint of the picture along the cyan/green and red/magenta gradations. This
setting can be adjusted from -50 to 50. (Default: 0)
[R-B]: The R-B matrix changes the tint of the picture along the cyan/blue and red/yellow gradations. This
setting can be adjusted from -50 to 50. (Default: 0)
[G-R]: The G-R matrix changes the tint of the picture along the magenta/red and green/cyan gradations. This
setting can be adjusted from -50 to 50. (Default: 0)
[G-B]: The G-B matrix changes the tint of the picture along the magenta/blue and green/yellow gradations.
This setting can be adjusted from -50 to 50. (Default: 0)
[B-R]: The B-R matrix changes the tint of the picture along the yellow/red and blue/cyan gradations. This
setting can be adjusted from -50 to 50. (Default: 0)
[B-G]: The B-G matrix changes the tint of the picture along the yellow/green and blue/magenta gradations.
This setting can be adjusted from -50 to 50. (Default: 0)
White Balance
Adjusts the amount of white balance throughout the whole image.
[R Gain]: Adjust the intensity of red tones. This setting can be adjusted from -50 to 50. (Default: 0)
[G Gain]: Adjust the intensity of green tones. This setting can be adjusted from -50 to 50. (Default: 0)
[B Gain]: Adjust the intensity of blue tones. This setting can be adjusted from -50 to 50. (Default: 0)
COPY

107
Custom Picture Settings
Color Correction
The camcorder detects the characteristics of a certain color (color phase, chroma, area and Y level) and corrects
them when recording. You can set the color correction for up to two different areas (A and B).
[Select Area]: Selects the area or areas to correct. Available options are [Area A], [Area B] and [Area A&B].
Select [Off] to turn this setting off. (Default: [Off])
[Area A Setting]: Determines the area in which colors will be corrected.
[Phase]: Adjusts the color phase for area A. This setting can be adjusted from 0 to 31. (Default: 0)
[Chroma]: Adjusts the color saturation for area A. This setting can be adjusted from 0 to 31. (Default: 16)
[Area]: Adjusts the color range for area A. This setting can be adjusted from 0 to 31. (Default: 16)
[Y Level]: Adjusts the brightness for area A. This setting can be adjusted from 0 to 31. (Default: 16)
[Area A Revision]: Sets the amount of correction for area A.
[Level]: Adjusts the amount of correction to the color saturation. This setting can be adjusted from -50 to 50.
(Default: 0)
[Phase]: Adjusts the amount of correction to the color phase. This setting can be adjusted from -18 to 18.
(Default: 0)
[Area B Setting]: Determines the area in which colors will be corrected.
[Phase]: Adjusts the color phase for area B. This setting can be adjusted from 0 to 31. (Default: 0)
[Chroma]: Adjusts the color saturation for area B. This setting can be adjusted from 0 to 31. (Default: 16)
[Area]: Adjusts the color range for area B. This setting can be adjusted from 0 to 31. (Default: 16)
[Y Level]: Adjusts the brightness for area B. This setting can be adjusted from 0 to 31. (Default: 16)
[Area B Revision]: Sets the amount of correction for area B.
[Level]: Adjusts the amount of correction to the color saturation. This setting can be adjusted from -50 to 50.
(Default: 0)
[Phase]: Adjusts the amount of correction to the color phase. This setting can be adjusted from -18 to 18.
(Default: 0)
Other Functions
[Setup Level]: Adjusts the black level set by the [Black] and [Master Pedestal] settings.
[Level]: Determines the amount of adjustment to be made. This setting can be adjusted from -50 to 50.
(Default: 0)
[Press]: Compresses the dynamic range of the video signal so that it does not exceed 100%. Available options
are [On] and [Off]. (Default: [Off])
[Clip At 100%]: When the video signal exceeds 100%, this function clips the white level at 100%. (Default: [Off])
COPY

Customizing Functions and Onscreen Displays
108
Customizing Functions and Onscreen Displays
Customize the camcorder to match your shooting style and needs. Use the [JOther Functions] [Custom
Function] setting to adjust how some of the camcorder’s controls and functions operate in mode.
Similarly, use the [MLCD/VF Setup] [Custom Display] setting to customize the onscreen displays that
appear during recording. You can save these preferences along with other menu settings to an SD card and use
them again later (0110).
Customizing Functions
The following table describes which functions can be customized using
[Custom Function]. For more details, refer to [Custom Function] (0152).
1 Open the [Custom Function] submenu.
[JOther Functions] [Custom Function]
2 Select the desired function.
3 Change the setting option and then press SET.
Operating modes:
[JOther Functions]
[Custom Function]
Customizable Functions with [Custom Function]
Menu item Description
[Shockless Gain] Determines the speed of the transition when the gain is changed.
[Shockless WB] Creates a softer transition when the white balance is changed.
[AE Response] Controls the camcorder’s response when you change the automatic exposure setting.
[Iris Limit] Sets a maximum aperture value (F8.0) to be used for shooting.
[I. Ring Direction] Changes the direction of the adjustment when turning the manual ring while it is set to IRIS(ND).
[F. Ring Direction] Changes the direction of the adjustment when turning the manual ring while it is set to FOCUS.
[Z. Ring Direction] Changes the direction of the adjustment when turning the manual ring while it is set to ZOOM.
[F. Ring Control] Selects the sensitivity of the response when operating the manual ring while it is set to FOCUS.
[Z. Ring Control] Selects the sensitivity of the response when operating the manual ring while it is set to ZOOM.
[F. Assist B&W]
Automatically switches the screen to B&W while the focus assist functions (peaking and magnification) are
activated. You can have the screen switch to B&W when only the peaking is activated, when only the
magnification is activated or when both are activated. Focus assist functions will not appear on an external
monitor.
[Obj. Dist. Unit] Selects the units of distance (meters or feet) displayed when the camcorder shows the distance to the
subject in manual focus mode.
[Zoom Indicator] Selects the display of the zoom indicator between a graphic bar and a numeric display (0 to 99).
[ZR-2000 AE SHIFT] Selects the function of the AE SHIFT dial on the optional ZR-2000 Zoom Remote Controller between adjusting
either the exposure compensation or the aperture value.
[Scan Reverse Rec] Inverts the recorded image horizontally, vertically or horizontally and vertically.
[Character Rec] When this function is set to [On], all of the onscreen displays will be recorded to the clip exactly as they
appear on the screen.
COPY

109
Customizing Functions and Onscreen Displays
Customizing Onscreen Displays
By customizing onscreen displays, you can choose to have the
camcorder display some icons while hiding other ones. For details on
which onscreen displays can be customized, refer to Onscreen Displays
(043). For details on the setting options, refer to [Custom Display 1]
(0148) and [Custom Display 2] (0148).
1 Open the [Custom Display 1] or [Custom Display 2] submenu.
[MLCD/VF Setup] [Custom Display 1] or [Custom Display 2]
2 Select the desired onscreen display.
3 Change the setting option and then press SET.
Operating modes:
[MLCD/VF Setup]
[Custom Display 1]
[Custom Display 2]
COPY

Saving and Loading Camera Settings
110
Saving and Loading Camera Settings
After you adjust settings in the menus, you can save those settings on an SD card. You can load those settings
at a later date or on another XF105 or XF100 camcorder so that you can use that camcorder in the same exact
way.
Saving Camera Settings to an SD Card
1 Open the [Save To b] submenu.
[JOther Functions] [Transfer Menu] [Save To b]
2 Select [OK] and press SET.
• The current settings are saved to the SD card. If the SD card already
has camera settings on it, they will be overwritten.
3 When the confirmation screen appears, press SET.
Loading Camera Settings from an SD Card
Make sure an SD card with camera settings to be loaded is inserted in the
camcorder.
1 Open the [Load From b] submenu.
[JOther Functions] [Transfer Menu] [Load From b]
2 Select [OK] and press SET.
• After the camcorder’s current settings are replaced with the settings
saved on the SD card, the screen will turn black momentarily and the camcorder will restart.
NOTES
• The SD card includes a text file that lists the camera settings. You can check the settings by using a USB card
reader to access the SD card on a computer. In the [CAMSET] folder, open the file “CAMSET2.TXT”.
• The camera settings can be used with other XF105 and XF100 camcorders. However, camera settings from
Canon XF305 and XF300 camcorders cannot be used with this camcorder.
• When loading camera settings from an SD card, even protected custom picture settings in the camcorder will
be replaced.
Operating modes:
[JOther Functions]
[Transfer Menu]
[Save To b]
[JOther Functions]
[Transfer Menu]
[Load From b]
COPY

5
111
Playback
Playback
This section explains how to play back clips recorded on a CF card. For details on playing back clips using an
external monitor, refer to Connecting to an External Monitor (0127). For details on viewing photos on the SD
card, refer to Viewing Photos (0138).
Clip Index Screen
Playback functions are accessed from the clip index screen. To open the
clip index screen, set the camcorder to mode.
Operating modes:
COPY

Playback
112
Hold down the button on the d switch and move it to MEDIA.
• The camcorder switches to mode and the clip index screen appears.
v
Switching Between the CF Card Slots
If both CF card slots contain a CF card, you can switch between them as
necessary.
Press the SLOT SELECT button.
• The access indicator of the selected CF card slot will illuminate in green.
Operating modes:
2 1
14
15
7
6
4
5
9
316
8
13
10 11 12
1 Currently selected CF card slot (038)
2 Clip thumbnail (0124)
3 Relay recording: Appears when a clip begins on
one CF card and continues on the other. (039)
4Shot mark (087, 116)
5emark/Zmark (0119)
6 Recording date (month and day only) and time
7 Orange selection frame
8 Recording date and time
9 Clip name (042)
10 Embedded custom picture file (0100)
11 Bit rate and resolution (046)
12 Frame rate
13 Total recording time
14 Time code of thumbnail
15 Special recording mode (089)
16 Clip number / Total number of clips
COPY

113
Playback
Switching to Other Index Screens
All of the clips on a CF card can be accessed from the clip index screen.
However, you can switch to other index screens that show only clips with
an e mark ([eMark] index screen), clips with a Z mark ([ZMark] index
screen), or photos* ([Photos] index screen).
* Photos are saved on the SD card.
1 Press the INDEX button.
• The index screen selection menu appears.
2 Select the desired index screen and then press SET.
• The selected index screen appears.
• Select [Cancel] instead to cancel the operation.
• Press the INDEX button again to return to the clip index screen.
Playing Back Clips
You can play back clips from the clip index screen, [eMark] index screen
and [ZMark] index screen. Use the playback control buttons shown in the
illustration.
1 Move the orange selection frame to the clip you want to play back.
2 Press the D button to start playback.
• Playback will start from the clip selected and continue until the end of
the last clip in the index screen. When the last frame of the last clip is
reached, playback will be paused.
• Press the D button again to pause the playback.
• Press the B button to stop the playback and return to the index
screen.
IMPORTANT
• Observe the following precautions while the CFj or CFl access
indicator is illuminated in red. Failure to do so may result in permanent
data loss.
- Do not disconnect the power source or turn off the camcorder.
- Do not open the cover of the CF card slot being accessed.
NOTES
• You may notice brief stops in video or audio playback between clips.
COPY

Playback
114
Onscreen Displays
1Appears when [MLCD/VF Setup] [Metadata Display] [Date/Time] is set to [On].
2Appears when [MLCD/VF Setup] [Metadata Display] [Camera Data] is set to [On].
1 2 3 4 5
13
8
6
16
17
18
19
7
9
12
10
11
1415
1 Remaining battery time (044)
2 Playback operation
3 Selected CF card
4 Relay recording
5Time code (071)
6 Clip number / Total number of clips
7 Bit rate and resolution (046)
8Frame rate (046)
9 Embedded custom picture file (0100)
10 Output displays (0129)
11 Wireless controller (0148)
12 User bit (074)
13 Audio output channel (0130)
14 Audio level meter (0148)
15 emark/Zmark (0119)
16 Recording date and time1
17 Gain2 (054)
18 Aperture value2 (059)
19 Shutter speed2 (056)
2 Playback operation
* The playback speed (x5, x15 or x60) will also appear in the indicator.
4 Relay recording
Appears when a clip begins on one CF card and continues uninterrupted on the other. k indicates the first
part of the recording, j indicates the middle part(s) and i indicates the last part.
A PLAY Playback
C PAUSE Playback pause
Z/YFrame reverse/Frame advance
F FWD IFast playback*
JF REV Fast reverse playback*
COPY

115
Playback
Playback Controls
When you play back a clip, operate the buttons on the camcorder or the
wireless controller to use fast playback, play back frame-by-frame or skip
clips. Refer to the following table.
Available Playback Types
NOTES
• There is no audio during any of the playback types listed in the previous table.
• During some special playback modes, you may notice some anomalies (blocky video artifacts, banding, etc.)
in the playback picture.
• During frame advance, playback advances 0.2 seconds when the resolution/frame rate is 1280x720/24P or
1280x720/60P and 0.5 seconds for other configurations.
• The speed indicated on the screen is approximate.
Adjusting the Volume
During playback, audio will come from the monaural built-in speaker or
headphones. When you connect headphones to the W (headphone)
terminal, the built-in speaker will be muted.
Adjusting the Headphone Volume
Follow the procedure below to adjust the headphone volume.
Alternatively, you can adjust the volume using the CUSTOM dial (047).
1 Open the [Headphone Volume] submenu.
[mAudio Setup] [Audio Output] [Headphone Volume]
2 Select the desired level and then press SET.
• Select [Off] to mute the audio.
Playback type Operation
Fast playback
Camcorder: Press the J or I button.
Wireless controller: Press the J or I button.
Repeat to increase the playback speed to approximately 5x J
15x J 60x the normal speed.
Frame advance/reverse Wireless controller: Press the Z or Y button (during
playback pause).
Skip to the beginning of
the next clip
Camcorder: Press the K button.
Wireless controller: Press the g button.
Skip to the beginning of
the current clip
Camcorder: Press the L button.
Wireless controller: Press the f button.
Skip to the previous clip Camcorder: Press the L button twice.
Wireless controller: Press the f button twice.
Return to playback mode Camcorder: Press the D button.
Wireless controller: Press the D button.
[mAudio Setup]
[Audio Output]
[Headphone Volume]
[8]
COPY

Playback
116
Adjusting the Built-in Speaker Volume
1 Open the [Speaker Volume] submenu.
[mAudio Setup] [Audio Output] [Speaker Volume]
2 Select the desired level and then press SET.
• Select [Off] to mute the audio.
NOTES
• For details on changing the audio channel, refer to Selecting the Audio
Channel (0130).
Adding Shot Marks during Playback
You can add an c mark, d mark or both marks to a clip during playback or playback pause. You can add either
mark using assignable buttons or an c mark using the wireless controller’s SHOT1 button.
1 Set an assignable button to [Add Shot Mark 1] or [Add Shot Mark 2] (098).
2 During playback or playback pause, press the assignable button at the point in the clip to add the
shot mark.
• A message indicating the shot mark appears on the screen and the shot mark is added to the clip.
• Adding a shot mark to a clip during playback will pause the playback.
• Up to 100 shot marks (c and d marks combined) can be added to a single clip.
• There may be up to a 0.5 second delay from when you press the button to when the camcorder adds the
shot mark.
[mAudio Setup]
[Audio Output]
[Speaker Volume]
[8]
COPY

117
Clip Operations
Clip Operations
Besides playing back a clip, you can perform other operations such as deleting a clip or displaying clip
information. This is done through the clip menu, which contains different functions depending on the index
screen. You can use the functions in the [JOther Functions] menu to perform some of the operations on all the
clips. Refer to the following table for available functions and refer to the following pages for more details of the
functions.
Clip Menu Functions
1Includes also the [Shot Mark 1] and [Shot Mark 2] index screens.
2[e Mark] index screen only.
3[Z Mark] index screen only.
4[Expand Clip] index screen only.
Operating modes:
Menu item Description
Index screen
0
Clip [e Mark]/
[Z Mark]
[Shot Mark]1/
[Expand Clip]
[Display Clip Info] Displays various information about a clip. N N –118
[Add e Mark]/
[Delete e Mark] Adds or deletes an e mark. N N2–119
[Add Z Mark]/
[Delete Z Mark] Adds or deletes a Z mark. N N3–119
[Copy Clip] Copies a clip from one CF card to the other. N N2–120
[Delete Clip] Deletes a clip. N N3–121
[Shot Mark] Displays an index screen of all the frames of a clip that
have either shot mark. N N –122
[Shot Mark 1] Displays an index screen of all the frames of a clip that
have the c mark. N N –122
[Shot Mark 2] Displays an index screen of all the frames of a clip that
have the d mark. N N –122
[Expand Clip] Displays an index screen that shows frames of a clip at
a fixed interval. N N –123
[Delete User Memo] Deletes the user memo of a clip. N N –121
[Copy X File] Copies the custom picture file from a clip to the
camcorder. N N –122
[Add Shot Mark 1]/
[Del. Shot Mark 1] Adds or deletes the c mark. – – N123
[Add Shot Mark 2]/
[Del. Shot Mark 2] Adds or deletes the d mark. – – N123
[Fewer Index Pics] Decreases the number of thumbnails that are displayed. – – N4123
[More Index Pics] Increases the number of thumbnails that are displayed. – – N4123
[Pause] Switches to playback of a clip with playback paused on
the selected frame. – – N–
[Set Index Picture] Sets the thumbnail used in the clip index screen. – – N124
COPY

Clip Operations
118
Using the Clip Menu
1 Select a clip and then press SET.
• The clip menu appears. Available functions depend on the index screen and which functions are enabled.
2 Select the desired function and then press SET.
• The function is enabled. For some functions, further action may be required. Follow the onscreen directions.
• Press the CANCEL button instead to return to the clip index screen.
Displaying Clip Information
Select [Display Clip Info] in the clip menu to display the selected clip’s information screen ([Clip Info] screen).
Push the joystick left/right to switch to the previous/next clip. When you are finished, press the CANCEL button
to return to the clip index screen.
Displaying the User Memo
When displaying the [Clip Info] screen of a clip that has an embedded user memo, push the joystick up to display
it. Push the joystick down to return to the [Clip Info] screen.
Displaying Custom Picture Settings
When displaying the [Clip Info] screen of a clip that has a custom picture file recorded with it, push the joystick
down to display the first of three screens with the clip’s custom picture settings ([X Data 1/3] screen). Push the
joystick down to switch the [X Data 2/3] screen J [X Data 3/3] screen J [User Memo] screen J [Clip Info]
screen.
12
4
3
5
9
10
7
8
6
14 13 12 11
1 Thumbnail of the selected clip
2Shot mark (087)
3 Recording date and time
4Clip name (042)
5 Bit rate and resolution (046)
6 Special recording mode / Frame rate (089): For
slow & fast motion recording mode, the shooting
and playback frame rates will be displayed.
7e mark / Z mark (0119)
8 Embedded custom picture file (0100)
9 Time code of the last frame in clip
10 Clip duration
11 Time code of the first frame in clip
12 Time code of the clip thumbnail
13 Thumbnail of the next clip
14 Thumbnail of the previous clip
COPY

119
Clip Operations
Adding e Marks or Z Marks
If you add an OK mark (e) or check mark (Z) to a clip, you can later display an index screen that shows only
the clips with an e mark or only the clips with a Z mark. Furthermore, you cannot delete clips with an e mark
so you can use it to protect important clips.
1 Select the desired clip and then press SET to open the clip menu.
2 Select [Add eMark] or [Add ZMark] and then press SET.
• The clip information screen appears and it prompts you to confirm the operation.
3 Select [OK] and then press SET.
• The screen changes back to the clip index screen and an e mark or Z appears next to the selected clip’s
thumbnail.
• Select [Cancel] instead to cancel the operation.
NOTES
• If you set an assignable button to [Add eMark] or [Add ZMark] (098), you can add an e mark or
Zmark from the index screen, during playback or during playback pause.
• A clip cannot have both an e mark and Z mark at the same time. When you add a Z mark to a clip with an
e mark, the e mark will be deleted. Similarly, when you add an e mark to a clip with a Z mark, the
Zmark will be deleted.
Deleting e Marks or Z Marks
Deleting an e Mark or Z Mark from a Clip
1 Select the desired clip and then press SET to open the clip menu.
2 Select [Delete eMark] or [Delete ZMark] and then press SET.
• The clip information screen appears and it prompts you to confirm the operation.
3 Select [OK] and then press SET.
• The screen changes back to the clip index screen the selected mark is deleted.
• Select [Cancel] instead to cancel the operation.
Deleting e Marks from All Clips
1 Open the [Delete All e Marks] submenu.
[JOther Functions] [Delete All e Marks]
2 Select [OK] and then press SET.
• All e marks from clips on the selected CF card will be deleted.
• Select [Cancel] instead to cancel the operation.
• While the e marks are being deleted, you can press SET to cancel.
3 When the confirmation message appears, press SET.
[JOther Functions]
[Delete All e Marks]
COPY

Clip Operations
120
Copying Clips
You can copy clips from one CF card to the other. The copied clips will retain their original name.
Copying a Single Clip
1 Select the desired clip and then press SET to open the clip menu.
2 Select [Copy Clip] and then press SET.
• The clip information screen appears and it prompts you to confirm the operation.
3 Select [OK] and then press SET.
• Select [Cancel] instead to cancel the operation.
• While the clip is being copied, you can press SET to cancel.
4 When the confirmation message appears, press SET.
• The selected clip is copied to the other CF card and the screen changes back to the clip index screen.
Copying All Clips
1 Open the [Copy All Clips] submenu.
[JOther Functions] [Clips] [Copy All Clips]
2 Select [OK] and then press SET.
• All of the clips on the selected CF card will be copied to the other CF
card.
• Select [Cancel] instead to cancel the operation.
• While the clips are being copied, you can press SET to cancel.
3 When the confirmation message appears, press SET.
Copying All Clips with an e Mark
1Open the [Copy e Clips] submenu.
[JOther Functions] [Clips] [Copy e Clips]
2 Select [OK] and then press SET.
• All of the clips with an e mark on the selected CF card will be copied
to the other CF card.
• Select [Cancel] instead to cancel the operation.
• While the clips are being copied, you can press SET to cancel.
3 When the confirmation message appears, press SET.
IMPORTANT
• Observe the following precautions while the CFj or CFl access indicator is illuminated in red. Failure to do
so may result in permanent data loss.
- Do not disconnect the power source or turn off the camcorder.
- Do not open the cover of the either CF card slot.
NOTES
• You cannot copy a clip if either CF card slot cover is open.
• If a clip is being copied to a card that already has a clip with the same number (the 4-digit number in the clip
name), then the copied clip will be renamed with the following number.
[JOther Functions]
[Clips]
[Copy All Clips]
[JOther Functions]
[Clips]
[Copy e Clips]
COPY

121
Clip Operations
Deleting Clips
You can delete any clip except those with an e mark. To delete such clips, delete the e mark beforehand.
Deleting a Single Clip
1 Select the desired clip and then press SET to open the clip menu.
2 Select [Delete Clip] and then press SET.
• The clip information screen appears and it prompts you to confirm the operation.
3 Select [OK] and then press SET.
• Select [Cancel] instead to cancel the operation.
• While the clip is being deleted, the operation cannot be canceled.
4 When the confirmation message appears, press SET.
Deleting All Clips
1 Open the [Delete All Clips] submenu.
[JOther Functions] [Clips] [Delete All Clips]
2 Select [OK] and then press SET.
• All of the clips (except for clips with an e mark) on the selected CF
card will be deleted.
• Select [Cancel] instead to cancel the operation.
• While the clips are being deleted, you can press SET to cancel.
3 When the confirmation message appears, press SET.
IMPORTANT
• Observe the following precautions while the CFj or CFl access indicator is illuminated in red. Failure to do
so may result in permanent data loss.
- Do not disconnect the power source or turn off the camcorder.
- Do not open the cover of the selected CF card slot.
Deleting the User Memo
1 Select the desired clip and then press SET to open the clip menu.
2 Select [Delete User Memo] and then press SET.
• The [Delete User Memo] screen appears and it prompts you to confirm the operation.
3 Select [OK] and then press SET.
• The user memo is deleted and the screen changes back to the clip index screen.
• Select [Cancel] instead to cancel the operation.
[JOther Functions]
[Clips]
[Delete All Clips]
COPY

Clip Operations
122
Copying a Custom Picture File Embedded in a Clip
You can copy the custom picture file embedded in a clip to the camcorder.
1 Select the desired clip and then press SET to open the clip menu.
2 Select [Copy X File] and then press SET.
•The [XData 1/3] screen appears with the orange selection frame indicating the first custom picture file slot
in the camcorder.
• You can push the joystick up/down to display the [XData 2/3] and [XData 3/3] screens.
3 Push the joystick left/right to select the desired file slot and then press SET.
4 Select [OK] and then press SET.
• The custom picture file already in the selected file slot will be overwritten.
• Select [Cancel] instead to cancel the operation.
5 When the confirmation message appears, press SET.
NOTES
• You cannot copy the custom picture file to a file slot with a protected file.
• By default, file slots [C7] to [C9] are protected.
Displaying an Index Screen of Shot Marks
After you add shot marks to a clip, you can display an index screen that contains all the frames in a clip with
either shot mark, only the c mark or only the d mark. When you play back a clip from this index screen,
playback will start from the frame indicated by the shot mark. You can also perform other operations from this
index screen, such as adding and deleting shot marks.
1 Select the desired clip and then press SET to open the clip menu.
2 Select [Shot Mark] and then press SET.
• The [Shot Mark] index screen appears, which contains all the frames with shot marks in the clip. Select
instead [Shot Mark 1] to display an index screen only of the frames with the c mark or [Shot Mark 2] to
display an index screen only of the frames with the d mark.
• The time code under the thumbnail indicates the time code of the frame with the shot mark.
• Press the INDEX button to return to the clip index screen.
NOTES
• After you finish playing back a clip from this index screen, the index screen that was open before the [Shot
Mark] index screen will appear.
S1S1 S1 S1
S1S1 S1 S1
S1S1 S1 S1
1/27
00:01:22:17
60i
AA0097 50 Mbps 1920x1080
BA
Shot Mark
00:04:12:10 00:04:12:0100:04:11:10
00:04:19:10 00:04:20:10
00:04:13:01
00:04:14:10 00:04:14:01 00:04:15:01 00:04:16:01
00:04:21:10 00:04:22:01
Oct. 25, 2010 7:10 AM
Time code of the
frame with the shot
mark
COPY

123
Clip Operations
Displaying a Frame Index Screen of a Single Clip
You can display an index screen of a single clip broken down as frames at fixed intervals. This is useful when you
have a long clip or wish to play back a clip from a certain point. You can change how many thumbnails are
displayed. You can also perform other operations from this index screen, such as adding and deleting shot
marks.
1 Select the desired clip and then press SET to open the clip menu.
2 Select [Expand Clip] and then press SET.
• The [Expand Clip] index screen appears, which shows thumbnails of frames taken from the clip at fixed
intervals. The time code under the thumbnail indicates the time code of the frame.
• You can change the fixed interval between frames by showing more or fewer thumbnails. To show more
thumbnails, open the clip menu and select [More Index Pics] and then press SET. To show fewer
thumbnails, select [Fewer Index Pics] and then press SET.
• Press the INDEX button to return to the clip index screen.
NOTES
• After you finish playing back a clip from this index screen, the index screen that was open before the [Expand
Clip] index screen will appear.
Adding or Deleting Shot Marks from an Index Screen
From the [Shot Mark] index screen or [Expand Clip] index screen, you can add/delete a shot mark to/from a
frame. You can add or delete both shot marks, only the c mark or only the d mark.
Adding a Shot Mark
1 Open the [Shot Mark] index screen or [Expand Clip] index screen.
2 Select the desired frame (thumbnail) and then press SET to open the clip menu.
3 Select [Add Shot Mark 1] or [Add Shot Mark 2] and then press SET.
• The clip information screen appears and it prompts you to confirm the operation.
4 Select [OK] and then press SET.
• The screen changes back to the previous index screen and the selected shot mark appears next to the
selected clip’s thumbnail.
• Select [Cancel] instead to cancel the operation.
Time code of the displayed frame
Thumbnail icon: Indicates that the clip
thumbnail in the clip index screen is
from the frame with the thumbnail
icon.
COPY

Clip Operations
124
Deleting a Shot Mark
1 Open the [Shot Mark] index screen or [Expand Clip] index screen.
2 Select the desired frame (thumbnail) and then press SET to open the clip menu.
3 Select [Del. Shot Mark 1] or [Del. Shot Mark 2] and then press SET.
• The clip information screen appears and it prompts you to confirm the operation.
4 Select [OK] and then press SET.
• The selected mark is deleted and the screen changes back to the previous index screen.
• If a frame has no shot marks, it will no longer appear in the [Shot Mark] index screen.
• Select [Cancel] instead to cancel the operation.
NOTES
• If you set an assignable button to [Add Shot Mark 1] or [Add Shot Mark 2] (098), you can add shot marks.
You can also add an c mark by using the SHOT1 button on the wireless controller.
• Up to 100 shot marks (c and d marks combined) can be added to a single clip.
• There may be up to a 0.5 second delay from when you press the button to when the camcorder adds the shot
mark.
Changing a Clip’s Thumbnail
You can change the thumbnail that appears in the clip index screen to a thumbnail of a frame that appears in the
[Shot Mark] index screen or [Expand Clip] index screen.
1 Open the [Shot Mark] index screen or [Expand Clip] index screen.
2 Select the desired frame (thumbnail) and then press SET to open the clip menu.
3 Select [Set Index Picture] and then press SET.
• The clip information screen appears and it prompts you to confirm the operation.
4 Select [OK] and then press SET.
• The selected frame is set as the thumbnail and the screen changes back to the previous index screen.
Wappears next to the thumbnail of the selected frame.
• Select [Cancel] instead to cancel the operation.
NOTES
• When playing back a clip from the clip index screen, playback will start from the beginning of the clip,
regardless of the thumbnail.
COPY

6
125
External Connections
Video Output Configuration
The video signal output from the HD/SD SDI (b only), HDMI OUT and HD/SD COMPONENT OUT
terminals depends on the clip’s video configuration, the capability of the external monitor (for video output from
the HDMI OUT terminal) and on various menu settings. Video output from the AV terminal will always be in 480/
60i standard.
Video Output Configuration by Terminal
Refer to the following table for the video output configuration from each terminal. If necessary, you can
superimpose the onscreen displays on the video displayed on the external monitor (0129).
NOTES
•b When the camcorder is connected via HDMI OUT terminal to an external monitor, the video signal
output from the HD/SD SDI terminal will be the same as that from the HDMI OUT terminal.
Operating modes:
Video Output Configuration by Terminal
1 Set [NVideo Setup] [SDI Output] to [HD], [SD] or [Off].
2 When you set [MLCD/VF Setup] [HD Output] (under [Zebra]) to [On], you can display zebra patterns on an external monitor.
In such case, output from the HD/SD SDI terminal (b only) and HD/SD COMPONENT OUT terminal will be in HD, regard-
less of their setting.
3 Video output will automatically switch to HD or SD, depending on the capability of the external monitor.
4 Set [NVideo Setup] [Component Output] to [HD] or [SD].
5 When output from the HDMI OUT terminal is SD (480/60P), the output of the HD/SD SDI terminal will also be 480/60P.
Terminal JHD/SD SDI1, 2
(b only) HDMI OUT2, 3 HD/SD COMPONENT
OUT2, 4 AV
Recording frame
size / Frame rate L
HD
output
SD
output
HD
output
SD
output
HD
output
SD
output
SD
output
1080/60i
1080/60i 480/60i51080/60i 480/60P 1080/60i 480/60i 480/60i
1080/30P
1080/24P
1080/slow or
fast motion
720/60P
720/60P 480/60i5720/60P 480/60P 720/60P 480/60i 480/60i
720/30P
720/24P
720/slow or
fast motion
COPY

Video Output Configuration
126
SD Output
When HD video (16:9 aspect ratio) is converted and output as SD video
(4:3 aspect ratio), you can choose how it appears on the external monitor.
1 Open the [SD Output] submenu.
[NVideo Setup] [SD Output]
2 Select the desired option and then press SET.
Options
[Squeeze]: The image is squeezed from the left and right so that the entire image fits within the screen. The image
will appear normal if the external monitor also has a 16:9 aspect ratio.
[Letterbox]: The 16:9 aspect ratio is maintained but black letterbox bars are added to the top and bottom of the
image.
[Side Crop]: The left and right sides of the image are cropped so that the central part of the image fits within the
screen.
[Squeeze]
setting
[Letterbox]
setting
[Side Crop]
setting
[NVideo Setup]
[SD Output]
[Squeeze]
COPY

127
Connecting to an External Monitor
Connecting to an External Monitor
When you connect the camcorder to an external monitor for recording or playback, use the terminal on
camcorder that matches the one you wish to use on the monitor. Then, select the video signal output
configuration (0125). The camcorder can output video from all of the video output terminals simultaneously.
Connection Diagram
When you connect the camcorder to an external monitor using the HD/SD COMPONENT OUT terminal, audio is
output by connecting the optional STV-250N Stereo Video Cable to the monitor using the AV terminal.
We recommend that you power the camcorder from a household power outlet using the compact power adapter.
Operating modes:
STV-250N
Stereo Video
Cable (optional)
VIDEO IN/
AUDIO IN
HDMI IN
COMPONENT IN SDI IN
CTC-100/S
Component Cable
(supplied)
HD/SD
COMPONENT
OUT terminal
BNC cable
(commercially
available)
HDMI cable
(commercially
available)
HDMI OUT
terminal
AV terminal
HD/SD SDI
terminal*
* b only
COPY

Connecting to an External Monitor
128
b Using the HD/SD SDI Terminal
The digital signal output from the HD/SD SDI terminal includes the video
signal, audio signal and time code signal. If necessary, perform the
following procedure to change the output to HD or SD. Turning the output
off will conserve the camcorder’s power.
1 Open the [SDI Output] submenu.
[NVideo Setup] [SDI Output]
2 Select the desired option and then press SET.
• If you selected [HD], no more settings need to be made. If you selected [SD], you can select the SD output
method (0126).
NOTES
• If necessary, you can superimpose the onscreen displays on the video displayed on the external monitor
(0129).
Using the HDMI OUT Terminal
The HDMITM OUT terminal also offers a digital connection and outputs both a video and audio signal. The output
signal will automatically switch to HD or SD depending on the capability of the external monitor.
NOTES
• Correct operation cannot be guaranteed when connecting the camcorder to DVI monitors.
• Video may not be output correctly depending on the monitor. In such case, use another terminal.
• If necessary, you can superimpose the onscreen displays on the video displayed on the external monitor
(0129).
• You can select the SD output method (0126).
Using the HD/SD COMPONENT OUT Terminal
The HD/SD COMPONENT OUT terminal outputs an analog HD or SD
video signal. If necessary, perform the following procedure to change the
output to HD or SD.
1 Open the [Component Output] submenu.
[NVideo Setup] [Component Output]
2 Select the desired option and then press SET.
• If you selected [HD], no more settings need to be made. If you selected [SD], you can select the SD output
method (0126).
NOTES
• If necessary, you can superimpose the onscreen displays on the video displayed on the external monitor
(0129).
[NVideo Setup]
[SDI Output]
[Off]
[NVideo Setup]
[Component Output]
[HD]
COPY

129
Connecting to an External Monitor
Using the AV Terminal
When you output video from the AV terminal, the video signal is converted to an analog SD composite video
signal. In addition, the AV terminal also outputs audio. You can select the SD output method (0126).
NOTES
• If necessary, you can superimpose the onscreen displays on the video displayed on the external monitor
(0129).
• When you play back a clip on a monitor with a 4:3 aspect ratio, the monitor will switch automatically to
widescreen mode if it is compatible with the Video ID-1 system.
Superimposing Onscreen Displays to Appear on an
External Monitor
You can choose to superimpose onscreen displays on the video output
from the HD/SD SDI terminal (b only), HDMI OUT terminal, HD/SD
COMPONENT OUT terminal or AV terminal. Doing so will display the
onscreen displays on an external monitor. You must set this function
separately for HD and SD output. This setting will not affect your
recordings.
1 Open the [HD Onscreen Disp.] or [SD Onscreen Disp.] submenu.
[NVideo Setup] [HD Onscreen Disp.] or [SD Onscreen Disp.]
2 Select [On] and then press SET.
•G appears on the right side of the screen (when [M LCD/VF Setup] [Custom Display 2] [Output
Display] is set to [On]).
NOTES
• Onscreen displays will not appear on an external monitor for SD output if [NVideo Setup] [SD Output] is
set to [Side Crop].
[NVideo Setup]
[HD Onscreen Disp.]
[SD Onscreen Disp.]
[Off]
COPY

Audio Output
130
Audio Output
The camcorder can output audio from the HD/SD SDI terminal (b only), HDMI OUT terminal, AV terminal
or W (headphone) terminal. When audio is output from the AV terminal or W (headphone) terminal, you can
configure settings such as the output channel. When audio is output from the AV terminal, you can select the
output level.
b Embedded Audio
Embedded audio refers to the superimposing of the audio signal along with the video signal being output from
the HD/SD SDI terminal. If you set the [Video Setup] [SDI Output] setting to [HD] or [SD], the camcorder will
automatically embed audio.
Synchronizing the Video with the Audio being Monitored
When audio is output from the AV terminal or W (headphone) terminal,
you can choose to synchronize the audio signal with the video signal or
have the camcorder output the audio in real time. When the audio is
output in real time, there will be a slight delay. Regardless of the setting,
however, the audio and video signals recorded will be synchronized.
1 Open the [Monitor Delay] submenu.
[mAudio Setup] [Audio Output] [Monitor Delay]
2 Select the desired option and then press SET.
Options
Selecting the Audio Channel
You can select the audio channel that is output from the AV terminal or W
(headphone) terminal.
1 Open the [Channel] submenu.
[mAudio Setup] [Audio Output] [Channel]
2 Select the desired option and then press SET.
Operating modes:
Operating modes:
[Line Out]: Synchronizes the audio and video signals.
[Normal]: Allows you to monitor the audio in real time.
Operating modes:
[mAudio Setup]
[Audio Output]
[Monitor Delay]
[Normal]
[mAudio Setup]
[Audio Output]
[Channel]
[CH1/CH2]
COPY

131
Audio Output
Options
NOTES
• You can change the audio channel by setting an assignable button to [Audio Output CH] (098).
Selecting the Output Level of the AV Terminal
You can select the output level of audio that is output from the AV
terminal.
1 Open the audio ouput [Level] submenu.
[mAudio Setup] [Audio Output] [Level]
2 Select the desired level and then press SET.
Options
NOTES
• This setting does not affect audio output to headphones.
[CH1/CH2]: Audio from CH1 is output from the left audio channel and audio from CH2 is output from the right audio
channel.
[CH1/CH1]: Audio from CH1 is output from both the left and right audio channels.
[CH2/CH2]: Audio from CH2 is output from both the left and right audio channels.
[All/All]: Audio from CH1 and CH2 is mixed and output from both the left and right audio channels.
Operating modes:
[1 Vrms]: The audio output level is normal.
[2 Vrms]: The audio output level is 6 dB higher.
[mAudio Setup]
[Audio Output]
[Level]
[1 Vrms]
COPY

Saving Clips to a Computer
132
Saving Clips to a Computer
Use Canon XF Utility to save clips or one of the Canon XF plugins* to import clips into non-linear editing (NLE)
software.
* Plugins are available for NLE software by Avid and Apple.
Saving MXF Clips
Canon XF Utility and the Canon XF plugins are available for free download from your local Canon Web site.
Refer to the Web site for the system requirements and the latest information about the software and plugins. For
details about using the software, refer to the respective instruction manual (PDF file).
Canon XF Utility: Browser for transferring clips to a computer and playing back, checking and
managing clips.
Plugins for non-linear editing (NLE) software: The plugins allow you to transfer clips from a computer
or a CF card (connected via USB reader to a computer) to the NLE software. The following plugins are
available.
-Canon XF Plugin for Avid Media Access (Windows or Mac OS)
-Canon XF Plugin 64 for Avid Media Access (Windows or Mac OS)
-Canon XF Plugin for Final Cut Pro (Mac OS)
-Canon XF Plugin for Final Cut Pro X (Mac OS)
The instruction manual for each module provides more details. Refer to Viewing the Software Instruction
Manuals (0 135) for details on accessing the manuals. Refer to Web sites such as your local Canon Web site
for the latest information on software.
Installing Canon XF Utility (Windows)
The following procedures apply to computers running Windows 7. The procedures may be different for other
versions. For details see the Help modules of the operating system.
1 Double-click the file that you downloaded from the Canon Web site, to decompress it.
• The file is xuw-*****.zip (for Canon XF Utility) or xpmw-*****.zip (for Canon XF Plugin for Avid Media Access
and Canon XF Plugin 64 for Avid Media Access).
• The rest of the explanation refers only to Canon XF Utility but the procedure is similar for the Canon XF
plugins.
•The folder xuw-***** will be created that contains the file xuw***.exe.
2Double-click xuw***.exe.
3 Follow the onscreen instructions to select your area (continent), country/region and language.
• Available options will vary depending on your country/region.
4 After the message appears prompting you to exit other applications, exit other applications and then
click OK.
• The software’s license agreement appears.
5 Read the license agreement and click Yes to begin the installation.
• If you do not select Yes, you cannot install the software.
• When the installation has completed, Installation has completed successfully appears.
Operating modes:
COPY

133
Saving Clips to a Computer
6Click Next and then click Finish.
Uninstalling Canon XF Utility (Windows)
1From the Start menu, select All Programs > Canon Utilities > Canon XF Utility > Uninstall Canon XF
Utility.
• A confirmation screen appears.
2Click Yes to begin uninstalling the software.
• When the software has been uninstalled, The software has been successfully uninstalled appears.
3Click OK.
Uninstalling the Plugins (Windows)
1 In the Control Panel, open Programs and Features or Add or Remove Programs.
• A list of installed programs appears.
2 Select Canon XF Plugin for Avid Media Access, Canon XF Plugin 64 for Avid Media Access or Canon
XF MPEG2 Decoder.
3Click Uninstall or Uninstall/Change.
4 Follow the onscreen instructions.
Uninstalling the Instructions for Canon XF Plugin for Avid Media Access and Canon XF
Plugin 64 for Avid Media Access (Windows)
1From the Start menu, open All Programs > Canon Utilities > Desired plugin > Uninstall Canon XF Plugin
for Avid Media Access Instruction Manual or Uninstall Canon XF Plugin 64 for Avid Media Access
Instruction Manual.
2 When the confirmation screen appears, click Yes and then click OK.
Installing Canon XF Utility (Mac OS)
1 Double-click the file that you downloaded from the Canon Web site, to decompress it.
• The downloaded file is xum-*****.dmg.gz (for Canon XF Utility), xpmm-*****.dmg.gz (for Canon XF Plugin
for Avid Media Access and Canon XF Plugin 64 for Avid Media Access) or xpfm-*****.dmg.gz (for Canon XF
Plugin for Final Cut Pro and Canon XF Plugin for Final Cut Pro X). The rest of the explanation refers only to
Canon XF Utility but the procedure is similar for the Canon XF plugins.
•The file xum-*****.dmg will be created.
2 Double-click xum-*****.dmg.
•The xum*** icon will appear on the desktop.
3 Double-click xum*** and then double-click XUMInstaller.
4 Follow the onscreen instructions to select your area (continent), country/region and language.
• Available options will vary depending on your country/region.
5 After the message appears prompting you to exit other applications, exit other applications and then click OK.
• The software’s license agreement appears.
6 Read the license agreement and click Yes to begin the installation.
• If you do not select Yes , you cannot install the software.
• When the installation has completed, Installation has completed successfully appears.
7Click Next and then click Finish.
COPY

Saving Clips to a Computer
134
Uninstalling the Software (Mac OS)
Drag and drop the file or folder corresponding to the software that you want to uninstall to Trash.
Canon XF Utility
/Applications/Canon Utilities/Canon XF Utility
Canon XF Plugin for Final Cut Pro
/Library/Application Support/ProApps/MIO/RAD/Plugins/CanonXF.RADPlug
Canon XF Plugin for Final Cut Pro X
/Library/Application Support/ProApps/MIO/RADPlugins/CanonXF64.RADPlug
Canon XF Plugin for Avid Media Access
/Library/Application Support/Avid/AVX2_Plug-ins/AMA/MVP_CanonXF.avx
Canon XF Plugin 64 for Avid Media Access
/Library/Application Support/ProApps/Avid/AVX2_Plug_ins/AMA/MVP_CanonXF64.avx
Canon XF MPEG2 Decoder
/Library/QuickTime/XFMpeg2Dec.component
Instructions for the plugins
/Applications/Canon Utilities/<desired plugin>
•For <desired plugin>, select Canon XF Plugin for Avid Media Access, Canon XF Plugin 64 for Avid Media
Access, Canon XF Plugin for Final Cut Pro or Canon XF Plugin for Final Cut Pro X.
COPY

135
Saving Clips to a Computer
Viewing the Software Instruction Manuals
For details on using the software, refer to the instruction manual (PDF file) of each module. The instruction
manuals are installed with the software. The following procedures for computers running Windows apply to
Windows 7. The procedures may be different for other versions. For details see the Help modules of the
operating system.
Viewing the Canon XF Utility Instruction Manual
Windows:
1From the Start menu, select All Programs > Canon Utilities > Canon XF Utility > Canon XF Utility
Instruction Manual.
2 Select the language of the instruction manual to view.
Mac OS:
1From Applications, open Canon Utilities > Canon XF Utility > Manual.
2 Open the folder of the language and double-click the PDF file.
You can also view the instruction manual by starting the Canon XF Utility software and then selecting Help >
View Instruction Manual.
Viewing the Plugin Instructions
Instructions for Canon XF Plugin for Avid Media Access and Canon XF Plugin 64 for Avid Media Access
(Windows):
1From the Start menu, select All Programs > Canon Utilities > Desired plugin > Canon XF Plugin for Avid
Media Access Instruction Manual or Canon XF Plugin 64 for Avid Media Access Instruction Manual.
2 Select the desired language.
Instructions for Canon XF Plugin for Final Cut Pro and Canon XF Plugin for Final Cut Pro X (Mac OS):
1From Applications, open Canon Utilities > Desired plugin > Manual.
2 Open the folder of the language and double-click the PDF file.
Instructions for Canon XF Plugin for Avid Media Access and Canon XF Plugin 64 for Avid Media Access
(Mac OS):
1From Applications, open Canon Utilities > Desired plugin > Manual.
2 Open the folder of the language and double-click the PDF file.
COPY

136
7Photos
Taking Photos
You can take photos when the camcorder is in mode or you can capture a photo from a clip when the
camcorder is in mode. Photos are saved onto the SD card. In mode, photo size is 1920x1080*. In
mode, photo size depends on the resolution setting of the clip that the photo is captured from. If the clip
is 1920x1080 or 1440x1080, the photo size is 1920x1080. If the clip is 1280x720, the photo size is 1280x720.
* At this size, the camcorder can save approximately 670 photos on a 1 GB SD card.
Taking Photos in CAMERA Mode
You can take a photo while the camcorder is recording a clip or is in record pause mode. If a custom picture file
is selected in advance, it will be recorded with the photo (0100). To take a photo, set an assignable button to
[Photo] first or use the wireless controller.
1 Set an assignable button to [Photo] (098).
• This step is not necessary if you are using the wireless controller.
2 Press the assignable button to take a photo.
• Alternatively, press the PHOTO button on the wireless controller.
•The b icon and the number of available photos appear on the upper right portion of the screen.
• If a custom picture file is selected, it will be recorded with the photo.
• The SD card access indicator will flash as the photo is being recorded.
Capturing Photos in MEDIA Mode
You can capture a photo from a clip during playback pause. To capture a photo, set an assignable button to
[Photo] first or use the wireless controller.
1 Set an assignable button to [Photo] (098).
• This step is not necessary if you are using the wireless controller.
2 Select the desired clip and press the D button to start playback.
3 Pause the playback at the point you want to capture.
4 Press the assignable button to capture a photo.
• Alternatively, press the PHOTO button on the wireless controller.
• The screen will momentarily turn black as if a camera shutter had released.
•The b icon and the number of available photos appear on the upper right portion of the screen.
• The SD card access indicator will flash as the photo is being recorded.
5Press the B button to stop playback.
Operating modes:
Operating modes:
COPY

137
Taking Photos
IMPORTANT
• Observe the following precautions while the SD card access indicator is flashing. Failure to do so may result in
permanent data loss.
- Do not disconnect the power source or turn off the camcorder.
- Do not remove the SD card.
NOTES
• If the LOCK switch on the SD card is set to prevent writing, you will not be able to record a photo. Change the
position of the LOCK switch in advance.
• Photos will not be inverted regardless of the [JOther Functions] [Custom Function] [Scan Reverse Rec]
setting.
COPY

Photo Playback
138
Photo Playback
You can view the photos that you took with the camcorder.
Displaying the [Photos] Index Screen
Display the [Photos] index screen to view photos.
1 Hold down the button on the d switch and move it to
MEDIA.
• The camcorder switches to mode and the clip index screen
appears.
2 Press the INDEX button.
• The index screen selection menu appears.
3 Select [Photo Index] and then press SET.
• The [Photos] index screen appears.
• After you are finished viewing photos, press the INDEX button to return
to the clip index screen.
Viewing Photos
1 Move the orange selection frame to the desired photo.
2Press the D button to view the photo.
• The photo playback screen appears and the selected photo is
displayed.
•Use the L/K buttons to switch to the previous/next photo.
• Press the DISP. button to hide/show the onscreen displays.
• Press the B button to return to the [Photos] index screen.
IMPORTANT
• Observe the following precautions while the SD card access indicator is
flashing. Failure to do so may result in permanent data loss.
- Do not disconnect the power source or turn off the camcorder.
- Do not remove the SD card.
• The following photos may not be displayed correctly.
- Photos not recorded with this camcorder.
- Photos created or edited on a computer.
- Photos whose file names have been changed.
Operating modes:
COPY

139
Photo Operations
Photo Operations
You can use the photo menu to protect or unprotect a photo, delete a photo, or copy a custom picture file
embedded in a photo. You can display the photo menu from the [Photos] index screen or photo playback
screen.
Using the Photo Menu
1 From the [Photos] index screen, select a photo and then press SET.
• If you are viewing a photo, simply press SET.
• The photo menu appears. Available functions depend on the photo’s settings.
2 Select the desired function and then press SET.
Deleting Photos
You can delete a photo you no longer need. When you do so, however, the custom picture file embedded in it
will also be deleted. Photos can be deleted one at a time from the photo playback screen or [Photos] index
screen.
Deleting a Photo from the Playback Screen
1 Display the photo to be deleted (0138).
2 Press SET to open the photo menu.
3 Select [Delete] and then press SET.
• The screen prompts you to confirm the operation.
4 Select [OK] and then press SET.
• Select [Cancel] instead to cancel the operation.
• The selected photo is deleted and the next photo is displayed.
• If a custom picture file is embedded in the photo, it is also deleted.
5 When the confirmation message appears, press SET.
Deleting a Photo from the Index Screen
1 Open the [Photos] index screen (0138).
2 Move the orange selection frame to the photo to be deleted.
3 Press SET to open the photo menu.
4 Select [Delete] and then press SET.
• The screen prompts you to confirm the operation.
5 Select [OK] and then press SET.
• Select [Cancel] instead to cancel the operation.
• The selected photo is deleted.
• If a custom picture file is embedded in the photo, it is also deleted.
6 When the confirmation message appears, press SET.
Operating modes:
COPY

Photo Operations
140
Deleting All Photos
1 Open the [Delete All Photos] submenu.
[JOther Functions] [Delete All Photos]
2 Select [OK] and then press SET.
• All of the photos on the SD card will be deleted.
• Select [Cancel] instead to cancel the operation.
• While the photos are being deleted, you can press SET to cancel.
3 When the confirmation message appears, press SET.
IMPORTANT
• Be careful when deleting photos. Deleted photos cannot be recovered.
NOTES
• Protected photos cannot be deleted.
Protecting Photos
You can protect photos to prevent accidental erasure. The custom picture file embedded in such a photo is also
protected. Photos can be protected from the photo playback screen or [Photos] index screen.
Protecting a Photo from the Playback Screen
1 Display the photo to be protected.
• Refer to Viewing Photos (0138).
2 Press SET to open the photo menu.
3 Select [Protect] and then press SET.
• To remove protection settings from a protected photo, select [Unprotect] instead.
• The screen prompts you to confirm the operation.
4 Select [OK] and then press SET.
• Select [Cancel] instead to cancel the operation.
• The selected photo is protected and h appears on the bottom left portion of the screen.
• If a custom picture file is embedded in the photo, it is also protected.
Protecting a Photo from the Index Screen
1 Open the [Photos] Index Screen
• Refer to Viewing Photos (0138).
2 Move the orange selection frame to the photo to be protected.
3 Press SET to open the photo menu.
4 Select [Protect] and then press SET.
• To remove protection settings from a protected photo, select [Unprotect] instead.
• The screen prompts you to confirm the operation.
Operating modes:
[JOther Functions]
[Delete All Photos]
COPY

141
Photo Operations
5 Select [OK] and then press SET.
• The selected photo is protected and h appears next to the photo’s thumbnail.
• Select [Cancel] instead to cancel the operation.
• If a custom picture file is embedded in the photo, it is also protected.
IMPORTANT
• Initializing an SD card will permanently erase all the data it contains, including protected photos and custom
picture files.
Copying Custom Picture Files
You can copy to the camcorder a custom picture file embedded in a photo. Custom picture files can be copied
from the photo playback screen or [Photos] index screen.
Copying a File from the Playback Screen
1 Display the photo with the custom picture file to be copied.
•Refer to Viewing Photos (0138).
2 Press SET to open the photo menu.
3 Select [Copy X File] and then press SET.
•The [X Data 1/3] screen appears with the orange selection frame indicating the first file slot in the
camcorder.
• You can push the joystick up/down to display the [X Data 2/3] and [X Data 3/3] screens.
4 Select the desired file slot in the camcorder and then press SET.
5 Select [OK] and then press SET.
• The custom picture file embedded in the selected photo is copied, overwriting the file in that slot.
6 When the confirmation message appears, press SET.
Copying a File from the Index Screen
1 Open the [Photos] Index Screen.
•Refer to Viewing Photos (0138).
2 Move the orange selection frame to the photo with the custom picture file to be copied.
3 Press SET to open the photo menu.
4 Select [Copy X File] and then press SET.
•The [X Data 1/3] screen appears with the orange selection frame indicating the first file slot in the
camcorder.
• You can push the joystick up/down to display the [X Data 2/3] and [X Data 3/3] screens.
5 Select the desired file slot in the camcorder and then press SET.
6 Select [OK] and then press SET.
• The custom picture file embedded in the selected photo is copied, overwriting the file in that slot.
7 When the confirmation message appears, press SET.
NOTES
• You cannot copy a custom picture file to a slot that is protected.
Operating modes:
COPY

Photo Operations
142
Photo Numbering
Photos are automatically assigned consecutive numbers from 0101 to
9900, and stored on the SD card in folders containing up to 100 photos.
Folders are numbered from 101 to 998. You can select the photo
numbering method to be used.
The photo number indicates the name and location of the file on the SD
card. For example, a photo numbered 101-0107 is located in the
“DCIM\101CANON” folder as the file “IMG_0107.jpg”.
1 Open the [Photo Numbering] submenu.
[JOther Functions] [Photo Numbering]
2 Select the desired option and the press SET.
Options
NOTES
• If you select [Continu.] and the SD card you insert already contains a photo with a larger number, a new photo
will be assigned a number one higher than that of the last photo on the SD card.
• We recommend using the [Continu.] setting.
Operating modes:
[Reset]: Photo numbers will restart from 101-0101 every time you insert a new SD card. If an SD card already
contains photos, photo numbers will continue from the number following that of the last photo on the SD
card.
[Continu.]: Photo numbers will continue from the number following that of the last photo recorded with the
camcorder.
[JOther Functions]
[Photo Numbering]
[Continu.]
COPY

8
143
Additional Information
Menu Options
For details about how to select an item, refer to Using the Menus (028). For details about each function, see
the reference page. Menu items without a reference page are explained after the tables. Setting options in
boldface indicate default values. Menu items not available appear grayed out.
To skip directly to the page of a specific menu:
[l Camera Setup] menu 0143
Custom picture [X Edit File] settings 0144
[m Audio Setup] menu 0146
[N Video Setup] menu 0147
[M LCD/VF Setup] menu 0147
[L TC/UB Setup] menu 0150
[L User Bit Setup] menu 0150
[J Other Functions] menu 0150
[l Camera Setup] menu ( mode only)
Menu item Submenu Setting options 0
[Light Metering] [Backlight], [Standard], [Spotlight] 60
[AE Shift] [+2.0], [+1.5], [+1.25], [+1.0], [+0.75], [+0.5], [+0.25],
[±0], [-0.25], [-0.5], [-0.75], [-1.0], [-1.25], [-1.5], [-2.0] 60
[AGC Limit] [Off/24 dB], [21 dB], [18 dB], [15 dB], [12 dB], [9 dB], [6 dB], [3 dB] 54
[Gain] [L] [Fine Tuning], [33.0 dB], [24.0 dB], [18.0 dB], [12.0 dB], [6.0 dB], [3.0 dB],
[0.0 dB], [-3.0 dB], [-6.0 dB]
54
[M] [Fine Tuning], [33.0 dB], [24.0 dB], [18.0 dB], [12.0 dB], [6.0 dB],
[3.0 dB], [0.0 dB], [-3.0 dB], [-6.0 dB]
[H] [Fine Tuning], [33.0 dB], [24.0 dB], [18.0 dB], [12.0 dB], [6.0 dB],
[3.0 dB], [0.0 dB], [-3.0 dB], [-6.0 dB]
[Shutter] [Automatic], [Speed], [Angle], [Clear Scan], [Slow] 56
[ND Filter] [Automatic], [Off] –
[White Balance] [Daylight], [Tungsten], [Kelvin] 61
[AF Mode] [Speed] [Instant], [Medium], [Normal] 50
[Face AF] [Face Pri.], [Face Only], [Off] 51
[Focus Limit] [On], [Off] 52
[OIS Functions] [Axis Shift], [Img Stab.], [Off] 53, 96
[Axis Shift] [Reset] [Cancel], [OK]
96[Adjust] –
[GUI Color] [Yellow], [Green]
[Image Stabilizer] [Dynamic], [Standard] 53
COPY

Menu Options
144
[ND Filter]: Allows the camcorder to control the ND filter automatically. When the ND filter is activated, the icon of
one of three available settings - 1/2 (NDu), 1/4 (NDw) and 1/8 (NDx) -will appear on the screen.
[Soft Zoom Control]: When this setting is activated, the zoom will start and/or stop gradually.
[Both]: Affects both when you start and when you stop zooming.
[Stop]: Affects only when you stop zooming.
[Start]: Affects only when you start zooming.
[Tele-converter]: Determines the operation of the digital tele-converter. When activated, the focal length of the
camcorder increases by a factor of approximately 1.5, 3 or 6, depending on the setting.
• The image is digitally processed, so the image resolution may deteriorate.
[Slow Shutter]: Activates the slow shutter for Infrared mode.
Custom picture [X Edit File] settings
[Zoom] [Speed Level] [Fast], [Normal], [Slow] 65
[Soft Zoom Control] [Both], [Stop], [Start], [Off] –
[Grip Rocker] [Constant], [Variable] 65
[Constant Speed] 1-16 (8)
[Handle Rocker] [Off], 1 - 16 (8) 66
[Wireless Controller] 1-16 (8) 66
[Focal Length Guide] [Set To 0], [Off] 97
[Tele-converter] [6.0x], [3.0x], [1.5x], [Off] –
[Flicker Reduction] [Automatic], [Off] 57
[Conversion Lens] [TL-H58], [WD-H58W], [Off] –
[Color Bars] [Enable] [On], [Off] 84
[Type] [Type 1], [Type 2]
[Infrared] [Monochrome] [White], [Green] 94
[Light] [Toggle], [Always On], [Always Off] 94
[Slow Shutter] [On], [Off] –
[Custom Picture] [XSelect File] Custom picture files in the camcorder and SD card. 100
[XEdit File] Refer to the following table for setting options and default values. 101
[XTransfer File] For custom picture files in the camcorder:
[Copy To b], [Load From b]
For custom picture files on the SD card:
[Copy To Cam.], [Load From Cam.]
102
Menu item Submenu Setting options 0
[Rename] 101
[Protect] [Unprotect], [Protect] 101
[Reset] [Cancel], [OK] 101
[Gamma] [Normal 1], [Normal 2], [Normal 3], [Normal 4],
[Cine 1], [Cine 2] 103
[Black] [Master Pedestal] -50 to 50 (0)
103
[Master Black] [Red] -50 to 50 (0)
[Green] -50 to 50 (0)
[Blue] -50 to 50 (0)
Menu item Submenu Setting options 0
COPY

145
Menu Options
[Black Gamma] [Level] -50 to 50 (0)
104[Range] -5 to 50 (0)
[Point] -1 to 50 (0)
[Low Key Satur.] [Enable] [Off], [On] 104
[Level] -50 to 50 (0)
[Knee] [Enable] [Off], [On]
104
[Automatic] [Off], [On]
[Slope] -35 to 50 (0)
[Point] 50 to 109 (95)
[Saturation] -10 to 10 (0)
[Sharpness] [Level] -10 to 50 (0)
105
[H Detail Freq.] -8 to 8 (0)
[Coring] [Level] -30 to 50 (0)
[D-Ofst] 0 to 50 (0)
[D-Curve] 0 to 8 (0)
[D-Depth] -4 to 4 (0)
[HV Detail Bal.] -8 to 8 (0)
[Limit] -50 to 50 (0)
[Knee Aperture] [Gain] 0 to 9 (0)
[Slope] 0 to 3 (1)
[Level Depend] [Level] 0 to 50 (0)
[Slope] 0 to 3 (0)
[Offset] 0 to 50 (0)
[Ingredient Ratio] -50 to 50 (0)
[Noise Reduction] [Automatic], [Off], 1 to 8 105
[Skin Detail] [Effect Level] [Off], [Low], [Middle], [High]
105
[Hue] -16 to 16 (0)
[Chroma] 0 to 31 (16)
[Area] 0 to 31 (16)
[Y Level] 0 to 31 (16)
[Selective NR] [Effect Level] [Off], [Low], [Middle], [High]
106
[Hue] -16 to 16 (0)
[Chroma] 0 to 31 (16)
[Area] 0 to 31 (16)
[Y Level] 0 to 31 (16)
[Color Matrix] [Select] [Normal 1], [Normal 2], [Normal 3], [Normal 4],
[Cine 1], [Cine 2]
106
[Gain] -50 to 50 (0)
[Phase] -18 to 18 (0)
[R-G] -50 to 50 (0)
[R-B] -50 to 50 (0)
[G-R] -50 to 50 (0)
[G-B] -50 to 50 (0)
[B-R] -50 to 50 (0)
[B-G] -50 to 50 (0)
Menu item Submenu Setting options 0
COPY

Menu Options
146
[m Audio Setup] menu
* Not available in the [Photos] index screen.
[White Balance] [R Gain] -50 to 50 (0)
106[G Gain] -50 to 50 (0)
[B Gain] -50 to 50 (0)
[Color Correction] [Select Area] [Off], [Area A], [Area B], [Area A&B]
107
[Area A Setting] [Phase] 0 to 31 (0)
[Chroma] 0 to 31 (16)
[Area] 0 to 31 (16)
[Y Level] 0 to 31 (16)
[Area A Revision] [Level] -50 to 50 (0)
[Phase] -18 to 18 (0)
[Area B Setting] [Phase] 0 to 31 (0)
[Chroma] 0 to 31 (16)
[Area] 0 to 31 (16)
[Y Level] 0 to 31 (16)
[Area B Revision] [Level] -50 to 50 (0)
[Phase] -18 to 18 (0)
[Other Functions] [Setup Level] [Level] -50 to 50 (0)
107[Press] [Off], [On]
[Clip At 100%] [Off], [On]
Menu item Submenu Setting options 0
[Audio Input] [XLR Rec Channel] [CH1], [CH1/CH2] N–80
[Int. Mic Low Cut] [Off], [LC1], [LC2] N–78
[Int. Mic Sensitivity] [Normal], [High] N–78
[Int. Mic Att.] [On], [Off] N–79
[XLR1 Mic Trimming] [+12 dB], [+6 dB], [0 dB],
[-6 dB], [-12 dB] N–80
[XLR2 Mic Trimming]
[XLR1 Mic Att.] [On], [Off] N–81
[XLR2 Mic Att.]
[XLR ALC Link] [Linked], [Separated] N–81
[Limiter] [On], [Off] N–82
[1 kHz Tone] [-12 dB], [-18 dB], [-20 dB], [Off] N–84
[Audio Output] [Monitor Delay] [Line Out], [Normal] N–82
[Channel] [CH1/CH2], [CH1/CH1], [CH2/CH2], [All/All] N N*130
[Level] 1 Vrms, 2 Vrms N N*131
[Headphone Volume] [Off], 1-15 (8) N N*115
[Speaker Volume] [Off], 1-15 (8) –N*116
Menu item Submenu Setting options 0
COPY

147
Menu Options
[N Video Setup] menu
[M LCD/VF Setup] menu
Menu item Setting options 0
[SDI Output] (b only) [HD], [SD], [Off] 128
[Component Output] [HD], [SD] 128
[HD Onscreen Disp.] [On], [Off] 129
[SD Onscreen Disp.] [On], [Off]
[SD Output] [Squeeze], [Letterbox], [Side Crop] 126
Menu item Submenu Setting options 0
[LCD Setup] [Brightness] -99 to 99 (0) N N
31
[Contrast] -99 to 99 (0) N N
[Color] -20 to 20 (0) N N
[Sharpness] 1 to 4 (2) N N
[Backlight] [Normal], [Bright] N N
[VF Setup] [Brightness] -99 to 99 (0) N N
31
[Contrast] -99 to 99 (0) N N
[Color] -3 to 3 (0) N N
[Backlight] [Normal], [Bright] N N
[LCD/VF B&W] [On], [Off] N N 32
[LCD/VF Simul.] [On], [Off] N N 31
[Metadata Display] [Date/Time] [On], [Off] –N*–
[Camera Data] [On], [Off] –N
[Peaking] [On], [Off] N–
49
[Select] [Peaking 1], [Peaking 2] N–
[Peaking 1] [Color] [White], [Red], [Yellow], [Blue] N–
[Gain] [Off], 1-15 (8) N–
[Frequency] 1 to 4 (2) N–
[Peaking 2] [Color] [White], [Red], [Yellow], [Blue] N–
[Gain] [Off], 1-15 (15) N–
[Frequency] 1 to 4 (1) N–
[Zebra] [On], [Off] N–
69
[Select] [Zebra 1], [Zebra 2], [Zebra 1&2] N–
[Zebra 1 Level] [70 ±5%], [75 ±5%], [80 ±5%], [85 ±5%],
[90 ±5%], [95 ±5%] N–
[Zebra 2 Level] [70%], [75%], [80%], [85%], [90%], [95%],
[100%] N–
[HD Output] [On], [Off] N–
COPY

Menu Options
148
* Not avNot available in the [Photos] index screen.
[Markers] [Enable] [On], [Off] N–
69
[Center] [White], [Gray], [Off] N–
[Horizontal] [White], [Gray], [Off] N–
[Grid] [White], [Gray], [Off] N–
[Safety Zone] [White], [Gray], [Off] N–
[Safety Zone Area] [80%], [90%], [92.5%], [95%] N–
[Aspect Marker] [White], [Gray], [Off] N–
[Aspect Ratio] [4:3], [13:9], [14:9], [1.66:1], [1.75:1],
[1.85:1], [2.35:1] N–
[Audio Level] [On], [Off] N– –
[Custom Display 1] [Zoom Position] [Always On], [Normal], [Off] N–
–
[Light Metering] [On], [Off] N–
[Custom Picture] [On], [Off] N–
[ND Filter] [On], [Off] N–
[Focus Mode] [On], [Off] N–
[Object Distance] [Always On], [Normal], [Off] N–
[Full Auto/Lock] [On], [Off] N–
[Infrared] [On], [Off] N–
[White Balance] [On], [Off] N–
[Exposure] [On], [Off] N–
[Iris] [On], [Off] N–
[Gain] [On], [Off] N–
[Shutter] [On], [Off] N–
[Conversion Lens] [On], [Off] N–
[Tele-converter] [On], [Off] N–
[Peaking] [On], [Off] N–
[Magnification] [On], [Off] N–
[OIS Functions] [On], [Off] N–
[Custom Display 2] [Remaining Battery] [Warning], [Normal], [Off] N–
–
[Remaining Rec Time] [Warning], [Normal], [Off] N–
[Rec Mode] [On], [Off] N–
[Genlock] [On], [Off] N–
[Time Code] [On], [Off] N–
[Interval Counter] [On], [Off] N–
[SD Card Status] [Warning], [Normal], [Off] N–
[Bit Rate/Resolution] [On], [Off] N–
[Frame Rate] [On], [Off] N–
[Character Rec] [On], [Off] N–
[Wireless Controller] [On], [Off] N–
[Output Display] [On], [Off] N–
[SDI Rec Command] [On], [Off] N–
[User Memo] [On], [Off] N–
[User Bit] [On], [Off] N–
[Audio Output CH] [On], [Off] N–
[Date/Time] [Date/Time], [Time], [Date], [Off] N–
Menu item Submenu Setting options 0
COPY

149
Menu Options
[Metadata Display]: Displays the date and time of recording and/or the camera data (shutter speed, aperture
value, gain) during playback.
[Audio Level]: Displays the audio level meter when set to [On].
[Custom Display 1] settings
[Zoom Position]: Controls when the zoom indicator appears.
[Always On]: Always appears on the screen.
[Normal]: Appears only when operating the zoom.
[Light Metering]: When set to [On], the light metering icon (K or J) is displayed if [l Camera Setup]
[Light Metering] is set to [Backlight] or [Spotlight].
[Custom Picture]: Displays the custom picture icon (X) when set to [On], indicating that a custom picture
profile will be recorded with a clip.
[ND Filter]: Displays the ND filter icons (NDu, NDw, NDx) when set to [On].
[Focus Mode]: Displays the focus mode icon (A, 6, 7) when set to [On].
[Object Distance]: Controls when the distance to the subject is displayed.
[Always On]: Always appears on the screen.
[Normal]: Appears only when operating the focus.
[Full Auto/Lock]: Displays the full auto icon (F) and lock icon (y) when set to [On].
[Infrared]: Displays [Infrared] and infrared light icons (p, q) when set to [On].
[White Balance]: Displays the white balance indicator when set to [On].
[Exposure]: Displays the exposure bar when set to [On].
[Iris]: Displays the aperture setting when set to [On].
[Gain]: Displays the gain setting when set to [On].
[Shutter]: Displays the shutter speed setting when set to [On].
[Conversion Lens]: Displays the WD-H58W icon (Z) and TL-H58 icon (W) when set to [On].
[Tele-converter]: Displays the digital tele-converter icon (w,u,s) when set to [On].
[Peaking]: Displays the peaking icon (a or b) when set to [On].
[Magnification]: Displays the screen magnification icon (i) when set to [On], indicating that the image on
the screen is being magnified.
[OIS Functions]: Displays the image stabilizer icons (O, P) and axis shift icon (Y) when set to [On].
[Custom Display 2] settings
[Remaining Battery]: Controls when the remaining battery indicator appears.
[Warning]: Appears only when there is a warning.
[Normal]: Always appears on the screen.
[Remaining Rec Time]: Displays the remaining recording time.
[Warning]: Appears only when there is a warning.
[Normal]: Always appears on the screen.
[Rec Mode]: Displays the recording operation indicator ([STBY] in record pause mode, for example) when set
to [On].
[Genlock]: Displays the Genlock icon (X) when set to [On].
[Time Code]: Displays the time code when set to [On].
[Interval Counter]: Displays the countdown during interval recording mode when set to [On].
COPY

Menu Options
150
[SD Card Status]: Controls when the SD card status indicator appears.
[Warning]: Appears only when there is a warning.
[Normal]: Always appears on the screen.
[Bit rate/Resolution]: Displays the bit rate and resolution when set to [On].
[Frame Rate]: Displays the frame rate when set to [On].
[Character Rec]: Displays the character recording warning icon (h) when set to [On], indicating that the
onscreen displays will be recorded on the clip.
[Wireless Controller]: Displays the M icon when set to [On] if [JOther Functions] [Wireless Controller] is
set to [Off] and the supplied wireless controller is operated.
[Output Display]: Displays the output display warning icon (G) when set to [On], indicating that the
onscreen displays will be output to an external monitor.
[SDI Rec Command]: Displays the status of the [J Other Settings] [SDI Rec Command] setting.
[User Memo]: Displays the user memo icon (f) when set to [On], indicating that a user memo will be
recorded with a clip.
[User Bit]: Displays the user bit when set to [On].
[Audio Output CH]: Displays the audio output channel when set to [On].
[Date/Time]: Displays the date and time when set to [On].
[L TC/UB Setup] menu ( mode only)
b [L User Bit Setup] menu ( mode only*)
* Not available in the [Photos] index screen.
[J Other Functions] menu
Menu item Submenu Setting options 0
[Time Code] [Mode] [Preset], [Regen.] 71
[Run] [Rec Run], [Free Run] 71
[DF/NDF] [DF], [NDF] 72
[Setting] [Set], [Reset] 71
[User Bit] [Rec Mode] (b only) [Internal], [External] 76
[Output Mode]
(b only)
[Fixed], [Pulldown] 76
[Type] [Setting], [Time], [Date] 74
Menu item Setting options 0
[Output Mode] [Fixed], [Pulldown] 76
Menu item Submenu Setting options 0
[Reset] [All Settings] [Cancel], [OK] N N
–[Camera Settings] [Cancel], [OK] N N
[Assignable Buttons] [Cancel], [OK] N N
[Transfer Menu] [Save To b][Cancel], [OK] N N 110
[Load From b][Cancel], [OK] N N
[Time Zone] List of world time zones.
([UTC-05:00 New York]) N N 26
COPY

151
Menu Options
[Clock Set] [Date/Time] –N N
26
[Date Format] [YMD], [YMD/24H], [MDY], [MDY/24H],
[DMY], [DMY/24H] N N
[WFM (LCD)]1[Setting] [WFM], [Edge Mon.], [Off] N–85
[Setting] [WFM], [Off] – N85
[Waveform Monitor] [Line], [Line+Spot], [Field], [RGB], [YPbPr] N N 85
[Gain] [1x], [2x] N N
[Edge Monitor] [Type 1], [Type 2] N–86
[Language o][Deutsch], [English], [Español], [Français],
[Italiano], [Polski], [ ], [ ],
[], [ ]
N N 27
[Wireless Controller]
[On], [Off] N N 33
[Assign Button] [1] to [10] See footnote 2 N N198
[Custom Key/Dial] [Normal] [Iris(ND)], [Face AF], [Headphone Volume],
[Tele-converter], [Off] N–
47
[Infrared] [IR Light], [Headphone Volume],
[Tele-converter], [Off] N–
[Tally Lamp] [Front] [On], [Off] N– –
[Rear] [On], [Off]
[Media Access LED] [On], [Off] N N –
[Genlock/TC Term.](b only) [Gen/TC In], [TC Out] N–75
[Genlock Adjust.](b only) -1023 to +1023 (000) N–75
[Relay Rec] [On], [Off] N–38
[Double Slot Rec] [On], [Off] N–38
[Bit Rate/Resolution]
[50 Mbps 1920x1080]
, [50 Mbps 1280x720],
[35 Mbps 1920x1080], [35 Mbps 1440x1080],
[35 Mbps 1280x720], [25 Mbps 1440x1080]
N–46
[Frame Rate] [60i], [60P], [30P], [24P] N–46
[Special Rec] [Interval Rec], [Frame Rec], [Pre Rec],
[Slow & Fast Motion], [Off] N–89
[Interval Rec] [Interval] [1 sec] to [10 sec], [15 sec], [20 sec],
[30 sec], [40 sec], [50 sec],
[1 min] to [10 min]
N–
89
[Rec Frames] When [Frame Rate] is [60i] or [30P]:
1, 3, 6, 9
When [Frame Rate] is [24P] or [60P]:
2, 6, 12
N–
[Frame Rec] [Rec Frames] When [Frame Rate] is [60i] or [30P]:
1, 3, 6, 9
When [Frame Rate] is [24P] or [60P]:
2, 6, 12
N–90
[Slow & Fast Motion] [S&F Frame Rate] See footnote 3 N–
[Clips] [Title Prefix] [AA] to [ZZ] N– –
[Number setting] [Set], [Reset] N– –
[Delete Last Clip] [Cancel], [OK] N– –
[Copy All Clips] [Cancel], [OK] –N4120
[Copy e Clips] [Cancel], [OK] –N5120
[Delete All Clips] [Cancel], [OK] –N4121
Menu item Submenu Setting options 0
COPY

Menu Options
152
1Not available in the [Photos] index screen.
2Setting options for [Assign Button]: [(NONE)], [Img Stab.], [Powered IS], [Focus Limit], [Face AF], [Select Face], [Backlight],
[Spotlight], [Tele-converter], [Peaking], [Zebra], [WFM (LCD)], [Magnification], [TL-H58], [WD-H58W], [Color Bars],
[IR Monochrome], [IR Light], [Markers], [LCD Setup], [LCD/VF B&W], [Onscreen Display], [Add Shot Mark 1], [Add Shot Mark 2],
[Add eMark], [Add Z Mark], [Time Code], [Time Code Hold], [Audio Output CH], [Audio Level], [Wireless Controller], [Photo],
[Delete Last Clip], [Status].
The default settings are as follows. [1]: [Powered IS], [2]: [Zebra], [3]: [WFM (LCD)], [4]: [Magnification], [5] to [10]: [(NONE)].
3[12], [15], [18], [20], [21], [22], [24], [25], [26], [27], [28], [30]
When [Bit Rate/Resolution] is set to [50 Mbps 1280x720] or [35 Mbps 1280x720], you can also select:
[32], [34], [36], [40], [44], [48], [54], [60]
4Available in the clip index screen only.
5Available in the clip index screen and [e Mark] index screen only.
6Available in the [Photos] index screen only.
[Reset]
[All Settings]: Resets all of the camcorder settings except for the hour meter to default settings.
[Camera Settings]: Resets all [lCamera Setup] settings and custom picture settings to default settings. In
addition, the white balance, aperture, focus and gain are set to auto and the shutter speed is set to off.
[Assignable Buttons]: Resets the assignable buttons to default settings.
[Delete All e Marks] [Cancel], [OK] –N5119
[Rec Review] [Entire Clip], [Last 4 sec] N–88
[Set Metadata] [User Memo] [Off], list of user memo files
N–
83
[Country Code] Letters A to Z, numbers 0 to 9, plus sign (+),
minus sign (-), colon (:), space –[Organization]
[User Code]
[SDI Rec Command] (b only) [On], [Off] N– –
[Photo Numbering] [Reset], [Continu.] N N1142
[Add X File] [To Clip] [On], [Off] N–103
[To Photo] [On], [Off]
[Delete All Photos] [Cancel], [OK] –N6140
[Custom Function] [Shockless Gain] [Fast], [Normal], [Slow], [Off] N–
108
[Shockless WB] [On], [Off] N–
[AE Response] [Fast], [Normal], [Slow] N–
[Iris Limit] [On], [Off] N–
[I. Ring Direction] [Reverse], [Normal] N–
[F. Ring Direction] [Reverse], [Normal] N–
[Z. Ring Direction] [Reverse], [Normal] N–
[F. Ring Control] [Fast], [Normal], [Slow] N–
[Z. Ring Control] [Fast], [Normal], [Slow] N–
[F. Assist. B&W] [Both], [Magnify], [Peaking], [Off] N–
[Obj. Dist. Unit] [Meters], [Feet] N–
[Zoom Indicator] [Bar], [Number] N–
[ZR-2000 AE SHIFT] [AE Shift], [Iris] N–
[Scan Reverse Rec] [Both], [Vertical], [Horizontal], [Off] N–
[Character Rec] [On], [Off] N–
[Reset Hour Meter] [Cancel], [OK] N N –
[Initialize Media] [CF A] [Cancel], [OK] N N 37[CF B]
[SD Card] [Complete], [Quick] N N
[Firmware] –N– –
Menu item Submenu Setting options 0
COPY

153
Menu Options
[Tally Lamp]: Allows you to set whether the front and rear tally lamps illuminate while the camcorder is recording.
[Media Access LED]: Allows you to set whether the CF card access indicators or the SD card access indicator
illuminates while the camcorder is accessing a CF card or SD card.
[Title Prefix]: Determines the first 2 letters of the clip name. Combined with the [Number Setting] setting, this
constitutes the 6-character clip name.
[Number Setting]: Determines the last 4 digits of the clip name. Combined with the [Title Prefix] setting, this
constitutes the 6-character clip name. Select [Set] to assign a desired number to the first clip you record or
select [Reset] to reset the number to [0001]. The numerals increase every time a clip is recorded.
[Delete Last Clip]: Deletes the last clip you recorded. This setting option will not appear if you turned the
camcorder off since recording the last clip.
[Country Code]: This identifier is the country code defined by ISO-3166-1 and is to be entered starting from the
left.
[Organization]: This identifier represents the organization that owns or operates the camcorder and can be
obtained by registering with the SMPTE Registration Authority. If the organization is not registered, enter [0000].
[User Code]: This identifier designates the user. Leave this blank if [Organization] is set to [0000].
[SDI Rec Command]: When you connect the camcorder to another device using the HD/SD SDI terminal, if you
start or stop recording with the camcorder, the other device will also start or stop recording.
[Delete All Photos]: Deletes all the photos recorded on the SD card.
[Reset Hour Meter]: The camcorder has two “hour meters” – the first keeps track of total operation time and the
second keeps track of operation time since the last time the second hour meter was reset with this function.
[Firmware]: You can verify the current version of the camcorder’s firmware. This menu option is usually
unavailable.
COPY

Displaying the Status Screens
154
Displaying the Status Screens
You can use the status screens to check the camcorder’s various recording- and playback-related settings. You
can also output the status screens on an external monitor.
1 Set an assignable button to [Status] (098).
2 Press the assignable button.
• The status screen most recently displayed will appear unless you turned off the camcorder or changed the
operating mode. In such case, the [Camera] status screen appears in mode and the [Buttons /
Remote] status screen appears in mode.
3 Push the joystick up/down to scroll through the status screens.
4 When you are finished, press the assignable button again to exit the status screens.
• Alternatively, you can press the MENU or CANCEL button. Pressing the MENU button will exit the status
screen and open the menu.
* Does not appear in the [Photos] index screen.
Operating modes:
Status screen Description 0
[Camera] Displays settings related to recording, such as gain, focus and
zoom. N–155
[Buttons/Remote] Allows you to verify the current function of each assignable button
and whether the wireless controller is on. N N 155
[Audio]* Displays settings related to audio. N N 156
[Media] Displays information about the recording media. N N 156
[Video] Displays the settings for the video terminals and which special
recording mode is in effect. N N 157
[User Memo] Displays the user memo that will be recorded with clips. N–157
[Battery/Hour Meter] Allows you to check the remaining battery time, battery life and
how long the camcorder has been in operation. N N 158
[X Data 1/3]
Displays the settings for the custom picture file that will be
embedded into clips. N–
158
[X Data 2/3] 159
[X Data 3/3] 159
COPY

155
Displaying the Status Screens
[Camera] Status Screen ( mode)
[Buttons/Remote] Status Screen
* In mode, only buttons 1 to 4 and [Wireless Controller] appear.
18
9
1
0
11
2
12
3
4
5
6
7
1Gain (054)
2 Gain limit (054)
3 Autofocus mode (050)
4 Soft zoom control (0144)
5 Grip zoom rocker setting (065)
6 Zoom speed of handle zoom rocker (066)
7 Flicker reduction (057)
8 Focus limit (052)
9 Face AF (051)
10 Zoom speed level (065)
11 Zoom speed of grip zoom rocker (065)
12 Zoom speed of wireless controller (066)
1
1
2
3
1 Assignable buttons 1 to 10* (098)
2Custom key/dial (047)
3 Wireless controller (033)
COPY

Displaying the Status Screens
156
[Audio] Status Screen
[Media] Status Screen
NOTES
• Depending on the recording media, the total space displayed on the screen may differ from the capacity listed
on the CF card or SD card.
18
9
1
0
11
2
12
1
3
3
4
5
6
7
7
In mode
In mode
1 Built-in microphone low-cut filter (078)
2 Built-in microphone sensitivity (078)
3 XLR terminal recording channel (080)
4 Sensitivity of microphones connected to XLR
terminals (080)
5 Audio limiter (082)
6 Audio output delay (0130)
7 Audio output level of the AV terminal (0131)
8 Microphone attenuator (built-in microphone and
microphone connected to MIC terminal) (079)
9 Linking recording levels of XLR terminals (081)
10 Microphone attenuator (microphones connected
to XLR terminals) (081)
11 Audio reference signal (084)
12 Headphone volume (0115)
13 Speaker volume (0116)
16
4
7
8
5
9
1
0
11
2
3
1CF card A
2CF card B
3 SD card
4 Total space on CF card A
5 Used space on CF card A
6 Available recording time on CF card A
7 Approximate used space on CF card A
8 Total space on SD card
9 Used space on SD card
10 Available number of shots on SD card
11 Approximate used space on SD card
COPY

157
Displaying the Status Screens
[Video] Status Screen
* In mode only.
[User Memo] Status Screen ( mode)
1
5
6
7
4
8
9
2
3
1 HDMI OUT terminal status (0128)
2 HD/SD SDI terminal output setting (b only,
0128)
3 Superimposing onscreen displays to HD output
(0129)
4 HD/SD COMPONENT OUT terminal output status
(0128)
5 Superimposing onscreen displays to SD output
(0129)
6 SD output setting (0126)
7 Special recording mode* (089)
8 Number of frames for interval recording mode
(089) or frame recording mode* (090)
9 Interval length for interval recording mode* (
0
89)
1
3
2
5
4
1 User memo file name
2 Clip title
3 Camera operator
4Filming location
5 Clip description
COPY

Displaying the Status Screens
158
[Battery/Hour Meter] Status Screen
[X Data 1/3] Status Screen ( mode)
1
2
3
4
5
1 Remaining recording time
2 Remaining recording time indicator
3 Battery life indicator
4 Total operation time (0153)
5 Operation time since using [Reset Hour Meter]
(0153)
1
3
2
5
6
7
8
4
9
10
1 Custom picture file name (0100)
2Gamma (0103)
3 Master pedestal (0103)
4 Master black RGB levels (0104)
5 Black gamma settings (level, range and point)
(0104)
6 Knee settings (automatic, slope, point and
saturation) (0104)
7 Skin detail settings (hue, chroma, area and Y level)
(0105)
8 Selective NR settings (hue, chroma, area and Y
level) (0106)
9 Low key saturation (0104)
10 Protected file (0101)
COPY

159
Displaying the Status Screens
[X Data 2/3] Status Screen ( mode)
[X Data 3/3] Status Screen ( mode)
1
3
2
5
6
7
4
1 Sharpness settings (level, horizontal detail
frequency, horizontal/vertical detail balance, and
limit) (0105)
2 Sharpness settings (knee aperture, gain and
ingredient ratio) (0105)
3 Level depend settings (level, slope and offset)
(0105)
4 Coring settings (level, offset, curve and depth)
(0105)
5Noise reduction (0105)
6 Color matrix settings (select, gain and phase)
(0106)
7 Color matrix settings (R-G, G-R, B-R, R-B, G-B
and B-G) (0106)
1
3
2
5
6
7
8
4
1 White balance RGB gain (0106)
2 Color correction (0107)
3 Area A settings (phase, chroma, area and Y level)
(0107)
4 Area A revision settings (level and phase) (0107)
5 Area B settings (phase, chroma, area and Y level)
(0107)
6 Area B revision settings (level and phase) (0107)
7 Clip at 100% (0107)
8 Setup level and press (0107)
COPY

Troubleshooting
160
Troubleshooting
If you have a problem with your camcorder, refer to this section. Consult your dealer or a Canon Service Center
if the problem persists.
Power source
The camcorder will not turn on or it turns off by itself.
- The battery pack is exhausted. Replace or charge the battery pack.
- Remove the battery pack and reattach it correctly.
Cannot charge the battery pack.
- The temperature of the battery pack is outside the charging range. If the battery pack’s temperature is below 0 °C
(32 °F), warm it before charging it; if it is above 40 °C (104 °F), let the battery pack cool down before charging it.
- Charge the battery pack in temperatures between 0 °C and 40 °C (32 °F and 104 °F).
- The battery pack is faulty. Replace the battery pack.
The battery pack is exhausted extremely quickly even at normal temperatures.
- Check the [Battery / Hour Meter] status screen (0154) to see whether the battery pack is at the end of its service life.
If so, buy a new battery pack.
Recording
Pressing the START/STOP button will not start recording.
- The CF card is full or it already contains the maximum number of clips (999 clips). Delete some clips (0121) or save
your clips (0132) and initialize the CF card (037) to free some space. Alternatively, replace the CF card.
- The START/STOP lock lever on the handle is set to R, rendering the handle’s START/STOP button inoperable. Change
the position of the lock lever.
The point where the START/STOP button was pressed does not match the beginning/end of the recording.
- There is a slight interval between pressing the START/STOP button and the actual start/end of recording. This is not a
malfunction.
The camcorder will not focus.
- The camcorder may not be able to focus with autofocus on some subjects. Focus manually (048).
- The viewfinder is not adjusted. Use the dioptric adjustment lever to make the proper adjustment (030).
- The lens or Instant AF sensor is dirty. Clean the lens or sensor with a soft lens-cleaning cloth (0169). Never use
tissue paper to clean the lens.
When a subject flits across in front of the lens, the image appears slightly bent.
- This is a phenomenon typical of CMOS image sensors. When a subject crosses very quickly in front of the camcorder,
the image may seem slightly warped. This is not a malfunction.
Changing between recording (NREC) and record pause (STBY) takes longer than usual.
- When the CF card contains a large number of clips, some operations may take longer than usual. Save your clips
(0132) and initialize the CF card (037). Alternatively, replace the CF card.
The camcorder cannot record to a CF card properly.
- This may occur as recordings are made and deleted over time. Save your clips (0132) and initialize the CF card
(037).
After using the camcorder for a long time, it becomes hot.
- The camcorder may become hot after using it continuously for long periods of time; this is not a malfunction. If the
camcorder becomes unusually hot or it becomes hot after using it only for a short while, it may indicate a problem with
the camcorder. Consult a Canon Service Center.
COPY

161
Troubleshooting
Playback
Cannot delete a clip.
- You cannot delete clips with an e mark. Remove the e mark (0119) to delete the clip.
Deleting clips takes longer than usual.
- When the CF card contains a large number of clips, some operations may take longer than usual. Save your clips
(0132) and initialize the CF card (037).
Cannot delete a photo.
- The photo is protected. Remove the protection (0101).
- The LOCK switch on the SD card is set to prevent accidental erasure. Change the position of the LOCK switch.
Cannot copy clips.
- There is not enough available space on the CF card being copied to or the CF card already contains the maximum
number of clips (999 clips). Delete some clips (0121) to free some space or replace the CF card.
Indicators and Onscreen Displays
U lights up in red.
- Battery pack is exhausted. Replace or charge the battery pack.
V appears on the screen.
- The camcorder cannot communicate with the attached battery pack so the remaining battery time cannot be
displayed. Replace the battery pack with one that can communicate with the camcorder.
The tally lamps do not illuminate.
- Set [Other Functions] [Tally Lamp] [Front] or [Rear] to [On].
The tally lamps flash quickly (4 flashes per second).
- The battery pack is exhausted. Replace or charge the battery pack.
- There is not enough available space on the CF card. Delete some clips (0121) to free some space or replace the CF
card.
- A system error has occurred. Turn off the camcorder and back on again. If this does not solve the problem, consult a
Canon Service Center.
The tally lamps flash slowly (1 flash per second).
- The combined available space on both CF cards is low. Replace the CF card that is not being recorded onto.
b appears in red on the screen.
- An SD card error occurred. Turn off the camcorder. Remove and reinsert the SD card. Initialize the SD card if the
display does not change back to normal.
- The SD card is full. Replace the SD card or delete some photos (0139) to free some space on the SD card.
Even after stopping recording, the CFj/CFl access indicator stays illuminated in red.
- The clip is being recorded. This is not a malfunction.
Picture and Sound
Screen displays turn on and off repeatedly.
- The battery pack is exhausted. Replace or charge the battery pack.
- Remove the battery pack and reattach it correctly.
Abnormal characters appear on the screen and the camcorder does not operate properly.
- Disconnect the power source and reconnect it after a short time. If the problem still persists, perform one of the
following actions.
• Disconnect the power source and press the RESET button. This resets all the camcorder’s settings to default values
except for custom picture settings and the hour meter.
• Use the [Other Functions] [Reset] [All Settings] function. This resets all the camcorder’s settings to default
values except for the hour meter.
Video noise appears on screen.
- Keep a distance between the camcorder and devices that emit strong electromagnetic fields (plasma TVs, cellular
phones, etc.).
COPY

Troubleshooting
162
Horizontal bands appear on the screen.
- This is a phenomenon typical of CMOS image sensors when recording under some types of fluorescent, mercury or
sodium lamps. To reduce the symptoms, set [Camera Setup] [Flicker Reduction] to [Automatic] (057) or set the
shutter speed to 1/100 (056). This is not a malfunction.
Audio cannot be recorded.
- The AUDIO IN switch is not set correctly (078).
- An external microphone connected to the XLR terminal requires phantom power. Set the XLR terminal switch to
MIC+48V (080).
Audio is recorded at an extremely low level.
- The audio level switch is set to M, and the recording level is set too low. Check the audio level meter on the LCD
screen and adjust the audio level correctly (082).
- The microphone attenuator is on. Turn off the microphone attenuator of the built-in microphone or external
microphone (079).
Sound is distorted or is recorded at lower levels.
- When recording near loud sounds (such as fireworks, shows or concerts), sound may become distorted or it may not
be recorded at the actual levels. Activate the microphone attenuator of the built-in microphone or external microphone
(079), or adjust the audio recording level manually.
The picture is displayed correctly but there is no sound from the built-in speaker.
- Speaker volume is turned off. Adjust the volume (0116).
- If headphones are connected to the camcorder, disconnect them.
Recording Media and Accessories
Cannot insert the recording media.
- The CF card or SD card you are trying to insert is not facing the correct direction. Turn it over and insert it.
Cannot record on the CF card.
- A compatible CF card must be used (035).
- Initialize the CF card (037) when you use it with the camcorder for the first time.
- The CF card is full or it already contains the maximum number of clips (999 clips). Delete some clips (0121) to free
some space or replace the CF card.
Cannot record on the SD card.
- Initialize the SD card (037) when you use it with the camcorder for the first time.
- The LOCK switch on the SD card is set to prevent accidental erasure. Change the position of the LOCK switch.
- The SD card is full. Delete some photos (0139) to free some space or replace the SD card.
- The folder and file numbers have reached their maximum value. Set the [Other Functions] [Photo Numbering]
setting to [Reset] and insert a new SD card.
Recording to and playing back from a CF card is slow.
- This may occur as video is recorded/deleted over time. Save your clips (0132) and initialize the CF card (037).
Recording to and playing back from an SD card is slow.
- This may occur as photos are recorded/deleted over time. Save your photos and initialize the SD card (037).
The wireless controller will not work.
- Set [Other Functions] [Wireless Controller] to [On].
- Replace the battery of the wireless controller.
Connections with External Devices
Video noise appears on a nearby TV screen.
- When using the camcorder in a room where a TV is located, keep a distance between the compact power adapter and
the power or antenna cables of the TV.
Playback looks fine on the camcorder but there is no image on the external monitor.
- The camcorder is not connected correctly to the external monitor. Make sure you are using the correct connection
(0127).
- The video input on the external monitor is not set to the video terminal to which you connected the camcorder. Select
the correct video input.
COPY

163
Troubleshooting
There is no sound from the external monitor.
- When connecting the camcorder to an external monitor using the CTC-100/S Component Cable, make sure to
connect also the audio connections using the white and red plugs of the optional STV-250N Stereo Video Cable.
The camcorder is connected using a commercially available HDMI cable, but there is no picture or sound from the
external monitor.
- Disconnect the HDMI cable and then restore the connection or turn the camcorder off and then on again.
The computer does not recognize the camcorder even though the camcorder is connected correctly.
- Disconnect the USB cable and turn off the camcorder. After a short while, turn it on again and restore the connection.
- Connect the camcorder to a different USB port on the computer.
List of Messages
Refer to this section if a message appears on the screen. The message will be displayed in the language
according to the [Other Functions] [Language o] setting. The messages in this section appear in
alphabetical order. Note that some messages contain “CF A/CF B”. This indicates that either “CF A” or “CF B”
will appear in the message.
Accessing CF A/CF B Do not remove
- You opened the CF card slot cover while the camcorder was accessing the CF card. Close the CF card slot cover.
- You opened the CF card slot cover while the camcorder was recording in double slot recording mode. Close the CF
card slot cover.
• During double slot recording, both “CF A” and “CF B” will appear in the message.
Cannot acquire battery information
- Battery information can be displayed only for batteries bearing the Intelligent System mark.
Cannot communicate with the battery pack. Continue using this battery pack?
- You attached a battery pack that does not bear the Intelligent System mark.
- If you are using a battery pack that bears the Intelligent System mark, there may be a problem with the camcorder or
battery pack. Consult a Canon Service Center.
Cannot play back
- The file control information is corrupted or there was a decoder error. Turn off the camcorder and back on again. If this
does not solve the problem, consult a Canon Service Center.
• Corrupted file control information cannot be recovered. CF cards or clips with corrupt file control information cannot
be read by the Canon XF Utility software or associated plugins.
Cannot record
- There was an encoder error. Turn off the camcorder and back on again. Then, remove the CF card being used and
reinsert it. Alternatively, replace the CF card. If this does not solve the problem, consult a Canon Service Center.
Cannot switch CF card slots
- The SLOT SELECT button was pressed while the camcorder is recording. Wait until recording is finished to change the
selected CF card slot.
CF A/CF B Buffer overflow. Recording was stopped.
- The data transfer rate was too high for the CF card in use and the recording was stopped. Use a recommended card
(035).
CF A/CF B Cannot restore
- Could not recover data on the CF card. Save your clips (0132) and initialize the CF card (037).
CF A/CF B error
- The CF card cannot be recognized or cannot be accessed. Check that the CF card is inserted correctly and not
malfunctioning.
CF A/CF B Management data is not supported and will be deleted
- This message may appear if you insert into the camcorder a CF card that was initialized by another Canon
professional camcorder. Check the content of the CF card.
CF A/CF B Management file error Cannot record
- Cannot record because the camcorder cannot write to the file control information. This may occur if the files on the CF
card were accessed using another device. Save your clips (0132) and initialize the CF card (037).
• During double slot recording, both “CF A” and “CF B” will appear in the message.
CF A/CF B Media full
- CF card A or CF card B is full so recording will not start. Switch to the CF card in the other CF card slot to record.
COPY

Troubleshooting
164
CF A/CF B Number of clips already at maximum
- The CF card already contains the maximum number of clips (999 clips). Replace the CF card or use the CF card in the
other CF card slot.
- Because both CF cards reached the maximum number of clips, double slot recording is not available.
• During double slot recording, both “CF A” and “CF B” will appear in the message.
CF A/CF B Operation canceled.
- The file control information is corrupt. Corrupted file control information cannot be recovered. CF cards or clips with
corrupt file control information cannot be read by the Canon XF Utility software or associated plugins.
- When recording a single clip for an extended period of time, the clip will be split into smaller video files every 2 GB.
This message will appear when the number of smaller video files reaches 99.
CF A/CF B Recovering is completed Check the clip
- The recovery process for data on the CF card is complete. Check the clips on the CF card.
CF A/CF B Media is not supported
- CF cards that are less than 512 MB or not UDMA-compatible cannot be used with the camcorder. Use a
recommended CF card (035).
CF A/CF B Using a card that supports UDMA mode 4 or higher is recommended
- The CF card’s UDMA mode is lower than UDMA4. We recommend using a CF card that with a UDMA mode of at least
UDMA4.
CF AJCF B / CF BJCF A Switched
- This message appears when you use the SLOT SELECT button to switch the CF card slot in use or recording
continued from one CF card to the other.
CF AJCF B / CF BJCF A Will switch in a moment
- The CF card is almost full so recording will continue on the other CF card in approximately 1 minute.
Change the battery pack
- The battery pack is exhausted. Replace or charge the battery pack.
Check data on CF A/CF B and initializing the card is recommended
- The CF card cannot be used for any of the following reasons.
• A problem has occurred with the CF card.
• The camcorder cannot read the CF card’s data.
• The CF card was initialized using a computer.
• The CF card has been partitioned.
- Save your clips (0132) and initialize the CF card (037).
Check the SD card
- The SD card cannot be accessed. Check that the SD card is inserted correctly and not malfunctioning.
- Due to an SD card error, photos cannot be taken or viewed. Remove and then reinsert the SD card or use a different
SD card.
Cover is open
- The CF card slot cover was open when the camcorder was switched to or turned on in mode. Close the cover.
Data on CF A/CF B needs recovering Attempt to recover?
- If data on the CF card is corrupted, such as when the power suddenly turned off while recording, the data must be
recovered. When this message appears, select [Yes] and press SET.
Do not disconnect the USB cable or the power source until you safely end the connection from the computer.
Cannot write data with this connection. To write data to the camcorder, connect the compact power adapter then
reconnect the camcorder and computer.
- The camcorder cannot be operated while it is not being powered by the compact power adapter and is connected to
a computer with a USB cable. In addition, clips cannot be written back to the camcorder. To avoid corrupting the data
on the memory card, use the computer’s Safely Remove Hardware function to end the connection and disconnect the
USB cable before using the camcorder.
- To be able to write back clips to the camcorder, use the computer’s Safely Remove Hardware function to end the
connection, disconnect the USB cable, power the camcorder using the compact power adapter and only then
connect it to the computer again.
Do not disconnect the USB cable or the power source until you safely end the connection from the computer.
Connect the compact power adapter
- When the camcorder is in mode and is connected to the computer with a USB cable, the camcorder cannot be
operated. Disconnecting the USB cable or power source while this message appears may result in permanent loss of
the clips on the memory card. Use the computer’s Safely Remove Hardware function to end the connection and
disconnect the USB cable before using the camcorder.
- To be able to write back clips to the camcorder, power the camcorder using the compact power adapter and only then
connect it to the computer using a USB cable.
COPY

165
Troubleshooting
File name error
- The folder and file numbers have reached their maximum value. Set [Other Functions] [Photo Numbering] to [Reset]
and delete all the photos on the SD card (0139) or initialize it (037).
Invalid operation
- The following operations cannot be performed.
• Adding a shot mark to a frame that already has a shot mark or to a clip in frame recording mode or interval recording
mode.
•Adding an e mark to clip that already has an e mark or adding a Z mark to a clip that already has a Z mark.
• In mode, immediately reviewing a recording made in a special recording mode.
• Pressing the START/STOP button when there is no CF card in the camcorder.
Media full
- CF card A and CF card B are full. Delete some clips (0121) to free some space or replace a CF card.
Media is almost full
- The amount of available space on CF card A and CF card B combined is low. Replace the CF card that is not selected.
No clips
- There are no clips on the CF card to play back. Clips must be recorded (040) in order to play them back.
No photos
- There are no photos on the SD card to play back. Photos must be taken (0136) in order to view them.
No Shot Marks
- This message appears if shot marks in a clip were deleted from the [Shot Mark] index screen. Press the INDEX button
to return to the clip index screen.
Number of Shot Marks at maximum
- The shot mark could not be added because the clip already contains 100 shot marks (c and d marks combined). You
must delete shot marks (0124) before adding any more.
Recorded in PAL standard Check data on CF A/CF B Initializing the card is also recommended
- The CF card contains clips that are recorded in the PAL system. Save your clips (0132) and initialize the CF card
(037).
SD card error
- You inserted a MultiMedia Card (MMC) into the camcorder. Use a recommended SD card (035).
Shot Mark Error
- Could not add a shot mark. If the message appears in mode, try adding the mark again. If that does not work,
add the mark in mode after you finish recording. If the message appears in mode, turn off the
camcorder and then back on. Then, try to add the mark again.
System error
- Turn off the camcorder and back on again. If this does not solve the problem, there may be a malfunction with the
camcorder. Consult a Canon Service Center.
This photo cannot be displayed
- You may not be able to display photos taken with other devices or image files created or edited on a computer.
Z Mark Error
- Could not add a Z mark. If the message appears in mode, try adding the mark again. If that does not work,
add the mark in mode. If the message appears in mode, turn off the camcorder and then back on. Then,
try to add the mark again.
e Mark Error
- Could not add an e mark. If the message appears in mode, try adding the mark again. If that does not work,
add the mark in mode. If the message appears in mode, turn off the camcorder and then back on. Then,
try to add the mark again.
COPY

Handling Precautions
166
Handling Precautions
Camcorder
Be sure to observe the following precautions to ensure maximum performance.
• Do not carry the camcorder by the LCD panel. Be careful when closing the LCD panel.
• Do not leave the camcorder in places subject to high temperatures (like the inside of a car parked under direct
sunlight), or high humidity.
• Do not use the camcorder near strong electromagnetic fields such as above TVs, near plasma TVs or mobile
phones. Using the camcorder in such places may cause anomalies in the video or audio or video noise to
appear.
• Do not use or store the camcorder in dusty or sandy places. The camcorder is not waterproof – avoid also
water, mud or salt. If any of the above should get into the camcorder it may damage the camcorder and/or the
lens.
• Do not point the camcorder or viewfinder toward an intense light source, such as the sun on a sunny day or an
intense artificial light source. Doing so may damage the image sensor or the camcorder's internal
components. Be careful especially when using a tripod or shoulder strap.
• Be careful of heat generated by lighting equipment.
• Do not disassemble the camcorder. If the camcorder does not function properly, consult qualified service
personnel.
• Handle the camcorder with care. Do not subject the camcorder to shocks or vibration as this may cause
damage. When using the shoulder strap, do not allow the camcorder to swing and hit an object.
• When mounting the camcorder on a tripod, make sure that the tripod’s fastening
screw is shorter than 5.5 mm (0.2 in.). Using other tripods may damage the
camcorder.
• To prevent equipment breakdowns and excessive heating, do not connect the
supplied compact power adapter to voltage converters for overseas travels or
special power sources such as those on aircraft and ships, DC-AC inverters, etc.
Long-term storage
If you do not intend to use the camcorder for a long time, store it in a place free of dust, in low humidity, and at
temperatures not higher than 30 °C (86 °F).
Battery Pack
• Dirty terminals may cause a poor contact between the battery pack and the camcorder. Wipe the terminals
with a soft cloth.
DANGER!
Treat the battery pack with care.
• Keep it away from fire (or it might explode).
• Do not expose the battery pack to temperature higher than 60 °C (140 °F). Do not leave it near a heater or
inside a car in hot weather.
• Do not try to disassemble or modify it.
• Do not drop it or subject it to shocks.
• Do not get it wet.
5.5 mm
COPY

167
Handling Precautions
Long-term storage
• Store battery packs in a dry place at temperatures no higher than 30 °C (86 °F).
• To extend the battery life of the battery pack, discharge it completely before storing it.
• Charge and discharge all your battery packs fully at least once a year.
Always attach the battery terminal cover.
Do not allow any metal objects to touch the terminals (figure 1), as this can
cause a short circuit and damage the battery pack. Attach the terminal cover
whenever the battery pack is not being used (figure 2).
The battery terminal cover has a [V]-shaped hole. This is useful when you
wish to differentiate between charged and uncharged battery packs. For
example, with charged battery packs, attach the terminal cover so that the
[V]-shaped hole shows the colored label.
Remaining battery time
If the remaining battery time displayed is not correct, charge the battery pack fully. Still, the correct time may not
be displayed if a fully charged battery pack is used continuously in high temperatures or it is left unused for long
periods of time. Also, the correct remaining time may not be displayed, depending on the battery life. Use the
time shown on the screen as an approximation.
Regarding the use of non-Canon battery packs
• We recommend using genuine Canon battery packs bearing the Intelligent System
mark.
• If you attach to the camcorder battery packs that are not genuine Canon battery packs, the remaining battery
time will not be displayed.
Recording Media
• We recommend backing up the recordings on the recording media onto your computer. Data may be
corrupted or lost due to defects or exposure to static electricity. Canon shall not be liable for lost or corrupted
data.
• Do not touch or expose the terminals to dust or dirt.
• Do not use recording media in places subject to strong magnetic fields.
• Do not leave recording media in places subject to high humidity and high temperature.
• Do not disassemble, bend, drop, or subject recording media to shocks and do not expose them to water.
• Check the direction before inserting the recording media. Forcing recording media into the slot if it is not
correctly oriented may damage the recording media or the camcorder.
• Do not attach any labels or stickers on the recording media.
Figure 1 Figure 2
Back side of the
battery pack Uncharged
Terminal cover attached
Charged
COPY

Handling Precautions
168
•SD cards: SD cards have a physical switch to prevent writing on the card so as to
avoid the accidental erasure of the card’s content. To write-protect the SD card,
set the switch to the LOCK position.
Built-in Rechargeable Lithium Battery
The camcorder has a built-in rechargeable lithium battery to keep the date/time and other settings. The built-in
lithium battery is recharged while you use the camcorder; however, it will discharge completely if you do not use
the camcorder for about 3 months.
To recharge the built-in lithium battery: Connect the DC cable and compact power adapter to the camcorder
and use a household power outlet to power the camcorder for 24 hours while it is turned off.
Lithium Button Battery
• Do not pick up the battery using tweezers or other metal tools, as this will cause a short circuit.
• Wipe the battery with a clean dry cloth to ensure proper contact.
•For CA, USA only
Included lithium battery contains Perchlorate Material - special handling may apply.
See www.dtsc.ca.gov/hazardouswaste/perchlorate/ for details.
Disposal
When you delete data on the recording media, only the file allocation table is altered and stored data is not
physically erased. When disposing of or giving the recording media to another person, initialize it using the
[Initialize Media] option for CF cards or [Complete] initialization option for SD cards (037). Fill it up with
unimportant recordings, and then initialize it again using the same option. This makes recovering the original
recordings very difficult.
WARNING!
• The battery used in this device may present a fire or chemical burn hazard if mishandled.
• Do not disassemble, modify, immerse in water, heat above 100 °C (212 °F) or incinerate the battery.
• Replace with a CR2025 battery made by Panasonic, Hitachi Maxell, Sony, Sanyo, or with Duracell2025.
Use of other batteries may present a risk of fire or explosion.
• Do not insert the battery into the mouth. If swallowed, seek medical assistance immediately. The battery
case may break and the battery fluids may cause internal injuries.
• Keep the battery out of the reach of children.
• Do not recharge, short-circuit or insert the battery in the wrong direction.
• Dispose of the used battery according to applicable recycling regulations.
LOCK switch
COPY

169
Maintenance/Others
Maintenance/Others
Cleaning
Camcorder Body
• Use a soft, dry cloth to clean the camcorder body. Never use chemically treated cloths or volatile solvents
such as paint thinner.
Lens and Instant AF Sensor
• If the lens surface or Instant AF sensor is dirty, autofocus may not work properly.
• Remove any dust or dirt particles using a non-aerosol type blower brush.
• Use a clean, soft lens-cleaning cloth to gently wipe the lens using commercially available cleaning fluid for
eyeglasses. Never use tissue paper.
LCD Screen
• Clean the LCD screen using a clean, soft lens-cleaning cloth.
• Condensation may form on the surface of the screen when the temperature changes suddenly. Wipe it with a
soft dry cloth.
Condensation
Moving the camcorder rapidly between hot and cold temperatures may cause condensation (water droplets) to
form on its internal surfaces. Stop using the camcorder if condensation is detected. Continued use may damage
the camcorder.
Condensation may form in the following cases:
• When the camcorder is moved quickly from cold to warm places
• When the camcorder is left in a humid room
• When a cold room is heated rapidly
To avoid condensation
• Do not expose the camcorder to sudden or extreme changes in temperature.
• Remove the recording media and battery pack. Then, place the camcorder in an airtight plastic bag and let it
adjust gradually to temperature changes before removing it from the bag.
When condensation is detected
The precise time required for water droplets to evaporate will vary depending on the location and weather
conditions. As a general rule, wait for 2 hours before resuming use of the camcorder.
Using the Camcorder Abroad
Power Sources
You can use the compact power adapter to operate the camcorder and to charge battery packs in any country
with power supply between 100 and 240 V AC, 50/60 Hz. Consult a Canon Service Center for information on
plug adapters for overseas use.
Playback on a TV Screen
You can only play back your recordings on TVs compatible with the NTSC system. NTSC is used in the following
regions/countries:
Americas: All of North America and Central America; most Caribbean islands (except in French territories like
Guadeloupe and Martinique); most of South America (except in Argentina, Brazil and Uruguay). Asia: Only in
Japan, the Philippines, South Korea, Taiwan and Myanmar. Oceania: US territories (Guam, American Samoa,
etc.) and some Pacific islands like Micronesia, Samoa and Tonga.
COPY

Optional Accessories
170
Optional Accessories
The following optional accessories are compatible with this camcorder. The availability differs from area to area.
* Discontinued products.
BP-925, BP-955,
BP-975, BP-950G,
BP-970G
Battery Pack
CA-930, CA-920
Compact Power
Adapter
DC-920 DC Coupler DC-930 DC Cable
CB-920 Car Battery
Adapter
TA-1 00 Tr ip od A dapter T B-1 Trip od A da pter
Base
WD-H58W
Wide-converter
TL-H58 Tele-converter Protect Filter 58 mm,
ND4L Filter 58 mm,
ND8L Filter 58 mm
VL-10Li II Battery Video
Light
ZR-2000 Zoom
Remote Controller*
STV-250N Stereo Video
Cable
ZR-1000 Zoom
Remote Controller*
IFC-400PCU
USB Cable
CTC-100
Component Cable
COPY

171
Optional Accessories
Call or visit your local retailer/dealer for genuine Canon video accessories. You can also obtain genuine
accessories for your Canon camcorder by calling: 1-800-828-4040, Canon U.S.A. Information Center.
Battery Packs
When you need extra battery packs, select from the following: BP-925,
BP-955, BP-975, BP-950G, BP-970G.
When you use battery packs bearing the Intelligent System mark, the
camcorder will communicate with the battery and display the remaining
usage time (accurate to 1 minute). You can only use and charge these
battery packs with camcorders and chargers compatible with Intelligent
System.
Charging Times
Use the CA-930 Compact Power Adapter to charge battery packs. The charging times given in the following
table are approximate and vary according to charging conditions and initial charge of the battery pack.
Recording and Playback Times
Recording and playback times given in the following tables are approximate and vary according to recording
mode and charging, recording or playback conditions. The effective usage time of the battery pack may
decrease when recording in cold surroundings, when using the brighter screen settings, etc.
b
Use of genuine Canon accessories is recommended.
This product is designed to achieve excellent performance when used with genuine Canon accessories.
Canon shall not be liable for any damage to this product and/or accidents such as fire, etc., caused by the
malfunction of non-genuine Canon accessories (e.g., a leakage and/or explosion of a battery pack). Please
note that this warranty does not apply to repairs arising out of the malfunction of non-genuine Canon
accessories, although you may request such repairs on a chargeable basis.
BP-925 BP-955 BP-950G BP-970G BP-975
110 min. 200 min. 245 min. 350 min. 295 min.
Bit rate Usage time BP-925 BP-955 BP-950G BP-970G BP-975
50 Mbps Recording (maximum) Viewfinder 165 min. 340 min. 345 min. 480 min. 510 min.
LCD screen 160 min. 335 min. 340 min. 475 min. 500 min.
Recording (typical)* Viewfinder 105 min. 215 min. 215 min. 300 min. 315 min.
LCD screen 100 min. 210 min. 210 min. 295 min. 310 min.
Playback LCD screen 220 min. 450 min. 460 min. 640 min. 680 min.
35 Mbps Recording (maximum) Viewfinder 165 min. 340 min. 345 min. 485 min. 510 min.
LCD screen 160 min. 335 min. 340 min. 475 min. 505 min.
Recording (typical)* Viewfinder 105 min. 215 min. 215 min. 300 min. 315 min.
LCD screen 100 min. 210 min. 215 min. 295 min. 310 min.
Playback LCD screen 220 min. 450 min. 460 min. 660 min. 680 min.
25 Mbps Recording (maximum) Viewfinder 165 min. 345 min. 350 min. 495 min. 520 min.
LCD screen 165 min. 340 min. 345 min. 485 min. 510 min.
Recording (typical)* Viewfinder 105 min. 220 min. 220 min. 310 min. 320 min.
LCD screen 105 min. 215 min. 215 min. 305 min. 315 min.
Playback LCD screen 225 min. 465 min. 475 min. 665 min. 700 min.
BP-955 BP-975
COPY

Optional Accessories
172
c
* Approximate times for recording with repeated operations such as start/stop, zooming, and power on/off.
CB-920 Car Battery Adapter
Use the car battery adapter to power the camcorder or charge battery
packs on the go. The car battery adapter plugs into your car’s cigarette
lighter socket and runs off a 12-24V DC negative ground battery.
TA-100 Tripod Adapter
The TA-100 allows you to quickly mount/unmount the camcorder on/from a
tripod.
WD-H58W Wide-converter
The wide attachment decreases the camcorder’s focal length by a factor of
0.8, allowing you to make recordings with a wider angle of view.
TL-H58 Tele-converter
This Tele-converter lens increases the focal length of the camcorder lens by
a factor of 1.5.
Bit rate Usage time BP-925 BP-955 BP-950G BP-970G BP-975
50 Mbps Recording (maximum) Viewfinder 195 min. 405 min. 415 min. 580 min. 620 min.
LCD screen 195 min. 400 min. 410 min. 570 min. 605 min.
Recording (typical)* Viewfinder 125 min. 260 min. 265 min. 370 min. 385 min.
LCD screen 120 min. 255 min. 260 min. 365 min. 380 min.
Playback LCD screen 280 min. 580 min. 595 min. 830 min. 880 min.
35 Mbps Recording (maximum) Viewfinder 195 min. 405 min. 415 min. 580 min. 620 min.
LCD screen 195 min. 400 min. 410 min. 570 min. 605 min.
Recording (typical)* Viewfinder 125 min. 260 min. 265 min. 370 min. 390 min.
LCD screen 120 min. 255 min. 260 min. 365 min. 380 min.
Playback LCD screen 280 min. 580 min. 595 min. 830 min. 885 min.
25 Mbps Recording (maximum) Viewfinder 200 min. 415 min. 425 min. 595 min. 635 min.
LCD screen 195 min. 410 min. 420 min. 585 min. 620 min.
Recording (typical)* Viewfinder 125 min. 265 min. 270 min. 380 min. 395 min.
LCD screen 125 min. 260 min. 265 min. 375 min. 390 min.
Playback LCD screen 290 min. 600 min. 615 min. 860 min. 915 min.
COPY

173
Optional Accessories
Protect Filter 58 mm, ND4L Filter 58 mm, ND8L Filter 58 mm
Neutral density and MC protector filters help you to control difficult lighting
conditions.
This mark identifies genuine Canon video accessories. When you use Canon video equipment, we
recommend Canon-brand accessories or products bearing the same mark.
COPY

Specifications
174
Specifications
XF105 / XF100
System
• Recording System
Movies: Video compression: MPEG-2 Long GOP;
Audio compression: Linear PCM, 16 bits, 48 kHz, 2 channels
File type: MXF
Photos: Image compression: JPEG
DCF (Design rule for Camera File system), compatible with Exif Ver. 2.2
• Video Configuration (recording/playback)
50 Mbps (CBR, 4:2:2, 422P@HL)
1920x1080: 60i, 30P, 24P
1280x720: 60P, 30P, 24P
35 Mbps (VBR, 4:2:0, MP@HL)
1920x1080: 60i, 30P, 24P
1440x1080: 60i
1280x720: 60P, 30P, 24P
25 Mbps (CBR, 4:2:0, MP@H14)
1440x1080: 60i, 30P, 24P
• Recording Media (not included)
Movies: CompactFlash (CF) Card Type I (two slots)
Photos: SD or SDHC (SD High Capacity) memory card*
*Custom picture files, camera settings and user memo files can be saved and loaded.
• Maximum Recording Time**
16 GB CF Card
50 Mbps: 40 min., 35 Mbps: 55 min., 25 Mbps: 80 min.
64 GB CF Card
50 Mbps: 160 min., 35 Mbps: 225 min., 25 Mbps: 310 min.
**Approximate figures based on continuous recording.
• Image Sensor: 1/3-inch CMOS, approx. 2,070,000 pixels (1920x1080)
• LCD screen: 3.5 in., wide, color, approx. 920,000 dots
• Viewfinder: 0.24 in., approx. 260,000 dots equivalent
•Microphone: Stereo electret condenser microphone
•Lens
f=4.25-42.5 mm, F1.8-2.8, 10x optical zoom
35 mm equivalent: 30.4-304 mm
• Lens Configuration
12 elements in 10 groups (2 single-sided aspheric elements)
•ND filter: Built-in gradation ND filter
• Filter diameter: 58 mm
•AF System
Autofocus (TTL + external distance sensor when set to [Instant]) or Manual focus using manual ring
•White Balance
Auto white balance, custom white balance, preset white balance settings (daylight, 5,400 K*** and
incandescent lamp, 3,200 K***), or color temperature setting
*** Color temperatures are approximate and given for reference purposes only.
COPY

175
Specifications
•Iris: Auto or manual setting
•Gain: Auto (AGC) or manual (-6.0 dB to 33.0 dB, fine-tuning available)
• Shutter speed:
Auto, speed, angle, clear scan or slow shutter mode, off; 1/4 sec to 1/2000 sec (when [Frame Rate] is [24P]:
1/3 sec to 1/2000)
• Minimum Illumination:
0.11 lux (CAMERA switch set to M (manual), [Frame Rate] at [60i], gain at 33 dB, shutter speed at 1/4)
• Subject Illumination Range: 0.11 to 10,000 lux (when the [Frame Rate] is [60i])
• Image Stabilization: Optical-Shift Image Stabilizer
• Size of Video Recordings
50 Mbps, 35 Mbps: 1920x1080 pixels, 1440x1080 (35 Mbps only), 1280x720 pixels
25 Mbps: 1440x1080 pixels
• Size of Photos
1920x1080, 1280x720 (only when capturing a photo from a clip)
Terminals
•b HD/SD SDI Terminal
BNC jack, output only, 0.8 Vp-p/75 Ω, unbalanced
HD-SDI: SMPTE 292M
Video (1080i/720P), embedded audio, time code (VITC/LTC)
SD-SDI: SMPTE 259M
Video (480i), embedded audio, time code (VITC/LTC)
• HDMI OUT Terminal
HDMI connector, output only
• HD/SD COMPONENT OUT Terminal
720P (D4)/1080i (D3)/480i (D1) compatible, output only
Luminance (Y): 1 Vp-p / 75 Ω
Chrominance (Pb /Pr ): ±350 mV / 75 Ω
• AV Terminal
∅ 3.5 mm mini jack (audio and video), output only
Video: 1 Vp-p / 75 Ω unbalanced
Audio: –10 dBV (47 kΩ load, output level 1Vrms) / 3 kΩ or less
• XLR Terminal
XLR jack (pin1: shield, pin2: hot, pin3: cold), 2 sets
Sensitivity
MIC setting: -60 dBu (manual volume center, full scale -18 dB) / 600 Ω
LINE setting: 4 dBu (manual volume center, full scale -18 dB) / 10 kΩ
Microphone attenuator: 20 dB
• MIC Terminal
∅ 3.5 mm stereo minijack (unbalanced)
Sensitivity: 60 dBu (manual volume center, full scale -18 dB)
Microphone attenuator: 20 dB
•W (Headphone) Terminal
∅ 3.5 mm stereo mini-jack, -f to -12 dBV (16 Ω load, volume range Min to Max) / 50 Ω or less
COPY

Specifications
176
•b GENLOCK/TC Terminal
BNC jack
As GENLOCK terminal
Input only: 1 Vp-p/75 Ω
As TC (time code) terminal
Input: 0.5 V - 18 Vp-p/10 kΩ
Output: 1 Vp-p/75 Ω
• REMOTE Terminal
∅ 2.5 mm stereo mini-jack
• USB Terminal
mini-B, USB 2.0 (Hi-Speed USB)
Power/Others
• Power supply (rated)
7.4 V DC (battery pack), 8.4 V DC (DC IN)
• Power consumption (Recording at 50 Mbps with AF on, viewfinder/LCD screen normal brightness, SDI
output off)
b Viewfinder: 6.3 W, LCD screen: 6.4 W
c Viewfinder: 5.2 W, LCD screen: 5.3 W
Maximum rated power consumption: 18.8 W
• Operating temperature
0 – 40 °C (32 – 104 °F)
• Dimensions (W x H x D)
121 x 148 x 250 mm (4.8 x 5.8 x 9.8 in.) (excluding lens hood, microphone holder unit, grip belt)
• Weight (camcorder body only)
b 1,070 g (2.4 lb.) c 1,020 g (2.2 lb.)
CA-930 Compact Power Adapter
•Rated input
100 – 240 V AC, 50/60 Hz
As a power adapter: 46 VA (100 V) – 62 VA (240 V)
As a battery charger: 40 VA (100 V) – 54 VA (240 V)
•Rated output
As a power adapter: 8.4 V DC, 2.4 A
As a battery charger: 8.4 V DC, 1.5/2.0 A
• Operating temperature
0 – 40 °C (32 – 104 °F)
• Dimensions (W x H x D)
85 x 51 x 110 mm (3.3 x 2.0 x 4.3 in.)
•Weight
240 g (8.5 oz.)
COPY

177
Specifications
BP-925 Battery Pack
•Battery type
Rechargeable lithium ion battery, compatible with Intelligent System
• Rated voltage
7.4 V DC
• Operating temperature
0 – 40 °C (32 – 104 °F)
• Battery capacity
Typical: 2,600 mAh
Minimum: 19 Wh / 2,450 mAh
• Dimensions (W x H x D)
38.2 x 43.5 x 70.5 mm (1.5 x 1.7 x 2.8 in.)
•Weight
130 g (4.6 oz)
Weight and dimensions are approximate. Errors and omissions excepted.
The information in this manual is verified as of October 2014. Subject to change without notice.
COPY

178
A
Abroad, using the camcorder . . . . . . . . . . . . .169
Accessories . . . . . . . . . . . . . . . . . . . . . . . . . . .170
AE level . . . . . . . . . . . . . . . . . . . . . . . . . . . . . . .60
AGC . . . . . . . . . . . . . . . . . . . . . . . . . . . . . . . . .54
AGC limit . . . . . . . . . . . . . . . . . . . . . . . . . . . . . .54
Aperture . . . . . . . . . . . . . . . . . . . . . . . . . . . . . .59
Aspect ratio . . . . . . . . . . . . . . . . . . . . . . . . . . .126
Assignable buttons . . . . . . . . . . . . . . . . . . . . . .98
Audio output . . . . . . . . . . . . . . . . . . . . . . . . . .130
Audio peak limiter . . . . . . . . . . . . . . . . . . . . . .146
Audio recording . . . . . . . . . . . . . . . . . . . . . . . . .78
Audio recording level . . . . . . . . . . . . . . . . . . . . .81
Audio reference signal . . . . . . . . . . . . . . . . . . . .84
Auto white balance . . . . . . . . . . . . . . . . . . . . . .61
AV terminal . . . . . . . . . . . . . . . . . . . . . . . . . . .129
B
Battery pack . . . . . . . . . . . . . . . . . . . . . . . . . . .22
Bit rate . . . . . . . . . . . . . . . . . . . . . . . . . . . . . . . .46
Built-in backup battery . . . . . . . . . . . . . . . . . . .168
C
Camera settings . . . . . . . . . . . . . . . . . . . . . . .110
CF card
Inserting . . . . . . . . . . . . . . . . . . . . . . . . .35
Recording method . . . . . . . . . . . . . . . . .38
Recovering data . . . . . . . . . . . . . . . . . . .39
Removing . . . . . . . . . . . . . . . . . . . . . . . .36
Check marks (Z) . . . . . . . . . . . . . . . . . . . . . .119
Clips
Adding an e mark/Z mark . . . . . . . .119
Adding/Deleting shot marks . .87, 116, 123
Copying . . . . . . . . . . . . . . . . . . . . . . . .120
Deleting . . . . . . . . . . . . . . . . . . . . . . . .121
Displaying clip information . . . . . . . . . .118
Playback . . . . . . . . . . . . . . . . . . . . . . .113
Color bars . . . . . . . . . . . . . . . . . . . . . . . . . . . . .84
Condensation . . . . . . . . . . . . . . . . . . . . . . . . .169
Connection to an external monitor . . . . . . . . . .127
Conversion lens . . . . . . . . . . . . . . . . . . . . . . . . .68
CUSTOM button/dial . . . . . . . . . . . . . . . . . . . . .47
Custom displays . . . . . . . . . . . . . . . . . . . . . . .109
Custom functions . . . . . . . . . . . . . . . . . . . . . .108
Custom picture . . . . . . . . . . . . . . . . . . . . . . . .100
Custom picture settings . . . . . . . . . . . . . . . . . .103
D
Date and time . . . . . . . . . . . . . . . . . . . . . . . . . .26
Date format . . . . . . . . . . . . . . . . . . . . . . . . . . .151
DC IN terminal . . . . . . . . . . . . . . . . . . . . . . . . . .24
Drop frame (time code) . . . . . . . . . . . . . . . . . . .72
E
Edge monitor . . . . . . . . . . . . . . . . . . . . . . . . . . .86
Embedded audio* . . . . . . . . . . . . . . . . . . . . . .130
F
Flicker reduction . . . . . . . . . . . . . . . . . . . . . . . .57
Focal length guide . . . . . . . . . . . . . . . . . . . . . . .97
Focus . . . . . . . . . . . . . . . . . . . . . . . . . . . . . . . .48
Focus limit . . . . . . . . . . . . . . . . . . . . . . . . . . . . .52
Frame rate . . . . . . . . . . . . . . . . . . . . . . . . . . . . .46
Frame recording mode . . . . . . . . . . . . . . . . . . .90
Free-run (time code) . . . . . . . . . . . . . . . . . . . . .71
Full auto mode . . . . . . . . . . . . . . . . . . . . . . . . . .42
G
Gain . . . . . . . . . . . . . . . . . . . . . . . . . . . . . . . . . .54
Genlock . . . . . . . . . . . . . . . . . . . . . . . . . . . . . . .75
GENLOCK/TC terminal* . . . . . . . . . . . . . . . . . . .75
Grip belt . . . . . . . . . . . . . . . . . . . . . . . . . . . . . . .32
H
HD/SD COMPONENT OUT terminal . . . . . . . .128
HD/SD SDI terminal* . . . . . . . . . . . . . . . . . . . .128
HDMI OUT terminal . . . . . . . . . . . . . . . . . . . . .128
Headphone terminal . . . . . . . . . . . . . . . . . . . . .82
Hour meter . . . . . . . . . . . . . . . . . . . . . . . . . . .153
I
Image stabilizer . . . . . . . . . . . . . . . . . . . . . . . . .53
Index screens
Changing clip thumbnail . . . . . . . . . . . .124
Clips . . . . . . . . . . . . . . . . . . . . . . . . . . .111
Expand clip . . . . . . . . . . . . . . . . . . . . .123
Shot marks . . . . . . . . . . . . . . . . . . . . . .122
Infrared recording . . . . . . . . . . . . . . . . . . . . . . .94
Initializing recording media . . . . . . . . . . . . . . . . .37
Interval recording mode . . . . . . . . . . . . . . . . . . .89
Index
*b only
COPY

179
Iris . . . . . . . . . . . . . . . . . . . . . . . . . . . . . . . . . . .59
Iris limit . . . . . . . . . . . . . . . . . . . . . . . . . . . . . . . .59
L
Language . . . . . . . . . . . . . . . . . . . . . . . . . . . . . .27
LCD panel . . . . . . . . . . . . . . . . . . . . . . . . . . . . .31
LCD screen . . . . . . . . . . . . . . . . . . . . . . . . . . . .31
Lens hood . . . . . . . . . . . . . . . . . . . . . . . . . . . . .30
Light metering . . . . . . . . . . . . . . . . . . . . . . . . . .60
M
Macro shooting . . . . . . . . . . . . . . . . . . . . . . . . .52
Menu settings . . . . . . . . . . . . . . . . . . . . . . . . .143
Message list . . . . . . . . . . . . . . . . . . . . . . . . . . .163
Metadata . . . . . . . . . . . . . . . . . . . . . . . . . . . . . .83
Microphone . . . . . . . . . . . . . . . . . . . . . . . . .78, 79
Microphone attenuator . . . . . . . . . . . . . . . . .79, 81
Microphone holder unit . . . . . . . . . . . . . . . . . . .30
Microphone sensitivity . . . . . . . . . . . . . . . . .79, 80
Monitoring audio . . . . . . . . . . . . . . . . . . . . . . . .82
MXF file type . . . . . . . . . . . . . . . . . . . . . . . . . . . .5
N
Non-drop frame (time code) . . . . . . . . . . . . . . . .72
O
OK marks (e) . . . . . . . . . . . . . . . . . . . . . . . . .119
Onscreen markers . . . . . . . . . . . . . . . . . . . . . . .69
Optical axis shift . . . . . . . . . . . . . . . . . . . . . . . . .96
P
Peaking . . . . . . . . . . . . . . . . . . . . . . . . . . . . . . .49
Phantom power (microphone) . . . . . . . . . . . . . .80
Photos
Copying custom picture files . . . . . . . . .141
Deleting . . . . . . . . . . . . . . . . . . . . . . . .139
Protecting . . . . . . . . . . . . . . . . . . . . . . .140
Viewing . . . . . . . . . . . . . . . . . . . . . . . . .138
Playback
Clips . . . . . . . . . . . . . . . . . . . . . . . . . . .113
Photos . . . . . . . . . . . . . . . . . . . . . . . . .138
Power save mode . . . . . . . . . . . . . . . . . . . . . . .45
Power supply . . . . . . . . . . . . . . . . . . . . . . . . . . .22
POWER switch . . . . . . . . . . . . . . . . . . . . . . . . .25
Pre-recording mode . . . . . . . . . . . . . . . . . . . . . .92
R
Rec run (time code) . . . . . . . . . . . . . . . . . . . . . 71
Recording clips . . . . . . . . . . . . . . . . . . . . . . . . 40
Remaining battery . . . . . . . . . . . . . . . . . . . . . . 23
REMOTE terminal . . . . . . . . . . . . . . . . . . . . . . 66
Resetting all settings . . . . . . . . . . . . . . . . . . . 150
Resolution (frame size) . . . . . . . . . . . . . . . . . . . 46
Reviewing a recording . . . . . . . . . . . . . . . . . . . 88
Running mode (time code) . . . . . . . . . . . . . . . . 71
S
Safety zone . . . . . . . . . . . . . . . . . . . . . . . . . . . 69
Saving clips to a computer . . . . . . . . . . . . . . . 132
SD card . . . . . . . . . . . . . . . . . . . . . . . . . . . . . . 37
Shooting frame rate . . . . . . . . . . . . . . . . . . . . . 91
Shot marks . . . . . . . . . . . . . . . . . . . . . . . 87, 116
Shutter speed . . . . . . . . . . . . . . . . . . . . . . . . . 56
Slow & fast motion recording mode . . . . . . . . . 91
Specifications . . . . . . . . . . . . . . . . . . . . . . . . . 174
Status screens . . . . . . . . . . . . . . . . . . . . . . . . 154
Switching CF card slots . . . . . . . . . . . . . . . . . . 38
T
Taking photos . . . . . . . . . . . . . . . . . . . . . . . . 136
Tally lamp . . . . . . . . . . . . . . . . . . . . . . . . . . . . 151
Terminal covers . . . . . . . . . . . . . . . . . . . . . . . . 33
Time code . . . . . . . . . . . . . . . . . . . . . . . . . 71, 75
Tripod . . . . . . . . . . . . . . . . . . . . . . . . . . . 34, 166
Troubleshooting . . . . . . . . . . . . . . . . . . . . . . . 160
Turning the camcorder on/off . . . . . . . . . . . . . . 25
U
USB terminal . . . . . . . . . . . . . . . . . . . . . . . . . . 20
User bit . . . . . . . . . . . . . . . . . . . . . . . . . . . . . . 74
User memo . . . . . . . . . . . . . . . . . . . . . . . . . . . 83
V
Video configuration . . . . . . . . . . . . . . . . . . . . . 46
Video output configuration . . . . . . . . . . . . . . . 125
Viewfinder . . . . . . . . . . . . . . . . . . . . . . . . . . . . 31
W
Waveform monitor . . . . . . . . . . . . . . . . . . . . . . 85
White balance . . . . . . . . . . . . . . . . . . . . . . . . . 61
COPY

180
Wireless controller . . . . . . . . . . . . . . . . . . . . . . .21
X
XLR terminals . . . . . . . . . . . . . . . . . . . . . . . . . .78
Z
Zebra pattern . . . . . . . . . . . . . . . . . . . . . . . . . . .70
Zoom . . . . . . . . . . . . . . . . . . . . . . . . . . . . . . . . .64
Zoom rockers . . . . . . . . . . . . . . . . . . . . . . . . . .64
*b only
COPY

181
CANON DIGITAL VIDEO PRODUCTS LIMITED WARRANTY FOR THE UNITED STATES
The limited warranty set forth below is given by Canon U.S.A., Inc. ("Canon USA") with respect to Canon Digital Video Products (the "Products")*
purchased in the United States. Warranty coverage is subject to the country where the unit was purchased.
This limited warranty is only effective upon presentation of your Bill of Sale or other proof of purchase.
The Products are warranted under normal use, against defective materials or workmanship as follows:
Parts: Defective parts will be exchanged for new parts or comparable rebuilt parts for a period of ONE YEAR from the date of original purchase. Labor: For
a period of ONE YEAR from the date of original purchase, labor will be provided free of charge by our factory service centers or designated service
facilities located in the United States.
When returning Products under this warranty, you must pre-pay the shipping charges, and you must enclose the Bill of Sale or other proof of purchase
with a complete explanation of the problem. During the ONE-YEAR warranty period, repairs will be made and the Products will be return-shipped to you
free of charge. For repairs after the warranty period is over, you will be given an estimate of the cost of repair and an opportunity to approve or disapprove
of the repair expense before it is incurred. If you approve, repairs will be made and the Products will be return-shipped to you. (shipping charges apply). If
you disapprove, we will return-ship the Products at no charge to you.
Non-Canon brand peripheral products and software which may be distributed with, or factory loaded on, the Products, are sold "AS IS" without
warranty of any kind by Canon USA, including any implied warranty regarding merchantability or fitness for a particular purpose. The sole warranty
with respect to such non-Canon brand items is given by the manufacturer or producer thereof. If the Products contain a hard disk drive or a flash
memory, Canon USA recommends that data stored on that drive be duplicated or backed up to prevent its loss in the event of failure or other
malfunction of such drive.
Canon USA shall have no responsibility under this limited warranty for use of the Products in conjunction with incompatible peripheral products and
incompatible software.
TO OBTAIN WARRANTY SERVICE
You may obtain technical support for your Products as follows:
Internet support at www.usa.canon.com/support (E-mail support also available)
Telephone assistance from a Canon U.S.A. Customer Care representative free of charge during regular business hours at 1-800-OK-CANON
(1-800-652-2666)
This Limited Warranty covers all defects encountered in normal use of the Products and does not apply in the following cases:
A) Loss or damage to the Products due to abuse, mishandling, accident, improper maintenance, or failure to follow operating instructions;
B) If the Products are defective as a result of leaking batteries, sand, dirt or water damage;
C) If defects or damages are caused by the use of unauthorized parts or by service other than by Canon USA's factory service centers or authorized
service facilities;
This Limited Warranty does not cover cabinet (exterior finish), video cassette tape, head cleanings, nor does it apply to Products purchased outside the
United States. This warranty does not cover units sold to rental firms, military operations, hotels, schools, hospitals or for other commercial, industrial, or
institutional applications. These uses are covered only by such specific warranty as Canon may issue with such sales. This Limited Warranty does not
apply to accessories or consumables for the Products, which are sold "AS IS", without warranty of any kind by Canon USA. Please retain this warranty
card and your Bill of Sale as a permanent record of your purchase. This card is most important in order to be sure you are contacted right away should
there be a safety inspection, modification or products recall under applicable laws or regulations.
NO IMPLIED WARRANTY, INCLUDING MERCHANTABILITY AND FITNESS FOR A PARTICULAR PURPOSE APPLIES TO THESE PRODUCTS AFTER THE
APPLICABLE PERIOD OF EXPRESS WARRANTY OR GUARANTY, EXCEPT AS MENTIONED ABOVE, GIVEN BY ANY PERSON, FIRM OR CORPORATION WITH
RESPECT TO THESE PRODUCTS SHALL BIND THE UNDERSIGNED (SOME STATES DO NOT ALLOW LIMITATIONS ON HOW LONG AN IMPLIED WARRANTY
LASTS, SO THE ABOVE LIMITATION OR EXCLUSION MAY NOT APPLY TO YOU). CANON USA SHALL NOT BE LIABLE FOR LOSS OF REVENUES OR
PROFITS, EXPENSE FOR SUBSTITUTE PRODUCTS OR SERVICE, STORAGE CHARGES, LOSS OR CORRUPTION OF DATA, INCLUDING WITHOUT
LIMITATION, LOSS OR CORRUPTION OF DATA STORED ON THE PRODUCTS' HARD DRIVE OR FLASH MEMORY, OR ANY OTHER SPECIAL, INCIDENTAL OR
CONSEQUENTIAL DAMAGES CAUSED BY THE USE, MISUSE OR INABILITY TO USE THE PRODUCTS, REGARDLESS OF THE LEGAL THEORY ON WHICH THE
CLAIM IS BASED, AND EVEN IF CANON USA HAS BEEN ADVISED OF THE POSSIBILITY OF SUCH DAMAGES. NOR SHALL RECOVERY OF ANY KIND
AGAINST CANON USA BE GREATER THAN THE PURCHASE PRICE OF THE PRODUCTS SOLD BY CANON USA AND CAUSING THE ALLEGED DAMAGE.
WITHOUT LIMITING THE FOREGOING, YOU ASSUME ALL RISK AND LIABILITY FOR LOSS, DAMAGE OR INJURY TO YOU AND YOUR PROPERTY AND TO
OTHERS AND THEIR PROPERTY ARISING OUT OF USE, MISUSE OR INABILITY TO USE THE PRODUCTS NOT CAUSED DIRECTLY BY THE NEGLIGENCE OF
CANON USA. (SOME STATES DO NOT ALLOW THE EXCLUSION OR LIMITATION OF INCIDENTAL OR CONSEQUENTIAL DAMAGES, SO THE ABOVE
LIMITATION MAY NOT APPLY TO YOU).THIS WARRANTY SHALL NOT EXTEND TO ANYONE OTHER THAN THE ORIGINAL PURCHASER OF THIS PRODUCTS
OR THE PERSON FOR WHOM IT WAS PURCHASED AS A GIFT. This warranty gives you specific legal rights, and you may also have other rights which vary
from state to state. CANON U.S.A., INC.
*The battery pack packaged with the Products carries a separate ninety (90) day limited warranty.
USA
COPY

182
CANON DIGITAL VIDEO PRODUCTS LIMITED WARRANTY
The limited warranty set forth below is given by Canon Canada Inc. ("Canon Canada") with respect to Canon Digital Video Products (the "Products")
purchased in Canada. This limited warranty is only effective upon presentation of a bill of sale or other proof of purchase for these Products to a Canon
Service Facility when repairs are required. The Products are warranted under normal use, against defective materials or workmanship as follows:
Parts: Defective parts will be exchanged for new parts or, at Canon Canada's option, comparable rebuilt parts for a period of one year from the date of
original purchase. Labour: For a period of one year from the date of original purchase, labour will be provided free of charge by our Canon Service
Facilities in Canada. This limited warranty covers all defects except where:
(a) The loss or damage to the products results from:
i) accident, natural disaster, mishandling, abuse, neglect, unauthorized products modification or failure to follow instructions contained in the
instruction manual;
ii) the use of accessories, attachments, products, supplies, parts or devices with the Products that do not conform to Canon specifications or that
cause abnormally frequent service problems;
iii) repairs or services performed by any party other than a Canon Service Facility;
iv) defective batteries or any exposure to water, sand or dirt:
v) shipping (claim must be presented to the shipper);
(b) Any serial number on the video Products is altered or removed.
This limited warranty does not cover the cabinet (exterior finish) of the Products, media, nor does it apply to Products purchased outside Canada. If the
Products contain a hard disk drive or a flash memory, Canon Canada recommends that data stored on that drive be duplicated or backed up to prevent its
loss in the event of a failure or other malfunction of such drive.
TO OBTAIN WARRANTY SERVICE
You may obtain technical support for your Products as follows:
Internet support for English at www.canon.ca/english/cs (E-mail support also available)
Internet support for French at www.canon.ca/francais/cs (E-mail support also available)
Telephone assistance from a Canon Canada Customer Care representative free of charge during regular business hours at 1-800-OK-CANON
(1-800-652-2666)
LIMITATIONS
Except as otherwise required by applicable legislation, this warranty is in lieu of all other warranties, conditions, guarantees or representations, express or
implied, statutory or otherwise, relative to the Products, including implied warranties or conditions of merchantability or fitness for a particular purpose.
Canon Canada assumes no liability for special, consequential or incidental damages, loss or corruption of data including, without limitation, data stored
on the hard disk drive or flash memory of the Products or loss that may arise, whether on account of negligence or otherwise, from the use, misuse or
inability to use the Products (including loss of profit, revenue, media or enjoyment) or from failure to conform to any express or implied warranties,
conditions, guarantees or representations. Any recovery under this limited warranty shall not exceed the purchase price of the Products. Canon Canada
does not assume or authorize any other person to assume for Canon Canada any other liability with respect to these Products. This warranty does not
extend to any person other than the original purchaser of the Products or the person for whom it was purchased as a gift and states your exclusive
remedy.
NOTICE TO CONSUMER
If you plan to take important videos or if the Products have not been used for some time, please check all functions with the instruction book before using it.
CANADA
COPY

© CANON INC. 2014 PUB. DIM-0972-001A
Visit your local Canon Web site to download the latest version of this Instruction Manual.
Consultez votre site Internet Canon local pour télécharger la version la plus récente de ce manuel
d'instructions.
Para descargar la última versión de este manual de instrucciones visite nuestro sitio web local Canon.
Canon Inc.
30-2, Shimomaruko 3-chome, Ohta-ku, Tokyo 146-8501, Japan
ASIA and HONG KONG, S.A.R.
Canon Hongkong Company Ltd
19/F, The Metropolis Tower, 10 Metropolis Drive,
Hunghom, Kowloon, Hong Kong
+852 3191 2333, +852 2428 3963
CANADA http://www.canon.ca/pro
CANON CANADA INC.
❖
Professional Product Support /
Soutien des produits professionnels
(800) 667-2666
CENTRO Y SURAMÉRICA http://www.cla.canon.com
CANON LATIN AMERICA, INC.
MÉXICO
http://www.canon.com.mx
CANON MEXICANA, S DE RL DE CV
52 (55) 5249-4905
USA
CANON U.S.A., INC.
http://pro.usa.canon.com
http://pro.usa.canon.com/support
(855) CINE-EOS (855-246-3367)
(USA only)
COPY

