Canon Security White Paper V1.4 PRISMAdirect 1.4
User Manual: Canon PRISMAdirect 1.4 - Security White Paper Production Printing User Manuals
Open the PDF directly: View PDF
.
Page Count: 48

R4 – Public
page
1 / 48 17 May 2018, Version 001
Security White Paper
Version: PRISMAdirect 1.4

R4 – Public
page Security White Paper
2 / 48 Version PRISMAdirect 1.4
Copyright and Trademarks
Copyright
Copyright 2017 Océ.
Illustrations and specifications do not necessarily apply to products and services offered in each local
market. No part of this publication may be reproduced, copied, adapted or transmitted, transcribed,
stored in a retrieval system, or translated into any language or computer language in any form or by
any means, electronic, mechanical, optical, chemical, manual, or otherwise, without the prior written
permission of Océ.
OCÉ MAKES NO WARRANTY OF ANY KIND WITH REGARD TO THE CONTENTS OF THIS
PUBLICATION, EITHER EXPRESS OR IMPLIED, EXCEPT AS PROVIDED HEREIN, INCLUDING
WITHOUT LIMITATION, THEREOF, WARRANTIES AS TO MARKETABILITY, MERCHANTABILITY,
FITNESS FOR A PARTICULAR PURPOSE OF USE OR NON-INFRINGEMENT. OCÉ SHALL NOT
BE LIABLE FOR ANY DIRECT, INCIDENTAL, OR CONSEQUENTIAL DAMAGES OF ANY NATURE,
OR LOSSES OR EXPENSES RESULTING FROM THE USE OF THE CONTENTS OF THIS
PUBLICATION.
Océ reserves the right to revise this publication and to make changes from time to time in the content
hereof without obligation to notify any person of such revision or changes.
Language
Original instructions that are in British English.
Trademarks
Océ, Océ PRISMA are registered trademarks of Océ-Technologies B.V. Océ is a Canon company.
Adobe, Acrobat, PostScript, and the Adobe logos are either registered trademarks or trademarks of
Adobe Systems Incorporated in the United States and/or other countries.
Microsoft, Outlook are trademarks or registered trademarks of Microsoft Corp. incorporated in the
United States and/or other countries.
All other trademarks are the property of their respective owners.

R4 – Public
page Security White Paper
3 / 48 Version PRISMAdirect 1.4
Table of content
Foreword 5
1What is PRISMAdirect 6
1.1PRISMAdirect and its environment 6
1.2PRISMAdirect and its components 9
1.3Use cases 11
1.3.1Customers 12
1.3.2Order Managers 13
1.3.3Operators 14
1.3.4Approver 14
1.3.5Administrator 15
1.3.6JDF Client 15
1.3.7Outlook Email Client 16
1.4PRISMAdirect services and accounts 16
1.5Configurations of PRISMAdirect and its deployment 18
2System security 20
2.1Security assessment 20
2.2Programming languages and technology 20
2.3Antivirus software, proxy servers and web filter servers 20
3Network security 21
3.1PRISMAdirect server 22
3.2Remote web server 24
3.3License server 25
3.4Order processing workstation 26
3.5Client PC 26
3.6Diagram of the protocols and ports 21
4Access control 27
5Data and data security 28
5.1Data at rest 28
5.2Data in transit 28
5.2.1Web browser 28
5.2.2File hosting services 29
5.2.3Import service 30
5.2.4Export service 30
5.2.5Scan link 31
5.2.6Outlook AddIn 31
5.2.7JDF compatible submitter using JDF/JMF endpoints 31
5.2.8Web Bootstrap 32

R4 – Public
page Security White Paper
4 / 48 Version PRISMAdirect 1.4
5.2.9LDAP server 33
5.2.10Email server 34
5.2.11PRISMAproduction 34
5.2.12Printers 34
5.2.13Payment providers 35
5.2.14Service provider for tax calculation 37
5.2.15Shipping providers 38
5.2.16uniFLOW 39
5.2.17Océ Remote Service 40
5.2.18PRISMAprepare 40
5.2.19Web driver 40
5.2.20Screen saver 41
5.2.21License server 41
5.2.22SQL server 41
6Appendix 44
6.1Web Bootstrap 44
6.2uniFLOW 44

R4 – Public
page Security White Paper
5 / 48 Version PRISMAdirect 1.4
Foreword
This document describes the security features of PRISMAdirect. It discloses which data PRISMAdirect
handles and how its security works.
Firstly, this document provides an overview of PRISMAdirect. Secondly, it details all security related
issues. For example, which data the application handles and which network protocols and ports are
used.
IT administrators are the target group for this security white paper.
Canon can deliver this document to sales companies worldwide. Sales companies can edit the
contents of the document before disclosing any of the information to customers.

R4 – Public
page Security White Paper
6 / 48 Version PRISMAdirect 1.4
1 What is PRISMAdirect
PRISMAdirect serves as a:
Web shop / order submission client for the end user
Order management / production workflow solution for the print room operator.
The PRISMAdirect product targets both the corporate and the commercial printing environment.
PRISMAdirect can be sold together with PRISMAprepare for document preparation. An interface
exists between these two products. Documents submitted to PRISMAdirect can be page programmed
and printed using PRISMAprepare.
1.1 PRISMAdirect and its environment
PRISMAdirect is a client-server application. The following diagram illustrates the interactions between
PRISMAdirect and its environment. Most of the entities of the environment can be located inside or
outside the LAN where the server resides.

R4 – Public
page Security White Paper
7 / 48 Version PRISMAdirect 1.4
PRISMAdirect
Import/Export
Service
DPconv ert
Window s File
System
LDAP serv er
Scanner that
supports file name
templates
PRISMAprepare
Printers
Outlook
E-mail serv er
JDF compatible
submitter
Web Brow ser
PRISMAproduction
File hosting
prov ider
Payment Provider
uniFlow
PDF editor
Shipping Prov ider
Tax service
ORS
(30)
Automation
templates
(16) PDF/Native file
(22) Payment information
(7) Order Ticket + PDF(s)/Native file(s)
(13) PDF
via
Bootstrap
(8) PDF + JDF
(28) Heartbeat
(keep alive)
(12) PDF
(18) E-mail
(11) RDO + XJT
ticket
(21) Status via PRISMAcore
(27) Accounting Data
(20) Page programmed PDF / Non-page
programmed PDF via PRISMAcore
(3) PDF(s) / Native file(s)
(29) License
update
(23) Authentication / User information retrieval
(10) Job status
(15) PDF via Bootstrap
(34) Media catalog
(9) JDF + Data fi les
(25) Budget cost centers
(2) Archived file: Order Ticket + Job Ticket(s) +
PDF(s)/Native file(s)
(32) Shipping
information
(5) PDF fil es
(1) PDF/native files + Job ticket(s) + Order Ticket
(31) Media
catalog (via
exported file)
(26) Request accounting data
(14) Page programmed PDF
(17) User
information
(4) Archived file: Order Ticket + Job Ticket(s) +
PDF(s)/Native file(s) (19) print to PRISMAproduction
via JDF/JMF
(24) uniFlow job ticket + Data files
(6) Scan link
(33) ZIP code and
country / tax value

R4 – Public
page Security White Paper
8 / 48 Version PRISMAdirect 1.4
The data interactions in the diagram contain numbers enclosed by round brackets. The numbers
match the data transmitted between the PRISMAdirect server and its components in the text below.
PRISMAdirect and the web browser transmit data during a number of operations:
Submit an order that contains one or more jobs with one or more files and tickets (1).
Add files (1) to existing jobs.
Import an archive file (2) to create an order. An archive file can contain files and tickets.
Download the files (16) of each job.
PRISMAdirect can retrieve files for new and existing jobs from file hosting services (3). The file hosting
services are outside the LAN where the PRISMAdirect server resides.
PRISMAdirect can create orders directly from the file system using the import service:
Import an archive file (4) to create an order. An archive file can contain files and tickets.
Import PDF files (5) using a default ticket.
The DPconvert module can convert Xerox RDO archive files (11) into PDF files (12). The import
service can import the PDF files.
The configured import folder is a hot folder.
PRISMAdirect can export orders (4) to the file system using the export service. The user that runs the
export service must have access rights to the export folder, e.g. on a network share.
Scanned jobs can be received through the scan link (6).
Customers can submit one or more files via Outlook. The operator can create an order from the files
using the Outlook AddIn. PRISMAdirect imports the order (7) from Outlook.
A JDF compatible submitter can submit:
A PDF file and a JDF ticket (8) to the import service. This is an optional submission method.
A JDF ticket and one or more files (9) to the server. This is the default submission method.
Each change in the job status (10) is sent to the JDF compatible submitter.
A JDF compatible submitter is any application that complies to the JDF standard.
PRISMAdirect can open a number of external applications when you install the web bootstrap. The
web bootstrap can download a file for editing and then upload it again into the system.
The web bootstrap executable allows the operator to page program a PDF file (13) using
PRISMAprepare.
The web bootstrap executable allows the operator to edit a PDF file in a PDF editor, e.g. Adobe
Acrobat (15).
The Print Bootstrap Service synchronizes the automation templates (30).
PRISMAdirect can retrieve available user information (17) from a LDAP server.

R4 – Public
page Security White Paper
9 / 48 Version PRISMAdirect 1.4
PRISMAdirect uses an email server to automatically send email messages (18) on specific events. For
each event, a specific email template is used.
Optionally, PRISMAdirect can send jobs to PRISMAproduction using the printer driver of
PRISMAproduction (19). The communication is one-way only. No status information is sent back from
PRISMAproduction to PRISMAdirect.
PRISMAdirect can send page programmed and non-page programmed PDF files (20) to the printers
and receive status information (21). Also, PRISMAprepare can send page programmed PDF files (14)
directly to the printers.
PRISMAdirect sends and receives payment information (22) to/from a number of payment providers.
The payment providers are outside the LAN where the PRISMAdirect server resides.
PRISMAdirect can be integrated (paired) with uniFLOW. Before pairing, the required ports must be
open, or forwarded when the servers are in different LANs. After pairing, PRISMAdirect passes a
public key to the JDF Framework. The JDF Framework handles the user authentication on behalf of
PRISMAdirect. The uniFLOW server behaves like an LDAP sever.
A user with rights to the budget management workflow logs in to PRISMAdirect. PRISMAdirect
sends the concerning authentication information (23) to uniFLOW. uniFLOW sends available user
information (23) pertaining to the budget management workflow back to PRISMAdirect.
PRISMAdirect can receive jobs (24) from uniFLOW. A job consists of a uniFLOW job ticket and
files.
PRISMAdirect can update the cost centers managed by uniFLOW with budget information (25).
PRISMAdirect can request accounting data (26) from uniFLOW.
PRISMAdirect can send accounting data (27) to uniFLOW.
PRISMAdirect sends a heartbeat (28) to Océ Remote Service (ORS) to check the connection. Upon
request by the administrator, ORS pushes license updates (29) to PRISMAdirect.
The media catalogue of PRISMAprepare can be exported to a file. PRISMAdirect can import the
media catalogue using this file (31).
PRISMAdirect can import the media catalogue (34) from PRISMAsync controllers and EFI controllers.
PRISMAdirect sends and receives shipping information (32) to/from a number of shipping providers.
The shipping providers are outside the LAN where the PRISMAdirect server resides.
PRISMAdirect sends and receives tax information (33) to/from a service provider for tax calculation.
The service provider for tax calculation is outside the LAN where the PRISMAdirect server resides.
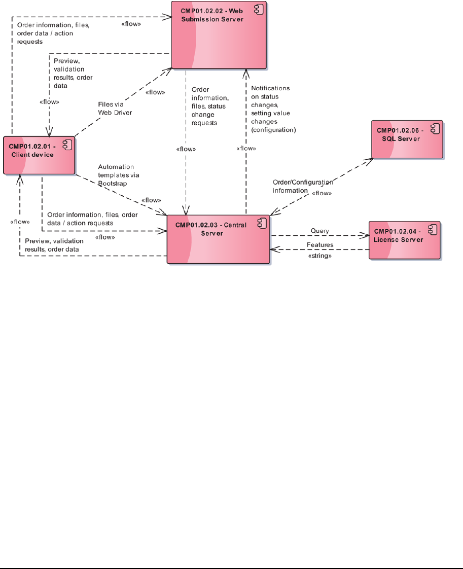
1.2 PRISMAdirect and its components
The components of PRISMAdirect can be installed on different computers. The computers containing
the components of PRISMAdirect can be inside or outside the LAN where the PRISMAdirect server

R4 – Public
page Security White Paper
10 / 48 Version PRISMAdirect 1.4
resides. For example, when a web server is outside the LAN of the PRISMAdirect server, it is also
called a remote web server.
The following diagram illustrates the interactions between PRISMAdirect and its components. Each
component can send and receive data and/or responses. The descriptions detail which data and/or
responses are sent by each component.
Client device
The client device can be:
A tablet or a smartphone. These devices can only access the web shop and the order processing
console via a web browser.
A computer which can access all components.
The web browser on the client device connects to:
Component "Web server" to access the web shop.
Component "Server" to access the order processing console.
The web browser can send data and requests to component “Server” and component “Web server”:
Files, tickets and requests, e.g. generate preview for VDP documents.
When PRISMAprepare and the web bootstrap are installed on the client device:
Automation templates are synchronized from the client device to component “Server”.
The web driver on the client device can send files to the component “Web server”.
The PRISMAdirect configuration can contain one or multiple client devices.

R4 – Public
page Security White Paper
11 / 48 Version PRISMAdirect 1.4
Web server
The web browser on the client PC connects to component "Web server" to access the web shop.
Component “Web server” can send:
Files, preview information and validation results, e.g. validation of VDP files to the web browser.
Files, tickets and requests to change the job state to component “Server” when an order is
submitted or changed.
The PRISMAdirect configuration can contain none, one or multiple "Web server" components.
Multiple web servers provide load balancing and failover.
Server
Component “Server” can send:
Files, preview information and validation results, e.g. validation of VDP files to the web browser.
Job state changes and updated values of settings to component “Web server” when these values
are changed in workspace “Configuration”.
Orders and the configuration settings of PRISMAdirect to the SQL server.
A request for license information to component “License server”.
The PRISMAdirect configuration contains one "Server" component.
SQL server
The SQL server
Stores the following data:
Job-related metadata
A set of ticket fields - not the complete ticket - for performance and filtering reasons.
PRISMAdirect configuration
Cost centers configuration and status, approval workflow status
Accounting data and related information
Payment history
Sends the orders and the configuration settings to component “Server”.
The PRISMAdirect configuration contains one SQL server. PRISMAdirect can install and use a new
SQL server. PRISMAdirect can also connect to a SQL server already used by the customer.
License server
Component “License server” sends a string containing the licensed features to component “Server”.
The PRISMAdirect configuration contains one "License server" component.
1.3 Use cases
The use cases describe the interactions between actors and the system to achieve a goal. The
human actors are: Customers, Order Managers, Operators, Product Administrator, and Approver.
A non-human actor is the JDF Client that uses the JDF/JMF interface to interact with
PRISMAdirect.

R4 – Public
page Security White Paper
12 / 48 Version PRISMAdirect 1.4
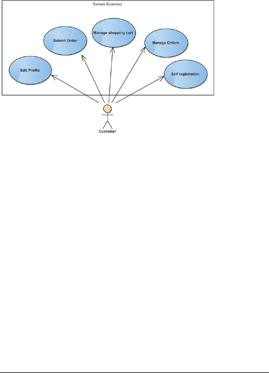
1.3.1 Customers
In the web shop, the Customer has access to a shopping cart where items can be added and
submitted for production and delivery. The submission of one or more items creates an order in the
system containing one or more jobs.
The Customer:
Has to log in to the system;
Can manage the orders, including: list the orders, select one or more orders, delete one or more
orders, create an order;
Can manage the jobs inside a selected order, including: list the jobs, select one or more jobs,
delete one or more jobs, edit a job;
Can manage the shopping cart with jobs, prior to submitting an order;
Can submit orders that contain one or more jobs. Each job can contain one or more files, or no file
when stationery is ordered.
Can edit the profile
Can register in order to receive access to the web shop.

R4 – Public
page Security White Paper
13 / 48 Version PRISMAdirect 1.4
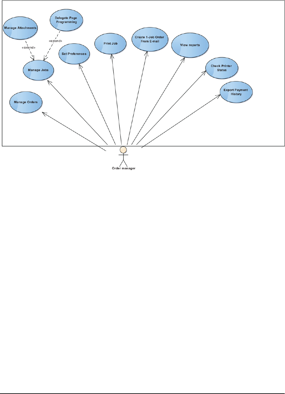
1.3.2 Order Managers
The Order Manager:
Has to log in to the system;
Can manage the orders, including: list the orders, select one or more orders, delete one or more
orders, create an order;
Can manage the jobs inside a selected order, including: list the jobs, select one or more jobs,
delete one or more jobs, edit a job;
Can manage the files of a selected job;
Can page program a selected job;
Can print one or more selected jobs and orders;
Can check printer status;
Can create a 1-job order from an email;
Can export payment history;
Can set preferences in the working environment;
Can view reports.

R4 – Public
page Security White Paper
14 / 48 Version PRISMAdirect 1.4
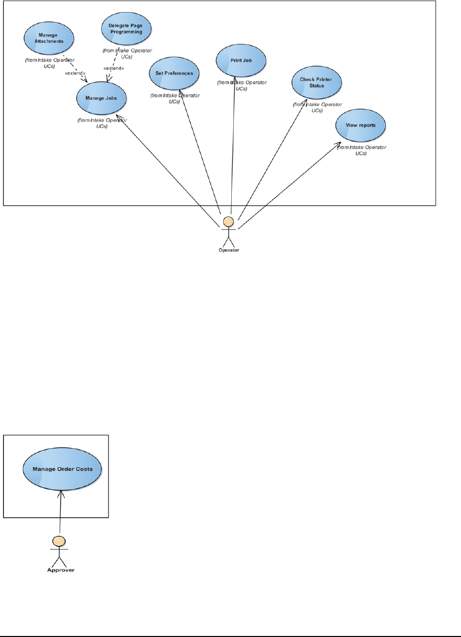
1.3.3 Operators
The Operator:
Has to log in to the system;
Can manage the jobs inside a selected order, including: list the jobs, select one or more jobs,
delete one or more jobs, edit a job;
Can manage the files of a selected job;
Can page program a selected job;
Can print one or more selected jobs and orders;
Can check printer status;
Can set preferences in the working environment;
Can view reports.
1.3.4 Approver

R4 – Public
page Security White Paper
15 / 48 Version PRISMAdirect 1.4
The Approver manages the cost approval requests. The Approver workflow starts when both Operator
and Customer accept an order that is not yet paid. The following conditions are checked:
Is the available budget of the cost center selected by the Customer exceeded?
Is the spending limit per order for the Customer exceeded? The spending limit per order can be
defined for the Customer, the default user group of the Customer, or the web shop.
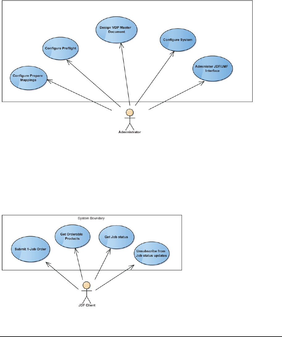
1.3.5 Administrator
The Administrator:
Has to log in to the system;
Can configure the system, including web shops and available product catalogs, mappings to
PRISMAprepare, preflight, JDF/JMF interface;
Can design VDP documents;
Is a user with user role "Services".
1.3.6 JDF Client

R4 – Public
page Security White Paper
16 / 48 Version PRISMAdirect 1.4
The JDF Client uses the JDF/JMF interface to interact with PRISMAdirect. The JDF Client:
Can retrieve the job status;
Can retrieve orderable products;
Can unsubscribe from job status updates;
Can submit a 1-job order, based on JDF ticket for a job.
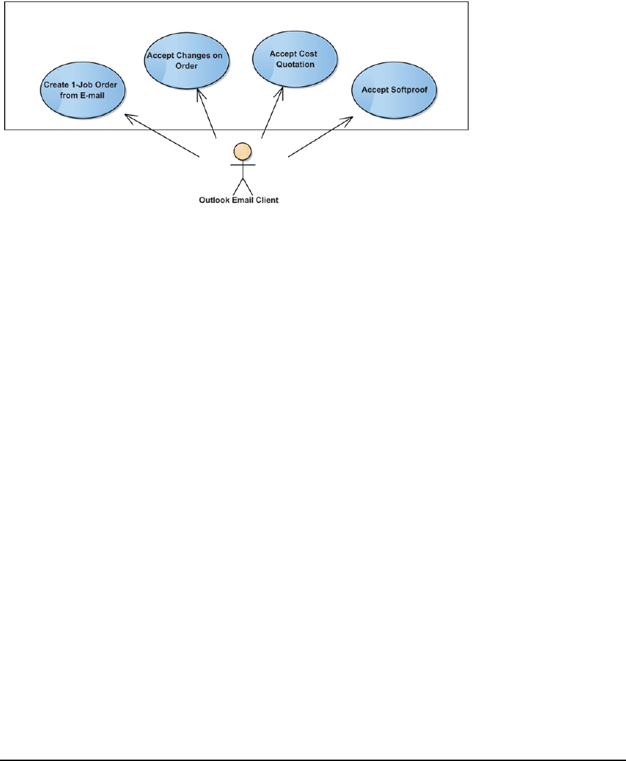
1.3.7 Outlook Email Client
The Outlook Email Client uses the Outlook AddIn to interact with PRISMAdirect. The Outlook Email
Client:
Can create a 1-job order from an email;
Receives emails about an order. Via the emails, it can:
o Accept changes and resubmit an order
o Accept quotation
o Accept proof PDF
1.4 PRISMAdirect services and accounts
The default user that runs the PRISMAdirect services is:
The currently logged on Windows user when the current computer is member of a domain. The
currently logged on Windows user has local administrator rights.
The “DocWorker” user when the current computer is not a member of a domain.
The IT policy of the customer can be that services must run without local administrator rights. During
installation of PRISMAdirect, a custom user without local administrator rights can be created to run the
PRISMAdirect services.
The user that runs the JDD service can be configured in the “Configuration” workspace. PRISMAdirect
will automatically add all required access rights to that user account.
The following services are deployed on the PRISMAdirect server and/or web servers:
Print Automatic Processing Service
This service performs page counting, page preview generation, merge and native file conversion.
It writes to log file “ProcessingService.log”.

R4 – Public
page Security White Paper
17 / 48 Version PRISMAdirect 1.4
Print Job Data Dispatcher
This service uploads files during job submission and dispatches actions on jobs in the system to
the Print Automatic Processing Service. It writes to log file “JobDataDispatcher.log”.
Print Monitoring Service
This service handles notifications on changes (Orders/Files/Order status) from the JDF
Framework and it caches data for the web client. It writes to the log files “MonitoringService.log”,
the “MonitoringWCF.log” and “LicenseState.log”.
Print Import Service
This service imports orders from a local or remote file system, via hot folders. It writes to log file
“ImportService.log”.
Print Export Service
This service exports orders into archive files, into the configured export folder. It writes to log file
“ExportService.log”.
JDF Framework
This service handles user management and order storage on disk. It writes to log file “FW-
OceJdfFramework-Trace.log”.
Print JDF Service
This service imports orders from JDF/JMF endpoints. It writes to log file “JdfService.log”.
Print Prepare Manager Service
This service performs the actions that involve PRISMA Core. For example, apply automation
templates, VDP master/data source validation, etc. It writes to log file
“PrepareManagerService.log”.
Print CleanUp Service
This service removes files that are no longer needed. It writes to log file “CleanUpService.log”.
Print Cost Manager Service
This service computes cost estimation, quotation and handles budget approval and operations on
cost centers. It writes to the log files “CostManagerService.log” and “CostManagerWCF.log”.
Print License Monitoring Service
This service checks the license. It writes to log file “LicenseMonitoringService.log”.
Print Machine Manager
This service handles the IIS configuration. It writes to log file “MachineManagerService.log”.
Print ORS Service
This service handles the connection to Océ Remote Service. It writes to log file “ORSService.log”.
Print Synchronization Service
This service runs only on the remote component “Web server”. It handles the synchronization of
settings between the server and the remote web server. It writes to log file
“SynchronizationService.log”.
Print Uniflow Interface Service
This service handles the connection to uniFLOW. It writes to log file “UniflowInteropService.log”.
Print CSVLog Service
This service is always disabled.
The following service is deployed on client PCs:
Print Bootstrap Service
This service synchronizes the automation templates in PRISMAprepare with PRISMAdirect. It

R4 – Public
page Security White Paper
18 / 48 Version PRISMAdirect 1.4
writes to the log files “Bootstrap.log” for the web bootstrap executable and “BootstrapService.log”
for the Print Bootstrap Service.
The following service is deployed on all computers where PRISMA Core is installed:
PRISMAprepare ORS service
This service handles the connection between PRISMAprepare and Océ Remote Service.
The following table shows which services run on each component of PRISMAdirect.
Server Webserver ClientPC
PrintAutomaticProcessing
Service
PrintJobDataDispatcher
PrintMonitoringService
PrintCleanUpService
PrintCostManagerService
PrintLicenseMonitoringService
PrintMachineManager
PrintORSService
PrintImportService
PrintExportService
JDFFramework
PrintJDFService
PrintPrepareManagerService
PrintUniflowInterfaceService
PrintCSVLogService(disabled)
PRISMAprepareORSservice
PrintAutomaticProcessing
Service
PrintJobDataDispatcher
PrintMonitoringService
PrintCleanUpService
PrintCostManagerService
PrintLicenseMonitoringService
PrintMachineManager
PrintORSService
PrintSynchronizationService(on
remotewebserveronly)
PrintBootstrapService
PRISMAprepareORSservice
1.5 Configurations of PRISMAdirect and its deployment
PRISMAdirect can be installed in a number of configurations on one or more computers. Each
computer runs a server OS.
ConfigurationComposition
Centralizedon‐premiseServer+WebServerinstalledononecomputer
Extendedon‐premiseServerinstalledononecomputer+oneormoreWebServersinstalledon
separatecomputers
Centralizedon‐premise(w/o
WebShop)
Serverinstalledononecomputer

R4 – Public
page Security White Paper
19 / 48 Version PRISMAdirect 1.4
The server and the other components of PRISMAdirect can be installed on different computers. The
different computers can be inside or outside the LAN where the server resides. When a web server is
outside the LAN, it is called a remote web server.
ConfigurationComposition
AllcomputersintheLANServer+WebServer(s)+ClientPCsinLAN
OnlyserverinLANServerinLAN,WebServer(s)+ClientPCsoutsideLAN
Server,WebServer+Client
PCsinLAN,remoteWeb
Server+ClientPCsoutside
LAN
Server,WebServer(s)+ClientPCsinLAN,remoteWebServer(s)+ClientPCs
outsideLAN

R4 – Public
page Security White Paper
20 / 48 Version PRISMAdirect 1.4
2 System security
2.1 Security assessment
A security assessment is performed on PRISMAdirect using Burp Suite Professional. The software is
tested for compliance to:
The internal technical standard used by Océ - A Canon Company.
OWASP Top 10 Most Critical Web Application Security Risks
(https://www.owasp.org/index.php/Top_10)
No high severity problems are detected, see the “PRISMAdirect – security assessment” report.
2.2 Programming languages and technology
The development language used for PRISMAdirect is C# 5.0 on .NET Framework 4.5.
The Web UIs are built using HTML5, CSS and Javascript. The server side of the websites is built
with C# on ASP.NET MVC. Other technologies used include jQueryUI, Knockout.js, SignalR and
Bootstrap.
2.3 Antivirus software, proxy servers and web filter servers
Antivirus software is encouraged as long as it does not lock legitimate files especially in temporary
folders. The following temporary folders are used by PRISMAdirect and should be excluded from
antivirus scanning:
C: \Windows\TEMP\PRISMAdirect
This is the default temporary folder path. The path can be changed in the “Configuration”
workflow.
C: \ProgramData\Oce\PRISMAprepare\Temp\
Proxy servers and web filter servers must not block or tamper with the traffic between clients and
PRISMAdirect servers. Either create rules on these computers, or do not route the traffic to/from
PRISMAdirect via these servers.

R4 – Public
page Security White Paper
21 / 48 Version PRISMAdirect 1.4
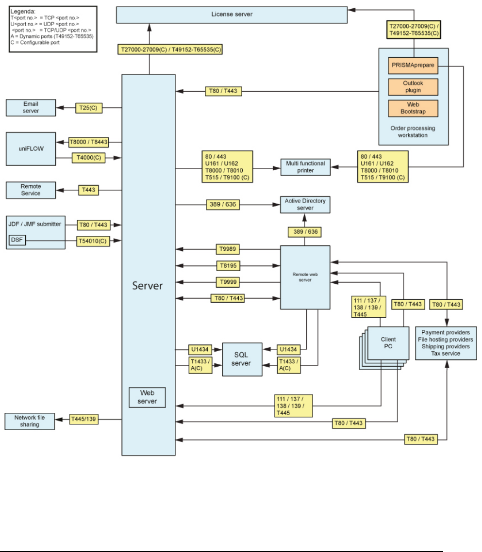
3 Network security
3.1 Diagram of the protocols and ports

R4 – Public
page Security White Paper
22 / 48 Version PRISMAdirect 1.4
The following tables list the protocols and port numbers used by PRISMAdirect.
Legenda for the tables:
(C) = configurable port
3.2 PRISMAdirect server
Component Application
protocol
Protocol&portno. Direction Mainpurpose
Licenseserver Proprietary TCP27000–27009(C)
TCP49152–65535(C)
Outbound
License
monitoring
Proprietary TCP9989 Inbound PrintLicenseMonitoringService
usedbyserverandremoteweb
server
SQLServer
instance
SQL TCP1433
TCP49152–65535(C)
Outbound SQLServerdefaultinstanceusesby
default1433.ForNamedinstances,
theTCPportisadynamicport
determinedatthetimethe
DatabaseEnginestarts,published
viaSQLServerBrowserService
(broker).Eachnamedinstanceuses
auniqueport.
SQLServer
BrowserService
SQL UDP1434 Outbound
Emailserver SMTP TCP25(C) Outbound
uniFLOW TCP8000
TCP8443
Outbound
uniFLOW TCP4000(C) Inbound
OcéRemote
Services
HTTPS TCP443 Outbound
JDF/JMF
submitter
HTTP
HTTPS
TCP80
TCP443
Inbound 80and443arethedefaultports.
Checktheportnumberinthereply
messagetriggeredbymessage
“QueueStatus”.
JDF/JMF
submitter‐DSF
TCP54010(C) Inbound DSFisaspecialendpointforaJDF/
JMFsubmitter.Note:
TCP54010(C)forPD1.3and
higher.
TCP54001(C)forPD1.2.xand
earlier.
Orderprocessing
workstation
HTTP
HTTPS
TCP80
TCP443
Inbound
ActiveDirectory
server
LDAP
LDAPS
TCP/UDP389
TCP/UDP636
Outbound (Secure)LDAPcommunicationfor
userauthenticationanduserprofile.

R4 – Public
page Security White Paper
23 / 48 Version PRISMAdirect 1.4
Theexactuserprofiledatathatis
retrievedisconfigurable.
JDFFramework
useragent
JMF TCP8195 Inbound/
outbound
Componentusedtomakeremote
LDAPserversavailableonthe
PRISMAdirectserver
Remoteweb
server
TCP9999 Inbound PortusedforsignalRnotifications
Remoteweb
server
HTTP
HTTPS
TCP80
TCP443
Inbound/
outbound
Networkfile
sharing
SMB/CIFS TCP445
TCP139
Outbound TCP445:SMBfilesharing.The
implementationoftheSMB
protocolisOSdependent.
TCP139:NetBIOSSessionService
ClientPC
NetBIOS
TCP/UDP111
UDP137
UDP138
TCP139
TCP445
Inbound Webdriver.Thewebdriverusesthe
followingfiveports:
111:RPC
137:NetBIOSNameService
138:NetBIOSDatagramService
139:NetBIOSSessionService
TCP445:Printersharing
ClientPC HTTP
HTTPS
TCP80
TCP443
Inbound
Payment
providers
HTTP
HTTPS
TCP80
TCP443
Inbound/
outbound
Thirdpartyintegration
Filehosting
services
HTTP
HTTPS
TCP80
TCP443
Inbound/
outbound
Thirdpartyintegration
Taxservices HTTP
HTTPS
TCP80
TCP443
Inbound/
outbound
Thirdpartyintegration
Shipping
providers
HTTP
HTTPS
TCP80
TCP443
Inbound/
outbound
Thirdpartyintegration
Multi‐functional
printer
HTTP
HTTPS
SNMP
SNMP
JMF
JMF
LPR/RAW
TCP/UDP80
TCP/UDP443
UDP161
UDP162
TCP8000
TCP8010
TCP515/T9100(C)
Outbound HTTP(S):Datatoprinters
SNMP161+SNMP162:status
JMF8000:Canoncontrollers
JMF8010:EFIcontrollers
LPR515:Printerport
RAW9100(C):Printerport
Internalports Proprietary TCP8732
TCP54000
TCP8098
TCP8099
TCP9988
TCP54001
TheservicesofPRISMAdirectuse
theseportsforcommunication
withthewebhostedcomponents
ofPRISMAdirect.
TCP8732:PrintUniflowInterface

R4 – Public
page Security White Paper
24 / 48 Version PRISMAdirect 1.4
Service
TCP8098:PrintCostManager
Service
TCP8099:PrintMonitoringService
TCP9988:PrintJobDataDispatcher
TCP54000:PrintPrepareManager
Service
TCP54001:openedinternallyonthe
loopbackinterface
(127.0.0.1/localhost)bythePrint
MachineManagerservice.ForPD
1.2.xandearlier,TCP54001was
alsousedexternallyforDSFJMF
clients.
3.3 Remote web server
Component Application
protocol
Protocol&portno. Direction Mainpurpose
ActiveDirectory
server
LDAP
LDAPS
TCP/UDP389
TCP/UDP636
Outbound (Secure)LDAPcommunicationfor
userauthenticationanduserprofile.
Theexactuserprofiledatathatis
retrievedisconfigurable.
SQLServer
instance
SQL TCP1433
TCP49152–65535(C)
Outbound SQLServerdefaultinstanceusesby
default1433.ForNamedinstances,
theTCPportisadynamicport
determinedatthetimethe
DatabaseEnginestarts,published
viaSQLServerBrowserService
(broker).Eachnamedinstanceuses
auniqueport.
SQLServer
BrowserService
SQL UDP1434 Outbound
License
monitoring
Proprietary TCP9989 Outbound PrintLicenseMonitoringService
JDFFramework
useragent
JMF TCP8195 Inbound/
outbound
Componentusedtomakeremote
LDAPserversavailableonthe
PRISMAdirectserver
Server TCP9999 Outbound PortusedforsignalRnotifications
Server HTTP
HTTPS
TCP80
TCP443
Inbound/
outbound
ClientPC TCP/UDP111 Inbound Webdriver.Thewebdriverusesthe

R4 – Public
page Security White Paper
25 / 48 Version PRISMAdirect 1.4
NetBIOS
UDP137
UDP138
TCP139
TCP445
followingfiveports:
111:RPC
137:NetBIOSNameService
138:NetBIOSDatagramService
139:NetBIOSSessionService
TCP445:Printersharing
ClientPC HTTP
HTTPS
TCP80
TCP443
Inbound
Payment
providers
HTTP
HTTPS
TCP80
TCP443
Inbound/
outbound
Thirdpartyintegration
Filehosting
services
HTTP
HTTPS
TCP80
TCP443
Inbound/
outbound
Thirdpartyintegration
Taxservices HTTP
HTTPS
TCP80
TCP443
Inbound/
outbound
Thirdpartyintegration
Shipping
providers
HTTP
HTTPS
TCP80
TCP443
Inbound/
outbound
Thirdpartyintegration
Internalports TCP8098
TCP8099
TCP9988
TCP54001
TheservicesofPRISMAdirectuse
theseportsforcommunication
withthewebhostedcomponents
ofPRISMAdirect.
TCP8098:PrintCostManager
Service
TCP8099:PrintMonitoringService
TCP9988:PrintJobDataDispatcher
TCP54001:openedinternallyonthe
loopbackinterface
(127.0.0.1/localhost)bythePrint
MachineManagerservice.ForPD
1.2.xandearlier,TCP54001was
alsousedexternallyforDSFJMF
clients.
3.4 License server
Component Application
protocol
Protocol&portno. Direction Mainpurpose
Licenseserver Proprietary TCP27000–27009(C)
TCP49152–65535(C)
Inbound

R4 – Public
page Security White Paper
26 / 48 Version PRISMAdirect 1.4
3.5 Order processing workstation
Component Application
protocol
Protocol&portno. Direction Mainpurpose
Licenseserver Proprietary TCP27000–27009(C)
TCP49152–65535(C)
Outbound LicenseforPRISMAprepare
Server HTTP
HTTPS
TCP80
TCP443
Outbound
Multi‐functional
printer
HTTP
HTTPS
SNMP
SNMP
JMF
JMF
LPR/RAW
TCP/UDP80
TCP/UDP443
UDP161
UDP162
TCP8000
TCP8010
TCP515/T9100(C)
Outbound HTTP(S):Datatoprinters
SNMP161+SNMP162:status
JMF8000:Canoncontrollers
JMF8010:EFIcontrollers
LPR515:Printerport
RAW9100:Printerport
3.6 Client PC
Component Application
protocol
Protocol&portno. Direction Mainpurpose
Server&remote
webserver
NetBIOS
TCP/UDP111
UDP137
UDP138
TCP139
TCP445
Outbound Webdriver.Thewebdriverusesthe
followingfiveports:
111:RPC
137:NetBIOSNameService
138:NetBIOSDatagramService
139:NetBIOSSessionService
TCP445:Printersharing
Server&remote
webserver
HTTP
HTTPS
TCP80
TCP443
Outbound

R4 – Public
page Security White Paper
27 / 48 Version PRISMAdirect 1.4
4 Access control
PRISMAdirect allows only authenticated users and computers to access sensitive information.
PRISMAdirect restricts access to users with user accounts registered in PRISMAdirect or users
registered in Active Directory.
The user role determines the access privileges of each user. For example, a user can be allowed
access to only the “Order processing” workspace. Users can access the system at any time according
to their access privileges. The roles are managed by the JDF Framework.
Passwords are stored in the SQL database using salted SHA-256 Hash. Salting renders existing
rainbow tables useless, which are typically used for brute forcing hashing algorithms.
PRISMAdirect guards against malicious input to prevent the leakage of user authentication information
and customer information. A number of techniques are implemented to avoid hacker attacks such as
SQL injections* during communication through a web browser:
The .NET API for sanitizing is used to verify input values
The .NET form authentication feature is used
The session ID is changed on every login
* SQL injection: Tamper Database or destroy, delete or acquire data by inserting SQL text in user
input fields for Database access.
PRISMAdirect supports Single Sign-On using Windows Authentication with LDAP servers.
User account data is sent (outbound) to the LDAP server when Windows Authentication is used.
The following data is sent:
Function Data
Windows Authentication
Information sent to
Domain Server
Information retrieved
from Domain Server
Windows
Authentic
ation
Domain Yes -
User name Yes -
Password Yes -

R4 – Public
page Security White Paper
28 / 48 Version PRISMAdirect 1.4
5 Data and data security
5.1 Data at rest
Generally, PRISMAdirect stores all received data indefinitely. PDF files and the complete tickets are
stored on disk without encryption. Orders, jobs and files can be deleted by operators and order
managers.
Access tokens of file hosting services and payment providers may be:
Disposed directly after use or after a while.
Stored on disk when option “Keep me logged on” for the concerning provider is enabled.
PRISMAdirect caches information from LDAP-servers for a maximum of one day. The information is
refreshed:
Each time the information is requested
Each night
Sent emails are not stored, they are (re)generated when sending them.
License information from the license server is cached and periodically renewed.
No payment data whatsoever is stored on the PRISMAdirect system.
5.2 Data in transit
5.2.1 Web browser
PRISMAdirect and the web browser transmit data during a number of operations:
Submit an order that contains one or more jobs with one or more files and tickets.
Add files to existing jobs.
Import an archive file to create an order. An archive file can contain files and tickets.
Download the files of each job.
PRISMAdirect digitally signs all communication through web browsers. The used handshake protocol
is the industry standard TLS.
Setting "IE Enhanced Security Configuration" must be disabled for Internet Explorer 11.
In addition to the regular website resources, the PRISMAdirect specific data sent over the network is
presented in the following table:
Component Application
protocol
Protocol&portno. Direction Mainpurpose
Orderprocessing
workstation
HTTP
HTTPS
TCP80
TCP443
Outbound Jobdata,orderdata,system
settings,action(e.g.createorder),
preview,datavalidation,status

R4 – Public
page Security White Paper
29 / 48 Version PRISMAdirect 1.4
ClientPC HTTP
HTTPS
TCP80
TCP443
Outbound Jobdata,systemsettings,action
(e.g.createorder),preview,data
validation,status
Status notifications are implemented as SignalR notifications (http://signalr.net/). More information
about data exchanged by SignalR components can be found in the official documentation:
http://www.asp.net/signalr
Each browser communicates with the PRISMAdirect server via the web API for retrieving and sending
all data. The data is JSON serialized when using the web API.
5.2.2 File hosting services
PRISMAdirect can retrieve files for new and existing jobs from file hosting services. The file hosting
services are outside the LAN where the PRISMAdirect server resides.
The following data is exchanged with a file hosting service:
1. The user is authenticated to the file hosting service via a secure authentication method called
OAuth (http://oauth.net/).
2. As a result of the OAuth process, the user receives an access token passed back to
PRISMAdirect.
3. PRISMAdirect, using the access token:
Sends the desired container ID and receives the list of contents for that container using the
storage API. Now, the user can browse the content of the file hosting service via
PRISMAdirect.
The user selects all files to be downloaded. For each file, PRISMAdirect sends a file URI via
the storage API. The requested files are downloaded and added to the job.
PRISMAdirect uses the following storage API methods:
Oauth2/authorize
Oauth2/token
Auth/token/from_oauth1
Files/get_metadata
Files/download
Files/list_folder
Files/list_folder/continue
Users/get_current_account
For a full description of Dropbox, see
https://www.dropbox.com/developers/documentation/http/documentation
Component Application
protocol
Protocol&portno. Direction Mainpurpose
Filehosting HTTP TCP80 Inbound/ PDFfiles,nativefiles

R4 – Public
page Security White Paper
30 / 48 Version PRISMAdirect 1.4
provider HTTPS TCP443 outbound
5.2.3 Import service
PRISMAdirect can create orders directly from the file system using the import service:
Import an archive file to create an order. An archive file can contain files and tickets.
Import PDF files using a default ticket.
The DPconvert module can convert Xerox RDO archive files into PDF files. The import service can
import the PDF files.
Any folder supported by the Windows File System can be configured as an import folder for
PRISMAdirect. Import folders can also be created on network shares.
The import service monitors the folder and automatically retrieves new files with the correct extensions
for that folder. The accepted extensions depend on the configuration of the import folder:
Normal orders: ZIP
Legacy job: XML + referenced PDF file(s)
JDF ticket orders: JDF + referenced PDF file(s)
Scanned jobs: PDF
‘PDF only’ and ‘Always accept orders and jobs’: PDF, XLS, XLSX, XLSM, XLSB, XML, CSV,
MDB, ACCDB, TXT, ZIP (depends on the chosen product type)
Component Application
protocol
Protocol&portno. Direction Mainpurpose
Networkfile
sharing
SMB/CIFS TCP445
TCP139
Outbound TCP445:SMBfilesharing.The
implementationoftheSMB
protocolisOSdependent.
TCP139:NetBIOSSessionService
5.2.4 Export service
PRISMAdirect can export orders to the file system using the export service.
Any folder supported by the Windows File System can be configured as an export folder for
PRISMAdirect. Export folders can also be created on network shares.
The export service automatically exports all orders that match an export query. For each order, the
export service generates an archive file of the order, its jobs, the files and the tickets. The archive file
is then dropped into the export folder.
Component Application
protocol
Protocol&portno. Direction Mainpurpose
Networkfile
sharing
SMB/CIFS TCP445
TCP139
Outbound TCP445:SMBfilesharing.The
implementationoftheSMB
protocolisOSdependent.

R4 – Public
page Security White Paper
31 / 48 Version PRISMAdirect 1.4
TCP139:NetBIOSSessionService
5.2.5 Scan link
Scanned jobs can be received through the scan link. The scan link is an import folder configured as
“Scanned jobs”. See 5.2.3 Import service.
5.2.6 Outlook AddIn
Customers can submit one or more files via Outlook. The operator can create an order from the files
using the Outlook AddIn. PRISMAdirect imports the order from Outlook.
The Outlook AddIn allows the operator to create orders directly from Outlook. When creating a new
order, the following data is sent to PRISMAdirect:
Each file attached to the email.
Metadata:
o Email body,
o UserID,
o User email address
o For each file: name: a generated GUID, a path on disk
When accepting an order, the following data is sent to PRISMAdirect:
The order GUID. The order GUID is retrieved from the email subject
An action timestamp
An action signature using a private (shared) key to authenticate the operation
Component Application
protocol
Protocol&portno. Directionto
server
Mainpurpose
ClientPC HTTP
HTTPS
TCP80
TCP443
Outbound IncludesdatafromOutlookAddIn
5.2.7 JDF compatible submitter using JDF/JMF endpoints
A JDF compatible submitter can submit:
A PDF file and a JDF ticket to the import service. This is an optional submission method.
A JDF ticket and one or more files to the server. This is the default submission method.
Each change in the job status is sent to the JDF compatible submitter.
A JDF compatible submitter is any application that complies to the JDF standard.
The Job Definition Format (JDF) is a technical standard being developed by the CIP4 organization. The
Job Messaging Format (JMF) is the language used to communicate between JDF agents and
controllers. JMF is part of the JDF specification.
PRISMAdirect implements CIP4 JDF Specification 1.3, see:
https://confluence.cip4.org/download/attachments/7405591/CIP4%20JDF%20Specificataion%201.3.p
df?api=v2

R4 – Public
page Security White Paper
32 / 48 Version PRISMAdirect 1.4
PRISMAdirect supports the following JMF commands:
SubmitQueueEntry (job submission)
QueueStatus (including subscription)
StopPersistentChannel (stop subscription)
PRISMAdirect supports the following JMF query:
QueryKnownDevices (returns the products as defined in the “Product & order editor”)
PRISMAdirect adheres to JDF/JMF printing process standardization. It allows job submission from any
3rd party and provides job status feedback for JDF-enabled client applications.
PRISMAdirect supports the following submission types (inbound data):
JMF message with link to JDF ticket
MIME with link(s) to PDF files
MIME that includes the PDF files
PRISMAdirect sends status feedback to JDF clients:
On request
Subscription-based, when status changes internally
Component Application
protocol
Protocol&portno. Direction Mainpurpose
JDF/JMF
submitter
HTTP
HTTPS
TCP80
TCP443
Inbound Data,status
80and443arethedefaultports.
Checktheportnumberinthereply
messagetriggeredbymessage
“QueueStatus”.
JDF/JMF
submitter‐DSF
TCP54010(C) Inbound Data,status
DSFisaspecialendpointforaJDF/
JMFsubmitter.Note:
TCP54001(C)forPD1.2.xand
earlier.
TCP54010(C)forPD1.3andhigher.
5.2.8 Web Bootstrap
PRISMAdirect can open a number of external applications when you install the web bootstrap. The
web bootstrap can download a file for editing and then upload it again into the system.
The web bootstrap executable allows the operator to page program a PDF file using
PRISMAprepare. The Web Bootstrap calls an API provided by PRISMA Core to open
PRISMAprepare.
The web bootstrap executable allows the operator to edit a PDF file in a PDF editor, e.g. Adobe
Acrobat.
The Print Bootstrap Service synchronizes the automation templates.

R4 – Public
page Security White Paper
33 / 48 Version PRISMAdirect 1.4
The operator can open a file to page program it. An XML file with extension “OED” is downloaded into
the browser. The XML file with the “OED” extension is registered with the Web Bootstrap application.
The XML file contains the metadata required for the Web Bootstrap:
PRISMAdirect URLs to download and upload the file,
Status updates,
Order GUIDs, etc.
See 6.1 Web Bootstrap for detailed information concerning the contents of the XML file.
The Web Bootstrap and PRISMAdirect exchange data when the file is opened:
1. The file is downloaded (outbound) on the client to be page programmed.
2. PRISMAprepare is opened.
3. A notification is sent (inbound) to PRISMAdirect that the file is being page programmed.
The Web Bootstrap and PRISMAdirect exchange data after the file is page programmed:
1. The page programmed file is uploaded (inbound) back to PRISMAdirect.
2. Metadata in the XML file is sent to PRISMAdirect to identify the uploaded file. Additional
information about the page programming is also sent: Printer name, print result, number of B&W
pages and number of colour pages.
3. Job status is updated (inbound notification).
The Print Bootstrap Service sends the following data (inbound) to PRISMAdirect:
When an automation template is created or edited, it is packed in a ZIP file and sent to the
PRISMAdirect server
When an automation template is deleted, a signal is sent to the PRISMAdirect server
The Print Bootstrap Service sends an action signature using a private (shared) key to authenticate the
operations to the server.
Component Application
protocol
Protocol&portno. Direction Mainpurpose
ClientPC HTTP
HTTPS
TCP80
TCP443
Outbound PDFfiles,status,automation
templates
5.2.9 LDAP server
PRISMAdirect can retrieve available user information from a LDAP server.
Multiple LDAP servers can be configured in PRISMAdirect. The following data is exchanged:
User account data is sent (outbound) to the LDAP server when Windows Authentication is used:
o Domain,
o User name
o Password
User information is retrieved (inbound) from the LDAP server about users and user groups.
Standard LDAP queries and traffic are generated when retrieving user information.

R4 – Public
page Security White Paper
34 / 48 Version PRISMAdirect 1.4
PRISMAdirect caches the user information. The information is refreshed:
Each time the user information is requested
Each night
The LDAP information described above can also be exchanged between the server and a web server
via a proprietary protocol.
Component Application
protocol
Protocol&portno. Direction Mainpurpose
ActiveDirectory
server
LDAP
LDAPS
TCP/UDP389
TCP/UDP636
Inbound (Secure)LDAPcommunicationfor
userauthenticationanduserprofile.
Theexactuserprofiledatathatis
retrievedisconfigurable.
5.2.10 Email server
PRISMAdirect uses an email server to automatically send email messages on specific events. For
each event, a specific email template is used.
PRISMAdirect sends specific email messages for a number of workflows, for example:
Web user self-registration
Cost approval workflow
Various steps in the processing of jobs (accept, reject, finalize, etc.)
Etc.
Component Application
protocol
Protocol&portno. Direction Mainpurpose
Emailserver SMTP TCP25(C) Inbound Data
5.2.11 PRISMAproduction
Optionally, PRISMAdirect can send jobs to PRISMAproduction using the printer driver of
PRISMAproduction. The communication is one-way only. No status information is sent back from
PRISMAproduction to PRISMAdirect.
5.2.12 Printers
PRISMAdirect can send page programmed and non-page programmed PDF files to the printers and
receive status information. Also, PRISMAprepare can send page programmed PDF files directly to the
printers.
PRISMAdirect can import the media catalogue from PRISMAsync controllers and EFI controllers.

R4 – Public
page Security White Paper
35 / 48 Version PRISMAdirect 1.4
PRISMAdirect handles print related tasks using the PRISMA Core component. This component:
Manages printers and their configuration
Handles print jobs
The PRISMA Core is responsible for printer communication.
A print protocol must be selected for standard TCP/IP printers with a printer driver. For each printer,
the print protocol can be either LPR or RAW. LPR always uses TCP 515. The default port for RAW is
TCP 9100, but this port is configurable. Add a rule to the firewall depending on the selected print
protocol and port.
Component Application
protocol
Protocol&portno. Direction Mainpurpose
Multi‐functional
printer
HTTP
HTTPS
SNMP
SNMP
JMF
JMF
LPR/RAW
TCP/UDP80
TCP/UDP443
UDP161
UDP162
TCP8000
TCP8010
TCP515/T9100(C)
Outbound HTTP(S):Datatoprinters
SNMP161+SNMP162:status
JMF8000:Canoncontrollers
JMF8010:EFIcontrollers
LPR515:Printerport
RAW9100:Printerport
5.2.13 Payment providers
PRISMAdirect sends and receives payment information to/from a number of payment providers. The
payment providers are outside the LAN where the PRISMAdirect server resides.
The following scenario is an example of data that can be exchanged between PRISMAdirect and the
payment provider. The actual communication depends on the selected payment provider.
During payment initialization:
1. PRISMAdirect sends initialization data to the payment provider that may include details like:
Provider specific settings to identify the merchant, etc.
Currency
Items, e.g.: Name, Quantity, Price
User data, e.g.: First name, Last name, Country, State, City, Address, ZIP code , Telephone
number, Email
Callback URL(s) to be redirected back to PRISMAdirect
Notification URL(s) for post-payment
2. The payment provider sends a payment URL or token to PRISMAdirect.
3. The user is redirected to the payment website, pays and is redirected back to the PRISMAdirect
web shop with a transaction response or a token.
During payment finalize (CAPTURE and/or acknowledge):

R4 – Public
page Security White Paper
36 / 48 Version PRISMAdirect 1.4
1. The payment provider sends a provider specific response with status, transaction details, etc to
PRISMAdirect via a client or a CAPTURE response.
2. PRISMAdirect sends data required for the capture command to the payment service.
3. The payment provider may send transaction details to PRISMAdirect which may be stored until
the transaction has finished.
Transaction details that may be received and stored can be: transaction id, status, payer details,
etc. The gateway can transmit some internal fields as part of the PRISMAdirect - gateway
communication protocol. For example: tokens and signatures. This information may be temporarily
stored as part of a persistence mechanism allowing a computer/service restart without losing the
state of an ongoing transaction. See the documentation of the concerning provider for the used
API methods.
4. PRISMAdirect may send a capture request to the payment provider. The capture request, if
supported, contains provider specific parameters and transaction details.
When the operator refunds the customer, PRISMAdirect sends refund commands to the payment
provider. During payment refund:
1. PRISMAdirect sends the transaction ID(s) and provider specific data to the payment provider.
During post payment notifications:
1. The payment provider sends specific data containing status, details, etc concerning changes of
the transaction status to PRISMAdirect.
For the Paypal specific implementation, see https://developer.paypal.com/docs/classic/express-
checkout/gs_expresscheckout/
PRISMAdirect uses the following API methods:
SetExpressCheckout
DoExpressCheckoutPayment
GetExpressCheckoutDetails
RefundTransaction
For the Worldpay specific implementation, see http://support.worldpay.com/support/kb/gg/corporate-
gateway-guide/content/home.htm
PRISMAdirect uses the following API methods:
Submit (XML hosted)
Inquiry (XML manage)
Modify (XML manage)
For the Ingenico specific implementation, see http://payment-
services.ingenico.com/int/en/ogone/support/guides/integration%20guides/e-commerce and
https://payment-services.ingenico.com/int/en/ogone/support/guides/integration%20guides/directlink
E-commerce integration is used during payment and no server to server communication is involved
unless an automatic cancel or refund is required.
For cancel or refund, PRISMAdirect uses the following API methods:
Maintenance request (DirectLink): DES and RFS operations

R4 – Public
page Security White Paper
37 / 48 Version PRISMAdirect 1.4
For the PayBox specific implementation, see http://www1.paybox.com/wp-
content/uploads/2014/02/ManuelIntegrationPayboxSystem_V6.2_EN.pdf and
http://www1.paybox.com/wp-content/uploads/2014/06/ManuelIntegrationPayboxDirect_V6.3_EN.pdf
Paybox integration is used during payment and no server to server communication is involved unless
an automatic cancel or refund is required.
For cancel or refund, PRISMAdirect uses the following API methods:
Paybox Direct or Paybox Direct Plus: Operation types 5 and 14
Component Application
protocol
Protocol&portno. Direction Mainpurpose
Payment
provider
HTTP
HTTPS
TCP80
TCP443
Inbound/
outbound
Paymenttransaction,refund,
transactiondetails,post‐payment
notification
5.2.14 Service provider for tax calculation
PRISMAdirect sends and receives tax information to/from a service provider for tax calculation. The
service provider for tax calculation is outside the LAN where the PRISMAdirect server resides.
PRISMAdirect communicates with the service provider for tax calculation when:
The tax is calculated for an order.
The order is finalized.
The order is canceled.
During the tax calculation:
1. PRISMAdirect caches the tax calculation requests. To optimize the API call frequency,
PRISMAdirect uses a cached request to send the new tax data.
2. PRISMAdirect sends data to the service provider that include details like:
a. Web shop origin address and the customer’s address
b. For each job: the product type and the estimated price.
3. The service provider for tax calculation sends:
a. The tax values for each job
b. If applicable, a corrected address if the provided address contains a recoverable errors.
An error is returned if the provided addresses are not valid and recoverable.
When the order is finalized:
1. PRISMAdirect sends the same data as during the initial tax calculation.
2. The calculated tax is committed to the system of the service provider for tax calculation.
When the order is cancelled:
1. The calculated tax is cancelled by contacting the system of the service provider.
For the Avalara specific implementation, see https://developer.avalara.com/api-
reference/avatax/rest/v1/methods/

R4 – Public
page Security White Paper
38 / 48 Version PRISMAdirect 1.4
PRISMAdirect uses the following API methods of Avalara:
GetTax
ValidateAddress
CancelTax
Component Application
protocol
Protocol&portno. Direction Mainpurpose
Taxservices HTTP
HTTPS
TCP80
TCP443
Inbound/
outbound
Addressvalidationandcorrection,
Taxcalculation
5.2.15 Shipping providers
PRISMAdirect sends and receives shipping information to/from a number of shipping providers. The
shipping providers are outside the LAN where the PRISMAdirect server resides.
To request a quote:
1. PRISMAdirect sends the following data to one or more shipping providers:
Web shop origin address and the customer’s address
An order can be shipped in one or more packages. For each package:
o Type
o Weight
o Dimensions
o Insurance fee
2. Depending on the shipping provider, the request is done for all service types in one API call or in
multiple successive API calls.
3. The shipping provider responds with the shipping price for each package in combination with each
service type.
To confirm the shipping request:
1. PRISMAdirect sends the same data as during the request of a quote.
2. For each package, the shipping provider returns:
Delivery date
Tracking number
Shipping label
For the DHL specific implementation, see https://xmlportal.dhl.com/
PRISMAdirect uses the following API operations:
GetQuote (Rate Quote service)
ShipmentRequest (Shipment Processing service)
For the FedEx specific implementation, see http://www.fedex.com/us/developer/
PRISMAdirect uses the following API operations:
getRates (RateService)
track (TrackService)
validateShipment (ShipService)
processShipment (ShipService)
validatePostal (CountryService)

R4 – Public
page Security White Paper
39 / 48 Version PRISMAdirect 1.4
For the UPS specific implementation, see https://www.ups.com/upsdeveloperkit
PRISMAdirect uses the following API operations:
AV (Address Validation API)
Rate (Rating API)
ShipConfirm (Shipping API)
ShipAccept (Shipping API)
Component Application
protocol
Protocol&portno. Direction Mainpurpose
Shipping
provider
HTTP
HTTPS
TCP80
TCP443
Inbound/
outbound
Shippingpricecalculationand
request,trackingnumberandlabel
5.2.16 uniFLOW
PRISMAdirect can be integrated (paired) with uniFLOW. Before pairing, the required ports must be
open, or forwarded when the servers are in different LANs. After pairing, PRISMAdirect passes a
public key to the JDF Framework. The JDF Framework handles the user authentication on behalf of
PRISMAdirect. The uniFLOW server behaves like an LDAP sever.
A user with rights to the budget management workflow logs in to PRISMAdirect. PRISMAdirect
sends the concerning authentication information to uniFLOW. uniFLOW sends available user
information pertaining to the budget management workflow back to PRISMAdirect.
PRISMAdirect can receive jobs from uniFLOW. A job consists of a uniFLOW job ticket and files.
PRISMAdirect can update the cost centers managed by uniFLOW with budget information.
PRISMAdirect can request accounting data from uniFLOW.
PRISMAdirect can send accounting data to uniFLOW.
uniFLOW developed by NT-ware is one of the leading products in print, scan and device
management, see (http://nt‐ware.com/home/products/uniflow/about‐uniflow.html). Together with
PRISMAdirect, a proprietary protocol has been developed for integration. The following data
categories are exchanged:
Accounting
PRISMAdirect collects accounting information. Periodically, uniFLOW initiates an extraction
process to receive the accounting information from PRISMAdirect. PRISMAdirect sends the
extraction response to uniFLOW. uniFLOW updates the accounting report.
Budget management
PRISMAdirect requests from uniFLOW:
o Cost center list related to a specified user
o Budget authorization for a specific cost center / user combination.
o Budget update for a specific cost center / user combination.
User management
PRISMAdirect requests from uniFLOW:
o User, user attributes, user authentication, user group membership.
o Group, group members.
See 6.2 uniFLOW for the detailed data that is sent between PRISMAdirect and uniFLOW.

R4 – Public
page Security White Paper
40 / 48 Version PRISMAdirect 1.4
Communication to uniFLOW is signed to guard against tampering and replay attacks. The underlying
protocol is RSA. The initial keys exchange for the asymmetric protocol RSA is done during a short
time window under the user’s supervision and acknowledgement.
All the messages are XML UTF-8 encoded. Each party has its own asymmetric key pair (public and
private keys). Each party has knowledge of the public key of the other party.
Component Application
protocol
Protocol&portno. Direction Mainpurpose
uniFLOW TCP8000
TCP8443
Inbound
uniFLOW TCP4000(C) Outbound
5.2.17 Océ Remote Service
PRISMAdirect sends a heartbeat to Océ Remote Service (ORS) to check the connection. Upon
request by the administrator, ORS pushes license updates to PRISMAdirect.
Component Application
protocol
Protocol&portno. Direction Mainpurpose
OcéRemote
Services
HTTPS TCP443 Inbound
5.2.18 PRISMAprepare
The media catalogue of PRISMAprepare can be exported to a file. PRISMAdirect can import the
media catalogue using this file.
For detailed information about data moving via the Web Bootstrap, see paragraph 5.2.8 Web
Bootstrap.
5.2.19 Web driver
The web driver is a printer driver which can be installed via Point and Print on any client device.
1. The web driver generates and sends (inbound) the job GUID and PostScript file to PRISMAdirect.
The web driver sends the PostScript file using:
Point and Print (version 3 drivers) for Microsoft OS
LPD printing for OS X
Detailed information concerning the data exchange for the OS protocols can be found in the OS
documentation.
2. The web driver opens the web browser on the client device. It sends the job GUID to
PRISMAdirect to take over the submission process, i.e. the ticket configuration part. From this
point on, the communication becomes regular web client communication
Component Application Protocol&portno. Direction Mainpurpose

R4 – Public
page Security White Paper
41 / 48 Version PRISMAdirect 1.4
protocol
ClientPC
NetBIOS
TCP/UDP111
UDP137
UDP138
TCP139
TCP445
Inbound Webdriver.Thewebdriverusesthe
followingfiveports:
111:RPC
137:NetBIOSNameService
138:NetBIOSDatagramService
139:NetBIOSSessionService
TCP445:Printersharing
5.2.20 Screen saver
A notification is sent to subscribers via SignalR when an order is created or changed. The screen
saver is also subscribed to this notification channel.
Status notifications are implemented as SignalR notifications (http://signalr.net/). More information
about data exchange by SignalR components can be found in the official documentation:
http://www.asp.net/signalr
Component Application
protocol
Protocol&portno. Direction Mainpurpose
ClientPC HTTP
HTTPS
TCP80
TCP443
Outbound
5.2.21 License server
PRISMAdirect retrieves the license information from the remote license server via a proprietary
protocol. The license information is cached on the server. Periodically, PRISMAdirect polls for any
changes in the license information. The following license information is checked:
Name
Version
Maximum instances
Used instances
Expiration date
Component Application
protocol
Protocol&portno. Direction Mainpurpose
Licenseserver Proprietary TCP27000–27009(C)
TCP49152–65535(C)
Inbound
5.2.22 SQL server
PRISMAdirect uses a SQL server as a database engine. PRISMAdirect can install and use a new SQL
server. PRISMAdirect can also connect to a SQL server already used by the customer.
The SQL server stores the following data:

R4 – Public
page Security White Paper
42 / 48 Version PRISMAdirect 1.4
Job-related metadata
A set of ticket fields - not the complete ticket - for performance and filtering reasons.
PRISMAdirect configuration
Cost centers configuration and status, approval workflow status
Accounting data and related information
Payment history
A TCP connection using its standard SQL communication protocol is used to exchange the data
between PRISMAdirect and the SQL Server.
PRISMAdirect creates and uses the following databases:
1. ConfigStore
Configuration storage of various settings (general configuration, user data, web shop settings,
etc.). The tables used are:
Config_Attributs
Config_Category
Config_Object
Config_Refs
Search_Criteria
2. CostStore
Storage of the cost centers structure, their current status (spent/reserved budgets) and tracking of
approval workflow status for orders. The tables used are:
CostCenters
CostRejected
CostReserved
CostSpent
3. CustomJobQueues
Light usage, tracking of job queues. The tables used are:
QueuesV4
4. DeviceInfoRepository
This database is currently not used. It is present for historical and compatibility reasons. The
available tables are:
DeviceAttributes
DeviceData
5. JobInfoRepository
Storage of job-related metadata and internal details regarding job storage on the file system, links,
etc. The tables used are:
DeviceQueues
JobAttributes
JobData
MultipleIndexes
NodeEntries
6. PrintAccounting
Storage of all data that is accounting related. The data is grouped on various topics. The tables
used are:

R4 – Public
page Security White Paper
43 / 48 Version PRISMAdirect 1.4
__MigrationHistory
FinishingAction
ImageSettings
JobCustomItems
JobImageSettings
JobItems
JobMediaSettings
MediaItem
OrderCustomItems
OrderItems
TransactionInfoes (payment history)
Transactions
User
The information available in PRISMAdirect is always stored in the tables in the SQL server. When
PRISMAdirect is integrated with uniFLOW, then the available information is both stored in the SQL
server and sent to uniFLOW.
For the SQL server of the customer:
Component Application
protocol
Protocol&portno. Direction Mainpurpose
SQLServer
instance
SQL TCP1433
TCP49152–65535(C)
Inbound SQLServerdefaultinstanceusesby
default1433.ForNamedinstances,
theTCPportisadynamicport
determinedatthetimethe
DatabaseEnginestarts,published
viaSQLServerBrowserService
(broker).Eachnamedinstanceuses
auniqueport.
SQLServer
BrowserService
SQL UDP1434 Inbound

R4 – Public
page Security White Paper
44 / 48 Version PRISMAdirect 1.4
6 Appendix
6.1 Web Bootstrap
The operator can open a file to page program it. An XML file with extension “OED” is downloaded into
the browser. The XML file with the “OED” extension is registered with the Web Bootstrap application.
The XML file with extension “OED” contains the following data:
Parameter Observations
AttachmentKey
AuthorizationToken TokengrantingaccesstoPRISMAdirectforfuturecalls
BootstrapInstallerUrl Linkfordownload
FileDownloadAddress Linkforattachmentdownload
FileName Attachmentname
FileUploadAddress Linkforpreparedattachmentupload
InstallationLanguage LanguageofPRISMAdirect
JobQEntryIDJobGUID
Operation Operationtoperform
OperatorName
SignalRConnectionID
Version Internal.oedversion
Copies Numberofcopies
DefaultPrinterName IfsetinPRISMAdirect
DmAttributes(listofsettings) TopasstoPRISMAprepare
JobName
JobNumber
PageProgrammCanceledUrl Called without parameters when the operation is
cancelled
PageProgrammCompletedUrl Called without parameters when the operation is
completed
PageProgrammErrorUrl Called without parameters when an error is
encountered
PageProgrammedStartedUrl Called without parameters when the operation is
started
XMLPrinterConfigs Printerparameters
6.2 uniFLOW
The following data is exchanged via the uniFLOW interface:
User data
Fieldname Description Fieldtype

R4 – Public
page Security White Paper
45 / 48 Version PRISMAdirect 1.4
Firstname User’sfirstname String
Lastname User’slastname String
Loginname Theloginnameoftheuser String
Department User’sdepartment String
Location User’slocation String
ContactAddress Mailingaddress String
Company User’scompanyname String
Phonenumber Phonenumber String
Faxnumber Faxnumber String
Emailaddress Emailaddress String
Standardcostcenter Defaultcostcenteroftheuser String
Costcenters Listofcostcentersthatausercanuse Listofstrings
Group data
Fieldname Description Fieldtype
Groupname Thenameofthegroup String
Description Thedescriptionofthegroup String
Standardcostcenter Thedefaultcostcenterofthegroup String
Costcenters Listofcostcentersthatcanbeusedbythegroup Listofstrings
Userlist Thelistofusersbelongingtothegroup Listofstrings
Cost center data
Fieldname Description Fieldtype
Costcentername Thenameofthecostcenter String
Description Thedescriptionofthecostcenter String
Accesslist Listofgroupsandusersthatcanusethecostcenter Listofstrings
Parentcostcenter
name
Nameoftheparentcostcenterofthiscostcenter String
Expenses Amountspentforthiscostcenter(invariantformat) String
Spendinglimit Thespendinglimitforthiscostcenter String
Job data
Fieldname Description Fieldtype
Jobname Thenameoftheprintjob String
JobID TheIDofthejob String
Order Theordertowhichthisjobbelongsto String
Jobcomment Additionalcommentsaddedtothejob String
Producttype Typeofproductusedforthejobsubmission String
Username Nameoftheuserthatprintedthejob String
Jobinfo ReorderY/N
Submissionchannel(driver/email)
Changes(Whatbywho)
String

R4 – Public
page Security White Paper
46 / 48 Version PRISMAdirect 1.4
Jobdeadlinedate\time Dateandtimeofthejobcompletionasrequestedbycustomer String
Jobcompletion
date\time
Dateandtimeofactualjobcompletionbyoperator(markeditas
ready)
String
Jobcompletedby Usernameoftheoperatorthatcompletedthejob(markeditas
ready)
String
Jobdispatchdate\time Dateandtimeofjobdispatchtothecustomer String
Jobdispatchedby Usernameoftheoperatorthatdispatchedthejob String
Jobdeliverydate\time Dateandtimeofjobdeliverytothecustomer String
Count Numberofpagesintheprintjob.Zeroforstationeryproducts.String
Copies Numberofcopiesoftheprintjobornumberofitemsforstationery
products
String
Plexity Indicateswhetherjobshouldbeprintedsimplexorduplex String
Color Indicateswhetherjobshouldbeprintedincolororblack&white String
Covers Indicateswhichcoversshouldbepresent(none,front,back,both) String
Covermediatype Indicatestypeofcovermedia String
Covermediacolor Indicatescolorofcovermedia String
Covermediaweight Indicatesweightofcovermedia String
Documentmediasize Indicatessizeofdocumentmedia String
Documentmediatype Indicatestypeofdocumentmedia String
Documentmediacolor Indicatescolorofdocumentmedia String
Documentmedia
weight
Indicatesweightofdocumentmedia String
B/Wpages Numberofblack&whitepages String
Colorpages Numberofcolorpages String
Duplexpages Numberofduplexpages String
Printpages Numberofprintedpages(B/W&color,persize) String
Scanpages Numberofscannedpages String
Printarea Totalprintareaoftheprintjob String
Standardprice Pricecalculatedaccordingtostandardpriceprofile String
Price1 Pricecalculatedaccordingtoalternatepriceprofile1 String
Price2 Pricecalculatedaccordingtoalternatepriceprofile2 String
Price3 Pricecalculatedaccordingtoalternatepriceprofile3 String
Preparationduration Timespentbytheoperatortopreparethejobforprinting String
Printingduration Timespenttoprintthejob String
Finishingduration Timespentforfinishing String
Finishing Typeoffinishingrequestedbycustomer String
Finisherused Nameofthefinisherusedtofinishthejob String
Printersused Nameoftheprinterusedtoprintthejob Listofstrings
Labour Costofthemanualactionsperformedonjob String
Finalcost Finalcostoftheprintjobchargedtothecustomer String
Order data

R4 – Public
page Security White Paper
47 / 48 Version PRISMAdirect 1.4
Fieldname Description Fieldtype
Ordername Thenameoftheorder String
OrderID TheIDoftheorder String
Username Nameoftheuserthatsubmittedtheorder String
Ordersubmission
date\time
Date&timeofordersubmissionbythecustomer String
Orderaccepted
date\time
Date&timeoforderacceptancebytheoperator String
Orderacceptedby Usernameoftheoperatorthatacceptedtheorder String
Orderquotationsent
date\time
Date&timewhenorderquotationwassenttothecustomer String
Orderquotationsentby Usernameoftheoperatorthatsenttheorderquotation String
Orderquotation
receiveddate\time
Date&timeoforderquotationacceptancebythecustomer String
Orderquotation
acceptedby
Nameofthepersonthatacceptedthejobquotation(useror
operator)
String
Orderdeadline
date\time
Dateandtimeoftheordercompletionasrequestedby
customer
String
Ordercompletion
date\time
Dateandtimeofactualordercompletionbyoperator String
Ordercompletedby Usernameoftheoperatorthatcompletedtheorder(markedit
asready)
String
Orderdispatch
date\time
Dateandtimeoforderdispatchtothecustomer String
Orderdispatchedby Usernameoftheoperatorthatcompletedtheorder String
Orderdelivery
date\time
Dateandtimeoforderdeliverytothecustomer String
Costcenter Costcenterusedtochargeorder String
Finalcost Finalcostoftheprintorder String
Jobs Listofjobsassociatedtotheorder Listofstrings
Contactaddress Addressofcontactfortheorder String
Deliveryaddress Addressofdeliveryfortheorder String
Billingaddress Addressofbillingfortheorder String
Cost center transactions
Fieldname Description Fieldtype
Username Nameoftheuserperformingthetransaction String
OrderID IDtheorderassociatedtothetransaction(ifapplicable) String
Transactiontype Typeoftransaction(regularpurchase,resetexpenses,modify
spendinglimit)
String
Transactionvalue Valueaddedtoexpensesofcostcenter(0incaseofreset)ornew
spendinglimitamount
String

R4 – Public
page Security White Paper
48 / 48 Version PRISMAdirect 1.4
Costcenter Costcentertowhichthetransactionwasbilled String