Carol Electronics Co BTM-210D Bluetooth XLR Transmitter User Manual

Taiwan Carol Electronics Co Ltd Bluetooth XLR Transmitter

User Manual

 Taiwan Carol Electronics Co., Ltd. 1   Bluetooth Transmission Adapter BTM-210 Manual   1.   Bluetooth D35 Transmitter: Model: BTM-210C, FCC ID: G4RBTM-210C 2.   Bluetooth XLRT Transmitter: Model:BTM-210D, FCC ID:G4RBTM-210D 3.   Bluetooth Receiver: Model: BTM-210R, FCC ID: G4RBTM-210R
 Taiwan Carol Electronics Co., Ltd. 2 We appreciate your smart choice for the BTM-210 Bluetooth Transmission Adapter. Before use please read carefully the manual to obtain the correct operating instructions and the optimal performance.  BTM-210 Bluetooth Transmission Adapter is designed for short distance, high quality, free of movement restriction, portability and low interference with the latest Bluetooth transmission technology. The universal voice wireless transmission platform based on dynamic and condenser microphone has appealing appearance and delicate texture. 1. BTM-210 Bluetooth Transmission Adapter Accessories 1.1  BTM-210R + BTM-210C Ø6.3 male plug receiver Ø3.5 female socket transmitter (suitable for condenser microphone) Manual 1.2  BTM-210R + BTM-210D Ø6.3 male plug receiver  XLR female socket transmitter (suitable for dynamic microphone) Manual 2.  Components and Function A Bluetooth transceiver comprises a receiver (RX) and a transmitter (TX). 2.1  Receiver (RX) BTM-210R   Ø6.3 Male Plug  : for connecting amplifier or output device   LED Indicator  : for indicating operating status  Power Switch  :  for switching power ON/OFF and operating function  Model  :  equipment model  Battery Cover  :  for protecting battery and positioning replacement battery
 Taiwan Carol Electronics Co., Ltd. 3 2.2  XLR transmitter (TX) BTM-210D   XLR Female Connector : for connecting microphone with XLR male socket at output end  LED Indicator   :  for indicating operating status  power Switch  :  for switching power ON/OFF and operating function  Model   :  equipment model   Battery Cover   :  for protecting battery and positioning replacement battery 2.3  D35 transmitter (TX) BTM-210C   Ø3.5 Female Socket  : for connecting microphone with Ø 3.5 male connector at output end   LED Indicator  : for indicating operating status and function  Power Switch   :  for switching power ON/OFF   Model   :  equipment model   Battery Cover   :  for protecting battery and positioning replacement battery
 Taiwan Carol Electronics Co., Ltd. 4 3.  Operating Instructions 3.1  Product Use 3.1.1  By using one receiver (RX) and one transmitter (TX), you will be able to transmit sound from dynamic (XLR Connector) microphone (Ø3.5 Phone Jack connecting capacitor microphone) through Bluetooth Transmission Adapter to amplifier. 3.1.2  By using one receiver (RX), you can receive sound signal from computer or mobile phone and play it to amplifier. The computer or mobile phone needs to have Bluetooth transmission function. For computer or mobile phone operation, please refer to its manual. 3.2  Description of Lights  Module Status  Light Mode Power On  Green light flashes twice every 1 second. Automatic Connection  Red light and green light flash alternatively once every 1 second. Sound Transmission  Green light flashes once every 2 seconds. Power Off  Red light flashes once every 0.5 second. Low Batter Power Red light and green light flash once every 2 seconds.
 Taiwan Carol Electronics Co., Ltd. 5 3.3  Operating Instructions 3.3.1  Install and replace battery (1)  Flip Bluetooth receiver (transmitter) for battery cover to face up.  Figure 1 (2)  Hold down the bump (as shown inside the circle in Figure 2) and push back and down to open the battery cover.  Figure 2 (3)  Follow the indicated battery direction and put in two AAA batteries. Figure 3 (4)  Put back the battery cover. Make sure that the two latches are in the right place. Figure 4
 Taiwan Carol Electronics Co., Ltd. 6 3.3.2  Power On (1)  Put batteries in Bluetooth receiver (transmitter). (2)  Hold down the button for 2 seconds to turn on Bluetooth receiver (transmitter).  (3)  Green light will flash twice every 1 second. (4)  Bluetooth receiver (transmitter) will be in automatic connection status. (5)  If the button is held down for 3 seconds and Bluetooth receiver (transmitter) is not turned on yet, check if the battery still has power. If the battery has power, replace the battery in 10 seconds and then hold down the button for 3 seconds to turn on Bluetooth receiver (transmitter). 3.3.3  Automatic Connection (1) After power is on, the equipment is in automatic connection status.  (2) Bluetooth receiver (transmitter) will search for nearby Bluetooth devices while the red light and green light flash alternatively once every one second. (3) Bluetooth receiver (transmitter) can memorize three sets of connection data and erase the earliest data if exceeded. 3.3.4  Sound Transmission (1) As Bluetooth receiver (transmitter) in automatic connection status finds Bluetooth equipment for sound transmission, Bluetooth receiver (transmitter) will automatically be in sound transmission status.  (2) In sound transmission status, transmitter (TX) can transmit sound signal to receiver (RX). Green light will flash once every two seconds. 3.3.5  Power Off (Low Power) (1) When Bluetooth receiver (transmitter) is on, hold down the button for 2 seconds to turn it off. (2) When Bluetooth receiver (transmitter) detects low battery power, red light and green light will flash once every 2 seconds to prompt for battery replacement. If the user does not replace batteries and Bluetooth receiver (transmitter) detects even lower power, power supply will be interrupted to prevent permanent damage to rechargeable batteries due to low voltage. (3) If Bluetooth receiver (transmitter) cannot find a Bluetooth device after 5 minutes, Bluetooth receiver (transmitter) will automatically power off.
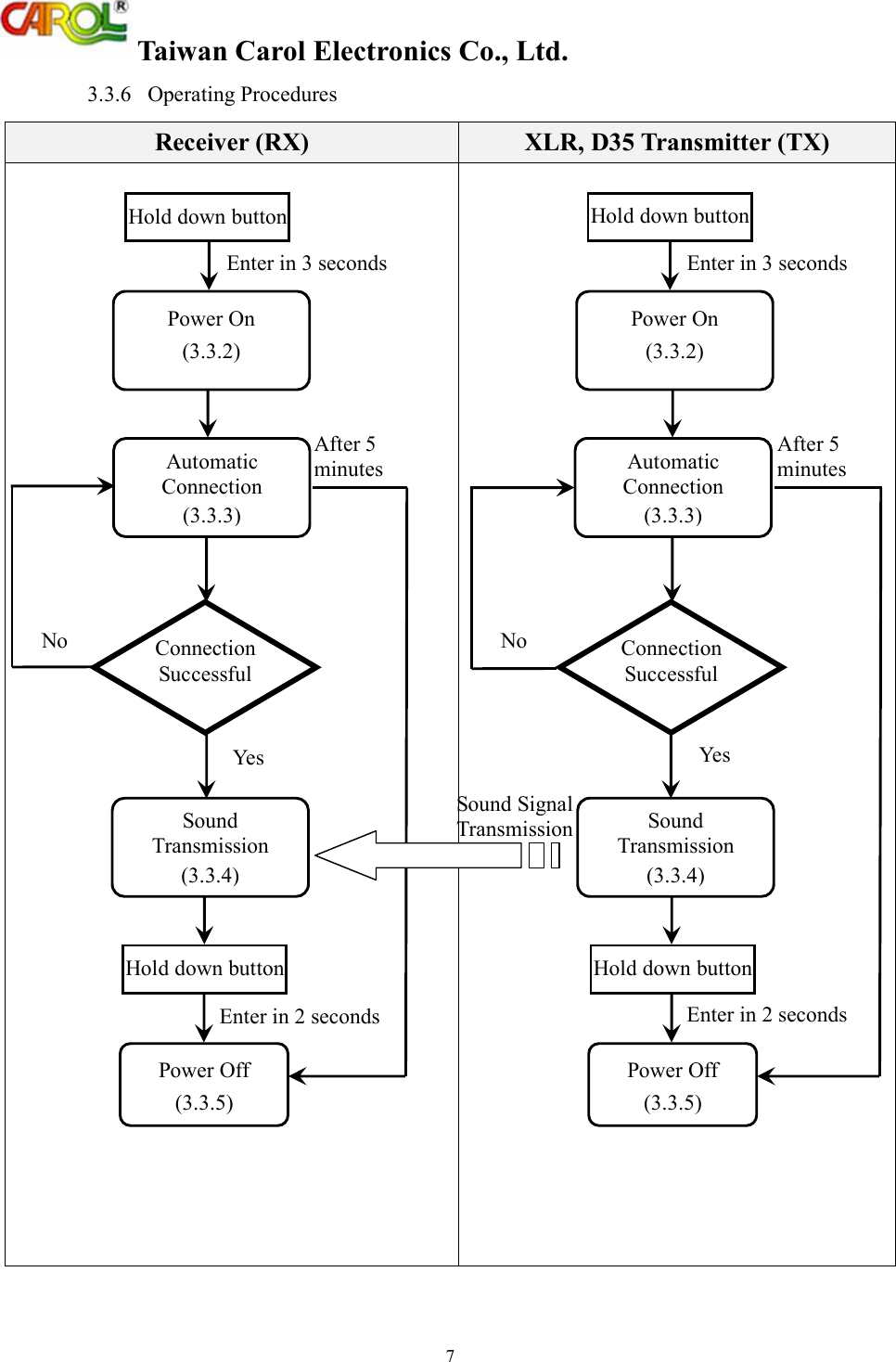
 Taiwan Carol Electronics Co., Ltd. 7 3.3.6  Operating Procedures Receiver (RX)  XLR, D35 Transmitter (TX)                                              Automatic Connection (3.3.3) Hold down button Yes Power Off (3.3.5) Power On (3.3.2) Connection Successful Sound Transmission (3.3.4) Enter in 3 seconds Enter in 2 seconds Hold down button Automatic Connection (3.3.3) Hold down button No Power Off (3.3.5) Power On (3.3.2) Sound Transmission (3.3.4) After 5 minutes Hold down button Sound Signal Transmission Connection Successful Yes After 5 minutes No Enter in 2 seconds Enter in 3 seconds
 Taiwan Carol Electronics Co., Ltd. 8 4.  Troubleshooting Problem  Solution Cannot power on 1. Make sure that battery power is sufficient. 2. If power still cannot be turned on, remove batteries first and complete cut off the power for Bluetooth receiver (transmitter). After 10 seconds, try it again. Cannot connect 1. Turn on receiver (RX) first, transmitter (TX) later. 2.  Except receiver (RX) and transmitter (TX), turn off all unrelated Bluetooth devices within effective distance.  3.  Press the button continuously five times. Red light will flash quick five times to clear pairing data (required for all pairing devices including receiver (RX), transmitter (TX), mobile phone or computer). Try connecting it again. 4. Press the button continuously three times. Red light will flash quickly three times for manual connection. Mobile phone and receiver (RX) are ever connected, but fail to remain connected.  It is suggested to clear old paring data record for mobile phone. Repeat procedures “search>pair>connect”. Similarly, receiver (RX) may also need to clear pairing data. Mobile phone and receiver (RX) are connected, but there is no sound.  Make sure that the mobile phone has correct music play mode and the volume is at adequate level without being muted. 5.  Specifications 5.1  Compatibility Standard: Bluetooth specification V2.1 EDR 5.2  Support: Advanced Audio Distribution Profile (A2DP) 5.3  Radiated Power Specification: Class 1 5.4  Communication Distance: at least 20 meters (straight-line distance) 5.5  Battery quantity, specification: AAA size ×4 (TX×2 , RX×2 ) 5.6  Battery Life: approximately 8 hours 5.7  Receiver (RX) is equipped with Ø6.3 Phone Plug 5.8  XLR transmitter (TX) is equipped with XLR socket, suitable for dynamic microphone  5.9  Ø3.5 transmitter (TX) is equipped with ø3.5 Phone Jack (socket) suitable for capacitor microphone  5.10 Carrier Band: ISM band 2.400~2.4835GHz 5.11 Radiation Power: +12dBm  5.12 Radiation Reception Sensitivity: -90 to –20dBm 5.13 Maximum Output Voltage: 100mVrms 5.14 Maximum Current Consumption: 80mA 5.15  Frequency Response: 20~20KHz
 Taiwan Carol Electronics Co., Ltd. 9 6.  Special Notes 6.1  Do not use new and dead batteries together (or use batteries of different specification). The dead battery (or low power batter) will hinder most power supply and reduce the life of a new battery, and could even cause leakage or explosion. 6.2  Receiver (RX) can only receive sound signal from one transmitter (TX) and cannot receive signals simultaneously from two or more transmitters (TX). 6.3  If alkaline battery or others of similar specification, Bluetooth receiver (transmitter) can operate for approximately 8 hours. 6.4  Connection between mobile phone and receiver (RX): Set up the receiver (RX) first to automatic connection status. Set up the mobile phone by referring to mobile phone manual. General mobile phone setup procedure is “search > pair > connect”. During automatic connection, it probably needs to enter “0000” pairing code in the mobile phone. 6.5  Connection between Bluetooth computer and receiver (RX): It is recommended to use the software by IVT Corporation from the following website: http://www.ivtcorporation.com/download/BlueSoleil_Download.php Bluetooth computer setup procedure is generally like “search > pair > function search > select function connection”. Follow computer operating instructions. Remember to set up receiver (RX) to automatic connection status first with pairing code “0000”. After connection, on computer select the Bluetooth device as sound output device. 6.6  To connect Bluetooth computer and transmitter (TX), first set the Bluetooth computer to be available for search and set it to be stereo earphone device. After connection, on computer select the Bluetooth device as sound input device. 6.7  The name of transmitter (TX) is shown on computer as “CAROL BTM-210D” or “CAROL BTM-210C”; the name of receiver (RX) is shown on mobile phone or computer as “CAROL BTM-210R”.
 Taiwan Carol Electronics Co., Ltd. 10 Bluetooth Transmission Adapter BTM-210 serial Brand  : CAROL Bluetooth D35 Transmitter: Model: BTM-210C Bluetooth XLRT Transmitter: Model:BTM-210D Bluetooth Receiver: Model: BTM-210R   EU Declaration of Conformity and Restrictions  Hereby, TAIWAN CAROL ELECTRONICS CO., LTD. declares that this equipment complies with the essential requirements and other relevant provisions of Directive 1999/5/EC. This equipment is marked with the   symbol and can be used throughout the European community. This indicates compliance with the R&TTE Directive 1999/5/EC and meets the relevant parts of following technical specifications:  EN 300 328 EN 301 489-1/-17 EN 60950 EN 50371   France - 2.4GHz for Metropolitan France: In all Metropolitan départements, wireless LAN frequencies can be used under the following conditions, either for public or private use: · Indoor use: maximum power (EIRP*) of 100 mW for the entire 2400-2483.5 MHz frequency band · Outdoor use: maximum power (EIRP*) of 100 mW for the 2400-2454 MHz band and with maximum power (EIRP*) of 10 mW for the 2454-2483 MHz band  Caution: Exposure to Radio Frequency Radiation. To comply with RF exposure compliance requirements, for mobile configurations, a separation distance of at least 20 cm must be maintained between the antenna of this device and all persons.  This device is intended for use in the following European Community countries:  Austria  Belgium  Czech Republic  Cyprus Denmark  Estonia  France  Finland Germany  Greece  Hungary  Ireland Italy  Iceland  Luxemburg  Latvia Lithuania  Malta  Norway  Netherlands Portugal  Poland  Spain  Sweden Slovakia  Slovenia  United Kingdom
 Taiwan Carol Electronics Co., Ltd. 11        Brand  : CAROL Model  : BTM-210R       / BTM-210D         / BTM-210C FCC ID: G4RBTM-210R / G4RBTM-210D / G4RBTM-210C Bluetooth Transmission Adapter BTM-210 serial  Brand  : CAROL Bluetooth D35 Transmitter: Model: BTM-210C,    FCC ID: G4RBTM-210C Bluetooth XLRT Transmitter: Model:BTM-210D, FCC ID: G4RBTM-210D Bluetooth Receiver: Model: BTM-210R,                  FCC ID: G4RBTM-210R   this device complies with Part 15 of the FCC Rules. Operation is subject to the following two condition: (1)this device may not cause harmful interference, and(2) this device must accept any interference received, including interference that may cause undesired operation.  The changes or modifications not expressly approved by the party responsible for compliance could void the user’s authority to operate the equipment.  To comply with the FCC RF exposure compliance requirements, this device and its antenna must not be co-located or operating to conjunction with any other antenna or transmitter.  Note: This equipment has been tested and found to comply with the limits for a Class B Digital Device, pursuant to part 15 of the FCC Rules. These limits are designed to provide reasonable protection against harmful interference in a residential installation. This equipment generates, uses and can radiate radio frequency energy and, if not installed and used in accordance with the instruction, may cause harmful interference to radio communication. However, there is no grantee that interference will not occur in a particular installation. If this equipment dose cause harmful interference to radio or television reception, which can be determined by turning the equipment off and on, the user is encouraged to try to correct the interference by one or more of the following measures: --Reorient or relocate the receiving antenna. --Increase the separation between the equipment and receiver. --Connect the equipment into an outlet on a circuit different from that to which the receiver is connected. --Consult the dealer or an experienced radio/TV technician for help.
 Taiwan Carol Electronics Co., Ltd. 12   TAIWAN CAROL ELECTRONICS CO., LTD. No. 202 Tung Kuang Road, Taichung, Taiwan. Tel: +886-4-22347677; Fax: +886-4-22348698 Email: twncarol@ms2.hinet.net  www.taiwancarol.com

Navigation menu