Carrier Access Navigator Users Manual AN
Access Navigator to the manual ebbb0037-9847-422c-a43b-1d7b53a2e01c
2015-02-05
: Carrier-Access Carrier-Access-Access-Navigator-Users-Manual-530555 carrier-access-access-navigator-users-manual-530555 carrier-access pdf
Open the PDF directly: View PDF
.
Page Count: 704 [warning: Documents this large are best viewed by clicking the View PDF Link!]
- Title Page
- Preface
- Table of Contents
- 1. Introduction
- 2. Access Navigator / DCS Service Manager
- 3. Access Navigator / GR-303 + Data Host
- 4. Access Navigator / GR-303 Host with P-Phone
- 5. Physical Installation
- 6. Electrical Installation
- Compliance and Safety Requirements
- Static-Sensitive Equipment Handling Procedures
- Tools and Materials Required
- Chassis Ground Connection
- DSX-1 Cable Connections
- RS-232 Management Connection
- Ethernet Management Connection
- External Timing Source (BITS) Connection
- Alarm Output Connections
- Alarm Input Connections
- DC Power Connections
- Dress Cables and Wires
- Acceptance Test
- Verification Summary
- Apply Power and Verify Operation
- Verify Chassis Ground Connection
- Verify DSX-1 Connections
- Verify RS-232 Management Connection
- Verify Ethernet Cable Connection
- Verify Ethernet Management Connection
- Verify BITS Connection
- Verify Alarm Output Connections
- Verify Alarm Input Connections
- Exit Management Session
- Install Redundant Controller Card
- Install Additional Quad T1 Framer Cards
- Configure Management Interfaces
- 7. Start Management Session
- 8. Provision Access Navigator
- 9. Provision DCS Service
- DCS Provisioning Overview
- DCS Provisioning Quick Guide
- Obtain Provisioning Information
- Verify System Equipment Configuration
- Verify Service Status
- Set Unused Circuits Out of Service
- Set System Clock Source
- Provision “Groom” DS1 Circuits to Network
- Test Groom DS1 Circuits
- Provision “Drop” DS1 Circuits to Subscribers
- Provision and Connect ISDN PRI Channels
- Provision and Connect ISDN BRI 3DS0 Channels
- Provision and Connect DS0s
- Turn Up Service
- Test DS1 and DS0 Circuits
- 10. Provision GR-303 Service
- GR-303 Provisioning Overview
- GR-303 Provisioning Quick Guide
- Obtain Provisioning Information
- Verify System Equipment Configuration
- Verify Service Status
- Set Unused Circuits Out of Service
- Set System Switch Type
- Set System Clock Source
- Provision “Switch” DS1s to Interface Group
- Assign Primary and Secondary EOC
- Assign Primary and Secondary TMC
- Test DS1 Circuits
- Provision “Drop” DS1 Circuits to Subscriber
- Provision ISDN BRI 4:1 TDM Service to Subscribers
- Provision DS0s to Subscribers
- Assign Call Reference Values (CRVs)
- Turn Up Service
- Test Circuits
- 11. Provision Remote Access Bank II
- Remote Access Bank II Provisioning Overview
- Remote Access Bank II Provisioning Quick Guide
- Remote Access Bank II Maintenance Quick Guide
- Obtain Provisioning Information
- Verify System Equipment Configuration
- Temporarily Disable Configuration Downloading
- Provision Drop DS1 to Remote Access Bank II
- Test DS1 Circuits
- Provision DS0s
- Provision DS0 Crossconnects
- Create Fractional Interfaces (if required)
- Configure Remote RS-232 Interface (if used)
- Configure Remote T1 Drop Interface (if used)
- Configure Remote V.35 Interface (if used)
- Connect Fractional Interface to Remote Interface
- Download Configuration to Remote Access Bank II
- Verify Downloaded Settings (optional)
- Turn Up Service
- Test Remote Circuits
- 12. Provision Remote Adit 600 via FDL
- 13. Provision Remote Adit 600 via IP DS0
- Remote IP DS0 Provisioning Overview
- Remote IP DS0 Provisioning Quick Guide
- Router Provisioning Quick Guide
- Remote Adit IP DS0 Provisioning Quick Guide
- Obtain Provisioning Information
- Verify Equipment Configuration
- Provision Groom DS1s to Adit Router
- Provision Drop DS1s to Remote Adit
- Provision Groom DS0s to Adit Router
- Provision Drop DS0s to Remote Adit
- Provision DS0 Crossconnects
- Provision Remote Adit 600
- Test DS1 and DS0 Circuits
- 14. Alarm Clearing
- 15. Diagnostics & Troubleshooting
- Alarms and Logs
- Alarm and Status Indicators
- Status and Performance
- GR-303 Status and Performance
- Near-End Loopbacks
- Far-End Loopbacks
- Access Bank II Loopbacks
- Read Remote Loopback
- Send Remote Loopdown
- Send Remote RS232 Line Loopup
- Send Remote RS232 TSI Equipment Loopup
- Send Remote RS232 TSI Network Loopup
- Send Remote SDSL Payload Loopup
- Send Remote T1 Payload Loopup
- Send Remote T1 TSI Loopup
- Send Remote T1 Drop Line Loopup
- Send Remote T1 Drop Payload Loopup
- Send Remote T1 Drop Payload Loopup
- Send Remote V35 Line Loopup
- Send Remote V35 TSI Equipment Loopup
- Send Remote V35 TSI Network Loopup
- Bit Patterns and Error Tests
- Other Maintenance Commands
- Technical Support
- 16. Maintenance Procedures
- 17. Update Controller Card Software
- 18. CLI Language Reference
- Overview
- CLI Requirements
- CLI Conventions and Shortcuts
- Online Help
- Users and Passwords
- Logging In and Out
- CLI Command List
- ACO
- Add Interface
- Add User
- Alarms
- Clear BERT Log
- Clear Blocked Call Count
- Clear Config Log
- Clear DS1 Performance
- Clear Log
- Clear Peak Call Count
- Clear Permanent Call Count
- Clear Remote Log
- Clear TMC Log
- Connect
- Connect Remote Interface
- Delete Interface
- Delete User
- Disconnect
- Disconnect Remote
- Exit
- Exit Remote Session (Ctrl+C)
- Load
- Load TFTP Config
- Log
- Log BERT
- Log Config
- Log TMC
- Logon Remote
- Ping
- Read Remote Alarms
- Read Remote Connections
- Read Remote Log
- Read Remote Loopback
- Read Remote RS232
- Read Remote Performance
- Read Remote T1
- Read Remote T1drop
- Read Remote V35
- Reset All
- Reset DS1 Framer
- Reset Remote
- Reset Standby
- Restore Defaults
- Send DS1 CSU Loopup
- Send DS1 Line Loopup
- Send DS1 Line <pattern>
- Send DS1 Line <pattern> Test
- Send DS1 Network Loopup
- Send DS1 NIU Loopup
- Send DS1 Payload Loopup
- Send DS1 Payload <pattern>
- Send DS1 Payload <pattern> Test
- Send DS1 Off
- Send Remote Loopdown
- Send Remote RS232 Line Loopup
- Send Remote RS232 TSI Loopup
- Send Remote SDSL Payload Loopup
- Send Remote T1 Payload Loopup
- Send Remote T1 TSI Loopup
- Send Remote T1Drop Line Loopup
- Send Remote T1Drop Payload Loopup
- Send Remote T1Drop TSI Loopup
- Send Remote V35 Line Loopup
- Send Remote V35 TSI Loopup
- Send Switch Provision Request
- Set Alarms
- Set Autoexit
- Set Clock
- Set CRV Idle
- Set Date
- Set DS0 CRV
- Set DS0 ISDN BRI CRV
- Set DS0 P-Phone
- Set DS0 Service
- Set DS0 Signal
- Set DS0 Type
- Set DS1 Clock
- Set DS1 FDL
- Set DS1 Framing
- Set DS1 ID
- Set DS1 LBO
- Set DS1 Line Loopup
- Set DS1 Linecode
- Set DS1 Loopdetect
- Set DS1 Payload Loopup
- Set DS1 Remote Device Mgmt
- Set DS1 Service
- Set DS1 TermID
- Set DS1 Threshold
- Set DS1 Type
- Set EOC
- Set Ethernet IP Address
- Set ID
- Set IP Gateway Address
- Set Remote Config
- Set Remote ID
- Set Remote RS232 Baud
- Set Remote RS232 Data
- Set Remote RS232 Stop
- Set Remote T1Drop Framing
- Set Remote T1Drop LBO
- Set Remote T1Drop Linecode
- Set Remote T1Drop PRM
- Set Remote V35 ClockInv
- Set Remote V35 CTS
- Set Remote V35 Data
- Set Remote V35 DSU
- Set Remote V35 RxClock
- Set Remote V35 Speed
- Set Screen
- Set SNMP Contact
- Set SNMP GetCom
- Set SNMP Location
- Set SNMP Name
- Set SNMP NMS Address
- Set SNMP SetCom
- Set SNMP TrapCom
- Set Switch Type
- Set Time
- Set TMC
- Set User Level
- Set User Password
- Show Autoexit
- Show Clock
- Show Connect
- Show CRV
- Show Date
- Show DS0
- Show DS1
- Show DS1 All
- Show EOC
- Show Ethernet
- Show ID
- Show Interface
- Show IP
- Show ISDN CRV
- Show Remote
- Show Remote Connections
- Show SNMP
- Show Switch
- Show Time
- Show TMC
- Show Users
- Status Clock
- Status CRV
- Status DS0
- Status DS1
- Status DS1 All
- Status DS1 Performance
- Status DS1 Performance History
- Status EOC
- Status Equipment
- Status IP
- Status ISDN CRV
- Status Remote
- Status TMC
- Status TMC History
- Switch Controller
- Upload TFTP Config
- WhoAmI
- A. EOC Interface
- Overview
- Managed Object Class Support
- Analog Line Termination Objects
- Alarm Count List Objects
- DS0 Channel Termination Objects
- DS1 Framed Path Termination Objects
- DS1 Line Termination Objects
- EBS Line Termination Objects
- ISDN Line Termination Objects
- ISDN Framed Path Termination Objects
- Quarter DS0 Channel Termination
- Crossconnection
- Equipment Objects
- IDLC Call Processing Profile Objects
- IDLC Data Link Profile Objects
- IDLC Data Link Termination Objects
- IDLC Terminal Objects
- Memory Objects
- Network Element Objects
- Protection Group Objects
- Protection Group Unit Objects
- Actions
- Notifications
- B. FDL Interface
- C. SNMP Interface
- Glossary
- Index

Access Navigator
USER MANUAL
Part Number: 770-0079-AP
Product Release: 1.8
August 2003

Copyright© 2003 Carrier Access Corporation. All rights reserved.
The information presented in this manual is subject to change without notice and does not represent a
commitment on the part of Carrier Access Corporation. The hardware and software described herein are
furnished under license(s) or non-disclosure agreement(s). The hardware, software, and manual may be
used or copied only in accordance with the terms of such agreement(s), including, but not limited to, the
software license contained herein. It is against the law to reproduce, transmit, transcribe, store in a retrieval
system, or translate into any medium - electronic, mechanical, magnetic, optical, chemical, manual, or
otherwise - any part of this manual or software supplied with the Access Navigator for any purpose other
than the purchaser's personal use without the express written permission of Carrier Access Corporation.
Access Navigator, Access Bank, Adit, and the Carrier Access logo are registered trademarks of Carrier
Access Corporation. Valet and NetworkValet are trademarks of Carrier Access Corporation. All other brand
or product names are trademarks or registration trademarks of their respective companies or organizations.
Contact Information:
Carrier Access Corporation
5395 Pearl Parkway
Boulder, CO 80301-2490
Corporate Phone: (800) 495-5455
Fax: (303) 443-5908
www.carrieraccess.com
Customer Support Direct: (800) 786-9929
E-mail: tech-support@carrieraccess.com

1iv August 2003 Access Navigator - Release 1.8
Preface
Compliance
USA
lUL 1950, 3rd Edition
lFCC Part 15, Class A
lFCC Part 68
lNEBS Level 3 for Type 2 and 4 equipment
GR-1089-CORE
GR-63-CORE
CANADA
lCSA C22.2 No. 950.95
lICES-003, Class A
lCS-03
See Chapters 2, 3, and 4 for detailed compliance requirements on each product.
Notices
This manual contains important information and warnings that must be followed to ensure safe
operation of the equipment.
DANGER! A DANGER NOTICE INDICATES THE PRESENCE OF A HAZARD THAT CAN OR WILL
CAUSE DEATH OR SEVERE PERSONAL INJURY IF THE HAZARD IS NOT AVOIDED.
CAUTION! A CAUTION NOTICE INDICATES THE POSSIBILITY OF INTERRUPTING NETWORK
SERVICE IF THE HAZARD IS NOT AVOIDED.
WARNING! A WARNING NOTICE INDICATES THE POSSIBILITY OF EQUIPMENT DAMAGE IF
THE HAZARD IS NOT AVOIDED.
NOTE: A Note indicates information to help you understand how to perform a procedure
or how the system work. Notes should be read before performing the required action.

Access Navigator - Release 1.8 August 2003 1v
Preface
Electrostatic Discharge (ESD) Precautions
ESD can damage processors, circuit boards, and other electronic components. Always observe the
following precautions before installing a system component.
1. Do not remove a component from its protective packaging until ready to install it.
2. Wear a wrist grounding strap and attach it to a metal part of the system unit before handling
components. If a wrist strap is not available, maintain contact with the system unit throughout
any procedure requiring ESD protection.
3. For more information, see Static-Sensitive Equipment Handling Procedures on page 3.
WARNING! INTEGRATED CIRCUITS (ICS) ARE EXTREMELY SUSCEPTIBLE TO ELECTRO-
STATIC DISCHARGE. UNLESS YOU ARE A QUALIFIED SERVICE TECHNICIAN WHO USES TOOLS AND
TECHNIQUES THAT CONFORM TO ACCEPTED INDUSTRY PRACTICES, DO NOT HANDLE ICS.
The ESD warning label appears on packages and storage bags that contain static-sensitive products and
components.

1vi August 2003 Access Navigator - Release 1.8
Preface
Carrier Access Software License Agreement
PLEASE CAREFULLY READ THE FOLLOWING TERMS AND CONDITIONS CONTAINED IN
THIS LICENSE (THE "LICENSE") BEFORE OPENING THE SOFTWARE PACKAGE; OPENING
THIS PACKAGE INDICATES THAT YOU HAVE ACCEPTED THESE TERMS AND
CONDITIONS AND AGREE TO BE BOUND BY THEM.
CARRIER ACCESS CORPORATION provides this Software and licenses its use to you, the
LICENSEE, pursuant to the following terms. "LICENSEE" means the entity that has accepted the terms
and conditions of this License by opening this package, references to "LICENSOR" mean "CARRIER
ACCESS CORPORATION" and references to the "Software" mean all of the contents of the files,
disks, CD-ROMs or other media with which this License is provided. LICENSEE assumes
responsibility for the selection of the Software to achieve LICENSEE's intended results. Further,
LICENSEE is responsible for the installation, use, and results obtained from the Software.
License
LICENSEE desires to license from LICENSOR and LICENSOR desires to license to LICENSEE
the Software that is an integral element of the communication and equipment package marketed by
LICENSOR.
LICENSEE has the limited non-exclusive right to use the accessed Software only on the number of
units agreed to in the purchase order under which the Software was purchased. LICENSEE may not
transfer the Software from one unit to another even though the Software is used on only one unit at
a time. LICENSEE may not provide copies of the Software to any third party. LICENSEE may
make one copy of the Software solely for backup purposes. LICENSEE may not modify the
Software.
LICENSEE agrees that it will not attempt to alter, disassemble, decrypt or reverse engineer the
Software. LICENSEE will not make, or have made, or permit to be made, any copies of the
Software or portions thereof, except as necessary for its use with the number of units previously
agreed upon in the purchase order under which the Software was purchased. LICENSEE agrees that
any such copies of the Software shall contain the same proprietary notices that appear on or in the
Software.
Title and Risk
Title to the Software, including the ownership of all copyrights, mask work rights, patents,
trademarks, trade secrets, and all other intellectual property rights subsisting in the Software,
documentation, enhancements, adaptations, and to any modifications thereto shall at all times
remain with LICENSOR.
LICENSEE shall make no claim of any ownership, interest in the intellectual property rights,
including without limitation copyright and patents, in the Software, enhancements, and any
adaptations, developments, or modifications thereof.
LICENSEE acknowledges that the laws and regulations of the United States restrict the export and
re-export of commodities and technical data of United States origin, including the Software.

Access Navigator - Release 1.8 August 2003 1vii
Preface
LICENSEE agrees that it will not export or re-export the Software in any form without the
appropriate United States and foreign government licenses. LICENSEE agrees that its obligations
pursuant to this Section shall survive and continue after any termination or expiration of rights
under this License.
Copyright
The Software is copyrighted by LICENSOR and, except as permitted by this License, LICENSEE
may not duplicate the Software or disclose it to any other party.
Term
This License is effective until terminated. LICENSEE may terminate it voluntarily at any time.
Voluntary termination by LICENSEE must be accompanied by complete destruction of the
Software and all copies thereof. LICENSOR or LICENSOR's Licensors of the Software may
terminate this License without notice upon LICENSEE 's failure to abide by this License.
Warranty
For a period of ninety (90) days after the initial delivery of the Software to LICENSEE (the
"Software Warranty Period"), LICENSOR warrants that the Software, when used as permitted
under this License will operate substantially as described in the Software published specifications.
LICENSOR will, at its own expense and as its sole obligation and LICENSEE's exclusive remedy
for any breach of this warranty, use commercially reasonable efforts to correct any reproducible
error in the Software reported to LICENSOR by LICENSEE in writing during the Software
Warranty Period, or to replace the defective Software. If LICENSOR determines that it is unable to
correct the error or replace the Software, LICENSOR will refund to LICENSEE all license fees paid
for the Software, in which case this License and LICENSEE's right to use the Software will be
terminated. Any such error correction or replacement provided to LICENSEE will not extend the
original Software Warranty Period
Disclaimer
ALL WARRANTIES OTHER THAN THOSE STATED IN THIS LICENSE, EITHER
EXPRESSED OR IMPLIED, ARE DISCLAIMED AS TO THE SOFTWARE AND ITS
QUALITY, PERFORMANCE, OR FITNESS FOR ANY PARTICULAR PURPOSE. LICENSEE
BEARS THE ENTIRE RISK RELATING TO THE QUALITY OF THE SOFTWARE AND IF
THE SOFTWARE PROVES TO HAVE ANY DEFECTS, LICENSEE ASSUMES THE COST OF
ANY NECESSARY SERVICING OR REPAIRS.
LICENSOR MAKES NO OTHER WARRANTIES, EXPRESSED OR IMPLIED, INCLUDING,
BUT NOT LIMITED TO, ANY WARRANTY OF MERCHANTABILITY OR FITNESS FOR A
PARTICULAR PURPOSE TITLE, AND NON-INFRINGEMENT OF THIRD PARTY RIGHTS.
Limitation of Liability
IN NO EVENT SHALL LICENSOR BE RESPONSIBLE FOR ANY INDIRECT, EXEMPLARY,
SPECIAL, INCIDENTAL OR CONSEQUENTIAL DAMAGES INCLUDING WITHOUT
LIMITATION ANY LOST DATA, LOST PROFITS, AND COSTS OF PROCUREMENT OF
SUBSTITUTE GOODS OR SERVICES, ARISING FROM OR RELATING TO THESE
LICENSE TERMS, HOWEVER CAUSED AND UNDER ANY THEORY OF LIABILITY

1viii August 2003 Access Navigator - Release 1.8
Preface
(INCLUDING NEGLIGENCE, CONTRACT AND TORT), EVEN IF LICENSOR HAS BEEN
ADVISED OF THE POSSIBILITY OF SUCH DAMAGES.
THE AGGREGATE LIABILITY OF LICENSOR TO LICENSEE IN RESPECT OF ANY AND
ALL CAUSES OF ACTION AT ANY TIME OR TIMES ARISING OUT OF THIS LICENSE,
INCLUDING WITHOUT LIMITATION ANY BREACH OF WARRANTY, SHALL NOT
EXCEED AN AMOUNT EQUAL TO THE SOFTWARE LICENSE OR PURCHASE FEE PAID
PRIOR TO THE TIME WHEN SUCH CAUSE OF ACTION ARISES, REDUCED BY TWENTY
PERCENT (20%) FOR EACH SUBSEQUENT YEAR, WHICH SHALL HAVE EXPIRED
PRIOR TO THAT TIME.
Jurisdiction and Venue
This License shall be construed and interpreted according to the laws of the state of Colorado. Any
action or proceeding arising from or relating to these License Terms shall be brought solely in the
state and federal courts of Colorado, and each Party irrevocably submits to the jurisdiction and
venue of any such court in any such action or proceeding.

Access Navigator - Release 1.8 August 2003 1ix
Preface
Warranty
Carrier Access Corporation conditionally warrants to BUYER that PRODUCTS are free from
substantial defect in material and workmanship under normal use given proper installation and
maintenance for the period of five years from the date of shipment by Carrier Access Corporation.
BUYER will promptly notify Carrier Access Corporation of any defect in the PRODUCT. Carrier
Access Corporation or its agent will have the right to inspect the PRODUCT or workmanship on
BUYER’S or BUYER’S customer premises. Carrier Access Corporation has the option to: (a) repair,
replace or service at its factory or on the premises the PRODUCT or workmanship found to be
defective; or (b) credit BUYER for the PRODUCT in accordance with Carrier Access Corporation’s
depreciation policy. Refurbished material may be used to repair or replace the PRODUCT.
PRODUCTS returned to Carrier Access Corporation for repair, replacement, or credit will be shipped
prepaid to BUYER.
Limitations of Warranty & Limitation of Remedies
Correction of defects by repair, replacement, service or credit will be at Carrier Access Corporation’s
option and constitute fulfillment of all obligations to buyer for breach of warranty.
Carrier Access Corporation assumes no warranty liability with respect to defects in the PRODUCT
caused by: (a) modification, repair, installation, operation or maintenance of the PRODUCT by anyone
other than Carrier Access Corporation or its agent, except as described in Carrier Access Corporation’s
documentation; or (b) the negligent or other improper use of the PRODUCT; or (c) handling or
transportation after title of the PRODUCT passes to BUYER.
Other manufacturer’s equipment purchased by Carrier Access Corporation and resold to BUYER will
be limited to that manufacture’s warranty. Carrier Access Corporation assumes no warranty liability for
other manufacturer’s equipment furnished by BUYER.
Buyer understands and agrees as follows: the warranties in this agreement replace all other warranties,
expressed or implied, and all other obligations or liabilities of Carrier Access Corporation, including
any warranties of merchantability and fitness for a particular purpose. All other warranties are
disclaimed and excluded by Carrier Access Corporation.
The remedies contained in this agreement will be the sole and exclusive remedies whether in contract,
tort or otherwise, and Carrier Access Corporation will not be liable for injuries or damages to persons
or property resulting from any case whatsoever, with the exception of injuries or damages caused by the
gross negligence of Carrier Access Corporation. These limitations apply to all services, software, and
products during and after the warranty period. In no event will Carrier Access Corporation be liable for
any special, incidental, or consequential damages or commercial losses even if Carrier Access
Corporation has been advised thereof.
No agent, distributor, or representative is authorized to make any warranties on behalf of Carrier Access
Corporation or to assume for Carrier Access Corporation any other liability in connection with any of
Carrier Access Corporation’s PRODUCTS, Software, or Services.

1x August 2003 Access Navigator - Release 1.8
Preface
Warranty Product Returns
Before returning any equipment to Carrier Access, first contact the distributor or dealer from which you
purchased the product.
A Return Material Authorization (RMA) number is required for all equipment returned to Carrier
Access. Call Carrier Access Customer Support at (800) 786-9929 or (303) 442-5455 for RMA number,
repair/warranty information and shipping instructions. Be prepared to provide the following
information:
lCarrier Access serial number(s) from the system chassis or circuit card(s)
lName of distributor or dealer from which you purchased the product
lDescription of defect
Ensure that returned items are packaged properly:
lFollow Electrostatic Discharge (ESD) Precautions on page v
lEnclose circuit cards in anti-static wrappers
lCushion items to prevent damage during shipment
lIf replacing parts, use same packaging to return old parts
lEnsure that shipping address is correct and clearly visible on outside of shipping container
lIf returning equipment to Carrier Access Corporation, ensure that RMA number is clearly
visible on outside of shipping container

TABLE OF CONTENTS
Preface
Compliance . . . . . . . . . . . . . . . . . . . . . . . . . . . . . . . . . . . . . . . . . . . . . . . . . iv
Notices . . . . . . . . . . . . . . . . . . . . . . . . . . . . . . . . . . . . . . . . . . . . . . . . . . . . iv
Electrostatic Discharge (ESD) Precautions . . . . . . . . . . . . . . . . . . . . . . . . . .v
Carrier Access Software License Agreement . . . . . . . . . . . . . . . . . . . . . . . vi
License . . . . . . . . . . . . . . . . . . . . . . . . . . . . . . . . . . . . . . . . . . . . . . . . . vi
Title and Risk . . . . . . . . . . . . . . . . . . . . . . . . . . . . . . . . . . . . . . . . . . . . vi
Copyright . . . . . . . . . . . . . . . . . . . . . . . . . . . . . . . . . . . . . . . . . . . . . . .vii
Term . . . . . . . . . . . . . . . . . . . . . . . . . . . . . . . . . . . . . . . . . . . . . . . . . . .vii
Warranty . . . . . . . . . . . . . . . . . . . . . . . . . . . . . . . . . . . . . . . . . . . . . . .vii
Disclaimer . . . . . . . . . . . . . . . . . . . . . . . . . . . . . . . . . . . . . . . . . . . . . .vii
Limitation of Liability . . . . . . . . . . . . . . . . . . . . . . . . . . . . . . . . . . . . .vii
Jurisdiction and Venue . . . . . . . . . . . . . . . . . . . . . . . . . . . . . . . . . . . . viii
Warranty . . . . . . . . . . . . . . . . . . . . . . . . . . . . . . . . . . . . . . . . . . . . . . . . . . . ix
Limitations of Warranty & Limitation of Remedies . . . . . . . . . . . . . . ix
Warranty Product Returns . . . . . . . . . . . . . . . . . . . . . . . . . . . . . . . . . . .x
Table of Contents
1Introduction
Overview . . . . . . . . . . . . . . . . . . . . . . . . . . . . . . . . . . . . . . . . . . . . . . . . . . 1-2
Features and Benefits. . . . . . . . . . . . . . . . . . . . . . . . . . . . . . . . . . . . . . . . . 1-3
Access Navigator Configurations . . . . . . . . . . . . . . . . . . . . . . . . . . . . . . . 1-3
System Architecture. . . . . . . . . . . . . . . . . . . . . . . . . . . . . . . . . . . . . . . . . . 1-4
Carrier Access Support Products . . . . . . . . . . . . . . . . . . . . . . . . . . . . . . . . 1-5
Access Banks . . . . . . . . . . . . . . . . . . . . . . . . . . . . . . . . . . . . . . . . . . . 1-5
Adit 600 . . . . . . . . . . . . . . . . . . . . . . . . . . . . . . . . . . . . . . . . . . . . . . . 1-5
Management. . . . . . . . . . . . . . . . . . . . . . . . . . . . . . . . . . . . . . . . . . . . . . . . 1-6
Command Line Interface . . . . . . . . . . . . . . . . . . . . . . . . . . . . . . . . . . 1-6
SNMP . . . . . . . . . . . . . . . . . . . . . . . . . . . . . . . . . . . . . . . . . . . . . . . . . 1-7
Valet and NetworkValet EMS Software. . . . . . . . . . . . . . . . . . . . . . . 1-8
2Access Navigator / DCS Service Manager
Overview . . . . . . . . . . . . . . . . . . . . . . . . . . . . . . . . . . . . . . . . . . . . . . . . . . 2-2
System Architecture. . . . . . . . . . . . . . . . . . . . . . . . . . . . . . . . . . . . . . . . . . 2-3
Features and Benefits. . . . . . . . . . . . . . . . . . . . . . . . . . . . . . . . . . . . . . . . . 2-4
Functions. . . . . . . . . . . . . . . . . . . . . . . . . . . . . . . . . . . . . . . . . . . . . . . 2-4
Services. . . . . . . . . . . . . . . . . . . . . . . . . . . . . . . . . . . . . . . . . . . . . . . . 2-4
Facilities . . . . . . . . . . . . . . . . . . . . . . . . . . . . . . . . . . . . . . . . . . . . . . . 2-4
Management . . . . . . . . . . . . . . . . . . . . . . . . . . . . . . . . . . . . . . . . . . . . 2-4
TABLE OF CONTENTS

1xii August 2003 Access Navigator - Release 1.8
Table of Contents
Configuration . . . . . . . . . . . . . . . . . . . . . . . . . . . . . . . . . . . . . . . . . . . . . . 2-6
Applications . . . . . . . . . . . . . . . . . . . . . . . . . . . . . . . . . . . . . . . . . . . . . . . 2-7
Interfaces. . . . . . . . . . . . . . . . . . . . . . . . . . . . . . . . . . . . . . . . . . . . . . . . . . 2-7
Specifications . . . . . . . . . . . . . . . . . . . . . . . . . . . . . . . . . . . . . . . . . . . . . . 2-7
DCS Operation. . . . . . . . . . . . . . . . . . . . . . . . . . . . . . . . . . . . . . . . . . 2-7
DS1 Interface . . . . . . . . . . . . . . . . . . . . . . . . . . . . . . . . . . . . . . . . . . . 2-7
System Clocking . . . . . . . . . . . . . . . . . . . . . . . . . . . . . . . . . . . . . . . . 2-8
Signaling . . . . . . . . . . . . . . . . . . . . . . . . . . . . . . . . . . . . . . . . . . . . . . 2-8
Management Interfaces . . . . . . . . . . . . . . . . . . . . . . . . . . . . . . . . . . . 2-8
Protocols. . . . . . . . . . . . . . . . . . . . . . . . . . . . . . . . . . . . . . . . . . . . . . . 2-8
Alarms . . . . . . . . . . . . . . . . . . . . . . . . . . . . . . . . . . . . . . . . . . . . . . . . 2-8
Compliance . . . . . . . . . . . . . . . . . . . . . . . . . . . . . . . . . . . . . . . . . . . . 2-9
Power . . . . . . . . . . . . . . . . . . . . . . . . . . . . . . . . . . . . . . . . . . . . . . . . . 2-9
Environmental . . . . . . . . . . . . . . . . . . . . . . . . . . . . . . . . . . . . . . . . . . 2-9
Physical . . . . . . . . . . . . . . . . . . . . . . . . . . . . . . . . . . . . . . . . . . . . . . . 2-9
Compliance Requirements . . . . . . . . . . . . . . . . . . . . . . . . . . . . . . . . . . . 2-10
FCC Requirements. . . . . . . . . . . . . . . . . . . . . . . . . . . . . . . . . . . . . . 2-10
Telcordia (Bellcore) Requirements . . . . . . . . . . . . . . . . . . . . . . . . . 2-11
UL Requirements. . . . . . . . . . . . . . . . . . . . . . . . . . . . . . . . . . . . . . . 2-11
CSA Requirements. . . . . . . . . . . . . . . . . . . . . . . . . . . . . . . . . . . . . . 2-12
Ordering Information . . . . . . . . . . . . . . . . . . . . . . . . . . . . . . . . . . . . . . . 2-12
3Access Navigator / GR-303 + Data Host
Overview. . . . . . . . . . . . . . . . . . . . . . . . . . . . . . . . . . . . . . . . . . . . . . . . . . 3-2
System Architecture . . . . . . . . . . . . . . . . . . . . . . . . . . . . . . . . . . . . . . . . . 3-3
Features and Benefits . . . . . . . . . . . . . . . . . . . . . . . . . . . . . . . . . . . . . . . . 3-4
GR-303 Services . . . . . . . . . . . . . . . . . . . . . . . . . . . . . . . . . . . . . . . . . . . . 3-4
DCS Services. . . . . . . . . . . . . . . . . . . . . . . . . . . . . . . . . . . . . . . . . . . . . . . 3-6
Management Architecture. . . . . . . . . . . . . . . . . . . . . . . . . . . . . . . . . . . . . 3-7
IP DS0 Management . . . . . . . . . . . . . . . . . . . . . . . . . . . . . . . . . . . . . 3-7
FDL Management . . . . . . . . . . . . . . . . . . . . . . . . . . . . . . . . . . . . . . . 3-8
Configuration . . . . . . . . . . . . . . . . . . . . . . . . . . . . . . . . . . . . . . . . . . . . . . 3-9
Applications . . . . . . . . . . . . . . . . . . . . . . . . . . . . . . . . . . . . . . . . . . . . . . 3-10
Interfaces. . . . . . . . . . . . . . . . . . . . . . . . . . . . . . . . . . . . . . . . . . . . . . . . . 3-10
Specifications . . . . . . . . . . . . . . . . . . . . . . . . . . . . . . . . . . . . . . . . . . . . . 3-11
GR-303 Operation . . . . . . . . . . . . . . . . . . . . . . . . . . . . . . . . . . . . . . 3-11
Crossconnects. . . . . . . . . . . . . . . . . . . . . . . . . . . . . . . . . . . . . . . . . . 3-11
DS1 Interface . . . . . . . . . . . . . . . . . . . . . . . . . . . . . . . . . . . . . . . . . . 3-11
System Clocking . . . . . . . . . . . . . . . . . . . . . . . . . . . . . . . . . . . . . . . 3-11
GR-303 Signaling . . . . . . . . . . . . . . . . . . . . . . . . . . . . . . . . . . . . . . 3-12
DCS Signaling . . . . . . . . . . . . . . . . . . . . . . . . . . . . . . . . . . . . . . . . . 3-12
Management Interfaces . . . . . . . . . . . . . . . . . . . . . . . . . . . . . . . . . . 3-12
Protocols. . . . . . . . . . . . . . . . . . . . . . . . . . . . . . . . . . . . . . . . . . . . . . 3-12
Alarms . . . . . . . . . . . . . . . . . . . . . . . . . . . . . . . . . . . . . . . . . . . . . . . 3-12
Compliance . . . . . . . . . . . . . . . . . . . . . . . . . . . . . . . . . . . . . . . . . . . 3-13
Power . . . . . . . . . . . . . . . . . . . . . . . . . . . . . . . . . . . . . . . . . . . . . . . . 3-13

Access Navigator - Release 1.8 August 2003 1xiii
Table of Contents
Environmental. . . . . . . . . . . . . . . . . . . . . . . . . . . . . . . . . . . . . . . . . . 3-13
Physical. . . . . . . . . . . . . . . . . . . . . . . . . . . . . . . . . . . . . . . . . . . . . . . 3-13
Compliance Requirements . . . . . . . . . . . . . . . . . . . . . . . . . . . . . . . . . . . . 3-14
FCC Requirements . . . . . . . . . . . . . . . . . . . . . . . . . . . . . . . . . . . . . . 3-14
Telcordia (Bellcore) Requirements. . . . . . . . . . . . . . . . . . . . . . . . . . 3-15
UL Requirements . . . . . . . . . . . . . . . . . . . . . . . . . . . . . . . . . . . . . . . 3-15
CSA Requirements . . . . . . . . . . . . . . . . . . . . . . . . . . . . . . . . . . . . . . 3-16
Ordering Information. . . . . . . . . . . . . . . . . . . . . . . . . . . . . . . . . . . . . . . . 3-16
4Access Navigator / GR-303 Host with P-Phone
Overview . . . . . . . . . . . . . . . . . . . . . . . . . . . . . . . . . . . . . . . . . . . . . . . . . . 4-2
System Architecture. . . . . . . . . . . . . . . . . . . . . . . . . . . . . . . . . . . . . . . . . . 4-3
Features and Benefits. . . . . . . . . . . . . . . . . . . . . . . . . . . . . . . . . . . . . . . . . 4-4
GR-303 Services . . . . . . . . . . . . . . . . . . . . . . . . . . . . . . . . . . . . . . . . . . . . 4-4
P-Phone Services . . . . . . . . . . . . . . . . . . . . . . . . . . . . . . . . . . . . . . . . . . . . 4-6
DCS Services . . . . . . . . . . . . . . . . . . . . . . . . . . . . . . . . . . . . . . . . . . . . . . . 4-7
Management Architecture . . . . . . . . . . . . . . . . . . . . . . . . . . . . . . . . . . . . . 4-8
IP DS0 Management. . . . . . . . . . . . . . . . . . . . . . . . . . . . . . . . . . . . . . 4-8
FDL Management. . . . . . . . . . . . . . . . . . . . . . . . . . . . . . . . . . . . . . . . 4-9
Configuration . . . . . . . . . . . . . . . . . . . . . . . . . . . . . . . . . . . . . . . . . . . . . . 4-10
Applications . . . . . . . . . . . . . . . . . . . . . . . . . . . . . . . . . . . . . . . . . . . . . . . 4-11
Interfaces . . . . . . . . . . . . . . . . . . . . . . . . . . . . . . . . . . . . . . . . . . . . . . . . . 4-11
Specifications. . . . . . . . . . . . . . . . . . . . . . . . . . . . . . . . . . . . . . . . . . . . . . 4-12
GR-303 Operation. . . . . . . . . . . . . . . . . . . . . . . . . . . . . . . . . . . . . . . 4-12
Crossconnects . . . . . . . . . . . . . . . . . . . . . . . . . . . . . . . . . . . . . . . . . . 4-12
DS1 Interface . . . . . . . . . . . . . . . . . . . . . . . . . . . . . . . . . . . . . . . . . . 4-12
System Clocking. . . . . . . . . . . . . . . . . . . . . . . . . . . . . . . . . . . . . . . . 4-12
GR-303 Signaling . . . . . . . . . . . . . . . . . . . . . . . . . . . . . . . . . . . . . . . 4-13
DCS Signaling . . . . . . . . . . . . . . . . . . . . . . . . . . . . . . . . . . . . . . . . . 4-13
Management Interfaces. . . . . . . . . . . . . . . . . . . . . . . . . . . . . . . . . . . 4-13
Protocols . . . . . . . . . . . . . . . . . . . . . . . . . . . . . . . . . . . . . . . . . . . . . . 4-13
Alarms. . . . . . . . . . . . . . . . . . . . . . . . . . . . . . . . . . . . . . . . . . . . . . . . 4-13
Compliance. . . . . . . . . . . . . . . . . . . . . . . . . . . . . . . . . . . . . . . . . . . . 4-14
Standards. . . . . . . . . . . . . . . . . . . . . . . . . . . . . . . . . . . . . . . . . . . . . . 4-14
Power . . . . . . . . . . . . . . . . . . . . . . . . . . . . . . . . . . . . . . . . . . . . . . . . 4-14
Environmental. . . . . . . . . . . . . . . . . . . . . . . . . . . . . . . . . . . . . . . . . . 4-14
Physical. . . . . . . . . . . . . . . . . . . . . . . . . . . . . . . . . . . . . . . . . . . . . . . 4-14
Compliance Requirements . . . . . . . . . . . . . . . . . . . . . . . . . . . . . . . . . . . . 4-15
FCC Requirements . . . . . . . . . . . . . . . . . . . . . . . . . . . . . . . . . . . . . . 4-15
Telcordia (Bellcore) Requirements. . . . . . . . . . . . . . . . . . . . . . . . . . 4-16
UL Requirements . . . . . . . . . . . . . . . . . . . . . . . . . . . . . . . . . . . . . . . 4-16
CSA Requirements . . . . . . . . . . . . . . . . . . . . . . . . . . . . . . . . . . . . . . 4-17
Ordering Information. . . . . . . . . . . . . . . . . . . . . . . . . . . . . . . . . . . . . . . . 4-17

1xiv August 2003 Access Navigator - Release 1.8
Table of Contents
5Physical Installation
Compliance and Safety Requirements . . . . . . . . . . . . . . . . . . . . . . . . . . . 5-2
Tools and Materials. . . . . . . . . . . . . . . . . . . . . . . . . . . . . . . . . . . . . . . . . . 5-3
Unpacking and Inspection. . . . . . . . . . . . . . . . . . . . . . . . . . . . . . . . . . . . . 5-3
Horizontal 19-Inch Rack Mount . . . . . . . . . . . . . . . . . . . . . . . . . . . . . . . . 5-4
Installation Summary. . . . . . . . . . . . . . . . . . . . . . . . . . . . . . . . . . . . . 5-4
Precautions. . . . . . . . . . . . . . . . . . . . . . . . . . . . . . . . . . . . . . . . . . . . . 5-4
Tools and Materials . . . . . . . . . . . . . . . . . . . . . . . . . . . . . . . . . . . . . . 5-4
Attach Mounting Brackets to Access Navigator . . . . . . . . . . . . . . . . 5-5
Attach Access Navigator to Equipment Rack . . . . . . . . . . . . . . . . . . 5-5
Horizontal 23-Inch Rack Mount . . . . . . . . . . . . . . . . . . . . . . . . . . . . . . . . 5-7
Installation Summary. . . . . . . . . . . . . . . . . . . . . . . . . . . . . . . . . . . . . 5-7
Precautions. . . . . . . . . . . . . . . . . . . . . . . . . . . . . . . . . . . . . . . . . . . . . 5-7
Tools and Materials . . . . . . . . . . . . . . . . . . . . . . . . . . . . . . . . . . . . . . 5-7
Attach Mounting Brackets to Access Navigator . . . . . . . . . . . . . . . . 5-8
Attach Access Navigator to Equipment Rack . . . . . . . . . . . . . . . . . . 5-9
Vertical Rack Mount Using Crossbars . . . . . . . . . . . . . . . . . . . . . . . . . . 5-11
Installation Summary. . . . . . . . . . . . . . . . . . . . . . . . . . . . . . . . . . . . 5-11
Precautions. . . . . . . . . . . . . . . . . . . . . . . . . . . . . . . . . . . . . . . . . . . . 5-11
Tools and Materials . . . . . . . . . . . . . . . . . . . . . . . . . . . . . . . . . . . . . 5-11
Install Crossbars. . . . . . . . . . . . . . . . . . . . . . . . . . . . . . . . . . . . . . . . 5-12
Attach Mounting Brackets to Access Navigator . . . . . . . . . . . . . . . 5-12
Attach Access Navigator to Crossbars. . . . . . . . . . . . . . . . . . . . . . . 5-12
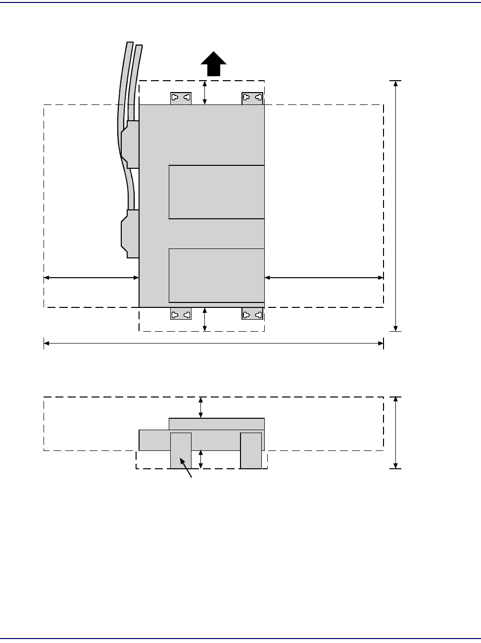
Vertical Wall Mount . . . . . . . . . . . . . . . . . . . . . . . . . . . . . . . . . . . . . . . . 5-15
Installation Summary. . . . . . . . . . . . . . . . . . . . . . . . . . . . . . . . . . . . 5-15
Precautions. . . . . . . . . . . . . . . . . . . . . . . . . . . . . . . . . . . . . . . . . . . . 5-15
Tools and Materials . . . . . . . . . . . . . . . . . . . . . . . . . . . . . . . . . . . . . 5-16
Ensure Adequate Clearance . . . . . . . . . . . . . . . . . . . . . . . . . . . . . . . 5-16
Prepare Plywood . . . . . . . . . . . . . . . . . . . . . . . . . . . . . . . . . . . . . . . 5-16
Attach Mounting Brackets to Access Navigator . . . . . . . . . . . . . . . 5-16
Attach Access Navigator to Plywood . . . . . . . . . . . . . . . . . . . . . . . 5-17
6Electrical Installation
Compliance and Safety Requirements . . . . . . . . . . . . . . . . . . . . . . . . . . . 6-2
Static-Sensitive Equipment Handling Procedures. . . . . . . . . . . . . . . . . . . 6-3
Tools and Materials Required . . . . . . . . . . . . . . . . . . . . . . . . . . . . . . . . . . 6-4
Chassis Ground Connection . . . . . . . . . . . . . . . . . . . . . . . . . . . . . . . . . . . 6-5
Installation Summary. . . . . . . . . . . . . . . . . . . . . . . . . . . . . . . . . . . . . 6-5
Precautions. . . . . . . . . . . . . . . . . . . . . . . . . . . . . . . . . . . . . . . . . . . . . 6-5
Tools and Materials . . . . . . . . . . . . . . . . . . . . . . . . . . . . . . . . . . . . . . 6-5
Run Ground Wire to Access Navigator . . . . . . . . . . . . . . . . . . . . . . . 6-6
Connect Ground Wire to Ground Lug . . . . . . . . . . . . . . . . . . . . . . . . 6-6
Attach Ground Lug to Access Navigator. . . . . . . . . . . . . . . . . . . . . . 6-7

Access Navigator - Release 1.8 August 2003 1xv
Table of Contents
DSX-1 Cable Connections. . . . . . . . . . . . . . . . . . . . . . . . . . . . . . . . . . . . . 6-8
Installation Summary . . . . . . . . . . . . . . . . . . . . . . . . . . . . . . . . . . . . . 6-8
Precautions . . . . . . . . . . . . . . . . . . . . . . . . . . . . . . . . . . . . . . . . . . . . . 6-8
Tools and Materials . . . . . . . . . . . . . . . . . . . . . . . . . . . . . . . . . . . . . . 6-9
Prepare DSX-1 Cables . . . . . . . . . . . . . . . . . . . . . . . . . . . . . . . . . . . . 6-9
Connect DSX-1 Cables to Access Navigator . . . . . . . . . . . . . . . . . . 6-11
Connect DSX-1 Cables to Interface or Patch Panel . . . . . . . . . . . . . 6-14
RS-232 Management Connection . . . . . . . . . . . . . . . . . . . . . . . . . . . . . . 6-17
Installation Summary . . . . . . . . . . . . . . . . . . . . . . . . . . . . . . . . . . . . 6-17
Precautions . . . . . . . . . . . . . . . . . . . . . . . . . . . . . . . . . . . . . . . . . . . . 6-17
Information, Tools, and Materials . . . . . . . . . . . . . . . . . . . . . . . . . . 6-17
Connect Shielded RS-232 Cable. . . . . . . . . . . . . . . . . . . . . . . . . . . . 6-19
Attach Ferrite Bead RF Suppressor . . . . . . . . . . . . . . . . . . . . . . . . . 6-20
Preconfigure Optional Modem . . . . . . . . . . . . . . . . . . . . . . . . . . . . . 6-21
Ethernet Management Connection. . . . . . . . . . . . . . . . . . . . . . . . . . . . . . 6-22
Installation Summary . . . . . . . . . . . . . . . . . . . . . . . . . . . . . . . . . . . . 6-22
Information and Materials . . . . . . . . . . . . . . . . . . . . . . . . . . . . . . . . 6-22
Make Ethernet Cable (Optional). . . . . . . . . . . . . . . . . . . . . . . . . . . . 6-22
Connect Ethernet Cable to Access Navigator. . . . . . . . . . . . . . . . . . 6-24
Connect Ethernet Cable to Ethernet Hub . . . . . . . . . . . . . . . . . . . . . 6-24
External Timing Source (BITS) Connection . . . . . . . . . . . . . . . . . . . . . . 6-25
Installation Summary . . . . . . . . . . . . . . . . . . . . . . . . . . . . . . . . . . . . 6-25
Tools and Materials . . . . . . . . . . . . . . . . . . . . . . . . . . . . . . . . . . . . . 6-25
Make BITS Cable (Optional) . . . . . . . . . . . . . . . . . . . . . . . . . . . . . . 6-26
Connect BITS Cable . . . . . . . . . . . . . . . . . . . . . . . . . . . . . . . . . . . . . 6-26
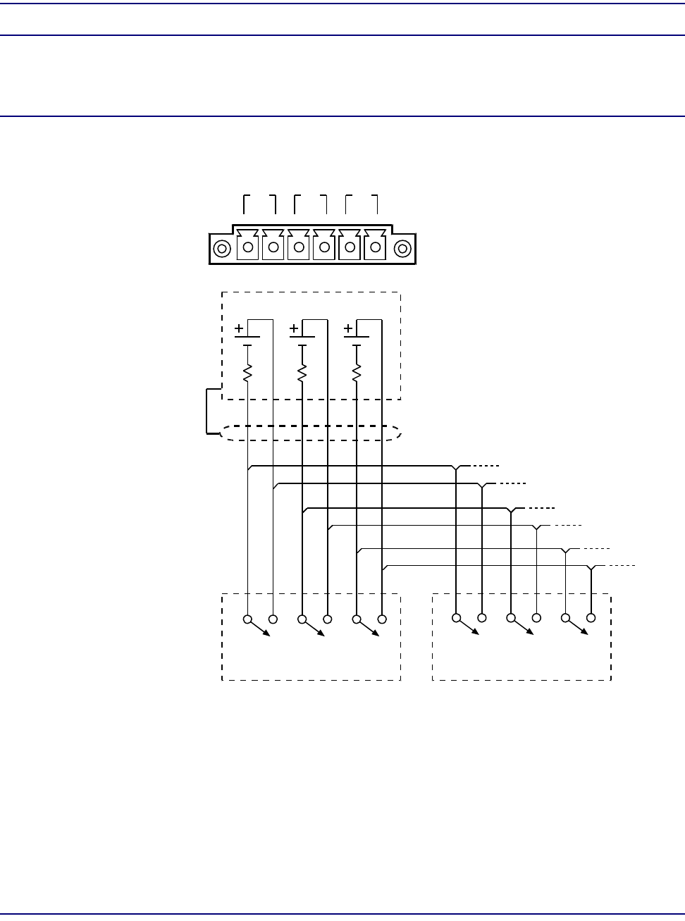
Alarm Output Connections . . . . . . . . . . . . . . . . . . . . . . . . . . . . . . . . . . . 6-27
Installation Summary . . . . . . . . . . . . . . . . . . . . . . . . . . . . . . . . . . . . 6-27
Precautions . . . . . . . . . . . . . . . . . . . . . . . . . . . . . . . . . . . . . . . . . . . . 6-27
Tools and Materials . . . . . . . . . . . . . . . . . . . . . . . . . . . . . . . . . . . . . 6-27
Wire Alarm Output Connector . . . . . . . . . . . . . . . . . . . . . . . . . . . . . 6-28
Plug Output Alarm Connector into Access Navigator . . . . . . . . . . . 6-30
Alarm Input Connections. . . . . . . . . . . . . . . . . . . . . . . . . . . . . . . . . . . . . 6-31
Installation Summary . . . . . . . . . . . . . . . . . . . . . . . . . . . . . . . . . . . . 6-31
Precautions . . . . . . . . . . . . . . . . . . . . . . . . . . . . . . . . . . . . . . . . . . . . 6-31
Tools and Materials . . . . . . . . . . . . . . . . . . . . . . . . . . . . . . . . . . . . . 6-31
Wire Alarm Input Connector . . . . . . . . . . . . . . . . . . . . . . . . . . . . . . 6-32
Plug Alarm Input Connector into Access Navigator . . . . . . . . . . . . 6-34
DC Power Connections . . . . . . . . . . . . . . . . . . . . . . . . . . . . . . . . . . . . . . 6-35
Installation Summary . . . . . . . . . . . . . . . . . . . . . . . . . . . . . . . . . . . . 6-35
Precautions . . . . . . . . . . . . . . . . . . . . . . . . . . . . . . . . . . . . . . . . . . . . 6-35
Tools and Materials . . . . . . . . . . . . . . . . . . . . . . . . . . . . . . . . . . . . . 6-35
Wire Power Connectors . . . . . . . . . . . . . . . . . . . . . . . . . . . . . . . . . . 6-36
Verify Wiring . . . . . . . . . . . . . . . . . . . . . . . . . . . . . . . . . . . . . . . . . . 6-37
Connect Power Plugs to Access Navigator. . . . . . . . . . . . . . . . . . . . 6-37

1xvi August 2003 Access Navigator - Release 1.8
Table of Contents
Dress Cables and Wires. . . . . . . . . . . . . . . . . . . . . . . . . . . . . . . . . . . . . . 6-38
Installation Summary. . . . . . . . . . . . . . . . . . . . . . . . . . . . . . . . . . . . 6-38
Tools and Materials . . . . . . . . . . . . . . . . . . . . . . . . . . . . . . . . . . . . . 6-38
Dress Cables and Wires . . . . . . . . . . . . . . . . . . . . . . . . . . . . . . . . . . 6-38
Acceptance Test . . . . . . . . . . . . . . . . . . . . . . . . . . . . . . . . . . . . . . . . . . . 6-39
Verification Summary . . . . . . . . . . . . . . . . . . . . . . . . . . . . . . . . . . . 6-39
Apply Power and Verify Operation . . . . . . . . . . . . . . . . . . . . . . . . . 6-40
Verify Chassis Ground Connection . . . . . . . . . . . . . . . . . . . . . . . . . 6-41
Verify DSX-1 Connections . . . . . . . . . . . . . . . . . . . . . . . . . . . . . . . 6-41
Verify RS-232 Management Connection. . . . . . . . . . . . . . . . . . . . . 6-42
Verify Ethernet Cable Connection. . . . . . . . . . . . . . . . . . . . . . . . . . 6-43
Verify Ethernet Management Connection . . . . . . . . . . . . . . . . . . . . 6-43
Verify BITS Connection . . . . . . . . . . . . . . . . . . . . . . . . . . . . . . . . . 6-44
Verify Alarm Output Connections. . . . . . . . . . . . . . . . . . . . . . . . . . 6-45
Verify Alarm Input Connections . . . . . . . . . . . . . . . . . . . . . . . . . . . 6-47
Exit Management Session . . . . . . . . . . . . . . . . . . . . . . . . . . . . . . . . 6-48
Install Redundant Controller Card . . . . . . . . . . . . . . . . . . . . . . . . . . . . . 6-49
Installation Summary. . . . . . . . . . . . . . . . . . . . . . . . . . . . . . . . . . . . 6-49
Precautions. . . . . . . . . . . . . . . . . . . . . . . . . . . . . . . . . . . . . . . . . . . . 6-49
Tools and Materials . . . . . . . . . . . . . . . . . . . . . . . . . . . . . . . . . . . . . 6-50
Verify Software Compatibility. . . . . . . . . . . . . . . . . . . . . . . . . . . . . 6-50
Remove Front Cover . . . . . . . . . . . . . . . . . . . . . . . . . . . . . . . . . . . . 6-51
Install Controller Card . . . . . . . . . . . . . . . . . . . . . . . . . . . . . . . . . . . 6-52
Verify Operation . . . . . . . . . . . . . . . . . . . . . . . . . . . . . . . . . . . . . . . 6-53
Install Additional Quad T1 Framer Cards. . . . . . . . . . . . . . . . . . . . . . . . 6-55
Installation Summary. . . . . . . . . . . . . . . . . . . . . . . . . . . . . . . . . . . . 6-55
Precautions. . . . . . . . . . . . . . . . . . . . . . . . . . . . . . . . . . . . . . . . . . . . 6-55
Tools and Materials . . . . . . . . . . . . . . . . . . . . . . . . . . . . . . . . . . . . . 6-55
Remove Front Cover . . . . . . . . . . . . . . . . . . . . . . . . . . . . . . . . . . . . 6-56
Install Quad T1 Framer Card . . . . . . . . . . . . . . . . . . . . . . . . . . . . . . 6-57
Verify Operation . . . . . . . . . . . . . . . . . . . . . . . . . . . . . . . . . . . . . . . 6-59
Replace Front Cover . . . . . . . . . . . . . . . . . . . . . . . . . . . . . . . . . . . . 6-61
Configure Management Interfaces . . . . . . . . . . . . . . . . . . . . . . . . . . . . . 6-61
Setup Summary . . . . . . . . . . . . . . . . . . . . . . . . . . . . . . . . . . . . . . . . 6-61
Start RS-232 Management Session . . . . . . . . . . . . . . . . . . . . . . . . . 6-62
Set Date . . . . . . . . . . . . . . . . . . . . . . . . . . . . . . . . . . . . . . . . . . . . . . 6-63
Set Time . . . . . . . . . . . . . . . . . . . . . . . . . . . . . . . . . . . . . . . . . . . . . . 6-63
Set System ID or CLLI code . . . . . . . . . . . . . . . . . . . . . . . . . . . . . . 6-64
Set IP Address and Subnet Mask . . . . . . . . . . . . . . . . . . . . . . . . . . . 6-64
Set Gateway Address . . . . . . . . . . . . . . . . . . . . . . . . . . . . . . . . . . . . 6-65
Exit Management Session . . . . . . . . . . . . . . . . . . . . . . . . . . . . . . . . 6-65

Access Navigator - Release 1.8 August 2003 1xvii
Table of Contents
7Start Management Session
Management Requirements . . . . . . . . . . . . . . . . . . . . . . . . . . . . . . . . . . . . 7-2
Command Line Interface Conventions . . . . . . . . . . . . . . . . . . . . . . . . . . . 7-3
RS-232 Management . . . . . . . . . . . . . . . . . . . . . . . . . . . . . . . . . . . . . . . . . 7-4
RS-232 Management Requirements. . . . . . . . . . . . . . . . . . . . . . . . . . 7-4
Procedure Summary . . . . . . . . . . . . . . . . . . . . . . . . . . . . . . . . . . . . . . 7-4
Obtain Information . . . . . . . . . . . . . . . . . . . . . . . . . . . . . . . . . . . . . . . 7-5
Connect RS-232 Cable to Access Navigator . . . . . . . . . . . . . . . . . . . 7-5
Set Up Terminal Program. . . . . . . . . . . . . . . . . . . . . . . . . . . . . . . . . . 7-5
Start RS-232 Management Session. . . . . . . . . . . . . . . . . . . . . . . . . . . 7-6
Perform Management Operations. . . . . . . . . . . . . . . . . . . . . . . . . . . . 7-7
Exit RS-232 Management Session . . . . . . . . . . . . . . . . . . . . . . . . . . . 7-7
Telnet Management . . . . . . . . . . . . . . . . . . . . . . . . . . . . . . . . . . . . . . . . . . 7-8
Telnet Management Requirements . . . . . . . . . . . . . . . . . . . . . . . . . . . 7-8
Procedure Summary . . . . . . . . . . . . . . . . . . . . . . . . . . . . . . . . . . . . . . 7-8
Obtain Information . . . . . . . . . . . . . . . . . . . . . . . . . . . . . . . . . . . . . . . 7-9
Start Telnet Program and Connect to Access Navigator . . . . . . . . . . 7-9
Start Telnet Management Session. . . . . . . . . . . . . . . . . . . . . . . . . . . . 7-9
Perform Management Operations. . . . . . . . . . . . . . . . . . . . . . . . . . . 7-10
Exit Telnet Management Session When Finished . . . . . . . . . . . . . . 7-10
NetworkValet EMS and Valet Management . . . . . . . . . . . . . . . . . . . . . . 7-11
8Provision Access Navigator
Basic Provisioning Overview. . . . . . . . . . . . . . . . . . . . . . . . . . . . . . . . . . . 8-2
Basic Provisioning Quick Guide . . . . . . . . . . . . . . . . . . . . . . . . . . . . . . . . 8-2
Obtain Provisioning Information . . . . . . . . . . . . . . . . . . . . . . . . . . . . . . . . 8-3
Verify System Equipment Configuration . . . . . . . . . . . . . . . . . . . . . . . . . 8-4
Set System ID or CLLI Code. . . . . . . . . . . . . . . . . . . . . . . . . . . . . . . . . . . 8-5
Set Date . . . . . . . . . . . . . . . . . . . . . . . . . . . . . . . . . . . . . . . . . . . . . . . . . . . 8-6
Set Time . . . . . . . . . . . . . . . . . . . . . . . . . . . . . . . . . . . . . . . . . . . . . . . . . . . 8-6
Set Ethernet Properties. . . . . . . . . . . . . . . . . . . . . . . . . . . . . . . . . . . . . . . . 8-7
Set User and Password Security. . . . . . . . . . . . . . . . . . . . . . . . . . . . . . . . . 8-9
Set SNMP Properties . . . . . . . . . . . . . . . . . . . . . . . . . . . . . . . . . . . . . . . . 8-11
9Provision DCS Service
DCS Provisioning Overview . . . . . . . . . . . . . . . . . . . . . . . . . . . . . . . . . . . 9-2
Provisioning ISDN BRI Service. . . . . . . . . . . . . . . . . . . . . . . . . . . . . 9-3
Provisioning TR-08 Service with DCS. . . . . . . . . . . . . . . . . . . . . . . . 9-3
DCS Provisioning Quick Guide. . . . . . . . . . . . . . . . . . . . . . . . . . . . . . . . . 9-6
Obtain Provisioning Information . . . . . . . . . . . . . . . . . . . . . . . . . . . . . . . . 9-7
Verify System Equipment Configuration . . . . . . . . . . . . . . . . . . . . . . . . . 9-7
Verify Service Status . . . . . . . . . . . . . . . . . . . . . . . . . . . . . . . . . . . . . . . . . 9-8
Set Unused Circuits Out of Service . . . . . . . . . . . . . . . . . . . . . . . . . . . . . 9-10
Set System Clock Source . . . . . . . . . . . . . . . . . . . . . . . . . . . . . . . . . . . . . 9-11
Provision “Groom” DS1 Circuits to Network . . . . . . . . . . . . . . . . . . . . . 9-12

1xviii August 2003 Access Navigator - Release 1.8
Table of Contents
Test Groom DS1 Circuits . . . . . . . . . . . . . . . . . . . . . . . . . . . . . . . . . . . . 9-14
Provision “Drop” DS1 Circuits to Subscribers . . . . . . . . . . . . . . . . . . . . 9-14
Provision and Connect ISDN PRI Channels. . . . . . . . . . . . . . . . . . . . . . 9-16
Provision and Connect ISDN BRI 3DS0 Channels . . . . . . . . . . . . . . . . 9-16
Provision and Connect DS0s. . . . . . . . . . . . . . . . . . . . . . . . . . . . . . . . . . 9-17
Turn Up Service . . . . . . . . . . . . . . . . . . . . . . . . . . . . . . . . . . . . . . . . . . . 9-19
Test DS1 and DS0 Circuits . . . . . . . . . . . . . . . . . . . . . . . . . . . . . . . . . . . 9-19
10 Provision GR-303 Service
GR-303 Provisioning Overview . . . . . . . . . . . . . . . . . . . . . . . . . . . . . . . 10-2
Provisioning ISDN BRI Service . . . . . . . . . . . . . . . . . . . . . . . . . . . 10-4
Provisioning P-Phone Service . . . . . . . . . . . . . . . . . . . . . . . . . . . . . 10-4
Provisioning TR-08 Service with GR-303 Translation . . . . . . . . . . 10-5
GR-303 Provisioning Quick Guide. . . . . . . . . . . . . . . . . . . . . . . . . . . . . 10-9
Obtain Provisioning Information . . . . . . . . . . . . . . . . . . . . . . . . . . . . . 10-10
Verify System Equipment Configuration . . . . . . . . . . . . . . . . . . . . . . . 10-10
Verify Service Status. . . . . . . . . . . . . . . . . . . . . . . . . . . . . . . . . . . . . . . 10-11
Set Unused Circuits Out of Service. . . . . . . . . . . . . . . . . . . . . . . . . . . . 10-13
Set System Switch Type . . . . . . . . . . . . . . . . . . . . . . . . . . . . . . . . . . . . 10-14
Set System Clock Source . . . . . . . . . . . . . . . . . . . . . . . . . . . . . . . . . . . 10-14
Provision “Switch” DS1s to Interface Group . . . . . . . . . . . . . . . . . . . . 10-15
Assign Primary and Secondary EOC . . . . . . . . . . . . . . . . . . . . . . . . . . 10-18
Assign Primary and Secondary TMC . . . . . . . . . . . . . . . . . . . . . . . . . . 10-19
Test DS1 Circuits . . . . . . . . . . . . . . . . . . . . . . . . . . . . . . . . . . . . . . . . . 10-20
Provision “Drop” DS1 Circuits to Subscriber. . . . . . . . . . . . . . . . . . . . 10-21
Provision ISDN BRI 4:1 TDM Service to Subscribers. . . . . . . . . . . . . 10-25
Provision DS0s to Subscribers . . . . . . . . . . . . . . . . . . . . . . . . . . . . . . . 10-30
Assign Call Reference Values (CRVs) . . . . . . . . . . . . . . . . . . . . . . . . . 10-32
Turn Up Service . . . . . . . . . . . . . . . . . . . . . . . . . . . . . . . . . . . . . . . . . . 10-34
Test Circuits . . . . . . . . . . . . . . . . . . . . . . . . . . . . . . . . . . . . . . . . . . . . . 10-34
11 Provision Remote Access Bank II
Remote Access Bank II Provisioning Overview. . . . . . . . . . . . . . . . . . . 11-2
Pre-Provisioning and Testing. . . . . . . . . . . . . . . . . . . . . . . . . . . . . . 11-3
Requirements . . . . . . . . . . . . . . . . . . . . . . . . . . . . . . . . . . . . . . . . . . 11-3
Analog Interfaces. . . . . . . . . . . . . . . . . . . . . . . . . . . . . . . . . . . . . . . 11-4
Crossconnect Features . . . . . . . . . . . . . . . . . . . . . . . . . . . . . . . . . . . 11-4
FX Analog Interfaces. . . . . . . . . . . . . . . . . . . . . . . . . . . . . . . . . . . . 11-6
Fractional Interfaces. . . . . . . . . . . . . . . . . . . . . . . . . . . . . . . . . . . . . 11-7
Remote Interfaces . . . . . . . . . . . . . . . . . . . . . . . . . . . . . . . . . . . . . . 11-8
Remote Access Bank II Provisioning Quick Guide . . . . . . . . . . . . . . . . 11-9
Remote Access Bank II Maintenance Quick Guide . . . . . . . . . . . . . . . 11-10
Obtain Provisioning Information . . . . . . . . . . . . . . . . . . . . . . . . . . . . . 11-11
Verify System Equipment Configuration . . . . . . . . . . . . . . . . . . . . . . . 11-11
Temporarily Disable Configuration Downloading . . . . . . . . . . . . . . . . 11-14

Access Navigator - Release 1.8 August 2003 1xix
Table of Contents
Provision Drop DS1 to Remote Access Bank II . . . . . . . . . . . . . . . . . . 11-15
Test DS1 Circuits. . . . . . . . . . . . . . . . . . . . . . . . . . . . . . . . . . . . . . . . . . 11-17
Provision DS0s. . . . . . . . . . . . . . . . . . . . . . . . . . . . . . . . . . . . . . . . . . . . 11-17
Provision DS0 Crossconnects . . . . . . . . . . . . . . . . . . . . . . . . . . . . . . . . 11-19
Create Fractional Interfaces (if required). . . . . . . . . . . . . . . . . . . . . . . . 11-21
Configure Remote RS-232 Interface (if used). . . . . . . . . . . . . . . . . . . . 11-22
Configure Remote T1 Drop Interface (if used) . . . . . . . . . . . . . . . . . . . 11-24
Configure Remote V.35 Interface (if used) . . . . . . . . . . . . . . . . . . . . . . 11-26
Connect Fractional Interface to Remote Interface. . . . . . . . . . . . . . . . . 11-28
Download Configuration to Remote Access Bank II. . . . . . . . . . . . . . . 11-28
Verify Downloaded Settings (optional). . . . . . . . . . . . . . . . . . . . . . . . . 11-29
Turn Up Service. . . . . . . . . . . . . . . . . . . . . . . . . . . . . . . . . . . . . . . . . . . 11-29
Test Remote Circuits . . . . . . . . . . . . . . . . . . . . . . . . . . . . . . . . . . . . . . . 11-30
12 Provision Remote Adit 600 via FDL
Remote Adit 600 FDL Provisioning Overview . . . . . . . . . . . . . . . . . . . . 12-2
FDL Management Configuration . . . . . . . . . . . . . . . . . . . . . . . . . . . 12-3
Remote Adit 600 FDL Provisioning Quick Guide. . . . . . . . . . . . . . . . . . 12-4
Obtain Provisioning Information . . . . . . . . . . . . . . . . . . . . . . . . . . . . . . . 12-6
Verify Equipment Configuration . . . . . . . . . . . . . . . . . . . . . . . . . . . . . . . 12-6
Provision Drop DS1s to Remote Adit 600. . . . . . . . . . . . . . . . . . . . . . . 12-10
Provision Drop DS0s . . . . . . . . . . . . . . . . . . . . . . . . . . . . . . . . . . . . . . . 12-13
Provision DS0 Crossconnects (if required) . . . . . . . . . . . . . . . . . . . . . . 12-15
Provision Remote Adit 600 . . . . . . . . . . . . . . . . . . . . . . . . . . . . . . . . . . 12-17
Test DS1 and DS0 Circuits . . . . . . . . . . . . . . . . . . . . . . . . . . . . . . . . . . 12-17
13 Provision Remote Adit 600 via IP DS0
Remote IP DS0 Provisioning Overview . . . . . . . . . . . . . . . . . . . . . . . . . 13-2
IP DS0 Management Configuration . . . . . . . . . . . . . . . . . . . . . . . . . 13-3
Remote IP DS0 Provisioning Quick Guide . . . . . . . . . . . . . . . . . . . . . . . 13-4
Router Provisioning Quick Guide . . . . . . . . . . . . . . . . . . . . . . . . . . . . . . 13-5
Remote Adit IP DS0 Provisioning Quick Guide . . . . . . . . . . . . . . . . . . . 13-7
Obtain Provisioning Information . . . . . . . . . . . . . . . . . . . . . . . . . . . . . . . 13-8
Verify Equipment Configuration . . . . . . . . . . . . . . . . . . . . . . . . . . . . . . . 13-8
Provision Groom DS1s to Adit Router . . . . . . . . . . . . . . . . . . . . . . . . . 13-12
Provision Drop DS1s to Remote Adit . . . . . . . . . . . . . . . . . . . . . . . . . . 13-15
Provision Groom DS0s to Adit Router . . . . . . . . . . . . . . . . . . . . . . . . . 13-18
Provision Drop DS0s to Remote Adit . . . . . . . . . . . . . . . . . . . . . . . . . . 13-19
Provision DS0 Crossconnects . . . . . . . . . . . . . . . . . . . . . . . . . . . . . . . . 13-21
Provision Remote Adit 600 . . . . . . . . . . . . . . . . . . . . . . . . . . . . . . . . . . 13-23
Test DS1 and DS0 Circuits . . . . . . . . . . . . . . . . . . . . . . . . . . . . . . . . . . 13-23

1xx August 2003 Access Navigator - Release 1.8
Table of Contents
14 Alarm Clearing
Identify Alarm Clearing Procedure. . . . . . . . . . . . . . . . . . . . . . . . . . . . . 14-2
Clear Alarms – FDL . . . . . . . . . . . . . . . . . . . . . . . . . . . . . . . . . . . . . . . . 14-3
Clear Alarms – EOC . . . . . . . . . . . . . . . . . . . . . . . . . . . . . . . . . . . . . . . . 14-8
Clear Alarms – SNMP. . . . . . . . . . . . . . . . . . . . . . . . . . . . . . . . . . . . . . 14-14
Clear Alarms – Status Indicators. . . . . . . . . . . . . . . . . . . . . . . . . . . . . . 14-15
Power Status LEDs . . . . . . . . . . . . . . . . . . . . . . . . . . . . . . . . . . . . 14-16
Active/Standby Controller Status LEDs . . . . . . . . . . . . . . . . . . . . 14-17
Critical Alarm Status LEDs . . . . . . . . . . . . . . . . . . . . . . . . . . . . . . 14-18
Major Alarm Status LEDs . . . . . . . . . . . . . . . . . . . . . . . . . . . . . . . 14-18
Minor Alarm Status LEDs . . . . . . . . . . . . . . . . . . . . . . . . . . . . . . . 14-19
Alarm Cutoff (ACO) Status LED . . . . . . . . . . . . . . . . . . . . . . . . . 14-19
DS1 Status LEDs . . . . . . . . . . . . . . . . . . . . . . . . . . . . . . . . . . . . . . 14-20
Ethernet Link Status LED . . . . . . . . . . . . . . . . . . . . . . . . . . . . . . . 14-21
15 Diagnostics & Troubleshooting
Alarms and Logs . . . . . . . . . . . . . . . . . . . . . . . . . . . . . . . . . . . . . . . . . . . 15-2
Operations Interface. . . . . . . . . . . . . . . . . . . . . . . . . . . . . . . . . . . . . 15-2
Alarms . . . . . . . . . . . . . . . . . . . . . . . . . . . . . . . . . . . . . . . . . . . . . . . 15-2
Alarm Reporting . . . . . . . . . . . . . . . . . . . . . . . . . . . . . . . . . . . . . . . 15-3
Alarm Testing . . . . . . . . . . . . . . . . . . . . . . . . . . . . . . . . . . . . . . . . . 15-3
Alarm and Status Indicators. . . . . . . . . . . . . . . . . . . . . . . . . . . . . . . 15-3
Facility Alarm System . . . . . . . . . . . . . . . . . . . . . . . . . . . . . . . . . . . 15-4
Alarm Cutoff (ACO) . . . . . . . . . . . . . . . . . . . . . . . . . . . . . . . . . . . . 15-4
Alarm Signaling – Red, Yellow (RAI), Blue (AIS). . . . . . . . . . . . . 15-4
DS1 Failures. . . . . . . . . . . . . . . . . . . . . . . . . . . . . . . . . . . . . . . . . . . 15-5
Event Log. . . . . . . . . . . . . . . . . . . . . . . . . . . . . . . . . . . . . . . . . . . . . 15-5
Configuration Change Log. . . . . . . . . . . . . . . . . . . . . . . . . . . . . . . . 15-6
BERT Log . . . . . . . . . . . . . . . . . . . . . . . . . . . . . . . . . . . . . . . . . . . . 15-7
TMC Log . . . . . . . . . . . . . . . . . . . . . . . . . . . . . . . . . . . . . . . . . . . . . 15-7
Alarm and Status Indicators . . . . . . . . . . . . . . . . . . . . . . . . . . . . . . . . . . 15-8
Indicator Locations . . . . . . . . . . . . . . . . . . . . . . . . . . . . . . . . . . . . . 15-8
Indicator Descriptions . . . . . . . . . . . . . . . . . . . . . . . . . . . . . . . . . . 15-10
Status and Performance. . . . . . . . . . . . . . . . . . . . . . . . . . . . . . . . . . . . . 15-11
Status Clock . . . . . . . . . . . . . . . . . . . . . . . . . . . . . . . . . . . . . . . . . . 15-11
Status DS0 . . . . . . . . . . . . . . . . . . . . . . . . . . . . . . . . . . . . . . . . . . . 15-12
Status DS1 . . . . . . . . . . . . . . . . . . . . . . . . . . . . . . . . . . . . . . . . . . . 15-13
Status DS1 All . . . . . . . . . . . . . . . . . . . . . . . . . . . . . . . . . . . . . . . . 15-14
Status DS1 Performance . . . . . . . . . . . . . . . . . . . . . . . . . . . . . . . . 15-16
Status DS1 Performance History . . . . . . . . . . . . . . . . . . . . . . . . . . 15-17
Clear DS1 Performance . . . . . . . . . . . . . . . . . . . . . . . . . . . . . . . . . 15-18
Status Equipment . . . . . . . . . . . . . . . . . . . . . . . . . . . . . . . . . . . . . . 15-19
Status IP . . . . . . . . . . . . . . . . . . . . . . . . . . . . . . . . . . . . . . . . . . . . . 15-20
Status Remote . . . . . . . . . . . . . . . . . . . . . . . . . . . . . . . . . . . . . . . . 15-21

Access Navigator - Release 1.8 August 2003 1xxi
Table of Contents
GR-303 Status and Performance . . . . . . . . . . . . . . . . . . . . . . . . . . . . . . 15-22
Status CRV . . . . . . . . . . . . . . . . . . . . . . . . . . . . . . . . . . . . . . . . . . . 15-22
Status ISDN CRV. . . . . . . . . . . . . . . . . . . . . . . . . . . . . . . . . . . . . . 15-23
Status EOC . . . . . . . . . . . . . . . . . . . . . . . . . . . . . . . . . . . . . . . . . . . 15-25
Status TMC. . . . . . . . . . . . . . . . . . . . . . . . . . . . . . . . . . . . . . . . . . . 15-25
Status TMC History . . . . . . . . . . . . . . . . . . . . . . . . . . . . . . . . . . . . 15-27
Clear Blocked Call Count. . . . . . . . . . . . . . . . . . . . . . . . . . . . . . . . 15-28
Clear Peak Call Count. . . . . . . . . . . . . . . . . . . . . . . . . . . . . . . . . . . 15-28
Clear Permanent Call Count . . . . . . . . . . . . . . . . . . . . . . . . . . . . . . 15-28
Set CRV Idle. . . . . . . . . . . . . . . . . . . . . . . . . . . . . . . . . . . . . . . . . . 15-28
Near-End Loopbacks . . . . . . . . . . . . . . . . . . . . . . . . . . . . . . . . . . . . . . . 15-29
DS1 Loopdetect . . . . . . . . . . . . . . . . . . . . . . . . . . . . . . . . . . . . . . . 15-29
DS1 FDL Protocol . . . . . . . . . . . . . . . . . . . . . . . . . . . . . . . . . . . . . 15-29
DS1 Line Loopback . . . . . . . . . . . . . . . . . . . . . . . . . . . . . . . . . . . . 15-30
DS1 Payload Loopback . . . . . . . . . . . . . . . . . . . . . . . . . . . . . . . . . 15-30
Far-End Loopbacks . . . . . . . . . . . . . . . . . . . . . . . . . . . . . . . . . . . . . . . . 15-31
DS1 CSU Loopup. . . . . . . . . . . . . . . . . . . . . . . . . . . . . . . . . . . . . . 15-31
DS1 Line Loopup . . . . . . . . . . . . . . . . . . . . . . . . . . . . . . . . . . . . . . 15-32
DS1 Network Loopup. . . . . . . . . . . . . . . . . . . . . . . . . . . . . . . . . . . 15-33
DS1 NIU Loopup . . . . . . . . . . . . . . . . . . . . . . . . . . . . . . . . . . . . . . 15-34
DS1 Payload Loopup . . . . . . . . . . . . . . . . . . . . . . . . . . . . . . . . . . . 15-35
Access Bank II Loopbacks. . . . . . . . . . . . . . . . . . . . . . . . . . . . . . . . . . . 15-36
Read Remote Loopback . . . . . . . . . . . . . . . . . . . . . . . . . . . . . . . . . 15-36
Send Remote Loopdown. . . . . . . . . . . . . . . . . . . . . . . . . . . . . . . . . 15-36
Send Remote RS232 Line Loopup . . . . . . . . . . . . . . . . . . . . . . . . . 15-37
Send Remote RS232 TSI Equipment Loopup . . . . . . . . . . . . . . . . 15-37
Send Remote RS232 TSI Network Loopup . . . . . . . . . . . . . . . . . . 15-38
Send Remote SDSL Payload Loopup. . . . . . . . . . . . . . . . . . . . . . . 15-38
Send Remote T1 Payload Loopup . . . . . . . . . . . . . . . . . . . . . . . . . 15-39
Send Remote T1 TSI Loopup. . . . . . . . . . . . . . . . . . . . . . . . . . . . . 15-39
Send Remote T1 Drop Line Loopup. . . . . . . . . . . . . . . . . . . . . . . . 15-40
Send Remote T1 Drop Payload Loopup. . . . . . . . . . . . . . . . . . . . . 15-40
Send Remote T1 Drop Payload Loopup. . . . . . . . . . . . . . . . . . . . . 15-41
Send Remote V35 Line Loopup . . . . . . . . . . . . . . . . . . . . . . . . . . . 15-41
Send Remote V35 TSI Equipment Loopup . . . . . . . . . . . . . . . . . . 15-42
Send Remote V35 TSI Network Loopup . . . . . . . . . . . . . . . . . . . . 15-42
Bit Patterns and Error Tests . . . . . . . . . . . . . . . . . . . . . . . . . . . . . . . . . . 15-43
Send DS1 (Pattern) Off. . . . . . . . . . . . . . . . . . . . . . . . . . . . . . . . . . 15-43
Send DS1 Line Pattern . . . . . . . . . . . . . . . . . . . . . . . . . . . . . . . . . . 15-44
Send DS1 Payload Pattern . . . . . . . . . . . . . . . . . . . . . . . . . . . . . . . 15-45
Send DS1 Line Pattern with BER Test. . . . . . . . . . . . . . . . . . . . . . 15-46
Send DS1 Payload Pattern with BER Test . . . . . . . . . . . . . . . . . . . 15-49
Other Maintenance Commands . . . . . . . . . . . . . . . . . . . . . . . . . . . . . . . 15-52
Technical Support . . . . . . . . . . . . . . . . . . . . . . . . . . . . . . . . . . . . . . . . . 15-54

1xxii August 2003 Access Navigator - Release 1.8
Table of Contents
16 Maintenance Procedures
Compliance and Safety Requirements . . . . . . . . . . . . . . . . . . . . . . . . . . 16-2
Repair and Return Procedure . . . . . . . . . . . . . . . . . . . . . . . . . . . . . . . . . 16-2
Replace Controller Card . . . . . . . . . . . . . . . . . . . . . . . . . . . . . . . . . . . . . 16-3
Procedure Summary. . . . . . . . . . . . . . . . . . . . . . . . . . . . . . . . . . . . . 16-3
Overview . . . . . . . . . . . . . . . . . . . . . . . . . . . . . . . . . . . . . . . . . . . . . 16-3
Precautions. . . . . . . . . . . . . . . . . . . . . . . . . . . . . . . . . . . . . . . . . . . . 16-4
Tools and Materials Required . . . . . . . . . . . . . . . . . . . . . . . . . . . . . 16-4
Verify Equipment Status . . . . . . . . . . . . . . . . . . . . . . . . . . . . . . . . . 16-5
Determine Which Replacement Procedure to Use. . . . . . . . . . . . . . 16-5
Replace Protected Controller Card . . . . . . . . . . . . . . . . . . . . . . . . . 16-6
Replace Unprotected Controller Card . . . . . . . . . . . . . . . . . . . . . . 16-13
Replace Quad T1 Framer Card . . . . . . . . . . . . . . . . . . . . . . . . . . . . . . . 16-19
Install SIMM on Controller Card . . . . . . . . . . . . . . . . . . . . . . . . . . . . . 16-28
17 Update Controller Card Software
Overview. . . . . . . . . . . . . . . . . . . . . . . . . . . . . . . . . . . . . . . . . . . . . . . . . 17-2
Download Procedures . . . . . . . . . . . . . . . . . . . . . . . . . . . . . . . . . . . 17-2
Update Software via TFTP (Two Controllers) . . . . . . . . . . . . . . . . . . . . 17-3
Procedure Summary. . . . . . . . . . . . . . . . . . . . . . . . . . . . . . . . . . . . . 17-3
Overview . . . . . . . . . . . . . . . . . . . . . . . . . . . . . . . . . . . . . . . . . . . . . 17-3
Precautions. . . . . . . . . . . . . . . . . . . . . . . . . . . . . . . . . . . . . . . . . . . . 17-4
Information and Materials Required . . . . . . . . . . . . . . . . . . . . . . . . 17-5
Install Optional TFTP Server Software . . . . . . . . . . . . . . . . . . . . . . 17-5
Verify Equipment Status . . . . . . . . . . . . . . . . . . . . . . . . . . . . . . . . . 17-6
Verify IP Connectivity. . . . . . . . . . . . . . . . . . . . . . . . . . . . . . . . . . . 17-7
Upload Configuration . . . . . . . . . . . . . . . . . . . . . . . . . . . . . . . . . . . 17-7
Download Software . . . . . . . . . . . . . . . . . . . . . . . . . . . . . . . . . . . . . 17-8
Download Configuration . . . . . . . . . . . . . . . . . . . . . . . . . . . . . . . . 17-10
Update Software via Xmodem (Two Controllers) . . . . . . . . . . . . . . . . 17-11
Procedure Summary. . . . . . . . . . . . . . . . . . . . . . . . . . . . . . . . . . . . 17-11
Overview . . . . . . . . . . . . . . . . . . . . . . . . . . . . . . . . . . . . . . . . . . . . 17-11
Precautions. . . . . . . . . . . . . . . . . . . . . . . . . . . . . . . . . . . . . . . . . . . 17-12
Information and Materials Required . . . . . . . . . . . . . . . . . . . . . . . 17-13
Verify Equipment Status . . . . . . . . . . . . . . . . . . . . . . . . . . . . . . . . 17-13
Download Software . . . . . . . . . . . . . . . . . . . . . . . . . . . . . . . . . . . . 17-14
Update Software via Xmodem (One Controller) . . . . . . . . . . . . . . . . . 17-17
Procedure Summary. . . . . . . . . . . . . . . . . . . . . . . . . . . . . . . . . . . . 17-17
Overview . . . . . . . . . . . . . . . . . . . . . . . . . . . . . . . . . . . . . . . . . . . . 17-17
Precautions. . . . . . . . . . . . . . . . . . . . . . . . . . . . . . . . . . . . . . . . . . . 17-18
Information and Materials Required . . . . . . . . . . . . . . . . . . . . . . . 17-19
Verify Equipment Status . . . . . . . . . . . . . . . . . . . . . . . . . . . . . . . . 17-19
Download Software . . . . . . . . . . . . . . . . . . . . . . . . . . . . . . . . . . . . 17-20

Access Navigator - Release 1.8 August 2003 1xxiii
Table of Contents
18 CLI Language Reference
Overview . . . . . . . . . . . . . . . . . . . . . . . . . . . . . . . . . . . . . . . . . . . . . . . . . 18-2
CLI Requirements . . . . . . . . . . . . . . . . . . . . . . . . . . . . . . . . . . . . . . . . . . 18-3
CLI over RS-232. . . . . . . . . . . . . . . . . . . . . . . . . . . . . . . . . . . . . . . . 18-3
CLI over Telnet. . . . . . . . . . . . . . . . . . . . . . . . . . . . . . . . . . . . . . . . . 18-4
Using CLI Command Scripts . . . . . . . . . . . . . . . . . . . . . . . . . . . . . . 18-5
CLI Conventions and Shortcuts. . . . . . . . . . . . . . . . . . . . . . . . . . . . . . . . 18-6
Command Categories . . . . . . . . . . . . . . . . . . . . . . . . . . . . . . . . . . . . 18-6
Commands, Confirmations, and Error Messages . . . . . . . . . . . . . . . 18-6
Text Conventions . . . . . . . . . . . . . . . . . . . . . . . . . . . . . . . . . . . . . . . 18-7
Command Syntax Descriptions . . . . . . . . . . . . . . . . . . . . . . . . . . . . 18-8
Entering DS1 and DS0 Numbers and Ranges . . . . . . . . . . . . . . . . . 18-9
Command Shortcuts (Tabbing). . . . . . . . . . . . . . . . . . . . . . . . . . . . . 18-9
Keyboard Shortcuts. . . . . . . . . . . . . . . . . . . . . . . . . . . . . . . . . . . . . . 18-9
Online Help . . . . . . . . . . . . . . . . . . . . . . . . . . . . . . . . . . . . . . . . . . . . . . 18-10
Help System Overview. . . . . . . . . . . . . . . . . . . . . . . . . . . . . . . . . . 18-10
Displaying Basic Commands . . . . . . . . . . . . . . . . . . . . . . . . . . . . . 18-10
Context Sensitive Help . . . . . . . . . . . . . . . . . . . . . . . . . . . . . . . . . . 18-11
Printing the Help File . . . . . . . . . . . . . . . . . . . . . . . . . . . . . . . . . . . 18-13
Users and Passwords . . . . . . . . . . . . . . . . . . . . . . . . . . . . . . . . . . . . . . . 18-14
Administration . . . . . . . . . . . . . . . . . . . . . . . . . . . . . . . . . . . . . . . . 18-14
Access Levels . . . . . . . . . . . . . . . . . . . . . . . . . . . . . . . . . . . . . . . . . 18-14
Managing Users . . . . . . . . . . . . . . . . . . . . . . . . . . . . . . . . . . . . . . . 18-15
Logging In and Out . . . . . . . . . . . . . . . . . . . . . . . . . . . . . . . . . . . . . . . . 18-18
Startup Message . . . . . . . . . . . . . . . . . . . . . . . . . . . . . . . . . . . . . . . 18-18
Login with No User Name Required . . . . . . . . . . . . . . . . . . . . . . . 18-18
Login with User Name Required . . . . . . . . . . . . . . . . . . . . . . . . . . 18-19
Login with No Password Required. . . . . . . . . . . . . . . . . . . . . . . . . 18-19
Login with Password Required. . . . . . . . . . . . . . . . . . . . . . . . . . . . 18-19
Logout (Exit). . . . . . . . . . . . . . . . . . . . . . . . . . . . . . . . . . . . . . . . . . 18-20
Autoexit (CLI Session Timeout). . . . . . . . . . . . . . . . . . . . . . . . . . . 18-20
CLI Command List . . . . . . . . . . . . . . . . . . . . . . . . . . . . . . . . . . . . . . . . 18-21
ACO . . . . . . . . . . . . . . . . . . . . . . . . . . . . . . . . . . . . . . . . . . . . . . . . 18-23
Add Interface . . . . . . . . . . . . . . . . . . . . . . . . . . . . . . . . . . . . . . . . . 18-23
Add User . . . . . . . . . . . . . . . . . . . . . . . . . . . . . . . . . . . . . . . . . . . . 18-25
Alarms . . . . . . . . . . . . . . . . . . . . . . . . . . . . . . . . . . . . . . . . . . . . . . 18-25
Clear BERT Log . . . . . . . . . . . . . . . . . . . . . . . . . . . . . . . . . . . . . . 18-27
Clear Blocked Call Count . . . . . . . . . . . . . . . . . . . . . . . . . . . . . . . 18-27
Clear Config Log . . . . . . . . . . . . . . . . . . . . . . . . . . . . . . . . . . . . . . 18-27
Clear DS1 Performance . . . . . . . . . . . . . . . . . . . . . . . . . . . . . . . . . 18-27
Clear Log . . . . . . . . . . . . . . . . . . . . . . . . . . . . . . . . . . . . . . . . . . . . 18-28
Clear Peak Call Count . . . . . . . . . . . . . . . . . . . . . . . . . . . . . . . . . . 18-28
Clear Permanent Call Count . . . . . . . . . . . . . . . . . . . . . . . . . . . . . 18-28
Clear Remote Log . . . . . . . . . . . . . . . . . . . . . . . . . . . . . . . . . . . . . 18-28
Clear TMC Log . . . . . . . . . . . . . . . . . . . . . . . . . . . . . . . . . . . . . . . 18-28

1xxiv August 2003 Access Navigator - Release 1.8
Table of Contents
Connect . . . . . . . . . . . . . . . . . . . . . . . . . . . . . . . . . . . . . . . . . . . . . 18-29
Connect Remote Interface . . . . . . . . . . . . . . . . . . . . . . . . . . . . . . . 18-31
Delete Interface . . . . . . . . . . . . . . . . . . . . . . . . . . . . . . . . . . . . . . . 18-32
Delete User . . . . . . . . . . . . . . . . . . . . . . . . . . . . . . . . . . . . . . . . . . 18-33
Disconnect . . . . . . . . . . . . . . . . . . . . . . . . . . . . . . . . . . . . . . . . . . . 18-33
Disconnect Remote . . . . . . . . . . . . . . . . . . . . . . . . . . . . . . . . . . . . 18-34
Exit . . . . . . . . . . . . . . . . . . . . . . . . . . . . . . . . . . . . . . . . . . . . . . . . 18-34
Exit Remote Session (Ctrl+C) . . . . . . . . . . . . . . . . . . . . . . . . . . . . 18-34
Load . . . . . . . . . . . . . . . . . . . . . . . . . . . . . . . . . . . . . . . . . . . . . . . 18-35
Load TFTP Config . . . . . . . . . . . . . . . . . . . . . . . . . . . . . . . . . . . . 18-37
Log . . . . . . . . . . . . . . . . . . . . . . . . . . . . . . . . . . . . . . . . . . . . . . . . 18-38
Log BERT . . . . . . . . . . . . . . . . . . . . . . . . . . . . . . . . . . . . . . . . . . . 18-40
Log Config . . . . . . . . . . . . . . . . . . . . . . . . . . . . . . . . . . . . . . . . . . 18-41
Log TMC . . . . . . . . . . . . . . . . . . . . . . . . . . . . . . . . . . . . . . . . . . . . 18-43
Logon Remote . . . . . . . . . . . . . . . . . . . . . . . . . . . . . . . . . . . . . . . . 18-44
Ping . . . . . . . . . . . . . . . . . . . . . . . . . . . . . . . . . . . . . . . . . . . . . . . . 18-45
Read Remote Alarms . . . . . . . . . . . . . . . . . . . . . . . . . . . . . . . . . . 18-45
Read Remote Connections . . . . . . . . . . . . . . . . . . . . . . . . . . . . . . 18-48
Read Remote Log . . . . . . . . . . . . . . . . . . . . . . . . . . . . . . . . . . . . . 18-50
Read Remote Loopback . . . . . . . . . . . . . . . . . . . . . . . . . . . . . . . . 18-51
Read Remote RS232 . . . . . . . . . . . . . . . . . . . . . . . . . . . . . . . . . . . 18-51
Read Remote Performance . . . . . . . . . . . . . . . . . . . . . . . . . . . . . . 18-52
Read Remote T1 . . . . . . . . . . . . . . . . . . . . . . . . . . . . . . . . . . . . . . 18-54
Read Remote T1drop . . . . . . . . . . . . . . . . . . . . . . . . . . . . . . . . . . 18-55
Read Remote V35 . . . . . . . . . . . . . . . . . . . . . . . . . . . . . . . . . . . . . 18-56
Reset All . . . . . . . . . . . . . . . . . . . . . . . . . . . . . . . . . . . . . . . . . . . . 18-57
Reset DS1 Framer . . . . . . . . . . . . . . . . . . . . . . . . . . . . . . . . . . . . . 18-57
Reset Remote . . . . . . . . . . . . . . . . . . . . . . . . . . . . . . . . . . . . . . . . 18-58
Reset Standby . . . . . . . . . . . . . . . . . . . . . . . . . . . . . . . . . . . . . . . . 18-58
Restore Defaults . . . . . . . . . . . . . . . . . . . . . . . . . . . . . . . . . . . . . . 18-59
Send DS1 CSU Loopup . . . . . . . . . . . . . . . . . . . . . . . . . . . . . . . . 18-62
Send DS1 Line Loopup . . . . . . . . . . . . . . . . . . . . . . . . . . . . . . . . . 18-63
Send DS1 Line <pattern> . . . . . . . . . . . . . . . . . . . . . . . . . . . . . . . 18-65
Send DS1 Line <pattern> Test . . . . . . . . . . . . . . . . . . . . . . . . . . . 18-67
Send DS1 Network Loopup . . . . . . . . . . . . . . . . . . . . . . . . . . . . . 18-70
Send DS1 NIU Loopup . . . . . . . . . . . . . . . . . . . . . . . . . . . . . . . . . 18-71
Send DS1 Payload Loopup . . . . . . . . . . . . . . . . . . . . . . . . . . . . . . 18-73
Send DS1 Payload <pattern> . . . . . . . . . . . . . . . . . . . . . . . . . . . . 18-75
Send DS1 Payload <pattern> Test . . . . . . . . . . . . . . . . . . . . . . . . 18-77
Send DS1 Off . . . . . . . . . . . . . . . . . . . . . . . . . . . . . . . . . . . . . . . . 18-80
Send Remote Loopdown . . . . . . . . . . . . . . . . . . . . . . . . . . . . . . . . 18-80
Send Remote RS232 Line Loopup . . . . . . . . . . . . . . . . . . . . . . . . 18-81
Send Remote RS232 TSI Loopup . . . . . . . . . . . . . . . . . . . . . . . . . 18-82

Access Navigator - Release 1.8 August 2003 1xxv
Table of Contents
Send Remote SDSL Payload Loopup . . . . . . . . . . . . . . . . . . . . . . 18-84
Send Remote T1 Payload Loopup . . . . . . . . . . . . . . . . . . . . . . . . . 18-85
Send Remote T1 TSI Loopup . . . . . . . . . . . . . . . . . . . . . . . . . . . . 18-86
Send Remote T1Drop Line Loopup . . . . . . . . . . . . . . . . . . . . . . . . 18-87
Send Remote T1Drop Payload Loopup . . . . . . . . . . . . . . . . . . . . . 18-88
Send Remote T1Drop TSI Loopup . . . . . . . . . . . . . . . . . . . . . . . . 18-89
Send Remote V35 Line Loopup . . . . . . . . . . . . . . . . . . . . . . . . . . 18-90
Send Remote V35 TSI Loopup . . . . . . . . . . . . . . . . . . . . . . . . . . . 18-92
Send Switch Provision Request . . . . . . . . . . . . . . . . . . . . . . . . . . . 18-93
Set Alarms . . . . . . . . . . . . . . . . . . . . . . . . . . . . . . . . . . . . . . . . . . . 18-94
Set Autoexit . . . . . . . . . . . . . . . . . . . . . . . . . . . . . . . . . . . . . . . . . . 18-94
Set Clock . . . . . . . . . . . . . . . . . . . . . . . . . . . . . . . . . . . . . . . . . . . . 18-95
Set CRV Idle . . . . . . . . . . . . . . . . . . . . . . . . . . . . . . . . . . . . . . . . . 18-96
Set Date . . . . . . . . . . . . . . . . . . . . . . . . . . . . . . . . . . . . . . . . . . . . . 18-96
Set DS0 CRV . . . . . . . . . . . . . . . . . . . . . . . . . . . . . . . . . . . . . . . . . 18-96
Set DS0 ISDN BRI CRV . . . . . . . . . . . . . . . . . . . . . . . . . . . . . . . 18-100
Set DS0 P-Phone . . . . . . . . . . . . . . . . . . . . . . . . . . . . . . . . . . . . . 18-101
Set DS0 Service . . . . . . . . . . . . . . . . . . . . . . . . . . . . . . . . . . . . . . 18-102
Set DS0 Signal . . . . . . . . . . . . . . . . . . . . . . . . . . . . . . . . . . . . . . . 18-103
Set DS0 Type . . . . . . . . . . . . . . . . . . . . . . . . . . . . . . . . . . . . . . . . 18-104
Set DS1 Clock . . . . . . . . . . . . . . . . . . . . . . . . . . . . . . . . . . . . . . . 18-105
Set DS1 FDL . . . . . . . . . . . . . . . . . . . . . . . . . . . . . . . . . . . . . . . . 18-105
Set DS1 Framing . . . . . . . . . . . . . . . . . . . . . . . . . . . . . . . . . . . . . 18-107
Set DS1 ID . . . . . . . . . . . . . . . . . . . . . . . . . . . . . . . . . . . . . . . . . . 18-108
Set DS1 LBO . . . . . . . . . . . . . . . . . . . . . . . . . . . . . . . . . . . . . . . . 18-108
Set DS1 Line Loopup . . . . . . . . . . . . . . . . . . . . . . . . . . . . . . . . . 18-108
Set DS1 Linecode . . . . . . . . . . . . . . . . . . . . . . . . . . . . . . . . . . . . 18-109
Set DS1 Loopdetect . . . . . . . . . . . . . . . . . . . . . . . . . . . . . . . . . . . 18-110
Set DS1 Payload Loopup . . . . . . . . . . . . . . . . . . . . . . . . . . . . . . . 18-111
Set DS1 Remote Device Mgmt . . . . . . . . . . . . . . . . . . . . . . . . . . 18-112
Set DS1 Service . . . . . . . . . . . . . . . . . . . . . . . . . . . . . . . . . . . . . . 18-113
Set DS1 TermID . . . . . . . . . . . . . . . . . . . . . . . . . . . . . . . . . . . . . 18-113
Set DS1 Threshold . . . . . . . . . . . . . . . . . . . . . . . . . . . . . . . . . . . . 18-114
Set DS1 Type . . . . . . . . . . . . . . . . . . . . . . . . . . . . . . . . . . . . . . . . 18-115
Set EOC . . . . . . . . . . . . . . . . . . . . . . . . . . . . . . . . . . . . . . . . . . . . 18-115
Set Ethernet IP Address . . . . . . . . . . . . . . . . . . . . . . . . . . . . . . . . 18-116
Set ID . . . . . . . . . . . . . . . . . . . . . . . . . . . . . . . . . . . . . . . . . . . . . . 18-117
Set IP Gateway Address . . . . . . . . . . . . . . . . . . . . . . . . . . . . . . . 18-117
Set Remote Config . . . . . . . . . . . . . . . . . . . . . . . . . . . . . . . . . . . . 18-118
Set Remote ID . . . . . . . . . . . . . . . . . . . . . . . . . . . . . . . . . . . . . . . 18-119
Set Remote RS232 Baud . . . . . . . . . . . . . . . . . . . . . . . . . . . . . . . 18-119
Set Remote RS232 Data . . . . . . . . . . . . . . . . . . . . . . . . . . . . . . . 18-120
Set Remote RS232 Stop . . . . . . . . . . . . . . . . . . . . . . . . . . . . . . . . 18-120

1xxvi August 2003 Access Navigator - Release 1.8
Table of Contents
Set Remote T1Drop Framing . . . . . . . . . . . . . . . . . . . . . . . . . . . 18-121
Set Remote T1Drop LBO . . . . . . . . . . . . . . . . . . . . . . . . . . . . . . 18-122
Set Remote T1Drop Linecode . . . . . . . . . . . . . . . . . . . . . . . . . . . 18-122
Set Remote T1Drop PRM . . . . . . . . . . . . . . . . . . . . . . . . . . . . . . 18-123
Set Remote V35 ClockInv . . . . . . . . . . . . . . . . . . . . . . . . . . . . . 18-123
Set Remote V35 CTS . . . . . . . . . . . . . . . . . . . . . . . . . . . . . . . . . 18-124
Set Remote V35 Data . . . . . . . . . . . . . . . . . . . . . . . . . . . . . . . . . 18-124
Set Remote V35 DSU . . . . . . . . . . . . . . . . . . . . . . . . . . . . . . . . . 18-125
Set Remote V35 RxClock . . . . . . . . . . . . . . . . . . . . . . . . . . . . . . 18-125
Set Remote V35 Speed . . . . . . . . . . . . . . . . . . . . . . . . . . . . . . . . 18-125
Set Screen . . . . . . . . . . . . . . . . . . . . . . . . . . . . . . . . . . . . . . . . . . 18-126
Set SNMP Contact . . . . . . . . . . . . . . . . . . . . . . . . . . . . . . . . . . . 18-127
Set SNMP GetCom . . . . . . . . . . . . . . . . . . . . . . . . . . . . . . . . . . . 18-127
Set SNMP Location . . . . . . . . . . . . . . . . . . . . . . . . . . . . . . . . . . 18-128
Set SNMP Name . . . . . . . . . . . . . . . . . . . . . . . . . . . . . . . . . . . . . 18-128
Set SNMP NMS Address . . . . . . . . . . . . . . . . . . . . . . . . . . . . . . 18-129
Set SNMP SetCom . . . . . . . . . . . . . . . . . . . . . . . . . . . . . . . . . . . 18-129
Set SNMP TrapCom . . . . . . . . . . . . . . . . . . . . . . . . . . . . . . . . . . 18-130
Set Switch Type . . . . . . . . . . . . . . . . . . . . . . . . . . . . . . . . . . . . . 18-130
Set Time . . . . . . . . . . . . . . . . . . . . . . . . . . . . . . . . . . . . . . . . . . . 18-131
Set TMC . . . . . . . . . . . . . . . . . . . . . . . . . . . . . . . . . . . . . . . . . . . 18-131
Set User Level . . . . . . . . . . . . . . . . . . . . . . . . . . . . . . . . . . . . . . . 18-132
Set User Password . . . . . . . . . . . . . . . . . . . . . . . . . . . . . . . . . . . . 18-133
Show Autoexit . . . . . . . . . . . . . . . . . . . . . . . . . . . . . . . . . . . . . . . 18-134
Show Clock . . . . . . . . . . . . . . . . . . . . . . . . . . . . . . . . . . . . . . . . . 18-134
Show Connect . . . . . . . . . . . . . . . . . . . . . . . . . . . . . . . . . . . . . . . 18-134
Show CRV . . . . . . . . . . . . . . . . . . . . . . . . . . . . . . . . . . . . . . . . . 18-136
Show Date . . . . . . . . . . . . . . . . . . . . . . . . . . . . . . . . . . . . . . . . . . 18-138
Show DS0 . . . . . . . . . . . . . . . . . . . . . . . . . . . . . . . . . . . . . . . . . . 18-138
Show DS1 . . . . . . . . . . . . . . . . . . . . . . . . . . . . . . . . . . . . . . . . . . 18-139
Show DS1 All . . . . . . . . . . . . . . . . . . . . . . . . . . . . . . . . . . . . . . . 18-142
Show EOC . . . . . . . . . . . . . . . . . . . . . . . . . . . . . . . . . . . . . . . . . . 18-144
Show Ethernet . . . . . . . . . . . . . . . . . . . . . . . . . . . . . . . . . . . . . . . 18-144
Show ID . . . . . . . . . . . . . . . . . . . . . . . . . . . . . . . . . . . . . . . . . . . 18-145
Show Interface . . . . . . . . . . . . . . . . . . . . . . . . . . . . . . . . . . . . . . 18-145
Show IP . . . . . . . . . . . . . . . . . . . . . . . . . . . . . . . . . . . . . . . . . . . . 18-147
Show ISDN CRV . . . . . . . . . . . . . . . . . . . . . . . . . . . . . . . . . . . . 18-147
Show Remote . . . . . . . . . . . . . . . . . . . . . . . . . . . . . . . . . . . . . . . 18-149
Show Remote Connections . . . . . . . . . . . . . . . . . . . . . . . . . . . . . 18-150
Show SNMP . . . . . . . . . . . . . . . . . . . . . . . . . . . . . . . . . . . . . . . . 18-152
Show Switch . . . . . . . . . . . . . . . . . . . . . . . . . . . . . . . . . . . . . . . . 18-153
Show Time . . . . . . . . . . . . . . . . . . . . . . . . . . . . . . . . . . . . . . . . . 18-153
Show TMC . . . . . . . . . . . . . . . . . . . . . . . . . . . . . . . . . . . . . . . . . 18-153

Access Navigator - Release 1.8 August 2003 1xxvii
Table of Contents
Show Users . . . . . . . . . . . . . . . . . . . . . . . . . . . . . . . . . . . . . . . . . 18-154
Status Clock . . . . . . . . . . . . . . . . . . . . . . . . . . . . . . . . . . . . . . . . . 18-155
Status CRV . . . . . . . . . . . . . . . . . . . . . . . . . . . . . . . . . . . . . . . . . 18-156
Status DS0 . . . . . . . . . . . . . . . . . . . . . . . . . . . . . . . . . . . . . . . . . . 18-157
Status DS1 . . . . . . . . . . . . . . . . . . . . . . . . . . . . . . . . . . . . . . . . . . 18-158
Status DS1 All . . . . . . . . . . . . . . . . . . . . . . . . . . . . . . . . . . . . . . . 18-160
Status DS1 Performance . . . . . . . . . . . . . . . . . . . . . . . . . . . . . . . 18-161
Status DS1 Performance History . . . . . . . . . . . . . . . . . . . . . . . . . 18-164
Status EOC . . . . . . . . . . . . . . . . . . . . . . . . . . . . . . . . . . . . . . . . . . 18-166
Status Equipment . . . . . . . . . . . . . . . . . . . . . . . . . . . . . . . . . . . . . 18-167
Status IP . . . . . . . . . . . . . . . . . . . . . . . . . . . . . . . . . . . . . . . . . . . . 18-169
Status ISDN CRV . . . . . . . . . . . . . . . . . . . . . . . . . . . . . . . . . . . . 18-170
Status Remote . . . . . . . . . . . . . . . . . . . . . . . . . . . . . . . . . . . . . . . 18-171
Status TMC . . . . . . . . . . . . . . . . . . . . . . . . . . . . . . . . . . . . . . . . . 18-172
Status TMC History . . . . . . . . . . . . . . . . . . . . . . . . . . . . . . . . . . . 18-174
Switch Controller . . . . . . . . . . . . . . . . . . . . . . . . . . . . . . . . . . . . . 18-175
Upload TFTP Config . . . . . . . . . . . . . . . . . . . . . . . . . . . . . . . . . . 18-175
WhoAmI . . . . . . . . . . . . . . . . . . . . . . . . . . . . . . . . . . . . . . . . . . . 18-176
AEOC Interface
Overview . . . . . . . . . . . . . . . . . . . . . . . . . . . . . . . . . . . . . . . . . . . . . . . . . .A-2
Managed Object Class Support . . . . . . . . . . . . . . . . . . . . . . . . . . . . . . . . .A-4
Analog Line Termination Objects . . . . . . . . . . . . . . . . . . . . . . . . . . .A-5
Alarm Count List Objects. . . . . . . . . . . . . . . . . . . . . . . . . . . . . . . . . .A-5
DS0 Channel Termination Objects. . . . . . . . . . . . . . . . . . . . . . . . . . .A-6
DS1 Framed Path Termination Objects . . . . . . . . . . . . . . . . . . . . . . .A-6
DS1 Line Termination Objects. . . . . . . . . . . . . . . . . . . . . . . . . . . . . .A-7
EBS Line Termination Objects. . . . . . . . . . . . . . . . . . . . . . . . . . . . . .A-7
ISDN Line Termination Objects. . . . . . . . . . . . . . . . . . . . . . . . . . . . .A-8
ISDN Framed Path Termination Objects . . . . . . . . . . . . . . . . . . . . . .A-8
Quarter DS0 Channel Termination. . . . . . . . . . . . . . . . . . . . . . . . . .A-10
Crossconnection . . . . . . . . . . . . . . . . . . . . . . . . . . . . . . . . . . . . . . . .A-10
Equipment Objects . . . . . . . . . . . . . . . . . . . . . . . . . . . . . . . . . . . . . .A-11
IDLC Call Processing Profile Objects . . . . . . . . . . . . . . . . . . . . . . .A-11
IDLC Data Link Profile Objects. . . . . . . . . . . . . . . . . . . . . . . . . . . .A-12
IDLC Data Link Termination Objects . . . . . . . . . . . . . . . . . . . . . . .A-13
IDLC Terminal Objects . . . . . . . . . . . . . . . . . . . . . . . . . . . . . . . . . .A-14
Memory Objects . . . . . . . . . . . . . . . . . . . . . . . . . . . . . . . . . . . . . . . .A-14
Network Element Objects. . . . . . . . . . . . . . . . . . . . . . . . . . . . . . . . .A-15
Protection Group Objects . . . . . . . . . . . . . . . . . . . . . . . . . . . . . . . . .A-15
Protection Group Unit Objects . . . . . . . . . . . . . . . . . . . . . . . . . . . . .A-16
Actions . . . . . . . . . . . . . . . . . . . . . . . . . . . . . . . . . . . . . . . . . . . . . . . . . . .A-17
Notifications. . . . . . . . . . . . . . . . . . . . . . . . . . . . . . . . . . . . . . . . . . . . . . .A-18

1xxviii August 2003 Access Navigator - Release 1.8
Table of Contents
BFDL Interface
Overview. . . . . . . . . . . . . . . . . . . . . . . . . . . . . . . . . . . . . . . . . . . . . . . . . . B-2
Remote Provisioning Requirements . . . . . . . . . . . . . . . . . . . . . . . . . . . . . B-3
Access Navigator Remote Provisioning Requirements . . . . . . . . . . . B-3
Access Bank II Remote Provisioning Requirements . . . . . . . . . . . . . B-3
Adit 600 TDM Remote Provisioning Requirements . . . . . . . . . . . . . B-3
Remote Provisioning Capabilities. . . . . . . . . . . . . . . . . . . . . . . . . . . . . . . B-4
Access Bank II Capabilities. . . . . . . . . . . . . . . . . . . . . . . . . . . . . . . . B-4
CSNMP Interface
Overview. . . . . . . . . . . . . . . . . . . . . . . . . . . . . . . . . . . . . . . . . . . . . . . . . . C-2
Carrier Access Enterprise MIB . . . . . . . . . . . . . . . . . . . . . . . . . . . . . . . . . C-3
SNMP Basics. . . . . . . . . . . . . . . . . . . . . . . . . . . . . . . . . . . . . . . . . . . . . . . C-4
MIB Structure . . . . . . . . . . . . . . . . . . . . . . . . . . . . . . . . . . . . . . . . . . C-4
MIB Tables . . . . . . . . . . . . . . . . . . . . . . . . . . . . . . . . . . . . . . . . . . . . C-5
Managing Networks. . . . . . . . . . . . . . . . . . . . . . . . . . . . . . . . . . . . . . C-6
SNMP Protocols. . . . . . . . . . . . . . . . . . . . . . . . . . . . . . . . . . . . . . . . . C-7
SNMP Requirements . . . . . . . . . . . . . . . . . . . . . . . . . . . . . . . . . . . . . C-8
SNMP Trap Reports . . . . . . . . . . . . . . . . . . . . . . . . . . . . . . . . . . . . . . . . . C-9
Glossary
Abbreviations/Acronyms . . . . . . . . . . . . . . . . . . . . . . . . . . . . . . . Glossary-1
Definitions. . . . . . . . . . . . . . . . . . . . . . . . . . . . . . . . . . . . . . . . . . . Glossary-4
Index

1-2 August 2003 Access Navigator - Release 1.8
Introduction
Overview
Overview
The Access Navigator® Multiservice Digital Access (MDA) system combines the functionality of a
miniature 1/0 digital crossconnect switch (DCS) with the call processing and concentration capabilities of
a GR-303 digital loop carrier (DLC) system. Providing up to 32 DS1 ports (768 DS0s) in one small package,
the Access Navigator fits easily into small collocation spaces and phone closets. Software configuration
options include:
lDCS Service Manager
lGR-303 with Data Host
lGR-303 Host with P-Phone
The Access Navigator is a complete solution for managing 4 to 32 T1 access connections. In conjunction
with Carrier Access’ remotely managed Adit® 600 and Access Bank® families of T1 voice and data access
products, the Access Navigator provides an end-to-end managed solution for deploying T1-based multi-line
voice and data services to businesses, with up to 24 voice lines and data rates up to 1.536 Mbps.
Figure 1-1. Access Navigator

Access Navigator - Release 1.8 August 2003 1-3
Introduction
Features and Benefits
Features and Benefits
The Access Navigator provides the ability to concentrate and groom a mix of voice and data information.
The 1/0 crossconnect functionality of the DCS allows data channels from a variety of locations to be
crossconnected and packed into dedicated T1s. The time slot interchange (TSI) functionality of the GR-303
system dynamically assigns voice traffic to the local digital switch. These two functions significantly reduce
the number of switch ports and T1s required to backhaul both voice and data traffic.
DCS, GR-303, and P-Phone benefits include:
lVoice and data concentration
lVoice and data grooming
lGR-303 line concentration of 4:1 TDM ISDN BRI services
lGR-303 line concentration of Nortel P-Phone (EBS) services from CA’s Adit® terminals
lInstallation at central office or customer premises
lRemote Access Navigator management via Ethernet IP, Telnet, SNMP, Valet™ and NetworkValet™
EMS software
lRemote management of CA’s Adit 600 and Access Bank® II terminals via T1 Facility Data Link
lRemote management of CA’s Adit 600 terminals using IP commands via T1 DS0 channel
Access Navigator Configurations
With up to 32 DS1 interfaces, the Access Navigator has the capacity and flexibility to deploy a variety of
voice and data services. Configurations include:
lAccess Navigator / DCS Service Manager – crossconnects and grooms DS0s carrying voice and data
for most efficient use of DS1s (see Access Navigator / DCS Service Manager on page 2-1).
lAccess Navigator / GR-303 + Data Host – dynamically crossconnects and concentrates DS0 voice
lines for most efficient switch usage, in addition to providing all DCS features (see Access Navigator
/ GR-303 + Data Host on page 3-1).
lAccess Navigator / GR-303 Host with P-Phone – dynamically crossconnects and concentrates Nortel
EBS (P-Phone) services from CA’s Adit 600 terminals for most efficient switch usage, in addition to
providing all GR-303 and DCS features (see Access Navigator / GR-303 Host with P-Phone on
page 4-1).

1-4 August 2003 Access Navigator - Release 1.8
Introduction
System Architecture
System Architecture
The Access Navigator is a distributed system in which the Access Navigator is the host terminal located at
a co-location or customer premise. CA’s Access Bank® and Adit® 600 products operate as remotely
managed service units at the customer premises.
Figure 1-2. Access Navigator System Architecture
P-Phones
P-Phone (EBS)
Voice Switch
(GR-303)
Switch
DS1s
Groom
DS1s
DCS Voice
and Data
Voice
Access
Navigator
Internet, Data,
Private and
Special Services
Drop
DS1s
24
Lines PBX
Key System
Modem
Fax
Stations
Access Bank I
Voice
ACCESS BANK I
Tip & Ring
-48Vd c
Retu rn
Grou n d
T1
Framing
Output
Monitor
Input
Monitor
Alarm
Cut-Off
T1
Test
Networ k
Loopback
Normal
Norma l
Norma l
Self
Test
Norma l
Remot e
Sta t us
Key System
Fax
V.35, T1
or DSL
Router
Ethernet
PBX Stations
Access Bank II
Voice
and
Data
Voice
Lines
ACCE SS BA NK I I
Tip & Ring
-48Vd c
Retu rn
Grou n d
T1
Span 1
T1 Test 2
T1 Test 1
T1
Span 2
V.3 5
DCE
V.3 5
Status
RS232
Data
DDS
ISDN BRI
T1 Drop
V.35
Adit 600
Router Ethernet
PBX Stations
RS232
VoIP
T1 Drop
Modem
10/100BaseT
Switch Center Customer Premises
Co-location
Voice
and
Data
ADIT 600
Remote
Management
RS-232Ethernet
Key System
Fax
FXS/FXO
Data Network
Public Network

Access Navigator - Release 1.8 August 2003 1-5
Introduction
Carrier Access Support Products
Carrier Access Support Products
Access Banks
Access Bank® family of T1 CSU products (see Figure 1-2) includes:
l Access Bank I – up to 24 voice channels
l Access Bank II – up to 24 voice channels plus T1 and V.35 data interfaces
l Access Bank II / SNMP – up to 24 voice channels plus T1 and V.35 data, and Ethernet SNMP
l Access Bank II / SDSL – up to 24 voice channels plus SDSL and V.35 data interfaces
Adit 600
Adit® 600 family of Customer Service Terminals (see Figure 1-2) includes:
l Adit 600 TDM – 6 service card slots support up to 18 T1s per unit, up to 48 voice channels, or
any combination of voice and data services

1-6 August 2003 Access Navigator - Release 1.8
Introduction
Management
Management
The Access Navigator includes RS-232 and Ethernet ports for local and remote management, provisioning,
and testing (see Figure 1-3). Flow-through provisioning enables the Access Navigator to pre-provision, test
and manage remote Access Bank II units to provide the required voice and data services. The Access
Navigator also provides host support for provisioning and managing Adit 600 terminals.
Figure 1-3. Access Navigator Management
Command Line Interface
The command line interface is a simple user interface that controls configuration and maintenance
operations. There are two ways to use the command line interface:
l A VT-100 terminal (or a PC running terminal emulation software such as Hyper Terminal)
connected to the 9-pin (DB9) RS-232 port. The port runs at 9600 baud, 8 data bits, 1 stop bit, no
parity, and no flow control.
l A Telnet connection using the 10Base-T Ethernet port. To use Telnet, the user must first assign
an IP address to the Access Navigator using the RS-232 interface.
Modem or
Direct
Remote
Management Ethernet
Access
Navigator
RS-232
Network
Operations
Center
IP, SNMP,
Telnet CLI
RS-232 CLI
Hub or
Network
Local
Management
Computer or
Craft Terminal
IP, SNMP,
Telnet CLI
RS-232 CLI

Access Navigator - Release 1.8 August 2003 1-7
Introduction
SNMP
SNMP
The Access Navigator SNMP Agent is based on the SNMPv1 standard. It implements the following two
industry standard specifications for the TCP/IP and DS1 interfaces, plus an Enterprise MIB developed
for managing CA’s Access Bank II products:
l RFC 1213 – Management Information Base for Network Management of TCP/IP-based internets:
MIB-II
l RFC 1406 – Definitions of Managed Objects for the DS1 and E1 Interface Types
The Access Navigator supports:
l All mandatory objects defined in RFC 1213 for the TCP/IP network interface.
l The DS1 mandatory objects in RFC 1406 Near End Configuration Group, including the Near End
Current, Interval, and Total objects. The Far End Object Group is optional and is not currently
supported.
The CA Enterprise MIB provides management support for Access Navigator features not included in
the standard MIB (RFC 1213). It also enables remote management of CA products connected via the
T1 facility data link (FDL) to the Access Navigator (Figure 1-1). The CA Enterprise MIB supports:
l Access Navigator system configuration settings including SNMP
l Access Navigator interface management
l DS1 management features not supported by the standard MIB
l DS0 management
l Remote device management
l Remote crossconnect management
l Remote interface settings
l Remote DS1 settings
l Remote DS0 settings
l Remote cards and slots
The network manager can use any SNMP-compatible network management system such as
SunConnect’s SunNet Manager, HP OpenView, or Castle Rock’s SNMPc to monitor and control the
Access Navigator
The user connects to the SNMP agent through the 10Base-T Ethernet port. Before using the Ethernet
port, the user must set the IP, mask, gateway, and NMS addresses using the RS-232 command line
interface. See Provision Access Navigator on page 8-1 for instructions on how to configure these
addresses.

1-8 August 2003 Access Navigator - Release 1.8
Introduction
Valet and NetworkValet EMS Software
Valet and NetworkValet EMS Software
Valet™ and NetworkValet™ EMS are enhanced element management systems with simple graphical
user interfaces. Valet is ideal for technicians deploying Access Navigators in carrier networks, while
the full-featured NetworkValet EMS with alarms and performance monitoring is intended for Network
Operations Centers (NOCs).
Valet and NetworkValet provide easy management of Carrier Access products including the Access
Navigator and Adit 600. Valet and NetworkValet are cross-platform Java applications that run on either
Microsoft Windows and Solaris based computer systems. Java Runtime Engine (JRE) software for
Windows or Solaris is included with the Valet and NetworkValet installation programs.
Valet and NetworkValet send commands over the carrier’s IP network to communicate with the SNMP
agent in the Access Navigator. The Access Navigator includes a standard 10Base-T Ethernet port for
connection to the hub or network interface, or laptop computer. The Access Navigator must have
FLASH software version 1.7 or higher to support IP DS0 management of remote Adit 600 terminals.

2-2 August 2003 Access Navigator - Release 1.8
Access Navigator / DCS Service Manager
Overview
Overview
The Access Navigator® / DCS Service Manager is a complete service solution for managing 4 to 32 T1
access connections. The power of a remotely managed, 32-port, Digital Crossconnect System (DCS) is
contained in only 1½ rack units. Integrated testing and optional common equipment redundancy ensure
carrier-class service availability.
The Access Navigator / DCS Service Manager provides the functionality of a miniature 1/0 digital
crossconnect switch (DCS). Providing up to 32 DS1 ports (768 DS0s) in one small package, the Access
Navigator fits easily into small collocation spaces and phone closets.
The Access Navigator is a complete solution for managing 4 to 32 T1 access connections. In conjunction
with Carrier Access’ remotely managed Adit® 600 and Access Bank® families of T1 voice and data access
products, the Access Navigator provides an end-to-end managed solution for deploying T1-based multi-line
voice and data services to businesses, with up to 24 voice lines and data rates up to 1.536 Mbps.
.
Figure 2-1. Access Navigator / DCS Service Manager

Access Navigator - Release 1.8 August 2003 2-3
Access Navigator / DCS Service Manager
System Architecture
System Architecture
Figure 2-2. Access Navigator / DCS Service Manager Architecture
Remote
Management
RS-232
Drop
DS1s
Access
Navigator
Ethernet
Telnet &
SNMP
Data Network
Voice Switch
Groom
T1s
Internet, Data,
Private and
Special Services
DCS Voice
and Data
Voice
Public Network
24
Lines PBX
Key System
Modem
Fax
Stations
Access Bank I
Voice
ACCE SS BAN K I
Tip & Rin g
-48Vdc
Return
Ground
T1
Framing
Output
Monitor
Input
Monitor
Alarm
Cut-O ff
T1
Test
Netw ork
Loopback
Norm al
Norma l
Norma l
Self
Test
Norma l
Remot e
Status
Key System
Fax
V.35, T1
or DSL
Router
Ethernet
PBX Stations
Access Bank II
Voice
and
Data
Voice
Lines
ACCES S BAN K II
Tip & R in g
-48Vdc
Return
Ground
T1
Span 1
T1 T es t 2
T1 Test 1
T1
Span 2
V.35
DCE
V.35
Status
RS232
Data
Adit 600
Key System
Fax
Router Ethernet
PBX Stations
Modem
FXS/FXO
10/100BaseT
Switch Center Customer Premises
Co-location
Voice
and
Data
ADIT 600
DDS
ISDN BRI
T1 Drop
V.35
RS232
VoIP
T1 Drop

2-4 August 2003 Access Navigator - Release 1.8
Access Navigator / DCS Service Manager
Features and Benefits
Features and Benefits
Functions
The Access Navigator / DCS Service Manager is a transport element that combines the functions of a
32-port T1 digital crossconnect system, T1 channel/data service unit (CSU), T1 diagnostic test
equipment, and Access Bank® II host controller into a modular chassis 1½ rack units high (see Figure
2-2). Ethernet SNMP, optional redundancy, and modular T1 expansion provide carrier-class service
protection and management at either carrier or customer located T1 service access points.
Services
The Access Navigator provides all the grooming and filling functions of a 1/0 digital crossconnect
system to maximize T1 usage. With carrier/customer demarcation testing, carriers are able to decrease
maintenance costs and labor, while increasing service availability. Fractional voice and data services
from multiple customers and applications are combined by the Access Navigator to save recurring
backhaul transmission costs, and capital costs on switch or router ports.
Facilities
With both NEBS and customer premise certifications, the Access Navigator can be located in carrier
racks or on customer walls. Space, power, and installation labor are dramatically reduced in comparison
to old generation digital crossconnect and CSU or NIU shelves. Additional Quad T1 Framer cards can
be installed while the Access Navigator is in service to provide from 4 to 32 DS1/CSU connection ports.
TFTP and Xmodem utilities permit software updates to redundant systems without affecting service.
Management
Access Navigators provide management access via Ethernet SNMP, Telnet CLI, and RS-232 CLI (see
Figure 2-3). Valet™ and NetworkValet™ EMS software provides a graphical user interface (GUI) for
SNMP management. Flow-through provisioning of the remote Access Bank II and testing control over
T1 connections reduce truck rolls and monitors voice and data service availability at customer locations.

Access Navigator - Release 1.8 August 2003 2-5
Access Navigator / DCS Service Manager
Management
Figure 2-3. Access Navigator Management Architecture
T1 Access
Bank II
Access
Navigator
Network
Operations
Center
Access
Navigator
Element
Manager Voice
Switch
FDL
On-Net
Location Customer
Wiring Closet
Local
Management
CLI/RS-232
CLI/Telnet
SNMP
Data
Switch
TCP/IP
Network
Customer
Premises
Key System
Fax
V.35, T1
or DSL
Router
Ethernet
PBX Stations
Voice
Lines
ACCESS BANK II
Tip & Ring
-48Vdc
Return
Ground
T1
Span 1
T1 Test 2
T1 Test 1
T1
Span 2
V. 35
DCE
V. 35
Status
RS23 2
Data
Adit 600
Key System
Fax
Router Ethernet
PBX Stations
Modem
FXS/FXO
10/100BaseT
ADIT 6 00
DDS
ISDN BRI
T1 Drop
V.35
RS232
VoIP
T1 Drop

2-6 August 2003 Access Navigator - Release 1.8
Access Navigator / DCS Service Manager
Configuration
Configuration
lHardware configuration: Modular construction with plug-in cards includes built-in circuit and
network testing and fuse-less protection (see Figure 2-4).
lSoftware configuration: Operating system is stored in upgradeable flash memory. Configuration and
provisioning data are stored in nonvolatile RAM, protected from power interruptions.
Figure 2-4. Access Navigator Hardware Configuration
Technology Advantages
• Low Cost
• Small Size
• Low Power
• Surge Protection
• Test Integration
• Fault Isolation
• No Fans
• Four T1 circuits per card
• Up to 8 cards (32 T1s)
• 1/0 cross-connections
• Groom and fill T1s
• Fuseless high-voltage
protection
•Built-in T1 CSU
• Hot swappable
• Power and control
circuit redundancy
• Ethernet Telnet and SNMP
remote management
• Built-in circuit and network
testing
Lightning
Hazards
T1 Interface
Cables
Quad T1 Framer Card Features
Controller Card Features
Power Line
Hazards
Ethernet
Management
RS232
Management
Controller
Card Controller
Card
Redundant
Power Input
Front
Rear

Access Navigator - Release 1.8 August 2003 2-7
Access Navigator / DCS Service Manager
Applications
Applications
lT1 Service POP-In-A-Box: Customer-located T1 access management for carriers
lEnd-Office T1 Grooming: T1 access consolidation, provisioning, protection, and service
management
lDCS Host Control of Access Bank II: Flow-through remote management and bandwidth grooming of
Access Bank IIs
lPCS and Cellular Site T1 Bandwidth Management: Drop, groom, and test multiple T1 connections
between cell sites and hubs
Interfaces
lDS1 Interface: Two Champ® 64-pin connectors with 32 DS1 circuits, one for receive (input) and one
for transmit (output)
lRJ45C Interface: Timing input connector for external clock source (such as BITS)
lRS-232 Interface: DB9 (DE9) female connector for CLI management by craft terminal or computer
with terminal emulation software
lEthernet Interface: 10Base-T connector for SNMP and Telnet CLI management
Specifications
DCS Operation
l Up to 32 T1s per system
l DCS 1/0 interface supports crossconnects at DS0 level
l Crossconnects up to 24 contiguous DS0s between T1s with one command
l Redundancy, 1:1 controller & power conversion
DS1 Interface
l Four T1s per line card, hot swappable
l Line rate: 1.544 Mb/s ± 32ppm
l Line code: B8ZS or AMI
l Framing: D4 (SF) or ESF
l DS1 receive sensitivity: –28dB to +1.5dB
l Line build-outs:
DSX-1 (0 to 660 ft. in 5 steps)
CSU (0 dB, –7.5 dB, –15 dB, –22.5dB)

2-8 August 2003 Access Navigator - Release 1.8
Access Navigator / DCS Service Manager
System Clocking
l ANSI T1.403, Section 6 & 7 (jitter, pulse mask transmission, receive sensitivity, framing
formats)
l Built-in CSU with loopback and BERT for testing the T1s
System Clocking
l Primary and secondary sources from: DS1s, external clock source (such as BITS) or internal
clock (minimum Stratum 4)
l Automatic clock switching and holdover
Signaling
l Robbed-bit and clear channel connections at DS0 level
l FXS/FXO loop start and ground start robbed bit signaling
l E&M robbed bit signaling
Management Interfaces
l Command line interface (CLI) for provisioning and maintenance
l RS-232 interface for local CLI
l Ethernet Telnet support for remote CLI
l Ethernet SNMP uses Telcordia® standard MIB for DS1 interfaces (RFC-1406)
l TFTP and Xmodem support for flash memory software upgrades
Protocols
l Command Line Interface (CLI)
l Simple Network Management Protocol (SNMP)
l Telnet /TFTP
Alarms
l Critical, Major, and Minor alarm levels
l DS1 alarms for LOS, LOF, AIS, and RAI
l Front panel LED indicators
l Output signal: relay contact closure and LED indication
Maximum relay contact rating: 110V AC or DC @ 1A
l Alarm inputs from dry contact closures
Maximum input rating: 60V DC

Access Navigator - Release 1.8 August 2003 2-9
Access Navigator / DCS Service Manager
Compliance
Compliance
USA
l UL 1950, 3rd Edition
l FCC Part 15, Class A
l FCC Part 68
l NEBS Level 3 for Type 2 and 4 equipment
GR-1089-CORE
GR-63-CORE
CANADA
l CSA C22.2 No. 950.95
l ICES-003, Class A
l CS-03
Power
l Input power: –42 to –60 VDC @ 1.5A
l Dual feed DC power input terminals
l Power dissipation: 65 watts (225 Btu/hr.), fully equipped
l Solid-state (fuse-less) over-voltage and over-current protection
Environmental
l Operating temperature: –5°C to +45°C (23°F to 113°F), up to +55°C short term (NEBS)
l Solid-state over-temperature protection
l Relative humidity: 0 to 95%, non-condensing
l No fans; Passive thermal management
Physical
l Dimensions: 17" x 13.5" x 2.63"
l Weight: 10 lbs. (4.54 kg)
l Mounts in 19 and 23 inch racks
l Optional wall mount brackets

2-10 August 2003 Access Navigator - Release 1.8
Access Navigator / DCS Service Manager
Compliance Requirements
Compliance Requirements
FCC Requirements
This equipment complies with Part 15 and Part 68 of the Federal Communications Commission (FCC)
Rules.
Part 15, Class A
This equipment has been tested and found to comply with the limits for a Class A digital device in
accordance with Part 15 of the FCC Rules. These limits provide reasonable protection against
harmful interference when equipment is operated in a commercial environment.
This equipment generates, uses, and can radiate radio frequency energy, and if not installed and
used in accordance with the instructions in this manual may cause harmful interference to radio
communications. Operation of this equipment in a residential area is likely to cause harmful
interference, in which case the user will be required to correct the interference at the user’s own
expense.
The following cables, when connected to this equipment, must be shielded to maintain FCC Part 15
compliance:
lBoth DSX-1 cables
lRS-232 cable
Part 68
This equipment complies with Part 68 of the Federal Communications Commission rules. The
silkscreen on the top cover of this equipment includes the FCC registration number.
You must supply the following information to the telephone company, if they request it.
lFCC Registration Number: 2Z6USA-33482-DD-N
lService Center in the USA:
Carrier Access Corporation
5395 Pearl Parkway
Boulder CO 80301-2490
Phone 800-495-5455
If this equipment has been found to cause harm to the telephone network, the telephone company
will notify you in advance. If advance notice proves impractical, the telephone company will notify
the customer as soon as possible. Also, you will be advised of your right to file a complaint with the
FCC if you believe such action is necessary.
If the trouble is causing harm to the telephone network, the telephone company may request that
you remove the equipment from the network until the problem is resolved.
The telephone company may make changes in it’s facilities, equipment, operations or procedures
that could affect the operation of your equipment. If this happens, the telephone company will

Access Navigator - Release 1.8 August 2003 2-11
Access Navigator / DCS Service Manager
Telcordia (Bellcore) Requirements
provide advance notice in order for you to make necessary modifications to maintain uninterrupted
service.
If you need to make repairs or modifications to the equipment, please first contact Carrier Access
Corporation for repair, modification, and warranty information. Customer repairs and
modifications are limited to the replacement of circuit boards; any other repairs or modifications
will void your warranty.
Facility Interface Codes (FIC)
Service Order Codes (SOC)
Telcordia (Bellcore) Requirements
This equipment conforms with Telcordia® standard GR-1089-CORE, New Equipment Building
System (NEBS), requirements for intra-building (inside plant) Type 2 and Type 4.
To maintain compliance with the GR-1089-CORE requirements to prevent EMI/EMC radio frequency
interference with other equipment, the DSX-1 and RS-232 cables must be shielded and have ferrite bead
RFI suppressors.
UL Requirements
This equipment conforms with Underwriters Laboratory standard UL 1950 (supersedes UL 1459). To
maintain this compliance, all access covers must be replaced after servicing the equipment to prevent
fires from spreading to nearby equipment.
FIC CODES DESCRIPTION
04DU9-BN 1.544 Mbps Superframe Format (SF) without Line Power
04DU9-DN 1.544 Mbps Superframe (SF) and B8ZS without Line Power
04DU9-1KN 1.544 Mbps ANSI, ESF without Line Power
04DU9-1SN 1.544 Mbps ANSI, ESF, and B8ZS without Line Power
SOC CODES DESCRIPTION
6.0F Combinations of equipment provide full protection to digital
services. Billing protection and encoded analog protection are
provided either by including auxiliary equipment within the
registration envelope or by use of a separately registered device.

2-12 August 2003 Access Navigator - Release 1.8
Access Navigator / DCS Service Manager
CSA Requirements
CSA Requirements
This telecommunication network equipment conforms with Canadian Standards Association (CSA)
standard C22.2 No. 950.95. To maintain this compliance, all access covers must be replaced after
servicing the equipment to prevent fires from spreading to nearby equipment.
Ordering Information
Part Number Item Description
930-0202 AN/DCS/R/32 Access Navigator DCS Service Manager,
32 T1 Redundant Package:
2 AN-DCS Controller Cards
8 AN-Quad T1 Framer Cards
930-0200 AN-Case Access Navigator redundant NEBS chassis and
backplane. Chassis holds two Controller cards
and eight Quad T1 Framer cards (32 T1 circuits).
Order cards separately.
740-0016 AN-DCS Controller
Card Access Navigator Controller card with Digital
Crossconnect System (DCS) software.
740-0018 Quad T1 Framer Card Access Navigator Quad T1 Framer card
terminates 4 T1 interfaces from switch, customer
site, or data network.
005-0025 DSX-1 Cable 64-pin DSX-1 cable, 10 feet long, male/male.
Two cables must be ordered per Access
Navigator, one TX, one RX. May be used for
DS1 and DSX-1 transmission levels.
005-0030 DSX-1 Cable 64-pin DSX-1 cable, 25 feet long (see 005-0025).
710-0153 19”/23” Universal
Mounting Brackets Universal mounting brackets and screws for 19
and 23 inch equipment racks. This bracket set is
included with all Access Navigator unit
purchases.
710-0003 19” Vertical Mount
Crossbars Two heavy-duty 19 inch horizontal crossbars
mount in equipment rack and enable vertical
installation of up to 6 Access Navigator and Wide
Bank 28 products.
710-0004 23” Vertical Mount
Crossbars Two heavy-duty 23 inch horizontal crossbars
mount in equipment rack and enable vertical
installation of up to 6 Access Navigator and Wide
Bank 28 products.
770-0079 AN-Manual Access Navigator User Manual is included with
all Access Navigator unit purchases.

CHAPTER
Access Navigator / GR-303 + Data Host
In this Chapter
nOverview ... 3-2
nSystem Architecture ... 3-3
nFeatures and Benefits ... 3-4
nGR-303 Services ... 3-4
nDCS Services ... 3-6
nManagement Architecture ... 3-7
nConfiguration ... 3-9
nApplications ... 3-10
nInterfaces ... 3-10
nSpecifications ... 3-11
nCompliance Requirements ... 3-14
nOrdering Information ... 3-16

3-2 August 2003 Access Navigator - Release 1.8
Access Navigator / GR-303 + Data Host
Overview
Overview
The Access Navigator® / GR-303 + Data Host offers a highly integrated solution for combining multi-line
local voice and data services on customer T1 access lines. Using the Telcordia® standard GR-303 switching
protocol, up to 672 customer telephone channels can be assigned on a call-by-call basis to Class 5 local
digital switch T1 connections. In addition to the concentration and management of CLASS® voice services,
the Access Navigator grooms, and optionally concentrates, fractional T1 data connections from customer
locations
.
Figure 3-1 Access Navigator / GR-303 + Data Host

Access Navigator - Release 1.8 August 2003 3-3
Access Navigator / GR-303 + Data Host
System Architecture
System Architecture
Figure 3-2. Access Navigator / GR-303 + Data Host Architecture
Switch with
GR-303
Switch
DS1s
Groom
DS1s
DCS Voice
and Data
GR-303
Voice
Access
Navigator
Internet, Data,
Private and
Special Services
Drop
DS1s
24
Lines PBX
Key System
Modem
Fax
Stations
Access Bank I
Voice
ACCE SS BA NK I
Tip & Ring
-48Vdc
Retur n
Grou n d
T1
Fr ami n g
Output
Monitor
Inp ut
Monitor
Alarm
Cut-Off
T1
Test
Network
Loopback
Normal
Normal
Normal
Self
Test
Normal
Remot e
Sta t us
Key System
Fax
V.35, T1
or DSL
Router
Ethernet
PBX Stations
Access Bank II
Voice
and
Data
Voice
Lines
ACCE SS BANK II
Tip & Ring
-48Vdc
Return
Grou n d
T1
Span 1
T1 Test 2
T1 T est 1
T1
Span 2
V.35
DCE
V.35
Status
RS232
Data
DDS
ISDN BRI
T1 Drop
V.35
Adit 600
Key System
Fax
Router Ethernet
PBX Stations
RS232
VoIP
T1 Drop
Modem
FXS/FXO
10/100BaseT
Switch Center Customer Premises
Co-location
Voice
and
Data
ADIT 600
Remote
Management
RS-232Ethernet

3-4 August 2003 Access Navigator - Release 1.8
Access Navigator / GR-303 + Data Host
Features and Benefits
Features and Benefits
The Access Navigator / GR-303 + Data Host is a transport element that combines the functions of a GR-303
digital terminal, 32-port T1 digital crossconnect system, T1 channel/data service unit (CSU), T1 diagnostic
test equipment, and Access Bank® II host controller into a modular chassis 1½ rack units high. Ethernet
SNMP, optional redundancy, and modular T1 expansion provide carrier-class service protection and
management at either carrier or customer located T1 service access points.
Access Navigator / GR-303 + Data Host offers an integration of:
l32 T1 port GR-303 remote digital terminal
lGR-303 to TR-08 translation for CA’s Access Bank® I/TR-08
lGR-303 Direct Inward Dial (DID) support when used with Lucent 5ESS switches
lDigital crossconnect system
lT1 CSUs and demarcation testing
lEthernet Telnet and SNMP management
lOptional Controller redundancy
lModular Quad T1 expansion
lNEBS Certified
GR-303 Services
The Access Navigator / GR-303 + Data Host provides T1 local voice and data services to multiple customers
(see Figure 3-3). Using GR-303 switching protocol for call concentration, the Access Navigator reduces
recurring backhaul transmission costs and switch port costs by up to a factor of 4.
By using CA's Access Bank® II and Adit 600 products at the customer premise, an end-to-end distributed
voice and data digital loop carrier and remote management system is provided. Standard T1 connections
from customer PBXs and key systems may be concentrated or bypassed from the GR-303 groups.
The power of a 32 T1 port voice and data switch/concentrator and remote service management system is
contained in only 1½ rack units of space. Integrated testing and optional common equipment redundancy
assure carrier-class service availability.

Access Navigator - Release 1.8 August 2003 3-5
Access Navigator / GR-303 + Data Host
GR-303 Services
CA's Access Navigator / GR-303 + Data Host, together with the Access Bank II and Adit 600, bring cost-
effective concentration and remote management to competitive local carriers with a new level of
serviceability and space efficiency.
Figure 3-3. Access Navigator GR-303 + Data Host Architecture
Remote
Management
RS-232
Access
Navigator
Ethernet
Telnet &
SNMP
Switch
DS1s
GR-303
Interface
Group
Switch
Integrated Digital
Terminal (IDT) Remote Digital
Terminal (RDT)
Drop
DS1s
24
Lines PBX
Key System
Modem
Fax
Stations
Access Bank I
Voice
ACCESS BANK I
Tip & Ring
-48Vdc
Retu rn
Ground
T1
Frami n g
Output
Monitor
Input
Monitor
Alarm
Cut-Off
T1
Tes t
Netw ork
Loopback
Norma l
Norm al
Norm al
Self
Test
Norm al
Remo t e
Status
Key System
Fax
V.35, T1
or DSL
Router
Ethernet
PBX Stations
Access Bank II
Voice
and
Data
Voice
Lines
ACCE SS BAN K II
Tip & Ring
-48Vdc
Retu rn
Ground
T1
Span 1
T1 Test 2
T1 T es t 1
T1
Span 2
V.3 5
DCE
V.3 5
Status
RS23 2
Data
Adit 600
Key System
Fax
Router Ethernet
PBX Stations
Modem
FXS/FXO
10/100BaseT
Voice
and
Data
ADIT 600
Customer Premises
GR-303
Voice &
ISDN BRI
Data
DDS
ISDN BRI
T1 Drop
V.35
RS232
VoIP
T1 Drop

3-6 August 2003 Access Navigator - Release 1.8
Access Navigator / GR-303 + Data Host
DCS Services
DCS Services
The Access Navigator provides all the grooming and filling functions of a 1/0 digital crossconnect system
(DCS) to maximize T1 usage. With carrier/customer demarcation testing, carriers are able to decrease
maintenance costs and labor, while increasing service availability. Fractional voice and data services from
multiple customers and applications are combined by the Access Navigator to save recurring backhaul
transmission costs, and capital costs on switch or router ports.
Figure 3-4. Access Navigator Data Host Architecture
Remote
Management
RS-232
Drop
DS1s
Access
Navigator
Ethernet
Telnet &
SNMP
Data Network
Voice Switch
Groom
T1s
Internet, Data,
Private and
Special Services
DCS Voice
and Data
Voice
Public Network
24
Lines PBX
Key System
Modem
Fax
Stations
Access Bank I
Voice
ACCE SS BAN K I
Tip & Rin g
-48Vdc
Return
Ground
T1
Framing
Output
Monitor
Input
Monitor
Alarm
Cut-Off
T1
Test
Netw ork
Loopback
Norm al
Norma l
Norma l
Self
Test
Norma l
Remot e
Status
Key System
Fax
V.35, T1
or DSL
Router
Ethernet
PBX Stations
Access Bank II
Voice
and
Data
Voice
Lines
ACCES S BAN K II
Tip & R in g
-48Vdc
Return
Ground
T1
Span 1
T1 T es t 2
T1 Test 1
T1
Span 2
V.35
DCE
V.35
Status
RS232
Data
Adit 600
Key System
Fax
Router Ethernet
PBX Stations
Modem
FXS/FXO
10/100BaseT
Switch Center Customer Premises
Co-location
Voice
and
Data
ADIT 600
DDS
ISDN BRI
T1 Drop
V.35
RS232
VoIP
T1 Drop

Access Navigator - Release 1.8 August 2003 3-7
Access Navigator / GR-303 + Data Host
Management Architecture
Management Architecture
Access Navigators provide management access via Ethernet SNMP, Telnet CLI, and RS-232 CLI. Valet™
and NetworkValet™ EMS software provides a graphical user interface (GUI) for SNMP management.
Flow-through provisioning of the remote Access Bank II and testing control over T1 connections reduce
truck rolls and monitors voice and data service availability at customer locations.
IP DS0 Management
The Access Navigator can use IP management commands and dedicated DS0s to manage up to 24
remote Adit 600 terminals. IP DS0 management uses a colocated Adit 600 terminal with an IP Router
card to redirect IP messages between the Access Navigator’s IP port and the 24 DS0s on a groom DS1.
The Access Navigator then cross-connects the groom DS0s to a dedicated drop DS0 going to each
remote Adit 600. Customers wishing to conserve IP addresses can use an Ethernet hub or router
providing port addresses translation (NAT) to isolate the IP DS0 management network.
Figure 3-5. Access Navigator IP DS0 Management Architecture
DS1 STATU S
ACCESS
NAVIGATOR CARRIER ACCESS
CORPORATION
1
2
3
4
5
6
7
8
9
10
11
12
13
14
15
16
17
18
19
20
21
22
23
24
25
26
27
28
29
30
31
32
POWER
ACO
(PUSH)
CON T ROL L ER A
ACTIVE
CRIT
ACO
MAJOR
MINOR
POWER
ACO
(P US H)
CONTROLLER B
ACTIVE
CRIT
ACO
MAJOR
MINOR
Adit 600
DS1 1
DS0 24
Adit 600
Access
Navigator
Network
Operations
Center
Management
Console
On-Net
Location Customer
Premises
Ad it 6 00
Ethernet
Hub
DS1 24
DS0 24 Ad it 6 00
DS1 25
DS0 1
l
l
l
IP = X.X.X.1
IPDS0 = X.X.X.1
Static DS0 Management
Connnections between
Groom and Drop DS1s
l
l
l
IPDS0 = X.X.X.24
Adit 600
Adit 600
IP
Router
(colocated) (remote)
(remote)
Up to 24
Remote Adits
Groom
DS1
Drop DS1s

3-8 August 2003 Access Navigator - Release 1.8
Access Navigator / GR-303 + Data Host
FDL Management
FDL Management
When T1 Type I lines are available, the Access Navigator can use the ESF Faciltiy Data Link channel
to manage remote Access Bank II and Adit 600 terminals.
Figure 3-6. Access Navigator FDL Management Architecture
T1 Access
Bank II
Access
Navigator
Network
Operations
Center
Access
Navigator
Element
Manager Voice
Switch
FDL
On-Net
Location Customer
Wiring Closet
Local
Management
CLI/RS-232
CLI/Telnet
SNMP
Data
Switch
TCP/IP
Network
Customer
Premises
Key System
Fax
V.35, T1
or DSL
Router
Ethernet
PBX Stations
Voice
Lines
ACCESS BANK II
Tip & Ring
-48Vdc
Return
Ground
T1
Span 1
T1 Test 2
T1 Test 1
T1
Span 2
V. 35
DCE
V. 35
Status
RS23 2
Data
Adit 600
Key System
Fax
Router Ethernet
PBX Stations
Modem
FXS/FXO
10/100BaseT
ADIT 6 00
DDS
ISDN BRI
T1 Drop
V.35
RS232
VoIP
T1 Drop

Access Navigator - Release 1.8 August 2003 3-9
Access Navigator / GR-303 + Data Host
Configuration
Configuration
The Access Navigator / GR-303 + Data Host combines call processing and concentration capabilities of a
GR-303 digital loop carrier (DLC) system with the functionality of a miniature 1/0 digital crossconnect
switch (DCS). Providing up to 32 DS1 ports (768 DS0s) in one small package, the Access Navigator fits
easily into small collocation spaces and phone closets.
lHardware configuration: Modular construction with plug-in cards includes built-in circuit and
network testing and fuse-less protection (see Figure 3-7)
lSoftware configuration: Operating system is stored in upgradeable flash memory. Configuration and
provisioning data are stored in nonvolatile RAM, protected from power interruptions.
Figure 3-7. Access Navigator Hardware Configuration
Technology Advantages
• Low Cost
• Small Size
• Low Power
• Surge Protection
• Test Integratino
• Fault Isolation
• No Fans
• Four T1 circuits per card
• Up to 8 cards (32 T1s)
• 1/0 cross-connections
• Groom and fill T1s
• Fuseless high-voltage
protection
•Built-in T1 CSU
• Hot swappable
• Power and control
circuit redundancy
• GR-303 call support
• Ethernet Telnet and SNMP
remote management
• Built-in circuit and network
testing
Lightning
Hazards
T1 Interface
Cables
Quad T1 Framer Card Features
Controller Card Features
Power Line
Hazards
Ethernet
Management
RS232
Management
Controller
Card Controller
Card
Redundant
Power Input
Front
Rear

3-10 August 2003 Access Navigator - Release 1.8
Access Navigator / GR-303 + Data Host
Applications
Applications
lT1 Service POP-In-A-Box: Customer-located T1 access management for carriers
lCall Concentration: Variable concentration of voice calls for more efficient use of backhaul T1s and
switch resources
lEnd-Office T1 Grooming: T1 access consolidation, provisioning, protection, and service
management
lHost Control of Access Bank II: Flow-through remote management and bandwidth grooming of
Access Bank IIs
Interfaces
lDS1 Interface: Two Champ® 64-pin connectors with 32 DS1 circuits, one for receive (input) and one
for transmit (output)
lRJ45C Interface: Timing input connector for external clock source (such as BITS)
lRS-232 Interface: DB9 (DE9) connector for CLI management by craft terminal or computer with
terminal emulation software
lEthernet Interface: 10Base-T connector for SNMP and Telnet CLI management

Access Navigator - Release 1.8 August 2003 3-11
Access Navigator / GR-303 + Data Host
Specifications
Specifications
GR-303 Operation
l Up to 32 T1s per system
l Primary and redundant protection for EOC and TMC
l GR-303 to TR-08 translation for CA’s Access Bank I/TR-08
l GR-303 Direct Inward Dial (DID) support for Lucent 5ESS switches
l GR-303 line concentration of 4:1 TDM ISDN BRI services
l Alarm and maintenance support for DS1 terminations
l Compatible with Lucent, Nortel, and Siemens switches
l Configurable concentration ratios
l Programmable call reference values (CRVs)
l Redundancy, 1:1 controller & power conversion
Crossconnects
l DCS 1/0 interface supports crossconnects at DS0 level
l Crossconnects up to 24 contiguous DS0s between T1s with one command
DS1 Interface
l Four T1s per line card, hot swappable
l Line rate: 1.544 Mb/s ± 32ppm
l Line code: B8ZS or AMI
l Framing: D4 (SF) or ESF
l DS1 receive sensitivity: –28dB to +1.5dB
l Line build-outs:
DSX-1 (0 to 660 ft. in 5 steps)
CSU (0 dB, –7.5 dB, –15 dB, –22.5dB)
l ANSI T1.403, Section 6 & 7 (jitter, pulse mask transmission, receive sensitivity, framing
formats)
l Built-in CSU with loopback and BERT for testing the T1s
System Clocking
l Primary and secondary sources from: DS1s, external clock source (such as BITS) or internal
clock (minimum Stratum 4)
l Automatic clock switching and holdover

3-12 August 2003 Access Navigator - Release 1.8
Access Navigator / GR-303 + Data Host
GR-303 Signaling
GR-303 Signaling
l GR-303 ABCD robbed-bit signal codes
l GR-303 Direct Inward Dial (DID) signaling for Lucent switches
l GR-303 4:1 TDM mode support for ISDN BRI
l FXS loop start and ground start
DCS Signaling
l Robbed-bit and clear channel connections at DS0 level
l FXS/FXO loop start and ground start
l E&M robbed bit signaling
Management Interfaces
l Command line interface (CLI) for provisioning and maintenance
l RS-232 interface for local CLI
l Ethernet Telnet support for remote CLI
l Ethernet SNMP uses Telcordia® standard MIB for DS1 interfaces (RFC-1406)
l TFTP and Xmodem support for flash memory software upgrades
Protocols
l Command Line Interface (CLI)
l Simple Network Management Protocol (SNMP)
l Telcordia® GR-303
l Telnet
l TFTP and Xmodem support for flash memory software upgrades
Alarms
l Critical, Major, and Minor alarm levels
l DS1 alarms for LOS, LOF, AIS, and RAI
l Front panel LED indicators
l Output signal: relay contact closure and LED indication
Maximum relay contact rating: 110V AC or DC @ 1A
l Alarm inputs from dry contact closures
Maximum input rating: 60V DC

Access Navigator - Release 1.8 August 2003 3-13
Access Navigator / GR-303 + Data Host
Compliance
Compliance
USA
l UL 1950, 3rd Edition
l FCC Part 15, Class A
l FCC Part 68
l NEBS Level 3 for Type 2 and 4 equipment
GR-1089-CORE
GR-63-CORE
CANADA
l CSA C22.2 No. 950.95
l ICES-003, Class A
l CS-03
Power
l Input power: –42 to –60 VDC @ 1.5A
l Dual feed DC power input terminals
l Power dissipation: 65 watts (225 Btu/hr.), fully equipped
l Solid-state (fuse-less) over-voltage and over-current protection
Environmental
l Operating temperature: –5°C to +45°C (23°F to 113°F), up to +55°C short term (NEBS)
l Solid-state over-temperature protection
l Relative humidity: 0 to 95%, non-condensing
l No fans; Passive thermal management
Physical
l Dimensions: 17" x 13.5" x 2.63"
l Weight: 10 lbs. (4.54 kg)
l Mounts in 19 and 23 inch racks
l Optional wall mount brackets

3-14 August 2003 Access Navigator - Release 1.8
Access Navigator / GR-303 + Data Host
Compliance Requirements
Compliance Requirements
FCC Requirements
This equipment complies with Part 15 and Part 68 of the Federal Communications Commission (FCC)
Rules.
Part 15, Class A
This equipment has been tested and found to comply with the limits for a Class A digital device in
accordance with Part 15 of the FCC Rules. These limits provide reasonable protection against
harmful interference when equipment is operated in a commercial environment.
This equipment generates, uses, and can radiate radio frequency energy, and if not installed and
used in accordance with the instructions in this manual may cause harmful interference to radio
communications. Operation of this equipment in a residential area is likely to cause harmful
interference, in which case the user will be required to correct the interference at the user’s own
expense.
The following cables, when connected to this equipment, must be shielded to maintain FCC Part 15
compliance:
lBoth DSX-1 cables
lRS-232 cable
Part 68
This equipment complies with Part 68 of the Federal Communications Commission rules. The
silkscreen on the top cover of this equipment includes the FCC registration number.
You must supply the following information to the telephone company, if they request it.
lFCC Registration Number: 2Z6USA-33482-DD-N
lService Center in the USA:
Carrier Access Corporation
5395 Pearl Parkway
Boulder CO 80301-2490
Phone 800-495-5455
If this equipment has been found to cause harm to the telephone network, the telephone company
will notify you in advance. If advance notice proves impractical, the telephone company will notify
the customer as soon as possible. Also, you will be advised of your right to file a complaint with the
FCC if you believe such action is necessary.
If the trouble is causing harm to the telephone network, the telephone company may request that
you remove the equipment from the network until the problem is resolved.
The telephone company may make changes in its facilities, equipment, operations or procedures
that could affect the operation of your equipment. If this happens, the telephone company will

Access Navigator - Release 1.8 August 2003 3-15
Access Navigator / GR-303 + Data Host
Telcordia (Bellcore) Requirements
provide advance notice in order for you to make necessary modifications to maintain uninterrupted
service.
If you need to make repairs or modifications to the equipment, please first contact Carrier Access
Corporation for repair, modification, and warranty information. Customer repairs and
modifications are limited to the replacement of circuit boards; any other repairs or modifications
will void your warranty.
Facility Interface Codes (FIC)
Service Order Codes (SOC)
Telcordia (Bellcore) Requirements
This equipment conforms with Telcordia® standard GR-1089-CORE, New Equipment Building
System (NEBS), requirements for intra-building (inside plant) Type 2 and Type 4.
To maintain compliance with the GR-1089-CORE requirements to prevent EMI/EMC radio frequency
interference with other equipment, the DSX-1 and RS-232 cables must be shielded and have ferrite bead
RFI suppressors.
UL Requirements
This equipment conforms with Underwriters Laboratory standard UL 1950 (supersedes UL 1459). To
maintain this compliance, all access covers must be replaced after servicing the equipment to prevent
fires from spreading to nearby equipment.
FIC CODES DESCRIPTION
04DU9-BN 1.544 Mbps Superframe Format (SF) without Line Power
04DU9-DN 1.544 Mbps Superframe (SF) and B8ZS without Line Power
04DU9-1KN 1.544 Mbps ANSI, ESF without Line Power
04DU9-1SN 1.544 Mbps ANSI, ESF, and B8ZS without Line Power
SOC CODES DESCRIPTION
6.0F Combinations of equipment provide full protection to digital
services. Billing protection and encoded analog protection are
provided either by including auxiliary equipment within the
registration envelope or by use of a separately registered device.

3-16 August 2003 Access Navigator - Release 1.8
Access Navigator / GR-303 + Data Host
CSA Requirements
CSA Requirements
This telecommunication network equipment conforms with Canadian Standards Association (CSA)
standard C22.2 No. 950.95. To maintain this compliance, all access covers must be replaced after
servicing the equipment to prevent fires from spreading to nearby equipment.
Ordering Information
Part Number Item Description
930-0201 AN/GR-303/R/32 Access Navigator GR-303 + Data Host,
32 T1 Redundant Package:
2 AN-GR-303 Controller Cards
8 AN-Quad T1 Framer Cards
930-0200 AN-Case Access Navigator redundant NEBS chassis and
backplane. Chassis holds two Controller cards
and eight Quad T1 Framer cards (32 T1 circuits).
Order cards separately.
740-0017 AN-GR-303
Controller Card Access Navigator Controller card with GR-303
and DCS software.
740-0018 Quad T1 Framer Card Access Navigator Quad T1 Framer card
terminates 4 T1 interfaces from switch, customer
site, or data network.
005-0025 DSX-1 Cable 64-pin DSX-1 cable, 10 feet long, male/male.
Two cables must be ordered per Access
Navigator, one TX, one RX. May be used for
DS1 and DSX-1 transmission levels.
005-0030 DSX-1 Cable 64-pin DSX-1 cable, 25 feet long (see 005-0025).
710-0153 19”/23” Universal
Mounting Brackets Universal mounting brackets and screws for 19
and 23 inch equipment racks. This bracket set is
included with all Access Navigator unit
purchases.
710-0003 19” Vertical Mount
Crossbars Two heavy-duty 19 inch horizontal crossbars
mount in equipment rack and enable vertical
installation of up to 6 Access Navigator and Wide
Bank 28 products.
710-0004 23” Vertical Mount
Crossbars Two heavy-duty 23 inch horizontal crossbars
mount in equipment rack and enable vertical
installation of up to 6 Access Navigator and Wide
Bank 28 products.
770-0079 AN-Manual Access Navigator User Manual is included with
all Access Navigator unit purchases.

CHAPTER
Access Navigator / GR-303 Host with
P-Phone
In this Chapter
nOverview ... 4-2
nSystem Architecture ... 4-3
nFeatures and Benefits ... 4-4
nGR-303 Services ... 4-4
nP-Phone Services ... 4-6
nDCS Services ... 4-7
nManagement Architecture ... 4-8
nConfiguration ... 4-10
nApplications ... 4-11
nInterfaces ... 4-11
nSpecifications ... 4-12
nCompliance Requirements ... 4-15
nOrdering Information ... 4-17

4-2 August 2003 Access Navigator - Release 1.8
Access Navigator / GR-303 Host with P-Phone
Overview
Overview
The Access Navigator® / GR-303 Host with P-Phone offers a highly integrated solution for combining
multi-line local voice and data services on customer T1 access lines. Using the Telcordia® standard GR-303
switching protocol, up to 672 customer telephone channels can be assigned on a call-by-call basis to Class
5 local digital switch T1 connections. When connected to a Nortel DMS switch providing Nortel Proprietary
Phone (P-Phone) Centrex service, the Access Navigator can support up to 384 P-Phone channels from up
to 14 remote Adit 600s. In addition to the concentration and management of CLASS® voice services, the
Access Navigator grooms, and optionally concentrates, fractional T1 data connections from customer
locations.
.
Figure 4-1 Access Navigator / GR-303 Host with P-Phone

Access Navigator - Release 1.8 August 2003 4-3
Access Navigator / GR-303 Host with P-Phone
System Architecture
System Architecture
Figure 4-2. Access Navigator / GR-303 with P-Phone Architecture
P-Phones
P-Phone (EBS)
Voice Switch
(GR-303)
Switch
DS1s
Groom
DS1s
DCS Voice
and Data
Voice
Access
Navigator
Internet, Data,
Private and
Special Services
Drop
DS1s
24
Lines PBX
Key System
Modem
Fax
Stations
Access Bank I
Voice
ACCESS BANK I
Tip & Ring
-48Vd c
Retu rn
Grou n d
T1
Framing
Output
Monitor
Input
Monitor
Alarm
Cut-Off
T1
Test
Networ k
Loopback
Normal
Norma l
Norma l
Self
Test
Norma l
Remot e
Sta t us
Key System
Fax
V.35, T1
or DSL
Router
Ethernet
PBX Stations
Access Bank II
Voice
and
Data
Voice
Lines
ACCE SS BA NK I I
Tip & Ring
-48Vdc
Retu rn
Grou n d
T1
Span 1
T1 Test 2
T1 Test 1
T1
Span 2
V.3 5
DCE
V.3 5
Status
RS232
Data
DDS
ISDN BRI
T1 Drop
V.35
Adit 600
Router Ethernet
PBX Stations
RS232
VoIP
T1 Drop
Modem
10/100BaseT
Switch Center Customer Premises
Co-location
Voice
and
Data
ADIT 600
Remote
Management
RS-232Ethernet
Key System
Fax
FXS/FXO
Data Network
Public Network

4-4 August 2003 Access Navigator - Release 1.8
Access Navigator / GR-303 Host with P-Phone
Features and Benefits
Features and Benefits
The Access Navigator / GR-303 with P-Phone is a transport element that combines the functions of a
GR-303 digital terminal, 32-port T1 digital crossconnect system, T1 channel/data service unit (CSU), T1
diagnostic test equipment, and Access Bank® II host controller into a modular chassis 1½ rack units high.
Ethernet SNMP, optional redundancy, and modular T1 expansion provide carrier-class service protection
and management at either carrier or customer located T1 service access points.
Access Navigator / GR-303 Host with P-Phone offers an integration of:
l32 T1 port GR-303 remote digital terminal
lGR-303 to TR-08 translation for CA’s Access Bank® I/TR-08
lGR-303 Direct Inward Dial (DID) support when used with Lucent 5ESS switches
lP-Phone (EBS) support with GR-303 voice concentration when used with Nortel DMS switches and
remote Adit 600 terminals equipped with P-Phone service cards
lDigital crossconnect system
lT1 CSUs and demarcation testing
lEthernet Telnet and SNMP management
lOptional Controller redundancy
lModular Quad T1 expansion
lNEBS Certified
GR-303 Services
The Access Navigator / GR-303 Host with P-Phone provides T1 local voice, P-Phone, and data services to
multiple customers (Figure 4-3). Using GR-303 switching protocol for call concentration, the Access
Navigator reduces recurring backhaul transmission costs and switch port costs by up to a factor of 4.
By using CA's Access Bank® II and Adit 600 products at the customer premise, an end-to-end distributed
voice and data digital loop carrier and remote management system is provided. Standard T1 connections
from customer PBXs and key systems may be concentrated or bypassed from the GR-303 groups.
The power of a 32 T1 port voice and data switch/concentrator and remote service management system is
contained in only 1½ rack units of space. Integrated testing and optional common equipment redundancy
assure carrier-class service availability.
CA's Access Navigator / GR-303 Host with P-Phone, together with the Access Bank II and Adit 600, bring
cost-effective concentration and remote management to competitive local carriers with a new level of
serviceability and space efficiency.

Access Navigator - Release 1.8 August 2003 4-5
Access Navigator / GR-303 Host with P-Phone
GR-303 Services
Figure 4-3. Access Navigator / GR-303 Host with P-Phone Architecture
Remote
Management
RS-232
Access
Navigator
Ethernet
Telnet &
SNMP
Switch
DS1s
GR-303
Interface
Group
Switch
Integrated Digital
Terminal (IDT) Remote Digital
Terminal (RDT)
Drop
DS1s
24
Lines PBX
Key System
Modem
Fax
Stations
Access Bank I
Voice
ACCESS BANK I
Tip & Ring
-48Vdc
Retu rn
Ground
T1
Frami n g
Output
Monitor
Input
Monitor
Alarm
Cut-Off
T1
Tes t
Netw ork
Loopback
Norma l
Norm al
Norm al
Self
Test
Norm al
Remo t e
Status
Key System
Fax
V.35, T1
or DSL
Router
Ethernet
PBX Stations
Access Bank II
Voice
and
Data
Voice
Lines
ACCE SS BAN K II
Tip & Ring
-48Vdc
Retu rn
Gr ou n d
T1
Span 1
T1 Test 2
T1 T es t 1
T1
Span 2
V.3 5
DCE
V.3 5
Status
RS23 2
Data
Adit 600
Voice
and
Data
ADIT 600
Customer Premises
GR-303
Voice &
ISDN BRI
Data
P-Phones
P-Phone (EBS)
DDS
ISDN BRI
T1 Drop
V.35 Router Ethernet
PBX Stations
RS232
VoIP
T1 Drop
Modem
10/100BaseT
Key System
Fax
FXS/FXO

4-6 August 2003 Access Navigator - Release 1.8
Access Navigator / GR-303 Host with P-Phone
P-Phone Services
P-Phone Services
The Access Navigator / GR-303 Host with P-Phone includes Nortel Proprietary Phone (P-Phone) Centrex
service support using remote Adit 600 terminals with P-Phone service cards. The cards convert the
customer’s analog P-Phone signals to more efficient digital loop carriers. These digital signals that are then
transmitted over DS0s on the Access Navigator’s drop DS1.
Command and signaling information for all P-Phones is carried by message packets sent over the IP DS0
management channel between the Access Navigator and remote Adit 600, then over the GR-303 EOC
channel between the Access Navigator and the Nortel DMS switch. The Access Navigator can support up
to 384 P-Phone channels originating from up to 14 remote Adit 600s. For a detailed description of supported
P-Phone features, see the Adit 600 User Manual.
Figure 4-4 P-Phone Service Support Using Adit 600 Terminals

Access Navigator - Release 1.8 August 2003 4-7
Access Navigator / GR-303 Host with P-Phone
DCS Services
DCS Services
The Access Navigator provides all the grooming and filling functions of a 1/0 digital crossconnect system
(DCS) to maximize T1 usage. With carrier/customer demarcation testing, carriers are able to decrease
maintenance costs and labor, while increasing service availability. Fractional voice and data services from
multiple customers and applications are combined by the Access Navigator to save recurring backhaul
transmission costs, and capital costs on switch or router ports.
Figure 4-5. Access Navigator Data Host Architecture
Remote
Management
RS-232
Drop
DS1s
Access
Navigator
Ethernet
Telnet &
SNMP
Data Network
Voice Switch
Groom
T1s
Internet, Data,
Private and
Special Services
DCS Voice
and Data
Voice
Public Network
24
Lines PBX
Key System
Modem
Fax
Stations
Access Bank I
Voice
ACCE SS BAN K I
Tip & Rin g
-48Vdc
Return
Ground
T1
Framing
Output
Monitor
Input
Monitor
Alarm
Cut-Off
T1
Test
Netw ork
Loopback
Norm al
Norma l
Norma l
Self
Test
Norma l
Remot e
Status
Key System
Fax
V.35, T1
or DSL
Router
Ethernet
PBX Stations
Access Bank II
Voice
and
Data
Voice
Lines
ACCES S BAN K II
Tip & R in g
-48Vdc
Return
Ground
T1
Span 1
T1 T es t 2
T1 Test 1
T1
Span 2
V.35
DCE
V.35
Status
RS232
Data
Adit 600
Key System
Fax
Router Ethernet
PBX Stations
Modem
FXS/FXO
10/100BaseT
Switch Center Customer Premises
Co-location
Voice
and
Data
ADIT 600
DDS
ISDN BRI
T1 Drop
V.35
RS232
VoIP
T1 Drop

4-8 August 2003 Access Navigator - Release 1.8
Access Navigator / GR-303 Host with P-Phone
Management Architecture
Management Architecture
Access Navigators provide management access via Ethernet SNMP, Telnet CLI, and RS-232 CLI. Valet™
and NetworkValet™ EMS software provides a graphical user interface (GUI) for SNMP management.
Flow-through provisioning of the remote Access Bank II and testing control over T1 connections reduce
truck rolls and monitors voice and data service availability at customer locations.
IP DS0 Management
The Access Navigator can use IP management commands and dedicated DS0s to manage up to 24
remote Adit 600 terminals. (Up to 14 of the remote Adit 600s may have P-Phone cards.) IP DS0
management uses a colocated Adit 600 terminal with an IP Router card to redirect IP messages between
the Access Navigator’s IP port and the 24 DS0s on a groom DS1. The Access Navigator then cross-
connects the groom DS0s to a dedicated drop DS0 going to each remote Adit 600. Customers wishing
to conserve IP addresses can use an Ethernet hub or router providing port addresses translation (NAT)
to isolate the IP DS0 management network.
Figure 4-6. Access Navigator IP DS0 Management Architecture
DS1 STATU S
ACCESS
NAVIGATOR CARRIER ACCESS
CORPORATION
1
2
3
4
5
6
7
8
9
10
11
12
13
14
15
16
17
18
19
20
21
22
23
24
25
26
27
28
29
30
31
32
POWER
ACO
(PUSH)
CON T ROL L ER A
ACTIVE
CRIT
ACO
MAJOR
MINOR
POWER
ACO
(P US H)
CONTROLLER B
ACTIVE
CRIT
ACO
MAJOR
MINOR
Adit 600
DS1 1
DS0 24
Adit 600
Access
Navigator
Network
Operations
Center
Management
Console
On-Net
Location Customer
Premises
Ad it 6 00
Ethernet
Hub
DS1 24
DS0 24 Ad it 6 00
DS1 25
DS0 1
l
l
l
IP = X.X.X.1
IPDS0 = X.X.X.1
Static DS0 Management
Connnections between
Groom and Drop DS1s
l
l
l
IPDS0 = X.X.X.24
Adit 600
Adit 600
IP
Router
(colocated) (remote)
(remote)
Up to 24
Remote Adits
Groom
DS1
Drop DS1s

Access Navigator - Release 1.8 August 2003 4-9
Access Navigator / GR-303 Host with P-Phone
FDL Management
FDL Management
When T1 Type I lines are available, the Access Navigator can use the ESF Faciltiy Data Link to manage
remote Access Bank II and Adit 600 terminals. (FDL can not be used to manage remote Adit 600s with
P-Phone cards.)
Figure 4-7. Access Navigator FDL Management Architecture
T1 Access
Bank II
Access
Navigator
Network
Operations
Center
Access
Navigator
Element
Manager Voice
Switch
FDL
On-Net
Location Customer
Wiring Closet
Local
Management
CLI/RS-232
CLI/Telnet
SNMP
Data
Switch
TCP/IP
Network
Customer
Premises
Key System
Fax
V.35, T1
or DSL
Router
Ethernet
PBX Stations
Voice
Lines
ACCESS BANK II
Tip & Ring
-48Vdc
Return
Ground
T1
Span 1
T1 Test 2
T1 T est 1
T1
Span 2
V. 35
DCE
V. 35
Status
RS23 2
Data
Adit 600
Key System
Fax
Router Ethernet
PBX Stations
Modem
FXS/FXO
10/100BaseT
ADIT 6 00
DDS
ISDN BRI
T1 Drop
V.35
RS232
VoIP
T1 Drop

4-10 August 2003 Access Navigator - Release 1.8
Access Navigator / GR-303 Host with P-Phone
Configuration
Configuration
The Access Navigator / GR-303 Host with P-Phone combines call processing and concentration capabilities
of a GR-303 digital loop carrier (DLC) system with the functionality of a miniature 1/0 digital crossconnect
switch (DCS). Providing up to 32 DS1 ports (768 DS0s) in one small package, the Access Navigator fits
easily into small collocation spaces and phone closets.
lHardware configuration: Modular construction with plug-in cards includes built-in circuit and
network testing and fuse-less protection (see Figure 4)
lSoftware configuration: Operating system is stored in upgradeable flash memory. Configuration and
provisioning data are stored in nonvolatile RAM, protected from power interruptions.
Figure 4-8. Access Navigator Hardware Configuration
Technology Advantages
• Low Cost
• Small Size
• Low Power
• Surge Protection
• Test Integratino
• Fault Isolation
• No Fans
• Four T1 circuits per card
• Up to 8 cards (32 T1s)
• 1/0 cross-connections
• Groom and fill T1s
• Fuseless high-voltage
protection
•Built-in T1 CSU
• Hot swappable
• Power and control
circuit redundancy
• GR-303 call support
• Ethernet Telnet and SNMP
remote management
• Built-in circuit and network
testing
Lightning
Hazards
T1 Interface
Cables
Quad T1 Framer Card Features
Controller Card Features
Power Line
Hazards
Ethernet
Management
RS232
Management
Controller
Card Controller
Card
Redundant
Power Input
Front
Rear

Access Navigator - Release 1.8 August 2003 4-11
Access Navigator / GR-303 Host with P-Phone
Applications
Applications
lT1 Service POP-In-A-Box: Customer-located T1 access management for carriers
lCall Concentration: Variable concentration of voice and P-Phone calls for more efficient use of
backhaul T1s and switch resources
lEnd-Office T1 Grooming: T1 access consolidation, provisioning, protection, and service
management
lHost Control of Access Bank II: Flow-through remote management and bandwidth grooming of
Access Bank IIs
Interfaces
lDS1 Interface: Two Champ® 64-pin connectors with 32 DS1 circuits, one for receive (input) and one
for transmit (output)
lRJ45C Interface: Timing input connector for external clock source (such as BITS)
lRS-232 Interface: DB9 (DE9) connector for CLI management by craft terminal or computer with
terminal emulation software
lEthernet Interface: 10Base-T connector for SNMP and Telnet CLI management

4-12 August 2003 Access Navigator - Release 1.8
Access Navigator / GR-303 Host with P-Phone
Specifications
Specifications
GR-303 Operation
l Up to 32 T1s per system
l Primary and redundant protection for EOC and TMC
l GR-303 to TR-08 translation for CA’s Access Bank I/TR-08
l GR-303 Direct Inward Dial (DID) support for Lucent 5ESS switches
l GR-303 line concentration of 4:1 TDM ISDN BRI services
l GR-303 line concentration of Nortel P-Phone (EBS) services from CA’s Adit 600 terminals
(up to 384 P-Phone channels from up to 14 remote Adit 600 terminals)
l Alarm and maintenance support for DS1 terminations
l Compatible with Lucent, Nortel, and Siemens switches
l Configurable concentration ratios
l Programmable call reference values (CRVs)
l Redundancy, 1:1 controller & power conversion
Crossconnects
l DCS 1/0 interface supports crossconnects at DS0 level
l Crossconnects up to 24 contiguous DS0s between T1s with one command
DS1 Interface
l Four T1s per line card, hot swappable
l Line rate: 1.544 Mb/s ± 32ppm
l Line code: B8ZS or AMI
l Framing: D4 (SF) or ESF
l DS1 receive sensitivity: –28dB to +1.5dB
l Line build-outs:
DSX-1 (0 to 660 ft. in 5 steps)
CSU (0 dB, –7.5 dB, –15 dB, –22.5dB)
l ANSI T1.403, Section 6 & 7 (jitter, pulse mask transmission, receive sensitivity, framing
formats)
l Built-in CSU with loopback and BERT for testing the T1s
System Clocking
l Primary and secondary sources from: DS1s, external clock source (such as BITS) or internal
clock (minimum Stratum 4)
l Automatic clock switching and holdover

Access Navigator - Release 1.8 August 2003 4-13
Access Navigator / GR-303 Host with P-Phone
GR-303 Signaling
GR-303 Signaling
l GR-303 ABCD robbed-bit signal codes
l GR-303 Direct Inward Dial (DID) signaling for Lucent switches
l GR-303 4:1 TDM mode support for ISDN BRI
l GR-303 P-Phone (EBS) signaling for Nortel switches
l FXS loop start and ground start
DCS Signaling
l Robbed-bit and clear channel connections at DS0 level
l FXS/FXO loop start and ground start
l E&M robbed bit signaling
Management Interfaces
l Command line interface (CLI) for provisioning and maintenance
l RS-232 interface for local CLI
l Ethernet Telnet support for remote CLI
l Ethernet SNMP uses Telcordia® standard MIB for DS1 interfaces (RFC-1406)
l TFTP and Xmodem support for flash memory software upgrades
Protocols
l Command Line Interface (CLI)
l Simple Network Management Protocol (SNMP)
l Telcordia® GR-303
l Nortel NIS V202-1, Issue 01 (P-Phone)
l Telnet
l TFTP and Xmodem support for flash memory software upgrades
Alarms
l Critical, Major, and Minor alarm levels
l DS1 alarms for LOS, LOF, AIS, and RAI
l Front panel LED indicators
l Output signal: relay contact closure and LED indication
Maximum relay contact rating: 110V AC or DC @ 1A
l Alarm inputs from dry contact closures
Maximum input rating: 60V DC

4-14 August 2003 Access Navigator - Release 1.8
Access Navigator / GR-303 Host with P-Phone
Compliance
Compliance
USA
l UL 1950, 3rd Edition
l FCC Part 15, Class A
l FCC Part 68
l NEBS Level 3 for Type 2 and 4 equipment
GR-1089-CORE
GR-63-CORE
CANADA
l CSA C22.2 No. 950.95
l ICES-003, Class A
l CS-03
Standards
l AT&T 62411 (Stratum 4 enhanced T1 CPE)
l ANSI T1.403 and T1.107a
Power
l Input power: –42 to –60 VDC @ 1.5A
l Dual feed DC power input terminals
l Power dissipation: 65 watts (225 Btu/hr.), fully equipped
l Solid-state (fuse-less) over-voltage and over-current protection
Environmental
l Operating temperature: –5°C to +45°C (23°F to 113°F), up to +55°C short term (NEBS)
l Solid-state over-temperature protection
l Relative humidity: 0 to 95%, non-condensing
l No fans; Passive thermal management
Physical
l Dimensions: 17" x 13.5" x 2.63"
l Weight: 10 lbs. (4.54 kg)
l Mounts in 19 and 23 inch racks
l Optional wall mount brackets

Access Navigator - Release 1.8 August 2003 4-15
Access Navigator / GR-303 Host with P-Phone
Compliance Requirements
Compliance Requirements
FCC Requirements
This equipment complies with Part 15 and Part 68 of the Federal Communications Commission (FCC)
Rules.
Part 15, Class A
This equipment has been tested and found to comply with the limits for a Class A digital device in
accordance with Part 15 of the FCC Rules. These limits provide reasonable protection against
harmful interference when equipment is operated in a commercial environment.
This equipment generates, uses, and can radiate radio frequency energy, and if not installed and
used in accordance with the instructions in this manual may cause harmful interference to radio
communications. Operation of this equipment in a residential area is likely to cause harmful
interference, in which case the user will be required to correct the interference at the user’s own
expense.
The following cables, when connected to this equipment, must be shielded to maintain FCC Part 15
compliance:
lBoth DSX-1 cables
lRS-232 cable
Part 68
This equipment complies with Part 68 of the Federal Communications Commission rules. The
silkscreen on the top cover of this equipment includes the FCC registration number.
You must supply the following information to the telephone company, if they request it.
lFCC Registration Number: 2Z6USA-33482-DD-N
lService Center in the USA:
Carrier Access Corporation
5395 Pearl Parkway
Boulder CO 80301-2490
Phone 800-495-5455
If this equipment has been found to cause harm to the telephone network, the telephone company
will notify you in advance. If advance notice proves impractical, the telephone company will notify
the customer as soon as possible. Also, you will be advised of your right to file a complaint with the
FCC if you believe such action is necessary.
If the trouble is causing harm to the telephone network, the telephone company may request that
you remove the equipment from the network until the problem is resolved.
The telephone company may make changes in its facilities, equipment, operations or procedures
that could affect the operation of your equipment. If this happens, the telephone company will

4-16 August 2003 Access Navigator - Release 1.8
Access Navigator / GR-303 Host with P-Phone
Telcordia (Bellcore) Requirements
provide advance notice in order for you to make necessary modifications to maintain uninterrupted
service.
If you need to make repairs or modifications to the equipment, please first contact Carrier Access
Corporation for repair, modification, and warranty information. Customer repairs and
modifications are limited to the replacement of circuit boards; any other repairs or modifications
will void your warranty.
Facility Interface Codes (FIC)
Service Order Codes (SOC)
Telcordia (Bellcore) Requirements
This equipment conforms with Telcordia® standard GR-1089-CORE, New Equipment Building
System (NEBS), requirements for intra-building (inside plant) Type 2 and Type 4.
To maintain compliance with the GR-1089-CORE requirements to prevent EMI/EMC radio frequency
interference with other equipment, the DSX-1 and RS-232 cables must be shielded and have ferrite bead
RFI suppressors.
UL Requirements
This equipment conforms with Underwriters Laboratory standard UL 1950 (supersedes UL 1459). To
maintain this compliance, all access covers must be replaced after servicing the equipment to prevent
fires from spreading to nearby equipment.
FIC CODES DESCRIPTION
04DU9-BN 1.544 Mbps Superframe Format (SF) without Line Power
04DU9-DN 1.544 Mbps Superframe (SF) and B8ZS without Line Power
04DU9-1KN 1.544 Mbps ANSI, ESF without Line Power
04DU9-1SN 1.544 Mbps ANSI, ESF, and B8ZS without Line Power
SOC CODES DESCRIPTION
6.0F Combinations of equipment provide full protection to digital
services. Billing protection and encoded analog protection are
provided either by including auxiliary equipment within the
registration envelope or by use of a separately registered device.

Access Navigator - Release 1.8 August 2003 4-17
Access Navigator / GR-303 Host with P-Phone
CSA Requirements
CSA Requirements
This telecommunication network equipment conforms with Canadian Standards Association (CSA)
standard C22.2 No. 950.95. To maintain this compliance, all access covers must be replaced after
servicing the equipment to prevent fires from spreading to nearby equipment.
Ordering Information
Part Number Item Description
930-1026 AN/GR-303 P-Phone Access Navigator GR-303 Host with P-Phone,
32 T1 Redundant Package:
2 AN-GR-303 Controller Cards
8 AN-Quad T1 Framer Cards
930-0200 AN-Case Access Navigator redundant NEBS chassis and
backplane. Chassis holds two Controller cards
and eight Quad T1 Framer cards (32 T1 circuits).
Order cards separately.
740-0216 AN-GR-303 P-Phone
Controller Card Access Navigator Controller card with GR-303,
P-Phone, and DCS software.
740-0018 Quad T1 Framer Card Access Navigator Quad T1 Framer card
terminates 4 T1 interfaces from switch, customer
site, or data network.
005-0025 DSX-1 Cable 64-pin DSX-1 cable, 10 feet long, male/male.
Two cables must be ordered per Access
Navigator, one TX, one RX. May be used for
DS1 and DSX-1 transmission levels.
005-0030 DSX-1 Cable 64-pin DSX-1 cable, 25 feet long (see 005-0025).
710-0153 19”/23” Universal
Mounting Brackets Universal mounting brackets and screws for 19
and 23 inch equipment racks. This bracket set is
included with all Access Navigator unit
purchases.
710-0003 19” Vertical Mount
Crossbars Two heavy-duty 19 inch horizontal crossbars
mount in equipment rack and enable vertical
installation of up to 6 Access Navigator and Wide
Bank 28 products.
710-0004 23” Vertical Mount
Crossbars Two heavy-duty 23 inch horizontal crossbars
mount in equipment rack and enable vertical
installation of up to 6 Access Navigator and Wide
Bank 28 products.
770-0079 AN-Manual Access Navigator User Manual is included with
all Access Navigator unit purchases.

4-18 August 2003 Access Navigator - Release 1.8
Access Navigator / GR-303 Host with P-Phone
Ordering Information

CHAPTER
Physical Installation
In this Chapter
n Compliance and Safety Requirements ... 5-2
n Tools and Materials ... 5-3
n Unpacking and Inspection ... 5-3
n Horizontal 19-Inch Rack Mount ... 5-4
n Horizontal 23-Inch Rack Mount ... 5-7
n Vertical Rack Mount Using Crossbars ... 5-11
n Vertical Wall Mount ... 5-15

5-2 August 2003 Access Navigator - Release 1.8
Physical Installation
Compliance and Safety Requirements
Compliance and Safety Requirements
DANGER! FIRE HAZARD. STANDARDS UL 1950 AND C22.2 NO. 950.95 REQUIRE
THAT ALL ACCESS COVERS BE REPLACED TO PREVENT FIRES FROM SPREADING TO
NEARBY EQUIPMENT.
CAUTION! NEBS 1089 EMI/EMC AND FCC REQUIREMENT PART 15 COMPLI-
ANCE REQUIRES CHASSIS GROUNDING, SHIELDED DSX-1 AND RS-232 CABLES WITH
FERRITE RF SUPPRESSOR BEADS, AND SHIELDED ETHERNET AND BITS CLOCK
CABLES TO PREVENT RADIO FREQUENCY INTERFERENCE WITH OTHER EQUIPMENT.
WARNING! NEBS REQUIREMENT. DO NOT CONNECT THIS EQUIPMENT DIRECTLY
TO METALLIC TIP-AND-RING OUTSIDE PLANT CONDUCTORS. THIS EQUIPMENT CAN ONLY
BE USED FOR INTRA-BUILDING (INSIDE PLANT) INSTALLATION IN A CENTRAL OFFICE OR
CUSTOMER PREMISES.
WARNING! THE ACCESS NAVIGATOR CONTAINS CIRCUIT CARDS AND COMPO-
NENTS THAT ARE SUBJECT TO DAMAGE BY ELECTROSTATIC DISCHARGE (ESD).
ALWAYS FOLLOW THE STATIC-SENSITIVE EQUIPMENT HANDLING PROCEDURES ON
page 6-3 WHEN OPENING EQUIPMENT COVERS AND HANDLING PLUG-IN CIRCUIT CARDS.

Access Navigator - Release 1.8 August 2003 5-3
Physical Installation
Tools and Materials
Tools and Materials
Physical installation requires the following tools and materials.
• Screwdrivers, Phillips #2 and #3
• Screwdrivers, slotted
• Screws (4 ea.), 12-24 × 1/2 inch (for 23 inch rack only)
• Screws (8 ea.), #8 × 3/4 inch panhead (for wall mount only)
• Universal rack mounting kit, PN 710-0153 (one additional kit required for wall mount only)
• Plywood and fasteners (for wall mount only, see Vertical Wall Mount on page 5-15)
NOTE: ABAM shielded cable is recommended for extending DSX-1 connections.
Unpacking and Inspection
1. Inspect containers for damage during shipment. Report any damage to the freight carrier for
possible insurance claims.
NOTE: Check packing list (taped to outside of container) before opening container.
Packing list should agree with label on outside of Access Navigator shipping container.
Packing lists show only top level part numbers.
2. Compare packing list with office records. Report any discrepancies to the office.
3. Open shipping containers. Be careful not to damage contents.
WARNING! DO NOT OPEN EQUIPMENT COVERS OR ANTI-STATIC PLASTIC BAGS
UNTIL READY FOR INSTALLATION. ALWAYS FOLLOW THE STATIC-SENSITIVE EQUIPMENT
HANDLING PROCEDURES ON page 6-3 WHEN OPENING EQUIPMENT COVERS AND
HANDLING PLUG-IN CIRCUIT CARDS.
4. Inspect contents of shipping containers for any damage that may have occurred during shipment.
Report any damage to the freight carrier for possible insurance claims.
5. If equipment must be returned to for any reason, carefully repack equipment in original shipping
container with original packing materials if possible. See Warranty and Warranty Product Returns
in the Preface of this manual.
6. If equipment is to be installed later, replace equipment in original shipping containers and store
temporarily in a safe place until ready to install equipment.

5-4 August 2003 Access Navigator - Release 1.8
Physical Installation
Horizontal 19-Inch Rack Mount
Horizontal 19-Inch Rack Mount
Installation Summary
nPrecautions ... 5-4
nTools and Materials ... 5-4
nAttach Mounting Brackets to Access Navigator ... 5-5
nAttach Access Navigator to Equipment Rack ... 5-5
Precautions
CAUTION! ACCESS NAVIGATOR REQUIRES AT LEAST 4.37 INCHES (2.5 RACK
UNITS) OF FREE AIR SPACE ABOVE AND BELOW CHASSIS FOR AIR CIRCULATION.
INSUFFICIENT SPACING MAY CAUSE SERVICE INTERRUPTIONS, RESULTING FROM
EQUIPMENT OVERHEATING AND SHUTTING DOWN.
Tools and Materials
Obtain the following tools and materials:
• Screwdrivers, Phillips #2 and #3
• Screwdrivers, slotted
• Universal rack mounting bracket kit, PN 710-0153, included with Access Navigator
• Rack mounting screws (4 ea.), as appropriate for equipment rack
NOTE: Rack mounting brackets come with hardware for installation in both 19-inch and
23-inch equipment racks. Some hardware is not required for 19-inch rack installation.

Access Navigator - Release 1.8 August 2003 5-5
Physical Installation
Attach Mounting Brackets to Access Navigator
Attach Mounting Brackets to Access Navigator
1. Open bag containing universal rack mounting kit and select the following items (see Figure 5-1):
• Mounting bracket (2 ea.), PN 0040303 (stamped on part)
Figure 5-1. Mounting Brackets
2. Position mounting brackets for required flush mount or 5-inch forward offset with respect to front
rails of equipment rack (see A in Figure 5-2 on page 5-6).
3. Remove mounting screws (6-32 × 3/8 inch, 82º undercut, Phillips) from sides of Access Navigator
where brackets will be attached.
4. Attach mounting brackets to sides of Access Navigator using mounting screws removed in previous
step (see B in Figure 5-2).
Attach Access Navigator to Equipment Rack
CAUTION! ACCESS NAVIGATOR REQUIRES AT LEAST 4.37 INCHES (2.5 RACK
UNITS) OF FREE AIR SPACE ABOVE AND BELOW CHASSIS FOR AIR CIRCULATION.
INSUFFICIENT SPACING MAY CAUSE SERVICE INTERRUPTIONS, RESULTING FROM
EQUIPMENT OVERHEATING AND SHUTTING DOWN.
1. Position Access Navigator in equipment rack slot (refer to office records). Ensure that there is at
least 4.37 inches (2.5 rack units) of free air space above and below chassis for cooling (see Figure
5-3 on page 5-6).
2. Secure mounting brackets to equipment rack using appropriate mounting screws (see C in Figure
5-2). Brackets accommodate 1.75 and 2.00 inch hole spacing.
Mounting
Brackets

5-6 August 2003 Access Navigator - Release 1.8
Physical Installation
Attach Access Navigator to Equipment Rack
Figure 5-2. Installation in 19-inch Equipment Rack
Figure 5-3. Spacing Requirements
Mount bracket here
for flush mount.
Mounting
Bracket
Mount bracket here for
5 inch forward offset.
Fasten brackets to
Access Navigator
with 6-32 x 3/8"
undercut screws
(four per side).
Fasten brackets to
equipment rack
with appropriate
mounting screws
(two per side).
Mounting
Bracket
B
C
A
4.37 inches
(minimum) 7.00 inches
(minimum)

Access Navigator - Release 1.8 August 2003 5-7
Physical Installation
Horizontal 23-Inch Rack Mount
Horizontal 23-Inch Rack Mount
Installation Summary
nPrecautions ... 5-7
nTools and Materials ... 5-7
nAttach Mounting Brackets to Access Navigator ... 5-8
nAttach Access Navigator to Equipment Rack ... 5-9
Precautions
CAUTION! ACCESS NAVIGATOR REQUIRES AT LEAST 4.37 INCHES (2.5 RACK
UNITS) OF FREE AIR SPACE ABOVE AND BELOW CHASSIS FOR AIR CIRCULATION.
INSUFFICIENT SPACING MAY CAUSE SERVICE INTERRUPTIONS, RESULTING FROM
EQUIPMENT OVERHEATING AND SHUTTING DOWN.
Tools and Materials
Obtain the following tools and materials:
• Phillips screw drivers, #2 and #3
• Universal rack mounting bracket kit, PN 710-0153, included with Access Navigator
• Rack mounting screws (4 ea.), as appropriate for equipment rack
NOTE: Rack mounting brackets come with hardware for installation in both 19-inch and
23-inch equipment racks. Some hardware is not required for 19-inch rack installation.

5-8 August 2003 Access Navigator - Release 1.8
Physical Installation
Attach Mounting Brackets to Access Navigator
Attach Mounting Brackets to Access Navigator
1. Open bag containing universal rack mounting kit. It should contain the following items (see Figure
5-4):
• Mounting bracket (2 ea.), PN 0040303 (stamped on part)
• Bracket extender (2 ea.), PN 0040310 (stamped on part)
• Mounting screw (4 ea.), 12-24 × 5/8 inch
Figure 5-4. Assemble Mounting Brackets
2. Assemble mounting brackets for 23-inch racks (see Figure 5-4).
• Attach each mounting bracket to a bracket extender with two 12-24 × 5/8 inch screws.
3. Position mounting brackets for required flush mount or 5-inch forward offset with respect to front
rails of equipment rack (see A in Figure 5-5).
4. Remove four mounting screws (6-32 × 3/8 inch, 82º undercut, Phillips) from each side of Access
Navigator where brackets will be attached.
5. Attach mounting brackets to each side of Access Navigator using the mounting screws removed in
previous step (see B in Figure 5-5).
Bracket
Extender
Mounting
Bracket
Bracket
Extender
Fasten brackets to extensions
with four 12-24 x 5/8" machine
screws (two per bracket)
Mounting
Bracket

Access Navigator - Release 1.8 August 2003 5-9
Physical Installation
Attach Access Navigator to Equipment Rack
Attach Access Navigator to Equipment Rack
CAUTION! ACCESS NAVIGATOR REQUIRES AT LEAST 4.37 INCHES (2.5 RACK
UNITS) OF FREE AIR SPACE ABOVE AND BELOW CHASSIS FOR AIR CIRCULATION.
INSUFFICIENT SPACING MAY CAUSE SERVICE INTERRUPTIONS, RESULTING FROM
EQUIPMENT OVERHEATING AND SHUTTING DOWN.
Figure 5-5. Installation in 23-inch Equipment Rack
Mount brackets here
for flush mount.
Mount brackets here for
5 inch forward offset.
Fasten brackets to
Access Navigator
with 6-32 x 3/8"
undercut screws
(four per side)
A
B
C
Fasten brackets to
equipment rack
with appropriate
mounting screws
(two per side).

5-10 August 2003 Access Navigator - Release 1.8
Physical Installation
Attach Access Navigator to Equipment Rack
1. Access Navigator requires at least 4.37 inches (2.5 rack units) of free air space above and below
chassis for air circulation. Insufficient spacing may cause service interruptions, resulting from
equipment overheating and shutting down.
2. Position Access Navigator in equipment rack slot (refer to office records). Ensure that there is at
least 4.37 inches (2.5 rack units) of free air space above and below chassis for cooling (see Figure
5-6 on page 5-10).
3. Secure mounting brackets to equipment rack using appropriate mounting screws (see C in Figure
5-5). Brackets accommodate 1.75 and 2.00 inch hole spacing.
Figure 5-6. Spacing Requirements
4.37 inches
(minimum) 7.00 inches
(minimum)

Access Navigator - Release 1.8 August 2003 5-11
Physical Installation
Vertical Rack Mount Using Crossbars
Vertical Rack Mount Using Crossbars
Installation Summary
nPrecautions ... 5-11
nTools and Materials ... 5-11
nInstall Crossbars ... 5-12
nAttach Mounting Brackets to Access Navigator ... 5-12
nAttach Access Navigator to Crossbars ... 5-12
Precautions
CAUTION! NEBS THERMAL RESTRICTION – DO NOT INSTALL MORE THAN THREE
ROWS OF ACCESS NAVIGATORS PER EQUIPMENT RACK.
CAUTION! ACCESS NAVIGATOR REQUIRES AT LEAST 0.75 INCH OF FREE AIR
SPACE ON LEFT AND RIGHT SIDE OF CHASSIS FOR AIR CIRCULATION. INSUFFICIENT
SPACING MAY CAUSE SERVICE INTERRUPTIONS, RESULTING FROM EQUIPMENT
OVERHEATING AND SHUTTING DOWN. IF INSTALLING MORE THAN ONE ROW OF UNITS,
ENSURE THAT UNITS ARE MOUNTED DIRECTLY ABOVE OR BELOW UNITS IN OTHER ROWS
TO MAINTAIN UNOBSTRUCTED VERTICAL AIR CIRCULATION.
Tools and Materials
Obtain the following tools and materials:
• Phillips screw drivers, #2 and #3
• Vertical Mount Crossbars (2 per kit), PN 710-0003 for 19-inch racks
or PN 710-0004 for 23-inch racks.
• Universal rack mounting kit, PN 710-0153, included with Access Navigator
• Rack mounting screws (4 ea.), as appropriate for equipment rack
NOTE: Crossbars are sold in pairs. Two 19-inch crossbars mount in 19-inch equipment
rack and hold up to five Access Navigator or Wide Bank 28 units. Two 23-inch crossbars
mount in 23-inch equipment rack and hold up to six units. One additional crossbar is
needed for each additional row of units.

5-12 August 2003 Access Navigator - Release 1.8
Physical Installation
Install Crossbars
Install Crossbars
1. Position Vertical Mount Crossbars (refer to office records) so that inside mounting holes are 18.375
inches apart (see A in Figure 5-7 on page 5-13).
2. Attach crossbars to equipment rack with appropriate mounting screws (see B in Figure 5-7).
Attach Mounting Brackets to Access Navigator
NOTE: Universal rack mounting bracket kit includes hardware that is not required for
installation using crossbars.
1. Open bag containing the universal rack mounting kit and select the following items (see A in Figure
5-8 on page 5-14):
• Mounting brackets (2 ea.), PN 0040303 (stamped on part)
• Mounting screws (4 ea.), 12-24 × 5/8inch, for attaching brackets to crossbars
2. Position mounting brackets for required flush mount or 5-inch forward offset with respect to front
rails of equipment rack (see B in Figure 5-8).
3. Remove four mounting screws (6-32 × 3/8 inch, 82º undercut, Phillips) from each side of Access
Navigator where brackets will be attached.
4. Attach mounting brackets to each side of Access Navigator using the mounting screws removed in
previous step (see C in Figure 5-8).
Attach Access Navigator to Crossbars
CAUTION! ACCESS NAVIGATOR REQUIRES AT LEAST 0.75 INCH OF FREE AIR
SPACE ON LEFT AND RIGHT SIDE OF CHASSIS FOR AIR CIRCULATION. INSUFFICIENT
SPACING MAY CAUSE SERVICE INTERRUPTIONS, RESULTING FROM EQUIPMENT
OVERHEATING AND SHUTTING DOWN. IF INSTALLING MORE THAN ONE ROW OF UNITS,
ENSURE THAT UNITS ARE MOUNTED DIRECTLY ABOVE OR BELOW UNITS IN OTHER ROWS
TO MAINTAIN UNOBSTRUCTED VERTICAL AIR CIRCULATION.
1. Position Access Navigator vertically in crossbar slot (refer to office records) with 1.75 inch
minimum bracket spacing (3 holes) between other brackets in row (see Figure 5-9 on page 5-14).
2. Secure mounting brackets to crossbar using 12-24 × 5/8inch mounting screws (see D in Figure 5-8
on page 5-14).

Access Navigator - Release 1.8 August 2003 5-13
Physical Installation
Attach Access Navigator to Crossbars
Figure 5-7. Crossbar Installation
Fasten Crossbars
to equipment rack
with appropriate
mounting screws
(two per side).
B
Position inside
mounting holes
18.375 (18 3/8)
inches apart.
A
Slotted hole
Key hole
1.75

5-14 August 2003 Access Navigator - Release 1.8
Physical Installation
Attach Access Navigator to Crossbars
Figure 5-8. Bracket Installation
Figure 5-9. Spacing Requirements
Mount bracket here
for flush mount.
Mounting
Brackets
Mount bracket here for
5 inch forward offset.
Fasten brackets to
Access Navigator
with 6-32 x 3/8"
undercut screws
(four per side).
C
A
D
Fasten brackets to
crossbar with
12-24 x 5/8 inch
machine screws
(two per side).
B
19-inch Equipment Rack
(5 units per row maximum) 23-inch Equipment Rack
(6 units per row maximum)
1.75 inch
Bracket spacing 0.75 inch
Minimum air space
ABCDE ABCDEF
1.75
17.25

Access Navigator - Release 1.8 August 2003 5-15
Physical Installation
Vertical Wall Mount
Vertical Wall Mount
NOTE: The following procedure assumes that the Access Navigator and other compo-
nents will be mounted on a plywood sheet before attaching plywood to wall. Pre-mounting
equipment at the carrier facility will speed up installation at the customer site.
Installation Summary
nPrecautions ... 5-15
nTools and Materials ... 5-16
nEnsure Adequate Clearance ... 5-16
nPrepare Plywood ... 5-16
nAttach Mounting Brackets to Access Navigator ... 5-16
nAttach Mounting Brackets to Access Navigator ... 5-16
nAttach Access Navigator to Plywood ... 5-17
Precautions
CAUTION! WALL MOUNTING IS APPROVED ONLY FOR CUSTOMER PREMISES.
CAUTION! ACCESS NAVIGATOR REQUIRES FREE AIR SPACE ON TOP, BOTTOM, AND
ENDS OF CHASSIS FOR AIR CIRCULATION. INSUFFICIENT VENTILATION MAY CAUSE
SERVICE INTERRUPTIONS, RESULTING FROM EQUIPMENT OVERHEATING AND SHUTTING
DOWN. DO NOT ALLOW CABLES AND OTHER COMPONENTS TO OBSTRUCT AIR
CIRCULATION. THE ACCESS NAVIGATOR INCLUDES TIE POINTS FOR ATTACHING WIRE
TIES TO SECURE CABLES TO REAR PANEL WITHOUT OBSTRUCTING AIR FLOW (SEE
FIGURE 5-11).
WARNING! IF ACCESS NAVIGATOR IS MOUNTED ON PLYWOOD, DO NOT USE A
HAMMER TO ATTACH PLYWOOD TO WALL BECAUSE THE IMPACT SHOCK MAY DAMAGE
THE ACCESS NAVIGATOR AND OTHER COMPONENTS MOUNTED ON THE PLYWOOD. A
POWER DRILL AND SCREWDRIVER IS RECOMMENDED TO AVOID DAMAGE.

5-16 August 2003 Access Navigator - Release 1.8
Physical Installation
Tools and Materials
Tools and Materials
Obtain the following tools and materials:
• Phillips screw drivers, #2 and #3
• Screws (8 ea.), #8 × 3/4 inch panhead
• Universal mounting kits (2 ea.), PN 710-0153.
(Access Navigator includes one kit.)
• Plywood, 3/4 inch thick, 10 × 21 inches minimum size
Ensure Adequate Clearance
Ensure there is adequate clearance around Access Navigator to access cards and connectors, and
sufficient space for proper ventilation (see Figure 5-10 on page 5-18).
Prepare Plywood
1. Ensure that plywood is large enough to hold the Access Navigator (see Figure 5-11 on page 5-19).
Plywood should extend at least 1 inch beyond brackets.
2. Mark mounting hole locations on plywood to ensure that brackets will mount squarely against
plywood (see Figure 5-12 on page 5-20).
Attach Mounting Brackets to Access Navigator
NOTE: Universal mounting kit includes hardware that is not required for wall mount
installation.
1. Open bags containing the universal mounting kits and select the following items (see A in Figure
5-13 on page 5-21):
• Mounting brackets (4 ea.), PN 0040303 (stamped on part)
2. Position mounting brackets for wall mounting (see B in Figure 5-13).
3. Remove two mounting screws (6-32 × 3/8 inch, 82º undercut, Phillips) from Access Navigator
where each bracket will be attached (see C in Figure 5-13).
4. Attach mounting brackets to each side of Access Navigator using the mounting screws removed in
previous step (see C in Figure 5-13). Slide brackets down in screw slots to ensure maximum space
beneath Access Navigator for ventilation.

Access Navigator - Release 1.8 August 2003 5-17
Physical Installation
Attach Access Navigator to Plywood
Attach Access Navigator to Plywood
1. Position Access Navigator with brackets attached over screw hole locations marked in plywood (see
Figure 5-12 on page 5-20).
2. Secure mounting brackets to plywood using eight #8 × 3/4 inch panhead screws (see D in Figure
5-13 on page 5-21).
WARNING! IF ACCESS NAVIGATOR IS MOUNTED ON PLYWOOD, DO NOT USE A
HAMMER TO ATTACH PLYWOOD TO WALL BECAUSE THE IMPACT SHOCK MAY DAMAGE
THE ACCESS NAVIGATOR AND OTHER COMPONENTS MOUNTED ON THE PLYWOOD. A
POWER DRILL AND SCREWDRIVER IS RECOMMENDED TO AVOID DAMAGE.
3. Attach plywood to wall using fasteners appropriate for heavy objects.

5-18 August 2003 Access Navigator - Release 1.8
Physical Installation
Attach Access Navigator to Plywood
Figure 5-10. Access Clearance Requirements
Control Panel and
Circuit Board
Access
Connector
Panel
Access
Ventilation
10 inches6 inches
2 in.
2 in. Ventilation
Wall View
End View
Ventilation 1.75 in.
6 inches
21 inches
28.5 inches
Control Panel and
Circuit Board
Access
Connector
Panel
Access
Mounting brackets provide bottom clearance for ventilation
1.5 in.
UP

Access Navigator - Release 1.8 August 2003 5-19
Physical Installation
Attach Access Navigator to Plywood
Figure 5-11. Plywood Sheet, Minimum Size
Plywood Sheet
Wall View
End View
21 inches
(Minimum)
10 inches
(Minimum)
Plywood Sheet
3/4 inch thick
(Minimum)
UP
Wire Tie
Wire Tie

5-20 August 2003 Access Navigator - Release 1.8
Physical Installation
Attach Access Navigator to Plywood
Figure 5-12. Mounting Hole Pattern on Plywood
18 3/8 inches
6 3/4 inches
3/4 inch3/4 inch
Mark Screw Locations
for Mounting Brackets
(8 Places)
Access
Navigator

Access Navigator - Release 1.8 August 2003 5-21
Physical Installation
Attach Access Navigator to Plywood
Figure 5-13. Wall Mount Bracket Installation
Postion brackets here
for wall mount.
Mounting
Brackets
Fasten brackets to
Access Navigator
with 6-32 x 3/8"
undercut screws
(two per bracket).
C
A
D
Fasten brackets to
Plywood with
#8 x 3/4 inch
pan-head
wood screws
(two per bracket).
B

5-22 August 2003 Access Navigator - Release 1.8
Physical Installation
Attach Access Navigator to Plywood

CHAPTER
Electrical Installation
In this Chapter
nCompliance and Safety Requirements ... 6-2
nStatic-Sensitive Equipment Handling Procedures ... 6-3
nTools and Materials Required ... 6-4
nChassis Ground Connection ... 6-5
nDSX-1 Cable Connections ... 6-8
nRS-232 Management Connection ... 6-17
nEthernet Management Connection ... 6-22
nExternal Timing Source (BITS) Connection ... 6-25
nAlarm Output Connections ... 6-27
nAlarm Input Connections ... 6-31
nDC Power Connections ... 6-35
nDress Cables and Wires ... 6-38
nAcceptance Test ... 6-39
nInstall Redundant Controller Card ... 6-49
nInstall Additional Quad T1 Framer Cards ... 6-55
nConfigure Management Interfaces ... 6-61

6-2 August 2003 Access Navigator - Release 1.8
Electrical Installation
Compliance and Safety Requirements
Compliance and Safety Requirements
DANGER! FIRE HAZARD. STANDARDS UL 1950 AND C22.2 NO. 950.95 REQUIRE
THAT ALL ACCESS COVERS BE REPLACED TO PREVENT FIRES FROM SPREADING TO
NEARBY EQUIPMENT.
CAUTION! NEBS 1089 EMI/EMC AND FCC REQUIREMENT PART 15 COMPLI-
ANCE REQUIRES CHASSIS GROUNDING, SHIELDED DSX-1 AND RS-232 CABLES WITH
FERRITE RF SUPPRESSOR BEADS, AND SHIELDED ETHERNET AND BITS CLOCK
CABLES TO PREVENT RADIO FREQUENCY INTERFERENCE WITH OTHER EQUIPMENT.
WARNING! NEBS REQUIREMENT. DO NOT CONNECT THIS EQUIPMENT DIRECTLY
TO METALLIC TIP-AND-RING OUTSIDE PLANT CONDUCTORS. THIS EQUIPMENT CAN ONLY
BE USED FOR INTRA-BUILDING (INSIDE PLANT) INSTALLATION IN A CENTRAL OFFICE OR
CUSTOMER PREMISES.
WARNING! THE ACCESS NAVIGATOR CONTAINS CIRCUIT CARDS AND COMPO-
NENTS THAT ARE SUBJECT TO DAMAGE BY ELECTROSTATIC DISCHARGE (ESD).
ALWAYS FOLLOW THE STATIC-SENSITIVE EQUIPMENT HANDLING PROCEDURES ON
page 6-3 WHEN OPENING EQUIPMENT COVERS AND HANDLING PLUG-IN CIRCUIT CARDS.

Access Navigator - Release 1.8 August 2003 6-3
Electrical Installation
Static-Sensitive Equipment Handling Procedures
Static-Sensitive Equipment Handling Procedures
WARNING! THE ACCESS NAVIGATOR CONTAINS CIRCUIT CARDS AND COMPO-
NENTS THAT ARE SUBJECT TO DAMAGE BY ELECTROSTATIC DISCHARGE (ESD).
ALWAYS USE THE FOLLOWING PROCEDURE WHENEVER HANDLING PLUG-IN CIRCUIT
CARDS.
ESD can damage processors, circuit boards, and other electronic components. Always observe the
following precautions before installing a system component.
The ESD warning label below appears on packages and storage bags that contain static-sensitive
products and components.
1. Do not remove a component from its protective packaging until ready to install it.
2. Wear a wrist grounding strap and attach it to a metal part of the system unit before handling components.
If a wrist strap is not available, maintain contact with the system unit throughout any procedure
requiring ESD protection.
NOTE: A grounding wrist strap consists of an electrically conductive elastic wrist band
with a grounding wire for connection to the equipment chassis or a common ground point.
3. To test the grounding wrist strap to ensure that it is working properly:
• Use ohmmeter to check resistance of grounding wrist strap.
• Connect one meter lead to wrist strap.
• Connect other meter lead to metal clip or banana plug at end of grounding wire.
• A resistance of one to ten megohms (million ohms) is typical and will provide adequate
protection to equipment and user.
•DO NOT use the wrist strap if the resistance is more than 35 megohms because it will not
protect the equipment from ESD damage.
•DO NOT use the wrist strap if the resistance is less than 0.75 megohms (750,000 ohms) because
it will not protect you from high voltage shock hazards.
4. Before touching a circuit card, momentarily touch the grounded equipment rack or chassis to discharge
any static buildup.
5. Before inserting or removing a circuit card from a storage bag, momentarily ground or hold the anti-
static plastic storage bag to discharge any static buildup.
6. Do not touch any components or printed wiring on the circuit card. Hold the card by its edges or plastic
handles.

6-4 August 2003 Access Navigator - Release 1.8
Electrical Installation
Tools and Materials Required
7. Always store circuit cards in an anti-static storage bag. Whenever possible, use the same storage bag
the card or replacement card came in.
8. If a circuit card is to be returned to the factory, always ship the circuit card inside an anti-static storage
bag.
Tools and Materials Required
Electrical installation requires the following tools and materials.
• Screwdrivers, Phillips #2 and #3
• Screwdrivers, slotted
• Pliers, needle nose
• Cutters, diagonal
• Wire stripper, 16-26 AWG
• Wire wrap tool, bits for 22, 24, 26 AWG
• Wire unwrap tool
•Wire ties
• Grounding wrist strap
• Continuity tester
• Volt-ohm meter
• Shielded RS-232 cable: DTE-to-DCE for direct connection to a computer or a DCE-to-DCE
(null modem cable) for connection to a modem (see RS-232 Management Connection on
page 6-17)
• Shielded DSX-1 cables (2 ea.), PN 005-0025 (10 ft.) or 005-0030 (25 ft.), or equivalent
NOTE: ABAM shielded cable is recommended for extending DSX-1 connections.

Access Navigator - Release 1.8 August 2003 6-5
Electrical Installation
Chassis Ground Connection
Chassis Ground Connection
Installation Summary
nPrecautions ... 6-5
nTools and Materials ... 6-5
nRun Ground Wire to Access Navigator ... 6-6
nConnect Ground Wire to Ground Lug ... 6-6
nAttach Ground Lug to Access Navigator ... 6-7
Precautions
CAUTION! CHASSIS MUST BE GROUNDED FOR COMPLIANCE WITH NEBS 1089
EMI/EMC AND FCC REQUIREMENT PART 15, TO PREVENT RADIO FREQUENCY
INTERFERENCE WITH OTHER EQUIPMENT.
WARNING! SHEET METAL CAN BE DAMAGED BY BENDING GROUND WIRE WHEN
GROUND LUG IS ATTACHED TO ACCESS NAVIGATOR. BEFORE ATTACHING GROUND LUG
SCREWS, CAREFULLY BEND THE GROUND WIRE TO POSITION THE GROUND LUG OVER
THE REAR PANEL TERMINALS.
Tools and Materials
NOTE: A ground lug with compression terminal is provided for attaching #6 or #8 AWG
insulated stranded copper wire. Follow standard practice for building ground systems.
Obtain the following tools and materials:
• Screwdrivers, slotted
• Screwdrivers, Phillips
• Insulated copper wire, #6 or #8 AWG as required
• Wire stripper

6-6 August 2003 Access Navigator - Release 1.8
Electrical Installation
Run Ground Wire to Access Navigator
Run Ground Wire to Access Navigator
1. Measure and cut enough insulated copper wire to connect from building ground to Grounding Lug on
Access Navigator (see Figure 6-2).
Figure 6-1. Location of Grounding Lug Terminals
2. Route wire from building ground to ground lug on Access Navigator.
Connect Ground Wire to Ground Lug
Figure 6-2. Connect Ground Wire to Lug
1. Strip enough insulation off wire end to fit inside lug, flush with front of wire clamp (see Figure 6-2).
2. Route wire from building ground to ground lug on Access Navigator.
3. Bend ground wire so that wire end is positioned over ground lug terminal.
4. Remove ground lug from Access Navigator and set screws aside for later use.
5. Loosen compression screw until opening beneath wire clamp is large enough to accept ground wire.
6. Insert ground wire into lug barrel, beneath compression plate, and tighten compression screw.
Chassis
Ground Lug
Strip only enough
insulation off wire
to fit inside barrel
Compression
Screw
#6 or #8 AWG
Copper Wire
Wire Clamp

Access Navigator - Release 1.8 August 2003 6-7
Electrical Installation
Attach Ground Lug to Access Navigator
Attach Ground Lug to Access Navigator
WARNING! SHEET METAL CAN BE DAMAGED BY BENDING GROUND WIRE WHEN
GROUND LUG IS ATTACHED TO ACCESS NAVIGATOR. BEFORE ATTACHING GROUND LUG
SCREWS, CAREFULLY BEND THE GROUND WIRE TO POSITION THE GROUND LUG OVER
THE REAR PANEL TERMINALS.
1. Attach ground lug to chassis with screws provided.
2. Ensure that ground lug screws securely hold equipment ground lug to chassis.

6-8 August 2003 Access Navigator - Release 1.8
Electrical Installation
DSX-1 Cable Connections
DSX-1 Cable Connections
Installation Summary
nPrecautions ... 6-8
nTools and Materials ... 6-9
nPrepare DSX-1 Cables ... 6-9
nConnect DSX-1 Cables to Access Navigator ... 6-11
nAttach Ferrite Beads ... 6-13
nConnect DSX-1 Cables to Interface or Patch Panel ... 6-14
Precautions
CAUTION! SHIELDED DSX-1 CABLES WITH FERRITE BEAD RF SUPPRESSORS ARE
REQUIRED FOR COMPLIANCE WITH NEBS 1089 EMI/EMC AND FCC REQUIREMENT
PART 15, TO PREVENT RADIO FREQUENCY INTERFERENCE WITH OTHER EQUIPMENT.
CAUTION! DSX-1 CABLES HAVE SOLID CONDUCTOR WIRES. IF ATTACHING RJ
TYPE CONNECTORS TO FLYING WIRE CABLES, BE SURE TO USE RJ CONNECTORS
DESIGNED FOR SOLID WIRE. USING RJ CONNECTORS DESIGNED FOR STRANDED WIRE
WILL CAUSE POOR SIGNAL CONNECTIONS AND SERVICE DISRUPTIONS.
WARNING! NEBS REQUIREMENT. DO NOT CONNECT THIS EQUIPMENT DIRECTLY
TO METALLIC TIP-AND-RING OUTSIDE PLANT CONDUCTORS. THIS EQUIPMENT CAN ONLY
BE USED FOR INTRA-BUILDING (INSIDE PLANT) INSTALLATION IN A CENTRAL OFFICE OR
CUSTOMER PREMISES.

Access Navigator - Release 1.8 August 2003 6-9
Electrical Installation
Tools and Materials
Tools and Materials
1. Obtain the following tools:
• Screwdrivers, Phillips #2 and #3
• Screwdrivers, slotted
• Pliers, needle nose
• Cutters, diagonal
• Wire stripper, 16-26 AWG
• Wire wrap tool, bits for 22, 24, 26 AWG
• Wire unwrap tool
• Continuity tester
2. Obtain the following materials:
• Shielded DSX-1 cables (2 ea.), PN 005-0025 (10 ft.) or 005-0030 (25 ft.), or equivalent
• Locking screws for DSX-1 connectors, panhead, #4-40 × 3/8" (2 ea.), part of Accessory Kit,
PN 003-0247
• Ferrite bead RF suppressors (4 ea.), part of Ferrite Bead Kit, PN 003-0197
Prepare DSX-1 Cables
1. If DSX-1 cables, PN 005-0025 (10 ft.) or 005-0030 (25 ft.), have been ordered from Carrier Access
Corporation, open packages containing cables (see Figure 6-3).
NOTE: DSX-1 shield drain wire must be attached to connector on Access Navigator.
Do not ground second shield drain wire at other end of cable. If second shield ground is
not required for cable extensions, fold back and wrap with electrical tape.
NOTE: Two DSX-1 cables are required, one for transmit and one for receive. These
cables are electrically identical, pin for pin, and may be used for either transmit or receive.
DSX-1 cables come with 64-pin connectors on both ends. For wire-wrap connections, one
connector may be cut off to provide flying wires. Cables are ordered and packaged
separately.

6-10 August 2003 Access Navigator - Release 1.8
Electrical Installation
Prepare DSX-1 Cables
Figure 6-3. DSX-1 Cable with Two Connectors (PN 005-0025)
2. If DSX-1 cables with flying wires are needed for wire-wrap or splice connections, cut off one
connector and strip back the insulation (see Figure 6-4).
• Do not cut off connector with shield drain wire unless cable has shield drain wires at both ends.
(Shield drain wire must be attached to Access Navigator.)
• Cut off one connector to produce cable of desired length.
• Strip back insulation to produce flying wires of desired length. (Leave some of inner bundle
wrap exposed to identify wire bundle color codes.)
NOTE: ABAM shielded cable is recommended for extending DSX-1 connections.
Figure 6-4. DSX-1 Cable with Flying Wires
Shield drain wire
with ground lug
64-Pin Connector
DSX-1 cable is 10 ft (3m) long
CAC
Part Number Do not ground second
shield drain wire. Use
only to extend shield
to extension cables.
Shield drain wire
with ground lug
64-Pin Connector
DSX-1 cable is 10 ft (3m) long
Group 1, Blue Wrap
DS1 #1 to #12
Group 2, Blue Wrap
DS1 #13 to #25
Group 3, Orange Wrap
DS1 #26 to #32
Color coded wires
CAC
Part Number
Color
wrap

Access Navigator - Release 1.8 August 2003 6-11
Electrical Installation
Connect DSX-1 Cables to Access Navigator
Connect DSX-1 Cables to Access Navigator
CAUTION! SHIELDED DSX-1 CABLES WITH FERRITE BEAD RF SUPPRESSORS ARE
REQUIRED FOR COMPLIANCE WITH NEBS 1089 EMI/EMC AND FCC REQUIREMENT
PART 15, TO PREVENT RADIO FREQUENCY INTERFERENCE WITH OTHER EQUIPMENT.
ENSURE THAT SHIELD DRAIN GROUND LUG IS GROUNDED TO CHASSIS THROUGH DS1
CONNECTOR.
NOTE: Use only #4-40 × 3/8" locking screws provided in Accessory Kit.
1. Refer to Figure 6-5.
2. Remove locking screw, if any, from DS1 Receive (IN) connector (see Figure 6-5).
3. Plug receive DSX-1 cable into DS1 Receive (IN) connector and snap clamp over cable side of
connector.
4. Position spade lug of shield drain wire under connector locking screw (#4-40 × 3/8") and tighten
with screw driver.
5. Verify that spade lug is firmly secured.
Figure 6-5. Location of Rear Panel DS1 Connectors
Insert shield drain
ground lug under
connector screw.
DS1 Transmit (OUT)
Connector
DS1 Receive (IN)
Connector
Connect the DSX-1 transmit and
receive cable plug ends with the
shield lug wires to the Access
Navigator. Note that both DSX-1
cables are identical (PN 005-0025).
Clamp
Clamp
Ground lug
DS1
Receive
IN
DS1
Transmit
OUT
Tim ing
In
Alarm Out
-48V
B-48V
A
Alarm
In
Link OK
Ethernet
RS-232
CLI

6-12 August 2003 Access Navigator - Release 1.8
Electrical Installation
Connect DSX-1 Cables to Access Navigator
6. Connect DSX-1 transmit (output) interface cable to Access Navigator (see Figure 6-5).
7. Remove locking screw, if any, from DS1 Transmit (OUT) connector.
8. Plug transmit DSX-1 cable into DS1 Transmit (OUT) connector and snap clamp over cable side of
connector.
9. Position spade lug of shield drain wire under connector locking screw (#4-40 × 3/8") and tighten
with screw driver.
10. Verify that spade lug is firmly secured.

Access Navigator - Release 1.8 August 2003 6-13
Electrical Installation
Connect DSX-1 Cables to Access Navigator
Attach Ferrite Beads
WARNING! NEBS REQUIREMENT. DO NOT CONNECT THIS EQUIPMENT DIRECTLY
TO METALLIC TIP-AND-RING OUTSIDE PLANT CONDUCTORS. THIS EQUIPMENT CAN ONLY
BE USED FOR INTRA-BUILDING (INSIDE PLANT) INSTALLATION IN A CENTRAL OFFICE OR
CUSTOMER PREMISES.
1. Obtain two ferrite beads to attach each DSX-1 cable (see Figure 6-6).
2. Position ferrite beads for most convenient cable dressing and wire tying (see example in Figure
6-6). Location is not critical.
3. Open the snap-on ferrite beads along hinge cover (see Figure 6-6, Detail A).
4. Fold ferrite bead hinge covers together over DSX-1 cables. Press covers together until they snap
together.
Figure 6-6. Attaching Ferrite Bead RF Suppressors
Detail A
Ferrite
Beads
Ferrite
Beads
Wire
Tie
DSX-1 Cable
Connectors

6-14 August 2003 Access Navigator - Release 1.8
Electrical Installation
Connect DSX-1 Cables to Interface or Patch Panel
Connect DSX-1 Cables to Interface or Patch Panel
WARNING! NEBS REQUIREMENT. DO NOT CONNECT THIS EQUIPMENT DIRECTLY
TO METALLIC TIP-AND-RING OUTSIDE PLANT CONDUCTORS. THIS EQUIPMENT CAN ONLY
BE USED FOR INTRA-BUILDING (INSIDE PLANT) INSTALLATION IN A CENTRAL OFFICE OR
CUSTOMER PREMISES.
NOTE: Access Navigator can be equipped with up to 32 DS1 interfaces, in steps of 4
DS1s per Quad Framer (QF) circuit card installed. DS1 receive and transmit pairs are
numbered sequentially from 1 to 32 in Table 2-1.
NOTE: ABAM shielded cable is recommended for extending DSX-1 connections.
Connect DSX-1 receive and transmit cables to DSX-1 interface or patch panel.
• Follow standard practices for DS1 signal connections.
• For DSX-1 cable pin connections and flying wire colors, refer to Table 2-1.

Access Navigator - Release 1.8 August 2003 6-15
Electrical Installation
Connect DSX-1 Cables to Interface or Patch Panel
Table 2-1 . DSX-1 Cable Pin Connections and Flying Wire Colors
DSX-1
Circuit
Transmit Pins and Color Receive Pins and Color QF
Card Wire
Group
Tx Tip Tx Ring Rx Tip Rx Ring
133
white/blue 1
blue/white 33
white/blue 1
blue/white 11
blue
wrap
234
white/orange 2
orange/white 34
white/orange 2
orange/white
335
white/green 3
green/white 35
white/green 3
green/white
436
white/brown 4
brown/white 36
white/brown 4
brown/white
537
white/slate 5
slate/white 37
white/slate 5
slate/white 2
638
red/blue 6
blue/red 38
red/blue 6
blue/red
739
red/orange 7
orange/red 39
red/orange 7
orange/red
840
red/green 8
green/red 40
red/green 8
green/red
941
red/brown 9
brown/red 41
red/brown 9
brown/red 3
10 42
red/slate 10
slate/red 42
red/slate 10
slate/red
11 43
black/blue 11
blue/black 43
black/blue 11
blue/black
12 44
black/orange 12
orange/black 44
black/orange 12
orange/black

6-16 August 2003 Access Navigator - Release 1.8
Electrical Installation
Connect DSX-1 Cables to Interface or Patch Panel
13 45
black/green 13
green/black 45
black/green 13
green/black 42
blue
wrap
14 46
black/brown 14
brown/black 46
black/brown 14
brown/black
15 47
black/slate 15
slate/black 47
black/slate 15
slate/black
16 48
yellow/blue 16
blue/yellow 48
yellow/blue 16
blue/yellow
17 49
yellow/
orange
17
orange/
yellow
49
yellow/
orange
17
orange/
yellow 5
18 50
yellow/green 18
green/yellow 50
yellow/green 18
green/yellow
19 51
yellow/brown 19
brown/yellow 51
yellow/brown 19
brown/yellow
20 52
yellow/slate 20
slate/slate 52
yellow/slate 20
slate/yellow
21 53
violet/blue 21
blue/violet 53
violet/blue 21
blue/violet 6
22 54
violet/orange 22
orange/violet 54
violet/orange 22
orange/violet
23 55
violet/green 23
green/violet 55
violet/green 23
green/violet
24 56
violet/brown 24
brown/violet 56
violet/brown 24
brown/violet
25 57
violet/slate 25
slate/violet 57
violet/slate 25
slate/violet 7
26 58
white/blue 26
blue/white 58
white/blue 26
blue/white 3
orange
wrap
27 59
white/orange 27
orange/white 59
white/orange 27
orange/white
28 60
white/green 28
green/white 60
white/green 28
green/white
29 61
white/brown 29
brown/white 61
white/brown 29
brown/white 8
30 62
white/slate 30
slate/white 62
white/slate 30
slate/white
31 63
red/blue 31
blue/red 63
red/blue 31
blue/red
32 64
red/orange 32
orange/red 64
red/orange 32
orange/red
Table 2-1 . DSX-1 Cable Pin Connections and Flying Wire Colors (Continued)
DSX-1
Circuit
Transmit Pins and Color Receive Pins and Color QF
Card Wire
Group
Tx Tip Tx Ring Rx Tip Rx Ring

Access Navigator - Release 1.8 August 2003 6-17
Electrical Installation
RS-232 Management Connection
RS-232 Management Connection
Installation Summary
nPrecautions ... 6-17
nInformation, Tools, and Materials ... 6-17
nConnect Shielded RS-232 Cable ... 6-19
nAttach Ferrite Bead RF Suppressor ... 6-20
nPreconfigure Optional Modem ... 6-21
Precautions
CAUTION! SHIELDED RS-232 CABLE WITH FERRITE BEAD RF SUPPRESSOR IS
REQUIRED FOR COMPLIANCE WITH NEBS 1089 EMI/EMC AND FCC REQUIREMENT
PART 15, TO PREVENT RADIO FREQUENCY INTERFERENCE WITH OTHER EQUIPMENT.
Information, Tools, and Materials
1. Obtain the following information:
• System ID or CLLI code
2. Obtain the following tools:
• Screwdrivers, Phillips #2 and #3
• Screwdrivers, slotted
3. Obtain the following materials:
• For Direct Connection – to connect the Access Navigator directly to a computer, craft terminal,
or Network Operations Center, you will need a shielded RS-232 DTE-to-DCE cable (see Figure
6-7). This is the standard (or straight) cable used for connecting a computer to modems and
other DCE devices.
• For Modem Connection – to connect the Access Navigator to a modem for remote operation
over a telephone line, you will need a pre-configured modem (see Preconfigure Optional
Modem on page 6-21) and an RS-232 DCE-to-DCE cable (see Figure 6-8). This is also called
a null modem cable. If this cable is not available, you can easily make one.
• Ferrite bead RF suppressor (1 ea.), part of Ferrite Bead Kit, PN 003-0197

6-18 August 2003 Access Navigator - Release 1.8
Electrical Installation
Information, Tools, and Materials
Figure 6-7. RS-232 DTE-to-DTE Cable Connections
1
2
3
4
5
7
8
RS-232 DTE-to-DCE Cable
Access
Navigator
RS-232 CLI
Connector
(DCE)
Craft Terminal,
Computer, or
Management
Console
(DTE)
SHIELD
CTS
RTS
GND
DTR
TXD
RXD
CD
DB9
Male
DB25 or DB9
(M/F as required)
RS-232 Jack
(Front View) Pin 1
DB9 (DE9) FemalePin 9
1
2
3
4
5
7
8
8
3
2
20
7
4
5

Access Navigator - Release 1.8 August 2003 6-19
Electrical Installation
Connect Shielded RS-232 Cable
Figure 6-8. RS-232 DCE-to-DCE Modem Cable Connections
Connect Shielded RS-232 Cable
1. Connect RS-232 cable with DB9 (DE9) connector on one end to RS-232 CLI management connector
on rear panel of Access Navigator (see Figure 6-9).
2. Connect other end of RS-232 cable to the computer, craft terminal, management station, or modem.
Figure 6-9. Location of RS-232 CLI Connector
1
2
3
4
5
7
8
RS-232 DCE-to-DCE Cable
20
2
3
8
7
5
4
Access
Navigator
RS-232 CLI
Connector
(DCE)
Modem
RS-232
Connector
(DCE)
SHIELD
CTS
RTS
GND
DTR
TXD
RXD
CD
DB9
Male DB25
(M/F as required)
(Null Modem Cable)
RS-232 Jack
(Front View) Pin 1
Pin 9 DB9 (DE9) Female
RS-232 CLI
Management
Connector

6-20 August 2003 Access Navigator - Release 1.8
Electrical Installation
Attach Ferrite Bead RF Suppressor
Attach Ferrite Bead RF Suppressor
CAUTION! SHIELDED RS-232 CABLE WITH FERRITE BEAD RF SUPPRESSOR IS
REQUIRED FOR COMPLIANCE WITH NEBS 1089 EMI/EMC AND FCC REQUIREMENT
PART 15, TO PREVENT RADIO FREQUENCY INTERFERENCE WITH OTHER EQUIPMENT.
1. Position ferrite bead for most convenient cable dressing and wire tying. Location is not critical.
2. Open the snap-on ferrite beads along hinge cover (see Detail A in Figure 6-10).
3. Loop RS-232 cable so that cable passes through center of ferrite bead twice (see Detail B).
4. Fold ferrite bead hinge covers together over RS-232 cable. Press covers together until they snap
together.
Figure 6-10. Attaching Ferrite Bead RF Suppressor
RS-232 CLI
Management
Connector
Shielded
RS-232
Cable
Ferrite
Bead
Detail A
Detail B
Open

Access Navigator - Release 1.8 August 2003 6-21
Electrical Installation
Preconfigure Optional Modem
Preconfigure Optional Modem
1. If a modem is to be connected to the Access Navigator for remote operation, the modem must be
pre-configured before installation and connection to the Access Navigator’s RS-232 CLI
management port. Preconfigure the modem as follows:
2. Connect modem to a computer, using an appropriate RS-232 cable.
3. Apply power to the modem.
4. On the computer, start up a terminal emulation program such as HyperTerminal and send the
following initialization string to the modem:
at s0=1 e0 q1 &c0 &d0 &w
NOTE: The above initialization string uses Hayes compatible modem commands for
attention (at), auto-answer (s0=1), no local echo (e0), no result codes (q1), no hardware
handshake (&c0 &d0), and write configuration into non-volatile RAM (&w). If the modem is
not Hayes compatible, substitute equivalent commands.
5. Disconnect modem from computer.
6. Connect RS-232 cable from modem to Access Navigator RS-232 CLI management port.

6-22 August 2003 Access Navigator - Release 1.8
Electrical Installation
Ethernet Management Connection
Ethernet Management Connection
NOTE: An Ethernet connection is required for management by Telnet, SNMP, Valet™
or NetworkValet™ EMS software.
Installation Summary
nMake Ethernet Cable (Optional) ... 6-22
nConnect Ethernet Cable to Access Navigator ... 6-24
nConnect Ethernet Cable to Ethernet Hub ... 6-24
Information and Materials
1. Obtain the following information:
• IP address of Access Navigator
• Subnet mask
• Gateway address (if used)
2. Obtain the following materials:
• Ethernet 10Base-T cable with RJ45 connector, or
• Materials to make Ethernet cable (if required)
• Continuity tester
NOTE: Ethernet Cable – The Access Navigator provides an Ethernet 10Base-T MDI
port for use with Ethernet EIA/TIA-568B RJ45 cables using shielded twisted pair (UTP)
wires. Cables should be rated for Category 3 (CAT3) or better. (CAT3 is acceptable for
10Base-T, while CAT5 may be used for either 10Base-T or 100Base-T.
Make Ethernet Cable (Optional)
NOTE: Ethernet Cables come in two types: straight and crossover.
The Access Navigator has an Ethernet MDI port. Data terminal equipment (DTE) such as
computers and printers have MDI ports. Ethernet hubs have MDI-X ports, in which the
receive and transmit signals are opposite from the MDI port.
• “Straight” cables, by far the most common, have identical pin connections at both ends
and are used to connect an MDI port to an MDI-X port. This is the usual way to connect
the Access Navigator to an Ethernet hub.
• A “crossover” cable is sometimes used for troubleshooting because it isolates the DTE
unit from the local area network. A crossover cable has the transmit (T) and receive (R)
pairs swapped at each end and is used to connect two MDI ports or two MDI-X ports. A

Access Navigator - Release 1.8 August 2003 6-23
Electrical Installation
Make Ethernet Cable (Optional)
crossover cable can be used to directly connect the Access Navigator to a laptop computer
with Ethernet port and Telnet software.
Figure 6-11. Ethernet Cable Construction
To make a straight Ethernet cable, perform the following steps (see Figure 6-11).
• Follow standard practices for Ethernet connections.
• Use RJ45 connectors.
• Use cable rated for Category 3 (CAT3) or better.
• Use straight cable wiring, with identical pin connections on both plug ends.
• Use twisted pair wires for receive pair and transmit pair.
• Use continuity tester to verify pin connections.
Ethernet Jack
(Front View)
Twisted
Pair Twisted
Pair
Ethernet Plug
(Wire Side)
Pins
Pin 1
1
2
3
6
RJ45
PINS
4
5
7
8
MDI PORT
SIGNALS
T+
T–
R+
R–
Note: Ethernet cable usually
has four wire pairs.
12345678
RJ45 Plug
Not Used
Not Used

6-24 August 2003 Access Navigator - Release 1.8
Electrical Installation
Connect Ethernet Cable to Access Navigator
Connect Ethernet Cable to Access Navigator
Connect Ethernet cable to Ethernet connector on rear panel of Access Navigator. Push plug in until it
clicks in place.
Figure 6-12. Location of Ethernet Connector and Indicator
Connect Ethernet Cable to Ethernet Hub
Connect other end of Ethernet cable to an Ethernet hub or computer interface card.
Ethernet
Connector
Ethernet Link OK
Status Indicator

Access Navigator - Release 1.8 August 2003 6-25
Electrical Installation
External Timing Source (BITS) Connection
External Timing Source (BITS) Connection
The Access Navigator has a Timing Input connector for use with an external timing source, such as a
Building Integrated Timing Supply (BITS), to synchronize wireline transmissions.
Installation Summary
nTools and Materials ... 6-25
nMake BITS Cable (Optional) ... 6-26
nConnect BITS Cable ... 6-26
Tools and Materials
Obtain the following tools and materials:
• ANSI T1.403 RJ48C timing input cable, or materials to make timing cable (see Step 2)
• Continuity tester

6-26 August 2003 Access Navigator - Release 1.8
Electrical Installation
Make BITS Cable (Optional)
Make BITS Cable (Optional)
To make an RJ48C timing input cable, perform the following steps (see Figure 6-13).
• Follow standard practices for wiring cables.
• Use RJ48 connectors.
• Use cable rated for Category 3 (CAT3) or better.
• Use straight cable wiring, with identical pin connections on both plug ends.
• Use twisted pair wires for receive pair.
• Use continuity tester to verify pin connections.
Figure 6-13. RJ48C Cable Construction
Connect BITS Cable
Connect RJ48C timing input cable to Timing In connector on rear panel of Access Navigator (see Figure
6-14). Push plug in until it clicks in place.
Figure 6-14. Location of Timing Input (BITS) Connector
Timing Input Jack
(Front View) 1
RJ48C Plug
(Pin Side) Pins
Pin 1
RingTip
Receive
Twisted Pair
2
RJ48 Plug
Timing In (BITS)

Access Navigator - Release 1.8 August 2003 6-27
Electrical Installation
Alarm Output Connections
Alarm Output Connections
Installation Summary
nPrecautions ... 6-27
nTools and Materials ... 6-27
nWire Alarm Output Connector ... 6-28
nPlug Output Alarm Connector into Access Navigator ... 6-30
Precautions
DANGER! OBSERVE EXTREME CAUTION IF FACILITY ALARM SYSTEM USES HIGH
VOLTAGE.
WARNING! DO NOT EXCEED MAXIMUM RELAY CONTACT RATINGS OF 1 AMPERE AT
110 VOLTS AC OR DC. EXCESSIVE CURRENT OR VOLTAGE WILL DAMAGE THE RELAY
CONTACTS IN THE ACCESS NAVIGATOR.
Tools and Materials
Obtain the following tools and materials:
• Pliers, needle nose
• Cutters, diagonal
• Wire stripper, 16-26 AWG
• Continuity tester
• Volt-ohm meter
• 16 to 26 AWG insulated copper wire for alarm connections, as required by standard wiring
practices

6-28 August 2003 Access Navigator - Release 1.8
Electrical Installation
Wire Alarm Output Connector
Wire Alarm Output Connector
1. Open package containing alarm output connector (see Figure 6-15).
Figure 6-15. Alarm Output Connector
NOTE: Figure 6-16 shows the alarm output connector wiring to a typical alarm interface
circuit. The alarm relay output provides normally open contacts. There is no voltage
present on these contacts until they are energized by the external alarm system.
2. Refer Figure 6-16 and Figure 6-17 when wiring connector to facility alarm system.
3. Use volt-ohm meter to ensure that no voltage is present on any of the wires going to the facility
alarm system (see Figure 6-16).
4. Strip the wires so that 5/16 inch of bare wire is exposed (see Figure 6-17).
5. Orient the alarm output connector as shown in Figure 6-17.
6. Insert wire into top opening, then tighten screw below to clamp wire in place.
7. Ensure that no bare wire shows after the wires are installed.
Set screws
may be on
front or bottom

Access Navigator - Release 1.8 August 2003 6-29
Electrical Installation
Wire Alarm Output Connector
Figure 6-16. Typical Connections to Facility Alarm System
Figure 6-17. Alarm Output Connector Wiring
Pin 1 Critical
Alarm
Major
Alarm
Minor
Alarm
Facility Alarm System
Output Alarm Connector
on back panel
Alarm Panel
Normally open contacts
Alarm Output Circuit
MAXIMUM
CONTACT RATING
1 Amp @ 110 V AC or DC
Daisy-chain Alarm Outputs
from other Access Navigators
Minor Alarm
(Pins 1 & 2)
Major Alarm
(Pins 3 & 4)
Critical Alarm
(Pins 5 & 6)
Strip off
insulation
5/16 inch
This wire is connected
correctly
This wire is connected
incorrectly (bare wire
is showing)
Tighten screws
to clamp wires

6-30 August 2003 Access Navigator - Release 1.8
Electrical Installation
Plug Output Alarm Connector into Access Navigator
Plug Output Alarm Connector into Access Navigator
Plug connector into Access Navigator Alarm Out connector (see Figure 6-18).
• Inspect connectors to ensure that no bare copper wire is exposed.
Figure 6-18. Location of Rear Panel Alarm Output Connector
Alarm Out
Connector

Access Navigator - Release 1.8 August 2003 6-31
Electrical Installation
Alarm Input Connections
Alarm Input Connections
Installation Summary
nPrecautions ... 6-31
nTools and Materials ... 6-31
nWire Alarm Input Connector ... 6-32
nPlug Alarm Input Connector into Access Navigator ... 6-34
Precautions
CAUTION! WIRE LOOP RESISTANCE MUST BE LESS THAN 8 OHMS (OR ABOUT 250
FT. OF 22 AWG ABAM CABLE) TO ENSURE DETECTION OF CONTACT CLOSURE. LONG
WIRES SHOULD BE SHIELDED TO PREVENT FALSE ALARMS FROM INDUCED VOLTAGES.
WARNING! DO NOT APPLY EXTERNAL VOLTAGE TO ALARM INPUT CONNECTOR.
THIS INTERFACE IS DESIGNED FOR OPERATION WITH EXTERNAL SWITCHES OR RELAYS
PROVIDING ISOLATED CONTACTS WITH MINIMUM CONTACT RATINGS OF 60V DC @ 10
MA.
Tools and Materials
Obtain the following tools and materials:
• Pliers, needle nose
• Cutters, diagonal
• Wire stripper, 16-26 AWG
• Continuity tester
• Volt-ohm meter
• 16 to 26 AWG insulated, shielded copper wire for alarm connections, as required by standard
wiring practices.

6-32 August 2003 Access Navigator - Release 1.8
Electrical Installation
Wire Alarm Input Connector
Wire Alarm Input Connector
1. Open package containing alarm input connector.
Figure 6-19. Alarm Input Connector
2. Refer to Figure 6-20 and Figure 6-21 when wiring connector to facility alarm system.
3. Use volt-ohm meter to ensure that no voltage is present on any of the wires from the facility alarm
system (see Figure 6-21).
4. Strip the wires so that 5/16 inch of bare wire is exposed (see Figure 6-20).
5. Orient the alarm output connector as shown in Figure 6-20.
6. Insert wire into bottom opening, then tighten screw above to clamp wire in place.
7. Ensure that no bare wire shows after the wires are installed.
8. Connect cable shield to Access Navigator chassis ground or to its equipment rack. Do not ground
both ends of shield.
Figure 6-20. Alarm Input Connector Wiring
Set screws
may be on
front or top
Alarm 1
(Pins 1 & 2)
Alarm 2
(Pins 3 & 4)
Alarm 3
(Pins 5 & 6)
Strip off
insulation
5/16 inch
This wire is connected
correctly
This wire is connected
incorrectly (bare wire
is showing)
Tighten screws
to clamp wires

Access Navigator - Release 1.8 August 2003 6-33
Electrical Installation
Wire Alarm Input Connector
NOTE: Figure 6-21 shows the alarm input connector wiring to a typical alarm interface
circuit. The facility alarm input to the Access Navigator should provide normally open
contacts. The Access Navigator will energize these wires so that a contact closure will
produce a minor alarm indication and minor alarm message.
Figure 6-21. Typical Connections to Facility Alarm System
Input Alarms
Facility Alarm System
Input Alarm Connector
on back panel
MAXIMUM OUTPUT
24 VDC open circuit
10 mA closed circuit
Alarm Input Circuit
Alarm Sensors
123
MAXIMUM LENGTH
Loop resistance of
cable must be less
than 8 ohms
CABLE SHIELD
Daisy-chain additional
Alarm Sensors
Alarm input produces
minor alarm event tagged
with input number
123

6-34 August 2003 Access Navigator - Release 1.8
Electrical Installation
Plug Alarm Input Connector into Access Navigator
Plug Alarm Input Connector into Access Navigator
Plug connector into Access Navigator Alarm In connector.
• Inspect connectors to ensure that no bare copper wire is exposed.
Figure 6-22. Location of Rear Panel Alarm Input Connector
Alarm In
Connector

Access Navigator - Release 1.8 August 2003 6-35
Electrical Installation
DC Power Connections
DC Power Connections
Installation Summary
nPrecautions ... 6-35
nTools and Materials ... 6-35
nWire Power Connectors ... 6-36
nVerify Wiring ... 6-37
nConnect Power Plugs to Access Navigator ... 6-37
Precautions
DANGER! HIGH VOLTAGE SHOCK HAZARD. DO NOT WIRE CONNECTORS WHILE
POWER IS ON.
CAUTION! BOTH POWER CONNECTORS MUST BE WIRED AND CONNECTED TO
POWER SOURCES. FAILURE TO DO SO WILL DISABLE REDUNDANT SWITCHING FEATURES
AND MAY INTERRUPT SERVICE.
WARNING! POWER INPUT CONNECTORS ARE FOR –48V DC POWER ONLY.
Tools and Materials
NOTE: If the power connector is wired to a fuse panel, use a 5.0 Amp slow-blow fuse.
Obtain the following tools and materials:
• Pliers, needle nose
• Cutters, diagonal
• Wire stripper, 16-26 AWG
• Continuity tester
• Volt-ohm meter
• 16 or 18 AWG insulated copper wire for power connections, as required by standard wiring
practices

6-36 August 2003 Access Navigator - Release 1.8
Electrical Installation
Wire Power Connectors
Wire Power Connectors
DANGER! HIGH VOLTAGE SHOCK HAZARD. DO NOT WIRE CONNECTORS WHILE
POWER IS ON.
CAUTION! BOTH POWER CONNECTORS MUST BE WIRED AND CONNECTED TO
POWER SOURCES. FAILURE TO DO SO WILL DISABLE REDUNDANT SWITCHING FEATURES
AND MAY INTERRUPT SERVICE.
WARNING! DO NOT APPLY POWER UNTIL TOLD TO DO SO. INCORRECT WIRING CAN
DAMAGE THE ACCESS NAVIGATOR OR THE POWER SOURCE.
NOTE: The Access Navigator has redundant internal power converters, one on each
Controller card. Two power input connectors are provided and both must be wired to a –
48V DC power source. It is recommended that each Controller card be powered
independently from separate power source. That way, if a Controller card or power source
fails, the redundant Controller card is capable of powering all circuits in the Access
Navigator. If separate –48V DC power sources are not available, then both power
connectors must be wired to the same power source.
1. Open package containing 3-pin power connectors (2 ea.) (see Figure 6-23).
Figure 6-23. Power Connector Wiring
2. Wire each connector to a –48V DC power source providing –42V to –58V power.
3. Follow standard practice for power wiring.
4. 16 or 18 AWG insulated copper wire is recommended. (Connectors will accept 12 to 24 AWG solid
or stranded wire.)
5. Ensure that no power is present on the two wires to be connected. (Remove fuse or turn off circuit
breaker at power distribution panel.)
6. Strip the two wires from the power source so that 5/16 inch of bare wire is exposed.
Set screw may
be located on
front or bottom
Insert wire
in square hole
NOT
USED -48 VDC
Battery
Battery
Return
Pin SideWire Side

Access Navigator - Release 1.8 August 2003 6-37
Electrical Installation
Verify Wiring
7. Orient the connector as shown in Figure 6-23 and loosen the right two set screws.
8. Insert the Battery Return and –48V VDC Battery wires into the appropriate square holes (see Figure
6-23), one at a time, tightening the set screws as you go.
9. Ensure that no bare wires are exposed.
Verify Wiring
WARNING! INCORRECT VOLTAGE POLARITY CAN DAMAGE ACCESS NAVIGATOR.
1. Use voltmeter to verify wiring of both power connectors (Figure 6-24) before plugging into Access
Navigator.
2. Apply power to connector. (Replace fuse or turn on circuit breaker.)
3. Touch voltmeter probes to screw clamps below pins 2 and 3 of connector plug.
4. Verify that voltage is between –42V and –58V DC.
5. Verify that voltage is correct polarity.
6. Turn off power to connectors.
Connect Power Plugs to Access Navigator
1. Plug connectors into Access Navigator power input connectors (see Figure 6-24).
2. Plug one power plug into the rear panel connector market –48V A.
3. Plug other power plug into the rear panel connector market –48V B.
4. Inspect connectors to ensure that no bare copper wire is exposed.
Figure 6-24. Location of Rear Panel Power Input Connectors
–48V Input ‘B’
Power Connector –48V Input ‘A’
Power Connector

6-38 August 2003 Access Navigator - Release 1.8
Electrical Installation
Dress Cables and Wires
Dress Cables and Wires
Installation Summary
nTools and Materials ... 6-38
nDress Cables and Wires ... 6-38
Tools and Materials
Obtain the following tools and materials:
• Pliers, needle nose
• Cutters, diagonal
• Wire ties (3 ea.), part of Accessory Kit, PN 003-0247
Dress Cables and Wires
Dress cables and wires as follows.
• Follow standard practice.
• If desired, use wire tie anchors on rear panel (see Figure 6-25) to secure wires.
• Ferrite bead RF suppressors may be moved slightly to allow for securing wire ties.
• When mounted horizontally, the ground wire and DSX-1 cables are normally dressed toward
left side of rack and all other cables and wires are dressed toward right side, as viewed from
connector panel (Figure 6-25).
• Ensure that no bare wires are exposed after dressing.
Figure 6-25. Location of Rear Panel Wire Tie Anchors and Connectors
Wire Tie Anchor Wire Tie Anchor
DSX-1 Cable DSX-1 Cable
Ground Timing Alarm -48V Alarm -48V Ethernet RS-232
ACLIBOutIn In
Wire

Access Navigator - Release 1.8 August 2003 6-39
Electrical Installation
Acceptance Test
Acceptance Test
Verification Summary
nApply Power and Verify Operation ... 6-40
nVerify Chassis Ground Connection ... 6-41
nVerify DSX-1 Connections ... 6-41
nVerify RS-232 Management Connection ... 6-42
nVerify Ethernet Cable Connection ... 6-43
nVerify Ethernet Management Connection ... 6-43
nVerify BITS Connection ... 6-44
nVerify Alarm Output Connections ... 6-45
nVerify Alarm Input Connections ... 6-47
nExit Management Session ... 6-48
NOTE: If connections appear to be correct but unit fails the verification requirements,
refer to Diagnostics & Troubleshooting on page 15-1.

6-40 August 2003 Access Navigator - Release 1.8
Electrical Installation
Apply Power and Verify Operation
Apply Power and Verify Operation
1. Apply –48 VDC power to Access Navigator and verify the following front panel status indications
(see Figure 6-26).
Requirement: CONTROLLER A POWER indicator lights green.
Requirement: CONTROLLER A ACTIVE indicator lights green.
2. If second (redundant) controller is present, verify the following front panel status indications.
Requirement: CONTROLLER B POWER indicator lights green.
Requirement: CONTROLLER B ACTIVE indicator is off.
NOTE: If power indicators do not light, check power connections (see DC Power
Connections on page 6-35).
Figure 6-26. Location of Front Panel Power-On Status LEDs
Controller ’A’ Indicators Controller ’B’ Indicators
Active
Controller
Power

Access Navigator - Release 1.8 August 2003 6-41
Electrical Installation
Verify Chassis Ground Connection
Verify Chassis Ground Connection
Follow standard practices to verify chassis ground connection to building ground system.
Verify DSX-1 Connections
NOTE: Acceptance test requires temporary loopback between the DSX-1 transmit and
DSX-1 receive connectors, either by cross-connecting DS1s at the patch panel or by
plugging a DSX-1 cable from the transmit output to the receive input connectors. The
Access Navigator can be equipped with up to 32 DS1 interfaces.
1. Establish temporary loopback or cross-connect between DS1 receive and transmit signals at the
DSX-1 interface or patch panel.
2. Turn on –48 VDC power, if not already on.
3. Verify the following front panel status indications (see Figure 6-27).
Requirement: DS1 status indicators light green for all installed circuit cards when DS1
transmit outputs are looped back to DS1 receive inputs.
NOTE: If status indications are incorrect, refer to Diagnostics & Troubleshooting on
page 15-1.
Figure 6-27. Location of Front DS1 Status Indicators
DS1 Status
Indicators
#29 to #32
DS1 Status
Indicators
#1 to #28

6-42 August 2003 Access Navigator - Release 1.8
Electrical Installation
Verify RS-232 Management Connection
Verify RS-232 Management Connection
NOTE: Security – No names or passwords are required for new installation and initial
turn up. The Access Navigator will accept any user, until password security is turned on.
NOTE: Command Line Interface – The Access Navigator operating system provides a
Command Line Interface (CLI), which uses simple text based commands and messages.
See Command Line Interface Conventions on page 7-3 for a short description of the
conventions used in this manual to represent management commands, settings, and
messages. For additional information, see CLI Language Reference on page 18-1.
1. Turn on power to computer, craft terminal, and optional modem (if used).
2. Configure computer terminal emulation software, or craft terminal, as follows:
• Terminal emulation: ANSI, ASCII, VT100
• Flow control: None
• Send mode: echo characters locally
• Baud rate: 9600
• Data bits: 8
• Parity: None
• Stop bits: 1
NOTE: In the following step, it is only important that the Access Navigator respond with
a message. A typical message includes the name of the unit, the time and date, and a
prompt.
3. Initiate RS-232 management session by pressing keyboard Enter or Return key.
Carrier Access Corporation Access Navigator
08:30:45 01/30/1999
Access Navigator>
Requirement: Access Navigator message appears on computer or craft terminal display.
NOTE: If there is no response from the Access Navigator, refer to Diagnostics &
Troubleshooting on page 15-1.

Access Navigator - Release 1.8 August 2003 6-43
Electrical Installation
Verify Ethernet Cable Connection
Verify Ethernet Cable Connection
Verify Ethernet cable connection to network by observing the Ethernet link status indicator on the
rear panel (see Figure 6-28).
Requirement: Ethernet link status indicator lights green.
NOTE: If Ethernet status indicator does not light, the Access Navigator is not receiving
Ethernet pulses over the cable connection to the network. Check cable wiring and ensure
that other end of cable is connected to an active Ethernet hub or interface card.
Figure 6-28. Location of Ethernet Link Indicator
Verify Ethernet Management Connection
1. Verify Ethernet operation by initiating a Telnet session to the Access Navigator’s IP address. (This
can also be done remotely from the network operations center.) The Access Navigator should
respond with a message similar to the following. If necessary, press Return or Enter key to display
message:
Telnet session
Carrier Access Corporation Access Navigator
08:43:30 01/02/1998
Access Navigator>
Requirement: Access Navigator responds when Telnet session is initiated.
NOTE: If there is no response from the Access Navigator, refer to Diagnostics &
Troubleshooting on page 15-1.
Ethernet
Connector
Ethernet Link OK
Status Indicator

6-44 August 2003 Access Navigator - Release 1.8
Electrical Installation
Verify BITS Connection
Verify BITS Connection
1. Ensure that BITS input cable is connected to Timing In connector on rear panel of Access Navigator
(see Figure 6-29). Plug must be pushed in until it clicks in place.
Figure 6-29. Location of Timing Input (BITS) Connector
NOTE: If the primary and secondary clock sources must be restored after testing the
BITS input, use the status clock command to display the current settings and then
restore them after the test with the set clock1 and set clock2 commands.
2. Enter following commands to assign the BITS input as the primary and secondary clock source:
set clock1 bits
set clock2 bits
3. Display clock status:
status clock
A message similar to the following will appear.
Primary:
Clock Source: BITS
Clock Status: In Service
Secondary:
Clock Source: BITS
Clock Status: In Service
NOTE: If the Clock Status for BITS source shows “Not in Service”, the BITS clock
source is probably missing or too degraded to be used by the Access Navigator.
4. Verify that Access Navigator is using BITS clock:
Requirement: Primary Clock Source is BITS
Requirement: Primary Clock Status is In Service
Requirement: Secondary Clock Source is BITS
Requirement: Secondary Clock Status is In Service
Timing In

Access Navigator - Release 1.8 August 2003 6-45
Electrical Installation
Verify Alarm Output Connections
Verify Alarm Output Connections
CAUTION! MAXIMUM RELAY CONTACT RATING IS 1 AMPERE @ 110 V AC OR DC.
Figure 6-30. Location of Alarm Status Indicators
NOTE: If alarm indications are not correct, refer to Diagnostics & Troubleshooting on
page 15-1.
1. Verify critical output alarm functions as follows.
• Enter the following command to simulate critical alarm.
set alarms critical on
Requirement: Critical alarm relay output contacts close (see Figure 6-16 on page 6-29).
Requirement: Active Controller card Critical Alarm indicator lights (Figure 6-30).
• Enter the following command to turn off critical alarm.
set alarms critical off
Requirement: Critical alarm relay output contacts open.
Requirement: Active Controller card Critical Alarm indicator goes off.
Controller ’A’ Indicators Controller ’B’ Indicators
Minor Alarm
Active
Controller
Major Alarm
Critical Alarm

6-46 August 2003 Access Navigator - Release 1.8
Electrical Installation
Verify Alarm Output Connections
2. Verify major output alarm functions as follows.
• Enter the following command to simulate major alarm.
set alarms major on
Requirement: Major alarm relay output contacts close (see Figure 6-16 on page 6-29).
Requirement: Active Controller card Major Alarm indicator lights (Figure 6-30).
• Enter the following command to turn off major alarm.
set alarms major off
Requirement: Major alarm relay output contacts open.
Requirement: Active Controller card Major Alarm indicator goes off.
3. Verify minor output alarm functions as follows.
• Enter the following command to simulate minor alarm.
set alarms minor on
Requirement: Minor alarm relay output contacts close (see Figure 6-16 on page 6-29).
Requirement: Active Controller card Minor Alarm indicator lights (Figure 6-30).
• Enter the following command to turn off minor alarm.
set alarms minor off
Requirement: Minor alarm relay output contacts open.
Requirement: Active Controller card Minor Alarm indicator goes off.

Access Navigator - Release 1.8 August 2003 6-47
Electrical Installation
Verify Alarm Input Connections
Verify Alarm Input Connections
NOTE: Alarm inputs produce Minor Alarm events tagged with input number. For
example, Alarm Input 1 produces the CLI message “Alarm Input 1 Detected”.
Verify input alarm functions as follows:
• Momentarily short-circuit pins for each alarm input pair (l, 2, 3 in Figure 6-31) to simulate an
alarm contact closure. See Alarm Input Connections on page 6-31.
Requirement: Contact closure on any alarm input wire pair produces Minor Alarm indica-
tion on active Controller card (see Figure 6-32).
Figure 6-31. Location of Rear Panel Alarm Input Connector
Figure 6-32. Location of Active Controller and Minor Alarm Indicators
NOTE: If status indications are not correct, refer to Diagnostics & Troubleshooting on
page 15-1.
Alarm In
123
Controller ’A’ Indicators Controller ’B’ Indicators
Minor
Alarm
Indicator
Active
Controller

6-48 August 2003 Access Navigator - Release 1.8
Electrical Installation
Exit Management Session
Exit Management Session
NOTE: You will remain logged into the Access Navigator until you use the exit
command.
When you are finished with the management session, you must log out and exit from the Access
Navigator by entering the following command:
exit

Access Navigator - Release 1.8 August 2003 6-49
Electrical Installation
Install Redundant Controller Card
Install Redundant Controller Card
This procedure provides steps for installing a second, redundant Controller card to provide electronics and
power supply protection. Steps are also included to very operation after installation. Controller cards are hot
swappable and can be installed at any time, without interrupting service.
Installation Summary
nPrecautions ... 6-49
nTools and Materials ... 6-50
nVerify Software Compatibility ... 6-50
nRemove Front Cover ... 6-51
nInstall Controller Card ... 6-52
nVerify Operation ... 6-53
nReplace Front Cover ... 6-54
Precautions
DANGER! BURN HAZARD. CHASSIS, COVER SCREWS, AND CARDS MAY BE HOT TO
THE TOUCH.
CAUTION! SERVICE DISRUPTIONS MAY OCCUR IF TWO CONTROLLER CARDS ARE
INSTALLED WITH INCOMPATIBLE SOFTWARE, SUCH AS ONE DCS CARD AND ONE
GR-303 CARD. IF THE SOFTWARE IS NOT COMPATIBLE, DO NOT SWITCH NEW
CONTROLLER INTO ACTIVE MODE – REMOVE CARD AND RETURN TO REPAIR FACILITY. IF
DESIRED, YOU CAN UPGRADE THE NEW CARD TO MAKE THE SOFTWARE COMPATIBLE
(SEE UPDATE CONTROLLER CARD SOFTWARE ON page 17-1).
WARNING! THE ACCESS NAVIGATOR CONTAINS CIRCUIT CARDS AND COMPO-
NENTS THAT ARE SUBJECT TO DAMAGE BY ELECTROSTATIC DISCHARGE (ESD).
ALWAYS FOLLOW THE STATIC-SENSITIVE EQUIPMENT HANDLING PROCEDURES ON
page 6-3 WHEN OPENING EQUIPMENT COVERS AND HANDLING PLUG-IN CIRCUIT CARDS.

6-50 August 2003 Access Navigator - Release 1.8
Electrical Installation
Tools and Materials
Tools and Materials
Obtain the following tools and materials.
• Office records for installation site
• Grounding wrist strap
• Controller card
Verify Software Compatibility
CAUTION! SERVICE DISRUPTIONS MAY OCCUR IF TWO CONTROLLER CARDS ARE
INSTALLED WITH INCOMPATIBLE SOFTWARE, SUCH AS ONE DCS CARD AND ONE
GR-303 CARD. IF THE SOFTWARE IS NOT COMPATIBLE, DO NOT SWITCH NEW
CONTROLLER INTO ACTIVE MODE – REMOVE CARD AND RETURN TO REPAIR FACILITY. IF
DESIRED, YOU CAN UPGRADE THE NEW CARD TO MAKE THE SOFTWARE COMPATIBLE
(SEEUPDATE CONTROLLER CARD SOFTWARE ON page 17-1).
NOTE: This procedure assumes that the existing Controller is in card slot A and that the
redundant Controller will be installed in card slot B. If this is not true, reverse the A and B
designations in the following steps.
1. If not currently logged into the Access Navigator, initiate an RS-232 management session (see Start
RS-232 Management Session on page 7-6).
2. Display version of installed Controller card software by entering the following command:
status equipment
A message similar to the following will appear.
Equipment Status Version
--------- ------ -------
Controller A Active 01.72
Controller B Card not installed
3. Is version of installed Controller card compatible with redundant Controller card to be installed?
If YES, go to next step.
If NO, do NOT continue this procedure. Software is not compatible. See CAUTION above.

Access Navigator - Release 1.8 August 2003 6-51
Electrical Installation
Remove Front Cover
Remove Front Cover
DANGER! BURN HAZARD. CHASSIS, COVER SCREWS, AND CARDS MAY BE HOT TO
THE TOUCH.
WARNING! THE ACCESS NAVIGATOR CONTAINS CIRCUIT CARDS AND COMPO-
NENTS THAT ARE SUBJECT TO DAMAGE BY ELECTROSTATIC DISCHARGE (ESD).
ALWAYS FOLLOW THE STATIC-SENSITIVE EQUIPMENT HANDLING PROCEDURES ON
page 6-3 WHEN OPENING EQUIPMENT COVERS AND HANDLING PLUG-IN CIRCUIT CARDS.
1. Put on grounding wrist strap and follow anti-static procedures.
2. Loosen captive thumbscrews on front cover (see Figure 6-33).
3. Remove front cover and set aside.
Figure 6-33. Location of Front Panel Cover Screws
Screw
Screw
Screw
Screw

6-52 August 2003 Access Navigator - Release 1.8
Electrical Installation
Install Controller Card
Install Controller Card
1. Locate Controller B card slot (see Figure 6-34).
2. Straighten card ejector latches (see Figure 6-35), position Controller card in guide rails, and
carefully slide card into slot.
3. Press card ejector latches in toward center of card until card connector mates with backplane
connector.
Figure 6-34. Location of Controller Cards
Figure 6-35. Installing Controller Card
Controller A Controller B
Card Ejector
Latches B
A
Eject
Lock

Access Navigator - Release 1.8 August 2003 6-53
Electrical Installation
Verify Operation
Verify Operation
1. Wait two minutes for new Controller card to learn system settings.
NOTE: Controller’s POWER indicator will light yellow while it is booting up.
Figure 6-36. Front Panel Indicators
2. Verify that status indicators show Controller B is in standby.
Requirement: CONTROLLER A POWER indicator lights green.
Requirement: CONTROLLER B POWER indicator lights green.
Requirement: CONTROLLER A ACTIVE/STANDBY indicator lights green.
Requirement: CONTROLLER B ACTIVE/STANDBY indicator is off.
3. Display version of newly installed redundant Controller card by entering the following command:
status equipment
A message similar to the following will appear.
Equipment Status Version
--------- ------ -------
Controller A Active 01.70
Controller B Standby 01.70
4. Is version of active Controller card compatible with standby Controller card just installed?
If YES, go to next step.
If NO, go to Step 8. (See CAUTION above.)
5. Put Controller B in active mode by entering following command:
switch controller
Controller ’A’ Indicators Controller ’B’ Indicators
Active
Controller
Power

6-54 August 2003 Access Navigator - Release 1.8
Electrical Installation
Verify Operation
6. Verify that status indicators now show Controller B is active.
Requirement: CONTROLLER A POWER indicator lights green.
Requirement: CONTROLLER B POWER indicator lights green.
Requirement: CONTROLLER A ACTIVE/STANDBY indicator is off.
Requirement: CONTROLLER B ACTIVE/STANDBY indicator lights green.
7. Verify that Controller B is now in active mode by entering following command:
status equipment
Requirement: Equipment status display shows Controller B is in Active mode.
NOTE: If status indications are not correct, refer to Diagnostics & Troubleshooting on
page 15-1.
8. When you are finished with the management session, you must log out and exit from the Access
Navigator by entering the following command:
exit
Replace Front Cover
DANGER! FIRE HAZARD. STANDARDS UL 1950 AND C22.2 NO. 950.95 REQUIRE
THAT ALL ACCESS COVERS BE REPLACED TO PREVENT FIRES FROM SPREADING TO
NEARBY EQUIPMENT.
Replace front cover and tighten screws.

Access Navigator - Release 1.8 August 2003 6-55
Electrical Installation
Install Additional Quad T1 Framer Cards
Install Additional Quad T1 Framer Cards
This procedure provides steps for installing additional Quad T1 Framer (QF) cards to increase DS1 service
capacity. Steps are also included to very operation after installation. The Access Navigator can hold up to
eight QF cards, providing a total of 32 DS1 circuits. QF cards are hot swappable and can be installed at any
time, without interrupting service on other cards.
Installation Summary
lPrecautions ... 6-55
lTools and Materials ... 6-55
lRemove Front Cover ... 6-56
lInstall Quad T1 Framer Card ... 6-57
lVerify Operation ... 6-59
lReplace Front Cover ... 6-61
Precautions
DANGER! BURN HAZARD. CHASSIS, COVER SCREWS, AND CARDS MAY BE HOT TO
THE TOUCH.
WARNING! THE ACCESS NAVIGATOR CONTAINS CIRCUIT CARDS AND COMPO-
NENTS THAT ARE SUBJECT TO DAMAGE BY ELECTROSTATIC DISCHARGE (ESD).
ALWAYS FOLLOW THE STATIC-SENSITIVE EQUIPMENT HANDLING PROCEDURES ON
page 6-3 WHEN OPENING EQUIPMENT COVERS AND HANDLING PLUG-IN CIRCUIT CARDS.
Tools and Materials
Obtain the following tools and materials.
• Office records for installation site
• Grounding wrist strap

6-56 August 2003 Access Navigator - Release 1.8
Electrical Installation
Remove Front Cover
Remove Front Cover
DANGER! BURN HAZARD. CHASSIS, COVER SCREWS, AND CARDS MAY BE HOT TO
THE TOUCH.
WARNING! THE ACCESS NAVIGATOR CONTAINS CIRCUIT CARDS AND COMPO-
NENTS THAT ARE SUBJECT TO DAMAGE BY ELECTROSTATIC DISCHARGE (ESD).
ALWAYS FOLLOW THE STATIC-SENSITIVE EQUIPMENT HANDLING PROCEDURES ON
page 6-3 WHEN OPENING EQUIPMENT COVERS AND HANDLING PLUG-IN CIRCUIT CARDS.
1. Put on grounding wrist strap and follow anti-static procedures.
2. Loosen captive thumbscrews on front cover (see Figure 6-37).
3. Remove front cover and set aside.
Figure 6-37. Location of Front Panel Cover Screws
Screw
Screw
Screw
Screw

Access Navigator - Release 1.8 August 2003 6-57
Electrical Installation
Install Quad T1 Framer Card
Install Quad T1 Framer Card
NOTE: Quad T1 Framer (QF) cards are typically installed in sequential order, from 1 to
8. Locate next available Quad T1 Framer card slot (see Figure 6-38).Figure 6-39 shows
installation of QF card #6.
1. Locate card slot in which to install Quad T1 Framer card (see Figure 6-38).
Figure 6-38. Location of Quad T1 Framer Cards
QF Card #6
Circuits 21-24
QF Card #8
Circuits 29-32
QF Card #7
Circuits 25-28
QF Card #5
Circuits 17-20
QF Card #4
Circuits 13-16
QF Card #3
Circuits 9-12
QF Card #2
Circuits 5-8
QF Card #1
Circuits 1-4

6-58 August 2003 Access Navigator - Release 1.8
Electrical Installation
Install Quad T1 Framer Card
2. Remove new QF card from antistatic wrapper and straighten card ejector latch (see A in Figure
6-39).
3. Position new QF card in guide rails and carefully slide into slot until it mates with backplane
connector.
4. Press card ejector latch in toward center of card (see B in Figure 6-39) to secure card in card slot.
Figure 6-39. Installing Quad T1 Framer Card
Card Ejector
Latch
Eject
Lock
B
A

Access Navigator - Release 1.8 August 2003 6-59
Electrical Installation
Verify Operation
Verify Operation
NOTE: Verification requires a temporary loopback between the DS1 transmit and
receive signals by cross-connecting newly installed DS1s at the patch panel.
1. If not currently logged into the Access Navigator, start an RS-232 management session (Start RS-
232 Management Session on page 7-6).
2. Display equipment status of Quad T1 Framer card with the following command:
status equipment
A message similar to the following will appear.
Equipment Status Version
--------- ------ -------
Controller A Active 01.70
Controller B Standby 01.70
DS1 Card 1 Installed 1
DS1 Card 2 Installed 1
DS1 Card 3 Installed 1
DS1 Card 4 Installed 1
DS1 Card 5 Installed 1
DS1 Card 6 Installed 1
DS1 Card 7 Card not installed
DS1 Card 8 Card not installed
Requirement: Equipment status shows DS1 card is installed.
NOTE: If status display shows that the card is not installed, check that the card is
properly seated in the card connector.
3. Set DS1s on Quad T1 Framer card in service by entering the following command, where <n> is the
DS1 number or range of DS1 numbers:
set ds1 <n> up
Example: set ds1 9 up
Example: set ds1 9-12 up
4. Loop back newly installed DS1 transmit outputs to DS1 receive inputs at patch panel.

6-60 August 2003 Access Navigator - Release 1.8
Electrical Installation
Verify Operation
5. Verify the following front panel status indications (see Figure 6-40).
Requirement: DS1 status indicators will blink yellow for 10 to 15 seconds and then light
green when frame synchronization is established. (Indicators will not light
if DS1s are set out of service.)
NOTE: If status indications are not correct, refer to Diagnostics & Troubleshooting on
page 15-1.
Figure 6-40. Location of DS1 Status Indicators
6. Display status of DS1s on Quad T1 Framer card by entering the following command:
status ds1 <n>
A message similar to the following will appear for each DS1.
Status for DS1 1:
Receive: Traffic
Transmit: Traffic
Requirement: DS1 status display shows Traffic in receive and transmit directions.
7. Remove DS1 loop back at patch panel.
8. If required, set DS1s on Quad T1 Framer card out of service by entering the following command,
where <n> is the DS1 number or range of DS1 numbers:
set ds1 <n> down
Example: set ds1 9 down
Example: set ds1 9-12 down
9. End management session by entering following command:
exit
1-4 5-8 9-12 13-16 17-20 21-24 26-28
29-32

Access Navigator - Release 1.8 August 2003 6-61
Electrical Installation
Replace Front Cover
Replace Front Cover
DANGER! FIRE HAZARD. STANDARDS UL 1950 AND C22.2 NO. 950.95 REQUIRE
THAT ALL ACCESS COVERS BE REPLACED TO PREVENT FIRES FROM SPREADING TO
NEARBY EQUIPMENT.
Replace front cover and tighten screws.
Configure Management Interfaces
This procedure provides steps for setting up the RS-232 and Ethernet interface configurations for remote
management by CLI, Telnet, SNMP, Valet™ and NetworkValet™ EMS software
Setup Summary
nStart RS-232 Management Session ... 6-62
nSet Date ... 6-63
nSet Time ... 6-63
nSet System ID or CLLI code ... 6-64
nSet IP Address and Subnet Mask ... 6-64
nSet Gateway Address ... 6-65
nVerify Ethernet Management Connection ... 6-43
nExit Management Session ... 6-65

6-62 August 2003 Access Navigator - Release 1.8
Electrical Installation
Start RS-232 Management Session
Start RS-232 Management Session
NOTE: Security – No names or passwords are required for new installation and initial
turn up. The Access Navigator will accept any user, until password security is turned on.
NOTE: Command Line Interface – The Access Navigator operating system provides a
Command Line Interface (CLI), which uses simple text based commands and messages.
See Command Line Interface Conventions on page 7-3 for a short description of the
conventions used in this manual to represent management commands, settings, and
messages. For additional information, see CLI Language Reference on page 18-1.
1. Configure computer terminal emulation software, or craft terminal, as follows:
• Terminal emulation: ANSI, ASCII, VT100
• Flow control: None
• Send mode: echo characters locally
• Baud rate: 9600
• Data bits: 8
• Parity: None
• Stop bits: 1
NOTE: In the following step, it is only important that the Access Navigator respond with
a message. A typical message includes the name of the unit, the time and date, and a
prompt.
2. Initiate RS-232 management session by pressing keyboard Enter or Return key.
Carrier Access Corporation Access Navigator
08:30:45 01/30/1999
Access Navigator>
Requirement: Access Navigator message appears on computer or craft terminal display.
NOTE: If there is no response from the Access Navigator, refer to Diagnostics &
Troubleshooting on page 15-1.

Access Navigator - Release 1.8 August 2003 6-63
Electrical Installation
Set Date
Set Date
NOTE: Date format is month/day/year with slashes to separate the digits, as in 01/30/
1999.
1. Set current date by entering the following command:
set date <mm/dd/yyyy>
Example: set date 01/30/2001
2. Show and verify date setting by entering the following command:
show date
Requirement: Access Navigator responds with correct date.
Set Time
NOTE: Time format is 24-hour clock in hours:minutes:seconds with colons to separate
the digits, as in 08:30:45 and 15:22:10.
1. Set current time by entering the following command:
set time <hh:mm:ss>
Example: set time 08:30:45
The time will be updated when you press the Enter or Return key and the Access Navigator receives
the command.
2. Show and verify time setting by entering the following command:
show time
Requirement: Access Navigator responds with correct time.

6-64 August 2003 Access Navigator - Release 1.8
Electrical Installation
Set System ID or CLLI code
Set System ID or CLLI code
NOTE: The System Identifier (name, location, or Telcordia CLLI code) is a text string,
such as “Acme Corp. AN#2” or “DNVRCO1A201”. The identifier can be up to 20 characters
long, and may use any combination of letters and numbers. The identifier must be
enclosed in quote marks. The System Identifier also appears in the command line prompt.
The default System Identifier is “Access Navigator” so the command prompt will be
“Access Navigator>”. When you change the identifier, the prompt will also change.
1. Set System ID by entering the following command:
set id <"id">
Example: set id "DNVRCO1A201"
2. Show and verify current ID setting by entering the following command:
show id
Requirement: Access Navigator responds with correct System Identifier.
Set IP Address and Subnet Mask
NOTE: An RS-232 management connection must be used to set up the Ethernet port
for remote management by Telnet, SNMP, Valet™ or NetworkValet™ EMS software.
NOTE: IP Address – Each Access Navigator on the same Ethernet network must have
a unique static Internet Protocol (IP) address. IP addresses have the format
xxx.xxx.xxx.xxx, where each xxx is a decimal number between 0 and 255. For
example, 192.168.0.123 is a valid IP address. Note that the address contains only three
periods, one between each of the four numbers. If the Ethernet interface is not used, type
none for the IP address.
NOTE: Subnet Mask – The Access Navigator uses a subnet mask to identify the
permissible range of IP addresses on the local network. Large networks are usually
divided into smaller subnetworks, each with an assigned range of IP addresses.
Addresses outside the subnetwork will be sent to the Gateway address. Subnet masks
have the format xxx.xxx.xxx.xxx, where each xxx is a decimal number between 0 and
255. Subnet masks usually start with one or more groups of 255. Typical examples include
255.255.0.0 and 255.255.255.0. If a subnet mask is not used, type none or leave
blank.

Access Navigator - Release 1.8 August 2003 6-65
Electrical Installation
Set Gateway Address
Set the Ethernet IP address and mask by typing the following line after the prompt, then press the Enter
or Return key.
set ethernet ip address <address> <mask>
Example: set Ethernet address 192.168.118.65 255.255.255.0
To turn off Ethernet interface, enter
set ethernet ip address none
To display current settings, enter
show ip
Requirement: Access Navigator responds with correct IP address.
Set Gateway Address
NOTE: Gateway Address – A gateway is any device that passes packets from one
network to another network in their trip across the Internet. Gateway addresses have the
same format as IP addresses. If a gateway address is not used, you must enter none for
the gateway address.
Set the gateway IP address by typing the following line after the prompt, then press the Enter or Return
key.
set ip gateway <address>
If the gateway address is not used, enter
set ip gateway none
To display current settings, enter
show ip
Requirement: Access Navigator responds with correct gateway IP address.
Exit Management Session
NOTE: You will remain logged into the Access Navigator until you use the exit
command.
When you are finished with the management session, you must log out and exit from the Access
Navigator by entering the following command:
exit

6-66 August 2003 Access Navigator - Release 1.8
Electrical Installation
Exit Management Session

7-2 August 2003 Access Navigator - Release 1.8
Start Management Session
Management Requirements
Management Requirements
NOTE: Password Security – No user names or passwords are required for installation
and initial turn up until user and password security is activated.
Provisioning requires RS-232 or Ethernet connections to the Access Navigator. The Access Navigator
operating system provides a Command Line Interface (CLI), which uses simple text based commands and
messages. CLI is used with both RS-232 terminal programs and Telnet.
NOTE: RS-232 and Ethernet Connections are normally made during installation
(seeRS-232 Management Connection on page 6-17 and Ethernet Management
Connection on page 6-22).
lRS-232 CLI Management requires an RS-232 connection to the Access Navigator.
lTelnet CLI Management requires an Ethernet connection to the Access Navigator. The Ethernet
function can only be turned up through the RS-232 management interface.
lSNMP Management requires an Ethernet connection to the Access Navigator. The SNMP function
can only be turned up through the RS-232 or Telnet management interface.
lValet™ and NetworkValet™ EMS require an Ethernet connection to the Access Navigator. Valet
and NetworkValet EMS are Carrier Access element management software products that provide an
easy-to-use graphical user interface.
Modem or
Direct
Remote
Management Ethernet
Access
Navigator
RS-232
Network
Operations
Center
IP, SNMP,
Telnet CLI
RS-232 CLI
Hub or
Network
Local
Management
Computer or
Craft Terminal
IP, SNMP,
Telnet CLI
RS-232 CLI

Access Navigator - Release 1.8 August 2003 7-3
Start Management Session
Command Line Interface Conventions
Command Line Interface Conventions
NOTE: To obtain online help, type the word help and press the Enter or Return key, or
type a question mark ? after any partial command. For help features, see Online Help on
page 18-10. For detailed CLI information, see CLI Language Reference on page 18-1.
The Access Navigator control interface uses a Command Line Interface (CLI) language. Procedures in this
manual use the following conventions to represent input commands and output messages:
lInput commands appear in a bold typewriter font, as in the following example:
set ds1 1-4 up
lIf a command requires the operator to enter information, an italic typewriter font is used to show what
item or items are required. Each item will be enclosed in < and > symbols, as in the following
example. Do not type the < > symbols:
set ds1 <n> <setting>
lIf the operator must enter one item from a list, the items will be separated by vertical lines, as in the
following example. Do not type the < | > symbols:
set ds1 <n> <up|down>
lSystem output messages to the operator are printed in normal typewriter font, as in the following
response to show the settings for DS1 number 13:
show ds1 13
Settings for DS1 13:
Circuit ID: Acme Corporation
Up/Down: UP
Framing: ESF
Line Coding: B8ZS
Type: DROP
Clock Source: NORMAL
Line Build Out: DSX-1 PULSE FOR 0-133 ft.

7-4 August 2003 Access Navigator - Release 1.8
Start Management Session
RS-232 Management
RS-232 Management
RS-232 Management Requirements
A permanent RS-232 connection is normally made during installation (see RS-232 Management
Connection on page 6-17). However, a temporary cable connection can be made at any time to the
Access Navigator’s RS-232 CLI port to start a management session using a craft terminal or computer
with terminal emulation software.
The Access Navigator operating system provides a Command Line Interface (CLI), which uses simple
text based commands and messages. See Command Line Interface Conventions on page 7-3 for a short
description of the conventions used in this manual to represent management commands, settings, and
messages. For detailed information, see CLI Language Reference on page 18-1.
Procedure Summary
nObtain Information ... 7-5
nConnect RS-232 Cable to Access Navigator ... 7-5
nSet Up Terminal Program ... 7-5
nStart RS-232 Management Session ... 7-6
nPerform Management Operations ... 7-7
nExit RS-232 Management Session ... 7-7

Access Navigator - Release 1.8 August 2003 7-5
Start Management Session
Obtain Information
Obtain Information
NOTE: User names and passwords are not required until security features are
activated.
Obtain office records with the following information:
• User name (if required)
• Password (if required)
Connect RS-232 Cable to Access Navigator
1. If you already have an RS-232 cable connection to the Access Navigator, go to step Step
2. Connect RS-232 DCE-to-DTE cable with 9-pin DE9 (DB9) connector on one end to RS-232 CLI
management connector on rear panel of Access Navigator (see Figure 7-1).
3. Connect other end of RS-232 cable to computer or craft terminal.
Figure 7-1. Location of RS-232 CLI Connector
Set Up Terminal Program
Configure computer terminal emulation software, or craft terminal, as follows:
• Terminal emulation: ANSI, ASCII, or VT100
• Flow control: None
• Send mode: Echo characters locally
• Baud rate: 9600
• Data bits: 8
• Parity: None
• Stop bits: 1
RS-232 CLI
Management
Connector
DS1
Receive
IN
DS1
Transmit
OUT
Timing
In
Alarm Out
-48V
B-48V
A
Alarm
In
Link OK
Ethernet
RS-232
CLI

7-6 August 2003 Access Navigator - Release 1.8
Start Management Session
Start RS-232 Management Session
Start RS-232 Management Session
1. Start management session by pressing keyboard Enter or Return key.
NOTE: When a management session is started, the Access Navigator will either
request a user login name or display a command prompt.
A “Login:” request indicates that security features have been activated. The operator must
enter a valid user name in order to proceed any further. A user password may also be
required. Whenever a login name or password is rejected, the system will repeat the
request.
If no “Login:” request appears, the user has Level 1 access to all commands. This is normal
for the first management session after installation.
Command prompts always end with the symbol “>”. The default command prompt is
Access Navigator>. The command prompt indicates that the system is waiting for the
operator to enter the next command. However, if the previous command was rejected, an
error message will appear immediately above the prompt to describe the error or show the
position of the first rejected word or value in the command.
2. If a “Login:” message similar to the following appears, enter you user name and press Enter or
Return key. If a “Password:” message appears next, enter your password and press Enter or Return
key.
Carrier Access Corporation Access Navigator
08:30:45 11/30/1998
Login:
3. If a message and command prompt similar to the following appears, you are successfully logged in
to the Access Navigator.
Carrier Access Corporation Access Navigator
08:30:45 11/30/1998
Access Navigator>

Access Navigator - Release 1.8 August 2003 7-7
Start Management Session
Perform Management Operations
Perform Management Operations
After logging on, perform whatever management operations are required by the installation,
provisioning, or maintenance procedure. For detailed command descriptions, see CLI Language
Reference on page 18-1.
Exit RS-232 Management Session
NOTE: You will remain logged into the Access Navigator until you use the exit
command.
When you are finished with the management session, you must log out and exit from the Access
Navigator by entering the following command:
exit

7-8 August 2003 Access Navigator - Release 1.8
Start Management Session
Telnet Management
Telnet Management
Telnet Management Requirements
Telnet requires an Ethernet connection to the Access Navigator, which is normally made during
installation (see Ethernet Management Connection on page 6-22). The Ethernet function can only be
turned on through the RS-232 management interface.
The Access Navigator operating system provides a Command Line Interface (CLI), which uses simple
text based commands and messages. See Command Line Interface Conventions on page 7-3 for a short
description of the conventions used in this manual to represent management commands, settings, and
messages. For detailed information, see CLI Language Reference on page 18-1.
NOTE: You will remain logged into the Access Navigator until you terminate the
management session by using the exit command. If you do not terminate the session
before disconnecting from the Telnet server, the Access Navigator Telnet session will
remain active for 2 hours. No other users will be able to log on if all Telnet sessions are
active.
Procedure Summary
nObtain Information ... 7-9
nStart Telnet Program and Connect to Access Navigator ... 7-9
nStart Telnet Management Session ... 7-9
nPerform Management Operations ... 7-10
nExit Telnet Management Session When Finished ... 7-10

Access Navigator - Release 1.8 August 2003 7-9
Start Management Session
Obtain Information
Obtain Information
NOTE: User names and passwords are not required until security features are
activated.
Obtain office records with the following information:
• IP address for Access Navigator
• User name (if required)
• Password (if required)
Start Telnet Program and Connect to Access Navigator
1. Start up Telnet program on management station.
2. Connect to IP address of Access Navigator.
3. Wait for Telnet connection to be established.
NOTE: If you are having difficulty establishing a Telnet connection, try using the Ping
command to verify that there is a working IP network connection path between your
computer terminal and the Access Navigator.
Start Telnet Management Session
1. Start Telnet management session by pressing the Enter or Return key.
NOTE: When a management session is started, the Access Navigator will either
request a user login name or display a command prompt.
A “Login:” request indicates that security features have been activated. The operator
must enter a valid user name in order to proceed any further. A user password may also
be required. Whenever a login name or password is rejected, the system will repeat the
request.
If no “Login:” request appears, the user has Level 1 access to all commands. This is
normal for the first management session after installation.
Command prompts always end with the symbol “>”. The default command prompt is
Access Navigator>. The command prompt indicates that the system is waiting for the
operator to enter the next command. However, if the previous command was rejected, an
error message will appear immediately above the prompt to describe the error or show the
position of the first rejected word or value in the command.

7-10 August 2003 Access Navigator - Release 1.8
Start Management Session
Perform Management Operations
2. If a “Login:” message similar to the following appears, enter you user name and press Enter or
Return key. If a “Password:” message appears next, enter your password and press Enter or Return
key.
Carrier Access Corporation Access Navigator
08:30:45 11/30/1998
Login:
3. If a message and command prompt similar to the following appears, you are successfully logged in
to the Access Navigator.
Carrier Access Corporation Access Navigator
08:30:45 11/30/1998
Access Navigator>
Perform Management Operations
After logging on, perform whatever management operations are required by the installation,
provisioning, or maintenance procedure. For detailed command descriptions, see CLI Language
Reference on page 18-1.
Exit Telnet Management Session When Finished
NOTE: You will remain logged into the Access Navigator until you terminate the session
by using the exit command. If you do not terminate the session before disconnecting for
the Telnet server, the Access Navigator Telnet session will remain active for 2 hours. No
other users will be able to log on if all Telnet sessions are active.
When you are finished with the management session, you must log out and exit from the Access
Navigator by entering the following command:
exit

Access Navigator - Release 1.8 August 2003 7-11
Start Management Session
NetworkValet EMS and Valet Management
NetworkValet EMS and Valet Management
Refer to NetworkValet EMS User Manual or Valet User Manual for operating instructions.
NetworkValet and Valet are element management systems with simple graphical user interfaces. Valet is
ideal for technicians deploying Access Navigators in carrier networks, while the full-featured NetworkValet
EMS is an enhanced management system with alarms and performance monitoring is intended for Network
Operations Centers (NOCs).
NetworkValet and Valet provide easy management of Carrier Access products including the Access
Navigator and Adit 600. Valet and NetworkValet are cross-platform Java applications that run on either
Microsoft Windows and Solaris based computer systems. Java Runtime Engine (JRE) software for
Windows or Solaris is included with the Valet and NetworkValet installation programs.
NetworkValet and Valet send commands over the carrier’s IP network to communicate with the SNMP
agent in the Access Navigator. The Access Navigator includes a standard 10Base-T Ethernet port for
connection to the hub or network interface, or laptop computer. The Access Navigator must have FLASH
software version 1.7 or higher to support IP DS0 management of remote Adit 600 terminals.

7-12 August 2003 Access Navigator - Release 1.8
Start Management Session
NetworkValet EMS and Valet Management

CHAPTER
Provision Access Navigator
In this Chapter
nBasic Provisioning Overview ... 8-2
nBasic Provisioning Quick Guide ... 8-2
nObtain Provisioning Information ... 8-3
nVerify System Equipment Configuration ... 8-4
nSet System ID or CLLI Code ... 8-5
nSet Date ... 8-6
nSet Time ... 8-6
nSet Ethernet Properties ... 8-7
nSet User and Password Security ... 8-9
nSet SNMP Properties ... 8-11

8-2 August 2003 Access Navigator - Release 1.8
Provision Access Navigator
Basic Provisioning Overview
Basic Provisioning Overview
This procedure covers provisioning of basic Access Navigator settings including the System ID, date, time,
password security, and the Ethernet and SNMP interfaces. These basic settings are required for management
of the Access Navigator by RS-232, Telnet, SNMP, and element management programs such as Valet™
and NetworkValet™ EMS.
Figure 8-1 Access Navigator Management Architecture
Basic Provisioning Quick Guide
Basic provisioning involves setting up the Access Navigator for network operation and remote
management. Basic provisioning includes the following items.
CLI Commands Descriptions
status equipment Verify system configuration.
set id <"id"> System Identifier or CLLI code.
set date <mm/dd/yyyy> Date with four-digit year.
set time <hh:mm:ss> Time with 24-hour clock.
set ethernet ip address none
set ethernet ip address <address>
<mask>
set ip gateway <address>
Disable Ethernet interface if not used.
Enable Ethernet interface.
IP gateway address.
add user <name>
set user <name> level <access>
set user <name> password
delete user <name>
Add user name.
Access level.
Password.
Remove user.
Remote
Management Ethernet
Access
Navigator
RS-232
Network
Operations
Center
Telnet CLI
& SNMP
CLI
Hub or
Network
Modem or
Direct

Access Navigator - Release 1.8 August 2003 8-3
Provision Access Navigator
Obtain Provisioning Information
Obtain Provisioning Information
Obtain the following information (as needed):
• Office records for installation site
• System Name or CLLI code
• Ethernet IP address
• Ethernet Subnet mask
• Gateway address
• User names and passwords
• SNMP System Name or CLLI code
• SNMP System Location
• SNMP System Contact
• SNMP Get-Community string
• SNMP Set-Community string
• SNMP Trap-Community string
• SNMP Trap NMS Recipients (up to three IP addresses)

8-4 August 2003 Access Navigator - Release 1.8
Provision Access Navigator
Verify System Equipment Configuration
Verify System Equipment Configuration
CAUTION! VERIFY CURRENT CONFIGURATION AND SERVICE STATUS WITH OFFICE
RECORDS BEFORE ADDING, DELETING, OR CHANGING CIRCUITS.
NOTE: Telnet management sessions require use of the Ethernet interface, which can
only be provisioned through an RS-232 management session.
1. Start management session (see Start Management Session on page 7-1).
2. Show system equipment configuration with the following command:
status equipment
A message similar to the following will appear, showing the equipment card slots, service status,
and Controller software version.
Equipment Status Version
--------- ------ -------
Controller A Active 01.00
Controller B Standby 01.00
DS1 Card 1 Installed 1
DS1 Card 2 Installed 1
DS1 Card 3 Installed 1
DS1 Card 4 Installed 1
DS1 Card 5 Installed 1
DS1 Card 6 Installed 1
DS1 Card 7 Card not installed
DS1 Card 8 Card not installed
3. Compare status message to office records to verify system configuration. If there is a discrepancy,
follow standard practices to resolve problem.

Access Navigator - Release 1.8 August 2003 8-5
Provision Access Navigator
Set System ID or CLLI Code
Set System ID or CLLI Code
NOTE: The System Identifier (name, location, or Telcordia CLLI code) is a text string,
such as “Acme Corp AN#2” or “DNVRCO1A201”. The identifier can be up to 20 characters
long, and may use any combination of letters and numbers. The identifier must be
enclosed in quote marks.
NOTE: The System Identifier also appears in the command line prompt. The default
System Identifier is “Access Navigator” so the command prompt will be “Access
Navigator>”. When you change the identifier, the prompt will also change. (If other
management sessions are in progress, the operators will not see the new prompt until they
start a new session.)
1. Show current System Identifier with the following command:
show id
2. If System Identifier is correct, skip remaining steps.
3. Set System Identifier with the following command:
set id <"id">
Example: set id "DNVRCO1A201"

8-6 August 2003 Access Navigator - Release 1.8
Provision Access Navigator
Set Date
Set Date
NOTE: Date format is month/day/year with slashes to separate the digits, as in 01/30/
1999.
1. Show current date setting with the following command:
show date
2. If date setting is correct, skip remaining steps.
3. Set correct date with the following command:
set date <mm/dd/yyyy>
Example: set date 01/30/1999
Set Time
NOTE: Time format is 24-hour clock in hours:minutes:seconds with colons to separate
the digits, as in 08:30:45 and 15:22:10.
1. Show current time setting with the following command:
show time
2. If time setting is correct, skip remaining steps.
3. Set correct time with the following command:
set time <hh:mm:ss>
Example: set time 08:30:45
The time will be updated when you press the Enter or Return key and the Access Navigator
receives the command.

Access Navigator - Release 1.8 August 2003 8-7
Provision Access Navigator
Set Ethernet Properties
Set Ethernet Properties
NOTE: Ethernet is required for Telnet, SNMP, and NetworkValet™ EMS. Ethernet
functions can only be provisioned through an RS-232 management session. If you are not
going to use the Ethernet port, do not make any connections to it.
1. Show current Ethernet IP settings with the following command:
show ip
The following is a typical message:
IP Address and Mask: 192.168.0.233 255.255.255.0
IP Address of Gateway 192.168.0.250
NOTE: IP Address – Each Access Navigator on the same Ethernet network must have
a unique static Internet Protocol (IP) address. IP addresses have the format
xxx.xxx.xxx.xxx, where each xxx is a decimal number between 0 and 255. For
example, 192.168.0.123 is a valid IP address. Note that the address contains only three
periods, one between each of the four numbers. If the Ethernet interface is not used, type
none for the IP address.
NOTE: Subnet Mask – The Access Navigator uses a subnet mask to identify the
permissible range of IP addresses on the local network. Large networks are usually
divided into smaller subnetworks, each with an assigned range of IP addresses.
Addresses outside the subnetwork will be directed to the Gateway address. Subnet masks
have the format xxx.xxx.xxx.xxx, where each xxx is a decimal number between 0 and
255. Subnet masks usually start with one or more groups of 255. Typical examples include
255.255.0.0 and 255.255.255.0. If a subnet mask is not used, type none or leave
blank.
NOTE: Gateway Address – A gateway is any device that passes packets from one
network to another network in their trip across the Internet. Gateway addresses have the
same format as IP addresses. If a gateway address is not used, you must enter none for
the gateway address.
NOTE: MAC Address – The Ethernet media access control (MAC) address is fixed by
hardware and can not be changed. You can use the show ethernet command to display
the MAC address, a hexadecimal number such as 00-E0-97-AB-CD-EF, as well as the
Ethernet IP address and mask.
2. If Ethernet settings are correct, skip remaining steps.

8-8 August 2003 Access Navigator - Release 1.8
Provision Access Navigator
Set Ethernet Properties
3. If IP address or subnet mask is not correct, enter the following command:
set ethernet ip address <address> <mask>
Example: set Ethernet address 192.168.118.65 255.255.255.0
To turn off Ethernet interface, enter
set ethernet ip address none
4. If gateway IP address is not correct, enter the following command:
set ip gateway <address>
Example: set ip gateway 192.168.118.65
If there is no gateway address, enter
set ip gateway none

Access Navigator - Release 1.8 August 2003 8-9
Provision Access Navigator
Set User and Password Security
Set User and Password Security
NOTE: Level 1 users (managers) have access to all commands. Level 2 users have
access to all commands except add/delete/set user, but they can change their own
password. Level 3 users can only display system status and reports, and they can change
their own password.
1. Show current user settings with the following command:
show users
The following is a typical message:
User Level Last Login
---- ----- ----------
Alice 1 09:28:37 11/23/1998
Bill 1 14:06:25 11/17/1998
CarlSmith 2 11:17:45 11/22/1998
Dave46 3 12:14:33 11/20/1998
2. If user settings correct are correct, skip remaining steps.
NOTE: User names can be up to 10 characters long, and may use any combination of
letters and numbers. Spaces and special characters are not allowed.
3. Add new user names with the following command:
add user <name>
Example: add user Alice
NOTE: All users have Level 1 access (highest) unless changed to a lower access level.
4. Set user access levels and passwords with the following command:
set user <name> level <access>
Example: set user Alice level 2
The settings are as follows:
Setting Definition
1 Set the user to access level 1 (highest).
2 Set the user to access level 2.
3 Set the user to access level 3 (lowest).

8-10 August 2003 Access Navigator - Release 1.8
Provision Access Navigator
Set User and Password Security
NOTE: Passwords are optional. Passwords can be up to 10 characters long and may
use any combination of letters and numbers. Spaces and special characters are not
allowed. Passwords are also case sensitive, so that upper and lower case letters are
different.
5. Set user passwords with the following command:
set user <name> password
Example: set user Alice password
The system will prompt you to enter a new password twice for verification. To ensure security,
password characters are displayed as asterisks.
To delete a user password, so that the user has access without a password, press Enter or Return
key each time the system prompts you to enter a new password.
6. Delete old user names with the following command:
delete user <name>
Example: delete user Bill

Access Navigator - Release 1.8 August 2003 8-11
Provision Access Navigator
Set SNMP Properties
Set SNMP Properties
NOTE: Settings are text strings and may use any combination of letters and numbers.
Settings must be enclosed in quote marks. The System Name, Location, and Contact
strings may contain up to 255 characters. Community strings may contain up to 32
characters.
1. Show current SNMP settings with the following command:
show snmp
The following is a typical message:
System Name: Acme Corp AN#2
System Location: DNVRCO1A201
System Contact: Site Manager
GET Community: Public
SET Community: Public
TRAP Community: Public
NMS #1: 192.168.0.65
NMS #2:
NMS #3:
2. If SNMP settings are correct, skip remaining steps.
3. Set SNMP System Name or Identification code with the following command:
set snmp name <"setting">
Example: set snmp name "Acme Corp AN#2"
NOTE: Telcordia (Bellcore) Common Language Location Identifier (CLLI) codes are
text strings with up to 11 characters.
4. Set SNMP System Location or CLLI code with the following command:
set snmp location <"setting">
Example: set snmp location "DNVRCO1A201"
Example: set snmp location "Acme Corp AN#2"
5. Set SNMP System Contact with the following command:
set snmp contact <"setting">
Example: set snmp contact "Site Manager"
6. Set SNMP Get-Community string with the following command:
set snmp getcom <"setting">
Example: set snmp getcom "Public"
7. Set SNMP Set-Community string with the following command:
set snmp setcom <"setting">

8-12 August 2003 Access Navigator - Release 1.8
Provision Access Navigator
Set SNMP Properties
Example: set snmp setcom "Public"
8. Set SNMP Trap-Community string with the following command:
set snmp trapcom <"setting">
Example: set snmp trapcom "Public"
NOTE: SNMP trap alarm messages can be sent to three different host IP addresses.
Repeat the following command to set the IP address of each recipient.
9. Set up to three SNMP NMS (network management system) trap recipients by entering their IP
addresses with the following command:
set snmp nms <1|2|3> <address>
Example: set snmp nms 1 192.168.118.65

CHAPTER
Provision DCS Service
In this Chapter
nDCS Provisioning Overview ... 9-2
nDCS Provisioning Quick Guide ... 9-6
nObtain Provisioning Information ... 9-7
nVerify System Equipment Configuration ... 9-7
nVerify Service Status ... 9-8
nSet Unused Circuits Out of Service ... 9-10
nSet System Clock Source ... 9-11
nProvision “Groom” DS1 Circuits to Network ... 9-12
nTest Groom DS1 Circuits ... 9-14
nProvision “Drop” DS1 Circuits to Subscribers ... 9-14
nProvision and Connect ISDN PRI Channels ... 9-16
nProvision and Connect ISDN BRI 3DS0 Channels ... 9-16
nProvision and Connect DS0s ... 9-17
nTurn Up Service ... 9-19
nTest DS1 and DS0 Circuits ... 9-19

9-2 August 2003 Access Navigator - Release 1.8
Provision DCS Service
DCS Provisioning Overview
DCS Provisioning Overview
nProvisioning ISDN BRI Service ... 9-3
nProvisioning TR-08 Service with DCS ... 9-3
The Access Navigator provides full 1/0 Digital Crossconnect System (DCS) functionality. DS0s from any
DS1 can be crossconnected to another DS1. This permits more efficient DS1 usage through grooming and
filling DS1s, a process in which DS0s in “drop” DS1s from multiple subscriber lines are cross-connected to
fill up the network “groom” DS1s.
Figure 9-1 Access Navigator DCS Services
Remote
Management
RS-232
Drop
DS1s
Access
Navigator
Ethernet
Telnet &
SNMP
Data Network
Voice Switch
Groom
T1s
Internet, Data,
Private and
Special Services
DCS Voice
and Data
Voice
Public Network
24
Lines PBX
Key System
Modem
Fax
Stations
Access Bank I
Voice
ACCE SS BAN K I
Tip & Rin g
-48Vdc
Return
Ground
T1
Framing
Output
Monitor
Input
Monitor
Alarm
Cut-Off
T1
Test
Netw ork
Loopback
Norm al
Norma l
Norma l
Self
Test
Norma l
Remot e
Status
Key System
Fax
V.35, T1
or DSL
Router
Ethernet
PBX Stations
Access Bank II
Voice
and
Data
Voice
Lines
ACCES S BAN K II
Tip & R in g
-48Vdc
Return
Ground
T1
Span 1
T1 T es t 2
T1 Test 1
T1
Span 2
V.35
DCE
V.35
Status
RS232
Data
Adit 600
Key System
Fax
Router Ethernet
PBX Stations
Modem
FXS/FXO
10/100BaseT
Switch Center Customer Premises
Co-location
Voice
and
Data
ADIT 600
DDS
ISDN BRI
T1 Drop
V.35
RS232
VoIP
T1 Drop

Access Navigator - Release 1.8 August 2003 9-3
Provision DCS Service
Provisioning ISDN BRI Service
Provisioning ISDN BRI Service
Integrated Services Digital Network (ISDN) Basic Rate Interface (BRI) operates at 144,000 bits per
second and is designed for desktop service. ISDN BRI is also referred to as 2B+D because it provides
two Bearer channels (B1 and B2) at 64 kilobits per second, plus one D channel for signaling at 16
kilobits per second.
ISDN BRI settings and status depend on the mode.
l 3DS0 Mode transports each ISDN BRI as three DS0s, one each for the B1, B2, and D channels.
These DS0s are provisioned as digital crossconnects between groom and drop DS0s. The DS0
Type must be set to Data. No special ISDN commands are used.
l 4:1 TDM Mode transports each ISDN BRI as 2.25 DS0s, one for each B channel and 0.25 for the
D channel by multiplexing four D channels onto one DS0. This mode can efficiently carry 4 BRIs
using only 9 DS0s. This mode works with GR-303 switch interfaces, using a fixed connection for
the D channel and dynamically connecting the two B channels when needed.
The Access Navigator DCS supports ISDN BRI service (also called 2B+D) using the 3DS0 mode, in
which the two Bearer channels (B1 and B2) and a signaling channel (D) are crossconnected as three
DS0 data channels.
For ISDN BRI service using GR-303, see Provision ISDN BRI 4:1 TDM Service to Subscribers on
page 10-25.
Provisioning TR-08 Service with DCS
nProvisioning Conventional TR-08 Voice Services ... 9-4
nProvisioning Enhanced Voice and Data Services ... 9-5
nSpecial TR-08 Settings ... 9-5
Any Access Navigator can provide basic support for existing TR-08 channel banks configured as Shelf
B, C, or D channel units. The Access Navigator can groom and fill DS1s, but will not perform call
concentration, signaling translation, or Shelf A data link management.

9-4 August 2003 Access Navigator - Release 1.8
Provision DCS Service
Provisioning TR-08 Service with DCS
Provisioning Conventional TR-08 Voice Services
The Access Navigator’s Digital Crossconnect Switch (DCS) functions can provide basic support
for existing TR-08 channel banks configured as Shelf B, C, or D channel units (see Figure 9-2).
The Access Navigator/DCS can groom and fill DS1s with TR-08 voice channels, but will not per-
form call concentration, signaling translation, or Shelf A data link management. (For provisioning
the Access Bank® I/TR-08, see Provisioning TR-08 Service with GR-303 Translation on
page 10-5.)
Any number of TR-08 Shelf B, C, and D channel units can connect to the Access Navigator/DCS
“drop” DS1s using D4 or ESF framing.
NOTE: ESF is not standard for TR-08. This option has been added to allow remote
management of the Access Bank® II. See Provision Remote Access Bank II on page 11-1.
A TR-08/SLC-96 compatible switch connects to the Access Navigator “groom” DS1s using D4
framing (equivalent to SLC-96 SF framing). By crossconnecting the voice channels at the DS0
level, the Access Navigator is able to groom and fill the DS1s going to the TR-08 switch for most
efficient use of DS1 resources.
DCS also works with drop DS1s carrying both voice and data channels. For example, an Access
Bank II with Special POTS cards provides TR-08 voice channels as well as high-speed data over
the same DS1. The Access Navigator can easily cross-connect the data channels to other groom
DS1s providing access to Internet and other data services.
Figure 9-2 Provisioning Voice Services for TR-08 Shelves B, C, and D
Access
Navigator
TR-08
Voice Groom
DS1s
Switch
Drop
DS1s
Shelf B
Shelf C
Shelf D
“B Link”
“C Link”
“D Link”
24
24
24
Special POTS
(SPR & UVG)
TR-08
Remote Terminals
DCS
Groom and Fill
Switch
Center
• TR-08 Mode I (no concentration)
• No TR-08 Data Link Management

Access Navigator - Release 1.8 August 2003 9-5
Provision DCS Service
Provisioning TR-08 Service with DCS
Provisioning Enhanced Voice and Data Services
DCS also works with drop DS1s carrying both voice and data channels. For example, an Access
Bank® II with Special POTS (SPOTS) cards provides TR-08 voice channels as well as high-speed
data over the same DS1. The Access Navigator can easily crossconnect the data channels to groom
DS1s providing access to Internet and other data services.
Figure 9-3 Access Bank II TR-08 Provides Enhanced Voice and Data Services
Special TR-08 Settings
DCS provisioning for TR-08 Shelf B, C, D support requires the following settings for the DS1
drop and groom lines. (For other DCS settings, see Provisioning TR-08 Service with DCS on
page 9-3.)
CLI Commands TR-08 Item Descriptions
set ds1 <n> framing d4
set ds1 <n> framing esf
DS1 drop to TR-08 channel bank
DS1 drop to remote Access Bank II
set ds1 <n> framing d4 DS1 groom to TR-08 switch
set ds0 <n:ch> type voice
set ds0 <n:ch> type data
DS0 type for TR-08 voice channels
DS0 type for enhanced data services
Access
Navigator
TR-08
Voice Groom
DS1s
Voice
Switch
Drop
DS1s
Shelf B
Shelf C
Shelf D
“B Link”
“C Link”
“D Link”
Special POTS
Plus Data
TR-08 Voice
Plus Data
DCS
Groom and Fill
Switch
Center
Data
Switch
Data
Access Bank II
Data
Data
Data
• TR-08 Mode I
• No Concentration
• No Link Management
• Data Grooming
Remote Provisioning
With ESF Framing

9-6 August 2003 Access Navigator - Release 1.8
Provision DCS Service
DCS Provisioning Quick Guide
DCS Provisioning Quick Guide
CLI Commands Descriptions
status equipment Verify equipment configuration.
show ds1 <n|all>
status ds1 <n>
status ds0 <n:ch>
Verify service status.
set ds1 <n> down
set ds0 <n:ch> down
set ds0 <n:ch> type <voice|data>
Set unused circuits out of service
(down). If the DS1 is not terminated,
set the DS0 type of all channels to
data. If the DS1 is terminated, set the
DS0 type of any unused channels to
match the DS0 type (voice or data)
configured on the device at the other
end of the DS1.
set clock1 <bits|ds1 n|internal>Primary system clock source.
set clock2 <bits|ds1 n|internal>Secondary system clock source.
set ds1 <n> type <groom|drop>DS1 type.
set ds1 <n> framing <d4|esf>DS1 framing.
set ds1 <n> linecode <ami|b8zs>DS1 line code.
set ds1 <n> id <"id"> DS1 identifier.
set ds1 <n> clock <normal|loop>DS1 clock source.
set ds1 <n> lbo <setting>DS1 line buildout.
set ds1 <n> loopdetect <on|off>Usually off for drop DS1s.
show connect <n> Verify DS0 crossconnections.
disconnect <n:ch> Remove old DS0 connections.
set ds0 <n:ch> type <voice|data>DS0 type (use data type for ISDN PRI
passthrough).
set ds0 <n:ch> signal <ls|gs|em>DS0 signaling (voice type only).
connect <n:ch> <n:ch> Add DS0 crossconnections.
set ds0 <n:ch> up Set DS0s in service.
set ds1 <n> up Set DS1s in service.

Access Navigator - Release 1.8 August 2003 9-7
Provision DCS Service
Obtain Provisioning Information
Obtain Provisioning Information
1. Obtain office records for installation site.
2. Obtain circuit orders for DCS service turn up.
Verify System Equipment Configuration
CAUTION! VERIFY CURRENT CONFIGURATION AND SERVICE STATUS WITH OFFICE
RECORDS BEFORE ADDING, DELETING, OR CHANGING CIRCUITS.
1. Start management session (see Start Management Session on page 7-1).
2. Show system equipment configuration with the following command:
status equipment
A message similar to the following will appear, showing the equipment card slots, service status,
and Controller software version and options.
Equipment Status Version
--------- ------ -------
Controller A Active 01.70
Controller B Standby 01.70
DS1 Card 1 Installed 1
DS1 Card 2 Installed 1
DS1 Card 3 Installed 1
DS1 Card 4 Installed 1
DS1 Card 5 Installed 1
DS1 Card 6 Installed 1
DS1 Card 7 Card not installed
DS1 Card 8 Card not installed

9-8 August 2003 Access Navigator - Release 1.8
Provision DCS Service
Verify Service Status
Verify Service Status
1. Verify number of DS1 circuits installed by comparing equipment status with office records. If there
is a discrepancy, follow standard practices to resolve problem.
2. Show current DS1 service status with the following command:
show ds1 all
A message similar to the following will appear, showing the link up/down service status of all
DS1s in the Access Navigator, as well as certain other parameters of common interest in provision-
ing and trouble-shooting.
Remote
Line Term Device
Circuit ID Link Type Code Framing ID FDL Mgmt
---------- ---- ------ ---- ------- ---- ----- ------
CA DS1# 01 DOWN DROP B8ZS ESF None None
CA DS1# 02 DOWN DROP B8ZS ESF None None
CA DS1# 03 DOWN DROP B8ZS ESF None None
CA DS1# 04 DOWN DROP B8ZS ESF None None
CA DS1# 05 DOWN DROP B8ZS ESF None None
CA DS1# 06 DOWN DROP B8ZS ESF None None
CA DS1# 07 DOWN DROP B8ZS ESF None None
CA DS1# 08 DOWN DROP B8ZS ESF None None
CA DS1# 09 UP DROP B8ZS ESF None CA FDL
CA DS1# 10 UP DROP B8ZS ESF None CA IP
CA DS1# 11 DOWN DROP B8ZS ESF None None
CA DS1# 12 DOWN DROP B8ZS ESF None None
CA DS1# 13 DOWN DROP B8ZS ESF None None
CA DS1# 14 DOWN DROP B8ZS ESF None None
CA DS1# 15 DOWN DROP B8ZS ESF None None
CA DS1# 16 UP DROP AMI D4 None None
CA DS1# 17 UP DROP AMI D4 None None
CA DS1# 18 UP DROP B8ZS SLC96 None SLC96
CA DS1# 19 UP DROP B8ZS SLC96 None None
CA DS1# 20 UP DROP B8ZS ESF T1403 None
CA DS1# 21 UP GROOM B8ZS ESF None None
CA DS1# 22 UP GROOM B8ZS ESF None None
CA DS1# 23 UP GROOM B8ZS ESF None None
CA DS1# 24 UP GROOM B8ZS ESF None None
CA DS1# 25 DOWN SWITCH B8ZS ESF 1 None None
CA DS1# 26 DOWN SWITCH B8ZS ESF 3 None None
CA DS1# 27 DOWN SWITCH B8ZS ESF 4 None None
CA DS1# 28 DOWN SWITCH B8ZS ESF 5 None None
CA DS1# 29 DOWN SWITCH B8ZS ESF 2 None None
CA DS1# 30 DOWN SWITCH B8ZS ESF 6 None None
CA DS1# 31 DOWN SWITCH B8ZS ESF 7 None None
CA DS1# 32 UP GROOM B8ZS ESF None None
NOTE: In the above message, the DS1 type may be drop, groom, or switch. The
“switch” type will appear only in Access Navigator versions with the GR-303 Option. The
line termination identifier (TermID) is used only for communicating over the EOC and TMC
with the GR-303 switch.
3. Verify number of DS1s already in service (link is up) by comparing DS1 link status with office
records. If there is a discrepancy, follow standard practices to resolve problem.

Access Navigator - Release 1.8 August 2003 9-9
Provision DCS Service
Verify Service Status
NOTE: Commands containing as ds1 <n> require the operator to enter a DS1 number
or range of numbers. For example, DS1 #6 is entered as ds1 6. If a DS1 range is
specified, the command operations will be applied to all DS1s in the range. To enter a
range of DS1s, type the starting and ending numbers, separated by a hyphen. For
example, DS1s #1 through #8 can be specified by typing ds1 1-8.
4. Show current DS1 status with the following command, where <n> is the DS1 or range of DS1s to
be turned up:
status ds1 <n>
Example: status ds1 1-32
This command will produce a message listing the status of the specified DS1 or range of DS1s. For
example, the messages for DS1 #1 and #29 might look similar to the following. Note that the mes-
sage for DS1 #1 shows the DS1 is in service, while the message for DS1 #29 indicates there is no
Quad Framer circuit card installed.
Status for DS1 1:
Receive: Traffic
Transmit: Traffic
Loop: None
State: In Service
FDL type: None
Status for DS1 29:
Receive: Traffic
Transmit: Traffic
Loop: None
State: Card Not Installed
FDL Type: None
5. Verify status of DS1 lines to be turned up by comparing DS1 status with office records. If there is
a discrepancy, follow standard practices to resolve problem.
NOTE: Commands containing ds0 <n:ch> require the operator to enter both the DS1
and DS0 channel number or channel range. The DS1 and DS0 numbers are entered with
a colon separating the numbers. For example, the channel list for DS1 #4 and DS0 channel
#8 would be entered as ds0 4:8. The channel list may also contain a range of DS0
channels. For example, DS1 #6 and DS0 channels #1 through #12 would be entered as
ds0 6:1-12. A colon follows the DS1 number, and the beginning and ending DS0
channels are separated by a hyphen.
6. Display current DS0 status with the following command, where <n:ch> is the DS0 or range of
DS0s in the DS1 to be turned up:
status ds0 <n:ch>
Example: status ds0 1:1-4
The status command will display the status for each DS0 specified. For example, the message for
DS1 #1, DS0 channels 1 to 4, and DS1 #32, DS0 channels 1 to 4, would look similar to the follow-
ing:

9-10 August 2003 Access Navigator - Release 1.8
Provision DCS Service
Set Unused Circuits Out of Service
Interface Status
--------- ------
DS1 1 Channel 1 In Service
DS1 1 Channel 2 In Service
DS1 1 Channel 3 In Service
DS1 1 Channel 4 Out of Service
DS1 32 Channel 1 Card Not Installed
DS1 32 Channel 2 Card Not Installed
DS1 32 Channel 3 Card Not Installed
DS1 32 Channel 4 Card Not Installed
7. Verify status of DS0 circuits on DS1 lines to be turned up by comparing DS0 status with office
records. If there is a discrepancy, follow standard practices to resolve problem.
Set Unused Circuits Out of Service
NOTE: The factory default sets all DS1s and DS0s in-service (up). To prevent
inadvertent service disruptions, it is good practice to set circuits out of service (down) when
not in use or not provisioned in the switch.
Set unused DS1s out of service (down).
Set the type of unused DS0 channels to match the DS0 type configured on the device at
the other end of the DS1. If the DS1 is not terminated, set the type to data.
Set unused circuits out of service with the following commands.
set ds1 <n> down
set ds0 <n:ch> type <voice|data>

Access Navigator - Release 1.8 August 2003 9-11
Provision DCS Service
Set System Clock Source
Set System Clock Source
NOTE: If Access Navigator provides GR-303 call support, the primary and secondary
clock sources are usually set to “switch” DS1s in the GR-303 interface group.
1. Show current clock settings with the following command:
show clock
This command will produce a message similar to the following:
Primary Master Transmit Clock Source: DS1 1
Secondary Master Transmit Clock Source: DS1 25
2. If clock settings are correct, skip remaining steps.
3. If primary clock setting is incorrect, set clock1 source with the following command:
set clock1 <setting>
Example: set clock1 bits
There are three different settings, which are defined as follows:
Setting Definition
bits Select external or BITS source on Timing In connector
ds1 <n> Select clock recovered from DS1 number n
internal Select internal oscillator
4. If secondary clock setting is incorrect, set clock2 source with the following command:
set clock2 <setting>
Example: set clock2 ds1 5
Choose setting from list in previous step.

9-12 August 2003 Access Navigator - Release 1.8
Provision DCS Service
Provision “Groom” DS1 Circuits to Network
Provision “Groom” DS1 Circuits to Network
1. Show groom DS1 settings with the following command:
show ds1 <n>
Example: show ds1 10
The show command will produce a message showing the DS1 settings. For example, the message
for DS1 number 10 might look similar to the following:
Settings for DS1 10:
Circuit ID: CA DS1# 10
Up/Down: DOWN
Framing: ESF
Line Coding: B8ZS
Type: DROP
Clock Source: NORMAL
Line Build Out: DSX-1 EQUALIZATION FOR 0-133 ft.
Loop Code Detection: OFF
Loop Back: OFF
Line Termination ID: 0 (for switch DS1s only)
FDL Type: CAC
Send Code: None
Performance Thresholds: 15 min. 1 hour 1 day
-------- ------- ------
unavailable seconds: 0 0 0
severely errored seconds: 0 0 0
errored seconds: 0 0 0
sev. errored frame seconds: 0 0 0
degraded minutes: 0 0 0
linecode violations: 0 0 0
NOTE: In the above message loop back test function is turned off and the send code
set to none during normal service. Line Termination IDs are used only for GR-303 switch
DS1s.
2. If groom DS1 settings are correct, skip remaining steps.
3. Set DS1 type to “groom” with the following command:
set ds1 <n> type groom
Example: set ds1 10 type groom
4. Set groom DS1 frame type to D4 or ESF with the following command:
set ds1 <n> framing <d4|esf>
Example: set ds1 10 framing esf

Access Navigator - Release 1.8 August 2003 9-13
Provision DCS Service
Provision “Groom” DS1 Circuits to Network
5. Set groom DS1 line code to AMI or B8ZS with the following command:
set ds1 <n> linecode <ami|b8zs>
Example: set ds1 10 linecode b8zs
6. Set groom DS1 circuit ID with the following command:
set ds1 <n> id <"id">
Example: set ds1 10 id "Acme Corp DS1#5"
The ID may contain up to 20 characters and must be enclosed in quote marks.
NOTE: DS1 clock must be set to “normal” for normal operation.
7. Set groom DS1 clock source to normal or loop with the following command:
set ds1 <n> clock <normal|loop>
Example: set ds1 10 clock normal
8. Set groom DS1 line buildout (lbo) to required DSX-1 equalization or CSU attenuation with the
following command:
set ds1 <n> lbo <setting>
Example: set ds1 10 lbo 3
The setting is a number from 1 to 9, and is defined as follows:
Setting Definition
1 Set DSX-1 equalization for 0-133 ft.
2 Set DSX-1 equalization for 133-266 ft.
3 Set DSX-1 equalization for 266-399 ft.
4 Set DSX-1 equalization for 399-533 ft.
5 Set DSX-1 equalization for 533-666 ft.
6 Set CSU attenuation for LBO of 0dB.
7 Set CSU attenuation for LBO of -7.5dB.
8 Set CSU attenuation for LBO of -15dB.
9 Set CSU attenuation for LBO of -22.5dB.
9. Set groom DS1 loop request code detection to on or off with the following command:
set ds1 <n> loopdetect <on|off>
Example: set ds1 10 loopdetect on

9-14 August 2003 Access Navigator - Release 1.8
Provision DCS Service
Test Groom DS1 Circuits
Test Groom DS1 Circuits
NOTE: The Access Navigator supports the following T1.403 loop tests:
• Responds to ESF bit patterned loop requests (when loopdetect is on)
• Generates ESF bit patterned loop requests
• Generates SF CSU inband loopcodes
Follow standard practices to test groom DS1 circuits.
Provision “Drop” DS1 Circuits to Subscribers
1. Show drop DS1 settings with the following command:
show ds1 <n>
Example: show ds1 20
The show command will produce a message showing the DS1 settings. For example, the message
for DS1 number 20 might look similar to the following:
Settings for DS1 10:
Circuit ID: CA DS1# 20
Up/Down: DOWN
Framing: ESF
Line Coding: B8ZS
Type: DROP
Clock Source: NORMAL
Line Build Out: DSX-1 EQUALIZATION FOR 0-133 ft.
Loop Code Detection: OFF
Loop Back: OFF
Line Termination ID: 0 (for switch DS1s only)
FDL Type: CAC
Send Code: None
Performance Thresholds: 15 min. 1 hour 1 day
-------- ------- ------
unavailable seconds: 0 0 0
severely errored seconds: 0 0 0
errored seconds: 0 0 0
sev. errored frame seconds: 0 0 0
degraded minutes: 0 0 0
linecode violations: 0 0 0
NOTE: In the above message loop back test function is turned off and the send code
set to none during normal service. Line Termination IDs are used only for GR-303 switch
DS1s.
2. If drop DS1 settings are correct, skip remaining steps.

Access Navigator - Release 1.8 August 2003 9-15
Provision DCS Service
Provision “Drop” DS1 Circuits to Subscribers
3. Set DS1 type to “drop” with the following command:
set ds1 <n> type drop
Example: set ds1 20 type drop
4. Set drop DS1 frame type to D4 or ESF with the following command:
set ds1 <n> framing <d4|esf>
Example: set ds1 20 framing esf
5. Set drop DS1 line code to AMI or B8ZS with the following command:
set ds1 <n> linecode <ami|b8zs>
Example: set ds1 20 linecode b8zs
6. Set drop DS1 circuit ID with the following command:
set ds1 <n> id <"id">
Example: set ds1 20 id "Acme Corp DS1#20"
The ID may contain up to 30 characters and must be enclosed in quote marks.
7. Set drop DS1 clock source to normal or loop with the following command:
set ds1 <n> clock <normal|loop>
Example: set ds1 20 clock normal
8. Set drop DS1 line buildout (lbo) to required DSX-1 equalization or CSU attenuation with the
following command:
set ds1 <n> lbo <setting>
Example: set ds1 20 lbo 8
The setting is a number from 1 to 9, and is defined as follows:
Setting Definition
1 Set DSX-1 equalization for 0-133 ft.
2 Set DSX-1 equalization for 133-266 ft.
3 Set DSX-1 equalization for 266-399 ft.
4 Set DSX-1 equalization for 399-533 ft.
5 Set DSX-1 equalization for 533-666 ft.
6 Set CSU attenuation for LBO of 0dB.
7 Set CSU attenuation for LBO of -7.5dB.
8 Set CSU attenuation for LBO of -15dB.
9 Set CSU attenuation for LBO of -22.5dB.
NOTE: When loop request code detection is turned on, the Access Navigator will
respond to T1.403 ESF bit patterned loop requests.
9. Set drop DS1 loop request code detection to on or off with the following command:
set ds1 <n> loopdetect <on|off>
Example: set ds1 20 loopdetect on

9-16 August 2003 Access Navigator - Release 1.8
Provision DCS Service
Provision and Connect ISDN PRI Channels
Provision and Connect ISDN PRI Channels
Full and fractional ISDN PRI passthrough service is provisioned and connected in the same way as other
DS0 data channels (described on the following pages). For each ISDN PRI channel to be provisioned, the
operator must create crossconnections for the desired number of bearer channels (B1 up to B23) and the
signaling channel (D). All PRI channels must be set to the DS0 Type Data.
Provision and Connect ISDN BRI 3DS0 Channels
ISDN BRI service using 3DS0 transport mode is provisioned and connected in the same way as other DS0
data channels (described on the following pages), except that each ISDN BRI requires three DS0s. For each
ISDN BRI to be provisioned, the operator must create crossconnections for the two bearer channels (B1 and
B2) and the signaling channel (D). All BRI channels must be set to the DS0 Type Data.
To provision ISDN BRI 4:1 TDM transport mode using GR-303, see Provision ISDN BRI 4:1 TDM Service
to Subscribers on page 10-25.

Access Navigator - Release 1.8 August 2003 9-17
Provision DCS Service
Provision and Connect DS0s
Provision and Connect DS0s
1. Show current DS0 crossconnections with the following command:
show connect <n>
Example: show connect 10
The show connect command displays DS0 crossconnections on a DS1. For example, the mes-
sage for DS1 number 25, DS0 channels 1 to 4 would look similar to the following:
Connections for DS1 #10 (CA DS1# 10):
From To Type Interface [--> Port]
---- ----- ----- --------------------
10:01 ..... GR303
10:02 ..... GR303
10:03 ..... GR303
10:04 ..... GR303
10:05 ..... GR303
10:06 ..... GR303
10:07 ..... GR303
10:08 ..... GR303
10:09 25:17 GR303
10:10 ..... GR303
10:11 ..... GR303
10:12 ..... GR303
10:13 .....
10:14 .....
10:15 .....
10:16 .....
10:17 09:12 DATA AcmeInternet --> V.35
10:18 09:13 DATA AcmeInternet --> V.35
10:19 09:14 DATA AcmeInternet --> V.35
10:20 09:15 DATA AcmeInternet --> V.35
10:21 09:16 DATA AcmeInternet --> V.35
10:22 09:17 DATA AcmeInternet --> V.35
10:23 09:18 DATA AcmeInternet --> V.35
10:24 09:19 DATA AcmeInternet --> V.35
2. If DS0 crossconnections are correct, skip remaining steps.
NOTE: To change existing DS0 connections or DS0 Type, you must first disconnect
them before making new connections.
3. Disconnect existing DS0s with the following command:
disconnect <n:ch>
Example: disconnect 10:1-24

9-18 August 2003 Access Navigator - Release 1.8
Provision DCS Service
Provision and Connect DS0s
NOTE: DS0 voice channels use robbed-bit signaling, while DS0 data are clear channels
(no signaling). ISDN PRI DS0 passthrough channels and ISDN BRI 3DS0 channels must
be set to DS0 Type Data.
4. Set DS0 type to voice or data with the following command:
set ds0 <n:ch> type <voice|data>
Example: set ds0 10:1-18 type voice
Example: set ds0 10:19-24 type data
5. Set DS0 signaling (voice only) to Loop Start (ls), Ground Start (gs), or E&M (em) signaling with
the following command:
set ds0 <n:ch> signal <ls|gs|em>
Example: set ds0 10:1-18 signal gs
6. Connect DS0s (see crossconnect examples in Figure 9-4) to make 2-way connections between
DS0s, or fractional groups of DS0s, with the following command:
connect <n:ch> <n:ch>
Example: connect 10:19-24 5:1-6
Figure 9-4 Crossconnect Examples
connect ds0 10:16 18:21
connect ds0 12:3 17:10
connect ds0 15:7 21:4
connect ds0 16:17-24 21:5-12
DS1 #10
DS1 #12
DS0 #16
DS0 #3
DS1 #15
DS0 #7
DS1 #16
DS0 #17-24 DS1 #21
DS0 #4
DS0 #5-12
DS1 #17
DS1 #18
DS0 #10
DS0 #21
Access Navigator
Command Examples: (A)
(B)
(C)
(D)
(A)
(B)
(C)
(D)

Access Navigator - Release 1.8 August 2003 9-19
Provision DCS Service
Turn Up Service
Turn Up Service
1. Show current DS1 status with the following command:
status ds1 <n>
Example: status ds1 1-32
2. Show current DS0 status with the following command:
status ds0 <n:ch>
Example: status ds0 1:1-24
Example: status ds0 8:1-24
3. If drop DS1 and DS0 settings are correct, skip remaining steps.
4. Set DS1s and DS0s to in-service (up) status with the following commands:
set ds1 <n> up
set ds0 <n:ch> up
Example: set ds1 5 up
Example: set ds0 5:1-6
Test DS1 and DS0 Circuits
NOTE: The Access Navigator supports the following T1.403 loop tests:
• Responds to ESF bit patterned loop requests (when loopdetect is on)
• Generates ESF bit patterned loop requests
• Generates SF CSU inband loopcodes
1. Follow standard practices to test subscriber drop DS1 circuits.
2. Follow standard practices to test DS0 connections.

9-20 August 2003 Access Navigator - Release 1.8
Provision DCS Service
Test DS1 and DS0 Circuits

CHAPTER
Provision GR-303 Service
In this Chapter
nGR-303 Provisioning Overview ... 10-2
nGR-303 Provisioning Quick Guide ... 10-9
nVerify System Equipment Configuration ... 10-10
nVerify Service Status ... 10-11
nSet Unused Circuits Out of Service ... 10-13
nSet System Switch Type ... 10-14
nSet System Clock Source ... 10-14
nProvision “Switch” DS1s to Interface Group ... 10-15
nAssign Primary and Secondary EOC ... 10-18
nAssign Primary and Secondary TMC ... 10-19
nTest DS1 Circuits ... 10-20
nProvision “Drop” DS1 Circuits to Subscriber ... 10-21
nProvision ISDN BRI 4:1 TDM Service to Subscribers ... 10-25
nProvision DS0s to Subscribers ... 10-30
nAssign Call Reference Values (CRVs) ... 10-32
nTurn Up Service ... 10-34
nTest Circuits ... 10-34

10-2 August 2003 Access Navigator - Release 1.8
Provision GR-303 Service
GR-303 Provisioning Overview
GR-303 Provisioning Overview
nProvisioning ISDN BRI Service ... 10-4
nProvisioning P-Phone Service ... 10-4
nProvisioning TR-08 Service with GR-303 Translation ... 10-5
This procedure covers provisioning of GR-303 voice, P-Phone, and ISDN BRI services. The Access
Navigator provides GR-303 call support by setting up crossconnects only when needed. This enables
efficient switch usage by allowing the Access Navigator to provide call concentration, in which many
subscriber “drop” DS0s can be connected as needed to a smaller number of GR-303 “switch” DS0s.
In a GR-303 system the Central Office switch is the Integrated Digital Terminal (IDT) and the Access
Navigator and Access Banks function as the Remote Digital Terminal (RDT). The switch communicates
with the Access Navigator using an Embedded Operations Channel (EOC) and Timeslot Management
Channel (TMC) in the GR-303 Interface Group. The switch sets up crossconnects in the Access Navigator
between switch DS0s drop DS0s. (The Access Navigator will provide a busy tone for blocked calls.) Each
drop DS0 is identified by a unique Call Reference Value (CRV).
NOTE: To avoid communications problems, the switch DS1s and drop CRVs must be
provisioned identically in the Access Navigator and the GR-303 switch. For example, if the
Access Navigator uses five switch DS1s, the switch must also use five DS1s. If the Access
Navigator uses CRVs 20 to 72, the switch must also use CRVs 20 to 72.

Access Navigator - Release 1.8 August 2003 10-3
Provision GR-303 Service
GR-303 Provisioning Overview
Figure 10-1 Access Navigator GR-303 Services
Remote
Management
RS-232
Access
Navigator
Ethernet
Telnet &
SNMP
Switch
DS1s
GR-303
Interface
Group
Switch
Integrated Digital
Terminal (IDT) Remote Digital
Terminal (RDT)
Drop
DS1s
24
Lines PBX
Key System
Modem
Fax
Stations
Access Bank I
Voice
ACCESS BANK I
Tip & Ring
-48Vdc
Retu rn
Ground
T1
Frami n g
Output
Monitor
Input
Monitor
Alarm
Cut-Off
T1
Tes t
Netw ork
Loopback
Norma l
Norm al
Norm al
Self
Test
Norm al
Remo t e
Status
Key System
Fax
V.35, T1
or DSL
Router
Ethernet
PBX Stations
Access Bank II
Voice
and
Data
Voice
Lines
ACCE SS BAN K II
Tip & Ring
-48Vdc
Retu rn
Gr ou n d
T1
Span 1
T1 Test 2
T1 T es t 1
T1
Span 2
V.3 5
DCE
V.3 5
Status
RS23 2
Data
Adit 600
Voice
and
Data
ADIT 600
Customer Premises
GR-303
Voice &
ISDN BRI
Data
P-Phones
P-Phone (EBS)
DDS
ISDN BRI
T1 Drop
V.35 Router Ethernet
PBX Stations
RS232
VoIP
T1 Drop
Modem
10/100BaseT
Key System
Fax
FXS/FXO

10-4 August 2003 Access Navigator - Release 1.8
Provision GR-303 Service
Provisioning ISDN BRI Service
Provisioning ISDN BRI Service
Integrated Services Digital Network (ISDN) Basic Rate Interface (BRI) operates at 144,000 bits per
second and is designed for desktop service. ISDN BRI is also referred to as 2B+D because it provides
two Bearer channels (B1 and B2) at 64 kilobits per second, plus one D channel for signaling at 16
kilobits per second.
ISDN BRI settings and status depend on the mode.
l 3DS0 Mode transports each ISDN BRI as three DS0s, one each for the B1, B2, and D channels.
These DS0s are provisioned as digital crossconnects between groom and drop DS0s. The DS0
Type must be set to Data. No special ISDN commands are used.
l 4:1 TDM Mode transports each ISDN BRI as 2.25 DS0s, one for each B channel and 0.25 for the
D channel by multiplexing four D channels onto one DS0. This mode can efficiently carry 4 BRIs
using only 9 DS0s. This mode works with GR-303 switch interfaces, using a fixed connection for
the D channel and dynamically connecting the two B channels when needed.
The Access Navigator provides GR-303 support for ISDN BRI service using the 4:1 TDM mode, which
combines the D (signaling) channels of four BRI connections into one DS0 channel that is statically
connected to the switch. In the 4:1 TDM mode, the switch uses Call Reference Values (CRVs) to set up
ISDN BRI connections for the B1 and B2 (bearer) channels.
For 3DS0 transport mode using DCS, see Provisioning ISDN BRI Service on page 9-3.)
Provisioning P-Phone Service
The Nortel Proprietary Phone (P-Phone), also called an Electronic Business Set (EBS), is an analog
Centrex service offered by Nortel and supported by Nortel DMS switches and P-Phone compatible
telephone stations. The analog signal between the P-Phone and Central Office is a single-pair subscriber
loop providing normal full-duplex analog voice and an 8-kHz half-duplex amplitude-shift-keyed signal
that carries signaling information.
The Access Navigator and Adit 600 provide P-Phone support by converting the analog P-Phone signals
to more efficient digital loop carriers. The Access Navigator can support up to 384 P-Phone channels.
The Adit 600 is equipped with P-Phone service cards that connect to the customer’s analog P-Phones.
The P-Phone signaling information then travels over the GR-303 TMC channel between the Access
Navigator and the Nortel DMS switch. The switch uses Call Reference Values (CRVs) to set up DS0
cross-connections in the Access Navigator to set up calls to the P-Phones. This approach also provides
efficient GR-303 call concentration and reduces facility costs.

Access Navigator - Release 1.8 August 2003 10-5
Provision GR-303 Service
Provisioning TR-08 Service with GR-303 Translation
Provisioning TR-08 Service with GR-303 Translation
nTR-08 Configuration ... 10-6
nSpecial POTS Cards ... 10-6
nSignaling Translation ... 10-6
nCRV Numbering ... 10-6
nFraming and FDL Settings ... 10-8
nAccess Bank I/TR-08 Switch Settings ... 10-8
nSpecial TR-08 Settings ... 10-8
The Access Navigator/GR-303 includes GR-303 to TR-08 translation to allow simple migration from
older AT&T SLC-96® type digital loop carrier systems with TR-08 interfaces to newer systems with
GR-303 interfaces (see Figure 10-2). In addition, the Access Navigator can perform GR-303 call
concentration and DCS grooming for data services.
Figure 10-2. Provisioning TR-08 Service to Access Banks
Data
Switch
24
Access Bank I / TR-08
Access
Navigator
GR-303
Voice Switch
DS1s
GR-303
Interface
Group
Voice
Switch
Drop
DS1s
Shelf B
Shelf C
Shelf A
Shelf D
“B Link”
“C Link”
“A Link”
“D Link”
24
Special POTS
TR-08
Remote Terminals
GR-303 to TR-08
Translation
Switch
Center
• GR-303 Call Concentration
• GR-303 to TR-08 Translation
• TR-08 Mode I (no concentration)
• DCS for Data Grooming
Access Bank II
Data
Data
Data
Groom
DS1s

10-6 August 2003 Access Navigator - Release 1.8
Provision GR-303 Service
Provisioning TR-08 Service with GR-303 Translation
TR-08 Configuration
TR-08 terminals can have up to four shelves (A, B, C, D) with each shelf terminating up to 24 voice
lines. Access Banks support TR-08 Mode I operation. This is a non-concentrating, non-blocking
implementation where each telephone connection is physically tied to a specific DS0 channel.
Mode I is ideal for distributed phone systems with Access Banks located on different floors or in
different buildings. Access Banks are designed to function independently — there are no
interconnection cables between shelves for management, alarms, or power distribution.
lThe Access Bank I/TR-08 can be configured as either Shelf A (with alarms) or as Shelf B, C,
or D (without alarms). When using GR-303 translation, all units can be configured as Shelf
A to get AT&T 54016 performance report message alarms.
lAn Access Bank II must be configured as Shelf B, C, or D, with the DS1 link framing set to
D4. Access Navigator DS1 drop framing must be set to “slc96” to provide GR-303 to TR-08
translation.
NOTE: The Access Bank II must have Controller card software version 2.26 or higher
to support TR-08. Remote provisioning is not possible with D4 framing, so Remote Monitor
software version 2.04 or higher is needed to provision the Access Bank II.
Special POTS Cards
Access Banks can have one or two Special POTS (SPOTS) cards, each providing 12 analog voice
channels with TR-08/SLC-96 compatible AB bit signaling. Carrier Access’ SPOTS cards provide,
on a per channel basis, either loopstart Single Party Ringing (SPR) or groundstart Universal Voice
Grade (UVG) service with CLASS® features.
Signaling Translation
The Access Navigator automatically performs GR-303 to TR-08 translation of the AB signaling bits
when the drop DS1s are set to “slc96” framing.
CRV Numbering
TR-08 systems use an odd-even numbering scheme (Figure 10-4) when assigning call reference
values (CRVs) to subscriber DS0s. If desired, the Access Navigator can also assign CRVs in
sequential order (Figure 10-3).

Access Navigator - Release 1.8 August 2003 10-7
Provision GR-303 Service
Provisioning TR-08 Service with GR-303 Translation
Figure 10-3. DS0s Assigned to CRVs in Sequential Order
Figure 10-4. DS0s Assigned to CRVs in Odd-Even Order
9
10
11
12
13
14
15
16
DS0
111
112
113
114
115
116
117
118
CRV
Example Command:
set ds0 4:9-16 crv 111-118
Sequential Order
1
2
3
4
5
6
7
8
9
10
11
12
13
14
15
16
17
18
19
20
21
22
23
24
DS0
311
312
313
314
315
316
317
318
319
320
321
322
323
324
325
326
327
328
329
330
331
332
333
334
CRV
Example Command:
set ds0 4:1-24 crv 311-334 slc96
Odd DS0s
Even DS0s
First 12
CRVs
Last 12
CRVs

10-8 August 2003 Access Navigator - Release 1.8
Provision GR-303 Service
Provisioning TR-08 Service with GR-303 Translation
Framing and FDL Settings
SLC-96 uses two types of framing: SLC-96 DLL and SLC-96 S4. The combination of setting for
the framing type and FDL protocol determine which framing type will be used for the drop DS1.
For Shelf A, the DS1 FDL protocol is set to “slc96” to obtain SLC-96 DDL framing with its out-
of-band data link management channel. For Shelf B, C, and D, the FDL is set to “none” to obtain
standard SLC-96 S4 (or D4) framing.
Access Bank I/TR-08 Switch Settings
When installing the Access Bank I/TR-08, Switch 4 (framing) on its front panel is set OFF for Shelf
A, or set ON for Shelf B, C, D. Response to loopback code patterns presented over the DS1 (T1)
line also depends on the settings of Switch 4 and Switch 6. Because there are no interconnections
between shelves, alarm monitoring is only available for Shelf A. If desired, all units can be
configured as Shelf A when using GR-303 to TR-08 translation.
Special TR-08 Settings
GR-303 provisioning for TR-08 Shelf B, C, D support requires the following settings for the DS1
drop lines. Other GR-303 settings remain the same. See GR-303 Provisioning Quick Guide on
page 10-9.
Switch 4 Switch 6 Shelf Access Bank I/TR-08
Loopback Code Response
OFF OFF or
ON A Responds only to FDL (SLC-96 DDL) loopback codes
ON OFF B, C, D Responds to CSU loopback codes
ON ON B, C, D Does not respond to CSU loopback codes
CLI Commands TR-08 Item Descriptions
set ds1 <n> framing slc96
set ds1 <n> fdl slc96
DS1 drop to TR-08 Shelf A
set ds1 <n> framing slc96
set ds1 <n> fdl none
DS1 drop to TR-08 Shelf B, C, and D
set ds0 <n:ch> type voice
set ds0 <n:ch> type data
DS0 type for TR-08 voice channels
DS0 type for enhanced data services
set ds0 <n:ch> crv <range>
set ds0 <n:ch> crv <range> slc96
Assign CRVs in sequential order.
Assign CRVs in odd-even (slc96) order.
See Figure 10-3 and Figure 10-4.

Access Navigator - Release 1.8 August 2003 10-9
Provision GR-303 Service
GR-303 Provisioning Quick Guide
GR-303 Provisioning Quick Guide
CLI Commands Descriptions
status equipment Verify equipment configuration.
show ds1 <n|all>
status ds1 <n>
status ds0 <n:ch>
Verify service status.
set ds1 <n> down
set ds0 <n:ch> down
set ds0 <n:ch> type <voice|data>
Set unused circuits out of service
(down). If the DS1 is not terminated,
set the DS0 type of all channels to
data. If the DS1 is terminated, set the
DS0 type of any unused channels to
match the DS0 type (voice or data)
configured on the device at the other
end of the DS1.
set clock1 <bits|ds1 n|internal>Primary system clock source.
set clock2 <bits|ds1 n|internal>Secondary system clock source.
set switch type <5ess|dms|generic>Ensures switch compatibility.
set ds1 <n> type <switch|groom|drop>DS1 type.
set ds1 <n> framing <d4|esf|slc96>DS1 framing.
set ds1 <n> linecode <ami|b8zs>DS1 line code.
set ds1 <n> id <"id"> DS1 identifier.
set ds1 <n> termid <id> Switch DS1 terminal identifier.
set ds1 <n> clock <normal|loop>DS1 clock source.
set ds1 <n> lbo <setting>DS1 line buildout.
set ds1 <n> fdl <none|slc96|t1403>DS1 FDL type.
set ds1 <n> remote device mgmt
<none|cafdl|caip <ipaddress>|ds1 n>
Management link for remote
Access Bank II and Adit 600.
set ds1 <n> remote device mgmt
caip <ipaddress> pphone
Enables call communications channel
for remote Adit 600 providing
P-Phone service.
set eoc primary <n:ch|none>
set eoc secondary <n:ch|none>
EOC channels.
set tmc primary <n:ch|none>
set tmc secondary <n:ch|none>
TMC channels.
set ds1 <n> loopdetect <on|off>Usually off for drop DS1s.
set ds0 <n:ch> type <voice|data|gr303>DS0 type.
set ds0 <n:ch> pphone P-Phone channels.

10-10 August 2003 Access Navigator - Release 1.8
Provision GR-303 Service
Obtain Provisioning Information
Obtain Provisioning Information
1. Obtain office records for installation site.
2. Obtain circuit orders for GR-303 service turn up.
Verify System Equipment Configuration
CAUTION! VERIFY CURRENT CONFIGURATION AND SERVICE STATUS WITH OFFICE
RECORDS BEFORE ADDING, DELETING, OR CHANGING CIRCUITS.
NOTE: The factory default sets all DS1s and DS0s in-service (up). To prevent
inadvertent service disruptions, it is good practice to set circuits out of service (down) when
not in use or not provisioned in the switch. Set the type of unused DS0 channels to match
the DS0 type configured on the device at the other end of the DS1. If the DS1 is not
terminated, set the type to data.
1. Start management session (see Start Management Session on page 7-1).
2. Show system equipment configuration with the following command:
status equipment
A message similar to the following will appear, showing the equipment card slots, service status,
and Controller software version.
Equipment Status Version
--------- ------ -------
Controller A Active 01.70 GR-303 Option
Controller B Standby 01.70 GR-303 Option
DS1 Card 1 Installed 1
DS1 Card 2 Installed 1
DS1 Card 3 Installed 1
DS1 Card 4 Installed 1
DS1 Card 5 Installed 1
set ds0 <n:ch> isdn <b1|b2|d> crv
<range>
ISDN BRI 4:1 TDM channels.
set ds0 <n:ch> crv <range>
set ds0 <n:ch> crv <range> slc96
Assign Drop DS0s to CRVs in sequential
order or in odd-even (slc96) order.
connect <n:ch> <n:ch> Connect ISDN D channel to Switch.
set ds0 <n:ch> up Set DS0s in service.
set ds1 <n> up Set DS1s in service.
CLI Commands Descriptions

Access Navigator - Release 1.8 August 2003 10-11
Provision GR-303 Service
Verify Service Status
DS1 Card 6 Installed 1
DS1 Card 7 Card not installed
DS1 Card 8 Card not installed
Verify Service Status
1. Verify number of DS1 circuits installed by comparing equipment status with office records. If there
is a discrepancy, follow standard practices to resolve problem.
2. Show current DS1 service status with the following command:
show ds1 all
A message similar to the following will appear, showing the link up/down service status of all DS1s
in the Access Navigator, as well as certain other parameters of common interest in provisioning and
trouble-shooting.
Remote
Line Term Device
Circuit ID Link Type Code Framing ID FDL Mgmt
---------- ---- ------ ---- ------- ---- ----- ------
CA DS1# 01 DOWN DROP B8ZS ESF None None
CA DS1# 02 DOWN DROP B8ZS ESF None None
CA DS1# 03 DOWN DROP B8ZS ESF None None
CA DS1# 04 DOWN DROP B8ZS ESF None None
CA DS1# 05 DOWN DROP B8ZS ESF None None
CA DS1# 06 DOWN DROP B8ZS ESF None None
CA DS1# 07 DOWN DROP B8ZS ESF None None
CA DS1# 08 DOWN DROP B8ZS ESF None None
CA DS1# 09 UP DROP B8ZS ESF None CA FDL
CA DS1# 10 UP DROP B8ZS ESF None CA IP
CA DS1# 11 DOWN DROP B8ZS ESF None None
CA DS1# 12 DOWN DROP B8ZS ESF None None
CA DS1# 13 DOWN DROP B8ZS ESF None None
CA DS1# 14 DOWN DROP B8ZS ESF None None
CA DS1# 15 DOWN DROP B8ZS ESF None None
CA DS1# 16 UP DROP AMI D4 None None
CA DS1# 17 UP DROP AMI D4 None None
CA DS1# 18 UP DROP B8ZS SLC96 None SLC96
CA DS1# 19 UP DROP B8ZS SLC96 None None
CA DS1# 20 UP DROP B8ZS ESF T1403 None
CA DS1# 21 DOWN DROP B8ZS ESF None None
CA DS1# 22 DOWN DROP B8ZS ESF None None
CA DS1# 23 DOWN DROP B8ZS ESF None None
CA DS1# 24 DOWN DROP B8ZS ESF None None
CA DS1# 25 DOWN SWITCH B8ZS ESF 1 None None
CA DS1# 26 DOWN SWITCH B8ZS ESF 3 None None
CA DS1# 27 DOWN SWITCH B8ZS ESF 4 None None
CA DS1# 28 DOWN SWITCH B8ZS ESF 5 None None
CA DS1# 29 DOWN SWITCH B8ZS ESF 2 None None
CA DS1# 30 DOWN SWITCH B8ZS ESF 6 None None
CA DS1# 31 DOWN SWITCH B8ZS ESF 7 None None
CA DS1# 32 UP GROOM B8ZS ESF None None
3. Verify number of DS1s already in service (link is up) by comparing DS1 link status with office
records. If there is a discrepancy, follow standard practices to resolve problem.

10-12 August 2003 Access Navigator - Release 1.8
Provision GR-303 Service
Verify Service Status
NOTE: Commands containing ds1 <n> require the operator to enter a DS1 number or
range of numbers. For example, DS1 #6 is entered as ds1 6. If a DS1 range is specified,
the command operations will be applied to all DS1s in the range. To enter a range of DS1s,
type the starting and ending numbers, separated by a hyphen. For example, DS1s #1
through #8 can be specified by typing ds1 1-8.
4. Show current DS1 status with the following command, where <n> is the DS1 or range of DS1s to
be turned up:
status ds1 <n>
Example: status ds1 1
This command will produce a message listing the status of the specified DS1 or range of DS1s. For
example, the message for DS1 #1 and #29 might look similar to the following. Note that the
message for DS1 #1 shows the DS1 is in service, while the message for DS1 #29 indicates there is
no Quad Framer circuit card installed.
Status for DS1 1:
Receive: Traffic
Transmit: Traffic
Loop: None
State: In Service
FDL Type: None
Status for DS1 29:
Receive: Traffic
Transmit: Traffic
Loop: None
State: Card Not Installed
FDL Type: None
5. Verify status of DS1 lines to be turned up by comparing DS1 status with office records. If there is
a discrepancy, follow standard practices to resolve problem.

Access Navigator - Release 1.8 August 2003 10-13
Provision GR-303 Service
Set Unused Circuits Out of Service
NOTE: Commands containing ds0 <n:ch> require the operator to enter both the DS1
and DS0 channel number or channel range. The DS1 and DS0 numbers are entered with
a colon separating the numbers. For example, the channel list for DS1 #4 and DS0 channel
#8 would be entered as ds0 4:8. The channel list may also contain a range of DS0
channels. For example, DS1 #6 and DS0 channels #1 through #12 would be entered as
ds0 6:1-12. A colon follows the DS1 number, and the beginning and ending DS0
channels are separated by a hyphen.
6. Display current DS0 status with the following command, where <n:ch> is the DS0 or range of
DS0s in the DS1 to be turned up:
status ds0 <n:ch>
Example: status ds0 1:1-4
The status command will display the status for each DS0 specified. For example, the message for
DS1 #1, DS0 channels 1 to 4, and DS1 #32, DS0 channels 1 to 4, would look similar to the
following:
Interface Status
--------- ------
DS1 1 Channel 1 In Service
DS1 1 Channel 2 In Service
DS1 1 Channel 3 In Service
DS1 1 Channel 4 Out of Service
DS1 32 Channel 1 Card Not Installed
DS1 32 Channel 2 Card Not Installed
DS1 32 Channel 3 Card Not Installed
DS1 32 Channel 4 Card Not Installed
7. Verify status of DS0 circuits on DS1 lines to be turned up by comparing DS0 status with office
records. If there is a discrepancy, follow standard practices to resolve problem.
Set Unused Circuits Out of Service
NOTE: The factory default sets all DS1s and DS0s in-service (up). To prevent
inadvertent service disruptions, it is good practice to set circuits out of service (down) when
not in use or not provisioned in the switch. Set the type of unused DS0 channels to match
the DS0 type configured on the device at the other end of the DS1. If the DS1 is not
terminated, set the type to data.
Set unused circuits out of service with the following commands.
set ds1 <n> down
set ds0 <n:ch> down
set ds0 <n:ch> type <voice|data>

10-14 August 2003 Access Navigator - Release 1.8
Provision GR-303 Service
Set System Switch Type
Set System Switch Type
NOTE: Access Navigator supports Lucent 5ESS, Nortel DMS, and generic Telcordia
GR-303 switch types.
1. Show switch type with the following command:
show switch
2. If switch type is correct, skip remaining steps.
3. Set switch type with the following command:
set switch type <5ess|dms|generic>
Example: set switch type 5ess
Set System Clock Source
NOTE: For GR-303 call support, the primary and secondary clock sources are usually
set to two DS1s within the GR-303 Interface Group.
1. Show current clock settings with the following command:
show clock
This command will produce a message similar to the following:
Primary Master Transmit Clock Source: DS1 25
Secondary Master Transmit Clock Source: DS1 29
2. If clock settings are correct, skip remaining steps.
3. Set clock primary (clock1) source with the following command:
set clock1 <setting>
Example: set clock1 bits
There are three different settings, which are defined as follows:
Setting Definition
bits Select external or BITS source on Timing In connector
ds1 <n> Select clock recovered from DS1 number n
internal Select internal oscillator
4. Set clock secondary (clock2) source with one of the following commands:
set clock2 <setting>
Example: set clock2 ds1 5
Choose setting from list in previous step.

Access Navigator - Release 1.8 August 2003 10-15
Provision GR-303 Service
Provision “Switch” DS1s to Interface Group
Provision “Switch” DS1s to Interface Group
1. Show switch DS1 settings with the following command:
show ds1 <n>
Example: show ds1 25
The show command will produce a message showing the DS1 settings. For example, the message
for DS1 number 25 might look similar to the following:
Settings for DS1 25:
Circuit ID: CA DS1# 25
Up/Down: DOWN
Framing: ESF
Line Coding: B8ZS
Type: SWITCH
Clock Source: NORMAL
Line Build Out: DSX-1 EQUALIZATION FOR 0-133 ft.
Loop Code Detection: OFF
Loop Back: OFF
Line Termination ID: 1(for switch DS1s only)
FDL Type: NONE
Send Code: NONE
Performance Thresholds: 15 min. 1 hour 1 day
-------- ------- ------
unavailable seconds: 0 0 0
severely errored seconds: 0 0 0
errored seconds: 0 0 0
sev. errored frame seconds: 0 0 0
degraded minutes: 0 0 0
linecode violations: 0 0 0
NOTE: In the above message, loop back is a test function that is turned off during
normal service. Line Termination IDs are used only by GR-303 switch DS1s.
2. If switch DS1 settings are correct, skip remaining steps.
3. Set DS1 type to “switch” with the following command:
set ds1 <n> type switch
Example: set ds1 25 type switch
4. Set switch DS1 frame type to ESF with the following command:
set ds1 <n> framing esf
Example: set ds1 25 framing esf

10-16 August 2003 Access Navigator - Release 1.8
Provision GR-303 Service
Provision “Switch” DS1s to Interface Group
5. Set switch DS1 line code to B8ZS with the following command:
set ds1 <n> linecode b8zs
Example: set ds1 25 linecode b8zs
6. Set switch DS1 circuit ID with the following command:
set ds1 <n> id <"id">
Example: set ds1 25 id "CA DS1#5"
The ID may contain up to 30 characters and must be enclosed in quote marks.
NOTE: GR-303 line termination IDs are used by the switch to set up calls through the
Access Navigator via the EOC and TMC messages. Customers can change the
termination IDs to match different installation configurations. The Access Navigator
provides the following default termination IDs for DS1s 25 to 32, so that termination IDs 1
and 2 are on different Quad T1 Framer cards for added protection: DS1 25 termid = 1, DS1
26 termid = 3, DS1 27 termid = 4, DS1 28 termid = 5, DS1 29 termid = 2, DS1 30 termid =
6, DS1 31 termid = 7, DS1 32 termid = 8.
NOTE: To avoid duplication when setting line termination IDs, if another DS1 has the
same termid number, it will be set to termid 0 (not assigned).
7. Set switch DS1 line termination ID with the following command:
set ds1 <n> termid <id>
Example: set ds1 25 termid 2
NOTE: DS1 clock must be set to “normal” for normal operation.
8. Set switch DS1 clock source to normal or loop with the following command:
set ds1 <n> clock <normal|loop>
Example: set ds1 25 clock normal

Access Navigator - Release 1.8 August 2003 10-17
Provision GR-303 Service
Provision “Switch” DS1s to Interface Group
9. Set switch DS1 line buildout (lbo) to required DSX-1 equalization or CSU attenuation with the
following command:
set ds1 <n> lbo <setting>
Example: set ds1 25 lbo 3
The setting is a number from 1 to 9, and is defined as follows:
Setting Definition
1 Set DSX-1 equalization for 0-133 ft.
2 Set DSX-1 equalization for 133-266 ft.
3 Set DSX-1 equalization for 266-399 ft.
4 Set DSX-1 equalization for 399-533 ft.
5 Set DSX-1 equalization for 533-666 ft.
6 Set CSU attenuation for LBO of 0dB.
7 Set CSU attenuation for LBO of -7.5dB.
8 Set CSU attenuation for LBO of -15dB.
9 Set CSU attenuation for LBO of -22.5dB.
NOTE: When loop request detection is turned on, the Access Navigator will respond to
T1.403 ESF bit patterned loop requests. Detection is normally turned on for “switch” and
“groom” DS1s and turned off for “drop” DS1s. This allows higher level equipment to test
the Access Navigator, and allows the Access Navigator to test remote CSUs such as
Access Banks.
10. Set switch DS1 loop code detection to on or off with the following command:
set ds1 <n> loopdetect <on|off>
Example: set ds1 25 loopdetect on
NOTE: The Facility Data Link (FDL) channel is an 4 Kbps out-of-band communications
link provided by the DS1 Extended Superframe (ESF) format. The default setting is "none".
Switch DS1s do not use FDL, so the FDL protocol must be set to “none”.
11. Set switch DS1 FDL protocol to "none" with the following command:
set ds1 <n> fdl none
Example: set ds1 25 fdl none
Example: set ds1 25-32 fdl none

10-18 August 2003 Access Navigator - Release 1.8
Provision GR-303 Service
Assign Primary and Secondary EOC
Assign Primary and Secondary EOC
1. Show current EOC settings with the following command:
show eoc
The show command will produce a message showing the embedded operation channel (EOC)
settings similar to the following:
Settings for EOC:
Primary EOC: DS1 25, Channel 12
Secondary EOC: DS1 29, Channel 12
NOTE: For proper operation, the EOC must be on Channel 12 and the TMC on Channel
24 of the DS1. The first switch DS1 (TermID = 1) in the GR-303 interface group must
contain the primary EOC and TMC. The second DS1 (TermID = 2) must contain the
secondary EOC and TMC. By default, DS1 #25 is TermID 1 and DS1 #29 is TermID 2. The
show ds1 all command lists the DS1 TermIDs.
2. If switch EOC settings are correct, skip remaining steps.
NOTE: It is recommended that primary and secondary EOC and TMC be assigned to
different Quad T1 Framer (QF) cards for added protection. In the event one QF card fails,
the GR-303 switch will then be able to continue service using the redundant EOC and TMC
on a different QF card. QF card #1 contains DS1 #1 to #4 contains DS1 #5 to #8, etc. By
default, the primary EOC and TMC are on DS1 #25 and the secondary EOC and TMC are
on DS1 #29.
3. Set EOC primary location with the following command:
set eoc primary <n:ch|none>
Example: set eoc primary 25:12
Example: set eoc primary none
4. Set EOC secondary location with the following command:
set eoc secondary <n:ch|none>
Example: set eoc secondary 29:12
Example: set eoc secondary none

Access Navigator - Release 1.8 August 2003 10-19
Provision GR-303 Service
Assign Primary and Secondary TMC
Assign Primary and Secondary TMC
1. Show current TMC settings with the following command:
show tmc
The show command will produce a message showing the time-slot management channel (TMC)
settings similar to the following:
Settings for TMC:
Primary TMC: DS1 25, Channel 24
Secondary TMC: DS1 29, Channel 24
NOTE: For proper operation, the EOC must be on Channel 12 and the TMC on Channel
24 of the DS1. The first switch DS1 (TermID = 1) in the GR-303 interface group must
contain the primary EOC and TMC. The second DS1 (TermID = 2) must contain the
secondary EOC and TMC. By default, DS1 #25 is TermID 1 and DS1 #29 is TermID 2. The
show ds1 all command lists the DS1 TermIDs.
2. If switch TMC settings are correct, skip remaining steps.
NOTE: It is recommended that primary and secondary EOC and TMC be assigned to
different Quad T1 Framer (QF) cards for added protection. In the event one QF card fails,
the GR-303 switch will then be able to continue service using the redundant EOC and TMC
on a different QF card. QF card #1 contains DS1 #1 to #4, QF card #2 contains DS1 #5 to
#8, etc. By default, the primary EOC and TMC are on DS1 #25 and the secondary EOC
and TMC are on DS1 #29.
3. Set TMC primary location with the following command:
set tmc primary <n:ch|none>
Example: set tmc primary 25:24
Example: set tmc primary none
4. Set TMC secondary channel location with the following command:
set tmc secondary <n:ch|none|none>
Example: set tmc secondary 29:24
Example: set tmc secondary none

10-20 August 2003 Access Navigator - Release 1.8
Provision GR-303 Service
Test DS1 Circuits
Test DS1 Circuits
NOTE: The Access Navigator supports the following T1.403 loop tests:
• Responds to ESF bit patterned loop requests (when loopdetect is on)
• Generates ESF bit patterned loop requests
• Generates SF CSU inband loopcodes
NOTE: The Access Navigator provides line and payload loopback commands for
troubleshooting line problems. See Diagnostics & Troubleshooting on page 15-1.
NOTE: If the Access Navigator is connected to the local digital switch, you can use the
status eoc and status tmc commands to determine the link status. "Up" status
indicates the LAPD communications link with the switch is established and healthy.
Follow standard practices to test groom DS1 circuits.

Access Navigator - Release 1.8 August 2003 10-21
Provision GR-303 Service
Provision “Drop” DS1 Circuits to Subscriber
Provision “Drop” DS1 Circuits to Subscriber
1. Show drop DS1 settings with the following command:
show ds1 <n>
Example: show ds1 9
The show command will produce a message showing the DS1 settings. For example, the message
for DS1 number 1 might look similar to the following:
Settings for DS1 9:
Circuit ID: CA DS1# 9
Up/Down: DOWN
Framing: ESF
Line Coding: B8ZS
Type: DROP
Clock Source: NORMAL
Line Build Out: CSU ATTEN FOR -15dB
Loop Code Detection: ON
Loop Back: OFF
Line Termination ID: 0 (for switch DS1s only)
Remote Device MGMT: CA IP 192.168.201.1
PPHONE Call Connection: Enabled
FDL Type: None
P-Phone: In Service
Send Code: NONE
Performance Thresholds: 15 min. 1 hour 1 day
-------- ------- ------
unavailable seconds: 0 0 0
severely errored seconds: 0 0 0
errored seconds: 0 0 0
sev. errored frame seconds: 0 0 0
degraded minutes: 0 0 0
linecode violations: 0 0 0
NOTE: In the above message, loop back is a test function that is turned off during
normal service. Line Termination IDs are used only for GR-303 switch DS1s.
FDL Status does not appear if FDL Type is none.
P-Phone settings only appear in the Access Navigator / GR-303 Host with P-Phone option,
when the Remote Management type is CA IP with P-Phone enabled and the remote device
is an Adit 600. (If P-Phone isn’t enabled, the setting will list it as disabled.) (See Provision
Remote Adit 600 via IP DS0 on page 13-1.)
2. If drop DS1 settings are correct, skip remaining steps.

10-22 August 2003 Access Navigator - Release 1.8
Provision GR-303 Service
Provision “Drop” DS1 Circuits to Subscriber
3. Set DS1 type to “drop” with the following command:
set ds1 <n> type drop
Example: set ds1 9 type drop
NOTE: The Access Navigator provides GR-303 to SLC-96/TR-08 translation for Shelf
A, B, C, or D when the drop DS1 framing is set to "slc96".
A drop DS1 providing GR-303 to TR-08 translation must use “slc96” FDL protocol for
Shelf A and “none” for Shelf B, C, and D. A remote Access Bank I/TR-08 can operate as
Shelf A, B, C, or D. An Access Bank II requiring TR-08 translation must operate as Shelf
B, C, or D.
Remote provisioning of an Access Bank II requires “esf” framing and “cafdl” protocol.
4. Set drop DS1 frame type to D4, ESF, or SLC-96 with the following command:
set ds1 <n> framing <d4|esf|slc96>
Example: set ds1 9 framing esf
5. Set drop DS1 line code to AMI or B8ZS with the following command:
set ds1 <n> linecode <ami|b8zs>
Example: set ds1 9 linecode b8zs
6. Set drop DS1 circuit ID with the following command:
set ds1 <n> id <"id">
Example: set ds1 9 id "CA ds1 #9"
The ID may contain up to 30 characters and must be enclosed in quote marks.
NOTE: DS1 clock must be set to “normal” for normal operation.
7. Set drop DS1 clock source to normal or loop with the following command:
set ds1 <n> clock <normal|loop>
Example: set ds1 9 clock normal

Access Navigator - Release 1.8 August 2003 10-23
Provision GR-303 Service
Provision “Drop” DS1 Circuits to Subscriber
8. Set drop DS1 line buildout (lbo) to required CSU attenuation with the following command:
set ds1 <n> lbo <setting>
Example: set ds1 9 lbo 8
The setting is a number from 1 to 9, and is defined as follows:
Setting Definition
1 Set DSX-1 equalization for 0-133 ft.
2 Set DSX-1 equalization for 133-266 ft.
3 Set DSX-1 equalization for 266-399 ft.
4 Set DSX-1 equalization for 399-533 ft.
5 Set DSX-1 equalization for 533-666 ft.
6 Set CSU attenuation for LBO of 0dB.
7 Set CSU attenuation for LBO of -7.5dB.
8 Set CSU attenuation for LBO of -15dB.
9 Set CSU attenuation for LBO of -22.5dB.
NOTE: When loop request detection is turned on, the Access Navigator will respond to
T1.403 ESF bit patterned loop requests. Detection is normally turned on for “switch” and
“groom” DS1s and turned off for “drop” DS1s. This allows higher level equipment to test
the Access Navigator, and allows the Access Navigator to test remote CSUs such as
Access Banks.
9. Set drop DS1 loop code detection to on or off with the following command:
set ds1 <n> loopdetect <on|off>
Example: set ds1 9 loopdetect off
NOTE: The Facility Data Link (FDL) channel is a 4 Kbps out-of-band communications
link provided by the DS1 Extended Superframe (ESF) format. The factory default setting
is “none”. This turns off loopback code detection and transmission over the FDL channel.
The "t1403" setting enables detection and response to ANSI T1.403 bit-patterned codes.
A switch DS1 used for GR-303 voice traffic does not use FDL, so the FDL protocol must
be set to “none”.
• GR-303 to TR-08 Translation for a drop DS1 must use “slc96” FDL protocol for Shelf A
and “none” for Shelf B, C, and D. A remote Access Bank I/TR-08 can operate as Shelf A,
B, C, or D. An Access Bank II requiring TR-08 translation must operate as Shelf B, C, or D.
10. Set drop DS1 FDL protocol to none, SLC-96, or T1.403 with the following command:
set ds1 <n> fdl <none|slc96|t1403>
Example: set ds1 9 fdl none
Example: set ds1 12 fdl t1403

10-24 August 2003 Access Navigator - Release 1.8
Provision GR-303 Service
Provision “Drop” DS1 Circuits to Subscriber
NOTE: Remote Access Bank II provisioning requires “esf” framing and remote device
management for “cafdl” protocol. See Provision Remote Access Bank II on page 11-1.
Remote Adit 600 provisioning requires remote device management protocol for "cafdl" or
"caip" depending on management configuration. P-Phone service is enabled by "caip" with
the "pphone" option. There can be only one management DS1 to a remote Adit 600, so all
other DS1s to that Adit 600 must be set to point to the management DS1. See Provision
Remote Adit 600 via FDL on page 12-1 and Provision Remote Adit 600 via IP DS0 on
page 13-1.
11. Set drop DS1 remote device management protocol to none, Carrier Access FDL, Carrier Access IP,
or a DS1 with the following command:
set ds1 <n> remote device mgmt
<none|cafdl|caip <ipaddress>|ds1 n> [pphone]
Example: set ds1 9 remote device mgmt none
Example: set ds1 9 remote device mgmt cafdl
Example: set ds1 9 remote device mgmt caip 192.168.201.1
Example: set ds1 9 remote device mgmt caip 192.168.201.1 pphone
Example: set ds1 9 remote device mgmt ds1 10

Access Navigator - Release 1.8 August 2003 10-25
Provision GR-303 Service
Provision ISDN BRI 4:1 TDM Service to Subscribers
Provision ISDN BRI 4:1 TDM Service to Subscribers
NOTE: The Access Navigator provides GR-303 support for ISDN BRI service using the
4:1 TDM mode, which combines the D (signaling) channels of four BRI connections into
one DS0 channel that is statically connected to the switch. In the 4:1 TDM mode, the switch
uses Call Reference Values (CRVs) to set up ISDN BRI connections.
For 3DS0 transport mode using DCS, see Provisioning ISDN BRI Service on page 9-3.
NOTE: Commands including ds0 <n:ch> require the operator to enter both the DS1
and DS0 channel number or channel range. The DS1 and DS0 numbers are entered with
a colon separating the numbers. For example, the channel list for DS1 #4 and DS0 channel
#8 would be entered as ds0 4:8. The channel list may also contain a range of DS0
channels. For example, DS1 #6 and DS0 channels #1 through #12 would be entered as
ds0 6:1-12. A colon follows the DS1 number, and the beginning and ending DS0
channels are separated by a hyphen.
1. Show current drop DS0 settings with the following command:
show ds0 <n:ch>
Example: show ds0 10:1-2
The show command will display the settings for each DS0 specified. For example, the message for
showing DS1 number 10, DS0 channels 1 and 2 would look similar to the following:
Settings for DS1 10, Channel 1:
Type: GR303
Up/Down: UP
CRV: 1
ISDN: B1
Settings for DS1 10, Channel 2:
Type: GR303
Up/Down: UP
CRV: 1
ISDN: B2
NOTE: In the above message, the channel type can be GR303 (voice or ISDN BRI), or
private crossconnects for VOICE or DATA. Assigning an ISDN BRI to a channel will
automatically change its Type to GR303.

10-26 August 2003 Access Navigator - Release 1.8
Provision GR-303 Service
Provision ISDN BRI 4:1 TDM Service to Subscribers
2. Show current ISDN BRI settings with the following command:
show isdn crv <range>
Example: show isdn crv 1-24
The show isdn command will display the settings for each Call Reference Value (CRV)
specified. For example, the message for showing ISDN CRVs 1 to 8 would look similar to the
following:
CRV B1 B2 D
------ ------------ ------------ ------------
1 10:1 10:2 10:24
2 10:3 10:4 10:24
3 10:5 10:6 10:24
4 10:7 10:8 10:24
5 not assigned not assigned 10:23
6 not assigned not assigned 10:23
7 CRV not assigned to ISDN
8 CRV not assigned to ISDN
NOTE: The above message shows that CRVs 1 to 4 are assigned to ISDN BRI and that
their B1, B2, and D channels are connected to DS0s on drop DS1 #10.
3. If drop DS0 and ISDN BRI settings are correct, skip remaining steps.

Access Navigator - Release 1.8 August 2003 10-27
Provision GR-303 Service
Provision ISDN BRI 4:1 TDM Service to Subscribers
4. Un-assign ISDN BRI channels with the following command:
set ds0 <n:ch> isdn none
Example: set ds0 10:10 isdn none
NOTE: In the set ds0 isdn command, the crv <range> modifier can only be used
to assign D channel CRVs. The D channels must be assigned in groups of four, but a zero
can be used as a place holder.
The B1, B2, and D channels of each ISDN BRI connection must use the same CRV.
5. Set ISDN BRI B1, B2, and D channels and CRVs with the following command:
set ds0 <n:ch> isdn <b1|b2|d> crv <range>
Example: set ds0 10:1 isdn b1 crv 1
Example: set ds0 10:2 isdn b2 crv 1
Example: set ds0 10:3 isdn b1 crv 2
Example: set ds0 10:4 isdn b2 crv 2
Example: set ds0 10:24 isdn d crv 1,2,3,4
NOTE: If RDT provisioning is enabled in the switch, the switch can upload the ISDN
CRVs and provision the ISDN D channel DS0s, without requiring a switch operator to
manually enter this information into the switch database. The Access Navigator will then
crossconnect the D channel switch DS0s to the drop DS0s.
6. If RDT provisioning is enabled in the switch, send the switch a request to provision the ISDN CRVs
with the following command:
send switch provision request
Verify that switch has provisioned ISDN D channel DS0s:
show isdn database
Skip remaining steps.

10-28 August 2003 Access Navigator - Release 1.8
Provision GR-303 Service
Provision ISDN BRI 4:1 TDM Service to Subscribers
7. Show current ISDN BRI connections with the following command:
show connect <n>
Example: show connect 10
The show connect command will display the settings for the DS1 specified. For example, the
message for showing connections for DS1 #10 would look similar to the following:
Connections for DS1 #10 (CA DS1# 10):
From To Type Interface [--> Port]
---- ----- ----- --------------------
10:01 ..... GR303
10:02 ..... GR303
10:03 ..... GR303
10:04 ..... GR303
10:05 ..... GR303
10:06 ..... GR303
10:07 ..... GR303
10:08 ..... GR303
10:09 25:17 GR303
10:10 ..... GR303
10:11 ..... GR303
10:12 ..... GR303
10:13 .....
10:14 .....
10:15 .....
10:16 .....
10:17 09:12 DATA AcmeInternet --> V.35
10:18 09:13 DATA AcmeInternet --> V.35
10:19 09:14 DATA AcmeInternet --> V.35
10:20 09:15 DATA AcmeInternet --> V.35
10:21 09:16 DATA AcmeInternet --> V.35
10:22 09:17 DATA AcmeInternet --> V.35
10:23 09:18 DATA AcmeInternet --> V.35
10:24 09:19 DATA AcmeInternet --> V.35
NOTE: The above message shows that DS1 #10 channels 1 to 12 are type GR303 and
that channel 9 is connected to switch DS1 #25. Only ISDN BRI D channels can be statically
connected to a switch DS1. DS0s carrying active calls will appear as connections to switch
DS0s.
8. If drop ISDN BRI D channel connections are correct, skip remaining steps

Access Navigator - Release 1.8 August 2003 10-29
Provision GR-303 Service
Provision ISDN BRI 4:1 TDM Service to Subscribers
NOTE: To change existing ISDN BRI connections, you must first disconnect them
before making new connections.
9. Disconnect existing ISDN BRI connections with the following command:
disconnect <n:ch>
Example: disconnect 10:9
10. Connect ISDN BRI D channel to switch DS1 with the following command:
connect <n:ch> <n:ch>
Example: connect 10:9 25:17

10-30 August 2003 Access Navigator - Release 1.8
Provision GR-303 Service
Provision DS0s to Subscribers
Provision DS0s to Subscribers
NOTE: Commands including ds0 <n:ch> require the operator to enter both the DS1
and DS0 channel number or channel range. The DS1 and DS0 numbers are entered with
a colon separating the numbers. For example, the channel list for DS1 #4 and DS0 channel
#8 would be entered as ds0 4:8. The channel list may also contain a range of DS0
channels. For example, DS1 #6 and DS0 channels #1 through #12 would be entered as
ds0 6:1-12. A colon follows the DS1 number, and the beginning and ending DS0
channels are separated by a hyphen.
1. Show current DS0 settings with the following command:
show ds0 <n:ch>
Example: show ds0 13:1-4
The show command will display the settings for each DS0 specified. For example, the message for
showing DS1 number 13, DS0 channels 1 to 4 would look similar to the following:
Settings for DS1 13, Channel 1:
Type: GR303
Signaling: LOOP START
Up/Down: UP
CRV: 35
PPHONE: Enabled
ISDN: None
Settings for DS1 13, Channel 2:
Type: GR303
Signaling: DID
Up/Down: UP
PPHONE: Enabled
CRV: 36
ISDN: None
Settings for DS1 13, Channel 3:
Type: DATA
Up/Down: DOWN
CRV: No CRV assigned
PPHONE: Enabled
ISDN: None
Settings for DS1 13, Channel 4:
Type: GR303
Up/Down: UP
CRV: 38
PPHONE: Enabled
ISDN: None
NOTE: In the above message, the channel type can be GR303 (voice or ISDN BRI), or
private crossconnects using VOICE or DATA. P-Phone settings only appear in the Access
Navigator / GR-303 Host with P-Phone. This procedure only provides steps for

Access Navigator - Release 1.8 August 2003 10-31
Provision GR-303 Service
Provision DS0s to Subscribers
provisioning GR-303 service. See also Provision DCS Service on page 9-1.
2. If drop DS0 settings are correct, skip remaining steps.
NOTE: GR-303 channels use robbed-bit signaling except when carrying ISDN BRI
traffic.
3. Set DS0 type to "gr303" with the following command:
set ds0 <n:ch> type gr303
Example: set ds0 13:1-16 type gr303
NOTE: The Access Navigator/GR-303 supports GR-303 Direct Inward Dial (DID) circuit
concentration on GR-303 interface groups to switches such as the Lucent 5ESS.
(Two-way DOD/DID is not supported.) If the switch does not support GR-303 DID services,
the DID circuits can be groomed to a DS1 going to a DID shelf in the Central Office.
4. For GR-303 Direct Inward Dial (DID), set DS0 signal to "did" with the following command:
set ds0 <n:ch> signal did
Example: set ds0 13:2 signal did
NOTE: P-Phone service requires a remote Adit 600 on the drop DS1 and a Nortel DMS
switch on the switch DS1. The remote device management must be set to CAIP with the
P-Phone option enabled.
5. For P-Phone service to a remote Adit 600, set DS0 to P-Phone with the following command:
set ds0 <n:ch> pphone
Example: set ds0 13:3 pphone

10-32 August 2003 Access Navigator - Release 1.8
Provision GR-303 Service
Assign Call Reference Values (CRVs)
Assign Call Reference Values (CRVs)
CAUTION! SERVICE DISRUPTIONS CAN OCCUR IF YOU ASSIGN A CRV THAT IS
ALREADY IN USE BY ANOTHER SUBSCRIBER. ALWAYS VERIFY CRVS BEFORE MAKING
CHANGES. DO NOT USE THESE STEPS TO CHANGE ISDN BRI CRVS.
NOTE: The IDT switch system will need to know the Call Reference Value (CRV) for
each GR-303 DS0 voice termination. The switch uses the CRV to set up crossconnects.
The CRV for each DS0 is programmable. Factory default CRVs are sequentially numbered
from 1 to 768 (as shown in Figure 10-5), starting with the first DS0 channel on DS1 #1 and
continuing to the last DS0 channel on DS1 #32. If required, the user can assign different
CRV numbers. The only requirement is that the CRVs must be different for all assigned
GR-303 voice terminations. ISDN BRI connections use the same CRV for the B1, B2, and
D channel.
NOTE: A CRV with an active call can not be moved or reassigned.
NOTE: To avoid duplication when setting CRV numbers, if another channel has the
same CRV number, it will be set to CRV #0 (not assigned).
1. Show current CRV settings with the following command:
show crv <range>
Example: show crv 1-8
The show command will display the range of CRVs requested (up to 24), along with the DS1 and
DS0 channel to which they are currently assigned. For example, the message for showing CRV
numbers 1 to 8 would look similar to the following:
CRV Interface Status
--- --------- ------
1 DS1 #1 channel 1 In Service
2 DS1 #1 channel 2 In Service
3 DS1 #1 channel 3 In Service
4 DS1 #1 channel 4 In Service
5 DS1 #2 channel 25 In Service
6 DS1 #2 channel 26 In Service
7 DS1 #2 channel 27 In Service
8 DS1 #2 channel 28 Out of Service

Access Navigator - Release 1.8 August 2003 10-33
Provision GR-303 Service
Assign Call Reference Values (CRVs)
Figure 10-5. Factory Default Call Reference Values
2. If drop DS0 CRV are correct, skip remaining steps
NOTE: CRVs must be different for all assigned GR-303 voice terminations on drop
DS0s. Other CRVs will be ignored.
NOTE: In the following command, there must be an equal number of channels and
CRVs.
3. Set DS0 CRV range with the following command:
set ds0 <n:ch> crv <range>
Example: set ds0 2:1-4 crv 118-121
DS1 #1
DS0 #1
Access
Navigator DS0 #24
DS1 #2
DS0 #1
DS0 #24
DS1 #32
DS0 #1
DS0 #24
•
•
•
•
•
•
CRV #1
CRV #24
CRV #25
CRV #48
CRV #745
CRV #768

10-34 August 2003 Access Navigator - Release 1.8
Provision GR-303 Service
Turn Up Service
Turn Up Service
1. Show current DS1 status with the following command:
status ds1 <n>
Example: status ds1 13
2. Show current DS0 status with the following command:
status ds0 <n:ch>
Example: status ds0 13:1-16
3. If drop DS1 and DS0 settings are correct, skip remaining steps.
4. Set DS1s and DS0s to in-service (up) status with the following commands:
set ds1 <n> up
set ds0 <n:ch> up
Example: set ds1 13 up
Example: set ds0 13:1-16 up
Test Circuits
NOTE: The Access Navigator supports the following T1.403 loop tests:
• Responds to ESF bit patterned loop requests (when loopdetect is on)
• Generates ESF bit patterned loop requests
• Generates SF CSU inband loopcodes
NOTE: The Access Navigator provides line and payload loopback commands for
troubleshooting line problems. See Diagnostics & Troubleshooting on page 15-1.
1. Follow standard practices to test subscriber drop DS1 circuits.
2. Follow standard practices to test DS0 connections.

CHAPTER
Provision Remote Access Bank II
In this Chapter
nRemote Access Bank II Provisioning Overview ... 11-2
nRemote Access Bank II Provisioning Quick Guide ... 11-9
nRemote Access Bank II Maintenance Quick Guide ... 11-10
nObtain Provisioning Information ... 11-11
nVerify System Equipment Configuration ... 11-11
nTemporarily Disable Configuration Downloading ... 11-14
nProvision Drop DS1 to Remote Access Bank II ... 11-15
nTest DS1 Circuits ... 11-17
nProvision DS0s ... 11-17
nProvision DS0 Crossconnects ... 11-19
nCreate Fractional Interfaces (if required) ... 11-21
nConfigure Remote RS-232 Interface (if used) ... 11-22
nConfigure Remote T1 Drop Interface (if used) ... 11-24
nConfigure Remote V.35 Interface (if used) ... 11-26
nConnect Fractional Interface to Remote Interface ... 11-28
nDownload Configuration to Remote Access Bank II ... 11-28
nVerify Downloaded Settings (optional) ... 11-29
nTurn Up Service ... 11-29
nTest Remote Circuits ... 11-30

11-2 August 2003 Access Navigator - Release 1.8
Provision Remote Access Bank II
Remote Access Bank II Provisioning Overview
Remote Access Bank II Provisioning Overview
nPre-Provisioning and Testing ... 11-3
nRequirements ... 11-3
nAnalog Interfaces ... 11-4
nCrossconnect Features ... 11-4
nFX Analog Interfaces ... 11-6
nFractional Interfaces ... 11-7
nRemote Interfaces ... 11-8
This procedure covers remote provisioning of Carrier Access’ Access Bank® II (ABII) family of T1 CSU
channel bank products, including the Access Bank II/SNMP and the Access Bank II/SDSL. The Access
Navigator can provision voice and data services through a remote Access Bank II, which may include one
or more of the following interfaces: Analog voice, RS-232, T1 Drop, SDSL, and V.35.
The Carrier Access remote configuration provisioning feature enables the operator to remotely provision
voice and data services at any time, even before the Access Bank II is installed on the customer premises.
When the Access Bank II is installed and powered up, the Access Navigator, when configured for Carrier
Access FDL (cafdl) remote management, automatically senses the DS1 connection and downloads
provisioning data over the FDL channel of the T1 line.
Figure 11-1 Access Bank II Voice and Data Services
T1
Access
Bank II
Access
Navigator
Network
Operations
Center
Access
Navigator
Element
Manager Voice
Switch
FDL
On-Net
Location Customer
Wiring Closet
Local
Management
CLI/RS-232
CLI/Telnet
SNMP Key System
Fax
Router Ethernet
PBX Stations
Analog Interface
Data Interfaces
RS-232
T1 Drop
SDSL,
V.35 or
T1 Drop
Modem
Data
Switch
TCP/IP
Network
Customer
Premises
Note: SDSL port replaces T1 Drop
ACCESS BANK II
Tip & Ring
-48Vdc
Retur n
Ground
T1
Span 1
T1 Test 2
T1 Test 1
T1
Spa n 2
V.3 5
DCE
V.35
Status
RS232
Data

Access Navigator - Release 1.8 August 2003 11-3
Provision Remote Access Bank II
Pre-Provisioning and Testing
Pre-Provisioning and Testing
The Access Navigator’s flow-through provisioning feature enables the operator to remotely provision
Access Bank II voice and data services. These services can be provisioned at any time, even before the
Access Bank II is installed on the customer premises. When the unit is installed and powered up, the
Access Navigator automatically senses the DS1/T1 connection and downloads provisioning data
through the out-of-band Facility Data Link (FDL).
Requirements
NOTE: T1 Type 1 facilities are recommended for reliable remote management. Type 2
facilities – in which the T1 is transported across other carrier networks – may not be
reliable because the FDL channel can be used or disabled by the other carriers.
Remote provisioning requires that all Access Bank II voice and data services be provisioned through
the Access Navigator, since local changes can not be remotely tracked and will be erased by remote
downloads.
For remote provisioning, the DS1 drop on the Access Navigator must be provisioned for ESF framing,
B8ZS line code, and Carrier Access FDL (CAFDL) remote management. On the Access Bank II, the
T1 interface must be set to ESF framing, B8ZS line code, and PRM protocol AT&T “54016”, which are
the default settings.
To support remote provisioning, the Access Bank II family requires Controller card software versions
between 2.21 and 2.99. Software upgrades for versions 2.00 through 2.20 are available through the
distributor or dealer from which you purchased the Access Bank II. Hardware and software upgrades
are required for even older Controllers. To display the software version, connect the Access Bank II to
your computer with CA’s Remote Monitor software, select the “Maintenance, DIP Switches” tab, and
either click the “Read Current Screen from Access Bank 2” icon or click the “Read Current Screen from
Unit” from the “Connection” dropdown menu.
Figure 11-2 Access Bank II Remote Management Interface
T1
Access
Bank II
Access
Navigator
AT&T 54016
DS1 Drop
CA FDL
Framing = ESF
Line Coding = B8ZS
ACCESS BANK II
Tip & Ring
-48Vdc
Return
Ground
T1
Span 1
T1 Test 2
T1 Test 1
T1
Span 2
V.3 5
DCE
V.35
Status
RS2 32
Dat a

11-4 August 2003 Access Navigator - Release 1.8
Provision Remote Access Bank II
Analog Interfaces
Analog Interfaces
The Access Bank II family of channel bank products can be equipped with one or two analog voice
cards installed in card slots FX#1 and FX#2. Analog cards include Foreign Exchange Station (FXS),
Foreign Exchange Office (FXO), 4-wire E&M, and Special POTS (SPOTS). Each card provides 12
analog channels for connection to the customer’s PBX, Key Systems, fax machines, modems, and other
analog voice terminations. Analog channels 1 to 12 are located on the card in slot FX#1, and channels
13 to 24 are located on the card in slot FX#2.
The Access Navigator uses a fixed mapping between the T1 DS0s and the analog channels. If no remote
interfaces are used, DS0 channels 1 to 24 will be connected to analog channels 1 to 24. If a DS0 is
connected to a remote interface, the corresponding analog channel will not be used. For example, if DS0
channel 15 is connected to a remote interface, analog channel 15 will not be used.
The Access Navigator currently supports remote provisioning of the following Access Bank II
interfaces:
l FX cards providing up to 24 analog voice terminations (12 per card)
l RS-232 port for data service up to 57.6 Kbps between two Access Bank II’s
l SDSL port for high-speed data service up to 1 Mbps (replaces T1 Drop port)
l T1 Drop port for PBX voice or high-speed data service
l V.35 port for high-speed data service
Crossconnect Features
The Access Bank II contains DS0 crossconnect switches that are remotely controllable. This enables the
Access Navigator to set up connections between the DS1 drop DS0s and the various Access Bank II
voice and data interfaces. Internal crossconnections can also be made between the Access Bank’s T1
Drop port and other remote interfaces, such as the V.35 port.
The operator specifies which DS0s on the DS1 to use for the RS-232, T1 drop, V.35, and other remote
interfaces using special set remote commands. The Access Navigator automatically connects any
remaining voice or GR-303 DS0s to the FX interfaces, which are provisioned using the standard set
ds0 commands. Since the factory default does not define any remote interfaces, DS0 channels 1 to 24
are initially connected to FX channels 1 to 24 (see A in Figure 11-3).
The Access Navigator only allows crossconnects between compatible voice, data, and GR-303 types,
as shown in Table 11-1. Invalid crossconnects in the table are grayed out.
Remote interfaces require two commands for provisioning crossconnects. The add interface
command creates a fractional interface and defines the DS0s it will use. Then the connect remote
command connects the fractional interface to a remote interface port on the Access Bank II, such as the
V.35 interface. This can produce crossconnections similar to example B in Figure 11-3).
To make an internal crossconnection between the T1 Drop and another remote interface, use the add
interface command to create a remote interface type. Then use the connect remote command
to connect the remote T1 Drop interface to another port, such as the FX or V.35.

Access Navigator - Release 1.8 August 2003 11-5
Provision Remote Access Bank II
Crossconnect Features
Figure 11-3 Crossconnections (ABII)
Table 11-1 Valid Crossconnect Assignments
Access Navigator Drop DS0 Type
ABII Remote Port Voice Data GR-303
FX analog Valid Valid
RS-232 Valid
SDSL Valid
T1 Drop Valid Valid Valid
V.35 Valid
DS0s 124
FX Card 1
RS-232
T1 Drop (or SDSL)
V.35
Default Settings
connect DS0s 1 to 24
to FX channels 1 to 24.
No remote inter-
faces are connected.
A
DS0s 124
RS-232
T1 Drop (or SDSL)
V.35
When DS0s are
connected to a
remote interface,
the remaining voice
and GR-303 DS0s
are connected to
the corresponding
FX channels.
B
FX Card 2
FX Card 1
FX Card 2
12
T1
T1

11-6 August 2003 Access Navigator - Release 1.8
Provision Remote Access Bank II
FX Analog Interfaces
FX Analog Interfaces
NOTE: Provisioning FX service uses the same DS0 provisioning commands as for other
analog terminations. Because of restrictions on some DS0 parameters, these commands
are repeated below with additional notes.
Access Navigator DS0 signaling must be either loop start (LS) or ground start (GS).
Access Bank II FX card switches Option A, Option B, and Option C must all be set to the
OFF position for LS and GS operation with automatic detection. (This is the default
setting.)
The Access Bank II family of channel bank products can be equipped with one or two FX cards,
including Foreign Exchange Station (FXS) and Foreign Exchange Office (FXO). Each FX card
provides 12 analog channels for connection to the customer’s PBX, Key Systems, fax machines,
modems, and other analog voice terminations (see Figure 11-4).
The Access Navigator connects any unassigned voice or GR-303 DS0s to the FX interface. If no remote
interfaces are used, DS0 channels 1 to 24 will be connected to FX channels 1 to 24, as in example A in
Figure 11-3. If you connect DS0s to a remote interface, the Access Navigator will connect the remaining
voice or GR-303 DS0s to the FX channels, as in example B in Figure 11-3.
The Access Navigator uses a fixed mapping between the T1 DS0s and FX channels, as in example B in
Figure 11-3. This allows the carrier to pre-wire all phone lines during installation and turn up only the
required service. Additional lines can then be remotely turned up as needed, without affecting service
to previous lines.
Figure 11-4 FX Interfaces Support Analog Voice and Data Services
T1
Access
Bank II
Access
Navigator
FDL
Key System
Fax
Stations
Analog Interface
Modem
DS1 Drop
FDL PBX
ACCESS B ANK II
Tip & Ring
-48Vdc
Retur n
Ground
T1
Span 1
T1 Test 2
T1 Test 1
T1
Span 2
V.35
DCE
V.35
Status
RS232
Data
Data Interfaces

Access Navigator - Release 1.8 August 2003 11-7
Provision Remote Access Bank II
Fractional Interfaces
Fractional Interfaces
A fractional interface is a group of sequential DS0s in the same DS1, such as DS0s 19 through 24. A
fractional interface must be used to connect DS0s to a remote interface.
Each Access Navigator can support up to 64 fractional interfaces. Each DS1 can have several fractional
interfaces, but each remote SDSL, RS-232, or V.35 port can be connected to only one fractional
interface. A T1 Drop port can be connected to several fractional interfaces to support voice, data, and
GR-303 traffic using different DS0s.
Fractional interfaces must be defined as data, voice, or GR-303. Data and voice interfaces carry DCS
service. To carry GR-303 voice service, the Access Navigator must have the GR-303 option to make
connections to a GR-303 IDT switch.
To be a valid assignment, the interface type must be compatible with the DS1 and DS0 type, as shown
in Table 11-2 For example, a voice type interface can only be assigned to voice type DS0s on a voice
type DS1. Invalid combinations in the table are grayed out.
The Access Navigator makes it easy to identify and work with fractional interfaces. The add
interface command allows the operator to give the fractional interface a meaningful name for easy
recognition. Names also make CLI commands simpler to use. Only one command, connect remote,
is needed to connect the DS0s between a fractional interface and the remote interface port.
Table 11-2 Valid Interface Assignments
Interface Type
DS1 Type DS0 Type Voice Data GR-303
Drop Voice Valid
Data Valid
GR-303 Valid
Groom Voice Valid
Data Valid
GR-303
Switch Voice
Data
GR-303

11-8 August 2003 Access Navigator - Release 1.8
Provision Remote Access Bank II
Remote Interfaces
Remote Interfaces
The Access Bank II family can provide a variety of remote interface ports for voice and data services.
Using set remote commands, the operator can remotely configure the settings of each interface to
meet customer requirements. The following remote interfaces are available, depending on the specific
product:
l RS-232 Port – an RS-232 DTE customer interface for connection to a DS0 channel in the DS1
drop. This port supports baud rates from 1,200 to 57,600 between two Access Bank II’s and uses
a special format to transport asynchronous data over the synchronous DS0 channel.
l SDSL Port – a high-speed data network interface for connection to a SDSL router. The data rate
depends on the number of DS0s (up to 16) assigned to the port. SDSL routers have automatic
configuration, so no interface settings are required.
l T1 Drop Port – a second T1 port for connection to a T1 router or T1 PBX. The Access Bank II
cross-connects DS0s between its T1 Drop and T1 access line (same as the DS1 drop). DS0s on
the DS1 drop are assigned by the add interface command. DS0s on the T1 Drop are always
in sequential order, starting at 1.
l V.35 Port – a high-speed data network interface for connection to a V.35 router. The data rate
depends on the number of DS0s assigned to the V.35 port. If the router does not include automatic
rate sensing, it will have to be manually programmed for the required data rate.

Access Navigator - Release 1.8 August 2003 11-9
Provision Remote Access Bank II
Remote Access Bank II Provisioning Quick Guide
Remote Access Bank II Provisioning Quick Guide
NOTE: Do not locally provision the Access Bank II if you are remotely provisioning it
through the Access Navigator. Local changes made to the Access Bank II will not be
recorded in the Access Navigator data base. Consequently, any local changes will be
overwritten when the Access Navigator downloads configuration settings.
Related Commands Access Bank II
Provisioning Items
set remote <n> config off Temporarily disable configuration
downloading to remote Access Bank
II.
set ds1 <n> type drop
set ds1 <n> framing esf
set ds1 <n> linecode b8zs
set ds1 <n> remote mgmt cafdl
set ds1 <n> lbo <setting>
set ds1 <n> loopdetect off
set ds1 <n> id <"name">
set remote <n> id <"name">
Provision DS1 service to remote,
including remote management
interface.
set ds0 <n:ch> type <setting>
set ds0 <n:ch> signaling <setting>
set ds0 <n:ch> crv <setting>
set ds0 <n:ch> up
Provision DS0 service to remote.
connect <n:ch> <n:ch>
disconnect <n:ch>
Provision DCS crossconnects to
remote.
read remote <n> connections
read remote <n> rs232
read remote <n> t1
read remote <n> t1drop
read remote <n> v35
Read remote DS0 connections and
interface settings.
Note: SDSL interface port has no
settings to read.
add interface <"name"> <n:ch> Create fractional interface and assign
DS0s to be used.
set remote <n> rs232 <setting>
set remote <n> t1drop <setting>
set remote <n> v35 <setting>
Configure remote interface port to
meet customer requirements.
connect remote <"name"> <port>
disconnect remote <"name">
Connect fractional interface to remote
interface port.
set remote <n> config on
set ds1 <n> up Download configuration and
turn up service.

11-10 August 2003 Access Navigator - Release 1.8
Provision Remote Access Bank II
Remote Access Bank II Maintenance Quick Guide
Remote Access Bank II Maintenance Quick Guide
In addition to reading configuration data from the remote Access Bank II, the Access Navigator includes
maintenance commands that can remotely read Access Bank II alarms and event logs, set remote interface
loopbacks, and reset the remote system.
Related Commands Access Bank II
Maintenance Tasks
read remote <n> alarms Remote alarms.
read remote <n> log
clear remote <n> log Remote log events.
read remote <n> equipment Remote equipment list.
read remote <n> loopback Remote loopback status.
send remote <n> loopdown
send remote <n> rs232 line loopup
send remote <n> rs232 tsi loopup
send remote <n> sdsl payload loopup
send remote <n> t1 payload loopup
send remote <n> t1 tsi loopup
send remote <n> t1drop line loopup
send remote <n> t1drop payload loopup
send remote <n> t1drop tsi loopup
send remote <n> v35 line loopup
send remote <n> v35 tsi loopup
Remote interface loopbacks.
Note: loopdown command disables
remote loopup.
reset remote <n> Reset remote.

Access Navigator - Release 1.8 August 2003 11-11
Provision Remote Access Bank II
Obtain Provisioning Information
Obtain Provisioning Information
1. Obtain office records for installation site.
2. Obtain circuit orders for remote Access Bank II service turn up.
Verify System Equipment Configuration
CAUTION! VERIFY CURRENT CONFIGURATION AND SERVICE STATUS WITH OFFICE
RECORDS BEFORE ADDING, DELETING, OR CHANGING CIRCUITS.
NOTE: The factory default sets all DS1s and DS0s in-service (up). To prevent
inadvertent service disruptions, it is good practice to set circuits out of service (down) when
not in use or not provisioned in the switch. Set the type of unused DS0 channels to match
the DS0 type configured on the device at the other end of the DS1. If the DS1 is not
terminated, set the type to voice.
1. Start management session (see Start Management Session on page 7-1).
2. Show system equipment configuration with the following command:
status equipment
A message similar to the following will appear, showing the equipment card slots, service status,
and Controller software version.
Equipment Status Version
--------- ------ -------
Controller A Active 01.70 GR-303 Option
Controller B Standby 01.70 GR-303 Option
DS1 Card 1 Installed 1
DS1 Card 2 Installed 1
DS1 Card 3 Installed 1
DS1 Card 4 Installed 1
DS1 Card 5 Installed 1
DS1 Card 6 Installed 1
DS1 Card 7 Card not installed
DS1 Card 8 Card not installed
3. Verify number of DS1 circuits installed by comparing equipment status with office records. If there
is a discrepancy, follow standard practices to resolve problem.

11-12 August 2003 Access Navigator - Release 1.8
Provision Remote Access Bank II
Verify System Equipment Configuration
4. Show current DS1 service status with the following command:
show ds1 all
A message similar to the following will appear, showing the link up/down service status of all DS1s
in the Access Navigator, as well as certain other parameters of common interest in trouble-shooting.
Remote
Line Term Device
Circuit ID Link Type Code Framing ID FDL Mgmt
---------- ---- ------ ---- ------- ---- ----- ------
CA DS1# 01 DOWN DROP B8ZS ESF None None
CA DS1# 02 DOWN DROP B8ZS ESF None None
CA DS1# 03 DOWN DROP B8ZS ESF None None
CA DS1# 04 DOWN DROP B8ZS ESF None None
CA DS1# 05 DOWN DROP B8ZS ESF None None
CA DS1# 06 DOWN DROP B8ZS ESF None None
CA DS1# 07 DOWN DROP B8ZS ESF None None
CA DS1# 08 DOWN DROP B8ZS ESF None None
CA DS1# 09 UP DROP B8ZS ESF None CA FDL
CA DS1# 10 UP DROP B8ZS ESF None CA IP
CA DS1# 11 DOWN DROP B8ZS ESF None None
CA DS1# 12 DOWN DROP B8ZS ESF None None
CA DS1# 13 DOWN DROP B8ZS ESF None None
CA DS1# 14 DOWN DROP B8ZS ESF None None
CA DS1# 15 DOWN DROP B8ZS ESF None None
CA DS1# 16 UP DROP AMI D4 None None
CA DS1# 17 UP DROP AMI D4 None None
CA DS1# 18 UP DROP B8ZS SLC96 None SLC96
CA DS1# 19 UP DROP B8ZS SLC96 None None
CA DS1# 20 UP DROP B8ZS ESF T1403 None
CA DS1# 21 DOWN DROP B8ZS ESF None None
CA DS1# 22 DOWN DROP B8ZS ESF None None
CA DS1# 23 DOWN DROP B8ZS ESF None None
CA DS1# 24 DOWN DROP B8ZS ESF None None
CA DS1# 25 DOWN SWITCH B8ZS ESF 1 None None
CA DS1# 26 DOWN SWITCH B8ZS ESF 3 None None
CA DS1# 27 DOWN SWITCH B8ZS ESF 4 None None
CA DS1# 28 DOWN SWITCH B8ZS ESF 5 None None
CA DS1# 29 DOWN SWITCH B8ZS ESF 2 None None
CA DS1# 30 DOWN SWITCH B8ZS ESF 6 None None
CA DS1# 31 DOWN SWITCH B8ZS ESF 7 None None
CA DS1# 32 UP GROOM B8ZS ESF None None
NOTE: In the above message, the DS1 type may be drop, groom, or switch. The
"switch" type will appear only in Access Navigator versions with the GR-303 Option. The
line termination identifier (TermID) is used only for communicating over the EOC and TMC
with the GR-303 switch.

Access Navigator - Release 1.8 August 2003 11-13
Provision Remote Access Bank II
Verify System Equipment Configuration
5. Verify number of DS1s already in service (link is up) by comparing DS1 link status with office
records. If there is a discrepancy, follow standard practices to resolve problem.
NOTE: Commands such as ds1 <n> require the operator to enter a DS1 number or
range of numbers. For example, DS1 #6 is entered as ds1 6. If a DS1 range is specified,
the command operations will be applied to all DS1s in the range. To enter a range of DS1s,
type the starting and ending numbers, separated by a hyphen. For example, DS1s #1
through #8 can be specified by typing ds1 1-8.
6. Show current DS1 status with the following command, where <n> is the DS1 or range of DS1s to
be turned up:
status ds1 <n>
Example: status ds1 1
This command will produce a message listing the status of the specified DS1 or range of DS1s. For
example, the message for DS1 #1 and #29 might look similar to the following. Note that the
message for DS1 #1 shows the DS1 is in service, while the message for DS1 #29 indicates there is
no Quad Framer circuit card installed.
Status for DS1 1:
Receive: Traffic
Transmit: Traffic
Loop: None
State: In use as DROP
FDL Type: CAC
FDL Status: Up
Status for DS1 29:
Receive: Traffic
Transmit: Traffic
Loop: None
State: Card Not Installed
7. Verify status of DS1 lines to be turned up by comparing DS1 status with office records. If there is
a discrepancy, follow standard practices to resolve problem.
NOTE: Commands such as ds0 <n:ch> require the operator to enter both the DS1
and DS0 channel number or channel range. The DS1 and DS0 numbers are entered with
a colon separating the numbers. For example, the channel list for DS1 #4 and DS0 channel
#8 would be entered as ds0 4:8. The channel list may also contain a range of DS0
channels. For example, DS1 #6 and DS0 channels #1 through #12 would be entered as
ds0 6:1-12. A colon follows the DS1 number, and the beginning and ending DS0
channels are separated by a hyphen.
8. Display current DS0 status with the following command, where <n:ch> is the DS0 or range of
DS0s in the DS1 to be turned up:
status ds0 <n:ch>
Example: status ds0 1:1-4
Example: status ds0 32:1-4

11-14 August 2003 Access Navigator - Release 1.8
Provision Remote Access Bank II
Temporarily Disable Configuration Downloading
The status command will display the status for each DS0 specified and will look similar to the
following:
Interface Status
--------- ------
DS1 1 Channel 1 In Service
DS1 1 Channel 2 In Service
DS1 1 Channel 3 In Service
DS1 1 Channel 4 Out of Service
DS1 32 Channel 1 Card Not Installed
DS1 32 Channel 2 Card Not Installed
DS1 32 Channel 3 Card Not Installed
DS1 32 Channel 4 Card Not Installed
9. Verify status of DS0 circuits on DS1 lines to be turned up by comparing DS0 status with office
records. If there is a discrepancy, follow standard practices to resolve problem.
Temporarily Disable Configuration Downloading
NOTE: To speed up the provisioning of remote services, temporarily turn off remote
configuration downloading to the Access Bank II. When finished, turn remote configuration
on again, and the Access Navigator will download all changes at once. Downloading to
each Access Bank II can take up to one minute. The status remote command will report
“FDL tx in progress” during transmission and “FDL in service as CAC” when transmission
is complete.
Turn off remote configuration downloading with the following command:
set remote <n> config off
Example: set remote 10 config off

Access Navigator - Release 1.8 August 2003 11-15
Provision Remote Access Bank II
Provision Drop DS1 to Remote Access Bank II
Provision Drop DS1 to Remote Access Bank II
NOTE: This is the T1 connection between the Access Navigator and Access Bank II.
1. Show drop DS1 settings with the following command:
show ds1 <n>
Example: show ds1 10
The show command will produce a message showing the DS1 settings. For example, the message
for DS1 number 10 might look similar to the following:
Settings for DS1 10:
Circuit ID: CA DS1# 10
Up/Down: DOWN
Framing: ESF
Line Coding: B8ZS
Type: DROP
Clock Source: NORMAL
Line Build Out: DSX-1 EQUAL. FOR 0-133 ft.
Loop Code Detection: OFF
Loop Back OFF
Line Termination ID: 0 (for switch DS1s only)
FDL Type: CAC
FDL Status: UP
Bit Error Rate: 2.31425e-4
NOTE: In the above message the loop back test function is turned off during normal
service. Line Termination IDs are used only for GR-303 switch DS1s. FDL Status does not
appear if FDL Type is none. Bit Error Rate appears only if test pattern is present.
2. If drop DS1 settings are correct, skip remaining steps.
3. Set DS1 type to “drop” with the following command:
set ds1 <n> type drop
Example: set ds1 25 type drop
4. Set drop DS1 frame type to ESF with the following command:
set ds1 <n> framing esf
Example: set ds1 25 framing esf
5. Set drop DS1 line code to B8ZS with the following command:
set ds1 <n> linecode b8zs
Example: set ds1 25 linecode b8zs

11-16 August 2003 Access Navigator - Release 1.8
Provision Remote Access Bank II
Provision Drop DS1 to Remote Access Bank II
6. Set DS1 remote device management type to Carrier Access FDL with the following command:
set ds1 <n> remote device management cafdl
7. Set drop DS1 clock source to normal or loop with the following command:
set ds1 <n> clock <normal|loop>
Example: set ds1 25 clock normal
8. Set drop DS1 line buildout (lbo) to required DSX-1 equalization or CSU attenuation with the
following command:
set ds1 <n> lbo <setting>
Example: set ds1 25 lbo 8
The setting is a number from 1 to 9, and is defined as follows:
Setting Definition
1 Set DSX-1 equalization for 0-133 ft.
2 Set DSX-1 equalization for 133-266 ft.
3 Set DSX-1 equalization for 266-399 ft.
4 Set DSX-1 equalization for 399-533 ft.
5 Set DSX-1 equalization for 533-666 ft.
6 Set CSU attenuation for LBO of 0dB.
7 Set CSU attenuation for LBO of -7.5dB.
8 Set CSU attenuation for LBO of -15dB.
9 Set CSU attenuation for LBO of -22.5dB.
NOTE: When loop code detection is turned on, the Access Navigator will respond to
T1.403 ESF bit patterned loop requests. Loop detection is normally turned off for DS1
drops.
9. Set drop DS1 loop request code detection to on or off with the following command:
set ds1 <n> loopdetect <on|off>
Example: set ds1 25 loopdetect on
10. Set drop DS1 circuit ID with the following command:
set ds1 <n> id <"id">
Example: set ds1 25 id "DS1#25"
The ID may contain up to 30 characters and must be enclosed in quote marks.
11. Set remote terminal identification with the following command:
set remote <n> id <"name">
Example: set remote 10 id "Acme Corp"
The remote ID may contain up to 32 characters and must be enclosed in quote marks.

Access Navigator - Release 1.8 August 2003 11-17
Provision Remote Access Bank II
Test DS1 Circuits
Test DS1 Circuits
NOTE: The Access Navigator supports the following T1.403 loop tests:
• Responds to ESF bit patterned loop requests (when loopdetect is on)
• Generates ESF bit patterned loop requests
• Generates SF CSU inband loopcodes
NOTE: The Access Navigator provides line and payload loopback commands for
troubleshooting line problems. See Diagnostics & Troubleshooting on page 15-1.
Follow standard practices to test subscriber drop DS1 circuits.
Provision DS0s
NOTE: The Access Navigator configures crossconnections inside the Access Bank II.
The user can specify which DS0s to use for the RS-232, T1 drop, or V.35 remote
interfaces. The Access Navigator connects any unassigned voice or GR-303 DS0s to the
analog interface. If you connect DS0s to a remote interface, the Access Navigator will
connect the remaining voice or GR-303 DS0s to the analog channels.
The Access Navigator uses a fixed mapping between the T1 DS0s and the analog
channels. This permits unused analog lines to be pre-wired and turned up when needed.
If no remote interfaces are used, DS0 channels 1 to 24 will be connected to analog
channels 1 to 24. If a DS0 is connected to a remote interface, the corresponding analog
channel will not be used. For example, if DS0 channel 15 is connected to a remote
interface, analog channel 15 will not be used.
NOTE: Commands such as ds0 <n:ch> require the operator to enter both the DS1
and DS0 channel number or channel range. The DS1 and DS0 numbers are entered with
a colon separating the numbers. For example, the channel list for DS1 #4 and DS0 channel
#8 would be entered as ds0 4:8. The channel list may also contain a range of DS0
channels. For example, DS1 #6 and DS0 channels #1 through #12 would be entered as
ds0 6:1-12. A colon follows the DS1 number, and the beginning and ending DS0
channels are separated by a hyphen.
1. Show current DS0 settings with the following command:
show ds0 <n:ch>
Example: show ds0 25:1-4
The show command will produce a status message for each DS1 specified. For example, the
message for DS1 number 25, DS0 channels 1 to 4 would look similar to the following:
Settings for DS1 13, Channel 1:

11-18 August 2003 Access Navigator - Release 1.8
Provision Remote Access Bank II
Provision DS0s
Type: GR303
Signaling: LOOP START
Up/Down: DOWN
Settings for DS1 13, Channel 2:
Type: GR303
Signaling: LOOP START
Up/Down: DOWN
Settings for DS1 13, Channel 3:
Type: VOICE
Signaling: GROUND START
Up/Down: DOWN
Settings for DS1 13, Channel 4:
Type: DATA
Up/Down: DOWN
2. If drop DS0 settings are correct, skip remaining steps.
NOTE: GR-303 and DS0 voice channels use robbed-bit signaling, while DS0 data is
clear channel.
3. Set DS0 type to voice, data, or GR-303 with the following command:
set ds0 <n:ch> type <voice|data|gr303>
Example: set ds0 25:1-18 type voice
Example: set ds0 25:19-24 type data
NOTE: The Access Bank II supports one or two analog cards (12 channels per card).
The default analog setting provides automatic ground start/loop start detection and
translation for each analog channel. If E&M signaling is required, the DIP switches on the
analog card must be set for E&M signaling, which applies to all channels on the card.
4. Set DS0 signaling (voice only) to Loop Start (ls), Ground Start (gs), or E&M (em) signaling with
the following command:
set ds0 <n:ch> signal <ls|gs|em>
Example: set ds0 25:1-18 signal gs
5. Set DS0s to in-service (up) status with the following command:
set ds0 <n:ch> up
Example: set ds0 11:1-16 up

Access Navigator - Release 1.8 August 2003 11-19
Provision Remote Access Bank II
Provision DS0 Crossconnects
Provision DS0 Crossconnects
1. Show current crossconnect settings with the following command:
show connect <n>
Example: show connect 11
The show command will display the current settings for the specified DS1. For example, the
message for DS1 number 11 would look similar to the following:
Connections for DS1 #11 (CA DS1# 11):
From To Type Interface [--> Port]
---- ----- ----- --------------------
11:01 ..... GR303
11:02 ..... GR303
11:03 ..... GR303
11:04 ..... GR303
11:05 ..... GR303
11:06 ..... GR303
11:07 ..... GR303
11:08 ..... GR303
11:09 ..... GR303
11:10 ..... GR303
11:11 ..... GR303
11:12 ..... GR303
11:13 .....
11:14 .....
11:15 .....
11:16 .....
11:17 09:12 DATA AcmeInternet --> V.35
11:18 09:13 DATA AcmeInternet --> V.35
11:19 09:14 DATA AcmeInternet --> V.35
11:20 09:15 DATA AcmeInternet --> V.35
11:21 09:16 DATA AcmeInternet --> V.35
11:22 09:17 DATA AcmeInternet --> V.35
11:23 09:18 DATA AcmeInternet --> V.35
11:24 09:19 DATA AcmeInternet --> V.35
2. If DS0 crossconnect settings are correct, skip remaining steps.
NOTE: To change existing DS0 connections, you must first disconnect them before
making new connections.
3. Disconnect existing DS0s with the following command:
disconnect <n:ch>
Example: disconnect 25:1-24

11-20 August 2003 Access Navigator - Release 1.8
Provision Remote Access Bank II
Provision DS0 Crossconnects
4. Connect DS0s (see Figure 1) to make 2-way connections between DS0s, or fractional groups of
DS0s, with the following command:
connect <n:ch> <n:ch>
Example: connect 25:19-24 5:1-6
Figure 11-5 Crossconnect Examples
connect ds0 10:16 18:21
connect ds0 12:3 17:10
connect ds0 15:7 21:4
connect ds0 16:17-24 21:5-12
DS1 #10
DS1 #12
DS0 #16
DS0 #3
DS1 #15
DS0 #7
DS1 #16
DS0 #17-24 DS1 #21
DS0 #4
DS0 #5-12
DS1 #17
DS1 #18
DS0 #10
DS0 #21
Access Navigator
Command Examples: (A)
(B)
(C)
(D)
(A)
(B)
(C)
(D)

Access Navigator - Release 1.8 August 2003 11-21
Provision Remote Access Bank II
Create Fractional Interfaces (if required)
Create Fractional Interfaces (if required)
NOTE: A fractional interface must be created for each Access Bank II remote port (RS-
232, T1 Drop, or V.35) to be turned up. If these interfaces are not required, go to Download
Configuration to Remote Access Bank II on page 11-28.
1. Verify fractional interface settings with the following command:
show interface all
Example: show interface all
Example: show interface acmet1
The show command will produce a message showing the interface settings. For example, the
messages for the AcmeT1 and AcmeV35 interfaces might look similar to the following:
Settings for Interface AcmeT1
Interface Channels: 9:13-18
Interface Index: 1
Remote Device Type: T1Drop
Interface Type: Voice
Settings for Interface AcmeV35
Interface Channels: 9:19-24
Interface Index: 2
Remote Device Type: V35
Interface Type: Data
2. If interface settings are correct, skip remaining steps.
3. If any interface DS0s must be changed, remove the old interface with the following command:
delete interface <"name">
Example: remove interface "AcmeT1drop"
4. Add a new fractional interface for voice, data, or GR-303 service for the desired DS0s with the
following command:
add interface <"name"> <n:ch> <voice|data|gr303>
Example: add interface "AcmeT1" 9:13-18 voice
The interface name may contain up to 18 characters and must be enclosed in quote marks.

11-22 August 2003 Access Navigator - Release 1.8
Provision Remote Access Bank II
Configure Remote RS-232 Interface (if used)
Configure Remote RS-232 Interface (if used)
NOTE: The RS-232 interface supports baud rates from 1,200 to 57,600 between two
Access Bank II’s and uses a special format to transport asynchronous data over the
synchronous DS0 channel.
1. Show current remote interface settings with the following command:
show remote <n|all>
Example: show remote 11
Example: show remote all
The show command will display the remote interface settings the each DS1 specified, or for all
DS1s. For example, the message for showing DS1 number 11 would look similar to the following:
Settings for remote device Remote Device #11:
Remote Config: enabled
T1 Drop Port:
Line Coding: AMI
Framing: D4
Line Build Out: DSX-1 0-133 ft. (or 0 db)
PRM: AT&T
V.35 Port:
CTS: Always High
Rx Timing: Internal
Clock Inversion: None
Data Inversion: Normal
Speed: Nx64
DSU: On
RS232 Port:
Baud Rate: 9,600
Data Bits: 8
Parity: None
Stop Bits: 1
2. If remote RS-232 interface settings are correct, skip remaining steps

Access Navigator - Release 1.8 August 2003 11-23
Provision Remote Access Bank II
Configure Remote RS-232 Interface (if used)
3. Set baud rate with the following command:
set remote <n> rs232 baud <setting>
Example: set remote 11 rs232 baud 9600
Available baud settings are: 1200, 2400, 4800, 9600, 19200, 38400, 57600.
4. Set number of data bits and parity with the following command:
set remote <n> rs232 data <e7|o7|n8>
Example: set remote 11 rs232 data n8
5. Set number of stop bits with the following command:
set remote <n> rs232 stop <1|2>
Example: set remote 11 rs232 stop 1

11-24 August 2003 Access Navigator - Release 1.8
Provision Remote Access Bank II
Configure Remote T1 Drop Interface (if used)
Configure Remote T1 Drop Interface (if used)
CAUTION! IF THE T1 DROP WILL BE USED, THE T1 DROP CIRCUIT OR LOOPBACK
MUST BE INSTALLED BEFORE DOWNLOADING THE CONFIGURATION, OTHERWISE THE
RESULTING AIS ALARM WILL TAKE DOWN THE FDL COMMUNICATIONS LINK UNTIL THE
CIRCUIT IS INSTALLED AND THE ALARM IS CLEARED.
NOTE: This is a second T1 connection on the Access Bank II, not the T1 connection
between the Access Navigator and the Access Bank II.
1. Show current remote interface settings with the following command:
show remote <n|all>
Example: show remote 11
Example: show remote all
The show command will display the remote interface settings the each DS1 specified, or for all
DS1s. For example, the message for showing DS1 number 11 would look similar to the following:
Settings for remote device Remote Device #11:
Remote Config: disabled
T1 Drop Port:
Line Coding: AMI
Framing: D4
Line Build Out: DSX-1 0-133 ft. (or 0 db)
PRM: AT&T
V.35 Port:
CTS: Always High
Rx Timing: Internal
Clock Inversion: None
Data Inversion: Normal
Speed: Nx64
DSU: On
RS232 Port:
Baud Rate: 9,600
Data Bits: 8
Parity: None
Stop Bits: 1
2. If drop T1 Drop settings are correct, skip remaining steps.

Access Navigator - Release 1.8 August 2003 11-25
Provision Remote Access Bank II
Configure Remote T1 Drop Interface (if used)
3. Set remote T1 Drop framing to D4 (SF) or ESF with the following command:
set remote <n> t1drop framing <d4|esf>
Example: set remote 11 t1drop framing d4
4. Set remote T1 Drop line buildout (lbo) to the required DSX-1 equalization or CSU attenuation with
the following command:
set remote <n> t1drop lbo <setting>
Example: set remote 11 t1drop lbo 1
The setting is a number from 1 to 9, and is defined as follows:
Setting Definition
1 Set DSX-1 equalization for 0-133 ft.
2 Set DSX-1 equalization for 133-266 ft.
3 Set DSX-1 equalization for 266-399 ft.
4 Set DSX-1 equalization for 399-533 ft.
5 Set DSX-1 equalization for 533-666 ft.
6 Set CSU attenuation for LBO of 0dB.
7 Set CSU attenuation for LBO of -7.5dB.
8 Set CSU attenuation for LBO of -15dB.
9 Set CSU attenuation for LBO of -22.5dB.
5. Set remote T1 Drop line coding to AMI (alternate mark inversion) or B8ZS (binary 8 zero
substitution with the following command:
set remote <n> t1drop linecode <ami|b8zs>
Example: set remote 11 t1drop linecode b8zs
6. Set remote T1 Drop performance message (PRM) format to A&T 54016 or ANSI T1.402 with the
following command:
set remote <n> t1drop prm <ansi|att>
Example: set remote 11 t1drop prm att

11-26 August 2003 Access Navigator - Release 1.8
Provision Remote Access Bank II
Configure Remote V.35 Interface (if used)
Configure Remote V.35 Interface (if used)
1. Show current remote interface settings with the following command:
show remote <n|all>
Example: show remote 11
Example: show remote all
The show command will display the remote interface settings the each DS1 specified, or for all
DS1s. For example, the message for showing DS1 number 11 would look similar to the following:
Settings for remote device Remote Device #11:
Remote Config: enabled
T1 Drop Port:
Line Coding: AMI
Framing: D4
Line Build Out: DSX-1 0-133 ft. (or 0 db)
PRM: AT&T
V.35 Port:
CTS: Always High
Rx Timing: Internal
Clock Inversion: None
Data Inversion: Normal
Speed: Nx64
DSU: On
RS232 Port:
Baud Rate: 9,600
Data Bits: 8
Parity: None
Stop Bits: 1
2. If drop V.35 settings are correct, skip remaining steps.

Access Navigator - Release 1.8 August 2003 11-27
Provision Remote Access Bank II
Configure Remote V.35 Interface (if used)
3. Set remote V.35 clock receive and transmit clock polarity to invert the receive (rx), transmit (tx),
receive and transmit (rxtx), or neither (none) with the following command:
set remote <n> v35 clkinv <rx|tx|rxtx|none>
Example: set remote 11 v35 clkinv rx
4. Set remote V.35 CTS Clear to Send (CTS) timing and signal levels for flow control with the
following command:
set remote <n> v35 cts <cd|high|low|rts>
Example: set remote v35 cts high
The CTS logic signal can be always high or low, or set to follow the Carrier Detect (CD) or Ready
to Send (RTS) signals.
5. Set remote V.35 data polarity with the following command:
set remote <n> v35 data <invert|normal>
Example: set remote v35 data normal
6. Set remote V.35 receive clock source to internal or external with the following command:
set remote <n> v35 rxclk <int|ext>
Example: set remote v35 data normal
Internal clock source timing is recommended. This setting prevents data slips by synchronizing the
receive timing to the T1 interface.
7. Set remote V.35 speed to Nx56 or Nx64 Kbps with the following command:
set remote <n> v35 speed <nx56|nx64>
Example: set remote v35 speed nx64
8. Set remote V.35 DSU loopback code detection to on or off with the following command:
set remote <n> v35 dsu <on|off>
Example: set remote v35 dsu on

11-28 August 2003 Access Navigator - Release 1.8
Provision Remote Access Bank II
Connect Fractional Interface to Remote Interface
Connect Fractional Interface to Remote Interface
NOTE: The connect remote command configures the DS0 crossconnections inside
the Access Bank II, using the DS0s defined by the interface names. This produces
crossconnections between the Access Navigator DS1 drop DS0s and the Access Bank II
remote interface ports.
1. Remove old interface connection if connection must be changed with the following command:
disconnect remote <"name">
Example: disconnect remote "AcmeT1drop"
2. Connect fractional interface to remote RS-232, SDSL, T1 Drop, or V.35 interface port with the
following command:
connect remote <"name"> <rs232|sdsl|t1drop|v35>
Example: connect remote "AcmeT1" t1drop
Download Configuration to Remote Access Bank II
NOTE: When downloading remote configuration settings, the status remote
command will report “FDL tx in progress” during transmission and “FDL in service as CAC”
when transmission is complete.
Turn on remote configuration to download changes with the following command:
set remote <n> config on
Example: set remote 11 config on

Access Navigator - Release 1.8 August 2003 11-29
Provision Remote Access Bank II
Verify Downloaded Settings (optional)
Verify Downloaded Settings (optional)
NOTE: All read remote commands require that the remote Access Bank II is
operational and connected to an Access Navigator drop DS1 using CAC FDL protocol. If
configuration downloading is enabled, the read remote and show remote settings and
connections should be the same.
1. Verify downloaded interface settings, if desired, with the following command:
read remote <n> <rs232|t1drop|v35>
Example: read remote 11 t1drop
2. Verify downloaded crossconnections, if desired, with the following command:
read remote <n> connections
Example: read remote 11 connections
Turn Up Service
1. Set DS1s to in-service (up) status with the following commands:
set ds1 <n> up
Example: set ds1 11 up
2. Show current DS1 status with the following command:
status ds1 <n>
Example: status ds1 13
3. Show current DS0 status with the following command:
status ds0 <n:ch>
Example: status ds0 13:1-16
4. If drop DS1 and DS0 status indications are correct, skip remaining steps.
5. If drop DS1 and DS0 status indications are not correct, verify and repeat setting procedures. If that
does not produce correct status indications, follow standard practices to resolve network problems

11-30 August 2003 Access Navigator - Release 1.8
Provision Remote Access Bank II
Test Remote Circuits
Test Remote Circuits
NOTE: The Access Navigator can be pre-provisioned so that it will be ready to provide
services when facilities become available. Therefore, it may be necessary to skip over the
circuit testing steps in this procedure.
NOTE: The Access Navigator supports the following T1.403 loop tests:
• Responds to ESF bit patterned loop requests (when loopdetect is on)
• Generates ESF bit patterned loop requests
• Generates SF CSU inband loopcodes
NOTE: The Access Navigator provides line and payload loopback commands for
troubleshooting line problems. See Diagnostics & Troubleshooting on page 15-1.
1. Follow standard practices to test subscriber drop DS1 circuits.
2. Follow standard practices to test DS0 connections, analog channels, and remote interfaces.
NOTE: Access Bank II Indicators – The following table shows analog card channel
status indications for loop start and ground start subscriber connections. The default DIP
switch settings provide automatic loop start and ground start translation for each channel.
Other DIP switch settings provide various E&M signaling options, which apply to the entire
card.
Call Status FX and SPOTS
Loop Start (SPR) FX and SPOTS
Ground Start (UVG) E&M to Loop or
Ground Start
Idle Green Off Off
Incoming Seizure Green Green Green
Ringing Green Green Green
Outgoing Seizure Yellow Red Red
Completed Call Yellow Yellow Yellow
Unsupported
signaling option
selected
Red Flashing Red Flashing Red Flashing

CHAPTER
Provision Remote Adit 600 via FDL
In this Chapter
nRemote Adit 600 FDL Provisioning Overview ... 12-2
nRemote Adit 600 FDL Provisioning Quick Guide ... 12-4
nObtain Provisioning Information ... 12-6
nVerify Equipment Configuration ... 12-6
nProvision Drop DS1s to Remote Adit 600 ... 12-10
nProvision Drop DS0s ... 12-13
nProvision DS0 Crossconnects (if required) ... 12-15
nProvision Remote Adit 600 ... 12-17
nTest DS1 and DS0 Circuits ... 12-17

12-2 August 2003 Access Navigator - Release 1.8
Provision Remote Adit 600 via FDL
Remote Adit 600 FDL Provisioning Overview
Remote Adit 600 FDL Provisioning Overview
This procedure covers remote management and provisioning of Carrier Access’ Adit® 600 TDM Customer
Service Terminals. The Adit 600 TDM provides six service card slots that support up to 18 T1s (DS1s) per
unit, up to 48 voice channels, or any combination of voice and data services.
The Access Navigator / GR-303 + Data Host and GR-303 Host with P-Phone can both serve as a host for
remote Adit 600 terminals, providing GR-303 voice concentration and data grooming. In addition to
providing the user with remote management of the Adit 600, the Access Navigator requires a management
link to the Adit 600 to process ISDN BRI calls through the Adit 600.
There are two management configurations:
lFDL Management – sends CLI commands over the DS1’s ESF Facility Data Link (FDL)
lIP DS0 Management – sends IP management commands over a DS0 channel in the DS1. This IP DS0
management configuration is required to support P-Phone service using an Access Navigator /
GR-303 Host with P-Phone. See Provision Remote Adit 600 via IP DS0 on page 13-1.
Figure 12-1 Adit 600 Voice and Data Services with FDL Management
T1 Access
Bank II
Access
Navigator
Network
Operations
Center
Access
Navigator
Element
Manager Voice
Switch
FDL
On-Net
Location Customer
Wiring Closet
Local
Management
CLI/RS-232
CLI/Telnet
SNMP
Data
Switch
TCP/IP
Network
Customer
Premises
Key System
Fax
V.35, T1
or DSL
Router
Ethernet
PBX Stations
Voice
Lines
ACCESS BA NK II
Tip & Ring
-48Vdc
Return
Grou n d
T1
Span 1
T1 Test 2
T1 Test 1
T1
Span 2
V. 35
DCE
V. 35
Status
RS23 2
Data
Adit 600
Key System
Fax
Router Ethernet
PBX Stations
Modem
FXS/FXO
10/100BaseT
ADIT 6 00
DDS
ISDN BRI
T1 Drop
V.35
RS232
VoIP
T1 Drop

Access Navigator - Release 1.8 August 2003 12-3
Provision Remote Adit 600 via FDL
FDL Management Configuration
After configuring the FDL management connection, the user can remotely provision the Adit 600 by
logging onto the Access Navigator, starting a remote management session, and sending Adit 600 CLI
commands over the FDL channel.
FDL Management Configuration
NOTE: T1 Type 1 facilities are recommended for reliable remote management. Type 2
facilities – in which the T1 is transported across other carrier networks – may not be
reliable because the FDL channel can be used or disabled by the other carriers.
FDL management requires T1 facilities with ESF framing to carry management and provisioning
commands over the DS1’s Facility Data Link. The Access Navigator must have software version 1.5 or
higher and the DS1 link between the Access Navigator and the remote Adit 600 terminal must be
provisioned for Carrier Access FDL management. Only one FDL management link should be made to the
Controller card of each remote Adit 600.
Figure 12-2 Carrier Access FDL Management Configuration
DS 1 STATU S
ACCESS
NAVIGATOR CARRIER ACCESS
CORPORATION
1
2
3
4
5
6
7
8
9
10
11
12
13
14
15
16
17
18
19
20
21
22
23
24
25
26
27
28
29
30
31
32
POWER
ACO
(PUSH)
CONTROLLER A
ACTIVE
CRIT
ACO
MAJOR
MINOR
POWER
ACO
(PUS H)
CONTROLLER B
ACTIVE
CRIT
ACO
MAJOR
MINOR
Adit 600
Access
Navigator
Network
Operations
Center
Management
Console
On-Net
Location Customer
Premises
Adit 600
CLI/Telnet
DS1s
FDL

12-4 August 2003 Access Navigator - Release 1.8
Provision Remote Adit 600 via FDL
Remote Adit 600 FDL Provisioning Quick Guide
Remote Adit 600 FDL Provisioning Quick Guide
CLI Commands Descriptions
status equipment Verify equipment configuration.
show ds1 <n>|all>
status ds1 <n>
status ds0 <n:ch>
Verify service status.
set ds1 <n> down
set ds0 <n:ch> down
set ds0 <n:ch> type <voice|data>
Set unused circuits out of service
(down). If the DS1 is not terminated,
set the DS0 type of all channels to
data. If the DS1 is terminated, set the
DS0 type of any unused channels to
match the DS0 type (voice or data)
configured on the device at the other
end of the DS1.
set ds1 <n> type drop DS1 type for remote Adit 600.
set ds1 <n> framing <d4|esf>DS1 framing. Use ESF for FDL.
set ds1 <n> linecode <ami|b8zs>DS1 line code. Use B8ZS for FDL.
set ds1 <n> id <"id"> DS1 identifier.
set ds1 <n> clock <normal|loop>DS1 clock source.
set ds1 <n> fdl none DS1 FDL type for remote Adit.
set ds1 <n> remote device mgmt cafdl Set drop DS1 to remote Adit on to use
Carrier Access FDL protocol.
set ds1 <n> remote device mgmt ds1 <n> Set all other drop DS1s to same
remote Adit to point to DS1 using
CAFDL.
set ds1 <n> lbo <setting>DS1 line buildout.
set ds1 <n> loopdetect <on|off>Usually off for drop DS1s.
show connect <n> Verify DS0 crossconnections.
disconnect <n:ch> Remove old DS0 connections (if any).
set ds0 <n:ch> type <voice|data|gr303>DS0 type.
set ds0 <n:ch> signal <ls|gs|em>DS0 signaling (voice or GR-303 types
only).
connect <n:ch> <n:ch> Add DS0 crossconnections.

Access Navigator - Release 1.8 August 2003 12-5
Provision Remote Adit 600 via FDL
Remote Adit 600 FDL Provisioning Quick Guide
set ds0 <n:ch> up Set DS0s in service.
set ds1 <n> up Set DS1s in service.
CLI Commands Descriptions

12-6 August 2003 Access Navigator - Release 1.8
Provision Remote Adit 600 via FDL
Obtain Provisioning Information
Obtain Provisioning Information
1. Obtain office records for installation site.
2. Obtain circuit orders for remote Adit 600 service turn up.
Verify Equipment Configuration
CAUTION! VERIFY CURRENT CONFIGURATION AND SERVICE STATUS WITH OFFICE
RECORDS BEFORE ADDING, DELETING, OR CHANGING CIRCUITS.
NOTE: The factory default sets all DS1s and DS0s in-service (up). To prevent
inadvertent service disruptions, it is good practice to set circuits out of service (down) when
not in use or not provisioned in the switch. Set the type of unused DS0 channels to match
the DS0 type configured on the device at the other end of the DS1. If the DS1 is not
terminated, set the type to data.
NOTE: For remote FDL provisioning, the Adit 600 must be set to ESF framing, B8ZS
line code, and ANSI T1.403 FDL protocol. (These are the default settings.)
1. Start management session (see Start Management Session on page 7-1).
2. Verify number of DS1 circuits installed by comparing equipment status with office records with the
following command:
status equipment
A message similar to the following will appear, showing the equipment card slots, service status,
and Controller software version.
Equipment Status Version
--------- ------ -------
Controller A Standby 01.70 GR-303 Option
Controller B Active 01.70 GR-303 Option
DS1 Card 1 Installed 1
DS1 Card 2 Installed 1
DS1 Card 3 Installed 1
DS1 Card 4 Installed 1
DS1 Card 5 Installed 1
DS1 Card 6 Installed 1
DS1 Card 7 Installed 1
DS1 Card 8 Installed 1
3. Verify number of DS1 circuits installed by comparing equipment status with office records. If there
is a discrepancy, follow standard practices to resolve problem.

Access Navigator - Release 1.8 August 2003 12-7
Provision Remote Adit 600 via FDL
Verify Equipment Configuration
4. Show current DS1 service status with the following command:
show ds1 all
A message similar to the following will appear, showing the link up/down service status of all DS1s
in the Access Navigator, as well as certain other parameters of common interest in provisioning and
trouble-shooting.
Remote
Line Term Device
Circuit ID Link Type Code Framing ID FDL Mgmt
---------- ---- ------ ---- ------- ---- ----- ------
CA DS1# 01 DOWN DROP B8ZS ESF None None
CA DS1# 02 DOWN DROP B8ZS ESF None None
CA DS1# 03 DOWN DROP B8ZS ESF None None
CA DS1# 04 DOWN DROP B8ZS ESF None None
CA DS1# 05 DOWN DROP B8ZS ESF None None
CA DS1# 06 DOWN DROP B8ZS ESF None None
CA DS1# 07 DOWN DROP B8ZS ESF None None
CA DS1# 08 DOWN DROP B8ZS ESF None None
CA DS1# 09 UP DROP B8ZS ESF None CA FDL
CA DS1# 10 UP DROP B8ZS ESF None CA IP
CA DS1# 11 DOWN DROP B8ZS ESF None None
CA DS1# 12 DOWN DROP B8ZS ESF None None
CA DS1# 13 DOWN DROP B8ZS ESF None None
CA DS1# 14 DOWN DROP B8ZS ESF None None
CA DS1# 15 DOWN DROP B8ZS ESF None None
CA DS1# 16 UP DROP AMI D4 None None
CA DS1# 17 UP DROP AMI D4 None None
CA DS1# 18 UP DROP B8ZS SLC96 None SLC96
CA DS1# 19 UP DROP B8ZS SLC96 None None
CA DS1# 20 UP DROP B8ZS ESF T1403 None
CA DS1# 21 DOWN DROP B8ZS ESF None None
CA DS1# 22 DOWN DROP B8ZS ESF None None
CA DS1# 23 DOWN DROP B8ZS ESF None None
CA DS1# 24 DOWN DROP B8ZS ESF None None
CA DS1# 25 DOWN SWITCH B8ZS ESF 1 None None
CA DS1# 26 DOWN SWITCH B8ZS ESF 3 None None
CA DS1# 27 DOWN SWITCH B8ZS ESF 4 None None
CA DS1# 28 DOWN SWITCH B8ZS ESF 5 None None
CA DS1# 29 DOWN SWITCH B8ZS ESF 2 None None
CA DS1# 30 DOWN SWITCH B8ZS ESF 6 None None
CA DS1# 31 DOWN SWITCH B8ZS ESF 7 None None
CA DS1# 32 UP GROOM B8ZS ESF None None
5. Verify number of DS1s already in service (Link is UP) by comparing DS1 link status with office
records. If there is a discrepancy, follow standard practices to resolve problem.

12-8 August 2003 Access Navigator - Release 1.8
Provision Remote Adit 600 via FDL
Verify Equipment Configuration
NOTE: Commands containing ds1 <n> require the operator to enter a DS1 number or
range of numbers. For example, DS1 #6 is entered as ds1 6. If a DS1 range is specified,
the command operations will be applied to all DS1s in the range. To enter a range of DS1s,
type the starting and ending numbers, separated by a hyphen. For example, DS1s #1
through #8 can be specified by typing ds1 1-8.
6. Show current DS1 status with the following command, where <n> is the DS1 or range of DS1s to
be turned up:
status ds1 <n>
Example: status ds1 1
This command will produce a message listing the status of the specified DS1 or range of DS1s. For
example, the message for DS1 #9 and #32 might look similar to the following. Note that the
message for DS1 #9 shows the DS1 is in service, while the message for DS1 #32 indicates there is
no Quad Framer circuit card installed.
Status for DS1 9:
Receive: Traffic
Transmit: Traffic
Loop: None
State: In use as DROP
FDL Type: None
Remote Device Mgmt Type: CA FDL
Status for DS1 32:
Receive: Traffic
Transmit: Traffic
Loop: None
State: Card Not Installed
FDL Type: None
Remote Device Mgmt Type: None
7. Verify status of DS1 lines to be turned up by comparing DS1 status with office records. If there is
a discrepancy, follow standard practices to resolve problem.
8. Verify current status of any remote devices with the following command, where <n> is the DS1 or
range of DS1s to be turned up:
status remote <n|all>
Example: status remote 1
This command will produce a message listing the remote terminals at the far end of the DS1s.
DS1 Terminal ID Status
--- -------------------- ---------------------- --------------
1 CA Adit 600 Remote Device #1 In Service as CA FDL

Access Navigator - Release 1.8 August 2003 12-9
Provision Remote Adit 600 via FDL
Verify Equipment Configuration
NOTE: Commands containing ds0 <n:ch> require the operator to enter both the DS1
and DS0 channel number or channel range. The DS1 and DS0 numbers are entered with
a colon separating the numbers. For example, the channel list for DS1 #4 and DS0 channel
#8 would be entered as ds0 4:8. The channel list may also contain a range of DS0
channels. For example, DS1 #6 and DS0 channels #1 through #12 would be entered as
ds0 6:1-12. A colon follows the DS1 number, and the beginning and ending DS0
channels are separated by a hyphen.
9. Display current DS0 status with the following command, where <n:ch> is the DS0 or range of
DS0s in the DS1 to be turned up:
status ds0 <n:ch>
Example: status ds0 10:1-4
The status command will display the status for each DS0 specified. For example, the message for
DS1 #10, DS0 channels 1 to 4, and DS1 #32, DS0 channels 1 to 4, would look similar to the
following:
Interface Status
--------- ------
DS1 10 Channel 1 In Service
DS1 10 Channel 2 In Service
DS1 10 Channel 3 In Service
DS1 10 Channel 4 In Service
DS1 32 Channel 1 Card Not Installed
DS1 32 Channel 2 Card Not Installed
DS1 32 Channel 3 Card Not Installed
DS1 32 Channel 4 Card Not Installed
10. Verify status of DS0 circuits on DS1 lines to be turned up by comparing DS0 status with office
records. If there is a discrepancy, follow standard practices to resolve problem.

12-10 August 2003 Access Navigator - Release 1.8
Provision Remote Adit 600 via FDL
Provision Drop DS1s to Remote Adit 600
Provision Drop DS1s to Remote Adit 600
1. Show drop DS1 settings with the following command:
show ds1 <n>
Example: show ds1 10
The show command will produce a message showing the DS1 settings. For example, the message
for DS1 number 1 might look similar to the following:
Settings for DS1 1:
Circuit ID: CA DS1# 01
Up/Down: UP
Framing: ESF
Line Coding: B8ZS
Type: DROP
Clock Source: NORMAL
Line Build Out: DSX-1 EQUALIZATION FOR 0-133 ft.
Loop Code Detection: OFF
Loop Back: OFF
Line Termination ID: 0 (for switch DS1s only)
Remote Device MGMT: CA FDL
FDL Type: None
Send Code: OFF
Performance Thresholds: 15 min. 1 hour 1 day
-------- -------- --------
unavailable seconds: 0 0 0
severely errored seconds: 0 0 0
errored seconds: 0 0 0
sev. errored frame seconds: 0 0 0
degraded minutes: 0 0 0
linecode violations: 0 0 0
NOTE: Access Navigator Release 1.7 provides new remote management commands.
For Carrier Access FDL management, the Remote Device Management type must be set
to CA FDL and the DS1 FDL type must be set to None.
2. If drop DS1 settings are correct, skip remaining steps.
3. Set DS1 out of service with the following command:
set ds1 <n> down
Example: set ds1 1 down
Example: set ds1 10-15 down

Access Navigator - Release 1.8 August 2003 12-11
Provision Remote Adit 600 via FDL
Provision Drop DS1s to Remote Adit 600
4. Set DS1 type to “drop”
set ds1 <n> type drop
Example: set ds1 1 type drop
5. Set DS1 framing to ESF or D4 (SF). Use ESF for FDL management.
set ds1 <n> framing esf
Example: set ds1 1 framing esf
6. Set DS1 line code
set ds1 <n> linecode <ami|b8zs>
Example: set ds1 1 linecode esf
7. Set drop DS1 clock source to normal or loop
set ds1 <n> clock <normal|loop>
Example: set ds1 10 clock normal
8. Set DS1 FDL type to none.
set ds1 <n> fdl none
Example: set ds1 1 fdl none
9. Set DS1 remote device management type to use CAFDL for Carrier Access FDL management.
set ds1 <n> remote device management cafdl
Example: set ds1 1 remote device management cafdl
10. Set all other drop DS1s to same remote Adit to point to DS1 using CAFDL.
set ds1 <n> remote device mgmt ds1 <n>
Example: set ds1 1 remote device management cafdl
11. Set drop DS1 line buildout (lbo) to required DSX-1 equalization or CSU attenuation
set ds1 <n> lbo <setting>
Example: set ds1 1 lbo 1
The setting is a number from 1 to 9, and is defined as follows:
Setting Definition
1 Set DSX-1 equalization for 0-133 ft.
2 Set DSX-1 equalization for 133-266 ft.
3 Set DSX-1 equalization for 266-399 ft.
4 Set DSX-1 equalization for 399-533 ft.
5 Set DSX-1 equalization for 533-666 ft.
6 Set CSU attenuation for LBO of 0dB.
7 Set CSU attenuation for LBO of -7.5dB.
8 Set CSU attenuation for LBO of -15dB.
9 Set CSU attenuation for LBO of -22.5dB.
NOTE: When loop code detection is turned on, the Access Navigator will respond to
T1.403 ESF bit patterned loop requests. Loop detection is normally turned off for DS1
drops.

12-12 August 2003 Access Navigator - Release 1.8
Provision Remote Adit 600 via FDL
Provision Drop DS1s to Remote Adit 600
12. Set drop DS1 loop request code detection off with the following command:
set ds1 <n> loopdetect off
Example: set ds1 1 loopdetect off
13. Set DS1 identification
set ds1 <n> id <"name">
Example: set ds1 10 id "DS1#10"
14. Set DS1 in service
set ds1 <n> up
Example: set ds1 1 up

Access Navigator - Release 1.8 August 2003 12-13
Provision Remote Adit 600 via FDL
Provision Drop DS0s
Provision Drop DS0s
NOTE: Commands such as ds0 <n:ch> require the operator to enter both the DS1
and DS0 channel number or channel range. The DS1 and DS0 numbers are entered with
a colon separating the numbers. For example, the channel list for DS1 #4 and DS0 channel
#8 would be entered as ds0 4:8. The channel list may also contain a range of DS0
channels. For example, DS1 #6 and DS0 channels #1 through #12 would be entered as
ds0 6:1-12. A colon follows the DS1 number, and the beginning and ending DS0
channels are separated by a hyphen.
1. Show current DS0 settings with the following command:
show ds0 <n:ch>
Example: show ds0 13:1-4
The show command will produce a status message for each DS1 specified. For example, the
message for DS1 number 13, DS0 channels 1 to 4 would look similar to the following:
Settings for DS1 13, Channel 1:
Type: VOICE
Signaling: LOOP START (FXS)
Up/Down: UP
CRV: 113
ISDN: none
Settings for DS1 13, Channel 2:
Type: VOICE
Signaling: LOOP START (FXS)
Up/Down: UP
CRV: 114 (assigned but not available)
ISDN: none
Settings for DS1 13, Channel 3:
Type: DATA
Signaling: NONE
Up/Down: UP
CRV: 115
ISDN: B1
Settings for DS1 13, Channel 4:
Type: DATA
Signaling: NONE
Up/Down: UP
CRV: 115 (assigned but not available)
ISDN: none
2. If drop DS0 settings are correct, skip remaining steps.

12-14 August 2003 Access Navigator - Release 1.8
Provision Remote Adit 600 via FDL
Provision Drop DS0s
3. Set DS0 type
set ds0 <n:ch> type <voice|data|gr303>
Example: set ds0 10:1-18 type gr303
Example: set ds0 10:19-24 type data
4. Set DS0 signaling (for voice only) to Loop Start (ls), Ground Start (gs), or E&M (em) signaling with
the following command:
set ds0 <n:ch> signal <ls|gs|em>
Example: set ds0 10:1-18 signal ls
5. Set DS0 call reference value (GR-303 or ISDN BRI only)
set ds0 <n:ch> crv <setting>
Example: set ds0 10:1 crv 120
6. Set DS0 in service
set ds0 <n:ch> up
Example: set ds0 10:1-24 up

Access Navigator - Release 1.8 August 2003 12-15
Provision Remote Adit 600 via FDL
Provision DS0 Crossconnects (if required)
Provision DS0 Crossconnects (if required)
NOTE: Static DCS voice and data crossconnects, as well as ISDN BRI D (signaling)
channels, must be provisioned in the Access Navigator. Crossconnects are not required
for GR-303 voice and ISDN BRI B (bearer) channels because they are dynamically
assigned by the switch.
1. Show current crossconnect settings with the following command:
show connect <n>
Example: show connect 10
The show command will display the current settings for the specified DS1. For example, the
message for DS1 number 11 would look similar to the following:
Connections for DS1 #10 (CA DS1# 10):
From To Type Interface [--> Port]
---- ----- ----- --------------------
10:01 ..... GR303
10:02 ..... GR303
10:03 ..... GR303
10:04 ..... GR303
10:05 ..... GR303
10:06 ..... GR303
10:07 ..... GR303
10:08 ..... GR303
10:09 ..... GR303
10:10 ..... GR303
10:11 ..... GR303
10:12 ..... GR303
10:13 .....
10:14 .....
10:15 .....
10:16 .....
10:17 17:12 DATA AcmeInternet --> V.35
10:18 17:13 DATA AcmeInternet --> V.35
10:19 17:14 DATA AcmeInternet --> V.35
10:20 17:15 DATA AcmeInternet --> V.35
10:21 17:16 DATA AcmeInternet --> V.35
10:22 17:17 DATA AcmeInternet --> V.35
10:23 17:18 DATA AcmeInternet --> V.35
10:24 17:19 DATA AcmeInternet --> V.35
2. If DS0 crossconnect settings are correct, skip remaining steps.

12-16 August 2003 Access Navigator - Release 1.8
Provision Remote Adit 600 via FDL
Provision DS0 Crossconnects (if required)
NOTE: To change existing DS0 connections, you must first disconnect them before
making new connections.
3. Disconnect existing DS0s with the following command:
disconnect <n:ch>
Example: disconnect 10:16-24
4. Connect DS0s (see Figure 1) to make 2-way connections between DS0s, or fractional groups of
DS0s, with the following command:
connect <n:ch> <n:ch>
Example: connect 10:16 18:21
Example: connect 16:17-24 21:5-12
Figure 12-3. Crossconnect Examples
connect ds0 10:16 18:21
connect ds0 12:3 17:10
connect ds0 15:7 21:4
connect ds0 16:17-24 21:5-12
DS1 #10
DS1 #12
DS0 #16
DS0 #3
DS1 #15
DS0 #7
DS1 #16
DS0 #17-24 DS1 #21
DS0 #4
DS0 #5-12
DS1 #17
DS1 #18
DS0 #10
DS0 #21
Access Navigator
Command Examples: (A)
(B)
(C)
(D)
(A)
(B)
(C)
(D)

Access Navigator - Release 1.8 August 2003 12-17
Provision Remote Adit 600 via FDL
Provision Remote Adit 600
Provision Remote Adit 600
1. Start remote management session with Adit 600 terminal, where <n> is the number of the Access
Navigator drop DS1 going to the terminal.
logon remote <n>
Example: logon remote 10
2. When Adit 600 prompt appears, provision terminal using Adit 600 CLI commands (refer to Adit
600 User Manual.
3. When finished provisioning Adit 600 terminal, enter Ctrl+C to cancel the connection to the
remote terminal. The Access Navigator prompt will then appear.
4. Exit management session when finished.
exit
Test DS1 and DS0 Circuits
NOTE: The Access Navigator can be pre-provisioned so that it will be ready to provide
services when facilities become available. Therefore, it may be necessary to skip over the
circuit testing steps in this procedure.
NOTE: The Access Navigator supports the following T1.403 loop tests:
• Responds to ESF bit patterned loop requests (when loopdetect is on)
• Generates ESF bit patterned loop requests
• Generates SF CSU inband loopcodes
NOTE: The Access Navigator provides line and payload loopback commands for
troubleshooting line problems. See Diagnostics & Troubleshooting on page 15-1.
1. Follow standard practices to test subscriber drop DS1 circuits.
2. Follow standard practices to test DS0 connections, analog channels, and remote interfaces.

12-18 August 2003 Access Navigator - Release 1.8
Provision Remote Adit 600 via FDL
Test DS1 and DS0 Circuits

CHAPTER
Provision Remote Adit 600 via IP DS0
In this Chapter
nRemote IP DS0 Provisioning Overview ... 13-2
nRemote IP DS0 Provisioning Quick Guide ... 13-4
nRouter Provisioning Quick Guide ... 13-5
nRemote Adit IP DS0 Provisioning Quick Guide ... 13-7
nObtain Provisioning Information ... 13-8
nVerify Equipment Configuration ... 13-8
nProvision Groom DS1s to Adit Router ... 13-12
nProvision Drop DS1s to Remote Adit ... 13-15
nProvision Groom DS0s to Adit Router ... 13-18
nProvision Drop DS0s to Remote Adit ... 13-19
nProvision DS0 Crossconnects ... 13-21
nProvision Remote Adit 600 ... 13-23
nTest DS1 and DS0 Circuits ... 13-23

13-2 August 2003 Access Navigator - Release 1.8
Provision Remote Adit 600 via IP DS0
Remote IP DS0 Provisioning Overview
Remote IP DS0 Provisioning Overview
This procedure covers remote management and provisioning of Carrier Access’ Adit® 600 TDM Customer
Service Terminals. The Adit 600 TDM provides six service card slots that support up to 18 T1s (DS1s) per
unit, up to 48 voice channels, or any combination of voice and data services.
The Access Navigator / GR-303 + Data Host and GR-303 Host with P-Phone can both serve as a host for
remote Adit 600 terminals, providing GR-303 voice concentration and data grooming.
There are two management configurations:
lIP DS0 Management – sends IP management commands over a DS0 channel in the drop DS1.
lFDL Management – sends CLI commands over the DS1’s ESF Facility Data Link (FDL). This FDL
management configuration does not support P-Phone service from the remote Adit 600. See Provision
Remote Adit 600 via FDL on page 12-1.
After configuring the IP DS0 management connection, the user can remotely provision the Adit 600 by
sending NetworkValet™ EMS IP commands or Adit CLI/Telnet commands over the IP DS0 management
channel.
Figure 13-1 Adit 600 Voice and Data Services with IPD S0 Management
DS1s
Adit 600
Access
Navigator
Network
Operations
Center
Magement
Console
Voice
Switch
On-Net
Location Customer
Wiring Closet
Local
Management
CLI/RS-232
CLI/Telnet
SNMP
IP
Voice Interfaces
Data Interfaces
Data
Switch
TCP/IP
Network
Customer
Premises
CACTUS.lite
DDS
ISDN BRI
T1 Drop
V.35 Router Ethernet
PBX Stations
RS232
VoIP
T1 Drop
Modem
10/100BaseT
Key System
Fax
FXS/FXO
P-Phones
P-Phone

Access Navigator - Release 1.8 August 2003 13-3
Provision Remote Adit 600 via IP DS0
IP DS0 Management Configuration
IP DS0 Management Configuration
IP DS0 management can be used with T1 Type 2 facilities lacking FDL capability. This scheme uses an
external colocated Ethernet/T1 router, such as an Adit 600 with Adit Router card installed. The router sends
IP management and provisioning commands over a DS0 management channel to the remote Adit 600. This
enables both the Network Operations Center and the Access Navigator to communicate with the remote Adit
600. The management DS0 also carries control messages for ISDN BRI and P-Phone applications.
The Access Navigator crossconnects the management DS0 in the groom DS1 to a drop DS1 going to the
remote Adit 600. The IP DS0 management channel must be carried by a DS1 connected to one of the two
T1 ports on the remote Adit 600 Controller card. The following figure shows a typical IP addressing scheme
for managing several remote Adits.
NOTE: To provision IP DS0 management, it is necessary to configure the Access
Navigator, remote Adit 600, and colocated Adit Router. This manual includes Quick
Guides for all three products. For detailed information, refer to the Adit 600 User Manual
and Adit Router User Manual.
NOTE: P-Phone support requires the following minimum software versions:
Access Navigator: release 1.8 or higher
Adit 600 Controller (colocated) : release 5.0 or higher
Adit 600 Controller (remote) :release 6.0 or higher
IP Router card: release 1.5 or higher
Terminal Server Router (TSR) card: release 1.0 or higher
Customer Media Gateway (CMG) Router card: release 1.1 or higher
Figure 13-2 Carrier Access IP DS0 Management Configuration
DS1 STATU S
ACCESS
NAVIGATOR CARRI ER ACCESS
CORPORATION
1
2
3
4
5
6
7
8
9
10
11
12
13
14
15
16
17
18
19
20
21
22
23
24
25
26
27
28
29
30
31
32
POWER
ACO
(PUSH)
CON T ROL L ER A
ACTIVE
CRIT
ACO
MAJOR
MINOR
POWER
ACO
(P US H)
CONTROLLER B
ACTIVE
CRIT
ACO
MAJOR
MINOR
Adit 600
DS1 1
DS0 24
Adit 600
Access
Navigator
Network
Operations
Center
Management
Console
On-Net
Location Customer
Premises
Ad it 6 00
Ethernet
Hub
DS1 24
DS0 24 Ad it 6 00
DS1 25
DS0 1
l
l
l
IP = X.X.X.1
IPDS0 = X.X.X.1
Static DS0 Management
Connnections between
Groom and Drop DS1s
l
l
l
IPDS0 = X.X.X.24
Adit 600
Adit 600
IP
Router
(colocated) (remote)
(remote)
Up to 24
Remote Adits
Groom
DS1
Drop DS1s

13-4 August 2003 Access Navigator - Release 1.8
Provision Remote Adit 600 via IP DS0
Remote IP DS0 Provisioning Quick Guide
Remote IP DS0 Provisioning Quick Guide
Access Navigator CLI Commands Descriptions
status equipment Verify equipment configuration.
show ds1 <n>|all>
status ds1 <n>
status ds0 <n:ch>
Verify service status.
set ds1 <n> down
set ds0 <n:ch> down
set ds0 <n:ch> type <voice|data>
Set unused circuits out of service
(down). If the DS1 is not terminated,
set the DS0 type of all channels to
data. If the DS1 is terminated, set the
DS0 type of any unused channels to
match the DS0 type (voice or data)
configured on the device at the other
end of the DS1.
set ethernet <ipaddress>Set Ethernet IP address.
set ip gateway <ipaddress>Set gateway to router’s IP address.
set ds1 <n> type groom
set ds1 <n> type drop
DS1 type for router.
DS1 type for remote Adit.
set ds1 <n> framing <d4|esf>DS1 framing is ESF for remote Adit.
set ds1 <n> linecode <ami|b8zs>DS1 line code (b8zs is default).
set ds1 <n> fdl <none|slc96|t1403>DS1 fdl is none for remote Adit.
set ds1 <n> remote device mgmt caip Set DS1 remote device management to
use IP address of remote Adit.
set ds1 <n> remote device mgmt caip
<ipaddress> [pphone]
Set DS1 remote device management to
use IP address of remote Adit and
enable P-Phone service.
set ds1 <n> remote device mgmt ds1 <n> Set all other drop DS1s to same
remote Adit to point to DS1 above.
set ds1 <n> id <"id"> DS1 identifier.
set ds1 <n> clock <normal|loop>DS1 clock source.
set ds1 <n> lbo <setting>DS1 line buildout.
set ds1 <n> loopdetect <on|off>Usually off for drop DS1s.
show connect <n> Verify DS0 crossconnections.
disconnect <n:ch> Remove old DS0 connections (if any).
set ds0 <n:ch> type data
set ds0 <n:ch> type <voice|data|gr303>
DS0 type for management channel
DS0 types for other channels.
set ds0 <n:ch> signal <ls|gs|em>DS0 signaling (voice or GR-303 types
only).
connect <n:ch> <n:ch> Crossconnect management DS0.

Access Navigator - Release 1.8 August 2003 13-5
Provision Remote Adit 600 via IP DS0
Router Provisioning Quick Guide
Router Provisioning Quick Guide
NOTE: The following commands assume that the Router card is in slot 1.
NOTE: The remote Adit WAN address MUST have a different subnet than the Adit
Controller address.
set ds0 <n:ch> up Set DS0s in service.
set ds1 <n> up Set DS1s in service.
status remote <n> Verify status of management channel.
Adit CLI Commands Descriptions
set local off Sets Adit to be configured through
CLI.
set a:2 down Sets T1-2 out of service.
disconnect a Disconnects all connections to slot a
(controller).
set a:1:24 type data Sets all DS0s on T1-1 to data
signalling type.
connect a:1:1 1:1:1
connect a:1:2 1:1:2
connect a:1:24 1:1:24
Connects DS0s on controller T1-1 to
DS0s of port 1, WAN 1 to 24, of
Router in slot 1.
Repeat for all 24 channels.
Router Setup
Telnet into Router by specifying {slot}:{port}.
Example: telnet 1:1
Enter password (default is "admin") and press Enter key.
Note: Once you are in the Router, the Tab key will move you through the menus and the Spacebar
will scroll you through selections in <>.
Select Terminal Emulation (scroll with Tab key) and press Enter key.
Access Navigator CLI Commands Descriptions

13-6 August 2003 Access Navigator - Release 1.8
Provision Remote Adit 600 via IP DS0
Router Provisioning Quick Guide
Configure Trunk Connections:
1. Select Configuration < Profile Directory > from Router Main Menu and press Enter key.
2. Select Router < Profile Setup > and press Enter key.
3. Select Trunk < Configure -> and press Enter key.
4. For all WAN port numbers already assigned a DS0 for management,
select < Frame Relay 1490 > as the WAN connections Type
5. Select the PVC Management as < Disabled >.
6. Press Escape key to Exit and <Yes> to save changes. This will return you to the Trunk
Configure window. For these configuration changes to take effect, you must Reinitialize the
Router as described later.
Configure the Local Adit Profile:
1. Select LocalAdit LAN <Setup -> and press Enter key.
2. Set the following on this screen:
Select the IP Protocol Eth II (with an X), all others should not be selected.
Set the LAN Networks Updates for IP and IPX to < Neither >.
Set the LAN IP Address to the required Router IP Address along with the Subnet Mask.
3. Press Escape key to Exit and <Yes> to save changes.
Create a Remote Adit Profile for all Remotes:
1. Select RemoteAdit WAN <Setup -> and press Enter key.
2. Set the following on this screen:
Rename RemoteAdit (default name) to Adit1.
Set WAN Networks Updates for IP to < Never >.
Set WAN IP: Numbered to <No>.
3. Tab to Setup: <Static/VPN Networks> (scroll to this selection if it is not displayed).
4. Set Setup Static: to <IP Networks> (scroll to this selection if it is not displayed).
5. Press Ctrl A to add a Static IP Address.
6. Set Device Name to Adit1.
Set the IP Address to the Adit1 WAN address.
7. Press Escape key to exit and <Yes> to save changes.
8. Select Setup: <Trunk Port> and press Enter key.
9. Select the following on this screen:
At the Select WAN Port Number: <None>, scroll None to 1 (which is the remote Adit1).
Set DLCI to 16.
10. Press Escape key to exit the Trunk Port configuration window.
11. Press Escape key to exit and <Yes> to save changes.
Reinitialize the Router:
1. Select Exit <Reinitialize> from the Router main window and press Enter key.
2. Select <YES> and press Enter key to reinitialize the Router Card. This will save all the changes
recent made to the router.
Router Setup (Continued)

Access Navigator - Release 1.8 August 2003 13-7
Provision Remote Adit 600 via IP DS0
Remote Adit IP DS0 Provisioning Quick Guide
Remote Adit IP DS0 Provisioning Quick Guide
NOTE: The following commands assume that the remote Adit is set to the factory
defaults.
Test the DS0 management channel as follows:
1. PING Adit1 IP address from the Adit Router.
2. PING Adit1 IP address from the Access Navigator.
3. PING Adit1 IP address from the management PC.
4. Telnet to Adit1 IP address from the PC to the remote Adit.
Adit CLI Commands Descriptions
set local off Sets Adit to be configured through
CLI.
set a:2 down Sets T1-2 out of service.
disconnect a Disconnects all connections to slot a
(controller).
set a:1:24 type data Sets all DS0s on T1-1 to data
signalling type.
set ipds0 assign a:1:24 Assigns DS0 24 as the IP management
channel.
set ipds0 ip address <address> <mask>Sets the DS0 management channel IP
address (Adit WAN address).
set ipds0 up Set DS0 management channel in
service.
show connect a:1 Displays connections to T1-1 of the
controller.
show ipds0 Displays configuration of the DS0
management channel.
status ipds0 Displays status (up/down) of the DS0
management channel.

13-8 August 2003 Access Navigator - Release 1.8
Provision Remote Adit 600 via IP DS0
Obtain Provisioning Information
Obtain Provisioning Information
1. Obtain office records for installation site.
2. Obtain circuit orders for remote Adit 600 service turn up.
Verify Equipment Configuration
CAUTION! VERIFY CURRENT CONFIGURATION AND SERVICE STATUS WITH OFFICE
RECORDS BEFORE ADDING, DELETING, OR CHANGING CIRCUITS.
NOTE: The factory default sets all DS1s and DS0s in-service (up). To prevent
inadvertent service disruptions, it is good practice to set circuits out of service (down) when
not in use or not provisioned in the switch. Set the type of unused DS0 channels to match
the DS0 type configured on the device at the other end of the DS1. If the DS1 is not
terminated, set the type to data.
1. Start management session (see Start Management Session on page 7-1).
2. Verify number of DS1 circuits installed by comparing equipment status with office records with the
following command:
status equipment
A message similar to the following will appear, showing the equipment card slots, service status,
and Controller software version.
Equipment Status Version
--------- ------ -------
Controller A Active 01.70 GR-303 Option
Controller B Standby 01.70 GR-303 Option
DS1 Card 1 Installed 1
DS1 Card 2 Installed 1
DS1 Card 3 Installed 1
DS1 Card 4 Installed 1
DS1 Card 5 Installed 1
DS1 Card 6 Installed 1
DS1 Card 7 Card not installed
DS1 Card 8 Card not installed
3. Verify number of DS1 circuits installed by comparing equipment status with office records. If there
is a discrepancy, follow standard practices to resolve problem.
4. Show current DS1 service status with the following command:
show ds1 all

Access Navigator - Release 1.8 August 2003 13-9
Provision Remote Adit 600 via IP DS0
Verify Equipment Configuration
A message similar to the following will appear, showing the link up/down service status of all
DS1s in the Access Navigator, as well as certain other parameters of common interest in provision-
ing and trouble-shooting.
Remote
Line Term Device
Circuit ID Link Type Code Framing ID FDL Mgmt
---------- ---- ------ ---- ------- ---- ----- ------
CA DS1# 01 DOWN DROP B8ZS ESF None CA IP
CA DS1# 02 DOWN DROP B8ZS ESF None None
CA DS1# 03 DOWN DROP B8ZS ESF None None
CA DS1# 04 DOWN DROP B8ZS ESF None None
CA DS1# 05 DOWN DROP B8ZS ESF None None
CA DS1# 06 DOWN DROP B8ZS ESF None None
CA DS1# 07 DOWN DROP B8ZS ESF None None
CA DS1# 08 DOWN DROP B8ZS ESF None None
CA DS1# 09 UP DROP B8ZS ESF None CA FDL
CA DS1# 10 UP DROP B8ZS ESF None CA IP
CA DS1# 11 DOWN DROP B8ZS ESF None None
CA DS1# 12 DOWN DROP B8ZS ESF None None
CA DS1# 13 DOWN DROP B8ZS ESF None None
CA DS1# 14 DOWN DROP B8ZS ESF None None
CA DS1# 15 DOWN DROP B8ZS ESF None None
CA DS1# 16 UP DROP AMI D4 None None
CA DS1# 17 UP DROP AMI D4 None None
CA DS1# 18 UP DROP B8ZS SLC96 None SLC96
CA DS1# 19 UP DROP B8ZS SLC96 None None
CA DS1# 20 UP DROP B8ZS ESF T1403 None
CA DS1# 21 DOWN DROP B8ZS ESF None None
CA DS1# 22 DOWN DROP B8ZS ESF None None
CA DS1# 23 DOWN DROP B8ZS ESF None None
CA DS1# 24 DOWN DROP B8ZS ESF None None
CA DS1# 25 DOWN SWITCH B8ZS ESF 1 None None
CA DS1# 26 DOWN SWITCH B8ZS ESF 3 None None
CA DS1# 27 DOWN SWITCH B8ZS ESF 4 None None
CA DS1# 28 DOWN SWITCH B8ZS ESF 5 None None
CA DS1# 29 DOWN SWITCH B8ZS ESF 2 None None
CA DS1# 30 DOWN SWITCH B8ZS ESF 6 None None
CA DS1# 31 DOWN SWITCH B8ZS ESF 7 None None
CA DS1# 32 UP GROOM B8ZS ESF None None
NOTE: Access Navigator Release 1.7 provides new remote management commands.
For Carrier Access IP DS0 management, the Remote Device Management type must be
set to CA IP and the DS1 FDL type must be set to None.
5. Verify number of DS1s already in service (link is up) by comparing DS1 link status with office
records. If there is a discrepancy, follow standard practices to resolve problem.

13-10 August 2003 Access Navigator - Release 1.8
Provision Remote Adit 600 via IP DS0
Verify Equipment Configuration
NOTE: Commands containing ds1 <n> require the operator to enter a DS1 number or
range of numbers. For example, DS1 #6 is entered as ds1 6. If a DS1 range is specified,
the command operations will be applied to all DS1s in the range. To enter a range of DS1s,
type the starting and ending numbers, separated by a hyphen. For example, DS1s #1
through #8 can be specified by typing ds1 1-8.
6. Show current DS1 status with the following command, where <n> is the DS1 or range of DS1s to
be turned up:
status ds1 <n>
Example: status ds1 10
This command will produce a message listing the status of the specified DS1 or range of DS1s. For
example, the message for DS1 #10 and #11 might look similar to the following. Note that the mes-
sage for DS1 #10 shows the DS1 is in service, while the message for DS1 #11 indicates there is no
Quad Framer circuit card installed.
Status for DS1 10:
Receive: Traffic
Transmit: Traffic
Loop: None
State: In Service
FDL Type: None
Status for DS1 11:
Receive: Traffic
Transmit: Traffic
Loop: None
State: Card Not Installed
FDL Type: None
7. Verify status of DS1 lines to be turned up by comparing DS1 status with office records. If there is
a discrepancy, follow standard practices to resolve problem.

Access Navigator - Release 1.8 August 2003 13-11
Provision Remote Adit 600 via IP DS0
Verify Equipment Configuration
NOTE: Commands containing ds0 <n:ch> require the operator to enter both the DS1
and DS0 channel number or channel range. The DS1 and DS0 numbers are entered with
a colon separating the numbers. For example, the channel list for DS1 #4 and DS0 channel
#8 would be entered as ds0 4:8. The channel list may also contain a range of DS0
channels. For example, DS1 #6 and DS0 channels #1 through #12 would be entered as
ds0 6:1-12. A colon follows the DS1 number, and the beginning and ending DS0
channels are separated by a hyphen.
8. Display current DS0 status with the following command, where <n:ch> is the DS0 or range of
DS0s in the DS1 to be turned up:
status ds0 <n:ch>
Example: status ds0 10:1-4
The status command will display the status for each DS0 specified. For example, the message for
DS1 #10, DS0 channels 1 to 4, and DS1 #32, DS0 channels 1 to 4, would look similar to the fol-
lowing:
Interface Status
--------- ------
DS1 10 Channel 1 In Service
DS1 10 Channel 2 In Service
DS1 10 Channel 3 In Service
DS1 10 Channel 4 Out of Service
DS1 32 Channel 1 Card Not Installed
DS1 32 Channel 2 Card Not Installed
DS1 32 Channel 3 Card Not Installed
DS1 32 Channel 4 Card Not Installed
9. Verify status of DS0 circuits on DS1 lines to be turned up by comparing DS0 status with office
records. If there is a discrepancy, follow standard practices to resolve problem.

13-12 August 2003 Access Navigator - Release 1.8
Provision Remote Adit 600 via IP DS0
Provision Groom DS1s to Adit Router
Provision Groom DS1s to Adit Router
NOTE: For IP DS0 management, it is recommended that DS1 #32 be connected to the
colocated router.
1. Show groom DS1 settings with the following command:
show ds1 <n>
Example: show ds1 32
The show command will produce a message showing the DS1 settings. For example, the message
for DS1 number 1 might look similar to the following:
Settings for DS1 32:
Circuit ID: CA DS1# 32
Up/Down: UP
Framing: ESF
Line Coding: B8ZS
Type: GROOM
Clock Source: NORMAL
Line Build Out: DSX-1 EQUALIZATION FOR 0-133 ft.
Loop Code Detection: OFF
Loop Back: OFF
Line Termination ID: 0 (for switch DS1s only)
Remote Device MGMT: None
FDL Type: None
Send Code: OFF
Performance Thresholds: 15 min. 1 hour 1 day
-------- -------- --------
unavailable seconds: 0 0 0
severely errored seconds: 0 0 0
errored seconds: 0 0 0
sev. errored frame seconds: 0 0 0
degraded minutes: 0 0 0
linecode violations: 0 0 0
NOTE: In the above message, Loop Back is a test function that is turned off during
normal service. Line Termination IDs are used only for GR-303 switch DS1s. FDL Status
does not appear if FDL Type is none.
P-Phone settings only appear in the Access Navigator / GR-303 Host with P-Phone option,
when the Remote Management type is CA IP with P-Phone enabled and the remote device
is an Adit 600. (If P-Phone isn’t enabled, the setting will list it as disabled.)
2. If groom DS1 settings are correct, skip remaining steps.

Access Navigator - Release 1.8 August 2003 13-13
Provision Remote Adit 600 via IP DS0
Provision Groom DS1s to Adit Router
3. Set DS1 out of service with the following command:
set ds1 <n> down
Example: set ds1 32 down
4. Set DS1 type to “groom”
set ds1 <n> type groom
Example: set ds1 32 type groom
5. Set DS1 framing to ESF (default) for Carrier Access IP DS0 management.
set ds1 <n> framing esf
Example: set ds1 32 framing esf
6. Set DS1 line code to B8ZS (default) for Carrier Access IP DS0 management
set ds1 <n> linecode b8zs
Example: set ds1 32 linecode b8zs
7. Set drop DS1 clock source to normal (default) for Carrier Access IP DS0 management
set ds1 <n> clock normal
Example: set ds1 32 clock normal
8. Set drop DS1 line buildout (lbo) to required DSX-1 equalization or CSU attenuation. Setting 1 is
typical for a coloated Adit Router.
set ds1 <n> lbo <setting>
Example: set ds1 32 lbo 1
The setting is a number from 1 to 9, and is defined as follows:
Setting Definition
1 Set DSX-1 equalization for 0-133 ft.
2 Set DSX-1 equalization for 133-266 ft.
3 Set DSX-1 equalization for 266-399 ft.
4 Set DSX-1 equalization for 399-533 ft.
5 Set DSX-1 equalization for 533-666 ft.
6 Set CSU attenuation for LBO of 0dB.
7 Set CSU attenuation for LBO of -7.5dB.
8 Set CSU attenuation for LBO of -15dB.
9 Set CSU attenuation for LBO of -22.5dB.

13-14 August 2003 Access Navigator - Release 1.8
Provision Remote Adit 600 via IP DS0
Provision Groom DS1s to Adit Router
NOTE: When loop code detection is turned on, the Access Navigator will respond to
T1.403 ESF bit patterned loop requests. Loop detection is normally turned off for DS1
drops.
9. Set drop DS1 loop request code detection off with the following command:
set ds1 <n> loopdetect off
Example: set ds1 32 loopdetect off
10. Set DS1 identification
set ds1 <n> id <"name">
Example: set ds1 32 id "DS1#32"
11. Set DS1 in service
set ds1 <n> up
Example: set ds1 32 up

Access Navigator - Release 1.8 August 2003 13-15
Provision Remote Adit 600 via IP DS0
Provision Drop DS1s to Remote Adit
Provision Drop DS1s to Remote Adit
1. Show drop DS1 settings with the following command:
show ds1 <n>
Example: show ds1 10
The show command will produce a message showing the DS1 settings. For example, the message
for DS1 number 1 might look similar to the following:
Settings for DS1 32:
Circuit ID: CA DS1# 32
Up/Down: UP
Framing: ESF
Line Coding: B8ZS
Type: DROP
Clock Source: NORMAL
Line Build Out: DSX-1 EQUALIZATION FOR 0-133 ft.
Loop Code Detection: OFF
Loop Back: OFF
Line Termination ID: 0 (for switch DS1s only)
Remote Device MGMT: CA IP CA 192.168.201.1
PPHONE Call Connection: Enabled
FDL Type: None
Send Code: OFF
Performance Thresholds: 15 min. 1 hour 1 day
-------- -------- --------
unavailable seconds: 0 0 0
severely errored seconds: 0 0 0
errored seconds: 0 0 0
sev. errored frame seconds: 0 0 0
degraded minutes: 0 0 0
linecode violations: 0 0 0
2. If drop DS1 settings are correct, skip remaining steps.

13-16 August 2003 Access Navigator - Release 1.8
Provision Remote Adit 600 via IP DS0
Provision Drop DS1s to Remote Adit
3. Set DS1 out of service with the following command:
set ds1 <n> down
Example: set ds1 1 down
Example: set ds1 10-15 down
4. Set DS1 type to “drop”
set ds1 <n> type drop
Example: set ds1 1 type drop
5. Set DS1 framing to ESF or D4 (SF). Use ESF for Carrier Access FDL management or D4 for IP
DS0 management.
set ds1 <n> framing <d4|esf>
Example: set ds1 1 framing esf
6. Set DS1 line code
set ds1 <n> linecode <ami|b8zs>
Example: set ds1 1 linecode esf
7. Set drop DS1 clock source to normal or loop
set ds1 <n> clock <normal|loop>
Example: set ds1 10 clock normal
8. Set DS1 remote device management type to use Carrier Access IP management (CAIP) using the
IP address of the remote device being managed.
set ds1 <n> remote device management caip <ipaddr> [pphone]
Example: set ds1 1 remote device management caip 192.168.3.158
Include pphone option to enable P-Phone service to the remote Adit 600. Do not use this option
unless P-Phone service is required.
9. Set all other drop DS1s to same remote Adit to point to DS1 using CAIP.
set ds1 <n> remote device mgmt ds1 <n>
Example: set ds1 2 remote device management ds1 1

Access Navigator - Release 1.8 August 2003 13-17
Provision Remote Adit 600 via IP DS0
Provision Drop DS1s to Remote Adit
10. Set drop DS1 line buildout (lbo) to required DSX-1 equalization or CSU attenuation
set ds1 <n> lbo <setting>
Example: set ds1 1 lbo 1
The setting is a number from 1 to 9, and is defined as follows:
Setting Definition
1 Set DSX-1 equalization for 0-133 ft.
2 Set DSX-1 equalization for 133-266 ft.
3 Set DSX-1 equalization for 266-399 ft.
4 Set DSX-1 equalization for 399-533 ft.
5 Set DSX-1 equalization for 533-666 ft.
6 Set CSU attenuation for LBO of 0dB.
7 Set CSU attentation for LBO of -7.5dB.
8 Set CSU attenuation for LBO of -15dB.
9 Set CSU attenuation for LBO of -22.5dB.
NOTE: When loop code detection is turned on, the Access Navigator will respond to
T1.403 ESF bit patterned loop requests. Loop detection is normally turned off for DS1
drops.
11. Set drop DS1 loop request code detection off with the following command:
set ds1 <n> loopdetect off
Example: set ds1 1 loopdetect off
12. Set DS1 identification
set ds1 <n> id <"name">
Example: set ds1 25 id "DS1#10"
13. Set DS1 in service
set ds1 <n> up
Example: set ds1 1 up

13-18 August 2003 Access Navigator - Release 1.8
Provision Remote Adit 600 via IP DS0
Provision Groom DS0s to Adit Router
Provision Groom DS0s to Adit Router
NOTE: Commands such as ds0 <n:ch> require the operator to enter both the DS1
and DS0 channel number or channel range. The DS1 and DS0 numbers are entered with
a colon separating the numbers. For example, the channel list for DS1 #4 and DS0 channel
#8 would be entered as ds0 4:8. The channel list may also contain a range of DS0
channels. For example, DS1 #6 and DS0 channels #1 through #12 would be entered as
ds0 6:1-12. A colon follows the DS1 number, and the beginning and ending DS0
channels are separated by a hyphen.
1. Show current DS0 settings with the following command:
show ds0 <n:ch>
Example: show ds0 32:1-4
The show command will produce a status message for each DS0 specified. For example, the mes-
sage for DS1 number 32, DS0 channel 10 would look similar to the following:
Settings for DS1 32, Channel 10:
Type: DATA
Signaling: NONE
Up/Down: UP
CRV: 320 (assigned but not available)
ISDN: none
2. If groom DS0 settings are correct, skip remaining steps.
3. Set DS0 type to data for IP DS0 management
set ds0 <n:ch> type data
Example: set ds0 32:6 type data
Example: set ds0 32:1-24 type data
4. Set DS0 in service
set ds0 <n:ch> up
Example: set ds0 10:1-24 up

Access Navigator - Release 1.8 August 2003 13-19
Provision Remote Adit 600 via IP DS0
Provision Drop DS0s to Remote Adit
Provision Drop DS0s to Remote Adit
NOTE: Commands such as ds0 <n:ch> require the operator to enter both the DS1
and DS0 channel number or channel range. The DS1 and DS0 numbers are entered with
a colon separating the numbers. For example, the channel list for DS1 #4 and DS0 channel
#8 would be entered as ds0 4:8. The channel list may also contain a range of DS0
channels. For example, DS1 #6 and DS0 channels #1 through #12 would be entered as
ds0 6:1-12. A colon follows the DS1 number, and the beginning and ending DS0
channels are separated by a hyphen.
NOTE: When connected to a Nortel DMS switch, each Access Navigator can support
up to 384 P-Phone channels from up to 14 Adit 600 terminals.
1. Show current DS0 settings with the following command:
show ds0 <n:ch>
Example: show ds0 13:1-4
The show command will produce a status message for each DS1 specified. For example, the mes-
sage for DS1 number 13, DS0 channels 1 to 4 would look similar to the following:
Settings for DS1 13, Channel 1:
Type: GR303
Signaling: LOOP START
Up/Down: UP
CRV: 35
PPHONE: Enabled
ISDN: None
Settings for DS1 13, Channel 2:
Type: GR303
Signaling: DID
Up/Down: UP
PPHONE: Enabled
CRV: 36
ISDN: None
Settings for DS1 13, Channel 3:
Type: DATA
Up/Down: DOWN
CRV: No CRV assigned
PPHONE: Enabled
ISDN: None
Settings for DS1 13, Channel 4:
Type: GR303
Up/Down: UP
CRV: 38
PPHONE: Enabled
ISDN: None

13-20 August 2003 Access Navigator - Release 1.8
Provision Remote Adit 600 via IP DS0
Provision Drop DS0s to Remote Adit
NOTE: In the above message, the channel type can be GR303 (voice or ISDN BRI), or
private crossconnects using VOICE or DATA. P-Phone settings only appear in the Access
Navigator / GR-303 Host with P-Phone. This procedure only provides steps for
provisioning GR-303 service. See also Provision DCS Service on page 9-1.
2. If drop DS0 settings are correct, skip remaining steps.
3. Set DS0 type. (ISDN BRI and P-Phone use gr303.)
set ds0 <n:ch> type <voice|data|gr303>
Example: set ds0 10:1-18 type gr303
Example: set ds0 10:19-24 type data
4. Set DS0 signaling (for voice only) to Loop Start (ls), Ground Start (gs), or E&M (em) signaling with
the following command:
set ds0 <n:ch> signal <ls|gs|em>
Example: set ds0 10:1-18 signal ls
5. Set DS0 call reference value (needed for GR-303 ISDN BRI and P-Phone)
set ds0 <n:ch> crv <setting>
Example: set ds0 10:1 crv 120
6. Set DS0 in service
set ds0 <n:ch> up
Example: set ds0 10:1-24 up

Access Navigator - Release 1.8 August 2003 13-21
Provision Remote Adit 600 via IP DS0
Provision DS0 Crossconnects
Provision DS0 Crossconnects
NOTE: Static DCS voice and data crossconnects, as well as ISDN BRI D (signaling)
channels, must be provisioned in the Access Navigator. Crossconnects are not required
for GR-303 voice and ISDN BRI B (bearer) channels because they are dynamically
assigned by the switch.
1. Show current crossconnect settings with the following command:
show connect <n>
Example: show connect 10
The show command will display the current settings for the specified DS1. For example, the mes-
sage for DS1 number 11 would look similar to the following:
Connections for DS1 #10 (CA DS1# 10):
From To Type Interface [--> Port]
---- ----- ----- --------------------
10:01 ..... GR303
10:02 ..... GR303
10:03 ..... GR303
10:04 ..... GR303
10:05 ..... GR303
10:06 ..... GR303
10:07 ..... GR303
10:08 ..... GR303
10:09 ..... GR303
10:10 ..... GR303
10:11 ..... GR303
10:12 ..... GR303
10:13 .....
10:14 .....
10:15 .....
10:16 .....
10:17 17:12 DATA AcmeInternet --> V.35
10:18 17:13 DATA AcmeInternet --> V.35
10:19 17:14 DATA AcmeInternet --> V.35
10:20 17:15 DATA AcmeInternet --> V.35
10:21 17:16 DATA AcmeInternet --> V.35
10:22 17:17 DATA AcmeInternet --> V.35
10:23 17:18 DATA AcmeInternet --> V.35
10:24 32:10 DATA
NOTE: For IP DS0 management, it is recommended that the management channel be
assigned to DS0 #24 on the drop DS1 to the remote Adit 600.
2. If DS0 crossconnect settings are correct, skip remaining steps.

13-22 August 2003 Access Navigator - Release 1.8
Provision Remote Adit 600 via IP DS0
Provision DS0 Crossconnects
NOTE: To change existing DS0 connections, you must first disconnect them before
making new connections.
3. Disconnect existing DS0s with the following command:
disconnect <n:ch>
Example: disconnect 10:16-24
4. Connect the IP DS0 management channel on the Adit 600 drop DS1 to the IP DS0 management
channel on the Adit Router groom DS1, with the following command.
connect <n:ch> <n:ch>
Example: connect 10:24 25:10
5. Connect other DS0s (see Figure 13-3) to make 2-way connections between DS0s, or fractional
groups of DS0s, with the following command:
connect <n:ch> <n:ch>
Example: connect 10:16 18:21
Example: connect 16:17-24 21:5-12
Figure 13-3. Crossconnect Examples
connect ds0 10:16 18:21
connect ds0 12:3 17:10
connect ds0 15:7 21:4
connect ds0 16:17-24 21:5-12
DS1 #10
DS1 #12
DS0 #16
DS0 #3
DS1 #15
DS0 #7
DS1 #16
DS0 #17-24 DS1 #21
DS0 #4
DS0 #5-12
DS1 #17
DS1 #18
DS0 #10
DS0 #21
Access Navigator
Command Examples: (A)
(B)
(C)
(D)
(A)
(B)
(C)
(D)

Access Navigator - Release 1.8 August 2003 13-23
Provision Remote Adit 600 via IP DS0
Provision Remote Adit 600
Provision Remote Adit 600
NOTE: Remote provisioning requires that the Adit 600 be pre-configured for IP DS0
management. The essential settings are listed in the Remote Adit IP DS0 Provisioning
Quick Guide on page 13-7.
After configuring the Adit 600 for IP DS0 management, the remote terminal can be
accessed through the Access Navigator as described in the following steps.
Carrier Access IP DS0 management also allows remote provisioning via Telnet and
Carrier Access Valet™ and NetworkValet™ EMS software by using the IP address of the
remote Adit 600.
1. Start remote management session with Adit 600 terminal, where <n> is the number of the Access
Navigator drop DS1 going to the terminal.
logon remote <n>
Example: logon remote 10
2. When Adit 600 prompt appears, provision terminal using Adit 600 CLI commands (refer to Adit
600 User Manual.
3. When finished provisioning Adit 600 terminal, enter Ctrl+C to cancel the connection to the
remote terminal. The Access Navigator prompt will then appear.
4. Exit management session when finished.
exit
Test DS1 and DS0 Circuits
NOTE: The Adit 600 also supports remote testing of its network and subscriber
interfaces. See Adit 600 TDM User Manual.
NOTE: The Access Navigator supports the following T1.403 loop tests:
• Responds to ESF bit patterned loop requests (when loopdetect is on)
• Generates ESF bit patterned loop requests
• Generates SF CSU inband loopcodes
NOTE: The Access Navigator provides line and payload loopback commands for
troubleshooting line problems. See Diagnostics & Troubleshooting on page 15-1.
1. Follow standard practices to test subscriber drop DS1 circuits.
2. Follow standard practices to test DS0 connections, analog channels, and remote interfaces.

13-24 August 2003 Access Navigator - Release 1.8
Provision Remote Adit 600 via IP DS0
Test DS1 and DS0 Circuits

14-2 August 2003 Access Navigator - Release 1.8
Alarm Clearing
Identify Alarm Clearing Procedure
Identify Alarm Clearing Procedure
Find alarm source in following list and go to the alarm clearing procedure:
lCLI alarm message – go to Clear Alarms – FDL on page 14-3
lEOC alarm message – go to Clear Alarms – EOC on page 14-8
lSNMP alarm message – go to Clear Alarms – SNMP on page 14-14
lEquipment Status Indicators – go to Clear Alarms – Status Indicators on page 14-15
lFacility Alarm System – go to Clear Alarms – FDL on page 14-3
lUnknown – go to Clear Alarms – FDL on page 14-3

Access Navigator - Release 1.8 August 2003 14-3
Alarm Clearing
Clear Alarms – FDL
Clear Alarms – FDL
NOTE: The CLI has three alarm levels:
CRITICAL alarms affect service to 128 or more subscribers.
(Only the manually set critical alarm is currently defined.)
MAJOR alarms affect service to 24 or more subscribers.
MINOR alarms are non-service affecting, but reduce reliability.
1. Start RS-232 or Telnet management session (see Start Management Session on page 7-1).
2. Display all currently active alarms with the following command:
alarms
This will produce an alarm status message similar to the following, showing all currently active alarms:
Time Date Severity Description
---- ---- -------- --------------------------
03:11:17 01/09/1999 Major DS1 20 Loss Of Signal
00:00:17 01/09/1999 Major DS1 19 Loss Of Signal
00:00:17 01/14/1999 Minor Onboard Power Supply B Failure
3. Operate Alarm Cutoff (ACO) if desired with the following command.
aco
4. If there any Critical alarms, follow trouble clearing procedure in Table 14-1 on page 14-3 to clear
alarms and then return to Step 2.
5. If there any Major alarms, follow trouble clearing procedure in Table 14-2 on page 14-4 to clear
alarms and then return to Step 2.
6. If there any Minor alarms, follow trouble clearing procedure in Table 14-3 on page 14-5 to clear
alarms and then return to Step 2.
7. Continue to monitor alarms for next 30 minutes to ensure that no alarms are reported.
8. If more alarms have been reported, go to Step 2.
9. Return faulty units to repair facility.
Table 14-1 CLI Critical Alarm Message and Trouble Clearing Procedure
Event Message Description Trouble Clearing Procedure
Manually set critical
alarm Allows user to set and clear
critical alarm state. LED, relay,
alarm, and event logs follow
setting.
Use following command to clear
alarm:
set alarms critical off

14-4 August 2003 Access Navigator - Release 1.8
Alarm Clearing
Clear Alarms – FDL
Table 14-2 CLI Major Alarm Message and Trouble Clearing Procedure
Event Message Description Trouble Clearing Procedure
DS1 Card n Removed
While In Service Quad T1 Framer card removed
while one or more of the 4 DS1s
were provisioned as in-service.
Insert a Quad T1 Framer card, or
provision all 4 DS1s as out of
service. Use following command
to change service state:
set ds1 <n> <up|down>
DS1 n Loss of Frame DS1 has LOF (Loss of Frame) –
there is a signal present but the
DS1 receiver is not framed to it.
This alarm occurs if the DS1 is set
for ESF and the incoming signal is
D4 (or vice-versa).
Correct the problem with the
incoming DS1 signal, or use
following command to provision
the DS1 as out of service:
set ds1 <n> <up|down>
DS1 n Loss of Signal DS1 has LOS (Loss of Signal) Correct the problem with the
incoming DS1 signal, or use
following command to provision
the DS1 as out of service:
set ds1 <n> <up|down>
DS1 n RAI (Yellow
Alarm) DS1 is receiving RAI (Remote
Alarm Indication), also known as
Yellow Alarm. The far end
network element sends this alarm
when it declares Carrier Failure
Alarm (LOS, LOF, AIS).
Correct the problem with the
incoming DS1 at the far end, or
use following command to
provision the DS1 as out of
service:
set ds1 <n> <up|down>
DS1 n Transmit Failure Quad T1 Framer transmit DS1
circuit failure Replace the Quad T1 Framer card,
or use following command to
provision the DS1 as out of
service:
set ds1 <n> <up|down>
Manually set major
alarm Allows user to set and clear
critical alarm state. LED, relay,
alarm, and event logs follow
setting.
Use following command to clear
alarm:
set alarms major off

Access Navigator - Release 1.8 August 2003 14-5
Alarm Clearing
Clear Alarms – FDL
Table 14-3 CLI Minor Alarm Message and Trouble Clearing Procedure
Event Message Description Trouble Clearing Procedure
-48V DC power A/B
Low or Missing -48V DC power supply to the
controller (A or B) is low or
missing. Under normal condition
power is shared between controller
cards.
Check power cable connection or
battery voltage of the reporting
controller card.
Alarm Input 1/2/3
Detected Contact closure was detected on
the indicated alarm input (1,2, or
3). Alarm inputs can be wired to
the facility alarm system. Under
normal conditions the facility
alarm system should provide open
contacts to the alarm inputs.
Providing contact closure to an
alarm input results in this alarm.
The alarm is cleared when the
contact is opened.
Controller A/B
Incompatible Controllers do not support the
same functionality; for example,
one supports EOC/TMC and the
other does not.
Remove the standby controller and
replace with a compatible
controller (see Replace Controller
Card on page 16-3 or update
controller with compatible
software (see Update Controller
Card Software on page 17-1).
Controller A/B Removed Upon removal the controller card
(A or B), the remaining controller
card is now active.
Insert a good controller card into
the empty slot
Controller A/B software
version mismatch Controller card software versions
do not match. Update offending controller with
appropriate software (see Update
Controller Card Software on
page 17-1).
DS1 n Major Line CV DS1 is receiving Line Code
Violations at a rate greater than
1.0 x 10-3. This indicates a weak
signal or faulty wiring.
Correct the problem with the
incoming DS1 signal, or use
following command to provision
the DS1 as out of service:
set ds1 <n> <up|down>

14-6 August 2003 Access Navigator - Release 1.8
Alarm Clearing
Clear Alarms – FDL
EOC Primary/Secondary
Link Down EOC LAPD data link
communication not established
with the switch. Access Navigator
periodically retries to establish
LAPD data link with the switch.
Ensure DS1 assigned to EOC is
healthy.
Note: This alarm will also occur if
TMC or EOC is set to none.
Check status of DS1 assigned for
EOC with the following
command:
status eoc
Check EOC provisioning with the
following command:
show eoc
Use following command to change
setting:
set eoc <primary/secondary> ds1
<n>
Manually set minor
alarm Allows user to set and clear
critical alarm state. LED, relay,
alarm, and event logs follow
setting.
Use following command to clear
alarm:
set alarms minor off
On Board Power Supply
A/B Failure DC power supply on the controller
(A or B) caused a failure. Reporting controller card (A or B)
must be replaced.
Remote Device #n: T1
#x Loss of Carrier Remote device on DS1 #n
reported loss of carrier on T1 #x.Clear trouble at remote device.
Remote Device #n: T1
#x Loss of Synch Remote device on DS1 #n
reported loss of synchronization
on T1 #x.
Clear trouble at remote device.
Remote Device #n: T1
#x rx AIS Remote device on DS1 #n
received Blue alarm (AIS) on T1
#x.
Clear trouble at remote device.
Remote Device #n: T1
#x rx Yellow alarm Remote device on DS1 #n
received Yellow alarm (RAI) on
T1 #x.
Clear trouble at remote device.
Remote Device #n: V.35
loss of RTS Remote device on DS1 #n
reported loss of RTS on V.35
interface.
Clear trouble at remote device.
Table 14-3 CLI Minor Alarm Message and Trouble Clearing Procedure
Event Message Description Trouble Clearing Procedure

Access Navigator - Release 1.8 August 2003 14-7
Alarm Clearing
Clear Alarms – FDL
TMC Primary/
Secondary Link Down TMC LAPD data link
communication not established
with the switch. Access Navigator
periodically retries to establish
LAPD data link with the switch.
Ensure DS1 assigned to TMC is
healthy.
Note: This alarm will also occur if
TMC or EOC is set to none.
Check status of DS1 assigned for
TMC with the following
command:
status tmc
Check TMC provisioning with the
following command:
show tmc
Use following command to change
setting:
set tmc <primary/secondary> ds1
<n>
Table 14-3 CLI Minor Alarm Message and Trouble Clearing Procedure
Event Message Description Trouble Clearing Procedure

14-8 August 2003 Access Navigator - Release 1.8
Alarm Clearing
Clear Alarms – EOC
Clear Alarms – EOC
NOTE: EOC Interface – This procedure describes Access Navigator alarm messages
sent to the local switch over the GR-303 Embedded Operations Channel (EOC). Because
some EOC messages are reported only to the local switch, it is recommended that this
procedure be followed to identify EOC alarms. If Command Line Interface (CLI) commands
are needed to clear the alarm, the operator should go to Clear Alarms – FDL on page 14-3.
NOTE: Alarms – The EOC has four alarm levels:
CRITICAL alarms affect service to 128 or more subscribers.
(No critical alarms are currently defined. The Access Navigator
does not report manually set alarms (used for maintenance testing) over the EOC.)
MAJOR alarms affect service to 24 or more subscribers.
MINOR alarms are non-service affecting, but reduce reliability.
WARNING alarms are non-service affecting, but reduce reliability.
(Warnings are reported only to the local switch, not to the CLI.)
1. Retrieve EOC alarms from the local switch.
2. If there any Critical alarms, follow trouble clearing procedure in Table 14-4 on page 14-8 to clear
alarms and then return to Step 1.
3. If there any Major alarms, follow trouble clearing procedure in Table 14-5 on page 14-9 to clear
alarms and then return to Step 1.
4. If there any Minor alarms, follow trouble clearing procedure in Table 14-6 on page 14-10 to clear
alarms and then return to Step 1.
5. If there any Warning alarms, follow trouble clearing procedure in Table 14-7 on page 14-13 to clear
alarms and then return to Step 1.
6. Continue to monitor alarms for next 30 minutes to ensure that no alarms are reported.
7. If any more alarms have been reported, go to Step 2
8. Return faulty units to repair facility.
Table 14-4. EOC Critical Alarm Message and Trouble Clearing Procedure
Event Message Description Trouble Clearing Procedure
No critical alarms have been
defined.

Access Navigator - Release 1.8 August 2003 14-9
Alarm Clearing
Clear Alarms – EOC
Table 14-5. EOC Major Alarm Message and Trouble Clearing Procedure
Event Message Description Trouble Clearing Procedure
Alarm Count List
Change Event Report Service Problem.
(Reported only if the alarm count
list has been created. The alarm
count list is created by DMS
switches.)
The number of alarms active in the
Access Navigator has changed.
Only those alarms reportable to
the switch and excluding Service
Problems are included in the alarm
count list.
The alarm is cleared after all
events reportable to the switch
have been cleared.
DS1 Card n Removed
While In Service Event Report Line Card Problem.
Quad T1 Framer card removed
while one or more of the four
DS1s were provisioned as in-
service.
Insert a Quad T1 Framer card, or
provision all four DS1s as out of
service. Use following CLI
command to change service state:
set ds1 <n> <up|down>
DS1 n Loss of Frame Event Report LOF Problem. DS1
has LOF (Loss of Frame) – there is
a signal present but the DS1
receiver is not framed to it. This
alarm occurs if the DS1 is set for
ESF and the incoming signal is D4
(or vice-versa).
Correct the problem with the
incoming DS1 signal, or use
following CLI command to
provision the DS1 as out of
service:
set ds1 <n> <up|down>
DS1 n Loss of Signal Event Report LOS Problem. DS1
has LOS (Loss of Signal) Correct the problem with the
incoming DS1 signal, or use
following CLI command to
provision the DS1 as out of
service:
set ds1 <n> <up|down>
DS1 n RAI (Yellow
Alarm) Event Report Alarm Indication.
DS1 is receiving RAI (Remote
Alarm Indication), also known as
Yellow Alarm. The far end
network element sends this alarm
when it declares Carrier Failure
Alarm (LOS, LOF, AIS).
Correct the problem with the
incoming DS1 at the far end, or
use following CLI command to
provision the DS1 as out of
service:
set ds1 <n> <up|down>
DS1 n Transmit Failure Event Report Framing Problem.
Quad T1 Framer transmit DS1
circuit failure.
Replace the Quad T1 Framer card,
or use following CLI command to
provision the DS1 as out of
service:
set ds1 <n> <up|down>

14-10 August 2003 Access Navigator - Release 1.8
Alarm Clearing
Clear Alarms – EOC
System Alarm State
Change Event Report Service Problem
(5ESS only).
The severity of the system alarm
state has changed. Only those
events reportable to the switch and
excluding Service Problems are
included in the system alarm state.
The alarm is cleared after all
events reportable to the switch
have been cleared.
Table 14-6 EOC Minor Alarm Message and Trouble Clearing Procedure
Event Message Description Trouble Clearing Procedure
-48V DC power A/B
Low or Missing Event Report Power Problem.
-48V DC power supply to the
controller (A or B) is low or
missing. Under normal condition
power is shared between controller
cards.
Check power cable connection or
battery voltage of the reporting
controller card.
Alarm Count List
Change Event Report Service Problem.
(Reported only if the alarm count
list has been created. The alarm
count list is created by DMS
switches.)
The number of alarms active in the
Access Navigator has changed.
Only those alarms reportable to
the switch and excluding Service
Problems are included in the alarm
count list.
The alarm is cleared after all
events reportable to the switch
have been cleared
Alarm Input 1/2/3
Detected Event Report Environmental
Problem. Contact closure was
detected on the indicated alarm
input (1,2, or 3). Alarm inputs can
be wired to the facility alarm
system. Under normal conditions
the facility alarm system should
provide open contacts to the alarm
inputs. Providing contact closure
to an alarm input results in this
alarm.
The alarm is cleared when the
contact is opened.
Table 14-5. EOC Major Alarm Message and Trouble Clearing Procedure
Event Message Description Trouble Clearing Procedure

Access Navigator - Release 1.8 August 2003 14-11
Alarm Clearing
Clear Alarms – EOC
Controller A/B
Incompatible Event Report Replaceable Unit
Mismatch. Controllers do not
support the same functionality; for
example, one supports EOC/TMC
and the other does not.
Remove the standby controller and
replace with a compatible
controller (see Replace Controller
Card on page 16-3) or update
controller with compatible
software (see Update Controller
Card Software on page 17-1).
Controller A/B Removed Event Report Replaceable Unit
Missing. Upon removal the
controller card (A or B), the
remaining controller card is now
active.
Insert a good controller card into
the empty slot
Controller A/B software
version mismatch Event Report Replaceable Unit
Mismatch. Controller card
software versions do not match.
Update offending controller with
appropriate software (see Update
Controller Card Software on
page 17-1).
DS1 n Major Line CV DS1 is receiving Line Code
Violations at a rate greater than
1.0 x 10-3. This indicates a weak
signal or faulty wiring.
Correct the problem with the
incoming DS1 signal, or provision
the DS1 as out of service
EOC Primary/Secondary
Link Down Event Report Service Problem.
EOC LAPD data link
communication not established
with the switch. Access Navigator
periodically retries to establish
LAPD data link with the switch.
Ensure DS1 assigned to EOC is
healthy.
Check status of DS1 assigned for
EOC with the following CLI
command:
status eoc
Check EOC provisioning with the
following CLI command:
show eoc
Use following CLI command to
change setting:
set eoc <primary/secondary> ds1
<n>
Remote Device #n:
T1 #x Loss of Synch Remote device on DS1 #n
reported loss of synchronization
on T1 #x. Minor alarm for active
crossconnects.
Clear trouble at remote device.
Remote Device #n:
T1 #x rx AIS Remote device on DS1 #n
received Blue alarm (AIS) on T1
#x. Minor alarm for active
crossconnects.
Clear trouble at remote device.
Table 14-6 EOC Minor Alarm Message and Trouble Clearing Procedure
Event Message Description Trouble Clearing Procedure

14-12 August 2003 Access Navigator - Release 1.8
Alarm Clearing
Clear Alarms – EOC
Remote Device #n:
T1 #x rx Yellow alarm Remote device on DS1 #n
received Yellow alarm (RAI) on
T1 #x. Minor alarm for active
crossconnects.
Clear trouble at remote device.
Remote Device #n: V.35
loss of RTS Remote device on DS1 #n
reported loss of RTS on V.35
interface. Minor alarm for active
crossconnects.
Clear trouble at remote device.
TMC Primary/
Secondary Link Down Event Report Service Problem.
TMC LAPD data link
communication not established
with the switch. Access Navigator
periodically retries to establish
LAPD data link with the switch.
Ensure DS1 assigned to TMC is
healthy.
Check status of DS1 assigned for
TMC with the following CLI
command:
status tmc
Check TMC provisioning with the
following CLI command:
show tmc
Use following CLI command to
change setting:
set tmc <primary/secondary> ds1
<n>
System Alarm State
Change Event Report Service Problem
(5ESS only). The severity of the
system alarm state has changed.
Only those events reportable to the
switch and excluding Service
Problems are included in the
system alarm state.
The alarm is cleared after all
events reportable to the switch
have been cleared.
Table 14-6 EOC Minor Alarm Message and Trouble Clearing Procedure
Event Message Description Trouble Clearing Procedure

Access Navigator - Release 1.8 August 2003 14-13
Alarm Clearing
Clear Alarms – EOC
Table 14-7 EOC Warning Alarm Message and Trouble Clearing Procedure
Event Message Description Trouble Clearing Procedure
Alarm Count List
Change Event Report Service Problem.
(Reported only if the alarm count
list has been created. The alarm
count list is created by DMS
switches.)
The number of alarms active in the
Access Navigator has changed.
Only those alarms reportable to
the switch and excluding Service
Problems are included in the alarm
count list.
The alarm is cleared after all
events reportable to the switch
have been cleared.
Analog Line
Termination Out of
Service
Event Report Service Problem.
A previously in-service DS0
configured as an analog line
termination has been disabled
(set ds0 <n:ch> down) or an
error condition has been detected
and the DS1 is now out of service.
Correct the problem with the
incoming DS1 signal, or provision
the DS1 as out of service.
DS1 Out of Service Event Report Service Problem
(Reported only if DS1 type =
SWITCH).
A previously in-service DS1 has
been disabled (set ds1 <n>
down) or an error condition has
been detected and the DS1 is now
out of service.
Correct the problem with the
incoming DS1 signal, or provision
the DS1 as out of service.
System Alarm State
Change Event Report Service Problem
(5ESS only).
The severity of the system alarm
state has changed. Only those
events reportable to the switch and
excluding Service Problems are
included in the system alarm state.
The alarm is cleared after all
events reportable to the switch
have been cleared.

14-14 August 2003 Access Navigator - Release 1.8
Alarm Clearing
Clear Alarms – SNMP
Clear Alarms – SNMP
NOTE: This procedure describes Access Navigator trap messages sent to a Network
Management System (NMS) IP address. If Command Line Interface (CLI) commands are
needed to clear the alarm, the operator should go to Clear Alarms – FDL on page 14-3.
1. Retrieve trap messages from the network management system.
2. If there are any trap messages, follow trouble clearing procedure in Table 14-8 to clear alarms and
then return to Step 1.
Table 14-8 Trap Message and Trouble Clearing Procedure
Trap Message Description Trouble Clearing Procedure
authenticationFailure Occurs when a bad community
string is used. None required. However, repeated
occurrences may indicate an
incorrect management program
setting or an attempt to breach
security.
linkDown Sent when a DS1 changes from an
up (in service) state to a down (out
of service) state. It is not sent
when a DS1 is set “down” by a
CLI command.
Message includes DS1 number (1
to 32). To clear the DS1 alarm, see
Clear Alarms – FDL on
page 14-3.
linkUp Sent when a DS1 changes from a
down (out of service) state to an
up (in service) state. It is not sent
when a DS1 is set “up” by a CLI
command.
None required.
warmStart Sent whenever the SNMP agent is
restarted as a result of a software
reset or unit power-up.
None required. However, if not
caused by operator, then repeated
occurrences may indicate a facility
power problem.

Access Navigator - Release 1.8 August 2003 14-15
Alarm Clearing
Clear Alarms – Status Indicators
Clear Alarms – Status Indicators
Find indicator in following list and go to the alarm clearing procedure:
lPOWER indicator – go to Power Status LEDs on page 14-16
lACTIVE indicator – go to Active/Standby Controller Status LEDs on page 14-17
lCRITICAL indicator – go to Critical Alarm Status LEDs on page 14-18
lMAJOR indicator – go to Major Alarm Status LEDs on page 14-18
lMINOR indicator – go to Minor Alarm Status LEDs on page 14-19
lACO indicator – go to Alarm Cutoff (ACO) Status LED on page 14-19
lDSI indicator – go to DS1 Status LEDs on page 14-20
lEthernet indicator (on rear panel) – go to Ethernet Link Status LED on page 14-21
NOTE: Alarm and equipment status can also be determined using CLI commands. See
Clear Alarms – FDL on page 14-3.
Figure 14-1. Front Panel Indicators (Ethernet Indicator is on Rear Panel)
Controller ’A’ Indicators Controller ’B’ Indicators
Critical, Major, Minor
Alarm Indicators
Power and
Active/Standby
Indicators
Alarm Cutoff (ACO)
Pushbutton and Indicator
DS1 Status Indicators (1 to 32)

14-16 August 2003 Access Navigator - Release 1.8
Alarm Clearing
Power Status LEDs
Power Status LEDs
The Access Navigator may have one or two Controller cards. Each Controller card has a Power LED
indicator showing the status of the -48 VDC input power as well as the status of the card’s internal
power supply.
Table 14-9. Power Status LEDs
LED State Description Troubleshooting
Green Normal operation Normal operation.
Off -48V power failure or power
missing Check -48V input to unit. Input voltage
must be between -42 and -60 V.
Red Internal power supply failure Power supply is located on Controller
card. Replace suspect Controller card (A
or B) with known good card. Cards can
be replaced with power on.
Yellow Card is booting up after reset
or power-on. If a software upgrade to version 1.20 or
higher is performed on a standby
Controller without a SIMM installed, the
Controller’s POWER indicator will
remain yellow until the required SIMM is
installed

Access Navigator - Release 1.8 August 2003 14-17
Alarm Clearing
Active/Standby Controller Status LEDs
Active/Standby Controller Status LEDs
The Access Navigator may have one or two Controller cards, installed in the slots marked Controller A
and Controller B. At least one Controller card is required. If there is only one Controller card, by default
it will be the “active” card.
The Access Navigator can also be equipped as redundant, with two Controller cards. Either Controller
card can be made active during setup. The other Controller card remains in a standby state, ready to take
over in the event that the active Controller fails or is taken out of service. Both Controller cards keep
identical data bases, so that either card can take over and maintain all existing call connections.
NOTE: One Controller card must always be active, indicated by a green Active status
LED. If there are two Controller cards (protected system), one Controller will be active
(Active status LED lights green) and one Controller will be in standby (Active status LED
will be off).
Table 14-10. Active/Standby Controller Status LEDs
LED State Description Troubleshooting
Off Controller card is in standby. LED will be off if Controller card is in
standby or is not operational. Use the
status equipment command for
additional information.
Green Controller card is active. Caution: Do not remove or replace an
active Controller card if there are calls in
progress. In an unprotected system (one
Controller card), the system must be
taken offline for service. In a redundant
system, use the switch controller
command to put the Controller card in
standby before removing.

14-18 August 2003 Access Navigator - Release 1.8
Alarm Clearing
Critical Alarm Status LEDs
Critical Alarm Status LEDs
A critical alarm means that a fault exists that affects more than 128 call lines. A critical alarm requires
an immediate maintenance response. No critical alarms are currently defined for the Access Navigator.
Major Alarm Status LEDs
A major alarm means that a fault exists that affects 24 or more call lines. A major alarm requires a
prompt maintenance response. Major faults include:
l DS1 loss of signal (LOS)
l DS1 loss of frame (LOF)
l DS1 interface receives alarm indication signal (AIS)
l DS1 interface receives remote alarm indication (RAI, yellow alarm)
l DS1 Quad Framer card failed or was removed
Table 14-11. Critical Alarm Status LEDs
LED State Description Troubleshooting
Off No critical alarms present. Alarms appear only on the active
Controller.
Red Critical alarm exists. Use the states of the Active/Standby
status LEDs and DS1 status LEDs to help
locate the source of the fault.
Table 14-12. Major Alarm Status LEDs
LED State Description Troubleshooting
Off No major alarms present Alarms appear only on the active
Controller.
Red Major alarm exists Use the state of the Power LEDs, Active/
Standby status LEDs, and DS1 status
LEDs to help locate the source of the
fault.

Access Navigator - Release 1.8 August 2003 14-19
Alarm Clearing
Minor Alarm Status LEDs
Minor Alarm Status LEDs
A minor alarm means that a non-service affecting condition exists, or that a condition exists affecting
service to few customer lines (2 to 23) or has the potential to affect traffic, or that a protection switch
occurred. Minor faults include:
l IDLC link failure (primary or secondary EOC/TMS fails) if backup is active
l IDLC link out of service because of loopback test
l Standby Controller card removed or failed
l Self-test failure (in redundant system)
l Power input -48V missing or too low
Alarm Cutoff (ACO) Status LED
The Alarm Cutoff feature permits the operator to temporarily silence the alarm outputs while testing and
repairing the Access Navigator. ACO does not stop DS1 alarm messages.
Pressing the ACO pushbutton switch disables the alarm relays and lights the ACO status LED. This
keeps the relay contacts open on the Alarm Output connector. If another alarm occurs, the alarm relays
will be enabled again and the ACO status LED will go off.
Alarm Cutoff disables the following signals on the Alarm Output connector:
l Critical alarm
l Major alarm
l Minor alarm
Table 14-13. Minor Alarm Status LEDs
LED State Description Troubleshooting
Off No minor alarms present Alarms appear only on the active
Controller.
Yellow Minor alarm exists Use the state of the Power LEDs, Active/
Standby status LEDs, and DS1 status
LEDs to help locate the source of the
fault.
Table 14-14. Alarm Cutoff (ACO) Status LEDs
LED State Description Troubleshooting
Off Alarm(s) active Normal operation. Any alarms will
produce relay closures on the Alarm
Output connector.
Yellow Alarm(s) suppressed ACO disables the alarm relays so that all
contacts remain open on the Alarm
Output connector.

14-20 August 2003 Access Navigator - Release 1.8
Alarm Clearing
DS1 Status LEDs
DS1 Status LEDs
Each Quad T1 Framer (QF) card has status indicators for four DS1s. The Access Navigator holds up to
8 QF cards, providing up to 32 DS1 circuits.
There are a total of 32 DS1 status LEDs on the front control panel, arranged in groups of 4,
corresponding to the 4 DS1 interfaces of each installed QF card. An LED will be off if the associated
DS1 interface is out of service or if there is no installed Quad Framer card for that interface. In order to
display the many DS1 status states, each DS1 LED will show a specific color (red, yellow, green) and
duty cycle (off, on, flash slow, flash fast).
Table 14-15. DS1 Status LEDs
LED State Description Troubleshooting
Off Off-line Individual DS1s can be taken out of
service by using the set ds1 down
command and put into service using the
set ds1 up command.
Green Normal operation Normal operation.
Green Flashing Loopback test in progress Tests may be initiated by local or remote
commands. Local self-tests are initiated
using the set ds1 line loopup and set ds1
payload loopup commands. Remote
tests use ANSI T1.403 in-band or FDL
commands.
Red Loss of signal (LOS) When the receiving unit detects a failure,
it will display a red alarm and send a T1
yellow alarm signal upstream toward the
cause of the problem (such as a cut
cable). Normally, the location of the fault
is somewhere between the units
displaying the red and yellow alarms.
Red Flashing Fast Self-test failure Retest DS1 using test ds1 command. If
test fails again, replace Quad Framer card
with known good card and test again.
Red Flashing Slow Loss of frame (LOF) and/or
Alarm indication signal (AIS) T1 problem exists, but the line is intact.
LOF indicates an upstream T1 transmit
problem exists, or that there is a framing
mismatch (ESF and D4) at the two ends.
An AIS (blue alarm) message is
transmitted downstream to indicate an
upstream problem exists.

Access Navigator - Release 1.8 August 2003 14-21
Alarm Clearing
Ethernet Link Status LED
Ethernet Link Status LED
NOTE: An Ethernet connection is required for management by SNMP and Telnet CLI.
The Ethernet Link Status LED is located on the rear panel, next to the Ethernet connector.
.
Figure 14-2. Ethernet Indicator on Rear Panel
.
Yellow Line code violation (LCV) The DS1 interface received an LCV
transmission error. LCVs can occur with
faulty wiring, poor signal quality, or a
line code mismatch (AMI and B8ZS) at
the two ends.
Yellow Flashing Yellow alarm The Access Navigator will display a
yellow alarm when it receives an LOS
alarm signal. (See red LED state
discussion.)
Table 14-16. Ethernet Link Status LED
LED State Description Troubleshooting
Off No link or connection Check cable connections.
Green Link okay LED lights in response to presence of
Ethernet timing pulses. A green LED
indicates that the Ethernet link is okay,
but does not verify that the Access
Navigator is receiving or processing
Telnet. (See note above.)
Table 14-15. DS1 Status LEDs (Continued)
LED State Description Troubleshooting
Ethernet
Connector
Ethernet Link OK
Status Indicator

14-22 August 2003 Access Navigator - Release 1.8
Alarm Clearing
Ethernet Link Status LED

CHAPTER
Diagnostics & Troubleshooting
In this Chapter
nAlarms and Logs ... 15-2
nAlarm and Status Indicators ... 15-8
nStatus and Performance ... 15-11
nGR-303 Status and Performance ... 15-22
nNear-End Loopbacks ... 15-29
nFar-End Loopbacks ... 15-31
nAccess Bank II Loopbacks ... 15-36
nBit Patterns and Error Tests ... 15-43
nOther Maintenance Commands ... 15-53
nTechnical Support ... 15-55

15-2 August 2003 Access Navigator - Release 1.8
Diagnostics & Troubleshooting
Alarms and Logs
Alarms and Logs
nOperations Interface ... 15-2
nAlarms ... 15-2
nAlarm Reporting ... 15-3
nAlarm Testing ... 15-3
nAlarm and Status Indicators ... 15-3
nFacility Alarm System ... 15-4
nAlarm Cutoff (ACO) ... 15-4
nAlarm Signaling – Red, Yellow (RAI), Blue (AIS) ... 15-4
nDS1 Failures ... 15-5
nEvent Log ... 15-5
nConfiguration Change Log ... 15-6
nBERT Log ... 15-7
nTMC Log ... 15-7
Operations Interface
CLI alarm identification requires RS-232 or Telnet connections to the Access Navigator for displaying
status, settings, logs, and performance monitoring data. EOC alarms are reported directly to the GR-303
switch, while SNMP traps are reported to the Network Management System.
The Access Navigator operating system provides a Command Line Interface (CLI), which uses simple
text based commands and messages.
Alarms
The Access Navigator monitors both internal operation and network traffic flow. When a service-
affecting event occurs, the Access Navigator provides an alarm to alert the operator. Use the CLI
alarms command to display current alarms (see Alarms on page 18-25).
Alarms are events that produce audible/visual indications or messages to the management interfaces.
There are four alarm severities. Access Navigator alarms have five levels of severity. Only the first three
provide front panel indications and alarm relay outputs. Manually set alarms used for testing (see Set
Alarms on page 18-95) are not reported over the EOC to the GR-303 switch.
l CRITICAL alarms affect service to 128 or more subscribers, with a single failure. (Only the
manually set critical alarm is currently defined.)
l MAJOR alarms affect service to 24 or more subscribers, with a single failure. Since each DS1
(or T1) carries 24 DS0s, the loss of traffic on one or more DS1s will produce a major alarm. A
major alarm can be caused by an external event (such as a cut T1 line) or an internal problem (such
as a failed T1 card).

Access Navigator - Release 1.8 August 2003 15-3
Diagnostics & Troubleshooting
Alarm Reporting
l MINOR alarms affect service to 2 to 23 subscribers, or reduce service reliability. A minor alarm
will occur if a redundant element fails, such as a Controller card, power supply, or GR-303 control
channel.
l WARNING alarms (GR-303 only) indicate a service state change.
l ALERT alarms are non-service affecting, but indicate a quality problem. Alerts will occur when
monitored traffic events exceed user-set thresholds.
Alarm Reporting
Access Navigator reports alarms in several ways:
l Alarm Indicators. LED indicators on the front panel (see Figure 15-2) show critical, major, and
minor alarms, as well as system, power, and DS1 status.
l Alarm Relay Outputs. The Access Navigator has alarm relays that are activated by critical,
major, and minor alarms. These three relays provide dry contact closures for connection to the
office facility’s alarm system.
l Alarm Inputs. External contact closures can be reported.
l CLI Alarm Messages. The control interface provides alarm messages and log status reports to
aid the operator in locating problems and monitoring events.
l EOC Alarm Messages. Access Navigators with the GR-303 option provide alarm message
reporting to the switch over the Embedded Operations Channel (EOC) in the GR-303 interface
group DS1s.
l SNMP Trap Reports. Traps are generated when certain events occur (see SNMP Trap Reports
on page C-9).The Access Navigator can send these reports to up to three Network Management
System (NMS) IP addresses.
Alarm Testing
Access Navigator alarm functions can be manually tested using the following command for setting
critical, major, and minor alarms. Turning alarms on or off will produce alarm messages and log entries
stating that the alarm event was manually set or cleared by the user. Manually set alarms are not reported
over the GR-303 EOC link to the switch.
Syntax: set alarms <critical|major|minor> <on|off>
Alarm and Status Indicators
The Access Navigator front and rear panels provide the following alarm and status indicators. For
detailed information, see Alarm and Status Indicators on page 15-8.
l Power
l Active (Controller)
l Critical alarm
l Major alarm
l Minor alarm

15-4 August 2003 Access Navigator - Release 1.8
Diagnostics & Troubleshooting
Facility Alarm System
l Alarm Cutoff (ACO)
l DS1 status
l Ethernet status
Facility Alarm System
The Access Navigator has alarm relay outputs for connection to the facility alarm system (see Alarm
Output Connections on page 6-27). Separate alarm outputs are provided for critical, major, and minor
alarms.
Alarm Cutoff (ACO)
The ACO function enables the operator to turn off all alarm relay outputs from the Access Navigator to
the facility alarm system. If logged into the Access Navigator via RS-232 or Telnet, use the aco
command (see ACO on page 18-23). If standing next to the Access Navigator, press the ACO pushbutton
switch on the Controller displaying the alarm indication (see Figure 15-2).
The ACO indicator will light while the alarm relays are cut off. The ACO function will be reset if a new
alarm event occurs with the same severity (critical, major, minor). Normal operation will resume when
all alarms have been cleared.
Alarm Signaling – Red, Yellow (RAI), Blue (AIS)
Traditional telecommunications alarm signals were assigned colors:
l RED – a local alarm such as LOF or LOS
l YELLOW – an alarm signal returned back toward the failure. The yellow signal is officially
called a Received Alarm Indicator (RAI).
l BLUE – an alarm signal forwarded to the next element. The blue signal is officially called an
Alarm Indication Signal (AIS).
Simply stated, when a DS1 network element sees red, it returns yellow and forwards blue.
The Access Navigator responds to received red and yellow DS1 alarm signals and detects Loss of Frame
(LOF) and Loss of Signal (LOS) alarms (see Figure 15-1). Blue alarms are not forwarded because the
Access Navigator is a 1:0 digital crossconnect switch (DCS). Instead of sending an all-ones blue alarm
pattern over the forwarded DS1s, the DS1 interface forwards an all-ones pattern over each affected DS0.
In a 1:0 DCS the 24 DS0s in each received DS1 may be split into different DS1 paths. Consequently,
DS1 blue alarm signaling is not allowed on the forwarded DS1s because this would interrupt valid
traffic on DS0s received by other DS1s.

Access Navigator - Release 1.8 August 2003 15-5
Diagnostics & Troubleshooting
DS1 Failures
Figure 15-1. Access Navigator Alarm Signal Response
Access Navigator DS1 interfaces respond as follows:
1. Display red alarm status on Access Navigator
2. Return yellow alarm pattern (01000000) over same DS1
3. Forward all-ones alarm pattern (11111111) over the 24 DS0s
DS1 Failures
In the event of a DS1 failure, the Access Navigator / GR-303 sends an on-hook signal toward the switch
for each affected DS0 to terminate the calls.
Event Log
In addition to recording alarm events, the Access Navigator maintains a log of the most recent 400
alarms and informational (info) events that do not affect service. The Access Navigator maintains a log
of the following event types.
l Critical alarms
l Major alarms
l Minor alarms
l Informational events
Log reports are available using the CLI log command (see Log on page 18-38). You can also filter the
log reports to display only certain event types, as well as only equipment or DS1 events.
Syntax: log
Displays all log events except BERT, TMC, and Configuration change events.
Syntax: log <major|minor|alert|info>
Displays only alarms with a specified severity.
DS1
Interface
Receive DS1
Blue (RAI),
or Detect
LOF or LOS
Return DS1
Yellow (AIS)
Forward All-Ones
Pattern over the
Affected DS0s
1:0
DCS
DS1
Interface
DS1
Interface
DS1
Interface

15-6 August 2003 Access Navigator - Release 1.8
Diagnostics & Troubleshooting
Configuration Change Log
Syntax: log ds1 <n>
Displays only DS1 alarms.
Syntax: log ds1 <n> <major|minor|alert|info>
Displays only DS1 alarms with a specified severity level.
Syntax: log equipment
Displays only equipment alarms.
Syntax: log equipment <major|minor|alert|info>
Displays only equipment alarms with a specified severity level.
Syntax: log info
Displays only informational events.
Syntax: clear log
Erases all data in the log file.
Configuration Change Log
The Access Navigator maintains a log of the most recent 500 configuration changes in a separate log
file, which can be displayed using the CLI log config command (see Log Config on page 18-41).
Filtering options allow the user to display selected events. The Access Navigator also records the
Management Interface causing the change – CLI, EOC, SNMP, or ICC (inter-controller commands).
Syntax: log config
Displays all configuration log events.
Syntax: log config ds0 <n:ch>
Displays only the configuration management events affecting a DS0 channel or range
of channels.
Syntax: log config ds1 <n>
Displays only the configuration management events affecting a DS1 or range of DS1s.
Syntax: log config crv <value>
Displays only the configuration management events affecting a CRV or range of
CRVs.
Syntax: log config source <cli|eoc|snmp|icc>
Displays only the configuration management events from a management interface.
Syntax: clear config log
Erases all data in the configuration change log file.

Access Navigator - Release 1.8 August 2003 15-7
Diagnostics & Troubleshooting
BERT Log
BERT Log
Using CLI commands, the Access Navigator can perform a variety of Bit Error Rate Tests. BERT data
is recorded in a separate log file, which can be displayed using the CLI log bert command (see Log
BERT on page 18-40). Filtering options allow the user to display selected events. The Access Navigator
records the following BERT data.
l FBE – Number of Frame Bit Errors in one-second interval
l BE – Number of Bit Errors in one-second interval
l CRC – Number of Cyclical Redundancy Check errors in one-second interval
l BPV/LCV – Number of Bi-Polar Violations and Line Code Violations in one-second interval
Syntax: log bert
Displays only BERT events.
Syntax: clear bert log
Erases all data in the BERT log file.
TMC Log
The Access Navigator / GR-303 records Timeslot Management Channel data for the most recent 200
error reports in a separate log file. TMC data can be displayed using the CLI log tmc command (see
Log TMC on page 18-43). Command options allow the user to display data for permanent (off-hook)
call states and specific CRV numbers.
Syntax: log tmc
Displays all configuration events.
Syntax: log tmc permanent
Displays only TMC events for permanent (off-hook) call states.
Syntax: log tmc crv <value>
Displays only CRV events for a specific value, 1 to 768.

15-8 August 2003 Access Navigator - Release 1.8
Diagnostics & Troubleshooting
Alarm and Status Indicators
Alarm and Status Indicators
nIndicator Locations ... 15-8
nIndicator Descriptions ... 15-10
Indicator Locations
The Access Navigator provides LEDs for displaying status indications. Figure 15-2 shows the indicators on
the Access Navigator front panel, and Figure 15-3 shows the rear panel.
l Each Controller card (A and B) has its own set of indicators, but only the power status indicator
will light on the standby Controller card.
l Each Quad T1 Framer (QF) card has status indicators for four DS1s. The Access Navigator holds
up to 8 QF cards, providing up to 32 DS1 circuits. DS1 indicators will not light for DS1s that are
not installed or in service.
Figure 15-2. Front Panel Indicators
Controller ’A’ Indicators Controller ’B’ Indicators
Critical, Major, Minor
Alarm Indicators
Power and
Active/Standby
Indicators
Alarm Cutoff (ACO)
Pushbutton and Indicator
DS1 Status Indicators (1 to 32)

Access Navigator - Release 1.8 August 2003 15-9
Diagnostics & Troubleshooting
Indicator Locations
Figure 15-3. Rear Panel Ethernet Indicator
Ethernet
Connector
Ethernet Link OK
Status Indicator

15-10 August 2003 Access Navigator - Release 1.8
Diagnostics & Troubleshooting
Indicator Descriptions
Indicator Descriptions
Each Controller card provides the following indicators (see Table 15-1). Only the active Controller card
will show alarm and status information. The LED on the active Controller will light green. On the
standby Controller, only the Power status indicator will light. The Power LED will light on the active
Controller.
NOTE: Note: Normal LED states are shown in Boldface type.
Table 15-1. Indicator Descriptions
LED State Description
Power
(Two LEDs, one for
each Controller card)
Off
Red
Yellow
Green
-48V power failure.
Internal power supply failure.
Card is booting up.
Normal operation.
Active (Controller) Off
Green
Yellow
Controller card is standby.
Controller card is active.
Insufficient memory. SIMM (memory
module) is required.
Critical Alarm Off
Red No critical alarms present.
Critical alarm exists.
Major Alarm Off
Red No major alarms present.
Major alarm exists.
Minor Alarm Off
Yellow No minor alarms present.
Minor alarm exists.
ACO (alarm cut-off) Off
Yellow Alarm(s) active.
Alarm(s) suppressed.
DS1 Status
(Each Quad T1
Framer card has four
LEDs)
Off
Red
Red Flashing Slow
Red Flashing Fast
Yellow
Yellow Flashing
Green
Green Flashing
Off-line.
Loss of signal (LOS).
Out of frame or AIS.
Self-test failure.
Line code violation (LCV).
Yellow alarm.
Normal operation.
Loopback test in progress.
Ethernet
(on rear panel) Off
Green No link or connection.
Normal operation.

Access Navigator - Release 1.8 August 2003 15-11
Diagnostics & Troubleshooting
Status and Performance
Status and Performance
nStatus Clock ... 15-11
nStatus DS0 ... 15-12
nStatus DS1 ... 15-13
nStatus DS1 All ... 15-14
nStatus DS1 Performance ... 15-16
nStatus DS1 Performance History ... 15-17
nClear DS1 Performance ... 15-18
nStatus Equipment ... 15-19
nStatus IP ... 15-20
nStatus Remote ... 15-21
Status Clock
Displays the currently active clock source, along with the primary and secondary clock settings and
clock source status.
Syntax: status clock
Message:
Active Clock Source: DS1 12
Primary:
Clock Source: DS1 12
Clock Status: In Service
Secondary:
Clock Source: INTERNAL
Clock Status: In Service
Description:
Item Description
Active Clock The clock source currently being used.
Clock Source DS1 number – DS1 clock recovered by receiver.
BITS – external
Building Integrated
Timing Supply.
INTERNAL – internal
Stratum clock oscillator.
Clock Status In Service (working), Out of Service.

15-12 August 2003 Access Navigator - Release 1.8
Diagnostics & Troubleshooting
Status DS0
Status DS0
Displays the status for each DS0 specified (up to 24).
Syntax: status ds0 <n:ch>
Example: status ds0 32:1-4
Shows status of DS1 #1, DS0 channels 1 to 4. The message would look similar to the
following:
Message:
Interface Status
--------- ------
DS1 1 Channel 1 In Service
DS1 1 Channel 2 In Service
DS1 1 Channel 3 In Service
DS1 1 Channel 4 User set Out of Service
Description:
Field Description
nDS1 number, 1 to 32.
ch DS0 number, 1 to 24, or a range of numbers such as 5-8.
Item Description
Interface Lists DS1 number and DS0 channel number.
Status In Service – DS0 is up
User set Out of Service – User set DS0 down
Card Not Installed – Empty card slot
(CLI also displays alarm messages.)

Access Navigator - Release 1.8 August 2003 15-13
Diagnostics & Troubleshooting
Status DS1
Status DS1
Displays a detailed DS1 service status message. (For a short status summary, use the status ds1 all
command.)
Syntax: status ds1 <n>
Example: status ds1 12
Example: status ds1 1-4
Message:
Status for DS1 1:
Receive: Traffic
Transmit: Traffic
Loop: None
State: In use as DROP
FDL Type: None
Remote Device Mgmt Type: CA FDL
Remote Device Mgmt Status: In Service
Status for DS1 2:
Receive: Traffic
Transmit: Traffic
Loop: None
State: In use as DROP
FDL Type: T1403
Remote Device Mgmt Type: None
Status for DS1 3:
Receive: Traffic
Transmit: Traffic
Loop: None
State: In use as DROP
FDL Type: None
Remote Device Mgmt Type: None
Status for DS1 4:
Receive: Loss of Signal
Transmit: RAI/Yellow Alarm
Loop: None
State: User set Out of Service
FDL Type: None
Remote Device Mgmt Type: None
Field Description
nDS1 number, 1 to 32, or a range of numbers such as 2-8.

15-14 August 2003 Access Navigator - Release 1.8
Diagnostics & Troubleshooting
Status DS1 All
Description:
Status DS1 All
Displays an abbreviated list showing the status for all 32 DS1 circuits. It produces a message similar to
the following, showing the DS1 number, current status, and some common parameters of interest in
trouble-shooting. (To obtain a detailed list for a specific DS1 or range of DS1s, use the status ds1
<n> command.)
Syntax: status ds1 all
Item Description
Receive Traffic – normal operation.
(The CLI also shows alarm conditions.)
Transmit Traffic – normal operation.
(The CLI also shows alarm conditions.)
Loop None – normal operation.Line – line loopback.
Payload – payload loopback.
State In use as DROP – Subscriber “drop” DS1.
In use as GROOM – DCS “groom” DS1.
In Service – GR-303 “switch” DS1.
User set Out of Service – User set DS1 down.
Card Not Installed – Empty card slot
(The CLI also displays alarm messages such as RAI.)
FDL Type None – No detection or response (only option for switch DS1s).
SLC96 – Required for Shelf A of SLC-96/TR-08 group.
T1403 – Detects and responds to ANSI T1.403 codes.
(See Set DS1 FDL on page 18-106.)
Remote Device
Mgmt Type None – no management
CA FDL – Used to provision remote Access Bank II or
establish pass-through management session to Adit 600.
CA IP <ipaddress> – Used for IP DS0 management of
remote Adit 600.
CA DS1 <n> – Used for IP DS0 management of remote
Adit 600.
(See Set DS1 Remote Device Mgmt on page 18-113.)
Remote Device Mgmt
Status Up or Down – Shown only if Remote Device Mgmt Type is CA
IP or CA FDL.

Access Navigator - Release 1.8 August 2003 15-15
Diagnostics & Troubleshooting
Status DS1 All
Message:
Clock
DS1 Status FDL Remote Device Management Source
--- ------------------------- ----- ------------------------ ---------
1 In use as DROP None CA FDL In Service
2 User set Out of Service T1403 None n/a
3 In use as DROP None None n/a
4 In use as DROP None None n/a
5 In use as DROP None None n/a
6 In use as DROP None None n/a
7 In use as DROP None None n/a
8 In use as DROP None None n/a
9 In use as DROP SLC96 None n/a
10 In use as DROP None CA IP In Service
11 In use as DROP None DS1 10 n/a
12 In use as DROP None None n/a
13 In use as DROP None None n/a
14 In use as DROP None None n/a
15 In use as DROP None None n/a
16 In use as DROP None None n/a
17 In use as DROP None None n/a
18 In use as DROP None None n/a
19 In use as DROP None None n/a
20 Facility failure None None n/a
21 In use as GROOM None None n/a
22 In use as GROOM None None n/a
23 User set Out of Service None None n/a
24 User set Out of Service None None n/a
25 In Service None None n/a Primary
26 In Service None None n/a
27 In Service None None n/a
28 In Service None None n/a
29 In Service None None n/a Secondary
30 In Service None None n/a
31 User set Out of Service None None n/a
32 User set Out of Service None None n/a
Description:
Item Description
DS1 DS1 number, 1 to 32
Status In use as DROP – Subscriber “drop” DS1.
In use as GROOM – DCS “groom” DS1.
In Service – GR-303 “switch” DS1.
User set Out of Service – User set DS1 down.
Card Not Installed – Empty card slot
(The CLI also displays alarm messages such as RAI.)
FDL None – No detection or response (default for switch DS1s).
CAC – Required to provision remote Access Bank II.
SLC96 – Required for Shelf A of SLC-96/TR-08 group.
T1403 – Detects and responds to ANSI T1.403 codes.

15-16 August 2003 Access Navigator - Release 1.8
Diagnostics & Troubleshooting
Status DS1 Performance
Status DS1 Performance
Displays current performance data for the specified DS1. The Access Navigator accumulates DS1
performance data for the parameters described in RFC 1406 – Definitions of Managed Objects for the
DS1 and E1 Interface Types. All performance parameters are accumulated in fifteen minute intervals.
The “current” 15 minute interval shows data collected when the command is received, and always
represents an elapsed time of less than 15 minutes. At the end of each 15 minute interval, the Access
Navigator displays the total as the “previous” 15 minute interval and computes new totals for 1 hour and
1 day by summing previous intervals.
The clear ds1 performance command can be used to reset the performance data for a specific
DS1. When this is done, the timer for that DS1 will start at zero hours, minutes, and seconds. (See Clear
DS1 Performance on page 15-18.)
The status performance message will include an asterisk (*) to mark error counts that exceed
the threshold values set by the Set DS1 Threshold on page 18-115. Exceeding a threshold can cause an
automatic alarm message to be sent to the network operations center.
Syntax: status ds1 <n> performance
Example: status ds1 9 performance
Message:
Performance Statistics for DS1 #9
current previous
15 min. 15 min. hour day
-------- -------- -------- --------
unavailable seconds: 0 0 0 0
errored seconds: 1 0 577* 29377*
severely errored seconds: 0 0 0 0
sev. errored frame seconds: 0 0 0 0
Remote Device
Management n/a – not applicable
CA FDL – Used to provision remote Access Bank II or
establish pass-through management session to Adit 600.
CA IP – Used for IP DS0 management of
remote Adit 600.
CA DS1 <n> – Used for IP DS0 management of remote
Adit 600.
In Service – Management link is in service (up)
Out of Service – Management link is out of service (down).
(See Set DS1 Remote Device Mgmt on page 18-113.)
Clock Source Indicates Primary or Secondary if DS1 line receiver is used for
master clock source
Field Description
nDS1 number, 1 to 32, or a range of numbers such as 2-8.
Item Description

Access Navigator - Release 1.8 August 2003 15-17
Diagnostics & Troubleshooting
Status DS1 Performance History
line errored seconds: 1 0 0 0
controlled slip seconds: 0 0 0 0
bursty errored seconds: 1 0 0 0
degraded minutes: 0 0 0 0
line code violations: 3 0 0 0
path code violations: 1 0 0 0
elapsed time in current 15 min. interval: 4:25
valid 15 min. intervals in hour: 3
valid 15 min. intervals in day: 35
* indicates threshold has been exceeded.
NOTE: For definitions of performance data, see Status DS1 Performance on
page 18-162.
Status DS1 Performance History
Displays a tabular list of performance data for the specified DS1 during each 15-minute interval and the
count totals for the day. Performance history shows the most recent 96 intervals.
The clear ds1 performance command can be used to reset the performance data for a specific
DS1. When this is done, the timer for that DS1 will start at zero hours, minutes, and seconds. (See Clear
DS1 Performance on page 15-18.)
Syntax: status ds1 <n> performance history
Example: status ds1 9 performance history
Field Description
nDS1 number, 1 to 32, or a range of numbers such as 2-8.

15-18 August 2003 Access Navigator - Release 1.8
Diagnostics & Troubleshooting
Clear DS1 Performance
Message:
Performance Statistics for DS1 #9
UAS ES SES SEFS LES CSS BES DM LCV PCV
---- ---- ---- ---- ---- ---- ---- ---- ------- -------
curr. interval: 0 822 0 0 0 0 822 13 0 0
prev. intvl 1: 0 900 0 0 0 0 900 15 0 0
prev. intvl 2: 0 900 0 0 0 0 900 15 0 0
prev. intvl 3: 0 900 0 0 0 0 900 15 0 0
prev. intvl 4: 0 900 0 0 0 0 900 15 0 0
prev. intvl 5: 0 900 0 0 0 0 900 15 0 0
prev. intvl 6: 0 577 0 0 0 0 577 10 0 0
prev. intvl 7: 0 0 0 0 0 0 0 0 0 0
prev. intvl 8: 0 0 0 0 0 0 0 0 0 0
prev. intvl 9: 0 0 0 0 0 0 0 0 0 0
prev. intvl 10: 0 0 0 0 0 0 0 0 0 0
prev. intvl 94: 0 0 0 0 0 0 0 0 0 0
prev. intvl 95: 0 0 0 0 0 0 0 0 0 0
prev. intvl 96: 0 0 0 0 0 0 0 0 0 0
==== ==== ==== ==== ==== ==== ==== ==== ======= =======
totals: 0 5899 0 0 0 0 5899 88 0 0
elapsed time in current 15 min. interval: 13:42
valid 15 min. intervals in hour: 3
valid 15 min. intervals in day: 96
NOTE: For definitions of performance history data, see Status DS1
Performance History on page 18-165.
Clear DS1 Performance
Clears only the performance data for the specified Access Navigator DS1, setting all error counters back
to zero. This command does not reset the interval timer, so that new errors will only be accumulated for
the remainder of the “current” 15 minute interval. This may affect the totals shown for the “previous”
15 minute, 1 hour, and 1 day intervals.
Syntax: clear ds1 <n> performance

Access Navigator - Release 1.8 August 2003 15-19
Diagnostics & Troubleshooting
Status Equipment
Status Equipment
Display the status of all cards installed in the Access Navigator. After giving the command, a message
similar to the following will appear.
Syntax: status equipment
Message:
Equipment Status Version
--------- ------ -------
Controller A Active 01.60 GR-303 Option
Controller B Standby 01.60 GR-303 Option
DS1 Card 1 Installed 1
DS1 Card 2 Installed 1
DS1 Card 3 Installed 1
DS1 Card 4 Installed 1
DS1 Card 5 Installed 1
DS1 Card 6 Installed 1
DS1 Card 7 Card not installed
DS1 Card 8 Card not installed
Description:
Item Description
Equipment Lists card type and card slot.
Controller - Slots A and B only.
DS1 Card - Slots 1 through 8 only.
Status Active - The Controller card is active.
Standby - The Controller card is in standby.
Unknown - Card installed but not responding.
Installed - Card installed.
Card Not Installed – Empty card slot.
Card Failed - transient message indicating standby
Controller failed software update and will reboot.
Version Controller - Firmware version plus options.
DS1 Card - Version of card.

15-20 August 2003 Access Navigator - Release 1.8
Diagnostics & Troubleshooting
Status IP
Status IP
The Ethernet port on the Access Navigator provides an Internet Protocol (IP) interface. Currently, the
show ip and status ip commands produce the same message, listing the IP address and subnet
mask, and the gateway address.
Syntax: show ip
Syntax: status ip
Message:
IP Address and Mask: 192.168.118.65 255.255.255.0
IP Address of the Gateway: 192.168.0.250
Description:
Item Description
IP Address Each Access Navigator on the same Ethernet network must have
a unique static Internet Protocol (IP) address. IP addresses have
the format xxx.xxx.xxx.xxx, where each xxx is a decimal
number between 0 and 255. For example, 192.168.0.123 is a
valid IP address. Note that the address contains only three
periods, one between each of the four numbers. If the Ethernet
interface is not used, type none for the IP address.
Mask The Access Navigator uses a subnet mask to identify the
permissible range of addresses for each IP address. Large
networks are usually divided into smaller subnetworks, each with
an assigned range of IP addresses. Subnet masks have the format
xxx.xxx.xxx.xxx, where each xxx is a decimal number
between 0 and 255. Subnet masks usually start with one or more
groups of 255. Typical examples include 255.255.0.0 and
255.255.255.0. If a subnet mask is not used, type none or
leave blank.
Gateway A gateway is any device that passes packets from one network to
another network in their trip across the Internet. Gateway
addresses have the same format as IP addresses. If a gateway
address is not used, you must enter none for the gateway
address.

Access Navigator - Release 1.8 August 2003 15-21
Diagnostics & Troubleshooting
Status Remote
Status Remote
Displays a message listing the remote terminals at the far end of the DS1s. The command syntax lets
the operator request a specific DS1, range of DS1s, or all DS1s. The Access Navigator can identify
Carrier Access remote terminals, such as the Access Bank II and Adit 600, over the DS1 FDL channel.
Syntax: status remote <n|all>
Example: status remote all
Example: status remote 1
Example: status remote 1-7
Message:
DS1 Terminal ID Status
--- -------------------- ---------------------- --------------
1 CA Adit 600 Remote Device #1 In Service as CA IP
2 n/a n/a FDL Not Used
3 CA Access Bank I Remote#3 In Service as CAC
4 CA Access Bank II Remote#4 In Service as CAC
5 CA Adit 600 Remote#5 In Service as CA FDL
6 Unknown Unknown In Service as T1403
7 Unknown n/a Facility failure
Description:
Field Description
nDS1 number, 1 to 32, or a range of numbers such as 2-8.
all Display all DS1 remote interfaces.
Item Description
DS1 DS1 number, 1 to 32
Terminal n/a – (not applicable) FDL is not being used.
CA Access Exchange
CA Access Bank I
CA Access Bank II
CA Adit 600
Unknown – FDL is being used by unknown terminal.
ID Remote Terminal Identifier
Status In Service as CA FDL – FDL is up and using FDL protocol.
In Service as CA IP – DS0 link is up and using CA IP protocol.
In Service as T1403 – FDL is up and using ANSI T1.403.
FDL Not Present – FDL protocol is set to "none".
FDL In Progress – Transmitting.
Facility failure – FDL is Out of Service.

15-22 August 2003 Access Navigator - Release 1.8
Diagnostics & Troubleshooting
GR-303 Status and Performance
GR-303 Status and Performance
nStatus CRV ... 15-22
nStatus ISDN CRV ... 15-23
nStatus EOC ... 15-25
nStatus TMC ... 15-25
nStatus TMC History ... 15-27
nClear Blocked Call Count ... 15-28
nClear Peak Call Count ... 15-28
nClear Permanent Call Count ... 15-28
nSet CRV Idle ... 15-28
Status CRV
Displays the status of the specified CRV number.
NOTE: In the following command, there can be up to 24 CRVs in a range,
such as 1-24 or 110-134. The CRVs do not have to be on the same DS1.
Syntax: status crv <range>
Example: status crv 10
Example: status crv 5-8
Message:
CRV Status Call Status
--- ------ -----------
4 Not Assigned
5 In Service Active
6 In Service Active
7 In Service Idle
8 In Service Permanent
9 Assigned to ISDN
Field Description
range Call Reference Value, 1 to 768, or a range of values such as 15-
18. Maximum range is 24 CRVs.

Access Navigator - Release 1.8 August 2003 15-23
Diagnostics & Troubleshooting
Status ISDN CRV
Description:
Status ISDN CRV
Displays a message listing the status of the specified ISDN BRI channels. To display the ISDN BRI
channels, you must enter a CRV or range of CRVs.
NOTE: The status isdn crv command only applies to ISDN BRI
channels transported in the GR-303 4:1 TDM mode. Other ISDN BRI channels
transported using the 3DS0 mode are set up as digital crossconnections that
can be examined using the status ds0 command.
Syntax: status isdn crv <range>
Example: status isdn crv 6
Example: status isdn crv 1-4
Item Description
CRV Call reference value, 1 to 768
Status The following states may occur:
Not Assigned
Not Available
Assigned to ISDN
In Service
User set Out of Service
Switch set Out of Service
Card not Installed
Facility failure
DS1 Out of Service
Call Status The following states may occur when CRV is In Service:
Active – Call in progress (off hook)
Idle – Line available (on hook)
Permanent – Line not available because of permanent off-hook
state
Field Description
range Call Reference Value, 1 to 768, or a range of values such as 15-
18. Maximum range is 24 CRVs.

15-24 August 2003 Access Navigator - Release 1.8
Diagnostics & Troubleshooting
Status ISDN CRV
Message:
CRV Chan Status Call Status
--- ---- ------ -----------
1 B1 In Service Active
1 B2 In Service Active
1 D In Service n.a.
2 B1 In Service Idle
2 B2 In Service Idle
2 D In Service n.a.
3 B1 In Service Idle
3 B2 In Service Idle
3 D In Service n.a.
4 B1 User set Out of Service
4 B2 User set Out of Service
4 D User set Out of Service
Description:
Item Description
CRV Call Reference Value, 1 to 768
Chan B1 – Bearer channel 1
B2 – Bearer channel 2
D – Signaling channel
Status The following states may appear:
Not Assigned
Not Assigned to ISDN
Not Available
In Service
User set Out of Service
Switch set Out of Service
Under user test control
In Loopback
Card not Installed
Facility failure
DS0 is not a drop side GR303 channel
DS1 Out of Service
Call Status The following states may occur when CRV is In Service:
Active – Call in progress (off hook)
Idle – Line available (on hook)
Permanent – Line not available because of permanent off-hook
state
n.a. – not applicable

Access Navigator - Release 1.8 August 2003 15-25
Diagnostics & Troubleshooting
Status EOC
Status EOC
Displays detailed EOC service status message.
Syntax: status eoc
Message:
EOC Status:
Primary
Channel: DS1 #25 channel 12
Link Status: Up
Mode: Active
Secondary
Channel: DS1 #29 channel 12
Link Status: Up
Mode: Standby
Description:
Status TMC
Provides detailed TMC service status message. Use clear commands to reset the Blocked Call Count,
Peak Call Count, and Permanent Call Count.
Syntax: status tmc
Message:
TMC Status:
Primary
Channel: DS1 #25 channel 24
Link Status: Up
Mode: Active
Active Calls: 206
Permanent Calls: 0
Peak Calls: 233
Terminating Calls: 104
Item Description
Channel Location of EOC, by DS1 and DS0 number.
Link Status Up – indicates LAPD communications link with switch is
established and healthy.
Down – out of service.
None – no link defined.
Mode Active or Standby – One EOC is active and the other is in
standby. If the active EOC fails, the switch will command the
standby EOC to become active.

15-26 August 2003 Access Navigator - Release 1.8
Diagnostics & Troubleshooting
Status TMC
Originating Calls: 102
Blocked Calls: 0
Secondary
Channel: DS1 #29 channel 24
Link Status: Down
Mode: Standby
Description:
Item Description
Channel Location of TMC, by DS1 and DS0 number.
Link Status Up – indicates LAPD communications link with switch is
established and healthy.
Down – out of service.
None – no link defined.
Mode Active or Standby – One TMC is active and the other is in
standby. If the active TMC fails, the switch will command the
standby TMC to become active.
Active Calls Number of currently active calls.
Permanent Calls Number of calls currently set in a permanent off-hook state. This
state will be cleared when an on-hook is observed for more than
400 milliseconds.
Peak Calls Maximum number of calls at one time.
Terminating Calls Number of calls terminating on subscriber drops at current time.
Originating Calls Number of calls originating from subscriber drops at current
time.
Blocked Calls Number of calls blocked by Access Navigator or switch. Switch
may also refuse call if line configuration is not correct. Blocking
can occur because:
• Switch side DS0s are not available for call request.
• Switch is not configured for call request from CRV.

Access Navigator - Release 1.8 August 2003 15-27
Diagnostics & Troubleshooting
Status TMC History
Status TMC History
Displays TMC call for the last 48 hours (all) or a range of hours (interval). The resulting messages are
similar to the following. (For current status information, see Status TMC on page 15-25.)
Use clear commands to reset the Blocked Call Count, Peak Call Count, and Permanent Call Count
Syntax: status tmc <all|interval>
Example: status tmc all
Example: status tmc 8-12
Message:
TMC Calls History
int# date time permn. blocked peak switch ports/
calls calls calls percent used
----- ---------- -------- -------- -------- -------- -------------
8 04/17/2000 11:48:47 0 0 37 140 / 26
9 04/17/2000 10:48:47 0 0 85 140 / 61
10 04/17/2000 09:48:47 0 17 140 140 / 100
11 04/17/2000 08:48:47 0 0 118 140 / 84
12 no data for this interval.
Description:
Field Description
all Shows all TMC statistics for the last 48 hourly intervals.
interval Shows statistics for a time interval, such as 8-12 hours.
Item Description
int# One-hour intervals, numbered from 1 to 48.
Date month/day/year
Time 24-hour clock in hours:minutes:seconds
Permanent Calls Number of calls currently set in a permanent off-hook state. This
state will be cleared when an on-hook is observed for more than
400 milliseconds. (Permanent calls can also be cleared as
described in Clear Permanent Call Count on page 15-28 and
“Set CRV Idle” on page 28.)
Blocked Calls Number of calls blocked by Access Navigator or switch. (To
clear, see “Clear Blocked Call Count” on page 28.) Switch may
also refuse call if line configuration is not correct. Blocking can
occur because:
• Switch side DS0s are not available for call request.
• Switch is not configured for call request from CRV.

15-28 August 2003 Access Navigator - Release 1.8
Diagnostics & Troubleshooting
Clear Blocked Call Count
Clear Blocked Call Count
Sets the blocked call count to zero (see Status TMC on page 15-25).
Syntax: clear blocked call count
Clear Peak Call Count
Sets the peak call count to zero (see Status TMC on page 15-25).
Syntax: clear peak call count
Clear Permanent Call Count
Sets the permanent call count to zero (see Status TMC on page 15-25). After clearing the count, the
Access Navigator will recalculate the current number of permanent calls.
Syntax: clear permanent call count
Set CRV Idle
Clears a permanent off-hook call state (see Status TMC on page 15-25) by setting it to the normal idle
state. After clearing the count, the Access Navigator will recalculate the current number of permanent
calls. A call can be active, idle, or permanent. You can check the current call state with the status
crv command. An active call can not be set to idle.
Syntax: set crv <value> idle
Peak Calls Maximum number of calls at one time. (To clear, see “Clear
Peak Call Count” on page 28.)
Switch Ports Number of DS0 ports connected to the switch (excludes EOC
and TMC DS0s).
Percent Used Percentage of switch ports in use, rounded to nearest whole
number.
Field Description
value Call Reference Value, 1 to 768, or a range of values such as 5-8.
Maximum range is 24 CRVs.
Item Description

Access Navigator - Release 1.8 August 2003 15-29
Diagnostics & Troubleshooting
Near-End Loopbacks
Near-End Loopbacks
NOTE: The DS1 must be set Out of Service, using the set ds1 <n> down command,
before you can use loopbacks or test patterns.
nDS1 Loopdetect ... 15-29
nDS1 FDL Protocol ... 15-29
nDS1 Line Loopback ... 15-30
nDS1 Payload Loopback ... 15-30
DS1 Loopdetect
Enables CSU line loopback testing of the Access Navigator. When loop request code detection is turned
on, the Access Navigator will respond to T1.403 defined in-band (bit pattern) CSU line loopback
request. See Figure 15-4.
On drop DS1s with ESF framing and T1.403 FDL protocol, the Access Navigator will also respond to
out-of-band (FDL) loopback requests.
Syntax: set ds1 <n> loopdetect <on|off>
DS1 FDL Protocol
Selects the FDL protocol used on drop DS1s. Switch and groom DS1s do not use FDL. The factory
default setting is “none,” which also turns off out-of-band (FDL) loopback code detection and
transmission over the FDL channel.
The application affects the permissible DS1 Type, Framing, Line Code, FDL, and Remote Management
selections. (See Application Configuration Requirements on page 18-107.)
Syntax: set ds1 <n> fdl <none|slc96|t1403>
Field Description
nDS1 number, 1 to 32, or a range of numbers such as 2-8.
none Disable FDL. (This is the required setting for remote
management of Adit 600 terminals. See Set DS1 Remote Device
Mgmt on page 18-113.)
slc96 Enable communications with Shelf A of SLC-96/TR-08 group.
(Supports Access Bank I/TR-08 and line loopback commands.)
t1403 Enable detection and response to ANSI T1.403 bit-patterned
codes over the FDL.

15-30 August 2003 Access Navigator - Release 1.8
Diagnostics & Troubleshooting
DS1 Line Loopback
DS1 Line Loopback
Provides a line loopback to verify that the DS1 signal is reaching the Access Navigator’s Quad T1
Framer card. The line loopup command creates a connection inside the Line Interface Unit (LIU),
causing it to loop the DS1 receive (input) back to the transmit (output). See Figure 15-4.
Syntax: set ds1 <n> line <loopdown|loopup>
Figure 15-4 DS1 Line Loopback
DS1 Payload Loopback
Provides a payload loopback to verify DS1 signal processing in the Quad T1 Framer card. The payload
loopup command creates a signal connection inside the framer, causing it to loop the received payload
data back into the framer, where the 24 DS0s are reframed as the DS1 transmit output. See Figure 15-5.
Syntax: set ds1 <n> payload <loopdown|loopup>
Figure 15-5. DS1 Payload Loopback
DS1 Line
Interface
Unit Framer
Quad T1 Framer Card
IN
OUT Time Slot
Interchange
DS1 Line
Interface
Unit Framer
Quad T1 Framer Card
IN
OUT Time Slot
Interchange

Access Navigator - Release 1.8 August 2003 15-31
Diagnostics & Troubleshooting
Far-End Loopbacks
Far-End Loopbacks
NOTE: The DS1 must be set Out of Service, using the set ds1 <n> down command,
before you can use loopbacks or test patterns.
nDS1 CSU Loopup ... 15-31
nDS1 Line Loopup ... 15-32
nDS1 Network Loopup ... 15-33
nDS1 NIU Loopup ... 15-34
nDS1 Payload Loopup ... 15-35
DS1 CSU Loopup
Sends an in-band (bit pattern) line loopup or loopdown code over the drop DS1. The Channel Service
Unit (CSU) should loop the received DS1 frame back to the DS1 transmit output. See Figure 15-6.
Note: CSU loopups can be used with either unframed (line) or framed (payload) patterns and test
commands.
Note: This command works with ESF framing and T1.403 FDL, or with SLC-96/TR-08 framing for
Shelf A. An Access Bank II using CA FDL management will ignore this command.
Syntax: send ds1 <n> csu <loopup|loopdown>
Figure 15-6. Send DS1 CSU Line Loopup
DS1
Line
Interface
Unit
Framer
Access Navigator
Time Slot
Interchange
Code
Generator
CSU
Loopup
Command
Inband
Code
IN
OUT CSU
Access Bank
Far End
Line Loopup

15-32 August 2003 Access Navigator - Release 1.8
Diagnostics & Troubleshooting
DS1 Line Loopup
DS1 Line Loopup
Sends an out-of-band (FDL) payload loopup or loopdown code over the drop DS1. The CSU should
loop the received DS1 payload back to the DS1 transmit output. See Figure 15-7.
Note: This command works with ESF framing and T1.403 FDL, or with SLC-96/TR-08 framing for
Shelf A. An Access Bank II using CA FDL management will ignore this command.
Syntax: send ds1 <n> line <loopup|loopdown>
Figure 15-7. Send DS1 Line Loopup
DS1
Line
Interface
Unit
Framer
Access Navigator
IN
OUT
Time Slot
Interchange
Code
Generator
CSU
Far End
Line Loopup
Line
Loopup
Command
FDL
Code
Access Bank II

Access Navigator - Release 1.8 August 2003 15-33
Diagnostics & Troubleshooting
DS1 Network Loopup
DS1 Network Loopup
Sends an out-of-band (FDL) loopup or loopdown code over the drop DS1. The Network Interface Unit
(NIU), such as a “Smart Jack,” should loop the received DS1 payload back to the DS1 transmit output.
See Figure 15-8.
Note: This command works with ESF framing and T1.403 FDL.
Syntax: send ds1 <n> network <loopup|loopdown>
Figure 15-8. Send DS1 Network Loopup
DS1
Line
Interface
Unit
Framer
Access Navigator
Time Slot
Interchange
Code
Generator
Network
Loopup
Command
FDL
Code
IN
OUT NIU
Smart Jack
Far End
Network Loopback

15-34 August 2003 Access Navigator - Release 1.8
Diagnostics & Troubleshooting
DS1 NIU Loopup
DS1 NIU Loopup
Sends an in-band (bit pattern) line loopup or loopdown code over the Access Navigator DS1. The NIU
loopup is used with other commands and test equipment to verify that the DS1 signal is reaching a far-
end Network Interface Unit (NIU), such as a “Smart Jack,” which should loop the received DS1 payload
back to the DS1 transmit output. See Figure 15-9.
Note: This command works with ESF or D4 (SF) framing.
Syntax: send ds1 <n> niu <loopup|loopdown>
Figure 15-9. Send DS1 NIU Line Loopup
DS1
Line
Interface
Unit
Framer
Access Navigator
Time Slot
Interchange
Code
Generator
NIU
Loopup
Command
Inband
Code
IN
OUT NIU
Far End
Line Loopup
Smart Jack

Access Navigator - Release 1.8 August 2003 15-35
Diagnostics & Troubleshooting
DS1 Payload Loopup
DS1 Payload Loopup
Sends an out-of-band (FDL) payload loopup or loopdown code over the Access Navigator drop DS1.
The CSU should perform a payload loopback, which loops the received DS1 payload back to the DS1
transmit output (see Figure 15-10).
Note: This command works with ESF framing and T1.403 FDL.
Syntax: send ds1 <n> payload <loopup|loopdown>
Figure 15-10. Send DS1 Payload Loopup
DS1
Line
Interface
Unit
Framer
Access Navigator
IN
OUT
Time Slot
Interchange
Code
Generator
CSU
Far End
Line Loopup
Line
Loopup
Command
FDL
Code
Access Bank II

15-36 August 2003 Access Navigator - Release 1.8
Diagnostics & Troubleshooting
Access Bank II Loopbacks
Access Bank II Loopbacks
NOTE: All read remote and send remote commands require that the remote Access
Bank II is operational and connected to an Access Navigator drop DS1 using Carrier Access
FDL management protocol.
NOTE: Only one port of the Access Bank II can be looped up at a time. If a loopup command
is received for a second port, the first port will be looped down automatically before the second
port is looped up.
nRead Remote Loopback ... 15-36
nSend Remote Loopdown ... 15-36
nSend Remote RS232 Line Loopup ... 15-37
nSend Remote RS232 TSI Equipment Loopup ... 15-37
nSend Remote RS232 TSI Network Loopup ... 15-38
nSend Remote SDSL Payload Loopup ... 15-38
nSend Remote T1 Payload Loopup ... 15-39
nSend Remote T1 TSI Loopup ... 15-39
nSend Remote T1 Drop Line Loopup ... 15-40
nSend Remote T1 Drop Payload Loopup ... 15-40
nSend Remote V35 Line Loopup ... 15-41
nSend Remote T1 Drop Line Loopup ... 15-40
nSend Remote T1 Drop Payload Loopup ... 15-40
nSend Remote V35 Line Loopup ... 15-41
nSend Remote V35 TSI Equipment Loopup ... 15-42
nSend Remote V35 TSI Network Loopup ... 15-42
Read Remote Loopback
Reads and displays the loopback status of the remote terminal on the specified DS1. Used to read status
of the following send remote commands.
Syntax: read remote <n> loopback
Send Remote Loopdown
Disables the send remote loopup commands.
Syntax: send remote <n> loopdown

Access Navigator - Release 1.8 August 2003 15-37
Diagnostics & Troubleshooting
Send Remote RS232 Line Loopup
Send Remote RS232 Line Loopup
This command makes the remote Access Bank II perform a line loopback in the RS-232 interface. This
takes the received RS-232 data signal, loops it back in the RS-232 interface, and sends it back to the RS-
232 output. See Figure 15-13.
Syntax: send remote <n> rs232 line loopup
Figure 15-11. Remote RS-232 Line Loopup
Send Remote RS232 TSI Equipment Loopup
This command makes the remote Access Bank II perform an equipment loopback on the RS-232 signal.
This takes the received DS0 from the RS-232 equipment interface, loops it in the Time Slot Interchange
(TSI), and sends it back to the RS-232 output. See Figure 15-12.
Syntax: send remote 9 rs232 tsi equipment loopup
Figure 15-12. Remote RS-232 TSI Equipment Loopup
RS-232
Line Loopup
RS-232
DS1
Access
Navigator
CA FDL
Command Access Bank II
T1 Interface
Time Slot
Interchange
Framer
RS-232
TSI Equipment Loopup
RS-232
DS1
Access
Navigator
CA FDL
Command Access Bank II
T1 Interface
Time Slot
Interchange
Framer

15-38 August 2003 Access Navigator - Release 1.8
Diagnostics & Troubleshooting
Send Remote RS232 TSI Network Loopup
Send Remote RS232 TSI Network Loopup
This command makes the remote Access Bank II perform a network loopback on the RS-232 data. This
takes the received RS-232 DS0 from the network T1, loops it in the Time Slot Interchange (TSI), and
sends it back to the T1 output. See Figure 15-13.
Syntax: send remote 9 rs232 tsi network loopup
Figure 15-13. Remote RS-232 TSI Network Loopup
Send Remote SDSL Payload Loopup
This command makes the remote Access Bank II/SDSL perform a payload loopback on the SDSL data
from both network and equipment sides. On the network side, this takes the received SDSL DS0s from
the T1, loops it in the SDSL interface, and sends them back through the Time Slot Interchange (TSI) to
the T1 output. On the equipment side, this takes the received data from the SDSL equipment, loops it
in the SDSL interface, and sends it back to the SDSL output. See Figure 15-14.
Syntax: send remote <n> sdsl payload loopup
Figure 15-14. Remote SDSL Payload Loopup
RS-232
TSI Network Loopup
RS-232
DS1
Access
Navigator
CA FDL
Command Access Bank II
T1 Interface
Time Slot
Interchange
Framer
SDSL
Payload Loopup
SDSL
DS1
Access
Navigator
CA FDL
Command Access Bank II
T1 Interface
Time Slot
Interchange
Framer

Access Navigator - Release 1.8 August 2003 15-39
Diagnostics & Troubleshooting
Send Remote T1 Payload Loopup
Send Remote T1 Payload Loopup
This command makes the remote Access Bank II perform a payload loopback. This takes the received
DS0s from the T1, loops them in the framer, and sends them back to the T1 output. See Figure 15-15.
Payload loopbacks can be used with unframed PRBS and QRSS test patterns.
Syntax: send remote <n> t1 payload loopup
Figure 15-15. Remote T1 Payload Loopup
Send Remote T1 TSI Loopup
This command makes the remote Access Bank II perform a Time Slot Interchange (TSI) loopback. This
takes the received DS0 data, loops it in the TSI, and sends it back to the T1 output. See Figure 15-17.
Syntax: send remote <n> t1 tsi loopup
Figure 15-16. Remote SDSL Payload Loopup
DS1
Access
Navigator Framer
CA FDL
Command Access Bank II
T1
Payload Loopup
T1 DS0s Time Slot
Interchange
SDSL
Payload Loopup
SDSL
DS1
Access
Navigator
CA FDL
Command Access Bank II
T1 Interface
Time Slot
Interchange
Framer

15-40 August 2003 Access Navigator - Release 1.8
Diagnostics & Troubleshooting
Send Remote T1 Drop Line Loopup
Send Remote T1 Drop Line Loopup
This command makes the remote Access Bank II perform a line loopback on the T1 Drop output. This
takes the received T1 Drop DS1 signal, loops it in the framer, and sends it back to the T1 Drop output.
See Figure 15-18.
Syntax: send remote <n> t1drop line loopup
Figure 15-17. Remote T1 TSI Loopup
Send Remote T1 Drop Payload Loopup
This command makes the remote Access Bank II perform a payload loopback on the T1 Drop interface.
This takes the received T1 Drop DS0s, loops them in the framer, and sends them back to the T1 Drop
output. See Figure 15-19.
Syntax: send remote <n> t1drop payload loopup
Figure 15-18. Remote T1drop Line Loopup
DS1
Access
Navigator Framer
CA FDL
Command Access Bank II
T1
TSI Loopup
T1 Time Slot
Interchange
DS1
Access
Navigator Framer
CA FDL
Command Access Bank II
T1 Drop
Line Loopup
T1 Framer T1 DropDS1
Time Slot
Interchange

Access Navigator - Release 1.8 August 2003 15-41
Diagnostics & Troubleshooting
Send Remote T1 Drop Payload Loopup
Send Remote T1 Drop Payload Loopup
This command makes the remote Access Bank II perform a Time Slot Interface (TSI) loopback on the
T1drop side. This takes the received T1drop DS0s, loops them in the TSI, and sends them back to the
T1drop output. See Figure 15-19.
Syntax: send remote <n> t1drop tsi loopup
Figure 15-19. Remote T1 Drop Payload Loopup
Send Remote V35 Line Loopup
This command makes the remote Access Bank II perform a line loopback in the V.35 interface. This
takes the received V.35 signal, loops it in theV.35 interface, and sends it back to the V.35 output. See
Figure 15-20.
Syntax: send remote <n> v35 line loopup
Figure 15-20. Remote V.35 Line Loopup
DS0s
DS1
Access
Navigator Framer
CA FDL
Command Access Bank II
T1 Drop
Payload Loopup
T1 Framer T1 Drop
Time Slot
Interchange
V.35
DS1
Access
Navigator
CA FDL
Command Access Bank II
V.35
Line Loopup
T1 Interface
Time Slot
Interchange
Framer

15-42 August 2003 Access Navigator - Release 1.8
Diagnostics & Troubleshooting
Send Remote V35 TSI Equipment Loopup
Send Remote V35 TSI Equipment Loopup
This command makes the remote Access Bank II perform an equipment loopback on the V.35 signal.
This takes the received DS0s from the V.35 equipment interface, loops them in the Time Slot
Interchange (TSI), and sends them back to the V.35 output. See Figure 15-21.
Syntax: send remote <n> v35 tsi equipment loopup
Figure 15-21. Remote V.35 TSI Equipment Loopup
Send Remote V35 TSI Network Loopup
This command makes the remote Access Bank II perform a network loopback on the V.35 data. This
takes the received V.35 DS0s from the DS1, loops them in the Time Slot Interchange (TSI), and sends
them back to the DS1 output. See Figure 15-22.
Syntax: send remote <n> v35 tsi network loopup
Figure 15-22. Remote V.35 TSI Network Loopup
V.35
DS1
Access
Navigator
CA FDL
Command Access Bank II
V.35
TSI Equipment Loopup
T1 Interface
Time Slot
Interchange
Framer
V.35
DS1
Access
Navigator
CA FDL
Command Access Bank II
V.35
TSI Network Loopup
T1 Interface
Time Slot
Interchange
Framer

Access Navigator - Release 1.8 August 2003 15-43
Diagnostics & Troubleshooting
Bit Patterns and Error Tests
Bit Patterns and Error Tests
NOTE: The DS1 must be set Out of Service, using the set ds1 <n> down command,
before you can use loopbacks or test patterns.
NOTE: Use the send ds1 <n> off command to turn off loopbacks and patterns.
NOTE: Sending an unframed pattern will cause a DS1 Loss of Frame (LOF).
NOTE: Put the remote CSU or NIU in line loopback mode before using this command for
BER testing. (See DS1 CSU Loopup and DS1 Network Loopup.)
NOTE: The internal Bit Error Rate Testers (BERTs) are always monitoring the DS1 inputs.
Anytime a BER test pattern is present, whether internally or externally generated, the BER for
the last one-second interval can be displayed using the status ds1 command (see Status
DS1 on page 15-13). Bit errors are also recorded in the BERT log (see BERT Log on
page 15-7).
nSend DS1 (Pattern) Off ... 15-43
nSend DS1 Line Pattern ... 15-43
nSend DS1 Payload Pattern ... 15-44
nSend DS1 Line Pattern with BER Test ... 15-46
nSend DS1 Payload Pattern with BER Test ... 15-49
Send DS1 (Pattern) Off
This command stops (turns off) all qrss and prbs test patterns sent from the Access Navigator. The
system default is off.
Syntax: send ds1 <n> off
Send DS1 Line Pattern
This command transmits an unframed test pattern to verify the quality of the DS1 signal reaching far-
end CSU equipment, such as the Access Bank II. The operator can select from several Pseudo Random
Bit Sequence (PRBS) and Quasi Random Signal Source (QRSS) patterns.
When the operator commands the selected pattern, the Access Navigator generates and transmits the
unframed pattern over the DS1. See Figure 15-23. Sending an unframed pattern will cause a DS1 Loss
of Frame (LOF) on both the Access Navigator and the remote CSU.
An external Bit Error Rate Tester (BERT) can be located anywhere on the network or at the customer
premises as shown in the figure.
When testing is complete, the send ds1 off command must be used to turn off the test pattern.

15-44 August 2003 Access Navigator - Release 1.8
Diagnostics & Troubleshooting
Send DS1 Payload Pattern
NOTE: The p2e patterns are intended only for Access Navigator loop tests and for tests
between two Access Navigators. Other test equipment will not recognize these patterns.
NOTE: This command works with ESF and D4 (SF) framing.
Figure 15-23. Send DS1 Line Pattern
Syntax: send ds1 <n> line <p2e11|p2e15|p2e23|qrss>
Send DS1 Payload Pattern
This command transmits a framed test pattern to verify the quality of the DS1 signal reaching far-end
CSU equipment, such as the Access Bank II. The operator can select from several pseudo-random test
patterns, as well as all-ones, all-zeros, and 1-in-8.
When the operator commands the selected pattern, the Access Navigator generates and transmits the
unframed pattern over the DS1 (see Figure 15-24).
Field Description
nDS1 number, 1 to 32, or a range of numbers such as 2-8.
p2e11 Send 211–1 pattern with a maximum of 10 consecutive zeros and
11 consecutive ones. (Minimum stress testing.)
p2e15 Send 215–1 pattern with a maximum of 14 consecutive zeros and
15 consecutive ones. (Provides maximum number of consecutive
zeros permissible in framed, non-B8ZS testing.)
p2e23 Send 223–1 pattern with a maximum of 22 consecutive zeros and
23 consecutive ones. (Maximum stress testing.)
qrss Send QRSS pattern (a modified 220–1) with a maximum of 14
consecutive zeros and 20 consecutive ones. (Common stress test
for T1 data applications.)
DS1
Line
Interface
Unit
Framer
Access Navigator
Time Slot
Interchange
Code
Generator
Line
Pattern
Command
IN
OUT CSU
Far End
Bit Error Rate Test
DS0s
BERT
Line
Test
Unframed
Pattern

Access Navigator - Release 1.8 August 2003 15-45
Diagnostics & Troubleshooting
Send DS1 Payload Pattern
An external Bit Error Rate Tester (BERT) can be located anywhere on the network or at the customer
premises as shown in the figure.
When testing is complete, the send ds1 <n> off command must be used to turn off the test pattern.
NOTE: The p2e patterns are intended only for Access Navigator loop tests and for tests
between two Access Navigators. Other test equipment will not recognize these patterns.
NOTE: This command works with ESF and D4 (SF) framing.
Figure 15-24. Send DS1 Payload Pattern
Syntax: send ds1 <n> payload
<allones|allzeros|f1in8|p2e11|p2e15|p2e23|qrss>
Field Description
n DS1 number, 1 to 32, or a range of numbers such as 2-8.
allones Send framed all-ones pattern. This can be used as a “keep alive”
signal, idle code, and in measuring the T1 power level.
allzeros Send framed all-zeros pattern. This can be used to test T1 circuits
for B8ZS clear channel capability and to find equipment
incorrectly set to AMI line code.
Note: When using an all-zeros pattern, a T1 test set (such as a
T-Berd 224 or Sunset T3) must be used to monitor for errors in
the all-zeros pattern from the Access Navigator or looped back
from a far-end network element.
f1in8 Send framed 1-in-8 pattern (also called a 1-and-7 pattern) in
which each payload byte contains the bit pattern 01000000.
(Minimal ones density test for T1 circuits with AMI coding.)
p2e11 Send 211–1 pattern with a maximum of 10 consecutive zeros and
11 consecutive ones. (Minimum stress testing.)
DS1
Line
Interface
Unit
Framer
Access Navigator
Time Slot
Interchange
Code
Generator
Payload
Pattern
Command
IN
OUT CSU
Far End
Bit Error Rate Test
DS0s
BERT
Payload
Test
Framed
Pattern

15-46 August 2003 Access Navigator - Release 1.8
Diagnostics & Troubleshooting
Send DS1 Line Pattern with BER Test
Send DS1 Line Pattern with BER Test
This command transmits an unframed test pattern and performs a Bit Error Rate Test (BERT) to verify
the quality of the DS1 signal reaching far-end CSU equipment, such as the Access Bank II.
When the operator enters the test command, the Access Navigator generates and transmits the selected
test pattern while using its internal Bit Error Rate Tester to measure the bit error rate (see Figure 15-25).
Sending an unframed pattern will cause a DS1 Loss of Frame (LOF) on both the Access Navigator and
the remote CSU for the duration of the test.
After 10 seconds the pattern is turned off and the test results from the BERT are displayed in a CLI
message. (The send ds1 <n> off command is not required to turn off the pattern.)
NOTE: The DS1 must be set Out of Service, using the set ds1 <n> down command,
before you can use loopbacks or test patterns.
NOTE: Sending an unframed pattern will cause a DS1 Loss of Frame (LOF).
NOTE: Put the remote CSU or NIU in line loopback mode before using this command for
BER testing. (See DS1 CSU Loopup and DS1 Network Loopup.)
NOTE: The internal Bit Error Rate Testers (BERTs) are always monitoring the DS1 inputs.
Anytime a BER test pattern is present, whether internally or externally generated, the BER for
the last one-second interval can be displayed using the status ds1 command (see Status
DS1 on page 15-13). Bit errors are also recorded in the BERT log (see BERT Log on
page 15-7).
NOTE: This command works with ESF and D4 (SF) framing.
NOTE: The p2e patterns are intended only for Access Navigator loop tests and for tests
between two Access Navigators. Other test equipment will not recognize these patterns.
p2e15 Send 215–1 pattern with a maximum of 14 consecutive zeros and
15 consecutive ones. (Provides maximum number of consecutive
zeros permissible in framed, non-B8ZS testing.)
p2e23 Send 223–1 pattern with a maximum of 22 consecutive zeros and
23 consecutive ones. (Maximum stress testing.)
qrss Send QRSS pattern (a modified 220–1) with a maximum of 14
consecutive zeros and 20 consecutive ones. (Common stress test
for T1 data applications.)
Field Description

Access Navigator - Release 1.8 August 2003 15-47
Diagnostics & Troubleshooting
Send DS1 Line Pattern with BER Test
Figure 15-25. Send DS1 Line Pattern with BER Test
Syntax: send ds1 <n> line <p2e11|p2e15|p2e23|qrss> test
Example: set ds1 9 line p2e15 test
The CLI will provide a progress message indicating the success (ok) or failure of the
command, as in the following samples.
Message: Waiting for pattern sync........ok.
Testing line...
08:15:47 FBE:0 BE:0 CRC:0 BPV/LCV:0
08:15:48 FBE:0 BE:0 CRC:0 BPV/LCV:0
Field Description
n DS1 number, 1 to 32, or a range of numbers such as 2-8.
p2e11 Send 211–1 pattern with a maximum of 10 consecutive zeros and
11 consecutive ones. (Minimum stress testing.)
p2e15 Send 215–1 pattern with a maximum of 14 consecutive zeros and
15 consecutive ones. (Provides maximum number of consecutive
zeros permissible in framed, non-B8ZS testing.)
p2e23 Send 223–1 pattern with a maximum of 22 consecutive zeros and
23 consecutive ones. (Maximum stress testing.)
qrss Send QRSS pattern (a modified 220–1) with a maximum of 14
consecutive zeros and 20 consecutive ones. (Common stress test
for T1 data applications.)
DS1
Line
Interface
Unit
Framer
Access Navigator
IN
OUT
Time Slot
Interchange
Code
Generator
CSU
Access Bank II
Bit Error
Rate
Tester
Line
Pattern
with BERT
Unframed
Pattern
Far End
Line Loopup

15-48 August 2003 Access Navigator - Release 1.8
Diagnostics & Troubleshooting
Send DS1 Line Pattern with BER Test
08:15:49 FBE:0 BE:0 CRC:0 BPV/LCV:0
08:15:50 FBE:0 BE:0 CRC:0 BPV/LCV:0
08:15:51 FBE:0 BE:0 CRC:0 BPV/LCV:0
08:15:52 FBE:0 BE:0 CRC:0 BPV/LCV:0
08:15:53 FBE:0 BE:0 CRC:0 BPV/LCV:0
08:15:54 FBE:0 BE:0 CRC:0 BPV/LCV:0
08:15:55 FBE:0 BE:0 CRC:0 BPV/LCV:0
08:15:56 FBE:0 BE:0 CRC:0 BPV/LCV:0
Totals Error Rates
FBE: 0 0.000000e+00
BE: 0 0.000000e+00
CRC: 0 0.000000e+00
LCV/BPV: 0 0.000000e+00
Signaling done.
The following error message will occur if an incorrect pattern is received:
Message: Waiting for pattern sync.........no sync.
The following error message will occur if there is no loopback in effect:
Message: *-Unable to send code;
*- far-end is not in loopback.
Description:
Item Description
Time Time is recorded in one-second intervals. Format is 24-hour
clock in hours:minutes:seconds with colons to separate the digits,
as in 08:30:45 and 15:22:10.
FBE Number of Frame Bit Errors (4095 maximum) in one-second
interval.
BE Number of Bit Errors (4095 maximum) in one-second interval
CRC Number of Cyclical Redundancy Check errors (1023 maximum)
in one-second interval
BPV/LCV Number of Bi-Polar Violations and Line Code Violations
(16,383 maximum) in one-second interval
Totals Total number of errors for 10-second test interval
Error Rates Total error rates measured during the 10-second test interval,
expressed in scientific notation where "e" indicates a power of
10. For example, 1 error per 1.544 megabits is 6.520000e-07.
The maximum value is 2.700000e-03.

Access Navigator - Release 1.8 August 2003 15-49
Diagnostics & Troubleshooting
Send DS1 Payload Pattern with BER Test
Send DS1 Payload Pattern with BER Test
This command transmits a framed test pattern and performs a Bit Error Rate Test (BERT) or pattern
synchronization test to verify the quality of the DS1 signal reaching far-end CSU equipment, such as
the Access Bank II. When the operator requests a p2e, qrss, or all-ones test pattern, the Access Navigator
transmits the test pattern while using its internal Bit Error Rate Tester to measure the bit error rate. See
Figure 15-26. For the all-zeros and 1-in-8 patterns, the Access Navigator tests for pattern
synchronization.
After 10 seconds the pattern is turned off and the test results from the BERT or pattern sync are
displayed in a CLI message. (The send ds1 <n> off command is not required to turn off the pattern.)
NOTE: The DS1 must be set Out of Service, using the set ds1 <n> down command,
before you can use loopbacks or test patterns.
NOTE: Put the remote CSU in payload loopback mode before using this command for BER
testing. (See DS1 CSU Loopup on page 15-31.)
NOTE: The internal Bit Error Rate Testers (BERTs) are always monitoring the DS1 inputs.
Anytime a BER test pattern is present, whether internally or externally generated, the BER for
the last one-second interval can be displayed using the status ds1 command (see Status
DS1 on page 15-13). Bit errors are also recorded in the BERT log (see “BERT Log” on
page 7).
NOTE: This command works with ESF and D4 (SF) framing.
NOTE: The p2e patterns are intended only for Access Navigator loop tests and for tests
between two Access Navigators. Other test equipment will not recognize these patterns.
Figure 15-26. Send DS1 Payload Pattern with BER Test
DS1
Line
Interface
Unit
Framer
Access Navigator
Time Slot
Interchange
Code
Generator
Bit Error
Rate
Tester
Payload
Pattern
with BERT
Framed
Pattern
IN
OUT CSU
Access Bank II
Far End
Payload Loopup
DS0s

15-50 August 2003 Access Navigator - Release 1.8
Diagnostics & Troubleshooting
Send DS1 Payload Pattern with BER Test
Syntax: send ds1 <n> payload
<allones|allzeros|f1in8|p2e11|p2e15|p2e23|qrss> test
Example: send ds1 9 payload p2e15 test
For most patterns, the CLI will provide a progress message indicating the success (ok)
or failure of the command followed by the test results, as in the following samples.
Message: Waiting for pattern sync........ok.
Testing line...
08:15:47 FBE:0 BE:0 CRC:0 BPV/LCV:0
08:15:48 FBE:0 BE:0 CRC:0 BPV/LCV:0
08:15:49 FBE:0 BE:0 CRC:0 BPV/LCV:0
08:15:50 FBE:0 BE:0 CRC:0 BPV/LCV:0
08:15:51 FBE:0 BE:0 CRC:0 BPV/LCV:0
08:15:52 FBE:0 BE:0 CRC:0 BPV/LCV:0
08:15:54 FBE:0 BE:0 CRC:0 BPV/LCV:0
08:15:55 FBE:0 BE:0 CRC:0 BPV/LCV:0
Field Description
n DS1 number, 1 to 32, or a range of numbers such as 2-8.
allones Send framed all-ones pattern. This can be used as a “keep alive”
signal, idle code, and in measuring the T1 power level.
allzeros Send framed all-zeros pattern. This can be used to test T1 circuits
for B8ZS clear channel capability and to find equipment
incorrectly set to AMI line code.
Note: When using an all-zeros pattern, a T1 test set (such as a
T-Berd 224 or Sunset T3) must be used to monitor for errors in
the all-zeros pattern from the Access Navigator or looped back
from a far-end network element.
f1in8 Send framed 1-in-8 pattern (also called a 1-and-7 pattern) in
which each payload byte contains the bit pattern 01000000.
(Minimal ones density test for T1 circuits with AMI coding.)
Note: You must wait 30 seconds after the prompt appears before
doing another test.
p2e11 Send 211–1 pattern with a maximum of 10 consecutive zeros and
11 consecutive ones. (Minimum stress testing.)
p2e15 Send 215–1 pattern with a maximum of 14 consecutive zeros and
15 consecutive ones. (Provides maximum number of consecutive
zeros permissible in framed, non-B8ZS testing.)
p2e23 Send 223–1 pattern with a maximum of 22 consecutive zeros and
23 consecutive ones. (Maximum stress testing.)
qrss Send QRSS pattern (a modified 220–1) with a maximum of 14
consecutive zeros and 20 consecutive ones. (Common stress test
for T1 data applications.)

Access Navigator - Release 1.8 August 2003 15-51
Diagnostics & Troubleshooting
Send DS1 Payload Pattern with BER Test
08:15:56 FBE:0 BE:0 CRC:0 BPV/LCV:0
08:15:57 FBE:0 BE:0 CRC:0 BPV/LCV:0
Totals Error Rates
FBE: 0 0.000000e+00
BE: 0 0.000000e+00
CRC: 0 0.000000e+00
LCV/BPV: 0 0.000000e+00
Signaling done.
The following error message will occur if an incorrect pattern is received:
Message: Waiting for pattern sync.........no sync.
Example: send ds1 9 payload f1in8 test
For the 1-in-8 and all-zeros patterns, the CLI will provide a progress message
indicating the success (ok) or failure of the command, followed by a pattern detection
message for each second of the test.
Message: Waiting for pattern sync........ok.
Testing line...
08:18:23 Pattern Not Present
08:18:24 Pattern Present
08:18:25 Pattern Present
08:18:26 Pattern Present
08:18:27 Pattern Present
08:18:28 Pattern Present
08:18:29 Pattern Present
08:18:30 Pattern Present
08:18:31 Pattern Present
08:18:32 Pattern Present
Signaling done.

15-52 August 2003 Access Navigator - Release 1.8
Diagnostics & Troubleshooting
Send DS1 Payload Pattern with BER Test
Description:
Item Description
Time Time is recorded in one-second intervals. Format is 24-hour
clock in hours:minutes:seconds with colons to separate the digits,
as in 08:30:45 and 15:22:10.
FBE Number of Frame Bit Errors (4095 maximum) in one-second
interval
BE Number of Bit Errors (4095 maximum) in one-second interval
CRC Number of Cyclical Redundancy Check errors (1023 maximum)
in one-second interval
BPV/LCV Number of Bi-Polar Violations and Line Code Violations
(16,383 maximum) in one-second interval
Totals Total number of errors for 10-second test interval
Error Rates Total error rates measured during the 10-second test interval,
expressed in scientific notation where "e" indicates a power of
10. For example, 1 error per 1.544 megabits is 6.520000e-07.
The maximum value is 2.700000e-03.

Access Navigator - Release 1.8 August 2003 15-53
Diagnostics & Troubleshooting
Other Maintenance Commands
Other Maintenance Commands
CLI Commands Descriptions
set autoexit <minutes> When enabled, the CLI session will
automatically expire if there is no user
activity during the specified time
period.
ping <ipaddr> Uses “Ping” (an Internet tool) to verify
network connections and reachability.
See Ping on page 18-45.
reset all Produces a soft reset of both
Controller cards. See Reset All on
page 18-57.
reset ds1 <n> Enables the operator to reset one or
more DS1 framers to test Loss of
Frame recovery. Reset DS1 Framer on
page 18-57.
reset remote <n> Resets a remote Access Bank II
connected to the Access Navigator
through a DS1. Reset Remote on
page 18-58.
reset standby Produces a soft reset of the standby
Controller card to verify operational
status. Reset Standby on page 18-58.
restore defaults Replaces the settings stored in the
Controller card’s flash memory with
the factory default values. Restore
Defaults on page 18-59.
switch controller Transfers active control to the standby
Controller card. Switch Controller on
page 18-176.
upload tftp config <ipaddr> <"file">
<blocksize>
Reads the Access Navigator
configuration database from flash
memory and saves the settings in file
format. See Upload TFTP Config on
page 18-176.

15-54 August 2003 Access Navigator - Release 1.8
Diagnostics & Troubleshooting
Other Maintenance Commands
load tftp config <ipaddr> <"file">
<blocksize>
Downloads a file containing
configuration database settings into
the Access Navigator. See Load TFTP
Config on page 18-37.
show users Shows current users and status.
whoami Shows the name and access level of
the user who is logged into the Access
Navigator from the current
management terminal.
CLI Commands Descriptions

Access Navigator - Release 1.8 August 2003 15-55
Diagnostics & Troubleshooting
Technical Support
Technical Support
Carrier Access Customer Support is available 24 hours a day, 7 days a week at (800) 786-9929 or (303) 442-
5455 and via email at tech-support@carrieraccess.com.
Before contacting Customer Support, please capture the following information from the Access Navigator
having problems and e-mail them to us. This information will make it much easier for us to diagnose and
troubleshoot your problem.
Start a management session and configure the terminal or Telnet program to capture or log the screen text.
Then enter the following commands:
show time
show date
status equipment
show ds1 all
status clock
status remote all
status tmc
status tmc all
status eoc
show switch
show ip
show snmp
show isdn database
alarms
log
dbg log
log tmc
log config
show ds1 25 (or whichever switch DS1 is the primary)
show ds1 29 (or whichever switch DS1 is the secondary)
status ds1 25 (or whichever switch DS1 is the primary)
status ds1 29 (or whichever switch DS1 is the secondary)
status ds1 25 performance (or whichever switch DS1 is the primary)
status ds1 29 performance (or which ever switch DS1 is the secondary)
If you are setting up 4:1 BRI service with the Access Navigator, enter the following commands:
status isdn crv 1-24 (or whichever CRVs are being used)
show ds0 1:1-24 (or whichever DS1s and DS0s are being used for ISDN)
show connect 1 (or whichever DS1s are being used for ISDN)
show isdn database
show crv database

15-56 August 2003 Access Navigator - Release 1.8
Diagnostics & Troubleshooting
Technical Support
If your having dial tone problems, enter the following commands:
trace tmc on (let run for 2 or 3 minutes)
trace tmc off
trace eoc on (let run for 2 or 3 minutes)
trace eoc off
show ds1 (for any problem DS1s)
status ds1 (for any problem DS1s)
After entering the above commands, turn off capture or logging to close the file.
Attach the capture or log file to your email. Please include a phone number where you can be reached, and
the best time to call you. Also include a description of your problem and anything else you think might be
needed or helpful.

16-2 August 2003 Access Navigator - Release 1.8
Maintenance Procedures
Compliance and Safety Requirements
Compliance and Safety Requirements
DANGER! FIRE HAZARD. STANDARDS UL 1950 AND C22.2 NO. 950.95 REQUIRE
THAT ALL ACCESS COVERS BE REPLACED TO PREVENT FIRES FROM SPREADING TO
NEARBY EQUIPMENT.
CAUTION! NEBS 1089 EMI/EMC AND FCC REQUIREMENT PART 15 COMPLI-
ANCE REQUIRES CHASSIS GROUNDING, SHIELDED DSX-1 AND RS-232 CABLES WITH
FERRITE RF SUPPRESSOR BEADS, AND SHIELDED ETHERNET AND BITS CLOCK
CABLES TO PREVENT RADIO FREQUENCY INTERFERENCE WITH OTHER EQUIPMENT.
WARNING! NEBS REQUIREMENT. DO NOT CONNECT THIS EQUIPMENT DIRECTLY
TO METALLIC TIP-AND-RING OUTSIDE PLANT CONDUCTORS. THIS EQUIPMENT CAN ONLY
BE USED FOR INTRA-BUILDING (INSIDE PLANT) INSTALLATION IN A CENTRAL OFFICE OR
CUSTOMER PREMISES.
WARNING! THE ACCESS NAVIGATOR CONTAINS CIRCUIT CARDS AND COMPO-
NENTS THAT ARE SUBJECT TO DAMAGE BY ELECTROSTATIC DISCHARGE (ESD).
ALWAYS FOLLOW THE STATIC-SENSITIVE EQUIPMENT HANDLING PROCEDURES ON
page 6-3 WHEN OPENING EQUIPMENT COVERS AND HANDLING PLUG-IN CIRCUIT CARDS.
Repair and Return Procedure
See Warranty and Warranty Product Returns in the Preface of this manual.

Access Navigator - Release 1.8 August 2003 16-3
Maintenance Procedures
Replace Controller Card
Replace Controller Card
Procedure Summary
nOverview ... 16-3
nPrecautions ... 16-4
nTools and Materials Required ... 16-4
nVerify Equipment Status ... 16-5
nDetermine Which Replacement Procedure to Use ... 16-5
nReplace Protected Controller Card ... 16-6
nReplace Unprotected Controller Card ... 16-13
Overview
This procedure applies to an Access Navigator with one or two Controller cards. The Access Navigator
can hold two (redundant) Controller cards for time-slot interchange. In a redundant system, the standby
Controller can be replaced without disrupting service. Then, by using a CLI command to switch the
active Controller to standby, the other Controller can be replaced. In an Access Navigator with only one
Controller card, the Controller can be replaced without disrupting service if the new Controller is
installed before removing the old Controller.
Incompatible Software – This procedure contains Cautions to prevent accidental installation of
Controller cards with incompatible software, which could disrupt service and alter provisioning
settings. These cautions can be ignored if the final installation provides two Controller cards with
identical or compatible software.
Alarm and Log Events – During the replacement process, if two Controller cards are installed with
incompatible software, the Access Navigator will produce a minor alarm and the event log will contain
an entry stating that one of the Controllers is Incompatible. This message is normal and can be ignored
if the final installation provides two Controller cards with identical or compatible software.

16-4 August 2003 Access Navigator - Release 1.8
Maintenance Procedures
Precautions
Precautions
WARNING! THE ACCESS NAVIGATOR CONTAINS CIRCUIT CARDS AND COMPO-
NENTS THAT ARE SUBJECT TO DAMAGE BY ELECTROSTATIC DISCHARGE (ESD).
ALWAYS FOLLOW THE STATIC-SENSITIVE EQUIPMENT HANDLING PROCEDURES ON
page 6-3 WHEN OPENING EQUIPMENT COVERS AND HANDLING PLUG-IN CIRCUIT CARDS.
CAUTION! SERVICE DISRUPTIONS WILL OCCUR IF THE ACTIVE CONTROLLER CARD
IS REMOVED WITHOUT AN OPERATIONAL STANDBY CONTROLLER. TO AVOID SERVICE
DISRUPTIONS, ALWAYS REPLACE THE STANDBY CONTROLLER FIRST. IN A PROTECTED
SYSTEM WITH TWO CONTROLLER CARDS, THE ACTIVE CONTROLLER SHOULD BE
SWITCHED TO STANDBY MODE BEFORE REMOVING. IN AN UNPROTECTED SYSTEM WITH
ONLY ONE CONTROLLER CARD, THE NEW CONTROLLER SHOULD BE INSTALLED AND
SWITCHED TO ACTIVE MODE BEFORE REMOVING THE OLD CONTROLLER.
SERVICE DISRUPTIONS MAY OCCUR IF TWO CONTROLLER CARDS ARE INSTALLED WITH
INCOMPATIBLE SOFTWARE, SUCH AS ONE DCS CARD AND ONE GR-303 CARD. NO
DISRUPTIONS WILL OCCUR UNTIL THE INCOMPATIBLE CARD IS SWITCHED INTO THE
ACTIVE MODE, ALLOWING TIME TO SAFELY REMOVE THE INCOMPATIBLE CARD. IF YOU
WISH TO INSTALL A CONTROLLER THAT IS NOT COMPATIBLE, VERIFY PROVISIONING
WITH OFFICE RECORDS, BOTH BEFORE AND AFTER INSTALLATION, TO ENSURE THAT NO
CIRCUITS HAVE BEEN ALTERED.
Tools and Materials Required
1. Obtain the following tools and materials.
lOffice records for installation site
lScrewdrivers, slotted
lGrounding wrist strap
lController card
lUser name and password (if required)
2. Unpack and inspect Controller card for damage.
lDo not remove circuit cards from anti-static wrappers without following proper anti-static
procedures.
lVerify that equipment to be installed agrees with office records.

Access Navigator - Release 1.8 August 2003 16-5
Maintenance Procedures
Verify Equipment Status
Verify Equipment Status
1. Start management session, if not already logged on.
2. Display equipment status.
status equipment
A message similar to the following will appear, showing the equipment card slots, service status,
and Controller software version.
Equipment Status Version
--------- ------ -------
Controller A Active 1.70
Controller B Standby 1.70
DS1 Card 1 Installed 1
DS1 Card 2 Installed 1
DS1 Card 3 Installed 1
DS1 Card 4 Installed 1
DS1 Card 5 Installed 1
DS1 Card 6 Installed 1
DS1 Card 7 Card not installed
DS1 Card 8 Card not installed
NOTE: In a system with two Controller cards, one Controller will have “Active” status
and the other will have “Standby” status. A defective Controller card will have an
“Unknown” status, indicating that the card is installed but not responding.
Determine Which Replacement Procedure to Use
3. Observe status of Controller A and Controller B.
4. If both Controllers are “Installed,” go to Replace Protected Controller Card on page 16-6.
5. If one Controller is “Not Installed,” go to Replace Unprotected Controller Card on page 16-13.
6. If one Controller is “Unknown,” it is assumed that the Controller is defective. Go to Replace
Unprotected Controller Card on page 16-13.
7. If no status display appears, go to Replace Unprotected Controller Card on page 16-13.
NOTE: No status display can result from a loss of power or loss of management
connection. If power and connections are okay, then one or both controllers may be
defective, indicating that all provisioning data has been lost and must be re-entered or
restored from a backup file.

16-6 August 2003 Access Navigator - Release 1.8
Maintenance Procedures
Replace Protected Controller Card
Replace Protected Controller Card
Procedure Summary
nPrecautions ... 16-6
nVerify Compatibility ... 16-7
nRemove Front Cover ... 16-8
nReplace Standby Controller ... 16-9
nVerify Operation and Compatibility ... 16-11
nReplace Other Controller Card ... 16-12
nReplace Front Cover ... 16-12
Precautions
CAUTION! THIS PROCEDURE APPLIES ONLY TO ACCESS NAVIGATORS WITH
PROTECTED (REDUNDANT) CONTROLLER CARDS. DO NOT USE THIS PROCEDURE FOR
UNPROTECTED SYSTEMS WITH ONLY ONE CONTROLLER CARD.
NOTE: This procedure provides steps for replacing one or both Controller cards by
physically removing the old card and installing a new card. In a redundant system, the
standby Controller card can be replaced without disrupting service. The new Controller
must be given two minutes to reboot and copy system settings from the old card. Then a
CLI command is used to switch the standby Controller to active mode, so the other card
(now in standby) can also be replaced.
NOTE: Alarm and Log Events – During the replacement process, if two Controller
cards are installed with incompatible software, the Access Navigator will produce a minor
alarm and the event log will contain an entry stating that one of the Controllers is
Incompatible. This message is normal and can be ignored if the final installation provides
two Controller cards with identical or compatible software.

Access Navigator - Release 1.8 August 2003 16-7
Maintenance Procedures
Replace Protected Controller Card
Verify Compatibility
1. Display current Controller status and software version by entering the following command:
status equipment
A message similar to the following will appear, showing the equipment card slots, service status,
and Controller software version.
Equipment Status Version
--------- ------ -------
Controller A Active 1.70
Controller B Standby 1.70
DS1 Card 1 Installed 1
DS1 Card 2 Installed 1
DS1 Card 3 Installed 1
DS1 Card 4 Installed 1
DS1 Card 5 Installed 1
DS1 Card 6 Installed 1
DS1 Card 7 Card not installed
DS1 Card 8 Card not installed
NOTE: In a system with two Controller cards, one Controller will have “Active” status
and the other will have “Standby” status. A defective Controller card will have an
“Unknown” status, indicating that the card is installed but not responding.
2. If new Controller card version is compatible with installed active Controller card, skip remaining
steps.
3. If new Controller card version is NOT compatible with installed active Controller card, continue
this procedure only if prepared for a service interruption and loss of provisioning. Verify
provisioning both before and after performing this procedure. Make provisioning changes as
required to re-establish service.

16-8 August 2003 Access Navigator - Release 1.8
Maintenance Procedures
Replace Protected Controller Card
Remove Front Cover
WARNING! THE ACCESS NAVIGATOR CONTAINS CIRCUIT CARDS AND COMPO-
NENTS THAT ARE SUBJECT TO DAMAGE BY ELECTROSTATIC DISCHARGE (ESD).
ALWAYS FOLLOW THE STATIC-SENSITIVE EQUIPMENT HANDLING PROCEDURES ON
page 6-3 WHEN OPENING EQUIPMENT COVERS AND HANDLING PLUG-IN CIRCUIT CARDS.
1. Put on grounding wrist strap and follow anti-static procedures.
DANGER! BURN HAZARD. CHASSIS, COVER SCREWS, AND CONTROLLER CARD
HEAT SINK MAY BE HOT TO THE TOUCH.
2. Loosen captive thumbscrews on front cover (see Figure 16-1).
Figure 16-1. Location of Front Panel Cover Screws
3. Remove front cover and set aside.
Screw
Screw
Screw
Screw

Access Navigator - Release 1.8 August 2003 16-9
Maintenance Procedures
Replace Protected Controller Card
Replace Standby Controller
CAUTION! DO NOT REMOVE THE ACTIVE CONTROLLER CARD.
1. Locate standby Controller card slot (see Figure 16-2).
Figure 16-2. Location of Controller Cards
2. Visually verify which Controller card (A or B) is active (see Figure 16-3). The LED indicators on
the active Controller should be as follows:
lActive CONTROLLER POWER indicator lights green.
lActive CONTROLLER ACTIVE/STANDBY indicator lights green.
.
Figure 16-3. Location of Front Panel Controller Status LEDs
Controller A Controller B
Controller ’A’ Indicators Controller ’B’ Indicators
Active
Controller
Power

16-10 August 2003 Access Navigator - Release 1.8
Maintenance Procedures
Replace Protected Controller Card
Figure 16-4. Installing and Removing Controller Card
NOTE: The example in Figure 16-4 shows installation and removal of Controller B.
3. Press standby Controller card ejector latches toward outside of card until card connector releases
from backplane connector (see A in Figure 16-4).
4. Slide old standby Controller out of card slot and set aside for return to repair facility.
5. Remove new Controller card from anti-static bag.
6. Straighten card ejector latches (see A in Figure 16-4), position new Controller card in guide rails,
and carefully slide into old Controller card slot.
7. Press card ejector latches in toward center of card (see B in Figure 16-4) until card connector mates
with backplane connector.
Card Ejector
Latches B
A
Eject
Lock

Access Navigator - Release 1.8 August 2003 16-11
Maintenance Procedures
Replace Protected Controller Card
Verify Operation and Compatibility
1. Verify power-on status of new Controller card. The LED indicators should be as follows:
NOTE: Controller’s POWER indicator will light yellow while it is booting up.
Requirement: New CONTROLLER POWER indicator lights green.
NOTE: If status indications are not correct, refer to Diagnostics & Troubleshooting on
page 15-1.
2. Wait two minutes for new Controller card to learn system settings.
3. Verify Controller card status by entering the following command:
status equipment
Requirement: New Controller card status is “Standby”.
Requirement: New Controller card has compatible software version.
4. If new Controller card version is compatible with installed active Controller card, skip remaining
steps.
5. If new Controller card version is NOT compatible with installed active Controller card, continue
only if prepared for a service interruption and loss of provisioning. Verify provisioning both before
and after performing this procedure. Make provisioning changes as required to re-establish service
CAUTION! IF NEW CONTROLLER HAS INCOMPATIBLE SOFTWARE, YOU CAN STILL
REMOVE IT SAFELY AT THIS TIME. SWITCHING IT TO ACTIVE MODE WILL DISRUPT SERVICE
AND ALTER PROVISIONING.
6. Put new Controller card into active mode by entering following command:
switch controller
7. Verify operational status of new Controller by entering the following command:
status equipment
Requirement: New Controller card status is “Active”.
8. Verify active status of new Controller card. The LED indicators should be as follows:
Requirement: New CONTROLLER ACTIVE/STANDBY indicator lights green.

16-12 August 2003 Access Navigator - Release 1.8
Maintenance Procedures
Replace Protected Controller Card
Replace Other Controller Card
1. To replace other Controller card, repeat this procedure by going back to Replace Standby Controller
on page 16-9.
NOTE: Event Log – During this procedure, the two Controller cards may momentarily
be operating with different software versions. If the software features are incompatible, the
Access Navigator event log will contain an entry stating that one of the Controllers is
Incompatible. This message is normal and can be ignored if both Controllers have the
same software.
2. Verify Controller card status by entering the following command:
status equipment
Requirement: Both Controller cards show same software version.
3. End management session by entering following command:
exit
Replace Front Cover
DANGER! FIRE HAZARD. STANDARDS UL 1950 AND C22.2 NO. 950.95 REQUIRE
THAT ALL ACCESS COVERS BE REPLACED TO PREVENT FIRES FROM SPREADING TO
NEARBY EQUIPMENT.
Replace front cover and tighten screws.

Access Navigator - Release 1.8 August 2003 16-13
Maintenance Procedures
Replace Unprotected Controller Card
Replace Unprotected Controller Card
Procedure Summary
nPrecautions ... 16-13
nVerify Compatibility ... 16-14
nRemove Front Cover ... 16-15
nInsert New Controller ... 16-16
nVerify Operation and Compatibility ... 16-17
nRemove Old Controller ... 16-18
nReplace Front Cover ... 16-18
Precautions
CAUTION! THIS PROCEDURE APPLIES ONLY TO ACCESS NAVIGATORS WITH ONE
UNPROTECTED CONTROLLER CARD. DO NOT USE THIS PROCEDURE FOR PROTECTED
SYSTEMS WITH TWO (REDUNDANT) CONTROLLER CARDS.
TO AVOID SERVICE DISRUPTIONS, DO NOT REMOVE THE ACTIVE CONTROLLER CARD. IF
POSSIBLE, INSERT A NEW CONTROLLER CARD AND PUT OLD CONTROLLER CARD IN
STANDBY MODE BEFORE REMOVING.
NOTE: This procedure provides steps for replacing a Controller card by installing a new
Controller card and then removing the old Controller card. Because the Access Navigator
has two card slots for holding Controller cards, a Controller card be replaced without
disrupting service. First, the new Controller card is inserted into the empty card slot. The
new Controller is given two minutes to reboot and copy system settings from the old card.
Then a CLI command is used to switch the old Controller to standby so it can be removed.

16-14 August 2003 Access Navigator - Release 1.8
Maintenance Procedures
Replace Unprotected Controller Card
Verify Compatibility
1. Display current Controller status and software version by entering the following command:
status equipment
A message similar to the following will appear, showing the equipment card slots, service status,
and Controller software version.
Equipment Status Version
--------- ------ -------
Controller A Card not installed
Controller B Active 1.70
DS1 Card 1 Installed 1
DS1 Card 2 Installed 1
DS1 Card 3 Installed 1
DS1 Card 4 Installed 1
DS1 Card 5 Installed 1
DS1 Card 6 Installed 1
DS1 Card 7 Card not installed
DS1 Card 8 Card not installed
NOTE: In an unprotected system with only one Controller card, the Controller will have
“Active” status and the other Controller card slot status will show “Card not installed”.
2. If new Controller card version is compatible with installed active Controller card, skip remaining
steps.
3. If new Controller card version is NOT compatible with installed active Controller card, continue
this procedure only if prepared for a service interruption and loss of provisioning. Verify
provisioning both before and after performing this procedure. Make provisioning changes as
required to re-establish service.

Access Navigator - Release 1.8 August 2003 16-15
Maintenance Procedures
Replace Unprotected Controller Card
Remove Front Cover
WARNING! THE ACCESS NAVIGATOR CONTAINS CIRCUIT CARDS AND COMPO-
NENTS THAT ARE SUBJECT TO DAMAGE BY ELECTROSTATIC DISCHARGE (ESD).
ALWAYS FOLLOW THE STATIC-SENSITIVE EQUIPMENT HANDLING PROCEDURES ON
page 6-3 WHEN OPENING EQUIPMENT COVERS AND HANDLING PLUG-IN CIRCUIT CARDS.
1. Put on grounding wrist strap and follow anti-static procedures.
DANGER! BURN HAZARD. CHASSIS, COVER SCREWS, AND CONTROLLER CARD
HEAT SINK MAY BE HOT TO THE TOUCH.
2. Loosen captive thumbscrews on front cover (see Figure 16-1).
Figure 16-5. Location of Front Panel Cover Screws
3. Remove front cover and set aside.
Screw
Screw
Screw
Screw

16-16 August 2003 Access Navigator - Release 1.8
Maintenance Procedures
Replace Unprotected Controller Card
Insert New Controller
1. Locate empty Controller card slot (see Figure 16-6).
Figure 16-6. Location of Controller Cards
2. Remove new Controller card from anti-static bag.
NOTE: The example in Figure 16-7 shows installation and removal of Controller B.
3. Straighten card ejector latches (see A in Figure 16-7), position new Controller card in guide rails,
and carefully slide into empty card slot.
4. Press card ejector latches in toward center of card (see B in Figure 16-7) until card connector mates
with backplane connector.
Figure 16-7. Installing and Removing Controller Card
Controller A Controller B
Card Ejector
Latches B
A
Eject
Lock

Access Navigator - Release 1.8 August 2003 16-17
Maintenance Procedures
Replace Unprotected Controller Card
Verify Operation and Compatibility
1. Wait two minutes for new Controller card to boot up and learn system settings.
2. Verify power-on status of new Controller card. The LED indicators should be as follows:
NOTE: Controller’s POWER indicator will light yellow while it is booting up.
Requirement: New CONTROLLER POWER indicator lights green.
NOTE: If status indications are not correct, refer to Diagnostics & Troubleshooting on
page 15-1.
3. Verify Controller card status by entering the following command:
status equipment
Requirement: New Controller card status is “Standby”.
Requirement: New Controller card has compatible software version.
4. If new Controller card version is compatible with installed active Controller card, skip remaining
steps.
5. If new Controller card version is NOT compatible with installed active Controller card, continue
only if prepared for a service interruption and loss of provisioning. Verify provisioning both before
and after performing this procedure. Make provisioning changes as required to re-establish service
CAUTION! IF NEW CONTROLLER HAS INCOMPATIBLE SOFTWARE, YOU CAN STILL
REMOVE IT SAFELY AT THIS TIME. SWITCHING AN INCOMPATIBLE CARD TO ACTIVE MODE
MAY DISRUPT SERVICE OR ALTER PROVISIONING.
6. Put new Controller card into active mode by entering following command:
switch controller
7. Verify active status of new Controller card. The LED indicators (see Figure 16-8) should be as
follows:
Requirement: New CONTROLLER ACTIVE/STANDBY indicator lights green.
8. Verify operational status of new Controller by entering the following command:
status equipment
Requirement: New Controller card status is “Active”.

16-18 August 2003 Access Navigator - Release 1.8
Maintenance Procedures
Replace Unprotected Controller Card
.
Figure 16-8. Location of Front Panel Controller Status LEDs
Remove Old Controller
1. On old standby Controller card, press ejector latches in toward outside of card until card connector
releases with backplane connector (see Figure 16-7).
2. Slide old standby Controller out of card slot and set aside for return to repair facility.
3. End management session by entering following command:
exit
Replace Front Cover
DANGER! FIRE HAZARD. STANDARDS UL 1950 AND C22.2 NO. 950.95 REQUIRE
THAT ALL ACCESS COVERS BE REPLACED TO PREVENT FIRES FROM SPREADING TO
NEARBY EQUIPMENT.
Replace front cover and tighten screws.
Controller ’A’ Indicators Controller ’B’ Indicators
Active
Controller
Power

Access Navigator - Release 1.8 August 2003 16-19
Maintenance Procedures
Replace Quad T1 Framer Card
Replace Quad T1 Framer Card
Procedure Summary
nOverview ... 16-3
nPrecautions ... 16-4
nTools and Materials Required ... 16-4
nVerify Equipment Status ... 16-5
nDetermine Which Replacement Procedure to Use ... 16-5
nReplace Protected Controller Card ... 16-6
nReplace Unprotected Controller Card ... 16-13
Overview
This procedure provides steps for replacing a Quad T1 Framer (QF) card. The Access Navigator
can hold up to eight QF cards, providing a total of 32 DS1 circuits. QF cards are hot-swappable and
can be installed at any time, without interrupting service on other cards, except when the card is
providing a DS1 clock source used for system timing.
Each Quad T1 Framer card contains four DS1 circuits. DS1 circuit numbers are determined by the
QF card slot (see also Figure 16-10):
QF Card Slot DS1 Circuit Numbers
#11234
#25678
#3 9 101112
#4 13 14 15 16
#5 17 18 19 20
#6 21 22 23 24
#7 25 26 27 28
#8 29 30 31 32

16-20 August 2003 Access Navigator - Release 1.8
Maintenance Procedures
Replace Quad T1 Framer Card
Precautions
WARNING! THE ACCESS NAVIGATOR CONTAINS CIRCUIT CARDS AND COMPO-
NENTS THAT ARE SUBJECT TO DAMAGE BY ELECTROSTATIC DISCHARGE (ESD).
ALWAYS FOLLOW THE STATIC-SENSITIVE EQUIPMENT HANDLING PROCEDURES ON
page 6-3 WHEN OPENING EQUIPMENT COVERS AND HANDLING PLUG-IN CIRCUIT CARDS.
CAUTION! REMOVING A QUAD T1 FRAMER CARD WILL DISRUPT SERVICE ON ALL
FOUR OF THE DS1 CIRCUITS CARRIED BY THE CARD.
DO NOT REMOVE A QUAD T1 FRAMER CARD IF A DS1 RECEIVER IS PROVIDING A CLOCK
SOURCE USED FOR SYSTEM TIMING. BEFORE REMOVING THE CARD, TEMPORARILY
ASSIGN A DS1 ON A DIFFERENT CARD TO PROVIDE THE CLOCK SOURCE.
Tools and Materials Required
1. Obtain the following tools and materials.
lOffice records for installation site
lScrewdrivers, slotted
lGrounding wrist strap
lController card
lUser name and password (if required)
2. Put on grounding wrist strap and follow anti-static procedures
3. Unpack and inspect new Quad T1 Framer card for damage.
lDo not remove circuit cards from anti-static wrappers without following proper anti-static
procedures.
lVerify that equipment to be installed agrees with office records.
4. Verify that equipment to be installed agrees with office records.

Access Navigator - Release 1.8 August 2003 16-21
Maintenance Procedures
Replace Quad T1 Framer Card
Verify Equipment Status
1. Start management session, if not already logged on.
2. Display clock source assignments by entering the following command:
show clock
A message similar to the following will appear.
Primary Master Transmit Clock Source: DS1 12
Secondary Master Transmit Clock Source: INTERNAL
3. Set all four DS1 circuits on QF card out of service to prevent alarms with the following command,
where <n> is a range of four DS1 numbers such as 9-12:
set ds1 <n> down
Example: set ds1 9-12 down
4. If no DS1s are used as a primary or secondary clock source on the Quad T1 Framer card to be
removed, skip to Remove Front Cover on page 16-22.
Temporarily Move Clock Sources (if required)
1. Record original clock source assignments so they can be restored later.
NOTE: In the following two steps, the temporary clock source should be of equal or
higher Stratum clock level, such as from a central office switch. In Access Navigators with
the GR-303 option, the status ds1 all command will list the status of “switch” type DS1s
as “In Service.”
2. Move primary clock source (if any) to a DS1 on a different QF card with the following command,
where <n> is the DS1 number:
set clock1 ds1 <n>
Example: set clock1 ds1 25
3. Move secondary clock source (if any) to a DS1 on a different QF card with the following command,
where <n> is the DS1 number:
set clock2 ds1 <n>
Example: set clock2 ds1 29
4. Verify clock source settings with the following command, where <n> is the DS1 number:
show clock
A message similar to the following will appear.
Primary Master Transmit Clock Source: DS1 12
Secondary Master Transmit Clock Source: INTERNAL

16-22 August 2003 Access Navigator - Release 1.8
Maintenance Procedures
Replace Quad T1 Framer Card
Remove Front Cover
DANGER! BURN HAZARD. CHASSIS, COVER SCREWS, AND CARDS MAY BE HOT TO
THE TOUCH.
1. Loosen captive thumbscrews on front cover (see Figure 16-9).
2. Remove front cover and set aside.
Figure 16-9. Location of Front Panel Cover Screws
Screw
Screw
Screw
Screw

Access Navigator - Release 1.8 August 2003 16-23
Maintenance Procedures
Replace Quad T1 Framer Card
Replace Quad T1 Card
CAUTION! REMOVING A QUAD T1 FRAMER CARD WILL DISRUPT SERVICE ON ALL
FOUR OF THE DS1 CIRCUITS CARRIED BY THE CARD.
1. Locate old Quad T1 Framer card to be replaced (see Figure 16-10).
NOTE: Figure 16-11 shows replacement of QF card #6.
Figure 16-10. Location of Quad T1 Framer Cards
QF Card #6
Circuits 21-24
QF Card #8
Circuits 29-32
QF Card #7
Circuits 25-28
QF Card #5
Circuits 17-20
QF Card #4
Circuits 13-16
QF Card #3
Circuits 9-12
QF Card #2
Circuits 5-8
QF Card #1
Circuits 1-4

16-24 August 2003 Access Navigator - Release 1.8
Maintenance Procedures
Replace Quad T1 Framer Card
Figure 16-11. Installing Quad T1 Framer Card
2. Straighten card ejector latch (see Figure 16-11) to loosen old QF card. Carefully slide QF card out
of slot and set aside.
3. Remove new QF card from antistatic wrapper and straighten card ejector latch (see A in
Figure 16-11).
4. Position new QF card in guide rails and carefully slide into slot until it mates with backplane
connector.
5. Press card ejector latch in toward center of card (see B in Figure 16-11) to secure card in card slot.
6. Put old QF card in antistatic wrapper for return to repair facility.
Card Ejector
Latch
Eject
Lock
B
A

Access Navigator - Release 1.8 August 2003 16-25
Maintenance Procedures
Replace Quad T1 Framer Card
Verify Operation
1. Display equipment status of Quad T1 Framer card with the following command:
status equipment
A message similar to the following will appear.
Equipment Status Version
--------- ------ -------
Controller A Active 01.70
Controller B Standby 01.70
DS1 Card 1 Installed 1
DS1 Card 2 Installed 1
DS1 Card 3 Installed 1
DS1 Card 4 Installed 1
DS1 Card 5 Installed 1
DS1 Card 6 Installed 1
DS1 Card 7 Card not installed
DS1 Card 8 Card not installed
Requirement: Equipment status shows new DS1 card is installed.
NOTE: Refer to office records to determine which DS1s are to be put back in service.
NOTE: If desired, you can also test unused DS1 circuits in the following steps.
Temporarily create a loopback between the DS1 transmit and receive signals by cross-
connecting them at the patch panel. Then set the unused DS1s in service to observe status
indications and messages.
2. Set DS1 circuits back in service with the following command, where <n> is the DS1 number or
range of numbers:
set ds1 <n> up
Example: set ds1 9 up
Example: set ds1 9-12 up

16-26 August 2003 Access Navigator - Release 1.8
Maintenance Procedures
Replace Quad T1 Framer Card
NOTE: DS1 status indicators will not light if DS1 is set out of service. DS1 status
indicators will not light green if framing or line coding are mismatched with DSX-1 source.
3. Verify the following front panel status indications (see Figure 16-12).
Requirement: DS1 status indicators will blink yellow for up to 15 seconds, then light green
when frame synchronization is established.
.
Figure 16-12. Location of Front DS-1 Status Indicators
4. Display status of DS1s on Quad T1 Framer card by entering the following command:
status ds1 <n>
Example: status ds1 1
Example: status ds1 9-12
A message similar to the following will appear for each DS1.
Status for DS1 1:
Receive: Traffic
Transmit: Traffic
Loop: None
State: In use as DROP
FDL Type: None
Requirement: DS1 status display shows Traffic in receive and transmit directions of active
circuits.
NOTE: If status indications are not correct, refer to Diagnostics & Troubleshooting on
page 15-1.
5. If primary clock source was NOT temporarily moved, skip to Replace Front Cover on page 16-27.
DS1 Status
Indicators
#29 to #32
DS1 Status
Indicators
#1 to #28

Access Navigator - Release 1.8 August 2003 16-27
Maintenance Procedures
Replace Quad T1 Framer Card
Restore Clock Sources (if required)
1. If primary clock source was temporarily moved, restore original clock source with the following
command, where <n> is the DS1 number:
set clock1 ds1 <n>
Example: set clock1 ds1 25
2. If secondary clock source was temporarily moved, restore original clock source with the following
command, where <n> is the DS1 number:
set clock2 ds1 <n>
Example: set clock2 ds1 29
3. If either clock source has been moved, verify restored clock source settings with the following
command, where <n> is the DS1 number:
show clock
A message similar to the following will appear.
Primary Master Transmit Clock Source: DS1 12
Secondary Master Transmit Clock Source: INTERNAL
4. End management session by entering following command:
exit
Replace Front Cover
DANGER! FIRE HAZARD. STANDARDS UL 1950 AND C22.2 NO. 950.95 REQUIRE
THAT ALL ACCESS COVERS BE REPLACED TO PREVENT FIRES FROM SPREADING TO
NEARBY EQUIPMENT.
Replace front cover and tighten screws.

16-28 August 2003 Access Navigator - Release 1.8
Maintenance Procedures
Install SIMM on Controller Card
Install SIMM on Controller Card
Procedure Summary
nOverview ... 16-3
nPrecautions ... 16-4
nTools and Materials Required ... 16-4
nVerify Equipment Status ... 16-5
nDetermine Which Replacement Procedure to Use ... 16-5
nReplace Protected Controller Card ... 16-6
nReplace Unprotected Controller Card ... 16-13
Overview
NOTE: A SIMM (memory module) is required for software version 1.20 and higher.
This procedure applies to an Access Navigator with two (redundant) Controller cards. In a
redundant system, the SIMM can be installed on the standby Controller without disrupting service.
Then, by using a CLI command to switch the active Controller to standby, a SIMM can be installed
on the other Controller.
To prevent service disruptions in an unprotected system with only one Controller card, another
Controller with compatible software can be installed temporarily (see Install Redundant Controller
Card on page 6-49). The temporary Controller is switched to active mode before removing the
original Controller for SIMM installation using this procedure. After installation, the original
Controller is switched to active mode before removing the temporary Controller.

Access Navigator - Release 1.8 August 2003 16-29
Maintenance Procedures
Install SIMM on Controller Card
Precautions
CAUTION! SERVICE DISRUPTIONS WILL OCCUR IF THE ACTIVE CONTROLLER CARD
IS REMOVED WITHOUT AN OPERATIONAL STANDBY CONTROLLER. TO AVOID SERVICE
DISRUPTIONS, ALWAYS REMOVE THE STANDBY CONTROLLER FIRST. IN A PROTECTED
SYSTEM WITH TWO CONTROLLER CARDS, THE ACTIVE CONTROLLER SHOULD BE
SWITCHED TO STANDBY MODE BEFORE REMOVING. IN AN UNPROTECTED SYSTEM WITH
ONLY ONE CONTROLLER CARD, SIMM INSTALLATION WILL DISRUPT SERVICE BUT WILL
NOT AFFECT STORED PROVISIONING DATA.
WARNING! THE ACCESS NAVIGATOR CONTAINS CIRCUIT CARDS AND COMPO-
NENTS THAT ARE SUBJECT TO DAMAGE BY ELECTROSTATIC DISCHARGE (ESD).
ALWAYS FOLLOW THE STATIC-SENSITIVE EQUIPMENT HANDLING PROCEDURES ON
page 6-3 WHEN OPENING EQUIPMENT COVERS AND HANDLING PLUG-IN CIRCUIT CARDS.
Tools and Materials Required
Obtain the following tools and materials.
lOffice records for installation site
lScrewdrivers, slotted
lGrounding wrist strap
lSIMM, 8 MB (included with software update 1.25)

16-30 August 2003 Access Navigator - Release 1.8
Maintenance Procedures
Install SIMM on Controller Card
Verify Equipment Status
1. Start management session, if not already logged on.
2. Display current Controller status by entering the following command:
status equipment
A message similar to the following will appear, showing the equipment card slots, service status,
and Controller software version.
Equipment Status Version
--------- ------ -------
Controller A Active 1.70
Controller B Standby 1.70
DS1 Card 1 Installed 1
DS1 Card 2 Installed 1
DS1 Card 3 Installed 1
DS1 Card 4 Installed 1
DS1 Card 5 Installed 1
DS1 Card 6 Installed 1
DS1 Card 7 Card not installed
DS1 Card 8 Card not installed
NOTE: In a system with two Controller cards, one Controller will have “Active” status
and the other will have “Standby” status. A defective Controller card will have an
“Unknown” status, indicating that the card is installed but not responding.
NOTE: If a software upgrade to version 1.20 or higher is performed on a standby
Controller without a SIMM installed, the Controller’s POWER indicator will remain yellow
until the required SIMM is installed. The status equipment command will show that a
SIMM is required.

Access Navigator - Release 1.8 August 2003 16-31
Maintenance Procedures
Install SIMM on Controller Card
CAUTION! SERVICE DISRUPTIONS WILL OCCUR IF THE ACTIVE CONTROLLER CARD
IS REMOVED WITHOUT AN OPERATIONAL STANDBY CONTROLLER. TO AVOID SERVICE
DISRUPTIONS, ALWAYS REMOVE THE STANDBY CONTROLLER FIRST. IN A PROTECTED
SYSTEM WITH TWO CONTROLLER CARDS, THE ACTIVE CONTROLLER SHOULD BE
SWITCHED TO STANDBY MODE BEFORE REMOVING. IN AN UNPROTECTED SYSTEM WITH
ONLY ONE CONTROLLER CARD, SIMM INSTALLATION WILL DISRUPT SERVICE BUT WILL
NOT AFFECT STORED PROVISIONING DATA.
TO AVOID SERVICE DISRUPTIONS, ALWAYS INSTALL THE SIMM ON THE CONTROLLER
THAT IS IN STANDBY (NOT ACTIVE). THEN SWITCH THE UPGRADED CONTROLLER TO
ACTIVE MODE BEFORE INSTALLING SIMM ON OTHER CONTROLLER.
3. Visually verify which Controller card (A or B) is in standby (see Figure 16-3). The LED indicators
on the standby Controller should be as follows:
lStandby CONTROLLER ACTIVE/STANDBY indicator is off.
lStandby CONTROLLER POWER indicator lights green.
.
Figure 16-13. Location of Front Panel Controller Status LEDs
Controller ’A’ Indicators Controller ’B’ Indicators
Active
Controller
Power

16-32 August 2003 Access Navigator - Release 1.8
Maintenance Procedures
Install SIMM on Controller Card
Remove Front Cover
WARNING! THE ACCESS NAVIGATOR CONTAINS CIRCUIT CARDS AND COMPO-
NENTS THAT ARE SUBJECT TO DAMAGE BY ELECTROSTATIC DISCHARGE (ESD).
ALWAYS FOLLOW THE STATIC-SENSITIVE EQUIPMENT HANDLING PROCEDURES ON
page 6-3 WHEN OPENING EQUIPMENT COVERS AND HANDLING PLUG-IN CIRCUIT CARDS.
1. Put on grounding wrist strap and follow anti-static procedures.
DANGER! BURN HAZARD. CHASSIS, COVER SCREWS, AND CARDS MAY BE HOT TO
THE TOUCH.
2. Loosen captive thumbscrews on front cover (see Figure 16-14).
3. Remove front cover and set aside.
Figure 16-14. Location of Front Panel Cover Screws
4. Remove front cover and set aside.
Screw
Screw
Screw
Screw

Access Navigator - Release 1.8 August 2003 16-33
Maintenance Procedures
Install SIMM on Controller Card
Install SIMM
CAUTION! DO NOT REMOVE THE ACTIVE CONTROLLER CARD.
1. Locate standby Controller card slot (see Figure 16-2).
Figure 16-15. Location of Controller Cards
NOTE: The example in Figure 16-16 shows installation and removal of Controller B.
2. Push both card ejector latches on standby Controller toward outside of card until card connector
releases with backplane connector (see A in Figure 16-16).
3. Slide standby Controller partially out of card slot to expose SIMM socket (see B in Figure 16-16).
4. Remove SIMM from anti-static bag.
5. Hold SIMM at about a 45 degree angle with notch positioned at front of socket (see C in
Figure 16-16) and insert connector edge of SIMM into socket.
6. Push SIMM down toward circuit board until it snaps into socket clamps (see D in Figure 16-16).
7. Carefully slide upgraded Controller back into card slot.
8. Press card ejector latches in toward center of card until card connector mates with backplane
connector (see E in Figure 16-16).
Controller A Controller B

16-34 August 2003 Access Navigator - Release 1.8
Maintenance Procedures
Install SIMM on Controller Card
Figure 16-16. Installing Controller Card SIMM
NOTE: If status indications are not correct, refer to Diagnostics & Troubleshooting on
page 15-1.
9. Verify power-on status of upgraded Controller. The LED indicators should be as follows:
Requirement: Upgraded CONTROLLER POWER indicator lights green.
10. Wait two minutes for upgraded Controller to learn system settings.
11. Verify upgraded Controller status by entering the following command:
status equipment
Requirement: Upgraded Controller status is “Standby”.
12. Put upgraded Controller into active mode by entering following command:
Card Ejector
Latches
C
D
Notch
SIMM
SIMM
Socket
E
A
SIMM
Socket
B
Eject
Lock

Access Navigator - Release 1.8 August 2003 16-35
Maintenance Procedures
Install SIMM on Controller Card
switch controller
13. Verify active status of upgraded Controller. The LED indicators should be as follows:
Requirement: Upgraded CONTROLLER ACTIVE/STANDBY indicator lights green.
14. Verify operational status of upgraded Controller by entering the following command:
status equipment
Requirement: Upgraded Controller status is “Active”.
15. To install SIMM on other Controller card, repeat procedure starting at Step 1.
16. End management session by entering following command:
exit
Replace Front Cover
DANGER! FIRE HAZARD. STANDARDS UL 1950 AND C22.2 NO. 950.95 REQUIRE
THAT ALL ACCESS COVERS BE REPLACED TO PREVENT FIRES FROM SPREADING TO
NEARBY EQUIPMENT.
Replace front cover and tighten screws.

16-36 August 2003 Access Navigator - Release 1.8
Maintenance Procedures
Install SIMM on Controller Card

17-2 August 2003 Access Navigator - Release 1.8
Update Controller Card Software
Overview
Overview
This procedure provides steps for updating the operating system software in each Controller card’s flash
memory. Upgrading software does not affect provisioning and other configuration settings unless the
update alters the function of the system, such as adding GR-303 functions to a DCS system.
The Access Navigator can hold two (redundant) Controller cards for time-slot interchange. In a
protected redundant system, the software in the standby Controller can be updated locally or remotely
by a Telnet or RS-232 management session without disrupting service. The other card can then be
updated by using a CLI command to switch the standby Controller to active, allowing the second
Controller (now in standby) to be updated.
Updating an Access Navigator with an unprotected (non-redundant) Controller will disrupt service. If
a service interruption is not acceptable, it is recommended that the Controller card be physically
replaced by a Controller card with updated software, as described in Replace Controller Card on
page 16-3.
Updates use either Trivial File Transfer Format (TFTP) over an Ethernet IP connection or a terminal
emulation program such as Hyper Terminal using Xmodem file transfer protocol. TFTP is much faster
than Xmodem.
NOTE: TFTP is strongly recommended for updating software because you can also use
TFTP to upload a copy of the Access Navigator configuration settings to protect against
accidental loss.
Download Procedures
NOTE: Choose download procedure based on system configuration and type of
management session.
l To update a redundant system via TFTP, go to
Update Software via TFTP (Two Controllers) on page 17-3
l To update a redundant system via Xmodem, go to
Update Software via Xmodem (Two Controllers) on page 17-12
l To update a nonredundant system via Xmodem, go to
Update Software via Xmodem (One Controller) on page 17-18

Access Navigator - Release 1.8 August 2003 17-3
Update Controller Card Software
Update Software via TFTP (Two Controllers)
Update Software via TFTP (Two Controllers)
Procedure Summary
nOverview ... 17-3
nPrecautions ... 17-4
nInformation and Materials Required ... 17-5
nInstall Optional TFTP Server Software ... 17-5
nVerify Equipment Status ... 17-6
nVerify IP Connectivity ... 17-7
nUpload Configuration ... 17-7
nDownload Software ... 17-8
nDownload Configuration ... 17-10
Overview
TFTP Requirements
The Controller update software file must be located on a TFTP file server accessible by both the
Telnet management terminal and the Access Navigator. Trivial File Transfer Protocol (TFTP)
allows a file to be sent over a network by specifying the server IP address and file name or path
name. Using an RS-232 or Telnet management session, the operator sends a CLI “load tftp”
command to the Access Navigator, specifying the location of the TFTP server and update file. TFTP
server capabilities, including time-out settings, must match the bandwidth of the network being
used. Depending on the file size and network speed, the file transfer may take several minutes.
Event Log
During the software update process, the two Controller cards will momentarily be operating with
different software. The Access Navigator event log will contain an entry stating that one of the
Controllers is Incompatible. This message is normal and can be ignored if both Controllers are
updated with the same software.

17-4 August 2003 Access Navigator - Release 1.8
Update Controller Card Software
Precautions
Precautions
CAUTION! THIS PROCEDURE APPLIES ONLY TO ACCESS NAVIGATORS WITH TWO
CONTROLLER CARDS (PROTECTED OR REDUNDANT SYSTEM). DO NOT USE THIS
PROCEDURE FOR UNPROTECTED SYSTEMS WITH ONLY ONE CONTROLLER CARD.
BEFORE DOWNLOADING NEW SOFTWARE, ALWAYS MAKE A BACKUP OF THE CURRENT
CONFIGURATION SETTINGS TO PROTECT AGAINST ACCIDENTAL ERASURE. FOLLOW THE
INSTRUCTIONS PROVIDED TO UPLOAD (SAVE) THE CONFIGURATION AND, IF NECESSARY,
TO LOAD (DOWNLOAD) THOSE SETTINGS TO RESTORE THE ORIGINAL CONFIGURATION.
BOTH CONTROLLER CARDS MUST BE UPDATED TO THE SAME VERSION TO PREVENT
SERVICE DISRUPTIONS RESULTING FROM INCOMPATIBLE DATABASE FORMATS. DO NOT
MAKE ANY PROVISIONING CHANGES WITH MISMATCHED CONTROLLERS.
DO NOT UPDATE THE ACTIVE CONTROLLER CARD. UPDATING SOFTWARE IN THE ACTIVE
CONTROLLER CARD WILL DISRUPT SERVICE. ALL EXISTING CROSS-CONNECTS WILL BE
RESET. THE REDUNDANT CONTROLLER WILL NOT BECOME ACTIVE. NORMAL
OPERATION WILL NOT RESUME UNTIL THE UPDATE PROCESS IS COMPLETE.
SERVICE DISRUPTIONS MAY OCCUR IF THE SOFTWARE UPDATE ALTERS THE MAJOR
FUNCTIONS OF THE CONTROLLER CARD, SUCH AS ADDING GR-303 FEATURES TO A
DCS CARD. AFTER PERFORMING ANY MAJOR UPDATE, IT IS RECOMMENDED THAT THE
PROVISIONING OF ALL CIRCUITS BE VERIFIED.
CONTROLLER CARD SOFTWARE VERSIONS 1.20 AND HIGHER REQUIRE THAT A SIMM
(MEMORY MODULE) BE INSTALLED FOR OPERATION. ATTEMPTING TO UPDATE THE
SOFTWARE BEFORE A SIMM IS INSTALLED WILL DISRUPT SERVICE. SEE INSTALL SIMM
ON CONTROLLER CARD ON page 16-28.

Access Navigator - Release 1.8 August 2003 17-5
Update Controller Card Software
Information and Materials Required
Information and Materials Required
Obtain the following items.
lOffice records for installation site
lUser name (if required)
lPassword (if required)
lUpdate software file for Controller
Install Optional TFTP Server Software
You will need a TFTP server running on a computer on the Ethernet network. If you do not have a TFTP
server, you can use the Windows-based freeware program file called “tftpd32.zip”. You can download
this file from the Carrier Access Customer Support web site. To obtain information for logging into the
site’s Product Support section, please contact Carrier Access Customer Support at 800-786-9929.
1. Create a folder on your PC’s C: drive called “Access Navigator Backup”. This folder is where you
will keep all of your Access Navigator backup configurations.
2. Log into the Carrier Access Customer Support web site:
http://www.carrieraccess.com/support/index.cfm/fuseaction/login_form.htm
3. Double-click on the tftpd32.zip file you need to download and save it to the “Access Navigator
Backup” folder.
4. Unzip the tftpd32.zip file into the “Access Navigator Backup” folder.
5. After the files are unzipped, click on the tftpd32 application icon to start the TFTP server. Once this
server is running on the network, you will be ready to upload your configuration files to your PC.
6. Make sure the base directory of the TFTP server is the folder you created on the C drive called
“Access Navigator Backup”. This is where the TFTP server will store the backup files.
NOTE: If desired, a laptop PC with Ethernet can usually be connected directly to the
Ethernet port on the Access Navigator using a “crossover” cable. See Make Ethernet
Cable (Optional) on page 6-22.

17-6 August 2003 Access Navigator - Release 1.8
Update Controller Card Software
Verify Equipment Status
Verify Equipment Status
1. If you are not currently logged into the Access Navigator, start an RS-232 or Telnet management
session.
2. Verify current Controller software version with the following command:
status equipment all
A message similar to the following will appear, showing the Controller cards installed and the
software version.
Equipment Status Version
--------- ------ -------
Controller A Active 01.77 GR-303 Option
Controller B Standby 01.77 GR-303 Option
DS1 Card 1 Installed 1
DS1 Card 2 Installed 1
DS1 Card 3 Installed 1
DS1 Card 4 Installed 1
DS1 Card 5 Installed 1
DS1 Card 6 Installed 1
DS1 Card 7 Card not installed 1
DS1 Card 8 Card not installed 1
Active Standby
------ -------
SW Build Number 17701 17701
Boot Code Revision 01.09 01.07
FPGA Code Revision 1.06 1.06
Requirement: One Controller is in “Standby”.
WARNING! DO NOT CONTINUE THIS PROCEDURE IF THE CONTROLLER VERSION IS
01.70 UP TO AND INCLUDING 01.80 OR IF THE BOOT CODE REVISION IS 01.07 OR
01.08. USE THE UPGRADE PROCEDURE IN PRODUCT TECHNICAL NOTE PTN-03-004,
AVAILABLE BY CALLING CARRIER ACCESS CUSTOMER SUPPORT AT (800) 495-5455.
CAUTION! DO NOT CONTINUE THIS PROCEDURE IF ONE CONTROLLER IS NOT IN
STANDBY. THIS INDICATES THE SYSTEM IS NOT PROTECTED BECAUSE THE SECOND
CONTROLLER IS EITHER NOT OPERATIONAL (STATUS UNKNOWN) OR IS NOT INSTALLED.
IF THE CONTROLLER IS NOT OPERATIONAL, REPLACE THE FAILED CONTOLLER BEFORE
UPDATING SOFTWARE (SEE REPLACE CONTROLLER CARD ON page 16-3).
IF THERE IS ONLY ONE CONTROLLER CARD IN THE SYSTEM, SEE UPDATE SOFTWARE
VIA XMODEM (ONE CONTROLLER) ON page 17-18.

Access Navigator - Release 1.8 August 2003 17-7
Update Controller Card Software
Verify IP Connectivity
Verify IP Connectivity
Verify IP connectivity between the Access Navigator and the TFTP server’s IP address with the
following command:
ping <ipaddress>
Example: ping 192.168.118.65
PING 192.168.118.65: 64 data bytes
Reply from 192.168.118.65: bytes = 64
Upload Configuration
This step will protect against accidental loss of Access Navigator configuration settings. If the software
update procedure is followed carefully, the configuration settings on the Controller cards will be
preserved and updated as required. However, it is prudent to keep a current backup of the configuration
that can be restored (see Download Configuration on page 17-10).
CAUTION! CONFIGURATION FILES ARE NOT COMPATIBLE BETWEEN DIFFERENT
SOFTWARE VERSIONS (INCLUDING FEATURE OPTIONS SUCH AS DCS, GR-303, OR P-
PHONE). SERVICE DISRUPTIONS CAN OCCUR IF A CONFIGURATION FILE CREATED BY
ONE SOFTWARE VERSION IS DOWNLOADED TO AN ACCESS NAVIGATOR RUNNING A
DIFFERENT VERSION.
NOTE: The upload command reads the Access Navigator configuration database from
flash memory and saves the settings in file format. This binary file may be used as a
backup copy of the present configuration or as a template for downloading to other Access
Navigators with the same software version. Because the IP settings are not saved, the file
can be used with any Access Navigator having the same software version and DCS,
GR-303, and P-Phone option. File transfer normally takes only a few seconds.
Upload current configuration settings with the following command:
upload tftp config <ipaddress> <"file">
Example: upload tftp config 192.168.118.65 "AN26"
0131088 bytes transferred
Configuration upload succeeded.
Field Description
ipaddress IP address where configuration file is to be stored. (This is the IP
address of the TFTP server.) IP address has format
xxx.xxx.xxx.xxx, where xxx is a number from 0 to 255.

17-8 August 2003 Access Navigator - Release 1.8
Update Controller Card Software
Download Software
Download Software
NOTE: In the following step, you must enter the IP address of the TFTP server and the
file name or path name of the update software. The name must be enclosed in quotes.
Carrier Access software file names are shortened for compatibility with PC and UNIX
systems. For example, a CA part number for GR-303 software such as 019-0050 version
1.80 would be shortened to 0050180.303. Similarly, the DCS software would be shortened
to 00510180.DCS, and the GR-303 P-Phone software would be shortened to
02310180.EBS. Boot code software version 01.09 would be named BT0109.MGM.
During the load operation, the standby Controller will report its status as “Card Failed” so
that the active Controller will reject switch controller commands until the software
update process is complete.
1. Send load command to update standby Controller with the following command:
load tftp standby <ipaddress> <"file">
Example: load tftp standby 192.168.118.65 "00500172.303"
Example: load tftp standby 192.168.118.65 "C:\CA\00510172.DCS"
NOTE: Depending on the file size and network speed, the file transfer may take several
minutes.
2. Wait two minutes to allow updated Controller card to boot up and learn system configuration
settings.
3. Verify current Controller status and software version with following command:
status equipment
Requirement: Updated Controller is in “Standby”, indicating it is operational.
Requirement: Standby Controller shows new software version.
4. If active Controller has version greater than 1.1x software (version number starts with the digits
1.1), skip to Step 10.
file File name used to save the configuration data. The file and
optional path must be enclosed in quotes, as in
"C:\CONFIG\AN26". The default path is the root directory of the
TFTP server.
blocksize Transmission block size (optional), 512 to 8192. The default is
8192 bytes.
Field Description

Access Navigator - Release 1.8 August 2003 17-9
Update Controller Card Software
Download Software
CAUTION! THE FOLLOWING STEPS ARE REQUIRED TO ENSURE THAT THE DS0
DATABASE IS COPIED TO THE UPDATED CONTROLLER AND WILL AFFECT ONE DS0. TO
AVOID SERVICE DISRUPTIONS, SELECT A DS0 THAT IS “DOWN” OR NOT ASSIGNED TO
ANY USER.
NOTE: The following step uses DS0 32:1 as an example. If this DS0 is currently
assigned to a user, substitute another DS0 that is not being used.
5. Determine current service state of DS0 with following command:
show ds0 32:1
6. If the DS0 Up/Down service state listed as DOWN, go to next step. If UP, go to step 11.
7. Set DS0 service state up and then down with following commands:
set ds0 32:1 up
set ds0 32:1 down
8. Go to Step 12
9. Set DS0 service state down and then up with following commands:
set ds0 32:1 down
set ds0 32:1 up
NOTE: Because you are logged into the currently active Controller, switching
Controllers in the next step will terminate the current management session.
10. Make the redundant Controller active with following command:
switch controller
11. Initiate another management session. (For RS-232 management, just press the keyboard Enter or
Return key. For Telnet management, disconnect the link and reconnect to the IP address of the
Access Navigator.)
12. Send load command to update standby Controller with the following command:
load tftp standby <ipaddress> <"file">
13. Wait until “Software update succeeded.” message appears before continuing to next step.
14. Wait two minutes to allow updated Controller card to boot up and learn system configuration
settings.
15. Verify current Controller status and software version with following command:
status equipment
Requirement: Updated Controller is in “Standby”, indicating it is operational.
Requirement: Standby Controller shows new software version.
Requirement: Both Controllers show new software version.
16. Terminate management session with following command:
exit

17-10 August 2003 Access Navigator - Release 1.8
Update Controller Card Software
Download Configuration
Download Configuration
This step is optional and will restore the uploaded Access Navigator configuration settings if
accidentally lost for any reason.
CAUTION! CONFIGURATION FILES ARE NOT COMPATIBLE BETWEEN DIFFERENT
SOFTWARE VERSIONS (INCLUDING FEATURE OPTIONS SUCH AS DCS, GR-303, OR P-
PHONE). SERVICE DISRUPTIONS CAN OCCUR IF A CONFIGURATION FILE CREATED BY
ONE SOFTWARE VERSION IS DOWNLOADED TO AN ACCESS NAVIGATOR RUNNING A
DIFFERENT VERSION.
CAUTION! THE ACCESS NAVIGATOR MUST BE RESET AFTER USING THE LOAD
CONFIGURATION COMMAND. THIS WILL TEMPORARILY DISRUPT SERVICE.
1. Load current configuration settings with the following command:
load tftp config <ipaddress> <"file">
Example: load tftp config 192.168.118.65 "AN26"
CAUTION: This command needs to be followed by a system reset.
Failure to do so could result in unpredictable results.
Do you really want to load the configuration flash (y/n)? y
0131088 bytes transferred
Configuration download complete.
Please do a 'reset all' at this time.
.
2. Reset Access Navigator with the following command:
reset all
Example: reset all
Do you really want to reset (y/n)? y
Field Description
ipaddress IP address where configuration file is to be stored. (This is the IP
address of the TFTP server.) IP address has format
xxx.xxx.xxx.xxx, where xxx is a number from 0 to 255.
file File name used to save the configuration data. The file and
optional path must be enclosed in quotes, as in
"C:\CONFIG\AN26". The default path is the root directory of the
TFTP server.
blocksize Transmission block size (optional), 512 to 8192. The default is
8192 bytes.

Access Navigator - Release 1.8 August 2003 17-11
Update Controller Card Software
Update Software via Xmodem (Two Controllers)
Update Software via Xmodem (Two Controllers)
Procedure Summary
nOverview ... 17-12
nPrecautions ... 17-13
nInformation and Materials Required ... 17-14
nVerify Equipment Status ... 17-14
nDownload Software ... 17-15
Overview
Xmodem Requirements
The Controller update software file must be located on a compact disk (CD), hard drive, or file
server accessible by the craft terminal or management computer through a file name or path name.
File transfers are accomplished using Xmodem protocol, which is supported by most terminal
emulation programs, such as Microsoft HyperTerminal. Using an RS-232 management session, the
operator sends a CLI “load xmodem” command to the Access Navigator. The operator then
instructs the terminal program to send the update file. Updating the standby Controller will take
about 45 minutes.
Event Log
During the software update process, the two Controller cards will momentarily be operating with
different software. The Access Navigator event log will contain an entry stating that one of the
Controllers is Incompatible. This message is normal and can be ignored if both Controllers are
updated with the same software.

17-12 August 2003 Access Navigator - Release 1.8
Update Controller Card Software
Precautions
Precautions
CAUTION! THIS PROCEDURE APPLIES ONLY TO ACCESS NAVIGATORS WITH TWO
CONTROLLER CARDS (PROTECTED OR REDUNDANT SYSTEM). DO NOT USE THIS
PROCEDURE FOR UNPROTECTED SYSTEMS WITH ONLY ONE CONTROLLER CARD.
BOTH CONTROLLER CARDS MUST BE UPDATED TO THE SAME VERSION TO PREVENT
SERVICE DISRUPTIONS RESULTING FROM INCOMPATIBLE DATABASE FORMATS. DO NOT
MAKE ANY PROVISIONING CHANGES WITH MISMATCHED CONTROLLERS.
UPDATING SOFTWARE IN THE ACTIVE CONTROLLER CARD WILL DISRUPT SERVICE. ALL
EXISTING CROSS-CONNECTS WILL BE DISRUPTED UNTIL THE UPDATE PROCESS IS
COMPLETE. THE REDUNDANT CONTROLLER (IF ANY) WILL NOT BECOME ACTIVE.
NORMAL OPERATION WILL NOT RESUME UNTIL THE UPDATE PROCESS IS COMPLETE.
SERVICE DISRUPTIONS MAY OCCUR IF THE SOFTWARE UPDATE ALTERS THE MAJOR
FUNCTIONS OF THE CONTROLLER CARD, SUCH AS ADDING GR-303 FEATURES TO A
DCS CARD. BEFORE AND AFTER PERFORMING ANY MAJOR UPDATE, IT IS
RECOMMENDED THAT THE PROVISIONING OF ALL CIRCUITS BE VERIFIED.
CONTROLLER CARD SOFTWARE VERSIONS 1.20 AND HIGHER REQUIRE THAT A SIMM
(MEMORY MODULE) BE INSTALLED FOR OPERATION. ATTEMPTING TO UPDATE THE
SOFTWARE BEFORE A SIMM IS INSTALLED WILL DISRUPT SERVICE. SEE INSTALL SIMM
ON CONTROLLER CARD ON page 16-28.

Access Navigator - Release 1.8 August 2003 17-13
Update Controller Card Software
Information and Materials Required
Information and Materials Required
Obtain the following items.
lOffice records for installation site
lUser name (if required)
lPassword (if required)
lUpdate software file for Controller
Verify Equipment Status
1. If you are not currently logged into the Access Navigator through an RS-232 management session,
start an RS-232 management session.
2. Verify current Controller software version with the following command:
status equipment all
A message similar to the following will appear, showing the Controller cards installed, their status,
and the software version.
Equipment Status Version
--------- ------ -------
Controller A Active 01.77 GR-303 Option
Controller B Standby 01.77 GR-303 Option
DS1 Card 1 Installed 1
DS1 Card 2 Installed 1
DS1 Card 3 Installed 1
DS1 Card 4 Installed 1
DS1 Card 5 Installed 1
DS1 Card 6 Installed 1
DS1 Card 7 Card not installed 1
DS1 Card 8 Card not installed 1
Active Standby
------ -------
SW Build Number 17701 17701
Boot Code Revision 01.09 01.07
FPGA Code Revision 1.06 1.06
Requirement: One Controller is in “Standby”.
WARNING! DO NOT CONTINUE THIS PROCEDURE IF THE CONTROLLER VERSION IS
01.70 UP TO AND INCLUDING 01.80 OR IF THE BOOT CODE REVISION IS 01.07 OR
01.08. USE THE UPGRADE PROCEDURE IN PRODUCT TECHNICAL NOTE PTN-03-004,
AVAILABLE BY CALLING CARRIER ACCESS CUSTOMER SUPPORT AT (800) 495-5455.

17-14 August 2003 Access Navigator - Release 1.8
Update Controller Card Software
Download Software
CAUTION! DO NOT CONTINUE THIS PROCEDURE IF ONE CONTROLLER IS NOT IN
STANDBY. THIS INDICATES THE SYSTEM IS NOT PROTECTED BECAUSE THE SECOND
CONTROLLER IS NOT OPERATIONAL. REFER TO UPDATE SOFTWARE VIA XMODEM (ONE
CONTROLLER) ON page 17-18 FOR UPDATING AN UNPROTECTED (NONREDUNDANT)
SYSTEM.
Download Software
NOTE: During the load operation, the standby Controller will report its status as “Card
Failed” so that the active Controller will reject switch controller commands until the
software update process is complete.
1. Send load command to update standby Controller with the following command:
load xmodem standby
NOTE: Carrier Access software file names are shortened for compatibility with PC and
UNIX systems. For example, a CA part number for GR-303 software such as 019-0050
version 1.80 would be shortened to 0050180.303. Similarly, the DCS software would be
shortened to 00510180.DCS, and the GR-303 P-Phone software would be shortened to
02310180.EBS. Boot code software version 01.09 would be named BT0109.MGM.
In the following step, the menu and key names may differ slightly, depending on the
terminal emulation program being used.
2. Using Microsoft HyperTerminal (or similar program), do the following:
lSelect Transfer/Send File from the menu
lSelect Xmodem protocol
lEnter Filename of update software (or use Browse feature to locate file)
lClick on Send button
NOTE: Depending on the file size, the file transfer may take up to 30 minutes.
3. Wait until “Software update succeeded.” message appears before continuing to next step.
4. Wait two minutes to allow updated Controller card to boot up and learn system configuration
settings.
5. Verify current Controller status and software version with following command:
status equipment
Requirement: Updated Controller is in “Standby”, indicating it is operational.
Requirement: Standby Controller shows new software version.
6. If active Controller has version greater than 1.1x software (version number starts with the digits
1.1), skip to Step 12.

Access Navigator - Release 1.8 August 2003 17-15
Update Controller Card Software
Download Software
CAUTION! THE FOLLOWING STEPS ARE REQUIRED FOR OLDER 1.1X SOFTWARE TO
ENSURE THAT THE DS0 DATABASE IS COPIED TO THE UPDATED CONTROLLER AND WILL
AFFECT ONE DS0. TO AVOID SERVICE DISRUPTIONS, SELECT A DS0 THAT IS “DOWN”
OR NOT ASSIGNED TO ANY USER.
NOTE: The following step uses DS0 32:1 as an example. If this DS0 is currently
assigned to a user, substitute another DS0 that is not being used.
7. Determine current service state of DS0 with following command:
show ds0 32:1
8. If the DS0 Up/Down service state listed as DOWN, go to next step. If UP, go to Step 11.
9. Set DS0 service state up and then down with following commands:
set ds0 32:1 up
set ds0 32:1 down
10. Go to Step 12.
11. Set DS0 service state down and then up with following commands:
set ds0 32:1 down
set ds0 32:1 up
NOTE: Because you are logged into the currently active Controller, switching
Controllers in the next step will terminate the current management session.
12. Make the redundant Controller active with following command:
switch controller
13. Start another management session by pressing keyboard Enter or Return key.
NOTE: If the terminal program retains the settings from the previous file transfer, you
may only need to click on the Send button again.
14. Using Microsoft HyperTerminal (or similar program), do the following:
lSelect Transfer/Send File from the menu
lSelect Xmodem protocol
lEnter Filename if update software (or use Browse to locate file)
lClick on Send button
NOTE: Depending on the file size, the file transfer may take up to 30 minutes.
15. Wait until “Software update succeeded.” message appears before continuing to next step.
16. Wait two minutes to allow updated Controller card to boot up and learn system configuration
settings.

17-16 August 2003 Access Navigator - Release 1.8
Update Controller Card Software
Download Software
17. Verify current Controller status and software version with following command:
status equipment
Requirement: Updated Controller is in “Standby”, indicating it is operational.
Requirement: Standby Controller shows new software version.
Requirement: Both Controllers show new software version.
18. Terminate management session with following command:
exit

Access Navigator - Release 1.8 August 2003 17-17
Update Controller Card Software
Update Software via Xmodem (One Controller)
Update Software via Xmodem (One Controller)
Procedure Summary
nOverview ... 17-18
nPrecautions ... 17-19
nInformation and Materials Required ... 17-20
nVerify Equipment Status ... 17-20
nDownload Software ... 17-21
Overview
Xmodem Requirements
The Controller update software file must be located on a compact disk (CD), hard drive, or file
server accessible by the craft terminal or management computer through a file name or path name.
File transfers are accomplished using Xmodem protocol, which is supported by most terminal
emulation programs, such as Microsoft HyperTerminal. Using an RS-232 management session, the
operator sends a CLI “load xmodem” command to the Access Navigator. The operator then
instructs the terminal program to send the update file. Updating the active Controller will take about
30 minutes.

17-18 August 2003 Access Navigator - Release 1.8
Update Controller Card Software
Precautions
Precautions
CAUTION! THIS PROCEDURE APPLIES ONLY TO ACCESS NAVIGATORS WITH ONLY
ONE CONTROLLER CARD (UNPROTECTED SYSTEM). DO NOT USE THIS PROCEDURE FOR
PROTECTED SYSTEMS WITH TWO CONTROLLER CARDS (PROTECTED OR REDUNDANT
SYSTEM).
UPDATING SOFTWARE IN THE ACTIVE CONTROLLER CARD WILL DISRUPT SERVICE. ALL
EXISTING CROSS-CONNECTS WILL BE RESET. THE REDUNDANT CONTROLLER WILL NOT
BECOME ACTIVE. NORMAL OPERATION WILL NOT RESUME UNTIL THE UPDATE PROCESS
IS COMPLETE.
SERVICE DISRUPTIONS MAY OCCUR IF THE SOFTWARE UPDATE ALTERS THE MAJOR
FUNCTIONS OF THE CONTROLLER CARD, SUCH AS ADDING GR-303 FEATURES TO A
DCS CARD. AFTER PERFORMING ANY MAJOR UPDATE, IT IS RECOMMENDED THAT THE
PROVISIONING OF ALL CIRCUITS BE VERIFIED.
CONTROLLER CARD SOFTWARE VERSIONS 1.20 AND HIGHER REQUIRE THAT A SIMM
(MEMORY MODULE) BE INSTALLED FOR OPERATION. ATTEMPTING TO UPDATE THE
SOFTWARE BEFORE A SIMM IS INSTALLED WILL DISRUPT SERVICE. SEE INSTALL SIMM
ON CONTROLLER CARD ON page 16-28.

Access Navigator - Release 1.8 August 2003 17-19
Update Controller Card Software
Information and Materials Required
Information and Materials Required
Obtain the following items.
lOffice records for installation site
lUser name (if required)
lPassword (if required)
lUpdate software file for Controller
Verify Equipment Status
1. If you are not currently logged into the Access Navigator, start an RS-232 management session.
2. Verify current Controller status and software version with following command:
status equipment
A message similar to the following will appear, showing the Controller cards installed and the
software version.
Equipment Status Version
--------- ------ -------
Controller A Active 01.77
Controller B Card not installed
DS1 Card 1 Installed 1
DS1 Card 2 Installed 1
DS1 Card 3 Installed 1
DS1 Card 4 Installed 1
DS1 Card 5 Installed 1
DS1 Card 6 Installed 1
DS1 Card 7 Card not installed 1
DS1 Card 8 Card not installed 1
Active Standby
------ -------
SW Build Number 17701
Boot Code Revision 01.09
FPGA Code Revision 1.06
Requirement: Controller is “Active”.
Requirement: Controller shows old software version.
WARNING! DO NOT CONTINUE THIS PROCEDURE IF THE CONTROLLER VERSION IS
01.70 UP TO AND INCLUDING 01.80 OR IF THE BOOT CODE REVISION IS 01.07 OR
01.08. USE THE UPGRADE PROCEDURE IN PRODUCT TECHNICAL NOTE PTN-03-004,
AVAILABLE BY CALLING CARRIER ACCESS CUSTOMER SUPPORT AT (800) 495-5455.

17-20 August 2003 Access Navigator - Release 1.8
Update Controller Card Software
Download Software
3. Send load command to update active Controller with the following command:
load xmodem active
NOTE: After entering the above command, the Access Navigator will return a message
stating that its baud rate has been changed to 57,600. You must change the terminal’s
setting to 57,600 baud as described below.
Download Software
NOTE: Carrier Access software file names are shortened for compatibility with PC and
UNIX systems. For example, a CA part number for GR-303 software such as 019-0050
version 1.80 would be shortened to 0050180.303. Similarly, the DCS software would be
shortened to 00510180.DCS, and the GR-303 P-Phone software would be shortened to
02310180.EBS. Boot code software version 01.09 would be named BT0109.MGM.
NOTE: In the following step, the menu and key names may differ slightly, depending on
the terminal emulation program being used.
1. Using Microsoft HyperTerminal (or similar program), do the following. (Similar steps may be used
for other terminal emulation programs):
lSelect Call/Disconnect from the menu
lSet transfer rate to 57,600 baud
lSelect Call/Connect from the menu
lSelect Transfer/Send File from the menu
lSelect Xmodem protocol
lEnter Filename if update software (or use Browse to locate file)
lClick on Send button
NOTE: Depending on the file size and network speed, the file transfer will take about
30 minutes.
2. Wait until “Software update succeeded.” message appears before continuing to next step.
3. Set terminal transfer rate back to 9,600 baud.
lSelect Call/Disconnect from the menu
lSet transfer rate to 9,600 baud
lSelect Call/Connect from the menu
NOTE: After receiving the software update, the Controller will reboot and restart using
the new system software. This will terminate the current management session.
4. Wait two minutes to allow updated Controller card to boot up.
5. Initiate another management session by pressing keyboard Enter or Return key.

Access Navigator - Release 1.8 August 2003 17-21
Update Controller Card Software
Download Software
6. Verify current Controller status and software version with following command:
status equipment
Requirement: Controller is “Active”.
Requirement: Controller shows new software version.
7. Terminate management session with following command:
exit

17-22 August 2003 Access Navigator - Release 1.8
Update Controller Card Software
Download Software

18-2 August 2003 Access Navigator - Release 1.8
CLI Language Reference
Overview
Overview
The Command Line Interface (CLI) language uses simple text based commands and messages, and is
designed for use with terminal and Telnet programs. CLI management provides complete control over the
administration, configuration, provisioning, and maintenance functions of the Access Navigator.
Figure 18-1. CLI Access Via RS-232 and Telnet
Modem or
Direct
Remote
Management Ethernet
Access
Navigator
RS-232
Network
Operations
Center
CLI over Telnet
CLI over RS-232
Hub or
Network
Local
Management
Computer or
Craft Terminal
CLI over Telnet
CLI over RS-232

Access Navigator - Release 1.8 August 2003 18-3
CLI Language Reference
CLI Requirements
CLI Requirements
nCLI over RS-232 ... 18-3
nCLI over Telnet ... 18-4
nUsing CLI Command Scripts ... 18-5
Local and remote access are available through an RS-232 or Ethernet/Telnet link to the Access Navigator
(see Figure 18-1). For convenience, the user may also send script files to speed up repetitive tasks (see Using
CLI Command Scripts on page 18-5).
CLI over RS-232
The RS-232 interface supports a craft terminal or a computer with a terminal emulation program such
as Microsoft HyperTerminal®. Communications travel over a link to the Access Navigator’s RS-232
port.
Terminal emulation
lASCII, ANSI, VT100
lFlow control: None
lSend mode: Echo characters locally
lMinimum screen size: 24 lines by 80 characters without scrolling
Port settings
lBaud rate: 9600
lData bits: 8
lParity: None
lStop bits: 1
lFlow control: none
lCharacter delay: 0 ms (3 milliseconds if sending scripts)
lLine delay: 0 ms (insert appropriate delays if sending scripts)
Note: For Adit 600 terminals, set line delay to 300 ms.
RS-232 interface for direct connections
These settings are for a direct connection to computer, craft terminal, or Network Operations
Center.
lEIA RS-232C DCE-to-DTE cable required (see RS-232 Management Connection on
page 6-17)
lDE9 (DB9) female connector

18-4 August 2003 Access Navigator - Release 1.8
CLI Language Reference
CLI over Telnet
RS-232 interface for modem connection
These settings are for a modem connection used for remote management via phone line.
lModem must be initialized before connection to Access Navigator
lModem initialization string:
at s0=1 e0 q1 &c0 &d0 &w
lEIA RS-232C DCE-to-DCE cable required (see RS-232 Management Connection on
page 6-17)
lDE9 (DB9) female connector
NOTE: Software upgrade via RS-232 of a system with only one Controller card requires
a direct connection (no modem) using Xmodem protocol at 57,600 baud. The upgrade
takes about 30 minutes.
CLI over Telnet
The Telnet interface uses a computer with a Telnet program. Communications are over an Internet (IP)
network link to the Access Navigator’s Ethernet port. Simultaneous, multiple Telnet sessions are
supported. Telnet requires the IP address of the Access Navigator, initially assigned through the RS-232
interface.
Terminal emulation
lTelnet over TCP/IP
Ethernet interface
lEthernet MDI port (DTE)
lEIA/TIA-568B 10Base-T
lRJ45 connector
lCategory 3 (CAT3) or better cabling
Access Navigator IP address
lIP address format: xxx.xxx.xxx.xxx where xxx = 0 to 255 decimal
lSubnet mask format: xxx.xxx.xxx.xxx
lGateway address format: xxx.xxx.xxx.xxx or none if not used

Access Navigator - Release 1.8 August 2003 18-5
CLI Language Reference
Using CLI Command Scripts
Using CLI Command Scripts
For convenience, the operator may use CLI scripts to simplify repetitive tasks. Scripts are pre-recorded
commands that can be played back by pressing a macro function key or by transferring a text file to the
Access Navigator.
There are two considerations when using scripts: delays and errors.
Character and Line Delays
It is possible to play scripts back at maximum speed, with no delays between characters or between
lines. However, with a fast network connection, the commands may arrive too quickly for the
Access Navigator to process. To prevent this from occurring, the user may have to insert time
delays. This can be accomplished by changing the terminal settings to insert time delays between
each character and line. A character delay of 3 milliseconds is normally adequate. Line delays
depend on the time required for the Access Navigator to execute the specific command line. For
example, Adit 600 terminals need a line delay of at least 300 ms.
Confirmations and Errors
The safest way to use scripts is with a utility that monitors the replies from the Access Navigator,
to ensure that the next command will not be sent before the Access Navigator is ready. The utility
should also recognize when an error occurs, so the user will know when a script failed. Two features
of the CLI language permit the utility to recognize command confirmations and errors. First, after
completing each command, the Access Navigator returns a command prompt ending with the >
symbol. Second, if the command cannot be executed, the Access Navigator returns an error message
beginning with the *- symbol pair (see Commands, Confirmations, and Error Messages on
page 18-6).

18-6 August 2003 Access Navigator - Release 1.8
CLI Language Reference
CLI Conventions and Shortcuts
CLI Conventions and Shortcuts
lCommand Categories ... 18-6
lCommands, Confirmations, and Error Messages ... 18-6
lText Conventions ... 18-7
lCommand Syntax Descriptions ... 18-8
lEntering DS1 and DS0 Numbers and Ranges ... 18-9
lCommand Shortcuts (Tabbing) ... 18-9
lKeyboard Shortcuts ... 18-9
Command Categories
Most CLI commands fall into one of the following three categories:
l Set commands establish the configuration parameters.
l Show commands display the “set” values of the parameters or performance data.
l Status commands display the current operating states or performance data.
Additional command categories include:
l Alarms and Log commands for finding service and performance problems.
l Add and Delete commands for attributes, interfaces, and names.
l Connect and Disconnect commands for crossconnections.
l Read commands for displaying Carrier Access remote terminal settings and status.
l Send commands for far-end loop tests and bit patterns.
Commands, Confirmations, and Error Messages
l Commands are entered to the right of the command prompt, which is the user-settable system
identifier followed by the > symbol, as in the following example.
SystemID>
l When typing a CLI command, you can use the backspace and delete keys to make corrections.
l After typing the CLI command, press the Enter or Return key on the terminal keyboard to execute
the command.
l To cancel a CLI command without entering it, press the Escape key on the terminal keyboard.
l Confirmation of the command occurs when the CLI returns a command prompt without an error
message, as in the following example.
SystemID> set ds1 24 framing esf
SystemID>

Access Navigator - Release 1.8 August 2003 18-7
CLI Language Reference
Text Conventions
l Errors in a command will produce an error message. The CLI will also mark the location of the
first error found in the command with the ^ symbol, as in the following example.
SystemID> set ds1 42 framing esf
*-----------------^
*-Number out of range: must be 1..32
SystemID>
Text Conventions
Procedures in this manual use the following conventions to represent input commands and output
messages.
NOTE: Online help does not display characters in bold or italic.
l Input commands appear in a bold typewriter font, as in the following example.
set ds1 1-4 up
l If a command requires the operator to enter information, an italic typewriter font is used to show
what item or items are required. Each item will be enclosed in < and > symbols, as in the
following example. Do not type the < > symbols.
set ds1 <n> <setting>
l If the operator must enter one item from a list, the items will be separated by vertical lines, as in
the following example. Do not type the < | > symbols.
set ds1 <n> <up|down>
l System output messages to the operator are printed in normal typewriter font, as in the following
response to show the settings for DS1 number 13.
show ds1 13
Settings for DS1 13:
Circuit ID: AcmeCorp
Up/Down: UP
Framing: ESF
Line Coding: B8ZS

18-8 August 2003 Access Navigator - Release 1.8
CLI Language Reference
Command Syntax Descriptions
Command Syntax Descriptions
This reference manual uses “side headings” and tables to describe the various CLI commands and how
they work. Headings appear immediately to the left of each command or description and are often
followed by tables providing additional information.
Name: Provides name of the CLI command
Purpose: Describes purpose of the CLI command
Category: Security, Provisioning, or Maintenance
Security: Level 1 (manager), Level 2 (operator), or Level 3 (monitor)
Syntax: Describes command syntax or structure. This is usually followed by a table describing
the allowable field values that can be used in the command. Some commands do not
have have additional fields.
Bold type indicates actual commands.
Italic type indicates variables for which the operator must substitute actual values
The < and > symbols are used to enclose settings, as in <address>, but are never used
when entering commands
Vertical rules are used to separate two or more valid settings, as in <on|off>
Example: Provides examples of how a complete command would look when typed by the
operator.
Message: Provides a sample message produced by the command. This is usually followed by a
table describing various items in the message.

Access Navigator - Release 1.8 August 2003 18-9
CLI Language Reference
Entering DS1 and DS0 Numbers and Ranges
Entering DS1 and DS0 Numbers and Ranges
Commands containing show ds1 <n> require the operator to enter a DS1 number (1 to 32) or a
range of DS1 numbers. For example, DS1 #6 is entered as ds1 6. If a DS1 range is specified, the
command operations will be applied to all DS1s in the range. To enter a range of DS1s, type the starting
and ending numbers, separated by a hyphen. For example, DS1s #1 through #8 can be specified by
typing ds1 1-8.
Commands containing show ds0 <n:ch> require the operator to enter both the DS1 number and a
DS0 channel number or range of DS0 channel numbers. The DS1 number (1 to 32) and DS0 number (1
to 24) are entered with a colon separating the numbers. For example, the channel list for DS1 #4 and
DS0 channel #8 would be entered as ds0 4:8. The channel list may also contain a range of DS0
channels. For example, DS1 #6 and DS0 channels #1 through #12 would be entered as ds0 6:1-12.
A colon follows the DS1 number, and the beginning and ending DS0 channels are separated by a
hyphen.
Command Shortcuts (Tabbing)
“Tabbing” is a shortcut for typing commands. CLI allows the user to enter partial commands and
command fragments, then press the Tab key. (Fragments are the first few letters of the command word.)
CLI will evaluate what you have typed so far and re-echo the command as it thinks you intend it.
For example, if you type stat equip or just st eq and press the Tab key, the CLI will respond with
status equipment. If this is correct, press the Enter or Return key to execute the command. For
corrections, use the Backspace, Delete, and Escape keys.
You can “Tab” after typing each fragment or after typing a series of fragments. The CLI will re-echo
the command each time you press the Tab key. When you are satisfied that the command is correct,
press the Enter or Return key.
Tabbing is context sensitive and smart – it will not substitute a word that does not represent a valid
command. CLI will not attempt to correct numbers (such as 9:1-8) or strings enclosed in quotes (such
as "AcmeCorp").
Keyboard Shortcuts
CLI supports the following keyboard shortcuts.
l Ctrl F Forward – displays next command line.
l Ctrl R Reverse – displays previous command line.
l Esc Escape – cancel CLI command without entering.

18-10 August 2003 Access Navigator - Release 1.8
CLI Language Reference
Online Help
Online Help
nHelp System Overview ... 18-10
nDisplaying Basic Commands ... 18-10
nContext Sensitive Help ... 18-11
nPrinting the Help File ... 18-13
Help System Overview
Online help for CLI commands is available any time you are logged into the Access Navigator. You can
display basic commands and obtain context sensitive help with additional detail. You can also print the
entire help file to the terminal screen for reference.
Online help describes only those commands available to your access level. The help is updated with
each release of the Access Navigator operating system software. If you experience any difficulty with
a CLI command, use the online help to display the latest command descriptions and examples.
NOTE: Online help may describe commands that will be rejected because they depend
on other conditional command settings. Commands may also be rejected because they
require software options not supported by the installed software, in which case the CLI will
return the message “That command not supported in this product”.
Displaying Basic Commands
To display a list of basic CLI commands, just type the symbol ? You can also type the word help and
press the Enter or Return key on the terminal. The Access Navigator will respond with a message similar
to the following, which shows only the first few commands.
Command Line Interface Help. For immediate context help type ? at any time.
For command sensitive help, type "help" before any partial command.
Note: Anything listed in brackets <> are variables set by the user.
Commands:
aco ...................... Activate Alarm Cut Off.
add ...................... Create interfaces, attributes and users.
alarms ................... Displays the active alarms.
clear .................... Clears specified information.
connect .................. Create 2-way connections
between DS0s or fractional groups of DS0s.
delete ................... Delete items created by add commands.
disconnect ............... Remove connection created by connect command.
exit ..................... Log out of the CLI.
load ..................... Download software.
log ...................... Displays the Event Log.
ping ..................... Send ping request to a remote IP device
via the ethernet port.
print .................... Print to the screen

Access Navigator - Release 1.8 August 2003 18-11
CLI Language Reference
Context Sensitive Help
Context Sensitive Help
NOTE: Context sensitive help does not work for command words taken out of context.
All CLI commands consist of one or more words typed in a specific order. You can obtain
help for a partial command only if you type the key command words in sequential order,
starting with the first word in the command. For example, in the command word sequence
set ds1 6 framing esf, you can only obtain context sensitive help for the partial
commands set, set ds1, and set ds1 framing. Help is not available for the individual
words ds1 or framing or esf.
Help for a specific CLI command is available either by typing help before the command word or
words in the partial command pressing the Enter or Return key. It is usually easier to type a question
mark ? after the partial command (no need to press the Enter or Return key). For example, typing set
? and pressing the Enter or Return key will produce a message similar to the following.
Access Navigator> help set
or
Access Navigator> set ?
set ......................... Configure an interface.
alarms ................... Manually set an alarm state for testing.
clock1 ................... Set the primary
master transmit clock source.
clock2 ................... Set the secondary
master transmit clock source.
crv ...................... Set CRV call state.
date ..................... Sets the date in month/day/year.
ds0 ...................... Setup the specified DS0s of a DS1.
ds1 ...................... Setup the specified DS1.
eoc ...................... Setup the EOC interface to the IDT.
ethernet ................. Set ethernet ip address.
id ....................... Set the ID.
ip ....................... Set ip gateway.
remote ................... Set remote terminal properties.
screen ................... Set/Display CRT screen size in lines.
snmp ..................... Set the SNMP MIB-II System Group objects.
switch ................... Set switch type
time ..................... Sets the time in hrs:mins:secs
Note: use int'l format (24-hour).
tmc ...................... Setup the TMC interface to the IDT.
user ..................... Modify attributes for a particular user.
Access Navigator> set
NOTE: The partial command will be repeated at the prompt so that you can enter
additional command words from the help list. Press the Escape key to cancel the partial
command and go back to a blank prompt.

18-12 August 2003 Access Navigator - Release 1.8
CLI Language Reference
Context Sensitive Help
More details are provided as you type additional words for the partial command. For example, typ-
ing help set ds1 and pressing the Enter or Return key will produce a message similar to the
following, with more help on setting DS1 parameters.
Access Navigator> help set ds1
set ...................... Configure an interface.
ds1 .................... Setup the specified DS1.
Command syntax: set ds1 <n> <setting>
Example: set ds1 1 framing d4
The above example sets DS1 #1 to D4 framing.
n=DS1 1 to 32 or a range 1-4 (DS1s 1,2,3,4)
setting=DS1 setting to apply (see list below)
clock ................. Set the transmit clock source.
down .................. Set the DS1 as Out of Service.
fdl ................... Set the DS1 FDL type.
framing ............... Set the DS1 framing type.
id .................... Set the DS1 circuit identification string.
lbo ................... Set the DS1 line length or line build out.
line .................. Command a line loopback on the DS1.
linecode .............. Set the DS1 line coding.
loopdetect ............ Set detection of FDL loop code.
payload ............... Command a payload loopback on the DS1.
type .................. Set the GR-303 usage type for the DS1.
up .................... Set the DS1 as In Service.

Access Navigator - Release 1.8 August 2003 18-13
CLI Language Reference
Printing the Help File
Printing the Help File
NOTE: To disable automatic pausing after each group of screen lines, use the set
screen off command (see “Set Screen” on page 18-127). This will produce a continuous
flow of help text that can be captured to the screen buffer or text file.
If desired, you can print the entire help file to the terminal screen by typing print help. This will
produce a message similar to the following, which you can capture and save to disk or print out. If the
terminal screen buffer is set up properly, you will be able to scroll up and down through the entire help
file. This will allow you to find commands alphabetically, or search the file to find specific commands
and words.
Syntax: print help
Message:
Command Line Interface Help. For immediate context help type ? at any time.
For command sensitive help, type "help" before any partial command.
Note: Anything listed in brackets <> are variables set by the user.
Commands:
aco ...................... Activate Alarm Cut Off.
Command Syntax: aco
add ...................... Create interfaces, attributes and users.
interface ............. Create a frame relay or other interface.
Command Syntax:
add interface <"name"> <ch-list> <type>
name = the fractional group name.
ch-list = ds1:ch-range
ds1 = a ds1 number from 1 to 32
ch-range = list of DS0s in the DS1 (1-24)
data ............... type = data
gr303 .............. type = gr303
voice .............. type = voice
user .................. Create user w/ manager level access.
Command Syntax: add user <"name">
name = user defined name.
alarms ................... Displays the active alarms.
Command Syntax:
alarms <ds1 n|equipment> <major|minor|alert>
Example: alarms ds1 1 major
The example displays major alarms for DS1 #1.
alert ................. Display only Alert Alarms
ds1 ................... Display active alarms for DS1, n=1-32
alert .............. Display only Alert Alarms for DS1
major .............. Display only Major Alarms for DS1
minor .............. Display only Minor Alarms for DS1
equipment ............. Display only active equipment alarms
alert .............. Display only Alert Equipment Alarms
major .............. Display only Major Equipment Alarms
minor .............. Display only Minor Equipment Alarms
major ................. Display only Major Alarms
minor ................. Display only Minor Alarms
clear .................... Clears specified information.
log ................... Clears the event log.
upload ...................... Save database configuration to a file.
tftp ..................... Save the database configuration
via tftp to a file.

18-14 August 2003 Access Navigator - Release 1.8
CLI Language Reference
Users and Passwords
Users and Passwords
nAdministration ... 18-14
nAccess Levels ... 18-14
nManaging Users ... 18-15
Administration
The Access Navigator is designed for simple and secure network administration. The Command Line
Interface (CLI) provides user names, access levels, and password protection. When logging into the
Access Navigator, the CLI will request the user name and password only if needed.
NOTE: To simplify installation, no login is needed for new units. The network
administrator can set up password security remotely after installation is complete.
Because there must always be at least one Level 1 user, newly added users are
automatically assigned manager (Level 1) access. The CLI will send an error message if
anyone attempts to delete all Level 1 users when there are still users defined at other
levels.
Access Levels
CLI provides three user access levels.
Typically there is at least one network administrator with manager-level access. Managers have the sole
authority to grant others access to the system by adding and deleting user names and passwords.
Operator-level users are typically responsible for the day-to-day operation of the system. Operators
have access to all CLI commands, except adding and deleting users, and can provision and test the
system.
Monitor-level access permits inexperienced technicians to easily monitor system operation and
performance, but prevents them from altering any settings.
User Level Access
Manager 1 Access to all commands. Can add and delete users.
There must be at least one Level 1 user.
Operator 2 Access to all commands except adding and deleting
users, restoring defaults, uploading and downloading
configurations, and sending switch provisioning
requests. Can change own password.
Monitor 3 Access limited to displaying reports and status. No
access to any commands that could affect system
operation.

Access Navigator - Release 1.8 August 2003 18-15
CLI Language Reference
Managing Users
Managing Users
CLI provides the manager with commands to show current users, add and delete users, and set access
levels and passwords.
nWho Am I ... 18-15
nShow Users ... 18-15
nAdd User ... 18-16
nSet User Access Level ... 18-16
nSet User Password ... 18-17
nDelete User Password ... 18-17
nDelete User ... 18-17
Who Am I
The whoami command shows the name and access level of the user who is logged into the Access
Navigator from the current management terminal. It produces a message similar to that shown
below.
Syntax: whoami
Message: Logged in as user 'alice' (level 1)
Show Users
NOTE: Normally a user logs in once to start a management session, then logs off when
done (exit command). The system allows the same user name to be “logged in” more
than once. The total number of simultaneous sessions by all users can not exceed 3,
comprising a maximum of 1 RS-232 session and 2 Telnet sessions.
Show current user settings and status with the following command.
Syntax: show users
The following is a typical message showing four users. Alice and Bill have level 1 (manager)
access. Carl Smith has level 2 (operator) access. And Dave46 has level 3 (monitor) access. The
message also gives the current login status and the time and date that each user last logged into the
system.
Message:
User Level Logged in Last Login
---- ----- --------- ----------
alice 1 1 09:28:37 11/23/1998
bill 1 2 14:06:25 11/17/1998
carlsmith 2 0 11:17:45 11/22/1998
dave46 3 0 12:14:33 11/20/1998

18-16 August 2003 Access Navigator - Release 1.8
CLI Language Reference
Managing Users
Description:
Add User
User names can be up to 10 characters long, and may use any combination of letters and numbers.
No spaces or special characters are allowed. Names are not case sensitive. Upper case (capital
letters) will be converted to lower case letters before being processed. The name must be enclosed
in quotes if it contains spaces..
Add a new user with the following command.
Syntax: add user <"name">
Example: add user "alice"
Set User Access Level
NOTE: There must be at least one Level 1 user.
All users have Level 1 access (highest) unless changed to a lower access level.
Set user access levels with the following command.
Syntax: set user <"name"> level <access>
Example: set user "alice" level 2
Item Description
User User names of people with access to the system.
Level User access level: manager (1), operator (2), monitor (3).
Logged in Number of active management sessions, 0 to 3.
Last Login Time and date that user last logged into the system.
User Level Access
Manager 1 Access to all commands. Can add and delete users.
There must be at least one Level 1 user.
Operator 2 Access to all commands except adding and deleting
users. Can change own password.
Monitor 3 Access limited to displaying reports and status. No
access to any commands that could affect system
operation.

Access Navigator - Release 1.8 August 2003 18-17
CLI Language Reference
Managing Users
The access settings are as follows.
Set User Password
Passwords can be up to 10 characters long and may use any combination of letters and numbers.
Spaces and special characters are not allowed. Passwords are case sensitive, so that upper and lower
case letters are different.
Password protection is optional. If no password is defined for a user, CLI will not require a
password to log into the Access Navigator.
Passwords provide an added level of security, while allowing meaningful user names such as Gene
or Sam. However, assigning a password only ensures that the user must use it to log into the system
the first time. After logging in, any user can change, add, or delete their own password.
Set user passwords with the following command.
Syntax: set user <"name"> password
Example: set user "alice" password
The system will prompt you to enter a new password twice for verification. To ensure security,
password characters are displayed as asterisks. If no password is entered, none will be required
when logging in.
Delete User Password
To delete a user password, so that the user has access without a password, use the
set user <"name"> password command above, but just press the Enter or Return key each
time the system prompts you to enter the password.
Delete User
NOTE: Because there must be at least one Level 1 user, the CLI will send an error
message if anyone attempts to delete all Level 1 users when there are still users defined
at other levels.
Delete old user names with the following command. (The name must be enclosed in quote marks if
it contains spaces.)
Syntax: delete user <"name">
Example: delete user "bill"
Access Definition
1 Set the user to access level 1 (highest).
2 Set the user to access level 2.
3 Set the user to access level 3 (lowest).

18-18 August 2003 Access Navigator - Release 1.8
CLI Language Reference
Logging In and Out
Logging In and Out
nStartup Message ... 18-18
nLogin with No User Name Required ... 18-18
n<Blue>Login with User Name Required19
nLogin with No Password Required ... 18-19
nLogin with Password Required ... 18-19
nLogout (Exit) ... 18-20
nAutoexit (CLI Session Timeout) ... 18-20
NOTE: The total number of simultaneous CLI management sessions by all users can
not exceed three, comprising a maximum of one RS-232 session and two Telnet sessions.
You will remain logged into the Access Navigator until you terminate the session by using
the exit command. An RS-232 session will remain active until terminated. Unplugging the
RS-232 management cable will not terminate the session; it will still be active when the
cable is plugged in again. If you do not terminate a Telnet session before disconnecting
from the Telnet server, the session will remain active for 2 hours. No other users will be
able to log on if all Telnet sessions are active. Resetting the Access Navigator will
terminate all sessions, but will also disrupt service. To prevent this from happening, you
can use the autoexit command to automatically end the session after a specified period
of inactivity.
Startup Message
The CLI management session begins with a startup message similar to the following, which identifies
the Carrier Access product and the current time and date.
Carrier Access Corporation Access Navigator
08:30:45 11/30/1998
Login with No User Name Required
If no users are defined, the CLI will not require a user name to log into the Access Navigator. This was
done to simplify hardware installation and initial system setup. A start-up message similar to the
following will appear, showing the command prompt. Command prompts always end with the symbol
“>”. The default command prompt is Access Navigator>. The command prompt indicates that the
system is waiting for the operator to enter a command.
Carrier Access Corporation Access Navigator
08:30:45 11/30/1998
SystemID>

Access Navigator - Release 1.8 August 2003 18-19
CLI Language Reference
Login with User Name Required
Login with User Name Required
If there is at least one user defined, the startup will include a “Login:” message similar to the
following.
Carrier Access Corporation Access Navigator
08:30:45 11/30/1998
Login:
To login, type your user name and press the Enter or Return key. User names are not case sensitive. In
the following example, the user name is smith.
Carrier Access Corporation Access Navigator
08:30:45 11/30/1998
Login: smith
If the user name is incorrect, the “Login:” message will be repeated.
Login with No Password Required
If no password is required, the command prompt will appear immediately after entering your user name,
as shown below.
Carrier Access Corporation Access Navigator
08:30:45 11/30/1998
Login: smith
SystemID>
Login with Password Required
When a password is required, a “Password:” message will appear as shown below. This means that you
must enter your password and press the Enter or Return key. As you type the password, the CLI will
display asterisks. Passwords are case sensitive, so upper and lower case letters are different.
Carrier Access Corporation Access Navigator
08:30:45 11/30/1998
Login: smith
Password:******
If the password is incorrect, the “Login:” message will be repeated.

18-20 August 2003 Access Navigator - Release 1.8
CLI Language Reference
Logout (Exit)
Logout (Exit)
When finished with a management session, it is important to log out from the Access Navigator by
typing the exit command. Logging out will maintain network security, ensuring that the next user
must log in with a valid user name and password.
With Telnet sessions, logging out is especially important. The Access Navigator can support two
simultaneous Telnet sessions for remote management. But if users do not terminate their session with
the exit command, the session will remain active for 2 hours. If both sessions are active, no users will
be able to log on. (The 2 hour time-out is standard for TCP/IP networks and can not be changed.)
Autoexit (CLI Session Timeout)
This command adds a settable timeout that can be enabled or disabled for each supported CLI session.
The Access Navigator can have up to three active CLI sessions at the same time, one via RS-232 and
two via Telnet. When enabled, the CLI session will automatically expire if there is no user activity
during the specified time period. This feature enhances system security by ensuring that the session will
be closed if the user forgets to log off. To disable the feature and prevent a timeout from occurring, enter
zero as the time.
Syntax: set autoexit <minutes>
Example: set autoexit 60
Field Description
minutes Timeout period, 1 to 255 minutes. Enter 0 to disable timeout.

Access Navigator - Release 1.8 August 2003 18-21
CLI Language Reference
CLI Command List
CLI Command List
nACO ... 18-23
nAdd Interface ... 18-23
nAdd User ... 18-25
nAlarms ... 18-25
nClear BERT Log ... 18-27
nClear Blocked Call Count ... 18-27
nClear Config Log ... 18-27
nClear DS1 Performance ... 18-27
nClear Log ... 18-28
nClear Peak Call Count ... 18-28
nClear Permanent Call Count ... 18-28
nClear Remote Log ... 18-28
nClear TMC Log ... 18-28
nConnect ... 18-29
nConnect Remote Interface ... 18-31
nDelete Interface ... 18-32
nDelete User ... 18-33
nDisconnect ... 18-33
nDisconnect Remote ... 18-34
nExit ... 18-34
nExit Remote Session (Ctrl+C) ... 18-34
nLoad TFTP Config ... 18-37
nLog ... 18-38
nLog BERT ... 18-40
nLog Config ... 18-41
nLog TMC ... 18-43
nLogon Remote ... 18-44
nPing ... 18-45
nRead Remote Connections ... 18-48
nRead Remote Log ... 18-50
nRead Remote Loopback ... 18-51
nRead Remote RS232 ... 18-51
nRead Remote Performance ... 18-52
nRead Remote T1 ... 18-54
nRead Remote T1drop ... 18-55
nRead Remote V35 ... 18-56
nReset All ... 18-57
nReset DS1 Framer ... 18-57
nReset Remote ... 18-58
nReset Standby ... 18-58
nRestore Defaults ... 18-59
nSend DS1 CSU Loopup ... 18-62
nSend DS1 Line Loopup ... 18-63
nSend DS1 Line <pattern> ... 18-65
nSend DS1 Line <pattern> Test ... 18-67
nSend DS1 Network Loopup ... 18-70
nSend DS1 NIU Loopup ... 18-71
nSend DS1 Payload Loopup ... 18-73
nSend DS1 Payload <pattern> ... 18-75
nSend DS1 Payload <pattern> Test ... 18-77
nSend DS1 Off ... 18-81
nSend Remote Loopdown ... 18-81
nSend Remote RS232 Line Loopup ... 18-82
nSend Remote RS232 TSI Loopup ... 18-83
nSend Remote SDSL Payload Loopup ... 18-84
nSend Remote T1 Payload Loopup ... 18-85
nSend Remote T1 TSI Loopup ... 18-86
nSend Remote T1Drop Line Loopup ... 18-88
nSend Remote T1Drop Payload Loopup ... 18-89
nSend Remote T1Drop TSI Loopup ... 18-90
nSend Remote V35 Line Loopup ... 18-91
nSend Remote V35 TSI Loopup ... 18-93
nSend Switch Provision Request ... 18-94
nSet Alarms ... 18-95
nSet Autoexit ... 18-95
nSet Clock ... 18-96
nSet CRV Idle ... 18-97
nSet Date ... 18-97
nSet DS0 CRV ... 18-97
nSet DS0 ISDN BRI CRV ... 18-101
nSet DS0 P-Phone ... 18-102
nSet DS0 Service ... 18-103
nSet DS0 Signal ... 18-104
nSet DS0 Type ... 18-105
nSet DS1 Clock ... 18-106
nSet DS1 FDL ... 18-106
nSet DS1 Framing ... 18-108
nSet DS1 ID ... 18-109
nSet DS1 LBO ... 18-109
nSet DS1 Line Loopup ... 18-109
nSet DS1 Linecode ... 18-110
nSet DS1 Loopdetect ... 18-111

Access Navigator - Release 1.8 August 2003 18-22
CLI Language Reference
CLI Command List
nSet DS1 Payload Loopup ... 18-112
nSet DS1 Remote Device Mgmt ... 18-113
nSet DS1 Service ... 18-114
nSet DS1 TermID ... 18-114
nSet DS1 Threshold ... 18-115
nSet DS1 Type ... 18-116
nSet EOC ... 18-116
nSet Ethernet IP Address ... 18-117
nSet ID ... 18-118
nSet IP Gateway Address ... 18-118
nSet Remote Config ... 18-119
nSet Remote ID ... 18-120
nSet Remote RS232 Baud ... 18-120
nSet Remote RS232 Data ... 18-121
nSet Remote RS232 Stop ... 18-121
nSet Remote T1Drop Framing ... 18-122
nSet Remote T1Drop LBO ... 18-123
nSet Remote T1Drop Linecode ... 18-123
nSet Remote T1Drop PRM ... 18-124
nSet Remote V35 ClockInv ... 18-124
nSet Remote V35 CTS ... 18-125
nSet Remote V35 Data ... 18-125
nSet Remote V35 DSU ... 18-126
nSet Remote V35 RxClock ... 18-126
nSet Remote V35 Speed ... 18-126
nSet Screen ... 18-127
nSet SNMP Contact ... 18-128
nSet SNMP GetCom ... 18-128
nSet SNMP Location ... 18-129
nSet SNMP Name ... 18-129
nSet SNMP NMS Address ... 18-130
nSet SNMP SetCom ... 18-130
nSet SNMP TrapCom ... 18-131
nSet Switch Type ... 18-131
nSet Time ... 18-132
nSet TMC ... 18-132
nSet User Level ... 18-133
nSet User Password ... 18-134
nShow Autoexit ... 18-135
nShow Clock ... 18-135
nShow Connect ... 18-135
nShow CRV ... 18-137
nShow Date ... 18-139
nShow DS0 ... 18-139
nShow DS1 ... 18-140
nShow DS1 All ... 18-143
nShow EOC ... 18-145
nShow Ethernet ... 18-145
nShow ID ... 18-146
nShow Interface ... 18-146
nShow IP ... 18-148
nShow ISDN CRV ... 18-148
nShow Remote ... 18-150
nShow Remote Connections ... 18-151
nShow SNMP ... 18-153
nShow Switch ... 18-154
nShow Time ... 18-154
nShow TMC ... 18-154
nShow Users ... 18-155
nStatus Clock ... 18-156
nStatus CRV ... 18-157
nStatus DS0 ... 18-158
nStatus DS1 ... 18-159
nStatus DS1 All ... 18-161
nStatus DS1 Performance ... 18-162
nStatus DS1 Performance History ... 18-165
nStatus EOC ... 18-167
nStatus Equipment ... 18-168
nStatus IP ... 18-170
nStatus ISDN CRV ... 18-171
nStatus Remote ... 18-172
nStatus TMC ... 18-173
nStatus TMC History ... 18-175
nSwitch Controller ... 18-176
nUpload TFTP Config ... 18-176
nWhoAmI ... 18-177

Access Navigator - Release 1.8 August 2003 18-23
CLI Language Reference
CLI Command List
ACO
Purpose: Alarm Cutoff (ACO) command turns off all alarm relay outputs from the Access
Navigator to the facility alarm system. If logged into the Access Navigator, send the
aco command. The ACO function will be reset if a new alarm event occurs with the
same severity (critical, major, minor). Normal operation will resume when all alarms
have been cleared.
Security: Level 3 (monitor)
Syntax: aco
NOTE: If standing next to the Access Navigator, you can press the ACO pushbutton
switch on the Controller displaying the alarm indication. The ACO indicator will light
while the alarm relays are cut off.
Add Interface
Purpose: Creates a new fractional interface with a user defined name. A fractional interface is a
set of sequential DS0s in the same DS1, such as DS0s 19 through 24. Typical
applications include fractional T1 connections for private networks and high-speed
data. Use the delete interface command to remove an interface and its
connections.
NOTE: Crossconnections between DS0s in the Access Navigator (connect
ds0) must be made before adding a fractional interface (add interface) to
connect DS0s in the Access Bank II (connect interface). This is necessary
to prevent connections between incompatible DS0s, such as voice and data.
NOTE: When provisioning the Access Bank II, you must first use the add
interface command to create a fractional interface, specifying the interface
name and the DS0s to be used. Then you can use the connect interface
command to connect the DS0s to the desired remote Access Bank II voice or
data interface. To make an internal crossconnect between the remote T1 Drop
and another remote port, use the add interface command with the <type>
set to remote.
Each Access Navigator can support up to 64 fractional interfaces. Each DS1 can have
several fractional interfaces, but each remote SDSL, RS-232, or V.35 port can have
only one fractional interface. A T1 Drop port can have several fractional interfaces to
support voice, data, and GR-303 traffic using different DS0s.

18-24 August 2003 Access Navigator - Release 1.8
CLI Language Reference
CLI Command List
Each remote port has a maximum number of DS0s that can be assigned to the fractional
interface.
The Access Navigator processes the interface DS0s as voice and data signals. Voice
traffic uses robbed bit signaling, while data traffic is clear channel.
Security: Level 2 (operator)
Syntax: add interface <"name"> <n:ch> <type>
Example: add interface "AcmeT1" 9:13-18 voice
Example: add interface "AcmeV35" 10:19-24 data
Remote Port Maximum Number of DS0s
RS-232 1
SDSL 16
T1 Drop 24
V.35 24
Field Description
name A user defined name describing the interface. The name is a text
string up to 18 characters long, and may use any combination of
letters and numbers. No spaces or special characters are allowed.
The name must be enclosed in quote marks.
nDS1 number, 1 to 32.
ch DS0 number, 1 to 24, or a range of numbers such as 5-8.
type Type of interface. See table below.
Type Description
data Data
gr303 GR-303 voice
remote Remote (See Connect Remote Interface on page 18-31)
voice Voice

Access Navigator - Release 1.8 August 2003 18-25
CLI Language Reference
CLI Command List
Add User
Purpose: This is a Level 1 command that allows a network manager to add user names for access
to the Access Navigator by login on through the Command Line Interface.
Security: Level 1 (manager)
Syntax: add user <"name">
Example: add user "alice"
Alarms
Purpose: Allows the user to display all active alarms at once, or just a group of the alarms.
Alarms are “events” that do affect, or may affect, service. Adding modifiers to the
alarms command enables the user to display alarms by type and by severity.
Access Navigator alarms have five levels of severity. Only the first three provide front
panel indications and alarm relay outputs.
lCRITICAL alarms affect service to 128 or more subscribers, with a single
failure. There are no critical alarms currently defined for the Access Navigator.
lMAJOR alarms affect service to 24 or more subscribers, with a single failure.
Since each DS1 (or T1) carries 24 DS0s, the loss of traffic on one or more DS1s
will produce a major alarm. A major alarm can be caused by an external event
(such as a cut T1 line) or an internal problem (such as a failed T1 card).
lMINOR alarms affect service to 2 to 23 subscribers, or reduce service reliability.
A minor alarm will occur if a redundant element fails, such as a Controller card,
power supply, or GR-303 control channel.
lWARNING alarms (GR-303 only) indicate a service state change.
lALERT alarms are non-service affecting, but indicate a quality problem. Alerts
will occur when monitored traffic events exceed user-set thresholds.
Security: Level 3 (monitor)
Syntax: alarms
Displays all alarms.
Syntax: alarms <major|minor|alert>
Display only those alarms with the specified severity.
Field Description
name User names can be up to 10 characters long, and may use any
combination of letters and numbers. No spaces or special
characters are allowed. Names are not case sensitive. Upper case
(capital letters) will be converted to lower case letters before
being processed. The name must be enclosed in quotes if it
contains spaces.

18-26 August 2003 Access Navigator - Release 1.8
CLI Language Reference
CLI Command List
Syntax: alarms ds1 <n|all>
Displays only DS1 alarms. You can display the alarms for one DS1 number, a range of
numbers, or all DS1s.
Syntax: alarms ds1 <n|all> <major|minor|alert>
Displays DS1 alarms by severity.
Syntax: alarms equipment
Displays only equipment alarms by severity.
Syntax: alarms equipment <major|minor|alert>
Displays only equipment alarms by severity.
Example: alarms minor
Example: alarms ds1 all
Example: alarms ds1 1-10 minor
Example: alarms equipment major
Example: alarms
Message:
Time Date Severity Description
---- ---- -------- -------------------------------
12:54:33 06/01/2001 Minor TMC Secondary Link Down
12:54:33 06/01/2001 Minor EOC Secondary Link Down
12:54:32 06/01/2001 Major DS1 5 Loss of Signal
Description:
Field Description
ds1 Display only DS1 alarms
nDS1 number, 1 to 32, or a range of numbers such as 2-8.
all Display all DS1s
equipment Display only equipment alarms
major Display only major alarms
minor Display only minor alarms
alert Display only alert alarms
Item Description
Time Time of the event.
Date Date of the event.

Access Navigator - Release 1.8 August 2003 18-27
CLI Language Reference
CLI Command List
Clear BERT Log
Purpose: Erases all data in the BERT log file, which records error counts.
Security: Level 3 (monitor)
Syntax: clear bert log
Clear Blocked Call Count
Purpose: Sets the blocked call count to zero (see Status TMC on page 18-173).
Security: Level 3 (monitor)
Syntax: clear blocked call count
Clear Config Log
Purpose: Erases all data in the configuration change log file, which records changes to the system
configuration for each management interface.
Security: Level 3 (monitor)
Syntax: clear config log
Clear DS1 Performance
Purpose: Clears only the performance data for the specified Access Navigator DS1, setting all
error counters back to zero. This command does not reset the interval timer, so that new
errors will only be accumulated for the remainder of the “current” 15 minute interval.
This may affect the totals shown for the “previous” 15 minute, 1 hour, and 1 day
intervals. The interval timer is only reset by a power-on reset or reset all command.
Security: Level 3 (monitor)
Syntax: clear ds1 <n> performance
Example: clear ds1 9 performance
Severity Severity of the event (major, minor, alert).
Description Message describing the event.
Field Description
nDS1 number, 1 to 32
Item Description

18-28 August 2003 Access Navigator - Release 1.8
CLI Language Reference
CLI Command List
Clear Log
Purpose: Erases all data in the log file, which records alarm and informational events.
Security: Level 3 (monitor)
Syntax: clear log
Clear Peak Call Count
Purpose: Sets the peak call count to zero (see Status TMC on page 18-173).
Security: Level 3 (monitor)
Syntax: clear peak call count
Clear Permanent Call Count
Purpose: Sets the permanent call count to zero (see Status TMC on page 18-173). After clearing
the count, the Access Navigator will recalculate the current number of permanent calls.
Security: Level 3 (monitor)
Syntax: clear permanent call count
Clear Remote Log
Purpose: Erases all entries in the remote log of the Access Bank II.
Security: Level 3 (monitor)
Syntax: clear remote <n> log
Example: clear remote 9 log
Clear TMC Log
Purpose: Erases all data in the TMC log file, which records the occurrence of blocked calls and
permanent calls reported to the GR-303 switch.
Security: Level 3 (monitor)
Syntax: clear tmc log
Field Description
nDS1 number, 1 to 32.

Access Navigator - Release 1.8 August 2003 18-29
CLI Language Reference
CLI Command List
Connect
Purpose: Creates two-way connections between DS0s or fractional groups of DS0s (see Figure
18-2). The two <n:ch> settings allow you to make connections between individual
DS0s or between two ranges of DS0s. Each range must contain an equal number of
DS0s.
Crossconnects can be static (nailed up) or dynamic (assigned as needed). Static DCS
crossconnects must be set up between voice or data type DS0s. The Access Navigator
creates dynamic crossconnects between GR-303 type DS0s on switch DS1s and drop
DS1s, as commanded by the central office switch.
The Access Navigator only allows crossconnects between compatible voice, data, and
GR-303 types, as shown in Table 18-1. Invalid crossconnects in the table are grayed
out.
ISDN BRI is transported using multiple DS0s for the B1, B2, and D channels. The
3DS0 transport mode is set up using digital crossconnections between drop and groom
DS1s. GR-303 4:1 TDM transport mode uses a static connection for the D signaling
channel between the drop DS1 and the switch DS1, while the bearer B1 and B2
channels are connected to the switch only as needed.
NOTE: When RDT provisioning is enabled at the switch, the switch will
automatically configure the ISDN BRI D channel crossconnections when you
use the send switch provision request command. If RDT provisioning
is not enabled, you must configure the D channel crossconnections at the
Access Navigator.
Security: Level 2 (operator)
Syntax: connect <n:ch> <n:ch>
Example: connect 25:19-24 5:1-6
Field Description
nDS1 number, 1 to 32.
ch DS0 number, 1 to 24, or a range of numbers such as 5-8.

18-30 August 2003 Access Navigator - Release 1.8
CLI Language Reference
CLI Command List
Figure 18-2. Crossconnect Examples
connect ds0 10:16 18:21
connect ds0 12:3 17:10
connect ds0 15:7 21:4
connect ds0 16:17-24 21:5-12
DS1 #10
DS1 #12
DS0 #16
DS0 #3
DS1 #15
DS0 #7
DS1 #16
DS0 #17-24 DS1 #21
DS0 #4
DS0 #5-12
DS1 #17
DS1 #18
DS0 #10
DS0 #21
Access Navigator
Command Examples: (A)
(B)
(C)
(D)
(A)
(B)
(C)
(D)

Access Navigator - Release 1.8 August 2003 18-31
CLI Language Reference
CLI Command List
*Note: Only ISDN D channels can be statically crossconnected between a switch and drop DS0s.
Connect Remote Interface
Purpose: Connects the DS0s in a fractional interface to a remote Access Bank II voice or data
interface (FX, RS-232, T1 Drop, or V.35). This command uses only the name of the
fractional interface, which defines the DS0s being connected. Use the show
interface command to display connections (see “Show Interface” on page 18-146).
NOTE: Crossconnections between DS0s in the Access Navigator (connect
ds0) must be made before adding a fractional interface (add interface) to
connect DS0s in the remote Access Bank II (connect interface). This is
necessary to prevent connections between incompatible DS0s, such as voice
and data.
The Access Bank II includes crossconnect switches for connecting DS0s between the
DS1 drop and the various Access Bank II remote interface ports. These connections are
made by using CLI commands to set up crossconnects between a fractional interface
and a remote interface.
When provisioning a remote Access Bank II, you must first use the add interface
command to create a fractional interface, specifying the interface name and the DS0s
to be used on the Access Navigator’s drop DS1 (see Add Interface on page 18-23).
Then use the connect interface command to connect the fractional interface
DS0s to the desired Access Bank II remote interface port. If the DS0s are currently
Table 18-1 Valid Crossconnect Assignments
DS1
Type Drop Groom Switch
DS0
Type Voice Data GR-303 Voice Data GR-303 Voice Data GR-303
Drop Voice Valid Valid
Data Valid Valid
GR-303 Note*
Groom Voice Valid Valid
Data Valid Valid
GR-303
Switch Voice
Data
GR-303 Note*

18-32 August 2003 Access Navigator - Release 1.8
CLI Language Reference
CLI Command List
assigned to another remote interface, you must use the disconnect interface
command before making new connections (see Disconnect Remote on page 18-34).
You can use the show remote connect command to display the current settings in
the Access Navigator data base (see Show Remote on page 18-150). After downloading
the configuration to the Access Bank II, you can verify those connections by using the
read remote connect command to read and display the settings from the remote
Access Bank II (see Read Remote Connections on page 18-48).
Security: Level 2 (operator)
Syntax: connect remote <"name"> <fx|rs232|sdsl|t1drop|v35>
Example: connect remote "AcmeT1" t1drop
Example: connect remote "AcmeV35" v35
Delete Interface
Purpose: Removes a fractional interface created by the add interface command. It will also
disconnect DS0s attached to the interface.
Security: Level 2 (operator)
Syntax: delete interface <"name">
Example: delete interface "AcmeV35"
Field Description
name The user defined name for the fractional interface, as created by
the add interface command. The name must be enclosed in
quotes.
fx Connect fractional interface from remote FX port to T1 Drop
port.
rs232 Connect fractional interface to remote RS-232 interface port.
sdsl Connect fractional interface to remote SDSL interface port.
t1drop Connect fractional interface to remote T1 Drop interface port.
v35 Connect fractional interface to remote V.35 interface port.
Field Description
name The user defined name for the interface. The name must be
enclosed in quotes.

Access Navigator - Release 1.8 August 2003 18-33
CLI Language Reference
CLI Command List
Delete User
Purpose: This is a Level 1 command that allows a network manager to delete user names and
deny access to the Access Navigator by login on through the Command Line Interface.
NOTE: Because there must be at least one Level 1 user, the CLI will send
an error message if anyone attempts to delete all Level 1 users when there are
still users defined at other levels.
Security: Level 1 (manager)
Syntax: delete user <"name">
Example: delete user "bill"
Disconnect
Purpose: Removes crossconnects created by the connect command. To change existing DS0
connections, you must first disconnect them before making new connections.
Security: Level 2 (operator)
Syntax: disconnect <n:ch>
Example: disconnect 25:1-24
Field Description
name User names can be up to 10 characters long, and may use any
combination of letters and numbers. No spaces or special
characters are allowed. Names are not case sensitive. Upper case
(capital letters) will be converted to lower case letters before
being processed. The name must be enclosed in quotes if it
contains spaces..
You can display a list of all use names with the command Show
Users on page 18-155.
Field Description
nDS1 number, 1 to 32.
ch DS0 number, 1 to 24, or a range of numbers such as 5-8.

18-34 August 2003 Access Navigator - Release 1.8
CLI Language Reference
CLI Command List
Disconnect Remote
Purpose: Removes the DS0 connections established by the connect remote command.
Security: Level 2 (operator)
Syntax: disconnect remote <"name">
Example: disconnect remote "AcmeV35"
Exit
Purpose: Ends management session and logs out the user. When finished with a management
session, it is important to log out from the Access Navigator by typing the exit
command. Logging out will maintain network security, ensuring that the next user must
log in with a valid user name and password.
Security: Level 3 (monitor)
Syntax: exit
Exit Remote Session (Ctrl+C)
Purpose: To end a remote CLI management session to an Adit 600 terminal, press the Ctrl+C
keys to cancel the connection to the remote Adit 600 terminal. The Access Navigator
prompt will then appear. To start a remote session, seeLogon Remote on page 18-44.
NOTE: To enter the Ctrl+C command, hold down the Control (Ctrl) key on
the keyboard and press the C key. Some terminal programs must be configured
to pass through control codes, rather than intercepting the control codes as
commands to the terminal program.
Field Description
name The user defined name for the fractional interface. The name
must be enclosed in quotes.

Access Navigator - Release 1.8 August 2003 18-35
CLI Language Reference
CLI Command List
Load
CAUTION! TO AVOID SERVICE INTERRUPTIONS, FOLLOW PROCEDURE TO UPDATE
CONTROLLER CARD SOFTWARE ON page 17-1.
NOTE: Always update the standby Controller card, if possible. Then switch the standby
card to active, and update the other card.
Updating the active Controller card will disrupt service. All existing crossconnects will be
reset. The redundant Controller will not become active. Normal operation will not resume
until the update process is complete.
Service disruptions may occur if the software update alters the major functions of the
Controller card, such as adding GR-303 features to a DCS card. After performing any
major update, it is recommended that the provisioning of all circuits be verified.
Purpose: Updates the Access Navigator operating system software via XModem or TFTP server.
The system software is stored in flash memory on each Controller card. This command
has two variations, depending on whether the software update file is to be loaded via
Xmodem or TFTP.
Security: Level 2 (operator)
Syntax: load xmodem <active|standby>
Syntax: load tftp standby <ipaddr> <"file">
Example: load xmodem standby
Example: load tftp standby 192.168.118.65 "00510172.DCS"
Field Description
xmodem Download software via RS-232 Xmodem protocol.
The Controller update software file must be located on a compact
disk (CD), hard drive, or file server accessible by the craft
terminal or management computer through a file name or path
name. File transfers are accomplished using Xmodem protocol,
which is supported by most terminal emulation programs, such
as Microsoft HyperTerminal. Using an RS-232 management
session, the operator sends a load xmodem command to the
Access Navigator. The operator then instructs the terminal
program to send the update file. Updating the standby Controller
can take up to 30 minutes. Updating the active Controller takes
less time, but interrupts service.

18-36 August 2003 Access Navigator - Release 1.8
CLI Language Reference
CLI Command List
After sending the load command, the CLI will respond with a series of status messages.
Message:
Transmission complete.
Programming flash . . .
Software update succeeded.
tftp Download software via Internet TFTP.
The Controller update software file must be located on a TFTP
file server accessible by both the Telnet management terminal
and the Access Navigator. Trivial File Transfer Protocol (TFTP)
allows a file to be sent over a network by specifying the server IP
address and file name or path name. Using an RS-232 or Telnet
management session, the operator sends a load tftp command
to the Access Navigator, specifying the location of the TFTP
server and update file. TFTP server capabilities, including time-
out settings, must match the bandwidth of the network being
used. Depending on the file size and network speed, the file
transfer may take several minutes.
active Upgrade active Controller card.
standby Upgrade standard Controller card.
ipaddr IP address where software update file is stored. IP address has
format xxx.xxx.xxx.xxx, where xxx is a number from 0 to 255.
file File name including path used to locate the update software.
Carrier Access software file names are shortened for
compatibility with PC and UNIX systems. For example, a
Carrier Access part number for GR-303 software such as 019-
0050 version 1.72 would be shortened to 0050172.303.
Similarly, DCS software 019-0051 version 1.72 would be
shortened to 00510106.DCS. Software providing different
feature options will have different part numbers.
Field Description

Access Navigator - Release 1.8 August 2003 18-37
CLI Language Reference
CLI Command List
Load TFTP Config
CAUTION! CONFIGURATION FILES ARE NOT COMPATIBLE BETWEEN DIFFERENT
SOFTWARE VERSIONS (INCLUDING OPTIONS SUCH AS DCS, GR-303, AND P-PHONE).
SERVICE DISRUPTIONS CAN OCCUR IF A CONFIGURATION FILE CREATED BY ONE
SOFTWARE VERSION IS DOWNLOADED TO AN ACCESS NAVIGATOR RUNNING A
DIFFERENT VERSION.
CAUTION! THE ACCESS NAVIGATOR MUST BE RESET AFTER USING THE LOAD
CONFIGURATION COMMAND. THIS WILL TEMPORARILY DISRUPT SERVICE (SEE RESET
ALL ON page 18-57).
NOTE: The load config command does not alter the IP settings. This
feature enables the user to employ the same configuration databases to
configure several Access Navigators without changing the IP settings or
duplicating IP address on the network.
Purpose: Downloads a file containing configuration database settings into the Access Navigator
flash memory on each Controller card. The file transfer normally takes only a few
seconds. After downloading the configuration file, a message will appear telling the
operator to reset the Access Navigator in order for the settings to take effect.
NOTE: To upload the configuration database from the Access Navigator and
save it in file format, see Upload TFTP Config on page 18-176.
Security: Level 2 (operator)
Syntax: load tftp config <ipaddr> <"file"> <blocksize>
Field Description
tftp Download software via Internet TFTP.
The configuration database file must be located on a TFTP file
server accessible by both the Telnet management terminal and
the Access Navigator. Trivial File Transfer Protocol (TFTP)
allows a file to be sent over a network by specifying the server IP
address and file name or path name. Using an RS-232 or Telnet
management session, the operator sends a load config
command to the Access Navigator, specifying the location of the
TFTP server and configuration file. TFTP server capabilities,
including time-out settings, must match the bandwidth of the
network being used.
config Configuration database.
ipaddr IP address where configuration file is to be stored. (This is the IP
address of the TFTP server.) IP address has format
xxx.xxx.xxx.xxx, where xxx is a number from 0 to 255.

18-38 August 2003 Access Navigator - Release 1.8
CLI Language Reference
CLI Command List
Example: load tftp config 192.168.118.65 "AN26"
Log
Purpose: Displays log events. The Access Navigator maintains a log of the most recent 400
alarms and informational events.The log file will be erased by a power interruption,
clear log command, reset command, or restore defaults command. Log
records are useful because they show both when an event occurred and when it was
cleared. (For a detailed description of these messages, see Alarm Clearing on
page 14-1.)
NOTE: The Access Navigator will start recording events when first powered
up. Consequently, the recorded time and date will start with initial values of
00:00:00 01/01/1998 and will continue until the user sets a new time and date.
Security: Level 3 (monitor)
Syntax: log
Displays all log events except BERT, TMC and Configuration change events.
Syntax: log <major|minor|alert|info>
Displays only alarms with a specified severity.
Syntax: log ds1 <n>
Displays only DS1 alarms.
Syntax: log ds1 <n> <major|minor|alert|info>
Displays only DS1 alarms with a specified severity level.
Syntax: log equipment
Displays only equipment alarms.
Syntax: log equipment <major|minor|alert|info>
Displays only equipment alarms with a specified severity level.
Syntax: log info
Displays only informational events.
file File name used to save the configuration data. The file and
optional path must be enclosed in quotes, as in
"C:\CONFIG\AN26". The default path is the root directory of the
TFTP server.
blocksize Transmission block size (optional), 512 to 8192. The default is
8192 bytes.
Field Description

Access Navigator - Release 1.8 August 2003 18-39
CLI Language Reference
CLI Command List
Example: log ds1 6
Example: log equipment minor
Example: log
Message:
Time Date Severity Description
---- ---- -------- -------------------------------
00:33:01 01/01/1998 Info Transmit Clock using Internal Oscillator
00:22:49 01/01/1998 Clear DS1 20 Loss Of Signal
00:15:34 01/01/1998 Info DS1 Card 2 Detected
00:15:29 01/01/1998 Major DS1 Card 2 Removed While In Service
00:15:09 01/01/1998 Major DS1 32 Loss Of Signal
00:14:40 01/01/1998 Clear DS1 2 RAI (Yellow Alarm)
00:14:40 01/01/1998 Clear DS1 1 RAI (Yellow Alarm)
00:00:10 01/01/1998 Info Ethernet Link Up
00:00:09 01/01/1998 Info Transmit Clock using Internal Oscillator
00:00:04 01/01/1998 Info Controller A Active
00:00:00 01/01/1998 Info CA-AN System Powerup
Description:
Field Description
major Display only major alarms
minor Display only minor alarms
alert Display only alert alarms
info Display only informational events
bert Display only BERT events
ds1 Display only DS1 alarms
nDS1 number, 1 to 32, or a range of numbers such as 2-8.
equipment Display only equipment alarms
Item Description
Time Time of the event.
Date Date of the event.
Severity Severity of the event (major, minor, alert, info, clear).
Description Message describing the event.

18-40 August 2003 Access Navigator - Release 1.8
CLI Language Reference
CLI Command List
Log BERT
Purpose: Displays BERT (bit error rate test) events, which are stored in a BERT log file that
holds the most recent 200 error reports. The Access Navigator records BERT events
whenever a BER test pattern is present and bit errors occur during any one-second
measurement interval. The BERT log file will be erased by a power interruption,
clear bert log command, reset command, or restore defaults command.
NOTE: The Access Navigator’s internal Bit Error Rate Testers (BERTs) are
always monitoring the DS1 inputs. Anytime a BER test pattern is present,
whether internally or externally generated, the bit errors will be recorded in the
BERT log.
Security: Level 3 (monitor)
Syntax: log bert
Message:
Time Date DS1 FBE BE CRC LCV/BPV
-------- ---------- --- ------ ------ ------ -------
14:12:15 06/16/2003 31 0 0 1 0
14:12:13 06/16/2003 31 0 0 2 0
14:08:21 06/16/2003 32 0 1 0 0
Description:
Item Description
Time Time is recorded in one-second intervals. Format is 24-hour
clock in hours:minutes:seconds with colons to separate the digits,
as in 08:30:45 and 15:22:10.
Date Date of error report. Format is month/day/year.
DS1 DS1 on which error occurred, 1 to 32
FBE Number of Frame Bit Errors (4095 maximum) in one-second
interval.
BE Number of Bit Errors (4095 maximum) in one-second interval
CRC Number of Cyclical Redundancy Check errors (1023 maximum)
in one-second interval
BPV/LCV Number of Bi-Polar Violations and Line Code Violations
(16,383 maximum) in one-second interval

Access Navigator - Release 1.8 August 2003 18-41
CLI Language Reference
CLI Command List
Log Config
Purpose: Displays configuration log events. The Access Navigator maintains a log of the most
recent 500 configuration changes in a separate log file. The log also records the
management interface port used to make the changes. The Config log file will be erased
by a power interruption, clear config log command, reset command, or
restore defaults command.
Security: Level 3 (monitor)
Syntax: log config
Displays all configuration log events.
Syntax: log config ds0 <n:ch>
Displays only the configuration management events affecting a DS0 channel or range
of channels.
Syntax: log config ds1 <n>
Displays only the configuration management events affecting a DS1 or range of DS1s.
Syntax: log config crv <value>
Displays only the configuration management events affecting a CRV or range of
CRVs.
Syntax: log config source <cli|eoc|snmp|icc>
Displays only the configuration management events from a management interface.
Example: log config ds0 10:5
Field Description
nDS1 number, 1 to 32
ch DS0 channel, 1 to 24
value Call Reference Value, 1 to 768
cli Command Line Interface using RS-232 port or Telnet Ethernet
port.
eoc Embedded Operations Channel using GR-303 DS1 interface
group connected to a switch.
snmp Simple Network Management Protocol using Ethernet port.
(SNMP is used by MIB browsers and other management
software.)
icc Internal Controller Communication. Lists controller events that
occurred while this Controller card was in standby.

18-42 August 2003 Access Navigator - Release 1.8
CLI Language Reference
CLI Command List
Example: log config
Displays all configuration management events.
Message:
Time Date Intf Description
---- ---- ---- --------------------------------
04:00:15 02/09/2000 SNMP System time changed to 08:02:11
04:00:35 02/09/2000 SNMP DS1 2 linecode was B8ZS, now AMI
04:00:05 02/09/2000 SNMP DS1 2 framing was SLC96, now ESF
03:34:17 02/09/2000 CLI System time changed to 04:00:00
03:32:46 02/09/2000 CLI 1:1 connected to 1:2
03:31:20 02/09/2000 CLI Switch type was 5ESS, now generic
03:30:44 02/09/2000 CLI DS1 9 fdl was none, now cac
03:30:24 02/09/2000 CLI DS1 8 termid was 0, now 5
03:29:54 02/09/2000 CLI DS0 8:24 type was VOICE, now GR303
03:29:53 02/09/2000 CLI DS1 8 loopdetect was on, now off
03:26:49 02/09/2000 CLI DS1 5 lbo was 6, now 8
03:25:37 02/09/2000 CLI DS1 5 framing was D4, now SLC96
03:25:16 02/09/2000 CLI DS1 configuration failed
03:24:39 02/09/2000 CLI DS1 5 linecode was AMI, now B8ZS
03:24:03 02/09/2000 CLI DS1 3 circuit ID modified
03:22:32 02/09/2000 CLI DS0 3:4 crv was unassigned, now 55
03:21:57 02/09/2000 CLI DS0 3:3 signaling was ls, now E&M
03:20:59 02/09/2000 ICC DS0 2:2 type was GR303, now DATAa
Description:
Item Description
Time Time of the event.
Date Date of the event.
Intf Management interface port:
CLI – Command Line Interface using RS-232 port or Telnet
Ethernet port.
EOC – Embedded Operations Channel using GR-303 DS1
interface group connected to a switch.
SNMP – Simple Network Management Protocol using Ethernet
port. (SNMP is used by MIB browsers and other
management software.)
ICC – Internal Controller Communication. The event occurred
while this Controller card was in standby.
Description Message describing the event. Messages normally give previous
and current values. A “failed” event indicates that a
configuration change was attempted but was rejected because of
command or value errors.

Access Navigator - Release 1.8 August 2003 18-43
CLI Language Reference
CLI Command List
Log TMC
Purpose: Displays TMC (Timeslot Management Control) events, which are stored in a TMC log
file that holds the most recent 200 error reports in a separate log file. This log applies
only to GR-303 call service. The TMC log file will be erased by a power interruption,
clear tmc log command, reset command, or restore defaults command.
Security: Level 3 (monitor)
Syntax: log tmc
Displays all configuration events.
Syntax: log tmc permanent
Displays only TMC events for permanent (off-hook) call states.
Syntax: log tmc crv <value>
Displays only CRV events.
Example: log tmc
Message:
Switch Drop
Time Date TermID:DS0 DS1:DS0 CRV TMC Event Cause
---- ---- ---------- ------- --- --------- -----
12:00:19 02/11/2000 3 Enter perm state
12:00:32 02/11/2000 32 Exit perm state
12:02:03 02/11/2000 17 CRV not assigned
11:20:25 02/11/2000 1:23 235 DS1 not type drop
11:20:25 02/11/2000 11:23 235 Drop DS0 not type GR303
11:10:02 02/11/2000 3:12 DS1 not type switch
11:10:02 02/11/2000 30:12 Switch DS0 not type GR303
08:27:53 02/11/2000 5:29 Switch DS1:DS0 OOS
08:52:01 02/11/2000 2:6 Drop DS1:DS0 OOS
07:01:29 02/10/2000 27 No disconnect on active CRV
07:01:40 02/10/2000 47 Off-hook on perm CRV
07:48:20 02/10/2000 601 Blocked call - REL 15
07:59:02 02/10/2000 44 Blocked call - DISC 2
10:20:38 02/10/2000 17 Blocked call - DREQ 17
15:39:30 02/09/2000 20 No switch response 25
Description:
Field Description
value Call Reference Value, 1 to 768
Item Description
Time Time of the event.
Date Date of the event.

18-44 August 2003 Access Navigator - Release 1.8
CLI Language Reference
CLI Command List
Logon Remote
Purpose: Starts a remote CLI management session with a Adit 600 TDM terminal connected to
a DS1 drop. During an RS-232 or Telnet CLI management session, the user enters the
logon remote command at the Access Navigator prompt. The remote terminal will
then respond with a Adit 600 prompt for entering Adit 600 CLI commands. For
descriptions of Adit 600 CLI commands, refer to the Adit 600 TDM User Manual.
NOTE: To exit from a remote management session, see Exit Remote
Session (Ctrl+C) on page 18-34.
Security: Level 2 (operator)
Syntax: logon remote <n>
Example: logon remote 12
The following example is typical response to the logon remote command:
Access Navigator> logon remote 3
Remote CLI session attached on ds1 3.
(use <ctrl-c> to end remote CLI session.)
-----------------------------------------------------------
CLI session with remote goes here.
Session ends when user presses <ctrl-c>.
Terminating remote 3 CLI session...
-----------------------------------------------------------
Remote CLI session on ds1 3 terminated.
Access Navigator>
Switch TermID:DS0 Switch terminal identifier, 1 to 28, and DS0 channel, 1 to 24.
(TermID is not same as DS1 number.)
Drop DS1:DS0 Drop DS1 number, 1 to 32, and DS0 channel, 1 to 24.
CRV Call Reference Value, 1 to 768
TMC Event Message describing the event.
Cause Numeric value assigned by switch to identify error type.
Field Description
nDS1 number, 1 to 32.
Item Description

Access Navigator - Release 1.8 August 2003 18-45
CLI Language Reference
CLI Command List
Ping
Purpose: Uses “Ping” (an Internet tool) to verify network connections and reachability. The
ping command uses the Internet Control Message Protocol (ICMP) to request a
remote IP device to send back a response. CLI will then display a message showing the
result.
Security: Level 3 (monitor)
Syntax: ping <ipaddr>
Example: ping 192.168.1.14
Message: PING 192.168.1.14 : 64 data bytes
Reply from 192.168.1.14: bytes = 64
Read Remote Alarms
Purpose: Displays remote Access Bank II alarm status. “Current” indicates if alarms are
currently active. “Accumulated” indicates if any alarms have occurred since the last
time the alarm status was read. Reading the alarm status clears the accumulated
indicator. This command permits the operator to remotely read the actual Access Bank
II alarm status through the DS1’s CAC FDL management channel. Access Bank II/
SDSL does not have a T1 Drop port. (For performance statistics, see Read Remote
Performance on page 18-52.)
NOTE: All read remote commands require that the remote Access Bank II
is operational and connected to an Access Navigator drop DS1 using Carrier
Access FDL management protocol. If configuration downloading is enabled,
the read remote and show remote settings should be the same.
Security: Level 3 (monitor)
Syntax: read remote <n> alarms
Example: read remote 9 alarms
Field Description
ipaddr IP address which the Access navigator is trying to reach. IP
address has format xxx.xxx.xxx.xxx, where xxx is a number from 0
to 255.
Field Description
nDS1 number, 1 to 32.

18-46 August 2003 Access Navigator - Release 1.8
CLI Language Reference
CLI Command List
Message:
Alarms:
Current Accumulated
------- -----------
sys power off off
sys brownout off off
sys redun off off
sys reset off off
v35 rts off off
v35 llb off off
v35 v54 off off
t1 (T1#1) carrier off off
t1 (T1#1) csuloop off off
t1 (T1#1) unframed off off
t1 (T1#1) sync off off
t1 (T1#1) yellow off off
t1 (T1#1) bpv off off
t1 (T1#1) ses off off
t1 (T1#1) unavail off off
t1 (T1#1) fdlline off off
t1 (T1#1) fdlpay off off
t1drop (T1#2) carrier off off
t1drop (T1#2) csuloop off off
t1drop (T1#2) unframed off off
t1drop (T1#2) sync off off
t1drop (T1#2) yellow off off
t1drop (T1#2) bpv off off
t1drop (T1#2) ses off off
t1drop (T1#2) unavail off off
t1drop (T1#2) fdlline off off
t1drop (T1#2) fdlpay off off
Item Description
Current Indicates current alarm state
Accumulated Indicates if any alarms have occurred (accumulated) since the
last time the alarm status was read. This flag is cleared (set to
“off”) after reading.
off No alarms occurred
on One or more alarms occurred
sys power Hard reset or power-on detected
sys brownout Low input power (–48 VDC input) detected
sys redun Redundant T1 switch occurred
(This feature is not supported by the Access Navigator)
sys reset Soft reset detected

Access Navigator - Release 1.8 August 2003 18-47
CLI Language Reference
CLI Command List
v35 rts Loss of V.35 Request to Send
v35 llb Local loopback detected
v35 v54 Remote V.54 loopback detected
t1 (T1#1) carrier Loss of carrier detected
t1 (T1#1) csuloop CSU loop code received
t1 (T1#1) unframed Unframed, all 1’s received
t1 (T1#1) sync Loss of sync
t1 (T1#1) yellow Yellow alarm received
t1 (T1#1) bpv Bipolar Violations exceed 1544 in 15-minute interval
t1 (T1#1) ses Severely Errored Seconds exceed 10 in 15-minute interval
t1 (T1#1) unavail Unavailable Seconds occurred in 15-minute interval
t1 (T1#1) fdlline FDL line loopup request received
t1 (T1#1) fdlpay FDL payload loopup request received
t1drop (T1#2) carrier Loss of carrier detected
t1drop (T1#2) csuloop DSU loop code received
t1drop (T1#2) unframed Unframed, all 1’s received
t1drop (T1#2) sync Loss of sync
t1drop (T1#2) yellow Yellow alarm received
t1drop (T1#2) bpv Bipolar Violations exceed 1544 in 15-minute interval
t1drop (T1#2) ses Severely Errored Seconds exceed 10 in 15-minute interval
t1drop (T1#2) unavail Unavailable Seconds occurred in 15-minute interval
t1drop (T1#2) fdlline FDL line loopup request received
t1drop (T1#2) fdlpay FDL payload loopup request received
Item Description

18-48 August 2003 Access Navigator - Release 1.8
CLI Language Reference
CLI Command List
Read Remote Connections
Purpose: Displays crossconnections between interfaces inside the remote Access Bank II,
including the T1 connection to the Access Navigator DS1. This command permits the
operator to remotely read the actual Access Bank II crossconnect settings through the
DS1’s CAC FDL management channel.
NOTE: All read remote commands require that the remote Access Bank II
is operational and connected to an Access Navigator drop DS1 using Carrier
Access FDL management protocol. If configuration downloading is enabled,
the read remote and show remote settings should be the same.
NOTE: The read remote commands show the actual settings of the remote
device, while the show remote commands display the settings stored in the
Access Navigator’s data base. Both commands should display the same
settings when remote configuration is enabled so the Access Navigator can
provision the remote Access Bank II.
Security: Level 3 (monitor)
Syntax: read remote <n> connections
Example: read remote 9 connections
This command produces a message similar to the following. The message shows static
connections between each span and channel as a table, where the span is the interface
and the channel is the DS0.
NOTE: An Access Navigator DS1 may connect to either T1 port of the
Access Bank II. The following message example shows that the Access
Navigator DS1 is connected to T1#2 of the Access Bank II, so that T1#1
becomes the T1Drop port. No DS0 channels are currently connected to T1#1.
NOTE: In the Access Bank II/SDSL, the SDSL port replaces T1#2.
Each row and column represents one end of the connection (row is span, column is
channel). Note that some spans have two rows of channels, with channels 1 to 12 in the
first row and channels 13 to 24 in the second row.
The table entry at the row-column intersection represents the other end of the
connection (span:channel). Each interface name in the first column has a span number
shown in parentheses. For example, FX#2 (4) means the FX#2 is span number 4, so the
entry “4:2” means span 4 channel 2. Table entries with the letters “n/c” have “no
connection.”
In the message example below, row T1#2 (2) and column CH 13 represent span 2
channel 13. The corresponding table entry is “4:1”, which represents span 4 channel 1.
Field Description
nDS1 number, 1 to 32.

Access Navigator - Release 1.8 August 2003 18-49
CLI Language Reference
CLI Command List
Therefore, T1#2 channel 13 connects to FX#2 channel 1. Similarly, the entry for row
FX#2 and column CH 1 is “2:13”, which indicates a connection to T1#2 channel 13.
Message:
Static Connections:
CH 1 2 3 4 5 6 7 8 9 10 11 12
13 14 15 16 17 18 19 20 21 22 23 24
Span
---- ----------------------------------------------------------------------
T1#1(1) n/c n/c n/c n/c n/c n/c n/c n/c n/c n/c n/c n/c
n/c n/c n/c n/c n/c n/c n/c n/c n/c n/c n/c n/c
T1#2(2) 3:1 3:2 3:3 3:4 3:5 3:6 3:7 3:8 3:9 3:10 3:11 3:12
4:1 4:2 4:3 4:4 4:5 4:6 4:7 4:8 4:9 4:10 4:11 4:12
FX#1(3) 2:1 2:2 2:3 2:4 2:5 2:6 2:7 2:8 2:9 2:10 2:11 2:12
FX#2(4) 2:13 2:14 2:15 2:16 2:17 2:18 2:19 2:20 2:21 2:22 2:23 2:24
V35(5) n/c n/c n/c n/c n/c n/c n/c n/c n/c n/c n/c n/c
n/c n/c n/c n/c n/c n/c n/c n/c n/c n/c n/c n/c
RS232(6) n/c
Note: #:# = span:channel
n/c = no connection
Description:
Item Description
CH Channel numbers in two rows, 1-12 and 13-24.
Span Interface name (span number).
T1#1(1) – T1 interface #1, with up to 24 channels.
T1#2(2) – T1 interface #2, with up to 24 channels.
SDSL(2) – SDSL interface, with up to 16 channels.
FX#1(3) – FX card #1, with up to 12 channels.
FX#2(4) – FX card #2, with up to 12 channels.
V35(5) – V.35 interface, with up to 24 channels.
RS232(6) – RS-232 port, with one channel.

18-50 August 2003 Access Navigator - Release 1.8
CLI Language Reference
CLI Command List
Read Remote Log
Purpose: Retrieves and displays the log from the remote Access Bank II at the far end of the DS1.
The Access Bank II must be operational to read its log. The command displays a
message similar to the following. To erase all log entries, use the clear remote log
command. (See “Clear Remote Log” on page 28.)
NOTE: This command only displays the most recent 18 log events. The
Access Bank II records the most recent 2048 events in nonvolatile memory,
which is protected from power failures. To see the complete log, you will need
a direct CLI connection to the unit’s RS-232 port.
Security: Level 3 (monitor)
Syntax: read remote <n> log
Example: read remote 9 log
Message:
Event Log:
Time Date Description
-------- ---------- ---------------------------------------------------
1) 23:21:15 01/04/1996 t1drop (T1#2) - First time Unavailable for a Second
2) 23:21:14 01/04/1996 t1drop (T1#2) - First time available for a Second
3) 23:06:15 01/04/1996 t1drop (T1#2) - First time Unavailable for a Second
4) 23:06:14 01/04/1996 t1drop (T1#2) - First time available for a Second
5) 22:51:15 01/04/1996 sys - Remote Monitor Login
6) 22:51:13 01/04/1996 sys - V.35 I/F Operational
7) 22:36:14 01/04/1996 sys - Codec I/F Operational
8) 22:36:13 01/04/1996 sys - T1 Framer I/F Operational
9) 22:21:14 01/04/1996 sys - SCC I/F Operational
10) 22:21:13 01/04/1996 sys - First time available for a Second
11) 22:06:14 01/04/1996 sys - Memory Good
12) 22:06:14 01/04/1996 sys - Power Up or Reset
13) 21:52:12 01/04/1996 sys - Low Power and/or Brown-Out Conditions
14) 21:51:29 01/04/1996 t1 (T1#1) - Yellow Alarm not being received
15) 21:51:28 01/04/1996 t1 (T1#1) - Signal Restored (Carrier Present)
16) 21:51:23 01/04/1996 t1drop (T1#2) - First time Unavailable for a Second
17) 21:51:18 01/04/1996 t1drop (T1#2) - Loss of Framing
18) 21:51:16 01/04/1996 t1 (T1#1) - Received Yellow Alarm
NOTE: The Access Bank II has two T1 interfaces, called T1 #1 and #2, or
DS1 #1 and #2. The Access Navigator DS1 connects to one T1, and the other
may be used as a T1 Drop to customer equipment. In the Access Bank II/SDSL,
the SDSL interface replaces T1#2.
Field Description
n DS1 number, 1 to 32.

Access Navigator - Release 1.8 August 2003 18-51
CLI Language Reference
CLI Command List
Description:
Read Remote Loopback
Purpose: Reads and displays the loopback status of the remote terminal on the specified DS1.
NOTE: All read remote commands require that the remote Access Bank II
is operational and connected to an Access Navigator drop DS1 using Carrier
Access FDL management protocol.
Security: Level 3 (monitor)
Syntax: read remote <n> loopback
Example: read remote 9 loopback
Message: Remote Port T1 in Equipment Payload loopup.
Read Remote RS232
Purpose: Reads and displays the asynchronous RS-232 data port status and settings from the
remote Access Bank II at the far end of the Access Navigator’s DS1. The first five
items are status and the last four are settings. The Access Bank II must be operational
to read its settings. The command displays a message similar to the following.
Security: Level 3 (monitor)
Syntax: read remote <n> rs232
Example: read remote 9 rs232
Item Description
1) 2) 3) ... Event number, starting with the most recent.
Time Time of the event.
Date Date of the event.
Description Message describing the event.
Field Description
nDS1 number, 1 to 32
Field Description
nDS1 number, 1 to 32.

18-52 August 2003 Access Navigator - Release 1.8
CLI Language Reference
CLI Command List
Message:
RS232:
Port type: Subrate
RTS: Not Asserted
DTR: Not Asserted
CTS: Not Asserted
CD: Not Asserted
Stop Bit: 1
Parity: none
Data Bits: 8
Baud Rate: 9600
Description:
Read Remote Performance
Purpose: Reads and displays the performance statistics of a remote Access Bank II T1 or T1
Drop at the far end of the DS1. The interval timer in the Access Bank II is only reset
by a power-on reset or reset remote command. Consequently, the performance
measurements reflect data collected during the last 0 to 15 minutes of the current 15-
minute interval.
Security: Level 3 (monitor)
Syntax: read remote <n> <t1|t1drop> performance
Item Description
Port type Subrate – asynchronous data port.
RTS Request to Send: Asserted, Not Asserted.
DTR Data Terminal Ready: Asserted, Not Asserted.
CTS Clear to Send: Asserted, Not Asserted.
CD Carrier Detect: Asserted, Not Asserted.
Baud Rate 1200, 2400, 4800, 9600, 19200, 38400, 57600
Data Bits 7, 8
Parity None, Odd, Even
Stop Bits 1, 2
Field Description
nDS1 number, 1 to 32.
t1 Read T1 performance statistics
t1drop Read T1 Drop performance statistics

Access Navigator - Release 1.8 August 2003 18-53
CLI Language Reference
CLI Command List
Example: read remote 9 t1 performance
Example: read remote 9 t1drop performance
Message:
Current T1DROP (T1#2) Performance Statistics:
LBS LOS AIS LOF YEL UNS SES ES BPV SS BES
----- ----- ----- ----- ----- ----- ----- ----- ----- ----- -----
0 0 0 0 0 0 0 0 0 0 0
NOTE: Detailed descriptions of RFC 1406 performance parameters appear
in Status DS1 Performance on page 18-162.
Description:
Item Description
Current... The remote interface, T1 or T1DROP, and its physical T1 port
connection, (T1#1) or (T1#2) on the Access Bank II.
LBS Loopback Seconds in which unit is in network loopback.
LOS Loss of Signal (carrier) errors.
AIS Alarm Indication Signal (Blue) alarms.
LOF Loss of Frame errors.
YEL Yellow alarms (Remote Alarm Indication, RAI).
UNS Unavailable Seconds.
SES Severely Errored Seconds.
ES Errored Seconds.
BPV Bipolar Violations.
SS Slipped Seconds.
BES Bursty Errored Seconds.

18-54 August 2003 Access Navigator - Release 1.8
CLI Language Reference
CLI Command List
Read Remote T1
Purpose: Reads and displays the T1 settings from the remote Access Bank II at the far end of the
Access Navigator’s DS1. The Access Bank II must be operational to read its settings.
The command displays a message similar to the following.
Security: Level 3 (monitor)
Syntax: read remote <n> t1
Example: read remote 9 t1
Message:
T1 (T1#1):
CSU: On
LBO: CSU (0dB) / DSX-1 (0-133 ft.)
Linecode: B8ZS
Framing: ESF
PRM: ATT
Description:
Field Description
nDS1 number, 1 to 32.
Item Description
T1 ( ) T1 port connected to Access Navigator: T1 #1, T1 #2
CSU CSU loop code detection: On, Off
LBO CSU attenuation (dB), DSX-1 equalization (ft.)
Linecode AMI, B8ZS
Framing D4 (SF), ESF
PRM Performance report message type:
ATT – AT&T 54016 maintenance messages.
(The ATT setting is required for remote provisioning.)

Access Navigator - Release 1.8 August 2003 18-55
CLI Language Reference
CLI Command List
Read Remote T1drop
Reads and displays the T1drop settings from the remote Access Bank II at the far end of the Access Naviga-
tor’s DS1. The Access Bank II must be operational to read its settings. The command displays a message simi-
lar to the following.
Security: Level 3 (monitor)
Syntax: read remote <n> t1drop
Example: read remote 9 t1drop
Message:
T1DROP (T1#2):
CSU: On
LBO: CSU (0dB) / DSX-1 (0-133 ft.)
Linecode: B8ZS
Framing: ESF
PRM: ATT
Description:
Field Description
nDS1 number, 1 to 32.
Item Description
T1 ( ) T1 port connected to customer equipment: T1 #1, T1 #2.
CSU CSU loop code detection: On, Off.
LBO CSU attenuation (dB), DSX-1 equalization (ft.).
Linecode AMI, B8ZS.
Framing D4 (SF), ESF.
PRM Performance report message type:
ANSI – ANSI T1.403 performance messages.
ATT – AT&T 54016 maintenance messages.

18-56 August 2003 Access Navigator - Release 1.8
CLI Language Reference
CLI Command List
Read Remote V35
Purpose: Reads and displays the V.35 settings from the remote Access Bank II at the far end of
the Access Navigator’s DS1. The Access Bank II must be operational to read its
settings. The command displays a message similar to the following.
Security: Level 3 (monitor)
Syntax: read remote <n> v35
Example: read remote 9 v35
Message:
V35:
datainv: normal
clkinv: none
cts: high
rxclk: internal
speed: nx64
dsu: Off
length: 4
Description:
Field Description
nDS1 number, 1 to 32.
Item Description
datainv Data polarity inversion: normal, invert
clkinv Clock polarity inversion: none, invert
cts Clear to Send signaling: always high, always low, follow cd,
follow rts
rxclock Receive clock source: internal, external
speed Data speed (Kbps): Nx56 or Nx64, where N is length (number of
DS0s)
dsu V.54 Data Service Unit (DSU) loopcode detection: on, off
length Number of DS0s assigned, 0 to 32

Access Navigator - Release 1.8 August 2003 18-57
CLI Language Reference
CLI Command List
Reset All
CAUTION! THE “RESET ALL” COMMAND WILL INTERRUPT SERVICE FOR ABOUT 30
SECONDS. DCS CROSSCONNECTS WILL BE RESTORED. GR-303 CROSSCONNECTS WILL
BE LOST.
Purpose: Produces a soft reset of both Controller cards. It is equivalent to a hard reset, in which
the Access Navigator is powered off and on again. The entire process takes about 30
seconds.
Security: Level 2 (operator)
Syntax: reset all
The reset all command has the following effects:
lResets both Controller cards.
lErases all RAM data, including the GR-303 crossconnects, status, event log,
time, and date.
lDoes not affect provisioning and other settings stored in flash memory.
lUpon restart, provisioning and other settings are restored.
lUpon restart, the clock starts at time 00:00:00 and date 01/01/1998.
lUpon restart, the status interval timer starts at zero seconds.
Reset DS1 Framer
CAUTION! THE “RESET DS1” COMMAND WILL MOMENTARILY DISRUPT SERVICE
WHILE THE DS1 FRAMER RESYNCHRONIZES.
Purpose: Enables the operator to reset one or more DS1 framers. The command resets the DS1
receiver and may be used to test Loss of Frame recovery.
Security: Level 2 (operator)
Syntax: reset ds1 <n>
Example: reset ds1 9
Example: reset ds1 5-8
Field Description
n DS1 number, 1 to 32, or a range of numbers such as 2-8.

18-58 August 2003 Access Navigator - Release 1.8
CLI Language Reference
CLI Command List
Reset Remote
CAUTION! THE “RESET REMOTE” COMMAND WILL DISRUPT T1 VOICE AND DATA
SERVICES THROUGH THE REMOTE ACCESS BANK II FOR ABOUT 15 SECONDS.
Purpose: Resets a remote Access Bank II connected to the Access Navigator through a DS1. This
command resets and restores the Access Bank controllers, T1 connection, all
crossconnections, and all remote interfaces to the configuration settings stored in
nonvolatile memory.
The reset operation takes about 15 seconds, during which all T1 voice and data services
through the remote Access Bank II will be disrupted. Management communications
with the remote terminal will also be disabled for about 15 seconds (30 seconds for a
remote Access Bank II/SNMP).
Security: Level 2 (operator)
Syntax: reset remote <n>
Example: reset remote 9
Reset Standby
Purpose: Produces a soft reset of the standby Controller card. The entire process takes about 30
seconds. You can use the status equipment command to verify operational status
of the standby Controller card.
Security: Level 2 (operator)
Syntax: reset standby
The reset standby command has the following effects:
lResets only the standby Controller card.
lDoes not disrupt service or active Controller operation.
lUpon restart, the standby Controller receives the current database configuration
settings and status data from the active Controller.
Field Description
n DS1 number, 1 to 32, or a range of numbers such as 2-8.

Access Navigator - Release 1.8 August 2003 18-59
CLI Language Reference
CLI Command List
Restore Defaults
CAUTION! THE RESTORE COMMAND WILL INTERRUPT SERVICE. ALL
CROSSCONNECTS AND SETTINGS WILL BE ERASED AND REPLACED BY FACTORY
DEFAULT VALUES.
NOTE: In software release 1.7 and higher, this command will not change the
Ethernet configuration, so CLI/Telnet and NetworkValet EMS management
sessions will not be affected.
Purpose: This is a Level 1 command that allows a network manager to replace the settings stored
in the Controller card’s flash memory with the factory default values. However, these
values will not take effect until the card is reset, by command or power-up. After
entering the restore defaults command, the CLI will prompt you to enter the
reset all command. (Reset All on page 18-57) The reset all command takes
about 30 seconds.
Security: Level 1 (manager)
Syntax: restore defaults
The restore defaults command has the following effects:
lImmediately invalidates the current settings, so they will be replaced by factory
default values when the card is reset or powered up.
lUpon reset, replaces all settings with factory default values. (For details see
Table 18-2.)
lUpon reset, erases all crossconnects, provisioning, and other settings (except the
Ethernet configuration).
lUpon reset, erases all RAM data, including the event log, status, statistics, time,
and date.
lUpon reset, the clock starts at time 00:00:00 and date 01/01/1998.
lUpon reset, the event log is empty.
s
Table 18-2 Default Settings
Parameter Default Comments
DS0 crv 1 to 768 Sequential numbers
DS0 signaling LS Loop start (FX)
DS0 type
• DCS: Drop DS0 1–32
• GR-303: Drop DS0 1–24
• GR-303: Switch DS0 25–32
VOICE
VOICE
GR303
DS0 up/down UP

18-60 August 2003 Access Navigator - Release 1.8
CLI Language Reference
CLI Command List
DS1 circuit identifier CA DS1 #nn = DS1 number
DS1 clock source NORMAL Uses system clock.
DS1 FDL protocol NONE Affects FDL out-of-band
BOP loop code
detection.
DS1 framing ESF Required for FDL
DS1 line loopback DOWN Disabled
DS1 line coding B8ZS Preferred for data
DS1 line buildout 1 DSX-1, 0-133 ft.
DS1 loop code detection Drop DS1: OFF
Groom DS1: ON
Switch DS1: ON
Affects CSU in-band
loop code detection.
Drop side DS1s are
normally disabled.
DS1 performance monitoring
thresholds 0 Defaults to zero
(disabled) for all
threshold intervals and
parameters
DS1 remote device management NONE Used to configure DS0
remote management
DS1 send code OFF
DS1 terminal ID
• GR-303 only ds1 25 termid = 1
ds1 26 termid = 3
ds1 27 termid = 4
ds1 28 termid = 5
ds1 29 termid = 2
ds1 30 termid = 6
ds1 31 termid = 7
ds1 32 termid = 8
Ensures GR-303 primary
and secondary EOC and
TMC are on different
Quad DS1 Framer cards
for protection.
DS1 type
• DCS: DS1 1–32
• GR-303: DS1 1–24
• GR-303: DS1 25–32
DROP
DROP
SWITCH
DS1 up/down UP
EOC primary 25:12 Follows DS1 term ID
EOC secondary 29:12 Follows DS1 term ID
Table 18-2 Default Settings (Continued)
Parameter Default Comments

Access Navigator - Release 1.8 August 2003 18-61
CLI Language Reference
CLI Command List
TMC primary 25:24 Follows DS1 term ID
TMC secondary 29:24 Follows DS1 term ID
Remote configuration ON No effect unless FDL is
set to cac
Remote connections All voice and GR-303 type
DS0s are initially connected
to FX card analog lines:
Card 1, lines 1-12
Card 2, lines 13-24
DS0 channels are always
connected to the
corresponding FX line
numbers.
Remote identifier Remote Device #nn = DS1 number
Remote T1drop linecode B8ZS Preferred for data
Remote T1drop framing ESF Required for FDL
Remote T1drop line buildout 1 DSX-1, 0-133 ft.
Remote T1drop PRM ATT AT&T 54016
Remote V.35 CTS HIGH
Remote V.35 receive clock source INTERNAL
Remote V.35 clock inversion NONE
Remote V.35 data NORMAL No data inversion
Remote RS-232 baud rate 9600
Remote RS-232 data bits 8
Remote RS-232 parity NONE
Remote RS-232 stop bits 2
Table 18-2 Default Settings (Continued)
Parameter Default Comments

18-62 August 2003 Access Navigator - Release 1.8
CLI Language Reference
CLI Command List
Send DS1 CSU Loopup
NOTE: The DS1 must be set Out of Service, using the set ds1 <n> down
command, before you can use loopbacks or test patterns.
NOTE: For normal operation, the loopback must be disabled (loopdown).
NOTE: This command works with ESF or D4 (SF) framing. This command
also works with SLC-96/TR-08 framing for Shelves B, C, D. (For Shelf A, use
the command Send DS1 Line Loopup on page 18-63.)
Purpose: Sends an in-band (bit pattern) line loopup or loopdown code over the Access Navigator
DS1. This is called a “CSU” line loopup to avoid confusion with the out-of-band (FDL)
line loopup described in Send DS1 Line Loopup on page 18-63. The CSU loopup is
used with other commands and test equipment to verify that the DS1 signal is reaching
a far-end Channel Service Unit (CSU), such as the Access Bank II.
CSU loopups can be used with either unframed (line) or framed (payload) patterns and
test commands, including Send DS1 Line <pattern>, Send DS1 Line <pattern> Test,
Send DS1 Payload <pattern>, and Send DS1 Payload <pattern> Test.
When the operator sends the csu loopup command, the Access Navigator transmits
a T1.403 defined in-band line loopback activate code over the drop DS1 to the CSU.
After the required 5-second integration time, the CSU should perform a line loopback,
which loops the received DS1 frame back to the DS1 transmit output (see Figure 18-3).
When testing is complete, send a csu loopdown command.
NOTE: This command will send one of the following T1.403 defined code
words, repeated for 5 seconds.
Line loopback activate: 00001 00001 ...
Line loopback deactivate: 001 001 001 ...
Figure 18-3. Send DS1 CSU Line Loopup
DS1
Line
Interface
Unit
Framer
Access Navigator
Time Slot
Interchange
Code
Generator
CSU
Loopup
Command
Inband
Code
IN
OUT CSU
Access Bank
Far End
Line Loopup

Access Navigator - Release 1.8 August 2003 18-63
CLI Language Reference
CLI Command List
Security: Level 2 (operator)
Syntax: send ds1 <n> csu <loopup|loopdown>
Example: send ds1 9 csu loopup
Message: Loopup signal sent to remote.
Waiting for confirmation.....loopup confirmed.
The above message indicates that the loopup code was sent and that the Access
Navigator confirms that the far-end is in loopback. If the message ends with “unable to
confirm loopup” there may be a line or equipment problem in the DS1 loop. When
testing is finished, always use the loopdown command to return the far-end equipment
to normal operation.
Example: send ds1 9 csu loopdown
Message: Loopdown signal sent to remote.
Waiting for confirmation.....loopdown confirmed.
The above message indicates that the loopdown code was sent and that the Access
Navigator confirms that no loopback signal is being received from the far-end. If the
message ends with “loopup still present” the far-end equipment is still in loopback
mode.
If the code can not be sent, the CLI will display an error message, as in the following
example.
Message: *- unable to set up ds1 because ds1 is reporting an alarm
condition.
Send DS1 Line Loopup
NOTE: The DS1 must be set Out of Service, using the set ds1 <n> down
command, before you can use loopbacks or test patterns.
NOTE: For normal operation, the loopback must be disabled (loopdown).
NOTE: This command works with ESF framing and T1.403 FDL, or with
SLC-96/TR-08 framing for Shelf A. For Shelves B, C, D, use the command
Send DS1 CSU Loopup on page 18-62. An Access Bank II using Carrier
Access FDL protocol will ignore this command.
Field Description
nDS1 number, 1 to 32, or a range of numbers such as 2-8.
loopup Enable line loopback.
loopdown Disable line loopback.

18-64 August 2003 Access Navigator - Release 1.8
CLI Language Reference
CLI Command List
Purpose: Sends an out-of-band (FDL) line loopup or loopdown code over the Access Navigator
DS1. It is used with other commands and test equipment to verify that the DS1 signal
is reaching far-end CSU equipment, such as the Access Bank.
Line loopups can be used with either unframed (line) or framed (payload) patterns and
test commands, including Send DS1 Line <pattern>, Send DS1 Line <pattern> Test,
Send DS1 Payload <pattern>, and Send DS1 Payload <pattern> Test.
When the operator sends a line loopup command, the Access Navigator transmits
a T1.403 defined out-of-band line loopback activate code over the FDL channel of the
drop DS1 to the CSU. After the required 5-second integration time, the CSU should
perform a line loopback, which loops the received DS1 frame back to the DS1 transmit
output (see Figure 18-4).
When testing is complete, send a line loopdown command.
NOTE: This command will send one of the following T1.403 defined FDL
code words, repeated for 5 seconds.
Line loopback activate: 00001110 11111111
Line loopback deactivate: 00111000 11111111
Figure 18-4. Send DS1 Line Loopup
Security: Level 2 (operator)
Syntax: send ds1 <n> line <loopup|loopdown>
Field Description
nDS1 number, 1 to 32, or a range of numbers such as 2-8.
loopup Enable line loopback.
loopdown Disable line loopback.
DS1
Line
Interface
Unit
Framer
Access Navigator
IN
OUT
Time Slot
Interchange
Code
Generator
CSU
Far End
Line Loopup
Line
Loopup
Command
FDL
Code
Access Bank II

Access Navigator - Release 1.8 August 2003 18-65
CLI Language Reference
CLI Command List
Example: send ds1 9 line loopup
Message: Loopup signal sent to remote.
Waiting for confirmation.....loopup confirmed.
The above message indicates that the loopup code was sent and that the Access
Navigator confirms that the far-end is in loopback. If the message ends with “unable to
confirm loopup” there may be a line or equipment problem in the DS1 loop. When
testing is finished, always use the loopdown command to return the far-end equipment
to normal operation.
Example: send ds1 9 line loopdown
Message: Loopdown signal sent to remote.
Waiting for confirmation.....loopdown confirmed.
The above message indicates that the loopdown code was sent and that the Access
Navigator confirms that no loopback signal is being received from the far-end. If the
message ends with “loopup still present” the far-end equipment is still in loopback
mode.
If the code can not be sent, the CLI will display an error message, as in the following
example.
Message: *- framing for that DS1 does not support code.
Message: *- unable to set up ds1 because ds1 is reporting an alarm
condition.
Send DS1 Line <pattern>
NOTE: The DS1 must be set Out of Service, using the set ds1 <n> down
command, before you can use loopbacks or test patterns.
NOTE: Sending an unframed pattern will cause a DS1 Loss of Frame (LOF).
NOTE: This command works with ESF and D4 (SF) framing.
NOTE: The p2e patterns are intended only for Access Navigator loop tests
and for tests between two Access Navigators. Other test equipment will not
recognize these patterns.
NOTE: Put the remote CSU or NIU in line loopback mode before using this
command for BER testing. (See Send DS1 CSU Loopup and Send DS1
Network Loopup.)
NOTE: The internal Bit Error Rate Testers (BERTs) are always monitoring
the DS1 inputs. Anytime a BER test pattern is present, whether internally or
externally generated, the BER for the last one-second interval can be displayed
using the status ds1 command (see Status DS1 on page 18-159). Bit errors
are also recorded in the BERT log (see Log BERT on page 18-40).

18-66 August 2003 Access Navigator - Release 1.8
CLI Language Reference
CLI Command List
Purpose: Transmits an unframed test pattern to verify the quality of the DS1 signal reaching far-
end CSU equipment, such as the Access Bank II. The operator can select from several
Pseudo Random Bit Sequence (PRBS) and Quasi Random Signal Source (QRSS)
patterns.
When the operator commands the selected pattern, the Access Navigator generates and
transmits the unframed pattern over the DS1. See Figure 18-5. Sending an unframed
pattern will cause a DS1 Loss of Frame (LOF) on both the Access Navigator and the
remote CSU.
An external Bit Error Rate Tester (BERT) can be located anywhere on the network or
at the customer premises as shown in the figure.
When testing is complete, the send ds1 off command must be used to turn off the
test pattern.
Figure 18-5. Send DS1 Line Pattern
Security: Level 2 (operator)
Syntax: send ds1 <n> line <p2e11|p2e15|p2e23|qrss>
Field Description
nDS1 number, 1 to 32, or a range of numbers such as 2-8.
p2e11 Send 211–1 pattern with a maximum of 10 consecutive zeros and
11 consecutive ones. (Minimum stress testing.)
p2e15 Send 215–1 pattern with a maximum of 14 consecutive zeros and
15 consecutive ones. (Provides maximum number of consecutive
zeros permissible in framed, non-B8ZS testing.)
p2e23 Send 223–1 pattern with a maximum of 22 consecutive zeros and
23 consecutive ones. (Maximum stress testing.)
DS1
Line
Interface
Unit
Framer
Access Navigator
Time Slot
Interchange
Code
Generator
Line
Pattern
Command
IN
OUT CSU
Far End
Bit Error Rate Test
DS0s
BERT
Line
Test
Unframed
Pattern

Access Navigator - Release 1.8 August 2003 18-67
CLI Language Reference
CLI Command List
Example: set ds1 9 line p2e15
The CLI will provide a progress message indicating the progress of the command, as
in the following example:
Message: Sending pattern. Use 'send ds1 <n> off' to stop.
Send DS1 Line <pattern> Test
NOTE: The DS1 must be set Out of Service, using the set ds1 <n> down
command, before you can use loopbacks or test patterns.
NOTE: Sending an unframed pattern will cause a DS1 Loss of Frame (LOF).
NOTE: This command works with ESF and D4 (SF) framing.
NOTE: The p2e patterns are intended only for Access Navigator loop tests
and for tests between two Access Navigators. Other test equipment will not
recognize these patterns.
NOTE: Put the remote CSU or NIU in line loopback mode before using this
command for BER testing. (See Send DS1 CSU Loopup, Send DS1 Network
Loopup, and Send DS1 NIU Loopup.)
NOTE: The internal Bit Error Rate Testers (BERTs) are always monitoring
the DS1 inputs. Anytime a BER test pattern is present, whether internally or
externally generated, the BER for the last one-second interval can be displayed
using the status ds1 command (see Status DS1 on page 18-159). Bit errors
are also recorded in the BERT log (see Log BERT on page 18-40).
Purpose: Transmits an unframed test pattern and performs a Bit Error Rate Test (BERT) to verify
the quality of the DS1 signal reaching far-end CSU equipment, such as the Access
Bank II.
When the operator enters the test command, the Access Navigator generates and
transmits the selected PRBS or QRSS test pattern while using its internal Bit Error Rate
Tester to measure the bit error rate (see Figure 18-6). Sending an unframed pattern will
cause a DS1 Loss of Frame (LOF) on both the Access Navigator and the remote CSU
for the duration of the test.
After 10 seconds the pattern is turned off and the test results from the BERT are
displayed in a CLI message. (The send ds1 <n> off command is not required to
turn off the pattern.)
qrss Send QRSS pattern (a modified 220–1) with a maximum of 14
consecutive zeros and 20 consecutive ones. (Common stress test
for T1 data applications.)
Field Description

18-68 August 2003 Access Navigator - Release 1.8
CLI Language Reference
CLI Command List
Figure 18-6. Send DS1 Line Pattern with BER Test
Security: Level 2 (operator)
Syntax: send ds1 <n> line <p2e11|p2e15|p2e23|qrss> test
Example: set ds1 9 line p2e15 test
The CLI will provide a progress message indicating the success (ok) or failure (no
sync) of the command, as in the following samples.
Field Description
n DS1 number, 1 to 32, or a range of numbers such as 2-8.
p2e11 Send 211–1 pattern with a maximum of 10 consecutive zeros and
11 consecutive ones. (Minimum stress testing.)
p2e15 Send 215–1 pattern with a maximum of 14 consecutive zeros and
15 consecutive ones. (Provides maximum number of consecutive
zeros permissible in framed, non-B8ZS testing.)
p2e23 Send 223–1 pattern with a maximum of 22 consecutive zeros and
23 consecutive ones. (Maximum stress testing.)
qrss Send QRSS pattern (a modified 220–1) with a maximum of 14
consecutive zeros and 20 consecutive ones. (Common stress test
for T1 data applications.)
DS1
Line
Interface
Unit
Framer
Access Navigator
IN
OUT
Time Slot
Interchange
Code
Generator
CSU
Access Bank II
Bit Error
Rate
Tester
Line
Pattern
with BERT
Unframed
Pattern
Far End
Line Loopup

Access Navigator - Release 1.8 August 2003 18-69
CLI Language Reference
CLI Command List
Message: Waiting for pattern sync........ok.
Testing line...
08:15:47 FBE:0 BE:0 CRC:0 BPV/LCV:0
08:15:48 FBE:0 BE:0 CRC:0 BPV/LCV:0
08:15:49 FBE:0 BE:0 CRC:0 BPV/LCV:0
08:15:50 FBE:0 BE:0 CRC:0 BPV/LCV:0
08:15:51 FBE:0 BE:0 CRC:0 BPV/LCV:0
08:15:52 FBE:0 BE:0 CRC:0 BPV/LCV:0
08:15:53 FBE:0 BE:0 CRC:0 BPV/LCV:0
08:15:54 FBE:0 BE:0 CRC:0 BPV/LCV:0
08:15:55 FBE:0 BE:0 CRC:0 BPV/LCV:0
08:15:56 FBE:0 BE:0 CRC:0 BPV/LCV:0
Totals Error Rates
FBE: 0 0.000000e+00
BE: 0 0.000000e+00
CRC: 0 0.000000e+00
LCV/BPV: 0 0.000000e+00
Signaling done.
The following error message will occur if an incorrect pattern is received:
Message: Waiting for pattern sync.........no sync.
The following error message will occur if there is no loopback in effect:
Message: *-Unable to send code;
*- far-end is not in loopback.
Description:
Item Description
Time Time is recorded in one-second intervals. Format is 24-hour
clock in hours:minutes:seconds with colons to separate the digits,
as in 08:30:45 and 15:22:10.
FBE Number of Frame Bit Errors (4095 maximum) in one-second
interval.
BE Number of Bit Errors (4095 maximum) in one-second interval
CRC Number of Cyclical Redundancy Check errors (1023 maximum)
in one-second interval
BPV/LCV Number of Bi-Polar Violations and Line Code Violations
(16,383 maximum) in one-second interval
Totals Total number of errors for 10-second test interval

18-70 August 2003 Access Navigator - Release 1.8
CLI Language Reference
CLI Command List
Send DS1 Network Loopup
NOTE: The DS1 must be set Out of Service, using the set ds1 <n> down
command, before you can use loopbacks or test patterns.
NOTE: For normal operation, the loopback must be disabled (loopdown).
NOTE: This command works with ESF framing.
Purpose: Sends an out-of-band (FDL) loopup or loopdown message over the Access Navigator
DS1.The network loopup is used with other commands and test equipment to verify
that the DS1 signal is reaching a far-end Network Interface Unit (NIU), such as a
“Smart Jack.”
Network loopups can be used with either unframed (line) or framed (payload) patterns
and test commands, including Send DS1 Line <pattern>, Send DS1 Line <pattern>
Test, Send DS1 Payload <pattern>, and Send DS1 Payload <pattern> Test.
When the operator sends the network loopup command, the Access Navigator
transmits an FDL message over the drop DS1 to the NIU. After the required 5-second
integration time, the NIU should perform a line loopback, which loops the received
DS1 frame back to the DS1 transmit output (see Figure 18-7).
When testing is complete, send a network loopdown command.
Figure 18-7. Send DS1 Network Loopup
Security: Level 2 (operator)
Error Rates Total error rates measured during the 10-second test interval,
expressed in scientific notation where "e" indicates a power of
10. For example, 1 error per 1.544 megabits is 6.520000e-07.
The maximum value is 2.700000e-03.
Item Description
DS1
Line
Interface
Unit
Framer
Access Navigator
Time Slot
Interchange
Code
Generator
Network
Loopup
Command
FDL
Code
IN
OUT NIU
Smart Jack
Far End
Network Loopback

Access Navigator - Release 1.8 August 2003 18-71
CLI Language Reference
CLI Command List
Syntax: send ds1 <n> network <loopup|loopdown>
Example: send ds1 9 network loopup
Message: Loopup signal sent to remote.
Waiting for confirmation.....loopup confirmed.
The above message indicates that the loopup code was sent and that the Access
Navigator confirms that the far-end is in loopback. If the message ends with “unable to
confirm loopup” there may be a line or equipment problem in the DS1 loop. When
testing is finished, always use the loopdown command to return the far-end equipment
to normal operation.
Example: send ds1 9 network loopdown
Message: Loopdown signal sent to remote.
Waiting for confirmation.....loopdown confirmed.
The above message indicates that the loopdown code was sent and that the Access
Navigator confirms that no loopback signal is being received from the far-end. If the
message ends with “loopup still present” the far-end equipment is still in loopback
mode.
If the code can not be sent, the CLI will display an error message, as in the following
example.
Message: *- unable to set up ds1 because ds1 is reporting an alarm
condition.
Send DS1 NIU Loopup
NOTE: The DS1 must be set Out of Service, using the set ds1 <n> down
command, before you can use loopbacks or test patterns.
NOTE: For normal operation, the loopback must be disabled (loopdown).
NOTE: This command works with ESF or D4 (SF) framing. This command
also works with SLC-96/TR-08 framing for Shelves B, C, D. (For Shelf A, use
the command Send DS1 Line Loopup on page 18-63.)
Purpose: Sends an in-band (bit pattern) line loopup or loopdown code over the Access Navigator
DS1. The NIU loopup is used with other commands and test equipment to verify that
the DS1 signal is reaching a far-end Network Interface Unit (NIU), such as a “Smart
Jack.”
Field Description
nDS1 number, 1 to 32, or a range of numbers such as 2-8.
loopup Enable network loopback.
loopdown Disable network loopback.

18-72 August 2003 Access Navigator - Release 1.8
CLI Language Reference
CLI Command List
NIU loopups can be used with either unframed (line) or framed (payload) patterns and
test commands, including Send DS1 Line <pattern>, Send DS1 Line <pattern> Test,
Send DS1 Payload <pattern>, and Send DS1 Payload <pattern> Test.
When the operator sends the niu loopup command, the Access Navigator transmits
a T1.403 defined in-band NIU line loopback activate code over the drop DS1 to the
NIU. After the required 5-second integration time, the NIU should perform a line
loopback, which loops the received DS1 frame back to the DS1 transmit output (see
Figure 18-8).
When testing is complete, send an niu loopdown command.
NOTE: This command will send one of the following T1.403 defined code
words, repeated for 5 seconds. Telcordia TR-TSY-000312 calls them Facility-2
(FAC2) loopcodes.
NIU loopback activate (FAC2 2-in-5): 00011 00011 ...
NIU loopback deactivate (FAC2 3-in-5): 00111 00111 ...
Figure 18-8. Send DS1 NIU Line Loopup
Security: Level 2 (operator)
Syntax: send ds1 <n> niu <loopup|loopdown>
Example: send ds1 9 niu loopup
Message: Loopup signal sent to remote.
Waiting for confirmation.....loopup confirmed.
Field Description
nDS1 number, 1 to 32, or a range of numbers such as 2-8.
loopup Enable line loopback.
loopdown Disable line loopback.
DS1
Line
Interface
Unit
Framer
Access Navigator
Time Slot
Interchange
Code
Generator
NIU
Loopup
Command
Inband
Code
IN
OUT NIU
Far End
Line Loopup
Smart Jack

Access Navigator - Release 1.8 August 2003 18-73
CLI Language Reference
CLI Command List
The above message indicates that the loopup code was sent and that the Access
Navigator confirms that the far-end is in loopback. If the message ends with “unable to
confirm loopup” there may be a line or equipment problem in the DS1 loop. When
testing is finished, always use the loopdown command to return the far-end equipment
to normal operation.
Example: send ds1 9 niu loopdown
Message: Loopdown signal sent to remote.
Waiting for confirmation.....loopdown confirmed.
The above message indicates that the loopdown code was sent and that the Access
Navigator confirms that no loopback signal is being received from the far-end. If the
message ends with “loopup still present” the far-end equipment is still in loopback
mode.
If the loopup or loopdown code can not be sent, the CLI will display an error message,
as in the following example.
Message: *- unable to set up ds1 because ds1 is reporting an alarm
condition.
Send DS1 Payload Loopup
NOTE: The DS1 must be set Out of Service, using the set ds1 <n> down
command, before you can use loopbacks or test patterns.
NOTE: Sending an unframed pattern will cause a DS1 Loss of Frame (LOF).
NOTE: For normal operation, the loopback must be disabled (loopdown).
NOTE: This command works with ESF framing and T1.403 FDL, or with
SLC-96/TR-08 framing for Shelf A. For Shelves B, C, D, use the command
Send DS1 CSU Loopup on page 18-62. An Access Bank II using Carrier
Access FDL protocol will ignore this command.
Purpose: Sends an out-of-band (FDL) payload loopup or loopdown code over the Access
Navigator DS1. It is used with other commands and test equipment to verify that the
DS1 signal is reaching far-end CSU equipment, such as the Access Bank II.
Payload loopups can be used with either unframed (line) or framed (payload) patterns
and test commands, including Send DS1 Line <pattern>, Send DS1 Line <pattern>
Test, Send DS1 Payload <pattern>, and Send DS1 Payload <pattern> Test.
When the operator sends a payload loopup command, the Access Navigator
transmits a T1.403 defined out-of-band payload loopback activate code over the FDL
channel of the drop DS1 to the CSU. After the required 5-second integration time, the
CSU should perform a payload loopback, which loops the received DS1 payload back
to the DS1 transmit output (see Figure 18-9).
When testing is complete, send a payload loopdown command.

18-74 August 2003 Access Navigator - Release 1.8
CLI Language Reference
CLI Command List
NOTE: This command will send one of the following T1.403 defined FDL
code words, repeated for 5 seconds.
Payload loopback activate: 00010100 11111111
Payload loopback deactivate: 00110010 11111111
Figure 18-9. Send DS1 Payload Loopup
Security: Level 2 (operator)
Syntax: send ds1 <n> payload <loopup|loopdown>
Example: send ds1 9 payload loopup
Message: Loopup signal sent to remote.
Waiting for confirmation.....loopup confirmed.
The above message indicates that the loopup code was sent and that the Access
Navigator confirms that the far-end is in loopback. If the message ends with “unable to
confirm loopup” there may be a line or equipment problem in the DS1 loop. When
testing is finished, always use the loopdown command to return the far-end equipment
to normal operation.
Example: send ds1 9 payload loopdown
Message: Loopdown signal sent to remote.
Waiting for confirmation.....loopdown confirmed.
The above message indicates that the loopdown code was sent and that the Access
Navigator confirms that no loopback signal is being received from the far-end. If the
Field Description
nDS1 number, 1 to 32, or a range of numbers such as 2-8.
loopup Enable payload loopback.
loopdown Disable payload loopback.
DS1
Line
Interface
Unit
Framer
Access Navigator
IN
OUT
Time Slot
Interchange
Code
Generator
CSU
Far End
Line Loopup
Line
Loopup
Command
FDL
Code
Access Bank II

Access Navigator - Release 1.8 August 2003 18-75
CLI Language Reference
CLI Command List
message ends with “loopup still present” the far-end equipment is still in loopback
mode.
NOTE: If the code can not be sent, the CLI will display an error message, as
in the following examples:
Message: *- framing for that DS1 does not support code.
Message: *- unable to set up ds1 because ds1 is reporting an alarm
condition.
Send DS1 Payload <pattern>
NOTE: The DS1 must be set Out of Service, using the set ds1 down
command, before you can use loopbacks or test patterns.
NOTE: Put the remote CSU or NIU in payload loopback mode before using
this command for BER testing. (See Send DS1 CSU Loopup, Send DS1
Network Loopup., and Send DS1 Network Loopup.)
NOTE: This command works with ESF and D4 (SF) framing.
NOTE: The p2e patterns are intended only for Access Navigator loop tests
and for tests between two Access Navigators. Other test equipment will not
recognize these patterns.
NOTE: The internal Bit Error Rate Testers (BERTs) are always monitoring
the DS1 inputs. Anytime a BER test pattern is present, whether internally or
externally generated, the BER for the last one-second interval can be displayed
using the status ds1 command (see Status DS1 on page 18-159). Bit errors
are also recorded in the BERT log (see Log BERT on page 18-40).
Purpose: Transmits a framed test pattern to verify the quality of the DS1 signal reaching far-end
CSU equipment, such as the Access Bank II. The operator can select from several
pseudo-random test patterns, as well as all-ones and all-zeros.
When the operator commands the selected pattern, the Access Navigator generates and
transmits the unframed pattern over the DS1 (see Figure 18-10).
An external Bit Error Rate Tester (BERT) can be located anywhere on the network or
at the customer premises as shown in the figure.
When testing is complete, the send ds1 <n> off command must be used to turn off
the test pattern.

18-76 August 2003 Access Navigator - Release 1.8
CLI Language Reference
CLI Command List
Figure 18-10. Send DS1 Payload Pattern
Security: Level 2 (operator)
Syntax: send ds1 <n> payload
<allones|allzeros|f1in8|p2e11|p2e15|p2e23|qrss>
Field Description
n DS1 number, 1 to 32, or a range of numbers such as 2-8.
allones Send framed all-ones pattern. This can be used as a “keep alive”
signal, idle code, and in measuring the T1 power level.
allzeros Send framed all-zeros pattern. This can be used to test T1 circuits
for B8ZS clear channel capability and to find equipment
incorrectly set to AMI line code.
Note: When using an all-zeros pattern, a T1 test set (such as a
T-Berd 224 or Sunset T3) must be used to monitor for errors in
the all-zeros pattern from the Access Navigator or looped back
from a far-end network element.
f1in8 Send framed 1-in-8 pattern (also called a 1-and-7 pattern) in
which each payload byte contains the bit pattern 01000000.
(Minimal ones density test for T1 circuits with AMI coding.)
p2e11 Send 211–1 pattern with a maximum of 10 consecutive zeros and
11 consecutive ones. (Minimum stress testing.)
p2e15 Send 215–1 pattern with a maximum of 14 consecutive zeros and
15 consecutive ones. (Provides maximum number of consecutive
zeros permissible in framed, non-B8ZS testing.)
p2e23 Send 223–1 pattern with a maximum of 22 consecutive zeros and
23 consecutive ones. (Maximum stress testing.)
DS1
Line
Interface
Unit
Framer
Access Navigator
Time Slot
Interchange
Code
Generator
Payload
Pattern
Command
IN
OUT CSU
Far End
Bit Error Rate Test
DS0s
BERT
Payload
Test
Framed
Pattern

Access Navigator - Release 1.8 August 2003 18-77
CLI Language Reference
CLI Command List
Example: send ds1 9 payload p2e15
The CLI will provide a progress message indicating the progress of the command, as
in the following samples.
Message: Sending pattern. Use 'send ds1 <n> off' to stop.
Example: set ds1 9 down
send ds1 9 csu loopup
send ds1 9 payload allzeros
(monitor test set for errors)
send ds1 9 off
send ds1 9 csu loopdown
set ds1 9 up
The above example uses the all-zeros pattern and a test set to check for B8ZS clear
channel capability and to find equipment incorrectly set to AMI line code.
Send DS1 Payload <pattern> Test
NOTE: The DS1 must be set Out of Service, using the set ds1 <n> down
command, before you can use loopbacks or test patterns.
NOTE: Put the remote CSU in payload loopback mode before using this
command for BER testing. (See Send DS1 CSU Loopup on page 18-62.)
NOTE: This command works with ESF and D4 (SF) framing.
NOTE: The p2e patterns are intended only for Access Navigator loop tests
and for tests between two Access Navigators. Other test equipment will not
recognize these patterns.
NOTE: The internal Bit Error Rate Testers (BERTs) are always monitoring
the DS1 inputs. Anytime a BER test pattern is present, whether internally or
externally generated, the BER for the last one-second interval can be displayed
using the status ds1 command (see Status DS1 on page 18-159). Bit errors
are also recorded in the BERT log (see “Log BERT” on page 18-40).
Purpose: Transmits a framed test pattern and performs a Bit Error Rate Test (BERT) or pattern
synchronization test to verify the quality of the DS1 signal reaching far-end CSU
equipment, such as the Access Bank II. When the operator requests a p2e, qrss, or all-
ones test pattern, the Access Navigator transmits the test pattern while using its internal
Bit Error Rate Tester to measure the bit error rate. See Figure 18-11. For the all-zeros
and 1-in-8 patterns, the Access Navigator tests for pattern synchronization.
qrss Send QRSS pattern (a modified 220–1) with a maximum of 14
consecutive zeros and 20 consecutive ones. (Common stress test
for T1 data applications.)
Field Description

18-78 August 2003 Access Navigator - Release 1.8
CLI Language Reference
CLI Command List
After 10 seconds the pattern is turned off and the test results from the BERT are
displayed in a CLI message. (The send ds1 <n> off command is not required to
turn off the pattern.)
Figure 18-11. Send DS1 Payload Pattern with BER Test
Security: Level 2 (operator)
Syntax: send ds1 <n> payload
<allones|allzeros|f1in8|p2e11|p2e15|p2e23|qrss> test
Field Description
n DS1 number, 1 to 32, or a range of numbers such as 2-8.
allones Send framed all-ones pattern. This can be used as a “keep alive”
signal, idle code, and in measuring the T1 power level.
allzeros Send framed all-zeros pattern. This can be used to test T1 circuits
for B8ZS clear channel capability and to find equipment
incorrectly set to AMI line code.
Note: When using an all-zeros pattern, a T1 test set (such as a
T-Berd 224 or Sunset T3) must be used to monitor for errors in
the all-zeros pattern from the Access Navigator or looped back
from a far-end network element.
f1in8 Send framed 1-in-8 pattern (also called a 1-and-7 pattern) in
which each payload byte contains the bit pattern 01000000.
(Minimal ones density test for T1 circuits with AMI coding.)
DS1
Line
Interface
Unit
Framer
Access Navigator
Time Slot
Interchange
Code
Generator
Bit Error
Rate
Tester
Payload
Pattern
with BERT
Framed
Pattern
IN
OUT CSU
Access Bank II
Far End
Payload Loopup
DS0s

Access Navigator - Release 1.8 August 2003 18-79
CLI Language Reference
CLI Command List
Example: set ds1 9 payload p2e15 test
For p2e, qrss, and all-ones test patterns, the CLI will provide a progress message
indicating the success (ok) or failure of the command followed by the bit error test
results, as in the following sample.
Message: Waiting for pattern sync........ok.
Testing line...
08:15:47 FBE:0 BE:0 CRC:0 BPV/LCV:0
08:15:48 FBE:0 BE:0 CRC:0 BPV/LCV:0
08:15:49 FBE:0 BE:0 CRC:0 BPV/LCV:0
08:15:50 FBE:0 BE:0 CRC:0 BPV/LCV:0
08:15:51 FBE:0 BE:0 CRC:0 BPV/LCV:0
08:15:52 FBE:0 BE:0 CRC:0 BPV/LCV:0
08:15:54 FBE:0 BE:0 CRC:0 BPV/LCV:0
08:15:55 FBE:0 BE:0 CRC:0 BPV/LCV:0
08:15:56 FBE:0 BE:0 CRC:0 BPV/LCV:0
08:15:57 FBE:0 BE:0 CRC:0 BPV/LCV:0
Totals Error Rates
FBE: 0 0.000000e+00
BE: 0 0.000000e+00
CRC: 0 0.000000e+00
LCV/BPV: 0 0.000000e+00
Signaling done.
The following error message will occur if an incorrect pattern is received:
Message: Waiting for pattern sync.........no sync.
The following error message will occur if there is no loopback in effect:
Message: *-Unable to send code;
*- far-end is not in loopback.
p2e11 Send 211–1 pattern with a maximum of 10 consecutive zeros and
11 consecutive ones. (Minimum stress testing.)
p2e15 Send 215–1 pattern with a maximum of 14 consecutive zeros and
15 consecutive ones. (Provides maximum number of consecutive
zeros permissible in framed, non-B8ZS testing.)
p2e23 Send 223–1 pattern with a maximum of 22 consecutive zeros and
23 consecutive ones. (Maximum stress testing.)
qrss Send QRSS pattern (a modified 220–1) with a maximum of 14
consecutive zeros and 20 consecutive ones. (Common stress test
for T1 data applications.)
Field Description

18-80 August 2003 Access Navigator - Release 1.8
CLI Language Reference
CLI Command List
Example: send ds1 9 payload f1in8 test
For the 1-in-8 and all-zeros patterns, the CLI will provide a progress message
indicating the success (ok) or failure of the command, followed by a pattern detection
message for each second of the test.
Message: Waiting for pattern sync........ok.
Testing line...
08:18:23 Pattern Not Present
08:18:24 Pattern Present
08:18:25 Pattern Present
08:18:26 Pattern Present
08:18:27 Pattern Present
08:18:28 Pattern Present
08:18:29 Pattern Present
08:18:30 Pattern Present
08:18:31 Pattern Present
08:18:32 Pattern Present
Signaling done.
Description:
Item Description
Time Time is recorded in one-second intervals. Format is 24-hour
clock in hours:minutes:seconds with colons to separate the digits,
as in 08:30:45 and 15:22:10.
FBE Number of Frame Bit Errors (4095 maximum) in one-second
interval
BE Number of Bit Errors (4095 maximum) in one-second interval
CRC Number of Cyclical Redundancy Check errors (1023 maximum)
in one-second interval
BPV/LCV Number of Bi-Polar Violations and Line Code Violations
(16,383 maximum) in one-second interval
Totals Total number of errors for 10-second test interval
Error Rates Total error rates measured during the 10-second test interval,
expressed in scientific notation where "e" indicates a power of
10. For example, 1 error per 1.544 megabits is 6.520000e-07.
The maximum value is 2.700000e-03.

Access Navigator - Release 1.8 August 2003 18-81
CLI Language Reference
CLI Command List
Send DS1 Off
Purpose: Stops (turns off) all qrss and prbs test patterns from the Access Navigator. This is
the default state of the system.
Security: Level 2 (operator)
Syntax: send ds1 <n> off
Example: send ds1 9 off
Send Remote Loopdown
Purpose: Sends an out-of-band (FDL) message to a remote Access Bank II over the Access
Navigator DS1 to loopdown all the remote Access Bank II interfaces. This command
is used to disable the following send remote loopup commands:
nSend Remote RS232 Line Loopup ... 18-82
nSend Remote RS232 TSI Loopup ... 18-83
nSend Remote SDSL Payload Loopup ... 18-84
nSend Remote T1 Payload Loopup ... 18-85
nSend Remote T1 TSI Loopup ... 18-86
nSend Remote T1Drop Line Loopup ... 18-88
nSend Remote T1Drop Payload Loopup ... 18-89
nSend Remote T1Drop TSI Loopup ... 18-90
nSend Remote V35 Line Loopup ... 18-91
nSend Remote V35 TSI Loopup ... 18-93
NOTE: To check remote loopback status, use the read remote loopback
command. See Read Remote Loopback on page 18-51.
Security: Level 2 (operator)
Syntax: send remote <n> loopdown
Example: send remote 9 loopdown
Message: Loop command sent to remote.
Field Description
nDS1 number, 1 to 32, or a range of numbers such as 2-8,
Field Description
nDS1 number, 1 to 32

18-82 August 2003 Access Navigator - Release 1.8
CLI Language Reference
CLI Command List
Send Remote RS232 Line Loopup
NOTE: This command applies only to a remote Access Bank II connected
to the Access Navigator by a DS1 using Carrier Access FDL management
protocol. For normal operation, the loopback must be disabled by the send
remote loopdown command.
NOTE: Only one port of the Access Bank II can be looped up at a time. If a
loopup command is received for a second port, the first port will be looped down
automatically before the second port is looped up.
NOTE: To check remote loopback status, use the read remote loopback
command. See Read Remote Loopback on page 18-51.
Purpose: Sends an out-of-band (FDL) message to a remote Access Bank II over the Access
Navigator DS1. It is used to verify RS-232 signal processing.
When the operator enters a send remote command, the Access Navigator transmits
a message over the CAC FDL channel of the drop DS1. The Access Navigator’s drop
DS1 is the Access Bank’s T1 connection.
The send remote rs232 line loopup command should cause the remote Access
Bank II to perform a line loopback in the RS-232 interface. This takes the received RS-
232 data signal, loops it back in the RS-232 interface, and sends it back to the RS-232
output (see Figure 18-13). To loopdown the interface, use the send remote loopdown
command.
Figure 18-12. Remote RS-232 Line Loopup
Security: Level 2 (operator)
Syntax: send remote <n> rs232 line loopup
Example: send remote 9 rs232 line loopup
Field Description
nDS1 number, 1 to 32
RS-232
Line Loopup
RS-232
DS1
Access
Navigator
CA FDL
Command Access Bank II
T1 Interface
Time Slot
Interchange
Framer

Access Navigator - Release 1.8 August 2003 18-83
CLI Language Reference
CLI Command List
Message: Loop command sent to remote.
Send Remote RS232 TSI Loopup
NOTE: This command applies only to a remote Access Bank II connected
to the Access Navigator by a DS1 using Carrier Access FDL management
protocol. For normal operation, the loopback must be disabled by the send
remote loopdown command.
NOTE: Only one port of the Access Bank II can be looped up at a time. If a
loopup command is received for a second port, the first port will be looped down
automatically before the second port is looped up.
NOTE: To check remote loopback status, use the read remote loopback
command. See Read Remote Loopback on page 18-51.
Purpose: Sends an out-of-band (FDL) message to a remote Access Bank II over the Access
Navigator DS1. It is used to verify RS-232 signal processing.
When the operator enters a send remote command, the Access Navigator transmits
a message over the Carrier Access FDL management channel of the drop DS1. The
Access Navigator’s drop DS1 is the Access Bank’s T1 connection.
The send remote rs232 tsi network loopup command should cause the
remote Access Bank II to perform a network loopback on the RS-232 data. This takes
the received RS-232 DS0 from the network T1, loops it in the Time Slot Interchange
(TSI), and sends it back to the T1 output (see Figure 18-13).
The send remote rs232 tsi equipment loopup command should cause the
remote Access Bank II to perform an equipment loopback on the RS-232 signal. This
takes the received DS0 from the RS-232 equipment interface, loops it in the Time Slot
Interchange (TSI), and sends it back to the RS-232 output (see Figure 18-14). To
loopdown the interface, use the send remote loopdown command.
Figure 18-13. Remote RS-232 TSI Network Loopup
RS-232
TSI Network Loopup
RS-232
DS1
Access
Navigator
CA FDL
Command Access Bank II
T1 Interface
Time Slot
Interchange
Framer

18-84 August 2003 Access Navigator - Release 1.8
CLI Language Reference
CLI Command List
Figure 18-14. Remote RS-232 TSI Equipment Loopup
Security: Level 2 (operator)
Syntax: send remote <n> rs232 tsi <equipment|network> loopup
Example: send remote 9 rs232 tsi equipment loopup
Example: send remote 9 rs232 tsi network loopup
Message: Loop command sent to remote.
Send Remote SDSL Payload Loopup
NOTE: This command applies only to a remote Access Bank II connected
to the Access Navigator by a DS1 using Carrier Access FDL management
protocol. For normal operation, the loopback must be disabled by the send
remote loopdown command.
NOTE: Only one port of the Access Bank II can be looped up at a time. If a
loopup command is received for a second port, the first port will be looped down
automatically before the second port is looped up.
NOTE: To check remote loopback status, use the read remote loopback
command. See Read Remote Loopback on page 18-51.
Purpose: Sends an out-of-band (FDL) message to a remote Access Bank II over the Access
Navigator DS1. It is used to verify SDSL signal processing.
Field Description
nDS1 number, 1 to 32.
equipment Loopup the equipment side
network Loopup the network side
RS-232
TSI Equipment Loopup
RS-232
DS1
Access
Navigator
CA FDL
Command Access Bank II
T1 Interface
Time Slot
Interchange
Framer

Access Navigator - Release 1.8 August 2003 18-85
CLI Language Reference
CLI Command List
When the operator enters a send remote command, the Access Navigator transmits
a message over the Carrier Access FDL channel of the drop DS1. The Access
Navigator’s drop DS1 is the Access Bank’s T1 connection.
The send remote <n> sdsl payload loopup command should cause the
remote Access Bank II to perform a payload loopback on the SDSL data from both
network and equipment sides. On the network side, this takes the received SDSL DS0s
from the T1, loops it in the SDSL interface, and sends them back through the Time Slot
Interchange (TSI) to the T1 output (see Figure 18-15). On the equipment side, this takes
the received data from the SDSL equipment, loops it in the SDSL interface, and sends
it back to the SDSL output. To loopdown the interface, use the send remote loopdown
command.
Figure 18-15. Remote SDSL Payload Loopup
Security: Level 2 (operator)
Syntax: send remote <n> sdsl payload loopup
Example: send remote 9 sdsl payload loopup
Message: Loop command sent to remote.
Send Remote T1 Payload Loopup
NOTE: This command applies only to a remote Access Bank II connected
to the Access Navigator by a DS1 using Carrier Access FDL management
protocol. For normal operation, the loopback must be disabled by the send
remote loopdown command.
NOTE: Only one port of the Access Bank II can be looped up at a time. If a
loopup command is received for a second port, the first port will be looped down
automatically before the second port is looped up.
Field Description
nDS1 number, 1 to 32
SDSL
Payload Loopup
SDSL
DS1
Access
Navigator
CA FDL
Command Access Bank II
T1 Interface
Time Slot
Interchange
Framer

18-86 August 2003 Access Navigator - Release 1.8
CLI Language Reference
CLI Command List
NOTE: To check remote loopback status, use the read remote loopback
command. See Read Remote Loopback on page 18-51.
Purpose: Sends an out-of-band (FDL) message to a remote Access Bank II over the Access
Navigator DS1. It is used to verify T1 signal processing in the Access Bank II. Payload
loopbacks can be used with unframed PRBS and QRSS test patterns (see Send DS1
Payload <pattern> on page 18-75 and Send DS1 Payload <pattern> Test on
page 18-77).
When the operator enters a send remote command, the Access Navigator transmits
a message over the Carrier Access FDL management channel of the drop DS1. The
Access Navigator’s drop DS1 is the Access Bank’s T1 connection.
The send remote t1 payload loopup command should cause the remote Access
Bank II to perform a payload loopback. This takes the received DS0s from the T1,
loops them in the framer, and sends them back to the T1 output (see Figure 18-16). To
loopdown the interface, use the send remote loopdown command.
Figure 18-16. Remote T1 Payload Loopup
Security: Level 2 (operator)
Syntax: send remote <n> t1 payload loopup
Example: send remote 9 t1 payload loopup
Message: Loop command sent to remote.
Send Remote T1 TSI Loopup
NOTE: This command applies only to a remote Access Bank II connected
to the Access Navigator by a DS1 using Carrier Access FDL management
protocol. For normal operation, the loopback must be disabled by the send
Field Description
nDS1 number, 1 to 32
DS1
Access
Navigator Framer
CA FDL
Command Access Bank II
T1
Payload Loopup
T1 DS0s Time Slot
Interchange

Access Navigator - Release 1.8 August 2003 18-87
CLI Language Reference
CLI Command List
remote loopdown command.
NOTE: Only one port of the Access Bank II can be looped up at a time. If a
loopup command is received for a second port, the first port will be looped down
automatically before the second port is looped up.
NOTE: To check remote loopback status, use the read remote loopback
command. See Read Remote Loopback on page 18-51.
Purpose: Sends an out-of-band (FDL) message to a remote Access Bank II over the Access
Navigator DS1. It is used to verify T1 signal processing in the Access Bank II. Payload
loopbacks can be used with unframed PRBS and QRSS test patterns (see Send DS1
Payload <pattern> on page 18-75 and Send DS1 Payload <pattern> Test on
page 18-77).
When the operator enters a send remote command, the Access Navigator transmits
a message over the Carrier Access FDL management channel of the drop DS1. The
Access Navigator’s drop DS1 is the Access Bank’s T1 connection.
The send remote <n> t1 tsi loopup command should cause the remote Access
Bank II to perform a Time Slot Interchange (TSI) loopback. This takes the received
DS0 data, loops it in the TSI, and sends it back to the T1 output (see Figure 18-17). To
loopdown the interface, use the send remote loopdown command.
Figure 18-17. Remote T1 TSI Loopup
Security: Level 2 (operator)
Syntax: send remote <n> t1 tsi loopup
Example: send remote 9 t1 tsi loopup
Message: Loop command sent to remote.
Field Description
nDS1 number, 1 to 32
DS1
Access
Navigator Framer
CA FDL
Command Access Bank II
T1
TSI Loopup
T1 Time Slot
Interchange

18-88 August 2003 Access Navigator - Release 1.8
CLI Language Reference
CLI Command List
Send Remote T1Drop Line Loopup
NOTE: This command applies only to a remote Access Bank II connected
to the Access Navigator by a DS1 using Carrier Access FDL management
protocol. For normal operation, the loopback must be disabled by the send
remote loopdown command.
NOTE: Only one port of the Access Bank II can be looped up at a time. If a
loopup command is received for a second port, the first port will be looped down
automatically before the second port is looped up.
NOTE: To check remote loopback status, use the read remote loopback
command. See Read Remote Loopback on page 18-51.
Purpose: Sends an out-of-band (FDL) message to a remote Access Bank II over the Access
Navigator DS1. It is used to verify T1 Drop signal processing.
When the operator enters a send remote command, the Access Navigator transmits
a message over the Carrier Access FDL management channel of the drop DS1. The
Access Navigator’s drop DS1 is the Access Bank’s T1 connection.
The send remote t1drop line loopup command should cause the remote
Access Bank II to perform a line loopback on the T1 Drop output. This takes the
received T1 Drop DS1 signal, loops it in the framer, and sends it back to the T1 Drop
output (see Figure 18-18). To loopdown the interface, use the send remote loopdown
command.
Figure 18-18. Remote T1drop Line Loopup
Security: Level 2 (operator)
Syntax: send remote <n> t1drop line loopup
Example: send remote 9 t1drop line loopup
Field Description
nDS1 number, 1 to 32
DS1
Access
Navigator Framer
CA FDL
Command Access Bank II
T1 Drop
Line Loopup
T1 Framer T1 DropDS1
Time Slot
Interchange

Access Navigator - Release 1.8 August 2003 18-89
CLI Language Reference
CLI Command List
Message: Loop command sent to remote.
Send Remote T1Drop Payload Loopup
NOTE: This command applies only to a remote Access Bank II connected
to the Access Navigator by a DS1 using Carrier Access FDL management
protocol. For normal operation, the loopback must be disabled by the send
remote loopdown command.
NOTE: Only one port of the Access Bank II can be looped up at a time. If a
loopup command is received for a second port, the first port will be looped down
automatically before the second port is looped up.
NOTE: To check remote loopback status, use the read remote loopback
command. See Read Remote Loopback on page 18-51.
Purpose: Sends an out-of-band (FDL) message to a remote Access Bank II over the Access
Navigator DS1. It is used to verify T1 Drop signal processing.
When the operator enters a send remote command, the Access Navigator transmits a
message over the Carrier Access FDL management channel of the drop DS1. The
Access Navigator’s drop DS1 is the Access Bank’s T1 connection.
The send remote t1drop payload loopup command should cause the remote
Access Bank II to perform a payload loopback on the T1 Drop interface. This takes the
received T1 Drop DS0s, loops them in the framer, and sends them back to the T1 Drop
output (see Figure 18-19). To loopdown the interface, use the send remote loopdown
command.
Figure 18-19. Remote T1 Drop Payload Loopup
Security: Level 2 (operator)
DS0s
DS1
Access
Navigator Framer
CA FDL
Command Access Bank II
T1 Drop
Payload Loopup
T1 Framer T1 Drop
Time Slot
Interchange

18-90 August 2003 Access Navigator - Release 1.8
CLI Language Reference
CLI Command List
Syntax: send remote <n> t1drop payload loopup
Example: send remote 9 t1drop payload loopup
Message: Loop command sent to remote.
Send Remote T1Drop TSI Loopup
NOTE: This command applies only to a remote Access Bank II connected
to the Access Navigator by a DS1 using Carrier Access FDL management
protocol. For normal operation, the loopback must be disabled by the send
remote loopdown command.
NOTE: Only one port of the Access Bank II can be looped up at a time. If a
loopup command is received for a second port, the first port will be looped down
automatically before the second port is looped up.
NOTE: To check remote loopback status, use the read remote loopback
command. See Read Remote Loopback on page 18-51.
Purpose: Sends an out-of-band (FDL) message to a remote Access Bank II over the Access
Navigator DS1. It is used to verify T1 Drop signal processing.
When the operator enters a send remote command, the Access Navigator transmits
a message over the Carrier Access FDL management channel of the drop DS1. The
Access Navigator’s drop DS1 is the Access Bank’s T1 connection.
The send remote t1drop tsi loopup command should cause the remote Access
Bank II to perform a Time Slot Interface (TSI) loopback on the T1drop side. This takes
the received T1drop DS0s, loops them in the TSI, and sends them back to the T1drop
output (see Figure 18-20). To loopdown the interface, use the send remote loopdown
command.
Field Description
nDS1 number, 1 to 32

Access Navigator - Release 1.8 August 2003 18-91
CLI Language Reference
CLI Command List
Figure 18-20. Remote T1 Drop TSI Loopup
Security: Level 2 (operator)
Syntax: send remote <n> t1drop tsi loopup
Example: send remote 9 t1drop tsi loopup
Message: Loop command sent to remote.
Send Remote V35 Line Loopup
NOTE: This command applies only to a remote Access Bank II connected
to the Access Navigator by a DS1 using Carrier Access FDL management
protocol. For normal operation, the loopback must be disabled by the send
remote loopdown command.
NOTE: Only one port of the Access Bank II can be looped up at a time. If a
loopup command is received for a second port, the first port will be looped down
automatically before the second port is looped up.
NOTE: To check remote loopback status, use the read remote loopback
command. See Read Remote Loopback on page 18-51.
Purpose: Sends an out-of-band (FDL) message to a remote Access Bank II over the Access
Navigator DS1. It is used to verify V.35 signal processing.
When the operator enters a send remote command, the Access Navigator transmits
a message over the Carrier Access FDL management channel of the drop DS1. The
Access Navigator’s drop DS1 is the Access Bank’s T1 connection.
The send remote v35 line loopup command should cause the remote Access
Bank II to perform a line loopback in the V.35 interface. This takes the received V.35
Field Description
nDS1 number, 1 to 32
DS1
Access
Navigator Framer
CA FDL
Command Access Bank II
T1 Framer T1 Drop
Time Slot
Interchange

18-92 August 2003 Access Navigator - Release 1.8
CLI Language Reference
CLI Command List
signal, loops it in theV.35 interface, and sends it back to the V.35 output (see Figure
18-21). To loopdown the interface, use the send remote loopdown command.
Figure 18-21. Remote V.35 Line Loopup
Security: Level 2 (operator)
Syntax: send remote <n> v35 line loopup
Example: send remote 9 v35 line loopup
Message: Loop command sent to remote.
Field Description
nDS1 number, 1 to 32
V.35
DS1
Access
Navigator
CA FDL
Command Access Bank II
V.35
Line Loopup
T1 Interface
Time Slot
Interchange
Framer

Access Navigator - Release 1.8 August 2003 18-93
CLI Language Reference
CLI Command List
Send Remote V35 TSI Loopup
NOTE: This command applies only to a remote Access Bank II connected
to the Access Navigator by a DS1 using Carrier Access FDL management
protocol. For normal operation, the loopback must be disabled by the send
remote loopdown command.
NOTE: Only one port of the Access Bank II can be looped up at a time. If a
loopup command is received for a second port, the first port will be looped down
automatically before the second port is looped up.
NOTE: To check remote loopback status, use the read remote loopback
command. See Read Remote Loopback on page 18-51.
Purpose: Sends an out-of-band (FDL) message to a remote Access Bank II over the Access
Navigator DS1. It is used to verify V.35 signal processing.
When the operator enters a send remote command, the Access Navigator transmits
a message over the Carrier Access FDL management channel of the drop DS1. The
Access Navigator’s drop DS1 is the Access Bank’s T1 connection.
The send remote v35 tsi network loopup command should cause the remote
Access Bank II to perform a network loopback on the V.35 data. This takes the received
V.35 DS0s from the DS1, loops them in the Time Slot Interchange (TSI), and sends
them back to the DS1 output (see Figure 18-22).
The send remote v35 tsi equipment loopup command should cause the
remote Access Bank II to perform an equipment loopback on the V.35 signal. This
takes the received DS0s from the V.35 equipment interface, loops them in the Time
Slot Interchange (TSI), and sends them back to the V.35 output (see Figure 18-23). To
loopdown the interface, use the send remote loopdown command.
Figure 18-22. Remote V.35 TSI Network Loopup
V.35
DS1
Access
Navigator
CA FDL
Command Access Bank II
V.35
TSI Network Loopup
T1 Interface
Time Slot
Interchange
Framer

18-94 August 2003 Access Navigator - Release 1.8
CLI Language Reference
CLI Command List
Figure 18-23. Remote V.35 TSI Equipment Loopup
Security: Level 2 (operator)
Syntax: send remote <n> v35 tsi <equipment|network> loopup
Example: send remote 9 v35 tsi equipment loopup
Example: send remote 9 v35 tsi network loopup
Message: Loop command sent to remote.
Send Switch Provision Request
Purpose: This is a Level 1 command that allows a network manager to request ISDN CRV
provisioning information for newly configured ISDN CRVs. When RDT provisioning
is enabled at the switch, the switch will configure the D channel crossconnections. If
RDT provisioning is not enabled, the ISDN CRVs must be entered manually on both
the switch and the Access Navigator.
Security: Level 1 (manager)
Syntax: send switch provision request
Field Description
nDS1 number, 1 to 32.
equipment Loopup the equipment side
network Loopup the network side
V.35
DS1
Access
Navigator
CA FDL
Command Access Bank II
V.35
TSI Equipment Loopup
T1 Interface
Time Slot
Interchange
Framer

Access Navigator - Release 1.8 August 2003 18-95
CLI Language Reference
CLI Command List
Set Alarms
Purpose: Allows the user to test the Access Navigator alarm functions by manually setting a
critical, major, or minor alarm state.
NOTE: Turning alarms on or off will produce alarm messages and log entries
stating that the alarm event was manually set or cleared by the user. Manually
set alarms are not reported over the GR-303 EOC link to the switch.
Security: Level 2 (operator)
Syntax: set alarms <critical|major|minor> <on|off>
Example: set alarms major on
Lights the major alarm LED on the front panel and closes the contacts on the major
alarm relay output.
Set Autoexit
Purpose: This command adds a settable timeout that can be enabled or disabled for each
supported CLI session. The Access Navigator can have up to three active CLI sessions
at the same time, one via RS-232 and two via Telnet. When enabled, the CLI session
will automatically expire if there is no user activity during the specified time period.
This feature enhances system security by ensuring that the session will be closed if the
user forgets to log off. To disable the feature and prevent a timeout from occurring,
enter zero as the time.
Security: Level 2 (operator)
Syntax: set autoexit <minutes>
Example: set autoexit 60
Field Description
critical Select critical alarm
major Select major alarm
minor Select minor alarm
on Activate manual alarm
off Deactivate manual alarm
Field Description
minutes Timeout period, 1 to 255 minutes. Enter 0 to disable timeout.

18-96 August 2003 Access Navigator - Release 1.8
CLI Language Reference
CLI Command List
Set Clock
Purpose: Selects the system master transmit clock source. The Access Navigator can obtain its
timing from a DS1 line receiver, external Building Integrated Timing Supply (BITS),
or its internal Stratum clock oscillator. Clock1 is the primary system clock source.
Clock2 is the secondary system clock source, which will be used if the primary clock
source (Clock1) fails.
NOTE: DS1s will use the master clock when the DS1 clock source is set to
normal using the set ds1 clock command.
The user can assign primary and secondary clock sources. If the primary source fails,
the Access Navigator will automatically switch over to the secondary clock source. If
both clock sources are external sources (DS1 or BITS) and both sources are lost, the
Access Navigator will use a “hold over” mode to maintain the last clock frequency.
If the Access Navigator provides GR-303 call support, the primary and secondary clock
sources are usually set to “switch” DS1s in the GR-303 interface group.
CAUTION! IF YOU REMOVE A QUAD T1 FRAMER CARD PROVIDING A DS1 CLOCK
SOURCE, THE HOLD-OVER MODE WILL NOT MAINTAIN SYSTEM CLOCKING WITHIN
SPECIFICATIONS. BEFORE REMOVING THE CARD, YOU SHOULD ALWAYS MOVE THE
CLOCK SOURCE TO A DS1 ON A DIFFERENT CARD.
Security: Level 2 (operator)
Syntax: set <clock1|clock2> <setting>
Example: set clock1 ds1 12
Example: set clock2 bits
Example: set clock2 internal
Field Description
clock1 Primary system clock source
clock2 Secondary system clock source, which will be used if the
primary clock source (Clock1) fails
Setting Description
bits Select Building Integrated Timing Source.
ds1 <n> Select DS1 line receiver, n = 1 to 32.
internal Select internal oscillator.

Access Navigator - Release 1.8 August 2003 18-97
CLI Language Reference
CLI Command List
Set CRV Idle
Purpose: Clears a permanent off-hook call state (see Status TMC on page 18-173) by setting it to
the normal idle state. A call can be active, idle, or permanent. You can check the current
call state with the status crv command (see Status CRV on page 18-157). An active
call can not be set to idle.
NOTE: In the following command, there can be up to 24 CRVs in a range,
such as 1-24 or 110-134. The CRVs do not have to be on the same DS1.
Security: Level 2 (operator)
Syntax: set crv <value> idle
Example: set crv 10 idle
Set Date
Purpose: Set Access Navigator system clock date.
Security: Level 2 (operator)
Syntax: set date <mm/dd/yyyy>
Example: set date 1/30/1999
Set DS0 CRV
CAUTION! SERVICE DISRUPTIONS CAN OCCUR IF YOU ASSIGN A CRV THAT IS
ALREADY IN USE BY ANOTHER SUBSCRIBER. ALWAYS VERIFY CRVS BEFORE MAKING
CHANGES.
NOTE: A CRV with an active call can not be moved or reassigned.
NOTE: To avoid duplication when setting CRV numbers, if another channel
has the same CRV number, it will be set to CRV #0 (the value for unassigned
CRVs).
Field Description
value Call Reference Value, 1 to 768, or a range of values such as 5-8.
Maximum range is 24 CRVs.
Field Description
mm/dd/yyyy Date format is month/day/year with slashes to separate the digits,
as in 01/30/1999. The year must be four digits and greater than
1990.

18-98 August 2003 Access Navigator - Release 1.8
CLI Language Reference
CLI Command List
Purpose: Assigns a range of DS0s to a range of CRVs. The switch system needs to know the Call
Reference Value (CRV) for each DS0 voice termination. The switch uses the CRV to
set up GR-303 crossconnects in the Access Navigator. The CRV for each DS0 in the
Access Navigator is programmable. Also, using a single CLI command, the operator
can assign a range of DS0s to either a sequential range of CRVs for GR-303 service or
to an odd-even range of CRVs for TR-08/SLC-96 service. (The Access Navigator
provides GR-303 to TR-08 translation for use with Carrier Access’ Access Bank I/TR-
08.)
Factory default CRVs are sequentially numbered from 1 to 768 (as shown in Figure
18-24), starting with the first DS0 channel on DS1 #1 and continuing to the last DS0
channel on DS1 #32.
If desired, the user can assign different CRV numbers. The only requirement is that the
CRVs for all assigned GR-303 or TR-08 voice terminations must be different.
The example in Figure 18-25 assigns DS0 channels 9 to 16 on DS1 #4 to CRVs 111
through 118 in sequential order. The command can also be used to make assignments
one at a time.
For TR-08/SLC-96 service, the optional slc96 modifier makes the command assign a
range of DS0s to a range of CRVs in odd-even order. The odd numbered DS0s will be
assigned to the first 12 CRVs, and the even numbered DS0s will be assigned to the last
12 CRVs. The example in Figure 18-26 assigns DS0 channels 1 to 24 on DS1 #4 to
CRVs 311 through 334.
NOTE: There must be an equal number of DS0 channels and CRVs, up to
a maximum of 24 DS0s on one DS1.
NOTE: When using the slc96 modifier, all 24 DS0s must be assigned at the
same time, so the DS0 range must always be 1-24 and the CRV range must
always span 24 CRVs.
Security: Level 2 (operator)
Syntax: set ds0 <n:ch> crv <range> [slc96]
Field Description
nDS1 number, 1 to 32.
ch DS0 number, 1 to 24, or a range of numbers such as 5-8.
range Call Reference Value, 1 to 768, or a range of values such as 121-
136. Maximum range is 24 CRVs.
slc96 Optional setting. When omitted, DS0s will be assigned to CRVs
in sequential order, as shown in Figure 18-25. When included for
TR-08/SLC-96 applications, the DS0s will be assigned to CRVs
in odd-even order, as shown in Figure 18-26.

Access Navigator - Release 1.8 August 2003 18-99
CLI Language Reference
CLI Command List
Example: set ds0 5:13 crv 122
Example: set ds0 4:9-16 crv 111-118
Example: set ds0 4:1-24 crv 311-323 slc96
Figure 18-24. Factory Default Call Reference Values
Figure 18-25. DS0s Assigned to CRVs in Sequential Order
DS1 #1
DS0 #1
Access
Navigator DS0 #24
DS1 #2
DS0 #1
DS0 #24
DS1 #32
DS0 #1
DS0 #24
•
•
•
•
•
•
CRV #1
CRV #24
CRV #25
CRV #48
CRV #745
CRV #768
9
10
11
12
13
14
15
16
DS0
111
112
113
114
115
116
117
118
CRV
Example Command:
set ds0 4:9-16 crv 111-118
Sequential Order

18-100 August 2003 Access Navigator - Release 1.8
CLI Language Reference
CLI Command List
Figure 18-26. DS0s Assigned to CRVs in Odd-Even Order
1
2
3
4
5
6
7
8
9
10
11
12
13
14
15
16
17
18
19
20
21
22
23
24
DS0
311
312
313
314
315
316
317
318
319
320
321
322
323
324
325
326
327
328
329
330
331
332
333
334
CRV
Example Command:
set ds0 4:1-24 crv 311-334 slc96
Odd DS0s
Even DS0s
First 12
CRVs
Last 12
CRVs

Access Navigator - Release 1.8 August 2003 18-101
CLI Language Reference
CLI Command List
Set DS0 ISDN BRI CRV
Purpose: This command does three things. First, it assigns a drop DS0 to an ISDN BRI channel.
Second, it defines the DS0 to be a type B1, B2, or D channel. And third, it assigns CRVs
for the GR-303 switch and Access Navigator to use in setting up ISDN BRI calls.
This command allows the B1 and B2 channels to be assigned one at a time. Because
the 4:1 TDM mode transports the D channel signaling for four BRIs over one DS0, the
D channel assignment command requires the operator to enter all four CRVs separated
by commas, as shown in the following example. The set ds0 isdn none command
is used to remove an ISDN assignment from a DS0.
NOTE: This command only applies to ISDN BRI channels transported in the
GR-303 4:1 TDM mode.
NOTE: The GR-303 switch identifies BRI circuits by their CRVs, which must
be provisioned the same in the Access Navigator, Adit 600, and central office
switch. Because the 4:1 TDM mode assigns four CRVs to each D channel, it is
recommended that BRI circuits be provisioned in groups of four, even if some
of the BRIs are not immediately needed.
Security: Level 2 (operator)
Syntax: set ds0 <n:ch> isdn <b1|b2|d> crv <range>
Syntax: set ds0 <n:ch> isdn none
Example: set ds0 10:1 isdn b1 crv 1
Example: set ds0 10:5 isdn b2 crv 1
Example: set ds0 10:9 isdn d crv 1-4
Example: set ds0 10:9 isdn d crv 1,2,3,4
Example: set ds0 10:10 isdn none
Field Description
nDS1 number, 1 to 32.
ch DS0 number, 1 to 24, or a range of numbers such as 5-8.
b1 Bearer channel B1
b2 Bearer channel B2
dSignaling channel D
range Call Reference Value, 1 to 768. B1 and B2 channel CRVs are set
one at a time. D channel CRVs must be assigned four at a time,
either as a range using a hyphen such as 1-4 or as individual
numbers separated by commas such as 1,2,8,9. In order to assign
fewer than four D channel CRVs, a zero is used as a place holder
as in 1,2,0,9.

18-102 August 2003 Access Navigator - Release 1.8
CLI Language Reference
CLI Command List
Set DS0 P-Phone
Purpose: Assigns DS0 channels for P-Phone service. The set ds0 pphone none command is
used to remove the P-Phone assignment from a DS0.
NOTE: This command only applies to P-Phone (EBS) channels from remote
Adit 600 terminals using Carrier Access IP (CAIP) remote management (see
Set DS1 Remote Device Mgmt on page 18-113.) When connected to a Nortel
DMS switch, each Access Navigator can support up to 384 P-Phone channels
from up to 14 remote Adit 600 terminals.
Security: Level 2 (operator)
Syntax: set ds0 <n:ch> pphone
Syntax: set ds0 <n:ch> pphone none
Example: set ds0 10:1 pphone
Example: set ds0 10:2 pphone none
Example: set ds0 12:9-16 pphone
Field Description
nDS1 number, 1 to 32.
ch DS0 number, 1 to 24, or a range of numbers such as 5-8.
pphone Set DS0 to carry P-Phone service.
none Removes P-Phone assignment.

Access Navigator - Release 1.8 August 2003 18-103
CLI Language Reference
CLI Command List
Set DS0 Service
Purpose: Sets a DS0 channel, or range of channels (up to 24), to the up (In Service) or down (Out
of Service) state. DS0s for ISDN BRI circuits can also be set up or down. Alarming is
enabled when channels are in service.
To prevent alarms, it is recommended that the CRVs for unused ISDN BRI circuits be
set Out of Service at the GR-303 switch, which will cause the switch to ignore D
channel signaling for the unused CRVs. Unused B1 and B2 channels can either not be
provisioned or be provisioned and then set Out of Service until needed.
NOTE: If a GR-303 switch or drop DS0 is set down, calls will not pass in
either direction.
NOTE: Unused ISDN BRI circuits can be set Out of Service by either setting
down the B1 and B2 channels or not provisioning them. D channels are treated
differently depending on the transport mode. Normally, a 4:1 TDM mode D
channel should not be set down because all four CRVs assigned to the D
channel would be put out of service. A 3DS0 mode D channel can be treated
the same as any other crossconnection between drop and groom DS0s.
Security: Level 2 (operator)
Syntax: set ds0 <n:ch> <up|down>
Example: set ds0 13:1-16 up
Field Description
nDS1 number, 1 to 32.
ch DS0 number, 1 to 24, or a range of numbers such as 5-8.
up Set DS0 as In Service
down Set DS0 as Out of Service.

18-104 August 2003 Access Navigator - Release 1.8
CLI Language Reference
CLI Command List
Set DS0 Signal
Purpose: Specifies the signaling on the DS0 channel. The Access Navigator supports Direct
Inward Dial (DID), E&M, Ground Start, and Loop Start signaling. Figure 18-27 shows
the signaling used in common Access Navigator connections to switch and drop DS0s.
The signaling methods shown in this figure are typical and may differ from your
requirements.
NOTE: The Access Navigator/GR-303 supports GR-303 Direct Inward Dial
(DID) circuit concentration on GR-303 interface groups to switches such as the
Lucent 5ESS. (Two-way DOD/DID is not supported.) If the switch does not
support GR-303 DID services, the DID circuits can be groomed to a DS1 going
to a DID shelf in the Central Office.
NOTE: Direct Inward Dialing (DID) is supported by FXO cards in the Access
Bank II and Adit 600.
NOTE: Access Bank II – default setting for FX cards provides automatic
translation of GS and LS signaling on the DS0. (The Option A, Option B, and
Option C DIP switches on each FX card are set to the OFF position.) E&M and
other signaling types can be used, but the DIP switches must be manually set
to the correct position. DIP switch settings affect all 12 FX lines on the FX card.
Security: Level 2 (operator)
Syntax: set ds0 <n:ch> signal <did|em|gs|gshrg|ls>
Example: set ds0 2:3 signal gs
Example: set ds0 13:1-16 signal ls
Field Description
nDS1 number, 1 to 32.
ch DS0 number, 1 to 24, or a range of numbers such as 5-8.
did Set DS0 to Direct Inward Dial (DID) signaling.
em Set DS0 to E&M signaling.
gs Set DS0 to Ground Start signaling.
gshrg Set DS0 to Ground Start signaling and Hold Ring Ground until
the GR-303 switch responds. (This option provides support for
Definity® PBXs.)
ls Set DS0 to Loop Start signaling.

Access Navigator - Release 1.8 August 2003 18-105
CLI Language Reference
CLI Command List
Figure 18-27. Signaling Used in Common Applications
Set DS0 Type
NOTE: If the DS0 is part of a fractional interface used to provision a remote
Access Bank II, the DS0 type can not be changed without first deleting the
fractional interface.
Purpose: Specifies the DS0 channel type on “Drop” DS1s. There are three types: Voice, Data,
and GR-303. The distinction is important because Voice and GR-303 channels use
robbed-bit signaling, except when GR-303 carries ISDN BRI traffic, while Data is
always a clear channel.
Security: Level 2 (operator)
Switch
Line
Side Access
Navigator
Switch
DS1 Drop
DS1
Access Bank
or Adit 600
Phone
PBX
LS
GSGR-303
Switch
Trunk
Side Access
Navigator
Groom
DS1 Drop
DS1
DID, EM
Phone
PBX
LS
GS
DID, EM
Access
Navigator
Groom
DS1 Drop
DS1
GS, LS
Phone
PBX
LS
GS
Line
Side
GS, LS
DID
EM
GS
LS
Direct Inward Dial
E&M
Ground Start
Loop Start
Signaling Type:
T1
T1
T1
Switch
Configure terminals
to perform desired
signaling conversions
Access Bank
or Adit 600
Access Bank
or Adit 600
DID, EM,
GS, LS

18-106 August 2003 Access Navigator - Release 1.8
CLI Language Reference
CLI Command List
Syntax: set ds0 <n:ch> type <data|voice|gr303>
Example: set ds0 2:3 type data
Example: set ds0 2:12 type voice
Example: set ds0 13:1-16 type gr303
Set DS1 Clock
Purpose: Sets the transmit clock source for the specified DS1 interface.
Security: Level 2 (operator)
Syntax: set ds1 <n> clock <normal|loop>
Example: set ds1 9 clock normal
Example: set ds1 1-12 clock normal
Example: set ds1 9 clock loop
Set DS1 FDL
Purpose: Selects the FDL protocol used on drop DS1s. Switch and groom DS1s do not use FDL.
The Facility Data Link (FDL) channel is a 4 Kbps out-of-band communications link
provided by the DS1 Extended Superframe (ESF) format.
NOTE: The factory default setting is “none”. This also turns off out-of-band
loopback code detection and transmission over the FDL channel.
Field Description
nDS1 number, 1 to 32.
ch DS0 number, 1 to 24, or a range of numbers such as 5-8.
data Set DS0 to carry DCS data traffic.
voice Set DS0 to carry DCS voice traffic.
gr303 Enable DS0 to carry GR-303 voice traffic. (ISDN BRI 4:1 TDM
mode circuits are automatically assigned as gr303 type.)
Field Description
nDS1 number, 1 to 32, or a range of numbers such as 2-8.
normal Set to master transmit clock source.
loop Set clocking for this DS1 to clock recovered by DS1 receiver.
(Should not be used during normal operation.)

Access Navigator - Release 1.8 August 2003 18-107
CLI Language Reference
CLI Command List
The application affects the permissible DS1 Type, Framing, Line Code, FDL, and
Remote Management selections.
NOTE: For remote management description of an Access Bank II or Adit 600
TDM terminal, see Set DS1 Remote Device Mgmt on page 18-113.
Security: Level 2 (operator)
Table 18-3 Application Configuration Requirements
Permissible Selections
Application DS1
Type DS1
Framing DS1 Line
Code DS1
FDL Remote
Mgmt
Voice to GR-303 switch Switch ESF B8ZS None None
Voice or data to DCS switch Groom D4 or
ESF AMI or
B8ZS None None
Voice or data to subscriber
drop Drop D4 AMI or
B8ZS None None
Voice or data to subscriber
drop Drop ESF AMI or
B8ZS None or
T1403 None
Adit 600 TDM (FDL mgmt)
(controller management DS1) Drop ESF B8ZS None CA FDL
Adit 600 TDM (FDL mgmt)
(all other DS1s point to
controller management DS1)
Drop ESF B8ZS None DS1 <n>
Adit 600 TDM (IP mgmt)
(controller management DS1) Drop D4 or
ESF B8ZS None CA IP
Adit 600 TDM (IP mgmt)
(all other DS1s point to
controller management DS1)
Drop D4 or
ESF B8ZS None DS1 <n>
Access Bank II
(not remotely provisioned) Drop D4 or
ESF AMI or
B8ZS None None
Access Bank II
(remotely provisioned) Drop ESF B8ZS None CA FDL
Access Bank I/TR-08 or
SLC-96/TR-08 (Shelf A) Drop SLC96 AMI or
B8ZS SLC96 None
SLC-96/TR-08
(Shelf B, C, D) Drop SLC96 AMI or
B8ZS None None

18-108 August 2003 Access Navigator - Release 1.8
CLI Language Reference
CLI Command List
Syntax: set ds1 <n> fdl <none|slc96|t1403>
Example: set ds1 12 fdl none
Example: set ds1 12 fdl t1403
Set DS1 Framing
Purpose: Sets the DS1 framing type to D4, ESF, or SLC-96.
Switch DS1s for GR-303 use ESF. Drop DS1s to the Access Bank I/TR-08 use SLC-
96 framing. Drop DS1s to a remote Access Bank II use ESF framing, B8ZS line coding,
and CA FDL management. For Adit 600 drop DS1s, see Application Configuration
Requirements on page 18-107.
NOTE: The service application affects the permissible DS1 Type, Framing,
Line Code, and FDL selections. For example, ESF is required for remote
provisioning, which uses the ESF FDL channel for management
communications. ESF is the default setting for the Access Bank II.
Security: Level 2 (operator)
Syntax: set ds1 <n> framing <d4|esf|slc96>
Example: set ds1 9 framing esf
Field Description
nDS1 number, 1 to 32, or a range of numbers such as 2-8.
none Disable FDL. (This is the required setting for remote
management of Adit 600 terminals. See Set DS1 Remote Device
Mgmt on page 18-113.)
slc96 Enable communications with Shelf A of SLC-96/TR-08 group.
(Supports Access Bank I/TR-08 and line loopback commands.)
t1403 Enable detection and response to ANSI T1.403 bit-patterned
codes over the FDL.
Field Description
nDS1 number, 1 to 32, or a range of numbers such as 2-8.
d4 Set DS1 to D4 framing.
esf Set DS1 to ESF framing.
slc96 Set DS1 to SLC-96/TR-08 framing.

Access Navigator - Release 1.8 August 2003 18-109
CLI Language Reference
CLI Command List
Set DS1 ID
Purpose: Sets the carrier’s DS1 circuit identifier string.
Security: Level 2 (operator)
Syntax: set ds1 <n> id <"id">
Example: set ds1 9 id "CA ds1 #9"
Set DS1 LBO
Purpose: Sets the DS1 line buildout (lbo) to the required DSX-1 equalization or CSU
attenuation.
Security: Level 2 (operator)
Syntax: set ds1 <n> lbo <setting>
Example: set ds1 9 lbo 8
Set DS1 Line Loopup
Purpose: Provides line loopback to verify that the DS1 signal is reaching the Access Navigator’s
Quad T1 Framer card. The line loopup command creates a connection inside the Line
Interface Unit (LIU), causing it to loop the DS1 receive (input) back to the transmit
(output). See Figure 18-28.
NOTE: For normal operation, the loopback must be disabled (loopdown).
Field Description
nDS1 number, 1 to 32.
"id" A text string of up to 30 characters enclosed in quote marks.
Field Description
nDS1 number, 1 to 32, or a range of numbers such as 2-8.
setting The line buildout setting is a number, from 1 to 9.
1 – Set DSX-1 equalization for 0-133 ft.
2 – Set DSX-1 equalization for 133-266 ft.
3 – Set DSX-1 equalization for 266-399 ft.
4 – Set DSX-1 equalization for 399-533 ft.
5 – Set DSX-1 equalization for 533-666 ft.
6 – Set CSU attenuation for LBO of 0dB.
7 – Set CSU attenuation for LBO of -7.5dB.
8 – Set CSU attenuation for LBO of -15dB.
9 – Set CSU attenuation for LBO of -22.5dB.

18-110 August 2003 Access Navigator - Release 1.8
CLI Language Reference
CLI Command List
Figure 18-28. DS1 Line Loopback
Security: Level 2 (operator)
Syntax: set ds1 <n> line <loopdown|loopup>
Example: set ds1 9 line loopdown
Set DS1 Linecode
Purpose: Sets the line code for the DS1 to AMI (alternate mark inversion) or B8ZS (binary 8 zero
substitution). GR-303 switch DS1s use B8ZS.
Security: Level 2 (operator)
Syntax: set ds1 <n> linecode <ami|b8zs>
Example: set ds1 9 linecode b8zs
Field Description
nDS1 number, 1 to 32, or a range of numbers such as 2-8.
loopup Enable line loopback.
loopdown Disable line loopback.
Field Description
nDS1 number, 1 to 32, or a range of numbers such as 2-8.
ami Set AMI line coding.
b8zs Set B8ZS line coding.
DS1 Line
Interface
Unit Framer
Quad T1 Framer Card
IN
OUT Time Slot
Interchange

Access Navigator - Release 1.8 August 2003 18-111
CLI Language Reference
CLI Command List
Set DS1 Loopdetect
Purpose: This is a near-end maintenance command is used to enable CSU line loopback testing
of the Access Navigator. When loop request code detection is turned on, the Access
Navigator will respond to T1.403 defined in-band CSU bit patterned line loopback
requests. See Figure 18-28. On drop DS1s with ESF framing and T1.403 FDL protocol,
the Access Navigator will also respond to out-of-band (FDL) loopback requests.
NOTE: Detection is normally turned on for “switch” and “groom” DS1s and
turned off for “drop” DS1s. This allows higher level equipment to test the
Access Navigator and ignores requests from lower level equipment. This
command has no effect on the Access Navigator’s ability to test remote CSUs
such as Access Banks.
NOTE: In-band loop code detection works with ESF or D4 framing. It will
respond to the following T1.403 defined code words, repeated for 5 seconds.
Line loopback activate: 00001 00001 00001 ...
Line loopback deactivate: 001 001 001 001 ...
Security: Level 2 (operator)
Syntax: set ds1 <n> loopdetect <on|off>
Example: set ds1 9 loopdetect off
Field Description
nDS1 number, 1 to 32, or a range of numbers such as 2-8.
on Enable loop request code detection.
off Disable loop request code detection.

18-112 August 2003 Access Navigator - Release 1.8
CLI Language Reference
CLI Command List
Set DS1 Payload Loopup
Purpose: Provides payload loopback to verify DS1 signal processing in the Quad T1 Framer
card. The payload loopup command creates a signal connection inside the framer,
causing it to loop the received payload data back into the framer, where the 24 DS0s
are reframed as the DS1 transmit output. See Figure 18-29.
NOTE: The DS1 must be set Out of Service, using the set ds1 <n> down
command, before you can use loopbacks or test patterns.
NOTE: For normal operation, the loopback must be disabled (loopdown).
Figure 18-29. DS1 Payload Loopback
Security: Level 2 (operator)
Syntax: set ds1 <n> payload <loopup|loopdown>
Example: set ds1 9 payload loopdown
Field Description
nDS1 number, 1 to 32, or a range of numbers such as 2-8.
loopup Enable line loopback.
loopdown Disable line loopback.
DS1 Line
Interface
Unit Framer
Quad T1 Framer Card
IN
OUT Time Slot
Interchange

Access Navigator - Release 1.8 August 2003 18-113
CLI Language Reference
CLI Command List
Set DS1 Remote Device Mgmt
Purpose: Sets the remote device management type for the management channel.
NOTE: CA FDL management requires a Type 2 T1 line with ESF framing
and FDL capability. If FDL facilities are not available, CA IP management can
be used instead to send IP packet data over a DS0 channel in the drop DS1.
NOTE: When remote device management is enabled (any setting except
none), the DS1 FDL protocol must be set to none. See Set DS1 FDL on
page 18-106.
NOTE: The Access Navigator only supports P-Phone service between a
remote Adit 600 terminal and a Nortel DMS switch (see Set Switch Type on
page 18-131). The Access Navigator must be configured for Carrier Access IP
management (CAIP) with P-Phone service (pphone) enabled so that the IP
DS0 channel can also carry P-Phone management data.
Security: Level 2 (operator)
Syntax: set ds1 <n> remote device mgmt <cafdl|caip ipaddr|ds1 n|none>
Syntax: set ds1 <n> remote device mgmt caip ipaddr pphone
Example: set ds1 10 remote device mgmt cafdl
This will affect 'remote device management' for a remote
device using CAIP.
Are you sure you want to change the management type (y/n)?
Example: set ds1 11 remote device mgmt ds1 10
Example: set ds1 13 remote device mgmt caip 192.168.3.158
Example: set ds1 14 remote device mgmt caip 192.168.3.159 pphone
Field Description
nDS1 number, 1 to 32, or a range of numbers such as 2-8.
cafdl Set to Carrier Access FDL management channel.
caip ipaddr Set to Carrier Access IP DS0 management channel.
ipaddr is the IP address of the remote device in the form
xxx.xxx.xxx.xxx, where xxx is a number from 0 and 255.
ds1 n Set remote device DS1 to point to the management DS1.
There can be only one management DS1 on a remote device, so
all other DS1s must be set to point to the management DS1.
none Turn off Carrier Access remote management.
pphone Enables P-Phone management channel to a remote Adit 600.
Note: The Access Navigator must also be conected to a Nortel
DMS switch (see Set Switch Type on page 18-131).

18-114 August 2003 Access Navigator - Release 1.8
CLI Language Reference
CLI Command List
Set DS1 Service
Purpose: Places DS1s in service or out of service. Alarming is turned on when DS1s are set in
service (up).
NOTE: If a GR-303 switch or drop DS1 is set down, calls will not pass in
either direction.
Security: Level 2 (operator)
Syntax: set ds1 <n> <up|down>
Example: set ds1 9 up
Set DS1 TermID
Purpose: Sets the GR-303 line termination IDs used by the switch to set up calls through the
Access Navigator via the EOC and TMC messages. Customers can change the
termination IDs to match different installation configurations. The Access Navigator
provides the following default termination IDs for DS1s 25 to 32, so that termination
IDs 1 and 2 are on different Quad T1 Framer cards for added protection.
DS1 25 termid = 1
DS1 26 termid = 3
DS1 27 termid = 4
DS1 28 termid = 5
DS1 29 termid = 2
DS1 30 termid = 6
DS1 31 termid = 7
DS1 32 termid = 8
NOTE: To avoid duplication when setting line termination IDs, if another
channel has the same termid number, it will be set to termid 0 (not assigned).
Security: Level 2 (operator)
x
nDS1 number, 1 to 32, or a range of numbers such as 2-8.
up Set DS1 as In Service.
down Set DS1 as Out of Service.

Access Navigator - Release 1.8 August 2003 18-115
CLI Language Reference
CLI Command List
Syntax: set ds1 <n> termid <id>
Example: set ds1 5 termid 2
Set DS1 Threshold
Purpose: Sets the threshold levels for performance monitoring. This command lets the user to set
the threshold and measurement interval for each error type. (Status DS1 Performance
on page 18-162 for descriptions of error types.)
NOTE: To disable threshold checking for a DS1 or error type, set its
threshold value to zero.
Security: Level 2 (operator)
Syntax: set ds1 <n> threshold <interval> <errortype> <value>
Example: set ds1 9 threshold day uas 1000
Example: set ds1 5-8 threshold hour cv 120
Field Description
nDS1 number, 1 to 32.
id Termination ID, 1 to 28. IDs used by the GR-303 switch must all
be different.
Field Description
nDS1 number, 1 to 32, or range of numbers such as 5-8.
interval Measurement time period: <day|hour|min15>
day – 1 day
hour – 1 hour
min15 – 15 minutes
errortype Error type: <cv|es|ses|sefs|dm|uas>
cv – Line Code Violations
es – Errored Seconds
ses – Severely Errored Seconds
sefs – Severely Errored Frame Seconds
dm – Degraded Minutes
uas – Unavailable Seconds
value Maximum number of errors allowed during measurement
interval. Exceeding this value will log a threshold crossing event.

18-116 August 2003 Access Navigator - Release 1.8
CLI Language Reference
CLI Command List
Set DS1 Type
Purpose: Sets DS1 type. The Access Navigator allows the user to assign any DS1 for drop,
groom, or switch operation. If the DS1 type is switch, be sure that the switch type is
also defined (see “Set Switch Type” on page 18-131).
NOTE: The default for DCS systems sets all DS1s to drop. The default for
GR-303 systems sets DS1s 1-24 to drop and DS1s 25-32 to switch.
NOTE: If the DS1 is part of a fractional interface used to provision a remote
Access Bank II, the DS1 type can not be changed without first deleting the
fractional interface. (Provision Remote Access Bank II on page 11-1)
Security: Level 2 (operator)
Syntax: set ds1 <n> type <drop|groom|switch>
Example: set ds1 1-18 type drop
Example: set ds1 25-32 type switch
Set EOC
Purpose: Sets the location of the primary and secondary EOCs on “switch” DS1s. GR-303 switch
DS1s carry an Embedded Operations Channel (EOC) and Timeslot Management
Channel (TMC) for call control. Primary and secondary EOC and TMC lines provide
protection.
NOTE: For proper operation, the first switch DS1 (TermID = 1) in the GR-
303 interface group must contain the primary EOC and TMC. The second DS1
(TermID = 2) must contain the secondary EOC and TMC. By default, DS1 #25
is TermID 1 and DS1 #29 is TermID 2.
NOTE: It is recommended that primary and secondary EOC and TMC be
assigned to different Quad T1 Framer (QF) cards for added protection. In the
event one QF card fails, the GR-303 switch will then be able to continue service
using the redundant EOC and TMC on a different QF card. QF card #1 contains
DS1 #1 to #4 contains DS1 #5 to #8, etc. By default, the primary EOC and TMC
are on DS1 #25 and the secondary EOC and TMC are on DS1 #29.
NOTE: A minor alarm will occur if the EOC is set to None.
Field Description
nDS1 number, 1 to 32, or a range of numbers such as 2-8.
drop DS1s terminated at a remote terminal.
groom DS1s terminated at a DCS or Frame Relay.
switch DS1s terminated at the IDT (GR-303 switch).

Access Navigator - Release 1.8 August 2003 18-117
CLI Language Reference
CLI Command List
Security: Level 2 (operator)
Syntax: set eoc <primary|secondary> <n:ch|none>
Example: set eoc primary 25:12
Example: set eoc secondary 29:12
Example: set eoc primary none
Set Ethernet IP Address
Purpose: Configures Ethernet settings for Telnet and SNMP. If you are not going to use the
Ethernet port, do not make any electrical connections to it. Ethernet functions can only
be provisioned through an RS-232 management session, since you must set up the IP
address. After establishing a Telnet session, you can change the settings.
NOTE: If you change the IP address via Telnet, you will lose the IP
connection. The session will remain in effect for 2 hours while it times out.
Security: Level 2 (operator)
Syntax: set ethernet ip address <address> <mask>
Field Description
primary Set location of primary EOC link.
secondary Set location of secondary EOC link.
nDS1 number, 1 to 32, that contains EOC link.
ch DS0 channel, 1 to 24, within DS1.
none Removes EOC channel assignment
Field Description
address Each Access Navigator on the same Ethernet network must have
a unique static Internet Protocol (IP) address. IP addresses have
the format xxx.xxx.xxx.xxx, where each xxx is a decimal
number between 0 and 255. For example, 192.168.0.123 is a
valid IP address. Note that the address contains only three
periods, one between each of the four numbers. If the Ethernet
interface is not used, type none for the IP address.

18-118 August 2003 Access Navigator - Release 1.8
CLI Language Reference
CLI Command List
Example: set ethernet ip address 192.168.118.65 255.255.255.0
Example: set ethernet ip address none
Set ID
Purpose: Sets the System Identifier of the Access Navigator. This is a name, location, or
Telcordia CLLI code. is a text string, such as “Acme Corp. AN#2” or
“DNVRCO1A201”. The System Identifier also appears in the command line prompt.
The default System Identifier is “Access Navigator” so the command prompt will be
“Access Navigator>”. When you change the identifier, the prompt will also change.
NOTE: If other management sessions are in progress, those operators will
not see the new prompt until they initiate a new session.
Security: Level 2 (operator)
Syntax: set id <"id">
Example: set id "Acme Corp. AN#2"
Example: set id "DNVRCO1A201"
Set IP Gateway Address
Purpose: Sets IP address to gateway for routing packets that fall outside the Access Navigator’s
Ethernet IP address. A gateway is any device that passes packets from one network to
another network in their trip across the Internet.
Security: Level 2 (operator)
mask The Access Navigator uses a subnet mask to identify the
permissible range of addresses for each IP address. Large
networks are usually divided into smaller subnetworks, each with
an assigned range of IP addresses. Subnet masks have the format
xxx.xxx.xxx.xxx, where each xxx is a decimal number
between 0 and 255. Subnet masks usually start with one or more
groups of 255. Typical examples include 255.255.0.0 and
255.255.255.0. If a subnet mask is not used, type none or
leave blank.
Field Description
"id" The user defined identifier can be up to 20 characters long, and
may use any combination of letters and numbers. The identifier
must be enclosed in quote marks.
Field Description

Access Navigator - Release 1.8 August 2003 18-119
CLI Language Reference
CLI Command List
Syntax: set ip gateway <address>
Example: set ip gateway 192.168.0.250
Example: set ip gateway none
Set Remote Config
Purpose: Enables and disables the downloading of configuration data to the remote terminal. The
default setting is “on”, which enables the Access Navigator to automatically download
configuration settings to the remote Access Bank II over the Carrier Access FDL
management channel. This setting allows configuration changes to be sent immediately
and provides flow-through provisioning when a remote Access Bank II is installed and
powered up. When turned off, the Access Navigator will not download any
configuration data.
NOTE: To speed up the provisioning of remote services, temporarily turn off
remote configuration downloading to the Access Bank II. When finished, turn
remote configuration on again, and the Access Navigator will download all
changes at once. Downloading to each Access Bank II can take up to one
minute. The status remote command will report “FDL tx in progress” during
transmission and “FDL in service as CA FDL” when transmission is complete.
NOTE: Use the show remote command to display current settings in the
Access Navigator data base.
NOTE: The set remote config command only affects your ability to write
configuration settings to the remote Access Bank II data base. You can always
use the read remote command to display the actual remote configuration
settings whenever the Access Bank II is connected to the Access Navigator via
the DS1 link and Carrier Access FDL management is selected. (See Provision
Remote Access Bank II on page 11-1.)
Security: Level 2 (operator)
Field Description
address Gateway addresses have the format xxx.xxx.xxx.xxx,
where each xxx is a decimal number between 0 and 255. If a
gateway address is not used, you must enter none for the
gateway address.

18-120 August 2003 Access Navigator - Release 1.8
CLI Language Reference
CLI Command List
Syntax: set remote config <n> <on|off>
Example: set remote config 9 on
Set Remote ID
Purpose: Creates an identifier in the Access Navigator for the remote terminal connected to an
Access Navigator drop DS1.
NOTE: Use the show remote command to display the current setting.
Security: Level 2 (operator)
Syntax: set remote <n> id <"name">
Example: set remote 9 id "AcmeCorp"
Set Remote RS232 Baud
Purpose: Sets Access Bank II remote RS-232 interface baud rate.
The Access Bank II provides an RS-232 DTE customer interface port for connection to
one DS0 channel. This port supports baud rates from 1,200 to 57,600 between two
Access Bank II’s and uses a special format to transport asynchronous data over the
synchronous DS0 channel.
Security: Level 2 (operator)
Field Description
nDS1 number, 1 to 32.
on Enable automatic provisioning.
off Disable automatic provisioning.
Field Description
n DS1 number, 1 to 32.
name A user defined name describing the interface. The name is a text
string up to 32 characters long, and may use any combination of
letters and numbers. No spaces or special characters are allowed.
The name must be enclosed in quote marks.

Access Navigator - Release 1.8 August 2003 18-121
CLI Language Reference
CLI Command List
Syntax: set remote <n> rs232 baud <setting>
Example: set remote 9 rs232 baud 57600
Set Remote RS232 Data
Purpose: Sets Access Bank II remote RS-232 interface data bits and parity.
Security: Level 2 (operator)
Syntax: set remote <n> rs232 data <e7|o7|n8>
Example: set remote 9 rs232 data n8
Set Remote RS232 Stop
Purpose: Sets Access Bank II remote RS-232 interface stop bits.
Security: Level 2 (operator)
Syntax: set remote <n> rs232 stop <1|2>
Example: set remote 9 rs232 stop 1
Field Description
nDS1 number, 1 to 32
setting Baud rate selections are:
1200, 2400, 4800, 9600, 19200, 38400, 57600
Field Description
n DS1 number, 1 to 32
e7 7 bit data, even parity
o7 7 bit data, odd parity
n8 8 bit data, no parity
Field Description
nDS1 number, 1 to 32.
1|2Number of stop bits, 1 or 2.

18-122 August 2003 Access Navigator - Release 1.8
CLI Language Reference
CLI Command List
Set Remote T1Drop Framing
CAUTION! IF THE T1 DROP ON THE ACCESS BANK II WILL BE USED, THE T1 DROP
CIRCUIT OR LOOPBACK MUST BE INSTALLED BEFORE DOWNLOADING THE
CONFIGURATION, OTHERWISE THE RESULTING AIS ALARM WILL TAKE DOWN THE FDL
COMMUNICATIONS LINK UNTIL THE CIRCUIT IS INSTALLED AND THE ALARM CLEARED
Purpose: Sets the T1 Drop framing type to D4 or ESF. (T1 PBXs generally use D4 framing; T1
routers may use D4 or ESF.)
The Access Bank II provides a second T1 port, called the T1 Drop, for connection to a
T1 PBX or T1 router. You can connect one or more DS0s to the T1 Drop, using a
fractional interface. The Access Navigator automatically assigns DS0s to the T1 drop
in sequential order, starting with T1 Drop DS0 #1. If the router does not have automatic
rate sensing, it will have to be programmed for the proper data rate. Use the show
remote command to display the current settings stored in the Access Navigator’s data
base).
Security: Level 2 (operator)
Syntax: set remote <n> t1drop framing <d4|esf>
Example: set remote 9 t1drop framing d4
Field Description
nDS1 number, 1 to 32.
d4 Set T1 Drop to D4 framing.
esf Set T1 Drop to ESF framing.

Access Navigator - Release 1.8 August 2003 18-123
CLI Language Reference
CLI Command List
Set Remote T1Drop LBO
Purpose: This command sets the T1 Drop line buildout (lbo) to the required DSX-1 equalization
or CSU attenuation.
Security: Level 2 (operator)
Syntax: set remote <n> t1drop lbo <setting>
Example: set remote 9 t1drop lbo 3
Set Remote T1Drop Linecode
Purpose: Sets the T1 Drop line coding to AMI (alternate mark inversion) or B8ZS (binary 8 zero
substitution).
Security: Level 2 (operator)
Syntax: set remote <n> t1drop linecode <ami|b8zs>
Example: set remote 9 t1drop linecode b8zs
Field Description
nDS1 number, 1 to 32.
setting The line buildout setting is a number, from 1 to 9.
1 – Set DSX-1 equalization for 0-133 ft.
2 – Set DSX-1 equalization for 133-266 ft.
3 – Set DSX-1 equalization for 266-399 ft.
4 – Set DSX-1 equalization for 399-533 ft.
5 – Set DSX-1 equalization for 533-666 ft.
6 – Set CSU attenuation for LBO of 0dB.
7 – Set CSU attenuation for LBO of -7.5dB.
8 – Set CSU attenuation for LBO of -15dB.
9 – Set CSU attenuation for LBO of -22.5dB.
Field Description
n DS1 number, 1 to 32.
ami Set AMI line coding.
b8zs Set B8ZS line coding.

18-124 August 2003 Access Navigator - Release 1.8
CLI Language Reference
CLI Command List
Set Remote T1Drop PRM
Purpose: Sets the T1 Drop performance message type to either ANSI T1.403 one-second
Performance Report Messages (PRMs) or AT&T 54016 Maintenance Messages over
the 4 Kbps ESF Facility Data Link (FDL).
Security: Level 2 (operator)
Syntax: set remote <n> t1drop prm <ansi|att>
Example: set remote 9 t1drop prm att
Set Remote V35 ClockInv
Purpose: Sets the Access Bank II V.35 interface transmit and receive clock polarity. The clock
signals for each direction can be normal or inverted.
The Access Bank II provides a V.35 port for connection to a V.35 router. You can
connect one or more DS0s to the V.35 port, using a fractional interface. If the router
does not have automatic rate sensing, it will have to be programmed for the proper data
rate. Use the show remote command to display the current settings stored in the
Access Navigator’s data base.
Security: Level 2 (operator)
Syntax: set remote <n> v35 clkinv <rx|tx|rxtx|none>
Example: set remote 9 v35 clkinv none
Field Description
n DS1 number, 1 to 32.
ansi Set to ANSI T1.403 performance report messages.
att Set to AT&T 54016 maintenance messages.
Field Description
nDS1 number, 1 to 32.
rx Invert receive clock only.
tx Invert transmit clock only.
rxtx Invert both receive and transmit clock.
none No clock inversion.

Access Navigator - Release 1.8 August 2003 18-125
CLI Language Reference
CLI Command List
Set Remote V35 CTS
Purpose: Sets the Access Bank II V.35 interface Clear to Send (CTS) timing and signal levels for
flow control. The CTS logic signal can be always high or low, or set to follow the
Carrier Detect (CD) or Ready to Send (RTS) signals.
Security: Level 2 (operator)
Syntax: set remote <n> v35 cts <cd|high|low|rts>
Example: set remote 9 v35 cts rts
Set Remote V35 Data
Purpose: Sets the Access Bank II V.35 interface data polarity to normal or inverted.
Security: Level 2 (operator)
Syntax: set remote <n> v35 data <invert|normal>
Example: set remote 9 v35 data normal
Field Description
nDS1 number, 1 to 32.
cd CTS follows CD.
high CTS always high.
low CTS always low.
rts CTS follows RTS.
Field Description
nDS1 number, 1 to 32.
invert Invert data.
normal No data inversion.

18-126 August 2003 Access Navigator - Release 1.8
CLI Language Reference
CLI Command List
Set Remote V35 DSU
Purpose: Determines if the Access Bank II V.35 interface will respond to standard V.54 Data
Service Unit (DSU) loopcode patterns for payload loopbacks. When enabled (default
setting), the interface will respond to loopup and loopdown codes. This permits remote
testing of the V.35 data link up to the customer interface.
Security: Level 2 (operator)
Syntax: set remote <n> v35 dsu <off|on>
Example: set remote 9 v35 dsu on
Set Remote V35 RxClock
Purpose: Sets the Access Bank II V.35 interface receive clock source to internal or external.
NOTE: Internal clock source timing is recommended. This setting prevents
data slips by synchronizing the receive timing to the T1 interface.
Security: Level 2 (operator)
Syntax: set remote <n> v35 rxclk <int|ext>
Example: set remote 9 v35 rxclk int
Set Remote V35 Speed
Purpose: Sets the DS0 data speed to either N´56 Kbps (7-bit words) or N´64 Kbps (8-bit
words), where N is the number of DS0s assigned to the V.35 interface. The V.35 port
is a synchronous interface, so both the speed and number of DS0s are required to
calculate the clock rate. For example, if four DS0s are assigned, the N´56 setting
produces a rate of 224 Kbps. When N´56 is selected, the V.35 interface inserts a zero
into the least significant bit of the DS0 octet.
Field Description
nDS1 number, 1 to 32.
off Disables DSU loopcode detection.
on Enables DSU loopcode detection.
Field Description
nDS1 number, 1 to 32.
int Set to internal clock source.
ext Set to external clock source

Access Navigator - Release 1.8 August 2003 18-127
CLI Language Reference
CLI Command List
Security: Level 2 (operator)
Syntax: set remote <n> v35 speed <56|64>
Example: set remote 9 v35 speed nx64
Set Screen
Purpose: Sets the number of lines in the terminal display screen before the message pauses. If
you enter the number of lines in the display screen, the CLI messages will
automatically pause at the bottom of the screen to prevent data from scrolling off the
screen. The CLI will print --More-- at the bottom of the screen to indicate that there is
more data to be displayed.
Use the following keys to display more of the message.
lPress Space key to advance message by one full screen.
lPress Tab key to advance message by two lines.
lPress Enter or Return key to advance message by one line.
lPress Escape key to cancel remainder of message.
NOTE: The factory default setting is 24 text lines. If messages scroll off the
screen, either adjust the window size on your computer or use the set screen
command to set the number of text lines returned by the CLI.
Security: Level 3 (monitor)
Syntax: set screen <height|off>
Example: set screen 32
Field Description
nDS1 number, 1 to 32.
56 Selects N times 56 Kbps speed, where N is number of DS0s
assigned.
64 Selects N times 64 Kbps speed, where N is number of DS0s
assigned.
Field Description
height Height (in text lines) of terminal screen display. Defualt is 24.
off Disables screen pause feature

18-128 August 2003 Access Navigator - Release 1.8
CLI Language Reference
CLI Command List
Set SNMP Contact
Purpose: Assigns a system contact name (sysContact) to the Access Navigator SNMP interface.
This is the person or office to be contacted when there are service questions. In most
cases, this is the site manager.
Syntax: set snmp contact <"setting">
Example: set snmp contact "site manager"
Set SNMP GetCom
Purpose: Assigns a Get-Community string (getCommunity) to the Access Navigator SNMP
interface. This is the user name for system access using SNMP “get” commands to
retrieve settings. This name will be verified before changing data. For unrestricted
access, it is traditional to set this string to “public” on both the Access Navigator and
network manager.
To protect management access, the Community names can only be viewed and changed
by CLI commands.
Security: Level 2 (operator)
Syntax: set snmp getcom <"setting">
Example: set snmp getcom "public"
Field Description
"setting" The contact name is a text string up to 255 characters long, and
may use any combination of letters and numbers. Settings must
be enclosed in quote marks.
Field Description
"setting" The get-community name is a text string up to 32 characters
long, and may use any combination of letters and numbers.
Settings must be enclosed in quote marks.

Access Navigator - Release 1.8 August 2003 18-129
CLI Language Reference
CLI Command List
Set SNMP Location
Purpose: Assigns a system location (sysLocation) to the Access Navigator SNMP interface. This
is a text description or code indicating the location of the network element. Codes such
as the 11-character Telcordia (Bellcore) Common Language Location Identifier
(CLLI) are often used to specify equipment locations. For example, the code
DNVRCO1A201 could represent equipment located in Denver, Colorado, in
equipment rack location 1A201.
Security: Level 2 (operator)
Syntax: set snmp location <"setting">
Example: set snmp location "DNVRCO1A201"
Set SNMP Name
Purpose: Assigns an system name (sysName) to the Access Navigator SNMP interface for
network management. This name or identification code is used to describe the network
element.
Simple Network Management Protocol (SNMP) enables network operations centers
(NOCs) to monitor and manage network elements across an internetwork. The Access
Navigator supports SNMP through its Ethernet port. The following CLI commands are
used to set up the Access Navigator for access by the carrier’s TCP/IP management
network.
Security: Level 2 (operator)
Syntax: set snmp name <"setting">
Example: set snmp name "Acme Corp AN#2"
Field Description
"setting" The location is a text can be up to 255 characters long, and may
use any combination of letters and numbers. Settings must be
enclosed in quote marks.
Field Description
"setting" The name is a text string up to 255 characters long, and may use
any combination of letters and numbers. Settings must be
enclosed in quote marks.

18-130 August 2003 Access Navigator - Release 1.8
CLI Language Reference
CLI Command List
Set SNMP NMS Address
Purpose: Assigns an IP address for use by the Access Navigator SNMP agent for sending trap
alarm messages to three different Network Management System (NMS) IP addresses.
To protect management access, the Community names can only be viewed and changed
by CLI commands.
Security: Level 2 (operator)
Syntax: set snmp nms <1|2|3> <address>
Example: set snmp nms 1 192.168.0.50
Set SNMP SetCom
Purpose: Assigns a Set-Community string (setCommunity) to the Access Navigator SNMP
interface. This is the user name for system access using SNMP “set” commands to
change settings. This name will be verified before changing data. For unrestricted
access, it is traditional to set this string to “public” on both the Access Navigator and
network manager.
To protect management access, the Community names can only be viewed and changed
by CLI commands.
Security: Level 2 (operator)
Syntax: set snmp setcom <"setting">
Example: set snmp setcom "public"
Field Description
1|2|3A number (1, 2, or 3) used to identify the NMS station.
address The Internet Protocol (IP) address of the NMS station. IP
addresses have the format xxx.xxx.xxx.xxx, where each
xxx is a decimal number between 0 and 255. For example,
192.168.0.123 is a valid IP address. Note that the address
contains only three periods, one between each of the four
numbers.
Field Description
"setting" The set-community name is a text string up to 32 characters long,
and may use any combination of letters and numbers. Settings
must be enclosed in quote marks.

Access Navigator - Release 1.8 August 2003 18-131
CLI Language Reference
CLI Command List
Set SNMP TrapCom
Assigns a Trap-Community string (trapCommunity) to the Access Navigator SNMP interface. This
is the user name reported with each trap message for authentication.
Security: Level 2 (operator)
Syntax: set snmp trapcom <"setting">
Example: set snmp trapcom "public"
Set Switch Type
Purpose: This command identifies the switch type used for GR-303 operation and specifies the
managed object classes that the Access Navigator must support. This command applies
to all Access Navigator items managed over the GR-303 EOC. To see the current
setting, see Show Switch on page 18-154.
Security: Level 2 (operator)
Syntax: set switch type <5ess|dms|generic>
Example: set switch type 5ess
Field Description
"setting" The trap-community name is a text string up to 32 characters
long, and may use any combination of letters and numbers.
Settings must be enclosed in quote marks.
Field Description
5ess Set switch type to Lucent 5ESS.
dms Set switch type to Nortel DMS.
generic Set switch to generic type (Telcordia generic TR-303
specification, Supplement 3 EOC definition)

18-132 August 2003 Access Navigator - Release 1.8
CLI Language Reference
CLI Command List
Set Time
Purpose: Set Access Navigator system clock time.
Security: Level 2 (operator)
Syntax: set time <hh:mm:ss>
Example: set time 08:30:00
Example: set time 8:9:15
Set TMC
Purpose: This command sets the location of the primary and secondary TMCs on “switch” DS1s.
GR-303 switch DS1s carry an Embedded Operations Channel (EOC) and Timeslot
Management Channel (TMC) for call control. Primary and secondary EOC and TMC
lines provide protection.
NOTE: For proper operation, the first switch DS1 (TermID = 1) in the GR-
303 interface group must contain the primary EOC and TMC. The second DS1
(TermID = 2) must contain the secondary EOC and TMC. By default, DS1 #25
is TermID 1 and DS1 #29 is TermID 2.
NOTE: It is recommended that primary and secondary EOC and TMC be
assigned to different Quad T1 Framer (QF) cards for added protection. In the
event one QF card fails, the GR-303 switch will then be able to continue service
using the redundant EOC and TMC on a different QF card. QF card #1 contains
DS1 #1 to #4, QF card #2 contains DS1 #5 to #8, etc. By default, the primary
EOC and TMC are on DS1 #25 and the secondary EOC and TMC are on DS1
#29.
NOTE: A minor alarm will occur if the TMC is set to None.
Security: Level 2 (operator)
Field Description
hh:mm:ss Time format is 24-hour clock in hours:minutes:seconds with
colons to separate the digits, as in 08:30:45 and 15:22:10.
Leading zeros can be omitted. The Access Navigator will update
the time when it receives the command.

Access Navigator - Release 1.8 August 2003 18-133
CLI Language Reference
CLI Command List
Syntax: set tmc <primary|secondary> <n:ch|none>
Example: set tmc primary 25:24
Example: set tmc secondary 29:24
Example: set tmc primary none
Set User Level
Purpose: This is a Level 1 command that allows a network manager to set security access levels
for each user name. All users have Level 1 access (highest) unless changed to a lower
access level.
NOTE: There must be at least one Level 1 user.
Security: Level 1 (manager)
Syntax: set user <"name"> level <access>
Field Description
primary Set location of primary TMC link.
secondary Set location of secondary TMC link.
nDS1 number, 1 to 32, that contains TMC link.
ch DS0 channel, 1 to 24, within the DS1.
none Removes TMC channel assignment.
Field Description
name User names can be up to 10 characters long, and may use any
combination of letters and numbers. No spaces or special
characters are allowed. Names are not case sensitive. Upper case
(capital letters) will be converted to lower case letters before
being processed. The name must be enclosed in quotes if it
contains spaces..
You can display a list of all user names with the command Show
Users on page 18-155.
access User access level: 1, 2, or 3.
1 – Manager, with access to all commands. Can add and delete
users. There must be at least one Level 1 user.
2 – Operator, with access to all commands except adding and
deleting users, restoring defaults, uploading and
downloading configurations, and sending switch
provisioning requests. Can change own password.
3 – Monitor, with access limited to displaying reports and status.
No access to any commands that could affect system
operation.

18-134 August 2003 Access Navigator - Release 1.8
CLI Language Reference
CLI Command List
Example: set user "alice" level 2
Set User Password
Purpose: A Level 1 user (network manager) can set the password associated with any user name
for logging on to the Access Navigator. The network manager normally assigns a
password after adding a user name. However, this only ensures that the user must use
it to log into the system the first time. After logging in, any user can change, add, or
delete their own password.
Password protection is optional. If no password is defined for a user, CLI will not
require a password to log into the Access Navigator.
Security: Level 1 (manager) can change any user’s password.
Level 2 (operator) and Level 2 (monitor) can change only their own password.
Syntax: set user <"name"> password
Example: set user "alice" password
New Password:******
New Password again:******
The system will prompt you to enter a new password twice for verification. To ensure
security, password characters are displayed as asterisks.
Passwords can be up to 10 characters long and may use any combination of letters and
numbers. Spaces and special characters are not allowed. Passwords are case sensitive,
so that upper and lower case letters are different.
NOTE: To delete a user password, so that the user has access without a
password, just press the Enter or Return key each time the system prompts you
to enter the password.
Field Description
name User names can be up to 10 characters long, and may use any
combination of letters and numbers. No spaces or special
characters are allowed. Names are not case sensitive. Upper case
(capital letters) will be converted to lower case letters before
being processed. The name must be enclosed in quotes if it
contains spaces..
You can display a list of all user names with the command Show
Users on page 18-155.

Access Navigator - Release 1.8 August 2003 18-135
CLI Language Reference
CLI Command List
Show Autoexit
Purpose: Displays the current setting for the autoexit timeout.
Security: Level 3 (monitor)
Syntax: show autoexit
Message:
CLI session timeout = 15 minutes.
Show Clock
Purpose: Displays the current settings for the primary and secondary master transmit clock
source.
Security: Level 3 (monitor)
Syntax: show clock
Message:
Primary Master Transmit Clock Source: DS1 12
Secondary Master Transmit Clock Source: INTERNAL
Description:
Show Connect
Purpose: Displays static DS0 connections in the specified DS1. This display will list the current
static DS0 crossconnect settings and dynamic GR-303 voice and ISDN BRI
connections. If a DS0 is part of a fractional interface, the interface name will be shown.
For GR-303 service, the switch assigns GR-303 voice connections as needed, between
switch DS1s and drop DS1s. ISDN BRI using 4:1 TDM mode transport has the D
signaling channel statically connected to a switch DS0, while the switch only sets up
B1 and B2 bearer DS0s as needed between switch DS1s and drop DS1s.
NOTE: ISDN BRI connections using the GR-303 4:1 TDM transport mode
will appear as type GR-303.
Item Description
Clock Source Clock source can be a DS1 line receiver, internal Stratum clock
oscillator, or external Building Integrated Timing Supply
(BITS).

18-136 August 2003 Access Navigator - Release 1.8
CLI Language Reference
CLI Command List
Security: Level 3 (monitor)
Syntax: show connect <n>
Example: show connect 10
Example: show connect 25
Message:
Connections for DS1 #10 (CA DS1# 10):
From To Type Interface [--> Port]
---- ----- ----- --------------------
10:01 ..... GR303
10:02 ..... GR303
10:03 ..... GR303
10:04 ..... GR303
10:05 ..... GR303
10:06 ..... GR303
10:07 ..... GR303
10:08 ..... GR303
10:09 25:17 GR303
10:10 ..... GR303
10:11 ..... GR303
10:12 ..... GR303
10:13 .....
10:14 .....
10:15 .....
10:16 .....
10:17 09:12 DATA AcmeInternet --> V.35
10:18 09:13 DATA AcmeInternet --> V.35
10:19 09:14 DATA AcmeInternet --> V.35
10:20 09:15 DATA AcmeInternet --> V.35
10:21 09:16 DATA AcmeInternet --> V.35
10:22 09:17 DATA AcmeInternet --> V.35
10:23 09:18 DATA AcmeInternet --> V.35
10:24 09:19 DATA AcmeInternet --> V.35
Description:
Field Description
n DS1 number, 1 to 32.
Item Description
From DS0 on specified DS1. Format is DS1:DS0, where DS1 is a
number from 1 to 32 and DS0 is a number from 1 to 24.
To Shows static connection, if any, from DS0 in first column to DS0
in second column.

Access Navigator - Release 1.8 August 2003 18-137
CLI Language Reference
CLI Command List
Show CRV
Purpose: Displays the range of CRVs requested (up to 24), along with the DS1 and DS0 channel
to which they are currently assigned.
Factory default CRVs are sequentially numbered from 1 to 768, starting with the first
DS0 channel on DS1 #1 and continuing to the last DS0 channel on DS1 #32. See Figure
18-30 on page 18-138.
If desired, the user can assign different CRV numbers. (See Set DS0 CRV on
page 18-97.) The only requirement is that the CRVs for all assigned GR-303 or TR-08
voice terminations must be different.
NOTE: In the following command, there can be up to 24 CRVs in a range,
such as 1-24 or 110-134. The CRVs do not have to be on the same DS1.
Security: Level 3 (monitor)
Syntax: show crv <range>
Example: show crv 6
Example: show crv 1-8
Message:
CRV Interface Status
--- --------- ------
1 DS1 #1 channel 1 In Service
2 DS1 #1 channel 2 In Service
..... Indicates no current connection to another DS0 in the Access
Navigator. (GR-303 connections are dynamic and will be
displayed when calls are connected.)
Type VOICE – voice channel
DATA – data channel
GR303 – GR-303 voice channel or ISDN BRI 4:1 TDM
EOC-P – EOC primary channel
EOC-S – EOC secondary channel
TMC-P – TMC primary channel
TMC-S – TMC secondary channel
Interface Name of fractional interface, if any, using "From" DS0.
[--> Port]Remote interface port, if any, connected to fractional interface.
Field Description
range Call Reference Value, 1 to 768, or a range of values such as 15-
18. Maximum range is 24 CRVs.
Item Description

18-138 August 2003 Access Navigator - Release 1.8
CLI Language Reference
CLI Command List
3 DS1 #1 channel 3 In Service
4 DS1 #1 channel 4 In Service
5 DS1 #12 channel 25 Assigned to ISDN
6 DS1 #12 channel 26 Assigned to ISDN
7 DS1 #12 channel 27 Assigned to ISDN
8 DS1 #12 channel 28 Out of Service
Description:
Figure 18-30. Factory Default Call Reference Values
Item Description
CRV Call Reference Value, 1 to 768.
Interface Numbers – indicate DS1:DS0 channel assignments
Not Assigned – CRV is not assigned to a DS0
Assigned to ISDN – Use show isdn crv command for
additional information
Status In Service
Out of Service
Not Available – Channel not configured for GR-303
DS1 #1
DS0 #1
Access
Navigator DS0 #24
DS1 #2
DS0 #1
DS0 #24
DS1 #32
DS0 #1
DS0 #24
•
•
•
•
•
•
CRV #1
CRV #24
CRV #25
CRV #48
CRV #745
CRV #768

Access Navigator - Release 1.8 August 2003 18-139
CLI Language Reference
CLI Command List
Show Date
Purpose: Display Access Navigator system clock date. Date format is month/day/year.
Security: Level 3 (monitor)
Syntax: show date
Message: 1/30/1999
Show DS0
Purpose: Displays the settings for each DS0 specified.
Security: Level 3 (monitor)
Syntax: show ds0 <n:ch>
Example: show ds0 10:1-4
Message:
Settings for DS1 13, Channel 1:
Type: GR303
Signaling: LOOP START
Up/Down: UP
CRV: 35
PPHONE: Enabled
ISDN: None
Settings for DS1 13, Channel 2:
Type: GR303
Signaling: DID
Up/Down: UP
PPHONE: Enabled
CRV: 36
ISDN: None
Settings for DS1 13, Channel 3:
Type: DATA
Up/Down: DOWN
CRV: No CRV assigned
PPHONE: Enabled
ISDN: None
Field Description
nDS1 number, 1 to 32.
ch DS0 number, 1 to 24, or a range of numbers such as 5-8.

18-140 August 2003 Access Navigator - Release 1.8
CLI Language Reference
CLI Command List
Settings for DS1 13, Channel 4:
Type: GR303
Up/Down: UP
CRV: 38
PPHONE: Enabled
ISDN: None
NOTE: In the above message, the channel type can be GR303 (voice or ISDN BRI), or
private crossconnects using VOICE or DATA. P-Phone settings only appear in the Access
Navigator / GR-303 Host with P-Phone.
Description:
Show DS1
Purpose: Displays the DS1 settings and current service status, including thresholds for detected
near-end line errors. This command will show the current settings in a message similar
to the following. The settings can be changed with the various set ds1 commands.
(To quickly display an abbreviated list of all 32 DS1s, use the show ds1 all
command.)
Security: Level 3 (monitor)
Syntax: show ds1 <n>
Example: show ds1 12
Example: show ds1 1-8
Item Description
Type VOICE, DATA, GR303 (voice).
(Both ISDN and P-Phone service require GR303 type.)
Signaling LOOP START, GROUND START, E&M, Direct Inward Dial.
(No signaling is used for data types or ISDN BRI. E&M is not
valid for GR-303.)
Up/Down UP (in service), DOWN (out of service).
CRV Call Reference Value, 1 to 768, or "No CRV assigned"
ISDN ISDN BRI channel (if any), B1, B2, or D
PPHONE ENABLED, DISABLED.
Field Description
nDS1 number, 1 to 32, or a range of numbers such as 2-8.

Access Navigator - Release 1.8 August 2003 18-141
CLI Language Reference
CLI Command List
Message:
Settings for DS1 9:
Circuit ID: CA DS1# 9
Up/Down: DOWN
Framing: ESF
Line Coding: B8ZS
Type: DROP
Clock Source: NORMAL
Line Build Out: CSU ATTEN FOR -15dB
Loop Code Detection: ON
Loop Back: OFF
Line Termination ID: 0 (for switch DS1s only)
Remote Device MGMT: CA IP 192.168.201.1
PPHONE Call Connection: Enabled
FDL Type: None
Send Code: NONE
Performance Thresholds: 15 min. 1 hour 1 day
-------- ------- ------
unavailable seconds: 0 0 0
severely errored seconds: 0 0 0
errored seconds: 0 0 0
sev. errored frame seconds: 0 0 0
degraded minutes: 0 0 0
linecode violations: 0 0 0
NOTE: The Performance Thresholds are threshold values, not error counts.
Description:
Item Description
Circuit ID Circuit identifier set by user for the DS1 number.
Up/Down Link service status: UP, DOWN.
Framing D4 (SF), ESF, SLC96 (S4).
Line Coding AMI, B8ZS.
Type DROP, GROOM, SWITCH. Switch type appears only with GR-
303 option.
Clock Source NORMAL, LOOP.
Line Build Out DSX-1 equalization (ft.), CSU attenuation (dB).
Loop Code Detection ON, OFF.
Loop Back OFF, LINE, PAYLOAD.
Line Termination ID Line termination identifier, 1 to 28, set by user (used by GR-303
only.
Remote Device MGMT NONE, CAFDL, CAIP <ipaddress>, DS1 <n>.

18-142 August 2003 Access Navigator - Release 1.8
CLI Language Reference
CLI Command List
PPHONE Call
Connection ENABLED, DISABLED. This setting is enabled by the Set DS1
Remote Device Mgmt on page 18-113.
FDL Type NONE, SLC96 (DDL), T1403 (ANSI T1.403). Switch DS1 FDL
type is always None.
Send Code P2E11, P2E15, P2E23, QRSS. (Does not appear unless a code is
being sent.
Performance Thresholds See table below
Performance
Thresholds Description
unavailable seconds (UAS) The number of seconds that the interface is unavailable.
The DS1 interface is said to be unavailable from the onset of 10
contiguous SESs, or the onset of the condition leading to a
failure. If the condition leading to the failure was immediately
preceded by one or more contiguous SESs, then the DS1
interface unavailability starts from the onset of these SESs.
While the interface is deemed unavailable, the only count that is
incremented is UASs.
severely errored
seconds (SES) For ESF links, the number of one-second intervals
containing 320 or more Path Code Violation Error Events OR
one or more Out of Frame defects OR a detected AIS defect.
For D4 signals, the number of one-second intervals with Framing
Error events, or an OOF defect, or 1544 LCVs or more.
Controlled slips are not included in this parameter.
SES is not incremented during an Unavailable Second.
errored seconds (ES) For ESF links, the number of one-second intervals
containing one or more Path Code Violations OR one or more
Severely Errored Frame defects OR one or more Controlled Slip
events OR a detected AIS defect.
For D4 links, the presence of Bipolar Violations also triggers an
Errored Second.
ES is not incremented during an Unavailable Second.
sev. errored frame
seconds (SEFS) The number of one-second intervals containing one or
more Out of Frame defects OR a detected AIS defect.
Item Description

Access Navigator - Release 1.8 August 2003 18-143
CLI Language Reference
CLI Command List
Show DS1 All
Purpose: This command provides an abbreviated list of showing the DS1 settings and current
service status for all 32 DS1 circuits. It produces a message similar to the following,
showing the circuit identifier, DS1 number, current status (up/down), and some
common parameters of interest in trouble-shooting. (To obtain a detailed list for a
specific DS1 or range of DS1s, use the show ds1 <n> command.)
Security: Level 3 (monitor)
Syntax: show ds1 all
Message:
Remote
Line Term Device
Circuit ID Link Type Code Framing ID FDL Mgmt
---------- ---- ------ ---- ------- ---- ----- ------
CA DS1# 01 UP DROP B8ZS ESF None CA IP
CA DS1# 02 DOWN DROP B8ZS ESF None None
CA DS1# 03 DOWN DROP B8ZS ESF None None
CA DS1# 04 DOWN DROP B8ZS ESF None None
CA DS1# 05 DOWN DROP B8ZS ESF None None
CA DS1# 06 DOWN DROP B8ZS ESF None None
CA DS1# 07 DOWN DROP B8ZS ESF None None
CA DS1# 08 DOWN DROP B8ZS ESF None None
CA DS1# 09 DOWN DROP B8ZS ESF None None
CA DS1# 10 DOWN DROP B8ZS ESF None None
CA DS1# 11 DOWN DROP B8ZS ESF None None
CA DS1# 12 DOWN DROP B8ZS ESF None None
CA DS1# 13 DOWN DROP B8ZS ESF None None
CA DS1# 14 DOWN DROP B8ZS ESF None None
CA DS1# 15 DOWN DROP B8ZS ESF None None
CA DS1# 16 DOWN DROP B8ZS ESF None None
CA DS1# 17 DOWN DROP B8ZS ESF None None
CA DS1# 18 DOWN DROP B8ZS ESF None None
degraded minutes (DM) The total number of minutes in which the estimated error
rate exceeds 1E-6 but does not exceed 1E-3. Degraded Minutes
are determined by collecting all of the Available Seconds,
removing any Severely Errored Seconds, grouping the result in
60-second long groups, and counting a 60-second long group
(one minute) as degraded if the cumulative errors during the
seconds present in the group exceed 1E-6. Available seconds are
merely those seconds that are not Unavailable (UAS).
linecode violations (LCV or CV) The total number of line code violations that have
been detected during the measurement interval. An LCV is the
occurrence of a Bi-polar Violation (BPV) or Excessive Zeros.
Performance
Thresholds Description

18-144 August 2003 Access Navigator - Release 1.8
CLI Language Reference
CLI Command List
CA DS1# 19 DOWN DROP B8ZS ESF None None
CA DS1# 20 DOWN DROP B8ZS ESF None None
CA DS1# 21 DOWN DROP B8ZS ESF None None
CA DS1# 22 DOWN DROP B8ZS ESF None None
CA DS1# 23 DOWN DROP B8ZS ESF None None
CA DS1# 24 DOWN DROP B8ZS ESF None None
CA DS1# 25 DOWN SWITCH B8ZS ESF 1 None None
CA DS1# 26 DOWN SWITCH B8ZS ESF 3 None None
CA DS1# 27 DOWN SWITCH B8ZS ESF 4 None None
CA DS1# 28 DOWN SWITCH B8ZS ESF 5 None None
CA DS1# 29 DOWN SWITCH B8ZS ESF 2 None None
CA DS1# 30 DOWN SWITCH B8ZS ESF 6 None None
CA DS1# 31 DOWN SWITCH B8ZS ESF 7 None None
CA DS1# 32 UP GROOM B8ZS ESF None None
Description:
Item Description
Circuit ID Circuit identifier set by user for the DS1 number.
Link Link service status: UP, DOWN.
Type DROP, GROOM, SWITCH. Switch type appears only with GR-
303 option.
Linecode AMI, B8ZS.
Framing D4 (SF), ESF, SLC96 (S4).
TermID Line termination identifier, 1 to 28, set by user. (Used in GR-303
communications to specify switch DS1.)
Remote Device MGMT NONE, CAFDL, CAIP <ipaddress>, DS1 <n>.
FDL Type NONE, SLC96 (DDL), T1403 (ANSI T1.403). Switch DS1 FDL
type is always None.

Access Navigator - Release 1.8 August 2003 18-145
CLI Language Reference
CLI Command List
Show EOC
Purpose: Displays the current primary and secondary TMC locations.
Security: Level 3 (monitor)
Syntax: show eoc
Message:
EOC Settings:
Primary: DS1 #25 channel 12
Secondary: DS1 #29 channel 12
Description:
Show Ethernet
Purpose: Displays the Ethernet media access control (MAC) address, as well as the Ethernet IP
address and mask. which is the physical network address of the Ethernet port. The
MAC address is the physical network address of the Ethernet port. It is fixed by
hardware and can not be changed.
Security: Level 3 (monitor)
Syntax: show ethernet
Message:
IP Address and Mask: 192.168.118.65 255.255.255.0
MAC Address: 00-E0-97-00-08-37
Description:
Item Description
Primary Primary EOC. The default is DS1 #25, DS0 #12.
Secondary Secondary EOC. The default is DS1 #29, DS0 #12.
Item Description
IP Address Each Access Navigator on the same Ethernet network must have
a unique static Internet Protocol (IP) address. IP addresses have
the format xxx.xxx.xxx.xxx, where each xxx is a decimal
number between 0 and 255. For example, 192.168.0.123 is a
valid IP address. Note that the address contains only three
periods, one between each of the four numbers. If the Ethernet
interface is not used, type none for the IP address.

18-146 August 2003 Access Navigator - Release 1.8
CLI Language Reference
CLI Command List
Show ID
Purpose: Displays the System Identifier assigned to the Access Navigator. This is a name,
location, or Telcordia (Bellcore) CLLI code. It is a text string, such as “Acme Corp.
AN#2” or “DNVRCO1A201”. The System Identifier also appears in the command line
prompt. The default System Identifier is “Access Navigator” so the command prompt
will be “Access Navigator>”. When you change the identifier, the prompt will also
change.
Security: Level 3 (monitor)
Syntax: show id
Message: ID: Access Navigator
Show Interface
Purpose: Displays the settings for one interface name, or for all interfaces defined for DS1s in
the Access Navigator. Use the set interface command to change settings.
NOTE: CLI provides three commands for displaying DS1 interface
information: show interface, status interface, and read remote
connect. The first displays provisioning information stored in the Access
Navigator data base, while the second displays the current service status. The
last command reads and displays current interface settings from the remote
Access Bank II data base (see “Read Remote Connections” on page 18-48).
Interface connections must be provisioned in the Access Navigator before the
configuration settings can be downloaded to the remote Access Bank II.
Security: Level 3 (monitor)
Mask The Access Navigator uses a subnet mask to identify the
permissible range of addresses for each IP address. Large
networks are usually divided into smaller subnetworks, each with
an assigned range of IP addresses. Subnet masks have the format
xxx.xxx.xxx.xxx, where each xxx is a decimal number
between 0 and 255. Subnet masks usually start with one or more
groups of 255. Typical examples include 255.255.0.0 and
255.255.255.0. If a subnet mask is not used, type none or
leave blank.
MAC Address The Ethernet media access control (MAC) address is a
hexadecimal number such as 00-E0-97-00-08-37.
Item Description

Access Navigator - Release 1.8 August 2003 18-147
CLI Language Reference
CLI Command List
Syntax: show interface <"name"|all>
Example: show interface "AcmeT1"
Example: show interface all
NOTE: The first two messages below are typical for DS1 connections to a
remote port. The third message is typical for internal crossconnections from the
remote T1 Drop to another remote port.
Message:
Settings for Interface "AcmeT1"
Interface Channels: 9:13-18
Remote Port: T1Drop
Interface Type: Voice
Message:
Settings for Interface "AcmeV35"
Interface Channels: 9:19-24
Remote Port: V35
Interface Type: Data
Message:
Settings for Interface "AcmeRemote"
DS1: 9
T1Drop Channels: 11-12
Remote Port: FX
Interface Type: Remote
Description:
Field Description
name The user defined name for the interface. The name must be
enclosed in quotes.
all Display settings for all fractional interfaces.
Item Description
Interface Channels DS1 number, 1 to 32, and range of DS0 numbers such as 5-8.
(DS1 is the remote terminal number.)
Remote Port FX, RS-232, T1 Drop, V.35. (FX only applies to “Remote”
interface type.)
Interface Type Voice, Data, GR-303, Remote.
DS1 DS1 number, 1 to 32, of remote terminal.
T1Drop Channels Range of DS0 numbers on T1 Drop to be connected to Remote
Device port.

18-148 August 2003 Access Navigator - Release 1.8
CLI Language Reference
CLI Command List
Show IP
Purpose: The Ethernet port on the Access Navigator provides an Internet Protocol (IP) interface.
Currently, the show ip and status ip commands produce the same message,
listing the IP address and subnet mask, and the gateway address.
Security: Level 3 (monitor)
Syntax: show ip
Message:
IP Address and Mask: 192.168.3.158 255.255.255.0
IP Address of the Gateway: 192.168.3.202
Description:
Show ISDN CRV
Purpose: Displays a message listing the status of the specified ISDN BRI channels. To display
the ISDN BRI channels, you must enter a CRV or range of CRVs.
NOTE: The show ds0 command lists ISDN and CRV information by channel
number rather than CRV. See Show DS0 on page 18-139.
Security: Level 3 (monitor)
Field Description
IP Address Each Access Navigator on the same Ethernet network must have
a unique static Internet Protocol (IP) address. IP addresses have
the format xxx.xxx.xxx.xxx, where each xxx is a decimal
number between 0 and 255. For example, 192.168.0.123 is a
valid IP address. Note that the address contains only three
periods, one between each of the four numbers. If the Ethernet
interface is not used, type none for the IP address.
IP Mask The Access Navigator uses a subnet mask to identify the
permissible range of addresses for each IP address. Large
networks are usually divided into smaller subnetworks, each with
an assigned range of IP addresses. Subnet masks have the format
xxx.xxx.xxx.xxx, where each xxx is a decimal number
between 0 and 255. Subnet masks usually start with one or more
groups of 255. Typical examples include 255.255.0.0 and
255.255.255.0. If a subnet mask is not used, the field will be
blank.
IP Address of Gateway Gateway addresses have the format xxx.xxx.xxx.xxx,
where each xxx is a decimal number between 0 and 255. If a
gateway address is not used, the value is none.

Access Navigator - Release 1.8 August 2003 18-149
CLI Language Reference
CLI Command List
Syntax: show isdn crv <range>
Example: show isdn crv 6
Example: show isdn crv 1-8
Message:
CRV B1 B2 D
------ ------------ ------------ ------------
1 10:1 10:2 10:24
2 10:3 10:4 10:24
3 10:5 10:6 10:24
4 10:6 10:8 10:24
5 not assigned not assigned 10:23
6 not assigned not assigned 10:23
7 CRV not assigned to ISDN
8 CRV not assigned to ISDN
Description:
Field Description
range Call Reference Value, 1 to 768, or a range of values such as 15-
18. Maximum range is 24 CRVs.
Item Description
CRV Call Reference Value, 1 to 768
B1 Bearer channel 1 status
B2 Bearer channel 2 status
D Signaling channel status
Status The following states may appear in B1, B2, D columns:
Numbers – indicate DS1:DS0 channel assignments
Not Assigned – CRV is not assigned to a DS0
CRV not assigned to ISDN – Use show crv command for
additional information

18-150 August 2003 Access Navigator - Release 1.8
CLI Language Reference
CLI Command List
Show Remote
Purpose: Displays the port settings for the remote Access Bank II at the far end of the DS1. Use
the set remote command to change port settings.
Security: Level 3 (monitor)
Syntax: show remote <n|all>
Example: show remote 9
Example: show remote 1-5
Example: show remote all
Message:
Settings for remote device Remote Device #11:
Remote Config: enabled
T1 Drop Port:
Line Coding: AMI
Framing: D4
Line Build Out: DSX-1 0-133 ft. (or 0 db)
PRM: AT&T
V.35 Port:
CTS: Always High
Rx Timing: Internal
Clock Inversion: None
Data Inversion: Normal
Speed: Nx64
DSU: On
RS232 Port:
Baud Rate: 9,600
Data Bits: 8
Parity: None
Stop Bits: 1
Description:
Field Description
n DS1 number, 1 to 32, or a range of numbers such as 2-8.
all Display all DS1 remote interfaces.
Item Description
Remote Config enabled (on), disabled (off)
T1 Drop Port:
Line Coding AMI, B8ZS
Framing D4 (SF), ESF

Access Navigator - Release 1.8 August 2003 18-151
CLI Language Reference
CLI Command List
Show Remote Connections
Purpose: Displays crossconnections between interfaces inside the remote Access Bank II,
including the T1 connection to the Access Navigator DS1.
NOTE: The show remote commands display the settings stored in the
Access Navigator’s data base, while the read remote commands show the
actual settings of the remote device. Both commands should display the same
settings when remote configuration is enabled so the Access Navigator can
provision the remote Access Bank II. Set Remote Config on page 18-119
Security: Level 3 (monitor)
Syntax: show remote <n> connections
Example: show remote 9 connections
This command produces a message similar to the following. The message shows static
connections between each span and channel as a table, where the span is the interface
and the channel is the DS0.
Line Build Out DSX-1 equalization (ft.), CSU attenuation (dB)
PRM Performance messages: AT&T 54016, ANSI T1.1403
V.35 Port:
CTS Always High, Always Low, Follow CD, Follow RTS
Rx Timing Internal, External
Clock Inversion None, Rx, Tx, Rx and Tx
Data Inversion None, Invert
Speed Data speed (Kbps): Nx56 or Nx64, where N is number of DS0s
assigned
DSU V.54 Data Service Unit (DSU) loopcode detection: On, Off
RS232 Port:
Baud Rate 1200, 2400, 4800, 9600, 19200, 38400, 57600
Data Bits 7, 8
Parity None, Odd, Even
Stop Bits 1, 2
Field Description
nDS1 number, 1 to 32.
Item Description

18-152 August 2003 Access Navigator - Release 1.8
CLI Language Reference
CLI Command List
NOTE: An Access Navigator DS1 may connect to either T1 port of the
Access Bank II. The following message example shows that the Access
Navigator DS1 is connected to T1#2 of the Access Bank II, so that T1#1
becomes the T1Drop port. No DS0 channels are currently connected to T1#1.
NOTE: In the Access Bank II/SDSL, the SDSL port replaces T1#2.
Each row and column represents one end of the connection (row is span, column is
channel). Note that some spans have two rows of channels, with channels 1 to 12 in the
first row and channels 13 to 24 in the second row.
The table entry at the row-column intersection represents the other end of the
connection (span:channel). Each interface name in the first column has a span number
shown in parentheses. For example, FX#2 (4) means the FX#2 is span number 4, so the
entry “4:2” means span 4 channel 2. Table entries with the letters “n/c” have “no
connection.”
In the message example below, row T1#2 (2) and column CH 13 represent span 2
channel 13. The corresponding table entry is “4:1”, which represents span 4 channel 1.
Therefore, T1#2 channel 13 connects to FX#2 channel 1. Similarly, the entry for row
FX#2 and column CH 1 is “2:13”, which indicates a connection to T1#2 channel 13.
Message:
Static Connections:
CH 1 2 3 4 5 6 7 8 9 10 11 12
13 14 15 16 17 18 19 20 21 22 23 24
Span
---- ----------------------------------------------------------------------
T1#1(1) n/c n/c n/c n/c n/c n/c n/c n/c n/c n/c n/c n/c
n/c n/c n/c n/c n/c n/c n/c n/c n/c n/c n/c n/c
T1#2(2) 3:1 3:2 3:3 3:4 3:5 3:6 3:7 3:8 3:9 3:10 3:11 3:12
4:1 4:2 4:3 4:4 4:5 4:6 4:7 4:8 4:9 4:10 4:11 4:12
FX#1(3) 2:1 2:2 2:3 2:4 2:5 2:6 2:7 2:8 2:9 2:10 2:11 2:12
FX#2(4) 2:13 2:14 2:15 2:16 2:17 2:18 2:19 2:20 2:21 2:22 2:23 2:24
V35(5) n/c n/c n/c n/c n/c n/c n/c n/c n/c n/c n/c n/c
n/c n/c n/c n/c n/c n/c n/c n/c n/c n/c n/c n/c
RS232(6) n/c
Note: #:# = span:channel
n/c = no connection

Access Navigator - Release 1.8 August 2003 18-153
CLI Language Reference
CLI Command List
Description:
Show SNMP
Purpose: Displays the current snmp settings. To protect management access, the Community
names can only be viewed and changed by CLI commands.
Simple Network Management Protocol (SNMP) enables network operations centers
(NOCs) to monitor and manage network elements across an internetwork. The Access
Navigator supports SNMP through its Ethernet port. Various set snmp commands are
used to set up the Access Navigator for access by the carrier’s TCP/IP management
network.
Security: Level 3 (monitor)
Syntax: show snmp
Message:
System Name: Acme Corp AN#2
System Location: DNVRCO1A201
System Contact: Site Manager
GET Community: public
SET Community: public
TRAP Community: public
NMS #1: 192.168.0.65
NMS #2:
NMS #3:
Description: System name, location, contact, and communities are text strings. Up to three Network
Management System (NMS) stations can receive trap messages at their IP address.
Item Description
CH Channel numbers in two rows, 1-12 and 13-24.
Span Interface name (span number).
T1#1(1) – T1 interface #1, with up to 24 channels.
T1#2(2) – T1 interface #2, with up to 24 channels.
SDSL(2) – SDSL interface, with up to 16 channels.
FX#1(3) – FX card #1, with up to 12 channels.
FX#2(4) – FX card #2, with up to 12 channels.
V35(5) – V.35 interface, with up to 24 channels.
RS232(6) – RS-232 port, with one channel.

18-154 August 2003 Access Navigator - Release 1.8
CLI Language Reference
CLI Command List
Show Switch
Purpose: Displays the current switch setting, use the following command.
Security: Level 3 (monitor)
Syntax: show switch
Message: Switch setting: 5ESS
Show Time
Purpose: Display Access Navigator system clock time. Time format is 24-hour clock in
hours:minutes:seconds.
Security: Level 3 (monitor)
Syntax: show time
Message: 08:30:45
Show TMC
Purpose: Shows the current primary and secondary TMC locations.
Security: Level 3 (monitor)
Syntax: show tmc
Message:
TMC Settings:
Primary: DS1 #25 channel 24
Secondary: DS1 #29 channel 24
Switch Setting Description
5ess Lucent 5ESS
dms Nortel DMS
generic Generic switch defined in Telcordia (Bellcore) generic TR-303
specification, Supplement 3 EOC definition)
Item Description
Primary Primary TMC. Default is DS1 #25, DS0 #24.
Secondary Secondary TMC. Default is DS1 #29, DS0 #24.

Access Navigator - Release 1.8 August 2003 18-155
CLI Language Reference
CLI Command List
Show Users
Purpose: Shows current user settings and status.
NOTE: Normally a user logs in once to start a management session, then
logs off when done (exit command). The system allows the same user name
to be “logged in” more than once. The total number of simultaneous sessions
by all users can not exceed 3, comprising a maximum of 1 RS-232 session and
2 Telnet sessions.
Security: Level 3 (monitor)
Syntax: show users
The following is a typical message showing four users. Alice and Bill have level 1
(manager) access. Carl Smith has level 2 (operator) access. And Dave46 has level 3
(monitor) access. The message also gives the current login status and the time and date
that each user last logged into the system.
Message:
User Level Logged in Last Login
---- ----- --------- ----------
alice 1 1 09:28:37 11/23/1998
bill 1 2 14:06:25 11/17/1998
carlsmith 2 0 11:17:45 11/22/1998
dave46 3 0 12:14:33 11/20/1998
Description:
Item Description
User User names of people with access to the system.
Level User access level: manager (1), operator (2), monitor (3).
Logged in Number of active management sessions, 0 to 3.
Last Login Time and date that user last logged into the system.

18-156 August 2003 Access Navigator - Release 1.8
CLI Language Reference
CLI Command List
Status Clock
Purpose: Displays the currently active clock source, along with the primary and secondary clock
settings and clock source status.
Security: Level 3 (monitor)
Syntax: status clock
Message:
Active Clock Source: DS1 12
Primary:
Clock Source: DS1 12
Clock Status: In Service
Secondary:
Clock Source: INTERNAL
Clock Status: In Service
Description:
Item Description
Active Clock Source Indicates the Clock Source currently being used.
Primary Indicates clock source to use for normal operation.
Secondary Indicates clock source to use if primary clock source fails.
Clock Source DS1 number – DS1 clock recovered by receiver.
BITS – External Building Integrated Timing Supply.
INTERNAL – internal Stratum clock oscillator.
Clock Status In Service – working.
Out of Service – not working.

Access Navigator - Release 1.8 August 2003 18-157
CLI Language Reference
CLI Command List
Status CRV
Purpose: Displays the status of the specified CRV number.
NOTE: In the following command, there can be up to 24 CRVs in a range,
such as 1-24 or 110-134. The CRVs do not have to be on the same DS1.
Security: Level 3 (monitor)
Syntax: status crv <range>
Example: status crv 10
Example: status crv 5-8
Message:
CRV Status Call Status
--- ------ -----------
4 Not Assigned
5 In Service Active
6 In Service Active
7 In Service Idle
8 In Service Permanent
9 Assigned to ISDN
Description:
Field Description
range Call Reference Value, 1 to 768, or a range of values such as 15-
18. Maximum range is 24 CRVs.
Item Description
CRV Call reference value, 1 to 768
Status The following states may occur:
Not Assigned
Not Available
Assigned to ISDN
In Service
User set Out of Service
Switch set Out of Service
Card not Installed
Facility failure
DS1 Out of Service
Call Status The following states may occur when CRV is In Service:
Active – Call in progress (off hook)
Idle – Line available (on hook)
Permanent – Line not available because of permanent off-hook
state

18-158 August 2003 Access Navigator - Release 1.8
CLI Language Reference
CLI Command List
Status DS0
Purpose: Displays the status for each DS0 specified (up to 24).
Security: Level 3 (monitor)
Syntax: status ds0 <n:ch>
Example: status ds0 32:1-4
Shows status of DS1 #1, DS0 channels 1 to 4. The message would look similar to the
following:
Message:
Interface Status
--------- ------
DS1 1 Channel 1 In Service
DS1 1 Channel 2 In Service
DS1 1 Channel 3 In Service
DS1 1 Channel 4 User set Out of Service
DS1 32 Channel 1 Card Not Installed
DS1 32 Channel 2 Card Not Installed
DS1 32 Channel 3 Card Not Installed
DS1 32 Channel 4 Card Not Installed
Description:
Field Description
nDS1 number, 1 to 32.
ch DS0 number, 1 to 24, or a range of numbers such as 5-8.
Item Description
Interface Lists DS1 number and DS0 channel number.
Status In Service – DS0 is up
User set Out of Service – User set DS0 down
Card Not Installed – Empty card slot
(CLI also displays alarm messages.)

Access Navigator - Release 1.8 August 2003 18-159
CLI Language Reference
CLI Command List
Status DS1
Purpose: Displays a detailed DS1 service status message. (For a short status summary, use the
status ds1 all command.)
Security: Level 3 (monitor)
Syntax: status ds1 <n>
Example: status ds1 12
Example: status ds1 1-4
Message:
Status for DS1 1:
Receive: Traffic
Transmit: Traffic
Loop: None
State: In use as DROP
FDL Type: None
Remote Device Mgmt Type: CA FDL
Remote Device Mgmt Status: In Service
Status for DS1 2:
Receive: Traffic
Transmit: Traffic
Loop: None
State: In use as DROP
FDL Type: T1403
Remote Device Mgmt Type: None
Status for DS1 3:
Receive: Traffic
Transmit: Traffic
Loop: None
State: In use as DROP
FDL Type: None
Remote Device Mgmt Type: None
Status for DS1 4:
Receive: Loss of Signal
Transmit: RAI/Yellow Alarm
Loop: None
State: User set Out of Service
FDL Type: None
Remote Device Mgmt Type: None
Field Description
nDS1 number, 1 to 32, or a range of numbers such as 2-8.

18-160 August 2003 Access Navigator - Release 1.8
CLI Language Reference
CLI Command List
Description:
Item Description
Receive Traffic – normal operation.
(The CLI also shows alarm conditions.)
Transmit Traffic – normal operation.
(The CLI also shows alarm conditions.)
Loop None – normal operation.Line – line loopback.
Payload – payload loopback.
State In use as DROP – Subscriber “drop” DS1.
In use as GROOM – DCS “groom” DS1.
In Service – GR-303 “switch” DS1.
User set Out of Service – User set DS1 down.
Card Not Installed – Empty card slot
(The CLI also displays alarm messages such as RAI.)
FDL Type None – No detection or response (only option for switch DS1s).
SLC96 – Required for Shelf A of SLC-96/TR-08 group.
T1403 – Detects and responds to ANSI T1.403 codes.
(See Set DS1 FDL on page 18-106.)
Remote Device
Mgmt Type None – no management
CA FDL – Used to provision remote Access Bank II or
establish pass-through management session to Adit 600.
CA IP <ipaddress> – Used for IP DS0 management of
remote Adit 600.
CA DS1 <n> – Used for IP DS0 management of remote
Adit 600.
(See Set DS1 Remote Device Mgmt on page 18-113.)
Remote Device Mgmt
Status Up or Down – Shown only if Remote Device Mgmt Type is CA
IP or CA FDL.

Access Navigator - Release 1.8 August 2003 18-161
CLI Language Reference
CLI Command List
Status DS1 All
Purpose: Displays an abbreviated list showing the status for all 32 DS1 circuits. It produces a
message similar to the following, showing the DS1 number, current status, and some
common parameters of interest in trouble-shooting. (To obtain a detailed list for a
specific DS1 or range of DS1s, use the status ds1 <n> command.)
Security: Level 3 (monitor)
Syntax: status ds1 all
Message:
Clock
DS1 Status FDL Remote Device Management Source
--- ------------------------- ----- ------------------------ ---------
1 In use as DROP None CA FDL In Service
2 User set Out of Service T1403 None n/a
3 In use as DROP None None n/a
4 In use as DROP None None n/a
5 In use as DROP None None n/a
6 In use as DROP None None n/a
7 In use as DROP None None n/a
8 In use as DROP None None n/a
9 In use as DROP SLC96 None n/a
10 In use as DROP None CA IP In Service
11 In use as DROP None DS1 10 n/a
12 In use as DROP None None n/a
13 In use as DROP None None n/a
14 In use as DROP None None n/a
15 In use as DROP None None n/a
16 In use as DROP None None n/a
17 In use as DROP None None n/a
18 In use as DROP None None n/a
19 In use as DROP None None n/a
20 Facility failure None None n/a
21 In use as GROOM None None n/a
22 In use as GROOM None None n/a
23 User set Out of Service None None n/a
24 User set Out of Service None None n/a
25 In Service None None n/a Primary
26 In Service None None n/a
27 In Service None None n/a
28 In Service None None n/a
29 In Service None None n/a Secondary
30 In Service None None n/a
31 User set Out of Service None None n/a
32 User set Out of Service None None n/a
Description:
Item Description
DS1 DS1 number, 1 to 32

18-162 August 2003 Access Navigator - Release 1.8
CLI Language Reference
CLI Command List
Status DS1 Performance
Purpose: Displays current performance data for the specified DS1. The Access Navigator
accumulates DS1 performance data for the parameters described in RFC 1406 –
Definitions of Managed Objects for the DS1 and E1 Interface Types. All performance
parameters are accumulated in fifteen minute intervals. The “current” 15 minute
interval shows data collected when the command is received, and always represents an
elapsed time of less than 15 minutes. At the end of each 15 minute interval, the Access
Navigator displays the total as the “previous” 15 minute interval and computes new
totals for 1 hour and 1 day by summing previous intervals.
Each DS1 has its own interval timer (not the system clock) that controls all
measurement intervals. This timer counts from zero up to 24 hours, then rolls over and
starts at zero again. This timer is reset by a power-on reset or reset all command.
To see data for the most recent 96 intervals, see Status DS1 Performance History on
page 18-165.
NOTE: The clear performance command can be used to reset the
performance data for a specific DS1. When this is done, the timer for that DS1
will start at zero hours, minutes, and seconds. (See “Clear DS1 Performance”
on page 18-27.)
Status In use as DROP – Subscriber “drop” DS1.
In use as GROOM – DCS “groom” DS1.
In Service – GR-303 “switch” DS1.
User set Out of Service – User set DS1 down.
Card Not Installed – Empty card slot
(The CLI also displays alarm messages such as RAI.)
FDL None – No detection or response (default for switch DS1s).
CAC – Required to provision remote Access Bank II.
SLC96 – Required for Shelf A of SLC-96/TR-08 group.
T1403 – Detects and responds to ANSI T1.403 codes.
Remote Device
Management n/a – not applicable
CA FDL – Used to provision remote Access Bank II or
establish pass-through management session to Adit 600.
CA IP – Used for IP DS0 management of
remote Adit 600.
CA DS1 <n> – Used for IP DS0 management of remote
Adit 600.
In Service – Management link is in service (up)
Out of Service – Management link is out of service (down).
(See Set DS1 Remote Device Mgmt on page 18-113.)
Clock Source Indicates Primary or Secondary if DS1 line receiver is used for
master clock source
Item Description

Access Navigator - Release 1.8 August 2003 18-163
CLI Language Reference
CLI Command List
The status performance message will include an asterisk (*) to mark error
counts that exceed the threshold values set by the Set DS1 Threshold on page 18-115.
Exceeding a threshold can cause an automatic alarm message to be sent to the network
operations center.
Security: Level 3 (monitor)
Syntax: status ds1 <n> performance
Example: status ds1 9 performance
Message:
Performance Statistics for DS1 #9
current previous
15 min. 15 min. hour day
-------- -------- -------- --------
unavailable seconds: 0 0 0 0
errored seconds: 1 0 577* 29377*
severely errored seconds: 0 0 0 0
sev. errored frame seconds: 0 0 0 0
line errored seconds: 1 0 0 0
controlled slip seconds: 0 0 0 0
bursty errored seconds: 1 0 0 0
degraded minutes: 0 0 0 0
line code violations: 3 0 0 0
path code violations: 1 0 0 0
elapsed time in current 15 min. interval: 4:25
valid 15 min. intervals in hour: 3
valid 15 min. intervals in day: 35
* indicates threshold has been exceeded.
Description:
Field Description
nDS1 number, 1 to 32, or a range of numbers such as 2-8.
Item Description
Unavailable Seconds (UAS) The number of seconds that the interface is unavailable.
The DS1 interface is said to be unavailable from the onset of 10
contiguous SESs, or the onset of the condition leading to a
failure.
If the condition leading to the failure was immediately preceded
by one or more contiguous SESs, then the DS1 interface
unavailability starts from the onset of these SESs.

18-164 August 2003 Access Navigator - Release 1.8
CLI Language Reference
CLI Command List
Errored Seconds (ES) For ESF links, the number of one-second intervals
containing one or more Path Code Violations OR one or more
Severely Errored Frame defects OR one or more Controlled Slip
events OR a detected AIS defect.
For D4 links, the presence of Bipolar Violations also triggers an
Errored Second.
ES is not incremented during an Unavailable Second.
Severely Errored
Seconds (SES) For ESF links, the number of one-second intervals
containing 320 or more Path Code Violation Error Events OR
one or more Out of Frame defects OR a detected AIS defect.
For D4 signals, The number of one-second intervals with
Framing Error events, or an OOF defect, or 1544 LCVs or more.
Controlled slips are not included in this parameter.
SES is not incremented during an Unavailable Second.
Severely Errored
Frame Seconds (SEFS) The number of one-second intervals containing one
or more Out of Frame defects OR a detected AIS defect.
Line Errored Seconds (LES) The number of one-second intervals containing one or
more line errors.
Controlled Slip Seconds (CSS) The number of one-second intervals containing one or
more controlled slips.
Bursty Errored Seconds (BES) Also known as Errored Second type B. The number of
one-second intervals with fewer than 320 and more than 1 Path
Coding Violation error event, no Severely Errored Frame
defects, and no detected incoming AIS defects. Controlled slips
are not included in this parameter.
BES is not incremented during an Unavailable Second.
Degraded Minutes (DM) The total number of minutes in which the estimated error
rate exceeds 1E-6 but does not exceed 1E-3. Degraded Minutes
are determined by collecting all of the Available Seconds,
removing any Severely Errored Seconds, grouping the result in
60-second long groups, and counting a 60-second long group
(one minute) as degraded if the cumulative errors during the
seconds present in the group exceed 1E-6. Available seconds are
merely those seconds that are not Unavailable (UAS).
Line Code Violations (LCV or CV) The total number of line code violations that have
been detected during the measurement interval. An LCV is the
occurrence of a Bi-polar Violation (BPV) or Excessive Zeros.
Item Description

Access Navigator - Release 1.8 August 2003 18-165
CLI Language Reference
CLI Command List
Status DS1 Performance History
Purpose: Displays a tabular list of performance data for the specified DS1 during each 15-minute
interval and the count totals for the day. Performance history shows the most recent 96
intervals.
NOTE: The clear performance command can be used to reset the
performance data for a specific DS1. When this is done, the timer for that DS1
will start at zero hours, minutes, and seconds. (See Clear DS1 Performance on
page 18-27.)
Security: Level 3 (monitor)
Syntax: status ds1 <n> performance history
Example: status ds1 9 performance history
Message:
Performance Statistics for DS1 #9
UAS ES SES SEFS LES CSS BES DM LCV PCV
---- ---- ---- ---- ---- ---- ---- ---- ------- -------
curr. interval: 0 822 0 0 0 0 822 13 0 0
Path Code Violations (PCV) The total number of path code violations that have been
detected during the measurement interval.
For D4 signals, the PCV count is the number of frame bit errors.
For ESF signals, the PCV count is the number of Cyclical
Redundancy Count (CRC) errors and frame bit errors.
Elapsed time in current
15 min. interval The time in minutes:seconds that have elapsed during the current
15 minute interval (determined by timer).
Valid 15 min. intervals
in hour The number of completed 15 minute intervals used for
calculating 1-hour totals (determined by timer). Maximum value
is 4.
Valid 15 min. intervals
in day The number of completed 15 minute intervals used for
calculating 1-day totals (determined by timer). Maximum value
is 96.
* indicates threshold
value has been
exceeded.
This text will appear when the error count exceeds the value set
by the Set DS1 Threshold on page 18-115.
Field Description
nDS1 number, 1 to 32, or a range of numbers such as 2-8.
Item Description

18-166 August 2003 Access Navigator - Release 1.8
CLI Language Reference
CLI Command List
prev. intvl 1: 0 900 0 0 0 0 900 15 0 0
prev. intvl 2: 0 900 0 0 0 0 900 15 0 0
prev. intvl 3: 0 900 0 0 0 0 900 15 0 0
prev. intvl 4: 0 900 0 0 0 0 900 15 0 0
prev. intvl 5: 0 900 0 0 0 0 900 15 0 0
prev. intvl 6: 0 577 0 0 0 0 577 10 0 0
prev. intvl 7: 0 0 0 0 0 0 0 0 0 0
prev. intvl 8: 0 0 0 0 0 0 0 0 0 0
prev. intvl 9: 0 0 0 0 0 0 0 0 0 0
prev. intvl 10: 0 0 0 0 0 0 0 0 0 0
prev. intvl 94: 0 0 0 0 0 0 0 0 0 0
prev. intvl 95: 0 0 0 0 0 0 0 0 0 0
prev. intvl 96: 0 0 0 0 0 0 0 0 0 0
==== ==== ==== ==== ==== ==== ==== ==== ======= =======
totals: 0 5899 0 0 0 0 5899 88 0 0
elapsed time in current 15 min. interval: 13:42
valid 15 min. intervals in hour: 3
valid 15 min. intervals in day: 96
Description:
NOTE: See detailed descriptions in Status DS1 Performance on
page 18-162.
Item Description
UAS Unavailable Seconds
ES Errored Seconds
SES Severely Errored Seconds
SEFS Severely Errored Frame Seconds
LES Line Errored Seconds
CSS Controlled Slip Seconds
BES Bursty Errored Seconds
DM Degraded Minutes
LCV Line Code Violations
PCV Path Code Violations
Elapsed time in current
15 min. interval The time in minutes:seconds that have elapsed during the current
15 minute interval (determined by timer).
Valid 15 min. intervals The number of completed 15 minute intervals used for
calculating totals (determined by timer). Maximum value is 96.

Access Navigator - Release 1.8 August 2003 18-167
CLI Language Reference
CLI Command List
Status EOC
Purpose: Displays detailed EOC service status message.
Security: Level 3 (monitor)
Syntax: status eoc
Message:
EOC Status:
Primary
Channel: DS1 #25 channel 12
Link Status: Up
Mode: Active
Secondary
Channel: DS1 #29 channel 12
Link Status: Up
Mode: Standby
Description:
Item Description
Channel Location of EOC, by DS1 and DS0 number.
Link Status Up – indicates LAPD communications link with switch is
established and healthy.
Down – out of service.
None – no link defined.
Mode Active or Standby – One EOC is active and the other is in
standby. If the active EOC fails, the switch will command the
standby EOC to become active.

18-168 August 2003 Access Navigator - Release 1.8
CLI Language Reference
CLI Command List
Status Equipment
Purpose: Displays the status of all cards installed in the Access Navigator. Adding the optional
parameter “all” will display the complete versions of the system software components,
as shown in the example on the next page.
Security: Level 3 (monitor)
Syntax: status equipment [all]
Example: status equipment
Message:
Equipment Status Version
--------- ------ -------
Controller A Active 01.77 GR-303 Option
Controller B Standby 01.77 GR-303 Option
DS1 Card 1 Installed 1
DS1 Card 2 Installed 1
DS1 Card 3 Installed 1
DS1 Card 4 Installed 1
DS1 Card 5 Installed 1
DS1 Card 6 Installed 1
DS1 Card 7 Card not installed 1
DS1 Card 8 Card not installed 1
Description:
Item Description
Equipment Lists card type and card slot.
Controller - Slots A and B only.
DS1 Card - Slots 1 through 8 only.
Status Active - The Controller card is active.
Standby - The Controller card is in standby.
Unknown - Card installed but not responding.
Installed - Card installed.
Card Not Installed – Empty card slot.
Card Failed - transient message indicating standby
Controller failed software update and will reboot.
Version Controller - Firmware version number plus software options
such as GR-303 or GR-303 P-Phone.
DS1 Card - Version number of card.

Access Navigator - Release 1.8 August 2003 18-169
CLI Language Reference
CLI Command List
Example: status equipment all
Message:
Equipment Status Version
--------- ------ -------
Controller A Active 01.77 GR-303 Option
Controller B Standby 01.77 GR-303 Option
DS1 Card 1 Installed 1
DS1 Card 2 Installed 1
DS1 Card 3 Installed 1
DS1 Card 4 Installed 1
DS1 Card 5 Installed 1
DS1 Card 6 Installed 1
DS1 Card 7 Card not installed 1
DS1 Card 8 Card not installed 1
Active Standby
------ -------
SW Build Number 17701 17701
Boot Code Revision 01.09 01.07
FPGA Code Revision 1.06 1.06
Description:
Item Description
Equipment Lists card type and card slot.
Controller - Slots A and B only.
DS1 Card - Slots 1 through 8 only.
Status Active - The Controller card is active.
Standby - The Controller card is in standby.
Unknown - Card installed but not responding.
Installed - Card installed.
Card Not Installed – Empty card slot.
Card Failed - transient message indicating standby
Controller failed software update and will reboot.
Version Controller - Firmware version number plus software options
such as GR-303 or GR-303 P-Phone.
DS1 Card - Version number of card.
SW Build Number Application code software build number
Boot Code Revision Boot code version number
FPGA Code Revision Firmware code version number

18-170 August 2003 Access Navigator - Release 1.8
CLI Language Reference
CLI Command List
Status IP
Purpose: The Ethernet port on the Access Navigator provides an Internet Protocol (IP) interface.
Currently, the show ip and status ip commands produce the same message,
listing the IP address and subnet mask, and the gateway address.
Security: Level 3 (monitor)
Syntax: show ip
Message:
IP Address and Mask: 192.168.3.158 255.255.255.0
IP Address of the Gateway: 192.168.3.202
Description:
Field Description
IP Address Each Access Navigator on the same Ethernet network must have
a unique static Internet Protocol (IP) address. IP addresses have
the format xxx.xxx.xxx.xxx, where each xxx is a decimal
number between 0 and 255. For example, 192.168.0.123 is a
valid IP address. Note that the address contains only three
periods, one between each of the four numbers. If the Ethernet
interface is not used, type none for the IP address.
IP Mask The Access Navigator uses a subnet mask to identify the
permissible range of addresses for each IP address. Large
networks are usually divided into smaller subnetworks, each with
an assigned range of IP addresses. Subnet masks have the format
xxx.xxx.xxx.xxx, where each xxx is a decimal number
between 0 and 255. Subnet masks usually start with one or more
groups of 255. Typical examples include 255.255.0.0 and
255.255.255.0. If a subnet mask is not used, the field will be
blank.
IP Address of Gateway Gateway addresses have the format xxx.xxx.xxx.xxx,
where each xxx is a decimal number between 0 and 255. If a
gateway address is not used, the value is none.

Access Navigator - Release 1.8 August 2003 18-171
CLI Language Reference
CLI Command List
Status ISDN CRV
Purpose: Displays a message listing the status of the specified ISDN BRI channels. To display
the ISDN BRI channels, you must enter a CRV or range of CRVs.
NOTE: The status isdn crv command only applies to ISDN BRI
channels transported in the GR-303 4:1 TDM mode. Other ISDN BRI channels
transported using the 3DS0 mode are set up as digital crossconnections that
can be examined using the status ds0 command.
Security: Level 3 (monitor)
Syntax: status isdn crv <range>
Example: status isdn crv 6
Example: status isdn crv 1-4
Message:
CRV Chan Status Call Status
--- ---- ------ -----------
1 B1 In Service Active
1 B2 In Service Active
1 D In Service n.a.
2 B1 In Service Idle
2 B2 In Service Idle
2 D In Service n.a.
3 B1 In Service Idle
3 B2 In Service Idle
3 D In Service n.a.
4 B1 User set Out of Service
4 B2 User set Out of Service
4 D User set Out of Service
Description:
Field Description
range Call Reference Value, 1 to 768, or a range of values such as 15-
18. Maximum range is 24 CRVs.
Item Description
CRV Call Reference Value, 1 to 768
Chan B1 – Bearer channel 1
B2 – Bearer channel 2
D – Signaling channel

18-172 August 2003 Access Navigator - Release 1.8
CLI Language Reference
CLI Command List
Status Remote
Purpose: Displays a message listing the remote terminals at the far end of the DS1s. The
command syntax lets the operator request a specific DS1, range of DS1s, or all DS1s.
The Access Navigator can identify Carrier Access remote terminals, such as the Access
Bank II and Adit 600, over the DS1 FDL channel.
Security: Level 3 (monitor)
Syntax: status remote <n|all>
Example: status remote all
Example: status remote 1
Example: status remote 1-7
Status The following states may appear:
Not Assigned
Not Assigned to ISDN
Not Available
In Service
User set Out of Service
Switch set Out of Service
Under user test control
In Loopback
Card not Installed
Facility failure
DS0 is not a drop side GR303 channel
DS1 Out of Service
Call Status The following states may occur when CRV is In Service:
Active – Call in progress (off hook)
Idle – Line available (on hook)
Permanent – Line not available because of permanent off-hook
state
n.a. – not applicable
Field Description
nDS1 number, 1 to 32, or a range of numbers such as 2-8.
all Display all DS1 remote interfaces.
Item Description

Access Navigator - Release 1.8 August 2003 18-173
CLI Language Reference
CLI Command List
Message:
DS1 Terminal ID Status
--- -------------------- ---------------------- --------------
1 CA Adit 600 Remote Device #1 In Service as CA IP
In Service as PPHONE
2 n/a n/a FDL Not Used
3 CA Access Bank I Remote#3 In Service as CAC
4 CA Access Bank II Remote#4 In Service as CAC
5 CA Adit 600 Remote#5 In Service as CA FDL
6 Unknown Unknown In Service as T1403
7 Unknown n/a Facility failure
Description:
Status TMC
Purpose: Provides detailed TMC service status message for the current 1-hour interval. (For
status information for other hours, see Status TMC History on page 18-175.)
Security: Level 3 (monitor)
Syntax: status tmc
Message:
TMC Status:
Primary
Channel: DS1 #25 channel 24
Link Status: Up
Mode: Active
Item Description
DS1 DS1 number, 1 to 32
Terminal n/a – (not applicable) FDL is not being used.
CA Access Exchange
CA Access Bank I
CA Access Bank II
CA Adit 600
Unknown – FDL is being used by unknown terminal.
ID Remote Terminal Identifier
Status In Service as CA FDL – FDL is up and using FDL protocol.
In Service as CA IP – DS0 link is up and using CA IP protocol.
Negotiating IP Link – Trying to establish CA IP link.
Facility Failure – CA IP link can not be established.
In Service as PPHONE – P-Phone call connection is enabled.
In Service as T1403 – FDL is up and using ANSI T1.403.
FDL Not Present – FDL protocol is set to "none".
FDL In Progress – Transmitting.
Facility failure – FDL is Out of Service.

18-174 August 2003 Access Navigator - Release 1.8
CLI Language Reference
CLI Command List
Secondary
Channel: DS1 #29 channel 24
Link Status: Up
Mode: Standby
Total POTS ISDN
----- ---- ----
Active Calls: 206 0 0
Permanent Calls: 0 0 0
Peak Calls: 233 0 0
Terminating Calls: 104 0 0
Originating Calls: 102 0 0
Blocked Calls: 0
Item Description
Primary Primary TMC channel
Secondary Primary TMC channel
Channel Location of TMC, by DS1 and DS0 number.
Link Status Up – indicates LAPD communications link with switch is
established and healthy.
Down – out of service.
None – no link defined.
Mode Active or Standby – One TMC is active and the other is in
standby. If the active TMC fails, the switch will command the
standby TMC to become active.
POTS Number of Plain Old Telephone Service calls
ISDN Number of Integrated Services Digital Network, Basic Rate
Interface calls.
Active Calls Number of currently active calls.
Permanent Calls Number of calls currently set in a permanent off-hook state. This
state will be cleared when an on-hook is observed for more than
400 milliseconds.
Peak Calls Maximum number of calls at one time.
Terminating Calls Number of calls terminating on subscriber drops at current time.
Originating Calls Number of calls originating from subscriber drops at current
time.
Blocked Calls Number of calls blocked by Access Navigator or switch. Switch
may also refuse call if line configuration is not correct. Blocking
can occur because:
• Switch side DS0s are not available for call request.
• Switch is not configured for call request from CRV.

Access Navigator - Release 1.8 August 2003 18-175
CLI Language Reference
CLI Command List
Status TMC History
Purpose: Displays TMC call history for the last specified 1-hour interval, range of intervals, or
all intervals (48 hours). The resulting messages are similar to the following. (For
current status information, see Status TMC on page 18-173.)
Security: Level 3 (monitor)
Syntax: status tmc <all|interval|range>
Example: status tmc all
Example: status tmc 8-12
Message:
TMC Calls History
int# date time permn. blocked peak switch ports/
calls calls calls percent used
----- ---------- -------- -------- -------- -------- -------------
8 04/17/2000 11:48:47 0 0 37 140 / 26
9 04/17/2000 10:48:47 0 0 85 140 / 61
10 04/17/2000 09:48:47 0 17 140 140 / 100
11 04/17/2000 08:48:47 0 0 118 140 / 84
12 no data for this interval.
Description:
Field Description
all Shows all TMC statistics for the last 48 hourly intervals.
interval Shows TMC statistics for the specified hourly interval, 1 to 48.
range Shows TMC statistics for a range of intervals, such as 8-12.
Item Description
int# One-hour intervals, numbered from 1 to 48.
Date month/day/year
Time 24-hour clock in hours:minutes:seconds
Permanent Calls Number of calls currently set in a permanent off-hook state. This
state will be cleared when an on-hook is observed for more than
400 milliseconds. (Permanent calls can also be cleared as
described in “Set CRV Idle” on page 18-97.)
Blocked Calls Number of calls blocked by Access Navigator or switch. (To
clear, see “Clear Peak Call Count” on page 18-28.) Switch may
also refuse call if line configuration is not correct. Blocking can
occur because:
• Switch side DS0s are not available for call request.
• Switch is not configured for call request from CRV.

18-176 August 2003 Access Navigator - Release 1.8
CLI Language Reference
CLI Command List
Switch Controller
CAUTION! SWITCHING CONTROLLERS WILL DISRUPT CALL PROCESSING AND CALL
DATA FLOW FOR A FEW MILLISECONDS, BUT NO ESTABLISHED CALLS WILL BE LOST.
Purpose: Transfers active control to the standby Controller card. This means the active card goes
into standby, and the standby card becomes active. Switching will not occur if the
standby Controller is missing or is not operational.
Security: Level 2 (operator)
Syntax: switch controller
Since the active card controls the CLI management session, the CLI will log the user
out and terminate the session before switching to the standby card. When the user logs
back in, the new session will be controlled by the now active Controller card.
Upload TFTP Config
CAUTION! CONFIGURATION FILES ARE NOT COMPATIBLE BETWEEN DIFFERENT
SOFTWARE VERSIONS (INCLUDING OPTIONS SUCH AS DCS, GR-303, AND P-PHONE).
SERVICE DISRUPTIONS CAN OCCUR IF A CONFIGURATION FILE CREATED BY ONE
SOFTWARE VERSION IS DOWNLOADED TO AN ACCESS NAVIGATOR RUNNING A
DIFFERENT VERSION.
Purpose: This is a Level 1 command that allows a network manager to read the Access Navigator
configuration database from flash memory and save the settings in file format. This file
may be used as a backup copy of the present configuration or as a template for
downloading to other Access Navigators. Because the IP settings are not saved, the file
can be used with any Access Navigator having the same DCS or GR-303 options. File
transfer normally takes only a few seconds.
NOTE: To download a configuration database file to an Access Navigator,
see Load TFTP Config on page 18-37.
Security: Level 1 (manager)
Peak Calls Maximum number of calls at one time. (To clear, see “Clear
Peak Call Count” on page 18-28.)
Switch Ports Number of DS0 ports connected to the switch (excludes EOC
and TMC DS0s).
Percent Used Percentage of switch ports in use, rounded to nearest whole
number.
Item Description

Access Navigator - Release 1.8 August 2003 18-177
CLI Language Reference
CLI Command List
Syntax: upload tftp config <ipaddr> <"file"> <blocksize>
Example: upload tftp config 192.168.118.65 "C:AN26"
WhoAmI
Purpose: Shows the name and access level of the user who is logged into the Access Navigator
from the current management terminal. It produces a message similar to that shown
below.
Security: Level 3 (monitor)
Syntax: whoami
Message: Logged in as user 'alice' (level 1)
Field Description
tftp Upload software via Internet TFTP.
Trivial File Transfer Protocol (TFTP) allows a file to be sent
over a network by specifying the server IP address. The
configuration file must be written to a TFTP file server
accessible by both the Telnet management terminal and the
Access Navigator. Using an RS-232 or Telnet management
session, the operator sends an upload config command to
the Access Navigator, specifying the location of the TFTP server
and the destination configuration file name to use. TFTP server
capabilities, including time-out settings, must match the
bandwidth of the network being used.
config Configuration database.
ipaddr IP address where configuration file is to be stored. (This is the IP
address of the TFTP server.) IP address has format
xxx.xxx.xxx.xxx, where xxx is a number from 0 to 255.
file File name used to save the configuration data. The file and
optional path must be enclosed in quotes, as in
"C:\CONFIG\AN26". The default path is the root directory of the
TFTP server.
blocksize Transmission block size (optional), 512 to 8192. The default is
8192 bytes.

18-178 August 2003 Access Navigator - Release 1.8
CLI Language Reference
CLI Command List

A-2 August 2003 Access Navigator - Release 1.8
EOC Interface
Overview
Overview
The Access Navigator GR-303 complies with Telcordia® (Bellcore) standard GR-303. This specification
describes a Digital Loop Carrier (DLC) system that operates on T1 circuits. GR-303 management uses an
Embedded Operations Channel (EOC) enabling the local switch to provision GR-303 resources in the
Access Navigator. The local switch uses the Timeslot Management Channel (TMC), a dedicated DS0
channel, to set up cross-connects in the Access Navigator on a per-call basis, providing call concentration
and more efficient use of switch and facility resources.
Figure A-1. GR-303 Architecture with the Access Navigator
In the GR-303 network architecture (see Figure 1), the local switch is called the Integrated Digital Terminal
(IDT). The IDT connects to an intelligent Remote Digital Terminal (RDT), such as the Access Navigator.
Between the IDT and RDT, management and voice traffic flow over an Interface Group (IG) comprising
two or more T1s (DS1s). Dedicated DS0s in the IG carry the EOC and TMC. The remaining DS0s carry
voice frequency calls assigned by the switch.
Services defined on the EOC interface allow remote management of GR-303 resources in the Access
Navigator. GR-303 services are modeled by managed objects, which represent physical resources or support
Access
Navigator
GR-303
Voice &
ISDN BRI
Data Switch
DS1s
GR-303
Interface
Group
Local
Digital
Switch
Integrated Digital
Terminal (IDT) Remote Digital
Terminal (RDT)
Drop
DS1s
Key System
Fax
V.35, T1
or DSL
Router
Ethernet
PBX Stations
Access Bank
Voice
and
Data
Voice
Lines
ACCE SS BAN K II
Tip & Ring
-48Vdc
Retu rn
Ground
T1
Span 1
T1 Test 2
T1 T es t 1
T1
Span 2
V.3 5
DCE
V.3 5
Status
RS23 2
Data
Adit 600
Voice
and
Data
ADIT 600
Customer Premises
P-Phones
P-Phone (EBS)
DDS
ISDN BRI
T1 Drop
V.35 Router Ethernet
PBX Stations
RS232
VoIP
T1 Drop
Modem
10/100BaseT
Key System
Fax
FXS/FXO

Access Navigator - Release 1.8 August 2003 A-3
EOC Interface
Overview
management functions. Attributes associated with an object describe its properties. Some attributes can be
modified by services on the EOC interface, while others can only be read.
Services on the EOC consist of Actions, Commands, and Notifications.
lActions are used to manage objects representing network elements and their functions. For example,
you might remove or restore an Analog Line Termination. Tables in the following paragraphs show
which actions the Access Navigator supports.
lCommands are used to manage the attributes or properties of each managed object. There are four
basic commands: create, get, set, and delete. Not all commands are used with each object and
attribute. Tables in the following paragraphs list the objects and attributes that can be managed in the
Access Navigator.
lNotifications in the Access Navigator are limited to event reporting, such as sending an Event Report
Notification message to indicate a service problem. Tables in the following paragraphs show which
notification events the Access Navigator supports.
For detailed information, refer to the following Telcordia (Bellcore) documents.
lGR-303-CORE (TR-NWT-000303), IDLC Generic Requirements, Objectives, and Interface
lTR-TSY-000303, Supplement 3, IDLC System Generic Requirements, Objectives, and Interface:
Operations (ROS/CMIS/ASN.1) Messages, Release 1.0

A-4 August 2003 Access Navigator - Release 1.8
EOC Interface
Managed Object Class Support
Managed Object Class Support
The following tables list the managed object classes and attributes supported by the Access Navigator. The
tables include all mandatory attributes of each object class. Conditional attributes appear if they are
supported by the Access Navigator.
nAnalog Line Termination Objects ... A-5
nAlarm Count List Objects on page A-5
nDS0 Channel Termination Objects ... A-6
nDS1 Framed Path Termination Objects ... A-6
nDS1 Line Termination Objects ... A-7
nEBS Line Termination Objects ... A-7
nISDN Line Termination Objects ... A-8
nISDN Framed Path Termination Objects ... A-8
nQuarter DS0 Channel Termination ... A-10
nCrossconnection ... A-10
nEquipment Objects ... A-11
nIDLC Call Processing Profile Objects ... A-11
nIDLC Data Link Profile Objects ... A-12
nIDLC Data Link Termination Objects ... A-13
nIDLC Terminal Objects ... A-14
nMemory Objects ... A-14
nNetwork Element Objects ... A-15
nProtection Group Objects ... A-15
nProtection Group Unit Objects ... A-16

Access Navigator - Release 1.8 August 2003 A-5
EOC Interface
Analog Line Termination Objects
Analog Line Termination Objects
This object class is used to manage analog lines at the points where they originate or terminate. The
Access Navigator inherently creates one instance of this object class for each GR-303 DS0 on a “drop”
type DS1. The Create command can also be used to create an Analog Line Termination over the EOC.
Alarm Count List Objects
This object class contains a summary of the alarms that have not been cleared at the RDT. The Access
Navigator inherently creates one instance of this object class if the switch type is DMS. The Create
command may also be used to create an instance over the EOC.
The Create command will establish the GR-303 alarm count list at the physical location of the DS0
containing the Call Reference Value (CRV). CRVs can only be moved using CLI commands.
Table A-1 Analog Line Termination Objects
Attribute Support Command Support
Create Get Set Delete
objectClass Yes Yes
analogLineTermId Yes Yes Yes
primaryServiceState Yes Yes
secondaryServiceState Yes Yes
genSigFuncCode Yes Yes Yes
lineCircuitAddress Yes Yes
alarmSeverityAssignmentList Yes Yes Yes
Optional Attributes
callRefValue Yes Yes
redlined Yes Yes
currentProblemList Yes Yes
Table A-2 Alarm Count List Objects
Attribute Support Command Support
Create Get Set Delete
objectClass Yes Yes
alarmCountListId Yes Yes Yes
alarmCountInfo Yes Yes

A-6 August 2003 Access Navigator - Release 1.8
EOC Interface
DS0 Channel Termination Objects
DS0 Channel Termination Objects
This object class is used to manage DS0s in the Interface Group. The Access Navigator
inherently creates an instance of this object class for each DS0 on a “switch” type DS1.
DS1 Framed Path Termination Objects
This object class is used to manage DS1 framed paths. The Access Navigator inherently
creates an instance of this object class for each “switch” type DS1.
The DS1 framed path termination identifier (ds1FramedPathTermId) matches the switch DS1
termination identifier (termid) set using CLI commands.
Table A-3 DS0 Channel Termination Objects
Attribute Support Command Support
Create Get Set Delete
objectClass Yes
ds0ChannelTermId Yes
primaryServiceState Yes
secondaryServiceState Yes
Table A-4 DS1 Framed Path Termination Objects
Attribute Support Command Support
Create Get Set Delete
objectClass Yes
ds1FramedPathTermId Yes
primaryServiceState Yes
secondaryServiceState Yes
alarmSeverityAssignmentList Yes Yes
ds1FrameFormat Yes Yes

Access Navigator - Release 1.8 August 2003 A-7
EOC Interface
DS1 Line Termination Objects
DS1 Line Termination Objects
This object class is used to manage DS1 lines at the points where they originate or terminate. The Access
Navigator inherently creates one instance of this object class for each “switch” type DS1.
EBS Line Termination Objects
This object class is used to manage EBS (P-Phone) lines at the points where they originate or terminate.
The Access Navigator inherently creates one instance of this object class for each GR-303 DS0 with
P-Phone enabled. The Create command can also be used to create an EBS Line Termination over the
EOC.
Table A-5 DS1 Line Termination Objects
Attribute Support Command Support
Create Get Set Delete
objectClass Yes
ds1LineTermId Yes
primaryServiceState Yes
secondaryServiceState Yes
ds1LineCode Yes Yes
alarmSeverityAssignmentList Yes Yes
lineCircuitAddress Yes Yes
Optional Attributes
currentProblemList Yes
Table A-6 DS1 Line Termination Objects
Attribute Support Command Support
Create Get Set Delete
objectClass Yes Yes
ebsLineTermId Yes Yes
lcCutoffRelayStatus Yes Yes
alarmSeverityAssignmentList Yes Yes Yes
callRefValue Yes Yes
lineCircuitAddress Yes Yes
redlined Yes Yes

A-8 August 2003 Access Navigator - Release 1.8
EOC Interface
ISDN Line Termination Objects
ISDN Line Termination Objects
This object class is used to manage ISDN Basic Access lines. Instances of the ISDN Line Termination
are part of the Network Element. Instances of the ISDN line Termination are created via switch
provisioning or inherently when a crossconnect is created from the Command Line Interface.
ISDN Framed Path Termination Objects
This object class is used to manage 4:1 TDM ISDN Basic Access lines. Instances of the ISDN Framed
Path Termination are part of the ISDN Line Termination. Instances of the ISDN Framed Path
Termination are created via switch provisioning or inherently when a crossconnect is created from the
Command Line Interface.
Table A-7 ISDN Line Termination Objects
Attribute Support Command Support
Create Get Set Delete
isdnLineTermId Yes Yes
primaryServiceState Yes Yes
secondaryServiceState Yes Yes
alarmSeverityAssignmentList Yes Yes
lineCircuitAddress Yes Yes
Optional Attributes
callRefValue Yes Yes
currentProblemList Yes Yes
Table A-8 ISDN Framed Path Termination Objects
Attribute Support Command Support
Create Get Set Delete
isdnFramedPathTermId Yes Yes Yes
primaryServiceState Yes Yes Yes
alarmSeverityAssignmentList Yes Yes Yes
ltOHStates Yes Yes Yes
ntOHStates Yes Yes Yes
Optional Attributes
currentProblemList Yes Yes
channelSelection Yes Yes Yes

Access Navigator - Release 1.8 August 2003 A-9
EOC Interface
ISDN Framed Path Termination Objects
cvHrCurrent Yes Yes
cvFeHrCurrent Yes Yes
cvHrPrevious Yes Yes
cvFeHrPrevious Yes Yes
esHrThreshold Yes Yes Yes
esHrCurrent Yes Yes
esFeHrCurrent Yes Yes
esHrPrevious Yes Yes
esFeHrPrevious Yes Yes
esHrHistory Yes Yes
esFeHrHistory Yes Yes
esDayThreshold Yes Yes Yes
esDayCurrent Yes Yes
esFeDayCurrent Yes Yes
esFeDayCurrent Yes Yes
esFeDayPrevious Yes Yes
sesHrThreshold Yes Yes Yes
sesHrCurrent Yes Yes
sesFeHrCurrent Yes Yes
sesHrPrevious Yes Yes
sesFeHrPrevious Yes Yes
sesDayThreshold Yes Yes Yes
sesDayCurrent Yes Yes
sesFeDayCurrent Yes Yes
sesDayPrevious Yes Yes
sesFeDayPrevious Yes Yes
Table A-8 ISDN Framed Path Termination Objects (Continued)

A-10 August 2003 Access Navigator - Release 1.8
EOC Interface
Quarter DS0 Channel Termination
Quarter DS0 Channel Termination
This object class is created as part of the provisioning process for an ISDN Basic Access line. Instances
of the Quarter DS0 Channel Termination are part of the ISDN Framed Path Termination. Instances of
the Quarter DS0 Channel Termination are created via switch provisioning or inherently when a
crossconnect is created from the Command Line Interface.
Crossconnection
This object class is created to establish a connection for the D-Channels associated with ISDN Basic
Access lines. Instances of the Crossconnection are part of the Network Element. Instances of the
Crossconnection are created via switch provisioning or from the Command Line interface.
Table A-9 ISDN Framed Path Termination Objects
Attribute Support Command Support
Create Get Set Delete
quarterDs0ChannelTermId Yes
primaryServiceState Yes
secondaryServiceState Yes
Table A-10 Crossconnection
Attribute Support Command Support
Create Get Set Delete
crossConnectionId Yes Yes
primaryServiceState Yes Yes
secondaryServiceState Yes Yes
fromTerminationId Yes Yes
toTerminationId Yes Yes
connectionType Yes Yes
objectClass Yes
Optional Attributes
redLined Yes

Access Navigator - Release 1.8 August 2003 A-11
EOC Interface
Equipment Objects
Equipment Objects
This object class represents equipment within the network element. The Access Navigator inherently
creates one instance of this object class.
IDLC Call Processing Profile Objects
This object class represents the profiles of the call processing channel TMC connections. The Access
Navigator inherently creates one instance of this object class.
Table A-11 Equipment Objects
Attribute Support Command Support
Create Get Set Delete
objectClass Yes
equipmentId Yes
primaryServiceState Yes
secondaryServiceState Yes
alarmSeverityAssignmentList Yes
Optional Attributes
currentProblemList Yes
Table A-12 IDLC Call Processing Profile Objects
Attribute Support Command Support
Create Get Set Delete
objectClass Yes
idlcCPProfileId Yes
t308 Yes Yes
Optional Attributes
t303 Yes Yes
t396 Yes Yes
t397 Yes Yes

A-12 August 2003 Access Navigator - Release 1.8
EOC Interface
IDLC Data Link Profile Objects
IDLC Data Link Profile Objects
This object class represents the profiles of the Layer 2, LAPD data link connections. The Access
Navigator inherently creates two instances of this object class, one for the EOC and one for the TMC.
Table A-13 IDLC Data Link Profile Objects
Attribute Support Command Support
Create Get Set Delete
objectClass Yes
idlcDLProfileId Yes
sapi Yes
maxIFrames Yes Yes
n200 Yes Yes
t200 Yes Yes
t203 Yes Yes

Access Navigator - Release 1.8 August 2003 A-13
EOC Interface
IDLC Data Link Termination Objects
IDLC Data Link Termination Objects
This object class delimits the IDLC data link paths. The Access Navigator inherently creates four
instances of this object class to represent the EOC primary, EOC secondary, TMC primary, and TMC
secondary channels.
Table A-14 IDLC Data Link Termination Objects
Attribute Support Command Support
Create Get Set Delete
objectClass Yes
iIdlcDLTermId Yes
primaryServiceState Yes
secondaryServiceState Yes
dataLinkType Yes
carrierChannel Yes
protectionGroupPointer Yes
invalidFramesCounter Yes
invalidFramesThreshold Yes
invalidFramesTimer Yes
dlResetReqCounter Yes
dlResetReqThreshold Yes
dlResetReqTimer Yes
dlResetFailCounter Yes
dlResetFailThreshold Yes
dlResetFailTimerer Yes

A-14 August 2003 Access Navigator - Release 1.8
EOC Interface
IDLC Terminal Objects
IDLC Terminal Objects
This object class represents the logical terminal of the Integrated Digital Loop Carrier system, in this
case the RTD (Access Navigator). The Access Navigator inherently creates one instance of this object
class.
Memory Objects
Memory objects include represent binary information storage such as data tables and program software. The
Access Navigator inherently creates one instance of this object class.
Table A-15 IDLC Terminal Objects
Attribute Support Command Support
Create Get Set Delete
objectClass Yes Yes
terminalId Yes
signalingMethod Yes
Table A-16 Memory Objects
Attribute Support Command Support
Create Get Set Delete
objectClass Yes
memoryId Yes
primaryServiceState Yes
secondaryServiceState Yes
memoryType Yes
alarmSeverityAssignmentList Yes Yes
Optional Attributes
currentProblemList Yes

Access Navigator - Release 1.8 August 2003 A-15
EOC Interface
Network Element Objects
Network Element Objects
This object class represents telecommunications equipment that perform network element functions.
The Access Navigator inherently creates one instance of this object class.
Protection Group Objects
This object class represents protection groups. The Access Navigator inherently creates two instances
of this object class, one for each protected LAPD data link (EOC and TMC).
Table A-17 Network Element Objects
Attribute Support Command Support
Create Get Set Delete
objectClass Yes
networkElementId Yes Yes
primaryServiceState Yes
secondaryServiceState Yes
systemTitle Yes
alarmSeverityAssignmentList Yes Yes
Optional Attributes
systemClock Yes Yes
systemAlarmState Yes
Table A-18 Protection Group Objects
Attribute Support Command Support
Create Get Set Delete
objectClass Yes
protectionGroupId Yes
protectionType Yes
revertive Yes
numberOfProtecting Yes
numberOfProtected Yes
activateLockout Yes

A-16 August 2003 Access Navigator - Release 1.8
EOC Interface
Protection Group Unit Objects
Protection Group Unit Objects
This object class represents working or backup units with a protection group. The Access Navigator
inherently creates four instances of this object class to represent the EOC primary, EOC secondary,
TMC primary, and TMC secondary channels.
Table A-19 Protection Group Unit Objects
Attribute Support Command Support
Create Get Set Delete
objectClass Yes
protectionGroupUnitId Yes
protectionObjectPointer Yes
protectionGroupUnitType Yes
inhibitSwitch Yes
Optional Attributes
switchedProtectionGroup Yes

Access Navigator - Release 1.8 August 2003 A-17
EOC Interface
Actions
Actions
The Access Navigator supports actions for the following managed objects. Blank cells in the table indicate
there is no action support.
Table A-20 Action Support
Managed Object Class Action Support
Analog Line Termination remove
restore
Alarm Count List
DS0 Channel Termination
DS1 Framed Path Termination
DS1 Line Termination operateLoopback
releaseLoopback
EBS Line Termination remove
restore
operateEbsRitLoopBackTR303
Equipment
IDLC Data Link Profile
IDLC Data Link Termination
IDLC Call Processing Profile
IDLC Terminal
ISDN Framed Path Termination Remove
Restore
Operate ISDN Loopback
Remove ISDN Loopback
Generate Corrupt CRC
Initialize PM Attributes
Memory
Network Element
Protection Group protectionSwitch
Protection Group Unit

A-18 August 2003 Access Navigator - Release 1.8
EOC Interface
Notifications
Notifications
The Access Navigator provides event report notifications (alarms) for the following managed objects. (Alarm
messages are described in Clear Alarms – EOC on page 14-8.)
Table A-21 Event Report Notification
Managed Object Class Event Report Notification
Analog Line Termination serviceProblemType
Alarm Count List serviceProblemType
DS0 Channel Termination
DS1 Line Termination serviceProblemType
transmissionProblemType
Equipment environmentalProblemType
equipmentProblemType
IDLC Call Processing Profile
IDLC Data Link Profile
IDLC Data Link Termination serviceProblemType
IDLC Terminal
Memory
Network Element environmentalProblemType
equipmentProblemType
transmissionProblemType
Protection Group
Protection Group Unit

B-2 August 2003 Access Navigator - Release 1.8
FDL Interface
Overview
Overview
The Facility Data Link (FDL) interface is a management channel in the T1 Extended Superframe Format
(ESF) described in ANSI standard T1.403. The Access Navigator uses this 4Kbps channel to communicate
with the Adit 600 TDM and Access Bank II families of T1 voice and data access products.
Carrier Access provides provisioning and monitoring of remote Adit 600 and Access Bank II terminals
using a Carrier Access FDL (CA FDL) protocol to send commands over the FDL channel.
Figure B-1. FDL Interface
T1 Access
Bank II
Access
Navigator
Network
Operations
Center
Access
Navigator
Element
Manager Voice
Switch
FDL
On-Net
Location Customer
Wiring Closet
Local
Management
CLI/RS-232
CLI/Telnet
SNMP
Data
Switch
TCP/IP
Network
Customer
Premises
Key System
Fax
V.35, T1
or DSL
Router
Ethernet
PBX Stations
Voice
Lines
ACCESS BA NK II
Tip & Ring
-48Vdc
Return
Ground
T1
Span 1
T1 Test 2
T1 Test 1
T1
Span 2
V. 35
DCE
V. 35
Status
RS23 2
Data
Adit 600
Key System
Fax
Router Ethernet
PBX Stations
Modem
FXS/FXO
10/100BaseT
ADIT 6 00
DDS
ISDN BRI
T1 Drop
V.35
RS232
VoIP
T1 Drop

Access Navigator - Release 1.8 August 2003 B-3
FDL Interface
Remote Provisioning Requirements
Remote Provisioning Requirements
Remote provisioning, management, and testing of a Carrier Access remote terminal requires the following
software versions and interconnecting DS1 or T1 link settings.
Access Navigator Remote Provisioning Requirements
l Software version: 1.20 or higher
l DS1 type: Drop
l DS1 framing: ESF
l DS1 FDL protocol: CAC
The Access Navigator communicates over the FDL using a Carrier Access FDL protocol that is
compatible with the AT&T 54016 standard supported by the Access Bank II.
Access Bank II Remote Provisioning Requirements
l Software version: 2.21 to 2.99
l T1 framing: ESF
l T1 FDL protocol: AT&T 54016
To support remote provisioning, the Access Bank II family requires Controller card software version
between 2.21 and 2.99. Software upgrades for versions 2.00 through 2.20 are available through the
distributor or dealer from which you purchased the Access Bank II. Hardware and software upgrades
are required for even older Controllers. To display the software version, connect the Access Bank II to
your computer with Carrier Access Remote Monitor software, select the “Maintenance, DIP Switches”
tab, and either click the “Read Current Screen from Access Bank 2” icon or click the “Read Current
Screen from Unit” from the “Connection” dropdown menu.
Adit 600 TDM Remote Provisioning Requirements
l Software version: 1.4.1 or higher
l T1 framing: ESF
l T1 FDL protocol Not applicable
The Access Navigator can transport management commands to the Adit 600 over the FDL link. This
feature enables the Network Operations Center to manage the Adit 600 using Telnet and IP connections
to the Access Navigator.

B-4 August 2003 Access Navigator - Release 1.8
FDL Interface
Remote Provisioning Capabilities
Remote Provisioning Capabilities
The Access Navigator works with a variety of CA Access Bank products. Currently, only the Access Bank
II supports remote provisioning through the Access Navigator.
Access Bank II Capabilities
The Access Bank® II is remotely managed, provisioned, monitored, and tested through the Access
Navigator over the ESF FDL management link.
The Access Bank II provides multiple voice and data services over one T1 connection. Standard
interfaces include one or two analog voice cards providing up to 24 analog terminations (12 per card),
an RS-232 asynchronous (subrate) port, a T1 Drop port for PBX or router, and a high-speed V.35 data
port. The Access Bank II/SDSL comes with a high-speed SDSL port instead of the T1 Drop port.
Access Bank II Capabilities
Interface Capabilities and Settings
T1 interface (T1 #1 or #2)
to Access Navigator DS1 drop Factory default T1 settings simplify installation and
enable the Access Navigator to remotely provision
the other interfaces
Framing: ESF (default setting)
Line code: B8ZS (default setting)
FDL protocol: AT&T 54016 (default setting)
Line build out: 0 to 666 ft., 0 to –22.5dB
(0dB/0–133ft is the default setting)
Loopback: payload
FX interface Up to 24 FXO or FXS lines (12 per card)
Default settings provide automatic loop start/ground
start detection (per channel)
Manual settings can also provide E&M and Wink
start signaling (per card)
Any DS0s on T1 #1 not used by other remote
interfaces are automatically assigned to
corresponding FXS lines.

Access Navigator - Release 1.8 August 2003 B-5
FDL Interface
Access Bank II Capabilities
RS-232 interface Asynchronous RS-232 port for subrate data
connection between two Access Bank II terminals
Assignable to one DS0
Baud rate: 1200, 2400, 4800, 9600, 19200, 38400,
57600
Data bits: 7, 8
Start bits: 0
Stop bits: 1, 2
Parity: None, Even, Odd
Receive clock: Internal, External
Loopback: line
SDSL interface High-speed data port for SDSL router
Data rates up to 1.024 Mbps
Assignable to a group of up to 16 DS0s
SDSL port replaces T1 #2 port on Access Bank II/
SDSL
T1 Drop interface (T1 #1 or #2) Drop and insert port for T1 PBX
High-speed data port for T1 router
Assignable to a group of one or more DS0s
DS0s on T1 drop are assigned sequentially, starting
with DS0 #1
Framing: D4 (SF), ESF
Line code: AMI, B8ZS
Line build out: 0 to 666 feet, 0 to –22.5 dB
Loopback: line, payload
V.35 interface High-speed data port for network router connection
Assignable to a group of one or more DS0s
Data speed (Kbps): Nx56 or Nx64, where N is the
number of DS0s assigned
CTS: Force High, Force Low, Follow CD, Follow
RTS
Rx timing: Internal, External
Clock inversion: None, Rx, Tx, Rx and Tx
Data inversion: None, Invert
V.54 Data Service Unit (DSU) loopcode detection:
on, off
Access Bank II Capabilities (Continued)
Interface Capabilities and Settings

B-6 August 2003 Access Navigator - Release 1.8
FDL Interface
Access Bank II Capabilities

C-2 August 2003 Access Navigator - Release 1.8
SNMP Interface
Overview
Overview
The Simple Network Management Protocol (SNMP) enables network operations centers (NOCs) to monitor
and manage network elements across an internetwork. The Access Navigator supports SNMP through its
Ethernet port (see Figure C-1), which provides access to the carrier’s TCP/IP management network.
Figure C-1. SNMP via Ethernet TCP/IP
The Access Navigator SNMP Agent is based on the SNMPv1 standard. It implements the following two
industry standard specifications for the TCP/IP and DS1 interfaces, plus an Enterprise MIB developed for
managing CA’s Access Bank II products:
lRFC 1213 – Management Information Base for Network Management of TCP/IP-based internets:
MIB-II
lRFC 1406 – Definitions of Managed Objects for the DS1 and E1 Interface Types
The Access Navigator supports all mandatory objects defined in RFC 1213 for the TCP/IP network
interface.
The Access Navigator supports the DS1 mandatory objects in RFC 1406 Near End Configuration Group,
including the Near End Current, Interval, and Total objects. The Far End Object Group is optional and is
not currently supported.
Ethernet
Access
Navigator
Element
Manager
SNMP Hub or
Network
Network
Operations
Center
On-Net
Location

Access Navigator - Release 1.8 August 2003 C-3
SNMP Interface
Carrier Access Enterprise MIB
Carrier Access Enterprise MIB
The CA Enterprise MIB (Figure C-2) provides management support for Access Navigator features not
included in the standard MIB (RFC 1213). It also enables remote management of CA products connected
via the T1 facility data link (FDL) to the Access Navigator (Figure C-1). The CA Enterprise MIB supports:
lAccess Navigator system configuration settings including SNMP
lAccess Navigator interface management
lDS1 management features not supported by the standard MIB
lDS0 management
lRemote device management
lRemote crossconnect management
lRemote interface settings
lRemote DS1 settings
lRemote DS0 settings
lRemote cards and slots
NOTE: The Access Navigator documentation CD-ROM includes the Access Navigator
Enterprise MIB definition file (ACCNAV.MIB) in ASN.1 standard syntax for use by network
management software.
Figure C-2. Carrier Access Enterprise MIB (top level)
iso(1).org(3).dod(6).internet(1).private(4).enterprises(1).cac(964)
cacProducts(3)
cpAccessNavigator(3)
anObjects(1)
anSystem(1) anRemote(3)
1.3.6.1.4.1.964
Carrier Access
Corporation Products
anTransmission(2)
DS1, DS0, CrossconnectsSettings, Interfaces

C-4 August 2003 Access Navigator - Release 1.8
SNMP Interface
SNMP Basics
SNMP Basics
nMIB Structure ... C-4
nMIB Tables ... C-5
nManaging Networks ... C-6
nSNMP Protocols ... C-7
nSNMP Requirements ... C-8
SNMP is a mechanism for managing TCP/IP networks. It works by exchanging information between an
SNMP Manager and an SNMP Agent. In this case, the Agent is inside the Access Navigator. The Manager
is a Network Management Station (NMS), which is a computer with SNMP management software such as
HP OpenView® or SunConnect’s SunNet Manager.
Carrier Access also offers NetworkValet™ EMS and Valet™, Java-based SNMP management programs for
Windows and Solaris computers, that provide a graphical user interface to simplify management of the
Access Navigator and other Carrier Access products.
NOTE: The Access Navigator documentation CD-ROM includes the Access Navigator
Enterprise MIB definition file (ACCNAV.MIB) in ASN.1 standard syntax for use by network
management software.
MIB Structure
The SNMP Agent displays network information in a Management Information Base (MIB). MIBs are
machine-to-machine interfaces that arrange and present information according to industry standards
such as RFC 1213. MIBs are tree-like structures comprising nodes and leaves. Nodes are branch points
used to divide information into categories. Leaves have object values that can be examined and
changed. Common MIB objects include system names, performance statistics, and control values. Table
C-1 lists standard object types.
Control values are typically Integer types. This enables the object’s value to represent a specific control
selection. Selections are usually written in the “name(value)” format. For example, the selection
“closed(1)” means that the “closed” state is indicated by a value of “1”.
Each MIB object has both a text name and a numeric identifier. For example, the object name
“sysUpTime” has the object identifier “1.3.6.1.2.1.1.3”. Identifiers are written in dot-notation to show
the path through the MIB structure. Object names are for humans. Only the object identifiers are used
for communications between the manager and agent.

Access Navigator - Release 1.8 August 2003 C-5
SNMP Interface
MIB Tables
MIB Tables
Related objects are normally grouped together to form a table. For example, the interface table
(“ifTable” “1.3.6.1.2.1.2.2”) contains information about each interface of the device. Objects in this
table are accessed by adding a dot-number to the object name or identifier to select the desired interface.
In this table the interface description object is “ifDesc” “1.3.6.1.2.1.2.2.1.2”, so the description of the
tenth interface is contained in “ifDescr.10” “1.3.6.1.2.1.2.2.1.2.10”.
Table C-1.Standard SNMP Object Types
Object Type Description
DisplayString A printable text string, typically containing
from 0 to 255 characters (0..255).
Counter A numeric value that can only increase. The
value is always positive and rolls over to
zero after reaching maximum count.
Gauge A numeric value that can increase or
decrease.
Integer A numeric value that can be positive or neg-
ative. Integers are often used to specify
selections presented in the name(value) for-
mat.
TimeTicks Elapsed time in hundredths of a second.
Management software usually converts
TimeTicks into hours, minutes, and sec-
onds.
Object An identifier for another object.
IpAddress The IP address of a network device.
NetworkAddress The network address of a device, such as an
IpAddress. Format is typically hexadecimal
or IP.
PhysAddress The physical or Media Access Control
(MAC) link layer address.

C-6 August 2003 Access Navigator - Release 1.8
SNMP Interface
Managing Networks
Managing Networks
The SNMP standard MIB is used to manage basic network objects. In addition, SNMP is
flexible enough that it can support a wide variety of MIBs describing other device functions
and interfaces. For example, the Access Navigator uses the standard MIB (RFC 1406) for
managing DS1 interfaces. Extended functions are provided by the CA Enterprise MIB. The
complete MIB for CA’s Access Navigator is in the ACCNAV.MIB file included on the CD-
ROM containing this manual.
Objects are managed using “messages.” SNMP Manager operations include simple “get” and
“set” messages to read and write MIB data in the Agent. The Manager can get (read) all values,
but not all values can be set (changed). Table C-2 lists standard Manager messages.
NetworkValet™ EMS and Valet™ software provide a graphical user interface to manage the
Access Navigator MIB using simple menus, boxes, and buttons that the software translates
into the appropriate SNMP messages.
Normally, the Manager polls the Agent periodically to check traffic statistics and system
status. The Manager can also set object values that control device operation, such as resetting
registers and enabling interfaces. The SNMP Agent can also send “trap” messages to the
Manager. Trap messages are used to report when certain network events happen, such as a
DS1 linkdown. When a trap event occurs, the Agent automatically sends an SNMP trap
message back to the Manager, without waiting to be polled. (See SNMP Trap Reports on
page C-9.)
Table C-2 Standard SNMP Messages
Message Type Description
“get” Request Returns the value of a named object. Used
to fetch performance and statistics informa-
tion and device settings.
“get-next” Request Returns the name and value of the “next”
object. Allows manager to determine all the
names and values that a device supports.
“set” Request Sets the named object to a specific value.
“trap” Message Sends a trap message to the manager. Used
to notify one or more network devices that a
problem occurred.

Access Navigator - Release 1.8 August 2003 C-7
SNMP Interface
SNMP Protocols
SNMP Protocols
The Manager and Agent are software applications. They communicate with each other through several
protocol layers that are normally transparent to the user (Figure C-3). The Access Navigator uses
Ethernet as the physical link between the Manager and Agent. Ethernet can, in turn, be transport any
TCP/IP data.
SNMP is an application-level protocol intended to work with the User Datagram Protocol (UDP) and
Internet Protocol (IP) suite, which includes BootP, Internet Control Message Protocol (ICMP), Address
Resolution Protocol (ARP), and Reverse ARP (RARP). The advantage of UDP is that each message is
independent (connectionless), so no network connections are continuously maintained between the
Manager and Agent.
Figure C-3. SNMP Protocol Hierarchy Used in the Access Navigator
Telnet
IP
SNMP
TCP UDP
Ethernet
ICMPBootP ARP RARP
Manager Agent(many paths are possible)

C-8 August 2003 Access Navigator - Release 1.8
SNMP Interface
SNMP Requirements
SNMP Requirements
CLI commands must be used to configure the Access Navigator for SNMP operation. In particular, the
operator must set up the Ethernet port, SNMP community strings, and NMS IP addresses. (See CLI
Language Reference on page 18-1.) SNMP configuration includes the following items.
NOTE: To provide secure access, community strings are required for SNMP
management, but can not be changed or displayed using SNMP set and get commands.
Access attempts using invalid community names will be trapped and reported to the NMS.
* Contact and location can be changed through objects in the standard SNMP System Group.
† NMS IP addresses can be changed through objects in the Carrier Access Enterprise MIB.
Table C-3 SNMP Configuration Items
Commands Descriptions
set ethernet ip address Ethernet IP address and mask
set ip gateway Gateway IP address
set snmp contact System contact *
set snmp location System location *
set snmp getcom Get community
set snmp setcom Set community
set snmp trapcom Trap community
set snmp nms NMS IP address (up to 3) †

Access Navigator - Release 1.8 August 2003 C-9
SNMP Interface
SNMP Trap Reports
SNMP Trap Reports
The Access Navigator can send the following SNMP trap reports to up to three Network Management
Systems (NMSs). NMS IP addresses can be set by CLI commands and through the SNMP interface. The
trap-community strings can only be set using CLI commands (see SNMP Configuration Items on page C-8).
Table C-4 Standard SNMP Trap Reports
Trap Description Test Method
authenticationFailure Occurs when a bad community string is
used. Attempt a Get or Set using an
invalid community string.
linkDown Sent when a DS1 changes from an up (in
service) state to a down (out of service)
state. It is not sent when a DS1 is set
“down” by a manual command.
Also sent when a DS1 is set up manually,
if it is in an out-of-service state.
Disconnect an in-service DS1.
linkUp Sent when a DS1 changes from a down
(out of service) state to an up (in service)
state. It is not sent when a DS1 is set “up”
by a manual command.
Connect a DS1 and put it into
service.
coldStart Sent whenever the SNMP agent is
restarted as a result of a software reset or
unit power-up.
Cycle the power off and on.
Table C-5 Enterprise SNMP Trap Reports
Trap Description Test Method
anSwitchControllerTrap Sent when switching redundant Controller
cards. Issue the "switch controller"
command.
anRemoteLinkUpTrap Sent when a remote link-up is detected.
The trap message will include the AB2
Index and ID.
Connect an Access Bank II.
anRemoteLinkDownTrap Sent when a remote link down is detected.
The trap message will include the AB2
Index and ID.
Disconnect an Access Bank
II.
anRemoteAlarmTrap Sent when an alarm condition is detected
or has cleared on a device attached to a
drop DS1.
Cause alarms on connected
and in-service Access Bank or
Adit. Example: Disconnect a
DS1 on an Adit that is not
carrying the FDL.

C-10 August 2003 Access Navigator - Release 1.8
SNMP Interface
SNMP Trap Reports

GLOSSARY
Abbreviations/Acronyms
ABI Access Bank I
ABII Access Bank II
ADSL Asymmetrical Digital Subscriber Line
AIS Alarm Indication Signal
AMI Alternate Mark Inversion
B8ZS Bipolar with 8-Zero Substitution
BER Bit Error Rate
Bit One binary digit; a pulse of data.
BPV Bipolar Violation
bps Bits Per Second
BRI Basic Rate Interface
CEPT Conference de administrations Europeenes des Postes et Telecommunications
(European Conference of Postal and Telecommunications Administrations)
CPE Customer Premises Equipment
CRC Cyclic Redundancy Check
CRV Call Reference Value
CSU Channel Service Unit
CV Coding Violation
D4 D4 Framing
Glossary

GlossaryGlossaryGlossaryGlossary-2 August 2003 Access Navigator - Release 1.8
Glossary
DCE Data Communications Equipment
DCS Digital Crossconnect System
DDL Digital Data Link
DID Direct Inward Dial
DLC Digital Loop Carrier
DS0 Digital Signal level 0
DS1 Digital Signal level 1
DSX-1 Digital Signal Crossconnect level 1
DTE Data Terminal Equipment
E1 European digital signal level 1
EOC Embedded Operations Channel
EBS Electronic Business Set (or Service)
ESF Extended Superframe
FAC Facility
FDL Facility Data Link
FX Foreign Exchange
FXO Foreign Exchange Office
FXS Foreign Exchange Station
IP Internet Protocol
ISDN Integrated Services Digital Network
Kbps Kilobits per second; one thousand bits per second.
LAN Local Area Network
LBO Line Build Out
LTE Line Terminating Equipment

Access Navigator - Release 1.8 August 2003 GlossaryGlossary-3
Glossary
LULT Line Unit Line Termination
LUNT Line Unit Network Termination
Mbps Megabits per second; one million bits per second.
MIB Management Information Base
MUX Multiplex or Multiplexer
NE Network Element
POP Point of Presence
RAI Remote Alarm Indication
S4 S4 framing
SDSL Symmetrical Digital Subscriber Line
SF Superframe
SLC-96 Subscriber Loop Carrier with 96 lines; also, SLC-96 framing
SNMP Simple Network Management Protocol
T1 Trunk level 1
TCP Transmission Control Protocol
TermID Line Termination Identifier
TDM Time Division Multiplex
WAN Wide Area Network

GlossaryGlossaryGlossaryGlossary-4 August 2003 Access Navigator - Release 1.8
Glossary
Definitions
3DS0 Mode An ISDN BRI termination method that connects three DS0s to an ISDN BRI port,
one for each B and D channel. This mode is very simple but not as efficient as the
4:1 mode. It works with non-GR-303 switch interfaces, using fixed connections
for the B and D channels.
4:1 TDM Mode An ISDN BRI termination method that connects 2.25 DS0s to an ISDN BRI port,
one for each B channel and 0.25 for the D channel by multiplexing four D
channels onto one DS0. This mode can efficiently carry 4 BRI ports using only 9
DS0s. It works with GR-303 switch interfaces, using a fixed connection for the D
channel and dynamically connecting the two B channels when needed.
10Base-T The IEEE 802.3 standard for operating Ethernet local area networks (LANs) at 10
Mbps data rates. 10Base-T uses twisted-pair cabling (such as conventional phone
wires) to connect network elements to a wiring hub or router.
Alarm
Indication
Signal
AIS. Also known as a “Blue Alarm Signal” or “All Ones Keep Alive,” an AIS is
an unframed all ones bit pattern sent by equipment at the far end to indicate that
an alarm condition exists upstream in a circuit leading to the downstream
equipment. Keep-alive signals are required by the network facilities to prevent
oscillation of the line repeaters which causes interference (cross-talk and
bleeding) within adjacent channels.
Alternate Mark
Inversion AMI. A line-encoding format used in bipolar DS1 (T1) transmission systems
whereby successive ones (marks) are alternately inverted in polarity. This is the
traditional method of line encoding used with voice signals. B8ZS coding is
preferred for data signals because AMI does not preclude long strings of zeros
from entering the public network from the DTE in violation of the pulse density
requirements mandated in Part 68 of the FCC Rules and AT&T Publication
62411.
Asymmetrical
Digital
Subscriber Line
ADSL. See description of Symmetrical Digital Subscriber Line (SDSL)
Attenuation Reduction of signal magnitude or increased signal loss, usually expressed in
decibels (dB).
Basic Rate
Interface BRI. See Integrated Services Digital Network Basic Rate Interface.
Bellcore Bell Communications Research. See Telcordia.
Bipolar with
8-Zero
Substitution
B8ZS. A line-encoding format used to avoid long strings of zeros in a bipolar DS1
(T1) signals entering the network from the DTE. Every string of eight zeros is
replaced by a special code (token). The code contains a pattern of bipolar
violations that is identified by the recipient and then removed in the decoding
process to recreate the original string of zeros.
Bandwidth Information-carrying capacity of a communication channel. Analog bandwidth
is the range of signal frequencies that can be transmitted by a communication
channel or network. Digital bandwidth is the transmission capacity or data rate
expressed in bits or bytes per second.
Baud Bits audio. An early telecommunications term referring to the communications
rate, measured in bits per second, at which data can be transmitted through a
modem or serial data line. Most equipment provide a selection of fixed baud
rates, such as 9600 bps.
Bellcore Bell Communications Research. See Telcordia.
Bipolar
Violation BPV. A violation of the bipolar transmission pattern, indicating a transmission
error. For example, in AMI coding a BPV occurs when succeeding “ones”
(pluses) are sent at opposite polarities. B8ZS patterns contain intentional bipolar
violations for substitution codes, which are not counted as errors.
Bit Error Rate BER. The number of coding violations detected in a unit of time, usually one
second. BER is the ratio of errored bits received to the total bits transmitted.
Bits Per Second bps. The transmission rate for digital information.
Blocked Call A call that cannot be connected because a line is not available.
Basic Rate
Interface See Integrated Services Digital Network Basic Rate Interface.
Call Reference
Value CRV. A number used by central office switches to uniquely identify a DS0 or
subscriber line. In the Access Navigator, the GR-303 switch uses the CRV to set
up crossconnects in the Access Navigator between switch DS0s and drop DS0s.
Channel The smallest subdivision of a circuit that provides a type of communication
service, usually a one-directional connection between two points. A DS0 is often
treated as a channel because it includes both transmission and receive paths.
Channel Bank A CSU with service cards that provide individual analog lines to subscriber
phones.
Channel
Service Unit CSU. A device used to connect a DS1 (T1) digital phone line from the central
office to a PBX or computer system. A CSU performs line-conditioning and
equalization functions, and responds to loopback commands from the central
office.
Circuit A communications path or network, usually a pair of channels providing bi-
directional communication.
Circuit
Identifier A character string assigned by the circuit vendor, which is useful when
communicating with the vendor during the troubleshooting process.
Circuit
Switching Basic switching process whereby a circuit between two users is opened on
demand and maintained for their exclusive use for the duration of the
transmission.
Coding
Violation CV. A transmission error detected by the difference between the transmitted and
the locally calculated bit-interleaved parity.
Community
Name String that defines an administrative relationship between SNMP entities.
Crossconnect A non-permanent, two-way signal connection using wire or fiber used to join
two circuits together or to complete a signal path between a source and
destination. A simple crossconnect might use copper wires on a punchdown
block to complete a circuit between an incoming telephone line connected to one
set of terminals and a desk phone connected to a second set of terminals. Patch
cords and cables can also be used to make connections. Connections can also be
made electronically using a Digital Crossconnect System.
CSU
Attenuation Adjusting output amplitude to meet the receiver requirements of the Channel
Service Unit. CSUs are designed for long-distance operation and usually require
additional signal attenuation when closer to the transmitter. Attenuation is
measured in decibels (dB) and is usually selectable in fixed steps between 0 dB
and -22.5 dB.
Customer
Premises
Equipment
CPE. Items of telecommunications equipment, such as key systems, PBXs,
answering machines, and CSU/DSUs, which reside on the customer’s premises
past the carrier’s network interface.
Cyclic
Redundancy
Check
CRC. A technique for detecting transmission errors. A CRC indicator based on
the remainder of a polynomial calculation is performed on the transmitted data
and inserted into the frame overhead. Another CRC is calculated for the received
data and compared to the embedded CRC to check for transmission errors.
D4 D4 framing gets its name from AT&T corporation's D4-series channel banks. D4
is used for T1 transmissions and contains 12 separate 193-bit frames combined
to make a Super Frame (SF). Each frame contains one framing bit followed by
the data for 24 channels (8 bits each). D4 also uses the framing bit to identify the
channel bank and to synchronize the receiver to decode the robbed-bit signaling
data carried by the least-significant bit of each DS0 channel.
Data Communi-
cations
Equipment
DCE. In the EIA/TIA 232E standard specification, the RS-232 interface is
connected between Data Communications Equipment (DCE) and Data Terminal
Equipment (DTE). The main difference between the DCE and the DTE is that
pins two and three are reversed on the cable connector.

Access Navigator - Release 1.8 August 2003 GlossaryGlossary-7
Glossary
Data Terminal
Equipment DTE. See description at Data Communications Equipment (DCE).
Digital Data
Link DDL. An out-of-band communications link used in SLC-96/TR-08 digital loop
carrier systems for traffic maintenance and call setup.
Defect A limited interruption in the ability of an item to perform a required function.
Demultiplexing A process applied to a multiplex signal for recovering signals combined within it
and for restoring the distinct individual channels of the signals.
Digital
Crossconnect
System
DCS. An electronic crossconnection that has access to lower-rate channels in
higher-rate multiplexed signals and can electronically rearrange (crossconnect)
those channels. The Access Navigator provides DCS 1:0 level switching, which
means that it can crossconnect both DS1 and DS0 signals. The DCS switching
configuration must typically be set up in advance and remain in place until
changed by an operator.
Digital Loop
Carrier DLC. Digital Loop Carriers are specialized SONET back-to-back multiplexing
systems providing circuit concentration in the local loop market. The elements
used are similar to the Terminal Mux but transmission speed is normally limited
to 155 Mbit/s (OC-3).
Digital Signal An electrical or optical signal that varies in discrete steps. Electrical signals are
coded as voltages, optical signals are coded as pulses of light.
Direct Inward
Dial DID. The ability for a caller outside a company to call an internal extension
without assistance or additional steps. The dialed digits are passed from the central
office to the subscriber’s PBX, which then connects the call to the proper
extension.
Digital Signal
level 0 DS0. The basic digital signal at 64,000 bits per second (bps) used to transport
8,000 data bytes or voice samples per second over telecommunications networks.
Digital Signal
level 1 DS1. A digital signal at 1.544 million bits per second (Mbps) in North America
where it is used with T1 facilities, and at 2.048 Mbps elsewhere where it is called
E1. The equivalent of 24 DS0 signals in North America and 30 DS0 signals
elsewhere.
Digital Signal
Crossconnect
level 1
DSX-1. Refers to equipment that crossconnects DS1 rate signals, typically over
short distances up to 660 feet.
DSX-1
Equalization Shaping of the transmit signal wave form to meet the requirements of Digital
Signal Crossconnect, level 1 transmissions between central office equipment. The
amount of equalization depends on the length of interconnecting cable and is
usually selectable in fixed ranges, measured in feet.

GlossaryGlossaryGlossaryGlossary-8 August 2003 Access Navigator - Release 1.8
Glossary
E1 European CEPT digital signal level 1, similar to the North American DS1 except
that the E1 information rate is 2.048 Mbps and transports 30 DS0 signals,
compared to the 24 DS0 signals in the North American DS1. E1 also employs a
separate signaling channel instead of using robbed-bit signaling, so all 8 bits of the
DS0 are used to code the wave shape of the digitized voice sample.
Electronic
Business Set
(or Service)
See P-Phone.
Embedded
Operations
Channel
EOC. The GR-303 switch system communicates with the Access Navigator using
an EOC and Timeslot Management Channel (TMC) in the GR-303 Interface
Group (IG). The EOC carries management data (provisioning, messages, and
alarms), while the TMC carries call setup data. The switch sets up crossconnects
in the Access Navigator between switch DS0s and drop DS0s. Each drop DS0 is
identified by a unique Call Reference Value (CRV).
Extended
Superframe ESF. A North American format for DS1 rate signals at 1.544 Mbps that extends
the capability of the Superframe (or D4) format to include a 4 Kbps facility data
link channel by using some of the 8 Kbps overhead used for synchronization.
Facility Data
Link FDL. An out-of-band communications link used for traffic maintenance. The DS1
Extended Superframe (ESF) format provides an FDL channel with 4 Kbps data
rate.
Failure A termination of the ability of an item to perform a required function. A failure is
caused by the persistence of a defect.
Filling Consolidating traffic into one line, such as a DS1, for more efficient transport.
Foreign
Exchange FX. A telephone service providing local access to a central office that is outside
of (foreign to) the subscriber's local exchange area. A Foreign Exchange Office
(FXO) provides dial tone to a Foreign Exchange Station (FXS).
Fractional
Interface A service interface using only a portion of the available capacity. In the Access
Navigator, this term refers to a DS1 or T1 connection using fewer than 24 DS0s.
The fractional interface is a group of sequential DS0s in the same DS1, such as
DS0s 19 through 24.
Framing An error control format used to multiplex digital data, such as DS0 channels, into
larger frames, such as DS1 (T1) and DS3. Frames contain time slots for each
channel’s data and include a framing bit to synchronize the receiver so it can de-
multiplex the data and recover the individual channels. The most common
framing for DS1 transport are D4, S4, and ESF.
Frequency The number of cycles of periodic activity that occur in a discrete amount of time.
Gateway Any device that passes packets from one network to another network in their trip
across the Internet. A gateway usually has its own network IP address.

Access Navigator - Release 1.8 August 2003 GlossaryGlossary-9
Glossary
GR-303 A Telcordia® (formerly Bellcore) generic requirement describing a digital loop
carrier system that operates on T1 circuits between an Integrated Digital Terminal
(switch) and a Remote Digital Terminal. The IDT controls the RDT through an
Embedded Operations Channel (EOC) for messaging and an embedded Timeslot
Management Channel (TMC) for setting up crossconnects. GR-303 systems can
provide call concentration from 1:1 to 44:1 and are expandable from 2 to 28 T1
circuits that can carry up to 668 channels simultaneously.
Grooming Consolidating or segregating traffic for efficiency.
Interface A general term that refers to a system connection, port or boundary. Interfaces are
described by their physical, electrical, and data properties. Access Navigator
interfaces include the Alarm Output connector, DSX-1 interface, and Ethernet
port.
Internet
Protocol IP. A network layer protocol. The dominant layer protocol used in TCP/IP
applications.
Internet
Protocol
Address
A 32-bit network address that uniquely locates a host in an internetwork. Most IP
addresses today still use IP version 4 (IPv4) format containing four numbers
separated by three periods. The general format is xxx.xxx.xxx.xxx where each xxx
is a decimal number between 0 and 255.
Integrated
Services Digital
Network Basic
Rate Interface
ISDN BRI provides 144,000 bits per second and is designed for desktop service.
ISDN BRI is also referred to as 2B+D because it provides two Bearer channels
(B1 and B2) at 64 kilobits per second, plus one D channel for signaling at 16
kilobits per second. The ISDN BRI card complies with the Universal Digital Loop
Carrier (UDLC) model described in Telcordia® (Bellcore) specification TR-397.
Line Build Out LBO. A DS1 (T1) transmit output property that ensures the signal received at the
other end of the line has the required amplitude and shape to minimize errors. This
property is specified either by its DSX-1 Equalization or CSU Attenuation.
Line
Termination
Identifier
TermID. An identifier used in GR-303 systems to number the switch DS1s. These
IDs are independent of the hardware DS1 numbers. Any switch DS1 can be Line
Terminal ID #1
Line Unit Line
Termination LULT. A line unit (card) for terminating a subscriber-side ISDN BRI port.
Line Unit
Network
Termination
LUNT. A line unit (card) terminating a network-side ISDN BRI port.
Line Traditionally, an electrical path (two wires) between the central office and a
subscriber phone. More generally, any connection between two points in a carrier
network.

GlossaryGlossaryGlossaryGlossary-10 August 2003 Access Navigator - Release 1.8
Glossary
Line Loopback A connection that loops back the entire signal along with the original framing.
Line Overhead The traffic management portion of a communications system that is transported in
the overhead bits of communications links such as DS1, DS3, and SONET.
Line Terminat-
ing Equipment LTE. Network elements such as add/drop multiplexers or digital crossconnect
systems which can access, generate, and process Line Overhead.
Local Area
Network LAN. Usually refers to a network connecting users in physical proximity, such a
one floor or one building.
Loopback A temporary test connection in a communications network that loops the transmit
signal line back towards the receive signal line in order to verify the signal path.
Management
Information
Base
MIB. A database used by Simple Network Management Protocol (SNMP)
systems to check network statistics and configurations.
Multiplex MUX. To transmit two or more signals over a single channel.
Multiplexer MUX. A device for combining several channels to be carried by one line or fiber.
Narrowband Services requiring up to 1.5 Mbps transport capacity.
Network
Element NE. Any device that is part of a communications network and can terminate
section, line, or path overhead functions.
Orderwire A channel used by installers to expedite the provisioning of lines.
Overhead Extra bits in a digital stream used to carry information besides traffic signals.
Orderwire, for example, would be considered overhead information.
P-Phone Proprietary Phone, also called an Electronic Business Set (EBS), is an analog
Centrex service offered by Nortel and supported by Nortel DMS switches and
P-Phone compatible telephone stations. The analog signal between the P-Phone
and Central Office is a single-pair subscriber loop providing normal full-duplex
analog voice and an 8-kHz half-duplex amplitude-shift-keyed signal that carries
signaling information. Nortel NIS V202-1 specifies the GR-303 requirements for
a remote digital terminal (RDT) interface with the Nortel DMS switch.
Parity An error-checking scheme which examines the number of transmitted bits in a
block which hold the value one. For even parity, an overhead parity bit is set to
either one or zero to make the total number of transmitted ONES an even number.
For odd parity, the parity bit is set to make the total number of ONES transmitted
an odd number.
Path A logical connection between two points in a network, which may follow many
physical paths.

Access Navigator - Release 1.8 August 2003 GlossaryGlossary-11
Glossary
Payload The portion of a framed signal that carries services, such as voice or data, to the subscriber.
Payload
Loopback A connection that loops back only the payload portion of a signal, usually by
demultiplexing and extracting the payload data and then reframing it.
Permanent Call A calling state resulting from a subscriber phone being left off-hook.
POP Point-of-Presence. A point in the network where inter-exchange carrier facilities like DS3
or OC-N meet with access facilities managed by telephone companies or other service
providers.
RAI Remote Alarm Indication. A code sent upstream in a digital signal network as a notification
that a failure condition has been declared downstream. (RAI signals were previously
referred to as Yellow signals.)
Remote
Interface An interface provided by a remote Access Bank II. These include: FX analog voice lines
and RS-232,SDSL, T1 Drop, andV.35 ports.
RS-232 Also known as RS-232-C and EIA/TIA-232-E. A standard specifying the electrical,
functional, and mechanical (connector) interface for short-distance (up to 50 feet) serial
communication between computers, modems, and other peripheral equipment. The
traditional DB25 connector has 25 pins, but the IBM PC popularized the smaller DB9 (or
DE9) 9-pin connector.
S4 (or SLC-96) S4 framing is named for AT&T corporation's SLC-96® Subscriber Loop Carrier system.
This was a remote terminal system containing four shelves. S4 framing was used on the T1
between the central office switch and the first shelf (A), which served as the controller for
the system. The S4 framing bit carried signaling information to set up calls through the
terminal. The other three shelves used standard D4 framing
Simple Network
Management
Protocol
SNMP. A protocol that enables network operations centers (NOCs) to monitor and manage
network elements across an internetwork. SNMP is a mechanism for managing TCP/IP
networks. It works by exchanging information between an SNMP Manager and an SNMP
Agent. In this case, the Agent resides in the Access Navigator. The Manager is a Network
Management Station (NMS), which is a computer with SNMP management software.
SNMP is described in standards RFC 1213 and RFC 1406.
SLC-96 The AT&T SLC-96® Subscriber Loop Carrier system, which was one of the first digital
loop carrier systems deployed for short-haul multiplexing in the United States. The SLC-
96 terminal allows 24 analog telephone lines to be digitally multiplexed and carried over
one T1 line. Up to four shelves (called A, B, C, and D) could be connected together to
provide 96 telephone lines. The general specifications for the SLC-96 system was later
incorporated into the Telcordia technical requirement TR-08.
SLC-96
Framing SLC-96 and TR-08 terminals use two types of framing: SLC-96 DLL and SLC-96 S4 (or
D4). For Shelf A, the DS1 FDL protocol is set to SLC96 to obtain SLC-96 DDL framing
with its out-of-band data link management channel. For Shelf B, C, and D, the FDL is set
to None to obtain standard SLC-96 S4 (or D4) framing.

GlossaryGlossaryGlossaryGlossary-12 August 2003 Access Navigator - Release 1.8
Glossary
Stratum Stratum or Stratum Level refers to the accuracy of the clock source used to synchronize
SONET communications systems. Accuracy is important in maintaining communications
across a network. During local network failures, a backup clock source is used to maintain
network timing. But when the backup clock becomes temporarily isolated because of an
equipment or line failure, the clock phase will drift slowly until the communications link
eventually falls out of synchronization. Stratum 1 is the primary SONET clock source
obtained from a Cesium beam time standard located in Paris, France. Stratum 2 is less
accurate, but can keep a network synchronized for 3 to 5 days. Stratum 3 and Stratum 4 are
each less accurate (and less expensive) and can provide backups for shorter time periods.
Symmetrical
Digital
Subscriber Line
SDSL. A service providing data transfer rates of up to 1 megabit per second in both
directions (symmetrical). SDSL is preferred over Asymmetrical DSL (ADSL) for most
business networking applications. A low-cost SDSL router can provide one or more
Ethernet ports for simple connection to the subscriber's computers or local area network.
Superframe SF. Any structure made of multiple lower-rate frames.
Telcordia Previously known as Bellcore (Bell Communications Research), the company now known
as Telcordia Technologies was created during the divestiture of the Bell System in 1984 to
serve the Bell operating companies by providing a center for technological expertise and
innovation.
Telnet Telecommunications network protocol. A terminal emulation protocol that runs on top of
TCP/IP. Telnet lets a user log into a remote host or server. A user name and password are
normally required. Telnet provides a simple command line interface using text characters.
Originally developed for ARPAnet, Telnet is defined in Internet STD 8 and RFC 854
TR-08 A Telcordia technical requirement for digital loop carrier systems based on the SLC-96
terminal. This interface transports 96 analog telephone lines over four T1 lines connecting
the switch to the TR-08 terminal. Terminals can have up to four shelves (A, B, C, D) with
each shelf terminating up to 24 analog voice lines. The switch manages the terminal
through the out-of-band SLC-96 digital data link (DDL) channel on the T1 connection to
Shelf A
Transmission
Control
Protocol
TCP. A transport layer protocol that offers connection-oriented, reliable stream service
between two hosts. TCP is the primary transport protocol used by TCP/IP applications.
Trap A monitoring function that triggers an alarm or sends a message when a certain event
occurs or a threshold value is exceeded.
Trunk level 1 T1. A digital transmission link used in North America to transport data at 1.544 million bits
per second. T1 is a facility or service normally delivered over two pairs of copper wires,
one pair for transmit and one pair for receive. Fiber T1 (FT1) uses fiber optics instead of
copper. T1 is based on the DS1 time division multiplexed (TDM) signal carrying 24 DS0
channels

Access Navigator - Release 1.8 August 2003 GlossaryGlossary-13
Glossary
V.35 An international ITU-T standard for data transmission up to 1.544 Mbps (T1 line rate). It
is typically used for trunk interface between high-speed digital carriers and packet network
DTE or DCE equipment. Network routers are widely available with V.35 interfaces.
V.54 An international ITU-T standard for loop tests in modems, data communications
equipment, and data terminal equipment, using transmitted bit pattern codes to cause the
devices to loopup and loopdown on command.
Wide Area
Network WAN. Generally refers to a network that connects users and systems across large distances
using telecommunications networks such as phone lines or radio links.
Wideband Services requiring 1.5 to 50 Mb/s transport capacity.

GlossaryGlossaryGlossaryGlossary-14 August 2003 Access Navigator - Release 1.8
Glossary

INDEX
Numerics
10Base-T . . . . . . . . . . . . . . . . . . . . . . . . . . . . . Glossary-4
19-Inch Rack Mount, Horizontal . . . . . . . . . . . . . . . . .5-4
23-Inch Rack Mount, Horizontal . . . . . . . . . . . . . . . . .5-7
3DS0
Provisioning ISDN BRI . . . . . . . . . . . . . . . . . . . .9-16
3DS0 Mode . . . . . . . . . . . . . . . . . . . . . . . . . . . Glossary-4
4:1 TDM Mode . . . . . . . . . . . . . . . . . . . . . . . . Glossary-4
A
ABI . . . . . . . . . . . . . . . . . . . . . . . . . . . . . . . . . Glossary-1
ABII . . . . . . . . . . . . . . . . . . . . . . . . . . . . . . . . Glossary-1
Crossconnections . . . . . . . . . . . . . . . . . . . . . . . . .11-5
FXS Analog Interface . . . . . . . . . . . . . . . . . . . . .11-6
Remote
Interfaces . . . . . . . . . . . . . . . . . . . . . . . . . . .11-8
Management Interface . . . . . . . . . . . . . . . . .11-3
Acceptance Test . . . . . . . . . . . . . . . . . . . . . . . . . . . . .6-39
Access Bank I/TR-08
Switch Settings . . . . . . . . . . . . . . . . . . . . . . . . . .10-8
Access Bank II
Capabilities . . . . . . . . . . . . . . . . . . . . . . . . . . . . . B-4
Loopbacks . . . . . . . . . . . . . . . . . . . . . . . . . . . . .15-36
Maintenance . . . . . . . . . . . . . . . . . . . . . . . . . . . .11-10
Overview . . . . . . . . . . . . . . . . . . . . . . . . . . . . . . . B-2
Provisioning . . . . . . . . . . . . . . . . . . . . . . . . . . . . .11-1
Provisioning Requirements . . . . . . . . . . . . . . . . . B-3
Access Banks . . . . . . . . . . . . . . . . . . . . . . . . . . . . . . . .1-5
Access Level, Set User . . . . . . . . . . . . . . . . . . . . . . .18-16
Access Levels . . . . . . . . . . . . . . . . . . . . . . . . . . . . . .18-14
Access Navigator
Basic Provisioning . . . . . . . . . . . . . . . . . . . . . . . . .8-1
Configurations . . . . . . . . . . . . . . . . . . . . . . . . . . . .1-3
Connect RS-232 Cable . . . . . . . . . . . . . . . . . . . . .7-5
Data Host Architecture . . . . . . . . . 3-3, 3-6, 4-3, 4-7
DCSArchitecture . . . . . . . . . . . . . . . . . . . . . . . . . .2-3
Service Manager . . . . . . . . . . . . . . . . . . . . . . .2-2
GR-303
Architecture . . . . . . . . . . . . . . . . . 3-5, 4-5, A-2
Hardware Configuration . . . . . . . . . . . 2-6, 3-9, 4-10
IP address . . . . . . . . . . . . . . . . . . . . . . . . . . . . . . .18-4
Management . . . . . . . . . . . . . . . . . . . . . . . . . . . . .1-6
MDA System Architecture . . . . . . . . . . . . . . . . . .1-4
Protocol Hierarchy . . . . . . . . . . . . . . . . . . . . . . . . C-7
Remote Provisioning Requirements . . . . . . . . . . .B-3
Start Telnet . . . . . . . . . . . . . . . . . . . . . . . . . . . . . . 7-9
System . . . . . . . . . . . . . . . . . . . . . . . . . . . . . . . . . . 1-2
Access Navigator / DCS Service Manager . . . . . . . . . 2-1
Access Navigator / GR-303 + Data Host . . . . . . . . . . . 3-1
Access Navigator / GR-303 Host with P-Phone . . . . . 4-1
ACO . . . . . . . . . . . . . . . . . . . . . . . . . . . . . . . . . . . . . 18-23
Alarm Cutoff . . . . . . . . . . . . . . . . . . . . . . . . . . . . 15-4
Status LED . . . . . . . . . . . . . . . . . . . . . . . . . . . . 14-19
Actions, EOC . . . . . . . . . . . . . . . . . . . . . . . . . . A-3, A-17
Active/Standby Controller Status LED . . . . . . . . . . 14-17
AddInterface . . . . . . . . . . . . . . . . . . . . . . . . . . . . . . 18-23
User . . . . . . . . . . . . . . . . . . . . . . . . . . . . 18-16, 18-25
Address
Access Navigator IP . . . . . . . . . . . . . . . . . . . . . . 18-4
Set Ethernet IP . . . . . . . . . . . . . . . . . . . . . . . . 18-116
Set IP Gateway . . . . . . . . . . . . . . . . . . . . . . . . 18-117
Set SNMP NMS . . . . . . . . . . . . . . . . . . . . . . . 18-129
Adequate Clearance, Ensure . . . . . . . . . . . . . . . . . . . 5-16
AditRouter, Provision Groom DS0s . . . . . . . . . . . . 13-18
Router, Provision Groom DS1s . . . . . . . . . . . . 13-12
Adit 600 . . . . . . . . . . . . . . . . . . . . . . . . . . . . . . . . . . . . 1-5
FDL Provisioning Quick Guide . . . . . . . . . . . . . 12-4
IP DS0 Provisioning . . . . . . . . . . . . . . . . . . . . . . 13-1
IP DS0 Provisioning Quick Guide . . . . . . . . . . . 13-7
Provision Drop DS0s . . . . . . . . . . . . . . 12-13, 13-19
Provision Drop DS1s . . . . . . . . . . . . . . 12-10, 13-15
Provision Remote . . . . . . . . . . . . . . . . . . . . . . . 13-23
Provisioning Requirements . . . . . . . . . . . . . . . . . .B-3
Administration . . . . . . . . . . . . . . . . . . . . . . . . . . . . . 18-14
ADSL . . . . . . . . . . . . . . . . . . . . . . . . . . . . . . . . Glossary-1
Agent, SNMPv1 . . . . . . . . . . . . . . . . . . . . . . . . . . . . . .C-2
AIS . . . . . . . . . . . . . . . . . . . . . . . . . . . . . . . . . . Glossary-1
Alarm . . . . . . . . . . . . . . . . . . . . . . . . . . . . . . . . . . . . . 15-3
Count List Objects . . . . . . . . . . . . . . . . . . . . . . . .A-5
Critical Status LED . . . . . . . . . . . . . . . . . . . . . . 14-18
Cut Off (ACO), Status LED . . . . . . . . . . . . . . . 14-19
Cutoff (ACO) . . . . . . . . . . . . . . . . . . . . . . . . . . . 15-4
Indicators . . . . . . . . . . . . . . . . . . . . . . . . . . . . . . 15-8
Input Connections . . . . . . . . . . . . . . . . . . . . . . . . 6-31
Major Status LED . . . . . . . . . . . . . . . . . . . . . . . 14-18
Minor Status LED . . . . . . . . . . . . . . . . . . . . . . . 14-19
Output Connections . . . . . . . . . . . . . . . . . . . . . . 6-27
INDEX

Index 1-2 August 2003 Access Navigator - Release 1.8
Index
Reporting . . . . . . . . . . . . . . . . . . . . . . . . . . . . . . 15-3
Signaling – Red, Yellow (RAI), Blue (AIS) . . . . 15-4
System, Facility . . . . . . . . . . . . . . . . . . . . . . . . . 15-4
Testing . . . . . . . . . . . . . . . . . . . . . . . . . . . . . . . . 15-3
Alarm Clearing . . . . . . . . . . . . . . . . . . . . . . . . . 14-1, 14-2
EOC . . . . . . . . . . . . . . . . . . . . . . . . . . . . . . . . . . 14-8
Facility Alarm System . . . . . . . . . . . . . . . . . . . . 14-2
FDL . . . . . . . . . . . . . . . . . . . . . . . . . . . . . . . . . . . 14-3
Identify Source . . . . . . . . . . . . . . . . . . . . . . . . . . 14-2
SNMP . . . . . . . . . . . . . . . . . . . . . . . . . . . . . . . . 14-14
Status Indicators . . . . . . . . . . . . . . . . . . . . . . . . . 14-2
Unknown Source . . . . . . . . . . . . . . . . . . . . . . . . . 14-2
Alarm Indication Signal . . . . . . . . . . . . . . . . . .Glossary-4
Alarms . . . . . . . . . . . . . . . . .2-8, 3-12, 4-13, 15-2, 18-25
Read Remote . . . . . . . . . . . . . . . . . . . . . . . . . . . 18-45
Set . . . . . . . . . . . . . . . . . . . . . . . . . . . . . . . . . . . 18-94
AMI . . . . . . . . . . . . . . . . . . . . . . . . . . . . . . . . . Glossary-1
Analog
Interface (ABII), FXS . . . . . . . . . . . . . . . . . . . . . 11-6
Line Termination Objects . . . . . . . . . . . . . . . . . . .A-5
Applications . . . . . . . . . . . . . . . . . . . . . . . 2-7, 3-10, 4-11
Apply Power and Verify Operation . . . . . . . . . . . . . . 6-40
Architecture
Access Navigator
Data Host . . . . . . . . . . . . . . . . 3-3, 3-6, 4-3, 4-7
DCS . . . . . . . . . . . . . . . . . . . . . . . . . . . . . . . . 2-3
GR-303 . . . . . . . . . . . . . . . . . . . . . 3-5, 4-5, A-2
MDA System . . . . . . . . . . . . . . . . . . . . . . . . . 1-4
ARP . . . . . . . . . . . . . . . . . . . . . . . . . . . . . . . . . . . . . . .C-7
Assign
Call Reference Values (CRVs) . . . . . . . . . . . . . 10-32
Primary and Secondary EOC . . . . . . . . . . . . . . 10-18
Primary and Secondary TMC . . . . . . . . . . . . . . 10-19
Asymmetrical Digital Subscriber Line . . . . . . Glossary-4
Attenuation . . . . . . . . . . . . . . . . . . . . . . . . . . . . Glossary-4
Autoexit
CLI Session Timeout . . . . . . . . . . . . . . . . . . . . 18-20
Set . . . . . . . . . . . . . . . . . . . . . . . . . . . . . . . . . . . 18-94
Show . . . . . . . . . . . . . . . . . . . . . . . . . . . . . . . . 18-134
B
B8ZS . . . . . . . . . . . . . . . . . . . . . . . . . . . . . . . . Glossary-1
Bandwidth . . . . . . . . . . . . . . . . . . . . . . . . . . . . Glossary-5
Basic Commands, Displaying . . . . . . . . . . . . . . . . . 18-10
Basic Provisioning
Overview . . . . . . . . . . . . . . . . . . . . . . . . . . . . . . . . 8-2
Quick Guide . . . . . . . . . . . . . . . . . . . . . . . . . . . . . 8-2
Basic Rate Interface . . . . . . . . . . . . . . . . . . . . .Glossary-5
Basics, SNMP . . . . . . . . . . . . . . . . . . . . . . . . . . . . . . .C-4
Baud . . . . . . . . . . . . . . . . . . . . . . . . . . . . . . . . .Glossary-5
Baud, Set Remote RS232 . . . . . . . . . . . . . . . . . . . . 18-119
Bellcore . . . . . . . . . . . . . . . . . . . . Glossary-4, Glossary-5
Bellcore Requirements . . . . . . . . . . . . . .2-11, 3-15, 4-16
Benefits . . . . . . . . . . . . . . . . . . . . . . . . .1-3, 2-4, 3-4, 4-4
BER . . . . . . . . . . . . . . . . . . . . . . . . . . . . . . . . . Glossary-1
BER Test
Send DS1 Line Pattern . . . . . . . . . . . . . . . . . . . 15-46
Send DS1 Payload Pattern . . . . . . . . . . . . . . . . 15-49
BERT Log . . . . . . . . . . . . . . . . . . . . . . . . . . . .15-7, 18-40
Clear . . . . . . . . . . . . . . . . . . . . . . . . . . . . . . . . . 18-27
Bipolar Violation . . . . . . . . . . . . . . . . . . . . . . . Glossary-5
Bipolar with 8-Zero Substitution . . . . . . . . . . Glossary-4
Bit . . . . . . . . . . . . . . . . . . . . . . . . . . . . . . . . . . Glossary-1
Bit Error Rate . . . . . . . . . . . . . . . . . . . . . . . . . Glossary-5
Bit Patterns and Error Tests . . . . . . . . . . . . . . . . . . 15-43
BITS
Cable, Make . . . . . . . . . . . . . . . . . . . . . . . . . . . . 6-26
Connection . . . . . . . . . . . . . . . . . . . . . . . . . . . . . 6-25
Bits Per Second . . . . . . . . . . . . . . . . . . . . . . . . Glossary-5
Blocked Call . . . . . . . . . . . . . . . . . . . . . . . . . . Glossary-5
Blocked Call Count, Clear . . . . . . . . . . . . . .15-28, 18-27
BootP . . . . . . . . . . . . . . . . . . . . . . . . . . . . . . . . . . . . . . C-7
bps . . . . . . . . . . . . . . . . . . . . . . . . . . . . . . . . . . Glossary-1
BPV . . . . . . . . . . . . . . . . . . . . . . . . . . . . . . . . . Glossary-1
Brackets, Mounting . . . . . . . . . . . . . . 5-5, 5-8, 5-12, 5-16
BRI . . . . . . . . . . . . . . . . . . . . . . . . . . . . . . . . . Glossary-1
CRV, Set . . . . . . . . . . . . . . . . . . . . . . . . . . . . 18-100
Provisioning 3DS0 . . . . . . . . . . . . . . . . . . . . . . . 9-16
Provisioning 4:1 TDM . . . . . . . . . . . . . . . . . . . . 10-4
C
Cable
BITS . . . . . . . . . . . . . . . . . . . . . . . . . . . . . . . . . . 6-26
Dress . . . . . . . . . . . . . . . . . . . . . . . . . . . . . . . . . . 6-38
Ethernet . . . . . . . . . . . . . . . . . . . . . . . . . . . . . . . 6-22
RS-232 . . . . . . . . . . . . . . . . . . . . . . . . . . . . . . . . . 7-5
Call Count
Clear Blocked . . . . . . . . . . . . . . . . .15-28, 18-27
Clear Peak . . . . . . . . . . . . . . . . . . . .15-28, 18-28
Clear Permanent . . . . . . . . . . . . . . .15-28, 18-28
Processing Profile Objects, IDLC . . . . . . . . . . . A-11
Reference Values . . . . . . . . . . . . . . . . . . . . . . . 10-32
Call Reference Value . . . . . . . . . . . . . . . . . . . Glossary-5
Cancel
CLI Command . . . . . . . . . . . . . . . . . . . . . . . . . . 18-6
Capabilities
Access Bank II . . . . . . . . . . . . . . . . . . . . . . . . . . . B-4
FX Interface (ABII) . . . . . . . . . . . . . . . . . . . . . . . B-4
Remote Provisioning . . . . . . . . . . . . . . . . . . . . . . B-4
RS-232 Interface (ABII) . . . . . . . . . . . . . . . . . . . B-5
SDSL Interface (ABII) . . . . . . . . . . . . . . . . . . . . . B-5

Access Navigator - Release 1.8 August 2003 Index - 3
Index
T1 Drop Interface (ABII) . . . . . . . . . . . . . . . . . . . B-5
T1 Interface (ABII) . . . . . . . . . . . . . . . . . . . . . . . B-4
V.35 Interface (ABII) . . . . . . . . . . . . . . . . . . . . . B-5
CardController
Update Software . . . . . . . . . . . . . . . . . . . . . .17-1
Replace Controller . . . . . . . . . . . . . . . . . . . . . . . .16-3
Replace Other Controller . . . . . . . . . . . . . . . . . .16-12
Replace Protected Controller . . . . . . . . . . . . . . . .16-6
Replace Quad T1 . . . . . . . . . . . . . . . . . . . . . . . .16-23
Replace Quad T1 Framer . . . . . . . . . . . . . . . . . .16-19
Replace Unprotected Controller . . . . . . . . . . . .16-13
Special POTS . . . . . . . . . . . . . . . . . . . . . . . . . . . .10-6
Carrier Access Support Products . . . . . . . . . . . . . . . . .1-5
CEPT . . . . . . . . . . . . . . . . . . . . . . . . . . . . . . . . Glossary-1
Certification
Bellcore . . . . . . . . . . . . . . . . . . . . . . 2-11, 3-15, 4-16
CSA . . . . . . . . . . . . . . . . . . . . . . . . . 2-12, 3-16, 4-17
FCC . . . . . . . . . . . . . . . . . . . . . . . . . 2-10, 3-14, 4-15
UL . . . . . . . . . . . . . . . . . . . . . . . . . .2-11, 3-15, 4-16
Change Log, Configuration . . . . . . . . . . . . . . . . . . . .15-6
Channel . . . . . . . . . . . . . . . . . . . . . . . . . . . . . . Glossary-5
Channel Bank . . . . . . . . . . . . . . . . . . . . . . . . . Glossary-5
Access Bank II Capabilities . . . . . . . . . . . . . . . . . B-4
Remote Provisioning Requirements (ABII) . . . . B-3
Channel Service Unit . . . . . . . . . . . . . . . . . . . Glossary-5
Channel Termination Objects, DS0 . . . . . . . . . . . . . . A-6
Character and Line Delays . . . . . . . . . . . . . . . . . . . . .18-5
Chassis Ground Connection . . . . . . . . . . . . . . . . . . . . .6-5
Circuit . . . . . . . . . . . . . . . . . . . . . . . . . . . . . . . Glossary-5
Circuit Identifier . . . . . . . . . . . . . . . . . . . . . . . Glossary-6
Circuit Switching . . . . . . . . . . . . . . . . . . . . . . Glossary-6
Circuits
Out of Service . . . . . . . . . . . . . . . . . . . . . . . . . .10-13
Test DS0 . . . . . . . . . . . . . . . . . . . . . . . . . . . . . . .9-19
Test DS1 . . . . . . . . . . . . . . . . . . . . . . . . .9-19, 10-20
Test DS1 and DS0 . . . . . . . . . . . . . . . . .12-17, 13-23
Test Groom DS1 . . . . . . . . . . . . . . . . . . . . . . . . .9-14
Class Support, Managed Object . . . . . . . . . . . . . . . . . A-4
Clear
Alarms
EOC . . . . . . . . . . . . . . . . . . . . . . . . . . . . . . .14-8
Facility Alarm System . . . . . . . . . . . . . . . . .14-2
FDL . . . . . . . . . . . . . . . . . . . . . . . . . . . . . . . .14-3
SNMP . . . . . . . . . . . . . . . . . . . . . . . . . . . . .14-14
Status Indicators . . . . . . . . . . . . . . . .14-2, 14-15
Unknown Source . . . . . . . . . . . . . . . . . . . . .14-2
BERT Log . . . . . . . . . . . . . . . . . . . . . . . . . . . . .18-27
Blocked Call Count . . . . . . . . . . . . . . . .15-28, 18-27
Config Log . . . . . . . . . . . . . . . . . . . . . . . . . . . . .18-27
DS1 Performance . . . . . . . . . . . . . . . . . .15-18, 18-27
Log . . . . . . . . . . . . . . . . . . . . . . . . . . . . . . . . . . 18-28
Peak Call Count . . . . . . . . . . . . . . . . . . 15-28, 18-28
Permanent Call Count . . . . . . . . . . . . . . 15-28, 18-28
Remote Log . . . . . . . . . . . . . . . . . . . . . . . . . . . . 18-28
TMC Log . . . . . . . . . . . . . . . . . . . . . . . . . . . . . 18-28
Clearance, Adequate . . . . . . . . . . . . . . . . . . . . . . . . . 5-16
CLI . . . . . . . . . . . . . . . . . . . . . . . . . . . . . . . . . . . . . . . . 1-6
Command Cancel . . . . . . . . . . . . . . . . . . . . . . . . 18-6
Command List . . . . . . . . . . . . . . . . . . . . . . . . . . 18-21
Command Name . . . . . . . . . . . . . . . . . . . . . . . . . 18-8
Command Scripts . . . . . . . . . . . . . . . . . . . . . . . . 18-5
Conventions and Shortcuts . . . . . . . . . . . . . . . . . 18-6
Requirements . . . . . . . . . . . . . . . . . . . . . . . . . . . 18-3
RS-232 . . . . . . . . . . . . . . . . . . . . . . . . . . . . . . . . 18-3
Telnet . . . . . . . . . . . . . . . . . . . . . . . . . . . . . . . . . 18-4
CLLI Code, Set . . . . . . . . . . . . . . . . . . . . . . . . . . . . . . 8-5
Clock
Set . . . . . . . . . . . . . . . . . . . . . . . . . . . . . . . . . . . 18-95
Set DS1 . . . . . . . . . . . . . . . . . . . . . . . . . . . . . . 18-105
Show . . . . . . . . . . . . . . . . . . . . . . . . . . . . . . . . 18-134
Source . . . . . . . . . . . . . . . . . . . . . . . . . . . . . . . . 10-14
Source, Set System . . . . . . . . . . . . . . . . . . . . . . . 9-11
Sources
Restore . . . . . . . . . . . . . . . . . . . . . . . . . . . . 16-27
Temporarily Move . . . . . . . . . . . . . . . . . . . 16-21
Status . . . . . . . . . . . . . . . . . . . . . . . . . . 15-11, 18-155
ClockInv, Set Remote V35 . . . . . . . . . . . . . . . . . . 18-123
Coding Violation . . . . . . . . . . . . . . . . . . . . . . . Glossary-6
Command
Cancel . . . . . . . . . . . . . . . . . . . . . . . . . . . . . . . . . 18-6
Categories . . . . . . . . . . . . . . . . . . . . . . . . . . . . . . 18-6
List, CLI . . . . . . . . . . . . . . . . . . . . . . . . . . . . . . 18-21
Name . . . . . . . . . . . . . . . . . . . . . . . . . . . . . . . . . . 18-8
Scripts, Using CLI . . . . . . . . . . . . . . . . . . . . . . . 18-5
Shortcuts (Tabbing) . . . . . . . . . . . . . . . . . . . . . . 18-9
Syntax Descriptions . . . . . . . . . . . . . . . . . . . . . . 18-8
Command Line Interface . . . . . . . . . . . . . . . . . . . . . . . 1-6
Conventions . . . . . . . . . . . . . . . . . . . . . . . . . . . . . 7-3
Commands
Description . . . . . . . . . . . . . . . . . . . . . . . . . . . . . 18-6
Displaying . . . . . . . . . . . . . . . . . . . . . . . . . . . . . 18-10
EOC . . . . . . . . . . . . . . . . . . . . . . . . . . . . . . . . . . .A-3
Community Name . . . . . . . . . . . . . . . . . . . . . . Glossary-6
Compatibility, Controller . . . . . . . . . . . . . . . . 16-7, 16-14
Compliance
Access Navigator DCS . . . . . . . . . . 2-9, 3-13, 4-14
Requirements
Access Navigator / DCS . . . . . . . . . . . . . . . 2-10
Access Navigator / GR-303 + Data Host . . . 3-14
Access Navigator / GR-303 Host with P-Phone .
4-15

Index 1-4 August 2003 Access Navigator - Release 1.8
Index
Electrical Installation . . . . . . . . . . . . . . . . . . . 6-2
Maintenance . . . . . . . . . . . . . . . . . . . . . . . . . 16-2
Physical Installation . . . . . . . . . . . . . . . . . . . . 5-2
Summary . . . . . . . . . . . . . . . . . . . . . . . . . . . . . . . . . iv
Config
Load TFTP . . . . . . . . . . . . . . . . . . . . . . . . . . . . 18-37
Log . . . . . . . . . . . . . . . . . . . . . . . . . . . . . . . . . . 18-41
Log, Clear . . . . . . . . . . . . . . . . . . . . . . . . . . . . . 18-27
Set Remote . . . . . . . . . . . . . . . . . . . . . . . . . . . 18-118
Upload TFTP . . . . . . . . . . . . . . . . . . . . . . . . . 18-175
Configuration . . . . . . . . . . . . . . . . . . . . . . . 2-6, 3-9, 4-10
Access Navigator . . . . . . . . . . . . . . . . . . . . . . . . . 1-3
Access Navigator Hardware . . . . . . . . 2-6, 3-9, 4-10
Change Log . . . . . . . . . . . . . . . . . . . . . . . . . . . . . 15-6
Equipment . . . . . . . . . . . . . . . . . . . . . . . . . 9-7, 10-10
FDL Management . . . . . . . . . . . . . . . . . . . . . . . . 12-3
IP DS0 Management . . . . . . . . . . . . . . . . . . . . . . 13-3
TR-08 . . . . . . . . . . . . . . . . . . . . . . . . . . . . . . . . . 10-6
Verify Equipment . . . . . . . . . . . . . . . . . . . 12-6, 13-8
Configure
Management Interfaces . . . . . . . . . . . . . . . . . . . . 6-61
Confirmations and Errors . . . . . . . . . . . . . . . . . . . . . . 18-5
Connect . . . . . . . . . . . . . . . . . . . . . . . . . . . . . . . . . . 18-29
BITS Cable . . . . . . . . . . . . . . . . . . . . . . . . . . . . . 6-26
DS0s . . . . . . . . . . . . . . . . . . . . . . . . . . . . . . . . . . 9-17
DSX-1 Cables to Access Navigator . . . . . . . . . . 6-11
DSX-1 Cables to Interface or Patch Panel . . . . . 6-14
Ethernet Cable to Access Navigator . . . . . . . . . . 6-24
Ethernet Cable to Ethernet Hub . . . . . . . . . . . . . 6-24
Ground Wire to Ground Lug . . . . . . . . . . . . . . . . 6-6
ISDN BRI 3DS0 Channels . . . . . . . . . . . . . . . . . 9-16
Power Plugs to Access Navigator . . . . . . . . . . . . 6-37
Remote Interface . . . . . . . . . . . . . . . . . . . . . . . . 18-31
RS-232 Cable . . . . . . . . . . . . . . . . . . . . . . . . . . . . 7-5
Shielded RS-232 Cable . . . . . . . . . . . . . . . . . . . . 6-19
Show . . . . . . . . . . . . . . . . . . . . . . . . . . . . . . . . 18-134
Telnet . . . . . . . . . . . . . . . . . . . . . . . . . . . . . . . . . . 7-9
Connection
Chassis Ground . . . . . . . . . . . . . . . . . . . . . . . . . . . 6-5
Ethernet Management . . . . . . . . . . . . . . . . . . . . . 6-22
External Timing Source (BITS) . . . . . . . . . . . . . 6-25
Modem . . . . . . . . . . . . . . . . . . . . . . . . . . . . . . . . 18-4
RS-232 Management . . . . . . . . . . . . . . . . . . . . . 6-17
Connections
DC Power . . . . . . . . . . . . . . . . . . . . . . . . . . . . . . 6-35
DSX-1Cable . . . . . . . . . . . . . . . . . . . . . . . . . . . . . 6-8
Read Remote . . . . . . . . . . . . . . . . . . . . . . . . . . . 18-48
RS-232 Interface . . . . . . . . . . . . . . . . . . . . . . . . . 18-3
Show Remote . . . . . . . . . . . . . . . . . . . . . . . . . 18-150
Connectors
Power . . . . . . . . . . . . . . . . . . . . . . . . . . . . . . . . . 6-36
Contact, Set SNMP . . . . . . . . . . . . . . . . . . . . . . . . 18-127
Context Sensitive Help . . . . . . . . . . . . . . . . . . . . . . 18-11
Controller
Software, Update . . . . . . . . . . . . . . . . . . . . . . . . 17-1
Status LED, Active/Standby . . . . . . . . . . . . . . 14-17
Switch . . . . . . . . . . . . . . . . . . . . . . . . . . . . . . . 18-175
Update Software . . . . . . . . . . . . . . . . . . . . . . . . . 17-1
Update Software via TFTP . . . . . . . . . . . . . . . . 17-3
Update Software via Xmodem . . . . . . . .17-11, 17-17
Controller Card
Install SIMM on . . . . . . . . . . . . . . . . . . . . . . . . 16-28
Replace . . . . . . . . . . . . . . . . . . . . . . . . . . . . . . . . 16-3
Replace Other . . . . . . . . . . . . . . . . . . . . . . . . . . 16-12
Replace Protected . . . . . . . . . . . . . . . . . . . . . . . . 16-6
Replace Unprotected . . . . . . . . . . . . . . . . . . . . 16-13
Conventions
CLI . . . . . . . . . . . . . . . . . . . . . . . . . . . . . . . . . . . 18-6
Command Line Interface . . . . . . . . . . . . . . . . . . . 7-3
Text . . . . . . . . . . . . . . . . . . . . . . . . . . . . . . . . . . 18-7
Count
Clear Blocked Call . . . . . . . . . . . . . . . . . . . . . . 18-27
Clear Blocked Calls . . . . . . . . . . . . . . . . . . . . . 15-28
Clear Peak Call . . . . . . . . . . . . . . . . . . . . . . . . . 18-28
Clear Peak Calls . . . . . . . . . . . . . . . . . . . . . . . . 15-28
Clear Permanent Call . . . . . . . . . . . . . . . . . . . . 18-28
Clear Permanent Calls . . . . . . . . . . . . . . . . . . . 15-28
Count List Objects, Alarm . . . . . . . . . . . . . . . . . . . . . A-5
Counter Object . . . . . . . . . . . . . . . . . . . . . . . . . . . . . . C-5
Cover
Remove Front 6-51, 6-56, 16-8, 16-15, 16-22, 16-32
Replace Front . . . . . . . . . . . . . . . . . . . . . . .6-54, 6-61
CPE . . . . . . . . . . . . . . . . . . . . . . . . . . . . . . . . . Glossary-1
CRC . . . . . . . . . . . . . . . . . . . . . . . . . . . . . . . . . Glossary-1
Critical Alarm Status LED . . . . . . . . . . . . . . . . . . . 14-18
Crossbars
Install . . . . . . . . . . . . . . . . . . . . . . . . . . . . . . . . . 5-12
Vertical Rack Mount . . . . . . . . . . . . . . . . . . . . . 5-11
Crossconnect . . . . . . . . . . . . . . . . . . . . . . . . . . Glossary-6
Crossconnection
Objects . . . . . . . . . . . . . . . . . . . . . . . . . . . . . . . . A-10
Crossconnections
ABII . . . . . . . . . . . . . . . . . . . . . . . . . . . . . . . . . . 11-5
Crossconnects . . . . . . . . . . . . . . . . . . . . . . . . . .3-11, 4-12
Provision DS0 . . . . . . . . . . . . . . . . . . . .12-15, 13-21
CRV . . . . . . . . . . . . . . . . . . . . . . . . . . . . . . . . . Glossary-1
Assign . . . . . . . . . . . . . . . . . . . . . . . . . . . . . . . . 10-32
Idle, Set . . . . . . . . . . . . . . . . . . . . . . . . .15-28, 18-96
Numbering . . . . . . . . . . . . . . . . . . . . . . . . . . . . . 10-6
Odd-Even Numbering . . . . . . . . . . . . . . . . . . . . 10-6
Sequential Numbering . . . . . . . . . . . . . . . . . . . . 10-6
Set DS0 . . . . . . . . . . . . . . . . . . . . . . . . . . . . . . 18-96

Access Navigator - Release 1.8 August 2003 Index - 5
Index
Set DS0 ISDN BRI . . . . . . . . . . . . . . . . . . . . .18-100
Show . . . . . . . . . . . . . . . . . . . . . . . . . . . . . . . .18-136
Show ISDN . . . . . . . . . . . . . . . . . . . . . . . . . . .18-147
Status . . . . . . . . . . . . . . . . . . . . . . . . . .15-22, 18-156
Status ISDN . . . . . . . . . . . . . . . . . . . . .15-23, 18-170
CSA C22.2 . . . . . . . . . . . . . . . . . . . . . . . 2-12, 3-16, 4-17
CSA Requirements . . . . . . . . . . . . . . . . .2-12, 3-16, 4-17
CSU . . . . . . . . . . . . . . . . . . . . . . . . . . . . . . . . . Glossary-1
CSU Attenuation . . . . . . . . . . . . . . . . . . . . . . . Glossary-6
CSU Loopup . . . . . . . . . . . . . . . . . . . . . . . . . . . . . . .18-62
CSU Loopup, DS1 . . . . . . . . . . . . . . . . . . . . . . . . . .15-31
CTS, Set Remote V35 . . . . . . . . . . . . . . . . . . . . . . .18-124
Customer Premises Equipment . . . . . . . . . . . . Glossary-6
Cutoff Alarm . . . . . . . . . . . . . . . . . . . . . . . . . . . . . . . .15-4
CV . . . . . . . . . . . . . . . . . . . . . . . . . . . . . . . . . . Glossary-1
Cyclic Redundancy Check . . . . . . . . . . . . . . . Glossary-6
D
D4 . . . . . . . . . . . . . . . . . . . . . . . . Glossary-1, Glossary-6
DataHostArchitecture . . . . . . . . . . . . . . 3-3, 3-6, 4-3, 4-7
LinkProfile Objects, IDLC . . . . . . . . . . . . . . . . . A-12
Termination Objects, IDLC . . . . . . . . . . . . A-13
Services, Provisioning . . . . . . . . . . . . . . . . . . . . . .9-5
Set Remote RS232 . . . . . . . . . . . . . . . . . . . . . .18-120
Set Remote V35 . . . . . . . . . . . . . . . . . . . . . . . .18-124
Data Communications Equipment . . . . . . . . . Glossary-6
Data Terminal Equipment . . . . . . . . . . . . . . . . Glossary-7
DateSet . . . . . . . . . . . . . . . . . . . . . . . . . . . . . . .8-6, 18-96
Show . . . . . . . . . . . . . . . . . . . . . . . . . . . . . . . .18-138
DC Power Connections . . . . . . . . . . . . . . . . . . . . . . . .6-35
DCE . . . . . . . . . . . . . . . . . . . . . . . . . . . . . . . . Glossary-2
DCS . . . . . . . . . . . . . . . . . . . . . . . . . . . . . . . . . Glossary-2
Architecture, Access Navigator . . . . . . . . . . . . . . .2-3
Operation . . . . . . . . . . . . . . . . . . . . . . . . . . . . . . . .2-7
Provisioning . . . . . . . . . . . . . . . . . . . . . . . . . . . . . .9-1
Provisioning Overview . . . . . . . . . . . . . . . . . . . . .9-2
Provisioning Quick Guide . . . . . . . . . . . . . . . . . . .9-6
Provisioning TR-08 Service . . . . . . . . . . . . . . . . .9-3
Service Manager, Access Navigator . . . . . . . . . . .2-2
Services . . . . . . . . . . . . . . . . . . . . . . . . . . . . .3-6, 4-7
Signaling . . . . . . . . . . . . . . . . . . . . . . . . . .3-12, 4-13
DDL . . . . . . . . . . . . . . . . . . . . . . . . . . . . . . . . Glossary-2
Defaults, Restore . . . . . . . . . . . . . . . . . . . . . . . . . . . .18-59
Defect . . . . . . . . . . . . . . . . . . . . . . . . . . . . . . . Glossary-7
Delays, Character and Line . . . . . . . . . . . . . . . . . . . . .18-5
Delete
Interface . . . . . . . . . . . . . . . . . . . . . . . . . . . . . . .18-32
User . . . . . . . . . . . . . . . . . . . . . . . . . . . . 18-17, 18-33
User Password . . . . . . . . . . . . . . . . . . . . . . . . . . 18-17
Demultiplexing . . . . . . . . . . . . . . . . . . . . . . . . . Glossary-7
Descriptions, Command Syntax . . . . . . . . . . . . . . . . . 18-8
Device Management, Set DS1 Remote . . . . . . . . . 18-112
Diagnostics & Troubleshooting . . . . . . . . . . . . . . . . . 15-1
DID . . . . . . . . . . . . . . . . . . . . . 10-31, 18-103, Glossary-2
Digital Crossconnect System . . . . . . . . . . . . . . Glossary-7
Digital Data Link . . . . . . . . . . . . . . . . . . . . . . . Glossary-7
Digital Loop Carrier . . . . . . . . . . . . . . . . . . . . . Glossary-7
Digital Signal . . . . . . . . . . . . . . . . . . . . . . . . . . Glossary-7
Digital Signal Crossconnect level 1 . . . . . . . . . Glossary-7
Digital Signal level 0 . . . . . . . . . . . . . . . . . . . . Glossary-7
Digital Signal level 1 . . . . . . . . . . . . . . . . . . . . Glossary-7
Direct Inward Dial . . . . . . . . . 10-31, 18-103, Glossary-7
Direct Inward Dialing . . . . . . . . . . . . . . . . . . . . . . 18-103
Disconnect . . . . . . . . . . . . . . . . . . . . . . . . . . . . . . . . 18-33
Remote . . . . . . . . . . . . . . . . . . . . . . . . . . . . . . . 18-34
Displaying Basic Commands . . . . . . . . . . . . . . . . . . 18-10
DisplayString Object . . . . . . . . . . . . . . . . . . . . . . . . . .C-5
DLC . . . . . . . . . . . . . . . . . . . . . . . . . . . . . . . . . Glossary-2
DOD . . . . . . . . . . . . . . . . . . . . . . . . . . . . . . 10-31, 18-103
Download
Procedures . . . . . . . . . . . . . . . . . . . . . . . . . . . . . . 17-2
Software . . . . . . . . . . . . . . . . . . . 17-8, 17-14, 17-20
Download Configuration . . . . . . . . . . . . . . . . . . . . . 17-10
Dress Cables and Wires . . . . . . . . . . . . . . . . . . . . . . . 6-38
Drop DS0s
Provision . . . . . . . . . . . . . . . . . . . . . . . . . . . . . . 12-13
Provision Remote Adit 600 . . . . . . . . . . . . . . . . 13-19
Drop DS1s
Provision . . . . . . . . . . . . . . . . . . . . . . . . . . . . . . 12-10
Provision Remote Adit 600 . . . . . . . . . . . . . . . . 13-15
DS0 . . . . . . . . . . . . . . . . . . . . . . . . . . . . . . . . . . Glossary-2
Adit 600, Provision . . . . . . . . . . . . . . . . . . . . . . 13-19
Adit Router, Provision . . . . . . . . . . . . . . . . . . . 13-18
Channel Termination Objects . . . . . . . . . . . . . . . .A-6
Circuits, Test . . . . . . . . . . . . . . . . . . . . . . . . . . . 12-17
Crossconnects, Provision . . . . . . . . . . . 12-15, 13-21
CRV, Set . . . . . . . . . . . . . . . . . . . . . . . . . . . . . . 18-96
IP Management Configuration . . . . . . . . . . . . . . 13-3
Numbers and Ranges, Entering . . . . . . . . . . . . . 18-9
P-Phone . . . . . . . . . . . . . . . . . . . . . . . . . . . . . . 18-101
Provision . . . . . . . . . . . . . . . . . . . . . . . . . . . . . . 12-13
Provision and Connect . . . . . . . . . . . . . . . . . . . . 9-17
Provisioning . . . . . . . . . . . . . . . . . . . . . . . . . . . 10-30
Provisioning ISDN PRI . . . . . . . . . . . . . . . . . . . 9-16
Provisioning Overview, Remote IP . . . . . . . . . . 13-2
Provisioning Quick Guide, Adit 600 Remote IP 13-4
Provisioning Remote Adit 600 via IP DS0 . . . . . 13-1
Quarter Channel Termination . . . . . . . . . . . . . . .A-10

Index 1-6 August 2003 Access Navigator - Release 1.8
Index
Service, Set . . . . . . . . . . . . . . . . . . . . . . . . . . . 18-102
Show . . . . . . . . . . . . . . . . . . . . . . . . . . . . . . . . 18-138
Signal, Set . . . . . . . . . . . . . . . . . . . . . . . . . . . . 18-103
Status . . . . . . . . . . . . . . . . . . . . . . . . . . 15-12, 18-157
Test Circuits . . . . . . . . . . . . . . . . . . . . . . . . . . . 13-23
Test DS1 Circuits . . . . . . . . . . . . . . . . . . . . . . . . 9-19
Type, Set . . . . . . . . . . . . . . . . . . . . . . . . . . . . . 18-104
DS1 . . . . . . . . . . . . . . . . . . . . . . . . . . . . . . . . . .Glossary-2
Adit 600, Provision . . . . . . . . . . . . . . . . . . . . . . 13-15
Adit Router, Provision . . . . . . . . . . . . . . . . . . . 13-12
All, Show . . . . . . . . . . . . . . . . . . . . . . . . . . . . 18-142
All, Status . . . . . . . . . . . . . . . . . . . . . . . . . . . . 18-160
Circuits, Test . . . . . . . . . . . . . . . . . . . . . . . . . . . 12-17
Clock, Set . . . . . . . . . . . . . . . . . . . . . . . . . . . . 18-105
CSU Loopup . . . . . . . . . . . . . . . . . . . . . . . . . . . 15-31
CSU Loopup, Send . . . . . . . . . . . . . . . . . . . . . . 18-62
Failures . . . . . . . . . . . . . . . . . . . . . . . . . . . . . . . . 15-5
FDL Protocol . . . . . . . . . . . . . . . . . . . . . . . . . . 15-29
FDL, Set . . . . . . . . . . . . . . . . . . . . . . . . . . . . . 18-105
Framed Path Termination Objects . . . . . . . . . . . .A-6
Framer, Reset . . . . . . . . . . . . . . . . . . . . . . . . . . 18-57
Framing, Set . . . . . . . . . . . . . . . . . . . . . . . . . . 18-107
ID, Set . . . . . . . . . . . . . . . . . . . . . . . . . . . . . . . 18-108
Interface . . . . . . . . . . . . . . . . . . . . . . 2-7, 3-11, 4-12
LBO, Set . . . . . . . . . . . . . . . . . . . . . . . . . . . . . 18-108
LineLoopup, Send . . . . . . . . . . . . . . . . . . . . . . . 18-63
Loopup, Set . . . . . . . . . . . . . . . . . . . . . . . 18-108
Send Pattern . . . . . . . . . . . . . . . . . . . . . . . . 18-65
Termination Objects . . . . . . . . . . . . . . . . . . .A-7
Test . . . . . . . . . . . . . . . . . . . . . . . . . . . . . . 18-67
Line Loopback . . . . . . . . . . . . . . . . . . . . . . . . . 15-30
Line Loopup . . . . . . . . . . . . . . . . . . . . . . . . . . . 15-32
Line Pattern . . . . . . . . . . . . . . . . . . . . . . . . . . . . 15-44
Line Pattern with BER Test . . . . . . . . . . . . . . . 15-46
Linecode, Set . . . . . . . . . . . . . . . . . . . . . . . . . 18-109
Loopdetect . . . . . . . . . . . . . . . . . . . . . . . . . . . . 15-29
Loopdetect, Set . . . . . . . . . . . . . . . . . . . . . . . . 18-110
Loopup Line . . . . . . . . . . . . . . . . . . . . 18-63, 18-108
Loopup Network . . . . . . . . . . . . . . . . . . . . . . . . 18-70
Loopup NIU . . . . . . . . . . . . . . . . . . . . . . . . . . . 18-71
Loopup Payload . . . . . . . . . . . . . . . . . 18-73, 18-111
Network Loopup . . . . . . . . . . . . . . . . . . . . . . . . 15-33
Network Loopup, Send . . . . . . . . . . . . . . . . . . . 18-70
NIU Loopup . . . . . . . . . . . . . . . . . . . . . . . . . . . 15-34
NIU Loopup, Send . . . . . . . . . . . . . . . . . . . . . . 18-71
Numbers and Ranges, Entering . . . . . . . . . . . . . 18-9
Off, Send . . . . . . . . . . . . . . . . . . . . . . . . . . . . . . 18-80
Payload Loopback . . . . . . . . . . . . . . . . . . . . . . . 15-30
Payload Loopup . . . . . . . . . . . . . . . . . . . . . . . . 15-35
Payload Loopup, Send . . . . . . . . . . . . . . . . . . . 18-73
Payload Loopup, Set . . . . . . . . . . . . . . . . . . . 18-111
Payload Pattern . . . . . . . . . . . . . . . . . . . . . . . . 15-45
Payload Pattern with BER Test . . . . . . . . . . . . 15-49
Payload Test, Send . . . . . . . . . . . . . . . . . . . . . . 18-77
Payload, Send Pattern . . . . . . . . . . . . . . . . . . . 18-75
Performance
Clear . . . . . . . . . . . . . . . . . . . . . . . . . . . . . 18-27
History . . . . . . . . . . . . . . . . . . . . . . . . . . 18-164
Status . . . . . . . . . . . . . . . . . . . . . . . . . . . . 18-161
Performance History . . . . . . . . . . . . . . . . . . . . 15-17
Performance, Clear . . . . . . . . . . . . . . . . . . . . . . 15-18
Performance, Status . . . . . . . . . . . . . . . . . . . . . 15-16
Provision Drop Circuits . . . . . . . . . . . . . . . . . . . 9-14
Provision Groom Circuits . . . . . . . . . . . . . . . . . 9-12
Provision to Remote Adit 600 . . . . . . . . . . . . . 12-10
Provisioning, Drop . . . . . . . . . . . . . . . . . . . . . . 10-21
Provisioning, Switch . . . . . . . . . . . . . . . . . . . . 10-15
Remote Device Management, Set . . . . . . . . . 18-112
Send Pattern Off . . . . . . . . . . . . . . . . . . . . . . . . 15-43
Service, Set . . . . . . . . . . . . . . . . . . . . . . . . . . . 18-113
Show . . . . . . . . . . . . . . . . . . . . . . . . . . . . . . . . 18-139
Status . . . . . . . . . . . . . . . . . . . . . . . . . .15-13, 18-158
LED . . . . . . . . . . . . . . . . . . . . . . . . . . . . . . 14-20
TermID, Set . . . . . . . . . . . . . . . . . . . . . . . . . . 18-113
TestLine . . . . . . . . . . . . . . . . . . . . . . . . . . . . . . 18-67
Test Circuits . . . . . . . . . . . . . . . . .9-19, 10-20, 13-23
Test Groom Circuits . . . . . . . . . . . . . . . . . . . . . . 9-14
Test Payload . . . . . . . . . . . . . . . . . . . . . . . . . . . 18-77
Threshold, Set . . . . . . . . . . . . . . . . . . . . . . . . 18-114
Type, Set . . . . . . . . . . . . . . . . . . . . . . . . . . . . 18-115
DSU, Set Remote V35 . . . . . . . . . . . . . . . . . . . . . 18-125
DSX-1 . . . . . . . . . . . . . . . . . . . . . . . . . . . . . . . Glossary-2
DSX-1 Cable Connections . . . . . . . . . . . . . . . . . . . . . 6-8
DSX-1 Equalization . . . . . . . . . . . . . . . . . . . . Glossary-7
DTE . . . . . . . . . . . . . . . . . . . . . . . . . . . . . . . . . Glossary-2
E
E1 . . . . . . . . . . . . . . . . . . . . . . . . Glossary-2, Glossary-8
EBS . . . . . . . . . . . . . . . . . . . . . . . . . . . . . . . . . Glossary-2
LineTermination Objects . . . . . . . . . . . . . . . . . . . A-7
Electrical Installation . . . . . . . . . . . . . . . . . . . . . . . . . . 6-1
Electronic Business Set . . . . . . . . . . . . . . . . . . Glossary-8
Electrostatic Discharge (ESD) Precautions . . . . . . . . . . . v
Element Objects, Network . . . . . . . . . . . . . . . . . . . . A-15
Embedded Operations Channel . . . . . . . . . . . . Glossary-8
EMS, Valet and NetworkValet . . . . . . . . . . . . . . . . . 7-11
Enhanced Voice and Data Services, Provisioning . . . 9-5
Entering DS1 and DS0 Numbers and Ranges . . . . . . 18-9
Enterprise MIB . . . . . . . . . . . . . . . . . . . . . . . . . . . . . . C-3

Access Navigator - Release 1.8 August 2003 Index - 7
Index
Environmental . . . . . . . . . . . . . . . . . . . . . . 2-9, 3-13, 4-14
EOC . . . . . . . . . . . . . . . . . . . . . . . . . . . . . . . . Glossary-2
Action Support . . . . . . . . . . . . . . . . . . . . . . . . . . A-17
Actions . . . . . . . . . . . . . . . . . . . . . . . . . . . . . . . . . A-3
Alarm Clearing . . . . . . . . . . . . . . . . . . . . . . . . . .14-8
Commands . . . . . . . . . . . . . . . . . . . . . . . . . . . . . . A-3
Interface Description . . . . . . . . . . . . . . . . . . . . . . A-1
Interface Reference . . . . . . . . . . . . . . . . . . . . . . . A-1
Managed Object Class Support . . . . . . . . . . . . . . A-4
Notifications . . . . . . . . . . . . . . . . . . . . . . . A-3, A-18
Overview . . . . . . . . . . . . . . . . . . . . . . . . . . . . . . . A-2
Primary and Secondary . . . . . . . . . . . . . . . . . . .10-18
Set . . . . . . . . . . . . . . . . . . . . . . . . . . . . . . . . . .18-115
Show . . . . . . . . . . . . . . . . . . . . . . . . . . . . . . . .18-144
Status . . . . . . . . . . . . . . . . . . . . . . . . . .15-25, 18-166
Equipment
Configuration . . . . . . . . . 8-4, 9-7, 10-10, 12-6, 13-8
Handling Procedures, Static-Sensitive . . . . . . . . . .6-3
Objects . . . . . . . . . . . . . . . . . . . . . . . . . . . . . . . . A-11
Rack . . . . . . . . . . . . . . . . . . . . . . . . . . . . . . . .5-5, 5-9
Send Remote RS232 TSI Loopup . . . . . . . . . . .15-37
Send Remote V35 TSI Loopup . . . . . . . . . . . . .15-42
Status 15-19, 16-5, 16-21, 16-30, 17-6, 17-13, 17-19,
. . . . . . . . . . . . . . . . . . . . . . . . . . . . . .18-167
Error Tests and Bit Patterns . . . . . . . . . . . . . . . . . . .15-43
Errors, Confirmations and . . . . . . . . . . . . . . . . . . . . . .18-5
Escape Command . . . . . . . . . . . . . . . . . . . . . . . . . . . .18-6
ESF . . . . . . . . . . . . . . . . . . . . . . . . . . . . . . . . . Glossary-2
Ethernet
Cable, Make . . . . . . . . . . . . . . . . . . . . . . . . . . . . .6-22
Interface . . . . . . . . . . . . . . . . . . . . . . . . . . . . . . . .18-4
IP Address, Set . . . . . . . . . . . . . . . . . . . . . . . . .18-116
Link Status LED . . . . . . . . . . . . . . . . . . . . . . . .14-21
Management Connection . . . . . . . . . . . . . . . . . . .6-22
Properties, Set . . . . . . . . . . . . . . . . . . . . . . . . . . . .8-7
Show . . . . . . . . . . . . . . . . . . . . . . . . . . . . . . . .18-144
SNMP . . . . . . . . . . . . . . . . . . . . . . . . . . . . . . . . . C-2
Event Log . . . . . . . . . . . . . . . . . . . . . . . 15-5, 17-3, 17-11
Exit . . . . . . . . . . . . . . . . . . . . . . . . . . . . . . . . . . . . . .18-34
Remote Session (Ctrl+C) . . . . . . . . . . . . . . . . . .18-34
RS-232 Management Session . . . . . . . . . . . . . . . .7-7
Telnet Management Session . . . . . . . . . . . . . . . .7-10
Extended Superframe . . . . . . . . . . . . . . . . . . . Glossary-8
External Timing Source (BITS) Connection . . . . . . .6-25
F
FAC . . . . . . . . . . . . . . . . . . . . . . . . . . . . . . . . . Glossary-2
Facilities . . . . . . . . . . . . . . . . . . . . . . . . . . . . . . . . . . . .2-4
Facility Alarm System . . . . . . . . . . . . . . . . . . . . . . . .15-4
Alarm Clearing . . . . . . . . . . . . . . . . . . . . . . . . . .14-2
Facility Data Link . . . . . . . . . . . . . . . . . . . . . . Glossary-8
Facility Interface Codes (FIC) . . . . . . . . 2-11, 3-15, 4-16
Failure . . . . . . . . . . . . . . . . . . . . . . . . . . . . . . . Glossary-8
Failures, DS1 . . . . . . . . . . . . . . . . . . . . . . . . . . . . . . . 15-5
Far-End Loopbacks . . . . . . . . . . . . . . . . . . . . . . . . . 15-31
FCCPart 15 . . . . . . . . . . . . . . . . . . . . . . . 2-10, 3-14, 4-15
Part 68 . . . . . . . . . . . . . . . . . . . . . . . 2-10, 3-14, 4-15
Requirements . . . . . . . . . . . . . . . . . 2-10, 3-14, 4-15
FCC Requirements . . . . . . . . . . . . . . . . . 2-10, 3-14, 4-15
FDL . . . . . . . . . . . . . . . . . . . . . . . . . . . . . . . . . Glossary-2
Alarm Clearing . . . . . . . . . . . . . . . . . . . . . . . . . . 14-3
DS1, Set . . . . . . . . . . . . . . . . . . . . . . . . . . . . . 18-105
Interface . . . . . . . . . . . . . . . . . . . . . . . . . . . . . . . .B-2
Interface Reference . . . . . . . . . . . . . . . . . . . . . . . .B-1
Management Configuration, Remote Adit 600 . . 12-3
Protocol, DS1 . . . . . . . . . . . . . . . . . . . . . . . . . . 15-29
Provisioning Overview, Remote Adit 600 . . . . . 12-2
Provisioning Quick Guide, Remote Adit 600 . . . 12-4
Provisioning, Remote Adit 600 . . . . . . . . . . . . . 12-1
FDL Management . . . . . . . . . . . . . . . . . . . . . . . . 3-8, 4-9
Features and Benefits . . . . . . . . . . . . . . 1-3, 2-4, 3-4, 4-4
GR-303 with P-Phone . . . . . . . . . . . . . . . . . . . . . . 4-4
FIC, Facility Interface Codes . . . . . . . . . . . . . . . . . . . 2-11
Filling . . . . . . . . . . . . . . . . . . . . . . . . . . . . . . . . Glossary-8
Foreign Exchange . . . . . . . . . . . . . . . . . . . . . . Glossary-8
Fractional Interface . . . . . . . . . . . . . . . . . . . . . Glossary-8
Fractional Interfaces . . . . . . . . . . . . . . . . . . . . . . . . . . 11-7
Framed Path
Termination
Objects, ISDN . . . . . . . . . . . . . . . . . . . . . . . .A-8
Termination Objects, DS1 . . . . . . . . . . . . . . . . . .A-6
Framer, Reset DS1 . . . . . . . . . . . . . . . . . . . . . . . . . . 18-57
Framing . . . . . . . . . . . . . . . . . . . . . . . . . . . . . . Glossary-8
DS1, Set . . . . . . . . . . . . . . . . . . . . . . . . . . . . . 18-107
Remote T1Drop, Set . . . . . . . . . . . . . . . . . . . . 18-121
TR-08 Settings . . . . . . . . . . . . . . . . . . . . . . . . . . 10-8
Frequency . . . . . . . . . . . . . . . . . . . . . . . . . . . . . Glossary-8
Front Cover, Remove 6-51, 6-56, 16-8, 16-15, 16-22, 16-
32
Front Cover, Replace . . . . . . . . . . . . . . . . . . . . 6-54, 6-61
Fuse . . . . . . . . . . . . . . . . . . . . . . . . . . . . . . . . . . . . . . 6-35
FX . . . . . . . . . . . . . . . . . . . . . . . . . . . . . . . . . . . Glossary-2
FX Interface Capabilities (ABII) . . . . . . . . . . . . . . . . .B-4
FXO . . . . . . . . . . . . . . . . . . . . . . . . . . . . . . . . . Glossary-2
FXS . . . . . . . . . . . . . . . . . . . . . . . . . . . . . . . . . Glossary-2
FXS Analog Interface (ABII) . . . . . . . . . . . . . . . . . . 11-6
G
Gateway . . . . . . . . . . . . . . . . . . . . . . . . . . . . . . Glossary-8
Gateway Address, Set IP . . . . . . . . . . . . . . . . . . . . 18-117
Gauge Object . . . . . . . . . . . . . . . . . . . . . . . . . . . . . . . .C-5

Index 1-8 August 2003 Access Navigator - Release 1.8
Index
GetCom, Set SNMP . . . . . . . . . . . . . . . . . . . . . . . . 18-127
GR-1089-CORE . . . . . . . . . . . . . . . . . . . 2-11, 3-15, 4-16
GR-303 . . . . . . . . . . . . . . . . . . . . . . . . . . . . . . .Glossary-9
Architecture, Access Navigator . . . . . .3-5, 4-5, A-2
Operation . . . . . . . . . . . . . . . . . . . . . . . . . 3-11, 4-12
Provisioning . . . . . . . . . . . . . . . . . . . . . . . . . . . . 10-1
Provisioning Overview . . . . . . . . . . . . . . . . . . . . 10-2
Provisioning Quick Guide . . . . . . . . . . . . . . . . . 10-9
Services . . . . . . . . . . . . . . . . . . . . . . . . . . . . . 3-4, 4-4
Signaling . . . . . . . . . . . . . . . . . . . . . . . . . . 3-12, 4-13
Status and Performance . . . . . . . . . . . . . . . . . . 15-22
Translation, Provisioning TR-08 Service . . . . . . 10-5
Groom
DS0s to Adit Router, Provision . . . . . . . . . . . . 13-18
DS1 Circuits, Test . . . . . . . . . . . . . . . . . . . . . . . . 9-14
DS1s to Adit Router, Provision . . . . . . . . . . . . 13-12
Grooming . . . . . . . . . . . . . . . . . . . . . . . . . . . . . Glossary-9
Ground Connection, Chassis . . . . . . . . . . . . . . . . . . . . 6-5
Group
Objects, Protection . . . . . . . . . . . . . . . . . . . . . . .A-15
Unit Objects, Protection . . . . . . . . . . . . . . . . . . .A-16
Guide
GR-303 Provisioning . . . . . . . . . . . . . . . . . . . . . 10-9
Remote Adit Provisioning . . . . . . . . . . . . . . . . . 13-7
Remote IP DS0 Provisioning . . . . . . . . . . . . . . . 13-4
Router Provisioning . . . . . . . . . . . . . . . . . . . . . . 13-5
H
Handling Procedures, Static-Sensitive Equipment . . . 6-3
Hardware Configuration, Access Navigator 2-6, 3-9, 4-10
HelpContext Sensitive . . . . . . . . . . . . . . . . . . . . . . . 18-11
Online . . . . . . . . . . . . . . . . . . . . . . . . . . . . . . . . 18-10
Printing . . . . . . . . . . . . . . . . . . . . . . . . . . . . . . . 18-13
System Overview . . . . . . . . . . . . . . . . . . . . . . . 18-10
Hierarchy, SNMP . . . . . . . . . . . . . . . . . . . . . . . . . . . . .C-7
History
DS1 Performance . . . . . . . . . . . . . . . . . . . . . . . 15-17
DS1 Performance Status . . . . . . . . . . . . . . . . . 18-164
TMC . . . . . . . . . . . . . . . . . . . . . . . . . . . . . . . . . 15-27
TMC Status . . . . . . . . . . . . . . . . . . . . . . . . . . . 18-174
Horizontal 19-Inch Rack Mount . . . . . . . . . . . . . . . . . 5-4
Horizontal 23-Inch Rack Mount . . . . . . . . . . . . . . . . . 5-7
HostArchitecture . . . . . . . . . . . . . . . . . 3-3, 3-6, 4-3, 4-7
I
ICMP . . . . . . . . . . . . . . . . . . . . . . . . . . . . . . . . . . . . . .C-7
ID Code, Set . . . . . . . . . . . . . . . . . . . . . . . . . . . . . . . . 8-5
DS, Set . . . . . . . . . . . . . . . . . . . . . . . . . . . . . . 18-108
Remote, Set . . . . . . . . . . . . . . . . . . . . . . . . . . 18-119
Show . . . . . . . . . . . . . . . . . . . . . . . . . . . . . . . . 18-145
IDLC Objects
Call Processing Profile . . . . . . . . . . . . . . . . . . . . A-11
Data Link Profile . . . . . . . . . . . . . . . . . . . . . . . . A-12
Data Link Termination . . . . . . . . . . . . . . . . . . . . A-13
Terminal . . . . . . . . . . . . . . . . . . . . . . . . . . . . . . . A-14
Idle, Set CRV . . . . . . . . . . . . . . . . . . . . . . . .15-28, 18-96
Indicator
Alarm . . . . . . . . . . . . . . . . . . . . . . . . . . . . . . . . . 15-8
Descriptions . . . . . . . . . . . . . . . . . . . . . . . . . . . 15-10
Locations . . . . . . . . . . . . . . . . . . . . . . . . . . . . . . 15-8
Status . . . . . . . . . . . . . . . . . . . . . . . . . . . . . . . . . 15-3
Information and Materials Required . .17-5, 17-13, 17-19
Information, Ordering . . . . . . . . . . . . . . . . . . . . . . . . 2-12
Inspection, Unpacking . . . . . . . . . . . . . . . . . . . . . . . . . 5-3
Install
Additional Quad T1 Framer Cards . . . . . . . . . . . 6-55
Controller Card . . . . . . . . . . . . . . . . . . . . . . . . . 6-52
Crossbars . . . . . . . . . . . . . . . . . . . . . . . . . . . . . . 5-12
Quad T1 Framer Card . . . . . . . . . . . . . . . . . . . . 6-57
Redundant Controller Card . . . . . . . . . . . . . . . . 6-49
Install SIMM on Controller Card . . . . . . . . . . . . . . 16-28
Installation
Electrical . . . . . . . . . . . . . . . . . . . . . . . . . . . . . . . 6-1
Physical . . . . . . . . . . . . . . . . . . . . . . . . . . . . . . . . 5-1
Integer Object . . . . . . . . . . . . . . . . . . . . . . . . . . . . . . . C-5
Integrated Services Digital Network Basic Rate Interface
Glossary-9
Interface . . . . . . . . . . . . . . . . . . . . . . . . . . . . . . Glossary-9
ABII Remote Management . . . . . . . . . . . . . . . . 11-3
Add . . . . . . . . . . . . . . . . . . . . . . . . . . . . . . . . . . 18-23
Connect Remote . . . . . . . . . . . . . . . . . . . . . . . . 18-31
Conventions, Command Line . . . . . . . . . . . . . . . 7-3
Delete . . . . . . . . . . . . . . . . . . . . . . . . . . . . . . . . 18-32
EOC Reference . . . . . . . . . . . . . . . . . . . . . . . . . . A-1
Ethernet . . . . . . . . . . . . . . . . . . . . . . . . . . . . . . . 18-4
FDL Reference . . . . . . . . . . . . . . . . . . . . . . . . . . . B-1
Fractional . . . . . . . . . . . . . . . . . . . . . . . . . . . . . . 11-7
FX Capabilities (ABII) . . . . . . . . . . . . . . . . . . . . . B-4
FXS Analog (ABII) . . . . . . . . . . . . . . . . . . . . . . 11-6
Group, Provisioning Switch DS1s . . . . . . . . . . 10-15
Operations . . . . . . . . . . . . . . . . . . . . . . . . . . . . . 15-2
Reference, SNMP . . . . . . . . . . . . . . . . . . . . . . . . . C-1
Remote
ABII . . . . . . . . . . . . . . . . . . . . . . . . . . . . . . 11-8
RS-232
Capabilities (ABII) . . . . . . . . . . . . . . . . . . . . B-5
RS-232 direct connection . . . . . . . . . . . . . . . . . . 18-3
RS-232 modem connection . . . . . . . . . . . . . . . . 18-4
SDSL Capabilities (ABII) . . . . . . . . . . . . . . . . . . B-5

Access Navigator - Release 1.8 August 2003 Index - 9
Index
Show . . . . . . . . . . . . . . . . . . . . . . . . . . . . . . . .18-145
T1 Capabilities (ABII) . . . . . . . . . . . . . . . . . . . . . B-4
T1 Drop Capabilities (ABII) . . . . . . . . . . . . . . . . B-5
V.35 Capabilities (ABII) . . . . . . . . . . . . . . . . . . . B-5
Interfaces . . . . . . . . . . . . . . . . . . . . . . . . . . 2-7, 3-10, 4-11
Management, Configure . . . . . . . . . . . . . . . . . . .6-61
Internet Protocol . . . . . . . . . . . . . . . . . . . . . . . Glossary-9
Internet Protocol Address . . . . . . . . . . . . . . . . Glossary-9
Introduction . . . . . . . . . . . . . . . . . . . . . . . . . . . . . . . . . .1-1
IP . . . . . . . . . . . . . . . . . . . . . . . . . . . . . . . . . . . Glossary-2
Address, Access Navigator . . . . . . . . . . . . . . . . .18-4
Address, Set Ethernet . . . . . . . . . . . . . . . . . . . .18-116
DS0 Management
Configuration . . . . . . . . . . . . . . . . . . . . . . . .13-3
DS0 Provisioning
Overview . . . . . . . . . . . . . . . . . . . . . . . . . . .13-2
Quick Guide . . . . . . . . . . . . . . . . . . . . . . . . .13-4
Remote Adit 600 . . . . . . . . . . . . . . . . . . . . . .13-1
Gateway Address, Set . . . . . . . . . . . . . . . . . . .18-117
Show . . . . . . . . . . . . . . . . . . . . . . . . . . . . . . . .18-147
Status . . . . . . . . . . . . . . . . . . . . . . . . . .15-20, 18-169
IP Connectivity . . . . . . . . . . . . . . . . . . . . . . . . . . . . . .17-7
IP DS0 Management . . . . . . . . . . . . . . . . . . . . . . .3-7, 4-8
IpAddress Object . . . . . . . . . . . . . . . . . . . . . . . . . . . . C-5
ISDN . . . . . . . . . . . . . . . . . . . . . . . . . . . . . . . . Glossary-2
BRI, Provisioning 3DS0 . . . . . . . . . . . . . . . . . . . .9-3
BRI, Provisioning 4:1 TDM . . . . . . . . . . . . . . . .10-4
CRV
Set . . . . . . . . . . . . . . . . . . . . . . . . . . . . . . .18-100
Show . . . . . . . . . . . . . . . . . . . . . . . . . . . . .18-147
Status . . . . . . . . . . . . . . . . . . . . . . . . . . . .18-170
CRV, Status . . . . . . . . . . . . . . . . . . . . . . . . . . . .15-23
Framed Path Termination Objects . . . . . . . . . . . . A-8
Line Termination Objects . . . . . . . . . . . . . . . . . . A-8
ISDN BRI
Provisioning . . . . . . . . . . . . . . . . . . . . . . . . . . . . .10-1
K
Kbps . . . . . . . . . . . . . . . . . . . . . . . . . . . . . . . . Glossary-2
Keyboard Shortcuts . . . . . . . . . . . . . . . . . . . . . . . . . . .18-9
L
LAN . . . . . . . . . . . . . . . . . . . . . . . . . . . . . . . . Glossary-2
LBO . . . . . . . . . . . . . . . . . . . . . . . . . . . . . . . . Glossary-2
DS1, Set . . . . . . . . . . . . . . . . . . . . . . . . . . . . . .18-108
Remote T1Drop, Set . . . . . . . . . . . . . . . . . . . .18-122
LEDAlarm Cutoff (ACO) Status . . . . . . . . . . . . . . . .14-19
Controller, Active/Standby Status . . . . . . . . . . .14-17
Critical Alarm Status . . . . . . . . . . . . . . . . . . . . .14-18
DS1 Status . . . . . . . . . . . . . . . . . . . . . . . . . . . . .14-20
Ethernet Link Status . . . . . . . . . . . . . . . . . . . . . 14-21
Major Alarm Status . . . . . . . . . . . . . . . . . . . . . . 14-18
Minor Alarm Status . . . . . . . . . . . . . . . . . . . . . 14-19
Power Status . . . . . . . . . . . . . . . . . . . . . . . . . . . 14-16
Level
Access . . . . . . . . . . . . . . . . . . . . . . . . . . . . . . . . 18-14
User Access . . . . . . . . . . . . . . . . . . . . . . . . . . . . 18-16
User, Set . . . . . . . . . . . . . . . . . . . . . . . . . . . . . 18-132
License Agreement, Software . . . . . . . . . . . . . . . . . . . . vi
Line . . . . . . . . . . . . . . . . . . . . . . . . . . . . . . . . . Glossary-9
Delays . . . . . . . . . . . . . . . . . . . . . . . . . . . . . . . . . 18-5
Loopback, DS1 . . . . . . . . . . . . . . . . . . . . . . . . . 15-30
Loopup
DS1 . . . . . . . . . . . . . . . . . . . . . . . . . . . . . . 15-32
DS1, Send . . . . . . . . . . . . . . . . . . . . . . . . . 18-63
DS1, Set . . . . . . . . . . . . . . . . . . . . . . . . . . 18-108
Remote RS232 . . . . . . . . . . . . . . . . . . . . . . 15-37
Remote RS232, Send . . . . . . . . . . . . . . . . . 18-81
Remote T1 Drop . . . . . . . . . . . . . . . . . . . . 15-40
Remote T1Drop, Send . . . . . . . . . . . . . . . . 18-87
Remote V35 . . . . . . . . . . . . . . . . . . . . . . . . 15-41
Remote V35, Send . . . . . . . . . . . . . . . . . . . 18-90
Pattern . . . . . . . . . . . . . . . . . . . . . . . . . . . . . . . . 15-44
Pattern with BER Test . . . . . . . . . . . . . . . . . . . 15-46
Pattern, Send DS1 . . . . . . . . . . . . . . . . . . . . . . . 18-65
Termination
Objects, Analog . . . . . . . . . . . . . . . . . . . . . . .A-5
Objects, DS1 . . . . . . . . . . . . . . . . . . . . . . . . .A-7
Objects, EBS . . . . . . . . . . . . . . . . . . . . . . . . .A-7
Objects, ISDN . . . . . . . . . . . . . . . . . . . . . . . .A-8
Test, DS1 Pattern . . . . . . . . . . . . . . . . . . . . . . . 18-67
Line Build Out . . . . . . . . . . . . . . . . . . . . . . . . . Glossary-9
Line Loopback . . . . . . . . . . . . . . . . . . . . . . . . Glossary-10
Line Overhead . . . . . . . . . . . . . . . . . . . . . . . . Glossary-10
Line Terminating Equipment . . . . . . . . . . . . . Glossary-10
Line Termination Identifier . . . . . . . . . . . . . . . Glossary-9
Line Unit Line Termination . . . . . . . . . . . . . . . Glossary-9
Line Unit Network Termination . . . . . . . . . . . Glossary-9
Linecode
DS1, Set . . . . . . . . . . . . . . . . . . . . . . . . . . . . . 18-109
Remote T1Drop, Set . . . . . . . . . . . . . . . . . . . . 18-122
LinkEthernet Status LED . . . . . . . . . . . . . . . . . . . . . 14-21
IDLC Data Profile Objects . . . . . . . . . . . . . . . . .A-12
IDLC Data Termination Objects . . . . . . . . . . . . .A-13
List CLI Commands . . . . . . . . . . . . . . . . . . . . . . . . . 18-21
Objects, Alarm Count . . . . . . . . . . . . . . . . . . . . . .A-5
Load . . . . . . . . . . . . . . . . . . . . . . . . . . . . . . . . . . . . . 18-35
TFTP Config . . . . . . . . . . . . . . . . . . . . . . . . . . . 18-37
Local Area Network . . . . . . . . . . . . . . . . . . . . Glossary-10

Index 1-10 August 2003 Access Navigator - Release 1.8
Index
Location, Set SNMP . . . . . . . . . . . . . . . . . . . . . . . 18-128
Locations, Indicator . . . . . . . . . . . . . . . . . . . . . . . . . . 15-8
Log . . . . . . . . . . . . . . . . . . . . . . . . . . . . . . . . . . . . . . 18-38
BERT . . . . . . . . . . . . . . . . . . . . . . . . . . . 15-7, 18-40
Clear . . . . . . . . . . . . . . . . . . . . . . . . . . . . . . . . . 18-28
Clear BERT . . . . . . . . . . . . . . . . . . . . . . . . . . . . 18-27
Clear Config . . . . . . . . . . . . . . . . . . . . . . . . . . . 18-27
Clear Remote . . . . . . . . . . . . . . . . . . . . . . . . . . 18-28
Clear TMC . . . . . . . . . . . . . . . . . . . . . . . . . . . . 18-28
Config . . . . . . . . . . . . . . . . . . . . . . . . . . . . . . . . 18-41
Configuration Change . . . . . . . . . . . . . . . . . . . . . 15-6
Event . . . . . . . . . . . . . . . . . . . . . . . 15-5, 17-3, 17-11
Read Remote . . . . . . . . . . . . . . . . . . . . . . . . . . . 18-50
TMC . . . . . . . . . . . . . . . . . . . . . . . . . . . . 15-7, 18-43
Logging In and Out . . . . . . . . . . . . . . . . . . . . . . . . . 18-18
Login
Password Not Required . . . . . . . . . . . . . . . . . . 18-19
Password Required . . . . . . . . . . . . . . . . . . . . . . 18-19
User Name Not Required . . . . . . . . . . . . . . . . . 18-18
User Name Required . . . . . . . . . . . . . . . . . . . . . 18-19
Logon Remote . . . . . . . . . . . . . . . . . . . . . . . . . . . . . 18-44
Logout (Exit) . . . . . . . . . . . . . . . . . . . . . . . . . . . . . . 18-20
Logs and Alarms . . . . . . . . . . . . . . . . . . . . . . . . . . . . 15-2
Loopback . . . . . . . . . . . . . . . . . . . . . . . . . . . . Glossary-10
Access Bank II . . . . . . . . . . . . . . . . . . . . . . . . . 15-36
DS1Line . . . . . . . . . . . . . . . . . . . . . . . . . . . . . . 15-30
Payload . . . . . . . . . . . . . . . . . . . . . . . . . . . 15-30
Far-End . . . . . . . . . . . . . . . . . . . . . . . . . . . . . . . 15-31
Near-End . . . . . . . . . . . . . . . . . . . . . . . . . . . . . . 15-29
Read Remote . . . . . . . . . . . . . . . . . . . . . 15-36, 18-51
Loopdetect
DS1 . . . . . . . . . . . . . . . . . . . . . . . . . . . . . . . . . . 15-29
DS1, Set . . . . . . . . . . . . . . . . . . . . . . . . . . . . . 18-110
Loopdown, Send Remote . . . . . . . . . . . . . . . 15-36, 18-80
Loopup
DS1CSU . . . . . . . . . . . . . . . . . . . . . . . . . . . . . . 15-31
CSU, Send . . . . . . . . . . . . . . . . . . . . . . . . . 18-62
Line . . . . . . . . . . . . . . . . . . . . . . . . . . . . . . 15-32
Line, Send . . . . . . . . . . . . . . . . . . . . . . . . . 18-63
Line, Set . . . . . . . . . . . . . . . . . . . . . . . . . . 18-108
Network . . . . . . . . . . . . . . . . . . . . . . . . . . . 15-33
Network, Send . . . . . . . . . . . . . . . . . . . . . . 18-70
NIU . . . . . . . . . . . . . . . . . . . . . . . . . . . . . . 15-34
NIU, Send . . . . . . . . . . . . . . . . . . . . . . . . . 18-71
Payload . . . . . . . . . . . . . . . . . . . . . . . . . . . 15-35
Payload, Send . . . . . . . . . . . . . . . . . . . . . . 18-73
Payload, Set . . . . . . . . . . . . . . . . . . . . . . . 18-111
Remote
RS232 Line . . . . . . . . . . . . . . . . . . 15-37, 18-81
RS232 TSI . . . . . . . . . . . . . . . . . . . . . . . . . 18-82
RS232 TSI Equipment . . . . . . . . . . . . . . . 15-37
RS232 TSI Network . . . . . . . . . . . . . . . . . 15-38
SDSL Payload . . . . . . . . . . . . . . . . .15-38, 18-84
T1 Drop . . . . . . . . . . . . . . . . . . . . . . . . . . . 15-40
T1 Drop Payload . . . . . . . . . . . . . . .15-40, 15-41
T1 Payload . . . . . . . . . . . . . . . . . . .15-39, 18-85
T1 TSI . . . . . . . . . . . . . . . . . . . . . . .15-39, 18-86
T1Drop Line . . . . . . . . . . . . . . . . . . . . . . . 18-87
T1Drop Payload . . . . . . . . . . . . . . . . . . . . 18-88
T1Drop TSI . . . . . . . . . . . . . . . . . . . . . . . . 18-89
V35 Line . . . . . . . . . . . . . . . . . . . . .15-41, 18-90
V35 TSI . . . . . . . . . . . . . . . . . . . . . . . . . . . 18-92
V35 TSI Equipment . . . . . . . . . . . . . . . . . 15-42
V35 TSI Network . . . . . . . . . . . . . . . . . . . 15-42
LTE . . . . . . . . . . . . . . . . . . . . . . . . . . . . . . . . . Glossary-2
LULT . . . . . . . . . . . . . . . . . . . . . . . . . . . . . . . . Glossary-3
LUNT . . . . . . . . . . . . . . . . . . . . . . . . . . . . . . . Glossary-3
M
Maintenance
Commands, Other . . . . . . . . . . . . . . . . . . . . . . 15-52
Procedures . . . . . . . . . . . . . . . . . . . . . . . . . . . . . 16-1
Remote Access Bank II . . . . . . . . . . . . . . . . . . 11-10
Major Alarm Status LED . . . . . . . . . . . . . . . . . . . . 14-18
Managed Object Class Support . . . . . . . . . . . . . . . . . . A-4
Management . . . . . . . . . . . . . . . . . . . . . . . . . . . . .1-6, 2-4
ABII Remote Interface . . . . . . . . . . . . . . . . . . . . 11-3
Access Navigator . . . . . . . . . . . . . . . . . . . . . . . . . 1-6
Architecture . . . . . . . . . . . . . . . . . . . . . . . . . .3-7, 4-8
Configuration, FDL . . . . . . . . . . . . . . . . . . . . . . 12-3
Configuration, IP DS0 . . . . . . . . . . . . . . . . . . . . 13-3
Connection, Ethernet . . . . . . . . . . . . . . . . . . . . . 6-22
Connection, RS-232 . . . . . . . . . . . . . . . . . . . . . . 6-17
DS1 Remote Device . . . . . . . . . . . . . . . . . . . . 18-112
Interfaces . . . . . . . . . . . . . . . . . . . . . .2-8, 3-12, 4-13
Interfaces, Configure . . . . . . . . . . . . . . . . . . . . . 6-61
Networks . . . . . . . . . . . . . . . . . . . . . . . . . . . . . . . C-6
NetworkValet EMS . . . . . . . . . . . . . . . . . . . . . . 7-11
RS-232 . . . . . . . . . . . . . . . . . . . . . . . . . . . . . . . . . 7-4
RS-232 Requirements . . . . . . . . . . . . . . . . . . . . . 7-4
Session, Exit . . . . . . . . . . . . . . . . . . . . . . . .6-48, 6-65
Telnet . . . . . . . . . . . . . . . . . . . . . . . . . . . . . . . . . . 7-8
Telnet Requirements . . . . . . . . . . . . . . . . . . . . . . 7-8
Valet . . . . . . . . . . . . . . . . . . . . . . . . . . . . . . . . . . 7-11
Management Information Base . . . . . . . . . . . Glossary-10
Manager, Access Navigator / DCS Service . . . . . . . . 2-2
Managing Users . . . . . . . . . . . . . . . . . . . . . . . . . . . . 18-15
Materials Required 5-3, 5-4, 5-7, 5-11, 5-16, 16-4, 16-20,
. . . . . . . . . . . . . . . . . .16-29, 17-5, 17-13, 17-19
Mbps . . . . . . . . . . . . . . . . . . . . . . . . . . . . . . . . Glossary-3

Access Navigator - Release 1.8 August 2003 Index - 11
Index
MDA System Architecture, Access Navigator . . . . . . .1-4
Memory Objects . . . . . . . . . . . . . . . . . . . . . . . . . . . . A-14
Message, Startup . . . . . . . . . . . . . . . . . . . . . . . . . . . .18-18
Messages
SNMP . . . . . . . . . . . . . . . . . . . . . . . . . . . . . . . . . C-6
Standard SNMP . . . . . . . . . . . . . . . . . . . . . . . . . . C-6
MIB . . . . . . . . . . . . . . . . . . . . . . . . . . . . . . . . . Glossary-3
Enterprise, Top Level Diagram . . . . . . . . . . . . . . C-3
Structure . . . . . . . . . . . . . . . . . . . . . . . . . . . . . . . . C-4
Tables . . . . . . . . . . . . . . . . . . . . . . . . . . . . . . . . . . C-5
MIB Structure . . . . . . . . . . . . . . . . . . . . . . . . . . . . . . . C-4
MIB Table . . . . . . . . . . . . . . . . . . . . . . . . . . . . . . . . . . C-5
Minor Alarm Status LED . . . . . . . . . . . . . . . . . . . . .14-19
Modem
Preconfigure . . . . . . . . . . . . . . . . . . . . . . . . . . . . .6-21
Modem connection, RS-232 interface for . . . . . . . . . .18-4
Modem, Preconfigure Optional . . . . . . . . . . . . . . . . .6-21
Mount
Crossbars, Vertical Rack . . . . . . . . . . . . . . . . . . .5-11
Horizontal 19-Inch Rack . . . . . . . . . . . . . . . . . . . .5-4
Horizontal 23-Inch Rack . . . . . . . . . . . . . . . . . . . .5-7
Vertical Wall . . . . . . . . . . . . . . . . . . . . . . . . . . . .5-15
Mounting Brackets . . . . . . . . . . . . . . 5-5, 5-8, 5-12, 5-16
Move Clock Sources, Temporarily . . . . . . . . . . . . . .16-21
Multiplex . . . . . . . . . . . . . . . . . . . . . . . . . . . . Glossary-10
Multiplexer . . . . . . . . . . . . . . . . . . . . . . . . . . Glossary-10
MUX . . . . . . . . . . . . . . . . . . . . . . . . . . . . . . . . Glossary-3
N
Name
CLI Command . . . . . . . . . . . . . . . . . . . . . . . . . . .18-8
Login with No User Name . . . . . . . . . . . . . . . . .18-18
Login with User Name . . . . . . . . . . . . . . . . . . . .18-19
SNMP, Set . . . . . . . . . . . . . . . . . . . . . . . . . . . .18-128
Narrowband . . . . . . . . . . . . . . . . . . . . . . . . . Glossary-10
NE . . . . . . . . . . . . . . . . . . . . . . . . . . . . . . . . . . Glossary-3
Near-End Loopbacks . . . . . . . . . . . . . . . . . . . . . . . .15-29
NEBS . . . . . . . . . . . . . . . . . . . . . . . . . . .2-11, 3-15, 4-16
Network
Element Objects . . . . . . . . . . . . . . . . . . . . . . . . . A-15
Loopup
DS1 . . . . . . . . . . . . . . . . . . . . . . . . . . . . . . .15-33
Remote RS232 TSI . . . . . . . . . . . . . . . . . . .15-38
Remote V35 TSI . . . . . . . . . . . . . . . . . . . . .15-42
Loopup, Send DS1 . . . . . . . . . . . . . . . . . . . . . . .18-70
Management . . . . . . . . . . . . . . . . . . . . . . . . . . . . C-6
Network Element . . . . . . . . . . . . . . . . . . . . . Glossary-10
NetworkAddress Object . . . . . . . . . . . . . . . . . . . . . . . C-5
NetworkValet EMS . . . . . . . . . . . . . . . . . . . . . . .1-8, 7-11
NIULoopup
DS1 . . . . . . . . . . . . . . . . . . . . . . . . . . . . . . 15-34
Loopup, Send DS1 . . . . . . . . . . . . . . . . . . . . . . 18-71
NMS Address, Set SNMP . . . . . . . . . . . . . . . . . . . 18-129
Notices . . . . . . . . . . . . . . . . . . . . . . . . . . . . . . . . . . . . . . iv
Notifications, EOC . . . . . . . . . . . . . . . . . . . . . . A-3, A-18
Numbering
CRV . . . . . . . . . . . . . . . . . . . . . . . . . . . . . . . . . . 10-6
Numbers and Ranges, Entering DS1 and DS0 . . . . . . 18-9
O
Object
Counter . . . . . . . . . . . . . . . . . . . . . . . . . . . . . . . . .C-5
DisplayString . . . . . . . . . . . . . . . . . . . . . . . . . . . .C-5
Gauge . . . . . . . . . . . . . . . . . . . . . . . . . . . . . . . . . .C-5
Integer . . . . . . . . . . . . . . . . . . . . . . . . . . . . . . . . . .C-5
IpAddress . . . . . . . . . . . . . . . . . . . . . . . . . . . . . . .C-5
NetworkAddress . . . . . . . . . . . . . . . . . . . . . . . . . .C-5
PhysAddress . . . . . . . . . . . . . . . . . . . . . . . . . . . . .C-5
TimeTicks . . . . . . . . . . . . . . . . . . . . . . . . . . . . . . .C-5
Types . . . . . . . . . . . . . . . . . . . . . . . . . . . . . . . . . . .C-5
Types, Standard SNMP . . . . . . . . . . . . . . . . . . . . .C-5
Object Type . . . . . . . . . . . . . . . . . . . . . . . . . . . . . . . . .C-5
Objects
Alarm Count List . . . . . . . . . . . . . . . . . . . . . . . . .A-5
Analog Line Termination . . . . . . . . . . . . . . . . . . .A-5
Class Support, Managed . . . . . . . . . . . . . . . . . . . .A-4
Crossconnection . . . . . . . . . . . . . . . . . . . . . . . . .A-10
DS0 Channel Termination . . . . . . . . . . . . . . . . . .A-6
DS1 Framed Path Termination . . . . . . . . . . . . . . .A-6
DS1 Line Termination . . . . . . . . . . . . . . . . . . . . .A-7
EBS Line Termination . . . . . . . . . . . . . . . . . . . . .A-7
Equipment . . . . . . . . . . . . . . . . . . . . . . . . . . . . . .A-11
IDLC
Call Processing Profile . . . . . . . . . . . . . . . .A-11
Data Link Profile . . . . . . . . . . . . . . . . . . . . .A-12
Data Link Termination . . . . . . . . . . . . . . . .A-13
Terminal . . . . . . . . . . . . . . . . . . . . . . . . . . . .A-14
ISDN Framed Path Termination . . . . . . . . . . . . . .A-8
ISDN Line Termination . . . . . . . . . . . . . . . . . . . .A-8
Memory . . . . . . . . . . . . . . . . . . . . . . . . . . . . . . . .A-14
Network Element . . . . . . . . . . . . . . . . . . . . . . . .A-15
Protection Group . . . . . . . . . . . . . . . . . . . . . . . . .A-15
Protection Group Unit . . . . . . . . . . . . . . . . . . . . .A-16
Off, Send DS1 . . . . . . . . . . . . . . . . . . . . . . . . . . . . . 18-80
Online Help . . . . . . . . . . . . . . . . . . . . . . . . . . . . . . . 18-10
Operation, Verify . . . . . . . . . . . . . . . . 6-40, 16-11, 16-17
Operations Interface . . . . . . . . . . . . . . . . . . . . . . . . . . 15-2
Ordering Information . . . . . . . . . . . . . . . 2-12, 3-16, 4-17
Orderwire . . . . . . . . . . . . . . . . . . . . . . . . . . . . Glossary-10

Index 1-12 August 2003 Access Navigator - Release 1.8
Index
Out of Service
Unused Circuits . . . . . . . . . . . . . . . . . . . . . . . . . 10-13
Overhead . . . . . . . . . . . . . . . . . . . . . . . . . . . . Glossary-10
Overview
Access Bank II . . . . . . . . . . . . . . . . . . . . . . . . . . .B-2
Access Navigator . . . . . . . . . . . . . . . . . . . . . . . . . 1-2
Access Navigator / DCS . . . . . . . . . . . . . . . . . . . . 2-2
Access Navigator / GR-303 + Data Host . . . . . . . 3-2
Access Navigator / GR-303 with P-Phone . . . . . . 4-2
Access Navigator Basic Provisioning . . . . . . . . . . 8-2
CLI Management . . . . . . . . . . . . . . . . . . . . . . . . 18-2
DCS Provisioning . . . . . . . . . . . . . . . . . . . . . . . . . 9-2
EOC Interface . . . . . . . . . . . . . . . . . . . . . . . . . . . .A-2
GR-303 Provisioning . . . . . . . . . . . . . . . . . . . . . 10-2
Help System . . . . . . . . . . . . . . . . . . . . . . . . . . . 18-10
Install SIMM on Controller Card . . . . . . . . . . . 16-28
Remote FDL Provisioning . . . . . . . . . . . . . . . . . 12-2
Remote IP DS0 Provisioning . . . . . . . . . . . . . . . 13-2
Replace Controller Card . . . . . . . . . . . . . . . . . . . 16-3
Replace Quad T1 Framer Card . . . . . . . . . . . . . 16-19
SNMP . . . . . . . . . . . . . . . . . . . . . . . . . . . . . . . . . .C-2
Update Software . . . . . . . . 17-2, 17-3, 17-11, 17-17
P
Parity . . . . . . . . . . . . . . . . . . . . . . . . . . . . . . . Glossary-10
Part 15, FCC . . . . . . . . . . . . . . . . . . . . . . 2-10, 3-14, 4-15
Part 68, FCC . . . . . . . . . . . . . . . . . . . . . . 2-10, 3-14, 4-15
Password
Delete User . . . . . . . . . . . . . . . . . . . . . . . . . . . . 18-17
Not Required . . . . . . . . . . . . . . . . . . . . . . . . . . . 18-19
Required . . . . . . . . . . . . . . . . . . . . . . . . . . . . . . 18-19
Set . . . . . . . . . . . . . . . . . . . . . . . . . . . . . . . . . . . . . 8-9
Set User . . . . . . . . . . . . . . . . . . . . . . . . 18-17, 18-133
Users . . . . . . . . . . . . . . . . . . . . . . . . . . . . . . . . . 18-14
Path . . . . . . . . . . . . . . . . . . . . . . . . . . . . . . . . . Glossary-10
Termination
Objects, ISDN . . . . . . . . . . . . . . . . . . . . . . . .A-8
Termination Objects, DS1 Framed . . . . . . . . . . . .A-6
Pattern
DS1 Line . . . . . . . . . . . . . . . . . . . . . . . . . . . . . . 15-44
DS1 Line with BER Test . . . . . . . . . . . . . . . . . 15-46
DS1 Payload . . . . . . . . . . . . . . . . . . . . . . . . . . . 15-45
DS1 Payload with BER Test, Send DS1 Payload .15-
49
Patterns and Error Tests . . . . . . . . . . . . . . . . . . . . . . 15-43
Payload . . . . . . . . . . . . . . . . . . . . . . . . . . . . . .Glossary-11
DS1, Send . . . . . . . . . . . . . . . . . . . . . . . . . . . . . 18-75
Loopback
DS1 . . . . . . . . . . . . . . . . . . . . . . . . . . . . . . 15-30
Loopup
DS1 . . . . . . . . . . . . . . . . . . . . . . . . . . . . . . 15-35
DS1, Send . . . . . . . . . . . . . . . . . . . . . . . . . 18-73
DS1, Set . . . . . . . . . . . . . . . . . . . . . . . . . 18-111
Remote SDSL . . . . . . . . . . . . . . . . . . . . . . 15-38
Remote SDSL, Send . . . . . . . . . . . . . . . . . 18-84
Remote T1 . . . . . . . . . . . . . . . . . . . . . . . . . 15-39
Remote T1 Drop . . . . . . . . . . . . . . .15-40, 15-41
Remote T1, Send . . . . . . . . . . . . . . . . . . . . 18-85
Remote T1Drop, Send . . . . . . . . . . . . . . . 18-88
Pattern . . . . . . . . . . . . . . . . . . . . . . . . . . . . . . . 15-45
Pattern Test, DS1, Send . . . . . . . . . . . . . . . . . . 18-77
Pattern with BER Test . . . . . . . . . . . . . . . . . . . 15-49
Payload Loopback . . . . . . . . . . . . . . . . . . . . . Glossary-11
Peak Call Count, Clear . . . . . . . . . . . . . . . . .15-28, 18-28
Performance
Clear . . . . . . . . . . . . . . . . . . . . . . . . . . . . . . . . . 15-18
Clear DS1 . . . . . . . . . . . . . . . . . . . . . . . . . . . . . 18-27
GR-303 Status . . . . . . . . . . . . . . . . . . . . . . . . . 15-22
History . . . . . . . . . . . . . . . . . . . . . . . . . . . . . . . 15-17
History, DS1 . . . . . . . . . . . . . . . . . . . . . . . . . . 18-164
Read Remote . . . . . . . . . . . . . . . . . . . . . . . . . . 18-52
Status . . . . . . . . . . . . . . . . . . . . . . . . . . . . . . . . 15-11
Status DS1 . . . . . . . . . . . . . . . . . . . . . . . . . . . 18-161
Permanent Call . . . . . . . . . . . . . . . . . . . . . . . Glossary-11
Permanent Call Count, Clear . . . . . . . . . . . . .15-28, 18-28
PhysAddress Object . . . . . . . . . . . . . . . . . . . . . . . . . . C-5
Physical . . . . . . . . . . . . . . . . . . . . . . . . . . . . . . . . . . . . 2-9
Specifications . . . . . . . . . . . . . . . . . . . . . . .3-13, 4-14
Physical Installation . . . . . . . . . . . . . . . . . . . . . . . . . . 5-1
Ping . . . . . . . . . . . . . . . . . . . . . . . . . . . . . . . . . . . . . 18-45
Plywood, Attach Access Navigator to . . . . . . . . . . . . 5-17
POP . . . . . . . . . . . . . . . . . . . . . . Glossary-3, Glossary-11
PortRS-232 CLI Management . . . . . . . . . . . . . . . . . 18-3
RS-232, Remote . . . . . . . . . . . . . . . . . . . . . . . . . 11-8
SDSL, Remote . . . . . . . . . . . . . . . . . . . . . . . . . . 11-8
T1 Drop, Remote . . . . . . . . . . . . . . . . . . . . . . . . 11-8
V.35, Remote . . . . . . . . . . . . . . . . . . . . . . . . . . . 11-8
POTS Cards, Special . . . . . . . . . . . . . . . . . . . . . . . . . 10-6
Power . . . . . . . . . . . . . . . . . . . . . . . . . . . . . . . . . . . . . . 2-9
Connections, DC . . . . . . . . . . . . . . . . . . . . . . . . 6-35
Connectors . . . . . . . . . . . . . . . . . . . . . . . . . . . . . 6-36
Specifications . . . . . . . . . . . . . . . . . . . . . . .3-13, 4-14
Status LED . . . . . . . . . . . . . . . . . . . . . . . . . . . . 14-16
Verify Operation . . . . . . . . . . . . . . . . . . . . . . . . 6-40
P-Phone . . . . . . . . . . . . . . . . . . . . . . . . . . . . . Glossary-10
Provisioning . . . . . . . . . . . . . . . . . . . . . . . .10-1, 10-4
Services . . . . . . . . . . . . . . . . . . . . . . . . . . . . . . . . 4-6
Set DS0 . . . . . . . . . . . . . . . . . . . . . . . . . . . . . 18-101

Access Navigator - Release 1.8 August 2003 Index - 13
Index
Precautions 5-4, 5-7, 5-11, 5-15, 6-5, 6-8, 6-17, 6-27, 6-
31, .6-35, 6-49, 6-55, 16-4, 16-6, 16-13, 16-20,
16-29, . . . . . . . . . . . . . . . . . .17-4, 17-12, 17-18
PRI Provisioning DS0s . . . . . . . . . . . . . . . . . . . . . . . .9-16
Primary
EOC . . . . . . . . . . . . . . . . . . . . . . . . . . . . . . . . . .10-18
TMC . . . . . . . . . . . . . . . . . . . . . . . . . . . . . . . . . .10-19
Printing the Help File . . . . . . . . . . . . . . . . . . . . . . . .18-13
PRM, Set Remote T1Drop . . . . . . . . . . . . . . . . . . .18-123
Procedures
Maintenance . . . . . . . . . . . . . . . . . . . . . . . . . . . . .16-1
Repair and Return . . . . . . . . . . . . . . . . . . . . . . . .16-2
Static-Sensitive Equipment Handling . . . . . . . . . .6-3
Product Returns . . . . . . . . . . . . . . . . . . . . . . . . . . . . . . . . x
Profile Objects
IDLC Call Processing . . . . . . . . . . . . . . . . . . . . A-11
IDLC Data Link . . . . . . . . . . . . . . . . . . . . . . . . . A-12
Program, Set Up Terminal . . . . . . . . . . . . . . . . . . . . . .7-5
Protection Group
Objects . . . . . . . . . . . . . . . . . . . . . . . . . . . . . . . . A-15
Unit Objects . . . . . . . . . . . . . . . . . . . . . . . . . . . . A-16
Protocol
DS1 FDL . . . . . . . . . . . . . . . . . . . . . . . . . . . . . .15-29
SNMP Hierarchy . . . . . . . . . . . . . . . . . . . . . . . . . C-7
Protocols . . . . . . . . . . . . . . . . . . . . . . . . . . 2-8, 3-12, 4-13
SNMP . . . . . . . . . . . . . . . . . . . . . . . . . . . . . . . . . C-7
Provision
Access Navigator . . . . . . . . . . . . . . . . . . . . . . . . . .8-1
Conventional TR-08 Voice Services . . . . . . . . . . .9-4
DCS Service . . . . . . . . . . . . . . . . . . . . . . . . . . . . . .9-1
Drop DS0s to Remote Adit 600 . . . . . . . . . . . . .12-13
Drop DS1 Circuits to Subscribers . . . . . . . . . . . .9-14
Drop DS1s to Remote Adit 600 . . . . . . . . . . . . .12-10
DS0 Crossconnects . . . . . . . . . . . . . . . . . . . . . .13-21
DS0 Crossconnects to Remote Adit 600 . . . . . .12-15
DS0 Drop . . . . . . . . . . . . . . . . . . . . . . . . . . . . . .10-30
DS0s . . . . . . . . . . . . . . . . . . . . . . . . . . . . . . . . . . .9-17
DS0s to Adit Router . . . . . . . . . . . . . . . . . . . . .13-18
DS0s to Remote Adit . . . . . . . . . . . . . . . . . . . . .13-19
DS1 Drop Circuits . . . . . . . . . . . . . . . . . . . . . . .10-21
DS1 Switch Interface Group . . . . . . . . . . . . . . .10-15
DS1s to Adit Router . . . . . . . . . . . . . . . . . . . . .13-12
DS1s to Remote Adit . . . . . . . . . . . . . . . . . . . . .13-15
Enhanced Voice and Data Services . . . . . . . . . . . .9-5
GR-303 Service . . . . . . . . . . . . . . . . . . . . . . . . . .10-1
Groom DS1 Circuits to Network . . . . . . . . . . . . .9-12
ISDN BRI 3DS0 Channels . . . . . . . . . . . . . . . . .9-16
ISDN BRI 4:1 TDM Service . . . . . . . . . . . . . . .10-25
ISDN BRI Service . . . . . . . . . . . . . . . . . . . .9-3, 10-1
ISDN PRI DS0 Channels . . . . . . . . . . . . . . . . . . .9-16
P-Phone Service . . . . . . . . . . . . . . . . . . . . . . . . . 10-1
Remote
Access Bank II . . . . . . . . . . . . . . . . . . . . . . . 11-1
Adit 600 . . . . . . . . . . . . . . . . . . . . . 12-17, 13-23
Adit 600 via FDL . . . . . . . . . . . . . . . . . . . . . 12-1
Adit 600 via IP DS0 . . . . . . . . . . . . . . . . . . . 13-1
Provision Request, Switch . . . . . . . . . . . . . . . . . . . . 18-93
Provisioning
Basic . . . . . . . . . . . . . . . . . . . . . . . . . . . . . . . . . . . 8-2
GR-303 Overview . . . . . . . . . . . . . . . . . . . . . . . . 10-2
GR-303 Quick Guide . . . . . . . . . . . . . . . . . . . . . 10-9
ISDN BRI Service . . . . . . . . . . . . . . . . . . . . . . . 10-4
Overview, DCS . . . . . . . . . . . . . . . . . . . . . . . . . . . 9-2
Overview, Remote FDL . . . . . . . . . . . . . . . . . . . 12-2
Overview, Remote IP DS0 . . . . . . . . . . . . . . . . . 13-2
P-Phone Service . . . . . . . . . . . . . . . . . . . . . . . . . 10-4
Quick Guide . . . . . . . . . . . . . . . . . . . . . . . . . . . . . 8-2
Quick Guide, Adit Router . . . . . . . . . . . . . . . . . . 13-5
Quick Guide, DCS . . . . . . . . . . . . . . . . . . . . . . . . 9-6
Quick Guide, Remote Adit 600 . . . . . . . . . . . . . 13-7
Quick Guide, Remote Adit 600 FDL . . . . . . . . . 12-4
Quick Guide, Remote IP DS0 . . . . . . . . . . . . . . . 13-4
Remote
Capabilities . . . . . . . . . . . . . . . . . . . . . . . . . .B-4
Requirements . . . . . . . . . . . . . . . . . . . . . . . . .B-3
Requirements, Access Bank II . . . . . . . . . . . .B-3
Requirements, Access Navigator . . . . . . . . . .B-3
Requirements, Adit 600 . . . . . . . . . . . . . . . . .B-3
TR-08 Service with DCS . . . . . . . . . . . . . . . . . . . 9-3
TR-08 Service with GR-303 Translation . . . . . . 10-5
Q
Quad T1 Framer Card, Replace . . . . . . . . . . . . . . . . 16-19
Quarter DS0 Channel Termination . . . . . . . . . . . . . .A-10
Quick Guide
Adit Router Provisioning . . . . . . . . . . . . . . . . . . 13-5
Basic Provisioning . . . . . . . . . . . . . . . . . . . . . . . . 8-2
DCS Provisioning . . . . . . . . . . . . . . . . . . . . . . . . . 9-6
GR-303 Provisioning . . . . . . . . . . . . . . . . . . . . . 10-9
Remote Adit 600 FDL Provisioning . . . . . . . . . . 12-4
Remote Adit 600 Provisioning . . . . . . . . . . . . . . 13-7
Remote IP DS0 Provisioning . . . . . . . . . . . . . . . 13-4
R
Rack Mount
Horizontal 19-Inch . . . . . . . . . . . . . . . . . . . . . . . . 5-4
Horizontal 23-Inch . . . . . . . . . . . . . . . . . . . . . . . . 5-7
Using Crossbars, Vertical . . . . . . . . . . . . . . . . . . 5-11
RAI . . . . . . . . . . . . . . . . . . . . . . . Glossary-3, Glossary-11
Ranges, Entering DS1 and DS0 Numbers . . . . . . . . . 18-9
RARP . . . . . . . . . . . . . . . . . . . . . . . . . . . . . . . . . . . . . .C-7

Index 1-14 August 2003 Access Navigator - Release 1.8
Index
Read Remote
Alarms . . . . . . . . . . . . . . . . . . . . . . . . . . . . . . . . 18-45
Connections . . . . . . . . . . . . . . . . . . . . . . . . . . . 18-48
Log . . . . . . . . . . . . . . . . . . . . . . . . . . . . . . . . . . 18-50
Loopback . . . . . . . . . . . . . . . . . . . . . . . 15-36, 18-51
Performance . . . . . . . . . . . . . . . . . . . . . . . . . . . 18-52
RS232 . . . . . . . . . . . . . . . . . . . . . . . . . . . . . . . . 18-51
T1 . . . . . . . . . . . . . . . . . . . . . . . . . . . . . . . . . . . 18-54
T1drop . . . . . . . . . . . . . . . . . . . . . . . . . . . . . . . . 18-55
V35 . . . . . . . . . . . . . . . . . . . . . . . . . . . . . . . . . . 18-56
Reference
EOC Interface . . . . . . . . . . . . . . . . . . . . . . . . . . . .A-1
FDL Interface . . . . . . . . . . . . . . . . . . . . . . . . . . . .B-1
SNMP Interface . . . . . . . . . . . . . . . . . . . . . . . . . .C-1
Remote
Access Bank II Maintenance . . . . . . . . . . . . . . 11-10
Access Bank II Provisioning . . . . . . . . . . . . . . . . 11-1
Adit 600
FDL Provisioning . . . . . . . . . . . . . . . . . . . . 12-1
FDL Provisioning Quick Guide . . . . . . . . . . 12-4
IP DS0 Provisioning . . . . . . . . . . . . . . . . . . 13-1
Provision . . . . . . . . . . . . . . . . . . . . . . . . . . 12-17
Provision Drop DS1s . . . . . . . . . . . 12-10, 13-15
Provisioning . . . . . . . . . . . . . . . . . . . . . . . . 13-23
Provisioning Quick Guide . . . . . . . . . . . . . . 13-7
Provisioning, Drop DS0s . . . . . . . . . . . . . . 13-19
Alarms, Read . . . . . . . . . . . . . . . . . . . . . . . . . . 18-45
Config, Set . . . . . . . . . . . . . . . . . . . . . . . . . . . 18-118
Connections
Read . . . . . . . . . . . . . . . . . . . . . . . . . . . . . . 18-48
Show . . . . . . . . . . . . . . . . . . . . . . . . . . . . 18-150
Device Mgmt, Set DS1 . . . . . . . . . . . . . . . . . . 18-112
Disconnect . . . . . . . . . . . . . . . . . . . . . . . . . . . . 18-34
FDL Provisioning Overview . . . . . . . . . . . . . . . . 12-2
ID, Set . . . . . . . . . . . . . . . . . . . . . . . . . . . . . . . 18-119
Interface
ABII . . . . . . . . . . . . . . . . . . . . . . . . . . . . . . . 11-8
Interface, Connect . . . . . . . . . . . . . . . . . . . . . . . 18-31
IP DS0 Provisioning Overview . . . . . . . . . . . . . . 13-2
IP DS0 Provisioning Quick Guide . . . . . . . . . . . 13-4
Log Clear . . . . . . . . . . . . . . . . . . . . . . . . . . . . . . 18-28
Read . . . . . . . . . . . . . . . . . . . . . . . . . . . . . . 18-50
Logon . . . . . . . . . . . . . . . . . . . . . . . . . . . . . . . . 18-44
Loopback, Read . . . . . . . . . . . . . . . . . . 15-36, 18-51
Loopdown, Send . . . . . . . . . . . . . . . . . . 15-36, 18-80
Management Interface, ABII . . . . . . . . . . . . . . . 11-3
Performance, Read . . . . . . . . . . . . . . . . . . . . . . 18-52
PortSDSL . . . . . . . . . . . . . . . . . . . . . . . . . . . . . . 11-8
T1 Drop . . . . . . . . . . . . . . . . . . . . . . . . . . . . 11-8
V.35 . . . . . . . . . . . . . . . . . . . . . . . . . . . . . . . 11-8
Provisioning
Capabilities . . . . . . . . . . . . . . . . . . . . . . . . . . B-4
Requirements . . . . . . . . . . . . . . . . . . . . . . . . B-3
Requirements, Access Bank II . . . . . . . . . . . B-3
Requirements, Access Navigator . . . . . . . . . B-3
Requirements, Adit 600 . . . . . . . . . . . . . . . . B-3
Reset . . . . . . . . . . . . . . . . . . . . . . . . . . . . . . . . . 18-58
RS-232
Port . . . . . . . . . . . . . . . . . . . . . . . . . . . . . . . 11-8
RS232
Baud, Set . . . . . . . . . . . . . . . . . . . . . . . . . 18-119
Data, Set . . . . . . . . . . . . . . . . . . . . . . . . . 18-120
Line Loopup . . . . . . . . . . . . . . . . . . . . . . . 15-37
Line Loopup, Send . . . . . . . . . . . . . . . . . . 18-81
Read . . . . . . . . . . . . . . . . . . . . . . . . . . . . . 18-51
Stop, Set . . . . . . . . . . . . . . . . . . . . . . . . . 18-120
TSI Equipment Loopup . . . . . . . . . . . . . . 15-37
TSI Loopup, Send . . . . . . . . . . . . . . . . . . . 18-82
TSI Network Loopup . . . . . . . . . . . . . . . . 15-38
SDSL
Payload Loopup, Send . . . . . . . . . . . . . . . 15-38
SDSL Payload Loopup, Send . . . . . . . . . . . . . . 18-84
Session (Ctrl+C), Exit . . . . . . . . . . . . . . . . . . . 18-34
Show . . . . . . . . . . . . . . . . . . . . . . . . . . . . . . . . 18-149
Status . . . . . . . . . . . . . . . . . . . . . . . . . .15-21, 18-171
T1 Payload Loopup, Send . . . . . . . . . . . . . . . 18-85
Read . . . . . . . . . . . . . . . . . . . . . . . . . . . . . 18-54
TSI Loopup . . . . . . . . . . . . . . . . . . . . . . . . 15-39
TSI Loopup, Send . . . . . . . . . . . . . . . . . . . 18-86
T1 Drop
Line Loopup . . . . . . . . . . . . . . . . . . . . . . . 15-40
Payload Loopup . . . . . . . . . . . . . . .15-40, 15-41
T1Drop
Framing, Set . . . . . . . . . . . . . . . . . . . . . . 18-121
LBO, Set . . . . . . . . . . . . . . . . . . . . . . . . . 18-122
Line Loopup, Send . . . . . . . . . . . . . . . . . . 18-87
Linecode, Set . . . . . . . . . . . . . . . . . . . . . 18-122
Payload Loopup, Send . . . . . . . . . . . . . . . 18-88
PRM, Set . . . . . . . . . . . . . . . . . . . . . . . . . 18-123
Read . . . . . . . . . . . . . . . . . . . . . . . . . . . . . 18-55
TSI Loopup, Send . . . . . . . . . . . . . . . . . . . 18-89
V35ClockInv, Set . . . . . . . . . . . . . . . . . . . . . 18-123
CTS, Set . . . . . . . . . . . . . . . . . . . . . . . . . 18-124
Data, Set . . . . . . . . . . . . . . . . . . . . . . . . . 18-124
DSU, Set . . . . . . . . . . . . . . . . . . . . . . . . . 18-125
Line Loopup . . . . . . . . . . . . . . . . . . . . . . . 15-41
Line Loopup, Send . . . . . . . . . . . . . . . . . . 18-90
Read . . . . . . . . . . . . . . . . . . . . . . . . . . . . . 18-56

Access Navigator - Release 1.8 August 2003 Index - 15
Index
RxClock, Set . . . . . . . . . . . . . . . . . . . . . . .18-125
Speed, Set . . . . . . . . . . . . . . . . . . . . . . . . .18-125
TSI Equipment Loopup . . . . . . . . . . . . . . .15-42
TSI Loopup, Send . . . . . . . . . . . . . . . . . . . .18-92
TSI Network Loopup . . . . . . . . . . . . . . . . .15-42
Remote Interface . . . . . . . . . . . . . . . . . . . . . . Glossary-11
Remove Front Cover . . . . . . . . . . . . . . . . . . . . .6-51, 6-56
Repair and Return Procedure . . . . . . . . . . . . . . . . . . .16-2
Replace
Controller Card, Protected . . . . . . . . . . . . . . . . . .16-6
Controller Card, Unprotected . . . . . . . . . . . . . .16-13
Controller, Standby . . . . . . . . . . . . . . . . . . . . . . .16-9
Front Cover . . . . . . . . . . . . . . . . . . . . . . . .6-54, 6-61
Quad T1 Card . . . . . . . . . . . . . . . . . . . . . . . . . .16-23
Quad T1 Framer Card . . . . . . . . . . . . . . . . . . . .16-19
Replacement Procedure, Determine Which to Use . . .16-5
Reporting, Alarm . . . . . . . . . . . . . . . . . . . . . . . . . . . .15-3
Reports
SNMP Trap . . . . . . . . . . . . . . . . . . . . . . . . . . . . . C-9
Request, Send Switch Provision . . . . . . . . . . . . . . . .18-93
Required, Tools and Materials . . . . . .16-4, 16-20, 16-29
Requirements
Access Bank II Remote Provisioning . . . . . . . . . B-3
Access Navigator Remote Provisioning . . . . . . . B-3
Adit 600 Remote Provisioning . . . . . . . . . . . . . . B-3
Bellcore . . . . . . . . . . . . . . . . . . . . . . 2-11, 3-15, 4-16
CLI . . . . . . . . . . . . . . . . . . . . . . . . . . . . . . . . . . . .18-3
Compliance and Safety . . . . . . . . . . . . 5-2, 6-2, 16-2
CSA . . . . . . . . . . . . . . . . . . . . . . . . . 2-12, 3-16, 4-17
FCC . . . . . . . . . . . . . . . . . . . . . . . . . 2-10, 3-14, 4-15
Login . . . . . . . . . . . . . . . . . . . . . . . . . . . . . . . . .18-19
Management . . . . . . . . . . . . . . . . . . . . . . . . . . . . .7-2
Remote Provisioning . . . . . . . . . . . . . . . . . . . . . . B-3
RS-232 Management . . . . . . . . . . . . . . . . . . . . . . .7-4
SNMP . . . . . . . . . . . . . . . . . . . . . . . . . . . . . . . . . C-8
Telcordia . . . . . . . . . . . . . . . . . . . . . 2-11, 3-15, 4-16
Telnet Management . . . . . . . . . . . . . . . . . . . . . . . .7-8
TFTP . . . . . . . . . . . . . . . . . . . . . . . . . . . . . . . . . .17-3
UL . . . . . . . . . . . . . . . . . . . . . . . . . .2-11, 3-15, 4-16
Xmodem . . . . . . . . . . . . . . . . . . . . . . . .17-11, 17-17
Reset
All . . . . . . . . . . . . . . . . . . . . . . . . . . . . . . . . . . .18-57
DS1 Framer . . . . . . . . . . . . . . . . . . . . . . . . . . . .18-57
Remote . . . . . . . . . . . . . . . . . . . . . . . . . . . . . . . .18-58
Standby . . . . . . . . . . . . . . . . . . . . . . . . . . . . . . .18-58
Restore
Clock Sources . . . . . . . . . . . . . . . . . . . . . . . . . .16-27
Defaults . . . . . . . . . . . . . . . . . . . . . . . . . . . . . . .18-59
Return Procedure . . . . . . . . . . . . . . . . . . . . . . . . . . . .16-2
RFC 1213 . . . . . . . . . . . . . . . . . . . . . . . . . . . . . . . . . . C-2
RFC 1406 . . . . . . . . . . . . . . . . . . . . . . . . . . . . . . . . . . C-2
Router
Provision Groom DS0s to Adit 600 . . . . . . . . . 13-18
Provision Groom DS1s to Adit 600 . . . . . . . . . 13-12
Provisioning Quick Guide . . . . . . . . . . . . . . . . . 13-5
RS-232 . . . . . . . . . . . . . . . . . . . . . . . . . . . . . . Glossary-11
Cable . . . . . . . . . . . . . . . . . . . . . . . . . . . . . . . . . . . 7-5
CLI . . . . . . . . . . . . . . . . . . . . . . . . . . . . . . . . . . . 18-3
Direct Connection . . . . . . . . . . . . . . . . . . . . . . . . 18-3
Interface Capabilities (ABII) . . . . . . . . . . . . . . . .B-5
Management . . . . . . . . . . . . . . . . . . . . . . . . . . . . . 7-4
Management Connection . . . . . . . . . . . . . . . . . . 6-17
Management Requirements . . . . . . . . . . . . . . . . . 7-4
Management Session, Exit . . . . . . . . . . . . . . . . . . 7-7
Management Session, Start . . . . . . . . . . . . . . . . . . 7-6
Modem Connection . . . . . . . . . . . . . . . . . . . . . . . 18-4
Remote Port . . . . . . . . . . . . . . . . . . . . . . . . . . . . 11-8
RS232
Baud, Set Remote . . . . . . . . . . . . . . . . . . . . . . 18-119
Data, Set Remote . . . . . . . . . . . . . . . . . . . . . . 18-120
Line Loopup, Remote . . . . . . . . . . . . . . . . . . . . 15-37
Line Loopup, Send Remote . . . . . . . . . . . . . . . 18-81
Read Remote . . . . . . . . . . . . . . . . . . . . . . . . . . . 18-51
Stop, Set Remote . . . . . . . . . . . . . . . . . . . . . . . 18-120
TSI Equipment Loopup, Remote . . . . . . . . . . . 15-37
TSI Loopup, Send Remote . . . . . . . . . . . . . . . . 18-82
TSI Network Loopup, Remote . . . . . . . . . . . . . 15-38
RxClock, Set Remote V35 . . . . . . . . . . . . . . . . . . . 18-125
S
S4 . . . . . . . . . . . . . . . . . . . . . . . . Glossary-3, Glossary-11
Safety Requirements . . . . . . . . . . . . . . . . . 5-2, 6-2, 16-2
Screen, Set . . . . . . . . . . . . . . . . . . . . . . . . . . . . . . . 18-126
Scripts, Using with CLI Commands . . . . . . . . . . . . . 18-5
SDSL . . . . . . . . . . . . . . . . . . . . . . . . . . . . . . . . Glossary-3
Interface Capabilities (ABII) . . . . . . . . . . . . . . . .B-5
Payload Loopup, Remote . . . . . . . . . . . . . . . . . 15-38
Payload Loopup, Send Remote . . . . . . . . . . . . . 18-84
Remote Port . . . . . . . . . . . . . . . . . . . . . . . . . . . . 11-8
Secondary
EOC . . . . . . . . . . . . . . . . . . . . . . . . . . . . . . . . . 10-18
TMC . . . . . . . . . . . . . . . . . . . . . . . . . . . . . . . . . 10-19
Security
Set User and Password . . . . . . . . . . . . . . . . . . . . . 8-9
Send
DS1(Pattern) Off . . . . . . . . . . . . . . . . . . . . . . . . 15-43
CSU Loopup . . . . . . . . . . . . . . . . . . . . . . . 18-62
Line . . . . . . . . . . . . . . . . . . . . . . . . . . . . . . 18-65
Line Test . . . . . . . . . . . . . . . . . . . . . . . . . . 18-67
Line Loopup . . . . . . . . . . . . . . . . . . . . . . . 18-63
Line Pattern . . . . . . . . . . . . . . . . . . . . . . . . 15-44

Index 1-16 August 2003 Access Navigator - Release 1.8
Index
Line Pattern with BER Test . . . . . . . . . . . . 15-46
Network Loopup . . . . . . . . . . . . . . . . . . . . 18-70
NIU Loopup . . . . . . . . . . . . . . . . . . . . . . . . 18-71
Off . . . . . . . . . . . . . . . . . . . . . . . . . . . . . . . 18-80
Payload . . . . . . . . . . . . . . . . . . . . . . . . . . . 18-75
Payload Test . . . . . . . . . . . . . . . . . . . . . . . 18-77
Payload Loopup . . . . . . . . . . . . . . . . . . . . . 18-73
Payload Pattern . . . . . . . . . . . . . . . . . . . . . 15-45
Payload Pattern with BER Test . . . . . . . . . 15-49
Remote
Loopdown . . . . . . . . . . . . . . . . . . . 15-36, 18-80
RS232
Line Loopup 15-37, 18-81
TSI Equipment Loopup 15-37
TSI Loopup 18-82
TSI Network Loopup 15-38
SDSL Payload Loopup . . . . . . . . . 15-38, 18-84
T1 Payload Loopup 15-39, 18-85
TSI Loopup 15-39, 18-86
T1 Drop
Line Loopup 15-40
Payload Loopup 15-40, 15-41
T1Drop
Line Loopup 18-87
Payload Loopup 18-88
TSI Loopup 18-89
V35Line Loopup 15-41, 18-90
TSI Equipment Loopup 15-42
TSI Loopup 18-92
TSI Network Loopup 15-42
Switch Provision Request . . . . . . . . . . . . . . . . . 18-93
Sensitive Help, Context . . . . . . . . . . . . . . . . . . . . . . 18-11
Service
Enhanced Voice and Data Provisioning . . . . . . . . 9-5
ISDN BRI . . . . . . . . . . . . . . . . . . . . . . . . . . . . . . 10-4
ISDN BRI Provisioning . . . . . . . . . . . . . . . . . . . . 9-3
Manager, Access Navigator / DCS . . . . . . . . . . . . 2-2
Order Codes (SOC) . . . . . . . . . . . . . 2-11, 3-15, 4-16
P-Phone . . . . . . . . . . . . . . . . . . . . . . . . . . . . . . . . 10-4
Set DS0 . . . . . . . . . . . . . . . . . . . . . . . . . . . . . . 18-102
Set DS1 . . . . . . . . . . . . . . . . . . . . . . . . . . . . . . 18-113
Status, Verify . . . . . . . . . . . . . . . . . . . . . . . . . . 10-11
TR-08 Conventional Voice Provisioning . . . . . . . 9-4
TR-08 Provisioning with DCS . . . . . . . . . . . . . . . 9-3
TR-08 with GR-303 Translation . . . . . . . . . . . . . 10-5
Turn Up . . . . . . . . . . . . . . . . . . . . . . . . . . 9-19, 10-34
Unused Circuits . . . . . . . . . . . . . . . . . . . . 9-10, 10-13
Verify Status . . . . . . . . . . . . . . . . . . . . . . . . . . . . . 9-8
Services . . . . . . . . . . . . . . . . . . . . . . . . . . . . . . . . . . . . 2-4
DCS . . . . . . . . . . . . . . . . . . . . . . . . . . . . . . . .3-6, 4-7
GR-303 . . . . . . . . . . . . . . . . . . . . . . . . . . . . . .3-4, 4-4
P-Phone . . . . . . . . . . . . . . . . . . . . . . . . . . . . . . . . 4-6
Session
Autoexit, CLI Timeout . . . . . . . . . . . . . . . . . . . 18-20
Exit . . . . . . . . . . . . . . . . . . . . . . . . . . . . . . .6-48, 6-65
Exit Remote (Ctrl+C) . . . . . . . . . . . . . . . . . . . . 18-34
Exit RS-232 Management . . . . . . . . . . . . . . . . . . 7-7
Start RS-232 Management . . . . . . . . . . . . . . . . . . 7-6
Start Telnet Management . . . . . . . . . . . . . . . . . . . 7-9
Set . . . . . . . . . . . . . . . . . . . . . . . . . . . . . . . . . . . . . 18-130
Alarms . . . . . . . . . . . . . . . . . . . . . . . . . . . . . . . 18-94
Autoexit . . . . . . . . . . . . . . . . . . . . . . . . . . . . . . 18-94
CLLI Code . . . . . . . . . . . . . . . . . . . . . . . . . . . . . . 8-5
Clock . . . . . . . . . . . . . . . . . . . . . . . . . . . . . . . . 18-95
CRV
Idle . . . . . . . . . . . . . . . . . . . . . . . . . . . . . . 18-96
CRV Idle . . . . . . . . . . . . . . . . . . . . . . . . . . . . . 15-28
Date . . . . . . . . . . . . . . . . . . . . . . . . .6-63, 8-6, 18-96
DS0CRV . . . . . . . . . . . . . . . . . . . . . . . . . . . . . 18-96
ISDN BRI CRV . . . . . . . . . . . . . . . . . . . 18-100
P-Phone . . . . . . . . . . . . . . . . . . . . . . . . . . 18-101
Service . . . . . . . . . . . . . . . . . . . . . . . . . . 18-102
Signal . . . . . . . . . . . . . . . . . . . . . . . . . . . 18-103
Type . . . . . . . . . . . . . . . . . . . . . . . . . . . . 18-104
DS1Clock . . . . . . . . . . . . . . . . . . . . . . . . . . . . 18-105
FDL . . . . . . . . . . . . . . . . . . . . . . . . . . . . . 18-105
Framing . . . . . . . . . . . . . . . . . . . . . . . . . . 18-107
ID . . . . . . . . . . . . . . . . . . . . . . . . . . . . . . 18-108
LBO . . . . . . . . . . . . . . . . . . . . . . . . . . . . 18-108
Line Loopup . . . . . . . . . . . . . . . . . . . . . . 18-108
Linecode . . . . . . . . . . . . . . . . . . . . . . . . . 18-109
Loopdetect . . . . . . . . . . . . . . . . . . . . . . . 18-110
Payload Loopup . . . . . . . . . . . . . . . . . . . 18-111
Remote Device Mgmt . . . . . . . . . . . . . . . 18-112
Service . . . . . . . . . . . . . . . . . . . . . . . . . . 18-113
TermID . . . . . . . . . . . . . . . . . . . . . . . . . . 18-113
Threshold . . . . . . . . . . . . . . . . . . . . . . . . 18-114
Type . . . . . . . . . . . . . . . . . . . . . . . . . . . . 18-115
EOC . . . . . . . . . . . . . . . . . . . . . . . . . . . . . . . . 18-115
Ethernet IP Address . . . . . . . . . . . . . . . . . . . . 18-116
Ethernet Properties . . . . . . . . . . . . . . . . . . . . . . . . 8-7
Gateway Address . . . . . . . . . . . . . . . . . . . . . . . . 6-65
ID . . . . . . . . . . . . . . . . . . . . . . . . . . . . . . . . . . 18-117
IP Address and Subnet Mask . . . . . . . . . . . . . . . 6-64
IP Gateway Address . . . . . . . . . . . . . . . . . . . . 18-117

Access Navigator - Release 1.8 August 2003 Index - 17
Index
Remote
Config . . . . . . . . . . . . . . . . . . . . . . . . . . . .18-118
ID . . . . . . . . . . . . . . . . . . . . . . . . . . . . . . .18-119
RS232
Baud 18-119
Data 18-120
Stop 18-120
T1Drop
Framing 18-121
LBO 18-122
Linecode 18-122
PRM 18-123
V35ClockInv 18-123
CTS 18-124
Data 18-124
DSU 18-125
RxClock 18-125
Speed 18-125
Screen . . . . . . . . . . . . . . . . . . . . . . . . . . . . . . .18-126
SNMP
Contact . . . . . . . . . . . . . . . . . . . . . . . . . . .18-127
GetCom . . . . . . . . . . . . . . . . . . . . . . . . . . .18-127
Location . . . . . . . . . . . . . . . . . . . . . . . . . .18-128
Name . . . . . . . . . . . . . . . . . . . . . . . . . . . . .18-128
NMS Address . . . . . . . . . . . . . . . . . . . . . .18-129
SetCom . . . . . . . . . . . . . . . . . . . . . . . . . . .18-129
TrapCom . . . . . . . . . . . . . . . . . . . . . . . . . .18-130
SNMP Properties . . . . . . . . . . . . . . . . . . . . . . . . .8-11
Switch Type . . . . . . . . . . . . . . . . . . . . . . . . . . .18-130
System Clock Source . . . . . . . . . . . . . . . .9-11, 10-14
System ID . . . . . . . . . . . . . . . . . . . . . . . . . . . . . . .8-5
System ID or CLLI code . . . . . . . . . . . . . . . . . . .6-64
System Switch Type . . . . . . . . . . . . . . . . . . . . .10-14
Time . . . . . . . . . . . . . . . . . . . . . . . . 6-63, 8-6, 18-131
TMC . . . . . . . . . . . . . . . . . . . . . . . . . . . . . . . . .18-131
Unused Circuits Out of Service . . . . . . . .9-10, 10-13
UserAccess Level . . . . . . . . . . . . . . . . . . . . . . . .18-16
Level . . . . . . . . . . . . . . . . . . . . . . . . . . . . .18-132
Password . . . . . . . . . . . . . . . . . . . .18-17, 18-133
User and Password Security . . . . . . . . . . . . . . . . .8-9
SetCom, Set SNMP . . . . . . . . . . . . . . . . . . . . . . . . .18-129
Settings
Access Bank I/TR-08 . . . . . . . . . . . . . . . . . . . . . .10-8
Framing and FDL . . . . . . . . . . . . . . . . . . . . . . . .10-8
Port . . . . . . . . . . . . . . . . . . . . . . . . . . . . . . . . . . . .18-3
Special TR-08 . . . . . . . . . . . . . . . . . . . . . . . . . . .10-8
TR-08, Special . . . . . . . . . . . . . . . . . . . . . . . . . . . .9-5
Setup
Terminal Program . . . . . . . . . . . . . . . . . . . . . . . . .7-5
SF . . . . . . . . . . . . . . . . . . . . . . . . . . . . . . . . . . . Glossary-3
Shortcuts
CLI Conventions . . . . . . . . . . . . . . . . . . . . . . . . . 18-6
Command Tabbing . . . . . . . . . . . . . . . . . . . . . . . 18-9
Keyboard . . . . . . . . . . . . . . . . . . . . . . . . . . . . . . . 18-9
Show
Autoexit . . . . . . . . . . . . . . . . . . . . . . . . . . . . . 18-134
Clock . . . . . . . . . . . . . . . . . . . . . . . . . . . . . . . . 18-134
Connect . . . . . . . . . . . . . . . . . . . . . . . . . . . . . . 18-134
CRV . . . . . . . . . . . . . . . . . . . . . . . . . . . . . . . . 18-136
Date . . . . . . . . . . . . . . . . . . . . . . . . . . . . . . . . . 18-138
DS0 . . . . . . . . . . . . . . . . . . . . . . . . . . . . . . . . . 18-138
DS1 . . . . . . . . . . . . . . . . . . . . . . . . . . . . . . . . . 18-139
DS1 All . . . . . . . . . . . . . . . . . . . . . . . . . . . . . . 18-142
EOC . . . . . . . . . . . . . . . . . . . . . . . . . . . . . . . . 18-144
Ethernet . . . . . . . . . . . . . . . . . . . . . . . . . . . . . . 18-144
ID . . . . . . . . . . . . . . . . . . . . . . . . . . . . . . . . . . 18-145
Interface . . . . . . . . . . . . . . . . . . . . . . . . . . . . . 18-145
IP . . . . . . . . . . . . . . . . . . . . . . . . . . . . . . . . . . . 18-147
ISDN CRV . . . . . . . . . . . . . . . . . . . . . . . . . . . 18-147
Remote . . . . . . . . . . . . . . . . . . . . . . . . . . . . . . 18-149
Remote Connections . . . . . . . . . . . . . . . . . . . . 18-150
SNMP . . . . . . . . . . . . . . . . . . . . . . . . . . . . . . . 18-152
Switch . . . . . . . . . . . . . . . . . . . . . . . . . . . . . . . 18-153
Time . . . . . . . . . . . . . . . . . . . . . . . . . . . . . . . . 18-153
TMC . . . . . . . . . . . . . . . . . . . . . . . . . . . . . . . . 18-153
Users . . . . . . . . . . . . . . . . . . . . . . . . . . 18-15, 18-154
Signal, Set DS0 . . . . . . . . . . . . . . . . . . . . . . . . . . . 18-103
Signaling . . . . . . . . . . . . . . . . . . . . . . . . . . . . . . . . . . . 2-8
Translation . . . . . . . . . . . . . . . . . . . . . . . . . . . . . 10-6
SIMM, Install on Controller Card . . . . . . . . 16-28, 16-33
Simple Network Management Protocol . . . . . Glossary-11
Single Party Ringing . . . . . . . . . . . . . . . . . . . . . . . . . 10-6
SLC-96 . . . . . . . . . . . . . . . . . . . . Glossary-3, Glossary-11
SLC-96 Framing . . . . . . . . . . . . . . . . . . . . . . Glossary-11
SNMP . . . . . . . . . . . . . . . . . . . . . . . . . . . . 1-7, Glossary-3
Agent . . . . . . . . . . . . . . . . . . . . . . . . . . . . . . . . . . .C-2
Alarm Clearing . . . . . . . . . . . . . . . . . . . . . . . . . 14-14
Contact, Set . . . . . . . . . . . . . . . . . . . . . . . . . . . 18-127
Ethernet TCP/IP . . . . . . . . . . . . . . . . . . . . . . . . . .C-2
GetCom, Set . . . . . . . . . . . . . . . . . . . . . . . . . . 18-127
Interface Reference . . . . . . . . . . . . . . . . . . . . . . . .C-1
Location, Set . . . . . . . . . . . . . . . . . . . . . . . . . . 18-128
Messages . . . . . . . . . . . . . . . . . . . . . . . . . . . . . . . .C-6
Messages, Standard . . . . . . . . . . . . . . . . . . . . . . . .C-6
Name, Set . . . . . . . . . . . . . . . . . . . . . . . . . . . . 18-128
NMS Address, Set . . . . . . . . . . . . . . . . . . . . . . 18-129
Object Types . . . . . . . . . . . . . . . . . . . . . . . . . . . . .C-5
Object Types, Standard . . . . . . . . . . . . . . . . . . . . .C-5
Overview . . . . . . . . . . . . . . . . . . . . . . . . . . . . . . . .C-2
Properties, Set . . . . . . . . . . . . . . . . . . . . . . . . . . . 8-11

Index 1-18 August 2003 Access Navigator - Release 1.8
Index
Protocols . . . . . . . . . . . . . . . . . . . . . . . . . . . . . . . .C-7
Requirements . . . . . . . . . . . . . . . . . . . . . . . . . . . .C-8
SetCom, Set . . . . . . . . . . . . . . . . . . . . . . . . . . 18-129
Show . . . . . . . . . . . . . . . . . . . . . . . . . . . . . . . . 18-152
Trap Reports . . . . . . . . . . . . . . . . . . . . . . . . . . . . .C-9
TrapCom, Set . . . . . . . . . . . . . . . . . . . . . . . . . 18-130
SOC, Service Order Codes . . . . . . . . . . . 2-11, 3-15, 4-16
Software
Download . . . . . . . . . . . . . . . . . . 17-8, 17-14, 17-20
Update Controller Card . . . . . . . . . . . . . . . . . . . . 17-1
Update Controller Card via TFTP . . . . . . . . . . . 17-3
Update Controller Card via Xmodem . . 17-11, 17-17
Software License Agreement . . . . . . . . . . . . . . . . . . . . . vi
Source
BITS Connection . . . . . . . . . . . . . . . . . . . . . . . . 6-25
External Timing . . . . . . . . . . . . . . . . . . . . . . . . . 6-25
Set System Clock . . . . . . . . . . . . . . . . . . . . . . . . 9-11
System Clock . . . . . . . . . . . . . . . . . . . . . . . . . . 10-14
Special POTS Cards . . . . . . . . . . . . . . . . . . . . . . . . . . 10-6
Specifications
Access Navigator / DCS . . . . . . . . . . . . . . . . . . . . 2-7
Access Navigator / GR-303 + Data Host . . . . . . 3-11
Access Navigator / GR-303 with P-Phone . . . . . 4-12
Speed, Set Remote V35 . . . . . . . . . . . . . . . . . . . . . 18-125
SPR . . . . . . . . . . . . . . . . . . . . . . . . . . . . . . . . . . . . . . . 10-6
Standard
RFC 1213 . . . . . . . . . . . . . . . . . . . . . . . . . . . . . . .C-2
RFC 1406 . . . . . . . . . . . . . . . . . . . . . . . . . . . . . . .C-2
SNMP Messages . . . . . . . . . . . . . . . . . . . . . . . . . .C-6
SNMP Object Types . . . . . . . . . . . . . . . . . . . . . . .C-5
Standards . . . . . . . . . . . . . . . . . . . . . . . . . . . . . . . . . . 4-14
Standby Controller, Replace . . . . . . . . . . . . . . . . . . . 16-9
Standby, Reset . . . . . . . . . . . . . . . . . . . . . . . . . . . . . 18-58
StartManagement Session . . . . . . . . . . . . . . . . . . . . . . 7-1
RS-232 Management Session . . . . . . . . . . . . . . . . 7-6
Telnet Management Session . . . . . . . . . . . . . . . . . 7-9
Telnet Program and Connect to Access Navigator 7-9
Startup Message . . . . . . . . . . . . . . . . . . . . . . . . . . . . 18-18
Static-Sensitive Equipment Handling Procedures . . . . 6-3
Status
Alarm . . . . . . . . . . . . . . . . . . . . . . . . . . . . . . . . . 15-3
Clock . . . . . . . . . . . . . . . . . . . . . . . . . . 15-11, 18-155
CRV . . . . . . . . . . . . . . . . . . . . . . . . . . 15-22, 18-156
DS0 . . . . . . . . . . . . . . . . . . . . . . . . . . . 15-12, 18-157
DS1 . . . . . . . . . . . . . . . . . . . . . . . . . . . 15-13, 18-158
All . . . . . . . . . . . . . . . . . . . . . . . . 15-14, 18-160
Performance . . . . . . . . . . . . . . . . . . . . . . . . 15-16
Performance History . . . . . . . . . . . . . . . . . 15-17
DS1 Performance . . . . . . . . . . . . . . . . . . . . . . 18-161
DS1 Performance History . . . . . . . . . . . . . . . . 18-164
EOC . . . . . . . . . . . . . . . . . . . . . . . . . . .15-25, 18-166
Equipment . . . . . . . . . . . . . . . . . . . . . .15-19, 18-167
GR-303 . . . . . . . . . . . . . . . . . . . . . . . . . . . . . . . 15-22
Indicators . . . . . . . . . . . . . . . . . . . . . . . . . . . . . . 15-8
Indicators, Clear Alarms . . . . . . . . . . . . . . . . . 14-15
IP . . . . . . . . . . . . . . . . . . . . . . . . . . . . .15-20, 18-169
ISDN CRV . . . . . . . . . . . . . . . . . . . . . .15-23, 18-170
LEDActive/Standby Controller . . . . . . . . . . . . 14-17
Alarm Cutoff (ACO) . . . . . . . . . . . . . . . . . 14-19
Critical Alarm . . . . . . . . . . . . . . . . . . . . . . 14-18
DS1 . . . . . . . . . . . . . . . . . . . . . . . . . . . . . . 14-20
Ethernet Link . . . . . . . . . . . . . . . . . . . . . . 14-21
Major Alarm . . . . . . . . . . . . . . . . . . . . . . . 14-18
Minor Alarm . . . . . . . . . . . . . . . . . . . . . . . 14-19
Power . . . . . . . . . . . . . . . . . . . . . . . . . . . . 14-16
Remote . . . . . . . . . . . . . . . . . . . . . . . . .15-21, 18-171
TMC . . . . . . . . . . . . . . . . . . . . . . . . . . .15-25, 18-172
TMC History . . . . . . . . . . . . . . . . . . . .15-27, 18-174
Verify Equipment . 16-5, 16-21, 16-30, 17-6, 17-13,
17-19
Verify Service . . . . . . . . . . . . . . . . . . . . . . . . . . . 9-8
Stop, Set Remote RS232 . . . . . . . . . . . . . . . . . . . . 18-120
Stratum . . . . . . . . . . . . . . . . . . . . . . . . . . . . . Glossary-12
Structure, MIB . . . . . . . . . . . . . . . . . . . . . . . . . . . . . . . C-4
Superframe . . . . . . . . . . . . . . . . . . . . . . . . . . Glossary-12
Support
Managed Object Class . . . . . . . . . . . . . . . . . . . . . A-4
Technical . . . . . . . . . . . . . . . . . . . . . . . . . . . . . 15-54
Switch
Controller . . . . . . . . . . . . . . . . . . . . . . . . . . . . 18-175
Provision Request, Send . . . . . . . . . . . . . . . . . 18-93
Settings, Access Bank I/TR-08 . . . . . . . . . . . . . 10-8
Show . . . . . . . . . . . . . . . . . . . . . . . . . . . . . . . . 18-153
Type . . . . . . . . . . . . . . . . . . . . . . . . . . . . . . . . . 10-14
Type, Set . . . . . . . . . . . . . . . . . . . . . . . . . . . . 18-130
Symmetrical Digital Subscriber Line . . . . . . Glossary-12
Syntax Descriptions, Command . . . . . . . . . . . . . . . . 18-8
System
Access Navigator . . . . . . . . . . . . . . . . . . . . . . . . . 1-2
Architecture . . . . . . . . . . . . . . . . . . . . . . . . . . . . . 1-4
Architecture, Access Navigator MDA . . . . . . . . . 1-4
Architecture, DCS . . . . . . . . . . . . . . . . . . . . . . . . 2-3
Architecture, GR-303 + Data Host . . . . . . . . . . . 3-3
Architecture, GR-303 with P-Phone . . . . . . . . . . 4-3
Clock Source . . . . . . . . . . . . . . . . . . . . . .9-11, 10-14
Clocking . . . . . . . . . . . . . . . . . . . . . . .2-8, 3-11, 4-12
Equipment Configuration . . . . . . . . . .8-4, 9-7, 10-10
Facility Alarm . . . . . . . . . . . . . . . . . . . . . . . . . . 15-4
ID, Set . . . . . . . . . . . . . . . . . . . . . . . . . . . . . . . . . 8-5
Switch Type . . . . . . . . . . . . . . . . . . . . . . . . . . . 10-14

Access Navigator - Release 1.8 August 2003 Index - 19
Index
System Overview, Help . . . . . . . . . . . . . . . . . . . . . .18-10
T
T1 . . . . . . . . . . . . . . . . . . . . . . . . . . . . . . . . . . Glossary-3
Framer Card, Replace . . . . . . . . . . . . . . . . . . . .16-19
Interface Capabilities (ABII) . . . . . . . . . . . . . . . . B-4
Payload Loopup, Remote . . . . . . . . . . . . . . . . . .15-39
Remote Payload Loopup, Send . . . . . . . . . . . . .18-85
Remote TSI Loopup, Send . . . . . . . . . . . . . . . .18-86
Remote, Read . . . . . . . . . . . . . . . . . . . . . . . . . . .18-54
TSI Loopup, Remote . . . . . . . . . . . . . . . . . . . . .15-39
T1Drop
Framing, Set . . . . . . . . . . . . . . . . . . . . . . . . . . .18-121
Interface Capabilities (ABII) . . . . . . . . . . . . . . . . B-5
LBO, Set . . . . . . . . . . . . . . . . . . . . . . . . . . . . .18-122
Line Loopup, Remote . . . . . . . . . . . . . . . . . . . .15-40
Line Loopup, Send . . . . . . . . . . . . . . . . . . . . . . .18-87
Linecode, Set . . . . . . . . . . . . . . . . . . . . . . . . . .18-122
Payload Loopup, Remote . . . . . . . . . . . .15-40, 15-41
Payload Loopup, Send . . . . . . . . . . . . . . . . . . . .18-88
PRM, Set . . . . . . . . . . . . . . . . . . . . . . . . . . . . .18-123
Read . . . . . . . . . . . . . . . . . . . . . . . . . . . . . . . . . .18-55
Remote Port . . . . . . . . . . . . . . . . . . . . . . . . . . . . .11-8
TSI Loopup, Send . . . . . . . . . . . . . . . . . . . . . . .18-89
Table, MIB . . . . . . . . . . . . . . . . . . . . . . . . . . . . . . . . . C-5
TCP . . . . . . . . . . . . . . . . . . . . . . . . . . . . . . . . . Glossary-3
TCP/IP, SNMP via Ethernet . . . . . . . . . . . . . . . . . . . . C-2
TDM . . . . . . . . . . . . . . . . . . . . . . . . . . . . . . . . Glossary-3
Technical Support . . . . . . . . . . . . . . . . . . . . . . . . . . .15-54
Telcordia . . . . . . . . . . . . . . . . . . . . . . . . . . . . Glossary-12
Telcordia Requirements . . . . . . . . . . . . . 2-11, 3-15, 4-16
Telnet . . . . . . . . . . . . . . . . . . . . . . . . . . . . . . Glossary-12
CLI over . . . . . . . . . . . . . . . . . . . . . . . . . . . . . . . .18-4
Management . . . . . . . . . . . . . . . . . . . . . . . . . . . . .7-8
Management Requirements . . . . . . . . . . . . . . . . . .7-8
Management Session, Exit . . . . . . . . . . . . . . . . . .7-10
Management Session, Start . . . . . . . . . . . . . . . . . .7-9
TermID . . . . . . . . . . . . . . . . . . . . . . . . . . . . . . Glossary-3
TermID, DS1 . . . . . . . . . . . . . . . . . . . . . . . . . . . . .18-113
Terminal Emulation . . . . . . . . . . . . . . . . . . . . .18-3, 18-4
Terminal Objects, IDLC . . . . . . . . . . . . . . . . . . . . . . A-14
Terminal Program, Set Up . . . . . . . . . . . . . . . . . . . . . .7-5
Termination
Objects
Analog Line . . . . . . . . . . . . . . . . . . . . . . . . . A-5
DS0 Channel . . . . . . . . . . . . . . . . . . . . . . . . . A-6
DS1 Framed Path . . . . . . . . . . . . . . . . . . . . . A-6
DS1 Line . . . . . . . . . . . . . . . . . . . . . . . . . . . . A-7
EBS Line . . . . . . . . . . . . . . . . . . . . . . . . . . . A-7
IDLC Data Link . . . . . . . . . . . . . . . . . . . . . A-13
ISDN Framed Path . . . . . . . . . . . . . . . . . . . . A-8
ISDN Line . . . . . . . . . . . . . . . . . . . . . . . . . . .A-8
Quarter DS0 . . . . . . . . . . . . . . . . . . . . . . . . . . . .A-10
TestAcceptance . . . . . . . . . . . . . . . . . . . . . . . . . . . . . 6-39
Alarm . . . . . . . . . . . . . . . . . . . . . . . . . . . . . . . . . 15-3
Bit Patterns . . . . . . . . . . . . . . . . . . . . . . . . . . . . 15-43
DS0 Circuits . . . . . . . . . . . . . . . . . . . . . . 9-19, 12-17
DS1 and DS0 Circuits . . . . . . . . . . . . . . . . . . . . 13-23
DS1 Circuits . . . . . . . . . . . . . . . . 9-19, 10-20, 12-17
DS1 Line Pattern with BER . . . . . . . . . . . . . . . 15-46
DS1 Payload Pattern with BER . . . . . . . . . . . . 15-49
Groom DS1 Circuits . . . . . . . . . . . . . . . . . . . . . . 9-14
Text Conventions . . . . . . . . . . . . . . . . . . . . . . . . . . . . 18-7
TFTP
Config, Load . . . . . . . . . . . . . . . . . . . . . . . . . . . 18-37
Config, Upload . . . . . . . . . . . . . . . . . . . . . . . . 18-175
Requirements . . . . . . . . . . . . . . . . . . . . . . . . . . . 17-3
Update Software . . . . . . . . . . . . . . . . . . . . . . . . . 17-3
TFTP Server Software . . . . . . . . . . . . . . . . . . . . . . . . 17-5
Threshold, Set DS1 . . . . . . . . . . . . . . . . . . . . . . . . 18-114
Time
Set . . . . . . . . . . . . . . . . . . . . . . . . . . . . . . 8-6, 18-131
Show . . . . . . . . . . . . . . . . . . . . . . . . . . . . . . . . 18-153
Timeout, Autoexit CLI Session . . . . . . . . . . . . . . . . 18-20
TimeTicks Object . . . . . . . . . . . . . . . . . . . . . . . . . . . . .C-5
Timing Source (BITS) Connection . . . . . . . . . . . . . . 6-25
TMC
Assign . . . . . . . . . . . . . . . . . . . . . . . . . . . . . . . . 10-19
History . . . . . . . . . . . . . . . . . . . . . . . . . . . . . . . 15-27
History, Status . . . . . . . . . . . . . . . . . . . . . . . . . 18-174
Log . . . . . . . . . . . . . . . . . . . . . . . . . . . . . 15-7, 18-43
Log, Clear . . . . . . . . . . . . . . . . . . . . . . . . . . . . . 18-28
Set . . . . . . . . . . . . . . . . . . . . . . . . . . . . . . . . . . 18-131
Show . . . . . . . . . . . . . . . . . . . . . . . . . . . . . . . . 18-153
Status . . . . . . . . . . . . . . . . . . . . . . . . . . 15-25, 18-172
Tools and Materials 5-3, 5-4, 5-7, 5-11, 5-16, 6-4, 6-5, 6-
9, 6-25, 6-27, 6-31, 6-35, 6-38, 6-50, 6-55, 16-
4, . . . . . . . . . . . . . . . . . . . . . . . . . . 16-20, 16-29
TR-08 . . . . . . . . . . . . . . . . . . . . . . . . . . . . . . . Glossary-12
Configuration . . . . . . . . . . . . . . . . . . . . . . . . . . . 10-6
Provisioning Conventional Voice Services . . . . . 9-4
Provisioning Service with GR-303 Translation . 10-5
Provisioning with DCS . . . . . . . . . . . . . . . . . . . . . 9-3
Settings, Special . . . . . . . . . . . . . . . . . . . . . 9-5, 10-8
TR-08 Settings, Special . . . . . . . . . . . . . . . . . . . . . . . 10-8
Translation
Provisioning TR-08 Service with GR-303 . . . . . 10-5
Signaling . . . . . . . . . . . . . . . . . . . . . . . . . . . . . . . 10-6
Transmission Control Protocol . . . . . . . . . . . Glossary-12
Trap . . . . . . . . . . . . . . . . . . . . . . . . . . . . . . . . Glossary-12
Reports, SNMP . . . . . . . . . . . . . . . . . . . . . . . . . . .C-9

Index 1-20 August 2003 Access Navigator - Release 1.8
Index
TrapCom, Set SNMP . . . . . . . . . . . . . . . . . . . . . . . 18-130
Troubleshooting & Diagnostics . . . . . . . . . . . . . . . . . 15-1
Trunk level 1 . . . . . . . . . . . . . . . . . . . . . . . . . Glossary-12
TSI RS232 Equipment Loopup, Remote . . . . . . . . . 15-37
RS232 Network Loopup, Remote . . . . . . . . . . . 15-38
T1 Loopup, Remote . . . . . . . . . . . . . . . . . . . . . 15-39
V35 Equipment Loopup, Remote . . . . . . . . . . . 15-42
V35 Network Loopup, Remote . . . . . . . . . . . . . 15-42
TSI Loopup
RS232, Send . . . . . . . . . . . . . . . . . . . . . . . . . . . 18-82
T1, Send . . . . . . . . . . . . . . . . . . . . . . . . . . . . . . 18-86
T1Drop, Send . . . . . . . . . . . . . . . . . . . . . . . . . . 18-89
V35, Send . . . . . . . . . . . . . . . . . . . . . . . . . . . . . 18-92
Turn Up Service . . . . . . . . . . . . . . . . . . . . . . . 9-19, 10-34
Type
DS0, Set . . . . . . . . . . . . . . . . . . . . . . . . . . . . . 18-104
DS1, Set . . . . . . . . . . . . . . . . . . . . . . . . . . . . . 18-115
Object . . . . . . . . . . . . . . . . . . . . . . . . . . . . . . . . . .C-5
Standard SNMP Object . . . . . . . . . . . . . . . . . . . . .C-5
Switch . . . . . . . . . . . . . . . . . . . . . . . . . . . . . . . . 10-14
Switch, Set . . . . . . . . . . . . . . . . . . . . . . . . . . . 18-130
U
UDP . . . . . . . . . . . . . . . . . . . . . . . . . . . . . . . . . . . . . . .C-7
UL 1459 . . . . . . . . . . . . . . . . . . . . . . . . . 2-11, 3-15, 4-16
UL 1950 . . . . . . . . . . . . . . . . . . . . . . . . . 2-11, 3-15, 4-16
UL Requirements . . . . . . . . . . . . . . . . . . 2-11, 3-15, 4-16
Unit Objects, Protection Group . . . . . . . . . . . . . . . . .A-16
Universal Voice Grade . . . . . . . . . . . . . . . . . . . . . . . . 10-6
Unpacking and Inspection . . . . . . . . . . . . . . . . . . . . . . 5-3
Unused Circuits . . . . . . . . . . . . . . . . . . . . . . . . . . . . 10-13
Unused Circuits, Set Out of Service . . . . . . . . . . . . . 9-10
Update
Controller Card Software . . . . . . . . . . . . . . . . . . 17-1
Software via TFTP (Two Controllers) . . . . . . . . 17-3
Software via Xmodem (One Controller) . . . . . 17-17
Software via Xmodem (Two Controllers) . . . . 17-11
Upload Configuration . . . . . . . . . . . . . . . . . . . . . . . . 17-7
Upload TFTP Config . . . . . . . . . . . . . . . . . . . . . . . 18-175
UserAccess Level, Set . . . . . . . . . . . . . . . . . . . . . . . 18-16
Add . . . . . . . . . . . . . . . . . . . . . . . . . . . . 18-16, 18-25
Delete . . . . . . . . . . . . . . . . . . . . . . . . . . 18-17, 18-33
Name Not Required . . . . . . . . . . . . . . . . . . . . . 18-18
Name Required . . . . . . . . . . . . . . . . . . . . . . . . . 18-19
Password
Delete . . . . . . . . . . . . . . . . . . . . . . . . . . . . . 18-17
Set . . . . . . . . . . . . . . . . . . . . . . . . 18-17, 18-133
Set . . . . . . . . . . . . . . . . . . . . . . . . . . . . . . . . . . . . . 8-9
Users
Managing . . . . . . . . . . . . . . . . . . . . . . . . . . . . . 18-15
Passwords . . . . . . . . . . . . . . . . . . . . . . . . . . . . . 18-14
Show . . . . . . . . . . . . . . . . . . . . . . . . . . .18-15, 18-154
UVG . . . . . . . . . . . . . . . . . . . . . . . . . . . . . . . . . . . . . 10-6
V
V.35 . . . . . . . . . . . . . . . . . . . . . . . . . . . . . . . . Glossary-13
Interface Capabilities (ABII) . . . . . . . . . . . . . . . . B-5
Remote Port . . . . . . . . . . . . . . . . . . . . . . . . . . . . 11-8
V.54 . . . . . . . . . . . . . . . . . . . . . . . . . . . . . . . . Glossary-13
V35ClockInv, Set Remote . . . . . . . . . . . . . . . . . . 18-123
CTS, Set Remote . . . . . . . . . . . . . . . . . . . . . . 18-124
Data, Set Remote . . . . . . . . . . . . . . . . . . . . . . 18-124
DSU, Set Remote . . . . . . . . . . . . . . . . . . . . . . 18-125
Line Loopup, Remote . . . . . . . . . . . . . . . . . . . 15-41
Line Loopup, Send Remote . . . . . . . . . . . . . . . 18-90
Read Remote . . . . . . . . . . . . . . . . . . . . . . . . . . 18-56
RxClock, Set Remote . . . . . . . . . . . . . . . . . . . 18-125
Speed, Set Remote . . . . . . . . . . . . . . . . . . . . . 18-125
TSI Equipment Loopup, Remote . . . . . . . . . . . 15-42
TSI Loopup, Send Remote . . . . . . . . . . . . . . . . 18-92
TSI Network Loopup, Remote . . . . . . . . . . . . . 15-42
Valet Software . . . . . . . . . . . . . . . . . . . . . . . . . . .1-8, 7-11
Verification Summary . . . . . . . . . . . . . . . . . . . . . . . . 6-39
Verify
Alarm Input Connections . . . . . . . . . . . . . . . . . . 6-47
Alarm Output Connections . . . . . . . . . . . . . . . . 6-45
BITS Connection . . . . . . . . . . . . . . . . . . . . . . . . 6-44
Chassis Ground Connection . . . . . . . . . . . . . . . . 6-41
Compatibility . . . . . . . . . . . . . . . . . . . . . .16-7, 16-14
DSX-1 Connections . . . . . . . . . . . . . . . . . . . . . . 6-41
Equipment Configuration . . . . . . . . . . . . . .12-6, 13-8
Equipment Status . 16-5, 16-21, 16-30, 17-6, 17-13,
17-19
Ethernet Cable Connection . . . . . . . . . . . . . . . . 6-43
Ethernet Management Connection . . . . . . . . . . . 6-43
Operation . . . . . . . . . . . . . . . . . . . .6-53, 6-59, 16-25
RS-232 Management Connection . . . . . . . . . . . 6-42
Service Status . . . . . . . . . . . . . . . . . . . . . . . . . . . . 9-8
Software Compatibility . . . . . . . . . . . . . . . . . . . 6-50
System Equipment Configuration . . . . . . . . . . . . 9-7
Wiring . . . . . . . . . . . . . . . . . . . . . . . . . . . . . . . . 6-37
Verify IP Connectivity . . . . . . . . . . . . . . . . . . . . . . . 17-7
Vertical
Rack Mount Using Crossbars . . . . . . . . . . . . . . 5-11
Wall Mount . . . . . . . . . . . . . . . . . . . . . . . . . . . . 5-15
Voice Services
Provisioning . . . . . . . . . . . . . . . . . . . . . . . . . . . . . 9-5
Provisioning Conventional TR-08 . . . . . . . . . . . . 9-4

Access Navigator - Release 1.8 August 2003 Index - 21
Index
W
Wall Mount, Vertical . . . . . . . . . . . . . . . . . . . . . . . . .5-15
WAN . . . . . . . . . . . . . . . . . . . . . . . . . . . . . . . . Glossary-3
Warranty . . . . . . . . . . . . . . . . . . . . . . . . . . . . . . . . . . . . .ix
Limitations . . . . . . . . . . . . . . . . . . . . . . . . . . . . . . . .ix
Returns . . . . . . . . . . . . . . . . . . . . . . . . . . . . . . . . . . . x
WhoAmI . . . . . . . . . . . . . . . . . . . . . . . . . . . . . . . . .18-176
Wide Area Network . . . . . . . . . . . . . . . . . . . Glossary-13
Wideband . . . . . . . . . . . . . . . . . . . . . . . . . . . Glossary-13
Wires, Dress . . . . . . . . . . . . . . . . . . . . . . . . . . . . . . . .6-38
X
Xmodem
Requirements . . . . . . . . . . . . . . . . . . . . .17-11, 17-17
Update Software . . . . . . . . . . . . . . . . . .17-11, 17-17

Index 1-22 August 2003 Access Navigator - Release 1.8
Index










