Casio CTK591 DE
User Manual: Casio CTK591 CTK-591 | Musikinstrumente | Bedienungsanleitungen | CASIO
Open the PDF directly: View PDF
.
Page Count: 80

BEDIENUNGSANLEITUNG
CTK591-G-1
G
CTK591_g_Cover.p65 03.10.7, 4:35 PM1

704A-G-002A
Wichtig!
Bitte beachten Sie die folgenden wichtigen Informationen, bevor Sie dieses Produkt verwenden.
•Bevor Sie das optionale Netzgerät AD-5 für die Stromversorgung dieses Produkts
verwenden, überprüfen Sie unbedingt zuerst das Netzgerät auf Beschädigungen.
Kontrollieren Sie besonders sorgfältig das Stromkabel auf Schnitte, Bruch, freiliegende
Drähte und andere ernsthafte Schäden. Lassen Sie niemals Kinder ein ernsthaft beschädigtes
Netzgerät verwenden.
• Versuchen Sie niemals ein Aufladen der Batterien.
• Verwenden Sie keine aufladbaren Batterien.
• Mischen Sie niemals alte und neue Batterien.
• Verwenden Sie nur die empfohlenen Batterien oder gleichwertige Erzeugnisse.
• Achten Sie immer darauf, dass die positiven (+) und negativen (–) Pole der Batterien in die
richtigen Richtungen weisen, wie es in der Nähe des Batteriefaches angegeben ist.
•Tauschen Sie die Batterien möglichst sofort aus, wenn ein Anzeichen von niedriger
Batteriespannung festgestellt wird.
• Schließen Sie niemals die Batteriekontakte kurz.
• Dieses Produkt ist nicht für Kinder unter 3 Jahren ausgelegt.
• Verwenden Sie nur das CASIO Netzgerät AD-5.
• Das Netzgerät ist kein Spielzeug.
• Trennen Sie immer das Netzgerät ab, bevor Sie das Produkt reinigen.
CASIO ELECTRONICS CO., LTD.
Unit 6, 1000
North Circular Road
London NW2 7JD, U.K.
Diese Markierung gilt nur in den EU-Ländern.
Bitte bewahren Sie alle Informationen für spätere Referenz auf.
CTK591_g_00.p65 03.10.7, 4:34 PM2

G-1
704A-G-003A
Vorsichtsmaßnahmen hinsichtlich der Sicherheit
Herzlichen Glückwunsch zu Ihrer Wahl eines
elektronischen Musikinstrumentes von CASIO.
•Bevor Sie das Instrument verwenden, lesen Sie
unbedingt die in dieser Anleitung enthaltenen
Instruktionen aufmerksam durch.
•Bitte bewahren Sie alle Informationen für spätere
Referenz auf.
Symbole
Verschiedene Symbole werden in dieser
Bedienungsanleitung und am eigentlichen Produkt
verwendet, um sicherzustellen, dass das Produkt
sicher und richtig verwendet wird und um
Verletzungen des Anwenders und anderer Personen
sowie Sachschäden zu vermeiden. Dieses Symbole und
ihre Bedeutungen sind nachfolgend beschrieben.
GEFAHR
Dieses Symbol bezeichnet Informationen, die das
Risiko von Todesfolge oder ernsthaften
Verletzungen aufweisen, wenn diese Informationen
ignoriert oder falsch angewendet werden.
WARNUNG
Damit werden Punkte angezeigt, die das Risiko
von Todesfolge oder ernsthaften Verletzungen
aufweisen, wenn das Produkt unter Ignorierung
dieser Anzeige falsch bedient wird.
VORSICHT
Damit werden Punkte angezeigt, die das Risiko
von Verletzungen aufweisen, sowie Punkte, für
welche die Möglichkeit von Beschädigungen
besteht, nur wenn das Produkt unter Ignorierung
dieser Anzeige falsch bedient wird.
Symbolbeispiele
Dieses Dreiecksymbol ( ) bedeutet, dass
der Anwender vorsichtig sein soll. (Das
an der linken Seite dargestellte Beispiel
weist auf die Möglichkeit von elektrischen
Schlägen hin.)
Dieser Kreis mit einer durchgehenden
Linie ( ) bedeutet, dass die angezeigte
Aktion nicht ausgeführt werden darf.
Anzeigen innerhalb oder in der Nähe
dieses Symbols sind speziell verboten.
(Das an der linken Seite dargestellte
Beispiel weist darauf hin, dass die
Demontage verboten ist.)
Der schwarze Punkt ( ) bedeutet, dass
die angezeigte Aktion ausgeführt werden
muss. Anzeigen innerhalb dieses Symbols
sind Aktionen, die speziell ausgeführt
werden müssen. (Das an der linken Seite
dargestellte Beispiel weist darauf hin, dass
der Netzstecker von der elektrischen
Steckdose abgezogen werden muss.)
CTK591_g_01-07.p65 03.10.7, 4:34 PM1

G-2
GEFAHR
Alkalibatterien
Führen Sie sofort die folgenden Schritte aus,
wenn die Batterieflüssigkeit von
Alkalibatterien in Ihre Augen gelangt.
1. Reiben Sie niemals Ihre Augen! Spülen
Sie die Augen mit Frischwasser aus.
2. Wenden Sie sich unverzüglich an einen
Arzt.
Falls Sie die Batterieflüssigkeit von
Alkalibatterien in Ihren Augen belassen,
können Sie das Sehvermögen verlieren.
WARNUNG
Rauch, ungewöhnlicher Geruch, Überhitzung
Fortgesetzte Verwendung des Produktes,
wenn dieses Rauch, ungewöhnlichen
Geruch oder Hitze erzeugt, führt zu Feuer-
und Stromschlaggefahr. Führen Sie sofort
die folgenden Schritte aus.
1. Schalten Sie die Stromversorgung aus.
2. Falls Sie das Netzgerät für die
Stromversorgung verwenden, ziehen Sie
dieses von der Netzdose ab.
3. Wenden Sie sich an Ihren Fachhändler
oder an einen autorisierten CASIO
Kundendienst.
Netzgerät
Falsche Verwendung des Netzgerätes führt
zu Feuer- und Stromschlaggefahr. Beachten
Sie immer die folgenden
Vorsichtsmaßnahmen.
•Verwenden Sie nur das für dieses
Produkt spezifizierte Netzgerät.
•Verwenden Sie nur eine
Spannungsquelle, die innerhalb der an
dem Netzgerät angegebenen
Netzspannung liegt.
•Überhitzen Sie nicht die elektrischen
Netzdosen und Verlängerungskabel.
Netzgerät
Fehlerhafte Verwendung des elektrischen
Kabels des Netzgerätes kann zu dessen
Beschädigung und damit zu Feuer- und
Stromschlaggefahr führen. Beachten Sie
immer die folgenden Vorsichtsmaßnahmen.
•Stellen Sie niemals schwere Gegenstände
auf dem Kabel ab und setzen Sie dieses
keiner Wärme aus.
•Versuchen Sie niemals ein Modifizieren
des Kabels, und biegen Sie das Kabel
nicht übermäßig ab.
•Verdrehen Sie niemals das Kabel, und
ziehen Sie niemals stark daran.
•Sollte das elektrische Kabel oder der
Stecker beschädigt werden, wenden Sie
sich sofort an Ihren Fachhändler oder an
einen autorisierten CASIO
Kundendienst.
Netzgerät
Berühren Sie niemals das Netzgerät mit
nassen Händen. Anderenfalls besteht
Stromschlaggefahr.
Batterien
Falsche Verwendung der Batterien kann zu
deren Auslaufen und damit zu einer
Beschädigung benachbarter Gegenstände
führen, oder die Batterien können bersten,
wodurch es zu Feuer- und
Verletzungsgefahr kommt. Beachten Sie
immer die folgenden Vorsichtsmaßnahmen.
•Versuchen Sie niemals die Batterien zu
zerlegen oder diese kurzuschließen.
•Setzen Sie die Batterien niemals Wärme
aus, und versuchen Sie niemals diese
durch Verbrennen zu entsorgen.
•Mischen Sie niemals alte Batterien mit
neuen Batterien.
•Mischen Sie niemals Batterien
unterschiedlichen Typs.
•Versuchen Sie niemals ein Aufladen der
Batterien.
•Achten Sie immer darauf, dass die
Batterien mit den positiven (+) und
negativen (–) Enden in die richtigen
Richtungen weisend eingesetzt werden.
Verbrennen Sie niemals das Produkt.
Werfen Sie das Produkt niemals in ein
Feuer. Anderenfalls kann es explodieren,
wodurch es zu Feuer- und
Verletzungsgefahr kommt.
Wasser und Fremdmaterial
Achten Sie darauf, dass niemals Wasser,
andere Flüssigkeiten oder Fremdmaterial
(wie z.B. Metallstücke) in das Innere des
Produktes gelangen, da es sonst zu Feuer-
und Stromschlaggefahr kommt. Führen Sie
sofort die folgenden Schritte aus.
1. Schalten Sie die Stromversorgung aus.
2. Falls Sie das Netzgerät für die
Stromversorgung verwenden, ziehen Sie
dieses von der Netzdose ab.
3. Wenden Sie sich an Ihren Fachhändler
oder an einen autorisierten CASIO
Kundendienst.
Vorsichtsmaßnahmen hinsichtlich der Sicherheit
704A-G-004A
CTK591_g_01-07.p65 03.10.7, 4:34 PM2

G-3
Demontage und Modifikation
Versuchen Sie niemals dieses Produkt zu
zerlegen oder auf irgend eine Art zu
modifizieren. Anderenfalls besteht das
Risiko von elektrischen Schlägen,
Verbrennungen und persönlichen
Verletzungen. Lassen Sie alle Inspektionen,
Einstellungen und Wartungsarbeiten von
Ihrem Fachhändler oder einem autorisierten
CASIO Kundendienst ausführen.
Fallenlassen und Stöße
Die fortgesetzte Verwendung dieses
Produktes, nachdem dieses durch
Fallenlassen oder starke Stöße beschädigt
wurde, führt zu Feuer- und
Stromschlaggefahr. Führen Sie in einem
solchen Fall sofort die folgenden Schritte
aus.
1. Schalten Sie die Stromversorgung aus.
2. Falls Sie das Netzgerät für die
Stromversorgung verwenden, ziehen Sie
dieses von der Netzdose ab.
3. Wenden Sie sich an Ihren Fachhändler
oder an einen autorisierten CASIO
Kundendienst.
Plastikbeutel
Stülpen Sie niemals den Plastikbeutel, in
welchem dieses Produkt geliefert wird, über
Ihren Kopf oder Mund. Anderenfalls
besteht Erstickungsgefahr.
Besondere Vorsicht in dieser Hinsicht ist in
Haushalten mit Kleinkindern geboten.
Klettern Sie niemals auf das Produkt und
den Ständer.*
Falls Sie auf dieses Produkt oder seinen
Ständer klettern, kann dieser umfallen oder
beschädigt werden. Besondere Vorsicht in
dieser Hinsicht ist in Haushalten mit
Kleinkindern geboten.
Aufstellung
Vermeiden Sie die Aufstellung des
Produkts auf einem instabilen Ständer,
einer schrägen Unterlage oder einem
anderen ungeeigneten Ort. Eine instabile
Unterlage kann zu einem Umfallen des
Produktes führen, wodurch es zu
Verletzungsgefahr kommen kann.
VORSICHT
Netzgerät
Falsche Verwendung des Netzgerätes führt
zu Feuer- und Stromschlaggefahr. Beachten
Sie immer die folgenden
Vorsichtsmaßnahmen.
•Ordnen Sie das elektrische Kabel niemals
in der Nähe eines Ofens oder einer
anderen Wärmequelle an.
•Ziehen Sie niemals am Kabel, wenn Sie
das Netzgerät von der Netzdose
abtrennen. Ziehen Sie immer am
Netzgerät selbst, um dieses abzutrennen.
Netzgerät
Falsche Verwendung des Netzgerätes führt
zu Feuer- und Stromschlaggefahr. Beachten
Sie immer die folgenden
Vorsichtsmaßnahmen.
•Stecken Sie das Netzgerät immer bis zum
Anschlag in die Netzdose ein.
•Trennen Sie das Netzgerät während eines
Gewitters oder vor Antritt einer Reise
bzw. vor längerer Abwesenheit immer
von der Netzdose ab.
•Trennen Sie mindestens einmal jährlich
das Netzgerät von der Netzdose ab, und
wischen Sie den an den Kontakten des
Steckers angesammelten Staub ab.
Neuaufstellung des Produkts
Bevor Sie das Produkt an einem neuen Ort
aufstellen, ziehen Sie immer das Netzgerät
von der Netzdose ab, und trennen Sie alle
anderen Kabel und Verbindungskabel ab.
Falls Sie die Kabel angeschlossen belassen,
können die Kabel beschädigt werden,
wodurch es zu Feuer- und
Stromschlaggefahr kommt.
Reinigung
Bevor Sie das Produkt reinigen, ziehen Sie
immer das Netzgerät von der Netzdose ab.
Falls Sie das Netzgerät an die Netzdose
angeschlossen belassen, besteht das Risiko
einer Beschädigung des Netzgerätes,
wodurch es zu Feuer- und
Stromschlaggefahr kommen kann.
Batterien
Fehlerhafte Verwendung der Batterien kann
zu deren Auslaufen führen, wodurch
Gegenstände in der Nähe beschädigt
werden können. Oder die Batterien können
explodieren, wodurch es zu Feuer- und
Verletzungsgefahr kommt. Beachten Sie
daher immer die folgenden
Vorsichtsmaßnahmen.
Vorsichtsmaßnahmen hinsichtlich der Sicherheit
704A-G-005A
CTK591_g_01-07.p65 03.10.7, 4:34 PM3

G-4
•Verwenden Sie nur die für dieses Produkt
vorgeschriebenen Batterien.
•Entfernen Sie die Batterien aus dem
Produkt, wenn Sie dieses für längere Zeit
nicht verwenden werden.
Steckerbuchsen
Schließen Sie nur die vorgeschriebenen
Geräte und Ausrüstungen an die
Steckerbuchsen dieses Gerätes an. Der
Anschluss eines nicht spezifizierten Gerätes
oder einer nicht spezifizierten Ausrüstung
kann zu Feuer- und Stromschlaggefahr
führen.
Aufstellungsort
Vermeiden Sie die folgenden
Aufstellungsorte für dieses Produkt. Solche
Aufstellungsorte führen zu Feuer- und
Stromschlaggefahr.
•Orte, die hoher Luftfeuchtigkeit oder
starker Staubentwicklung ausgesetzt sind
•Orte, an welchen Lebensmittel
verarbeitet werden, oder die auf andere
Weise ölhaltiger Luft ausgesetzt sind
•Orte in der Nähe von Klimageräten, auf
beheizten Teppichen, in direktem
Sonnenschein, in einem im prallen
Sonnenlicht geparkten Fahrzeug oder an
einem anderen Ort mit hoher Temperatur
Flüssigkristallanzeige
•Drücken Sie niemals gegen das LCD-
Panel, und setzen Sie dieses keinen
starken Stößen aus. Anderenfalls kann
das Glas brechen, wodurch es zu
Verletzungsgefahr kommt.
•Sollte das LCD-Panel jemals splittern
oder brechen, berühren Sie niemals die
Flüssigkeit in dem Panel. Die Flüssigkeit
im Inneren des LCD-Panels kann zu
Entzündungen der Haut führen.
•Falls die Flüssigkeit des LCD-Panels
jemals in Ihren Mund gelangen sollte,
spülen Sie sofort Ihren Mund mit
Frischwasser aus, und suchen Sie danach
einen Arzt auf.
•Sollte die Flüssigkeit des LCD-Panels
jemals in Ihre Augen oder auf Ihre Haut
gelangen, spülen Sie die Augen bzw. die
betroffene Stelle für mindestens 15
Minuten mit Frischwasser, und suchen
Sie danach einen Arzt auf.
Lautstärke
Hören Sie niemals Musik für längere Zeit
mit hoher Lautstärke. Besondere Vorsicht
ist bei der Verwendung von Kopfhörern
geboten. Eine hohe Lautstärkeeinstellung
kann zu Gehörschäden führen.
Vorsichtsmaßnahmen hinsichtlich der Sicherheit
704A-G-006A
Schwere Gegenstände
Stellen Sie niemals schwere Gegenstände
auf diesem Produkt ab.
Anderenfalls kann das Produkt umfallen
oder die Gegenstände können herunter
fallen, wodurch es zu persönlichen
Verletzungen kommen kann.
Richtige Montage des Ständers*
Ein falsch montierter Ständer kann
umkippen, sodass das Produkt herunterfällt
und persönliche Verletzungen verursachen
kann.
Achten Sie auf richtige Montage des
Ständers, wie es in der damit mitgelieferten
Montageanleitung angegeben ist. Bringen
Sie auch das Produkt richtig auf dem
Ständer an.
*Der Ständer ist als Option erhältlich.
WICHTIG!
Sofort die Batterien auswechseln oder das Netzgerät
verwenden, wenn die folgenden Symptome auftreten.
• Stromversorgungs-Indikatorlampe blass
• Instrument schaltet nicht ein
• Display blass, schwierig abzulesen
• Ungewöhnlich niedrige Lautsprecher/Kopfhörer-
Lautstärke
• Verzerrungen im ausgegebenen Sound
• Manchmalige Unterbrechung des Sounds beim Spielen
mit hoher Lautstärke
• Plötzlicher Stromausfall beim Spielen mit hoher
Lautstärke
• Verblassen des Displays, wenn mit hoher Lautstärke
gespielt wird
• Kontinuierliche Sound-Ausgabe nachdem Sie eine Taste
freigeben
• Eine vollständig unterschiedliche Klangfarbe ertönt
• Ein abnormales Rhythmusmuster und Demomusikstück
wird gespielt
• Abnormal niedriger Mikrofonpegel
• Verzerrung des Mikrofoneingangs
• Blasse Stromversorgungs-Indikatorlampe, wenn ein
Mikrofon verwendet wird
• Plötzlicher Stromausfall, wenn Mikrofon verwendet wird
• Stromausfall, verzerrter Klang oder niedrige Lautstärke,
wenn von einem angeschlossenen Computer oder MIDI-
Gerät wiedergegeben wird
CTK591_g_01-07.p65 03.10.7, 4:34 PM4

G-5
❐255 Klangfarben
Eine große Auswahl an Klangfarben schließt Stereo-Piano und synthesierte Sounds, Schlagzeug-Sets und noch viel mehr ein.
❐PIANO BANK-Taste
Auf Tastendruck können Sie direkt Pianoklangfarben und Pianoübungsstunden aufrufen.
❐Fortschrittliche 3-Stufen-Lernfunktion
Die 3-Stufen-Lernfunktion lässt Sie in Ihrem eigenen Tempo üben. Das Keyboard beurteilt automatisch Ihre Darbietung, sodass
Sie Ihre Fortschritte mit jeder Verbesserung feststellen können.
•3-Stufen-Lernfunktion: Nun können Sie die Parts Schritt für Schritt lernen, welche die vorprogrammierten Musikstücke des
Keyboards ausmachen. Auf dem Monitorbildschirm erscheinenden Anleitungen helfen Ihnen auf dem Weg zu musikalischer
Perfektion.
•Bewertungsfunktion: Das Keyboard kann Ihre Darbietungen in Stufe 1 und Stufe 2 bewerten, indem Sie Ihren Übungen Punkte
zuordnet. Sie können das Keyboard sogar Ihre Punkte akustische ansagen lassen, sowohl während als auch nach einer
Übungsstunde.
❐Gesangsbegleitung
Schließen Sie einfach ein im Fachhandel erhältliches Mikrofon an die Mikrofonbuchse an, und schon können Sie mit den
vorprogrammierten Musikstücken des Keyboards mitsingen.
❐100 vorprogrammierte Musikstücke, einschließlich Pianostücke
Die vorprogrammierten Musikstücke sind in zwei Gruppen unterteilt: eine Songbank mit 50 Musikstücken mit Begleitautomatik
und eine Pianobank mit 50 Pianostücken. Sie können einfach das Zuhören zu den vorprogrammierten Musikstücken genießen,
oder den Melodienpart der Songbank-Musikstücke bzw. den Part der linken oder rechten Hand eines Pianobank-Musikstückes
abschalten, und danach auf dem Keyboard mitspielen.
❐120 Rhythmen
Eine Auswahl von Rhythmen, die Rock, Pop, Jazz und praktisch alle anderen vorstellbaren Musikrichtungen einschließt.
❐Automatische Begleitung
Spielen Sie einfach einen Akkord und die entsprechenden Rhythmus-, Bass- und Akkordparts werden automatisch dazu gespielt.
Die One-Touch-Presets rufen sofort die am besten zu dem von Ihnen verwendeten Rhythmus passenden Klangfarben- und
Tempoeinstellungen auf.
❐Musikalisches Informationssystem
Eine große Flüssigkristallanzeige (LCD) zeigt grafisch die zu greifenden Tasten, die zu drückenden Tasten des Keyboards und
die Noten an, sodass mehr Informationen während des Spielens auf dem Keyboard zur Verfügung stehen. Eine eingebaute
Hintergrundleuchte sorgt auch in vollkommener Dunkelheit für ein einfaches Ablesen des Displays.
❐Songspeicherfunktion
•Nehmen Sie bis zu zwei Parts im Songspeicher für spätere Wiedergabe auf. Realistisches Spielen im Ensemble kann ebenfalls
kreiert werden, indem Sie die Begleitautomatik verwenden.
•Die On-Screen-Keyboard-Anleitung zeigt die Greifvorgänge für die Melodie, wenn die aufgezeichneten Songs wiedergegeben
werden.
❐General MIDI-Kompatibilität
Die General MIDI-Klangfarben lassen Sie das Keyboard an einen Personal Computer anschließen und „Desktop-Musik”-
Fähigkeiten genießen. Dieses Keyboard kann als Desktop-Musikeingabegerät oder als eine Klangquelle verwendet werden, wobei
auch die Wiedergabe von im Fachhandel erhältlicher vorbespielter General MIDI-Musik-Software möglich ist.
❐Anzeigen für empfangene MIDI-Meldungen
Wenn General MIDI-Daten wiedergegeben werden, können Sie die Informationen (Keyboard- und Pedaldaten) eines bestimmten
Kanals am Display anzeigen. Sie können auch einen bestimmten Kanal ausschalten und dessen Part auf dem Keyboard spielen.
Sie können sogar den Ausgang eines Kanals ausschalten und auf dem Keyboard mitspielen.
Hauptmerkmale
704A-G-007A
CTK591_g_01-07.p65 03.10.7, 4:34 PM5

G-6
704A-G-008A
Inhalt
Vorsichtsmaßnahmen
hinsichtlich der Sicherheit ...G-1
Hauptmerkmale .....................G-5
Inhalt.......................................G-6
Allgemeine Anleitung............G-8
Über das Display.................................... G-11
Schnellnachschlag..............G-12
Spielen des Keyboards ..........................G-12
Stromversorgung ................G-14
Batteriebetrieb........................................ G-14
Netzbetrieb ............................................. G-15
Ausschaltautomatik ................................ G-15
Einstellungen und Speicherinhalt........... G-16
Anschlüsse ..........................G-17
PHONES/OUTPUT-Buchse ................... G-17
Anschluss an einen Computer oder an
ein anders Gerät .................................... G-17
Zuordnungsbare Buchse........................ G-17
Mikrofonbuchse ...................................... G-18
Zubehör und Sonderzubehör ................. G-18
Grundlegende
Bedienvorgänge ..................G-19
Spielen des Keyboards ..........................G-19
Wahl einer Klangfarbe............................G-19
Üben auf dem Piano............G-21
Verwendung der PIANO BANK-Taste ....G-21
Wiedergabe eines eingebauten
Musikstückes.......................G-22
Wiedergabe eines
Songbank-Musikstückes ........................ G-22
Wiedergabe eines
Pianobank- Musikstückes ...................... G-23
Musikalisches Informationssystem ........ G-23
Einstellung des Tempos ......................... G-23
Pause während der Wiedergabe ........... G-24
Schneller Rücklauf ................................. G-24
Schneller Vorlauf ....................................G-24
Ändern der Klangfarbe der Melodie ....... G-25
Aufeinanderfolgende Wiedergabe aller
Musikstücke ........................................... G-25
Fortschrittliche 3-Stufen-
Lernfunktion ........................G-26
Bewertungsmodus ................................. G-27
Verwendung der Lernfunktionen
und des Bewertungsmodus ................... G-27
Stufe 1 - Meistern Sie das Timing. .........G-28
Stufe 2 - Meistern Sie die Melodie. ........ G-29
Stufe 3 - Spielen Sie mit normaler
Geschwindigkeit. .................................... G-30
Verwendung des
Phrasenübungsmodus ........................... G-30
Akustische Anleitung zum
Greifverfahren ........................................ G-31
Verwendung des Metronoms ................. G-31
CTK591_g_01-07.p65 03.10.7, 4:34 PM6

G-7
Inhalt
Verwendung eines Mikrofons für
die Gesangsbegleitung.........
G-32
Verwendung der automatischen
Begleitung..............................
G-34
Wahl eines Rhythmus ............................ G-34
Spielen eines Rhythmus ........................ G-35
Einstellung des Tempos .........................G-35
Verwendung der automatischen
Begleitung .............................................. G-35
Verwendung von Intro
(Einleitungsphrase) ................................ G-38
Verwendung von Fill-in
(Zwischenspiel) ...................................... G-39
Verwendung einer
Rhythmus-Variation ................................ G-39
Verwendung von Fill-in (Zwischenspiel) mit
einem Variations-Rhythmus ................... G-39
Synchronstart der Begleitung mit dem
Rhythmus ............................................... G-39
Beendigung mit einem Ending
(Schlussphrase) ..................................... G-40
Verwendung von One-Touch-Preset ...... G-40
Songspeicherfunktion ........G-41
Spuren ................................................... G-41
Echtzeit-Aufnahme auf Spur 1 ...............G-42
Wiedergabe aus dem Songspeicher ...... G-44
Echtzeit-Aufnahme auf Spur 2 ...............G-44
Löschen des Inhalts einer
bestimmten Spur .................................... G-45
Keyboard-Einstellungen .....G-46
Verwendung der Mischklangfarbe .......... G-46
Verwendung von Split
(Tastatur-Auftrennung) ........................... G-46
Gemeinsame Verwendung von
Mischklangfarbe und Split ...................... G-47
Transponierung des Keyboards .............G-48
Verwendung der Anschlagdynamik ........ G-48
Einstellung der Begleitlautstärke............ G-49
Stimmen des Keyboards ........................ G-50
MIDI.......................................G-51
Was ist MIDI? ......................................... G-51
General MIDI.......................................... G-52
Änderung der MIDI-Einstellungen .......... G-52
Meldungen .............................................G-56
Störungsbeseitigung ..........G-59
Technische Daten................G-61
Pflege Ihres Keyboards ......G-63
Anhang ................................... A-1
Noten-Tabelle ........................................... A-1
Schlagzeug-Sound-Liste .......................... A-3
Tabelle der gegriffenen Akkorde............... A-5
Klangfarben-Liste ..................................... A-6
Rhythmus-Liste ........................................ A-9
Songliste (SONG) .................................. A-10
MIDI Implementation Chart
704A-G-009A
CTK591_g_01-07.p65 03.10.7, 4:34 PM7

G-8
704A-G-010A
A
O Q aR U \ ^]
L MK
D
1 2
N P S VX W Z [ b cYT
E EF G H J
*
2
*
1I
3 4 5 6 7 8 9 0 B C
Allgemeine Anleitung
CTK591_g_08-21.p65 03.10.7, 4:34 PM8

G-9
Allgemeine Anleitung
1Ein/Aus-Taste (POWER)
2Stromversorgungs-Indikatorlampe
3Lautstärken-Schieberegler (VOLUME)
4Modus-Schalter (MODE)
●Song/Pianobank/Rhythmusregler
(SONG/PIANO BANK/RHYTHM CONTROLLER)
5Einleitungstaste (INTRO)
6Rücklauf-Taste (REW),
Normal/Fill-in-Taste (NORMAL/FILL-IN)
7Schnellvorlauf-Taste (FF),
Variation/Fill-in-Taste (VARIATION/FILL-IN)
8Pausetaste (PAUSE),
Synchron/Endingtaste (SYNCHRO/ENDING)
9Wiedergabe/Stopptaste (PLAY/STOP),
Start/Stopptaste (START/STOP)
0Song-/Pianobankcontroller-Indikatorlampe
ARhythmuscontroller-Indikatorlampe
BSongbank-Taste (SONG BANK)
CPianobanktaste (PIANO BANK)
DTempotasten (TEMPO)
ELautsprecher
FRhythmus-Liste (RHYTHM)
GKlangfarben-Liste (TONE)
HSongbank-/Gesangsbegleitungsliste
(SONG BANK/SING ALONG)
IDisplay
JPianobankliste (PIANO BANK)
KAkkord-Grundtonbezeichnung
LListe der Perkussionsinstrumente
MStimme 1 bis 5
NMikrofonbuchse (MIC)
OMikrofon-Lautstärkeregler (MIC VOLUME)
PGesangsbegleitungstaste (SING ALONG)
QTonartsteuerungs-/Transponierungstasten
(KEY CONTROL/TRANSPOSE)
RWiedergabe/Stopptaste (<PLAY/STOP>)
SEinstelltaste (SETTING)
TSongspeichertaste (SONG MEMORY)
UOne-Touch-Preset-Taste (ONE TOUCH PRESET)
VRhythmus-Taste (RHYTHM)
WKlangfarben-Taste (TONE)
●Fortschrittliche 3-Stufen-Lernfunktion
(ADVANCED 3-STEP LESSON SYSTEM)
XSprachausgabetaste (SPEAK)
YMETRONOME-Taste
ZLinkstaste (LEFT), Taste für Spur 1 (TRACK 1)
[Rechtstaste (RIGHT), Taste für Spur 2 (TRACK 2)
\Bewertungstaste 1 (SCORING 1)
]Phrasenübungstaste (PRACTICE PHRASE)
_Bewertungstaste 2 (SCORING 2)
aTaste für Stufe 1 bis Stufe 3 (STEP 1 bis 3)
bTastatur-Auftrennungs-Taste (SPLIT)
cMischklangfarben-Taste (LAYER)
HINWEIS
•Die Tasten, Knöpfe und andere Bezeichnungen sind im Text dieser Anleitung in Fettdruck dargestellt.
•Dieses Keyboard weist zwei PLAY/STOP-Tasten auf. In dieser Anleitung ist die unter der SING ALONG-Taste angeordnete
PLAY/STOP-Taste mit <PLAY/STOP> bezeichnet.
*1 Anbringen des Notenständers
Den Notenständer in den Schlitz an der
Oberseite des Keyboards einsetzen, wie es in
der Abbildung dargestellt ist.
704A-G-011A
CTK591_g_08-21.p65 03.10.7, 4:34 PM9

G-10
Allgemeine Anleitung
*2
dZifferntasten
e[+]/[–]-Tasten
•Für die Eingabe von Zahlen, um eine
angezeigte Zahl oder eine Einstellung
zu ändern.
•Negative Werte können unter
Verwendung der Zifferntasten nicht
eingegeben werden. Verwenden Sie
an deren Stelle die [+]- (Erhöhung)
und [–]-Taste (Verminderung).
Rückseite
f g
h i j
fMIDI OUT-Anschluss
gMIDI IN-Anschluss
hASSIGNABLE JACK-Buchse
(ASSIGNABLE JACK)
iStromversorgungsanschluss (DC 9V)
jKopfhörer/Ausgangsbuchse
(PHONES/OUTPUT)
704A-G-012A
Controllerindikatorlampen
Song-/Pianobankcontroller-Indikatorlampe
Falls Sie die SONG BANK-, PIANO BANK- oder SING ALONG-Taste drücken bzw. die SONG BANK-Taste und die PIANO
BANK-Taste gleichzeitig betätigen, um mit der Wiedergabe eines Demomusikstückes zu beginnen, leuchtet die Song-/
Pianobankcontroller-Indikatorlampe auf. Damit wird angezeigt, dass die Tasten 5 bis 9 gegenwärtig als
Wiedergabesteuerungstasten funktionieren.
Rhythmuscontroller-Indikatorlampe
Falls Sie die RHYTHM-Taste drücken, um den Rhythmusmodus aufzurufen, oder die RHYTHM-Taste und danach die SONG
MEMORY-Taste betätigen, um in den Songspeichermodus zu gelangen, leuchtet die Rhythmuscontroller-Indikatorlampe auf.
Damit wird angezeigt, dass die Tasten 5 bis 9 gegenwärtig als Rhythmussteuerungstasten funktionieren.
CTK591_g_08-21.p65 03.10.7, 4:34 PM10

G-11
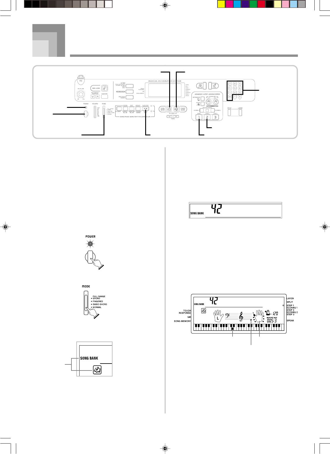
Allgemeine Anleitung
1
29
6
378
10
5
4
Über das Display
1.
Die Icons, die hier erscheinen, zeigen an, ob sich das Keyboard in dem Gesangsbegleitungsmodus, dem Songbankmodus
oder dem Pianobankmodus befindet.
2.
Numerischer Bereich : Dieser Bereich zeigt die Klangfarbennummern, Songnummern, Bewertungswerte und andere
numerische Daten an.
Textbereich : Dieser Bereich zeigt die Klangfarbennamen und Songnamen an. Er wird auch als Anzeigebereich für
den Bewertungsmodus, den Songspeicher und andere Funktionen verwendet.
Indikatorbereich : Dieser Bereich zeigt den Typ der Daten an, die gegenwärtig im numerischen Bereich und im Textbereich
angezeigt werden.
Beispiel : Der Indikator zeigt auf „SONG BANK“, wenn ein Songbank-Musikstückname angezeigt wird.
3.
Dieser Bereich ist ein Notenzeilen-Schreibweisen-Display, das die von den eingebauten Musikstücken, auf dem Keyboard
oder aus dem Speicher gespielten Noten, die Akkordformen und die MIDI-Empfangsdaten anzeigt.*1 Noten im Bereich von
F6 bis C7 werden in dem Notenzeilen-Schreibweisen-Display um eine Oktave niedriger gemeinsam mit einer Oktaven-
Erhöhungsmarkierung ( ) angezeigt.*2
Falls Sie ein Pedal verwenden, erscheint hier eine Pedalmarkierung ( ), wenn Sie das Pedal drücken.
*1 Empfangene Noten außerhalb des Bereichs von C2 bis C7 erscheinen nicht auf dem Display.
*2 Noten in dem Bereich von C2 bis B2 werden nicht angezeigt, während die Oktaven-Erhöhungsmarkierung ( ) auf dem
Display angezeigt wird.
4.
Ein Indikator erscheint neben einer Funktion, die gerade verwendet wird: Anschlagdynamik, General MIDI Modus, Songspeicher,
Mischklangfarbe, Split (Tastatur-Auftrennung).
5.
Dieser Bereich zeigt die Greifvorgänge und andere Informationen während der 3-Stufen-Lernfunktion und der Wiedergabe
von Musikstücken an. Die Buchstaben „L“ (links) und „R“ (rechts) erscheinen, um die Parts der automatischen Begleitung und
der Songspeicherspuren für die linke oder rechte Hand anzuzeigen.
6.
Dieser Bereich zeigt die Taktzahl, die Taktschlagzahl (Beat), ein grafisches Metronom und den aktuellen Tempowert (Beats
pro Minute) während der Wiedergabe des Rhythmus, der automatischen Begleitung, der voreingestellten Musikstücke, des
Songspeichers und des Metronoms an.
7.
Dieser Bereich zeigt die Akkordnamen während der automatischen Begleitung, der Songbank- und Gesangsbegleitungs-
wiedergabe an.
8.
Verwendet ein grafisches Keyboard zur Anzeige der von den eingebauten Musikstücken, auf dem Keyboard oder aus dem
Songspeicher gespielten Noten, der Akkordformen und der MIDI-Empfangsdaten.
9.
Der Typ des hier erscheinenden Sternes zeigt die Genauigkeit Ihres Timings beim Spielen jeder Note an, wenn der
Bewertungsmodus eingeschaltet ist.
10.
Dieser Bereich zeigt Indikatoren an, die erscheinen, wenn die 3-Stufen-Lernfunktion, der Bewertungsmodus oder die akustische
Fingersatzansage eingeschaltet ist.
HINWEIS
•Die in dieser Bedienungsanleitung dargestellten Anzeigebeispiele dienen nur für illustrative Zwecke. Der tatsächliche Text
und die Werte, die auf dem Display erscheinen, können von den in dieser Bedienungsanleitung dargestellten Beispielen
abweichen.
•Falls Sie unter einem Winkel auf die Flüssigkristallanzeige blicken, kann das Aussehen des Anzeigekontrasts ändern. Der
Anzeigekontrast dieses Keyboards ist so eingestellt, dass einfaches Ablesen sichergestellt wird, wenn eine Person auf einem
Stuhl vor dem Keyboard sitzt. Achten Sie darauf, dass der Anzeigekontrast fest eingestellt ist und nicht verändert werden kann.
704A-G-013A
CTK591_g_08-21.p65 03.10.7, 4:34 PM11

G-12
Schnellnachschlag
Dieser Abschnitt enthält eine Übersicht der Keyboard-
Operationen, welche den ersten und zweiten Stufen der 3-
Stufen-Lernfunktion verwenden.
Bei der 3-Stufen-Lernfunktion leuchten die Tasten der On-
Screen-Keyboard-Anleitung auf, um die nächste Note des
Musikstückes anzuzeigen.
Spielen des Keyboards
1
Die POWER-Taste drücken, um die
Stromversorgung einzuschalten.
•Dadurch leuchtet die Stromversorgungs-
Indikatorlampe auf.
2
Den MODE-Schalter auf NORMAL stellen.
3
Die SONG BANK-Taste drücken.
•Dadurch leuchtet die SONG BANK-Taste auf.
4
Das zu spielende Musikstück in der SONG BANK/
SING ALONG Liste aufsuchen, und danach seine
zweistellige Nummer mit den Zifferntasten
eingeben.
•Für die Songbank-/Gesangsbegleitungsliste (SONG
BANK/SING ALONG) siehe Seite A-10.
Beispiel: Um „42 ALOHA OE“ zu wählen, die Ziffer 4
gefolgt von der Ziffer 2 eingeben.
5
Die STEP 1- oder STEP 2-Taste drücken.
•Das Keyboard gibt einen Taktschlag aus und wartet,
bis Sie etwas auf dem Keyboard spielen. Die Tasten,
die Sie zuerst drücken müssen, blinken auf dem
Display.
6
Spielen Sie die Melodie gemeinsam mit der
gewählten Begleitung des Musikstückes.
•Spielen Sie gemäß den Keyboard-Tasten,
Greifvorgängen und Noten, die auf dem Display
erscheinen.
Aloha Oe
Aloha Oe
GreifvorgangVerwendete Keyboard-Taste
Tonhöhe der Note
704A-G-014A
POWER
Power indicator
SONG BANK PIANO BANK
Number buttons
MODE STEP 1
STEP 2
PLAY/STOP
Stromversorgungs-
Indikatorlampe
Zifferntasten
Leuchtet
Indikatoren
erscheinen
CTK591_g_08-21.p65 03.10.7, 4:34 PM12

G-13
Falls Sie Stufe 1 der Lernfunktion gewählt haben
•Die Noten auf dem Keyboard spielen.
•Die Begleitung (Part der linken Hand) wird in
Übereinstimmung mit den Noten wiedergegeben.
•Mit Stufe 1 wird immer die richtige Melodiennote
gespielt, welche Taste des Keyboards Sie auch immer
drücken.
Falls Sie Stufe 2 der Lernfunktion gewählt haben
•Die richtigen Noten auf dem Keyboard spielen.
•Während eine Taste der On-Screen-Keyboard-
Anleitung leuchtet, drücken Sie die entsprechenden
Taste auf dem tatsächlichen Keyboard. Im Falle eines
Pianobank-Musikstückes, schaltet die Anzeige der
Keyboard-Anleitung aus, wenn Sie eine Taste des
Keyboards drücken, und die Taste der On-Screen-
Keyboard-Anleitung leuchtet für die nächste zu
spielende Note auf.
•Die Begleitung (Part der linken Hand) wird in
Übereinstimmung mit den Noten wiedergegeben,
solange Sie die richtigen Tasten auf dem Keyboard
drücken.
7
Um das Spielen an beliebiger Stelle zu stoppen,
die PLAY/STOP-Taste drücken.
Wiedergabe eines Etüden- oder
Konzertstück-Musikstückes
1
Wenn Sie an Schritt 3 des obigen Vorganges
gelangen, drücken Sie die PIANO BANK-Taste an
Stelle der SONG BANK-Taste.
•Dadurch leuchtet die PIANO BANK-Taste auf.
2
In der PIANO BANK-Liste, suchen Sie das
wiederzugebende Musikstück auf und verwenden
Sie danach die Zifferntasten, um dessen zweistellige
Nummer einzugeben.
•Für die Pianobankliste (PIANO BANK) siehe Seite A-
11.
3
Danach setzen Sie ab Schritt 5 des obigen
Vorganges fort.
Schnellnachschlag
704A-G-015A
Indikatoren
erscheinen
CTK591_g_08-21.p65 03.10.7, 4:34 PM13

G-14
Stromversorgung
Dieses Keyboard kann von einer normalen Netzdose (bei
Verwendung des vorgeschriebenen Netzgerätes) oder von
Batterien mit Strom versorgt werden. Immer das Keyboard
ausschalten, wenn dieses nicht verwendet wird.
Batteriebetrieb
Immer das Keyboard ausschalten, bevor die Batterien
eingesetzt oder ausgetauscht werden.
Einsetzen der Batterien
1
Den Batteriefachdeckel abnehmen.
2
Sechs Monozellen in das Batteriefach einsetzen.
•Darauf achten, dass die positiven (+) und negativen
(–) Enden der Batterien richtig ausgerichtet sind.
3
Die Laschen am Batteriefachdeckel in die dafür
vorgesehenen Löcher einsetzen und den Deckel
schließen.
HINWEIS
•Das Keyboard kann vielleicht nicht richtig funktionieren,
wenn Sie die Batterien bei eingeschalteter
Stromversorgung einsetzen oder austauschen. Falls
dies eintritt, das Keyboard aus- und danach wieder
einschalten, wodurch die Funktionen wieder normal
arbeiten sollten.
Wichtige Informationen hinsichtlich
der Batterien
■
Nachfolgend ist die ungefähre Lebensdauer der Batterien
aufgeführt.
Manganbatterien...................................... 6 Stunden
Der obige Wert entspricht der Standard-
Batterielebensdauer bei normaler Temperatur, wenn die
Lautstärke des Keyboards auf den mittleren Pegel
eingestellt ist. Die Batterielebensdauer kann durch
extreme Temperaturen oder das Spielen bei sehr hoher
Lautstärke-Einstellung verkürzt werden.
■
Jedes der folgenden Symptome weist auf niedrige
Batteriespannung hin. Wenn eines dieser Symptome
auftritt, die Batterien möglichst bald austauschen.
•Stromversorgungs-Indikatorlampe blass
•Instrument schaltet nicht ein
•Display blass, schwierig abzulesen
•Ungewöhnlich niedrige Lautsprecher/Kopfhörer-
Lautstärke
•Verzerrungen im ausgegebenen Sound
•Manchmalige Unterbrechung des Sounds beim Spielen
mit hoher Lautstärke
•Plötzlicher Stromausfall beim Spielen mit hoher
Lautstärke
•Verblassen des Displays, wenn mit hoher Lautstärke
gespielt wird
•Kontinuierliche Sound-Ausgabe nachdem Sie eine Taste
freigeben
•Eine vollständig unterschiedliche Klangfarbe ertönt
•Ein abnormales Rhythmusmuster und Demomusikstück
wird gespielt
•Abnormal niedriger Mikrofonpegel
•Verzerrung des Mikrofoneingangs
•Blasse Stromversorgungs-Indikatorlampe, wenn ein
Mikrofon verwendet wird
•Plötzlicher Stromausfall, wenn Mikrofon verwendet
wird
•Stromausfall, verzerrter Klang oder niedrige Lautstärke,
wenn von einem angeschlossenen Computer oder
MIDI-Gerät wiedergegeben wird
WARNUNG
Falsche Verwendung der Batterien kann zu deren Auslaufen
und damit zu einer Beschädigung benachbarter Gegenstände
führen, oder die Batterien können bersten, wodurch es zu
Feuer- und Verletzungsgefahr kommt. Beachten Sie immer
die folgenden Vorsichtsmaßnahmen.
•Versuchen Sie niemals die Batterien zu zerlegen oder
diese kurzuschließen.
•Setzen Sie die Batterien niemals Wärme aus, und
versuchen Sie niemals diese durch Verbrennen zu
entsorgen.
•Mischen Sie niemals alte Batterien mit neuen
Batterien.
•Mischen Sie niemals Batterien unterschiedlichen
Typs.
•Versuchen Sie niemals ein Aufladen der Batterien.
•Achten Sie immer darauf, dass die Batterien mit den
positiven (+) und negativen (–) Enden in die richtigen
Richtungen weisend eingesetzt werden.
704A-G-016A
CTK591_g_08-21.p65 03.10.7, 4:34 PM14

G-15
Stromversorgung
704A-G-017A
VORSICHT
Fehlerhafte Verwendung der Batterien kann zu deren
Auslaufen führen, wodurch Gegenstände in der Nähe
beschädigt werden können. Oder die Batterien können
explodieren, wodurch es zu Feuer- und Verletzungsgefahr
kommt. Beachten Sie daher immer die folgenden
Vorsichtsmaßnahmen.
•Verwenden Sie nur die für dieses Produkt
vorgeschriebenen Batterien.
•Entfernen Sie die Batterien aus dem Produkt, wenn
Sie dieses für längere Zeit nicht verwenden werden.
Netzbetrieb
Für Netzbetrieb darf nur das für dieses Keyboard
vorgeschriebene Netzgerät verwendet werden.
Vorgeschriebenes Netzgerät: AD-5
[Rückseite]
Bitte beachten Sie auch die folgenden wichtigen Warnungen
und Vorsichtsmaßnahmen, wenn Sie das Netzgerät
verwenden.
WARNUNG
Falsche Verwendung des Netzgerätes führt zu Feuer- und
Stromschlaggefahr. Beachten Sie immer die folgenden
Vorsichtsmaßnahmen.
•Verwenden Sie nur das für dieses Produkt spezifizierte
Netzgerät.
•Verwenden Sie nur eine Spannungsquelle, die
innerhalb der an dem Netzgerät angegebenen
Netzspannung liegt.
•Überhitzen Sie nicht die elektrischen Netzdosen und
Verlängerungskabel.
•Stellen Sie niemals schwere Gegenstände auf dem
Kabel ab und setzen Sie dieses keiner Wärme aus.
•Versuchen Sie niemals ein Modifizieren des Kabels,
und biegen Sie das Kabel nicht übermäßig ab.
•Verdrehen Sie niemals das Kabel, und ziehen Sie
niemals stark daran.
•Sollte das elektrische Kabel oder der Stecker
beschädigt werden, wenden Sie sich sofort an Ihren
Fachhändler oder an einen autorisierten CASIO
Kundendienst.
•Berühren Sie niemals das Netzgerät mit nassen
Händen. Anderenfalls besteht Stromschlaggefahr.
VORSICHT
Falsche Verwendung des Netzgerätes führt zu Feuer- und
Stromschlaggefahr. Beachten Sie immer die folgenden
Vorsichtsmaßnahmen.
•Ordnen Sie das elektrische Kabel niemals in der Nähe
eines Ofens oder einer anderen Wärmequelle an.
•Ziehen Sie niemals am Kabel, wenn Sie das Netzgerät
von der Netzdose abtrennen. Ziehen Sie immer am
Netzgerät selbst, um dieses abzutrennen.
•Stecken Sie das Netzgerät immer bis zum Anschlag
in die Netzdose ein.
•Trennen Sie das Netzgerät während eines Gewitters
oder vor Antritt einer Reise bzw. vor längerer
Abwesenheit immer von der Netzdose ab.
•Trennen Sie mindestens einmal jährlich das Netzgerät
von der Netzdose ab, und wischen Sie den an den
Kontakten des Steckers angesammelten Staub ab.
WICHTIG!
•Unbedingt darauf achten, dass das Keyboard
ausgeschaltet ist, bevor das Netzgerät angeschlossen
oder abgetrennt wird.
•Bei längerer Verwendung erwärmt sich das Netzgerät.
Dies ist jedoch normal und stellt keine Störung dar.
Ausschaltautomatik
Bei Batteriebetrieb wird die Stromversorgung des Keyboards
automatisch ausgeschaltet, wenn Sie für etwa 6 Minuten keine
Operation ausführen. In diesem Fall muss die POWER-Taste
gedrückt werden, um die Stromversorgung wieder
einzuschalten.
HINWEIS
•Bei Verwendung des Netzgerätes für die
Stromversorgung des Keyboards ist die
Ausschaltautomatik außer Betrieb gesetzt (sie
funktioniert nicht).
Ausschalten der Ausschaltautomatik
Die TONE-Taste niederhalten, während Sie die
Stromversorgung des Keyboards einschalten, um die
Ausschaltautomatik auszuschalten.
HINWEIS
•Wenn diese Funktion ausgeschaltet ist, schaltet sich das
Keyboard nicht selbsttätig aus, wie lange das Keyboard
auch bei eingeschalteter Stromversorgung nicht betätigt
wird.
•Die Ausschaltautomatik wird wiederum eingeschaltet,
wenn Sie die Stromversorgung manuell aus- und danach
wieder einschalten.
DC 9V Buchse
Netzgerät AD-5
Netzdose
CTK591_g_08-21.p65 03.10.7, 4:34 PM15

G-16
Stromversorgung
704A-G-018A
Einstellungen und Speicherinhalt
Einstellungen
Die wirksamen Klangfarben-, Rhythmus- und anderen
wichtigen Keyboard-Einstellungen, wenn die
Stromversorgung mit der POWER-Taste manuell bzw. von
der Ausschaltautomatik automatisch ausgeschaltet wird, sind
wiederum wirksam, wenn Sie das nächste Mal die
Stromversorgung einschalten.
Wichtige Keyboard-Einstellungen
Die wichtigsten Keyboard-Einstellungen sind:
Mischklangfarbe, Split (Tastatur-Auftrennung),
Splitpunkt, Anschlagdynamik, Rhythmusnummer,
Rhythmustempo, Begleitlautstärke, überlagerte
Klangfarbe, aufgetrennte Klangfarbe, überlageite
aufgetrennte Klangfarbe, General MIDI-Modus ein/aus,
Begleitungs-MIDI OUT ein/aus, Einstellung der
zuordnungsbaren Buchse, Keyboard-Kanal und
akustische Fingersatzansage ein/aus.
Songspeicherinhalt
Zusätzlich zu den obigen Einstellungen, verbleiben auch die
im Songspeicher abgespeicherten Daten erhalten.
Elektrischer Strom
Die oben beschriebenen Einstellungen und Speicherdaten
bleiben erhalten, so lange das Keyboard mit elektrischem
Strom versorgt wird. Durch das Abziehen des Netzgerätes,
wenn keine Batterien eingesetzt sind, oder wenn die
eingesetzten Batterien verbraucht sind, wird die elektrische
Stromversorgung des Keyboards unterbrochen. Dadurch
werden alle Einstellungen auf ihre werksseitigen Vorgaben
initialisiert, und die im Speicher abgespeicherten Daten
werden gelöscht.
Anforderungen an die Stromversorgung
Beachten Sie die folgenden Vorsichtsmaßnahmen, wenn Sie
sicherstellen möchten, dass die gegenwärtigen Keyboard-
Einstellungen und Speicherinhalte nicht verloren werden.
•Achten Sie darauf, dass das Keyboard über das Netzgerät
mit Strom versorgt wird, bevor Sie die Batterien
austauschen.
•Bevor Sie das Netzgerät abtrennen, darauf achten, dass
neue Batterien in das Keyboard eingesetzt sind.
Darauf achten, dass die Stromversorgung des Keyboards
ausgeschaltet ist, bevor Sie die Batterien austauschen oder
das Netzgerät abtrennen.
CTK591_g_08-21.p65 03.10.7, 4:34 PM16

G-17
Anschlüsse
PHONES/OUTPUT-Buchse
VORBEREITUNG
•Bevor Kopfhörer oder andere externe Geräte
angeschlossen werden, unbedingt zuerst die
Lautstärkeeinstellung des Keyboards und des
anzuschließenden Gerätes vermindern. Die gewünschte
Lautstärke kann nach Beendigung der Anschlüsse
wieder eingestellt werden.
[Rückseite]
LINKS RECHTS
AUX IN oder ähnliche
Buchse des Audio-Verstärkers
WeißRot
Cinch-Stecker
Stereo-
Klinkenstecker
Audio-Anschluss
PHONES/OUTPUT-Buchse
Keyboard-Verstärker,
Gitarren-Verstärker
usw.
1
2
3
Anschließen der Kopfhörer (Abb. 1)
Durch das Anschließen der Kopfhörer wird der Ausgang von
den eingebauten Lautsprechern des Keyboards ausgeschaltet,
sodass Sie auch zu späten Nachtstunden spielen können, ohne
jemanden zu stören.
Audio-Gerät (Abb. 2)
Das Keyboard an ein Audio-Gerät anschließen, wobei ein im
Fachhandel erhältliches Verbindungskabel zu verwenden ist,
das an einem Ende einen Stereo-Klinkenstecker und am
anderen Ende zwei Cinch-Stecker aufweist. Bei dem an das
Keyboard angeschlossenen Stecker muss es sich um einen
Stereo-Stecker handeln, da sonst nur ein Stereo-Kanal
ausgegeben wird. In dieser Konfiguration ist der
Eingangswahlschalter des Audio-Gerätes normalerweise auf
die Eingangsbuchse (mit AUX IN oder dgl. markiert)
einzustellen, an die das Kabel von dem Keyboard
angeschlossen ist. Für weitere Einzelheiten siehe die mit dem
Audio-Gerät mitgelieferte Bedienungsanleitung.
Verstärker für Musikinstrumente (Abb. 3)
Ein im Fachhandel erhältliches Verbindungskabel
verwenden, um das Keyboard an den Verstärker für
Musikinstrumente anzuschließen.
HINWEIS
•Unbedingt ein Verbindungskabel verwenden, das einen
Stereo-Stecker an dem an das Keyboard
angeschlossenen Ende und einen Stecker für zwei
Kanäle (links und rechts) an der Seite des Verstärkers
aufweist. Der falsche Steckertyp an einem Ende führt
dazu, dass einer der Stereo-Kanäle verloren wird.
Nach dem Anschluss an einen Verstärker für
Musikinstrumente ist die Lautstärke des Keyboards auf einen
relativ niedrigen Pegel einzustellen, worauf die gewünschte
Lautstärke mit den Reglern des Verstärkers einzustellen ist.
Anschlussbeispiel
INPUT 1
INPUT 2
Cinch-
Buchse
Cinch-Stecker
(rot)
Cinch-Stecker
(weiß)Klinkenstecker
Stereo-Klinkenstecker Keyboard oder
Verstärker für
Musikinstrumente
PHONES/
OUTPUT-Buchse
Anschluss an einen Computer
oder an ein anders Gerät
Sie können das Keyboard auch an einen Computer oder
Sequenzer anschließen. Für Einzelheiten siehe „MIDI“ auf
Seite G-51.
Zuordnungsbare Buchse
Sie können ein optionales Sustain-Pedal (SP-2 oder SP-20) an
die ASSIGNABLE JACK-Buchse anschließen, um die
nachfolgend beschriebenen Funktionen verwenden zu
können.
Für Einzelheiten über das Wählen der gewünschten Pedalfunktion
siehe „ASSIGNABLE JACK (ZUORDNUNGSBARE BUCHSE)
(Vorgabe: SUS)“ auf Seite G-55.
SP-20
ASSIGNABLE JACK-Buchse
Sustain-Pedal
•Bei Piano-Klangfarben werden die Noten angehalten, wenn
das Pedal niedergetreten wird, gleich wie mit dem
Dämpfungspedal eines Pianos.
•Bei Orgel-Klangfarben werden die Noten durch das
Niederdrücken des Pedals weiterhin gespielt, bis Sie das
Pedal freigeben.
704A-G-019A
CTK591_g_08-21.p65 03.10.7, 4:34 PM17

G-18
Sostenuto-Pedal
•Gleich wie mit dem oben beschriebenen Sustain-Pedal,
werden die Noten durch das Niederdrücken des Sostenuto-
Pedals angehalten.
•Der Unterschied zwischen dem Sostenuto-Pedal und dem
Sustain-Pedal liegt in der Zeitsteuerung. Mit dem
Sostenuto-Pedal drücken Sie die Tasten und betätigen
danach das Pedal, bevor Sie die Tasten freigeben.
•Nur die Noten, die beim Drücken des Pedals ertönen,
werden angehalten.
Soft-Pedal (Dämpferpedal)
Durch Drücken dieses Pedals wird der Sound der gespielten
Noten weich gemacht.
Rhythmus-Start/Stopp-Pedal
In diesem Fall führt das Pedal die gleichen Funktionen wie
die START/STOP-Taste aus.
Mikrofonbuchse
Sie können ein im Fachhandel erhältliches Mikrofon an die
Mikrofonbuchse anschließen und zu den auf dem Keyboard
gespielten Noten mitsingen. Für Einzelheiten siehe
„Verwendung eines Mikrofons für die Gesangsbegleitung“
auf Seite G-32.
Zubehör und Sonderzubehör
Nur das für dieses Keyboard vorgeschriebene Zubehör und
Sonderzubehör verwenden. Bei Verwendung von nicht
autorisierten Geräten kann es zu Feuer-, Stromschlag- und
Verletzungsgefahr kommen.
Connections
704A-G-020A
CTK591_g_08-21.p65 03.10.7, 4:34 PM18

G-19
Grundlegende Bedienvorgänge
Dieser Abschnitt enthält Informationen über die Ausführung
von grundlegenden Keyboard-Operationen.
Spielen des Keyboards
1
Die POWER-Taste drücken, um das Keyboard
einzuschalten.
2
Den MODE-Schalter auf Position NORMAL stellen.
3
Den VOLUME-Schieberegler verwenden, um die
Lautstärke auf einen relativ niedrigen Pegel
einzustellen.
4
Etwas auf dem Keyboard spielen.
•Die anfängliche Vorgabeeinstellung des Keyboards
nach dem Einschalten der Stromversorgung ist der
Songbankmodus. Dem Keyboard ist dabei anfänglich
die Klangfarbe 096 FLUTE 1 zugeordnet, was die für
die Songbank-Musikstücknummer 00 verwendete
Klangfarbe ist.
Wahl einer Klangfarbe
Dieses Keyboard weist 255 eingebaute Klangfarben auf.
Verwenden Sie den folgenden Vorgang, um die gewünschte
Klangfarbe zu wählen.
Wählen einer Klangfarbe
1
Die gewünschte Klangfarbe in der TONE-Liste
des Keyboards aufsuchen und deren
Klangfarbennummer ablesen.
•Achten Sie darauf, dass nicht alle verfügbaren
Klangfarben in der Klangfarbenliste aufgeführt sind,
die auf der Konsole des Keyboards aufgedruckt ist.
Für eine vollständige Liste siehe die „Klangfarben-
Liste“ auf Seite A-6.
2
Die TONE-Taste drücken.
•Falls Sie sich in dem Songbankmodus befanden, als
Sie die TONE-Taste drückten, beginnt die SONG
BANK-Taste zu blinken. Falls Sie sich in dem
Pianobankmodus befanden, beginnt die PIANO
BANK-Taste zu blinken. Falls Sie sich in dem
Gesangsbegleitungsmodus befinden, beginnt die
SING ALONG-Taste zu blinken.
3
Die Zifferntasten verwenden, um die dreistellige
Klangfarbennummr der gewünschten Klangfarbe
einzugeben.
Beispiel: Um „049 ACOUSTIC BASS“ zu wählen, die
Ziffern 0, 4 gefolgt von der Ziffer 9 eingeben.
•Drücken Sie die blinkende Taste (SONG BANK,
PIANO BANK oder SING ALONG), um die
Klangfarben-Wahloperation zu verlassen und das
Blinken zu stoppen.
HINWEIS
•Immer alle drei Stellen der Klangfarbennummer
eingeben, einschließlich der vorgestellten Nullen (wenn
vorhanden). Falls Sie nur eine oder zwei Stellen
eingeben und danach stoppen, wird das Display nach
einigen Sekunden Ihre Eingabe automatisch löschen.
•Sie können die angezeigte Klangfarbennummer auch
erhöhen oder vermindern, indem Sie die [+]-Taste bzw.
[–]-Taste drücken.
•Wenn einer der Schlagzeug-Sets gewählt ist
(Klangfarbennummern 246 bis 254), ist jeder Taste des
Keyboards ein unterschiedlicher Perkussion-Sound
zugeordnet. Für Einzelheiten siehe Seite A-3.
Indikator erscheint
Aco .Bass
704A-G-021A
PIANO BANK TONE
SONG BANK
SING ALONG
Number buttons
[+] / [–]
MODE
POWER
VOLUME
Zifferntasten
CTK591_g_08-21.p65 03.10.7, 4:34 PM19

G-20
Polyfonie
Der Ausdruck Polyfonie bezeichnet die maximale Anzahl von
Noten, die Sie gleichzeitig spielen können. Dieses Keyboard
weist 24-notige Polyfonie auf, die die von Ihnen gespielten
Noten sowie auch die vom Keyboard gespielten Rhythmus-
und automatischen Begleitungsmuster einschließt. Dies
bedeutet, dass die Anzahl der für das Spielen des Keyboards
verfügbaren Noten (Polyfonie) reduziert wird, wenn ein
Rhythmus- oder automatisches Begleitungsmuster vom
Keyboard gespielt wird. Achten Sie auch darauf, dass manche
Klangfarben nur 12-notige Polyfonie aufweisen.
•Wenn der Rhythmus oder die automatische Begleitung
gespielt wird, wird die Anzahl der gleichzeitig gespielten
Sounds reduziert.
Digital-Sampling
Eine Anzahl der mit diesem Keyboard verwendeten
Klangfarben wurden mit einer als Digital-Sampling
bezeichneten Technik aufgezeichnet und verarbeitet. Um
hohe Qualität der Klangfarben sicherzustellen, werden dabei
die niedrigen, mittleren und hohen Bereiche abgetastet und
danach kombiniert, um Ihnen Sounds bieten zu können, die
verblüffend ähnlich zu den Originalen sind. Sie können
vielleicht geringe Unterschiede in der Lautstärke oder
Klangqualität bei manchen Klangfarben feststellen, wenn Sie
diese an unterschiedlichen Position am Keyboard spielen.
Dies ist ein unvermeidliches Ergebnis der Mehrfach-
Abtastung und ist kein Anzeichen von Fehlbetrieb.
Grundlegende Bedienvorgänge
704A-G-022A
CTK591_g_08-21.p65 03.10.7, 4:34 PM20

G-21
Üben auf dem Piano
Verwendung der PIANO BANK-
Taste
Durch das Drücken der PIANO BANK-Taste erhalten Sie
sofortigen Zugriff auf die Pianoklangfarben und die
Pianomusikstückwahl.
Anfängliche Pianobankeinstellung
Klangfarbe: 000 Stereo-Piano
Verwenden der Pianobank
1
Drücken Sie die PIANO BANK-Taste.
•Dadurch leuchtet die PIANO BANK-Taste auf.
2
Versuchen Sie etwas auf dem Keyboard zu spielen.
•Die von Ihnen gespielten Noten ertönen mit einer
Pianoklangfarbe.
3
Falls Sie ein vorprogrammiertes Musikstück
wiedergeben möchten, drücken Sie die PLAY/
STOP-Taste.
•Dadurch wird das gegenwärtig gewählte Musikstück
in einer Endlosschleife wiedergegeben.
•Um die Wiedergabe zu stoppen, drücken Sie erneut
die PLAY/STOP-Taste.
Indikatoren
erscheinen
704A-G-023A
PIANO BANK
PLAY/STOP
CTK591_g_08-21.p65 03.10.7, 4:34 PM21

G-22
704A-G-024A
Wiedergabe eines eingebauten Musikstückes
Ihr Keyboard weist insgesamt 100 vorprogrammierte
Musikstücke auf. Sie können die vorprogrammierten
Musikstücke für Ihr Hörvergnügen wiedergeben, oder Sie
können diese zum Üben und sogar zum Mitsingen
verwenden. Die vorprogrammierten Musikstücke sind in die
beiden nachfolgend beschriebenen Gruppen unterteilt.
•Songbank-/Gesangsbegleitungsgruppe:
50 Musikstücke für einhändiges Spielen
Die Musikstücke in dieser Gruppe sind Musikstücke mit
Begleitautomatik. Sie können ein Musikstück der
Songbankgruppe während einer Übungsstunde für den
Melodienpart verwenden. Falls Sie ein Mikrofon an das
Keyboard anschließen und den Gesangsbegleitungsmodus*
aufrufen, können Sie mit einem vorprogrammierten
Musikstück mitsingen.
*Der Gesangsbegleitungsmodus reduziert die Lautstärke
des Melodienparts der vorprogrammierten Musikstücke
und ändert die Klangfarbenwahl auf eine Klangfarbe, der
ein Vokalist leichter folgen kann.
•Pianobankgruppe: 50 Musikstücke für zweihändiges
Spielen
Die Pianomusikstücke in dieser Gruppe sind in 20 Etüden
und 30 Konzertstücke unterteilt. Sie können ein Musikstück
der Pianobankgruppe für das Üben des Parts der linke
Hand oder des Parts der rechten Hand verwenden.
Wiedergabe eines Songbank-
Musikstückes
VORBEREITUNG
•Stellen Sie die Hauptlautstärke (Seite G-19) ein.
1
Suchen Sie das zu spielende Musikstück in der
SONG BANK/SING ALONG-Liste auf und merken
Sie sich dessen Nummer.
•Für die Songbank-/Gesangsbegleitungsliste (SONG
BANK/SING ALONG) siehe Seite A-10.
2
Die SONG BANK-Taste drücken, um den Song
Bank Modus aufzurufen.
•Dadurch leuchtet die SONG BANK-Taste auf.
3
Verwenden Sie die Zifferntasten, um die zweistellige
Nummer des Musikstückes einzugeben.
Beispiel: Um z.B. „42 ALOHA OE“ zu wählen, 4 und
danach 2 eingeben.
HINWEIS
•Das Musikstück mit der Nummer 00 ist die vorgegebene
Einstellung für das Songbank-Musikstück, wenn Sie die
Stromversorgung des Keyboards einschalten.
•Sie können auch die angezeigte Musikstücknummer
durch Drücken der [+]- oder [–]-Taste erhöhen bzw.
vermindern.
4
Die PLAY/STOP-Taste drücken, um mit der
Wiedergabe des Musikstückes zu beginnen.
Aloha Oe
Musikstücknummer Musikstückname
Aloha Oe
Verwendete
Keyboard-Tasten Greifvorgang
Anzeige der Notenlinie
Akkordbezeichnung
PIANO BANK
SONG BANK
Number buttons
[+] / [–]
PLAY/STOP
TEMPO
Indikatoren
erscheinen
Zifferntasten
CTK591_g_22-31.p65 03.10.7, 4:34 PM22

G-23
Wiedergabe eines eingebauten Musikstückes
704A-G-025A
OdeToJo
y
5
Die PLAY/STOP-Taste drücken, um die Wiedergabe
des Song Bank Musikstückes zu stoppen.
•Das von Ihnen gewählte Musikstück wird
wiedergegeben, bis Sie dieses stoppen.
Wiedergabe eines Pianobank-
Musikstückes
1
Suchen Sie das wiederzugebende Musikstück in der
PIANO BANK-Liste auf, und merken Sie sich dessen
Nummer.
•Für die Pianobankliste (PIANO BANK) siehe Seite A-
11.
2
Drücken Sie die PIANO BANK-Taste, um die
Pianobankgruppe zu spezifizieren.
HINWEIS
•Drücken Sie die PIANO BANK-Taste, um die Klangfarbe
auf Stereo-Piano (Klangfarbennummer 000) zu ändern.
3
Verwenden Sie die Zifferntasten, um die
zweistellige Nummer des in Schritt 1 aufgesuchten
Musikstückes einzugeben.
Beispiel: Um das Musikstück mit der Nummer 16 (Ode
To Joy) zu wählen, geben Sie 1 und danach 6
ein.
HINWEIS
•Das Musikstück mit der Nummer 00 ist die vorgegebene
Einstellung für das Pianobank-Musikstück, wenn Sie die
Stromversorgung des Keyboards einschalten.
•Sie können die angezeigte Nummer des Musikstückes
auch unter Verwendung der [+]- und [–]-Tasten ändern.
4
Drücken Sie die PLAY/STOP-Taste, um mit der
Wiedergabe zu beginnen.
5
Um die Wiedergabe zu stoppen, drücken Sie die
PLAY/STOP-Taste.
•Das von Ihnen gewählte Musikstück wird
wiedergegeben, bis Sie dieses stoppen.
Musikalisches Informationssystem
Wenn das Keyboard eines der eingebauten Musikstücke
spielt, zeigt das Display verschiedene Informationen über das
Musikstück an.
Beispiel: Anzeige während der Song Bank-Wiedergabe
HINWEIS
•Die Akkordbezeichnungen werden für die Pianobank-
Musikstücke nicht angezeigt.
Einstellung des Tempos
Jedes Musikstück weist ein voreingestelltes Vorgabe-Tempo
(Beats pro Minute) auf, das automatisch eingestellt wird,
wenn Sie ein Musikstück wählen. Während der Wiedergabe
des Musikstückes können Sie die Tempo-Einstellung auf
einen Wert im Bereich von 40 bis 255 ändern.
Einstellen des Tempos
1
Die TEMPO-Tasten verwenden, um das Tempo
einzustellen.
: Erhöht den Tempowert.
: Vermindert den Tempowert.
HINWEIS
•
Während der Tempowert blinkt, können Sie auch die
Zifferntasten oder die [+]- und [–]-Taste verwenden, um
einen dreistelligen Wert einzugeben. Achten Sie dabei
jedoch darauf, dass vorgestellte Nullen eingegeben werden
müssen; 90 muss also als 090 eingegeben werden.
•Durch gleichzeitiges Drücken der - und -TEMPO-
Tasten wird der gegenwärtig gewählte Rhythmus
automatisch auf sein vorgegebenes Tempo zurückgestellt.
•Die Pianobank-Musikstücke weisen Tempoänderungen
auf, um bestimmte musikalische Effekte zu erzeugen.
Achten Sie darauf, dass die Tempo-Einstellung
automatisch auf die Vorgabe zurückkehrt, wenn es zu
einer Tempoänderung innerhalb eines dieser
Musikstücke kommt.
Indikatoren
erscheinen
Aloha Oe
Verwendete Tasten
des Keyboards Greifvorgang
Notenzeilen-Schreibweise
Akkordbezeichnung
Blinkt
Tempowert
CTK591_g_22-31.p65 03.10.7, 4:34 PM23

G-24
Wiedergabe eines eingebauten Musikstückes
704A-G-026A
Schneller Vorlauf
1
Während der Wiedergabe oder Pausefunktion eines
Musikstückes, die FF-Taste gedrückt halten, um den
schnellen Vorlauf auszuführen.
•Der schnelle Vorlauf überspringt jeweils einen Takt
in Vorlaufrichtung.
•Die Takt- und Beatnummern auf dem Display ändern,
während der schnelle Vorlauf ausgeführt wird.
2
Sobald die FF-Taste freigegeben wird, setzt
wiederum die Wiedergabe ab dem Takt ein, dessen
Nummer auf dem Display angezeigt wird.
HINWEIS
•Der schnelle Vorlauf arbeitet nicht, wenn die
Musikstückwiedergabe gestoppt ist.
BeatnummerTaktnummer
PIANO BANK TONE
SONG BANK
Number buttons
[+] / [–]
PLAY/STOP
PAUSE
FF
REW
Pause während der Wiedergabe
1
Die PAUSE-Taste während der Wiedergabe eines
Musikstückes drücken, um auf Pause zu schalten.
2
Durch erneutes Drücken der PAUSE-Taste wird mit
der Wiedergabe ab dem Punkt fortgesetzt, an dem
auf die Pausefunktion geschaltet wurde.
Schneller Rücklauf
1
Während der Wiedergabe oder Pausefunktion eines
Musikstückes, die REW-Taste gedrückt halten, um
den schnellen Rücklauf auszuführen.
•Der schnelle Rücklauf überspringt jeweils einen Takt
in Rücklaufrichtung.
•Die Takt- und Beatnummern auf dem Display ändern,
während der schnelle Rücklauf ausgeführt wird.
2
Sobald die REW-Taste freigegeben wird, setzt
wiederum die Wiedergabe ab dem Takt ein, dessen
Nummer auf dem Display angezeigt wird.
HINWEIS
•Der schnelle Rücklauf arbeitet nicht, wenn die
Musikstückwiedergabe gestoppt ist.
•Bestimmte Wiedergabebedingungen können dazu
führen, dass einige Zeit benötigt wird, bevor der schnelle
Rücklauf startet, nachdem Sie die REW-Taste gedrückt
haben.
BeatnummerTaktnummer
Zifferntasten
CTK591_g_22-31.p65 03.10.7, 4:34 PM24

G-25
Wiedergabe eines eingebauten Musikstückes
704A-G-027A
Ändern der Klangfarbe der
Melodie
1
Drücken Sie die TONE-Taste.
2
Die gewünschte Klangfarbe in der TONE-Liste
aufsuchen, und danach die Zifferntasten
verwenden, um deren dreistellige Nummer
einzugeben.
Beispiel: Um „057 VIOLIN“ zu wählen, die Ziffern 0, 5
und 7 eingeben.
•Sie können jede der 255 eingebauten Klangfarben des
Keyboards wählen.
HINWEIS
•Sie können auch die [+]- und [–]-Taste verwenden, um
die Melodie-Klangfarben zu ändern.
•Für zweihändige Musikstücke (Pianobank-Musikstücke)
wird die gleiche Klangfarbe für die Parts der linken und
rechten Hand verwendet.
•Durch Spezifizieren der Musikstücknummer für das
gleiche Musikstück, das gegenwärtig gewählt ist, wird
die Melodie-Klangfarbe auf die Vorgabe-Einstellung für
dieses Musikstück geändert.
Viol i
n
Indikator erscheint
Aufeinanderfolgende Wiedergabe
aller Musikstücke
1
Drücken Sie gleichzeitig die SONG BANK-Taste
und die PIANO BANK-Taste.
•Die Songbank-Musikstücke beginnen ab
Musikstücknummer 00 und setzen mit den Songbank-
Musikstücken in numerischer Reihenfolge fort.
•Sowohl die SONG BANK-Taste als auch die PIANO
BANK-Taste leuchtet während der Demowiedergabe.
2
Um die Wiedergabe eines Musikstückes zu
stoppen, die PLAY/STOP-Taste drücken.
HINWEIS
•Während der Wiedergabe eines Musikstückes können
Sie die Zifferntasten oder die [+]- und [–]-Taste
verwenden, um auf ein anderes Musikstück zu ändern.
•Sie können mit dem Musikstück auf dem Keyboard
mitspielen.
CTK591_g_22-31.p65 03.10.7, 4:34 PM25

G-26
Fortschrittliche 3-Stufen-Lernfunktion
704A-G-028A
Mit der fortschrittlichen 3-Stufen-Lernfunktion können Sie
die vorprogrammierten Musikstücke üben und sogar Ihre
Fortschritte gemäß den von dem Keyboard vergebenen
Bewertungspunkten plotten.
Die 3-Stufen-Lernfunktion lässt Sie in Ihrem eigenen Tempo üben.
Mit dem Bewertungsmodus können Sie eine Idee über Ihre
Fortschritte erhalten. Sie können sogar herausfinden, an
welchen Phrasen in Ihrer Darbietung Sie weiter arbeiten
müssen, damit Sie Ihre Übungen darauf konzentrieren können.
Lernfortschritt
Stufe 1
Übungsziel
Bewertung 1 Bewertung 2Stufe 2 Stufe 3
3-Stufen-Lernfunktion
Die 3-Stufen-Lernfunktion führt Sie durch die drei unten
beschriebenen Stufen, um Ihnen beim Erlernen des Spielens
von Musikstücken auf dem Keyboard zu helfen.
Stufe 1 - Meistern Sie das Timing.
In dieser Stufe wird durch Drücken einer beliebigen Taste
auf dem Keyboard die richtige Note gespielt, sodass Sie sich
auf das richtige Timing konzentrieren können, ohne sich
Sorgen über das Spielen der richtigen Noten zu machen. Die
Begleitung (Part der linken Hand) wartet, bis Sie eine Taste
drücken, bevor Sie mit der nächsten Phrase fortsetzt.
Stufe 2 - Meistern Sie die Melodie.
In dieser Stufe lernen Sie die zu drückenden Tasten für das
Spielen der Melodie. Die zu drückenden Tasten leuchten in
der On-Screen-Keyboard-Anleitung auf, sodass Sie diesen
einfach folgen müssen, um das Spielen zu lernen. Die
Begleitung (Part der linken Hand) wartet, bis Sie die richtige
Note spielen, sodass Sie mit Ihrem eigenen Tempo lernen
können.
Stufe 3 - Spielen Sie mit normaler Geschwindigkeit.
Hier erfreuen Sie sich an dem eigentlichen Spielen der
Musikstücke, die Sie in
Stufe
1 und
Stufe
2 erlernt haben. Die
On-Screen-Keyboard-Anleitung zeigt Ihnen weiterhin die zu
drückenden Tasten des Keyboards an, wobei jedoch die
Begleitung mit der normalen Geschwindigkeit fortsetzt,
unabhängig davon, ob Sie die richtigen Noten spielen oder nicht.
Musikstücktypen und ihre Parts
Die eingebauten Musikstücke dieses Keyboards sind in zwei
grundlegende Gruppen unterteilt: Musikstücke mit
Begleitautomatik (Songbank) und Musikstücke mit
zweihändiger Begleitung (Pianobank). Die für die 3-Stufen-
Lernfunktion verfügbaren Parts hängen von dem
verwendeten Typ ab.
Musikstücke mit Begleitautomatik (Songbank)
Wie ihre Bezeichnung erkennen lässt, bestehen diese
Musikstücke aus einem automatischen Begleitungsteil und
einem Melodienteil. Wenn Sie diese Musikstücke für die 3-
Stufen-Lernfunktion verwenden, können Sie das Spielen nur
des Melodienteils (Part der rechten Hand) üben.
Zweihändige Musikstücke (Pianobank)
Dieser Typ von Musikstücken wird mit beiden Händen gespielt,
wie in einem Pianosolo. Wenn Sie diese Musikstücke für die 3-
Stufen-Lernfunktion verwenden, können Sie das Spielen der
Parts für die linke Hand und für die rechte Hand üben.
Inhalt des Displays während der
3-Stufen-Lernfunktion
Wenn Sie ein Musikstück mit Begleitautomatik für die
Wiedergabe in der 3-Stufen-Lernfunktion wählen, zeigen die
On-Screen-Keyboard-Anleitung und die Notenzeilen-
Schreibweise die zu spielende Note und deren Länge an. Die
On-Screen-Keyboard-Anzeige zeigt auch die Noten an, die
Sie auf dem Keyboard spielen.Nachfolgend sind die am
Display erscheinenden Informationen beschrieben.
Notenhöhe
Die zu drückende Taste leuchtet in der On-Screen-Keyboard-
Anzeige auf, wogegen die tatsächliche Tonhöhe der Note im
Notenzeilen-Schreibweisenbereich erscheint. Die Finger, die
Sie für das Spielen der Noten verwenden sollten, werden
ebenfalls am Display angezeigt.
Notenlänge
Die Taste verbleibt in der On-Screen-Keyboard-Anzeige so
lange beleuchtet, so lange Sie die Taste gedrückt halten sollten.
Die Notenzeilen-Schreibweise und das Greifverfahren
verbleiben ebenfalls für die Länge der Note am Display
angezeigt.
Nächste Note
Eine Taste der On-Screen-Keyboard-Anzeige blinkt, um damit
die als nächstes zu spielende Note anzuzeigen, wobei eine
Nummer in der Nähe des für das Spielen der nächsten Note
zu verwendenden Fingers am Display erscheint.
Serie von Noten mit der gleichen Tonhöhe
Die Taste der On-Screen-Keyboard-Anzeige erlischt
momentan zwischen den Noten und leuchtet für eine
aufeinander folgende Note wieder auf. Die Notenzeilen-
Schreibweise und das Greifverfahren werden ebenfalls aus-
und wieder eingeschaltet.
Blinkt BlinktLeuchtet Leuchtet
Gegenwärtige
Note
Erste Note
Nächste
Note
Blinkt
Zweite Note
Leuchtet
Dritte Note
On-
Screen-
Keyboard-
Anleitung
Beispiel: Wenn das Spielen ein Drücken der Tasten mit
den Fingern 3, 2 und danach 1 erfordert.
CTK591_g_22-31.p65 03.10.7, 4:34 PM26

G-27
Fortschrittliche 3-Stufen-Lernfunktion
704A-G-029A
HINWEIS
•Die Notenlänge wird nicht angezeigt, wenn Sie ein
zweihändiges Musikstück in Stufen 1 und 2 der 3-Stufen-
Lernfunktion verwenden. Sobald Sie eine in der On-
Screen-Keyboard-Anzeige aufleuchtende Taste drücken,
erlischt diese und die als nächstes zu drückende Taste
beginnt zu blinken.
•Die Notenlänge wird von der On-Screen-Keyboard-
Anzeige angezeigt, wenn Sie zweihändige Musikstücke
in Stufe 3 verwenden. In diesem Fall blinkt die als
nächstes zu drückende Taste nicht, wenn Sie eine
leuchtende Taste drücken, und die nächste
Fingernummer erscheint nicht am Display. Nur die
gegenwärtige Fingernummer wird angezeigt.
Tempo-Einstellung für 3-Stufen
Lernfunktion
Verwenden Sie den unter „Einstellen des Tempos“ auf Seite
G-23 beschriebenen Vorgang, um das Tempo für die 3-Stufen
Lernfunktion einzustellen.
Bewertungsmodus
Der Bewertungsmodus dieses Keyboards vergibt Punkte für
Ihre Darbietungen während der Stufe 1 und der Stufe 2 der
3-Stufen-Lernfunktion. Eine perfekte Punktezahl ist 100. Der
Bewertungsmodus liefert auch Kommentare über Ihr Spiel,
sowohl auf dem Monitorbildschirm als auch unter
Verwendung einer simulierten menschlichen Stimme.
Bewertungsmodusanzeige
Pegelindikator (9 Pegel): Dieser Indikator zeigt die Bewertung
Ihrer gegenwärtigen Darbietung auf einen Blick an. Je mehr
Segmente erscheinen, umso höher ist Ihre Punktezahl.
Beispiel: 50 Punkte
Timingindikator: In dem Bewertungsmodus ändert die
Konfiguration des Sternes mit jeder Note,
um Ihnen Auskunft über Ihr Timing zu
geben. Je mehr Sterne angezeigt werden,
umso besser ist Ihr Timing.
„****“ : Zeigt an, dass der Bewertungsmodus verlassen
wurde, bevor die Bewertungsergebnisse erhalten
werden konnten.
HINWEIS
•Falls Ihr Spiel fehlerlos ist, erscheint die Meldung
„Perfect!“ (Perfekt!) vor dem Bewertungsergebnis.
•Falls Sie die PLAY/STOP-Taste drücken und Ihren
Bewertungsmodus an beliebiger Stelle unterbrechen,
zeigt der Monitorbildschirm Ihre bis zu diesem Zeitpunkt
angesammelten Bewertungspunkte an. In diesem Fall
zeigt das Keyboard keine Meldung an und gibt auch
keinen Klangeffekt aus.
Verwendung der Lernfunktionen
und des Bewertungsmodus
Führen Sie die folgenden Stufen aus, um Ihre bevorzugten
Musikstücke zu meistern.
Anzeigemeldung Klangeffekt
„Bravo!“ (Bravo!) Applaus und <Hoch>
Beifallsrufe
„Great“ (Großartig) Nur Applaus
Bewertungsbereiche
„Not bad!“
(Nicht schlecht!) Kein
„Again!“ (Nochmals!)
Kein <Niedrig>
Verwendung der Klangfarbe und der
Sprachanleitung
Wenn das Keyboard feststellt, dass Ihr Timing abweicht,
ändert es auf eine unterschiedliche Klangfarbe und spielt
einen Klangeffekt, um Sie wissen zu lassen, dass Ihr
Bewertungspegel ändert. In dem Bewertungsmodus ertönt
auch eine simulierte menschliche Stimme, um Sie wissen zu
lassen, dass Ihr Bewertungspegel ändert. Der Klangeffekt hält
Sie darüber informiert, wenn Ihr Bewertungspegel ändert.
Ausdrücke
„Good“ (Gut) <Hoch>
„That’s close“ (Beinahe)
Bewertungsbereiche
„Nice try!“ (Guter Versuch!)
„Keep trying!“
(Versuchen Sie weiter!)
<Niedrig>
„Take your time“
(Nehmen Sie sich Zeit) : Dieser Ausdruck wird verwendet,
wenn Sie für längere Zeit nicht die
richtige Note spielen.
Bewertungsergebnisse
Nachdem Sie Ihre Darbietung beendet haben, berechnet das
Keyboard eine Bewertung Ihrer Gesamtdarbietung vom
Beginn bis zum Ende und zeigt die Gesamtpunktezahl auf
dem Monitorbildschirm an. Je höher die Punktezahl, umso
höher ist Ihre Bewertung.
Bewertungsrang-Anzeigemeldungen und Klangeffekte
CTK591_g_22-31.p65 03.10.7, 4:34 PM27

G-28
704A-G-030A
Stufe 1 - Meistern Sie das Timing.
1
Wählen Sie das Musikstück, das Sie verwenden
möchten.
2
Drücken Sie die STEP 1-Taste, um die Wiedergabe
in Stufen 1 zu beginnen.
•Nach dem Ertönen einer Zählung schaltet das
Keyboard auf die Bereitschaft und wartet, bis Sie die
erste Note des Musikstückes spielen.
•Die Hand, die Sie verwenden sollten, wird durch
Pfeile rund um die Hand angezeigt.
3
Beliebige Tasten des Keyboards drücken, um die
Noten zu spielen.
•Die Taste für die als nächstes zu spielende Note blinkt
in der On-Screen-Keyboard-Anzeige und das
Keyboard wartet, bis Sie diese Taste drücken. Wenn
Sie eine beliebige Taste für das Spielen der Note
drücken, verbleibt die On-Screen-Taste beleuchtet,
wenn die Note gespielt wird.
•Die Begleitung (Part der linken Hand) wartet, bis Sie
eine beliebige Taste drücken, um eine Note zu spielen.
•Falls Sie aus Versehen mehr als eine Taste drücken,
wird die Begleitung für die entsprechende Anzahl von
Noten gespielt.
•
Das gleichzeitige Drücken von mehr als einer Taste zählt
als eine einzige Note. Drücken einer Taste, während eine
andere Taste niedergehalten wird, zählt als zwei Noten.
4
Um das Spielen an beliebiger Stelle zu stoppen,
die PLAY/STOP-Taste drücken.
HINWEIS
•Ein Üben der linken Hand ist auch mit Pianobank-
Musikstücken möglich. Einfach ein zweihändiges
Musikstück in Schritt 1 des obigen Vorgangs wählen und
danach die LEFT-Taste nach Schritt 2 drücken.
•Die 3-Stufen-Lernfunktion gestattet kein gleichzeitiges
Üben beider Hände.
•Sie können bei dem Spielen mit Stufe 1 auch den
schnellen Vorlauf und schnellen Rücklauf verwenden.
•Die Pausefunktion kann während des Spielens mit Stufe
1 nicht verwendet werden.
•Der Rhythmus ertönt nicht während des Spielens mit
Stufe 1.
Bewertung 1: Finden Sie heraus, wie das
Keyboard Ihr Spiel in Stufe 1 bewertet.
Verwenden Sie die SCORING 1-Taste, um die Bewertung
Ihres Spiels in Stufe 1 zu kontrollieren.
1
Drücken Sie die SCORING 1-Taste.
•Dadurch erscheint der SCORING 1-Indikator auf dem
Display.
•Ein Zählbeat ertönt, worauf der Bewertungsmodus
beginnt.
2
Spielen Sie gemäß der auf dem Monitorbildschirm
angezeigten Anleitung und der gesprochenen Ansage.
•Um die Bewertung zu stoppen, drücken Sie die
PLAY/STOP-Taste. Dadurch werden nur die bis zu
diesem Zeitpunkt angesammelten Punkte angezeigt.
Aloha Oe
Verwendete Keyboard-Taste Greifvorgang
Indikator erscheintTonhöhe der Note
Indikatoren
Fortschrittliche 3-Stufen-Lernfunktion
Indikator erscheint
PIANO BANK LEFT
SONG BANK
SCORING 1
PLAY/STOP STEP 2
SCORING 2
STEP 1
CTK591_g_22-31.p65 03.10.7, 4:34 PM28

G-29
Fortschrittliche 3-Stufen-Lernfunktion
704A-G-031A
3
Nachdem Sie Ihr Spiel beendet haben, erscheint
Ihr Bewertungsergebnis auf dem Display.
•Für Informationen über die Bewertungsränge und
Klangeffekte siehe „Bewertungsergebnisse“ auf Seite
G-27.
•Das Keyboard teilt Ihnen mit, wo Sie während Ihrer
Darbietung die geringste Punktezahl erreicht haben,
sodass Sie herausfinden können, wo Sie weiter
arbeiten müssen. Für weitere Informationen siehe
„Verwendung des Phrasenübungsmodus“ auf Seite
G-30.
•Drücken Sie die SONG BANK-Taste oder die PIANO
BANK-Taste, um an die Musikstück-Wahlanzeige
zurückzukehren.
Stufe 2 - Meistern Sie die Melodie.
1
Wählen Sie das Musikstück, das Sie verwenden
möchten.
2
Drücken Sie die STEP 2-Taste, um die Wiedergabe
in Stufe 2 zu beginnen.
•Nach dem Ertönen einer Zählung schaltet das
Keyboard auf die Bereitschaft und wartet, bis Sie die
erste Note des Musikstückes spielen.
3
Spielen Sie die Noten, wie von der On-Screen-
Keyboard-Anzeige angezeigt.
•Die Taste für die als nächstes zu spielende Note blinkt,
während das Keyboard wartet, bis Sie diese Note
spielen. Wenn Sie eine beliebige Taste drücken, um
diese Note zu spielen, verbleibt die Taste beleuchtet,
wenn die Note gespielt wird.
•Falls mehrere Tasten in der On-Screen-Keyboard-
Anzeige leuchten, wenn Sie ein zweihändiges
Musikstück verwenden, dann bedeutet dies, dass Sie
alle leuchtenden Tasten drücken müssen.
4
Um das Spielen an beliebiger Stelle zu stoppen,
die PLAY/STOP-Taste drücken.
Aloha Oe
Verwendete Keyboard-Taste Greifvorgang
Indikator erscheint
HINWEIS
•Ein Üben der linken Hand ist auch mit Pianobank-
Musikstücken möglich. Einfach ein zweihändiges
Musikstück in Schritt 1 des obigen Vorgangs wählen und
danach die LEFT-Taste nach Schritt 2 drücken.
•Die 3-Stufen-Lernfunktion gestattet kein gleichzeitiges
Üben beider Hände.
•Bei dem Spielen mit Stufe 2 können Sie auch den
schnellen Vorlauf und den schnellen Rücklauf
verwenden.
•Die Pausenfunktion kann bei dem Spielen mit Stufe 2
nicht verwendet werden.
•Der Rhythmus ertönt nicht während des Spielens mit
Stufe 2.
Bewertung 2: Finden Sie heraus, wie das
Keyboard Ihr Spiel in Stufe 2 bewertet.
Verwenden Sie die SCORING 2-Taste, um die Bewertung für
Ihr Spiel in Stufe 2 zu kontrollieren.
1
Drücken Sie die SCORING 2-Taste.
•Dadurch erscheint der SCORING 2-Indikator auf dem
Display.
•Ein Zählbeat ertönt, worauf der Bewertungsmodus
beginnt.
2
Spielen Sie gemäß der auf dem Monitorbildschirm
angezeigten Anleitung und der gesprochenen
Ansage.
•Um die Bewertung zu stoppen, drücken Sie die
PLAY/STOP-Taste. Dadurch werden nur die bis zu
diesem Zeitpunkt angesammelten Punkte angezeigt.
3
Nachdem Sie Ihr Spiel beendet haben, erscheint
Ihr Bewertungsergebnis auf dem Display.
•Für Informationen über die Bewertungsränge und die
Klangeffekte siehe „Bewertungsergebnisse“ auf Seite
G-27.
•Das Keyboard teilt Ihnen mit, wo Sie die geringste
Punktezahl während Ihrer Darbietung erzielt haben,
sodass Sie herausfinden können, wo Sie mehr arbeiten
müssen. Für weitere Informationen siehe
„Verwendung des Phrasenübungsmodus“ auf Seite
G-30.
•Drücken Sie die SONG BANK-Taste oder die PIANO
BANK-Taste, um an die Musikstück-Wahlanzeige
zurückzukehren.
Indikator erscheint
Brav !o
CTK591_g_22-31.p65 03.10.7, 4:34 PM29

G-30
Fortschrittliche 3-Stufen-Lernfunktion
704A-G-032A
Stufe 3 - Spielen Sie mit normaler
Geschwindigkeit.
1
Wählen Sie das Musikstück, das Sie verwenden
möchten.
2
Drücken Sie die STEP 3-Taste, um die Wiedergabe
in Stufe 3 zu beginnen.
•Die Begleitung (Part der linken Hand) beginnt mit
normaler Geschwidigkeit zu spielen.
3
Spielen Sie die Noten, wie von der On-Screen-
Keyboard-Anzeige angezeigt.
4
Um das Spielen an beliebiger Stelle zu stoppen,
die PLAY/STOP-Taste drücken.
HINWEIS
•Ein Üben der linken Hand mit Pianobank-Musikstücken
ist ebenfalls möglich. Einfach eines der zweihändigen
Musikstücke in Schritt 1 des obigen Vorgangs wählen
und danach die LEFT-Taste nach Schritt 2 drücken.
•Die 3-Stufen-Lernfunktion gestattet kein gleichzeitiges
Üben beider Hände.
•Bei dem Spielen mit Stufe 3 können Sie auch die
Pausefunktion, den schnellen Vorlauf und den schnellen
Rücklauf verwenden.
Verwendung des Phrasenübungsmodus
Führen Sie den folgenden Vorgang aus, um herauszufinden,
wo Sie die niedrigste Punktezahl während Ihrer Darbietung
erzielt haben, damit Sie Ihre schwachen Punkte feststellen
und diese Phrasen weiter üben können.
Aloha Oe
Verwendete Keyboard-Taste Greifvorgang
Indikator erscheint
010-0 41
LEFT
METRONOMESPEAK
Number buttons
[+] / [–]
PRACTICE PHRASE
SCORING 2
PLAY/STOP
STEP 3
STEP 1
STEP 2SCORING 1
TEMPO
1
Nachdem Sie Ihre Bewertungsergebnisse angezeigt
haben, drücken Sie die PRACTICE PHRASE-Taste.
•
Dadurch wird die Anzeige des Phrasenübungsmodus
erhalten, die die Phrase (Starttaktnummer und
Endtaktnummer) anzeigt, an der Ihr Bewertungsmodus
am niedrigsten war. Dies ist die „Übungsphrase“.
HINWEIS
•Falls mehrere Phrasen mit der niedrigsten Punktezahl
bewertet wurden, dann wird die Phrase nahe am Beginn
des Musikstückes für die Phrasenübung verwendet.
•
Falls kein Abschnitt für die Phrasenübung bewertet wird, dann
wird „***-***“ an Stelle der Start- und Endtakte angezeigt.
•
Die Phrasenübungstakte werden gelöscht, wenn Sie auf ein
anderes Musikstück oder einen auderen Modus wechseln.
Wiedergeben der Übungsphrase
1
Während die Anzeige des Phrasenübungsmodus
am Display angezeigt wird, drücken Sie die PLAY/
STOP-Taste.
•Dadurch wird die Phrase wiedergegeben, beginnend
ab der Starttaktnummer.
•Die Wiedergabe setzt fort, bis das Ende des
Musikstückes ereicht ist. Danach springt die
Wiedergabe automatisch an den Beginn des
Musikstücks. Achten Sie darauf, dass die Wiedergabe
der Übungsphrase nicht automatisch wiederholt wird.
HINWEIS
•Bei manchen Musikstücken kann es einige Sekunden
dauern, bis die Wiedergabe nach dem Drücken der
PLAY/STOP-Taste in dem obigen Vorgang beginnt.
Üben der Übungsphrase
1
Während die Anzeige des Phrasenübungsmodus
am Display angezeigt wird, drücken Sie die STEP
1-, STEP 2- oder STEP 3-Taste.
•Dadurch startet die Wiedergabe der Übungsphrase
in der 3-Stufen-Lernfunktion in Abhängigkeit von der
von Ihnen gedrückten STEP-Taste.
Zifferntasten
CTK591_g_22-31.p65 03.10.7, 4:34 PM30

G-31
•Dadurch erscheint „Beat“ auf dem Display. Führen
Sie den Schritt 2 innerhalb von zwei Sekunden nach
dem Erscheinen von „Beat“ aus.
2
Die Zifferntasten oder die [+]- und [–]-Taste
verwenden, um die Anzahl der Beats pro Minute
zu ändern.
•Sie können die Anzahl der Beats (Taktschläge) pro
Takt als einen Wert von 1 bis 6 spezifizieren.
HINWEIS
•Der Glockenschlag (der den ersten Beat eines Taktes
anzeigt) ertönt nicht, wenn ein Beat pro Takt spezifiziert
ist. Alle Beats werden durch Klicktöne angezeigt. Diese
Einstellung lässt Sie mit einem stetigen Beat üben, ohne
dass Sie sich darüber Gedanken machen müssen,
wieviele Beats in jedem Takt enthalten sind.
3
Verwenden Sie die TEMPO-Tasten, um das Tempo
einzustellen.
•Die - oder -Taste drücken, um das Tempo zu
erhöhen bzw. zu vermindern.
HINWEIS
•
Wenn der Tempowert blinkt, können Sie auch die
Zifferntasten oder die [+]- und [–]-Taste verwenden, um
einen dreistelligen Wert einzugeben. Achten Sie dabei
jedoch darauf, dass vorgestellte Nullen eingegeben werden
müssen; 90 muss also als 090 eingegeben werden.
•Durch gleichzeitiges Drücken der - und -TEMPO-
Tasten wird der gegenwärtig gewählte Rhythmus
automatisch auf das vorgegebene Tempo zurückgestellt.
4
Um das Metronom auszuschalten, die
METRONOME-Taste drücken.
HINWEIS
•Das Metronom ist außer Betrieb gesetzt, wenn Sie Stufe
1 oder Stufe 2 der 3-Stufen-Lernfunktion verwenden.
•Durch Starten der Wiedergabe eines zweihändigen
Musikstückes oder von Stufe 3 der 3-Stufen-Lernfunktion
bei arbeitendem Metronom bzw. Aktivieren des
Metronoms während einer der beiden oben erwähnten
Operation, ertönt das Metronom mit der von dem
Keyboard gespielten automatischen Begleitung. Dabei
ändert das Tempo des Metronom-Beats auf das Vorgabe-
Tempo für die wiedergegebene automatische Begleitung.
704A-G-033A
Fortschrittliche 3-Stufen-Lernfunktion
Blinkt
Tempowert
Indikator
erscheint
Bea t
2
Spielen Sie zu der Wiedergabe auf dem Keyboard.
•Die Wiedergabe wird bis zum Ende des Musikstückes
fortgesetzt. Danach springt die Wiedergabe
automatisch an den Beginn des Musikstückes. Achten
Sie darauf, dass die Übungsphrase nicht automatisch
wiederholt wird.
•Um die Wiedergabe zu stoppen, drücken Sie die
PLAY/STOP-Taste.
Akustische Anleitung zum Greifverfahren
Die akustische Anleitung zum Greifverfahren verwendet eine
simulierte menschliche Stimme, um die Fingernummern
während Stufe 1 und Stufe 2 der einhändigen Übung anzusagen.
Falls Sie z.B. eine Taste mit Ihrem Daumen drücken müssen,
dann sagt die akustische Anleitung zum Greifverfahren „One!“
an. Ist ein Akkord mit Ihrem Daumen, Mittelfinger und kleinen
Finger zu spielen, dann erfolgt die Ansage „One, three, five!“.
Die akustische Anleitung zum Greifverfahren sagt das
Greifverfahren nur dann an, wenn Sie nicht die richtige Taste
drücken.
Fingersatz-Sprachanleitung
One (Eins) : Daumen
Two (Zwei) : Zeigefinger
Three (Drei) : Mittelfinger
Four (Vier) : Ringfinger
Five (Fünf) : Kleiner Finger
Ein- oder Ausschalten der
Fingersatz-Sprachanleitung
Drücken Sie die SPEAK-Taste, um die Fingersatz-
Sprachanleitung ein- (Indikator der Fingersatz-
Sprachanleitung wird angezeigt) oder auszuschalten (Indikator
der Fingersatz-Sprachanleitung wird nicht angezeigt).
HINWEIS
•Achten Sie darauf, dass die akustische
Fingersatzansage in dem Bewertungsmodus deaktiviert
ist. Durch das Drücken der SCORING 1-Taste oder der
SCORING 2-Taste wird die akustische Fingersatzansage
automatisch ausgeschaltet.
•Durch das Verlassen des Bewertungsmodus wird
automatisch die Einstellung der akustischen
Fingersatzansage wieder hergestellt, die Sie vor dem
Aufrufen des Bewertungsmodus verwendet hatten.
Verwendung des Metronoms
Die Metronomfunktion dieses Keyboards erzeugt für den
ersten Beat (Taktschlag) jedes Taktes einen Glockenschlag,
gefolgt von einem Klickton für jeden weiteren Beat
(Taktschlag) des Taktes. Dies ist das perfekte Werkzeug für
das Üben von Musikstücken ohne Begleitung (Rhythmus).
Starten des Metronoms
1
Die METRONOME-Taste drücken, um das
Metronom zu starten.
CTK591_g_22-31.p65 03.10.7, 4:34 PM31

G-32
Mikrofon
Cannon-Typ (3-polig)
Mikrofon-Ein/Aus-Schalter (ON/OFF)
MIC VOLUME-Regler
704A-G-034A
Verwendung eines Mikrofons für die
Gesangsbegleitung
Sie können jedes der 50 Musikstücke der Songbank-/
Gesangsbegleitungsgruppe wählen und zu dessen Begleitung
singen.
Verwendung der Mikrofonbuchse
Falls Sie ein im Fachhandel erhältliches Mikrofon* an die MIC-
Buchse anschließen, können Sie mit den vorprogrammierten
Musikstücken des Keyboards oder mit dem Ausgang von
einem MIDI-Gerät mitsingen. Wenn Sie das Mikrofon
anschließen, stellen Sie vorher unbedingt den MIC VOLUME-
Regler auf einen relativ niedrigen Pegel ein, und wählen Sie
erst nach dem Anschließen den gewünschten Pegel.
*Falls ein Mikrofon mit Ihrem Keyboard mitgeliefert wurde,
verwenden Sie dieses Mikrofon. Wurde mit Ihrem
Keyboard kein Mikrofon mitgeliefert, verwenden Sie ein
im Fachhandel erhältliches Mikrofon, das den
vorgeschriebenen Spezifikationen entspricht.
1
Stellen Sie den MIC VOLUME-Regler auf die
Position „MIN“ ein.
2
Schalten Sie den ON/OFF-Schalter des Mikrofons
ein.
3
Verwenden Sie den MIC VOLUME-Regler, um die
Mikrofonlautstärke auf den gewünschten Pegel
einzustellen.
SING ALONG
MIC jack
Number buttons
[+] / [–]
<PLAY/STOP>
MIC VOLUME
KEY CONTROL/
TRANSPOSE
WICHTIG!
•Verwenden Sie unbedingt den ON/OFF-Schalter des
Mikrofons, um das Mikrofon auszuschalten und das
Mikrofon von dem Keyboard abzutrennen, wenn Sie das
Mikrofon nicht verwenden.
Erforderliche Spezifikationen des Mikrofons
•Mikrofontyp : Metallabschirmung
(Mikrofongehäuse)
•Mikrofon- und
Kabelstecker : Cannon-Typ (3-polig)
•Keyboard-Buchsenstecker: Klinkenstecker (Mono)
WICHTIG!
•Der Anschluss an die MIDI-Buchse eines externen
Gerätes kann zu Rauschstörungen in dem
Mikrofonsignal führen. Verwenden Sie ein Mikrofon des
Cannon-Typs mit Metallabschirmung des Gehäuses, um
Rauschstörungen zu vermeiden.
•Trennen Sie unbedingt das Mikrofon von dem Keyboard
ab, wenn Sie das Mikrofon nicht verwenden.
Heulgeräusche (akustische Rückkopplung)
Jede der folgenden Bedingungen kann zu Heulgeräuschen
(akustische Rückkopplung) führen.
•Abdecken des Mikrofonkopfes mit Ihrer Hand
•Anordnung des Mikrofons zu nahe an einem Lautsprecher
Sollte es zu Heulgeräuschen kommen, versuchen Sie das
Mikrofon weiter entfernt von seinem Kopf zu halten oder
entfernen Sie das Mikrofon von einem nahe gelegenen
Lautsprecher.
Statisches Rauschen
Beleuchtungen durch Leuchtstoffröhren können zu
statischem Rauschen in dem Mikrofonsignal führen. Falls dies
eintritt, entfernen Sie das Mikrofon von der Beleuchtung, die
Sie als Ursache für das statische Rauschen vermuten.
Zifferntasten
Mikrofonbuchse
CTK591_g_32-40.p65 03.10.7, 4:34 PM32

G-33
Verwendung eines Mikrofons für die Gesangsbegleitung
704A-G-035A
Verwenden eines Mikrofons für die
Gesangsbegleitung
VORBEREITUNG
•Stellen Sie die Hauptlautstärke (Seite G-19), die
Begleitlautstärke (Seite G-49) und die Mikrofonlautstärke
(Seite G-32) ein.
1
Suchen Sie das gewünschte Musikstück in der
PIANO BANK/SING ALONG-Liste auf, und merken
Sie sich dessen Nummer.
•Für die Songbank-/Gesangsbegleitungsliste (PIANO
BANK/SING ALONG) siehe Seite A-10.
2
Drücken Sie die SING ALONG-Taste, um den
Gesangsbegleitungsmodus aufzurufen.
•Dadurch leuchtet die SING ALONG-Taste auf.
3
Verwenden Sie die Zifferntasten, um die
zweistellige Songnummer einzugeben.
Beispiel: Um den Song „ALOHA OE“ zu wählen, der
die Songnummer 42 aufweist, geben Sie 4 und
danach 2 ein.
HINWEIS
•Die anfängliche Vorgabemusikstückeinstellung nach
dem Einschalten der Stromversorgung ist „00“.
•Sie können die Songnummer auch unter Verwendung
der [+]- und [–]-Tasten spezifizieren.
4
Drücken Sie die <PLAY/STOP>–Taste, um mit der
Wiedergabe des Musikstückes zu beginnen.
•Verwenden Sie nun das Mikrofon, um mit der
Wiedergabe mitzusingen.
•Der Gesangsbegleitungsmodus ist ähnlich zu dem
Songbankmodus. Der einzige Unterschied besteht
darin, dass der Melodienpart in dem
Gesangsbegeleitungsmodus mit niedrigerer
Lautstärke wiedergegeben wird. Auch eine
unterschiedliche Klangfarbeneinstellung wird in dem
Gesangsbegleitungsmodus verwendet, um das
Mitsingen zu erleichtern.
5
Verwenden Sie die KEY CONTROL/TRANSPOSE-
Tasten
( / )
, um die Gesamttonart der
Wiedergabe zu ändern, wenn Sie dies wünschen
.
: Anheben der Tonart um einen Halbton
: Absenken der Tonart um einen Halbton
6
Drücken Sie die <PLAY/STOP>-Taste, um die
Wiedergabe des Musikstückes zu stoppen.
•Der gleiche Song wird wiederholt wiedergegeben, bis
Sie ihn stoppen.
HINWEIS
•Um das Musikstück auf seine Vorgabetonart
zurückzustellen, drücken Sie gleichzeitig die KEY
CONTROL/TRANSPOSE-Tasten ( and ).
Indikatoren
erscheinen
CTK591_g_32-40.p65 03.10.7, 4:34 PM33

G-34
Verwendung der automatischen Begleitung
Wahl eines Rhythmus
Dieses Keyboard ist mit 120 erregenden Rhythmen ausgerüstet,
die Sie gemäß folgendem Vorgang wählen können.
Wählen eines Rhythmus
1
Den gewünschten Rhythmus in der „Rhythmus-
Liste“ auffinden und seine Rhythmusnummer
ablesen.
•
Nicht alle der verfügbaren Rhythmen sind in der auf
der Konsole des Keyboards aufgedruckten
Rhythmusliste enthalten. Für eine vollständige Liste der
Rhythmen siehe die „Rhythmus-Liste“ auf Seite A-9.
2
Die RHYTHM-Taste drücken.
3
Die Zifferntasten verwenden, um die dreistellige
Rhythmusnummer für den gewünschten Rhythmus
einzugeben.
Beispiel: Um „076 RHUMBA“ zu wählen, die Ziffer 0, 7
und dann 6 eingeben.
HINWEIS
•Sie können die angezeigte Rhythmusnummer auch
erhöhen oder vermindern, indem Sie die [+]-Taste bzw.
[–]-Taste drücken.
•Manche Rhythmen bestehen nur aus
Akkordbegleitungen, ohne Schlagzeug- oder andere
Perkussion-Instrumente. Solche Rhythmen ertönen
nicht, wenn nicht CASIO CHORD, FINGERED oder
FULL RANGE CHORD als der Begleitmodus gewählt
ist.
Dieses Keyboard spielt automatisch die Bass- und
Akkordparts in Abhängigkeit von den gegriffenen Akkorden.
Die Bass- und Akkordparts werden unter Verwendung von
Sounds und Klangfarben gespielt, die automatisch in
Abhängigkeit von dem verwendeten Rhythmus gewählt
werden. Dies bedeutet, dass Sie vollständige und realistische
Begleitungen für die Melodien-Noten erhalten, die Sie mit
der rechten Hand spielen, um die Stimmung eines aus einer
Person bestehenden Ensembles zu kreieren.
Po
p
1
Indikator erscheint
Rhumb
a
704A-G-036A
RHYTHM
Number buttons
[+] / [–]
START/STOPMODE
TEMPO
Zifferntasten
CTK591_g_32-40.p65 03.10.7, 4:34 PM34

G-35
Spielen eines Rhythmus
Verwenden Sie den folgenden Vorgang, um das Spielen eines
Rhythmus zu starten und zu stoppen.
Spielen eines Rhythmus
1
Den MODE-Schalter auf Position NORMAL stellen.
2
Die START/STOP-Taste drücken, um mit dem
Spielen des gegenwärtig gewählten Rhythmus zu
beginnen.
3
Um den gespielten Rhythmus zu stoppen, die
START/STOP-Taste erneut drücken.
HINWEIS
•Alle Keyboard-Tasten sind Melodien-Tasten, wenn der
MODE-Schalter auf Position NORMAL gestellt ist.
Einstellung des Tempos
Das Tempo (Beats pro Minute) kann als Wert im Bereich von
40 bis 255 eingestellt werden. Der von Ihnen eingestellte
Tempowert wird für die Songbank, die 3-Stufen-Lernfunktion
und das Spielen der Akkorde der automatischen Begleitung
verwendet, sowie für die Speicher-Wiedergabe und den
Metronombetrieb.
Einstellen des Tempos
1
Verwenden Sie die TEMPO-Tasten, um das Tempo
einzustellen.
: Erhöht den Tempowert.
: Vermindert den Tempowert.
HINWEIS
•Während der Tempowert blinkt, können Sie auch die
Zifferntasten oder die [+]- und [–]-Taste verwenden, um
einen dreistelligen Wert einzugeben. Achten Sie dabei
jedoch darauf, dass vorgestellte Nullen eingegeben
werden müssen; 90 muss also als 090 eingegeben
werden.
•Durch gleichzeitiges Drücken der - und -TEMPO-
Tasten wird der gegenwärtig gewählte Rhythmus auf
sein vorgegebenes Tempo zurückgestellt.
Verwendung der automatischen Begleitung
Verwendung der automatischen
Begleitung
Der folgende Vorgang beschreibt, wie die automatische
Begleitung des Keyboards verwendet werden kann. Bevor
Sie damit beginnen, sollten Sie zuerst den gewünschten
Rhythmus wählen und das Tempo des Rhythmus auf den
gewünschten Wert einstellen.
Verwenden der automatischen
Begleitung
1
Den MODE-Schalter auf Position CASIO CHORD,
FINGERED oder FULL RANGE CHORD stellen.
2
Die START/STOP-Taste drücken, um mit dem
Spielen des gegenwärtig gewählten Rhythmus zu
beginnen.
3
Einen Akkord spielen.
•Der tatsächlich zu verwendende Vorgang für das
Spielen eines Akkords hängt von der gegenwärtigen
Position des MODE-Schalters ab. Für Einzelheiten
über das Spielen von Akkorden siehe die folgenden
Seiten.
CASIO CHORD .......................... Seite G-36
FINGERED ................................... Seite G-37
FULL RANGE CHORD ............. Seite G-37
4
Um das Spielen der automatischen Begleitung zu
stoppen, erneut die START/STOP-Taste drücken.
HINWEIS
•Sie können den Lautstärkepegel des Begleitparts
unabhängig von der Hauptlautstärke einstellen. Für
Einzelheiten siehe „Einstellung der Begleitlautstärke“ auf
Seite G-49.
704A-G-037A
Taktschlag (Beat)
Metronom Tempowert
Blinkt
Rhumb a
Akkordbezeichnung
(Die Akkordform, die hier erscheint, kann Noten
anzeigen, die sich von den tatsächlich auf dem
Keyboard gedrückten Noten unterscheiden. Bei
manchen Akkorden können invertierte
Akkordformen angezeigt werden.)
Grundlegende Akkordform
CTK591_g_32-40.p65 03.10.7, 4:34 PM35

G-36
CASIO CHORD
Diese Methode für das Spielen von Akkorden ermöglicht
jedermann das einfache Spielen von Akkorden, unabhängig
von dem früheren musikalischen Können und der Erfahrung.
Nachfolgend sind die CASIO CHORD „Begleitseite der
Tastatur“ und „Soloseite der Tastatur“ beschrieben und die
Vorgänge für das Spielen von CASIO CHORDs aufgeführt.
CASIO CHORD Begleitseite und Soloseite der Tastatur
Soloseite der Tastatur
Begleitseite der
Tastatur
HINWEIS
•Die Begleitseite der Tastatur kann nur für das Spielen
von Akkorden verwendet werden. Kein Ton wird erzeugt,
wenn Sie das Spielen der einzelnen Noten der Melodie
auf der Begleitseite der Tastatur versuchen.
Beispiel
C Dur (C)
C Moll (Cm)
C Septime (C7)
C-Moll-Septime (Cm7)
Akkord-Typen
Dur-Akkorde
Die Dur-Akkord-Bezeichnungen
sind über dem Tasten der
Begleitseite der Tastatur markiert.
Achten Sie darauf, dass der durch
das Drücken der Begleitseite der
Tastatur gespielte Akkord nicht die
Oktave wechselt, unabhängig
davon, welche Taste Sie für das
Spielen dieses Akkords verwenden.
Moll-Akkorde (m)
Um einen Moll-Akkord zu spielen,
die Dur-Akkord-Taste gedrückt
halten und eine beliebige Taste der
Begleitseite der Tastatur rechts von
der Dur-Akkord-Taste drücken.
Septimen-Akkorde (7)
Um einen Septimen-Akkord zu
spielen, die Dur-Akkord-Taste
gedrückt halten und zwei beliebige
Tasten der Begleitseite der Tastatur
rechts von der Dur-Akkord-Taste
drücken.
Moll-Septimen-Akkorde (m7)
Um einen Moll-Septimen-Akkord
zu spielen, die Dur-Akkord-Taste
gedrückt halten und drei beliebige
Tasten der Begleitseite der Tastatur
rechts von der Dur-Akkord-Taste
drücken.
CDEFGABCDEF
CDEFGABCDEF
CDEF GABCDEF
CDEFGABCDEF
HINWEIS
•Es macht keinen Unterschied, ob Sie schwarze oder
weiße Tasten rechts von der Dur-Akkord-Taste drücken,
wenn Sie Moll- und Septimen-Akkorde spielen.
Verwendung der automatischen Begleitung
Akkord-Typen
Die CASIO CHORD Begleitung lässt Sie vier Akkord-Typen
mit minimalem Greifvorgang spielen.
704A-G-038A
CTK591_g_32-40.p65 03.10.7, 4:34 PM36

G-37
HINWEIS
•Mit Ausnahme der im obigen Hinweis*1 spezifizierten
Akkorde, werden durch das invertierte Greifen (z.B.
durch Spielen von E-G-C oder G-C-E an Stelle von C-
E-G) die gleichen Akkorde wie durch das normale
Greifen erzeugt.
•Mit Ausnahme der im obigen Hinweis*2 spezifizierten
Ausnahme, müssen alle Tasten gedrückt werden, die
den Akkord ausmachen. Falls auch nur eine Taste nicht
gedrückt wird, wird der gewünschte FINGERED Akkord
nicht gespielt.
FULL RANGE CHORD
Diese Begleitungs-Methode gestattet das Spielen von
insgesamt 38 unterschiedlichen Akkord-Typen: die 15 mit
FINGERED verfügbaren Akkord-Typen plus 23 zusätzliche
Typen. Das Keyboard interpretiert jede Eingabe von drei oder
mehr passenden Tasten eines FULL RANGE CHORD Musters
als einen Akkord. Jede andere Eingabe (d.h. nicht ein FULL
RANGE CHORD Muster) wird als Spielen der Melodie
interpretiert. Daher besteht kein Bedarf für eine separate
Begleitseite der Tastatur, sodass das gesamte Keyboard (von
Ende bis Ende) für das Spielen von Melodie und Akkorden
verwendet werden kann.
FULL RANGE CHORD Begleitseite und Soloseite der
Tastatur
Begleitseite/Soloseite der Tastatur
< Von diesem Keyboard erkannte Akkorde >
Verwendung der automatischen Begleitung
FINGERED
FINGERED gestattet Ihnen das Spielen von insgesamt 15
unterschiedlichen Akkord-Typen. Nachfolgend sind die
FINGERED „Begleitseite der Tastatur“ und „Soloseite der
Tastatur“ beschrieben und die Vorgänge für das Spielen eines
C-Akkords mit FINGERED aufgeführt.
FINGERED Begleitseite und Soloseite der Tastatur
Soloseite der Tastatur
Begleitseite der
Tastatur
HINWEIS
•Die Begleitseite der Tastatur kann nur für das Spielen
von Akkorden verwendet werden. Kein Ton wird erzeugt,
wenn Sie das Spielen der einzelnen Noten der Melodie
auf der Begleitseite der Tastatur versuchen.
C
Caug *1
Cm7 *2
C75 *1
Cmadd9 *2
Cm
Csus4
Cmaj7 *2
C7sus4
CmM7 *2
Cdim
C7 *2
Cm75
Cadd9 *2
Cdim7 *1
Für Einzelheiten über das Spielen von Akkorden mit anderen
Grundtönen siehe die Tabelle der gegriffenen Akkorde auf
Seite A-5.
*1: Invertiertes Greifen kann nicht verwendet werden. Die
niedrigste Note ist der Grundton.
*2: Der gleiche Akkord kann gespielt werden, ohne dass die
fünfte G-Taste gedrückt werden muss.
704A-G-039A
Akkord-Typen
Entsprechender
FINGERED
Akkord
Andere Akkorde
Anzahl der Typen
15 (Diese Seite)
23
Nachfolgend sind Beispiele von
Akkorden aufgeführt, die C als die
Bassnote verwenden.
F
C
G
C
A
C
B
C
Fm
C
Gm
C
Am
C
Bm
C
Dm75
C
A7
C
F7
C
Fm7
C
Gm7
C
Aadd9
C
C6 • Cm6 • C69
• • • • •
• • • •
• • • •
D
C
C
C
E
C
B
C
Cm
C
Dm
C
• •
• •
CTK591_g_32-40.p65 03.10.7, 4:34 PM37

G-38
Verwendung von Intro
(Einleitungsphrase)
Diese Keyboard lässt Sie eine kurze Einleitung in ein
Rhythmusmuster einfügen, um einen glatteren und mehr
natürlichen Beginn zu erhalten.
Der nachfolgende Vorgang beschreibt, wie die
Einleitungsfunktion zu verwenden ist. Bevor Sie damit
beginnen, sollten Sie zuerst den gewünschten Rhythmus
wählen und das Tempo einstellen.
Einfügen einer Einleitungsphrase
1
Die INTRO-Taste drücken, um den gewählten
Rhythmus mit einer Einleitungsphrase zu starten.
•
Mit der obigen Einstellung wird die
Einleitungsphrase
gespielt, und der Rhythmus startet, sobald Sie eine
Taste auf der
Begleitseite der Tastatur
drücken
.
HINWEIS
•Das Standard-Rhythmusmuster beginnt zu spielen,
nachdem die Einleitungsphrase beendet ist.
•
Durch Drücken der VARIATION/FILL-IN-Taste, während
eine
Einleitungsphrase
gespielt wird, ertönt nach
Beendigung der
Einleitungsphrase
ein Variationsmuster
.
•Durch Drücken der SYNCHRO/ENDING-Taste, während
eine Einleitungsphrase gespielt wird, ertönt nach
Beendigung der Einleitungsphrase ein Ending
(Schlussphrase).
Verwendung der automatischen Begleitung
Beispiel: Spielen eines C-Dur-Akkords.
Jeder der in der nachfolgenden Abbildung gezeigten
Greifvorgänge erzeugt den C-Dur-Akkord.
HINWEIS
•Gleich wie in dem FINGERED-Modus (Seite G-37),
können Sie die Noten, die einen Akkord bilden, in jeder
beliebigen Kombination spielen (1).
•Wenn die einen Akkord bildenden Noten um sechs oder
mehr Noten getrennt sind, wird der niedrigste Sound
zum Grundton (2).
< Musikbeispiel >
Klangfarbe: 023, Rhythmus: 005, Tempo: 070
E
EG C
G C
2
1
1.. Akkord C
2.. Akkord C
C
E
4
4
DBmGA
4
4
D
C#
Bm
A
E7
A
A
G
704A-G-040A
INTRO
START/STOPNORMAL/FILL-IN
SYNCHRO/ENDINGVARIATION/FILL-IN
MODE
CTK591_g_32-40.p65 03.10.7, 4:34 PM38

G-39
Verwendung von Fill-in (Zwischenspiel)
mit einem Variations-Rhythmus
Sie können auch ein Fill-in (Zwischenspiel) einfügen,
während ein Variations-Rhythmusmuster gespielt wird.
Einfügen eines Fill-ins (Zwischenspiel)
in eine Rhythmus-Variation
1
Während ein Variations-Rhythmusmuster gespielt
wird, die VARIATION/FILL-IN-Taste drücken, um
ein Fill-in (Zwischenspiel) für den verwendeten
Variations-Rhythmus einzufügen.
Synchronstart der Begleitung mit
dem Rhythmus
Sie können das Keyboard so einstellen, dass der Rhythmus
gleichzeitig mit Ihrem Spielen der Begleitung auf dem
Keyboard gestartet wird.
Der nachfolgende Vorgang beschreibt, wie Synchronstart zu
verwenden ist. Bevor Sie beginnen, sollten Sie zuerst den
gewünschten Rhythmus wählen, das Tempo einstellen und
den MODE-Schalter verwenden, um die gewünschte
Methode für das Spielen der Akkorde (NORMAL, CASIO
CHORD, FINGERED, FULL RANGE CHORD) zu wählen.
Verwenden von Synchronstart
1
Die SYNCHRO/ENDING-Taste drücken, um das
Keyboard auf die Synchronstart-Bereitschaft zu schalten
.
2
Einen Akkord spielen, wodurch das Rhythmusmuster
automatisch einsetzt.
HINWEIS
•Falls der MODE-Schalter auf Position NORMAL gestellt
ist, wird nur der Rhythmus gespielt (ohne einem Akkord),
wenn Sie auf dem Keyboard spielen.
•Falls Sie die INTRO-Taste drücken, bevor Sie
irgendetwas auf dem Keyboard spielen, startet der
Rhythmus automatisch mit einer Einleitungsphrase,
sobald Sie etwas auf dem Keyboard spielen.
•Durch Drücken der VARIATION/FILL-IN-Taste, bevor
etwas auf dem Keyboard gespielt wird, wird mit dem
Spielen des Variationsmusters begonnen, wenn etwas
auf dem Keyboard gespielt wird.
•Um die Synchronstart-Bereitschaft freizugeben, die
SYNCHRO/ENDING-Taste nochmals drücken.
Verwendung der automatischen Begleitung
Verwendung von Fill-in
(Zwischenspiel)
Fill-ins lassen Sie momentan das Rhythmusmuster ändern,
um eine interessante Variation Ihrer Darbietung
hinzuzufügen.
Der folgende Vorgang beschreibt die Verwendung der Fill-
in-Funktion.
Einfügen eines Fill-ins (Zwischenspiel)
1
Die START/STOP-Taste drücken, um mit dem
Spielen des Rhythmus zu beginnen.
2
Die NORMAL/FILL-IN-Taste drücken, um ein Fill-
in (Zwischenspiel) für den verwendeten Rhythmus
einzufügen.
HINWEIS
•Das Fill-in (Zwischenspiel) wird nicht gespielt, wenn Sie
die NORMAL/FILL-IN-Taste drücken, während eine
Einleitungsphrase gespielt wird.
Verwendung einer Rhythmus-
Variation
Zusätzlich zu dem Standard-Rhythmusmuster können Sie
auch auf ein sekundäres „Variations”-Rhythmusmuster
umschalten, um eine Variation zu erhalten.
Einfügen des Variations-
Rhythmusmusters
1
Die START/STOP-Taste drücken, um mit dem
Spielen des Rhythmus zu beginnen.
2
Die VARIATION/FILL-IN-Taste drücken, um auf das
Variationsmuster für den verwendeten Rhythmus
umzuschalten.
HINWEIS
•Um auf das Standard-Rhythmusmuster zurückzuschalten,
die NORMAL/FILL-IN-Taste drücken.
704A-G-041A
Blinkt
CTK591_g_32-40.p65 03.10.7, 4:34 PM39

G-40
Verwendung der automatischen Begleitung
Beendigung mit einem Ending
(Schlussphrase)
Sie können Ihre Darbietung mit einem Ending
(Schlussphrase) beenden, das den verwendeten Rhythmus
natürlich ausklingen lässt.
Der folgende Vorgang beschreibt, wie ein Ending
(Schlussphrase) eingefügt werden kann. Achten Sie darauf,
dass das tatsächlich gespielte Ending (Schlussphrase) von
dem verwendeten Rhythmusmuster abhängt.
Beenden mit einem Ending
(Schlussphrase)
1
Während der Rhythmus gespielt wird, die
SYNCHRO/ENDING-Taste drücken.
•Dadurch wird das Ending (Schlussphrase) gespielt
und die Rhythmusbegleitung wird beendet.
HINWEIS
•Die Zeitsteuerung für den Start des Ending
(Schlussphrase) hängt davon ab, wann Sie die
SYNCHRO/ENDING-Taste drücken. Falls Sie die Taste
vor dem zweiten Taktschlag des gegenwärtigen Taktes
drücken, beginnt das Ending (Schlussphrase) sofort zu
spielen. Wird die Taste an einem beliebigen Zeitpunkt
in dem Takt nach dem zweiten Taktschlag gedrückt, setzt
das Ending (Schlussphrase) am Beginn des folgenden
Taktes ein.
Verwendung von One-Touch-Preset
One-Touch-Preset sorgt automatisch für die nachfolgend
aufgelisteten Einstellungen in Abhängigkeit von dem
verwendeten Rhythmusmuster.
•Keyboard-Klangfarbe
•Mischklangfarbe, Split (Tastatur-Auftrennung) oder
Mischklangfarbe-Split ein/aus
•Mischklangfarbe (wenn die Überlagerung eingeschaltet ist),
Split (Tastatur-Auftrennung) (wenn die Auftrennung
eingeschaltet ist) oder Mischklangfarbe-Split (wenn
Mischklangfarbe und Auftrennung eingeschaltet sind)
•Tempo
•Begleitlautstärke
Verwenden von One-Touch-Preset
1
Den zu verwendenden Rhythmus wählen.
2
Die MODE-Schalter verwenden, um den
gewünschten Begleitungsmodus zu wählen.
3
Die ONE TOUCH PRESET-Taste drücken.
•Dadurch werden automatisch die One-Touch-Preset-
Einstellungen in Abhängigkeit von dem gewählten
Rhythmus ausgeführt, worauf auf die Synchronstart-
Bereitschaft geschaltet wird.
4
Einen Akkord spielen. Dadurch setzt das
Rhythmusmuster automatisch ein.
•Die Begleitung wird nun mit den One-Touch-Preset-
Einstellungen gespielt.
704A-G-042A
ONE TOUCH PRESET
SYNCHRO/ENDING
MODE
CTK591_g_32-40.p65 03.10.7, 4:34 PM40

G-41
RHYTHM TRACK 1
TRACK 2
SONG MEMORY
704A-G-043A
Sie können bis zu zwei separate Songs für spätere Wiedergabe
im Songspeicher abspeichern. Die Speicherfunktion zeichnet
Ihre Darbietung auf dem Keyboard in Echtzeit auf, d.h. wie
Sie diese spielen.
HINWEIS
•Um den Songspeicher zu verwenden, drücken Sie zuerst
die RHYTHM-Taste, um den Rhythmusmodus aufzurufen.
Spuren
Der Songspeicher dieses Keyboards zeichnet die Noten auf
und gibt diese wieder ähnlich wie ein normales
Tonbandgerät. Es gibt zwei Spuren, die einzeln aufgenommen
werden können. Neben den Noten kann jeder Spur ihre
eigene Klangfarbennummer zugeordnet werden. Während
der Wiedergabe können Sie das Tempo einstellen, um die
Geschwindigkeit der Wiedergabe zu ändern.
HINWEIS
•Spur 1 ist die grundlegende Spur, die für die Aufnahme
der automatischen Begleitung entlang mit der Melodie
verwendet werden kann. Spur 2 kann nur für die Melodie
verwendet werden und dient als Zusatz zu der auf Spur
1 ausgeführten Aufnahme.
•Achten Sie darauf, dass die beiden Spuren unabhängig
von einander sind. Dies bedeutet, dass Sie nur die Spur
mit einem Fehler nochmals aufnehmen müssen, wenn
Sie bei der Aufnahme einen Fehler begehen.
Songspeicherfunktion
Spur 1
Start Ende
Spur 2
Automatische Begleitung
(Rhythmus, Bässe, Akkorde),
Melodie
Melodie
Auf einer Spur auf
g
ezeichnete Daten
Bedienung der Songspeichertasten
Mit jedem Drücken der SONG MEMORY-Taste wird zyklisch
durch die nachfolgend gezeigten Funktionen geschaltet.
Wahl einer Spur
Die TRACK 1- oder TRACK 2-Taste drücken, um Spur 1 bzw.
Spur 2 zu wählen. Der Buchstabe „L“ (links) oder „R“ (rechts)
erscheint auf dem Display, wenn Spur 1 bzw. Spur 2 gewählt
ist.
Wiedergabe
Mit jedem Drücken der TRACK 1- oder TRACK 2-Taste, bei
auf Wiedergabe-Bereitschaft geschaltetem Keyboard (siehe
obigen Abschnitt „Bedienung der Songspeichertasten“), wird
die Wiedergabe der entsprechenden Spur ein- oder
ausgeschaltet. Der Buchstabe, der eine Spur identifiziert (L
oder R), erscheint auf dem Display, wenn die Wiedergabe
dieser Spur eingeschaltet ist.
•Mit der obigen Einstellung wird nur Spur 1 wiedergegeben,
wogegen Spur 2 nicht wiedergegeben wird.
Wiedergabe-
Bereitschaft Aufnahme-
Bereitschaft
Indikator erscheint Blinkt Nicht beleuchtet
Normal
Wiedergabe
eingeschaltet
Wiedergabe
ausgeschaltet
Spur 1 Spur 2
CTK591_g_41-45.p65 03.10.7, 4:34 PM41

G-42
Songspeicherfunktion
TRACK 1
TRACK 2
SONG MEMORY
INTRO
NORMAL/FILL-IN START/STOP
MODE
SYNCHRO/ENDINGVARIATION/FILL-IN
[+] / [–]
Aufnahme
Mit jedem Drücken der TRACK 1- oder TRACK 2-Taste, bei
auf Aufnahme-Bereitschaft geschaltetem Keyboard (siehe
obigen Abschnitt „Bedienung der Songspeichertasten“), wird
die Aufnahme der entsprechenden Spur ein- oder
ausgeschaltet. Der Buchstabe, der eine Spur identifiziert (L
oder R), blinkt auf dem Display, wenn die Aufnahme für diese
Spur eingeschaltet ist.
•Die obige Anzeige bedeutet, dass Spur 1 auf Wiedergabe
und Spur 2 auf Aufnahme geschaltet sind.
Echtzeit-Aufnahme auf Spur 1
Bei der Echtzeit-Aufnahme werden die Noten und Akkorde,
die Sie auf dem Keyboard spielen, mit dem Spielen
aufgezeichnet.
Aufnahme auf Spur 1 unter
Verwendung der Echtzeit-Aufnahme
1
Die SONG MEMORY-Taste verwenden, um auf die
Aufnahme-Bereitschaft zu schalten.
2
Die [+]- und [–]-Taste verwenden, um 0 oder 1 als
die Song-Nummer zu wählen.
•Zu diesem Zeitpunkt ist die Spur noch nicht gewählt.
•Die obigen Song-Nummer-Anzeige verbleibt für etwa
fünf Sekunden auf dem Display. Falls diese
verschwindet, bevor Sie eine Song-Nummer gewählt
haben, die MEMORY-Taste verwenden, um nochmals
diese Anzeige anzuzeigen.
3
Die TRACK 1-Taste drücken, um Spur 1 zu wählen
.
•Der Buchstabe „L“ blinkt nun auf dem Display, um
die Spur anzuzeigen, auf der nun aufgenommen
werden wird.
4
Jede der nachfolgenden Einstellungen vornehmen,
wenn Sie dies wünschen.
•Klangfarbennummer (Seite G-19)
•Rhythmusnummer (Seite G-34)
•MODE-Schalter (Seite G-35)
•Falls Sie noch nicht mit einem hohen Tempo spielen
können, versuchen Sie eine niedrigere Tempo-
Einstellung (Seite G-35).
5
Drücken Sie die START/STOP-Taste, um mit der
Echtzeit-Aufnahme auf Spur 1 zu beginnen.
6
Spielen Sie etwas auf dem Keyboard.
•Jede Melodie oder Begleitung, die Sie auf dem
Keyboard spielen (einschließlich der auf der
Begleitseite der Tastatur gespielten automatischen
Begleitakkorde), wird aufgezeichnet.
•Falls Sie ein Pedal während der Aufnahme
verwenden, werden die Pedaloperationen ebenfalls
aufgezeichnet.
704A-G-044A
Wiedergabe
eingeschaltet
Aufnahme
eingeschaltet
Rec . No .
Blinkt
Rec . N .o
Song-Nummer
Blinkt
CTK591_g_41-45.p65 03.10.7, 4:34 PM42

G-43
7
Drücken Sie die START/STOP-Taste, um die Aufnahme
zu stoppen, nachdem Sie das Spielen beendet haben.
•Falls Sie während der Aufnahme einen Fehler begehen, die
Aufnahme stoppen und nochmals ab Schritt 1 beginnen.
HINWEIS
•Falls Sie die Echtzeit-Aufnahme verwenden, um auf
einer Spur aufzunehmen, die bereits aufgenommene
Daten enthält, dann wird die vorhandene Aufnahme
durch die neue Aufnahme ersetzt.
Inhalt von Spur 1 nach der Echtzeit-
Aufnahme
Zusätzlich zu den Keyboard-Noten und den
Begleitungsakkorden, werden während der Echtzeit-Aufnahme
auch die folgenden Daten auf Spur 1 aufgezeichnet. Diese Daten
werden verwendet, wenn Spur 1 wiedergegeben wird.
•Klangfarbennummer
•Rhythmusnummer
•Betätigungen der INTRO-, SYNCHRO/ENDING-,
NORMAL/FILL-IN-, VARIATION/FILL-IN-Taste
•Pedaloperationen
Speicherkapazität
Dieses Keyboard weist einen Speicher für etwa 5.100 Noten
auf. Sie können alle 5.100 Noten für einen einzigen Song
verwenden, oder Sie können den Speicher zwischen zwei
verschiedenen Songs aufteilen.
•Die Taktnummer und die Notennummer blinken auf dem
Display, wenn die restliche Speicherkapazität weniger als
100 Noten beträgt.
•Die Aufnahme wird automatisch gestoppt (und die
automatische Begleitung und der Rhythmus stoppen, wenn
diese verwendet wurden), wenn der Speicher voll wird.
Datenspeicherung
•Früher im Songspeicher abgelegte Daten werden ersetzt,
wenn Sie eine neue Aufnahme ausführen.
•
Der Speicherinhalt bleibt erhalten, so lange das Keyboard mit
elektrischem Strom versorgt wird. Durch ein Abtrennen des
Netzgerätes, wenn die Batterien nicht eingesetzt oder die
eingesetzten Batterien entladen sind, wird die
Stromversorgung des Keyboards unterbrochen, sodass alle
im Songspeicher abgelegten Daten gelöscht werden.
Unbedingt das Keyboard über das Netzgerät an eine Netzdose
anschließen, bevor die Batterien ausgetauscht werden.
•Falls das Keyboard während der Aufnahme ausgeschaltet
wird, dann wird der Inhalt der gegenwärtig bespielten Spur
verloren.
Variationen der Echtzeit-Aufnahme
auf Spur 1
Nachfolgend ist eine Anzahl von verschiedenen Variationen
beschrieben, die Sie bei der Echtzeit-Aufnahme auf Spur 1
verwenden können. Alle diese Variationen beruhen auf dem
unter „Echtzeit-Aufnahme auf Spur 1“ auf Seite G-42
beschriebenen Vorgang.
Aufnahme ohne Rhythmus
Schritt 5 überspringen. Die Echtzeit-Aufnahme ohne
Rhythmus startet, wenn Sie eine beliebige Taste des
Keyboards drücken.
Beginn der Aufnahme mit Synchro-Start
An Stelle von Schritt 5 ist die SYNCHRO/ENDING -Taste
zu drücken. Die automatische Begleitung und die Aufnahme
starten, wenn Sie einen Akkord auf der Begleitseite der
Tastatur spielen.
Aufnahme unter Verwendung einer Einleitungsphrase,
einer Endungsphrase oder eines Fill-ins
Während der Aufnahme können die INTRO-, SYNCHRO/
ENDING-, NORMAL/FILL-IN- und VARIATION/FILL-IN-
Taste (Seiten G-38 bis G-40) wie normal verwendet werden.
Synchro-Start der automatischen Begleitung mit
Einleitungsphrase
An Stelle von Schritt 5 ist die SYNCHRO/ENDING-Taste
gefolgt von der INTRO-Taste zu drücken. Die automatische
Begleitung startet mit einer Einleitungsphrase, wenn Sie einen
Akkord auf der Begleitseite der Tastatur spielen.
Start der automatischen Begleitung an beliebiger Stelle
während einer Aufnahme
An Stelle von Schritt 5 ist die SYNCHRO/ENDING-Taste zu
drücken, worauf Sie etwas auf der Soloseite der Tastatur
spielen müssen, um zu starten. Wenn Sie den Punkt erreicht
haben, an dem die automatische Begleitung starten soll, einen
Akkord auf der Begleitseite der Tastatur spielen.
Songspeicherfunktion
704A-G-045A
Blinkt
CTK591_g_41-45.p65 03.10.7, 4:34 PM43

G-44
Wiedergabe aus dem
Songspeicher
Verwenden Sie den folgenden Vorgang für die Wiedergabe
des Speicherinhalts.
Wiedergabe aus dem Songspeicher
1
Die SONG MEMORY-Taste verwenden, um die
Wiedergabe-Bereitschaft aufzurufen, und danach
die [+]- und [–]-Taste verwenden, um 0 oder 1 als
Song-Nummer zu wählen.
•Die obige Song-Nummer-Anzeige verbleibt für etwa
fünf Sekunden auf dem Display. Falls sie
verschwindet, bevor Sie eine Song-Nummer gewählt
haben, die SONG MEMORY-Taste verwenden, um
diese Anzeige erneut anzuzeigen.
2
Die START/STOP-Taste drücken, um die
Wiedergabe des gewählten Songs zu starten.
•Während der Speicher-Wiedergabe können Sie die
TRACK 1- und TRACK 2-Taste verwenden, um die
Wiedergabe jeder der Spuren ein- oder auszuschalten.
•Sie können die TEMPO-Tasten verwenden, um das
Tempo einzustellen.
3
Die START/STOP-Taste erneut drücken, um die
Wiedergabe zu stoppen.
TRACK 1
TRACK 2
SONG MEMORY
START/STOP
MODE
[+] / [–]
TEMPO
Pla
y
o.N
Pla
y
No .
Indikatoren erscheinen
HINWEIS
•Während der Speicher-Wiedergabe funktioniert das
gesamte Keyboard als Soloseite der Tastatur,
unabhängig von der Einstellung des MODE-Schalters.
•Sie können mit der Wiedergabe aus dem Songspeicher
auf dem Keyboard mitspielen. Sie können auch die
Mischklangfarbe (Seite G-46) und die Split (Tastatur-
Auftrennung) (Seite G-46) verwenden, um mit mehr als
einer Klangfarbe mitzuspielen.
•Während der
Songs
peicher-Wiedergabe können die
Pausenfunktion, der schnelle Vorlauf und der schnelle
Rücklauf nicht verwendet werden.
Echtzeit-Aufnahme auf Spur 2
Nach der Aufnahme auf Spur 1, können Sie die Echtzeit-
Aufnahme verwenden, um eine Melodie auf Spur 2
hinzuzufügen.
Aufnahme auf Spur 2 während der
Wiedergabe von Spur 1
1
Die SONG MEMORY-Taste verwenden, um die
Aufnahme-Bereitschaft aufzurufen, und danach die
[+]- und [–]-Taste verwenden, um 0 oder 1 als Song-
Nummer zu wählen.
•Zu diesem Zeitpunkt ist die Spur noch nicht gewählt.
2
Die TRACK 2-Taste drücken, um Spur 2 zu wählen.
Rec . N .o
Rec . No .
Blinkt Blinkt
Songspeicherfunktion
704A-G-046A
CTK591_g_41-45.p65 03.10.7, 4:34 PM44

G-45
3
Jede der folgenden Einstellungen ausführen, wenn
Sie dies wünschen.
•Klangfarbennummer (Seite G-19)
•Falls Sie noch nicht mit einem hohen Tempo spielen
können, versuchen Sie eine niedrigere Tempo-
Einstellung (Seite G-35).
4
Die START/STOP-Taste drücken, um die Echtzeit-
Aufnahme auf Spur 2 gemeinsam mit der
Wiedergabe von Spur 1 zu starten.
5
Hören Sie die Wiedergabe von Spur 1 und spielen
Sie auf dem Keyboard, was Sie auf Spur 2
aufnehmen möchten.
6
Die START/STOP-Taste drücken, um die Aufnahme
zu stoppen, wenn Sie das Spielen beendigt haben.
•Falls Sie während der Aufnahme einen Fehler
begehen, die Aufnahme stoppen und nochmals ab
Schritt 1 beginnen.
HINWEIS
•Spur 2 ist nur eine Melodienspur, d.h. Akkorde können
hier nicht aufgezeichnet werden. Daher ist das gesamte
Keyboard die Soloseite der Tastatur, unabhängig von
der Einstellung des MODE-Schalters.
Aufnahme auf Spur 2 ohne
Wiedergabe von Spur 1
1
Die SONG MEMORY-Taste verwenden, um die
Wiedergabe-Bereitschaft aufzurufen.
2
Die TRACK 1-Taste drücken, um die Wiedergabe
von Spur 1 auszuschalten.
3
Mit Schritt 1 unter „Aufnahme auf Spur 2 während
der Wiedergabe von Spur 1“ fortsetzen.
•Achten Sie darauf, dass durch den obigen Vorgang
der Rhythmus und die automatische Begleitung nicht
ausgeschaltet werden.
Inhalt von Spur 2 nach der
Echtzeit-Aufnahme
Die folgenden Daten werden während der Echtzeit-
Aufnahme auf Spur 2 aufgezeichnet.
•Klangfarbennummer
•Pedaloperationen
Löschen des Inhalts einer
bestimmten Spur
Verwenden Sie den folgenden Vorgang, um alle gegenwärtig
auf einer bestimmten Spur aufgezeichneten Daten zu löschen.
Löschen aller Daten von einer
bestimmten Spur
1
Die SONG MEMORY-Taste verwenden, um die
Aufnahme-Bereitschaft aufzurufen, und danach
die [+]- oder [–]-Taste verwenden, um den Song
(0 oder 1) zu wählen, dessen Spur Sie löschen
möchten.
2
Die SONG MEMORY-Taste gedrückt halten, bis die
Spur-Löschanzeige auf dem Display erscheint.
3
Die TRACK 1- oder TRACK 2-Taste verwenden, um
die Spur zu wählen, deren Daten Sie löschen
möchten.
Beispiel: Wahl von Spur 1
4
Drücken Sie die [+]-Taste.
•Dadurch wird die gewählte Spur gelöscht und auf die
Songspeicher-Wiedergabebereitschaft geschaltet.
HINWEIS
•Die Spur-Löschanzeige wird automatisch von dem
Display gelöscht, wenn Sie das Keyboard mit der Spur-
Löschmeldung auf dem Display für etwa fünf Sekunden
belassen, ohne etwas zu tun.
•Sobald Sie in Schritt 3 eine Spur gewählt haben, können
Sie nicht auf eine andere Spur wechseln, ohne die Spur-
Löschoperation abzubrechen und neu zu beginnen.
•Sie können eine Spur nicht für das Löschen wählen,
wenn diese Spur keine Daten enthält.
•Durch Drücken der SONG MEMORY-Taste, während die
Spur-Löschanzeige auf dem Display angezeigt wird, wird
auf die Aufnahme-Bereitschaft zurückgekehrt.
Rec . N .o
Tr .De .?l
Songspeicherfunktion
704A-G-047A
Tr .Del .?
Blinkt
CTK591_g_41-45.p65 03.10.7, 4:34 PM45

G-46
704A-G-048A
Dieser Abschnitt beschreibt die Verwendung der
Mischklangfarbe (Spielen von zwei Klangfarben mit einer
einzelnen Taste) und Split (Tastatur-Auftrennung) (Zuordnung
von unterschiedlichen Klangfarben für die beiden Enden des
Keyboards) sowie die Ausführung der Anschlagdynamik-,
Transponierungs- und Stimmungseinstellungen.
HINWEIS
•Achten Sie darauf, dass die Mischklangfarbenfunktion
und die Splitfunktion (Tastatur-Auftrennung) nicht
verfügbare sind, während ein vorprogrammiertes
Musikstück wiedergegeben oder die Lernfunktion
verwendet wird.
Verwendung der Mischklangfarbe
Mit der Mischklangfarbe können Sie zwei verschiedene
Klangfarben (eine Haupt-Klangfarbe und eine überlagerte
Klangfarbe) dem Keyboard zuordnen, die dann gleichzeitig
gespielt werden, wenn Sie eine Taste drücken. So können Sie
z.B. die Klangfarbe FRENCH HORN der Klangfarbe BRASS
überlagern, um einen reichen, blechernen Sound zu erhalten.
Überlagern von Klangfarben
1
Zuerst die Haupt-Klangfarbe wählen.
Beispiel: Um „078 BRASS“ als Haupt-Klangfarbe zu
wählen, die TONE-Taste drücken und danach
die Zifferntasten oder die [+]- und [–]-Tasten
verwenden, um 0, 7 und dann 8 einzugeben.
2
Die LAYER-Taste drücken.
TONE
SPLIT
LAYER
[+] / [–]
Number buttons
Keyboard-Einstellungen
Brass
3
Die Mischklangfarbe wählen.
Beispiel: Um „077 FRENCH HORN“ als die überlagerte
Klangfarbe zu wählen, die Zifferntasten oder
die [+]- und [–]-Tasten verwenden, um 0, 7 und
dann 7 einzugeben.
4
Versuchen Sie nun etwas auf dem Keyboard zu
spielen.
•Beide Klangfarben werden gleichzeitig gespielt.
5
Die LAYER-Taste erneut drücken, um die
Mischklangfarbe freizugeben und das Keyboard auf
den Normal-Modus zurückzuschalten.
Mischklangfarbe
Verwendung von Split (Tastatur-
Auftrennung)
Mit Split (Tastatur-Auftrennung) können Sie zwei
unterschiedliche Klangfarben (eine Haupt-Klangfarbe und
eine Auftrennungs-Klangfarbe) den beiden Enden des
Keyboards zuordnen, sodass Sie eine Klangfarbe mit Ihrer
linken Hand und eine andere Klangfarbe mit Ihrer rechten
Hand spielen können. So können Sie z.B. STRINGS als die
Haupt-Klangfarbe (hoher Bereich) und PIZZICATO STRINGS
als die aufgetrennte Klangfarbe (niedriger Bereich) wählen,
sodass ein vollständiges Saiten-Ensemble bereit steht.
Mit Split (Tastatur-Auftrennung) können Sie auch den
Splitpunkt spezifizieren, an dem das Keyboard zwischen den
beiden Klangfarben aufgetrennt ist.
Fr .Ho n
r
Haupt-Klangfarbe (BRASS) + Mischklangfarbe (FRENCH HORN)
St r in
g
s
Gewählte Mischklangfarbe Indikator erscheint
Zifferntasten
CTK591_g_46-58.p65 03.10.7, 4:34 PM46

G-47
Keyboard-Einstellungen
Auftrennen des Keyboards
1
Zuerst die Haupt-Klangfarbe wählen.
Beispiel: Um „062 STRINGS“ als die Haupt-Klangfarbe
zu wählen, die TONE-Taste drücken und danach
die Zifferntasten oder die [+]- und [–]-Tasten
verwenden, um 0, 6 und dann 2 einzugeben.
2
Die SPLIT-Taste drücken.
3
Die Auftrennungs-Klangfarbe wählen.
Beispiel: Um „060 PIZZICATO STRINGS“ als die
Auftrennungs-Klangfarbe zu wählen, die
Zifferntasten oder die [+]- und [–]-Tasten
verwenden, um 0, 6 und dann 0 einzugeben.
4
Den Splitpunkt spezifizieren. Während die SPLIT-
Taste niedergehalten wird, das Keyboard an der
Stelle drücken, an der die ganz links liegende Taste
des hohen Bereichs angeordnet sein soll.
Beispiel: Um G3 als den Splitpunkt zu spezifizieren, die
G3-Taste drücken.
5
Versuchen Sie nun etwas auf dem Keyboard zu spielen
.
•Jeder Taste ab F3 und darunter ist die Klangfarbe
PIZZICATO STRINGS zugeordnet, wogegen jeder
Taste ab G3 und darüber die Klangfarbe STRINGS
zugeordnet ist.
6
Die SPLIT-Taste erneut drücken, um die
Auftrennung aufzuheben und auf den Normal-
Modus zurückzukehren.
Auftrennung
St r in s
g
Pizz. t r
S
G3
Haupt-Klangfarbe (STRINGS)
Auftrennungs-Klangfarbe
(PIZZICATO STRINGS)
Splitpunkt
Gemeinsame Verwendung von
Mischklangfarbe und Split
Sie können Mischklangfarbe und Split gemeinsam verwenden,
um ein überlagertes, aufgetrenntes Keyboard zu kreieren. Dabei
spielt es keine Rolle, ob Sie zuerst die Klangfarben überlagern
und danach das Keyboard auftrennen oder zuerst das Keyboard
auftrennen und danach die Klangfarben überlagern.
Wenn Sie Mischklangfarbe und Split in Kombination
verwenden, sind dem hohen Bereich des Keyboards zwei
Klangfarben (Haupt-Klangfarbe + Mischklangfarbe) und dem
niedrigen Bereich ebenfalls zwei Klangfarben (aufgetrennte
Klangfarbe + überlagerte, aufgetrennte Klangfarbe) zugeordnet.
Kreieren eines überlagerten,
aufgetrennten Keyboards
1
Die TONE-Taste drücken und danach die
Klangfarbennummer der Haupt-Klangfarbe
eingeben.
2
Die SPLIT-Taste drücken und danach die Nummer
der aufgetrennten Klangfarbe eingeben.
•Nach dem Spezifizieren der Auftrennungsklangfarbe,
die SPLIT-Taste drücken, um die Auftrennung des
Keyboards freizugeben.
3
Die LAYER-Taste drücken und danach die Nummer
der Mischklangfarbe eingeben.
•Achten Sie darauf, dass Sie die Schritte 2 und 3 auch
umkehren können, um zuerst die Mischklangfarbe
und danach die aufgetrennte Klangfarbe einzugeben.
4
Die SPLIT-Taste oder die LAYER-Taste drücken, sodass
die SPLIT- und LAYER-Anzeigen angezeigt werden.
5
Die Nummer der überlagerten, aufgetrennten
Klangfarbe eingeben.
6
Den Splitpunkt spezifzieren.
•Während die SPLIT-Taste niedergehalten wird, das
Keyboard an der Stelle drücken, an der die ganz links
liegende Taste des tiefen Bereichs angeordnet sein soll.
Brass
Fr .Horn
Indikator erscheint
St r in
g
s
704A-G-049A
Aco .Bass
Indikator erscheint
Pizz.Str
Indikator erscheint
CTK591_g_46-58.p65 03.10.7, 4:34 PM47

G-48
7
Spielen Sie etwas auf dem Keyboard.
•Die LAYER-Taste drücken, um die Überlagerung des
Keyboards aufzuheben, und die SPLIT-Taste drücken,
um die Auftrennung des Keyboards aufzuheben.
Mischklangfarbe und Split
RHYTHMSETTING
SPLIT
LAYER
Number buttons
[+] / [–]
KEY CONTROL/
TRANSPOSE
Auftrennungs-Klangfarbe
(PIZZICATO STRINGS)
+
Überlagerte,aufgetrennte
Klangfarbe (STRINGS)
Haupt-Klangfarbe (BRASS)
+
Mischklangfarbe✤(FRENCH HORN)
Splitpunkt
Transponierung des Keyboards
Die Transponierung lässt Sie die gesamte Tonart des Keyboards
in Halbtönen anheben und absenken. Falls Sie eine Begleitung
für einen Sänger spielen möchten, der in einer von dem
Keyboard abweichenden Tonart singt, dann können Sie mit der
Transponierung einfach die Tonart des Keyboards ändern.
Transponieren des Keyboards
1
Drücken Sie die RHYTHM-Taste, um den
Rhythmusmodus aufzurufen.
•Achten Sie darauf, dass das Keyboard in dem
Songbankmodus oder Pianobankmodus nicht
transponiert werden kann.
2
Verwenden Sie die KEY CONTROL/TRANSPOSE-
Tasten ( / ), um die Tonart des Keyboards zu
ändern.
: Anheben der Tonart um einen Halbton
: Absenken der Tonart um einen Halbton
Beispiel: Das Keyboard ist um fünf Halbtöne nach oben
zu transponieren.
Trans
.
HINWEIS
•Das Keyboard kann innerhalb eines Bereichs von –12
(eine Oktave nach unten) bis +12 (eine Oktave nach
oben) transponiert werden.
•Die Vorgabe-Transponierungs-Einstellung ist „00“, wenn
die Stromversorgung des Keyboards eingeschaltet wird.
•Falls Sie die Transponierungsanzeige für etwa fünf
Sekunden auf dem Display belassen, ohne etwas
auszuführen, dann wird diese Anzeige automatisch
gelöscht.
•Die Transponierungs-Einstellung beeinflusst auch die
Wiedergabe aus dem Speicher und die automatische
Begleitung.
•Um das Keyboard auf seine Vorgabetonart
zurückzuschalten, führen Sie den obigen Vorgang aus,
und drücken Sie gleichzeitig die beiden KEY CONTROL/
TRANSPOSE-Tasten ( und ) in Schritt 2. Sie
könnten auch die [+]- und [–]-Tasten verwenden, um die
Transponierungseinstellung auf „00“ zu ändern.
•
Der Effekt einer Transponierungsoperation hängt von der
Tonhöhe jeder Note und von der gegenwärtig verwendeten
Klangfarbe ab. Falls eine Transponierungsoperation dazu
führt, dass sich eine Note außerhalb des zulässigen
Bereichs einer Klangfarbe befindet, dann wird dafür die
Note in der nächsten Oktave innerhalb des zulässigen
Bereichs verwendet.
Verwendung der Anschlagdynamik
Wenn die Anschlagdynamik eingeschaltet ist, variiert die
relative Lautstärke des vom Keyboard ausgegebenen Sounds
in Abhängigkeit von dem auf die Tasten ausgeübten Druck,
gleich wie bei einem akustischen Piano.
Die Anschlagdynamik lässt Sie zwischen den drei
nachfolgend beschriebenen Einstellungen wählen.
OFF: Diese Einstellung schaltet die Anschlagdynamik aus.
Der auf das Keyboard ausgeübte Druck hat keine
Auswirkung auf die ausgegebenen Noten.
1:Diese Einstellung bietet die für das normale Spielen
geeignete Anschlagdynamik.
2:Diese Einstellung verstärkt die Anschlagdynamik, sodass
ein auf das Keyboard ausgeübter stärker Druck eine größere
Wirkung als die Einstellung „1“ hat.
Keyboard-Einstellungen
704A-G-050A
Zifferntasten
CTK591_g_46-58.p65 03.10.7, 4:34 PM48

G-49
Touch
Touch
Keyboard-Einstellungen
704A-G-051A
1
Die SETTING-Taste drücken, bis die TOUCH
RESPONSE-Anzeige erscheint.
2
Die [+]- und [–]-Taste oder die [0]- und [1]-Taste
verwenden, um die Einstellung zu ändern.
Beispiel: Um Anschlagdynamikkurve 2 zu wählen.
•Die Anschlagdynamik ist eingeschaltet, wenn der
Anschlagdynamikindikator leuchtet.
•Die Anschlagdynamik ist ausgeschaltet, wenn der
Anschlagdynamikindikator nicht leuchtet.
HINWEIS
•Die Anschlagdynamik beeinflusst nicht nur die interne
Klangquelle des Keyboards, sondern wird auch als MIDI-
Daten ausgegeben.
•Die Songspeicher-Wiedergabe, Begleitung und externe
MIDI-Notendaten beeinflussen nicht die Einstellung der
Anschlagdynamik.
SETTING-Taste
Mit jedem Drücken der SETTING-Taste wird zyklisch durch
insgesamt 11 Einstellanzeigen umgeschaltet:
Anschlagdynamikanzeige, Begleitanzeige, Stimmungsanzeige
und 8 MIDI-Einstellungsanzeigen (Seite G-52). Falls Sie
versehentlich über die gewünschte Anzeige weiterschalten,
die SETTING-Taste erneut drücken, bis die gewünschte
Anzeige wiederum erscheint.
Einstellung der Begleitlautstärke
Sie können die Lautstärke der Begleitungsteile als Wert im
Bereich von 000 (Minimum) bis 127 einstellen.
Einstellen der Begleitlautstärke
1
Drücken Sie zwei Mal die SETTING-Taste, um die
Begleitlautstärke-Einstellanzeige zu erhalten.
2
Die Zifferntasten oder die [+]/[–]-Tasten verwenden,
um den gegenwärtigen Lautstärken-Einstellwert zu
ändern.
Beispiel: 110
HINWEIS
•Der in Schritt 1 erscheinende, gegenwärtige
Begleitlautstärkenwert verschwindet automatisch aus
dem Display, wenn Sie innerhalb von etwa fünf
Sekunden nichts eingeben.
•Durch gleichzeitiges Drücken der [+]- und [–]-Tasten wird
die Begleitlautstärke automatisch auf 077 eingestellt.
Acom
p
ol
V
Acom
p
ol
V
Gegenwärtige Einstellung der Begleitlautstärke
Indikator erscheint
CTK591_g_46-58.p65 03.10.7, 4:34 PM49

G-50
Number buttons
SETTING
[+] / [–]
Tune
Tune
Stimmen des Keyboards
Verwenden Sie den folgenden Vorgang, um das Keyboard
zu stimmen und an die Stimmung eines anderen
Musikinstrumentes anzupassen.
Stimmen des Keyboards
1
Die SETTING-Taste drei Mal drücken, um die
Stimmungsanzeige anzuzeigen.
2
Die [+]-, [–]- und die Zifferntasten verwenden, um
den Stimmungswert einzustellen.
Beispiel: Um die Stimmung um 20 abzusenken.
HINWEIS
•Das Keyboard kann innerhalb eines Bereichs von –50
Cent bis +50 Cent gestimmt werden.
*100 Cent entsprechen einem Halbton.
•Die Vorgabe-Stimmungs-Einstellung ist „00“, wenn die
Stromversorgung des Keyboards eingeschaltet wird.
•Falls Sie die Stimmungsanzeige für etwa fünf Sekunden
auf dem Display belassen, ohne etwas auszuführen, wird
die Anzeig automatisch gelöscht.
•Die Stimmungs-Einstellung beeinflusst auch die
Wiedergabe aus dem Songspeicher und die automatische
Begleitung.
•Um das Keyboard auf seine Vorgabestimmung
zurückzuschalten, führen Sie den obigen Vorgang aus,
und drücken Sie gleichzeitig die [+]- und [–]-Tasten in
Schritt 2.
Keyboard-Einstellungen
704A-G-052A
Zifferntasten
CTK591_g_46-58.p65 03.10.7, 4:34 PM50

G-51
MIDI
Was ist MIDI?
Die Abkürzung MIDI steht für „Musical Instrument Digital
Interface“ und ist die Bezeichnung eines weltweiten Standards
für Digitalsignale und Steckverbinder, die einen Austausch
von musikalischen Daten zwischen Musikinstrumenten und
Computern (Maschinen) ermöglichen, die von verschiedenen
Herstellern hergestellt wurden. MIDI-kompatible Geräte
können den Keyboard-Tastendruck, die Tastenfreigabe, die
Klangfarbenänderung und andere Daten als Meldungen
austauschen.
Obwohl Sie keine speziellen Kenntnisse über MIDI benötigen,
um dieses Keyboard für sich alleine verwenden zu können,
so ist für die MIDI-Operationen doch ein spezielles Wissen
erforderlich. Dieser Abschnitt enthält eine Übersicht über
MIDI, die Ihnen bei der Bedienung helfen wird.
MIDI-Anschlüsse
Die MIDI-Meldungen werden über die MIDI OUT-Buchse
einer Maschine mit Hilfe eines MIDI-Kabels an die MIDI IN-
Buchse einer anderen Maschine ausgegeben. Um z.B. eine
Meldung von diesem Keyboard an eine andere Maschine zu
senden, müssen Sie ein MIDI-Kabel verwenden, um die MIDI
OUT-Buchse dieses Keyboards mit der MIDI IN-Buchse der
anderen Maschine zu verbinden. Um die MIDI-Meldungen
zurück an dieses Keyboard zu senden, müssen Sie ein MIDI-
Kabel verwenden, um die MIDI OUT-Buchse der anderen
Maschine mit der MIDI IN-Buchse dieses Keyboards zu
verbinden.
Um einen Computer oder ein anderes MIDI-Gerät für die
Aufnahme und Wiedergabe der auf diesem Keyboard
erzeugten MIDI-Daten verwenden zu können, müssen Sie
die MIDI IN- und MIDI OUT-Buchsen beider Maschinen
verbinden, um Daten senden und empfangen zu können.
•Um die MIDI THRU-Funktion eines angeschlossenen
Computers, Sequenzers oder anderen MIDI-Gerätes zu
verwenden, unbedingt LOCAL CONTROL dieses
Keyboards ausschalten (Seite G-54).
Computer oder anderes MIDI-Gerät
MIDI IN MIDI OUT MIDI IN MIDI OUT
MIDI-Kanäle
MIDI gestattet das gleichzeitige Senden der Daten von
mehreren Parts, wobei jeder Part über einen separaten MIDI-
Kanal gesandt wird. Es gibt 16 MIDI-Kanäle, die von 1 bis 16
nummeriert sind, und die MIDI-Kanal-Daten sind immer
eingeschlossen, wenn Sie Daten (Tastendruck,
Tonhöhenbeugungsoperation usw.) austauschen.
Sowohl die Sendemaschine als auch die Empfangsmaschine
müssen auf den gleichen Kanal eingestellt sein, damit die
Empfangseinheit die Daten richtig empfangen und spielen
kann. Falls z.B. die Empfangsmaschine auf Kanal 2 eingestellt
ist, dann empfängt sie nur MIDI Kanal 2 Daten, und alle
anderen Kanäle werden ignoriert.
Dieses Keyboard verfügt über Multi-Klangfarben-Fähigkeit,
d.h. es kann Meldungen über alle 16 MIDI-Kanäle empfangen
und gleichzeitig bis zu 16 Parts wiedergeben.
Die auf diesem Keyboard ausgeführten Keyboard- und
Pedaloperationen werden ausgesandt, indem ein MIDI-Kanal
(1 bis 16) gewählt und danach die entsprechende Meldung
gesandt wird.
Computer oder anderes MIDI-Gerät
MIDI OUT MIDI IN
MIDI IN
MIDI-Keyboard oder MIDI-Klangquelle
MIDI-Keyboard oder MIDI-Klagquelle
MIDI-Kanal 1 Melodie
MIDI-Kanal 2 Bässe
MIDI-Kanal 10 Schlagzeug
MIDI-Keyboard oder MIDI-Klangquelle
MIDI IN
Empfang von MIDI-Kanal = 1
Gibt die Melodie wieder.
Empfang von MIDI-Kanal = 2
Gibt die Bässe wieder.
Empfang von MIDI-Kanal = 10
Gibt den Schlagzeugpart wieder.
704A-G-053A
CTK591_g_46-58.p65 03.10.7, 4:34 PM51

G-52
MIDI
General MIDI
Wie wir bereits gesehen haben, ermöglicht MIDI den Austausch
von musikalischen Daten zwischen Geräten, die von
unterschiedlichen Herstellern hergestellt wurden. Diese
musikalischen Daten bestehen nicht aus den eigentlichen Noten,
sondern aus Informationen darüber, ob eine Taste gedrückt oder
freigegeben wurde, und der Klangfarbennummer.
Falls z.B. Klangfarbe 1 auf einem von der Firma A hergestellten
Keyboard gleich PIANO ist, wogegen Klangfarbe 1 auf einem
Keyboard der Firma B gleich BASS ist, dann wird durch das
Senden der Daten von dem Keyboard der Firma A an das
Keyboard der Firma B ein Ergebnis erhalten, das vollständig
unterschiedlich von dem Original ist. Falls ein Computer,
Sequenzer oder anderes Gerät mit automatischer Begleitfunktion
verwendet wird, um die musikalischen Daten für das Keyboard
der Firma A zu erzeugen, das 16 Parts (16 Kanäle) aufweist, und
danach diese Daten an das Keyboard der Firma B gesandt werden,
das nur 10 Parts (10 Kanäle) empfangen kann, dann können die
nicht empfangenen Parts auch nicht gehört werden.
Der Standard für die Klangfarben-Nummerierungssequenz, die
Anzahl der Pads und andere allgemeine Faktoren, die die
Klangquellen-Konfiguration bestimmen, die von der Herstellern
in aller Welt vereinbart wurden, wird als General MIDI bezeichnet.
Der General MIDI Standard definiert die Klangfarben-
Nummerierungssequenz, die Schlagzeugklang-
Nummerierungssequenz, die Anzahl der verwendbaren MIDI-
Kanäle und andere allgemeine Faktoren, die die Klangquellen-
Konfiguration bestimmen. Daher können die auf einer General
MIDI-Klangquelle erzeugten musikalischen Daten unter
Verwendung von ähnlichen Klangfarben und identischen
Nuancen wie das Original wiedergegeben werden, auch wenn
die Wiedergabe auf einer Klangquelle von einem
unterschiedlichen Hersteller erfolgt.
Dieses Keyboard entspricht dem General MIDI Standard, sodass
es an einen Computer oder ein anderes Gerät angeschlossen
werden und für die Wiedergabe von General MIDI-Daten, die im
Fachhandel erstanden, vom Internet heruntergeladen oder von
einer anderen Quelle erhalten wurden, verwendet werden kann.
Änderung der MIDI-Einstellungen
Sie können dieses Keyboard in Kombination mit einem
externen Sequenzer, Synthesizer oder anderem MIDI-Gerät
verwenden, um mit im Fachhandel erhältlicher General
MIDI-Software mitzuspielen. Dieser Abschnitt beschreibt, wie
die erforderlichen MIDI-Einstellungen auszuführen sind,
wenn Sie dieses Keyboard an ein externes Gerät anschließen.
SETTING-Taste
Mit jedem Drücken der SETTING-Taste wird zyklisch durch
insgesamt 11 Einstellanzeigen umgeschaltet:
Anschlagdynamikanzeige, Begleitanzeige, Stimmungsanzeige
und 8 MIDI-Einstellungsanzeigen. Falls Sie versehentlich über
die gewünschte Anzeige weiterschalten, die SETTING-Taste
erneut drücken, bis die gewünschte Anzeige wiederum
erscheint. Achten Sie auch darauf, dass die Einstellungsanzeige
automatisch von dem Display gelöscht wird, wenn Sie für etwa
fünf Sekunden keine Operation ausführen.
GM MODE (GM-MODUS) (Vorgabe: Off)
on: Dieses Keyboard spielt General MIDI-Daten von einem
Computer oder anderem externen Gerät. MIDI IN
CHORD JUDGE kann nicht verwendet werden, wenn
GM MODE eingeschaltet ist.
oFF: MIDI IN CHORD JUDGE kann verwendet werden.
1
Die SETTING-Taste drücken, bis die GM MODE-
Anzeige erscheint.
Beispiel: Wenn GM MODE ausgeschaltet ist
2
Die [+]- und [–]- oder die [0]- und [1]-Taste
verwenden, um die Einstellung ein- oder
auszuschalten.
Beispiel: Um GM MODE einzuschalten
GM Mo d e
GM Mo d e
Indikator erscheint
SETTING
Number buttons
[+] / [–]
704A-G-054A
Zifferntasten
CTK591_g_46-58.p65 03.10.7, 4:34 PM52

G-53
MIDI
KEYBOARD CHANNEL
(KEYBOARD-KANAL) (Vorgabe: 1)
Der Keyboard-Kanal ist der Kanal, der verwendet wird, um
die MIDI-Meldungen von diesem Keyboard an ein externes
Gerät zu senden. Sie können einen beliebigen Kanal von 1
bis 16 als den Keyboard-Kanal spezifizieren.
1
Die SETTING-Taste drücken, bis die KEYBOARD
CHANNEL-Anzeige erscheint.
2
Die [+]-, [–]- und Zifferntasten verwenden, um die
Kanalnummer zu ändern.
Beispiel: Um Kanal 4 zu spezifizieren
Ke
y
bd Ch
Ke
y
bd Ch
NAVIGATE CHANNEL
(NAVIGATIONS-KANAL) (Vorgabe: 4)
Wenn MIDI-Meldungen von einem externen Gerät für die
Wiedergabe von diesem Keyboard empfangen werden, ist der
Navigations-Kanal der Kanal, dessen Notendaten auf dem
Display erscheinen. Sie können einen Kanal von 1 bis 8 als
den Navigations-Kanal wählen. Da Sie diese Einstellung die
Daten eines beliebigen Kanals der im Fachhandel erhältlichen
MIDI-Software verwenden lässt, um die On-Screen-Keyboard-
Anleitung zu beleuchten, können Sie analysieren, wie
unterschiedliche Parts eines Arrangements gespielt werden.
1
Die SETTING-Taste drücken, bis die NAVIGATE
CHANNEL-Anzeige erscheint.
2
Die [+]-, [–]- und Zifferntasten [1] bis [8]
verwenden, um die Kanalnummer zu ändern.
Beispiel: Um Kanal 2 zu spezifizieren
HINWEIS
•Der Navigations-Kanal ändert automatisch auf 1, wenn
Sie MIDI IN CHORD JUDGE einschalten.
Ausschalten von bestimmten Klängen während der
Wiedergabe von empfangenen MIDI-Daten
<<Navigations-Kanal ein/aus>>
Vor der Wiedergabe von MIDI-Daten, die TRACK 2-Taste
drücken.
•Dadurch wird der Ton des Navigations-Kanals ausgeschaltet,
wobei jedoch die Tasten der On-Screen-Keyboard-Anleitung
weiterhin in Abhängigkeit von den Daten des Kanals
aufleuchten, wenn diese empfangen werden. Die TRACK 2-
Taste erneut drücken, um den Kanal wieder einzuschalten.
<<
Nächst niedriger Kanal von dem Navigations-Kanal ein/aus
>>
Vor der Wiedergabe von MIDI-Daten, die TRACK 1-Taste
drücken.
•Dadurch wird der Ton des Kanals, dessen Nummer um eins
niedriger als die des Navigations-Kanals ist, ausgeschaltet,
wobei jedoch die Tasten der On-Screen-Keyboard-
Anleitung weiterhin in Abhängigkeit von den Daten des
Kanals aufleuchten, wenn diese empfangen werden. Die
TRACK 1-Taste erneut drücken, um den Kanal wieder
einzuschalten.
Beispiel: Falls der Navigations-Kanal der Kanal 4 ist, wird
durch den obigen Vorgang der Kanal 3 ausgeschaltet.
Falls der Navigations-Kanal der Kanal 1 oder 2 ist,
dann wird durch den obigen Vorgang der Kanal 8
ausgeschaltet.
Nav i . Ch
Nav i . Ch
704A-G-055A
CTK591_g_46-58.p65 03.10.7, 4:34 PM53

G-54
MIDI IN CHORD JUDGE (Vorgabe: Off)
on: Wenn eine Akkordspezifikationsmethode mit dem
MODE-Schalter gewählt wird, werden die Akkorde
durch die an der MIDI IN-Buchse eingegebenen
Keyboard-Kanal-Notendaten spezifiziert.
oFF: MIDI IN CHORD JUDGE ist ausgeschaltet.
1
Die SETTING-Taste drücken, bis die MIDI IN
CHORD JUDGE-Anzeige erscheint.
2
Die [+]- und [–]-Taste oder [0]- und [1]-Taste
verwenden, um die Einstellung ein- oder
auszuschalten.
Beispiel: Einschalten von MIDI IN CHORD JUDGE
HINWEIS
•MIDI IN CHORD JUDGE wird automatisch ausgeschaltet,
wenn Sie den Navigations-Kanal auf einen anderen Kanal
als 1 ändern.
LOCAL CONTROL (Vorgabe: On)
Diese Einstellung bestimmt, ob das Keyboard und die
Klangquelle dieses Keyboards intern verbunden sind oder
nicht. Bei Aufnahme auf einem an die MIDI IN/OUT-Buchse
des Keyboards angeschlossenen Computer oder externen
Gerät ist es nützlich, wenn Sie LOCAL CONTROL
ausschalten.
on: Alle auf dem Keyboard gespielten Daten ertönen von
der internen Klangquelle und werden gleichzeitig als
MIDI-Meldungen von der MIDI OUT-Buchse
ausgegeben.
oFF: Alle auf dem Keyboard gespielten Daten werden als
MIDI-Meldungen an der MIDI OUT-Buchse
ausgegeben, ohne dass sie von der internen Klangquelle
ertönen. LOCAL CONTROL immer ausschalten, wenn
Sie die MIDI THRU-Funktion eines Computers oder
eines anderen externen Gerätes verwenden. Achten Sie
auch darauf, dass kein Ton von dem Keyboard erzeugt
wird, wenn LOCAL CONTROL ausgeschaltet und kein
externes Gerät angeschlossen ist.
1
Die SETTING-Taste drücken, bis die LOCAL
CONTROL-Anzeige erscheint.
Beispiel: Wenn LOCAL CONTROL eingeschaltet ist
2
Die [+]- und [–]-Taste oder [0]- und [1]-Taste
verwenden, um die Einstellung ein- oder
auszuschalten.
Beispiel: Um LOCAL CONTROL auszuschalten
Loca l
Loca l
MIDI
Chord
Chord
SETTING
MODE
Number buttons
[+] / [–]
TRACK 1
TRACK 2
704A-G-056A
Zifferntasten
CTK591_g_46-58.p65 03.10.7, 4:35 PM54

G-55
MIDI
MIDI OUT
Klangquelle
MIDI OUT
MIDI IN
MIDI THRU
MIDI IN
MIDI OUT
Klangquelle
LOCAL CONTROL On
Die auf dem Keyboard gespiel-
ten Noten ertönen von der inter-
nen Klangquelle und werden als
MIDI-Meldungen an der MIDI
OUT-Buchse ausgegeben.
LOCAL CONTROL Off
Die auf dem Keyboard gespielten
Noten werden als MIDI-Meldun-
gen an der MIDI OUT-Buchse
ausgegeben, ertönen aber nicht
direkt von der internen Klang-
quelle. Die MIDI THRU-Buchse
des angeschlossenen Gerätes
kann verwendet werden, um die
MIDI-Meldungen zurückzufüh-
ren und von der Klangquelle des
Keyboards ertönen zu lassen
.
ACCOMP MIDI OUT (Vorgabe: Off)
on: Die automatische Begleitung wird von dem Keyboard
gespielt und die entsprechende MIDI-Meldung wird an
der MIDI OUT-Buchse ausgegeben.
oFF: Die MIDI-Meldungen der automatischen Begleitung
werden an der MIDI OUT-Buchse nicht ausgegeben.
1
Die SETTING-Taste drücken, bis die ACCOMP
MIDI OUT-Anzeige erscheint.
Beispiel: Wenn ACCOMP MIDI OUT ausgeschaltet ist
2
Die [+]- und [–]-Taste oder die [0]- und [1]-Taste
verwenden, um die Einstellung ein- oder
auszuschalten.
Beispiel: Um ACCOMP MIDI OUT einzuschalten
Acom
p
ut
O
Acom
p
ut
O
ASSIGNABLE JACK (ZUORDNUNGSBARE
BUCHSE) (Vorgabe: SUS)
SUS(sustain): Spezifiziert einen Sustain*1-Effekt, wenn das
Pedal niedergedrückt wird.
SoS (sostenuto): Spezifiziert einen Sostenuto*2-Effekt, wenn
das Pedal niedergedrückt wird.
SFt (soft): Spezifiziert eine Verminderung der Lautstärke des
Sounds, wenn das Pedal niedergedrückt wird.
rHy (rhythm):
Spezifiziert eine Betätigung der START/STOP-
Taste, wenn das Pedal niedergedrückt wird.
1
Die SETTING-Taste drücken, bis die ASSIGNABLE
JACK-Anzeige erscheint.
Beispiel: Wenn Sustain gegenwärtig eingestellt ist
2
Die [+]- und [–]- oder die [0]-, [1]-, [2]- und [3]-
Taste verwenden, um die Einstellung zu ändern.
Beispiel: Um Rhythmus zu wählen
*1 Sustain
Bei Piano-Klangfarben und anderen abklingenden Sounds,
dient das Pedal als eine Art Dämpfungspedal, wobei die
Sounds länger angehalten werden als das Pedal gedrückt
wird. Bei Orgel-Klangfarben und anderen kontinuierlichen
Sounds, ertönen die auf dem Keyboard gespielten Noten bis
zur Freigabe des Pedals. In jedem dieser beiden Fällen, wird
der Sustain-Effekt auch an alle Noten angelegt, die bei
gedrücktem Pedal gespielt werden.
*2 Sostenuto
Dieser Effekt wirkt auf die gleiche Weise wie Sustain,
ausgenommen, dass er nur auf Noten angewandt wird, die
gespielt werden, nachdem das Pedal niedergedrückt wird.
Jack
Jack
704A-G-057A
CTK591_g_46-58.p65 03.10.7, 4:35 PM55

G-56
MIDI
SOUND RANGE SHIFT (Vorgabe: On)
on: Verschiebt die Klangfarben des niedrigen Bereichs um
eine Oktave nach unten und 020 GLOCKENSPIEL/095
PICCOLO um eine Oktave nach oben.
oFF: Spiel die Klangfarben des niedrigen Bereichs und 020
GLOCKENSPIEL/095 PICCOLO mit ihren normalen
Pegeln.
1
Die SETTING-Taste drücken, bis die SOUND
RANGE SHIFT-Anzeige erscheint.
2
Die [+]- und [–]-Taste oder die [0]- und [1]-Taste
verwenden, um die Einstellung zu ändern.
Beispiel: Um SOUND RANGE SHIFT auszuschalten
Sh i f t
Sh i f t
Meldungen
Unter dem MIDI-Standard ist eine große Anzahl an
Meldungen definiert. Dieser Abschnitt beschreibt die
einschlägigen Meldungen, die von diesem Keyboard gesandt
und empfangen werden können. Ein Asteriskus wird
verwendet, um Meldungen zu markieren, die das gesamte
Keyboard betreffen. Meldungen ohne Asteriskus beeinflussen
nur einen bestimmten Kanal.
NOTE ON/OFF (Note ein/aus)
Diese Meldung sendet Daten, wenn eine Taste gedrückt
(NOTE ON) oder freigegeben (NOTE OFF) wird. Eine NOTE
ON/OFF-Meldung schließt eine Notennummer (um die Note
anzugeben, deren Taste gedrückt oder freigegeben wird) und
die Velocity (Keyboard-Tastendruck als Wert von 1 bis 127)
ein. NOTE ON Velocity wird immer verwendet, um die
relative Lautstärke der Note zu bestimmen. Dieses Keyboard
empfängt keine NOTE OFF Velocity-Daten.
Wenn Sie eine Taste auf diesem Keyboard drücken oder
freigeben, wird die entsprechende NOTE ON- oder NOTE
OFF-Meldung von der MIDI OUT-Buchse ausgesandt.
HINWEIS
•Die Tonhöhe einer Note hängt von der verwendeten
Klangfarbe ab, wie es in der Noten-Tabelle auf Seite A-
1 dargestellt ist. Wenn dieses Keyboard eine
Notennummer empfängt, die außerhalb ihres Bereichs
für diese Klangfarbe liegt, wird diese Note durch die
gleiche Note in der nächsten verfügbaren Oktave ersetzt.
Pedal niedergedrückt Pedal freigegeben
★ Wenn SUS eingestellt ist
★ Wenn SoS eingestellt ist
= Keyboard gedrückt
= Angehaltene Noten
Pedal niedergedrückt Pedal freigegeben
MIDI OUT-Buchse NOTE EIN
MIDI OUT-Buchse
• Notennummer (Klangfarbe)
• Velocity (Lautstärke)
NOTE AUS
• Notennummer (Klangfarbe)
• Velocity (Lautstärke)
Taste freigeben
Taste drücken
SETTING
Number buttons
[+] / [–]
704A-G-058A
Zifferntasten
CTK591_g_46-58.p65 03.10.7, 4:35 PM56

G-57
MIDI
*1 Die BANK SELECT-Einstellung von PROGRAM CHANGE kann
verwendet werden, um auf jede der 255 Klangfarben dieses
Keyboards zurückgreifen zu können, wenn die Klangfarben auf
diesem Keyboard von einer externen Maschine aus gewählt
werden.
Bank 0: 128 General MIDI Klangfarben
(PROGRAM CHANGE 0 bis 127)
Bank 1: 118 Fronttafel-Klangfarben
(PROGRAM CHANGE 0 bis 117)
Bank 120: 9 Schlagzeug-Sets
(PROGRAM CHANGE 0, 8, 16, 24, 25, 32, 40, 48 bis 62)
Unmittelbar vor dem Senden der PROGRAM CHANGE-Meldung
sind zwei CONTROL CHANGE-Meldungen aufeinanderfolgend
zu senden, die die folgenden Daten enthalten.
CONTROL NUMBER= 0, CONTROL VALUE= <Bank-Nummer>
CONTROL NUMBER= 32, CONTROL VALUE= 0
Beispiel: Die Klangfarben-Nummer 96 (Fronttafel-Klangfarbe
„FLUTE 1“) ist von einer externen MIDI-Maschine aus
zu wählen.
CONTROL NUMBER= 0,
CONTROL VALUE= 1 (Bank-Nummer)
CONTROL NUMBER= 32, CONTROL VALUE= 0
PROGRAM CHANGE= 96
*2 RPN steht für Registrierte Parameter-Nummer, bei der es sich um
eine spezielle Steuerungsänderungsnummer handelt, die bei
Kombination von mehreren Steuerungsänderungen verwendet
wird. Der zu steuernde Parameter wird unter Verwendung der
Steuerungswerte der Steuerungsnummer 100 und 101 gewählt,
worauf die Einstellungen unter Verwendung der Steuerungswerte
von DATA ENTRY (Steuerungsnummer 6 und 38) ausgeführt
werden.
Dieses Keyboard verwendet RPN, um den Tonhöhenbeugungs-
Sensor des Keyboards (Tonhöhen-Änderungsbreite in
Abhängigkeit von den Beugungsdaten), die Transponierung (in
Halbtoneinheiten eingestellte Gesamtstimmung des Keyboards)
und die Stimmung (die gesamte Feinabstimmung dieses
Keyboards) von einem anderen externen MIDI-Gerät zu steuern.
HINWEIS
•Die durch Verwendung des Fußpedals angelegten
Effekte Sustain (Steuerungsnummer 64), Sostenuto
(Steuerungsnummer 66) und Soft (Steuerungsnummer
67) werden ebenfalls angelegt.
PROGRAM CHANGE
(Programmänderung)
Diese ist die Meldung für die Klangfarbenwahl. PROGRAM
CHANGE kann Klangfarbendaten in dem Bereich von 0 bis
127 enthalten.
Eine PROGRAM CHANGE Meldung wird durch die MIDI OUT-
Buchse dieses Keyboards ausgesandt, wenn Sie manuell die
Klangfarbennummer ändern. Durch den Empfang einer
PROGRAM CHANGE Meldung von einer externen Maschine
wird die Einstellung der Klangfarbe an diesem Keyboard geändert
.
HINWEIS
•Dieses Keybord unterstützt 128 Klangfarben in dem
Bereich von 0 bis 127. Kanal 10 ist jedoch ein Kanal nur
für Perkussion, und die Kanäle 0, 8, 16, 24, 25, 32, 40,
48 und 62 entsprechen den neun Schlagzeug-Set-
Sounds dieses Keyboards.
PITCH BEND (Tonhöhenbeugung)
Diese Meldung enthält Tonhöhenbeugungs-Informationen
für glattes Erhöhen oder Vermindern der Tonhöhe während
des Spielens auf dem Keyboard. Dieses Keyboard sendet
keine Tonhöhenbeugungs-Daten, kann aber solche Daten
empfangen.
CONTROL CHANGE
(Steuerungsänderung)
Diese Meldung fügt Effekte hinzu, wie z.B. die während des
Spielens auf dem Keyboard angelegten Vibrato- und
Lautstärkeänderungen. Die CONTROL CHANGE-Daten
schließen eine Steuerungsnummer (um den Effekttyp zu
identifizieren) und einen Steuerungswert (um den Ein/Aus-
Status und die Tiefe des Effekts zu spezifizieren) ein.
Nachfolgend ist eine Liste der Daten aufgeführt, die unter
Verwendung von CONTROL CHANGE gesandt oder
empfangen werden können.
★ Bezeichnet nur empfangene Meldungen
Effekt Steuerungsnummer
BANK SELECT*10, 32
★Modulation 1
★Lautstärke 7
★Panorama 10
★Ausdruck 11
Hold1 64
Sostenuto 66
Soft Pedal 67
RPN*2100 / 101
Dateneingabe 6 / 38
704A-G-059A
CTK591_g_46-58.p65 03.10.7, 4:35 PM57

G-58
MIDI
ALL SOUND OFF
(Alle Klänge ausgeschaltet)
Diese Meldung erzwingt ein Ausschalten des gesamten über
den gegenwärtigen Kanal erzeugten Sounds, unabhängig
davon, wie der Sound erzeugt wird.
ALL NOTES OFF
(Alle Noten ausgeschaltet)
Diese Meldung schaltet alle Notendaten aus, die von einem
externen Gerät gesendet werden und auf dem Kanal ertönen.
•Alle Noten, die unter Verwendung eines Sustain-Pedals
oder Sostenuto-Pedals angehalten werden, ertönen
weiterhin, bis das Pedal freigegeben wird.
RESET ALL CONTROLLERS
(Alle Controller zurückstellen)
Diese Meldung initialisiert die Tonhöhenbeugungs und alle
anderen Steuerungsänderungen.
SYSTEM EXCLUSIVE*
(System-exklusiv)
Diese Meldung wird für die Steuerung von System-exklusiven
Einstellungen verwendet, bei welchen es sich um Klangfarben-
Feineinstellungen handelt, die einzigartig für eine bestimmte
Maschine sind. Ursprünglich waren die System-exklusiven
Einstellungen einzigartig für ein bestimmtes Modell, sind aber
nun auch universell System-exklusive Einstellungen, die auf
Maschinen zutreffen, die andere Modelle sind und sogar von
verschiedenen Herstellern hergestellt werden.
Nachfolgend sind die System-exklusiven Meldungen
aufgeführt, die von diesem Keyboard unterstützt werden.
■GM SYSTEM ON ([F0][7E][7F][09][01][F7])
GM SYSTEM ON wird von einer externen Maschine
verwendet, um das GM-System dieses Keyboards
einzuschalten (GM steht für General MIDI).
•GM SYSTEM ON benötigt längere Zeit als andere
Meldungen für die Verarbeitung. Wenn daher GM SYSTEM
ON in einem Sequenzer gespeichert ist, können mehr als
100 msek. bis zur nächsten Meldung benötigt werden.
■GM SYSTEM OFF ([F0][7E][7F][09][02][F7])
GM SYSTEM OFF wird von einer externen Maschine
verwendet, um das GM-System dieses Keyboards
auszuschalten.
704A-G-060A
CTK591_g_46-58.p65 03.10.7, 4:35 PM58

G-59
Störungsbeseitigung
704A-G-061A
Problem Mögliche Ursache Siehe SeiteAbhilfe
Kein Keyboard-Sound
Eines der folgenden Symptome bei
Batteriebetrieb.
•Stromversorgungs-
Indikatorlampe blass
•Instrument schaltet nicht ein
•
Display blass, schwierig abzulesen
•Ungewöhnlich niedrige
Lautsprecher/Kopfhörer-
Lautstärke
•Verzerrungen im ausgegebenen
Sound
•Manchmalige Unterbrechung
des Sounds beim Spielen mit
hoher Lautstärke
•Plötzlicher Stromausfall beim
Spielen mit hoher Lautstärke
•
Verblassen des Displays, wenn
mit hoher Lautstärke gespielt wird
•Kontinuierliche Sound-
Ausgabe nachdem Sie eine
Taste freigeben
•
Eine vollständig unterschiedliche
Klangfarbe ertönt
•
Ein abnormales Rhythmusmuster
und Demomusikstück wird
gespielt
•
Abnormal niedriger Mikrofonpegel
•
Verzerrung des Mikrofoneingangs
•Blasse Stromversorgungs-
Indikatorlampe, wenn ein
Mikrofon verwendet wird
•Plötzlicher Stromausfall, wenn
Mikrofon verwendet wird
•Stromausfall, verzerrter Klang
oder niedrige Lautstärke, wenn
von einem angeschlossenen
Computer oder MIDI-Gerät
wiedergegeben wird
1. Problem mit der
Stromversorgung.
2. Die Stromversorgung ist nicht
eingeschaltet.
3. Lautstärke-Einstellung zu
niedrig.
4. Der MODE-Schalter ist auf
Position CASIO CHORD oder
FINGERED gestellt.
5. LOCAL CONTROL ist
ausgeschaltet.
6.
Die VOLUME- und EXPRESSION-
Einstellungen der MIDI-Daten
wurden auf 0 geändert.
Niedrige Batteriespannung
Seiten
G-14,15
Seite G-19
Seite G-19
Seite G-35
Seite G-54
Seite G-57
Seiten
G-14, 15
1. Das Netzgerät richtig
anschließen, auf richtige Polung
(+/–) der Batterien achten und
sicherstellen, dass die Batterien
nicht verbraucht sind.
2.
Die POWER-Taste drücken, um die
Stromversorgung einzuschalten.
3. Den VOLUME-Schieberegler
verwenden, um die Lautstärke
zu erhöhen.
4. Normales Spielen auf der
Begleitseite der Tastatur ist nicht
möglich, wenn der MODE-
Schalter auf CASIO CHORD
oder FINGERED gestellt ist. Die
Einstellung des MODE-Schalters
auf NORMAL ändern.
5. LOCAL CONTROL einschalten.
6. Beide Parameter einstellen.
Die Batterien erneuern oder das
Netzgerät verwenden.
CTK591_g_59-63.p65 03.10.7, 4:35 PM59

G-60
704A-G-062A
Störungsbeseitigung
Die automatische Begleitung
ertönt nicht.
Die Sound-Ausgabe ändert nicht,
wenn der Tastendruck geändert
wird.
Tasten der On-Screen-Keyboard-
Anzeige bleiben eingeschaltet.
Wenn mit einem anderen MIDI-
Instrument gespielt wird, stimmen
die Tasten oder Stimmungen nicht
überein.
Automatische Begleitung oder
Rhythmus kann nicht
aufgenommen werden.
Wenn General MIDI-Daten mit
einem Computer wiedergegeben
werden, stimmen die
wiedergegebenen Noten nicht mit
den Noten überein, die beim
Drücken der beleuchteten Tasten
der On-Screen-Keyboard-
Auleitung erzeugt werden.
Spielen auf dem Keyboard erzeugt
einen unnatürlichen Sound, wenn
an einen Computer angeschlossen.
Akkord-Begleitungsdaten können
auf einem Computer nicht
aufgezeichnet werden.
Statisches Rauschen bei
angeschlossenem Mikrofon.
Kein Mikrofonton
Begleitlautstärke auf 000
eingestellt.
Anschlagdynamik ist ausgeschaltet
.
Keyboard wartet auf das Spielen
der richtigen Note während des
Spielens von Stufe 1 oder Stufe 2.
Die Transponierung oder
Stimmung ist auf einen anderen
Wert als 00 eingestellt.
Eine andere Spur als Spur 1 ist als
Aufnahmespur gewählt.
Falsche SOUND RANGE SHIFT-
Einstellung.
Die MIDI THRU-Funktion des
Computers ist eingeschaltet.
ACCOMP MIDI OUT ist
ausgeschaltet.
1. Ein von dem empfohlenen Typ
abweichendes Mikrofon wird
verwendet.
2. Das Mikrofon wird in der Nähe
einer Beleuchtung durch
Leuchtstoffröhren verwendet.
1. Mikrofonlautstärke zu niedrig
eingestellt.
2. Mikrofon-Ein/Aus-Schalter auf
Position OFF gestellt.
Problem Mögliche Ursache Siehe SeiteAbhilfe
Seite G-49
Seite G-48
Seiten
G-28, 29
Seiten
G-28, 29
Seiten
G-48, 50
Seite G-42
Seite G-56
Seite G-54
Seite G-55
Seite G-32
Seite G-32
Seite G-32
Seite G-32
Den SETTING-Taste verwenden,
um die Lautstärke zu erhöhen.
Taste für Anschlagdynamik
(SETTING) drücken, um diese
einzuschalten.
1. Die beleuchtete Taste drücken,
um mit dem Spielen von Stufe1
oder Stufe 2 fortzusetzen.
2. Die PLAY/STOP-Taste drücken,
um das Spielen von Stufe 1 oder
Stufe 2 zu beenden.
Die SETTING-Taste verwenden,
um die zutreffenden
Einstellungsanzeigen anzuzeigen,
und sowohl die Transponierung
als auch die Stimmung auf 00
einstellen.
Die Spurwahltasten verwenden,
um Spur 1 zu wählen. (Spur 2 ist
die Melodienspur.)
Die SETTING-Taste verwenden,
um die SOUND RANGE SHIFT-
Anzeige anzuzeigen, und die
Einstellung korrigieren.
Die MIDI THRU-Funktion an dem
Computer ausschalten, oder
LOCAL CONTROL an dem
Keyboard ausschalten.
ACCOMP MIDI OUT einschalten.
1.
Mikrofon des Cannon-Typs mit
vollständiger Metallabschirmung
verwenden.
2. Entfernen Sie das Mikrofon von
der Quelle des statischen
Rauschens.
1. Erhöhen Sie die
Mikrofonlautstärke.
2. Schalten Sie den Mikrofon-Ein/
Aus-Schalter auf die Position
ON.
CTK591_g_59-63.p65 03.10.7, 4:35 PM60

G-61
Modell: CTK-591
Keyboard: 61 Tasten der Normalgröße, 5 Oktaven (mit ein/ausschaltbarer Anschlagdynamik)
Klangfarben: 255 (118 Klangfarben am Bedienfeld + 128 General MIDI-Klangfarben + 9
Schlagzeug-Sets); mit Mischklangfarbe und Split (Tastatur-Auftrennung)
Rhythmusinstrument-Klangfarben:
61
Polyfonie: Maximal 24 Noten (12 für bestimmte Klangfarben)
Automatische Begleitung
Rhythmusmuster: 120
Tempo: Variabel (216 Schritte, = 40 bis 255)
Akkorde: 3 Greifverfahren (CASIO CHORD, FINGERED, FULL RANGE CHORD)
Rhythmus-Controller: START/STOP, INTRO, NORMAL/NORMAL FILL-IN, VARIATION/VARIATION
FILL-IN, SYNCHRO/ENDING
Begleitlautstärke: 0 bis 127 (128 Schritte)
One-Touch-Presets: Rufen die Einstellungen für Klangfarbe, Tempo, Überlagerung, Auftrennung und
Begleitungslautstärke gemäß Rhythmus auf.
<Fortschrittliche 3-Stufen-Lernfunktion>
3-Stufen-Lernfunktion: 3 Übungen (Stufe 1, 2, 3)
Wiedergabe: Wiederholte Wiedergabe eines Musikstücks
Bewertungsmodus: Bewertung 1 (Scoring 1), Bewertung 2 (Scoring 2), Phrasenübung (Phrase Practice)
Fingersatz-Sprachanleitung: Ein/Aus
Songbank, Pianobank
Anzahl der Musikstücke: 100 (Songbank/Gesangsbegleitung: 50, Pianobank: 50)
Controller: PLAY/STOP, PAUSE, FF, REW, LEFT/RIGHT
Musikalische Informationsfunktion:
Klangfarbe, automatische Begleitung, Songbank-, Pianobank-,
Gesangsbegleitungs-Nummern und Namen; Notenzeilen-Schreibweise, Tempo,
Metronom, Takt- und Beatnummer, Stufen-Lernfunktion-Anzeige, Akkordname,
Greifvorgang, Pedal-Operation, Keyboard, Songbank-Icon, Pianobank-Icon,
Gesangsbegleitungs-Icon, Fingersatz-Sprachanleitung, Bewertungsmodus.
Gesangsbegleitungsmodus
Anzahl der Musikstücke: Songbank/Gesangsbegleitung: 50
Regler: PLAY/STOP, KEY CONTROL (25 Schritte, -12 Halbtöne bis + 12 Halbtöne)
Metronom: Ein/Aus
Beat-Spezifikation: 1 bis 6
Songspeicher
Songs: 2
Aufnahmespuren: 2
Aufnahmemethoden: Echtzeit
Speicherkapazität: Ca. 5.100 Noten (gesamt für zwei Songs)
MIDI: 16 Multi-Klangfarben-Empfang, GM Level 1 Standard
Andere Funktionen
Transponierung: 25 Schritte (–12 Halbtöne bis +12 Halbtöne)
Stimmung: 101 Schritte (A4 = etwa 440 Hz, ±50 Cent)
Anschlüsse
MIDI-Anschlüsse: IN, OUT
Zuordnungsbare Buchse: Klinkenbuchse (Sustain, Sostenuto, Soft, Rhythmus-Start/Stop)
Kopfhörer/Ausgangsbuchse: Stereo-Klinkenbuchse
Ausgangsimpedanz: 100 Ω
Ausgangsspannung: Max. 4 V (effekt.)
Mikrofoneingang: Klinkenbuchse (mit Mikrofonpegelregler)
Eingangsimpedanz: 3 KΩ
Eingangsempfindlichkeit: 10 mV
Stromversorgungsbuchse: 9 V Gleichspannung
Technische Daten
704A-G-063A
CTK591_g_59-63.p65 03.10.7, 4:35 PM61

G-62
704A-G-064A
Technische Daten
Stromversorgung: 2-Weg
Batterien: 6 Monozellen
Batterielebensdauer: Ca. 6 Stunden Dauerbetrieb mit Manganbatterien
Netzgerät: AD-5
Ausschaltautomatik: Schaltet die Stromversorgung etwa 6 Minuten nach der letzten Tastenbetätigung
aus. Arbeitet nur bei Batteriebetrieb, kann aber auch ausgeschaltet werden.
Lautsprecher-Ausgang: 2,5 W + 2,5 W
Leistungsaufnahme: 9 V 7,7 W
Abmessungen: 96,0 x 37,5 x 14,5 cm
Gewicht: Ca. 5,3 kg (ohne Batterien)
• Änderungen des Designs und der technischen Daten ohne Vorankündigung vorbehalten.
CTK591_g_59-63.p65 03.10.7, 4:35 PM62

G-63
Hitze, Feuchtigkeit und direkte Sonnenbestrahlung vermeiden.
Das Gerät niemals für längere Zeit direkter Sonnenbestrahlung aussetzen und die Nähe von Kilmaanlagen sowie extrem warme
Orte vermeiden.
Niemals in der Nähe eines Fernsehers oder Radios verwenden.
Dieses Instrument kann zu Bild- oder Tonstörungen bei Fernseh- oder Rundfunkempfang führen. In einem solchen Fall, das
Instrument entfernt von dem Fernseher oder Radio aufstellen.
Niemals Lack, Verdünner oder ähnliche Chemikalien für das Reinigen verwenden.
Das Keyboard mit einem in milder Seifenwasserlösung oder neutralem Waschmittel angefeuchteten Lappen reinigen. Den Lappen
in das Lösungsmittel tauchen und danach gut auswringen, sodass er fast trocken ist.
Bei der Verwendung extreme Temperaturen vermeiden.
Extrem hohe und niedrige Temperaturen können dazu führen, dass die Zeichen auf der Flüssigkristallanzeige (LCD) blass
erscheinen und nur noch schwierig abgelesen werden können. Diese Bedingung sollte jedoch von selbst korrigiert werden, wenn
das Keyboard zurück auf normale Temperatur gebracht wird.
HINWEIS
•Sie können vielleicht Linien im Finish des Gehäuses dieses Keyboards feststellen. Diese Linien sind das Ergebnis des
Formprozesses für das Plastikmaterial des Gehäuses. Es handelt sich dabei um keine Risse oder Brüche, sodass Sie sich
darüber keine Sorgen machen müssen.
Pflege Ihres Keyboards
704A-G-065A
CTK591_g_59-63.p65 03.10.7, 4:35 PM63

704A-G-066A
CTK591_g_59-63.p65 03.10.7, 4:35 PM64

A-1
Anhang
Noten-Tabelle
(1): Klangfarbennummer
(2): Maximale Polyfonie
(3): Bereichstyp
(3)(2)
(1) (3)(2)
(1) (3)(2)
(1) (3)(2)
(1) (3)(2)
(1)
(3)(2)
(1) (3)(2)
(1) (3)(2)
(1) (3)(2)
(1) (3)(2)
(1)
(3)(2)
(1) (3)(2)
(1) (3)(2)
(1) (3)(2)
(1) (3)(2)
(1)
(3)(2)
(1) (3)(2)
(1) (3)(2)
(1) (3)(2)
(1) (3)(2)
(1)
(3)(2)
(1)
(3)(2)
(1)
(3)(2)
(1) (3)(2)
(1) (3)(2)
(1) (3)(2)
(1)
0 12 A
1 24 A
2 24 A
3 24 A
4 12 A
5 24 A
6 12 A
7 12 A
8 12 A
9 12 A
50 12 C
51 24 C
52 24 C
53 24 C
54 24 C
55 24 C
56 24 C
57 24 A
58 24 A
59 24 C
100 24 A
101 24 A
102 12 A
103 12 A
104 12 A
105 12 A
106 12 A
107 12 A
108 12 A
109 24 A
150 24 A
151 24 A
152 24 A
153 24 A
154 24 A
155 24 A
156 24 A
157 24 A
158 24 A
159 24 A
200 12 A
201 12 A
202 12 A
203 12 A
204 12 A
205 12 A
206 12 A
207 24 A
208 12 A
209 12 A
250 24 D
251 24 D
252 24 D
253 24 D
254 24 D
10 12 A
11 24 A
12 12 A
13 12 A
14 12 A
15 12 A
16 12 A
17 12 A
18 24 A
19 24 A
60 24 A
61 24 A
62 24 A
63 24 A
64 12 A
65 24 A
66 12 A
67 24 A
68 24 A
69 24 A
111 12 A
111 12 A
112 12 A
113 12 A
114 12 A
115 12 A
116 12 A
117 12 A
118 24 A
119 24 A
160 24 A
161 24 A
162 24 A
163 24 A
164 24 A
165 24 A
166 24 A
167 24 A
168 24 A
169 12 A
210 12 A
211 12 A
212 12 A
213 12 A
214 12 A
215 12 A
216 12 A
217 12 A
218 12 A
219 12 A
20 24 B
21 24 A
22 24 A
23 12 A
24 12 A
25 12 A
26 12 A
27 12 A
28 12 A
29 12 A
70 12 A
71 12 A
72 12 A
73 24 A
74 24 C
75 24 C
76 24 A
77 12 C
78 24 A
79 12 A
120 12 A
121 12 A
122 24 A
123 24 A
124 24 A
125 24 A
126 24 A
127 24 A
128 12 A
129 24 A
170 24 A
171 24 A
172 12 A
173 12 A
174 24 A
175 24 A
176 24 A
177 24 A
178 12 A
179 24 A
220 12 A
221 12 A
222 24 A
223 24 A
224 24 A
225 24 A
226 24 A
227 12 A
228 12 A
229 24 A
30 12 A
31 12 A
32 12 A
33 12 A
34 12 A
35 12 A
36 12 A
37 24 A
38 24 C
39 24 C
80 12 A
81 12 A
82 12 A
83 12 A
84 24 A
85 24 C
86 24 C
87 12 C
88 24 C
89 24 C
130 24 A
131 24 A
132 24 A
133 12 A
134 12 A
135 12 A
136 12 A
137 12 A
138 24 A
139 12 A
180 12 A
181 12 A
182 24 A
183 24 A
184 24 A
185 24 A
186 24 A
187 24 A
188 24 A
189 24 A
230 24 A
231 24 A
232 12 A
233 24 D
234 24 D
235 24 D
236 12 D
237 24 D
238 24 A
239 24 A
40 12 C
41 24 C
42 12 C
43 24 C
44 12 C
45 24 C
46 24 C
47 24 C
48 12 C
49 24 C
90 12 C
91 12 C
92 24 C
93 24 A
94 24 A
95 24 B
96 24 A
97 24 A
98 12 A
99 24 A
140 24 A
141 12 A
142 24 A
143 24 A
144 24 A
145 24 A
146 24 A
147 24 A
148 24 A
149 24 A
190 24 A
191 24 A
192 24 A
193 24 A
194 12 A
195 24 A
196 24 A
197 24 A
198 12 A
199 12 A
240 12 D
241 24 D
242 24 D
243 24 D
244 12 D
245 24 D
246 24 D
247 24 D
248 24 D
249 24 D
HINWEIS
•Die Bedeutung jedes Bereichstyps ist rechts beschrieben.
704A-G-067A
CTK591_g_appendix.p65 03.10.7, 4:35 PM1

A-2
Anhang
Range Type
C
-
1C9C8C7 G7C6C5C4C3C2C1C0 G9
A=440Hz
a
b
c
d
D
(Klangeffekt) Keine Tonleiter für Klangfarben.
B
“020 GLOCKENSPIEL”/
“095 PICCOLO”
C
Instrumente✤mit
niedriger Tonhöhe
A
(Standard-Typ)
........Verfügbarer Bereich (unter Verwendung von Transponierung oder MIDI-Empfang)
........Keyboard-Bereich (SOUND RANGE SHIFT eingeschaltet)
........Keyboard-Bereich (SOUND RANGE SHIFT ausgeschaltet)
........Noten in diesem Bereich werden erzeugt, indem die Noten in Bereich c gespielt
werden,die in der nächsten Oktave als Ergebnis der Transponierungs- und
MIDI-Daten-Empfangsoperation enthalten sind.
704A-G-068A
CTK591_g_appendix.p65 03.10.7, 4:35 PM2

A-3
Anhang
Schlagzeug-Sound-Liste
Key/Note number
Drumset 1
STANDARD SET
HIGH Q
SLAP
SCRATCH PUSH
SCRATCH PULL
STICKS
SQUARE CLICK
METRONOME CLICK
METRONOME BELL
ACOUSTIC BASS DRUM
BASS DRUM
SIDE STICK
ACOUSTIC SNARE 1
HAND CLAP
ACOUSTIC SNARE 2
LOW FLOOR TOM
CLOSED HI-HAT
HIGH FLOOR TOM
PEDAL HI-HAT
LOW TOM
OPEN HI-HAT
LOW MID TOM
HIGH MID TOM
CRASH CYMBAL 1
HIGH TOM
RIDE CYMBAL 1
CHINESE CYMBAL
RIDE BELL
TAMBOURINE
SPLASH CYMBAL
COWBELL
CRASH CYMBAL 2
VIBRA-SLAP
RIDE CYMBAL 2
HIGH BONGO
LOW BONGO
MUTE HIGH CONGA
OPEN HIGH CONGA
LOW CONGA
HIGH TIMBALES
LOW TIMBALES
HIGH AGOGO
LOW AGOGO
CABASA
MARACAS
SHORT WHISTLE
LONG WHISTLE
SHORT GUIRO
LONG GUIRO
CLAVES
HIGH WOOD BLOCK
LOW WOOD BLOCK
MUTE CUICA
OPEN CUICA
MUTE TRIANGLE
OPEN TRIANGLE
SHAKER
JINGLE BELL
BELL TREE
CASTANETS
MUTE SURDO
OPEN SURDO
APPLAUSE 1
APPLAUSE 2
,
,
,
,
,
,
,
,
POWER BASS DRUM 2
POWER BASS DRUM 1
,
ROOM SNARE 1
,
ROOM SNARE 2
ROOM LOW FLOOR TOM
,
ROOM HIGH FLOOR TOM
,
ROOM LOW TOM
,
ROOM LOW MID TOM
ROOM HIGH MID TOM
,
ROOM HIGH TOM
,
,
,
,
,
,
,
,
,
,
,
,
,
,
,
,
,
,
,
,
,
,
,
,
,
,
,
,
,
,
,
,
,
,
,
,
,
,
,
,
,
,
,
,
,
,
,
POWER BASS DRUM 2
POWER BASS DRUM 1
,
POWER SNARE 1
,
POWER SNARE 2
ROOM LOW FLOOR TOM
,
ROOM HIGH FLOOR TOM
,
ROOM LOW TOM
,
ROOM LOW MID TOM
ROOM HIGH MID TOM
,
ROOM HIGH TOM
,
,
,
,
,
,
,
,
,
,
,
,
,
,
,
,
,
,
,
,
,
,
,
,
,
,
,
,
,
,
,
,
,
,
,
,
,
,
,
,
,
,
,
,
,
,
,
POWER BASS DRUM 2
ELEC BASS DRUM
,
ELEC SNARE
,
DANCE SNARE
ELEC LOW FLOOR TOM
,
ELEC HIGH FLOOR TOM
,
ELEC LOW TOM
,
ELEC LOW MID TOM
ELEC HIGH MID TOM
,
ELEC HIGH TOM
,
REVERSE CYMBAL
,
,
,
,
,
,
,
,
,
,
,
,
,
,
,
,
,
,
,
,
,
,
,
,
,
,
,
,
,
,
,
,
,
,
,
,
,
Drumset 2
ROOM SET
Drumset 3
POWER SET
Drumset 4
ELEC SET
E1
F1
G1
A1
B1
C2
D2
E2
F2
G2
A2
B2
C3
D3
E3
F3
G3
A3
B3
C4
D4
E4
F4
G4
A4
B4
C5
D5
E5
F5
G5
A5
B5
C6
D6
E6
F6
28
29
31
33
35
36
38
40
41
43
45
47
48
50
52
53
55
57
59
60
62
64
65
67
69
71
72
74
76
77
79
81
83
84
86
88
89
E 1
F#1
A 1
B 1
C#2
E 2
F#2
A 2
B 2
C#3
E 3
F#3
A 3
B 3
C#4
E 4
F#4
A 4
B 4
C#5
E 5
F#5
A 5
B 5
C#6
E 6
27
30
32
34
37
39
42
44
46
49
51
54
56
58
61
63
66
68
70
73
75
78
80
82
85
87
Drumset 5
SYNTH SET
Drumset 6
JAZZ SET Drumset 7
BRUSH SET
Drumset 8
ORCHESTRA SET
Drumset 9
VOICE SET
,
,
,
,
,
,
,
,
SYNTH BASS DRUM 1
VOICE BASS DRUM
SYNTH RIM SHOT
VOICE SNARE
,
SYNTH SNARE 1
SYNTH LOW FLOOR TOM
VOICE CLOSED HI-HAT
SYNTH HIGH FLOOR TOM
VOICE PEDAL HI-HAT
SYNTH LOW TOM
VOICE OPEN HI-HAT
SYNTH LOW MID TOM
SYNTH HIGH MID TOM
SYNTH CYMBAL
SYNTH HIGH TOM
,
,
,
,
,
SYNTH COWBELL
,
,
,
,
,
SYNTH MUTE HIGH CONGA
SYNTH OPEN HIGH CONGA
SYNTH LOW CONGA
,
,
,
,
,
SYNTH MARACAS
,
,
,
SYNTH CLAVES
,
,
,
,
,
,
,
,
,
,
,
,
,
,
,
,
,
,
,
,
,
,
,
JAZZ BASS DRUM 2
JAZZ BASS DRUM 1
,
JAZZ SNARE 1
,
JAZZ SNARE 2
,
,
,
,
,
,
,
,
,
,
,
,
,
,
,
,
,
,
,
,
,
,
,
,
,
,
,
,
,
,
,
,
,
,
,
,
,
,
,
,
,
,
,
,
,
,
,
,
,
,
,
,
,
,
,
,
,
JAZZ BASS DRUM 2
JAZZ BASS DRUM 1
,
BRUSH TAP
BRUSH SLAP
BRUSH SWIRL
,
,
,
,
,
,
,
,
,
,
,
,
,
,
,
,
,
,
,
,
,
,
,
,
,
,
,
,
,
,
,
,
,
,
,
,
,
,
,
,
,
,
,
,
,
,
,
,
,
,
,
,
,
,
,
,
,
SYNTH BASS DRUM 2
SYNTH BASS DRUM 1
SYNTH RIM SHOT
SYNTH SNARE 1
,
SYNTH SNARE 2
SYNTH LOW FLOOR TOM
SYNTH CLOSED HI-HAT 1
SYNTH HIGH FLOOR TOM
SYNTH CLOSED HI-HAT 2
SYNTH LOW TOM
SYNTH OPEN HI-HAT
SYNTH LOW MID TOM
SYNTH HIGH MID TOM
SYNTH CYMBAL
SYNTH HIGH TOM
,
,
,
,
,
SYNTH COWBELL
,
,
,
,
,
SYNTH MUTE HIGH CONGA
SYNTH OPEN HIGH CONGA
SYNTH LOW CONGA
,
,
,
,
,
SYNTH MARACAS
,
,
,
SYNTH CLAVES
,
,
,
,
,
,
,
,
,
,
,
,
,
,
,
CLOSED HI-HAT
PEDAL HI-HAT
OPEN HI-HAT
RIDE CYMBAL 1
,
,
,
,
JAZZ BASS DRUM 1
CONCERT BASS DRUM
,
CONCERT SNARE
CASTANETS
CONCERT SNARE
TIMPANI F
TIMPANI F
TIMPANI G
TIMPANI A
TIMPANI A
TIMPANI B
TIMPANI B
TIMPANI C
TIMPANI C
TIMPANI D
TIMPANI E
TIMPANI E
TIMPANI F
,
,
,
CONCERT CYMBAL 2
,
CONCERT CYMBAL 1
,
,
,
,
,
,
,
,
,
,
,
,
,
,
,
,
,
,
,
,
,
,
,
,
,
,
,
,
,
,
704A-G-069A
CTK591_g_appendix.p65 03.10.7, 4:35 PM3

A-4
Anhang
Key/Note number
Drumset 1
STANDARD SET
FANFARE
–
ONE
TWO
THREE
FOUR
FIVE
,
,
,
,
,
,
,
,
,
,
,
,
,
,
,
,
,
,
,
,
,
Drumset 2
ROOM SET
Drumset 3
POWER SET
Drumset 4
ELEC SET
G6
A6
B6
C7
91
93
95
96
F#6
A 6
B 6
90
92
94
Drumset 5
SYNTH SET
Drumset 6
JAZZ SET Drumset 7
BRUSH SET
Drumset 8
ORCHESTRA SET
Drumset 9
VOICE SET
,
,
,
,
,
,
,
,
,
,
,
,
,
,
,
,
,
,
,
,
,
,
,
,
,
,
,
,
,
,
,
,
,
,
,
704A-G-070A
HINWEIS
•„
➝
“ Zeigt den gleichen Sound wie STANDARD SET an.
CTK591_g_appendix.p65 03.10.7, 4:35 PM4

A-5
Anhang
704A-G-071A
Tabelle der gegriffenen Akkorde
aug sus4
C
D
E
F
G
A
B
C
(D )
F
(G )
E
(D )
A
(G )
B
(A )
Chord
Type
Root
[5, 3, 1]
[5, 3, 1]
[5, 3, 1]
[5, 3, 1]
[5, 3, 1]
[5, 3, 1]
[5, 3, 1]
[5, 3, 1]
[5, 3, 1]
[5, 2, 1]
[5, 2, 1]
[5, 2, 1]
[5, 2, 1]
[5, 2, 1]
[5, 2, 1]
[5, 2, 1]
[5, 2, 1]
[5, 2, 1]
[5, 3, 1] [5, 2, 1]
[5, 2, 1]
[5, 2, 1]
*
*
7 sus4 m add9 m M7 75 add9
[5, 3, 2, 1]
[5, 3, 2, 1]
[5, 3, 2, 1]
[5, 3, 2, 1]
[5, 3, 2, 1]
[5, 3, 2, 1]
[5, 3, 2, 1]
[5, 3, 2, 1]
[5, 4, 2, 1]
[5, 4, 2, 1]
[5, 4, 2, 1]
[5, 3, 2, 1]
[4, 3, 2, 1]
[4, 3, 2, 1]
[4, 3, 2, 1]
[4, 3, 2, 1]
[4, 3, 2, 1]
[4, 3, 2, 1]
[4, 3, 2, 1]
[4, 3, 2, 1]
[4, 3, 2, 1]
[4, 3, 2, 1]
[4, 3, 2, 1]
[5, 3, 2, 1]
[5, 3, 2, 1]
[5, 3, 2, 1]
[5, 3, 2, 1]
[5, 3, 2, 1]
[5, 3, 2, 1]
[5, 3, 2, 1]
[5, 3, 2, 1]
[5, 4, 2, 1]
[5, 4, 2, 1]
[5, 4, 2, 1]
[5, 4, 2, 1]
[5, 3, 2, 1]
[5, 4, 2, 1]
[4, 3, 2, 1]
[5, 3, 2, 1]
[5, 3, 2, 1]
[5, 3, 2, 1]
[5, 3, 2, 1]
[5, 3, 2, 1]
[5, 3, 2, 1]
[5, 3, 2, 1]
[5, 3, 2, 1]
[5, 4, 2, 1]
[4, 3, 2, 1]
[4, 3, 2, 1]
[4, 3, 2, 1]
[4, 3, 2, 1]
[4, 3, 2, 1]
[4, 3, 2, 1]
[4, 3, 2, 1]
[4, 3, 2, 1]
[4, 3, 2, 1]
[5, 4, 2, 1] [4, 3, 2, 1]
[4, 3, 2, 1]
[5, 3, 2, 1]
Mm7m7dim7
C
D
E
F
G
A
B
C
(D )
F
(G )
E
(D )
A
(G )
B
(A )
Chord
Type
Root
[5, 3, 1]
[5, 3, 1]
[5, 3, 1]
[5, 3, 1]
[5, 3, 1]
[5, 3, 1]
[5, 3, 1]
[5, 3, 1]
[5, 3, 1]
[5, 3, 1]
[5, 3, 1]
[5, 2, 1]
[5, 3, 1]
[5, 3, 1]
[5, 3, 1]
[5, 3, 1]
[5, 3, 1]
[5, 3, 1]
[5, 3, 1]
[5, 3, 1]
[5, 3, 1]
[5, 3, 1]
[5, 3, 1]
[5, 2, 1]
[5, 3, 2, 1]
[5, 3, 2, 1]
[5, 3, 2, 1]
[5, 3, 2, 1]
[5, 3, 2, 1]
[5, 3, 2, 1]
[5, 3, 2, 1]
[5, 3, 2, 1]
[5, 4, 2, 1]
[5, 4, 2, 1]
[5, 4, 2, 1]
[5, 3, 2, 1]
[5, 3, 2, 1]
[5, 3, 2, 1]
[5, 3, 2, 1]
[5, 3, 2, 1]
[5, 3, 2, 1]
[5, 3, 2, 1]
[5, 3, 2, 1]
[5, 3, 2, 1]
[5, 4, 2, 1]
[5, 3, 2, 1]
[5, 3, 2, 1]
[5, 3, 2, 1]
[5, 3, 2, 1]
[5, 3, 2, 1]
[5, 3, 2, 1]
[5, 3, 2, 1]
[5, 3, 2, 1]
[5, 3, 2, 1]
[5, 4, 2, 1]
[5, 4, 2, 1]
[5, 3, 2, 1]
*
*
*
M7 m75dim
[5, 3, 2, 1]
[5, 3, 2, 1]
[5, 3, 2, 1]
[5, 3, 2, 1]
[5, 3, 2, 1]
[5, 3, 2, 1]
[5, 3, 2, 1]
[5, 4, 2, 1]
[5, 4, 2, 1]
[5, 4, 2, 1]
[5, 4, 2, 1]
[5, 3, 2, 1]
[5, 3, 2, 1]
[5, 3, 2, 1]
[5, 3, 2, 1]
[5, 3, 2, 1]
[5, 3, 2, 1]
[5, 3, 2, 1]
[5, 3, 2, 1]
[5, 3, 2, 1]
[5, 4, 2, 1]
[5, 4, 2, 1]
[5, 4, 2, 1]
[5, 4, 2, 1]
[5, 3, 2]
[5, 3, 2]
[5, 3, 2]
[5, 3, 2]
[5, 3, 2]
[5, 3, 2]
[5, 3, 2]
[5, 3, 2]
[5, 3, 2]
[5, 3, 2]
[5, 3, 2]
[5, 3, 2]
HINWEIS
•Die mit einem Sternchen (*) markierten Akkorde können in dem FINGERED-Modus auf diesem Keyboard nicht gespielt werden.
•Für Informationen über das Spielen eines Musikstückes, das einen der mit einem Sternchen markierten Akkorde enthält, siehe „FULL RANGE CHORD“ auf Seite G-37.
CTK591_g_appendix.p65 03.10.7, 4:35 PM5

A-6
704A-G-072A
Klangfarben-Liste
Anhang
Panel Tones
PIANO
000 STEREO PIANO
001 GRAND PIANO
002 BRIGHT PIANO
003 MELLOW PIANO
004 MODERN PIANO
005 DANCE PIANO
006 STRINGS PIANO
007 HONKY-TONK
008 OCTAVE PIANO
009 ELEC.GRAND PIANO
010 MODERN E.G.PIANO
011 ELEC.PIANO
012 CHORUSED EP
013 MODERN E.PIANO
014 SOFT E.PIANO
015 E.PIANO PAD
016 HARPSICHORD
017 COUPLED HARPSICHORD
018 CLAVI
CHROMATIC PERC
019 CELESTA
020 GLOCKENSPIEL
021 VIBRAPHONE
022 MARIMBA
ORGAN
023 DRAWBAR ORGAN 1
024 DRAWBAR ORGAN 2
025 DRAWBAR ORGAN 3
026 PERC.ORGAN 1
027 PERC.ORGAN 2
028 ELEC.ORGAN 1
029 ELEC.ORGAN 2
030 JAZZ ORGAN
031 ROCK ORGAN
032 CHURCH ORGAN
033 CHAPEL ORGAN
034 ACCORDION
035 OCTAVE ACCORDION
036 BANDONEON
037 HARMONICA
GUITAR
038 NYLON STR.GUITAR
039 STEEL STR.GUITAR
040 12 STR.GUITAR
041 JAZZ GUITAR
042 OCT JAZZ GUITAR
043 CLEAN GUITAR
044 ELEC.GUITAR
045 MUTE GUITAR
046 OVERDRIVE GT
047 DISTORTION GT
048 FEEDBACK GT
BASS
049 ACOUSTIC BASS
050 RIDE BASS
051 FINGERED BASS
052 PICKED BASS
053 FRETLESS BASS
054 SLAP BASS
055 SAW.SYNTH-BASS
056 SQR SYNTH-BASS
STR/ORCHESTRA
057 VIOLIN
058 SLOW VIOLIN
059 CELLO
060 PIZZICATO STRINGS
061 HARP
ENSEMBLE
062 STRINGS
063 SLOW STRINGS
064 CHAMBER
065 SYNTH-STRINGS 1
066 SYNTH-STRINGS 2
067 CHOIR AAHS
068 CHOIRS
069 VOICE DOO
070 SYNTH-VOICE
071 SYNTH-VOICE PAD
072 ORCHESTRA HIT
BRASS
073 TRUMPET
074 TROMBONE
075 TUBA
076 MUTE TRUMPET
077 FRENCH HORN
078 BRASS
079 BRASS SECTION
080 BRASS SFZ
081 ANALOG SYNTH-BRASS
082 SYNTH-BRASS 1
083 SYNTH-BRASS 2
REED
084 SOPRANO SAX
085 ALTO SAX 1
086 ALTO SAX 2
087 BREATHY A.SAX
088 TENOR SAX 1
089 TENOR SAX 2
090 BREATHY T.SAX
091 T.SAXYS
092 BARITONE SAX
093 OBOE
094 CLARINET
CTK591_g_appendix.p65 03.10.7, 4:35 PM6

A-7
Anhang
704A-G-073A
PIPE
095 PICCOLO
096 FLUTE 1
097 FLUTE 2
098 MELLOW FLUTE
099 RECORDER
100 PAN FLUTE
101 WHISTLE
SYNTH-LEAD
102 SQUARE LEAD
103 SAWTOOTH LEAD
104 SINE LEAD
105 CALLIOPE
106 VOICE LEAD
107 BASS+LEAD
SYNTH-PAD
108 FANTASY
109 WARM PAD
110 WARM VOX
111 POLYSYNTH
112 POLY SAW
113 BOWED PAD
114 HALO PAD
115 ATMOSPHERE
116 BRIGHTNESS
117 ECHO PAD
GM Tones
PIANO
118 PIANO 1
119 PIANO 2
120 PIANO 3
121 HONKY-TONK GM
122 E.PIANO 1 GM
123 E.PIANO 2 GM
124 HARPSICHORD GM
125 CLAVI GM
CHROMATIC PERC
126 CELESTA GM
127 GLOCKENSPIEL OCT
128 MUSIC BOX
129 VIBRAPHONE GM
130 MARIMBA GM
131 XYLOPHONE
132 TUBULAR BELL
133 DULCIMER
ORGAN
134 ORGAN 1
135 ORGAN 2
136 ORGAN 3
137 PIPE ORGAN
138 REED ORGAN
139 FRENCH ACCORDION
140 HARMONICA GM
141 BANDONEON GM
GUITAR
142 NYLON STR.GUITAR OCT
143 STEEL STR.GUITAR OCT
144 JAZZ GUITAR OCT
145 CLEAN GUITAR OCT
146 MUTE GUITAR OCT
147 OVERDRIVE GT OCT
148 DISTORTION GT OCT
149 GT HARMONICS
BASS
150 ACOUSTIC BASS OCT
151 FINGERED BASS OCT
152 PICKED BASS OCT
153 FRETLESS BASS OCT
154 SLAP BASS 1 OCT
155 SLAP BASS 2 OCT
156 SYNTH-BASS 1
157 SYNTH-BASS 2
STR/ORCHESTRA
158 VIOLIN GM
159 VIOLA
160 CELLO GM
161 CONTRABASS
162 TREMOLO STRINGS
163 PIZZICATO GM
164 HARP GM
165 TIMPANI
CTK591_g_appendix.p65 03.10.7, 4:35 PM7

A-8
Anhang
704A-G-074A
Drum Sounds
246 STANDARD SET
247 ROOM SET
248 POWER SET
249 ELECTRONIC SET
250 SYNTH SET
251 JAZZ SET
252 BRUSH SET
253 ORCHESTRA SET
254 VOICE SET
ENSEMBLE
166 ORCHESTRA STRINGS 1
167 ORCHESTRA STRINGS 2
168 SAW.SYNTH-STRINGS 1
169 SAW.SYNTH-STRINGS 2
170 VOICE AHH
171 VOICE DOO GM
172 SYNTH-VOICE GM
173 ORCHESTRA HIT GM
BRASS
174 TRUMPET GM
175 TROMBONE OCT
176 TUBA OCT
177 MUTE TRUMPET GM
178 FRENCH HORN OCT
179 BRASS GM
180 SYNTH-BRASS 1 GM
181 SYNTH-BRASS 2 GM
REED
182 SOPRANO SAX GM
183 ALTO SAX OCT
184 TENOR SAX OCT
185 BARITONE SAX OCT
186 OBOE GM
187 ENGLISH HORN
188 BASSOON
189 CLARINET GM
PIPE
190 PICCOLO OCT
191 FLUTE GM
192 RECORDER GM
193 PAN FLUTE GM
194 BOTTLE BLOW
195 SHAKUHACHI
196 WHISTLE GM
197 OCARINA
SYNTH-LEAD
198 SQUARE WAVE
199 SAWTOOTH WAVE
200 CALLIOPE LEAD
201 CHIFF LEAD
202 CHARANG
203 SOLO VOX
204 FIFTH LEAD
205 BASS LEAD
SYNTH-PAD
206 NEW AGE
207 WARM SYNTH
208 POLYSYNTH GM
209 SPACE CHOIR
210 BOWED GLASS
211 METAL PAD
212 HALO SYNTH
213 SWEEP PAD
SYNTH-SFX
214 RAIN DROP
215 SOUND TRACK
216 CRYSTAL
217 ATMOSPHERE PAD
218 BRIGHT PAD
219 GOBLINS
220 ECHOES
221 SF
ETHNIC
222 SITAR
223 BANJO
224 SHAMISEN
225 KOTO
226 THUMB PIANO
227 BAG PIPE
228 FIDDLE
229 SHANAI
230 TINKLE BELL
PERCUSSIVE
231 AGOGO
232 STEEL DRUMS
233 WOOD BLOCK
234 TAIKO
235 MELODIC TOM
236 SYNTH-DRUM
237 REVERSE CYMBAL
SOUND EFFECTS
238 GT FRET NOISE
239 BREATH NOISE
240 SEASHORE
241 BIRD
242 TELEPHONE
243 HELICOPTER
244 APPLAUSE
245 GUNSHOT
CTK591_g_appendix.p65 03.10.7, 4:35 PM8

A-9
Rhythmus-Liste
Anhang
704A-G-075A
POPS I
000 POP 1
001 WORLD POP
002 SOUL BALLAD 1
003 POP SHUFFLE
004 POP BALLAD
005 POP 2
006 BALLAD
007 FUSION SHUFFLE
008 POP 3
009 SOUL BALLAD 2
POPS II
010 16 BEAT 1
011 16 BEAT 2
012 16 BEAT 3
013 8 BEAT 1
014 8 BEAT 2
015 8 BEAT 3
016 POP 4
017 DANCE POP
018 POP FUSION
019 POP WALTZ
DANCE/FUNK
020 JUNGLE
021 RAVE
022 TECHNO
023 GROOVE SOUL
024 DISCO
025 EURO BEAT
026 RAP
027 TRANCE
028 FUNK
029 VERY FUNKY
ROCK I
030 ROCK WALTZ
031 SLOW ROCK 1
032 SLOW ROCK 2
033 SOFT ROCK 1
034 SOFT ROCK 2
035 SOFT ROCK 3
036 FOLKIE POP
037 POP ROCK 1
038 60’S SOUL
039 POP ROCK 2
ROCK II
040 ROCK 1
041 ROCK 2
042 POP ROCK 3
043 RIFF ROCK
044 HEAVY METAL
045 50’S ROCK
046 TWIST
047 NEW ORLNS R&R
048 CHICAGO BLUES
049 R&B
JAZZ/FUSION
050 BIG BAND
051 JAZZ VOICES
052 SLOW SWING
053 SWING 1
054 SWING 2
055 FOX TROT
056 MODERN JAZZ
057 ACID JAZZ
058 LATIN FUSION
059 JAZZ WALTZ
EUROPEAN
060 POLKA 1
061 POLKA 2
062 MARCH 1
063 MARCH 2
064 SLOW WALTZ
065 VIENNESE WALTZ
066 WALTZ 1
067 FRENCH WALTZ
068 SERENADE
069 TANGO
LATIN I
070 BOSSA NOVA 1
071 BOSSA NOVA 2
072 SAMBA 1
073 SAMBA 2
074 JAZZ SAMBA
075 MAMBO
076 RHUMBA
077 CHA-CHA-CHA
078 MERENGUE
079 BOLERO
LATIN II/VARIOUS I
080 SALSA
081 REGGAE
082 PUNTA
083 CUMBIA
084 PASODOBLE
085 RUMBA CATALANA
086 SEVILLANA
087 SKA
088 TEX-MEX
089 FOLKLORE
VARIOUS II
090 COUNTRY
091 BLUEGRASS
092 TOWNSHIP
093 FAST GOSPEL
094 SLOW GOSPEL
095 RAI
096 ADANI
097 BALADI
098 ENKA
099 STR QUARTET
FOR PIANO I
100 PIANO BALLAD 1
101 PIANO BALLAD 2
102 PIANO BALLAD 3
103 EP BALLAD 1
104 EP BALLAD 2
105 BLUES BALLAD
106 MELLOW JAZZ
107 JAZZ COMBO
108 RAGTIME
109 BOOGIE-WOOGIE
FOR PIANO II
110 ARPEGGIO 1
111 ARPEGGIO 2
112 ARPEGGIO 3
113 PIANO BALLAD 4
114 6/8 MARCH
115 MARCH 3
116 2 BEAT
117 WALTZ 2
118 WALTZ 3
119 WALTZ 4
CTK591_g_appendix.p65 03.10.7, 4:35 PM9

A-10
Anhang
704A-G-076A
Songliste (SONG)
Songbank-/Gesangsbegleitungsliste (SONG BANK/SING ALONG)
00 HERO (“SPIDER-MAN” THEME )
01 COMPLICATED
02 HERO
03 MY HEART WILL GO ON
(“TITANIC” THEME )
04 HAPPY BIRTHDAY TO YOU
05 WE WISH YOU A MERRY CHRISTMAS
06 JINGLE BELLS
07 SILENT NIGHT
08 JOY TO THE WORLD
09 O CHRISTMAS TREE
10 WHEN THE SAINTS GO MARCHING IN
11 GREENSLEEVES
12 AMAZING GRACE
13 AULD LANG SYNE
14 TWINKLE TWINKLE LITTLE STAR
15 UNDER THE SPREADING CHESTNUT TREE
16 SUMM SUMM SUMM
17 LONG LONG AGO
18 ACH DU LIEBER AUGUSTIN
19 SIPPIN’ CIDER THROUGH A STRAW
20 GRANDFATHER’S CLOCK
21 MICHAEL ROW THE BOAT ASHORE
22 DANNY BOY
23 ANNIE LAURIE
24 MY BONNIE
25 MY DARLING CLEMENTINE
26 J’AI PERDU LE DO DE MA CLARINETTE
27 I’VE BEEN WORKING ON THE RAILROAD
28 LITTLE BROWN JUG
29 AURA LEE
30 OH! SUSANNA
31 HOUSE OF THE RISING SUN
32 SHE WORE A YELLOW RIBBON
33 CAMPTOWN RACES
34 SWANEE RIVER (OLD FOLKS AT HOME)
35 YANKEE DOODLE
36 RED RIVER VALLEY
37 TURKEY IN THE STRAW
38 MY OLD KENTUCKY HOME
39 HOME ON THE RANGE
40 JAMAICA FAREWELL
41 LA CUCARACHA
42 ALOHA OE
43 SAKURA SAKURA
44 AJO MAMMA
45 LA PALOMA
46 SANTA LUCIA
47 TROIKA
48 SZLA DZIEWECZKA
49 WALTZING MATILDA
CTK591_g_appendix.p65 03.10.7, 4:35 PM10

A-11
Anhang
704A-G-077A
Pianobankliste (PIANO BANK)
ETUDES
00 MINUET (J.S.BACH)
01 GAVOTTE (GOSSEC)
02 ARABESQUE (BURGMÜLLER)
03 CHOPSTICKS
04 FRÖHLICHER LANDMANN
05 INVENTIONEN no.1
06 AVE MARIA (GOUNOD)
07 JESUS BLEIBET MEINE FREUDE
08 CANON (PACHELBEL)
09 SONATINA op.36 no.1 1st Mov.
10 SONATA op.13 “PATHÉTIQUE” 2nd Mov.
11 SONATA K.331 1st Mov.
12 PRELUDE op.28 no.7 (CHOPIN)
13 VON FREMDEN LÄNDERNUND MANSCHEN
14 JE TE VEUX
15 RÊVERIE
16 ODE TO JOY
17 SERENADE FROM
“EINE KLEINE NACHTMUSIK”
18 GOING HOME FROM
“FROM THE NEW WORLD”
19 BEAUTIFUL DREAMER
CONCERT PIECES
20 FÜR ELISE
21 TURKISH MARCH (MOZART)
22 THE ENTERTAINER
23 MAPLE LEAF RAG
24 GYMNOPÉDIES no.1
25 ETUDE op.10 no.3
“CHANSON DE L’ADIEU”
26 SONATA op.27 no.2
“MOONLIGHT” 1st Mov.
27 HUNGARIAN DANCES no.5
28 TRÄUMEREI
29 LA FILLE AUX CHEVEUX DE LIN
30 HUMORESKE (DVO ÁK)
31 PROMENADE FROM
“TABLEAUX D’UNE EXPOSITION”
32 MOMENTS MUSICAUX op.94 no.3
33 LE CYGNE FROM
“LE CARNAVAL DES ANIMAUX”
34 VALSE op.64 no.1 “PETIT CHIEN”
35 CHANSON DU TOREADOR FROM
“CARMEN”
36 LARGO (HÄNDEL)
37 WEDDING MARCH FROM
“MIDSUMMER NIGHT’S DREAM”
38 AMERICAN PATROL
39 CSIKOS POST
40 DOLLY’S DREAMING AND AWAKENING
41 LA CHEVALERESQUE
42 SONATA K.545 1st Mov.
43 LA PRIÈRE D’UNE VIERGE
44 TURKISH MARCH (BEETHOVEN)
45 NOCTURNE op.9 no.2 (CHOPIN)
46 LIEBESTRÄUME no.3
47 MARCHE MILITAIRE no.1
48 BLUMENLIED
49 GRANDE VALSE BRILLANTE op.18 no.1
CTK591_g_appendix.p65 03.10.7, 4:35 PM11

704A-G-078A
Basic Default
Channel Changed
Default
Mode Messages
Altered
Note
Number: True voice
Velocity Note ON
Note OFF
After Key's
Touch Ch's
Pitch Bender
0,32
1
6,38
7
10
Control 11
Change 64
66
67
100, 101
Function ... Transmitted Recognized Remarks
1-16
*
1
1-16
Mode 3
X
❊❊❊❊❊❊❊❊❊❊❊❊❊❊
36 - 96
❊❊❊❊❊❊❊❊❊❊❊❊❊❊
O
9nH v = 1-127
X
9nH v = 0
X
X
X
O
X
O*
4
X
X
X
O*
5
O*
5
O*
5
O*
4
Model
CTK-591MIDI Implementation Chart
XX
= no relation
Bank select
Modulation
Data entry
Volume
Pan
Expression
Hold1
Sostenuto
Soft pedal
RPN LSB, MSB
*
1
Hold in memory as long as
the power is supplied
*
2
See Note Table on page
A-1.
1-16
1-16
Mode 3
X
❊❊❊❊❊❊❊❊❊❊❊❊❊❊
0-127
12 - 108
*
2
O
9nH
v = 1-127
X
9nH
v = 0, 8nH
v =
XX
X
O*
3
O
O
O*
3
O*
4
O
O
O
O
O
O
O*
4
Version: 1.0
CTK591_g_MIDI Chart.p65 03.10.7, 4:35 PM2

704A-G-079A
Change 64
66
67
100, 101
120
121
Program
Change: True #
System Exclusive
System : Song Pos
Common : Song Sel
: Tune
System : Clock
Real Time :
Commands
Aux
: Local ON/OFF
: All notes OFF
Messages : Active Sense
: Reset
Remarks
O*
5
O*
5
O*
5
O*
4
X
X
O
0-127
❊❊❊❊❊❊❊❊❊❊❊❊❊❊
O*
6
X
X
X
O
O
X
X
X
X
Hold1
Sostenuto
Soft pedal
RPN LSB, MSB
All sound off
Reset all controller
O
O
O
O*
4
O
O
O
0-127
❊❊❊❊❊❊❊❊❊❊❊❊❊❊
O*
6
X
X
X
X
X
X
O
O
X
Mode 1 : OMNI ON, POLY Mode 2 : OMNI ON, MONO
O
: Yes
Mode 3 : OMNI OFF, POLY Mode 4 : OMNI OFF, MONO
X
: No
*
3
Modulation and after touch for each channel are the same effect.
*
4
FINE TUNE, COARSE TUNE send/receive, and PITCH BEND SENSE, RPN Null receive
*
5
In accordance with assignable jack setting
*
6
GM on/off GM ON : [F0] [7E] [7F] [09] [01] [F7] GM OFF : [F0] [7E] [7F] [09] [02] [F7]
CTK591_g_MIDI Chart.p65 03.10.7, 4:35 PM3

CTK591-G-1
Die Recycling-Marke zeigt an, dass die Verpackung den
Umweltschutzbestimmungen in Deutschland entspricht.
MA0302-A Printed in China
CASIO COMPUTER CO.,LTD.
6-2, Hon-machi 1-chome
Shibuya-ku, Tokyo 151-8543, Japan
C
CTK591_g_Cover.p65 03.10.7, 4:35 PM2