Casio CTK6000_WK6500_p CTK6000_WK6500 CTK6000 WK6500 PT
User Manual: Casio CTK6000_WK6500 WK-6500 | Instrumentos musicais eletrônicos | Manuais | CASIO
Open the PDF directly: View PDF
.
Page Count: 131 [warning: Documents this large are best viewed by clicking the View PDF Link!]

P
CTK6000/WK6500P1B
GUIA DO USUÁRIO
Por favor, guarde todas as informações para futuras referências.
Precauções de segurança
Antes de tentar usar o teclado, certifique-se de ler as
“Precauções de segurança” separadas.

Importante!
Observe as seguintes informações importantes antes de usar este produto.
• Antes de usar o adaptador de CA para alimentar o produto, certifique-se de verificar se o adaptador de CA não contém nenhum
dano. Verifique cuidadosamente o cabo de alimentação para ver se não há rupturas, cortes, fio exposto e outros danos sérios.
Nunca permita que crianças usem um adaptador de CA que esteja seriamente danificado.
• Nunca tente recarregar as pilhas.
• Não use pilhas recarregáveis.
• Nunca misture pilhas usadas com novas.
• Use as pilhas recomendadas ou pilhas de tipos equivalentes.
• Certifique-se sempre de que as polaridades positivas (+) e negativas (–) das pilhas estejam nas direções corretas conforme
indicado perto do compartimento das pilhas.
• Troque as pilhas o mais rápido possível ao primeiro sinal de que estão ficando fracas.
• Não coloque os terminais das pilhas em curto-circuito.
• Este produto não é tencionado para crianças menores de 3 anos de idade.
• Use somente o adaptador AD-A12150LW CASIO.
• O adaptador de CA não é um brinquedo.
• Certifique-se de desconectar o adaptador de CA antes de limpar o produto.
Esta marca aplica somente nos países da União Européia.
Manufacturer:
CASIO COMPUTER CO.,LTD.
6-2, Hon-machi 1-chome, Shibuya-ku, Tokyo 151-8543, Japan
Responsible within the European Union:
CASIO EUROPE GmbH
Casio-Platz 1, 22848 Norderstedt, Germany
●É proibida qualquer reprodução do conteúdo deste manual, seja parcial ou total. Exceto para seu próprio uso pessoal,
qualquer outro uso do conteúdo deste manual sem a permissão da CASIO é proibido sob as leis de direitos autorais.
●EM NENHUM EVENTO A CASIO SERÁ RESPONSÁVEL POR QUAISQUER DANOS (INCLUINDO, SEM LIMITAÇÃO A
ISSO, DANOS POR PERDAS DE LUCROS, INTERRUPÇÃO DOS NEGÓCIOS, PERDA DE INFORMAÇÃO)
PROVENIENTES DO USO OU DA INCAPACIDADE DO USO DESTE MANUAL OU DO PRODUTO, MESMO QUE A
CASIO TENHA SIDO ADVERTIDA SOBRE A POSSIBILIDADE DE TAIS DANOS.
●O conteúdo deste manual está sujeito a modificações sem aviso prévio.
●A aparência real do produto pode ser diferente da mostrada nas ilustrações neste Guia do Usuário.
●Os nomes das empresas e produtos usados neste manual podem ser as marcas registradas de outros.
P-1

P-2
Sumário
Guia geral .................................... P-4
Leitura do mostrador ..........................................P-6
Modos.................................................................P-7
Menus.................................................................P-7
, Precauções enquanto “Please Wait”
estiver exibido ....................................................P-7
Armazenamento das definições .........................P-8
Restauração do Teclado Digital às suas
seleções iniciais de fábrica.................................P-8
Preparação para tocar................ P-9
Preparação do suporte para partitura ................P-9
Fornecimento de energia ...................................P-9
Conexões .................................. P-11
Conexão de fones de ouvido............................P-11
Conexão de um pedal ......................................P-11
Conexão de um microfone
(Somente WK-6500).........................................P-11
Conexão de um equipamento de áudio
ou um amplificador ...........................................P-12
Acessórios incluídos e opcionais......................P-12
Seleção e execução de
um som...................................... P-13
Para ligar o Teclado Digital ..............................P-13
Escuta das canções de demonstração ............P-14
Seleção de um som..........................................P-14
Estratificação e divisão dos sons .....................P-15
Aumento ou diminuição da afinação do
teclado (Transposição).....................................P-18
Uso da alteração da oitava...............................P-18
Uso do metrônomo...........................................P-19
Uso da roda de modulação ..............................P-20
Seleção de um temperamento e
afinação fina da sua escala..............................P-21
Execução automática de frases de arpejo
(Arpejador) .......................................................P-23
Uso do acompanhamento
automático................................. P-24
Execução de um acompanhamento
automático ....................................................... P-24
Seleção de um modo de dedilhado de
acordes ............................................................ P-26
Modificação dos padrões do
acompanhamento automático.......................... P-27
Uso das predefinições de um toque ................ P-27
Uso da harmonização automática ...................P-28
Uso do editor de ritmos....................................P-29
Aplicação de efeitos
a um som ................................... P-32
Configuração dos efeitos ................................. P-32
Seleção de um efeito .......................................P-34
Criação de um DSP do usuário ....................... P-37
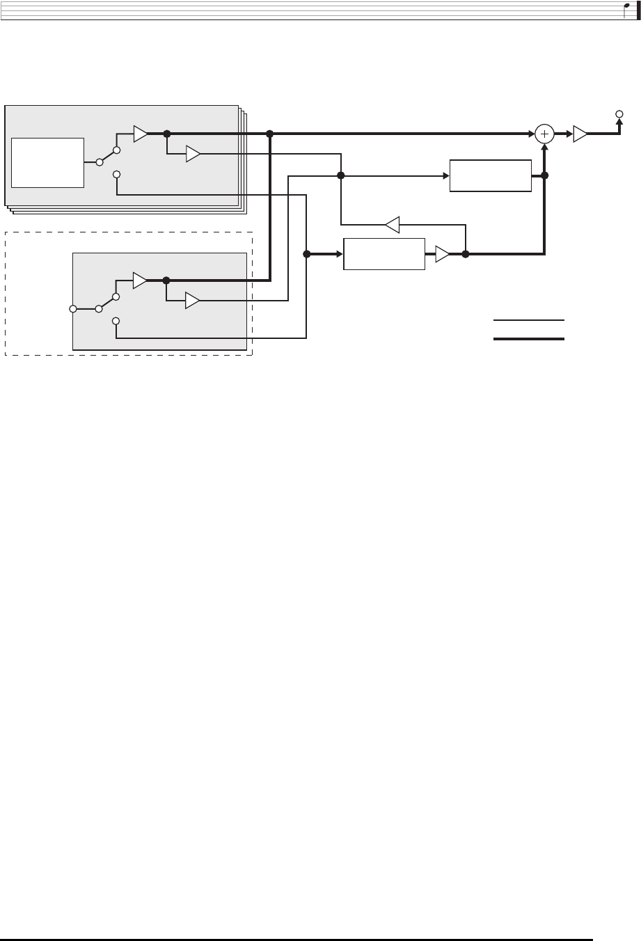
Uso do mixer ............................. P-39
Descrição geral do mixer .................................P-39
Operação do mixer ..........................................P-40
Definições dos parâmetros do mixer ............... P-42
Uso do editor de sons .............. P-45
Descrição geral da criação de sons................. P-45
Criação de um som do usuário ........................ P-46
Definições dos parâmetros dos sons............... P-48
Predefinições de música.......... P-50
Uso das predefinições de música .................... P-50
Criação de uma predefinição do usuário ......... P-54
Edição de uma progressão de acordes ........... P-58
Armazenamento das
configurações do teclado na
memória de registro ................. P-62
Para armazenar uma configuração na
memória de registro ......................................... P-63
Para chamar uma configuração da
memória de registro ......................................... P-63

Sumário
P-3
Uso do seqüenciador de
canções ..................................... P-64
Início da gravação de um toque
(EASY REC).....................................................P-64
O que você pode fazer com o
seqüenciador de canções ................................P-66
Gravação de pistas individuais.........................P-68
Uso da gravação do painel para reescrever as
definições do cabeçalho de uma canção .........P-72
Reprodução de uma canção gravada ..............P-73
Edição de uma canção.....................................P-75
Edição de uma pista.........................................P-79
Edição de eventos............................................P-81
Introdução direta de eventos de nota
(Introdução de passo) ......................................P-94
Uso do menu de funções......... P-96
Uso do menu de funções .................................P-96
Definições do menu de funções .......................P-97
Uso de um cartão de
memória................................... P-102
Colocação e remoção de um cartão
de memória ....................................................P-103
Seleção do modo de cartão ...........................P-103
Formatação de um cartão de memória ..........P-103
Armazenamento dos dados do
Teclado Digital num cartão de memória.........P-104
Carregamento dos dados de um
cartão de memória .........................................P-106
Para apagar um arquivo de um
cartão de memória .........................................P-107
Para mudar o nome de um arquivo num
cartão de memória .........................................P-107
Reprodução de um arquivo de
música de um cartão de memória ..................P-108
Mensagens de erro ........................................P-111
Conexão a um computador ... P-112
Requisitos mínimos do sistema do
computador ....................................................P-112
Armazenamento e carregamento de
dados da memória do Teclado Digital............P-113
Referência................................ P-114
Localização e solução de problemas............. P-114
Especificações ............................................... P-116
Precauções durante a operação....................P-118
Lista dos efeitos do DSP................................ P-119
Guia de dedilhado.......................................... P-124
Caracteres suportados................................... P-124
Lista de exemplos de acordes .......................P-125
Atribuição de um canal MIDI a cada parte..... P-126
Lista dos parâmetros ..................................... P-127
MIDI Implementation Chart

P-4
Guia geral
• As ilustrações neste guia do usuário mostram o WK-6500.
Parte posterior
Disco seletor
L-1
-
L-18 C-1
-
C-13
R-1
-
R-20T-1
-
T-8
S-1

Guia geral
P-5
• Neste manual, o termo “Teclado Digital” refere-se ao CTK-6000/WK-6500.
• Este manual emprega os números e nomes abaixo para referir-se aos botões e controladores.
•
Os significados dos símbolos
#
e
$
que aparecem no console do produto e nos nomes de alguns botões são explicados a seguir.
#: Indica uma função que é ativada pela pressão de um botão mantendo o botão R-13 (FUNCTION) pressionado. Por exemplo,
SONG SEQUENCER, # EDIT significa que a função EDIT é ativada quando se pressiona esse botão enquanto se mantém o botão R-13
(FUNCTION) pressionado.
$: Indica uma função que é ativada quando se pressiona o botão por algum tempo. Por exemplo, METRONOME, BEAT $ significa que a
função BEAT é ativada quando se pressiona esse botão por algum tempo.
L-1
Botão POWER (Alimentação) . . . . . . . . . . . . . . . . . . ☞13
L-2
Botão VOLUME (Volume) (CTK-6000) . . . . . . . . . . . ☞13
Botão MAIN VOLUME (Volume principal)
(WK-6500) . . . . . . . . . . . . . . . . . . . . . . . . . . . . . . . . . ☞13
L-3
Botão MIC VOLUME (Volume do microfone)
(Somente WK-6500) . . . . . . . . . . . . . . . . . . . . . . . . . ☞11
Botões RHYTHM (Ritmo)
L-4
Botão [A] POPS/ROCK/DANCE
(Pop/Rock/Dança) . . . . . . . . . . . . . . . . . . . . . ☞14, 24
L-5
Botão [B] JAZZ/EUROPEAN
(Jazz/Música européia). . . . . . . . . . . . . . . . . . . . . ☞24
L-6
Botão [C] LATIN (Música latina) . . . . . . . . . . . . . ☞24
L-7
Botão [D] WORLD/VARIOS, MUSIC PRESET
(Música mundial/variada,
Predefinição de música) . . . . . . . . . . . . . . . . . ☞24,50
L-8
Botão [E] PIANO RHYTHMS, ONE TOUCH PRESET
(Ritmos de piano,
Predefinição de um toque) . . . . . . . . . . . . ☞24, 27, 50
L-9
Botão
[F] USER RHYTHMS
(Ritmos do usuário)
☞24, 27
L-10
Botão
METRONOME
$
BEAT
(Metrônomo, Batida)
☞19
L-11
Botão TEMPO w (Andamento) . . . . . . . . . . . . . . . . ☞19
L-12
Botão TEMPO q, #TAP
(Andamento, Batida manual) . . . . . . . . . . . . . . . . . . . ☞19
Botões RHYTHM/SONG CONTROLLER
(Ritmo, Controlador de canção)
L-13
Botão INTRO, REPEAT
(Introdução, Repetir). . . . . . . . . . . . . . . . ☞27, 74, 108
L-14
Botão NORMAL/FILL-IN, sREW
(Normal/Virada, Retrocesso) . . . . . . ☞14, 27, 73, 108
L-15
Botão VARIATION/FILL-IN, dFF
(Variação/Virada, Avanço rápido). . . ☞14, 27, 73, 108
L-16
Botão SYNCHRO/ENDING, PAUSE
(Encadeamento/Finalização, Pausa) ☞24, 27, 73, 108
L-17
Botão START/STOP, PLAY/STOP, DEMO
(Iniciar/Parar, Reproduzir/Parar,
Demonstração) . . . . . . . . . . . . . . . . . ☞14, 24, 73, 108
L-18
Botão ACCOMP ON/OFF, $CHORDS, PART
SELECT, DEMO (Ativação/Desativação do
acompanhamento, Acordes,
Seleção de parte, Demonstração) . . ☞14, 24, 26, 109
C-1
Mostrador. . . . . . . . . . . . . . . . . . . . . . . . . . . . . . . . . . . ☞6
C-2
Botão RHYTHM EDITOR (Editor de ritmos) . . . . . . . ☞29
C-3
Botão SONG SEQUENCER, #EDIT
(Seqüenciador de canções, Editar) . . . . . . . . . ☞7, 68, 75
C-4
Botão RECORD (Gravar). . . . . . . . . . . . . . . . ☞64, 68, 69
C-5
Botão MIXER, #EFFECT (Mixer, Efeito) . . . . ☞34, 40
C-6
Botão TONE EDITOR, #SCALE
(Editor de sons, Escala). . . . . . . . . . . . . . . . . . . . ☞21, 46
C-7
Botão CARD, #LOAD/SAVE
(Cartão, Carregar/Salvar) . . . . . . . . . . ☞7, 103, 104, 106
Disco seletor . . . . . . . . . . . . . . . . . . . . . . . . . . ☞6, 14, 24
Botão REGISTRATION (Registro)
C-8
Botão BANK, DELETE
(Banco, Apagar) . . . . . . . . . . . . . . . . . ☞59, 62, 86, 93
C-9
Botão 1, INSERT (Inserir) . . . . . . . . . ☞59, 62, 88, 94
C-10
Botão 2, COPY (Copiar). . . . . . . . . . . . . . . . . ☞62, 88
C-11
Botão 3, QUANTIZE (Quantizar) . . . . . . . . . . ☞62, 89
C-12
Botão 4, STEP (Passo) . . . . . . . . . . . . . . ☞60, 62, 94
C-13
Botão STORE, #MENU
(Armazenar, Menu) . . . . . . . . . . . . . . . . . . . . . ☞7, 62
Botões TONE (Som)
R-1
Botão [A] PIANO, 5 (Piano). . . . . . . . . . . ☞14, 59, 88
R-2
Botão [B] E. PIANO, 1 (Piano elétrico) . . ☞14, 59, 88
R-3
Botão [C] ORGAN, 2 (Órgão) . . . . . . ☞14, 59, 88, 89
R-4
Botão [D] GUITAR, • (Guitarra) . . . . . . . . ☞14, 59, 88
R-5
Botão [E] BASS, REST (Baixo, Pausa). . . . . ☞14, 94
R-6 Botão [F] STRINGS (Cordas) . . . . . . . . . . . . . . . ☞14
R-7
Botão [G] BRASS, 6 (Metais) . . . . . . ☞14, 59, 88, 89
R-8
Botão [H] REED/PIPE, 7
(Harmônio/Órgão de tubos) . . . . . . . . ☞14, 59, 88, 89
R-9
Botão [I] SYNTH, 8 (Sintetizador) . . . . . . ☞14, 88, 89
R-10
Botão [J] OTHERS, , (Outros) . . . ☞14, 59, 88, 89
R-11
Botão [K] GM/DRUMS, .
(GM/Baterias). . . . . . . . . . . . . . . . . . . . . . . . . ☞14, 94
R-12
Botão [L] USER TONES (Sons do usuário) . ☞14, 46
R-13
Botão FUNCTION (Função) . . . . . . . . . . . . . . . . . . . ☞96
R-14
Botões NO/y/–, YES/t/+, #TRANSPOSE
(Não, Sim, Transposição) . . . . . . . . . . . . . ☞6, 14, 18, 24
R-15
Botão EXIT (Sair)
R-16
Botão ENTER (Executar)
R-17
Botões u, t, y, i . . . . . . . . . . . . . . . . . . . . . . . . ☞7
R-18
Botão AUTO HARMONIZE/ARPEGGIATOR, $TYPE
(Harmonização automática/Arpejador, Tipo). . . . ☞23, 28
R-19
Botão SPLIT (Divisão). . . . . . . . . . . . . . . . . . . . . . . . ☞15
R-20
Botão LAYER, $OCTAVE
(Estratificação, Oitava) . . . . . . . . . . . . . . . . . . . . ☞15, 18
S-1
Roda PITCH BEND (Inflexão da altura tonal) . . . . . . ☞20
T-1
Abertura SD CARD SLOT
(Abertura para cartão SD) . . . . . . . . . . . . . . . . . . . . ☞102
T-2
Jaque USB . . . . . . . . . . . . . . . . . . . . . . . . . . . . . . . ☞112
T-3
Jaque SUSTAIN/ASSIGNABLE JACK
(Sustain/Designável) . . . . . . . . . . . . . . . . . . . . . . . . . ☞11
T-4
Jaque PHONES (Fones de ouvido) . . . . . . . . . . . . . ☞11
T-5
Jaque AUDIO IN (Entrada de áudio). . . . . . . . . . . . . ☞12
T-6
Jaque DC 12V (CC 12 V) . . . . . . . . . . . . . . . . . . . . . . ☞9
T-7
Jaque MIC IN (Entrada de microfone)
(Somente WK-6500) . . . . . . . . . . . . . . . . . . . . . . . . . ☞11
T-8
Jaques LINE OUT R, L/MONO
(Saída de linha direita, esquerda/mono) . . . . . . . . . . ☞12
B

Guia geral
P-6
Esta seção explica o conteúdo que aparece da tela do
mostrador do Teclado Digital.
1Área de informações detalhadas
Esta área exibe uma grande variedade de informações
durante o uso do Teclado Digital. Use esta área para
confirmar a operação adequada quando alterar valores,
quando selecionar um item de menu, e quando realizar
outras operações.
2Área do medidor de nível
Este medidor de nível mostra o nível do volume das notas
que são emitidas ao tocar algo no teclado ou quando o
acompanhamento automático é executado. Há um total de
32 partes: 16 no Grupo A e 16 no Grupo B. O indicador L
aparece no canto inferior esquerdo enquanto as partes do
Grupo A estão sendo indicadas pelo medidor de nível,
enquanto que o indicador M aparece no canto inferior
esquerdo enquanto as partes do Grupo B estão sendo
indicadas.
Para os detalhes sobre as partes, consulte “Como as
partes são organizadas” (página P-39).
3Áreas dos indicadores
As áreas dos indicadores mostram informações como o
modo atual (página P-7), o estado das definições, o
estado do acompanhamento automático, e outras
informações.
Há dois tipos de indicadores: indicadores tipo texto tais
como :, e indicadores tipo ponteiro (K). No caso
dos indicadores tipo ponteiro, uma definição ou estado é
indicado pela localização do ponteiro K próximo ao texto
fixo ao longo dos lados do mostrador. Por exemplo, a
localização do ponteiro (K) no lado direito do mostrador na
amostra abaixo indica REVERB.
4Área do banco de registro
Esta área mostra o número do banco de registro
selecionado atualmente (página P-62).
5Área de acordes
Esta área mostra o acorde sendo tocado durante o uso do
acompanhamento automático (página P-24) ou da
predefinição de música (página P-50). Ela também pode
exibir acordes fracionários mostrando a nota fundamental
do acorde (C, G, etc.) e o tipo (m, 7ª, etc.).
6Área do andamento, compasso, batida
O andamento é mostrado como o valor da definição atual,
como batidas por minuto. O acompanhamento automático,
o metrônomo (página P-19) e outras reproduções são
executados no andamento mostrado aqui. Os valores de
MEASURE e BEAT são contados à medida que o
acompanhamento automático, o metrônomo e outras
reproduções avançam.
O item que está selecionado atualmente na tela é indicado
por colchetes grossos (%) e por um ponto grande (0).
O item selecionado atualmente é o item que é afetado pelas
operações dos botões R-14 (–, +) ou do disco seletor.
Nesta tela, “RHYTHM” está selecionado, porque está entre
colchetes grossos. Isso indica que a definição do ritmo pode
ser alterada.
Nesta tela, “Touch” está selecionado, porque o ponto 0 está
próximo a ele. Isso indica que o valor à direita de “Touch”,
que está entre colchetes grossos, pode ser alterado.
Leitura do mostrador
6
54
3
21
Indicação do item selecionado atualmente

Guia geral
P-7
O seu Teclado Digital tem três modos: um modo de ritmo, um
modo de cartão e um modo do seqüenciador de canções. O
modo selecionado atualmente é mostrado como um indicador
no mostrador.
• Modo de ritmo (O indicador : é exibido.)
O modo de ritmo é o modo predefinido quando a
alimentação é ligada. O modo de ritmo é o modo base,
sendo o modo que você deve selecionar quando quiser
tocar o teclado ou usar o acompanhamento automático.
• Modo de cartão (O indicador ; é exibido.)
Entre no modo de cartão quando quiser realizar operações
com um cartão de memória. Consulte “Uso de um cartão
de memória” (página P-102) para maiores informações.
– No modo de ritmo, pressionar o botão C-7 (CARD)
seleciona o modo de cartão.
– No modo de cartão, pressionar o botão C-7 (CARD) ou o
botão R-15 (EXIT) retorna o instrumento ao modo de
ritmo.
• Modo do seqüenciador de canções (O indicador
< é exibido.)
Entre no modo do seqüenciador quando quiser gravar suas
execuções usando o teclado e o acompanhamento
automático, ou para reproduzir dados de canções. Para
maiores detalhes, consulte “Uso do seqüenciador de
canções” (página P-64).
– No modo de ritmo, pressionar o botão C-3 (SONG
SEQUENCER) seleciona o modo do seqüenciador de
canções.
– No modo do seqüenciador de canções, pressionar o
botão C-3 (SONG SEQUENCER) ou o botão R-15
(EXIT) retorna o instrumento ao modo de ritmo.
• Depois de entrar em qualquer modo além do modo de
ritmo e realizar as operações desejadas, certifique-se
de voltar ao modo de ritmo. O modo de ritmo é o modo
predefinido quando a alimentação é ligada.
• Salvo indicação em contrário, todas as operações
descritas no guia do usuário são realizadas no modo
de ritmo.
Você pode usar as mesmas operações para exibir os menus
específicos a cada modo ou função. Para exibir um menu,
mantenha o botão R-13 (FUNCTION) pressionado e
pressione o botão C-13 (MENU). Por exemplo, o menu
“Performance” mostrado abaixo aparecerá se você realizar a
operação acima enquanto estiver no modo de ritmo. Este
menu oferece acesso instantâneo às funções de execução.
• O item selecionado atualmente é o item com 0 próximo a
ele. Você pode usar os botões R-17 (t, y) para mover 0
para cima e para baixo. Você também pode usar os botões
R-17 (u, i) para rolar entre as páginas dos menus.
• Para sair de um menu exibido, pressione o botão R-15
(EXIT). Você pode precisar pressionar o botão R-15 (EXIT)
mais de uma vez em alguns casos.
• Os itens de menu e operações para modos e funções
específicas são descritos em cada seção deste guia do
usuário.
Nunca tente realizar nenhuma operação, nem inserir ou
retirar um cartão de memória enquanto a mensagem “Please
Wait” estiver no mostrador. Espere até que a mensagem
desapareça.
• “Please Wait” indica que o Teclado Digital está realizando
uma operação de armazenamento de dados. Desligar o
Teclado Digital ou retirar o cartão de memória pode apagar
ou danificar os dados do Teclado Digital. Isso também
pode fazer que o Teclado Digital não seja ligado quando o
botão L-1 (POWER) for pressionado.
• Se isso acontecer, consulte “Localização e solução de
problemas” (página P-114).
Modos
Botão C-7 (CARD)
Modo de ritmo
Botão C-3 (SONG
SEQUENCER)
Botão C-7 (CARD) ou
R-15 (EXIT)
Modo de cartão
Modo do seqüenciador de canções
Botão C-3 (SONG SEQUENCER)
ou R-15 (EXIT)
Menus
, Precauções enquanto “Please
Wait” estiver exibido

Guia geral
P-8
O seu Teclado Digital é dotado de um seqüenciador de
canções e outros recursos que você pode usar para
armazenar os dados que criou. Esses dados armazenados
são retidos mesmo que o Teclado Digital seja desligado.*
No entanto, as definições do som, ritmo e outras definições
configuradas no console do Teclado Digital normalmente são
restauradas às suas seleções predefinidas toda vez que o
instrumento é desligado.
Você pode configurar o Teclado Digital de forma que o
mesmo memorize sua configuração mais recente ou de forma
que aplique uma configuração predeterminada cada vez que
for ligado. Para maiores detalhes, consulte “AutoResume
(Retomada automática)” (página P-100) e “Default
(Definições iniciais)” (página P-100).
*Os seguintes dados e definições são retidos sempre,
mesmo que o instrumento seja desligado.
– Dados da configuração de registro (página P-62)
– Dados do seqüenciador de canções (página P-64)
– Dados dos ritmos do usuário (página P-29)
– Dados das predefinições do usuário (página P-54)
– Dados dos sons do usuário (página P-45)
– Dados DSP do usuário (página P-37)
– Definição do contraste do LCD (página P-99)
– Definição de retomada automática (página P-100)
Você pode apagar todos os dados na memória do teclado e
restaurar todos os parâmetros do teclado às suas seleções
iniciais de fábrica. Para maiores detalhes, consulte “Para
inicializar todos os dados e definições (ou somente as
definições dos parâmetros)” (página P-101).
Armazenamento das definições
Restauração do Teclado Digital às
suas seleções iniciais de fábrica
B

P-9
Preparação para tocar
Prepare uma tomada elétrica ou pilhas.
• Certifique-se de observar as “Precauções de
segurança” separadas. O uso incorreto deste produto
cria o risco de choque elétrico e incêndio.
• Certifique-se sempre de que o produto seja desligado
antes de conectar ou desconectar o adaptador de CA,
ou antes de instalar e retirar as pilhas.
Certifique-se de usar somente o adaptador de CA (padrão
JEITA, com plugue de polaridade unificada) especificado
para este produto. O uso de um tipo diferente de adaptador
de CA pode causar um mau funcionamento.
Adaptador de CA especificado: AD-A12150LW
Use o cabo de alimentação fornecido para conectar o
adaptador de CA como mostrado na ilustração abaixo.
• O adaptador de CA fica quente ao toque após um longo
período de uso. Isso é normal e não indica um mau
funcionamento.
• Para evitar a ruptura do fio, tome cuidado para não
colocar nenhum tipo de carga sobre o cabo de
alimentação.
• Nunca insira objetos metálicos, lápis ou quaisquer
outros objetos no jaque DC 12V do produto. Fazer isso
cria o risco de acidente.
Preparação do suporte para
partitura
Fornecimento de energia
Suporte para partitura
Uso de uma tomada elétrica doméstica
Não dobrar! Não enrolar!
Tomada elétrica doméstica
Adaptador de CA
Jaque T-6 (DC 12V)
Cabo de alimentação

Preparação para tocar
P-10
Você pode usar seis pilhas de tamanho D para a
alimentação.
• Use pilhas alcalinas ou de zinco-carbono.
Nunca use pilhas Oryride (oxi-hidróxido de níquel) nem
quaisquer outras pilhas baseadas em níquel.
1.
Abra a tampa do compartimento das pilhas na
parte inferior do Teclado Digital.
2.
Instale seis pilhas de tamanho D no
compartimento das pilhas.
• Certifique-se de colocar as pilhas com suas
polaridades positivas + e negativas - nas direções
indicadas na ilustração.
3.
Insira as lingüetas da tampa do compartimento
das pilhas nos orifícios no lado do
compartimento e feche a tampa.
■Indicação de pilhas fracas
A vida útil aproximada das pilhas é indicada a seguir.
4 horas* com pilhas alcalinas
*Os valores acima indicam a vida útil normal das pilhas a
uma temperatura normal, com o volume numa definição
média. Temperaturas extremas ou tocar com um volume
muito alto pode encurtar a vida útil das pilhas.
Os indicadores mostrados abaixo começam a piscar para
informá-lo que as pilhas estão fracas. Troque as pilhas por
novas.
Uso de pilhas
Lingüetas
Indicação de pilhas fracas (intermitente)

P-11
Conexões
Usar fones de ouvido corta a saída dos alto-falantes
incorporados, o que significa que você pode praticar mesmo
tarde da noite sem perturbar os outros.
• Certifique-se de baixar o nível do volume antes de conectar
os fones de ouvido.
• Os fones de ouvido não vêm com o Teclado Digital.
• Use fones de ouvido disponíveis comercialmente.
• Não escute em volumes muito altos com os fones de
ouvido durante longos períodos de tempo. Fazer isso
cria o risco de danos à audição.
• Se você estiver usando fornes de ouvido que requerem
um adaptador de plugue, certifique-se de não deixar o
adaptador conectado quando retirar os fones de
ouvido.
Conectar um pedal disponível opcionalmente lhe permite
realizar operações com pedal que dão mais versatilidade às
suas execuções no teclado. Para as informações sobre os
tipos de efeitos que podem ser aplicados com um pedal,
consulte “Ped.Assign (Atribuição do pedal)” (página P-97).
Você pode conectar um microfone dinâmico (somente) ao
Teclado Digital para a saída através dos alto-falantes do
Teclado Digital.
• Você pode ajustar o nível do volume da entrada do
microfone com o botão L-3 (MIC VOLUME). O controle do
volume do microfone é independente do volume global do
teclado.
• Os efeitos incorporados (reverberação, coro, DSP) também
são aplicados à entrada do microfone. Você também pode
usar o mixer para ajustar como os efeitos são aplicados,
bem como para ajustar a posição de panoramização
estéreo dos alto-falantes e outros parâmetros.
Para maiores detalhes, consulte “Seleção e execução de
um som” (página P-13) e “Uso do mixer” (página P-39).
• Antes de conectar um microfone, certifique-se de que o
Teclado Digital e o microfone estejam desligados.
• Antes de conectar um microfone, ajuste ambos os
botões L-2 (MAIN VOLUME) e L-3 (MIC VOLUME) para
níveis baixos. Ajuste as definições do volume para os
níveis apropriados depois de conectar o microfone.
Conexão de fones de ouvido
Conexão de um pedal
Jaque T-4 (PHONES)
Jaque T-3 (SUSTAIN/ASSIGNABLE)
Conexão de um microfone
(Somente WK-6500)
Jaque T-7 (MIC IN)

Conexões
P-12
Você pode conectar um equipamento de áudio ou um
amplificador ao Teclado Digital e, em seguida, tocar através
dos alto-falantes externos para um volume mais potente e
melhor qualidade sonora.
• Sempre que conectar um dispositivo ao Teclado
Digital, primeiro use o botão L-2 (CTK-6000: VOLUME)
(WK-6500: MAIN VOLUME) para ajustar o volume para
um nível baixo. Depois de conectar, você pode ajustar
o volume para o nível desejado.
• Sempre que conectar qualquer dispositivo ao Teclado
Digital, certifique-se de ler a documentação do usuário
que acompanha o dispositivo.
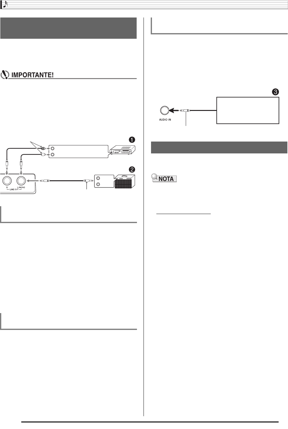
Use cabos de conexão disponíveis comercialmente para
conectar um equipamento de áudio externo aos jaques T-8
(LINE OUT) do Teclado Digital como mostrado na Figura 1.
A saída do jaque LINE OUT R é o som do canal direito,
enquanto que a saída do jaque LINE OUT L/MONO é o som
do canal esquerdo. Cabe ao usuário comprar cabos de
conexão como os mostrados na ilustração para a conexão do
equipamento de áudio. Normalmente, nesta configuração
você deve ajustar o seletor de entrada do equipamento de
áudio para a definição que especifica o terminal (tal como
AUX IN) ao qual o Teclado Digital está conectado. Use o
botão L-2 (CTK-6000: VOLUME) (WK-6500: MAIN VOLUME)
para ajustar o nível do volume.
Use um cabo de conexão disponível comercialmente para
conectar o amplificador a um dos jaques T-8 (LINE OUT) do
Teclado Digital como mostrado na Figura 2. A saída do
jaque LINE OUT R é o som do canal direito, enquanto que a
saída do jaque LINE OUT L/MONO é o som do canal
esquerdo. Conectar somente ao jaque LINE OUT L/ MONO
gera uma mistura de ambos canais. Cabe ao usuário comprar
o cabo de conexão como o mostrado na ilustração para a
conexão do amplificador. Use o botão L-2 (CTK-6000:
VOLUME) (WK-6500: MAIN VOLUME) para ajustar o nível
do volume.
Use um cabo de conexão disponível comercialmente para
conectar o equipamento de áudio externo ao jaque T-5
(AUDIO IN) do Teclado Digital como mostrado na Figura 3.
O cabo de conexão deve ter um mini plugue estéreo padrão
em uma extremidade e um plugue que se ajuste à
configuração do dispositivo externo na outra extremidade.
Use o botão L-2 (CTK-6000: VOLUME) (WK-6500: MAIN
VOLUME) para ajustar o nível do volume.
O uso de acessórios não autorizados cria o risco de fogo,
choque elétrico e ferimentos.
• Você pode obter informações sobre os acessórios que são
vendidos separadamente para este produto do catálogo da
CASIO disponível no seu revendedor, ou do site da CASIO
na Web no seguinte endereço URL.
http://world.casio.com/
Conexão de um equipamento de
áudio ou um amplificador
Emissão das notas do teclado num
equipamento de áudio 1
Emissão das notas do teclado num
amplificador de instrumento musical 2
INPUT 1
INPUT 2
Jaque AUX IN para amplificador de áudio, etc.
Plugue de pino
Canal esquerdo (Branco)
Plugue normal
Amplificador de guitarra
Amplificador de teclado, etc.
Canal direito (Vermelho)
Reprodução de um dispositivo externo desde
o Teclado Digital 3
Acessórios incluídos e opcionais
Mini plugue estéreo
Player de áudio portátil,
etc.
B

P-13
Seleção e execução de um som
1.
Gire o botão L-2 (CTK-6000: VOLUME)
(WK-6500: MAIN VOLUME) na direção de MIN
para ajustar o volume para um nível baixo.
2.
Consulte “Conexões” (página P-11) para
conectar fones de ouvido, amplificador ou
outro dispositivo.
3.
Use o botão L-1 (POWER) para ligar o teclado.
• O mostrador do Teclado Digital aparecerá como
mostrado abaixo, o que indica que o mesmo está
pronto para execução com o som de piano (definições
predefinidas ao ligar a energia).
• Para desligar o Teclado Digital, pressione o botão L-1
(POWER) de novo.
• Em sua configuração inicial, o Teclado Digital é
restaurado às suas seleções iniciais de fábrica toda
vez que é desligado. Você pode alterar a configuração
inicial para que o Teclado Digital memorize sua última
configuração ou para aplicar uma configuração
predeterminada cada vez que você ligá-lo. Para
maiores detalhes, consulte “AutoResume (Retomada
automática)” (página P-100) e “Default (Definições
iniciais)” (página P-100).
• A mensagem “Please Wait” permanecerá no mostrador
enquanto uma operação de armazenamento de dados
estiver em progresso. Não realize nenhuma outra
operação enquanto esta mensagem estiver exibida.
Desligar o Teclado Digital ou retirar o cartão de
memória pode apagar ou danificar os dados do
Teclado Digital. Isso também pode fazer que o Teclado
Digital não seja ligado quando o botão L-1 (POWER) for
pressionado. Se isso acontecer, consulte “Localização
e solução de problemas” (página P-114).
Para evitar o desperdício de energia, este Teclado Digital foi
desenhado para ser desligado automaticamente depois de
um período predeterminado de inatividade. O tempo para o
desligamento automático é de seis minutos com o uso de
pilhas e de quatro horas com o uso do adaptador de CA.
• O desligamento automático está ativado enquanto “on”
está selecionado para “AutoPower (Desligamento
automático)” (página P-99). A definição inicial é “on”. Para
desativar o desligamento automático, selecione “oFF” para
“AutoPower” (Desligamento automático).
• Você também pode usar o procedimento a seguir para
suspender temporariamente o desligamento automático
enquanto o mesmo estiver ativado.
L-1L-1 L-4L-4 R-1 R-12R-1 R-12
L-17L-17
L-18L-18
L-2L-2
R-19R-19
R-14R-14
R-20R-20
L-14L-14
L-15L-15
R-1
-
R-12
Para ligar o Teclado Digital
Desligamento automático
B

Seleção e execução de um som
P-14
■Para desativar o desligamento automático
1.
Enquanto o Teclado Digital estiver ligado,
pressione o botão L-1 (POWER) para desligá-lo.
2.
Enquanto pressiona o botão L-4 ([A] POPS/
ROCK/DANCE), pressione o botão L-1 (POWER)
para ligar o Teclado Digital.
• O desligamento automático será desativado.
• Desligar o teclado depois de realizar os passos acima
reativará o desligamento automático.
1.
Enquanto pressiona o botão L-18 (ACCOMP
ON/OFF), pressione o botão L-17 (PLAY/STOP).
• Isso inicia a reprodução das canções de
demonstração.
• O Teclado Digital tem um total de cinco canções de
demonstração. Você também pode usar os botões
R-14 (–, +) para selecionar uma canção de
demonstração.
• Pressionar o botão L-15 (dFF) realiza a reprodução
progressiva rápida da canção de demonstração,
enquanto que pressionar o botão L-14 (sREW)
realiza a reprodução regressiva rápida. Manter o botão
L-14 (sREW) pressionado até que a reprodução
alcance o começo da canção atual parará a
reprodução aí. A reprodução normal será retomada
quando você soltar o botão L-14 (sREW). Manter o
botão L-15 (dFF) pressionado continuará a
reprodução progressiva rápida, mesmo após o final de
uma canção.
• Você pode tocar o teclado junto com a reprodução de
uma canção de demonstração. Repare, entretanto, que
não é possível alterar o som designado ao teclado.
Somente as operações de botão descritas acima são
suportadas durante a reprodução das canções de
demonstração.
2.
Para interromper a reprodução de uma canção
de demonstração, pressione o botão L-17
(PLAY/STOP).
Os sons deste Teclado Digital são divididos em grupos, cada
um dos quais corresponde a um dos 12 botões TONE. Você
pode especificar um som pelo seu grupo e seu número.
Use o seguinte procedimento para selecionar um som
simples que é aplicado no teclado inteiro.
1.
Refira-se ao “Apêndice” separado para
encontrar o grupo e o número do som que
deseja selecionar.
2.
Certifique-se de que os indicadores @ e
A não estejam exibidos no mostrador.
• Se estiverem exibidos, pressione o botão R-19 (SPLIT)
e/ou o botão R-20 (LAYER) para apagar ambos
indicadores do mostrador.
3.
Use os botões de R-1 ([A] PIANO) a R-12 ([L]
USER TONES) para selecionar um grupo de
sons.
• O botão R-12 ([L] USER TONES) seleciona o grupo de
sons do usuário. Para maiores detalhes, consulte “Uso
do editor de sons” (página P-45).
4.
Use o disco seletor para rolar através dos
números de som até que o som desejado seja
exibido.
Exemplo: Grupo [C], Número 004
Escuta das canções de
demonstração
Seleção de um som
Para selecionar um som
Nome do som Grupo
Número

Seleção e execução de um som
P-15
5.
Agora você pode tocar o teclado usando o som
selecionado.
• Você também pode usar os botões R-14 (–, +) para
selecionar uma canção de demonstração. Manter um dos
botões pressionado rola através dos números de som em
alta velocidade. Pressionar ambos os botões R-14 (–, +) ao
mesmo tempo seleciona o som 001 no grupo selecionado
atualmente.
Você pode configurar o teclado de forma que ele produza
dois sons diferentes ao mesmo tempo (estratificação) ou
produza sons diferentes nas gamas esquerda e direita
(divisão). Você também pode usar a estratificação e divisão
em combinação e produzir três sons diferentes ao mesmo
tempo.
A parte UPPER 1 é usada individualmente para produzir um
único som no teclado. Ao estratificar dois sons, a parte
UPPER 1 e a parte UPPER 2 são usadas. Ao dividir o teclado
entre dois sons, a gama baixa do teclado produz a parte
LOWER.
• Um som através de todo o teclado (página P-14)
Esta configuração emprega somente a parte UPPER 1
(Estratificação: Desativada, Divisão: Desativada).
• Dois sons estratificados através de todo o teclado
(página P-16)
Esta configuração emprega a parte UPPER 1 e a parte
UPPER 2 (Estratificação: Ativada, Divisão: Desativada).
• Dois sons, um para a gama esquerda e um para a gama
direita do teclado (página P-17)
Esta configuração emprega a parte UPPER 1 e a parte
LOWER (Estratificação: Desativada, Divisão: Ativada).
• Três sons, dois sons estratificados para a gama direita
e um som para a gama esquerda do teclado (página
P-17)
Esta configuração emprega a parte UPPER 1, a parte
UPPER 2 e a parte LOWER (Estratificação: Ativada,
Divisão: Ativada).
• Você pode fazer as definições descritas abaixo para ajustar
cada parte quando usar vários sons nas configurações de
estratificação e divisão.
Estratificação e divisão dos sons
UPPER 1
UPPER 1
UPPER 2
LOWER UPPER 1
Para ajustar esta definição
para cada parte:
Vá aqui para mais
informações:
Alteração da oitava Uso da alteração da oitava
(página P-18)
Balanço do volume Uso do mixer (página P-39)
Posição estéreo, níveis dos
efeitos (reverberação, coro),
e outras definições
detalhadas
LOWER UPPER 1
UPPER 2

Seleção e execução de um som
P-16
1.
Refira-se ao “Apêndice” separado para
encontrar o(s) grupo(s) e números dos dois
sons (som da parte UPPER 1 e som da parte
UPPER 2) que deseja usar.
2.
Certifique-se de que os indicadores @ e
A não estejam exibidos no mostrador.
• Se estiverem exibidos, pressione o botão R-19 (SPLIT)
e/ou o botão R-20 (LAYER) para apagar ambos
indicadores do mostrador. Quando nenhum indicador
estiver exibido, o som selecionado se tornará o som da
parte UPPER 1.
3.
Use os botões TONE e o disco seletor para
selecionar o som da parte UPPER 1.
4.
Pressione o botão R-20 (LAYER).
• Isso fará que o indicador A apareça no mostrador.
Isso indica que o som selecionado se tornará o som da
parte UPPER 2.
5.
Use os botões TONE e o disco seletor para
selecionar o som da parte UPPER 2.
6.
Toque algo no teclado para ver como os sons
estratificados soam.
7.
Para cancelar a estratificação de sons,
pressione o botão R-20 (LAYER) de novo de
forma que o indicador A desapareça do
mostrador.
1.
Refira-se ao “Apêndice” separado para
encontrar o(s) grupo(s) e números dos sons
(som da parte UPPER 1 e som da parte LOWER)
que deseja usar.
2.
Certifique-se de que os indicadores @ e
A não estejam exibidos no mostrador.
• Se estiverem exibidos, pressione o botão R-19 (SPLIT)
e/ou o botão R-20 (LAYER) para apagar ambos
indicadores do mostrador. Quando nenhum indicador
estiver exibido, o som selecionado se tornará o som da
parte UPPER 1.
3.
Use os botões TONE e o disco seletor para
selecionar o som da parte UPPER 1.
4.
Pressione o botão R-19 (SPLIT).
• Isso fará que o indicador @ apareça no
mostrador. Isso indica que o som selecionado se
tornará o som da parte LOWER.
5.
Use os botões TONE e o disco seletor para
selecionar o som da parte LOWER.
6.
Toque algo nos lados esquerdo e direito do
teclado para confirmar que os sons estão
atribuídos adequadamente.
• Você também pode especificar o ponto de divisão do
teclado, que é a localização na qual o teclado é dividido
entre a gama esquerda e a gama direita. Para maiores
detalhes, consulte “Para especificar o ponto de divisão
do teclado” (página P-17).
7.
Para cancelar a divisão do teclado, pressione o
botão R-19 (SPLIT) de forma que o indicador
@ desapareça do mostrador.
R-19R-19
R-20R-20
R-14R-14
Para estratificar dois sons Para dividir o teclado entre dois sons

Seleção e execução de um som
P-17
1.
Enquanto pressiona o botão R-19 (SPLIT),
pressione a tecla do teclado que deseja
especificar como a tecla da extrema esquerda
na gama direita (parte UPPER 1).
• O nome da tecla pressionada aparecerá no mostrador
como o nome da tecla do novo ponto de divisão.
• Você também pode usar os botões R-14 (–, +) para
alterar o nome exibido para a tecla do ponto de divisão.
2.
Quando terminar, solte o botão R-19 (SPLIT).
• O ponto de divisão predefinido está localizado na tecla
F#3.
• Durante a execução do acompanhamento automático
(página P-24), o teclado para a esquerda do ponto de
divisão torna-se o teclado de acordes.
1.
Realize os passos de 1 a 6 do procedimento
descrito em “Para estratificar dois sons”
(página P-16).
2.
Consulte o “Apêndice” separado para
encontrar o grupo e o número do som que
deseja atribuir à parte LOWER.
3.
Pressione o botão R-19 (SPLIT).
• Isso fará que o indicador @ apareça no
mostrador. Isso indica que o som selecionado se
tornará o som da parte LOWER.
4.
Use os botões TONE e o disco seletor para
selecionar o som da parte LOWER.
5.
Toque algo nos lados esquerdo e direito do
teclado para confirmar que os sons estão
atribuídos adequadamente.
• A área direita do teclado produz os sons UPPER 1 e
UPPER 2 numa configuração estratificada, enquanto
que a área esquerda do teclado produz o som LOWER.
6.
Para cancelar a divisão do teclado, pressione o
botão R-19 (SPLIT) de forma que o indicador
@ desapareça do mostrador.
7.
Para cancelar a estratificação de sons,
pressione o botão R-20 (LAYER) de novo de
forma que o indicador A desapareça do
mostrador.
Para especificar o ponto de divisão do
teclado
Parte LOWER
Tecla
pressionada
Parte UPPER 1
Ponto de divisão
Para usar a estratificação e divisão ao
mesmo tempo

Seleção e execução de um som
P-18
A função de transposição lhe permite aumentar ou diminuir a
afinação global do teclado em passos de semitom. Você pode
usar esta função para ajustar a afinação do teclado para um
tom que se ajuste melhor ao vocalista, a um outro
instrumento musical, etc.
1.
Enquanto pressiona o botão R-13 (FUNCTION),
pressione um dos botões R-14 (–, +).
• Isso exibe a tela de transposição mostrada abaixo.
2.
Enquanto pressiona o botão R-13 (FUNCTION),
use o disco seletor ou os botões R-14 (–, +)
para alterar o valor de definição.
• Você pode alterar a afinação do teclado dentro do
intervalo de –12 a 00 a +12.
3.
Pressione o botão R-13 (FUNCTION).
• Isso fecha a tela de transposição.
• Definir um valor de transposição diferente de 00 fará que o
indicador B apareça no mostrador.
• A definição de transposição atual é aplicada às notas de
todas as partes (UPPER 1, UPPER 2, LOWER,
acompanhamento automático, etc.) tocadas no teclado. O
número da nota de saída MIDI quando uma tecla do teclado
é pressionado também é deslocado de acordo com a
definição de transposição.
Você pode usar a alteração de oitava para alterar
individualmente a oitava das partes UPPER 1, UPPER 2 e
LOWER. Você pode usar a alteração da oitava para elevar ou
abaixar a oitava de uma canção, para atribuir oitavas
diferentes aos teclados do lado esquerdo e do lado direito
enquanto o teclado estiver dividido, ou para tocar duas notas
em oitavas diferentes enquanto o teclado estiver estratificado.
1.
Pressione o botão R-20 (OCTAVE) até que a tela
de alteração da oitava mostrada abaixo apareça
no mostrador.
• Isso indica que você pode alterar a oitava da parte
UPPER 1.
2.
Use o disco seletor ou os botões R-14 (–, +)
para especificar a quantidade de alteração da
oitava.
• Você pode alterar a oitava dentro da gama de –2 a 0 a
+2.
3.
Se você quiser alterar a oitava da parte
UPPER 2, pressione o botão R-20 (OCTAVE).
• Isso fará que “UPPER 2” apareça no mostrador,
indicando que você pode alterar a oitava da parte
UPPER 2. Realize a mesma operação do passo 3 para
especificar a quantidade de alteração da oitava.
4.
Se você quiser alterar a oitava da parte LOWER,
pressione o botão R-20 (OCTAVE).
• Isso fará que “LOWER” apareça no mostrador,
indicando que você pode alterar a oitava da parte
LOWER. Realize a mesma operação do passo 3 para
especificar a quantidade de alteração da oitava.
5.
Pressione o botão R-20 (OCTAVE) ou o botão
R-15 (EXIT).
• Isso apaga a tela de alteração da oitava.
Aumento ou diminuição da
afinação do teclado
(Transposição)
Uso da alteração da oitava
Nome da parte
Quantidade de alteração da oitava (Unidade de oitava)

Seleção e execução de um som
P-19
1.
Pressione o botão L-10 (METRONOME).
• Isso iniciará o metrônomo.
• O mostrador exibirá o andamento junto com uma
contagem dos compassos e batidas desde o início do
metrônomo.
2.
Pressione o botão L-10 (METRONOME) de novo
para interromper o metrônomo.
1.
Pressione o botão L-10 (BEAT) até que a tela de
batidas do metrônomo mostrada abaixo
apareça no mostrador.
2.
Use o disco seletor ou os botões R-14 (–, +)
para selecionar uma definição de batidas.
• Você pode selecionar 0, ou um valor dentro do
intervalo de 2 a 6. Especificar 0 para esta definição fará
que cada batida seja indicada pelo mesmo som (sem
um som de sino no começo de cada compasso).
3.
Pressione o botão L-10 (BEAT) ou R-15 (EXIT).
• Isso fecha a tela de batidas do metrônomo.
Há dois métodos diferentes que você pode usar para alterar a
definição do andamento: com os botões TEMPO ou batendo
um ritmo com um botão.
■Para alterar o andamento com os botões TEMPO
1.
Pressione o botão L-11 (TEMPO w) (mais
lento) ou o botão L-12 (TEMPO q) (mais
rápido).
• Isso exibe a tela do andamento mostrada abaixo.
• Se você não realizar nenhuma operação dentro de
alguns segundos, o mostrador voltará à tela anterior
automaticamente.
2.
Use o botão L-11 (TEMPO w) e o botão L-12
(TEMPO q) para alterar o andamento (batidas
por minuto).
• Manter um dos botões pressionado rola os valores da
definição em alta velocidade.
• Você pode especificar um valor do andamento no
intervalo de 30 a 255.
3.
Pressione o botão R-15 (EXIT).
• Isso fecha a tela do andamento.
Uso do metrônomo
Para alterar as batidas por compasso
Andamento
Compasso
Tempo
Para alterar a definição do andamento

Seleção e execução de um som
P-20
■Para ajustar o andamento batendo um ritmo
1.
Enquanto pressiona o botão R-13 (FUNCTION),
bata levemente no botão L-12 (TAP) quatro
vezes na velocidade (ritmo) que deseja definir.
• A primeira batida do botão L-12 (TAP) fará que a
exibição abaixo apareça.
• A definição do andamento mudará em conformidade
com a velocidade das suas batidas, até a quarta
batida.
• A definição será cancelada se você soltar o botão R-13
(FUNCTION) antes de bater no botão R-12 (TAP)
quatro vezes.
2.
Depois de definir o andamento batendo um
ritmo manualmente, você pode usar o
procedimento descrito em “Para alterar o
andamento com os botões TEMPO” (página
P-19) para fazer ajustes finos.
A roda PITCH BEND (S-1) lhe permite alterar a altura tonal
das notas que está tocando, girando a roda para a frente ou
para trás. Girar a roda completamente para fora eleva a altura
tonal, enquanto que girá-la para você abaixa a altura tonal.
Soltar a roda faz que a altura tonal das notas retornem ao
normal automaticamente.
• Não deixe a roda de modulação girada ao ligar o
teclado.
• Você também pode alterar o intervalo da roda de
modulação (intervalo da inflexão da altura tonal)
globalmente ou para uma parte específica. Para maiores
detalhes, consulte “BendRange (Intervalo da inflexão da
altura tonal)” (página P-97) e “Parâmetros das partes”
(página P-44).
Uso da roda de modulação

Seleção e execução de um som
P-21
Use a função de escala para selecionar um dos 17
temperamentos predefinidos (afinações) para a fonte sonora
incorporada. Você também pode realizar uma afinação fina
para cada nota de uma escala (de C a B) em unidades de um
cent. Depois de selecionar um dos temperamentos
predefinidos, você pode editá-lo de acordo com suas próprias
necessidades.
Você também pode especificar se as definições atuais da
escala (definição do temperamento e ajuste da afinação fina)
devem ser aplicadas ao acompanhamento automático
(Escala do acompanhamento).
• As definições feitas com a função de escala são retidas
mesmo que o Teclado Digital seja desligado.
1.
Enquanto pressiona o botão R-13 (FUNCTION),
pressione o botão C-6 (SCALE) para exibir a
tela de escala, com 0 localizado em “Preset”.
2.
Pressione o botão R-16 (ENTER).
• Isso exibe uma tela de seleção de temperamento
predefinido como a mostrada abaixo.
3.
Use o disco seletor ou os botões R-14 (–, +)
para selecionar um temperamento.
• Selecionar um temperamento diferente de 01: Equal
fará que o indicador C apareça no mostrador.
• Os números e nomes dos temperamentos que
aparecem no mostrador são mostrados a seguir.
4.
Realize os seguintes passos para especificar a
nota fundamental de um temperamento.
Seleção de um temperamento e
afinação fina da sua escala
Para selecionar uma escala predefinida
Número Nome da tela Temperamento
predefinido
01 Equal Temperamento igual
02 Pure Major Entoação maior pura
03 Pure Minor Entoação menor pura
04 Pythagorean Sistema pitagórico
05 Kirnberger 3 Kirnberger III
06 Werckmeister Werckmeister 1-3 (III)
07 Mean-Tone Mesotônico
08 Rast Rast
09 Bayati Bayati
10 Hijaz Hijaz
11 Saba Saba
12 Dashti Dashti
13 Chahargah Chahargah
14 Segah Segah
15 Gurjari Todi Gurjari Todi
16 Chandrakauns Chandrakauns
17 Charukeshi Charukeshi
(1) Pressione o botão R-17 (i).
• Isso exibe a tela de definição da nota fundamental.
(2) Use o disco seletor ou os botões R-14 (–, +) para
alterar a nota fundamental (C a B).
• Você também pode usar o teclado para especificar
a nota fundamental.

Seleção e execução de um som
P-22
5.
Quando terminar, pressione o botão R-15 (EXIT)
duas vezes.
• Isso exibirá de novo a tela que estava exibida antes da
exibição da tela de escala.
• A definição da nota fundamental especificada aqui é retida,
mesmo que você mude mais tarde para um temperamento
predefinido diferente.
1.
Se necessário, realize o procedimento descrito
em “Para selecionar uma escala predefinida”
(página P-21) para selecionar um temperamento
predefinido.
2.
Enquanto pressiona o botão R-13 (FUNCTION),
pressione o botão C-6 (SCALE) para exibir a
tela de escala.
3.
Use o botão R-17 (y) para mover 0 para
“FineTune” e, em seguida, pressione o botão
R-16 (ENTER).
• Isso exibe a tela de afinação fina da escala como a
mostrada abaixo.
4.
Você pode ajustar a afinação de cada nota
individual na escala.
5.
Quando terminar de fazer os ajustes, pressione
o botão R-15 (EXIT) duas vezes.
• Isso exibirá de novo a tela que estava exibida antes da
exibição da tela de escala.
1.
Enquanto pressiona o botão R-13 (FUNCTION),
pressione o botão C-6 (SCALE) para exibir a
tela de escala.
2.
Use o botão R-17 (i) para mover 0 para
“AcmpScale”.
3.
Use o disco seletor ou os botões R-14 (–, +)
para alterar o valor da definição.
4.
Quando a definição estiver como quiser,
pressione o botão R-15 (EXIT).
• Isso exibirá de novo a tela que estava exibida antes da
exibição da tela de escala.
• A definição de ativação/desativação da escala acima afeta
a parte do baixo e as partes dos acordes de 1 a 5 do
acompanhamento automático (A11 a A16). Você também
pode ativar ou desativar as definições das escalas para
cada parte individual usando a definição de parâmetro de
parte “Scale (Ativação da escala de parte)” (página P-44).
Afinação fina de uma escala
(1) Use o botão R-17 (t) para mover 0 para “Note” e,
em seguida, use o disco seletor ou os botões R-14 (–,
+) para selecionar o nome da nota que deseja afinar
com precisão.
• Você também pode pressionar uma tecla do teclado
para especificar uma nota.
(2)
Use o botão
R-17 (
y
)
para mover
0
para “Cent” e, em
seguida, use o disco seletor ou os botões
R-14 (–, +)
para realizar a afinação fina da nota selecionada. Você
pode realizar a afinação fina de uma nota dentro do
intervalo de –99 a +99 cents.
• Ajustar todas as notas na escala para 0 muda a
afinação selecionada para o temperamento igual. O
indicador
C
aparecerá no mostrador quando
qualquer nota na escala tiver um valor diferente de 0.
Especificação se as definições atuais da
escala devem ser aplicadas ao
acompanhamento automático (Escala do
acompanhamento)
Para fazer isto: Selecione esta
definição:
Não aplicar as definições da
escala ao acompanhamento
automático
oFF
Aplicar as definições da escala ao
acompanhamento automático
on

Seleção e execução de um som
P-23
Com o arpejador, você pode executar vários arpejos e outras
frases automaticamente, bastando pressionar as teclas no
teclado. Você pode selecionar entre várias opções diferentes
do arpejador, como a execução de arpejos a partir de um
acorde, execução automática de várias frases, e muito mais.
1.
Pressione o botão R-18 (AUTO HARMONIZE/
ARPEGGIATOR) até que a tela de seleção do
tipo mostrada abaixo apareça no mostrador.
2.
Use o disco seletor ou os botões R-14 (–, +)
para selecionar o tipo do arpejador que deseja
usar.
• Você pode selecionar um dos vários tipos de arpejador
(013 a 162). Consulte o “Apêndice” separado para as
informações detalhadas sobre os tipos de arpejador
suportados.
• Ao selecionar o tipo de arpejador, você pode atribuir o
som recomendado ao tipo exibido atualmente como o
som do teclado, pressionando o botão R-18 (AUTO
HARMONIZE/ARPEGGIATOR) até que um ponteiro
comece a piscar no mostrador próximo a
ARPEGGIATOR.
• Para as informações sobre o número do tipo de 001 a
012, consulte “Uso da harmonização automática”
(página P-28).
3.
Pressione o botão R-15 (EXIT).
• Isso fecha a tela de seleção do tipo.
4.
Pressione o botão R-18 (AUTO HARMONIZE/
ARPEGGIATOR).
• Isso faz que um ponteiro apareça no mostrador
próximo a ARPEGGIATOR.
5.
Faça as definições do arpejador conforme seja
necessário.
• As definições que você pode fazer estão descritas na
tabela a seguir. Para as informações sobre como fazer
as definições, consulte “Para alterar a definição de um
item do menu de funções” (página P-96).
6.
No teclado, toque um acorde ou uma nota
simples.
• O arpejo é executado de acordo com o tipo de
arpejador selecionado atualmente e a(s) nota(s)
tocada(s).
7.
Para desativar o arpejador, pressione o botão
R-18 (AUTO HARMONIZE/ARPEGGIATOR) de
novo.
• Isso faz que o ponteiro próximo a ARPEGGIATOR
desapareça do mostrador.
Execução automática de frases
de arpejo (Arpejador)
Número do tipo Nome do tipo
Intermitente
Para as informações sobre esta
definição: Vá aqui:
Se um arpejo deve ser executado
enquanto as teclas do teclado
estiverem sendo pressionadas ou
depois que as teclas forem soltas
ArpegHold
(Retenção do
arpejador) (página
P-97)
O número de vezes que o arpejo é
executado dentro de uma batida
ArpegSpeed
(Velocidade do
arpejador) (página
P-98)
Quando o teclado é dividido entre dois
sons, se o arpejo deve ser executado
enquanto as teclas do teclado UPPER
ou do teclado LOWER estiverem
sendo pressionadas
ArpegPart (Parte
do arpejador)
(página P-98)
Aceso

P-24
Uso do acompanhamento automático
Com o acompanhamento automático, simplesmente
selecione o ritmo de acompanhamento desejado e o
acompanhamento aplicável (bateria, guitarra, etc.) será
executado automaticamente quando você tocar um acorde
com a mão esquerda. É como ter uma banda pessoal que o
acompanha sempre.
Este Teclado Digital tem 200 padrões de acompanhamento
automático incorporados, que são divididos em cinco grupos.
Você pode editar os ritmos incorporados para criar seus
próprios ritmos originais (denominados “ritmos do usuário”),
os quais você pode armazenar em um sexto grupo. Para
maiores informações, consulte o “Apêndice” separado.
1.
Consulte o “Apêndice” separado para
encontrar o grupo e o número do ritmo que
deseja usar.
2.
Use os botões de L-4 ([A] POPS/ROCK/DANCE)
a L-9 ([F] USER RHYTHMS) para selecionar um
grupo de ritmos.
• O botão L-9 ([F] USER RHYTHMS) é para o grupo de
ritmos do usuário. Para maiores detalhes, consulte
“Uso do editor de ritmos” (página P-29).
3.
Use o disco seletor para rolar através dos
números de ritmo até que o ritmo desejado seja
exibido.
Exemplo: Grupo B, Número 005
• Você também pode usar os botões R-14 (–, +) para
selecionar um número de ritmo. Manter um dos botões
pressionado rola através dos números de ritmo em alta
velocidade. Pressionar ambos os botões R-14 (–, +) ao
mesmo tempo seleciona 001 no grupo selecionado
atualmente.
4.
Use o botão L-11 (TEMPO w) e o botão L-12
(TEMPO q) para ajustar a definição do
andamento.
5.
Pressione o botão L-18 (ACCOMP ON/OFF) de
forma que o indicador D apareça no
mostrador.
• Cada pressão do botão ativa (o indicador D é
exibido) ou desativa (o indicador não é exibido) o
acompanhamento.
• As partes de todos os instrumentos do
acompanhamento soam enquanto o acompanhamento
está ativado (indicador D exibido), enquanto que
somente as partes dos instrumentos de percussão
(bateria, etc.) soam enquanto o acompanhamento está
desativado (indicador não exibido).
R-15R-15
R-14R-14
C-2C-2 C-5C-5
L-17L-17
L-18L-18
L-11L-11
L-12L-12
L-16L-16
L-15L-15
L-14L-14
R-18R-18
L-4 L-9L-4 L-9
R-17R-17
L-13L-13
L-4
-
L-9
Execução de um
acompanhamento automático Nome do ritmo Grupo
Número

Uso do acompanhamento automático
P-25
6.
Pressione o botão L-16 (SYNCHRO/ENDING).
• Isso coloca o teclado no modo de espera de
encadeamento (o acompanhamento automático espera
que você toque um acorde), com o indicador F
intermitente no mostrador. O indicador F
intermitente significa que o padrão normal do
acompanhamento automático está no modo de espera.
7.
Você também pode usar os botões descritos a
seguir para mudar para o modo de espera de
padrão de introdução ou de variação.
Para os detalhes sobre os padrões de introdução e de
variação, consulte “Modificação dos padrões do
acompanhamento automático” (página P-27).
8.
Toque o acorde desejado no teclado de acordes
(teclas do teclado esquerdo).
• O acompanhamento automático começará a tocar
quando você tocar o acorde.
• Para iniciar a execução da parte da percussão sem
tocar um acorde, pressione o botão L-17 (START/
STOP).
Exemplo: Para tocar um acorde C
• A nota fundamental e o tipo do acorde que
corresponde às teclas pressionadas aparecem na área
de acordes do mostrador.
9.
Toque outros acordes com a mão esquerda à
medida que toca a melodia com a mão direita.
• Você pode usar o “CASIO Chord” ou outros modos de
dedilhado de acordes simplificado para tocar os
acordes. Para maiores detalhes, consulte “Seleção de
um modo de dedilhado de acordes” na seguinte seção.
• Você pode usar os botões L-14 (NORMAL/FILL-IN) e
L-15 (VARIATION/FILL-IN) para modificar os padrões
de acompanhamento. Para maiores detalhes, consulte
“Modificação dos padrões do acompanhamento
automático” (página P-27).
10.
Quando terminar, pressione o botão L-17
(START/STOP) de novo para parar o
acompanhamento automático.
• Pressionar o botão L-16 (SYNCHRO/ENDING) em vez
do botão L-17 (START/STOP) executará um padrão de
finalização antes de parar a execução do
acompanhamento automático. Para os detalhes sobre
os padrões de introdução, consulte “Modificação dos
padrões do acompanhamento automático” (página
P-27).
• Você pode usar o seguinte procedimento para ajustar o
nível do volume do acompanhamento automático, sem
afetar o volume de saída do Teclado Digital. Para maiores
detalhes, consulte “AccompVol. (Volume do
acompanhamento automático)” (página P-99).
• Você pode alterar o tamanho do teclado de acordes
usando a função de divisão para mover o ponto de divisão
(página P-17). As teclas do teclado para a esquerda do
ponto de divisão formam o teclado de acordes.
Para entrar no modo
de espera de
encadeamento para
este padrão:
Pressione esta
tecla:
Indicador
exibido:
Introdução Botão L-13
(INTRO)
E
intermitente
Variação Botão L-15
(VARIATION/
FILL-IN)
H
intermitente
Teclado de acordes
Teclado de melodia

Uso do acompanhamento automático
P-26
Enquanto o acompanhamento automático estiver sendo
executado, você pode usar o teclado de acordes para
especificar a nota fundamental e o tipo dos acordes. A área
do teclado para a esquerda do ponto de divisão (página P-17)
é o teclado de acordes. A ilustração abaixo mostra a gama do
teclado de acordes com as definições iniciais do WK-6500.
Você pode selecionar entre os seguintes cinco modos de
dedilhado de acordes.
1: Fingered 1
2: Fingered 2
3: Fingered 3
4: CASIO Chord
5: Full Range
1.
Pressione o botão L-18 (ACCOMP ON/OFF) até
que a tela de seleção do modo de dedilhado de
acordes mostrada abaixo apareça no
mostrador.
2.
Use o disco seletor ou os botões R-14 (–, +)
para selecionar um modo de dedilhado de
acordes.
3.
Pressione o botão L-18 (ACCOMP ON/OFF) ou o
botão R-15 (EXIT).
• Isso fecha a tela de seleção do modo de dedilhado de
acordes.
■Fingered 1, 2, 3
Com estes três modos de dedilhado de acordes, você toca os
acordes no teclado de acordes usando os dedilhados dos
acordes normais. Algumas formas de acorde são abreviadas,
e podem ser dedilhadas com uma ou duas teclas. Para
maiores informações sobre os tipos de acordes que você
pode dedilhar e seus dedilhados, consulte “Guia de
dedilhado” (página P-124).
■CASIO Chord
Com “CASIO Chord”, você pode usar dedilhados
simplificados para tocar os quatro tipos de acordes descritos
abaixo.
Ao pressionar mais de uma tecla do teclado de acordes, não
faz diferença se as teclas adicionais sejam brancas ou pretas.
■Full Range Chord
Com este modo de dedilhado de acordes, você pode usar a
gama completa do teclado para tocar acordes e a melodia.
Para maiores informações sobre os tipos de acordes que
você pode dedilhar e seus dedilhados, consulte “Guia de
dedilhado” (página P-124).
Seleção de um modo de
dedilhado de acordes
Para selecionar um modo de dedilhado de
acordes
Teclado de acordes
Teclado de melodia
Modo de dedilhado de acordes
Fingered 1 : Toque as notas componentes do acorde no
teclado.
Fingered 2 : Diferentemente de Fingered 1, não é possível
introduzir um acorde de 6ª neste modo.
Fingered 3 : Diferentemente de Fingered 1, este modo
permite a introdução de acordes fracionários
com a nota do teclado mais baixa como a nota
de baixo.
Tipo de acorde Exemplo
Acordes maiores
Pressione uma tecla, cuja nota
corresponde ao nome do
acorde.
• Para tocar C maior,
pressione qualquer tecla C
no teclado de acordes. A
oitava da nota não importa.
C (C maior)
Acordes menores
Pressione a tecla do teclado
de acordes que corresponde
ao acorde maior, enquanto
também pressiona uma outra
tecla do teclado de acordes
para a direita.
Cm (C menor)
Acordes de sétima
Pressione a tecla do teclado
de acordes que corresponde
ao acorde maior, enquanto
também pressiona duas outras
teclas do teclado de acordes
para a direita.
C7 (C de sétima)
Acordes de sétima menor
Pressione a tecla do teclado
de acordes que corresponde
ao acorde maior, enquanto
também pressiona três outras
teclas do teclado de acordes
para a direita.
Cm7 (C de sétima menor)
CCDE F
#b
EF
#
GA
b
AB
B
b
CCDE F
E
#b
Nome
da nota
CCDE F
#b
EF
#
GA
b
AB
B
b
CCDE F
E
#b
CCDE F
#b
EF
#
GA
b
AB
B
b
CCDE F
E
#b
CCDE F
#b
EF
#
GA
b
AB
B
b
CCDE F
E
#b

Uso do acompanhamento automático
P-27
Há seis padrões de acompanhamento automático diferentes,
mostrados abaixo. Você pode mudar entre os padrões
durante a execução do acompanhamento e mesmo modificar
os padrões. Use os botões de L-13 a L-16 para selecionar o
padrão desejado.
A predefinição de um toque lhe dá acesso de um toque às
definições de som e de andamento que vão bem com o
padrão de ritmo de acompanhamento automático selecionado
atualmente.
1.
Se um ritmo estiver sendo executado,
pressione o botão L-17 (START/STOP) para
pará-lo.
2.
Selecione o ritmo (excluindo os ritmos do
usuário) que deseja usar.
3.
Enquanto pressiona o botão L-8 ([E] PIANO
RHYTHMS), pressione o botão L-9 ([F] USER
RHYTHMS).
• As definições para os seguintes itens são configuradas
apropriadamente para o ritmo selecionado no passo 1.
• Da mesma forma, o indicador F pisca no
mostrador para indicar que o padrão normal de
acompanhamento automático está no modo de espera.
4.
Comece a tocar algo no teclado.
• Realize o procedimento a partir do passo 7 de
“Execução de um acompanhamento automático” na
página P-24 e P-27.
• As predefinições de um toque não são suportadas para os
ritmos do usuário (F:001 a F:010).
• Você pode chamar as predefinições de um toque mesmo
que um ritmo já esteja sendo executado quando realizar o
passo 3 do procedimento acima. Neste caso, a execução
do ritmo continuará sem ir para o modo de espera de
encadeamento.
Modificação dos padrões do
acompanhamento automático
*1 Pressione no começo de uma canção. A execução do
acompanhamento continua com o padrão normal após a
conclusão do padrão de introdução. Pressionar o botão
L-15 (VARIATION/FILL-IN) antes de pressionar este
botão continuará com o padrão de variação após a
conclusão do padrão de introdução.
*2 Pressione enquanto um padrão normal estiver sendo
executado para inserir um padrão de virada.
*3 Pressione enquanto um padrão de variação estiver sendo
executado para inserir um padrão de variação de virada.
*4 Pressione no final de uma canção. Isso reproduzirá um
padrão de finalização e parará o acompanhamento
automático.
L-13L-13 L-14L-14 L-15L-15 L-16L-16
Introdução*1Normal Variação Finalização*4
Virada normal*2Virada de
variação*3
Uso das predefinições de um
toque
Para tocar com uma predefinição de um
toque
– Sons para as partes UPPER 1, UPPER 2 e LOWER
– Alteração da oitava para as partes UPPER 1,
UPPER 2 e LOWER
– Ativação/desativação da estratificação e divisão
– Ativação/desativação do acompanhamento
– Ativação/desativação e tipo de reverberação
– Tipo de coro
– Ativação/desativação e tipo de harmonização
automática e arpejador
– Andamento

Uso do acompanhamento automático
P-28
A harmonização automática lhe permite adicionar uma
harmonia às notas da melodia tocadas com a mão direita.
Você pode selecionar qualquer uma das 12 definições de
harmonização automática.
1.
Pressione o botão R-18 (AUTO HARMONIZE/
ARPEGGIATOR) até que a tela de seleção do
tipo mostrada abaixo apareça no mostrador.
2.
Use o disco seletor ou os botões R-14 (–, +)
para selecionar o tipo de harmonização
automática que deseja usar.
• Você pode selecionar um dos números de tipo (001 a
012) descritos na tabela abaixo.
• Para as informações sobre os números de tipo maiores
que 012, consulte “Execução automática de frases de
arpejo (Arpejador)” (página P-23).
3.
Pressione o botão R-15 (EXIT).
• Isso fecha a tela de seleção do tipo.
4.
Pressione o botão R-18 (AUTO HARMONIZE/
ARPEGGIATOR).
• Isso faz que um ponteiro apareça no mostrador
próximo a AUTO HARMONIZE.
Uso da harmonização automática
Para tocar com a harmonização automática
Número do tipo Nome do tipo
Número
do tipo
Nome do
tipo Descrição
001 Duet 1
Adiciona uma harmonia fechada
de uma nota (separada por dois a
quatro graus) sob a nota da
melodia.
002 Duet 2
Adiciona uma harmonia aberta de
1 nota (separada por 4 a 6 graus)
sob a nota da melodia.
003 Country Adiciona a harmonia de estilo
country.
004 Octave Adiciona a nota desde a próxima
oitava inferior.
005 5th Adiciona a nota de quinto grau.
006 3WayOpen
Adiciona uma harmonia aberta de
2 notas, para um total de três
notas.
007 3WayClos
Adiciona uma harmonia fechada
de 2 notas, para um total de três
notas.
008 Strings Adiciona uma harmonia que é
ótima para cordas.
009 4WayOpen
Adiciona uma harmonia aberta de
3 notas, para um total de quatro
notas.
010 4WayClos
Adiciona uma harmonia fechada
de 3 notas, para um total de quatro
notas.
011 Block Adiciona notas de acordes em
bloco.
012 Big Band Adiciona a harmonia de estilo de
banda grande.
Aceso

Uso do acompanhamento automático
P-29
5.
Toque os acordes e a melodia no teclado.
• A harmonização será adicionada às notas da melodia
com base nos acordes tocados.
6.
Para desativar a harmonização automática,
pressione o botão R-18 (AUTO HARMONIZE/
ARPEGGIATOR) de novo.
• Isso faz que o ponteiro próximo a AUTO HARMONIZE
desapareça.
Você pode usar o editor de ritmos para modificar um ritmo de
acompanhamento automático incorporado e criar um “ritmo
do usuário” original. Você pode selecionar uma parte (bateria,
baixo, etc.) de um padrão normal, de introdução ou de outro
tipo (página P-27) e ativar ou desativá-lo, ajustar o seu
volume, e realizar outras operações.
As áreas de ritmo numeradas de F:001 a F:010 são para o
armazenamento dos ritmos do usuário. Você pode ter até dez
ritmos do usuário armazenados na memória a qualquer
momento. Você pode chamar um ritmo do usuário
armazenado pressionando o botão L-9 ([F] USER
RHYTHMS). Consulte “Execução de um acompanhamento
automático” (página P-24) para maiores informações.
1.
Selecione o ritmo que deseja editar para criar
seu próprio ritmo.
2.
Pressione o botão C-2 (RHYTHM EDITOR).
• Isso exibe a tela do editor de ritmos.
3.
Use os botões de L-13 (INTRO) a L-16
(SYNCHRO/ENDING) para selecionar o padrão
de acompanhamento que deseja editar. Se você
quiser editar o padrão de acompanhamento de
introdução, por exemplo, pressione o botão
L-13 (INTRO).
• Cada pressão do botão L-14 (NORMAL/FILL-IN)
alterna entre padrão normal e padrão de virada normal,
e cada pressão do botão L-15 (VARIATION/FILL-IN)
alterna entre padrão de variação e padrão de virada de
variação.
• O indicador para o padrão de acompanhamento
selecionado atualmente pisca no mostrador.
4.
Use os botões R-17 (u, i) para selecionar a
parte de instrumento que deseja editar.
• O nome da parte de instrumento selecionada
aparecerá no mostrador.
Uso do editor de ritmos
Números dos ritmos do usuário
Para criar e armazenar um ritmo do usuário
Parte de instrumento sendo editada
Padrão de acompanhamento
sendo editado
O número e nome do ritmo atribuídos à parte do instrumento do
padrão de acompanhamento que está sendo editado
(Predefinição: Número e nome selecionados no passo 1)
Selecionar este padrão de
acompanhamento:
Faz que este indicador
comece a piscar:
Introdução E
Normal F
Virada normal F G
Variação H
Virada de variação G H
Finalização J
Selecionar esta parte de
instrumento:
Faz que este nome apareça
no mostrador:
Percussão PERC
Bateria DRUM
Baixo BASS
Acorde 1 a Acorde 5 CHORD1 a CHORD5

Uso do acompanhamento automático
P-30
5.
Edite a parte selecionada do instrumento do
padrão de acompanhamento como quiser.
• Enquanto realiza o procedimento a seguir, você pode
pressionar o botão L-17 (START/STOP) e realizar a
reprodução repetida somente do padrão de
acompanhamento que está editando. Cada pressão do
botão L-17 (START/STOP) inicia e pára a reprodução.
• Realizar a atribuição de ritmo no passo (1) acima
também muda automaticamente as definições do mixer
para as seleções iniciais de fábrica para o ritmo
atribuído. Por esta razão, alterar o ritmo depois de
fazer as definições do mixer no passo (2) fará que as
definições feitas para o mixer sejam substituídas pelas
definições iniciais do novo ritmo selecionado.
• Quando a introdução ou finalização é selecionada
como o padrão de acompanhamento, o mesmo ritmo é
atribuído sempre a todas as oito partes de instrumento.
Por esta razão, realizar a atribuição de ritmo no passo
(1) para uma introdução ou finalização mudará o ritmo
de todas as partes de instrumento de uma só vez.
6.
Repita os passos de 3 a 5 para editar outros
padrões de acompanhamento e partes de
instrumento.
7.
Depois de concluir a edição, ajuste o
andamento do ritmo como quiser.
• O andamento definido aqui se tornará o andamento
inicial predefinido.
8.
Para armazenar um ritmo depois de editá-lo,
mantenha o botão R-13 (FUNCTION)
pressionado e pressione o botão C-13 (MENU).
• Isso exibe o menu do editor de ritmos com 0
localizado em “Store”.
(1) Enquanto [RHYTHM] estiver exibido na terceira
linha da tela do editor de ritmos, especifique um
número para atribuir um ritmo à parte do
instrumento do padrão de acompanhamento
selecionado.
As definições são feitas com os mesmos
procedimentos usados para a seleção de ritmo.
Realize os passos 1, 2 e 3 do procedimento descrito
em “Execução de um acompanhamento automático”
na página P-24.
(2) Faça as definições desejadas para o mixer da parte
selecionada do instrumento do padrão de
acompanhamento.
Pressione o botão C-5 (MIXER), use os botões R-17
(t, y) para selecionar um dos itens descritos na
tabela abaixo e, em seguida, use o disco seletor ou
os botões R-14 (–, +) para alterar a definição.
Exibição: Nome
do item Descrição Intervalo da
definição
TONE: Som da
parte
Especifica a
definição do som
da parte de
instrumento.
Todos os sons
(exceto os sons
do usuário)*1
Part: Ativação/
desativação de
parte*2
Especifica se a
parte de
instrumento deve
soar ou não.
on: Soa a parte.
oFF: Emudece a
parte.
Volume: Volume
da parte
Especifica o
volume da parte
de instrumento.
000 a 127
Pan:
Panoramização
da parte
Especifica se o
som da parte pode
ser ouvido do lado
esquerdo ou do
lado direito.
–64 a 0 a +63 *3
Reverb: Envio de
reverberação de
parte
Especifica o nível
da reverberação
(página P-34)
aplicada a uma
parte de
instrumento.
000 a 127
Chorus: Envio de
coro de parte
Especifica o nível
do coro (página
P-35) aplicado a
uma parte de
instrumento.
000 a 127
*1 Somente os sons dos jogos de bateria (números de som
de K:129 a K:145) podem ser selecionados para as partes
de bateria e partes de percussão. Os sons de jogos de
bateria não podem ser selecionados para as partes do
baixo e para as partes de acordes de 1 a 5.
*2 Além das suas definições “on” e “oFF”, “Part” também tem
uma definição “Sol” (Solo), que você pode selecionar
pressionando os botões R-14 (–, +) ao mesmo tempo
enquanto a definição “Part” estiver selecionada. Enquanto
a definição “Sol” estiver selecionada, o Teclado Digital
soará somente as notas da parte que está selecionada
atualmente para edição.
• Usar o botão R-17 (u, i) para selecionar uma parte
de instrumento diferente mudará “Part” de “Sol” de volta
para “on” ou “oFF”.
• Repare que “Sol” é uma definição especial para
pré-visualizar os dados durante sua edição, e não é
refletida ao armazenar o ritmo do usuário.
*3 Um valor menor desloca a posição de panoramização
para a esquerda, enquanto que um valor maior desloca a
posição para a direita. Um valor de zero especifica o
centro.
(3) Para sair do mixer, pressione o botão C-5 (MIXER)
ou o botão R-15 (EXIT).
• Isso exibirá de novo a tela [RHYTHM] exibida no
passo (1).

Uso do acompanhamento automático
P-31
9.
Depois que tudo estiver como quiser, pressione
o botão R-16 (ENTER).
• Isso exibe uma tela para especificar o número e o
nome do ritmo do usuário de destino.
10.
Use o disco seletor ou os botões R-14 (–, +)
para selecionar o número do ritmo do usuário
de destino que deseja usar.
11.
Use os botões R-17 (u, i) para mover o
cursor para a posição do caractere do nome
que deseja mudar e, em seguida, use o disco
seletor ou os botões R-14 (–, +) para selecionar
o caractere desejado.
• Consulte “Caracteres suportados” (página P-124) para
maiores informações sobre os caracteres que pode
introduzir para o nome.
• Para introduzir um espaço, pressione ambos os botões
R-14 (–, +) ao mesmo tempo.
12.
Pressione o botão R-16 (ENTER).
• Isso armazenará os dados.
• Se o número do ritmo onde você estiver armazenando
os dados já tiver dados armazenados nele, aparecerá
uma mensagem (Replace?) no mostrador para
confirmar se você realmente deseja substituir os dados
existentes pelos novos dados. Pressione o botão R-14
(YES) para substituir os dados existentes pelos novos
dados ou o botão R-14 (NO) para cancelar e voltar à
tela do passo 9.
• A mensagem “Please Wait” permanecerá no mostrador
enquanto uma operação de armazenamento de dados
estiver em progresso. Não realize nenhuma outra
operação enquanto esta mensagem estiver exibida.
Desligar o Teclado Digital ou retirar o cartão de
memória pode apagar ou danificar os dados do
Teclado Digital. Isso também pode fazer que o Teclado
Digital não seja ligado quando o botão L-1 (POWER) for
pressionado. Se isso acontecer, consulte “Localização
e solução de problemas” (página P-114).
• Pressionar o botão R-15 (EXIT) em vez do passo 8 exibe a
tela de confirmação mostrada abaixo. Pressionar o botão
R-14 (YES) neste ponto exibirá a tela de armazenamento
de ritmo do usuário do passo 9.
Para cancelar a operação do editor sem armazenar os
resultados editados, pressione o botão R-14 (NO).
• Se o tamanho dos dados do padrão de acompanhamento
ou da parte de instrumento forem muito grandes para
serem editados, aparecerá uma mensagem de memória
cheia (Memory Full) no mostrador. Se isso acontecer,
selecione um padrão de acompanhamento ou parte de
instrumento diferente para editar.
1.
Pressione o botão C-2 (RHYTHM EDITOR) para
exibir a tela do editor de ritmos.
2.
Enquanto pressiona o botão R-13 (FUNCTION),
pressione o botão C-13 (MENU).
• Isso exibe o menu do editor de ritmos.
3.
Use o botão R-17 (y) para mover 0 para
“Clear” e, em seguida, pressione o botão R-16
(ENTER).
• Isso exibe uma tela para especificar o número do ritmo
que deseja apagar.
4.
Use o disco seletor ou os botões R-14 (–, +)
para especificar o número do ritmo do usuário
que deseja apagar.
5.
Pressione o botão R-16 (ENTER).
6.
Em resposta à mensagem “Sure?” que aparece,
pressione o botão R-14 (YES) para apagar ou o
botão R-14 (NO) para cancelar.
Nome do ritmo
Número do ritmo do usuário de destino
Para apagar os dados dos ritmos do usuário

P-32
Aplicação de efeitos a um som
Você pode aplicar uma ampla variedade de diferentes efeitos acústicos aos sons produzidos pelo Teclado Digital. Os efeitos
incorporados incluem uma ampla variedade de variações que lhe dão acesso a uma grande seleção de efeitos digitais gerais.
• O WK-6500 também lhe permite aplicar efeitos à entrada do jaque T-7 (MIC IN).
A seguinte seção mostra como os efeitos do Teclado Digital são configurados.
• Itens como “Reverb Send”, que são indicados pelo símbolo , são todos definições do mixer. Para maiores detalhes,
consulte “Uso do mixer” (página P-39).
• O coro e o DSP não podem ser usados ao mesmo tempo.
■Configuração do modo do efeito de coro
O modo do efeito de coro é ativado quando “Chorus” é selecionado para o parâmetro do efeito “Chorus/DSP”. O coro e a
reverberação podem ser usados no modo do efeito de coro.
• Para maiores informações sobre “Chorus/DSP”, consulte “Seleção de um efeito” (página P-34).
Configuração dos efeitos
Part Volume/Pan
Reverb Send
Reverb
Chorus
Master
Volume/Pan
Chorus Send
Part Volume/Pan
Mic In
Reverb Send
Chorus Send
Gerador de
sons
Parte A01-A16, B01-B16
Entrada externa
Saída
Mono
Estéreo
(A área dentro da linha descontínua é para o
WK-6500 somente.)

Aplicação de efeitos a um som
P-33
■Configuração do modo do efeito DSP
O modo do efeito DSP é ativado quando “DSP” é selecionado para o parâmetro do efeito “Chorus/DSP”. O DSP e a reverberação
podem ser usados no modo do efeito DSP.
• Reverberação
Este tipo de efeito simula espaços acústicos. Há 10 efeitos de reverberação diferentes, incluindo sala e salão.
•Coro
Este tipo de efeito aumenta a profundidade das notas e aplica vibrato às notas. Há cinco efeitos de coro diferentes.
•DSP
Este tipo de efeito é inserido entre a fonte e a saída sonora. Há um total de 100 efeitos DSP diferentes, incluindo distorção e
modulação. Você também pode transferir efeitos DSP de um computador ou criar dados DSP no Teclado Digital, e armazenar
até 100 efeitos DSP do usuário na memória do Teclado Digital. Para maiores detalhes, consulte “Criação de um DSP do
usuário” (página P-37) e “Conexão a um computador” (página P-112).
DSP
DSP
DSP
Part Volume/Pan
Reverb Send
Part Volume/Pan
Reverb Send
DSP Reverb Send
DSP Volume/Pan
Mic In
Reverb
Master
Volume/Pan
Gerador de
sons
Parte A01-A16, B01-B16
Off
On
Entrada externa
Saída
Mono
Estéreo
(A área dentro da linha descontínua é para o
WK-6500 somente.)
Off
On

Aplicação de efeitos a um som
P-34
Os efeitos são divididos entre tipos diferentes (reverberação,
coro, DSP) e, portanto, primeiro você precisa usar o
procedimento abaixo para selecionar um tipo de efeito.
1.
Enquanto pressiona o botão R-13 (FUNCTION),
pressione o botão C-5 (EFFECT).
• Isso exibe a tela de definição de efeito mostrada
abaixo.
2.
Use o disco seletor ou os botões R-14 (–, +)
para selecionar o tipo de reverberação que
deseja usar.
• Consulte o “Apêndice” separado para as informações
sobre os tipos de reverberação suportados.
• Para desativar a reverberação, selecione “oFF” aqui.
3.
Pressione o botão C-5 (EFFECT) ou o botão
R-15 (EXIT).
• Isso fecha a tela de definição de efeito.
• Aparece um ponteiro próximo a REVERB quando algo
diferente de “oFF” é selecionado para o tipo de
reverberação. O ponteiro não aparece próximo a REVERB
quando “oFF” é selecionado.
• Você pode usar o envio de reverberação para ajustar como
a reverberação é aplicada ao som de cada parte do teclado
ou do acompanhamento automático. Para maiores
detalhes, consulte “Uso do mixer” (página P-39).
R-15R-15
R-16R-16R-14R-14
C-5C-5 R-13R-13
R-17R-17
Seleção de um efeito
Para adicionar reverberação aos sons

Aplicação de efeitos a um som
P-35
1.
Enquanto pressiona o botão R-13 (FUNCTION),
pressione o botão C-5 (EFFECT) para exibir a
tela de definição de efeito.
2.
Se quiser, use os obtões R-17 (t, y) para
mover os colchetes grossos (%) para a
definição “DSP Disable” e, em seguida, use os
botões R-14 (–, +) para alterar a definição para
“on”.
• Para maiores informações sobre esta definição,
consulte a nota “Importante!” abaixo.
• Se você deseja ativar a definição “DSP Disable”, salte
os passos 3 e 4 a seguir.
3.
Use os botões R-17 (t, y) para mover os
colchetes grossos (%) para a definição
“Chorus/DSP”.
4.
Use os botões R-14 (–, +) para selecionar
“Chorus”.
• Isso seleciona o modo de efeito de coro, que ativa o
uso do efeito de coro.
5.
Use os botões R-17 (t, y) para mover os
colchetes grossos (%) para a definição
“Chorus”.
6.
Use o disco seletor ou os botões R-14 (–, +)
para selecionar o tipo de coro que deseja usar.
• Consulte o “Apêndice” separado para as informações
sobre os tipos de coro suportados.
7.
Pressione o botão C-5 (EFFECT) ou o botão
R-15 (EXIT).
• Isso fecha a tela de definição de efeito.
8.
Use o mixer para ajustar o envio de coro da
parte à qual deseja aplicar o coro.
• Você pode usar “Cho.Send” (Envio de coro de parte,
página P-44) para ajustar como o coro é aplicado ao
som de cada parte do teclado ou do acompanhamento
automático. A definição inicial de fábrica é 0 para o
envio de coro de todas as partes e, portanto, altere as
definições para um valor de envio de coro maior que 0
para todas as partes às quais deseja aplicar o efeito de
coro. Para maiores detalhes, consulte “Uso do mixer”
(página P-39).
• Selecionar um som com DSP faz que a definição
“Chorus/DSP” mude automaticamente para “DSP”
(Modo de efeito DSP) e, portanto, o efeito de coro não
ficará disponível. Se você quiser que o efeito de coro
fique disponível sempre, altere a definição “DSP
Disable” para “on”. Isso manterá o Teclado Digital no
modo de efeito de coro.
• Um ponteiro é exibido próximo a CHORUS quando
“Chorus” é selecionado para a definição “Chorus/DSP”. O
ponteiro não aparecerá próximo a CHORUS se “oFF” for
selecionado para o tipo de coro ou se “DSP” estiver
selecionado para a definição “Chorus/DSP”.
• Selecionar “Chorus” para a definição “Chorus/DSP” fará
que a definição “DSP Line” (Linha de DSP de parte, página
P-44) para todas as partes mude para “oFF”.
Para adicionar o efeito de coro aos sons

Aplicação de efeitos a um som
P-36
1.
Enquanto pressiona o botão R-13 (FUNCTION),
pressione o botão C-5 (EFFECT) para exibir a
tela de definição de efeito.
• Certifique-se de que a definição “DSP Disable” esteja
em “oFF”. Se estiver em “on”, altere-a para “oFF”.
2.
Use os botões R-17 (t, y) para mover os
colchetes grossos (%) para “Chorus/DSP”.
3.
Use os botões R-14 (–, +) para selecionar
“DSP”.
4.
Use os botões R-17 (t, y) para mover os
colchetes grossos (%) para a definição
“DSP”.
• Isso fará que o número e o nome do DSP predefinido
selecionado atualmente apareça entre os colchetes
grossos (%) no mostrador.
5.
Use o disco seletor ou os botões R-14 (–, +)
para selecionar o DSP predefinido que deseja
usar.
• Os DSPs com números iniciais de 001 a 100 (e “ton”)
são DSPs predefinidos. Consulte a “Lista dos DSPs
predefinidos” na página P-119 para as informações
sobre os números e nomes dos DSPs predefinidos.
• Os tipos de DSP com números à esquerda de 101 a
200 são DSPs do usuário. Para maiores detalhes,
consulte “Criação de um DSP do usuário” (página
P-37).
6.
Pressione o botão C-5 (EFFECT) ou o botão
R-15 (EXIT).
• Isso fecha a tela de definição de efeito.
• Aparece um ponteiro próximo a DSP quando “DSP” é
selecionado para a definição “Chorus/DSP”.
• Você também pode ajustar como um DSP é aplicado
(saída de DSP ativada/desativada, volume de saída do
DSP, panoramização de saída do DSP, etc.). Para maiores
detalhes, consulte “Uso do mixer” (página P-39).
Para usar um efeito DSP

Aplicação de efeitos a um som
P-37
Você pode criar um DSP do usuário editando um dos DSPs
predefinidos incorporados.
As áreas de DSP numeradas de 101 a 200 são para o
armazenamento de DSPs do usuário. Você pode ter até 100
DSPs do usuário armazenados na memória a qualquer
momento. Para chamar um DSP do usuário, use o mesmo
procedimento usado para chamar um DSP predefinido.
Consulte “Para usar um efeito DSP” (página P-36) para
maiores informações.
1.
Referindo-se à “Lista dos tipos de DSP” (página
P-120), selecione o tipo de DSP que deseja
editar para criar o seu DSP do usuário.
2.
Use o botão R-17 (y) para mover 0 para “DSP
Edit”.
3.
Pressione o botão R-16 (ENTER).
• Isso exibe a página um da tela do editor de DSP. Use
essa tela para selecionar o tipo de DSP.
• Você pode usar os botões R-17 (u, i) para rolar
entre as páginas.
4.
Use o disco seletor ou os botões R-14 (–, +)
para selecionar um tipo de DSP.
5.
Use os botões R-17 (t, y) para mover os
colchetes grossos (%) para o parâmetro que
deseja alterar.
6.
Use o disco seletor ou os botões R-14 (–, +)
para alterar o valor da definição.
• Pressionar os botões R-14 (–, +) ao mesmo tempo
restaura um parâmetro à sua definição inicial de
fábrica.
• Cada um dos parâmetros é descrito a seguir.
• Alterar um parâmetro de DSP enquanto uma nota
estiver sendo emitida pelo Teclado Digital pode
produzir um ruído. Isso não indica um mau
funcionamento.
7.
Repita os passos 5 e 6 conforme seja
necessário para configurar outros parâmetros.
8.
Pressione o botão R-15 (EXIT).
• Isso exibe a tela de confirmação mostrada abaixo.
Para cancelar a operação do editor sem armazenar os
resultados editados, pressione o botão R-14 (NO).
Criação de um DSP do usuário
Números de DSPs do usuário
Para criar e armazenar um DSP do usuário
Número total de páginas
Página exibida atualmente
Tipo de DSP Número do DSP
Nome do parâmetro Descrição
Parâmetros de 1 a 8 O número de parâmetros e as
definições disponíveis para cada
parâmetro dependem do tipo de
DSP. Para maiores detalhes,
consulte a “Lista dos parâmetros
de DSP” (página P-121).
DSP RevSend
(Envio de reverberação
de DSP)
Especifica a quantidade do som
pós-DSP que é enviada para
reverberação. (Definições: 0 a
127; Predefinição: 40)

Aplicação de efeitos a um som
P-38
9.
Pressione o botão R-14 (YES).
• Isso exibe uma tela para especificar o nome e o
número do DSP do usuário de destino.
10.
Use o disco seletor ou os botões R-14 (–, +)
para selecionar o número do DSP do usuário de
destino que deseja usar.
11.
Use os botões R-17 (u, i) para mover o
cursor para a posição do caractere do nome
que deseja mudar e, em seguida, use o disco
seletor ou os botões R-14 (–, +) para selecionar
o caractere desejado.
• Consulte “Caracteres suportados” (página P-124) para
maiores informações sobre os caracteres que pode
introduzir para o nome.
• Para introduzir um espaço, pressione ambos os botões
R-14 (–, +) ao mesmo tempo.
12.
Depois que tudo estiver como quiser, pressione
o botão R-16 (ENTER).
• Uma mensagem (Replace?) aparecerá no mostrador
para confirmar se você deseja substituir os dados
existentes pelos novos dados. Pressione o botão R-14
(YES) para substituir os dados existentes pelos novos
dados ou o botão R-14 (NO) para cancelar e voltar à
tela do passo 9.
• A mensagem “Please Wait” permanecerá no mostrador
enquanto uma operação de armazenamento de dados
estiver em progresso. Não realize nenhuma outra
operação enquanto esta mensagem estiver exibida.
Desligar o Teclado Digital ou retirar o cartão de
memória pode apagar ou danificar os dados do
Teclado Digital. Isso também pode fazer que o Teclado
Digital não seja ligado quando o botão L-1 (POWER) for
pressionado. Se isso acontecer, consulte “Localização
e solução de problemas” (página P-114).
Nome do DSP
Número do DSP do usuário de destino

P-39
Uso do mixer
A fonte sonora deste Teclado Digital é capaz de emitir os
sons de até 32 partes individuais simultaneamente. Cada
parte pode ser controlada individualmente, e cada parte pode
ser configurada para soar um instrumento musical diferente.
Sons diferentes podem ser atribuídos a cada parte quando se
usa a estratificação e divisão para soar sons múltiplos ao
mesmo tempo, e para soar vários instrumentos ao mesmo
tempo com o acompanhamento automático.
O mixer pode ser usado para atribuir tais sons e para fazer
outras definições para cada parte, e para fazer as definições
dos efeitos globais aplicados a todas as partes. O mixer
também lhe permite fazer ajustes finos para uma ampla
variedade de definições, desde a geração de notas até a
saída de notas.
Este Teclado Digital tem um total de 32 partes: A01 a A16, e
B01 a B16. Cada parte tem um propósito específico. Use a
tabela abaixo como uma referência para determinar o
propósito de cada parte quando usar o mixer para fazer as
definições de uma parte.
C-5C-5
C-13C-13
R-15R-15
R-16R-16R-14R-14
R-13R-13
R-17R-17
Descrição geral do mixer
Como as partes são organizadas
Esta
parte: É usada para isto: Vá aqui para mais
informações:
A01 Execução manual da parte
UPPER 1
“Estratificação e divisão
dos sons” (página
P-15)
A02 Execução manual da parte
UPPER 2
A03 Execução manual da parte
LOWER
A04 Som com harmonização
automática
“Uso da harmonização
automática” (página
P-28)
A05 Parte UPPER 1*1 “Uso do seqüenciador
de canções” (página
P-64)
A06 Parte UPPER 2*2
A07 Parte LOWER*3
A08 Som do metrônomo “Uso do metrônomo”
(página P-19)
A09 Parte de percussão do
acompanhamento automático
“Uso do
acompanhamento
automático” (página
P-24)
A10 Parte da bateria do
acompanhamento automático
A11 Parte do baixo do
acompanhamento automático
A12 a
A16
Parte do acorde 1 ao acorde
5 do acompanhamento
automático
B01 a
B16
Pistas de B01 a B16 do
seqüenciador de canções,
pistas de 1 a 16 durante a
reprodução de um arquivo
MIDI de um cartão de
memória, e CH1 a CH16
durante a recepção MIDI
“Uso do seqüenciador
de canções” (página
P-64), “Reprodução de
um arquivo de música
de um cartão de
memória” (página
P-108), “Conexão a um
computador” (página
P-112)
*1 A parte UPPER 1 gravada na pista do sistema do
seqüenciador de canções.
*2 A parte UPPER 2 gravada na pista do sistema do
seqüenciador de canções.
*3 A parte LOWER gravada na pista do sistema do
seqüenciador de canções.
Esta
parte: É usada para isto: Vá aqui para mais
informações:

Uso do mixer
P-40
1.
Pressione o botão C-5 (MIXER).
• Isso faz que a tela do mixer apareça.
2.
Use os botões R-17 (u, i) para selecionar o
parâmetro do mixer que deseja alterar.
• Você pode selecionar mestre (MASTER), efeito (DSP),
entrada de microfone (MIC), ou uma parte (A01 a A16,
B01 a B16). A definição selecionada atualmente é
mostrada na segunda linha do mostrador.
• Enquanto uma parte está selecionada, você pode
alternar entre Grupo A e Grupo B pressionando ambos
os botões R-17 (u, i) ao mesmo tempo.
3.
Use os botões R-17 (t, y) para mover os
colchetes grossos (%) para o parâmetro que
deseja alterar.
• Os parâmetros que podem ser configurados dependem
da definição selecionada atualmente. Para maiores
detalhes, consulte as seções indicadas na tabela
abaixo.
• Quando você mover os colchetes grossos (%) para
um dos valores de definição do parâmetro de uma
parte, todos os valores do parâmetro da parte do grupo
(A ou B) ao qual a parte pertence serão indicados pelos
quadrados pretos do medidor de nível.
4.
Use o disco seletor ou os botões R-14 (–, +)
para alterar o valor da definição.
• Pressionar os botões R-14 (–, +) ao mesmo tempo
restaura um parâmetro à sua definição inicial de
fábrica.
• Enquanto a definição “Part” (ativação/desativação de
parte) do parâmetro de uma parte estiver sendo
configurada, pressionar ambos os botões R-14 (–, +)
ao mesmo tempo mudará a definição para “Sol” (Solo).
Para maiores detalhes, consulte “Parâmetros das
partes” (página P-44).
5.
Repita os passos de 2 a 4 conforme seja
necessário para configurar outros parâmetros.
6.
Para sair do mixer, pressione o botão C-5
(MIXER) ou o botão R-15 (EXIT).
• Isso fecha a tela do mixer.
Operação do mixer
Para alterar os parâmetros do mixer
Definição selecionada atualmente
(MASTER, DSP, MIC, ou A01 a A16/B01 a B16)
Parâmetro/Valor da definição
Parte da definição selecionada atualmente
(quando a definição selecionada atualmente é A01 a A16/B01 a B16)
Quando esta definição
estiver selecionada:
Estes parâmetros poderão ser
configurados:
MASTER Parâmetros MASTER
(página P-42)
MIC Parâmetros MIC (página P-43)
DSP Parâmetros DSP (página P-42)
A01 a A16/B01 a B16 Parâmetros das partes
(página P-44)
B

Uso do mixer
P-41
• Enquanto mestre (MASTER), efeito (DSP) ou entrada de
microfone (MIC) estiver selecionado no passo 2 acima para
a definição, você também poderá tocar o teclado
normalmente (tocar com estratificação, divisão e
acompanhamento automático).
• Enquanto uma parte individual (A01 a A16, B01 a B16)
estiver selecionada no passo 2 acima, pressionar uma
tecla do teclado soará somente as notas da parte
selecionada. Todos os outros tipos de operações de
execução (estratificação, divisão, acompanhamento
automático, etc.) são desativados.
• Para maiores detalhes sobre como as definições são
configuradas quando você realiza o seguinte
procedimento, consulte a “Lista dos parâmetros” (página
P-127).
1.
Enquanto a tela do mixer estiver exibida,
mantenha o botão R-13 (FUNCTION)
pressionado e pressione o botão C-13 (MENU).
• Isso exibe a tela do menu do mixer com 0 próximo a
“Initialize”.
2.
Pressione o botão R-16 (ENTER).
3.
Em resposta à mensagem “Sure?” que aparece,
pressione o botão R-14 (YES) para inicializar
todos os parâmetros do mixer ou o botão R-14
(NO) para cancelar.
1.
Enquanto a tela do mixer estiver exibida,
mantenha o botão R-13 (FUNCTION)
pressionado e pressione o botão C-13 (MENU).
• Isso exibe o menu do mixer.
2.
Use o botão R-17 (y) para mover 0 para
“Display” e, em seguida, pressione o botão
R-16 (ENTER).
3.
Use o disco seletor ou os botões R-14 (–, +)
para alterar a definição.
4.
Quando a definição estiver como quiser,
pressione o botão R-15 (EXIT) para sair do
menu.
Para inicializar todos os parâmetros do mixer
Para alterar a informação exibida pelo
medidor de nível durante a configuração das
definições dos parâmetros de uma parte
Para selecionar a exibição
desta informação:
Selecione esta
definição:
Valores da definição do parâmetro
da parte
Param
Nível do volume Meter
B

Uso do mixer
P-42
As tabelas abaixo mostram os parâmetros que podem ser configurados na tela do mixer.
As definições marcadas com um asterisco (*) na coluna “Intervalo da definição” são as seleções iniciais de fábrica.
Os parâmetros MASTER incluem itens para ajustar o nível do volume, posição de panoramização, e outras definições que são
aplicadas globalmente a todas as partes.
Os parâmetros DSP incluem as definições associadas ao DSP que são aplicadas globalmente a todas as partes.
• Uma definição de um parâmetro DSP não pode ser alterada enquanto “on” estiver selecionado para a definição do
efeito “DSP Disable”. Consulte “Para adicionar o efeito de coro aos sons” (página P-35) para maiores informações
sobre “DSP Disable”. Se você quiser alterar as definições dos parâmetros DSP, altere a definição “DSP Disable” para
“oFF”.
Definições dos parâmetros do mixer
Parâmetros MASTER
Nome do parâmetro Descrição Intervalo da
definição
Volume
(Volume mestre)
Especifica o nível do volume máximo da saída do Teclado Digital.
O nível definido aqui é o nível máximo que pode ser definido com o botão L-2
(CTK-6000: VOLUME) (WK-6500: MAIN VOLUME).
0 a 127*
Pan
(Panoramização
mestre)
Especifica a posição de panoramização estéreo de toda a saída sonora do Teclado
Digital.
0 indica o centro, enquanto que um valor menor realiza o deslocamento para a
esquerda e um valor maior para a direita.
–64 a 0* a +63
Parâmetros DSP
Nome do parâmetro Descrição Intervalo da
definição
Cho/DSP
(Coro/DSP)
Especifica se a fonte sonora do Teclado Digital deve passar através do coro
ou DSP.*1 Este item de definição é ligado ao item “Chorus/DSP”*2 na tela de
definição de efeito. As definições abaixo não podem ser configuradas se
este parâmetro for “Chorus”.
Chorus*, DSP
Part
(Ativação da saída do DSP)
Especifica se uma nota deve ser emitida (on) ou não (oFF) depois de passar
pelo DSP.
oFF, on*
Volume
(Volume da saída do DSP)
Especifica o nível do volume pós-DSP.*10 a 127*
Pan
(Panoramização da saída do
DSP)
Especifica a posição de panoramização estéreo de envio pós-DSP. 0 indica
o centro, enquanto que um valor menor realiza o deslocamento para a
esquerda e um valor maior para a direita.
–64 a 0* a +63
Rev.Send
(Envio de reverberação da
saída do DSP)
Especifica a quantidade de reverberação que é aplicada à nota de envio
pós-DSP.
0 a 40* a 127
*1 Consulte o diagrama de blocos de “Configuração dos efeitos” (página P-32).
*2 Consulte “Para adicionar o efeito de coro aos sons” (página P-35) e “Para usar um efeito DSP” (página P-36).
B

Uso do mixer
P-43
Os parâmetros MIC incluem as definições associadas à entrada do microfone (entrada através do jaque T-7 (MIC IN)).
Parâmetro MIC (Somente WK-6500)
Nome do parâmetro Descrição Intervalo da
definição
Part
(Ativação de microfone)
Especifica se um som introduzido por um microfone deve ser produzido (on) ou
não (oFF).
oFF, on*
Volume
(Volume de microfone)
Especifica o nível do volume do som introduzido através de um microfone.*1 0 a 80* a 127
Pan
(Panoramização de
microfone)
Especifica a posição de panoramização estéreo do som introduzido por um
microfone. 0 indica o centro, enquanto que um valor menor realiza o
deslocamento para a esquerda e um valor maior para a direita.
–64 a 0* a +63
DSP Line
(Linha do DSP de
microfone)
Especifica se o DSP deve ser aplicado à entrada do microfone. oFF*, on
Rev.Send
(Envio de reverberação
de microfone)
Especifica a quantidade de reverberação que é aplicada ao som introduzido por
um microfone.
0 a 40* a 127
Cho.Send
(Envio de coro de
microfone)
Especifica a quantidade do efeito de coro que é aplicada ao som introduzido por
um microfone.
0* a 127
*1 Consulte o diagrama de blocos de “Configuração dos efeitos” (página P-32).
B

Uso do mixer
P-44
Os parâmetros das partes incluem os itens de definição que podem ser ajustado para as partes de A01 a A16 e de B01 a B16.
Parâmetros das partes
Nome do parâmetro Descrição Intervalo da
definição
TONE
(Som de parte)
Especifica um som para cada parte. Ao configurar este parâmetro, você pode usar
os botões de R-1 ([A] PIANO) a R-12 ([L] USER TONES) para selecionar um grupo
de sons.
A:001 a L:010
Part
(Ativação/desativação
de parte)
Especifica se as notas de uma parte particular devem ser produzidas (on) ou não
(oFF). Quando uma parte é ativada, o número da parte é exibido ao longo da parte
inferior do medidor de nível. Os números das partes não são exibidos para partes
que estão desativadas.
Ao reproduzir um arquivo MIDI ou uma canção do seqüenciador de canções, uma
opção “Sol” (Solo) pode ser especificada para reproduzir somente uma parte
específica. Para mudar para “Sol”, pressione ambos os botões R-14 (–, +) ao
mesmo tempo.
oFF, on*
Volume
(Volume de parte)
Especifica o nível do volume de cada parte. 0 a 127*
Pan
(Panoramização de
parte)
Especifica a posição de panoramização estéreo de cada parte. 0 indica o centro,
enquanto que um valor menor realiza o deslocamento para a esquerda e um valor
maior para a direita.
–64 a 0* a +63
CoarseTune
(Afinação grosseira
de parte)
Especifica, em passos de semitom, o tom das notas de cada parte. –24 a 0* a +24
FineTune
(Afinação fina de
parte)
Especifica, em passos de cent, o tom das notas de cada parte. –99 a 0* a +99
BendRange
(Intervalo de inflexão
da altura tonal de
parte)
Especifica o intervalo de inflexão da altura tonal de cada parte. 0 a 2* a 24
DSP Line
(Linha do DSP de
parte)
Especifica se o DSP deve ser aplicado a cada parte. Alterar esta definição de “oFF”
para “on” muda a definição “Cho/DSP” (página P-42) automaticamente para “DSP”.
oFF*, on
Rev.Send
(Envio de
reverberação de
parte)
Especifica a quantidade de reverberação que é aplicada a cada parte.
Nenhuma reverberação é aplicada quando esta definição é 0, enquanto que a
reverberação máxima é aplicada quando a definição é 127.
0 a 40* a 127
Cho.Send
(Envio de coro de
parte)
Especifica a quantidade de coro que é aplicada a cada parte.
Nenhum coro é aplicado quando esta definição é 0, enquanto que o coro máximo é
aplicado quando a definição é 127.
0* a 127
Scale
(Ativação da escala
de parte)
Especifica se as definições de escala (página P-21) devem ser aplicadas (on) ou
não (oFF). O temperamento igual é aplicado às partes quando esta definição é
“oFF”.
oFF*, on
B

P-45
Uso do editor de sons
Você pode criar um som do usuário editando um dos sons
predefinidos incorporados.
Os sons predefinidos incorporados neste Teclado Digital são
compostos por vários parâmetros. Para criar um som do
usuário, primeiro você precisa chamar um som predefinido
(A:001 a K:128) e, depois, modificar seus parâmetros para
criar o seu som original.
Repare que os sons dos jogos de bateria (K:129 a K:145) não
podem ser usados como a base de um som do usuário.
A ilustração abaixo mostra os parâmetros que compõem os
sons predefinidos, e o que cada parâmetro faz. Como pode
ser visto na ilustração, os parâmetros podem ser divididos em
quatro grupos, e cada um dos quais é descrito em detalhes a
seguir.
• Definição do som
Especifica qual dos sons predefinidos deve ser usado como o
som original.
Estes parâmetros controlam como o som muda com o tempo,
desde quando a tecla do teclado é pressionada até que o
som desapareça. Você popde especificar mudanças nas
características do volume e do som.
• Tempo de ataque
Esta é a taxa ou tempo que leva para que o som alcance o
seu nível de volume mais alto. Você pode especificar uma
taxa rápida, onde o som alcança o seu nível de volume mais
alto imediatamente, uma taxa lenta, onde o som aumenta
gradativamente, ou algo entre essas taxas.
• Tempo de relaxamento
Esta é a taxa ou tempo que leva para que o volume do som
caia a zero após a liberação de uma tecla do teclado. Você
pode especificar um relaxamento que vai desde uma queda
repentina a zero, até um que cai a zero gradativamente.
C-6C-6
C-13C-13
R-15R-15
R-16R-16R-14R-14
R-13R-13
R-17R-17
Descrição geral da criação de
sons
Parâmetros das
características do volume
• Tempo de ataque
• Tempo de relaxamento
• Freqüência de corte
Parâmetros do tom do som
• Tipo de vibrato
• Profundidade de vibrato
• Taxa de vibrato
• Retardo de vibrato
• Alteração da oitava
Parâmetros das definições
de características do som
• Volume
• Sensibilidade ao toque
• Envio de reverberação
• Envio de coro
• Linha do DSP
• Tipo de DSP
• Parâmetros do DSP
Forma de onda
das
características
do som
• Definição
do som
Saída
(1) Forma de onda das características do som
(2) Parâmetros das características do volume
AR
Tecla pressionada Tecla liberada
Envolvente
A nota termina
Tempo
A : Tempo de ataque
R : Tempo de relaxamento

Uso do editor de sons
P-46
• Freqüência de corte
A freqüência de corte é um parâmetro para ajustar o timbre,
cortando qualquer freqüência que seja mais alta do que uma
freqüência específica. Uma freqüência de corte maior produz
um timbre mais brilhante (mais forte), enquanto que uma
freqüência menor produz um timbre mais escuro (mais
suave).
(3) Parâmetros do tom do som
• Tipo de vibrato, retardo de vibrato, taxa de vibrato,
profundidade de vibrato
Estes parâmetros ajustam o efeito de vibrato, que causa
mudanças periódicas no som.
• Alteração da oitava
Este parâmetro controla a oitava de todos os sons.
(4) Parâmetros das definições de características
do som
•Volume
Este parâmetro controla o volume global do som.
• Sensibilidade ao toque
Este parâmetro controla as mudanças no volume e timbre de
acordo com a quantidade relativa de pressão exercida nas
teclas do teclado. Você pode especificar mais volume para
uma pressão mais forte e menos volume para uma pressão
mais leve, ou pode especificar o mesmo volume, o que não
levará em conta a pressão exercida nas teclas.
• Envio de reverberação, envio de coro, linha do DSP,
tipo de DSP, parâmetros do DSP
Estes parâmetros controlam os efeitos aplicados aos sons.
As áreas de som numeradas de L:001 a L:010 são para o
armazenamento dos sons do usuário. Você pode ter até dez
sons do usuário armazenados na memória a qualquer
momento. Você pode chamar um som do usuário
armazenado pressionando o botão R-12 ([L] USER TONES).
Consulte “Para selecionar um som” (página P-14).
1.
Selecione o som que deseja editar para criar
seu próprio som.
2.
Pressione o botão C-6 (TONE EDITOR).
• Isso exibe a tela do editor de sons.
• Você pode usar os botões R-17 (u, i) para rolar
entre as páginas.
3.
Use os botões R-17 (t, y) para mover os
colchetes grossos (%) para o parâmetro que
deseja alterar.
• Para as informações sobre a operação e intervalo da
definição de cada parâmetro, consulte “Definições dos
parâmetros dos sons” (página P-48).
4.
Use o disco seletor ou os botões R-14 (–, +)
para alterar o valor da definição.
• Pressionar os botões R-14 (–, +) ao mesmo tempo
restaura um parâmetro à sua definição inicial de
fábrica.
5.
Repita os passos 3 e 4 conforme seja
necessário para configurar outros parâmetros.
Nível
Freqüência
Freqüência de corte
Criação de um som do usuário
Números dos sons do usuário
Para criar e armazenar um som do usuário
Nome do parâmetro Definição atual
Número total de páginas
Página exibida atualmente
Parâmetro selecionado atualmente
(Entre colchetes grossos %)

Uso do editor de sons
P-47
6.
Para armazenar um ritmo depois de editá-lo,
mantenha o botão R-13 (FUNCTION)
pressionado e pressione o botão C-13 (MENU).
• Isso exibe o menu do editor de sons.
7.
Pressione o botão R-16 (ENTER).
• Isso exibe uma tela para especificar o número e o
nome do som do usuário de destino.
8.
Use o disco seletor ou os botões R-14 (–, +)
para selecionar o número do som do usuário de
destino que deseja usar.
9.
Use os botões R-17 (u, i) para mover o
cursor para a posição do caractere do nome
que deseja mudar e, em seguida, use o disco
seletor ou os botões R-14 (–, +) para selecionar
o caractere desejado.
• Consulte “Caracteres suportados” (página P-124) para
maiores informações sobre os caracteres que pode
introduzir para o nome.
• Para introduzir um espaço, pressione ambos os botões
R-14 (–, +) ao mesmo tempo.
10.
Depois que tudo estiver como quiser, pressione
o botão R-16 (ENTER).
• Uma mensagem (Replace?) aparecerá no mostrador
para confirmar se você deseja substituir os dados
existentes pelos novos dados. Pressione o botão R-14
(YES) para substituir os dados existentes pelos novos.
• A mensagem “Please Wait” permanecerá no mostrador
enquanto uma operação de armazenamento de dados
estiver em progresso. Não realize nenhuma outra
operação enquanto esta mensagem estiver exibida.
Desligar o Teclado Digital ou retirar o cartão de
memória pode apagar ou danificar os dados do
Teclado Digital. Isso também pode fazer que o Teclado
Digital não seja ligado quando o botão L-1 (POWER) for
pressionado. Se isso acontecer, consulte “Localização
e solução de problemas” (página P-114).
• Pressionar o botão R-15 (EXIT) em vez do passo 6 exibe a
tela de confirmação mostrada abaixo. Pressionar o botão
R-14 (YES) neste ponto exibirá a tela de armazenamento
do som do passo 9.
Para cancelar a operação do editor sem armazenar os
resultados editados, pressione o botão R-14 (NO).
Nome do som
Número do som do usuário de destino

Uso do editor de sons
P-48
A tabela a seguir mostra os parâmetros que podem ser configurados na tela do editor de sons. Para as informações sobre cada
parâmetro, consulte também “Descrição geral da criação de sons” (página P-45).
As definições marcadas com um asterisco (*) na coluna “Intervalo da definição” são as seleções iniciais de fábrica.
Definições dos parâmetros dos sons
Nome do parâmetro Descrição Intervalo da
definição
AttackTime
(Tempo de ataque)
Especifica o tempo até que uma nota comece a soar após a pressão de uma
tecla.
–64 a 0* a +63
ReleasTime
(Tempo de relaxamento)
Especifica o tempo que uma nota continua a soar após a liberação de uma
tecla.
–64 a 0* a +63
CutOff
(Freqüência de corte)
Ajusta o timbre atenuando os componentes da nota que são mais altos do que
uma certa freqüência. Um valor maior produz um som mais brilhante e forte,
enquanto que um valor menor produz um som mais melodioso e suave.
–64 a 0* a +63
Vib.Type
(Tipo de vibrato)
Especifica o tipo de vibrato (forma de onda do vibrato). Sin*, Tri, Saw, Sqr
Vib.Depth
(Profundidade de vibrato)
Especifica a quantidade de vibrato que é aplicada a uma nota. –64 a 0* a +63
Vib.Rate
(Taxa de vibrato)
Especifica a velocidade de vibrato aplicada a uma nota. –64 a 0* a +63
Vib.Delay
(Retardo de vibrato)
Especifica a quantidade de tempo que leva até que o vibrato comece. –64 a 0* a +63
Oct.Shift
(Alteração da oitava)
Desloca o tom para cima ou para baixo em passos de oitava. –2 a 0* a +2
Volume
(Volume)
Especifica o nível do volume de todos os sons. Um valor maior define um nível
de volume mais alto.
0 a 127*
TouchSense
(Sensibilidade ao toque)
Especifica a quantidade de mudança do volume de acordo com a quantidade
relativa de pressão exercida nas teclas do teclado. Um valor positivo maior
produz uma mudança maior no volume de acordo com a pressão exercida
numa tecla. Um valor negativo maior produz uma mudança menor no volume
de acordo com a pressão exercida numa tecla. A pressão numa tecla não afeta
o volume quando um valor de 0 é definido.
–64 a 0 a +63*
Rev.Send
(Envio de reverberação)
Especifica a quantidade de reverberação que é aplicada a cada som. 0 a 40* a 127
Cho.Send
(Envio de coro)
Especifica a quantidade de coro que é aplicada a cada som. 0* a 127
Definição Descrição Forma de onda
Sin Onda sinusoidal
Tri Onda triangular
Saw Onda em dentes de serra
Sqr Onda quadrada

Uso do editor de sons
P-49
DSP On Off
(Ativação/desativação do
DSP)
Especifica se o DSP deve ser aplicado (on) ou não (oFF) às notas. As
seguintes quatro definições são ativadas quando “on” é selecionado para esta
definição.
oFF*, on
DSP Especifica se o DSP deve ser aplicado aos sons usando os números do DSP
(001 a 100: DSPs predefinidos; 101 a 200: DSPs do usuário). Selecionar “ton”
aplica o DSP predefinido inicial de cada som.
ton*, 001 - 200
DSP Type
(Tipo de DSP)
Mostra o número do tipo de DSP que corresponde ao valor do DSP acima, que
é definido automaticamente como uma definição inicial.*1 Você pode modificar
a definição inicial e selecionar um tipo de DSP diferente.
01 - 46*1
Parâmetros do DSP de 1
a 8
Mostra até oito parâmetros para “DSP Type”. *2*2
DSP RevSend
(Envio de reverberação
de DSP)
Ajusta a quantidade de reverberação que é aplicada à nota pós-DSP. 0 - 40* - 127
*1 Consulte a “Lista dos DSPs predefinidos” (página P-119) para as informações sobre os tipos de DSP de cada DSP
predefinido.
*2 O número dos parâmetros do DSP, seu conteúdo e seus intervalos de definição dependem do tipo de DSP. Para maiores
detalhes, consulte a “Lista dos tipos de DSP” (página P-120) e “Lista dos parâmetros de DSP” (página P-121).
Nome do parâmetro Descrição Intervalo da
definição

P-50
Predefinições de música
As predefinições de música oferecem o acesso de um toque
às definições do acompanhamento automático, som,
reverberação e outras definições, que são configuradas de
acordo com as progressões de acordes predefinidas. Um
total de 305 predefinições lhe permitem configurar o teclado
facilmente para uma ampla variedade de diferentes estilos
musicais. As progressões de acordes incluem loops curtos de
apenas alguns compassos, que são ideais para
improvisação, bem como progressões para canções inteiras.
As progressões de acordes também são uma fonte de prazer
para audição.
Além das predefinições incorporadas, você pode criar suas
próprias predefinições de música originais (predefinições do
usuário). Você pode gravar progressões de acordes de até
999 compassos de comprimento, o que proporciona uma
versatilidade abundante para canções longas.
As predefinições de música são divididas em seis grupos,
cada um dos quais corresponde a um dos botões RHYTHM
de [A] a [F]. Os grupos de [A] a [E] são grupos de
predefinições incorporadas, enquanto que o grupo [F] é o
grupo de predefinições do usuário.
1.
Consulte o “Apêndice” separado para
encontrar a predefinição de música que deseja
usar e, em seguida, anote o seu grupo e
número.
2.
Enquanto pressiona o botão L-7 ([D] WORLD/
VARIOUS), pressione o botão L-8 ([E] PIANO
RHYTHMS).
• Isso exibe a tela de predefinição de música como a
mostrada abaixo.
• O indicador D aparecerá intermitente no
mostrador. Isso indica que a execução com uma
progressão de acordes predefinida está ativada.
• Dependendo da predefinição de música selecionada,
os indicadores F, A ou outros indicadores
também podem aparecer intermitentes ou ser exibidos
normalmente.
C-13C-13C-8C-8 R-13R-13
R-17R-17
R-14R-14
R-15R-15
R-16R-16
L-4 L-9L-4 L-9
L-17L-17
L-18L-18
L-16L-16
L-15L-15
L-14L-14
R-1 R-12R-1 R-12
R-1
-
R-12
L-4
-
L-9
Uso das predefinições de música
Para tocar com uma predefinição de música
Intermitente

Predefinições de música
P-51
3.
Use os botões de L-4 ([A] POPS/ROCK/DANCE)
a L-9 ([F] USER RHYTHMS) para selecionar um
grupo de predefinições de música.
• O botão L-9 ([F] USER RHYTHMS) é para o grupo de
predefinições do usuário. Para maiores detalhes,
consulte “Criação de uma predefinição do usuário”
(página P-54).
4.
Use o disco seletor ou os botões R-14 (–, +)
para rolar através dos números das
predefinições de música até exibir a
predefinição desejada.
• As definições do som, ritmo e outras definições serão
configuradas de acordo com a predefinição de música
selecionada. Para maiores detalhes sobre as
definições que são configuradas por uma predefinição
de música, consulte “Definições das predefinições de
música” (página P-52).
5.
O que você deve fazer para iniciar sua
execução depende da predefinição de música
selecionada conforme descrito a seguir.
Quando o indicador F, E ou H estiver
intermitente no mostrador:
Quando o indicador F, E ou H não
estiver intermitente no mostrador:
6.
Toque a melodia junto com o acompanhamento
automático.
• A progressão de acordes predefinida repete o mesmo
padrão. O número de compassos na progressão
depende da predefinição de música que está
selecionada. As progressões mais curtas são
compostas de dois a quatro compassos, enquanto que
as progressões mais longas são compostas de 30 a 40
compassos. Para algumas progressões de acordes,
um padrão de virada será inserido automaticamente no
final do padrão de progressão.
• Você pode mudar para uma predefinição de música
diferente enquanto a execução do acompanhamento
automático estiver em progresso, ou depois de parar
sua execução no passo 7 abaixo. Realize os passos 3
e 4 deste procedimento para mudar para uma outra
predefinição de música. Se você mudar para uma
predefinição de música diferente enquanto estiver
tocando, a mudança será realizada depois que a
reprodução chegar ao final do compasso em que a
mudança foi feita.
7.
Para parar a execução, pressione o botão L-16
(SYNCHRO/ENDING) ou o botão L-17 (START/
STOP).
• O indicador D continuará a piscar no mostrador,
mesmo depois que você parar a execução. Pressionar
o botão L-17 (START/STOP) neste ponto reiniciará a
execução do acompanhamento automático.
8.
Pressione o botão R-15 (EXIT) para sair da tela
de predefinição de música.
• Você também pode pressionar o botão R-15 (EXIT)
enquanto a execução do acompanhamento automático
estiver em progresso. Neste caso, a execução parará e
a tela de predefinição de música desaparecerá assim
que você pressionar o botão R-15 (EXIT).
• Em vez de usar a progressão de acordes predefinida, você
também pode usar o teclado de acordes (página P-26)
para tocar os acordes do acompanhamento automático, ou
pode também tocar somente com o ritmo. Para maiores
detalhes, consulte “Para alterar as definições do
acompanhamento automático de uma predefinição de
música” (página P-53).
• Durante a execução com uma predefinição de música,
você pode alterar as definições do som, ritmo, andamento,
mixer, efeito e outras definições.
3O indicador intermitente significa que o Teclado Digital
está no modo de espera de encadeamento. Pressione
uma tecla no teclado de acordes à esquerda do ponto
de divisão (página P-17). Isso iniciará a execução do
acompanhamento automático junto com a progressão
de acordes.
3Pressione o botão L-17 (START/STOP). Isso iniciará
a execução do acompanhamento automático junto
com a progressão de acordes.

Predefinições de música
P-52
As definições listadas na tabela abaixo são chamadas quando uma predefinição de música é selecionada.
• Exceto para a progressão de acordes, todas as definições podem ser modificadas após a seleção de uma predefinição de
música. Consulte as informações dadas na coluna “Vá aqui para mais informações” da tabela para maiores detalhes sobre
como modificar uma definição particular.
• Selecionar uma predefinição de música diferente ou sair da tela de predefinição de música cancela quaisquer modificações
feitas na predefinição selecionada atualmente. Se você quiser reter as definições modificadas para uso posterior, você pode
armazená-las como uma predefinição do usuário. Para maiores detalhes, consulte “Criação de uma predefinição do usuário”
(página P-54).
• Se você mudar para uma predefinição de música diferente durante a execução de uma predefinição de música, as mudanças
no ritmo e andamento entrarão em efeito após a execução do compasso em que você estiver ao fazer as mudanças.
• Embora você não possa modificar a progressão de acordes de uma predefinição de música, você pode modificar a progressão
de acordes predefinida e armazená-la como uma predefinição do usuário. Para maiores detalhes, consulte “Criação de uma
predefinição do usuário” (página P-54).
Definições das predefinições de música
Definição Vá aqui para mais informações
Sons para as partes UPPER 1, UPPER 2 e LOWER Estratificação e divisão dos sons (página P-15)
Ativação/desativação da estratificação, ativação/desativação
da divisão
Alteração da oitava para as partes UPPER 1, UPPER 2 e
LOWER
Uso da alteração da oitava (página P-18)
Ativação/desativação e tipo de reverberação Para adicionar reverberação aos sons (página P-34)
Sons com harmonização automática Uso do mixer (página P-39), Parâmetros das partes (página
P-44)
Volume das partes UPPER 1, UPPER 2, LOWER e
harmonização automática
Ativação/desativação de parte
Ativação/desativação e tipo de harmonização automática ou
arpejador
Uso da harmonização automática (página P-28), Execução
automática de frases de arpejo (Arpejador) (página P-23)
Retenção do arpejador, velocidade do arpejador, parte do
arpejador
Definições do menu de funções (página P-97)
Ritmo Para alterar um ritmo durante o uso de uma predefinição de
música (página P-53)
Tipo de início encadeado (normal, introdução, variação) Execução de um acompanhamento automático (página P-24)
Andamento Para alterar a definição do andamento (página P-19)
Progressão de acordes –

Predefinições de música
P-53
Enquanto a tela de predefinição de música estiver exibida,
você pode usar o botão L-18 (ACCOMP ON/OFF) para
alterar as definições do acompanhamento automático.
• Cada pressão do botão L-18 (ACCOMP ON/OFF) muda
através das definições como mostrado abaixo.
• Quando uma progressão de acordes predefinida ou
acompanhamento desativado for selecionado, o teclado
pode ser usado para tocar a melodia. Quando um
acompanhamento ativado for selecionado, a gama do lado
esquerdo do teclado é o teclado de acordes, e a gama do
lado direito é o teclado de melodia.
Enquanto a tela de predefinição de música estiver exibida, os
botões de L-4 ([A] POPS/ROCK/DANCE) a L-9 ([F] USER
RHYTHMS) funcionam como botões de seleção de grupo de
predefinições de música. Por esta razão, você precisa
realizar o procedimento a seguir para alterar o ritmo.
1.
Pressione o botão R-17 (y) duas vezes.
• Isso exibe uma tela de seleção de ritmo como a
mostrada abaixo.
2.
Use os botões de L-4 ([A] POPS/ROCK/DANCE)
a L-9 ([F] USER RHYTHMS) para selecionar um
grupo de ritmos.
3.
Use o disco seletor ou os botões R-14 (–, +)
para rolar através dos números de ritmo até
exibir o ritmo desejado.
4.
Depois de selecionar o ritmo desejado,
pressione o botão R-15 (EXIT) ou pressione o
botão R-17 (t) duas vezes.
• Isso fecha a tela de seleção de ritmo.
• Pressionar um botão de R-1 ([A] PIANO) a R-12 ([L] USER
TONES) enquanto uma predefinição de música estiver em
uso exibirá a tela de seleção de som. Enquanto a tela de
seleção de som estiver exibida, pressionar o botão R-17
(y) uma vez mudará para a tela de seleção de ritmo
mostrada no procedimento acima.
Para alterar as definições do
acompanhamento automático de uma
predefinição de música
Definição
Progressão de acordes
predefinida Intermitente
Acompanhamento
automático normal
(Acompanhamento desativado) Não exibido
Acompanhamento
automático normal
(Acompanhamento ativado) Exibido
Indicador D
Para alterar um ritmo durante o uso de uma
predefinição de música

Predefinições de música
P-54
As áreas de predefinição numeradas de F:001 a F:050 são
para o armazenamento das predefinições do usuário. Você
pode ter até 50 predefinições do usuário armazenadas na
memória a qualquer momento. Você pode chamar uma
predefinição do usuário armazenada pressionando o botão
L-9 ([F] USER RHYTHMS). Consulte “Para tocar com uma
predefinição de música” (página P-50) para maiores
informações.
1.
Realize os passos de 1 a 4 descritos em “Para
tocar com uma predefinição de música” (página
P-50) e selecione a predefinição de música que
deseja editar para criar sua própria
predefinição de música.
2.
Faça as definições do som e outras definições
conforme descrito em “Definições das
predefinições de música” (página P-52).
3.
Enquanto pressiona o botão R-13 (FUNCTION),
pressione o botão C-13 (MENU).
• Isso exibe a tela do editor de predefinições de música
como a mostrada abaixo.
• Pressionar o botão R-16 (ENTER) aqui mudará para
uma tela para editar a progressão de acordes.
Consulte “Edição de uma progressão de acordes”
(página P-58) para maiores informações.
4.
Use o botão R-17 (t, y) para mover 0 para
“Parameter” e, em seguida, pressione o botão
R-16 (ENTER).
• Isso exibe o menu de parâmetros.
5.
Você pode alterar cada um dos parâmetros no
menu de parâmetros conforme seja necessário.
Criação de uma predefinição do
usuário
Números das predefinições do usuário
Para criar e armazenar uma predefinição do
usuário
(1) Use os botões R-17 (t, y, u, i) para mover 0
para o parâmetro que deseja alterar.
(2) Use o disco seletor ou os botões R-14 (–, +) para
alterar o valor da definição.
• Pressionar os botões R-14 (–, +) ao mesmo tempo
restaura um parâmetro à sua definição inicial de
fábrica.
• Os significados e os intervalos de definição dos
itens na tela são explicados a seguir. As definições
marcadas com um asterisco (*) na coluna “Intervalo
da definição” são as seleções iniciais de fábrica.
Nome do item Descrição Intervalo da
definição
Synchro
(Tipo de
encadeamento)
Especifica o tipo de início
no modo de espera de
encadeamento de
acompanhamento
automático.
oFF,
Normal*,
Variation,
Intro
IntroChd
(Acorde de
introdução)
Especifica os acordes do
padrão de introdução do
acompanhamento
automático.
C* - B,
Cm - Bm
EndingChd
(Acorde de
finalização)
Especifica os acordes do
padrão de finalização do
acompanhamento
automático.
C* - B,
Cm - Bm
AutoFill
(Virada
automática)
Especifica se uma virada
deve ser inserida (on) ou
não (oFF) no final da
progressão de acordes.
on*, oFF
Timing
(Ajuste do
tempo)
Especifica o tempo de
mudança dos acordes
durante a reprodução de
acordes gravados. Para as
informações sobre as
diferenças na reprodução
de cada valor de definição,
consulte “Definição do
tempo e reprodução de
uma progressão de
acordes” (página P-56).
Normal*,
Half, Double,
3/4, 3/2
(3) Repita os passos (1) e (2) conforme seja necessário.
(4) Quando as definições estiverem como quiser,
pressione o botão R-15 (EXIT).
• Isso exibe de novo a tela do editor de predefinições
de música.

Predefinições de música
P-55
6.
Use o botão R-17 (y) para mover 0 para
“Store” e, em seguida, pressione o botão R-16
(ENTER).
• Isso exibe uma tela para especificar o número e o
nome da predefinição do usuário de destino.
7.
Use o disco seletor ou os botões R-14 (–, +)
para selecionar o número da predefinição do
usuário de destino que deseja usar.
8.
Use os botões R-17 (u, i) para mover o
cursor para a posição do caractere do nome
que deseja mudar e, em seguida, use o disco
seletor ou os botões R-14 (–, +) para selecionar
o caractere desejado.
• Para maiores detalhes sobre os caracteres que você
pode introduzir, consulte “Caracteres suportados”
(página P-124).
• Para introduzir um espaço, pressione ambos os botões
R-14 (–, +) ao mesmo tempo.
9.
Depois que tudo estiver como quiser, pressione
o botão R-16 (ENTER).
• Se o número da predefinição do usuário onde você
estiver armazenando os dados já tiver dados
armazenados nele, aparecerá uma mensagem
(Replace?) no mostrador para confirmar se você
realmente deseja substituir os dados existentes pelos
novos dados. Pressione o botão R-14 (YES) para
substituir os dados existentes pelos novos dados ou o
botão R-14 (NO) para cancelar e voltar à tela do passo
6.
• A mensagem “Please Wait” permanecerá no mostrador
enquanto uma operação de armazenamento de dados
estiver em progresso. Não realize nenhuma outra
operação enquanto esta mensagem estiver exibida.
Desligar o Teclado Digital ou retirar o cartão de
memória pode apagar ou danificar os dados do
Teclado Digital. Isso também pode fazer que o Teclado
Digital não seja ligado quando o botão L-1 (POWER) for
pressionado. Se isso acontecer, consulte “Localização
e solução de problemas” (página P-114).
• Pressionar o botão R-15 (EXIT) em vez do passo 6 exibe a
tela de confirmação mostrada abaixo. Pressionar o botão
R-14 (YES) neste ponto exibirá a tela de armazenamento
de predefinição do usuário do passo 7.
Para cancelar a operação do editor sem armazenar os
resultados editados, pressione o botão R-14 (NO).
1.
Enquanto pressiona o botão R-13 (FUNCTION),
pressione o botão C-13 (MENU) para exibir a
tela do editor de predefinições de música.
2.
Use o botão R-17 (y) para mover 0 para
“Clear” e, em seguida, pressione o botão R-16
(ENTER).
• Isso exibe uma tela para especificar o número da
predefinição do usuário que deseja apagar.
3.
Use o disco seletor ou os botões R-14 (–, +)
para especificar o número da predefinição do
usuário que deseja apagar.
4.
Pressione o botão R-16 (ENTER).
5.
Em resposta à mensagem “Sure?” que aparece,
pressione o botão R-14 (YES) para apagar ou o
botão R-14 (NO) para cancelar.
Nome da predefinição do usuário
Número da predefinição do usuário de destino
Para apagar os dados das predefinições do
usuário

Predefinições de música
P-56
Esta seção explica como as progressões de acordes são executadas de acordo com a definição “Timing” (Ajuste do tempo) feita
no passo 5 de “Para criar e armazenar uma predefinição do usuário” (página P-54). Repare que esta definição afeta somente a
reprodução. Ela não altera os dados da progressão de acordes.
•Normal
Reproduz os acordes no mesmo tempo que a gravação.
•Half
Reproduz os acordes compasso por compasso num tempo que é a metade do tempo da gravação.
Exemplo:
Mostra-se a seguir o que acontece quando a definição “Half” é usada para reproduzir uma predefinição do usuário que foi criada
baseada numa predefinição de música cujo ritmo está num compasso 4/4.
Reprodução Half quando um ritmo no compasso 4/4 é atribuído à predefinição do usuário
Reprodução Half quando um ritmo no compasso 2/4 é atribuído à predefinição do usuário
• Double
Reproduz os acordes compasso por compasso num tempo que é o dobro do tempo da gravação.
Reproduzir uma progressão de acordes como a mostrada para “Half” acima enquanto “Double” estiver especificado resultará na
progressão mostrada abaixo.
Reprodução Double quando um ritmo no compasso 4/4 é atribuído à predefinição do usuário
Reprodução Double quando um ritmo no compasso 8/4 é atribuído à predefinição do usuário
Definição do tempo e reprodução de uma progressão de acordes
1 2 3 4
Dm A7
1
1 2 3 4
Dm G7
2
1 2 3 4
C EM7
3
1 2 3 4
Am C7
4
Compasso
Batida
Progressão de acordes
1 2 3 4
Dm A7
1
1 2 3 4
Dm G7
2
1 2 3 4
C EM7
3
1 2 3 4
Am C7
4
Compasso
Batida
Progressão de acordes
1 2 1 2
Dm A7
1
1 2 1 2
C EM7Dm G7 Am C7
324
Compasso
Batida
Progressão de acordes
1 2 3 4
Dm
1
1 2 3 4
Dm
2
1 2 3 4
C
3
1 2 3 4
Am
4
Compasso
Batida
Progressão de acordes
1 2 3 4
Dm
1
5 6 7 8
A7
1 2 3 4
Dm
2
5 6 7 8
G7
1 2
C
3
Compasso
Batida
Progressão de acordes

Predefinições de música
P-57
•3/4
Reproduz os acordes compasso por compasso num tempo que é 3/4 do tempo da gravação. Esta definição é melhor para uso
com um ritmo no tempo 6/8.
Reproduzir uma progressão de acordes como a mostrada para “Half” acima enquanto “3/4” estiver especificado resultará na
progressão mostrada abaixo.
Reprodução 3/4 quando um ritmo no compasso 4/4 é atribuído à predefinição do usuário
Reprodução 3/4 quando um ritmo no compasso 6/8 é atribuído à predefinição do usuário
•3/2
Reproduz os acordes compasso a compasso num tempo que é 3/2 do tempo da gravação. Esta definição é melhor para uso
com um ritmo no tempo 6/4.
Reproduzir uma progressão de acordes como a mostrada para “Half” acima enquanto “3/2” estiver especificado resultará na
progressão mostrada abaixo.
Reprodução 3/2 quando um ritmo no compasso 4/4 é atribuído à predefinição do usuário
Reprodução 3/2 quando um ritmo no compasso 6/4 é atribuído à predefinição do usuário
• Quando “Double” ou “3/2” for selecionado, o tempo dos acordes será deslocado para um tempo posterior. Quaisquer acordes
que não se ajustem dentro de um compasso não serão reproduzidos.
1 2 3 4
Dm A7
1
1 2 3 4
Dm G7
2
1 2 3 4
C EM7
3
1 2 3 4
Am C7
4
Compasso
Batida
Progressão de acordes
1 2 3 4
Dm A7 Dm G7 Dm EM7 Am
1
5 6 1 2
2
3 4 5 6
3
1 2 3 4 5 6 1 2
4
Compasso
Batida
Progressão de acordes
1 2 3 4
Dm A7
1
1 2 3 4
Dm G7
2
1 2 3 4
C EM7
3
1 2 3 4
Am C7
4
Compasso
Batida
Progressão de acordes
1 2 3 4
Dm A7 Dm G7 Dm EM7 Am
1
5 6 1 2
2
3 4 5 6
3
1 2 3 4 5 6 1 2
4
Compasso
Batida
Progressão de acordes

Predefinições de música
P-58
Você pode modificar a progressão de acordes predefinida e
armazená-la como uma predefinição do usuário, ou você
pode criar uma nova progressão de acordes do nada e
armazená-la.
1.
Realize os passos de 1 a 4 descritos em “Para
tocar com uma predefinição de música” (página
P-50) e selecione a predefinição de música que
deseja editar para criar sua própria
predefinição de música.
2.
Faça as definições do som e outras definições
conforme descrito em “Definições das
predefinições de música” (página P-52).
3.
Enquanto pressiona o botão R-13 (FUNCTION),
pressione o botão C-13 (MENU).
• Isso exibe a tela do editor de predefinições de música
como a mostrada abaixo com 0 próximo a “Chord
Edit”.
4.
Pressione o botão R-16 (ENTER).
• Isso exibe a tela do editor de acordes mostrada abaixo.
Você pode usar esta tela para editar diretamente os
dados de um acorde individual de uma progressão de
acordes.
5.
Realize as seguintes operações de edição de
progressão de acordes.
• Alterar um acorde existente (“Para modificar os dados
de acordes gravados”, página P-59)
• Apagar um acorde existente (“Para apagar os dados de
acordes gravados”, página P-59)
• Insirir um novo acorde (“Para inserir um novo acorde”,
página P-59).
• Apagar todos os acordes existentes (“Initialize”, em
“Para realizar operações de menu”, página P-61)
• Insirir uma série de acordes (“Para realizar a
introdução de passos de acordes”, página P-60)
• Deslocar o tom de todos os acordes existentes (“Key
Shift”, em “Para realizar operações de menu”, página
P-61)
• Inserir uma outra progressão de acordes de
predefinição de música depois dos dados da
progressão de acordes da predefinição que está sendo
editada (“Append Chord” em “Para realizar operações
de menu”, página P-61)
• Apagar os acordes existentes em um compasso
específico (“Delete Measure” em “Para realizar
operações de menu”, página P-61)
• Inserir compassos em branco em uma localização
específica (“Insert Measure” em “Para realizar
operações de menu”, página P-61)
6.
Quando terminar a edição, pressione o botão
R-15 (EXIT).
• Isso exibe de novo a tela do editor de predefinições de
música.
7.
Realize os passos de 4 a 9 de “Para criar e
armazenar uma predefinição do usuário” na
página P-54.
• Os passos 4 e 5 podem ser omitidos se não forem
necessários.
Edição de uma progressão de
acordes
Fluxo da edição de uma progressão de
acordes
Dados sendo editados
Cursor
Nome do tipo de dados
na posição do cursor
Dados antes e depois dos dados sendo editados

Predefinições de música
P-59
1.
Realize os passos de 1 a 4 do procedimento
descrito em “Fluxo da edição de uma
progressão de acordes” na página P-58.
2.
Use os botões R-17 (t, y) para mover o
cursor para o acorde que deseja editar.
• Você pode usar os botões L-15 (dFF) e L-14
(sREW) para mover o cursor compasso a compasso.
3.
Use os botões R-17 (u, i) para mover o
cursor e, em seguida, use o disco seletor ou os
botões R-14 (–, +) para alterar o valor na
posição do cursor.
• O cursor pisca durante uma operação de alteração de
valor.
• Um “tick” é uma unidade de tempo, sendo mais curto
que uma batida. Com dados de predefinição de
música, 12 ticks são iguais a uma batida. Isso significa
que você pode especificar um valor de tick no intervalo
de 00 a 11. Um valor de tick de 12 avança para a
próxima batida. No caso do compasso 4/4, uma
semínima (2) equivale a 12 ticks e uma colcheia (6)
equivale a 6 ticks.
4.
Para aplicar o valor alterado, pressione o botão
R-16 (ENTER).
• Isso faz que o cursor pare de piscar.
• Não é possível alterar o tempo (Compasso:Batida:Tick)
do primeiro acorde dos dados de uma predefinição do
usuário.
1.
Realize os passos de 1 a 4 do procedimento
descrito em “Fluxo da edição de uma
progressão de acordes” na página P-58.
2.
Use os botões R-17 (t, y) para mover o
cursor para o acorde que deseja apagar.
3.
Pressione o botão C-8 (DELETE).
• O acorde na posição atual do cursor será apagado
assim que você pressionar o botão C-8 (DELETE).
• Não é possível apagar o primeiro acorde dos dados de
uma predefinição do usuário.
1.
Realize os passos de 1 a 4 do procedimento
descrito em “Fluxo da edição de uma
progressão de acordes” na página P-58.
2.
Use os botões R-17 (t, y) para mover o
cursor para o acorde que vem imediatamente
antes da posição onde deseja inserir um
acorde.
3.
Pressione o botão C-9 (INSERT).
• Isso exibe uma tela como a mostrada abaixo.
Para modificar os dados de acordes
gravados
Compasso:Batida:Tick
Nota fundamental do acorde
Tipo de acorde
Cursor
01 02 09 10 1100
Progressão de acordes
Compasso 1 Compasso 2
Batida 1 Batida 2 Batida 3 Batida 4 Batida 1 Batida 2
Tick
001:1:00 002:1:00
Para a exibição de amostra acima, a mudança
do acorde de C para Bm ocorre aqui.
Para apagar os dados de acordes gravados
Para inserir um novo acorde

Predefinições de música
P-60
4.
Especifique a localização de inserção do novo
acorde como um número de batidas depois da
posição atual do cursor.
• Exceto para o botão R-8 (7), pressionar o botão R-4
( • ) depois de pressionar qualquer um dos botões
acima aumentará o número de batidas em 1,5.
• Pressionar o botão R-10 (,) depois de pressionar
qualquer um dos botões acima mudará o número de
batidas em 2/3.
• Os botões R-9 (8) e R-11 (.) são desativados
durante este passo.
5.
Pressione o botão R-16 (ENTER).
• Isso insere o acorde e faz que o cursor apareça na
posição “ROOT” dos dados do acorde inserido.
A definição da nota fundamental inicial é C.
6.
Use o disco seletor ou os botões R-14 (–, +)
para especificar a nota fundamental.
7.
Use o botão R-17 (i) para mover o cursor para
a posição “TYPE” e, em seguida, use o disco
seletor ou os botões R-14 (–, +) para configurar
a definição do tipo.
• Quando o cursor está localizado em “ROOT” ou
“TYPE”, você pode usar o teclado de acordes para
especificar a nota fundamental ou tipo de acorde.
8.
Para aplicar os dados do acorde, pressione o
botão R-16 (ENTER).
• Isso faz que o cursor pare de piscar.
1.
Realize os passos de 1 a 4 do procedimento
descrito em “Fluxo da edição de uma
progressão de acordes” na página P-58.
2.
Pressione o botão C-12 (STEP).
• Isso exibirá uma tela de passos como a mostrada
abaixo.
3.
Use os botões L-15 (dFF) e L-14 (sREW)
para mover o cursor para a localização desde a
qual você deseja realizar a introdução de
passos.
• O cursor se moverá em passos de um compasso.
4.
Especifique a duração do acorde que deseja
introduzir.
• Para maiores informações sobre como fazer isso,
consulte a tabela no passo 4 de “Para inserir um
evento” (página P-88).
• O botão R-9 (8) não funciona durante este passo.
Repare também que não é possível especificar uma
semicolcheia pontuada.
5.
Pressione as teclas do teclado que
correspondem ao acorde que deseja introduzir.
• Pressione as teclas do teclado de acordo com o modo
de dedilhado de acordes atual. Para maiores detalhes,
consulte “Seleção de um modo de dedilhado de
acordes” (página P-26).
• O acorde será introduzido assim que você pressionar a
tecla do teclado, e o cursor se moverá pela duração
especificada no passo 4 para o próximo
compasso:batida:tick. A partir daí, você pode introduzir
o próximo acorde, se quiser.
• Não é possível introduzir mais de 999 compassos aqui.
6.
Repita os passos 4 e 5 para introduzir os
acordes desejados.
• Se você quiser introduzir uma série de acordes com a
mesma duração, salte o passo 4 e realize somente o
passo 5.
7.
Quando terminar a introdução dos passos,
pressione o botão R-15 (EXIT) duas vezes.
Para especificar este número de
batidas depois da posição atual do
cursor:
Pressione este
botão:
4 batidas R-1(5)
2 batidas R-2 (1)
1 batida R-3 (2)
1/2 batida R-7(6)
1/4 batida R-8 (7)
Para realizar a introdução de passos de
acordes

Predefinições de música
P-61
1.
Realize os passos de 1 a 4 do procedimento
descrito em “Fluxo da edição de uma
progressão de acordes” na página P-58.
2.
Enquanto pressiona o botão R-13 (FUNCTION),
pressione o botão C-13 (MENU).
3.
Isso exibe uma tela como a mostrada abaixo.
4.
Realize a operação de menu desejada.
5.
Em resposta à mensagem “Sure?” que aparece,
pressione o botão R-14 (YES) para executar a
operação realizada no passo 4 ou o botão R-14
(NO) para cancelar.
• Pressionar o botão R-14 (YES) inicia o processo.
A mensagem “Please Wait” permanecerá no mostrador
se o processo levar tempo para ser realizado. Não
realize nenhuma operação enquanto esta mensagem
estiver exibida.
Para realizar operações de menu
Para fazer isto: Faça isto:
Apagar todos os
acordes existentes
(Initialize)*1
Use os botões R-17 (t, y) para mover
0 para “Initialize” e, em seguida,
pressione o botão R-16 (ENTER).
Deslocar o tom de
todos os acordes
existentes
(Key Shift)
1. Use os botões R-17 (t, y) para mover
0 para “Key Shift” e, em seguida,
pressione o botão R-16 (ENTER).
2. Use o disco seletor ou os botões R-14
(–, +) para especificar o quanto deseja
deslocar o tom.
• Você pode especificar um valor de –5
a +6.
3. Pressione o botão R-16 (ENTER).
Inserir outra
progressão de acordes
de uma predefinição de
música depois dos
dados de progressão
de acordes da
predefinição que está
sendo editada
(Append Chord)*2
1. Use os botões R-17 (t, y) para mover
0 para “Append Chord” e, em seguida,
pressione o botão R-16 (ENTER).
2. Use o disco seletor ou os botões R-14
(–, +) para rolar através dos números
das predefinições de música até exibir a
predefinição desejada e, em seguida,
pressione o botão R-16 (ENTER).
Apagar os acordes
existentes em um
compasso específico
(Delete Measure)*3
1. Use os botões R-17 (t, y) para mover
0 para “DeleteMeas.” e, em seguida,
pressione o botão R-16 (ENTER).
2. Use o disco seletor ou os botões R-14
(–, +) para especificar o compasso
inicial da operação de apagamento.
3. Pressione o botão R-17 (y) para mover
os colchetes grossos (%) para “Size”.
4. Use o disco seletor ou os botões R-14
(–, +) para especificar o número de
compassos que deseja apagar.
5. Depois que tudo estiver como quiser,
pressione o botão R-16 (ENTER).
Inserir compassos em
branco em uma
localização específica
(Insert Measure)*2
1. Use os botões R-17 (t, y) para mover
0 para “InsertMeas.” e, em seguida,
pressione o botão R-16 (ENTER).
2. Use o disco seletor ou os botões R-14
(–, +) para especificar o compasso
inicial da operação de inserção.
3. Pressione o botão R-17 (y) para mover
os colchetes grossos (%) para “Size”.
4. Use o disco seletor ou os botões R-14
(–, +) para especificar o número de
compassos que deseja inserir.
5. Depois que tudo estiver como quiser,
pressione o botão R-16 (ENTER).
*1 Apaga todos os acordes existentes e substitui os mesmos
por quatro compassos de dados com um acorde C na
primeira batida do primeiro compasso (dados iniciais de
uma predefinição do usuário).
*2 Você não poderá realizar esta operação se o número de
compassos especificado exceder de 999.
*3 Não é possível apagar todos os compassos. Se você
especificar um intervalo que inclui todos os compassos, o
primeiro compasso permanecerá sem ser apagado.
Para fazer isto: Faça isto:

P-62
Armazenamento das configurações do teclado na
memória de registro
A memória de registro lhe permite armazenar configurações
do Teclado Digital (som, ritmo, etc.) para uma chamada
instantânea quando precisar delas.
• Para as informações sobre os itens que podem fazer parte
da configuração de registro, consulte a “Lista dos
parâmetros” (página P-127).
• Quando chamar uma configuração de registro, você pode
chamar somente os itens de definições relacionados com
os acompanhamentos, ou somente os itens de definição
relacionadas com as escalas. Para maiores informações,
consulte “RegFltAcmp (Filtro de registro:
Acompanhamento)” (página P-98) e “RegFltScal (Filtro de
registro: Escala)” (página P-98).
Você pode ter até 32 configurações na memória de registro a
qualquer momento. Os botões C-8 (BANK) e de C-9 (1) a
C-12 (4) são usados para selecionar o banco e área.
• Cada pressão do botão C-8 (BANK) muda através dos
números dos bancos, de 1 a 8.
• Pressionar um botão de C-9 (1) a C-12 (4) seleciona a área
correspondente no banco selecionado atualmente.
■Exemplo de armazenamento de registro
Este exemplo armazena os dados mostrados na tabela a
seguir nas seguintes configurações no Banco 1.
• Configuração de melodia inicial armazenada na
Configuração 1-1.
• Segunda configuração de melodia armazenada na
Configuração 1-2.
• Terceira configuração de melodia armazenada na
Configuração 1-3.
L-1L-1
C-11C-11
C-10C-10C-8C-8 C-13C-13
C-9C-9 C-12C-12
R-14R-14
Área 1 Área 2 Área 3 Área 4
Banco 1
Configuração
1-1
Configuração
1-2
Configuração
1-3
Configuração
1-4
Banco 2
Configuração
2-1
Configuração
2-2
Configuração
2-3
Configuração
2-4
•
•
•
•
•
•
•
•
•
•
Banco 8
Configuração
8-1
Configuração
8-2
Configuração
8-3
Configuração
8-4
C-8C-9 C-10 C-11 C-12

Armazenamento das configurações do teclado na memória de registro
P-63
1.
Configure o som, ritmo e outras definições que
deseja incluir na configuração.
2.
Pressione o botão C-8 (BANK) para selecionar o
banco desejado.
• Cada pressão do botão C-8 (BANK) muda através dos
números dos bancos.
• Enquanto a tela “BANK” estiver exibida após a pressão
do botão C-8 (BANK), use o disco seletor ou os botões
R-14 (–, +) para selecionar o banco desejado.
• Se você não realizar nenhuma operação dentro de
alguns segundos, o mostrador voltará à tela anterior
automaticamente.
3.
Enquanto pressiona o botão C-13 (STORE),
pressione um botão de C-9 (1) a C-12 (4) para
selecionar uma área.
• Isso armazenará as definições configuradas no passo
1 na configuração aplicável.
• Se já houver algo armazenado na configuração, ela
será substituída (apagada) pela nova configuração.
• A mensagem “Please Wait” permanecerá no mostrador
enquanto uma operação de armazenamento de dados
estiver em progresso. Não realize nenhuma outra
operação enquanto esta mensagem estiver exibida.
Desligar o Teclado Digital ou retirar o cartão de
memória pode apagar ou danificar os dados do
Teclado Digital. Isso também pode fazer que o Teclado
Digital não seja ligado quando o botão L-1 (POWER) for
pressionado. Se isso acontecer, consulte “Localização
e solução de problemas” (página P-114).
1.
Pressione o botão C-8 (BANK) para selecionar o
banco que contém a configuração que deseja
chamar.
2.
Use os botões de C-9 (1) a C-12 (4) para
selecionar a área que contém a configuração
que deseja chamar.
• Isso chamará a configuração da memória de registro e
configurará as definições do Teclado Digital
automaticamente em conformidade.
• As notas que estão soando atualmente pelo teclado podem
parar se você chamar uma configuração que provoque
uma alteração de oitava (página P-18). Para evitar que isso
aconteça, selecione uma configuração que não provoque
uma mudança da definição de alteração da oitava, ou
mantenha o pedal pressionado (o que fará que as notas
sendo tocadas atualmente sejam sustentadas).
Configuração
1-1
Configuração
1-2
Configuração
1-3
Número do som E:016 H:001 A:001
Número do ritmo A:015 E:013 A:044
Andamento 080 140 089
Para armazenar uma
configuração na memória de
registro
Banco 2 selecionado
Registrado como Configuração 2-1
Para chamar uma configuração
da memória de registro
Configuração 6-1 chamada

P-64
Uso do seqüenciador de canções
Você pode usar o seqüenciador de canções para gravar a
execução do teclado (incluindo o acompanhamento
automático), ou para gravar partes individuais (gravação de
pistas múltiplas) e combiná-las para uma canção final. Depois
de gravar os dados, você pode editar cada nota (evento)
individual. Você pode ter até cinco canções gravadas
(aproximadamente 12.000 notas ao todo) armazenadas na
memória ao mesmo tempo.
• A mensagem “Please Wait” permanecerá no mostrador
enquanto uma operação de armazenamento de dados
estiver em progresso. Não realize nenhuma outra
operação enquanto esta mensagem estiver exibida.
Desligar o Teclado Digital ou retirar o cartão de
memória pode apagar ou danificar os dados do
Teclado Digital. Isso também pode fazer que o Teclado
Digital não seja ligado quando o botão L-1 (POWER) for
pressionado. Se isso acontecer, consulte “Localização
e solução de problemas” (página P-114).
A gravação de um toque (EASY REC) lhe permite iniciar a
gravação da execução do teclado com a operação de um
simples botão.
• A gravação de um toque (EASY REC) é uma função do
seqüenciador de canções. Para maiores detalhes sobre o
uso do seqüenciador de canções, consulte “O que você
pode fazer com o seqüenciador de canções” (página P-66).
• A gravação de um toque (EASY REC) pode ser usada para
gravar uma execução do teclado que usa uma predefinição
de música (página P-50). Para maiores detalhes, consulte
“Para usar a gravação de um toque (EASY REC) para
gravar uma execução com uma predefinição de música”
(página P-66).
1.
Faça as definições do Teclado Digital para sua
execução.
• Configure as seguintes definições: seleção do som e
ritmo, andamento, estratificação e divisão, espera de
encadeamento (quando se usa o acompanhamento
automático), mixer, etc. Para maiores detalhes sobre
as definições que podem ser configuradas, consulte
“Início da gravação” em “Conteúdo de gravação
comum da pista do sistema e das pistas de 01 a 16”
(página P-67) e “Conteúdo da gravação da pista do
sistema” (página P-67).
• Realizar o passo 2 a seguir seleciona o modo de
espera de gravação. Depois disso, a gravação
começará quando você tocar algo no teclado. Depois
do passo 2, tome cuidado para não pressionar uma
tecla do teclado acidentalmente e iniciar a gravação
sem intenção.
C-4C-4C-3C-3 C-5C-5
R-20R-20
R-19R-19
L-17L-17
L-15L-15L-13L-13
L-14L-14
R-17R-17
R-14R-14
R-13R-13
R-15R-15
R-16R-16
R-1 R-12R-1 R-12
C-11C-11C-10C-10 C-13C-13C-8C-8
C-9C-9 C-12C-12
R-1
-
R-12
Início da gravação de um toque
(EASY REC)
Para usar a gravação de um toque (EASY
REC) para gravar

Uso do seqüenciador de canções
P-65
2.
Pressione o botão C-4 (RECORD).
• O botão começará a piscar e a tela EASY REC
mostrada abaixo aparecerá no mostrador.
• Um asterisco (*) próximo a um número de área de
canção indica que já existem dados gravados em tal
área. Selecionar uma área de canção que já contém
dados gravados e iniciar uma nova gravação apagará
os dados existentes na pista do sistema.
3.
Realize os seguintes passos para configurar as
definições de batida e de outros itens.
4.
Comece a tocar algo no teclado.
• A gravação começará automaticamente quando você
realizar qualquer uma das seguintes operações.
• Iniciar a gravação fará que o botão C-4 (RECORD)
mude de intermitente para aceso. Durante a gravação,
o mostrador mostrará o compasso (MEASURE) e a
batida (BEAT) atual.
• As operações da roda PITCH BEND (S-1) e do pedal
também são gravadas.
• Quando a gravação atinge um ponto com menos de
100 notas da capacidade restante da memória, os
valores do compasso (MEASURE) e da batida (BEAT)
atual começarão a piscar.
5.
Para parar a gravação, pressione o botão L-17
(START/STOP).
• Após a parada da gravação, a tela inicial do modo do
seqüenciador de canções aparece no mostrador.
• Neste ponto, você pode pressionar o botão L-17
(START/STOP) para reproduzir o que acabou de
gravar. Para maiores detalhes sobre como reproduzir o
conteúdo gravado, consulte “Reprodução de uma
canção gravada” (página P-73).
6.
Para sair do seqüenciador de canções,
pressione o botão C-3 (SONG SEQUENCER) ou
o botão R-15 (EXIT).
(1) Enquanto pressiona o botão R-13 (FUNCTION),
pressione o botão C-13 (MENU).
Isso exibirá um menu como o mostrado abaixo, com
0 próximo a “Beat” (batida).
(2) Use o disco seletor ou os botões R-14 (–, +) para
configurar a definição de batidas.
Você pode especificar uma definição de batidas de 2/
4 a 8/4, 2/8 a 16/8.
(3) Use o botão R-17 (y) para mover 0 para
“Metronome” e, em seguida, use os botões R-14 (–, +)
para ativar ou desativar o metrônomo.
Ativar o metrônomo faz que ele soe uma contagem
durante a gravação, mas não durante a reprodução.
Número de área de canção
As setas (e) indicarão todas as partes no Grupo A. Isso indica que
o Teclado Digital está atualmente no modo de espera de gravação
na pista do sistema (página P-66).
(4) Use o botão R-17 (y) para mover 0 para “Precount”
e, em seguida, use os botões R-14 (–, +) para ativar
ou desativar a pré-contagem.
Ativar a pré-contagem insere uma contagem de um
compasso antes do início da gravação quando você
pressiona o botão L-17 (START/STOP) no passo 4.
(5) Pressione o botão R-15 (EXIT) para sair do menu.
– Tocar algo no teclado
– Pressionar o botão L-13 (INTRO), L-14 (NORMAL/
FILL-IN) ou L-15 (VARIATION/FILL-IN)
– Pressionar o botão L-17 (START/STOP). Para
introduzir uma ou mais pausas antes de iniciar a
gravação, pressione o botão L-17 (START/STOP)
para iniciar a gravação e, em seguida, inicie a
execução do teclado no ponto desejado.

Uso do seqüenciador de canções
P-66
1.
Realize os passos de 1 a 4 de “Para tocar com
uma predefinição de música” (página P-50).
2.
Pressione o botão C-4 (RECORD).
• O botão começará a piscar e a tela EASY REC
aparecerá no mostrador.
3.
Comece a tocar algo com uma predefinição de
música. Para maiores detalhes, consulte “Para
tocar com uma predefinição de música” (página
P-50).
• Isso iniciará a gravação, junto com o acompanhamento
automático, de acordo com a progressão de acordes
predefinida.
• Iniciar a gravação fará que o botão C-4 (RECORD)
mude de intermitente para aceso. Durante a gravação,
o mostrador mostrará o compasso (MEASURE) e a
batida (BEAT) atual.
4.
Para parar a gravação, pressione o botão L-17
(START/STOP).
• Após a parada da gravação, a tela inicial do modo do
seqüenciador de canções aparece no mostrador.
• Neste ponto, você pode pressionar o botão L-17
(START/STOP) para reproduzir o que acabou de
gravar. Para maiores detalhes sobre como reproduzir o
conteúdo gravado, consulte “Reprodução de uma
canção gravada” (página P-73).
5.
Para sair do seqüenciador de canções,
pressione o botão C-3 (SONG SEQUENCER) ou
o botão R-15 (EXIT).
O uso mais simples do seqüenciador de canções é gravar
uma execução à medida que você toca o teclado. Para
maiores detalhes, consulte “Para usar a gravação de um
toque (EASY REC) para gravar” (página P-64). Virtualmente,
qualquer coisa que você toque no teclado pode ser gravada
pelo seqüenciador de canções.
Você também pode usar o seqüenciador de canções para
fazer gravações multipistas de 17 pistas diferentes e
montá-las em uma canção final. Por exemplo, você pode
primeiro gravar uma pista de piano, seguida por uma pista de
baixo e, em seguida, uma pista de guitarra ou pistas com
outros instrumentos musicais.
Uma única canção pode ser composta de até 17 pistas. Os
conteúdos das 17 pistas são mostrados na tabela abaixo.
• O Teclado Digital usa partes múltiplas simultaneamente
para soar o acompanhamento automático, um som de
estratificação do teclado e um som de divisão do teclado
ao mesmo tempo. A pista do sistema é usada para gravar
as notas dessas partes em uma única localização.
• Cada uma das pistas de 01 a 16 corresponde a uma parte
de um instrumento musical. Cada pista é usada para
gravar as notas de cada parte individual.
• As partes mostradas na tabela acima correspondem às
partes do mixer. Para maiores detalhes, consulte “Uso do
mixer” (página P-39).
• A parte B10 é uma parte somente de sons de bateria.
Para usar a gravação de um toque (EASY
REC) para gravar uma execução com uma
predefinição de música
O que você pode fazer com o
seqüenciador de canções
Canções, pistas e partes
Canção
Pista Número
da parte Conteúdo das partes
Pista do
sistema
A04
Acompanhamento automático
(som da harmonização
automática)
A05 Teclado (Parte UPPER 1)
A06 Teclado (Parte UPPER 2)
A07 Teclado (Parte LOWER)
A09 Acompanhamento automático
(Parte de percussão)
A10 Acompanhamento automático
(Parte da bateria)
A11 Acompanhamento automático
(Parte do baixo)
A12 Acompanhamento automático
(Parte do acorde 1)
A13 Acompanhamento automático
(Parte do acorde 2)
A14 Acompanhamento automático
(Parte do acorde 3)
A15 Acompanhamento automático
(Parte do acorde 4)
A16 Acompanhamento automático
(Parte do acorde 5)
Pista 01
Pista 16
B01
B16
Teclado (Parte B01)
Teclado (Parte B16)
B

Uso do seqüenciador de canções
P-67
■Início da gravação
• Definições das notas
• Seleção do ritmo
• Definição do andamento
• Definição da escala
• As seguintes definições do mixer
– Os parâmetros de todas as partes de A04 a A07 e de
B01 a B16 (Exceto ativação/desativação de parte)
– Parâmetros das partes de A09 a A16: ativação/
desativação de parte, afinação grosseira, afinação fina,
ativação de escala, linha do DSP
– Parâmetros do DSP: volume, panoramização, envio de
reverberação
• Definições dos efeitos
• Volume do acompanhamento
■Durante a gravação
• Execução do teclado
• Operações da roda de modulação
• Operações de pedal
■Início da gravação
• Sons para as partes UPPER 1, UPPER 2 e LOWER
• Ativação/desativação da estratificação e divisão
• Definição do ponto de divisão
• Alteração da oitava para as partes UPPER 1, UPPER 2 e
LOWER
• As seguintes definições dos itens do menu de funções
(página P-97)
– Retenção do arpejador, velocidade do arpejador, parte
do arpejador
• Ativação/desativação e tipo de harmonização automática
ou arpejador
• Espera de encadeamento (Normal, variação, introdução)
• Predefinição de música (Somente quando se usa EASY
REC.)
■Durante a gravação
• Seleção do ritmo
• Definição do andamento
• Todos os itens de “Início da gravação” acima, exceto as
definições dos itens do menu de funções e definição do
ponto de divisão
• Execução de acordes com o teclado de acordes
• As seguintes operações do controlador de ritmo
As operações dos botões
L-13 (INTRO), L-14 (NORMAL/FILL-IN), L-15
(VARIATION/FILL-IN) e L-16 (SYNCHRO/ENDING)
• Definições chamadas da memória de registro
• Definições chamadas com a predefinição de um toque
• Devido à forma como as partes das canções são
configuradas, as definições feitas por um registro chamado
são aplicadas a partes com números diferentes dos
atribuídos quando a configuração foi armazenada, como
mostrado abaixo.
Para os detalhes sobre a configuração das partes das
canções, consulte “Canções, pistas e partes” (página
P-66).
• Ao chamar uma configuração de registro ou uma
predefinição de um toque, as informações das definições
registradas com a configuração de registro ou predefinição
de um toque são gravadas na pista do sistema. A
configuração de registro ou predefinição de um toque em si
não é registrada.
■Início da gravação
• Seleção do som de parte para a pista
■Durante a gravação
• Seleção do som de parte para a pista
• As seguintes definições do mixer
– Os parâmetros de todas as partes de B01 a B16 (Exceto
ativação/desativação de parte)
Antes de iniciar uma gravação com o seqüenciador de
canções, você precisa selecionar o som e o ritmo, bem como
configurar algumas definições como as do andamento, mixer,
etc. Essas definições são chamadas de “definições do
painel”, porque elas são configuradas no painel de controle
do Teclado Digital. Ao iniciar uma gravação, as definições do
painel são armazenadas no cabeçalho da canção. As
definições no cabeçhado de uma canção são chamadas de
“definições do cabeçalho”.
• As definições “Recording Start” de “Conteúdo de gravação
comum da pista do sistema e das pistas de 01 a 16”
(página P-67), “Conteúdo da gravação da pista do sistema”
(página P-67) e “Conteúdo da gravação das pistas de 01 a
16 (página P-67) são armazenadas como definições do
cabeçalho.
• Somente as definições do cabeçalho podem ser alteradas
após o término da gravação de uma canção. Para maiores
detalhes, consulte “Uso da gravação do painel para
reescrever as definições do cabeçalho de uma canção”
(página P-72).
Conteúdo de gravação comum da pista do
sistema e das pistas de 01 a 16
Conteúdo da gravação da pista do sistema
Partes quando a
configuração de registro é
armazenada
Partes quando o registro é
chamado para gravar uma
canção
Parte UPPER 1 (A01) Parte UPPER 1 (A05)
Parte UPPER 2 (A02) Parte UPPER 2 (A06)
Parte LOWER (A03) Parte LOWER (A07)
Parte do som de
harmonização automática
(A04)
Parte do som de
harmonização automática
(A04)
Conteúdo da gravação das pistas de 01 a 16
Definições do painel e definições do
cabeçalho

Uso do seqüenciador de canções
P-68
Esta seção explica como gravar na pista do sistema e como
gravar nas pistas de 01 a 16. Para maiores detalhes sobre a
configuração das pistas e o que é gravado em cada pista,
consulte “O que você pode fazer com o seqüenciador de
canções” (página P-66).
1.
Pressione o botão C-3 (SONG SEQUENCER)
para entrar no modo do seqüenciador de
canções.
• Um asterisco (*) próximo a um número de área de
canção indica que já existem dados gravados em tal
área.
•L no medidor de nível indica que a pista do sistema
está selecionada atualmente, enquanto que M indica
que uma outra pista (01 a 16) está selecionada. No
caso de M, um ponteiro (e) indica qual a pista que
está selecionada.
• Um quadrado preto ( ) no medidor de nível acima do
número de uma pista indica que já existem dados
gravados em tal pista.
2.
Use o disco seletor ou os botões R-14 (–, +)
para selecionar um número de área de canção.
• Selecionar uma área de canção que já contém dados
gravados chamará imediatamente as definições do
cabeçalho da canção (página P-67).
3.
Pressione o botão C-4 (RECORD).
• O botão começará a piscar e o Teclado Digital entrará
no modo de espera de gravação, o que significa que a
gravação começará quando você tocar algo no teclado.
Até o passo 7, tome cuidado para não pressionar uma
tecla do teclado acidentalmente e iniciar a gravação
sem intenção.
4.
Use os botões R-17 (u, i) para selecionar a
pista do sistema.
• Se a pista do sistema já tiver dados gravados, iniciar a
gravação no passo 7 abaixo apagará os dados
existentes da pista do sistema.
5.
Configure as definições do painel conforme
seja necessário para sua execução.
• Configure as seguintes definições: seleção do som e
ritmo, andamento, estratificação e divisão, espera de
encadeamento (quando se usa o acompanhamento
automático), mixer, etc. Para maiores detalhes sobre
as definições que podem ser configuradas, consulte
“Início da gravação” em “Conteúdo de gravação
comum da pista do sistema e das pistas de 01 a 16”
(página P-67) e “Conteúdo da gravação da pista do
sistema” (página P-67). Para as informações sobre as
definições do mixer, consulte “Definições do mixer no
modo do seqüenciador de canções” (página P-72).
6.
Realize os seguintes passos para configurar as
definições de batida e de outros itens.
Gravação de pistas individuais
Para gravar uma execução na pista do
sistema
Número de área de canção
(1) Enquanto pressiona o botão R-13 (FUNCTION),
pressione o botão C-13 (MENU).
Isso exibirá um menu como o mostrado abaixo, com
0 próximo a “Beat” (batida).
(2) Use o disco seletor ou os botões R-14 (–, +) para
configurar a definição de batidas.
Você pode especificar uma definição de batidas de 2/4
a 8/4, 2/8 a 16/8.
(3) Use o botão R-17 (y) para mover 0 para
“Metronome” e, em seguida, use os botões R-14 (–, +)
para ativar ou desativar o metrônomo.
Ativar o metrônomo faz que ele soe uma contagem
durante a gravação, mas não durante a reprodução.
(4) Use o botão R-17 (y) para mover 0 para “Precount”
e, em seguida, use os botões R-14 (–, +) para ativar
ou desativar a pré-contagem.
Ativar a pré-contagem insere uma contagem de um
compasso antes do início da gravação quando você
pressiona o botão L-17 (START/STOP) no passo 7.
(5) Pressione o botão R-15 (EXIT) para sair do menu.

Uso do seqüenciador de canções
P-69
• A página 2 da tela do menu tem uma definição “RecType”,
mas essa definição não pode ser usada para gravar uma
execução na pista do sistema.
7.
Comece a tocar algo no teclado.
• A gravação começará automaticamente quando você
realizar qualquer uma das seguintes operações.
• Iniciar a gravação fará que o botão C-4 (RECORD)
mude de intermitente para aceso. Durante a gravação,
o mostrador mostrará o compasso (MEASURE) e a
batida (BEAT) atual.
• As operações da roda PITCH BEND (S-1) e do pedal
também são gravadas.
• Quando a gravação atinge um ponto com menos de
100 notas da capacidade restante da memória, os
valores do compasso (MEASURE) e da batida (BEAT)
atual começam a piscar.
8.
Para parar a gravação, pressione o botão L-17
(START/STOP).
• Neste ponto, você pode pressionar o botão L-17
(START/STOP) para reproduzir o que acabou de
gravar. Para maiores detalhes sobre como reproduzir o
conteúdo gravado, consulte “Reprodução de uma
canção gravada” (página P-73).
9.
Para sair do seqüenciador de canções,
pressione o botão C-3 (SONG SEQUENCER) ou
o botão R-15 (EXIT).
1.
Pressione o botão C-3 (SONG SEQUENCER)
para entrar no modo do seqüenciador de
canções.
•Um asterisco (*) próximo a um número de área de
canção indica que já existem dados gravados em tal
área.
•L no medidor de nível indica que a pista do sistema
está selecionada atualmente, enquanto que M indica
que uma outra pista (01 a 16) está selecionada. No
caso de M, a pista selecionada é indicada pela
posição de um ponteiro (e).
• Um quadrado preto ( ) no medidor de nível acima do
número de uma pista indica que já existem dados
gravados em tal pista.
2.
Use o disco seletor ou os botões R-14 (–, +)
para selecionar um número de área de canção.
• Selecionar uma área de canção que já contém dados
gravados chamará imediatamente as definições do
cabeçalho da canção (página P-67).
3.
Pressione o botão C-4 (RECORD).
• O botão começará a piscar e o Teclado Digital entrará
no modo de espera de gravação, o que significa que a
gravação começará quando você tocar algo no teclado.
Até o passo 7, tome cuidado para não pressionar uma
tecla do teclado acidentalmente e iniciar a gravação
sem intenção.
– Tocar algo no teclado
– Pressionar o botão L-13 (INTRO), L-14 (NORMAL/
FILL-IN) ou L-15 (VARIATION/FILL-IN)
– Pressionar o botão L-17 (START/STOP). Para
introduzir uma ou mais pausas antes de iniciar a
gravação, pressione o botão L-17 (START/STOP)
para iniciar a gravação e, em seguida, inicie a
execução do teclado no ponto desejado.
Para gravar nas pistas de 01 a 16
Número de área de canção

Uso do seqüenciador de canções
P-70
4.
Use os botões R-17 (u, i) para selecionar
uma pista (Pistas de 01 a 16).
5.
Configure as definições do painel conforme
seja necessário para sua execução.
• Configure as seguintes definições: seleção do som,
definições do andamento, do mixer, etc. Para maiores
detalhes sobre as definições que podem ser
configuradas, consulte “Início da gravação” em
“Conteúdo de gravação comum da pista do sistema e
das pistas de 01 a 16” (página P-67) e “Conteúdo da
gravação das pistas de 01 a 16” (página P-67). Para as
informações sobre as definições do mixer, consulte
“Definições do mixer no modo do seqüenciador de
canções” (página P-72).
6.
Realize os seguintes passos para configurar as
definições de batida e de outros itens.
7.
Comece a tocar algo no teclado.
• Isso iniciará a gravação e fará que o botão C-4
(RECORD) mude de intermitente para aceso. Durante
a gravação, o mostrador mostrará o compasso
(MEASURE) e a batida (BEAT) atual.
• Para introduzir uma ou mais pausas antes de iniciar a
gravação, pressione o botão L-17 (START/STOP) para
iniciar a gravação e, em seguida, inicie a execução do
teclado no ponto desejado.
• As operações da roda PITCH BEND (S-1) e do pedal
também são gravadas.
• Quando a gravação atinge um ponto com menos de
100 notas da capacidade restante da memória, os
valores do compasso (MEASURE) e da batida (BEAT)
atual começam a piscar.
8.
Para parar a gravação, pressione o botão L-17
(START/STOP).
• Neste ponto, você pode pressionar o botão L-17
(START/STOP) para reproduzir o que acabou de
gravar. Para maiores detalhes sobre como reproduzir o
conteúdo gravado, consulte “Reprodução de uma
canção gravada” (página P-73).
9.
Para sair do seqüenciador de canções,
pressione o botão C-3 (SONG SEQUENCER) ou
o botão R-15 (EXIT).
(1) Enquanto pressiona o botão R-13 (FUNCTION),
pressione o botão C-13 (MENU).
Isso exibirá um menu como o mostrado abaixo, com
0 próximo a “Beat” (batida).
(2) Use o disco seletor ou os botões R-14 (–, +) para
configurar a definição de batidas.
Você pode especificar uma definição de batidas de 2/4
a 8/4, 2/8 a 16/8.
(3) Use o botão R-17 (y) para mover 0 para
“Metronome” e, em seguida, use os botões R-14 (–, +)
para ativar ou desativar o metrônomo.
Ativar o metrônomo faz que ele soe uma contagem
durante a gravação, mas não durante a reprodução.
(4) Use o botão R-17 (y) para mover 0 para “Precount”
e, em seguida, use os botões R-14 (–, +) para ativar
ou desativar a pré-contagem.
Ativar a pré-contagem insere uma contagem de um
compasso antes do início da gravação quando você
pressiona o botão L-17 (START/STOP) no passo 7.
(5) Use o botão R-17 (y) para mover 0 para “RecType”
e, em seguida, use os botões R-14 (–, +) para
selecionar “REPL” ou “OVDB”.
Quando você quiser realizar este
tipo de gravação:
Selecione esta
opção de
RecType:
Apagar quaisquer dados existentes na
pista na qual gravará e iniciar uma
nova gravação
REPL (Substituir)
Gravar por cima (overdub) de
quaisquer dados existentes na pista
na qual gravará com a nova gravação
OVDB (Overdub)
(6) Pressione o botão R-15 (EXIT) para sair do menu.

Uso do seqüenciador de canções
P-71
1.
Enquanto a tela inicial do modo do
seqüenciador de canções estiver no mostrador
após o término de uma gravação de pista,
mantenha o botão R-13 (FUNCTION)
pressionado e pressione o botão C-13 (MENU).
• Isso exibe o menu do seqüenciador de canções com 0
localizado em “ClearTrack”.
2.
Pressione o botão R-16 (ENTER).
• Isso faz que a tela “Clear Track” apareça. Neste ponto,
a pista objeto para a operação de apagamento é a
pista que acabou de gravar.
3.
Pressione o botão R-16 (ENTER).
• Isso fará que a mensagem de confirmação “Sure?”
apareça.
4.
Pressione o botão R-14 (YES) para apagar os
dados da pista ou o botão R-14 (NO) para
cancelar.
• Para as informações sobre como selecionar uma canção
particular e apagar o seu conteúdo, consulte “Para apagar
uma única pista” (página P-79).
1.
Enquanto a tela inicial do modo do
seqüenciador de canções estiver no mostrador
após o término de uma gravação de pista,
mantenha o botão R-13 (FUNCTION)
pressionado e pressione o botão C-13 (MENU).
• Isso exibe o menu do seqüenciador de canções.
2.
Use o botão R-17 (t, y) para mover 0 para
“ClearSong” e, em seguida, pressione o botão
R-16 (ENTER).
• Isso faz que a tela “Clear Song” apareça. Neste ponto,
a canção objeto para a operação de apagamento é a
canção que acabou de gravar.
3.
Pressione o botão R-16 (ENTER).
• Isso fará que a mensagem de confirmação “Sure?”
apareça.
4.
Pressione o botão R-14 (YES) para apagar os
dados da canção ou o botão R-14 (NO) para
cancelar.
• Para as informações sobre como selecionar uma canção
particular e apagar o seu conteúdo, consulte “Para apagar
uma canção” (página P-76).
Para apagar o conteúdo de uma única pista
logo depois de gravá-la
Para apagar uma única canção logo depois
de gravá-la

Uso do seqüenciador de canções
P-72
Você pode acessar o mixer durante a reprodução, modo de
espera de reprodução ou modo de espera de gravação
(botão C-4 (RECORD) intermitente), ou durante uma
gravação (botão C-4 (RECORD) aceso). Pressione o botão
C-5 (MIXER) para exibir a tela do mixer. Para voltar à tela do
modo do seqüenciador de canções, pressione o botão C-5
(MIXER) de novo ou pressione o botão R-15 (EXIT).
A tabela abaixo mostra como as partes do mixer
correspondem às partes do seqüenciador de canções.
Operações do mixer suportadas durante a reprodução ou
no modo de espera de reprodução
Todas as definições do mixer podem ser configuradas
durante a reprodução ou no modo de espera de reprodução,
mas as seguintes precauções devem ser observadas.
• Se você quiser alterar as definições do mixer no modo de
espera de reprodução, altere-as depois de selecionar a
canção que deseja reproduzir. Se você alterar as
definições do mixer e, em seguida, alterar a a seleção da
canção, as definições do cabeçalho da nova canção
selecionada serão chamadas e as definições do mixer
serão alteradas em conformidade.
• As únicas definições do mixer que você pode alterar no
modo de espera de reprodução são as definições incluídas
no cabeçalho da canção selecionada atualmente. Se as
definições do mixer forem alteradas durante a gravação da
canção, as definições do mixer gravadas mais tarde
substituirão quaisquer definições feitas no modo de espera
de reprodução.
Operações do mixer suportadas no modo de espera de
gravação
As definições do mixer para as partes mostradas abaixo
(exceto a ativação/desativação de parte) são suportadas,
dependendo da pista em que se está gravando. As definições
são gravadas como definições do cabeçalho (página P-67)
quando a gravação é iniciada.
Operações do mixer suportadas durante a gravação
As definições do mixer não podem ser configuradas durante a
gravação na pista do sistema.
Durante a gravação em qualquer pista de 01 a 16, a
configuração das definições do mixer (exceto ativação/
desativação de parte) é suportada para as partes (B01 a B16)
que correspondem às pistas sendo gravadas. Qualquer
mudança em uma definição do mixer na tela do mixer é
gravada assim que seja feita.
Para os detalhes sobre as funções e operações do mixer,
consulte “Uso do mixer” (página P-39).
O cabeçalho de cada canção contém as “definições do
cabeçalho”, que são as definições que estavam em efeito no
Teclado Digital quando a gravação foi realizada. Você pode
usar a operação de “gravação do painel” para reescrever as
definições do cabeçalho de uma canção com a configuração
atual do Teclado Digital.
Os seguintes itens são as definições do cabeçalho que
podem ser reescritas com a operação de gravação do painel.
• Seleção do ritmo
• Definição do andamento
• Definição da escala
• As seguintes definições do mixer
– Os parâmetros de todas as partes de A04 a A07 e de
B01 a B16 (Exceto ativação/desativação de parte)
– Parâmetros das partes de A09 a A16: ativação/
desativação de parte, afinação grosseira, afinação fina,
ativação de escala, linha do DSP
– Parâmetros do DSP: volume, panoramização, envio de
reverberação
• Definições dos efeitos
• Volume do acompanhamento
• Seleções do som da parte UPPER 1, som da parte
UPPER 2 e som da parte LOWER
1.
Pressione o botão C-3 (SONG SEQUENCER)
para entrar no modo do seqüenciador de
canções.
2.
Use o disco seletor ou os botões R-14 (–, +)
para selecionar um número de área de canção.
3.
Configure as definições do painel de forma que
reflitam as definições que deseja escrever
como as definições do cabeçalho.
• Você pode configurar as seguintes definições:
definições do mixer, andamento, ritmo da pista do
sistema, seleção do som de pista, etc.
• Para alterar as definições do mixer ou os sons das
partes UPPER 1, UPPER 2 e LOWER da pista do
sistema, use o mixer para alterar as definições das
partes A05 (UPPER 1), A06 (UPPER 2) e A07
(LOWER).
Definições do mixer no modo do
seqüenciador de canções
Mixer Seqüenciador de
canções
Partes de A04 a A07, A09 a A16 Pista do sistema
Partes de B01 a B16 Pistas 01 a 16
Pista do sistema Pistas 01 a 16
Partes A05 (UPPER 1), A06
(UPPER 2), A07 (LOWER), A04
(Harmonização automática)
Partes correspondentes
a cada pista
(B01 a B16)
Uso da gravação do painel para
reescrever as definições do
cabeçalho de uma canção
Para realizar uma operação de gravação do
painel

Uso do seqüenciador de canções
P-73
4.
Quando todas as definições de painel
estiverem como quiser, mantenha o botão R-13
(FUNCTION) pressionado e pressione o botão
C-13 (MENU).
• Isso exibe o menu do seqüenciador de canções.
5.
Use o botão R-17 (y) para mover 0 para
“PanelRecord”.
6.
Pressione o botão R-16 (ENTER).
7.
Em resposta à mensagem “Sure?” que aparece,
pressione o botão R-14 (YES) para executar a
operação de gravação do painel ou o botão
R-14 (NO) para cancelar.
Esta seção explica como realizar as seguintes operações em
canções gravadas no modo do seqüenciador de canções.
• Reproduzir uma canção
• Avanço rápido, retrocesso rápido, pausa, liberação de
pausa
• Reproduzir uma parte específica de uma canção
• Repetir uma seção específica de uma canção
• Atribuir um nome a uma canção
• Apagar uma canção
1.
Pressione o botão C-3 (SONG SEQUENCER)
para entrar no modo do seqüenciador de
canções.
2.
Use o disco seletor ou os botões R-14 (–, +)
para selecionar um número de área de canção.
3.
Configure as definições do mixer, andamento, e
outras definições do painel que deseja usar
para a reprodução.
• Para alterar as definições do mixer ou os sons das
partes UPPER 1, UPPER 2 e LOWER da pista do
sistema, use o mixer para alterar as definições das
partes A05 (UPPER 1), A06 (UPPER 2) e A07
(LOWER).
• As definições acima não são necessárias se você
quiser reproduzir a canção como ela foi gravada.
4.
Pressione o botão L-17 (START/STOP).
• Isso inicia a reprodução. As seguintes operações são
suportadas durante a reprodução.
• Mesmo enquanto a reprodução estiver pausada, você
pode realizar o avanço rápido mantendo o botão L-15
(dFF) pressionado, ou o retrocesso rápido mantendo
o botão L-14 (sREW) pressionado. Soltar qualquer
um dos botões retoma a pausa.
• Enquanto a reprodução estiver em progresso ou no
modo de espera, você pode usar os botões R-17 (u,
i) para selecionar a pista desejada. Tocar as teclas
do teclado soará as partes que correspondem à pista
selecionada atualmente (A04 a A07 para a pista do
sistema).
• A reprodução pára automaticamente quando atinge o
final de uma canção. Para interromper a reprodução no
meio, pressione o botão L-17 (START/STOP).
Reprodução de uma canção
gravada
Para reproduzir uma canção gravada
Para fazer isto: Faça isto:
Salto para a frente Mantenha o botão L-15 (dFF)
pressionado.
Salto para trás Mantenha o botão L-14 (sREW)
pressionado.
Pausa Pressione o botão L-16 (PAUSE).
Reiniciar uma
reprodução
pausada
Pressione o botão L-16 (PAUSE).
Realizar a
reprodução
repetida
Realize os passos de 4 a 6 de “Para
repetir uma seção específica de uma
canção” (página P-110).

Uso do seqüenciador de canções
P-74
1.
Pressione o botão C-3 (SONG SEQUENCER)
para entrar no modo do seqüenciador de
canções.
2.
Use o disco seletor ou os botões R-14 (–, +)
para selecionar um número de área de canção.
3.
Pressione o botão C-5 (MIXER) para exibir a tela
do mixer.
4.
Use os botões R-17 (u, i) para selecionar a
parte que deseja reproduzir (A04 a A16, B01 a
B16).
• Por exemplo, para reproduzir somente a melodia que
foi gravada com a parte UPPER 1 e gravada na pista
do sistema, selecione a parte A05. Para os detalhes
sobre o conteúdo de cada parte, consulte “Como as
partes são organizadas” (página P-39).
5.
Use os botões R-17 (t, y) para mover os
colchetes grossos (%) para “Part”.
6.
Pressione os botões R-14 (–, +) ao mesmo
tempo.
• Isso faz que a definição mude para “Sol” (Solo).
7.
Pressione o botão L-17 (START/STOP).
• Isso inicia a reprodução somente da parte selecionada
no passo 4.
• A reprodução pára automaticamente quando atinge o
final de uma canção. Para interromper a reprodução no
meio, pressione o botão L-17 (START/STOP).
1.
Pressione o botão R-13 (REPEAT) até que a tela
do localizador mostrada abaixo apareça no
mostrador.
2.
Especifique um compasso como o ponto inicial
da frase a ser repetida.
3.
Especifique um compasso como o ponto final
da frase a ser repetida.
4.
Pressione o botão R-16 (ENTER).
• Isso faz que o cursor pare de piscar.
5.
Pressione o botão R-15 (EXIT) para sair da tela
do localizador.
6.
Realize os seguintes passos para iniciar a
reprodução repetida de frase.
Para reproduzir uma parte específica
individualmente
Para repetir uma frase específica
(1) Pressione o botão R-14 (+).
Isso introduzirá “001:01:00” na área de introdução do
ponto inicial (A), e fará que o cursor comece a piscar.
(2) Use o disco seletor ou os botões R-14 (–, +) para
especificar o número do compasso inicial.
(1) Pressione o botão R-17 (i) três vezes para mover o
cursor para a área de introdução do ponto final.
Pressione o botão R-14 (+).
Inicialmente, a área de introdução do ponto final (B)
mostra o compasso que é um compasso depois do
ponto inicial.
(2) Use o disco seletor ou os botões R-14 (–, +) para
especificar o número do compasso final.
(1) Pressione o botão L-13 (REPEAT).
Isso fará que o indicador ? apareça no
mostrador.
(2) Pressione o botão L-17 (START/STOP).
A frase especificada será reproduzida num laço.
Área de introdução do ponto
inicial Área de introdução do ponto final

Uso do seqüenciador de canções
P-75
7.
Para interromper a reprodução, pressione o
botão L-17 (START/STOP).
• Pressionar o botão R-15 (EXIT) sem pressionar o botão
R-16 (ENTER) no passo 4 acima cancelará a operação de
definição de frase e fechará a tela do localizador.
• O ponto inicial e o ponto final especificados na tela do
localizador através da operação acima serão exibidos
como os valores predefinidos quando você exibir a tela de
edição do próximo evento.
– “Para apagar todos os eventos em um intervalo
específico de uma pista” (página P-87)
– “Para copiar eventos dentro de um intervalo específico
para uma localização desejada” (página P-88)
– “Para quantizar todos os eventos de nota dentro de um
intervalo específico de uma pista” (página P-90)
– “Para apagar todos os eventos de inflexão da altura tonal
dentro de um intervalo específico de uma pista” (página
P-91)
Isso lhe permite repetir e verificar a frase de forma que
possa realizar a operação acima para editá-la.
As seguintes operações são suportadas durante a edição de
uma canção.
• Apagar uma canção específica ou todas as canções
• Copiar uma canção de uma área para outra
• Apagar compassos específicos de uma canção
• Inserir compassos em branco em uma canção
• Extrair o conteúdo gravado da pista do sistema para a pista
de 04 a 07 ou 09 a 16
• Renomear as canções
1.
Pressione o botão C-3 (SONG SEQUENCER)
para entrar no modo do seqüenciador de
canções.
2.
Enquanto pressiona o botão R-13 (FUNCTION),
pressione o botão C-3 (EDIT) para exibir o menu
do editor.
3.
Use o botão R-17 (y) para mover 0 para “Song
Edit” e, em seguida, pressione o botão R-16
(ENTER).
• Isso exibe o menu do editor de canções mostrado
abaixo.
Edição de uma canção
Para iniciar uma operação do editor de
canções

Uso do seqüenciador de canções
P-76
1.
Realize o procedimento descrito em “Para
iniciar uma operação do editor de canções” na
página P-75 para exibir o menu do editor de
canções, com 0 localizado em “Clear”.
2.
Pressione o botão R-16 (ENTER).
• Isso exibe a tela “Clear Song”.
3.
Use o disco seletor ou os botões R-14 (–, +)
para especificar o número da área da canção
que deseja apagar.
• Um asterisco (*) próximo a um número de área de
canção indica que já existem dados gravados em tal
área.
• Você pode selecionar “All” para apagar todas as
canções.
4.
Pressione o botão R-16 (ENTER).
5.
Em resposta à mensagem “Sure?” que aparece,
pressione o botão R-14 (YES) para apagar ou o
botão R-14 (NO) para cancelar.
1.
Realize o procedimento descrito em “Para
iniciar uma operação do editor de canções” na
página P-75 para exibir o menu do editor de
canções.
2.
Use o botão R-17 (t, y) para mover 0 para
“Copy” e, em seguida, pressione o botão R-16
(ENTER).
• Isso exibe a tela “Copy Song”. Neste ponto, os
colchetes grossos (%) estarão localizados na
definição “Copy”.
3.
Use o disco seletor ou os botões R-14 (–, +)
para especificar o número da área da canção
desde a qual deseja copiar.
4.
Pressione o botão R-17 (y) para mover os
colchetes grossos (%) para “To”.
•Um asterisco (*) próximo a um número de área de
canção indica que já existem dados gravados em tal
área.
5.
Use o disco seletor ou os botões R-14 (–, +)
para especificar o número da área da canção
para a qual deseja copiar.
6.
Pressione o botão R-16 (ENTER).
• Se a área de canção de destino da cópia não tiver
dados gravados, a operação de cópia será realizada
imediatamente.
• Se a área de canção de destino da cópia já tiver dados
gravados, a mensagem de confirmação mostrada
abaixo aparecerá perguntando se você deseja
substituir os dados existentes.
Pressione o botão R-14 (YES) para realizar a operação
de cópia e substituir a canção existente, ou pressione o
botão R-14 (NO) para cancelar.
Para apagar uma canção
Para copiar uma canção de uma área para
outra

Uso do seqüenciador de canções
P-77
1.
Realize o procedimento descrito em “Para
iniciar uma operação do editor de canções” na
página P-75 para exibir o menu do editor de
canções.
2.
Use o botão R-17 (t, y) para mover 0 para
“DeleteMeas.” e, em seguida, pressione o botão
R-16 (ENTER).
• Isso faz que a tela “Delete Measure” apareça. Neste
ponto, os colchetes grossos (%) estarão localizados
na definição “Measure”.
3.
Use o disco seletor ou os botões R-14 (–, +)
para especificar o compasso da canção que
deseja apagar.
4.
Pressione o botão R-17 (y) para mover os
colchetes grossos (%) para “Size”.
5.
Use o disco seletor ou os botões R-14 (–, +)
para especificar o número de compassos que
deseja apagar.
6.
Depois que tudo estiver como quiser, pressione
o botão R-16 (ENTER).
7.
Em resposta à mensagem “Sure?” que aparece,
pressione o botão R-14 (YES) para apagar ou o
botão R-14 (NO) para cancelar.
1.
Realize o procedimento descrito em “Para
iniciar uma operação do editor de canções” na
página P-75 para exibir o menu do editor de
canções.
2.
Use o botão R-17 (t, y) para mover 0 para
“InsertMeas.” e, em seguida, pressione o botão
R-16 (ENTER).
• Isso faz que a tela “Insert Measure” apareça. Neste
ponto, os colchetes grossos (%) estarão localizados
na definição “Measure”.
3.
Use o disco seletor ou os botões R-14 (–, +)
para especificar o número do compasso da
canção desde o qual deseja iniciar a inserção.
4.
Pressione o botão R-17 (y) para mover os
colchetes grossos (%) para “Size”.
5.
Use o disco seletor ou os botões R-14 (–, +)
para especificar o número de compassos que
deseja inserir.
• Por exemplo, especificar 002 para “Measure” e 003
para “Size” inserirá três compassos em branco na
frente do compasso 2 da canção.
6.
Depois que tudo estiver como quiser, pressione
o botão R-16 (ENTER).
7.
Em resposta à mensagem “Sure?” que aparece,
pressione o botão R-14 (YES) para inserir ou o
botão R-14 (NO) para cancelar.
Para apagar um compasso específico de uma
canção
Para inserir compassos em branco em uma
canção

Uso do seqüenciador de canções
P-78
Como explicado em detalhes em “Canções, pistas e partes”
(página P-66), a pista do sistema é uma pista individual,
enquanto que os dados da execução do teclado e do
acompanhamento automático são gravados individualmente
em partes múltiplas (A04 a A07, A09 a A16). Os dados
dessas partes são extraídos para as pistas de 04 a 07 e de 09
a 16, com uma parte correspondendo individualmente a uma
pista de dados. Isso facilita a edição de cada parte de
acompanhamento individualmente.
• Realizar esta operação apagará todos os dados
gravados atualmente na pista do sistema, com exceção
dos dados do andamento.
• Realizar esta operação apaga todos os dados gravados
atualmente nas pistas de 04 a 07 e de 09 a 16, e
substitui os dados pelos dados da pista do sistema.
1.
Realize o procedimento descrito em “Para
iniciar uma operação do editor de canções” na
página P-75 para exibir o menu do editor de
canções.
2.
Use o botão R-17 (t, y) para mover 0 para
“Extract” e, em seguida, pressione o botão R-16
(ENTER).
• Isso exibe uma tela “Extract” como a mostrada abaixo.
3.
Pressione o botão R-16 (ENTER).
4.
Em resposta à mensagem “Sure?” que aparece,
pressione o botão R-14 (YES) para iniciar a
extração ou o botão R-14 (NO) para cancelar.
1.
Realize o procedimento descrito em “Para
iniciar uma operação do editor de canções” na
página P-75 para exibir o menu do editor de
canções.
2.
Use o botão R-17 (y) para mover 0 para
“Rename” e, em seguida, pressione o botão
R-16 (ENTER).
• Isso exibe a tela “Rename”.
3.
Use os botões R-17 (u, i) para mover o
cursor para a posição do caractere do nome
que deseja mudar e, em seguida, use o disco
seletor ou os botões R-14 (–, +) para selecionar
o caractere desejado.
• Consulte “Caracteres suportados” (página P-124) para
maiores informações sobre os caracteres que pode
introduzir para o nome.
• Para introduzir um espaço, pressione ambos os botões
R-14 (–, +) ao mesmo tempo.
4.
Depois que tudo estiver como quiser, pressione
o botão R-16 (ENTER).
5.
Em resposta à mensagem “Sure?” que aparece,
pressione o botão R-14 (YES) para renomear o
arquivo ou o botão R-14 (NO) para cancelar.
Para extrair o conteúdo gravado da pista do
sistema para a pista de 04 a 07 ou 09 a 16
B04
B05
B06
B07
B09
B10
B11
B12
B13
B14
B15
B16
A04
A05
A06
A07
A09
A10
A11
A12
A13
A14
A15
A16
Pista do sistema
Para renomear uma canção

Uso do seqüenciador de canções
P-79
As seguintes operações são suportadas durante a edição de
uma pista (pista do sistema, pistas de 01 a 16).
• Apagar uma única pista
• Copiar uma pista para outra pista (Somente pistas de 01 a
16)
• Combinar duas pistas em uma única pista (Somente pistas
de 01 a 16)
1.
Pressione o botão C-3 (SONG SEQUENCER)
para entrar no modo do seqüenciador de
canções.
2.
Enquanto pressiona o botão R-13 (FUNCTION),
pressione o botão C-3 (EDIT) para exibir o menu
do editor.
3.
Use o botão R-17 (t, y) para mover 0 para
“TrackEdit” e, em seguida, pressione o botão
R-16 (ENTER).
• Isso exibe o menu do editor de pistas mostrado abaixo.
1.
Realize o procedimento descrito em “Para
iniciar uma operação do editor de pistas” na
página P-79 para exibir o menu do editor de
pistas.
2.
Pressione o botão R-16 (ENTER).
• Isso faz que a tela “Clear Track” apareça.
3.
Use o disco seletor ou os botões R-17 (u, i)
para especificar a pista que deseja apagar.
• Um quadrado preto ( ) no medidor de nível acima do
número de uma pista indica que já existem dados
gravados em tal pista.
• Você também pode selecionar uma pista usando o
disco seletor ou os botões R-14 (–, +).
4.
Pressione o botão R-16 (ENTER).
5.
Em resposta à mensagem “Sure?” que aparece,
pressione o botão R-14 (YES) para apagar ou o
botão R-14 (NO) para cancelar.
Edição de uma pista
Para iniciar uma operação do editor de pistas
Para apagar uma única pista

Uso do seqüenciador de canções
P-80
1.
Realize o procedimento descrito em “Para
iniciar uma operação do editor de pistas” na
página P-79 para exibir o menu do editor de
pistas.
2.
Use o botão R-17 (t, y) para mover 0 para
“Copy” e, em seguida, pressione o botão R-16
(ENTER).
• Isso faz que a tela “Copy Track” apareça. Neste ponto,
os colchetes grossos (%) estarão localizados na
definição “Copy”.
3.
Use o disco seletor ou os botões R-14 (–, +)
para especificar o número da pista desde a qual
deseja copiar.
4.
Pressione o botão R-17 (y) para mover os
colchetes grossos (%) para “To”.
• Um asterisco (*) próximo a um número de pista indica
que já existem dados gravados em tal pista.
5.
Use o disco seletor ou os botões R-14 (–, +)
para especificar o número da pista para a qual
deseja copiar.
6.
Depois que tudo estiver como quiser, pressione
o botão R-16 (ENTER).
• Se a pista de destino da cópia não tiver dados
gravados, a operação de cópia será realizada
imediatamente.
• Se a pista de destino da cópia já tiver dados gravados,
a mensagem de confirmação mostrada abaixo
aparecerá perguntando se você deseja substituir os
dados existentes.
Pressione o botão R-14 (YES) para realizar a operação
de cópia e substituir a pista existente, ou pressione o
botão R-14 (NO) para cancelar.
1.
No modo do seqüenciador de canções, use os
botões R-17 (u, i) para selecionar a pista
com o número mais baixo dentre as pistas que
deseja combinar.
• Como um exemplo, combinaremos a pista 03 e a pista
05 na pista 06. Aqui, selecionaremos a pista 03.
2.
Realize os passos 2 e 3 do procedimento
descrito em “Para iniciar uma operação do
editor de pistas” na página P-79 para exibir o
menu do editor de pistas.
3.
Use o botão R-17 (y) para mover 0 para
“Merge” e, em seguida, pressione o botão R-16
(ENTER).
• Isso exibe uma tela “Merge Track” como a mostrada
abaixo. Neste ponto, os colchetes grossos (%)
estarão localizados na definição B.
4.
Use o disco seletor ou os botões R-14 (–, +)
para especificar 05 (Pista 05) para B.
• Alterar o valor de B também faz que o valor de C
mude.
5.
Pressione um botão R-17 (i ou y) para mover
os colchetes grossos (%) para C.
6.
Use o disco seletor ou os botões R-14 (–, +)
para especificar 06 (Pista 06) para C.
Para copiar uma pista para outra pista
(Somente pistas de 01 a 16)
Para combinar duas pistas em uma única
pista (Somente pistas de 01 a 16)
ABC
A: Uma das pistas a ser combinada (A pista selecionada
no passo 1 é a seleção predefinida).
B: Outra pista a ser combinada.
C: Pista de destino das pistas combinadas.

Uso do seqüenciador de canções
P-81
7.
Depois que tudo estiver como quiser, pressione
o botão R-16 (ENTER).
• Se a pista de destino não tiver dados gravados, a
combinação das pistas começará imediatamente.
• Se a pista de destino já tiver dados gravados, a
mensagem de confirmação mostrada abaixo aparecerá
perguntando se você deseja substituir os dados
existentes.
Pressione o botão R-14 (YES) para realizar o processo e
substituir a pista existente ou pressione o botão R-14
(NO) para cancelar.
• Realizar o procedimento acima não apaga os conteúdos
das duas pistas fonte. Se você não precisar mais do
conteúdo de uma pista, você pode apagá-lo usando o
procedimento descrito em “Para apagar uma única pista”
(página P-79).
O seqüenciador de canções grava todas as operações do
Teclado Digital que você realiza enquanto executa os
“eventos”, que são as menores unidades de dados que
compõem uma canção. Tocar uma única nota no teclado, por
exemplo, armazena os seguintes eventos: compasso inicial
da nota, batida, pista, tom da nota, duração da nota e
intensidade da nota.
As seguintes operações são suportadas durante a edição de
um evento.
• Apagar eventos
• Inserir eventos
• Copiar eventos dentro de um intervalo específico para uma
localização desejada
• Quantizar* eventos de notas
• Apagar eventos de inflexão da altura tonal
• Ajustar valores de velocidade de um evento de nota
• Ajustar valores de duração de um evento de nota
• Selecionar o tipo de eventos que aparecem na tela do
editor de eventos (View Select)
• Inserir e apagar eventos de batida
• Introduzir eventos de nota diretamente (introdução de
passo)
*A quantização é uma operação que ajusta
automaticamente o tempo do sinal de um evento de nota
para igualar uma nota de referência.
1.
Pressione o botão C-3 (SONG SEQUENCER)
para entrar no modo do seqüenciador de
canções.
2.
Enquanto pressiona o botão R-13 (FUNCTION),
pressione o botão C-3 (EDIT) para exibir o menu
do editor.
3.
Pressione o botão R-16 (ENTER).
• Isso exibe a tela do editor de eventos mostrada abaixo.
• Para maiores informações sobre como usar a tela do
editor de eventos, consulte “Tipos de eventos e
conteúdo da tela de eventos” (página P-82).
4.
Enquanto pressiona o botão R-13 (FUNCTION),
pressione o botão C-13 (MENU).
• Isso exibe o menu do editor de eventos mostrado
abaixo.
• Em seguida, selecione o item do menu que
corresponde ao tipo de operação que deseja realizar.
Os detalhes sobre cada operação são fornecidos nos
procedimentos desta seção.
Edição de eventos
Para iniciar uma operação do editor de
eventos

Uso do seqüenciador de canções
P-82
A tela do editor de eventos exibe os eventos individuais que
compõem uma canção como valores e caracteres, como
mostrado na tela de amostra abaixo.
A tela do editor de eventos mostra três eventos de uma vez.
O evento na linha intermediária é o evento selecionado. Você
pode alterar o valor onde o cursor de linha sólida está
localizado. Uma linha descontínua sob um valor de definição
indica que o cursor pode ser movido para tal valor.
■Leitura dos dados de evento
Aqui nós usaremos dois tipos de exibições de evento para
explicar como ler os dados de evento.
• Exemplo 1: Evento de nota
• Exemplo 2: Evento de inflexão da altura tonal
O significado de cada posição na tela é explicado a seguir.
Tipos de eventos e conteúdo da tela de
eventos
Evento sendo editado (evento selecionado) (Centro da tela)
Eventos antes (evento anterior) e depois (evento
seguinte) do evento atual
Cursor (linha sólida)
Cursor
214
3
214
3
Cursor
Número Descrição
1
Para todos os tipos de eventos, indica a
localização (tempo) do evento no seguinte
formato: compasso:batida:tick Um “tick” é uma
unidade de tempo, sendo mais curto que uma
batida. Os dados do seqüenciador de canções
usam 96 ticks por batida (para 2/4 a 8/4) ou 48
ticks por batida (para 2/8 a 16/18).
2
Para quase todos os eventos, esta posição
mostra uma abreviatura indicando o tipo de
evento. “Bend” no exemplo (2) refere-se a um
“evento de inflexão da altura tonal”. Os eventos
de nota (exemplo (1)) e os eventos de acorde
são diferentes, pois esta posição mostra um valor
de definição para o parâmetro do evento (nome
da nota para um evento de nota, nota
fundamental para um evento de acorde).
Para maiores informações sobre o que é exibido
nesta posição e o tipo de evento correspondente,
consulte a “Lista dos dados de evento” (página
P-83).
3
Esta posição mostra os valores de definição dos
parâmetros que correspondem ao tipo do evento.
Quando um evento tem vários parâmetros, use
os botões R-17 (u, i) para mover o cursor, o
que rolará o mostrador entre os parâmetros. O
nome do parâmetro na posição atual do cursor
será exibido na posição 4.
4
Esta posição indica onde o cursor está localizado
atualmente como “MEAS.” (compasso), “BEAT”
(batida) ou “TICK” (tick).

Uso do seqüenciador de canções
P-83
■Lista dos dados de evento
A seguinte tabela mostra os tipos de eventos que correspondem às abreviaturas que aparecem no mostrador, bem como os
parâmetros de cada tipo de evento e intervalos de definição.
• A “Exibição 2” e a “Exibição 4” nos títulos da tabela correspondem às posições 2, 4 na tela descrita em “Leitura dos dados
de evento” (página P-82).
• A “Exibição 2 durante inserção” nos títulos da tabela indica o nome do tipo de evento entre colchetes grossos (%) quando se
realiza o passo 3 do procedimento de inserção de evento descrito em “Para inserir um evento” (página P-88).
Eventos comuns à pista do sistema e pistas de 01 a 16
Eventos das pistas de 01 a 16
Tipo de evento Exibição 2
durante inserção Exibição 4Nome do parâmetro Intervalo da
definição
Exibição 2Nome do evento
TOP (ponto inicial da
canção) – – – (Não editável)
*1Nota [Note]
NOTA Nomes das notas C- - C0 - G9*2
GATE Tempo de duração 00:00 - 99:95
VEL Velocidade 001 - 127
Bend Inflexão da altura tonal [Bend]VALU Inflexão da altura
tonal –8192 - 0000 - +8191
Mod Modulação*3[Modulat]VALU Modulação 000 - 127
Sus Pedal de sustain [Sustain]VALU Pedal de sustain 000 - 127
Soft Pedal abafador [Soft]VALU Pedal abafador 000 - 127
Sost Pedal de sostenuto [Sostenu]VALU Pedal de sostenuto 000 - 127
END (ponto final da canção) – – – (Não editável)
*1 Um evento de nota não é exibido como o nome do evento na posição 2, mas sim como o nome da nota (C4, etc.).
*2 “C-” no mostrador indica C-1 (uma oitava abaixo de C0).
*3 Este evento só pode ser adicionado com a operação descrita em “Para inserir um evento” (página P-88). Ele aplica vibrato.
Tipo de evento Exibição 2
durante inserção Exibição 4Nome do parâmetro Intervalo da
definição
Exibição 2Nome do evento
TONE Som da parte [Tone]VALU Número do som A:001 - L:010
Vol Volume da parte [Volume]VALU Volume da parte 000 - 127
Pan Panoramização da
parte [Pan]VALU Panoramização da
parte –64 - 00- +63
CTun Afinação grosseira de
parte [CrsTune]VALU Afinação grosseira
de parte –24 - 00 - +24
FTun Afinação fina de parte [FinTune]VALU Afinação fina de
parte –99 - 00 - +99
BndR Intervalo de inflexão
da altura tonal de parte [BendRng]VALU
Intervalo de inflexão
da altura tonal de
parte
00 - 24
RSnd Envio de reverberação
de parte [RevSend]VALU
Envio de
reverberação de
parte
000 - 127
CSnd Envio de coro de parte [ChoSend]VALU Envio de coro de
parte 000 - 127
SclE Ativação da escala de
parte [ScaleEn]VALU Ativação da escala
de parte on, oFF
DspL Linha do DSP de parte [DspLine]VALU Linha do DSP de
parte on, oFF
Exp Expressão*4[Express]VALU Expressão 000 - 127
*4 Este evento só pode ser adicionado com a operação descrita em “Para inserir um evento” (página P-88). Ele altera o volume.
B

Uso do seqüenciador de canções
P-84
■Eventos da pista do sistema
Tipo de evento Exibição 2
durante inserção Exibição 4Nome do parâmetro Intervalo da
definição
Exibição 2Nome do evento
TnU1 Som de UPPER 1 [Tone_U1]VALU Número do som A:001 - L:010
TnU2 Som de UPPER 2 [Tone_U2]VALU Número do som A:001 - L:010
TnLo Som de LOWER [Tone_Lo]VALU Número do som A:001 - L:010
TnHm
Som com
harmonização
automática
[Tone_Hm]VALU Número do som A:001 - L:010
*1Acorde [Chord]
ROOT Nota fundamental C - B
TYPE Tipo de acorde *2
CVEL
Velocidade do acorde
000 - 127
RHY Ritmo [Rhythm]VALU Número do ritmo A:001 - F:010
Rctl Controlador de ritmo [RhyCtrl]VALU Controlador de ritmo *3
APrt
Ativação/desativação
de parte de
acompanhamento
[AcmpPrt]PART Parte PREC, DRUM,
BASS, CHD1 - CHD5
VALU Ativação/desativação on, oFF
Layr Ativação/desativação
da estratificação [Layer]VALU Ativação/desativação
da estratificação on, oFF
Shft Alteração da oitava [OctShft]PART Parte UPP1, UPP2, LOWR
VALU Alteração da oitava –2 - 0 - +2
Splt Ativação/desativação
da divisão [Split]VALU Ativação/desativação
da divisão on, oFF
TMPO Andamento [Tempo]VALU Andamento 30 - 255
SplP Ponto de divisão [SplitPt]VALU Ponto de divisão C- - C0 - G9*4
HmAp Harmonização
automática/Arpejador [HarmArp]VALU Harmonização
automática/Arpejador oFF, 001 - 162
ApHd Retenção do arpejador [ArpHold]VALU Retenção do
arpejador on, oFF
ApSp Velocidade do
arpejador [ArpSpd]VALU Velocidade do
arpejador 1, 2, 2S, 3, 4, 4S, 6, 8
ApPt Parte do arpejador [ArpPart]VALU Parte do arpejador UPPER, LOWER
Revb Reverberação [Reverb]VALU Reverberação oFF, 01 - 10
Chrs Coro [Chorus]VALU Coro 1 - 5
DSP DSP [DSP]VALU DSP ton, 001 - 200
Scal Escala [Scale]NOTA Tom C - B
Cent Cent –99 - 00 - +99
Vol Volume da parte [Volume]PART Parte UPP1, UPP2,
LOWR, HARM
VALU Volume da parte 000 - 127
Pan Panoramização da
parte [Pan]
PART Parte UPP1, UPP2,
LOWR, HARM
VALU Panoramização da
parte –64 - 00 - +63
CTun Afinação grosseira de
parte [CrsTune]
PART Parte UPP1, UPP2,
LOWR, HARM
VALU Afinação grosseira de
parte –24 - 00 - +24

Uso do seqüenciador de canções
P-85
1.
Realize os passos de 1 a 3 do procedimento descrito em “Para iniciar uma operação do editor de
eventos” na página P-81 para exibir a tela do editor de eventos.
2.
Enquanto pressiona o botão R-13 (FUNCTION), use os botões R-17 (u, i) para selecionar a pista que
deseja editar.
1.
Realize os passos de 1 a 3 do procedimento descrito em “Para iniciar uma operação do editor de
eventos” na página P-81 para exibir a tela do editor de eventos.
2.
Pressione o botão L-17 (START/STOP).
• Isso inicia a reprodução da canção sendo editada a partir do primeiro compasso, onde o cursor está localizado atualmente.
• A reprodução pára automaticamente quando atinge o final de uma canção. Para interromper a reprodução no meio,
pressione o botão L-17 (START/STOP).
FTun Afinação fina de parte [FinTune]PART Parte UPP1, UPP2,
LOWR, HARM
VALU Afinação fina de parte –99 - 00 - +99
BndR Intervalo de inflexão
da altura tonal de parte [BendRng]
PART Parte UPP1, UPP2,
LOWR, HARM
VALU
Intervalo de inflexão
da altura tonal de
parte
00 - 24
RSnd Envio de reverberação
de parte [RevSend]
PART Parte UPP1, UPP2,
LOWR, HARM
VALU Envio de
reverberação de parte 000 - 127
CSnd Envio de coro de parte [ChoSend]
PART Parte UPP1, UPP2,
LOWR, HARM
VALU Envio de coro de
parte 000 - 127
DspL Linha do DSP de parte [DspLine]
PART Parte UPP1, UPP2,
LOWR, HARM
VALU Linha do DSP de
parte on, oFF
AVol Volume do
acompanhamento*5[AcmpVol]VALU Volume do
acompanhamento 000 - 127
AScl Escala do
acompanhamento*6[AcmpScl]VALU Escala do
acompanhamento on, oFF
*1
Um evento de acorde não é exibido como o nome do evento na posição
2
, mas sim como a nota fundamental do acorde (C, etc.).
*2 Consulte “Guia de dedilhado” (página P-124).
*3 Intro: padrão de introdução, norml: padrão normal, Vari: padrão de variação, nFlOn: virada normal ativada, nFloF: virada
normal desativada, vFlOn: virada de variação ativada, vFloF: virada de variação desativada, Endin: padrão de finalização.
*4 “C-” no mostrador indica C-1 (uma oitava abaixo de C0).
*5 Esta definição corresponde ao item “AccompVol.” do menu de funções (página P-99).
*6 Para maiores detalhes, consulte “Especificação se as definições atuais da escala devem ser aplicadas ao acompanhamento
automático (Escala do acompanhamento)” (página P-22).
Para selecionar uma pista para edição
Para reproduzir uma canção a partir da tela do editor de eventos (Quick Play)
Tipo de evento Exibição 2
durante inserção Exibição 4Nome do parâmetro Intervalo da
definição
Exibição 2Nome do evento

Uso do seqüenciador de canções
P-86
1.
Realize o procedimento descrito em “Para
iniciar uma operação do editor de eventos” na
página P-81.
2.
Use o botão R-17 (i) para exibir a página três
do menu do editor de eventos, com 0
localizado em “ViewSelect”.
3.
Pressione o botão R-16 (ENTER).
• Isso exibe a tela “View Select”.
4.
Use os botões R-17 (t, y) para mover 0 entre
os itens de definição, e o disco seletor ou os
botões R-14 (–, +) para alterar a definição
selecionada atualmente entre “on” (mostrar) e
“oFF” (ocultar).
• A tabela abaixo mostra o evento que corresponde a
cada item de definição.
• Para maiores informações sobre cada evento, consulte
“Tipos de eventos e conteúdo da tela de eventos”
(página P-82).
5.
Pressione o botão R-15 (EXIT) para aplicar as
definições e sair da tela “View Select”.
1.
Exiba a tela do editor de eventos da pista que
inclui o evento que deseja editar.
• Consulte “Para selecionar uma pista para edição”
(página P-85).
2.
Use os botões R-17 (t, y) para mover o
cursor para o evento que deseja editar.
3.
Use os botões R-17 (u, i) para mover o
cursor e, em seguida, use o disco seletor ou os
botões R-14 (–, +) para alterar o valor na
posição do cursor.
• O cursor pisca durante uma operação de alteração de
valor.
• Durante a gravação de eventos de nota, você pode
alterar o tom de uma nota pressionando uma tecla do
teclado. Se o cursor for deslocado na posição “VEL”, o
valor da velocidade mudará ao mesmo tempo que o
tom da nota.
4.
Para aplicar o valor alterado, pressione o botão
R-16 (ENTER).
• Isso faz que o cursor pare de piscar.
1.
Exiba a tela do editor de eventos da pista que
inclui os eventos que deseja editar.
• Consulte “Para selecionar uma pista para edição”
(página P-85).
2.
Use os botões R-17 (t, y) para mover o
cursor para o evento que deseja apagar.
3.
Pressione o botão C-8 (DELETE).
• O evento na posição atual do cursor será apagado
assim que você pressionar o botão C-8 (DELETE).
Para selecionar o tipo de eventos que
aparecem na tela do editor de eventos (View
Select)
Item de
definição Evento correspondente
Note Evento de nota
PitchBend Evento de inflexão da altura tonal
Pedal Eventos de pedal de sustain, abafador e
sostenuto
Rhythm Evento de ritmo
Chord Evento de acorde
Tempo Evento de andamento
Tone Evento de som
Mixer Evento do mixer (exceto evento de som)
Others Todos os outros eventos além dos
indicados acima.
Para editar um evento existente
Para apagar um evento individual
B

Uso do seqüenciador de canções
P-87
1.
Exiba a tela do editor de eventos da pista que
inclui os eventos que deseja editar.
• Consulte “Para selecionar uma pista para edição”
(página P-85).
2.
Enquanto pressiona o botão R-13 (FUNCTION),
pressione o botão C-13 (MENU) para exibir o
menu do editor de eventos.
3.
Use o botão R-17 (t, y) para mover 0 para
“Delete” e, em seguida, pressione o botão R-16
(ENTER).
• Isso exibe a tela “Delete”.
4.
Use o disco seletor ou os botões R-14 (–, +)
para alterar a definição nos colchetes grossos
(%) para “All” e, em seguida, pressione o
botão R-16 (ENTER).
5.
Em resposta à mensagem “Sure?” que aparece,
pressione o botão R-14 (YES) para apagar ou o
botão R-14 (NO) para cancelar.
1.
Exiba a tela do editor de eventos da pista que
inclui os eventos que deseja editar.
• Consulte “Para selecionar uma pista para edição”
(página P-85).
2.
Se for necessário, você pode realizar uma
operação de reprodução de canção neste ponto
para verificar o intervalo que deseja selecionar
para apagamento.
• Consulte “Para reproduzir uma canção a partir da tela
do editor de eventos (Quick Play)” (página P-85).
3.
Enquanto pressiona o botão R-13 (FUNCTION),
pressione o botão C-13 (MENU) para exibir o
menu do editor de eventos.
4.
Use o botão R-17 (t, y) para mover 0 para
“Delete” e, em seguida, pressione o botão R-16
(ENTER).
• Isso exibe a tela “Delete”.
5.
Use o disco seletor ou os botões R-14 (–, +)
para alterar a definição nos colchetes grossos
(%) para “Locator”.
• Isso exibe uma tela de especificação de intervalo como
a mostrada abaixo.
• Se você já tiver especificado um intervalo usando a tela
do localizador (página P-74), tal intervalo será exibido
na tela de especificação de intervalo.
6.
Use o botão R-17 (u, i) para mover o cursor
e, em seguida, use o disco seletor ou os botões
R-14 (–, +) para alterar o valor na posição do
cursor.
• O evento localizado no ponto especificado pelo ponto
final do intervalo não será apagado.
7.
Depois que tudo estiver como quiser, pressione
o botão R-16 (ENTER).
8.
Em resposta à mensagem “Sure?” que aparece,
pressione o botão R-14 (YES) para apagar ou o
botão R-14 (NO) para cancelar.
Para apagar todos os eventos em uma pista
Para apagar todos os eventos em um
intervalo específico de uma pista
Ponto inicial do intervalo Ponto final do intervalo

Uso do seqüenciador de canções
P-88
1.
Exiba a tela do editor de eventos da pista onde
deseja inserir o evento.
• Consulte “Para selecionar uma pista para edição”
(página P-85).
2.
Use os botões R-17 (t, y) para mover o
cursor para a posição onde deseja inserir um
evento.
• O novo evento será inserido no mesmo tempo que o
evento onde o cursor está localizado. Você pode
ajustar o tempo com mais precisão depois de inserir
um novo evento.
3.
Pressione o botão C-9 (INSERT).
• Isso insere o evento na localização especificada e
exibe uma tela como a mostrada abaixo.
4.
Use o disco seletor ou os botões R-14 (–, +)
para selecionar um tipo de evento.
• Para as informações sobre os eventos que podem ser
especificados, consulte “Tipos de eventos e conteúdo
da tela de eventos” (página P-82).
• Quando um evento de nota é especificado como o tipo
de evento, especifique o tipo de nota (duração da nota)
usando os botões indicados na tabela abaixo. Você
pode especificar o tom da nota no passo 6 deste
procedimento.
*Para notas pontuadas e tercinas, primeiro selecione a nota
e, em seguida, adicione o ponto ou tercina. Para
especificar uma semínima pontuada, por exemplo,
pressione o botão R-3 (2) e, em seguida, o botão R-4 (•).
5.
Depois que tudo estiver como quiser, pressione
o botão R-16 (ENTER).
• Isso insere o evento especificado.
6.
Ajuste as definições do evento como quiser.
• Use os botões R-17 (u, i) para mover o cursor e,
em seguida, use o disco seletor ou os botões R-14 (–,
+) para alterar o valor na posição do cursor. O cursor
pisca durante uma operação de alteração de valor.
• Para as informações sobre os tipos de dados e
intervalos dos valores de definição para eventos que
podem ser editados, consulte “Tipos de eventos e
conteúdo da tela de eventos” (página P-82).
7.
Para aplicar os dados do evento, pressione o
botão R-16 (ENTER).
• Isso faz que o cursor pare de piscar.
• Você também pode realizar a operação do passo 3
movendo 0 para “Insert” no menu do editor de eventos e,
em seguida, pressionando botão R-16 (ENTER).
1.
Exiba a tela do editor de eventos da pista que
contém os eventos que deseja copiar.
• Consulte “Para selecionar uma pista para edição”
(página P-85).
2.
Se for necessário, você pode realizar uma
operação de reprodução de canção para
verificar o intervalo que deseja selecionar para
copiar e a localização da cópia.
• Consulte “Para reproduzir uma canção a partir da tela
do editor de eventos (Quick Play)” (página P-85).
Para inserir um evento
Para especificar este tipo
de nota: Pressione este botão:
Semibreve R-1 (5)
Mínima R-2 (1)
Semínima R-3 (2)
Colcheia R-7 (6)
Semicolcheia R-8 (7)
Fusa R-9 (8)
Pontuada*R-4 (•)
Tercina*R-10 (,)
Nome do tipo de evento
Tipo de nota (somente para evento de nota)
Para copiar eventos dentro de um intervalo
específico para uma localização desejada
018:01:00 020:01:00 024:01:00
1 2

Uso do seqüenciador de canções
P-89
3.
Pressione o botão C-10 (COPY).
• Isso exibe a tela “Copy”.
• Se você já tiver especificado um intervalo usando a tela
do localizador (página P-74), tal intervalo será exibido
na tela de especificação de intervalo.
4.
Use o botão R-17 (u, i) para mover o cursor
e, em seguida, use o disco seletor ou os botões
R-14 (–, +) para alterar o valor na posição do
cursor.
5.
Depois que tudo estiver como quiser, pressione
o botão R-16 (ENTER).
6.
Em resposta à mensagem “Sure?” que aparece,
pressione o botão R-14 (YES) para copiar ou o
botão R-14 (NO) para cancelar.
• Pressionar o botão R-14 (YES) executa a operação de
cópia. A mensagem “Complete” aparecerá e o
mostrador voltará à tela “Copy” quando a cópia for
concluída.
• Neste ponto, o valor de “2 Posição do destino da
cópia” na tela do localizador se move para diante pela
duração especificada por “1 Intervalo da fonte da
cópia”.
Se você quiser continuar copiando o mesmo intervalo
da fonte da cópia para outra localização, repita os
passos 5 e 6 de novo.
7.
Para voltar à tela do editor de eventos,
pressione o botão R-15 (EXIT).
1.
Exiba a tela do editor de eventos da pista que
inclui o evento que deseja quantizar.
• Consulte “Para selecionar uma pista para edição”
(página P-85).
2.
Use os botões R-17 (t, y) para mover o
cursor para o evento que deseja quantizar.
3.
Pressione o botão C-11 (QUANTIZE).
• Isso exibe a tela “Quantize”.
4.
Use o disco seletor ou os botões R-14 (–, +)
para alterar a definição nos colchetes grossos
(%) para “Cursor”.
5.
Especifique a nota que deseja usar como a nota
de referência de quantização.
*Para uma tercina, primeiro selecione a nota e, em seguida,
adicione a tercina. Para especificar uma tercina composta
de semínimas, por exemplo, pressione o botão R-3 (2) e,
em seguida, o botão R-10 (,).
6.
Depois que tudo estiver como quiser, pressione
o botão R-16 (ENTER).
• Isso realiza a quantização e exibe a tela do editor de
eventos de novo.
1 Intervalo da fonte da cópia (ponto inicial - ponto final)
2 Ponto de destino da cópia
018:01:00 020:01:00 024:01:00 026:01:00
1 2
Para quantizar um evento de nota individual
Para especificar este tipo
de nota: Pressione este botão:
Semínima R-3 (2)
Colcheia R-7 (6)
Semicolcheia R-8 (7)
Fusa R-9 (8)
Tercina*R-10 (,)

Uso do seqüenciador de canções
P-90
1.
Exiba a tela do editor de eventos da pista que
deseja quantizar.
• Consulte “Para selecionar uma pista para edição”
(página P-85).
2.
Pressione o botão C-11 (QUANTIZE).
• Isso exibe a tela “Quantize”.
3.
Use o disco seletor ou os botões R-14 (–, +)
para alterar a definição nos colchetes grossos
(%) para “All”.
4.
Realize o passo 5 de “Para quantizar um evento
de nota individual” na página P-89.
5.
Pressione o botão L-17 (START/STOP) quando
quiser reproduzir com a quantização aplicada.
• Repare que os dados reais ainda não foram alterados.
6.
Pressione o botão R-16 (ENTER).
7.
Em resposta à mensagem “Sure?” que aparece,
pressione o botão R-14 (YES) para quantizar ou
o botão R-14 (NO) para cancelar.
1.
Exiba a tela do editor de eventos da pista que
inclui os eventos que deseja quantizar.
• Consulte “Para selecionar uma pista para edição”
(página P-85).
2.
Se for necessário, você pode realizar uma
operação de reprodução de canção neste ponto
para verificar o intervalo que deseja selecionar
para quantização.
• Consulte “Para reproduzir uma canção a partir da tela
do editor de eventos (Quick Play)” (página P-85).
3.
Pressione o botão C-11 (QUANTIZE).
• Isso exibe a tela “Quantize”.
4.
Use o disco seletor ou os botões R-14 (–, +)
para alterar a definição nos colchetes grossos
(%) para “Locator”.
• Isso exibe uma tela de especificação de intervalo como
a mostrada abaixo.
• Se você já tiver especificado um intervalo usando a tela
do localizador (página P-74), tal intervalo será exibido
na tela de especificação de intervalo.
5.
Use o botão R-17 (u, i) para mover o cursor
e, em seguida, use o disco seletor ou os botões
R-14 (–, +) para alterar o valor na posição do
cursor.
6.
Realize o passo 5 de “Para quantizar um evento
de nota individual” na página P-89.
7.
Pressione o botão L-17 (START/STOP) quando
quiser reproduzir com a quantização aplicada.
• Repare que os dados reais ainda não foram alterados.
8.
Depois que tudo estiver como quiser, pressione
o botão R-16 (ENTER).
9.
Em resposta à mensagem “Sure?” que aparece,
pressione o botão R-14 (YES) para quantizar ou
o botão R-14 (NO) para cancelar.
Para quantizar todos os eventos de nota em
uma pista
Para quantizar todos os eventos de nota
dentro de um intervalo específico de uma
pista
Ponto inicial do intervalo Ponto final do intervalo

Uso do seqüenciador de canções
P-91
Você pode usar os procedimentos descritos nesta seção para
apagar todos os eventos de inflexão da altura tonal de uma
pista ou de um intervalo específico em uma pista.
• Para apagar eventos individuais de inflexão da altura tonal,
realize a operação descrita em “Para apagar um evento
individual” (página P-86).
• Depois de apagar os eventos de inflexão da altura tonal em
uma pista das pistas de 01 a 16, você pode dobrar
(overdub) as novas operações de inflexão da altura tonal
(roda PITCH BEND (S-1)) para tal pista. Para fazer isso,
realize o procedimento descrito em “Para gravar nas pistas
de 01 a 16” (página P-69) e, em seguida, selecione “OVDB”
(Overdub) para a definição “RecType” no passo 6-(3).
• Como “OVDB” não pode ser selecionado para “RecType”
ao gravar na pista do sistema, você não poderá realizar a
dobragem de operações de inflexão da altura tonal depois
de apagar os eventos de inflexão da altura tonal da pista do
sistema. Você pode usar o procedimento descrito em “Para
inserir um evento” (página P-88) para inserir eventos de
inflexão da altura tonal.
■Para apagar todos os eventos de inflexão da
altura tonal em uma pista
1.
Exiba a tela do editor de eventos da pista cujos
eventos de inflexão da altura tonal deseja
apagar.
• Consulte “Para selecionar uma pista para edição”
(página P-85).
2.
Enquanto pressiona o botão R-13 (FUNCTION),
pressione o botão C-13 (MENU) para exibir o
menu do editor de eventos.
3.
Use o botão R-17 (t, y) para mover 0 para
“DeleteBender” e, em seguida, pressione o
botão R-16 (ENTER).
• Isso faz que a tela “Delete Bender” apareça.
4.
Use o disco seletor ou os botões R-14 (–, +)
para alterar a definição nos colchetes grossos
(%) para “ALL” e, em seguida, pressione o
botão R-16 (ENTER).
5.
Em resposta à mensagem “Sure?” que aparece,
pressione o botão R-14 (YES) para apagar ou o
botão R-14 (NO) para cancelar.
■Para apagar todos os eventos de inflexão da
altura tonal dentro de um intervalo específico de
uma pista
1.
Exiba a tela do editor de eventos da pista cujos
eventos de inflexão da altura tonal deseja
apagar.
• Consulte “Para selecionar uma pista para edição”
(página P-85).
2.
Se for necessário, você pode realizar uma
operação de reprodução de canção neste ponto
para verificar o intervalo que deseja selecionar
para apagamento.
• Consulte “Para reproduzir uma canção a partir da tela
do editor de eventos (Quick Play)” (página P-85).
3.
Enquanto pressiona o botão R-13 (FUNCTION),
pressione o botão C-13 (MENU) para exibir o
menu do editor de eventos.
4.
Use o botão R-17 (t, y) para mover 0 para
“DeleteBender” e, em seguida, pressione o
botão R-16 (ENTER).
• Isso faz que a tela “Delete Bender” apareça.
5.
Use o disco seletor ou os botões R-14 (–, +)
para alterar a definição nos colchetes grossos
(%) para “Locator”.
• Isso exibe uma tela de especificação de intervalo como
a mostrada abaixo.
• Se você já tiver especificado um intervalo usando a tela
do localizador (página P-74), tal intervalo será exibido
na tela de especificação de intervalo.
6.
Use o botão R-17 (u, i) para mover o cursor
e, em seguida, use o disco seletor ou os botões
R-14 (–, +) para alterar o valor na posição do
cursor.
Apagamento de eventos de inflexão da altura
tonal
Ponto inicial do intervalo Ponto final do intervalo

Uso do seqüenciador de canções
P-92
7.
Depois que tudo estiver como quiser, pressione
o botão R-16 (ENTER).
8.
Em resposta à mensagem “Sure?” que aparece,
pressione o botão R-14 (YES) para apagar ou o
botão R-14 (NO) para cancelar.
1.
Exiba a tela do editor de eventos da pista que
deseja editar.
• Consulte “Para selecionar uma pista para edição”
(página P-85).
2.
Dependendo do tipo de ajuste que deseja fazer,
realize uma das operações a seguir.
3.
Enquanto pressiona o botão R-13 (FUNCTION),
pressione o botão C-13 (MENU) para exibir o
menu do editor de eventos.
4.
Use o botão R-17 (t, y) para mover 0 para
“VelocityMod.” e, em seguida, pressione o
botão R-16 (ENTER).
• Isso exibe a tela “Velocity Modify”.
5.
Use o disco seletor ou os botões R-14 (–, +)
para alterar o modo indicado nos colchetes
grossos (%).
• Enquanto o modo “Locator” estiver selecionado, use os
botões R-17 (u, i), o disco seletor, ou os botões
R-14 (–, +) para especificar o intervalo cujo valor da
velocidade do evento de nota deseja ajustar.
6.
Pressione o botão R-16 (ENTER).
• Isso exibirá uma tela de definição como a mostrada
abaixo.
• Os significados e os intervalos de definição dos itens
na tela são explicados a seguir. As definições
marcadas com um asterisco (*) na coluna “Intervalo da
definição” são as seleções iniciais de fábrica.
7.
Para alterar a definição para o valor desejado,
pressione o botão R-16 (ENTER).
8.
Em resposta à mensagem “Sure?” que aparece,
pressione o botão R-14 (YES) para executar o
ajuste ou o botão R-14 (NO) para cancelar.
Para ajustar o valor da velocidade de um
evento de nota
Para ajustar isto: Faça isto:
Evento de nota individual Na tela do editor de eventos,
mova o cursor para o evento de
nota que deseja ajustar e, em
seguida, prossiga ao passo 3.
Todos os eventos de nota
em uma pista
Avance ao passo 3.
Eventos de nota dentro de
um intervalo específico
em uma pista
Avance ao passo 3.
Para ajustar isto: Selecione este modo:
Evento de nota individual Cursor
Todos os eventos de nota em uma
pista
All
Eventos de nota dentro de um
intervalo específico em uma pista
Locator
Nome do item Descrição Intervalo da
definição
Fix
(Valor fixo)
Especifica um valor fixo como
o valor da velocidade.
Selecione “oFF” para esta
definição para fazer o ajuste
com base no valor de
velocidade atual de cada
evento de nota.
oFF
*
, 001 a 127
Rate
(Taxa de
velocidade)
Estas definições são
habilitadas somente quando
“oFF” é selecionado para a
definição “Fix”. Elas mudam o
valor da velocidade de cada
evento de nota de acordo
com a expressão matemática
(partes decimais cortadas)
mostrada abaixo. 1 é usado
quando o valor produzido
pela expressão é menor que
1, e 127 é usado quando o
valor produzido é maior que
127.
(Velocidade atual) X
(Definição Rate) + (Definição
Offset)
000% a 100%
*
a
200%
Offset
(Deslocamento de
velocidade)
–126 a 000
*
a
+126

Uso do seqüenciador de canções
P-93
1.
Realize os passos de 1 a 5 de “Para ajustar o
valor da velocidade de um evento de nota” na
página P-92. No passo 4, selecione
“GatetimeMod.” em vez de “VelocityMod.”.
2.
Pressione o botão R-16 (ENTER).
• Isso exibirá uma tela de definição como a mostrada
abaixo.
• Os significados e os intervalos de definição dos itens
na tela são explicados a seguir. As definições
marcadas com um asterisco (*) na coluna “Intervalo da
definição” são as seleções iniciais de fábrica.
3.
Para alterar a definição para o valor desejado,
pressione o botão R-16 (ENTER).
4.
Em resposta à mensagem “Sure?” que aparece,
pressione o botão R-14 (YES) para executar o
ajuste ou o botão R-14 (NO) para cancelar.
1.
Realize o procedimento descrito em “Para
iniciar uma operação do editor de eventos” na
página P-81 para exibir o menu do editor de
eventos.
2.
Use o botão R-17 (y) para mover 0 para
“Beat” e, em seguida, pressione o botão R-16
(ENTER).
• Isso exibe a tela “Beat”.
3.
Use os botões R-17 (t, y) para mover o
cursor para o evento de batida que deseja
apagar.
4.
Pressione o botão C-8 (DELETE).
• O evento na posição atual do cursor será apagado
assim que você pressionar o botão C-8 (DELETE).
Para ajustar o valor do tempo de duração de
um evento de nota
Nome do item Descrição Intervalo da
definição
Fix
(Valor fixo)
Especifica um valor fixo como
o valor do tempo de duração.
99:95 significa uma
semínima, 99 batidas, 95
ticks.
Selecione “oFF” para esta
definição para fazer o ajuste
com base no valor do tempo
de duração atual de cada
evento de nota.
oFF
*
,
00:00 a 99:95
Rate
(Taxa do tempo de
duração)
Estas definições são
habilitadas somente quando
“oFF” é selecionado para a
definição “Fix”. Elas mudam o
valor do tempo de duração de
cada evento de nota de
acordo com a expressão
matemática (partes decimais
cortadas) mostrada abaixo.
00:00 é usado quando o valor
produzido pela expressão é
menor que 00:00, e 99:95 é
usado quando o valor
produzido é maior que 99:95.
(Tempo de duração atual) X
(Definição Rate) + (Definição
Offset)
000% a 100%
*
a
200%
Offset
(Deslocamento do
tempo de duração)
–9:95 a 0:00
*
a
+9:95
Para apagar um evento de batida

Uso do seqüenciador de canções
P-94
1.
Realize os passos 1 e 2 de “Para apagar um
evento de batida” (página P-93).
2.
Mova o cursor para o evento de batida que vem
imediatamente antes da localização onde
deseja inserir um novo evento de batida.
3.
Pressione o botão C-9 (INSERT).
• Isso inserirá um novo evento de batida no próximo
compasso, depois da posição do cursor selecionada no
passo 2, que não contém um evento de batida. Se, por
exemplo, já houver eventos de batida nos compassos
16 e 17, selecionar o evento de batida no compasso 16
com o cursor e pressionar o botão C-9 (INSERT)
inserirá um novo evento de batida no compasso 18.
4.
Altere o compasso do evento de batida e a
batida conforme seja necessário.
• Use os botões R-17 (u, i) para mover o cursor e,
em seguida, use o disco seletor ou os botões R-14 (–,
+) para alterar o valor na posição do cursor. O cursor
pisca durante uma operação de alteração de valor.
Pressionar o botão R-16 (ENTER) aplica a definição e
faz que o cursor pare de piscar.
5.
Para voltar à tela do editor de eventos,
pressione o botão R-15 (EXIT).
A introdução de passo é uma função do editor de eventos.
Você pode usar a introdução de passo para especificar a
duração e o tom de cada nota individual (evento de nota). Na
pista do sistema, você também pode realizar a introdução de
passo de acordes do acompanhamento automático (eventos
de acorde).
• Realizar a introdução de passo em uma pista que já
contém dados gravados não apagará os dados existentes.
Isso significa que você pode usar a introdução de passo
para adicionar novos dados aos dados gravados
existentes.
1.
Exiba a tela do editor de eventos da pista onde
deseja introduzir um passo.
• Consulte “Para selecionar uma pista para edição”
(página P-85).
2.
Pressione o botão C-12 (STEP).
• Isso exibirá uma tela de passos como a mostrada
abaixo. O cursor fica sempre intermitente durante a
introdução de passo.
3.
Configure as definições da introdução de
passo.
4.
Use os botões L-15 (dFF) e L-14 (sREW)
para mover o cursor para a localização desde a
qual você deseja realizar a introdução de
passos.
• O cursor se moverá em passos de um compasso.
Para inserir um evento de batida
Introdução direta de eventos de
nota (Introdução de passo)
Para realizar a introdução de passo
(1) Enquanto pressiona o botão R-13 (FUNCTION),
pressione o botão C-13 (MENU).
Isso exibe o menu de introdução mostrado abaixo.
(2) Use os botões R-17 (t, y) para mover 0 para o
item de definição que deseja alterar.
(3) Use o disco seletor ou os botões R-14 (–, +) para
alterar o valor da definição.
Para as informações sobre os significados e intervalos
de definição dos itens na tela, consulte “Itens de
definição do menu de introdução” (página P-95).
(4) Pressione o botão R-15 (EXIT) para sair do menu.
Cursor (intermitente)

Uso do seqüenciador de canções
P-95
5.
Use os botões de R-1 (5) a R-4 (•) e os botões de R-7 (6) a R-10 (,) para especificar a duração da nota
que deseja introduzir.
• Para maiores informações sobre como especificar as durações das notas, consulte o passo 4 de “Para inserir um evento”
(página P-88).
• Você pode realizar as seguintes operações durante a introdução de passo para inserir ligaduras e pausas.
6.
Pressione a tecla do teclado que corresponde à nota que deseja introduzir.
• A nota será introduzida assim que você pressionar a tecla do teclado, e o cursor se moverá pela duração especificada no
passo 5 para o próximo compasso:batida:tick. A partir daí, você pode introduzir a próxima nota, se quiser.
7.
Repita os passos 5 e 6 para introduzir as notas desejadas.
• Se você quiser introduzir uma série de notas com a mesma duração, salte o passo 5 e realize somente o passo 6.
8.
Depois de introduzir todas as notas desejadas, pressione o botão R-15 (EXIT) ou R-17 (t, y).
• Isso exibe a tela do editor de eventos de novo.
Pressionar o botão C-13 (MENU) enquanto pressiona o botão R-13 (FUNCTION) durante a introdução de passo exibirá o menu
de introdução. Os significados e os intervalos de definição dos itens do menu de introdução são explicados a seguir. As definições
marcadas com um asterisco (*) na coluna “Intervalo da definição” são as seleções iniciais de fábrica.
Para fazer isto: Realize esta operação:
Ligar a nota na posição
atual do cursor com o
evento de nota
imediatamente anterior
1. Na posição atual do cursor, especifique a duração da nota que deseja ligar com o evento de nota
imediatamente anterior.
2. Pressione o botão R-11 (.).
• Isso adiciona a duração da nota especificada no passo 1 à duração da nota imediatamente
anterior. Neste ponto, o cursor se moverá para diante pelo tempo da quantidade adicionada.
Inserir uma pausa antes
da posição atual do
cursor
1. Na posição atual do cursor, especifique uma nota que tenha a mesma duração da pausa que
deseja inserir.
2. Pressione o botão R-5 (REST).
• O cursor se moverá para diante pela duração da nota especificada no passo 1.
Itens de definição do menu de introdução
Nome do item Descrição Intervalo da definição
GateRate
(Taxa do tempo de
duração)
Especifica a taxa do tempo de duração como uma porcentagem da duração
realmente introduzida para a duração (tempo de duração) do evento de nota
ou evento de acorde que foi especificado com os botões de R-1 (5) a R-4 (•) e
de R-7 (6) a R-10 (,). Especificar 080% para GateRate e introduzir uma
semínima (96 ticks), por exemplo, resultará numa definição de GATE de 00:76
(96 X0,8 = 76,8, arredondado para 76).
001% a 080%* a 100%
Velocity
(Velocidade)
Especifica o valor de velocidade de um evento de nota ou evento de acorde
introduzido. Especificar “KeyOn” introduz um valor de velocidade de acordo
com a pressão aplicada na tecla.
KeyOn, 001 a 100* a 127
SysTrack
(Pista do sistema)
Seleciona a introdução de evento de nota ou introdução de evento de acorde
durante a introdução na pista do sistema.
note*, Chord
26
A
B
226
A
C
AEvento de nota precedente
BPosição atual do cursor
CPosição do cursor após o processo
26
B
26
C
BPosição atual do cursor
CPosição do cursor após o processo

P-96
Uso do menu de funções
O menu de funções contém itens para fazer ajustes de
afinação e de toque, ativação/desativação local, e outras
definições globais que não precisam ser alteradas com muita
freqüência. Ele também inclui algumas operações com
cartões de memória (formatação, etc.).
Esta seção explica as operaçaões do menu de funções. Para
os detalhes sobre os itens específicos do menu de funções,
consulte “Definições do menu de funções” (página P-97).
1.
Pressione o botão R-13 (FUNCTION).
• Isso exibe o menu de funções como o mostrado
abaixo.
2.
Para ajustar a definição “Tune” (Afinação), use
o disco seletor ou os botões R-14 (–, +) para
alterar o valor entre os colchetes grossos (%).
• Pressionar os botões R-14 (–, +) ao mesmo tempo
restaura a definição à sua seleção inicial de fábrica.
3.
Os itens de definição a partir de “Performance”
e abaixo são grupos que incluem itens de
definição múltiplos. Use o seguinte
procedimento para alterar as definições dos
itens em cada grupo.
C-13C-13 R-18R-18
R-15R-15
R-16R-16R-14R-14
R-13R-13
R-17R-17
Uso do menu de funções
Para alterar a definição de um item do menu
de funções
(1) Use os botões R-17 (t, y) para mover 0 para o
nome do grupo desejado e, em seguida, pressione o
botão R-16 (ENTER).
• Isso exibe os itens incluídos dentro do grupo.
(2) Use os botões R-17 (t, y, u, i) para mover 0
para a definição que deseja alterar.
(3) Use o disco seletor ou os botões R-14 (–, +) para
alterar o valor da definição.
• Pressionar os botões R-14 (–, +) ao mesmo tempo
restaura um item à sua definição inicial de fábrica.
(4) Para voltar ao menu de funções, pressione o botão
R-15 (EXIT).
Example: Performance group

Uso do menu de funções
P-97
4.
Para sair do menu de funções, pressione o
botão R-13 (FUNCTION) ou o botão R-15 (EXIT).
• Repare que todas as definições do menu de funções
que você configurar são restauradas às suas seleções
iniciais de fábrica toda vez que o Teclado Digital é
desligado. Você pode configurar o Teclado Digital de
forma que o mesmo memorize suas definições mais
recentes ou de forma que aplique definições
predeterminadas cada vez que for ligado. Para maiores
detalhes, consulte “AutoResume (Retomada
automática)” (página P-100) e “Default (Definições
iniciais)” (página P-100).
• Algumas definições do menu de funções também
podem ser armazenadas na memória de registro. Para
maiores detalhes, consulte “Armazenamento das
configurações do teclado na memória de registro”
(página P-62).
Esta seção explica o significado de cada item de definição do
menu de funções e fornece informações sobre seus
intervalos de definição e valores predefinidos inicialmente.
• Para cada item, a definição inicial é indicada por um
asterisco (*).
Afina finamente o teclado em passos de 0,1 Hz.
A4=415,5 - 440,0* - 465,9Hz
• Você pode exibir esta tela de grupo diretamente sem
passar pelo menu de funções. Enquanto a tela inicial que é
exibida ao ligar o teclado estiver no mostrador, mantenha o
botão R-13 (FUNCTION) pressionado e pressione o botão
C-13 (MENU).
Selecione uma das definições a seguir para especificar a
relação entre a pressão nas teclas e o volume das notas.
Especifica a definição do valor de velocidade quando a
definição de toque está desativada.
000 - 100* - 127
Especifica a operação do pedal conectado ao jaque T-3
(SUSTAIN/ASSIGNABLE JACK).
Especifica o intervalo da mudança da altura tonal que ocorre
quando a roda PITCH BEND (S-1) é girada.
00 - 02* - 24 semitons
Especifica como o arpejo é reproduzido de acordo com as
teclas pressionadas no teclado quando o arpejador (página
P-23) está sendo usado.
• Quando “on” é selecionado para esta definição, você pode
desativar a reprodução dos arpejos pressionando o botão
R-18 (AUTO HARMONIZE/ARPEGGIATOR) para
desativar o arpejador, ou pode alterar esta definição para
“oFF”.
Definições do menu de funções
Tune (Afinação)
Grupo Performance (Execução/
Acompanhamento)
Touch (Resposta ao toque)
oFF : Volume de nota constante independente da pressão
nas teclas
1*:Normal
2: Som forte mesmo com uma leve pressão
TchOffVel (Velocidade com toque desativado)
Ped.Assign (Atribuição do pedal)
SUS*: Pedal de sustain
SSt : Pedal de sostenuto
SFt : Pedal abafador
rHy : Interruptor de início/parada de ritmo
BendRange (Intervalo da inflexão da altura tonal)
ArpegHold (Retenção do arpejador)
oFF*: Arpejo reproduzido enquanto as teclas de um acorde
estão pressionadas no teclado
on : Arpejo reproduzido após a liberação das teclas do
teclado
B

Uso do menu de funções
P-98
Especifica quantas vezes as notas ou acordes devem soar
dentro de uma batida para as frases de arpejo reproduzidas
pelo arpejador (página P-23).
1, 2, 2S, 3, 4*, 4S, 6, 8
O valor da definição indica o número de vezes dentro de uma
batida. Selecionar uma opção que é somente um valor soará
a nota tal número de vezes dentro de uma batida. Selecionar
“4”, por exemplo, reproduzirá com o ritmo 7777.
Selecionar uma opção que inclua a letra “S” reproduzirá um
shuffle. 2S reproduz e 4S reproduz .
• A disponibilidade das definições para este item depende do
tipo do arpejador. Consulte o “Apêndice” separado para
maiores detalhes.
Especifica se a reprodução do arpejador deve ser usada para
o teclado da parte UPPER ou para o teclado da parte
LOWER quando o arpejador (página P-23) for usado
enquanto o teclado estiver dividido entre dois sons (página
P-15).
Especifica se as definições do acompanhamento devem ser
chamadas (oFF*) quando uma configuração de registro
(página P-62) for chamada, ou se as definições do
acompanhamento não devem ser chamadas (on).
Especifica se as definições da escala devem ser chamadas
(oFF) ou não (on*) quando uma configuração de registro
(página P-62) for chamada.
• Você pode exibir esta tela de grupo diretamente sem
passar pelo menu de funções. No modo de cartão (página
P-103), mantenha o botão R-13 (FUNCTION) pressionado
e pressione o botão C-13 (MENU).
Especifica se uma pré-contagem deve soar (on) ou não
(oFF*) quando a reprodução de um arquivo de canção é
iniciado no modo de cartão (página P-103).
Especifica se a reprodução de um arquivo de uma única
canção deve ser repetida (on) ou não (oFF*) durante a
reprodução no modo de cartão (página P-103).
Você pode armazenar em lote todos os dados do usuário da
memória do Teclado Digital em um cartão de memória, ou
carregar todos os dados do usuário de um cartão de memória
na memória do Teclado Digital.
Consulte “Para armazenar em lote todos os dados do
Teclado Digital em um cartão de memória” (página P-105) e
“Para carregar em lote todos os dados na memória do
Teclado Digital desde um cartão de memória” (página P-106)
para maiores informações.
Consulte “Formatação de um cartão de memória” (página
P-103).
Consulte “Para apagar um arquivo de um cartão de memória”
(página P-107).
Consulte “Para mudar o nome de um arquivo num cartão de
memória” (página P-107).
ArpegSpeed (Velocidade do arpejador)
ArpegPart (Parte do arpejador)
Upp*: Parte UPPER
Low : Parte LOWER
RegFltAcmp (Filtro de registro:
Acompanhamento)
RegFltScal (Filtro de registro: Escala)
26 6767
Grupo Play/CardUtl (Reprodução, Utilidade
de cartão)
PreCount (Pré-contagem de canção)
SongRepeat (Reprodução repetida de canção)
AllData (Todos dados)
CardFormat (Formato de cartão)
FileDelete (Apagamento de arquivo)
FileRename (Renomeação de arquivo)
B

Uso do menu de funções
P-99
• Para os detalhes sobre as “partes” mencionadas aqui,
consulte “Como as partes são organizadas” (página P-39).
Ajusta o nível do acompanhamento automático (volume
mestre das partes de A09 a A16). Esta definição não afeta o
nível do volume do teclado (partes de A01 a A03).
000 - 115* - 127
Ajusta o volume mestre da reprodução de arquivo de canção
no modo de cartão (página P-103). Esta definição não afeta o
nível do volume do teclado (partes de A01 a A03) ou o nível
do volume do acompanhamento automático (partes de A09 a
A16).
000 - 127*
Ajusta o volume do metrônomo. Esta definição está ligada
com o volume da parte A08 (volume de parte) que pode ser
ajustado com o mixer (página P-39).
000 - 100* - 127
Seleciona o canal para enviar os dados MIDI de reprodução
do teclado para um dispositivo externo (canal do teclado).
01* - 16
Especifica se pressionar uma tecla soa a fonte sonora interna
(on*) ou se o teclado e a fonte sonora interna devem ser
desconectados (oFF).
Especifica se os dados MIDI do acompanhamento automático
devem ser enviados (on) ou não (oFF*) para um dispositivo
externo.
Ajusta o contraste do mostrador.
01 - 09* - 17
Especifica se o desligamento automático (página P-13) é
realizado (on*) ou não (oFF). Mesmo que “on” esteja
selecionado para esta definição, você pode desativar o
desligamento automático temporariamente mantendo o botão
L-4 ([A] POPS/ROCK/DANCE) pressionado e presionando o
botão L-1 (POWER) para ligar o teclado.
Grupo Volume (Volume)
AccompVol. (Volume do acompanhamento
automático)
SongVol. (Volume de canção)
MetroVol. (Volume do metrônomo)
Grupo MIDI
KeyboardCh (Canal do teclado)
LocalCtrl (Controle local)
AccompOut (Saída MIDI do acompanhamento)
Grupo General (Outros)
Contrast (Contraste do LCD)
AutoPower (Desligamento automático)

Uso do menu de funções
P-100
Especifica se o Teclado Digital deve memorizar sua
configuração ao ser desligado e restaurá-la na próxima vez
que for ligado.
• Para as informações sobre os itens de definição que são
restaurados quando a retomada automática é ativada,
consulte a “Lista dos parâmetros” (página P-127).
• Inicialmente, as definições iniciais ao ligar a alimentação
são iguais às seleções iniciais de fábrica. Você também
pode usar o procedimento abaixo para especificar outras
definições iniciais ao ligar a alimentação de acordo com
suas preferências.
Você pode usar este item de definição para fazer o seguinte.
• Reescrever as definições iniciais ao ligar a alimentação
com a configuração atual do Teclado Digital (registrar as
definições iniciais)
• Restaurar as definições iniciais ao ligar a alimentação às
seleções iniciais de fábrica (apagar as definições iniciais)
■Para registrar ou apagar as definições iniciais
1.
Pressione o botão R-13 (FUNCTION) para exibir
o menu de funções.
2.
Use os botões R-17 (i, y) para mover 0 para
“General” e, em seguida, pressione o botão
R-16 (ENTER).
3.
Use o botão R-17 (t, y) para mover 0 para
“Default” e, em seguida, pressione o botão R-16
(ENTER).
• Isso exibe a tela de definições iniciais como a mostrada
abaixo.
4.
Use os botões R-17 (t, y) para selecionar a
operação desejada.
• Para as informações sobre os itens de definição que
são registrados como definições iniciais, consulte a
“Lista dos parâmetros” (página P-127).
5.
Depois que tudo estiver como quiser, pressione
o botão R-16 (ENTER).
• A mensagem “Complete” aparecerá e o mostrador
voltará à tela anterior à da pressão do botão R-16
(ENTER) no passo 3.
6.
Para sair do menu de funções, pressione o
botão R-13 (FUNCTION).
• Se você quiser que as definições iniciais sejam restauradas
toda vez que a alimentação for ligada, selecione “oFF” para
a definição “AutoResume” (página P-100).
Este item pode ser usado para inicializar todos os dados e
definições, ou somente as definições dos parâmetros.
• Para as informações sobre as definições que são
inicializadas quando “Parameter” é selecionado para a
inicialização no passo 4 do procedimento a seguir, consulte
a “Lista dos parâmetros” (página P-127).
AutoResume (Retomada automática)
oFF*: Restaura as seleções iniciais de fábrica quando a
alimentação é ligada.
on : Memoriza a configuração quando a alimentação é
desligada e restaura-a quando a alimentação for ligada
de novo.
Default (Definições iniciais)
Para fazer isto: Mova 0 para cá:
Restaurar as definições iniciais ao
ligar a alimentação às seleções
iniciais de fábrica (apagar as
definições iniciais)
Clear
Reescrever as definições iniciais ao
ligar a alimentação com a
configuração atual do Teclado Digital
(registrar as definições iniciais)
Store
Initialize (Initialização)

Uso do menu de funções
P-101
■Para inicializar todos os dados e definições (ou
somente as definições dos parâmetros)
1.
Pressione o botão R-13 (FUNCTION) para exibir
o menu de funções.
2.
Use os botões R-17 (i, y) para mover 0 para
“General” e, em seguida, pressione o botão
R-16 (ENTER).
3.
Use os botões R-17 (i, y) para mover 0 para
“Initialize” e, em seguida, pressione o botão
R-16 (ENTER).
• Isso exibe a tela de inicialização como a mostrada
abaixo.
4.
Use os botões R-17 (t, y) para selecionar
“All” (todas as definições) ou “Parameter”
(somente as definições dos parâmetros).
5.
Para executar a inicialização, pressione o botão
R-16 (ENTER).

P-102
Uso de um cartão de memória
Você pode armazenar os dados da área do usuário do
Teclado Digital em um cartão de memória e carregar os
dados de um cartão de memória na memória do Teclado
Digital. Você também pode reproduzir arquivos de música
(arquivos MIDI) armazenados num cartão de memória no
Teclado Digital.
• Use um cartão de memória SD ou um cartão de memória
SDHC com uma capacidade de 32 GB ou menos. O uso de
um cartão de memória com uma capacidade maior do que
32 GB e de outros tipos de cartões de memória não é
suportado.
■Dados que podem ser armazenados e
exportados de um cartão de memória
*Somente armazenamento.
• Para maiores informações sobre o armazenamento e
importação de itens de dados individuais, consulte
“Armazenamento dos dados do Teclado Digital num cartão
de memória” (página P-104) e “Carregamento dos dados
de um cartão de memória” (página P-106).
• Para os detalhes sobre o armazenamento e carregamento
de todos os dados, consulte “Para armazenar em lote
todos os dados do Teclado Digital em um cartão de
memória” (página P-105) e “Para carregar em lote todos os
dados na memória do Teclado Digital desde um cartão de
memória” (página P-106).
■Dados que podem ser reproduzidos diretamente
de um cartão de memória
• Certifique-se de observar as precauções fornecidas na
documentação que acompanha o cartão de memória.
• Os cartões de memória têm um interruptor de proteção
contra gravação. Use-o quando quiser proteger os dados
no cartão contra um apagamento acidental.
• Evite usar um cartão de memória nas seguintes condições.
Tais condições podem corromper os dados armazenados
no cartão de memória.
– Áreas sujeitas a alta temperatura, alta umidade ou gases
corrosivos.
– Áreas sujeitas a cargas eletrostáticas e ruídos digitais
fortes.
• Nunca toque nos contatos de um cartão de memória ao
colocá-lo ou retirá-lo do Teclado Digital.
• A mensagem “Please Wait” permanecerá no mostrador
enquanto uma operação de armazenamento de dados
estiver em progresso. Não realize nenhuma outra operação
enquanto esta mensagem estiver exibida.
Desligar o Teclado Digital ou retirar o cartão de memória
pode apagar ou danificar os dados do Teclado Digital. Isso
também pode fazer que o Teclado Digital não seja ligado
quando o botão L-1 (POWER) for pressionado. Se isso
acontecer, consulte “Localização e solução de problemas”
(página P-114).
R-16R-16R-14R-14
R-13R-13C-7C-7
R-17R-17
Tipos de dados suportados
Tipo de dados Descrição
(Extensão do nome do arquivo)
Dados dos ritmos do
usuário
(página P-29)
Dados de acompanhamento automático
editados com este Teclado Digital (AC7)
Dados dos sons do
usuário
(página P-45)
Dados de som editados com este
Teclado Digital (TN7)
Dados DSP do usuário
(página P-37) Dados DSP editados com este Teclado
Digital (DS7)
Dados das predefinições
do usuário
(página P-54)
Dados de predefinição de música
editados neste Teclado Digital (MPS)
Dados do seqüenciador
de canções
(página P-64)
Dados de canção editados com este
Teclado Digital (CMS, MID*)
Dados de registro
(página P-62)
Definições do painel deste Teclado
Digital (RM7)
Todos os dados Todos os dados acima (AL7)
Tipo de dados Descrição
(Extensão do nome do arquivo)
Arquivos de canção
(página P-108) Arquivos MIDI no formato SMF 0 ou 1 (MID)
Precauções relativas aos cartões e abertura
para cartão

Uso de um cartão de memória
P-103
• Nunca insira nada que não seja um cartão de memória na
abertura para cartão. Fazer isso cria o risco de mau
funcionamento.
• A carga eletrostática dos dedos de uma pessoa ou do
cartão de memória na abertura para cartão pode causar
um mau funcionamento do Teclado Digital. Se isso
acontecer, desligue o Teclado Digital e ligue-o de novo.
• Um cartão de memória pode ficar bem quente após um uso
prolongado na abertura para cartão. Isso é normal e não
indica um mau funcionamento.
• Um cartão de memória deve ser posicionado
corretamente ao ser colocado no Teclado Digital.
Tentar forçar um cartão de memória posicionado
inadequadamente na abertura pode avariar o cartão e a
abertura.
1.
Com a parte superior do cartão de memória
virada para cima (de forma que possa vê-la),
insira o cartão cuidadosamente na abertura
para cartão SD do Teclado Digital (T-1) até que
pare com um estalido.
2.
Para retirar um cartão de memória, primeiro
pressione-o um pouco na abertura.
• Isso fará que o cartão de memória se desencaixe e
seja ejetado parcialmente. Puxe o cartão de memória
completamente da abertura.
Entre no modo de cartão quando quiser realizar operações
com um cartão de memória.
• No modo de ritmo (página P-7), pressione o botão C-7
(CARD) para entrar no modo de cartão.
Isso fará que o indicador : desapareça do
mostrador e que o indicador ; apareça.
Se a mensagem “No Card” aparecer no mostrador, isso
significa que não há um cartão de memória na abertura
para cartão. Para maiores detalhes sobre o que aparece no
mostrador enquanto um cartão está colocado, consulte
“Reprodução de um arquivo de música de um cartão de
memória” (página P-108).
• Para sair do modo de cartão, pressione o botão C-7
(CARD) de novo.
Isso fará que o indicador ; desapareça do mostrador e
que o indicador : apareça.
• Formate um cartão de memória antes de usá-lo pela
primeira vez.
• Antes de formatar um cartão de memória, certifique-se
de que o mesmo não tenha dados valiosos
armazenados nele.
• A operação de formatação de cartão de memória deste
Teclado Digital executa um “formato rápido”. Se você
quiser apagar completamente todos os dados no
cartão de memória, formate-o com um computador ou
outro dispositivo.
1.
Coloque o cartão de memória de memória que
deseja formatar na abertura para cartão do
Teclado Digital.
• Certifique-se de que o cartão de memória esteja
ajustado para permitir a escrita. Verifique a posição do
interruptor de proteção contra gravação do cartão para
assegurar que não esteja na posição de proteção
contra gravação.
2.
Pressione o botão C-7 (CARD) para entrar no
modo de cartão.
Colocação e remoção de um
cartão de memória
Parte superior
Seleção do modo de cartão
Formatação de um cartão de
memória

Uso de um cartão de memória
P-104
3.
Enquanto pressiona o botão R-13 (FUNCTION),
pressione o botão C-13 (MENU).
• Isso exibe a tela do menu de funções “Play/CardUtl”.
4.
Use os botões R-17 (t, y) para mover os 0
para “CardFormat”.
5.
Pressione o botão R-16 (ENTER).
• Isso fará que a mensagem de confirmação “Sure?”
apareça.
6.
Pressione o botão R-14 (YES) para formatar o
cartão de memória ou o botão R-14 (NO) para
cancelar.
• A mensagem “Please Wait” permanecerá no mostrador
enquanto a operação de formatação estiver sendo
realizada. Não realize nenhuma operação no Teclado
Digital enquanto esta mensagem estiver exibida.
“Complete” aparecerá no mostrador no final da
formatação.
• A formatação pode demorar alguns minutos para ser
concluída.
1.
Coloque o cartão de memória na abertura para
cartão.
2.
Se o Teclado Digital estiver no modo de cartão,
pressione o botão C-7 (CARD) para sair do
modo de cartão.
3.
Dependendo do tipo de dados que você deseja
armazenar no cartão de memória, realize um
dos passos indicados a seguir.
• Todos os bancos de registro de configuração são
armazenados como um lote. Os outros dados são
armazenados em unidades de área (itens de dados).
4.
Enquanto pressiona o botão R-13 (FUNCTION),
pressione o botão C-7 (LOAD/SAVE).
• Isso faz que apareça uma tela “Xxxx Load”*1 como a
mostrada abaixo. A tela de amostra abaixo mostra a
tela que aparece a partir da tela de ritmo.
Armazenamento dos dados do
Teclado Digital num cartão de
memória
Para armazenar dados do Teclado Digital
num cartão de memória
Para armazenar
este tipo de dados: Faça isto:
Um ritmo do usuário 1. Pressione o botão L-9 ([F] USER
RHYTHMS).
2. Use o disco seletor ou os botões R-14
(–, +) para especificar o número do
ritmo do usuário.
Um som do usuário 1. Pressione o botão R-12 ([L] USER
TONES).
2. Use o disco seletor ou os botões R-14
(–, +) para especificar o número do
som do usuário.
Um DSP do usuário 1. Realize os passos de 1 a 4 de “Para
usar um efeito DSP” (página P-36).
2. Use o disco seletor ou os botões R-14
(–, +) para especificar o número do
DSP do usuário (101 a 200).
Uma predefinição do
usuário
1. Enquanto pressiona o botão L-7 ([D]
WORLD/VARIOUS), pressione o
botão L-8 ([E] PIANO RHYTHMS)
para exibir a tela de predefinição de
música.
2. Pressione o botão L-9 ([F] USER
RHYTHMS).
3. Use o disco seletor ou os botões R-14
(–, +) para especificar o número da
predefinição do usuário.
Uma canção do
seqüenciador de
canções
1. Pressione o botão C-3 (SONG
SEQUENCER) para entrar no modo
do seqüenciador de canções.
2. Use o disco seletor ou os botões R-14
(–, +) para especificar o número da
canção.
Todos os bancos de
registro
Pressione o botão C-8 (BANK) para
exibir a tela de seleção de banco de
registro.

Uso de um cartão de memória
P-105
5.
Pressione o botão R-17 (y) para mudar para a
tela “Xxxx Save”*1.
• Para armazenar uma canção do seqüenciador de
canções no formato SMF, pressione o botão R-17 (y)
mais uma vez aqui para exibir a tela “Seq SmfSave”.
Você pode mudar entre as telas “Xxxx Load”, “Seq
Save” e “Seq SmfSave” com os botões R-17 (t, y).
6.
Escreva o nome do arquivo com o qual deseja
armazenar os dados.
Altere o nome do arquivo predefinido “USERNAME.xxx”*2
conforme descrito a seguir.
• Os caracteres que você pode selecionar são
mostrados abaixo.
7.
Depois que tudo estiver como quiser, pressione
o botão R-16 (ENTER).
8.
Em resposta à mensagem “Sure?” que aparece,
pressione o botão R-14 (YES) para armazenar
ou o botão R-14 (NO) para cancelar.
• Realizar o procedimento acima para escrever uma canção
do seqüenciador de canções num arquivo no formato SMF
armazenará os dados como dados SMF no formato 0 (16
canais). Os dados da pista do sistema de A01 a A16 são
armazenados respectivamente em SMF 01CH a 16CH,
enquanto que as pistas de canção de 01 a 16 são
armazenadas respectivamente em SMF 01CH a 16CH.
Repare que a operação de armazenamento dá prioridade
aos dados das pistas de 01 a 16. Se houver dados em
qualquer uma das pistas de 01 a 16 e “On” estiver
selecionado para a definição “Part On/Off” de uma pista
que contenha dados, os dados da pista do sistema (A01 a
A16) correspondentes à pista com o mesmo número não
serão armazenados. Da mesma forma, os eventos de nota
das pistas que foram desativadas com o mixer não são
armazenados.
1.
Pressione o botão C-7 (CARD) para entrar no
modo de cartão.
2.
Enquanto pressiona o botão R-13 (FUNCTION),
pressione o botão C-13 (MENU).
• Isso exibe a tela do menu de funções “Play/CardUtl”.
3.
Use os botões R-17 (t, y) para mover 0 para
“AllData” e, em seguida, pressione o botão
R-16 (ENTER).
4.
Quando a tela “All Load” aparecer, use o botão
R-17 (y) para mudar para a tela “All Save”.
• Os passos restantes deste procedimento são iguais
aos passos a partir do passo 6 do procedimento
descrito em “Para armazenar dados do Teclado Digital
num cartão de memória” (página P-104).
■Armazenamento dos dados num cartão de
memória
O procedimento acima armazena os dados do Teclado Digital
numa pasta denominada MUSICDAT no cartão de memória.
• A pasta MUSICDAT é criada automaticamente quando
você formata o cartão de memória no Teclado Digital
(página P-103).
• Repare que arquivos que não estejam na pasta
MUSICDAT não podem ser carregados, apagados ou
renomeados por este Teclado Digital. Você também não
poderá carregar nem apagar nenhum arquivo armazenado
em qualquer subpasta da pasta MUSICDAT.
(1) Use os botões R-17 (u, i) para mover o cursor
para o caractere que deseja alterar.
(2) Use o disco seletor ou os botões R-14 (–, +) para
alterar o caractere.
*1 A parte “Xxxx” do nome do arquivo depende do tipo de
dados que você está armazenando.
*2 A parte “xxx” do nome do arquivo é uma extensão do
nome do arquivo que depende do tipo de dados que
você está armazenando.
9
J
T
'
8
I
S
_
`
7
H
R
&
~
6
G
Q
S
@
5
F
P
Z
}
4
E
O
Y
{
3
D
N
X
^
2
C
M
W
-
1
B
L
V
)
0
A
K
U
(
Para armazenar em lote todos os dados do
Teclado Digital em um cartão de memória

Uso de um cartão de memória
P-106
• Certifique-se de que todos os dados que deseja carregar
estejam na pasta MUSICDAT no cartão de memória.
1.
Coloque o cartão de memória na abertura para
cartão.
2.
Se o Teclado Digital estiver no modo de cartão,
pressione o botão C-7 (CARD) para sair do
modo de cartão.
3.
Referindo-se à tabela no passo 3 do
procedimento descrito em “Para armazenar
dados do Teclado Digital num cartão de
memória” (página P-104), realize o
procedimento necessário para o tipo de dados
que deseja carregar do cartão.
• Todos os bancos de registro são carregados como um
lote. Os outros dados são carregados em unidades de
área (itens de dados).
4.
Enquanto pressiona o botão R-13 (FUNCTION),
pressione o botão C-7 (LOAD/SAVE).
• Isso faz que apareça uma tela “Xxxx Load”* como a
mostrada abaixo. A tela de amostra abaixo mostra a
tela que aparece a partir da tela de ritmo.
5.
Use o disco seletor ou os botões R-14 (–, +)
para exibir o arquivo que deseja importar.
6.
Pressione o botão R-16 (ENTER).
7.
Em resposta à mensagem “Sure?” que aparece,
pressione o botão R-14 (YES) para carregar ou
o botão R-14 (NO) para cancelar.
*A parte “Xxxx” do nome do arquivo depende do tipo de
dados no cartão de memória.
1.
Pressione o botão C-7 (CARD) para entrar no
modo de cartão.
2.
Enquanto pressiona o botão R-13 (FUNCTION),
pressione o botão C-13 (MENU).
• Isso exibe a tela do menu de funções “Play/CardUtl”.
3.
Use os botões R-17 (t, y) para mover 0 para
“AllData” e, em seguida, pressione o botão
R-16 (ENTER).
• Isso exibe a tela “All Load”.
• O restante dos passos são iguais aos descritos a partir
do passo 5 de “Para carregar dados de um cartão de
memória para a memória do Teclado Digital”.
Carregamento dos dados de um
cartão de memória
Para carregar dados na memória do Teclado
Digital desde um cartão de memória
Para carregar em lote todos os dados na
memória do Teclado Digital desde um cartão
de memória

Uso de um cartão de memória
P-107
1.
Coloque o cartão de memória na abertura para
cartão.
2.
Pressione o botão C-7 (CARD) para entrar no
modo de cartão.
3.
Enquanto pressiona o botão R-13 (FUNCTION),
pressione o botão C-13 (MENU).
• Isso exibe a tela do menu de funções “Play/CardUtl”.
4.
Use os botões R-17 (t, y) para mover 0 para
“FileDelete” e, em seguida, pressione o botão
R-16 (ENTER).
• Isso exibe uma tela para especificar o arquivo a ser
apagado.
5.
Use o disco seletor ou os botões R-14 (–, +)
para exibir o arquivo que deseja apagar.
6.
Pressione o botão R-16 (ENTER).
7.
Em resposta à mensagem “Sure?” que aparece,
pressione o botão R-14 (YES) para apagar ou o
botão R-14 (NO) para cancelar.
• Pressionar o botão R-14 (YES) exibe a mensagem
“Please Wait” (indicando que a operação está em
progresso). Não realize nenhuma operação enquanto
esta mensagem estiver exibida. “Complete” aparecerá
no mostrador no final da operação.
1.
Coloque o cartão de memória na abertura para
cartão.
2.
Pressione o botão C-7 (CARD) para entrar no
modo de cartão.
3.
Enquanto pressiona o botão R-13 (FUNCTION),
pressione o botão C-13 (MENU).
• Isso exibe a tela do menu de funções “Play/CardUtl”.
4.
Use os botões R-17 (i, y) para mover 0 para
“FileRename” e, em seguida, pressione o botão
R-16 (ENTER).
• Isso exibe uma tela para especificar o arquivo a ser
renomeado.
5.
Use o disco seletor ou os botões R-14 (–, +)
para exibir o arquivo que deseja renomear.
6.
Use os botões R-17 (u, i) para mover o
cursor para a posição do caractere do nome
que deseja mudar e, em seguida, use o disco
seletor ou os botões R-14 (–, +) para selecionar
o caractere desejado.
7.
Quando o nome estiver como quiser, pressione
o botão R-16 (ENTER).
8.
Em resposta à mensagem “Sure?” que aparece,
pressione o botão R-14 (YES) para renomear o
arquivo ou o botão R-14 (NO) para cancelar.
• Pressionar o botão R-14 (YES) exibe a mensagem
“Please Wait” (indicando que a operação está em
progresso). Não realize nenhuma operação enquanto
esta mensagem estiver exibida. “Complete” aparecerá
no mostrador no final da operação.
Para apagar um arquivo de um
cartão de memória Para mudar o nome de um
arquivo num cartão de memória
B

Uso de um cartão de memória
P-108
Você pode usar o Teclado Digital para reproduzir arquivos de
música armazenados num cartão de memória com seu
computador.
• Os arquivos de música suportados são arquivos MIDI
no formato SMF 0 ou 1 (MID).
• A reprodução de arquivos de áudio (WAV, MP3, etc.)
não é suportada.
• Ao mesmo tempo que a reprodução começa, a definição
de transposição (página P-18) mudará para 00 e a
definição do controle local (página P-99) mudará para “on”.
1.
Formate o cartão de memória no Teclado Digital
(página P-103).
• Isso fará que uma pasta denominada MUSICDAT seja
criada automaticamente no diretório raiz do cartão de
memória.
2.
Use seu computador para copiar o arquivo de
música que deseja reproduzir para a pasta
MUSICDAT criada no passo 1.
• Consulte a nota “Importante!” acima para a informação
sobre os tipos de arquivos suportados.
3.
Coloque o cartão de memória na abertura para
cartão.
4.
Pressione o botão C-7 (CARD) para entrar no
modo de cartão.
5.
Use o disco seletor ou os botões R-14 (–, +)
para selecionar o arquivo de música que deseja
reproduzir.
6.
Para iniciar a reprodução, pressione o botão
L-17 (PLAY/STOP).
• Para realizar uma operação de avanço rápido,
mantenha o botão L-15 (dFF) pressionado. O
número do compasso no canto inferior direito do
mostrador rola em alta velocidade enquanto o botão
L-15 (dFF) está pressionado. Soltar o botão retoma
imediatamente a reprodução normal a partir de tal
ponto.
• Para realizar uma operação de retrocesso rápido,
mantenha o botão L-14 (sREW) pressionado. O som
é emudecido e o número do compasso no canto
inferior direito do mostrador rola em alta velocidade
enquanto o botão L-14 (sREW) está pressionado.
Soltar o botão retoma imediatamente a reprodução
normal desde o começo do compasso cujo número
está exibido.
• Pressionar o botão L-16 (PAUSE) pausa a reprodução.
Pressione de novo para retomar a reprodução.
7.
Para interromper a reprodução, pressione o
botão L-17 (PLAY/STOP).
R-14R-14
C-7C-7
L-17L-17
L-18L-18
L-16L-16
L-15L-15
L-14L-14
L-13L-13
L-8L-8
L-9L-9 R-16R-16
R-17R-17
Reprodução de um arquivo de
música de um cartão de memória
Para reproduzir um arquivo de música de um
cartão de memória

Uso de um cartão de memória
P-109
Ao reproduzir um arquivo de música de uma peça de piano
que tenha partes da mão esquerda e da mão direita gravadas
em canais MIDI separados, você pode desativar a
reprodução de uma das partes e tocá-la no teclado junto com
a reprodução da outra parte.
1.
Entre no modo de cartão e selecione o arquivo
MIDI que deseja reproduzir.
2.
Pressione o botão L-18 (PART SELECT).
• Isso exibe uma tela “Part Select” como a mostrada
abaixo, com 0 próximo a “Part L”.
3.
Use os botões R-17 (t, y) para mover 0 entre
“Part L” (parte da mão esquerda) e “Part R”
(parte da mão direita) e, em seguida, use o
disco seletor ou os botões R-14 (–, +) para
ativar ou desativar a parte selecionada
atualmente.
4.
Use o botão R-17 (y) para mover 0 para
“SelectCh” e, em seguida, pressione o botão
R-16 (ENTER).
• Isso faz que a tela mostrada abaixo apareça.
5.
Use os botões R-17 (t, y) para mover 0 entre
“Part L” (parte da mão esquerda) e “Part R”
(parte da mão direita) e, em seguida, use o
disco seletor ou os botões R-14 (–, +) para
especificar o canal MIDI para a parte
selecionada atualmente.
6.
Pressione o botão L-18 (PART SELECT) para
sair da tela de ativação/desativação de parte.
7.
Para iniciar a reprodução, pressione o botão
L-17 (PLAY/STOP).
• Isso inicia a reprodução da parte ativada no passo 3.
8.
Para interromper a reprodução, pressione o
botão L-17 (PLAY/STOP).
• A definição de ativação/desativação de parte reverte à
seleção inicial de fábrica (ambas partes ativadas) sempre
que você seleciona um arquivo de música diferente.
Desativação da parte de uma mão e
reprodução da parte da outra mão no teclado
(desativação de parte)

Uso de um cartão de memória
P-110
Você pode realizar as seguintes operações e tocar o teclado
junto com a reprodução de um arquivo de música num cartão
de memória.
• Selecionar os sons da parte UPPER 1, da parte UPPER 2
e da parte LOWER
• Especificar a estratificação, ativação/desativação de
divisão e ponto de divisão
Os procedimentos para realizar estas operações são iguais
aos realizados no modo de ritmo. Para os detalhes sobre a
operação, consulte “Estratificação e divisão dos sons”
(página P-15).
Você também pode usar o procedimento abaixo para atribuir
facilmente o mesmo som da parte da mão direita ou da parte
da mão esquerda do arquivo de música ao teclado (som da
parte UPPER 1) para uma execução manual.
■Para atribuir o mesmo som da parte da mão
direita ou da parte da mão esquerda do arquivo
de música ao teclado
1.
Realize o procedimento descrito em
“Desativação da parte de uma mão e
reprodução da parte da outra mão no teclado
(desativação de parte)” (página P-109) para
desativar a parte que deseja tocar no teclado.
• Este passo não é necessário se você quiser tocar o
teclado junto com a reprodução das partes de ambas
as mãos.
2.
Enquanto pressiona o botão L-8 ([E] PIANO
RHYTHMS), pressione o botão L-9 ([F] USER
RHYTHMS).
• Isso atribui o som da parte que está desativada à parte
UPPER 1.
• Se ambas as partes estão ativadas ou desativadas, a
parte da mão direita do arquivo de música é atribuída à
parte UPPER 1.
3.
Isso inicia a reprodução do arquivo de música.
Toque a parte desejada no teclado.
1.
Entre no modo de cartão e selecione o arquivo
MIDI que deseja reproduzir.
2.
Pressione o botão L-17 (PLAY/STOP) para
iniciar a reprodução.
3.
Quando a reprodução atingir o compasso que
deseja especificar como o ponto inicial da
repetição, pressione o botão L-13 (REPEAT).
• O indicador ? aparecerá intermitente no
mostrador.
4.
Quando a reprodução atingir o compasso que
deseja especificar como o ponto final da
repetição, pressione o botão L-13 (REPEAT).
• O indicador ? parará de piscar a reprodução
repetida dos compassos dentro do intervalo
especificado nos passos 3 e 4 começará.
• O intervalo de repetição é o intervalo desde o começo
do compasso especificado no passo 3 até o final do
compasso especificado no passo 4.
• Se você não especificar um ponto final, o final da
canção será o ponto final.
5.
Para interromper a reprodução, pressione o
botão L-17 (PLAY/STOP).
• Pressionar o botão L-17 (PLAY/STOP) de novo iniciará
a reprodução repetida com os mesmos pontos inicial e
final.
• O intervalo de repetição é apagado quando você
seleciona um arquivo de música diferente.
Consulte “Para alterar a definição do andamento” (página
P-19).
Consulte “SongVol.(Volume de canção)” (página P-99). Para
as informações sobre como fazer as definições, consulte
“Para alterar a definição de um item do menu de funções”
(página P-96).
Consulte “PreCount (Pré-contagem de canção)” (página
P-98). Para as informações sobre como fazer as definições,
consulte “Para alterar a definição de um item do menu de
funções” (página P-96).
Execução do teclado junto com a reprodução
de um arquivo de música em um cartão de
memória
Para repetir uma seção específica de uma
canção
Para alterar o andamento da reprodução
Para ajustar o volume da reprodução de
acordo com o volume de execução do
teclado
Para soar uma pré-contagem no início da
reprodução

Uso de um cartão de memória
P-111
Mensagens de erro
Mensagem no
mostrador Causa Ação requerida
Format 1. O formato do cartão de memória atual não é compatível
com este Teclado Digital. 1. Formate o cartão de memória no Teclado Digital (página
P-103).
2. A capacidade do cartão de memória é maior que 32 GB. 2. Use um cartão de memória com uma capacidade de
32 GB ou menos.
3. Você está tentando usar um cartão SDXC. 3. Cartões SDXC não são suportados. Use um cartão de
memória SD ou SDHC.
4. Há algo errado com o cartão de memória. 4. Use um cartão de memória diferente.
Card Full Não há espaço suficiente disponível no cartão de memória. Apague alguns dos arquivos no cartão de memória para criar
espaço para novos dados (página P-107), ou use um cartão
diferente.
Card R/W Os dados do cartão de memória estão danificados. Use um cartão de memória diferente.
No Card 1. O cartão de memória não está colocado corretamente na
abertura para cartão do Teclado Digital. 1. Coloque o cartão de memória corretamente na abertura
para cartão.
2. O cartão de memória foi retirado enquanto alguma
operação estava em progresso. 2. Não retire o cartão de memória enquanto alguma
operação estiver em progresso.
No Data Você tentou armazenar uma área do usuário do Teclado
Digital (ritmo do usuário, canção do usuário, etc.) que não
contém dados no cartão de memória.
Selecione uma área do usuário que contenha dados.
No File 1. Não há uma pasta MUSICDAT (página P-105) no cartão
de memória. 1. Crie uma pasta MUSICDAT no cartão de memória ou
formate o cartão de memória no Teclado Digital (página
P-103).
2. Não há dados que podem ser carregados ou reproduzidos
na pasta MUSICDAT. 2. Mova o arquivo que deseja carregar ou reproduzir para a
pasta MUSICDAT do cartão de memória.
Not SMF0/1 Você está tentando reproduzir um arquivo no formato SMF 2. Este Teclado Digital só suporta a reprodução de arquivos no
formato SMF 0 ou 1.
Protect O cartão de memória está protegido contra gravação. Ajuste o interruptor de proteção contra gravação do cartão de
memória para permitir a escrita de dados.
Read Only Um arquivo só de leitura com o mesmo nome que está
tentando usar já está armazenado no cartão de memória. • Use um nome diferente para armazenar o novo arquivo.
• Retire o atributo só de leitura do arquivo existente e
substitua-o pelo novo arquivo.
• Use um cartão de memória diferente.
Size Over 1. Os dados no cartão de memória são muito grandes para a
reprodução. 1. Este Teclado Digital suporta a reprodução de arquivos de
dados de canção com um tamanho máximo de
aproximadamente 320 KB.
2. Os dados que você está tentando carregar são muito
grandes. 2. Os tamanhos máximos aproximados dos dados (por item
de dados) ao carregar dados na memória do Teclado
Digital são os seguintes.
Ritmo do usuário: 32 KB
Canção do seqüenciador de canções: 61 KB
Predefinição do usuário: 8 KB
Um total de aproximadamente 64 KB das predefinições do
usuário (total de todas as 50 predefinições do usuário)
pode ser carregado.
Wrong Data 1. Os dados do cartão de memória estão danificados. Use um cartão de memória diferente.
2. O cartão de memória contém dados que não são
suportados por este Teclado Digital.
Meas. Limit Você tentou realizar uma operação durante a edição de
canção do seqüenciador de canções ou edição de
predefinição de música do usuário que faria o número de
compassos na canção ou progresso de acordes exceder 999.
Certifique-se de que suas edições não façam o número de
compassos exceder o limite de 999 compassos.
Memory Full 1. Não há capacidade da memória suficiente para as
operações do editor de ritmos. 1. Selecione o ritmo que deseja usar.
2. A capacidade restante da memória tornou-se baixa
durante a edição de uma predefinição de música. 2. Referindo-se a “Para apagar os dados das predefinições
do usuário” (página P-55), apague predefinições do
usuário que não precisa mais para criar espaço na
memória.
3. Não há capacidade da memória suficiente para as
operações do seqüenciador de canções. 3. Apague algumas faixas e/ou canções para criar espaço na
memória.
File Name Ao renomear um arquivo num cartão de memória, você
tentou especificar um nome de arquivo que já existe. Use um nome diferente.
B

P-112
Conexão a um computador
Você pode conectar o Teclado Digital a um computador e
trocar dados MIDI entre os mesmos. Você pode enviar dados
de reprodução do Teclado Digital para um software de
música no seu computador, ou pode enviar dados MIDI do
computador para o Teclado Digital para reprodução.
O seguinte mostra os requisitos mínimos do sistema do
computador para enviar e receber dados MIDI. Certifique-se
de que o seu computador satisfaça os requisitos antes de
conectar o Teclado Digital ao mesmo.
• Sistema operacional
•Porta USB
• Nunca conecte um computador que não satisfaça os
requisitos acima. Fazer isso poderia causar problemas
com o seu computador.
• Certifique-se de seguir exatamente os passos do
procedimento abaixo. Uma conexão incorreta pode
impossibilitar o envio e recebimento de dados.
1.
Desligue o Teclado Digital e, em seguida, inicie
o computador.
• Não inicie o software de música no computador ainda!
2.
Depois de iniciar o computador, use um cabo
USB disponível comercialmente para
conectá-lo ao Teclado Digital.
3.
Ligue o Teclado Digital.
• Se esta for a primeira vez que estiver conectando o
Teclado Digital ao computador, o driver requerido para
enviar e receber dados será instalado no computador
automaticamente.
4.
Inicie o software de música no computador.
5.
Configure as definições do software de música
para selecionar um dos seguintes dispositivos
como o dispositivo MIDI.
• Para maiores informações sobre como selecionar o
dispositivo MIDI, consulte a documentação do usuário
que acompanha o software de música que estiver
usando.
• Certifique-se de ligar o Teclado Digital primeiro, antes
de iniciar o software de música do computador.
• Uma vez que possa conectar com êxito pela primeira vez,
não há problema em deixar o cabo USB conectado quando
desligar o computador e/ou Teclado Digital.
• Você pode alterar a configuração MIDI do Teclado Digital
alterando o canal de envio de dados MIDI e outras
definições. Para maiores detalhes, consulte “Grupo MIDI”
em “Definições do menu de funções” (página P-97).
• Para maiores informações sobre a relação entre cada parte
do Teclado Digital (página P-39) e os canais MIDI IN e
MIDI OUT, consulte “Atribuição de um canal MIDI a cada
parte” (página P-126).
• Este Teclado Digital conforma com o padrão General MIDI
Level 1 (GM).
• Para as especificações detalhadas e conexões aplicáveis
ao envio e recebimento de dados MIDI por este Teclado
Digital, consulte a última informação de suporte fornecida
pelo site na Web no seguinte endereço.
http://world.casio.com/
Requisitos mínimos do sistema
do computador
Windows® XP (SP2 ou posterior)*1
Windows Vista® *2
Windows 7® *3
Mac OS® X (10.3.9, 10.4.11 ou posterior, 10.5.8 ou
posterior, 10.6.3 ou posterior)
*1: Windows XP Home Edition
Windows XP Professional (32- bit)
*2: Windows Vista (32- bit)
*3: Windows 7 (32-bit, 64-bit)
Conexão do Teclado Digital a um
computador
CASIO USB-MIDI: (Para Windows 7, Windows Vista,
Mac OS X)
Dispositivo de áudio USB: (Para Windows XP)
Porta USB do computador
Conector A Conector B
Porta USB do Teclado Digital
Cabo USB
(tipo A-B)

Conexão a um computador
P-113
Você pode transferir canções do seqüenciador de canções,
ritmos do usuário e outros dados na memória do Teclado
Digital para um computador para armazenamento. Você
também pode carregar dados de acompanhamento
automático baixados do site da CASIO na Web para o
Teclado Digital, o que expande grandemente os padrões de
acompanhamento automático disponíveis. É preciso ter um
aplicativo de gerência de dados especial para transferir os
dados para e desde o Teclado Digital.
Os mesmos tipos de dados que você pode armazenar ou
chamar de um cartão de memória de memória (página P-102)
podem ser transferidos para e desde o Teclado Digital.
1.
Vá ao site CASIO WORLDWIDE no seguinte
URL.
http://world.casio.com/
2.
No site, selecione uma área geográfica ou país.
3.
Depois de acessar o site da área selecionada,
navegue aos requisitos mínimo do sistema do
computador para Data Manager para este
produto.
• Você poderá encontrar uma ligação às informações de
Data Manager na página de apresentação deste
produto. Se não puder encontrar uma ligação, use o
formulário de busca do site da área onde está
localizado para digitar o nome do modelo deste produto
e procurá-lo.
• Repare que o conteúdo do site está sujeito a
modificações sem aviso prévio.
4.
Verifique se o sistema do seu computador
satisfaz os requisitos mínimos para Data
Manager.
5.
Baixe Data Manager e o seu guia do usuário
para o seu computador.
6.
Siga o procedimento no guia do usuário que
você baixou no passo 5 para instalar e usar
Data Manager.
• Você pode baixar dados de acompanhamento do
sistema Internet Data Expansion do site CASIO MUSIC
SITE (http://music.casio.com/) e carregá-los na
memória deste Teclado Digital. Repare que não há
dados de acompanhamento tencionados
especificamente para este modelo e, portanto, você
deve usar os dados para outros modelos.
• Como os dados de acompanhamento são para outros
modelos, você pode deparar com algumas anormalidades
ao reproduzi-los neste modelo.
Armazenamento e carregamento
de dados da memória do Teclado
Digital
Tipos de dados suportados para
transferência de dados
Descarga de Data Manager
Para baixar Data Manager

P-114
Referência
Localização e solução de problemas
Sintoma Ação
Acessórios incluídos
Não consigo encontrar algo que deveria
estar incluído com o produto.
Verifique cuidadosamente o interior de todos os materiais de embalagem.
Requisitos de energia
A alimentação não é ligada. • Verifique o adaptador de CA ou certifique-se de que as pilhas estejam nas
direções corretas (página P-9).
• Troque as pilhas por novas ou mude para a energia do adaptador de CA
(página P-9).
• Você pode ter tentado realizar alguma operação enquanto a mensagem
“Please Wait” estava exibida, o que causou um problema interno. Se outras
medidas não corrigirem este problema, realize a operação abaixo para ligar
a alimentação.
Advertência!
A seguinte operação apagará todos os dados do Teclado Digital e restaurará
todas as definições às suas seleções iniciais de fábrica.
Enquanto pressiona os botões R-2 ([B] E. PIANO) e R-5 ([E] BASS),
pressione o botão L-1 (POWER) para ligar a alimentação.
O Teclado Digital gera um som alto e, em
seguida, se apaga de repente.
Troque as pilhas por novas ou mude para a energia do adaptador de CA
(página P-9).
O Teclado Digital se apaga de repente após
alguns minutos.
Isso acontece quando o desligamento automático (página P-13) é disparado.
Mostrador
O mostrador continua se apagando ou está
intermitente.
Troque as pilhas por novas ou mude para a energia do adaptador de CA
(página P-9).
O conteúdo da tela só fica visível quando se
vê de frente.
Isso ocorre devido às limitações do produto. Isso não indica um mau
funcionamento.
Som
Não acontece nada quando pressiono uma
tecla do teclado.
• Ajuste a definição do volume principal (página P-13).
• Verifique se há algo conectado no jaque T-4 (PHONES) na parte traseira do
Teclado Digital.
• Desligue a alimentação e, em seguida, ligue-a de novo para inicializar todas
as definições do teclado (página P-13).
Não acontece nada ou as notas não soam
normalmente quando toco no lado esquerdo
do teclado.
Pressione o botão L-18 (ACCOMP ON/OFF) para desativar a introdução de
acorde com o teclado de acordes (página P-24).
Não acontece nada quando inicio um
acompanhamento automático.
• Com os ritmos de E:029 a E:038, nenhum som será produzido até que você
toque um acorde no teclado. Tente tocar um acorde (página P-26).
• Verifique e ajuste a definição do volume do acompanhamento (página P-99).
• Se não houver nenhum ritmo do usuário armazenado na memória, o
acompanhamento automático não começará quando você pressionar o
botão L-17 (START/STOP) enquanto um ritmo no intervalo de F:001 a F:010
estiver selecionado (página P-24).
• Desligue a alimentação e, em seguida, ligue-a de novo para inicializar todas
as definições do Teclado Digital (página P-13).
O metrônomo não soa. • Verifique e ajuste a definição do volume do metrônomo (página P-99).
• Desligue a alimentação e, em seguida, ligue-a de novo para inicializar todas
as definições do Teclado Digital (página P-13).
B

Referência
P-115
As notas continuam soando, sem parar. • Desligue a alimentação e, em seguida, ligue-a de novo para inicializar todas
as definições do Teclado Digital (página P-13).
• Troque as pilhas por novas ou mude para a energia do adaptador de CA
(página P-9).
Algumas notas são cortadas quando estão
tocando.
As notas são cortadas toda vez que o número de notas que estão soando
excede do valor máximo de polifonia de 48 (24 para alguns sons). Isso não
indica um mau funcionamento. Consulte o “Apêndice” separado.
A definição do volume ou do som que fiz
mudou.
• Ajuste a definição do volume principal (página P-13).
• Desligue a alimentação e, em seguida, ligue-a de novo para inicializar todas
as definições do Teclado Digital (página P-13).
• Troque as pilhas por novas ou mude para a energia do adaptador de CA
(página P-9).
O volume de saída não muda embora tenha
alterado a pressão de toque do teclado.
• Altere a definição de resposta ao toque (página P-97).
• Desligue a alimentação e, em seguida, ligue-a de novo para inicializar todas
as definições do Teclado Digital (página P-13).
Em certas gamas do teclado, o volume e a
qualidade do som são ligeiramente
diferentes do que em outras gamas do
teclado.
Isso ocorre devido às limitações do sistema. Isso não indica um mau
funcionamento.
Com alguns sons, as oitavas não mudam
nos extremos do teclado.
Isso ocorre devido às limitações do sistema. Isso não indica um mau
funcionamento.
O tom das notas não corresponde aos
outros instrumentos de acompanhamento ou
soa estranho quando se reproduz com
outros instrumentos.
• Quando o indicador B está exibido, isso significa que a definição de
transposição (página P-18) foi usada para alterar o tom do teclado. Retorne
a definição de transposição a 00.
• Quando o indicador C está exibido, isso significa que a definição de
escala (página P-21) foi usada para alterar a definição inicial do Teclado
Digital. Use o procedimento descrito em “Para selecionar uma escala
predefinida” (página P-21) para mudar para a escala predefinida “Equal”. Se
o indicador C permanecer no mostrador depois que você selecionar
“Equal”, use o disco seletor ou os botões R-14 (–, +) para mudar para uma
escala predefinida diferente de “Equal” e, em seguida, selecione “Equal” de
novo.
• Desligue a alimentação e, em seguida, ligue-a de novo para inicializar todas
as definições do Teclado Digital (página P-13).
A reverberação das notas parece estar
mudando de repente.
• Verifique e ajuste a definição da reverberação (página P-34).
• Desligue a alimentação e, em seguida, ligue-a de novo para inicializar todas
as definições do Teclado Digital (página P-13).
Operação
As definições do som, ritmo e outras são
restauradas às suas seleções iniciais toda
vez que você liga o Teclado Digital.
O Teclado Digital pode ser configurado para restaurar as definições iniciais
(seleções iniciais de fábrica ou definições registradas pelo usuário) quando a
alimentação for ligada. Se você quiser que o Teclado Digital memorize sua
última configuração e restaure-a na próxima vez que for ligado, selecione “on”
para a definição de retomada automática (página P-100).
Conexão de computador
Não posso trocar dados entre o Teclado
Digital e um computador.
• Certifique-se de que o cabo USB esteja conectado ao Teclado Digital e ao
computador, e de que o dispositivo esteja selecionado corretamente com as
definições do software de música do computador (página P-112).
• Desligue o Teclado Digital e, em seguida, saia do software de música do
computador. Logo, ligue o Teclado Digital de novo e, em seguida, reinicie o
software de música do computador.
Sintoma Ação

Referência
P-116
Especificações
Modelos CTK-6000 / WK-6500
Teclado CTK-6000: 61 teclas de tamanho normal
WK-6500: 76 teclas de tamanho normal
Resposta ao toque 2 tipos, Desativada
Polifonia máxima 48 notas (24 para certos sons)
Sons
Canções incorporadas 670
Sons do usuário Até 10 (Editor de sons)
Funções Estratificação, Divisão
Reverberação 1 a 10, Desativada
Coro 1 a 5, Desativado
DSP
DSP predefinido 100
DSP do usuário Até 100
Metrônomo
Batidas por compasso 0, 2 a 6
Intervalo do andamento 30 a 255
Acompanhamento automático
Ritmos incorporados 200
Ritmos do usuário Até 10 (Editor de ritmos)
Canções de demonstração 5 canções
Registro 32 (4 configurações × 8 bancos)
Seqüenciador de canções Gravação em tempo real, reprodução
Execução do teclado 5 canções, 17 pistas
Capacidade da memória Aproximadamente 12.000 notas (total para 5 canções)
Mixer 32 partes (A01-A16/B01-B16)
Parâmetros mestre, parâmetros do DSP, parâmetros das partes (CTK-6000/WK-6500)
Parâmetros MIC (Somente WK-6500)
Outras funções
Transposição ±1 oitava (–12 a +12 semitons)
Alteração da oitava ±2 oitavas de UPPER 1/UPPER 2/LOWER
Afinação A4 = 415,5 - 440,0 - 465,9Hz
Afinação da escala Afinação fina da escala, escalas predefinidas
Predefinição de música 305 incorporadas, mais 50 predefinições do usuário
Predefinição de um toque 200
Harmonização automática 12 tipos
Arpejador 150 tipos
MIDI 16 timbres múltiplos recebidos, padrão GM Level 1
Roda de modulação
Intervalo da inflexão da altura
tonal
0 a 24 semitons
Cartões de memória
Cartões de memória
suportados
Cartões de memória SD ou SDHC de 32 GB ou menos
Funções Reprodução de dados SMF, armazenamento de arquivos, chamada de arquivos,
apagamento de arquivos, formatação de cartão
B

Referência
P-117
• O design e as especificações estão sujeitos a modificações sem aviso prévio.
Entradas/Saídas
Porta USB TIPO B
Jaque de sustain/designável Jaque normal (sustain, sostenuto, abafador, início/parada)
Jaque para fones de ouvido Jaque estéreo normal
Jaques de saída de linha R, L/
MONO
Jaque normal × 2
Impedância de saída: 2,3 kΩ, Voltagem de saída: 1,5 V (RMS) MÁX
Jaque de entrada de áudio Mini jaque estéreo
Impedância de entrada: 9 kΩ, Sensibilidade de entrada: 200 mV
Jaque de entrada de microfone
(Somente WK-6500)
Jaque normal (conecte somente um microfone dinâmico)
Impedância de entrada: 3 kΩ, Sensibilidade de entrada: 10 mV
Jaque de alimentação CC 12 V
Fornecimento de energia 2 vias
Pilhas 6 pilhas de zinco-carbono ou pilhas alcalinas de tamanho D
Vida útil das pilhas Aproximadamente 4 horas de funcionamento contínuo com pilhas alcalinas
Adaptador de CA AD-A12150LW
Desligamento automático Aproximadamente 6 minutos após a última operação de tecla (durante o uso de pilhas),
aproximadamente 4 horas após a última operação de tecla (durante o uso do adaptador de
CA)
Alto-falantes 12 cm × 2 + 3 cm × 2 (Saída: 6,0 W + 6,0 W)
Consumo de energia 12 V = 18 W
Dimensões CTK-6000: 94,5 × 37,8 × 13,2 cm
WK-6500: 118,7 × 39,9 × 14,9 cm
Peso CTK-6000: Aproximadamente 5,8 kg (sem pilhas)
WK-6500: Aproximadamente 7,9 kg (sem pilhas)

Referência
P-118
Certifique-se de ler e de observar as seguintes precauções
durante a operação.
■Localização
Evite os seguintes lugares para este produto.
• Áreas expostas à luz direta do sol e a alta umidade
• Áreas sujeitas a temperaturas extremas
• Perto de um rádio, TV, videocassete ou sintonizador
Os dispositivos acima não causarão um mau
funcionamento do produto, mas a interferência do produto
pode causar interferência de áudio e vídeo de um
dispositivo próximo.
■Manutenção pelo usuário
• Nunca use benzina, álcool, diluentes ou outros agentes
químicos para limpar o produto.
• Para limpar o produto ou o seu teclado, limpe com um pano
macio umedecido em uma solução fraca de água com um
detergente neutro suave. Torça bem o pano para eliminar o
excesso de umidade antes de limpar.
■Acessórios incluídos e opcionais
Use somente os acessórios que são especificados para uso
com este produto. O uso de acessórios não autorizados cria o
risco de fogo, choque elétrico e ferimentos.
■Precauções ao manipular o adaptador de CA
• Use uma tomada elétrica que seja facilmente acessível, de
forma que possa desconectar o adaptador de CA quando
ocorrer um mau funcionamento ou quando precisar
desconectá-lo por qualquer outra razão.
• O adaptador de CA é concebido somente para uso interior.
Não o use onde o mesmo possa ficar exposto a salpicos de
água ou umidade. Não coloque nenhum recipiente, tal
como um vaso de flores, que contenha líquido no
adaptador de CA.
• Guarde o adaptador de CA em um lugar seco.
• Use o adaptador de CA em uma área aberta e bem
ventilada.
• Nunca cubra o adaptador de CA com um jornal, toalha de
mesa, cortina ou qualquer outro artigo similar.
• Desconecte o adaptador de CA da tomada elétrica se não
planejar usar o produto durante um longo período de
tempo.
• Nunca tente reparar ou modificar o adaptador de CA de
qualquer maneira.
• Ambiente de funcionamento do adaptador de CA
Temperatura: 0 a 40°C
Umidade: 10% a 90% RH
• Polaridade de saída: &
■Linhas de soldagem
Podem aparecer algumas linhas no exterior do produto.
Essas linhas são “linhas de soldagem” que resultam do
processo de moldagem de plástico. Elas não são arranhões
nem rachaduras.
■Etiqueta de instrumento musical
Sempre leve em consideração as pessoas à sua volta
quando usar este produto. Tome especial cuidado quando
tocar música tarde da noite para manter o volume a níveis
que não perturbem os outros. Outras medidas que você pode
tomar ao tocar música tarde da noite é fechar as janelas e
usar fones de ouvido.
Precauções durante a operação

Referência
P-119
A tabela abaixo mostra os DSPs predefinidos que podem ser selecionados através do procedimento descrito em “Para usar um
efeito DSP” (página P-36).
• A coluna “Número” mostra os números dos DSPs, enquanto que a coluna “Nome na tela” mostra o nome do DSP que aparece
no mostrador.
• Os DSPs deste Teclado Digital consistem nos 46 “tipos” mostrados na “Lista dos tipos de DSP” (página P-120). Um DSP
predefinido é uma variação que é derivada de um desses 46 tipos.
Lista dos efeitos do DSP
Lista dos DSPs predefinidos
Número Nome da tela Número do tipo
001 Comp 1 02
002 Comp 2 02
003 Enhance1 04
004 Enhance2 04
005 Phaser 1 07
006 Phaser 2 07
007 Phaser 3 07
008 Chorus 1 09
009 Chorus 2 09
010 Chorus 3 09
011 Chorus 4 09
012 Chorus 5 09
013 CmpCho 1 24
014 CmpCho 2 24
015 RefCho 41
016 Flanger1 08
017 Flanger2 08
018 Flanger3 08
019 Flanger4 08
020 CmpFln 25
021 Delay 1 10
022 Delay 2 10
023 Delay 3 10
024 Delay 4 10
025 Delay 5 10
026 Reflect1 11
027 Reflect2 11
028 Reflect3 11
029 CmpRef 26
030 ChoRef 1 36
031 ChoRef 2 36
032 ChoRef 3 36
033 FlnRef 1 38
034 FlnRef 2 38
035 FlnRef 3 38
036 Tremolo 6
037 CmpTrm 27
038 TrmRef 46
039 TrmCho 1 44
040 TrmCho 2 44
041 TrmFln 1 45
042 TrmFln 2 45
043 TrmDst 1 43
044 TrmDst 2 43
045 AutoPan 05
046 CmpPan 28
047 ChoPan 1 37
048 ChoPan 2 37
049 FlnPan 1 39
050 FlnPan 2 39
051 RefPan 1 42
052 RefPan 2 42
053 Rotary 1 12
054 Rotary 2 12
055 Rotary 3 12
056 Rotary 4 12
057 Rotary 5 12
058 Wah 1 01
059 Wah 2 01
060 Wah 3 01
061 Wah 4 01
062 CmpWah 22
063 WahCho 1 17
064 WahCho 2 17
065 WahFln 1 18
066 WahFln 2 18
067 WahDst 1 16
068 WahDst 2 16
069 WahTrm 1 20
070 WahTrm 2 20
071 WahPan 1 21
072 WahPan 2 21
073 WahRef 1 19
074 WahRef 2 19
075 WahCmp 1 15
076 WahCmp 2 15
077 Dist 1 03
078 Dist 2 03
079 Dist 3 03
080 DstCmp 30
081 CmpDst 23
082 DstTrm 1 34
083 DstTrm 2 34
084 DstPan 1 35
085 DstPan 2 35
086 DstCho 1 31
087 DstCho 2 31
088 DstFln 1 32
089 DstFln 2 32
090 DstFln 3 32
091 DstWah 1 29
092 DstWah 2 29
093 DstWah 3 29
094 DstWah 4 29
095 DstRef 33
096 RefDst 40
097 Lo-Fi 14
098 RingMod1 13
099 RingMod2 13
100 RingMod3 13
Número Nome da tela Número do tipo

Referência
P-120
Todos os DSPs predefinidos do Teclado Digital pertencem a um dos tipos de DSP mostrados na tabela abaixo. Ao criar um DSP
do usuário (página P-37) ou ao usar o editor de sons (página P-45) para editar o DSP aplicado a um som, você precisa selecionar
um dos tipos de DSP da tabela.
• Os números de tipo de 01 a 14 são DSPs de tipo simples, enquanto que os números de 15 a 46 são DSPs de tipo dual. Um
DSP de tipo simples é um com uma estrutura simples, enquanto que um de tipo dual é uma combinação de dois DSPs de tipo
simples.
• O nome de um DSP dual é formado pelos dois nomes dos DSPs simples que o constituem, na ordem que eles são aplicados.
Por exemplo, o tipo 15 denominado “Wah-Compressor” conecta em linha a “Wah” e “Compressor”, nessa seqüência.
• Para os detalhes sobre os parâmetros que podem ser configurados com cada tipo de DSP, consulte as seções indicadas na
tabela abaixo.
Lista dos tipos de DSP
Para as informações sobre este tipo de DSP: Vá aqui:
Tipo simples (Número de tipo de 01 a 14) Parâmetros dos DSPs de tipo simples (página P-121)
Tipo dual (Números de tipo de 15 a 46) Parâmetros dos DSPs de tipo dual (página P-123)
Número do
tipo Nome do tipo de DSP Nome da tela
01 Wah Wah
02 Compressor Comp
03 Distortion Dist
04 Enhancer Enhance
05 AutoPan AutoPan
06 Tremolo Tremolo
07 Phaser Phaser
08 Flanger Flanger
09 Chorus Chorus
10 Delay Delay
11 Reflection Reflect
12 Rotary Rotary
13 RingModulator RingMod
14 Lo-Fi Lo-Fi
15 Wah-Compressor WahCmp
16 Wah-Distortion WahDst
17 Wah-Chorus WahCho
18 Wah-Flanger WahFln
19 Wah-Reflection WahRef
20 Wah-Tremolo WahTrm
21 Wah-AutoPan WahPan
22 Compressor-Wah CmpWah
23 Compressor-Distortion CmpDst
24 Compressor-Chorus CmpCho
25 Compressor-Flanger CmpFln
26 Compressor-Reflection CmpRef
27 Compressor-Tremolo CmpTrm
28 Compressor-AutoPan CmpPan
29 Distortion-Wah DstWah
30 Distortion-Compressor DstCmp
31 Distortion-Chorus DstCho
32 Distortion-Flanger DstFln
33 Distortion-Reflection DstRef
34 Distortion-Tremolo DstTrm
35 Distortion-AutoPan DstPan
36 Chorus-Reflection ChoRef
37 Chorus-AutoPan ChoPan
38 Flanger-Reflection FlnRef
39 Flanger-AutoPan FlnPan
40 Reflection-Distortion RefDst
41 Reflection-Chorus RefCho
42 Reflection-AutoPan RefPan
43 Tremolo-Distortion TrmDst
44 Tremolo-Chorus TrmCho
45 Tremolo-Flanger TrmFln
46 Tremolo-Reflection TrmRef
Número do
tipo Nome do tipo de DSP Nome da tela

Referência
P-121
■Parâmetros dos DSPs de tipo simples
01: Wah
Este é um efeito “wah” que pode afetar automaticamente a
freqüência usando um LFO.
Parâmetros e intervalos dos valores:
1 :Ressonância (0 a 127)
Ajusta a intensidade da ressonância.
2 :Manual (0 a 127)
Ajusta a freqüência de referência do filtro de wah.
3 :Taxa LFO (0 a 127)
Ajusta a taxa LFO.
4 :Profundidade LFO (0 a 127)
Ajusta a profundidade LFO.
5 :Forma de onda LFO (off, sin, tri, random)
Seleciona a forma de onda LFO.
02: Compressor
Comprime o sinal de entrada, que pode ter o efeito de
suprimir a variação do nível, permitindo a sustentação mais
longa de sons abafados.
Parâmetros e intervalos dos valores:
1 :Profundidade (0 a 127)
Ajusta a compressão do sinal de áudio.
2 :Ataque (0 a 127)
Ajusta a quantidade de ataque do sinal de entrada. Um
valor menor causa uma operação imediata do
compressor, que suprime o ataque do sinal de entrada.
Um valor maior retarda a operação do compressor, que
faz que o ataque do sinal de entrada seja emitido como é.
3 :Relaxamento (0 a 127)
Ajusta o tempo desde o ponto em que o sinal de entrada
cai abaixo de um certo nível até que a operação de
compressão seja parada. Quando desejar uma sensação
de ataque (sem compressão no começo do som), defina
este parâmetro para um valor o mais baixo possível. Para
ter uma compressão aplicada todas as vezes, defina um
valor alto.
4 :Nível (0 a 127)
Ajusta o nível de saída.
5 :Limiar (0 a 127)
Ajusta o nível do volume no qual a operação de
compressão começa.
03: Distorção
A distorção digital que aplica um sobretom ao sinal de
entrada e distorce o mesmo.
Parâmetros e intervalos dos valores:
1 :Ganho (0 a 127)
Ajusta o ganho do sinal de entrada.
2 :Nível (0 a 127)
Ajusta o nível de saída.
04: Realçador
Desloca a fase dos sons na gama baixa e dos sons na gama
alta do sinal de entrada para realçar seus perfis.
Parâmetros e intervalos dos valores:
1 :Freqüência baixa (0 a 127)
Ajusta a freqüência do realçador da gama baixa.
2 :Fase baixa (0 a 127)
Ajusta a quantidade de deslocamento da fase do
realçador da gama baixa.
3 :Freqüência alta (0 a 127)
Ajusta a freqüência do realçador da gama alta.
4 :Fase alta (0 a 127)
Ajusta a quantidade de deslocamento da fase do
realçador da gama alta.
05: Panoramização automática
Realiza a panoramização contínua esquerda-direita do sinal
de entrada usando um LFO.
Parâmetros e intervalos dos valores:
1 :Taxa LFO (0 a 127)
Ajusta a taxa de panoramização.
2 :Profundidade LFO (0 a 127)
Ajusta a profundidade de panoramização.
3 :Forma de onda LFO (sin, tri)
Seleciona a forma de onda LFO.
06: Trêmulo
Ajusta o volume do sinal de entrada usando um LFO.
Parâmetros e intervalos dos valores:
1 :Taxa LFO (0 a 127)
Ajusta a taxa do trêmulo.
2 :Profundidade LFO (0 a 127)
Ajusta a profundidade do trêmulo.
3 :Forma de onda LFO (sin, tri)
Seleciona a forma de onda LFO.
07: Phaser
Produz uma pulsação distintiva e um som amplo usando uma
onda LFO para alterar a fase do sinal de entrada, e
misturando-o com o sinal de entrada original.
Parâmetros e intervalos dos valores:
1 :Ressonância (0 a 127)
Ajusta a intensidade da ressonância.
2 :Taxa LFO (0 a 127)
Ajusta a taxa LFO.
3 :Profundidade LFO (0 a 127)
Ajusta a profundidade LFO.
4 :Forma de onda LFO (sin, tri, random)
Seleciona a forma de onda LFO.
Lista dos parâmetros de DSP

Referência
P-122
08: Flanger
Aplica uma pulsação impetuosa e reverberação metálica aos
sons. Seleciona a forma de onda LFO.
Parâmetros e intervalos dos valores:
1 :Taxa LFO (0 a 127)
Ajusta a taxa LFO.
2 :Profundidade LFO (0 a 127)
Ajusta a profundidade LFO.
3 :Forma de onda LFO (sin, tri, random)
Seleciona a forma de onda LFO.
4 :Realimentação (0 a 127)
Ajusta a intensidade da realimentação.
09: Coro
Adiciona profundidade e amplitude aos sons. O tipo de coro
pode ser selecionado.
Parâmetros e intervalos dos valores:
1 :Taxa LFO (0 a 127)
Ajusta a taxa LFO.
2 :Profundidade LFO (0 a 127)
Ajusta a profundidade LFO.
3 :Forma de onda LFO (sin, tri)
Seleciona a forma de onda LFO.
4 :Realimentação (0 a 127)
Ajusta a intensidade da realimentação
5 :Tipo (mono, stereo, tri)
Seleciona o tipo de coro.
10: Delay
Retarda o sinal de entrada e alimenta-o de novo para criar um
efeito repetitivo, adicionando mais amplitude aos sons.
Parâmetros e intervalos dos valores:
1 :Tempo do delay (0 a 127)
Ajuste o tempo do delay.
2 :Realimentação (0 a 127)
Ajusta a repetição do delay.
3 :Razão do canal esquerdo (0 a 127)
Ajusta o tempo do delay do canal esquerdo. Este valor é
uma razão do valor especificado para o tempo do delay.
4 :Razão do canal direito (0 a 127)
Ajusta o tempo do delay do canal direito. Este valor é uma
razão do valor especificado para o tempo do delay.
5 :Nível do sinal de reverberação (0, 1, 2, 3, 4, 5)
Ajusta o nível do som do delay.
6 :Tipo (1, 2)
Seleciona o tipo de delay.
Importante!
Ao ajustar o tempo e tipo do delay, certas definições podem
causar um som mutante no delay.
11: Reflexão
Um efeito que extrai reflexões adiantadas da reverberação.
Aplica presença acústica aos sons.
Parâmetros e intervalos dos valores:
1 :Tipo (1, 2, 3, 4, 5, 6, 7, 8)
Seleciona dentre os oito padrões de reflexão disponíveis.
2 :Realimentação (0 a 127)
Ajusta a repetição do som refletido.
12: Rotativo
Este é um simulador de alto-falante rotativo.
Parâmetros e intervalos dos valores:
1 :Ganho de overdrive (0, 1, 2, 3)
Ajusta o ganho de overdrive.
2 :Nível de overdrive (0 a 127)
Ajusta o nível de saída da overdrive.
3 :Velocidade (Lenta, Rápida)
Muda o modo de velocidade entre rápido e lento.
4 :Interrupção (Girar, Parar)
Interrompe a rotação do alto-falante.
5 :Aceleração descendente (0 a 127)
Ajusta a aceleração quando o modo de velocidade é
mudado de rápido para lento.
6 :Aceleração ascendente (0 a 127)
Ajusta a aceleração quando o modo de velocidade é
mudado de lento para rápido.
7 :Taxa de velocidade lenta (0 a 127)
Ajusta a velocidade de rotação do alto-falante no modo de
velocidade lenta.
8 :Taxa de velocidade rápida (0 a 127)
Ajusta a velocidade de rotação do alto-falante no modo de
velocidade rápida.
13: Modulador anular
Multiplica o sinal de entrada com um sinal de oscilador interno
para criar um som metálico.
Parâmetros e intervalos dos valores:
1 :Freqüência OSC (0 a 127)
Ajusta a freqüência de referência do oscilador interno.
2 :Taxa LFO (0 a 127)
Ajusta a taxa LFO.
3 :Profundidade LFO (0 a 127)
Ajusta a profundidade LFO.
4 :Tipo (1, 2, 3)
1 :Repetição do delay determinada pelo tempo do delay.
2 :Repetição do delay determinada pelo tempo do delay
e razão direita/esquerda.
1 :Produz somente o sinal modulado anular.
2 :Produz o sinal modulado anular e o sinal de entrada.
3 :Produz um sinal com um efeito de coro aplicado a 2
(sinal modulado anular e sinal de entrada).

Referência
P-123
14: Lo-Fi
Aplica vários tipos de ruído ao sinal de entrada para
reproduzir um som retro Lo-Fi.
Inclui wow e flutter para a flutuação rotacional como a das
fitas e discos analógicos, um gerador de ruído 1 que gera um
tipo de rádio FM contínuo, e um gerador de ruído 2 que gera
o ruído de arranhão da reprodução de discos analógicos.
Parâmetros e intervalos dos valores:
1 :Taxa de wow e flutter (0 a 127)
Ajusta a taxa de wow e flutter.
2 :Profundidade de wow e flutter (0 a 127)
Ajusta a profundidade de wow e flutter.
3 :Nível do ruído 1 (0, 1, 2, 3, 4, 5)
Ajusta o nível do gerador de ruído 1.
4 :Nível do ruído 2 (0, 1, 2, 3, 4, 5)
Ajusta o nível do gerador de ruído 2.
5 :Densidade do ruído 2 (0, 1, 2, 3, 4, 5)
Ajusta a freqüência do gerador de ruído 2.
6 :Bit (0, 1, 2, 3)
Distorce o som. Um número maior produz uma distorção
maior.
Importante!
Elevar o nível do ruído enquanto uma nota não estiver
soando fará o ruído soar, mesmo que não haja um sinal de
entrada.
■Parâmetros dos DSPs de tipo dual
Os DSPs de tipo dual são configurados através da
combinação de dois DSPs de tipo simples diferentes. Use o
procedimento a seguir para determinar quais os parâmetros
que podem ser configurados para cada DSP de tipo dual, e a
operação e intervalos de definição dos DSPs de tipo dual.
Exemplo: Número de tipo 29: Distorção-Wah
1. O nome do tipo do DSP tem duas partes: uma parte do
lado esquerdo e uma parte do lado direito.
Distorção-Wah 3 “Distorção” e “Wah”
2. Encontre quais os parâmetros que você pode configurar
observando a parte do lado esquerdo de um DSP de tipo
dual na coluna “Nome do tipo” da tabela abaixo.
3. Encontre os mesmos nomes de tipo na tabela que aparece
em “Parâmetros dos DSPs de tipo simples” nas páginas
P-121 a P-123, e anote a operação e intervalos de
definição dos itens que são iguais aos mostrados na coluna
“Parâmetros configuráveis” da tabela acima.
4. Em seguida, repita os passos 2 e 3 acima para a parte do
lado direito do nome do parâmetro do DSP de tipo dual.
Nome do tipo Parâmetros configuráveis
Wah Forma de onda LFO
Taxa LFO
Profundidade LFO
Distorção Ganho
Nível
Coro Forma de onda LFO
Taxa LFO
Profundidade LFO
Flanger Forma de onda LFO
Taxa LFO
Profundidade LFO
Reflexão Realimentação
Compressor Limiar
Nível
Panoramização
automática
Forma de onda LFO
Taxa LFO
Profundidade LFO
Trêmulo Forma de onda LFO
Taxa LFO
Profundidade LFO
• Em nosso exemplo “Distorção-Wah”, a parte do lado
esquerdo do nome é “Distorção” e, portanto, podemos
ver na tabela acima que os parâmetros “Ganho” e “Nível”
podem ser configurados. Você pode encontrar as
operações e intervalos de definição de “Ganho” e “Nível”
em “03: Distorção” na página P-121.
• Os números dos parâmetros que aparecem na tela de
definição de parâmetro começam com 1, e o número é
incrementado para cada parâmetro sucessivo. Os
números dos parâmetros de nosso exemplo
“Distorção-Wah” deveria aparecer como mostrado
abaixo.
1: Ganho
2: Nível
3: Forma de onda LFO
4: Taxa LFO
5: Profundidade LFO

Referência
P-124
Além dos acordes que podem ser dedilhados com Fingered 1
e Fingered 2, os seguintes acordes também são
reconhecidos.
• Com Fingered 3, o dedilhado da nota mais baixa é
interpretado como a nota base. As formas inversas não são
suportadas.
• Com um acorde Full Range, quando o dedilhado da nota
mais baixa está a uma certa distância da nota vizinha, o
acorde é interpretado como um acorde fracionário.
• Ao contrário de Fingered 1, 2 e 3, o dedilhado Full Range
requer a pressão de pelo menos três teclas para formar um
acorde.
Guia de dedilhado
Acordes de Fingered1, Fingered 2
*1 Com Fingered 2, interpretado como Am7.
*2 Com Fingered 2, interpretado como Am7b5.
*3 A forma inversa não é suportada em alguns casos.
C
Cm
Cdim
Caug *3
Csus4 *3
Csus2 *3
C7
Cmadd9
CmM7
Cdim7 *3
C69 *3
C6 *1 *3
Cm6 *2 *3
Cm7 *3
CM7
Cm7b5 *3
C7sus4
Cadd9
C7b5 *3
Acordes de Fingered 3, Full Range
Caracteres suportados
C
#
C
D
C
E
C
F
C
G
C
A
b
C
B
b
C
B
C
C
#
m
C
Dm
C
Gm
C
Am
C
B
b
m
C
Ddim
C
A
b
7
C
F7
C
Fm7
C
Gm7
C
A
b
add9
C
Fm
C

Referência
P-125
Lista de exemplos de acordes
Root
Chord
Type
M
m
dim
aug
sus4
sus2
7
m7
M7
m7b5
7b5
7sus4
add9
madd9
mM7
dim7
69
6
m6
(A#)/BbBF#/(Gb)G(G#)/AbAFCC
#/(Db)D(D#)/EbE
• Como o intervalo de entrada de acordes é limitado, este modelo pode não suportar alguns dos acordes mostrados acima.

Referência
P-126
A relação entre os canais MIDI IN e MIDI OUT e cada parte é mostrada a seguir.
• Para maiores detalhes sobre as partes, consulte “Como as partes são organizadas” (página P-39).
Atribuição de um canal MIDI a cada parte
*1 O canal MIDI OUT da parte A01 depende da definição do canal do teclado. Para maiores detalhes, consulte “KeyboardCh
(Canal do teclado)” (página P-99).
*2 Pista SONG SEQUENCER
Esta parte: Canal MIDI Nome da parte
IN OUT
A01 -- 01*1Upper1
A02 -- 02 Upper2
A03 -- 03 Lower
A04 -- 04 Harmo.
A05 -- 05 System Upper1
A06 -- 06 System Upper2
A07 -- 07 System Lower
A08 -- -- Metronome
A09 -- 09 Perc.
A10 -- 10 Drum
A11 -- 11 Bass
A12 -- 12 Chord1
A13 -- 13 Chord2
A14 -- 14 Chord3
A15 -- 15 Chord4
A16 -- 16 Chord5
Esta parte: Canal MIDI Nome da parte
IN OUT
B01 01 01 Track*2/MIDI 01
B02 02 02 Track*2/MIDI 02
B03 03 03 Track*2/MIDI 03
B04 04 04 Track*2/MIDI 04
B05 05 05 Track*2/MIDI 05
B06 06 06 Track*2/MIDI 06
B07 07 07 Track*2/MIDI 07
B08 08 08 Track*2/MIDI 08
B09 09 09 Track*2/MIDI 09
B10 10 10 Track*2/MIDI 10
B11 11 11 Track*2/MIDI 11
B12 12 12 Track*2/MIDI 12
B13 13 13 Track*2/MIDI 13
B14 14 14 Track*2/MIDI 14
B15 15 15 Track*2/MIDI 15
B16 16 16 Track*2/MIDI 16

Referência
P-127
Lista dos parâmetros
Para verificar este item de definição: Consulte esta coluna na
tabela abaixo:
Itens de definição que são armazenados toda vez que a alimentação é desligada 1
Itens de definição armazenados na memória de registro (página P-62) 2
Quando “on” é selecionado para a definição “AutoResume (Retomada automática) (página P-100),
os itens de definição que são restaurados aos itens em efeito na última vez que a alimentação foi
desligada 3
Itens que são armazenados como “Default (Definições iniciais)” (página P-100)
Itens de definição inicializados pela operação “Para inicializar todos os parâmetros do mixer”
(página P-41) 4
Itens de definição inicializados quando “Parameter” (somente definições de parâmetros) é
selecionado por “Initialize (Initialização)” (página P-100) 5
Item de definição 12345
Itens da memória do usuário
Ritmos do usuário, sons do usuário, DSPs
do usuário, predefinições do usuário O
Registro O
Item do menu de funções
Afinação OO
Resposta ao toque O O O
Velocidade da inflexão da altura tonal OO O
Atribuição de pedal O O O
Intervalo da inflexão da altura tonal*1OO
Retenção do arpejador O O O
Velocidade do arpejador OO O
Parte do arpejador O O O
Filtro de registro
(Acompanhamento/Escala) O
Pré-contagem de canção O O
Reprodução repetida de canção OO
Volume do acompanhamento automático O*2O O
Volume de canção OO
Volume do metrônomo OOO
Canal do teclado OO
Controle local O
Saída MIDI de acompanhamento O
Contraste do LCD O
Desligamento automático OO
Recuperação automática O
Outros itens
Número do som*1OOOO
Número do ritmo O*2OO
Número da predefinição de música O
Transposição OO O
Ativação/desativação da divisão O O O
Ponto de divisão OO O
Ativação/desativação da estratificação O O O
Alteração da oitava*3OO O
Ativação/desativação do
acompanhamento O*2O O
Modo de dedilhado de acordes O*2OO
Ativação/desativação/tipo de
harmonização automática O O O
Batida do metrônomo OO
Coro/DSP O
Desativação de DSP O
Reverberação (Ativação, desativação,
tipo) O O O
Tipo de coro OO O
Tipo de DSP O O O
Andamento O*2OO
Espera de encadeamento O*2
Número de predefinição de escala OO
Nota fundamental da escala O O
Afinação fina da escala O*4OO
Escala do acompanhamento O*4OOO
Ativação/desativação de parte de
acompanhamento O*2OO
Estado da seleção de modo (Ritmo/
Cartão) O
Número de canção de cartão O
Seleção da parte da mão esquerda O
Seleção da parte da mão direita O
Número do banco de registro O O
Número da categoria de ritmo OO
Número da categoria de som O O
Número da categoria de predefinição de
música O
Definições do mixer para as partes de A01 a A04
Ativação/desativação de parte*1OOO
Volume de parte*1O O O O
Panoramização de parte*1OOOO
Afinação grosseira de parte*1O O O O
Afinação fina de parte*1OOOO
Intervalo de inflexão da altura tonal de
parte*1O O O O
Ativação/desativação da linha do DSP de
parte*1OOOO
Envio de reverberação de parte*1O O O O
Envio de coro de parte*1OOOO
Ativação da escala de parte*1OOO
Definições do mixer para mestre, DSP e
MIC, e para as partes de A05 a A16, e
partes de B01 a B16
O
*1 Configurado para cada uma das seguintes partes: A01 a
A04 (UPPER 1, UPPER 2, LOWER, Harmonização
automática).
*2 Não chamado quando “on” está selecionado para
“RegFltAcmp” (página P-98).
*3 Configurado para cada uma das seguintes partes: A01 a
A03 (UPPER 1, UPPER 2, LOWER).
*4 Não chamado quando “on” está selecionado para
“RegFltSCal” (página P-98).
Item de definição 12345
B

Function Transmitted Recognized Remarks
Basic
Channel
1 - 16
1 - 16
1 - 16
1 - 16
Default
Changed
Note
Number
0 - 127
0 - 127 *1True voice
After
Touch
Control
Change
X
X
X
O
Pitch Bender
OO
Key’s
Ch’s
Velocity
O
9nH v = 1 - 127
X
9nH v = 0, 8nH V =**
O
9nH v = 1 - 127
X
9nH v = 0
Note ON
Note OFF
Mode
Mode 3
X
0 - 127
Mode 3
X
Default
Messages
Altered
Models: CTK-6000 / WK-6500 Version : 1.0
0
1
6, 38
7
10
11
16
17
18
19
64
66
67
72
73
Bank select
Modulation
Data entry LSB, MSB
Volume
Pan
Expression
DSP Parameter0
DSP Parameter1
DSP Parameter2
DSP Parameter3
Hold 1
Sostenuto
Soft pedal
Release time
Attack time
O
X
O
O
O
X
O
O
O
O
O
O
O
O
O
*2
*3
*3
*3
O
O
O
O
O
O
O
O
O
O
O
O
O
O
O
*2
**: sem relação
MIDI Implementation Chart

Program
Change
O
0 - 127
O
0 - 127
:True #
System Exclusive
O
*2
O
System
Common
X
X
X
X
X
X
: Song Pos
: Song Sel
: Tune
Aux
Messages
Remarks
X
O
X
O
X
X
O
O
X
O
O
X
: All sound off
: Reset all controller
: Local ON/OFF
: All notes OFF
: Active Sense
: Reset
System
Real Time
O
O
X
X
: Clock
: Commands
Mode 1 : OMNI ON, POLY
Mode 3 : OMNI OFF, POLY
Mode 2 : OMNI ON, MONO
Mode 4 : OMNI OFF, MONO
O : Yes
X : No
*2
74
76
77
78
80
81
82
83
91
93
98, 99
100, 101
Filter cutoff
Vibrato rate
Vibrato depth
Vibrato delay
DSP Parameter4
DSP Parameter5
DSP Parameter6
DSP Parameter7
Reverb send
Chorus send
NRPN LSB, MSB
RPN LSB, MSB
O
O
O
O
O
O
O
O
O
O
O
O
*2
*2
O
O
O
O
O
O
O
O
O
O
O
O
*2
*2
*1: Depende do som.
*
2: Para os detalhes sobre NRPN, RPN e as mensagens exclusivas do sistema, consulte a
Implementação MIDI em http://world.casio.com/.
*
3: De acordo com a definição do efeito do pedal.
B

MA1011-B Printed in China
CTK6000/WK6500P1B
K
Esta marca de reciclagem indica que a embalagem cumpre
com a legislação de proteção do meio ambiente na Alemanha.