Casio CTK6000_WK6500_ch CTK6000_WK6500 CTK6000 WK6500 TW
User Manual: Casio CTK6000_WK6500 CTK-6000 | 電子樂器 | 說明書 | CASIO
Open the PDF directly: View PDF
.
Page Count: 130 [warning: Documents this large are best viewed by clicking the View PDF Link!]

Ch
ңЙᇴ݃ਫ
፝ܛԥНӈ׃ߴᆔп߰Сࡤሰ्ਣࢦᎨȄ
ԋӓݨཏٲ
ӶٻңႬφลϟࠊȂ҇ᎨѫΚьɆԋӓݨཏٲɇȄ
CTK6000/WK6500CH1B
ԫӕҢዀᇭߓұҐє၇ಓӬޠᕘძߴៗݳȄ
MA1011-B Printed in China
CTK6000/WK6500CH1B
K
CTK6000_ch_Cover1-4.fm Page 1 Thursday, November 18, 2010 10:40 AM

Function Transmitted Recognized Remarks
Basic
Channel
1 - 16
1 - 16
1 - 16
1 - 16
Default
Changed
Note
Number
0 - 127
0 - 127 *1True voice
Program
Change
O
0 - 127
O
0 - 127
:True #
After
Touch
Control
Change
X
X
X
O
Pitch Bender
OO
System Exclusive
O
*2
O
Key’s
Ch’s
Velocity
O
9nH v = 1 - 127
X
9nH v = 0, 8nH V =**
O
9nH v = 1 - 127
X
9nH v = 0
Note ON
Note OFF
Mode
Mode 3
X
0 - 127
Mode 3
X
Default
Messages
Altered
System
Common
X
X
X
X
X
X
: Song Pos
: Song Sel
: Tune
Aux
Messages
Remarks
X
O
X
O
X
X
O
O
X
O
O
X
: All sound off
: Reset all controller
: Local ON/OFF
: All notes OFF
: Active Sense
: Reset
System
Real Time
O
O
X
X
: Clock
: Commands
Models: CTK-6000 / WK-6500 Version : 1.0
Mode 1 : OMNI ON, POLY
Mode 3 : OMNI OFF, POLY
Mode 2 : OMNI ON, MONO
Mode 4 : OMNI OFF, MONO
O : Yes
X : No
*2
0
1
6, 38
7
10
11
16
17
18
19
64
66
67
72
73
74
76
77
78
80
81
82
83
91
93
98, 99
100, 101
Bank select
Modulation
Data entry LSB, MSB
Volume
Pan
Expression
DSP Parameter0
DSP Parameter1
DSP Parameter2
DSP Parameter3
Hold 1
Sostenuto
Soft pedal
Release time
Attack time
Filter cutoff
Vibrato rate
Vibrato depth
Vibrato delay
DSP Parameter4
DSP Parameter5
DSP Parameter6
DSP Parameter7
Reverb send
Chorus send
NRPN LSB, MSB
RPN LSB, MSB
O
X
O
O
O
X
O
O
O
O
O
O
O
O
O
O
O
O
O
O
O
O
O
O
O
O
O
*2
*3
*3
*3
*2
*2
O
O
O
O
O
O
O
O
O
O
O
O
O
O
O
O
O
O
O
O
O
O
O
O
O
O
O
*2
*2
*2
*1: 依音色而不同。
*
2: 有關 NRPN、RPN 及系統專用訊息的詳情,請參閱下示網站中的 MIDI 實用說明:
http://world.casio.com/。
*
3: 依照踏板效果設定。
B
CTK6000_ch_Cover1-4.fm Page 2 Tuesday, November 16, 2010 11:20 AM

重要!
在使用本產品之前,請注意下述重要資訊。
•在使用另選交流電變壓器供電之前,必須首先檢查交流電變壓器是否有任何損壞。請仔細檢查電源線,看是否有斷裂,斷線,裸
線及任何其他嚴重損壞。切勿讓兒童使用已嚴重損壞了的交流電變壓器。
•切勿試圖對電池進行再充電。
•不要使用充電電池。
•切勿混用新舊電池。
•請使用推薦的電池或相同種類的電池。
•必須確認電池正 (+)負 (-)極的方向與電池盒旁邊標記的方向一致。
•任何電力不足的蹟象出現後應盡快更換電池。
•不要讓電池端子短路。
•3 歲以下兒童不可使用本產品。
•只能使用 CASIO AD-A12150LW 變壓器。
•交流電變壓器不是玩具。
•在清潔本產品之前必須拔下交流電變壓器。
●不得複製本說明書或其中的任何部分。根据版權法,您可以個人使用本說明書,未經卡西歐 (CASIO)的許可不得他用。
●卡西歐 (CASIO)對於因使用或無法使用本說明書或產品而引起的任何損失 (由利益損失而產生的包含的無限制的損害,
工作中斷,資料丟失)一律不負任何責任。即使卡西歐已接到此種損害可能性的警告。
●本用戶說明書之內容如有更改,恕不另行通知。
●產品的實際外觀可能會與本用戶說明書的插圖中所示的有所不同。
●本說明書中涉及的公司及產品名稱可能是相關所有者的註冊商標。
ԫዀᇭ༊ᎍңܼņŖөȄ
Ch-1
CTK6000_ch.book Page 3 Monday, July 26, 2010 4:14 PM

Ch-2
目錄
部位說明...................................................Ch-4
畫面的顯示內容................................................................... Ch-6
模式............................................................................................ Ch-7
選單............................................................................................ Ch-7
,“Please Wait"顯示過程中的注意事項.......... Ch-7
設定的保存............................................................................. Ch-8
如何使數位電子琴返回出廠預設設定...................... Ch-8
演奏前的準備 .........................................Ch-9
樂譜架的準備........................................................................ Ch-9
電源............................................................................................ Ch-9
連接 .........................................................Ch-11
耳機的連接.......................................................................... Ch-11
踏板的連接.......................................................................... Ch-11
麥克風的連接 (僅限 WK-6500).......................... Ch-11
音頻設備或放大器的連接............................................ Ch-12
附件及另選件..................................................................... Ch-12
音色的選擇及演奏 ............................Ch-13
如何打開數位電子琴的電源....................................... Ch-13
示範曲的欣賞..................................................................... Ch-14
音色的選擇.......................................................................... Ch-14
音色的疊加及分割........................................................... Ch-15
鍵盤的上下調音 (移調)............................................ Ch-18
八度移位的使用................................................................ Ch-18
節拍器的使用..................................................................... Ch-19
彎音輪的使用..................................................................... Ch-20
音律及微調音音階的選擇............................................ Ch-21
琶音樂句的自動演奏 (琶音器)............................. Ch-23
自動伴奏的使用 .................................Ch-24
自動伴奏的演奏................................................................ Ch-24
如何選擇和弦指法模式................................................. Ch-26
自動伴奏型的修改........................................................... Ch-27
單鍵預設功能的使用...................................................... Ch-27
自動和聲的使用................................................................ Ch-28
節奏編輯器的使用........................................................... Ch-29
如何在聲音上配置效果...................Ch-32
音效的配置.......................................................................... Ch-32
音效的選擇.......................................................................... Ch-34
用戶 DSP 的創建.............................................................. Ch-37
混音器的使用......................................Ch-39
混音器概要.......................................................................... Ch-39
混音器操作.......................................................................... Ch-40
混音器參數設定................................................................ Ch-42
音色編輯器的使用 ............................Ch-45
音色創建概要..................................................................... Ch-45
用戶音色的創建................................................................ Ch-46
音色參數設定..................................................................... Ch-48
音樂預設................................................Ch-50
音樂預設的使用................................................................ Ch-50
用戶預設的創建................................................................ Ch-54
和弦進程的編輯................................................................ Ch-58
如何將電子琴設置存入
登錄記憶器...........................................Ch-62
如何將設置存入登錄記憶器....................................... Ch-63
如何從登錄記憶器調出設置....................................... Ch-63
音序器的使用......................................Ch-64
如何開始單鍵錄音 (EASY REC)......................... Ch-64
音序器的功能..................................................................... Ch-66
如何對各音軌分別進行錄音....................................... Ch-68
如何使用面板錄音重寫樂曲曲頭設定................... Ch-72
錄音樂曲的播放................................................................ Ch-73
樂曲的編輯.......................................................................... Ch-75
音軌的編輯.......................................................................... Ch-79
事件的編輯.......................................................................... Ch-81
音符事件的直接輸入 (分步輸入)........................ Ch-94
功能選單的使用 .................................Ch-96
功能選單的使用................................................................ Ch-96
功能選單的設定................................................................ Ch-97
CTK6000_ch.book Page 2 Monday, July 26, 2010 4:14 PM

目錄
Ch-3
記憶卡的使用 ...................................Ch-102
記憶卡的插入及取出....................................................Ch-103
如何進入卡模式..............................................................Ch-103
記憶卡的格式化..............................................................Ch-103
如何在記憶卡中保存數位電子琴的資料............Ch-104
如何從記憶卡載入資料...............................................Ch-106
如何從記憶卡刪除檔案...............................................Ch-107
如何重新命名記憶卡上的檔案................................Ch-107
如何播放記憶卡上的樂曲檔案................................Ch-108
錯誤訊息.............................................................................Ch-111
電腦的連接........................................Ch-112
電腦系統的最低要求....................................................Ch-112
如何保存及載入數位電子琴記憶器中
的資料..................................................................................Ch-113
參考資料.............................................Ch-114
疑難排解.............................................................................Ch-114
規格.......................................................................................Ch-116
操作須知.............................................................................Ch-118
DSP 音效表 .......................................................................Ch-119
指法指南.............................................................................Ch-124
可輸入的字元...................................................................Ch-124
和弦範例表........................................................................Ch-125
如何為各聲部分配 MIDI 頻道 ..................................Ch-126
參數列表.............................................................................Ch-127
MIDI Implementation Chart
CTK6000_01_ch_TOC.fm Page 3 Monday, July 26, 2010 4:31 PM

Ch-4
部位說明
•本說明書的插圖中表示的都是 WK-6500。
後部
旋鈕
L-1
-
L-18 C-1
-
C-13
R-1
-
R-20T-1
-
T-8
S-1
CTK6000_ch.book Page 4 Monday, July 26, 2010 4:14 PM

部位說明
Ch-5
•在本說明書中,“數位電子琴"一詞專指 CTK-6000/WK-6500。
•本說明書使用下示數字及名稱表示按鈕及控制器。
•下面介紹產品控制面板上及鍵名下的 #和各種 $符號的含義。
#: 通過按住 R-13 (FUNCTION) 鈕時按一個按鈕可以查看已啟用的功能。例如,SONG SEQUENCER, # EDIT 表示,已通過按 R-13
(FUNCTION) 鈕啟用了 EDIT 功能。
$: 表示已通過按住一個按鈕一定時間啟用了一種功能。例如,METRONOME, BEAT $表示,通過按住一定時間啟用了 BEAT 功能。
L-1
POWER 鈕 . . . . . . . . . . . . . . . . . . . . . . . . . . . . . . . . . ☞13
L-2
VOLUME 旋鈕 (CTK-6000). . . . . . . . . . . . . . . . . . . . ☞13
MAIN VOLUME 旋鈕 (WK-6500) . . . . . . . . . . . . . . . ☞13
L-3
MIC VOLUME 旋鈕 (僅限 WK-6500) . . . . . . . . . . ☞11
RHYTHM 鈕
L-4
[A] POPS/ROCK/DANCE 鈕 . . . . . . . . . . . . . ☞14, 24
L-5
[B] JAZZ/EUROPEAN 鈕. . . . . . . . . . . . . . . . . . . ☞24
L-6
[C] LATIN 鈕 . . . . . . . . . . . . . . . . . . . . . . . . . . . . . ☞24
L-7
[D] WORLD/VARIOUS,
MUSIC PRESET 鈕 . . . . . . . . . . . . . . . . . . . . ☞24, 50
L-8
[E] PIANO RHYTHMS,
ONE TOUCH PRESET 鈕 . . . . . . . . . . . . ☞24, 27, 50
L-9
[F] USER RHYTHMS 鈕. . . . . . . . . . . . . . . . . ☞24, 27
L-10
METRONOME, $BEAT 鈕. . . . . . . . . . . . . . . . . . . ☞19
L-11
TEMPO w鈕 . . . . . . . . . . . . . . . . . . . . . . . . . . . . . . ☞19
L-12
TEMPO q, #TAP 鈕 . . . . . . . . . . . . . . . . . . . . . ☞19
RHYTHM/SONG CONTROLLER 鈕
L-13
INTRO, REPEAT 鈕 . . . . . . . . . . . . . . . . ☞27, 74, 108
L-14
NORMAL/FILL-IN, sREW 鈕. . . . ☞14, 27, 73, 108
L-15
VARIATION/FILL-IN, dFF 鈕. . . . ☞14, 27, 73, 108
L-16
SYNCHRO/ENDING, PAUSE 鈕. . . ☞24, 27, 73, 108
L-17
START/STOP, PLAY/STOP,
DEMO 鈕 . . . . . . . . . . . . . . . . . . . . . . ☞14, 24, 73, 108
L-18
ACCOMP ON/OFF, $CHORDS,
PART SELECT, DEMO 鈕 . . . . . . . . ☞14, 24, 26, 109
C-1
顯示幕 . . . . . . . . . . . . . . . . . . . . . . . . . . . . . . . . . . . . . . . ☞6
C-2
RHYTHM EDITOR 鈕. . . . . . . . . . . . . . . . . . . . . . . . . ☞29
C-3
SONG SEQUENCER, #EDIT 鈕 . . . . . . . . ☞7, 68, 75
C-4
RECORD 鈕 . . . . . . . . . . . . . . . . . . . . . . . . . . ☞64, 68, 69
C-5
MIXER, #EFFECT 鈕 . . . . . . . . . . . . . . . . . . . ☞34, 40
C-6
TONE EDITOR, #SCALE 鈕 . . . . . . . . . . . . . ☞21, 46
C-7
CARD, #LOAD/SAVE 鈕 . . . . . . . . ☞7, 103, 104, 106
旋鈕 . . . . . . . . . . . . . . . . . . . . . . . . . . . . . . . . . . ☞6, 14, 24
REGISTRATION 鈕
C-8
BANK, DELETE 鈕. . . . . . . . . . . . . . . ☞59, 62, 86, 93
C-9
1, INSERT 鈕. . . . . . . . . . . . . . . . . . . . ☞59, 62, 88, 94
C-10
2, COPY 鈕 . . . . . . . . . . . . . . . . . . . . . . . . . . . ☞62, 88
C-11
3, QUANTIZE 鈕 . . . . . . . . . . . . . . . . . . . . . . . ☞62, 89
C-12
4, STEP 鈕. . . . . . . . . . . . . . . . . . . . . . . . . ☞60, 62, 94
C-13
STORE, #MENU 鈕 . . . . . . . . . . . . . . . . . . ☞7, 62
TONE 鈕
R-1
[A] PIANO, 5鈕. . . . . . . . . . . . . . . . . . . . . ☞14, 59, 88
R-2
[B] E. PIANO, 1鈕 . . . . . . . . . . . . . . . . . . ☞14, 59, 88
R-3
[C] ORGAN, 2鈕. . . . . . . . . . . . . . . . ☞14, 59, 88, 89
R-4
[D] GUITAR, •鈕 . . . . . . . . . . . . . . . . . . . . ☞14, 59, 88
R-5
[E] BASS, REST 鈕. . . . . . . . . . . . . . . . . . . . . ☞14, 94
R-6 [F] STRINGS 鈕. . . . . . . . . . . . . . . . . . . . . . . . . . . ☞14
R-7
[G] BRASS, 6鈕. . . . . . . . . . . . . . . . ☞14, 59, 88, 89
R-8
[H] REED/PIPE, 7鈕 . . . . . . . . . . . . ☞14, 59, 88, 89
R-9
[I] SYNTH, 8鈕. . . . . . . . . . . . . . . . . . . . . ☞14, 88, 89
R-10
[J] OTHERS, ,鈕 . . . . . . . . . . . . . ☞14, 59, 88, 89
R-11
[K] GM/DRUMS, .鈕 . . . . . . . . . . . . . . ☞14, 94
R-12
[L] USER TONES 鈕 . . . . . . . . . . . . . . . . . . . . ☞14, 46
R-13
FUNCTION 鈕 . . . . . . . . . . . . . . . . . . . . . . . . . . . . . . . ☞96
R-14
NO/y/–, YES/t/+,
#TRANSPOSE 鈕 . . . . . . . . . . . . . . . . . ☞6, 14, 18, 24
R-15
EXIT 鈕
R-16
ENTER 鈕
R-17
u, t, y, i鈕 . . . . . . . . . . . . . . . . . . . . . . . . . . . . . ☞7
R-18
AUTO HARMONIZE/ARPEGGIATOR,
$TYPE 鈕 . . . . . . . . . . . . . . . . . . . . . . . . . . . . . . ☞23, 28
R-19
SPLIT 鈕 . . . . . . . . . . . . . . . . . . . . . . . . . . . . . . . . . . . ☞15
R-20
LAYER, $OCTAVE 鈕. . . . . . . . . . . . . . . . . . . . ☞15, 18
S-1
PITCH BEND 輪 . . . . . . . . . . . . . . . . . . . . . . . . . . . . . ☞20
T-1
SD CARD SLOT . . . . . . . . . . . . . . . . . . . . . . . . . . . . ☞102
T-2
USB 插孔 . . . . . . . . . . . . . . . . . . . . . . . . . . . . . . . . . . ☞112
T-3
SUSTAIN/ASSIGNABLE JACK . . . . . . . . . . . . . . . . ☞11
T-4
PHONES 插孔 . . . . . . . . . . . . . . . . . . . . . . . . . . . . . . . ☞11
T-5
AUDIO IN 插孔 . . . . . . . . . . . . . . . . . . . . . . . . . . . . . . ☞12
T-6
DC 12V 插孔 . . . . . . . . . . . . . . . . . . . . . . . . . . . . . . . . . ☞9
T-7
MIC IN 插孔 (僅限 WK-6500). . . . . . . . . . . . . . . . . ☞11
T-8
LINE OUT R, L/MONO 插孔. . . . . . . . . . . . . . . . . . . . ☞12
B
CTK6000_ch.book Page 5 Tuesday, November 16, 2010 11:36 AM

部位說明
Ch-6
本節介紹數位電子琴顯示幕畫面上顯示的內容。
1詳細資訊區
此區顯示數位電子琴使用過程中的各種資訊。改變數值時,
選擇選單項時或執行其他操作時請用此區確認操作的狀態。
2音量區
此區顯示您在鍵盤上彈奏的或自動伴奏演奏的音符的音量。
共有 32 個聲部,A 組和 B 組各 16 個。當 A 組聲部的音量
表示時左下角顯示 L指示符,而當 B 組聲部的音量表示時
左下角顯示 M指示符。
有關聲部的詳細說明請參閱 “聲部的構成"(第 Ch-39
頁)。
3指示符區
指示符區顯示如目前模式 (第 Ch-7 頁),設定的狀態,自
動伴奏的狀態等資訊。
有兩種指示符:文字 (如 :)類型的指示符,以及
指針 (K)類型的指示符。對於指針類型的指示符,設定
或狀態由沿畫面邊上的固定文字旁邊的 K的位置表示。例
如,下例中畫面右邊上的指針 (K)的位置表示 REVERB。
4登錄庫區
此區表示目前選擇的登錄庫的編號 (第 Ch-62 頁)。
5和弦區
此區表示使用自動伴奏 (第 Ch-24 頁)或音樂預設 (第
Ch-50 頁)時演奏的和弦。其通過顯示和弦根音 (C,G
等)和類型 (m,7th 等)還能顯示分數和弦。
6速度,小節,節拍區
速度以每分鐘的拍數顯示目前設定值。自動伴奏,節拍器
(第 Ch-19 頁)及其他演奏進行過程中此處顯示速度。自
動伴奏,節拍器或其他演奏進行過程中,MEASURE 和
BEAT 的值不斷累加。
目前所選項在畫面上由方括弧 (%)及一個大圓點 (0)
表示。目前所選項受 R-14 (–, +) 鈕或旋鈕操作的影響。
在此畫面上,“RHYTHM"是被選擇的,因為其括有方括弧。
此表示節奏設定可以改變。
在此畫面上,“Touch"是被選擇的,因為其旁邊有 0。此表
示 “Touch"右邊的括有方括弧的數值可以改變。
畫面的顯示內容
6
54
3
21
目前所選項的表示
CTK6000_ch.book Page 6 Monday, July 26, 2010 4:14 PM

部位說明
Ch-7
本數位電子琴有三種模式:節奏模式,卡模式及音序器模式。
目前所選模式由畫面上的指示符表示。
•節奏模式 (:指示符出現 )
節奏模式為開機初始預設模式。節奏模式是基礎模式,當您
要在鍵盤上進行彈奏或要使用自動伴奏時需要進入此模式。
•卡模式 (;指示符出現 )
要進行記憶卡操作時請進入卡模式。有關詳情請參閱 “記
憶卡的使用"一節 (第 Ch-102 頁)。
–在節奏模式中,按 C-7 (CARD) 鈕可進入卡模式。
–在卡模式中,按 C-7 (CARD) 鈕或 R-15 (EXIT) 鈕將返回節
奏模式。
•音序器模式 (<指示符出現 )
要用鍵盤和自動伴奏進行錄音時,或要播放樂曲時請進入音
序器模式。有關詳情請參閱 “音序器的使用"(第 Ch-64
頁)。
–在節奏模式中,按 C-3 (SONG SEQUENCER) 鈕可進入
音序器模式。
–在音序器模式中,按 C-3 (SONG SEQUENCER) 鈕或
R-15 (EXIT) 鈕將返回節奏模式。
२्
•進入節奏模式之外的任何模式並進行了所需要的操作後,請
務必返回節奏模式。節奏模式為開機初始預設模式。
•除非特別註明,本用戶說明書中介紹的所有操作都在節奏模
式中進行。
顯示各模式和功能的選單使用的操作相同。要顯示一個選單
時,請在按住 R-13 (FUNCTION) 鈕的同時按 C-13 (MENU)
鈕。例如,若您在節奏模式中執行上述操作,下示
“Performance"選單將出現。此選單提供演奏功能選項。
•目前所選項為旁邊有 0的那個。 使用 R-17 (t, y)鈕可上
下移動 0。 您還可以使用 R-17 (u, i)鈕選換選單頁。
•要退出顯示的選單時,請按 R-15 (EXIT) 鈕。有時您需要按
R-15 (EXIT) 鈕一次以上。
•本用戶說明書的各章節將分別介紹各模式和功能的選單項及
操作。
畫面上顯示 “Please Wait"訊息時切勿進行任何操作,或插入
或取出記憶卡。 請等到訊息消失。
•“Please Wait"訊息表示數位電子琴正在進行資料保存操
作。 關閉數位電子琴的電源或取出記憶卡會使數位電子琴的
資料被清除或損壞。 其還會使您按 L-1 (POWER) 鈕時數位
電子琴無法開機。
•此種情況發生時請參照 “疑難排解"(第 Ch-114 頁)。
模式
C-7 (CARD) 鈕
節奏模式
C-3 (SONG
SEQUENCER) 鈕
C-7 (CARD) 或
R-15 (EXIT) 鈕
卡模式
音序器模式
C-3 (SONG SEQUENCER) 或
R-15 (EXIT) 鈕
選單
,“Please Wait"顯示過程中的
注意事項
CTK6000_ch.book Page 7 Monday, July 26, 2010 4:14 PM

部位說明
Ch-8
本數位電子琴配備有音序器及其他功能,能保存您創建的資
料。即使數位電子琴關機,保存的資料仍將保留。*
但關機時,您在數位電子琴控制面板上配置的音色,節奏及其
他設定通常會返回開機初始預設設定。
通過配置您可以使數位電子琴記住最新的設置,或在每次開機
時返回預設設置。有關詳情請參閱 “AutoResume (自動恢
復)"(第 Ch-100 頁)及 “Default (預設設定)"
(第 Ch-100 頁)。
*每次關機時下列資料及設定總是會保持下來。
–登錄設置資料 (第 Ch-62 頁)
–音序器資料 (第 Ch-64 頁)
–用戶節奏資料 (第 Ch-29 頁)
–用戶預設資料 (第 Ch-54 頁)
–用戶音色資料 (第 Ch-45 頁)
–用戶DSP資料(第Ch-37頁)
–LCD 對比度設定 (第 Ch-99 頁)
–自動復原設定 (第 Ch-100 頁)
您可以刪除電子琴記憶器中的所有資料並將所有電子琴的參數
返回初始出廠預設設定。有關詳情請參閱 “如何初始化所有資
料及設定 (或僅參數設定)"(第 Ch-101 頁)。
設定的保存
如何使數位電子琴返回出廠預設設定
B
CTK6000_ch.book Page 8 Tuesday, November 16, 2010 11:36 AM

Ch-9
演奏前的準備
請找到室內電源插座或準備電池。
२्
•請務必參照另一冊 “安全注意事項"。本產品使用不當有造
成觸電及火災的危險。
•在插上或拔下交流電變壓器之前,或在裝入或取出電池之前
必須關閉產品的電源。
只能使用為本產品指定的交流電變壓器 (JEITA 標準,有統一
的極性插頭)。使用其他種類的交流電變壓器會引起故障。
指定的交流電變壓器:AD-A12150LW
請如下圖所示用附帶電源線連接交流電變壓器。
२्
•長時間使用後,交流電變壓器會變熱。此為正常現象,並不
表示發生了故障。
•為防止電源線斷裂,請不要在電源線上放置任何重物。
•切勿在產品的 DC 12V 插孔中插入金屬,鉛筆或任何其他物
品。否則有發生意外的危險。
樂譜架的準備
電源
樂譜架
室內電源插座的使用
不可彎曲! 不可纏繞!
室內電源插座
交流電變壓器
T-6 (DC 12V) 插孔
電源線
CTK6000_ch.book Page 9 Monday, July 26, 2010 4:14 PM

演奏前的準備
Ch-10
本產品需要六節 D 型電池進行供電。
•請使用鹼性電池或鋅碳電池。
切勿使用氧化物電池或任何其他鎳性電池。
1.
打開數位電子琴底部上的電池蓋。
2.
在電池艙中裝入六節 D 型電池。
•確認電池的正極 +及負極 -方向正確,如圖所示。
3.
將電池蓋的卡榫插入電池艙一側的孔中,然後關
閉電池蓋。
■電池電力不足指示符
下面介紹電池的大約壽命。
鹼性電池可供電 4 小時 *
*上示數值為在通常溫度下,音量為中等程度時的標準電池壽
命。溫度極端或大音量演奏會縮短電池的壽命。
下示指示符開始閃動時表示電池已電力不足。請將電池更換為
新電池。
電池的使用
卡榫
電池電力不足指示符 (閃動)
CTK6000_ch.book Page 10 Monday, July 26, 2010 4:14 PM

Ch-11
連接
使用耳機將切斷內置揚聲器的輸出,也就是說您可以在深夜練
習演奏,而不會打擾其他人。
•在連接耳機之前必須調低音量。
ພ
•本數位電子琴不附帶耳機。
•請使用市賣耳機。
२्
•不要長時間大音量地聽耳機。否則有損壞聽力的危險。
•若您使用的是需要轉換器插頭的耳機,則在拔下耳機時一定
要同時拔下轉換器。
需要踏板操作時可連接一個另選的踏板,踏板可豐富鍵盤彈
奏。有關踏板效果種類的說明,請參閱 “Ped.Assign (踏板分
設)"一節 (第 Ch-97 頁)。
您只能在數位電子琴上連接動態麥克風,並從數位電子琴的揚
聲器輸出。
•使用 L-3 (MIC VOLUME) 旋鈕可以調節麥克風的輸入音量。
麥克風的音量單獨控制,獨立於全體電子琴的音量。
•內置音效 (回響,合唱,DSP)亦對麥克風的輸入起作用。
使用混音器還能調節音效的效果,揚聲器的立體音位位置及
其他參數。
有關詳情請參閱 “音色的選擇及演奏"(第 Ch-13 頁)及
“混音器的使用"(第 Ch-39 頁)。
२्
•在連接麥克風之前,請確認數位電子琴及麥克風已關閉。
•在連接麥克風之前,請將 L-2 (MAIN VOLUME) 和L-3 (MIC
VOLUME) 旋鈕調低。連接麥克風之後可再調節音量。
耳機的連接
踏板的連接
T-4 (PHONES) 插孔
T-3 (SUSTAIN/ASIGNABLE) 插孔
麥克風的連接 (僅限 WK-6500)
T-7 (MIC IN) 插孔
CTK6000_ch.book Page 11 Monday, July 26, 2010 4:14 PM

連接
Ch-12
在數位電子琴上連接音頻設備或樂器放大器,便可通過外部揚
聲器產生更加洪亮,音質更好的聲音。
२्
•每當要在數位電子琴上連接一個裝置之前,應首先用
L-2 (CTK-6000: VOLUME) (WK-6500: MAIN VOLUME)
旋鈕將音量調低。連接之後,可再將音量調到需要的水平。
•要在數位電子琴上連接任何裝置時,必須查閱該裝置附帶的
用戶文件。
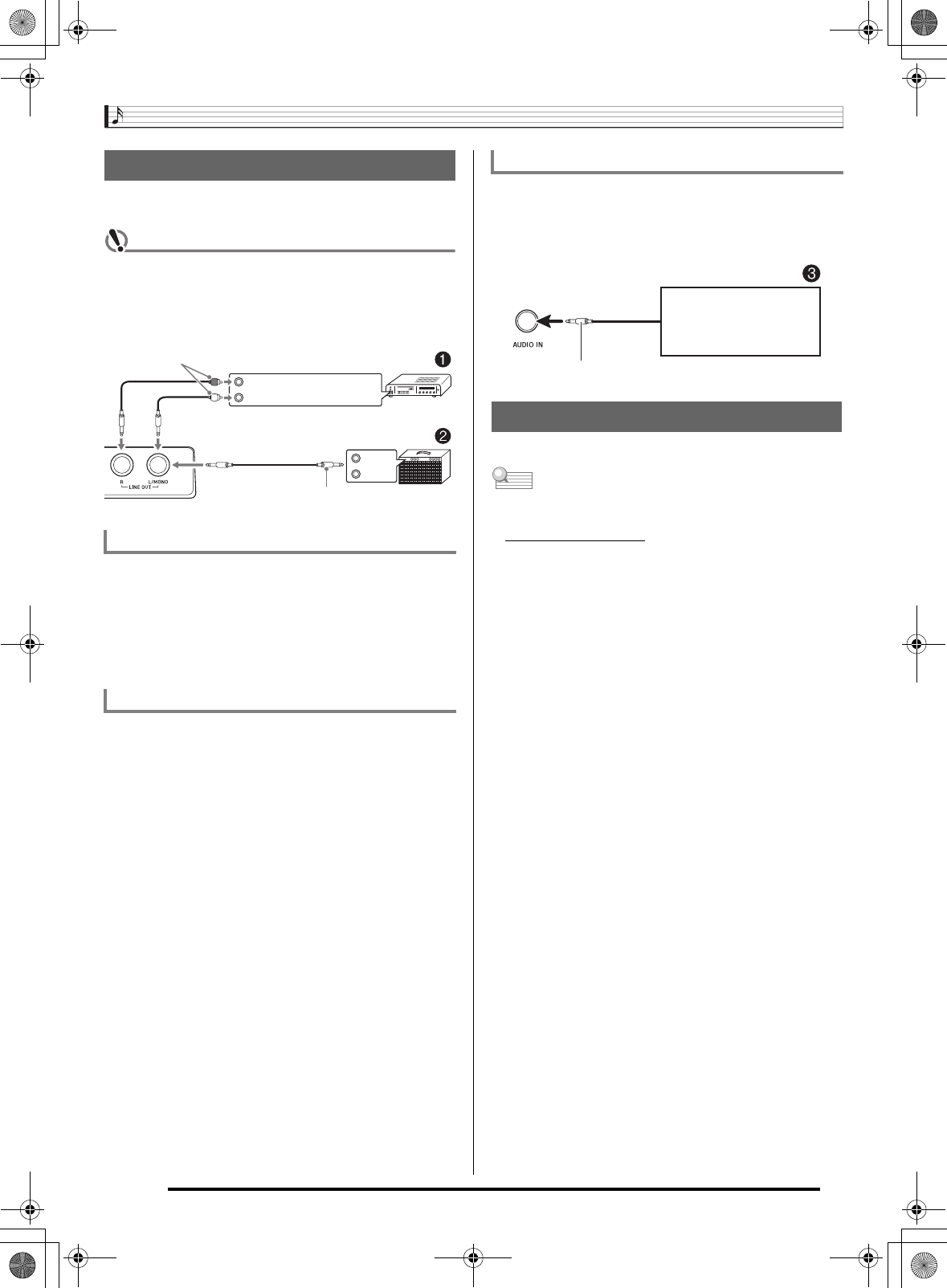
請使用市買連接線將外部音頻裝置連接在數位電子琴的
T-8 (LINE OUT) 插孔中,如圖 1所示。LINE OUT R 插孔輸出
右頻道的聲音,而 LINE OUT L/MONO 插孔輸出左頻道的聲
音。您最好購買如圖所示的連接線連接音頻裝置。在此種結構
中,音頻裝置的輸入選擇器通常必須設定在與電子琴連接的端
子 (AUX IN 等)處。請使用 L-2 (CTK-6000: VOLUME)
(WK-6500: MAIN VOLUME) 旋鈕調節音量。
請使用市買連接線將放大器連接在數位電子琴的 T-8 (LINE
OUT) 插 孔 中,如 圖 2所示。LINE OUT R 插孔輸出右頻道的聲
音,而 LINE OUT L/MONO 插孔輸出左頻道的聲音。只連接
LINE OUT L/ MONO 插孔將輸出兩個頻道的混合音。您最好購
買如圖所示的連接線之一連接放大器。請使用 L-2 (CTK-6000:
VOLUME) (WK-6500: MAIN VOLUME) 旋鈕調節音量。
請使用市買連接線將外部音頻裝置連接在數位電子琴的 T-5
(AUDIO IN) 插孔中,如圖 3所示。連接線的一端必須是立體聲
迷你插頭,而另一端必須與外接設備的插頭形狀一致。請使用
L-2 (CTK-6000: VOLUME) (WK-6500: MAIN VOLUME) 旋鈕
調節音量。
使用未指定的配件有造成火災,觸電及人身傷害的危險。
ພ
•從您的經銷商或從下示 CASIO 網站可以得到 CASIO 的產品目
錄,有關本產品的另購件的資訊可以在產品目錄中找到。
http://world.casio.com/
音頻設備或放大器的連接
如何向音頻裝置 1輸出電子琴的音符
向樂器放大器 2輸出電子琴的音符。
INPUT 1
INPUT 2
音頻放大器的 AUX IN 插孔等
針狀插頭
左 (白色)
標準插頭
吉它放大器
鍵盤放大器等
右 (紅色)
如何從數位電子琴演奏外接設備 3
附件及另選件
立體聲迷你插頭
便攜式唱機等。
B
CTK6000_ch.book Page 12 Thursday, November 18, 2010 10:43 AM

Ch-13
音色的選擇及演奏
1.
向 MIN 方向旋轉 L-2 (CTK-6000: VOLUME)
(WK-6500: MAIN VOLUME) 旋鈕,調低音量。
2.
有關連接耳機,放大器或其他裝置的說明,請參
閱 “連接"一節 (第 Ch-11 頁)。
3.
用L-1 (POWER) 鈕打開電源。
•數位電子琴的畫面如下所示出現,表示已準備好,可以
使用鋼琴音色演奏了 (使用初始開機預設設定)。
•要關閉數位電子琴的電源時,請再次按 L-1 (POWER)
鈕。
२्
•在初始配置下,數位電子琴在關機後會返回預設設定。您可
以改變初始配置,使數位電子琴記住最後一次設置或每次開
機時套用預設設置。有關詳情請參閱 “AutoResume (自動
恢復)"(第 Ch-100 頁)及 “Default (預設設定)"(第
Ch-100 頁)。
•資料保存操作進行過程中,“Please Wait"訊息將停留在畫
面上。此訊息顯示過程中不要執行任何其他操作。
關閉數位電子琴的電源或取出記憶卡會使數位電子琴的資料
被清除或損壞。 其還會使您按 L-1 (POWER) 鈕時數位電子
琴無法開機。 此種情況發生時請參照 “疑難排解"(第
Ch-114 頁)。
在設計上,本數位電子琴在無任何操作經過預設時間後將自動
關機,以防止浪費電力。自動關機的動作時間由電池供電時為
六分鐘,而由交流電變壓器供電時為四小時。
•當 “AutoPower (自動關機)"選擇為 “on"(第 Ch-99
頁)時自動關機功能有效。初始預設設定是 “on"。要解除
自動關機功能時,請選擇 “AutoPower"(自動關機)為
“oFF"。
•您還可以使用下述操作暫時停止已開啟的自動關機功能。
L-1L-1 L-4L-4 R-1 R-12R-1 R-12
L-17L-17
L-18L-18
L-2L-2
R-19R-19
R-14R-14
R-20R-20
L-14L-14
L-15L-15
R-1
-
R-12
如何打開數位電子琴的電源
自動關機
B
CTK6000_ch.book Page 13 Tuesday, November 16, 2010 11:36 AM

音色的選擇及演奏
Ch-14
■如何解除自動關機功能
1.
在數位電子琴開機狀態下,按 L-1 (POWER) 鈕關
機。
2.
在按住 L-4 ([A] POPS/ROCK/DANCE) 鈕的同時,
按L-1 (POWER) 鈕打開數位電子琴的電源。
•自動關機功能此時不起作用。
ພ
•執行完上述操作步驟後關閉電子琴的電源將重新啟用自動關
機功能。
1.
在按住 L-18 (ACCOMP ON/OFF) 鈕的同時按
L-17 (PLAY/STOP) 鈕。
•示範曲開始播放。
•本數位電子琴共有五首示範曲。您還可以使用
R-14 (–, +) 鈕選擇示範曲。
•按L-15 (dFF) 鈕可執行示範曲的快進播放,而按
L-14 (sREW) 鈕可執行示範曲的快退播放。按住
L-14 (sREW) 鈕直到播放到目前樂曲的開始處將使播
放停止在該處。鬆開 L-14 (sREW) 鈕將恢復通常的
播放。按住 L-15 (dFF) 鈕可快進播放,即使樂曲到達
了結束處。
•您可以在鍵盤上隨示範曲的播放進行彈奏。但請注意,
分配在鍵盤上的音色不能改變。在示範曲播放過程中,
只有上述鍵操作可以執行。
2.
要停止示範曲的播放時,請按 L-17 (PLAY/STOP)
鈕。
本數位電子琴的音色分為幾組,一個組對應 12 個 TONE 鈕之
一。音色通過組及音色編號指定。
使用下述操作步驟可以為全體鍵盤選擇一種音色。
1.
請在另一冊 “附錄"中查找您要選擇的音色的組
及編號。
2.
檢查並確認 @和A指示符未顯示在畫面
上。
•若 有,請 按 R-19 (SPLIT) 鈕及 / 或 R-20 (LAYER) 鈕從畫
面上清除此二指示符。
3.
請用 R-1 ([A] PIANO) 至 R-12 ([L] USER TONES)
鈕選擇一個音色組。
•R-12 ([L] USER TONES) 鈕用於選擇用戶音色組。有關
詳情請參閱 “音色編輯器的使用"(第 Ch-45 頁)。
4.
用旋鈕選換音色編號直到所需要的出現。
例如﹕[C] 組,編號 004
示範曲的欣賞
音色的選擇
如何選擇音色
音色名 組
編號
CTK6000_ch.book Page 14 Monday, July 26, 2010 4:14 PM

音色的選擇及演奏
Ch-15
5.
現在您可以用選擇的音色在鍵盤上進行彈奏。
ພ
•您還可以使用 R-14 (–, +) 鈕選擇示範曲。按住其中一鈕可高
速改變音色編號。同時按兩個 R-14 (–, +) 鈕將選擇目前組
中的 001 號音色。
通過配置鍵盤可以同時彈出兩種不同的音色 (疊加)或鍵盤的
左右部分彈奏出不同的音色 (分割)。疊加及分割功能還可組
合使用,同時彈奏三種音色。
在鍵盤上彈奏一種音色時,只有 UPPER 1 聲部被使用。疊加
兩種音色時,UPPER 1 聲部及 UPPER 2 聲部被使用。將鍵盤
分割為兩種音色時,鍵盤的低音域使用 LOWER 音色。
•全體鍵盤使用一種音色 (第 Ch-14 頁)。
此配置只使用 UPPER 1 聲部 (疊加:關,分割:關)。
•全體鍵盤使用兩種疊加的音色 (第 Ch-16 頁)。
此配置使用 UPPER 1 聲部及 UPPER 2 聲部 (疊加:開,
分割:關)。
•兩種音色,一種在鍵盤左側,一種在鍵盤右側
(第 Ch-17 頁)。
此配置使用 UPPER 1 聲部及 LOWER 聲部 (疊加:關,分
割:開)。
•三種音色,兩種疊加音色在鍵盤的右側音區,一種音色在鍵
盤的左側音區 (第 Ch-17 頁)。
此配置使用 UPPER 1 聲部,UPPER 2 聲部及 LOWER 聲部
(疊加:開,分割:開)。
ພ
•使用多種音色組合疊加及分割時,您可以配置下述設定來調
節各聲部。
音色的疊加及分割
UPPER 1
UPPER 1
UPPER 2
LOWER UPPER 1
LOWER UPPER 1
UPPER 2
要為各聲部調節的設定: 詳情參考頁號:
八度移位 八度移位的使用
(第 Ch-18 頁)
音量平衡 混音器的使用
(第 Ch-39 頁)
立體音位,音效 (回響,合
唱)及其他詳細設定。
CTK6000_ch.book Page 15 Monday, July 26, 2010 4:14 PM

音色的選擇及演奏
Ch-16
1.
請在另一冊 “附錄"中查看要使用的兩種音色
(UPPER 1 聲部音色及 UPPER 2 聲部音色)的組
及編號。
2.
檢查並確認 @和A指示符未顯示在畫面
上。
•若 有,請 按 R-19 (SPLIT) 鈕及 / 或 R-20 (LAYER) 鈕從畫
面上清除此二指示符。兩種指示符都不出現時,您選擇
的音色將變為 UPPER 1 聲部的音色。
3.
使用 TONE 鈕及旋鈕選擇 UPPER 1 聲部的音色。
4.
按R-20 (LAYER) 鈕。
•此時 A指示符出現在畫面上。此表示您選擇的音色
將變為 UPPER 2 聲部的音色。
5.
使用 TONE 鈕及旋鈕選擇 UPPER 2 聲部的音色。
6.
在鍵盤上進行彈奏感受疊加音色如何演奏。
7.
要取消音色的疊加時,請再次按 R-20 (LAYER) 鈕
使A指示符從畫面上消失。
1.
請在另一冊 “附錄"中查看要使用的音色
(UPPER 1 聲部音色及 LOWER 聲部音色)的組及
編號。
2.
檢查並確認 @和A指示符未顯示在畫面
上。
•若 有,請 按 R-19 (SPLIT) 鈕及 / 或 R-20 (LAYER) 鈕從畫
面上清除此二指示符。兩種指示符都不出現時,您選擇
的音色將變為 UPPER 1 聲部的音色。
3.
使用 TONE 鈕及旋鈕選擇 UPPER 1 聲部的音色。
4.
按R-19 (SPLIT) 鈕。
•此時 @指示符出現在畫面上。此表示您選擇的音色
將變為 LOWER 聲部的音色。
5.
使用 TONE 鈕及旋鈕選擇 LOWER 聲部的音色。
6.
在鍵盤的左側及右側進行彈奏,確認音色正確配
置了。
•您還可以指定鍵盤的分割點,也就是將鍵盤分割為左右
區域的中間位置。有關詳情請參閱 “如何指定鍵盤的分
割點"(第 Ch-17 頁)。
7.
要取消鍵盤的分割時,請按 R-19 (SPLIT) 鈕使
@指示符從畫面上消失。
R-19R-19
R-20R-20
R-14R-14
如何疊加兩種音色 如何將鍵盤分割為兩種音色
CTK6000_ch.book Page 16 Monday, July 26, 2010 4:14 PM

音色的選擇及演奏
Ch-17
1.
在按住 R-19 (SPLIT) 鈕的同時,按要設定的右側
(UPPER 1 聲部)音區中最左邊的琴鍵。
•您按的琴鍵的名稱作為新的分割點琴鍵名出現在畫面
上。
•您還可以使用 R-14 (–, +) 鈕來改變顯示的分割點的鍵
名。
2.
完成後鬆開 R-19 (SPLIT) 鈕。
ພ
•初始預設分割點為 F#3 鍵。
•在自動伴奏播放過程中 (第 Ch-24 頁),分割點左側的鍵盤
變為和弦鍵盤。
1.
執行 “如何疊加兩種音色"一節 (第 Ch-16 頁)
中的第 1 至第 6 步操作。
2.
請在另一冊 “附錄"中查找您要分配給 LOWER 聲
部的音色的組及編號。
3.
按R-19 (SPLIT) 鈕。
•此時 @指示符出現在畫面上。此表示您選擇的音色
將變為 LOWER 聲部的音色。
4.
使用 TONE 鈕及旋鈕選擇 LOWER 聲部的音色。
5.
在鍵盤的左側及右側進行彈奏,確認音色正確配
置了。
•右鍵盤區為疊加的 UPPER 1 及 UPPER 2 音色,而左鍵盤
區為 LOWER 音色。
6.
要取消鍵盤的分割時,請按 R-19 (SPLIT) 鈕使
@指示符從畫面上消失。
7.
要取消音色的疊加時,請再次按 R-20 (LAYER) 鈕
使A指示符從畫面上消失。
如何指定鍵盤的分割點
LOWER 聲部
您按的琴鍵
UPPER 1 聲部
分割點
如何同時使用疊加及分割
CTK6000_ch.book Page 17 Monday, July 26, 2010 4:14 PM

音色的選擇及演奏
Ch-18
移調功能以半音為單位升高或降低全體鍵盤的音高。您可以使
用此功能調節鍵盤的音調,使其與歌手,其他樂器等相匹配。
1.
在按住 R-13 (FUNCTION) 鈕的同時按 R-14 (–, +)
鈕之一。
•下示移調畫面出現。
2.
在按住 R-13 (FUNCTION) 鈕的同時,用旋鈕或
R-14 (–, +) 鈕改變設定值。
•鍵盤的音調可以在 –12 至 00 至 +12 的範圍內改變。
3.
按R-13 (FUNCTION) 鈕。
•電子琴退出移調畫面。
ພ
•移調設定為 00 以外的值會使 B指示符出現在畫面上。
•
移調設定適用於在鍵盤上彈奏的所有聲部 (UPPER 1,
UPPER 2,LOWER,自動伴奏等)的音符。鍵盤琴鍵被按下
時的 MIDI 輸出音符編號亦會按照移調設定移位。
八度移位功能可分別改變 UPPER 1,UPPER 2 及 LOWER 各
聲部的八度。您可以使用八度移位功能升高或降低樂曲的八
度,為分割的鍵盤的左右鍵盤分設不同的八度,或為疊加的鍵
盤音色分設不同的八度。
1.
按住 R-20 (OCTAVE) 鈕直到下示八度移位畫面出
現。
•此表示可以改變 UPPER 1 聲部的八度。
2.
用旋鈕或 R-14 (–, +) 鈕指定八度移位值。
•八度移位的範圍是 –2至0至+2。
3.
若您要改變 UPPER 2 聲部的八度,請按
R-20 (OCTAVE) 鈕。
•此時 “UPPER 2"將出現在畫面上,表示可以改變
UPPER 2 聲部的八度。執行與第 3 步相同的操作指定八
度移位值。
4.
若您要改變 LOWER 聲部的八度,請按
R-20 (OCTAVE) 鈕。
•此時 “LOWER"將出現在畫面上,表示可以改變
LOWER 聲部的八度。執行與第 3 步相同的操作指定八
度移位值。
5.
按R-20 (OCTAVE) 鈕或 R-15 (EXIT) 鈕。
•八度移位畫面結束。
鍵盤的上下調音 (移調) 八度移位的使用
聲部名
八度移位值 (以八度為單位)
CTK6000_ch.book Page 18 Monday, July 26, 2010 4:14 PM

音色的選擇及演奏
Ch-19
1.
按L-10 (METRONOME) 鈕。
•節拍器開始演奏。
•畫面將顯示速度和節拍器開始打拍後的小節及節拍的計
數。
2.
再次按 L-10 (METRONOME) 鈕可停止節拍器。
1.
按住 L-10 (BEAT) 鈕直到下示節拍器拍數畫面出
現。
2.
用旋鈕或 R-14 (–, +) 鈕選擇節拍設定。
•您可以選擇 0,或 2 至 6 之間的數值。此設定指定為 0 將使
各拍發出相同拍音 (在各小節的開頭沒有諧音)。
3.
按L-10 (BEAT) 鈕或 R-15 (EXIT) 鈕。
•電子琴退出節拍器畫面。
共有兩種方法可用於改變速度設定:用 TEMPO 鈕或用按鈕敲
拍。
■如何用 TEMPO 鈕改變速度
1.
按L-11 (TEMPO w) ( 減慢 ) 鈕或 L-12 (TEMPO
q) (加快)鈕。
•下示速度畫面出現。
•若您不進行任何操作經過數秒鐘,顯示幕將自動返回前
一幅畫面。
2.
用L-11 (TEMPO w) 鈕及 L-12 (TEMPO q) 鈕改
變速度 (每分鐘的拍數)。
•按住其中一鈕可高速改變設定值。
•速度值可在 30 至 255 之間指定。
3.
按R-15 (EXIT) 鈕。
•電子琴退出速度畫面。
節拍器的使用
如何改變每小節的拍數
速度
小節
節拍
如何改變速度設定
CTK6000_ch.book Page 19 Monday, July 26, 2010 4:14 PM

音色的選擇及演奏
Ch-20
■如何通過敲拍來調節速度
1.
在按住 R-13 (FUNCTION) 鈕的同時,以所需要的
速度敲擊 L-12 (TAP) 鈕四次。
•敲擊 L-12 (TAP) 鈕第一次時,下示畫面將出現。
•您敲擊四次後,速度設定將立即根據您敲擊的速度改
變。
•若在敲擊 R-12 (TAP) 鈕四次之前您鬆開了 R-13
(FUNCTION) 鈕,設定將被取消。
2.
通過敲擊設定了速度之後,您可以使用 “如何用
TEMPO 鈕改變速度"一節 (第 Ch-19 頁)中的操
作進行微調。
通過前後轉動 PITCH BEND 輪 (S-1)可以改變您彈奏的音符
的音高。向外轉動彎音輪可提高音高,而向內轉動可降低音
高。鬆開彎音輪可使音符的音高自動返回正常。
२्
•打開電子琴的電源時,不要使彎音輪轉動。
ພ
•您還可以對全體或特定聲部改變彎音輪的範圍 (彎音範
圍)。有關詳情請參閱 “BendRange (彎音範圍)"(第
Ch-97 頁)及 “聲部參數"(第 Ch-44 頁)。
彎音輪的使用
CTK6000_ch.book Page 20 Monday, July 26, 2010 4:14 PM

音色的選擇及演奏
Ch-21
請使用音階功能為內置音源選擇 17 種預設音律 (調音)之
一。音階的每個音符 (從 C 到 B)能以一分為單位進行微調。
選擇了一種預設音律之後,您可以對其進行編輯以適應特殊需
要。
您還可以指定目前的音階設定 (音律設定及微調音)是否作用
於自動伴奏 (伴奏音階)。
ພ
•您用音階功能配置的此設定在數位電子琴關機時將被保留。
1.
在按住 R-13 (FUNCTION) 鈕的同時,按 C-6
(SCALE) 鈕顯示音階畫面,使 0位於 “Preset"
處。
2.
按R-16 (ENTER) 鈕。
•如下所示預設音律選擇畫面出現。
3.
用旋鈕或 R-14 (–, +) 鈕選擇音律。
•選擇一個 01:Equal 之外的音律會使 C指示符出現在
畫面上。
•下面介紹畫面上出現的音律編號及名稱。
4.
執行下述操作指定音律的根音。
音律及微調音音階的選擇
如何選擇預設音階
編號 畫面名 預設音律
01 Equal 平均律
02 Pure Major Just major intonation
03 Pure Minor Just minor intonation
04 Pythagorean Pythagorean system
05 Kirnberger 3 Kirnberger III
06 Werckmeister Werckmeister 1-3 (III)
07 Mean-Tone Mean tone
08 Rast Rast
09 Bayati Bayati
10 Hijaz Hijaz
11 Saba Saba
12 Dashti Dashti
13 Chahargah Chahargah
14 Segah Segah
15 Gurjari Todi Gurjari Todi
16 Chandrakauns Chandrakauns
17 Charukeshi Charukeshi
(1) 按 R-17 (i)鈕。
•根音設定畫面出現。
(2) 用旋鈕或 R-14 (–, +) 鈕改變根音的音符 (C 至 B)。
•您還可以使用鍵盤指定根音。
CTK6000_ch.book Page 21 Monday, July 26, 2010 4:14 PM

音色的選擇及演奏
Ch-22
5.
完成後按 R-15 (EXIT) 鈕兩次。
•顯示幕返回音階畫面之前的畫面。
ພ
•即使以後切換到其他預設音律,您在此處設定的根音也會被
保留。
1.
若需要,請執行 “如何選擇預設音階"一節
(第 Ch-21 頁)中的操作選擇一種預設音律。
2.
在按住 R-13 (FUNCTION) 鈕的同時,按
C-6 (SCALE) 鈕顯示音階畫面。
3.
用R-17 (y) 鈕移動 0至 “FineTune",然後按
R-16 (ENTER) 鈕。
•如下所示音階微調畫面出現。
4.
您可以對音階中的各音符分別進行調音。
5.
調節完畢後,按 R-15 (EXIT) 鈕兩次。
•顯示幕返回音階畫面之前的畫面。
1.
在按住 R-13 (FUNCTION) 鈕的同時,按
C-6 (SCALE) 鈕顯示音階畫面。
2.
用R-17 (i) 鈕移動 0至“AcmpScale"。
3.
用旋鈕或 R-14 (–, +) 鈕改變設定值。
4.
設定完畢後,按 R-15 (EXIT) 鈕。
•顯示幕返回音階畫面之前的畫面。
ພ
•上示音階開/關設定影響自動伴奏的貝司聲部及和弦1至和弦
5 聲部 (A11 至 A16)。 使用聲部參數 (第 Ch-44 頁)的
“Scale (聲部的音階啟用)"設定可分別打開或關閉各聲部
的音階設定。
音階的微調
(1) 用 R-17 (t)鈕移動 0至 “Note",然後使用旋鈕或
R-14 (–, +) 鈕選擇要微調音的音符名。
•您還可以按鍵盤琴鍵指定音符。
(2) 用 R-17 (y)鈕移動 0至 “Cent",然後使用旋鈕或
R-14 (–, +) 鈕對所選音符進行微調音。音符的微調音範
圍為 –99 至 +99 分。
•將音階中的所有音符都調為 0 會使所選音律變為平均
律。當音階中的任何音符的值不是 0 時,C指示
符會出現在畫面上。
如何指定目前的音階設定是否作用於自動伴奏
(伴奏音階)
目的: 選擇設定:
音階設定不作用於自動伴奏 oFF
音階設定作用於自動伴奏 on
CTK6000_ch.book Page 22 Monday, July 26, 2010 4:14 PM

音色的選擇及演奏
Ch-23
啟用琶音器後,您只要在鍵盤上按琴鍵,電子琴便會自動演奏
出各種琶音及其他樂句。有一組不同的琶音選項可以選擇,包
括從和弦演奏琶音及自動演奏各種樂句等等。
1.
按住 R-18 (AUTO HARMONIZE/ARPEGGIATOR)
鈕直到下示種類選擇畫面出現。
2.
用旋鈕或 R-14 (–, +) 鈕選擇要使用的琶音器類型。
•您可以選擇琶音類型 (013 至 162)之一。有關可使用
的琶音器類型的詳情請參閱另一冊 “附錄"。
•選擇琶音器類型時,您可以將畫面上顯示的類型的建議
音色設定為鍵盤音色。按住 R-18 (AUTO HARMONIZE/
ARPEGGIATOR) 鈕直到畫面上 ARPEGGIATOR 旁邊的
指針指示符開始閃動。
•有關類型編號 001 至 012 的資訊請參閱“自動和聲的使
用"(第 Ch-28 頁)。
3.
按R-15 (EXIT) 鈕。
•電子琴退出類型選擇畫面。
4.
按R-18 (AUTO HARMONIZE/ARPEGGIATOR)
鈕。
•此時 ARPEGGIATOR 旁邊的指針指示符出現在畫面上。
5.
根據需要配置琶音器設定。
•下表介紹能配置的設定。有關配置這些設定的說明請參
閱 “如何改變功能選單項的設定"(第 Ch-96 頁)。
6.
在鍵盤上彈奏和弦或單音符。
•琶音按照目前選擇的琶音器類型及您彈奏的音符發出。
7.
要關閉琶音器時,請再次按 R-18 (AUTO
HARMONIZE/ARPEGGIATOR) 鈕。
•此時 ARPEGGIATOR 旁邊的指針指示符從畫面上消失。
琶音樂句的自動演奏 (琶音器)
類型編號 類型名
閃動
此設定的資訊: 參閱:
琶音是在按下鍵盤琴鍵時演奏,還是
在鬆開琴鍵後演奏。
ArpegHold (琶音器
保持)(第 Ch-97
頁)
一拍內琶音發出的次數 ArpegSpeed (琶音
器速度)
(第 Ch-98 頁)
當鍵盤被分割為兩種音色時,按下
UPPER 鍵盤琴鍵或 LOWER 鍵盤琴鍵
時是否發出琶音。
ArpegPart (琶音聲
部)(第 Ch-98 頁)
點亮
CTK6000_ch.book Page 23 Monday, July 26, 2010 4:14 PM

Ch-24
自動伴奏的使用
啟用自動伴奏後,只要選擇了所需要的伴奏節奏,當您在左側
鍵盤上彈奏和弦時相匹配的伴奏 (鼓組,吉他等)便會自動演
奏。就像您所到之處身後都有一個自己的個人樂隊一樣。
數位電子琴內置有 200 種自動伴奏型,分為五組。通過編輯內
置節奏可以創建自己的原創節奏 (稱為 “用戶節奏"),原創
節奏可以保存在第六組中。有關詳情請參閱另一冊 “附錄"。
1.
請在另一冊 “附錄"中查找您要使用的節奏的組
及編號。
2.
用L-4 ([A] POPS/ROCK/DANCE) 至L-9 ([F] USER
RHYTHMS) 的按鈕選擇節奏組。
•L-9 ([F] USER RHYTHMS) 鈕用於用戶節奏組。有關詳
情請參閱 “節奏編輯器的使用"(第 Ch-29 頁)。
3.
用旋鈕選換節奏編號直到所需要的出現。
範例: B 組,005 號
•您還可以使用 R-14 (–, +) 鈕選擇節奏編號。按住其中一
鈕可高速改變節奏編號。同時按 R-14 (–, +) 的兩個按鈕
將選擇目前組中的 001 號。
4.
用L-11 (TEMPO w) 鈕及 L-12 (TEMPO q) 鈕調
節速度。
5.
按L-18 (ACCOMP ON/OFF) 鈕使D指示符出
現在畫面上。
•按該鈕可打開 (D指示符出現)或關閉 (指示符
消失)伴奏。
•啟用伴奏功能後 (D指示符出現)所有伴奏樂器
聲部都演奏,而伴奏關閉後 (指示符消失)只有打擊樂
器聲部 (鼓音等)演奏。
R-15R-15
R-14R-14
C-2C-2 C-5C-5
L-17L-17
L-18L-18
L-11L-11
L-12L-12
L-16L-16
L-15L-15
L-14L-14
R-18R-18
L-4 L-9L-4 L-9
R-17R-17
L-13L-13
L-4
-
L-9
自動伴奏的演奏
節奏名 組
編號
CTK6000_ch.book Page 24 Monday, July 26, 2010 4:14 PM

自動伴奏的使用
Ch-25
6.
按L-16 (SYNCHRO/ENDING) 鈕。
•此時電子琴進入同步待機狀態 (自動伴奏等待您彈奏和
弦),F指示符在畫面上閃動。閃動的 F指
示符表示通常的自動伴奏型處於待機狀態。
7.
您還可以使用下述按鈕進入前奏或變奏型待機狀
態。
有關前奏型及變奏型的詳細說明請參閱 “自動伴奏型的修改"
一節 (第 Ch-27 頁)。
8.
在和弦鍵盤 (左側鍵盤區)上彈奏和弦。
•當您彈奏和弦時自動伴奏將開始演奏。
•要開始不帶和弦的打擊樂器聲部演奏時,請按
L-17 (START/STOP) 鈕。
例如: 要彈奏 C 和弦時
•與您所按的琴鍵對應的和弦根音和類型出現在畫面上的
和弦區中。
9.
在用右手彈奏旋律的同時用左手彈奏其他和弦。
•您可以使用 “CASIO Chord"或其他簡化的和弦指法模
式彈奏和弦。有關詳情請參閱下節中的 “如何選擇和弦
指法模式"一節。
•L-14 (NORMAL/FILL-IN) 鈕及 L-15 (VARIATION/
FILL-IN) 鈕可用於修改伴奏型。有關詳情請參閱 “自動
伴奏型的修改"(第 Ch-27 頁)。
10.
完成後再次按 L-17 (START/STOP) 鈕停止自動伴
奏。
•按L-16 (SYNCHRO/ENDING) 鈕(而非L-17 (START/
STOP) 鈕 )會在停止自動伴奏的播放之前演奏尾聲型。
有關尾聲型的詳細說明請參閱 “自動伴奏型的修改"
(第 Ch-27 頁)。
ພ
•使用下述操作步驟可調節自動伴奏的音量,而不影響數位電
子琴的輸出音量。有關詳情請參閱 “AccompVol. (自動伴
奏的音量)"(第 Ch-99 頁)。
•通過使用分割功能移動分割點 (第 Ch-17 頁)可改變和弦鍵
盤的範圍。分割點左側的鍵盤為和弦鍵盤。
要進入同步
待機狀態的型: 應按的琴鍵: 畫面指示符:
前奏 L-13 (INTRO) 鈕E閃動
變奏 L-15 (VARIATION/
FILL-IN) 鈕
H閃動
和弦鍵盤
旋律鍵盤
CTK6000_ch.book Page 25 Monday, July 26, 2010 4:14 PM

自動伴奏的使用
Ch-26
自動伴奏演奏過程中,使用和弦鍵盤可以指定和弦的根音和類
型。分割點 (第 Ch-17 頁)左側的鍵盤區域為和弦鍵盤。下
圖所示為在 WK-6500 的初始預設設定下和弦鍵盤的範圍。
您可以從下列五種和弦指法模式中進行選擇。
1: Fingered 1
2: Fingered 2
3: Fingered 3
4: CASIO Chord
5: Full Range
1.
按住 L-18 (ACCOMP ON/OFF) 鈕直到下示和弦指
法模式選擇畫面出現。
2.
用旋鈕或 R-14 (–, +) 鈕選擇和弦指法模式。
3.
按L-18 (ACCOMP ON/OFF) 鈕或 R-15 (EXIT) 鈕。
•和弦指法模式選擇畫面結束。
■Fingered 1, 2, 3
使用這三種和弦指法模式時,請以其通常的和弦指法在和弦鍵
盤上彈奏和弦。有些和弦指法是簡化的,可以用一鍵或兩鍵彈
奏。有關可彈奏的和弦類型及其指法的資訊,請參閱 “指法指
南"(第 Ch-124 頁)。
■CASIO Chord
使用 “CASIO Chord"時,您可以使用最簡單的指法彈奏出下
述四種和弦。
按一個以上和弦鍵盤上的琴鍵時,大和弦之外的琴鍵無論是白
色還是黑色都一樣。
■Full Range Chord
使用此和弦指法模式時,您可以使用整個鍵盤彈奏和弦及旋
律。有關可彈奏的和弦類型及其指法的資訊,請參閱 “指法指
南"(第 Ch-124 頁)。
如何選擇和弦指法模式
如何選擇和弦指法模式
和弦鍵盤
旋律鍵盤
和弦指法模式
Fingered 1 : 在鍵盤上彈奏和弦的組成音符。
Fingered 2 : 與 Fingered 1 不同,此模式不能輸入第 6 音符。
Fingered 3 : 與 Fingered 1 不同,此模式可以輸入分數和弦,
最低的鍵盤音符成為貝司音符。
和弦類型 範例
大和弦
按下一個其音符對應於和弦名
的琴鍵。
•要彈奏 C 大和弦時,請在和弦
鍵盤上按任意一個 C 鍵。音
符的八度不影響和弦。
C (C 大和弦)
小和弦
按下對應於大和弦的和弦鍵盤
琴鍵及該鍵右邊的另一個和弦
鍵盤琴鍵。
Cm (C 小和弦)
七和弦
按下對應於大和弦的和弦鍵盤
琴鍵及該鍵右邊的其他兩個和
弦鍵盤琴鍵。
C7 (C 七和弦)
小七和弦
按下對應於大和弦的和弦鍵盤
琴鍵及該鍵右邊的其他三個和
弦鍵盤琴鍵。
Cm7 (C 小七和弦 )
CCDE F
#b
EF
#
GA
b
AB
B
b
CCDE F
E
#b
音符名
CCDE F
#b
EF
#
GA
b
AB
B
b
CCDE F
E
#b
CCDE F
#b
EF
#
GA
b
AB
B
b
CCDE F
E
#b
CCDE F
#b
EF
#
GA
b
AB
B
b
CCDE F
E
#b
CTK6000_ch.book Page 26 Monday, July 26, 2010 4:14 PM

自動伴奏的使用
Ch-27
共有如下所示六種不同的自動伴奏型。在播放伴奏甚至修改伴
奏型時您可以選換伴奏型。用 L-13 至L-16 的按鈕可選擇所需
要的伴奏型。
單鍵預設功能能單鍵訪問目前所選自動伴奏節奏型的音色及速
度設定。
1.
若節奏正在演奏,請按 L-17 (START/STOP) 鈕將
其停止。
2.
選擇要使用的節奏 (用戶節奏除外)。
3.
在按住 L-8 ([E] PIANO RHYTHMS) 鈕的同時按
L-9 ([F] USER RHYTHMS) 鈕。
•下列各項被配置為適合您在第 1 步選擇的節奏的設定。
•同時,F指示符在畫面上閃動,表示標準的自動伴
奏型處於待機狀態。
4.
在鍵盤上開始彈奏。
•執行第 Ch-24 頁及第 Ch-27 頁上的 “自動伴奏的演奏"
一節中從第 7 步開始的操作。
ພ
•單鍵預設功能不適用於用戶節奏 (F:001 至 F:010)。
•在您進行上述第 3 步的操作時,即使節奏已在演奏,您仍可
以調用單鍵預設設定。在這種情況下,節奏的演奏將繼續進
行,不會進入同步待機狀態。
自動伴奏型的修改
*1 在樂曲的開頭按下。前奏型結束後標準型的伴奏隨著演奏。
在按此鈕之前先按 L-15 (VARIATION/FILL-IN) 鈕將使變奏
型在前奏型結束之後隨著演奏。
*2 標準型演奏過程中按此鈕可插入一個間奏型。
*3 變奏型演奏過程中按此鈕可插入一個變奏間奏型。
*4 在樂曲的結尾按下。此時尾聲型演奏並停止自動伴奏。
L-13L-13 L-14L-14 L-15L-15 L-16L-16
前奏 *1標準 變奏 尾聲 *4
標準間奏 *2變奏間奏 *3
單鍵預設功能的使用
如何使用單鍵預設功能
–UPPER 1,UPPER 2 及 LOWER 聲部的音色
–UPPER 1,UPPER 2 及 LOWER 各聲部的八度移位
–疊加及分割的開 / 關
–伴奏開 / 關
–回響的開 / 關及類型
–合唱種類
–自動和聲或琶音器開 / 關及類型
–速度
CTK6000_ch.book Page 27 Monday, July 26, 2010 4:14 PM

自動伴奏的使用
Ch-28
自動和聲功能為您用右手彈奏的旋律音符追加和聲。您可以任
意選擇 12 種自動和聲設定之一。
1.
按住 R-18 (AUTO HARMONIZE/ARPEGGIATOR)
鈕直到下示種類選擇畫面出現。
2.
用旋鈕或 R-14 (–, +) 鈕選擇要使用的自動和聲類
型。
•您可以使用下表中介紹的類型編號 (001 至 012)之
一。
•有關編號大於 012 的類型的資訊請參閱 “琶音樂句的自
動演奏 (琶音器)"(第 Ch-23 頁)。
3.
按R-15 (EXIT) 鈕。
•電子琴退出類型選擇畫面。
4.
按R-18 (AUTO HARMONIZE/ARPEGGIATOR)
鈕。
•此時 AUTO HARMONIZE 旁邊的指針指示符出現在畫面
上。
5.
在鍵盤上彈奏和弦及旋律。
•和聲將根據您彈奏的和弦追加在旋律音符上。
自動和聲的使用
如何使用自動和聲功能進行演奏
類型編號 類型名
類型編號 類型名 說明
001 Duet 1 在旋律音符下添加關閉的 (相差 2
至 4 度)1 音符和聲。
002 Duet 2 在旋律音符下添加開放的 (相差 4
至 6 度以上)1 音符和聲。
003 Country 添加鄉村式和聲。
004 Octave 從下一個較低的八度開始添加音
符。
005 5th 添加第五度音符。
006 3WayOpen 添加 2 音符的開放和聲,共三個音
符。
007 3WayClos 添加 2 音符的關閉和聲,共三個音
符。
008 Strings 添加適合弦樂的和聲。
009 4WayOpen 添加 3 音符的開放和聲,共四個音
符。
010 4WayClos 添加 3 音符的關閉和聲,共四個音
符。
011 Block 添加塊和弦音符。
012 Big Band 添加爵士形式的和聲。
點亮
CTK6000_ch.book Page 28 Monday, July 26, 2010 4:14 PM

自動伴奏的使用
Ch-29
6.
要關閉自動和聲功能時,請再次按 R-18 (AUTO
HARMONIZE/ARPEGGIATOR) 鈕。
•此時 AUTO HARMONIZE 旁邊的指針指示符消失。
使用節奏編輯器可以修改內置的自動伴奏節奏和您原創的 “用
戶節奏"。您可以選擇標準型,前奏型或其他型 (第 Ch-27
頁)的一個聲部 (鼓音,貝司等)並打開或關閉,調節音量,
以及進行其他操作。
編號為 F:001 至 F:010 的節奏區用於保存用戶節奏。記憶器中
最多同時可以保存 10 種用戶節奏。按 L-9 ([F] USER
RHYTHMS) 鈕可調用保存的用戶節奏。有關詳情請參閱 “自
動伴奏的演奏"一節 (第 Ch-24 頁)。
1.
為創建用戶節奏,請選擇要編輯的節奏。
2.
按C-2 (RHYTHM EDITOR) 鈕。
•節奏編輯器畫面出現。
3.
使用按鈕 L-13 (INTRO) 至L-16 (SYNCHRO/
ENDING) 選擇要編輯的伴奏型。例如,要編輯前
奏伴奏型時,請按 L-13 (INTRO) 鈕。
•按L-14 (NORMAL/FILL-IN) 鈕將選換標準及標準間奏,
而按 L-15 (VARIATION/FILL-IN) 鈕將選換變奏及變奏
間奏。
•目前選擇的伴奏型的指示符將在畫面上閃動。
4.
用R-17 (u, i) 鈕選擇要編輯的樂器聲部。
•您選擇的樂器聲部名將出現在畫面上。
節奏編輯器的使用
用戶節奏編號
如何創建及保存用戶節奏
經編輯的樂器聲部
經編輯的伴奏型
經編輯的伴奏型的樂器聲部的節奏編號及節奏名
(預設:在第 1 步選擇的編號及名稱)
選擇的伴奏型: 閃動的指示符:
前奏 E
標準 F
標準間奏 F G
變奏 H
變奏間奏 G H
尾聲 J
選擇的樂器聲部: 畫面上出現的名稱:
打擊樂器 PERC
鼓組 DRUM
貝司 BASS
和弦 1 至和弦 5 CHORD1 至 CHORD5
CTK6000_ch.book Page 29 Monday, July 26, 2010 4:14 PM

自動伴奏的使用
Ch-30
5.
根據需要編輯選擇的伴奏型的樂器聲部。
•在執行下述操作過程中,您可以按 L-17 (START/STOP)
鈕只對正在編輯的伴奏型進行反復播放。按 L-17
(START/STOP) 鈕可開始或停止播放。
२्
•在上述操作的第 (1)步進行節奏的分配,亦將使混音器設
定自動改變為被分配的節奏的初始預設值。因此,在第
(2)步配置完混音器的設定之後改變節奏,將使被配置的
混音器設定被新選擇的節奏的預設設定替換。
•當前奏或尾聲被選擇為伴奏型時,所有八個樂器聲部都被分
配為相同的節奏。因此,在第 (1)步進行為前奏或尾聲分
配節奏的操作將同時改變所有樂器聲部的節奏。
6.
反復執行第 3 步至第 5 步操作編輯其他伴奏型及樂
器聲部。
7.
編輯結束後,根據需要調節節奏的速度。
•您在此處設定的速度將成為初始預設速度。
8.
要在編輯後保存節奏時,請在按住
R-13 (FUNCTION) 鈕的同時按 C-13 (MENU) 鈕。
•節奏編輯器選單出現,0位於 “Store"處。
(1) 當 [RHYTHM]顯示在節奏編輯器畫面的第三行時,
指定一個編號為所選伴奏型的樂器聲部分配一種節
奏。
設定的配置使用與節奏選擇相同的操作步驟。執行第
Ch-24 頁上的 “自動伴奏的演奏"一節中的第 1,第
2 及第 3 步操作。
(2) 根據需要配置所選伴奏型樂器聲部的混音器設定。
按C-5 (MIXER) 鈕,用 R-17 (t, y)鈕選擇下表中
介紹的項目之一,然後用旋鈕或 R-14 (–, +) 鈕改變
設定。
畫面:選項名 說明 設定範圍
TONE:
聲部的音色
指定樂器聲部的音
色設定。
所有音色
(用戶音色除外)
*1
Part:
聲部開 / 關 *2
指定樂器聲部是否
演奏。
on: 打開聲部。
oFF: 關閉聲部。
Volume:
聲部的音量
指定樂器聲部的音
量。
000 至 127
Pan:
聲部的立體音位
指定聲部的聲音是
從左邊發出還是從
右邊發出。
–64至0至+63
*3
Reverb:
聲部的回響傳送
指定回響的水平
(第 Ch-34 頁)適
用於樂器聲部。
000 至 127
Chorus:
聲部的合唱傳送
指定合唱的水平
(第 Ch-35 頁)適
用於樂器聲部。
000 至 127
*1 鼓組音 (音色編號 K:129 至 K:145)只能由鼓音聲部及打
擊樂器聲部選擇。貝司及和弦 1 至和弦 5 聲部不能選擇鼓
組音。
*2 除了 “on"及 “oFF"設定之外,“Part"還有一個
“Sol"(獨奏)設定,當 “Part"被選擇時同時按
R-14 (–, +) 鈕可選擇獨奏設定。選擇了 “Sol"設定後,數
位電子琴只演奏被選擇進行編輯的聲部的音符。
•使用 R-17 (u, i)鈕選擇其他樂器聲部將使 “Part"從
“Sol"返回 “on"或 “oFF"。
•請注意,在編輯過程中 “Sol"是預覽資料中的一個特殊
的設定,保存用戶節奏時其不反應在內。
*3 較小的數值將立體音位左移,而較大的數值將其右移。數
值零表示中央。
(3) 要退出混音器時,請按 C-5 (MIXER) 鈕或
R-15 (EXIT) 鈕。
•此時返回第 (1)步顯示的 [RHYTHM]畫面。
CTK6000_ch.book Page 30 Monday, July 26, 2010 4:14 PM

自動伴奏的使用
Ch-31
9.
操作全部完畢後,按 R-16 (ENTER) 鈕。
•用於指定目標用戶節奏編號及節奏名的畫面出現。
10.
用旋鈕或 R-14 (–, +) 鈕選擇所需要的目標用戶節奏
編號。
11.
用R-17 (u, i) 鈕將遊標在名稱中移動到要改變
的字元處,然後用旋鈕或 R-14 (–, +) 鈕選擇所需
要的字元。
•有關可在名稱中輸入的字元的說明,請參閱 “可輸入的
字元"(第 Ch-124 頁)。
•要輸入空格時,請同時按 R-14 (–, +) 的兩個按鈕。
12.
按R-16 (ENTER) 鈕。
•此時資料被保存。
•若您要保存資料的節奏編號下已保存有資料,則
(Replace?)將出現在畫面上,確認您是否要用新資料
替換舊資料。按 R-14 (YES) 鈕用新資料替換原有資料,
或按 R-14 (NO) 鈕取消操作並返回第 9 步的畫面。
२्
•資料保存操作進行過程中,“Please Wait"訊息將停留在畫
面上。此訊息顯示過程中不要執行任何其他操作。
關閉數位電子琴的電源或取出記憶卡會使數位電子琴的資料
被清除或損壞。 其還會使您按 L-1 (POWER) 鈕時數位電子
琴無法開機。 此種情況發生時請參照 “疑難排解"
(第 Ch-114 頁)。
ພ
•在第 8 步按 R-15 (EXIT) 鈕可顯示下示確認畫面。此時按
R-14 (YES) 鈕將顯示第 9 步的用戶節奏保存畫面。
要取消編輯操作而不保存編輯結果時,請按 R-14 (NO) 鈕。
•若伴奏型或樂器聲部的資料過大,無法進行編輯,記憶器已
滿訊息 (Memory Full)將出現在畫面上。此種情況發生時,
請選擇其他伴奏型或樂器聲部進行編輯。
1.
按C-2 (RHYTHM EDITOR) 鈕顯示節奏編輯器畫
面。
2.
在按住 R-13 (FUNCTION) 鈕的同時按
C-13 (MENU) 鈕。
•節奏編輯器選單出現。
3.
用R-17 (y) 鈕移動 0至 “Clear",然後按
R-16 (ENTER) 鈕。
•此時用於指定您要清除的節奏編號的畫面出現。
4.
用旋鈕或 R-14 (–, +) 鈕指定要清除的用戶節奏的編
號。
5.
按R-16 (ENTER) 鈕。
6.
畫面上出現 “Sure?"訊息後,按 R-14 (YES) 鈕進
行清除或按 R-14 (NO) 鈕取消操作。
節奏名
目標用戶節奏編號
如何清除用戶節奏資料
CTK6000_ch.book Page 31 Monday, July 26, 2010 4:14 PM

Ch-32
如何在聲音上配置效果
數位電子琴產生的聲音上可以追加各種不同的聲樂效果。內置音效廣泛豐富,包含通常的數位音效。
ພ
•WK-6500 還能對從 T-7 (MIC IN) 插孔的輸入追加音效。
下面介紹如何配置數位電子琴的音效。
ພ
•像 “Reverb Send"一樣由符號 表示的項目都是混音器設定。有關詳情請參閱 “混音器的使用"(第 Ch-39 頁)。
•合唱及 DSP 不能同時使用。
■合唱音效模式的配置
當 “Chorus/DSP"音效參數被選擇為 “Chorus"時,合唱音效模式被打開。合唱及回響可以在合唱音效模式中使用。
•有關 “Chorus/DSP"的資訊請參閱 “音效的選擇"(第 Ch-34 頁)。
音效的配置
Part Volume/Pan
Reverb Send
Reverb
Chorus
Master
Volume/Pan
Chorus Send
Part Volume/Pan
Mic In
Reverb Send
Chorus Send
音色生成器
聲部 A01-A16, B01-B16
外部輸入
輸出
單聲道
立體聲
(由虛線框起來的區域只適用於 WK-6500。)
CTK6000_ch.book Page 32 Monday, July 26, 2010 4:14 PM

如何在聲音上配置效果
Ch-33
■DSP 音效模式的配置
當 “Chorus/DSP"音效參數被選擇為 “DSP"時,DSP 音效模式被打開。DSP 及回響可以在 DSP 音效模式中使用。
•回響
此種音效模擬聲樂空間。共有 10 種不同的回響效果,包括室內及音樂廳。
•合唱
此種音效增加音符及作用於音符的顫音的深度。共有五種不同的合唱音效。
•DSP
此種音效在音源與輸出之間被插入。共有 100 種不同的 DSP 音效,包括失真及轉調。您還可以從電腦向數位電子琴傳送 DSP 音
效,或在電子琴上創建 DSP 資料,並在數位電子琴的記憶器中保存最多 100 種用戶 DSP 音效。有關詳情請參閱 “用戶 DSP 的
創建"(第 Ch-37 頁)及 “電腦的連接"(第 Ch-112 頁)。
DSP
DSP
DSP
Part Volume/Pan
Reverb Send
Part Volume/Pan
Reverb Send
DSP Reverb Send
DSP Volume/Pan
Mic In
Reverb
Master
Volume/Pan
音色生成器
聲部 A01-A16, B01-B16
Off
On
外部輸入
輸出
單聲道
立體聲
(由虛線框起來的區域只適用於 WK-6500。)
Off
On
CTK6000_ch.book Page 33 Monday, July 26, 2010 4:14 PM

如何在聲音上配置效果
Ch-34
音效分為不同的類型 (回響,合唱,DSP),因此您首先要使
用下述操作步驟選擇一種音效類型。
1.
在按住 R-13 (FUNCTION) 鈕的同時按
C-5 (EFFECT) 鈕。
•下示音效設定畫面出現。
2.
用旋鈕或 R-14 (–, +) 鈕選擇要使用的回響類型。
•有關可使用的回響類型的資訊請參閱另一冊 “附錄"。
•要關閉回響效果時,請在此處選擇 “oFF"。
3.
按C-5 (EFFECT) 鈕或 R-15 (EXIT) 鈕。
•音效設定畫面結束。
ພ
•當回響類型被選擇為 “oFF"之外的任何其他設定時,
REVERB 旁邊的指針指示符出現。當 “oFF"被選擇時,
REVERB 旁邊不出現指針指示符。
•使用回響傳送可以調節回響對各鍵盤或自動伴奏聲部的音色
的作用方式。有關詳情請參閱 “混音器的使用"(第 Ch-39
頁)。
R-15R-15
R-16R-16R-14R-14
C-5C-5 R-13R-13
R-17R-17
音效的選擇
如何在聲音上追加回響
CTK6000_ch.book Page 34 Monday, July 26, 2010 4:14 PM

如何在聲音上配置效果
Ch-35
1.
在按住 R-13 (FUNCTION) 鈕的同時,按
C-5 (EFFECT) 鈕顯示音效設定畫面。
2.
需要時,可使用 R-17 (t, y) 鈕移動方括弧
(%)至 “DSP Disable"設定,然後用
R-14 (–, +) 鈕將設定改變為 “on"。
•有關此設定的詳情,請參閱下述 “重要"。
•若您打開了 “DSP Disable"設定,則應跳過下述第 3 及
第4步。
3.
用R-17 (t, y) 鈕移動方括弧 (%)至
“Chorus/DSP"設定。
4.
用R-14 (–, +) 鈕選擇 “Chorus"。
•此時進入合唱效果模式,可以使用合唱效果了。
5.
用R-17 (t, y) 鈕移動方括弧 (%)至
“Chorus"設定。
6.
用旋鈕或 R-14 (–, +) 鈕選擇要使用的合唱類型。
•有關可使用的合唱類型的詳情請參閱另一冊 “附錄"。
7.
按C-5 (EFFECT) 鈕或 R-15 (EXIT) 鈕。
•音效設定畫面結束。
8.
用混音器調節要追加合唱效果的聲部的合唱傳
送。
•使用 “Cho.Send"(聲部的合唱傳送,第 Ch-44 頁)可
以調節合唱對各鍵盤或自動伴奏聲部的音色的作用方
式。所有聲部的合唱傳送的初始預設設定為 0,將要追
加合唱效果的所有聲部的合唱傳送值改變為大於 0 的設
定。有關詳情請參閱 “混音器的使用"(第 Ch-39
頁)。
२्
•選擇配有 DSP 的音色會使 “Chorus/DSP"設定自動變為
“DSP"(DSP 音效模式),並使合唱效果不可用。要使用
合唱效果時,請將 “DSP Disable"設定改變為 “on"。數
位電子琴將保持在合唱音效模式中。
ພ
•當 “Chorus/DSP"設定被選擇為 “Chorus"時,CHORUS
旁邊出現指針指示符。“Chorus/DSP"設定被選擇為
“DSP"後,當合唱類型被選擇為 “oFF"時,CHORUS 旁
邊不出現指針指示符。
•為 “Chorus/DSP"設定選擇 “Chorus"將使所有聲部的
“DSP Line"(聲部的 DSP 線路,第 Ch-44 頁)設定都變為
“oFF"。
如何在聲音上追加合唱效果
CTK6000_ch.book Page 35 Monday, July 26, 2010 4:14 PM

如何在聲音上配置效果
Ch-36
1.
在按住 R-13 (FUNCTION) 鈕的同時,按
C-5 (EFFECT) 鈕顯示音效設定畫面。
•檢查並確認 “DSP Disable"設定為 “oFF"。若為
“on",請變更為 “oFF"。
2.
用R-17 (t, y) 鈕移動方括弧 (%)至
“Chorus/DSP"。
3.
用R-14 (–, +) 鈕選擇 “DSP"。
4.
用R-17 (t, y) 鈕移動方括弧 (%)至 “DSP"
設定。
•目前選擇的預設 DSP 的編號及名稱出現在方括弧
(%)中。
5.
用旋鈕或 R-14 (–, +) 鈕選擇要使用的預設 DSP。
•編號的前三位為 001 至 100(及“ton")的 DSP 為預設
DSP。 有關預設 DSP 的編號及名稱的資訊請參閱第
Ch-119 頁上的 “預設 DSP 列表"。
•編號的前三位為 101至 200的 DSP類型為用戶DSP。有 關
詳情請參閱 “用戶 DSP 的創建"(第 Ch-37 頁)。
6.
按C-5 (EFFECT) 鈕或 R-15 (EXIT) 鈕。
•音效設定畫面結束。
ພ
•當 “Chorus/DSP"設定被選擇為 “DSP"時,DSP 旁邊出
現指針指示符。
•您還可以調節 DSP 的追加方式(DSP 輸出開啟 / 解除,DSP
輸出音量,DSP 輸出的立體音位等)。有關詳情請參閱 “混
音器的使用"一節 (第 Ch-39 頁)。
如何使用 DSP
CTK6000_ch.book Page 36 Monday, July 26, 2010 4:14 PM

如何在聲音上配置效果
Ch-37
您可以通過編輯內置預設 DSP 之一來創建用戶 DSP。
編號為 101 至 200 的 DSP 區為用戶 DSP 儲存區。記憶器中最
多同時可以保存 100 種用戶 DSP。要調用保存的用戶 DSP
時,請使用與調用預設 DSP 相同的操作步驟。有關詳情請參
閱 “如何使用 DSP"一節 (第 Ch-36 頁)。
1.
參照 “DSP 類型列表"(第 Ch-120 頁),選擇為創
建用戶 DSP 所需要編輯的 DSP 類型。
2.
用R-17 (y) 鈕移動 0至“DSP Edit"。
3.
按R-16 (ENTER) 鈕。
•畫面顯示 DSP 編輯的第一頁。用此畫面選擇 DSP 類型。
•用R-17 (u, i)鈕可以翻頁。
4.
用旋鈕或 R-14 (–, +) 鈕選擇 DSP 類型。
5.
用R-17 (t, y) 鈕移動方括弧 (%)至要改變
的參數處。
6.
用旋鈕或 R-14 (–, +) 鈕改變設定值。
•同時按 R-14 (–, +) 的兩個按鈕可將參數返回其初始預設
設定。
•下面介紹各參數。
•當音符正在從數位電子琴發出聲音時改變 DSP 參數會產
生噪音。這不表示發生了故障。
7.
根據需要反復進行第 5 步及第 6 步操作配置其他參
數。
8.
按R-15 (EXIT) 鈕。
•下示確認畫面出現。
要取消編輯器操作而不保存編輯結果時,請按 R-14 (NO)
鈕。
用戶 DSP 的創建
用戶 DSP 的編號
如何創建及保存用戶 DSP
總頁數
目前顯示的頁
DSP 類型 DSP 編號
參數名 說明
參數 1 至 8 參數的數目和各參數的有效設定依
DSP 類型而不同。有關詳情請參閱
“DSP 參數列表"(第 Ch-121
頁)。
DSP RevSend
(DSP 回響傳送)
指定向回響傳送多少 DSP 聲音。
(設定:0 至 127;預設: 40)
CTK6000_ch.book Page 37 Monday, July 26, 2010 4:14 PM

如何在聲音上配置效果
Ch-38
9.
按R-14 (YES) 鈕。
•用於指定目標用戶 DSP 編號及 DSP 名的畫面出現。
10.
用旋鈕或 R-14 (–, +) 鈕選擇所需要的目標用戶 DSP
編號。
11.
用R-17 (u, i) 鈕將遊標在名稱中移動到要改變
的字元處,然後用旋鈕或 R-14 (–, +) 鈕選擇所需
要的字元。
•有關可在名稱中輸入的字元的說明,請參閱 “可輸入的
字元"(第 Ch-124 頁)。
•要輸入空格時,請同時按 R-14 (–, +) 的兩個按鈕。
12.
操作全部完畢後,按 R-16 (ENTER) 鈕。
•訊息 (Replace?)將出現在畫面上,確認您是否要用新
資料替換原有資料。按 R-14 (YES) 鈕用新資料替換原
有資料,或按 R-14 (NO) 鈕取消操作並返回第 9 步的畫
面。
२्
•資料保存操作進行過程中,“Please Wait"訊息將停留在畫
面上。此訊息顯示過程中不要執行任何其他操作。
關閉數位電子琴的電源或取出記憶卡會使數位電子琴的資料
被清除或損壞。 其還會使您按 L-1 (POWER) 鈕時數位電子
琴無法開機。 此種情況發生時請參照 “疑難排解"
(第 Ch-114 頁)。
DSP 名
目標用戶 DSP 編號
CTK6000_ch.book Page 38 Monday, July 26, 2010 4:14 PM

Ch-39
混音器的使用
本數位電子琴的音源能同時發出最多 32 種單獨的聲部。各聲
部可以單獨控制,各聲部可分別配置為不同的樂器。使用疊加
及分割功能同時彈奏多種音色時,各聲部可設定為不同的音
色,而自動伴奏也同時能以多種樂器演奏。
混音器可用於分配音色並配置各聲部的其他設定,以及為所有
聲部配置全體音效設定。從音符的生成到音符的輸出,混音器
能對很多不同的設定進行微調。
本數位電子琴共有 32 個聲部:A01 至 A16,以及 B01 至
B16。各聲部都有一個特定的目的。請參照下表確定用混音器
配置聲部的設定時各聲部的目的。
C-5C-5
C-13C-13
R-15R-15
R-16R-16R-14R-14
R-13R-13
R-17R-17
混音器概要
聲部的構成
聲部: 用於: 詳情參考頁號:
A01 彈奏 UPPER 1 聲部 “音色的疊加及分割"
(第 Ch-15 頁)
A02 彈奏 UPPER 2 聲部
A03 彈奏 LOWER 聲部
A04 自動和聲音色 “自動和聲的使用"
(第 Ch-28 頁)
A05 UPPER 1 聲部 *1 “音序器的使用"
(第 Ch-64 頁)
A06 UPPER 2 聲部 *2
A07 LOWER 聲部 *3
A08 節拍器的拍音 “節拍器的使用"
(第 Ch-19 頁)
A09 自動伴奏的打擊樂聲部 “自動伴奏的使用"
(第 Ch-24 頁)
A10 自動伴奏的鼓音聲部
A11 自動伴奏的貝司聲部
A12
至
A16
自動伴奏的和弦 1 聲部至和弦
5聲部
B01
至
B16
音序器的音軌 B01 至 B16,
從記憶卡播放 MIDI 檔案過程
中的音軌 1 至 16,MIDI 接收
過程中的 CH1 至 CH16
“音序器的使用"
(第 Ch-64 頁),“如何
播放記憶卡上的樂曲檔
案"(第 Ch-108 頁),
“電腦的連接"
(第 Ch-112 頁)
*1 UPPER 1 聲部錄音在音序器的系統音軌中。
*2 UPPER 2 聲部錄音在音序器的系統音軌中。
*3 LOWER 聲部錄音在音序器的系統音軌中。
聲部: 用於: 詳情參考頁號:
CTK6000_ch.book Page 39 Monday, July 26, 2010 4:14 PM

混音器的使用
Ch-40
1.
按C-5 (MIXER) 鈕。
•此時混音器畫面出現。
2.
用R-17 (u, i) 鈕選擇要改變的混音器參數。
•可以選擇主控 (MASTER),音效 (DSP),麥克風輸
入 (MIC)或一個聲部 (A01 至 A16,B01 至 B16)。
目前所選設定表示在畫面的第二行。
•選擇了聲部之後,同時按 R-17 (u, i)的兩個按鈕可以
選換 A 組及 B 組。
3.
用R-17 (t, y) 鈕移動方括弧 (%)至要改變
的參數處。
•可配置的參數取決於目前選擇的設定。有關詳情請參閱
下表所示各節。
•當您將方括弧 (%)移動到一個聲部參數的設定值之
一時,該聲部所屬的組 (A 或 B)的所有聲部參數值都
出現黑框。
4.
用旋鈕或 R-14 (–, +) 鈕改變設定值。
•同時按 R-14 (–, +) 的兩個按鈕可將參數返回其初始預設
設定。
•當一個聲部參數的“Part"(聲部開 / 關)設定正在被配
置時,同時按 R-14 (–, +) 的兩個按鈕可以將設定改變為
“Sol"(獨奏)。有關詳情請參閱 “聲部參數"
(第 Ch-44 頁)。
5.
根據需要反復進行第 2 步至第 4 步操作配置其他參
數。
6.
要退出混音器時,請按 C-5 (MIXER) 鈕或 R-15
(EXIT) 鈕
•電子琴退出混音器畫面。
ພ
•在上述第 2 步選擇了主控 (MASTER),音效 (DSP)或麥
克風輸入 (MIC)設定後,您還可以進行通常的鍵盤彈奏
(使用疊加,分割以及自動伴奏)。
•在上述第 2 步選擇了一個單獨聲部 (A01 至 A16,B01 至
B16)後,按鍵盤琴鍵將只發出所選聲部的音符音。所有其
他類型的操作 (疊加,分割,自動伴奏)無效。
混音器操作
如何改變混音器的參數
目前所選設定
(MASTER, DSP, MIC,或 A01 至 A16/B01 至 B16)
參數 / 設定值
目前所選設定的聲部
(當目前所選設定為 A01 至 A16/B01 至 B16 時)
所選設定: 可配置的參數:
MASTER MASTER 參數 (第 Ch-42 頁)
MIC MIC 參數 (第 Ch-43 頁)
DSP DSP 參數 (第 Ch-42 頁)
A01 至 A16/B01 至 B16 聲部參數 (第 Ch-44 頁)
B
CTK6000_ch.book Page 40 Tuesday, November 16, 2010 11:36 AM

混音器的使用
Ch-41
ພ
•有關當您執行下述操作時初始預設設定配置的詳情,請參閱
“參數列表"(第 Ch-127 頁)。
1.
混音器畫面顯示過程中,請在按住
R-13 (FUNCTION) 鈕的同時按 C-13 (MENU) 鈕。
•混音器選單畫面出現,0表示在 “Initialize"的旁邊。
2.
按R-16 (ENTER) 鈕。
3.
畫面上出現 “Sure?"訊息後,按 R-14 (YES) 鈕初
始化所有混音器參數或按 R-14 (NO) 鈕取消操作。
1.
混音器畫面顯示過程中,請在按住
R-13 (FUNCTION) 鈕的同時按 C-13 (MENU) 鈕。
•混音器選單出現。
2.
用R-17 (y) 鈕移動 0至“Display",然後按 R-16
(ENTER) 鈕。
3.
用旋鈕或 R-14 (–, +) 鈕改變設定。
4.
設定完畢後,按 R-15 (EXIT) 鈕退出選單。
如何初始化所有混音器參數 如何在配置聲部參數設定時改變水平計顯示的資
訊
要顯示的資訊: 選擇設定:
聲部參數設定值 Param
音量 Meter
CTK6000_ch.book Page 41 Monday, July 26, 2010 4:14 PM

混音器的使用
Ch-42
下表列出了在混音器畫面上能配置的參數。
在 “設定範圍"欄目中標有星號 (*)的設定為初始預設值。
MASTER 參數含有作用於所有聲部的設定項目,其中包括調節音量,立體音位及其他設定。
DSP 參數含有與 DSP 相關的設定,適用於所有聲部。
२्
•當 “DSP Disable"音效設定被選擇為 “on"時不能改變 DSP 參數的設定。有關 “DSP Disable"的詳情請參閱 “如何在聲音上
追加合唱效果"一節 (第 Ch-35 頁)。若要改變 DSP 參數的設定,請將 “DSP Disable"設定改變為 “oFF"。
混音器參數設定
MASTER 參數
參數名 說明 設定範圍
Volume
(主控音量)
指定數位電子琴輸出的最大音量。
此處的音量設定是 L-2 (CTK-6000: VOLUME) (WK-6500: MAIN VOLUME) 旋鈕能
調節的最大音量。
0 至 127*
Pan
(主控立體音位)
指定由數位電子琴輸出的所有聲音的立體音位。
0 表示中央,而較小的數值左移,較大的數值右移。
–64 至 0*至+63
DSP 參數
參數名 說明 設定範圍
Cho/DSP
(合唱 /DSP)
指定數位電子琴的音源是否通過合唱或 DSP。*1 此設定項鏈接在音效設定畫
面上的 “Chorus/DSP"*2項上。當此參數為 “Chorus"時不能配置下列設
定。
Chorus*,DSP
Part
(DSP 輸出開啟 )
指定音符在通過 DSP 之後是輸出 (on)還是不輸出 (oFF)。 oFF, on*
Volume
(DSP 輸出音量)
指定 DSP 後的音量。*10 至 127*
Pan
(DSP 輸出的立體音位 )
指定通過 DSP 後的立體音位。0 表示中央,而較小的數值左移,較大的數值
右移。
–64 至 0*至+63
Rev.Send
(DSP 輸出的回響傳送)
指定在通過 DSP 的音符上追加多大的回響效果。 0 至 40*至 127
*1 請參閱 “音效的配置"(第 Ch-32 頁)下的圖。
*2 請參閱 “如何在聲音上追加合唱效果"(第 Ch-35 頁)及 “如何使用 DSP"(第 Ch-36 頁)。
B
CTK6000_ch.book Page 42 Tuesday, November 16, 2010 11:36 AM

混音器的使用
Ch-43
MIC 參數中包含與麥克風輸入 (通過 T-7 (MIC IN) 插孔)相關的設定。
MIC 參數 (僅限 WK-6500)
參數名 說明 設定範圍
Part
(Mic 開啟 )
指定通過麥克風輸入的聲音是輸出 (on)還是不輸出 (oFF)。 oFF, on*
Volume
(Mic 音量)
指定通過麥克風輸入的聲音的音量。*1 0至80
*至 127
Pan
(Mic 立體音位 )
指定通過麥克風輸入的聲音的立體音位。0 表示中央,而較小的數值左移,較大
的數值右移。
–64 至 0*至+63
DSP Line
(Mic DSP 線路)
指定 DSP 是否作用於麥克風輸入。 oFF*, on
Rev.Send
(Mic 的回響傳送)
指定為通過麥克風輸入的聲音追加多少回響效果。 0 至 40*至 127
Cho.Send
(Mic 的合唱傳送)
指定為通過麥克風輸入的聲音追加多少合唱效果。 0*至 127
*1 請參閱 “音效的配置"(第 Ch-32 頁)下的圖。
B
CTK6000_ch.book Page 43 Tuesday, November 16, 2010 11:36 AM

混音器的使用
Ch-44
聲部參數包含能調節聲部 A01 至 A16 及 B01 至 B16 的設定項目。
聲部參數
參數名 說明 設定範圍
TONE
(聲部音色)
為各聲部指定音色。配置此參數時,您可以用 R-1 ([A] PIANO) 至R-12 ([L] USER
TONES) 鈕選擇一個音色組。
A:001 至 L:010
Part
( 聲部開 / 關 )
指定特定聲部的音符是輸出 (on)還是不輸出 (oFF)。當一個聲部打開時,聲部編
號表示在水平計的底部。關閉的聲部不顯示聲部編號。
播放 MIDI 檔案或音序器樂曲時,“Sol"(獨奏)選項可指定僅播放一個特定聲部。
要切換至 “Sol"時,請同時按 R-14 (–, +) 的兩個按鈕。
oFF, on*
Volume
(聲部音量)
指定各聲部的音量。 0 至 127*
Pan
( 聲部的立體音位 )
指定各聲部的立體音位。0 表示中央,而較小的數值左移,較大的數值右移。 –64 至 0*至+63
CoarseTune
(聲部的粗調音)
以半音為單位指定各聲部音符的音高。 –24 至 0*至+24
FineTune
(聲部的微調音)
以分為單位指定各聲部音符的音高。 –99 至 0*至+99
BendRange
(聲部的彎音範圍)
指定各聲部的彎音範圍。 0 至 2*至24
DSP Line
(聲部的 DSP 線路)
指定 DSP 是否作用於各聲部。 將此設定從 “oFF"改變為 “on"時 “Cho/DSP"設
定 (第 Ch-42 頁)亦自動變為 “DSP"。
oFF*, on
Rev.Send
(聲部的回響傳送)
指定各聲部追加多少回響。
當此設定為 0 時沒有任何回響效果,為 127 時回響效果最大。
0至40
*至 127
Cho.Send
(聲部的合唱傳送)
指定各聲部追加多少合唱效果。
當此設定為 0 時沒有任何合唱效果,為 127 時合唱效果最大。
0*至 127
Scale
(聲部的音階啟用)
指定音階 (第 Ch-21 頁)設定有效 (on)還是無效 (oFF)。當此設定為 “oFF"
時,各聲部使用平均律。
oFF*, on
B
CTK6000_ch.book Page 44 Tuesday, November 16, 2010 11:36 AM

Ch-45
音色編輯器的使用
您可以通過編輯內置預設音色之一來創建用戶音色。
本數位電子琴內置的預設音色由數個參數組成。 要創建一個用
戶音色,應首先調用一個預設音色 (A:001 至 K:128),然後
通過修改其參數將其變為自己的原創音色。
請注意,鼓組音 (K:129 至 K:145)不能用於創建用戶音色。
下表示了組成預設音色的參數,以及各參數的作用。 如圖所
示,參數分為四組,下面對各組進行詳細介紹。
•音色設定
指定哪一種預設音色用作原音色。
這些參數控制從鍵盤琴鍵按下到聲音消失為止聲音如何隨時間
變化。您可以指定音量及聲音特徵的變化。
•擊鍵時間
此為聲音到達最大音量的速度或所需時間。您可以指定較快的
速度,使聲音迅速達到最高音量;較慢的速度使聲音逐漸升
高。
•釋鍵時間
此為從鬆開鍵盤琴鍵開始到聲音的音量降到零為止的速度或所
需時間。釋鍵時間可指定為驟降到零或逐漸降到零。
C-6C-6
C-13C-13
R-15R-15
R-16R-16R-14R-14
R-13R-13
R-17R-17
音色創建概要
音量特徵參數
•擊鍵時間
•釋鍵時間
•截止頻率
音色音高參數
•顫音類型
•顫音深度
•顫音速率
•顫音延遲
•八度移位
音色特徵設定參數
•音量
•觸鍵感應
•回響傳送
•合唱傳送
• DSP 線路
• DSP 類型
• DSP 參數
音色的特徵波
形
•音色設定
輸出
(1) 音色的特徵波形
(2) 音量特徵參數
AR
按下琴鍵 鬆開琴鍵
包絡
音符結束
時間
A : 擊鍵時間
R : 釋鍵時間
CTK6000_ch.book Page 45 Monday, July 26, 2010 4:14 PM

音色編輯器的使用
Ch-46
•截止頻率
截止頻率是一個通過切去高於特定頻率的所有頻率來調節音色
的參數。較高的截止頻率產生較明亮 (較強勁)的音色,而較
低的截止頻率產生較暗 (較柔軟)的音色。
(3)音色音高參數
•顫音類型,顫音延遲,顫音速率,顫音深度
這些參數調節使音色定時改變的顫音效果。
•八度移位
此參數控制所有音色的八度。
(4)音色特徵設定參數
•音量
此參數控制音色的全體音量。
•觸鍵感應
此參數根據擊鍵的相對力度控制音量及音質的變化。您可以指
定重按鍵音量大,輕按鍵音量小;亦可以指定無論按鍵力度如
何音量相同。
•回響傳送,合唱傳送,DSP 線路,DSP 類型,DSP 參數
這些參數控制追加在音色上的音效。
編號為 L:001 至 L:010 的音色區用於保存用戶音色。記憶器中
最多同時可以保存 10 種用戶音色。按 R-12 ([L] USER
TONES) 鈕可調用保存的用戶音色。請參閱 “如何選擇音色"
(第Ch-14頁)。
1.
為創建用戶音色,請選擇要編輯的音色。
2.
按C-6 (TONE EDITOR) 鈕。
•音色編輯器畫面出現。
•用R-17 (u, i)鈕可以翻頁。
3.
用R-17 (t, y) 鈕移動方括弧 (%)至要改變
的參數處。
•有關各參數的作用及設定範圍的詳細說明請參閱 “音色
參數設定"(第 Ch-48 頁)。
4.
用旋鈕或 R-14 (–, +) 鈕改變設定值。
•同時按 R-14 (–, +) 的兩個按鈕可將參數返回其初始預設
設定。
5.
根據需要反復進行第 3 步及第 4 步操作配置其他參
數。
音量
頻率
截止頻率
用戶音色的創建
用戶音色編號
如何創建及保存用戶音色
參數名 目前設定
總頁數
目前顯示的頁
目前選擇的參數
(括有方括弧 %)。
CTK6000_ch.book Page 46 Monday, July 26, 2010 4:14 PM

音色編輯器的使用
Ch-47
6.
要在編輯後保存節奏時,請在按住 R-13
(FUNCTION) 鈕的同時按 C-13 (MENU) 鈕。
•音色編輯器選單出現。
7.
按R-16 (ENTER) 鈕。
•用於指定目標用戶音色編號及音色名的畫面出現。
8.
用旋鈕或 R-14 (–, +) 鈕選擇所需要的目標用戶音色
編號。
9.
用R-17 (u, i) 鈕將遊標在名稱中移動到要改變
的字元處,然後用旋鈕或 R-14 (–, +) 鈕選擇所需
要的字元。
•有關可在名稱中輸入的字元的說明,請參閱 “可輸入的
字元"(第 Ch-124 頁)。
•要輸入空格時,請同時按 R-14 (–, +) 的兩個按鈕。
10.
操作全部完畢後,按 R-16 (ENTER) 鈕。
•訊息 (Replace?)將出現在畫面上,確認您是否要用新
資料替換原有資料。按 R-14 (YES) 鈕用新資料替換原
有資料。
२्
•資料保存操作進行過程中,“Please Wait"訊息將停留在畫
面上。此訊息顯示過程中不要執行任何其他操作。
關閉數位電子琴的電源或取出記憶卡會使數位電子琴的資料
被清除或損壞。 其還會使您按 L-1 (POWER) 鈕時數位電子
琴無法開機。 此種情況發生時請參照 “疑難排解"
(第 Ch-114 頁)。
ພ
•在第 6 步按 R-15 (EXIT) 鈕可顯示下示確認畫面。此時按
R-14 (YES) 鈕將顯示第 9 步的音色保存畫面。
要取消編輯器操作而不保存編輯結果時,請按 R-14 (NO)
鈕。
音色名
目標用戶音色編
CTK6000_ch.book Page 47 Monday, July 26, 2010 4:14 PM

音色編輯器的使用
Ch-48
下表介紹可以在音色編輯器畫面上配置的參數。 有關各參數的資訊亦請參閱 “音色創建概要"(第 Ch-45 頁)。
在 “設定範圍"欄目中標有星號 (*)的設定為初始預設值。
音色參數設定
參數名 說明 設定範圍
AttackTime
(擊鍵時間)
指定從按下琴鍵到音符音開始發出為止的時間。 –64 至 0*至+63
ReleasTime
(釋鍵時間)
指定鬆開琴鍵後音符音繼續發出的時間。 –64 至 0*至+63
CutOff
(截止頻率)
通過切去高於某一頻率的聲音來調節音質。較大的數值產生更加明亮,更加強勁
的聲音,而較小的數值產生更加圓潤,更加柔美的聲音。
–64 至 0*至+63
Vib.Type
(顫音類型)
指定顫音類型 (顫音波形)。 Sin*, Tri, Saw, Sqr
Vib.Depth
(顫音深度)
指定音符追加多少顫音。 –64 至 0*至+63
Vib.Rate
(顫音速率)
指定追加在音符上的顫音的速度。 –64 至 0*至+63
Vib.Delay
(顫音延遲)
指定多長時間後顫音開始。 –64 至 0*至+63
Oct.Shift
(八度移位)
以八度為單位上下改變音高。 –2至0
*至+2
Volume
(音量)
指定所有音色的音量。數值越大音量越高。 0 至 127*
TouchSense
(觸鍵感應)
指定音量隨擊鍵力度變化的相對大小。較大的正數值使音量隨擊鍵力度的變化更
大。較大的負數值使音量隨擊鍵力度的變化更小。此值設定為 0 時,按鍵力度
不影響音量。
–64 至 0 至 +63*
Rev.Send
(回響傳送)
指定各音色追加多少回響效果。 0 至 40*至 127
Cho.Send
(合唱傳送)
指定各音色追加多少合唱效果。 0*至127
設定 說明 波形
Sin 正弦波
Tri 三角波
Saw 鋸齒波
Sqr 方形波
CTK6000_ch.book Page 48 Monday, July 26, 2010 4:14 PM

音色編輯器的使用
Ch-49
DSP On Off
(DSP 開 / 關)
指定哪些音符使用 (on)DSP,哪些音符不使用 (oFF)。 當此設定選擇為
“on"時下列四個設定被啟用。
oFF*, on
DSP 使用 DSP 編號 (001 至 100: 預設 DSP;101 至 200: 用戶 DSP)指定作用於
音色的 DSP。 選擇 “ton"將使用各音色的初始預設 DSP。
ton*, 001 - 200
DSP Type
(DSP 類型)
表示上述 DSP 值對應的 DSP 類型編號自動被設定為初始預設設定。*1您可以修
改初始預設設定並選擇其他的 DSP 類型。
01 - 46*1
DSP 參數 1 至 8 最多為 “DSP Type"表示八個參數。 *2*2
DSP RevSend
(DSP 回響傳送)
調節在通過 DSP 的音符上追加多大的回響效果。 0 - 40* - 127
*1 有關各預設 DSP 的 DSP 類型的資訊請參閱 “預設 DSP 列表"(第 Ch-119 頁)。
*2 DSP 參數的數目,其內容及其設定範圍依 DSP 的類型而不同。有關詳情請參閱 “DSP 類型列表"(第 Ch-120 頁)及 “DSP 參
數列表"(第 Ch-121 頁)。
參數名 說明 設定範圍
CTK6000_ch.book Page 49 Monday, July 26, 2010 4:14 PM

Ch-50
音樂預設
音樂預設功能使您只需按一個按鈕便可訪問根據預設和弦進程
配置的自動伴奏,音色,回響,以及其他設定。共有 305 種預
設能讓您輕鬆地將多種多樣的音樂形式配置在鍵盤上。和弦進
程既包含適用於即興的數小節的短循環,亦包含全體樂曲的進
程。和弦進程亦適合只欣賞音樂。
除了內置的預設設定之外,您還可以創建自己的音樂預設 (用
戶預設)。和弦進程最多可錄音 999 小節長,能適應內容豐富
的長曲。
音樂預設分為六組,各組分別對應從 [A] 到 [F] 的 RHYTHM
鈕之一。組 [A] 到 [E] 為內置預設組,而組 [F] 為用戶預設組。
1.
請在另一冊 “附錄"中查找要使用的音樂預設,
並記下其組和編號。
2.
在按住 L-7 ([D] WORLD/VARIOUS) 鈕的同時按
L-8 ([E] PIANO RHYTHMS) 鈕。
•如下所示音樂預設畫面出現。
•D指示符將在畫面上閃動。此表示可以用預設和
弦進程進行彈奏了。
•根據您選擇的音樂預設,F,A或其他指示符
亦將閃動或顯示。
C-13C-13C-8C-8 R-13R-13
R-17R-17
R-14R-14
R-15R-15
R-16R-16
L-4 L-9L-4 L-9
L-17L-17
L-18L-18
L-16L-16
L-15L-15
L-14L-14
R-1 R-12R-1 R-12
L-4
-
L-9 R-1
-
R-12
音樂預設的使用
如何使用音樂預設進行演奏
閃動
CTK6000_ch.book Page 50 Monday, July 26, 2010 4:14 PM

音樂預設
Ch-51
3.
用L-4 ([A] POPS/ROCK/DANCE) 至L-9 ([F] USER
RHYTHMS) 的按鈕選擇音樂預設組。
•L-9 ([F] USER RHYTHMS) 鈕用於用戶預設組。有關詳
情請參閱 “用戶預設的創建"(第 Ch-54 頁)。
4.
用旋鈕或 R-14 (–, +) 鈕選換音樂預設編號直到所需
要的出現。
•音色,節奏及其他設定將按照您選擇的音樂預設進行配
置。有關由音樂預設配置的設定的詳情,請參閱 “音樂
預設設定"(第 Ch-52 頁)。
5.
如何開始演奏依您選擇的音樂預設而不同,如下
所述。
當F,E或H指示符在畫面上閃動時:
當F,E或H指示符未在畫面上閃動時:
6.
隨自動伴奏彈奏旋律。
•預設和弦進程以相同的形式反復。進程中的小節數依所
選音樂預設而不同。較短的進程由兩到四個小節組成,
而較大的進程有 30 到 40 個小節長。 對於有些和弦進
程,進程型的末尾被自動插入間奏型。
•自動伴奏演奏過程中,或在下述第 7 步停止演奏後,您
可以改變為其他音樂預設。執行本操作的第 3 步及第 4
步改變為另一種音樂預設。若在演奏過程中改變為其他
音樂預設,播放到您進行變更時所在小節結束時變更才
會被執行。
7.
要停止演奏時請按 L-16 (SYNCHRO/ENDING) 鈕
或L-17 (START/STOP) 鈕。
•即使停止演奏後,D指示符仍將繼續在畫面上閃
動。此時按 L-17 (START/STOP) 鈕將重新開始自動伴
奏的演奏。
8.
按R-15 (EXIT) 鈕退出音樂預設畫面。
•自動伴奏演奏過程中,您還可以按 R-15 (EXIT) 鈕。在這
種情況下,您按 R-15 (EXIT) 鈕將立即停止演奏並退出
音樂預設畫面。
ພ
•除了使用預設和弦進程外,您還可以使用和弦鍵盤
(第 Ch-26 頁)來彈奏自動伴奏的和弦,亦可只隨節奏進行
彈奏。有關詳情請參閱 “如何改變音樂預設的自動伴奏設
定"(第 Ch-53 頁)。
•在使用音樂預設的演奏過程中,您可以改變音色,節奏,速
度,混音器,音效及其他設定。
3閃動的指示符表示數位電子琴在同步待機狀態。按分
割點 (第 Ch-17 頁)左側的和弦鍵盤上的一個琴鍵。
自動伴奏將隨和弦進程開始演奏。
3按L-17 (START/STOP) 鈕。自動伴奏將隨和弦進程開
始演奏。
CTK6000_ch.book Page 51 Monday, July 26, 2010 4:14 PM

音樂預設
Ch-52
下表中列出的設定在選擇音樂預設時被調出。
•除和弦進程外,所有設定都可以在選擇音樂預設之後進行修改。有關修改特定設定的詳細說明,請參閱表中 “詳情參考頁號"欄
中的註。
•選擇其他音樂預設或退出音樂預設畫面將清除您對所選預設所做的所有修改。 若您要保留修改的設定並在以後使用,您可以將其
保存為用戶預設。有關詳情請參閱 “用戶預設的創建"(第 Ch-54 頁)。
ພ
•若在音樂預設演奏過程中改變為其他音樂預設,您完成變更時所在小節結束時節奏和速度的變更才會被執行。
•雖然音樂預設的和弦進程不能修改,但您可以修改預設和弦進程並保存為用戶預設。有關詳情請參閱 “用戶預設的創建"(第
Ch-54 頁)。
音樂預設設定
設定 詳情參考頁號
UPPER 1,UPPER 2 及 LOWER 聲部的音色 音色的疊加及分割 (第 Ch-15 頁)
疊加開 / 關,分割開 / 關
UPPER 1,UPPER 2 及 LOWER 各聲部的八度移位 八度移位的使用 (第 Ch-18 頁)
回響的開 / 關及類型 如何在聲音上追加回響 (第 Ch-34 頁)
自動和聲的音色 混音器的使用 (第 Ch-39 頁),聲部參數 (第 Ch-44 頁)
UPPER 1,UPPER 2,LOWER 及自動和聲聲部的音量
聲部開 / 關
自動和聲或琶音器開 / 關及類型 自動和聲的使用 (第 Ch-28 頁),琶音樂句的自動演奏 (琶音
器)(第 Ch-23 頁)
琶音器保持,琶音器速度,琶音器聲部 功能選單的設定 (第 Ch-97 頁)
節奏 如何在使用音樂預設時改變節奏 (第 Ch-53 頁)
同步開始類型 (標準,前奏,變奏) 自動伴奏的演奏 (第 Ch-24 頁)
速度 如何改變速度設定 (第 Ch-19 頁)
和弦進程 –
CTK6000_ch.book Page 52 Monday, July 26, 2010 4:14 PM

音樂預設
Ch-53
音樂預設畫面顯示時,可以用 L-18 (ACCOMP ON/OFF) 鈕改
變自動伴奏的設定。
•按L-18 (ACCOMP ON/OFF) 鈕可依下示順序選換設定。
•當預設和弦進程或伴奏關被選擇時,鍵盤可用於旋律彈奏。
當伴奏開被選擇時,左側鍵盤為和弦鍵盤,而右側鍵盤為旋
律鍵盤。
音樂預設畫面顯示時,L-4 ([A] POPS/ROCK/DANCE) 至
L-9 ([F] USER RHYTHMS) 的按鈕起音樂預設組選擇鈕的作
用。因此,改變節奏需要執行下述操作。
1.
按R-17 (y) 鈕兩次。
•如下所示節奏選擇畫面出現。
2.
用L-4 ([A] POPS/ROCK/DANCE) 至
L-9 ([F] USER RHYTHMS) 的按鈕選擇節奏組。
3.
用旋鈕或 R-14 (–, +) 鈕選換節奏編號直到所需要的
出現。
4.
選擇了所需要的節奏後,按 R-15 (EXIT) 鈕或按
R-17 (t) 鈕兩次。
•電子琴退出節奏選擇畫面。
ພ
•音樂預設使用過程中按 R-1 ([A] PIANO) 至R-12 ([L] USER
TONES) 的按鈕將顯示音色選擇畫面。音色選擇畫面顯示過
程中,按 R-17 (y)鈕一次將顯示上述操作中所示節奏選擇
畫面。
如何改變音樂預設的自動伴奏設定
設定
預設和弦進程 閃動
標準的自動伴奏 (自動伴奏關) 不顯示
標準的自動伴奏 (自動伴奏開) 顯示
D指示符
如何在使用音樂預設時改變節奏
CTK6000_ch.book Page 53 Monday, July 26, 2010 4:14 PM

音樂預設
Ch-54
編號為 F:001 至 F:050 的預設區用於保存用戶預設。記憶器中
最多同時可以保存 50 種用戶預設。按 L-9 ([F] USER
RHYTHMS) 鈕後可調用保存的用戶預設。有關詳情請參閱
“如何使用音樂預設進行演奏"一節 (第 Ch-50 頁)。
1.
執行 “如何使用音樂預設進行演奏"一節
(第 Ch-50 頁)中從第 1 步到第 4 步操作,為創
建用戶音樂預設選擇要編輯的音樂預設。
2.
參照 “音樂預設設定"(第 Ch-52 頁)配置音色及
其他設定。
3.
在按住 R-13 (FUNCTION) 鈕的同時按
C-13 (MENU) 鈕。
•如下所示 MP (音樂預設)編輯器畫面出現。
•此處按 R-16 (ENTER) 鈕將變為編輯和弦進程的畫面。
有關詳情請參閱 “和弦進程的編輯"一節 (第 Ch-58
頁)。
4.
用R-17 (t, y) 鈕移動 0至 “Parameter",然後
按R-16 (ENTER) 鈕。
•參數選單出現。
5.
您可以根據需要改變參數選單上的各參數。
用戶預設的創建
用戶預設編號
如何創建及保存用戶預設
(1) 用 R-17 (t, y, u, i)鈕將 0移動到要改變的參數
處。
(2) 用旋鈕或 R-14 (–, +) 鈕改變設定值。
•同時按 R-14 (–, +) 的兩個按鈕可將參數返回其初始預
設設定。
•下面介紹畫面上各項目的含義及設定範圍。在 “設
定範圍"欄目中標有星號 (*)的設定為初始預設
值。
選項名 說明 設定範圍
Synchro
(同步類型)
指定自動伴奏同步開始待機
狀態的類型。
oFF, Normal*,
Variation,
Intro
IntroChd
(前奏和弦)
指定自動伴奏前奏型的和
弦。
C* - B,
Cm - Bm
EndingChd
(尾聲和弦)
指定自動伴奏尾聲型的和
弦。
C* - B,
Cm - Bm
AutoFill
(自動間奏)
指定在和弦進程的末尾是插
入 (on)還是不插入
(oFF)間奏。
on*, oFF
Timing
(時機設定)
指定錄音和弦播放過程中和
弦變化的時機。 有關各設定
值對播放的不同作用的資
訊,請參閱 “時機設定及
和弦進程播放"(第 Ch-56
頁)。
Normal*, Half,
Double, 3/4,
3/2
(3) 根據需要反復執行第 (1)步及第 (2)步。
(4) 設定完畢後,按 R-15 (EXIT) 鈕。
•此時返回 MP 編輯器畫面。
CTK6000_ch.book Page 54 Monday, July 26, 2010 4:14 PM

音樂預設
Ch-55
6.
用R-17 (y)鈕移動 0至 “Store",然後按
R-16 (ENTER) 鈕。
•用於指定目標用戶預設編號及名稱的畫面出現。
7.
用旋鈕或 R-14 (–, +) 鈕選擇所需要的目標用戶預設
編號。
8.
用R-17 (u, i) 鈕將遊標在名稱中移動到要改變
的字元處,然後用旋鈕或 R-14 (–, +) 鈕選擇所需
要的字元。
•有關可輸入的字元的詳細說明請參閱 “可輸入的字元"
(第 Ch-124 頁)。
•要輸入空格時,請同時按 R-14 (–, +) 的兩個按鈕。
9.
操作全部完畢後,按 R-16 (ENTER) 鈕。
•若您要保存資料的預設編號下已保存有資料,則
(Replace?)將出現在畫面上,確認您是否要用新資料
替換舊資料。按 R-14 (YES) 鈕用新資料替換原有資料,
或按 R-14 (NO) 鈕取消操作並返回第 6 步的畫面。
२्
•資料保存操作進行過程中,“Please Wait"訊息將停留在畫
面上。此訊息顯示過程中不要執行任何其他操作。
關閉數位電子琴的電源或取出記憶卡會使數位電子琴的資料
被清除或損壞。 其還會使您按 L-1 (POWER) 鈕時數位電子
琴無法開機。 此種情況發生時請參照 “疑難排解"
(第 Ch-114 頁)。
ພ
•在第 6 步按 R-15 (EXIT) 鈕可顯示下示確認畫面。此時按
R-14 (YES) 鈕將顯示第 7 步的用戶預設保存畫面。
要取消編輯器操作而不保存編輯結果時,請按 R-14 (NO)
鈕。
1.
在按住 R-13 (FUNCTION) 鈕的同時,按
C-13 (MENU) 鈕顯示 MP (音樂預設)編輯器畫
面。
2.
用R-17 (y) 鈕移動 0至 “Clear",然後按
R-16 (ENTER) 鈕。
•此時用於指定您要清除的用戶預設編號的畫面出現。
3.
用旋鈕或 R-14 (–, +) 鈕指定要清除的用戶預設的編
號。
4.
按R-16 (ENTER) 鈕。
5.
畫面上出現 “Sure?"訊息後,按 R-14 (YES) 鈕進
行清除或按 R-14 (NO) 鈕取消操作。
用戶預設名
保存目標用戶預設的編號
如何清除用戶預設資料
CTK6000_ch.book Page 55 Monday, July 26, 2010 4:14 PM

音樂預設
Ch-56
本節介紹和弦進程如何隨 “如何創建及保存用戶預設"(第 Ch-54 頁)一節第 5 步中的 “Timing"(時機設定)設定進行演奏。請
注意,此設定只影響播放。其不改變和弦進程的資料。
•Normal
和弦以與錄音時相同的時間播放。
•Half
以錄音時一半的時間一小節一小節地播放和弦。
例如﹕
下面介紹使用 “Half"設定播放用戶預設時的結果,該音樂預設是根據節奏為 4/4 拍的音樂預設創建的。
當用戶預設為 4/4 拍節奏時的 Half 播放
當用戶預設為 2/4 拍節奏時的 Half 播放
•Double
以錄音時雙倍的時間一小節一小節地播放和弦。
在指定 “Double"的情況下,按照上述 “Half"播放和弦進程將產生下示進程。
當用戶預設為 4/4 拍節奏時的 Double 播放
當用戶預設為 8/4 拍節奏時的 Double 播放
時機設定及和弦進程播放
1 2 3 4
Dm A7
1
1 2 3 4
Dm G7
2
1 2 3 4
C EM7
3
1 2 3 4
Am C7
4
小節
拍子
和弦進程
1 2 3 4
Dm A7
1
1 2 3 4
Dm G7
2
1 2 3 4
C EM7
3
1 2 3 4
Am C7
4
小節
拍子
和弦進程
1 2 1 2
Dm A7
1
1 2 1 2
C EM7Dm G7 Am C7
324
小節
拍子
和弦進程
1 2 3 4
Dm
1
1 2 3 4
Dm
2
1 2 3 4
C
3
1 2 3 4
Am
4
小節
拍子
和弦進程
1 2 3 4
Dm
1
5 6 7 8
A7
1 2 3 4
Dm
2
5 6 7 8
G7
1 2
C
3
小節
拍子
和弦進程
CTK6000_ch.book Page 56 Monday, July 26, 2010 4:14 PM

音樂預設
Ch-57
•3/4
以錄音時 3/4 的時間一小節一小節地播放和弦。此設定最適合 6/8 拍節奏。
在指定 “3/4"的情況下,按照上述 “Half"播放和弦進程將產生下示進程。
當用戶預設為 4/4 拍節奏時的 3/4 播放
當用戶預設為 6/8 拍節奏時的 3/4 播放
•3/2
以錄音時 3/2 的時間一小節一小節地播放和弦。此設定最適合 6/4 拍節奏。
在指定 “3/2"的情況下,按照上述 “Half"播放和弦進程將產生下示進程。
當用戶預設為 4/4 拍節奏時的 3/2 播放
當用戶預設為 6/4 拍節奏時的 3/2 播放
ພ
•當 “Double"或 “3/2"被選擇時,和弦移位到下一拍。任何一個小節中放不下的和弦不會播放。
1 2 3 4
Dm A7
1
1 2 3 4
Dm G7
2
1 2 3 4
C EM7
3
1 2 3 4
Am C7
4
小節
拍子
和弦進程
1 2 3 4
Dm A7 Dm G7 Dm EM7 Am
1
5 6 1 2
2
3 4 5 6
3
1 2 3 4 5 6 1 2
4
小節
拍子
和弦進程
1 2 3 4
Dm A7
1
1 2 3 4
Dm G7
2
1 2 3 4
C EM7
3
1 2 3 4
Am C7
4
小節
拍子
和弦進程
1 2 3 4
Dm A7 Dm G7 Dm EM7 Am
1
5 6 1 2
2
3 4 5 6
3
1 2 3 4 5 6 1 2
4
小節
拍子
和弦進程
CTK6000_ch.book Page 57 Monday, July 26, 2010 4:14 PM

音樂預設
Ch-58
您可以修改預設和弦進程並將其保存為用戶預設,您亦可從頭
開始創建新的和弦進程並保存。
1.
執行 “如何使用音樂預設進行演奏"一節
(第 Ch-50 頁)中從第 1 步到第 4 步操作,為創
建用戶音樂預設選擇要編輯的音樂預設。
2.
參照 “音樂預設設定"(第 Ch-52 頁)配置音色及
其他設定。
3.
在按住 R-13 (FUNCTION) 鈕的同時按
C-13 (MENU) 鈕。
•如下所示 MP (音樂預設)編輯器畫面出現,“Chord
Edit"旁邊有 0。
4.
按R-16 (ENTER) 鈕。
•下示和弦編輯器畫面出現。您可以使用此畫面直接分別
編輯和弦進程的各和弦資料項。
5.
執行下述和弦進程編輯操作。
•改變原有和弦 (“如何修改錄音的和弦資料",第 Ch-59
頁)
•刪除原有和弦 (“如何刪除錄音和弦資料",第 Ch-59
頁)
•插入一個新和弦 (“如何插入一個新和弦",第 Ch-59
頁)
•刪除全部原有和弦 (“如何執行選單操作"中的
“Initialize",第 Ch-61 頁)
•輸入一系列和弦 (“如何執行和弦的分步輸入",第
Ch-60 頁)
•全部原有和弦移調 (“如何執行選單操作"中的 “Key
Shift",第 Ch-61 頁)
•在編輯後的預設和弦進程資料的後面插入另一個音樂預
設和弦進程 (“如何執行選單操作"中的 “Append
Chord",第 Ch-61 頁)
•刪除特定小節中的原有和弦 (“如何執行選單操作"中
的“Delete Measure",第Ch-61頁)
•在特定位置插入空白小節 (“如何執行選單操作"中的
“Insert Measure",第 Ch-61 頁)
6.
編輯完畢後,按 R-15 (EXIT) 鈕。
•此時返回 MP 編輯器畫面。
7.
執行第 Ch-54 頁上 “如何創建及保存用戶預設"一
節中第 4 步至第 9 步的操作。
•不需要時可以跳過第 4 及第 5 步。
和弦進程的編輯
和弦進程的編輯流程
正在編輯的資料
游標
遊標位置上的
資料的類型名
正在編輯的資料的前後資料
CTK6000_ch.book Page 58 Monday, July 26, 2010 4:14 PM

音樂預設
Ch-59
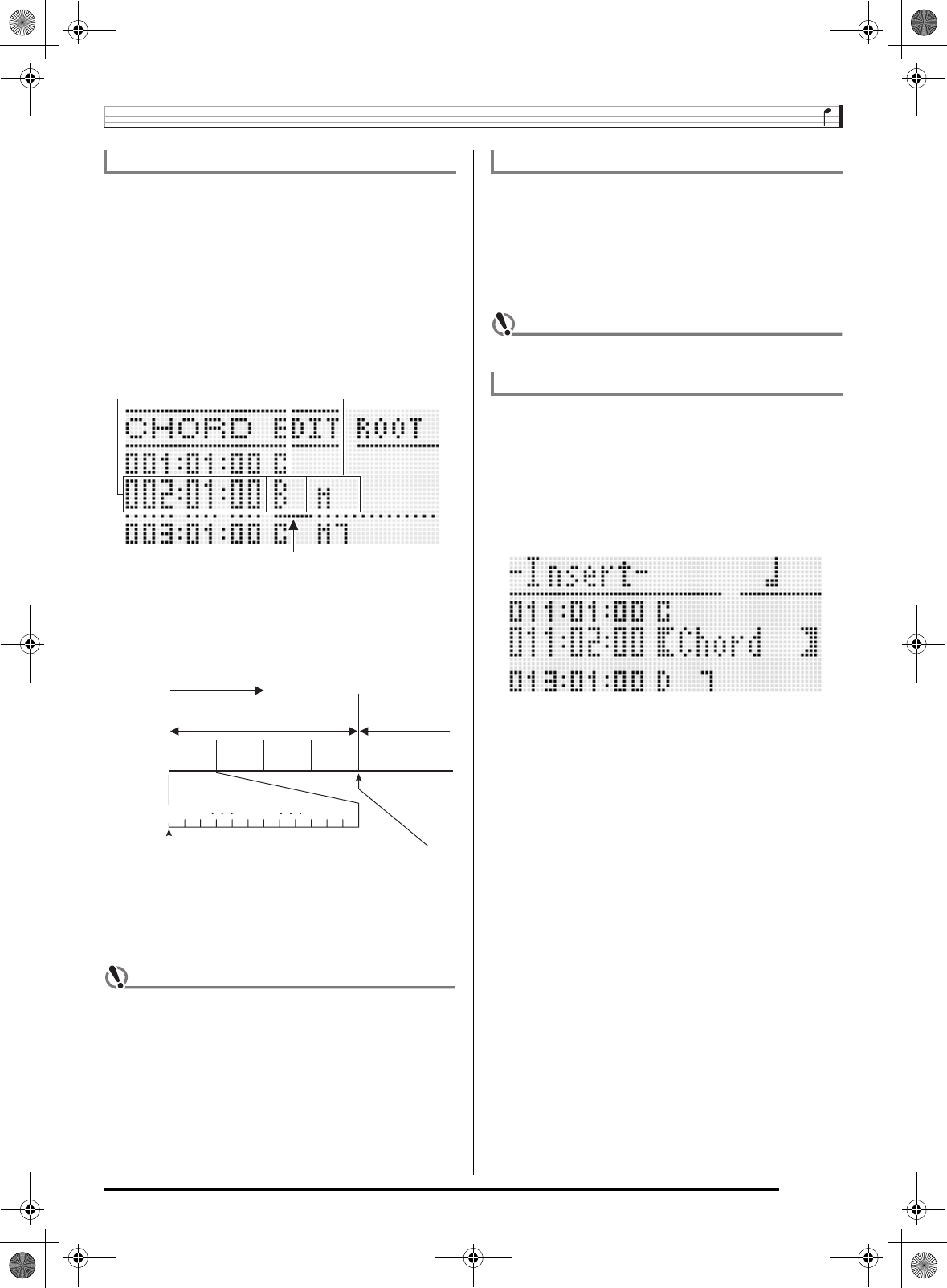
1.
執行第 Ch-58 頁上 “和弦進程的編輯流程"一節中
的第 1 至第 4 步操作。
2.
用R-17 (t, y) 鈕移動游標至要編輯的和弦處。
•使用 L-15 (dFF) 鈕及 L-14 (sREW) 鈕一小節一小節
地移動游標。
3.
用R-17 (u, i) 鈕移動游標,然後用旋鈕或
R-14 (–, +) 鈕改變游標位置上的數值。
•改變數值時游標閃動。
•“小拍"是一種比一拍更小的時間單位。對於音樂預設
資料,12 小拍等於 1 拍。此表示小拍值可以在 00 至
11 的範圍內指定。小拍值為 12 時已進入下一拍了。對
於 4/4 拍,四分音符 (2)為 12 小拍,而八分音符
(6)為 6 小拍。
4.
要套用改變後的數值時,按 R-16 (ENTER) 鈕。
•游標停止閃動。
२्
•用戶預設資料的第一個和弦的時間 (小節:節拍:小拍)
不能改變。
1.
執行第 Ch-58 頁上 “和弦進程的編輯流程"一節中
的第 1 至第 4 步操作。
2.
用R-17 (t, y) 鈕移動游標至要刪除的和弦處。
3.
按C-8 (DELETE) 鈕。
•您按 C-8 (DELETE) 鈕將立即刪除游標位置上的和弦。
२्
•用戶預設資料的第一個和弦不能刪除。
1.
執行第 Ch-58 頁上 “和弦進程的編輯流程"一節中
的第 1 至第 4 步操作。
2.
用R-17 (t, y) 鈕移動游標至要插入和弦的前一
個位置。
3.
按C-9 (INSERT) 鈕。
•如下所示畫面出現。
如何修改錄音的和弦資料
小節:節拍:小拍
和弦根音
和弦類型
游標
01 02 09 10 1100
和弦進程
小節 1 小節 2
節拍1節拍2節拍3節拍4節拍1節拍2
小拍
001:1:00 002:1:00
對於上述示範畫面,
和弦在此處從 C 變為 Bm。
如何刪除錄音和弦資料
如何插入一個新和弦
CTK6000_ch.book Page 59 Monday, July 26, 2010 4:14 PM

音樂預設
Ch-60
4.
以目前游標位置後的節拍編號指定新和弦的插入
位置。
•除R-8 (7)鈕之外,您按上示任何按鈕後按 R-4 ( • ) 鈕將
以 1.5 為單位升高拍數。
•按上示任何按鈕後按 R-10 (,)鈕將以 2/3 為單位改變
拍數。
•在此步中 R-9 (8)鈕及 R-11 (.)鈕被禁用。
5.
按R-16 (ENTER) 鈕。
•此時和弦被插入,游標在被插入和弦資料的 “ROOT"
位置出現。初始預設根音設定是 C。
6.
用旋鈕或 R-14 (–, +) 鈕指定根音。
7.
用R-17 (i) 鈕移動游標至 “TYPE"位置,然後
用旋鈕或 R-14 (–, +) 鈕配置類型設定。
•當游標位於 “ROOT"或 “TYPE"時,您可以使用和
弦鍵盤指定和弦根音或類型。
8.
要套用和弦資料時,按 R-16 (ENTER) 鈕。
•游標停止閃動。
1.
執行第 Ch-58 頁上 “和弦進程的編輯流程"一節中
的第 1 至第 4 步操作。
2.
按C-12 (STEP) 鈕。
•如下所示分步畫面出現。
3.
用L-15 (dFF) 及L-14 (sREW) 鈕移動游標至
要執行分步輸入的開始位置。
•游標將以一小節為單位移動。
4.
指定要輸入的和弦的長度。
•有關如何指定音符長度的說明,請參閱 “如何插入一個
事件"一節 (第 Ch-88 頁)中第 4 步中的表。
•在此步中 R-9 (8)鈕被禁用。此外還請注意,不能指定附
點 16 分音符。
5.
按對應您要輸入的和弦的鍵盤琴鍵。
•請根據和弦指法模式按鍵盤琴鍵。有關詳情請參閱 “如
何選擇和弦指法模式"(第 Ch-26 頁)。
•您按鍵盤琴鍵時和弦立即被輸入,而游標將以您在第 4
步指定的長度移動到下一個小節:節拍:小拍處。若需
要,您可以在這裏輸入下一個和弦。
२्
•不能輸入 999 個小節以上。
6.
反復進行第 4 步及第 5 步輸入所需要的和弦。
•若您要輸入長度相同的一系列和弦,請跳過第 4 步只執
行第 5 步。
7.
完成分步輸入後,按 R-15 (EXIT) 鈕兩次。
要指定目前游標位置後的此拍號時: 按鈕:
4拍 R-1 (5)
2拍 R-2 (1)
1拍 R-3 (2)
1/2 拍 R-7 (6)
1/4 拍 R-8 (7)
如何執行和弦的分步輸入
CTK6000_ch.book Page 60 Monday, July 26, 2010 4:14 PM

音樂預設
Ch-61
1.
執行第 Ch-58 頁上 “和弦進程的編輯流程"一節中
的第 1 至第 4 步操作。
2.
在按住 R-13 (FUNCTION) 鈕的同時按
C-13 (MENU) 鈕。
3.
如下所示畫面出現。
4.
執行所需要的選單操作。
5.
畫面上出現 “Sure?"訊息後,按 R-14 (YES) 鈕執
行第 4 步中的操作或按 R-14 (NO) 鈕取消操作。
•按R-14 (YES) 鈕開始操作。若操作需要一些時間,
“Please Wait"訊息將保持在畫面上。此訊息顯示過程
中不要執行任何操作。
如何執行選單操作
目的: 操作:
刪除所有原有和弦
(Initialize)*1用R-17 (t, y)鈕移動 0至 “Initialize",然
後按 R-16 (ENTER) 鈕。
所有原有和弦的移調
(Key Shift)
1. 用 R-17 (t, y)鈕移動 0至“Key
Shift",然後按 R-16 (ENTER) 鈕。
2. 用旋鈕或 R-14 (–, +) 鈕指定移調多少。
•您可以指定 –5 至 +6 之間的一個值。
3. 按 R-16 (ENTER) 鈕。
在編輯的預設和弦進
程資料的後面再插入
另一個音樂預設和弦
進程。
(Append Chord)*2
1. 用 R-17 (t, y)鈕移動 0至“Append
Chord",然後按 R-16 (ENTER) 鈕。
2. 用旋鈕或 R-14 (–, +) 鈕選換音樂預設編號
直到所需要的出現,然後按 R-16 (ENTER)
鈕。
刪除特定小節中的原
有和弦
(Delete Measure)*3
1. 用 R-17 (t, y)鈕移動 0至
“DeleteMeas.",然後按 R-16 (ENTER)
鈕。
2. 用旋鈕或 R-14 (–, +) 鈕指定刪除操作的開
始小節。
3. 用 R-17 (y)鈕移動方括弧 (%)至
“Size"。
4. 用旋鈕或 R-14 (–, +) 鈕指定要刪除的小節
的編號。
5. 操作全部完畢後,按 R-16 (ENTER) 鈕。
在特定位置插入空白
小節
(Insert Measure)*2
1. 用 R-17 (t, y)鈕移動 0至
“InsertMeas.",然後按 R-16 (ENTER)
鈕。
2. 用旋鈕或 R-14 (–, +) 鈕指定插入操作的開
始小節。
3. 用 R-17 (y)鈕移動方括弧 (%)至
“Size"。
4. 用旋鈕或 R-14 (–, +) 鈕指定要插入的小節
的編號。
5. 操作全部完畢後,按 R-16 (ENTER) 鈕。
*1 刪除全部原有和弦,並以第一小節的第一拍為 C 和弦的四
個小節取代 (用戶預設初始資料)。
*2 若您指定的小節編號大於 999,則此操作無法進行。
*3 無法刪除所有小節。若您指定的範圍包含了所有小節,則
第一小節不會被刪除。
CTK6000_ch.book Page 61 Monday, July 26, 2010 4:14 PM

Ch-62
如何將電子琴設置存入登錄記憶器
登錄記憶器用於保存數位電子琴的設置 (音色,節奏等),以
便需要時隨時調用。
ພ
•有關登錄設置各組成部分的資訊請參閱 “參數列表"
(第 Ch-127 頁)。
•調用登錄設置時,您只能調用與伴奏相關的設定項目,或只
能調用與音階相關的設定項目。有關詳情請參閱
“RegFltAcmp (登錄過濾器:伴奏)"(第 Ch-98 頁)及
“RegFltScal (登錄過濾器:音階)"(第 Ch-98 頁)。
登錄記憶器中最多同時可以保存 32 種設置。選擇庫及區使用
C-8 (BANK) 鈕及 C-9 (1) 鈕至 C-12 (4) 鈕。
•按C-8 (BANK) 鈕可從 1 到 8 循環選換庫編號。
•按從 C-9 (1) 至C-12 (4) 的按鈕選擇目前所選庫中的相應區。
■登錄保存範例
本例將下表中列出的資料保存在庫 1 的設置中。
•初始旋律設置保存在設置 1-1 中。
•第二旋律設置保存在設置 1-2 中。
•第三旋律設置保存在設置 1-3 中。
L-1L-1
C-11C-11
C-10C-10C-8C-8 C-13C-13
C-9C-9 C-12C-12
R-14R-14
1區 2區 3區 4區
1庫 設置1-1設置1-2設置1-3設置1-4
2庫 設置2-1設置2-2設置2-3設置2-4
•
•
•
•
•
•
•
•
•
•
8庫 設置8-1設置8-2設置8-3設置8-4
設置 1-1 設置 1-2 設置 1-3
音色編號 E:016 H:001 A:001
節奏編號 A:015 E:013 A:044
速度 080 140 089
C-8C-9 C-10 C-11 C-12
CTK6000_ch.book Page 62 Monday, July 26, 2010 4:14 PM

如何將電子琴設置存入登錄記憶器
Ch-63
1.
配置組成設置的音色,節奏及所需要的其他設定。
2.
按C-8 (BANK) 鈕選擇需要的庫。
•按C-8 (BANK) 鈕循環選換庫編號。
•按C-8 (BANK) 鈕後“BANK"畫面顯示過程中,用旋鈕
或R-14 (–, +) 鈕選擇所需要的庫。
•若您不進行任何操作經過數秒鐘,顯示幕將自動返回前
一幅畫面。
3.
在按住 C-13 (STORE) 鈕的同時,按 C-9 (1) 至C-12
(4) 之間的按鈕選擇一個區。
•您在第 1 步配置的設定將保存在相應設置中。
•若該設置中已保存有資料,則其將被新設置取代 (被刪
除)。
२्
•資料保存操作進行過程中,“Please Wait"訊息將停留在畫
面上。此訊息顯示過程中不要執行任何其他操作。
關閉數位電子琴的電源或取出記憶卡會使數位電子琴的資料
被清除或損壞。 其還會使您按 L-1 (POWER) 鈕時數位電子
琴無法開機。 此種情況發生時請參照 “疑難排解"
(第 Ch-114 頁)。
1.
按C-8 (BANK) 鈕選擇含有您要調用的設置的庫。
2.
用C-9 (1) 至C-12 (4) 的按鈕選擇含有要調用的設置
的區。
•此操作調出登錄記憶器中的設置,並自動相應配置數位
電子琴的設定。
ພ
•若您調出的設置改變了八度移位 (第 Ch-18 頁),則電子琴
正在演奏的音符可能會停止。為防止此種情況的發生,請選
擇不會使八度移位設定改變的設置,或踩下踏板 (使目前
演奏的音符延長)。
如何將設置存入登錄記憶器
庫 2 被選擇
登錄在設置 2-1
如何從登錄記憶器調出設置
調出了設置 6-1
CTK6000_ch.book Page 63 Monday, July 26, 2010 4:14 PM

Ch-64
音序器的使用
使用音序器能對鍵盤彈奏 (包括自動伴奏)進行錄音,或對各
聲部 (多軌錄音)分別進行錄音並最終將各聲部組成樂曲。錄
音後您可以對各音符 (事件)進行編輯。記憶器中同時最多能
保存五首錄音樂曲 (共約 12,000 個音符)。
२्
•資料保存操作進行過程中,“Please Wait"訊息將停留在畫
面上。此訊息顯示過程中不要執行任何其他操作。
關閉數位電子琴的電源或取出記憶卡會使數位電子琴的資料
被清除或損壞。 其還會使您按 L-1 (POWER) 鈕時數位電子
琴無法開機。 此種情況發生時請參照 “疑難排解"
(第 Ch-114 頁)。
EASY REC 功能以單個按鈕操作開始鍵盤彈奏的錄音。
ພ
•EASY REC 是音序器的一種功能。有關使用音序器的詳細說
明請參閱 “音序器的功能"(第 Ch-66 頁)。
•EASY REC 可用於對使用音樂預設 (第 Ch-50 頁)的鍵盤彈
奏進行錄音。有關詳情請參閱 “如何使用 EASY REC 對使
用音樂預設的演奏進行錄音"(第 Ch-66 頁)。
1.
為演奏配置數位電子琴的設定。
•配置下列設定: 音色及節奏選擇,速度,疊加及分割,
同步待機 (使用自動伴奏時),混音器等。有關可以配
置的設定的詳情,請參閱 “系統音軌及音軌 01 至 16
的錄音內容"(第 Ch-67 頁)及 “系統音軌的錄音內
容"(第 Ch-67 頁)中的 “開始錄音"一節。
•執行下述第 2 步進入錄音待機狀態。之後,當您在鍵盤
上進行彈奏時錄音便會開始。第 2 步後,請小心彈奏,
不要意外地按下鍵盤琴鍵,無意中開始錄音。
C-4C-4C-3C-3 C-5C-5
R-20R-20
R-19R-19
L-17L-17
L-15L-15L-13L-13
L-14L-14
R-17R-17
R-14R-14
R-13R-13
R-15R-15
R-16R-16
R-1 R-12R-1 R-12
C-11C-11C-10C-10 C-13C-13C-8C-8
C-9C-9 C-12C-12
R-1
-
R-12
如何開始單鍵錄音 (EASY REC)
如何使用 EASY REC 進行錄音
CTK6000_ch.book Page 64 Monday, July 26, 2010 4:14 PM

音序器的使用
Ch-65
2.
按C-4 (RECORD) 鈕。
•按鈕開始閃動並且下示 EASY REC 畫面出現。
•樂曲區編號旁邊的星號 (*)表示該區中已保存有錄音
資料。選擇已有錄音資料的樂曲區並開始新的錄音,將
使原有系統音軌中的資料被清除。
3.
執行下述操作配置節拍及其他設定。
4.
在鍵盤上開始彈奏。
•當您執行下述任何操作之一時錄音自動開始。
•開始錄音後 C-4 (RECORD) 鈕將從閃動變為點亮。在錄
音過程中,畫面顯示目前小節 (MEASURE)及節拍
(BEAT)。
•PITCH BEND 輪(S-1) 及踏板操作亦會被錄音。
•錄音過程中,當剩餘記憶容量少於 100 個音符時,目前
小節 (MEASURE) 及節拍 (BEAT) 值將開始閃動。
5.
要停止錄音時,請按 L-17 (START/STOP) 鈕。
•錄音停止後,音序器的初始畫面出現。
•此時您可以按 L-17 (START/STOP) 鈕播放剛剛的錄音。
有關播放錄音內容的詳細說明請參閱 “錄音樂曲的播
放"(第 Ch-73 頁)。
6.
要退出音序器時,請按 C-3 (SONG SEQUENCER)
鈕或 R-15 (EXIT) 鈕。
(1) 在按住 R-13 (FUNCTION) 鈕的同時,按 C-13 (MENU)
鈕。
下示選單將出現,0位於 “Beat"(節拍)的旁邊。
(2) 用旋鈕或 R-14 (–, +) 鈕配置節拍設定。
您可以指定 2/4 到 8/4,2/8 到 16/8 之間的節拍設
定。
(3) 用 R-17 (y)鈕移動 0至 “Metronome",然後用
R-14 (–, +) 鈕打開或關閉節拍器。
打開節拍器會使其在錄音過程中打計數音,而在播放過
程中不打計數音。
(4) 用 R-17 (y)鈕移動 0至 “Precount",然後用
R-14 (–, +) 鈕打開或關閉預計數。
打開預計數功能會插入一小節的計數,插入位置在當您
在第 4 步按 L-17 (START/STOP) 鈕開始錄音之前。
(5) 按 R-15 (EXIT) 鈕退出選單。
樂曲區編號
箭頭 (e) 將指示 A 組中的所有聲部。此表示數位電子琴已在系統音
軌 (第 Ch-66 頁)的錄音待機狀態下。
–在鍵盤上彈奏
–按L-13 (INTRO),L-14 (NORMAL/FILL-IN) 或L-15
(VARIATION/FILL-IN) 鈕
–按L-17 (START/STOP) 鈕。要在開始錄音之前輸入一
個或更多的休止符時,請按 L-17 (START/STOP) 鈕
開始錄音,然後在所需要的時點上開始鍵盤彈奏。
CTK6000_ch.book Page 65 Monday, July 26, 2010 4:14 PM

音序器的使用
Ch-66
1.
請執行 “如何使用音樂預設進行演奏"一節
(第 Ch-50 頁)中的第 1 至第 4 步。
2.
按C-4 (RECORD) 鈕。
•按鈕開始閃動並且 EASY REC 畫面出現。
3.
使用音樂預設開始彈奏。有關詳情請參閱 “如何
使用音樂預設進行演奏"(第 Ch-50 頁)。
•此時根據預設和弦進程,隨自動伴奏開始錄音。
•開始錄音後 C-4 (RECORD) 鈕從閃動變為點亮。在錄音
過程中,畫面顯示目前小節 (MEASURE)及節拍
(BEAT)。
4.
要停止錄音時,請按 L-17 (START/STOP) 鈕。
•錄音停止後,音序器的初始畫面出現。
•此時您可以按 L-17 (START/STOP) 鈕播放剛剛的錄音。
有關播放錄音內容的詳細說明請參閱 “錄音樂曲的播
放"(第 Ch-73 頁)。
5.
要退出音序器時,請按 C-3 (SONG SEQUENCER)
鈕或 R-15 (EXIT) 鈕。
音序器最簡單的用法是對您的彈奏進行實時錄音。有關詳情請
參閱 “如何使用 EASY REC 進行錄音"(第 Ch-64 頁)。事實
上您在鍵盤上的所有彈奏都被音序器錄製下來。
您還可以用音序器對 17 個音軌進行多音軌錄音,然後組成最
終樂曲。例如,您可以首先錄音鋼琴音軌,然後是貝司音軌,
然後是吉他音軌或其他樂器的音軌。
一首樂曲最多可以由 17 個音軌組成。下表詳細介紹這 17 個
音軌。
•數位電子琴同時使用多個聲部同時演奏自動伴奏,鍵盤的疊
加音色及鍵盤的分割音色。系統音軌能將這些聲部的音符錄
音在一個地方。
•音軌 01 至 16 分別對應一個樂器聲部。各音軌對各單獨的聲
部的音符進行錄音。
•上表所示各聲部對應混音器的各聲部。有關詳情請參閱
“混音器的使用"(第 Ch-39 頁)。
•B10 聲部只有鼓音。
如何使用 EASY REC 對使用音樂預設的演奏進行
錄音 音序器的功能
樂曲,音軌及聲部
樂曲
音軌 聲部編號 聲部的內容
系統音軌
A04 自動伴奏 (自動和聲音色)
A05 鍵盤 (UPPER 1 聲部)
A06 鍵盤 (UPPER 2 聲部)
A07 鍵盤 (LOWER 聲部)
A09 自動伴奏 (打擊樂聲部)
A10 自動伴奏 (鼓音聲部)
A11 自動伴奏 (貝司聲部)
A12 自動伴奏 (和弦 1 聲部)
A13 自動伴奏 (和弦 2 聲部)
A14 自動伴奏 (和弦 3 聲部)
A15 自動伴奏 (和弦 4 聲部)
A16 自動伴奏 (和弦 5 聲部)
音軌 01
音軌 16
B01
B16
鍵盤 (B01 聲部)
鍵盤 (B16 聲部)
B
CTK6000_ch.book Page 66 Tuesday, November 16, 2010 11:36 AM

音序器的使用
Ch-67
■開始錄音
•音符設定
•節奏選擇
•速度設定
•音階設定
•下面介紹混音器設定
–從 A04 到 A7 及 B01 至 B16 的所有聲部參數
(不包括聲部開 / 關)
–從 A09 至 A16 的聲部參數: 聲部開 / 關,粗調音,
微調音,音階啟用,DSP 線路
–DSP 參數: 音量,立體音位,回響傳送
•音效設定
•伴奏音量
■錄音過程中
•鍵盤彈奏
•彎音器操作
•踏板操作
■開始錄音
•UPPER 1, UPPER 2, 及 LOWER 各聲部的音色
•疊加及分割的開 / 關
•分割點設定
•UPPER 1, UPPER 2, 及 LOWER 各聲部的八度移位
•下列功能選單項設定 (第 Ch-97 頁)
–琶音器保持,琶音器速度,琶音器聲部
•自動和聲或琶音器開 / 關及類型
•同步待機 (標準,變奏,前奏)
•音樂預設 (僅限使用 EASY REC 時。)
■錄音過程中
•節奏選擇
•速度設定
•上述 “開始錄音"一節中的所有項目,功能選單項設定及
分割點設定除外
•使用和弦鍵盤的和弦彈奏
•下示節奏控制器操作
L-13 (INTRO),L-14 (NORMAL/FILL-IN),L-15
(VARIATION/FILL-IN) 及L-16 (SYNCHRO/ENDING) 鈕
操作
•從登錄記憶器調用的設定
•使用單鍵預設調用的設定
ພ
•根據配置樂曲聲部的方法,由調出的登錄配置的設定,與保
存設置時分配的聲部不同,其將作用於不同編號的聲部,如
下所示。
有關樂曲聲部配置的詳細說明請參閱 “樂曲,音軌及聲部"
(第 Ch-66 頁)。
•您在錄音過程中調用登錄設定或單鍵預設時,登錄設置或單
鍵預設中登錄的設定資訊將立即被記錄到系統音軌中。登錄
設置或單鍵預設本身不會被錄製。
■開始錄音
•音軌的聲部音色選擇
■錄音過程中
•音軌的聲部音色選擇
•下列混音器設定
–從 B01 至 B16 的所有聲部參數 (聲部開 / 關除外)
在開始用音序器錄音之前,需要選擇音色及節奏,還要配置速
度,混音器設定等的其他設定。這些稱為 “面板設定",因為
其都是使用數位電子琴的控制面板進行配置。開始錄音時,面
板設定被保存在樂曲的曲頭中。樂曲曲頭中的設定稱為 “曲頭
設定"。
•“系統音軌及音軌 01 至 16 的錄音內容"(第 Ch-67 頁),“系
統音軌的錄音內容"(第 Ch-67 頁),“音軌 01 至 16 的錄
音內容"(第 Ch-67 頁)中的 “開始錄音"設定被保存為曲
頭設定。
•樂曲錄音結束後,只有曲頭設定可以改變。有關詳情請參閱
“如何使用面板錄音重寫樂曲曲頭設定"(第 Ch-72 頁)。
系統音軌及音軌 01 至 16 的錄音內容
系統音軌的錄音內容
登錄設置被保存時的聲部 登錄為樂曲錄音
被調出時的聲部
UPPER1 聲部 (A01) UPPER1 聲部 (A05)
UPPER 2 聲部 (A02) UPPER 2 聲部 (A06)
LOWER 聲部 (A03) LOWER 聲部 (A07)
自動和聲音色聲部 (A04) 自動和聲音色聲部 (A04)
音軌 01 至 16 的錄音內容
面板設定及曲頭設定
CTK6000_ch.book Page 67 Monday, July 26, 2010 4:14 PM

音序器的使用
Ch-68
本節介紹如何對系統音軌進行錄音,以及如何對音軌 01 至 16
進行錄音。有關音軌配置及各音軌錄音內容的詳情,請參閱
“音序器的功能"一節 (第 Ch-66 頁)。
1.
按C-3 (SONG SEQUENCER) 鈕進入音序器模式。
•樂曲區編號旁邊的星號 (*)表示該區中已保存有錄音
資料。
•水平計中的 L表示系統音軌已被選擇,而 M表示其他音
軌 (01 至 16)被選擇。對於 M,指針 (e) 指示哪個
音軌被選擇了。
•音軌編號上方水平計中的黑方塊 ( )表示該音軌中
已有錄音資料。
2.
用旋鈕或 R-14 (–, +) 鈕選擇樂曲區的編號。
•選擇已有錄音資料的樂曲區將立即調出樂曲的曲頭設定
(第 Ch-67 頁)。
3.
按C-4 (RECORD) 鈕。
•按鈕開始閃動並且數位電子琴進入錄音待機狀態,表示
您在鍵盤上進行彈奏時錄音便會開始。第 7 步後,請小
心彈奏,不要意外地按下鍵盤琴鍵,無意中開始錄音。
4.
用R-17 (u, i) 鈕選擇系統音軌。
•若系統音軌已有錄音資料,在下述第 7 步開始錄音將使
系統音軌中的原有資料被清除。
5.
根據需要為演奏配置面板設定。
•配置下列設定: 音色及節奏選擇,速度,疊加及分割,
同步待機 (使用自動伴奏時),混音器等。有關可以配
置的設定的詳情,請參閱 “系統音軌及音軌 01 至 16
的錄音內容"(第 Ch-67 頁)及 “系統音軌的錄音內
容"(第 Ch-67 頁)中的 “開始錄音"一節。有關混音
器設定的說明請參閱 “音序器模式中的混音器設定"
(第 Ch-72 頁)。
6.
執行下述操作配置節拍及其他設定。
ພ
•選單畫面的第 2 頁中有 "RecType" 設定,但將演奏錄音到系
統音軌時不能使用此設定。
如何對各音軌分別進行錄音
如何將演奏錄音在系統音軌中
樂曲區編號
(1) 在按住 R-13 (FUNCTION) 鈕的同時,按 C-13 (MENU)
鈕。
下示選單將出現,0位於 “Beat"(節拍)的旁邊。
(2) 用旋鈕或 R-14 (–, +) 鈕配置節拍設定。
您可以指定 2/4 到 8/4,2/8 到 16/8 之間的節拍設
定。
(3) 用 R-17 (y)鈕移動 0至 “Metronome",然後用
R-14 (–, +) 鈕打開或關閉節拍器。
打開節拍器會使其在錄音過程中打計數音,而在播放過
程中不打計數音。
(4) 用 R-17 (y)鈕移動 0至“Precount",然後用
R-14 (–, +) 鈕打開或關閉預計數。
打開預計數功能會插入一小節的計數,插入位置在當您
在第 7 步按 L-17 (START/STOP) 鈕開始錄音之前。
(5) 按 R-15 (EXIT) 鈕退出選單。
CTK6000_ch.book Page 68 Monday, July 26, 2010 4:14 PM

音序器的使用
Ch-69
7.
在鍵盤上開始彈奏。
•當您執行下述任何操作之一時錄音自動開始。
•開始錄音後 C-4 (RECORD) 鈕從閃動變為點亮。在錄音
過程中,畫面顯示目前小節 (MEASURE)及節拍
(BEAT)。
•PITCH BEND 輪(S-1) 及踏板操作亦會被錄音。
•錄音過程中,當剩餘記憶容量少於 100 個音符時,目前
小節 (MEASURE) 及節拍 (BEAT) 值將開始閃動。
8.
要停止錄音時,請按 L-17 (START/STOP) 鈕。
•此時您可以按 L-17 (START/STOP) 鈕播放剛剛的錄音。
有關播放錄音內容的詳細說明請參閱 “錄音樂曲的播
放"(第 Ch-73 頁)。
9.
要退出音序器時,請按 C-3 (SONG SEQUENCER)
鈕或 R-15 (EXIT) 鈕。
1.
按C-3 (SONG SEQUENCER) 鈕進入音序器模式。
•樂曲區編號旁邊的星號 (*)表示該區中已保存有錄音
資料。
•水平計中的 L表示系統音軌已被選擇,而 M表示其他音
軌 (01 至 16)被選擇。對於 M,由指針 (e) 的位置
指示選擇了哪個音軌。
•音軌編號上方水平計中的黑方塊 ( )表示該音軌中
已有錄音資料。
2.
用旋鈕或 R-14 (–, +) 鈕選擇樂曲區的編號。
•選擇已有錄音資料的樂曲區將立即調出樂曲的曲頭設定
(第 Ch-67 頁)。
3.
按C-4 (RECORD) 鈕。
•按鈕開始閃動並且數位電子琴進入錄音待機狀態,表示
您在鍵盤上進行彈奏時錄音便會開始。第 7 步後,請小
心彈奏,不要意外地按下鍵盤琴鍵,無意中開始錄音。
–在鍵盤上彈奏
–按L-13 (INTRO),L-14 (NORMAL/FILL-IN) 或
L-15 (VARIATION/FILL-IN) 鈕
–按L-17 (START/STOP) 鈕。要在開始錄音之前輸入一
個或更多的休止符時,請按 L-17 (START/STOP) 鈕
開始錄音,然後在所需要的時點上開始鍵盤彈奏。
如何對音軌 01 至 16 進行錄音
樂曲區編號
CTK6000_ch.book Page 69 Monday, July 26, 2010 4:14 PM

音序器的使用
Ch-70
4.
用R-17 (u, i) 鈕選擇一個音軌 (音軌 01 至音軌
16)。
5.
根據需要為演奏配置面板設定。
•配置下列設定: 音色選擇,速度,混音器設定等。有關
可以配置的設定的詳情請參閱 “系統音軌及音軌 01 至
16 的錄音內容"(第 Ch-67 頁)及 “音軌 01 至 16 的
錄音內容"(第 Ch-67 頁)中的 “開始錄音"。有關混
音器設定的說明請參閱 “音序器模式中的混音器設定"
(第 Ch-72 頁)。
6.
執行下述操作配置節拍及其他設定。
7.
在鍵盤上開始彈奏。
•錄音開始並且 C-4 (RECORD) 鈕從閃動變為點亮。在錄
音過程中,畫面顯示目前小節 (MEASURE)及節拍
(BEAT)。
•要在開始錄音之前輸入一個或更多的休止符時,請按
L-17 (START/STOP) 鈕開始錄音,然後在所需要的時點
上開始鍵盤彈奏。
•PITCH BEND 輪(S-1) 及踏板操作亦會被錄音。
•錄音過程中,當剩餘記憶容量少於 100 個音符時,目前
小節 (MEASURE) 及節拍 (BEAT) 值將開始閃動。
8.
要停止錄音時,請按 L-17 (START/STOP) 鈕。
•此時您可以按 L-17 (START/STOP) 鈕播放剛剛的錄音。
有關播放錄音內容的詳細說明請參閱 “錄音樂曲的播
放"(第 Ch-73 頁)。
9.
要退出音序器時,請按 C-3 (SONG SEQUENCER)
鈕或 R-15 (EXIT) 鈕。
(1) 在按住 R-13 (FUNCTION) 鈕的同時,按 C-13 (MENU)
鈕。
下示選單將出現,0位於 “Beat"(節拍)的旁邊。
(2) 用旋鈕或 R-14 (–, +) 鈕配置節拍設定。
您可以指定 2/4 到 8/4,2/8 到 16/8 之間的節拍設
定。
(3) 用 R-17 (y)鈕移動 0至 “Metronome",然後用
R-14 (–, +) 鈕打開或關閉節拍器。
打開節拍器會使其在錄音過程中打計數音,而在播放過
程中不打計數音。
(4) 用 R-17 (y)鈕移動 0至 “Precount",然後用
R-14 (–, +) 鈕打開或關閉預計數。
打開預計數功能會插入一小節的計數,插入位置在當您
在第 7 步按 L-17 (START/STOP) 鈕開始錄音之前。
(5) 用 R-17 (y)鈕移動 0至 “RecType",然後用
R-14 (–, +) 鈕選擇 “REPL"或 “OVDB"。
要進行的錄音類型: 錄音類型選項:
刪除音軌中以前錄音的所有資料並開
始新的錄音。
REPL (替換)
用新的錄音取代音軌中以前錄音的所
有資料。
OVDB (加錄)
(6) 按 R-15 (EXIT) 鈕退出選單。
CTK6000_ch.book Page 70 Monday, July 26, 2010 4:14 PM

音序器的使用
Ch-71
1.
音軌的錄音完畢後當音序器模式的初始畫面顯示
時,按住 R-13 (FUNCTION) 鈕的同時按
C-13 (MENU) 鈕。
•音序器選單出現,0位於 “ClearTrack"處。
2.
按R-16 (ENTER) 鈕。
•此時 “Clear Track"畫面出現。此時清除操作的目標音
軌為您剛剛錄製的那個。
3.
按R-16 (ENTER) 鈕。
•確認訊息 “Sure?"出現。
4.
按R-14 (YES) 鈕清除音軌資料,或按 R-14 (NO) 鈕
取消操作。
ພ
•有關如何選擇一個特定音軌並清除其內容的說明,請參閱
“如何清除一個音軌"一節 (第 Ch-79 頁)。
1.
音軌的錄音完畢後當音序器模式的初始畫面顯示
時,按住 R-13 (FUNCTION) 鈕的同時按
C-13 (MENU) 鈕。
•音序器選單出現。
2.
用R-17 (t, y) 鈕移動 0至 “ClearSong",然後
按R-16 (ENTER) 鈕。
•此時 “Clear Song"畫面出現。此時清除操作的目標樂
曲為您剛剛錄製的那個。
3.
按R-16 (ENTER) 鈕。
•確認訊息 “Sure?"出現。
4.
按R-14 (YES) 鈕清除音軌資料,或按 R-14 (NO) 鈕
取消操作。
ພ
•有關如何選擇一首特定樂曲並清除其內容的說明,請參閱
“如何清除一首樂曲"一節 (第 Ch-76 頁)。
如何在錄音後立即清除一個音軌中的內容 如何在錄音後立即清除一首樂曲
CTK6000_ch.book Page 71 Monday, July 26, 2010 4:14 PM

音序器的使用
Ch-72
在播放過程中,播放待機狀態下或錄音待機狀態下
(C-4 (RECORD) 鈕閃動),或在錄音進行過程中
(C-4 (RECORD) 鈕閃亮)可以使用混音器。按 C-5 (MIXER)
鈕顯示混音器畫面。要返回音序器模式畫面時,請再次按
C-5 (MIXER) 鈕或按 R-15 (EXIT) 鈕。
下表介紹混音器的各聲部與音序器各聲部的對應關係。
在播放過程中或播放待機狀態下可以進行的混音器操作
在播放過程中或播放待機狀態下所有混音器的設定都可配置,
但請注意以下幾點。
•若要在播放待機狀態下改變混音器設定,請在選擇了要播放
的樂曲之後再改變。若在改變混音器設定後改變樂曲選擇,
則新選擇的樂曲的曲頭設定將被調出,混音器設定亦相應改
變。
•在播放待機狀態下能改變的混音器設定是目前所選樂曲的曲
頭中的設定。若混音器設定在樂曲錄音途中被改變,則之後
錄製的混音器設定將取代您在播放待機狀態下所做的任何設
定。
在錄音待機狀態下可以進行混音器操作
根據要錄製的音軌,下示聲部的混音器設定 (聲部開 / 關除
外)可以使用。設定被錄製為曲頭設定 (第 Ch-67 頁),同樣
錄音開始時設定被保存。
錄音過程中可使用的混音器操作
在對系統音軌進行錄音時不能配置混音器設定。
對從 01 至 16 中的任何音軌進行錄音時,可以為對應該音軌
的聲部 (B01 至 B16)配置混音器設定 (聲部開 / 關除外)。
在混音器畫面上進行的任何混音器設定的變更都被錄製下來。
有關混音器的功能及操作的詳情,請參閱 “混音器的使用"
(第 Ch-39 頁)。
各樂曲的曲頭都含有 “曲頭設定",這些設定在錄音進行過程
中控制數位電子琴。您可以使用 “面板錄音"操作用數位電子
琴的目前設置重寫樂曲的曲頭設定。
下列項目為能用面板操作重寫的曲頭設定。
•節奏選擇
•速度設定
•音階設定
•下面介紹混音器設定
–從 A04 到 A07 及 B01 至 B16 的所有聲部參數
(不包括聲部開 / 關)
–從 A09 至 A16 的聲部參數: 聲部開 / 關,粗調音,
微調音,音階啟用,DSP 線路
–DSP 參數: 音量,立體音位,回響傳送
•音效設定
•伴奏音量
•UPPER 1 聲部音色,UPPER 2 聲部音色及 LOWER 聲部音色
的選擇
1.
按C-3 (SONG SEQUENCER) 鈕進入音序器模式。
2.
用旋鈕或 R-14 (–, +) 鈕選擇樂曲區的編號。
3.
配置面板設定使其反映您要寫入曲頭的設定。
•可以配置下列設定:混音器設定,速度,系統音軌的節
奏,音軌音色的選擇等。
•要改變系統音軌的 UPPER 1,UPPER 2 及 LOWER 聲部
的音色或混音器設定時,請使用混音器改變聲部 A05
(UPPER 1),A06 (UPPER 2)及 A07 (LOWER)
的設定。
4.
所有面板設定完成後,按住 R-13 (FUNCTION) 鈕
的同時按 C-13 (MENU) 鈕。
•音序器選單出現。
音序器模式中的混音器設定
混音器 音序器
聲部A04至A07,A09至A16 系統音軌
聲部 B01 至 B16 音軌 01 至 16
系統音軌 音軌 01 至 16
A05 (UPPER 1), A06 (UPPER 2),
A07 (LOWER), A04 ( 自動和聲 )
聲部
對應各音軌的聲部
(B01 至 B16)
如何使用面板錄音重寫樂曲曲頭設定
如何執行面板錄音操作
CTK6000_ch.book Page 72 Monday, July 26, 2010 4:14 PM

音序器的使用
Ch-73
5.
用R-17 (y) 鈕移動 0至“PanelRecord"。
6.
按R-16 (ENTER) 鈕。
7.
畫面上出現 “Sure?"訊息後,按 R-14 (YES) 鈕進
行面板錄音操作或按 R-14 (NO) 鈕取消操作。
本節介紹如何在音序器模式中對錄音的樂曲執行下述操作。
•播放樂曲。
•快進,快退,暫停,取消暫停。
•播放樂曲中的一個特定聲部。
•反復播放樂曲的特定章節。
•為樂曲命名。
•刪除一首樂曲。
1.
按C-3 (SONG SEQUENCER) 鈕進入音序器模式。
2.
用旋鈕或 R-14 (–, +) 鈕選擇樂曲區的編號。
3.
配置混音器設定,速度及其他要用於播放的面板
設定。
•要改變系統音軌的 UPPER 1,UPPER 2 及 LOWER 聲部
的音色或混音器設定時,請使用混音器改變聲部 A05
(UPPER 1),A06 (UPPER 2)及 A07 (LOWER)
的設定。
•要照錄音的原樣播放樂曲時不需要上述設定。
4.
按L-17 (START/STOP) 鈕。
•播放開始。在播放過程中可以進行下列操作。
•即使在播放暫停過程中,您仍可以按住 L-15 (dFF) 鈕
執行快進播放,或按住 L-14 (sREW) 鈕執行快退播
放。鬆開此二鈕將返回暫停狀態。
•在播放進行過程中或在播放待機狀態下,用
R-17 (u, i)鈕可選擇所需要的音軌。 彈奏鍵盤琴鍵將
發出對應目前所選音軌 (系統音軌為 A04 至 A07)的
聲部音。
•到達樂曲的結尾時播放自動停止。要中途停止播放時,
按L-17 (START/STOP) 鈕。
錄音樂曲的播放
如何播放錄音樂曲
目的: 操作:
前跳 按住 L-15 (dFF) 鈕。
後跳 按住 L-14 (sREW) 鈕。
暫停 按 L-16 (PAUSE) 鈕。
重新開始被暫停的
播放
按L-16 (PAUSE) 鈕。
執行反復播放 請參閱 “如何反復播放樂曲的特定章
節"一節 (第 Ch-110 頁)中的第 4 至
第6步。
CTK6000_ch.book Page 73 Monday, July 26, 2010 4:14 PM

音序器的使用
Ch-74
1.
按C-3 (SONG SEQUENCER) 鈕進入音序器模式。
2.
用旋鈕或 R-14 (–, +) 鈕選擇樂曲區的編號。
3.
按C-5 (MIXER) 鈕顯示混音器畫面。
4.
用R-17 (u, i) 鈕選擇要播放的聲部 (A04 至
A16,B01 至 B16)。
•例如,要只播放用 UPPER 1 聲部錄音到系統音軌的旋律
時,請選擇聲部 A05。有關各聲部內容的詳細說明請參
閱 “聲部的構成"(第 Ch-39 頁)。
5.
用R-17 (t, y
)
鈕移動方括弧 (%)至
“Part"。
6.
同時按 R-14 (–, +) 的兩個按鈕。
•此時設定變為 “Sol"(獨奏)。
7.
按L-17 (START/STOP) 鈕。
•此時只有您在第 4 步選擇的聲部播放。
•到達樂曲的結尾時播放自動停止。要中途停止播放時,
按L-17 (START/STOP) 鈕。
1.
按住 R-13 (REPEAT) 鈕直到下示位置畫面出現。
2.
指定一個小節作為要反復播放的樂句的開始點。
3.
指定一個小節作為要反復播放的樂句的結束點。
4.
按R-16 (ENTER) 鈕。
•游標停止閃動。
5.
按R-15 (EXIT) 鈕退出位置畫面。
6.
執行下述操作開始樂句的反復播放。
如何單獨播放特定聲部 如何反復播放特定樂句
(1) 按 R-14 (+) 鈕。
此時 “001:01:00"被輸入到開始點輸入區 (A),游
標開始閃動。
(2) 用旋鈕或 R-14 (–, +) 鈕指定開始小節的編號。
(1) 按 R-17 (i)鈕三次將游標移動到結束點輸入區。
按R-14 (+) 鈕。
結束點輸入區 (B)最初顯示開始點後的一小節。
(2) 用旋鈕或 R-14 (–, +) 鈕指定結束小節的編號。
(1) 按 L-13 (REPEAT) 鈕。
此時 ?指示符出現在畫面上。
(2) 按 L-17 (START/STOP) 鈕。
指定的樂句循環播放。
開始點輸入區 結束點輸入區
CTK6000_ch.book Page 74 Monday, July 26, 2010 4:14 PM

音序器的使用
Ch-75
7.
要停止播放時,請按 L-17 (START/STOP) 鈕。
ພ
•在上述第 4 步若按 R-15 (EXIT) 鈕而不按 R-16 (ENTER) 將取
消樂句設定操作並關閉位置畫面。
•當您顯示編輯下一個事件的畫面時,由上述操作在位置畫面
上指定的開始點及結束點將作為初始預設值出現。
–“如何刪除特定音軌範圍中的所有事件"(第 Ch-87 頁)
–“如何將一個特定範圍內的事件複製到所需要的位置"
(第 Ch-88 頁)
–“如何量化特定音軌範圍中的所有音符事件"
(第 Ch-90 頁)
–“如何刪除特定音軌範圍中的所有彎音輪事件"
(第 Ch-91 頁)
您可以反復播放並檢查樂句以便執行上述操作對其進行編
輯。
在樂曲編輯過程中可以進行下列操作。
•刪除一首特定樂曲或所有樂曲
•將一首樂曲從一個區複製到另一個區
•從樂曲中刪除特定小節
•在樂曲中插入空白小節
•抽取系統音軌中錄製的內容並傳送到音軌04至07或09至16
•重新命名樂曲
1.
按C-3 (SONG SEQUENCER) 鈕進入音序器模式。
2.
在按住 R-13 (FUNCTION) 鈕的同時,按 C-3 (EDIT)
鈕顯示編輯器選單。
3.
用R-17 (y) 鈕移動 0至“Song Edit",然後按
R-16 (ENTER) 鈕。
•下示樂曲編輯器選單出現。
樂曲的編輯
如何開始樂曲編輯器的操作
CTK6000_ch.book Page 75 Monday, July 26, 2010 4:14 PM

音序器的使用
Ch-76
1.
執行第 Ch-75 頁上 “如何開始樂曲編輯器的操作"
一節中的操作步驟顯示樂曲編輯器選單,0位於
“Clear"。
2.
按R-16 (ENTER) 鈕。
•“Clear Song"畫面出現。
3.
用旋鈕或 R-14 (–, +) 鈕指定要清除的樂曲區編號。
•樂曲區編號旁邊的星號 (*)表示該區中已保存有錄音
資料。
•在此處選擇 “All"可清除所有樂曲。
4.
按R-16 (ENTER) 鈕。
5.
畫面上出現 “Sure?"訊息後,按 R-14 (YES) 鈕進
行清除或按 R-14 (NO) 鈕取消操作。
1.
執行第 Ch-75 頁上 “如何開始樂曲編輯器的操作"
一節中的操作步驟顯示樂曲編輯器選單。
2.
用R-17 (t, y) 鈕移動 0至“Copy",然後按
R-16 (ENTER) 鈕。
•“Copy Song"畫面出現。此時方括弧 (%)將位於
“Copy"設定。
3.
用旋鈕或 R-14 (–, +) 鈕指定要複製的樂曲區編號。
4.
用R-17 (y)鈕移動方括弧 (%)至 “To"。
•樂曲區編號旁邊的星號 (*)表示該區中已保存有錄音
資料。
5.
用旋鈕或 R-14 (–, +) 鈕指定複製目的地的樂曲區編
號。
6.
按R-16 (ENTER) 鈕。
•若復制目的地的樂曲區中未含錄音資料,則復制操作立
即執行。
•若複製目的地的樂曲區中已含有錄音資料,下示確認訊
息會出現,詢問您是否要覆蓋原有資料。
按R-14 (YES) 鈕執行複製操作並覆蓋原有樂曲,或按
R-14 (NO) 鈕取消操作。
如何清除一首樂曲
如何將一首樂曲從一個區複製到另一個區
CTK6000_ch.book Page 76 Monday, July 26, 2010 4:14 PM

音序器的使用
Ch-77
1.
執行第 Ch-75 頁上 “如何開始樂曲編輯器的操作"
一節中的操作步驟顯示樂曲編輯器選單。
2.
用R-17 (t, y) 鈕移動 0至“DeleteMeas.",然
後按 R-16 (ENTER) 鈕。
•此時 “Delete Measure"畫面出現。此時方括弧
(%)將位於 “Measure"設定。
3.
用旋鈕或 R-14 (–, +) 鈕指定要刪除的樂曲的小節。
4.
用R-17 (y)鈕移動方括弧 (%)至 “Size"。
5.
用旋鈕或 R-14 (–, +) 鈕指定要刪除的小節數。
6.
操作全部完畢後,按 R-16 (ENTER) 鈕。
7.
畫面上出現 “Sure?"訊息後,按 R-14 (YES) 鈕進
行刪除或按 R-14 (NO) 鈕取消操作。
1.
執行第 Ch-75 頁上 “如何開始樂曲編輯器的操作"
一節中的操作步驟顯示樂曲編輯器選單。
2.
用R-17 (t, y) 鈕移動 0至“InsertMeas.",然後
按R-16 (ENTER) 鈕。
•此時 “Insert Measure"畫面出現。此時方括弧 (%)
將位於 “Measure"設定。
3.
用旋鈕或 R-14 (–, +) 鈕指定樂曲小節編號,插入從
此小節開始。
4.
用R-17 (y)鈕移動方括弧 (%)至 “Size"。
5.
用旋鈕或 R-14 (–, +) 鈕指定要插入的小節數。
•例如,“Measure"指定為 002, “Size"指定為 003
時,樂曲的第 2 小節前面將被插入三個空白小節。
6.
操作全部完畢後,按 R-16 (ENTER) 鈕。
7.
畫面上出現 “Sure?"訊息後,按 R-14 (YES) 鈕進
行插入或按 R-14 (NO) 鈕取消操作。
如何從樂曲中刪除特定小節 如何在樂曲中插入空白小節
CTK6000_ch.book Page 77 Monday, July 26, 2010 4:14 PM

音序器的使用
Ch-78
如在 “樂曲,音軌及聲部"一節 (第 Ch-66 頁)中所述,系
統音軌是一個獨立的音軌,而鍵盤彈奏及自動伴奏資料則分別
錄音在多個聲部 (A04 至 A07,A09 至 A16)中。這些聲部
的資料被抽取到音軌 04 至 07 及 09 至 16 中,一個聲部對應
一個音軌的資料。此種構成便於分別對各伴奏聲部進行編輯。
२्
•執行此操作將刪除錄音在系統音軌中的所有資料,速度資料
除外。
•執行此操作將刪除音軌 04 至 07 及 09 至 16 中錄有的所有資
料,並用系統音軌中的資料覆蓋。
1.
執行第 Ch-75 頁上 “如何開始樂曲編輯器的操作"
一節中的操作步驟顯示樂曲編輯器選單。
2.
用R-17 (t, y) 鈕移動 0至 “Extract",然後按
R-16 (ENTER) 鈕。
•如下所示 “Extract"畫面出現。
3.
按R-16 (ENTER) 鈕。
4.
畫面上出現 “Sure?"訊息後,按 R-14 (YES) 鈕進
行抽取或按 R-14 (NO) 鈕取消操作。
1.
執行第 Ch-75 頁上 “如何開始樂曲編輯器的操作"
一節中的操作步驟顯示樂曲編輯器選單。
2.
用R-17 (y) 鈕移動 0至“Rename",然後按
R-16 (ENTER) 鈕。
•“Rename"畫面出現。
3.
用R-17 (u, i) 鈕將遊標在名稱中移動到要改變
的字元處,然後用旋鈕或 R-14 (–, +) 鈕選擇所需
要的字元。
•有關可在名稱中輸入的字元的說明,請參閱 “可輸入的
字元"(第 Ch-124 頁)。
•要輸入空格時,請同時按 R-14 (–, +) 的兩個按鈕。
4.
操作全部完畢後,按 R-16 (ENTER) 鈕。
5.
畫面上出現 “Sure?"訊息後,按 R-14 (YES) 鈕對
樂曲進行更名或按 R-14 (NO) 鈕取消操作。
如何抽取系統音軌中錄製的內容並傳送到音軌 04
至07或09至16
B04
B05
B06
B07
B09
B10
B11
B12
B13
B14
B15
B16
A04
A05
A06
A07
A09
A10
A11
A12
A13
A14
A15
A16
系統音軌
如何重新命名一首樂曲
CTK6000_ch.book Page 78 Monday, July 26, 2010 4:14 PM

音序器的使用
Ch-79
在音軌 (系統音軌及音軌 01 至 16)編輯過程中可以進行下
述操作。
•清除一個音軌
•複製一個音軌至另一個音軌 (僅限音軌 01 至 16)
•將兩個音軌合併到一個音軌中 (僅限音軌 01 至 16)
1.
按C-3 (SONG SEQUENCER) 鈕進入音序器模式。
2.
在按住 R-13 (FUNCTION) 鈕的同時,按 C-3 (EDIT)
鈕顯示編輯器選單。
3.
用R-17 (t, y) 鈕移動 0至“TrackEdit",然後按
R-16 (ENTER) 鈕。
•下示音軌編輯器選單出現。
1.
執行第 Ch-79 頁上 “如何開始音軌編輯器操作"一
節中的操作步驟顯示音軌編輯器選單。
2.
按R-16 (ENTER) 鈕。
•此時 “Clear Track"畫面出現。
3.
用旋鈕或 R-17 (u, i) 鈕指定要清除的音軌。
•水平計中音軌編號上方的黑方塊 ( )表示該音軌中
已有錄音資料。
•您還可以用旋鈕或 R-14 (–, +) 鈕選擇音軌。
4.
按R-16 (ENTER) 鈕。
5.
畫面上出現 “Sure?"訊息後,按 R-14 (YES) 鈕進
行清除或按 R-14 (NO) 鈕取消操作。
音軌的編輯
如何開始音軌編輯器操作
如何清除一個音軌
CTK6000_ch.book Page 79 Monday, July 26, 2010 4:14 PM

音序器的使用
Ch-80
1.
執行第 Ch-79 頁上 “如何開始音軌編輯器操作"一
節中的操作步驟顯示音軌編輯器選單。
2.
用R-17 (t, y) 鈕移動 0至“Copy",然後按
R-16 (ENTER) 鈕。
•此時 “Copy Track"畫面出現。方括弧 (%)將位於
“Copy"設定。
3.
用旋鈕或 R-14 (–, +) 鈕指定要複製的音軌編號。
4.
用R-17 (y)鈕移動方括弧 (%)至 “To"。
•音軌編號旁邊的星號 (*)表示該音軌中已保存有錄音
資料。
5.
用旋鈕或 R-14 (–, +) 鈕指定複製目的地的音軌編
號。
6.
操作全部完畢後,按 R-16 (ENTER) 鈕。
•若複製目的地音軌中未含錄音資料,複製操作立即執
行。
•若複製目的地的音軌中已含有錄音資料,下示確認訊息
會出現,詢問您是否要覆蓋原有資料。
按R-14 (YES) 鈕執行複製操作並覆蓋原有音軌,或按
R-14 (NO) 鈕取消操作。
1.
在音序器模式中,用 R-17 (u, i) 鈕選擇要合併
的音軌中編號較低的一個。
•例如,要將音軌 03 及音軌 05 合併到音軌 06 中時,在此
處選擇音軌 03。
2.
執行第 Ch-79 頁上 “如何開始音軌編輯器操作"一
節中的第 2 至第 3 步操作顯示音軌編輯器選單。
3.
用R-17 (y) 鈕移動 0至 “Merge",然後按
R-16 (ENTER) 鈕。
•如下所示 “Merge Track" 畫面出現。此時方括弧
(%)將位於 B設定。
4.
用旋鈕或 R-14 (–, +) 鈕為 B指定 05 (音軌 05)。
•改變 B的值還會使 C的值改變。
5.
用R-17 (i或y) 鈕移動方括弧 (%)至 C。
6.
用旋鈕或 R-14 (–, +) 鈕為 C指定 06 (音軌 06)。
如何複製一個音軌至另一個音軌
(僅限音軌 01 至 16)
如何將兩個音軌合併到一個音軌中
(僅限音軌 01 至 16)
ABC
A: 要合併的音軌之一 (您在第 1 步選擇的音軌為初始預設
選擇。)
B: 要合併的其他音軌。
C: 音軌合併的目標音軌。
CTK6000_ch.book Page 80 Monday, July 26, 2010 4:14 PM

音序器的使用
Ch-81
7.
操作全部完畢後,按 R-16 (ENTER) 鈕。
•若目的地音軌中未含錄音資料,則音軌的合並立即開
始。
•若目的地音軌中已含有錄音資料,則如下所示確認訊息
出現,詢問您是否要覆蓋原資料。
按 R-14 (YES) 鈕執行操作並覆蓋原音軌,或按
R-14 (NO) 鈕取消操作。
ພ
•執行上述操作不會清除兩個源音軌的內容。若您不再需要一
個音軌中的內容,可以使用 “如何清除一個音軌"一節
(第 Ch-79 頁)中的操作將其清除。
當演奏以組成樂曲的最小資料單位 “事件"進行時,音序器會
記錄您所做的所有數位電子琴操作。例如在鍵盤上彈奏一個音
符時,音序器記錄下列事件:音符的開始小節,節拍及音軌,
音符的音高,音符的長度及音符的強度。
在事件編輯過程中可以進行下列操作。
•事件的刪除
•事件的插入
•將一個特定範圍內的事件複製到所需要的位置
•量化 *音符事件
•刪除彎音事件
•調節音符事件的速率值
•調節音符事件的門時間值
•選擇出現在事件編輯器畫面 (View Select)上的事件的類
型
•插入或刪除節拍事件
•直接輸入音符事件 (分步輸入)
*量化是一種自動調節音符事件的音符開的時機,以與參照音
符一致的操作。
1.
按C-3 (SONG SEQUENCER) 鈕進入音序器模式。
2.
在按住 R-13 (FUNCTION) 鈕的同時,按 C-3 (EDIT)
鈕顯示編輯器選單。
3.
按R-16 (ENTER) 鈕。
•下示事件編輯器畫面出現。
•有關如何使用事件編輯器畫面的說明請參閱 “事件類型
及畫面內容"(第 Ch-82 頁)。
4.
在按住 R-13 (FUNCTION) 鈕的同時按 C-13
(MENU) 鈕。
•下示事件編輯器選單出現。
•然後,選擇與要執行的操作類型對應的選單項。本節中
詳細介紹各操作。
事件的編輯
如何開始事件編輯器操作
CTK6000_ch.book Page 81 Monday, July 26, 2010 4:14 PM

音序器的使用
Ch-82
事件編輯器畫面以數值及字元的形式顯示組成一首樂曲的各事
件,如下示示範畫面所示。
事件編輯器畫面能同時顯示三個事件。中間一行的事件為被選
擇的事件。您可以改變實線游標所在位置的數值。設定值下方
的虛線表示游標可以移動到該值處。
■事件資料的查看
下面以兩種類型的事件畫面為例來介紹如何查看事件資料。
•範例 1:音符事件
•範例 2:彎音輪事件
下面介紹畫面上各位置的含義。
事件類型及畫面內容
正在編輯的事件 (選擇的事件)(畫面中央)
目前事件之前的事件 (前項事件)
及之後的事件 (後項事件)
游標 (實線)
游標
214
3
214
3
游標
編號 說明
1
對於所有事件類型,事件的位置 (時機)都以下
列格式表示:小節:節拍:小拍。“小拍"是一種
比一拍更小的時間單位。音序器資料使用每拍 96
小拍 (對於 2/4 拍至 8/4 拍)或每拍 48 小拍
(對於 2/8 拍至 16/8 拍)。
2
對於幾乎所有事件,此位置顯示代表事件類型的
縮寫。在示範 (2)畫面中,“Bend"代表 “彎
音輪事件"。音符事件 (範例 (1)畫面)及和
弦事件在此位置表示的事件參數是不同的 (對於
音符事件表示音符名,對於和弦事件表示根音)。
有關此位置表示的資訊及相應事件類型的說明,
請參閱 “事件資料列表"一節 (第 Ch-83 頁)。
3
此位置顯示對應事件類型的參數設定值。當事件
有多個參數時,用 R-17 (u, i)鈕可移動游標,
選換顯示的參數。目前游標位置的參數名顯示在
4處。
4此處以 “MEAS."(小節),“BEAT"(節拍)或
“TICK"(小拍)的形式表示游標的目前位置。
CTK6000_ch.book Page 82 Monday, July 26, 2010 4:14 PM

音序器的使用
Ch-83
■事件資料列表
下表介紹對應出現在畫面上的縮寫的事件類型,以及各事件類型和設定範圍的參數。
•在表頂部的 “2畫面"及 “4畫面"對應 “事件資料的查看"一節 (第 Ch-82 頁)中 2及4的畫面位置。
•在表頂部的“插入過程中的 2畫面"表示“如何插入一個事件"一節(第 Ch-88 頁)中第 3 步的插入事件操作時方括弧(%)
括起的事件類型名。
系統音軌及音軌 01 至 16 的通用事件
音軌 01 至 16 的事件
事件類型 插入過程中的 2
畫面 4畫面 參數名 設定範圍
2畫面 事件名
TOP (樂曲開始點) (不可編輯)
*1音符 [Note]
NOTE 音符名 C- - C0 - G9*2
GATE 門時 00:00 - 99:95
VEL 速率 001 - 127
Bend 彎音輪 [Bend]VALU 彎音輪 –8192 - 0000 -
+8191
Mod 轉調 *3[Modulat]VALU 轉調 000 - 127
Sus 延音踏板 [Sustain]VALU 延音踏板 000 - 127
Soft 柔音踏板 [Soft]VALU 柔音踏板 000 - 127
Sost 抽選延音踏板 [Sostenu]VALU 抽選延音踏板 000 - 127
END (樂曲結束點) –– –
(不可編輯)
*1 音符事件不在 2位置顯示事件名,而是顯示音符名 (C4 等)。
*2 畫面上的 “C-"表示 C-1 (比 C0 低一個八度)。
*3 此事件只能使用 “如何插入一個事件"一節 (第 Ch-88 頁)中的操作進行追加。其添加顫音。
事件類型 插入過程中的 2
畫面 4畫面 參數名 設定範圍
2畫面 事件名
TONE 聲部的音色 [Tone]VALU 音色編號 A:001 - L:010
Vol 聲部的音量 [Volume]VALU 聲部的音量 000 - 127
Pan 聲部的立體音位 [Pan]VALU 聲部的立體音位 –64 - 00 - +63
CTun 聲部的粗調音 [CrsTune]VALU 聲部的粗調音 –24 - 00 - +24
FTun 聲部的微調音 [FinTune]VALU 聲部的微調音 –99 - 00 - +99
BndR 聲部的彎音範圍 [BendRng]VALU 聲部的彎音範圍 00 - 24
RSnd 聲部的回響傳送 [RevSend]VALU 聲部的回響傳送 000 - 127
CSnd 聲部的合唱傳送 [ChoSend]VALU 聲部的合唱傳送 000 - 127
SclE 聲部音階有效 [ScaleEn]VALU 聲部音階有效 on, oFF
DspL 聲部的 DSP 線路 [DspLine]VALU 聲部的 DSP 線路 on, oFF
Exp 表情 *4[Express]VALU 表情 000 - 127
*4 此事件只能使用 “如何插入一個事件"一節 (第 Ch-88 頁)中的操作進行追加。其改變音量。
B
CTK6000_ch.book Page 83 Thursday, November 18, 2010 10:43 AM

音序器的使用
Ch-84
■系統音軌的事件
事件類型 插入過程中的 2
畫面 4畫面 參數名 設定範圍
2畫面 事件名
TnU1 UPPER 1 音色 [Tone_U1]VALU 音色編號 A:001 - L:010
TnU2 UPPER 2 音色 [Tone_U2]VALU 音色編號 A:001 - L:010
TnLo LOWER 的音色 [Tone_Lo]VALU 音色編號 A:001 - L:010
TnHm 自動和聲音色 [Tone_Hm]VALU 音色編號 A:001 - L:010
*1和弦 [Chord]
ROOT 根音 C - B
TYPE 和弦類型 *2
CVEL 和弦速率 000 - 127
RHY 節奏 [Rhythm]VALU 節奏編號 A:001 - F:010
Rctl 節奏控制器 [RhyCtrl]VALU 節奏控制器 *3
APrt 伴奏聲部開 / 關 [AcmpPrt]PART 聲部 PREC, DRUM, BASS,
CHD1 - CHD5
VALU 開 / 關 on, oFF
Layr 疊加開 / 關 [Layer]VALU 疊加開 / 關 on, oFF
Shft 八度移位 [OctShft]PART 聲部 UPP1, UPP2, LOWR
VALU 八度移位 –2 - 0 - +2
Splt 分割開 / 關 [Split]VALU 分割開 / 關 on, oFF
TMPO 速度 [Tempo]VALU 速度 30 - 255
SplP 分割點 [SplitPt]VALU 分割點 C- - C0 - G9*4
HmAp 自動和聲 / 琶音器 [HarmArp]VALU 自動和聲 / 琶音器 oFF, 001 - 162
ApHd 琶音器保持 [ArpHold]VALU 琶音器保持 on, oFF
ApSp 琶音器速度 [ArpSpd]VALU 琶音器速度 1, 2, 2S, 3, 4, 4S, 6, 8
ApPt 琶音器聲部 [ArpPart]VALU 琶音器聲部 UPPER, LOWER
Revb 回響 [Reverb]VALU 回響 oFF, 01 - 10
Chrs 合唱 [Chorus]VALU 合唱 1 - 5
DSP DSP [DSP]VALU DSP ton, 001 - 200
Scal 音階 [Scale]NOTE 琴鍵 C - B
Cent 分 –99 - 00 - +99
Vol 聲部的音量 [Volume]PART 聲部 UPP1, UPP2, LOWR,
HARM
VALU 聲部的音量 000 - 127
Pan 聲部的立體音位 [Pan]PART 聲部 UPP1, UPP2, LOWR,
HARM
VALU 聲部的立體音位 –64 - 00 - +63
CTun 聲部的粗調音 [CrsTune]PART 聲部 UPP1, UPP2, LOWR,
HARM
VALU 聲部的粗調音 –24 - 00 - +24
FTun 聲部的微調音 [FinTune]PART 聲部 UPP1, UPP2, LOWR,
HARM
VALU 聲部的微調音 –99 - 00 - +99
BndR 聲部的彎音範圍 [BendRng]PART 聲部 UPP1, UPP2, LOWR,
HARM
VALU 聲部的彎音範圍 00 - 24
CTK6000_ch.book Page 84 Monday, July 26, 2010 4:14 PM

音序器的使用
Ch-85
1.
執行第 Ch-81 頁上 “如何開始事件編輯器操作"一節中的第 1 至第 3 步操作顯示事件編輯器畫面。
2.
在按住 R-13 (FUNCTION) 鈕的同時,用 R-17 (u, i) 鈕選擇要編輯的音軌。
1.
執行第 Ch-81 頁上 “如何開始事件編輯器操作"一節中的第 1 至第 3 步操作顯示事件編輯器畫面。
2.
按L-17 (START/STOP) 鈕。
•此時經編輯的樂曲從游標所在位置的第一小節開始播放。
•到達樂曲的結尾時播放自動停止。要中途停止播放時,按 L-17 (START/STOP) 鈕。
RSnd 聲部的回響傳送 [RevSend]PART 聲部 UPP1, UPP2, LOWR,
HARM
VALU 聲部的回響傳送 000 - 127
CSnd 聲部的合唱傳送 [ChoSend]PART 聲部 UPP1, UPP2, LOWR,
HARM
VALU 聲部的合唱傳送 000 - 127
DspL 聲部的 DSP 線路 [DspLine]PART 聲部 UPP1, UPP2, LOWR,
HARM
VALU 聲部的 DSP 線路 on, oFF
AVol 伴奏音量 *5[AcmpVol]VALU 伴奏音量 000 - 127
AScl 伴奏音階 *6[AcmpScl]VALU 伴奏音階 on, oFF
*1 和弦事件不在 2位置顯示事件名,而是顯示和弦根音 (C 等)。
*2 請參閱 “指法指南"一節 (第 Ch-124 頁)。
*3 Intro: 前奏型,norml:標準型,Vari:變奏型,nFlOn:標準間奏開,nFloF:標準間奏關,vFlOn:變奏間奏開,vFloF:變奏間
奏關,Endin:尾聲型。
*4 畫面上的 “C-"表示 C-1 (比 C0 低一個八度)。
*5 此設定對應功能選單上的 “AccompVol"項 (第 Ch-99 頁)。
*6 有關詳情請參閱 “如何指定目前的音階設定是否作用於自動伴奏 (伴奏音階)"(第 Ch-22 頁)。
如何選擇編輯的音軌
如何從事件編輯器畫面播放樂曲 (Quick Play)
事件類型 插入過程中的 2
畫面 4畫面 參數名 設定範圍
2畫面 事件名
CTK6000_ch.book Page 85 Monday, July 26, 2010 4:14 PM

音序器的使用
Ch-86
1.
執行第 Ch-81 頁上 “如何開始事件編輯器操作"一
節中的操作。
2.
用R-17 (i) 鈕顯示事件編輯器選單的第三頁,0
位於 “ViewSelect"。
3.
按R-16 (ENTER) 鈕。
•“View Select"畫面出現。
4.
用R-17 (t, y) 鈕在設定項之間移動 0,用旋鈕
或R-14 (–, +) 鈕在 “on"(顯示)與 “oFF"(隱
藏)之間選換設定。
•下表列出了各設定項對應的事件。
•有關各事件的詳情請參閱 “事件類型及畫面內容"
(第 Ch-82 頁)。
5.
按R-15 (EXIT) 鈕套用設定並退出 “View Select"
畫面。
1.
顯示含有您要編輯的事件的音軌的事件編輯器畫
面。
•請參閱 “如何選擇編輯的音軌"( 第 Ch-85 頁 )。
2.
用R-17 (t, y) 鈕移動游標至要編輯的事件處。
3.
用R-17 (u, i) 鈕移動游標,然後用旋鈕或
R-14 (–, +) 鈕改變游標位置的數值。
•改變數值時游標閃動。
•在音符事件的錄音過程中,您可以通過按鍵盤琴鍵改變
音符的音高。 若遊標位於 “VEL"位置,速率值將與音
符的音高同時改變。
4.
要套用改變後的數值時,按 R-16 (ENTER) 鈕。
•游標停止閃動。
1.
顯示含有您要刪除的事件的音軌的事件編輯器畫
面。
•請參閱 “如何選擇編輯的音軌"( 第 Ch-85 頁 )。
2.
用R-17 (t, y) 鈕移動游標至要刪除的事件處。
3.
按C-8 (DELETE) 鈕。
•您按 C-8 (DELETE) 鈕將立即刪除游標位置上的事件。
如何選擇出現在事件編輯器畫面 (View Select)
上的事件的類型
設定項 對應事件
Note 音符事件
PitchBend 彎音輪事件
Pedal 延音,柔音,抽選延音事件
Rhythm 節奏事件
Chord 和弦事件
Tempo 速度事件
Tone 音色事件
Mixer 混音器事件 (音色事件除外)
Others 上述之外的所有其他事件。
如何編輯原有事件
如何刪除一個單獨事件
B
CTK6000_ch.book Page 86 Thursday, November 18, 2010 10:43 AM

音序器的使用
Ch-87
1.
顯示含有您要刪除的事件的音軌的事件編輯器畫
面。
•請參閱 “如何選擇編輯的音軌"( 第 Ch-85 頁 )。
2.
在按住 R-13 (FUNCTION) 鈕的同時,按
C-13 (MENU) 鈕顯示事件編輯器選單。
3.
用R-17 (t, y) 鈕移動 0至“Delete",然後按
R-16 (ENTER) 鈕。
•“Delete"畫面出現。
4.
用旋鈕或 R-14 (–, +) 鈕將方括弧 (%)中的設定
改變為 “All",然後按 R-16 (ENTER) 鈕。
5.
畫面上出現 “Sure?"訊息後,按 R-14 (YES) 鈕進
行刪除或按 R-14 (NO) 鈕取消操作。
1.
顯示含有您要刪除的事件的音軌的事件編輯器畫
面。
•請參閱 “如何選擇編輯的音軌"( 第 Ch-85 頁 )。
2.
若需要,此時您可執行樂曲播放操作來檢查選擇
的刪除範圍。
•請參閱 “如何從事件編輯器畫面播放樂曲 (Quick
Play)"( 第 Ch-85 頁 )。
3.
在按住 R-13 (FUNCTION) 鈕的同時,按
C-13 (MENU) 鈕顯示事件編輯器選單。
4.
用R-17 (t, y) 鈕移動 0至 “Delete",然後按
R-16 (ENTER) 鈕。
•“Delete"畫面出現。
5.
用旋鈕或 R-14 (–, +) 鈕將方括弧 (%)中的設定
改變為 “Locator"。
•如下所示範圍指定畫面出現。
•若您已經用位置畫面 (第 Ch-74 頁)指定了範圍,則該
範圍將顯示在範圍指定畫面上。
6.
用R-17 (u, i) 鈕移動游標,然後用旋鈕或
R-14 (–, +) 鈕改變游標位置的數值。
•由範圍的結束點指定的時間位置的事件不被刪除。
7.
操作全部完畢後,按 R-16 (ENTER) 鈕。
8.
畫面上出現 “Sure?"訊息後,按 R-14 (YES) 鈕進
行刪除或按 R-14 (NO) 鈕取消操作。
如何刪除音軌中的所有事件
如何刪除特定音軌範圍中的所有事件
範圍的開始點 範圍的結束點
CTK6000_ch.book Page 87 Monday, July 26, 2010 4:14 PM

音序器的使用
Ch-88
1.
顯示您要插入事件的音軌的事件編輯器畫面。
•請參閱 “如何選擇編輯的音軌"( 第 Ch-85 頁 )。
2.
用R-17 (t, y) 鈕移動游標至要插入事件的位置。
•新事件將以與游標所在位置的事件相同的拍數被插入。
插入新事件後您可以微調時間。
3.
按C-9 (INSERT) 鈕。
•此時事件插入指定位置並且如下所示畫面出現。
4.
用旋鈕或 R-14 (–, +) 鈕選擇事件類型。
•有關可指定的事件的說明請參閱 “事件類型及畫面內
容"(第 Ch-82 頁)。
•當音符事件作為事件類型被指定時,請使用下表所示按
鈕指定音符類型 (音符長度)。本操作的第 6 步指定音
符的音高。
*對於附點音符和三聯音符,請先選擇音符再追加附點或三
聯。例如,要指定附點四分音符時,應按 R-3 (2)鈕後按
R-4 (•) 鈕。
5.
操作全部完畢後,按 R-16 (ENTER) 鈕。
•指定的事件被插入。
6.
根據需要調節事件的設定。
•用R-17 (u, i)鈕移動游標,然後用旋鈕或 R-14 (–, +)
鈕改變游標位置的數值。改變數值時游標閃動。
•有關可以編輯的事件的資料類型及設定值範圍的資訊,
請參閱 “事件類型及畫面內容"一節 (第 Ch-82 頁)。
7.
要套用事件資料時,按 R-16 (ENTER) 鈕。
•游標停止閃動。
ພ
•您還可以在第 3 步執行此操作,在事件編輯器選單上將 0移
動到 “Insert"後按 R-16 (ENTER) 鈕。
1.
顯示含有您要複製的事件的音軌的事件編輯器畫
面。
•請參閱 “如何選擇編輯的音軌"( 第 Ch-85 頁 )。
2.
若需要,您可以執行樂曲播放操作來檢查要選擇
的複製範圍及複製位置。
•請參閱 “如何從事件編輯器畫面播放樂曲 (Quick
Play)"( 第 Ch-85 頁 )。
如何插入一個事件
要指定的音符類型: 按鈕:
全音符 R-1 (5)
二分音符 R-2 (1)
四分音符 R-3 (2)
四分音符 R-7 (6)
十六分音符 R-8 (7)
三十二分音符 R-9 (8)
附點音符 *R-4 (•)
三聯音符 *R-10 (,)
事件類型名
音符類型 (僅對於音符事件)
如何將一個特定範圍內的事件複製到所需要的位
置
018:01:00 020:01:00 024:01:00
1 2
CTK6000_ch.book Page 88 Monday, July 26, 2010 4:14 PM

音序器的使用
Ch-89
3.
按C-10 (COPY) 鈕。
•“Copy"畫面出現。
•若您已經用位置畫面 (第 Ch-74 頁)指定了範圍,則該
範圍將顯示在範圍指定畫面上。
4.
用R-17 (u, i) 鈕移動游標,然後用旋鈕或
R-14 (–, +) 鈕改變游標位置的數值。
5.
操作全部完畢後,按 R-16 (ENTER) 鈕。
6.
畫面上出現 “Sure?"訊息後,按 R-14 (YES) 鈕進
行複製或按 R-14 (NO) 鈕取消操作。
•按R-14 (YES) 鈕進行複製操作。複製完畢後
“Complete"訊息出現並且返回 “Copy"畫面。
•此時,位置畫面上的 “2複製目標點"值向前移動由
“1複製源的範圍"所指定的長度。
若您要繼續將相同的複製源範圍複製到其他位置,請再
次執行第 5 步及第 6 步操作。
7.
要返回事件編輯器畫面時,請按 R-15 (EXIT) 鈕。
1.
顯示含有您要量化的事件的音軌的事件編輯器畫
面。
•請參閱 “如何選擇編輯的音軌"( 第 Ch-85 頁 )。
2.
用R-17 (t, y) 鈕移動游標至要量化的事件處。
3.
按C-11 (QUANTIZE) 鈕。
•“Quantize"畫面出現。
4.
用旋鈕或 R-14 (–, +) 鈕將方括弧 (%)中的設定
改變為 “Cursor"。
5.
指定要用作量化參照的音符。
*對於三聯音符,請首先選擇音符再追加三聯。例如,要指定
由四分音符組成的三聯時,應按 R-3 (2)鈕後按 R-10 (,)
鈕。
6.
操作全部完畢後,按 R-16 (ENTER) 鈕。
•此時執行量化並返回事件編輯器畫面。
1複製源的範圍 (開始點 - 結束點)
2複製目標點
018:01:00 020:01:00 024:01:00 026:01:00
1 2
如何量化一個單獨的音符事件
要指定的音符類型: 按鈕:
四分音符 R-3 (2)
四分音符 R-7 (6)
十六分音符 R-8 (7)
三十二分音符 R-9 (8)
三聯音符 *R-10 (,)
CTK6000_ch.book Page 89 Monday, July 26, 2010 4:14 PM

音序器的使用
Ch-90
1.
顯示要量化的音軌的事件編輯器畫面。
•請參閱 “如何選擇編輯的音軌"( 第 Ch-85 頁 )。
2.
按C-11 (QUANTIZE) 鈕。
•“Quantize"畫面出現。
3.
用旋鈕或 R-14 (–, +) 鈕將方括弧 (%)中的設定
改變為 “All"。
4.
執行 “如何量化一個單獨的音符事件"(第 Ch-89
頁)中的第 5 步操作。
5.
當您要播放已量化的音符時請按
L-17 (START/STOP) 鈕。
•請注意,實際上資料尚未被改變。
6.
按R-16 (ENTER) 鈕。
7.
畫面上出現 “Sure?"訊息後,按 R-14 (YES) 鈕進
行量化或按 R-14 (NO) 鈕取消操作。
1.
顯示含有您要量化的事件的音軌的事件編輯器畫
面。
•請參閱 “如何選擇編輯的音軌"( 第 Ch-85 頁 )。
2.
若需要,此時您可執行樂曲播放操作來檢查您選
擇的量化範圍。
•請參閱 “如何從事件編輯器畫面播放樂曲 (Quick
Play)"( 第 Ch-85 頁 )。
3.
按C-11 (QUANTIZE) 鈕。
•“Quantize"畫面出現。
4.
用旋鈕或 R-14 (–, +) 鈕將方括弧 (%)中的設定
改變為 “Locator"。
•如下所示範圍指定畫面出現。
•若您已經用位置畫面 (第 Ch-74 頁)指定了範圍,則該
範圍將顯示在範圍指定畫面上。
5.
用R-17 (u, i) 鈕移動游標,然後用旋鈕或
R-14 (–, +) 鈕改變游標位置的數值。
6.
執行 “如何量化一個單獨的音符事件"
(第 Ch-89 頁)中的第 5 步操作。
7.
當您要播放已量化的音符時請按
L-17 (START/STOP) 鈕。
•請注意,實際上資料尚未被改變。
8.
操作全部完畢後,按 R-16 (ENTER) 鈕。
9.
畫面上出現 “Sure?"訊息後,按 R-14 (YES) 鈕進
行量化或按 R-14 (NO) 鈕取消操作。
如何量化音軌中的所有音符事件
如何量化特定音軌範圍中的所有音符事件
範圍的開始點 範圍的結束點
CTK6000_ch.book Page 90 Monday, July 26, 2010 4:14 PM

音序器的使用
Ch-91
您可以使用本節中的操作步驟從一個音軌或從一個音軌中的指
定範圍刪除所有彎音輪事件。
ພ
•要刪除單個彎音器事件時,請執行 “如何刪除一個單獨事
件"一節 (第 Ch-86 頁)中的操作。
•從音軌 01 至音軌 16 的一個音軌中刪除了彎音器事件後,您
可以為該音軌加錄新的彎音輪 (PITCH BEND 輪(S-1))操
作。 為此,請使用 “如何對音軌 01 至 16 進行錄音"一節
(第 Ch-69 頁)中的操作 ,並在步驟 6-(3) 中為
“RecType"設定選擇 “OVDB"(加錄)。
•由於對系統音軌進行錄音時 “RecType"不能選擇為
“OVDB",因此從系統音軌中刪除彎音輪事件後不能加錄彎
音輪操作。使用 “如何插入一個事件"一節 (第 Ch-88
頁)中的操作步驟可以插入彎音輪事件。
■如何刪除音軌中的所有彎音輪事件
1.
顯示含有您要刪除的彎音輪事件的音軌的事件編
輯器畫面。
•請參閱 “如何選擇編輯的音軌"( 第 Ch-85 頁 )。
2.
在按住 R-13 (FUNCTION) 鈕的同時,按
C-13 (MENU) 鈕顯示事件編輯器選單。
3.
用R-17 (t, y) 鈕移動 0至“DeleteBender",然
後按 R-16 (ENTER) 鈕。
•此時 “Delete Bender"畫面出現。
4.
用旋鈕或 R-14 (–, +) 鈕將方括弧 (%)中的設定
改變為 “ALL",然後按 R-16 (ENTER) 鈕。
5.
畫面上出現 “Sure?"訊息後,按 R-14 (YES) 鈕進
行刪除或按 R-14 (NO) 鈕取消操作。
■如何刪除特定音軌範圍中的所有彎音輪事件
1.
顯示含有您要刪除的彎音輪事件的音軌的事件編
輯器畫面。
•請參閱 “如何選擇編輯的音軌"( 第 Ch-85 頁 )。
2.
若需要,此時您可執行樂曲播放操作來檢查選擇
的刪除範圍。
•請參閱 “如何從事件編輯器畫面播放樂曲 (Quick
Play)"( 第 Ch-85 頁 )。
3.
在按住 R-13 (FUNCTION) 鈕的同時,按
C-13 (MENU) 鈕顯示事件編輯器選單。
4.
用R-17 (t, y) 鈕移動 0至“DeleteBender",然
後按 R-16 (ENTER) 鈕。
•此時 “Delete Bender"畫面出現。
5.
用旋鈕或 R-14 (–, +) 鈕將方括弧 (%)中的設定
改變為 “Locator"。
•如下所示範圍指定畫面出現。
•若您已經用位置畫面 (第 Ch-74 頁)指定了範圍,則該
範圍將顯示在範圍指定畫面上。
6.
用R-17 (u, i) 鈕移動游標,然後用旋鈕或
R-14 (–, +) 鈕改變游標位置的數值。
7.
操作全部完畢後,按 R-16 (ENTER) 鈕。
8.
畫面上出現 “Sure?"訊息後,按 R-14 (YES) 鈕進
行刪除或按 R-14 (NO) 鈕取消操作。
彎音輪事件的刪除
範圍的開始點 範圍的結束點
CTK6000_ch.book Page 91 Monday, July 26, 2010 4:14 PM

音序器的使用
Ch-92
1.
顯示要編輯的音軌的事件編輯器畫面。
•請參閱 “如何選擇編輯的音軌"( 第 Ch-85 頁 )。
2.
根據要進行的調節的種類,執行下述操作之一。
3.
在按住 R-13 (FUNCTION) 鈕的同時,按
C-13 (MENU) 鈕顯示事件編輯器選單。
4.
用R-17 (t, y) 鈕移動 0至“VelocityMod.",然
後按 R-16 (ENTER) 鈕。
•“Velocity Modify"畫面出現。
5.
用旋鈕或 R-14 (–, +) 鈕改變方括弧 (%)中表示
的模式。
•當 “Locator"模式被選擇時,請用 R-17 (u, i) 鈕,
旋鈕或 R-14 (–, +) 鈕指定要調節其音符事件速率值的範
圍。
6.
按R-16 (ENTER) 鈕。
•如下所示設定畫面出現。
•下面介紹畫面上各項目的含義及設定範圍。在 “設定範
圍"欄目中標有星號 (*)的設定為初始預設值。
7.
要將設定變更為所需要的數值時,按
R-16 (ENTER) 鈕。
8.
畫面上出現 “Sure?"訊息後,按 R-14 (YES) 鈕進
行調節或按 R-14 (NO) 鈕取消操作。
如何調節音符事件的速率值
要調節: 操作:
單獨的音符事件 在事件編輯器畫面上,將游標移
動到要調節的音符事件處,然後
進行到第 3 步。
音軌中的所有音符事件 進行到第 3 步。
特定音軌範圍內的音符事
件
進行到第 3 步。
要調節: 選擇的模式:
單獨的音符事件 Cursor
音軌中的所有音符事件 All
特定音軌範圍內的音符事件 Locator
選項名 說明 設定範圍
Fix
(固定值)
指定一個固定值作為速率值。
此設定選擇為 “oFF"會使調
節根據各音符事件的速率值進
行。
oFF
*
, 001 至 127
Rate
(速率)
只有當 “Fix"設定選擇為
“oFF"時這些設定才有效。
其根據下示數學表達式 (不含
小數部分)改變各音符事件的
速率值。當由表達式算出的數
值小於 1 時使用 1,而當大於
127 時使用 127。
(目前速率)X(速率設
定)+ (偏移設定)
000% 至 100%
*
至
200%
Offset
(速率偏移)
–
126 至 000
*
至
+126
CTK6000_ch.book Page 92 Monday, July 26, 2010 4:14 PM

音序器的使用
Ch-93
1.
執行第 Ch-92 頁上 “如何調節音符事件的速率值"
一節中第 1 步至第 5 步的操作。 在第 4 步中,選
擇 “GatetimeMod.",而非 “VelocityMod."。
2.
按R-16 (ENTER) 鈕。
•如下所示設定畫面出現。
•下面介紹畫面上各項目的含義及設定範圍。在 “設定範
圍"欄目中標有星號 (*)的設定為初始預設值。
3.
要將設定變更為所需要的數值時,按
R-16 (ENTER) 鈕。
4.
畫面上出現 “Sure?"訊息後,按 R-14 (YES) 鈕進
行調節或按 R-14 (NO) 鈕取消操作。
1.
執行第 Ch-81 頁上 “如何開始事件編輯器操作"一
節中的操作步驟顯示事件編輯器選單。
2.
用R-17 (y) 鈕移動 0至“Beat",然後按
R-16 (ENTER) 鈕。
•“Beat"畫面出現。
3.
用R-17 (t, y) 鈕移動游標至要刪除的節拍事件
處。
4.
按C-8 (DELETE) 鈕。
•您按 C-8 (DELETE) 鈕將立即刪除游標位置上的事件。
如何調節音符事件的門時值
選項名 說明 設定範圍
Fix
(固定值)
指定一個固定值作為門時值。
99:95 代表四分音符 99 拍,
95 小拍。
此設定選擇為 “oFF"會使調
節根據各音符事件的門時值進
行。
oFF
*
,
00:00 至 99:95
Rate
(門時速率)
只有當 “Fix"設定選擇為
“oFF"時這些設定才有效。
其根據下示數學表達式 (不含
小數部分)改變各音符事件的
門時值。當由表達式算出的數
值小於 00:00 時使用 00:00,
而當大於 99:95 時使用
99:95。
(目前門時) X(速率設定)
+ (偏移設定)
000% 至 100%
*
至
200%
Offset
(門時偏移)
–
9:95 至 0:00
*
至
+9:95
如何刪除節拍事件
CTK6000_04_ch.fm Page 93 Monday, July 26, 2010 9:09 PM

音序器的使用
Ch-94
1.
執行 “如何刪除節拍事件"一節 (第 Ch-93 頁)
中的第 1 及第 2 步。
2.
將游標移動到要插入新節拍事件位置的前一個節
拍事件處。
3.
按C-9 (INSERT) 鈕。
•新的節拍事件被插入到您在第 2 步中選擇的游標位置的
下一個不含節拍事件的小節中。例如,若 16 及 17 小節
中已有節拍事件,則用游標在 16 小節中選擇節拍事件
並按 C-9 (INSERT) 鈕將在 18 小節中插入新的節拍事
件。
4.
根據需要改變節拍事件的小節及節拍。
•用R-17 (u, i)鈕移動游標,然後用旋鈕或 R-14 (–, +)
鈕改變游標位置的數值。改變數值時游標閃動。按
R-16 (ENTER) 鈕套用設定並使游標停止閃動。
5.
要返回事件編輯器畫面時,請按 R-15 (EXIT) 鈕。
分步輸入是事件編輯器的一種功能。您可以用分步輸入法分別
指定各音符 (音符事件)的長度及音高。在系統音軌中,您還
可以執行自動伴奏和弦 (和弦事件)的分步輸入。
ພ
•在已含有錄音資料的音軌中進行分步輸入不會刪除原有資
料。也就是說您可以使用分步輸入功能對原錄音資料進行追
加。
1.
顯示您要執行分步輸入的音軌的事件編輯器畫
面。
•請參閱 “如何選擇編輯的音軌"( 第 Ch-85 頁 )。
2.
按C-12 (STEP) 鈕。
•如下所示分步畫面出現。在分步輸入過程中游標一直閃
動。
3.
配置分步輸入設定。
4.
用L-15 (dFF) 及 L-14 (sREW) 鈕移動游標至
要執行分步輸入的開始位置。
•游標將以一小節為單位移動。
如何插入節拍事件
音符事件的直接輸入 (分步輸入)
如何執行分步輸入
(1) 在按住 R-13 (FUNCTION) 鈕的同時,按 C-13 (MENU)
鈕。
下示輸入選單出現。
(2) 用 R-17 (t, y)鈕將 0移動到要改變的設定項處。
(3) 用旋鈕或 R-14 (–, +) 鈕改變設定值。
有關畫面上各項目的含義及設定範圍的說明,請參閱
“輸入選單設定項"(第 Ch-95 頁)。
(4) 按 R-15 (EXIT) 鈕退出選單。
游標 (閃動)
CTK6000_ch.book Page 94 Monday, July 26, 2010 4:14 PM

音序器的使用
Ch-95
5.
用按鈕 R-1 (5) 至 R-4 (•) 及按鈕 R-7 (6) 至 R-10 (,) 指定要輸入的音符的長度。
•有關如何指定音符長度的說明,請參閱 “如何插入一個事件"一節 (第 Ch-88 頁)中的第 4 步。
•用分步輸入法插入連音及休止符時可以執行下述操作。
6.
按對應您要輸入的音符的鍵盤琴鍵。
•您按鍵盤琴鍵時音符立即被輸入,而游標將以您在第 5 步指定的長度移動到下一個小節:節拍:小拍處。若需要,您可以在
這裏輸入下一個音符。
7.
反復進行第 5 步及第 6 步輸入所需要的音符。
•若您要輸入長度相同的一系列音符,請跳過第 5 步只執行第 6 步。
8.
所有音符輸入完畢後,按 R-15 (ENTER) 鈕或 R-17 (t, y) 鈕。
•此時返回事件編輯器畫面。
在分步輸入過程中,在按住 R-13 (FUNCTION) 的同時按 C-13 (MENU) 鈕可顯示輸入選單。下面介紹各輸入選單項的含義及設定範
圍。在 “設定範圍"欄目中標有星號 (*)的設定為初始預設值。
目的: 執行此操作:
連結游標位置的音符與其
前一個音符事件。
1. 在游標位置指定要與其前一個音符事件連音的音符的長度。
2. 按 R-11 (.)鈕。
•此時您在第 1 步指定的音符長度追加在其前一個音符的長度中。此時游標將向前移動追加的長度。
在游標位置的前面插入一
個休止符
1. 在游標位置指定一個與要插入的休止符長度相同的音符。
2. 按 R-5 (REST) 鈕。
•游標將向前移動您在第 1 步指定的音符的長度。
輸入選單設定項
選項名 說明 設定範圍
GateRate
(門率)
以百分比的形式指定門速,其表示實際輸入的門長與用按鈕 R-1 (5)至R-4 (•)
及R-7 (6) 至 R-10 (,)指定的音符事件或和弦事件的長度 (門長)之間的百
分比。例如,指定 080% 的 GateRate 並輸入一個四分音符 (96 小拍)時,
GATE 設定將為 00:76 (96 X0.8 = 76.8,舍入至 76)。
001% 至 080%*至 100%
Velocity
(速率)
指定輸入的音符事件或和弦事件的速率值。指定 “KeyOn"將根據擊鍵力度輸
入速率值。
KeyOn, 001 至 100*至 127
SysTrack
(系統音軌)
輸入系統音軌時請選擇音符事件輸入或和弦事件輸入。 note*,Chord
26
A
B
226
A
C
A前面的音符事件
B游標位置
C操作後的游標位置
26
B
26
C
B游標位置
C操作後的游標位置
CTK6000_ch.book Page 95 Monday, July 26, 2010 4:14 PM

Ch-96
功能選單的使用
功能選單含有的選項用於調音及觸鍵感應調節,本機控制開 /
關及其他相對來說不需要頻繁改變的全體設定。其還包含一些
記憶卡的選項 (格式化等)。
本節介紹功能選單的操作。有關指定功能選單選項的詳細說明
請參閱 “功能選單的設定"(第 Ch-97 頁)。
1.
按R-13 (FUNCTION) 鈕。
•如下所示功能選單出現。
2.
要調節 “Tune"(調音)設定時,請用旋鈕或
R-14 (–, +) 鈕改變方括弧 (%)中的數值。
•同時按 R-14 (–, +) 的兩個按鈕可將設定返回其初始預設
值。
3.
從 “Performance"開始下面的設定項為含有多個
設定項的設定組。使用下述操作可以改變各組中
項目的設定。
C-13C-13 R-18R-18
R-15R-15
R-16R-16R-14R-14
R-13R-13
R-17R-17
功能選單的使用
如何改變功能選單項的設定
(1) 用 R-17 (t, y)鈕移動 0至所需要的組名處,然後按
R-16 (ENTER) 鈕。
•畫面顯示組中的各項。
(2) 用 R-17 (t, y, u, i)鈕將 0移動到要改變的設定
處。
(3) 用旋鈕或 R-14 (–, +) 鈕改變設定值。
•同時按 R-14 (–, +) 的兩個按鈕可將項目返回其初始預
設設定。
(4) 要返回功能選單時,請按 R-15 (EXIT) 鈕。
例如﹕Performance 組
CTK6000_ch.book Page 96 Monday, July 26, 2010 4:14 PM

功能選單的使用
Ch-97
4.
要退出功能選單時,請按 R-13 (FUNCTION) 鈕或
R-15 (EXIT) 鈕
२्
•請注意,數位電子琴關機時所有功能選單設定都將返回初始
預設值。通過配置您可以使數位電子琴記住最新的設定,或
在每次開機時返回預設設定。有關詳情請參閱
“AutoResume (自動恢復)"(第 Ch-100 頁)及
“Default (預設設定)"(第 Ch-100 頁)。
•有些功能選單的設定還可以保存到登錄記憶器。有關詳情請
參閱 “如何將電子琴設置存入登錄記憶器"(第 Ch-62
頁)。
本節介紹各功能選單設定項的含義,提供其設定範圍及初始預
設值的資訊。
•對於各選項,初始預設設定由星號 (*)表示。
以 0.1 Hz 為單位微調全體鍵盤的音調。
A4=415.5 - 440.0* - 465.9Hz
ພ
•您可以直接顯示該組的畫面,不需要通過功能選單。開機初
始畫面顯示過程中,請在按住 R-13 (FUNCTION) 鈕的同時
按C-13 (MENU) 鈕。
選擇下列設定之一指定擊鍵力度與音符音量之間的關係。
指定觸鍵感應設定關閉時的速率設定。
000 - 100* - 127
指定連接在 T-3 (SUSTAIN/ASSIGNABLE JACK) 插孔上的踏
板的功能
指定轉動 PITCH BEND 輪(S-1) 時發生的音高變化的範圍。
00 - 02* - 24 個半音
指定使用琶音器 (第 Ch-23 頁)時琶音如何根據按下的鍵盤
琴鍵演奏。
ພ
•此設定選擇為 “on"時,您可以通過按 R-18 (AUTO
HARMONIZE/ARPEGGIATOR) 鈕關閉琶音器來停止琶音演
奏,您亦可以將此設定改變為 “oFF"。
功能選單的設定
Tune (調音)
Performance (演奏 / 伴奏)組
Touch (觸鍵感應)
oFF : 無論擊鍵力度為何音符的音量不變
1*:標準
2: 輕按鍵亦產生強音
TchOffVel (釋鍵速率)
Ped.Assign (踏板分設)
SUS*: 延音踏板
SSt : 抽選延音踏板
SFt : 柔音踏板
rHy : 節奏開始 / 停止開關
BendRange (彎音範圍)
ArpegHold (琶音器保持)
oFF*: 和弦的各鍵在鍵盤上被按下時琶音出現
on : 鍵盤琴鍵被鬆開後琶音出現
B
CTK6000_ch.book Page 97 Tuesday, November 16, 2010 11:36 AM

功能選單的使用
Ch-98
指定由琶音器 (第 Ch-23 頁)演奏的琶音樂句的一拍中,音
符或和弦演奏的次數。
1, 2, 2S, 3, 4*, 4S, 6, 8
此設定值表示一拍內的次數。選擇一個僅一個數值的選項將使
音符一拍內演奏該次數。例如,選擇 “4"將隨節奏 7777
演奏。
選擇含有 “S"字母的選項將交替演奏。2S 演奏 及 4S 演
奏。
ພ
•此選項的有效設定依琶音器的類型而不同。有關詳情請參閱
另一冊 “附錄"。
在鍵盤被分割為兩種音色 (第 Ch-15 頁)的情況下,指定使
用琶音器 (第 Ch-23 頁)時琶音器的演奏是用於 UPPER 聲部
鍵盤還是用於 LOWER 聲部鍵盤。
指定當登錄設定 (第 Ch-62 頁)被調用時是調用 (oFF*)伴
奏設定,還是不調用 (on)伴奏設定。
指定當登錄設置 (第 Ch-62 頁)被調用時是調用 (oFF)音
階定,還是不調用 (on*)音階設定。
ພ
•您可以直接顯示該組的畫面,不需要通過功能選單。在卡模
式 (第 Ch-103 頁)中,請在按住 R-13 (FUNCTION) 鈕的
同時按 C-13 (MENU) 鈕。
指定在卡模式 (第 Ch-103 頁)中開始播放樂曲檔案時是打預
計數音 (on),還是不打預計數音 (oFF*)。
指定在卡模式 (第 Ch-103 頁)中進行播放時是反復播放
(on)單個樂曲檔案,還是不反復播放樂曲檔案 (oFF*)。
您可以將數位電子琴記憶器中的所有用戶資料批量保存到記憶
卡中,或從記憶卡向數位電子琴的記憶器載入所有用戶資料。
有關詳情請參閱 “如何在記憶卡中批量保存所有數位電子琴的
資料"(第 Ch-105 頁)及 “如何從記憶卡批量載入所有數位
電子琴記憶器的資料"(第 Ch-106 頁)。
請參閱 “記憶卡的格式化"( 第 Ch-103 頁 )。
請參閱 “如何從記憶卡刪除檔案"( 第 Ch-107 頁 )。
請參閱 “如何重新命名記憶卡上的檔案"( 第 Ch-107 頁 )。
ArpegSpeed (琶音器速度)
ArpegPart (琶音聲部)
Upp*: UPPER 聲部
Low :LOWER聲部
RegFltAcmp (登錄過濾器:伴奏)
RegFltScal (登錄過濾器:音階)
26
6767
Play/CardUtl (播放,卡工具)組
PreCount (樂曲預計數音)
SongRepeat (樂曲反復播放)
AllData (所有資料)
CardFormat (卡格式化)
FileDelete (檔案刪除)
FileRename (檔案更名)
B
CTK6000_ch.book Page 98 Tuesday, November 16, 2010 11:36 AM

功能選單的使用
Ch-99
ພ
•有關此處提及的 “parts"的詳細說明請參閱 “聲部的構
成"(第 Ch-39 頁)。
調節自動伴奏的音量 (聲部 A09 至 A16 的主控音量)。此設
定不影響鍵盤的音量 (聲部 A01 至 A03)。
000 - 115* - 127
調節在卡模式 (第 Ch-103 頁)中樂曲檔案播放的主控音量。
此設定不影響鍵盤音量 (聲部 A01 至 A03)或自動伴奏的音
量 (聲部 A09 至 A16)。
000 - 127*
調節節拍器的音量。此設定鏈接在 A08 聲部的音量 (聲部音
量)上,可以用混音器進行調節 (第 Ch-39 頁)。
000 - 100* - 127
選擇向外接裝置傳送鍵盤彈奏的 MIDI 資料的頻道 (鍵盤頻
道)。
01* - 16
指定按琴鍵時是從內部音源播放 (on*),還是斷開鍵盤與內
部音源 (oFF)。
指定自動伴奏的 MIDI 資料是傳送到外接裝置 (on),還是不
傳送到外接裝置 (oFF*)。
調節顯示幕的對比度。
01 - 09* - 17
指定是啟用 (on*)還是禁用 (oFF)自動關機功能
(第 Ch-13 頁)。即使此設定選擇為 “on"時,通過按住 L-4
([A] POPS/ROCK/DANCE) 鈕的同時按 L-1 (POWER) 鈕開機
亦能暫時解除自動關機功能。
Volume (音量)組
AccompVol. (自動伴奏的音量)
SongVol. (樂曲的音量)
MetroVol. (節拍器的音量)
MIDI 組
KeyboardCh (鍵盤頻道)
LocalCtrl (本機控制)
AccompOut (伴奏 MIDI 輸出)
General (其他)組
Contrast (LCD 對比度)
AutoPower (自動關機)
B
CTK6000_ch.book Page 99 Tuesday, November 16, 2010 11:36 AM

功能選單的使用
Ch-100
指定數位電子琴在關機時是否記住設置並在下次開機時復原。
ພ
•有關在自動恢復功能打開的狀態下復原的設定項的資訊,請
參閱 “參數列表"(第 Ch-127 頁)。
•最初,開機預設設定與出廠預設設定相同。您還可以使用下
述操作指定其他開機預設設定以適應您的要求。
本設定項可用於下列操作。
•用數位電子琴的目前設置 (登錄的預設設定)重寫開機預
設設定。
•使開機預設設定返回出廠預設設定 (清除預設設定)。
■如何登錄或清除預設設定
1.
按R-13 (FUNCTION) 鈕顯示功能選單。
2.
用R-17 (i, y) 鈕移動 0至“General",然後按
R-16 (ENTER) 鈕。
3.
用R-17 (t, y) 鈕移動 0至“Default",然後按
R-16 (ENTER) 鈕。
•如下所示預設設定畫面出現。
4.
用R-17 (t, y) 鈕選擇所需要的操作。
•有關登錄為預設設定的設定項的資訊,請參閱 “參數列
表"(第 Ch-127 頁)。
5.
操作全部完畢後,按 R-16 (ENTER) 鈕。
•“Complete"訊息出現後返回在第 3 步中按
R-16 (ENTER) 鈕之前的畫面。
6.
要退出功能選單時,請按 R-13 (FUNCTION) 鈕。
ພ
•若您需要每次開機時復原預設設定,請為 “AutoResume"
設定選擇 “oFF"(第 Ch-100 頁)。
此選項可用於初始化所有資料及設定,或僅參數設定。
ພ
•有關在下述操作的第 4 步中初始化被選擇為“Parameter"時
初始化的設定項目的資訊,請參閱 “參數列表"
(第 Ch-127 頁)。
AutoResume (自動恢復)
oFF*: 開機時復原開機預設設定。
on : 關機時記住設置並在重新開機時復原。
Default (預設設定)
目的: 0移動到:
使開機預設設定返回出廠預設設定
(清除預設設定)。
Clear
用數位電子琴的目前設置 (登錄的預
設設定)重寫開機預設設定。
Store
Initialize (初始化)
CTK6000_ch.book Page 100 Monday, July 26, 2010 4:14 PM

功能選單的使用
Ch-101
■如何初始化所有資料及設定 (或僅參數設定)
1.
按R-13 (FUNCTION) 鈕顯示功能選單。
2.
用R-17 (i, y) 鈕移動 0至 “General",然後按
R-16 (ENTER) 鈕。
3.
用R-17 (i, y) 鈕移動 0至 “Initialize",然後按
R-16 (ENTER) 鈕。
•如下所示初始化畫面出現。
4.
用R-17 (t, y) 鈕選擇 “All"(所有設定)或
“Parameter"(僅參數設定)。
5.
要進行初始化時,按 R-16 (ENTER) 鈕。
CTK6000_ch.book Page 101 Monday, July 26, 2010 4:14 PM

Ch-102
記憶卡的使用
數位電子琴的用戶區資料可以保存到記憶卡上,資料亦可以從
記憶卡載入數位電子琴的記憶器。您還可以在數位電子琴上播
放記憶卡上保存的音樂檔案 (MIDI 檔案)。
ພ
•請使用 32GB 以下容量的 SD 記憶卡或 SDHC 記憶卡。不能使
用容量超過 32GB 的記憶卡或其他種類的記憶卡。
■能保存到記憶卡中並從記憶卡導出的資料
*僅保存。
•有關保存及導入個別資料項的資訊請參閱 “如何在記憶卡
中保存數位電子琴的資料"(第 Ch-104 頁)及 “如何從記
憶卡載入資料"(第 Ch-106 頁)。
•有關保存及載入所有資料的詳情請參閱 “如何在記憶卡中
批量保存所有數位電子琴的資料"(第 Ch-105 頁)及 “如
何從記憶卡批量載入所有數位電子琴記憶器的資料"
(第 Ch-106 頁)。
■可以從記憶卡直接播放的檔案
•必須遵守記憶卡附帶文件中的注意事項。
•記憶卡上有一個寫保護開關。要保護卡上的資料以防意外刪
除時可以使用此開關。
•不要在下述情況下使用記憶卡。這些情況會使記憶卡上保存
的資料受到損壞。
–在高溫,高濕或有腐蝕性氣體的地方。
–有強靜電及數位噪音的地方。
•在數位電子琴上插入或取出記憶卡時切勿觸摸其觸點。
•資料保存操作進行過程中,“Please Wait"訊息將停留在畫
面上。此訊息顯示過程中不要執行任何其他操作。
關閉數位電子琴的電源或取出記憶卡會使數位電子琴的資料
被清除或損壞。 其還會使您按 L-1 (POWER) 鈕時數位電子
琴無法開機。 此種情況發生時請參照 “疑難排解"
(第 Ch-114 頁)。
•除記憶卡之外卡槽中切勿插入任何其他物品。否則有發生故
障的危險。
•從您的手指或從記憶卡上傳到卡槽的靜電可能會使數位電子
琴發生故障。此種情況發生時,請關閉數位電子琴的電源後
再重新打開。
•在記憶卡槽中長時間使用後,記憶卡可能會變得很熱。此為
正常現象,並不表示發生了故障。
R-16R-16R-14R-14
R-13R-13C-7C-7
R-17R-17
可使用的資料的種類
資料種類 說明
(副檔名)
用戶節奏資料
(第 Ch-29 頁)
用本數位電子琴編輯的自動伴奏資料
(AC7)
用戶音色資料
(第 Ch-45 頁)
用本數位電子琴編輯的音色資料 (TN7)
用戶 DSP 資料
(第 Ch-37 頁)
用本數位電子琴編輯的 DSP 資料
(DS7)
用戶預設資料
(第 Ch-54 頁)
在本數位電子琴上編輯的音樂預設資料
(MPS)
音序器資料
(第 Ch-64 頁)
用本數位電子琴編輯的樂曲資料
(CMS,MID*)
登錄資料
(第 Ch-62 頁)
本數位電子琴的面板設定 (RM7)
所有資料 所有上述資料 (AL7)
資料種類 說明
(副檔名)
樂曲檔案
(第 Ch-108 頁)
SMF格式0或1的MIDI檔案(MID)
卡及卡槽須知
CTK6000_ch.book Page 102 Monday, July 26, 2010 4:14 PM

記憶卡的使用
Ch-103
२्
•插入數位電子琴時記憶卡的方向必須正確。強行將方向不正
確的記憶卡插入卡槽會損壞記憶卡及卡槽。
1.
記憶卡的正面必須朝上 (您能看到),小心將卡
插入數位電子琴的 SD 卡槽 (T-1)中直到發出喀
嚓聲停止為止。
2.
要取出記憶卡時,請先向卡槽內按一下卡。
•記憶卡脫離後彈出一部分。從卡槽中抽出記憶卡。
要進行記憶卡操作時請進入卡模式。
•在節 奏模 式 (第 C h- 7 頁)中,按 C-7 (CARD) 鈕可進入卡模
式。
此時 : 指示符從畫面上消失,而 ;指示符出現。
若 “No Card"訊息出現在畫面上,則表示卡槽中沒有記憶
卡。 有關插入有卡時畫面出現的內容的詳情請參閱 “如何
播放記憶卡上的樂曲檔案"(第 Ch-108 頁)
•要退出卡模式時,請再次按 C-7 (CARD) 鈕。
此時 ;指示符從畫面上消失,而 : 指示符出現。
२्
•在首次使用之前請先格式化記憶卡。
•在格式化記憶卡之前,必須首先確認上面沒有任何有用的資
料。
•由本數位電子琴進行的記憶卡格式化是一種 “快速格式
化"。若您要完全刪除記憶卡上的所有資料,請在電腦或一
些其他設備上進行格式化。
1.
在數位電子琴的卡槽中插入要格式化的記憶卡。
•確認記憶卡為可寫入狀態。檢查卡的寫保護開關,確認
其不在寫保護位置。
2.
按C-7 (CARD) 鈕進入卡模式。
3.
在按住 R-13 (FUNCTION) 鈕的同時按
C-13 (MENU) 鈕。
•功能選單 “Play/CardUtl"畫面出現。
記憶卡的插入及取出
正面
如何進入卡模式
記憶卡的格式化
CTK6000_ch.book Page 103 Monday, July 26, 2010 4:14 PM

記憶卡的使用
Ch-104
4.
用R-17 (t, y) 鈕移動 0至 “CardFormat"。
5.
按R-16 (ENTER) 鈕。
•確認訊息 “Sure?"出現。
6.
按R-14 (YES) 鈕格式化記憶卡或按 R-14 (NO) 鈕
取消操作。
•格式化操作進行過程中,“Please Wait"訊息將停留在
畫面上。此訊息顯示過程中不要在數位電子琴上執行任
何操作。格式化完畢後 “Complete"將出現在畫面上。
•格式化最長需要數分鐘完成。
1.
將記憶卡插入卡槽中。
2.
若數位電子琴在卡模式中,請按 C-7 (CARD) 鈕退
出卡模式。
3.
根據您要在記憶卡上保存的資料的種類,請執行
下述操作之一。
•批量保存所有設置登錄庫。其他資料以區 (資料項)為
單位保存。
4.
在按住 R-13 (FUNCTION) 鈕的同時按 C-7 (LOAD/
SAVE) 鈕。
•如下所示 “Xxxx Load"*1畫面出現。下示範例畫面為
從節奏畫面出現的畫面。
如何在記憶卡中保存數位電子琴的資
料
如何在記憶卡上保存數位電子琴的資料
要保存資料的
種類: 操作:
一個用戶節奏 1. 按 L-9 ([F] USER RHYTHMS) 鈕。
2. 用旋鈕或 R-14 (–, +) 鈕指定用戶節奏編
號。
一個用戶音色 1. 按 R-12 ([L] USER TONES) 鈕。
2. 用旋鈕或 R-14 (–, +) 鈕指定用戶音色編
號。
一個用戶 DSP 1. 請參閱 “如何使用 DSP"一節
(第 Ch-36 頁)中的第 1 至第 4 步。
2. 用旋鈕或 R-14 (–, +) 鈕指定用戶 DSP 編
號(101至200)。
一個用戶預設 1. 在按住 L-7 ([D] WORLD/VARIOUS) 鈕的
同時按 L-8 ([E] PIANO RHYTHMS) 鈕顯
示音樂預設畫面。
2. 按 L-9 ([F] USER RHYTHMS) 鈕。
3. 用旋鈕或 R-14 (–, +) 鈕指定用戶預設編
號。
一首樂曲音序器
樂曲
1. 按 C-3 (SONG SEQUENCER) 鈕進入音
序器模式。
2. 用旋鈕或 R-14 (–, +) 鈕指定樂曲編號。
所有登錄庫 按 C-8 (BANK) 鈕顯示登錄庫選擇畫面。
CTK6000_ch.book Page 104 Monday, July 26, 2010 4:14 PM

記憶卡的使用
Ch-105
5.
按R-17 (y) 鈕切換到 “Xxxx Save" *1畫面。
•要以 SMF 格式保存音序器樂曲時,請在此處按 R-17 (y)
鈕一次以上顯示 “Seq SmfSave"畫面。 用 R-17 (t,
y)鈕可選換 “Xxxx Load",“Seq Save"及 “Seq
SmfSave"畫面。
6.
輸入資料要保存的檔案名。
如下所述改變初始預設檔案名 “USERNAME.xxx" *2。
•能選擇的字元如下所示。
7.
操作全部完畢後,按 R-16 (ENTER) 鈕。
8.
畫面上出現 “Sure?"訊息後,按 R-14 (YES) 鈕進
行保存或按 R-14 (NO) 鈕取消操作。
ພ
•執行上述操作將音序器樂曲保存為 SMF 格式檔案時,資料將
以 SMF 格式 0 (16 個頻道)保存。系統音軌的資料 A01
至 A16 分別保存在 SMF 的 01CH 至 16CH 中,而樂曲音軌
01 至 16 亦分別保存至 SMF 的 01CH 至 16CH 中。請注
意,保存操作以音軌 01 至 16 中的資料優先。若音軌 01 至
16 的任何音軌中錄有資料,並且含有資料的音軌的 “Part
On/Off"設定選擇了 “On",則音軌編號相同的系統音軌
的資料 (A01 至 A16)將被保存。同時,使用混音器關閉
的音軌的音符事件不被保存。
1.
按C-7 (CARD) 鈕進入卡模式。
2.
在按住 R-13 (FUNCTION) 鈕的同時按
C-13 (MENU) 鈕。
•功能選單 “Play/CardUtl"畫面出現。
3.
用R-17 (t, y) 鈕移動 0至 “AllData",然後按
R-16 (ENTER) 鈕。
4.
當 “All Load"畫面出現時,用 R-17 (y) 鈕進入
“All Save"畫面。
•其餘操作步驟與 “如何在記憶卡上保存數位電子琴的資
料"(第 Ch-104 頁)中從第 6 步開始的操作相同。
■記憶卡資料的儲存
上述操作在記憶卡上名為 MUSICDAT 的資料夾中保存數位電
子琴的資料。
•在數位電子琴上格式化記憶卡時 (第 Ch-103 頁),
MUSICDAT 資料夾自動被建立。
•請注意,不在 MUSICDAT 資料夾中的檔案都無法由本數位電
子琴載入,刪除或更名。MUSICDAT 資料夾內的任何子資
料夾中保存的所有檔案亦無法調用或刪除。
(1) 用 R-17 (u, i)鈕移動游標至要改變的字元處。
(2) 用旋鈕或 R-14 (–, +) 鈕改變字元。
*1 檔案名中的 “Xxxx"部分依保存的資料的種類而不
同。
*2 檔案名中的 “xxx"部分是副檔名,依保存的資料的種
類而不同。
9
J
T
'
8
I
S
_
`
7
H
R
&
~
6
G
Q
S
@
5
F
P
Z
}
4
E
O
Y
{
3
D
N
X
^
2
C
M
W
-
1
B
L
V
)
0
A
K
U
(
如何在記憶卡中批量保存所有數位電子琴的資料
CTK6000_ch.book Page 105 Monday, July 26, 2010 4:14 PM

記憶卡的使用
Ch-106
२्
•請確認所有要載入的資料都在記憶卡上的MUSICDAT資料夾
中。
1.
將記憶卡插入卡槽中。
2.
若數位電子琴在卡模式中,請按 C-7 (CARD) 鈕退
出卡模式。
3.
請參照 “如何在記憶卡上保存數位電子琴的資
料"一節 (第 Ch-104 頁)中的第 3 步中的表,執
行從卡載入指定類型的資料所需要的操作。
•所有設置登錄庫被批量載入。其他資料以區 (資料項)
為單位載入。
4.
在按住 R-13 (FUNCTION) 鈕的同時按
C-7 (LOAD/SAVE) 鈕。
•如下所示 “Xxxx Load"*畫面出現。下示範例畫面為
從節奏畫面出現的畫面。
5.
用旋鈕或 R-14 (–, +) 鈕顯示要導入的檔案。
6.
按R-16 (ENTER) 鈕。
7.
畫面上出現 “Sure?"訊息後,按 R-14 (YES) 鈕進
行載入或按 R-14 (NO) 鈕取消操作。
*檔案名中的 “Xxxx"部分依記憶卡的資料的種類而不同。
1.
按C-7 (CARD) 鈕進入卡模式。
2.
在按住 R-13 (FUNCTION) 鈕的同時按
C-13 (MENU) 鈕。
•功能選單 “Play/CardUtl"畫面出現。
3.
用R-17 (t, y) 鈕移動 0至 “AllData",然後按
R-16 (ENTER) 鈕。
•“All Load"畫面出現。
•剩下的操作步驟與 “如何從記憶卡向數位電子琴的記憶
器載入資料"一節中從第 5 步開始的操作相同。
如何從記憶卡載入資料
如何從記憶卡向數位電子琴的記憶器載入資料
如何從記憶卡批量載入所有數位電子琴記憶器的
資料
CTK6000_ch.book Page 106 Monday, July 26, 2010 4:14 PM

記憶卡的使用
Ch-107
1.
將記憶卡插入卡槽中。
2.
按C-7 (CARD) 鈕進入卡模式。
3.
在按住 R-13 (FUNCTION) 鈕的同時按
C-13 (MENU) 鈕。
•功能選單 “Play/CardUtl"畫面出現。
4.
用R-17 (t, y) 鈕移動 0至“FileDelete",然後按
R-16 (ENTER) 鈕。
•用於指定要刪除的檔案的畫面出現。
5.
用旋鈕或 R-14 (–, +) 鈕顯示要刪除的檔案。
6.
按R-16 (ENTER) 鈕。
7.
畫面上出現 “Sure?"訊息後,按 R-14 (YES) 鈕進
行刪除或按 R-14 (NO) 鈕取消操作。
•按R-14 (YES) 鈕將顯示 “Please Wait"訊息 (表示操
作正在進行)。此訊息顯示過程中不要執行任何操作。
操作完畢後 “Complete"將出現在畫面上。
1.
將記憶卡插入卡槽中。
2.
按C-7 (CARD) 鈕進入卡模式。
3.
在按住 R-13 (FUNCTION) 鈕的同時按
C-13 (MENU) 鈕。
•功能選單 “Play/CardUtl"畫面出現。
4.
用R-17 (i, y) 鈕移動 0至“FileRename",然後
按R-16 (ENTER) 鈕。
•用於指定要更名的檔案的畫面出現。
5.
用旋鈕或 R-14 (–, +) 鈕顯示要更名的檔案。
6.
用R-17 (u, i) 鈕將遊標在名稱中移動到要改變
的字元處,然後用旋鈕或 R-14 (–, +) 鈕選擇所需
要的字元。
7.
名稱修改完畢後,按 R-16 (ENTER) 鈕。
8.
畫面上出現 “Sure?"訊息後,按 R-14 (YES) 鈕進
行更名或按 R-14 (NO) 鈕取消操作。
•按R-14 (YES) 鈕將顯示 “Please Wait"訊息 (表示操
作正在進行)。此訊息顯示過程中不要執行任何操作。
操作完畢後 “Complete"將出現在畫面上。
如何從記憶卡刪除檔案 如何重新命名記憶卡上的檔案
B
CTK6000_ch.book Page 107 Tuesday, November 16, 2010 11:36 AM

記憶卡的使用
Ch-108
您可以使用數位電子琴來播放用電腦保存到記憶卡上的音樂檔
案。
२्
•可播放的音樂檔案為 SMF 格式 0 或 1 的 MIDI 檔案(MID)。
•不能播放音頻檔案 (WAV,MP3 等)。
ພ
•在播放開始的同時,移調設定(第 Ch-18 頁)將變為 00,本
機控制設定 (第 Ch-99 頁)將變為 “on"。
1.
在數位電子琴上格式化記憶卡 (第 Ch-103 頁)。
•名為 MUSICDAT 的資料夾將自動被建立在記憶卡的根目
錄中。
2.
用電腦將要播放的音樂檔案複製到在第 1 步建立的
MUSICDAT 資料夾中。
•有關可播放的檔案種類的資訊請參閱上述的 “重要"。
3.
將記憶卡插入卡槽中。
4.
按C-7 (CARD) 鈕進入卡模式。
5.
用旋鈕或 R-14 (–, +) 鈕選擇要播放的音樂檔案。
6.
要開始播放時,按 L-17 (PLAY/STOP) 鈕。
•要執行快進操作時,請按住 L-15 (dFF) 鈕。在按住
L-15 (dFF) 鈕的過程中,畫面右下角上的小節編號高
速卷動。鬆開按鈕可立即恢復正常播放。
•要執行快退操作時,請按住 L-14 (sREW) 鈕。在按住
L-14 (sREW) 鈕的過程中,聲音停止並且畫面右下角
上的小節編號高速卷動。鬆開按鈕將立即從畫面上顯示
編號的小節開始恢復正常播放。
•按L-16 (PAUSE) 鈕可暫停播放。再次按該鈕又可恢復播
放。
7.
要停止播放時,按 L-17 (PLAY/STOP) 鈕。
R-14R-14
C-7C-7
L-17L-17
L-18L-18
L-16L-16
L-15L-15
L-14L-14
L-13L-13
L-8L-8
L-9L-9 R-16R-16
R-17R-17
如何播放記憶卡上的樂曲檔案
如何從記憶卡播放音樂檔案
CTK6000_ch.book Page 108 Monday, July 26, 2010 4:14 PM

記憶卡的使用
Ch-109
播放左右手聲部分別錄音在不同的 MIDI 頻道中的鋼琴曲檔案
時,您可以取消一個聲部的播放並隨另一個聲部在鍵盤上進行
彈奏。
1.
進入卡模式並選擇要播放的 MIDI 檔案。
2.
按L-18 (PART SELECT) 鈕。
•如下所示 “Part Select"畫面出現,0位於 “Part L"
旁邊 。
3.
用R-17 (t, y) 鈕在 “Part L"(左手聲部)與
“Part R"(右手聲部)之間移動 0,並用旋鈕或
R-14 (–, +) 鈕打開或關閉所選聲部。
4.
用R-17 (y) 鈕移動 0至“SelectCh",然後按
R-16 (ENTER) 鈕。
•下示畫面出現。
5.
用R-17 (t, y) 鈕在 “Part L"(左手聲部)與
“Part R"(右手聲部)之間移動 0,並用旋鈕或
R-14 (–, +) 鈕指定所選聲部的 MIDI 頻道。
6.
按L-18 (PART SELECT) 鈕退出聲部開 / 關畫面。
7.
要開始播放時,按 L-17 (PLAY/STOP) 鈕。
•您在第 3 步打開的聲部開始播放。
8.
要停止播放時,按 L-17 (PLAY/STOP) 鈕。
ພ
•每當您選擇其他音樂檔案時,聲部開 / 關設定返回初始預設
值 (兩聲部開)。
如何關閉單手聲部並在鍵盤上彈奏另一手的聲部
(聲部關)
CTK6000_ch.book Page 109 Monday, July 26, 2010 4:14 PM

記憶卡的使用
Ch-110
您可以執行下述操作隨記憶卡上音樂檔案的播放在鍵盤上進行
彈奏。
•選擇 UPPER 1 聲部,UPPER 2 聲部及 LOWER 聲部的音色
•指定疊加,分割開 / 關及分割點
執行這些操作的步驟與在節奏模式中執行的相同。有關操作的
詳細說明請參閱 “音色的疊加及分割"(第 Ch-15 頁)。
您還可以使用下述操作,簡單地將音樂檔案右手聲部或左手聲
部的音色配置在鍵盤 (UPPER 1 聲部的音色)上,以進行鍵
盤彈奏。
■如何將音樂檔案右手聲部或左手聲部的音色配置給鍵
盤
1.
執行 “如何關閉單手聲部並在鍵盤上彈奏另一手
的聲部 (聲部關)"一節 (第 Ch-109 頁)中的操
作步驟關閉您要在鍵盤上彈奏的聲部。
•若您要隨雙手聲部的播放在鍵盤上彈奏,則不需要此步
操作。
2.
在按住 L-8 ([E] PIANO RHYTHMS) 鈕的同時按 L-9
([F] USER RHYTHMS) 鈕。
•此時被關閉的聲部的音色被配置給 UPPER 1 聲部。
•若雙手聲部都為打開或關閉狀態,則音樂檔案右手聲部
的音色被配置給 UPPER 1 聲部。
3.
音樂檔案開始播放。在鍵盤上彈奏所需要的聲部。
1.
進入卡模式並選擇要播放的 MIDI 檔案。
2.
按L-17 (PLAY/STOP) 鈕開始播放。
3.
當播放進行到要指定為反復開始點的小節時,請
按L-13 (REPEAT) 鈕。
•?指示符將在畫面上閃動。
4.
當播放進行到要指定為反復結束點的小節時,請
按L-13 (REPEAT) 鈕。
•?指示符將停止閃動,您在第 3 步及第 4 步指定的範
圍內的小節開始反復播放。
•反復播放的範圍是您在第3步指定的開始小節至在第4步
指定的結束小節。
•若您不指定結束點,則樂曲的結尾成為結束點。
5.
要停止播放時,按 L-17 (PLAY/STOP) 鈕。
•再次按 L-17 (PLAY/STOP) 鈕將以相同的開始及結束點
重新開始反復播放。
•當您選擇其他音樂檔案時,反復範圍被清除。
請參閱 “如何改變速度設定"( 第 Ch-19 頁 )。
參閱 “SongVol. (樂曲音量)"( 第 Ch-99 頁 )。有關配置這
些設定的說明請參閱 “如何改變功能選單項的設定"
(第 Ch-96 頁)。
請參閱 “PreCount (樂曲預計數音)"( 第 Ch-98 頁 )。有關
配置這些設定的說明請參閱 “如何改變功能選單項的設定"
(第 Ch-96 頁)。
如何隨記憶卡上音樂檔案的播放在鍵盤上彈奏 如何反復播放樂曲的特定章節
如何改變播放速度
如何根據鍵盤彈奏的音量調節播放音量
如何在開始播放時打預計數音
CTK6000_ch.book Page 110 Monday, July 26, 2010 4:14 PM

記憶卡的使用
Ch-111
錯誤訊息
顯示訊息 原因 對策
Format 1. 記憶卡的格式與本數位電子琴不相容。 1. 在數位電子琴上格式化記憶卡 (第 Ch-103 頁)。
2. 記憶卡的容量超過了 32GB。 2. 請使用 32GB 以下容量的記憶卡。
3. 您使用的是 SDXC 卡。 3. 不能使用 SDXC 卡。 請使用 SD 或 SDHC 記憶卡。
4. 記憶卡有問題。 4. 使用其他的記憶卡。
Card Full 記憶卡上已沒有足夠的存儲空間。 刪除記憶卡上的一些檔案,為新資料騰出空間
(第 Ch-107 頁),或使用其他卡。
Card R/W 記憶卡上的資料已損壞。 使用其他的記憶卡。
No Card 1. 插在數位電子琴卡槽中的記憶卡沒有正確插入。 1. 在卡槽中正確插入記憶卡。
2. 有些操作進行過程中取出了記憶卡。 2. 任何操作進行過程中都不要取出記憶卡。
No Data 您要向記憶卡保存不含任何資料的數位電子琴的用戶區 (用
戶節奏,用戶樂曲等)。
選擇含有資料的用戶區。
No File 1. 記憶卡上沒有 MUSICDAT 資料夾 (第 Ch-105 頁)。 1. 在記憶卡上建立 MUSICDAT 資料夾或在數位電子琴上格式
化記憶卡 (第 Ch-103 頁)。
2. MUSICDAT 資料夾中沒有可載入或可播放的檔案。 2. 將要載入或播放的檔案移動到記憶卡的 MUSICDAT 資料夾
中。
Not SMF0/1 您試圖播放 SMF 格式 2 的檔案。 本數位電子琴只能播放格式 0 或格式 1 的 SMF。
Protect 記憶卡處於寫保護狀態。 切換記憶卡的寫保護開關,使其可寫入。
Read Only 記憶卡上已存在與您要使用的檔案名相同的只讀檔案。 •使用其他檔案名保存新檔案。
•移除現有檔案的只讀屬性並用新檔案覆蓋。
•使用其他的記憶卡。
Size Over 1. 記憶卡上的樂曲資料過大,無法播放。 1. 本數位電子琴只能播放最大 320KB 的樂曲檔案。
2. 您要載入的檔案過大。 2. 下列為將資料載入數位電子琴的記憶器中時的大約最大檔
案大小 (資料項分別)。
用戶節奏:32KB
音序器樂曲:61KB
用戶預設:8KB
共能載入約 64KB 的用戶預設 (所有 50 個用戶預設的合
計)。
Wrong Data 1. 記憶卡上的資料已損壞。 使用其他的記憶卡。
2. 記憶卡上含有本數位電子琴無法使用的資料。
Meas. Limit 您試圖在音序器樂曲編輯過程中或用戶音樂預設編輯過程中執
行的操作,使樂曲或和弦進程中的小節數超出了 999。
確認您的編輯不會使小節數超出 999 小節的限制。
Memory Full 1. 記憶器中已沒有節奏編輯器操作所需要的存儲容量。 1. 選擇要使用的節奏。
2. 在音樂預設編輯過程中,剩餘記憶器容量已很少。 2. 參照 “如何清除用戶預設資料"(第 Ch-55 頁)刪除不再
需要的用戶預設,騰出記憶空間。
3. 記憶器已沒有音序器操作所需要的容量。 3. 刪除其他音軌及/或樂曲騰出記憶空間。
File Name 重新命名記憶卡上的檔案時,試圖指定已被使用的檔案名。 使用其他名稱。
B
CTK6000_ch.book Page 111 Tuesday, November 16, 2010 11:36 AM

Ch-112
電腦的連接
您可以連接數位電子琴與電腦並在其間交換 MIDI 資料。您演
奏的資料可以從數位電子琴傳送到電腦上正在運行的音樂軟體
中,或將 MIDI 資料從電腦傳送到數位電子琴進行播放。
要傳送及接收 MIDI 資料,電腦系統必須符合下列最低要求。
在與數位電子琴連接之前,請檢查並確認電腦符合這些要求。
•作業系統
•USB 埠
२्
•不要與不符合上述要求的電腦進行連接。否則會使電腦出現
問題。
२्
•必須嚴格按照下述步驟進行操作。連接錯誤將使資料無法傳
送及接收。
1.
關閉數位電子琴的電源,然後啟動電腦。
•先不要起動電腦上的音樂軟體!
2.
電腦啟動後,用市賣 USB 電纜將其與數位電子琴
連接。
3.
打開數位電子琴的電源。
•若是第一次連接數位電子琴與電腦,傳送及接收資料所
需要的驅動軟體將自動被安裝在電腦上。
4.
起動電腦上的音樂軟體。
5.
配置音樂軟體的設定,選擇下列 MIDI 裝置之一。
•有關如何選擇 MIDI 裝置的說明,請參閱音樂軟體附帶的
用戶說明書。
२्
•在起動電腦上的音樂軟體之前,必須先打開數位電子琴的電
源。
ພ
•首次連接成功後,當您關閉電腦及/或數位電子琴的電源
時,不拔下 USB 電纜亦可。
•通過改變 MIDI 資料的傳送頻道或其他設定可以改變數位電子
琴的 MIDI 設置。有關詳情請參閱 “功能選單的設定"
(第 Ch-97 頁)中的 “MIDI 組"。
•有關數位電子琴的各聲部(第 Ch-39 頁)與 MIDI IN 及 MIDI
OUT 頻道之間關係的資訊,請參閱 “如何為各聲部分配
MIDI 頻道"(第 Ch-126 頁)。
•本數位電子琴符合通用 MIDI 標準 1 (GM)。
•有關由本數位電子琴傳送及接收的 MIDI 資料所符合的規格及
連接的詳情,請參閱下示 URL 提供的最新資訊。
http://world.casio.com/
電腦系統的最低要求
Windows® XP (SP2 以上)*1
Windows Vista® *2
Windows 7® *3
Mac OS® X (10.3.9,10.4.11 以上,10.5.8 以上,
10.6.3 以上 )
*1: Windows XP Home Edition
Windows XP Professional (32 位元)
*2: Windows Vista (32 位元)
*3: Windows 7 (32 位元,64 位元)
如何連接數位電子琴與電腦
CASIO USB-MIDI:(對於 Windows 7,Windows Vista,
Mac OS X)
USB 音頻裝置: (對於 Windows XP)
電腦的 USB 埠
A插頭 B插頭
數位電子琴的 USB 埠
USB 電纜
(A-B 型)
CTK6000_ch.book Page 112 Monday, July 26, 2010 4:14 PM

電腦的連接
Ch-113
數位電子琴記憶器中的音序器樂曲,用戶節奏及其他資料可以
傳送並保存到電腦中。您還可以將從 CASIO 網站下載的自動
伴奏資料載入數位電子琴,極大地擴展可使用的自動伴奏型的
數目。要與數位電子琴傳輸資料需要專用的 Data Manager 應
用程式。
能與數位電子琴相互傳輸的資料的種類與能在記憶卡上保存或
調出 (第 Ch-102 頁)的資料的種類相同。
1.
訪問下示 URL 的 CASIO WORLDWIDE 網站。
http://world.casio.com/
2.
在此網站中選擇地區或國家。
3.
訪問到地區網站後,找到本產品的 Data Manager
所需要的電腦系統最低要求。
•在本產品的產品介紹網頁中有 Data Manager 資訊的鏈
接。若您找不到此鏈接,請在所在地區網站的搜索窗內
輸入本產品的型號名並進行搜索。
•請注意,網站的內容如有變更,恕不另行通知。
4.
檢查您的電腦系統是否符合 Data Manager 的最低
要求。
5.
在電腦上下載 Data Manager 及其用戶手冊。
6.
按照您在第 5 步下載的用戶手冊中的說明安裝並使
用 Data Manager。
•您可以從 CASIO MUSIC SITE
(http://music.casio.com/)的互聯網資料擴展系統下
載伴奏資料並將其載入數位電子琴的記憶器。請注意,
任何伴奏資料都不是本型號電子琴專用的,因此資料亦
可以在其他型號的電子琴上使用。
ພ
•因為伴奏資料是通用的,所以在本型號的電子琴上播放時可
能會出現一些異常。
如何保存及載入數位電子琴記憶器中
的資料
使用 Data Manager 可以傳送的資料的種類
如何下載 Data Manager
CTK6000_ch.book Page 113 Monday, July 26, 2010 4:14 PM

Ch-114
參考資料
疑難排解
現象 對策
附件
我找不到產品附帶的配件。 仔細檢查包裝材料中的所有物品。
電源要求
電源不打開。 •檢查交流電變壓器或確認電池的朝向正確 (第 Ch-9 頁)。
•更換新電池或改用交流電變壓器供電 (第 Ch-9 頁)。
•當畫面上出現 “Please Wait"訊息時若您進行了一些操作,系統內部可能會
出現問題。 若其他方法未能解決問題,請執行下述操作開機。
警告!
下述操作將刪除所有數位電子琴中的資料並使所有設定返回初始出廠預設值。
在按住 R-2 ([B] E.Piano) 鈕及 R-5 ([E] BASS) 鈕的同時,按 L-1 (POWER)
鈕開機。
數位電子琴大音量輸出聲音,然後突然斷電。 更換新電池或改用交流電變壓器供電 (第 Ch-9 頁)。
數分鐘後數位電子琴突然斷電。 自動關機功能 (第 Ch-13 頁)動作時會發生此種情況。
顯示幕
畫面一直熄滅或閃動。 更換新電池或改用交流電變壓器供電 (第 Ch-9 頁)。
畫面的內容只能垂直看時才能看得到。 產品硬體規格的限制。這不表示發生了故障。
聲音
按任何鍵盤琴鍵時都沒有反應。 •調節主音量 (第 Ch-13 頁)。
•檢查數位電子琴背面上的 T-4 (PHONES) 插孔中是否插有任何東西。
•關機後重新開機初始化所有電子琴的設定 (第 Ch-13 頁)。
在鍵盤的左側彈奏時沒有反應或音符不正確
演奏。
按L-18 (ACCOMP ON/OFF) 鈕禁止和弦鍵盤的和弦輸入 (第 Ch-24 頁)。
開始自動伴奏時沒有任何反應。 •對於節奏 E:029 至 E:038,直到您在鍵盤上彈奏和弦為止不會有任何聲音產生。
試著彈奏和弦 (第 Ch-26 頁)。
•檢查並調節伴奏音量 (第 Ch-99 頁)。
•F:001 至 F:010 之間的節奏被選擇時 (第 Ch-24 頁),若記憶器中沒有用戶節
奏,則您按下 L-17 (START/STOP) 鈕時自動伴奏不會開始。
•關機後重新開機初始化所有數位電子琴的設定 (第 Ch-13 頁)。
節拍器不打節拍。 •檢查並調節節拍器音量 (第 Ch-99 頁)。
•關機後重新開機初始化所有數位電子琴的設定 (第 Ch-13 頁)。
B
CTK6000_ch.book Page 114 Tuesday, November 16, 2010 11:36 AM

參考資料
Ch-115
音符一直演奏,不停止。 •關機後重新開機初始化所有數位電子琴的設定 (第 Ch-13 頁)。
•更換新電池或改用交流電變壓器供電 (第 Ch-9 頁)。
演奏過程中有些音符丟失了。 當要同時演奏的音符數超出了最大多重音值 48 (有些音色是 24)時,超出的
音符被切去。這不表示發生了故障。參閱另一冊 “附錄"。
我所配置的音量或音色設定改變了。 •調節主音量 (第 Ch-13 頁)。
•關機後重新開機初始化所有數位電子琴的設定 (第 Ch-13 頁)。
•更換新電池或改用交流電變壓器供電 (第 Ch-9 頁)。
即使我改變了擊鍵力度,輸出音量仍沒有變
化。
•改變觸鍵感應設定 (第 Ch-97 頁)。
•關機後重新開機初始化所有數位電子琴的設定 (第 Ch-13 頁)。
在有些鍵盤區內,音量及音質與其他鍵盤區
內的有輕微的不同。
產品系統的限制。這不表示發生了故障。
對於有些音色,在鍵盤的一端八度不改變。 產品系統的限制。這不表示發生了故障。
音符的音高與其他伴奏樂器不一致,或與其
他樂曲一起演奏時聲音奇怪。
•當B指示符出現時,其表示移調設定 (第 Ch-18 頁)已改變了鍵盤的
音高。將移調設定返回 00。
•當C指示符出現時,其表示音階設定(第 Ch-21 頁)已改變了數位電子琴
的初始預設設定。 使用 “如何選擇預設音階"一節 (第 Ch-21 頁)中的操作
步驟變更為 “Equal"預設音階。若選擇了 “Equal"後 C指示符不消
失,則用旋鈕或 R-14 (–, +) 鈕切換到 “Equal"之外的其他預設音階,然後再
選擇 “Equal"。
•關機後重新開機初始化所有數位電子琴的設定 (第 Ch-13 頁)。
音符的回響好象突然改變了。 •檢查並調節回響設定 (第 Ch-34 頁)。
•關機後重新開機初始化所有數位電子琴的設定 (第 Ch-13 頁)。
操作
數位電子琴開機時音色,節奏及其他設定返
回初始預設值。
數位電子琴可能被配置為開機時復原預設設定 (出廠預設設定或您登錄的設
定)。若您需要讓數位電子琴記住其最新的設置並在下次開機時復原,請為自動
復原設定 (第 Ch-100 頁)選擇 “on" 。
電腦連接
無法在數位電子琴與電腦之間交換資料。 •檢查並確認 USB 電纜已連接在數位電子琴及電腦上,並且電腦上的音樂軟體已
選擇了正確的設備 (第 Ch-112 頁)。
•關閉數位電子琴的電源,然後在電腦上結束音樂軟體。接著,重新打開數位
電子琴的電源,然後在電腦上重新啟動音樂軟體。
現象 對策
CTK6000_ch.book Page 115 Monday, July 26, 2010 4:14 PM

參考資料
Ch-116
規格
型號 CTK-6000 / WK-6500
鍵盤 CTK-6000:61 標準尺寸琴鍵
WK-6500:76 標準尺寸琴鍵
觸鍵感應 2 種,關閉
最大多重音 48 音符 (有的音色為 24 音符)
音色
內置音色 670 種
用戶音色 最多 10 種 (音色編輯器)
功能 疊加,分割
回響 1 至 10,關閉
合唱 1至5,關閉
DSP
預設 DSP 100 種
用戶 DSP 最多 100 種
節拍器
每小節的拍數 0,2 至 6
速度範圍 30 至 255
自動伴奏
內置節奏 200 種
用戶節奏 最多 10 種 (節奏編輯器)
示範曲 5首樂曲
登錄 32 種 (4 組設置 × 8 個庫)
音序器 實時錄音,播放
鍵盤彈奏 5 首樂曲,17 個音軌
記憶器容量 約 12,000 個音符 (共可保存 5 首樂曲)
混音器 32 個聲部 (A01-A16, B01-B16)
主控參數,DSP 參數,聲部參數 (CTK-6000/WK-6500)
MIC 參數 (僅限 WK-6500)
其他功能
移調 ± 1 個八度 (–12 至 +12 個半音)
八度移位 UPPER 1/UPPER 2/LOWER ± 2 個八度
調音 A4 = 415.5 - 440.0 - 465.9Hz
音階調音 音階微調,預設音階
音樂預設 內置 305 種,外加 50 種用戶預設
單鍵預設 200
自動和聲 12 種
琶音器 150 種
MIDI 16 頻道多音色接收,GM 標準 1
彎音輪
彎音範圍 0 至 24 個半音
記憶卡
可使用的記憶卡 SD 或 SDHC 記憶卡,32GB 以下
功能 SMF 播放,檔案儲存,檔案調用,檔案刪除,卡格式化
B
CTK6000_ch.book Page 116 Tuesday, November 16, 2010 11:36 AM

參考資料
Ch-117
•設計及規格如有變更,恕不另行通知。
輸入 / 輸出
USB埠 B型
延音 / 分設插孔 標準插孔 (延音,抽選延音,柔音,開始/停止)
耳機插孔 立體聲標準插孔
線路輸出右,左 / 單聲道插孔 標準插孔 × 2
輸出電阻:2.3kΩ,輸出電壓:最大 1.5V (RMS)
音頻輸入插孔 立體聲迷你插孔
輸入電阻:9kΩ,輸入敏感度:200mV
麥克風輸入插孔
( 僅限 WK-6500)
標準插孔 (僅用於連接動態麥克風)
輸入電阻:3kΩ,輸入敏感度:10mV
電源插孔 12V DC
電源 雙路
電池 6 節 D 型鋅碳電池或鹼性電池
電池壽命 鹼性電池可供電 4 小時
交流電變壓器 AD-A12150LW
自動關機 最後一次鍵操作約 6 分鐘後 (使用電池時)
最後一次鍵操作約 4 小時後 (使用交流電變壓器時)
揚聲器 12cm × 2 + 3cm × 2 (輸出:6.0W + 6.0W)
耗電量 12V = 18W
外形尺寸 CTK-6000: 94.5 × 37.8 × 13.2 cm
WK-6500: 118.7 × 39.9 × 14.9 cm
重量 CTK-6000:約 5.8kg (不含電池)
WK-6500:約 7.9kg (不含電池)
CTK6000_ch.book Page 117 Monday, July 26, 2010 4:14 PM

參考資料
Ch-118
必須閱讀及遵守下述操作須知。
■場所
本產品應避免放置在下列場所。
•受直射陽光照射及濕度高的地方
•溫度極端的地方
•收音機,電視機,放像機或調諧器附近
上述裝置不會使本產品發生故障,但本產品可能會干擾附近
裝置的音頻或視頻接收。
■用戶維護保養
•切勿使用苯,酒精,稀釋劑或其他化學試劑清潔本產品。
•要清潔本產品或其鍵盤時,請使用蘸有水和中性清潔劑稀釋
溶液的軟布。請先將軟布完全擰乾後再進行擦拭。
■附件及另選件
只能使用本產品指定的配件。使用未指定的配件有造成火災,
觸電及人身傷害的危險。
■交流電變壓器使用須知
•請使用距離較近的電源插座,以便在發生故障時或在其他必
要的情況下能隨時拔下交流電變壓器。
•交流電變壓器只能在室內使用。不要在可能會濺上水或沾上
濕氣的環境中使用。不要在交流電變壓器上放置花瓶等任何
盛有液體的容器。
•交流電變壓器應在乾燥的地方保管。
•請在寬敞,通風的地方使用交流電變壓器。
•切勿將報紙,桌布,窗帘或任何其他類似的物品蓋在交流電
變壓器上。
•打算長期不使用本產品時請從電源插座拔下交流電變壓器。
•切勿以任何方式修理或改造交流電變壓器。
•交流電變壓器的使用環境
溫度﹕0 至 40℃
濕度﹕10% 至 90% RH
•輸出極性﹕ &
■焊線
本產品的外表可能會有線條。這些 “焊線"是塑料壓模成型工
序的結果。不是裂紋或劃痕。
■樂器使用禮儀
使用本產品時,應總是想到周圍的人。在深夜演奏時,需要特
別注意音量,不要打擾其他人。深夜演奏時您還可以關上窗
戶﹐或使用耳機。
操作須知
CTK6000_ch.book Page 118 Monday, July 26, 2010 4:14 PM

參考資料
Ch-119
下表列出了能由 “如何使用 DSP"一節 (第 Ch-36 頁)中的操作選擇的預設 DSP。
•“編號"欄表示出現在畫面上的 DSP 編號,而 “畫面名"欄表示 DSP 名稱。
•本數位電子琴的 DSP 由“DSP 類型列表"(第 Ch-120 頁)中所示的 46 種“類型"組成。 預設 DSP 由這 46 種之一衍生而來,各預
設DSP有46種變化。
DSP 音效表
預設 DSP 列表
編號 畫面名 類型編號
001 Comp 1 02
002 Comp 2 02
003 Enhance1 04
004 Enhance2 04
005 Phaser 1 07
006 Phaser 2 07
007 Phaser 3 07
008 Chorus 1 09
009 Chorus 2 09
010 Chorus 3 09
011 Chorus 4 09
012 Chorus 5 09
013 CmpCho 1 24
014 CmpCho 2 24
015 RefCho 41
016 Flanger1 08
017 Flanger2 08
018 Flanger3 08
019 Flanger4 08
020 CmpFln 25
021 Delay 1 10
022 Delay 2 10
023 Delay 3 10
024 Delay 4 10
025 Delay 5 10
026 Reflect1 11
027 Reflect2 11
028 Reflect3 11
029 CmpRef 26
030 ChoRef 1 36
031 ChoRef 2 36
032 ChoRef 3 36
033 FlnRef 1 38
034 FlnRef 2 38
035 FlnRef 3 38
036 Tremolo 6
037 CmpTrm 27
038 TrmRef 46
039 TrmCho 1 44
040 TrmCho 2 44
041 TrmFln 1 45
042 TrmFln 2 45
043 TrmDst 1 43
044 TrmDst 2 43
045 AutoPan 05
046 CmpPan 28
047 ChoPan 1 37
048 ChoPan 2 37
049 FlnPan 1 39
050 FlnPan 2 39
051 RefPan 1 42
052 RefPan 2 42
053 Rotary 1 12
054 Rotary 2 12
055 Rotary 3 12
056 Rotary 4 12
057 Rotary 5 12
058 Wah 1 01
059 Wah 2 01
060 Wah 3 01
061 Wah 4 01
062 CmpWah 22
063 WahCho 1 17
064 WahCho 2 17
065 WahFln 1 18
066 WahFln 2 18
067 WahDst 1 16
068 WahDst 2 16
069 WahTrm 1 20
070 WahTrm 2 20
071 WahPan 1 21
072 WahPan 2 21
073 WahRef 1 19
074 WahRef 2 19
075 WahCmp 1 15
076 WahCmp 2 15
077 Dist 1 03
078 Dist 2 03
079 Dist 3 03
080 DstCmp 30
081 CmpDst 23
082 DstTrm 1 34
083 DstTrm 2 34
084 DstPan 1 35
085 DstPan 2 35
086 DstCho 1 31
087 DstCho 2 31
088 DstFln 1 32
089 DstFln 2 32
090 DstFln 3 32
091 DstWah 1 29
092 DstWah 2 29
093 DstWah 3 29
094 DstWah 4 29
095 DstRef 33
096 RefDst 40
097 Lo-Fi 14
098 RingMod1 13
099 RingMod2 13
100 RingMod3 13
編號 畫面名 類型編號
CTK6000_ch.book Page 119 Monday, July 26, 2010 4:14 PM

參考資料
Ch-120
本數位電子琴的所有預設 DSP 都是下表中所示 DSP 類型之一。 創建用戶 DSP (第 Ch-37 頁)時或用音色編輯器 (第 Ch-45 頁)
編輯作用於音色的 DSP 時,必須選擇此表中的 DSP 類型之一。
•類型編號 01 至 14 為單類 DSP,而編號 15 至 46 為雙類 DSP。 單類 DSP 為單一結構,而雙類 DSP 為兩種單類 DSP 的組合。
•雙類 DSP 的名稱由其兩個組成要素的單類 DSP 的名稱構成,以其作用的先後順序排列。 例如,類型 15 名為“Wah-Compressor",
以先後順序 “Wah"及 “Compressor"構成。
•有關能用各 DSP 類型配置的參數的詳情,請參閱下表所示各節。
DSP 類型列表
此 DSP 類型的資訊: 參閱:
單類 (類型編號 01 至 14) 單類 DSP 的參數 (第 Ch-121 頁)
雙類 (類型編號 15 至 46) 雙類 DSP 的參數 (第 Ch-123 頁)
類型編號 DSP 類型名 畫面名
01 Wah Wah
02 Compressor Comp
03 Distortion Dist
04 Enhancer Enhance
05 AutoPan AutoPan
06 Tremolo Tremolo
07 Phaser Phaser
08 Flanger Flanger
09 Chorus Chorus
10 Delay Delay
11 Reflection Reflect
12 Rotary Rotary
13 RingModulator RingMod
14 Lo-Fi Lo-Fi
15 Wah-Compressor WahCmp
16 Wah-Distortion WahDst
17 Wah-Chorus WahCho
18 Wah-Flanger WahFln
19 Wah-Reflection WahRef
20 Wah-Tremolo WahTrm
21 Wah-AutoPan WahPan
22 Compressor-Wah CmpWah
23 Compressor-Distortion CmpDst
24 Compressor-Chorus CmpCho
25 Compressor-Flanger CmpFln
26 Compressor-Reflection CmpRef
27 Compressor-Tremolo CmpTrm
28 Compressor-AutoPan CmpPan
29 Distortion-Wah DstWah
30 Distortion-Compressor DstCmp
31 Distortion-Chorus DstCho
32 Distortion-Flanger DstFln
33 Distortion-Reflection DstRef
34 Distortion-Tremolo DstTrm
35 Distortion-AutoPan DstPan
36 Chorus-Reflection ChoRef
37 Chorus-AutoPan ChoPan
38 Flanger-Reflection FlnRef
39 Flanger-AutoPan FlnPan
40 Reflection-Distortion RefDst
41 Reflection-Chorus RefCho
42 Reflection-AutoPan RefPan
43 Tremolo-Distortion TrmDst
44 Tremolo-Chorus TrmCho
45 Tremolo-Flanger TrmFln
46 Tremolo-Reflection TrmRef
類型編號 DSP 類型名 畫面名
CTK6000_ch.book Page 120 Monday, July 26, 2010 4:14 PM

參考資料
Ch-121
■單類 DSP 的參數
01: Wah
此為一種 “wah"音效,能根據 LFO 自動影響頻率。
參數及值的範圍:
1 :Resonance (0 至 127)
調節共鳴的強度。
2 :Manual (0 至 127)
調節 wah 濾音器的參考頻率。
3 :LFO Rate (0 至 127)
調節 LFO 的速率。
4 :LFO Depth (0 至 127)
調節 LFO 的深度。
5 :LFO Waveform (off, sin, tri, random)
選擇 LFO 的波形。
02: Compressor
壓縮輸入訊號,有抑制音高電平發生變化的效果並能使經阻尼
的聲音持續時間更長。
參數及值的範圍:
1 :Depth (0 至 127)
調節音頻訊號的壓縮情況。
2 :Attack (0 至 127)
調節輸入訊號的擊鍵力度。較小的數值會促進壓縮操作,
抑制輸入訊號的擊鍵力度。較大的數值會延遲壓縮操作,
使擊鍵按原樣輸出。
3 :Release (0 至 127)
調節從輸入訊號下降至某一水平的時點開始到壓縮操作停
止為止的時間。當擊鍵的感覺恰到好處時 (聲音發生時無
壓縮),此參數設定得越低越好。要一直都進行壓縮時,
應設定為一個較高的數值。
4 :Level (0 至 127)
調節輸出音量水平。
5 :Threshold (0 至 127)
調節壓縮操作開始時的音量。
03: Distortion
對輸入訊號追加泛音的數位失真。
參數及值的範圍:
1 :Gain (0 至 127)
調節輸入訊號的增益。
2 :Level (0 至 127)
調節輸出音量水平。
04: Enhancer
移位輸入訊號的低音域音符及高音域音符,增強其特點。
參數及值的範圍:
1 :Low Frequency (0 至 127)
調節低音域增強器的頻率。
2 :Low Phase (0 至 127)
調節低音域增強器的位移量。
3:High Frequency(0至127)
調節高音域增強器的頻率。
4:High Phase(0至127)
調節高音域增強器的位移量。
05: Auto Pan
使用 LFO 持續執行輸入訊號的左右立體音位調節。
參數及值的範圍:
1 :LFO Rate (0 至 127)
調節立體音位的速率。
2 :LFO Depth (0 至 127)
調節立體音位的深度。
3 :LFO Waveform (sin, tri)
選擇 LFO 的波形。
06: 震音
用 LFO 調節輸入訊號的音量。
參數及值的範圍:
1 :LFO Rate (0 至 127)
調節顫音的速率。
2 :LFO Depth (0 至 127)
調節顫音的深度。
3 :LFO Waveform (sin, tri)
選擇 LFO 的波形。
07: Phaser
產生有特色的脈衝,用 LFO 拓寬聲音,改變輸入訊號的相位
並與原輸入訊號混合。
參數及值的範圍:
1 :Resonance (0 至 127)
調節共鳴的強度。
2 :LFO Rate (0 至 127)
調節 LFO 的速率。
3 :LFO Depth (0 至 127)
調節 LFO 的深度。
4 :LFO Waveform (sin, tri, random)
選擇 LFO 的波形。
DSP 參數列表
CTK6000_ch.book Page 121 Monday, July 26, 2010 4:14 PM

參考資料
Ch-122
08: Flanger
對音符追加寬脈衝及金屬性回響。 可選擇 LFO 的波形。
參數及值的範圍:
1 :LFO Rate (0 至 127)
調節 LFO 的速率。
2 :LFO Depth (0 至 127)
調節 LFO 的深度。
3 :LFO Waveform (sin, tri, random)
選擇 LFO 的波形。
4 :Feedback (0 至 127)
調節反饋的強度。
09: 合唱
使音符更深更寬。 合唱類型可選。
參數及值的範圍:
1 :LFO Rate (0 至 127)
調節 LFO 的速率。
2 :LFO Depth (0 至 127)
調節 LFO 的深度。
3 :LFO Waveform (sin, tri)
選擇 LFO 的波形。
4 :Feedback (0 至 127)
調節反饋的強度。
5 :Type (mono, stereo, tri)
選擇合唱類型。
10: Delay
延遲輸入訊號並進行反饋,產生反復的音效並使音符更寬。
參數及值的範圍:
1 :Delay Time (0 至 127)
調節延遲時間。
2 :Feedback (0 至 127)
調節延遲的反復。
3 :Ratio Lch (0 至 127)
調節左頻道的延遲時間。 此值是為延遲時間指定的速率
值。
4 :Ratio Rch (0 至 127)
調節右頻道的延遲時間。 此值是為延遲時間指定的速率
值。
5 :Wet Level (0, 1, 2, 3, 4, 5)
調節延遲音的音量。
6 :Type (1, 2)
選擇延遲類型。
重要!
調節延遲時間及類型時,有些設定可能會導致延遲音的移動。
11: Reflection
音效器從回響中抽取先期反射。 為音符追加聲樂存在感。
參數及值的範圍:
1 :Type (1, 2, 3, 4, 5, 6, 7, 8)
從八種反射形式之中進行選擇。
2 :Feedback (0 至 127)
調節反射音的反復次數。
12: Rotary
模擬旋轉式揚聲器。
參數及值的範圍:
1 :Overdrive Gain (0, 1, 2, 3)
調節超速增益。
2 :Overdrive Level (0 至 127)
調節超速的輸出音量。
3 :Speed (Slow, Fast)
在快與慢之間切換速度模式。
4 :Brake (Rotate, Stop)
停止揚聲器的旋轉
5 :Fall Acceleration (0 至 127)
調節當速度模式從快切換到慢時的加速度。
6 :Rise Acceleration (0 至 127)
調節當速度模式從慢切換到快時的加速度。
7 :Slow Rate (0 至 127)
調節慢速模式中的揚聲器旋轉速度。
8 :Fast Rate (0 至 127)
調節快速模式中的揚聲器旋轉速度。
13: Ring Modulator
用內部振蕩器訊號增加輸入記號,產生金屬類聲音。
參數及值的範圍:
1 :OSC Frequency (0 至 127)
設定內部振蕩器的參考頻率。
2 :LFO Rate (0 至 127)
調節 LFO 的速率。
3 :LFO Depth (0 至 127)
調節 LFO 的深度。
4 :Type (1, 2, 3)
1 :延遲的反復取決於延遲時間。
2 :延遲的反復取決於延遲時間及 L/R 比。
1 :僅輸出環形調製器訊號。
2 :輸出環形調製器訊號及輸入訊號。
3 :用作用於 2 的合唱音效輸出訊號 (環形調製器訊號及
輸入訊號)。
CTK6000_ch.book Page 122 Monday, July 26, 2010 4:14 PM

參考資料
Ch-123
14: Lo-Fi
為輸入訊號追加各種噪音再現反向 Lo-Fi 音。
如同磁帶及錄音機一樣含有抖晃及擺動的旋轉波動,噪音 1 生
成器生成連續的 FM 無線類型,而噪音 2 生成器生成錄音型的
唱針噪音。
參數及值的範圍:
1 :抖晃及擺動速率 (0 至 127)
調節抖晃及擺動速率。
2 :抖晃及擺動深度 (0 至 127)
調節抖晃及擺動深度。
3 :噪音 1 音量 (0, 1, 2, 3, 4, 5)
調節噪音生成器 1 的音量。
4 :噪音 2 音量 (0, 1, 2, 3, 4, 5)
調節噪音生成器 2 的音量。
5 :噪音 2 密度 (0, 1, 2, 3, 4, 5)
調節噪音生成器 2 的頻率。
6 :Bit (0, 1, 2, 3)
使聲音失真。 較大的數字產生較大的失真。
重要!
即使沒有輸入訊號,在沒有音符演奏時提高噪音的音量將使噪
音發出。
■雙類 DSP 的參數
雙類 DSP 由兩種不同的單類 DSP 組合構成。 請使用下述操作
確定各雙類 DSP 可以配置的參數,以及雙類 DSP 的操作,設
定範圍。
例如﹕ 類型編號 29: Distortion-Wah
1. 此 DSP 類型名有兩個部分: 左側部分及右側部分。
Distortion-Wah 3“Distortion"及 “Wah"
2. 通過查看下表中 “類型名"欄中的雙類 DSP 的左側部分,
可找到可以配置的參數。
3. 在第 Ch-121 頁至第 Ch-123 頁上 “單類 DSP 的參數"的表
中找到相同的類型名,並記下與上表的 “可配置的參數"
欄中列有的相同項目的操作及設定範圍。
4. 然後,對雙類 DSP 的參數名的右側部分反復執行上述第 2
步及第 3 步操作。
類型名 可配置的參數
Wah LFO 波形
LFO 速率
LFO 深度
失真 增益
音量
合唱 LFO 波形
LFO 速率
LFO 深度
鑲邊 LFO 波形
LFO 速率
LFO 深度
反射 反饋
壓縮器 始值
音量
自動音位 LFO 波形
LFO 速率
LFO 深度
震音 LFO 波形
LFO 速率
LFO 深度
•在 “Distortion-Wah"範例中,名稱的左側部分為
“Distortion",所以在上表中可以看到 “增益"及 “音
量"參數可以配置。 參照第 Ch-121 頁上的 “03:
Distortion"可以找到 “增益"及 “音量"的作用及設定
範圍。
•在參數設定畫面上出現的參數編號從 1 開始,各隨後的參
數的編號遞增。“Distortion-Wah"範例的參數編號如下
所示。
1: 增益
2: 音量
3: LFO 波形
4: LFO 速率
5: LFO 深度
CTK6000_ch.book Page 123 Monday, July 26, 2010 4:14 PM

參考資料
Ch-124
除能用 Fingered 1 及 Fingered 2 彈奏出的和弦之外,下列和弦
亦可識別。
ພ
•Fingered 3 將彈奏的最低音符解釋為貝司音符。不能使用轉
位指法。
•當彈奏的最低音符與其相鄰音符有一定距離時,Full Range
Chord 將該和弦解釋為分數和弦。
•與Fingered 1,2 及 3 不同,Full Range Chord 需要按最少三個
琴鍵才能彈奏出和弦。
指法指南
Fingered 1,Fingered 2 的和弦
*1 Fingered 2 解釋為 Am7。
*2 Fingered 2 解釋為 Am7b5。
*3 在有些情況下不能使用轉位指法。
C
Cm
Cdim
Caug *3
Csus4 *3
Csus2 *3
C7
Cmadd9
CmM7
Cdim7 *3
C69 *3
C6 *1 *3
Cm6 *2 *3
Cm7 *3
CM7
Cm7b5 *3
C7sus4
Cadd9
C7b5 *3
Fingered 3,Full Range Chord
可輸入的字元
C
#
C
D
C
E
C
F
C
G
C
A
b
C
B
b
C
B
C
C
#
m
C
Dm
C
Gm
C
Am
C
B
b
m
C
Ddim
C
A
b
7
C
F7
C
Fm7
C
Gm7
C
A
b
add9
C
Fm
C
CTK6000_ch.book Page 124 Monday, July 26, 2010 4:14 PM

參考資料
Ch-125
和弦範例表
Root
Chord
Type
M
m
dim
aug
sus4
sus2
7
m7
M7
m7b5
7b5
7sus4
add9
madd9
mM7
dim7
69
6
m6
(A#)/BbBF#/(Gb)G(G#)/AbAFCC
#/(Db)D(D#)/EbE
•由於和弦輸入範圍有限,上示和弦中有些可能無法在本型號電子琴上彈奏。
CTK6000_ch.book Page 125 Monday, July 26, 2010 4:14 PM

參考資料
Ch-126
下面介紹 MIDI IN 及 MIDI OUT 頻道與各聲部之間的關係。
ພ
•有關聲部的詳細說明請參閱 “聲部的構成"(第 Ch-39 頁)。
如何為各聲部分配 MIDI 頻道
*1 A01 聲部的 MIDI OUT 頻道取決於鍵盤頻道設定。有關詳情請參閱 “KeyboardCh (鍵盤頻道)"(第 Ch-99 頁)。
*2 SONG SEQUENCER 音軌
聲部: MIDI 頻道 聲部名
IN OUT
A01 -- 01*1Upper1
A02 -- 02 Upper2
A03 -- 03 Lower
A04 -- 04 Harmo.
A05 -- 05 System Upper1
A06 -- 06 System Upper2
A07 -- 07 System Lower
A08 -- -- Metronome
A09 -- 09 Perc.
A10 -- 10 Drum
A11 -- 11 Bass
A12 -- 12 Chord1
A13 -- 13 Chord2
A14 -- 14 Chord3
A15 -- 15 Chord4
A16 -- 16 Chord5
聲部: MIDI 頻道 聲部名
IN OUT
B01 01 01 Track*2/MIDI 01
B02 02 02 Track*2/MIDI 02
B03 03 03 Track*2/MIDI 03
B04 04 04 Track*2/MIDI 04
B05 05 05 Track*2/MIDI 05
B06 06 06 Track*2/MIDI 06
B07 07 07 Track*2/MIDI 07
B08 08 08 Track*2/MIDI 08
B09 09 09 Track*2/MIDI 09
B10 10 10 Track*2/MIDI 10
B11 11 11 Track*2/MIDI 11
B12 12 12 Track*2/MIDI 12
B13 13 13 Track*2/MIDI 13
B14 14 14 Track*2/MIDI 14
B15 15 15 Track*2/MIDI 15
B16 16 16 Track*2/MIDI 16
CTK6000_ch.book Page 126 Monday, July 26, 2010 4:14 PM

參考資料
Ch-127
參數列表
要檢查此設定項: 參照下表中的欄目:
關機時總是保存設定項 1
保存在登錄記憶器中的設定項 (第 Ch-62 頁) 2
當 “AutoResume (自動恢復)"設定 (第 Ch-100 頁)被選擇為 “on"時,復原上次關機時有效
的設定項。 3
作為 “Default (預設設定)"(第 Ch-100 頁)儲存的項目
由 “如何初始化所有混音器參數"操作 (第 Ch-41 頁)被初始化的設定項 4
當 “Parameter"(僅限參數設定)被 “Initialize (初始化)"(第 Ch-100 頁)選擇時設定項被初始
化。 5
設定項 12345
用戶記憶器項目
用戶節奏,用戶音色,用戶 DSP,用戶預
設O
登錄 O
功能選單項
調音 OO
觸鍵感應 O O O
彎音速率 OO O
踏板分配 O O O
彎音範圍 *1OO
琶音器保持 O O O
琶音器速度 OO O
琶音器聲部 O O O
登錄過濾器
(伴奏 / 音階) O
樂曲預計數音 O O
樂曲反復播放 OO
自動伴奏的音量 O*2O O
樂曲音量 OO
節拍器的音量 OOO
鍵盤頻道 OO
本機控制 O
伴奏 MIDI 輸出 O
LCD 對比度 O
自動關機 OO
自動復原 O
其他項目
音色編號 *1OOOO
節奏編號 O*2OO
音樂預設編號 O
移調 OO O
分割開 / 關 O O O
分割點 OO O
疊加開 / 關 O O O
八度移位 *3OO O
伴奏開 / 關 O*2O O
和弦指法模式 O*2OO
自動和聲開 / 關 / 類型 O O O
節拍器的節拍 OO
合唱 /DSP O
DSP 無效 O
回響 (開,關,類型) O O O
合唱類型 OO O
DSP 類型 O O O
速度 O*2OO
同步待機 O*2
音階預設編號 OO
音階的根音 O O
音階的微調 O*4OO
伴奏音階 O*4O O O
伴奏聲部開 / 關 O*2OO
模式 (節奏 / 卡)選擇狀態 O
卡樂曲編號 O
左手聲部選擇 O
右手聲部選擇 O
登錄庫編號 O O
節奏類別編號 OO
音色類別編號 O O
音樂預設類別編號 O
聲部 A01 至 A04 的混音器設定
聲部開 / 關 *1OOO
聲部的音量 *1O O O O
聲部的立體音位 *1OOOO
聲部的粗調音 *1O O O O
聲部的微調音 *1OOOO
聲部的彎音範圍 *1O O O O
聲部的 DSP 線路開 / 關 *1OOOO
聲部的回響傳送 *1O O O O
聲部的合唱傳送 *1OOOO
聲部的音階開啟 *1O O O
主控、DSP及MIC,聲部A05至A16及
聲部 B01 至 B16 的混音器設定 O
*1 對各下列聲部進行的配置: A01 至 A04 (UPPER 1, UPPER
2, LOWER, 自動和聲)。
*2 當 “RegFltAcmp"(第 Ch-98 頁)被選擇為 “on"時不調
用。
*3 對各下列聲部進行的配置: A01 至 A03 (UPPER 1, UPPER
2, LOWER)。
*4 當 “RegFltScal"(第 Ch-98 頁)被選擇為 “on"時不調
用。
設定項 12345
B
CTK6000_ch.book Page 127 Tuesday, November 16, 2010 11:36 AM

Function Transmitted Recognized Remarks
Basic
Channel
1 - 16
1 - 16
1 - 16
1 - 16
Default
Changed
Note
Number
0 - 127
0 - 127 *1True voice
After
Touch
Control
Change
X
X
X
O
Pitch Bender
OO
Key’s
Ch’s
Velocity
O
9nH v = 1 - 127
X
9nH v = 0, 8nH V =**
O
9nH v = 1 - 127
X
9nH v = 0
Note ON
Note OFF
Mode
Mode 3
X
0 - 127
Mode 3
X
Default
Messages
Altered
Models: CTK-6000 / WK-6500 Version : 1.0
0
1
6, 38
7
10
11
16
17
18
19
64
66
67
72
73
74
76
77
78
80
81
82
Bank select
Modulation
Data entry LSB, MSB
Volume
Pan
Expression
DSP Parameter0
DSP Parameter1
DSP Parameter2
DSP Parameter3
Hold 1
Sostenuto
Soft pedal
Release time
Attack time
Filter cutoff
Vibrato rate
Vibrato depth
Vibrato delay
DSP Parameter4
DSP Parameter5
DSP P 6
O
X
O
O
O
X
O
O
O
O
O
O
O
O
O
O
O
O
O
O
O
O
*2
*3
*3
*3
O
O
O
O
O
O
O
O
O
O
O
O
O
O
O
O
O
O
O
O
O
O
*2
**:無關
MIDI Implementation Chart
CTK6000_ch.book Page 128 Monday, July 26, 2010 4:14 PM