Casio Electronic Keyboard Ctk 230 Sep 2003 Users Manual S/M
CTK-230 Casio CTK230 service manual
ctk230sep2003 0641ed68-ce23-44f4-88e8-abe606d7cb69 Casio Electronic Keyboard CTK-230 Sep. 2003 User Guide |
2015-01-21
: Casio Casio-Casio-Electronic-Keyboard-Ctk-230-Sep-2003-Users-Manual-243271 casio-casio-electronic-keyboard-ctk-230-sep-2003-users-manual-243271 casio pdf
Open the PDF directly: View PDF
.
Page Count: 15
CONTENTS
Specifications ---------------------------------------------------------------------------------------------- 1
Block Diagram --------------------------------------------------------------------------------------------- 2
Circuit Description --------------------------------------------------------------------------------------- 3
Printed Circuit Board ------------------------------------------------------------------------------------ 4
Disassembly ------------------------------------------------------------------------------------------------ 5
Diagnostic Program-------------------------------------------------------------------------------------- 6
Schematic Diagrams ------------------------------------------------------------------------------------- 8
Exploded View ------------------------------------------------------------------------------------------- 10
Parts List--------------------------------------------------------------------------------------------------- 11

— 1 —
SPECIFICATIONS
GENERAL
Keyboard: 49 standard-size keys, 4 octaves
Tones: 100
Polyphony: 12 notes maximum (6 for certain tones)
Auto Accompaniment
Rhythm Patterns: 100
Tempo: Variable (236 steps, = 20 to 255)
Chords: 2 fingering methods (CASIO CHORD, FINGERED)
Rhythm Controller: START/STOP, SYNCHRO/FILL-IN
Accomp Volume: 0 to 9 (10 steps)
Song Bank
Tunes: 50
Controllers: PLAY/PAUSE, STOP, MELODY ON/OFF
Display
Name display: TONE, RHYTHM, SONG BANK name/number, keyboard setting names/
values
Tempo: Tempo value, metronome, synchro standby, beat indicator, volume set-
ting
Chord: Chord name
Song Bank Status: PLAY, PAUSE, MELODY ON/OFF
Other Functions
Transpose: 12 steps (–6 semitones to +5 semitones)
Tuning: Variable (A4 = approximately 440Hz ±50 cents)
Volume: 0 to 9 (10 steps)
Terminals
Phones/Output Terminal: Stereo standard jack (Output is monaural.)
Output Impedance: 78Ω
Output Voltage: 3V (RMS) MAX
Power Supply Terminal: 9V DC
Power Supply: Dual power supply system
Batteries: 6 AA-size batteries
Battery Life: Approximately 6 hours continuous operation on alkaline batteries
Approximately 3 hours continuous operation on manganese batteries
AC Adaptor: AD-5
Auto Power Off: Turns power off approximately 6 minutes after last operation.
Enabled under battery power only, can be disabled manually.
Speaker Output: ø 10cm × 2 (1.6W + 1.6W)
Power Consumption: 9V 6.5W
Dimensions: 87.5 × 30.0 × 10.0 cm (34 1/2 × 11 13/16 × 3 15/16 inch)
Weight: Approximately 3.2 kg (7.1 lbs) (without batteries)
ELECTRICAL
Current drain with 9 V DC:
No sound output 79 mA ±20 %
Maximum volume 426 mA ±20 %
with 12 keys C3 to G4 pressed in Synth-Lead 1
Volume: 9 (Max.)
Phone output level (Vrms with 32 Ω load each channel):
with key C5 pressed in Synth-Lead 1 200 mV ±20 %
Speaker output level (Vrms with 4 Ω load each channel):
with key E2 pressed in Synth-Lead 1 640 mV ±20 %
Output level (Vrms with 47 KΩ load each channel):
with key C5 pressed in Synth-Lead 1 675 mV ±20 %

— 2 —
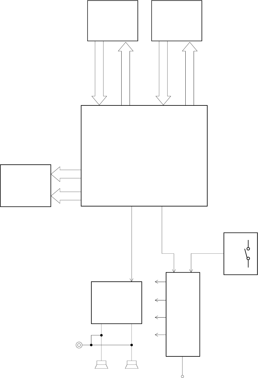
BLOCK DIAGRAM
MPU
ML6556
IC202
LCD
Power Supply Circuit
Q201 ~ Q203, D204
Power Amp.
LA4227
IC201
Speaker
(L)
Speaker
(R)
Phones/Output
VC AVDDVCC DVDD
APO
KOD8 ~ KOD12
DC + 9 V IN
DB4 ~ DB7
LCD-E
LCD-RW
LCD-RS
KID0 ~ KID6
Buttons
KI0 ~ KI6
Keyboard
Power Switch

— 3 —
CIRCUIT DESCRIPTION
KEY MATRIX
NOMENCLATURE OF KEYS
C2
C#2 D#2 F#2 G#2 A#2 C#3 D#3 F#3 G#3 A#3 C#4 D#4 F#4 G#4 A#4 C#5 D#5 F#5 G#5 A#5
D2 E2 F2 G2 A2 B2 C3 D3 E3 F3 G3 A3 B3 C4 D4 E4 F4 G4 A4 B4 C5 D5 E5 F5 G5 A5 B5 C6
KID0 KID1 KID2 KID3 KID4 KID5 KID6
KOD8 —+0
TEMPO TEMPO VOLUME VOLUME
▼ ▲▼▲
KOD9 321
START/ SYNCRO/ F5 ACCOMP
STOP FILL IN VOLUME
KOD10 654
TRANSPOSE/
SONG RHYTHM TONE
TUNE BANK
KOD11 9 8 7 FINGERED CASIO NORMAL OFF
CHORD
KOD12 E2 MELODY PLAY/ STOP
ON/OFF PAUSE

— 4 —
PRINTED CIRCUIT BOARDS
Main PCB CMW277-MAIN
Top View
Bottom View
JACK PCB CMW277-MA2M

— 5 —
DISASSEMBLY
Main PCB
JACK PCB
SpeakerSpeaker
1. Remove the battery cover and then take out the battery.
2. Remove 7 screws and then the console panel.
3. Remove 12 screws and then the Main PCB.
4. Remove 2 screws and then the JACK PCB.
5. Remove 8 screws and then the Speaker.

— 6 —
■Initial Setting
1. Connect an AC adaptor.
■ How to start diagnostic program
1. Press the “POWER” button while pressing the “0 Up” and “START/STOP” buttons.
DIAGNOSTIC PROGRAM
■ Diagnostic program
1. MODE Swtich check
1Press “CASIO CHORD” button.
2Press “FINGERED” button.
3Press “NORMAL” button.
2. SWITCH check
1Press “0” button.
2Press the buttons in the following order.
TEST
SONG BANK
TEST
RHYTH
TEST
TONE
TEST
SONG BANK
12
3 4
5 6
7
8
9
10
11
12
13
14 15
16
17
18
19
20
21
22
23
24
25
26
3OK sound must be audible with the display as Message on LCD
3. ROM check
1Press “2” button.
OK sound must ne audible.
4. ROM Ver. check
1Press “1” button.
Pip sound must be audible.
5. D/A check
1Press “4” button.
Minimum sine wave sound must be audible at center position.
2Press “5” button.
Middle sine wave sound must be audible at center position.
3Press “6” button.
Maximum sine wave sound must be audible at center position.
SWITCH
OKSWIT
Message on LCD
AD-5
ROM TEST
↓
ROM 0000
↓
ROM OK
277Vr170
MIN
MID
MAX

— 7 —
Message on LCD
6. LCD check
1Press “TONE” button.
2Press “TONE” button.
*Pip sound must be audible.
The display must be changed to turn on all dots.
3Press “TONE” button.
The display must be changed to no display.
4Press “TONE” button.
The display must be changed to pattern 1 dot matrix.
5Press “TONE” button.
The display must be changed to pattern 2 dot matrix.
6Press “TONE” button.
The display must be changed to pattern 1 characters.
7Press “TONE” button.
The display must be changed to pattern 2 characters.
8Press “TONE” button.
The display must be changed to as remark.
7. AC Adaptor check
1Press “SONG BANK” button.
OK sound must be audible.
8. APO check
1Press “STOP” button.
* Go out from TEST mode (Power off).
* The LCD turns off.
DIAGNOSTIC PROGRAM IS FINISHED.
LCD
TEST
P=AC ADP

— 8 —
SCHEMATIC DIAGRAMS
Main PCB CMW277-MAIM

— 9 —
Keyboard PCBs JCM4911K-KY1M/KY2M

— 10 —
EXPLODED VIEW
17
16
1
2
3
56
7
89
10
11
12
13
14
15
18

— 11 —
Notes: This parts list does not include the cosmetic parts, which
parts are marked with item No. "R-X" in the exploded
view.
Contact our spare parts department if you need these
parts for refurbish.
1. Prices and specifications are subject to change with-
out prior notice.
2. As for spare parts order and supply, refer to the
"GUIDEBOOK for Spare parts Supply", published
seperately.
3. The numbers in item column correspond to the same
numbers in drawing.
PARTS LIST
CTK-230

— 12 —
N Item Parts code Parts name Specification Q Price
Code R Remarks
N 1 9481 2403 ASSY/PANEL/SPEAKER CTK-230-1
1 BG
C
N 2 1014 9232 KNOB ##073-49104000 1 AA C
N 3 1014 9231 SWITCH/SLIDE KNOB ##051-40000080 1 AD C
-4 3831 1043 SPEAKER S10JA13B 2BEB
N 5 1014 9219 RUBBER/BUTTON ##072-49105000 1 AA C
N 6 1014 9229 RUBBER/BUTTON ##072-49109000 1 AB C
N 7 1014 9226 RUBBER/BUTTON ##072-49108000 1 AB C
N 8 1014 9224 RUBBER/BUTTON ##072-49107000 1 AA C
N 9 1014 9218 RUBBER/BUTTON ##072-49104000 1 AA C
N 10 1014 9222 RUBBER/BUTTON ##072-49106000 1 AC C
N 11 1014 9216 RUBBER/BUTTON ##072-49103000 1 AD C
N 12 1014 9178 LCD ASSY 8CA-120-49102000 1 BG C
N 13 1014 9174 PCB ASSY/MAIN 8CA-120-49101000 1 CF A
N 14 1014 9188 PCB ASSY/JACK 8CA-120-49103000 1 AO C
N 15 1014 9258 SET KEY/WHITE ##150-49102000 1 AO C
N 16 1014 9234 SET KEY/WHITE ##150-49101000 3 AN C
N 17 1014 9259 SET KEY/BLACK ##150-49103000 2 AK C
N 18 9481 2404 ASSY/CASE/PCB CTK-230-2
1 BR C
ACCESSORY
N - 1014 9205 STAND/NOTE ##040-49104000 1 AI C
Notes : Q- Quantity per unit
R- Rank
