Casio Electronic Keyboard Ctk 630 Users Manual S/M
CTK-630 to the manual 04e6749a-8b6c-4f8f-a280-f1c797eae56e
2015-01-21
: Casio Casio-Casio-Electronic-Keyboard-Ctk-630-Users-Manual-243277 casio-casio-electronic-keyboard-ctk-630-users-manual-243277 casio pdf
Open the PDF directly: View PDF
.
Page Count: 20
- ÿþ C T K - 6 3 0
- ÿþ S P E C I F I C A T I O N S
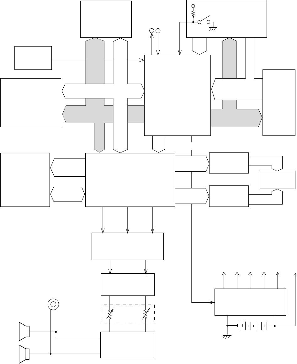
- ÿþ B L O C K D I A G R A M
- ÿþ C I R C U I T D E S C R I P T I O N
- ÿþ K E Y M A T R I X
- ÿþ N O M E N C L A T U R E O F K E Y S
- ÿþ P O W E R S U P P L Y C I R C U I T
- ÿþ R E S E T C I R C U I T
- ÿþ C P U ( L S I 1 0 5 : U P D 9 1 2 G F - 3 B A )
- ÿþ D I G I T A L S I G N A L P R O C E S S O R ( L S I 1 0 1 : H G 5 1 B 2 2 7 F B )
- ÿþ D A C ( I C 1 0 2 : U P D 6 3 7 9 G R )
- ÿþ F I L T E R B L O C K
- ÿþ P O W E R A M P L I F I E R ( I C 1 0 1 : L A 4 5 9 8 )
- ÿþ L E D D R I V I N G
- ÿþ T R O U B L E S H O O T I N G
- ÿþ M A J O R W A V E F O R M S
- ÿþ P R I N T E D C I R C U I T B O A R D S
- ÿþ S C H E M A T I C D I A G R A M S
- ÿþ E X P L O D E D V I E W
- ÿþ P A R T S L I S T

ELECTRONIC KEYBOARD
(with price)
CTK-630
CONTENTS
Page
Specifications ................................................................................................................................... 2
Block Diagram .................................................................................................................................. 3
Circuit Description ............................................................................................................................ 4
Troubleshooting ............................................................................................................................. 10
Major Waveforms ........................................................................................................................... 11
Printed Circuit Boards .................................................................................................................... 12
Schematic Diagrams ...................................................................................................................... 13
Exploded View ............................................................................................................................... 16
Parts List ........................................................................................................................................ 17
— 2 —
ELECTRICAL Nominal Limit
Current drain with 9 V DC:
No sound output 220 mA 220 mA ± 30 %
Maximum volume 900 mA 900 mA ± 30 %
with white keys C4 to G5 pressed in Recorder tone
Volume: maximum, Touch response: maximum
Layer: On, Reberv: Off
Phone output level (Vrms with 8 Ω load each channel):
with key C4 pressed in Recorder tone 125 mV 125 mV ± 30 %
Sound pressure (at 10 cm away from speaker):
with key A3 pressed in Recorder tone 98 dB 98 dB ± 10 dB
Minimum operating voltage: 5.8 V 6.0 V
SPECIFICATIONS
GENERAL
Number of keys: 61
Polyphonic: 24-note
Preset tones: 100, Tone expander: Layer On/Off, Split On/Off
Keyboard controls: Touch response: On/Off, Key transpose: Range from F# to F by
a semitone increment, Pitch bend: 12 steps up and down (a seminote at
muximum)
Auto-rhythms: 100, Tempo control: 40 to 255
Auto-accompaniment: Mode: CASIO Chord/Fingered/Full-Range Chord 1/
Full-Range Chord 2
Controller: Intro/Fill-In, Synchro/Ending, Normal/Variation
Easy presets: 50, including — Free Session (Chord): 30, Free Session (Song): 10,
Melody Composition: 10
Reverb effects: Hall/Stage/Room
Musical pads: 8
Pad variations: 50, including — Pops: 10, Rock: 10, Jazz/Fusion: 10, Dance/Funk: 10
European: 2, Latin/Various: 5, Drums/Percussion: 5
Song memory: 3, Real-time recording, Memory capacity: Approx. 1200 notes in total
Demo tunes: 3, including — A Night has 9000 Bars (arranged and programmed by
Thomas Hirsch), Wanting This (Edward Alstrom), Supersonic Remorse
(Edward Alstrom)
Demo tune program: Repeat/Skip
Tuning control: 440Hz ± 50 cents
Built-in speakers: 12 cm dia. 2 W input rating: 2 pcs.
MIDI: 16 multi-channel reception
Terminals: Phone Jack [Output impedance: 90 Ω, Output voltage: 4.6 V(rms)
MAX], Sustain Jack, MIDI Jacks (IN, OUT), AC Adapter Jack (9 V)
Auto power off: Approximately 6 minutes after the last operation
Power source: 2-way AC or DC source
AC: AC adapter
DC: 6 D size dry batteries
Power consumption: 7.7 W
Dimensions (HWD): 104 x 931 x 353 mm (4-1/16 x 36-5/8 x 13-7/8 inches)
Weight: 4.7 kg (10.4 lbs) including batteries

— 3 —
BLOCK DIAGRAM
KC0 ~ KC7
FI0 ~ FI10
SI0 ~ SI19
Working Storage
RAM (64K-bit)
LSI103
SRM2264LM90
MIDI
EA0 ~
EA12
EIO0 ~
EIO7
Sound Source ROM
(16M-bit)
LSI104
MX23C1610MC-
12CA20
LRCK SO BCK
D/A Converter
IC102
UPD6379GR
Filter
Q108, Q109
Q119, Q120
Main
Volume
Power Amplifier
IC101
LA4598
LED driver
IC103
BA612
Keyboard
MA0 ~ MA19
Power Supply Circuit
Q101 ~ Q106
D101, D103, D104
VCC AVDD VDD
LVDD DVDD VC
APO
Effect RAM
(64K-bit)
LSI102
SRM2264LM90
MD0
~
MD7
Speakers
Output
MA0
~
MA12
MA0, MA1
LEDs /
7Seg. LED
LED driver
Q110 ~ Q117 La ~ Lg, Lp
INOUT
Reset IC
IC105
RE5VA35AA
RESET
LC0 ~ LC4
Buttons
VDD
Power Switch
PA0 ~ PA7
PB0 ~ PB4
CPU
LSI105
UPD912GF-3BA
BCK, SO, LRCK
DSP
LSI101
HG51B227FB
FI8 ~ FI10, SI8
KI0 ~ KI2
MD0 ~ MD15

— 4 —
KC0 KC1 KC2 KC3 KC4 KC5 KC6 KC7
FI0 C2 (1) C#2 (1) D2 (1) D#2 (1) E2 (1) F2 (1) F#2 (1) G2 (1)
SI0 C2 (2) C#2 (2) D2 (2) D#2 (2) E2 (2) F2 (2) F#2 (2) G2 (2)
FI1 G#2 (1) A2 (1) A#2 (1) B2 (1) C3 (1) C#3 (1) D3 (1) D#3 (1)
SI1 G#2 (2) A2 (2) A#2 (2) B2 (2) C3 (2) C#3 (2) D3 (2) D#3 (2)
FI2 E3 (1) F3 (1) F#3 (1) G3 (1) G#3 (1) A3 (1) A#3 (1) B3 (1)
SI2 E3 (2) F3 (2) F#3 (2) G3 (2) G#3 (2) A3 (2) A#3 (2) B3 (2)
FI3 C4 (1) C#4 (1) D4 (1) D#4 (1) E4 (1) F4 (1) F#4 (1) G4 (1)
SI3 C4 (2) C#4 (2) D4 (2) D#4 (2) E4 (2) F4 (2) F#4 (2) G4 (2)
FI4 G#4 (1) A4 (1) A#4 (1) B4 (1) C5 (1) C#5 (1) D5 (1) D#5 (1)
SI4 G#4 (2) A4 (2) A#4 (2) B4 (2) C5 (2) C#5 (2) D5 (2) D#5 (2)
FI5 E5 (1) F5 (1) F#5 (1) G5 (1) G#5 (1) A5 (1) A#5 (1) B5 (1)
SI5 E5 (2) F5 (2) F#5 (2) G5 (2) G#5 (2) A5 (2) A#5 (2) B5 (2)
FI6 C6 (1) C#6 (1) D6 (1) D#6 (1) E6 (1) F6 (1) F#6 (1) G6 (1)
SI6 C6 (2) C#6 (2) D6 (2) D#6 (2) E6 (2) F6 (2) F#6 (2) G6 (2)
FI7 G#6 (1) A6 (1) A#6 (1) B6 (1) C7 (1)
SI7 G#6 (2) A6 (2) A#6 (2) B6 (2) C7 (2)
FI8 Pad A (1) Pad B (1) Pad C (1) Pad D (1) Pad E (1) Pad F (1) Pad G (1) Pad H (1)
SI8 Pad A (2) Pad B (2) Pad C (2) Pad D (2) Pad E (2) Pad F (2) Pad G (2) Pad H (2)
FI9 Intro/
Fill-In Synchro/
Ending Start/
Stop
FI10 Bend
Up Bend
Down Normal/
Variation Tempo
Up Tempo
Down
Accomp.
Volume
Up
Accomp.
Volume
Down
KI0 Mode Reverb 0 1 4 7 Layer Split
KI1 Rhythm Tone – 2 5 8
Transpose
Tune/MIDI
Demo
KI2 Easy
Preset Pad + 3 6 9 Memory
Touch
Response
CIRCUIT DESCRIPTION
KEY MATRIX

— 5 —
Key
Second contact (2) First contact (1)
FI
KC
SI
Reset IC
IC105
RE5VA35AA
DSP
LSI101
HG51B227FB
VDD
Reset signal
VDD
Battery set
RESET
VDD
POWER
From power switch NMI
APO
PLE
CPU
LSI105
UPD912GF-3BA
SCKO
Note: Each key has two contacts,
the first conatct (1) and second contact (2).
POWER SUPPLY CIRCUIT
The power supply circuit generates six voltages as shown in the following table. VDD voltage is always
generated. The others are controlled by APO signal from the CPU.
NOMENCLATURE OF KEYS
RESET CIRCUIT
When batteries are set or an AC adapter is connected, the reset IC provides a low pulse to the CPU. The
CPU then initializes its internal circuit, and clears the working storage RAM.
When the power switch is pressed, the CPU receives a low pulse of POWER signal. The CPU sends
APO signal to supply ground source for the DSP, also sends a reset signal to the DSP.
Name Voltage For operation of
VDD +5 V CPU, Reset IC, DSP, Sound source ROM, Working storage RAM, Effect RAM
DVDD +5 V Power jack, Sustain jack, MIDI jack
AVDD +5V DAC, Filter
LVDD +4.5 V LED Driver
VCC +9 V Power amplifier, Pilot lamp
VC +9 V Power amplifier
F#3 G#3 A#3 C#4 D#4 F#4 G#4 A#4 C#5 D#5 F#5 G#5 A#5
F3 G3 A3 B3 C4 D4 E4 F4 G4 A4 B4 C5 D5 E5 F5 G5 A5 B5 C6
D#3
C2 D2 E2 F2 G2 A2 B2 C3 D3 E3 B6A6G6F6E6D6 C7
C#3A#2G#2
F#2D#2
C#2 A#6
G#6F#6D#6
C#6

— 6 —
CPU (LSI105: UPD912GF-3BA)
The 16-bit CPU contains a 1k-byte RAM, three 8-bit I/O ports, two timers, a keycontroller and serial interfaces.
The CPU detects key velocity by counting the time between first-key input signal FI and second-key SI from
the keyboard. The CPU reads sound data and velocity data from the sound source ROM in accordance with
the selected tone; the CPU can read rhythm data simultaneously when a rhythm pattern is selected. Then the
CPU provides 16-bit serial sound data to the DSP. The CPU also controls MIDI input/output and stores
sequencer data into the working storage RAM.
The following table shows the pin functions of LSI105.
Pin No. Terminal In/Out Function
1 TXD0 Out MIDI signal input
2 RXD0 In MIDI signal output
3 SCK0 Out APO (Auto Power Off) signal output
4, 5 TXD1, RXD2 — Not used. Connected to ground.
6 SCK1 Out 1 MHZ synchronizing pulse output
7 AVCC In Ground (0 V) source
8, 9 AN0, AN1 — Not used. Connected to ground.
10 AGND In Ground (0 V) source
11 BCK Out Bit clock output
12 SO Out Serial sound data output
13 LRCK Out Word clock output
14 GND In Ground (0 V) source
15, 16 XLT0, XLT1 In/Out 20 MHz clock input/output
17 VCC In +5 V source
18, 19 MD0, MD1 In Mode selection terminal
20 RSTB In Reset signal input
21 NMI In Power ON signal input
22 INT — Not used. Connected to ground.
23 ~ 30 FI0 ~ FI3
SI0 ~ SI3 In Terminal for key input signal
31 ~ 38 KC0 ~ KC7 Out Terminal for key scan signal
39 ~ 46 FI4 ~ FI7
SI4 ~ SI7 In Terminal for key input signal
47, 48 FI8, SI8 In Terminal for pad input signal
49 FI9 In Terminal for button input signal
50 SI9 In Sustain signal input
51 FI10 In Terminal for button input signal
52 SI10 In Not used
53 ~ 55 KI0 ~ KI2 In Terminal for button input signal
56 MWNB Out Write enable signal output
57 ~ 76 MA0 ~ MA17 Out Address bus
77 MCSB0 Out Chip enable signal output for the sound source ROM
78 MCSB1 Out Not used
79 MCSB2 Out Chip enable signal output for the DSP

— 7 —
DIGITAL SIGNAL PROCESSOR (LSI101: HG51B227FB)
The DSP receives 16-bit serial sound data output from the CPU and adds the selected effect to the sound
data using the effect RAM. Then the DSP provides the sound data to the DAC. The DSP contains two I/O
ports, which controls LEDs.
The following table shows the pin functions of LSI101.
Pin No. Terminal In/Out Function
80 VCC In +5 V source
81 GND In Ground (0 V) source
82 MRDB Out Read enable signal output for the sound source ROM
83 ~ 98 MD0 ~ MD15 In/Out Data bus
99 PLE Out Reset signal output for the DSP
100 P17 In APO cancellation signal input
Pin No. Terminal In/Out Function
1 ~ 4, 80 PB0 ~ PB4 Out LED drive signal output
5 SO Out Serial sound data output for the DAC
6 WCKO Out Word clock output for the DAC
7 VDD3 In +5 V source
8 TEST — Not used.
9 RESB In Reset signal input
10 VSS2 In Ground (0 V) source
11, 12 XIN, XOUT In/Out 16 MHz clock input/output
13 WCKI In Word clock input from the CPU
14 SI In Serial sound data input from the CPU
15 BCKI In Bit clock input from the CPU
16 SINC In 1 MHz synchronizing pulse input
17 VDD2 In +5 V source
18 ~ 25 IO0 ~IO7 In/Out Data bus
26 RCEB Out Chip enable signal output for the working storage RAM
27 VSS3 In Ground (0 V) source
28 AD1 In Address bus
29 OEB In Not used. Connected to +5 V source.
30 WEB In Write enable signal input
31 VDD3 In +5 V source
32 CE2 In Chip enable signal input. High active.
33 AD0 In Address bus
34 CE1B In Chip enable signal input. Low active.
35 ~ 41, 43 EIO0 ~EIO7 In/Out Data bus for the effect RAM
42 , 44, 46 ~ 48,
51 ~57, 59 EA0 ~ EA12 Out Address bus for the effect RAM
45 ECEB Out Chip enable signal output for the effect RAM
49 EOEB Out Read enable signal output for the effect RAM

— 8 —
AVDD
470
AG AG
1K 1K 1K
C333(H)
C332(H)
2SC1740SQ
1K
AG AG
2SC1740SQ
AVDD
47K 22K
50V0.22µ
10V22µ
From the DAC
To main volume
Synch signal
Data
Word clock
Bit clock
Data
Word clock
Bit clock
DSP
LSI101
HG51B227FB
DAC
IC102
UPD6379GR
CPU
LSI105
UPD912GF-3BA
L OUT
R OUT
SI
LRCK
CLK
SO
WCKO
SCK1
SO
LRCK
BCK
SINC
SI
WCKI
BCKI
DAC (IC102: UPD6379GR)
The DAC receives 16-bit serial data output from the DSP. The data contains digital sound data of the
melody, chord, bass, and percussion for the right and left channels. The DAC converts the data into
analog waveforms and output them to each channel separately.
Pin No. Terminal In/Out Function
50 VSS3 In Ground (0 V) source
58 EA13 Out Not used
60 EWEB Out Write enable signal output for the effect RAM
61 EA14 Out Not used
62, 66, 70, 74, 78 VSS2 In Ground source
63, 67, 71, 75, 79 VDD2 In +5 V source
64, 65, 68, 69,
72, 73, 76, 77 PA0 ~ PA7 Out LED segment signal output
FILTER BLOCK
Since the sound signals from the DAC are stepped waveforms, the filter block is added to smooth the
waveforms.

— 9 —
LG
DSP
LSI101
HG51B227FB
LVDD
PB0 ~ PB4
IC103
BA612
LED Driver
LC0 ~LC4
Q110 ~ Q117
LED Driver
PA0 ~ PA7
La ~ Lg, Lp
POWER AMPLIFIER (IC101: LA4598)
The power amplifier is a two-channel amplifier with standby switch.
The following table shows the pin function of IC101.
LED DRIVING
Pin No. Terminal In/Out Function
1 Power GND In Ground (0V) source
2 Ch1 B.S. — Terminal for a bootstrap capacitor
3 Ch1 OUT Out Channel 1 output
4 VCC In +9V source
5 Ch1 N.F. In Negative feedback input
6 Ch1 IN In Channel 1 input
7 D.C. — Terminal for a decoupling capacitor
8 Pre GND In Ground (0V) source
9 Stand by In Power control signal input. 0 V: Off, +9 V: On
10 Ch2 IN In Channel 2 input
11 Ch2 N.F. In Negative feedback input
12 Ch2 OUT Out Channel 2 output
13 Ch2 B.S. — Terminal for a bootstrap capacitor
14 NC — Not used

— 10 —
TROUBLESHOOTING
Nature of Trouble Faulty Block Cause/Remedy
No power Power supply circuit Faulty Q101 ~ Q106.
Replace Q101 ~ Q105.
Faulty D101 ~ D105.
Replace D101 ~ D105.
Power jack (J101) Open J101 or poor soldering.
Replace J101 or resolder.
Reset IC (IC105) Faulty IC105. Replace IC105.
CPU (LSI105) Faulty LSI105. Replace LSI105.
Oscillator (X102) Open X102. Replace X102.
No sound at all Power amp (IC101) Open or shorted IC101. Replace IC101.
CPU (LSI105) Faulty LSI105. Replace LSI105.
Sound source ROM (LSI104) Faulty LSI104. Replace LSI104.
DSP (LSI101) Faulty LSI101. Replace LSI101.
Oscillator (X101) Open X101. Replace X101.
DAC (IC102) Faulty IC102. Replace IC102.
Working storage RAM
(LSI103) Faulty LSI103. Replace LSI103.
Distorted sound Sound source ROM (LSI104) Faulty LSI104. Replace LSI104.
DSP (LSI101) Faulty LSI101. Replace LSI101.
Effect RAM (LSI102) Faulty LSI102. Replace LSI102.
Power amp (IC101) Open or shorted IC101. Replace IC101.
Certain keys do not
function Key matrix Open circuit on KC, FI or SI line.
Replace keyboard PCB assembly.
Certain buttons do
not function Button matrix Open circuit on KC, FI, SI or KI line.
Replace console PCB assembly.
A certain button or
key does not function Key or button matrix Dust on the contact. Clean the contact.

— 11 —
MAJOR WAVEFORMS
1POWER ON signal
UPD912GF-3BA pin 21
2APO signal
UPD912GF-3BA pin 3
3Reset signal for the DSP
UPD912G-3BA pin 99
5Key scan signal KC0
UPD912GF-3BA pin 31
6Key scan signal KC1
UPD912GF-3BA pin 32
7Key scan signal KC2
UPD912GF-3BA pin 33
4Synchronizing pulse
UPD912GF-3BA pin 6
AWord clock LRCK
UPD912GF-3BA pin 13
BData signal SO
UPD912GF-3BA pin 12
CBit clock BCK
UPD912GF-3BA pin 11
DWord clock LRCK
UPD6379GR pin 1
EData signal SI
UPD6379GR pin 2
FBit clock CLK
UPD6379GR pin 3
8LED drive signal PB0
HG51B227FB pin 80
9LED drive signal PB1
HG51B227B pin 1
0LED drive signal PB2
HG51B227FB pin 2
GDAC output (R-ch)
UPD6379GR pin 5
HDAC output (L-ch)
UPD6379GR pin 8
IAmp. input (R-ch)
LA4598 pin 6
JAmp. input (L-ch)
LA4598 pin 10
Note: On
Tone : Whistle (70)
Key : A4
Touch response : Off
Reverb : Off
Volume : Maximum
1
2
3
0.1 s
CH1
CH2
CH1: CH2: 5 V5 V
4
20 µs
CH1
5 VCH1:
5
6
7
CH1
CH2
CH3
50 µs
5 VCH1: 5 VCH2: 5 VCH3:
8
9
0
CH1
CH2
CH3
5 VCH1: 5 VCH2: 5 VCH3:
5 ms
A
B
C
CH1
CH2
CH3
2 µs
5 VCH1: 5 VCH2: 5 VCH3:
D
E
F
CH1
CH2
CH3
2 µs
5 VCH1: 5 VCH2: 5 VCH3:
G
H
CH1: . 1 V
~
CH1
CH2
CH2: . 1 V
~
1 ms
I
J
CH1
CH2
CH1: . 1 V
~CH2: . 1 V
~
1 ms

— 12 —
PRINTED CIRCUIT BOARDS
Main PCB JCM461-MA1M
Console PCB JCM461-CN1M
Top View
Top View
BL
R110
R109
75
250
E
5
R137
C116
300
PR
Y
L105
C208
C167
IC105
X102
3
C174
C173
D110
R182
R180
R302
C164
R179
R178
75
1
1
C207
200
150
250
R309
R181
R272
R273
R274
R275
5
R292
75
C206
R276
R277
R278
R279
200
250
175
75
C201
C205
R269
R268
R266
R265
R264
R263
R262
R261
R260
R259
R258
R257
R256
R255
R254
R253
R252
R251
R250
R249
R248
R247
R246
R245
C204
C203
R288
R287
FB115
C182
125
125
100
E
Q110
E
Q
111
E
Q112
E
Q113
E
Q114
E
Q115
E
Q116
E
Q117
IC103
Q121
C193
C189
B
B
B
B
B
B
B
B
R120
R119
R112
R113
R111
R127
C130
C129
C121
R283
R141
C135
R130
R140
C125
C124
R131 75
75
Q108
E
B
R129
100
AVDD
125
E
100
125
75 275
FB120
C105
D107
R146
C146
5
Q109
R133
C126
C127
R132
R144
C136
R145
R286 100
B
21
21
.
.
3
3
.
100
D101
C187
C176
L101
L102 R102
R103
R106
C103 B
R107
C101
D103
C110
Q105
EB
R101
R104
D104
75
VCC
C102
C179
D102
100
J102
FB101
FB102
FB103
FB104
C177
C178
C117
R125
R126
5
R136
R134
R135
C122
C118
5
C128
J103
R118
R117
C119
C133
R147
R148
D108
150
175 C138
D109
R149
R157
C153
R123
5
5
C159 C158
C157
FB110
FB111
R172
X101
R293
R294
R295
100 5
C160
FB121
C162
C186
FB122
C163
C198
JD
R200
R201
R202
R203
R204
R205
R206
R207
R208
R209
C196
R192
R193
R194
R195
R196
R197
R198
R199
R210
R211
R212
R213
R214
R215
R301
R184
R185
R186
R187
R188
R189
R190
R191
R216
R222
R223
R224
R225
R226
R227
R228
R229
C183
R285 R282
Q120
C132
5
L110
FB116
L111
R164
R163
Q118
EB
R166
C156
R165
125
C165
R280
C166
R310
FB118
125 175
C199
225
R242
R243
R244
R237
R236
R235
R234
R233
R232
R231
R230
R238
R239
R240
R241
R183
15
R271
LSI105
R306
R305
R303
R304
R308
R307
LSI104
IC106
C202
75
100
LSI103
LSI101
17
JB
1
C200
250
LSI102
R296
C194
R300
75
16
C161
FB114
C143
FB119
C142
JA
1
16
JC
C180
C145
IC102 5
C147
FB123
R284
EB
EB
Q119
C106
R121
C144
R281
C107 C108
C112
Q124
BE
C184
R298 R299
R297
EB
Q123
R128
100
IC101
C131
5
C120
75 R290
R289
100
FB124
C115
R124
R291
R151
C190
C191
C192
Q107
BE
R156
EB
Q122
BE
R150
D111
L108
IC104
R116
R115
VDD
J105
J104
FB117
L109
D105
C109
125
175
150
L VDD
5
L107
D106 J101
L103
W
PS
R
Q101
BE
VC BE
Q102
Q103
EB
BE
R105C104
Q106
Q104
DVDD
R108
VR101
C123
C175
PZ
BK R
C195
A
B
C
123
R114
R122
45678
245
C113
C114
C137
1
395
16 1
JC
LN882RPX
- (TT)
JD
1
15
D451
D450
D449
D448
D447
D446
D445
D444
D443
D442
D441
D440
D439
D438
D437
D436
5
D431
D434
D435
D432
555
15 JD 1
LED415
LED416
LED413
LED414
D429
D425
D421
55
5
55
D430
D433
5
5
5
D424
D428
5
5
5
5
5
5
5
5
5
5
5
5
5
5
D420 D419
D407
D406
D409
D408
D410
D413
D412
D411
D422
D418
D426
D423
D427
D417 D416 D415 D414 LED412
497
LED401
NO.
16 JC 1
LED411
LED410
5
D402
D404
D405
D403
LED403
LED404
LED405
LED406
LED407
LED408
LED409
LED402
18172019 1416 1015 89 12765 34 112 113

— 13 —
9 10
11 12 13
14 15 16
20
1
2
3
4
17
567
8
19
18
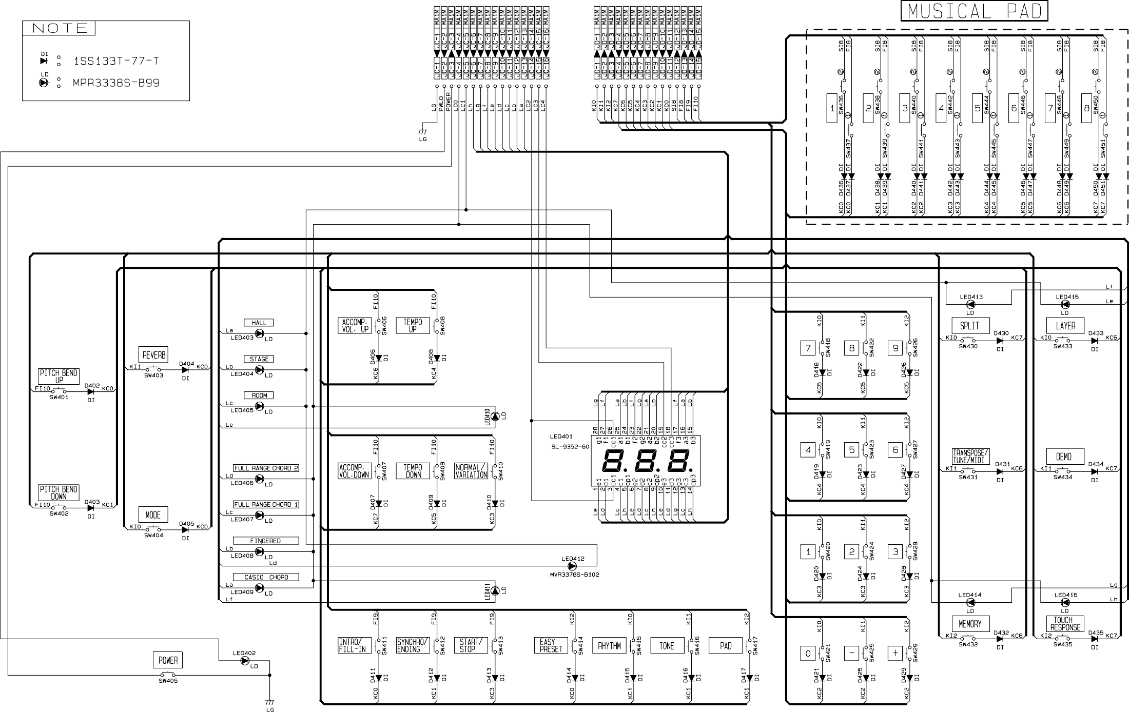
SCHEMATIC DIAGRAMS
Main PCB JCM461-MA1M
Notes:
1. All capacitance values are indicated in "µF" (p=10-6 µF).
2. All resistance values are indicated in "Ω" (k=103 Ω, M=106 Ω).

— 14 —
Console PCB JCM461-CN1M

— 15 —
Keyboard PCBs JCM617T-KY1M/KY2M

— 16 —
13
15
14
12
1
2
8
3
4
5
6
79
10
12
21-2
21-1
16
17
18
19
20
21
22
11
27
25
24
26
23
EXPLODED VIEW

Notes: 1. Prices and specifications are subject to change with-
out prior notice.
2. As for spare parts order and supply, refer to the
"GUIDEBOOK for Spare parts Supply", published
seperately.
3. The numbers in item column correspond to the same
numbers in drawing.
PARTS LIST
CTK-630

FOB Japan
N Item Code No. Parts Name Specification Q N.R.Yen R
Unit Price
Main PCB
N 11 6923 7120 PCB ass'y JCM461-MA1M M140225*1 1 7,920 A
N LSI101 2012 0441 LSI, DSP HG51B227FB 1 530 A
N LSI102/103 2012 0434 LSI, RAM SRM2264LM90 2 280 A
N LSI104 2012 0707 LSI, ROM MX23C1610MC-12CA20 1 1,300 A
LSI105 2012 0168 LSI, CPU UPD912GF-3BA 1 750 A
IC101 2114 2891 IC LA4598 1 140 A
IC102 2105 4249 LSI, DAC UPD6379GR 1 150 A
IC103 2114 3318 IC BA612 1 98 B
IC104 2114 1421 IC PC900V 1 210 B
IC105 2105 3941 IC RE5VA35AA-TZ 1 44 B
IC106 2105 2919 IC HD74HC4066P 1 39 B
Q101, Q103 2251 0469 Transistor 2SB1237Q.R-TV6-T 2 24 A
Q102, Q104, 2220 1387 Transistor 2SC1740SQ-TP-T 11 13 B
Q106,
Q108/109,
Q118~123
Q105 2253 0357 Transistor 2SD2008Q.R-T105-T 1 30 A
Q107 2200 4409 Transistor 2SA933-SQ-TP-T 1 14 B
Q110~117 2259 1883 Digitasl transistor DTA114TS-TP-T 8 10 B
Q124 2253 0448 Transistor 2SD1858Q.R-TV6-T 1 24 A
D101, D104 2360 1946 Zener diode MTZJ5.6C-77-T 28A
D102 2390 1316 Diode SB10-04A3-BT-T 1 28 B
D103 2360 1085 Zener diode HZS6B1LTD-T 1 10 B
D105, 2390 1344 Diode 1SS133T 53B
D108~111
D106 2390 0371 Diode DSK10B-BT-T 1 11 B
D107 2360 2079 Zener diode MTZJ4.7A-77-T 1 8 A
C194~196 2845 0168 Module capacitor CNB8X101K 3 58 C
J101 3501 7049 Jack, Power HEC2305-01-330 129A
J102 3612 0517 Jack YKB21-5005 1 100 B
J103 3612 0789 Jack YKB21-5010 160 B
J104/105 3501 9506 Jack, DIN YKF51-5030 1 75 C
VR101 2765 1344 Volume EWA-MJCC25B23 1 110 B
X101 2590 0203 Ceramic oscillator CSA16.00MX040 1 100 B
X102 2590 2009 Crystal oscillator HC-49/U20A 1 110 B
Console PCB
N 10 6923 7130 PCB ass'y, JCM461-CN1 M140227*1 1 540 B
D402~451 2390 1344 Diode 1SS133T 50 3 C
LED401 2370 1141 LED SL-9352-60 1 200 C
LED402~411, 2370 1106 LED MPR3338S-B99 14 24 C
LED413~416
LED412 2370 1190 LED MVR3378S-B102 130 C
Keyboard PCBs
25 6923 6940 PCB ass'y M617T-KY1M M140211*1 1 750 B
D501~D564 2301 0101 Diode 1S2473-T-77-T 64 8 C
24 6923 6950 PCB ass'y M617T-KY2M M140212*1 1 710 B
D565~D622 2301 0101 Diode 1S2473-T-77-T 58 8 C
Mechanical Parts
N 1 6923 7210 Plastic button M240100-1 120 C
2 6922 2680 Rubber button M312082-2 1 29 B
3 6923 4340 Rubber button M312082-3 130 B
4 6923 4331 Rubber button M312088A-2 1 100 B
N5 6923 5030 Rubber button M312081-2 1 60 B
Notes: N – New parts
M – Minimum order/supply quantity
R – Rank — 17 —

FOB Japan
N Item Code No. Parts Name Specification Q N.R.Yen R
Unit Price
N 6 6923 7200 Rubber button M240099-1 160 B
N 7 6923 7190 Rubber button M240098-1 160 B
N 8 6923 4740 Button contct rubber M240152-1 160 B
12 3831 0833 Speaker S12J49A 1400 B
N 13 6923 7181 Top panel M240217A*1 1300 C
14 6921 5040 Volume knob M311860-1 113 B
N 15 6923 7170 Window M340085-1 1250 C
16 6922 2840 White key set, CEGB M111723-1 5100 A
17 6922 2860 White key set, DFAS M111725-1 1100 A
18 6922 2850 White key set, DFA M111724-1 4100 A
19 6922 2750 Black key set, 5-Key M111726-2 186 A
20 6922 2740 Black key set,10-Key M111726-1 2 120 A
21 6923 7060 Case M140171*1 1 2,470 C
21-1 6902 6140 Battery spring, (-) M41226-1 127 B
21-2 6903 2150 Battery spring, (+) M41330-1 118 B
22 6922 2771 Contact rubber, 32-Contact M211705A-1 191 B
23 6922 2761 Contact rubber, 30-Contact M211704A-1 189B
26 6923 7000 Bottom plate M240116-1 1 630 C
27 6918 1636 Battery cover M311164F*1 1 200 B
Accessory
6916 7880 Music stand M310827-1 1 120 B
Notes: N – New parts
M – Minimum order/supply quantity
R – Rank — 18 —

MA0800951A