Casio Electronic Keyboard Ctk 650 Users Manual S/M

CTK-650 to the manual f12f068c-4751-4dd6-83fb-97b60be06e44

2015-01-21

: Casio Casio-Casio-Electronic-Keyboard-Ctk-650-Users-Manual-243278 casio-casio-electronic-keyboard-ctk-650-users-manual-243278 casio pdf

Open the PDF directly: View PDF PDF.
Page Count: 22

(with price)
CTK-650
ELECTRONIC KEYBOARD
R
CTK-650
CONTENTS
SPECIFICATIONS ....................................................................................................1
BLOCK DIAGRAM ...................................................................................................2
CIRCUIT DESCRIPTION
CPU (HD6433298A16P : H8/329) .....................................................................3
DIGITAL SIGNAL PROCESSOR, LSI-S (HG51A115A01FD) ..........................4
KEY TOUCH LSI (HG52E35P) ..........................................................................5
POWER AMPLIFIER (LA4598) .........................................................................6
BUTTON MATRIX .............................................................................................
KEY MATRIX .....................................................................................................8
WIRING DIAGRAM ...................................................................................................
IC LEAD IDENTIFICATION AND INTERNAL CIRCUIT ..........................................10
PCB VIEW AND MAJOR WAVEFORMS .................................................................
SCHEMATIC DIAGRAM ...........................................................................................
PARTS LIST .............................................................................................................15
EXPLODED VIEW ....................................................................................................19
7
9
12
13
— 1 —
Number of keys: 61
Polyphony: 32-note(max.)
Preset tones: 128
Magical preset: BREAK BEAT 16 MELODYCOMP 8
SHADOW DRUM 4 FREE SESSION 32
TONE STACK 40 KEY SPLIT 12
HYPERACTIVE 16
Auto-accompaniment: Rhythm patterns 128
Tempo Adjustable(40 - 255)
Chords Three system: CASIO CHORD, FINGERD,
FULL-RANGE CHORD
Other Variation pattern, fill-in pattern, intro/ending pattern for each
rhythm.
Song memory: song:one
System:Real-time recording
Memory capacity:Up to 1,300 notes
Registration memory: 4 setups
Sound control pads: Phrases 10
Drums 10
SE/Percussion 10
Controller 2
Digital effects: REVERB 1, REVERB 2, REVERB 3, CHORUS, TREMOLO, PHASE
SHIFTER, ORGAN SP, ENHANCER, FLANGER, EQLOUNDNESS
DEMO tunes: 3 tunes
Other functions: Transpose (F# ~ C ~ F : half-note)
Tuning adjustable A4 = 440KHz 50 cents increments
Volume control (Main /Accompaniment)
Speakers: 12cm diameter X 2 (Output:2W+2W)
I/O terminals: Power supply 9V DC jack
Headphones Stereo mini jack
Output impedance:100 ohm
Output voltage:4.5V(RMS. max)
Assignable jack Standard jack
MIDI IN, OUT
Power supply: 3-way AC/DC power sources;
Batteries Six D-size
Battry life Approximately 5 hours on R20P(SUM-1)
AC Required optional AD-5 AC adaptor
Car battery Required optional CA-5 car adaptor
Auto power off: Approximately 6 minutes after the last operation
Power consumption: 7.7W
Dimensions: 942 X 367 X 135 mm(HWD)
31 7/16" X 14 1/2" X 4 3/8" inches(HWD)
Weight: 5.2kg(11.7lbs) excluding batteries
Accessory: Score stand
SPECIFICATION
— 2 —
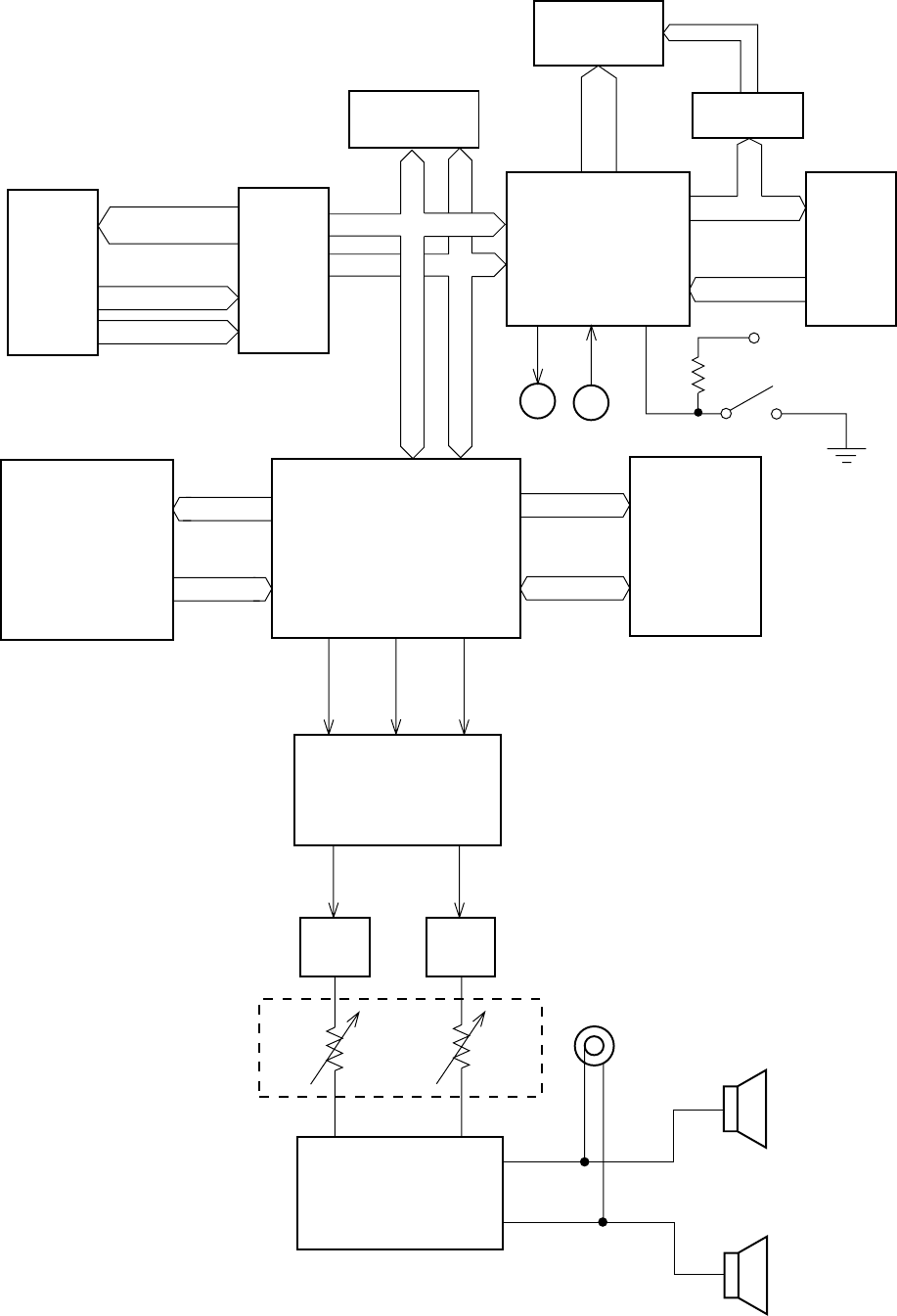
BLOCK DIAGRAM
Keyboard
KC0~KC7
SI0~SI7
FI0~FI7
Key Touch
LSI
HG52E35P
D0~D7
RAM-1(64K)
MN4464-08L-1
CPU
HD6433298A16P
(H8/329)
7-Segment
LED LO0~LO4
LED driver
BA612
La
~Lp
KO0~KO5
Buttons
KI1~KI7
100K
VDD
Power Switch
MIDI
INOUT
RAM-2(64K)
MN4464-08L-2
EA0~EA12
ED0~ED7
LSI-S
HG51A115A01FD
RA0~RA19
RD0~RD15
ROM(16M)
TC5316200CP-C079
WCK1 SLOP BCK
D/A Converter
µPD6376CX
Filter Filter
Main
Volume
Power Amplifier
LA4598
Output
Speakers
Address Bus
KO0~4
— 3 —
CIRCUIT DESCRIPTION
CPU(HD6433298A16P : H8/329)
The 16-bit CPU contains a 32K-byte ROM, a 1K-byte RAM, an 8-bit A/D converter, timers and I/O ports. The
CPU accesses to the DSP, Key Touch LSI, RAM, buttons and LEDs. But the CPU directly receives MIDI and
pedal signals.
Pin No. Terminal In/Out Function
1 P40/IRQ2 In KO signal data.
2 P41/IRQ1 In Timing signal for KO signal.
3 P42/IRQ0 In APO signal output.
4 P43/-RD Out Read signal outpt.
5 P44/-WR Out Write signal output.
7 P46/PHI Out System clock output.
8 P47/-WAIT In Wait signal input
9 P50/Txd Out MIDI signal output.
10 P51/Rxd In MII signal input.
11 P52/SCK Out Reset signal output.
12 -RESET In Reset signal input.
13 -NMI In Power on signal input.(Low active)
14 Vcc In +5V source.
15 -STBY In Standby signal input. Connected to +5V.
16 Vss In Ground(0V) source.
17,18 XTAL,EXTAL In/Out 20MHz clock pulse input/output. Connected to crystal.
19,20 MD1,MD0 In Selection for system.
MD1 MD0 MODE
0 1 MODE-1 : Internal ROM mode
1 0 MODE-2 : Non internal ROM mode
1 1 MODE-3 : Single chip mode
21 AVss In Analog ground source.
22 P70/AN0 In Connected to ground.
23~29 P71/AN0~P77/AN7 In KI signal input.
30 AVcc In +5V source.
31~38 P60/FTCI~P67/TMO1 Out Control signal for 7-segment LED.
39 Vcc In +5V source.
41~56 P26/A14~P10/A0 Out Address bus.
48 Vss In Ground(0V) source.
57~64 P30/D0~P37/D7 In/Out Data bus.
— 4 —
DIGITAL SIGNAL PROCESSOR, LSI-S (HG51A115A01FD)
The LSI-S is a 16-bit DSP(Digital Signal Processor) and accessable to 16M-bit sound source ROM and to 64K-
bit RAM. The DSP can read data of 32 polyphonic note from the ROM and provides two 16-bit serial dat with
timing signals to each channel's D/A converter.
Pin No. Terminal In/Out Function
1~7 D7~D0 I/O Data bus.
11 GND7 In Ground(0V) source.
12 CK16 Out 16.384MHz clock pulse output.
13 VCC6 In +5V source
14 CK0 In Clock pulse input. Connected to terinal CK16.
16 VCC1 In +5V source.
17 GND1 In Ground(0V) source.
18,19 XTI, XTO In/Out 16.384MHz clock pulse input/output. Connected to crystal.
21 CCSB I Chip select signal input.
22~25 CA0~CA3 In Address bus.
26 CE0 In Connected to ground.(ROM interface ontrol terminal)
27 CWRB In Write enable signal.
28 CRDB In Read enebla signal.
33 RESB In Reset sna iput
34 TESB In Connected to +5V.
40~49
52~57 RD0~RD15 In Data bus for sound source ROM.
50 VCC2 In +5V source.
51 GND2 In Ground(0V) source.
59 RA22 Out Chip enable signal output for ROM.
62~73
75~82 RA0~RA19 Out Address bus for sound source ROM.
74 GND5 In Ground(0V) source.
84 VCC3 In +5V source.
85 GND3 In Ground source.
86 WOK1 Out Ward clock for DAC.
88 SOLP Out 16-bit serial data for L-channel DAC.
89 BOK Out Bit clock for DAC.
93 VCC5 In +5V source.
95,97
99~105
107,109
110,112
EA0~EA12 Out Address bus for RAM.
96 EWEB Out Write enable signal for RAM.
106 EOEB Out Read enable signal for RAM.
108 VCC7 In +5V source.
111 ECEB Out Chip eneble signal for RAM.
118 VCC4 In +5V source.
119 GND4 In Ground(0V) source.
123~130 ED0~ED7 In/Out Data bus for RAM.
131 GND6 In Connected to Ground.
132 SSI In Connected to Ground.
133 SBCK In Connected to Ground.
134 SWCK In Connected to Ground.
— 5 —
KEY TOUCH LSI(HG52E35P)
By counting the time between the first key input signal FI and the second SI from the keyboard unit, the key
touch LSI detects key velocity of 256-step. Then the LSI sends the CPU note numbers and their velocities.
Pin No. Terminal In/Out Function
1 REQB Out Interrupt request. Not used.
2,3 FI10,SI10 In Connected to +5V.
4 VCC In +5V source.
5 CRDB In Read enable signal.
6 CWRB In Write enable signal.
7 CCBB In Chip select signal.
8 T In Test terminal. Connected to +5V.
9 STYB In Standby terminal. Connected to +5V.
10 RESB In Reset signal.
11 W In Test terminal. Connected to +5V.
12 CKI In External clock input.
13 TMD In Test terminal. Connected to ground.
14 TST In Test terminal. Connected to ground.
15 CKO Out External clock output. Not used.
16 GND In Ground(0V) source.
17 XIN In Clock pulse input. Connected to ground.
18 XOUT Out Clock pulse output. Not used.
19 TRES In Test terminal. Connected to ground.
20~28 CD0~CD7 In/Out Data bus.
24 GND In Ground(0V) source.
29~31 CA0~CA2 Out Address bus.
32 VCC In +5V source.
33~4333~43
53~5553~55
57~6357~63
FI0~FI9FI0~FI9
SI0~SI9SI0~SI9 In Key input signal.
40 VCC In +5V source.
44~53 KC0~KC7 Out Key scan signal.
48,56 GND In Ground(0V) source.
54 VCC In +5V source.
Keyboard
KC0~KC7
FI0~FI9
SI0~SI9
Key Touch LSI
HG52E35P
RESB
CCSB
CWRB
CRDB
CKI
P30/D0~P37/D7
P12/A2~P10/A0 CA0~CA2
CD0~CD7
D0~D7
A0~A2
CPU
HD6433298A16P
P52/SCK
A12
A14
P44/-WR
P42/IRQ0
P43/-RD
P46/PHI
— 6 —
POWER AMPLIFIER(LA4598)
LA4598 is 2-channel power amplifier with standby switch.
Pin No. Terminal In/Out Function
1 Power GND In Ground(0V) source.
2 Ch1 B.S. - Terminal for bootstrap capacitor.
3 Ch1 OUT Out Channel 1 output.
4 VCC In +9V source.
5 Ch1 N.F. In Negative feedback input.
6 Ch1 IN In Channel 1 input.
7 D.C. - Terminal for decoupling capacitor.
8 Pre GND In Ground(0V) source.
9 Standby In Control signal input. 0V:OFF / +9V:ON
10 Ch2 IN In Channel 2 input.
11 Ch2 N.F. In Negative feedback input.
12 Ch2 OUT Out Channel 2 output.
13 Ch2 B.S. - Terminal for bootstrap capacitor.
14 NC - Not used.
6
5
8
7
10
11 13
12
9
4
1
3
2
Input
AMP. Pre-drive
AMP.
Power
AMP.
TSD protector
Stand by
Bias circuit
Input
AMP. Pre-drive
AMP.
Power
AMP.
Ch1 IN
Ch1 NF
Pre GND
D.C.
Ch2 IN
CH2 NF
CH2 BS
CH1 OUT
POWER GND
VCC
STAND BY
CH2 OUT
CH2 BS
INTERNAL BLOCK DIAGRAM
— 7 —
BUTTON MATRIX
Nomenclature of Keys
F#3 G#3 A#3 C#4 D#4 F#4 G#4 A#4 C#5 D#5 F#5 G#5 A#5
F3 G3 A3 B3 C4 D4 E4 F4 G4 A4 B4 C5 D5 E5 F5 G5 A5 B5 C6
D#3
C2 D2 E2 F2 G2 A2 B2 C3 D3 E3 B6A6G6F6E6D6 C7
C#3A#2G#2
F#2D#2
C#2 A#6
G#6F#6D#6
C#6
KI1 KI2 KI3 KI4 KI5 KI6 KI7
KO0 3 0 2 1 SONG NO.
KO1 SPLIT DEMO LAYER
KO2 + 9 TONE 7 8 RHYTHM
KO3 VARIATION-A INTRO VARIATION-B
KO4 6 – MIDI 5 4
KO5 B CHORD D A C
ACCOMP
VOLUME
REGIST-
RATION
MEMORY
MAGICAL
PRESET
TEMPO
UP
MULTI
EFFECTOR
END/
SYNCHRO
TOUCHCOVE
ON/OFF
START/STOP
TEMPO
DOWN
TRANSPOSE
TUNE
— 8 —
KEY MATRIX
Note:Each key has two contacts, the first contact 1 and second contact .
2
KC0 KC1 KC2 KC3 KC4 KC5 KC6 KC7
FI0 C2 1 C#2 1 D2 1 D#2 1 E2 1 F2 1 F#2 1 G2 1
SI0 C2 2 C#2 2 D2 2 D#2 2 E2 2 F2 2 F#2 2 G2 2
FI1 G#2 1 A2 1 A#2 1 B2 1 C3 1 C#3 1 D3 1 D#3 1
SI1 G#2 2 A2 2 A#2 2 B2 2 C3 2 C#3 2 D3 2 D#3 2
FI2 E3 1 F3 1 F#3 1 G3 1 G#3 1 A3 1 A#3 1 B3 1
SI2 E3 2 F3 2 F#3 2 G3 2 G#3 2 A3 2 A#3 2 B3 2
FI3 C4 1 C#4 1 D4 1 D#4 1 E4 1 F4 1 F#4 1 G4 1
SI3 C4 2 C#4 2 D4 2 D#4 2 E4 2 F4 2 F#4 2 G4 2
FI4 G#4 1 A4 1 A#4 1 B4 1 C5 1 C#5 1 D5 1 D#5 1
SI4 G#4 2 A4 2 A#4 2 B4 2 C5 2 C#5 2 D5 2 D#5 2
FI5 E5 1 F5 1 F#5 1 G5 1 G#5 1 A5 1 A#5 1 B5 1
SI5 E5 2 F5 2 F#5 2 G5 2 G#5 2 A5 2 A#5 2 B5 2
FI6 C6 1 C#6 1 D6 1 D#6 1 E6 1 F6 1 F#6 1 G6 1
SI6 C6 2 C#6 2 D6 2 D#6 2 E6 2 F6 2 F#6 2 G6 2
FI7 G#6 1 A6 1 A#6 1 B6 1 C7 1
SI7 G#6 2 A6 2 A#6 2 B6 2 C7 2
Key
Second contact 2 First contact 1
FI
KC
SI
— 9 —
WIRING DIAGRAM
FI1
FI2
FI0
SI0
SI1
SI2
SI3
FI3
KC0
KC1
KC2
KC3
KC4
KC5
KC6
KC7
KC0
KC1
KC2
KC3
KC4
KC5
FI4
SI4
KC6
KC7
SI5
SI6
SI7
FI5
FI6
FI7
M616T-KY1M
JA CONNECTOR
117
M616T-KY2M
JB-CONNECTOR
117
JA-CONNECTOR JB-CONNECTOR
LG
POWER
PWLD
KO5
KO4
KO3
KO2
KO1
KO0
KI1
KI2
KI3
KI4
KI5
KI6
KI7
La
Lb
Lc
Ld
Le
Lf
Lg
Lp
BATTERY
COMPARTMENT
BATT.+
BATT.-
DC JACK
PHONES/OUTPUT
SUSTAIN
MIDI IN
MIDI OUT
LSP
PG
RSP
PG
JC-CONNECTOR JD-CONNECTOR
M5711-MA1M
M5711-CN1M
JC-CONNECTOR JD-CONNECTOR
112
112
117 117
1
12 112
KI4
KI5
KI6
KI7
— 10 —
IC LEAD IDENTIFICATION AND INTERNAL CIRCUIT
UPD6376CX (D/A converter)
TIMING
GENERATOR
SHIFT REGISTER
LATCH
MAIN DAC
SUB DAC
SUB DAC
MAIN DAC
LRCK
LRSEL/RSI
SI/LSI
CLK
4/8 fs SEL
D.GND
N.C. D.VDD A.GND A.VDD
R.OUT
R.REF
L.REF
L.OUT
11
10
9
6
8
712
54
3
13
14
15
16
1
2
TC74HC174AP (HEX D-TYPE FLIP FLOP WITH CLEAR )
CLEAR
CLOCK
Q0 Q1 Q2 Q3 Q4 Q5
D0 D1 D2 D3 D4 D5
VDD GND
5710 12 15
14
13
11
43
R
D
CK Q
R
D
CK Q
R
D
CK Q
R
D
CK Q
R
D
CK Q
R
D
CK Q
1
9
16 82
6
TC74HC08AP (QUAD 2-INPUT AND GATE) TC74HC00AP (QUAD 2-INPUT NAND GATE)
1A 1
1B 2
1Y 3
2A 4
2B 5
2Y 6
GND 783Y
93A
10 3B
11 4Y
12 4A
13 4B
14 VCC
1A 1
1B 2
1Y 3
2A 4
2B 5
2Y 6
GND 783Y
93A
10 3B
11 4Y
12 4A
13 4B
14 VCC
— 11 —
3
2
1OUT
VDD
VSS
S-8053ANO
2SB1274
M5218APR
+
-
+
-
1234
5
67
8
VCC
GND
S-81350HG
S-8053ANO
2SB1240
2SD1858
BCE 3
12
ECB
E C B
2SC1740
DTA114TS
2SA933
— 12 —
1
10 11 12 13
2 53 6
47
17
8
9
16
15
19
18
14
PCB VIEW & MAJOR WAVEFORMS
— 13 —
18
19
16
17
9
8
14
15 4 7
3 6
2 5
10 11 12 13
1
SCHEMATIC DIAGRAM M5711-MA1M
— 14 —
SCHEMATIC DIAGRAM M5711-CN1M
PARTS LIST
CTK-650
Notes: 1. Prices and specifications are subject to change with-
out prior notice.
2. As for spare parts order and supply, refer to the
"GUIDEBOOK for Spare parts Supply", published
separately.
3. The numbers in item column correspond to the same
numbers in drawing.
FOB Japan
N Item Code No. Parts Name Specification Q M N.R.Yen R *
Unit Price
PCB ass'y M5711-MA1M
2011 3325 LSI UPD6376CX 1 1 230 A C
2011 5194 LSI HG52E35P 1 1 600 A F
2011 5201 LSI HG51A115A01FD 1 1 2,820 A T
N 2011 6797 LSI LC3564Q-85.10 2 1 280 A C
N 2011 6944 LSI TC5316200CP-C079 1 1 1,230 A N
N 2011 7021 LSI HD6433298A16P 1 1 880 A J
N 2105 2114 IC, Regulator S-81350HG 1 5 65 A B
2105 2219 MOS IC S-8053ANO 1 5 60 A B
N 2105 2912 C-MOS HD74HC08P 1 10 28 A A
2105 3045 C-MOS HD74HC174P 1 5 49 A A
N 2105 3136 C-MOS HD74HC00P 1 10 28 A A
2114 1421 IC, Photo-coupler PC900V 1 1 210 A C
2114 1799 IC, Monolithic M5218APR 1 1 38 A A
2114 2891 IC, Monolithic LA4598 1 1 140 A B
N 2251 0665 Transistor 2SB1240R.S-TV6-T 1 20 26 A A
N 2251 0672 Transistor 2SB1548-P.CS 1 10 44 A A
2252 0889 Transistor 2SA1267Y,GR-AT-T 1 20 8 A A
2252 0896 Transistor 2SC1740S-R,S-TP-T 4 20 8 A A
N 2253 0581 Transistor 2SD1858R.S-TV6-T 1 20 24 A A
N 2259 1883 Digital transistor DTA114TS-TP-T 8 20 10 A A
2310 7996 Zener diode RD4.7ESB2-T1-T 1 20 12 A A
2360 0098 Zener diode RD5.1ESB2-T1-T 1 20 14 A A
N 2360 2233 Zener diode RD5.1JSB1-T1-T 1 20 8 A A
2390 0371 Diode DSK10B-BT-T 1 20 11 B A
2390 1316 Diode SB10-04A3-BT-T 1 20 28 B A
2390 1344 Diode 1SS133T-77-T 3 20 3 C A
N 2390 1995 Diode RB441Q-T77-T 1 20 16 B A
N 2590 1519 Crystal oscillator HC-49U16384 1 1 100 A B
N 2590 1526 Ceramic oscillator EFO-EN2005C4 1 5 62 A B
2606 1141 Carbon film resistor R-20-1K-J-T23-T 13 20 2 C A
2606 1148 Carbon film resistor R-20-220-J-T23-T 3 20 2 C A
2606 1155 Carbon film resistor R-20-330-J-T23-T 3 20 2 C A
2606 1162 Carbon film resistor R-20-10-J-T23-T 3 20 2 C A
2606 1169 Carbon film resistor R-20-100-J-T23-T 40 20 2 C A
2606 1176 Carbon film resistor R-20-100K-J-T23-T 10 20 2 C A
2606 1183 Carbon film resistor R-20-10K-J-T23-T 4 20 2 C A
2606 1197 Carbon film resistor R-20-22-J-T23-T 1 20 2 C A
2606 1204 Carbon film resistor R-20-3.3-J-T23-T 2 20 2 C A
2606 1218 Carbon film resistor R-20-56-J-T23-T 2 20 2 C A
2606 1232 Carbon film resistor R-20-82-J-T23-T 2 20 2 C A
2606 1253 Carbon film resistor R-20-4.7K-J-T23-T 4 20 2 C A
2606 1274 Carbon film resistor R-20-1.5K-J-T23-T 1 20 2 C A
2606 1288 Carbon film resistor R-20-2.2K-J-T23-T 1 20 2 C A
2606 1302 Carbon film resistor R-20-270-J-T23-T 1 20 2 C A
2606 1309 Carbon film resistor R-20-470-J-T23-T 35 20 2 C A
2606 1316 Carbon film resistor R-20-47K-J-T23-T 3 20 2 C A
2606 1323 Carbon film resistor R-20-56K-J-T23-T 22 20 2 C A
2606 1337 Carbon film resistor R-20-1M-J-T23-T 1 20 2 C A
2606 1372 Carbon film resistor R-20-33K-J-T23-T 11 20 2 C A
2606 1386 Carbon film resistor R-20-15K-J-T23-T 4 20 2 C A
2606 1435 Carbon film resistor R-20-560-J-T23-T 1 20 2 C A
2606 1442 Carbon film resistor R-20-18K-J-T23-T 2 20 2 C A
N 2606 1526 Carbon film resistor R-20-150-J-T23-T 3 20 2 C A
N 2606 1708 Carbon film resistor R-20-47-J-T23-T 3 20 2 C A
Notes: N – New parts
M – Minimum order/supply quantity
R – Rank — 15 —
FOB Japan
N Item Code No. Parts Name Specification Q M N.R.Yen R *
Unit Price
2765 1344 Slide volume EWA-MJCC25B23 1 1 110 A B
2801 7910 Electrolytic capacitor 16RE3-470-T2-T 3 10 27 C A
2805 2341 Electrolytic capacitor 10RE2-1000-S1 2 10 45 C A
2805 3061 Electrolytic capacitor 6.3RE2-220-T2-T 2 10 26 C A
2805 3134 Electrolytic capacitor 10RE2-22-T2-T 11 20 14 C A
2805 3142 Electrolytic capacitor 16RE2-10-T2-T 1 20 14 C A
2807 1023 Electrolytic capacitor 50RE2-1-T2-T 2 20 15 C A
2807 1040 Electrolytic capacitor 6.3RE2-470-T2-T 1 10 27 C A
2807 1091 Electrolytic capacitor 6.3RE2-100-T2-T 8 20 18 C A
2807 1112 Electrolytic capacitor 10RE2-100-T2-T 2 20 12 C A
2813 1197 Semiconductive capacitor DD404SR103K16-T 3 20 6 C A
2813 1218 Semiconductive capacitor DD404SR222K16-T 2 20 15 C A
2813 1722 Semiconductive capacitor DD407SR104K16-T 22 20 9 C A
2813 2128 Semiconductive capacitor DD405SR473K16-T 2 20 7 C A
2813 2254 Semiconductive capacitor DD405SR333K16-T 2 20 6 C A
2813 2429 Semiconductive capacitor DD404SR183K16-T 2 20 5 C A
N 2813 3353 Semiconductive capacitor DD404SR123K16-T 2 20 5 C A
2818 0365 Ceramic capacitor RT-HE50TKYB102K-T 1 20 3 C A
2818 0446 Ceramic capacitor RT-HE40TKYB101K-T 15 20 4 C A
2818 2465 Ceramic capacitor RT-HE40TKCH040D-T 2 10 8 C A
2818 3275 Ceramic capacitor RT-HE40TKCH220J-T 2 20 5 C A
2830 6436 Mylar capacitor AMZV-473K50-T 2 10 9 C A
2845 0168 Module capacitor CNB8X101K 1 5 58 C B
2845 0175 Module capacitor CNB7X101K 1 10 44 C A
2845 0182 Module capacitor CNB6X101K 1 10 43 C A
2845 3934 Three polarity capacitor DS310-92D223S-T 7 10 18 C A
3035 0266 Ferrite beads BL02RN2-R62T4-T 12 10 13 C A
3501 4816 DIN jack YKF51-5051 1 1 110 B B
3501 7049 DC jack HEC2305-01-330 1 10 29 A A
3612 0711 Miniature jack YKB21-5101 1 5 90 B B
3612 0789 Jack YKB21-5010 1 5 60 B B
3841 0539 Inductor ELE-V100KR-T 11 20 26 C A
N 4317 4221 Blank PCB M5711-MA1M M111758A-1 1 1 680 C G
N 6922 3740 PCB ass'y M5711-MA1M M111774*1 1 9,570 B CC
PCB ass'y M5711-CN1M
N 2114 3318 IC, Monolithic BA612 1 5 98 A B
2370 0343 LED LN28RPX-(TT) 9 20 16 C A
2370 0952 LED LB-603VP1 1 1 240 C C
N 2370 0959 LED LN882RPX-(TT) 2 20 27 C A
2390 1344 Diode 1SS133T-77-T 37 20 3 C A
N JC 3719 4235 Ribbon cable M711C DF5H12120-MM 2 10 33 C A
N 4317 4231 Blank PCB M5711-CN1M M111759A-1 1 1 280 C C
N 6922 3760 PCB ass'y M5711-CN1M M111775*1 1 1 1,280 C N
PCB ass'y M616T-KY1M
2301 0101 Diode 1S2473-T-77-T 64 20 8 C A
N JA 3719 4242 Ribbon cable M711A DF5H16220-MM 1 5 68 C B
4317 4151 Blank PCB M616T-KY1M M111748A-1 1 1 240 C C
N 6922 3900 PCB ass'y M616T-KY1M M111750*2 1 1 710 C H
PCB ass'y M616T-KY2M
2301 0101 Diode 1S2473-T-77-T 58 20 8 C A
N JB 3719 4249 Ribbon cable M711B DF5H17310-MM 1 5 93 C B
4317 4161 Blank PCB M616T-KY2M M111749A-1 1 1 190 C C
6909 6240 Sponge 35X200 M42674-2 1 20 25 C A
N 6922 3910 PCB ass'y M616T-KY2M M111751*2 1 1 860 C I
Notes: N – New parts
M – Minimum order/supply quantity
R – Rank — 16 —
FOB Japan
N Item Code No. Parts Name Specification Q M N.R.Yen R *
Unit Price
Mechanical Parts
N 1 6922 3800 Display window 711 M312128-1 1 5 93 C B
2 6921 5040 Slide volume knob 601 M311860-1 1 10 13 B A
N 3 6922 3820 Panel 711 M111744-1 1 1 890 C J
N 4a 6922 3830 Rubber button 711A M312122-1 1 10 31 B A
N 4b 6922 3840 Rubber button 711B M312123-1 1 10 32 B A
N 5 6922 3850 Rubber button 711C M312124-1 1 1 110 B B
N 6 6922 3860 Rubber button 711F M211727-1 1 1 130 B B
N 7 6922 3870 Rubber button 711D M312125-1 1 5 72 B B
8 6922 2660 Rubber button 710C M312088-1 1 1 97 B B
N 9 6922 3880 Rubber button 711D M312125-2 1 5 73 B B
N 10 6922 3890 Rubber button 711E M312126-1 1 5 73 B B
11 6922 2680 Rubber button 710D M312082-2 1 10 29 B A
12 3831 0357 Speaker 1221AF 2 1 1,000 B K
13 6922 2840 LT White key set CEGB M111723-1 5 1 100 A B
14 6922 2850 LT White key set DFA M111724-1 4 1 100 A B
15 6922 2860 LT White key set DFAS M111725-1 1 1 100 A B
16 6922 2740 LT Black key set10P M111726-1 2 1 120 A B
17 6922 2750 LT Black key set 5P M111726-2 1 5 86 A B
18 6922 2760 Key contact rubber LT-CB M211704-1 4 5 89 A B
19 6922 2770 Key contact rubber LT-CS M211705-1 1 5 91 A B
N 20 6922 3923 Case ass'y M111732C*2 1 1 1,300 C N
N 21 6918 1634 Battery cover sub ass'y M311164D*1 1 1 200 B C
22 6922 2631 Bottom plate 710 M211706A-1 1 1 360 C D
20-1 6902 6140 Battery spring 90 M41226-1 1 10 27 B A
20-2 6903 2150 Battery spring B M41330-1 1 10 18 B A
20-3 6922 2810 Lower stopper 710 M412287-1 1 1 98 C B
20-4 6922 2820 Upper stopper 710 M412286-1 1 1 75 C B
20-5 6922 4480 Key damper 710 M412324-1 1 1 55 C B
6920 8691 Music stand 590 M311760A-1 1 1 130 B B
Screws
23 0009 2680 Screw 4 x 8 15 50 2 C A
24 0009 2682 Screw 2.6 x 8 43 50 2 C A
25 0009 4588 Screw 2.6 x 18 21 50 2 C A
26 0009 6417 Screw 4 x 10 32 50 2 C A
Notes: N – New parts
M – Minimum order/supply quantity
R – Rank — 17 —
— 19 —
EXPLODED VIEW
MA0200941A

Navigation menu