Casio Watch 5108 Users Manual ANALOG (SO)
5108 to the manual 0be6760a-082f-4faf-8b9e-8458ba4d1ffe
2015-01-21
: Casio Casio-Casio-Watch-5108-Users-Manual-244174 casio-casio-watch-5108-users-manual-244174 casio pdf
Open the PDF directly: View PDF
.
Page Count: 1

MA0904-EA
�For watch with the elapsed time bezel
Rotate the elapsed time bezel to align the mark with the minute
hand.
After certain amount of time elapsed, read the graduation on the
elapsed time bezel which the minute hand points to.
The elapsed time is indicated.
Watch Features
Your watch is equipped with a low charge alert that lets you know when rechargeable
battery power is low. Even if the rechargeable battery goes so low that the watch stops,
timekeeping will resume when the watch is exposed to light.
Timekeeping
disabled
2-second interval
Two-second interval
shuffle movement
Quick Start feature
restarts timekeeping
when the watch is
exposed to light.
Continued use while
power is low
If you adjust the time while
the charge is still low.
If you adjust the time while
the battery is charged.
After the battery is
charged
When battery
power runs low
Regular
Timekeeping
Low Charge
Alert
Adjustment
Alert Indicator
Low Charge Alert
The second hand moves at two-second intervals to indicate that rechargeable battery
power is low. The watch still will maintain the proper time in this low power state, but
timekeeping will stop entirely after about two days if you don’t expose it to light for charging.
Expose the watch to light until it returns to regular timekeeping, indicated when the second
hand moves at one-second intervals.
Quick Start
Timekeeping will stop if rechargeable battery power drops to zero. However, Quick Start
will resume timekeeping after the watch is exposed to light for only about ten seconds.
•Though timekeeping will resume virtually immediately, it will stop again if exposure to light
is stopped too soon.
•The actual amount of time it takes for timekeeping to resume after exposure to light
depends on the watch model and the brightness of the light.
Adjustment Alert
Even after timekeeping is started by Quick Start, the second hand will perform two-second
interval shuffle movement to indicate adjustment is required. Charge the battery and adjust
the time.
Power Supply and Charging
The power supply of this watch uses a solar cell to generate electric power, which is stored
by a rechargeable battery. Using or storing the watch where it is not exposed to light
regularly or allowing it to be blocked from light by your sleeve as you are wearing it can
cause the power of the rechargeable battery to run down.
To ensure stable operation, be sure to allow the watch to be exposed to light as much as
possible when you are wearing or storing it.
Charging Precautions
Avoid charging the watch in the following locations, and anywhere else where the watch
may become very hot.
•On the dashboard of an automobile parked in the sun
•Very close to an incandescent light source or other sources of heat
•In a location exposed to direct sunlight for long periods
Depending on the light source you are using, the case of the watch may
become quite hot when charging. Take care to guard against burn injury
after charging.
To charge the battery
Point the face (solar panel) of the watch at a light source.
•Remember that even a partial blockage of the solar cell reduces charging efficiency.
Over-charge Protection
The watch has a built-in function to protect against over-charging of the rechargeable
battery. Because of this, you can expose the watch to light as much as possible without
fear of over-charging.
Charging Guide
This watch will continue to run for about six months without exposure to light after bringing
the battery to a full charge. Making sure the watch is exposed to light as much as possible
ensures stable operation.
Note that the charging times in the table below are for reference only. Actual charging time
depends on a variety of environmental factors.
Approximate Charging Time
Until Regular
Timekeeping
12 hours
30 hours
60 hours
– – –
Until Full
Charge
4 minutes
12 minutes
25 minutes
4 hours
1.5 hours
4.5 hours
9 hours
120 hours
Exposure Level (Brightness) Daily
Outdoor sunlight (50,000 lux)
Sunlight through a window (10,000 lux)
Daylight through a window on an
overcast day (5,000 lux)
Indoor fluorescent lighting (500 lux)
•All charging times represent continuous exposure to light.
•Full charge times indicate the time it takes to achieve a full charge starting from zero
charge (watch hands stopped).
•Actual charging times depend on the watch model (face color, etc.)
Specifications
Accuracy at normal temperature: ± 20 seconds per month
Battery type: Solar cell and one rechargeable battery
Battery life: Approx. 3 months
ENGLISH
50
40
30
20
10
Elapsed time bezel
•Be sure to keep all user documentation handy for future reference.
•Your watch may differ somewhat from the one shown in the illustration.
Notes
•Some water resistant models are equipped with a screw lock
crown.
•With such models, you must unscrew the crown in the direction
noted in the illustration to loosen it before you can pull it out. Do not
pull too forcibly on such crowns.
•Also note that such watches are not water resistant while their
crowns are loosened. Be sure to screw the crowns back in as far as
they will go after making any setting.
Operating Precautions
Water Resistance
•The following applies to watches with WATER RESIST or WATER RESISTANT marked
on the back cover.
•Do not use this watch for scuba diving or other types of diving that requires air tanks.
•Watches that do not have WATER RESIST or WATER RESISTANT marked on the back
cover are not protected against the effects of sweat. Avoid using such a watch under
conditions where it will be exposed to large amounts of sweat or moisture, or to direct
splashing with water.
•Even if a watch is water-resistant, do not operate its buttons or crown while it is
submersed in water or wet.
•Even if a watch is water-resistant, avoid wearing it in the bath or in areas where
detergents (soap, shampoo, etc.) are being used. Such conditions can reduce water
resistance.
•After submersion in seawater, use plain water to rinse all salt and dirt from the watch.
•In order to maintain water resistance, have the gaskets of your watch replace periodically
(about once every two or three years).
•A trained technician will know how to check your watch for proper water resistance
whenever you have its battery replaced. Battery replacement requires the use of special
tools. Always request battery replacement from your original retailer or from an authorized
CASIO Service Center.
Marking
Example of
Daily Use
10
Atmospheres
10BAR
Yes
Yes
Yes
Yes
20
Atmospheres
20BAR
Yes
Yes
Yes
Yes
5
Atmospheres
5BAR
Yes
Yes
No
No
No
BAR mark
Yes
No
No
No
Enhanced Water Resistance Under Daily
Use
On watch front or
on back cover
Hand washing, rain
Water-related work,
swimming
Windsurfing
Skin diving
Water
Resistance
UnderDaily
Use
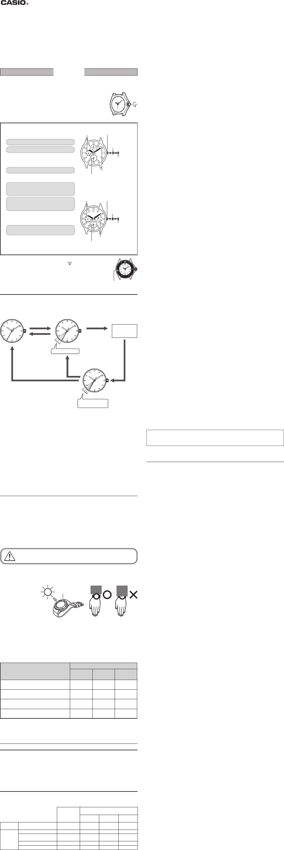
To Set Time and Date
�Setting date
1. Pull the crown out to the first click.
2. Set the date by turning the crown.
•Avoid setting the date between the hour of
9:00 p.m. and 1:00 a.m. (The date display
may not change in the following day).
3. Push the crown in to the normal position.
�Setting time and day of the week
1. Pull the crown out to the second click
when the second hand is at 12 o’clock
position and the second hand stops.
2. Set the hands by turning the crown. As
you do, the day of the week changes
accordingly.
•After setting day of the week, carefully set
the time, making sure to distinguish
between AM and PM.
3. In accordance with a time signal, push the
crown in.
24-Hour Hand
The 24-Hour Hand indicates the current hour
of the day, making one complete rotation
every 24 hours.
•Some water-resistant watches come with fashionable leather bands. Avoid swimming,
washing, or any other activity that causes direct exposure of a leather band to water.
•The inside surface of the watch glass may fog when the watch is exposed to a sudden
drop in temperature. No problem is indicated if the fogging clears up relatively quickly. If
the fogging does not clear or if water has gotten into the watch, take the watch in for
repair immediately.
•Continued use of the watch with water inside can result in damage to electronic and
mechanical components, the face of the watch, etc.
Band
•Tightening the band too tightly can cause you to sweat and make it hard for air to pass
under the band, which can lead to skin irritation. Do not fasten the band too tightly. There
should be enough room between the band and your wrist so you can insert your finger.
•Deterioration, rust, or corrosion of the band can cause it to break, which may result in the
watch falling off your wrist and becoming lost. Be sure to take good care of the band and
keep it clean. Should you notice any breakage, discoloration, looseness or other problem
with the band, immediately contact your original retailer or an authorized CASIO Service
Center to have it checked, repaired, or replaced. Note that you will be charged for any
repair or replacement of the band.
Temperature
•Never leave the watch on the dashboard of a car, near a heater, or in any other location
that is subject to very high temperatures. Do not leave the watch where it will be exposed
to very low temperatures, either. Temperature extremes can cause the watch to lose or
gain time, to stop, or otherwise malfunction.
Impact
•Your watch is designed to withstand impact incurred during normal daily use and light
activity such as playing catch, tennis, etc. Dropping the watch or otherwise subjecting it to
strong impact, however, can lead to malfunction.
Note that watches with shock-resistant designs (G-SHOCK, Baby-G, G-ms) can be worn
while operating a chain saw or engaging in other activities that generate strong vibration,
or while engage in strenuous sports activities (motocross, etc.).
Magnetism
•The hands of analog and combination (analog-digital) watches are moved by a motor that
uses magnetic force. When such a watch is close to a device (audio speakers, magnetic
necklace, cell phone, etc.) that emits strong magnetism, the magnetism can cause
timekeeping to slow down, speed up, or stop, resulting in the incorrect time being
displayed.
Electrostatic Charge
•Exposure to very strong electrostatic charge can cause the watch to display the wrong
time. Very strong electrostatic charge even can damage electronic components.
Chemicals
•Do not allow the watch to come into contact with thinner, gasoline, solvents, oils, or fats,
or with any cleaners, adhesives, paints, medicines, or cosmetics that contain such
ingredients. Doing so can cause discoloration of or damage to the case, resin band,
leather band, and other parts.
Storage
•If you do not plan to use the watch for a long time, wipe it thoroughly free of all dirt, sweat,
and moisture, and store it in a cool, dry place.
Resin Components
•Allowing the watch to remain in contact with other items or storing it together with other
items for long periods while it is wet can cause the color of the other items to transfer to
the resin components of the watch. Be sure to dry off the watch thoroughly before storing
it and make sure it is not in contact with other items.
•Leaving the watch where it is exposed to direct sunlight (ultraviolet rays) for long periods
or failure to clean dirt from the watch for long periods can cause it to become discolored.
•Friction caused by certain conditions (frequent external force, sustained rubbing, impact,
etc.) can cause discoloration of painted components.
•If there are printed figures on the band, strong rubbing of the printed area can cause
discoloration.
•Failure to clean dirt from the watch for long periods can cause fluorescent color to fade.
Wash dirt off with water as soon as possible and then dry the watch.
•Semi-transparent resin parts can become discolored due to sweat and dirt, and if
exposed to high temperatures for long periods.
•Contact an authorized CASIO Service Center to have resin components replaced. Note that
you will be charged for replacement costs.
Natural Leather and Imitation Leather Bands
•Allowing the watch to remain in contact with other items or storing it together with other
items while it is wet for long periods can cause the color of the other items to transfer to
the natural leather or imitation leather band of the watch. Be sure to dry off the watch
thoroughly before storing it and make sure it is not in contact with other items.
•Leaving a leather band where it is exposed to direct sunlight (ultraviolet rays) for long
periods or failure to clean dirt from a leather band for long periods can cause it to become
discolored.
Important!
•Subjecting a natural leather or imitation leather band to rubbing or dirt can cause color
transfer and discoloration.
Metal Components
•Failure to clean dirt from a metal band can lead to formation of rust, even if the band is
stainless steel or plated. If the watch is exposed to sweat or water, wipe it thoroughly with
a soft, absorbent cloth and then store it in a well-ventilated location to dry.
•To clean the band, use a soft toothbrush or similar tool to scrub it with a weak solution of
water and a mild neutral detergent. Take care to avoid getting solution on the watch case.
Bacteria and Odor Resistant Band
•The bacteria and odor resistant band protects against odor generated by the formation of
bacteria from sweat, which ensures good comfort and hygiene. In order to ensure
maximum bacteria and odor resistance, keep the band clean. Use an absorbent soft cloth
to wipe the band clean of dirt, sweat, and moisture. The bacteria and odor resistant band
suppresses the formation of organisms and bacteria. It does not protect against rash due
to allergic reaction, etc.
Note that CASIO COMPUTER CO., LTD. assumes no responsibility for any damage or
loss suffered by you or any third party arising through the use of this product or its
malfunction.
User Maintenance
Caring for Your Watch
•A dirty or rusty case or band can soil the sleeve of your clothing, cause skin irritation, and
even interfere with watch performance. Be sure to keep the case and band clean at all
times. Rust tends to form easily after the watch is exposed to seawater and then left
without cleaning.
•Sometimes a smudge like pattern may appear on the surface of a resin band. This will not
have any affect on your skin or clothing. Wipe the band with a cloth to clean it.
•Keep a leather band clean by wiping it with a dry cloth. Both resin bands and leather band
can become worn and cracked over time when subjected to normal daily use.
•Should your band become badly cracked or worn, be sure to have it replaced with a new
one. Request band replacement from your original retailer or an authorized CASIO
Service Center. Note that you will be charged for band replacement costs, even if your
watch is still covered by its warranty.
•Remember that you wear your watch next to your skin, just like a piece of clothing.
Because of this, you should always keep your watch clean. Use a soft, absorbent cloth to
wipe off any dirt, sweat, water, or other foreign matter from the case and band.
Dangers of Poor Watch Care
Rust
•Though the stainless steel used for the watch is highly rust-resistant, rust can form if the
watch is not cleaned after it becomes dirty. Failure of oxygen to come into contact with
the metal because it is dirty causes breakdown of the oxidization layer on the metal
surface, which leads to the formation of rust.
•Even if the surface of the metal appears clean, sweat and rust in crevasses can soil the
sleeves of clothing, cause skin irritation, and even interfere with watch performance.
Premature Wear
•Leaving sweat or water on a resin band or storing it an area subject to high moisture can
lead to premature wear, cuts, and breaks.
Skin Irritation
•Individuals with sensitive skin or in poor physical condition may experience skin irritation
when wearing a watch. Such individuals should keep their leather band or resin band
particularly clean, or switch to a metal band. Should you ever experience a rash or other
skin irritation, immediately remove the watch and contact a skin care professional.
Battery
•The special rechargeable (secondary) battery used by your watch is not intended to be
removed or replaced by you. Use of a rechargeable battery other than the special one
specified for this watch can damage the watch.
•The rechargeable battery is charged when the solar cell is exposed to light, and so
regular periodic replacement is not required. However, charging and discharging of the
battery over the years leads naturally to a loss in its ability to sustain a charge and
shortens its operating time. If this happens, contact your original retailer or authorized
CASIO Service Center.
Example:
Positioning the watch
Solar panel
Crown
(Normal position)
First click
(Setting date)
Second click
(Setting time and
day of the week)
Date
24-Hour Hand
Day of the
week
Module 5108
Crown
(Normal position)
First click
(Setting date)
Second click
(Setting time and
day of the week)
Date
24-Hour Hand
Day of the
week
Module 5107