Casio Ctk6000 Users Manual CTK6000_WK6500_e
WK6500E1A to the manual 90c93da2-6cc3-422c-b0b2-7df1428e6adc
2015-01-21
: Casio Casio-Ctk6000-Users-Manual-243333 casio-ctk6000-users-manual-243333 casio pdf
Open the PDF directly: View PDF
.
Page Count: 132 [warning: Documents this large are best viewed by clicking the View PDF Link!]

E
CTK6000/WK6500E1A
USER’S GUIDE
Please keep all information for future reference.
Safety Precautions
Before trying to use the keyboard, be sure to read the
separate “Safety Precautions”.
MA1007-A Printed in China
CTK6000/WK6500E1A
K
This recycle mark indicates that the packaging conforms to
the environmental protection legislation in Germany.
CTK6000_e_Cover1-4.fm 1 ページ 2010年7月12日 月曜日 午後12時53分

Function Transmitted Recognized Remarks
Basic
Channel
1 - 16
1 - 16
1 - 16
1 - 16
Default
Changed
Note
Number
0 - 127
0 - 127 *1True voice
Program
Change
O
0 - 127
O
0 - 127
:True #
After
Touch
Control
Change
X
X
X
O
Pitch Bender
OO
System Exclusive
O
*2
O
Key’s
Ch’s
Velocity
O
9nH v = 1 - 127
X
9nH v = 0, 8nH V =**
O
9nH v = 1 - 127
X
9nH v = 0
Note ON
Note OFF
Mode
Mode 3
X
0 - 127
Mode 3
X
Default
Messages
Altered
System
Common
X
X
X
X
X
X
: Song Pos
: Song Sel
: Tune
Aux
Messages
Remarks
X
O
X
O
X
X
O
O
X
O
O
X
: All sound off
: Reset all controller
: Local ON/OFF
: All notes OFF
: Active Sense
: Reset
System
Real Time
O
O
X
X
: Clock
: Commands
Models: CTK-6000 / WK-6500 Version : 1.0
Mode 1 : OMNI ON, POLY
Mode 3 : OMNI OFF, POLY
Mode 2 : OMNI ON, MONO
Mode 4 : OMNI OFF, MONO
O : Yes
X : No
*2
0
1
6, 38
7
10
11
16
17
18
19
64
66
67
72
73
74
76
77
78
80
81
82
83
91
93
98, 99
100, 101
Bank select
Modulation
Data entry LSB, MSB
Volume
Pan
Expression
DSP Parameter0
DSP Parameter1
DSP Parameter2
DSP Parameter3
Hold 1
Sostenuto
Soft pedal
Release time
Attack time
Filter cutoff
Vibrato rate
Vibrato depth
Vibrato delay
DSP Parameter4
DSP Parameter5
DSP Parameter6
DSP Parameter7
Reverb send
Chorus send
NRPN LSB, MSB
RPN LSB, MSB
O
X
O
O
O
X
O
O
O
O
O
O
O
O
O
O
O
O
O
O
O
O
O
X
O
O
O
*2
*3
*3
*3
*2
*2
O
O
O
O
O
O
O
O
O
O
O
O
O
O
O
O
O
O
O
O
O
O
O
O
O
O
O
*2
*2
*2
NOTICE
This equipment has been tested and found to comply with the limits for a Class B digital device, pursuant to Part 15 of the FCC
Rules. These limits are designed to provide reasonable protection against harmful interference in a residential installation. This
equipment generates, uses and can radiate radio frequency energy and, if not installed and used in accordance with the
instructions, may cause harmful interference to radio communications. However, there is no guarantee that interference will not
occur in a particular installation. If this equipment does cause harmful interference to radio or television reception, which can be
determined by turning the equipment off and on, the user is encouraged to try to correct the interference by one or more of the
following measures:
• Reorient or relocate the receiving antenna.
• Increase the separation between the equipment and receiver.
• Connect the equipment into an outlet on a circuit different from that to which the receiver is connected.
• Consult the dealer or an experienced radio/TV technician for help.
FCC WARNING
Changes or modifications not expressly approved by the party responsible for compliance could void the user’s authority to
operate the equipment.
Declaration of Conformity
Model Number: CTK-6000/WK-6500
Trade Name: CASIO COMPUTER CO., LTD.
Responsible party: CASIO AMERICA, INC.
Address: 570 MT. PLEASANT AVENUE, DOVER, NEW JERSEY 07801
Telephone number: 973-361-5400
This device complies with Part 15 of the FCC Rules, Operation is subject to the following two conditions:
(1) This device may not cause harmful interference, and (2) this device must accept any interference received, including
interference that may cause undesired operation.
*1: Depends on tone.
*
2: For details about NRPN, RPN, and system exclusive messages, see MIDI Implementation at
http://world.casio.com/.
*
3: In accordance with pedal effect setting.
CTK6000_e_Cover1-4.fm 2 ページ 2010年7月12日 月曜日 午後12時53分

Important!
Please note the following important information before using this product.
• Before using the optional AC Adaptor to power the unit, be sure to check the AC Adaptor for any damage first. Carefully check
the power cord for breakage, cuts, exposed wire and other serious damage. Never let children use an AC adaptor that is
seriously damaged.
• Never attempt to recharge batteries.
• Do not use rechargeable batteries.
• Never mix old batteries with new ones.
• Use recommended batteries or equivalent types.
• Always make sure that positive (+) and negative (–) poles are facing correctly as indicated near the battery compartment.
• Replace batteries as soon as possible after any sign they are getting weak.
• Do not short-circuit the battery terminals.
• The product is not intended for children under 3 years.
• Use only a CASIO AD-A12150LW adaptor.
• The AC adaptor is not a toy.
• Be sure to disconnect the AC adaptor before cleaning the product.
This mark applies in EU countries only.
Manufacturer:
CASIO COMPUTER CO.,LTD.
6-2, Hon-machi 1-chome, Shibuya-ku, Tokyo 151-8543, Japan
Responsible within the European Union:
CASIO EUROPE GmbH
Casio-Platz 1, 22848 Norderstedt, Germany
●Any reproduction of the contents of this manual, either in part or its entirety, is prohibited. Except for your own, personal
use, any other use of the contents of this manual without the consent of CASIO is prohibited under copyright laws.
●IN NO EVENT SHALL CASIO BE LIABLE FOR ANY DAMAGES WHATSOEVER (INCLUDING, WITHOUT LIMITATION,
DAMAGES FOR LOSS OF PROFITS, BUSINESS INTERRUPTION, LOSS OF INFORMATION) ARISING OUT OF THE
USE OF OR INABILITY TO USE THIS MANUAL OR PRODUCT, EVEN IF CASIO HAS BEEN ADVISED OF THE
POSSIBILITY OF SUCH DAMAGES.
●The contents of this manual are subject to change without notice.
●The actual appearance of the product may be different from that shown in the illustrations in this User’s Guide.
●Company and product names used in this manual may be registered trademarks of others.
E-1
CTK6000_e.book 3 ページ 2010年7月12日 月曜日 午後12時50分

E-2
Contents
General Guide ............................. E-4
Reading the Display ...........................................E-6
Modes.................................................................E-7
Menus.................................................................E-7
, Precautions while “Please Wait” is
displayed ............................................................E-7
Saving Settings ..................................................E-8
Returning the Digital Keyboard to Its
Factory Default Settings .....................................E-8
Getting Ready to Play ................ E-9
Preparing the Music Stand .................................E-9
Power Supply .....................................................E-9
Connections.............................. E-11
Connecting Headphones..................................E-11
Connecting a Pedal ..........................................E-11
Connecting a Microphone (WK-6500 only).......E-11
Connecting Audio Equipment or
an Amplifier ......................................................E-12
Bundled and Optional Accessories ..................E-12
Selecting and Playing a Tone.. E-13
To turn on Digital Keyboard power ...................E-13
Listening to Demo Tunes .................................E-14
Selecting a Tone ..............................................E-14
Layering and Splitting Tones............................E-15
Raising and Lowering Keyboard Tuning
(Transpose) ......................................................E-18
Using Octave Shift............................................E-18
Using the Metronome .......................................E-19
Using the Pitch Bend Wheel.............................E-20
Selecting a Temperament and
Fine Tuning Its Scale........................................E-21
Playing Arpeggio Phrases Automatically
(Arpeggiator) ....................................................E-23
Using Auto Accompaniment ... E-24
Playing an Auto Accompaniment .....................E-24
Selecting a Chord Fingering Mode...................E-26
Modifying Auto Accompaniment Patterns.........E-27
Using One-Touch Presets ................................E-27
Using Auto Harmonize .....................................E-28
Using the Rhythm Editor ..................................E-29
Applying Effects to a Sound.... E-32
Configuration of Effects.................................... E-32
Selecting an Effect ........................................... E-34
Creating a User DSP ....................................... E-37
Using the Mixer ......................... E-39
Mixer Overview ................................................ E-39
Mixer Operation ............................................... E-40
Mixer Parameter Settings ................................ E-42
Using the Tone Editor............... E-45
Tone Creation Overview .................................. E-45
Creating a User Tone....................................... E-46
Tone Parameter Settings ................................. E-48
Music Presets............................ E-50
Using Music Presets ........................................ E-50
Creating a User Preset .................................... E-54
Editing a Chord Progression ............................ E-58
Saving Keyboard Setups to
Registration Memory ................E-62
To save a setup to registration memory........... E-63
To recall a setup from registration memory ..... E-63
Using the Song Sequencer ...... E-64
Starting One-touch Recording (EASY REC).... E-64
What you can do with the song sequencer ...... E-66
Recording Individual Tracks............................. E-68
Using Panel Record to Rewrite
Song Header Settings...................................... E-72
Playing a Recorded Song ................................ E-73
Editing a Song.................................................. E-75
Editing a Track ................................................. E-79
Editing Events .................................................. E-81
Directly Inputting Note Events (Step Input)...... E-94
Using the Function Menu ......... E-96
Using the Function Menu ................................. E-96
Function Menu Settings ................................... E-97
CTK6000_e.book 2 ページ 2010年7月12日 月曜日 午後12時50分

Contents
E-3
Using a Memory Card............. E-102
Loading and Removing a Memory Card.........E-103
Entering the Card Mode .................................E-103
Formatting a Memory Card.............................E-103
Saving Digital Keyboard Data to a
Memory Card..................................................E-104
Loading Data from a Memory Card ................E-106
To delete a file from a memory card...............E-107
To rename a file on a memory card................E-107
Playing a Music File from a Memory Card......E-108
Error Messages ..............................................E-111
Connecting to a Computer .... E-112
Minimum Computer System Requirements....E-112
Storing and Loading Digital Keyboard
Memory Data..................................................E-113
Reference ................................ E-114
Troubleshooting..............................................E-114
Specifications .................................................E-116
Operating Precautions....................................E-118
DSP Effect List ...............................................E-119
Fingering Guide..............................................E-124
Supported Input Characters ...........................E-124
Chord Example List ........................................E-125
Assigning a MIDI Channel to Each Part .........E-126
Parameter List ................................................E-127
MIDI Implementation Chart
CTK6000_e.book 3 ページ 2010年7月12日 月曜日 午後12時50分

E-4
General Guide
• Illustrations in this User’s Guide show the WK-6500.
Back
Dial
L-1
-
L-18 C-1
-
C-13
R-1
-
R-20T-1
-
T-8
S-1
CTK6000_e.book 4 ページ 2010年7月12日 月曜日 午後12時50分

General Guide
E-5
• In this manual, the term “Digital Keyboard” refers to the CTK-6000/WK-6500.
• This manual uses the numbers and names below to refer to buttons and controllers.
• The following explains the meanings of the # and $ symbols that appear on the product console and with the key names
below.
#: Indicates a function that is enabled by holding down the R-13 (FUNCTION) button when pressing a button. For example,
SONG SEQUENCER, # EDIT means that the EDIT function is enabled by depressing the R-13 (FUNCTION) button.
$: Indicates a function that is enabled by holding down the button for some time. For example, METRONOME, BEAT $ means that the BEAT
function is enabled by holding down the button for some time.
L-1
POWER button . . . . . . . . . . . . . . . . . . . . . . . . . . . . . ☞13
L-2
MAIN VOLUME knob. . . . . . . . . . . . . . . . . . . . . . . . . ☞13
L-3
MIC VOLUME knob (WK-6500 only) . . . . . . . . . . . . . ☞11
RHYTHM buttons
L-4
[A] POPS/ROCK/DANCE button . . . . . . . . . . ☞14, 24
L-5
[B] JAZZ/EUROPEAN button . . . . . . . . . . . . . . . ☞24
L-6
[C] LATIN button . . . . . . . . . . . . . . . . . . . . . . . . . ☞24
L-7
[D] WORLD/VARIOUS,
MUSIC PRESET button . . . . . . . . . . . . . . . . . ☞24,50
L-8
[E] PIANO RHYTHMS,
ONE TOUCH PRESET button . . . . . . . . . ☞24, 27, 50
L-9
[F] USER RHYTHMS button . . . . . . . . . . . . . ☞24, 27
L-10
METRONOME, $BEAT button. . . . . . . . . . . . . . . . ☞19
L-11
TEMPO w button . . . . . . . . . . . . . . . . . . . . . . . . . . . ☞19
L-12
TEMPO q, #TAP button . . . . . . . . . . . . . . . . . . ☞19
RHYTHM/SONG CONTROLLER buttons
L-13
INTRO, REPEAT button . . . . . . . . . . . . . ☞27, 74, 108
L-14
NORMAL/FILL-IN, sREW button . ☞14, 27, 73, 108
L-15
VARIATION/FILL-IN, dFF button . ☞14, 27, 73, 108
L-16
SYNCHRO/ENDING, PAUSE button ☞24, 27, 73, 108
L-17
START/STOP, PLAY/STOP,
DEMO button . . . . . . . . . . . . . . . . . . ☞14, 24, 73, 108
L-18
ACCOMP ON/OFF, $CHORDS,
PART SELECT, DEMO button . . . . . ☞14, 24, 26, 109
C-1
Display . . . . . . . . . . . . . . . . . . . . . . . . . . . . . . . . . . . . . ☞6
C-2
RHYTHM EDITOR button . . . . . . . . . . . . . . . . . . . . . ☞29
C-3
SONG SEQUENCER, #EDIT button . . . . . ☞7, 68, 75
C-4
RECORD button . . . . . . . . . . . . . . . . . . . . . . ☞64, 68, 69
C-5
MIXER, #EFFECT button . . . . . . . . . . . . . . . . ☞34, 40
C-6
TONE EDITOR, #SCALE button . . . . . . . . . . ☞21, 46
C-7
CARD, #LOAD/SAVE button. . . . . ☞7, 103, 104, 106
Dial. . . . . . . . . . . . . . . . . . . . . . . . . . . . . . . . . . ☞6, 14, 24
REGISTRATION buttons
C-8
BANK, DELETE button . . . . . . . . . . . ☞59, 62, 86, 93
C-9
1, INSERT button . . . . . . . . . . . . . . . . ☞59, 62, 88, 94
C-10
2, COPY button. . . . . . . . . . . . . . . . . . . . . . . . ☞62, 88
C-11
3, QUANTIZE button . . . . . . . . . . . . . . . . . . . ☞62, 89
C-12
4, STEP button . . . . . . . . . . . . . . . . . . . . . ☞60, 62, 94
C-13
STORE, #MENU button . . . . . . . . . . . . . . . ☞7, 62
TONE buttons
R-1
[A] PIANO, 5 button. . . . . . . . . . . . . . . . . ☞14, 59, 88
R-2
[B] E. PIANO, 1 button. . . . . . . . . . . . . . . ☞14, 59, 88
R-3
[C] ORGAN, 2 button . . . . . . . . . . . . . ☞14, 59, 88, 89
R-4
[D] GUITAR, • button . . . . . . . . . . . . . . . . ☞14, 59, 88
R-5
[E] BASS, REST button. . . . . . . . . . . . . . . . . ☞14, 94
R-6 [F] STRINGS button. . . . . . . . . . . . . . . . . . . . . . . ☞14
R-7
[G] BRASS, 6 button. . . . . . . . . . . . . ☞14, 59, 88, 89
R-8
[H] REED/PIPE, 7 button . . . . . . . . . ☞14, 59, 88, 89
R-9
[I] SYNTH, 8 button. . . . . . . . . . . . . . . . . ☞14, 88, 89
R-10
[J] OTHERS, , button . . . . . . . . . . ☞14, 59, 88, 89
R-11
[K] GM/DRUMS, . button. . . . . . . . . . . ☞14, 94
R-12
[L] USER TONES button . . . . . . . . . . . . . . . . ☞14, 46
R-13
FUNCTION button. . . . . . . . . . . . . . . . . . . . . . . . . . . ☞96
R-14
NO/y/–, YES/t/+,
#TRANSPOSE buttons . . . . . . . . . . . . ☞6, 14, 18, 24
R-15
EXIT button
R-16
ENTER button
R-17
u, t, y, i buttons . . . . . . . . . . . . . . . . . . . . . . . . ☞7
R-18
AUTO HARMONIZE/ARPEGGIATOR,
$TYPE button. . . . . . . . . . . . . . . . . . . . . . . . . . ☞23, 28
R-19
SPLIT button . . . . . . . . . . . . . . . . . . . . . . . . . . . . . . . ☞15
R-20
LAYER, $OCTAVE button. . . . . . . . . . . . . . . . ☞15, 18
S-1
PITCH BEND wheel . . . . . . . . . . . . . . . . . . . . . . . . . ☞20
T-1
SD CARD SLOT . . . . . . . . . . . . . . . . . . . . . . . . . . . ☞102
T-2
USB jack . . . . . . . . . . . . . . . . . . . . . . . . . . . . . . . . . ☞112
T-3
SUSTAIN/ASSIGNABLE JACK . . . . . . . . . . . . . . . . ☞11
T-4
PHONES jack . . . . . . . . . . . . . . . . . . . . . . . . . . . . . . ☞11
T-5
AUDIO IN jack. . . . . . . . . . . . . . . . . . . . . . . . . . . . . . ☞12
T-6
DC 12V jack . . . . . . . . . . . . . . . . . . . . . . . . . . . . . . . . ☞9
T-7
MIC IN jack (WK-6500 only) . . . . . . . . . . . . . . . . . . . ☞11
T-8
LINE OUT R, L/MONO jacks . . . . . . . . . . . . . . . . . . ☞12
CTK6000_e.book 5 ページ 2010年7月12日 月曜日 午後12時50分

General Guide
E-6
This section explains the contents of the Digital Keyboard’s
display screen.
Detailed information area
This area displays a variety of information while the Digital
Keyboard is being used. Use this area to confirm proper
operation when changing values, when selecting a menu
item, and when performing other operations.
Level meter area
This level meter shows the volume level of the notes that
are sounded when you play something on the keyboard or
when Auto Accompaniment is played. There are a total of
32 parts, 16 each in Group A and Group B. The L
indicator will be displayed in the lower left corner while
Group A parts are being indicated by the level meter, while
the M indicator will be displayed in the lower left corner
while Group B parts are being indicated.
For details about parts, see “How Parts are Organized”
(page E-39).
Indicator areas
The indicator area shows such information as the current
mode (page E-7), the status of settings, the status of Auto
Accompaniment, and other information.
There are two types of indicators: text type indicators such
as :, and pointer (K) type indicators. In the case of
pointer type indicators, a setting or status is indicated by
the location of the K next to fixed text along the sides of the
display. For example, the location of the pointer (K) on the
right side of the display in the sample below indicates
REVERB.
Registration bank area
This area shows the number of the currently selected
registration bank (page E-62).
Chord area
This area shows the chord being played when Auto
Accompaniment (page E-24) or music preset (page E-50)
is being used. It also can display fraction chords by
showing the chord root (C, G, etc.) and type (m, 7th, etc.).
Tempo, measure, beat area
Tempo is shown as the current setting value, as beats per
minute. Auto Accompaniment, the metronome (page
E-19), and other playback is performed at the tempo
shown here. The MEASURE and BEAT values are
counted up as Auto Accompaniment, the metronome, or
other playback progresses.
The item that is currently selected on a display screen is
indicated by thick brackets (%) and by a large dot (0). The
currently selected item is the one that is affected by the R-14
(–, +) buttons or dial operations.
On this screen, “RHYTHM” is selected because it is enclosed
by thick brackets. This indicates that the rhythm setting can be
changed.
On this screen, “Touch” is selected because the 0 is next to
it. This indicates that the value to the right of “Touch”, which is
enclosed in thick brackets, can be changed.
Reading the Display
6
54
3
21
Currently Selected Item Indication
CTK6000_e.book 6 ページ 2010年7月12日 月曜日 午後12時50分

General Guide
E-7
Your Digital Keyboard has three modes: a rhythm mode, a
card mode, and a song sequencer mode. The currently
selected mode is shown as an indicator on the display.
•Rhythm mode (: indicator displayed)
The rhythm mode is the initial power on default mode. The
rhythm mode is the base mode, and it is the mode you
should enter when you want to play on the keyboard or use
Auto Accompaniment.
• Card mode (; indicator displayed)
Enter the card mode when you want to perform memory
card operations. See “Using a Memory Card” (page E-102)
for more information.
– In the rhythm mode, pressing the C-7 (CARD) button will
enter the card mode.
– In the card mode, pressing the C-7 (CARD) button or the
R-15 (EXIT) button will return to the rhythm mode.
• Song sequencer mode (< indicator displayed)
Enter the sequencer mode when you want to record
performances using the keyboard and Auto
Accompaniment, or to play back song data. For details, see
“Using the Song Sequencer” (page E-64).
– In the rhythm mode, pressing the C-3 (SONG
SEQUENCER) button will enter the song sequencer
mode.
– In the song sequencer mode, pressing the C-3 (SONG
SEQUENCER) button or the R-15 (EXIT) button will
return to the rhythm mode.
• After entering any mode besides the rhythm mode and
performing the operations you want, be sure to return
to the rhythm mode. The rhythm mode is the initial
power on default mode.
• Unless otherwise specifically noted, all of the
operations described in this user’s guide are
performed in the rhythm mode.
You can use the same operations to display mode and
function specific menus. To display a menu, hold down the
R-13 (FUNCTION) button as you press the C-13 (MENU)
button. For example, the “Performance” menu shown below
will appear if you perform the above operation while in the
rhythm mode. This menu provides instant access to
performance functions.
• The currently selected item is the one with the 0 next to it.
You can use the R-17 (t, y) buttons to move the 0 up
and down. You also can use the R-17 (u, i) buttons to
scroll between menu pages.
• To exit a displayed menu, press the R-15 (EXIT) button.
You may need to press the R-15 (EXIT) button more than
once in some cases.
• The menu items and operations for specific modes and
functions are described in each section of this user’s guide.
Never try to perform any operation, or insert or remove a
memory card while the message “Please Wait” is on the
display. Wait until the message disappears.
• “Please Wait” indicates that the Digital Keyboard is
performing a data save operation. Turning off the Digital
Keyboard or removing the memory card can cause Digital
Keyboard data to be deleted or become corrupted. It also
can cause the Digital Keyboard to fail to turn on when the
L-1 (POWER) button is pressed.
• If this happens, refer to “Troubleshooting” (page E-114).
Modes
C-7 (CARD) button
Rhythm mode
C-3 (SONG
SEQUENCER) button
C-7 (CARD) or
R-15 (EXIT) button
Card mode
Song sequencer mode
C-3 (SONG SEQUENCER) or
R-15 (EXIT) button
Menus
, Precautions while “Please
Wait” is displayed
CTK6000_e.book 7 ページ 2010年7月12日 月曜日 午後12時50分

General Guide
E-8
Your Digital Keyboard is equipped with a song sequencer and
other features that you can use to store data you create. This
stored data is retained even when the Digital Keyboard is
turned off.*
However, the tone, rhythm, and other settings you configure
on the Digital Keyboard’s console normally are returned to
their initial power on defaults whenever you turn off power.
You can configure the Digital Keyboard so it remembers its
latest setup or to apply a predetermined default setup each
time you turn it on. For details, see “AutoResume (Auto
Resume)” (page E-100) and “Default (Default Settings)” (page
E-100).
*The following data and settings are always retained even
when power is turned off.
– Registration setup data (page E-62)
– Song sequencer data (page E-64)
– User rhythm data (page E-29)
– User preset data (page E-54)
– User tone data (page E-45)
– Scale fine tuning setting (page E-22)
– Auto Resume setting (page E-100)
You can delete all data in keyboard memory and return all
keyboard parameters to their initial factory default settings.
For details, see “To initialize all data and settings (or
parameter settings only)” (page E-101).
Saving Settings
Returning the Digital Keyboard to
Its Factory Default Settings
CTK6000_e.book 8 ページ 2010年7月12日 月曜日 午後12時50分

E-9
Getting Ready to Play
Prepare a household power outlet or batteries.
• Be sure to comply with the separate “Safety
Precautions”. Incorrect use of this product creates the
risk of electric shock and fire.
• Always make sure that the product is turned off before
plugging in or unplugging the AC adaptor, or before
loading or removing batteries.
Make sure that you use only the AC adaptor (JEITA Standard,
with unified polarity plug) specified for this product. Use of a
different type of AC adaptor can cause malfunction.
Specified AC Adaptor: AD-A12150LW
Use the supplied power cord to connect the AC adaptor as
shown in the illustration below.
• The AC adaptor will become warm to the touch after
very long use. This is normal and does not indicate
malfunction.
• To prevent breaking of the wire, take care to avoid
putting any type of load on the power cord.
• Never insert metal, pencils, or any other objects into
the product’s DC 12V jack. Doing so creates the risk of
accident.
Preparing the Music Stand
Power Supply
Music stand
Using a Household Power Outlet
No bending! No winding!
Household power outle
AC adaptor
T-6 (DC 12V) jack
Power cord
CTK6000_e.book 9 ページ 2010年7月12日 月曜日 午後12時50分

Getting Ready to Play
E-10
You can use six D-size batteries for power.
• Use alkaline or zinc-carbon batteries.
Never use oxyride or any other nickel based batteries.
1.
Open the battery cover on the bottom of the
Digital Keyboard.
2.
Load six D-size batteries into the battery
compartment.
• Make sure the positive + and negative - ends of the
batteries are facing as shown in the illustration.
3.
Insert the tabs of the battery cover into the
holes on the side of the battery compartment,
and close the cover.
■Low Battery Indication
The following shows the approximate battery life.
4 hours* on alkaline batteries
*The above values are standard battery life at normal
temperature, with the volume at medium setting.
Temperature extremes or playing at very loud volume
settings can shorten battery life.
The indicators shown below start to flash to let you know
when battery power is low. Replace the batteries with new
ones.
Using Batteries
Tabs
Low battery indication (flashing)
CTK6000_e.book 10 ページ 2010年7月12日 月曜日 午後12時50分

E-11
Connections
Using headphones cuts off output from the built-in speakers,
which means you can practice playing even late at night
without disturbing others.
• Be sure to turn down the volume level before connecting
headphones.
• Headphones do not come with the Digital Keyboard.
• Use commercially available headphones.
• Do not listen to very high volume output over
headphones for long periods. Doing so creates the risk
of hearing damage.
• If you are using headphones that require an adaptor
plug, make sure you do not leave the adaptor plugged
in when removing the headphones.
Connecting an optionally available pedal let’s you perform
pedal operations that add more versatility to your keyboard
play. For information about the types of effects that can be
applied by pressing the pedal, see “Ped.Assign (Pedal
Assign)” (page E-97).
You can connect a dynamic microphone (only) to the Digital
Keyboard for output thorough the Digital Keyboard’s
speakers.
• You can adjust the volume level of microphone input with
the L-3 (MIC VOLUME) knob. Microphone volume control
is independent of overall keyboard volume.
• Built-in effects (reverb, chorus, DSP) are also applied to
input from the microphone. You also can use the Mixer to
adjust how effects are applied, the speaker stereo pan
position, and other parameters.
For details, see “Selecting and Playing a Tone” (page E-13)
and “Using the Mixer” (page E-39).
• Before connecting a microphone, make sure that the
Digital Keyboard and microphone are turned off.
• Before connecting a microphone, set both the L-2
(MAIN VOLUME) and L-3 (MIC VOLUME) knobs to low
levels. Adjust volume settings to appropriate levels
after connecting the microphone.
Connecting Headphones
Connecting a Pedal
T-4 (PHONES) jack
T-3 (SUSTAIN/ASIGNABLE) jack
Connecting a Microphone
(WK-6500 only)
T-7 (MIC IN) jack
CTK6000_e.book 11 ページ 2010年7月12日 月曜日 午後12時50分

Connections
E-12
You can connect audio equipment or a music amplifier to the
Digital Keyboard and then play through external speakers for
more powerful volume and better sound quality.
• Whenever connecting a device to the Digital Keyboard,
first use the L-2 (MAIN VOLUME) knob to set the
volume to a low level. After connecting, you can adjust
the volume to the level you want.
• Whenever you connect any device to the Digital
Keyboard, be sure to read the user documentation that
comes with the device.
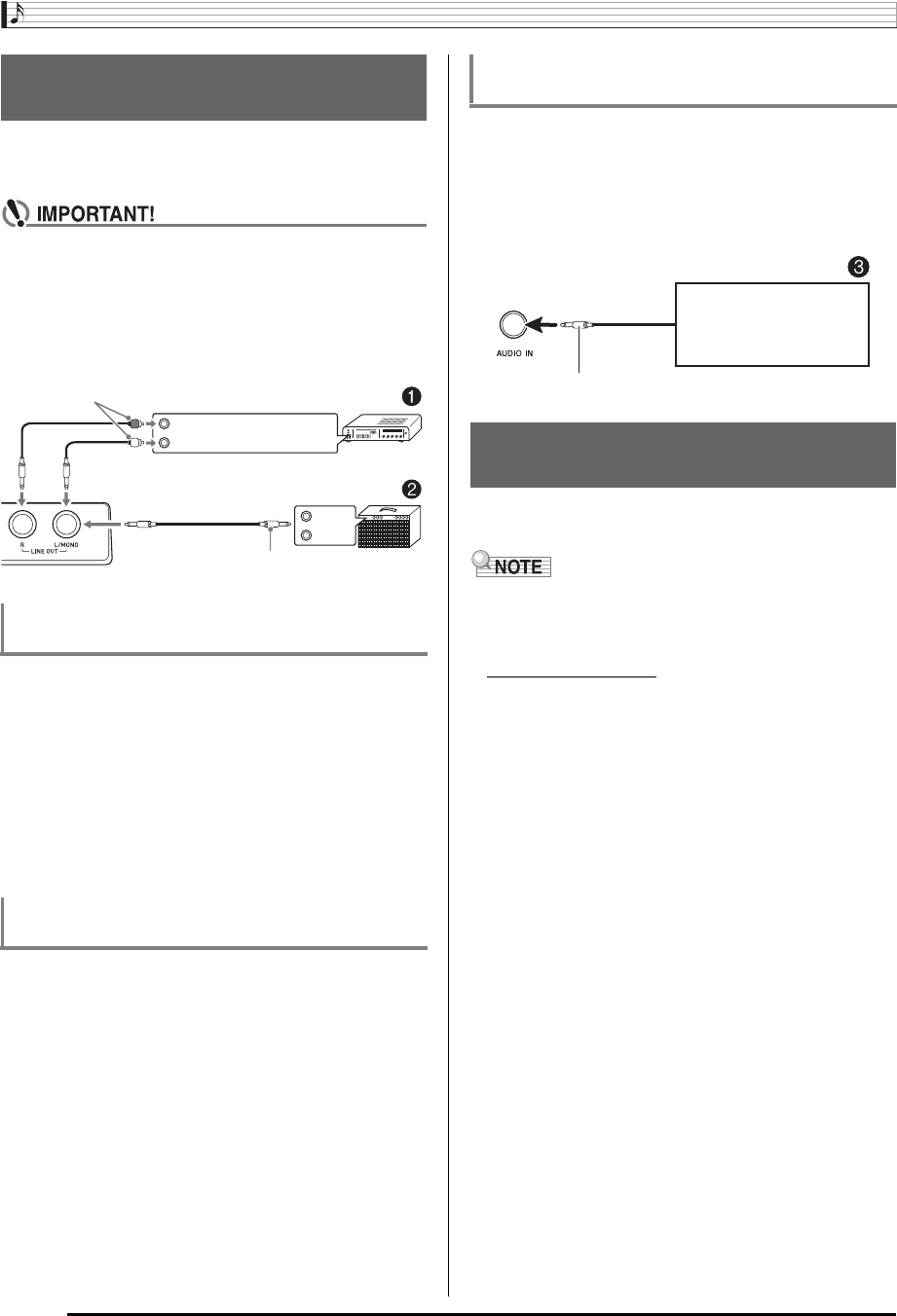
Use commercially available connecting cords to connect the
external audio equipment to the Digital Keyboard’s T-8 (LINE
OUT) jacks as shown in Figure . LINE OUT R jack output is
right channel sound, while LINE OUT L/MONO jack output is
left channel sound. It is up to you to purchase connecting
cords like the ones shown in the illustration for connection of
audio equipment. Normally in this configuration you must set
the audio equipment’s input selector to the setting that
specifies the terminal (such as AUX IN) to which the Digital
Keyboard is connected. Use the L-2 (MAIN VOLUME) knob
to adjust the volume level.
Use a commercially available connecting cord to connect the
amplifier to either of the Digital Keyboard’s T-8 (LINE OUT)
jacks as shown in Figure . LINE OUT R jack output is right
channel sound, while LINE OUT L/MONO jack output is left
channel sound. Connecting to the LINE OUT L/ MONO jack
only outputs a mixture of both channels. It is up to you to
purchase connecting cord like the one shown in the illustration
for connection of the amplifier. Use the L-2 (MAIN VOLUME)
knob to adjust the volume level.
Use a commercially available connecting cord to connect the
external audio equipment to the Digital Keyboard’s T-5
(AUDIO IN) jack as shown in Figure . The connecting cord
should have a stereo mini plug on one end and a plug that
matches the configuration of the external device on the other
end. Use the L-2 (MAIN VOLUME) knob to adjust the volume
level.
Use of unauthorized accessories creates the risk of fire,
electric shock, and personal injury.
• You can get information about accessories that are sold
separately for this product from the CASIO catalog
available from your retailer, and from the CASIO website at
the following URL.
http://world.casio.com/
Connecting Audio Equipment or
an Amplifier
Outputting Keyboard Notes to Audio
Equipment
Outputting Keyboard Notes to a Musical
Instrument Amplifier
INPUT 1
INPUT 2
Audio amplifier AUX IN jack, etc.
Pin plug
LEFT (White)
Standard plug
Guitar amplifier
Keyboard amplifier, etc.
RIGHT (Red)
Playing an External Device from the Digital
Keyboard
Bundled and Optional
Accessories
Stereo mini plug
Portable audio player, etc.
CTK6000_e.book 12 ページ 2010年7月12日 月曜日 午後12時50分

E-13
Selecting and Playing a Tone
1.
Rotate the L-2 (MAIN VOLUME) knob towards
MIN to set the volume to a low level.
2.
Referring to “Connections” (page E-11),
connect headphones, amplifier, or other device.
3.
Use the L-1 (POWER) button to turn on power.
• The Digital Keyboard display screen will appear as
shown below, which indicates that it is ready to play
with a piano tone (using initial power on default
settings).
• To turn off the Digital Keyboard, press the L-1
(POWER) button again.
• Under its initial configuration, the Digital Keyboard will
return to its default settings whenever you turn it off.
You can change the initial configuration to have the
Digital Keyboard remember its latest setup or to apply
a predetermined setup each time you turn it on. For
details, see “AutoResume (Auto Resume)” (page
E-100) and “Default (Default Settings)” (page E-100).
• The message “Please Wait” will remain on the display
while a data save operation is in progress. Do not
perform any other operation while it is displayed.
Turning off the Digital Keyboard or removing the
memory card can cause Digital Keyboard data to be
deleted or become corrupted. It also can cause the
Digital Keyboard to fail to turn on when the L-1
(POWER) button is pressed. If this happens, refer to
“Troubleshooting” (page E-114).
This Digital Keyboard is designed to turn off automatically to
avoid wasting power after no operation is performed for a
preset amount of time. The Auto Power Off trigger time is six
minutes under battery power and four hours under AC
adaptor power.
• Auto Power Off is enabled while “on” is selected for
“AutoPower (Auto Power Off)” (page E-99). The initial
default setting is “on”. To disable Auto Power Off, select
“oFF” for “AutoPower” (Auto Power Off).
• You also can use the procedure below to temporarily
suspend Auto Power Off while it is enabled.
L-1L-1 L-4L-4 R-1 R-12R-1 R-12
L-17L-17
L-18L-18
L-2L-2
R-19R-19
R-14R-14
R-20R-20
L-14L-14
L-15L-15
R-1
-
R-12
To turn on Digital Keyboard power
Auto Power Off
CTK6000_e.book 13 ページ 2010年7月12日 月曜日 午後12時50分

Selecting and Playing a Tone
E-14
■To disable Auto Power Off
1.
While the Digital Keyboard is turned on, press
the L-1 (POWER) button to turn it off.
2.
While holding down the L-4 ([A] POPS/ROCK/
DANCE) button, press the L-1 (POWER) button
to turn on the Digital Keyboard.
• Auto Power Off will be disabled at this time.
• Turning off the keyboard after performing the above steps
will re-enable Auto Power Off.
1.
While holding down the L-18 (ACCOMP ON/
OFF) button, press the L-17 (PLAY/STOP)
button.
• This starts demo tune play.
• The Digital Keyboard has a total of five demo tunes.
You also can use the R-14 (–, +) buttons to select a
demo tune.
• Pressing the L-15 (dFF) button performs fast forward
play of the demo tune, while the L-14 (sREW) button
performs fast backward play. Holding down the L-14
(sREW) button until playback reaches the beginning
of the current song will stop playback there. Normal
playback will resume when you release the L-14
(sREW) button. Holding down the L-15 (dFF)
button continues fast forward playback, even after the
end of a song is reached.
• You can play along on the keyboard with demo tune
play. Note, however, that you cannot change the tone
assigned to the keyboard. Only the key operations
described above are supported during demo tune
playback.
2.
To stop demo tune playback, press the L-17
(PLAY/STOP) button.
The tones of this Digital Keyboard are divided among groups,
each of which corresponds to one of the 12 TONE buttons.
You can specify a tone by its group and its tone number.
Use the following procedure to select a single tone that is
applied across the entire keyboard.
1.
Refer to the separate “Appendix” to look up the
group and the number of the tone you want to
select.
2.
Check to make sure that the @ and A
indicators are not on the display.
• If they are displayed, press the R-19 (SPLIT) button
and/or R-20 (LAYER) button to clear both indicators
from the display.
3.
Use buttons R-1 ([A] PIANO) through R-12 ([L]
USER TONES) to select a tone group.
• The R-12 ([L] USER TONES) button selects the user
tone group. For details, see “Using the Tone Editor”
(page E-45).
4.
Use the dial to scroll through the tone numbers
until the one you want is displayed.
Example: Group [C], Number 004
Listening to Demo Tunes
Selecting a Tone
To select a tone
Tone name Group
Number
CTK6000_e.book 14 ページ 2010年7月12日 月曜日 午後12時50分

Selecting and Playing a Tone
E-15
5.
Now you can play on the keyboard using the
tone you selected.
• You also can use the R-14 (–, +) buttons to select a demo
tune. Holding down either button will scroll through tone
numbers at high speed. Pressing both of the R-14 (–, +)
buttons at the same time will select tone 001 in the currently
selected group.
You can configure the keyboard to play two different tones at
the same time (Layer) or to play different tones in the left and
right ranges (Split). You can even use Layer and Split in
combination with each other and play three different tones at
the same time.
The UPPER 1 part is used alone when playing an individual
tone on the keyboard. When layering two tones, the UPPER 1
part and UPPER 2 parts are used. When splitting the
keyboard between two tones, the low range of the keyboard
plays the LOWER part.
• One tone across the entire keyboard (page E-14)
This configuration uses the UPPER 1 part only (Layer: Off,
Split: Off).
• Two layered tones across the entire keyboard (page
E-16)
This configuration uses the UPPER 1 part and UPPER 2
part (Layer: On, Split: Off).
• Two tones, one for the left range and one for the right
range of the keyboard (page E-17)
This configuration uses the UPPER 1 part and LOWER part
(Layer: Off, Split: On).
• Three tones, two layered tones for the right range and
one tone for the left range of the keyboard (page E-17)
This configuration uses the UPPER 1 part, UPPER 2 part,
and LOWER part (Layer: On, Split: On).
• You can configure the settings described below to adjust
each part when using multiple tones in layer and split
configurations.
Layering and Splitting Tones
UPPER 1
UPPER 1
UPPER 2
LOWER UPPER 1
To adjust this setting for
each part:
Go here for more
information:
Octave shift Using Octave Shift
(page E-18)
Volume balance Using the Mixer (page E-39)
Stereo position, effect
(reverb, chorus) levels, and
other detailed settings
LOWER UPPER 1
UPPER 2
CTK6000_e.book 15 ページ 2010年7月12日 月曜日 午後12時50分

Selecting and Playing a Tone
E-16
1.
Refer to the separate “Appendix” to look up the
group(s) and numbers of the two tones (UPPER
1 part tone and UPPER 2 part tone) you want to
use.
2.
Check to make sure that the @ and A
indicators are not on the display.
• If they are displayed, press the R-19 (SPLIT) button
and/or R-20 (LAYER) button to clear both indicators
from the display. When neither indicator is displayed,
the tone you select will become the UPPER 1 part tone.
3.
Use the TONE buttons and dial to select the
UPPER 1 part tone.
4.
Press the R-20 (LAYER) button.
• This causes the A indicator to appear on the
display. This indicates that the tone you select will
become the UPPER 2 part tone.
5.
Use the TONE buttons and dial to select the
UPPER 2 part tone.
6.
Play something on the keyboard to check how
the tones sound layered together.
7.
To cancel tone layering, press the R-20 (LAYER)
button again so the A indicator disappears
from the display.
1.
Refer to the separate “Appendix” to look up the
group(s) and numbers of the tones (UPPER 1
part tone and LOWER part tone) you want to
use.
2.
Check to make sure that the @ and A
indicators are not on the display.
• If they are displayed, press the R-19 (SPLIT) button
and/or R-20 (LAYER) button to clear both indicators
from the display. When neither indicator is displayed,
the tone you select will become the UPPER 1 part tone
3.
Use the TONE buttons and dial to select the
UPPER 1 part tone.
4.
Press the R-19 (SPLIT) button.
• This causes the @ indicator to appear on the
display. This indicates that the tone you select will
become the LOWER part tone.
5.
Use the TONE buttons and dial to select the
LOWER part tone.
6.
Play something on the left and right sides of the
keyboard to confirm that the tones are assigned
properly.
• You also can specify the keyboard split point, which is
the location where the keyboard splits between the left
range and right range. For details, see “To specify the
keyboard split point” (page E-17).
7.
To cancel keyboard split, press the R-19 (SPLIT)
button so the @ indicator disappears from
the display.
R-19R-19
R-20R-20
R-14R-14
To layer two tones To split the keyboard between two tones
CTK6000_e.book 16 ページ 2010年7月12日 月曜日 午後12時50分

Selecting and Playing a Tone
E-17
1.
While holding down the R-19 (SPLIT) button,
press the keyboard key that you want to be the
leftmost key in the right side (UPPER 1 part)
range.
• The name of the key you press will appear on the
display as the new split point key name.
• You also can use the R-14 (–, +) buttons to change the
displayed split point key name.
2.
When you are finished, release the R-19 (SPLIT)
button.
• The initial default split point is at key F#3.
• During Auto Accompaniment play (page E-24), the
keyboard to the left of the split point becomes the chord
keyboard.
1.
Perform steps 1 through 6 of the procedure
under “To layer two tones” (page E-16).
2.
Refer to the separate “Appendix” to look up the
group and the number of the tone you want to
assign to for the LOWER part.
3.
Press the R-19 (SPLIT) button.
• This causes the @ indicator to appear on the
display. This indicates that the tone you select will
become the LOWER part tone.
4.
Use the TONE buttons and dial to select the
LOWER part tone.
5.
Play something on the left and right sides of the
keyboard to confirm that the tones are assigned
properly.
• The right keyboard area plays the UPPER 1 and
UPPER 2 tones in a layered configuration, while the left
keyboard area plays the LOWER tone.
6.
To cancel keyboard split, press the R-19 (SPLIT)
button so the @ indicator disappears from
the display.
7.
To cancel tone layering, press the R-20 (LAYER)
button again so the A indicator disappears
from the display.
To specify the keyboard split point
LOWER part
Key you press
UPPER 1 part
Split point
To use layer and split together
CTK6000_e.book 17 ページ 2010年7月12日 月曜日 午後12時50分

Selecting and Playing a Tone
E-18
The transpose feature lets you raise or lower the overall
tuning of the keyboard in semitone steps. You can use this
feature to adjust keyboard tuning to a key that better matches
a vocalist, another musical instrument, etc.
1.
While holding down the R-13 (FUNCTION)
button, press one of the R-14 (–, +) buttons.
• This displays the transpose screen shown below.
2.
While holding down the R-13 (FUNCTION)
button, use the dial or the R-14 (–, +) buttons to
change the setting value.
• You can change the tuning of the keyboard within the
range of –12 to 00 to +12.
3.
Press the R-13 (FUNCTION) button.
• This exits the transpose screen.
• Setting a transposed value other than 00 will cause the
B indicator to appear on the display.
• The current transpose setting is applied to the notes of all
parts (UPPER 1, UPPER 2, LOWER, Auto Accompaniment,
etc.) played on the keyboard. The MIDI out note number
when a keyboard key is pressed is also shifted in
accordance with the transpose setting.
You can use octave shift to individually change the octave of
the UPPER 1, UPPER 2, and LOWER parts. You can use
octave shift to raise or lower the octave of a song, to assign
different octaves to the left side and right side keyboards while
the keyboard is split, or to play two notes in different octaves
while the keyboard is layered.
1.
Hold down the R-20 (OCTAVE) button until the
octave shift screen shown below appears on
the display.
• This indicates you can change the UPPER 1 part
octave.
2.
Use the dial or R-14 (–, +) buttons to specify the
octave shift amount.
• You can shift the octave within the range of –2 to 0 to
+2.
3.
If you want to change the octave of the
UPPER 2 part, press the R-20 (OCTAVE) button.
• This will cause “UPPER 2” to appear on the display,
indicating that you can change the UPPER 2 part
octave. Perform the same operation as in step 3 to
specify the octave shift amount.
4.
If you want to change the octave of the LOWER
part, press the R-20 (OCTAVE) button.
• This will cause “LOWER” to appear on the display,
indicating that you can change the LOWER part octave.
Perform the same operation as in step 3 to specify the
octave shift amount.
5.
Press the R-20 (OCTAVE) button or the R-15
(EXIT) button.
• This exits the octave shift screen.
Raising and Lowering Keyboard
Tuning (Transpose)
Using Octave Shift
Part name
Octave shift amount (Octave unit)
CTK6000_e.book 18 ページ 2010年7月12日 月曜日 午後12時50分

Selecting and Playing a Tone
E-19
1.
Press the L-10 (METRONOME) button.
• This will start the metronome.
• The display will show the tempo along with a count of
the measures and beats since you started the
metronome.
2.
Press the L-10 (METRONOME) button again to
stop the metronome.
1.
Hold down the L-10 (BEAT) button until the
metronome beat screen shown below appears
on the display.
2.
Use the dial or R-14 (–, +) buttons to select a
beat setting.
• You can select 0, or a value within the range of 2 to 6.
Specifying 0 for this setting will cause each beat to be
indicated by the same sound (no chime at the
beginning of each measure).
3.
Press the L-10 (BEAT) or R-15 (EXIT) button.
• This exits the metronome beat screen.
There are two different methods you can use to change the
tempo setting: using the TEMPO buttons or tapping a beat
with a button.
■To change the tempo using the TEMPO buttons
1.
Press the L-11 (TEMPO w) (slower) or L-12
(TEMPO q) (faster) button.
• This displays the tempo screen shown below.
• If you do not perform any operation for a few seconds,
the display will return to previous screen automatically.
2.
Use the L-11 (TEMPO w) and L-12 (TEMPO q)
buttons to change the tempo (beats per
minute).
• Holding down either button will scroll the setting values
at high speed.
• You can specify a tempo value in the range of 30 to
255.
3.
Press the R-15 (EXIT) button.
• This exits the tempo screen.
Using the Metronome
To change the beats per measure
Tempo
Measure
Beat
To change the tempo setting
CTK6000_e.book 19 ページ 2010年7月12日 月曜日 午後12時50分

Selecting and Playing a Tone
E-20
■To adjust the tempo by tapping a beat
1.
While holding down the R-13 (FUNCTION)
button, tap the L-12 (TAP) button four times at
the speed (tempo) you want to set.
• The first tap of the L-12 (TAP) button will cause the
display shown below to appear.
• The tempo setting will change in accordance with your
tapping speed as soon as you tap the fourth time.
• The setting will be canceled if you release the R-13
(FUNCTION) button before tapping the R-12 (TAP)
button four times.
2.
After setting the tempo by tapping, you then
can use the procedure under “To change the
tempo using the TEMPO buttons” (page E-19) to
make fine adjustments.
The PITCH BEND wheel (S-1) lets you change the pitch of
notes you are playing by rotating the wheel forward or back.
Rotating the wheel away from you raises the pitch, while
rotating it towards you lowers it. Releasing the wheel causes
the pitch of the notes to return to normal automatically.
• Do not have the pitch bend wheel rotated as you turn
on the keyboard.
• You also can change the range of the pitch bend wheel
(bend range) globally or for a specific part. For details, see
“BendRange (Bend Range)” (page E-97) and “Part
Parameters” (page E-44).
Using the Pitch Bend Wheel
CTK6000_e.book 20 ページ 2010年7月12日 月曜日 午後12時50分

Selecting and Playing a Tone
E-21
Use the scale function to select one of the 17 preset
temperaments (tunings) for the built-in sound source. You
also can fine tune each note of a scale (from C to B) in
one-cent units. After selecting one of the preset
temperaments, you can edit it to suit your particular needs.
You also can specify whether the current scale settings
(temperament setting and fine tuning adjustment) should be
applied to Auto Accompaniment (Accomp Scale).
• The settings you configure with the scale function are
retained even when the Digital Keyboard is turned off.
1.
While holding down the R-13 (FUNCTION)
button, press the C-6 (SCALE) button to display
the scale screen, with the 0 located at
“Preset”.
2.
Press the R-16 (ENTER) button.
• This displays a preset temperament selection screen
like the one shown below.
3.
Use the dial or the R-14 (–, +) buttons to select a
temperament.
• Selecting a temperament other than 01: Equal will
cause the C indicator to appear on the display.
• The following shows the temperament numbers and
names that appear on the display.
4.
Perform the following steps to specify the root
note of a temperament.
Selecting a Temperament and
Fine Tuning Its Scale
To select a preset scale
Number Screen Name Preset Temperament
01 Equal Equal temperament
02 Pure Major Just major intonation
03 Pure Minor Just minor intonation
04 Pythagorean Pythagorean system
05 Kirnberger 3 Kirnberger III
06 Werckmeister Werckmeister 1-3 (III)
07 Mean-Tone Mean tone
08 Rast Rast
09 Bayati Bayati
10 Hijaz Hijaz
11 Saba Saba
12 Dashti Dashti
13 Chahargah Chahargah
14 Segah Segah
15 Gurjari Todi Gurjari Todi
16 Chandrakauns Chandrakauns
17 Charukeshi Charukeshi
(1) Press the R-17 (i) button.
• This displays root note setting screen.
(2) Use the dial or the R-14 (–, +) buttons to change the
root note (C to B).
• You can also use the keyboard to specify the root
note.
CTK6000_e.book 21 ページ 2010年7月12日 月曜日 午後12時50分

Selecting and Playing a Tone
E-22
5.
When you are finished, press the R-15 (EXIT)
button twice.
• This will return to the screen that was displayed before
you displayed the scale screen.
• The root note setting you specify here is retained, even if
you later change to a different preset temperament.
1.
If required, perform the procedure under “To
select a preset scale” (page E-21) to select a
preset temperament.
2.
While holding down the R-13 (FUNCTION)
button, press the C-6 (SCALE) button to display
the scale screen.
3.
Use the R-17 (y) button to move the 0 to
“FineTune” and then press the R-16 (ENTER)
button.
• This displays the scale fine tuning screen like the one
shown below.
4.
You can adjust the tuning of each individual
note in the scale.
5.
When you are finished making adjustments,
press the R-15 (EXIT) button twice.
• This will return to the screen that was displayed before
you displayed the scale screen.
1.
While holding down the R-13 (FUNCTION)
button, press the C-6 (SCALE) button to display
the scale screen.
2.
Use the R-17 (i) button to move the 0 to
“AcmpScale”.
3.
Use the dial or the R-14 (–, +) buttons to change
the setting value.
4.
When the setting is the way you want, press the
R-15 (EXIT) button.
• This will return to the screen that was displayed before
you displayed the scale screen.
• The above scale on/off setting affects the Auto
Accompaniment bass part and Chord 1 through Chord 5
parts (A11 through A16). You also can turn scales settings
on or off for each individual part using the Part Parameter
(page E-44) “Scale (Part Scale Enable)” setting.
Fine Tuning a Scale
(1) Use the R-17 (t) button to move the 0 to “Note”, and
then use the dial or R-14 (–, +) buttons to select the
name of the note you want to fine tune.
• You can also press a keyboard key to specify a
note.
(2) Use the R-17 (y) button to move the 0 to “Cent”, and
then use the dial or R-14 (–, +) buttons to fine tune the
selected note. You can fine tune a note within the
range of –99 through +99 cents.
• Adjusting all of the notes in the scale to 0 changes
the selected tuning to equal temperament. The
C indicator will be on the display when any note
in the scale has a value other than 0.
Specifying whether the Current Scale
Settings Should be Applied to Auto
Accompaniment (Accomp Scale)
To do this: Select this setting:
Not apply scale settings to Auto
Accompaniment
oFF
Apply scale settings to Auto
Accompaniment
on
CTK6000_e.book 22 ページ 2010年7月12日 月曜日 午後12時50分

Selecting and Playing a Tone
E-23
With the arpeggiator, you can play various arpeggios and
other phrases automatically by simply pressing keys on the
keyboard. You can select from a number of different
arpeggiator options, including playing arpeggios from a chord,
playing various phrases automatically, and more.
1.
Hold down the R-18 (AUTO HARMONIZE/
ARPEGGIATOR) button until the type selection
screen shown below appears on the display.
2.
Use the dial or R-14 (–, +) buttons to select the
arpeggiator type you want to use.
• You can select one of the arpeggiator types (013
through 162). Refer to the separate “Appendix” for
detailed information about supported arpeggiator types.
• When selecting the arpeggiator type, you can assign
the recommended tone for the currently displayed type
as the keyboard tone, by holding down the R-18 (AUTO
HARMONIZE/ARPEGGIATOR) button until a pointer
indicator starts to flash on the display next to
ARPEGGIATOR.
• For information about type number 001 through 012,
see “Using Auto Harmonize” (page E-28).
3.
Press the R-15 (EXIT) button.
• This exits the type selection screen.
4.
Press the R-18 (AUTO HARMONIZE/
ARPEGGIATOR) button.
• This causes a pointer indicator to appear on the display
next to ARPEGGIATOR.
5.
Configure arpeggiator settings as required.
• The settings you can configure are described in the
table below. For information about how to configure
settings, see “To change the setting of a function menu
item” (page E-96).
6.
On the keyboard, play a chord or a single note.
• Arpeggio is played in accordance with the currently
selected arpeggiator type and the note(s) you play.
7.
To turn off the arpeggiator, press the R-18
(AUTO HARMONIZE/ARPEGGIATOR) button
again.
• This causes the pointer indicator next to
ARPEGGIATOR to disappear from the display.
Playing Arpeggio Phrases
Automatically (Arpeggiator)
Type number Type name
Flashing
For information about this setting: Go here:
Whether arpeggio should be played
while keyboard keys are depressed or
after the keys are released
ArpegHold
(Arpeggiator Hold)
(page E-97)
The number of times arpeggio is
played within one beat
ArpegSpeed
(Arpeggiator
Speed) (page E-98)
When the keyboard is split between
two tones, whether arpeggio should
be played when UPPER keyboard or
LOWER keyboard keys are pressed
ArpegPart
(Arpeggiator Part)
(page E-98)
lit
CTK6000_e.book 23 ページ 2010年7月12日 月曜日 午後12時50分

E-24
Using Auto Accompaniment
With Auto Accompaniment, simply select the accompaniment
rhythm you want and the matching accompaniment (drums,
guitar, etc.) will play automatically when you play a chord with
your left hand. It’s like having your own personal backup
group along with you wherever you go.
This Digital Keyboard has 200 built-in Auto Accompaniment
patterns, which are divided into five groups. You can edit
built-in rhythms to create your own original rhythms (called
“user rhythms”), which you can save in a sixth group. For
more information, see the separate “Appendix”.
1.
Refer to the separate “Appendix” to look up the
group and the number of the rhythm you want
to use.
2.
Use the buttons from L-4 ([A] POPS/ROCK/
DANCE) to L-9 ([F] USER RHYTHMS) to select a
rhythm group.
• The L-9 ([F] USER RHYTMS) button is for the user
rhythm group. For details, see “Using the Rhythm
Editor” (page E-29).
3.
Use the dial to scroll through the rhythm
numbers until the one you want is displayed.
Example: Group B, Number 005
• You can also use the R-14 (–, +) buttons to select a
rhythm number. Holding down either button will scroll
through rhythm numbers at high speed. Pressing both
of the R-14 (–, +) buttons at the same time will select
001 in the currently selected group.
4.
Use the L-11 (TEMPO w) and L-12 (TEMPO q)
buttons to adjust the tempo setting.
5.
Press the L-18 (ACCOMP ON/OFF) button so the
D indicator is on the display.
• Each press of the button toggles accompaniment
between on (D indicator displayed) and off
(indicator not displayed).
• All accompaniment instrument parts sound while
accompaniment is on (D indicator displayed),
while only percussion instrument parts (drums, etc.)
sound while accompaniment is off (indicator not
displayed).
R-15R-15
R-14R-14
C-2C-2 C-5C-5
L-17L-17
L-18L-18
L-11L-11
L-12L-12
L-16L-16
L-15L-15
L-14L-14
R-18R-18
L-4 L-9L-4 L-9
R-17R-17
L-13L-13
L-4
-
L-9
Playing an Auto Accompaniment
Rhythm name Group
Number
CTK6000_e.book 24 ページ 2010年7月12日 月曜日 午後12時50分

Using Auto Accompaniment
E-25
6.
Press the L-16 (SYNCHRO/ENDING) button.
• This enters synchro standby (Auto Accompaniment
waiting for you to play a chord), with the F
indicator flashing on the display. The flashing F
indicator means that the normal Auto Accompaniment
pattern is standing by.
7.
You also can use the buttons described below
to change to intro or variation pattern standby.
For details about intro and variation patterns, see “Modifying
Auto Accompaniment Patterns” (page E-27).
8.
Play the chord you want on the chord keyboard
(left keyboard keys).
• Auto Accompaniment will start playing when you play
the chord.
• To start percussion part play without playing a chord,
press the L-17 (START/STOP) button.
Example: To play a C chord
• The chord root and type that corresponds to the keys
you press appear in the chord area of the display.
9.
Play other chords with your left hand as you
play the melody with your right hand.
• You can use “CASIO Chord” or other simplified chord
fingering modes to play chords. For details, see
“Selecting a Chord Fingering Mode” in the following
section.
• You can use the L-14 (NORMAL/FILL-IN) and L-15
(VARIATION/FILL-IN) buttons to modify
accompaniment patterns. For details, see “Modifying
Auto Accompaniment Patterns” (page E-27).
10.
When you are finished, press the L-17 (START/
STOP) button again to stop Auto
Accompaniment.
• Pressing the L-16 (SYNCHRO/ENDING) button instead
of the L-17 (START/STOP) button will play an ending
pattern before stopping Auto Accompaniment play. For
details about ending patterns, see “Modifying Auto
Accompaniment Patterns” (page E-27).
• You can use the following procedure to adjust the volume
level of the Auto Accompaniment, without affecting the
volume of Digital Keyboard output. For details, see
“AccompVol. (Auto Accompaniment Volume)” (page E-99).
• You can change the size of the chord keyboard by using
the split feature to move the split point (page E-17). The
keyboard keys to the left of the split point make up the
chord keyboard.
To enter synchro
standby for this
pattern:
Press this key: Display
Indicator:
Intro L-13 (INTRO)
button
E
flashing
Variation L-15 (VARIATION/
FILL-IN) button
H
flashing
Chord keyboard
Melody keyboard
CTK6000_e.book 25 ページ 2010年7月12日 月曜日 午後12時50分

Using Auto Accompaniment
E-26
While Auto Accompaniment is playing, you use the chord
keyboard to specify the chord root and type. The area of the
keyboard to the left of the split point (page E-17) is the chord
keyboard. The illustration below shows the chord keyboard
range under WK-6500 initial default settings.
You can select from among the following five chord fingering
modes.
1: Fingered 1
2: Fingered 2
3: Fingered 3
4: CASIO Chord
5: Full Range
1.
Hold down the L-18 (ACCOMP ON/OFF) button
until the chord fingering mode selection screen
shown below appears on the display.
2.
Use the dial or R-14 (–, +) buttons to select a
chord fingering mode.
3.
Press the L-18 (ACCOMP ON/OFF) button or the
R-15 (EXIT) button.
• This exits the chord fingering mode selection screen.
■Fingered 1, 2, 3
With these three chord fingering modes, you play chords on
the chord keyboard using their normal chord fingerings. Some
chord forms are abbreviated, and can be fingered with one or
two keys. For information about the types of chords you can
finger and their fingerings, see the “Fingering Guide” (page
E-124).
■CASIO Chord
With “CASIO Chord”, you can use simplified fingerings to play
the four types of chords described below.
When pressing more than one chord keyboard key, it makes
no difference whether the additional keys are white or black.
■Full Range Chord
With this chord fingering mode, you can use the full range of
the keyboard to play chords and the melody. For information
about the types of chords you can finger and their fingerings,
see the “Fingering Guide” (page E-124).
Selecting a Chord Fingering Mode
To select a chord fingering mode
Chord keyboard
Melody Keyboard
Chord fingering mode
Fingered 1 : Play the component notes of the chord on the
keyboard.
Fingered 2 : Unlike Fingered 1, 6th input is not possible with
this mode.
Fingered 3 : Unlike Fingered 1, this mode allows input of
fraction chords with the lowest keyboard note as
the bass note.
Chord Type Example
Major Chords
Press one key, whose note
corresponds to the chord
name.
• To play C Major, press any
C key in the chord keyboard.
The octave of the note does
not matter.
C (C Major)
Minor Chords
Press the chord keyboard key
that corresponds to the major
chord, while also pressing one
other chord keyboard key to
the right.
Cm (C minor)
Seventh Chords
Press the chord keyboard key
that corresponds to the major
chord, while also pressing two
other chord keyboard keys to
the right.
C7 (C seventh)
Minor Seventh Chords
Press the chord keyboard key
that corresponds to the major
chord, while also pressing
three other chord keyboard
keys to the right.
Cm7 (C minor seventh)
CCDE F
#b
EF
#
GA
b
AB
B
b
CCDE F
E
#b
Note
name
CCDE F
#b
EF
#
GA
b
AB
B
b
CCDE F
E
#b
CCDE F
#b
EF
#
GA
b
AB
B
b
CCDE F
E
#b
CCDE F
#b
EF
#
GA
b
AB
B
b
CCDE F
E
#b
CTK6000_e.book 26 ページ 2010年7月12日 月曜日 午後12時50分

Using Auto Accompaniment
E-27
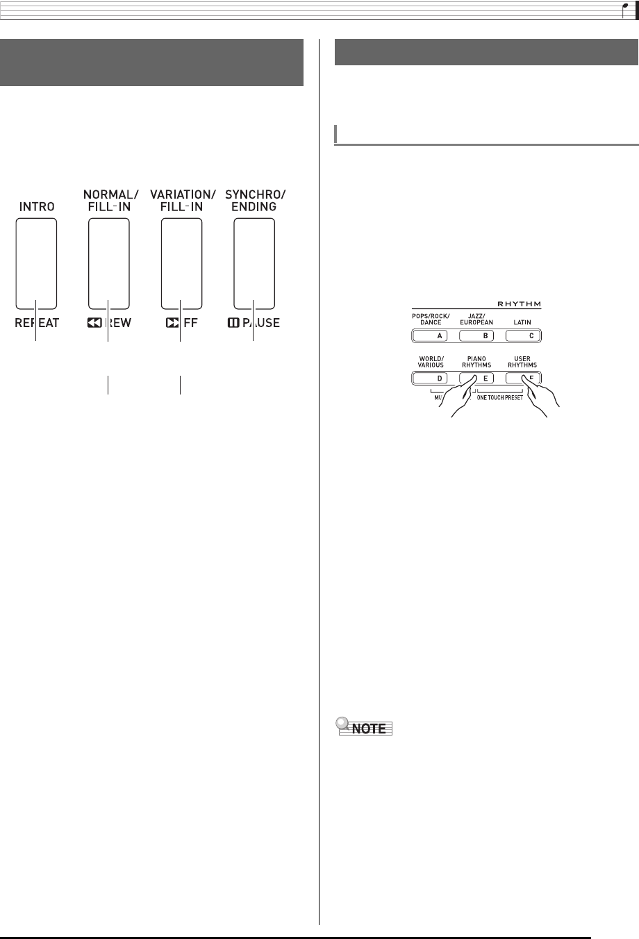
There are six different Auto Accompaniment patterns, shown
below. You can switch between patterns during
accompaniment play and even modify patterns. Use buttons
L-13 through L-16 to select the pattern you want.
One-Touch Preset gives you one-touch access to tone and
tempo settings that go well with the currently selected Auto
Accompaniment rhythm pattern.
1.
If rhythm is playing, press the L-17 (START/
STOP) button to stop it.
2.
Select the rhythm (excluding user rhythms) you
want to use.
3.
While holding down the L-8 ([E] PIANO
RHYTHMS) button, press the L-9 ([F] USER
RHYTHMS) button.
• Settings for the following items are configured
appropriately for the rhythm you selected in step 1.
• Also, the F indicator flashes on the display to
indicate that the normal Auto Accompaniment pattern is
standing by.
4.
Start playing something on the keyboard.
• Perform the procedure starting from step 7 under
“Playing an Auto Accompaniment” on page E-24 and
E-27.
• One-Touch Presets are not supported for user rhythms
(F:001 through F:010).
• You can recall one-touch preset settings even if a rhythm is
already playing when you perform step 3 of the above
procedure. In this case, rhythm play will continue without
going into synchro standby.
Modifying Auto Accompaniment
Patterns
*1 Press at the beginning of a song. Accompaniment play
proceeds with the normal pattern after the intro pattern is
complete. Pressing the L-15 (VARIATION/FILL-IN) button
before pressing this button will proceed with the variation
pattern after the intro pattern is complete.
*2 Press while a normal pattern is playing to insert a fill-in
pattern.
*3 Press while a variation pattern is playing to insert a fill-in
variation pattern.
*4 Press at the end of a song. This will play an ending pattern
and then stop Auto Accompaniment.
L-13L-13 L-14L-14 L-15L-15 L-16L-16
Intro *1Normal Variation Ending *4
Normal fill-in *2Variation fill-in *3
Using One-Touch Presets
To perform using a one-touch preset
– Tones for the UPPER 1, UPPER 2, and LOWER
parts
– Octave shift for the UPPER 1, UPPER 2, and
LOWER parts
– Layer and split on/off
– Accompaniment on/off
– Reverb on/off and type
– Chorus type
– Auto harmonize or Arpeggiator on/off and type
– Tempo
CTK6000_e.book 27 ページ 2010年7月12日 月曜日 午後12時50分

Using Auto Accompaniment
E-28
Auto harmonize lets you add harmony to melody notes you
play with your right hand. You can select any one of 12 Auto
harmonize settings.
1.
Hold down the R-18 (AUTO HARMONIZE/
ARPEGGIATOR) button until the type selection
screen shown below appears on the display.
2.
Use the dial or R-14 (–, +) buttons to select the
auto harmonize type you want to use.
• You can select one of the type numbers (001 through
012) described in the table below.
• For information about type numbers greater than 012,
see “Playing Arpeggio Phrases Automatically
(Arpeggiator)” (page E-23).
3.
Press the R-15 (EXIT) button.
• This exits the type selection screen.
4.
Press the R-18 (AUTO HARMONIZE/
ARPEGGIATOR) button.
• This causes a pointer indicator to appear on the display
next to AUTO HARMONIZE.
5.
Play chords and the melody on the keyboard.
• Harmony will be added to your melody notes based on
the chords you play.
Using Auto Harmonize
To play using auto harmonize
Type number Type name
Type
Number
Type
Name Description
001 Duet 1
Adds close (separated by two to
four degrees) one-note harmony
below the melody note.
002 Duet 2
Adds open (separated by more
than 4 to 6 degrees) 1-note
harmony below the melody note.
003 Country Adds country style harmony.
004 Octave Adds the note from the next lower
octave.
005 5th Adds the fifth degree note.
006 3WayOpen Adds 2-note open harmony, for a
total of three notes.
007 3WayClos Adds 2-note close harmony, for a
total of three notes.
008 Strings Adds harmony that is optimal for
strings.
009 4WayOpen Adds 3-note open harmony, for a
total of four notes.
010 4WayClos Adds 3-note close harmony, for a
total of four notes.
011 Block Adds block chord notes.
012 Big Band Adds big band style harmony.
Lit
CTK6000_e.book 28 ページ 2010年7月12日 月曜日 午後12時50分

Using Auto Accompaniment
E-29
6.
To turn off auto harmonize, press the R-18
(AUTO HARMONIZE/ARPEGGIATOR) button
again.
• This causes the pointer indicator next to AUTO
HARMONIZE to disappear.
You can use the rhythm editor to modify a built-in Auto
Accompaniment rhythm and create an original “user rhythm”
of your own. You can select a part (drum, bass, etc.) of a
normal, intro, or other pattern (page E-27) and turn it on or off,
adjust its volume level, and perform other operations.
Rhythm areas numbered F:001 through F:010 are for storage
of user rhythms. You can have up to 10 user rhythms stored in
memory at one time. You can recall a stored user rhythm by
pressing the L-9 ([F] USER RHYTHMS) button. See “Playing
an Auto Accompaniment” (page E-24) for more information.
1.
Select the rhythm you want to edit in order to
create your user rhythm.
2.
Press the C-2 (RHYTHM EDITOR) button.
• This displays the rhythm editor screen.
3.
Use buttons L-13 (INTRO) through L-16
(SYNCHRO/ENDING) to select the
accompaniment pattern you want to edit. If you
want to edit the intro accompaniment pattern,
for example, press the L-13 (INTRO) button.
• Each press of the L-14 (NORMAL/FILL-IN) button
toggles between normal and normal fill-in, and each
press of the L-15 (VARIATION/FILL-IN) button toggles
between variation and variation fill-in.
• The indicator for the currently selected accompaniment
pattern will flash on the display.
4.
Use the R-17 (u, i) buttons to select the
instrument part you want to edit.
• The name of the instrument part you select will appear
on the display.
Using the Rhythm Editor
User Rhythm Numbers
To create and save a user rhythm
Instrument part being edited
Accompaniment pattern being edited
Rhythm number and rhythm name assigned to the instrument part of
the accompaniment pattern being edited (Default: Number and name
selected in step 1)
Selecting this
accompaniment pattern:
Causes this indicator to
flash:
Intro E
Normal F
Normal fill-in F G
Variation H
Variation fill-in G H
Ending J
Selecting this instrument
part:
Causes this name to
appear on the display:
Percussion PERC
Drums DRUM
Bass BASS
Chord 1 to Chord 5 CHORD1 to CHORD5
CTK6000_e.book 29 ページ 2010年7月12日 月曜日 午後12時50分

Using Auto Accompaniment
E-30
5.
Edit the selected accompaniment pattern
instrument part as desired.
• While performing the procedure below, you can press
the L-17 (START/STOP) button and perform repeat
playback of only the accompaniment pattern you are
editing. Each press of the L-17 (START/STOP) button
starts or stops playback.
• Performing rhythm assignment in step (1) above also
will automatically change mixer settings to the initial
defaults for the assigned rhythm. Because of this,
changing the rhythm after configuring mixer settings in
step (2) will cause the configured mixer settings to be
replaced with the default settings of the newly selected
rhythm.
• When intro or ending is selected as the
accompaniment pattern, the same rhythm is always
assigned to all eight instrument parts. Because of this,
performing rhythm assignment in step (1) for an intro
or ending will change the rhythm of all instrument parts
at one time.
6.
Repeat steps 3 through 5 to edit other
accompaniment patterns and instrument parts.
7.
After editing is complete, adjust the tempo of
the rhythm as desired.
• The tempo you set here becomes the initial default
tempo.
8.
To save a rhythm after you edit it, hold down
the R-13 (FUNCTION) button as you press the
C-13 (MENU) button.
• This displays the rhythm editor menu with the 0
located at “Store”.
(1) While [RHYTHM] is displayed in line three of the
rhythm editor screen, specify a number to assign a
rhythm to the instrument part of the selected
accompaniment pattern.
Settings are configured using the same procedures
as those for rhythm selection. Perform steps 1, 2,
and 3 under “Playing an Auto Accompaniment” on
page E-24.
(2) Configure the mixer settings of the selected
accompaniment pattern instrument part as desired.
Press the C-5 (MIXER) button, use the R-17 (t,
y) buttons to select one of the items described in
the table below, and then use the dial or R-14 (–, +)
buttons to change the setting.
Display: Item
name Description Setting Range
TONE: Part Tone Specifies the
instrument part
tone setting.
All tones (except
user tones)*1
Part: Part On/Off*2Specifies whether
or not the
instrument part
should sound.
on: Sounds the
part.
oFF: Mutes the
part.
Volume: Part
Volume
Specifies the
instrument part
volume.
000 to 127
Pan: Part Pan Specifies whether
the sound of the
part can be heard
from the left side or
right side.
–64 to 0 to +63*3
Reverb: Part
Reverb Send
Specifies the level
of reverb (page
E-34) applied to an
instrument part.
000 to 127
Chorus: Part
Chorus Send
Specifies the level
of chorus (page
E-35) applied to an
instrument part.
000 to 127
*1 Only drum set sounds (tone numbers K:129 through
K:145) can be selected for drum parts and percussion
parts. Drum set sounds cannot be selected for the bass
and the Chord 1 through Chord 5 parts.
*2 In addition to its “on” and “oFF” settings, “Part” also has a
“Sol” (Solo) setting, which you can select by pressing the
R-14 (–, +) buttons at the same time while “Part” is
selected. While the “Sol” setting is selected, the Digital
Keyboard will sound only notes of the part that is currently
selected for editing.
• Using the R-17 (u, i) to select a different instrument
part will change “Part” from “Sol” back to “on” or “oFF”.
• Note that “Sol” is a special setting for previewing data
while editing it, and it is not reflected when saving the
user rhythm.
*3 A smaller value shifts the pan position to the left while a
larger value shifts to the right. A value of zero specifies
center.
(3) To exit the mixer, press the C-5 (MIXER) button or
the R-15 (EXIT) button.
• This returns to the [RHYTHM] screen displayed
in step (1).
CTK6000_e.book 30 ページ 2010年7月12日 月曜日 午後12時50分

Using Auto Accompaniment
E-31
9.
After everything is the way you want, press the
R-16 (ENTER) button.
• This displays a screen for specifying the destination
user rhythm number and rhythm name.
10.
Use the dial or R-14 (–, +) buttons to select the
destination user rhythm number you want.
11.
Use the R-17 (u, i) buttons to move the
cursor to the name character position you want
to change, and then use the dial or R-14 (–, +)
buttons to select the character you want.
• See “Supported Input Characters” (page E-124) for
information about the characters you can input for the
name.
• To input a space, press both of the R-14 (–, +) buttons
at the same time.
12.
Press the R-16 (ENTER) button.
• This saves the data.
• If the rhythm number where you are saving the data
already has data saved to it, a message (Replace?) will
appear on the display to confirm whether you want to
replace the existing data with the new data. Press the
R-14 (YES) button to replace the existing data with the
new data or the R-14 (NO) button to cancel and return
to the screen in step 9.
• The message “Please Wait” will remain on the display
while a data save operation is in progress. Do not
perform any other operation while it is displayed.
Turning off the Digital Keyboard or removing the
memory card can cause Digital Keyboard data to be
deleted or become corrupted. It also can cause the
Digital Keyboard to fail to turn on when the L-1
(POWER) button is pressed. If this happens, refer to
“Troubleshooting” (page E-114).
• Pressing the R-15 (EXIT) button in place of step 8 displays
the confirmation screen shown below. Pressing the R-14
(YES) button at this time will display the user rhythm save
screen in step 9.
To cancel the editor operation without saving the edited
results, press the R-14 (NO) button.
• If the size of the accompaniment pattern or instrument part
data is too large to be edited, a memory full message
(Memory Full) will appear on the display. If that happens,
select a different accompaniment pattern or instrument part
for editing.
1.
Press the C-2 (RHYTHM EDITOR) button to
display the rhythm editor screen.
2.
While holding down the R-13 (FUNCTION)
button, press the C-13 (MENU) button.
• This displays the rhythm editor menu.
3.
Use the R-17 (y) button to move the 0 to
“Clear” and then press the R-16 (ENTER)
button.
• This displays a screen for specifying the number of the
rhythm you want to clear.
4.
Use the dial or R-14 (–, +) buttons to specify the
number of the user rhythm you want to clear.
5.
Press the R-16 (ENTER) button.
6.
In response to the “Sure?” message that
appears, press the R-14 (YES) button to clear or
the R-14 (NO) button to cancel.
Rhythm name
Destination user rhythm number
To clear user rhythm data
CTK6000_e.book 31 ページ 2010年7月12日 月曜日 午後12時50分

E-32
Applying Effects to a Sound
You can apply a variety of different acoustic effects to the sounds produced by the Digital Keyboard. The built-in effects include a
wide variety of variations that give you access to a selection of general digital effects.
• The WK-6500 also lets you apply effects to input from the T-7 (MIC IN) jack.
The following shows how Digital Keyboard effects are configured.
• Items such as “Reverb Send” that are indicated by the symbol are all mixer settings. For details, see “Using the Mixer”
(page E-39).
• Chorus and DSP cannot be used at the same time.
■Chorus Effect Mode Configuration
The chorus effect mode is enabled while “Chorus” is selected for the “Chorus/DSP” effect parameter. Chorus and reverb can be
used in the chorus effect mode.
• For information about “Chorus/DSP”, see “Selecting an Effect” (page E-34).
Configuration of Effects
Part Volume/Pan
Reverb Send
Reverb
Chorus
Master
Volume/Pan
Chorus Send
Part Volume/Pan
Mic In
Reverb Send
Chorus Send
Tone
Generator
Part A01-A16, B01-B16
External Input
Output
Mono
Stereo
(Area within the broken line is for WK-6500 only.)
CTK6000_e.book 32 ページ 2010年7月12日 月曜日 午後12時50分

Applying Effects to a Sound
E-33
■DSP Effect Mode Configuration
The DSP effect mode is enabled while “DSP” is selected for the “Chorus/DSP”effect parameter. DSP and reverb can be used in the
DSP effect mode.
• Reverb
This type of effect simulates acoustic spaces. There are 10 different reverb effects, including room and hall.
•Chorus
This type of effect increases the depth of notes and applies vibrato to notes. There are five different chorus effects.
•DSP
This type of effect is inserted between the sound source and output. There are a total of 100 different DSP effects, including
distortion and modulation. You also can transfer DSP effects from a computer or create DSP data on the Digital Keyboard, and
store up to 100 user DSP effects in Digital Keyboard memory. For details, see “Creating a User DSP” (page E-37) and
“Connecting to a Computer” (page E-112).
DSP
DSP
DSP
Part Volume/Pan
Reverb Send
Part Volume/Pan
Reverb Send
DSP Reverb Send
DSP Volume/Pan
Mic In
Reverb
Master
Volume/Pan
Tone
Generator
Part A01-A16, B01-B16
Off
On
External Input
Output
Mono
Stereo
(Area within the broken line is for WK-6500 only.)
Off
On
CTK6000_e.book 33 ページ 2010年7月12日 月曜日 午後12時50分

Applying Effects to a Sound
E-34
Effects are divided among different types (reverb, chorus,
DSP), so first you need to use the procedure below to select
an effect type.
1.
While holding down the R-13 (FUNCTION)
button, press the C-5 (EFFECT) button.
• This displays the effect setting screen shown below.
2.
Use the dial or R-14 (–, +) buttons to select the
reverb type you want to use.
• Refer to the separate “Appendix” for information about
supported reverb types.
• To turn off reverb, select “oFF” here.
3.
Press the C-5 (EFFECT) button or the R-15
(EXIT) button.
• This exits the effect setting screen.
• A pointer indicator is displayed next to REVERB when
anything other than “oFF” is selected for the reverb type.
The pointer indicator is not displayed next to REVERB
when “oFF” is selected.
• You can use Reverb Send to adjust how reverb is applied
to the tone of each keyboard or Auto Accompaniment part.
For details, see “Using the Mixer” (page E-39).
R-15R-15
R-16R-16R-14R-14
C-5C-5 R-13R-13
R-17R-17
Selecting an Effect
To add reverb to sounds
CTK6000_e.book 34 ページ 2010年7月12日 月曜日 午後12時50分

Applying Effects to a Sound
E-35
1.
While holding down the R-13 (FUNCTION)
button, press the C-5 (EFFECT) button to
display the effect setting screen.
2.
If you want, use the R-17 (t, y) buttons to
move the thick brackets (%) to the “DSP
Disable”setting, and then use the R-14 (–, +)
buttons to change the setting to “on”.
• For more information about this setting, see the
“Important!” note below.
• If you turning on the “DSP Disable” setting, you should
skip steps 3 and 4 below.
3.
Use the R-17 (t, y) buttons to move the thick
brackets (%) to the “Chorus/DSP” setting.
4.
Use the R-14 (–, +) buttons to select “Chorus”.
• This enters the chorus effect mode, which enables the
use of the chorus effect.
5.
Use the R-17 (t, y) buttons to move the thick
brackets (%) to the “Chorus” setting.
6.
Use the dial or R-14 (–, +) buttons to select the
chorus type you want to use.
• Refer to the separate “Appendix” for information about
supported chorus types.
7.
Press the C-5 (EFFECT) button or the R-15
(EXIT) button.
• This exits the effect setting screen.
8.
Use the mixer to adjust the chorus send of the
part to which you want to apply chorus.
• You can use “Cho.Send” (Part Chorus Send, page
E-44) to adjust how chorus is applied to the tone of
each keyboard or Auto Accompaniment part. The initial
default setting is 0 for the chorus send of all parts, so
change the settings to a chorus send value greater than
0 for all parts to which you want to apply the chorus
effect. For details, see “Using the Mixer” (page E-39).
• Selecting a tone with DSP causes the “Chorus/DSP”
setting to change automatically to the “DSP” (DSP
effect mode), so the chorus effect will not be available.
If you want the chorus effect always to be available,
change the “DSP Disable” setting to “on”. This will
keep the Digital Keyboard in the chorus effect mode.
• A pointer indicator is displayed next to CHORUS when
“Chorus” is selected for the “Chorus/DSP” setting. The
pointer indicator is not displayed next to CHORUS when
“oFF” is selected for the chorus type or when “DSP” is
selected for the “Chorus/DSP” setting.
• Selecting “Chorus” for the “Chorus/DSP” setting will cause
the “DSP Line” (Part DSP Line, page E-44) setting for all
parts to be changed to “oFF”.
To add the chorus effect to sounds
CTK6000_e.book 35 ページ 2010年7月12日 月曜日 午後12時50分

Applying Effects to a Sound
E-36
1.
While holding down the R-13 (FUNCTION)
button, press the C-5 (EFFECT) button to
display the effect setting screen.
• Check to make sure that the “DSP Disable” setting is
“oFF”. If it is “on”, change it to “oFF”.
2.
Use the R-17 (t, y) buttons to move the thick
brackets (%) to “Chorus/DSP”.
3.
Use the R-14 (–, +) buttons to select “DSP”.
4.
Use the R-17 (t, y) buttons to move the thick
brackets (%) to the “DSP” setting.
• This causes the number and name of the currently
selected preset DSP to appear within the thick brackets
(%) on the display.
5.
Use the dial or R-14 (–, +) buttons to select the
preset DSP you want to use.
• DSPs with the leading numbers 001 through 100 (and
“ton”) are preset DSPs. See “Preset DSP List” on page
E-119 for information about preset DSP numbers and
names.
• DSP types with the leading numbers 101 through 200
are user DSPs. For details, see “Creating a User DSP”
(page E-37).
6.
Press the C-5 (EFFECT) button or the R-15
(EXIT) button.
• This exits the effect setting screen.
• A pointer indicator is displayed next to DSP when “DSP” is
selected for the “Chorus/DSP” setting.
• You also can adjust how a DSP is applied (DSP output
enabled/disabled, DSP output volume, DSP output pan,
etc.) For details, see “Using the Mixer” (page E-39).
To use a DSP
CTK6000_e.book 36 ページ 2010年7月12日 月曜日 午後12時50分

Applying Effects to a Sound
E-37
You can create a user DSP by editing one of the built-in
preset DSPs.
DSP areas numbered 101 through 200 are for storage of user
DSPs. You can have up to 100 user DSPs stored in memory
at one time. To recall a stored user DSP, use the same
procedure you use to recall a preset DSP. See “To use a
DSP” (page E-36) for more information.
1.
Referring to the “DSP Type List” (page E-120),
select the DSP type you want to edit in order to
create your user DSP.
2.
Use the R-17 (y) button to move the 0 to “DSP
Edit”.
3.
Press the R-16 (ENTER) button.
• This displays page one of the DSP editor screen. Use
this screen to select the DSP type.
• You can use the R-17 (u, i) buttons to scroll
between pages.
4.
Use the dial or R-14 (–, +) buttons to select a
DSP type.
5.
Use the R-17 (t, y) buttons to move the thick
brackets (%) to the parameter you want to
change.
6.
Use the dial or R-14 (–, +) buttons to change the
setting value.
• Pressing the R-14 (–, +) buttons at the same time
returns a parameter to its initial default setting.
• The following describes each of the parameters.
• Changing the DSP parameter while a note is being
output from the Digital Keyboard may cause noise to be
generated. This does not indicate malfunction.
7.
Repeat steps 5 and 6 as required to configure
other parameters.
8.
Press the R-15 (EXIT) button.
• This displays the confirmation screen shown below.
To cancel the editor operation without saving the edited
results, press the R-14 (NO) button.
Creating a User DSP
User DSP Numbers
To create and save a user DSP
Total number of pages
Currently displayed page
DSP type DSP number
Parameter Name Description
Parameters 1 through 8 The number of parameters and
settings available for each
parameter depends on the DSP
type. For details, see “DSP
Parameter List” (page E-121).
DSP RevSend
(DSP Reverb Send)
Specifies how much of the
post-DSP sound should be sent to
reverb. (Settings: 0 to 127 ;
Default: 40)
CTK6000_e.book 37 ページ 2010年7月12日 月曜日 午後12時50分

Applying Effects to a Sound
E-38
9.
Press the R-14 (YES) button.
• This displays a screen for specifying the destination
user DSP number and DSP name.
10.
Use the dial or R-14 (–, +) buttons to select the
destination user DSP number you want.
11.
Use the R-17 (u, i) buttons to move the
cursor to the name character position you want
to change, and then use the dial or R-14 (–, +)
buttons to select the character you want.
• See “Supported Input Characters” (page E-124) for
information about the characters you can input for the
name.
• To input a space, press both of the R-14 (–, +) buttons
at the same time.
12.
After everything is the way you want, press the
R-16 (ENTER) button.
• A message (Replace?) will appear on the display to
confirm whether you want to replace the existing data
with the new data. Press the R-14 (YES) button to
replace the existing data with the new data or the R-14
(NO) button to cancel and return to the screen in step 9.
• The message “Please Wait” will remain on the display
while a data save operation is in progress. Do not
perform any other operation while it is displayed.
Turning off the Digital Keyboard or removing the
memory card can cause Digital Keyboard data to be
deleted or become corrupted. It also can cause the
Digital Keyboard to fail to turn on when the L-1
(POWER) button is pressed. If this happens, refer to
“Troubleshooting” (page E-114).
DSP name
Destination user DSP number
CTK6000_e.book 38 ページ 2010年7月12日 月曜日 午後12時50分

E-39
Using the Mixer
The sound source of this Digital Keyboard is capable of
sounding up to 32 individual parts simultaneously. Each part
can be controlled individually, and each part can be
configured to sound a different musical instrument. Different
tones can be assigned to each part when using layer and split
to sound multiple tones at the same time, and to sound
multiple instruments at the same time with Auto
Accompaniment.
The mixer can be used to assign such tones and to configure
other settings for each part, and to configure global effect
settings applied to all parts. The mixer provides you with the
means to make fine adjustments to a wide variety of settings,
from note generation to note output.
This Digital Keyboard has a total of 32 parts: A01 through
A16, and B01 through B16. Each part has a specific purpose.
Use the table below as a reference to determine the purpose
of each part when using the mixer to configure the settings of
a part.
C-5C-5
C-13C-13
R-15R-15
R-16R-16R-14R-14
R-13R-13
R-17R-17
Mixer Overview
How Parts are Organized
This
part: Is used for this: Go here for more
information:
A01 Manual play UPPER 1 part “Layering and Splitting
Tones” (page E-15)
A02 Manual play UPPER 2 part
A03 Manual play LOWER part
A04 Auto harmonize tone
“Using Auto
Harmonize” (page
E-28)
A05 UPPER 1 part*1 “Using the Song
Sequencer” (page
E-64)
A06 UPPER 2 part*2
A07 LOWER part*3
A08 Metronome sound “Using the Metronome”
(page E-19)
A09 Auto Accompaniment
percussion part
“Using Auto
Accompaniment” (page
E-24)
A10 Auto Accompaniment drums
part
A11 Auto Accompaniment bass
part
A12 to
A16
Auto Accompaniment Chord
1 part through Chord 5 part
B01 to
B16
Song sequencer track B01
through B16, tracks 1 through
16 during playback of a MIDI
file from a memory card, CH1
through CH16 during MIDI
receive
“Using the Song
Sequencer” (page
E-64), “Playing a Music
File from a Memory
Card” (page E-108),
“Connecting to a
Computer” (page
E-112)
*1 UPPER 1 part recorded to the song sequencer system
track.
*2 UPPER 2 part recorded to the song sequencer system
track.
*3 LOWER part recorded to the song sequencer system
track.
This
part: Is used for this: Go here for more
information:
CTK6000_e.book 39 ページ 2010年7月12日 月曜日 午後12時50分

Using the Mixer
E-40
1.
Press the C-5 (MIXER) button.
• This causes the mixer screen to appear.
2.
Use the R-17 (u, i) buttons to select the
mixer parameter you want to change.
• You can select master (MASTER), effect (DSP),
microphone input (MIC/INST), or a part (A01 through
A16, B01 through B16). The currently selected setting
is shown in the line two of the display.
• While a part is selected, you can toggle between
Group A and Group B by pressing both of the R-17 (u,
i) buttons at the same time.
3.
Use the R-17 (t, y) buttons to move the thick
brackets (%) to the parameter you want to
change.
• The parameters that can be configured depend on the
currently selected setting. For details, refer to the
sections shown in the table below.
• When you move the thick brackets (%) to one of the
setting values of a part parameter, all of the part
parameter values of the group (A or B) to which the part
belongs are indicated by level meter black boxes.
4.
Use the dial or R-14 (–, +) buttons to change the
setting value.
• Pressing the R-14 (–, +) buttons at the same time
returns a parameter to its initial default setting.
• While the “Part” (part on/off) setting of a part parameter
is being configured, pressing both of the R-14 (–, +)
buttons at the same time will change the setting to “Sol”
(Solo). For details, see “Part Parameters” (page E-44).
5.
Repeat steps 2 through 4 as required to
configure other parameters.
6.
To exit the mixer, press the C-5 (MIXER) button
or the R-15 (EXIT) button.
• This exits the mixer screen.
• While master (MASTER), effect (DSP) or microphone input
(MIC/INST) is selected in step 2 above, setting, you also
can perform normal keyboard play (play using layer, split,
and Auto Accompaniment).
• While an individual part (A01 through A16, B01 through
B16) is selected in step 2 above, pressing a keyboard key
will sound only notes of the selected part. All other types of
performance operations (layer, split, Auto Accompaniment,
etc.) are disabled.
Mixer Operation
To change mixer parameters
Currently selected setting
(MASTER, DSP, MIC/INST, or A01 to A16/B01 to B16)
Parameter/Setting value
Currently selected setting part
(when currently selected setting is A01 to A16/B01 to B16)
When this setting is
selected:
These parameters can be
configured:
MASTER MASTER parameters
(page E-42)
MIC/INST MIC/INST parameters
(page E-43)
DSP DSP parameters (page E-42)
A01 to A16/B01 to B16 Part parameters (page E-44)
CTK6000_e.book 40 ページ 2010年7月12日 月曜日 午後12時50分

Using the Mixer
E-41
• For details about how initial default settings are configured
when you perform the following procedure, see “Parameter
List” (page E-127).
1.
While the mixer screen is displayed, hold down
the R-13 (FUNCTION) button as you press the
C-13 (MENU) button.
• This displays the mixer menu screen with the 0 next to
“Initialize”.
2.
Press the R-16 (ENTER) button.
3.
In response to the “Sure?” message that
appears, press the R-14 (YES) button to
initialize all mixer parameters or the R-14 (NO)
button to cancel.
1.
While the mixer screen is displayed, hold down
the R-13 (FUNCTION) button as you press the
C-13 (MENU) button.
• This displays the mixer menu.
2.
Use the R-17 (y) button to move the 0 to
“Display” and then press the R-16 (ENTER)
button.
3.
Use the dial or R-14 (–, +) buttons to change the
setting.
4.
After the setting is the way you want, press the
R-15 (EXIT) button to exit the menu.
To initialize all mixer parameters To change the information displayed by the
level meter while configuring part parameter
settings
To select display of this
information: Select this setting:
Part parameter setting values Param
Volume level Meter
CTK6000_e.book 41 ページ 2010年7月12日 月曜日 午後12時50分

Using the Mixer
E-42
The tables below show the parameters that can be configured on the mixer screen.
The settings marked with an asterisk (*) in the “Setting Range” column are initial defaults.
MASTER parameters include items for adjusting the volume level, pan position, and other settings that are applied globally to all
parts.
DSP parameters include DSP-related settings that are applied globally to all parts.
• DSP parameter setting cannot be changed while “on” is selected for the “DSP Disable” effect setting. See “To add the
chorus effect to sounds” (page E-35) for information about “DSP Disable”. If you want to change DSP parameter
settings, change the “DSP Disable” setting to “oFF”.
Mixer Parameter Settings
MASTER Parameters
Parameter Name Description Setting Range
Volume
(Master Volume)
Specifies the maximum volume level of Digital Keyboard output.
The level set here is the maximum level that can be set with the L-2 (MAIN
VOLUME) knob.
0 to 127*
Pan
(Master Pan)
Specifies the stereo pan position of all sound output by the Digital Keyboard.
0 indicates the center, while a smaller values shifts to the left and a larger value
shifts to the right.
–64 to 0* to +63
DSP Parameters
Parameter Name Description Setting Range
Cho/DSP
(Chorus/DSP)
Specifies whether the Digital Keyboard’s sound source should go through
the chorus or DSP.*1 This setting item is linked to the “Chorus/DSP”*2 item
on the effect setting screen. The settings below cannot be configured
whenever this parameter is “Chorus”.
Chorus*, DSP
Part
(DSP Output Enable)
Specifies if a note should be output (on) or not output (oFF) after it passes
through the DSP.
oFF, on*
Volume
(DSP Output Volume)
Specifies the post-DSP volume level.*10 to 127*
Pan
(DSP Output Pan)
Specifies the post-DSP send stereo pan position. 0 indicates the center,
while a smaller values shifts to the left and a larger value shifts to the right.
–64 to 0* to +63
Rev.Send
(DSP Output Reverb Send)
Specifies how much reverb is applied to the post-DSP send note. 0 to 40* to 127
*1 See the block diagram under “Configuration of Effects” (page E-32).
*2 See “To add the chorus effect to sounds” (page E-35) and “To use a DSP” (page E-36).
CTK6000_e.book 42 ページ 2010年7月12日 月曜日 午後12時50分

Using the Mixer
E-43
The MIC/INST parameters include microphone input (input via T-7 (MIC IN) jack) related settings.
MIC/INST Parameters (WK-6500 Only)
Parameter Name Description Setting Range
Part
(Mic/Inst Enable)
Specifies if sound input via a microphone should be output (on) or not output
(oFF).
oFF, on*
Volume
(Mic/Inst Volume)
Specifies the volume level of sound input via a microphone.*1 0 to 127*
Pan
(Mic/Inst Pan)
Specifies the stereo pan position of sound input via a microphone. 0 indicates
the center, while a smaller values shifts to the left and a larger value shifts to the
right.
–64 to 0* to +63
DSP Line
(Mic/Inst DSP Line)
Specifies whether DSP should be applied to microphone input. oFF, on*
Rev.Send
(Mic/Inst Reverb Send)
Specifies how much reverb is applied to sound input via a microphone. 0 to 40* to 127
Cho.Send
(Mic/Inst Chorus Send)
Specifies how much chorus effect is applied to sound input via a microphone. 0* to 127
*1 See the block diagram under “Configuration of Effects” (page E-32).
CTK6000_e.book 43 ページ 2010年7月12日 月曜日 午後12時50分

Using the Mixer
E-44
Part parameters include setting items that can be adjusted for parts A01 through A16 and B01 through B16.
Part Parameters
Parameter Name Description Setting Range
TONE
(Part Tone)
Specifies a tone for each part. When configuring this parameter, you can use the
buttons from R-1 ([A] PIANO) through R-12 ([L] USER TONES) to select a tone
group.
A:001 to L:010
Part
(Part On/Off)
Specifies if the notes of a particular part should be output (on) or not output (oFF).
When a part is turned on, the part number is displayed along the bottom of the level
meter. Part numbers are not displayed for parts that are turned off.
When playing back a MIDI file or song sequencer song, a “Sol” (Solo) option can be
specified to play a specific part only. To switch to “Sol”, press both R-14 (–, +)
buttons at the same time.
oFF, on*
Volume
(Part Volume)
Specifies the volume level of each part. 0 to 127*
Pan
(Part Pan)
Specifies the stereo pan position of each part. 0 indicates the center, while a smaller
values shifts to the left and a larger value shifts to the right.
–64 to 0* to +63
CoarseTune
(Part Coarse Tune)
Specifies, in semitone steps, the pitch of the notes of each part. –24 to 0* to +24
FineTune
(Part Fine Tune)
Specifies, in cent steps, the pitch of the notes of each part. –99 to 0* to +99
BendRange
(Part Bend Range)
Specifies the bend range of each part. 0 to 2* to 24
DSP Line
(Part DSP Line)
Specifies whether DSP should be applied to each part. Changing this setting from
“oFF” to “on” automatically switches the “Cho/DSP” setting (page E-42) to “DSP”.
oFF, on*
Rev.Send
(Part Reverb Send)
Specifies how much reverb is applied to each part.
No reverb is applied at all when this setting is 0, while maximum reverb is applied
when it is 127.
0 to 40* to 127
Cho.Send
(Part Chorus Send)
Specifies how much chorus is applied to each part.
No chorus is applied at all when this setting is 0, while maximum chorus is applied
when it is 127.
0* to 127
Scale
(Part Scale Enable)
Specifies whether scale (page E-21) settings should be applied (on) or should not be
applied (oFF). Equal temperament is applied to parts when this setting is “oFF”.
oFF*, on
CTK6000_e.book 44 ページ 2010年7月12日 月曜日 午後12時50分

E-45
Using the Tone Editor
You can create a user tone by editing one of the built-in preset
tones.
The preset tones built into this Digital Keyboard consist of a
number of parameters. To create a user tone, you first recall a
preset tone (A:001 to K:128) and then modify its parameters
to change it to your own original tone.
Note that drum set sounds (K:129 through K:145) cannot be
used as the basis of a user tone.
The illustration nearby shows the parameters that make up
the preset tones, and what each parameter does. As can be
seen in the illustration, parameters can be divided into four
groups, each of which is described in detail below.
•Tone Setting
Specifies which of the preset tones should be used as the
original tone.
These parameters control how the tone changes over time,
from when the keyboard key is pressed until the tone decays.
You can specify changes in volume and sound
characteristics.
• Attack time
This is the rate or time it takes for the tone to reach its highest
volume level. You can specify a fast rate, where the tone
reaches its highest volume level immediately, a slow rate
where it gradually rises, or something in between.
• Release time
This is the rate or time it takes for the tone volume to fall to
zero after a keyboard key is released. You can specify a
release that ranges from a sudden fall to zero, to one that
gradually falls to zero.
C-6C-6
C-13C-13
R-15R-15
R-16R-16R-14R-14
R-13R-13
R-17R-17
Tone Creation Overview
Volume Characteristic
Parameters
•Attack Time
• Release Time
• Cutoff Frequency
Tone Pitch Parameters
• Vibrato Type
• Vibrato Depth
• Vibrato Rate
• Vibrato Delay
• Octave Shift
Tone Characteristic
Setting Parameters
• Volume
• Touch Sense
• Reverb Send
• Chorus Send
• DSP Line
• DSP Type
• DSP Parameters
Tone
Characteristic
Waveform
• Tone
Setting
Output
(1) Tone Characteristic Waveform
(2) Volume Characteristic Parameters
AR
Key pressed Key released
Envelope
Note ends
Time
A : Attack time
R : Release time
CTK6000_e.book 45 ページ 2010年7月12日 月曜日 午後12時50分

Using the Tone Editor
E-46
• Cutoff Frequency
The cutoff frequency is a parameter for adjusting timbre by
cutting any frequency that is higher than a specific frequency.
A larger cutoff frequency produces a brighter (harder) timbre,
while a smaller frequency produces a darker (softer) timbre.
• Vibrato Type, Vibrato Delay, Vibrato Rate, Vibrato
Depth
These parameters adjust the vibrato effect, which causes
periodic changes in the tone.
• Octave Shift
This parameter controls the octave of all tones.
•Volume
This parameter controls the overall volume of the tone.
•Touch Sense
This parameter controls changes in volume and timbre in
accordance with the relative amount of pressure applied to
the keyboard keys. You can specify more volume for stronger
pressure and less volume or a lighter pressure, or you can
specify the same volume regardless of how much pressure is
applied to the keys.
• Reverb Send, Chorus Send, DSP Line , DSP Type, DSP
Parameters
These parameters control the effects applied to tones.
Tone areas numbered L:001 through L:010 are for storage of
user tones. You can have up to 10 user tones stored in
memory at one time. You can recall a stored user tone by
pressing the R-12 ([L] USER TONES) button. See “To select
a tone” (page E-14).
1.
Select the tone you want to edit in order to
create your user tone.
2.
Press the C-6 (TONE EDITOR) button.
• This displays the tone editor screen.
• You can use the R-17 (u, i) buttons to scroll
between pages.
3.
Use the R-17 (t, y) buttons to move the thick
brackets (%) to the parameter you want to
change.
• For information about the operation and the setting
range of each parameter, see “Tone Parameter
Settings” (page E-48).
4.
Use the dial or R-14 (–, +) buttons to change the
setting value.
• Pressing the R-14 (–, +) buttons at the same time
returns a parameter to its initial default setting.
5.
Repeat steps 3 and 4 as required to configure
other parameters.
(3) Tone Pitch Parameters
(4) Tone Characteristic Setting Parameters
Level
Frequency
Cutoff frequency
Creating a User Tone
User Tone Numbers
To create and save a user tone
Parameter name Current setting
Total number of pages
Currently displayed page
Currently selected parameter
(Enclosed by thick brackets %).
CTK6000_e.book 46 ページ 2010年7月12日 月曜日 午後12時50分

Using the Tone Editor
E-47
6.
To save a rhythm after you edit it, hold down
the R-13 (FUNCTION) button as you press the
C-13 (MENU) button.
• This displays the tone editor menu.
7.
Press the R-16 (ENTER) button.
• This displays a screen for specifying the destination
user tone number and tone name.
8.
Use the dial or R-14 (–, +) buttons to select the
destination user tone number you want.
9.
Use the R-17 (u, i) buttons to move the
cursor to the name character position you want
to change, and then use the dial or R-14 (–, +)
buttons to select the character you want.
• See “Supported Input Characters” (page E-124) for
information about the characters you can input for the
name.
• To input a space, press both of the R-14 (–, +) buttons
at the same time.
10.
After everything is the way you want, press the
R-16 (ENTER) button.
• A message (Replace?) will appear on the display to
confirm whether you want to replace the existing data
with the new data. Press the R-14 (YES) button to
replace the existing data with the new data.
• The message “Please Wait” will remain on the display
while a data save operation is in progress. Do not
perform any other operation while it is displayed.
Turning off the Digital Keyboard or removing the
memory card can cause Digital Keyboard data to be
deleted or become corrupted. It also can cause the
Digital Keyboard to fail to turn on when the L-1
(POWER) button is pressed. If this happens, refer to
“Troubleshooting” (page E-114).
• Pressing the R-15 (EXIT) button in place of step 6 displays
the confirmation screen shown below. Pressing the R-14
(YES) button at this time will display the tone save screen in
step 9.
To cancel the editor operation without saving the edited
results, press the R-14 (NO) button.
Tone name
Destination user tone number
CTK6000_e.book 47 ページ 2010年7月12日 月曜日 午後12時50分

Using the Tone Editor
E-48
The table below shows the parameters that can be configured on the tone editor screen. For information about each parameter,
also refer to “Tone Creation Overview” (page E-45).
The settings marked with an asterisk (*) in the “Setting Range” column are initial defaults.
Tone Parameter Settings
Parameter Name Description Setting Range
AttackTime
(Attack Time)
Specifies the time until a note starts to sound after a key is pressed. –64 to 0* to +63
ReleasTime
(Release Time)
Specifies the time a note continues to sound after a key is released. –64 to 0* to +63
CutOff
(Cutoff Frequency)
Adjusts timbre by attenuating note components that are higher than a certain
frequency. A larger value produces a brighter, harder sound, while a lower
value produces a mellower, softer sound.
–64 to 0* to +63
Vib.Type
(Vibrato Type)
Specifies the vibrato type (vibrato waveform). Sin*, Tri, Saw, Sqr
Vib.Depth
(Vibrato Depth)
Specifies how much vibrato is applied to a note. –64 to 0* to +63
Vib.Rate
(Vibrato Rate)
Specifies the speed of the vibrato applied to a note. –64 to 0* to +63
Vib.Delay
(Vibrato Delay)
Specifies how much time elapses until vibrato starts. –64 to 0* to +63
Oct.Shift
(Octave Shift)
Shifts the pitch upwards or downwards in octave steps. –2 to 0* to +2
Volume
(Volume)
Specifies the volume level of all tones. A larger value sets a higher volume
level.
0 to 127*
TouchSense
(Touch Sense)
Specifies how much the volume changes in accordance with the relative
amount of pressure applied to keyboard keys. A larger positive value results
more change in volume in accordance with key pressure. A larger negative
values results in less change in volume in accordance with key pressure. Key
pressure does not affect volume when a value of 0 is set.
–64 to 0 to +63*
Rev.Send
(Reverb Send)
Specifies how much reverb is applied for each tone. 0 to 40* to 127
Cho.Send
(Chorus Send)
Specifies how much chorus is applied for each tone. 0* to 127
Setting Description Waveform
Sin Sine wave
Tri Triangle wave
Saw Sawtooth wave
Sqr Square wave
CTK6000_e.book 48 ページ 2010年7月12日 月曜日 午後12時50分

Using the Tone Editor
E-49
DSP On Off
(DSP On/Off)
Specifies whether DSP should be applied (on) or not applied (oFF) to notes.
The following four settings become enabled when “on” is selected for this
setting.
oFF*, on
DSP Specifies the DSP to be applied to tones using DSP numbers (001 to 100:
Preset DSPs; 101 to 200: User DSPs). Selecting “ton” applies the initial preset
DSP of each tone.
ton*, 001 - 200
DSP Type
(DSP Type)
Shows the DSP type number corresponding to the above DSP value that is set
automatically as the initial default setting.*1 You can modify the initial default
setting and select a different DSP type.
01 - 46*1
DSP Parameters 1
through 8
Shows up to eight parameters for “DSP Type”. *2*2
DSP RevSend
(DSP Reverb Send)
Adjusts how much reverb is applied to the post-DSP note. 0 - 40* - 127
*1 See “Preset DSP List” (page E-119) for information about the DSP types of each preset DSP.
*2 The number of DSP parameters, their content, and their setting ranges depend on the DSP type. For details, see “DSP Type
List” (page E-120) and “DSP Parameter List” (page E-121).
Parameter Name Description Setting Range
CTK6000_e.book 49 ページ 2010年7月12日 月曜日 午後12時50分

E-50
Music Presets
Music presets provide one-touch access to Auto
Accompaniment, tone, reverb, and other settings that are
configured in accordance with preset chord progressions. A
total of 305 presets let you easily configure the keyboard for a
wide variety of different musical styles. Chord progressions
include both short loops of a few measures that are great for
improvisation, as well as progressions for entire songs. Chord
progressions are also fun just to listen to.
In addition to built-in presets, you can create your own original
music presets (user presets). You can record chord
progressions up to 999 measures long, which provides plenty
of versatility for long songs.
Music presets are divided among six groups, each of which
corresponds to one of the RHYTHM buttons from [A] through
[F]. Groups [A] through [E] are built-in preset groups, while
Group [F] is the user preset group.
1.
Refer to the separate “Appendix” to find the
music preset you want to use, and note its
group and number.
2.
While holding down the L-7 ([D] WORLD/
VARIOUS) button, press the L-8 ([E] PIANO
RHYTHMS) button.
• This displays the music preset screen like the one
shown below.
• The D indicator will be flashing on the display.
This indicates that play with a preset chord progression
is enabled.
• Depending on the music preset you selected, the
F, A, or other indicators may also be flashing
or displayed.
C-13C-13C-8C-8 R-13R-13
R-17R-17
R-14R-14
R-15R-15
R-16R-16
L-4 L-9L-4 L-9
L-17L-17
L-18L-18
L-16L-16
L-15L-15
L-14L-14
R-1 R-12R-1 R-12
L-4
-
L-9 R-1
-
R-12
Using Music Presets
To perform using a music preset
Flashing
CTK6000_e.book 50 ページ 2010年7月12日 月曜日 午後12時50分

Music Presets
E-51
3.
Use the buttons from L-4 ([A] POPS/ROCK/
DANCE) to L-9 ([F] USER RHYTHMS) to select a
music preset group.
• The L-9 ([F] USER RHYTMS) button is for the user
preset group. For details, see “Creating a User Preset”
(page E-54).
4.
Use the dial or R-14 (–, +) buttons to scroll
through the music preset numbers until the one
you want is displayed.
• Tone, rhythm, and other settings will be configured in
accordance with the music preset you selected. For
details about the settings that are configured by a
music preset, see “Music Preset Settings” (page E-52).
5.
What you should do to start your performance
depends on the music preset you selected as
described below.
When the F, E, or H indicator is
flashing on the display:
When the F, E, or H indicator is not
flashing on the display:
6.
Play the melody along with the Auto
Accompaniment.
• The preset chord progression repeats the same
pattern. The number of measures in the progression
depends on the music preset that is selected. Shorter
progressions are made up of two to four measures,
while longer are 30 to 40 measures long. For some
chord progressions, a fill-in pattern will be inserted
automatically at the end of a progression pattern.
• You can change to a different music preset while Auto
Accompaniment play is in progress, or after stopping
your performance in step 7, below. Perform steps 3 and
4 of this procedure to change to another music preset.
If you change to a different music preset while playing,
the change will be executed after playback reaches the
end of the measure you are in when you make the
change.
7.
To stop playing, press the L-16 (SYNCHRO/
ENDING) button or the L-17 (START/STOP)
button.
• The D indicator continues to flash on the display
even after you stop playing. Pressing the L-17 (START/
STOP) button at this time will restart Auto
Accompaniment play.
8.
Press the R-15 (EXIT) button to exit the music
preset screen.
• You also can press the R-15 (EXIT) button while Auto
Accompaniment play is in progress. In this case, play
will stop and the music preset screen will be exited as
soon as you press the R-15 (EXIT) button.
• Instead of using the preset chord progression, you also can
use the chord keyboard (page E-26) to play Auto
Accompaniment chords, and you also can play with the
rhythm only. For details, see “To change music preset Auto
Accompaniment settings” (page E-53).
• During play using a music preset, you can change tone,
rhythm, tempo, mixer, effect, and other settings.
3The flashing indicator means that the Digital Keyboard
is in synchro standby. Press a key in the chord
keyboard to the left of the split point (page E-17). This
will start Auto Accompaniment play along with the
chord progression.
3Press the L-17 (START/STOP) button. This will start
Auto Accompaniment play along with the chord
progression.
CTK6000_e.book 51 ページ 2010年7月12日 月曜日 午後12時50分

Music Presets
E-52
The settings listed in the table below are recalled when a music preset is selected.
• Except for the chord progression, all of the settings can be modified after a music preset is selected. Refer to the information
noted in the “Go here for more information” column of the table for details about modifying a particular setting.
• Selecting a different music preset or exiting the music preset screen clears any modifications you make in the currently selected
preset. If you want to retain modified settings for later use, you can save them as a user preset. For details, see “Creating a User
Preset” (page E-54).
• If you change to a different music preset while a music preset is playing, changes in rhythm and tempo will be executed after the
measure you are in when you make the change is complete.
• Though you cannot modify the chord progression of a music preset, you can modify the preset chord progression and save it as
a user preset. For details, see “Creating a User Preset” (page E-54).
Music Preset Settings
Setting Go here for more information
Tones for the UPPER 1, UPPER 2, and LOWER parts Layering and Splitting Tones (page E-15)
Layer on/off, split on/off
Octave shift for the UPPER 1, UPPER 2, and LOWER parts Using Octave Shift (page E-18)
Reverb on/off and type To add reverb to sounds (page E-34)
Auto harmonize tones Using the Mixer (page E-39), Part Parameters (page E-44)
Volume of the UPPER 1, UPPER 2, LOWER, and auto
harmonize parts
Part on/off
Auto harmonize or arpeggiator on/off and type Using Auto Harmonize (page E-28), Playing Arpeggio Phrases
Automatically (Arpeggiator) (page E-23)
Arpeggiator hold, arpeggiator speed, arpeggiator part Function Menu Settings (page E-97)
Rhythm To change the rhythm while using a music preset (page E-53)
Synchro start type (normal, intro, variation) Playing an Auto Accompaniment (page E-24)
Tempo To change the tempo setting (page E-19)
Chord progression –
CTK6000_e.book 52 ページ 2010年7月12日 月曜日 午後12時50分

Music Presets
E-53
While the music preset screen is displayed, you can use the
L-18 (ACCOMP ON/OFF) button to change Auto
Accompaniment settings.
• Each press of the L-18 (ACCOMP ON/OFF) button cycles
through settings as shown below.
• When a preset chord progression or accompaniment off is
selected, the keyboard can be used for melody play. When
accompaniment on is selected, the left side range of the
keyboard is the chord keyboard, and the right side range is
the melody keyboard.
While the music preset screen is displayed, buttons L-4 ([A]
POPS/ROCK/DANCE) to L-9 ([F] USER RHYTHMS) function
as music preset group select buttons. Because of this, you
need to perform the procedure below to change the rhythm.
1.
Press the R-17 (y) button twice.
• This displays a rhythm selection screen like the one
shown below.
2.
Use the buttons from L-4 ([A] POPS/ROCK/
DANCE) to L-9 ([F] USER RHYTHMS) to select a
rhythm group.
3.
Use the dial or R-14 (–, +) buttons to scroll
through the rhythm numbers until the one you
want is displayed.
4.
After selecting the rhythm you want, press the
R-15 (EXIT) button or press the R-17 (t) button
twice.
• This exits the rhythm selection screen.
• Pressing a button from R-1 ([A] PIANO) through R-12 ([L]
USER TONES) while a music preset is in use will display
the tone selection screen. While the tone selection screen
is displayed, pressing the R-17 (y) button once will
change to the rhythm selection screen shown in the
procedure above.
To change music preset Auto
Accompaniment settings
Setting
Preset chord progression Flashing
Normal Auto Accompaniment
(Accompaniment Off) Not displayed
Normal Auto Accompaniment
(Accompaniment On) Displayed
D indicator
To change the rhythm while using a music
preset
CTK6000_e.book 53 ページ 2010年7月12日 月曜日 午後12時50分

Music Presets
E-54
Preset areas numbered F:001 through F:050 are for storage
of user presets. You can have up to 50 user presets stored in
memory at one time. You can recall a stored user preset after
pressing the L-9 ([F] USER RHYTHMS) button. See “To
perform using a music preset” (page E-50) for more
information.
1.
Perform steps 1 through 4 under “To perform
using a music preset” (page E-50) and select
the music preset you want to edit in order to
create your user music preset.
2.
Configure tone and other settings referring to
“Music Preset Settings” (page E-52).
3.
While holding down the R-13 (FUNCTION)
button, press the C-13 (MENU) button.
• This displays the MP (music preset) editor screen like
the one shown below.
• Pressing the R-16 (ENTER) button here will change to
a screen for editing the chord progression. See “Editing
a Chord Progression” (page E-58) for more information.
4.
Use the R-17 (t, y) button to move the 0 to
“Parameter” and then press the R-16 (ENTER)
button.
• This displays the parameter menu.
5.
You can change each of the parameters on the
parameter menu as required.
Creating a User Preset
User Preset Numbers
To create and save a user preset
(1) Use the R-17 (t, y, u, i) buttons to move 0 to
the parameter you want to change.
(2) Use the dial or the R-14 (–, +) buttons to change the
setting value.
• Pressing the R-14 (–, +) buttons at the same time
returns a parameter to its initial default setting.
• The following explains the meanings and setting
ranges of the on-screen items. The settings marked
with an asterisk (*) in the “Setting Range” column
are initial defaults.
Item name Description Setting
Range
Synchro
(Synchro type)
Specifies the Auto
Accompaniment synchro
start standby type.
oFF, Normal*,
Variation,
Intro
IntroChd
(Intro chord)
Specifies the chords of the
Auto Accompaniment intro
pattern.
C* - B,
Cm - Bm
EndingChd
(Ending chord)
Specifies the chords of the
Auto Accompaniment
ending pattern.
C* - B,
Cm - Bm
AutoFill
(Auto fill in)
Specifies whether a fill in
should be inserted (on) or
not inserted (oFF) at the
end of the chord
progression.
on*, oFF
Timing
(Timing set)
Specifies the chord change
timing during playback for
recorded chords. For
information about
differences in playback for
each setting value, see
“Timing Setting and Chord
Progression Playback”
(page E-56).
Normal*, Half,
Double, 3/4,
3/2
(3) Repeat steps (1) and (2) as required.
(4) After the settings are the way you want, press the R-15
(EXIT) button.
• This returns to the MP editor screen.
CTK6000_e.book 54 ページ 2010年7月12日 月曜日 午後12時50分

Music Presets
E-55
6.
Use the R-17 (y) button to move the 0 to
“Store” and then press the R-16 (ENTER)
button.
• This displays a screen for specifying the destination
user preset number and name.
7.
Use the dial or R-14 (–, +) buttons to select the
destination user preset number you want.
8.
Use the R-17 (u, i) buttons to move the
cursor to the name character position you want
to change, and then use the dial or R-14 (–, +)
buttons to select the character you want.
• For details about the characters you can input, see
“Supported Input Characters” (page E-124).
• To input a space, press both of the R-14 (–, +) buttons
at the same time.
9.
After everything is the way you want, press the
R-16 (ENTER) button.
• If the user preset number where you are saving the
data already has data saved to it, a message
(Replace?) will appear on the display to confirm
whether you want to replace the existing data with the
new data. Press the R-14 (YES) button to replace the
existing data with the new data or the R-14 (NO) button
to cancel and return to the screen in step 6.
• The message “Please Wait” will remain on the display
while a data save operation is in progress. Do not
perform any other operation while it is displayed.
Turning off the Digital Keyboard or removing the
memory card can cause Digital Keyboard data to be
deleted or become corrupted. It also can cause the
Digital Keyboard to fail to turn on when the L-1
(POWER) button is pressed. If this happens, refer to
“Troubleshooting” (page E-114).
• Pressing the R-15 (EXIT) button in place of step 6 displays
the confirmation screen shown below. Pressing the R-14
(YES) button at this time will display the user preset save
screen in step 7.
To cancel the editor operation without saving the edited
results, press the R-14 (NO) button.
1.
While holding down the R-13 (FUNCTION)
button, press the C-13 (MENU) button to display
the MP (music preset) editor screen.
2.
Use the R-17 (y) button to move the 0 to
“Clear” and then press the R-16 (ENTER)
button.
• This displays a screen for specifying the number of the
user preset you want to clear.
3.
Use the dial or R-14 (–, +) buttons to specify the
number of the user preset you want to clear.
4.
Press the R-16 (ENTER) button.
5.
In response to the “Sure?” message that
appears, press the R-14 (YES) button to clear or
the R-14 (NO) button to cancel.
User preset name
Save destination user preset number
To clear user preset data
CTK6000_e.book 55 ページ 2010年7月12日 月曜日 午後12時50分

Music Presets
E-56
This section explains how chord progressions are played in accordance with the “Timing” (Timing set) settings in step 5 under “To
create and save a user preset” (page E-54). Note that this setting affects playback only. It does not change the chord progression
data.
•Normal
Plays chords at the same timing as the recording.
• Half
Plays chords measure-by-measure at a timing that is half that of the recording.
Example:
The following shows what happens when the “Half” setting is used to play back a user preset that was created based on a music
preset whose rhythm is a 4/4 time.
Half Playback when a 4/4 time rhythm is assigned to the user preset
Half Playback when a 2/4 time rhythm is assigned to the user preset
• Double
Plays chords measure-by-measure at a timing that is double that of the recording.
Playing back a chord progression like that shown for “Half” above while “Double” is specified results in the progression shown
below.
Double Playback when a 4/4 time rhythm is assigned to the user preset
Double Playback when an 8/4 time rhythm is assigned to the user preset
Timing Setting and Chord Progression Playback
1 2 3 4
Dm A7
1
1 2 3 4
Dm G7
2
1 2 3 4
C EM7
3
1 2 3 4
Am C7
4
Measure
Beat
Chord progression
1 2 3 4
Dm A7
1
1 2 3 4
Dm G7
2
1 2 3 4
C EM7
3
1 2 3 4
Am C7
4
Measure
Beat
Chord progression
1 2 1 2
Dm A7
1
1 2 1 2
C EM7Dm G7 Am C7
324
Measure
Beat
Chord progression
1 2 3 4
Dm
1
1 2 3 4
Dm
2
1 2 3 4
C
3
1 2 3 4
Am
4
Measure
Beat
Chord progression
1 2 3 4
Dm
1
5 6 7 8
A7
1 2 3 4
Dm
2
5 6 7 8
G7
1 2
C
3
Measure
Beat
Chord progression
CTK6000_e.book 56 ページ 2010年7月12日 月曜日 午後12時50分

Music Presets
E-57
•3/4
Plays chords measure-by-measure at a timing that is 3/4 times that of the recording. This setting is best for use with a 6/8 time
rhythm.
Playing back a chord progression like that shown for “Half” above while “3/4” is specified results in the progression shown below.
3/4 Playback when a 4/4 time rhythm is assigned to the user preset
3/4 Playback when a 6/8 time rhythm is assigned to the user preset
•3/2
Plays chords measure-by-measure at a timing that is 3/2 times that of the recording. This setting is best for use with a 6/4 time
rhythm.
Playing back a chord progression like that shown for “Half” above while “3/2” is specified results in the progression shown below.
3/2 Playback when a 4/4 time rhythm is assigned to the user preset
3/2 Playback when a 6/4 time rhythm is assigned to the user preset
• When “Double” or “3/2” is selected, chord timing is shifted to a later timing. Any chords that do not fit within a measure are not
played.
1 2 3 4
Dm A7
1
1 2 3 4
Dm G7
2
1 2 3 4
C EM7
3
1 2 3 4
Am C7
4
Measure
Beat
Chord progression
1 2 3 4
Dm A7 Dm G7 Dm EM7 Am
1
5 6 1 2
2
3 4 5 6
3
1 2 3 4 5 6 1 2
4
Measure
Beat
Chord progression
1 2 3 4
Dm A7
1
1 2 3 4
Dm G7
2
1 2 3 4
C EM7
3
1 2 3 4
Am C7
4
Measure
Beat
Chord progression
1 2 3 4
Dm A7 Dm G7 Dm EM7 Am
1
5 6 1 2
2
3 4 5 6
3
1 2 3 4 5 6 1 2
4
Measure
Beat
Chord progression
CTK6000_e.book 57 ページ 2010年7月12日 月曜日 午後12時50分

Music Presets
E-58
You can modify the preset chord progression and save it as a
user preset, or you can create a new chord progression from
scratch and save it.
1.
Perform steps 1 through 4 under “To perform
using a music preset” (page E-50) and select
the music preset you want to edit in order to
create your user music preset.
2.
Configure tone and other settings referring to
“Music Preset Settings” (page E-52).
3.
While holding down the R-13 (FUNCTION)
button, press the C-13 (MENU) button.
• This displays the MP (music preset) editor screen like
the one shown below with the 0 next to “Chord Edit”.
4.
Press the R-16 (ENTER) button.
• This displays the chord editor screen shown below. You
can use this screen to directly edit the individual chord
data items of a chord progression.
5.
Perform the following chord progression
editing operations.
• Change an existing chord (“To modify recorded chord
data”, page E-59)
• Delete an existing chord (“To delete recorded chord
data”, page E-59)
• Insert a new chord (“To insert a new chord”, page E-59)
• Delete all existing chords (“Initialize”, under “To perform
menu operations”, page E-61)
• Input a series of chords (“To perform step input of
chords”, page E-60)
• Key shift all existing chords (“Key Shift”, under “To
perform menu operations”, page E-61)
• Insert another music preset chord progression following
the chord progression data of the preset being edited
(“Append Chord”, under “To perform menu operations”,
page E-61)
• Delete existing chords in a specific measure (“Delete
Measure”, under “To perform menu operations”, page
E-61)
• Insert blank measures at a specific location (“Insert
Measure”, under “To perform menu operations”, page
E-61)
6.
After editing is complete, press the R-15 (EXIT)
button.
• This returns to the MP editor screen.
7.
Perform steps 4 through 9 under “To create and
save a user preset” on page E-54.
• Steps 4 and 5 can be skipped if they are not necessary.
Editing a Chord Progression
Chord Progression Editing Flow
Data being edited
Cursor
Data type name at
cursor position
Data before and after data being edited
CTK6000_e.book 58 ページ 2010年7月12日 月曜日 午後12時50分

Music Presets
E-59
1.
Perform steps 1 through 4 of the procedure
under “Chord Progression Editing Flow” on
page E-58.
2.
Use the R-17 (t, y) buttons to move the
cursor to the chord you want to edit.
• You can use the L-15 (dFF) and L-14 (sREW)
buttons to move the cursor by measure-by-measure.
3.
Use the R-17 (u, i) buttons to move the
cursor, and then use the dial or R-14 (–, +)
buttons to change the value at the cursor
position.
• The cursor flashes during a value change operation.
• A “tick” is a time unit that is shorter than one beat. With
music preset data, 12 ticks equal one beat. This means
that you can specify a tick value in the range of 00 to
11. A tick value of 12 advances to the next beat. In the
case of 4/4 time, a quarter note (2) is 12 ticks and an
eighth note (6) is 6 ticks.
4.
To apply the changed value, press the R-16
(ENTER) button.
• This causes the cursor to stop flashing.
• You cannot change the timing (Measure:Beat:Tick) of
the first chord of the user preset data.
1.
Perform steps 1 through 4 of the procedure
under “Chord Progression Editing Flow” on
page E-58.
2.
Use the R-17 (t, y) buttons to move the
cursor to the chord you want to delete.
3.
Press the C-8 (DELETE) button.
• The chord at the current cursor position will be deleted
as soon as you press the C-8 (DELETE) button.
• You cannot delete the first chord of the user preset
data.
1.
Perform steps 1 through 4 of the procedure
under “Chord Progression Editing Flow” on
page E-58.
2.
Use the R-17 (t, y) buttons to move the
cursor to the chord that comes immediately
before the position where you want to insert a
chord.
3.
Press the C-9 (INSERT) button.
• This displays a screen like the one shown below.
To modify recorded chord data
Measure:Beat:Tick
Chord root
Chord type
Cursor
01 02 09 10 1100
Chord progression
Measure 1 Measure 2
Beat 1 Beat 2 Beat 3 Beat 4 Beat 1 Beat 2
Tick
001:1:00 002:1:00
For the sample display above, the chord
change from C to Bm occurs here.
To delete recorded chord data
To insert a new chord
CTK6000_e.book 59 ページ 2010年7月12日 月曜日 午後12時50分

Music Presets
E-60
4.
Specify the location of the new chord insert as a
number of beats after the current cursor
position.
• Except for the R-8 (7) button, pressing the R-4 ( • )
button after you press any one of the above buttons will
increase number of beats by 1.5.
• Pressing the R-10 (,) button after you press any one
of the above buttons will change the number of beats
by 2/3.
• The R-9 (8) and R-11 (.) buttons are disabled
during this step.
5.
Press the R-16 (ENTER) button.
• This inserts the chord and causes the cursor to appear
at the “ROOT” position of the inserted chord data. The
initial default root setting is C.
6.
Use the dial or the R-14 (–, +) buttons to specify
the root.
7.
Use the R-17 (i) button to move the cursor to
“TYPE” position, and then use the dial or R-14
(–, +) buttons to configure the type setting.
• When the cursor is located at “ROOT” or “TYPE”, you
can use the chord keyboard to specify the chord root or
type.
8.
To apply the chord data, press the R-16
(ENTER) button.
• This causes the cursor to stop flashing.
1.
Perform steps 1 through 4 of the procedure
under “Chord Progression Editing Flow” on
page E-58.
2.
Press the C-12 (STEP) button.
• This will display a step screen like the one shown
below.
3.
Use the L-15 (dFF) and L-14 (sREW)
buttons to move the cursor to the location from
which you want to perform step input.
• The cursor will move in one-measure steps.
4.
Specify the length of the chord you want to
input.
• For information about how to do this, see the table in
step 4 under “To insert an event” (page E-88).
• The R-9 (8) button is disabled during this step. Also
note that you cannot specify a dotted 16th note.
5.
Press the keyboard keys that correspond to the
chord you want to input.
• Press keyboard keys in accordance with the current
chord fingering mode. For details, see “Selecting a
Chord Fingering Mode” (page E-26).
• The chord is input as soon as you press the keyboard
key, and the cursor will move by the length you
specified in step 4 to the next measure:beat:tick. From
there you can input the next chord, if you want.
• You cannot input more than 999 measures here.
6.
Repeat steps 4 and 5 to input the chords you
want.
• If you want to input a series of chords of the same
length, skip step 4 and perform step 5 only.
7.
When you are finished with step input, press
the R-15 (EXIT) button twice.
To specify this number of beats
after the current cursor position: Press this button:
4 beats R-1(5)
2 beats R-2 (1)
1 beat R-3 (2)
1/2 beat R-7(6)
1/4 beat R-8 (7)
To perform step input of chords
CTK6000_e.book 60 ページ 2010年7月12日 月曜日 午後12時50分

Music Presets
E-61
1.
Perform steps 1 through 4 of the procedure
under “Chord Progression Editing Flow” on
page E-58.
2.
While holding down the R-13 (FUNCTION)
button, press the C-13 (MENU) button.
3.
This displays a screen like the one shown
below.
4.
Execute the desired menu operation.
5.
In response to the “Sure?” message that
appears, press the R-14 (YES) button to execute
the operation you performed in step 4 or the
R-14 (NO) button to cancel.
• Pressing the R-14 (YES) button starts the process. The
message “Please Wait” will remain on the display if the
process takes time to perform. Do not perform any
operation while this message is on the display.
To perform menu operations
To do this: Do this:
Delete all existing
chords
(Initialize)*1
Use the R-17 (t, y) buttons to move the 0
to “Initialize” and then press the R-16
(ENTER) button.
Key shift all existing
chords
(Key Shift)
1. Use the R-17 (t, y) buttons to move the
0 to “Key Shift” and then press the R-16
(ENTER) button.
2. Use the dial or R-14 (–, +) buttons to
specify how much you want to shift the key.
• You can specify a value from –5 to +6.
3. Press the R-16 (ENTER) button.
Insert another music
preset chord
progression
following the chord
progression data of
the preset being
edited
(Append Chord)*2
1. Use the R-17 (t, y) buttons to move the
0 to “Append Chord” and then press the
R-16 (ENTER) button.
2. Use the dial or R-14 (–, +) buttons to scroll
through the music preset numbers until the
one you want is displayed, and then press
the R-16 (ENTER) button.
Delete existing
chords in a specific
measure
(Delete Measure)*3
1. Use the R-17 (t, y) buttons to move the
0 to “DeleteMeas.” and then press the
R-16 (ENTER) button.
2. Use the dial or R-14 (–, +) buttons to
specify the start measure of the delete
operation.
3. Press the R-17 (y) button to move the
thick brackets (%) to “Size”.
4. Use the dial or R-14 (–, +) buttons to
specify the number of measures you want
to delete.
5. After everything is the way you want, press
the R-16 (ENTER) button.
Insert blank
measures at a
specific location
(Insert Measure)*2
1. Use the R-17 (t, y) buttons to move the
0 to “InsertMeas.” and then press the
R-16 (ENTER) button.
2. Use the dial or R-14 (–, +) buttons to
specify the start measure of the insert
operation.
3. Press the R-17 (y) button to move the
thick brackets (%) to “Size”.
4. Use the dial or R-14 (–, +) buttons to
specify the number of measures you want
to insert.
5. After everything is the way you want, press
the R-16 (ENTER) button.
*1 Deletes all existing chords, and replaces it with four
measures of data with a C-chord at the first beat of the first
measure (user preset initial data).
*2 You will not be able to execute this operation if the number
of measures specified exceeds 999.
*3 You cannot delete all measures. If you specify range that
includes all of the measures, the first measure will remain
without being deleted.
CTK6000_e.book 61 ページ 2010年7月12日 月曜日 午後12時50分

E-62
Saving Keyboard Setups to Registration Memory
Registration memory lets you store Digital Keyboard setups
(tone, rhythm, etc.) for instant recall whenever you need them.
• For information about items that can be part of a
registration setup, see “Parameter List” (page E-127).
• When recalling a registration setup, you can recall only the
setting items related to accompaniments, or only the setting
items related to scales. For more information, see
“RegFltAcmp (Registration Filter: Accompaniment)” (page
E-98) and “RegFltScal (Registration Filter: Scale)” (page
E-98).
You can have up to 32 setups in registration memory at one
time. The C-8 (BANK) and C-9 (1) to C-12 (4) buttons are
used for selecting bank and area.
• Each press of the C-8 (BANK) button cycles through the
bank numbers, from 1 to 8.
• Pressing a button from C-9 (1) to C-12 (4) selects the
corresponding area in the currently selected bank.
■Registration Save Example
This example saves the data shown in the table below to the
following setups in Bank 1.
• Initial melody setup saved to Setup 1-1.
• Second melody setup saved to Setup 1-2.
• Third melody setup saved to Setup 1-3.
L-1L-1
C-11C-11
C-10C-10C-8C-8 C-13C-13
C-9C-9 C-12C-12
R-14R-14
Area 1 Area 2 Area 3 Area 4
Bank 1 Setup 1-1 Setup 1-2 Setup 1-3 Setup 1-4
Bank 2 Setup 2-1 Setup 2-2 Setup 2-3 Setup 2-4
•
•
•
•
•
•
•
•
•
•
Bank 8 Setup 8-1 Setup 8-2 Setup 8-3 Setup 8-4
Setup 1-1 Setup 1-2 Setup 1-3
Tone Number E:016 H:001 A:001
Rhythm Number A:015 E:013 A:044
Tempo 080 140 089
C-8C-9 C-10 C-11 C-12
CTK6000_e.book 62 ページ 2010年7月12日 月曜日 午後12時50分

Saving Keyboard Setups to Registration Memory
E-63
1.
Configure the tone, rhythm, and other settings
you want to include in the setup.
2.
Press the C-8 (BANK) button to select the bank
you want.
• Each press of the C-8 (BANK) button cycles through
the bank numbers.
• While the “BANK” screen is displayed after pressing the
C-8 (BANK) button, use the dial or R-14 (–, +) buttons
to select the bank you want.
• If you do not perform any operation for a few seconds,
the display will return to previous screen automatically.
3.
While holding down the C-13 (STORE) button,
press a button from C-9 (1) to C-12 (4) to select
an area.
• This will save the settings you configured in step 1 into
the applicable setup.
• If there is anything already stored in the setup, it will be
replaced (deleted) with the new setup.
• The message “Please Wait” will remain on the display
while a data save operation is in progress. Do not
perform any other operation while it is displayed.
Turning off the Digital Keyboard or removing the
memory card can cause Digital Keyboard data to be
deleted or become corrupted. It also can cause the
Digital Keyboard to fail to turn on when the L-1
(POWER) button is pressed. If this happens, refer to
“Troubleshooting” (page E-114).
1.
Press the C-8 (BANK) button to select the bank
that contains the setup you want to recall.
2.
Use buttons C-9 (1) to C-12 (4) to select the area
that contains the setup you want to recall.
• This will recall the registration memory setup and
automatically configure the Digital Keyboard settings
accordingly.
• Notes currently being sounded by the keyboard may stop if
you recall a setup that causes a change in octave shift
(page E-18). To keep this from happening, either select a
setup that does not cause a change in the octave shift
setting, or hold down the pedal (which will cause notes
currently being played to be sustained).
To save a setup to registration
memory
Bank 2 selected
Registered as Setup 2-1
To recall a setup from registration
memory
Setup 6-1 recalled
CTK6000_e.book 63 ページ 2010年7月12日 月曜日 午後12時50分

E-64
Using the Song Sequencer
You can use the song sequencer to record keyboard play
(including Auto Accompaniment), or to record individual parts
(multi-track recording) and combine them into a final song.
After recording data, you can edit each individual note (event).
You can have up to five recorded songs (approximately
12,000 notes total) stored in memory at the same time.
• The message “Please Wait” will remain on the display
while a data save operation is in progress. Do not
perform any other operation while it is displayed.
Turning off the Digital Keyboard or removing the
memory card can cause Digital Keyboard data to be
deleted or become corrupted. It also can cause the
Digital Keyboard to fail to turn on when the L-1
(POWER) button is pressed. If this happens, refer to
“Troubleshooting” (page E-114).
EASY REC lets you start recording of keyboard play with a
single button operation.
• EASY REC is a function of the song sequencer. For details
on using the song sequencer, see “What you can do with
the song sequencer” (page E-66).
• EASY REC can be used to record keyboard play that uses
a music preset (page E-50). For details, see “To use EASY
REC to record a performance using a music preset” (page
E-66).
1.
Configure Digital Keyboard settings for your
performance.
• Configure the following settings: tone and rhythm
selection, tempo, layer and split, synchro standby
(when using Auto Accompaniment), mixer, etc. For
details about settings that can be configured, see
“Recording Start” under “System Track and Track 01
through 16 Common Recording Content” (page E-67)
and “System Track Recording Content” (page E-67).
• Performing step 2 below enters record standby. After
that, recording will start whenever you play something
on the keyboard. After step 2, take care that you do not
accidentally press a keyboard key and unintentionally
start recording.
C-4C-4C-3C-3 C-5C-5
R-20R-20
R-19R-19
L-17L-17
L-15L-15L-13L-13
L-14L-14
R-17R-17
R-14R-14
R-13R-13
R-15R-15
R-16R-16
R-1 R-12R-1 R-12
C-11C-11C-10C-10 C-13C-13C-8C-8
C-9C-9 C-12C-12
R-1
-
R-12
Starting One-touch Recording
(EASY REC)
To use EASY REC to record
CTK6000_e.book 64 ページ 2010年7月12日 月曜日 午後12時50分

Using the Song Sequencer
E-65
2.
Press the C-4 (RECORD) button.
• The button will start flashing and the EASY REC screen
shown below will appear on the display.
• An asterisk (*) next to a song area number indicates
that there is already data recorded in that area.
Selecting a song area that already contains recorded
data and starting a new recording will cause the
existing system track data to be deleted.
3.
Perform the following steps to configure beat
and other settings.
4.
Start playing something on the keyboard.
• Recording starts automatically when you perform any
one of the following operations.
• Starting recording will cause the C-4 (RECORD) button
to change from flashing to lit. During recording, the
display will show the current measure (MEASURE) and
beat (BEAT).
•PITCH BEND wheel (S-1) and pedal operations are
also recorded.
• When recording reaches a point where there is less
than 100 notes of remaining memory capacity, the
current measure (MEASURE) and beat (BEAT) values
will start flashing.
5.
To stop recording, press the L-17 (START/
STOP) button.
• After recording stops, the initial song sequencer mode
screen appears on the display.
• At this time you can press the L-17 (START/STOP)
button to replay what you have just recorded. For
details about playing back recorded content, see
“Playing a Recorded Song” (page E-73).
6.
To exit the song sequencer, press the C-3
(SONG SEQUENCER) button or the R-15 (EXIT)
button.
(1) While holding down the R-13 (FUNCTION) button,
press the C-13 (MENU) button.
This will display a menu like the one shown below,
with the 0 next to “Beat” (beat).
(2) Use the dial or R-14 (–, +) buttons to configure the
beat setting.
You can specify a beat setting of 2/4 to 8/4, 2/8 to
16/8.
(3) Use the R-17 (y) button to move the 0 to
“Metronome” and then use the R-14 (–, +) buttons to
turn the metronome on or off.
Turning on the metronome causes it to sound a count
during recording, but not during playback.
Song area number
Arrows (e) will indicate all the parts in Group A. This indicates the
Digital Keyboard is currently in system track (page E-66) record
standby.
(4) Use the R-17 (y) button to move the 0 to “Precount”
and then use the R-14 (–, +) buttons to turn the
precount on or off.
Turing on the precount inserts a one-measure count
before the start of recording when you press the L-17
(START/STOP) button in step 4.
(5) Press the R-15 (EXIT) button to exit the menu.
– Playing on the keyboard
– Pressing the L-13 (INTRO), L-14 (NORMAL/
FILL-IN), or L-15 (VARIATION/FILL-IN) button
– Pressing the L-17 (START/STOP) button. To input
one or more rests before starting recording, press the
L-17 (START/STOP) button to start recording, and
then start keyboard play at the point you want.
CTK6000_e.book 65 ページ 2010年7月12日 月曜日 午後12時50分

Using the Song Sequencer
E-66
1.
Perform steps 1 through 4 under “To perform
using a music preset” (page E-50).
2.
Press the C-4 (RECORD) button.
• The button will start flashing and the EASY REC screen
will appear on the display.
3.
Start to play something using a music preset.
For details, see “To perform using a music
preset” (page E-50).
• This will start recording, along with Auto
Accompaniment in accordance with the preset chord
progression.
• Starting recording will cause the C-4 (RECORD) button
to change from flashing to lit. During recording, the
display will show the current measure (MEASURE) and
beat (BEAT).
4.
To stop recording, press the L-17 (START/
STOP) button.
• After recording stops, the initial song sequencer mode
screen appears on the display.
• At this time you can press the L-17 (START/STOP)
button to replay what you have just recorded. For
details about playing back recorded content, see
“Playing a Recorded Song” (page E-73).
5.
To exit the song sequencer, press the C-3
(SONG SEQUENCER) button or the R-15 (EXIT)
button.
The simplest use of the song sequencer is to record a
performance as you play it. For details, see “To use EASY
REC to record” (page E-64). Virtually everything you play on
the keyboard can be recorded by the song sequencer.
You also can use the song sequencer to perform multi-track
recording of 17 different tracks and assemble them into a final
song. For example, you can first record a piano track, followed
by a bass track, then a guitar track or tracks that feature other
musical instruments.
A single song can be made up of up to 17 tracks. The 17
tracks are broken down as shown in the table below.
• The Digital Keyboard uses multiple parts simultaneously to
sound Auto Accompaniment, a keyboard layer tone, and
keyboard split tone at the same time. The system track is
used to record the notes of these parts in a single location.
• Tracks 01 through 16 each correspond to a single musical
instrument part. Each track is used to record the notes of
each individual part.
• The parts shown in the table above correspond to mixer
parts. For details, see “Using the Mixer” (page E-39).
To use EASY REC to record a performance
using a music preset What you can do with the song
sequencer
Songs, tracks, and parts
Song
Track Part
Number Part Contents
System
Track
A04 Auto Accompaniment (Auto
harmonize tone)
A05 Keyboard (UPPER 1 part)
A06 Keyboard (UPPER 2 part)
A07 Keyboard (LOWER part)
A09 Auto Accompaniment
(Percussion part)
A10 Auto Accompaniment
(Drums part)
A11 Auto Accompaniment
(Bass part)
A12 Auto Accompaniment
(Chord 1 part)
A13 Auto Accompaniment
(Chord 2 part)
A14 Auto Accompaniment
(Chord 3 part)
A15 Auto Accompaniment
(Chord 4 part)
A16 Auto Accompaniment
(Chord 5 part)
Track 01
Track 16
B01
B16
Keyboard (B01 part)
Keyboard (B16 part)
CTK6000_e.book 66 ページ 2010年7月12日 月曜日 午後12時50分

Using the Song Sequencer
E-67
■Recording Start
• Note settings
•Rhythm selection
• Tempo setting
• Scale setting
• The mixer settings below
– All part parameters from A04 through A07 and B01
through B16 (Excluding part on/off)
– Part parameters from A09 through A16: part on/off,
coarse tune, fine tune, scale enable, DSP line
– DSP parameters: volume, pan, reverb send
• Effect settings
• Accomp volume
■During Recording
• Keyboard play
• Pitch bender operations
• Pedal operations
■Recording Start
• Tones for the UPPER 1, UPPER 2, and LOWER parts
• Layer and split on/off
• Split point setting
• Octave shift for the UPPER 1, UPPER 2, and LOWER parts
• The function menu item settings below (page E-97)
– Arpeggiator hold, arpeggiator speed, arpeggiator part
• Auto harmonize or arpeggiator on/off and type
• Synchro standby (Normal, Variation, Intro)
• Music preset (Only when using EASY REC.)
■During Recording
•Rhythm selection
• Tempo setting
• All of the items under “Recording Start” above, except for
the function menu item settings and split point setting
• Chord play using the chord keyboard
• The rhythm controller operations below
L-13 (INTRO), L-14 (NORMAL/FILL-IN), L-15
(VARIATION/FILL-IN), and L-16 (SYNCHRO/ENDING)
button operations
• Settings recalled from registration memory
• Settings recalled using One Touch Preset
• Due to the way song parts are configured, settings
configured by a recalled registration are applied to different
numbered parts than they were assigned to when the setup
was saved, as shown below.
For details about the configuration of song parts, see
“Songs, tracks, and parts” (page E-66).
• The moment you call up a registration setup or One Touch
Preset while recording, the setting information registered
with the registration setup or One Touch Preset is recorded
to the system track. The registration setup or One Touch
Preset itself is not recorded.
■Recording Start
• Part tone selection for the track
■During Recording
• Part tone selection for the track
• The mixer settings below
– All part parameters from B01 through B16
(except part on/off)
Before starting recording with the song sequencer, you need
to select the tone and rhythm, and also configure other
settings such as tempo, mixer settings, etc. These are called
“panel settings” because they are configured using the Digital
Keyboard’s control panel. When you start recording, panel
settings are stored in the header of the song. Settings in the
header of a song are called “header settings”.
• The “Recording Start” settings under “System Track and
Track 01 through 16 Common Recording Content” (page
E-67), “System Track Recording Content” (page E-67) and
“Track 01 through 16 Recording Content (page E-67) are
stored as header settings.
• Only header settings can be changed after song recording
is complete. For details, see “Using Panel Record to
Rewrite Song Header Settings” (page E-72).
System Track and Track 01 through 16
Common Recording Content
System Track Recording Content
Parts when registration
setup is saved
Parts when registration is
recalled for song recording
UPPER 1 part (A01) UPPER 1 part (A05)
UPPER 2 part (A02) UPPER 2 part (A06)
LOWER part (A03) LOWER part (A07)
Auto Harmonize tone part
(A04)
Auto Harmonize tone part
(A04)
Track 01 through 16 Recording Content
Panel Settings and Header Settings
CTK6000_e.book 67 ページ 2010年7月12日 月曜日 午後12時50分

Using the Song Sequencer
E-68
This section explains how to record to the system track and
how to record to Tracks 01 through 16. For details about track
configuration and what is recorded to each track, see “What
you can do with the song sequencer” (page E-66).
1.
Press the C-3 (SONG SEQUENCER) button to
enter the song sequencer mode.
• An asterisk (*) next to a song area number indicates
that there is already data recorded in that area.
•L in the level meter indicates that the system track is
currently selected, while M indicates that another track
(01 through 16) is selected. In the case of M, a pointer
(e) indicates which track is selected.
• A black box ( ) in the level meter above a track
number indicates that there is already data recorded in
that track.
2.
Use the dial or R-14 (–, +) buttons to select a
song area number.
• Selecting a song area that already contains recorded
data will immediately recall the header settings of the
song (page E-67).
3.
Press the C-4 (RECORD) button.
• The button will start to flash and the Digital Keyboard
will enter record standby, which means recording will
start whenever you play something on the keyboard.
Up to step 7, take care that you do not accidentally
press a keyboard key and unintentionally start
recording.
4.
Use the R-17 (u, i) buttons to select the
system track.
• If the system track already contains recorded data,
starting recording in step 7 below will cause the current
system track data to be deleted.
5.
Configure panel settings as required for your
performance.
• Configure the following settings: tone and rhythm
selection, tempo, layer and split, synchro standby
(when using Auto Accompaniment), mixer, etc. For
details about settings that can be configured, see
“Recording Start” under “System Track and Track 01
through 16 Common Recording Content” (page E-67)
and “System Track Recording Content” (page E-67).
For information about mixer settings, see “Mixer
Settings in the Song Sequencer Mode” (page E-72).
6.
Perform the following steps to configure beat
and other settings.
• Page 2 of the menu screen has a “RecType” setting, but
this setting cannot be used when recording a performance
to the system track.
Recording Individual Tracks
To record a performance to the system track
Song area number
(1) While holding down the R-13 (FUNCTION) button,
press the C-13 (MENU) button.
This will display a menu like the one shown below, with
the 0 next to “Beat” (beat).
(2) Use the dial or R-14 (–, +) buttons to configure the
beat setting.
You can specify a beat setting of 2/4 to 8/4, 2/8 to 16/8.
(3) Use the R-17 (y) button to move the 0 to
“Metronome” and then use the R-14 (–, +) buttons to
turn the metronome on or off.
Turning on the metronome causes it to sound a count
during recording, but not during playback.
(4) Use the R-17 (y) button to move the 0 to “Precount”
and then use the R-14 (–, +) buttons to turn the
precount on or off.
Turing on the precount inserts a one-measure count
before the start of recording when you press the L-17
(START/STOP) button in step 7.
(5) Press the R-15 (EXIT) button to exit the menu.
CTK6000_04_e.fm 68 ページ 2010年7月21日 水曜日 午後1時55分

Using the Song Sequencer
E-69
7.
Start playing something on the keyboard.
• Recording starts automatically when you perform any
one of the following operations.
• Starting recording will cause the C-4 (RECORD) button
to change from flashing to lit. During recording, the
display will show the current measure (MEASURE) and
beat (BEAT).
•PITCH BEND wheel (S-1) and pedal operations are
also recorded.
• When recording reaches a point where there is less
than 100 notes of remaining memory capacity, the
current measure (MEASURE) and beat (BEAT) values
will start flashing.
8.
To stop recording, press the L-17 (START/
STOP) button.
• At this time you can press the L-17 (START/STOP)
button to replay what you have just recorded. For
details about playing back recorded content, see
“Playing a Recorded Song” (page E-73).
9.
To exit the song sequencer, press the C-3
(SONG SEQUENCER) button or the R-15 (EXIT)
button.
1.
Press the C-3 (SONG SEQUENCER) button to
enter the song sequencer mode.
• An asterisk (*) next to a song area number indicates
that there is already data recorded in that area.
•L in the level meter indicates that the system track is
currently selected, while M indicates that another track
(01 through 16) is selected. In the case of M, which
track is selected is indicated by the position of a pointer
(e).
• A black box ( ) in the level meter above a track
number indicates that there is already data recorded in
that track.
2.
Use the dial or R-14 (–, +) buttons to select a
song area number.
• Selecting a song area that already contains recorded
data will immediately recall the header settings of the
song (page E-67).
3.
Press the C-4 (RECORD) button.
• The button will start to flash and the Digital Keyboard
will enter record standby, which means recording will
start whenever you play something on the keyboard.
Up to step 7, take care that you do not accidentally
press a keyboard key and unintentionally start
recording.
– Playing on the keyboard
– Pressing the L-13 (INTRO), L-14 (NORMAL/
FILL-IN), or L-15 (VARIATION/FILL-IN) button
– Pressing the L-17 (START/STOP) button. To input
one or more rests before starting recording, press the
L-17 (START/STOP) button to start recording, and
then start keyboard play at the point you want.
To record to Tracks 01 through 16
Song area number
CTK6000_04_e.fm 69 ページ 2010年7月22日 木曜日 午後2時8分

Using the Song Sequencer
E-70
4.
Use the R-17 (u, i) buttons to select a track
(Track 01 through Track 16).
5.
Configure panel settings as required for your
performance.
• Configure the following settings: tone selection, tempo,
mixer settings, etc. For details about settings that can
be configured, see “Recording Start” under “System
Track and Track 01 through 16 Common Recording
Content” (page E-67) and “Track 01 through 16
Recording Content” (page E-67). For information about
mixer settings, see “Mixer Settings in the Song
Sequencer Mode” (page E-72).
6.
Perform the following steps to configure beat
and other settings.
7.
Start playing something on the keyboard.
• This will start recording and cause the C-4 (RECORD)
button to change from flashing to lit. During recording,
the display will show the current measure (MEASURE)
and beat (BEAT).
• To input one or more rests before starting recording,
press the L-17 (START/STOP) button to start
recording, and then start keyboard play at the point you
want.
•PITCH BEND wheel (S-1) and pedal operations are
also recorded.
• When recording reaches a point where there is less
than 100 notes of remaining memory capacity, the
current measure (MEASURE) and beat (BEAT) values
will start flashing.
8.
To stop recording, press the L-17 (START/
STOP) button.
• At this time you can press the L-17 (START/STOP)
button to replay what you have just recorded. For
details about playing back recorded content, see
“Playing a Recorded Song” (page E-73).
9.
To exit the song sequencer, press the C-3
(SONG SEQUENCER) button or the R-15 (EXIT)
button.
(1) While holding down the R-13 (FUNCTION) button,
press the C-13 (MENU) button.
This will display a menu like the one shown below, with
the 0 next to “Beat” (beat).
(2) Use the dial or R-14 (–, +) buttons to configure the beat
setting.
You can specify a beat setting of 2/4 to 8/4, 2/8 to 16/8.
(3) Use the R-17 (y) button to move the 0 to
“Metronome” and then use the R-14 (–, +) buttons to
turn the metronome on or off.
Turning on the metronome causes it to count a count
during recording, but not during playback.
(4) Use the R-17 (y) button to move the 0 to “Precount”
and then use the R-14 (–, +) buttons to turn the
precount on or off.
Turing on the precount inserts a one-measure count
before the start of recording when you press the L-17
(START/STOP) button in step 7.
(5) Use the R-17 (y) button to move the 0 to “RecType”,
and then use the R-14 (–, +) buttons to select “REPL”
or “OVDB”.
When you want to perform this type
of recording:
Select this
RecType option:
Delete any data currently existing in
the track being recorded to and start a
new recording.
REPL (Replace)
Overdub any data currently existing in
the track being recorded to with the
new recording.
OVDB (Overdub)
(6) Press the R-15 (EXIT) button to exit the menu.
CTK6000_e.book 70 ページ 2010年7月12日 月曜日 午後12時50分

Using the Song Sequencer
E-71
1.
While the song sequencer mode initial screen is
on the display after track recording is complete,
hold down the R-13 (FUNCTION) button as you
press the C-13 (MENU) button.
• This displays the song sequencer menu with the 0
located at “ClearTrack”.
2.
Press the R-16 (ENTER) button.
• This causes the “Clear Track” screen to appear. At this
time the target track for the clear operation is the one
you just recorded.
3.
Press the R-16 (ENTER) button.
• This will cause the confirmation message “Sure?” to
appear.
4.
Press the R-14 (YES) button to clear the track
data or the R-14 (NO) button to cancel.
• For information on how to select a particular track and clear
its content, see “To clear a single track” (page E-79).
1.
While the song sequencer mode initial screen is
on the display after track recording is complete,
hold down the R-13 (FUNCTION) button as you
press the C-13 (MENU) button.
• This displays the song sequencer menu.
2.
Use the R-17 (t, y) button to move the 0 to
“ClearSong” and then press the R-16 (ENTER)
button.
• This causes the “Clear Song” screen to appear. At this
time the target song for the clear operation is the one
you just recorded.
3.
Press the R-16 (ENTER) button.
• This will cause the confirmation message “Sure?” to
appear.
4.
Press the R-14 (YES) button to clear the track
data or the R-14 (NO) button to cancel.
• For information on how to select a particular song and clear
its content, see “To clear a song” (page E-76).
To clear the content of a single track
immediately after recording it
To clear a single song immediately after
recording it
CTK6000_e.book 71 ページ 2010年7月12日 月曜日 午後12時50分

Using the Song Sequencer
E-72
You can access the mixer during playback, playback standby,
or record standby (C-4 (RECORD) button flashing), or while
recording is in progress (C-4 (RECORD) button lit). Press the
C-5 (MIXER) button to display the mixer screen. To return to
the song sequencer mode screen, press the C-5 (MIXER)
button again or press the R-15 (EXIT) button.
The table below shows how mixer parts correspond to song
sequencer parts.
Supported Mixer Operations during Playback or Playback
Standby
All mixer settings can be configured during playback or
playback standby, subject to the following precautions.
• If you want to change mixer settings during playback
standby, change them after selecting the song you want to
play back. If you change mixer settings and then change
the song selection, the header settings of the newly
selected song will be recalled and mixer settings will be
changed accordingly.
• The only mixer settings you can change during playback
standby are those that are included in the song header of
the currently selected song. If mixer settings were changed
part way through when recording the song, the later
recorded mixer settings will supersede any settings you
make during playback standby.
Supported Mixer Operations during Record Standby
The mixer settings for the parts shown below (excluding part
on/off) are supported, depending on the track being recorded
to. Settings are recorded to the header settings (page E-67),
the same way settings are stored when recording is started.
Supported Mixer Operations During Recording
Mixer settings cannot be configured during recording to the
system track.
Configuration of mixer settings (except for part on/off) is
supported for a part (B01 through B16) that corresponds to a
track when recording to any track from 01 through 16 shown.
Any change in a mixer setting on the mixer screen is recorded
as soon as it is made.
For details about mixer functions and operations, see “Using
the Mixer” (page E-39).
The header of each song contains “header settings”, which
are settings that were in effect on the Digital Keyboard when
recording was performed. You can use a “panel record”
operation to rewrite a song’s header settings with the Digital
Keyboard’s current setup.
The following items are header settings that can be rewritten
using the panel record operation.
• Rhythm selection
• Tempo setting
• Scale setting
• The mixer settings below
– All part parameters from A04 through A07 and B01
through B16 (Excluding part on/off)
– Part parameters from A09 through A16: part on/off,
coarse tune, fine tune, scale enable, DSP line
– DSP parameters: volume, pan, reverb send
• Effect settings
• Accomp volume
• UPPER 1 part tone, UPPER 2 part tone, and LOWER part
tone selections
1.
Press the C-3 (SONG SEQUENCER) button to
enter the song sequencer mode.
2.
Use the dial or R-14 (–, +) buttons to select a
song area number.
3.
Configure panel settings so they reflect the
settings you want to write as the header
settings.
• You can configure the following settings: mixer settings,
tempo, system track rhythm, track tone selection, etc.
• To change the system track UPPER 1, UPPER 2, and
LOWER part tones or mixer settings, use the mixer to
change the settings of parts A05 (UPPER 1), A06
(UPPER 2), and A07 (LOWER).
4.
After all of the panels settings are the way you
want, hold the R-13 (FUNCTION) button as you
press the C-13 (MENU) button.
• This displays the song sequencer menu.
Mixer Settings in the Song Sequencer Mode
Mixer Song Sequencer
Parts A04 to A07, A09 to A16 System Track
Parts B01 to B16 Tracks 01 through 16
System Track Tracks 01 through 16
A05 (UPPER 1), A06 (UPPER 2),
A07 (LOWER), A04 (Auto
harmonize) parts
Parts corresponding to
each track
(B01 through B16)
Using Panel Record to Rewrite
Song Header Settings
To perform a panel record operation
CTK6000_e.book 72 ページ 2010年7月12日 月曜日 午後12時50分

Using the Song Sequencer
E-73
5.
Use the R-17 (y) button to move the 0 to
“PanelRecord”.
6.
Press the R-16 (ENTER) button.
7.
In response to the “Sure?” message that
appears, press the R-14 (YES) button to execute
the panel record operation or the R-14 (NO)
button to cancel.
This section explains how to perform the following operations
on songs recorded in the song sequencer mode.
• Play a song.
• Fast forward, fast backward, pause, unpause.
• Play a specific part in a song.
• Repeat play a specific section of a song.
• Assign a name to a song.
• Delete a song.
1.
Press the C-3 (SONG SEQUENCER) button to
enter the song sequencer mode.
2.
Use the dial or R-14 (–, +) buttons to select a
song area number.
3.
Configure mixer settings, tempo, and other
panel settings you want to use for playback.
• To change the system track UPPER 1, UPPER 2, and
LOWER part tones or mixer settings, use the mixer to
change the settings of parts A05 (UPPER 1), A06
(UPPER 2), and A07 (LOWER).
• The above settings are not required if you want to play
the song as it was recorded.
4.
Press the L-17 (START/STOP) button.
• This starts playback. The following operations are
supported during playback.
• Even while playback is paused, you can still perform
fast forward playback by holding down the L-15
(dFF) button or fast backward playback by holding
down the L-14 (sREW). Releasing either button goes
back into pause.
• While playback is in progress or playback standby, you
can use the R-17 (u, i) buttons to select the track
you want. Playing keyboard keys sounds the parts that
correspond to the currently selected track (A04 to A07
for the system track).
• Playback stops automatically when it reaches the end
of a song. To stop playback part way through, press the
L-17 (START/STOP) button.
Playing a Recorded Song
To play a recorded song
To do this: Do this:
Skip Forward Hold down the L-15 (dFF) button.
Skip Back Hold down the L-14 (sREW) button.
Pause Press the L-16 (PAUSE) button.
Restart paused
playback
Press the L-16 (PAUSE) button.
Perform repeat
playback
Perform steps 4 through 6 under “To
repeat play a specific section of a
song” (page E-110).
CTK6000_e.book 73 ページ 2010年7月12日 月曜日 午後12時50分

Using the Song Sequencer
E-74
1.
Press the C-3 (SONG SEQUENCER) button to
enter the song sequencer mode.
2.
Use the dial or R-14 (–, +) buttons to select a
song area number.
3.
Press the C-5 (MIXER) button to display the
mixer screen.
4.
Use the R-17 (u, i) buttons to select the part
you want to play (A04 through A16, B01 through
B16).
• For example, to play only the melody that was recorded
using the UPPER 1 part and recorded into the system
track, select Part A05. For details about the content of
each part, see “How Parts are Organized” (page E-39).
5.
Use the R-17 (t, y) buttons to move the thick
brackets (%) to “Part”.
6.
Press the R-14 (–, +) buttons at the same time.
• This causes the setting to change to “Sol” (Solo).
7.
Press the L-17 (START/STOP) button.
• This starts playback only of the part you selected in
step 4.
• Playback stops automatically when it reaches the end
of a song. To stop playback part way through, press the
L-17 (START/STOP) button.
1.
Hold down the R-13 (REPEAT) button until the
locator screen shown below appears on the
display.
2.
Specify a measure as the start point of the
phrase to be repeat played.
3.
Specify a measure as the end point of the
phrase to be repeat played.
4.
Press the R-16 (ENTER) button.
• This causes the cursor to stop flashing.
5.
Press the R-15 (EXIT) button to exit the locator
screen.
6.
Perform the following steps to start phrase
repeat play.
To play back a particular part alone To repeat play a specific phrase
(1) Press the R-14 (+) button.
This will input “001:01:00” into the start point input area
(A), and cause the cursor to start to flash.
(2) Use the dial or R-14 (–, +) buttons to specify the start
measure number.
(1) Press the R-17 (i) three times to move the cursor to
the end point input area.
Press the R-14 (+) button.
The end point input area (B) initially shows the
measure that is one measure after the start point.
(2) Use the dial or R-14 (–, +) buttons to specify the end
measure number.
(1) Press the L-13 (REPEAT) button.
This causes the ? indicator to appear on the
display.
(2) Press the L-17 (START/STOP) button.
The specified phrase plays back in a loop.
Start point input area End point input area
CTK6000_e.book 74 ページ 2010年7月12日 月曜日 午後12時50分

Using the Song Sequencer
E-75
7.
To stop playback, press the L-17 (START/STOP)
button.
• Pressing the R-15 (EXIT) button without pressing the R-16
(ENTER) button in step 4 above will cancel the phrase
setting operation and close the locator screen.
• The start point and end point specified on the locator
screen by the above operation will be displayed as the
initial default values when you display the screen of editing
the next event.
– “To delete all events in a specific range of a track” (page
E-87)
– “To copy the events within a specific range to a desired
location” (page E-88)
– “To quantize all note events within specific range of a
track” (page E-90)
– “To delete all pitch bender events within a specific range
of a track” (page E-91)
This lets you repeat play and check the phrase so you can
perform the above operation to edit it.
The following operations are supported during song editing.
• Deleting a specific song or all songs
• Copying a song from one area to another
• Deleting specific measures from a song
• Inserting blank measures into a song
• Extracting system track recorded content to track 04
through 07 or 09 through 16
• Renaming songs
1.
Press the C-3 (SONG SEQUENCER) button to
enter the song sequencer mode.
2.
While holding down the R-13 (FUNCTION)
button, press the C-3 (EDIT) button to display
the editor menu.
3.
Use the R-17 (y) button to move the 0 to
“Song Edit” and then press the R-16 (ENTER)
button.
• This displays the song editor menu shown below.
Editing a Song
To start a song editor operation
CTK6000_e.book 75 ページ 2010年7月12日 月曜日 午後12時50分

Using the Song Sequencer
E-76
1.
Perform the procedure under “To start a song
editor operation” on page E-75 to display the
song editor menu, with the 0 located at
“Clear”.
2.
Press the R-16 (ENTER) button.
• This displays the “Clear Song” screen.
3.
Use the dial or R-14 (–, +) buttons to specify the
song area number you want to clear.
• An asterisk (*) next to a song area number indicates
that there is already data recorded in that area.
• You can select “All” here to clear all songs.
4.
Press the R-16 (ENTER) button.
5.
In response to the “Sure?” message that
appears, press the R-14 (YES) button to clear or
the R-14 (NO) button to cancel.
1.
Perform the procedure under “To start a song
editor operation” on page E-75 to display the
song editor menu.
2.
Use the R-17 (t, y) button to move the 0 to
“Copy” and then press the R-16 (ENTER)
button.
• This displays the “Copy Song” screen. At this time the
thick brackets (%) will be located at the “Copy”
setting.
3.
Use the dial or R-14 (–, +) buttons to specify the
song area number you want to copy from.
4.
Press the R-17 (y) button to move the thick
brackets (%) to “To”.
• An asterisk (*) next to a song area number indicates
that there is already data recorded in that area.
5.
Use the dial or R-14 (–, +) buttons to specify the
song area number you want to copy to.
6.
Press the R-16 (ENTER) button.
• If the copy destination song area does not contain
recorded data, the copy operation is performed
immediately.
• If the copy destination song area already contains
recorded data, The confirmation message shown below
appears asking if you want to overwrite the existing
data.
Press the R-14 (YES) button to perform the copy
operation and overwrite the existing song or the R-14
(NO) button to cancel.
To clear a song
To copy a song from one area to another
CTK6000_04_e.fm 76 ページ 2010年7月15日 木曜日 午後6時35分

Using the Song Sequencer
E-77
1.
Perform the procedure under “To start a song
editor operation” on page E-75 to display the
song editor menu.
2.
Use the R-17 (t, y) button to move the 0 to
“DeleteMeas.” and then press the R-16 (ENTER)
button.
• This causes “Delete Measure” screen to appear. At this
time the thick brackets (%) will be located at the
“Measure” setting.
3.
Use the dial or R-14 (–, +) buttons to specify the
song measure you want to delete.
4.
Press the R-17 (y) button to move the thick
brackets (%) to “Size”.
5.
Use the dial or R-14 (–, +) buttons to specify the
number of measures you want to delete.
6.
After everything is the way you want, press the
R-16 (ENTER) button.
7.
In response to the “Sure?” message that
appears, press the R-14 (YES) button to delete
or the R-14 (NO) button to cancel.
1.
Perform the procedure under “To start a song
editor operation” on page E-75 to display the
song editor menu.
2.
Use the R-17 (t, y) button to move the 0 to
“InsertMeas.” and then press the R-16 (ENTER)
button.
• This causes “Insert Measure” screen to appear. At this
time the thick brackets (%) will be located at the
“Measure” setting.
3.
Use the dial or R-14 (–, +) buttons to specify the
song measure number from which you want the
insert to start.
4.
Press the R-17 (y) button to move the thick
brackets (%) to “Size”.
5.
Use the dial or R-14 (–, +) buttons to specify the
number of measures you want to insert.
• For example, specifying 002 for “Measure” and 003 for
“Size” will insert three blank measures in front of song
measure 2.
6.
After everything is the way you want, press the
R-16 (ENTER) button.
7.
In response to the “Sure?” message that
appears, press the R-14 (YES) button to insert
or the R-14 (NO) button to cancel.
To delete a specific measure from a song To insert blank measures into a song
CTK6000_e.book 77 ページ 2010年7月12日 月曜日 午後12時50分

Using the Song Sequencer
E-78
As explained in detail under “Songs, tracks, and parts” (page
E-66), the system track is an individual track, while the
keyboard play and Auto Accompaniment data are recorded
individually to multiple parts (A04 through A07, A09 through
A16). The data of these parts is extracted to Tracks 04
through 07 and 09 through 16, with one part corresponding
individually to one track of data. This makes it easy to edit
each accompaniment part individually.
• Performing this operation will delete all data currently
recorded in the system track except for tempo data.
• Performing this operation deletes all data currently
recorded in Tracks 04 through 07 and 09 through 16,
and overwrites it with the data in the system track.
1.
Perform the procedure under “To start a song
editor operation” on page E-75 to display the
song editor menu.
2.
Use the R-17 (t, y) button to move the 0 to
“Extract” and then press the R-16 (ENTER)
button.
• This displays an “Extract” screen like the one shown
below.
3.
Press the R-16 (ENTER) button.
4.
In response to the “Sure?” message that
appears, press the R-14 (YES) button to start
extraction or the R-14 (NO) button to cancel.
1.
Perform the procedure under “To start a song
editor operation” on page E-75 to display the
song editor menu.
2.
Use the R-17 (y) button to move the 0 to
“Rename” and then press the R-16 (ENTER)
button.
• This displays the “Rename” screen.
3.
Use the R-17 (u, i) buttons to move the
cursor to the name character position you want
to change, and then use the dial or R-14 (–, +)
buttons to select the character you want.
• See “Supported Input Characters” (page E-124) for
information about the characters you can input for the
name.
• To input a space, press both of the R-14 (–, +) buttons
at the same time.
4.
After everything is the way you want, press the
R-16 (ENTER) button.
5.
In response to the “Sure?” message that
appears, press the R-14 (YES) button to rename
the song or the R-14 (NO) button to cancel.
To extract system track recorded content to
track 04 through 07 or 09 through 16
B04
B05
B06
B07
B09
B10
B11
B12
B13
B14
B15
B16
A04
A05
A06
A07
A09
A10
A11
A12
A13
A14
A15
A16
Syste Track
To rename a song
CTK6000_e.book 78 ページ 2010年7月12日 月曜日 午後12時50分

Using the Song Sequencer
E-79
The following operations are supported during track (system
track, Tracks 01 through 16) editing.
• Clearing a single track
• Copying one track to another track (Tracks 01 through 16
only)
• Combining two tracks into a single track (Tracks 01 through
16 only)
1.
Press the C-3 (SONG SEQUENCER) button to
enter the song sequencer mode.
2.
While holding down the R-13 (FUNCTION)
button, press the C-3 (EDIT) button to display
the editor menu.
3.
Use the R-17 (t, y) button to move the 0 to
“TrackEdit” and then press the R-16 (ENTER)
button.
• This displays the track editor menu shown below.
1.
Perform the procedure under “To start a track
editor operation” on page E-79 to display the
track editor menu.
2.
Press the R-16 (ENTER) button.
• This causes the “Clear Track” screen to appear.
3.
Use the dial or R-17 (u, i) buttons to specify
the track you want to clear.
• A black box ( ) above a track number in the level
meter indicates that there is already data recorded in
that track.
• You also can select a track using the dial or R-14 (–, +)
buttons.
4.
Press the R-16 (ENTER) button.
5.
In response to the “Sure?” message that
appears, press the R-14 (YES) button to clear or
the R-14 (NO) button to cancel.
Editing a Track
To start a track editor operation
To clear a single track
CTK6000_e.book 79 ページ 2010年7月12日 月曜日 午後12時50分

Using the Song Sequencer
E-80
1.
Perform the procedure under “To start a track
editor operation” on page E-79 to display the
track editor menu.
2.
Use the R-17 (t, y) button to move the 0 to
“Copy” and then press the R-16 (ENTER)
button.
• This causes the “Copy Track” screen to appear. At this
time the thick brackets (%) will be located at the
“Copy” setting.
3.
Use the dial or R-14 (–, +) buttons to specify the
track number you want to copy from.
4.
Press the R-17 (y) button to move the thick
brackets (%) to “To”.
• An asterisk (*) next to a track number indicates that
there is already data recorded in that track.
5.
Use the dial or R-14 (–, +) buttons to specify the
track number you want to copy to.
6.
After everything is the way you want, press the
R-16 (ENTER) button.
• If the copy destination track does not contain recorded
data, the copy operation is performed immediately.
• If the copy destination track already contains recorded
data, the confirmation message shown below appears
asking if you want to overwrite the existing data.
Press the R-14 (YES) button to perform the copy
operation and overwrite the existing track or the R-14
(NO) button to cancel.
1.
In the song sequencer mode, use the R-17 (u,
i) buttons to select the lower numbered track
of those you want to combine.
• As an example, we will combine Track 03 and Track 05
into Track 06. Here, select Track 03.
2.
Perform steps 2 and 3 of the procedure under
“To start a track editor operation” on page E-79
to display the track editor menu.
3.
Use the R-17 (y) button to move the 0 to
“Merge” and then press the R-16 (ENTER)
button.
• This displays a “Merge Track” screen like the one
shown below. At this time the thick brackets (%) will
be located at setting .
4.
Use the dial or R-14 (–, +) buttons to specify 05
(Track 05) for .
• Changing the value of also causes the value to
change.
5.
Press an R-17 (i or y) button to move the
thick brackets (%) to .
6.
Use the dial or R-14 (–, +) buttons to specify 06
(Track 06) for .
To copy one track to another track (Tracks 01
through 16 only)
To combine two tracks into a single track
(Tracks 01 through 16 only)
ABC
: One of the tracks to be combined (The track you
selected in step 1 is the initial default selection).
: Other track to be combined.
: Destination track of combined tracks.
CTK6000_e.book 80 ページ 2010年7月12日 月曜日 午後12時50分

Using the Song Sequencer
E-81
7.
After everything is the way you want, press the
R-16 (ENTER) button.
• If the destination track does not contain recorded data,
combination of the tracks starts immediately.
• If the destination track already contains recorded data,
the confirmation message shown below appears asking
if you want to overwrite the existing data.
Press the R-14 (YES) button to perform the process and
overwrite the existing track or the R-14 (NO) button to
cancel.
• Performing the above procedure does not clear the
contents of the two source tracks. If you no longer need the
content of a track, you can clear it using the procedure
under “To clear a single track” (page E-79).
The song sequencer records all Digital Keyboard operations
you perform while playing as “events”, which are the smallest
unit of data that makes up a song. Playing a single note on the
keyboard, for example, stores the following events: note start
measure, beat, and track, note pitch, note length, and note
intensity.
The following operations are supported during event editing.
• Deleting events
• Inserting events
• Copying events within a specific range to a desired location
• Quantizing* note events
• Deleting pitch bender events
• Adjusting note event velocity values
• Adjusting note event gate time values
• Selecting the type of events that appear on the Event Editor
screen (View Select)
• Inserting or deleting beat events
• Directly inputting note events (step input)
*Quantize is an operation that automatically adjusts the
note-on timing of a note event to match a reference note.
1.
Press the C-3 (SONG SEQUENCER) button to
enter the song sequencer mode.
2.
While holding down the R-13 (FUNCTION)
button, press the C-3 (EDIT) button to display
the editor menu.
3.
Press the R-16 (ENTER) button.
• This displays the event editor screen shown below.
• For information about how to use the event editor
screen, see “Event Types and Screen Content” (page
E-82).
4.
While holding down the R-13 (FUNCTION)
button, press the C-13 (MENU) button.
• This displays the event editor menu shown below.
• Next, select the menu item that corresponds to the type
of operation you want to perform. Details about each
operation are provided in the procedures of this section.
Editing Events
To start an event editor operation
CTK6000_e.book 81 ページ 2010年7月12日 月曜日 午後12時50分

Using the Song Sequencer
E-82
The event editor screen displays the individual events that
make up a song as values and characters as shown in the
sample screen below.
The event editor screen shows three events at one time. The
event in the middle line is the selected event. You can change
the value where the solid-line cursor is located. A broken line
under a setting value indicates that the cursor can be moved
to that value.
■Reading Event Data
Here we will use two types of event displays to explain how to
read event data.
• Example 1: Note event
• Example 2: Pitch bender event
The following explains the meaning of each screen position.
Event Types and Screen Content
Event being edited (selected event) (Center of screen)
Events before (previous event) and after
(following event) the current event
Cursor (solid line)
Cursor
214
3
214
3
Cursor
Number Description
For all event types, indicates the even location
(timing) in the following format:
measure:beat:tick. A “tick” is a time unit that is
shorter than one beat. Song sequencer data uses
96 ticks per beat (for 2/4 to 8/4) or 48 ticks per
beat (for 2/8 to 16/8).
For almost all events, this position shows an
abbreviation indicating the event type. “Bend” in
display example (2) stands for “pitch bender
event”. Note events (display example (1)) and
chord events are different in that this position
shows the event parameter (note name for a note
event, root for a chord event) setting value.
For information about what is displayed at this
position and the corresponding event type, see
the “Event Data List” (page E-83).
This position shows parameter setting values that
corresponds to the event type. When an event
has multiple parameters, use the R-17 (u, i)
buttons to move the cursor, which will scroll the
display between the parameters. The name of the
parameter at the current cursor position will be
displayed in position .
This position indicates where the cursor is
currently located as “MEAS.” (measure), “BEAT”
(beat), or “TICK” (tick).
CTK6000_e.book 82 ページ 2010年7月12日 月曜日 午後12時50分

Using the Song Sequencer
E-83
■Event Data List
The following table shows the event types that correspond to the abbreviations that appear on the display, as well as the
parameters of each event type and setting ranges.
•“
display” and “ display” in the table headings correspond to the , screen positions under “Reading Event Data” (page
E-82).
•“
display during insert” in the table headings indicates the event type name enclosed in thick brackets (%) when step 3 of
insert event procedure under “To insert an event” (page E-88).
System Track and Track 01 to 16 Common Events
Track 01 to 16 Events
Event Type display during
insert display Parameter Name Setting Range
display Event Name
TOP (song start point) – – – (Not editable)
*1Note [Note]
NOTE Note name C- - C0 - G9*2
GATE Gate time 00:00 - 99:95
VEL Velocity 001 - 127
Bend Pitch Bender [Bend]VALU Pitch Bender –8192 - 0000 - +8191
Mod Modulation [Modulat]VALU Modulation 000 - 127
Sus Sustain Pedal [Sustain]VALU Sustain Pedal 000 - 127
Soft Soft Pedal [Soft]VALU Soft Pedal 000 - 127
Sost Sostenute Pedal [Sostenu]VALU Sostenute Pedal 000 - 127
END (song end point) – – – (Not editable)
*1 A note event is not displayed as the event name at position , but rather as the note name (C4, etc.).
*2 “C-” on the display indicates C-1 (one octave below C0).
Event Type display during
insert display Parameter Name Setting Range
display Event Name
TONE Part Tone [Tone]VALU Tone Number A:001 - L:010
Vol Part Volume [Volume]VALU Part Volume 000 - 127
Pan Part Pan [Pan]VALU Part Pan –64 - 00- +63
CTun Part Coarse Tune [CrsTune]VALU Part Coarse Tune –24 - 00 - +24
FTun Part Fine Tune [FinTune]VALU Part Fine Tune –99 - 00 - +99
BndR Part Bend Range [BendRng]VALU Part Bend Range 00 - 24
RSnd Part Reverb Send [RevSend]VALU Part Reverb Send 000 - 127
CSnd Part Chorus Send [ChoSend]VALU Part Chorus Send 000 - 127
SclE Part Scale Enable [ScaleEn]VALU Part Scale Enable on, oFF
DspL Part DSP Line [DspLine]VALU Part DSP Line on, oFF
Exp Expression [Express]VALU Expression 000 - 127
CTK6000_e.book 83 ページ 2010年7月12日 月曜日 午後12時50分

Using the Song Sequencer
E-84
■System Track Events
Event Type display during
insert display Parameter Name Setting Range
display Event Name
TnU1 UPPER 1 Tone [Tone_U1]VALU Tone Number A:001 - L:010
TnU2 UPPER 2 Tone [Tone_U2]VALU Tone Number A:001 - L:010
TnLo LOWER Tone [Tone_Lo]VALU Tone Number A:001 - L:010
TnHm Auto Harmonize Tone [Tone_Hm]VALU Tone Number A:001 - L:010
*1Chord [Chord]
ROOT Root C - B
TYPE Chord type *2
CVEL Chord velocity 000 - 127
RHY Rhythm [Rhythm]VALU Rhythm Number A:001 - F:010
Rctl Rhythm Controller [RhyCtrl]VALU Rhythm controller *3
APrt Accompaniment Part
On/Off [AcmpPrt]PART Part PREC, DRUM, BASS,
CHD1 - CHD5
VALU On/Off on, oFF
Layr Layer On/Off [Layer]VALU Layer On/Off on, oFF
Shft Octave Shift [OctShft]PART Part UPP1, UPP2, LOWR
VALU Octave Shift –2 - 0 - +2
Splt Split On/Off [Split]VALU Split On/Off on, oFF
TMPO Tempo [Tempo]VALU Tempo 30 - 255
SplP Split Point [SplitPt]VALU Split Point C- - C0 - G9*4
HmAp Auto Harmonize/
Arpeggiator [HarmArp]VALU Auto Harmonize/
Arpeggiator oFF, 001 - 162
ApHd Arpeggiator Hold [ArpHold]VALU Arpeggiator Hold on, oFF
ApSp Arpeggiator Speed [ArpSpd]VALU Arpeggiator Speed 1, 2, 2S, 3, 4, 4S, 6, 8
ApPt Arpeggiator Part [ArpPart]VALU Arpeggiator Part UPPER, LOWER
Revb Reverb [Reverb]VALU Reverb oFF, 01 - 10
Chrs Chorus [Chorus]VALU Chorus 1 - 5
DSP DSP [DSP]VALU DSP ton, 001 - 200
Scal Scale [Scale]NOTE Key C - B
Cent Cent –99 - 00 - +99
Vol Part Volume [Volume]PART Part UPP1, UPP2, LOWR,
HARM
VALU Part Volume 000 - 127
Pan Part Pan [Pan]PART Part UPP1, UPP2, LOWR,
HARM
VALU Part Pan –64 - 00 - +63
CTun Part Coarse Tune [CrsTune]PART Part UPP1, UPP2, LOWR,
HARM
VALU Part Coarse Tune –24 - 00 - +24
FTun Part Fine Tune [FinTune]PART Part UPP1, UPP2, LOWR,
HARM
VALU Part Fine Tune –99 - 00 - +99
BndR Part Bend Range [BendRng]PART Part UPP1, UPP2, LOWR,
HARM
VALU Part Bend Range 00 - 24
CTK6000_e.book 84 ページ 2010年7月12日 月曜日 午後12時50分

Using the Song Sequencer
E-85
1.
Perform steps 1 to 3 of the procedure under “To start an event editor operation” on page E-81 to display
the event editor screen.
2.
While holding down the R-13 (FUNCTION) button, use the R-17 (u, i) buttons to select the track you
want to edit.
1.
Perform steps 1 to 3 of the procedure under “To start an event editor operation” on page E-81 to display
the event editor screen.
2.
Press the L-17 (START/STOP) button.
• This starts playback of the song being edited from the first measure where the cursor is currently located.
• Playback stops automatically when it reaches the end of a song. To stop playback part way through, press the L-17
(START/STOP) button.
RSnd Part Reverb Send [RevSend]PART Part UPP1, UPP2, LOWR,
HARM
VALU Part Reverb Send 000 - 127
CSnd Part Chorus Send [ChoSend]PART Part UPP1, UPP2, LOWR,
HARM
VALU Part Chorus Send 000 - 127
DspL Part DSP Line [DspLine]PART Part UPP1, UPP2, LOWR,
HARM
VALU Part DSP Line on, oFF
AVol Accomp Volume*5[AcmpVol]VALU Accomp volume 000 - 127
AScl Accomp Scale*6[AcmpScl]VALU Accomp Scale on, oFF
*1 A chord event is not displayed as the event name at position 2, but rather as the chord root (C, etc.)
*2 See “Fingering Guide” on (page E-124).
*3 Intro: intro pattern, norml: normal pattern, Vari: variation pattern, nFlOn: normal fill-in on, nFloF: normal fill-in off,
vFlOn: variation fill-in on, vFloF: variation fill-in off, Endin: ending pattern.
*4 “C-” on the display indicates C-1 (one octave below C0).
*5 This setting corresponds to the function menu “AccompVol.” item (page E-99).
*6 For details, see “Specifying whether the Current Scale Settings Should be Applied to Auto Accompaniment (Accomp Scale)”
(page E-22).
To select a track for editing
To play back a song from the event editor screen (Quick Play)
Event Type display during
insert display Parameter Name Setting Range
display Event Name
CTK6000_e.book 85 ページ 2010年7月12日 月曜日 午後12時50分

Using the Song Sequencer
E-86
1.
Perform the procedure under “To start an event
editor operation” on page E-81.
2.
Use R-17 (i) button to display page three of
the event editor menu, with the 0 located at
“ViewSelect”.
3.
Press the R-16 (ENTER) button.
• This displays the “View Select” screen.
4.
Use the R-17 (t, y) buttons to move the 0
between the setting items, and the dial or R-14
(–, +) buttons to toggle the currently selected
setting between “on” (shown) and “oFF”
(hidden).
• The table below shows the event that corresponds to
each setting item.
• For information about each event, see “Event Types
and Screen Content” (page E-82).
5.
Press the R-15 (EXIT) button to apply the
settings and exit the “View Select” screen.
1.
Display the event editor screen of the track that
includes the event you want to edit.
• See “To select a track for editing” (page E-85).
2.
Use the R-17 (t, y) buttons to move the
cursor to the event you want to edit.
3.
Use the R-17 (u, i) buttons to move the
cursor, and then use the dial or R-14 (–, +)
buttons to change the value at the cursor
position.
• The cursor flashes during a value change operation.
4.
To apply the changed value, press the R-16
(ENTER) button.
• This causes the cursor to stop flashing.
1.
Display the event editor screen of the track that
includes the events you want to delete.
• See “To select a track for editing” (page E-85).
2.
Use the R-17 (t, y) buttons to move the
cursor to the event you want to delete.
3.
Press the C-8 (DELETE) button.
• The event at the current cursor position will be deleted
as soon as you press the C-8 (DELETE) button.
To select the types of events that appear on
the Event Editor screen (View Select)
Setting Item Corresponding Event
Note Note event
PitchBend Pitch Bend event
Pedal Sustain, soft, sostenute events
Rhythm Rhythm event
Chord Chord event
Tempo Tempo event
Tone Tone event
Mixer Mixer event (excluding Tone event)
Others All other events besides those above.
To edit an existing event
To delete an individual event
CTK6000_e.book 86 ページ 2010年7月12日 月曜日 午後12時50分

Using the Song Sequencer
E-87
1.
Display the event editor screen of the track that
includes the events you want to delete.
• See “To select a track for editing” (page E-85).
2.
While holding down the R-13 (FUNCTION)
button, press the C-13 (MENU) button to display
the event editor menu.
3.
Use the R-17 (t, y) button to move the 0 to
“Delete” and then press the R-16 (ENTER)
button.
• This displays the “Delete” screen.
4.
Use the dial or R-14 (–, +) buttons to change the
setting in the thick brackets (%) to “All”, and
then press the R-16 (ENTER) button.
5.
In response to the “Sure?” message that
appears, press the R-14 (YES) button to delete
or the R-14 (NO) button to cancel.
1.
Display the event editor screen of the track that
includes the events you want to delete.
• See “To select a track for editing” (page E-85).
2.
If required, you can perform a song playback
operation at this time to check the range you
want to select for deletion.
• See “To play back a song from the event editor screen
(Quick Play)” (page E-85).
3.
While holding down the R-13 (FUNCTION)
button, press the C-13 (MENU) button to display
the event editor menu.
4.
Use the R-17 (t, y) button to move the 0 to
“Delete” and then press the R-16 (ENTER)
button.
• This displays the “Delete” screen.
5.
Use the dial or R-14 (–, +) buttons to change the
setting in the thick brackets (%) to “Locator”.
• This displays a range specification screen like the one
shown below.
• If you have already specified a range using the locator
screen (page E-74), that range will be displayed on the
range specification screen.
6.
Use the R-17 (u, i) button to move the
cursor, and then use the dial or R-14 (–, +)
buttons to change the value at the cursor
position.
• The event located at the timing specified by the range
end point will not be deleted.
7.
After everything is the way you want, press the
R-16 (ENTER) button.
8.
In response to the “Sure?” message that
appears, press the R-14 (YES) button to delete
or the R-14 (NO) button to cancel.
To delete all events in a track
To delete all events in a specific range of a
track
Range start point Range end point
CTK6000_e.book 87 ページ 2010年7月12日 月曜日 午後12時50分

Using the Song Sequencer
E-88
1.
Display the event editor screen of the track
where you want to insert the event.
• See “To select a track for editing” (page E-85).
2.
Use the R-17 (t, y) buttons to move the
cursor to the position where you want to insert
an event.
• The new event will be inserted at the same timing as
the event where the cursor is located. You can fine tune
the timing after inserting the new event.
3.
Press the C-9 (INSERT) button.
• This inserts the event at the specified location and
displays a screen like the one shown below.
4.
Use the dial or R-14 (–, +) buttons to select an
event type.
• For information about events that can be specified, see
“Event Types and Screen Content” (page E-82).
• When a note event is specified as the event type,
specify the note type (note length) using the buttons
shown in the table below. You specify the pitch of the
note in step 6 of this procedure.
*For dotted notes and triplets, first select the note and then
add the dot or triplet. To specify a dotted quarter note, for
example, press the R-3 (2) button and then the R-4 (•)
button.
5.
After everything is the way you want, press the
R-16 (ENTER) button.
• This inserts the specified event.
6.
Adjust the settings of the event as desired.
• Use the R-17 (u, i) button to move the cursor, and
then use the dial or R-14 (–, +) buttons to change the
value at the cursor position. The cursor flashes during a
value change operation.
• For information about data types and setting value
ranges for events that can be edited, see “Event Types
and Screen Content” (page E-82).
7.
To apply the event data, press the R-16 (ENTER)
button.
• This causes the cursor to stop flashing.
• You also can perform the operation in step 3 by moving the
0 to “Insert” on the event editor menu and then pressing
the R-16 (ENTER) button.
1.
Display the event editor screen of the track that
contains the events you want to copy.
• See “To select a track for editing” (page E-85).
2.
If required, you can perform a song playback
operation to check the range you want to select
for copying and the copy location.
• See “To play back a song from the event editor screen
(Quick Play)” (page E-85).
To insert an event
To specify this type of
note: Press this button:
Whole R-1 (5)
Half R-2 (1)
Quarter R-3 (2)
Eighth R-7 (6)
Sixteenth R-8 (7)
Thirty-second R-9 (8)
Dotted*R-4 (•)
Triplet*R-10 (,)
Event type name
Note type (for note event only)
To copy the events within a specific range to
a desired location
018:01:00 020:01:00 024:01:00
1 2
CTK6000_e.book 88 ページ 2010年7月12日 月曜日 午後12時50分

Using the Song Sequencer
E-89
3.
Press the C-10 (COPY) button.
• This displays the “Copy” screen.
• If you have already specified a range using the locator
screen (page E-74), that range will be displayed on the
range specification screen.
4.
Use the R-17 (u, i) button to move the
cursor, and then use the dial or R-14 (–, +)
buttons to change the value at the cursor
position.
5.
After everything is the way you want, press the
R-16 (ENTER) button.
6.
In response to the “Sure?” message that
appears, press the R-14 (YES) button to copy or
the R-14 (NO) button to cancel.
• Pressing the R-14 (YES) button executes the copy
operation. The message “Complete” appears and the
display returns to the “Copy” screen after the copy is
complete.
• At this time, the “ Copy destination position” value on
the locator screen moves forward by the length
specified by “ Copy source range”.
If you want to continue by copying the same copy
source range to another location, repeat steps 5 and 6
again.
7.
To return to the event editor screen, press the
R-15 (EXIT) button.
1.
Display the event editor screen of the track that
includes the event you want to quantize.
• See “To select a track for editing” (page E-85).
2.
Use the R-17 (t, y) buttons to move the
cursor to the event you want to quantize.
3.
Press the C-11 (QUANTIZE) button.
• This displays the “Quantize” screen.
4.
Use the dial or R-14 (–, +) buttons to change the
setting in the thick brackets (%) to “Cursor”.
5.
Specify the note you want to use as the
quantize reference note.
*For a triplet, first select the note and then add the triplet. To
specify a triplet made up of quarter notes, for example,
press the R-3 (2) button and then the R-10 (,) button.
6.
After everything is the way you want, press the
R-16 (ENTER) button.
• This performs quantization and returns to the event
editor screen.
Copy source range (start point - end point)
Copy destination point
018:01:00 020:01:00 024:01:00 026:01:00
1 2
To quantize an individual note event
To specify this type of
note: Press this button:
Quarter R-3 (2)
Eighth R-7 (6)
Sixteenth R-8 (7)
Thirty-second R-9 (8)
Triplet*R-10 (,)
CTK6000_e.book 89 ページ 2010年7月12日 月曜日 午後12時50分

Using the Song Sequencer
E-90
1.
Display the event editor screen of the track you
want to quantize.
• See “To select a track for editing” (page E-85).
2.
Press the C-11 (QUANTIZE) button.
• This displays the “Quantize” screen.
3.
Use the dial or R-14 (–, +) buttons to change the
setting in the thick brackets (%) to “All”.
4.
Perform step 5 under “To quantize an individual
note event” on page E-89.
5.
Press the L-17 (START/STOP) button when you
want to play back with quantization applied.
• Note that the actual data still has not been changed yet.
6.
Press the R-16 (ENTER) button.
7.
In response to the “Sure?” message that
appears, press the R-14 (YES) button to
quantize or the R-14 (NO) button to cancel.
1.
Display the event editor screen of the track that
includes the events you want to quantize.
• See “To select a track for editing” (page E-85).
2.
If required, you can perform a song playback
operation at this time to check the range you
want to select for quanitization.
• See “To play back a song from the event editor screen
(Quick Play)” (page E-85).
3.
Press the C-11 (QUANTIZE) button.
• This displays the “Quantize” screen.
4.
Use the dial or R-14 (–, +) buttons to change the
setting in the thick brackets (%) to “Locator”.
• This displays a range specification screen like the one
shown below.
• If you have already specified a range using the locator
screen (page E-74), that range will be displayed on the
range specification screen.
5.
Use the R-17 (u, i) button to move the
cursor, and then use the dial or R-14 (–, +)
buttons to change the value at the cursor
position.
6.
Perform step 5 under “To quantize an individual
note event” on page E-89.
7.
Press the L-17 (START/STOP) button when you
want to play back with quantization applied.
• Note that the actual data still has not been changed yet.
8.
After everything is the way you want, press the
R-16 (ENTER) button.
9.
In response to the “Sure?” message that
appears, press the R-14 (YES) button to
quantize or the R-14 (NO) button to cancel.
To quantize all note events in a track
To quantize all note events within specific
range of a track
Range start point Range end point
CTK6000_e.book 90 ページ 2010年7月12日 月曜日 午後12時50分

Using the Song Sequencer
E-91
You can use the procedures in this section to delete all pitch
bender events from a track or from a specific range in a track.
• To delete individual pitch bender events, perform the
operation under “To delete an individual event” (page
E-86).
• After deleting the pitch bender events in one track from
Track 01 through Track 16, you can overdub new pitch
bender (PITCH BEND wheel (S-1)) operations for that
track. To do so, use the procedure under “To record to
Tracks 01 through 16” (page E-69), and select “OVDB”
(Overdub) for the “RecType” setting in step 6-(3).
• Since “OVDB” cannot be selected for “RecType” when
recording to the system track, you will not be able to
overdub pitch bender operations after deleting pitch bender
events from the system track. You can use the procedure
under “To insert an event” (page E-88) to insert pitch
bender events.
■To delete all pitch bender events in a track
1.
Display the event editor screen of the track
whose pitch bender events you want to delete.
• See “To select a track for editing” (page E-85).
2.
While holding down the R-13 (FUNCTION)
button, press the C-13 (MENU) button to display
the event editor menu.
3.
Use the R-17 (t, y) button to move the 0 to
“DeleteBender” and then press the R-16
(ENTER) button.
• This causes “Delete Bender” screen to appear.
4.
Use the dial or R-14 (–, +) buttons to change the
setting in the thick brackets (%) to “ALL”, and
then press the R-16 (ENTER) button.
5.
In response to the “Sure?” message that
appears, press the R-14 (YES) button to delete
or the R-14 (NO) button to cancel.
■To delete all pitch bender events within a specific
range of a track
1.
Display the event editor screen of the track
whose pitch bender events you want to delete.
• See “To select a track for editing” (page E-85).
2.
If required, you can perform a song playback
operation at this time to check the range you
want to select for deletion.
• See “To play back a song from the event editor screen
(Quick Play)” (page E-85).
3.
While holding down the R-13 (FUNCTION)
button, press the C-13 (MENU) button to display
the event editor menu.
4.
Use the R-17 (t, y) button to move the 0 to
“DeleteBender” and then press the R-16
(ENTER) button.
• This causes “Delete Bender” screen to appear.
5.
Use the dial or R-14 (–, +) buttons to change the
setting in the thick brackets (%) to “Locator”.
• This displays a range specification screen like the one
shown below.
• If you have already specified a range using the locator
screen (page E-74), that range will be displayed on the
range specification screen.
6.
Use the R-17 (u, i) button to move the
cursor, and then use the dial or R-14 (–, +)
buttons to change the value at the cursor
position.
7.
After everything is the way you want, press the
R-16 (ENTER) button.
8.
In response to the “Sure?” message that
appears, press the R-14 (YES) button to delete
or the R-14 (NO) button to cancel.
Deleting Pitch Bender Events
Range start point Range end point
CTK6000_e.book 91 ページ 2010年7月12日 月曜日 午後12時50分

Using the Song Sequencer
E-92
1.
Display the event editor screen of the track you
want to edit.
• See “To select a track for editing” (page E-85).
2.
Depending on the type of adjustment you want
make, perform one of the operations below.
3.
While holding down the R-13 (FUNCTION)
button, press the C-13 (MENU) button to display
the event editor menu.
4.
Use the R-17 (t, y) button to move the 0 to
“VelocityMod.” and then press the R-16
(ENTER) button.
• This displays the “Velocity Modify” screen.
5.
Use the dial or R-14 (–, +) buttons to change the
mode indicated in the thick brackets (%).
• While the “Locator” mode is selected, use the R-17 (u,
i) buttons, the dial, or the R-14 (–, +) buttons to
specify the range whose note event velocity value you
want to adjust.
6.
Press the R-16 (ENTER) button.
• This will display the setting screen like the one shown
below.
• The following explains the meanings and setting ranges
of the on-screen items. The settings marked with an
asterisk (*) in the “Setting Range” column are initial
defaults.
7.
To change the setting to the desired value,
press the R-16 (ENTER) button.
8.
In response to the “Sure?” message that
appears, press the R-14 (YES) button to execute
the adjustment or the R-14 (NO) button to
cancel.
To adjust the velocity value of a note event
To adjust this: Do this:
Individual note event On the event editor screen,
move the cursor to the note
event you want to adjust and
then advance to step 3.
All note events in a track Advance to step 3.
Note events within a
specific range in a track
Advance to step 3.
To adjust this: Select this mode:
Individual note event Cursor
All note events in a track All
Note events within a specific range
in a track
Locator
Item name Description Setting Range
Fix
(Fixed value)
Specifies a fixed value as the
velocity value.
Select “oFF” for this setting to
adjust based on the current
velocity value of each note
event.
oFF
*
, 001 to 127
Rate
(Velocity Rate)
These settings are enabled
only when the “oFF” is
selected for the “Fix” setting.
They change the velocity
value of each note event
according to the mathematical
expression (decimal parts cut
off) shown below. 1 is used
when the value produced by
the expression is less than 1,
and 127 is used when it is
greater than 127.
(Current velocity) X (Rate
setting) + (Offset setting)
000% to 100%
*
to
200%
Offset
(Velocity Offset)
–126 to 000
*
to
+126
CTK6000_e.book 92 ページ 2010年7月12日 月曜日 午後12時50分

Using the Song Sequencer
E-93
1.
Perform steps 1 through 5 under “To adjust the
velocity value of a note event” on page E-92. In
step 4, select “GatetimeMod.” instead of
“VelocityMod.”.
2.
Press the R-16 (ENTER) button.
• This will display the setting screen like the one shown
below.
• The following explains the meanings and setting ranges
of the on-screen items. The settings marked with an
asterisk (*) in the “Setting Range” column are initial
defaults.
3.
To change the setting to the desired value,
press the R-16 (ENTER) button.
4.
In response to the “Sure?” message that
appears, press the R-14 (YES) button to execute
the adjustment or the R-14 (NO) button to
cancel.
1.
Perform the procedure under “To start an event
editor operation” on page E-81 to display the
event editor menu.
2.
Use the R-17 (y) button to move the 0 to
“Beat” and then press the R-16 (ENTER) button.
• This displays the “Beat” screen.
3.
Use the R-17 (t, y) buttons to move the
cursor to the beat event you want to delete.
4.
Press the C-8 (DELETE) button.
• The event at the current cursor position will be deleted
as soon as you press the C-8 (DELETE) button.
To adjust the gate time value of a note event
Item name Description Setting Range
Fix
(Fixed value)
Specifies a fixed value as the
time gate value. 99:95 stands
for quarter note 99 beats, 95
ticks.
Select “oFF” for this setting to
adjust based on the current
gate time value of each note
event.
oFF
*
,
00:00 to 99:95
Rate
(Gate Time Rate)
These settings are enabled
only when the “oFF” is
selected for the “Fix” setting.
They change the gate time
value of each note event
according to the mathematical
expression (decimal parts cut
off) shown below. 00:00 is
used when the value
produced by the expression is
less than 00:00, and 99:95 is
used when it is greater than
99:95.
(Current gate time) X (Rate
setting) + (Offset setting)
000% to 100%
*
to
200%
Offset
(Gate Time Offset)
–9:95 to 0:00
*
to
+9:95
To delete a beat event
CTK6000_04_e.fm 93 ページ 2010年7月15日 木曜日 午後6時35分

Using the Song Sequencer
E-94
1.
Perform steps 1 and 2 under “To delete a beat
event” (page E-93).
2.
Move the cursor to the beat event that comes
immediately before the location where you want
to insert a new beat event.
3.
Press the C-9 (INSERT) button.
• This will insert a new beat event into the next measure
after the cursor position you selected in step 2, which
does not contain a beat event. If, for example, there are
beat events already in measures 16 and 17, selecting
the beat event in measure 16 with the cursor and
pressing the C-9 (INSERT) button will insert a new beat
event into measure 18.
4.
Change the beat event measure and beat as
required.
• Use the R-17 (u, i) button to move the cursor, and
then use the dial or R-14 (–, +) buttons to change the
value at the cursor position. The cursor flashes during a
value change operation. Pressing the R-16 (ENTER)
button applies the setting and causes the cursor to stop
flashing.
5.
To return to the event editor screen, press the
R-15 (EXIT) button.
Step input is an event editor function. You can use step input
to specify the length and pitch of each individual note (note
event). In the system track, you also can perform step input of
Auto Accompaniment chords (chord events) as well.
• Performing step input into a track that already contains
recorded data will not delete the existing data. This means
you can use step input to add to existing recorded data.
1.
Display the event editor screen of the track
where you want to perform step input.
• See “To select a track for editing” (page E-85).
2.
Press the C-12 (STEP) button.
• This will display a step screen like the one shown
below. The cursor is always flashing during step input.
3.
Configure step input settings.
4.
Use the L-15 (dFF) and L-14 (sREW)
buttons to move the cursor to the location from
which you want to perform step input.
• The cursor will move in one-measure steps.
To insert a beat event
Directly Inputting Note Events
(Step Input)
To perform step input
(1) While holding down the R-13 (FUNCTION) button,
press the C-13 (MENU) button.
This displays the input menu shown below.
(2) Use the R-17 (t, y) buttons to move 0 to the setting
item you want to change.
(3) Use the dial or R-14 (–, +) buttons to change the
setting value.
For information about the meanings and setting ranges
of the on-screen items, see “Input Menu Setting Items”
(page E-95).
(4) Press the R-15 (EXIT) button to exit the menu.
Cursor (flashing)
CTK6000_e.book 94 ページ 2010年7月12日 月曜日 午後12時50分

Using the Song Sequencer
E-95
5.
Use buttons R-1 (5) to R-4 (•) and buttons R-7 (6) to R-10 (,) to specify the length of the note you want
to input.
• For information about how to specify note lengths, see step 4 under “To insert an event” (page E-88).
• You can perform the following operations during step input to insert ties and rests.
6.
Press the keyboard key that corresponds to the note you want to input.
• The note is input as soon as you press the keyboard key, and the cursor will move by the length you specified in step 5 to the
next measure:beat:tick. From there you can input the next note, if you want.
7.
Repeat steps 5 and 6 to input the notes you want.
• If you want to input a series of notes of the same length, skip step 5 and perform step 6 only.
8.
After inputting all of the notes you want, press the R-15 (EXIT) or R-17 (t, y) button.
• This returns to the event editor screen.
Pressing the C-13 (MENU) button while holding down the R-13 (FUNCTION) button during step input will display the input menu.
The following explains the meanings and setting ranges of the input menu items. The settings marked with an asterisk (*) in the
“Setting Range” column are initial defaults.
To do this: Perform this operation:
Tie the note at the
current cursor position
with the note event
immediately before it
1. At the current cursor position, specify the length of the note you want to tie with the immediately
preceding note event.
2. Press the R-11(.) button.
• This adds the length of the note you specified in step 1 to the length of the note immediately
preceding it. At this time, the cursor will move forward by the timing of the added amount.
Insert a rest before the
current cursor position
1. At the current cursor position, specify a note that is the same length as the rest you want to insert.
2. Press the R-5 (REST) button.
• The cursor will move forward by the length of the note you specified in step 1.
Input Menu Setting Items
Item name Description Setting Range
GateRate
(Gate Rate)
Specifies the gate rate as a percentage of the actually input gate length for the
length (gate length) of the note event or chord event that was specified using
buttons R-1 (5) through R-4 (•) and R-7 (6) through R-10 (,). Specifying a
GateRate of 080% and inputting a quarter note (96 ticks), for example, will
result in a GATE setting of 00:76 (96 X0.8 = 76.8, cut off to 76).
001% to 080%* to 100%
Velocity
(Velocity)
Specifies the velocity value of an input note event or chord event. Specifying
“KeyOn” inputs a velocity value in accordance with applied key pressure.
KeyOn, 001 to 100* to 127
SysTrack
(System Track)
Selects either note event input or chord event input when inputting to the
system track.
note*, Chord
26
A
B
226
A
C
Preceding note event
Current cursor position
Cursor position after process
26
B
26
C
Current cursor position
Cursor position after process
CTK6000_e.book 95 ページ 2010年7月12日 月曜日 午後12時50分

E-96
Using the Function Menu
The function menu contains items for tuning and touch
adjustments, local on/off, and other global settings that need
to be changed by you relatively infrequently. It also includes
some memory card operations (format, etc.).
This section explains function menu operations. For details
about specific function menu items, see “Function Menu
Settings” (page E-97).
1.
Press the R-13 (FUNCTION) button.
• This displays the function menu like the one shown
below.
2.
To adjust the “Tune” (Tuning) setting, use the
dial or the R-14 (–, +) buttons to change the
value inside the thick brackets (%).
• Pressing the R-14 (–, +) buttons at the same time
returns the setting to its initial default.
3.
The setting items from “Performance” and
below are groups that include multiple setting
items. Use the following procedure to change
the settings of the items in each group.
C-13C-13 R-18R-18
R-15R-15
R-16R-16R-14R-14
R-13R-13
R-17R-17
Using the Function Menu
To change the setting of a function menu
item
(1) Use the R-17 (t, y) buttons to move the 0 to the
desired group name and then press the R-16 (ENTER)
button.
• This displays the items included within the group.
(2) Use the R-17 (t, y, u, i) buttons to move 0 to
the setting you want to change.
(3) Use the dial or the R-14 (–, +) buttons to change the
setting value.
• Pressing the R-14 (–, +) buttons at the same time
returns an item to its initial default setting.
(4) To return to the function menu, press the R-15 (EXIT)
button.
Example: Performance group
CTK6000_e.book 96 ページ 2010年7月12日 月曜日 午後12時50分

Using the Function Menu
E-97
4.
To exit the function menu, press the R-13
(FUNCTION) button or R-15 (EXIT) button.
• Note that all function menu settings you configure are
returned to their initial defaults whenever you turn off
the Digital Keyboard. You can configure the Digital
Keyboard so it remembers its latest settings or to apply
predetermined default settings each time you turn it on.
For details, see “AutoResume (Auto Resume)” (page
E-100) and “Default (Default Settings)” (page E-100).
• Some function menu settings also can be saved to
registration memory. For details, see “Saving
Keyboard Setups to Registration Memory” (page E-62).
This section explains the meaning of each function menu
setting item, and provides information about setting ranges
and initial default values.
• For each item, the initial default setting is indicated by an
asterisk (*).
Fine tunes the overall keyboar tuning in 1 Hz steps.
A4=415.5 - 440.0* - 465.9Hz
• You can directly display this group screen without going
through the function menu. While the initial power on
screen is displayed, hold down the R-13 (FUNCTION)
button as you press the C-13 (MENU) button.
Select one of the settings below to specify the relationship
between key pressure and note volume.
Specifies the velocity value setting when the Touch setting is
off.
000 - 100* - 127
Specifies the operation of the pedal connected to T-3
(SUSTAIN/ASSIGNABLE JACK).
Specifies the range of pitch change that occurs when the
PITCH BEND wheel (S-1) is rotated.
00 - 02* - 24 semitones
Specifies the how arpeggio is played in accordance with
pressed keyboard keys when the arpeggiator (page E-23) is
being used.
• When “on” is selected for this setting, you can turn off
arpeggio play pressing the R-18 (AUTO HARMONIZE/
ARPEGGIATOR) button to disable the arpeggiator, or you
can change this setting to “oFF”.
Function Menu Settings
Tune (Tuning)
Performance (Performance/Accompaniment)
Group
Touch (Touch Response)
oFF : Constant note volume regardless of keyboard pressure
1*:Normal
2: Strong sound even with light pressure
TchOffVel (Touch Off Velocity)
Ped.Assign (Pedal Assign)
SUS*: Sustain pedal
SSt : Sostenuto pedal
SFt : Soft pedal
rHy : Rhythm start/stop switch
BendRange (Bend Range)
ArpegHold (Arpeggiator Hold)
oFF*: Arpeggio played while the keys of a chord are
depressed on the keyboard
on : Arpeggio played after keyboard keys are released
CTK6000_e.book 97 ページ 2010年7月12日 月曜日 午後12時50分

Using the Function Menu
E-98
Specifies how many times notes or chords should sound
within one beat for arpeggio phrases played by the
arpeggiator (page E-23).
1, 2, 2S, 3, 4*, 4S, 6, 8
The setting value indicates the number of times within one
beat. Selecting an option that is only a value will sound the
note that number of times within one beat. Selecting “4”, for
example, will play with the rhythm 6666.
Selecting an option that includes the letter “S” will play a
shuffle. 2S plays and 4S plays .
• The availability of the settings for this item depends on the
arpeggiator type. Refer to the separate “Appendix” for
details.
Specifies whether arpeggiator play should be used for the
UPPER part keyboard or LOWER part keyboard when the
arpeggiator (page E-23) is used while the keyboard is split
between two tones (page E-15).
Specifies if accompaniment settings are recalled (oFF*) when
a registration setup (page E-62) is recalled, or if
accompaniment settings are not recalled (on).
Specifies if scale settings are recalled (oFF) when a
registration setup (page E-62) is recalled, or if scale settings
are not recalled (on*).
• You can directly display this group screen without going
through the function menu. While in the card mode (page
E-103), hold down the R-13 (FUNCTION) button as you
press the C-13 (MENU) button.
Specifies if a pre-count should sound (on) when playback of a
song file is started in the card mode (page E-103) or if a
pre-count should not sound (oFF*).
Specifies if a single song file should be repeat played (on)
during playback in the card mode (page E-103) or if a song file
should not be repeat played (oFF*).
You can batch save all user data in Digital Keyboard memory
to a memory card, or load all user data from a memory card to
Digital Keyboard memory.
See “To batch save all Digital Keyboard data to a memory
card” (page E-105) and “To batch load all Digital Keyboard
memory data from a memory card” (page E-106) for more
information.
See “Formatting a Memory Card” (page E-103).
See “To delete a file from a memory card” (page E-107).
See “To rename a file on a memory card” (page E-107).
ArpegSpeed (Arpeggiator Speed)
ArpegPart (Arpeggiator Part)
Upp*: UPPER part
Low :LOWER part
RegFltAcmp (Registration Filter: Accompaniment)
RegFltScal (Registration Filter: Scale)
26 6767
Play/CardUtl (Playback, Card Utility) Group
PreCount (Song Pre-count Sound)
SongRepeat (Song Repeat Play)
AllData (All Data)
CardFormat (Card Format)
FileDelete (File Delete)
FileRename (File Rename)
CTK6000_e.book 98 ページ 2010年7月12日 月曜日 午後12時50分

Using the Function Menu
E-99
• For details about “parts” mentioned here, see “How Parts
are Organized” (page E-39).
Adjusts the Auto Accompaniment volume level (master
volume of parts A09 through A16). This setting does not affect
the keyboard volume level (parts A01 through A03).
000 - 115* - 127
Adjusts the master volume of song file playback in the card
mode (page E-103). This setting does not affect the keyboard
volume level (parts A01 through A03) or Auto Accompaniment
volume level (parts A09 through A16).
000 - 127*
Adjusts the metronome volume. This setting is linked with the
A08 part volume (part volume) that can be adjusted with the
mixer (page E-39).
000 - 100* - 127
Selects the channel for sending keyboard play MIDI data to an
external device (keyboard channel).
01* - 16
Specifies whether pressing a key sounds the internal sound
source (on*) or whether the keyboard and internal sound
source should be disconnected (oFF).
Specifies if Auto Accompaniment MIDI data should be sent to
an external device (on) or not sent to an external device
(oFF*).
Adjusts display contrast.
01 - 09* - 17
Specifies if Auto Power Off (page E-13) is enabled (on*) or
disabled (oFF). Even when “on” is selected for this setting,
you can temporarily disable Auto Power Off by holding down
the L-4 ([A] POPS/ROCK/DANCE) button as you press the
L-1 (POWER) button to turn on power.
Volume (Volume) Group
AccompVol. (Auto Accompaniment Volume)
SongVol. (Song Volume)
MetroVol. (Metronome Volume)
MIDI Group
KeyboardCh (Keyboard Channel)
LocalCtrl (Local Control)
AccompOut (Accompaniment MIDI Out)
General (Other) Group
Contrast (LCD Contrast)
AutoPower (Auto Power Off)
CTK6000_e.book 99 ページ 2010年7月12日 月曜日 午後12時50分

Using the Function Menu
E-100
Specifies whether the Digital Keyboard should remember its
setup when turned off and restore it the next time it is turned
on.
• For information about the setting items that are restored
when Auto Resume is enabled, see “Parameter List” (page
E-127).
• Initially, power on default settings are the same as the
factory default settings. You also can use the procedure
below to specify other power on default settings to suit your
needs.
You can use this setting item to do the following.
• Rewrite the power on default settings with the Digital
Keyboard’s current setup (registering default settings).
• Return the power on default settings to the factory default
settings (clearing default settings).
■To register or clear default settings
1.
Press the R-13 (FUNCTION) button to display
the function menu.
2.
Use the R-17 (i, y) buttons to move the 0 to
“General” and then press the R-16 (ENTER)
button.
3.
Use the R-17 (t, y) button to move the 0 to
“Default” and then press the R-16 (ENTER)
button.
• This displays the default setting screen like the one
shown below.
4.
Use the R-17 (t, y) buttons to select the
operation you want.
• For information about the setting items that are
registered as default settings, see “Parameter List”
(page E-127).
5.
After everything is the way you want, press the
R-16 (ENTER) button.
• The message “Complete” appears and the display
returns to the screen before you pressed the R-16
(ENTER) button in step 3.
6.
To exit the function menu, press the R-13
(FUNCTION) button.
• If you want the default settings to be restored whenever
power is turned on, select “oFF” for the “AutoResume”
setting (page E-100).
This item can be used to initialize all data and settings, or
parameter settings only.
• For information about what settings are initialized when
“Parameter” is selected for initialization in step 4 of the
procedure below, see “Parameter List” (page E-127).
AutoResume (Auto Resume)
oFF*: Restores power on defaults when power is turned on.
on : Remembers setup when power is turned off and
restores it when power is turned back on.
Default (Default Settings)
To do this: Move the 0 here:
Return the power on default settings
to the factory default settings (clearing
default settings).
Clear
Rewrite the power on default settings
with the Digital Keyboard’s current
setup (registering default settings).
Store
Initialize (Initialize)
CTK6000_e.book 100 ページ 2010年7月12日 月曜日 午後12時50分

Using the Function Menu
E-101
■To initialize all data and settings (or parameter
settings only)
1.
Press the R-13 (FUNCTION) button to display
the function menu.
2.
Use the R-17 (i, y) buttons to move the 0 to
“General” and then press the R-16 (ENTER)
button.
3.
Use the R-17 (i, y) buttons to move the 0 to
“Initialize” and then press the R-16 (ENTER)
button.
• This displays the initialize screen like the one shown
below.
4.
Use the R-17 (t, y) buttons to select either
“All” (all settings) or “Parameter” (parameter
settings only).
5.
To execute initialization, press the R-16
(ENTER) button.
CTK6000_e.book 101 ページ 2010年7月12日 月曜日 午後12時50分

E-102
Using a Memory Card
You can save Digital Keyboard user area data to a memory
card and load data from a memory card to Digital Keyboard
memory. You also can play music files (MIDI files) stored on a
memory card on the Digital Keyboard.
• Use an SD memory card or an SDHC memory card with a
capacity of 32GB or less. Use of a memory card with a
capacity that is greater than 32GB and other types of
memory cards is not supported.
■Data that can be saved to and exported from a
memory card
*Save only.
• For information about saving and importing individual data
items, see “Saving Digital Keyboard Data to a Memory
Card” (page E-104) and “Loading Data from a Memory
Card” (page E-106).
• For details about saving and loading all data, see “To batch
save all Digital Keyboard data to a memory card” (page
E-105) and “To batch load all Digital Keyboard memory
data from a memory card” (page E-106).
■Data that can be directly played back from a
memory card
• Be sure to observe the precautions provided in the
documentation that comes with the memory card.
• Memory cards have a write-protect switch. Use it when you
want to protect the data on the card from accidental
deletion.
• Avoid using a memory card under the following conditions.
Such conditions can corrupt data stored on the memory
card.
– Areas subjected to high temperature, high humidity, or
corrosive gas.
– Areas subjected to strong electrostatic charge and digital
noise.
• Never touch the contacts of a memory card when loading it
or removing it from the Digital Keyboard.
• The message “Please Wait” will remain on the display while
a data save operation is in progress. Do not perform any
other operation while it is displayed.
Turning off the Digital Keyboard or removing the memory
card can cause Digital Keyboard data to be deleted or
become corrupted. It also can cause the Digital Keyboard
to fail to turn on when the L-1 (POWER) button is pressed.
If this happens, refer to “Troubleshooting” (page E-114).
• Never insert anything besides a memory card into the card
slot. Doing so creates the risk of malfunction.
• Electrostatic charge from your fingers or the memory card
to the card slot can cause malfunction of the Digital
Keyboard. If this happens, turn the Digital Keyboard off and
then back on again.
• A memory card can become quite warm after very long use
in the card slot. This is normal and does not indicate
malfunction.
R-16R-16R-14R-14
R-13R-13C-7C-7
R-17R-17
Supported Data Types
Data Type Description
(File Name Extension)
User rhythm data
(page E-29)
Auto Accompaniment data edited with
this Digital Keyboard (AC7)
User tone data
(page E-45)
Tone data edited with this Digital
Keyboard (TN7)
User DSP data
(page E-37)
DSP data edited with this Digital
Keyboard (DS7)
User preset data
(page E-54)
Music preset data edited on this Digital
Keyboard (MPS)
Song sequencer data
(page E-64)
Song data edited with this Digital
Keyboard (CMS, MID*)
Registration data
(page E-62)
This Digital Keyboard’s panel settings
(RM7)
All data All the above data (AL7)
Data Type Description
(File Name Extension)
Song files
(page E-108)
SMF format 0 or 1 MIDI files (MID)
Card and Card Slot Precautions
CTK6000_e.book 102 ページ 2010年7月12日 月曜日 午後12時50分

Using a Memory Card
E-103
• A memory card must be positioned correctly when
being loaded into the Digital Keyboard. Trying to force
an improperly oriented memory card into the slot can
damage the memory card and the slot.
1.
With the top of the memory card facing
upwards (so you can see it), carefully insert it
into the Digital Keyboard’s SD card slot (T-1)
until stops with a click.
2.
To remove the memory card first press it into
the slot further.
• This will cause the memory card to disengage and eject
partially. Pull the memory card the rest of the way out of
the slot.
Enter the card mode when you want to perform memory card
operations.
• While in the rhythm mode (page E-7) press the C-7 (CARD)
button to enter the card mode.
This will cause the : indicator to disappear from the
display and the ; indicator to appear.
If the message “No Card” appears on the display, it means
there is no memory card in the card slot. For details about
what appears on the display while a card is loaded, see
“Playing a Music File from a Memory Card” (page E-108).
• To exit the card mode, press the C-7 (CARD) button again.
This will cause the ; indicator to disappear from the
display and the : indicator to appear.
• Format a memory card before using it for the first time.
• Before formatting a memory card, make sure it does
not have any valuable data stored on it.
• The memory card format operation performed by this
Digital Keyboard is a “quick format”. If you want to
completely delete all of the data on the memory card,
format it on your computer or some other device.
1.
Insert the memory card you want to format into
the Digital Keyboard’s card slot.
• Make sure the memory card is write-enabled. Check
the position of the card’s write-protect switch to ensure
it is not in the write-protect position.
2.
Press the C-7 (CARD) button to enter the card
mode.
3.
While holding down the R-13 (FUNCTION)
button, press the C-13 (MENU) button.
• This displays the function menu “Play/CardUtl” screen.
Loading and Removing a Memory
Card
Top
Entering the Card Mode
Formatting a Memory Card
CTK6000_e.book 103 ページ 2010年7月12日 月曜日 午後12時50分

Using a Memory Card
E-104
4.
Use the R-17 (t, y) buttons to move the 0 to
“CardFormat”.
5.
Press the R-16 (ENTER) button.
• This will cause the confirmation message “Sure?” to
appear.
6.
Press the R-14 (YES) button to format the
memory card or the R-14 (NO) button to cancel.
• The message “Please Wait” will remain on the display
while the format operation is being performed. Do not
perform any Digital Keyboard operation while this
message is on the display. “Complete” appears on the
display after formatting is complete.
• Formatting may take as long as a few minutes to
complete.
1.
Insert the memory card into the card slot.
2.
If the Digital Keyboard is in the card mode,
press the C-7 (CARD) button to exit the card
mode.
3.
Depending on the type of data you want to save
to the memory card, perform one of the steps
shown below.
• All setup registration banks are saved as a batch. Other
data is saved in area (data item) units.
4.
While holding down the R-13 (FUNCTION)
button, press the C-7 (LOAD/SAVE) button.
• This causes an “Xxxx Load”*1 screen like the one
shown below to appear. The sample screen below
shows the screen that appears from the rhythm screen.
Saving Digital Keyboard Data to a
Memory Card
To save Digital Keyboard data to a memory
card
To save this
type of data: Do this:
One user rhythm 1. Press the L-9 ([F] USER RHYTHMS)
button.
2. Use the dial or R-14 (–, +) buttons to
specify the user rhythm number.
One user tone 1. Press the R-12 ([L] USER TONES)
button.
2. Use the dial or R-14 (–, +) buttons to
specify the user tone number.
One user DSP 1. Perform steps 1 through 4 under “To use
a DSP” (page E-36).
2. Use the dial or R-14 (–, +) buttons to
specify the user DSP number (101
through 200).
One user preset 1. While holding down the L-7 ([D] WORLD/
VARIOUS) button, press the L-8 ([E]
PIANO RHYTHMS) button to display the
music preset screen.
2. Press the L-9 ([F] USER RHYTHMS)
button.
3. Use the dial or R-14 (–, +) buttons to
specify the user preset number.
One song
sequencer song
1. Press the C-3 (SONG SEQUENCER)
button to enter the song sequencer mode.
2. Use the dial or R-14 (–, +) buttons to
specify the song number.
All registration
banks
Press the C-8 (BANK) button to display the
registration bank selection screen.
CTK6000_e.book 104 ページ 2010年7月12日 月曜日 午後12時50分

Using a Memory Card
E-105
5.
Press the R-17 (y) button to change to the
“Xxxx Save”*1 screen.
• To save a song sequencer song in SMF format, press
the R-17 (y) button one more time here to display the
“Seq SmfSave” screen. You can switch between the
“Xxxx Load”, “Seq Save”, and “Seq SmfSave” screens
using the R-17 (t, y) buttons.
6.
Enter the file name to assign to the data when it
is stored.
Change the initial default file name “USERNAME.xxx”*2
as described below.
• The characters you can select are shown below.
7.
After everything is the way you want, press the
R-16 (ENTER) button.
8.
In response to the “Sure?” message that
appears, press the R-14 (YES) button to save or
the R-14 (NO) button to cancel.
• Performing the above procedure to write a song sequencer
song to an SMF format file will save the data as SMF
Format 0 (16 channel) data. System track data A01 through
A16 are saved respectively to SMF 01CH through 16CH,
while song tracks 01 through 16 are saved respectively to
SMF 01CH through 16CH. Note that the save operation
gives priority to the data of tracks 01 through 16. If there is
data in any of the tracks 01 through 16 and “On” is selected
for the “Part On/Off” setting of a track that contains data,
the system track data (A01 through A16) for the same
numbered track data will not be saved. Also, the note
events of tracks that are turned off using the mixer are not
saved.
1.
Press the C-7 (CARD) button to enter the card
mode.
2.
While holding down the R-13 (FUNCTION)
button, press the C-13 (MENU) button.
• This displays the function menu “Play/CardUtl” screen.
3.
Use the R-17 (t, y) buttons to move the 0 to
“AllData” and then press the R-16 (ENTER)
button.
4.
When the “All Load” screen appears, use the
R-17 (y) button to change to the “All Save”
screen.
• The remainder of the steps are the same as those from
step 6 under “To save Digital Keyboard data to a
memory card” (page E-104).
■Memory card Data Storage
The above procedure stores Digital Keyboard data in a folder
named MUSICDAT on the memory card.
• The MUSICDAT folder is created automatically when you
format the memory card on the Digital Keyboard (page
E-103).
• Note that files not in the MUSICDAT folder cannot be
loaded, deleted, or renamed by this Digital Keyboard. You
also will not be able to load or delete any file stored in any
subfolder inside the MUSICDAT folder.
(1) Use the R-17 (u, i) buttons to move the cursor to
the character you want to change.
(2) Use the dial or the R-14 (–, +) buttons to change the
character.
*1 The “Xxxx” part of the file name depends the type of
data you are saving.
*2 The “xxx” part of the file name is a file name extension
that depends the type of data you are saving.
9
J
T
'
8
I
S
_
`
7
H
R
&
~
6
G
Q
S
@
5
F
P
Z
}
4
E
O
Y
{
3
D
N
X
^
2
C
M
W
-
1
B
L
V
)
0
A
K
U
(
To batch save all Digital Keyboard data to a
memory card
CTK6000_04_e.fm 105 ページ 2010年7月13日 火曜日 午後2時28分

Using a Memory Card
E-106
• Make sure that all of the data you want to load is in the
MUSICDAT folder on the memory card.
1.
Insert the memory card into the card slot.
2.
If the Digital Keyboard is in the card mode,
press the C-7 (CARD) button to exit the card
mode.
3.
Referring to the table in step 3 of the procedure
under “To save Digital Keyboard data to a
memory card” (page E-104), perform the
procedure required for the type of data you
want to load from the card.
• All setup registration banks are loaded as a batch.
Other data is loaded in area (data item) units.
4.
While holding down the R-13 (FUNCTION)
button, press the C-7 (LOAD/SAVE) button.
• This causes an “Xxxx Load”* screen like the one shown
below to appear. The sample screen below shows the
screen that appears from the rhythm screen.
5.
Use the dial or R-14 (–, +) buttons to display the
file you want to import.
6.
Press the R-16 (ENTER) button.
7.
In response to the “Sure?” message that
appears, press the R-14 (YES) button to load or
the R-14 (NO) button to cancel.
*The “Xxxx” part of the file name depends the type of data
on the memory card.
1.
Press the C-7 (CARD) button to enter the card
mode.
2.
While holding down the R-13 (FUNCTION)
button, press the C-13 (MENU) button.
• This displays the function menu “Play/CardUtl” screen.
3.
Use the R-17 (t, y) buttons to move the 0 to
“AllData” and then press the R-16 (ENTER)
button.
• This displays the “All Load” screen.
• The remainder of the steps are the same as those from
step 5 under “To load data to Digital Keyboard memory
from a memory card”.
Loading Data from a Memory
Card
To load data to Digital Keyboard memory
from a memory card
To batch load all Digital Keyboard memory
data from a memory card
CTK6000_e.book 106 ページ 2010年7月12日 月曜日 午後12時50分

Using a Memory Card
E-107
1.
Insert the memory card into the card slot.
2.
Press the C-7 (CARD) button to enter the card
mode.
3.
While holding down the R-13 (FUNCTION)
button, press the C-13 (MENU) button.
• This displays the function menu “Play/CardUtl” screen.
4.
Use the R-17 (t, y) buttons to move the 0 to
“FileDelete” and then press the R-16 (ENTER)
button.
• This displays a screen for specifying the file to be
deleted.
5.
Use the dial or R-14 (–, +) buttons to display the
file you want to delete.
6.
Press the R-16 (ENTER) button.
7.
In response to the “Sure?” message that
appears, press the R-14 (YES) button to delete
or the R-14 (NO) button to cancel.
• Pressing the R-14 (YES) button displays the message
“Please Wait” (indicating the operation is in progress).
Do not perform any operation while this message is on
the display. “Complete” appears on the display after the
operation is complete.
1.
Insert the memory card into the card slot.
2.
Press the C-7 (CARD) button to enter the card
mode.
3.
While holding down the R-13 (FUNCTION)
button, press the C-13 (MENU) button.
• This displays the function menu “Play/CardUtl” screen.
4.
Use the R-17 (i, y) buttons to move the 0 to
“FileRename” and then press the R-16 (ENTER)
button.
• This displays a screen for specifying the file to be
renamed.
5.
Use the dial or R-14 (–, +) buttons to display the
file you want to rename.
6.
Use the R-17 (u, i) buttons to move the
cursor to the name character position you want
to change, and then use the dial or R-14 (–, +)
buttons to select the character you want.
• For details about the characters you can input, see
“Supported Input Characters” (page E-124).
• To input a space, press both of the R-14 (–, +) buttons
at the same time.
7.
After the name is the way you want, press the
R-16 (ENTER) button.
8.
In response to the “Sure?” message that
appears, press the R-14 (YES) button to rename
the file or the R-14 (NO) button to cancel.
• Pressing the R-14 (YES) button displays the message
“Please Wait” (indicating the operation is in progress).
Do not perform any operation while this message is on
the display. “Complete” appears on the display after the
operation is complete.
To delete a file from a memory
card
To rename a file on a memory
card
CTK6000_e.book 107 ページ 2010年7月12日 月曜日 午後12時50分

Using a Memory Card
E-108
You can use the Digital Keyboard to play music files you
saved to a memory card with your computer.
• Supported music files are SMF format 0 or 1 MIDI files
(MID).
• Playback of audio files (WAV, MP3, etc.) is not
supported.
• At the same time playback starts, the transpose setting
(page E-18) will change to 00 and the local control setting
(page E-99) will change to “on”.
1.
Format the memory card on the Digital
Keyboard (page E-103).
• This will cause a folder named MUSICDAT to be
automatically created in the memory card root
directory.
2.
Use your computer to copy the music file you
want to play to the MUSICDAT file that was
created in step 1.
• See the “Important!” note above for information about
supported file types.
3.
Insert the memory card into the card slot.
4.
Press the C-7 (CARD) button to enter the card
mode.
5.
Use the dial or R-14 (–, +) buttons to select the
music file you want to play.
6.
To start playback, press the L-17 (PLAY/STOP)
button.
• To perform a fast forward operation, hold down the
L-15 (dFF) button. The measure number in the lower
right corner of the display scrolls at high speed while
the L-15 (dFF) is depressed. Releasing the button
immediately resumes normal playback from that point.
• To perform a fast backward operation, hold down the
L-14 (sREW) button. Sound is muted and the
measure number in the lower right corner of the display
scrolls at high speed while the L-14 (sREW) is
depressed. Releasing the button immediately resumes
normal playback from the beginning of the measure
whose number is displayed.
• Pressing the L-16 (PAUSE) button pauses playback.
Press again to resume playback.
7.
To stop playback, press the L-17 (PLAY/STOP)
button.
R-14R-14
C-7C-7
L-17L-17
L-18L-18
L-16L-16
L-15L-15
L-14L-14
L-13L-13
L-8L-8
L-9L-9 R-16R-16
R-17R-17
Playing a Music File from a
Memory Card
To play a music file from a memory card
CTK6000_e.book 108 ページ 2010年7月12日 月曜日 午後12時50分

Using a Memory Card
E-109
When playing a music file of a piano piece that has the left
hand and the right hand parts recorded in separate MIDI
channels, you can turn off playback of one of the parts and
play it on the keyboard along with playback of the other part.
1.
Enter the card mode and select the MIDI file you
want to play.
2.
Press the L-18 (PART SELECT) button.
• This displays a “Part Select” screen like the one shown
below, with the 0 next to “Part L”.
3.
Use the R-17 (t, y) buttons to move the 0
between “Part L” (left-hand part) and “Part R”
(right-hand part), and the dial or R-14 (–, +)
buttons to turn the currently selected part on or
off.
4.
Use the R-17 (y) button to move the 0 to
“SelectCh” and then press the R-16 (ENTER)
button.
• This causes the screen shown below to appear.
5.
Use the R-17 (t, y) buttons to move the 0
between “Part L” (left-hand part) and “Part R”
(right-hand part), and the dial or R-14 (–, +)
buttons to specify the MIDI channel for
currently selected part.
6.
Press the L-18 (PART SELECT) button to exit
the part on/off screen.
7.
To start playback, press the L-17 (PLAY/STOP)
button.
• This starts playback of the part you turned on in step 3.
8.
To stop playback, press the L-17 (PLAY/STOP)
button.
• The part on/off setting reverts to the initial default (both
parts on) whenever you select a different music file.
Turning Off One Hand Part and Playing the
Other Hand Part on the Keyboard (Part Off)
CTK6000_e.book 109 ページ 2010年7月12日 月曜日 午後12時50分

Using a Memory Card
E-110
You can perform the following operations and play on the
keyboard along with playback of a music file on a memory
card.
• Select UPPER 1 part, UPPER 2 part, and LOWER part
tones.
• Specify layer, split on/off, and the split point
The procedures for performing these operations are the same
as those performed in the rhythm mode. For details about the
operation, see “Layering and Splitting Tones” (page E-15).
You also can use the procedure below to easily assign the
same tone as the right-hand part or left-hand part of the music
file to the keyboard (UPPER 1 part tone) for manual play.
■To assign the same tone as the right-hand part or
left-hand part of the music file to the keyboard
1.
Perform the procedure under “Turning Off One
Hand Part and Playing the Other Hand Part on
the Keyboard (Part Off)” (page E-109) to turn off
the part you want to play on the keyboard.
• This step is not required if you want to play along on the
keyboard while playing back both hand parts.
2.
While holding down the L-8 ([E] PIANO
RHYTHMS) button, press the L-9 ([F] USER
RHYTHMS) button.
• This assigns the tone of the part that is turned off to the
UPPER 1 part.
• If both parts are on or off, the right-hand part of the
music file is assigned to the UPPER 1 part.
3.
This starts playback of the music file. Play the
part you want on the keyboard.
1.
Enter the card mode and select the MIDI file you
want to play.
2.
Press the L-17 (PLAY/STOP) button to start
playback.
3.
When playback reaches the measure you want
to specify as the repeat start point, press the
L-13 (REPEAT) button.
• The ? indicator will be flashing on the display.
4.
When playback reaches the measure you want
to specify as the repeat end point, press the
L-13 (REPEAT) button.
• The ? indicator will stop flashing and repeat
playback of the measures within the range you
specified in steps 3 and 4 will start.
• The repeat range is from the beginning of the measure
you specified in step 3 to the end of the measure you
specified in step 4.
• If you do not specify an end point, the end of the song
will be the end point.
5.
To stop playback, press the L-17 (PLAY/STOP)
button.
• Pressing the L-17 (PLAY/STOP) button again will
restart repeat playback using the same start and end
points.
• The repeat range is cleared when you select a different
music file.
See “To change the tempo setting” (page E-19).
See “SongVol. (Song Volume)” (page E-99). For information
about how to configure settings, see “To change the setting of
a function menu item” (page E-96).
See “PreCount (Song Pre-count Sound)” (page E-98). For
information about how to configure settings, see “To change
the setting of a function menu item” (page E-96).
Playing on the Keyboard Along with
Playback of a Music File on a memory card
To repeat play a specific section of a song
To change the playback tempo
To adjust playback volume in accordance
with keyboard play volume
To sound a pre-count at the start of playback
CTK6000_04_e.fm 110 ページ 2010年7月15日 木曜日 午後6時36分

Using a Memory Card
E-111
Error Messages
Display Message Cause Required Action
Format 1. The current memory card format is not compatible with this
Digital Keyboard.
1. Format the memory card on the Digital Keyboard (page
E-103).
2. The memory card capacity is greater than 32GB. 2. Use a memory card with a capacity of 32GB or less.
3. You are trying to use an SDXC card. 3. SDXC cards not supported. Use an SD or SDHC memory
card.
4. There is something wrong with the memory card. 4. Use a different memory card.
Card Full There is not enough room available on the memory card. Delete some of the files on the memory card to make room for
new data (page E-107), or use a different card.
Card R/W Memory card data is corrupted. Use a different memory card.
No Card 1. The memory card is not loaded correctly in the Digital
Keyboard’s card slot.
1. Correctly load the memory card into the card slot.
2. The memory card was removed while some operation was
in progress.
2. Do not remove the memory card while any operation is in
progress.
No Data You tried to save a Digital Keyboard user area (user rhythm,
user rhythm song, etc.) that does not contain any data to the
memory card.
Select a user area that contains data.
No File 1. There is no MUSICDAT folder (page E-105) on the
memory card.
1. Create a MUSICDAT folder on the memory card or format
the memory card on the Digital Keyboard (page E-103).
2. There is no loadable or playable data in the MUSICDAT
folder.
2. Move the file you want to load or play into the memory
card’s MUSICDAT folder.
Not SMF0/1 You are attempting to play back SMF Format 2 file. This Digital Keyboard supports playback of SMF Format 0 or
Format 1 only.
Protect The memory card is write-protected. Use the memory card’s write protect switch to enable writing.
Read Only A read-only file with the same name you are trying to use is
already stored on the memory card.
• Use a different name to save the new file.
• Remove the read-only attribute from the existing file and
overwrite it with the new file.
• Use a different memory card.
Size Over 1. The data on the memory card is too big to play. 1. This Digital Keyboard supports playback of song data files
with a maximum size of about 320KB.
2. The data you are trying to load is too large. 2. The following is the approximate maximum data sizes (per
data item) when loading data into Digital Keyboard
memory.
User rhythm: 32KB
Song sequencer song: 320KB
User preset: 8KB
A total of approximately 64KB of user presets (total of all
50 user presets) can be loaded.
Wrong Data 1. The memory card data is corrupted. Use a different memory card.
2. The memory card contains data that is not supported by
this Digital Keyboard.
Meas. Limit You tried to perform an operation during song sequencer
song editing or user music preset editing that would cause the
number of measures in the song or chord progression to
exceed 999.
Make sure your edits do not cause the number of measures
to exceed the 999-measure limit.
Memory Full 1. There is not enough memory capacity required for rhythm
editor operations.
1. Select the rhythm you want to use.
2. Remaining memory capacity became too low during music
preset editing.
2. Referring to “To clear user preset data” (page E-55), delete
user presets you no longer need in order to free up
memory.
3. There is not enough memory capacity required for song
sequencer operations.
3. Delete other tracks and/or songs to free up memory space.
File Name When renaming a file on a memory card, attempting to
specify a file name that is already used.
Use a different name.
CTK6000_04_e.fm 111 ページ 2010年7月13日 火曜日 午後2時33分

E-112
Connecting to a Computer
You can connect the Digital Keyboard to a computer and
exchange MIDI data between them. You can send play data
from the Digital Keyboard to music software running on your
computer, or you can send MIDI data from your computer to
the Digital Keyboard for playback.
The following shows the minimum computer system
requirements for sending and receiving MIDI data. Check to
make sure that your computer complies with these
requirements before connecting the Digital Keyboard to it.
• Operating System
•USB port
• Never connect to a computer that does not conform to
the above requirements. Doing so can cause problems
with your computer.
• Make sure you follow the steps of the procedure below
exactly. Connecting incorrectly can make data send
and receive impossible.
1.
Turn off the Digital Keyboard and then start up
your computer.
• Do not start up the music software on your computer
yet!
2.
After starting up your computer, use a
commercially available USB cable to connect it
to the Digital Keyboard.
3.
Turn on the Digital Keyboard.
• If this is the first time you are connecting the Digital
Keyboard to your computer, the driver software
required to send and receive data will be installed on
your computer automatically.
4.
Start up your computer’s music software.
5.
Configure the music software settings to select
one of the following as the MIDI device.
• For information about how to select the MIDI device,
see the user documentation that comes with the music
software you are using.
• Be sure to turn on the Digital Keyboard first before
starting up your computer’s music software.
• Once you are able to connect successfully for the first time,
there is no problem with leaving the USB cable connected
when you turn off your computer and/or Digital Keyboard.
• You can alter the Digital Keyboard’s MIDI setup by
changing the MIDI data send channel or other settings. For
details, see “MIDI Group” under “Function Menu Settings”
(page E-97).
• For information about the relationship between each Digital
Keyboard part (page E-39) and the MIDI IN and MIDI OUT
channels, see “Assigning a MIDI Channel to Each Part”
(page E-126).
• This Digital Keyboard conforms to General MIDI Level 1
(GM).
• For detailed specifications and connections that apply to
MIDI data send and receive by this Digital Keyboard, see
the latest support information provided by the website at the
following URL.
http://world.casio.com/
Minimum Computer System
Requirements
Windows® XP (SP2 or later) *1
Windows Vista® *2
Windows 7® *3
Mac OS® X (10.3.9, 10.4.11 or later, 10.5.8 or later,
10.6.3 or later)
*1: Windows XP Home Edition
Windows XP Professional (32- bit)
*2: Windows Vista (32- bit)
*3: Windows 7 (32- bit, 64-bit)
Connecting the Digital Keyboard to Your
Computer
CASIO USB-MIDI : (For Windows 7, Windows Vista,
Mac OS X)
USB Audio Device : (For Windows XP)
Computer USB port
A connector B connector
Digital Keyboard USB port
USB cable
(A-B type)
CTK6000_e.book 112 ページ 2010年7月12日 月曜日 午後12時50分

Connecting to a Computer
E-113
You can transfer song sequencer songs, user rhythms, and
other data in Digital Keyboard memory to a computer for
storage. You also can load Auto Accompaniment data you
download from the CASIO website to the Digital Keyboard,
which greatly expands the Auto Accompaniment patterns
available to you. A special Data Manager application is
required in order to transfer data to and from the Digital
Keyboard.
The same types of data that you can store to or recall from a
memory card (page E-102) can be transferred to and from the
Digital Keyboard.
1.
Go to the CASIO WORLDWIDE site at the
following URL.
http://world.casio.com/
2.
At the site, select a geographic area or country.
3.
After accessing the area site, navigate to the
minimum computer system requirements for
Data Manager for this product.
• You should be able to find a link to Data Manager
information on the product introduction page of this
product. If you cannot find such a link, use the search
form of the area site where you are located to enter the
model name of this product and search for it.
• Note that site contents are subject to change without
notice.
4.
Check if your computer system complies with
the minimum requirements for Data Manager.
5.
Download Data Manager and its user’s guide to
your computer.
6.
Follow the procedure in the user’s guide that
you downloaded in step 5 to install and use
Data Manager.
• You can download accompaniment data from the
Internet Data Expansion system of the CASIO MUSIC
SITE (http://music.casio.com/) and load it into the
memory of this Digital Keyboard. Note that there is not
any accompaniment data intended specifically for this
model, so you should use data for other models.
• Since the accompaniment data is for other models, you
may experience some abnormalities when playing it on this
model.
Storing and Loading Digital
Keyboard Memory Data
Data Types Supported for Data Transfer
Downloading Data Manager
To download Data Manager
CTK6000_e.book 113 ページ 2010年7月12日 月曜日 午後12時50分

E-114
Reference
Troubleshooting
Symptom Action
Included Accessories
I can’t find something that should be
included with the product.
Carefully check inside all of the packing materials.
Power Requirements
Power will not turn on. • Check the AC adaptor or make sure that the batteries are facing correctly
(page E-9).
• Replace the batteries with new ones or switch over to AC adaptor power
(page E-9).
• You may have tried to perform some operation while the “Please Wait”
message was dispalyed, which caused an internal problem. If other
measures do not correct this problem, perform the operation below to turn on
power.
Warning!
The following operation will delete all Digital Keyboard data and return all
settings to their initial factory defaults.
While holding down the R-2 ([B] E.Piano) and R-5 ([E] BASS) buttons, press
the L-1 (POWER) button to turn on power.
The Digital Keyboard outputs a loud sound
and then suddenly powers down.
Replace the batteries with new ones or switch over to AC adaptor power (page
E-9).
The Digital Keyboard suddenly powers down
after a few minutes.
This happens when Auto Power Off (page E-13) is triggered.
Display
The display keeps going out or is flashing. Replace the batteries with new ones or switch over to AC adaptor power (page
E-9).
Screen contents are visible only from straight
ahead.
This is due to production limitations. It does not indicate malfunction.
Sound
Nothing happens when I press any keyboard
key.
• Adjust the main volume setting (page E-13).
• Check if something is plugged into the T-4 (PHONES) jack on the back of the
Digital Keyboard.
• Turn power off and then back on to initialize all keyboard settings (page
E-13).
Nothing happens or notes do not play
normally when I play on the left side of the
keyboard.
Press the L-18 (ACCOMP ON/OFF) button to disable chord input with chord
keyboard (page E-24).
Nothing happens when I start an Auto
Accompaniment.
• With rhythms 191 to 200, nothing will sound until you play a chord on the
keyboard. Try playing a chord (page E-26).
• Check and adjust the accompaniment volume setting (page E-99).
• If there is no user rhythm stored in memory, Auto Accompaniment will not
start when you press the L-17 (START/STOP) button while a rhythm in the
range of F:001 to F:010 is selected (page E-24).
• Turn power off and then back on to initialize all Digital Keyboard settings
(page E-13).
The metronome does not sound. • Check and adjust the metronome volume setting (page E-99).
• Turn power off and then back on to initialize all Digital Keyboard settings
(page E-13).
CTK6000_e.book 114 ページ 2010年7月12日 月曜日 午後12時50分

Reference
E-115
Notes keep sounding, without stopping. • Turn power off and then back on to initialize all Digital Keyboard settings
(page E-13).
• Replace the batteries with new ones or switch over to AC adaptor power
(page E-9).
Some notes are cut off while they are
playing.
Notes are cut off whenever the number of notes being sounded exceeds the
maximum polyphony value of 48 (24 for some tones). This does not indicate
malfunction. See the separate “Appendix”.
The volume or tone setting I configured has
changed.
• Adjust the main volume setting (page E-13).
• Turn power off and then back on to initialize all Digital Keyboard settings
(page E-13).
• Replace the batteries with new ones or switch over to AC adaptor power
(page E-9).
Output volume does not change even though
I change my keyboard pressure.
• Change the Touch Response setting (page E-97).
• Turn power off and then back on to initialize all Digital Keyboard settings
(page E-13).
In certain keyboard ranges, the volume and
tone quality sound are slightly different from
those in other keyboard ranges.
This is due to system limitations. It does not indicate malfunction.
With some tones, octaves do not change at
the far ends of the keyboard.
This is due to system limitations. It does not indicate malfunction.
The pitch of the notes does not match other
accompanying instruments or sounds
strange when played along with other
instruments.
• When the B indicator is displayed, it means that the transpose setting
(page E-18) has been used to change the pitch of the keyboard. Return the
transpose setting to 00.
• When the C indicator is displayed, it means that the scale setting (page
E-21) has been used to change the Digital Keyboard’s initial default setting.
Use the procedure under “To select a preset scale” (page E-21) to change to
the “Equal” preset scale. If the C indicator remains on the display after
you select “Equal”, use the dial or the R-14 (–, +) buttons to change to
another preset scale other than “Equal” and then select “Equal” again.
• Turn power off and then back on to initialize all Digital Keyboard settings
(page E-13).
The reverb of notes seems to change
suddenly.
• Check and adjust the reverb setting (page E-34).
• Turn power off and then back on to initialize all Digital Keyboard settings
(page E-13).
Operation
Tone, rhythm, and other settings revert to
their initial defaults whenever you turn on the
Digital Keyboard.
The Digital Keyboard may be configured to restore default settings (factory
default settings or settings registered by you) when power is turned on. If you
want the Digital Keyboard to remember its last setup and restore it the next time
it is turned on, select “on” for the Auto Resume setting (page E-100).
Computer Connection
I can’t exchange data between the Digital
Keyboard and a computer.
• Check to make sure that the USB cable is connected to the Digital Keyboard
and computer, and that the device is selected correctly with your computer’s
music software settings (page E-112).
• Turn off the Digital Keyboard and then exit the music software on your
computer. Next, turn the Digital Keyboard back on and then restart the music
software on your computer.
Symptom Action
CTK6000_e.book 115 ページ 2010年7月12日 月曜日 午後12時50分

Reference
E-116
Specifications
Models CTK-6000 / WK-6500
Keyboard CTK-6000: 61 standard-size keys
WK-6500: 76 standard-size keys
Touch Response 2 types, Off
Maximum Polyphony 48 notes (24 for certain tones)
Tones
Built-in Tones 670
User Tones Up to 10 (Tone Editor)
Functions Layer, Split
Reverb 1 to 10, Off
Chorus 1 to 5, Off
DSP
Preset DSP 100
User DSP Up to 100
Metronome
Beats per Measure 0, 2 to 6
Tempo Range 30 to 255
Auto Accompaniment
Built-in Rhythms 200
User Rhythms Up to 10 (Rhythm Editor)
Demo Songs 5 songs
Registration 32 (4 setups × 8 banks)
Song Sequencer Real-time recording, playback
Keyboard Play 5 songs, 17 tracks
Memory Capacity Approximately 12,000 notes (total for 5 songs)
Mixer 32 parts (A01-A16/B01-B16)
Master parameters, DSP parameters, Part parameters (CTK-6000/WK-6500)
MIC/INST parameters (WK-6500 only)
Other Functions
Transpose ±1 octaves (–12 to +12 semitones)
Octave Shift UPPER 1/UPPER 2/LOWER ±2 octaves
Tuning A4 = 415.5 - 440.0 - 465.9Hz
Scale Tuning Scale Fine Tune, Preset Scales
Music Preset 305 built-in, plus 50 user presets
One Touch Preset 200
Auto Harmonize 12 types
Arpeggiator 150 types
MIDI 16 multi-timbre received, GM Level 1 standard
Pitch Bend Wheel
Pitch Bend Range 0 to 12 semitones
Memory Cards
Supported Memory Cards SD or SDHC memory cards, 32GB or less
Functions SMF playback, file storage, file recall, file delete, card format
CTK6000_05_e.fm 116 ページ 2010年7月13日 火曜日 午後2時56分

Reference
E-117
• Design and specifications are subject to change without notice.
Inputs/Outputs
USB port TYPE B
Sustain/Assignable jack Standard jack (sustain, sostenuto, soft, start/stop)
Phones jack Stereo standard jack
Line Out R, L/MONO jacks Standard jack × 2
Output Impedance: 2.3k, Output Voltage: 1.5V (RMS) MAX
Audio In jack Stereo mini jack
Input Impedance: 9k, Input Sensitivity: 200mV
Mic In jack (WK-6500 only) Standard jack (connect a dynamic microphone only)
Input Impedance: 3k, Input Sensitivity: 10mV
Power Jack 12V DC
Power Supply 2-way
Batteries 6 D-size zinc-carbon batteries or alkaline batteries
Battery Life Approximately 4 hours continuous operation on alkaline batteries
AC Adaptor AD-A12150LW
Auto Power Off Approximately 6 minutes after last key operation (during battery use),
approximately 4 hours after last key operation (during AC adaptor use)
Speakers 12cm × 2 + 3cm × 2 (Output: 6.0W + 6.0W)
Power Consumption 12V = 18W
Dimensions CTK-6000: 94.5 × 37.8 × 13.2 cm (37 1/4 × 14 7/8 × 5 3/16 inch)
WK-6500: 118.7 × 39.9 × 14.9 cm (46 3/4 × 15 3/4 × 5 7/8 inch)
Weight CTK-6000: Approximately 5.8kg (12.8 lbs) (without batteries)
WK-6500: Approximately 7.9kg (17.4 lbs) (without batteries)
CTK6000_05_e.fm 117 ページ 2010年7月15日 木曜日 午後6時36分

Reference
E-118
Be sure to read and observe the following operating
precautions.
■Location
Avoid the following locations for this product.
• Areas exposed to direct sunlight and high humidity
• Areas subjected to temperature extremes
• Near a radio, TV, video deck, or tuner
The above devices will not cause malfunction of the
product, but the product can cause interference in the audio
or video of a nearby device.
■User Maintenance
• Never use benzine, alcohol, thinner, or other chemical
agents to clean the product.
• To clean the product or its keyboard, wipe with a soft cloth
moistened in a weak solution of water and a mild neutral
detergent. Wring all excess moisture from the cloth before
wiping.
■Included and Optional Accessories
Use only accessories that are specified for use with this
product. Use of unauthorized accessories creates the risk of
fire, electric shock, and personal injury.
■AC Adaptor Handling Precautions
• Use a power outlet that is easily accessible so you can
unplug the AC adaptor when a malfunction occurs or
whenever else you need to do so.
• The AC adaptor is intended for indoor use only. Do not use
it where it might be exposed to splashing or moisture. Do
not place any container, such as a flower vase, that
contains liquid on the AC adaptor.
• Store the AC adaptor in a dry place.
• Use the AC adaptor in an open, well-ventilated area.
• Never cover the AC adaptor with newspaper, a table cloth,
a curtain, or any other similar item.
• Unplug the AC adaptor from the power outlet if you do not
plan to use the product for a long time.
• Never try to repair the AC adaptor or modify it in any way.
• AC adaptor operating environment
Temperature: 0 to 40°C
Humidity: 10% to 90% RH
• Output polarity: &
■Weld Lines
Lines may be visible on the exterior of the product. These are
“weld lines” that result from the plastic molding process. They
are not cracks or scratches.
■Musical Instrument Etiquette
Always be aware of others around you whenever using this
product. Be especially careful when playing late at night to
keep the volume at levels that do not disturb others. Other
steps you can take when playing late at night are closing
windows and using headphones.
Operating Precautions
CTK6000_e.book 118 ページ 2010年7月12日 月曜日 午後12時50分

Reference
E-119
The table below shows the preset DSPs that can be selected by the procedure under “To use a DSP” (page E-36).
• The “Number” column shows DSP numbers, while the “Screen Name” shows the DSP name that appears on the display.
• The DSPs of this Digital Keyboard consist of the 46 “types” shown in the “DSP Type List” (page E-120). A preset DSP is a
variation that is derived from one of these 46 types.
DSP Effect List
Preset DSP List
Number Screen Name Type Number
001 Comp 1 02
002 Comp 2 02
003 Enhance1 04
004 Enhance2 04
005 Phaser 1 07
006 Phaser 2 07
007 Phaser 3 07
008 Chorus 1 09
009 Chorus 2 09
010 Chorus 3 09
011 Chorus 4 09
012 Chorus 5 09
013 CmpCho 1 24
014 CmpCho 2 24
015 RefCho 41
016 Flanger1 08
017 Flanger2 08
018 Flanger3 08
019 Flanger4 08
020 CmpFln 25
021 Delay 1 10
022 Delay 2 10
023 Delay 3 10
024 Delay 4 10
025 Delay 5 10
026 Reflect1 11
027 Reflect2 11
028 Reflect3 11
029 CmpRef 26
030 ChoRef 1 36
031 ChoRef 2 36
032 ChoRef 3 36
033 FlnRef 1 38
034 FlnRef 2 38
035 FlnRef 3 38
036 Tremolo 6
037 CmpTrm 27
038 TrmRef 46
039 TrmCho 1 44
040 TrmCho 2 44
041 TrmFln 1 45
042 TrmFln 2 45
043 TrmDst 1 43
044 TrmDst 2 43
045 AutoPan 05
046 CmpPan 28
047 ChoPan 1 37
048 ChoPan 2 37
049 FlnPan 1 39
050 FlnPan 2 39
051 RefPan 1 42
052 RefPan 2 42
053 Rotary 1 12
054 Rotary 2 12
055 Rotary 3 12
056 Rotary 4 12
057 Rotary 5 12
058 Wah 1 01
059 Wah 2 01
060 Wah 3 01
061 Wah 4 01
062 CmpWah 22
063 WahCho 1 17
064 WahCho 2 17
065 WahFln 1 18
066 WahFln 2 18
067 WahDst 1 16
068 WahDst 2 16
069 WahTrm 1 20
070 WahTrm 2 20
071 WahPan 1 21
072 WahPan 2 21
073 WahRef 1 19
074 WahRef 2 19
075 WahCmp 1 15
076 WahCmp 2 15
077 Dist 1 03
078 Dist 2 03
079 Dist 3 03
080 DstCmp 30
081 CmpDst 23
082 DstTrm 1 34
083 DstTrm 2 34
084 DstPan 1 35
085 DstPan 2 35
086 DstCho 1 31
087 DstCho 2 31
088 DstFln 1 32
089 DstFln 2 32
090 DstFln 3 32
091 DstWah 1 29
092 DstWah 2 29
093 DstWah 3 29
094 DstWah 4 29
095 DstRef 33
096 RefDst 40
097 Lo-Fi 14
098 RingMod1 13
099 RingMod2 13
100 RingMod3 13
Number Screen Name Type Number
CTK6000_e.book 119 ページ 2010年7月12日 月曜日 午後12時50分

Reference
E-120
All of the Digital Keyboard’s preset DSPs belong to one of the DSP types shown in the table below. When creating a user DSP
(page E-37) or when using the tone editor (page E-45) to edit the DSP applied to a tone, you need to select one of the DSP types
in the table.
• Type numbers 01 through 14 are single type DSPs, while numbers 15 through 46 are dual type DSPs. A single type DSP is one
with a single structure, while a dual type is a combination of two single type DSPs.
• The name of a dual DSP is formed by its two constituent single DSP names, in the order that they are applied. For example, type
15 named “Wah-Compressor” connects in line to “Wah” and “Compressor”, in that sequence.
• For details about parameters that can be configured with each DSP type, refer to the sections shown in the table below.
DSP Type List
For information about this DSP type: Go here:
Single type (Type numbers 01 through 14) Single Type DSP Parameters (page E-121)
Dual type (Type numbers 15 through 46) Dual Type DSP Parameters (page E-123)
Type Number DSP Type Name Screen Name
01 Wah Wah
02 Compressor Comp
03 Distortion Dist
04 Enhancer Enhance
05 AutoPan AutoPan
06 Tremolo Tremolo
07 Phaser Phaser
08 Flanger Flanger
09 Chorus Chorus
10 Delay Delay
11 Reflection Reflect
12 Rotary Rotary
13 RingModulator RingMod
14 Lo-Fi Lo-Fi
15 Wah-Compressor WahCmp
16 Wah-Distortion WahDst
17 Wah-Chorus WahCho
18 Wah-Flanger WahFln
19 Wah-Reflection WahRef
20 Wah-Tremolo WahTrm
21 Wah-AutoPan WahPan
22 Compressor-Wah CmpWah
23 Compressor-Distortion CmpDst
24 Compressor-Chorus CmpCho
25 Compressor-Flanger CmpFln
26 Compressor-Reflection CmpRef
27 Compressor-Tremolo CmpTrm
28 Compressor-AutoPan CmpPan
29 Distortion-Wah DstWah
30 Distortion-Compressor DstCmp
31 Distortion-Chorus DstCho
32 Distortion-Flanger DstFln
33 Distortion-Reflection DstRef
34 Distortion-Tremolo DstTrm
35 Distortion-AutoPan DstPan
36 Chorus-Reflection ChoRef
37 Chorus-AutoPan ChoPan
38 Flanger-Reflection FlnRef
39 Flanger-AutoPan FlnPan
40 Reflection-Distortion RefDst
41 Reflection-Chorus RefCho
42 Reflection-AutoPan RefPan
43 Tremolo-Distortion TrmDst
44 Tremolo-Chorus TrmCho
45 Tremolo-Flanger TrmFln
46 Tremolo-Reflection TrmRef
Type Number DSP Type Name Screen Name
CTK6000_e.book 120 ページ 2010年7月12日 月曜日 午後12時50分

Reference
E-121
■Single Type DSP Parameters
01: Wah
This is a “wah” effect that can automatically affect the
frequency using an LFO.
Parameters and Value Ranges:
1 :Resonance (0 to 127)
Adjusts the strength of resonance.
2 :Manual (0 to 127)
Adjusts the wah filter reference frequency.
3 :LFO Rate (0 to 127)
Adjusts the LFO rate.
4 :LFO Depth (0 to 127)
Adjusts the LFO depth.
5 :LFO Waveform (off, sin, tri, random)
Selects the LFO waveform.
02: Compressor
Compresses the input signal, which can have the effect of
suppressing level variation and make it possible to sustain
dampened sounds longer.
Parameters and Value Ranges:
1 :Depth (0 to 127)
Adjusts compression of the audio signal.
2 :Attack (0 to 127)
Adjusts the attack amount of the input signal. A smaller
value causes prompt compressor operation, which
suppresses the attack of the input signal. A larger values
delays compressor operation, which causes the attack of
the input signal to be output as-is.
3 :Release (0 to 127)
Adjusts the time from the point the input signal drops
below a certain level until the compression operation is
stopped. When an attack feeling is desired (no
compression at the onset of sound), set this parameter to
as low a value as possible. To have compression applied
at all times, set a high value.
4 :Level (0 to 127)
Adjusts the output level.
5 :Threshold (0 to 127)
Adjusts the volume level at which the compression
operation starts.
03: Distortion
Digital distortion that applies an overtone to the input signal
and distorts it.
Parameters and Value Ranges:
1 :Gain (0 to 127)
Adjusts the input signal gain.
2 :Level (0 to 127)
Adjusts the output level.
04: Enhancer
Phase shifts low-range sounds and high-range sounds of the
input signal to enhance their profiles.
Parameters and Value Ranges:
1 :Low Frequency (0 to 127)
Adjusts the low range enhancer frequency.
2 :Low Phase (0 to 127)
Adjusts the phase shift amount of the low-range enhancer.
3 :High Frequency (0 to 127)
Adjusts the high range enhancer frequency.
4 :High Phase (0 to 127)
Adjusts the phase shift amount of the high-range
enhancer.
05: Auto Pan
Performs continual left-right panning of the input signal using
an LFO.
Parameters and Value Ranges:
1 :LFO Rate (0 to 127)
Adjusts the panning rate.
2 :LFO Depth (0 to 127)
Adjusts the panning depth.
3 :LFO Waveform (sin, tri)
Selects the LFO waveform.
06: Tremolo
Adjusts the volume of the input signal using an LFO.
Parameters and Value Ranges:
1 :LFO Rate (0 to 127)
Adjusts the tremolo rate.
2 :LFO Depth (0 to 127)
Adjusts the tremolo depth.
3 :LFO Waveform (sin, tri)
Selects the LFO waveform.
07: Phaser
Produces a distinctive pulsating, broad sound by using an
LFO to change the phase of the input signal and then mixes it
with the original input signal.
Parameters and Value Ranges:
1 :Resonance (0 to 127)
Adjusts the strength of the resonance.
2 :LFO Rate (0 to 127)
Adjusts the LFO rate.
3 :LFO Depth (0 to 127)
Adjusts the LFO depth.
4 :LFO Waveform (sin, tri, random)
Selects the LFO waveform.
DSP Parameter List
CTK6000_e.book 121 ページ 2010年7月12日 月曜日 午後12時50分

Reference
E-122
08: Flanger
Applies wildly pulsating and metallic reverberation to sounds.
LFO waveform is selectable.
Parameters and Value Ranges:
1 :LFO Rate (0 to 127)
Adjusts the LFO rate.
2 :LFO Depth (0 to 127)
Adjusts the LFO depth.
3 :LFO Waveform (sin, tri, random)
Selects the LFO waveform.
4 :Feedback (0 to 127)
Adjusts the strength of feedback.
09: Chorus
Gives sounds depth and breadth. Chorus type is selectable.
Parameters and Value Ranges:
1 :LFO Rate (0 to 127)
Adjusts the LFO rate.
2 :LFO Depth (0 to 127)
Adjusts the LFO depth.
3 :LFO Waveform (sin, tri)
Selects the LFO waveform.
4 :Feedback (0 to 127)
Adjusts the strength of feedback
5 :Type (mono, stereo, tri)
Selects the chorus type.
10: Delay
Delays the input signal and feeds it back to create a repeating
effect and give sounds more breadth.
Parameters and Value Ranges:
1 :Delay Time (0 to 127)
Adjusts the delay time.
2 :Feedback (0 to 127)
Adjusts the repeat of the delay.
3 :Ratio Lch (0 to 127)
Adjusts the delay time of the left channel. This value is a
ratio of the value specified for Delay Time.
4 :Ratio Rch (0 to 127)
Adjusts the delay time of the right channel. This value is a
ratio of the value specified for Delay Time.
5 :Wet Level (0, 1, 2, 3, 4, 5)
Adjusts the level of the delay sound.
6 :Type (1, 2)
Selects the delay type.
Important!
When adjusting the delay time and type, certain settings can
result in a switching sound in the delay.
11: Reflection
An effector that extracts early reflections from reverb. Applies
acoustic presence to sounds.
Parameters and Value Ranges:
1 :Type (1, 2, 3, 4, 5, 6, 7, 8)
Selects from among the eight available reflection patterns.
2 :Feedback (0 to 127)
Adjusts the repeat of the reflected sound.
12: Rotary
This is a rotary speaker simulator.
Parameters and Value Ranges:
1 :Overdrive Gain (0, 1, 2, 3)
Adjusts overdrive gain.
2 :Overdrive Level (0 to 127)
Adjusts the overdrive output level.
3 :Speed (Slow, Fast)
Switches the speed mode between fast and slow.
4 :Brake (Rotate, Stop)
Stops speaker rotation.
5 :Fall Acceleration (0 to 127)
Adjusts acceleration when the speed mode is switched
from fast to slow.
6 :Rise Acceleration (0 to 127)
Adjusts acceleration when the speed mode is switched
from slow to fast.
7 :Slow Rate (0 to 127)
Adjusts the speaker rotation speed in the slow speed
mode.
8 :Fast Rate (0 to 127)
Adjusts the speaker rotation speed in the fast speed
mode.
13: Ring Modulator
Multiplies the input signal with an internal oscillator signal to
create a metallic sound.
Parameters and Value Ranges:
1 :OSC Frequency (0 to 127)
Sets the reference frequency of the internal oscillator.
2 :LFO Rate (0 to 127)
Adjusts the LFO rate.
3 :LFO Depth (0 to 127)
Adjusts the LFO depth.
4 :Type (1, 2, 3)
1 :Delay repeat determined by Delay Time.
2 :Delay repeat determined by Delay Time and Ratio L/R.
1 :Outputs the ring modulated signal only.
2 :Outputs the ring modulated signal and the input signal.
3 :Outputs a signal with a chorus effect applied to 2 (ring
modulated signal and input signal).
CTK6000_05_e.fm 122 ページ 2010年7月13日 火曜日 午後4時23分

Reference
E-123
14: Lo-Fi
Applies various types of noise to the input signal to reproduce
a retro Lo-Fi sound.
Includes wow and flutter for rotational fluctuation like that in
tapes and records, a Noise 1 generator that generates
continual FM radio type, and a Noise 2 generator that
generates record play types scratch noise.
Parameters and Value Ranges:
1 :Wow and Flutter Rate (0 to 127)
Adjusts the wow and flutter rate.
2 :Wow and Flutter Depth (0 to 127)
Adjusts the wow and flutter depth.
3 :Noise1 Level (0, 1, 2, 3, 4, 5)
Adjusts the level of Noise Generator 1.
4 :Noise2 Level (0, 1, 2, 3, 4, 5)
Adjusts the level of Noise Generator 2.
5 :Noise2 Density (0, 1, 2, 3, 4, 5)
Adjusts the frequency of Noise Generator 2.
6 :Bit (0, 1, 2, 3)
Distorts the sound. A larger number produces greater
distortion.
Important!
Raising the noise level while a note is not sounding will cause
noise to sound, even if there is no input signal.
■Dual Type DSP Parameters
Dual type DSPs are configured by combining two different
single type DSPs. Use the procedure below to determine what
parameters that can be configured for each dual type DSP,
and the operation, and setting ranges of dual type DSPs.
Example: Type number 29: Distortion-Wah
1. The DSP type name has two parts: a left side part and a
right side part.
Distortion-Wah 3 “Distortion” and “Wah”
2. Find out what parameters you can configure by looking up
the left side part of a dual type DSP in the “Type Name”
column of the table below.
3. Find the same type names in the table under “Single Type
DSP Parameters” on pages E-121 through E-123, and note
the operation and setting ranges of the items that are the
same as those shown in the “Configurable Parameters”
column of the above table.
4. Next, repeat steps 2 and 3 above for the right side part of
the dual type DSP parameter name.
Type Name Configurable Parameters
Wah LFO Waveform
LFO Rate
LFO Depth
Distortion Gain
Level
Chorus LFO Waveform
LFO Rate
LFO Depth
Flanger LFO Waveform
LFO Rate
LFO Depth
Reflection Feedback
Compressor Threshold
Level
Auto Pan LFO Waveform
LFO Rate
LFO Depth
Tremolo LFO Waveform
LFO Rate
LFO Depth
• In our “Distortion-Wah” example, the left side part of the
name is “Distortion” so we can see in the above table
that “Gain” and “Level” parameters can be configured.
You can find out about the operations and setting ranges
of “Gain” and “Level” by referring to “03: Distortion” on
page E-121.
• The parameter numbers that appear on the parameter
setting screen start from 1, and the number is
incremented for each successive parameter.The
parameter numbers of our “Distortion-Wah” example
would be as shown below.
1: Gain
2: Level
3: LFO Waveform
4: LFO Rate
5: LFO Depth
CTK6000_e.book 123 ページ 2010年7月12日 月曜日 午後12時50分

Reference
E-124
In addition to the chords that can be fingered with Fingered 1
and Fingered 2, the following chords also are recognized.
• With Fingered 3, the lowest note fingered is interpreted as
the base note. Inverted forms are not supported.
• With Full Range Chord, when the lowest note fingered is a
certain distance from the neighboring note, the chord is
interpreted as a fraction chord.
• Unlike Fingered 1, 2, and 3, Full Range Chord requires
pressing of at least three keys to form a chord.
Fingering Guide
Fingered 1, Fingered 2 Chords
*1 With Fingered 2, interpreted as Am7.
*2 With Fingered 2, interpreted as Am7b5.
*3 Inverted form not supported in some cases.
C
Cm
Cdim
Caug *3
Csus4 *3
Csus2 *3
C7
Cmadd9
CmM7
Cdim7 *3
C69 *3
C6 *1 *3
Cm6 *2 *3
Cm7 *3
CM7
Cm7b5 *3
C7sus4
Cadd9
C7b5 *3
Fingered 3, Full Range Chords
Supported Input Characters
C
#
C
D
C
E
C
F
C
G
C
A
b
C
B
b
C
B
C
C
#
m
C
Dm
C
Gm
C
Am
C
B
b
m
C
Ddim
C
A
b
7
C
F7
C
Fm7
C
Gm7
C
A
b
add9
C
Fm
C
CTK6000_e.book 124 ページ 2010年7月12日 月曜日 午後12時50分

Reference
E-125
Chord Example List
Root
Chord
Type
M
m
dim
aug
sus4
sus2
7
m7
M7
m7b5
7b5
7sus4
add9
madd9
mM7
dim7
69
6
m6
(A#)/BbBF#/(Gb)G(G#)/AbAFCC
#/(Db)D(D#)/EbE
• Since the chord input range is limited, this model may not support some of the chords shown above.
CTK6000_e.book 125 ページ 2010年7月12日 月曜日 午後12時50分

Reference
E-126
The following shows the relationship between MIDI IN and MIDI OUT channels and each part.
• For details about parts, see “How Parts are Organized” (page E-39).
Assigning a MIDI Channel to Each Part
*1 The A01 part MIDI OUT channel depends on the keybaord channel setting. For details, see “KeyboardCh (Keyboard Channel)”
(page E-99).
*2 SONG SEQUENCER Track
This part: MIDI Channel Part name
IN OUT
A01 -- 01*1Upper1
A02 -- 02 Upper2
A03 -- 03 Lower
A04 -- 04 Harmo.
A05 -- 05 System Upper1
A06 -- 06 System Upper2
A07 -- 07 System Lower
A08 -- -- Metronome
A09 -- 09 Perc.
A10 -- 10 Drum
A11 -- 11 Bass
A12 -- 12 Chord1
A13 -- 13 Chord2
A14 -- 14 Chord3
A15 -- 15 Chord4
A16 -- 16 Chord5
This part: MIDI Channel Part name
IN OUT
B01 01 01 Track*2/MIDI 01
B02 02 02 Track*2/MIDI 02
B03 03 03 Track*2/MIDI 03
B04 04 04 Track*2/MIDI 04
B05 05 05 Track*2/MIDI 05
B06 06 06 Track*2/MIDI 06
B07 07 07 Track*2/MIDI 07
B08 08 08 Track*2/MIDI 08
B09 09 09 Track*2/MIDI 09
B10 10 10 Track*2/MIDI 10
B11 11 11 Track*2/MIDI 11
B12 12 12 Track*2/MIDI 12
B13 13 13 Track*2/MIDI 13
B14 14 14 Track*2/MIDI 14
B15 15 15 Track*2/MIDI 15
B16 16 16 Track*2/MIDI 16
CTK6000_e.book 126 ページ 2010年7月12日 月曜日 午後12時50分

Reference
E-127
Parameter List
To check this setting item: Refer to this column in
the table below:
Setting items that are always saved when power is turned off
Setting items stored in registration memory (page E-62)
When “on” is selected for the “AutoResume (Auto Resume)” setting (page E-100), setting items
that are restored to those in effect the last time power was turned off
Items that are stored as “Default (Default Settings)” (page E-100)
Settings items initialized by the “To initialize all mixer parameters” operation (page E-41)
Setting items initialized when “Parameter” (parameter settings only) is selected by “Initialize
(Initialize)” (page E-100)
Setting Item
User Memory Items
User rhythms, user tones, user DSPs,
user presets O
Registration O
Function Menu Item
Tuning OO
Touch Response O O O
Pitch Bend Velocity OO O
Pedal Assign O O O
Bend Range*1OO
Arpeggiator Hold O O O
Arpeggiator Speed OO O
Arpeggiator Part O O O
Registration Filter
(Accompaniment/Scale) O
Song Pre-count Sound O O
Song Repeat Play OO
Auto Accompaniment Volume O*2O O
Song Volume OO
Metronome Volume O O O
Keyboard Channel OO
Local Control O
Accompaniment MIDI Out O
LCD Contrast O
Auto Power Off OO
Auto Recover O
Other Items
Tone Number*1O O O O
Rhythm Number O*2OO
Music Preset Number O
Transpose OO O
Split On/Off O O O
Split Point OO O
Layer On/Off O O O
Octave Shift*3OO O
Accompaniment On/Off O*2O O
Chord Fingering Mode O*2OO
Auto Harmonize On/Off/Type O O O
Metronome Beat OO
Chorus/DSP O
DSP Disable O
Reverb (On, Off, Type) O O O
Chorus Type OO O
DSP Type O O O
Tempo O*2OO
Synchro Standby O*2
Scale Preset Number OO
Scale Root O O
Scale Fine Tuning O*4OO
Accompaniment Scale O*4O O O
Accompaniment Part On/Off O*2OO
Mode (Rhythm/Card) Selection Status O
Card Song number O
Left-hand Part Select O
Right-hand Part Select O
Registration Bank Number O O
Rhythm Category Number OO
Tone Category Number O O
Music Preset Category Number O
Mixer Settings for Part A01 through A04
Part On/Off*1OOO
Part Volume*1O O O O
Part Pan*1OOOO
Part Coarse Tuning*1O O O O
Part Fine Tuning*1OOOO
Part Bend Range*1O O O O
Part DSP Line On/Off*1OOOO
Part Reverb Send*1O O O O
Part Chorus Send*1OOOO
Part Scale Enable*1O O O
Mixer Settings for Master, DSP and MIC/
INST, and for Parts A05 through A16, and
Parts B01 through B16
O
*1 Configured for each of the following parts: A01 through
A04 (UPPER 1, UPPER 2, LOWER, Auto Harmonize).
*2 Not recalled when “on” is selected for “RegFltAcmp” (page
E-98).
*3 Configured for each of the following parts: A01 through
A03 (UPPER 1, UPPER 2, LOWER).
*4 Not recalled when “on” is selected for “RegFltScal” (page
E-98).
Setting Item
CTK6000_05_e.fm 127 ページ 2010年7月15日 木曜日 午後6時37分

Function Transmitted Recognized Remarks
Basic
Channel
1 - 16
1 - 16
1 - 16
1 - 16
Default
Changed
Note
Number
0 - 127
0 - 127 *1True voice
After
Touch
Control
Change
X
X
X
O
Pitch Bender
OO
Key’s
Ch’s
Velocity
O
9nH v = 1 - 127
X
9nH v = 0, 8nH V =**
O
9nH v = 1 - 127
X
9nH v = 0
Note ON
Note OFF
Mode
Mode 3
X
0 - 127
Mode 3
X
Default
Messages
Altered
Models: CTK-6000 / WK-6500 Version : 1.0
0
1
6, 38
7
10
11
16
17
18
19
64
66
67
72
73
74
76
77
78
80
81
82
Bank select
Modulation
Data entry LSB, MSB
Volume
Pan
Expression
DSP Parameter0
DSP Parameter1
DSP Parameter2
DSP Parameter3
Hold 1
Sostenuto
Soft pedal
Release time
Attack time
Filter cutoff
Vibrato rate
Vibrato depth
Vibrato delay
DSP Parameter4
DSP Parameter5
DSP P 6
O
X
O
O
O
X
O
O
O
O
O
O
O
O
O
O
O
O
O
O
O
O
*2
*3
*3
*3
O
O
O
O
O
O
O
O
O
O
O
O
O
O
O
O
O
O
O
O
O
O
*2
**: no relation
MIDI Implementation Chart
CTK6000_e.book 128 ページ 2010年7月12日 月曜日 午後12時50分

Function Transmitted Recognized Remarks
Basic
Channel
1 - 16
1 - 16
1 - 16
1 - 16
Default
Changed
Note
Number
0 - 127
0 - 127 *1True voice
Program
Change
O
0 - 127
O
0 - 127
:True #
After
Touch
Control
Change
X
X
X
O
Pitch Bender
OO
System Exclusive
O
*2
O
Key’s
Ch’s
Velocity
O
9nH v = 1 - 127
X
9nH v = 0, 8nH V =**
O
9nH v = 1 - 127
X
9nH v = 0
Note ON
Note OFF
Mode
Mode 3
X
0 - 127
Mode 3
X
Default
Messages
Altered
System
Common
X
X
X
X
X
X
: Song Pos
: Song Sel
: Tune
Aux
Messages
Remarks
X
O
X
O
X
X
O
O
X
O
O
X
: All sound off
: Reset all controller
: Local ON/OFF
: All notes OFF
: Active Sense
: Reset
System
Real Time
O
O
X
X
: Clock
: Commands
Models: CTK-6000 / WK-6500 Version : 1.0
Mode 1 : OMNI ON, POLY
Mode 3 : OMNI OFF, POLY
Mode 2 : OMNI ON, MONO
Mode 4 : OMNI OFF, MONO
O : Yes
X : No
*2
0
1
6, 38
7
10
11
16
17
18
19
64
66
67
72
73
74
76
77
78
80
81
82
83
91
93
98, 99
100, 101
Bank select
Modulation
Data entry LSB, MSB
Volume
Pan
Expression
DSP Parameter0
DSP Parameter1
DSP Parameter2
DSP Parameter3
Hold 1
Sostenuto
Soft pedal
Release time
Attack time
Filter cutoff
Vibrato rate
Vibrato depth
Vibrato delay
DSP Parameter4
DSP Parameter5
DSP Parameter6
DSP Parameter7
Reverb send
Chorus send
NRPN LSB, MSB
RPN LSB, MSB
O
X
O
O
O
X
O
O
O
O
O
O
O
O
O
O
O
O
O
O
O
O
O
X
O
O
O
*2
*3
*3
*3
*2
*2
O
O
O
O
O
O
O
O
O
O
O
O
O
O
O
O
O
O
O
O
O
O
O
O
O
O
O
*2
*2
*2
NOTICE
This equipment has been tested and found to comply with the limits for a Class B digital device, pursuant to Part 15 of the FCC
Rules. These limits are designed to provide reasonable protection against harmful interference in a residential installation. This
equipment generates, uses and can radiate radio frequency energy and, if not installed and used in accordance with the
instructions, may cause harmful interference to radio communications. However, there is no guarantee that interference will not
occur in a particular installation. If this equipment does cause harmful interference to radio or television reception, which can be
determined by turning the equipment off and on, the user is encouraged to try to correct the interference by one or more of the
following measures:
• Reorient or relocate the receiving antenna.
• Increase the separation between the equipment and receiver.
• Connect the equipment into an outlet on a circuit different from that to which the receiver is connected.
• Consult the dealer or an experienced radio/TV technician for help.
FCC WARNING
Changes or modifications not expressly approved by the party responsible for compliance could void the user’s authority to
operate the equipment.
Declaration of Conformity
Model Number: CTK-6000/WK-6500
Trade Name: CASIO COMPUTER CO., LTD.
Responsible party: CASIO AMERICA, INC.
Address: 570 MT. PLEASANT AVENUE, DOVER, NEW JERSEY 07801
Telephone number: 973-361-5400
This device complies with Part 15 of the FCC Rules, Operation is subject to the following two conditions:
(1) This device may not cause harmful interference, and (2) this device must accept any interference received, including
interference that may cause undesired operation.
*1: Depends on tone.
*
2: For details about NRPN, RPN, and system exclusive messages, see MIDI Implementation at
http://world.casio.com/.
*
3: In accordance with pedal effect setting.
CTK6000_e_Cover1-4.fm 2 ページ 2010年7月12日 月曜日 午後12時53分

E
CTK6000/WK6500E1A
USER’S GUIDE
Please keep all information for future reference.
Safety Precautions
Before trying to use the keyboard, be sure to read the
separate “Safety Precautions”.
MA1007-A Printed in China
CTK6000/WK6500E1A
K
This recycle mark indicates that the packaging conforms to
the environmental protection legislation in Germany.
CTK6000_e_Cover1-4.fm 1 ページ 2010年7月12日 月曜日 午後12時53分