Casio Yc 430 Pj Users Manual MULTI CAMERA
Yc-430-Pj-Camera-Ug-E yc-430-pj-camera-ug-e
YC-430 PJ to the manual 7afc5140-5de1-32f4-c1a0-7ebca66a06c6
YC-430_PJ_Camera_UG_E YC-430_PJ_Camera_UG_E_EN YC-430 | Projectors | Manuals | CASIO
2015-01-21
: Casio Casio-Yc-430-Pj-Users-Manual-243247 casio-yc-430-pj-users-manual-243247 casio pdf
Open the PDF directly: View PDF
.
Page Count: 248 [warning: Documents this large are best viewed by clicking the View PDF Link!]
- CONTENTS
- INTRODUCTION
- GETTING READY
- SHOOTING A SNAPSHOT
- SHOOTING A MOVIE
- USING BEST SHOT
- ADVANCED SETTINGS
- Changing the Focus Mode
- Correcting Image Brightness (EV Shift)
- Controlling White Balance
- Specifying ISO Sensitivity
- Specifying the Metering Mode
- Using the Camera’s Filter Effects
- Controlling Image Sharpness
- Controlling Color Saturation
- Adjusting Image Contrast
- Date Stamping Snapshots
- Using the On-screen Histogram to Check Exposure
- Other Useful Recording Functions
- VIEWING SNAPSHOTS AND MOVIES
- EDITING IMAGES
- USING AUDIO
- MANAGING YOUR FILES
- DELETING FILES
- OTHER SETTINGS
- PRINTING
- USING THE CAMERA WITH A COMPUTER
- APPENDIX

E
MULTI PJ CAMERA
Multifunctional Camera System
Camera User’s Guide
Thank you for purchasing this CASIO product.
• Before trying to use this camera, be sure to
carefully read “Safety Precautions” in the
MULTI PJ CAMERA/Multifunctional Camera
System YC-430 User’s Guide.
• Be sure to keep all user documentation
handy for future reference.

2CONTENTS
CONTENTS
INTRODUCTION 9
About This Manual. . . . . . . . . . . . . . . . . . . . . . . . . . . 9
Features . . . . . . . . . . . . . . . . . . . . . . . . . . . . . . . . . . . 9
Read this first! . . . . . . . . . . . . . . . . . . . . . . . . . . . . . 11
Precautions during Use . . . . . . . . . . . . . . . . . . . . . 13
GETTING READY 23
Charging the Battery . . . . . . . . . . . . . . . . . . . . . . . . 23
■To load the battery 23
■To charge the battery 24
■Replacing the Battery 28
■Battery Precautions 28
Turning Power On and Off . . . . . . . . . . . . . . . . . . . 29
Using a Memory Card . . . . . . . . . . . . . . . . . . . . . . . 32
■Loading a Memory Card into the Camera 34
■Replacing the Memory Card 35
■Formatting a Memory Card 36
Using On-screen Menus . . . . . . . . . . . . . . . . . . . . . 38
■Configuring Monitor Screen Settings 39
■Selecting a Screen Layout (Layout) 40
■Turning Display Information On and Off (Info.) 43
■Adjusting Monitor Screen Brightness (Brightness) 45
■Adjusting Monitor Screen Image Quality (Type) 46
If you lose your way... . . . . . . . . . . . . . . . . . . . . . . . 47
Using the Camera on a Trip . . . . . . . . . . . . . . . . . . 48
■Extra Batteries 48
■Using the Camera in another Country 48

3CONTENTS
SHOOTING A SNAPSHOT 49
Holding the Camera Correctly . . . . . . . . . . . . . . . . 49
Shooting a Snapshot . . . . . . . . . . . . . . . . . . . . . . . . 50
■Changing the Image Size 54
■Specifying Image Quality 55
■Turning Off the AF Assist Lamp 56
■Snapshot Shooting Precautions 57
■Auto Focus Restrictions 58
Shooting with Zoom . . . . . . . . . . . . . . . . . . . . . . . . 59
Using Instant Zoom . . . . . . . . . . . . . . . . . . . . . . . . . 62
Using Flash . . . . . . . . . . . . . . . . . . . . . . . . . . . . . . . 63
Using the Self-Timer . . . . . . . . . . . . . . . . . . . . . . . . 68
Using Continuous Shutter . . . . . . . . . . . . . . . . . . . 70
■Selecting the Continuous Shutter Mode 71
■Recording with Normal-speed Continuous
Shutter, High-speed Continuous Shutter,
and Flash Continuous Shutter 71
■Recording with Zoom Continuous Shutter 72
■Continuous Shutter Precautions 73
Adding Audio to a Snapshot . . . . . . . . . . . . . . . . . 74
SHOOTING A MOVIE 76
Movie Image Quality . . . . . . . . . . . . . . . . . . . . . . . . 76
Shooting a Movie . . . . . . . . . . . . . . . . . . . . . . . . . . . 77
■Movie Recording Precautions 78
USING BEST SHOT 80
Reducing the Effects of Hand and Subject
Movement . . . . . . . . . . . . . . . . . . . . . . . . . . . . . . . . . 85
Taking Bright Images without Flash . . . . . . . . . . . 87
Shooting Images of Business Cards
and Documents (Business Shot) . . . . . . . . . . . . . . 88
Shooting ID Photographs . . . . . . . . . . . . . . . . . . . . 90
Restoring an Old Photograph. . . . . . . . . . . . . . . . . 93

4CONTENTS
ADVANCED SETTINGS 96
Changing the Focus Mode . . . . . . . . . . . . . . . . . . . 96
■Using Auto Focus 98
■Using Macro Focus 99
■Using Fixed Focus (Pan Focus) 102
■Using Infinity Focus 103
■Using Manual Focus 103
Correcting Image Brightness (EV Shift) . . . . . . . 105
Controlling White Balance . . . . . . . . . . . . . . . . . . 107
Specifying ISO Sensitivity . . . . . . . . . . . . . . . . . . 110
Specifying the Metering Mode . . . . . . . . . . . . . . . 111
Using the Camera’s Filter Effects . . . . . . . . . . . . 113
Controlling Image Sharpness . . . . . . . . . . . . . . . . 113
Controlling Color Saturation . . . . . . . . . . . . . . . . 114
Adjusting Image Contrast . . . . . . . . . . . . . . . . . . . 114
Date Stamping Snapshots . . . . . . . . . . . . . . . . . . 115
Using the On-screen Histogram to
Check Exposure. . . . . . . . . . . . . . . . . . . . . . . . . . . 116
Other Useful Recording Functions . . . . . . . . . . . 119
■Using Key Customize to Assign Functions
[W] and [X]119
■Displaying an On-screen Grid 120
■Displaying the Image You Just Recorded
(Image Review) 121
■Using Icon Help 121
■Using Mode Memory to Configure Power
On Default Settings 122
■Resetting the Camera to Its
Initial Factory Defaults 124
VIEWING SNAPSHOTS AND MOVIES126
Viewing a Snapshot . . . . . . . . . . . . . . . . . . . . . . . . 126
■Listening to the Audio of an Audio Snapshot 127
Viewing a Movie . . . . . . . . . . . . . . . . . . . . . . . . . . . 128
Playing a Slideshow on the Camera . . . . . . . . . . 130
Viewing Camera Images on a TV . . . . . . . . . . . . . 134
Zooming the Displayed Image . . . . . . . . . . . . . . . 137
Using the 12-image Screen . . . . . . . . . . . . . . . . . . 138
Using the Calendar Screen . . . . . . . . . . . . . . . . . . 138

5CONTENTS
EDITING IMAGES 140
Resizing a Snapshot . . . . . . . . . . . . . . . . . . . . . . . 140
Cropping a Snapshot . . . . . . . . . . . . . . . . . . . . . . 141
Keystone Correction . . . . . . . . . . . . . . . . . . . . . . . 142
Using Color Restoration to Correct the Color
of an Old Photograph . . . . . . . . . . . . . . . . . . . . . . 144
Editing the Date and Time of an Image . . . . . . . . 146
Rotating the Displayed Image of a Snapshot . . . 147
Editing a Movie on the Camera . . . . . . . . . . . . . . 148
Creating a Snapshot of a Movie Frame
(MOTION PRINT) . . . . . . . . . . . . . . . . . . . . . . . . . . 153
USING AUDIO 155
Adding Audio to a Snapshot . . . . . . . . . . . . . . . . 155
Recording Audio Only (Voice Recording) . . . . . . 158
MANAGING YOUR FILES 161
Files and Folders . . . . . . . . . . . . . . . . . . . . . . . . . . 161
Protecting a File Against Deletion . . . . . . . . . . . . 162
Using the FAVORITE Folder . . . . . . . . . . . . . . . . . 163
Copying Files . . . . . . . . . . . . . . . . . . . . . . . . . . . . . 166
DELETING FILES 168
Deleting a Specific File . . . . . . . . . . . . . . . . . . . . . 168
Deleting All Files . . . . . . . . . . . . . . . . . . . . . . . . . . 169
Deleting FAVORITE Folder Snapshots . . . . . . . . 169

6CONTENTS
OTHER SETTINGS 171
Configuring Camera Sound Settings. . . . . . . . . . 171
Turning the Startup Screen On or Off . . . . . . . . . 173
Specifying the File Name Serial Number
Generation Rule . . . . . . . . . . . . . . . . . . . . . . . . . . . 174
Changing the Date and Time Setting . . . . . . . . . . 174
Using World Time . . . . . . . . . . . . . . . . . . . . . . . . . 176
■Configuring World Time Settings 176
Changing the Display Language . . . . . . . . . . . . . 178
Changing the USB Port Protocol . . . . . . . . . . . . . 178
[ ] (REC) and [ ] (PLAY) Button Settings . . 179
Formatting Built-in Memory . . . . . . . . . . . . . . . . . 181
PRINTING 182
Types of Printing . . . . . . . . . . . . . . . . . . . . . . . . . . 182
Using Professional Print Service . . . . . . . . . . . . . 183
Using Your Printer to Print Images . . . . . . . . . . . 184
Using DPOF to Specify Images to be Printed
and the Number of Copies . . . . . . . . . . . . . . . . . . 187
■Date Stamping 190
Supported Protocols . . . . . . . . . . . . . . . . . . . . . . . 191
USING THE CAMERA WITH A
COMPUTER 193
What you can do . . . . . . . . . . . . . . . . . . . . . . . . . . 193
Using the Camera with a Windows Computer . . 194
■Viewing and Storing Images on a Computer 196
■Managing Images on Your Computer 202
■Retouching, Reorienting, or Printing Snapshots 204
■Playing Movies 205
■Viewing User Documentation (PDF) Files 206
■Exiting the CD-ROM Menu 206
Using the Camera with a Macintosh . . . . . . . . . . 207
■Viewing and Storing Images on a Macintosh 209
■Managing Images on Your Macintosh 215
■Playing Movies 216
■Viewing User Documentation (PDF Files) 216
■Registering as a User 217
Reading Files Directly from a Memory Card . . . . 217
Memory Card Data . . . . . . . . . . . . . . . . . . . . . . . . . 218

7CONTENTS
APPENDIX 221
General Guide . . . . . . . . . . . . . . . . . . . . . . . . . . . . 221
Monitor Screen Contents . . . . . . . . . . . . . . . . . . . 223
Menu Reference . . . . . . . . . . . . . . . . . . . . . . . . . . . 226
Display Menu Reference . . . . . . . . . . . . . . . . . . . . 230
Indicator Lamps . . . . . . . . . . . . . . . . . . . . . . . . . . . 231
Troubleshooting Guide . . . . . . . . . . . . . . . . . . . . . 235
■Find the Problem and Fixing It 235
■Display Messages 239
Specifications . . . . . . . . . . . . . . . . . . . . . . . . . . . . 241

8
Getting the Most Out of Your Camera
Snapshots
Shooting with Optimum Setups
➞USING BEST SHOT . . . . . . . . . . . . . . . . . . . . . . . . . . .80
Portrait, Scenery, Night Scene, Night Scene Portrait, Children, etc
Adding Special Effects
➞USING BEST SHOT . . . . . . . . . . . . . . . . . . . . . . . . . . .80
Monochrome, retro, etc.
Compensating for Hand or Subject Movement
➞
Reducing the Effects of Hand and Subject Movement . . 85
Increasing Sensitivity when Lighting is Dim
➞Taking Bright Images without Flash . . . . . . . . . . . . . . .87
Making Images of Business Cards, Documents, and
Meeting Information (White Board) Easier to Read
➞Shooting Images of Business Cards and Documents
(Business Shot) . . . . . . . . . . . . . . . . . . . . . . . . . . . . . . .88
Shooting ID Photos
➞Shooting ID Photographs . . . . . . . . . . . . . . . . . . . . . . .90
Selecting the Best Focus Mode for Shooting Conditions
➞Changing the Focus Mode . . . . . . . . . . . . . . . . . . . . . .96
Eliminating Light Source Color Cast
➞Controlling White Balance . . . . . . . . . . . . . . . . . . . . . .107
Sharpening or Softening Subject Outlines
➞Controlling Image Sharpness . . . . . . . . . . . . . . . . . . . 113
Enhancing or Reducting Color Saturation
➞Controlling Color Saturation . . . . . . . . . . . . . . . . . . . . 114
Increasing or Decreasing Contrast
➞Adjusting Image Contrast . . . . . . . . . . . . . . . . . . . . . . 114
Movies
➞Shooting a Movie . . . . . . . . . . . . . . . . . . . . . . . . . . . . . 77
Snapshots
CONTENTS

9INTRODUCTION
INTRODUCTION
This manual covers the stand-alone operation of the digital
camera that is part of the CASIO MULTI PJ CAMERA/
Multifunctional Camera System.
■BEST SHOT for beautiful shots simply by
selecting a sample image built into the
camera
Simply select the scene that is similar to what you want to shoot
(Night Scene Portrait, Flower, etc.), for instant camera setups. A
dedicated [BS] button gives you direct access to the BEST
SHOT library of sample scenes.
■Direct Mode Power On
About This Manual
Features
Example: Select for skillful shots of a fast-moving pet.
BEST SHOT Screen
Example: Select for beautiful portraits.
To record, press [ ] to
power up in the REC mode.
To view images, press
[ ] to power up in the
PLAY mode.

10 INTRODUCTION
■A powerful collection of useful recording
features
•Hand movement and subject movement reduction using high
shutter speed (page 85)
•High-sensitivity recording avoids dark images, even when the
flash is not being used (page 87)
•Quick Shutter for very high-speed focus (page 102)
■High-quality (Motion JPEG) movie recording
(page 76)
•MOTION PRINT for printing of a
movie scene as a single image
(page 153)
■Powerful Print Features
•DPOF feature for easy specification of date stamping and the
number of copies (page 187)
•Timestamp feature that stamps the date into the image data
(page 115)
•Support for PictBridge and USB DIRECT-PRINT for easy at-
home printing on a printer that supports one of these
standards, without a computer (page 184)
■Multi-function USB Cradle
You can place the camera on the USB cradle to perform the
following operations.
– Battery charging (page 23)
– Photo Stand slideshow of images (page 132)
– Connection to a TV for viewing on the TV screen (page
134)
– Connection to a printer for image printing (page 184)
– Connection to a computer for transfer of images to the
computer (pages 196, 209)

11 INTRODUCTION
■LCD Panel
The liquid crystal panel of the monitor screen uses high-
precision technology that provides a pixel yield in excess of
99.99%.
This means that some pixels may not light or may remain lit at all
times. This is due to the characteristics of the liquid crystal
panel, and does not indicate malfunction.
■Copyrights
Except for your own personal enjoyment, unauthorized use of
image, movie, audio, or music files without permission of the
copyright holder is strictly prohibited by copyright laws and
international treaties. Also, regardless of whether such files are
purchased or obtained for free, posting them on the Internet or
distributing them to third parties without permission of the
copyright holder is strictly prohibited by copyright laws and
international treaties. Note that CASIO COMPUTER CO., LTD.
shall not be held liable for any misuse of this product that
infringes on the copyrights of others or that violates copyright
laws.
The following terms, which are used in this manual, are
registered trademarks or trademarks of their respective owners.
•The SD logo is a registered trademark.
•Windows, Windows Vista, Windows NT, Internet Explorer,
Windows Media, and DirectX are trademarks of Microsoft
Corporation of the United States.
•Macintosh and QuickTime are trademarks of Apple Inc. of the
United States.
•MultiMediaCard™ is a trademark of Infineon Technologies
AG of Germany, and licensed to the MultiMediaCard
Association (MMCA).
•Adobe and Reader are trademarks or registered trademarks
in the United States and other countries of Adobe Systems
Incorporated.
Read this first!

12 INTRODUCTION
•All other company or product names mentioned herein are
registered trademarks or trademarks of their respective
companies.
•Photo Loader, Photohands and PJ Camera Software rights
are owned by CASIO COMPUTER CO., LTD. Except for the
rights of other companies as defined above, all rights related
to these programs and other rights shall revert to CASIO
COMPUTER CO., LTD.
•The contents of this manual are subject to change without
notice.
•The content of this manual has been checked at each step
of the production process. Please contact us if you notice
anything that is questionable, erroneous, etc.
•Any copying of the contents of this manual, either in part or
its entirety, is forbidden. Except for your own personal use,
and other use of the contents of this manual without the
permission of CASIO COMPUTER CO., LTD. is forbidden
under copyright laws.
•CASIO COMPUTER CO., LTD. shall not be held liable for
any damages or loss suffered by you or any third party due
to the use or malfunction of this product.
•CASIO COMPUTER CO., LTD. shall not be held liable for
any damages or loss suffered by you or any third party due
to the use of Photo Loader, Photohands and/or PJ Camera
Software.
•CASIO COMPUTER CO., LTD. shall not be held liable for
any damages or loss caused by deletion of memory
contents due to malfunction, repair, or any other reason.
•Note that the example screens and product illustrations
shown in this manual may differ somewhat by the screens
and configuration of the actual camera.

13 INTRODUCTION
■Take test shots before shooting the final
shot.
•Before shooting your final image, shoot a test shot to ensure
that the camera is recording correctly.
■Avoid Use While In Motion
•Never use the camera to record or play back images while
operating an automobile or other vehicle, or while walking.
Looking at the monitor while in motion creates the risk of
serious accident.
■Directly Viewing the Sun or Bright Light
•Never look at the sun or any other bright light through the
cameras viewfinder. Doing so can damage your eyesight.
■Flash
•Never use the flash unit in areas where flammable or
explosive gas may be present. Such conditions create the risk
of fire and explosion.
•Never fire the flash in the direction of a person operating a
motor vehicle. Doing so can interfere with the driver’s vision
and creates the risk of accident.
•Never fire the flash too close to the eyes of the subject. Doing
so creates the risk of loss of eyesight.
Precautions during Use

14 INTRODUCTION
■Display Panel
•Do not apply strong pressure to the LCD panel surface or
subject it to strong impact. Doing so can cause the display
panel glass to crack.
•Should the display panel ever become cracked, never touch
any of the liquid inside the panel. Doing so creates the risk of
skin inflammation.
•Should display panel liquid ever get into your mouth,
immediately rinse your mouth out and contact your physician.
•Should display panel liquid ever get into your eyes or onto
your skin, immediately rinse with clean water for at least 15
minutes and contact your physician.
■Connections
•Never plug any devices that are not specified for use with this
camera into connectors. Connecting a non-specified device
creates the risk of fire and electric shock.
■Transport
•Never operate the camera inside of an aircraft or anywhere
else where operation of such devices is restricted. Improper
use creates the risk of serious accident.
■Smoke, abnormal odor, overheating, and
other abnormalities
•Continued use of the camera while it is emitting smoke or
strange odor, or while it is overheating creates the risk of fire
and electric shock. Immediately perform the following steps
whenever any of the above symptoms are present.
1. Turn off the camera.
2. If you are using the AC adaptor to power the camera,
unplug it from the wall outlet. If you are using battery
power, remove the battery from the camera, taking care to
protect yourself against burn injury.
3. Contact your dealer or nearest CASIO authorized service
center.

15 INTRODUCTION
■Water and Foreign Matter
•Water, other liquids, or foreign matter (especially metal)
getting inside the camera creates the risk of fire and electric
shock. Immediately perform the following steps whenever any
of the above symptoms are present. Particular care is
required when using the camera where it is raining or
snowing, near the ocean or other body of water, or in a
bathroom.
1. Turn off the camera.
2. If you are using the AC adaptor to power the camera,
unplug it from the wall outlet. If you are using battery
power, remove the battery from the camera.
3. Contact your dealer or nearest CASIO authorized service
center.
■Dropping and Rough Treatment
•Continued use of the camera after it is damaged by dropping
or other rough treatment creates the risk of fire and electric
shock. Immediately perform the following steps whenever any
of the above symptoms are present.
1. Turn off the camera.
2. If you are using the AC adaptor to power the camera,
unplug it from the wall outlet. If you are using battery
power, remove the battery from the camera.
3. Contact your dealer or nearest CASIO authorized service
center.
■Keep Away From Fire
•Never expose the camera to fire, which can cause it to
explode and creates the risk of fire and electric shock.

16 INTRODUCTION
■Disassembly and Modification
•Never try to take the camera apart or modify it in any way.
Doing so creates the risk of electric shock, burn injury, and
other personal injury. Be sure to leave all internal inspection,
maintenance, and repair up to your dealer or nearest CASIO
authorized service center.
■Locations To Be Avoided
•Never leave the camera in any of the following types of
locations. Doing so creates the risk of fire and electric shock.
– Areas subject to large amounts of humidity or dust
– Food preparation areas or other locations where oil smoke
is present
– Near heaters, on a heated carpet, in areas exposed to
direct sunlight, in a closed vehicle parked in the sun, or
other areas subject to very high temperatures
•Never place the camera on an unstable surface, on a high
shelf, etc. Doing so can cause the camera to fall, creating the
risk of personal injury.
■Backing Up Important Data
•Always keep backup copies of important data in camera
memory by transferring it to a computer or other storage
device. Note that data can be deleted in the case of camera
malfunction, repair, etc.
■Memory Protection
•Whenever replacing the battery, be sure to follow the correct
procedure as described in the documentation that comes with
the camera. Incorrectly replacing the battery can result in
corruption or loss of data in camera memory.
■Rechargeable Battery
•Use only the specified charger unit or the specified device to
charge the battery. Attempting to charge the battery by an
unauthorized means creates the risk of battery overheating,
fire, and explosion.

17 INTRODUCTION
•Do not expose or immerse the battery in fresh water or salt
water. Doing so can damage the battery, and cause
deterioration of its performance and loss of service life.
•This battery is intended for use with a CASIO Digital Camera
only. Use with any other device creates the risk of the battery
damage, or deterioration of battery performance and service
life.
•Failure to observe any of the following precautions creates
the risk of battery overheating, fire, and explosion.
– Never use or leave the battery near open flame.
– Do not expose batteries to heat or fire.
– Make sure the battery is oriented correctly when it is
connected to the charger unit.
– Never carry or store the battery together with items that can
conduct electricity (necklaces, pencil lead, etc.)
– Never disassemble the battery, pierce it with a needle, or
expose it to strong impact (hit it with a hammer, step on it,
etc.), and never apply solder to it. Never place the battery
into a microwave oven, heater, high-pressure generating
device, etc.
•Should you ever notice leakage, strange odor, heat
generation, discoloration, deformation, or any other abnormal
condition while using, charging, or storing a battery,
immediately remove it from the camera or charger unit and
keep it away from open flame.
•Do not use or leave the battery under direct sunlight, in an
automobile parked in the sun, or in any other area subject to
high temperatures. Doing so can damage the battery, and
cause deterioration of its performance and loss of service life.
•If the battery charging does not end normally within the
specified charging time, stop charging anyway and contact
your local CASIO authorized service center. Continued
charging creates the risk of battery overheating, fire, and
explosion.
•Battery fluid can damage your eyes. Should battery fluid get
into your eyes accidentally, immediately rinse them with clean
tap water and then consult a physician.

18 INTRODUCTION
•Be sure to read the user documentation that comes with the
camera and special charger unit before using or charging the
battery.
•If a battery is to be used by young children, make sure that a
responsible adult makes them aware of the precautions and
proper handling instructions, and make sure that they handle
battery correctly.
•Should fluid from a battery accidentally get onto clothing or
your skin, immediately rinse it off with clean tap water.
Prolonged contact with battery fluid can cause skin irritation.
■AC Adaptor
•Misuse of the AC adaptor creates the risk of fire and electric
shock. Make sure you observe the following precautions
when using the AC adaptor.
– Use only the AC adaptor specified for this camera.
– Use the AC adaptor to supply power only to devices that
are specified for use with it.
– Use a 100 to 240V AC (50/60Hz) wall outlet as a power
source.
– Never plug the power cord into a wall outlet that is shared
by other devices, or into a shared extension cord.
•Misuse of the AC adaptor can cause it to become damaged,
creating the risk of fire and electric shock. Make sure you
observe the following precautions when using the AC adaptor.
– Never place heavy objects on the AC adaptor or subject it
to direct heat.
– Never try to modify the AC adaptor or subject it to bending.
– Do not twist or pull on the power cord.
– Should the power cord or plug ever become damaged,
contact your dealer or nearest CASIO authorized service
center.

19 INTRODUCTION
•Never touch the AC adaptor while your hands are wet. Doing
so creates the risk of electric shock.
•Misuse of the AC adaptor creates the risk of fire and electric
shock. Make sure you observe the following precautions
when using the AC adaptor.
– Never locate the power cord near a stove or other heating
device.
– When unplugging from the wall outlet, grasp the plug on
the AC adaptor power cord. Never pull on the power cord.
– Insert the plug into the wall outlet as far as it will go.
– Unplug the AC adaptor from the wall outlet before leaving
the camera unattended for long periods, such as when
leaving on a trip, etc.
– At least once a year, unplug the AC adaptor from the wall
outlet and clean off any dust built up around the prongs.
■USB Cradle and AC Adaptor Precautions
•Make sure you always remove the camera from the USB
cradle before connecting or disconnecting the AC adaptor.
•Charging, USB data communication, the Photo Stand
operation can cause the AC adaptor to become warm. This is
normal and does not indicate malfunction.

20 INTRODUCTION
■Battery Life
•Battery continuous operation times provided in this manual
represent the approximate amount of time before the camera
turns off due to low battery power when being powered by the
special battery under normal temperature (23°C (73°F)). They
do not guarantee that you will be able to achieve the indicated
level of operation. Actual battery life is greatly affected by
ambient temperature, battery storage conditions, the amount
of time spent in storage, etc.
•Leaving the camera on can run down battery and cause the
low battery warning to appear. Turn off the camera whenever
you are not using it.
•The low battery warning indicates that the camera is about to
turn off due to low battery power. Charge the battery as soon
as possible. Leaving low or dead batteries in the camera can
lead to battery leakage and data corruption.
■Data Error Precautions
•Your digital camera is manufactured using precision digital
components. Any of the following creates the risk of
corruption of data in camera memory.
– Removing the battery or memory card from the camera, or
placing the camera on the USB cradle while the camera is
performing an operation
– Removing the memory card from the camera or placing the
camera on the USB cradle while the operation lamp is
flashing green after turning off the camera
– Disconnecting the USB cable, removing the camera from
the USB cradle, or disconnecting the AC adaptor from the
USB cradle while a data communication operation is being
performed
– Using a battery that is low
– Other abnormal operations
Any of the above conditions can cause an error message to
appear on the monitor screen (page 239). Perform the action
indicated by the message that appears.

21 INTRODUCTION
■Operating Environment
•The operating temperature range of the camera is 0°C to
40°C (32°F to 104°F).
•Do not place the camera in any of the following locations.
– In an area exposed to direct sunlight, or large amounts of
moisture or dust
– Near an air conditioner or in other areas subjected to
extreme temperature or humidity
– Inside of a motor vehicle on a hot day, or in an area
subjected to strong vibration
■Condensation
•Sudden and extreme temperature changes, such as when the
camera is moved from the outdoors on a cold winter day into
a warm room, can cause water droplets called “condensation”
to form on the interior and the exterior of the camera. Note
that condensation can cause malfunction of the camera. To
avoid condensation, place the camera into a plastic bag
before subjecting it to sudden temperature change. Wait until
the air in the bag has had enough time to become acclimated
to the new temperature before removing the camera. After
that, open the battery cover and leave it open for a few hours.
■Power Supply
•Use only the special rechargeable lithium ion battery (NP-40)
to power this camera. Use of any other type of battery is not
supported.
•The camera does not have a separate battery for the clock.
The date and time settings of the camera are cleared about
one day after power is totally cut off (from both the battery and
USB cradle). If this happens, be sure to reconfigure these
settings after power is restored (page 174).
■Lens
•Never apply too much force when cleaning the surface of the
lens. Doing so can scratch the lens surface and cause
malfunction.
•You may sometimes notice some distortion in certain types of
images, such as a slight bend in lines that should be straight.
This is due to the characteristics of lens, and does not
indicate malfunction of the camera.

22 INTRODUCTION
■Caring for your camera
•Fingerprints, dirt, and other foreign matter on the lens surface
can interfere with proper operation of the camera. Avoid
touching the lens surface. To clean the lens surface, use a
blower to blow off dust or foreign matter and then wipe with a
soft, dry cloth.
•Fingerprints, dirt, and other foreign matter on the flash can
interfere with proper operation of the camera. Avoid touching
the flash. If the flash becomes dirty, wipe it clean with a soft,
dry cloth.
•To clean the camera, wipe it with a soft, dry cloth.
■Monitor Screen Images
•The images that normally appear on the monitor screen
during image playback are smaller than normal, and so you
cannot see all of the detail of the actual image. Your camera
has an image zoom feature (page 137) which you can use to
enlarge the monitor screen image. You can use this feature
for on-the-spot checks of important images.
■Other Precautions
•The camera becomes slightly warm during use. This is normal
and does not indicate malfunction.

23 GETTING READY
GETTING READY
Your camera is powered by a rechargeable lithium ion battery
(NP-40).
IMPORTANT!
•Use of any type of battery other than NP-40 is not
supported.
To load the battery
1. Open the battery cover.
2. Load the battery into the camera.
Slide the stopper on the side of the camera in the direction
indicated by the arrow and load the battery. Press the
battery in until the stopper secures it in place.
Charging the Battery
While pressing the battery
cover, slide it in the
direction indicated by the
arrow.
Stopper
NP-40

24 GETTING READY
3. Close the battery cover.
Swing the battery cover closed, and then slide it securely
into place as you press it against the camera.
The battery is not fully charged when you use the camera
for the first time after purchasing it. Use the following
procedure to charge it.
To charge the battery
1. Plug the USB cradle into a household power
outlet.
•Note the shape of the AC adaptor depends on the area
where you purchased the camera.
2. Make sure the camera is turned off.
If the camera is on, be sure to press [ON/OFF] to turn it off
before placing it onto the USB cradle.
3. Remove the bracket from the bottom of the
camera.
AC Adaptor
USB Cradle
AC power cord
[DC IN]

25 GETTING READY
4. With the camera positioned so the monitor
screen is facing towards you as shown in the
illustration, place it onto the USB cradle.
The [CHARGE] lamp lights red and charging starts.
•It takes about three hours to achieve a full charge. Actual
charging time depends on current battery capacity,
remaining power, and charging conditions.
When charging is complete
The [CHARGE] lamp, which was lit red during charging,
changes to green.
Remove the camera from the USB cradle and unplug the AC
adaptor from the power outlet.
If the [CHARGE] lamp lights amber
This indicates that charging cannot be performed because you
have just finished using the camera, or because the temperature
in your location is too hot or too cold. If this happens, wait until
the camera returns to normal temperature. When the camera
returns to a temperature where charging can be performed, the
[CHARGE] lamp will light red.
Carefully insert the camera
as far as it will go.
Cradle contact
[CHARGE] lamp
Camera contact

26 GETTING READY
If the [CHARGE] lamp flashes red
This indicates that the camera or battery is faulty, or that the
battery is loaded in the camera incorrectly.
Remove the battery from the camera and check if its contacts
are dirty. If they are, wipe them off with a dry cloth and then
reload the battery into the camera. After confirming that the AC
adaptor is plugged into the power outlet and the USB cradle, set
the camera on the cradle again.
IMPORTANT!
•Use only the bundled USB cradle to charge the special
rechargeable lithium ion battery (NP-40). The battery
cannot be charged using any other type of charger device.
Attempting to use a different charger can result in
unexpected accident.
•Use only the AC adaptor that comes bundled with the
camera. Never use any other type of AC adaptor.
■Battery Power Conservation Tips
•When you do not need to use the flash, select “ ” (flash off)
for the flash setting (page 63).
•Enable the Auto Power Off and the Sleep features to protect
against wasting battery power when you forget to turn off the
camera (page 31).
If an error still continues to occur after you perform the above
steps, it could mean that the battery is faulty. Contact your
nearest CASIO authorized service center.

27 GETTING READY
■Checking Remaining Battery Power
As battery power is consumed, a battery indicator on the monitor
screen indicates remaining power as shown below.
“ ” indicates that battery power is low. Charge the battery as
soon as possible.
Recording is not possible when “ ” is indicated. Charge the
battery immediately.
IMPORTANT!
•Due to differences in the power requirements of each
mode, the battery indicator may show a lower level in the
PLAY mode than what it shows in a REC mode. This is
normal, and does not indicate malfunction.
NOT
E
•See page 245 for information about battery life.
Remaining
Power High Low
Battery
Indicator
Indicator
Color
Light
blue Orange Red Red

28 GETTING READY
Replacing the Battery
1. Open the battery cover.
2. With the camera oriented with its monitor
screen facing upwards as shown in the
illustration, slide the stopper in the direction
indicated by the arrow and hold it there.
•This will cause the battery to come out part way.
3. While still holding the stopper, pull the battery
out the rest of the way.
4. Load a new battery.
Battery Precautions
■Precautions during Use
•Operation provided by a battery under cold conditions is
always less than operation under normal temperatures. This
is due to the characteristics of the battery, not the camera.
•Charge the battery in an area where the temperature is within
the range of 10°C to 35°C (50°F to 95°F). Charging outside
this temperature range can cause charging to take longer
than normal or even cause charging to fail.
•If a battery provides only very limited operation following a full
charge, it probably means that the battery has reached the
end of its service life. Replace the battery with a new one.
Stopper

29 GETTING READY
■Storage Precautions
•Though a rechargeable lithium ion battery provides high
capacity in a compact configuration, long-term storage while
charged can cause it to deteriorate.
– If you do not plan to use a battery for some time, fully use
up its charge before storing it.
– Always remove the battery from the camera when you are
not using it. Leaving a battery in the camera can cause it to
discharge and go dead, which will require longer charging
when you need to use the camera.
– Store batteries in a cool, dry place (20°C (68°F) or lower).
■Turning Power On
To turn power on and enter the REC mode
Press [ON/OFF] (Power) or [ ] (REC).
To turn power on and enter the PLAY mode
Press [ ] (PLAY).
Pressing a button causes the operation lamp to light green
momentarily and turns on power.
Turning Power On and Off
[ON/OFF] (Power)
Operation Lamp
[ ] (PLAY) [] (REC)

30 GETTING READY
IMPORTANT!
•Pressing [ON/OFF] or [ ] (REC) to turn on power also
causes the lens to extend. Take care there is nothing
pressing against or hitting the lens. Holding the lens with
your hand so it cannot extend creates the risk of
malfunction.
NOT
E
•Pressing [ ] (PLAY) while in the REC mode switches to
the PLAY mode. The lens retracts about 10 seconds after
switching modes.
•Auto Power Off (page 31) will turn off power automatically if
you do not perform any operation for a preset amount of
time. If this happens, turn power back on.
■Turning Power Off
Press [ON/OFF] (Power).
NOT
E
•You can configure the camera so power does not turn on
when you press [ ] (REC) or [ ] (PLAY). You can
also configure the camera to turn off when you press [ ]
(REC) or [ ] (PLAY) (page 179).

31 GETTING READY
■Battery Power Conservation Features
The camera is equipped with two features for conserving battery
power, as described below.
1. Press [MENU].
2. Use [W] and [X] to select the “Set Up” tab.
3. Use [S] and [T] to select the item you want to
configure (“Sleep” or “Auto Power Off”) and
then press [X].
Turning On Power for the First Time
The first time you load a battery into the camera, a screen
appears for configuring screen text language, date, and time
settings. Use the procedure under “Configuring Display
Language, Date, and Time Settings” in the “MULTI PJ
CAMERA/Multifunctional Camera System YC-430 User’s
Guide” to configure the settings correctly.
IMPORTANT!
•Failure to set the date and time will cause the wrong
date and time data to be recorded with images.
•Leaving the camera for about one day with no power
supplied will cause the date and time settings to be
cleared. You will have to re-configure the settings after
power is restored. The following conditions will result in
no power being supplied to the camera.
– Battery not loaded or dead battery
– Battery not loaded or dead battery with the camera
on the cradle, but without the cradle plugged into a
power outlet
•If you make a mistake when configuring the language,
date, and time settings, you can change the settings
(pages 174, 178).
Feature
Name Description Settings
Sleep
In the REC mode, the monitor screen
turns off (goes into a sleep state) if no
operation is preformed for a preset
amount of time. Press any button to
turn the monitor screen back on.
Note that the Sleep feature does not
operate in the PLAY mode.
30 sec,
1 min,
2 min,
Off
Auto Power
Off
Power it turned off if no operation is
performed for a preset amount of
time.
2 min,
5 min

32 GETTING READY
4. Use [S] and [T] to select the sleep or Auto
Power Off trigger time and then press [SET].
Selecting “Off” for the sleep setting disables the sleep
feature.
NOT
E
•Auto Power Off and sleep are disabled under the following
conditions.
– When there is a connection between the camera and
computer or other device via the USB cradle
– During a slide show
– During Voice Recording file playback
– During movie recording and playback
You can store images you shoot with the camera on a memory
card. It is up to you to purchase a commercially available
memory card. In addition to memory card storage, the camera
also has built-in memory, which is enough to hold a few
snapshots or a short movie. Use built-in memory for test
purposes, emergency use, etc.
NOT
E
•Images can be copied between the camera’s built-in
memory and a memory card (page 166).
•The following data is stored in built-in memory. It cannot be
copied to a memory card.
– BEST SHOT mode user image information
– FAVORITE folder
– Mode memory settings
– Start-up screen image
Using a Memory Card

33 GETTING READY
Supported Memory Cards
Your camera supports use of SD
memory cards or MMCs
(MultiMediaCard).
Memory Used for Storage
Images recorded while a memory card is loaded are saved to
the memory card. When no memory card is loaded, images are
saved in built-in memory.
•Note that you cannot save images in built-in memory while a
memory card is loaded in the camera.
IMPORTANT!
•See the instructions that come with the memory card for
information about how to use it.
•Certain types of cards can slow down processing speeds. If
you are using a slow memory card, you may not be able to
record a movie using the “HQ” image quality setting.
Because of this, use of an SD memory card with a
maximum transfer speed of at least 10MB per second is
recommended.
•Certain types of memory cards take longer to record data,
which can cause movie frames to be dropped. “ ” and
“ ” flash on the monitor screen during recording to let
you know when a frame has been dropped. Use of an SD
memory card with a maximum transfer speed of at least
10MB per second is recommended.
•SD memory cards have a write protect switch. Use it when
you need to guard against accidentally deleting data. Note,
however, if you write protect an SD memory card you must
then turn write protection off whenever you want to record
to the card, format it, or delete any of its images.

34 GETTING READY
•Electrostatic charge, electrical noise, and other
phenomena can cause data to become corrupted or even
lost. Make sure that you always back up important data on
other media (CD-R, CD-RW, MO disk, hard disk, etc.).
Loading a Memory Card into the Camera
IMPORTANT!
•Make sure you always turn off the camera before loading or
removing a memory card.
•Be sure to orient the card correctly when loading it. Never
try to force a memory card into the slot when you feel
resistance.
1. Open the battery cover.
While pressing the battery cover, slide it in the direction
indicated by the arrow.

35 GETTING READY
2. Load a memory card into the camera.
Positioning the memory card so its front is facing upwards
(towards the monitor screen side of the camera), slide it into
the card slot all the way in until you hear it click securely into
place.
3. Close the battery cover.
Swing the battery cover closed, and then slide it securely
into place as you press it against the camera.
Replacing the Memory Card
1. Remove the memory card from the camera.
Press the memory card and then release it, so it comes part
way out. Pull the card out the rest of the way by hand.
2. Load the other memory card.
Front Back

36 GETTING READY
IMPORTANT!
•Never insert anything besides an SD memory card or MMC
(MultiMediaCard) into the memory card slot. Doing so can
lead to malfunction.
•Should water or any foreign object ever get into the card
slot, immediately turn off the camera, remove the battery,
and contact your retailer or nearest CASIO authorized
service center.
•Never remove a card from the camera while the operation
lamp is flashing green. Doing so can cause the image save
operation to fail and even damage the memory card.
Formatting a Memory Card
Before using a new memory card for the first time, you need to
format it. Once you format a memory card, you will not need to
format it each time you use it.
Formatting a memory card that already has files on it will delete
its contents.
IMPORTANT!
•Note that data deleted by a memory card format operation
cannot be recovered. Double-check to make sure that you
really want to delete all the contents of the memory card
before proceeding with the format operation.
•Even if the file data on a memory card is protected (page
162), formatting the card will delete all its data.
•Be sure to use the camera to format a memory card.
Formatting a memory card on a computer and then using it
in the camera can slow down data processing by the
camera. In the case of an SD memory card, formatting on a
computer can result in non-conformity with the SD format,
causing problems with compatibility, operation, etc.

37 GETTING READY
1. Load the memory card you want to format into
the camera.
2. Turn on the camera and press [MENU].
3. On the “Set Up” tab, select “Format” and then
press [X].
4. Use [S] and [T] to select “Format” and then
press [SET] to start formatting.
After formatting is complete, enter the PLAY mode and
check to make sure the “There are no files.” message
appears on the monitor screen.
•To exit the format operation without formatting, select
“Cancel”.
■Memory Card Precautions
•If a memory card starts to behave abnormally, you can restore
normal operation by reformatting it. However, it is
recommended that you always take along more than one
memory card whenever using the camera far away from the
home or office.
•If you feel that images are not being recorded normally, try re-
formatting the memory card.
•As you record data to and delete data from an SD memory
card a number of times, it loses its ability to retain data.
Because of this, periodic re-formatting of an SD memory card
is recommended.
•Make sure that the battery is charged fully before starting a
formatting operation. Formatting may not be performed
correctly and the memory card may be damaged if the
camera powers down while formatting is in progress.
•Never open the battery cover while formatting is in progress.
Doing so can damage the memory card.

38 GETTING READY
The following are menu operations you will need to use to
configure camera settings. Take a few moments to become
familiar with them.
•See “Menu Reference” on page 226 for information about
menu contents.
Example Menu Screen
•Menu contents are different
in the REC mode and PLAY
mode. This screen shows a
REC mode menu.
Menu Screen Operation Buttons
The following is the procedure for menu operations in the REC
mode.
1. In the REC mode, press [MENU].
This displays the menu screen.
2. Use [W] and [X] to select the tab where the
item you want to configure is located.
Here, we will select the “REC” tab.
Using On-screen Menus
Tabs
Settings
[W] [X]Select tabs. [X] is also used to apply a setting.
[S] [T]Select a setting option.
[SET] Applies the selected settings.
[MENU] Exits the menu screen.

39 GETTING READY
3. Use [S] and [T] to
select the item you
want to configure and
then press [X].
Example: Select “Focus” and
then press [X].
4. Use [S] and [T] to select the setting you want.
5. Apply the setting.
•Pressing [SET] applies the selected setting and exits the
menu screen.
•Pressing [W] instead of [SET] applies the selected setting
and returns to the menu screen. You can then continue
configuring other settings, if you want.
•To select another tab, press [W], use [S] to return to the
tab and then use [W] and [X] to switch to another tab.
Configuring Monitor Screen Settings
You can use the display menu to configure various monitor
screen settings.
•See “Display Menu Reference” on page 230 for information
about display menu contents.
Example Display Menu Screen
•Menu contents are different in
the REC mode and PLAY
mode. This screen shows the
REC mode menu.
Menu Screen Operation Buttons
[W] [X]Selects a setting option. [X] is also used to apply a
setting.
[S] [T]Selects a setting option.
[SET] Applies the selected settings.
[DISP] Exits the menu screen.

40 GETTING READY
The following is the procedure for menu operations in the REC
mode.
1. In the REC mode, press [DISP].
This will display the display menu screen.
2. Use [W] and [X] to select the setting you want.
3. Use [S] and [T] to select the setting you want.
•If you want to configure other settings, repeat steps 2 and
3.
4. After all the settings are the way you want,
press [SET].
•This will apply the settings and exit the menu screen.
Selecting a Screen Layout (Layout)
The contents of the layout setting menu depend on whether the
camera is in the REC mode or the PLAY mode.
■REC Mode Screen Layout
For the REC mode, the screen layout settings let you select the
layout of icons.
Layout Type Description
Panel
(Operation
Panel)
Pressing [SET] in the REC mode while “Panel”
(Operation Panel) is selected as the layout
type will cause the top icon of the Operation
Panel to become highlighted (selected). You
can then use the Operation panel to change
settings. Since there are few icons
superimposed on the displayed image, they do
not interfere with recording.
Normal
With this option, the image being composed
completely fills the monitor screen. This setting
is best when you want to display the subject on
a large 16:9 aspect ratio monitor screen (page
54). Icons are superimposed on the displayed
image.

41 GETTING READY
Panel (Operation Panel)
1Image Size/Quality*1 (page 54)
2Flash Mode (page 63)
3Focus Mode (page 96)
4Self-timer (page 68)
5Anti Shake (page 85)
6ISO sensitivity (page 110)
7White balance (page 107)
8EV shift (page 105)
9Date/Time*2 (page 174)
*1 Image quality cannot be changed using Panel (Operation
Panel).
*2 You can select date or time display.
The following procedure shows how to use Panel (Operation
Panel).
1. In the REC mode, press [SET].
This highlights (selects) the top icon of the Operation Panel.
2. Use [S] and [T] to select the icon of the
setting you want to change.
3. Use [W] and [X] to change the setting.
•If you want to configure other settings, repeat steps 2 and
3.
4. After all the settings are the way you want,
press [SET].
•This will apply the settings and return to normal operation
(no Operation Panel icon selected).
1
9
5
3
4
7
8
2
6

42 GETTING READY
IMPORTANT!
•Panel (Operation Panel) is not displayed while Voice
Recording or Zoom Continuous Shutter is being used.
Normal
■PLAY Mode Screen Layout
The PLAY mode screen layout settings let you select how
display images are shown on the monitor screen.
Layout Type Description
Normal
With this setting, 100% of the display image
is always visible. With some aspect ratios,
black bands may appear above and below, or
to the left and right of the image.

43 GETTING READY
Turning Display Information On and Off
(Info.)
With “Info.” you can turn display information on and off. You can
configure separate settings for the REC mode and PLAY mode.
Wide
With this setting, the display image is the
maximum possible size that allows the entire
image to be displayed horizontally. With
some aspect ratios, the top and bottom of the
image will be cut off.
Layout Type Description
Display Information
Setting Description
Show Turns on display of camera setting and
other information.
+Histogram
Turns on display of camera setting and
other indicators, along with a histogram
(page 116).
Hide Turns off display of all information.

44 GETTING READY
REC Mode (Layout: Panel (Operation Panel)) REC Mode (Layout: Normal)
Show +Histogram
Hide
Show +Histogram
Hide

45 GETTING READY
PLAY mode Adjusting Monitor Screen Brightness
(Brightness)
You can use the “Brightness” setting to adjust the brightness of
the monitor screen. This setting is the same in the REC mode
and PLAY mode.
Show +Histogram
Hide
Brightness
Setting Description
Auto
With this setting, the camera detects available
light levels and automatically adjusts the
brightness of the monitor screen accordingly.
This is the setting you should normally use.
In the PLAY Mode, the brightness of the monitor
screen remains constant even if the available
light level changes.
+2
Brightness that is greater than +1, which makes
the screen easier to view. This setting consumes
more power.
+1
Bright setting for outdoor use, etc. This setting
results in brightness that is greater than the 0
setting.

46 GETTING READY
Adjusting Monitor Screen Image Quality
(Type)
You can use the “Type” setting to adjust the quality of the
monitor screen image. This setting is the same in the REC mode
and PLAY mode.
0Normal monitor screen brightness for indoor use,
etc.
–1 Low monitor screen brightness for nighttime use,
indoor use under dark conditions, etc.
Brightness
Setting Description
Quality Setting Description
Dynamic
Increases contrast of the monitor screen
image so the subject stands out for easier
viewing and framing.
Vivid
Makes the monitor screen image a bit
brighter than the actual image for more
clarity.
Real
Displays the monitor screen image so it is as
near as possible to the one recorded by the
camera.

47 GETTING READY
Perform one of the following operations if you find that you have
gotten lost while performing button operations during recording
or playback.
REC mode
Night
This setting provides a brighter screen
image when shooting under dark conditions,
and comes in handy when recording at night
with a tripod. Note, however, that this setting
can cause movement of objects on the
monitor screen image to become rough.
Power Saving Consumes slightly less power than the other
settings, and extends battery life.
Quality Setting Description If you lose your way...
Current Screen To return to the normal snapshot
or movie recording screen, press:
Menu screen [MENU] or [ ]
Display Menu screen [DISP] or [ ]
BEST SHOT screen [BS] or [ ]
“There are no files.”
screen Press [ ].
PLAY mode screen Press [ ].

48 GETTING READY
PLAY mode
Extra Batteries
Taking along extra fully charged batteries (NP-40) is
recommended while on a trip in order to avoid not being able to
shoot images due to the battery going dead.
Using the Camera in another Country
Note the following precautions.
•The AC adaptor that comes with the camera supports 100V to
240V AC power (50/60Hz). Note, however, that the shape of
the power plug differs from country to country. Check with
your travel agent for details before leaving on your trip.
•Do not use a voltage adaptor with this camera.
Current Screen To return to the normal playback
screen
Menu screen [MENU] or [ ]
Display Menu screen [DISP] or [ ]
REC mode screen Press [ ]
Delete screen Press [ ]. You could also select
“Cancel” and then press [SET].
Using the Camera on a Trip

49 SHOOTING A SNAPSHOT
SHOOTING A SNAPSHOT
Holding the camera with one hand can result in accidental hand
movement. Hold the camera securely with both hands when
shooting snapshots.
•To protect against accidentally dropping the camera, attach
the wrist strap and make sure it is around your fingers or wrist
while you are operating the camera.
•The supplied strap is intended for use with this camera only.
Never use it for any other purpose.
•Never swing the camera around by its strap.
IMPORTANT!
•Take care that your fingers and the strap do not cover any
of the areas indicated in the illustration.
Holding the Camera Correctly
Horizontal Vertical
Hold the camera as shown in the
illustration, with your arms firmly
against your sides.
Hold the camera so the
flash is above the lens.
Flash AF Assist/Self-timer Lamp
Microphone Lens

50 SHOOTING A SNAPSHOT
NOT
E
•Good-looking images are impossible if you move the
camera when you press the shutter button or while the
Auto Focus operation is being performed. Holding the
camera correctly, carefully press the shutter button and
take care that you do not move the camera as the shutter
releases. This is especially important when available
lighting is low, which slows down the shutter speed.
1. Press [ ] (REC) to
enter the REC mode.
Confirm that the subject
(people, scenery, etc.) and
the Auto icon “ ” are
displayed on the monitor
screen.
If any icon other than the
Auto icon “ ” is displayed,
switch to “Auto” (page 80).
Shooting a Snapshot
AWB
AF
ISO
-0.3EV
15:37
N
10
62
62
Focus Frame
Auto Icon

51 SHOOTING A SNAPSHOT
2. Focus the image.
While the focus frame is aligned with the subject, half-press
the shutter button.
Auto Focus will focus the image automatically, and the focus
frame and operation lamp will turn green. The shutter
speed, aperture, and ISO sensitivity also will be set
automatically.
See “Monitor Screen Indicators” on page 53 for more
information.
3. Shoot the image.
When the image is focused, press the shutter button the rest
of the way.
This will shoot the snapshot and save it to the memory card
or the camera’s built-in memory.
Shutter Button
Operation Lamp Shutter Button

52 SHOOTING A SNAPSHOT
If the image does not focus...
If the focus frame stays red and the operation lamp is flashing, it
means that the image is not in focus (because the subject is too
close, etc.). Point the camera at the subject and try to focus
again.
.
■Using Quick Shutter
Pressing the shutter button all the way down without waiting at
the halfway point shoots the image using Quick Shutter (page
102). Quick Shutter lets you record right away, so you don’t miss
those special moments waiting for Auto Focus.
•Quick Shutter focuses much quicker than normal Auto Focus.
It comes in handy when shooting a fast-moving subject. It also
eliminates worries of spoiled shots when you ask someone
else to record and image for you, and they press the shutter
button all the way without waiting for Auto Focus.
•Quick Shutter is turned on as the initial factory default setting.
In cases when you want to take a little time for accurate focus,
turn off Quick Shutter.
Checking a Snapshot
A snapshot will remain on the monitor screen for a short while
after you shoot it and then disappear when the camera gets
ready for the next image.
Perform the following operation to view a snapshot after you
shoot it.
Press [ ].
This will display the snapshot you just shot.
Use [W] and [X] to scroll through other images in memory.
To return to the REC mode, press [ ].

53 SHOOTING A SNAPSHOT
■Monitor Screen Indicators
The monitor screen uses various indicators and icons to keep
you informed of the camera’s status.
NOT
E
•The aperture is a mechanism that adjusts the amount of
light entering through the lens. The aperture value
indicates the size of the aperture opening. The greater the
aperture value, the narrower the opening. The camera
adjusts this setting automatically.
•The slower the shutter speed, the greater the amount of
light entering through the lens. Shutter speed is indicated
on the monitor screen as seconds (1/1000 second, etc.)
The camera adjusts this setting automatically.
Remaining Shots
Metering
Continuous
Shutter Mode
ISO Sensitivity
Aperture Value
Shutter Speed
Image Size and Quality
Flash Mode
Focus Mode
Self-timer Mode
Anti Shake Indicator
ISO Sensitivity
White Balance Setting
Exposure Compensation
Date/Time
Histogram
Digital zoom indicator

54 SHOOTING A SNAPSHOT
Changing the Image Size
A digital camera image is a collection of small dots (pixels).
The size of an image indicates how many pixels it contains, and
is expressed as horizontal pixels × vertical pixels. The initial
factory default image size setting is 10M (3648 × 2736 pixels).
Note that a larger image takes up more memory.
•For information about image size, image quality, and number
of images that can be stored, see page 241.
This setting applies to snapshots only.
•For information about movie image size, see page 76.
1. In the REC mode, press [MENU].
2. On the “Quality” tab, select “Size” and then
press [X].
3. Use [S] and [T] to select an image size and
then press [SET].
NOT
E
•You can also use the Panel (Operation Panel) (page 40) to
change the image size setting.
•The following information changes on the display during
the image size selection operation.
– Image size in megabytes (M) (5M, etc.)
– Image size in pixels (2560 × 1920, etc.)
– Optimum print paper size
Image Size (Pixels) Print Paper Size
Larger
Smaller
10M 3648 × 2736 Poster Print
3:2 3648 × 2432 Poster Print
16:9 3648 × 2048 HDTV
5M 2560 × 1920 A3 Print
3M 2048 × 1536 A4 Print
2M 1600 × 1200 3.5" × 5" Print
VGA 640 × 480 E-Mail

55 SHOOTING A SNAPSHOT
•Selecting 3:2 (3648 × 2432 pixels) records images with an
aspect ratio of 3:2, which matches the standard aspect ratio
(3:2) of print paper.
•VGA (640 × 480 pixels) is the optimum size when attaching
images to e-mail.
•Print paper sizes should be thought of as rough estimates
only (200 dpi print resolution).
•The letters “HDTV” stand for “High Definition Television”. An
HDTV screen has an aspect ratio of 16:9, which makes them
wider than the usual 4:3 aspect ratio of television screens of
the past. Your camera can record images that are compatible
with the aspect ratio of an HDTV screen.
Specifying Image Quality
Your camera lets you select “Fine” (maximum image quality),
“Normal”, or “Economy” (maximum memory economy) for the
image quality setting. The initial setting is “Normal”. Select “Fine”
if you want to give priority to image quality, or “Economy” to give
priority to the number of images you can store in memory.
•For information about image size, image quality, and number
of images that can be stored, see page 241.
This setting applies to snapshots only.
•For information about movie image quality, see page 76.
1. In the REC mode, press [MENU].
2. On the “Quality” tab, select “ Quality” and
then press [X].
3. Use [S] and [T] to select the image quality
setting you want and then press [SET].

56 SHOOTING A SNAPSHOT
NOT
E
•The “Fine” setting helps to bring out details when shooting
a finely detailed image of nature that includes dense tree
branches or leaves, or an image of a complex pattern.
Turning Off the AF Assist Lamp
The AF assist lamp emits light that helps the camera focus when
you half-press the shutter button under dark lighting conditions.
The AF assist lamp does not light when lighting is bright.
The initial factory default
setting is AF assist lamp on.
Turning off the AF assist lamp
using the following procedure
is recommended when
shooting the image of a
nearby person.
AF Assist/Self-timer Lamp

57 SHOOTING A SNAPSHOT
1. In the REC mode, press [MENU].
2. On the “REC” tab, select “AF Assist Light”
and then press [X].
3. Use [S] and [T] to select “Off” and then press
[SET].
When you want to turn on the AF assist lamp, select “On”
here.
IMPORTANT!
•Do not look directly into the AF assist/self-timer lamp or
point it directly at a person’s eyes.
Snapshot Shooting Precautions
■Operation
•Never open the battery cover or place the camera on the USB
cradle while the operation lamp is flashing green. Doing so
can result in incorrect storage of the image you just shot,
damage to other images stored in memory, malfunction of the
camera, etc.
•Shooting a dark subject while “Auto” is selected for the ISO
sensitivity (page 110) setting will cause the camera to
increase sensitivity and increase shutter speed automatically.
Such conditions can cause digital noise in the image.
•If unneeded light is shining directly onto the lens, shade the
lens with your hand when shooting an image.

58 SHOOTING A SNAPSHOT
■Monitor Screen when Shooting Snapshots
•The image that appears on the monitor screen is for image
composition. The actual image will be recorded at the quality
set for the image quality setting.
•Subject brightness conditions can cause monitor screen
response to slow and can cause digital noise in the monitor
screen image.
•Shooting a very bright subject can cause a vertical band to
appear in the monitor screen image. This does not indicate
malfunction. The band will not be recorded in a snapshot, but
will be recorded in the case of a movie.
■Shooting Indoors under Fluorescent
Lighting
•Minute flickering of fluorescent lighting can affect the
brightness or color of an image.
Auto Focus Restrictions
•Proper focus may not be possible when shooting the following
types of subjects.
– Solid color wall or other very low contrast subject
– Strongly back lit subject
– Very shiny subject
– Blinds or other subject with a repeating horizontal pattern
– Multiple subjects at varying distances from the camera
– Subject in a dark location
– Subject that is too far away for light from the AF assist lamp
to reach
– Fast-moving subject
– Subjects outside the focus range of the camera
•Proper focus may not be possible if the camera is moved
while shooting.
•An image may be out of focus even though the operation
lamp is lit green and the focus frame is green.
– If you cannot focus properly, try using focus lock (page
101) or manual focus (page 103).

59 SHOOTING A SNAPSHOT
Your camera provides you with 3X optical zoom (which changes
the lens focal distance), which can be used in combination with
digital zoom (which digitally process the center portion of the
image to enlarge it) for total zoom capabilities of 12 - 45X.
IMPORTANT!
•Generally speaking, the higher the digital zoom factor, the
coarser the image that is recorded. However, digital zoom
can be used up to a certain point without causing
deterioration of the image.
1. Enter the REC mode.
2. Slide the zoom controller to change the zoom
factor.
– For more information, see “Optical Zoom and Digital
Zoom Switch Point” on page 60.
3. Press the shutter button to shoot.
Shooting with Zoom
[][] Zoom
controller
To do this: Slide the zoom controller
in this direction:
Enlarge the subject and
narrow the range [ ] (telephoto)
Reduce the size of the
subject and broaden the
range
[ ] (wide angle)
Wide Angle Telephoto

60 SHOOTING A SNAPSHOT
NOT
E
•Performing a zoom operation changes the lens aperture.
•Use of a tripod is recommended to protect against hand
movement when using the telephoto setting (zoom in).
•Optical zoom is disabled while shooting a movie. Digital
zoom only is available while shooting a movie. Make sure
you select the optical zoom setting you want to use before
you press the shutter button to start shooting your movie.
■Optical Zoom and Digital Zoom Switch Point
If you hold the zoom controller towards [ ] in step 2 of the
above procedure, the zoom operation will stop when the optical
zoom factor reaches its maximum. Momentarily releasing the
zoom controller and then holding it again towards [ ] will
switch to digital zoom, which you can use to set an even higher
zoom factor.
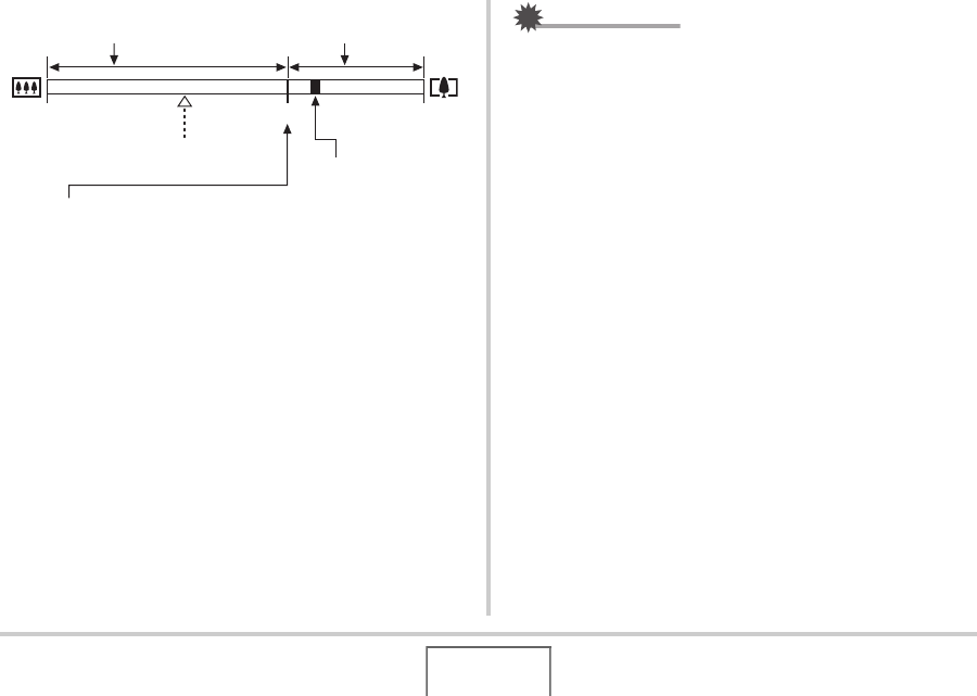
•When the zoom pointer moves past the maximum limit of
optical zoom. Also, the zoom bar indicates the approximate
zoom factor.
Digital Zoom Indicator
Zoom Bar
Focus Range
(Displayed when shooting
with Auto Focus, macro, or
manual focus.)

61 SHOOTING A SNAPSHOT
•The image deterioration point depends on the image size
(page 54). The smaller the image size, the higher the zoom
factor you can use before reaching the image deterioration
point. Though digital zoom generally causes a deterioration of
image quality, some digital zoom without image deterioration
is possible with image sizes of “5M (2560 × 1920 pixels)” and
smaller. The range in which you can use digital zoom without
image deterioration is indicated on the display. The
deterioration point depends on the image size.
•The digital zoom range of the zoom indicator is shown on the
monitor screen only while “Digital Zoom” is turned on.
IMPORTANT!
•Digital zoom is not supported while “Timestamp” (page
115) is turned on.
■Turning Off Digital Zoom
You can turn off digital zoom if you want to use optical zoom
only. This will help to avoid deteriorated images due to
accidentally switching over from optical zoom to digital zoom
when shooting snapshots.
1. In the REC mode, press [MENU].
2. On the “REC” tab, select “Digital Zoom” and
then press [X].
3. Use [S] and [T] to select “Off” and then press
[SET].
•If you want to show the entire digital zoom range, select
“On” here.
1X 12X to 45X
Zoom Pointer
(Indicates current
zoom.)
Image Deterioration Point
Image starts to deteriorate from here.
(Point factor depends on image size.)
Undeteriorated Image Quality
Range
Deteriorated Image Quality
Range
3X to 17.1X
Optical/Digital Switch Point

62 SHOOTING A SNAPSHOT
Instant Zoom lets you jump to digital zoom telephoto with the
press of a button.
■Specifying the Instant Zoom Setting
1. In the REC mode, press [MENU].
2. On the “REC” tab, select “Instant Zoom” and
then press [X].
3. Use [S] and [T] to select the setting you want
and then press [SET].
•Select “Off” if you do not want to use Instant Zoom.
■Using Instant Zoom
1. Enter the REC mode.
2. Press [S].
This immediately changes
the digital zoom to the preset
Instant Zoom setting.
Performing the above
operation after zooming with
optical zoom will cause the
subject to be zoomed to a
level that is equivalent to the
current optical zoom factor plus the preset Instant Zoom
digital zoom factor.
3. Press [S].
This returns to the original (pre-Instant Zoom) factor.
Using Instant Zoom
Instant Zoom factor

63 SHOOTING A SNAPSHOT
IMPORTANT!
•Performing an Instant Zoom operation after zooming an
image with digital zoom will cancel the previous digital
zoom operation.
•Instant Zoom is not supported while “Timestamp” (page
115) is turned on.
Perform the following steps to select the flash mode you want to
use.
Using Flash
Flash Setting Description
Auto Flash Flash fires automatically in accordance with
exposure (amount of light and brightness)
conditions.
•Initial factory default setting.
Flash Off Flash does not fire.
Flash On Flash always fires.
•This setting can be used to brighten a
subject that normally comes out dark due
to daylight or backlight (daylight synchro
flash).
Soft Flash Always use soft flash, regardless of
exposure conditions.
•Use this setting when you want to
suppress the flash to avoid reflection, etc.
Red Eye Flash fires automatically in accordance
same conditions as Auto Flash. This setting
can be used to reduce the red eye effect that
occurs in images of people shot with flash.

64 SHOOTING A SNAPSHOT
Approximate Flash Range (ISO Sensitivity: Auto)
•The flash range changes in accordance with optical zoom.
1. In the REC mode, press [T] ( ) once.
2. Use [W] and [X] to select the flash setting you
want and then press [SET].
3. Press the shutter button to shoot.
NOT
E
•If you are using the “Normal” Screen Layout setting (page
40), each press of [T] ( ) will cycle through the
available flash settings.
Wide Angle : 0.1 m to 3.6 m (0.3' to 11.8')
Telephoto : 0.4 m to 1.9 m (1.3' to 6.2')
[T] ( )
Flash Mode

65 SHOOTING A SNAPSHOT
IMPORTANT!
•When using flash, take
care that the flash window
is not blocked by your
fingers or the camera
strap.
•When the ISO sensitivity
setting is “Auto” (page
110), sensitivity is high
and there is increased
digital noise when flash is
used. Decreasing ISO sensitivity shortens the range of the
flash, but is also reduces digital noise.
Red-eye reduction
Using the flash to shoot at night or in a dimly lit room can cause
red spots inside the eyes of people who are in the image. This is
caused when the light from the flash reflects off of the retina of
the eye. When red-eye reduction is selected as the flash mode,
the camera fires a pre-flash to cause the irises in the eyes of any
people in the image to close, which reduces the chance of red
eye.
IMPORTANT!
•Note the following important points when using red-eye
reduction.
– Red-eye reduction does not work unless the people in
the image are looking directly at the camera (flash).
Before pressing the shutter button, call out to the
subjects so they all look at the camera.
– Red-eye reduction may not work very well if the subjects
are located far away from the camera.
Flash

66 SHOOTING A SNAPSHOT
■Checking the Flash Mode
The current flash mode is indicated on the monitor screen and
by the operation lamp when you half-press the shutter button.
*Flashes green when focusing is not possible with Auto Focus
or Macro Focus.
■Changing the Flash Intensity
1. In the REC mode, press [MENU].
2. On the “Quality” tab, select “Flash Intensity”
and then press [X].
3. Use [S] and [T] to select the flash intensity
setting you want and then press [SET].
You can set one of five levels, from –2 (weakest) to +2
(strongest).
IMPORTANT!
•Flash intensity may not change when the subject is too far
away or too close.
Monitor Screen
“ ” indicates flash will fire.
Operation Lamp
Flashing Orange :Flash is charging.
Lit or Flashing Green*:Flash charging is complete.

67 SHOOTING A SNAPSHOT
■Using Flash Assist
The subject in an image will look too dark if flash intensity is not
enough to reach a subject that is too far away. When this
happens, you can use flash assist to supplement the brightness
of the subject so it appears as if flash illumination was sufficient.
Flash assist is turned on as the initial factory default setting.
Use the following procedure to turn off flash assist when you do
not want to use it.
1. In the REC mode, press [MENU].
2. On the “Quality” tab, select “Flash Assist” and
then press [X].
3. Use [S] and [T] to select “Off” and then press
[SET].
When you want to use flash assist, select “Auto” here.
IMPORTANT!
•Flash assist may not produce the desired result for some
types of subjects.
•Any of the following can result in the flash assist effect
being canceled out.
– Changing the flash intensity (page 66)
– Correcting brightness (EV shift) (page 105)
– Changing ISO sensitivity (page 110)
– Changing the contrast setting (page 114)
•Using flash assist can cause an increase in digital noise.
Flash assist not used Flash assist used

68 SHOOTING A SNAPSHOT
■Flash Precautions
•The desired effect may not be obtained when the subject is
too far away or too close.
•Flash charging time depends on operating conditions (battery
condition, ambient temperature, etc.) With a fully charged
battery, it takes anywhere from a few seconds to 8 seconds.
•Shooting with flash turned off when lighting is dim results in a
slow shutter speed, which can cause image blur due to hand
movement. Secure the camera with a tripod, etc. Noise is
generated in images shot under these conditions, which can
make the image appear rough.
•With red eye reduction, the flash is fired automatically in
accordance with exposure. It does not fire in areas where
lighting is bright.
•The presence of outdoor sunlight, fluorescent lighting, or
some other light source can cause abnormal image colors.
With the self-timer, pressing the shutter button starts a timer,
and the shutter is released and the image is shot after a fixed
amount of time.
Using the Self-Timer
Self-Timer Type Description
10 sec 10-second self-timer
2 sec
2-second self-timer
•When shooting under conditions that
slow down the shutter speed, you can
use this setting to prevent blur due to
hand movement.
X3
(Triple Self-timer)
This option shoots three images: one
image 10 seconds after the shutter button
is pressed, the next image one second
after the camera gets ready to shoot after
the first image, and the final image one
second after the camera gets ready to
shoot after the second image.
Off Self-timer is disabled.
10
s
2
s
x3

69 SHOOTING A SNAPSHOT
1. In the REC mode, press [MENU].
2. On the “REC” tab, select “Self-timer” and then
press [X].
3. Use [S] and [T] to
select the self-timer
type and then press
[SET].
This causes an indicator
identifying the selected self-
timer type to appear on the
monitor screen.
4. Press the shutter button to shoot.
NOT
E
•You can also use the Panel (Operation Panel) (page 40) to
change the self-timer setting.
Using the Self-timer to Shoot an Image
•The image is not shot
right away after you
press the shutter button.
Instead, shooting starts
after the preset time
elapses. The AF assist/
self-timer lamp flashes
while the countdown is
being performed.
•You can interrupt an
ongoing self-timer countdown by fully pressing the shutter
button while the self-timer lamp is flashing.
AF Assist/Self-timer Lamp

70 SHOOTING A SNAPSHOT
NOT
E
•The indicator “1sec” appears on the monitor screen
between Triple Self-timer shots. How long it takes for the
camera to get ready to shoot again after it shoots an image
depends on the image size and quality settings, whether or
not a memory card is loaded in the camera, and the flash
charge condition.
•You cannot use the any self-timer to shoot with any
continuous shutter mode.
•Triple Self-timer cannot be used with the following BEST
SHOT sample scenes: Business Cards and Documents,
Whiteboard, etc., Old Photo, ID Photo, and Movie.
Your camera has four continuous shutter modes.
Using Continuous Shutter
Continuous
Shutter Mode Description
Normal Speed
(Normal-speed
Continuous
Shutter)
Continually records images until memory
becomes full.
High Speed
(High-speed
Continuous
Shutter)
Record up to three consecutive images
at high speed.
Flash Cont.
(Flash Continuous
Shutter)
Use this mode to record up to three
consecutive images, firing the flash for
each one.
Zoom Cont.
(Zoom Continuous
Shutter)
In this mode, you select an area on the
monitor screen with a selection
boundary. Then when you press the
shutter button, the camera records the
monitor screen image and the area
enclosed in the selection boundary,
digitally zoomed to twice its normal size.
Z

71 SHOOTING A SNAPSHOT
Selecting the Continuous Shutter Mode
1. In the REC mode, press [MENU].
2. On the “REC” tab, select “Continuous” and
then press [X].
3. Use [S] and [T] to select the mode you want
and then press [SET].
This enables the continuous shutter mode you selected and
displays its icon on the monitor screen.
To turn off continuous shutter, select “Off”.
Recording with Normal-speed
Continuous Shutter, High-speed
Continuous Shutter, and Flash
Continuous Shutter
1. Press the shutter button to shoot.
•With Normal-speed Continuous Shutter, images continue
to be shot as long as you keep the shutter button
depressed. Releasing the shutter button stops shooting.
•High-speed continuous shutter and flash continuous
shutter can shoot up to three images. Shooting stops if
you release the shutter button before three images are
recorded.
IMPORTANT!
•The speed of normal-speed continuous shutter recording
depends on the type of memory card loaded in the camera.
When shooting to built-in memory, continuous shutter
shooting is relatively slow.

72 SHOOTING A SNAPSHOT
Recording with Zoom Continuous
Shutter
1. Use [S], [T], [W], and
[X] to move the
selection boundary
around the image of
the subject on the left
side of the monitor
screen until it is
located at the part you want to enlarge, and
then press [SET].
This will enlarge the area within the boundary and display it
in the right side of the monitor screen.
2. Press the shutter button to shoot.
Both the left image and the right image will be recorded.
IMPORTANT!
•Note that with zoom continuous shutter, you do not need to
keep the shutter button depressed.
•Digital zoom and instant zoom are disabled while shooting
with zoom continuous shutter.
•Zoom continuous shutter is not available when the image
size setting is 3:2 (3648 × 2432 pixels) or 16:9 (3648 ×
2048 pixels).
•When the image size setting is 10M (3648 × 2736 pixels) or
5M (2560 × 1920 pixels), the size of the zoomed image
produced by zoom continuous shutter is 3M (2048 × 1536
pixels).
•When Auto Focus is selected as the focus mode, the
metering mode automatically switches to “Spot” (pages
100, 111) and locates the Auto Focus area in the center of
the Zoom Continuous Shutter selection boundary.

73 SHOOTING A SNAPSHOT
Continuous Shutter Precautions
•Starting a continuous shutter operation causes the exposure
and focus settings to be fixed at the levels for the first image.
The same settings are applied to all subsequent images.
•Continuous shutter cannot be used in combination with the
following BEST SHOT scenes: Business Cards and
Documents, Whiteboard, etc., Old Photo, ID Photo, Pastel,
Illustration, Cross, Movie.
•When using a continuous shutter mode, keep the camera still
until all recording is finished.
•A continuous shutter operation may stop part way through if
memory capacity runs low.
•The continuous shutter rate depends on the current image
size and image quality settings.
•You can select the flash mode you want with normal-speed
continuous shutter mode.
•With high-speed continuous shutter, the flash mode
automatically becomes “ ” (flash off).
•With the flash continuous shutter mode, the flash mode
automatically becomes “ ” (flash on).
•You cannot use the self-timer in combination with the normal-
speed continuous shutter mode.
•Triple Self-timer can be used in combination with the zoom
continuous shutter mode only.
•Note that the resolution of images recorded with the high-
speed continuous shutter mode or flash continuous shutter
mode is somewhat lower resolution and more prone to digital
noise than images recorded with the normal-speed
continuous shutter mode.
•“Auto” ISO sensitivity always is used for the high-speed
continuous shutter mode or flash continuous shutter mode,
regardless of the current ISO sensitivity setting.
•With the flash continuous shutter mode, the flash range is
narrower than normal.

74 SHOOTING A SNAPSHOT
You can add an audio recording to snapshots, if you want. Use
this feature to add a verbal explanation or a description of the
mood to a snapshot, or to capture the sounds of the people in
the snapshot.
•You can record up to about 30 seconds of audio for a single
snapshot.
■Turning on Audio Snapshot
1. In the REC mode, press [MENU].
2. On the “REC” tab, select “Audio Snap” and
then press [X].
3. Use [S] and [T] to select “On” and then press
[SET].
■Recording Audio for a Snapshot
1. Press the shutter
button to shoot.
This monitor screen will
show the image you just
shot, along with the “ ”
icon.
•If you do not want to
record audio at this time,
press [MENU]. This will
display the monitor screen
for shooting the next image.
2. Press the shutter button to start audio
recording.
Adding Audio to a Snapshot
Remaining Recording Time

75 SHOOTING A SNAPSHOT
3. Press the shutter button again to stop audio
recording.
Recording will stop automatically after about 30 seconds if
you do not press the shutter button.
•To turn off the audio snapshot feature, select “Off” in step
3 of the procedure under “Turning on Audio Snapshot”.
Playing Back Snapshot Audio
Audio snapshots in the PLAY mode are indicated by the “ ”
icon.
Press [SET] while an audio snapshot is displayed to play back
its audio.
•For information about the playback operation, see page 127.
IMPORTANT!
•Audio snapshot capabilities are disabled while shooting
with the Triple Self-timer or with a continuous shutter mode.
You can, however, add audio to such a snapshot after you
record it (page 155).
NOT
E
•After transferring an audio snapshot to your computer’s
hard disk, you can play back the audio using Windows
Media Player.
•The following shows the formats used for storing audio
snapshot data.
– Image Data: JPEG (.JPG extension)
– Audio Data: WAVE/ADPCM (.WAV extension)
– Approximate Audio File Size: 165 KB (30-second
recording at 5.5KB per second)
•You cannot turn off the monitor screen by pressing [DISP]
while audio recording is in progress.

76 SHOOTING A MOVIE
SHOOTING A MOVIE
Before shooting a movie, you should specify a movie image
quality setting. Movie image quality is a standard that
determines the detail, smoothness, and clarity of a movie during
playback. Shooting with the high-quality (HQ) setting will result
in better image quality, but it also shortens the amount of time
you can shoot.
•Each movie can be up to 10 minutes long. Movie recording
stops automatically after 10 minutes of recording.
Movie Size
The following shows the approximate movie file size for a one-
minute movie.
Movie Image Quality
Image
Quality Pixels Approximate
Data Rate Frame Rate
HQ 640 × 480
pixels
10.2 Megabits/
second
25 frames/
second
Normal 640 × 480
pixels
6.1 Megabits/
second
25 frames/
second
LP 320 × 240
pixels
2.45 Megabits/
second
12.5 frames/
second
Image Quality Approximate Size
HQ 76.5 MB
Normal 45.75 MB
LP 18.38 MB

77 SHOOTING A MOVIE
Movie File Formats
Movies are recorded in Motion JPEG standard AVI format.
Movies you shoot with your camera can be played back on a
computer using the following software.
– Windows Media Player
– Macintosh QuickTime
1. In the REC mode, press [MENU].
2. On the “Quality” tab, select “ Quality” and
then press [X].
3. Use [S] and [T] to select the quality setting
you want and then press [SET].
Audio is also recorded while you shoot a movie. Audio is
monaural.
1. In the REC mode, press [BS].
2. Use [S], [T], [W], and [X] to select the “ ”
(Movie) scene and then press [SET].
This causes “ ” to appear on the monitor screen.
3. Press the shutter
button to start
shooting the movie.
•“ ” is displayed while
movie recording is in
progress.
Shooting a Movie
Recording Time
Remaining Recording Time

78 SHOOTING A MOVIE
4. Press the shutter button again to stop
shooting.
Each movie can be up to 10 minutes long. Movie recording
stops automatically after 10 minutes of recording. Movie
recording also will stop automatically if memory becomes
full before you stop movie recording by pressing the shutter
button.
Movie Recording Precautions
•You cannot use flash while shooting a movie.
•The camera also records audio. Note the following points
when shooting a movie.
– Take care that the microphone is not blocked by your
fingers, etc.
– Good results are not possible when the camera is too far
away from what you are trying to record.
– Operating camera buttons while shooting can cause button
noise to be picked up in the audio.
Microphone

79 SHOOTING A MOVIE
•Shooting a very bright subject can cause a vertical band to
appear in the monitor screen image. This does not indicate
malfunction. The band will not be recorded in a snapshot, but
will be recorded in the case of a movie.
•Certain types of memory cards take longer to record data,
which can cause movie frames to be dropped. “ ” and
“ ” flash on the monitor screen during recording to let you
know when a frame has been dropped. Use of an SD memory
card with a maximum transfer speed of at least 10MB per
second is recommended.
•Optical zoom is disabled while shooting a movie. Digital zoom
only is available while shooting a movie. If you want to use a
particular optical zoom setting, make sure you select it before
you press the shutter button to start movie recording (page
59).
•The effects of camera movement in an image become more
pronounced when you shoot close up or a large zoom factor.
Because of this, use of a tripod is recommended under these
conditions.
•When the subject is outside the camera’s focus range,
focusing is not possible and the image will be out of focus.

80 USING BEST SHOT
USING BEST SHOT
With BEST SHOT, you simply select the sample scene that is
like the one you are trying to shoot, and the camera sets up
automatically. Even difficult backlit scenes (which result in the
main subject being too dark if set up improperly) come out
looking great!
■Some Sample Scenes
■Selecting a Sample Scene
1. In the REC mode,
press [BS].
This displays a screen
showing thumbnails of 15
sample scenes.
•The currently selected
sample scene is the one
with the red boundary
around it.
•The initial default selection
is “ ” (Auto).
•Portrait •Scenery
•Night Scene •Night Scene Portrait
Scene Number
Red Boundary
Scene Name

81 USING BEST SHOT
2. Use [S], [T], [W], and [X] to move the
boundary to select the scene you want to
select.
•Pressing [S] or [T] while the red boundary is at the edge
of the screen will scroll to the next screen of BEST SHOT
scenes.
•Sliding the zoom controller towards [ ] or [ ] will
display text that explains the settings configured by the
selected scene. Slide the zoom controller towards [ ]
or [ ] again to return to the scene selection screen.
•To return to “Auto”, select Scene 1, which is “ ” (Auto).
Pressing [MENU] while the scene selection screen or
scene description text is on the monitor screen will cause
the red boundary to jump directly to “ ” (Auto).
3. Press [SET] to apply the settings of the
selected scene and return to the recording
screen.
•The settings of the scene you selected remain in effect
until you select a different scene.
•To select a different BEST SHOT scene, repeat the
above procedure from step 1.
4. Press the shutter button.
•While the “ ” (Movie) scene is selected, pressing the
shutter button starts and stops movie recording.

82 USING BEST SHOT
IMPORTANT!
•Night Scene, Fireworks
These scenes use slow shutter speeds. Since a slow
shutter speed increases the chance of digital noise in the
image, the camera automatically performs a digital noise
reduction process on slow shutter images. Because of this,
such images take longer to store after you press the shutter
button. Do not perform any key operation while an image is
being stored. Also, it is a good idea to use a tripod to avoid
image blur due to camera movement when shooting at
slow shutter speeds.
•BEST SHOT scenes were not shot using this camera.
•Images shot using a BEST SHOT scene may not produce
the results you expected due to shooting conditions and
other factors.
•You can change the camera settings that are made when
you select a BEST SHOT scene. Note, however, that the
BEST SHOT settings revert to their defaults when you
select another BEST SHOT scene or turn off the camera. If
you think you will later need to use a particular camera
setup you configured, save it as a BEST SHOT user setup
(page 84).

83 USING BEST SHOT
Displaying Detailed Information about a BEST
SHOT Scene
Though the name of each
BEST SHOT scene is displayed
as you move the selection
boundary around the 15-scene
selection screen, there may be
times when you need more
information about a scene’s
setup. To find out more about a scene, select it with the red
boundary on the scene selection screen and then slide the
zoom controller towards [ ] or [ ].
The following are the different operations you can perform
while the scene description screen is on the display.
•To return to the scene selection screen, slide the zoom
controller towards [ ] or [ ] again.
•To scroll through available BEST SHOT scenes, use [W] and
[X].
•To select the currently displayed scene and configure the
camera with its settings, press [SET].
NOT
E
•If you select a scene by pressing [SET] while the
description screen is displayed, the same description
scene will appear the next time you press the [BS] button
to view BEST SHOT sample scenes.

84 USING BEST SHOT
■Creating Your Own BEST SHOT Scenes
You can use the procedure below to save the setups of
snapshots that you shot as BEST SHOT scenes. After that, you
can recall a setup whenever you want to use it.
1. In the REC mode, press [BS].
2. Use [S], [T], [W], and [X] to select “BEST
SHOT” (Register User Scene) and then press
[SET].
3. Use [W] and [X] to select the snapshot whose
setup you want to register.
4. Use [S] and [T] to select “Save” and then
press [SET].
Your BEST SHOT scene will be assigned the name “Recall
User Scene”, along with a scene number.
IMPORTANT!
•Formatting the camera’s built-in memory (page 181)
deletes all the user BEST SHOT scene files.
NOT
E
•You can check the settings of the currently selected BEST
SHOT scene by displaying the camera’s setting menus and
looking at its settings.
•Only the setup of a snapshot with this camera can be
saved as a user BEST SHOT setup.
•User snapshot scenes are assigned numbers in the
sequence: U1, U2, and so on.
•The following are the settings that are included in a user
snapshot scenes:
Focus, EV Shift, White Balance, Flash, ISO, Metering,
Flash Intensity, Flash Assist, Filter, Sharpness, Saturation,
Contrast
•You can store up to 999 BEST SHOT user scenes.
•User snapshot scenes are stored in camera built-in
memory in the folder named “SCENE” (page 219).

85 USING BEST SHOT
Deleting a BEST SHOT User Scene
Perform the following steps when you want to delete a BEST
SHOT user scene.
1. In the REC mode, press [BS].
2. Slide the zoom controller towards [ ] or
[ ] to display its explanation screen.
3. Use [W] and [X] to select the BEST SHOT user
scene you want to delete.
4. Press [T] ( ).
5. Use [S] and [T] to select “Delete” and then
press [SET].
This will delete the BEST SHOT user scene you selected
and display the next screen (either the next user scene or
the Register User Scene).
6. Use [W] and [X] to select another scene and
then press [SET].
•This returns to the recording state.
You can turn on the camera’s Anti Shake feature to reduce
image blur due to subject movement or hand movement when
shooting a moving subject using telephoto, when shooting a
fast-moving subject, or when shooting under dim lighting
conditions.
You can turn on Anti Shake using BEST SHOT or by performing
a menu operation.
■Turning on Anti Shake Using BEST SHOT
1. In the REC mode, press [BS].
2. Use [S], [T], [W], and [X] to select the “Anti
Shake” scene and then press [SET].
Anti Shake will remain selected until you select a different
BEST SHOT scene.
Reducing the Effects of Hand and
Subject Movement

86 USING BEST SHOT
■Turning on Anti Shake Using the Menu
1. In the REC mode, press [MENU].
2. On the “REC” tab, select “Anti Shake” and
then press [X].
3. Use [S] and [T] to select “Auto” and then
press [SET].
•This turns on Anti Shake and displays “ ” on the
monitor screen.
•In this case, Anti Shake will remain on until you turn it off
on the menu.
NOT
E
•You can also use the Panel (Operation Panel) (page 40) to
change the Anti Shake setting.
IMPORTANT!
•Anti Shake will not work unless the ISO setting (page 110)
is set to “Auto”.
•Shooting with Anti Shake can cause an image to appear
somewhat coarser than normal and can cause slight
deterioration of image resolution.
•Anti Shake may not be able to eliminate the effects of hand
or subject movement when movement is severe.
•Anti Shake is disabled while shooting a movie.
•Anti Shake may not work with a very low shutter speed. If
this happens, use a tripod to stabilize the camera.
•Though “ ” (Anti Shake) is displayed on the monitor
screen following an automatic flash operation using the
“Auto Flash” or “Red Eye” setting, or while the flash setting
is “Flash On” or “Soft Flash”, Anti Shake is disabled.

87 USING BEST SHOT
The BEST SHOT “High Sensitivity” scene makes it possible for
you to take natural looking images without using the flash, even
when lighting is low
1. In the REC mode, press [BS].
2. Use [S], [T], [W], and [X] to select the “High
Sensitivity” scene and then press [SET].
3. Press the shutter button to shoot the image.
High Sensitivity will remain selected until you select a
different BEST SHOT scene.
IMPORTANT!
•Shooting with High Sensitivity can cause an image to
appear somewhat coarser than normal and can cause
slight deterioration of image resolution.
•The desirable level of image brightness may not be
possible under very dark conditions.
•When shooting with slow shutter speeds, use a tripod to
protect against the effects of hand movement.
•High Sensitivity is disabled following an automatic flash
operation using the “Auto Flash” or “Red Eye” setting, or
while the flash setting is “Flash On” or “Soft Flash”.
Taking Bright Images without Flash
Normal Snapshot (With flash) Snapshot with High Sensitivity

88 USING BEST SHOT
Shooting a business card, document, whiteboard, or similarly
shaped object from an angle can cause the subject to appear
misshaped in the resulting image. The BEST SHOT Business
Shot scenes correct the shape of rectangular objects so they
appear natural.
BEST SHOT has two Business Shot scenes from which to
choose.
■Selecting a Business Shot Scene
1. In the REC mode, press [BS].
2. Use [S], [T], [W], and [X] to select the
“Business cards and documents” or the
“White board, etc.” scene and then press
[SET].
Whichever you select will remain in effect until you select a
different BEST SHOT scene.
Shooting Images of Business Cards
and Documents (Business Shot)
Before Keystone Correction After Keystone Correction
•Business cards and
documents
•White board, etc.

89 USING BEST SHOT
■Shooting an Image Using a Business Shot
Scene
1. After selecting either
of the BEST SHOT
Business Shot
scenes, compose the
image and press the
shutter button to
shoot.
This displays a screen that shows all of the rectangular
shapes in the image that qualify as candidates for keystone
correction.
A red boundary will surround the currently selected
correction candidate. If there is a black boundary, it means
that the black boundary is indicating a second possible
candidate. If there is no second candidate (black boundary),
jump directly to step 3.
•If the camera is unable to detect any keystone correction
candidate at all, the message “Cannot correct image!” will
appear on the monitor screen momentarily and then the
camera will save the image as-is (uncorrected).
2. Use [W] and [X] to select the candidate you
want to use for correction.
3. Use [S] and [T] to select “Correct” and then
press [SET].
This will correct the image and store the resulting
(corrected) image.
•To cancel the correction operation, select “Cancel”.

90 USING BEST SHOT
IMPORTANT!
•Make sure the entire object you are trying to shoot (correct)
is enclosed within the monitor screen. The camera will not
be able to detect the shape of the object correctly unless it
is enclosed entirely within the monitor screen.
•Correction will not be possible if the subject is the same
color as its background. Make sure the object is against a
background that allows its outline to stand out.
•Digital zoom is disabled while shooting with a Business
Shot scene. However, you can use optical zoom.
•The maximum Business Shot image size is 2M (1600 ×
1200 pixels), even if the camera is configured for a larger
image size. When the camera is configured to record
images smaller than 2M (1600 × 1200 pixels), Business
Shot scenes will produce images in accordance with the
currently specified image size.
You can use this procedure to shoot a portrait and then print it
out in a variety of different standard ID photo sizes.
The following are the ID photo sizes that are included on the
printout.
30 × 24mm, 40 × 30mm, 45 × 35mm, 50 × 40mm, 55 × 45mm
■Selecting the ID Photo Scene
1. In the REC mode, press [BS].
2. Use [S], [T], [W], and [X] to select the “ID
Photo” scene and then press [SET].
ID Photo will remain selected until you select a different
BEST SHOT scene.
Shooting ID Photographs

91 USING BEST SHOT
■Shooting an Image Using the ID Photo Scene
1. On the monitor
screen, compose the
image by positioning
the subject within the
on-screen frame and
then press the shutter
button to shoot an
initial temporary image.
•The initial temporary image is not saved in memory. The
final image is saved in memory when you perform step 3,
below.
2. Align the guidelines that appear on the
monitor screen with the subject in the
recorded image.
Align the subject so the head fills the oval boundary. Also
make sure that the subject’s head is within the head line and
the chin line.
To do this: Perform this
operation:
Move the subject up, down, left,
and right Use [S], [T], [W], [X].
Enlarge the subject Slide zoom controller
towards [ ].
Reduce the size of the subject Slide zoom controller
towards [ ].
Head Line
Oval Boundary
Chin Line

92 USING BEST SHOT
3. When everything is the way you want, press
[SET].
This saves the image in memory.
IMPORTANT!
•An ID photo is always saved as 5M (2560 × 1920 pixels),
regardless of the camera’s current image size setting.
■Printing an ID Photo
Printing an ID photo image will print the same image in various
sizes on a single sheet of paper. Then you can cut out the
image(s) you want to use.
IMPORTANT!
•The ID photo sizes provided here are not exact. Actual
sizes may be slightly larger.
•When printing an ID photo, be sure to print on 4" × 6" size
paper. Images may not print at the proper sizes if another
size of paper is used.

93 USING BEST SHOT
With Old Photo, you can record the image of an old, faded
photograph and then use the camera’s built-in advanced digital
camera technology to restore it.
■Before Recording with Old Photo
•Make sure the entire photograph you are trying to record is
enclosed within the monitor screen.
•Make sure the photograph is against a background that
allows its outline to stand out, and that it fills the monitor
screen to the maximum extent possible.
•Make sure that light is not reflecting off the surface of the
original photograph when recording it.
•If the old photograph is portrait orientation, be sure to
compose the image with the camera in landscape (horizontal)
orientation.
NOT
E
•When the camera is at an angle to the photograph you are
recording, the shape of the photograph may appear
distorted in the recorded image. Auto keystone correction
corrects for this distortion, which means that a photograph
appears normal even if you record it at an angle.
■Selecting the Old Photo Scene
1. In the REC mode, press [BS].
2. Use [S], [T], [W], and [X] to select the “Old
Photo” scene and then press [SET].
“Old Photo” will remain selected until you select a different
BEST SHOT scene.
Restoring an Old Photograph

94 USING BEST SHOT
■Recording an Image with Old Photo
1. Press the shutter
button to shoot the
image.
•This displays a
photograph contour
confirmation screen and
then saves the original
recorded image. An error message will appear (page
239), without displaying the photograph contour
confirmation screen, if the camera is unable to find the
contour of the photograph.
2. Use [W] and [X] to select the candidate you
want to correct.
3. Use [S] and [T] to
select “Trim” and then
press [SET].
This displays a cropping
boundary on the monitor
screen.
•To cancel the correction
operation, select “Cancel”.
4. Move the zoom controller left and right to
zoom the cropping boundary.

95 USING BEST SHOT
5. Use [S], [T], [W], and [X] to move the
cropping boundary to the location you want
and then press [SET].
The camera will correct color automatically and save the
corrected image.
•If you do not want a border around the image, configure
the cropping boundary so it is slightly inside of the
boundary of the displayed image.
•To cancel the cropping operation at any point and save
the image as-is, press [MENU].
IMPORTANT!
•Digital zoom is disabled while recording with Old Photo.
However, you can use optical zoom.
•When recording the image of a photograph, the camera will
not be able to recognize the shape of the photograph in the
following cases.
– When part of the photograph extends outside of the
monitor screen
– When the subject is the same color as the background it
is placed upon
•The maximum Old Photo image size is 2M (1600 × 1200
pixels). When the camera is configured to record images
smaller than 2M (1600 × 1200 pixels), Old Photo will
produce images in accordance with the currently specified
image size.
•Under certain conditions, restored colors may not produce
the desired results.

96 ADVANCED SETTINGS
ADVANCED SETTINGS
Your camera provides you with the five focus modes described below. The initial factory default focus mode is Auto Focus.
Changing the Focus Mode
Focus Mode Description Focus Range
Auto
Focus
Automatic focus when the shutter button is half-pressed.
During movie recording, the Auto Focus Mode is disabled and
the camera switches to the Pan Focus Mode automatically.
Auto adjustment
(Approximately 40 cm to (1.3' to ))
Macro
(Close-up)
Automatic focus for distances that are closer than those for
Auto Focus. Used for close-up shooting.
Auto adjustment (6 cm to 50 cm (2.4" to 19.7"))
•Minimum distance position varies with optical zoom.
Pan
Focus
Pan Focus (PF) is available during movie recording only.
Fixed focus for relatively wide-range focusing. Use Pan Focus
under conditions where Auto Focus is difficult.
Fixed distance
•Focus range varies with optical zoom position.
Infinity
Focus
Focus is fixed at infinity. Use this mode when shooting
scenery and other faraway images.
Infinity
Manual
Focus
Focus is performed manually. •Focus range varies with optical zoom factor.
Optical Zoom Factor Range
1X 6cm to (00' to )
3X 40cm to (00' to )

97 ADVANCED SETTINGS
Perform the following steps to change the focus mode.
1. In the REC mode, press [MENU].
2. On the “REC” tab, select “Focus” and then
press [X].
3. Use [S] and [T] to
select the focus mode
setting you want and
then press [SET].
An icon appears on the
monitor screen to indicate the
current focus mode.
•See the following pages of
this section for details
about shooting with each
focus mode.
NOT
E
•You can also use the Panel (Operation Panel) (page 40) to
change the focus mode setting.
Focus Mode Icon

98 ADVANCED SETTINGS
Using Auto Focus
1. Align the monitor screen’s focus frame with
the subject you want to focus and then half-
press the shutter button.
This camera will perform the focus operation.
You can tell if the image is in focus by checking the
operation lamp and the focus frame color.
2. When the image is focused, press the shutter
button the rest of the way to shoot.
IMPORTANT!
•During movie recording, the Auto Focus Mode is disabled
and the camera switches to the Pan Focus Mode
automatically.
NOT
E
•When proper focusing is not possible because the subject
is closer than the Auto Focus range, the camera will switch
to the Macro Focus range automatically (Auto Macro).
•Whenever you perform an optical zoom operation while
shooting with Auto Focus, a value will appear on the
monitor screen as shown below to tell you the focus range.
Example: cm –
* will be replaced by the actual focus range value.
•Auto Focus cannot be selected while shooting a movie.
Status Operation Lamp Focus Frame
Focusing
Complete Lit Green Green
Not Focused Flashing Green Red
AWB
AF
ISO
-0.3EV
15:37
N
10
62
62
Focus Frame
Operation Lamp

99 ADVANCED SETTINGS
Using Macro Focus
1. Half-press the shutter button to focus the
image.
The focus operation is the same as that for Auto Focus.
2. When the image is focused, press the shutter
button the rest of the way to shoot.
IMPORTANT!
•Use of the flash along with Macro Focus can cause the light
of the flash to become blocked, which can produce
unwanted lens shadows in your image.
•Macro Focus becomes fixed focus while shooting a movie.
NOT
E
•When Macro Focus cannot focus properly because the
subject is too far away, the camera will switch to the Auto
Focus range automatically (Auto Macro).
•Whenever you perform an optical zoom operation while
shooting with Macro Focus, values will appear on the
monitor screen as shown below to tell you the focus range.
Example: cm – cm
* will be replaced by the actual focus range values.

100 ADVANCED SETTINGS
Auto Focus and Macro Focus Shooting Tips
Changing the Auto Focus Area
Use the following procedure to change the metering area used for
Auto Focus (AF).
1. In the REC mode, press [MENU].
2. On the “REC” tab, select “AF Area” and then press
[X].
3. Use [S] and [T] to select the setting you want and
then press [SET].
To do this: Select this
setting:
Use a small area in the center of the screen for
metering
•This setting is best when you want to use focus
lock (page 101).
Spot
When the shutter button is half-pressed, have the
camera automatically select one or more of nine
possible focus frames
•If the camera is able to focus on multiple
points, all applicable focus frames turn green.
Multi
NOT
E
•When you select “ Multi” as the focus area, nine
focus frames appear on the monitor screen. The
camera will automatically determine the optimum
focus frame(s), which will change to green on the
monitor screen.
Spot Multi
Focus Frame Focus Frame

101 ADVANCED SETTINGS
Using Focus Lock
“Focus lock” is the name of a technique you can use when you
want to shoot an image in which the subject to be focused on is
not within the focus frame in the center of the screen.
•Use focus lock with “ Spot” focus.
1. Align the monitor
screen’s focus frame
with the subject you
want to focus on and
then half-press the
shutter button.
2. Keeping the shutter
button half-pressed,
re-compose the
image as you like.
3. When the image is focused, press the shutter
button the rest of the way to shoot.
NOT
E
•Focus lock also causes exposure (AE) to be locked.
AWB
AF
ISO
-0.3EV
15:37
N
10
62
62
Focus Frame
Subject to be focused on
AWB
AF
ISO
-0.3EV
15:37
N
10
ISO100
ISO100
F7.2
F7.2
1/2000
1/2000

102 ADVANCED SETTINGS
Using Fixed Focus (Pan Focus)
Pan Focus (PF) is available during movie recording only. Pan
Focus fixes focus for a relatively wide focus range, which means
you can shoot without waiting for the Auto Focus operation to
finish.
1. When you are ready to shoot, press the
shutter button all the way, without pausing.
Quick Shutter
When Quick Shutter is turned on, the camera immediately
shoots the image without waiting for Auto Focus to be
performed when you press the shutter release all the way
down. This helps to avoid missing a special moment while
you wait for the camera to Auto Focus.
1. In the REC mode, press [MENU].
2. On the “REC” tab, select “Quick Shutter”
and then press [X].
3. Use [S] and [T] to select the setting you
want and then press [SET].
To do this: Select this setting:
Turn on Quick Shutter On
Turn off Quick Shutter Off

103 ADVANCED SETTINGS
Using Infinity Focus
As its name suggests, Infinity Focus fixes focus at infinity ( ).
Use this mode when shooting scenery and other faraway
subjects. Infinity Focus also comes in handy when shooting from
a car or train window, or when shooting scenery or other
subjects that are difficult to focus properly with Auto Focus.
1. While Infinity Focus is selected as the focus
mode, press the shutter button to shoot.
Using Manual Focus
With Manual Focus, the camera
automatically enlarges the
subject on the monitor screen,
which helps you manually adjust
focus. Manual focus can be
used for shoot such images as
moving trains. Before the train
arrives, manually focus on an
electric pole or some other
object. Then when the train
passes the object you focused
on, you can shoot without
worrying about focus.
1. While Manual focus is selected as the focus
mode, compose the image on the monitor
screen so the subject you want to focus on is
within the yellow boundary.
Yellow Boundary

104 ADVANCED SETTINGS
2. Use [W] and [X] to focus the image, as you
view the results on the monitor screen.
At this time the image that is within the boundary will enlarge
and fill the monitor screen, which aids in focusing.
•The monitor screen will return to step 1 if you do not
perform any operation for about two seconds after
pressing [SET] to display the enlarged image.
3. Press the shutter button to shoot.
NOT
E
•Whenever you perform an optical zoom operation (page
59) while shooting with manual focus, a value will appear
on the monitor screen as shown below to tell you the
focusing range.
Example: MF cm –
* will be replaced by the actual focus range values.
IMPORTANT!
•While Manual Focus is selected as the focus mode, the [W]
and [X] keys are used to adjust the focus setting. Any other
functions assigned to the [W] and [X] keys with Key
Customize (page 119) are not performed when you press
the keys during manual focus.
For this: Press this button:
Closer focus [W]
More distant focus [X]

105 ADVANCED SETTINGS
You can manually adjust an image’s exposure value (EV value)
before shooting it. This feature helps to achieve better results
when shooting a backlit subject, a strongly lit subject indoors, or
a subject that is against a dark background.
Exposure Compensation Value: –2.0EV to +2.0EV
Unit: 1/3EV
1. In the REC mode, press [MENU].
2. On the “Quality” tab,
select “EV Shift” and
then press [SET].
3. Use [S] and [T] to adjust the exposure
compensation value.
[S]: Increases the EV value. A higher EV value is best used
for light-colored subjects and backlit subjects.
*Increasing the EV value also works well with the
BEST SHOT “Backlight” scene.
[T]: Decreases the EV value. A lower EV value is best for
dark-color subjects and for shooting outdoors on a
clear day.
To cancel exposure compensation, adjust the value until it
becomes 0.0.
Correcting Image Brightness
(EV Shift)
EV Shift Value

106 ADVANCED SETTINGS
4. After the EV value is
the way you want,
press [SET] to apply it.
The exposure compensation
value you set remains in
effect until you change it.
IMPORTANT!
•When shooting under very dark or very bright conditions,
you may not be able to obtain satisfactory results even
after performing exposure compensation.
NOT
E
•You can also use the Panel (Operation Panel) (page 40) to
change the EV shift setting.
•Performing an EV shift operation while using multi-pattern
metering will cause the metering mode to switch
automatically to center weighted metering. The metering
mode will return to multi-pattern metering when you change
the exposure compensation value to 0.0 (page 111).
•You can use the key customization feature to configure the
[W] and [X] buttons so they control the metering mode
setting (page 119). This comes in handy when adjusting
exposure compensation while viewing the on-screen
histogram (page 116).
EV Shift Valu
e

107 ADVANCED SETTINGS
Shooting on a cloudy day can give your subject a blue cast,
while shooting under white fluorescent lighting can give your
subject a green cast. White balance corrects for different types
of lighting so the colors in your images always look natural.
1. In the REC mode, press [MENU].
2. On the “Quality” tab,
select “White
Balance” and then
press [X].
3. Use [S] and [T] to select the white balance
setting you want and then press [SET].
Controlling White Balance To do this: Select this
setting:
Let the camera adjust white balance
automatically Auto
Shoot outdoors on a clear day Daylight
Shoot outdoors on an overcast rainy day, in
the shade, etc. Overcast
Shoot in the shadow of a building, in the
shade of trees, etc. on a clear day Shade
Suppress color cast when shooting under
white or day white fluorescent lighting
Day White
Fluorescent
Suppress color cast when shooting under
daylight fluorescent lighting
Daylight
Fluorescent
Suppress the appearance of light bulb
lighting Tungsten
Manually adjust white balance to suit a
particular light source
•For details, see “Configuring the White
Balance Setting Manually” (page 108).
Manual
N
D

108 ADVANCED SETTINGS
NOT
E
•You can also use the Panel (Operation Panel) (page 40) to
change the white balance setting.
•When “Auto” is selected for the white balance setting, the
camera automatically determines the white point of the
subject. Certain subject colors and light source conditions
can cause problems when the camera tries to determine
the white point, which makes proper white balance
adjustment impossible. If this happens, select the white
balance setting that matches you shooting conditions
(Daylight, Overcast, etc.)
•You can use the key customization feature to configure the
[W] and [X] buttons so they control the white balance
setting (page 119).
•To select “Auto” with the control key (when the control key
is configured to select the auto white balance setting),
scroll through the settings until “ ” appears on the
monitor screen.
■Configuring the White Balance Setting
Manually
Under complex lighting conditions, the preset white balance
settings may not be able to produce natural looking colors.
When this happens, you can configure the white balance setting
manually for particular lighting conditions. Note that you will
need to have a plain white sheet of paper on hand when
performing the following procedure.
1. In the REC mode, press [MENU].
2. On the “Quality” tab, select “White Balance”
and then press [X].
3. Use [S] and [T] to select “Manual”.
This will display the subject that the lens is aimed at on the
monitor screen using the current manual white balance
settings. If you want to use the current settings, jump
directly to step 5.
AWB

109 ADVANCED SETTINGS
4. Under the lighting conditions you plan to use
when shooting, point the camera at a blank
white piece of paper so it fills the entire
monitor screen and then press the shutter
button.
The camera will adjust white balance settings for the current
conditions, and display “Complete” when it is finished.
5. Press [SET] to register the white balance
settings and return to the shooting screen.
NOT
E
•After you adjust white balance manually, the setting
remains in effect until you change it or until you turn off the
camera.
White sheet of paper

110 ADVANCED SETTINGS
ISO sensitivity is a value that expresses sensitivity to light. A
larger value indicates higher sensitivity, which is better for
shooting when available lighting is dim. If you want to use faster
shutter speeds, you should use a higher ISO sensitivity value.
Under certain conditions, a fast shutter speed in combination
with a high ISO sensitivity setting can cause digital noise, which
makes an image appear rough. For clean, good-quality images,
use the lowest possible ISO sensitivity setting.
1. In the REC mode, press [MENU].
2. On the “Quality” tab, select “ISO” and then
press [X].
3. Use [S] and [T] to select the setting you want
and then press [SET].
NOT
E
•You can also use the Panel (Operation Panel) (page 40) to
change the ISO sensitivity setting.
Specifying ISO Sensitivity
To shoot with this level of
sensitivity:
Select this
setting:
Automatically selected by camera. Auto
Low
High
ISO 50
ISO 100
ISO 200
ISO 400

111 ADVANCED SETTINGS
IMPORTANT!
•Using flash with high ISO sensitivity can cause problems
with subjects that close to the camera.
•“Auto” ISO sensitivity always is used for movies, regardless
of the current ISO sensitivity setting.
•You can use the key customization feature to configure the
[W] and [X] buttons so they control the ISO sensitivity
setting (page 119).
The metering mode determines what part of the subject is
metered for exposure.
1. In the REC mode, press [MENU].
2. On the “Quality” tab, select “Metering” and
then press [X].
3. Use [S] and [T] to select the setting you want
and then press [SET].
Multi (Multi Metering)
Multi-pattern metering divides the image into
sections and measures the light in each
section for a balanced exposure reading. The
camera automatically determines shooting
conditions according to the measured lighting pattern, and
makes exposure settings accordingly. This type of metering
provides error-free exposure settings for a wide range of
shooting conditions.
Specifying the Metering Mode

112 ADVANCED SETTINGS
Center Weighted
Center weighted metering concentrates on the
center of the focus area to measure light. Use
this metering method when you want to exert
some control over exposure, without leaving
settings totally up to the camera.
Spot
Spot metering takes readings at a very small
area. Use this metering method when you
want exposure to be set according to the
brightness of a particular subject, without
being affected by surrounding conditions.
IMPORTANT!
•The metering mode will change to “Center Weighted”
automatically if you change the EV shift value (page 105) to
anything other than 0.0 while “Multi” is selected. The
metering mode will change back to “Center Weighted”
when the EV shift value is changed back to 0.0.
•When “Multi” is selected as the metering mode, the
icon will not be displayed on the monitor screen when you
return to the REC mode information display (page 223).
NOT
E
•You can use the key customization feature to configure the
[W] and [X] buttons so they control the metering mode
setting (page 119).

113 ADVANCED SETTINGS
The camera’s filter feature lets you add color tints to your images
as you shoot them. The color effect look just like what you would
get by installing a color filter on the lens of the camera.
1. In the REC mode, press [MENU].
2. On the “Quality” tab, select “Filter” and then
press [X].
3. Use [S] and [T] to select the setting you want
and then press [SET].
Available filter settings are: Off, B/W, Sepia, Red, Green,
Blue, Yellow, Pink, and Purple
Use the following procedure to adjust the sharpness of subject
outlines in your images.
1. In the REC mode, press [MENU].
2. On the “Quality” tab, select “Sharpness” and
then press [X].
3. Use [S] and [T] to select the setting you want
and then press [SET].
You can specify one of five sharpness settings from +2
(sharpest) to –2 (least sharp).
Using the Camera’s Filter Effects Controlling Image Sharpness

114 ADVANCED SETTINGS
Use the following procedure to adjust the saturation of colors in
your images.
1. In the REC mode, press [MENU].
2. On the “Quality” tab, select “Saturation” and
then press [X].
3. Use [S] and [T] to select the setting you want
and then press [SET].
You can specify one of five saturation settings from +2
(most saturated) to –2 (least saturated).
i
Use the following procedure to adjust the contrast of your
images.
1. In the REC mode, press [MENU].
2. On the “Quality” tab, select “Contrast” and
then press [X].
3. Use [S] and [T] to select the setting you want
and then press [SET].
You can specify one of five contrast settings from +2 (most
contrast between light and dark) to –2 (least contrast
between light and dark).
Controlling Color Saturation Adjusting Image Contrast

115 ADVANCED SETTINGS
You can have the snapshot’s recording date only, or date and
time stamped in the lower right corner of the image.
1. In the REC mode, press [MENU].
2. On the “Set Up” tab, select “Timestamp” and
then press [X].
3. Use [S] and [T] to select the setting you want
and then press [SET].
Example: December 24, 2007, 1:25 p.m.
IMPORTANT!
•Once date information is stamped in a print, it cannot be
deleted.
•Use the “Date Style” setting (page 176) to specify the Year/
Month/Day format of the date.
•The recording date and time are determined in accordance
with the camera’s clock settings (page 175) when the
snapshot is recorded.
•Digital zoom and Instant Zoom are not supported while
date stamping is turned on.
•Date stamping is not supported for the following types of
images.
– Some BEST SHOT images (Business cards and
documents, White board, etc., Old Photo, ID Photo)
– Images recorded with Zoom Continuous Shutter
Date Stamping Snapshots
To do this: Select this setting:
Display the date only (2007/12/24) Date
Display the date and time
(2007/12/24 1:25pm) Date&Time
Display nothing Off

116 ADVANCED SETTINGS
The on-screen histogram that provides a graphic representation
of the current exposure of the image. You can also display the
histogram in the PLAY mode for information about the exposure
levels of images.
1. Select either the REC mode or the PLAY mode.
You can turn histogram display on or off separately for the
REC and PLAY modes.
2. Press [DISP].
3. On the “Info.” tab, select “+Histogram” and
then press [SET].
NOT
E
•You can use key customization to configure the [W] and [X]
buttons so they control the EV shift setting. Then you can
perform EV shift while viewing the results on the on-screen
histogram (page 119).
Using the On-screen Histogram to
Check Exposure
Histogram

117 ADVANCED SETTINGS
■How to Use the Histogram
A histogram is a graph that represents the lightness of an image
in terms of the number of pixels. The vertical axis indicates the
number of pixels, while the horizontal axis indicates lightness.
You can use the histogram to determine whether an image
includes the shadowing (left side), mid tones (center), and
highlighting (right) to bring out sufficient image detail. If the
histogram appears too lopsided for some reason, you can use
EV shift to move it left or right in order to achieve better balance.
Optimum exposure can be achieved by EV shifting so the graph
is as close to the center as possible. The histogram also
includes RGB histogram lines that show the distribution of R
(red), G (green), and B (blue) components. These lines can be
used to determine whether there is too much or too little of each
of the color components in an image.
Example Histograms
When the histogram is to the left, it
means that there are too many dark
pixels. This type of histogram results
when the overall image is dark. A
histogram that is too far to the left
may result in “black out” of the dark
areas of an image, as shown in the
nearby image.
When the histogram is to the right, it
means that there are too many light
pixels. This type of histogram results
when the overall image is light. A
histogram that is too far to the right
may result in “white out” of the light
areas of an image, as shown in the
nearby image.

118 ADVANCED SETTINGS
A centered histogram indicates that
there is good distribution of light
pixels and dark pixels. This type of
histogram results when the overall
image is at optimal lightness, as
shown in the nearby image.
IMPORTANT!
•Note that the above histograms are shown for illustrative
purposes only. You may not be able to achieve similar
shapes for particular subjects.
•A centered histogram does not necessarily guarantee
optimum exposure. If you intentionally want to over expose
or under expose the image, you may not want a centered
histogram.
•Due to the limitations of exposure compensation, you may
not be able to achieve an optimum histogram configuration.
•Use of the flash and certain shooting conditions can cause
the histogram to indicate exposure that is different from the
actual exposure of the image when it was shot.
•The RGB (color component) histogram lines are displayed
for snapshots only.

119 ADVANCED SETTINGS
The following functions are also available in the REC mode to
help make your digital image more efficient and enjoyable.
•Assign functions to the [W] and [X] keys
•Display an on-screen grid for easy image composition
•Review an image you just recorded
•Register initial power up settings
•Reset settings
Using Key Customize to Assign
Functions [W] and [X]
Key Customize lets you assign any one of the five functions
listed below to the [W] and [X] keys. Once you do, you will be
able to use the assigned functions while shooting snapshots or
movies, without going through the menus. For details about
each of the functions, see the referenced page numbers.
Other Useful Recording Functions
When this function is
assigned:
You can use [W] and [X] to do
this:
Metering (page 111) Change the metering setting
EV Shift (page 105) Perform EV shifting for
exposure compensation
White Balance (page 107) Change the white balance
setting
ISO (page 110) Change the ISO sensitivity
setting
Self-timer (page 68) Select the self-timer time

120 ADVANCED SETTINGS
1. In the REC mode, press [MENU].
2. On the “REC” tab, select “L/R Key”, and then
press [X].
3. Use [S] and [T] to select the function you
want to assign and then press [SET].
After you assign a function, you can control its setting using
the [W] and [X] keys.
Selecting “Off” leaves the [W] and [X] keys with no function
assigned.
Displaying an On-screen Grid
The on-screen grid can be displayed on the REC mode monitor
screen for easy alignment when composing images.
1. In the REC mode, press [MENU].
2. On the “REC” tab, select “Grid” and then
press [X].
3. Use [S] and [T] to select the setting you want
and then press [SET].
To do this: Select this setting:
Display the grid On
Hide the grid Off

121 ADVANCED SETTINGS
Displaying the Image You Just Recorded
(Image Review)
When you purchase your camera, it is initially configured with
the Image Review feature turned on. Image Review displays the
image you just recorded so you can check it.
1. In the REC mode, press [MENU].
2. On the “REC” tab, select “Review” and then
press [X].
3. Use [S] and [T] to select the setting you want
and then press [SET].
Using Icon Help
Icon help displays guidance text about an icon when you select it
on the monitor screen while in the REC mode (page 226).
•Icon help text is displayed for the following functions:
metering, flash mode, white balance, self-timer, EV shift.
Note, however, that metering, white balance, self-timer and
EV shift icon help text appears only when “Metering”, “White
Balance”, “Self-timer” or “EV shift” respectively is assigned to
the [W] and [X] keys with the key customization feature (page
119).
1. In the REC mode, press [MENU].
2. On the “REC” tab, select “Icon Help” and then
press [X].
3. Use [S] and [T] to select the setting you want
and then press [SET].
To configure the camera to do this
after an image is recorded:
Select this
setting:
Display the image for about one second On
Nothing Off
To do this: Select this
setting:
Display icon help text next to the icon of
a function when you select the function On
Turn off icon help Off

122 ADVANCED SETTINGS
IMPORTANT!
•The icons listed below do not appear on the display while
icon help is turned off.
– Focus mode icon (page 96)
– White balance icon (page 107)
Using Mode Memory to Configure Power
On Default Settings
You can configure the camera so it saves certain settings in
“mode memory” whenever it is turned off, and restores the
settings the next time you turn the camera back on. This keeps
you from having to configure the camera each time you turn it off
and on.
Selecting “Off” for a setting will cause that setting to return to its
optimal default whenever the camera is turned off and then back
on again. Selecting “On” will cause its setting when power is
turned off to be restored when the camera is turned back on
again.
The following lists all of the settings that can be configured with
mode memory. The ones marked with an asterisk (*) have mode
memory turned on (that is, their current setting is saved when
the camera is turned off and restored when the camera is turned
back on) as the initial factory default setting.
BEST SHOT, Flash*, Focus, White Balance, ISO, AF Area*,
Metering, Self-timer, Flash Intensity, Digital Zoom*, MF Position,
Zoom Position
AWB

123 ADVANCED SETTINGS
1. In the REC mode, press [MENU].
2. On the “REC” tab, select “Memory” and then
press [X].
3. Use [S] and [T] to select the item you want to
configure and then press [X].
4. Use [S] and [T] to select the setting you want
and then press [SET].
e
To do this: Select this
setting:
Save the current setting when the
camera turned off, and restore it when
the camera is turned back on
On
Restore the optimum default when the
camera is turned on Off
Setting Mode
Memory On Mode Memory Off
BEST SHOT*1
Setting at
power off
Exits BEST SHOT
when camera is
turned off.
Flash Auto
Focus Auto
White Balance Auto
ISO Auto
AF Area Spot
Metering Multi
Self-timer Off
Flash Intensity 0
Digital Zoom On
MF Position
Focus mode before
manual focus was
selected.
Zoom Position*2Full wide

124 ADVANCED SETTINGS
*1 “On” restores the selected BEST SHOT scene when the
camera is turned back on. “Off” exits BEST SHOT when the
camera is turned off.
*2 Optical zoom position only.
IMPORTANT!
•Turning the camera off while mode memory for the BEST
SHOT mode is on will restore the settings of the BEST
SHOT scene what was selected when you last turned off
the camera. This is true, regardless of any of the mode
memory on/off settings of each individual setting, except for
Zoom Position.
Resetting the Camera to Its Initial
Factory Defaults
Use the following procedure when you want to return to the
camera to its initial factory default settings, which are the ones
that are configured when you first purchase the camera. See
“Menu Reference” on page 226 for the initial factory default
setting for each menu item.
1. Press [MENU].
2. On the “Set Up” tab, select “Reset” and then
press [X].
3. Use [S] and [T] to select “Reset” and then
press [SET].
•To cancel the procedure without resetting, select
“Cancel”.

126 VIEWING SNAPSHOTS AND MOVIES
VIEWING SNAPSHOTS AND MOVIES
Use the following procedure to view snapshots on the camera’s
monitor screen.
1. Press [ ] to enter the PLAY mode.
•This will display one of the snapshots in memory, along with
some information about the settings used to shoot it.
•The file type icon that appears at the top of the monitor
screen depends on the type of file (snapshot, movie,
audio only, etc) that is currently displayed.
– : Snapshot (page 126)
– : Movie (page 128)
– : Audio snapshot (page 127)
*For information about folder names and file names, see
page 161.
•See page 43 information about how to hide the image
information and view the image alone.
Viewing a Snapshot
[]
File Type Folder/File Names
Image Quality
Image Size
Date and Time

127 VIEWING SNAPSHOTS AND MOVIES
2. Use [X] and [W] to scroll between images.
Press [X] to scroll forward and [W] to scroll back.
NOT
E
•Holding down [W] or [X] scrolls at high speed.
•The image that initially appears when scrolling may appear
to be a bit rough at first, but it will soon be replaced by an
image with better definition. Note that if you copy an image
from another type of digital camera, only a rough image
may be shown on the monitor screen.
To switch to the REC mode
Press [ ].
Listening to the Audio of an Audio
Snapshot
You can use the following procedure to play the audio of an
audio snapshot. An audio snapshot is indicated by the “ ” file
type icon.
1. Enter the PLAY mode
and then use [W] and
[X] to display the
audio snapshot
whose audio you want
to play.
2. Press [SET] to play the snapshot’s audio from
the camera’s built-in speaker.
[X][X]
[W][W]

128 VIEWING SNAPSHOTS AND MOVIES
Audio Playback Controls
The following are the different operations you can perform while
audio is playing.
You can adjust volume while playback is in progress or paused
only.
Use the following procedure to view a movie on the camera’s
monitor screen.
1. Enter the PLAY mode and then use [W] and
[X] to display the movie you want to play.
•Check the file type icon. The file type icon of a movie is
“ ” (Movie) icon.
The film-like frame that appears on the monitor screen
indicates that this is an image from a movie.
*For information about folder names and file names, see
page 161.
To do this: Do this:
Fast forward or fast reverse
playback Hold down [X] or [W].
Pause or restart playback Press [SET].
Adjust volume Press [S] or [T].
Change on-screen indicators Press [DISP].
Stop playback Press [MENU].
Viewing a Movie
File Type Folder Name/File Name
Recording Time
Quality

129 VIEWING SNAPSHOTS AND MOVIES
2. Press [SET] to start playback.
•The monitor screen will return to the selection screen in
step 1 after the end of the movie is reached.
To switch to the REC mode
Press [ ].
Movie Playback Controls
IMPORTANT!
•Playback may not be possible for movies not recorded with
this camera.
To do this: Do this:
Fast forward or fast reverse playback.
•Each press of either button increases
the speed of the fast forward or fast
reverse operation up to three steps.
Hold down [X] or
[W].
Return from fast forward/fast reverse to
normal playback Press [SET].
Pause or restart playback Press [SET].
When paused, scroll forward or back
frame-by-frame
•Hold down either button to scroll non-
stop.
Press [X] or [W].
Adjust volume
•Volume can be adjusted only while
movie playback is in progress.
Press [S] or [T].
Toggle on-screen indicators on or off Press [DISP].
Zoom in up to 3.5X
•While an image is zoomed, you can use
[S] [T] [W] and [X] to move around and
view the parts of the image that do not
fit on the monitor screen.
Slide the zoom
controller in the
direction of [ ]
().
Stop playback Press [MENU].
To do this: Do this:

130 VIEWING SNAPSHOTS AND MOVIES
The slideshow feature lets you play the files stored in memory in
sequence, automatically.
You can configure the slideshow so it plays the files the way you
want.
1. In the PLAY mode, press [MENU].
2. On the “PLAY” tab, select “Slideshow” and
then press [X].
3. Configure the slideshow settings.
Use [S] and [T] to select an item and then configure it as
described below.
Playing a Slideshow on the Camera Images
(Select the
files you want
to include in
the
slideshow.)
•All images: Includes all snapshots, movies,
and audio in memory.
• Only: Includes snapshots and audio
snapshots only.
• Only: Includes movies only.
•One Image: Includes only one specific
image (selected using [W] and [X]).
•Favorites: Includes snapshots in the
FAVORITE folder (page 163).
Time (Specify
the time of the
slideshow,
from start to
finish.)
Use [W] and [X] to select one of the following
times (in minutes): 1, 2, 3, 4, 5, 10, 15, 30,
60.
Interval
(Select the
interval
between
slides.)
Use [W] and [X] to select a value from 1 to 30
seconds, or “MAX”.
– If you specify a value from 1 to 30
seconds, images change at the
specified interval, but the audio portion
of movies and audio snapshots will
continue to play until the end,
regardless of the interval setting.
– When “MAX” is selected, only the first
frame of each movie is displayed,
without any playback of the audio.

131 VIEWING SNAPSHOTS AND MOVIES
4. Use [S] and [T] to select “Start” and then
press [SET] to start the slideshow.
The slideshow is performed in accordance with the settings
you configured above.
•You can also scroll through images during a slide show
by pressing [X] (forward) and [W] (back).
•To adjust the level of audio volume during a slideshow,
use [S] and [T] to adjust the volume.
To stop a slideshow
Press [SET]. This will return to the PLAY mode.
•Pressing [MENU] instead of [SET] stops the slideshow and
returns to the menu screen.
•Pressing [ ] instead of [SET] stops the slideshow and
switches to the REC mode.
Effect (Select
a special
effect.)
Use [S] and [T] to select the effect you
want.
•Pattern 1, 2, 3, 4: Applies preset effects in
sequence.
•Random: Applies preset effects (Pattern 1,
2, 3, 4) in random sequence.
•Off: No effect applied.
– The “Effect” setting is disabled when
“Favorites” is selected for “Images”, or
when the “Interval” setting is “MAX”, “1”
or “2”.

132 VIEWING SNAPSHOTS AND MOVIES
IMPORTANT!
•All button operations are disabled while the slideshow is
switching from one image to another. Wait until an image is
stopped on the display before performing a button
operation. If a button does not work, wait a bit and try
again.
NOT
E
•Selecting a movie when “One Image” is selected for
“Images” and then selecting a movie for the slideshow will
cause the movie to play back repeatedly within the time
specified by the slideshow “Time” setting.
•In image copied from a computer or an image recorded
with a different type of digital camera may remain on the
screen longer than the time specified by “Interval”.
■Playing a Slideshow on the USB Cradle
(Photo Stand)
You can play a slideshow on the camera while it is mounted on
the USB cradle. This is a good way to enjoy a long slideshow,
without worrying about the camera’s battery going dead.
•Configure slideshow settings (page 130) before performing
the steps below.
•Connect the bundled AC adaptor to the USB cradle, and plug
it into a power outlet.
1. Turn on the camera and place it onto the USB
cradle.

133 VIEWING SNAPSHOTS AND MOVIES
2. Press the USB cradle’s
[PHOTO] button to
start the slideshow.
The slideshow is performed in
accordance with the settings
you configured with the
procedure on page 130. The
camera will turn off
automatically after the time
you specified with the “Time” setting elapses.
•You can change the slideshow setting by pressing
[MENU] while a slideshow is in progress. After
configuring the settings, press [MENU] again to restart
the slideshow.
•To adjust the level of audio volume during a slideshow,
use [S] and [T] to adjust the volume.
To stop a slideshow
Press the USB cradle’s [PHOTO] button. This will turn off the
camera.
IMPORTANT!
•The battery does not charge while a slideshow is in
progress. To charge the battery, stop the slideshow.
NOT
E
•You can connect the USB cradle to a TV and enjoy the
slideshow on a big screen. You can also connect to a video
recording device and record a slideshow (page 134).
[PHOTO]

134 VIEWING SNAPSHOTS AND MOVIES
Use the procedure below to view snapshots and movies on a TV
screen.
•You need to use the USB cradle and the AV cable that comes
with the camera to connect to a TV.
1. Connect the USB cradle to a TV.
2. Turn off the camera and place it onto the USB
cradle.
3. Turn on the TV and select its video input
mode.
If the TV has more than one video input, select the one
where the USB cradle is connected.
4. Press [ ] to turn on the camera and enter the
PLAY mode.
Pressing [ON/OFF] or [ ] will not turn on the camera on
the PLAY mode.
When the camera turns on in the PLAY mode, an image will
appear on the TV screen. The camera’s monitor screen will
not turn on.
5. Now you can perform the applicable operation
on the camera for the type of file you want to
play.
•At this point you could press the USB cradle’s [PHOTO]
button to start a slideshow (page 133).
Viewing Camera Images on a TV
Yellow
VIDEO IN Jack (Yellow)
White
TV
AUDIO IN Jacks (White)
AV Cable
[AV OUT] (AV output port)
Video Audio

135 VIEWING SNAPSHOTS AND MOVIES
To turn off the camera
You can turn off the camera by doing either of the following.
•Press the camera’s [ON/OFF] button.
•Press the USB cradle’s [USB] button.
IMPORTANT!
•When connecting to a TV to display images, be sure to
configure the camera’s [ ] (REC) and [ ] (PLAY)
buttons for “Power On” or “Power On/Off” (page 179).
•All icons and indicators that appear on the monitor screen
also appear on the TV screen.
You can use [DISP] to change the display contents.
•Audio is monaural.
•Certain TVs may cut off part of the images.
•Audio is initially output by the camera at maximum volume.
When you first start displaying images, set the TV volume
control at a relatively low level and then adjust it as
required.
NOT
E
•After using an optionally available AV cable (EMC-3A) to
connect the camera’s cradle connector directly to the
VIDEO IN terminal of a TV (without using the USB cable),
you can view recorded images on the TV.
•You can use the camera’s USB cradle to connect to a DVD
recorder or video deck and record images from the camera.
The following explains how to use the bundled AV cable.
– DVD recorder or video deck: Connect to the VIDEO IN
and AUDIO IN terminals.
– USB cradle: Connect to the [AV OUT] (AV output port)
– Camera: Place onto the cradle
You can play a slideshow of snapshots and movies on the
camera and record it on a DVD or video tape. You can
record movies by selecting “ Only” for the slideshow
“Images” setting (page 130). When recording images to an
external device, use [DISP] to clear all indicators from the
monitor screen (page 43).

136 VIEWING SNAPSHOTS AND MOVIES
■Selecting the Screen Aspect Ratio and Video
Output System
You can use the procedure in this section to select either NTSC
or PAL as the video output system. You can also specify an
aspect ratio of 4:3 or 16:9.
1. Press [MENU].
2. On the “Set Up” tab, select “Video Out” and
then press [X].
3. Use [S] and [T] to select the setting you want
and then press [SET].
IMPORTANT!
•Select the aspect ratio (4:3 or 16:9) that matches the type
of TV you plan to use. You may also need to configure the
aspect ratio setting on your TV as well. Incorrect aspect
ratio settings on the camera and/or the TV can result in
abnormal image display.
•Images will not display correctly unless the camera’s video
signal output setting matches the video signal system of
the TV or other video equipment.
•Images will not display correctly on a TV or video
equipment that is not NTSC or PAL.
For this type of TV: Select this video
output system:
Standard aspect ratio screen NTSC TV
(Japan, U.S., and other countries) NTSC 4:3
Wide aspect ratio screen NTSC TV
(Japan, U.S., and other countries) NTSC 16:9
Standard aspect ratio screen PAL TV
(Europe and other areas) PAL 4:3
Wide aspect ratio screen PAL TV
(Europe and other areas) PAL 16:9

137 VIEWING SNAPSHOTS AND MOVIES
Perform the following procedure to zoom the image currently on
the monitor screen up to eight times its normal size.
1. In the PLAY mode, and use [W] and [X] to
display the snapshot you want to zoom.
2. Slide the zoom
controller towards
[] ().
Each press of this button
zooms the image more.
You can use [S], [T], [W],
and [X] to move to a
different part of the image
after zooming.
To zoom back out, slide the zoom controller towards
[] ().
•If display indicators are turned on, an indicator in the lower
right corner of the monitor screen shows what part of the
zoomed image is currently displayed.
To return to image to normal size
Press [MENU] or [BS].
IMPORTANT!
•Depending on the image size, some images may not be
able to be zoomed to the full 8 times normal size.
Zooming the Displayed Image
Image Area
Zoom Factor
Part of the image that is
currently displayed.

138 VIEWING SNAPSHOTS AND MOVIES
You can use the procedure below to display a screen that shows
12 images.
1. Slide the zoom
controller towards
[] ().
This displays the 12-image
screen with a selection
boundary around the last
image that was on the
monitor screen.
2. Select the image you want.
•Use [W] and [X] to scroll between 12-image screens.
•To view the full-screen version of a particular image, use
[S], [T], [W], and [X] to move the selection boundary to it
and then press [SET].
Use the following procedure to display a calendar, which shows
the first image recorded on each date of a particular month. This
screen helps to make searching for an image quicker and
easier.
1. In the PLAY mode,
press [S] ( ).
This displays the calendar
screen.
•You can also display the
calendar by pressing
[MENU], selecting the
“PLAY” tab, selecting
“Calendar”, and then
pressing [X] to display the
calendar.
•To exit the calendar screen, press [MENU] or [BS].
Using the 12-image Screen
Selection Boundary
Using the Calendar Screen
Selection Boundary
Year/Month

139 VIEWING SNAPSHOTS AND MOVIES
2. Use [S], [T], [W], and [X] to move the
selection boundary to the date whose image
you want to view and then press [SET].
This will display the first image recorded on that date.
NOT
E
•The year and month on the calendar is displayed using the
same format as you selected for the “Date Style” setting
(page 176).
IMPORTANT!
•Note following points about how certain editing functions of
the camera affect the date with which the image is
associated on the calendar screen.
Performing this type of
editing operation:
Will associate the resulting
image with this date:
Keystone, Color
Correction, Resize,
Trimming, Copy
The date that the editing
operation was performed
Editing the date and time
of an image
The date that the original
image was recorded

140 EDITING IMAGES
EDITING IMAGES
You can change the size of a snapshot and save the result as a
separate snapshot. The original snapshot is also retained. You
can resize a snapshot to any one of the following sizes.
*M stands for “Mega”, which means “million”.
1. In the PLAY mode, press [MENU].
2. On the “PLAY” tab, select “Resize” and then
press [X].
3. Use [W] and [X] to scroll through images and
display the one you want to resize.
4. Use [S] and [T] to select an image size, and
then press [SET].
•When you select an image size, it will start to cycle
through the following information:
Image Size Number of Pixels Print Size .
The print size indicates the optimum paper size for
printing a snapshot of the selected image size.
5. After you press [SET] in step 4 to resize the
image, the monitor screen returns to step 3.
From there you can repeat steps 3 and 4 to
resize another image if you want.
To exit the resize operation, select “Cancel”.
Resizing a Snapshot
Image Size (Pixels) Print Size
Larger
Smaller
5M 2560 × 1920 A4 Print
3M 2048 × 1536 A4 Print
VGA 640 × 480
E-Mail
•Optimum size for an image
to be attached to e-mail.

141 EDITING IMAGES
IMPORTANT!
•Note that you cannot resize the following types of
snapshots.
– VGA (640 × 480 pixels) and smaller snapshots
– Snapshots created using MOTION PRINT
– Snapshots recorded with another camera
•Resizing a snapshot shot with an aspect ratio of 16:9 or 3:2
will cause the left and right sides of the image to be cut off.
The aspect ratio of the resulting image will be 4:3.
•Resizing cannot be performed if there is not enough
memory to store the resized version of the snapshot.
•The recording date of the resized version of the snapshot
will be the same as the recording date of the original
snapshot.
You can crop a snapshot to trim parts you do not need, and save
the result in a separate file. The original snapshot is also
retained.
1. In the PLAY mode, display the snapshot you
want to crop.
2. Press [MENU].
3. On the “PLAY” tab,
select “Trimming” and
then press [X].
•This operation can be
performed only while a
snapshot is on the monitor
screen.
Cropping a Snapshot
Represents
Snapshot Area
Zoom Factor
Part of image that is
currently displayed.

142 EDITING IMAGES
4. Use the zoom controller to zoom, and [S], [T],
[W], and [X] to move around the zoomed
image to display the part you want to extract.
5. Press [SET] to extract the displayed part and
save it as a separate file.
•To exit the cropping procedure at any time before you
press [SET], press [MENU].
IMPORTANT!
•Note that you cannot crop the following types of images.
– Snapshots created using MOTION PRINT
– Snapshots recorded with another camera
•The image produced by cropping a 3:2 or 16:9 image will
have an aspect ratio of 4:3.
•Cropping cannot be performed if there is not enough
memory to store the extracted image.
•The recording date of the extracted image will be the same
as the recording date of the original snapshot.
Use the following procedure to correct the snapshot of a
blackboard, document, poster, photograph, or other rectangular
object that is out of square because it was recorded at an angle.
Performing keystone correction on an image causes a new
(corrected) 2M (1600 × 1200 pixels) size image to be stored as a
separate file.
1. In the PLAY mode, display the snapshot you
want to correct.
2. Press [MENU].
3. On the “PLAY” tab, select “Keystone” and
then press [X].
This displays screen that shows all of the rectangular
shapes in the image that qualify as candidates for keystone
correction.
•Note that the above step is possible only when there is a
snapshot displayed on the monitor screen.
Keystone Correction

143 EDITING IMAGES
4. Use [W] and [X] to
select the candidate
you want to correct.
5. Use [S] and [T] to select “Correct” and then
press [SET].
•Select “Cancel” to exit the procedure without performing
keystone correction.
IMPORTANT!
•If the original image is smaller than 2M (1600 × 1200
pixels) size, the new (corrected) version will be the same
size as the original one.
•Keystone correction cannot be performed on the following
types of images.
– Movie images
– Images created with MOTION PRINT
– Images recorded with another camera
•The keystone correction operation cannot be performed if
there is not enough memory to store the corrected image.
•When you display a corrected image on the camera’s
monitor screen, the date and time indicate when the image
was originally recorded, not when the image was corrected.
•When a keystone corrected image appears on the full-
month calendar screen, it is displayed on the date that it
was corrected (page 138).

144 EDITING IMAGES
Color restoration let you correct the old color of a photograph
shot with a digital camera. This function is useful for correcting
existing old photographs, posters, etc.
•Performing color restoration on an image causes a new
(restored) 2M (1600 × 1200 pixels) size image to be stored as
a separate file.
1. In the PLAY mode, display the snapshot you
want to correct.
2. Press [MENU].
3. On the “PLAY” tab, select “Color Correction”
and then press [X].
4. Use [W] and [X] to select the photograph
candidate you want.
5. Use [S] and [T] to select “Trim”, and then
press [SET].
This displays a cropping boundary on the monitor screen.
•To exit color restoration without storing anything, select
“Cancel”.
6. Move the zoom controller left and right to
zoom the cropping boundary.
•The size of the area you can select with the cropping
boundary will depend on the size of the currently
displayed image.
7. Use [S], [T], [W], and [X] to move the
cropping boundary to the location you want
and then press [SET].
The camera will correct color automatically and save the
corrected image.
•If you do not want a border around the image, configure
the cropping boundary so it is slightly inside of the
boundary of the displayed image.
•To exit color restoration without saving anything, press
[MENU].
Using Color Restoration to Correct the
Color of an Old Photograph

145 EDITING IMAGES
IMPORTANT!
•If the original image is smaller than 2M (1600 × 1200
pixels) size, the new (restored) version will be the same
size as the original one.
•Note that you cannot correct the following types of images.
– Movie images and the voice recording file icon
– Images created with MOTION PRINT
– Images recorded with another camera
•The color correct operation cannot be performed if there is
not enough memory to store the corrected image.
•When you display a restored image on the camera’s
monitor screen, the date and time indicate when the image
was originally recorded, not when the image was corrected.
•When a corrected image appears on the full-month
calendar screen, it is displayed on the date that it was
corrected (page 138).
NOT
E
•If you want to record the image of an old photograph with
this camera and restore the resulting image, see “Restoring
an Old Photograph” on page 93.

146 EDITING IMAGES
Use the procedure in this section to change the date and time of
a previously recorded image. This capability comes in handy
when the current date and time are wrong due to the following
reasons.
•Because the camera’s clock settings were not configured
correctly when the image was recorded
•Because the image was recorded using the wrong World
Time zone (page 176)
1. In the PLAY mode, use [W] and [X] to display
the image whose date and time you want to
edit.
2. Press [MENU].
3. On the “PLAY” tab, select “Date/Time” and
then press [X].
4. Set the date and the time you want.
5. When all the settings are the way you want,
press [SET] to apply them.
•After editing the time and date, display the image to
confirm that the date and time are correct.
Editing the Date and Time of an Image
To do this: Do this:
Change the value at the cursor
location Press [S] or [T].
Move the cursor between settings Press [W] or [X].
Toggle between 12-hour and 24-
hour timekeeping Press [BS].

147 EDITING IMAGES
IMPORTANT!
•You cannot change the date of the following types of files.
– Movies, Voice recordings
– Images created with MOTION PRINT
•The date and time stamped into an image using the Time
Stamp feature cannot be edited (page 115).
•You cannot edit the date and time of an image that is
protected. Unprotect the image and then edit the date and
time.
•You can specify any date in the range of January 1, 1980 to
December 31, 2049.
Perform the following procedure to rotate the snapshot currently
on the monitor screen. This feature comes in handy with a
snapshot that you shot using portrait (vertical) orientation. After
rotating a snapshot, you can return it to its original orientation, if
you want.
•Note that this procedure does not actually change the image
data. It simply alters how the snapshot is displayed on the
camera’s monitor screen.
1. In the PLAY mode, press [MENU].
2. On the “PLAY” tab, select “Rotation” and then
press [X].
•This operation can be performed only while a snapshot is
on the monitor screen.
3. Use [W] and [X] to select the snapshot whose
display image you want to rotate.
4. Use [S] and [T] to select “Rotate” and then
press [SET].
•Each press of [SET] will rotate the displayed image 90
degrees left.
Rotating the Displayed Image of a
Snapshot

148 EDITING IMAGES
5. When the displayed image is at the orientation
you want, press [MENU].
IMPORTANT!
•You cannot rotate the image of a protected snapshot. To
rotate a protected snapshot, first remove its protection
(page 162).
•You may not be able to rotate the image of a snapshot
recorded with another camera.
•You cannot rotate the image of a snapshot shot using
MOTION PRINT.
•The original (unrotated) version of a snapshot’s image will
be displayed on the 12-image screen and the calendar
screen.
You can perform the following cut operations on the camera to
edit movies you have recorded.
Editing a Movie on the Camera
Operation Description
Cut
(To-Point Cut)
Cuts everything from the current
location to the beginning of the movie.
Cut
(Point-To-Point Cut) Cuts everything between two points.
Cut
(From-Point Cut)
Cuts everything from the current
location to the end of the movie.

149 EDITING IMAGES
IMPORTANT!
•When you edit a movie, only the result is saved. The
original movie is not retained. Once you perform an editing
operation, you will not be able to undo it.
•A movie that is shorter than five seconds cannot be edited.
•The movie editing operation is supported only for movies
that were recorded with this camera.
•You will not be able to edit a movie if the amount of
remaining memory capacity is less than the size of the
movie file you want to edit. If there is not enough memory
available, delete any files you no longer need to free up
more.
•Cutting a movie into two parts or splicing of two movies in
to a single movie cannot be performed on the camera.
■Editing with To-Point Cut or From-Point Cut
1. Play back the movie you want to edit.
2. Press [SET] to pause
playback.
•Check to make sure that
“ ” (cut icon) is
displayed on the monitor
screen. If it isn’t, press
[SET] again.
3. Press [T].
•You could also perform the following steps in place of
steps 1 through 3 above.
1In the PLAY mode, select the movie you want to edit
and then press [MENU].
2On the “PLAY” tab, select “Movie Editing” and then
press [X].
Cut icon

150 EDITING IMAGES
4. Use [S] and [T] to select “ Cut” (To-
Point Cut) or “ Cut” (From-Point Cut)
and then press [SET].
•To cancel movie editing, select “Cancel” and then press
[SET]. This will return to the paused movie playback
screen.
5. Use the following
operations to select
the frame (point) from
which or to which you
want to cut the movie
(the cut point).
•The part of the movie indicated in red on the displayed
indicator bar is the part that will be cut.
•To cancel the cut operation, press [MENU]. This will
return to the screen in step 3.
6. When the frame where you want the cut point
to be is displayed, press [T].
To do this: Press this button:
Fast forward or fast reverse
playback [X] or [W]
Pause or unpause movie playback [SET]
Scroll paused playback one frame
forward or back [X] or [W]

151 EDITING IMAGES
7. In response to the confirmation message that
appears, use [S] and [T] to select “Yes” and
then press [SET].
•To cancel movie editing, select “No” instead of “Yes” and
then press [SET]. This will return to the paused movie
playback screen.
•The selected cut operation will take considerable time to
complete. Wait until the “Busy... Please wait...” message
disappears from the monitor screen before performing
any operation on the camera. Note that a cut operation
can take a very long time if the movie being edited is long.
■Using Point-To-Point Cut
1. Play back the movie you want to edit.
2. Press [SET] to pause
playback.
3. Press [T].
•You could also perform the following steps in place of
steps 1 through 3 above.
1In the PLAY mode, select the movie you want to edit
and then press [MENU].
2On the “PLAY” tab select “Movie Editing” and then
press [X].
Cut icon

152 EDITING IMAGES
4. Use [S] and [T] to select “ Cut”
(Point-To-Point Cut) and then press [SET].
•To cancel movie editing, select “Cancel” and then press
[SET]. This will return to the paused movie playback
screen.
5. Use the following
operations to select
the frames (points)
between which you
want to cut the movie
(the cut points).
•To cancel the cut editing operation, press [MENU]. This
will return to the screen in step 3.
6. When the frame where you want the first
(From) cut point to be is displayed, press [T].
7. Repeat step 5 to select the frame you want to
use as the second (To) cut point.
•The part of the movie indicated in red on the displayed
indicator bar is the part that will be cut.
To do this: Press this button:
Fast forward or fast reverse
playback [X] or [W]
Pause or unpause movie playback [SET]
Scroll paused playback one frame
forward or back [X] or [W]

153 EDITING IMAGES
8. When the frame where you want the second
(To) cut point to be is displayed, press [T].
9. In response to the confirmation message that
appears, use [S] and [T] to select “Yes” and
then press [SET].
•To cancel movie editing, select “No” instead of “Yes” and
then press [SET]. This will return to the paused movie
playback screen.
•The selected cut operation will take considerable time to
complete. Wait until the “Busy... Please wait...” message
disappears from the monitor screen before performing
any operation on the camera. Note that a cut operation
can take a very long time if the movie being edited is long.
MOTION PRINT lets you capture a movie frame and use it to
create a snapshot. The snapshot you create can be either of the
two formats described below.
Creating a Snapshot of a Movie Frame
(MOTION PRINT)
9-frame Snapshot
(2M 1600 × 1200
pixels)
This format puts the selected movie
frame in the center, the four frames that
precede it along top and the four frames
that follow it along the bottom.

154 EDITING IMAGES
1. In the PLAY mode, display the movie that
contains the frame you want to use.
2. Press [MENU].
3. On the “PLAY” tab, select “MOTION PRINT”,
and then press [X].
4. Use [S] and [T] to select either “9 frames” or
“1 frame”.
5. Use [W] and [X] to scroll through the movie
frames and search for the one you want to use
as the image of the snapshot.
•Holding down [W] or [X] scrolls at high speed.
6. After displaying the movie frame you want,
press [SET].
•If you selected “9 frames” in step 4, the camera will create
a 9-frame snapshot with the frame you selected in step 6
in the center.
•If you selected “1 frame” in step 4, the camera will create
a snapshot of the frame you selected in step 6.
IMPORTANT!
•MOTION PRINT is not possible using a movie that was
recorded on a different type of camera.
1-frame Snapshot
(VGA 640 × 480
pixels)
This format creates a snapshot using the
selected movie frame only.

155 USING AUDIO
USING AUDIO
The dubbing feature of your camera lets you add audio to a
snapshot after you shoot it. A snapshot that includes audio
(regardless of whether the audio was recorded on the spot or
added later) is indicated by the “ ” icon.
You can re-record a snapshot’s audio whenever you want.
You can record up to about 30 seconds of audio for a snapshot.
■Adding Audio to a Snapshot
1. In the PLAY mode, display the snapshot to
which you want to add audio.
2. Press [MENU].
3. On the “PLAY” tab,
select “Dubbing” and
then press [X].
•This operation can be
performed only while a
snapshot is on the monitor
screen.
4. Press the shutter button to start audio
recording.
5. Press the shutter button again to stop audio
recording.
Recording will stop automatically after about 30 seconds if
you do not press the shutter button.
To play back snapshot audio
Perform the steps under “Listening to the Audio of an Audio
Snapshot” on page 127.
Adding Audio to a Snapshot

156 USING AUDIO
■Re-recording Snapshot Audio
IMPORTANT!
•Note that you cannot restore the original audio once you
delete or re-record the audio of a snapshot.
1. In the PLAY mode, display the snapshot
whose audio you want to re-record.
2. Press [MENU].
3. On the “PLAY” tab, select “Dubbing” and then
press [X].
4. Use [S] and [T] to select “Delete” and then
press [SET].
•If you just want to delete the audio of the snapshot
without re-recording anything, press [MENU] here and
skip the rest of this procedure.
5. Press the shutter button to start audio
recording.
This deletes the previous recording and replaces it with the
new one.
6. Press the shutter button again to stop audio
recording.
Recording will stop automatically after about 30 seconds if
you do not press the shutter button.

157 USING AUDIO
IMPORTANT!
•Take care that you do not
block the camera’s
microphone with your
fingers while recording.
•Good recording results
are not possible when the
camera is too far away
from what you are trying
to record.
•You may not be able to
record audio if remaining memory capacity is too low.
•Adding audio (dubbing) is not possible for the following
types of images.
–Movies
– Snapshots created using MOTION PRINT
– Protected snapshots
NOT
E
•Your camera supports the following audio data formats.
– Audio Format: WAVE/ADPCM (.WAV extension)
– Approximate Audio File Size: 165KB (30-second
recording at 5.5KB per second)
Microphone

158 USING AUDIO
Voice Recording lets you record audio only, without a snapshot
or movie.
Using built-in memory only, you get up to about 24 minutes of
Voice Recording.
1. In the REC mode, press [BS].
2. Use [S], [T], [W], and [X] to select “Voice
Recording” and then press [SET].
This causes “ ” to appear on the monitor screen.
3. Press the shutter
button to start
recording.
•The operation lamp
flashes green while
recording is in progress.
•You can press [DISP]
during recording to turn off
the monitor screen.
•Pressing [SET] during
recording will insert a
marker into the recording.
During later playback, you
will be able to jump to the
markers in the recording.
Recording Audio Only
(Voice Recording)
Recording Time
Remaining Recording Tim
e

159 USING AUDIO
4. Press the shutter button again to stop audio
recording and return to the screen in step 3.
•Recording also will stop automatically if memory
becomes full.
•If you press [ON/OFF] (Power) or play [ ] (PLAY), or if
the battery goes dead during recording will stop the
recording operation and save anything you have
recorded up to that point.
5. Now you can repeat steps 3 and 4 to record
more, or you can exit this procedure by
pressing [BS] and selecting another BEST
SHOT scene.
When exiting this procedure, select “Auto” for normal image
recording.
IMPORTANT!
•Take care that you do not
block the camera’s
microphone with your
fingers while recording.
•Good recording results
are not possible when the
camera is too far away
from what you are trying
to record.
NOT
E
•You can also play back Voice Recording data on your
computer using Windows Media Player or QuickTime.
•Your camera supports the following audio data formats.
– Audio Data: WAVE/ADPCM (.WAV extension)
– Approximate Audio File Size: 165 KB (30-second
recording at 5.5KB per second)
Microphone

160 USING AUDIO
■Playing Back Voice Recording Data
1. Enter the PLAY mode, and then use [W] and
[X] to display the Voice Recording file you
want to play.
“ ” is displayed in place of an image for a Voice
Recording file.
2. Press [SET] to start
playback.
Voice Recording Playback Controls
The following are the different operations you can perform while
a Voice Recording is playing.
To do this: Do this:
Fast forward or fast reverse playback. Hold down [X] or [W].
Pause or restart playback Press [SET].
Jump to a marker in the audio data
while playback is paused. Press [X] or [W].
Adjust volume
•You can adjust volume only while
playback is in progress or paused.
Press [S] or [T].
Toggle on-screen indicators on or off Press [DISP].
Stop playback Press [MENU].

161 MANAGING YOUR FILES
MANAGING YOUR FILES
Your camera treats each snapshot, movie, and Voice Recording, as a separate file.
You can delete, protect, and copy files as required.
Files are grouped in folders that are created automatically by the camera.
Files and folders have their own unique names, which are assigned automatically by the camera.
•For details about how folders are organized in memory, see “Memory Folder Structure” (page 219).
NOT
E
•You can view folder and file names on your computer. For details about how file names are displayed on the camera’s monitor
screen, see page 223.
•The total number of folders and files that is allowed depends on the image size and quality, and capacity of the memory card being
used for storage.
Files and Folders
Name and Maximum Number Allowed Example
File Each folder can contain up to 9999 files named CIMG0001 through CIMG9999.
The extension on the file name depends on the file type.
•If a folder already contains 9999 files, recording another file will cause a new
folder to be created automatically.
26th file name:
Folders Folders are named from 100CASIO to 999CASIO
•There can be up to 900 folders.
100th folder name:
CIMG0026.JPG
ExtensionSerial number
(4 digits)
100CASIO
Serial number (3 digits)

162 MANAGING YOUR FILES
You can protect an important file to ensure that it cannot be
deleted accidentally.
IMPORTANT!
•Note that even if a file is protected, it will be deleted if you
perform the format operation (pages 36, 181).
■Protecting a Specific File
1. In the PLAY mode, press [MENU].
2. On the “PLAY” tab, select “Protect” and then
press [X].
3. Use [W] and [X] to scroll through images until
the one you want to protect is on the monitor
screen.
4. Use [S] and [T] to
select “On” and then
press [SET].
An image that is protected is
indicated by the “ ” icon.
5. Now you can repeat steps 3 and 4 to protect
another image or exit this procedure by
pressing [MENU].
To unprotect a specific file
Perform the procedure under “Protecting a Specific File”, but in
step 4 select “Off” instead of “On”.
Protecting a File Against Deletion

163 MANAGING YOUR FILES
■Protecting All Files in Memory
1. In the PLAY mode, press [MENU].
2. On the “PLAY” tab, select “Protect” and then
press [X].
3. Use [S] and [T] to select “All Files : On” and
then press [SET].
This protects all files currently in memory.
4. Press [MENU].
To unprotect all files in memory
Perform the procedure under “Protecting All Files in Memory”,
but in step 3 select “All Files : Off” instead of “All Files : On”.
The FAVORITE folder is located in the camera’s built-in
memory, and you can use it to store personal snapshots that you
do not want displayed during normal PLAY mode operations.
FAVORITE folder snapshots remain in camera memory, even if
you change to a different memory card.
IMPORTANT!
•The FAVORITE folder can be used for snapshots only.
Saving an audio snapshot in the FAVORITE folder will save
the snapshot part only.
Using the FAVORITE Folder

164 MANAGING YOUR FILES
■Copying a File to the FAVORITE Folder
1. In the PLAY mode, press [MENU].
2. On the “PLAY” tab, select “Favorites” and
then press [X].
3. Use [S] and [T] to select “Save” and then
press [SET].
4. Use [W] and [X] to select the snapshot you
want to copy to the FAVORITE folder.
5. Use [S] and [T] to select “Save”, and then
press [SET].
This saves a copy of the snapshot to the FAVORITE folder.
6. Now you can repeat steps 4 and 5 to save
another image, or press [MENU] twice to exit
this procedure.
IMPORTANT!
•The snapshot copied to the FAVORITE folder is converted
to QVGA size (320 × 240 pixels). A snapshot in the
FAVORITE folder cannot be restored to its original size.
•Snapshots in the FAVORITE folder cannot be copied to a
memory card.
NOT
E
•The number of snapshots that can be stored in the
FAVORITE folder depends on the image quality of each
one, and how much built-in memory capacity is remaining.

165 MANAGING YOUR FILES
■Viewing Snapshots in the FAVORITE Folder
1. In the PLAY mode, press [MENU].
2. On the “PLAY” tab, select “Favorites” and
then press [X].
3. Use [S] and [T] to select “Show” and then
press [SET].
4. Use [W] and [X] to
scroll through the
snapshots in the
FAVORITE folder.
5. After you are finished viewing the FAVORITE
folder snapshots, press [MENU] twice to exit
this procedure.
Perform the following steps to view FAVORITE folder
contents on your computer.
1. Remove the memory card from the camera.
2. Place the camera on the USB cradle (which is
connected to the computer).
3. Perform the required operations on your
computer to navigate to the camera’s memory
and display the FAVORITE folder contents.
FAVORITE folder icon
File Name

166 MANAGING YOUR FILES
Files can be copied from the camera’s built-in memory to a
memory card, or from a memory card to built-in memory.
This makes it possible, for example, to perform the following
steps and copy a file from your memory card to another person’s
memory card.
1Copy the file from your memory card to the camera’s built-in
memory.
2Remove your memory card and insert the other person’s
memory card.
3Copy the file from built-in memory to the other memory card.
IMPORTANT!
•You can copy snapshots, movies, audio snapshots, or
Voice Recording files you recorded with your camera.
•You cannot copy a snapshot that is in the FAVORITE
folder.
■Copying All Files in Built-in Memory to a
Memory Card
The following operation copies all files from built-in memory to a
memory card. You cannot copy files individually.
1. Load the memory card to which you want to
copy the files into the camera.
2. Turn on the camera, enter the PLAY mode and
then press [MENU].
3. On the “PLAY” tab, select “Copy” and then
press [X].
4. Use [S] and [T] to select “Built-in Card”
and then press [SET].
This starts the copy operation. Wait until the “Busy... Please
wait...” message disappears from the monitor screen before
performing any operation on the camera.
•After the copy operation is complete, the last file copied
will be displayed on the monitor screen.
Copying Files

167 MANAGING YOUR FILES
■Copying a Single File from a Memory Card to
Built-in Memory
With this procedure, files must be copied one-by-one.
1. Load the memory card that contains the file
you want to copy into the camera.
2. Turn on the camera, enter the PLAY mode and
then press [MENU].
3. On the “PLAY” tab, select “Copy” and then
press [X].
4. Use [S] and [T] to select “Card Built-in”
and then press [SET].
5. Use [W] and [X] to select the file you want to
copy.
6. Use [S] and [T] to select “Copy” and then
press [SET].
This starts the copy operation. Wait until the “Busy... Please
wait...” message disappears from the monitor screen before
performing any operation on the camera.
•The copied image reappears on the monitor screen after
the copy operation is complete.
7. Now you can repeat steps 5 and 6 to copy
another file, or you can exit this procedure by
pressing [MENU].
NOT
E
•Files are copied to the folder in built-in memory whose
name has the largest serial number.

168 DELETING FILES
DELETING FILES
You can delete files you no longer need, or after you transfer
them to your computer’s hard disk or print them. This frees up
memory for new files.
You can delete one specific file, or you can delete all files
currently in memory.
Here we will explain the different file delete procedures,
including how to delete snapshots from the FAVORITE folders.
IMPORTANT!
•Remember that a file delete operation cannot be undone.
Always make sure that you really no longer need a file
before deleting it.
•A protected file cannot be deleted. To delete a protected
file, first remove its protection (page 162).
•Deleting an audio snapshot deletes both the snapshot and
the audio file.
1. In the PLAY mode,
press [T] ( ).
2. Use [W] and [X] to scroll through the images
until the one for the file you want to delete is
on the monitor screen.
3. Use [S] and [T] to select “Delete” and then
press [SET].
•To exit the delete operation without deleting anything,
select “Cancel”.
4. Now you can repeat steps 2 and 3 to delete
another file, or you can exit this procedure by
pressing [MENU].
Deleting a Specific File

169 DELETING FILES
1. In the PLAY mode, press [T] ( ).
2. Use [S] and [T] to select “All Files Delete”
and then press [SET].
3. In response to the confirmation message that
appears, use [S] and [T] to select “Yes”.
•To cancel the delete operation, select “No” instead of
“Yes”.
4. Press [SET].
•This deletes all of the files and displays the message
“There are no files.”
You can delete a single snapshot, or you can delete all the
snapshots currently in the FAVORITE folder.
■Deleting a Specific Snapshot
1. In the PLAY mode, press [MENU].
2. On the “PLAY” tab, select “Favorites” and
then press [X].
3. Use [S] and [T] to select “Show” and then
press [SET].
4. Press [T] ( ).
5. Use [W] and [X] to select the snapshot you
want to delete.
6. Use [S] and [T] to select “Delete” and then
press [SET].
Deleting All Files Deleting FAVORITE Folder Snapshots

170 DELETING FILES
7. Now you can repeat steps 5 and 6 to delete
another FAVORITE folder snapshot, or you
can exit this procedure by pressing [MENU]
twice.
■Deleting All FAVORITE Folder Snapshots
1. In the PLAY mode, press [MENU].
2. On the “PLAY” tab, select “Favorites” and
then press [X].
3. Use [S] and [T] to select “Show” and then
press [SET].
4. Press [T] ( ).
5. Use [S] and [T] to select “All Files Delete”
and then press [SET].
NOT
E
•All snapshots in the FAVORITE folder are also deleted
whenever you format built-in memory (page 181).

171 OTHER SETTINGS
OTHER SETTINGS
Your camera lets you configure the following sound settings.
•Type of sound for shutter release and other operations
•Volume level for shutter release and other operation sounds
•Volume level for movie and Voice Recording playback
■Selecting the Operation Sound
1. Press [MENU].
2. On the “Set Up” tab, select “Sounds” and then
press [X].
3. Use [S] and [T] to select the operation whose
sound you want to configure (Startup, Half
Shutter, Shutter, Operation) and then press
[X].
4. Use [S] and [T] to select the setting you want
and then press [SET].
Configuring Camera Sound Settings
To do this: Select this setting:
Sound one of the built-in
sounds (1 through 5) Sound 1 - 5
Turn sound off Off

172 OTHER SETTINGS
■Setting the Operation Tone Volume Level
1. Press [MENU].
2. On the “Set Up” tab, select “Sounds” and then
press [X].
3. Use [S] and [T] to select “ Operation”.
4. Use [W] and [X] to specify the playback
volume setting you want and then press [SET].
•You can set the volume to one of eight levels in the range
of 0 (lowest) to 7 (highest).
•Setting a volume level of 0 mutes the sound.
NOT
E
•The volume setting you configure here is also applied to
video output (page 134).
■Setting the Playback Volume Level
You can use this procedure to set the playback volume level for
movies and audio snapshots, independent of the operation tone
volume.
1. Press [MENU].
2. On the “Set Up” tab, select “Sounds” and then
press [X].
3. Use [S] and [T] to select “ Play”.
4. Use [W] and [X] to specify the operation tone
volume setting you want and then press [SET].
•You can set the volume to one of eight levels in the range
of 0 (lowest) to 7 (highest).
•Setting a volume level of 0 mutes the sound.
IMPORTANT!
•The volume setting you configure here does not affect the
video output (page 134).

173 OTHER SETTINGS
You can configure the camera to display a startup screen of an
image you recorded, whenever you turn it on.
•The startup screen is not displayed when you turn on the
camera by pressing [ ] (PLAY).
1. Press [MENU].
2. On the “Set Up” tab, select “Startup” and then
press [X].
3. Use [W] and [X] to scroll through the images
until the one you want to use as the startup
screen is on the monitor screen.
4. Use [S] and [T] to select the setting you want
and then press [SET].
NOT
E
•The following are the types of images that you can select
for the startup screen.
– Special startup screen images built into the camera
– Snapshots
– Audio snapshots (Audio does not play.)
•Only one startup screen image can be in effect at any time.
To change the startup screen to another image, simply
overwrite the current image with the new one.
•Formatting built-in memory (page 181) will delete the
current startup screen image.
Turning the Startup Screen On or Off
To do this: Select this setting:
Use the selected image as the
startup screen On
Turn off the startup screen Off

174 OTHER SETTINGS
Use the following procedure to specify the rule that governs
generation of the serial number used in file names (page 161).
1. Press [MENU].
2. On the “Set Up” tab, select “File No.” and then
press [X].
3. Use [S] and [T] to select the setting you want
and then press [SET].
When changing the date and time setting, be sure to do so for
your Home City (the location where you normally use the
camera). If you already have your Home City setting configured
correctly, you can use the procedure under “Setting the Date
and Time for Your Home City” (page 175) to change the current
time setting only, if you want.
IMPORTANT!
•Changing the time and date setting without correctly
configuring your Home City setting first will cause all of the
World Time (page 176) dates and times to be off.
■Selecting Your Home City
1. Press [MENU].
2. On the “Set Up” tab, select “World Time” and
then press [X].
This displays the current World Time settings.
Specifying the File Name Serial
Number Generation Rule
To have the camera do this: Select this
setting:
Remember the current number and
always assign the next one, even if all
files are deleted or if the memory card is
replaced.
Continue
Restart the serial number from 0001
whenever all files are deleted or the
memory card is replaced.
Reset
Changing the Date and Time Setting

175 OTHER SETTINGS
3. Use [S] and [T] to select “Home” and then
press [X].
4. Use [S] and [T] to select “City” and then
press [X].
5. Use [S], [T], [W], and [X] to select the area
where your Home City is located and then
press [SET].
6. Use [S] and [T] to select your home city and
then press [SET].
7. After the setting is the way you want, press
[SET] to exit the setting screen.
■Setting the Date and Time for Your Home
City
1. Press [MENU].
2. On the “Set Up” tab, select “Adjust” and then
press [X].
3. Set the date and the time.
4. After all of the settings are the way you want,
press [SET] to exit the setting screen.
To do this: Press this
button:
Move the cursor between settings [W] or [X]
Change the setting at the cursor location [S] or [T]
Toggle between 12-hour and 24-hour
format [BS]

176 OTHER SETTINGS
■Changing the Date Format
You can select from among three different formats for the date.
1. Press [MENU].
2. On the “Set Up” tab, select “Date Style” and
then press [X].
3. Use [S] and [T] to select the setting you want
and then press [SET].
Example: December 19, 2007
You can use the World Time screen to view the current time in
zone that is different from your Home City when you go on a trip,
etc. World Time displays the current time in 162 cities in 32 time
zones around the globe.
Configuring World Time Settings
1. Press [MENU].
2. On the “Set Up” tab, select “World Time” and
then press [X].
3. Use [S] and [T] to select “World” and then
press [X].
To display the date like this: Select this format:
07/12/19 YY/MM/DD
19/12/07 DD/MM/YY
12/19/07 MM/DD/YY
Using World Time

177 OTHER SETTINGS
4. Use [S] and [T] to
select “City” and then
press [X].
•To configure the summer
time setting, select “DST”
and then select either
“On” or “Off”.
•Summer time is used in some areas to advance the
current time setting by one hour during the summer
months.
•Use of summer time depends on the local customs and
laws.
5. Use [S], [T], [W], and [X] to select the area
where the city you want to view is located and
then press [SET].
6. Use [S] and [T] to select the city you want
and then press [SET].
7. After the setting is the way you want, press
[SET] to exit the setting screen.
■Switching between the Home Time and
World Time Screens
1. Press [MENU].
2. On the “Set Up” tab, select “World Time” and
then press [X].
3. Use [S] and [T] to select “World” for the
World Time screen, or “Home” for the Home
Time screen.
4. After selecting the screen you want, press
[SET] to exit the setting screen.

178 OTHER SETTINGS
You can use the following procedure to select one of 10
languages for on-screen messages.
1. Press [MENU].
2. On the “Set Up” tab, select “Language” and
then press [X].
3. Use [S], [T], [W], and [X] to select the setting
you want and then press [SET].
You can use the procedure below to change the USB
communication protocol that is used when exchanging data with
a computer, printer, or other external device. Select the protocol
that suits the device to which you are connecting.
1. Press [MENU].
2. On the “Set Up” tab, select “USB” and then
press [X].
Changing the Display Language Changing the USB Port Protocol

179 OTHER SETTINGS
3. Use [S] and [T] to select the setting you want
and then press [SET].
You configure the camera so it does not turn on when you press
the [ ] (REC) or [ ] (PLAY) button, or to turn off when you
press the [ ] (REC) or [ ] (PLAY) button.
1. Press [MENU].
2. On the “Set Up” tab, select “REC/PLAY” and
then press [X].
When you want to connect to this type
of device:
Select this
setting:
Computer or a printer that supports USB
DIRECT-PRINT (page 184)
With this setting, the computer sees the
camera as an external storage device.
Use this setting for normal transfer of
images from the camera to a computer
(using the bundled Photo Loader
application).
Mass Storage
(USB DIRECT-
PRINT)
Printer that supports PictBridge (page
184)
This setting simplifies the transfer of
image data to the connected device.
PTP
(PictBridge)
[ ] (REC) and [ ] (PLAY) Button
Settings
[] []

180 OTHER SETTINGS
3. Use [S] and [T] to select the setting you want
and then press [SET]. NOT
E
•With “Power On/Off”, the camera turns off when you press
[ ] (REC) in the REC mode or [ ] (PLAY) in the PLAY
mode.
•Pressing [ ] (PLAY) while in the REC mode or [ ]
(REC) while in the PLAY mode will switch to the applicable
mode (REC or PLAY).
•Pressing [ ] (REC) or [ ] (PLAY) while the camera is
on switches immediately to the applicable mode (REC or
PLAY), even if you are performing a menu operation.
•The initial factory default for this setting is “Power On”.
•Change this setting to anything besides “Disable” before
connecting to a TV for image viewing.
To configure both keys to do
this when pressed: Select this setting:
Turn on the camera Power On
Turn on or turn off the camera Power On/Off
Do not turn on the camera Disable

181 OTHER SETTINGS
Formatting built-in memory deletes any data stored in it.
IMPORTANT!
•Note that data deleted by a format operation cannot be
recovered. Check to make sure you do not need any of the
data in built-in memory before you format it.
•Formatting built-in memory also deletes the following.
– Protected images
– FAVORITE folder images
– BEST SHOT mode user setups
– Startup screen
•Make sure that the battery is charged fully before starting a
formatting operation. Formatting may not be performed
correctly and the camera may stop operating normally if the
camera powers down while formatting is in progress.
•Never open the battery cover while formatting is in
progress. Doing so can cause the camera to stop operating
normally.
1. Check to make sure there is no memory card
loaded in the camera.
•If there is a memory card loaded in the camera, remove it.
2. Press [MENU].
3. On the “Set Up” tab, select “Format” and then
press [X].
4. Use [S] and [T] to select “Format” and then
press [SET].
This formats built-in memory.
•To exit the format operation without formatting, select
“Cancel”.
•Entering the PLAY mode after formatting the built-in
memory will cause the message “There are no files.” to
appear.
Formatting Built-in Memory

182 PRINTING
PRINTING
There are three different methods you can use for printing images.
Types of Printing
Professional
Print Service
(page 183)
Take the memory card that contains the images you want to print to a
professional print service.
•You can use DPOF settings to specify which images you want to print,
the number of copies, and date stamp settings before taking the card in
for printing.
Printing at
Home
Printing on a Printer (page 184) Print on a printer that supports PictBridge or USB DIRECT-PRINT, or on a
printer equipped with a memory card slot.
•You can use DPOF settings to specify which images you want to print,
the number of copies, and date stamp settings before printing.
Printing with a Computer ■Windows Computer
Install the software (Photohands) that comes bundled with the camera.
See “Using the Camera with a Windows Computer” on page 194.
■Macintosh
After transferring the images to your Macintosh, use commercially
available software to print.
See “Using the Camera with a Macintosh” on page 207.

183 PRINTING
■Printing Precautions
•See the documentation that comes with your printer for
information about print quality and paper settings.
•Contact the manufacturer of your printer to find out if it
supports PictBridge or USB DIRECT-PRINT, for new printer
versions, etc.
•Never disconnect cables or perform any camera or USB
cradle operation while printing is in progress. Doing so can
cause a printer error.
Take a memory card that contains the images you want to print
to the professional print service. Before taking in a memory card,
you can use the camera’s DPOF settings (page 187) to specify
which images you want printed, the number of copies, and
whether or not the images should include a date stamp.
Using Professional Print Service

184 PRINTING
If your printer is either of the types described below, you can use
it to print without going through a computer.
– Printer equipped with an SD memory card slot
– Printer that support PictBridge or USB DIRECT-PRINT
■Printing on a Printer with an SD Memory
Card Slot
Remove the SD memory card from the camera and insert it
directly into the printer’s memory card slot. Depending on what
type of printer you are using, it also may be able to read the
settings (images to be printed, number of copies, date stamping)
you configure with the camera’s DPOF settings (page 187). For
details, see the user documentation that comes with your printer.
■Printing on a Printer that Supports
PictBridge or USB DIRECT-PRINT
You can connect the camera directly to a PictBridge or USB
DIRECT-PRINT compliant printer and print images without going
through a computer.
•The camera’s USB cradle also allows easy connection to a
printer. Before connecting to a printer via the USB cradle, be
sure to perform the following procedure first.
1. Press [MENU].
2. On the “Set Up” tab, select “USB” and then
press [X].
3. Use [S] and [T] to select the setting that suits
your printer and then press [SET].
Using Your Printer to Print Images
For this type of printer: Select this setting:
USB DIRECT-PRINT compatible Mass Storage
PictBridge compatible PTP

185 PRINTING
4. Connect the USB cable that comes bundled
with the camera to the USB cradle and your
printer’s USB port.
•Also, connect the AC adaptor to the cradle and plug the
adaptor into an electrical outlet.
•If you do not plan to use the AC adaptor, make sure that
the camera’s battery is fully charged.
•Nothing appears on the camera’s monitor screen if the
camera is on the USB cradle while the bundled AV cable
is connected to the cradle. Be sure to disconnect the AV
cable from the cradle if you want to use the camera’s
monitor screen to view images.
5. Turn off the camera and place it onto the USB
cradle.
6. Turn on the printer.
7. Load paper into the printer.
8. Press the USB
cradle’s [USB] button.
This displays a print menu
on the camera’s monitor
screen.
USB Port
USB Cable (Bundled)
Mini-B Plug
A Plug
[ ] (USB) Connector

186 PRINTING
9. Use [S] and [T] to select “Paper Size” and
then press [X].
10.
Use [S] and [T] to select a paper size and
then press [SET].
•The following are the available paper sizes.
3.5" × 5", 5" × 7", 4" × 6", A4, 8.5" × 11", By Printer
•Selecting “By Printer” prints using a paper size selected
on the printer.
•Available paper settings depend on the connected
printer. For full details, see the user documentation that
comes with your printer.
11.
Use [S] and [T] to specify the print option
you want.
If you want to print a specific image:
Select “1 Image” and then press [SET]. After that, use [W]
and [X] to display the image you want to print.
If you want to print multiple images:
Select “DPOF” and then press [SET]. Next, use the
DPOF settings (page 187) to specify the images you want
to select.
To toggle date stamping on
and off, press [BS]. The date
stamp will be printed when
“On” is indicated on the
monitor screen.

187 PRINTING
12.
Use [S] and [T] to select “Print” and then
press [SET].
Printing will start and the message “Busy... Please wait...”
will appear on the monitor screen. The message will
disappear after a short while, even though printing is still
being performed. Pressing any camera button will cause the
printing status message to re-appear.
The print menu screen will re-appear when printing is
complete.
•If you selected “1 Image” in step 11, you can repeat the
procedure from step 11 to print other images, if you want.
13.
After you are finished printing, press the USB
cradle’s [USB] button.
This will turn off the camera.
DPOF (Digital Print Order Format) lets you specify
which images you want to print, the number of
copies, and whether date stamping is turned on or
off. The settings you configure are recorded on the
memory card. After configuring settings you can
use the memory card to print on a home printer that supports
DPOF or take the memory card to a professional print service.
With DPOF, you can configure settings while viewing the actual
images on the camera’s monitor screen, so there is no need to
recall hard-to-remember files names, etc.
IMPORTANT!
•Certain print service providers may not support DPOF or
may support different printing protocols. In this case, you
will need to perform printing in accordance with the
instructions provided by the print service you are using.
Using DPOF to Specify Images to be
Printed and the Number of Copies

188 PRINTING
■Configuring DPOF Settings Individually for
Each Image
1. In the PLAY mode, press [MENU].
2. On the “PLAY” tab,
select “DPOF” and
then press [X].
3. Use [S] and [T] to select “Select Images” and
then press [X].
4. Use [W] and [X] to scroll through the images
until the one you want to print is on the
monitor screen.
5. Use [S] and [T] to specify the number of
copies.
•You can specify up to 99 for the number of copies.
Specify 0 if you do not want to print the image.
6. If you want to include the date in the image,
press [BS] to toggle date stamping on and off.
•To turn off date stamping, press [BS] so “Off” is
displayed.
•Repeat steps 4 through 6 to configure settings for other
images, if you want.
7. After everything is the way you want, press
[SET] to save the settings.

189 PRINTING
■Configuring the Same DPOF Settings for All
the Images
1. In the PLAY mode, press [MENU].
2. On the “PLAY” tab, select “DPOF” and then
press [X].
3. Use [S] and [T] to select “All images” and
then press [X].
4. Use [S] and [T] to specify the number of
copies.
•You can specify up to 99 for the number of copies.
Specify 0 if you do not want to print.
5. If you want to include the date in the images,
press [BS] to toggle date stamping on and off.
•To turn off date stamping, press [BS] so “Off” is
displayed.
6. After everything is the way you want, press
[SET] to save the settings.
Clear DPOF settings when you no longer need them!
DPOF settings are not cleared automatically after printing is
complete. This means that if you perform another printing
operation without clearing DPOF settings, printing will be
performed in accordance with the last settings you configured. If
you no longer need the currently configured DPOF settings, use
the procedure under “Configuring the Same DPOF Settings for
All the Images” to change the number of copies setting for all the
images to 00.
Tell your print service about your DPOF settings!
If you take a memory card to a professional print service, be
sure to tell them that it includes DPOF settings for the images to
be printed and the number of copies. If you don’t, the print
service may print all the images without regard to your DPOF
settings, or they may ignore your date stamp setting.

190 PRINTING
IMPORTANT!
•Some printers may ignore time stamp settings or may not
support DPOF at all. Check the user documentation that
comes with your printer for details.
Date Stamping
You can use any one of the following three methods to include
the recording date in the printout of an image.
•Configure DPOF settings on the camera to specify date
stamping (page 187)
– If an image already has the date or time stamped into it
using the camera’s Date Stamping feature, turning on
DPOF date stamping will cause the two dates to be
stamped in the same location. Be sure to turn off DPOF
date stamping when printing an image that is stamped with
the camera’s Date Stamping function.
– Some printers may ignore time stamp settings or may not
support DPOF at all. Check the user documentation that
comes with your printer for details.
– Note that some professional print services do not support
DPOF printing. Check with your service before ordering
prints.
•The camera’s Date Stamping feature stamps the date and
time directly into the image data (page 115).

191 PRINTING
•Specify date stamping with Photohands (Windows only)
– See the Photohands User’s Guide for details. The
Photohands User’s Guide is provided as a PDF file on the
CD-ROM that comes bundled with your camera.
•Request date stamping when ordering prints from a
professional print service
– Some print services do not support date printing. Check
with your service for more information.
Your camera supports the protocols described below.
■PictBridge and USB DIRECT-PRINT
•PictBridge
Camera and Imaging Products Association
(CIPA)
•USB DIRECT-PRINT
Seiko Epson Corporation
■PRINT Image Matching III
Using image editing software and printing on a
printer that also supports PRINT Image Matching
III makes it possible to use information about
shooting conditions that is recorded with the
image, and produce exactly the type of image you
want.
PRINT Image Matching and PRINT Image Matching III are
trademarks of Seiko Epson Corporation.
Supported Protocols

192 PRINTING
■Exif Print
Printing on a printer that also supports Exif
Print (Exif 2.2) uses information about
shooting conditions recorded with the image
to enhance printed image quality.
Contact your printer manufacturer for information about models
that support Exif Print, printer upgrades, etc.

193 USING THE CAMERA WITH A COMPUTER
USING THE CAMERA WITH A COMPUTER
Connecting the camera to a computer with the bundled USB
cable provides you with the capabilities described below.
*You can also transfer images to a computer for viewing and
storage without connecting the camera, by removing the
memory card from the camera and reading the contents of the
card with your computer (page 217).
The procedures you need to perform when using the camera
with your computer and when using the bundled software are
different for Windows and the Macintosh.
•Windows users should refer to “Using the Camera with a
Windows Computer” on page 194.
•Macintosh users should refer to “Using the Camera with a
Macintosh” on page 207.
What you can do
View and
store images*
You can use your computer to view camera
images and for long-term storage of images.
Manage, edit,
and print
images
You can use the software that comes
bundled with the camera to perform various
operations with the images stored on your
computer’s hard disk.
•Refer to the explanations later in this
section and install the required software on
your computers.

194 USING THE CAMERA WITH A COMPUTER
Install the required software in accordance with what you want to
do.
IMPORTANT!
•Use of the bundled USB cradle is not supported with a
computer running Windows 98, 98SE, Me, or previous
version operating systems.
Using the Camera with a Windows
Computer
Objective Install this software: See
page:
•Viewing images on a
computer
•Storing images on a
computer
–196
Manage images stored
on a computer.
Photo Loader 3.0
DirectX 9.0c (When DirectX
9.0 or higher is not installed
on the computer already.)
202
Retouch, rotate, print
snapshots Photohands 1.0 204
Play movies
DirectX 9.0c*
Windows 2000
Users of the above operating
systems also need to install
DirectX 9.0c if DirectX 9.0 or
greater is not already installed
on your system (page 203).
•Windows Media Player is
not included on the CD-
ROM that comes bundled
with the camera, but it is
included with Windows.
Use the Windows Media
Player application that is
installed with Windows for
playback.
205
Edit movies
–
•Use commercial software
as required.
–
View the User’s Guide
Adobe Reader 6.0
(Not required if already
installed.)
206
Objective Install this software: See
page:

195 USING THE CAMERA WITH A COMPUTER
■Computer System Requirements
Computer system requirements are different for each of the
applications. Be sure to check the requirements for the particular
application you are trying to use. Note that the values provided
here are minimum requirements for running each application.
Actual requirements are greater, depending on the number of
images and the sizes of the images being handled.
Photo Loader 3.0
Photohands 1.0
DirectX 9.0c
Adobe Reader 6.0
IMPORTANT!
•For details about the minimum system requirements for
each software application, see the “Read me” files on the
CD-ROM that comes bundled with the camera.
HD : At least 40MB
Other : IE 5.5 or higher, DirectX 9.0 or higher
HD: At least 10MB
HD: 65MB for installation (18MB on hard disk)
CPU : Pentium
Memory : 32MB
HD : 60MB
Other : Internet Explorer 5.01 or higher

196 USING THE CAMERA WITH A COMPUTER
Viewing and Storing Images on a
Computer
You can view and store images (snapshot and movie files) on
your computer by connecting to the camera via its USB cradle.
General Procedure
■Connecting the Camera to Your Computer
the First Time
IMPORTANT!
•If you are not using the AC adaptor to power the camera,
the battery may go low and cause the camera to turn off
while it is in the middle of exchanging files with your
computer. Use of the special AC adaptor is recommended
to power the camera.
1. Connect the bundled AC adaptor to the [DC IN]
connector of the USB cradle and then plug it
in to a household power outlet.
•Note that the shape of the AC adaptor depends on the
area where you purchased the camera.
•If you do not plan to use the AC adaptor, make sure that
the camera’s battery is fully charged.
1) Use the USB cradle to connect the camera and computer (page
196).
2) View and copy the images you want (page 199).

197 USING THE CAMERA WITH A COMPUTER
2. Connect the USB cable that comes bundled
with the camera to the USB cradle and the
USB port of your computer.
•Orient the USB plug so it correctly matches the shape of
the USB port when you connect them.
•Plug the USB cable into the ports securely, as far as it will
go. Proper operation is not possible if connections are not
correct.
3. Press the camera’s [ON/OFF] button to turn it
on and then press [MENU].
•Do not place the camera on the USB cradle yet.
4. On the “Set Up” tab, select “USB” and then
press [X].
5. Use [S] and [T] to select “Mass Storage” and
then press [SET].
6. Press the camera’s [ON/OFF] button to turn it
off and then place the camera on the USB
cradle.
•Do not place the camera onto the USB cradle while it is
turned on.
•If you plan to transfer images from the camera’s built-in
memory to your computer, make sure there is no memory
card loaded in the camera.
[ ] (USB) Connector
A Plug
Mini-B Plug
USB Cable (Bundled)
USB Port

198 USING THE CAMERA WITH A COMPUTER
7. Press the USB
cradle’s [USB] button.
Camera-Computer Connection
Pressing the cradle’s [USB] button puts it into the USB mode,
which is indicated by the USB lamp lighting green. In this mode,
your computer recognizes the memory card loaded in the
camera (or the camera’s built-in memory if it does not have a
memory card loaded) as a removable disk.
From now on, you will not have to perform steps 3 through 5 in
the above procedure when you connect the camera to your
computer (unless you change the camera’s USB settings for
some reason).
•With some Windows setups, you may see a guidance
message appear on your display to let you know about the
new removable disk. If this happens, simply close the
guidance message dialog box.
IMPORTANT!
•Never disconnect the USB cable or remove the camera
from the USB cradle without exiting the USB mode first.
Doing so can corrupt image data. See “Removing the
Camera from the USB Cradle” on page 202 for the correct
steps you need to perform to remove the camera from the
cradle safely.
USB Lamp
[USB]

199 USING THE CAMERA WITH A COMPUTER
■Connecting the Camera to Your Computer
after the First Time
Since you need to configure menu settings only the first time you
connect the camera to your computer, later connections are
much simpler.
1. Press the camera’s [ON/OFF] button to turn it
off and then place the camera on the USB
cradle.
•Do not place the camera onto the USB cradle while it is
turned on.
•If you plan to transfer images from the camera’s built-in
memory to your computer, make sure there is no memory
card loaded in the camera.
2. Press the USB cradle’s
[USB] button.
•Pressing the cradle’s
[USB] button puts it into the
USB mode, which is
indicated by the USB lamp
lighting green.
■Viewing Camera Images on Your Computer
After connecting the camera to your computer, you can view
camera images on your computer screen.
•For information about connecting to a computer, see
“Connecting the Camera to Your Computer after the First
Time” on page 199.
1. Windows XP users: Click “Start” and then “My
Computer”.
Windows 2000 users: Double-click “My
Computer”.
2. Double-click “Removable Disk”.
•Your computer recognizes the memory card loaded in the
camera (or built-in memory if there is no card) as a
removable disk.
3. Double-click the “DCIM” folder.
4. Double-click the folder that contains the image
you want to view.
[USB]

200 USING THE CAMERA WITH A COMPUTER
5. Double-click the file that contains the image
you want to view.
This displays the image.
•For information about file names, see “Memory Folder
Structure” on page 219.
NOT
E
•An image that was rotated on the camera will be displayed
on your computer screen in its original (unrotated)
orientation.
■Saving an Image on Your Computer
In order to work on an image or put it into an album, you must
first save it to your computer. To save a camera image to your
computer, you must first establish a connection between them
via the camera’s USB cradle.
•For information about connecting to a computer, see
“Connecting the Camera to Your Computer after the First
Time” on page 199.
1. Windows XP users: Click “Start” and then “My
Computer”.
Windows 2000 users: Double-click “My
Computer”.
2. Double-click “Removable Disk”.
•Your computer recognizes the memory card loaded in the
camera (or built-in memory if there is no card) as a
removable disk.
3. Right-click the “DCIM” folder.

201 USING THE CAMERA WITH A COMPUTER
4. On the shortcut menu that appears, click
“Copy”.
5. Windows XP users: Click “Start” and then “My
Documents”.
Windows 2000 users: Double-click “My
Documents” to open it.
•If you already have a “DCIM” folder in “My Documents”,
the next step will overwrite it. If you want to keep the
existing “DCIM” folder, you need to change its name or
move it to a different location before performing the next
step.
6. On the “My Document” “Edit” menu, select
“Paste”.
This will paste the “DCIM” folder (and all the image files it
contains) into your “My Documents” folder. You now have a
copy of the files that are in camera memory on your
computer.
IMPORTANT!
•Never use your computer to modify, delete, move, or
rename any image files that are in the camera’s built-in
memory or memory card. Doing so can cause problems
with the camera’s image management data, which will
make it impossible to play back images on the camera and
can drastically alter remaining memory capacity. Whenever
you want to modify, delete, move, or rename an image, do
so only on images that are stored on your computer.
•Never unplug the USB cable, or operate the camera or
cradle while viewing or storing images. Doing so can cause
data to become corrupted.

202 USING THE CAMERA WITH A COMPUTER
■Removing the Camera from the USB Cradle
Windows XP Users
Press the USB cradle [USB] button. After making sure that the
cradle’s USB lamp is not lit, remove the camera from the cradle.
Windows 2000 Users
Click card services in the task tray on your computer screen, and
disable the drive number assigned to the camera. Next, press
the USB cradle [USB] button. After making sure that the cradle’s
USB lamp is not lit, remove the camera from the cradle.
Managing Images on Your Computer
To manage images on your computer, you need to install the
Photo Loader application from the CD-ROM that comes with the
camera.
NOT
E
•If you already have Photo Loader installed on your
computer, check its version. If the bundled version is newer
than the one you have, uninstall the old version of Photo
Loader and then install the newer version.
■Installing Photo Loader
1. Start up your computer, and place the bundled
CD-ROM into its CD-ROM drive.
•Use the CD-ROM that has “Photo Loader” on its label.
•Normally, this should cause the menu screen to appear
automatically. If your computer does not display the menu
screen automatically, navigate to the CD-ROM on your
computer and then double-click the “MENU.exe” file.
2. On the menu screen, click the tab for the
language you want.

203 USING THE CAMERA WITH A COMPUTER
3. Click the Photo Loader “Read me” file and
read its contents.
•“Read me” files contain important information about
installation, including installation conditions and computer
system requirements.
4. Click “Install” for Photo Loader.
5. Follow the instructions that appear on your
computer screen to install Photo Loader.
•Windows XP (including SP1) or 2000 (Excluding
Windows XP SP2)
If the MDAC (Microsoft Data Access Components) 2.8
installation dialog box appears after installation of Photo
Loader is complete, follow the instructions on the screen
to perform the installation. The installation dialog box will
not appear if MDAC 2.8 or higher installed is already
installed on your computer.
IMPORTANT!
•See the “Read me” file that comes with Photo Loader for
information about what you need to do to be able to use
existing libraries after updating, re-installing Photo Loader,
or moving Photo Loader to another computer. If you do not
follow the correct procedure for installation, you may not be
able to display existing library information or calendar
format HTML files with Photo Loader, or imported image
files may be deleted.
Checking Your Computer’s DirectX Version
In order to manage images using Photo Loader, your computer
also needs to have Microsoft DirectX 9.0 or higher installed. You
can check the installed version of Microsoft DirectX using your
PC’s DirectX Diagnostic Tool.

204 USING THE CAMERA WITH A COMPUTER
1. On your computer, click “Start”, “All
Programs”, “Accessories”, “System Tools”
and then “System Information”.
2. On the “Tools” menu, select “DirectX
Diagnostic Tool”.
3. On the “System” tab, check to make sure that
the “DirectX Version” is 9.0 or higher.
4. Click “Exit” to exit the DirectX Diagnostic
Tool.
•If your PC already has Microsoft DirectX 9.0 or higher
installed, you do not need to install Microsoft DirectX 9.0c
from the bundled CD-ROM.
•If your computer does not have Microsoft DirectX 9.0 or
higher installed, install Microsoft DirectX 9.0c from the
bundled CD-ROM.
Retouching, Reorienting, or Printing
Snapshots
In order to retouch, reorient, or print snapshots on your PC, you
need to install Photohands from the CD-ROM that comes
bundled with the camera.
IMPORTANT!
•If you already have Photohands installed on your
computer, check its version. If the bundled version is newer
than the one you have, uninstall the old version of
Photohands and then install the newer version.

205 USING THE CAMERA WITH A COMPUTER
■Installing Photohands
1. Start up your computer and place the bundled
CD-ROM into its CD-ROM drive.
•Use the CD-ROM that has “Photohands” on its label.
•Normally, this should cause the menu screen to appear
automatically. If your computer does not display the menu
screen automatically, navigate to the CD-ROM on your
computer and then double-click the “MENU.exe” file.
2. On the menu screen, click the tab for the
language you want.
3. Click the Photohands “Read me” file and read
its contents.
•“Read me” files contain important information about
installation, including installation conditions and computer
system requirements.
4. Click “Install” for Photohands.
5. Follow the instructions that appear on your
computer screen to install Photohands.
Playing Movies
Windows Media Player, which is already installed on most
computers, can be used for movie playback.
■Movie Playback Precautions
•Be sure to move the movie data to the hard disk of your PC
before trying to play it. Proper movie playback may not be
possible for data accessed over a network, from a memory
card, etc.
•Proper movie playback may not be possible on some
computers. If you experience problems, try the following.
– Try recording movies with a quality setting of “Normal” or
“LP”.
– Try upgrading Windows Media Player to the latest version.
– Quit any other applications you have running, and stop
resident applications.

206 USING THE CAMERA WITH A COMPUTER
Viewing User Documentation (PDF) Files
1. Start up your computer, and place the bundled
CD-ROM into its CD-ROM drive.
•Use the CD-ROM that has “User’s Guide Included” on its
label.
•Normally, this should cause the menu screen to appear
automatically. If your computer does not display the menu
screen automatically, navigate to the CD-ROM on your
computer and then double-click the “MENU.exe” file.
2. On the menu screen, click the tab for the
language you want.
3. In the “Manual” area, click the name of the
manual you want to read.
IMPORTANT!
•You must have Adobe Reader or Adobe Acrobat Reader
installed on your computer in order to view the contents of
a PDF file. If you do not already have Adobe Reader or
Adobe Acrobat Reader installed, install Adobe Reader from
the bundled CD-ROM that has “Adobe Reader” on its label.
Exiting the CD-ROM Menu
On the CD-ROM menu, click “Exit”.

207 USING THE CAMERA WITH A COMPUTER
Install the required software in accordance with what version of
the Macintosh OS you are running and what you want to do.
IMPORTANT!
•PJ Camera Software cannot be used with Macintosh
computers.
NOT
E
•Printing is not supported with Photo Loader 1.1. Use
commercial software for printing on a Macintosh.
Using the Camera with a Macintosh
Objective OS
Version Install this software: See
page:
•Viewing
images on
your
Macintosh
•Storing
images on
your
Macintosh
OS 9/OS X – 209
Manage
images
stored on
your
Macintosh
OS 9 Photo Loader 1.1 215
OS X
–
•Use iPhoto, which comes
bundled with your
operating system.
–
Play movies OS 9/OS X
–
•You can playback with
QuickTime, which comes
bundled with your
operating system.
216
View the
User’s Guide OS 9/OS X
–
•Use Adobe Reader or
Adobe Acrobat reader,
which comes bundled with
your operating system.
216
Objective OS
Version Install this software: See
page:

208 USING THE CAMERA WITH A COMPUTER
■System Requirements
System requirements are different for each of the applications.
Be sure to check the requirements for the particular application
you are trying to use. Note that the values provided here are
minimum requirements for running each application. Actual
requirements are greater, depending on the number of images
and the sizes of the images being handled.
Photo Loader 1.1
USB connection is supported on a Macintosh running Mac OS 9
or OS X. Operation is supported using the standard USB driver
that comes with the operating system, so all you need to do is
connect the camera to your Macintosh using the USB cable.
IMPORTANT!
•For details about the minimum system requirements for
each software application, see the “readme” files on the
CD-ROM that comes bundled with the camera.
•The software on the CD-ROM that comes bundled with the
camera does not support operation under Mac OS X.
Memory : 32MB
HD : At least 3MB

209 USING THE CAMERA WITH A COMPUTER
Viewing and Storing Images on a
Macintosh
You can view and store images (snapshot and movie files) on
your Macintosh by connecting to the camera via its USB cradle.
IMPORTANT!
•Connection is not supported to a Macintosh running Mac
OS 8.6 or lower, or Mac OS X 10.0. Connection is
supported to a Macintosh running Mac OS 9 or OS X (10.1,
10.2, 10.3, 10.4) only. Use the standard USB driver that
comes with the operating system for connection.
■Connecting the Camera to Your Computer
the First Time
1. Connect the bundled AC adaptor to the [DC IN]
connector of the USB cradle and then plug it
in to a household power outlet.
•Note that the shape of the AC adaptor depends on the
area where you purchased the camera.
•If you do not plan to use the AC adaptor, make sure that
the camera’s battery is fully charged.

210 USING THE CAMERA WITH A COMPUTER
2. Connect the USB cable that comes bundled
with the camera to the USB cradle and the
USB port of your Macintosh.
•Orient the USB plug so it correctly matches the shape of
the USB port when you connect them.
•Plug the USB cable into the ports securely, as far as it will
go. Proper operation is not possible if connections are not
correct.
3. Press the camera’s [ON/OFF] button to turn it
on and then press [MENU].
•Do not place the camera on the USB cradle yet.
4. On the “Set Up” tab, select “USB” and then
press [X].
5. Use [S] and [T] to select “Mass Storage” and
then press [SET].
6. Press the camera’s [ON/OFF] button to turn it
off and then place the camera on the USB
cradle.
•Do not place the camera onto the USB cradle while it is
turned on.
•If you plan to transfer images from the camera’s built-in
memory to your Macintosh, make sure there is no
memory card loaded in the camera.
[ ] (USB) Connector
A Plug
Mini-B Plug
USB Cable (Bundled)
USB Port

211 USING THE CAMERA WITH A COMPUTER
7. Press the USB
cradle’s [USB] button.
Camera-Macintosh Connection
Pressing the cradle’s [USB] button puts it into the USB mode,
which is indicated by the USB lamp lighting green. In this mode,
your Macintosh recognizes the memory card loaded in the
camera (or the camera’s built-in memory if it does not have a
memory card loaded) as a drive.
The appearance of the drive icon depends on the Mac OS
version you are using.
From now on, you will not have to perform steps 3 through 5 in
the above procedure when you connect the camera to your
Macintosh (unless you change the camera’s USB settings for
some reason).
IMPORTANT!
•Never disconnect the USB cable or remove the camera
from the USB cradle without exiting the USB mode first.
Doing so can corrupt image data. See “Removing the
Camera from the USB Cradle” on page 214 for the correct
steps you need to perform to remove the camera from the
cradle safely.
USB Lamp
[USB]

212 USING THE CAMERA WITH A COMPUTER
■Connecting the Camera to Your Macintosh
after the First Time
Since you need to configure menu settings only the first time you
connect the camera to your Macintosh, later connections are
much simpler.
1. Press the camera’s [ON/OFF] button to turn it
off and then place the camera on the USB
cradle.
•Do not place the camera onto the USB cradle while it is
turned on.
•If you plan to transfer images from the camera’s built-in
memory to your Macintosh, make sure there is no
memory card loaded in the camera.
2. Press the USB cradle’s
[USB] button.
•Pressing the cradle’s
[USB] button puts it into
the USB mode, which is
indicated by the USB lamp
lighting green.
■Viewing Camera Images on Your Macintosh
After connecting the camera to your Macintosh, you can view
camera images on your Macintosh screen.
•For information about connecting to a Macintosh, see
“Connecting the Camera to Your Macintosh after the First
Time” on page 212.
1. Double-click the camera’s drive icon.
2. Double-click the “DCIM” folder.
3. Double-click the folder that contains the image
you want to view.
4. Double-click the file that contains the image
you want to view.
This displays the image.
[USB]

213 USING THE CAMERA WITH A COMPUTER
IMPORTANT!
•Do not leave the same image displayed on your Macintosh
screen for a long time. Doing so can cause image “burn in”.
NOT
E
•An image that was rotated on the camera will be displayed
on your Macintosh screen in its original (unrotated)
orientation.
■Saving an Image on Your Macintosh
In order to work on an image to put it into an album, you must
first save it to your Macintosh. To save a camera image to your
Macintosh, you must first establish a connection between them
via the camera’s USB cradle.
•For information about connecting to a Macintosh, see
“Connecting the Camera to Your Macintosh after the First
Time” on page 212.
1. Double-click the camera’s drive icon.
2. Drop the “DCIM” folder into the folder where
you want to store it.
This copies the “DCIM” folder to the folder on your
Macintosh.

214 USING THE CAMERA WITH A COMPUTER
IMPORTANT!
•Never use your computer to modify, delete, move, or
rename any image files that are in the camera’s built-in
memory or memory card. Doing so can cause problems
with the camera’s image management data, which will
make it impossible to play back images on the camera and
can drastically alter remaining memory capacity. Whenever
you want to modify, delete, move, or rename an image, do
so only on images that have been copied to your
Macintosh.
•Never unplug the USB cable, or operate the camera or
cradle while viewing or storing images. Doing so can cause
data to become corrupted.
■Removing the Camera from the USB Cradle
1. On your Macintosh screen, drag the camera
drive to Trash.
2. Press the USB cradle [USB] button. After
making sure that the cradle’s USB lamp is not
lit, remove the camera from the cradle.

215 USING THE CAMERA WITH A COMPUTER
Managing Images on Your Macintosh
If you are running Mac OS X, you can manage snapshots using
iPhoto, which comes bundled with your operating system.
If you are running Mac OS 9, install the Photo Loader application
from the CD-ROM that comes with the camera.
■Installing Photo Loader
Before starting installation, be sure to read any “readme” file that
accompanies Photo Loader. “readme” files contain important
information about installation, including installation conditions
and computer system requirements.
1. Place the CD-ROM that comes bundled with
the camera into your Macintosh CD-ROM
drive.
Use the CD-ROM that has “Photo Loader” on its label.
2. Open the folder named “Photo Loader”.
3. Open the folder named “English” and then
open the folder named “Important”.
4. Open the folder named “Installer” and then
open the file named “readme”.
5. Follow the instructions in the “readme” file to
install Photo Loader.
IMPORTANT!
•See the “readme” file that comes with Photo Loader for
information about what you need to do to be able to use
existing libraries after updating, re-installing Photo Loader,
or moving Photo Loader to another computer. If you do not
follow the correct procedure for installation, you may not be
able to display existing library information or calendar
format HTML files with Photo Loader, or imported image
files may be deleted.

216 USING THE CAMERA WITH A COMPUTER
Playing Movies
You can use QuickTime, which comes bundled with your
operating system, to play back movies.
■Movie Playback Precautions
Proper movie playback may not be possible on some Macintosh
models. If you experience problems, try the following.
– Change the movie image quality setting to “Normal” or
“LP”.
– Upgrade to the latest version of QuickTime.
– Shut down other applications that are running.
You can also use the AV cable that comes bundled with the
camera to connect to a Macintosh or TV equipped with a video
input terminal, play back movies on a larger screen.
Viewing User Documentation (PDF Files)
You must have Adobe Reader or Adobe Acrobat Reader
installed on your computer in order to view the contents of a
PDF file. If you don’t, go to the Adobe Systems Incorporated
website and install Acrobat Reader.
■To view the camera user’s guide
1. On the CD-ROM, open the “Manual” folder.
•Use the CD-ROM that has “User’s Guide included” on its
label.
2. Open the “Digital Camera” folder and then
open the folder for the language whose user’s
guide you want to view.
3. Open the file named “camera_xx.pdf”.
•“xx” is the language code (Example: camera_e.pdf is for
English.)

217 USING THE CAMERA WITH A COMPUTER
■Viewing the Photo Loader User’s Guide
1. On the CD-ROM, open the “Manual” folder.
•Use the CD-ROM that has “Photo Loader” on its label.
2. Open the “Photo Loader” folder and then open
the “English” folder.
3. Open “PhotoLoader_english”.
Registering as a User
Internet registration only is supported. Visit the following CASIO
website to register:
http://world.casio.com/qv/register/
The method you should use to read files from a memory card
depends on the type of computer you have. Some typical
examples are shown below. After you connect, use the same
procedures as those that you use when the camera is connected
to your computer via the USB cradle.
■If your computer has a memory card slot
Insert the camera’s memory card directly into the slot.
■If your computer has a PC card slot
Use a commercially available PC
card adapter (for SD Memory Card
and MMC) to insert the memory
card into the slot. For full details,
see the user documentation that
comes with the PC card adapter
and your computer.
Reading Files Directly from a Memory
Card

218 USING THE CAMERA WITH A COMPUTER
■Other types of computers
Use either of the method described below.
– Use a commercially
available SD memory
card reader/writer. See
the user documentation
that comes with the SD
memory card reader/
writer for details about
how to use it.
–Use a
commercially
available PC
card reader/
writer in
combination
with a commercially available PC card adapter (for SD
memory card and MMC). See the user documentation that
comes with the PC card reader/writer and PC card adapter
for details about how to use them.
The camera stores images you shoot and other data in
accordance with the Design Rule for Camera File System
(DCF).
■About DCF
DCF is a system that defines both image file formats and the
structure of the folders that store data. This makes it possible for
a digital camera, printer, or other DCF-compliant device to
display or print image data from another DCF device.
Memory Card Data

219 USING THE CAMERA WITH A COMPUTER
■Memory Folder Structure
*Indicates files that can be created in built-in memory only.
Folder and File Contents
•DCIM Folder
Folder that contains all of the camera files
•Recording Folder
Folder that contains files recorded with the camera
•Image File
File of an image shot with the camera. Extension is “JPG”.
•Movie File
File of a movie shot with the camera. Extension is “AVI”.
•Audio File
Audio recording file. Extension is “WAV”.
•Audio Snapshot/Image File
Image file of an audio snapshot. Extension is “JPG”.
•Audio Snapshot/Audio File
Audio recording file of an audio snapshot. Extension is
“WAV”.
•FAVORITE Folder
Folder that contains Favorites image files. Size of images is
320 × 240 pixels.
•DPOF File Folder
Folder that contains DPOF files, etc.
•Snapshot BEST SHOT Folder
Folder that contains snapshot BEST SHOT user setup files
•Snapshot BEST SHOT user setup file
File of a snapshot BEST SHOT user setup
(DCIM Folder)
(Recording Folder)
(Image File)
(Movie File)
(Audio File)
(Audio Snapshot Image File)
(Audio Snapshot Audio File)
(Recording Folder)
(Recording Folder)
(FAVORITE Folder)
(Recording File)
(Recording File)
(DPOF File Folder)
(DPOF File)
(Snapshot BEST SHOT Folder)
(Snapshot BEST SHOT User Setup File)
(Snapshot BEST SHOT User Setup File)
(Startup Screen File)
DCIM
100CASIO
CIMG0001.JPG
CIMG0002.AVI
CIMG0003.WAV
CIMG0004.JPG
CIMG0004.WAV
101CASIO
102CASIO
FAVORITE *
CIMG0001.JPG
CIMG0002.JPG
MISC
AUTPRINT.MRK
SCENE *
U1000001.JPE
U1000002.JPE
STARTING.JPG *
.
.
.
.
.
.
.
.
.
.
.
.
.
.
.

220 USING THE CAMERA WITH A COMPUTER
•Startup Screen File
File for storing the startup screen image. This file is created
when you specify an image for use as the startup screen
image.
■Supported Image Files
•Image files shot with this camera
•DCF-compliant image files
Even if an image is DCF-compliant, this camera still may not be
able to display it. When displaying an image recorded on
another camera, it may take a long time for the image to appear
on this camera’s monitor screen.
■Built-in Memory and Memory Card Data
Handling Precautions
•When saving camera data to a computer hard disk, MO disk,
or other medium, be sure to transfer the entire DCIM folder
and its contents. Changing the name of the DCIM to a date or
something similar after you copy it to your computer is a good
way to keep track of multiple DCIM folders. When moving the
folder back to the camera, however, be sure to change its
name back to DCIM. This camera does not recognize any
folder name besides DCIM.
All of the other folders inside the DCIM folder must also have
their original names if you transfer them back to the camera.
•Folders and files must be stored in accordance with the
“Memory Folder Structure” shown on page 219 in order for the
camera to be able to recognize them correctly.

221 APPENDIX
APPENDIX
The numbers in parentheses indicate the pages where each part
is explained.
■Camera
Front
Back
General Guide
1Shutter (page 51)
2[ON/OFF] (Power)
(page 29)
3Flash (page 63)
4AF Assist/Self-timer Lamp
(pages 49, 56, 68, 231)
5Lens
6Microphone
(pages 78, 157)
3 421
56
7[DISP] Button (page 39)
8[ ] (PLAY) Button
(pages 29, 179)
9[ ] (REC) Button
(pages 29, 179)
bk Zoom Controller
(pages 59, 137, 138)
bl Operation Lamp
(pages 29, 51, 231)
bm Strap Hole
bn Control Button
([S], [T], [W], [X])
bo [SET] Button
bp [BS] Button (page 80)
bq [MENU] Button (page 38)
br Monitor Screen
(pages 39, 53)
bkbl
789
bm
bn
bobpbr bq
[S]
[W]
[T]
[X]
[SET]

222 APPENDIX
Bottom ■USB Cradle
Front
Back
bs Battery/Memory Card Slots (pages 23, 34)
bt Cradle Contact (page 25)
ck Tripod Hole
Use this hole when attaching to a tripod.
cl Speaker (page 127)
btckcl bs
1Camera Contact (page 25)
2USB Lamp
(pages 198, 211, 234)
3[USB] Button
(pages 187, 198, 211)
4[PHOTO] Button
(pages 133, 134)
5[CHARGE] Lamp
(pages 25, 234)
6[AV OUT] (AV output port)
(page 134)
7[ ] (USB) Connector
(pages 185, 197, 210)
8[DC IN] (External Power)
Terminal (pages 24, 196, 209)
5
1
2
3
4
6
8
7

223 APPENDIX
The monitor screen uses various indicators, icons, and values to keep you informed of the camera’s status.
•The sample screens in this section are intended to show you the locations of all the indicators and figures that can appear on the
monitor screen in various modes. They do not represent screens that actually appear on the camera.
Monitor Screen Contents
■Snapshot Recording Mode
Normal
Panel
(Operation
Panel)
bl
bo
bn
bm
1234 678 bk5
bp
bqbr
bs
bt
ck
9
bk9 blbm
5
bp
bt
1
2
3
6874
bq
ck
bobnbr bs
1Flash Mode (page 63)
2Focus Mode (page 96)
3White Balance Setting
(page 107)
4Continuous Shutter Mode
(page 70)
5Self-timer Mode (page 68)
6Recording Mode
7Digital zoom indicator (page 60)
8Metering Mode (page 111)
9Snapshot Image Size (page 54)
bk Remaining Snapshot Memory
Capacity (page 241)
bl Snapshot Image Quality
(page 55)
bm ISO Sensitivity (page 110)
bn Aperture Value (page 53)
bo Shutter Speed (page 53)
bp Date/Time (page 174)
bq Exposure Compensation
(page 105)
br Battery Level Indicator (page 27)
bs Focus Frame (pages 50, 100)
bt Histogram (page 116)
ck Anti Shake Indicator (page 85)
IMPORTANT!
•The aperture value, shutter speed, and ISO sensitivity will all turn
orange if any one of them is not correct when the shutter button is half-
pressed.

224 APPENDIX
■Movie Recording Mode 1Focus Mode (page 96)
2White Balance Setting (page 107)
3Recording Mode
4Remaining Movie Memory Capacity (page 77)
5Movie Image Quality (page 76)
6Exposure Compensation (page 105)
7Battery Level Indicator (page 27)
8Histogram (page 116)
Normal
Panel
(Operation
Panel)
1
4
5
67
8
23
4
67
82
3
1
5

225 APPENDIX
■Snapshot Playback Mode
1File Type (page 126)
2Protect Indicator (page 162)
3Folder Name/File Name
(page 161)
4Snapshot Image Quality
(page 55)
5Snapshot Image Size
(page 54)
6ISO Sensitivity (page 110)
7Aperture Value (page 53)
8Shutter Speed (page 53)
9Date/Time (page 174)
bk Metering Mode (page 111)
bl White Balance Setting
(page 107)
bm Flash Mode (page 63)
bn Recording Mode
bo Battery Level Indicator
(page 27)
bp Histogram (page 116)
bq Exposure Compensation
(page 105)
321
bp
bq
bo blbkbmbn
4
7
5
8
9
6
■Movie Playback Mode
1File Type (page 128)
2Protect Indicator (page 162)
3Folder Name/File Name
(page 161)
4Movie Recording Time
(page 128)
5Movie Image Quality
(page 76)
6Date/Time (page 174)
7Battery Level Indicator
(page 27)
1
4
5
7
23
6

226 APPENDIX
The tables in this section show the items that appears on the
menus that appear on the monitor screen when you press
[MENU]. The items included on the menus depend on whether
the camera is in the REC mode or PLAY mode.
•An asterisk (*) indicates reset default settings.
■REC Mode
REC Tab Menu
Icon Help
Icon Help provides you instant access to information about the
icons that appear on the monitor screen in the REC mode. You
can turn off icon help if you want (page 121).
•Icon Help text is displayed for the following functions.
Flash Mode, Metering, White Balance, Self-timer, EV Shift
•Metering, White balance, self-timer, and EV shift icon help
text appears only when “Metering”, “White Balance”, “Self-
timer”, or “EV Shift” is assigned to the [W] and [X] keys with
the key customization feature (page 119).
Menu Reference
Focus (Auto Focus)* / Macro /
(Pan Focus) / (Infinity) /
(Manual Focus)
Continuous Normal Speed / High Speed /
Flash Cont. / Zoom Cont. / Off*
Self-timer 10 sec / 2 sec / X3 / Off*
Anti Shake Auto / Off*
AF Area Spot* / Multi
AF Assist
Light
On* / Off
Instant Zoom X3 / X2 / X1.4* / Off
Digital Zoom On* / Off
L/R Key Metering / EV Shift / White Balance / ISO /
Self-timer / Off*

227 APPENDIX
Quality Tab Menu
Quick Shutter On* / Off
Audio Snap On / Off*
Grid On / Off*
Review On* / Off
Icon Help On* / Off
Memory BEST SHOT: On / Off*
Flash: On* / Off
Focus: On / Off*
White Balance: On / Off*
ISO: On / Off*
AF Area: On* / Off
Metering: On / Off*
Self-timer: On / Off*
Flash Intensity: On / Off*
Digital Zoom: On* / Off
MF Position: On / Off*
Zoom Position: On / Off*
Size 10M (3648 × 2736)* / 3:2 (3648 × 2432) /
16:9 (3648 × 2048) / 5M (2560 × 1920) /
3M (2048 × 1536) / 2M (1600 × 1200) /
VGA (640 × 480)
Quality
(Snapshots)
Fine / Normal* / Economy
Quality
(Movies)
HQ* / Normal / LP
EV Shift –2.0 / –1.7 / –1.3 / –1.0 / –0.7 / –0.3 / 0.0* /
+0.3 / +0.7 / +1.0 / +1.3 / +1.7 / +2.0
White Balance Auto* / (Daylight) / (Overcast) /
(Shade) / (Day White Fluorescent) /
(Daylight Fluorescent) / (Tungsten) /
Manual
ISO Auto* / ISO 50 / ISO 100 / ISO 200 / ISO 400
Metering Multi* / Center weighted / Spot
Filter Off* / B/W / Sepia / Red / Green / Blue / Yellow /
Pink / Purple
Sharpness +2 / +1 / 0* / –1 / –2
N
D

228 APPENDIX
Set Up Tab Menu
Saturation +2 / +1 / 0* / –1 / –2
Contrast +2 / +1 / 0* / –1 / –2
Flash Intensity +2 / +1 / 0* / –1 / –2
Flash Assist Auto* / Off
Sounds Startup* / Half Shutter / Shutter / Operation /
Operation / Play
Startup On (Selectable image) / Off*
File No. Continue* / Reset
World Time Home* / World
Home Time setup (city, DST, etc.)
World Time setup (city, DST, etc.)
Timestamp Date / Date&Time / Off*
Adjust Time setting
Date Style YY/MM/DD / DD/MM/YY / MM/DD/YY
Language / English / Français / Deutsch / Español /
Italiano / Português / / /
Sleep 30 sec / 1 min* / 2 min / Off
Auto Power Off 2 min* / 5 min
REC / PLAY Power On* / Power On/Off / Disable
USB Mass Storage (USB DIRECT-PRINT)* /
PTP (PictBridge)
Video Out NTSC 4:3* / NTSC 16:9 / PAL 4:3 / PAL 16:9
Format Format / Cancel*
Reset Reset / Cancel*

229 APPENDIX
■PLAY Mode
PLAY Tab Menu
“Set Up” Tab
•The contents of the “Set Up” tab are the same in the REC
mode and PLAY mode.
Slideshow Start* / Images / Time / Interval / Effect / Cancel
Calendar –
MOTION PRINT 9 frames* / 1 frame / Cancel
Movie Editing Cut (Before) /
Cut (Between) /
Cut (After) / Cancel*
Keystone –
Color
Correction
–
Favorites Show* / Save / Cancel
DPOF Select images* / All images / Cancel
Protect On* / All Files : On / Cancel
Date/Time –
Rotation Rotate* / Cancel
Resize 5M (2560 × 1920) / 3M (2048 × 1536)* /
VGA (640 × 480) / Cancel
Trimming –
Dubbing –
Copy Built-in Card* / Card Built-in / Cancel

230 APPENDIX
ti
The tables in this section show the items that appears on the
menus that appear on the monitor screen when you press
[DISP]. Most of these items are for configuring monitor screen
settings. The items included on the menus depend on whether
the camera is in the REC mode or PLAY mode.
•An asterisk (*) indicates reset default settings.
■REC Mode
■PLAY Mode
Display Menu Reference
Layout Panel (Operation Panel)* / Normal
Info. Show* / +Histogram / Hide
Brightness Auto / +2 / +1 / 0 / –1
Type Dynamic* / Vivid / Real / Night /
Power Saving
Layout Normal / Wide*
Info. Same as REC Mode settings.
Brightness Same as REC Mode settings.
Type Same as REC Mode settings.

231 APPENDIX
The camera has lamps: an Operation Lamp and an AF assist/
self-timer Lamp. These lamps light and flash to indicate the
current operational status of the camera.
*There are three lamp flash patterns. Pattern 1 flashes once
per second, Pattern 2 flashes twice per second, and Pattern 3
flashes four times per second. The table below explains what
each flash pattern indicates.
■REC Mode
Indicator Lamps
Operation Lamp AF assist/self-timer Lamp
Operation Lamp
AF
Assist/
Self-timer
Lamp Meaning
Green Red Amber Red
Lit Operational (Power
on, recording enabled)
Pattern
3
Flash is charging.
Lit Flash charging is
complete.
Lit Auto Focus operation
was successful.
Pattern
3
Cannot Auto Focus.
Lit LCD is off or in sleep
state.
Pattern
2
Image is being stored.
Pattern
1
Storing movie or
processing image.
Pattern 1 Self-timer countdown
(10 - 3)
Pattern 2 Self-timer countdown
(3 - 0)

232 APPENDIX
IMPORTANT!
•When you are using a memory card, never remove the
card from the camera while the operation lamp is flashing
green. Doing so will cause the image you shot to be lost.
Pattern
1
Cannot charge flash.
Pattern
2
Memory card
problem / Memory
card is unformatted. /
BEST SHOT setup
cannot be registered.
Lit
Memory card is
locked / Cannot create
folder. / Memory is
full. / Write error
Pattern
3
Low battery alert
Pattern
3
Card is being
formatted.
Pattern
3
Powering down
Operation Lamp
AF
Assist/
Self-timer
Lamp Meaning
Green Red Amber Red

233 APPENDIX
■PLAY mode
Operation Lamp
AF
Assist/
Self-timer
Lamp Meaning
Green Red Amber Red
Lit Operational (Power
on, recording enabled)
Pattern
3
One of the following
operations is in
progress: Delete,
DPOF, protect, copy,
format, resize,
trimming, adding audio
to snapshot, keystone
correction, color
correction, MOTION
PRINT, movie editing,
power down
Pattern
2
Memory card
problem / Memory
card is unformatted.
Lit
Memory card is
locked / Cannot create
folder. / Memory is full.
Pattern
3
Low battery alert
Operation Lamp
AF
Assist/
Self-timer
Lamp Meaning
Green Red Amber Red

234 APPENDIX
■USB Cradle Indicator Lamps
The USB cradle has two indicator lamps: a [CHARGE] lamp and
a USB lamp. These lamps light and flash to indicate the current
operational status of the cradle and camera.
[CHARGE] lamp USB Lamp
[CHARGE] Lamp USB Lamp Meaning
Color Status Color Status
Red Lit Charging
Green Lit Charging complete
Amber Lit Charge standby
Red Flashing Charge error
Green Lit USB connection
Green Flashing Memory being accessed.

235 APPENDIX
Find the Problem and Fixing It
Troubleshooting Guide
Problem Possible Causes Action
Power Supply
Power does not turn
on.
1) The battery is not oriented correctly.
2) The battery is dead.
1) Orient the battery correctly (page 23).
2) Charge the battery (page 23). If the battery goes dead
soon after being charged, it means the battery has
reached the end of its life and needs to be replaced.
Purchase a separately available NP-40 rechargeable
lithium ion battery.
Camera suddenly
powers down.
1) Auto Power Off activated (page 31).
2) The battery is dead.
1) Turn power back on.
2) Charge the battery (page 23).
Image Recording
Image is not
recorded when the
shutter button is
pressed.
1) Camera is in the PLAY mode.
2) Flash is charging.
3) Memory is full.
1) Press [ ] (REC) to enter the REC mode.
2) Wait until the flash finishes charging.
3) Transfer images your computer, delete images you no
longer need, or use a different memory card.
Auto Focus does not
focus properly
1) The lens is dirty.
2) The subject is not in the center of the focus frame
when you compose the image.
3) The subject you are shooting is a type that is not
compatible with Auto Focus.
4) You are moving the camera when shooting.
5) You are pressing the shutter button all the way without
half-pressing.
1) Clean the lens.
2) Make sure the subject is centered in the focus frame
when composing the image.
3) Use manual focus (page 103).
4) Mount the camera on a tripod.
5) Half-press the shutter button and allow enough time for
Auto Focus to focus.

236 APPENDIX
The subject is out of
focus in the recorded
image.
The image is not focused properly. When composing the image, make sure the subject is
located inside the focus frame.
The flash does not
fire.
1) (Flash Off) is selected as the flash mode.
2) The battery is dead.
3) A BEST SHOT scene that selects (Flash Off) as
the flash mode is selected.
1) Select a different flash mode (page 63).
2) Charge the battery (page 23).
3) Turn on the flash (page 63) or select a different BEST
SHOT scene (page 80).
Camera powers
down during self-
timer countdown.
The battery is dead. Charge the battery (page 23).
The monitor screen
image is out of focus.
1) You are using the Manual Focus and have not focused
the image.
2) You are trying to use the Macro Focus ( ) when
shooting a scenery or portrait shot.
3) You are trying to use Auto Focus or Infinity Focus
( ) when shooting a close-up shot.
1) Focus the image (page 103).
2) Use Auto Focus for scenery and portrait shots.
3) Use the Macro Focus ( ) for close-ups.
An image I shot was
not saved.
1) Power was cut off to the camera before the save
operation was complete.
2) The camera’s memory card was removed before the
save operation was complete.
1) When the battery indicator shows “ ”, charge the
battery as soon as possible (page 23).
2) Do not remove the memory card before the save
operation is complete.
Though available
lighting is bright, the
faces of people in the
image are dark.
Not enough light is reaching the subjects. •Change the flash mode setting to “ ” (Flash On) for
daylight synchro flash (page 63).
•Increase the EV shift value (page 105).
Subjects are too
bright when shooting
images in a seashore
or ski area.
Sunlight reflected by water, sand, or snow, can cause
underexposure of images.
•Change the flash mode setting to “ ” (Flash On) for
daylight synchro flash (page 63).
•Increase the EV shift value (page 105).
Problem Possible Causes Action

237 APPENDIX
Digital zoom
(including Instant
Zoom) does not
work. The zoom bar
indicates zoom only
up to a zoom factor of
3.0.
1) The digital zoom setting is turned off.
2) Date stamping is turned on.
1) Turn on the digital zoom setting (page 61).
2) Turn off date stamping (page 115). Digital zoom is
disabled while date stamping is turned on.
Movies
There is a vertical
line on the monitor
screen
Shooting a very brightly lit subject can cause a vertical
band to appear in the monitor screen image.
This is a CCD phenomenon known as “vertical smear”,
and does not indicate malfunction of the camera. Note
that vertical smear is not recorded with the image in the
case of a snapshot, but it is recorded in the case of a
movie.
Images are out of
focus.
The subject is outside the range of the camera. Shoot within the allowable range.
There is digital noise
in images.
Sensitivity is increased automatically for dark subjects,
which increases the chance of digital noise.
Use a light or some other means to illuminate the subject.
Playback
The color of the
playback image is
different from what
appears on the
monitor screen when
shooting.
Sunlight or light from another source is shining directly
into the lens when shooting.
Position the camera so sunlight does not shine directly
into the lens.
Images are not
displayed.
A memory card with non-DCF images recorded with
another camera is loaded in the camera.
This camera cannot display non-DCF images.
Problem Possible Causes Action

238 APPENDIX
All buttons and
switches are
disabled.
Circuit problem caused by electrostatic charge, impact,
etc. while the camera was connected to another device.
Remove the battery from the camera, reinsert it, and then
try again.
The camera’s
monitor screen is
blank.
USB communication is in progress. After confirming that the computer is not accessing the
memory card, disconnect the USB cable.
Other
I can’t transfer
images over a USB
connection.
1) The camera is not set securely on the USB cradle.
2) The USB cable is not connected securely.
3) The camera is turned off.
1) Check the connection between the camera and USB
cradle.
2) Check all connections.
3) Press the USB cradle’s [USB] button.
Display language
setting screen
appears when the
camera is turned on.
1) Camera’s display language, Home city, date style,
date and time, and other settings have not been
configured.
2) A problem with the camera’s built-in memory
management area.
1) Check the settings (page 175).
2) Perform the reset operation to initialize the camera’s
setup (page 123). After that, configure each setting. If
the language selection screen does not re-appear
when you turn the camera on, it means that the
camera’s built-in memory management area has been
restored. If the same message appears after you turn
power back on, contact your retailer or a CASIO
service center.
Problem Possible Causes Action

239 APPENDIX
Display Messages
Battery is low. Battery power is low.
Cannot correct
image!
Keystone correction of the image cannot be
performed for some reason. The image will be
stored as-is, without correction (page 88).
Cannot find the
file.
The image you specified with the slideshow
“Images” setting cannot be found. Change the
“Images” setting (page 130) and try again.
Cannot register
any more files.
•You are attempting to save a BEST SHOT
scene when there are already 999 scenes
in the “SCENE” folder (page 84).
•You are attempting to copy a FAVORITE
file when the “FAVORITE” folder already
contains 9999 files (page 163).
Card ERROR There is something wrong with the memory
card. Turn off the camera, remove the memory
card, and then reload it into the camera. If this
message re-appears when you turn the
camera back on, format the memory card
(page 36).
•Formatting the memory card deletes all
its files. Before formatting, try transferring
recoverable files to a computer or some
other storage device.
IMPORTANT!
Check
connections!
You are attempting to connect the camera to a
printer while the camera’s USB settings are
not compatible with the USB system of the
printer (page 184).
Files could not
be saved
because battery
is low.
Battery power is low, so an image file could not
be saved.
Folder cannot be
created.
You are trying to record a file while there are
already 9,999 files stored in the 999th folder. If
you want to record more, delete files you no
longer need (page 168).
LENS ERROR This message appears and the camera turns
off whenever lens performs some unexpected
operation. If the same message appears after
you turn power back on, contact your retailer
or a CASIO service center.
Load paper! The printer ran out of paper while printing.
Memory Full Memory is full. If you want to record more,
delete files you no longer need (page 168).
No Favorites file! The FAVORITE folder does not contain any
files.
Printing Error An error occurred while printing.
•The printer is turned off.
•The printer generated an error, etc.
Record Error Image compression could not be performed for
some reason during image data storage.
Shoot the image again.

240 APPENDIX
Replenish ink! During printing, the printer is running low on
ink or is out of ink.
RETRY POWER
ON
If the lens comes into contact with some
obstacle, this message appears and the
camera turns off. Take action to remove the
obstacle, and try turning on power again.
SYSTEM ERROR Your camera system is corrupted. Contact
your retailer or an authorized CASIO service
center.
The card is
locked.
The LOCK switch of the SD memory card
loaded in the camera is in the locked position.
You cannot store images to or delete images
from a memory card that is locked.
There are no
files.
There are no files in built-in memory or on the
memory card.
There are no
printing images.
Set up DPOF.
There are currently no files specified for
printing. Configure the required DPOF settings
(page 187).
There is no
image to
register.
The setup you are trying to save is for an
image that cannot be saved as a user BEST
SHOT scene.
This card is not
formatted.
The memory card loaded in the camera is not
formatted. Format the memory card (page 36).
This file cannot
be played.
The file you are trying to access is corrupted or
is a type that cannot be displayed by this
camera.
This function
cannot be used.
You attempted to copy images from built-in
memory to a memory card while there is no
memory card loaded in the camera (page
166).
This function is
not supported
for this file.
The function you are trying to use cannot be
performed for some reason.

241 APPENDIX
■Camera Functions
Image Files
Format . . . . . . . . . . . . . . . .Snapshots:
JPEG (Exif Version 2.2); DCF (Design
Rule for Camera File System) 1.0
standard; DPOF compliant
Movies: Motion JPEG AVI format
Audio: WAV
Recording Media . . . . . . . .Built-in Memory 8.0MB
SD Memory Card
MultiMediaCard
Storage Capacity
•Snapshots
Specifications
Image Size
(Pixels)
Image
Quality
Approximate
Image File
Size
Approximate
Built-in Memory
(8.0MB)
Capacity
Approximate SD
Memory Card
*
(256MB)
Capacity
10M
(3648 ×
2736)
Fine 4.2 MB 1 image 56 images
Normal 2.8 MB 2 images 84 images
Economy 1.4 MB 5 images 162 images
3:2
(3648 ×
2432)
Fine 3.8 MB 2 images 62 images
Normal 2.5 MB 3 images 93 images
Economy 1.25 MB 5 images 180 images
16:9
(3648 ×
2048)
Fine 3.3 MB 2 images 71 images
Normal 2.2 MB 3 images 106 images
Economy 1.1 MB 6 images 203 images
5M
(2560 ×
1920)
Fine 2.8 MB 2 images 84 images
Normal 2.0 MB 3 images 116 images
Economy 1.0 MB 7 images 221 images
3M
(2048 ×
1536)
Normal 1.92 MB 4 images 121 images
Economy 1.28 MB 5 images 180 images
Economy 640 KB 11 images 348 images

242 APPENDIX
•Movies
2M
(1600 ×
1200)
Fine 1.17 MB 6 images 196 images
Normal 780 KB 9 images 286 images
Economy 390 KB 17 images 530 images
VGA
(640 × 480)
(VGA)
Fine 360 KB 20 images 625 images
Normal 240 KB 30 images 938 images
Economy 120 KB 57 images 1742 images
Image Size
(Pixels)
Image
Quality
Approximate
Image File
Size
Approximate
Built-in Memory
(8.0MB)
Capacity
Approximate SD
Memory Card
*
(256MB)
Capacity
Image
Size
(Pixels)
Maximum
Recording
Time Per
File
Approximate
Data Rate
(Frame Rate)
Approximate
Built-in Memory
(8.0MB)
Capacity
Approximate SD
Memory Card
*
(256MB)
Capacity
HQ
640 × 480
10
minutes
10.2
Megabits/
second
(25 frames/
second)
6 seconds 3 minutes,
16 seconds
Normal
640 × 480
10
minutes
6.1 Megabits/
second
(25 frames/
second)
10 seconds 5 minutes,
27 seconds
LP
320 × 240
10
minutes
2.45
Megabits/
second
(12.5 frames/
second)
26 seconds 13 minutes,
35 seconds

243 APPENDIX
*Number of image values are approximate and are provided
for reference only.
*Based on Matsushita Electric Industrial Co., Ltd. products.
The number of images you can save depends on the type of
memory card you are using.
*When using a memory card with a different capacity, calculate
the number of images as a percentage of 256 MB.
Delete . . . . . . . . . . . . . . . . 1 file; all files
(with memory protection feature)
Effective Pixels . . . . . . . . . 10.1 million
Imaging Element. . . . . . . . 1/1.8 square pixel primary color CCD
(Total pixels: 10.37 million)
Lens/Focal Distance . . . . . F2.8 to 5.4/f=7.9 to 23.7 mm
(Equivalent to 38 to 114 mm on a 35 mm
film camera.)
Seven lenses in five groups, including
aspherical lens.
Zoom. . . . . . . . . . . . . . . . . 3X optical zoom / 4X digital zoom
(Image Size: 10M (3648 × 2736 pixels))
(12X total zoom)
Focusing . . . . . . . . . . . . . . Contrast Detection Auto Focus
Focus Modes:
Auto Focus, Macro Focus, Pan Focus
(movie recording only), Infinity Mode,
Manual Focus
AF Area:
Spot or Multi; with AF assist lamp
Approximate Focus Range (from lens surface)
Auto Focus:
40 cm to (1.3' to )
Macro Focus:
6 cm to 50 cm (2.4" to 19.7")
Infinity:
Manual Focus:
6 cm to (2.4" to )
Range is affected by optical zoom.

244 APPENDIX
Exposure Control . . . . . . . .Metering:
Multi-pattern, center weighted, and spot
by imaging element
Exposure: Program AE
Exposure Compensation:
–2EV to +2EV (in 1/3EV steps)
Shutter . . . . . . . . . . . . . . . .CCD shutter, mechanical shutter
Snapshot (Auto):
1/2 to 1/2000 second (with ISO 50)
Snapshot (Night Scene):
4 to 1/2000 second (with ISO 50)
*The shutter speed range may be
different for some BEST SHOT scenes
and sensitivity settings.
Aperture Value . . . . . . . . . .F2.8/5.6* auto switching
*Brightness converted
*Using optical zoom causes the aperture
value to change.
White Balance . . . . . . . . . .Auto, fixed (6 modes), manual
Sensitivity. . . . . . . . . . . . . .Snapshots (Standard):
Auto, ISO 50, ISO 100, ISO 200, ISO 400
Snapshots (When “Anti Shake” setting is
“Auto”): ISO 800 (maximum)
Snapshots (When BEST SHOT scene is
“Anti Shake”): ISO 800 (maximum)
Snapshots (When BEST SHOT scene is
“High Sensitivity”): ISO 3200 (maximum)
Movies: Auto
Self-timer . . . . . . . . . . . . . .Trigger Times:
10 seconds, 2 seconds, Triple Self-timer
Built-in Flash . . . . . . . . . . . Flash Modes:
Auto, Off, On, Soft Flash, Red-eye
reduction
Approximate Flash Range:
Flash Range:
Wide Angle Optical Zoom:
0.1 to 3.6 meters (0.3' to 11.8')
Telephoto Optical Zoom:
0.4 to 1.9 meters (1.3' to 6.2')
• Flash Continuous Shutter
Wide Angle Optical Zoom:
0.6 to 2.1 meters (2.0' to 6.9')
Telephoto Optical Zoom:
0.4 to 1.1 meters (1.3' to 3.6')
*ISO Sensitivity: “Auto”
*Depends on zoom factor.
Recording . . . . . . . . . . . . . Snapshots (with audio); Macro; Self-
timer; Continuous Shutter; BEST SHOT;
movie (with audio); audio (Voice
Recording)
*Audio is monaural.
Approximate Audio Recording Times
Audio Snapshot:
30 seconds per image
After Recording:
30 seconds per image
Voice Recording:
24 minutes (when using built-in memory)

245 APPENDIX
Monitor Screen. . . . . . . . . .2.8-inch TFT color LCD
230,400 (960 × 240) pixels
Viewfinder . . . . . . . . . . . . .Monitor Screen
Timekeeping Functions . . .Built-in quartz digital clock
Date and Time:
Recorded with image data
Auto Calendar: To 2049
World Time. . . . . . . . . . . . .162 cities in 32 time zones
City name, date, time, summer time
Input/Output Terminals . . .Cradle contact
USB . . . . . . . . . . . . . . . . . .USB 2.0 Full-Speed compatible
Microphone . . . . . . . . . . . .Monaural
Speaker . . . . . . . . . . . . . . .Monaural
■Power Supply
Power Requirements . . . . . . Lithium ion rechargeable battery
(NP-40) × 1
Approximate Battery Life
All of the values provided below represent the approximate
amount of time under normal temperature (23°C (73°F)) before
the camera turns off. These values are not guaranteed. Low
temperatures shorten battery life.
•Battery: NP-40 (Rated Capacity: 1300 mAh)
•Recording Medium: SD memory card
•Measurement Conditions
*1 Number of Shots (CIPA)
In accordance with CIPA standards
Normal temperature (23°C (73°F)), monitor on, zoom
operation between full wide and full telephoto every 30
seconds, during which two images are shot with flash; power
turned off and back on every time 10 images are shot.
Number of Shots (CIPA)*1360 shots
Continuous Playback (Snapshots)*2780 minutes
Continuous Voice Recording*3480 minutes

246 APPENDIX
*2 Continuous Playback Time
Standard temperature (23°C (73°F)), one-image scroll
approximately every 10 seconds
*3 Approximate continuous recording time
•The above values are based a new battery, starting from a full
charge. Repeated charging shortens battery life.
•Frequency of flash, zoom, and Auto Focus usage, and the
time the camera is on greatly affects recording time and
number of shots values.
Power Consumption . . . . . 3.7 V DC; Approximately 3.6 W
Dimensions . . . . . . . . . . . . 92.0 (W) × 58.4 (H) × 22.4 (D) mm
(3.6"(W) × 2.3"(H) × 0.9"(D))
(Excluding projections; 19.9 mm (0.8") at
thinnest point)
Weight. . . . . . . . . . . . . . . . Approximately 139 g (4.9 oz)
(excluding battery and bundled
accessories)
■Rechargeable Lithium Ion Battery (NP-40)
Rated Voltage . . . . . . . . . . 3.7 V
Rated Capacitance . . . . . . 1300 mAh
Operating Temperature. . . 0 to 40°C (32 to 104°F)
Dimensions . . . . . . . . . . . . 38.5 (W) × 38.0 (H) × 9.3 (D) mm
(1.53"(W) × 1.50"(H) × 0.37"(D))
Weight. . . . . . . . . . . . . . . . Approximately 34 g (1.2 oz)

247 APPENDIX
■USB Cradle
Input/Output Terminals . . .Camera contact; USB port; external
power supply terminal; AV terminal (AV
OUT: NTSC/PAL standards)
Power Consumption . . . . .5.0 V DC, Approximately 3.2 W
Dimensions . . . . . . . . . . . .107 (W) × 17 (H) × 58 (D) mm
(4.2"(W) × 0.7"(H) × 2.3"(D))
(Excluding projections)
Weight . . . . . . . . . . . . . . . .Approximately 59 g (2.1 oz)
■Special AC Adaptor (AD-A50150S)
Input Power . . . . . . . . . . . .100 to 240 V AC 50/60Hz
Output Power . . . . . . . . . . .5.0 V DC 1.5 A

248
CASIO COMPUTER CO.,LTD.
6-2, Hon-machi 1-chome
Shibuya-ku, Tokyo 151-8543, Japan
MA0704-A
