Casio Ctk 591 01 E
593es1 ee9710d9-575d-4be6-a889-c6aab9082028 Casio Electronic Keyboard 593-ES-1 User Guide |
CTK591 CTK591_EN CTK-591 | Electronic Musical Instruments | Manuals | CASIO
2014-07-05
: Casio Ctk-591-01-E ctk-591-01-e casio pdf
Open the PDF directly: View PDF
.
Page Count: 83

CTK591/593-ES-1
ES
USER’S GUIDE
GUÍA DEL USUARIO
CTK591_es_Cover.p65 03.10.7, 4:27 PM1

704A-E-002A
GUIDELINES LAID DOWN BY FCC RULES FOR USE OF THE UNIT IN THE U.S.A. (not applicable to other areas).
NOTICE
This equipment has been tested and found to comply with the limits for a Class B digital device, pursuant to Part 15
of the FCC Rules. These limits are designed to provide reasonable protection against harmful interference in a
residential installation. This equipment generates, uses and can radiate radio frequency energy and, if not installed
and used in accordance with the instructions, may cause harmful interference to radio communications. However,
there is no guarantee that interference will not occur in a particular installation. If this equipment does cause harmful
interference to radio or television reception, which can be determined by turning the equipment off and on, the user
is encouraged to try to correct the interference by one or more of the following measures:
• Reorient or relocate the receiving antenna.
• Increase the separation between the equipment and receiver.
• Connect the equipment into an outlet on a circuit different from that to which the receiver is connected.
• Consult the dealer or an experienced radio/TV technician for help.
FCC WARNING
Changes or modifications not expressly approved by the party responsible for compliance could void the user’s
authority to operate the equipment.
Important!
Please note the following important information before using this product.
• Before using the optional AD-5 Adaptor to power the unit, be sure to check the AC Adaptor
for any damage first. Carefully check the power cord for breakage, cuts, exposed wire and
other serious damage. Never let children use an AC adaptor that is seriously damaged.
• Never attempt to recharge batteries.
• Do not use rechargeable batteries.
• Never mix old batteries with new ones.
• Use recommended batteries or equivalent types.
• Always make sure that positive (+) and negative (–) poles are facing correctly as indicated
near the battery compartment.
• Replace batteries as soon as possible after any sign they are getting weak.
• Do not short-circuit the battery terminals.
• The product is not intended for children under 3 years.
• Use only CASIO AD-5 adaptor.
• The AC adaptor is not a toy.
• Be sure to disconnect the AC adaptor before cleaning the product.
CASIO ELECTRONICS CO., LTD.
Unit 6, 1000
North Circular Road
London NW2 7JD, U.K.
This mark is valid in the EU countries only.
Please keep all information for future reference.
CTK591_e_00.p65 03.10.7, 4:27 PM2

E-1
704A-E-003A
Safety Precautions
Congratulations on your selection of the CASIO
electronic musical instrument.
•Before using the instrument, be sure to carefully
read through the instructions contained in this
manual.
•Please keep all information for future reference.
Symbols
Various symbols are used in this user’s guide and on
the product itself to ensure that the product is used
safely and correctly, and to prevent injury to the user
and other persons as well as damage to property.
Those symbols along with their meanings are shown
below.
DANGER
This symbol indicates information that, if ignored
or applied incorrectly, creates the danger of death
or serious personal injury.
WARNING
This indication stipulates matters that have the risk
of causing death or serious injury if the product is
operated incorrectly while ignoring this indication.
CAUTION
This indication stipulates matters that have the risk
of causing injury as well as matters for which there
is the likelihood of occurrence of physical damage
only if the product is operated incorrectly while
ignoring this indication.
Symbol Examples
This triangle symbol ( ) means that the
user should be careful. (The example at
left indicates electrical shock caution.)
This circle with a line through it ( )
means that the indicated action must not
be performed. Indications within or
nearby this symbol are specifically
prohibited. (The example at left indicates
that disassembly is prohibited.)
The black dot ( ) means that the
indicated action must be performed.
Indications within this symbol are actions
that are specifically instructed to be
performed. (The example at left indicates
that the power plug must be unplugged
from the electrical socket.)
CTK591_e_01-07.p65 03.10.7, 4:27 PM1

E-2
DANGER
Alkaline Batteries
Perform the following steps immediately if
fluid leaking from alkaline batteries ever
gets into your eyes.
1. Do not rub your eyes! Rinse them with
water.
2. Contact your physician immediately.
Leaving alkaline battery fluid in your eyes
can lead to loss of sight.
WARNING
Smoke, Strange Odor, Overheating
Continued use of the product while it is
emitting smoke, a strange odor, or heat
creates the risk of fire and electric shock.
Take the following steps immediately.
1. Turn off power.
2. If you are using the AC adaptor for
power, unplug it from the wall outlet.
3. Contact your original retailer or an
authorized CASIO Service Provider.
AC Adaptor
Misuse of the AC adaptor creates the risk
of fire and electric shock. Always make sure
you observe the following precautions.
•Be sure to use only the AC adaptor that
is specified for this product.
•Use only a power source whose voltage
is within the rating marked on the AC
adaptor.
•Do not overload electrical outlets and
extension cords.
AC Adaptor
Misuse of the AC adaptor’s electric cord
can damage or break it, creating the risk of
fire and electric shock. Always make sure
you observe the following precautions.
•Never place heavy objects on the cord or
subject it to heat.
•Never try to modify the cord or subject it
to excessive bending.
•Never twist or stretch the cord.
•Should the electric cord or plug become
damaged, contact your original retailer
or authorized CASIO Service Provider.
AC Adaptor
Never touch the AC adaptor while your
hands are wet.
Doing so creates the risk of electric shock.
Batteries
Misuse of batteries can cause them to leak,
resulting in damage to nearby objects, or to
explode, creating the risk of fire and
personal injury. Always make sure you
observe the following precautions.
•Never try to take batteries apart or allow
them to become shorted.
•Never expose batteries to heat or dispose
of them by incineration.
•Never mix old batteries with new ones.
•Never mix batteries of different types.
•Do not charge the batteries.
•Make sure the positive (+) and negative
(–) ends of the batteries are facing
correctly.
Do not incinerate the product.
Never throw the product into fire.
Doing so can cause it to explode, creating
the risk of fire and personal injury.
Water and Foreign Matter
Water, other liquids, and foreign matter
(such as pieces of metal) getting into the
product create the risk of fire and electric
shock. Take the following steps
immediately.
1. Turn off power.
2. If you are using the AC adaptor for
power, unplug it from the wall outlet.
3. Contact your original retailer or an
authorized CASIO Service Provider.
Disassembly and Modification
Never try to take this product apart or
modify it in any way. Doing so creates the
risk of electric shock, burn injury, or other
personal injury. Leave all internal
inspection, adjustment, and maintenance up
to your original retailer or authorized
CASIO Service Provider.
Dropping and Impact
Continued use of this product after it has
been damaged by dropping or subjecting it
to strong impact creates the risk of fire and
electric shock. Take the following steps
immediately.
1. Turn off power.
2. If you are using the AC adaptor for
power, unplug it from the wall outlet.
3. Contact your original retailer or an
authorized CASIO Service Provider.
Safety Precautions
704A-E-004A
CTK591_e_01-07.p65 03.10.7, 4:27 PM2

E-3
Plastic Bags
Never place the plastic bag the product
comes in over your head or in your mouth.
Doing so creates the risk of suffocation.
Particular care concerning this precaution
is required where small children are
present.
Keep off of the product and stand.*
Climbing onto the product or stand can
cause it to tip over or become damaged.
Particular care concerning this precaution
is required where small children are
present.
Location
Avoid locating the product on an unstable
stand, on an uneven surface, or any other
unstable location. An unstable location can
cause the product to fall over, creating the
risk of personal injury.
CAUTION
AC Adaptor
Misuse of the AC adaptor creates the risk
of fire and electric shock. Always make sure
you observe the following precautions.
•Do not locate the electric cord near a
stove or other sources of heat.
•Never pull on the cord when unplugging
from the electrical outlet. Always grasp
the AC adaptor when unplugging.
AC Adaptor
Misuse of the AC adaptor creates the risk
of fire and electric shock. Always make sure
you observe the following precautions.
•Insert the AC adaptor into the wall outlet
as far as it will go.
•Unplug the AC adaptor from the wall
outlet during lightening storms or before
leaving on a trip or other long-term
absence.
•At least once a year, unplug the AC
adaptor from the wall outlet and wipe
away any dust that is built up in the area
around the prongs of the plug.
Relocating the Product
Before relocating the product, always
unplug the AC adaptor from the wall outlet
and disconnect all other cables and
connecting cords. Leaving cords connected
creates the risk of damage to the cords, fire,
and electric shock.
Cleaning
Before cleaning the product, always unplug
the AC adaptor from the wall outlet first.
Leaving the AC adaptor plugged in creates
the risk of damage to the AC adaptor, fire,
and electric shock.
Batteries
Misuse of batteries can cause them to leak
resulting in damage to nearby objects, or to
explode, creating the risk of fire and
personal injury. Always make sure you
observe the following precautions.
•Use only batteries that are specified for
use with this product.
•Remove batteries from the product if you
do not plan to use it for a long time.
Connectors
Connect only the specified devices and
equipment to the product’s connectors.
Connection of a non-specified device or
equipment creates the risk of fire and
electric shock.
Safety Precautions
704A-E-005A
CTK591_e_01-07.p65 03.10.7, 4:27 PM3

E-4
Location
Avoid the following locations for this
product. Such locations create the risk of
fire and electric shock.
•Areas subject to high humidity or large
amounts of dust.
•In food preparation areas or other areas
subject to oil smoke.
•Near air conditioning equipment, on a
heated carpet, in areas exposed to direct
sunlight, inside of a vehicle parked in
the sun, or any other area that subjects
the product to high temperatures.
Display Screen
•Never push on the display screen’s LCD
panel or subject it to strong impact. Doing
so can cause the LCD panel’s glass to
crack, creating the risk of personal injury.
•Should the LCD panel ever crack or
break, never touch the liquid inside of
the panel. LCD panel liquid can cause
skin irritation.
•Should LCD panel liquid ever get inside
your mouth, immediately wash out your
mouth with water and contact your
physician.
•Should LCD panel liquid ever get into
your eyes or onto your skin, rinse with
clear water for at least 15 minutes, and
then contact a physician.
Sound Volume
Do not listen to music at very loud volumes
for long periods. Particular care concerning
this precaution is required when using
headphones. High volume settings can
damage your hearing.
Heavy Objects
Never place heavy object on top of the
product.
Doing so can make the product top heavy,
causing the product to tip over or the object
to fall from it, creating the risk of personal
injury.
Correct Stand* Assembly
An incorrectly assembled stand can tip over,
causing the product to fall and creating the
risk of personal injury.
Make sure you assemble the stand correctly,
following the assembly instructions that
come with it. Make sure you mount the
product on the stand correctly.
*Stand is available as an option.
Safety Precautions
704A-E-006A
IMPORTANT!
When using batteries, be sure to replace them or shift to
one of the alternate power sources whenever you notice
any of the following symptoms.
• Dim power supply indicator
• Instrument does not turn on.
• Dim, difficult to read display
• Abnormally low speaker/headphone volume
• Distortion of sound output
• Occasional interruption of sound when playing at high
volumes
• Sudden power failure when playing at high volumes
• Dimming of the display when playing at high volume
• Continued sound output even after you release a key
• A totally different tone may sound
• Abnormal rhythm pattern and demo tune play
• Abnormally low microphone volume
• Distortion of microphone input
• Dim power supply indicator when a microphone is used
• Sudden power failure when using the microphone
• Loss of power, sound distortion, or low volume when
playing from a connected computer or MIDI device
CTK591_e_01-07.p65 03.10.7, 4:27 PM4

E-5
❐255 tones
A wide selection of tones includes stereo piano and synthesized sounds, drum sets, and much more.
❐PIANO BANK button
The touch of a button takes you directly to piano tones and piano lessons.
❐Advanced 3-Step Lesson System
The 3-Step Lesson System lets you practice at your own pace. The keyboard automatically grades your performances, so you can
trace your progress as you improve.
•3-Step Lesson System: Now you can learn the parts that make up the keyboard’s built-in tunes step-by-step. Guidance that
appears on the monitor screen helps lead you down the path to music proficiency.
•Evaluation System: The keyboard can be configured to rate your performances during Step 1 and Step 2 lessons by assigning
points. You can even have the keyboard report your points vocally, both part way through and at the end of a lesson.
❐Sing-along
Simply connect a commercially available microphone to the microphone jack and you can sing along with the keyboard’s built-in
tunes.
❐100 built-in tunes, including piano pieces
Built-in tunes are divided into two groups: a Song Bank of 50 tunes with Auto Accompaniment, and a Piano Bank of 50 piano
tunes. You can simply enjoy listening to the built-in tunes, or eliminate the melody part of a Song Bank tunes or either hand part
of a Piano Bank tune, and then play along on the keyboard.
❐120 rhythms
A selection of rhythms cover rock, pops, jazz and just about any other musical style imaginable.
❐Auto Accompaniment
Simply play a chord and the corresponding rhythm, bass, and chord parts play along automatically. One Touch Presets instantly
recalls the most suitable tone and tempo settings to match the rhythm you are using.
❐Musical Information System
A big LCD screen graphically shows you fingerings, keyboard keys to be pressed, and notes, making keyboard play more
informative and enjoyable than ever before. A built-in backlight keeps the display easy to read, even in total darkness.
❐Song Memory function
•Record up to two parts in song memory for later playback. Realistic ensemble play can also be created using the Auto
Accompaniment function.
•The on-screen keyboard guide shows fingerings for the melody as recorded songs are played back.
❐General MIDI compatibility
General MIDI tones let you connect to a personal computer and enjoy “desktop music” capabilities. This keyboard can be used as
a desktop music input device or as a sound source, and it’s just the thing for playback of commercially available pre-recorded
General MIDI music software.
❐Display Indications for Received MIDI Messages
When playing General MIDI data, you can have information (keyboard and pedal data) about a specific channel appear on the
display. You can also turn off a specific channel and play its part on the keyboard. You can even turn off the output of a channel
and play along on the keyboard.
Main Features
704A-E-007A
CTK591_e_01-07.p65 03.10.7, 4:27 PM5

E-6
704A-E-008A
Contents
Safety Precautions ................ E-1
Main Features ........................ E-5
Contents................................. E-6
General Guide........................ E-8
About the display ................................... E-11
Quick Reference .................. E-12
To play the keyboard .............................. E-12
Power Supply ...................... E-14
Using batteries ....................................... E-14
Using the AC Adaptor ............................. E-15
Auto Power Off ....................................... E-15
Settings and Memory Contents .............. E-16
Connections ........................ E-17
Phones/Output Terminal ......................... E-17
Connecting to a Computer or Other
Equipment .............................................. E-17
Assignable jack Terminal........................ E-17
Microphone Jack .................................... E-18
Accessories and Options ....................... E-18
Basic Operations................. E-19
To play the keyboard .............................. E-19
Selecting a Tone..................................... E-19
Practicing on the Piano ...... E-21
Using the PIANO BANK Button ............. E-21
Playing a Built-in Tune........ E-22
To play back a Song Bank tune ............. E-22
To play back a Piano Bank tune ............. E-23
Musical Information System ................... E-23
Adjusting the Tempo............................... E-23
To pause playback ................................. E-24
To fast reverse ....................................... E-24
To fast forward ....................................... E-24
To change the melody tone .................... E-25
To play all tunes in succession ............... E-25
Advanced 3-Step Lesson ... E-26
Evaluation Mode .................................... E-27
Using the Lesson Functions and
Evaluation Mode .................................... E-27
Step 1 – Master the timing. .................... E-28
Step 2 – Master the notes. ..................... E-29
Step 3 – Play at normal speed. .............. E-30
Using the Phrase Practice Mode ........... E-30
Voice Fingering Guide ............................ E-31
Using the Metronome ............................. E-31
Using a Microphone for
Sing Along ........................... E-32
CTK591_e_01-07.p65 03.10.7, 4:27 PM6

E-7
Contents
Auto Accompaniment ......... E-34
Selecting a Rhythm ................................ E-34
Playing a Rhythm ................................... E-35
Adjusting the Tempo............................... E-35
Using Auto Accompaniment ................... E-35
Using an Intro Pattern ............................ E-38
Using a Fill-in Pattern ............................. E-39
Using a Rhythm Variation....................... E-39
Using a Fill-in Pattern with
a Variation Rhythm ................................. E-39
Synchro Starting Accompaniment with
Rhythm Play ........................................... E-39
Finishing with an Ending Pattern ........... E-40
Using One-touch Preset ......................... E-40
Song Memory Function ...... E-41
Tracks .................................................... E-41
Real-time Recording to Track 1 ............. E-42
Playing Back from Song Memory ........... E-44
Real-time Recording to Track 2 ............. E-44
Deleting the Contents of
a Specific Track ...................................... E-45
Keyboard Settings .............. E-46
Using Layer ............................................ E-46
Using Split .............................................. E-46
Using Layer and Split Together .............. E-47
Transposing the Keyboard ..................... E-48
Using Touch Response .......................... E-48
Adjusting the Accompaniment Volume ... E-49
Tuning the Keyboard .............................. E-50
MIDI....................................... E-51
What is MIDI? ........................................ E-51
General MIDI .......................................... E-52
Changing MIDI Settings ......................... E-52
Messages ............................................... E-56
Troubleshooting .................. E-59
Specifications ...................... E-61
Care of your keyboard ........ E-63
Appendix ................................ A-1
Note Table ................................................ A-1
Drum Assignment List .............................. A-3
FINGERED Chord Chart .......................... A-5
Tone List ................................................... A-6
Rhythm List .............................................. A-9
Song List ................................................ A-10
MIDI Implementation Chart
704A-E-009A
CTK591_e_01-07.p65 03.10.7, 4:27 PM7

E-8
704A-E-010A
A
O Q aR U \ ^]
L MK
D
1 2
N P S VX W Z [ b cYT
E EF G H J
*
2
*
1I
3 4 5 6 7 8 9 0 B C
General Guide
CTK591_e_08-21.p65 03.10.7, 4:27 PM8

E-9
General Guide
1POWER button
2Power indicator
3VOLUME slider
4MODE switch
●SONG/PIANO BANK/RHYTHM CONTROLLER
5INTRO button
6REW button, NORMAL/FILL-IN button
7FF button, VARIATION/FILL-IN button
8PAUSE button, SYNCHRO/ENDING button
9PLAY/STOP button, START/STOP button
0Song/Piano Bank controller indicator
ARhythm controller indicator
BSONG BANK button
CPIANO BANK button
DTEMPO buttons
ESpeaker
FRHYTHM list
GTONE list
HSONG BANK/SING ALONG list
IDisplay
JPIANO BANK list
KCHORD root names
LPercussion instrument list
MVoice 1 to 5
NMIC jack
OMIC VOLUME knob
PSING ALONG button
QKEY CONTROL/TRANSPOSE buttons
R<PLAY/STOP> button
SSETTING button
TSONG MEMORY button
UONE TOUCH PRESET button
VRHYTHM button
WTONE button
●ADVANCED 3-STEP LESSON SYSTEM
XSPEAK button
YMETRONOME button
ZLEFT button, TRACK 1 button
[RIGHT button, TRACK 2 button
\SCORING 1 button
]PRACTICE PHRASE button
_SCORING 2 button
aSTEP 1 to 3 button
bSPLIT button
cLAYER button
NOTE
•Key, button, and other names are indicated in the text of this manual using bold type.
•This keyboard has two PLAY/STOP buttons. In this manual, the PLAY/STOP button that is located under the SING ALONG
button is indicated as <PLAY/STOP>.
*1 Attaching the Score Stand
Insert the score stand into the slot at the top
of the keyboard as shown in the illustration.
704A-E-011A
CTK591_e_08-21.p65 03.10.7, 4:27 PM9

E-10
General Guide
dNumber buttons
e[+]/[–] buttons
•For input of numbers to
change a displayed number
or setting.
•Negative values cannot be
input using the number
buttons. Use [+] (increase)
and [–] (decrease) instead.
Rear Panel
f g
h i j
fMIDI OUT terminal
gMIDI IN terminal
hASSIGNABLE JACK terminal
iDC 9V jack
jPHONES/OUTPUT terminal
704A-E-012A
Controller Indicators
Song/Piano Bank controller indicator
Pressing the SONG BANK, PIANO BANK, or SING ALONG button, or pressing the SONG BANK and PIANO BANK buttons at
the same time to start demo tune play causes the Song/Piano Bank controller indicator to light. This indicates that buttons 5
through 9 are currently functioning as playback control buttons.
Rhythm controller indicator
Pressing the RHYTHM button to enter the Rhythm Mode, or pressing the RHYTHM button and then the SONG MEMORY button
to enter the Song Memory mode causes the Rhythm controller indicator to light. This indicates that buttons 5 through 9 are
currently functioning as rhythm control buttons.
*2
CTK591_e_08-21.p65 03.10.7, 4:27 PM10

E-11
General Guide
1
29
6
378
10
5
4
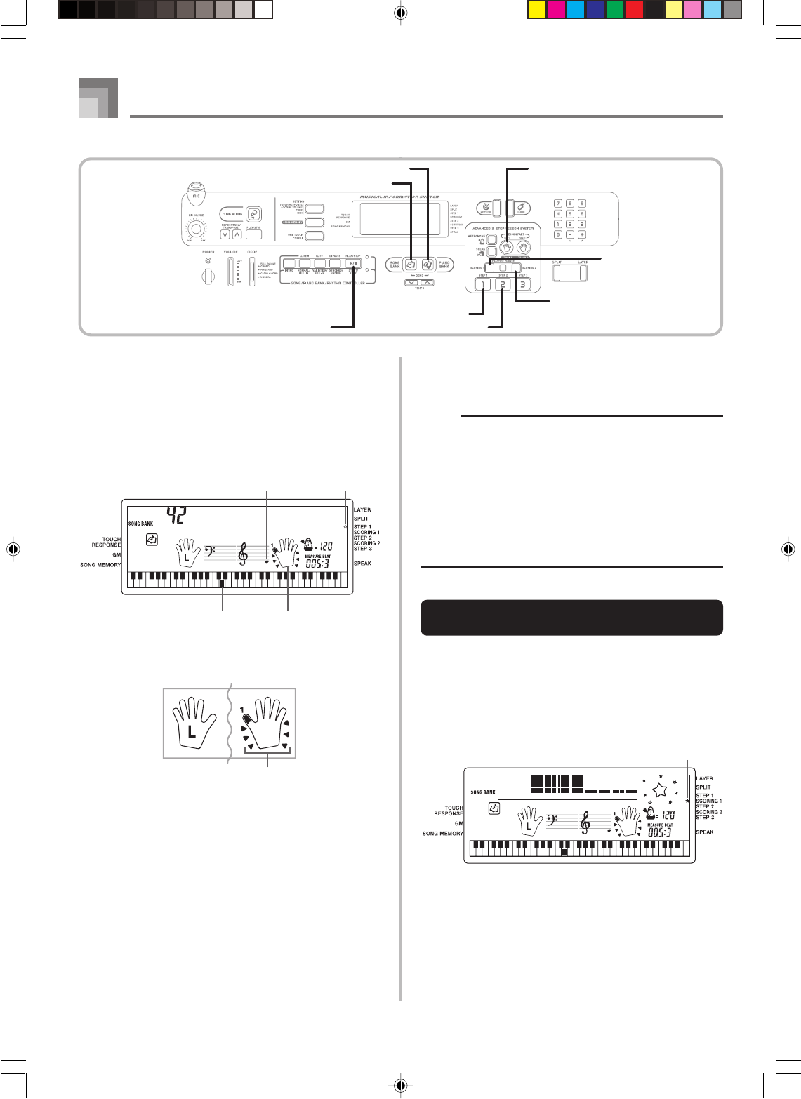
About the display
1.
The icons that appear here indicate whether the keyboard is in the Sing Along Mode, Song Bank Mode, or Piano Bank Mode.
2.
Numeric Area: This area displays tone numbers, song numbers, evaluation values, and other numeric data.
Text Area: This area displays tone names and song names. It is also used as the display area for the Evaluation Mode,
Song Memory, and other functions.
Indicator Area: This area indicates the type of data that is currently displayed in the numeric area and text area.
Example: The indicator points to “SONG BANK” when a Song Bank tune name is displayed.
3.
This area is a staff notation display that shows notes being played in built-in tunes, on the keyboard, or from memory, chord
forms, and MIDI receive data.*1 Notes in the range F6 to C7 are shown in the staff notation display one octave lower, along
with an octave up mark ( ).*2
If you are using a pedal, a pedal mark ( ) appears here whenever you press the pedal.
*1 Received notes outside the range of C2 to C7 do not appear on the display.
*2 Notes in the range of C2 through B2 are not shown while the octave up mark ( ) is on the display.
4.
An indicator appears next to a function that is in use: touch response, General MIDI Mode, song memory, layer, split.
5.
This area shows fingerings and other finger information during 3-step lesson and tune play. The letters “L” (left) and “R” (right)
appear to indicate left and right hand Auto Accompaniment parts and song memory tracks.
6.
This area shows the current measure number and beat number, a graphic metronome, and the current tempo setting (beats
per minute) during rhythm, Auto Accompaniment, built-in tune, song memory play, and metronome.
7.
This area shows chord names during Auto Accompaniment, Song Bank, and Sing Along play.
8.
This area uses a graphic keyboard to show notes being played in built-in tunes, on the keyboard, or from song memory, chord
forms, and MIDI receive data.
9.
The type of star that appears here indicates the accuracy of your timing for each note you play, when the Evaluation Mode is
turned on.
10.
This area displays indicators that show when 3-Step Lesson, the Evaluation Mode, or Voice Fingering is turned on.
NOTE
•Display examples shown in this User’s Guide are intended for illustrative purposes only. The actual text and values that
appear on the display may differ from the examples shown in this User’s Guide.
•Viewing a liquid crystal display screen from an angle can change the appearance of display contrast. The display contrast of
this keyboard is set to allow easy viewing for a person seated on a chair in front of the keyboard. Note that display contrast
is fixed, and cannot be adjusted.
704A-E-013A
CTK591_e_08-21.p65 03.10.7, 4:27 PM11

E-12
Quick Reference
This section provides a quick overview of keyboard operation
using steps one and two of the 3-step lesson feature.
With the 3-step lesson feature, the on-screen keyboard guide
keys light to show the next note of the tune.
To play the keyboard
1
Press the POWER button to turn on power.
•This causes the power indicator to light.
2
Set the MODE switch to NORMAL.
3
Press the SONG BANK button.
•This causes the SONG BANK button to light.
4
Find the tune you want to play in the SONG BANK/
SING ALONG List, and then use the number
buttons to input its two-digit number.
•See page A-10 for the Song Bank/Sing Along List.
Example: To select “42 ALOHA OE”, input 4 and then
2.
5
Press the STEP 1 button or STEP 2 button.
•The keyboard sounds a count beat and waits for you
to play something on the keyboard. The keys that you
need to press first flash on the display.
6
Play the melody along with the selected tune’s
accompaniment.
•Play in accordance with the keyboard keys, fingerings
and notes that appear on the display.
Aloha Oe
Aloha Oe
FingeringKeyboard key used
Note pitch
704A-E-014A
POWER
Power indicator
SONG BANK PIANO BANK
Number buttons
MODE STEP 1
STEP 2
PLAY/STOP
Indicators
appear
Lit
CTK591_e_08-21.p65 03.10.7, 4:27 PM12

E-13
If you selected lesson Step 1
•Play the notes on the keyboard.
•Accompaniment (left-hand part) plays in time with
the notes.
•With Step 1, the correct melody note is played no
matter which keyboard key you press.
If you selected lesson Step 2
•Play the correct notes on the keyboard.
•While an on-screen keyboard guide key is lit, press
the corresponding key on the actual keyboard. In the
case of a Piano Bank tune, the keyboard guide
indication turns off when you press a keyboard key,
and the on-screen keyboard guide key lights for the
next note to be played.
•Accompaniment (left-hand part) plays in time with
the notes, as long as you press the correct keyboard
keys.
7
To stop play at any time, press the PLAY/STOP
button.
To play an Etude or Concert Piece tune
1
When you get to step 3 of the above procedure,
press the PIANO BANK button in place of the
SONG BANK button.
•This causes the PIANO BANK button to light.
2
Find the tune you want to play in the PIANO BANK
List, and then use the number buttons to input its
two-digit number.
•See page A-11 for the Piano Bank List.
3
Next, continue from step 5 of the above procedure.
Quick Reference
704A-E-015A
Indicators
appear
CTK591_e_08-21.p65 03.10.7, 4:27 PM13

E-14
Power Supply
This keyboard can be powered by current from a standard
household wall outlet (using the specified AC adaptor) or by
batteries. Always make sure you turn the keyboard off
whenever you are not using it.
Using batteries
Always make sure you turn off the keyboard before loading
or replacing batteries.
To load batteries
1
Remove the battery compartment cover.
2
Load 6 D-size batteries into the battery
compartment.
•Make sure that the positive (+) and negative (–) ends
are facing correctly.
3
Insert the tabs on the battery compartment cover
into the holes provided and close the cover.
NOTE
•The keyboard may not function correctly if you load or
replace batteries with power turned on. If this happens,
turning the keyboard off and then back on again should
return functions back to normal.
Important Battery Information
■
The following shows the approximate battery life.
Manganese batteries ............................... 6 hours
The above value is standard battery life at normal
temperature, with the keyboard volume at medium
setting. Temperature extremes or playing at very loud
volume settings can shorten battery life.
■
Any of the following symptoms indicate low battery power.
Replace batteries as soon as possible whenever any of
the following occurs.
•Dim power supply indicator
•Instrument does not turn on
•Dim, difficult to read display
•Abnormally low speaker/headphone volume
•Distortion of sound output
•Occasional interruption of sound when playing at high
volumes
•Sudden power failure when playing at high volumes
•Dimming of the display when playing at high volume
•Continued sound output even after you release a key
•A totally different tone may sound
•Abnormal rhythm pattern and demo tune play
•Abnormally low microphone volume
•Distortion of microphone input
•Dim power supply indicator when a microphone is used
•Sudden power failure when using the microphone
•Loss of power, sound distortion, or low volume when
playing from a connected computer or MIDI device
WARNING
Misuse of batteries can cause them to leak, resulting in
damage to nearby objects, or to explode, creating the risk of
fire and personal injury. Always make sure you observe the
following precautions.
•Never try to take batteries apart or allow them to
become shorted.
•Never expose batteries to heat or dispose of them by
incineration.
•Never mix old batteries with new ones.
•Never mix batteries of different types.
•Do not charge the batteries.
•Make sure the positive (+) and negative (–) ends of
the batteries are facing correctly.
CAUTION
Misuse of batteries can cause them to leak resulting in
damage to nearby objects, or to explode, creating the risk of
fire and personal injury. Always make sure you observe the
following precautions.
•Use only batteries that are specified for use with this
product.
•Remove batteries from the product if you do not plan
to use it for a long time.
704A-E-016A
CTK591_e_08-21.p65 03.10.7, 4:27 PM14

E-15
Power Supply
Using the AC Adaptor
Make sure that you use only the AC adaptor specified for
this keyboard.
Specified AC Adaptor: AD-5
[Rear Panel]
Also note the following important warnings and precautions
when using the AC adaptor.
WARNING
Misuse of the AC adaptor creates the risk of fire and electric
shock. Always make sure you observe the following
precautions.
•Be sure to use only the AC adaptor that is specified
for this product.
•Use only a power source whose voltage is within the
rating marked on the AC adaptor.
•Do not overload electrical outlets and extension cords.
•Never place heavy objects on the cord or subject it to
heat.
•Never try to modify the cord or subject it to excessive
bending.
•Never twist or stretch the cord.
•Should the electric cord or plug become damaged,
contact your original retailer or authorized CASIO
Service Provider.
•Never touch the AC adaptor while your hands are wet.
Doing so creates the risk of electric shock.
DC 9V jack
AC adapter AD-5
AC outlet
CAUTION
Misuse of the AC adaptor creates the risk of fire and electric
shock. Always make sure you observe the following
precautions.
•Do not locate the electric cord near a stove or other
sources of heat.
•Never pull on the cord when unplugging from the
electrical outlet. Always grasp the AC adaptor when
unplugging.
•Insert the AC adaptor into the wall outlet as far as it
will go.
•Unplug the AC adaptor from the wall outlet during
lightening storms or before leaving on a trip or other
long-term absence.
•At least once a year, unplug the AC adaptor from the
wall outlet and wipe away any dust that is built up in
the area around the prongs of the plug.
IMPORTANT!
•Make sure that the keyboard is turned off before
connecting or disconnecting the AC adaptor.
•Using the AC adaptor for a long time can cause it to
become warm to the touch. This is normal and does not
indicate malfunction.
Auto Power Off
When you are using battery power, keyboard power turns
off automatically whenever you leave it on without
performing any operation for about 6 minutes. When this
happens, press the POWER button to turn power back on.
NOTE
•Auto Power Off is disabled (it does not function) when
you are using the AC adaptor to power the keyboard.
To disable Auto Power Off
Hold down the TONE button while turning on the keyboard
to disable Auto Power Off.
NOTE
•When this function is turned off, the keyboard does not
turn off automatically no matter how long it is left with
no operation being performed.
•Auto Power Off is enabled again when you manually
turn off power and then turn it back on again.
704A-E-017A
CTK591_e_08-21.p65 03.10.7, 4:27 PM15

E-16
Settings and Memory Contents
Settings
Tone, rhythm, and other “main keyboard settings” in effect
when power is turned off manually with the POWER button
or automatically by Auto Power Off remain in effect when
you next turn power back on.
Main Keyboard Settings
Main keyboard settings are: layer, split, split point,
touch response, rhythm number, rhythm tempo,
accompaniment volume, layered tone, split tone,
layered split tone, General MIDI mode on/off, accomp
MIDI OUT on/off, Assignable jack setting, keyboard
channel, and voice fingering guide on/off.
Song Memory Contents
In addition to the above settings, data stored using the song
memory function is also retained.
Electrical Power
The settings and memory data described above are retained
as long as the keyboard is being supplied with electrical
power. Unplugging the AC adaptor when batteries are not
loaded or when loaded batteries are dead cuts off the
keyboard’s electrical power supply. This causes all settings
to be initialized to their factory defaults and clears all data
stored in memory.
Power Requirements
Note the following precautions whenever you want to ensure
that current keyboard settings and memory contents are not
lost.
•Make sure the keyboard is being supplied power through
the AC adaptor before replacing its batteries.
•Before unplugging the AC adaptor, make sure that fresh
batteries are loaded in the keyboard.
Make sure that keyboard power is turned off before replacing
batteries or unplugging the AC adaptor.
Power Supply
704A-E-018A
CTK591_e_08-21.p65 03.10.7, 4:27 PM16

E-17
Connections
Phones/Output Terminal
PREPARATION
•Before connecting headphones or other external
equipment, be sure to first turn down the volume settings
of the keyboard and the connected equipment. You can
then adjust volume to the desired level after connections
are complete.
[Rear Panel]
White Red
PIN plug
Stereo standard
plug
Audio connection
PHONES/OUTPUT terminal
Keyboard amp,
guitar amp, etc.
1
LEFT RIGHT
AUX IN or similar terminal
of audio amplifier
2
3
Connecting Headphones (Figure 1)
Connecting headphones cuts off output from the keyboard’s
built-in speakers, so you can play even late at night without
disturbing anyone.
Audio Equipment (Figure 2)
Connect the keyboard to a audio equipment using a
commercially available connecting cord with a standard plug
on one end and two PIN plugs on the other end. Note that
the standard plug you connect to the keyboard must be a
stereo plug, otherwise you will be able to output only one of
stereo channels. In this configuration, you normally set the
input selector of the audio equipment to the terminal (usually
marked AUX IN or something similar) where the cord from
the keyboard is connected. See the user documentation that
comes with your audio equipment for full details.
Musical Instrument Amplifier (Figure 3)
Use a commercially available connecting cord to connect the
keyboard to a musical instrument amplifier.
NOTE
•Be sure to use a connecting cord that has a stereo
standard plug on the end you connect to the keyboard,
and a connector that provides dual channel (left and
right) input to the amplifier to which you are connecting.
The wrong type of connector at either end can cause
one of the stereo channels to be lost.
When connected to a musical instrument amplifier, set the
volume of the keyboard to a relatively low level and make
output volume adjustments using the amplifier’s controls.
Connection Example
INPUT 1
INPUT 2
PIN jack
PIN plug (red)
PIN plug (white)
Stereo standard plug Keyboard or
guitar amp
To keyboard’s
PHONES/OUTPUT
terminal
Standard plug
Connecting to a Computer or
Other Equipment
You can also connect the keyboard to a computer or sequencer.
See “MIDI” on page E-51 for details.
Assignable jack Terminal
You can connect an optional sustain pedal (SP-2 or SP-20) to
the ASSIGNABLE JACK terminal to enable the capabilities
described below.
For details on how to select the pedal function you want, see
“ASSIGNABLE JACK (Default: SUS)” on page E-55.
SP-20
ASSIGNABLE JACK Terminal
Sustain Pedal
•With piano tones, depressing the pedal causes notes to
linger, much like a piano’s damper pedal.
•With organ tones, depressing the pedal causes notes to
continue to sound until the pedal is released.
Sostenuto Pedal
•As with the sustain pedal function described above,
depressing the sostenuto pedal causes notes to be sustained.
•This difference between a sostenuto pedal and sustain pedal
is the timing. With a sostenuto pedal, you press the keys
and then depress the pedal before you release the keys.
•Only the notes that are sounding when the pedal is
depressed are sustained.
Soft Pedal
Depressing the pedal softens the sound of the notes being
played.
Rhythm Start/Stop Pedal
In this case, the pedal performs the same functions as the
START/STOP button.
704A-E-019A
CTK591_e_08-21.p65 03.10.7, 4:27 PM17

E-18
Microphone Jack
You can connect a commercially available microphone to the
microphone jack and sing along with notes played on the
keyboard. For details, see “Using a Microphone for Sing
Along” on page E-32.
Accessories and Options
Use only the accessories and options specified for this
keyboard. Use of non-authorized items creates the danger of
fire, electrical shock, and personal injury.
Connections
704A-E-020A
CTK591_e_08-21.p65 03.10.7, 4:27 PM18

E-19
Basic Operations
This section provides information on performing basic
keyboard operations.
To play the keyboard
1
Press the POWER button to turn the keyboard on.
2
Set the MODE switch to NORMAL.
3
Use the VOLUME slider to set the volume to a
relatively low level.
4
Play something on the keyboard.
•The keyboard’s initial power on default setting is Song
Bank Mode. The tone that is initially assigned to the
keyboard is 096 FLUTE 1, which is the tone used by
Song Bank tune number 00.
Selecting a Tone
This keyboard comes with 255 built-in tones. Use the
following procedure to select the tone you want.
To select a tone
1
Find the tone you want to use in the TONE List and
note its tone number.
•Not all of the available tones are shown on the tone
list printed on the keyboard console. For a complete
list, see the “Tone List” on page A-6.
2
Press the TONE button.
•If you were in the Song Bank Mode when you pressed
the TONE button, this will cause the SONG BANK
button to flash. If you were in the Piano Bank Mode,
the PIANO BANK button will flash. If you were in
the Sing Along Mode, the SING ALONG button will
flash.
3
Use the number buttons to input the three-digit tone
number of the tone you want to select.
Example: To select “049 ACOUSTIC BASS”, input 0, 4
and then 9.
•Press the flashing button (SONG BANK, PIANO
BANK or SING ALONG) to exit the tone select
operation and stop the flashing.
NOTE
•Always input all three digits for the tone number,
including leading zeros (if any). If you input one or two
digits and stop, the display will automatically clear your
input after a few seconds.
•You can also increment the displayed tone number by
pressing [+] and decrement it by pressing [–].
•When one of the drum sets is selected (tone numbers
246 through 254), each keyboard key is assigned a
different percussion sound. See page A-3 for details.
Indicator appears
Aco .Bass
704A-E-021A
PIANO BANK TONE
SONG BANK
SING ALONG
Number buttons
[+] / [–]
MODE
POWER
VOLUME
CTK591_e_08-21.p65 03.10.7, 4:27 PM19

E-20
Polyphony
The term polyphony refers to the maximum number of notes
you can play at the same time. The keyboard has 24-note
polyphony, which includes the notes you play as well as the
rhythms and auto-accompaniment patterns that are played
by the keyboard. This means that when a rhythm or auto-
accompaniment pattern is being played by the keyboard, the
number of notes (polyphony) available for keyboard play is
reduced. Also note that some of the tones offer only 12-note
polyphony.
•When rhythm or auto accompaniment is playing, the
number of sounds simultaneously played is reduced.
Digital Sampling
A number of the tones that are available with this keyboard
have been recorded and processed using a technique called
digital sampling. To ensure a high level of tonal quality,
samples are taken in the low, mid, and high ranges and then
combined to provide you with sounds that are amazingly
close to the originals. You may notice very slight differences
in volume or sound quality for some tones when you play
them at different positions on the keyboard. This is an
unavoidable result of multiple sampling, and it is not a sign
of malfunction.
Basic Operations
704A-E-022A
CTK591_e_08-21.p65 03.10.7, 4:27 PM20

E-21
Practicing on the Piano
Using the PIANO BANK Button
Pressing the PIANO BANK button provides instant access to
piano tones and piano tune selection.
Initial Piano Bank Setting
Tone: 000 Stereo Piano
To use the piano bank
1
Press the PIANO BANK button.
•This causes the PIANO BANK button to light.
2
Now try playing something on the keyboard.
•The notes you play sound with a piano tone.
3
If you want to playback the built-in tune, press the
PLAY/STOP button.
•This causes the currently selected tune to play in an
endless loop.
•To stop playback, press the PLAY/STOP button again.
Indicators
appear
704A-E-023A
PIANO BANK
PLAY/STOP
CTK591_e_08-21.p65 03.10.7, 4:27 PM21

E-22
704A-E-024A
Playing a Built-in Tune
Your keyboard comes with a total of built-in 100 tunes. You
can play back built-in tunes for your own listening pleasure,
or you can use them for practice and even sing-along. Built-
in tunes are divided between the two groups described below.
•Song Bank/Sing Along Group: 50 tunes for one-hand play
The tunes in this group are Auto Accompaniment tunes. A
Song Bank Group tune can be used during a lesson for
melody part practice. If you connect a microphone to the
keyboard and enter the Sing Along Mode*, you can sing
along with the built-in tune.
* The Sing Along Mode reduces the volume of the melody
part of the built-in tunes and changes the tone selection
to one that makes it easier for a vocalist to follow.
•Piano Bank Group: 50 tunes for two-hand play
The piano tunes in this group are subdivided between 20
etudes and 30 concert pieces. A Piano Bank Group tune can
be used during a lesson for left-hand part and right-hand
part practice.
To play back a Song Bank tune
PREPARATION
•Adjust the main volume (page E-19).
1
Find the tune you want to play in the SONG BANK/
SING ALONG List, and note its number.
•See page A-10 for the Song Bank/Sing Along List.
2
Press the SONG BANK button to enter the Song
Bank Mode.
•This causes the SONG BANK button to light.
Indicators
appear
3
Use the number buttons to input the tune’s two-
digit number.
Example: To select “42 ALOHA OE”, input 4 and then 2.
NOTE
•Tune Number 00 is the initial default Song Bank tune
setting whenever you turn on keyboard power.
•You can also increment the displayed tune number by
pressing [+] and decrement is by pressing [–].
4
Press the PLAY/STOP button to start play of the tune.
5
Press the PLAY/STOP button to stop playback of
the Song Bank tune.
•The tune you select continues to play until you stop
it.
Aloha Oe
Song number Song name
Aloha Oe
Keyboard keys used Fingering
Staff display
Chord name
PIANO BANK
SONG BANK
Number buttons
[+] / [–]
PLAY/STOP
TEMPO
CTK591_e_22-31.p65 03.10.7, 4:27 PM22

E-23
Playing a Built-in Tune
704A-E-025A
To play back a Piano Bank tune
1
Find the tune you want to play in the PIANO BANK
List, and note its number.
•See page A-11 for the Piano Bank List.
2
Press the PIANO BANK button to specify the Piano
Bank group.
NOTE
•Pressing the PIANO BANK button changes the tone to
stereo piano (Tone Number 000).
3
Use the number buttons to input the two-digit tune
number you looked up in step 1.
Example: To select tune number 16 (Ode To Joy), input
1 and then 6.
NOTE
•Tune Number 00 is the initial default Piano Bank tune
setting whenever you turn on keyboard power.
•You can also change the displayed tune number using
the [+] and [–] buttons.
4
Press the PLAY/STOP button to start playback.
5
To stop playback, press the PLAY/STOP button.
•The tune you select continues to play until you stop
it.
Musical Information System
When the keyboard is playing one of its built-in tunes, the
display shows a variety of information about the tune.
Example: Display during Song Bank play
NOTE
•Chord names are not displayed for Piano Bank tunes.
Adjusting the Tempo
Each tune has a preset default tempo (beats per minute) that
is set automatically whenever you select a tune. While the
tune is playing, you can change the tempo setting to a value
in the range of 40 to 255.
To set the tempo
1
Use the TEMPO buttons to set the tempo.
: Increases the tempo value.
: Decreases the tempo value.
NOTE
•While the tempo value is flashing, you can also use the
number buttons or [+] and [–] to input a three-digit value.
Note that you must input leading zeros, so 90 is input
as 090.
•Pressing both the and TEMPO buttons at the same
time automatically returns the currently selected rhythm
to its default tempo.
•Piano Bank tunes have tempo changes part way through
in order to produce specific musical effects. Note that
the tempo setting automatically returns to the default
whenever a tempo change occurs within one of these
tunes.
Indicators
appear
OdeToJo
y
Aloha Oe
Keyboard keys used Fingering
Staff display
Chord name
Flash
Tempo value
CTK591_e_22-31.p65 03.10.7, 4:27 PM23

E-24
Playing a Built-in Tune
704A-E-026A
To pause playback
1
Press the PAUSE button while a tune is playing to
pause it.
2
Pressing the PAUSE button again resumes play from
the point where it was paused.
To fast reverse
1
While a tune is playing or paused, hold down the
REW button to skip in a reverse direction at high
speed.
•The fast reverse operation skips back one measure at
a time.
•The measure and beat numbers on the display change
while the fast reverse operation is being performed.
2
Releasing the REW button starts song playback from
the measure whose number is shown on the display.
NOTE
•Fast reverse does not work while tune play is stopped.
•Certain playback conditions can cause it to take some
time before fast reverse starts after you press the REW
button.
Beat numberMeasure number
To fast forward
1
While a tune is playing or paused, hold down the
FF button to skip forward at high speed.
•The fast forward operation skips forward one measure
at a time.
•The measure and beat numbers on the display change
while the fast forward operation is being performed.
2
Releasing the FF button starts song playback from
the measure whose number is shown on the display.
NOTE
•Fast forward does not work while tune play is stopped.
Beat numberMeasure number
PIANO BANK TONE
SONG BANK
Number buttons
[+] / [–]
PLAY/STOP
PAUSE
FF
REW
CTK591_e_22-31.p65 03.10.7, 4:27 PM24

E-25
Playing a Built-in Tune
704A-E-027A
To change the melody tone
1
Press the TONE button.
2
Find the tone you want in the TONE List, and then
use the number buttons to input its three-digit
number.
Example: To select “057 VIOLIN”, input 0, then 5, then
7.
•You can select any one of the keyboard’s 255 built-in
tones.
NOTE
•You can also use the [+] and [–] buttons to change the
melody tones.
•For two-hand tunes (Piano Bank tunes), the same tone
is applied for both the left and right hand parts.
•Specifying the tune number for the same tune that is
currently selected returns the melody tone to the default
setting for that tune.
Viol i
n
Indicator appears
To play all tunes in succession
1
Press the SONG BANK button and PIANO BANK
button at the same time.
•Playback starts from Song Bank tune number 00,
followed in sequence by Piano Bank tunes.
•Both the SONG BANK button and PIANO BANK
button are lit during demo play.
2
To stop tune play, press the PLAY/STOP button.
NOTE
•While a tune is playing, you can use the number buttons
or [+] and [–] to change to another tune.
•You can play along with the tunes on the keyboard.
CTK591_e_22-31.p65 03.10.7, 4:27 PM25

E-26
Advanced 3-Step Lesson
704A-E-028A
With the Advanced 3-Step Lesson System, you can practice
the built-in tunes and even plot your progress according to
the evaluation points the keyboard awards you.
The 3-Step Lesson System lets you practice at your own pace.
With the Evaluation Mode, you can get an idea of how much
you are progressing. You can even find out what phrases in
your performance need more work and concentrate your
practice there.
Lesson Progress
Step 1
Targeted Practice
Evaluation 1 Evaluation 2Step 2 Step 3
3-Step Lesson
The 3-step lesson feature takes you through the three distinct
steps described below to help you learn to play tunes on the
keyboard.
Step 1 – Master the timing.
In this step, pressing any key on the keyboard plays the
correct note, so you can concentrate on getting the timing
right without worrying about playing the right note.
Accompaniment (left-hand part) waits until you press a key
before proceeding to the next phrase.
Step 2 – Master the notes.
In this step, you learn the keys to press to play the notes. The
keys you need to press light on the on-screen keyboard guide,
so simply follow along as you learn to play. Accompaniment
(left-hand part) waits until your play the correct note, so you
can learn at your own pace.
Step 3 – Play at normal speed.
This is where you enjoy actually playing the tunes you learn
using Step 1 and Step 2. The on-screen keyboard guide still
shows you which keyboard keys to press, but accompaniment
proceeds at normal speed regardless of whether or not you
play the correct notes.
Tune Types and Their Parts
The built-in tunes of this keyboard are divided between two
basic groups: Auto Accompaniment tunes (Song Bank) and
two-hand accompaniment tunes (Piano Bank). The parts
available for 3-step lesson practice depend on the type of tune
you are using.
Auto Accompaniment Tunes (Song Bank)
As their name suggests, these tunes are made up of an Auto
Accompaniment part and a melody part. When using these
tunes for a 3-step lesson, you can practice playing along with
the melody (right hand) part only.
Two-hand Tunes (Piano Bank)
These types of tunes are played with both hands, as in a piano
solo. When using these tunes for a 3-step lesson, you can
practice playing along with both the left hand and right hand
parts.
Display Contents During 3-step
Lesson Play
Whenever you select an Auto Accompaniment tune for 3-
step lesson play, the on-screen keyboard guide and staff
notation shows the note you should play and its length. The
on-screen keyboard guide also shows the notes you play on
the keyboard. The following describes the information that
appears on the display.
Note Pitch
The key you should press lights on the on-screen keyboard
guide, while the actual pitch of the note appears in the
display’s staff notation area. The fingers you should use to
play the notes are also shown on the display.
Note Length
The key stays lit on the on-screen keyboard guide for as long
as the note should be sustained. The staff notation and
fingerings also remain on the display for the length of the
note.
Next Note
An on-screen keyboard guide key flashes to indicate the next
note to be played, while a number appears on the display
near the finger you should use to play the next note.
Series of Same Pitch Notes
The on-screen keyboard guide key turns off momentarily
between the notes, and lights again for each successive note.
The staff notation and fingerings also turn off and back on
again.
Flash
Next note
Current note
Lit Flash Lit Flash
1st Note 2nd Note 3rd Note
Lit
On-screen
keyboard
guide
Example: When play requires pressing keys with fingers
3, 2, and then 1
CTK591_e_22-31.p65 03.10.7, 4:27 PM26

E-27
Advanced 3-Step Lesson
704A-E-029A
NOTE
•Note length is not indicated when you are using two-
hand tunes with 3-step lesson Steps 1 and 2. As soon
as you press a key that is lit on the on-screen keyboard
guide, it goes out and the next key you need to press
starts to flash.
•Note length is indicated by the on-screen keyboard guide
when you use two-hand tunes with Step 3. In this case,
the next key to be pressed does not flash when you
press a lit key and the next finger number does not
appear on the display. Only the current finger number is
shown.
3-step Lesson Tempo Setting
Use the procedure under “Adjusting the Tempo” on page E-
23 to adjust the tempo for 3-step lesson play.
Evaluation Mode
The keyboard’s Evaluation Mode awards points to your
performances during Step 1 and Step 2 of the 3-Step Lesson.
A perfect score is 100. Also, the Evaluation Mode provides
comments about your play, both on the monitor screen and
by means of a simulated human voice.
Evaluation Mode Display
Level Indicator (9 Levels): This indicator shows the evaluation
of your current performance at a glance. The more segments
that appear, the higher your points.
Example: 50 points
Timing Indicator: In the Evaluation Mode, the configuration
of the star changes with each note to let
you know how your timing is. The more
stars, the better your timing.
“****” : indicates that the Evaluation Mode was exited
before an evaluation result could be obtained.
NOTE
•If your play is flawless, the message “Perfect!” appears
before the evaluation result.
•If you press the PLAY/STOP button and interrupt the
Evaluation Mode part way through, the monitor screen
shows the evaluation points you have accumulated up
to that point. In this case, the keyboard does not display
a message and play a sound effect.
Using the Lesson Functions and
Evaluation Mode
Perform the following steps to master your favorite tunes.
Display Message Sound Effect
“Bravo!”Applause and <High>
cheering
“Great”Applause only Evaluation Ranges
“Not bad!”None
“Again!”None <Low>
Using Tone and Voice Guide
When the keyboard senses that your timing is off, it will let
you know by changing the notes you play to a tone that is
different from the one you currently have selected. In the
Evaluation Mode, a simulated human voice will also tell you
your evaluation level. The sound effect keeps you informed
of when your evaluation level is about to change.
Expressions
“Good”<High>
“That’s close”Evaluation Ranges
“Nice try!”
“Keep trying!”<Low>
“Take your time”: This expression is used if you do not
play the correct note for a long time.
Evaluation Results
After you finish playing, the keyboard calculates an
evaluation of your total performance, from beginning to end,
and displays your total score on the monitor screen. The
greater the score, the higher your evaluation is.
Evaluation Rank Display Messages and Sound Effects
CTK591_e_22-31.p65 03.10.7, 4:27 PM27

E-28
704A-E-030A
Step 1 – Master the timing.
1
Select the tune you want to use.
2
Press the STEP 1 button to start Step 1 play.
•After a count sounds, they keyboard stands by and
waits for you to play the first note of the tune.
•The hand you should use is indicated by arrows
around it.
3
Press any keyboard keys to play the notes.
•The key for the next note to be played flashes on the
on-screen keyboard guide and the keyboard waits for
you to play it. When you press any key to play the
note, the on-screen key remains lit as the note plays.
•Accompaniment (left-hand part) waits until you press
any key to play a note.
•If you accidentally press more than one key in
succession, accompaniment is played for the
corresponding number of notes.
•Pressing more than one key at the same time counts
as a single note. Pressing a key while another key is
held down is counted as two notes.
4
To stop play at any time, press the PLAY/STOP
button.
NOTE
•Left hand practice can also be performed with Piano
Bank tunes. Simply select one of the two-hand tunes in
step 1 of the above procedure, and then press the LEFT
button following step 2.
•3-step lesson does not allow simultaneous practice of
both hands.
•You can also use fast forward and fast reverse operations
with Step 1 play.
•You cannot pause Step 1 play.
•Rhythm does not sound during Step 1 play.
Evaluation 1: Find out how the
keyboard evaluates your Step 1 play.
Use the SCORING 1 button to check the evaluation of your
play in Step 1.
1
Press the SCORING 1 button.
•This causes the SCORING 1 indicator to appear on
the display.
•A count beat sounds and then evaluation mode starts.
2
Play in accordance with the guidance on the
monitor screen and as told by the voice.
•To stop evaluation, press the PLAY/STOP button. This
displays only the points accumulated up to that point.
Aloha Oe
Keyboard keys used Fingering
Indicator appearsNote pitch
Indicators
Advanced 3-Step Lesson
Indicator appears
PIANO BANK LEFT
SONG BANK
SCORING 1
PLAY/STOP STEP 2
SCORING 2
STEP 1
CTK591_e_22-31.p65 03.10.7, 4:27 PM28

E-29
Advanced 3-Step Lesson
704A-E-031A
3
After you finished playing, your evaluation result
appears on the display.
•For information about evaluation ranks and sound
effects, see “Evaluation Results” on page E-27.
•The keyboard will tell you where you scored the
lowest during your performance, so you can find out
where you need the most work. See “Using the Phrase
Practice Mode” on page E-30 for more information.
•Pressing the SONG BANK button or PIANO BANK
button returns to the tune selection screen.
Step 2 – Master the notes.
1
Select the tune you want to use.
2
Press the STEP 2 button to start Step 2 play.
•After a count sounds, the keyboard stands by and
waits for you to play the first note of the tune.
3
Play the notes as indicated by the on-screen
keyboard guide.
•The key for the next note to be played flashes on the
on-screen keyboard guide and the keyboard waits for
you to play it. When you press any key to play the
note, the on-screen key remains lit as the note plays.
•If multiple keys light on the on-screen keyboard guide
when you are using a two-hand tune, it means that
you must press all of the keys that are lit.
4
To stop play at any time, press the PLAY/STOP
button.
Indicator appears
Brav !o
Aloha Oe
Keyboard keys used Fingering
Indicator appears
NOTE
•Left hand practice can also be performed with Piano
Bank tunes. Simply select one of the two-hand tunes in
step 1 of the above procedure, and then press the LEFT
button following step 2.
•3-step lesson does not allow simultaneous practice of
both hands.
•You can also use fast forward and fast reverse operations
with Step 2 play.
•You cannot pause Step 2 play.
•Rhythm does not sound during Step 2 play.
Evaluation 2: Find out how the
keyboard evaluates your Step 2 play.
Use the SCORING 2 button to check the evaluation of your
play in Step 2.
1
Press the SCORING 2 button.
•This causes the SCORING 2 indicator to appear on
the display.
•A count beat sounds and then evaluation mode starts.
2
Play in accordance with the guidance on the
monitor screen and as told by the voice.
•To stop evaluation, press the PLAY/STOP button. This
displays only the points accumulated up to that point.
3
After you finished playing, your evaluation result
appears on the display.
•For information about evaluation ranks and sound
effects, see “Evaluation Results” on page E-27.
•The keyboard will tell you where you scored the
lowest during your performance, so you can find out
where you need the most work. See “Using the Phrase
Practice Mode” on page E-30 for more information.
•Pressing the SONG BANK button or PIANO BANK
button returns to the tune selection screen.
CTK591_e_22-31.p65 03.10.7, 4:27 PM29

E-30
Advanced 3-Step Lesson
704A-E-032A
Step 3 – Play at normal speed.
1
Select the tune you want to play.
2
Press the STEP 3 button to start Step 3 play.
•Accompaniment (left hand part) starts to play at
normal speed.
3
Play the notes as indicated by the on-screen
keyboard guide.
4
To stop play at any time, press the PLAY/STOP
button.
NOTE
•Left hand practice can also be performed with Piano
Bank tunes. Simply select one of the two-hand tunes in
step 1 of the above procedure, and then press the LEFT
button following step 2.
•3-step lesson does not allow simultaneous practice of
both hands.
•You can also use pause, fast forward and fast reverse
operations with Step 3 play.
Aloha Oe
Keyboard keys used Fingering
Indicator appears
010-0 41
LEFT
METRONOMESPEAK
Number buttons
[+] / [–]
PRACTICE PHRASE
SCORING 2
PLAY/STOP
STEP 3
STEP 1
STEP 2SCORING 1
TEMPO
Using the Phrase Practice Mode
Perform the following procedure to find out where you scored
the lowest in your performance, so you can find your weak
points and focus your practice on those phrases.
1
After displaying your evaluation results, press the
PRACTICE PHRASE button.
•This displays the Phrase Practice Mode screen, which
shows the phrase (start measure number and end
measure number) where your evaluation mode was
the lowest. This is the “practice phrase”.
NOTE
•If there are multiple phrases that qualify as the lowest
score, the phrase closest to the beginning of the tune is
used for phrase practice.
•If there is no section that qualifies for phrase practice,
“***-***” is displayed in place of the start and end
measures.
•Phrase practice measures are cleared if you change to
another tune or another mode.
To play back the practice phrase
1
While the Phrase Practice Mode screen is on the
display, press the PLAY/STOP button.
•This plays back the phrase starting from the start
measure number.
•Playback continues until the end of the tune is
reached. After that, playback automatically jumps to
the beginning of the tune. Note that playback of the
practice phrase is not repeated automatically.
NOTE
•With some tunes, it may take a few seconds for playback
to start after you press the PLAY/STOP button in the
above procedure.
CTK591_e_22-31.p65 03.10.7, 4:27 PM30

E-31
704A-E-033A
Advanced 3-Step Lesson
Bea t
Flash
Tempo value
Indicator
appears
To start the metronome
1
Press the METRONOME button to start sounding
the metronome.
•This causes “Beat” to appear on the display. Perform
step 2 within five seconds after “Beat” appears.
2
Use the number buttons or [+] and [–] to change
the number of beats per measure.
•You can specify the number of beats per measure a
value from 1 to 6.
NOTE
•The bell (indicating the first beat of a measure) does not
sound while one beat per measure is specified. All beats
are indicated by a click sound. This setting lets you
practice with a steady beat, without worrying about how
many beats there are in each measure.
3
Use the TEMPO buttons to set the tempo.
•Press to increase the tempo (make if faster) or to
decrease it (make it slower).
NOTE
•While the tempo value is flashing, you can also use the
number buttons or [+] and [–] to input a three-digit value.
Note that you must input leading zeros, so 90 is input
as 090.
•Pressing both the and TEMPO buttons at the same
time automatically returns the currently selected rhythm
or tune to its default tempo.
4
To turn off the metronome, press the METRONOME
button.
NOTE
•The metronome is disabled whenever you are using Step
1 or Step 2 of the 3-step lesson.
•Starting play of a two-hand tune or Step 3 of the 3-step
lesson while the metronome is operating or activating
the metronome while either of the two above operations
is already in progress causes the metronome to sound
in time with the Auto Accompaniment played by the
keyboard. At this time, the tempo of the metronome beat
changes to that of the default tempo for the Auto
Accompaniment being played.
To practice the practice phrase
1
While the Phrase Practice Mode screen is on the
display, press the STEP 1, STEP 2, or STEP 3 button.
•This starts 3-Step Lesson playback of the practice
phrase in accordance with the STEP button you
pressed.
2
Play along on the keyboard.
•Playback continues until the end of the tune is
reached. After that, playback automatically jumps to
the beginning of the tune. Note that playback of the
practice phrase is not repeated automatically.
•To stop playback, press the PLAY/STOP button.
Voice Fingering Guide
Voice fingering guide uses a simulated human voice to call
out fingering numbers during Step 1 and Step 2 one-hand
part practice. If you need to press a key with your thumb, for
example, voice fingering guide says, “One!” In the case of a
chord to be played with your thumb, middle and little finger,
voice fingering guide says, “One, three, five!”
Voice Fingering Guide calls out fingerings only when you do
not press the proper key when you should.
Voice Fingering Guide
One : Thumb
Two : Forefinger
Three : Middle finger
Four : Ring finger
Five : Little finger
To turn voice fingering guide on or off
Press the SPEAK button to toggle voice fingering guide on
(voice fingering guide indicator displayed) and off (indicator
not displayed).
NOTE
•Note that Voice Fingering is disabled in the Evaluation
Mode. Pressing the SCORING 1 or SCORING 2 button
automatically turns off Voice Fingering.
•Exiting the Evaluation Mode automatically restores the
Voice Fingering setting that was in effect when you
entered the Evaluation Mode.
Using the Metronome
The metronome feature of this keyboard produces a bell
sound for the first beat of each measure, followed by click
sounds for each successive beat of the measure. It is the perfect
tool for practicing tunes without accompaniment (rhythm).
CTK591_e_22-31.p65 03.10.7, 4:27 PM31

E-32
Microphone
Cannon type (3-prong)
Microphone ON/OFF switch
MIC VOLUME knob
704A-E-034A
Using a Microphone for Sing Along
You can select any of the 50 Song Bank/Sing Along Group
tunes and sing along with its accompaniment.
Using the microphone jack
Connecting a commercially available microphone* to the MIC
jack makes it possible to sing along with the keyboard’s built-
in tunes or with output from a MIDI device. When connecting
a microphone, be sure to first adjust the MIC VOLUME to a
relatively low setting, and then adjust to the level you want
after connecting.
*If a microphone was included with your keyboard, use that
microphone. If your keyboard did not come with a
microphone, use a commercially available microphone that
satisfies the stipulated specifications.
1
Set the MIC VOLUME knob setting so it is on the
“MIN” side.
2
Turn on the microphone’s ON/OFF switch.
3
Use the MIC VOLUME knob to adjust microphone
volume to the level you want.
SING ALONG
MIC jack
Number buttons
[+] / [–]
<PLAY/STOP>
MIC VOLUME
KEY CONTROL/
TRANSPOSE
IMPORTANT!
•Be sure to use the microphone’s ON/OFF switch to turn
off the microphone and to disconnect the microphone
from the keyboard whenever you are not using it.
Required Microphone Specifications
•Microphone Type : Metal shielded (microphone
body)
•Microphone and Cord
Connector : Cannon type (3-prong)
•Keyboard Jack Connector : Standard plug (monaural)
IMPORTANT!
•Connection to the MIDI terminal of an external device
can cause static in the microphone signal. Use of a
Cannon type microphone with a metal-shielded body
helps to prevent static.
•Be sure to disconnect the microphone from the keyboard
whenever you are not using it.
Howling (Feedback Noise)
Any of the following conditions can cause howling (feedback
noise).
•Covering the head of the microphone with your hand
•Positioning the microphone too near to a speaker
Should howling occur, try grasping the microphone further
away from the head, and move away from any nearby
speaker.
Static Noise
Fluorescent lighting can cause static noise in the microphone
signal. When this happens, move away from the lighting you
suspect may be causing the static.
CTK591_e_32-40.p65 03.10.7, 4:27 PM32

E-33
Using a Microphone for Sing Along
704A-E-035A
To use a microphone for sing along
PREPARATION
•Adjust the main volume (page E-19), accompaniment
volume (page E-49), and microphone volume (page E-
32).
1
Find the tune you want in the SONG BANK/SING
ALONG List, and note its number.
•See page A-10 for the Song Bank/Sing Along List.
2
Press the SING ALONG button to enter the Sing
Along Mode.
•This causes the SING ALONG button to light.
3
Use the number buttons to input the two-digit song
number.
Example: To select “ALOHA OE”, which is song number
42, input 4 and then 2.
NOTE
•The initial power on default tune setting is “00”.
•You can also specify the song number using the [+] and
[–] buttons.
4
Press the <PLAY/STOP> button to start tune play.
•Now use the microphone to sing along with the
playback.
•The Sing Along Mode is similar to the Song Bank
Mode. The only difference is that the melody part in
the Sing Along Mode is played back at a lower
volume. Also a different tone setting is used in the
Sing Along mode to make sing along easier.
5
Use the KEY CONTROL/TRANSPOSE buttons ( / )
to change the overall key of the playback, if you want.
: Raises the key by one semitone
: Lowers the key by one semitone
6
Press the <PLAY/STOP> button to stop tune play.
•The same song plays in an endless loop until you stop
it.
Indicators
appear
NOTE
•To return a tune to its default key, press both of the KEY
CONTROL/TRANSPOSE buttons ( and ) at the
same time.
CTK591_e_32-40.p65 03.10.7, 4:27 PM33

E-34
Auto Accompaniment
Selecting a Rhythm
This keyboard provides you with 120 exciting rhythms that
you can select using the following procedure.
To select a rhythm
1
Find the rhythm you want to use in the RHYTHM
List and note its rhythm number.
•Not all of the available rhythms are shown on the
rhythm list printed on the keyboard console. For a
complete list, see the “Rhythm List” on page A-9.
2
Press the RHYTHM button.
3
Use the number buttons to input the three digit
rhythm number for the rhythm you want to select.
Example: To select “076 RHUMBA”, input 0, 7 and then
6.
NOTE
•You can also increment the displayed rhythm number
by pressing [+] and decrement it by pressing [–].
•Some rhythms consist of chord accompaniments only,
without any drums or other percussion instruments. Such
rhythms do not sound unless CASIO CHORD,
FINGERED, or FULL RANGE CHORD is selected as
the accompaniment mode.
This keyboard automatically plays bass and chord parts in
accordance with the chords you finger. The bass and chord
parts are played using sounds and tones that are
automatically selected to select the rhythm you are using.
All of this means that you get full, realistic accompaniments
for the melody notes you play with your right hand, creating
the mood of an one-person ensemble.
Po
p
1
Indicator appears
Rhumb
a
704A-E-036A
RHYTHM
Number buttons
[+] / [–]
START/STOPMODE
TEMPO
CTK591_e_32-40.p65 03.10.7, 4:27 PM34

E-35
Beat number
Metronome Tempo value
Flash
Playing a Rhythm
Use the following procedure to start and stop rhythm play.
To play a rhythm
1
Set the MODE switch to NORMAL.
2
Press the START/STOP button to start play of the
currently selected rhythm.
3
To stop rhythm play, press the START/STOP button
again.
NOTE
•All of the keyboard keys are melody keys while the
MODE switch is set to NORMAL.
Adjusting the Tempo
The tempo (beats per minute) can be set to a value in the
range of 40 to 255. The tempo value you set is use for Song
Bank, 3-step lesson, and Auto Accompaniment chord play,
as well as playback from memory and metronome operation.
To set the tempo
1
Use the TEMPO buttons to set the tempo.
: Increase the tempo value.
: Decreases the tempo value.
NOTE
•While the tempo value is flashing, you can also use the
number buttons or [+] and [–] to input a three-digit value.
Note that you must input leading zeros, so 90 is input
as 090.
•Pressing both the and TEMPO buttons at the same
time automatically returns the currently selected rhythm
to its default tempo.
Auto Accompaniment
Using Auto Accompaniment
The following procedure describes how to use the keyboard’s
Auto Accompaniment feature. Before starting, you should
first select the rhythm you want to use and set the tempo of
the rhythm to the value you want.
To use Auto Accompaniment
1
Set the MODE switch to CASIO CHORD,
FINGERED, or FULL RANGE CHORD.
2
Press the START/STOP button to start play of the
currently selected rhythm.
3
Play a chord.
•The actual procedure you should use to play a chord
depends on the current MODE switch position. Refer
to the following pages for details on chord play.
CASIO CHORD .......................... Page E-36
FINGERED ................................... Page E-37
FULL RANGE CHORD ............. Page E-37
4
To stop Auto Accompaniment play, press the START/
STOP button again.
NOTE
•You can adjust the accompaniment part volume level
independently of the main volume. For details, see
“Adjusting the Accompaniment Volume” on page E-49.
Rh umb a
Chord name
(The chord form that appears here may show
notes that differ from those actually pressed on
the keyboard. With some chords, inverted chord
forms may be displayed.)
Basic Chord Form
704A-E-037A
CTK591_e_32-40.p65 03.10.7, 4:27 PM35

E-36
CASIO CHORD
This method of chord play makes it possible for anyone to
easily play chords, regardless of previous musical knowledge
and experience. The following describes the CASIO CHORD
“Accompaniment keyboard” and “Melody keyboard”, and
tells you how to play CASIO CHORDs.
CASIO CHORD Accompaniment Keyboard and Melody
Keyboard
Melody keyboard
Accompaniment
keyboard
NOTE
•The accompaniment keyboard can be used for playing
chords only. No sound will be produced if you try playing
single melody notes on the accompaniment keyboard.
Example
C Major (C)
C minor (Cm)
C seventh (C7)
C minor seventh (Cm7)
Chord Types
Major chords
Major chord names are marked
above the keys of the
accompaniment keyboard. Note that
the chord produced when you press
an accompaniment keyboard does
not change octave, regardless of
which key you use to play it.
Minor chords (m)
To play a minor chord, keep the
major chord key depressed and
press any other accompaniment
keyboard key located to the right of
the major chord key.
Seventh chords (7)
To play a seventh chord, keep the
major chord key depressed and
press any other two accompaniment
keyboard keys located to the right
of the major chord key.
Minor seventh chords (m7)
To play a minor seventh chord, keep
the major chord key depressed and
press any other three
accompaniment keyboard keys
located to the right of the major
chord key.
CDEFGABCDEF
CDEF GABCDEF
CDE F GAB CDE F
CDEFGABCDEF
NOTE
•It makes no difference whether you press black or white
keys to the right of a major chord key when playing minor
and seventh chords.
Auto Accompaniment
Chord Types
CASIO CHORD accompaniment lets you play four types of
chords with minimal fingering.
704A-E-038A
CTK591_e_32-40.p65 03.10.7, 4:27 PM36

E-37
NOTE
•Except for the chords specified in note*1 above, inverted
fingerings (i.e. playing E-G-C or G-C-E instead of C-E-
G) will produce the same chords as the standard
fingering.
•Except for the exception specified in note*2 above, all
of the keys that make up a chord must be pressed.
Failure to press even a single key will not play the desired
FINGERED chord.
FULL RANGE CHORD
This accompaniment method provides a total of 38 different
chord types: the 15 chord types available with FINGERED
plus 23 additional types. The keyboard interprets any input
of three or more keys that matches a FULL RANGE CHORD
pattern to be a chord. Any other input (that is not a FULL
RANGE CHORD pattern) is interpreted as melody play.
Because of this, there is no need for a separate accompaniment
keyboard, so the entire keyboard, from end to end, can be
used for both melody and chords.
FULL RANGE CHORD Accompaniment Keyboard and
Melody Keyboard
Accompaniment keyboard/Melody keyboard
< Chords Recognized by This Keyboard >
F
C
G
C
A
C
B
C
Fm
C
Gm
C
Am
C
Bm
C
Dm75
C
A7
C
F7
C
Fm7
C
Gm7
C
Aadd9
C
C6 • Cm6 • C69
• • • • •
• • • •
• • • •
D
C
C
C
E
C
B
C
Cm
C
Dm
C
• •
• •
Chord Types
Corresponding
FINGERED Chord
Other Chords
Number of Types
15 (on this page)
23
The following are examples of chords
that use C as the bass note.
Auto Accompaniment
FINGERED
FINGERED provides you with a total of 15 different chord
types. The following describes the FINGERED
“Accompaniment keyboard” and “Melody keyboard”, and
tells you how to play a C-root chord using FINGERED.
FINGERED Accompaniment Keyboard and Melody
Keyboard
Melody keyboard
Accompaniment
keyboard
NOTE
•The accompaniment keyboard can be used for playing
chords only. No sound will be produced if you try playing
single melody notes on the accompaniment keyboard.
C
Caug *1
Cm7 *2
C75 *1
Cmadd9 *2
Cm
Csus4
Cmaj7 *2
C7sus4
CmM7 *2
Cdim
C7 *2
Cm75
Cadd9 *2
Cdim7 *1
See the FINGERED Chord Chart on page A-5 for details on
playing chords with other roots.
*1: Inverted fingerings cannot be used. The lowest note is
the root.
*2: The same chord can be played without pressing the 5th
G.
704A-E-039A
CTK591_e_32-40.p65 03.10.7, 4:27 PM37

E-38
Using an Intro Pattern
This keyboard lets you insert a short intro into a rhythm
pattern to make startup smoother and more natural.
The following procedure describes how to use the Intro
feature. Before starting, you should first select the rhythm
you want to use, and set the tempo.
To insert an intro
1
Press the INTRO button to start the selected rhythm
with an intro pattern.
•With the above setup, the intro pattern is played and
the auto accompaniment with intro pattern starts as
soon as you play chords on the accompaniment
keyboard.
NOTE
•The standard rhythm pattern starts to play after the intro
pattern is complete.
•Pressing the VARIATION/FILL-IN button while an intro
pattern is playing causes the variation pattern to sound
after the intro pattern is complete.
•Pressing the SYNCHRO/ENDING button while an intro
pattern is playing causes the ending pattern to sound
after the intro pattern is complete.
Auto Accompaniment
Example: To play the chord C major.
Any of the fingerings shown in the illustration below will
produce C major.
NOTE
•As with the FINGERED mode (page E-37), you can play
the notes that form a chord in any combination (1).
•When the composite notes of a chord are separated by
6 or more notes, the lowest sound becomes the bass
(2).
< Music Example >
Tone: 023, Rhythm: 005, Tempo: 070
E
EG C
G C
2
1
1.... Chord C
2.... Chord C
C
E
4
4
DBmGA
4
4
D
C#
Bm
A
E7
A
A
G
704A-E-040A
INTRO
START/STOPNORMAL/FILL-IN
SYNCHRO/ENDINGVARIATION/FILL-IN
MODE
CTK591_e_32-40.p65 03.10.7, 4:27 PM38

E-39
Flash
Using a Fill-in Pattern with a
Variation Rhythm
You can also insert a fill-in pattern while a variation rhythm
pattern is playing.
To insert a fill-in into a rhythm variation
1
While a variation rhythm pattern is playing, press
the VARIATION/FILL-IN button to insert a fill-in
pattern for the variation rhythm you are using.
Synchro Starting Accompaniment
with Rhythm Play
You can set up the keyboard to start rhythm play at the same
time you play the accompaniment on the keyboard.
The following procedure describes how to use synchro start.
Before starting, you should first select the rhythm you want
to use, set the tempo, and use the MODE switch to select the
chord play method you want to use (NORMAL, CASIO
CHORD, FINGERED, FULL RANGE CHORD).
To use synchro start
1
Press the SYNCHRO/ENDING button to put the
keyboard into synchro start standby.
2
Playing a chord and the rhythm pattern starts to
play automatically.
NOTE
•If the MODE switch is set to NORMAL, only the rhythm
plays (without a chord) when you play on the
accompaniment keyboard.
•If you press the INTRO button before playing anything
on the keyboard, the rhythm starts automatically with
an intro pattern when you play something on the
accompaniment keyboard.
•Pressing the VARIATION/FILL-IN button before playing
anything on the keyboard causes play to start with the
variation pattern when something is played on the
keyboard.
•To cancel synchro start standby, press the SYNCHRO/
ENDING button one more time.
Auto Accompaniment
Using a Fill-in Pattern
Fill-in patterns let you momentarily change the rhythm
pattern to add some interesting variation to your
performances.
The following procedure describes how to use the Fill-in
feature.
To insert a fill-in
1
Press the START/STOP button to start rhythm play.
2
Press the NORMAL/FILL-IN button to insert a fill-
in pattern for the rhythm you are using.
NOTE
•The fill-in pattern does not play if you press the
NORMAL/FILL-IN button while an intro pattern is playing.
Using a Rhythm Variation
In addition to the standard rhythm pattern, you can also
switch to a secondary “variation” rhythm pattern for a bit of
variety.
To insert the variation rhythm pattern
1
Press the START/STOP button to start rhythm play.
2
Press the VARIATION/FILL-IN button to switch to
the variation pattern for the rhythm you are using.
NOTE
•To switch back to the standard rhythm pattern, press
the NORMAL/FILL-IN button.
704A-E-041A
CTK591_e_32-40.p65 03.10.7, 4:27 PM39

E-40
Auto Accompaniment
Finishing with an Ending Pattern
You can end your performances with an ending pattern that
brings the rhythm pattern you are using to a natural-sounding
conclusion.
The following procedure describes how to insert an ending
pattern. Note that the actual ending pattern played depends
on the rhythm pattern you are using.
To finish with an ending pattern
1
While the rhythm is playing, press the SYNCHRO/
ENDING button.
•This causes the ending pattern to play, which brings
rhythm accompaniment to an end.
NOTE
•The timing when the ending pattern starts depends on
when you press the SYNCHRO/ENDING button. If you
press the button before the second beat of the current
measure, the ending pattern starts playing immediately.
Pressing the button at any point in the measure after
the second beat results in the ending pattern playing
from the beginning of the following measure.
Using One-touch Preset
One-touch preset automatically makes the settings listed
below in accordance with the rhythm pattern you are using.
•Keyboard tone
•Layer, Split, or Layer Split on/off
•Layered tone (when layer is turned on), split tone (when
split is turned on), or layered split tone (when layer and
split are turned on)
•Tempo
•Accompaniment volume
To use one-touch preset
1
Select the rhythm you want to use.
2
Use the MODE switch to select the accompaniment
mode you want to use.
3
Press the ONE TOUCH PRESET button.
•This automatically configures the one-touch preset
settings in accordance with the rhythm you selected,
and enters synchro start standby.
4
Play a chord. This will cause the rhythm pattern to
start to play automatically.
•Accompaniment is played using the one touch preset
settings.
704A-E-042A
ONE TOUCH PRESET
SYNCHRO/ENDING
MODE
CTK591_e_32-40.p65 03.10.7, 4:27 PM40

E-41
RHYTHM TRACK 1
TRACK 2
SONG MEMORY
704A-E-043A
You can store up to two separate songs in song memory for
later playback. The song memory function records your
keyboard play in real time, as you play it.
NOTE
•To use song memory, first press the RHYTHM button to
enter the Rhythm Mode.
Tracks
The song memory of this keyboard records and plays back
notes much like a standard tape recorder. There are two tracks,
each of which can be recorded separately. Besides notes, each
track can be assigned its own tone number. During playback
you can adjust the tempo to change the speed of playback.
NOTE
•Track 1 is the basic track, which can be used to record
Auto Accompaniment along with the melody. Track 2 can
be used for melody only, and is for adding to what is
recorded in Track 1.
•Note that each track is independent of the other. This
means that if you make a mistake while recording, you
need to re-record only the track where the mistake was
made.
Song Memory Function
Track 1
Start End
Track 2
Auto Accompaniment
(rhythm, bass, chords), melody
Melody
Data recorded in track
SONG MEMORY Button Operation
Each press of the SONG MEMORY button cycles through the
functions shown below.
Selecting a Track
Press the TRACK 1 button to select Track 1 and the TRACK 2
button to select Track 2. The letter “L” (left) appears on the
display to indicate Track 1 is selected, and the letter “R” (right)
appears to indicate Track 2 is selected.
Playback
Each press of the TRACK 1 and TRACK 2 button while the
keyboard is in playback standby (see “SONG MEMORY
Button Operation” above) toggles playback of the
corresponding track on and off. The letter that identifies a
track (L or R) appears on the display whenever playback of
that track is turned on.
•With the above setting, Track 1 will play while Track 2 will
not play.
Playback
Standby Record
Standby
Indicator appears Flash Unlit
Normal
Playback
turned on
Playback
turned off
Track 1 Track 2
CTK591_e_41-45.p65 03.10.7, 4:27 PM41

E-42
Song Memory Function
TRACK 1
TRACK 2
SONG MEMORY
INTRO
NORMAL/FILL-IN START/STOP
MODE
SYNCHRO/ENDINGVARIATION/FILL-IN
[+] / [–]
Record
Each press of the TRACK 1 and TRACK 2 button while the
keyboard is in record standby (see “SONG MEMORY Button
Operation”) toggles recording to the corresponding track on
and off. The letter that identifies a track (L or R) flashes on
the display whenever recording to that track is turned on.
•The above indicates that Track 1 will play back while Track
2 is being recorded to.
Real-time Recording to Track 1
With real-time recording, the notes and chords you play on
the keyboard are recorded as you play them.
To record to Track 1 using real-time
recording
1
Use the SONG MEMORY button to enter record
standby.
2
Use [+] and [–] to select 0 or 1 as the song number.
•The track is not yet selected at this point.
•The above song number screen remains on the display
for about five seconds. If it disappears before you have
a chance to select a song number, use the SONG
MEMORY button to display it again.
3
Press the TRACK 1 button to select Track 1.
•The “L” flashes on the display to indicate the track
that will be recorded to.
4
Make any of the following settings if you want.
•Tone number (page E-19)
•Rhythm number (page E-34)
•MODE switch (page E-35)
•If you are not confident about playing at a fast tempo,
try using a slower tempo setting (page E-35).
5
Press the START/STOP button to start real-time
recording to Track 1.
6
Play something on the keyboard.
•Any melody and accompaniment you play on the
keyboard (including Auto Accompaniment chords
played on the accompaniment keyboard) is recorded.
•If you use a pedal during recording, pedal operations
are also recorded.
Rec . N .o
Song number
Rec . No .
Flash
Flash
Playback
turned on
Record
turned on
704A-E-044A
CTK591_e_41-45.p65 03.10.7, 4:27 PM42

E-43
7
Press the START/STOP button to end recording
when you are finished playing.
•If you make a mistake while recording, stop the record
operation and begin over again from step 1.
NOTE
•Using real-time recording to record to a track that already
contains recorded data replaces the existing recording
with the new one.
Track 1 Contents After Real-time
Recording
In addition to keyboard notes and accompaniment chords,
the following data is also recorded to Track 1 during real-
time recording. This data is used whenever Track 1 is played
back.
•Tone number
•Rhythm number
•INTRO, SYNCHRO/ENDING, NORMAL/FILL-IN,
VARIATION/FILL-IN button operations
•Pedal operations
Memory Capacity
The keyboard has memory for approximately 5,100 notes. You
can use all 5,100 notes for a single song, or you can divide
memory between two different songs.
•The measure number and note number flash on the display
whenever remaining memory is less than 100 notes.
•Recording automatically stops (and Auto Accompaniment
and rhythm stops playing if they are being used) whenever
memory becomes full.
Memory Data Storage
•Anything previously stored in song memory is replaced
whenever you make a new recording.
•Memory contents are retained as long as the keyboard is
supplied with electrical power. Unplugging the AC adaptor
when batteries are not loaded or when loaded batteries are
dead cuts off the keyboard’s electrical power supply,
causing all data stored in song memory to be deleted. Be
sure to plug the keyboard into an electrical outlet with the
AC adaptor before replacing batteries.
•Turning off the keyboard while a record operation is in
progress causes the contents of the track you are currently
recording to be lost.
Flash
Track 1 Real-time Recording
Variations
The following describes a number of different variations you
can use when recording to Track 1 using real-time recording.
All of these variations are based upon the procedure described
under “To record to Track 1 using real-time recording” on
page E-42.
To record without rhythm
Skip step 5. Real-time recording without rhythm starts when
you press a keyboard key.
To start recording with synchro start
In place of step 5, press the SYNCHRO/ENDING button.
Auto Accompaniment and recording will both start when you
play a chord on the accompaniment keyboard.
To record using an intro, ending, or fill-in
During recording, the INTRO, SYNCHRO/ENDING,
NORMAL/FILL-IN, and VARIATION/FILL-IN buttons
(pages E-38 through E-40) can all be used as they normally
are.
To synchro start Auto Accompaniment with an intro
pattern
In place of step 5, press the SYNCHRO/ENDING button and
then the INTRO button. Auto Accompaniment will start with
the intro pattern when you play a chord on the
accompaniment keyboard.
To start Auto Accompaniment part way into a recording
In place of step 5, press the SYNCHRO/ENDING button and
then play something on the melody keyboard to start. When
you reach the point where you want Auto Accompaniment
to start, play a chord on the accompaniment keyboard.
Song Memory Function
704A-E-045A
CTK591_e_41-45.p65 03.10.7, 4:27 PM43

E-44
Playing Back from Song Memory
Use the following procedure to play back song memory
contents.
To play back from song memory
1
Use the SONG MEMORY button to enter playback
standby, and then use [+] and [–] to select 0 or 1 as
the song number.
•The above song number screen remains on the display
for about five seconds. If it disappears before you have
a chance to select a song number, use the SONG
MEMORY button to display it again.
2
Press the START/STOP button to start playback of
the song you selected.
•During memory playback you can use the TRACK 1
and TRACK 2 buttons to turn playback of either track
on or off.
•You can use the TEMPO buttons to adjust the tempo.
3
Press the START/STOP button again to stop
playback.
TRACK 1
TRACK 2
SONG MEMORY
START/STOP
MODE
[+] / [–]
TEMPO
Pla
y
o.N
Pla
y
No .
Indicators appear
NOTE
•During memory playback, the entire keyboard functions
as a melody keyboard, regardless of the MODE switch
setting.
•You can play along on the keyboard while playing back
from song memory. You can also use layer (page E-46)
and split (page E-46) to play along with more than one
tone.
•You cannot use pause, fast forward or fast reverse
operations with song memory playback.
Real-time Recording to Track 2
After you record Track 1, you can use real-time recording to
add a melody in Track 2.
To record to Track 2 while playing
back Track 1
1
Use the SONG MEMORY button to enter record
standby, and then use [+] and [–] to select 0 or 1 as
the song number.
•The track is not yet selected at this point.
2
Press the TRACK 2 button to select Track 2.
Rec . N .o
Rec . No .
Flash Flash
Song Memory Function
704A-E-046A
CTK591_e_41-45.p65 03.10.7, 4:27 PM44

E-45
3
Make any of the following settings if you want.
•Tone number (page E-19)
•If you are not confident about playing at a fast tempo,
try using a slower tempo setting (page E-35).
4
Press the START/STOP button to start real-time
recording to Track 2 along with playback from
Track 1.
5
Listening to the playback from Track 1, play what
you want to record to Track 2 on the keyboard.
6
Press the START/STOP button to end recording
when you are finished playing.
•If you make a mistake while recording, stop the record
operation and begin over again from step 1.
NOTE
•Track 2 is a melody-only track, so chords cannot be
recorded there. Because of this, the entire keyboard is
a melody keyboard, regardless of the MODE switch
setting.
To record to Track 2 without playing
back Track 1
1
Use the SONG MEMORY button to enter record
standby.
2
Press the TRACK 1 button to turn off playback of
Track 1.
3
Continue from step 1 under “To record to Track 2
while playing back Track 1”.
•Note that the above procedure does not turn off
rhythm and Auto Accompaniment.
Track 2 Contents After Real-time
Recording
The following data is recorded to Track 2 during real-time
recording.
•Tone number
•Pedal operations
Deleting the Contents of a Specific
Track
Use the following procedure to delete all of the data currently
recorded in a specific track.
To delete all of the data in a specific
track
1
Use the SONG MEMORY button to enter record
standby, and then use [+] and [–] to select the song
(0 or 1) whose track you want to delete.
2
Hold down the SONG MEMORY button until the
track delete screen appears on the display.
3
Use the TRACK 1 or TRACK 2 button to select the
track whose data you want to delete.
Example: To select Track 1
4
Press the [+] button.
•This deletes the selected track and enters song
memory playback standby.
NOTE
•The track delete screen is cleared from the display
automatically if you leave the keyboard with the track
delete message on the display for about five seconds
without doing anything.
•Once you select a track in step 3, you cannot change to
a different track without quitting the track delete operation
and starting again.
•You cannot select a track for deletion if that track does
not contain any data.
•Pressing the SONG MEMORY button while the track
delete screen is on the display returns to record standby.
Rec . N .o
Tr .De .?l
Song Memory Function
704A-E-047A
Tr .Del .?
Flash
CTK591_e_41-45.p65 03.10.7, 4:27 PM45

E-46
704A-E-048A
This section describes how to use layer (to play two tones
with a single key) and split (to assign different tones to either
end of the keyboard), and how to make touch response,
transpose, and tuning settings.
NOTE
•Note that the layer and split functions are not available
while playing a built-in tune or while using the lesson
functions.
Using Layer
Layer lets you assign two different tones (a main tone and a
layered tone) to the keyboard, both of which play whenever
you press a key. For example, you could layer the FRENCH
HORN tone on the BRASS tone to produce a rich and brassy
sound.
To layer tones
1
First select the main tone.
Example: To select “078 BRASS” as the main tone, press
the TONE button and then use the number
buttons or [+] and [–] buttons to input 0, 7 and
then 8.
2
Press the LAYER button.
TONE
SPLIT
LAYER
[+] / [–]
Number buttons
Keyboard Settings
Brass
St r in
g
s
Selected layer tone Indicator appears
3
Select the layered tone.
Example: To select “077 FRENCH HORN” as the layered
tone, use the number buttons or [+] and [–]
buttons to input 0, 7 and then 7.
4
Now try playing something on the keyboard.
•Both tones are played at the same time.
5
Press the LAYER button again to unlayer the tones
and return the keyboard to normal.
LAYER
Using Split
With split you can assign two different tones (a main tone
and a split tone) to either end of the keyboard, which lets
you play one tone with your left hand and another tone with
your right hand. For example, you could select STRINGS as
the main (high range) tone and PIZZICATO STRINGS as the
split (low range) tone, putting an entire string ensemble at
your fingertips.
Split also lets you specify the split point, which is the location
on the keyboard where the changeover between the two tones
occurs.
Fr .Ho n
r
Main Tone (BRASS) + Layered Tone (FRENCH HORN)
CTK591_e_46-58.p65 03.10.7, 4:27 PM46

E-47
Keyboard Settings
To split the keyboard
1
First select the main tone.
Example: To select “062 STRINGS” as the main tone,
press the TONE button and then use the
number buttons or [+] and [–] buttons to input
0, 6 and then 2.
2
Press the SPLIT button.
3
Select the split tone.
Example: To select “060 PIZZICATO STRINGS” as the
split tone, use the number buttons or [+] and
[–] buttons to input 0, 6 and then 0.
4
Specify the split point. While holding down the
SPLIT button, press the keyboard where you want
the leftmost key of the high end range to be.
Example: To specify G3 as the split point, press the G3
key.
5
Now try playing something on the keyboard.
•Every key from F3 and below is assigned the
PIZZICATO STRINGS tone, while every key from G3
and above is assigned the STRINGS tone.
6
Press the SPLIT button again to unsplit the keyboard
and return it to normal.
SPLIT
St r in s
g
Pizz. t r
S
G3
Main Tone (STRINGS)Split Tone
(PIZZICATO STRINGS)
Split point
Using Layer and Split Together
You can use layer and split together to created a layered split
keyboard. It makes no difference whether you layer tones
first and then split the keyboard, or split the keyboard and
then layer tones. When you use layer and split in combination,
the high range of the keyboard is assigned two tones (main
tone + layered tone), and the low range two tones (split tone
+ layered split tone).
To split the keyboard and then layer
tones
1
Press the TONE button and then input the tone
number of the main tone.
2
Press the SPLIT button and then input the number
of the split tone.
•After specifying the split tone, press the SPLIT button
to unsplit the keyboard.
3
Press the LAYER button and then input the number
of the layered tone.
•Note that you can reverse steps 2 and 3, specifying
the layered tone first and then the split tone.
4
Press the SPLIT button or the LAYER button so both
of the SPLIT and LAYER indicators are displayed.
5
Input the number of the layered split tone.
6
Specify the split point.
•While holding down the SPLIT button, press the
keyboard where you want the leftmost key of the low
end range to be.
Brass
Pizz.St r
Indicator appears
Fr .Horn
Indicator appears
St r in
g
s
704A-E-049A
Aco .Bass
Indicator appears
CTK591_e_46-58.p65 03.10.7, 4:27 PM47

E-48
7
Play something on the keyboard.
•Press the LAYER button to unlayer the keyboard, and
the SPLIT button to unsplit it.
LAYER SPLIT
RHYTHMSETTING
SPLIT
LAYER
Number buttons
[+] / [–]
KEY CONTROL/
TRANSPOSE
Split Tone (PIZZICATO STRINGS)
+
Layered Split Tone (STRINGS)
Main Tone (BRASS)
+
Layered Tone (FRENCH HORN)
Split point
Transposing the Keyboard
Transpose lets you raise and lower the overall key of the
keyboard in semitone units. If you want to play an
accompaniment for a vocalist who sings in a key that’s
different from the keyboard, for example, simply use
transpose to change the key of the keyboard.
To transpose the keyboard
1
Press the RHYTHM button to enter the Rhythm
Mode.
•Note that you cannot transpose the keyboard while
in the Song Bank Mode or Piano Bank Mode.
2
Use the KEY CONTROL/TRANSPOSE buttons ( /
) to change the key of the keyboard.
: Raises the key by one semitone
: Lowers the key by one semitone
Example: To transpose the keyboard five semitones
upwards.
Trans
.
NOTE
•The keyboard can be transposed within a range of –12
(one octave downwards) to +12 (one octave upwards).
•The default transpose setting is “00” when keyboard
power is turned on.
•If you leave the transpose screen on the display for about
five seconds without doing anything, the screen is
automatically cleared.
•The transpose setting also affects playback from memory
and Auto Accompaniment.
•To return the keyboard to its default key, perform the
above procedure and press both of the KEY CONTROL/
TRANSPOSE buttons ( and ) at the same time in
step 2. You could also use the [+] and [–] buttons to
change the transpose setting to “00”.
•The effect of a transpose operation depends on the pitch
of each note and on the tone you are currently using. If
a transpose operation causes a note to be outside of
the allowable range for a tone, the same note in the
nearest octave within the range will be substituted.
Using Touch Response
When touch response is turned on, the relative volume of
sound output by the keyboard is varied in accordance with
the amount of pressure applied, just like an acoustic piano.
Touch response provides a choice of three settings, described
below.
OFF: This setting turns off touch response. Keyboard pressure
does not have any affect on the output notes.
1:This setting provides touch response that is suited for
normal play.
2:This setting increases touch response, so stronger keyboard
pressure has a greater effect than the “1” setting.
Keyboard Settings
704A-E-050A
CTK591_e_46-58.p65 03.10.7, 4:27 PM48

E-49
Touch
Touch
Keyboard Settings
704A-E-051A
1
Press the SETTING button until the TOUCH
RESPONSE SELECT screen appears.
2
Use the [+] and [–] or [0] and [1] buttons to change
the setting.
Example: To select touch response 2.
•Touch response is on when touch response indicator
is on.
•Touch response is off when touch response indicator
is off.
NOTE
•Touch response not only affects the keyboard’s internal
sound source, it also is output as MIDI data.
•Song memory playback, accompaniment, and external
MIDI note data does not affect the touch response
setting.
About SETTING button
Each press of the SETTING button cycles through a total of
11 setting screens: the touch response screen, the
accompaniment screen, the tuning screen, and 8 MIDI setting
screens (page E-52). If you accidentally pass the screen you
want to use, keep pressing the SETTING button until the
screen appears again.
Adjusting the Accompaniment
Volume
You can adjust the volume of the accompaniment parts as a
value in the range of 000 (minimum) to 127.
To adjust the accompaniment volume
1
Press the SETTING button twice to display the
accompaniment volume adjustment screen.
2
Use the number buttons or the [+]/[–] buttons to
change the current volume setting value.
Example: 110
NOTE
•The current accompaniment volume value that appears
in Step 1 automatically clears from the display if you do
not input anything within about five seconds.
•Pressing [+] and [–] buttons at the same time
automatically sets an accompaniment volume of 077.
Acom
p
ol
V
Indicator appears
Acom
p
ol
V
Current accompaniment volume setting
CTK591_e_46-58.p65 03.10.7, 4:27 PM49

E-50
Tuning the Keyboard
Use the following procedure to fine tune the keyboard to
match the tuning of another musical instrument.
To tune the keyboard
1
Press the SETTING button three times to display
the tuning screen.
2
Use the [+], [–], and the number buttons to adjust
the tuning value.
Example: To lower tuning by 20
NOTE
•The keyboard can be tuned within a range of –50 cents
to +50 cents.
*100 cents is equivalent to one semitone.
•The default tuning setting is “00” when keyboard power
is turned on.
•If you leave the tuning screen on the display for about
five seconds without doing anything, the screen is
automatically cleared.
•The tuning setting also affects playback from song
memory and Auto Accompaniment.
•To return the keyboard to its default tuning, perform the
above procedure and press the [+] and [–] buttons at
the same time in step 2.
Tune
Tune
Number buttons
SETTING
[+] / [–]
704A-E-052A
Keyboard Settings
CTK591_e_46-58.p65 03.10.7, 4:27 PM50

E-51
MIDI
What is MIDI?
The letters MIDI stand for Musical Instrument Digital
Interface, which is the name of a worldwide standard for
digital signals and connectors that makes it possible to
exchange musical data between musical instruments and
computers (machines) produced by different manufacturers.
MIDI compatible equipment can exchange keyboard key
press, key release, tone change, and other data as messages.
Though you do not need any special knowledge about MIDI
to use this keyboard as a stand-alone unit, MIDI operations
require a bit of specialized knowledge. This section provides
you with an overview of MIDI that will help to get you going.
MIDI Connections
MIDI messages are send out through the MIDI OUT terminal
of one machine to the MIDI IN terminal of another machine
over a MIDI cable. To send a message from this keyboard to
another machine, for example, you must use a MIDI cable to
connect the MIDI OUT terminal of this keyboard to the MIDI
IN terminal of the other machine. To send MIDI messages
back to this keyboard, you need to use a MIDI cable to connect
the other machine’s MIDI OUT terminal to the MIDI IN
terminal of this keyboard.
To use a computer or other MIDI device to record and
playback the MIDI data produced by this keyboard, you must
connect the MIDI IN and MIDI OUT terminals of both
machines in order send and receive data.
•To use the MIDI THRU function of a connected computer,
sequencer, or other MIDI device, be sure to turn this
keyboard’s LOCAL CONTROL off (page E-54).
Computer or other MIDI device
MIDI IN MIDI OUT MIDI IN MIDI OUT
MIDI Channels
MIDI allows you to send the data for multiple parts at the
same time, with each part being sent over a separate MIDI
channel. There are 16 MIDI channels, numbered 1 through
16, and MIDI channel data is always included whenever you
exchange data (key press, pedal operation, etc.)
Both the sending machine and the receiving machine must
be set to the same channel for the receiving unit to correctly
receive and play data. If the receiving machine is set to
Channel 2, for example, it receives only MIDI Channel 2 data,
and all other channels are ignored.
This keyboard is equipped with multi-timbre capabilities,
which means it can receive messages over all 16 MIDI
channels and play up to 16 parts at the same time.
Keyboard and pedal operations performed on this keyboard
are sent out by selecting a MIDI channel (1 to 16) and then
sending the appropriate message.
Computer or other MIDI device
MIDI OUT MIDI IN
MIDI IN
MIDI keyboard or MIDI sound sourcce
MIDI keyboard or MIDI sound sourcce
MIDI Channel 1 Melody
MIDI Channel 2 Bass
MIDI Channel 10 Drums
MIDI ke
y
board or MIDI sound sourcce
MIDI IN
Receive MIDI Channel = 1
Plays melody.
Receive MIDI Channel = 2
Plays bass.
Receive MIDI Channel = 10
Plays drum part.
704A-E-053A
CTK591_e_46-58.p65 03.10.7, 4:27 PM51

E-52
SETTING
Number buttons
[+] / [–]
MIDI
General MIDI
As we have already seen, MIDI makes it possible to exchange
musical data between devices produced by different
manufacturers. This musical data does not consist of the notes
themselves, but rather information on whether a keyboard
key is pressed or released, and the tone number.
If tone number 1 on a keyboard produced by Company A is
PIANO while tone number 1 on a Company B's keyboard is
BASS, for example, sending data from Company A's keyboard
to Company B's keyboard produces a result entirely different
from the original. If a computer, sequencer or other device
with auto accompaniment capabilities is used to produce
music data for the Company A keyboard which has 16 parts
(16 channels) and then that data is sent to the Company B
keyboard which can receive only 10 parts (10 channels), the
parts that cannot be played will not be heard.
The standard for the tone numbering sequence, the number
of pads, and other general factors that determine the sound
source configuration, which was arrived at by mutual
consultations by manufacturers, is called General MIDI.
The General MIDI standard defines the tone numbering
sequence, the drum sound numbering sequence, the number
of MIDI channels that can be used, and other general factors
that determine the sound source configuration. Because of
this, musical data produced on a General MIDI sound source
can be played back using similar tones and identical nuances
as the original, even when played on another manufacturers
sound source.
This keyboard conforms with General MIDI standards, so it
can be connected to a computer or other device and used to
play back General MIDI data that has been purchased,
downloaded from the Internet, or obtained from any other
source.
Changing MIDI Settings
You can use this keyboard in combination with an external
sequencer, synthesizer, or other MIDI device to play along
with commercially available General MIDI software. This
section tells you how to make the MIDI settings required
when connecting to an external device.
SETTING Button
Each press of the SETTING button cycles through a total of
11 setting screens: the touch response screen, the
accompaniment screen, the tuning screen, and 8 MIDI setting
screens. If you accidentally pass the screen you want to use,
keep pressing the SETTING button until the screen appears
again. Also note that leaving a setting screen is automatically
cleared from the display if you do not perform any operation
for about five seconds.
GM MODE (Default: Off)
on: This keyboard plays General MIDI data from a computer
or other external device. MIDI IN CHORD JUDGE
cannot be used when GM MODE is turned on.
oFF: MIDI IN CHORD JUDGE can be used.
1
Press the SETTING button until the GM MODE
screen appears.
Example: When GM MODE is turned off
2
Use the [+] and [–] or [0] and [1] buttons to turn
the setting on and off.
Example: To turn GM MODE on
GM Mo d e
GM Mo d e
Indicator appears
704A-E-054A
CTK591_e_46-58.p65 03.10.7, 4:27 PM52

E-53
MIDI
KEYBOARD CHANNEL (Default: 1)
The keyboard channel is the channel used to send MIDI
messages from this keyboard to an external device. You can
specify one channel from 1 to 16 as the keyboard channel.
1
Press the SETTING button until the KEYBOARD
CHANNEL screen appears.
2
Use the [+], [–], and the number buttons to change
the channel number.
Example: To specify channel 4
Ke
y
bd Ch
Ke
y
bd Ch
Nav i . Ch
NAVIGATE CHANNEL (Default: 4)
When MIDI messages are received from an external device
for play on this keyboard, the navigate channel is the channel
whose note data appears on the display. You can select one
channel from 1 to 8 as the navigate channel. Since this setting
lets you use the data on any channel of commercially available
MIDI software to light on the on-screen keyboard guide, you
can analyze how different parts of an arrangement are played.
1
Press the SETTING button until the NAVIGATE
CHANNEL screen appears.
2
Use the [+], [–], and the number buttons [1]
through [8] to change the channel number.
Example: To specify channel 2
NOTE
•The navigate channel automatically changes to 1
whenever you turn MIDI IN CHORD JUDGE on.
Nav i . Ch
704A-E-055A
CTK591_e_46-58.p65 03.10.7, 4:27 PM53

E-54
Chord
To turn off specific sounds before playing back MIDI data
that is being received
<<Navigate channel on/off>>
While playing MIDI data, press the TRACK 2 button.
•This cuts the sound of the navigate channel, but on-screen
keyboard guide keys continue to light in accordance with
the channel’s data as it is received. Press TRACK 2 button
again to turn the channel back on.
<<Next lower channel from navigate channel on/off>>
While playing MIDI data, press the TRACK 1 button.
•This cuts the sound of the channel whose number is one
less than the navigate channel, but on-screen keyboard
guide keys continue to light in accordance with the
channel’s data as it is received. Press TRACK 1 button again
to turn the channel back on.
Example: If the navigate channel is channel 4, the above
operation turns off channel 3. If the navigate
channel is channel 1 or 2, the above operation turns
off channel 8.
MIDI IN CHORD JUDGE (Default: Off)
on: When a chord specification method is selected by the
MODE switch, chords are specified by the keyboard
channel note data input from the MIDI IN terminal.
oFF: MIDI IN CHORD JUDGE is turned off.
1
Press the SETTING button until the MIDI IN
CHORD JUDGE screen appears.
2
Use the [+] and [–] or [0] and [1] buttons to turn
the setting on and off.
Example: To turn MIDI IN CHORD JUDGE on
LOCAL CONTROL (Default: On)
This setting determines whether or not the keyboard and
sound source of this keyboard are connected internally. When
recording to a computer or other external device connected
to this keyboard’s MIDI IN/OUT terminal, it helps if you
turn LOCAL CONTROL off.
on: Anything played on the keyboard is sounded by the
internal sound source and simultaneously output as a
MIDI message from the MIDI OUT terminal.
oFF: Anything played on the keyboard is output as a MIDI
message from the MIDI OUT terminal, without being
sounded by the internal sound source. Turn LOCAL
CONTROL off whenever you are using the MIDI THRU
function of a computer or other external device. Also
note that the no sound is produced by the keyboard if
LOCAL CONTROL is turned off and no external device
is connected.
1
Press the SETTING button until the LOCAL
CONTROL screen appears.
Example: When LOCAL CONTROL is on
2
Use the [+] and [–] or [0] and [1] buttons to turn
the setting on and off.
Example: To turn LOCAL CONTROL off
Chord
Loca l
Loca l
MIDI
704A-E-056A
SETTING
MODE
Number buttons
[+] / [–]
TRACK 1
TRACK 2
NOTE
•MIDI IN CHORD JUDGE automatically turns off
whenever you change the navigate channel to any
channel besides 1.
CTK591_e_46-58.p65 03.10.7, 4:27 PM54

E-55
MIDI
MIDI OUT
Sound Source
MIDI OUT
MIDI IN
MIDI THRU
MIDI IN
MIDI OUT
Sound Source
LOCAL CONTROL On
Notes played on the keyboard
are sounded by the internal
sound source and output as
MIDI messages from the MIDI
OUT terminal.
LOCAL CONTROL Off
Notes played on the keyboard
are output as MIDI messages
from the MIDI OUT terminal, but
not sounded directly by the
internal sound source. The MIDI
THRU terminal of the connected
device can be used to return the
MIDI message and sound it on
this keyboard’s sound source.
ACCOMP MIDI OUT (Default: Off)
on: Auto Accompaniment is played by the keyboard and
the corresponding MIDI message is output from the
MIDI OUT terminal.
oFF: Auto Accompaniment MIDI messages are not output
from the MIDI OUT terminal.
1
Press the SETTING button until the ACCOMP MIDI
OUT screen appears.
Example: When ACCOMP MIDI OUT is off
2
Use the [+] and [–] or [0] and [1] buttons to turn
the setting on and off.
Example: To turn ACCOMP MIDI OUT on
Acom
p
ut
O
Acom
p
ut
O
ASSIGNABLE JACK (Default: SUS)
SUS(sustain): Specifies a sustain*1 effect when the pedal is
depressed.
SoS (sostenuto): Specifies a sostenuto*2 effect when the
pedal is depressed.
SFt (soft): Specifies reduction of the sound’s volume when
the pedal is depressed.
rHy (rhythm): Specifies START/STOP button operation
when the pedal is depressed.
1
Press the SETTING button until the ASSIGNABLE
JACK screen appears.
Example: When sustain is currently set
2
Use the [+] and [–] or [0], [1], [2], and [3] buttons
to change the setting.
Example: To select rhythm
*1 Sustain
With piano tones and other sounds that decay, the pedal acts
as a damper pedal, with sounds being sustained longer when
the pedal is depressed. With organ tones and other continuous
sounds, notes played on the keyboard continue to sound until
the pedal is released. In either case, the sustain effect is also
applied to any notes that are played while the pedal is
depressed.
*2 Sostenuto
This effect performs the same way as sustain, except that it is
applied only to notes that are sounding already when the
pedal is depressed. It does not affect notes that are played
after the pedal is depressed.
Jack
Jack
704A-E-057A
CTK591_e_46-58.p65 03.10.7, 4:27 PM55

E-56
MIDI
Pedal depressed Pedal released
★ When SUS is set
★ When SoS is set
= Keyboard depressed.
= Sustained notes
Pedal depressed Pedal released
SOUND RANGE SHIFT (Default: On)
on: Shifts low range tones one octave lower and 020
GLOCKENSPIEL/095 PICCOLO one octave higher.
oFF: Plays low range tones and 020 GLOCKENSPIEL/095
PICCOLO at their normal levels.
1
Press the SETTING button until the SOUND RANGE
SHIFT screen appears.
2
Use the [+] and [–] or [0] and [1] buttons to change
the setting.
Example: To turn SOUND RANGE SHIFT off
Sh i f t
Sh i f t
MIDI OUT Terminal NOTE ON
MIDI OUT Terminal
• Note number (tone)
• Velocity (volume)
NOTE OFF
• Note number (tone)
• Velocity (volume)
Release the key
Press the key
Messages
There is a wide variety of messages defined under the MIDI
standard, and this section details the particular messages that
can be sent and received by this keyboard. An asterisk is used
to mark messages that affect the entire keyboard. Messages
without an asterisk are those that affect only a particular
channel.
NOTE ON/OFF
This message sends data when a key is pressed (NOTE ON)
or released (NOTE OFF).
A NOTE ON/OFF message include a note number (to indicate
note whose key is being pressed or released) and velocity
(keyboard pressure as a value from 1 to 127). NOTE ON
velocity is always used to determine the relative volume of
the note. This keyboard does not receive NOTE OFF velocity
data.
Whenever you press or release a key on this keyboard, the
corresponding NOTE ON or NOTE OFF message is sent from
the MIDI OUT terminal.
NOTE
•The pitch of a note depends on the tone that is being
used, as shown in the Note Table on page A-1. Whenever
this keyboard receives a note number that is outside its
range for that tone, the same tone in the nearest
available octave is substituted.
704A-E-058A
SETTING
Number buttons
[+] / [–]
CTK591_e_46-58.p65 03.10.7, 4:27 PM56

E-57
MIDI
*1 The BANK SELECT setting of PROGRAM CHANGE can be used
to access any of this keyboard’s 255 tones when selecting tones on
this keyboard from an external machine.
Bank 0: 128 General MIDI tones (PROGRAM CHANGE 0 to 127)
Bank 1: 118 panel tones (PROGRAM CHANGE 0 to 117)
Bank 120: 9 drum sets
(PROGRAM CHANGE 0, 8, 16, 24, 25, 32, 40, 48 and 62)
Immediately prior to sending the PROGRAM CHANGE message,
send two successive CONTROL CHANGE messages containing
the following data.
CONTROL NUMBER= 0, CONTROL VALUE= <bank number>
CONTROL NUMBER= 32, CONTROL VALUE= 0
Example: To select tone number 96 (panel tone “FLUTE 1”)
from an external MIDI machine.
CONTROL NUMBER= 0,
CONTROL VALUE= 1 (bank number)
CONTROL NUMBER= 32, CONTROL VALUE= 0
PROGRAM CHANGE= 96
*2 RPN stands for Registered Parameter Number, which is a special
control change number used when combining multiple control
changes. The parameter being controlled is selected using the
control values of control numbers 100 and 101, and then settings
are made using the control values of DATA ENTRY (control
numbers 6 and 38).
This keyboard uses RPN to control this keyboard’s pitch bend sense
(pitch change width in accordance with bend data) from another
external MIDI device, transpose (this keyboard’s overall tuning
adjusted in halftone units), and tune (this keyboard’s overall fine
tuning).
NOTE
•Sustain (control number 64), sostenuto (control number
66), and soft (control number 67) effects applied using
the foot pedal are also applied.
PROGRAM CHANGE
This is the tone selection message. PROGRAM CHANGE can
contain tone data within the range of 0 to 127.
A PROGRAM CHANGE message is sent out through this
keyboard’s MIDI OUT terminal whenever you manually
change its tone number. Receipt of a PROGRAM CHANGE
message from an external machine changes the tone setting
of this keyboard.
NOTE
•This keyboard supports 128 tones in the range 0 to 127.
However, Channel 10 is a percussion-only channel, and
Channels 0, 8, 16, 24, 25, 32, 40, 48, and 62 correspond
to the nine drum set sounds of this keyboard.
PITCH BEND
This message carries pitch bend information for smoothly
sliding the pitch upwards or downwards during keyboard
play. This keyboard does not send pitch bend data, but it can
receive such data.
CONTROL CHANGE
This message adds effects such as vibrato and volume changes
applied during keyboard play. CONTROL CHANGE data
includes a control number (to identify the effect type) and a
control value (to specify the on/off status and depth of the
effect).
The following is a list of data that can be send or received
using CONTROL CHANGE.
Effect Control Number
BANK SELECT*10, 32
★Modulation 1
★Volume 7
★Pan 10
★Expression 11
Hold1 64
Sostenuto 66
Soft Pedal 67
RPN*2100 / 101
Data Entry 6 / 38
★ indicates receive-only messages
704A-E-059A
CTK591_e_46-58.p65 03.10.7, 4:27 PM57

E-58
ALL SOUND OFF
This message forces all sound being produced over the
current channel to turn off, regardless of how the sound is
being produced.
ALL NOTES OFF
This message turns off all note data sent from an external
device and currently being sounded on the channel.
•Any notes being sustained using a sustain pedal or
sostenuto pedal continue to sound until the next pedal off.
RESET ALL CONTROLLERS
This messages initializes pitch bend and all other control
changes.
SYSTEM EXCLUSIVE*
This message is used to control system exclusives, which are
tone fine adjustments that are unique to a particular machine.
Originally, system exclusives were unique to a particular
model, but now there are also universal system exclusives
that are applicable to machines that are different models and
even produced by different manufacturers.
The following are the system exclusive messages supported
by this keyboard.
■GM SYSTEM ON ([F0][7E][7F][09][01][F7])
GM SYSTEM ON is used by an external machine to turn on
this keyboard’s GM system. GM stands for General MIDI.
•GM SYSTEM ON takes more time to process than other
messages, so when GM SYSTEM ON is stored in the
sequencer it can take more than 100msec until the next
message.
■GM SYSTEM OFF ([F0][7E][7F][09][02][F7])
GM SYSTEM OFF is used by an external machine to turn off
this keyboard’s GM system.
704A-E-060A
MIDI
CTK591_e_46-58.p65 03.10.7, 4:27 PM58

E-59
Problem Possible Cause See pageAction
No keyboard sound
Any of the following symptoms
while using battery power.
•Dim power supply indicator
•Instrument does not turn on.
•Dim, difficult to read display
•Abnormally low speaker/
headphone volume
•Distortion of sound output
•Occasional interruption of
sound when playing at high
volumes
•Sudden power failure when
playing at high volumes
•Dimming of the display when
playing at high volume
•Continued sound output even
after you release a key
•A totally different tone may
sound
•Abnormal rhythm pattern and
demo tune play
•Abnormally low microphone
volume
•Distortion of microphone input
•Dim power supply indicator
when a microphone is used
•Sudden power failure when
using the microphone
•Loss of power, sound distortion,
or low volume when playing
from a connected computer or
MIDI device
Auto Accompaniment does not
sound.
Sound output does not change
when key pressure is varied.
1. Power supply problem.
2. Power is not turned on.
3. Volume setting is too low.
4. The MODE switch is in the
CASIO CHORD or FINGERED
position.
5. LOCAL CONTROL is off.
6. MIDI data has changed the
VOLUME and EXPRESSION
settings to 0.
Low battery power
Accompaniment volume is set to
000.
Touch response is turned off.
Pages
E-14,15
Page E-19
Page E-19
Page E-35
Page E-54
Page E-57
Pages
E-14, 15
Page E-49
Page E-48
Troubleshooting
1. Correctly attach the AC adaptor,
make sure that batteries poles
(+/–) are facing correctly, and
check to make sure that batteries
are not dead.
2. Press the POWER button to turn
on power.
3. Use the VOLUME slider to
increase volume.
4. Normal play is not possible on
the accompaniment keyboard
while the MODE switch is set to
CASIO CHORD or FINGERED.
Change the MODE switch
setting to NORMAL.
5. Turn on LOCAL CONTROL.
6. Adjust both parameters.
Replace the batteries with a set of
new ones or use the AC adaptor.
Use the SETTING button to
increase the volume.
Press the SETTING button to turn
it on.
704A-E-061A
CTK591_e_59-63.p65 03.10.7, 4:27 PM59

E-60
704A-E-062A
Troubleshooting
On-screen keyboard guide keys
stay on.
When playing with another MIDI
instrument, keys or tunings do not
match.
Cannot record Auto
Accompaniment or rhythm.
When playing General MIDI data
with a computer, playback notes
do not match those produced
when lit keys on the on-screen
keyboard guide are pressed.
Playing on the keyboard produces
an unnatural sound when
connected to a computer.
Cannot record chord
accompaniment data on a
computer.
Static noise when a microphone is
connected.
No microphone sound
Keyboard is waiting for play of
the correct note during Step 1 or
Step 2 play.
Transpose or tuning is set to a
value other than 00.
Track other than Track 1 is selected
as the recording track.
Wrong SOUND RANGE SHIFT
setting
The computer’s MIDI THRU
function is turned on.
ACCOMP MIDI OUT is turned
off.
1. Use of a microphone that is a
different from the type that is
recommended.
2. Use of the microphone in the
vicinity of fluorescent lighting.
1. Microphone volume setting is
too low.
2. Microphone on/off switch is set
to OFF.
Pages
E-28, 29
Pages
E-28, 29
Pages
E-48, 50
Page E-42
Page E-56
Page E-54
Page E-55
Page E-32
Page E-32
Page E-32
Page E-32
1. Press the lit key to continue with
Step 1 or Step 2 play.
2. Press the PLAY/STOP button to
quit Step 1 or Step 2 play.
Use the SETTING button to display
the applicable setting screens and
set both transpose and tuning to
00.
Use the track select buttons to select
Track 1. (Track 2 is melody track.)
Use the SETTING button to display
the SOUND RANGE SHIFT screen
and correct the setting.
Turn off the MIDI THRU function
on the computer or turn off LOCAL
CONTROL on the keyboard.
Turn on ACCOMP MIDI OUT.
1. Use a full metal shielded Cannon
type microphone.
2. Move the microphone away from
source of the static.
1. Increase the microphone volume
setting.
2. Change the microphone on/off
switch setting to ON.
Problem Possible Cause See pageAction
CTK591_e_59-63.p65 03.10.7, 4:27 PM60

E-61
Specifications
Model: CTK-591/CTK-593
Keyboard: 61 standard-size keys, 5 octaves (with touch response on/off)
Tones: 255 (118 panel tones + 128 General MIDI tones + 9 drum sets); with layer and
split
Rhythm Instrument Tones: 61
Polyphony: 24 notes maximum (12 for certain tones)
Auto Accompaniment
Rhythm Patterns: 120
Tempo: Variable (216 steps, = 40 to 255)
Chords: 3 fingering methods (CASIO CHORD, FINGERED, FULL RANGE CHORD)
Rhythm Controller: START/STOP, INTRO, NORMAL/NORMAL FILL-IN, VARIATION/
VARIATION FILL-IN, SYNCHRO/ENDING
Accomp Volume: 0 to 127 (128 steps)
One Touch Presets: Recalls settings for tone, tempo, layer, split, and accompaniment volume in
accordance with rhythm.
<Advanced 3-Step Lesson System>
3-step Lesson: 3 lessons (Step 1, 2, 3)
Playback: Repeat play of a single tune
Evaluation Mode: Scoring 1, Scoring 2, Phrase Practice
Voice Fingering Guide: On/Off
Song Bank, Piano Bank
Number of Tunes: 100 (Song Bank/Sing Along: 50, Piano Bank: 50)
Controllers: PLAY/STOP, PAUSE, FF, REW, LEFT/RIGHT
Musical Information Function: Tone, Auto Accompaniment, Song Bank, Piano Bank, Sing Along numbers and
names; staff notation, tempo, metronome, measure and beat number, step lesson
display, chord name, fingering, pedal operation, Keyboard, Song Bank icon,
Piano Bank icon, Sing Along icon, Voice Fingering Guide, Evaluation Mode
Sing Along Mode
Number of Tunes: Song Bank/Sing Along: 50
Controllers: PLAY/STOP, KEY CONTROL (25 steps, –12 semitones to +12 semitones)
Metronome: On/Off
Beat Specification: 1 to 6
Song Memory
Songs: 2
Recording Tracks: 2
Recording Method: Real-time
Memory Capacity: Approximately 5,100 notes (total for two songs)
MIDI: 16 multi-timbre receive, GM Level 1 standard
Other Functions
Transpose: 25 steps (–12 semitones to +12 semitones)
Tuning: 101 steps (A4 = approximatery 440Hz ±50Cents)
Terminals
MIDI Terminals: IN, OUT
Assignable Jack: Standard jack (sustain, sostenuto, soft, rhythm start/stop)
Headphone/Output Terminal: Stereo standard jack
Output Impedance: 100Ω
Output Voltage: 4V (RMS) MAX
Microphone In: Standard jack (with microphone volume knob)
Input impedance: 3KΩ
Input sensitivity: 10mV
Power Jack: 9V DC
704A-E-063A
CTK591_e_59-63.p65 03.10.7, 4:27 PM61

E-62
704A-E-064A
Specifications
Power Supply: 2-way
Batteries: 6 D-size batteries
Battery Life: Approximately 6 hours continuous operation on manganese batteries
AC Adaptor: AD-5
Auto Power Off: Turns power off approximately 6 minutes after last key operation. Enabled
under batter power only, can be disabled manually.
Speaker Output: 2.5W + 2.5W
Power Consumption: 9V 7.7W
Dimensions: 96.0 x 37.5 x 14.5 cm (37 13/16 x 14 3/4 x 5 11/16 inch)
Weight: Approximately 5.3 kg (11.7 lbs)(without batteries)
• Design and specifications are subject to change without notice.
CTK591_e_59-63.p65 03.10.7, 4:27 PM62

E-63
Avoid heat, humidity or direct sunlight.
Do not overexpose the instrument to direct sunlight, or place it near an air conditioner, or in any extremely hot place.
Do not use near a TV or radio.
This instrument can cause video or audio interference with TV and radio reception. If this happens, move the instrument away
from the TV or radio.
Do not use lacquer, thinner or similar chemicals for cleaning.
Clean the keyboard with a soft cloth dampened in a weak solution of water and a neutral detergent. Soak the cloth in the solution
and squeeze until it is almost dry.
Avoid use in areas subjected to temperature extremes.
Extremely high or low temperature can cause figures on the LCD screen to become dim and difficult to read. This condition
should correct itself when the keyboard is brought back to normal temperature.
NOTE
•You may notice lines in the finish of the case of this keyboard. These lines are a result of the molding process used to shape
the plastic of the case. They are not cracks or breaks in the plastic, and are no cause for concern.
Care of your keyboard
704A-E-065A
CTK591_e_59-63.p65 03.10.7, 4:27 PM63

A-1
Appendix/Apéndice
Note Table/Tabla de notas
(1): Tone number/Número de sonido
(2): Maximum polyphony/Polifonía máxima
(3): Range type/Tipo de gama
(3)(2)
(1) (3)(2)
(1) (3)(2)
(1) (3)(2)
(1) (3)(2)
(1)
(3)(2)
(1) (3)(2)
(1) (3)(2)
(1) (3)(2)
(1) (3)(2)
(1)
(3)(2)
(1) (3)(2)
(1) (3)(2)
(1) (3)(2)
(1) (3)(2)
(1)
(3)(2)
(1) (3)(2)
(1) (3)(2)
(1) (3)(2)
(1) (3)(2)
(1)
(3)(2)
(1)
(3)(2)
(1)
(3)(2)
(1) (3)(2)
(1) (3)(2)
(1) (3)(2)
(1)
0 12 A
1 24 A
2 24 A
3 24 A
4 12 A
5 24 A
6 12 A
7 12 A
8 12 A
9 12 A
50 12 C
51 24 C
52 24 C
53 24 C
54 24 C
55 24 C
56 24 C
57 24 A
58 24 A
59 24 C
100 24 A
101 24 A
102 12 A
103 12 A
104 12 A
105 12 A
106 12 A
107 12 A
108 12 A
109 24 A
150 24 A
151 24 A
152 24 A
153 24 A
154 24 A
155 24 A
156 24 A
157 24 A
158 24 A
159 24 A
200 12 A
201 12 A
202 12 A
203 12 A
204 12 A
205 12 A
206 12 A
207 24 A
208 12 A
209 12 A
250 24 D
251 24 D
252 24 D
253 24 D
254 24 D
10 12 A
11 24 A
12 12 A
13 12 A
14 12 A
15 12 A
16 12 A
17 12 A
18 24 A
19 24 A
60 24 A
61 24 A
62 24 A
63 24 A
64 12 A
65 24 A
66 12 A
67 24 A
68 24 A
69 24 A
111 12 A
111 12 A
112 12 A
113 12 A
114 12 A
115 12 A
116 12 A
117 12 A
118 24 A
119 24 A
160 24 A
161 24 A
162 24 A
163 24 A
164 24 A
165 24 A
166 24 A
167 24 A
168 24 A
169 12 A
210 12 A
211 12 A
212 12 A
213 12 A
214 12 A
215 12 A
216 12 A
217 12 A
218 12 A
219 12 A
20 24 B
21 24 A
22 24 A
23 12 A
24 12 A
25 12 A
26 12 A
27 12 A
28 12 A
29 12 A
70 12 A
71 12 A
72 12 A
73 24 A
74 24 C
75 24 C
76 24 A
77 12 C
78 24 A
79 12 A
120 12 A
121 12 A
122 24 A
123 24 A
124 24 A
125 24 A
126 24 A
127 24 A
128 12 A
129 24 A
170 24 A
171 24 A
172 12 A
173 12 A
174 24 A
175 24 A
176 24 A
177 24 A
178 12 A
179 24 A
220 12 A
221 12 A
222 24 A
223 24 A
224 24 A
225 24 A
226 24 A
227 12 A
228 12 A
229 24 A
30 12 A
31 12 A
32 12 A
33 12 A
34 12 A
35 12 A
36 12 A
37 24 A
38 24 C
39 24 C
80 12 A
81 12 A
82 12 A
83 12 A
84 24 A
85 24 C
86 24 C
87 12 C
88 24 C
89 24 C
130 24 A
131 24 A
132 24 A
133 12 A
134 12 A
135 12 A
136 12 A
137 12 A
138 24 A
139 12 A
180 12 A
181 12 A
182 24 A
183 24 A
184 24 A
185 24 A
186 24 A
187 24 A
188 24 A
189 24 A
230 24 A
231 24 A
232 12 A
233 24 D
234 24 D
235 24 D
236 12 D
237 24 D
238 24 A
239 24 A
40 12 C
41 24 C
42 12 C
43 24 C
44 12 C
45 24 C
46 24 C
47 24 C
48 12 C
49 24 C
90 12 C
91 12 C
92 24 C
93 24 A
94 24 A
95 24 B
96 24 A
97 24 A
98 12 A
99 24 A
140 24 A
141 12 A
142 24 A
143 24 A
144 24 A
145 24 A
146 24 A
147 24 A
148 24 A
149 24 A
190 24 A
191 24 A
192 24 A
193 24 A
194 12 A
195 24 A
196 24 A
197 24 A
198 12 A
199 12 A
240 12 D
241 24 D
242 24 D
243 24 D
244 12 D
245 24 D
246 24 D
247 24 D
248 24 D
249 24 D
NOTE
•The meaning of each range type is described to the right.
NOTA
•El significado de cada tipo de gama se describe a la derecha.
704A-E-131A
CTK591_es_appendix.p65 03.10.7, 4:27 PM1

A-2
Appendix/Apéndice
Range Type
C
-
1C9C8C7 G7C6C5C4C3C2C1C0 G9
A=440Hz
a
b
c
d
D
(Sound Effect)
(Efecto de sonido)
No scale for tones.
Sin escala para los sonidos.
B
“020 GLOCKENSPIEL”/
“095 PICCOLO”
“020 GLOCKENSPIEL”/
“095 PICCOLO”
C
Instrumentos de
altura tonal baja
Low pitch
instruments
A
(Standard type)
(Tipo estándar)
........Available range (using transpose or MIDI receive)
........Gama disponible (usando la transposición o recepción MIDI)
........Keyboard range (SOUND RANGE SHIFT turned on)
........Gama del teclado (SOUND RANGE SHIFT activados)
........Keyboard range (SOUND RANGE SHIFT turned off)
........Gama del teclado (SOUND RANGE SHIFT desactivados)
........Notes in these ranges are produced by playing the notes in range c that are in
the nearest octave as the result of transpose and MIDI data receive operations.
........Las notas en estas gamas se producen ejecutando las notas en la gama c que
se encuentre en la octava más cercana como resultado de las operaciones de
transposición y recepción de datos MIDI.
704A-E-132A
CTK591_es_appendix.p65 03.10.7, 4:27 PM2

A-3
Appendix/Apéndice
Key/Note number
Drumset 1
STANDARD SET
HIGH Q
SLAP
SCRATCH PUSH
SCRATCH PULL
STICKS
SQUARE CLICK
METRONOME CLICK
METRONOME BELL
ACOUSTIC BASS DRUM
BASS DRUM
SIDE STICK
ACOUSTIC SNARE 1
HAND CLAP
ACOUSTIC SNARE 2
LOW FLOOR TOM
CLOSED HI-HAT
HIGH FLOOR TOM
PEDAL HI-HAT
LOW TOM
OPEN HI-HAT
LOW MID TOM
HIGH MID TOM
CRASH CYMBAL 1
HIGH TOM
RIDE CYMBAL 1
CHINESE CYMBAL
RIDE BELL
TAMBOURINE
SPLASH CYMBAL
COWBELL
CRASH CYMBAL 2
VIBRA-SLAP
RIDE CYMBAL 2
HIGH BONGO
LOW BONGO
MUTE HIGH CONGA
OPEN HIGH CONGA
LOW CONGA
HIGH TIMBALES
LOW TIMBALES
HIGH AGOGO
LOW AGOGO
CABASA
MARACAS
SHORT WHISTLE
LONG WHISTLE
SHORT GUIRO
LONG GUIRO
CLAVES
HIGH WOOD BLOCK
LOW WOOD BLOCK
MUTE CUICA
OPEN CUICA
MUTE TRIANGLE
OPEN TRIANGLE
SHAKER
JINGLE BELL
BELL TREE
CASTANETS
MUTE SURDO
OPEN SURDO
APPLAUSE 1
APPLAUSE 2
,
,
,
,
,
,
,
,
POWER BASS DRUM 2
POWER BASS DRUM 1
,
ROOM SNARE 1
,
ROOM SNARE 2
ROOM LOW FLOOR TOM
,
ROOM HIGH FLOOR TOM
,
ROOM LOW TOM
,
ROOM LOW MID TOM
ROOM HIGH MID TOM
,
ROOM HIGH TOM
,
,
,
,
,
,
,
,
,
,
,
,
,
,
,
,
,
,
,
,
,
,
,
,
,
,
,
,
,
,
,
,
,
,
,
,
,
,
,
,
,
,
,
,
,
,
,
POWER BASS DRUM 2
POWER BASS DRUM 1
,
POWER SNARE 1
,
POWER SNARE 2
ROOM LOW FLOOR TOM
,
ROOM HIGH FLOOR TOM
,
ROOM LOW TOM
,
ROOM LOW MID TOM
ROOM HIGH MID TOM
,
ROOM HIGH TOM
,
,
,
,
,
,
,
,
,
,
,
,
,
,
,
,
,
,
,
,
,
,
,
,
,
,
,
,
,
,
,
,
,
,
,
,
,
,
,
,
,
,
,
,
,
,
,
POWER BASS DRUM 2
ELEC BASS DRUM
,
ELEC SNARE
,
DANCE SNARE
ELEC LOW FLOOR TOM
,
ELEC HIGH FLOOR TOM
,
ELEC LOW TOM
,
ELEC LOW MID TOM
ELEC HIGH MID TOM
,
ELEC HIGH TOM
,
REVERSE CYMBAL
,
,
,
,
,
,
,
,
,
,
,
,
,
,
,
,
,
,
,
,
,
,
,
,
,
,
,
,
,
,
,
,
,
,
,
,
,
Drumset 2
ROOM SET
Drumset 3
POWER SET
Drumset 4
ELEC SET
E1
F1
G1
A1
B1
C2
D2
E2
F2
G2
A2
B2
C3
D3
E3
F3
G3
A3
B3
C4
D4
E4
F4
G4
A4
B4
C5
D5
E5
F5
G5
A5
B5
C6
D6
E6
F6
28
29
31
33
35
36
38
40
41
43
45
47
48
50
52
53
55
57
59
60
62
64
65
67
69
71
72
74
76
77
79
81
83
84
86
88
89
E 1
F#1
A 1
B 1
C#2
E 2
F#2
A 2
B 2
C#3
E 3
F#3
A 3
B 3
C#4
E 4
F#4
A 4
B 4
C#5
E 5
F#5
A 5
B 5
C#6
E 6
27
30
32
34
37
39
42
44
46
49
51
54
56
58
61
63
66
68
70
73
75
78
80
82
85
87
Drumset 5
SYNTH SET
Drumset 6
JAZZ SET Drumset 7
BRUSH SET
Drumset 8
ORCHESTRA SET Drumset 9
VOICE SET
,
,
,
,
,
,
,
,
SYNTH BASS DRUM 1
VOICE BASS DRUM
SYNTH RIM SHOT
VOICE SNARE
,
SYNTH SNARE 1
SYNTH LOW FLOOR TOM
VOICE CLOSED HI-HAT
SYNTH HIGH FLOOR TOM
VOICE PEDAL HI-HAT
SYNTH LOW TOM
VOICE OPEN HI-HAT
SYNTH LOW MID TOM
SYNTH HIGH MID TOM
SYNTH CYMBAL
SYNTH HIGH TOM
,
,
,
,
,
SYNTH COWBELL
,
,
,
,
,
SYNTH MUTE HIGH CONGA
SYNTH OPEN HIGH CONGA
SYNTH LOW CONGA
,
,
,
,
,
SYNTH MARACAS
,
,
,
SYNTH CLAVES
,
,
,
,
,
,
,
,
,
,
,
,
,
,
,
,
,
,
,
,
,
,
,
JAZZ BASS DRUM 2
JAZZ BASS DRUM 1
,
JAZZ SNARE 1
,
JAZZ SNARE 2
,
,
,
,
,
,
,
,
,
,
,
,
,
,
,
,
,
,
,
,
,
,
,
,
,
,
,
,
,
,
,
,
,
,
,
,
,
,
,
,
,
,
,
,
,
,
,
,
,
,
,
,
,
,
,
,
,
JAZZ BASS DRUM 2
JAZZ BASS DRUM 1
,
BRUSH TAP
BRUSH SLAP
BRUSH SWIRL
,
,
,
,
,
,
,
,
,
,
,
,
,
,
,
,
,
,
,
,
,
,
,
,
,
,
,
,
,
,
,
,
,
,
,
,
,
,
,
,
,
,
,
,
,
,
,
,
,
,
,
,
,
,
,
,
,
SYNTH BASS DRUM 2
SYNTH BASS DRUM 1
SYNTH RIM SHOT
SYNTH SNARE 1
,
SYNTH SNARE 2
SYNTH LOW FLOOR TOM
SYNTH CLOSED HI-HAT 1
SYNTH HIGH FLOOR TOM
SYNTH CLOSED HI-HAT 2
SYNTH LOW TOM
SYNTH OPEN HI-HAT
SYNTH LOW MID TOM
SYNTH HIGH MID TOM
SYNTH CYMBAL
SYNTH HIGH TOM
,
,
,
,
,
SYNTH COWBELL
,
,
,
,
,
SYNTH MUTE HIGH CONGA
SYNTH OPEN HIGH CONGA
SYNTH LOW CONGA
,
,
,
,
,
SYNTH MARACAS
,
,
,
SYNTH CLAVES
,
,
,
,
,
,
,
,
,
,
,
,
,
,
,
CLOSED HI-HAT
PEDAL HI-HAT
OPEN HI-HAT
RIDE CYMBAL 1
,
,
,
,
JAZZ BASS DRUM 1
CONCERT BASS DRUM
,
CONCERT SNARE
CASTANETS
CONCERT SNARE
TIMPANI F
TIMPANI F
TIMPANI G
TIMPANI A
TIMPANI A
TIMPANI B
TIMPANI B
TIMPANI C
TIMPANI C
TIMPANI D
TIMPANI E
TIMPANI E
TIMPANI F
,
,
,
CONCERT CYMBAL 2
,
CONCERT CYMBAL 1
,
,
,
,
,
,
,
,
,
,
,
,
,
,
,
,
,
,
,
,
,
,
,
,
,
,
,
,
,
,
704A-E-133A
Drum Assignment List
Lista de asignación de batería
CTK591_es_appendix.p65 03.10.7, 4:27 PM3

A-4
Appendix/Apéndice
Key/Note number
Drumset 1
STANDARD SET
FANFARE
–
ONE
TWO
THREE
FOUR
FIVE
,
,
,
,
,
,
,
,
,
,
,
,
,
,
,
,
,
,
,
,
,
Drumset 2
ROOM SET
Drumset 3
POWER SET
Drumset 4
ELEC SET
G6
A6
B6
C7
91
93
95
96
F#6
A 6
B 6
90
92
94
Drumset 5
SYNTH SET
Drumset 6
JAZZ SET Drumset 7
BRUSH SET
Drumset 8
ORCHESTRA SET Drumset 9
VOICE SET
,
,
,
,
,
,
,
,
,
,
,
,
,
,
,
,
,
,
,
,
,
,
,
,
,
,
,
,
,
,
,
,
,
,
,
704A-E-134A
NOTE
•“
➝
” Indicates the same sound as STANDARD SET.
NOTA
•“
➝
” Indica el mismo sonido que STANDARD SET.
CTK591_es_appendix.p65 03.10.7, 4:27 PM4

A-5
NOTE
•Chords marked with asterisk (*) cannot be played in the Fingered Mode on this keyboard.
•See “Full Range Chords” on page E-37 for information about playing a piece that includes one of the chords marked with an asterisk.
NOTA
•En este teclado, los acordes marcados con asterisco (*) no pueden ejecutarse en el modo de digitación.
•
Para informarse acerca de la ejecución de una pieza que incluya uno de los acordes marcados con un asterisco, vea la parte titulada “Acordes de gama completa” en la página S-37
.
Appendix/Apéndice
704A-E-135A
FINGERED Chord Chart
Cuadro de acordes digitados
aug sus4
C
D
E
F
G
A
B
C
(D )
F
(G )
E
(D )
A
(G )
B
(A )
Chord
Type
Root
[5, 3, 1]
[5, 3, 1]
[5, 3, 1]
[5, 3, 1]
[5, 3, 1]
[5, 3, 1]
[5, 3, 1]
[5, 3, 1]
[5, 3, 1]
[5, 2, 1]
[5, 2, 1]
[5, 2, 1]
[5, 2, 1]
[5, 2, 1]
[5, 2, 1]
[5, 2, 1]
[5, 2, 1]
[5, 2, 1]
[5, 3, 1] [5, 2, 1]
[5, 2, 1]
[5, 2, 1]
*
*
7 sus4 m add9 m M7 75 add9
[5, 3, 2, 1]
[5, 3, 2, 1]
[5, 3, 2, 1]
[5, 3, 2, 1]
[5, 3, 2, 1]
[5, 3, 2, 1]
[5, 3, 2, 1]
[5, 3, 2, 1]
[5, 4, 2, 1]
[5, 4, 2, 1]
[5, 4, 2, 1]
[5, 3, 2, 1]
[4, 3, 2, 1]
[4, 3, 2, 1]
[4, 3, 2, 1]
[4, 3, 2, 1]
[4, 3, 2, 1]
[4, 3, 2, 1]
[4, 3, 2, 1]
[4, 3, 2, 1]
[4, 3, 2, 1]
[4, 3, 2, 1]
[4, 3, 2, 1]
[5, 3, 2, 1]
[5, 3, 2, 1]
[5, 3, 2, 1]
[5, 3, 2, 1]
[5, 3, 2, 1]
[5, 3, 2, 1]
[5, 3, 2, 1]
[5, 3, 2, 1]
[5, 4, 2, 1]
[5, 4, 2, 1]
[5, 4, 2, 1]
[5, 4, 2, 1]
[5, 3, 2, 1]
[5, 4, 2, 1]
[4, 3, 2, 1]
[5, 3, 2, 1]
[5, 3, 2, 1]
[5, 3, 2, 1]
[5, 3, 2, 1]
[5, 3, 2, 1]
[5, 3, 2, 1]
[5, 3, 2, 1]
[5, 3, 2, 1]
[5, 4, 2, 1]
[4, 3, 2, 1]
[4, 3, 2, 1]
[4, 3, 2, 1]
[4, 3, 2, 1]
[4, 3, 2, 1]
[4, 3, 2, 1]
[4, 3, 2, 1]
[4, 3, 2, 1]
[4, 3, 2, 1]
[5, 4, 2, 1] [4, 3, 2, 1]
[4, 3, 2, 1]
[5, 3, 2, 1]
Mm7m7dim7
C
D
E
F
G
A
B
C
(D )
F
(G )
E
(D )
A
(G )
B
(A )
Chord
Type
Root
[5, 3, 1]
[5, 3, 1]
[5, 3, 1]
[5, 3, 1]
[5, 3, 1]
[5, 3, 1]
[5, 3, 1]
[5, 3, 1]
[5, 3, 1]
[5, 3, 1]
[5, 3, 1]
[5, 2, 1]
[5, 3, 1]
[5, 3, 1]
[5, 3, 1]
[5, 3, 1]
[5, 3, 1]
[5, 3, 1]
[5, 3, 1]
[5, 3, 1]
[5, 3, 1]
[5, 3, 1]
[5, 3, 1]
[5, 2, 1]
[5, 3, 2, 1]
[5, 3, 2, 1]
[5, 3, 2, 1]
[5, 3, 2, 1]
[5, 3, 2, 1]
[5, 3, 2, 1]
[5, 3, 2, 1]
[5, 3, 2, 1]
[5, 4, 2, 1]
[5, 4, 2, 1]
[5, 4, 2, 1]
[5, 3, 2, 1]
[5, 3, 2, 1]
[5, 3, 2, 1]
[5, 3, 2, 1]
[5, 3, 2, 1]
[5, 3, 2, 1]
[5, 3, 2, 1]
[5, 3, 2, 1]
[5, 3, 2, 1]
[5, 4, 2, 1]
[5, 3, 2, 1]
[5, 3, 2, 1]
[5, 3, 2, 1]
[5, 3, 2, 1]
[5, 3, 2, 1]
[5, 3, 2, 1]
[5, 3, 2, 1]
[5, 3, 2, 1]
[5, 3, 2, 1]
[5, 4, 2, 1]
[5, 4, 2, 1]
[5, 3, 2, 1]
*
*
*
M7 m75dim
[5, 3, 2, 1]
[5, 3, 2, 1]
[5, 3, 2, 1]
[5, 3, 2, 1]
[5, 3, 2, 1]
[5, 3, 2, 1]
[5, 3, 2, 1]
[5, 4, 2, 1]
[5, 4, 2, 1]
[5, 4, 2, 1]
[5, 4, 2, 1]
[5, 3, 2, 1]
[5, 3, 2, 1]
[5, 3, 2, 1]
[5, 3, 2, 1]
[5, 3, 2, 1]
[5, 3, 2, 1]
[5, 3, 2, 1]
[5, 3, 2, 1]
[5, 3, 2, 1]
[5, 4, 2, 1]
[5, 4, 2, 1]
[5, 4, 2, 1]
[5, 4, 2, 1]
[5, 3, 2]
[5, 3, 2]
[5, 3, 2]
[5, 3, 2]
[5, 3, 2]
[5, 3, 2]
[5, 3, 2]
[5, 3, 2]
[5, 3, 2]
[5, 3, 2]
[5, 3, 2]
[5, 3, 2]
CTK591_es_appendix.p65 03.10.7, 4:27 PM5

A-6
704A-E-136A
Panel Tones/Sonidos de panel
PIANO
000 STEREO PIANO
001 GRAND PIANO
002 BRIGHT PIANO
003 MELLOW PIANO
004 MODERN PIANO
005 DANCE PIANO
006 STRINGS PIANO
007 HONKY-TONK
008 OCTAVE PIANO
009 ELEC.GRAND PIANO
010 MODERN E.G.PIANO
011 ELEC.PIANO
012 CHORUSED EP
013 MODERN E.PIANO
014 SOFT E.PIANO
015 E.PIANO PAD
016 HARPSICHORD
017 COUPLED HARPSICHORD
018 CLAVI
CHROMATIC PERC
019 CELESTA
020 GLOCKENSPIEL
021 VIBRAPHONE
022 MARIMBA
ORGAN
023 DRAWBAR ORGAN 1
024 DRAWBAR ORGAN 2
025 DRAWBAR ORGAN 3
026 PERC.ORGAN 1
027 PERC.ORGAN 2
028 ELEC.ORGAN 1
029 ELEC.ORGAN 2
030 JAZZ ORGAN
031 ROCK ORGAN
032 CHURCH ORGAN
033 CHAPEL ORGAN
034 ACCORDION
035 OCTAVE ACCORDION
036 BANDONEON
037 HARMONICA
GUITAR
038 NYLON STR.GUITAR
039 STEEL STR.GUITAR
040 12 STR.GUITAR
041 JAZZ GUITAR
042 OCT JAZZ GUITAR
043 CLEAN GUITAR
044 ELEC.GUITAR
045 MUTE GUITAR
046 OVERDRIVE GT
047 DISTORTION GT
048 FEEDBACK GT
Tone List
Lista de sonidos
BASS
049 ACOUSTIC BASS
050 RIDE BASS
051 FINGERED BASS
052 PICKED BASS
053 FRETLESS BASS
054 SLAP BASS
055 SAW.SYNTH-BASS
056 SQR SYNTH-BASS
STR/ORCHESTRA
057 VIOLIN
058 SLOW VIOLIN
059 CELLO
060 PIZZICATO STRINGS
061 HARP
ENSEMBLE
062 STRINGS
063 SLOW STRINGS
064 CHAMBER
065 SYNTH-STRINGS 1
066 SYNTH-STRINGS 2
067 CHOIR AAHS
068 CHOIRS
069 VOICE DOO
070 SYNTH-VOICE
071 SYNTH-VOICE PAD
072 ORCHESTRA HIT
BRASS
073 TRUMPET
074 TROMBONE
075 TUBA
076 MUTE TRUMPET
077 FRENCH HORN
078 BRASS
079 BRASS SECTION
080 BRASS SFZ
081 ANALOG SYNTH-BRASS
082 SYNTH-BRASS 1
083 SYNTH-BRASS 2
REED
084 SOPRANO SAX
085 ALTO SAX 1
086 ALTO SAX 2
087 BREATHY A.SAX
088 TENOR SAX 1
089 TENOR SAX 2
090 BREATHY T.SAX
091 T.SAXYS
092 BARITONE SAX
093 OBOE
094 CLARINET
Appendix/Apéndice
CTK591_es_appendix.p65 03.10.7, 4:27 PM6

A-7
PIPE
095 PICCOLO
096 FLUTE 1
097 FLUTE 2
098 MELLOW FLUTE
099 RECORDER
100 PAN FLUTE
101 WHISTLE
SYNTH-LEAD
102 SQUARE LEAD
103 SAWTOOTH LEAD
104 SINE LEAD
105 CALLIOPE
106 VOICE LEAD
107 BASS+LEAD
SYNTH-PAD
108 FANTASY
109 WARM PAD
110 WARM VOX
111 POLYSYNTH
112 POLY SAW
113 BOWED PAD
114 HALO PAD
115 ATMOSPHERE
116 BRIGHTNESS
117 ECHO PAD
Appendix/Apéndice
GM Tones/Sonidos GM
PIANO
118 PIANO 1
119 PIANO 2
120 PIANO 3
121 HONKY-TONK GM
122 E.PIANO 1 GM
123 E.PIANO 2 GM
124 HARPSICHORD GM
125 CLAVI GM
CHROMATIC PERC
126 CELESTA GM
127 GLOCKENSPIEL OCT
128 MUSIC BOX
129 VIBRAPHONE GM
130 MARIMBA GM
131 XYLOPHONE
132 TUBULAR BELL
133 DULCIMER
ORGAN
134 ORGAN 1
135 ORGAN 2
136 ORGAN 3
137 PIPE ORGAN
138 REED ORGAN
139 FRENCH ACCORDION
140 HARMONICA GM
141 BANDONEON GM
GUITAR
142 NYLON STR.GUITAR OCT
143 STEEL STR.GUITAR OCT
144 JAZZ GUITAR OCT
145 CLEAN GUITAR OCT
146 MUTE GUITAR OCT
147 OVERDRIVE GT OCT
148 DISTORTION GT OCT
149 GT HARMONICS
BASS
150 ACOUSTIC BASS OCT
151 FINGERED BASS OCT
152 PICKED BASS OCT
153 FRETLESS BASS OCT
154 SLAP BASS 1 OCT
155 SLAP BASS 2 OCT
156 SYNTH-BASS 1
157 SYNTH-BASS 2
STR/ORCHESTRA
158 VIOLIN GM
159 VIOLA
160 CELLO GM
161 CONTRABASS
162 TREMOLO STRINGS
163 PIZZICATO GM
164 HARP GM
165 TIMPANI
704A-E-137A
CTK591_es_appendix.p65 03.10.7, 4:27 PM7

A-8
Appendix/Apéndice
Drum Sounds/Sonidos de batería
246 STANDARD SET
247 ROOM SET
248 POWER SET
249 ELECTRONIC SET
250 SYNTH SET
251 JAZZ SET
252 BRUSH SET
253 ORCHESTRA SET
254 VOICE SET
ENSEMBLE
166 ORCHESTRA STRINGS 1
167 ORCHESTRA STRINGS 2
168 SAW.SYNTH-STRINGS 1
169 SAW.SYNTH-STRINGS 2
170 VOICE AHH
171 VOICE DOO GM
172 SYNTH-VOICE GM
173 ORCHESTRA HIT GM
BRASS
174 TRUMPET GM
175 TROMBONE OCT
176 TUBA OCT
177 MUTE TRUMPET GM
178 FRENCH HORN OCT
179 BRASS GM
180 SYNTH-BRASS 1 GM
181 SYNTH-BRASS 2 GM
REED
182 SOPRANO SAX GM
183 ALTO SAX OCT
184 TENOR SAX OCT
185 BARITONE SAX OCT
186 OBOE GM
187 ENGLISH HORN
188 BASSOON
189 CLARINET GM
PIPE
190 PICCOLO OCT
191 FLUTE GM
192 RECORDER GM
193 PAN FLUTE GM
194 BOTTLE BLOW
195 SHAKUHACHI
196 WHISTLE GM
197 OCARINA
SYNTH-LEAD
198 SQUARE WAVE
199 SAWTOOTH WAVE
200 CALLIOPE LEAD
201 CHIFF LEAD
202 CHARANG
203 SOLO VOX
204 FIFTH LEAD
205 BASS LEAD
SYNTH-PAD
206 NEW AGE
207 WARM SYNTH
208 POLYSYNTH GM
209 SPACE CHOIR
210 BOWED GLASS
211 METAL PAD
212 HALO SYNTH
213 SWEEP PAD
SYNTH-SFX
214 RAIN DROP
215 SOUND TRACK
216 CRYSTAL
217 ATMOSPHERE PAD
218 BRIGHT PAD
219 GOBLINS
220 ECHOES
221 SF
ETHNIC
222 SITAR
223 BANJO
224 SHAMISEN
225 KOTO
226 THUMB PIANO
227 BAG PIPE
228 FIDDLE
229 SHANAI
230 TINKLE BELL
PERCUSSIVE
231 AGOGO
232 STEEL DRUMS
233 WOOD BLOCK
234 TAIKO
235 MELODIC TOM
236 SYNTH-DRUM
237 REVERSE CYMBAL
SOUND EFFECTS
238 GT FRET NOISE
239 BREATH NOISE
240 SEASHORE
241 BIRD
242 TELEPHONE
243 HELICOPTER
244 APPLAUSE
245 GUNSHOT
704A-E-138A
CTK591_es_appendix.p65 03.10.7, 4:27 PM8

A-9
POPS I
000 POP 1
001 WORLD POP
002 SOUL BALLAD 1
003 POP SHUFFLE
004 POP BALLAD
005 POP 2
006 BALLAD
007 FUSION SHUFFLE
008 POP 3
009 SOUL BALLAD 2
POPS II
010 16 BEAT 1
011 16 BEAT 2
012 16 BEAT 3
013 8 BEAT 1
014 8 BEAT 2
015 8 BEAT 3
016 POP 4
017 DANCE POP
018 POP FUSION
019 POP WALTZ
DANCE/FUNK
020 JUNGLE
021 RAVE
022 TECHNO
023 GROOVE SOUL
024 DISCO
025 EURO BEAT
026 RAP
027 TRANCE
028 FUNK
029 VERY FUNKY
ROCK I
030 ROCK WALTZ
031 SLOW ROCK 1
032 SLOW ROCK 2
033 SOFT ROCK 1
034 SOFT ROCK 2
035 SOFT ROCK 3
036 FOLKIE POP
037 POP ROCK 1
038 60’S SOUL
039 POP ROCK 2
ROCK II
040 ROCK 1
041 ROCK 2
042 POP ROCK 3
043 RIFF ROCK
044 HEAVY METAL
045 50’S ROCK
046 TWIST
047 NEW ORLNS R&R
048 CHICAGO BLUES
049 R&B
JAZZ/FUSION
050 BIG BAND
051 JAZZ VOICES
052 SLOW SWING
053 SWING 1
054 SWING 2
055 FOX TROT
056 MODERN JAZZ
057 ACID JAZZ
058 LATIN FUSION
059 JAZZ WALTZ
EUROPEAN
060 POLKA 1
061 POLKA 2
062 MARCH 1
063 MARCH 2
064 SLOW WALTZ
065 VIENNESE WALTZ
066 WALTZ 1
067 FRENCH WALTZ
068 SERENADE
069 TANGO
LATIN I
070 BOSSA NOVA 1
071 BOSSA NOVA 2
072 SAMBA 1
073 SAMBA 2
074 JAZZ SAMBA
075 MAMBO
076 RHUMBA
077 CHA-CHA-CHA
078 MERENGUE
079 BOLERO
LATIN II/VARIOUS I
080 SALSA
081 REGGAE
082 PUNTA
083 CUMBIA
084 PASODOBLE
085 RUMBA CATALANA
086 SEVILLANA
087 SKA
088 TEX-MEX
089 FOLKLORE
VARIOUS II
090 COUNTRY
091 BLUEGRASS
092 TOWNSHIP
093 FAST GOSPEL
094 SLOW GOSPEL
095 RAI
096 ADANI
097 BALADI
098 ENKA
099 STR QUARTET
FOR PIANO I
100 PIANO BALLAD 1
101 PIANO BALLAD 2
102 PIANO BALLAD 3
103 EP BALLAD 1
104 EP BALLAD 2
105 BLUES BALLAD
106 MELLOW JAZZ
107 JAZZ COMBO
108 RAGTIME
109 BOOGIE-WOOGIE
FOR PIANO II
110 ARPEGGIO 1
111 ARPEGGIO 2
112 ARPEGGIO 3
113 PIANO BALLAD 4
114 6/8 MARCH
115 MARCH 3
116 2 BEAT
117 WALTZ 2
118 WALTZ 3
119 WALTZ 4
Rhythm List
Lista de ritmos
Appendix/Apéndice
704A-E-139A
CTK591_es_appendix.p65 03.10.7, 4:27 PM9

A-10
Song List/Lista de canciones
Song Bank/Sing Along List
Lista del banco de canciones/cantando en conjunto
00 HERO (“SPIDER-MAN” THEME )
01 COMPLICATED
02 HERO
03 MY HEART WILL GO ON
(“TITANIC” THEME )
04 HAPPY BIRTHDAY TO YOU
05 WE WISH YOU A MERRY CHRISTMAS
06 JINGLE BELLS
07 SILENT NIGHT
08 JOY TO THE WORLD
09 O CHRISTMAS TREE
10 WHEN THE SAINTS GO MARCHING IN
11 GREENSLEEVES
12 AMAZING GRACE
13 AULD LANG SYNE
14 TWINKLE TWINKLE LITTLE STAR
15 UNDER THE SPREADING CHESTNUT TREE
16 SUMM SUMM SUMM
17 LONG LONG AGO
18 ACH DU LIEBER AUGUSTIN
19 SIPPIN’ CIDER THROUGH A STRAW
20 GRANDFATHER’S CLOCK
21 MICHAEL ROW THE BOAT ASHORE
22 DANNY BOY
23 ANNIE LAURIE
24 MY BONNIE
25 MY DARLING CLEMENTINE
26 J’AI PERDU LE DO DE MA CLARINETTE
27 I’VE BEEN WORKING ON THE RAILROAD
28 LITTLE BROWN JUG
29 AURA LEE
30 OH! SUSANNA
31 HOUSE OF THE RISING SUN
32 SHE WORE A YELLOW RIBBON
33 CAMPTOWN RACES
34 SWANEE RIVER (OLD FOLKS AT HOME)
35 YANKEE DOODLE
36 RED RIVER VALLEY
37 TURKEY IN THE STRAW
38 MY OLD KENTUCKY HOME
39 HOME ON THE RANGE
40 JAMAICA FAREWELL
41 LA CUCARACHA
42 ALOHA OE
43 SAKURA SAKURA
44 AJO MAMMA
45 LA PALOMA
46 SANTA LUCIA
47 TROIKA
48 SZLA DZIEWECZKA
49 WALTZING MATILDA
Appendix/Apéndice
704A-E-140A
CTK591_es_appendix.p65 03.10.7, 4:27 PM10

A-11
Piano Bank List
Lista del banco de piano
ETUDES
00 MINUET (J.S.BACH)
01 GAVOTTE (GOSSEC)
02 ARABESQUE (BURGMÜLLER)
03 CHOPSTICKS
04 FRÖHLICHER LANDMANN
05 INVENTIONEN no.1
06 AVE MARIA (GOUNOD)
07 JESUS BLEIBET MEINE FREUDE
08 CANON (PACHELBEL)
09 SONATINA op.36 no.1 1st Mov.
10 SONATA op.13 “PATHÉTIQUE” 2nd Mov.
11 SONATA K.331 1st Mov.
12 PRELUDE op.28 no.7 (CHOPIN)
13 VON FREMDEN LÄNDERNUND MANSCHEN
14 JE TE VEUX
15 RÊVERIE
16 ODE TO JOY
17 SERENADE FROM
“EINE KLEINE NACHTMUSIK”
18 GOING HOME FROM
“FROM THE NEW WORLD”
19 BEAUTIFUL DREAMER
CONCERT PIECES
20 FÜR ELISE
21 TURKISH MARCH (MOZART)
22 THE ENTERTAINER
23 MAPLE LEAF RAG
24 GYMNOPÉDIES no.1
25 ETUDE op.10 no.3
“CHANSON DE L’ADIEU”
26 SONATA op.27 no.2
“MOONLIGHT” 1st Mov.
27 HUNGARIAN DANCES no.5
28 TRÄUMEREI
29 LA FILLE AUX CHEVEUX DE LIN
30 HUMORESKE (DVO ÁK)
31 PROMENADE FROM
“TABLEAUX D’UNE EXPOSITION”
32 MOMENTS MUSICAUX op.94 no.3
33 LE CYGNE FROM
“LE CARNAVAL DES ANIMAUX”
34 VALSE op.64 no.1 “PETIT CHIEN”
35 CHANSON DU TOREADOR FROM
“CARMEN”
36 LARGO (HÄNDEL)
37 WEDDING MARCH FROM
“MIDSUMMER NIGHT’S DREAM”
38 AMERICAN PATROL
39 CSIKOS POST
40 DOLLY’S DREAMING AND AWAKENING
41 LA CHEVALERESQUE
42 SONATA K.545 1st Mov.
43 LA PRIÈRE D’UNE VIERGE
44 TURKISH MARCH (BEETHOVEN)
45 NOCTURNE op.9 no.2 (CHOPIN)
46 LIEBESTRÄUME no.3
47 MARCHE MILITAIRE no.1
48 BLUMENLIED
49 GRANDE VALSE BRILLANTE op.18 no.1
Appendix/Apéndice
704A-E-141A
CTK591_es_appendix.p65 03.10.7, 4:27 PM11

704A-E-142A
CTK591_es_appendix.p65 03.10.7, 4:27 PM12

704A-E-143A
CTK591_es_appendix.p65 03.10.7, 4:27 PM13

704A-E-144A
CTK591_es_appendix.p65 03.10.7, 4:27 PM14

704A-E-145A
CTK591_es_appendix.p65 03.10.7, 4:27 PM15

Basic Default
Channel Changed
Default
Mode Messages
Altered
Note
Number: True voice
Velocity Note ON
Note OFF
After Key's
Touch Ch's
Pitch Bender
0,32
1
6,38
7
10
Control 11
Change 64
66
67
100, 101
Function ... Transmitted Recognized Remarks
1-16
*
1
1-16
Mode 3
X
❊❊❊❊❊❊❊❊❊❊❊❊❊❊
36 - 96
❊❊❊❊❊❊❊❊❊❊❊❊❊❊
O
9nH v = 1-127
X
9nH v = 0
X
X
X
O
X
O*
4
X
X
X
O*
5
O*
5
O*
5
O*
4
Models
CTK-591/CTK-593 MIDI Implementation Chart
XX
= no relation
Bank select
Modulation
Data entry
Volume
Pan
Expression
Hold1
Sostenuto
Soft pedal
RPN LSB, MSB
*
1
Hold in memory as long as
the power is supplied
*
2
See Note Table on page
A-1.
1-16
1-16
Mode 3
X
❊❊❊❊❊❊❊❊❊❊❊❊❊❊
0-127
12 - 108
*
2
O
9nH
v = 1-127
X
9nH
v = 0, 8nH
v =
XX
X
O*
3
O
O
O*
3
O*
4
O
O
O
O
O
O
O*
4
Version: 1.0
704A-E-146A
CTK591_es_MIDI Chart.p65 03.10.7, 4:27 PM2

Change 64
66
67
100, 101
120
121
Program
Change: True #
System Exclusive
System : Song Pos
Common : Song Sel
: Tune
System : Clock
Real Time :
Commands
Aux
: Local ON/OFF
: All notes OFF
Messages : Active Sense
: Reset
Remarks
O*
5
O*
5
O*
5
O*
4
X
X
O
0-127
❊❊❊❊❊❊❊❊❊❊❊❊❊❊
O*
6
X
X
X
O
O
X
X
X
X
Hold1
Sostenuto
Soft pedal
RPN LSB, MSB
All sound off
Reset all controller
O
O
O
O*
4
O
O
O
0-127
❊❊❊❊❊❊❊❊❊❊❊❊❊❊
O*
6
X
X
X
X
X
X
O
O
X
Mode 1 : OMNI ON, POLY Mode 2 : OMNI ON, MONO
O
: Yes
Mode 3 : OMNI OFF, POLY Mode 4 : OMNI OFF, MONO
X
: No
*
3
Modulation and after touch for each channel are the same effect.
*
4
FINE TUNE, COARSE TUNE send/receive, and PITCH BEND SENSE, RPN Null receive
*
5
In accordance with assignable jack setting
*
6
GM on/off GM ON : [F0] [7E] [7F] [09] [01] [F7] GM OFF : [F0] [7E] [7F] [09] [02] [F7]
704A-E-147A
CTK591_es_MIDI Chart.p65 03.10.7, 4:27 PM3

CTK591/593-ES-1
This recycle mark indicates that the packaging conforms to
the environmental protection legislation in Germany.
Esta marca de reciclaje indica que el empaquetado se
ajusta a la legislación de protección ambiental en Alemania.
MA0302-A Printed in China
CASIO COMPUTER CO.,LTD.
6-2, Hon-machi 1-chome
Shibuya-ku, Tokyo 151-8543, Japan
C
CTK591_es_Cover.p65 03.10.7, 4:27 PM2